Please wait
UNITED STATES
SECURITIES AND EXCHANGE COMMISSION
Washington, D.C. 20549
|
| | | | |
(Mark One) | | | | |
x ANNUAL REPORT PURSUANT TO SECTION 13 OR 15(d) OF THE SECURITIES EXCHANGE ACT OF 1934 |
For the fiscal year ended | | December 31, 2015 |
OR | | |
o TRANSITION REPORT PURSUANT TO SECTION 13 OR 15(d) OF THE SECURITIES EXCHANGE ACT OF 1934 |
For the transition period | from | | to | |
| | | | |
Commission File Number: 001-37412
|
| | | | |
| PENNTEX MIDSTREAM PARTNERS, LP | |
| (Exact Name of Registrant as Specified in Its Charter) | |
|
| | | | | | |
Delaware | | 47-1669563 |
(State or Other Jurisdiction of Incorporation or Organization) | | (IRS Employer Identification Number) |
| | | | | | |
11931 Wickchester Lane, Suite 300
Houston, TX 77043
(832) 456-4000
(Address, Including Zip Code, and Telephone Number, Including Area Code, of Registrant’s Principal Executive Offices)
Securities registered pursuant to Section 12(b) of the Act:
|
| |
Title of Each Class | Name of Exchange on Which Registered |
Common Units Representing Limited Partner Interests | NASDAQ Global Select Market |
Securities registered pursuant to Section 12(g) of the Act: None
|
| |
Indicate by check mark if the registrant is a well-known seasoned issuer, as defined in Rule 405 of the Securities Act | Yes o No x |
| |
Indicate by check mark if the registrant is not required to file reports pursuant to Section 13 or Section 15(d) of the Act. | Yes o No x |
| |
Indicate by check mark whether the registrant (1) has filed all reports required to be filed by Section 13 or 15(d) of the Securities Exchange Act of 1934 during the preceding 12 months (or for such shorter period that the registrant was required to file such reports), and (2) has been subject to such filing requirements for the past 90 days. | Yes x No o |
| |
Indicate by check mark whether the registrant has submitted electronically and posted on its corporate Web site, if any, every Interactive Data File required to be submitted and posted pursuant to Rule 405 of Regulation S-T (§232.405 of this chapter) during the preceding 12 months (or for such shorter period that the registrant was required to submit and post such files). | Yes x No o |
| |
Indicate by check mark if disclosure of delinquent filers pursuant to Item 405 of Regulation S-K (§229.405 of this chapter) is not contained herein, and will not be contained, to the best of registrant’s knowledge, in definitive proxy or information statements incorporated by reference in Part III of this Form 10-K or any amendment to this Form 10-K. | x |
| |
|
| | |
Indicate by check mark whether the registrant is a large accelerated filer, an accelerated filer, a non-accelerated filer, or a smaller reporting company. See the definitions of “large accelerated filer”, “accelerated filer”, and “smaller reporting company” in Rule 12b-2 of the Exchange Act. (Check one): |
| | |
Large accelerated filer | o | Accelerated filer o |
Non-accelerated filer | x (Do not check if a smaller reporting company) | Smaller reporting company o |
| | |
|
| |
Indicate by check mark whether the registrant is a shell company (as defined in Rule 12b-2 of the Exchange Act). | Yes o No x |
| |
The aggregate market value of the registrant’s common units held by non-affiliates of the registrant on June 30, 2015, the last business day of the registrant’s most recently completed second fiscal quarter, based on the closing price on that date of $19.39, was approximately $326 million. This figure excludes common units beneficially owned by the directors and executive officers of PennTex Midstream GP, LLC, our general partner, and PennTex Midstream Partners, LLC. As of February 26, 2016, the registrant had 20,000,000 common units and 20,000,000 subordinated units outstanding.
Documents incorporated by reference:
None.
|
| | |
Table of Contents |
| | Page |
| | |
| | |
| | |
| | |
PART I | | |
| | |
| | |
| | |
| | |
| | |
| | |
| | |
PART II | | |
| | |
| | |
| | |
| | |
| | |
| | |
| | |
| | |
| | |
PART III | | |
| | |
| | |
| | |
| | |
| | |
| | |
PART IV | | |
| | |
| | |
SIGNATURES | | |
| | |
| | |
| | |
GLOSSARY OF INDUSTRY AND OTHER COMMONLY-USED TERMS
AMI and Exclusivity Agreement: the Amended & Restated Area of Mutual Interest and Midstream Exclusivity Agreement dated as of April 14, 2015 among PennTex NLA Holdings, LLC, MRD WHR LA Midstream LLC, MRD Operating, LLC and PennTex North Louisiana, LLC, as amended.
Bbl or barrel: One stock tank barrel, or 42 U.S. gallons liquid volume, used in reference to oil, NGLs or other liquid hydrocarbons.
Bbl/d: Bbl per day.
Btu: British thermal units.
Cotton Valley formation: The Cotton Valley formation is a prolific natural gas play spread across East Texas, northern Louisiana and southern Arkansas. This formation, which has been under development since the 1930s, is characterized by thick, multi-zone natural gas and oil reservoirs with well-known geologic characteristics and long-lived, predictable production profiles. The depth of the Cotton Valley formation is roughly 7,800 to 10,000 feet.
EPA: U.S. Environmental Protection Agency.
expansion capital expenditures: Cash expenditures incurred to construct or acquire new midstream infrastructure and to extend the useful lives of our assets, reduce costs, increase revenues or increase system throughput or capacity from current levels.
FERC: U.S. Federal Energy Regulatory Commission.
field: The general area encompassed by one or more oil or gas reservoirs or pools that are located on a single geologic feature, that are otherwise closely related to the same geologic feature (either structural or stratigraphic).
hydrocarbon: An organic compound containing only carbon and hydrogen.
maintenance capital expenditures: Cash expenditures (including expenditures for the construction of new capital assets or the replacement or improvement of existing capital assets) made to maintain, over the long term, our operating capacity, throughput or revenue.
Mcf: One thousand cubic feet of natural gas.
MDth: A dekatherm, which is a unit of energy equal to 10,000 therms or one billion Btus.
MDth/d: MDth per day.
Memorial Resource: Memorial Resource Development Corp. (NASDAQ: MRD), a Delaware corporation, and its wholly-owned subsidiaries, including MRD Operating LLC, a Delaware limited liability company that owns and operates Memorial Resource’s interest in the Terryville Complex.
MMBtu: One million British thermal units.
MMcf: One million cubic feet of natural gas.
MMcfe: One million cubic feet equivalent, determined using a ratio of six Mcf of natural gas to one Bbls of crude oil, condensate or natural gas liquids.
MMcf/d: One million cubic feet per day.
MMcfe/d: One million cubic feet equivalent per day.
natural gas: Hydrocarbon gas found in the earth, composed of methane, ethane, butane, propane and other gases.
NGLs: Natural gas liquids, which consist primarily of ethane, propane, isobutane, normal butane and natural gasoline.
oil: Crude oil and condensate.
rich natural gas: Gas having a heat content of between 1100 BTU to 1200 BTU.
Terryville Complex: The Terryville Complex is a natural gas field located in and around Lincoln Parish, Louisiana within the Cotton Valley formation. This field, which has been producing since 1954, provides multiple zones of highly productive, liquids-rich geology and is one of North America’s most prolific natural gas fields. The Terryville Complex is characterized by high recoveries relative to drilling and completion costs and high initial production rates with high liquid yields.
throughput: The volume of product transported or passing through a pipeline, plant, terminal or other facility.
CAUTIONARY STATEMENT REGARDING FORWARD-LOOKING STATEMENTS
Some of the information in this report may contain forward-looking statements. Forward-looking statements give our current expectations, contain projections of results of operations or of financial condition, or forecasts of future events. Words such as “may,” “assume,” “forecast,” “position,” “predict,” “strategy,” “expect,” “intend,” “plan,” “estimate,” “anticipate,” “believe,” “project,” “budget,” “potential” or “continue,” and similar expressions are used to identify forward-looking statements. They can be affected by assumptions used or by known or unknown risks or uncertainties. Consequently, no forward-looking statements can be guaranteed. When considering these forward-looking statements, you should keep in mind the risk factors and other cautionary statements in this report. Actual results may vary materially. You are cautioned not to place undue reliance on any forward-looking statements. You should also understand that it is not possible to predict or identify all such factors and should not consider the following list to be a complete statement of all potential risks and uncertainties. Factors that could cause our actual results to differ materially from the results contemplated by such forward-looking statements include:
| |
• | Memorial Resource’s inability to successfully execute its drilling and development plan in northern Louisiana on a timely basis or at all; |
•our ability to successfully implement our business strategy;
•realized natural gas, NGL and oil prices;
•competition and government regulations;
•actions taken by third-party producers, operators, processors and transporters;
•pending legal or environmental matters;
•costs of conducting our midstream operations;
•general economic conditions;
•credit markets;
•operating hazards, natural disasters, weather-related delays, casualty losses and other matters beyond our control;
•uncertainty regarding our future operating results; and
•plans, objectives, expectations and intentions contained in this report that are not historical.
We caution you that these forward-looking statements are subject to all of the risks and uncertainties incident to our midstream business, most of which are difficult to predict and many of which are beyond our control. These risks include, but are not limited to, commodity price volatility, inflation, environmental risks, drilling and completion and other operating risks, regulatory changes, the uncertainty inherent in projecting future rates of production, cash flow and access to capital, the timing of development expenditures and the other risks referenced in Item 1A. of this annual report.
Should one or more of the risks or uncertainties described in this report occur, or should underlying assumptions prove incorrect, our actual results and plans could differ materially from those expressed in any forward-looking statements.
All forward-looking statements, expressed or implied, included in this report are expressly qualified in their entirety by this cautionary statement. This cautionary statement should also be considered in connection with any subsequent written or oral forward-looking statements that we or persons acting on our behalf may issue.
Except as otherwise required by applicable law, we disclaim any duty to update any forward-looking statements, all of which are expressly qualified by the statements in this section, to reflect events or circumstances after the date of this annual report.
PART I
As used in this annual report, unless the context otherwise requires, “we,” “us,” “our,” the “Partnership,” “PennTex” and similar terms refer to PennTex Midstream Partners, LP, together with its consolidated subsidiaries. The term “general partner” refers to PennTex Midstream GP, LLC, the Partnership’s general partner. References to “PennTex Development” or our “parent” refer to PennTex Midstream Partners, LLC, which owns a controlling 92.5% interest in our general partner. References to “NGP” are to Natural Gas Partners and its affiliated investment funds and, as the context may require, other entities under its control.
A reference to a “Note” herein refers to the accompanying “Notes to the Consolidated Financial Statements” contained in “Financial Statements and Supplementary Data” in Item 8 of this annual report. In addition, please read “Cautionary Statement Regarding Forward-Looking Statements” on page ii and “Risk Factors” in Item 1A for information regarding certain risks inherent in our business.
ITEM 1. BUSINESS
Overview
We are a growth-oriented limited partnership focused on owning, operating, acquiring and developing midstream energy infrastructure assets in North America. We completed our initial public offering in June 2015. Our general partner is controlled by PennTex Development, which was formed by NGP and members of our management team to develop a multi-basin midstream growth platform with an initial focus on organic growth projects in partnership with oil and natural gas producers affiliated with NGP. We intend to leverage our management team’s significant industry relationships to become a leading midstream energy company serving attractive oil and natural gas basins throughout North America.
We currently provide natural gas gathering and processing and residue gas and NGL transportation services to producers in northern Louisiana primarily focused in the Terryville Complex of the Cotton Valley formation. Our assets were completed in 2015 and consist of a rich natural gas gathering system, two 200 MMcf/d design-capacity cryogenic natural gas processing plants and residue gas and NGL transportation pipelines. Our primary customer is Memorial Resource, an NGP-affiliated exploration and production company focused on the development of liquids-rich natural gas opportunities in northern Louisiana. In addition to providing midstream services to our primary customer with our existing assets, we are pursuing other opportunities for organic development and growth as producers in our region continue to develop their acreage.
Our assets are supported by long term, fee-based commercial agreements with Memorial Resource, including gathering and processing agreements that contain escalating minimum volume commitments. Our gathering agreement also provides for firm capacity reservation payments based on available gathering system capacity. The minimum volume commitments under our gathering and processing agreements are currently 345,000 MMBtu/d, or 75% of the combined design capacity of our processing plants. For a ten-year period beginning on July 1, 2016, the minimum volume commitments will further increase to 460,000 MMBtu/d, or 100% of the combined design capacity of our processing plants. In addition, our assets are supported by long term, fee-based residue gas and NGL transportation agreements pursuant to which we transport all residue gas and NGLs produced on behalf of Memorial Resource at our processing plants. Under the AMI and Exclusivity Agreement, we also have the exclusive right to develop, own and operate midstream assets and to provide midstream services to support Memorial Resource’s growing production in northern Louisiana (other than production subject to existing third-party commitments or other arrangements to which we consent).
Our Assets
We operate and manage our business as a single reportable segment. Our assets, which are primarily located in Lincoln Parish, Louisiana, consist of the following:
| |
• | the Lincoln Parish plant, a 200 MMcf/d design-capacity cryogenic natural gas processing plant located near Arcadia, Louisiana; |
| |
• | the Mt. Olive plant, a 200 MMcf/d design-capacity cryogenic natural gas processing plant located near Ruston, Louisiana with on-site liquids handling facilities for inlet gas; |
| |
• | a 35-mile rich natural gas gathering system that provides producers with access to our processing plants and third-party processing capacity; |
| |
• | a 15-mile residue natural gas pipeline that provides market access for natural gas from our processing plants, including connections with pipelines that provide access to the Perryville Hub and other markets in the Gulf Coast region; and |
| |
• | a 40-mile NGL pipeline that provides connections to the Mont Belvieu market for NGLs produced from our processing plants. |
The following map shows our assets:
Our Contractual Arrangements with Memorial Resource
Memorial Resource is an independent natural gas and oil company engaged in the acquisition, development and exploration of natural gas and oil properties in northern Louisiana. Substantially all of Memorial Resource’s developed acreage is in northern Louisiana, where Memorial Resource targets over-pressured, liquids-rich natural gas opportunities in multiple zones in the Cotton Valley formation.
Our long-term gathering and processing agreements with Memorial Resource contain escalating minimum volume commitments, and our gathering agreement also provides for firm capacity reservation payments based on available gathering system capacity. In addition, under our long-term, fee-based residue gas and NGL transportation agreements, we transport all of the residue gas and NGLs produced on behalf of Memorial Resource at our processing plants.
Natural Gas Processing. Our 15-year gas processing agreement with Memorial Resource contains minimum volume commitments that are measured on a cumulative basis and based on specified daily minimum volume thresholds. The daily minimum volume threshold is currently 345,000 MMBtu/d and increases to 460,000 MMBtu/d effective July 1, 2016 through June 30, 2026, then decreases to 345,000 MMBtu/d until June 1, 2030, then decreases to 115,000 MMBtu/d until the initial term of the processing agreement ends on September 30, 2030. Any volumes of gas delivered up to the then-applicable daily minimum volume threshold are considered firm reserved gas and are charged the firm fixed-commitment fee, and any volumes delivered in excess of such threshold are considered interruptible volumes and are charged the interruptible-service fixed fee, in each case subject to CPI-based adjustments. Memorial Resource must pay a quarterly deficiency payment based on the firm-commitment fixed fee if the cumulative minimum volume commitment as of the end of such quarter exceeds the sum of (i) the cumulative volumes processed (or credited with respect to plant interruptions) under the processing agreement as of the end of such quarter plus (ii) volumes corresponding to deficiency payments incurred prior to such quarter. Deficiency payments are credited towards any fees owed by Memorial Resource only to the extent it has delivered the total minimum volume commitment under the processing agreement within the initial 15-year term of the agreement. Deficiency payments are recorded as deferred revenue because Memorial Resource may utilize these deficiency payments as credit for fees owed if it has delivered the total minimum volume commitment under the processing agreement within the initial term of the agreement.
Rich Natural Gas Gathering. Our 15-year natural gas gathering agreement with Memorial Resource commenced on December 20, 2014 and will remain in effect until June 1, 2030. The gathering agreement includes a firm capacity reservation payment and a usage fee component that is subject to a minimum volume commitment. For the period from June 1, 2015 through November 30, 2019, (i) the firm capacity reservation payment is payable for a daily capacity of 460,000 MMBtu/d (subject to certain credits relating to the availability of gathering capacity), calculated monthly, and (ii) the usage fee component is payable for volumes delivered into the gathering system, subject to a deficiency fee based on a specified minimum volume commitment that is calculated and paid on an annual basis. The deficiency fee calculation is based on Memorial Resource’s then applicable daily minimum volume commitment under the processing agreement. Accordingly, the
amount of such specified minimum gathering volume commitment varies between 115,000 MMBtu/d and 460,000 MMBtu/d, and is currently 345,000 MMBtu/d. Beginning December 1, 2019, no firm capacity reservation payment will be payable, and the usage fee component will increase, subject to the deficiency fee and specified minimum volume commitment described above.
Residue Gas Transportation. Our 15-year natural gas transportation agreement with Memorial Resource commenced June 1, 2015 and will remain in effect until June 1, 2030. The agreement provides for the transportation of residue gas through our residue gas pipeline from our processing plants to interconnections with third-party natural gas transportation pipelines providing access to Gulf Coast markets. Memorial Resource pays a usage fee for all volumes transported under the agreement. Memorial Resource pays an additional fee for priority firm service for the first 100,000 MMBtu/d of residue gas delivered to us for transportation by Memorial Resource. The agreement includes a plant tailgate dedication pursuant to which all of Memorial Resource’s residue gas delivered from our processing plants is transported on the residue gas pipeline.
NGL Transportation. Our 15-year NGL transportation agreement with Memorial Resource commenced October 1, 2015 and will remain in effect until October 1, 2030. The agreement provides for the transportation of NGLs through our NGL pipeline from our processing plants to an interconnect with DCP Midstream’s Black Lake pipeline near Ada, Louisiana. Memorial Resource pays a usage fee for all volumes transported under the agreement. The agreement includes a plant tailgate dedication pursuant to which all of Memorial Resource’s NGLs delivered from our processing plants are transported on the NGL pipeline. The NGL transportation agreement is subject to the terms of our tariff, which is filed with FERC.
AMI and Exclusivity Agreement. Pursuant to the AMI and Exclusivity Agreement, we have the exclusive right to build all of the midstream infrastructure for Memorial Resource in northern Louisiana and to provide midstream services to support Memorial Resource’s current and future production on its operated acreage within such area (other than production subject to existing third-party commitments or other arrangements to which we consent) through September 30, 2030. The area of mutual interest under the AMI and Exclusivity Agreement is depicted below:
Our Relationship with PennTex Development
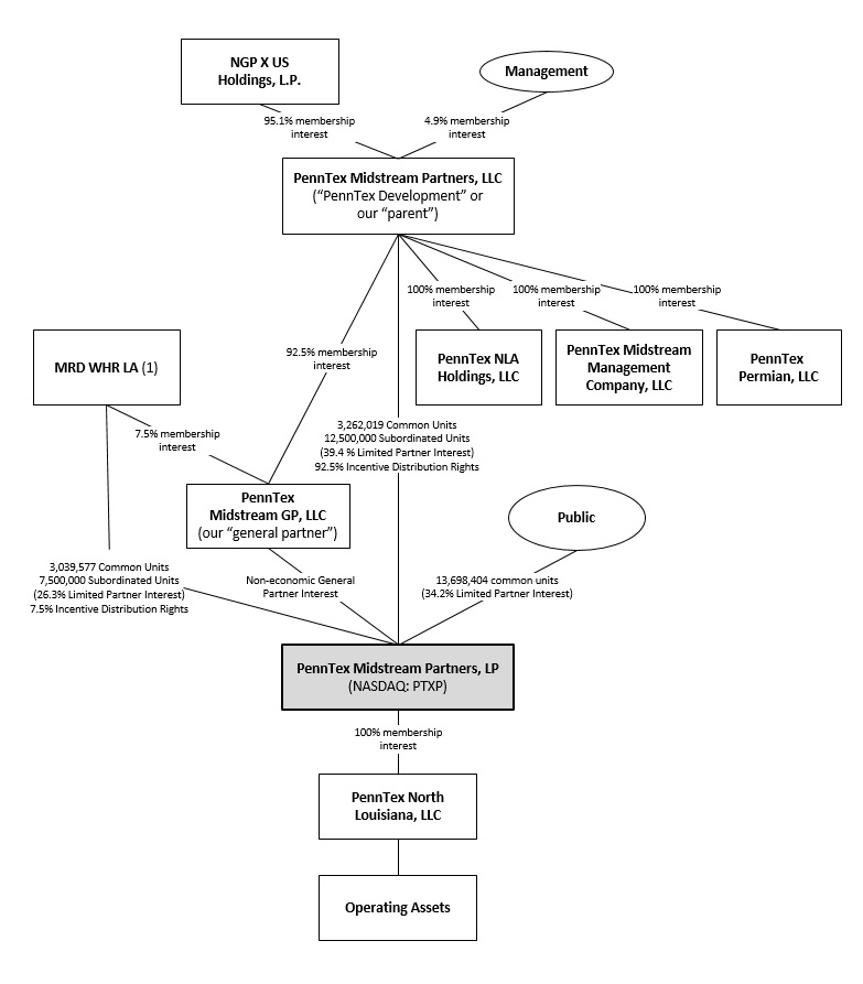
Our parent, PennTex Development, was formed in January 2014 by NGP and members of our management team to pursue midstream growth opportunities and develop midstream energy assets. PennTex Development owns 3,262,019 common units and 12,500,000 subordinated units, collectively representing a 39.4% limited partner interest in us, 92.5% of our incentive distribution rights and a 92.5% controlling interest in our general partner. Additionally, our parent owns PennTex Permian, which operates a gathering and processing system in the Delaware sub-basin of the Permian Basin in Reeves County, Texas that consists of a 60 MMcf/d design capacity cryogenic natural gas processing plant and approximately 82 miles of low- and intermediate-pressure gathering pipelines and associated compression assets. We have a right of first offer with respect to our parent’s equity interest in PennTex Permian to the extent our parent elects to sell such equity interest. Additionally, PennTex Development intends to acquire, construct and develop midstream operations for, or in partnership with, oil and natural gas producers, and has business relationships that we believe will provide us with future acquisition opportunities.
The following simplified diagram depicts our organizational structure and ownership as of December 31, 2015:
(1) Represents aggregate ownership by MRD WHR LA Midstream LLC (“MRD WHR LA”), its members and their members, consisting of 2,127,704 common units and 5,250,000 subordinated units owned by MRD Midstream LLC and 911,873 common units and 2,250,000 subordinated units owned in the aggregate by the members of WHR Midstream LLC. MRD Midstream LLC and WHR Midstream LLC own a 5.25% and 2.25% membership interest in our general partner, respectively, and collectively own a 100% ownership interest in MRD WHR LA. MRD WHR LA owns 7.5% of our incentive distribution rights. Business Strategies
Our principal business objective is to increase the quarterly cash distributions that we pay to our unitholders over time
while maintaining the ongoing stability of our business. We expect to achieve this objective by pursuing the following business strategies:
| |
• | Maintain and grow stable cash flows supported by long-term, fee-based contracts. Our cash flows and distributions to unitholders are supported by escalating minimum volume commitments under our gathering and processing agreements with Memorial Resource. We also benefit from firm capacity reservation payments under our gathering agreement and plant tailgate dedications under our residue gas and NGL transportation agreements. We seek to generate the majority of our cash flows pursuant to multi-year, firm contracts with creditworthy customers. We will continue to pursue opportunities to increase the fee-based component of our contract portfolio to minimize our direct commodity price exposure. |
| |
• | Capitalize on organic growth to support growing production in northern Louisiana. Our primary customer has a deep and growing inventory of drilling locations in northern Louisiana and we currently provide gathering and processing services to other producers with significant acreage in the area. We believe that the superior economics of Terryville Complex drilling programs, which are attributable to the combination of prolific horizontal well results and the strategic location of the Terryville Complex, will continue to support significant drilling activity in the region, even in a low-commodity price environment. As production continues to increase in the region, we expect to capitalize on opportunities to expand our initial asset base to support increasing midstream service needs in northern Louisiana. |
| |
• | Maintain a conservative and flexible capital structure in order to support our access to capital. We intend to maintain a conservative and balanced capital structure which, when combined with our stable, fee-based cash flows, will afford us efficient access to the capital markets at a competitive cost of capital. As of December 31, 2015, our total indebtedness consisted of approximately $156.0 million of borrowings outstanding under our $275 million revolving credit facility and we had additional available borrowing capacity of $98.5 million. |
| |
• | Grow our business by pursuing accretive acquisitions from, or development opportunities with, PennTex Development and third parties. We intend to pursue opportunities to grow our business through accretive acquisitions from, or development opportunities with, our parent. For example, we have a right of first offer to acquire our parent’s equity interest in PennTex Permian if our parent elects to sell such interests. Additionally, we expect that our parent will make strategic acquisitions from time to time that may create additional expansion opportunities for us in the future. We also review attractive acquisition opportunities with third parties as they become available, both as bolt-on opportunities for our existing assets in northern Louisiana and as strategic acquisitions in other economic basins. |
| |
• | Leverage our relationships to identify and execute growth opportunities. Our senior management team has significant industry experience and has built, grown and managed large, successful midstream organizations, including public and private companies. We believe our management’s experience and expertise across the midstream spectrum provides us with access to strong commercial relationships throughout the energy industry. Through our management’s interest in our parent, our management team is highly incentivized to grow our business. Additionally, through our relationship with NGP and its affiliates, we have access to NGP’s significant pool of management talent and industry relationships, which we believe provides us with a competitive advantage in pursuing potential acquisition opportunities. |
Competition
Our principal competitors in northern Louisiana are Regency Energy Partners LP, a wholly-owned subsidiary of Energy Transfer Partners, L.P., which we refer to as Regency, and DCP Midstream Partners, LP, which we refer to as DCP Midstream, each of which owns and operates significant legacy gathering, processing and transportation assets in the region. In addition, producers in the region own, and may in the future construct additional, localized gathering pipelines to transport production from the wellhead to processing facilities or residue gas outlets. We compete directly with Regency and DCP Midstream and, to a lesser extent, producer-owned gathering systems, for undedicated, expiring dedicated and future production of producers in northern Louisiana. Pursuant to the AMI and Exclusivity Agreement, we have the exclusive right to provide midstream services to support Memorial Resource’s current and future production on its operated acreage in northern Louisiana (other than production subject to existing third-party commitments or other arrangements to which we consent). Our ability to attract third-party volumes to our gathering, processing and transportation system depends on our ability to evaluate and select suitable projects and to consummate transactions in a highly competitive environment. Also, there is substantial competition for capital available for investment in the oil and natural gas industry. Many of our competitors possess and employ financial, technical and personnel resources substantially greater than ours. In addition, as a provider of midstream services to the natural gas and crude oil industries, we generally compete with other forms of energy available to consumers, including electricity, coal, propane and fuel oils. Several factors influence the demand for natural gas, NGLs and crude oil, including price changes, the
availability of natural gas, NGLs and crude oil and other forms of energy, the level of business activity, conservation, legislation and governmental regulations, weather, and the ability to convert to alternative fuels.
Title to Properties
Other than the Mt. Olive plant site, which we own in fee, our interest in the real property on which our processing plants, pipelines and related facilities are located derives from leases, easements, rights-of-way, permits or licenses from landowners or governmental authorities permitting the use of such land for our operations. We have leased or acquired easements, rights-of-way, permits or licenses in these lands without any material challenge known to us relating to the title to the land upon which the assets will be located, and we believe that we have satisfactory interests in such lands.
Regulation of Operations
Our operations are subject to significant regulations at the federal, state and local levels.
Natural Gas Gathering Pipeline Regulation
Section 1(b) of the Natural Gas Act of 1938 exempts natural gas gathering facilities from regulation by FERC under the NGA. Although the FERC has not made any formal determinations with respect to any of our facilities we consider to be gathering facilities, we believe that our natural gas pipelines meet the traditional tests FERC has used to establish whether a pipeline is a gathering pipeline not subject to FERC jurisdiction. The distinction between FERC-regulated transmission services and federally unregulated gathering services, however, has been the subject of substantial litigation, and the FERC determines whether facilities are gathering facilities on a case-by-case basis, so the classification and regulation of some our gathering facilities and intrastate transportation pipelines may be subject to change based on future determinations by FERC, the courts, or Congress. If the FERC were to consider the status of an individual facility and determine that the facility is not a gathering pipeline and the pipeline provides interstate service, the rates for, and terms and conditions of, services provided by such facility would be subject to regulation by the FERC under the NGA or the NGPA. Such regulation could decrease revenue, increase operating costs, and, depending upon the facility in question, could adversely affect our results of operations and cash flows. In addition, if any of our facilities were found to have provided services or otherwise operated in violation of the NGA or NGPA, this could result in the imposition of civil penalties as well as a requirement to disgorge charges collected for such service in excess of the rate established by the FERC.
State regulation of gathering facilities generally includes various safety, environmental and, in some circumstances, nondiscriminatory take requirements and complaint-based rate regulation. Our natural gas gathering operations will be subject to ratable take and common purchaser statutes in the states in which we operate. These statutes generally require our gathering pipelines to take natural gas without undue discrimination in favor of one producer over another producer or one source of supply over another similarly situated source of supply. The regulations under these statutes can have the effect of imposing some restrictions on our ability as an owner of gathering facilities to decide with whom we contract to gather natural gas. States in which we operate have also adopted a complaint-based regulation of natural gas gathering activities, which allows natural gas producers and shippers to file complaints with state regulators in an effort to resolve grievances relating to gathering access and rate discrimination. We cannot predict whether such a complaint will be filed against us in the future. Failure to comply with state regulations can result in the imposition of administrative, civil and criminal remedies. To date, there has been no adverse effect to our system due to state regulations.
Our gathering operations could be adversely affected should they be subject in the future to more stringent application of state regulation of rates and services. Our gathering operations also may be or become subject to additional safety and operational regulations relating to the design, installation, testing, construction, operation, replacement and management of gathering facilities. Additional rules and legislation pertaining to these matters are considered or adopted from time to time. We cannot predict what effect, if any, such changes might have on our operations, but the industry could be required to incur additional capital expenditures and increased costs depending on future legislative and regulatory changes.
NGL Pipeline Regulation
Our NGL pipeline is a common carrier of NGLs subject to regulation by various federal and state agencies. The FERC regulates interstate pipeline transportation of crude oil, petroleum products and other liquids, such as NGLs (collectively, “petroleum pipelines”), under the Interstate Commerce Act, or the ICA, and the Energy Policy Act of 1992, or EPAct 1992, and the rules and regulations promulgated under those laws. The ICA and its implementing regulations require that tariff rates for interstate service on petroleum pipelines be just and reasonable and must not be unduly discriminatory or confer any undue preference upon any shipper. In accordance with FERC regulations, transportation rates and terms and conditions of service must be filed with the FERC prior to placing the pipeline into service. Under the ICA, interested persons may challenge new or changed rates or services. The FERC is authorized to investigate such charges and may suspend the effectiveness of a challenged rate for up to seven months. A successful rate challenge could result in a petroleum pipeline paying refunds together with interest for the period that the rate was in effect. The FERC may also investigate, upon complaint or on its own motion, existing rates and related rules and may order a pipeline to change them prospectively. A shipper may obtain
reparations for damages sustained for a period up to two years prior to the filing of a complaint.
If our rate levels were investigated by FERC on its own initiative or in response to a protest or complaint filed by an interested person, the inquiry could result in a comparison of our rates to those charged by others or to an investigation of costs, including the overall cost of service, including operating costs and overhead; the allocation of overhead and other administrative and general expenses to the regulated entity; the appropriate capital structure to be utilized in calculating rates; the appropriate rate of return on equity and interest rates on debt; the rate base, including the proper starting rate base; the throughput underlying the rate and the proper allowance for federal and state income taxes.
Pipeline Safety Regulation
Our natural gas pipelines are subject to regulation by the Pipeline and Hazardous Materials Safety Administration, or PHMSA, pursuant to the Natural Gas Pipeline Safety Act of 1968, or NGPSA, and the Pipeline Safety Improvement Act of 2002, or PSIA, as reauthorized and amended by the Pipeline Inspection, Protection, Enforcement and Safety Act of 2006, or the PIPES Act. The NGPSA regulates safety requirements in the design, construction, operation and maintenance of gas pipeline facilities, while the PSIA establishes mandatory inspections for all U.S. oil and natural gas transmission pipelines in high-consequence areas, or HCAs. Our NGL pipeline is subject to regulation by PHMSA under the Hazardous Liquid Pipeline Safety Act of 1979, or the HLPSA, which requires PHMSA to develop, prescribe and enforce minimum federal safety standards for the transportation of hazardous liquids by pipeline, and the Pipeline Safety Act of 1992, or the PSA, which added the environment to the list of statutory factors that must be considered in establishing safety standards for hazardous liquid pipelines, established safety standards for certain “regulated gathering lines,” and mandated that regulations be issued to establish criteria for operators to use in identifying and inspecting pipelines located in HCAs, defined as those areas that are unusually sensitive to environmental damage, that cross a navigable waterway, or that have a high population density. In 1996, Congress enacted the Accountable Pipeline Safety and Partnership Act of 1996, or the APSA, which limited the operator identification requirement to operators of pipelines that cross a waterway where a substantial likelihood of commercial navigation exists, required that certain areas where a pipeline rupture would likely cause permanent or long-term environmental damage be considered in determining whether an area is unusually sensitive to environmental damage, and mandated that regulations be issued for the qualification and testing of certain pipeline personnel. In the PIPES Act, Congress required mandatory inspections for certain U.S. crude oil and natural gas transmission pipelines in HCAs and mandated that regulations be issued for low-stress hazardous liquid pipelines and pipeline control room management.
PHMSA has developed regulations that require pipeline operators to implement integrity management programs, including more frequent inspections and other measures to ensure pipeline safety in HCAs. The regulations require operators, including us, to:
| |
• | perform ongoing assessments of pipeline integrity; |
| |
• | identify and characterize applicable threats to pipeline segments that could impact a HCA; |
| |
• | improve data collection, integration and analysis; |
| |
• | repair and remediate pipelines as necessary; and |
| |
• | implement preventive and mitigating actions. |
The Pipeline Safety, Regulatory Certainty and Job Creation Act of 2011, or the 2011 Pipeline Safety Act, reauthorizes funding for federal pipeline safety programs, increases penalties for safety violations, establishes additional safety requirements for newly constructed pipelines and requires studies of certain safety issues that could result in the adoption of new regulatory requirements for existing pipelines. The 2011 Pipeline Safety Act, among other things, increases the maximum civil penalty for pipeline safety violations and directs the Secretary of Transportation to promulgate rules or standards relating to expanded integrity management requirements, automatic or remote-controlled valve use, excess flow valve use, leak detection system installation and testing to confirm the material strength of pipe operating above 30% of specified minimum yield strength in high consequence areas. Effective October 25, 2013, PHMSA adopted new rules increasing the maximum administrative civil penalties for violation of the pipeline safety laws and regulations after January 3, 2012 to $200,000 per violation per day, with a maximum of $2,000,000 for a series of violations. In addition, in October 2015, PHMSA proposed changes to its hazardous liquid pipeline safety regulations that would significantly extend the integrity management requirements to previously exempt hazardous liquid pipelines and would impose additional obligations on hazardous liquid pipeline operators that are already subject to the integrity management requirements. PHMSA’s proposed rule would also require annual reporting of safety-related conditions and incident reports for all hazardous liquid gathering lines and gravity lines, including pipelines that are currently exempt from PHMSA regulations. PHMSA issued a separate regulatory proposal in July 2015 that would impose pipeline incident prevention and response measures on pipeline operators. PHMSA also recently issued an advisory bulletin providing guidance on verification of records related to pipeline maximum allowable operating pressure and maximum operating pressure. The advisory bulletin advised pipeline operators of anticipated changes in annual reporting requirements and explained that to the extent pipeline operators are relying on design, construction,
inspection, testing, or other data to determine the pressures at which their pipelines should operate, the records of that data must be traceable, verifiable and complete. Locating such records and, in the absence of any such records, verifying maximum pressures through physical testing (including hydrotesting) or modifying or replacing facilities to meet the demands of such pressures, could significantly increase our costs on a going forward basis.
The National Transportation Safety Board has recommended that PHMSA make a number of changes to its rules, including removing an exemption from most safety inspections for natural gas pipelines installed before 1970. While we cannot predict the outcome of legislative or regulatory initiatives, such legislative and regulatory changes could have a material effect on our operations, particularly by extending more stringent and comprehensive safety regulations (such as integrity management requirements) to pipelines and gathering lines not previously subject to such requirements. While we expect any legislative or regulatory changes to allow us time to become compliant with new requirements, costs associated with compliance may have a material effect on our operations. There can be no assurance as to the amount or timing of future expenditures for pipeline integrity regulation, and actual future expenditures may be different from the amounts we currently anticipate.
Regulations, changes to regulations or an increase in public expectations for pipeline safety may require additional reporting, the replacement of some of our pipeline segments, the addition of monitoring equipment and more frequent inspection or testing of our pipeline facilities. Any repair, remediation, preventative or mitigating actions may require significant capital and operating expenditures.
States are largely preempted by federal law from regulating pipeline safety for interstate lines but most are certified by the DOT to assume responsibility for enforcing federal intrastate pipeline regulations and inspection of intrastate pipelines. States may adopt stricter standards for intrastate pipelines than those imposed by the federal government for interstate lines; however, states vary considerably in their authority and capacity to address pipeline safety. State standards may include requirements for facility design and management in addition to requirements for pipelines. We do not anticipate any significant difficulty in complying with applicable state laws and regulations. Our natural gas pipelines and NGL pipeline have continuous inspection and compliance programs designed to keep the facilities in compliance with pipeline safety and pollution control requirements.
We expect to incorporate all existing requirements into our programs by the required regulatory deadlines, and will continually incorporate the new requirements into procedures and budgets. We expect to incur increasing regulatory compliance costs, based on the intensification of the regulatory environment and upcoming changes to regulations as outlined above. In addition to regulatory changes, costs may be incurred when there is an accidental release of a commodity transported by our system, or a regulatory inspection identifies a deficiency in our required programs.
Regulation of Environmental and Occupational Safety and Health Matters
Our natural gas gathering, processing and transportation activities are subject to stringent and complex federal, state and local laws and regulations relating to the protection of the environment. As an owner or operator of these facilities, we must comply with these laws and regulations at the federal, state and local levels. These laws and regulations can restrict or impact our business activities in many ways, such as:
| |
• | requiring the installation of pollution-control equipment, imposing emission or discharge limits or otherwise restricting the way we operate resulting in additional costs to our operations; |
| |
• | limiting or prohibiting construction activities in areas, such as air quality nonattainment areas, wetlands, coastal regions or areas inhabited by endangered or threatened species; |
| |
• | delaying system modification or upgrades during review of permit applications and revisions; |
| |
• | requiring investigatory and remedial actions to mitigate discharges, releases or pollution conditions associated with our operations or attributable to former operations; and |
| |
• | enjoining the operations of facilities deemed to be in non-compliance with permits issued pursuant to or regulatory requirements imposed by such environmental laws and regulations. |
Failure to comply with these laws and regulations may trigger a variety of administrative, civil and criminal enforcement measures, including the assessment of monetary penalties and natural resource damages. Certain environmental statutes impose strict joint and several liability for costs required to clean up and restore sites where hazardous substances, hydrocarbons or solid wastes have been disposed or otherwise released. Moreover, neighboring landowners and other third parties may file common law claims for personal injury and property damage allegedly caused by the release of hazardous substances, hydrocarbons or solid waste into the environment.
The trend in environmental regulation is to place more restrictions and limitations on activities that may affect the environment and thus there can be no assurance as to the amount or timing of future expenditures for environmental
compliance or remediation and actual future expenditures may be different from the amounts we currently anticipate. As with the midstream industry in general, complying with current and anticipated environmental laws and regulations can increase our capital costs to construct, maintain and operate equipment and facilities. While we expect these laws and regulations will affect our maintenance capital expenditures and net income, we do not believe they will have a material adverse effect on our business, financial position or results of operations or cash flows. In addition, we believe that the various activities in which we are engaged that are subject to environmental laws and regulations are not expected to materially interrupt or diminish our operational ability to gather natural gas. We cannot assure you, however, that future events, such as changes in existing laws or enforcement policies, the promulgation of new laws or regulations, or the development or discovery of new facts or conditions will not cause us to incur significant costs. Below is a discussion of the material environmental laws and regulations that relate to our business.
Hazardous Waste and Site Remediation
Our operations generate solid wastes, including some hazardous wastes, that are subject to the federal Resource Conservation and Recovery Act, or RCRA, and comparable state laws, which impose requirements for the handling, storage, treatment and disposal of hazardous waste. RCRA currently exempts many natural gas gathering and field processing wastes from classification as hazardous waste. Specifically, RCRA excludes from the definition of hazardous waste produced waters and other wastes intrinsically associated with the exploration, development or production of crude oil and natural gas. However, these oil and gas exploration and production wastes may still be regulated under state solid waste laws and regulations, and it is possible that certain oil and natural gas exploration and production wastes now classified as non-hazardous could be classified as hazardous waste in the future.
The Comprehensive Environmental Response, Compensation and Liability Act, or CERCLA, also known as the Superfund law, and comparable state laws impose liability without regard to fault or the legality of the original conduct, on certain classes of persons responsible for the release of hazardous substances into the environment. Such classes of persons include the current and past owners or operators of sites where a hazardous substance was released, and companies that disposed or arranged for disposal of hazardous substances at offsite locations, such as landfills. We expect that, in the course of our ordinary operations, our operations will generate wastes that may be designated as hazardous substances. CERCLA authorizes the EPA, states and, in some cases, third parties to take actions in response to releases or threatened releases of hazardous substances into the environment and to seek to recover from the classes of responsible persons the costs they incur to address the release. Under CERCLA, we could be subject to strict joint and several liability for the costs of cleaning up and restoring sites where hazardous substances have been released into the environment and for damages to natural resources.
Hydrocarbons or wastes may be disposed of or released on or under the properties owned or leased by us or on or under other locations where such substances have been taken for disposal. Such hydrocarbons or wastes may migrate to property adjacent to our owned and leased sites or the disposal sites. In addition, some of the properties may be operated by third parties or by previous owners whose treatment and disposal or release of hydrocarbons or wastes was not under our control. These properties and the substances disposed or released on them may be subject to CERCLA, RCRA and analogous state laws. Under such laws, we could be required to remove previously disposed wastes, including waste disposed of by prior owners or operators; remediate contaminated property, including groundwater contamination, whether from prior owners or operators or other historic activities or spills; or perform remedial operations to prevent future contamination. We are not currently a potentially responsible party in any federal or state site remediation and there are no current, pending or anticipated response or remedial activities at or implicating our business and the business of our customers.
Air Emissions
The federal Clean Air Act, and comparable state laws, regulate emissions of air pollutants from various industrial sources, including natural gas processing plants and compressor stations, and also impose various emission limits, operational limits and monitoring, reporting and record keeping requirements on air emission sources. Failure to comply with these requirements could result in monetary penalties, injunctions, conditions or restrictions on operations, and potentially criminal enforcement actions. Such laws and regulations require pre-construction permits for the construction or modification of certain projects or facilities with the potential to emit air emissions above certain thresholds. These pre-construction permits generally require use of best available control technology, or BACT, to limit air emissions. We expect that several new and recently proposed EPA new source performance standards, or NSPS, and national emission standards for hazardous air pollutants, or NESHAP, will also apply to our facilities and operations. These NSPS and NESHAP standards impose emission limits and operational limits as well as detailed testing, record keeping and reporting requirements on the “affected facilities” covered by these regulations. We may incur capital expenditures in the future for air pollution control equipment in connection with complying with existing and recently proposed rules, or with obtaining or maintaining operating permits and complying with federal, state and local regulations related to air emissions. However, we do not believe that such requirements will have a material adverse effect on our operations.
Water Discharges
The Federal Water Pollution Control Act, or the Clean Water Act, and analogous state laws impose restrictions and strict controls with respect to the discharge of pollutants, including spills and leaks of oil and other substances, into waters of the United States, including wetlands. The discharge of pollutants into jurisdictional waters is prohibited, except in accordance with the terms of a permit issued by the EPA, U.S. Army Corps of Engineers if wetlands are impacted, or a delegated state agency. Federal and state regulatory agencies can impose administrative, civil and criminal penalties for non-compliance with discharge permits or other requirements of the Clean Water Act and analogous state laws and regulations. Any unpermitted release of petroleum or other pollutants from our operations could result in government penalties and civil liability.
Endangered Species
The Endangered Species Act, or ESA, and analogous state laws restrict activities that may affect endangered or threatened species or their habitats. Some of our pipelines may be located in areas that are or may be designated as habitats for endangered or threatened species, and previously unprotected species may later be designated as threatened or endangered in areas where underlying property operations are conducted. Future construction and expansion activities could also be impacted by the presence of endangered or threatened species. This could cause us to incur increased costs arising from species protection measures, delay the completion of projects, or result in limitations on our operating activities that could have an adverse impact on our results of operations.
Climate Change
In December 2009, the EPA determined that emissions of greenhouse gases, or GHGs, present an endangerment to public health and the environment because emissions of such gases are contributing to the warming of the Earth’s atmosphere and other climatic changes. Based on these findings, EPA has adopted regulations under existing provisions of the federal Clean Air Act, that require certain large stationary sources to obtain Prevention of Significant Deterioration, or PSD, pre-construction permits and Title V operating permits for GHG emissions. Under these regulations, facilities required to obtain PSD permits must meet BACT standards for their GHG emissions. The EPA has also adopted rules requiring the monitoring and reporting of GHG emissions from specified sources in the United States, including, among others, certain onshore oil and natural gas processing and fractionating facilities, which was expanded in October 2015 to include onshore petroleum and natural gas gathering and boosting activities and natural gas transmission pipelines. Requiring reductions in greenhouse gas emissions could result in increased costs to operate and maintain our facilities. Additionally, while Congress has from time to time considered legislation to reduce emissions of GHGs, the prospect for adoption of significant legislation at the federal level to reduce GHG emissions is perceived to be low at this time. Nevertheless, the Obama administration has announced it intends to adopt additional regulations to reduce emissions of GHGs and to encourage greater use of low carbon technologies. Although it is not possible at this time to predict how legislation or new regulations that may be adopted to address GHG emissions would impact our business, any such future laws and regulations that limit emissions of GHGs could adversely affect demand for the oil and natural gas that exploration and production operators produce, including our current or future customers, which could thereby reduce demand for our midstream services. In addition, in December 2015, over 190 countries, including the United States, reached an agreement to reduce greenhouse gas emissions. To the extent the United States and other countries implement this agreement or impose other climate change regulations on the oil and gas industry, it could have an adverse direct or indirect effect on our business.
Finally, increasing concentrations of GHGs in the earth’s atmosphere may produce climate changes that have significant physical effects, such as increased frequency and severity of storms, droughts and floods and other climatic events; if any such effects were to occur, it is uncertain if they would have an adverse effect on our financial condition and operations.
Occupational Safety and Health Act
We are also subject to the requirements of the federal Occupational Safety and Health Act, or OSHA, and comparable state laws that regulate the protection of the health and safety of employees. In addition, OSHA’s hazard communication standard, the Emergency Planning and Community Right to Know Act and implementing regulations and similar state statutes and regulations require that information be maintained about hazardous materials used or produced in our operations and that this information be provided to employees, state and local government authorities and citizens.
Employees
We do not have any employees. All of the employees required to conduct and support our operations are employed by PennTex Midstream Management Company, LLC, a wholly-owned subsidiary of PennTex Development, which we refer to as PennTex Management, and seconded to our general partner pursuant to the services and secondment agreement described under Item 13 of this annual report. The officers of our general partner, all of whom are also officers of PennTex Development, manage our operations and activities. As of December 31, 2015, PennTex Management employed
approximately 70 people who provide direct, full-time support to our operations. PennTex Management considers its relations with such employees to be satisfactory.
Insurance
We generally share insurance coverage with PennTex Development, and we reimburse PennTex Development for the portion of its insurance costs allocated to our assets and business pursuant to the terms of the services and secondment agreement. The PennTex Development insurance program includes general and excess liability insurance, auto liability insurance, workers’ compensation insurance and property insurance. We maintain through our general partner director and officer liability insurance for which we reimburse our general partner pursuant to our partnership agreement. Management believes that our insurance coverage is reasonable and appropriate.
Available Information
Our website is available at www.penntex.com. Information contained on or connected to our website is not incorporated by reference into this annual report and should not be considered part of this annual report or any other filing we make with the U.S. Securities Exchange Commission, which we refer to as the SEC. We make available, free of charge, on our website, the annual report on Form 10-K, quarterly reports on Form 10-Q, current reports on Form 8-K and amendments to those reports, as soon as reasonably practicable after filing such reports with the SEC. Other information such as presentations, our Governance Guidelines, the charter of the Audit Committee and the Code of Business Conduct and Ethics are available on our website and in print to any unitholder who provides a written request to the Secretary at 11931 Wickchester Lane, Suite 300, Houston, Texas 77043. Our Code of Business Conduct and Ethics applies to all directors, officers and employees, including the Chief Executive Officer and Chief Financial Officer.
The public may read and copy any materials that we file with the SEC at the SEC’s Public Reference Room at 100 F Street, NE, Washington, DC 20549. The public may obtain information on the operation of the Public Reference Room by calling the SEC at 1-800-SEC-0330. Also, the SEC maintains a website that contains reports and information statements, and other information regarding issuers that file electronically with the SEC. The public can obtain any document that we file with the SEC at www.sec.gov.
ITEM 1A. RISK FACTORS
Limited partner interests are inherently different from the capital stock of a corporation, although many of the business risks to which we are subject are similar to those that would be faced by a corporation engaged in a similar business. If any of the following risks were to materialize, our business, financial condition, results of operations and cash available for distribution could be materially adversely affected.
Risks Related to Our Business
We generate a substantial majority of our revenue from gathering, processing and transportation services provided to Memorial Resource. Accordingly, any development that materially and adversely affects Memorial Resource’s operations, financial condition or market reputation could have a material and adverse impact on us.
We currently generate a substantial majority of our revenue from gathering, processing and transportation services that support Memorial Resource’s natural gas exploration and production activities in northern Louisiana. As a result, we are substantially dependent on Memorial Resource and any event, whether in our area of operations or otherwise, that adversely affects Memorial Resource’s production, drilling and completion schedule, financial condition, leverage, market reputation, liquidity, results of operations or cash flows may adversely affect our revenues and cash available for distribution. Accordingly, we are indirectly subject to the business risks of Memorial Resource, including, among others:
| |
• | a reduction in or slowing of Memorial Resource’s drilling and development program, which would directly and adversely impact demand for our midstream services; |
| |
• | the volatility of natural gas, NGL and oil prices, especially in light of recent declines, which could have a negative effect on the value of Memorial Resource’s properties, its drilling programs or its ability to finance its operations; |
| |
• | the availability of capital to Memorial Resource on an economic basis to fund its exploration and development activities; |
| |
• | Memorial Resource’s ability to replace its reserves; |
| |
• | drilling and operating risks, including potential environmental liabilities; |
| |
• | transportation capacity constraints and interruptions; |
| |
• | adverse effects on Memorial Resource of governmental and environmental regulation; and |
| |
• | losses to Memorial Resource from pending or future litigation. |
Further, we are subject to the risk of non-payment or non-performance by Memorial Resource. We cannot predict the extent to which Memorial Resource’s business would be impacted if conditions in the energy industry were to further deteriorate, nor can we estimate the impact such conditions would have on Memorial Resource’s ability to execute its drilling and development program. In addition, lower natural gas, NGL and oil prices could lead Memorial Resource to seek to renegotiate its agreements with us for various reasons. Any material non-payment or non-performance by Memorial Resource would reduce our ability to make distributions to our unitholders.
We may not generate sufficient cash from operations following the establishment of cash reserves and payment of fees and expenses, including cost reimbursements to our general partner, to enable us to pay the minimum quarterly distribution to our unitholders.
In order to make our minimum quarterly distribution of $0.2750 per common unit and subordinated unit per quarter, or $1.10 per unit per year, we will require available cash of $11.0 million per quarter, or $44.0 million per year, based on the common units and subordinated units outstanding as of December 31, 2015. We may not generate sufficient cash flow each quarter to support the payment of the minimum quarterly distribution or to increase our quarterly distributions in the future. Additionally, we funded a portion of the quarterly distributions that we made to our unitholders with respect to the second and third quarters of 2015 with borrowings under our revolving credit facility.
The amount of cash we can distribute on our units principally depends upon the amount of cash we generate from our operations, which will fluctuate from quarter to quarter based on, among other things:
| |
• | the volume of natural gas we gather, process and transport; |
| |
• | the rates we charge for our services; |
| |
• | volumes received in excess of Memorial Resource’s minimum volume commitments in prior quarters, which may reduce deficiency payments we receive from Memorial Resource with respect to a given period even if Memorial Resource delivers volumes below its minimum volume commitment; |
| |
• | market prices of natural gas, NGLs and oil and their effect on the drilling schedules and production of our customers; |
| |
• | our customers’ ability to fund their drilling and development programs; |
| |
• | adverse weather conditions; |
| |
• | the level of our operating, maintenance and general and administrative costs; |
| |
• | regional, domestic and foreign supply and perceptions of supply of natural gas; |
| |
• | the level of demand and perceptions of demand in our end-user markets, and actual and anticipated future prices of natural gas and other commodities (and the volatility thereof), which may impact our ability to renew and replace our gathering, processing and transportation agreements; |
| |
• | the relationship between natural gas and NGL prices and resulting effect on processing margins; |
| |
• | the realized pricing impacts on revenues and expenses that are directly related to commodity prices; |
| |
• | the level of competition from other midstream energy companies in northern Louisiana; |
| |
• | the creditworthiness of our customers; |
| |
• | damages to pipelines and plants, related equipment and surrounding properties caused by hurricanes, tornadoes, floods, fires and other natural disasters and acts of terrorism and acts of third parties; |
| |
• | outages at our processing plants; |
| |
• | leaks or accidental releases of hazardous materials into the environment, whether as a result of human error or otherwise; |
| |
• | regulatory action affecting the supply of, or demand for, natural gas, the rates we can charge for our services, how we contract for services, our existing contracts, our operating costs or our operating flexibility; and |
| |
• | prevailing economic conditions. |
In addition, the actual amount of cash we will have available for distribution will depend on other factors, including:
| |
• | the level and timing of capital expenditures we make; |
| |
• | our debt service requirements and other liabilities; |
| |
• | our ability to borrow under our debt agreements to pay distributions; |
| |
• | fluctuations in our working capital needs; |
| |
• | restrictions on distributions contained in any of our debt agreements; |
| |
• | the cost of acquisitions, if any; |
| |
• | fees and expenses of our general partner and its affiliates we are required to reimburse; |
| |
• | the amount of cash reserves established by our general partner; and |
| |
• | other business risks affecting our cash levels. |
Because of the natural decline in production from existing wells, our success depends, in part, on the ability of our customers to replace declining production and our ability to secure new sources of natural gas from existing customers or other producers.
The natural gas volumes that support our assets depend on the level of production from our customers’ natural gas wells in northern Louisiana. This production may be less than expected and will naturally decline over time. To the extent our customers reduce or delay their drilling and completion activities, including in response to decreased commodity prices and lower drilling economics, revenues for our midstream services will be directly and adversely affected. For example, Memorial Resource has publicly announced its expectation of a four-rig drilling program for 2016, as compared to eight rigs at the end of 2015. In addition, natural gas volumes from completed wells, and our cash flows associated with these wells, will naturally decline over time. In order to maintain or increase throughput levels on our assets, we must obtain new sources of natural gas from our existing customers or other producers. The primary factors affecting our ability to obtain additional sources of natural gas include (i) the overall level of successful drilling activity in northern Louisiana, (ii) Memorial Resource’s acquisition of additional acreage and (iii) our ability to enter into commercial agreements with other producers.
We have no control over development and completion activity in northern Louisiana, the lateral lengths of wells drilled, the amount of reserves associated with wells drilled within such region or the rate at which production from a well declines. We have no control over Memorial Resource or other producers or their development plan decisions, which are affected by, among other things:
| |
• | the availability and cost of capital; |
| |
• | prevailing and projected natural gas, NGL and oil prices, which have significantly declined in recent periods; |
| |
• | demand for natural gas, NGLs and oil; |
| |
• | geologic considerations; |
| |
• | environmental or other governmental regulations, including the availability of drilling permits and the regulation of hydraulic fracturing; and |
| |
• | the costs of producing the gas and the availability and costs of drilling rigs and other equipment. |
These factors and the volatility of the energy markets make it extremely difficult to predict future oil, natural gas and NGL price movements with any certainty and can greatly affect the development of reserves. For example, for the five years ended December 31, 2015, the WTI oil spot price at Cushing, Oklahoma ranged from a high of $113.93 per Bbl on April 29, 2011 to a low of $34.73 per Bbl on December 18, 2015, while the Henry Hub natural gas spot price ranged from a high of $7.92 per MMBtu on March 4, 2014 to a low of $1.53 per MMBtu on December 24, 2015. Recently, oil and natural gas prices have declined significantly. Through February 24, 2016, the WTI spot price at Cushing, Oklahoma declined to a low of $26.21 per Bbl on February 11, 2016, and was $30.40 per Bbl on February 24, 2016. In addition, the Henry Hub spot price declined to a low of $1.53 per MMbtu on December 18, 2015, and was $1.79 per MMBtu on February 24, 2016. Memorial Resource or other producers could elect to reduce development and production activity when commodity prices are declining and any sustained declines could lead to a material decrease in such activity. Sustained reductions in development or production activity in northern Louisiana could lead to reduced utilization of our services.
Due to these and other factors, even if reserves are known to exist in areas served by our assets, producers may choose not to develop those reserves. If reductions in development activity result in our inability to maintain the current levels of throughput on our systems, those reductions could reduce our revenue and cash flow and adversely affect our ability to make cash distributions to our unitholders.
Memorial Resource may not require additional midstream infrastructure in northern Louisiana or it may be uneconomic for us to provide such infrastructure, which could limit our ability to expand our asset base in northern Louisiana.
Our long-term growth strategy includes expanding our asset base and increasing our revenues by providing additional midstream services within our area of mutual interest to support Memorial Resource’s production in northern Louisiana. If Memorial Resource’s drilling activities and resulting natural gas production do not require additional midstream services in northern Louisiana, our ability to expand our asset base may be limited. In addition, Memorial Resource may require additional midstream services from time to time that are uneconomic or otherwise not suitable for us to provide. As a result, we may consent to Memorial Resource contracting for specified third party midstream services that we would otherwise have the right to provide under the AMI and Exclusivity Agreement. For example, we recently consented to Memorial Resource’s entry into a firm transportation agreement with Regency to transport specified volumes of Memorial Resource’s residue gas, including residue gas transportation within our area of mutual interest, in part because it would be uneconomic for us to construct duplicative midstream infrastructure in an area served by existing, underutilized residue gas transportation facilities. As a result, we may not expand our asset base in northern Louisiana as much or as rapidly as expected or at all.
We may not be able to attract third-party volumes, which could limit our ability to grow and prolong our dependence on Memorial Resource.
Our long-term growth strategy includes diversifying our customer base by identifying opportunities to offer services to additional producers in northern Louisiana. We earn a substantial majority of our revenues from Memorial Resource. Our ability to increase our assets’ throughput and any related revenue from third parties is subject to numerous factors beyond our control, including competition from third parties and the extent to which we have available capacity when requested by third parties. To the extent our assets lack available capacity for third-party volumes, we may not be able to compete effectively with third-party systems for additional natural gas production and completions in our area of operation. In addition, some of our natural gas and NGL marketing competitors for third-party volumes have greater financial resources and access to larger supplies of natural gas than those available to us, which could allow those competitors to price their services more aggressively than we do.
Our efforts to attract additional customers may be adversely affected by (i) our relationship with Memorial Resource and the fact that a substantial majority of the capacity of our assets are expected to support Memorial Resource’s production and (ii) our desire to provide services pursuant to fee-based contracts. As a result, we may not have the capacity to provide services to third parties and/or potential third-party customers may prefer to obtain services pursuant to other forms of contractual arrangements under which we would assume direct commodity exposure.
We may be required to make substantial capital expenditures to expand our asset base. If we are unable to obtain needed capital or financing on satisfactory terms, our ability to make cash distributions may be diminished or our financial leverage could increase.
We expect to make expansion capital expenditures in the future to increase our asset base. If we do not make sufficient or effective expansion capital expenditures, we will be unable to expand our business operations and, as a result, we will be unable to raise the level of our future cash distributions. We expect to use cash from our operations or incur borrowings or sell additional common units or other securities to fund our expansion capital expenditures. Such uses of cash from our operations will reduce our cash available for distribution. Our ability to obtain bank financing or our ability to access the capital markets for future equity or debt offerings may be limited by our financial condition at the time of any such financing or offering and the covenants in our existing debt agreements, as well as by general market and economic conditions, contingencies and uncertainties that are beyond our control. Even if we are successful in obtaining the necessary funds, the terms of such financings could limit our ability to pay distributions to our unitholders. In addition, incurring additional debt may significantly increase our interest expense and financial leverage, and issuing additional limited partner interests may result in significant unitholder dilution and would increase the aggregate amount of cash required to maintain the then-current distribution rate, which could materially decrease our ability to pay distributions at the prevailing distribution rate.
We have a limited operating history and you may have difficulty evaluating our ability to pay cash distributions to our unitholders and our ability to successfully implement our business strategy.
Because of our limited operating history, the operating performance of our assets and our business strategy are not yet proven. We do not present any historical financial statements with respect to periods prior to March 17, 2014, and we and our accounting predecessor generated minimal revenues and operating cash flows prior to our assets being placed into service in the second and third quarters of 2015. Further, our predecessor’s historical financial statements for the period from March 17, 2014 to December 31, 2014 present a period of limited operations, which does not provide a meaningful basis to evaluate our operations or our ability to achieve our business strategy. As a result, it may be difficult for you to evaluate our business and results of operations to date and to assess our future prospects.
In addition, we may encounter risks and difficulties experienced by companies whose performance is dependent upon recently-constructed assets, such as assets failing to function as expected, higher than expected operating costs, equipment breakdown or failures and operational errors. We may be less successful in achieving a consistent operating level capable of generating cash flows from our operations sufficient to make cash distributions to our unitholders, as compared to a company whose major assets have had longer operating histories. In addition, we may be less equipped to identify and address operating risks and hazards in the conduct of our business than those companies whose major assets have had longer operating histories.
We do not intend to obtain independent evaluations of oil, natural gas or NGL reserves to be gathered, processed or transported by our assets; therefore, in the future, volumes on our systems could be less than we anticipate.
We have not obtained, and do not intend to obtain, independent evaluations of oil, natural gas or NGL reserves expected to be gathered, processed or transported by our assets. Accordingly, we do not have independent estimates of total reserves underlying the areas in which we operate or the anticipated life of such reserves. If the total reserves or estimated life of the reserves we expect to service are less than we anticipate and we are unable to secure additional sources of oil, natural gas or NGLs, we could experience a material adverse effect on our business, results of operations, financial condition and ability to make cash distributions to our unitholders.
Our operations are currently focused in the Terryville Complex in northern Louisiana, making us vulnerable to risks associated with operating in one major geographic area.
Since our inception, we have relied exclusively on revenues generated from our recently-constructed assets in the Terryville Complex in northern Louisiana. As a result of this concentration, we are disproportionately exposed to the impact of regional supply and demand factors, delays or interruptions of production from wells in this area caused by governmental regulation, market limitations, localized weather conditions or interruption of the processing or transportation of natural gas or NGLs.
If we are unable to make acquisitions on economically acceptable terms, our future growth will be limited, and the acquisitions we do make may reduce, rather than increase, our cash generated from operations on a per unit basis.
Our ability to grow depends, in part, on our ability to make acquisitions that increase our cash generated from operations on a per unit basis. The acquisition component of our strategy is based, in large part, on our expectation of ongoing divestitures of midstream energy assets by industry participants. Other than the obligations of our parent under the omnibus agreement to allow us to make an offer with respect to all or any portion of its equity interest in PennTex Permian that it elects to sell, we have no contractual arrangement with our parent or any other person that would require them to provide us with an opportunity to offer to acquire midstream assets that they may sell. In addition, the right of first offer granted to us by our parent does not apply to the sale or other distribution by PennTex Permian of any of its assets.
Accordingly, while we note elsewhere in this annual report that we believe our parent will be incentivized by its economic relationship with us to offer us opportunities to acquire midstream assets, there can be no assurance that any such offer will be made or that we will reach agreement on the terms with respect to any acquisition opportunities. Furthermore, many factors could impair our access to future midstream assets, including a change in control of our parent or the transfer of our incentive distribution rights by our parent to a third party. A material decrease in divestitures of midstream energy assets from our parent or other industry participants would limit our opportunities for future acquisitions and could have a material adverse effect on our business, results of operations, financial condition and ability to make quarterly cash distributions to our unitholders.
We may be unable to make accretive acquisitions from our parent or third parties for a number of reasons, including:
| |
• | our parent may elect not to sell additional assets to us or to offer acquisition opportunities to us; |
| |
• | we may be unable to identify attractive third-party acquisition opportunities; |
| |
• | we may be unable to negotiate acceptable purchase contracts with our parent or third parties; |
| |
• | we may be unable to obtain financing for these acquisitions on economically acceptable terms; |
| |
• | we may be outbid by competitors; or |
| |
• | we may be unable to obtain necessary governmental or third-party consents. |
If we are unable to make accretive acquisitions, our future growth and ability to maintain and increase distributions will be limited.
Our merger and acquisition activities may not be successful or may result in completed acquisitions that do not perform as anticipated.
From time to time, we may make acquisitions of businesses and assets. Such acquisitions involve substantial risks, including the following:
| |
• | acquired businesses or assets may not produce revenues, earnings or cash flow at anticipated levels; |
| |
• | acquired businesses or assets could have environmental, permitting or other problems for which contractual protections prove inadequate; |
| |
• | we may assume liabilities that were not disclosed to us, that exceed our estimates or for which our rights to indemnification from the seller are limited; |
| |
• | we may be unable to integrate acquired businesses successfully and realize anticipated economic, operational and other benefits in a timely manner, which could result in substantial costs and delays or other operational, technical or financial problems; and |
| |
• | acquisitions, or the pursuit of acquisitions, could disrupt our ongoing businesses, distract management, divert resources and make it difficult to maintain our current business standards, controls and procedures. |
Modifying our existing assets or constructing new midstream assets may not result in increases in our cash available for distribution and may be subject to financing, regulatory, environmental, political, legal and economic risks, which could adversely affect our cash flows, results of operations and financial condition and, as a result, our ability to distribute cash to our unitholders.
The construction of any additions or modifications to our assets in the future involves numerous regulatory, environmental, political and legal uncertainties beyond our control and may require the expenditure of significant amounts of capital. Financing may not be available on economically acceptable terms or at all. If we undertake these projects, we may not be able to complete them on schedule, at the budgeted cost or at all. Moreover, our revenues and cash available for distribution may not increase immediately upon the expenditure of funds on a particular project. For instance, if we build a processing facility, the construction may occur over an extended period of time, and we may not receive any material increases in revenues until the project is completed. Moreover, we may construct facilities to capture anticipated future production growth in an area in which such growth does not materialize. As a result, any new assets that we construct or purchase may not be able to attract enough throughput to achieve our expected investment return, which could adversely affect our results of operations and financial condition. In addition, the construction of additions to our assets in the future may require us to obtain new rights-of-way prior to constructing. We may be unable to timely obtain such rights-of-way or capitalize on other attractive expansion opportunities. Additionally, it may become more expensive for us to obtain new rights-of-way or to expand or renew existing rights-of-way. If the cost of renewing or obtaining new rights-of-way increases, our cash flows could be adversely affected.
In determining whether to construct new facilities or modify our existing assets, we may rely in part on estimates from producers regarding the timing and volume of their anticipated natural gas production. Production estimates are subject to numerous uncertainties, all of which are beyond our control. These estimates may prove to be inaccurate, and new facilities that we construct may not attract sufficient volumes to achieve our expected cash flow and investment return.
Restrictions in our revolving credit facility could adversely affect our business, financial condition, results of operations and ability to make quarterly cash distributions to our unitholders.
Our revolving credit facility limits our ability to, among other things:
| |
• | incur or guarantee additional debt; |
| |
• | redeem or repurchase units or make distributions under certain circumstances; |
| |
• | make certain investments and acquisitions; |
| |
• | incur certain liens or permit them to exist; |
| |
• | enter into certain types of transactions with affiliates; |
| |
• | merge or consolidate with another company; and |
| |
• | transfer, sell or otherwise dispose of assets. |
Our revolving credit facility also contains covenants requiring us to maintain certain financial ratios. Our ability to meet those financial ratios and tests can be affected by events beyond our control, and we cannot assure you that we will meet any such ratios and tests.
The provisions of our revolving credit facility may affect our ability to obtain future financing and pursue attractive business opportunities and our flexibility in planning for, and reacting to, changes in business conditions. In addition, a failure to comply with the provisions of our revolving credit facility could result in a default or an event of default that could enable our lenders to declare the outstanding principal of that debt, together with accrued and unpaid interest, to be immediately due and payable. If the payment of our debt is accelerated, our assets may be insufficient to repay such debt in full, and our unitholders could experience a partial or total loss of their investment. Please read “Management’s Discussion and Analysis of Financial Condition and Results of Operations—Liquidity and Capital Resources” in Item 7 of this annual report.
Our existing indebtedness and debt we incur in the future may limit our flexibility to obtain financing and to pursue other business opportunities.
As of December 31, 2015, we had outstanding indebtedness of $156.0 million consisting of borrowings under our revolving credit facility. Additionally, in the future we may incur debt to fund acquisitions or expansion projects. Our level of debt could have important consequences to us, including the following:
| |
• | our ability to obtain additional financing, if necessary, for working capital, capital expenditures, acquisitions or other purposes may be impaired or such financing may not be available on favorable terms; |
| |
• | our funds available for operations, future business opportunities and distributions to unitholders will be reduced by that portion of our cash flow required to make interest payments on our debt; |
| |
• | we may be more vulnerable to competitive pressures or a downturn in our business or the economy generally; and |
| |
• | our flexibility in responding to changing business and economic conditions may be limited. |
Our ability to service our debt depends upon, among other things, our future financial and operating performance, which will be affected by prevailing economic conditions and financial, business, regulatory and other factors, some of which are beyond our control. If our operating results are not sufficient to service our indebtedness, we will be forced to take actions such as reducing distributions, reducing or delaying our business activities, investments or capital expenditures, selling assets or issuing equity. We may not be able to effect any of these actions on satisfactory terms or at all. Please read “Management’s Discussion and Analysis of Financial Condition and Results of Operations—Liquidity and Capital Resources” in Item 7 of this annual report.
A shortage of equipment and skilled labor in northern Louisiana could reduce equipment availability and labor productivity and increase labor and equipment costs, which could have a material adverse effect on our business and results of operations.
Our services require special equipment and laborers skilled in multiple disciplines such as equipment operators, mechanics and engineers, among others. If we experience shortages of necessary equipment or skilled labor in the future, our labor and equipment costs and overall productivity could be materially and adversely affected. If our equipment or labor prices increase or if we experience materially increased health and benefit costs for employees, our results of operations could be materially and adversely affected.
If third-party pipelines or other facilities that are upstream or downstream of our assets become partially or fully unavailable, our operating margin, cash flow and ability to make cash distributions to our unitholders could be adversely affected.
Our assets connect to upstream and downstream pipelines and other facilities owned and operated by unaffiliated third parties to receive rich natural gas for gathering and processing and to transport residue gas and NGLs produced at our processing plants from the outlets of our residue gas and NGL pipelines. The continuing operation of third-party wellheads, pipelines, plants, compressor stations and other facilities is not within our control. These wellheads, pipelines, plants, compressor stations and other facilities may become unavailable because of unexpected drilling conditions, testing, turnarounds, line repair, maintenance, reduced operating pressure, lack of operating capacity, regulatory requirements and curtailments of receipt or deliveries due to insufficient capacity or because of damage from severe weather conditions or other operational issues. In addition, if the costs to access and transport on these third-party pipelines significantly increase, our profitability could be reduced. If any such increase in costs occurs or if any of these pipelines or other facilities become unable to produce, receive or transport natural gas, our operating margin, cash flow and ability to make cash distributions to our unitholders could be adversely affected.
Our exposure to commodity price risk may change over time.
We generate most of our revenues pursuant to fee-based contracts under which we are paid based on the volumes that we process and transport, rather than the underlying value of the commodity, which we believe minimizes our exposure to
commodity price risk. However, our efforts to negotiate and enter into similar fee-based contracts with new customers in the future may not be successful. In addition, we may acquire or develop additional midstream assets in a manner that increases our exposure to commodity price risk. Future exposure to the volatility of natural gas, NGL and oil prices could have a material adverse effect on our business, results of operations and financial condition and, as a result, our ability to make cash distributions to our unitholders.
Our business involves many hazards and operational risks, some of which may not be fully covered by insurance. The occurrence of a significant accident or other event that is not fully insured could curtail our operations and have a material adverse effect on our ability to distribute cash and, accordingly, the market price for our common units.
Our operations are subject to all of the hazards inherent in the gathering, processing and transporting of natural gas and NGLs, including:
| |
• | damage to pipelines and plants, related equipment and surrounding properties caused by hurricanes, tornadoes, floods, fires and other natural disasters, acts of terrorism and acts of third parties; |
| |
• | damage from construction, farm and utility equipment as well as other subsurface activity (for example, mine subsidence); |
| |
• | leaks of natural gas, NGLs or oil or losses of natural gas, NGLs or oil as a result of the malfunction of equipment or facilities; |
| |
• | fires, ruptures and explosions; |
| |
• | other hazards that could also result in personal injury and loss of life, pollution and suspension of operations; and |
| |
• | hazards experienced by other operators that may affect our operations by instigating increased regulations and oversight. |
Any of these risks could adversely affect our ability to conduct operations or result in substantial loss to us as a result of claims for:
| |
• | damage to and destruction of property, natural resources and equipment; |
| |
• | pollution and other environmental damage; |
| |
• | regulatory investigations and penalties; |
| |
• | suspension of our operations; and |
| |
• | repair and remediation costs. |
We may elect not to obtain insurance for any or all of these risks if we believe that the cost of available insurance is excessive relative to the risks presented. In addition, pollution and environmental risks generally are not fully insurable. The occurrence of an event that is not fully covered by insurance could have a material adverse effect on our business, financial condition and results of operations.
We do not own the land on which most of our pipelines and facilities are located, which could result in disruptions to our operations.
Other than the Mt. Olive plant, we do not own any of the land on which our pipelines and facilities are located, and we are, therefore, subject to the possibility of more onerous terms or increased costs to retain necessary land use if we do not have valid rights-of-way or if such rights-of-way lapse or terminate. In some cases, we obtain the rights to construct and operate our pipelines on land owned by third parties and governmental agencies for a specific period of time. Our loss of these rights, through our inability to renew right-of-way contracts or otherwise, could have a material adverse effect on our business, results of operations, financial condition and ability to make cash distributions to unitholders.
The loss of key personnel could adversely affect our ability to operate.
We depend on the services of a relatively small group of our general partner’s senior management and technical personnel. We do not maintain, nor do we have any current plan to obtain, any insurance against the loss of any of these individuals. The loss of the services of our general partner’s senior management or technical personnel, including Thomas F. Karam, Chairman and Chief Executive Officer, Robert O. Bond, President and Chief Operating Officer, and Steven R. Jones, Executive Vice President and Chief Financial Officer, could have a material adverse effect on our business, financial condition and results of operations.
We do not have any officers or employees and rely solely on officers and employees of our general partner and its affiliates.
We are managed and operated by the board of directors of our general partner. Affiliates of our general partner conduct businesses and activities of their own in which we have no economic interest. As a result, there could be material competition for the time and effort of the officers and employees who provide services to our general partner and its affiliates. If our general partner and the officers and employees of our general partner and its affiliates, including the employees PennTex Management seconded to our general partner pursuant to the services and secondment agreement, do not devote sufficient attention to the management and operation of our business, our financial results may suffer, and our ability to make distributions to our unitholders may be reduced.
The amount of cash available for distribution to our unitholders depends primarily on our cash flow and not solely on profitability, which may prevent us from making distributions even during periods in which we record net income.
The amount of cash that is available for distribution to our unitholders depends primarily upon our cash flow and not solely on profitability, which will be affected by non-cash items. As a result, we may make cash distributions during periods when we record a net loss for financial accounting purposes, and conversely, we might fail to make cash distributions during periods when we record net income for financial accounting purposes.
A change in the jurisdictional characterization of some of our assets by federal, state or local regulatory agencies or a change in policy by those agencies may result in increased regulation of such assets, which may cause our revenues to decline and our operating expenses to increase.
Our natural gas transportation operations are exempt from regulation by FERC under the Natural Gas Act of 1938, or NGA. Section 1(b) of the NGA exempts natural gas gathering facilities from regulation by FERC under the NGA. Although the FERC has not made any formal determinations with respect to any of our facilities, which we believe to be gathering facilities, we believe that our natural gas pipelines meet the traditional tests FERC has used to establish whether a pipeline is a gathering pipeline not subject to FERC jurisdiction. The distinction between FERC-regulated transmission services and federally unregulated gathering services, however, has been the subject of substantial litigation, and the FERC determines whether facilities are gathering facilities on a case-by-case basis, so the classification and regulation of our gathering facilities may be subject to change based on future determinations by FERC, the courts or Congress. If the FERC were to consider the status of an individual facility and determine that the facility or services provided by it are not exempt from FERC regulation under the NGA, the rates for, and terms and conditions of, services provided by such facility would be subject to regulation by the FERC under the NGA or the Natural Gas Policy Act of 1978, or the NGPA. Such regulation could decrease revenue, increase operating costs and, depending upon the facility in question, adversely affect our results of operations and cash flows. If any of our facilities were found to have provided services or otherwise operated in violation of the NGA or the NGPA, this could result in the imposition of civil penalties, as well as a requirement to disgorge charges for such services in excess of the rate established by the FERC.
Other FERC regulations may indirectly impact our business and the market for products derived from our business. FERC’s policies and practices across the range of its natural gas regulatory activities, including, for example, its policies on open access transportation, market manipulation, ratemaking, gas quality, capacity release and market center promotion, may indirectly affect the intrastate natural gas market. Should we fail to comply with any applicable FERC administered statutes, rules, regulations and orders, we could be subject to substantial penalties and fines, which could have a material adverse effect on our results of operations and cash flows. FERC has civil penalty authority under the NGA and NGPA to impose penalties for current violations of up to $1,000,000 per day per violation for violations occurring after August 8, 2005.
State regulation of natural gas gathering facilities and intrastate transportation pipelines generally includes various safety, environmental and, in some circumstances, nondiscriminatory take and common purchaser requirements, as well as complaint-based rate regulation. Other state regulations may not directly apply to our business, but may nonetheless affect the availability of natural gas.
For more information regarding federal and state regulation of our operations, please read “Business—Regulation of Operations” in Item 1 of this annual report.
Our NGL pipeline is regulated by the FERC, which may adversely affect our revenue and results of operations.
Our NGL pipeline is regulated by the FERC under the ICA and the EPAct 1992 and the rules and regulations promulgated under those laws. The FERC regulates the rates and terms and conditions of service, including access rights, for shipments of product on common carrier petroleum pipelines where such product is intended to be delivered into interstate commerce. As a result of FERC regulation, we may not be able to choose our customers or recover some of our costs of service allocable to such transportation service, which may adversely affect our revenue and result of operations.
Increased regulation of hydraulic fracturing could result in reductions or delays in natural gas, NGLs and oil production by our customers, which could reduce the throughput on our assets and adversely impact our revenues.
Our customers rely on hydraulic fracturing in conducting exploration and production operations in northern Louisiana. Hydraulic fracturing is a well stimulation process that utilizes large volumes of water and sand (or other proppant) combined with fracturing chemical additives that are pumped at high pressure to crack open previously impenetrable rock to release hydrocarbons. Hydraulic fracturing is typically regulated by state oil and gas commissions and similar agencies. Some states, including Louisiana, have adopted, and other states are considering adopting, regulations that could impose more stringent disclosure and/or well construction requirements on hydraulic fracturing operations. Federal agencies, including the EPA and Bureau of Land Management, also have started to assert regulatory authority over certain aspects of hydraulic fracturing within their specific jurisdiction. For example, the EPA has enacted and recently proposed new source performance standards for the oil and natural gas industry. In addition, various studies are currently underway by the EPA, and other federal agencies concerning the potential environmental impacts of hydraulic fracturing activities. At the same time, certain environmental groups have suggested that additional laws may be needed to more closely and uniformly regulate the hydraulic fracturing process, and legislation has been proposed by some members of Congress to provide for such regulation. We cannot predict whether any such legislation will ever be enacted and if so, what its provisions would be. If additional levels of regulation and permits were required through the adoption of new laws and regulations at the federal or state level, that could lead to delays, increased operating costs and process prohibitions that could reduce the volumes of liquids and natural gas that move through our assets, which in turn could materially adversely affect our revenues and results of operations.
We and our customers may incur significant liability under, or costs and expenditures to comply with, environmental and worker health and safety regulations, which are complex and subject to frequent change.
We are subject to various stringent federal, state, provincial and local laws and regulations relating to the discharge of materials into, and protection of, the environment. Numerous governmental authorities, such as the EPA and analogous state agencies, have the power to enforce compliance with these laws and regulations and the permits issued under them, oftentimes requiring difficult and costly response actions. These laws and regulations may impose numerous obligations that are applicable to our and our customers’ operations, including the acquisition of permits to conduct regulated activities, the incurrence of capital or operating expenditures to limit or prevent releases of materials from our or our customers’ operations, the imposition of specific standards addressing worker protection and the imposition of substantial liabilities and remedial obligations for pollution or contamination resulting from our and our customers’ operations. Failure to comply with these laws, regulations and permits may result in joint and several, strict liability and the assessment of administrative, civil and criminal penalties, the imposition of remedial obligations and the issuance of injunctions limiting or preventing some or all of our operations. Private parties, including the owners of the properties through which our pipelines pass and facilities where wastes resulting from our operations are taken for reclamation or disposal, may also have the right to pursue legal actions to enforce compliance, as well as to seek damages for non-compliance with environmental laws and regulations or for personal injury or property damage. We may not be able to recover all or any of these costs from insurance. In addition, we may experience a delay in obtaining or be unable to obtain required permits, which may cause us to lose potential and current customers, interrupt our operations and limit our growth and revenues, which in turn could affect our profitability. There is no assurance that changes in or additions to public policy regarding the protection of the environment will not have a significant impact on our operations and profitability.
Our operations also pose risks of environmental liability due to leakage, migration, releases or spills from our operations to surface or subsurface soils, surface water or groundwater. Certain environmental laws impose strict as well as joint and several liability for costs required to remediate and restore sites where hazardous substances, hydrocarbons, or solid wastes have been stored or released. We may be required to remediate contaminated properties operated by prior owners or facilities of third parties that received waste generated by our operations regardless of whether such contamination resulted from the conduct of others or from consequences of our own actions that were in compliance with all applicable laws at the time those actions were taken. In addition, claims for damages to persons or property, including natural resources, may result from the environmental, health and safety impacts of our operations. Moreover, public interest in the protection of the environment has increased dramatically in recent years. The trend of more expansive and stringent environmental legislation and regulations applied to the crude oil and natural gas industry could continue, resulting in increased costs of doing business and consequently affecting profitability. Please read “Business—Regulation of Environmental and Occupational Safety and Health Matters” in Item 1 of this annual report for more information.
Climate change laws and regulations restricting emissions of “greenhouse gases” could result in increased operating costs and reduced demand for the natural gas that we process and transport while potential physical effects of climate change could disrupt our customers’ production and cause us to incur significant costs in preparing for or responding to those effects.
In response to findings that emissions of carbon dioxide, methane and other greenhouse gases, or GHGs, present an endangerment to public health and the environment, the EPA has adopted regulations under existing provisions of the federal
Clean Air Act that, among other things, establish Prevention of Significant Deterioration, or PSD, construction and Title V operating permit reviews for certain large stationary sources that are potential major sources of GHG emissions. Facilities required to obtain PSD permits for their GHG emissions also will be required to meet “best available control technology” standards that will be established by the states or, in some cases, by the EPA on a case by-case basis. These EPA rule makings could adversely affect our operations and restrict or delay our ability to obtain air permits for new or modified sources. In addition, the EPA has adopted rules requiring the monitoring and reporting of GHG emissions from specified onshore and offshore oil and gas production sources in the U.S. on an annual basis, which was expanded in October 2015 to include onshore petroleum and natural gas gathering and boosting activities and natural gas transmission pipelines. We expect to monitor GHG emissions from our operations in accordance with the GHG emissions reporting rule. While Congress has from time to time considered legislation to reduce emissions of GHGs, there has not been significant activity in the form of adopted legislation to reduce GHG emissions at the federal level in recent years. In the absence of such federal climate legislation, a number of state and regional efforts have emerged that are aimed at tracking and/or reducing GHG emissions by means of cap and trade programs that typically require major sources of GHG emissions, such as electric power plants, to acquire and surrender emission allowances in return for emitting those GHGs. Furthermore, the Obama administration announced its Climate Action Plan in 2013, which, among other things, directs federal agencies to develop a strategy for the reduction of methane emissions, including emissions from the oil and gas industry. As part of the Climate Action Plan, the Obama administration also announced that it intends to adopt additional regulations to reduce emissions of GHGs and to encourage greater use of low carbon technologies in the coming years. Although it is not possible at this time to predict how legislation or new regulations that may be adopted to address GHG emissions would impact our business, any such future laws and regulations imposing reporting obligations on, or limiting emissions of GHGs from, our equipment and operations could require us to incur costs to reduce emissions of GHGs associated with our operations. Substantial limitations on GHG emissions could also adversely affect demand for the natural gas that we process and transport. In addition, in December 2015, over 190 countries, including the United States, reached an agreement to reduce greenhouse gas emissions. To the extent the United States and other countries implement this agreement or impose other climate change regulations on the oil and gas industry, it could have an adverse direct or indirect effect on our business.
Finally, increasing concentrations of GHGs in the Earth’s atmosphere may produce climate changes that have significant physical effects, such as increased frequency and severity of storms, floods and other climatic events. If any such effects were to occur, they could have an adverse effect on our and our customers’ operations.
We may incur significant costs and liabilities as a result of pipeline integrity management program testing and any related pipeline repair or preventative or remedial measures.
The DOT has adopted regulations requiring pipeline operators to develop integrity management programs for transportation pipelines located where a leak or rupture could do the most harm in “high consequence areas.” The regulations require operators to:
| |
• | perform ongoing assessments of pipeline integrity; |
| |
• | identify and characterize applicable threats to pipeline segments that could impact a high consequence area; |
| |
• | improve data collection, integration and analysis; |
| |
• | repair and remediate the pipeline as necessary; and |
| |
• | implement preventive and mitigating actions. |
The 2011 Pipeline Safety Act, among other things, increases the maximum civil penalty for pipeline safety violations and directs the Secretary of Transportation to promulgate rules or standards relating to expanded integrity management requirements, automatic or remote-controlled valve use, excess flow valve use, leak detection system installation and testing to confirm the material strength of pipe operating above 30% of specified minimum yield strength in high consequence areas. Effective October 25, 2013, the PHMSA adopted new rules increasing the maximum administrative civil penalties for violations of the pipeline safety laws and regulations that occur after January 3, 2012 to $200,000 per violation per day, with a maximum of $2,000,000 for a related series of violations. Should our operations fail to comply with DOT or comparable state regulations, we could be subject to substantial penalties and fines.
PHMSA has also proposed changes to its hazardous liquid pipeline safety regulations that would significantly extent the integrity management requirements to previously exempt hazardous liquid pipelines and would impose additional obligations on hazardous liquid pipeline operators that are already subject to the integrity management requirements. PHMSA’s proposed rule would also require annual reporting of safety-related conditions and incident reports for all hazardous liquid gathering lines and gravity lines, including pipelines that are currently exempt from PHMSA regulations. PHMSA has also issued a separate regulatory proposal that would impose pipeline incident prevention and response measures on pipeline operators. Additionally, PHMSA has issued an advisory bulletin providing guidance on the verification of records related to pipeline maximum allowable operating pressure and maximum operating pressure, which could result in additional
requirements for the pressure testing of pipelines or the reduction of maximum operating pressures. The adoption of these and other laws or regulations that apply more comprehensive or stringent safety standards could require us to install new or modified safety controls, pursue new capital projects, or conduct maintenance programs on an accelerated basis, all of which could require us to incur increased operational costs that could be significant. While we cannot predict the outcome of legislative or regulatory initiatives, such legislative and regulatory changes could have a material effect on our cash flow. Please read “Business—Regulation of Operations—Pipeline Safety Regulation” in Item 1 of this annual report for more information.
Terrorist attacks and/or cyber-attacks could have a material adverse effect on our business, financial condition or results of operations.
Terrorist attacks and or cyber-attacks may significantly affect the energy industry, including our operations and those of our customers, as well as general economic conditions, consumer confidence and spending and market liquidity. Strategic targets, such as energy-related assets, may be at greater risk of future attacks than other targets in the United States. In the ordinary course of our business, we collect and store sensitive data, including intellectual property, our proprietary business information and that of our customers, and personally identifiable information of our employees, in our data centers and on our networks. The secure processing and maintenance of this information is critical to our operations. Despite our security measures, our information technology and infrastructure may be vulnerable to attacks by hackers or breached due to employee error, malfeasance or other disruptions. Any such breach could compromise our networks and the information stored there could be accessed, publicly disclosed, lost or stolen. We do not maintain specialized insurance for possible liability resulting from such attacks on our assets that may shut down all or part of our business. Consequently, it is possible that any of these occurrences, or a combination of them, could have a material adverse effect on our business, financial condition and results of operations.
Risks Inherent in an Investment in Us
Our parent, our general partner and their respective affiliates have conflicts of interest with us and limited duties to us and our unitholders, and they may favor their own interests to the detriment of us and our other common unitholders.
PennTex Development, our parent, owns a controlling 92.5% interest in our general partner and appoints all of the officers and directors of our general partner. All of the officers and certain of the directors of our general partner are also officers or directors of our parent. Although our general partner has a duty to manage us in a manner that is beneficial to us and our unitholders, the directors and officers of our general partner have a fiduciary duty to manage our general partner in a manner that is beneficial to its owner, our parent. Further, the directors and officers of our general partner who are also directors and officers of our parent have a fiduciary duty to manage our parent in a manner that is beneficial to our parent. Conflicts of interest will arise between our parent and our general partner, on the one hand, and us and our common unitholders, on the other hand. In resolving these conflicts of interest, our general partner may favor its own interests and the interests of our parent over our interests and the interests of our unitholders. These conflicts include the following situations, among others:
| |
• | actions taken by our general partner may affect the amount of cash available to pay distributions to unitholders or accelerate the right to convert subordinated units; |
| |
• | the directors and officers of our parent have a fiduciary duty to make decisions in the best interests of the owners of our parent, which may be contrary to our interests; |
| |
• | our general partner is allowed to take into account the interests of parties other than us, such as our parent, in exercising certain rights under our partnership agreement; |
| |
• | except in limited circumstances, our general partner has the power and authority to conduct our business without unitholder approval; |
| |
• | our general partner may cause us to borrow funds in order to permit the payment of cash distributions, |
| |
• | our general partner determines the amount and timing of asset purchases and sales, borrowings, issuances of additional partnership securities and the level of reserves, each of which can affect the amount of cash that is distributed to our unitholders; |
| |
• | our general partner determines the amount and timing of any capital expenditure and whether a capital expenditure is classified as a maintenance capital expenditure, which reduces operating surplus, or an expansion capital expenditure, which does not reduce operating surplus. This determination can affect the amount of cash from operating surplus that is distributed to our unitholders which, in turn, may affect the ability of the subordinated units owned by PennTex Development to convert. Please read “Market for Registrant’s Common Equity, Related Unitholder Matters and Issuer Purchases of Equity Securities—Distributions of Available Cash” in Item 5 of this annual report; |
| |
• | our partnership agreement limits the liability of, and replaces the duties owed by, our general partner and also restricts the remedies available to our unitholders for actions that, without the limitations, might constitute breaches of fiduciary duty; |
| |
• | common unitholders have no right to enforce obligations of our general partner and its affiliates under agreements with us; |
| |
• | contracts between us, on the one hand, and our general partner and its affiliates, on the other, are not and will not be the result of arm’s-length negotiations; |
| |
• | our partnership agreement permits us to distribute up to $33.0 million as operating surplus, even if it is generated from asset sales, non-working capital borrowings or other sources that would otherwise constitute capital surplus, which may be used to fund distributions on our subordinated units or the incentive distribution rights; |
| |
• | our general partner determines which costs incurred by it and its affiliates are reimbursable by us; |
| |
• | our partnership agreement does not restrict our general partner from causing us to pay it or its affiliates for any services rendered to us or entering into additional contractual arrangements with its affiliates on our behalf; |
| |
• | our general partner intends to limit its liability regarding our contractual and other obligations; |
| |
• | our general partner may exercise its right to call and purchase common units if it and its affiliates own more than 80% of the common units; |
| |
• | our general partner controls the enforcement of obligations that it and its affiliates owe to us; |
| |
• | we may not choose to retain separate counsel for ourselves or for the holders of common units; |
| |
• | our general partner’s affiliates may compete with us, and neither our general partner nor its affiliates have any obligation to present business opportunities to us; and |
| |
• | PennTex Development, as the holder of a majority of our incentive distribution rights, may elect to cause us to issue common units to it in connection with a resetting of incentive distribution levels without the approval of our unitholders, which may result in lower distributions to our common unitholders in certain situations. |
Ongoing cost reimbursements due to our general partner and its affiliates for services provided, which are determined by our general partner, will be substantial and will reduce the amount of cash available for distribution to our unitholders.
Prior to making distributions on our common units, we are required to reimburse our general partner and its affiliates for direct and indirect expenses they incur and payments they make on our behalf. These expenses include costs incurred by our general partner and its affiliates in managing and operating us, including costs for rendering administrative staff and support services to us and reimbursements paid by our general partner to our parent for customary management and general administrative services. These reimbursable expenses include our general and administrative expenses and expenses incurred as a result of being a publicly traded partnership, such as expenses associated with annual and quarterly reporting; tax return and Schedule K-1 preparation and distribution expenses; Sarbanes-Oxley compliance expenses; expenses associated with listing on the NASDAQ Global Select Market, or NASDAQ; independent auditor fees; legal fees; investor relations expenses; registrar and transfer agent fees; director and officer liability insurance expenses and director compensation.
There is no limit on the amount of expenses for which our general partner and its affiliates may be reimbursed under the services and secondment agreement. Our partnership agreement provides that our general partner will determine the expenses that are allocable to us in good faith. In addition, under Delaware partnership law, our general partner has unlimited liability for our obligations, such as our debts and environmental liabilities, except for our contractual obligations that are expressly made without recourse to our general partner. To the extent our general partner incurs obligations on our behalf, we are obligated to reimburse or indemnify it. If we are unable or unwilling to reimburse or indemnify our general partner, our general partner may take actions to cause us to make payments of these obligations and liabilities. Any such payments could reduce the amount of cash available for distribution to our unitholders.
We expect to distribute a significant portion of our cash available for distribution to our partners, which could limit our ability to grow and make acquisitions.
Our partnership agreement requires us to distribute available cash to unitholders, which may cause our growth to proceed at a slower pace than that of businesses that reinvest their cash to expand ongoing operations. To the extent we issue additional units in connection with any acquisitions or expansion capital expenditures, the payment of distributions on those additional units may increase the risk that we will be unable to maintain or increase our per unit distribution level. There are no limitations in our partnership agreement on our ability to issue additional units, including units ranking senior to the common units. In addition, the incurrence of commercial borrowings or other debt to finance our growth strategy would
result in increased interest expense, which, in turn, may reduce our cash available for distribution to our unitholders.
Our partnership agreement replaces our general partner’s fiduciary duties to holders of our units with contractual standards.
Our partnership agreement contains provisions that eliminate and replace the fiduciary standards to which our general partner would otherwise be held by state fiduciary duty law. For example, our partnership agreement permits our general partner to make a number of decisions, in its individual capacity, as opposed to in its capacity as our general partner or otherwise, free of fiduciary duties to us and our unitholders. This entitles our general partner to consider only the interests and factors that it desires, and it has no duty or obligation to give any consideration to any interest of, or factors affecting, us, our affiliates or our limited partners. Examples of decisions that our general partner may make in its individual capacity include:
| |
• | how to allocate business opportunities among us and its other affiliates; |
| |
• | whether to exercise its limited call right; |
| |
• | how to exercise its voting rights with respect to the units it owns; |
| |
• | whether to exercise its registration rights; |
| |
• | whether to elect to reset target distribution levels; and |
| |
• | whether or not to consent to any merger or consolidation of the partnership or amendment to the partnership agreement. |
By purchasing a common unit, a unitholder is treated as having consented to the provisions in the partnership agreement, including the provisions discussed above.
Our partnership agreement designates the Court of Chancery of the State of Delaware as the exclusive forum for certain types of actions and proceedings that may be initiated by our unitholders, which limits our unitholders’ ability to choose the judicial forum for disputes with us or our general partner’s directors, officers or other employees.
Our partnership agreement provides that, with certain limited exceptions, the Court of Chancery of the State of Delaware is the exclusive forum for any claims, suits, actions or proceedings (1) arising out of or relating in any way to our partnership agreement (including any claims, suits or actions to interpret, apply or enforce the provisions of our partnership agreement or the duties, obligations or liabilities among limited partners or of limited partners to us, or the rights or powers of, or restrictions on, the limited partners or us), (2) brought in a derivative manner on our behalf, (3) asserting a claim of breach of a duty owed by any director, officer or other employee of us or our general partner, or owed by our general partner, to us or the limited partners, (4) asserting a claim arising pursuant to any provision of the Delaware Revised Uniform Limited Partnership Act, or the Delaware Act, or (5) asserting a claim against us governed by the internal affairs doctrine. By purchasing a common unit, a limited partner irrevocably consents to these limitations and provisions regarding claims, suits, actions or proceedings and submits to the exclusive jurisdiction of the Court of Chancery of the State of Delaware (or such other court) in connection with any such claims, suits, actions or proceedings. This provision may have the effect of discouraging lawsuits against us and our general partner’s directors and officers.
Holders of our common units have limited voting rights and are not entitled to elect our general partner or its directors, which could reduce the price at which our common units will trade.
Compared to the holders of common stock in a corporation, unitholders have limited voting rights and, therefore, limited ability to influence management’s decisions regarding our business. Unitholders have no right on an annual or ongoing basis to elect our general partner or its board of directors. The board of directors of our general partner, including the independent directors, is chosen entirely by our parent, as a result of it owning 92.5% of our general partner, and not by our unitholders. Unlike publicly traded corporations, we do not conduct annual meetings of our unitholders to elect directors or conduct other matters routinely conducted at annual meetings of stockholders of corporations. As a result of these limitations, the price at which the common units will trade could be diminished because of the absence or reduction of a takeover premium in the trading price.
Our general partner intends to limit its liability regarding our obligations.
Our general partner intends to limit its liability under contractual arrangements between us and third parties so that the counterparties to such arrangements have recourse only against our assets, and not against our general partner or its assets. Our general partner may therefore cause us to incur indebtedness or other obligations that are non-recourse to our general partner. Our partnership agreement provides that any action taken by our general partner to limit its liability is not a breach of our general partner’s duties, even if we could have obtained more favorable terms without the limitation on liability. In addition, we are obligated to reimburse or indemnify our general partner to the extent that it incurs obligations on our behalf. Any such reimbursement or indemnification payments would reduce the amount of cash available for distribution to our
unitholders.
As the holder of a majority of our incentive distribution rights, PennTex Development may elect to cause us to issue common units to it in connection with a resetting of the target distribution levels related to its incentive distribution rights without the approval of the conflicts committee of our general partner’s board of directors or the holders of our common units. This could result in lower distributions to holders of our common units.
PennTex Development has the right, as the holder of a majority of our incentive distribution rights, at any time when there are no subordinated units outstanding and it has received incentive distributions at the highest level to which it is entitled (50%) for the prior four consecutive fiscal quarters, to reset the initial target distribution levels at higher levels based on our distributions at the time of the exercise of the reset election. Following a reset election by PennTex Development, the minimum quarterly distribution will be adjusted to equal the reset minimum quarterly distribution, and the target distribution levels will be reset to correspondingly higher levels based on percentage increases above the reset minimum quarterly distribution.
If PennTex Development elects to reset the target distribution levels, the holders of our incentive distribution rights will be entitled to receive a number of common units equal to the number of common units that would have entitled such holders to an aggregate quarterly cash distribution in the quarter prior to the reset election equal to the distribution to such holders in respect of their incentive distribution rights in the quarter prior to the reset election. We anticipate that PennTex Development would exercise this reset right in order to facilitate acquisitions or internal growth projects that would not be sufficiently accretive to cash distributions per common unit without such conversion. It is possible, however, that PennTex Development could exercise this reset election at a time when it is experiencing, or expects to experience, declines in the cash distributions it receives related to its incentive distribution rights and may, therefore, desire to be issued common units rather than retain the right to receive incentive distributions based on the initial target distribution levels. This risk could be elevated if our parent transfers its incentive distribution rights to a third party. A reset election may also cause our common unitholders to experience a reduction in the amount of cash distributions that our common unitholders would have otherwise received had we not issued new common units to the holders of our incentive distribution rights in connection with resetting the target distribution levels. Any holder of our incentive distribution rights (including PennTex Development) may transfer all or a portion of its incentive distribution rights in the future, and the holder or holders of a majority of our incentive distribution rights will be entitled to exercise the right to reset the target distribution levels.
The incentive distribution rights held by PennTex Development may be transferred to a third party without unitholder consent.
PennTex Development may transfer its incentive distribution rights to a third party at any time without the consent of our unitholders. If PennTex Development transfers its incentive distribution rights, then it may not have the same incentive to grow our partnership and increase quarterly distributions to unitholders over time as it would if it had retained ownership of its incentive distribution rights.
Increases in interest rates could adversely impact our unit price and our ability to issue additional equity, to incur debt to capture growth opportunities or for other purposes, or to make cash distributions at our intended levels.
If interest rates rise, the interest rates on our revolving credit facility, future credit facilities and debt offerings could be higher than current levels, causing our financing costs to increase accordingly. As with other yield-oriented securities, our unit price is impacted by the level of our cash distributions and implied distribution yield. The distribution yield is often used by investors to compare and rank related yield-oriented securities for investment decision-making purposes. Therefore, changes in interest rates, either positive or negative, may affect the yield requirements of investors who invest in our units, and a rising interest rate environment could have an adverse impact on our unit price and our ability to issue additional equity, to incur debt to expand or for other purposes, or to make cash distributions at our intended levels.
Our partnership agreement restricts the voting rights of unitholders owning 20% or more of our common units.
Unitholders’ voting rights are restricted by the partnership agreement provision providing that any units held by a person or group that owns 20% or more of any class of units then outstanding, other than our general partner, its affiliates (including PennTex Development), their transferee and persons who acquired such units with the prior approval of the board of directors of our general partner, cannot vote on any matter.
Control of our general partner may be transferred to a third party without unitholder consent.
Our general partner may transfer its general partner interest to a third party in a merger or in a sale of all or substantially all of its assets without the consent of our unitholders. Furthermore, our partnership agreement does not restrict the ability of the owners of our general partner from transferring all or a portion of their respective ownership interest in our general partner to a third party. The new owners of our general partner would then be in a position to replace the board of directors and officers of our general partner with its own choices and thereby exert significant control over the decisions made
by the board of directors and officers. This effectively permits a “change of control” without the vote or consent of the unitholders.
We may issue additional units, including units that are senior to the common units, without your approval, which would dilute your existing ownership interests.
Our partnership agreement does not limit the number of additional limited partner interests that we may issue at any time without the approval of our unitholders. The issuance by us of additional common units or other equity securities of equal or senior rank will have the following effects:
| |
• | each unitholder’s proportionate ownership interest in us will decrease; |
| |
• | the amount of cash available for distribution on each unit may decrease; |
| |
• | because a lower percentage of total outstanding units will be subordinated units, the risk that a shortfall in the payment of the minimum quarterly distribution will be borne by our common unitholders will increase; |
| |
• | the ratio of taxable income to distributions may increase; |
| |
• | the relative voting strength of each previously outstanding unit may be diminished; and |
| |
• | the market price of the common units may decline. |
There are no limitations in our partnership agreement on our ability to issue units ranking senior to the common units.
In accordance with Delaware law and the provisions of our partnership agreement, we may issue additional partnership interests that are senior to the common units in right of distribution, liquidation and voting. The issuance by us of units of senior rank may, among other adverse effects: (i) reduce or eliminate the amount of cash available for distribution to our common unitholders; (ii) diminish the relative voting strength of the total common units outstanding as a class or (iii) subordinate the claims of the common unitholders to our assets in the event of our liquidation.
PennTex Development, MRD WHR LA and certain of their respective transferees may sell common units in the public markets or otherwise, which sales could have an adverse impact on the trading price of the common units.
PennTex Development owns 3,262,019 common units and 12,500,000 subordinated units. In addition, the members of MRD WHR LA Midstream LLC, which we refer to as MRD WHR LA, and their members own an aggregate of 3,039,577 common units and 7,500,000 subordinated units. All of the subordinated units will convert into common units at the end of the subordination period and may convert earlier. We have entered into a registration rights agreement pursuant to which we may be required to register under the Securities Act the sale of the common units and subordinated units held by PennTex Development, MRD WHR LA and certain of their respective transferees. The sale of these units in public or private markets could have an adverse impact on the price of the common units or on any trading market that may develop.
Our general partner has a limited call right that may require unitholders to sell their common units at an undesirable time or price.
If at any time our general partner and its affiliates (including PennTex Development) own more than 80% of the common units, our general partner will have the right, but not the obligation, which it may assign to any of its affiliates or to us, to acquire all, but not less than all, of the common units held by unaffiliated persons at a price equal to the greater of (i) the highest cash price paid by either our general partner or any of its affiliates for any common units purchased within the 90 days preceding the date on which our general partner first mails notice of its election to purchase those common units and (ii) the current market price calculated in accordance with our partnership agreement as of the date three business days before the date the notice is mailed. As a result, unitholders may be required to sell their common units at an undesirable time or price and may not receive any return or a negative return on their investment. Unitholders may also incur a tax liability upon a sale of their units. Our general partner is not obligated to obtain a fairness opinion regarding the value of the common units to be repurchased by it upon exercise of the limited call right. There is no restriction in our partnership agreement that prevents our general partner from issuing additional common units and exercising its call right. If our general partner exercised its limited call right, the effect would be to take us private and, if the units were subsequently de-registered, we would no longer be subject to the reporting requirements of the Securities Exchange Act of 1934, or the Exchange Act. As of December 31, 2015, PennTex Development owned approximately 16.3% of our common units and 62.5% of our subordinated units. At the end of the subordination period, assuming no additional issuances of units (other than upon the conversion of the subordinated units), PennTex Development will own approximately 39.4% of our common units.
Your liability may not be limited if a court finds that unitholder action constitutes control of our business.
A general partner of a partnership generally has unlimited liability for the obligations of the partnership, except for those contractual obligations of the partnership that are expressly made without recourse to the general partner. Our partnership is organized under Delaware law, and we own assets and conduct business in Louisiana. You could be liable for
any and all of our obligations as if you were a general partner if:
| |
• | a court or government agency determined that we were conducting business in a state but had not complied with that particular state’s partnership statute; or |
| |
• | your right to act with other unitholders to remove or replace the general partner, to approve some amendments to our partnership agreement or to take other actions under our partnership agreement constitute “control” of our business. |
Unitholders may have liability to repay distributions that were wrongfully distributed to them.
Under certain circumstances, unitholders may have to repay amounts wrongfully returned or distributed to them. Under Section 17-607 of the Delaware Act, we may not make a distribution to our unitholders if the distribution would cause our liabilities to exceed the fair value of our assets. Delaware law provides that for a period of three years from the date of the impermissible distribution, limited partners who received the distribution and who knew at the time of the distribution that it violated Delaware law will be liable to the limited partnership for the distribution amount. Substituted limited partners are liable for the obligations of the assignor to make contributions to the partnership that are known to the substituted limited partner at the time it became a limited partner and for unknown obligations if the liabilities could be determined from the partnership agreement. Liabilities to partners on account of their partnership interest and liabilities that are non-recourse to the partnership are not counted for purposes of determining whether a distribution is permitted.
The price of our common units may fluctuate significantly, and unitholders could lose all or part of their investment. The market price of our common units may be influenced by many factors, some of which are beyond our control, including:
The market price of our common units may be influenced by many factors, some of which are beyond our control, including:
| |
• | our quarterly distributions; |
| |
• | our quarterly or annual earnings or those of other companies in our industry; |
| |
• | events affecting Memorial Resource or other customers; |
| |
• | announcements by us or our competitors of significant contracts or acquisitions; |
| |
• | changes in accounting standards, policies, guidance, interpretations or principles; |
| |
• | general economic conditions; |
| |
• | the failure of securities analysts to cover our common units or changes in financial estimates by analysts; |
| |
• | future sales of our common units; and |
| |
• | other factors described in these “Risk Factors.” |
If we fail to develop or maintain an effective system of internal controls, we may not be able to accurately report our financial results or prevent fraud. As a result, current and potential unitholders could lose confidence in our financial reporting, which would harm our business and the trading price of our units.
Effective internal controls are necessary for us to provide reliable financial reports, prevent fraud and operate successfully as a public company. If we cannot provide reliable financial reports or prevent fraud, our reputation and operating results would be harmed. We cannot be certain that our efforts to develop and maintain our internal controls will be successful, that we will be able to maintain adequate controls over our financial processes and reporting in the future or that we will be able to comply with our obligations under Section 404 of the Sarbanes Oxley Act of 2002. Any failure to develop or maintain effective internal controls, or difficulties encountered in implementing or improving our internal controls, could harm our operating results or cause us to fail to meet our reporting obligations. Ineffective internal controls could also cause investors to lose confidence in our reported financial information, which would likely have a negative effect on the trading price of our units.
For as long as we are an “emerging growth company,” we are not required to comply with certain disclosure requirements that apply to other public companies.
We are classified as an “emerging growth company” under the JOBS Act. For as long as we are an “emerging growth company,” which may be up to five full fiscal years, unlike other public companies, we will not be required to, among other things, (1) provide an auditor’s attestation report on management’s assessment of the effectiveness of our system of internal control over financial reporting pursuant to Section 404(b) of the Sarbanes-Oxley Act, (2) comply with any new requirements adopted by the PCAOB requiring mandatory audit firm rotation or a supplement to the auditor’s report in which the auditor
would be required to provide additional information about the audit and the financial statements of the issuer, (3) provide certain disclosure regarding executive compensation required of larger public companies or (4) hold non-binding advisory votes on executive compensation. We will remain an “emerging growth company” for up to five full fiscal years, although we will lose that status sooner if we have more than $1.0 billion of revenues in a fiscal year, become a large accelerated filer or issue more than $1.0 billion of non-convertible debt over a three-year period.
To the extent that we rely on any of the exemptions available to “emerging growth companies”, you will receive less information about our executive compensation and internal control over financial reporting than issuers that are not “emerging growth companies.” If some investors find our common units to be less attractive as a result, there may be a less active trading market for our common units and our trading price may be more volatile.
NASDAQ does not require a publicly traded partnership like us to comply with certain of its corporate governance requirements.
Our common units are listed on NASDAQ. Because we are a publicly traded partnership, NASDAQ does not require us to have a majority of independent directors on our general partner’s board of directors or to establish a compensation committee or a nominating and corporate governance committee. Accordingly, unitholders do not have the same protections afforded to certain corporations that are subject to all of NASDAQ’s corporate governance requirements. Please read “Directors, Executive Officers and Corporate Governance—Management of PennTex Midstream Partners, LP” in Item 10 of this annual report.
We incur increased costs as a result of being a publicly traded partnership.
As a publicly traded partnership, we incur significant legal, accounting and other expenses that we did not incur prior to our initial public offering. In addition, the Sarbanes-Oxley Act of 2002, as well as rules implemented by the SEC and NASDAQ, require publicly traded entities to adopt various corporate governance practices that will further increase our costs. Before we are able to make distributions to our unitholders, we must first pay or reserve cash for our expenses, including the costs of being a publicly traded partnership. As a result, the amount of cash we have available for distribution to our unitholders will be affected by the costs associated with being a publicly traded partnership.
As a result of our initial public offering, we became subject to the public reporting requirements of the Exchange Act. We expect these rules and regulations to increase certain of our legal and financial compliance costs and to make activities more time-consuming and costly. For example, as a result of becoming a publicly traded partnership, we are required to have at least three independent directors, create an audit committee and adopt policies regarding internal controls and disclosure controls and procedures, including the preparation of reports on internal controls over financial reporting. In addition, we incur additional costs associated with our SEC reporting requirements.
We also expect to incur significant expense in order to obtain director and officer liability insurance. Because of the limitations in coverage for directors, it may be more difficult for us to attract and retain qualified persons to serve on our board or as executive officers.
Tax Risks
Our tax treatment depends on our status as a partnership for federal income tax purposes. If the Internal Revenue Service, or the IRS, were to treat us as a corporation for federal income tax purposes, which would subject us to entity-level taxation, or if we were otherwise subjected to a material amount of additional entity-level taxation, then the amount of cash available for distribution to our unitholders would be substantially reduced.
The anticipated after-tax economic benefit of an investment in our common units depends largely on our being treated as a partnership for federal income tax purposes. We have not requested a ruling from the IRS on this or any other matter affecting us.
Despite the fact that we are a limited partnership under Delaware law, it is possible in certain circumstances for a partnership such as ours to be treated as a corporation for federal income tax purposes. A change in our business or a change in current law could cause us to be treated as a corporation for federal income tax purposes or otherwise subject us to taxation as an entity.
If we were treated as a corporation for federal income tax purposes, we would pay federal income tax on our taxable income at the corporate tax rate, which is currently a maximum of 35%, and would likely pay state and local income tax at varying rates. Distributions would generally be taxed again as corporate dividends (to the extent of our current and accumulated earnings and profits), and no income, gains, losses, deductions, or credits would flow through to you. Because a tax would be imposed upon us as a corporation, the amount of cash available for distribution would be substantially reduced. In addition, changes in current state law may subject us to additional entity-level taxation by individual states. Because of state budget deficits and other reasons, several states are evaluating ways to subject partnerships to entity-level taxation through the imposition of state income, franchise and other forms of taxation. Imposition of any such taxes may substantially
reduce the cash available for distribution to you. Therefore, if we were treated as a corporation for federal income tax purposes or otherwise subjected to a material amount of entity-level taxation, there would be a material reduction in the anticipated cash flow and after-tax return to our unitholders, likely causing a substantial reduction in the value of our common units.
Our partnership agreement provides that, if a law is enacted or existing law is modified or interpreted in a manner that subjects us to taxation as a corporation or otherwise subjects us to entity-level taxation for federal, state or local income tax purposes, the minimum quarterly distribution amount and the target distribution levels may be adjusted to reflect the impact of that law on us.
The tax treatment of publicly traded partnerships or an investment in our common units could be subject to legislative, judicial or administrative changes and differing interpretations, possibly on a retroactive basis.
The present federal income tax treatment of publicly traded partnerships, including us, or an investment in our common units may be modified by administrative, legislative or judicial interpretation at any time. For example, members of Congress and the President of the United States have periodically considered substantive changes to existing federal income tax laws that would affect the tax treatment of certain publicly traded partnerships, including the elimination of partnership tax treatment for publicly traded partnerships. Moreover, on May 6, 2015, the IRS and the U.S. Department of the Treasury published proposed regulations that would affect the qualifying income exception upon which we rely for partnership tax treatment by providing industry-specific guidance regarding whether income earned from certain activities will constitute qualifying income. Although the proposed regulations adopt a narrow interpretation of the activities that generate qualifying income, we believe the income that we treat as qualifying income satisfies the requirements for qualifying income under the proposed regulations.
Any modification to the federal income tax laws and interpretations thereof may or may not be retroactively applied and could make it more difficult or impossible for us to satisfy the requirements of the exception pursuant to which we are treated as a partnership for federal income tax purposes. We are unable to predict whether any such changes will ultimately be enacted. However, it is possible that a change in law could affect us, and any such changes could negatively impact the value of an investment in our common units.
Our unitholders’ share of our income is taxable to them for federal income tax purposes even if they do not receive any cash distributions from us.
Because a unitholder is treated as a partner to whom we allocate taxable income that could be different in amount than the cash we distribute, a unitholder’s allocable share of our taxable income is taxable to it, which may require the payment of federal income taxes and, in some cases, state and local income taxes, on its share of our taxable income even if it receives no cash distributions from us. Our unitholders may not receive cash distributions from us equal to their share of our taxable income or even equal to the actual tax liability that results from that income.
If the IRS contests the federal income tax positions we take, the market for our common units may be adversely impacted and the cost of any IRS contest will reduce the amount of cash available for distribution to our unitholders.
We have not requested a ruling from the IRS with respect to our treatment as a partnership for federal income tax purposes or any other matter affecting us. The IRS may adopt positions that differ from the positions we take, and the IRS’s positions may ultimately be sustained. It may be necessary to resort to administrative or court proceedings to sustain some or all of the positions we take and such positions may not ultimately be sustained. A court may not agree with some or all of the positions we take. Any contest with the IRS, and the outcome of any IRS contest, may materially and adversely impact the market for and trading price of our common units. In addition, our costs of any contest with the IRS will be borne indirectly by our unitholders in that such costs will reduce the amount of cash available for distribution.
If the IRS makes audit adjustments to our income tax returns for tax years beginning after December 31, 2017, it may assess and collect any taxes (including any applicable penalties and interest) resulting from such audit adjustment directly from us, in which case our cash available for distribution to our unitholders might be substantially reduced.
Pursuant to the Bipartisan Budget Act of 2015, for tax years beginning after December 31, 2017, if the IRS makes audit adjustments to our income tax returns, it may assess and collect any taxes (including any applicable penalties and interest) resulting from such audit adjustment directly from us. Generally, we expect to elect to have our unitholders take such audit adjustment into account in accordance with their interests in us during the tax year under audit, but there can be no assurance that such election will be effective in all circumstances. If we are unable to have our unitholders take such audit adjustment into account in accordance with their interests in us during the tax year under audit, our current unitholders may bear some or all of the tax liability resulting from such audit adjustment, even if such unitholders did not own units in us during the tax year under audit. If, as a result of any such audit adjustment, we are required to make payments of taxes, penalties and interest, our cash available for distribution to our unitholders might be substantially reduced. These rules are not applicable for tax years beginning on or prior to December 31, 2017.
Tax gain or loss on the disposition of our common units could be more or less than expected.
If our unitholders sell common units, they will recognize a gain or loss for federal income tax purposes equal to the difference between the amount realized and their tax basis in those common units. Because distributions in excess of their allocable share of our net taxable income decrease their tax basis in their common units, the amount, if any, of such prior excess distributions with respect to the common units a unitholder sells will, in effect, become taxable income to the unitholder if it sells such common units at a price greater than its tax basis in those common units, even if the price received is less than its original cost. Furthermore, a substantial portion of the amount realized on any sale of your common units, whether or not representing gain, may be taxed as ordinary income due to potential recapture items, including depreciation recapture. In addition, because the amount realized includes a unitholder’s share of our non-recourse liabilities, a unitholder that sells common units may incur a tax liability in excess of the amount of cash received from the sale.
Tax-exempt entities and non-U.S. persons face unique tax issues from owning our common units that may result in adverse tax consequences to them.
Investment in common units by tax-exempt entities, such as employee benefit plans and individual retirement accounts (known as IRAs), and non-U.S. persons raises issues unique to them. For example, virtually all of our income allocated to organizations that are exempt from federal income tax, including IRAs and other retirement plans, is unrelated business taxable income and is taxable to them. Distributions to non-U.S. persons are reduced by withholding taxes at the highest applicable effective tax rate, and non-U.S. persons are required to file federal income tax returns and pay tax on their share of our taxable income.
We will treat each purchaser of common units as having the same tax benefits without regard to the actual common units purchased. The IRS may challenge this treatment, which could adversely affect the value of the common units.
Because we cannot match transferors and transferees of common units and because of other reasons, we have adopted depreciation and amortization positions that may not conform to all aspects of existing Treasury Regulations. A successful IRS challenge to those positions could adversely affect the amount of tax benefits available to you. It also could affect the timing of these tax benefits or the amount of gain from your sale of common units and could have a negative impact on the value of our common units or result in audit adjustments to your tax returns.
We prorate our items of income, gain, loss and deduction between transferors and transferees of our units each month based upon the ownership of our units on the first business day of each month, instead of on the basis of the date a particular unit is transferred. The IRS may challenge aspects of our proration method, and, if successful, we would be required to change the allocation of items of income, gain, loss and deduction among our unitholders.
We prorate our items of income, gain, loss and deduction between transferors and transferees of our units each month based upon the ownership of our units on the first business day of each month, instead of on the basis of the date a particular unit is transferred. The U.S. Department of Treasury and the IRS recently issued Treasury Regulations that permit publicly traded partnerships to use a monthly simplifying convention that is similar to ours, but they do not specifically authorize all aspects of the proration method we have adopted. If the IRS were to successfully challenge this method, we could be required to change the allocation of items of income, gain, loss and deduction among our unitholders.
A unitholder whose common units are loaned to a “short seller” to effect a short sale of common units may be considered as having disposed of those common units. If so, he would no longer be treated for federal income tax purposes as a partner with respect to those common units during the period of the loan and may recognize gain or loss from the disposition.
Because a unitholder whose common units are loaned to a “short seller” to effect a short sale of common units may be considered as having disposed of the loaned common units, he may no longer be treated for federal income tax purposes as a partner with respect to those common units during the period of the loan to the short seller and the unitholder may recognize gain or loss from such disposition. Moreover, during the period of the loan to the short seller, any of our income, gain, loss or deduction with respect to those common units may not be reportable by the unitholder and any cash distributions received by the unitholder as to those common units could be fully taxable as ordinary income.
We have adopted certain valuation methodologies in determining a unitholder’s allocations of income, gain, loss and deduction. The IRS may challenge these methodologies or the resulting allocations, and such a challenge could adversely affect the value of our common units.
In determining the items of income, gain, loss and deduction allocable to our unitholders, in certain circumstances, including when we issue additional units, we must determine the fair market value of our assets. Although we may from time to time consult with professional appraisers regarding valuation matters, we make many fair market value estimates using a methodology based on the market value of our common units as a means to measure the fair market value of our assets. The IRS may challenge these valuation methods and the resulting allocations of income, gain, loss and deduction.
A successful IRS challenge to these methods or allocations could adversely affect the amount, character and timing of taxable income or loss allocated to our unitholders. It also could affect the amount of gain from our unitholders’ sale of common units and could have a negative impact on the value of our common units or result in audit adjustments to our unitholders’ tax returns without the benefit of additional deductions.
The sale or exchange of 50% or more of our capital and profits interests during any twelve-month period will result in the termination of our partnership for federal income tax purposes, and such a termination occurred in the year ended December 31, 2015.
We will be considered to have technically terminated our partnership for federal income tax purposes if there is a sale or exchange of 50% or more of the total interests in our capital and profits within a twelve-month period, and such a termination occurred in the year ended December 31, 2015. For purposes of determining whether the 50% threshold has been met, multiple sales of the same interest will be counted only once. A technical termination, among other things, results in the closing of our taxable year for all unitholders, which would result in us filing two tax returns (and our unitholders could receive two Schedules K-1 if relief was not available, as described below) for one fiscal year and could result in a deferral of depreciation deductions allowable in computing our taxable income. In the case of a unitholder reporting on a taxable year other than a fiscal year ending December 31, the closing of our taxable year may also result in more than twelve months of our taxable income or loss being includible in his taxable income for the year of termination. Our termination currently would not affect our classification as a partnership for federal income tax purposes, but instead we would be treated as a new partnership for federal income tax purposes. If treated as a new partnership, we must make new tax elections, including a new election under Section 754 of the Internal Revenue Code and could be subject to penalties if we are unable to determine that a termination occurred. The IRS has announced a publicly traded partnership technical termination relief program whereby, if a publicly traded partnership that technically terminated requests publicly traded partnership technical termination relief and such relief is granted by the IRS, among other things, the partnership will only have to provide one Schedule K-1 to unitholders for the year notwithstanding two partnership tax years.
As a result of investing in our common units, you may be subject to state and local taxes and return filing requirements in jurisdictions where we operate or own or acquire properties.
In addition to federal income taxes, our unitholders are likely subject to other taxes, including state and local taxes, unincorporated business taxes and estate, inheritance or intangible taxes that are imposed by the various jurisdictions in which we conduct business or control property now or in the future, even if they do not live in any of those jurisdictions. Our unitholders are likely required to file state and local income tax returns and pay state and local income taxes in some or all of these various jurisdictions. Further, our unitholders may be subject to penalties for failure to comply with those requirements. We currently conduct business in Louisiana, which imposes a personal income tax on individuals. As we make acquisitions or expand our business, we may control assets or conduct business in additional states that impose other tax filing requirements including, but not limited to, personal income tax. It is your responsibility to file all federal, state and local tax returns.
ITEM 1B. UNRESOLVED STAFF COMMENTS
None.
ITEM 2. PROPERTIES
A description of our properties in contained in “Business—Our Assets” in Item 1 of this annual report.
Our principal executive offices are located at 11931 Wickchester Lane, Suite 300, Houston, Texas 77043 and our telephone number is 832-456-4000.
ITEM 3. LEGAL PROCEEDINGS
Our operations are subject to a variety of risks and disputes normally incident to our business. As a result, we may, at any given time, be a defendant in various legal proceedings and litigation arising in the ordinary course of business. However, we are not currently subject to any material litigation.
We maintain insurance policies with insurers in amounts and with coverage and deductibles that we, with the advice of our insurance advisers and brokers, believe are reasonable and prudent. We cannot, however, assure you that this insurance will be adequate to protect us from all material expenses related to potential future claims for personal and property damage or that these levels of insurance will be available in the future at economical prices.
ITEM 4. MINE SAFETY DISCLOSURES
Not applicable.
PART II
ITEM 5. MARKET FOR REGISTRANT’S COMMON EQUITY, RELATED UNITHOLDER MATTERS AND ISSUER PURCHASES OF EQUITY SECURITIES
Market Information
Our common units are listed on the NASDAQ Global Select Market under the symbol “PTXP.” The following table sets forth the high and low sales prices of the common units during each subsequent quarter following our initial public offering on June 9, 2015, as reported by NASDAQ, as well as the cash distributions per unit declared for the period from June 9, 2015 through June 30, 2015 and the quarters ended September 30, 2015 and December 31, 2015.
|
| | | | | | | | | | | | |
Quarter Ended | | High | | Low | | Distribution per Common Unit |
June 30, 2015 (1) | | $ | 21.02 |
| | $ | 18.71 |
| | $ | 0.0665 |
|
September 30, 2015 | | $ | 19.71 |
| | $ | 14.23 |
| | $ | 0.2750 |
|
December 31, 2015 | | $ | 19.36 |
| | $ | 12.09 |
| | $ | 0.2750 |
|
(1) The distribution declared for the second quarter of 2015 was prorated for the period from June 9, 2015 to June 30, 2015.Holders
On February 25, 2016, the last reported sales price of our common units on NASDAQ was $9.10. As of February 25, 2016, there were nine unitholders of record of our common units. This number does not include unitholders whose units are held for them in “street name,” meaning that such common units are held for their accounts by a broker or other nominee. The actual number of beneficial unitholders is greater than the number of holders of record.
We have also issued 20,000,000 subordinated units for which there is no established public trading market. Subordinated units entitle the holder thereof to receive distributions only after sufficient distributions have been paid in respect of the common units.
As of February 26, 2016, PennTex Development owned 3,262,019 common units, 12,500,000 subordinated units and 92.5% of our incentive distribution rights.
Equity Compensation Plan
See “Security Ownership of Certain Beneficial Owners and Management and Related Unitholder Matters” in Item 12 of this annual report for information regarding our equity compensation plan as of December 31, 2015.
Distributions of Available Cash
General. Our partnership agreement requires that, within 45 days after the end of each quarter, we distribute our available cash to unitholders of record on the applicable record date, as determined by our general partner.
Definition of Available Cash. The term “available cash” generally means, for any quarter, all cash and cash equivalents on hand at the end of that quarter:
| |
• | less, the amount of cash reserves established by our general partner to provide for proper conduct of our business (including reserves for future capital expenditures, future acquisitions and anticipated future debt service requirements), comply with applicable law or regulation, any of our debt instruments or other agreements, or provide funds for distribution to unitholders and to our general partner for any one or more of the next four quarters (provided that our general partner may not establish cash reserves for distribution if such action will prevent us from distributing the minimum quarterly distribution on all common units and any cumulative arrearages on such common units for the current quarter); |
| |
• | plus, if our general partner so determines, all or any portion of the cash on hand on the date of distribution of available cash for the quarter resulting from (i) working capital borrowings made subsequent to the end of such quarter and (ii) cash distributions received after the end of the quarter from any equity interest in any person (other than a subsidiary), which distributions are paid by such person in respect of operations conducted by such person during such quarter. |
Minimum Quarterly Distribution. Under our current cash distribution policy, we intend to make a minimum quarterly distribution to the holders of our common units and subordinated units of $0.2750 per unit, or $1.10 per unit on an annualized basis, to the extent we have sufficient cash from our operations after establishment of cash reserves and payment of costs and expenses, including reimbursements of expenses to our general partner and its affiliates. However, there is no guarantee that we will pay the minimum quarterly distribution on our units in any quarter. The amount of distributions paid under our cash
distribution policy and the decision to make any distribution is determined by our general partner, taking into consideration the terms of our partnership agreement. Our general partner has broad discretion to establish cash reserves that it determines are necessary or appropriate to properly conduct our business. These can include cash reserves for future capital and maintenance expenditures, reserves to stabilize distributions of cash to our unitholders, reserves to reduce debt or, as necessary, reserves to comply with the terms of any of our agreements or obligations. We are prohibited from making any distributions to unitholders if it would cause an event of default or if an event of default exists under our credit agreement.
General Partner Interest. Our general partner owns a non-economic general partner interest in us that does not entitle it to receive cash distributions. However, our general partner may in the future own common units or other equity interests in us and will be entitled to receive distributions on such interests.
Subordinated Units. The principal difference between our common units and subordinated units is that, for any quarter during the “subordination period,” holders of the subordinated units are not entitled to receive any distribution from operating surplus until the common units have received the minimum quarterly distribution for such quarter plus any arrearages in the payment of the minimum quarterly distribution from prior quarters. Subordinated units do not accrue arrearages. When the subordination period ends, each outstanding subordinated unit will convert into one common unit, which will then participate pro-rata with the other common units in distributions.
Incentive Distribution Rights. Our incentive distribution rights represent the right to receive increasing percentages (15%, 25% and 50%) of quarterly distributions of available cash from operating surplus (as defined below) after the minimum quarterly distribution and the target distribution levels have been achieved. The aggregate maximum distribution of 50% does not include any distributions that holders of our incentive distribution rights may receive on common units or subordinated units that they own. PennTex Development currently owns 92.5% of our incentive distribution rights. For additional information, see “Note 7—Equity and Distributions” to our Consolidated Financial Statements included elsewhere in this annual report.
Performance Graph
The following performance graph compares the performance of our common units with the NASDAQ Composite Index Total Return and the Alerian Total Return MLP Index during the period beginning on June 3, 2015, the initial trading day for our common units, and ended on December 31, 2015. The graph assumes a $100 investment in our common units and in each of the indices at the beginning of the period and a reinvestment of distributions/dividends paid on such investments throughout the period.
Recent Sales of Unregistered Equity Securities
On August 19, 2014, in connection with the formation of PennTex Midstream Partners, LP, we issued (i) a non-economic general partner interest in us to our general partner for no consideration and (ii) a 100% limited partner interest in us to PennTex Development in exchange for a note receivable of $2,000, in each case in an offering exempt from registration under Section 4(a)(2) of the Securities Act.
Use of Proceeds from Registered Securities
On June 9, 2015, we completed our initial public offering of 11,250,000 common units representing limited partner interests pursuant to our registration statement on Form S-1 (File No. 333-199020) declared effective by the SEC on June 3, 2015, and we subsequently issued and sold 644,462 common units pursuant to the partial exercise of the underwriters’ option to purchase additional units. Citigroup Global Markets Inc., Barclays Capital Inc., RBC Capital Markets, LLC and Wells Fargo Securities, LLC acted as representatives of the underwriters in the offering.
The gross proceeds of our initial public offering, based on the public offering price of $20.00 per common unit, were approximately $237.9 million, resulting in aggregate proceeds to us of $218.3 million, net of offering expenses including underwriting discounts, commissions and structuring fees of approximately $14.9 million. No fees or expenses were paid, directly or indirectly, to any officer, director or 10% unitholder or other affiliate. We used the net proceeds of the offering to repay in full approximately $30.7 million of borrowings and fees under our predecessor’s revolving credit facility, which was subsequently terminated, and to make distributions of $106.1 million and $59.7 million to PennTex NLA Holdings, LLC, a wholly owned subsidiary of PennTex Development, which we refer to as PennTex NLA, and MRD WHR LA, respectively, as partial reimbursement for certain capital expenditures incurred by such entities with respect to the development of our assets. Additionally, we retained $21.8 million to fund a portion of the capital expenditures incurred for the construction of our assets.
Issuer Purchase of Equity Securities
None.
ITEM 6. SELECTED FINANCIAL DATA
The historical financial statements included in this annual report reflect the consolidated results of operations of the Partnership and, for periods prior to June 9, 2015, PennTex North Louisiana, LLC, which we refer to as our predecessor. Our predecessor was formed on March 17, 2014. In connection with the consummation of our initial public offering of common units representing limited partner interests on June 9, 2015, our predecessor became a wholly-owned subsidiary of the Partnership.
The following table shows selected historical financial and operating data of the Partnership and our predecessor for the periods and as of the dates indicated.
We derived the information in the following table from, and that information should be read together with and is qualified in its entirety by reference to, the audited consolidated financial statements and the accompanying notes included elsewhere in this annual report.
Our operating results incorporate a number of significant estimates and uncertainties. Such matters could cause the data included herein to not be indicative of our future financial conditions or results of operations. A discussion of our critical accounting estimates is included in “Management’s Discussion and Analysis of Financial Condition and Results of Operations” in Item 7 of this annual report.
|
| | | | | | | | |
| | Year Ended December 31, 2015 | | Period from March 17, 2014 (Inception) through December 31, 2014 |
| | (in thousands, except per unit amounts) |
Statement of operations data: | | | | |
Revenue | | $ | 33,219 |
| | $ | 22 |
|
Operating income (loss) | | $ | 2,466 |
| | $ | (4,727 | ) |
Net income (loss) | | $ | 61 |
| | $ | (4,727 | ) |
Net income allocable to limited partners | | $ | 6,745 |
| | $ | — |
|
Net income per limited partner unit - basic | | $ | 0.25 |
| | $ | — |
|
Net income per limited partner unit - diluted | | $ | 0.25 |
| | $ | — |
|
Balance sheet data (as of December 31, 2015 and 2014) | | | | |
Property, plant and equipment, net | | $ | 366,061 |
| | $ | 163,970 |
|
Total assets | | $ | 407,045 |
| | $ | 191,783 |
|
Long-term debt | | $ | 152,116 |
| | $ | 59,433 |
|
Other | | | | |
Distributions declared per common unit | | $ | 0.6165 |
| | $ | — |
|
Adjusted EBITDA (1) | | $ | 16,606 |
| | $ | (4,614 | ) |
Capital expenditures | | $ | 207,729 |
| | $ | 164,074 |
|
(1) For a discussion of the non-GAAP financial measure Adjusted EBITDA, including a reconciliation of Adjusted EBITDA to its most directly comparable financial measures calculated and presented in accordance with GAAP, please read “Management’s Discussion and Analysis of Financial Condition and Results of Operations” and specifically “Non-GAAP Financial Measures” in Item 7 of this annual report.
ITEM 7. MANAGEMENT’S DISCUSSION AND ANALYSIS OF FINANCIAL CONDITION AND RESULTS OF OPERATIONS
The following discussion should be read in conjunction with the audited consolidated financial statements and notes thereto included in this report. Among other things, those financial statements and the related notes include more detailed information regarding the basis of presentation for the following information. This discussion contains forward-looking statements that constitute our current plans, estimates and beliefs. These forward-looking statements involve numerous risks and uncertainties, including, but not limited to, those discussed in Forward-Looking Statements on page ii of this Annual Report on Form 10-K. Actual results may differ materially from those contained in any forward-looking statements.
The historical financial statements included in this report reflect the results of operations of PennTex North Louisiana, LLC, which we refer to as our predecessor. Our predecessor was formed on March 17, 2014. In connection with the closing of our initial public offering on June 9, 2015, our predecessor became a wholly-owned subsidiary of the Partnership. References in this report to “predecessor,” “we,” “our,” “us” or like terms, when referring to periods prior to June 9, 2015, refer to PennTex North Louisiana, LLC. References to “the Partnership,” “we,” “our,” “us” or like terms, when referring to periods after June 9, 2015, refer to PennTex Midstream Partners, LP and its subsidiaries, including PennTex North Louisiana, LLC.
Overview
We are a growth-oriented limited partnership focused on owning, operating, acquiring and developing midstream energy infrastructure assets, with an initial focus in northern Louisiana.
On June 9, 2015, we completed an initial public offering of 11,250,000 common units representing limited partner interests at a price of $20.00 per common unit, and we subsequently issued and sold 644,462 common units pursuant to the partial exercise of the underwriters’ option to purchase additional units. We used the aggregate proceeds of $218.3 million, net of offering expenses, to repay in full approximately $30.7 million of borrowings and fees under our predecessor’s revolving credit facility, which was subsequently terminated, and to make distributions of $106.1 million and $59.7 million to PennTex NLA, a wholly-owned subsidiary of PennTex Development, and MRD WHR LA, respectively, as partial reimbursement for certain capital expenditures incurred by such entities with respect to the development of our assets. Additionally, we retained $21.8 million to fund a portion of the capital expenditures incurred for the construction of our assets.
We own and operate midstream gathering, processing and transportation assets in northern Louisiana. Our assets consist of a natural gas gathering pipeline, two 200 MMcf/d design-capacity cryogenic natural gas processing plants and residue gas and NGL transportation pipelines. Our assets were constructed in two phases. Phase I, which includes the gathering pipeline, the Lincoln Parish plant and a 1-mile segment of the residue gas pipeline, was completed in May 2015. Phase II, which includes the Mt. Olive plant, the NGL pipeline and a 14-mile segment of the residue gas pipeline, was completed in September 2015.
We generate substantially all of our revenues pursuant to long-term, fee-based commercial agreements with Memorial Resource. Our gathering and processing agreements with Memorial Resource contain minimum volume commitments, our gathering agreement contains firm capacity reservation payments and our residue gas and NGL transportation agreements contain plant tailgate dedications for natural gas processed at our processing plants. We believe these commercial agreements provide long-term stability to our business. In addition, pursuant to the AMI and Exclusivity Agreement, we have the exclusive right to provide midstream services to support Memorial Resource’s current and future production on its operated acreage within northern Louisiana (other than production subject to existing third-party commitments or other arrangements to which we consent). Our assets are designed to accommodate projected future production growth of Memorial Resource and to allow us to pursue volumes from third parties.
Because we do not take ownership of the natural gas and NGLs that we gather, process and transport under our agreements with Memorial Resource, we generally do not have direct exposure to fluctuations in commodity prices. However, we have indirect exposure to commodity prices in that persistently low commodity prices may cause Memorial Resource or other customers to delay drilling or shut-in production, which would reduce the volumes of natural gas available for gathering, processing and transporting on our systems. In addition, we take title to and resell NGLs that we process pursuant to an interruptible processing agreements with two other customers, which results in some direct commodity price exposure. However, because these are interruptible agreements, we are not obligated to process any specified natural gas volumes and we are not required to purchase any NGLs under the agreement. Please read “Quantitative and Qualitative Disclosures About Market Risk” in Item 7A of this annual report.
How We Evaluate Our Operations
Our management uses a variety of financial and operational metrics to analyze our performance. We view these metrics as important factors in evaluating our profitability and review these measurements on at least a monthly basis for consistency and trend analysis. These metrics include (i) contract mix and volumes, (ii) operating costs and expenses and (iii) Adjusted
EBITDA and distributable cash flow. We manage our business and analyze our results of operations as a single business segment.
Contract Mix and Volumes
Our results are driven primarily by fees assessed for volumes of natural gas that we gather and process and volumes of residue gas and NGLs that we transport for our customers. In order to limit our direct exposure to commodity price volatility, where possible, we have and will continue to seek to enter into multi-year, fee-based contracts. If market conditions do not allow us to enter into fee-based contracts, we may enter into contracts that expose us to commodity price volatility. Additionally, we seek to enter into contracts containing firm volume commitments or similar arrangements to provide revenue certainty for our assets, particularly in the context of making investment decisions for new midstream infrastructure. To the extent our contracts contain usage-based fees, our results will depend on actual throughput volumes.
Our current contracts with Memorial Resource contain minimum volume commitments for natural gas processing, firm capacity reservation fees for natural gas gathering and interruptible fees for volumes in excess of those minimum and firm commitments, as applicable, and usage fees for residue gas and NGL transportation. Although these contracts are entirely fee-based and accordingly limit our commodity price exposure, the volume of natural gas that we gather, process or transport depends on successful drilling and production activity in northern Louisiana, and we generally expect the level of drilling and production to positively correlate with long-term trends in commodity prices.
Operating Costs and Expenses
The primary components of our operating costs and expenses that we evaluate include operations and maintenance and general and administrative. Our general and administrative expenses reflected in our historical financial statements largely reflect costs during a period of construction and development in a privately-held partnership. We expect to incur additional operating costs and expenses following the completion of our assets and due to additional general and administrative costs and expenses incurred as a result of being a publicly traded partnership.
Operations and Maintenance Expense
Operations and maintenance expense consists primarily of utilities and power costs, employee, contract services and material and supply costs, whether directly incurred by us or incurred by our general partner and billed to us. Changes in operating conditions and changes in regulation can impact maintenance requirements and affect the timing and amount of our operating costs and expenditures.
General and Administrative Expense
In our historical financial statements, general and administrative expense included various direct and indirect cost allocations from PennTex Development. Following the completion of our initial public offering, our general and administrative expenses consist primarily of: (i) similar direct and indirect costs for which we reimburse our general partner, PennTex Development and its affiliates pursuant to the services and secondment agreement among us, the general partner, PennTex Development and PennTex Management and (ii) other expenses attributable to our status as a publicly traded partnership, such as expenses associated with annual and quarterly reporting; tax return and Schedule K-1 preparation and distribution expenses; Sarbanes-Oxley compliance expenses; expenses associated with maintaining compliance with applicable NASDAQ listing requirements; independent auditor fees; legal fees; investor relations expenses; registrar and transfer agent fees; director and officer liability insurance expenses and director compensation.
Adjusted EBITDA and Distributable Cash Flow
We use Adjusted EBITDA and distributable cash flow as performance measures to assess the ability of our assets to generate cash sufficient to pay interest costs, support indebtedness and make cash distributions. We define Adjusted EBITDA as net income, plus interest expense, income taxes, depreciation and amortization, changes in deferred revenue, equity-based compensation expense, non-cash general and administrative costs, non-cash loss (income) related to derivative instruments and impairments on long-term assets. We define distributable cash flow as Adjusted EBITDA, less cash interest expense related to operating activities, net of interest income, income taxes paid and maintenance capital expenditures, and distribution equivalents paid in cash. Distributable cash flow does not reflect changes in working capital balances.
Adjusted EBITDA and distributable cash flow are non-GAAP supplemental financial measures that our management uses, and external users of our financial statements, such as investors, commercial banks, research analysts and others, may use, to assess:
•operating performance as compared to other publicly traded companies in the midstream energy industry, without regard to historical cost basis or, in the case of Adjusted EBITDA, financing methods;
•the ability of our assets to generate sufficient cash flow to make distributions to our unitholders;
•our ability to incur and service debt and fund capital expenditures;
•the financial performance of our assets without regard to the impact of the timing or accounting treatment of deficiency payments; and
•the viability of acquisitions and other capital expenditure projects and the returns on investment of various expansion and growth opportunities.
We believe that the presentation of Adjusted EBITDA and distributable cash flow provides information useful to investors in assessing our financial condition and results of operations. Adjusted EBITDA and distributable cash flow should not be considered alternatives to net income, operating income, cash flows from operations or any other measure of financial performance or liquidity presented in accordance with GAAP. Adjusted EBITDA and distributable cash flow have important limitations as analytical tools because they exclude some but not all items that affect net income and net cash provided by operating activities. Additionally, because Adjusted EBITDA and distributable cash flow may be defined differently by other companies in our industry, our definition of Adjusted EBITDA and distributable cash flow may not be comparable to similarly titled measures of other companies, thereby diminishing their utility.
Factors and Trends Impacting Our Business
We expect to be affected by certain key factors and trends described below. Our expectations are based on assumptions made by us and information currently available to us. To the extent our underlying assumptions about, or interpretations of, available information prove to be incorrect, our actual results may vary materially from our expected results. Please read “Risk Factors” in Item 1A of this annual report.
Natural Gas Supply and Demand Dynamics; Production Growth in Northern Louisiana
Our throughput volumes depend primarily on the level of drilling activity by our customers in northern Louisiana to offset natural production declines from existing wells and to provide additional gas volumes. Throughput volume growth for our assets will depend on continued drilling activity by our customers in northern Louisiana, and Memorial Resource in particular. During the year ended December 31, 2015, Memorial Resource drilled and completed 33 horizontal wells in northern Louisiana. Memorial Resource has publicly announced its expectation of a four-rig drilling program for 2016 as compared to an eight-rig drilling program at the end of 2015; however, the timing and location of Memorial Resource’s drilling and completion activities and its existing obligations to other midstream providers will also affect our throughput volumes. For example, Memorial Resource also announced its expectation to complete 30-35 gross wells in 2016, including 15 wells that Memorial Resource expects to complete in the first quarter of 2016.
Additionally, while our throughput volumes depend primarily on regional drilling activity in northern Louisiana, we believe that regional drilling activity has been and will continue to be influenced by U.S. domestic natural gas supply and demand dynamics. Although U.S. natural gas consumption is expected to continue to grow in the foreseeable future, several factors, including oversupply, market overhang and a relatively warm winter, have contributed to persistently low gas prices in 2015 and continuing into 2016, which has reduced domestic natural gas drilling activity, including in northern Louisiana. Reduced or delayed drilling and completion activity in northern Louisiana will negatively affect our revenues from the transportation of residue gas and NGLs, which are based on usage fees.
Acquisitions
We believe that we are well-positioned to grow through accretive acquisitions, including potential acquisitions from our parent, PennTex Development. Pursuant to the omnibus agreement, we have a right of first offer with respect to our parent’s equity interest in PennTex Permian in the event PennTex Development elects to sell such equity interest. However, we cannot predict when or if PennTex Development will sell the assets or interests subject to our rights of first offer and whether we will elect to exercise such rights upon any sale. We do not have a right of first offer to acquire the equity interests or any other assets or business opportunities from PennTex Development except as described above.
Additional Gathering, Processing and Transportation Customers
Memorial Resource is currently our primary customer. We have also entered into interruptible gathering and processing agreements with, and are currently providing services to, two additional producers. To date, most of our focus has been on meeting our obligations to Memorial Resource; however, we will continue to focus on developing commercial opportunities for midstream services with other third parties in the area in which we operate.
Access to Capital Markets
We will require access to capital in order to fund any acquisitions or future expansion projects. Under the terms of our partnership agreement, we are required to distribute our available cash to our unitholders, which makes us dependent upon raising capital to fund growth projects. Historically, master limited partnerships have accessed the debt and equity capital markets to raise money for new growth projects and acquisitions, although the recent challenging market conditions have
significantly reduced the level of capital markets activities by energy companies in general and midstream master limited partnerships in particular. Market conditions can either increase the cost of capital as liquidity in the capital markets declines or make financing through capital markets unavailable. If we are unable either to access the capital markets or find alternative sources of capital, we may be unable to execute our growth strategy as currently planned.
Factors Impacting the Comparability of Our Financial Results
The following factors may affect the comparability of our historical results of operations as well as the comparability of our historical results to future results:
Construction of Our Assets
From the inception of our predecessor in March 2014 until September 2015, our activities consisted mainly of constructing our assets. A portion of our gathering pipeline was completed in December 2014, and the Lincoln Parish plant, our residue gas pipeline and the remaining portions of our gathering pipeline were completed in May 2015. Our remaining assets were completed in September 2015.
Revenues
Prior to the completion of our Phase I assets in May 2015 we had limited revenues from our gathering pipeline. Following the completion of our Phase I assets in May 2015 and the commencement of our processing, gathering and gas transportation agreements with Memorial Resource on June 1, 2015, our financial results for the year ended December 31, 2015 reflect approximately seven full months of operations from our Phase I assets and approximately three months of operations from our Phase II assets. Additionally, our future revenues will fluctuate based on the throughput volumes of natural gas delivered by our customers in a given period.
General and Administrative Expenses
Our predecessor’s general and administrative expenses included charges for the management and operation of our business and certain expenses allocated for general corporate services, such as finance, accounting and legal services. These expenses were charged or allocated to our predecessor based on the nature of the expenses and our predecessor’s proportionate share of employee time and capital expenditures. Following the closing of our initial public offering, PennTex Development charges us directly for the management and operation of our business. General and administrative expenses reflects additional costs and expenses for the full year ended December 31, 2015 versus a partial period for period from March 17, 2014 (Inception) through December 31, 2014 for our predecessor, as well as additional general and administrative expenses incurred as a result of being a publicly traded partnership as described above, which are not reflected in our historical financial statements.
Financing
Prior to the completion of our Phase I assets in May 2015, our operations did not produced significant revenue, and all financing required for the construction of our assets was received from members’ capital contributions or from borrowings incurred under our predecessor’s $60 million revolving credit facility. In connection with our initial public offering, we repaid in full and terminated our predecessor’s $60 million revolving credit facility and our $275 million revolving credit facility became effective. The $275 million revolving credit facility is available for general partnership purposes, including working capital, capital expenditures and acquisitions.
Results of Operations
The following provides a summary of our results of operations, including our predecessor, for the periods indicated:
|
| | | | | | | | |
| | Year Ended December 31, 2015 | | Period from March 17, 2014 (Inception) to December 31, 2014 |
| | |
| (in thousands, except for operating data) |
Revenue | | $ | 33,219 |
| | $ | 22 |
|
| | | | |
Operating expenses: | | | | |
Cost of revenues | | 4,282 |
| | — |
|
General and administrative expense | | 12,177 |
| | 4,513 |
|
Operating and maintenance expense | | 5,727 |
| | 123 |
|
Depreciation and amortization expense | | 5,978 |
| | 113 |
|
Impairment of surplus assets | | 2,483 |
| | — |
|
Taxes other than income taxes | | 106 |
| | — |
|
Total operating expenses | | 30,753 |
| | 4,749 |
|
Operating income (loss) | | $ | 2,466 |
| | $ | (4,727 | ) |
| | | | |
Adjusted EBITDA (1) | | $ | 16,606 |
| | $ | (4,614 | ) |
| | | | |
Operating Data: | | | | |
Gathering (MDth/d)(2) | | 142 |
| | 8 |
|
Processing (MDth/d)(3) | | 208 |
| | — |
|
Gas transportation (MDth/d)(4) | | 184 |
| | — |
|
NGL transportation (Bbls/d)(5) | | 8,878 |
| | — |
|
(1) For a discussion of the non-GAAP financial measure Adjusted EBITDA, including a reconciliation of Adjusted EBITDA to its most directly comparable financial measures calculated and presented in accordance with GAAP, please read “Non-GAAP Financial Measures” below.
(2) A portion of our gathering pipeline commenced operations on December 19, 2014; as a result, gathering operating data reflects full-period operations for the year ended December 31, 2015 and 13 days for the period ended December 31, 2014.
(3) The Lincoln Parish plant commenced operations on May 15, 2015; as a result, processing operating data reflects 229 days of operations for the year ended December 31, 2015.
(4) Our residue gas pipeline commenced operations on May 15, 2015; as a result, gas transportation operating data reflects 229 days of operations for the year ended December 31, 2015.
(5) Our NGL pipeline commenced commercial operations on October 1, 2015; as a result, NGL transportation operating data reflects 92 days of operations for the year ended December 31, 2015.
Year Ended December 31, 2015 Compared to the Period from March 17, 2014 (Inception) to December 31, 2014
For the year ended December 31, 2015, we recorded revenue of $33.2 million, which represents a partial year of operations for our assets, which were completed in May 2015 and September 2015.
Memorial Resource incurred a deficiency payment of $0.5 million attributable to its undelivered minimum volume commitment under the gas processing agreement during June 2015, which we recorded as deferred revenue. In August 2015, the parties amended the gas processing agreement to allow Memorial Resource to use the $0.5 million June 2015 deficiency payment to offset processing fees owed to us for corresponding volumes of gas processed in excess of 161,000 MMBtu/d (on an average basis) for the three months ended September 30, 2015 and 345,000 MMBtu/d (on an average basis) for the three months ended December 31, 2015. If not so used, the credit were scheduled to expire on December 31, 2015. During the three months ended September 30, 2015, we processed an average of 176,000 MMBtu/d for Memorial Resource and $0.4 million of the June 2015 deficiency payment was recognized as revenue. During the three months ended December 31, 2015, Memorial Resource did not meet the applicable threshold of 345,000 MMBtu/d. As a result, the remaining $0.1 million of the June 2015 deficiency payment expired and was recognized into revenue. However, because Memorial Resource’s cumulative processing volumes for the period ended December 31, 2015 exceeded its cumulative minimum volume commitment through such period, Memorial Resource was not required to make any additional deficiency payment for such period.
For the year ended December 31, 2015 compared to the period from March 17, 2014 (Inception) to December 31, 2014, our total general and administrative expenses and operating and maintenance expenses increased approximately $13.3 million, of which $5.6 million is attributable to the commencement of operations of our assets. The remaining $7.7 million is attributable to changes and an increase in activities as the Partnership transitioned from constructing assets to operating assets during the year ended December 31, 2015. The increase in general and administrative expenses includes a non-cash expense of $3.3 million for general and administrative expenses of PennTex Development allocated to the Partnership. We recorded total amortization expenses of $2.4 million for phantom units granted in connection with our initial public offering, of which $0.5 million is included in operating and maintenance expense and the remaining $1.9 million is included in general and administrative expense. During the year ended December 31, 2015 we recorded an impairment of surplus assets of $2.5 million. For the year ended December 31, 2015, our cost of revenues consists of approximately $4.0 million of electric compression expense at our processing plants.
We incurred depreciation and amortization expense of $6.0 million and $0.1 million during the year ended December 31, 2015 and for the period from March 17, 2014 (Inception) through December 31, 2014, respectively. We did not incur material depreciation and amortization expenses prior to December 2014 as the substantial majority of our assets were under construction. The increase in these expenses in the year ended December 31, 2015 are attributable to the initial portion of the gathering system being placed into service in December 2014, the completion of the Phase I assets in May 2015 and the completion of our remaining assets in September 2015.
Liquidity and Capital Resources
Overview
Our ability to finance our operations, fund capital expenditures, pay cash distributions to unitholders and satisfy our indebtedness obligations depends on our ability to generate cash flow in the future. Our ability to generate cash flow is subject to a number of factors, some of which are beyond our control. Please read “Risk Factors” in Item 1A of this annual report.
Prior to our initial public offering, our sole sources of liquidity were member contributions and borrowings under our predecessor’s $60 million revolving credit facility. Following our initial public offering, our primary sources of liquidity have been the $21.8 million retained from the net proceeds of the offering, approximately $156.0 million of borrowings under our $275 million revolving credit facility and cash generated from our operations. In addition, as of December 31, 2015, we had available borrowing capacity of $98.5 million under our revolving credit facility.
We expect to distribute all of our available cash to unitholders in accordance with the terms of our partnership agreement. We believe that cash on hand, cash generated from operations and availability under our revolving credit facility will be adequate to meet our operating needs, our planned short-term capital and debt service requirements and our planned cash distributions to unitholders. We expect that future internal growth projects or potential acquisitions will be funded primarily through borrowings under our revolving credit facility or through issuances of debt and equity securities.
Management believes that our anticipated cash flows from operations and available borrowings under our revolving credit facility will be sufficient to meet our liquidity needs for the next twelve months.
Revolving Credit Facility
Our $275 million senior secured revolving credit facility became effective upon completion of our initial public offering. The revolving credit facility contains an accordion feature that allows us to expand the facility up to $400 million in certain circumstances. The revolving credit facility contains various affirmative and negative covenants and restrictive provisions that limit our ability (as well as the ability of our subsidiaries) to, among other things:
| |
• | incur or guarantee additional debt, including certain hedging obligations; |
| |
• | make certain investments and acquisitions; |
| |
• | incur certain liens or permit them to exist; |
| |
• | alter our lines of business; |
| |
• | enter into certain types of transactions with affiliates; |
| |
• | merge or consolidate with another company; and |
| |
• | transfer, sell or otherwise dispose of assets. |
In addition, our revolving credit facility restricts our ability to make distributions on, or redeem or repurchase, our equity interests, except for distributions of available cash so long as, both at the time of the distribution and after giving effect to the distribution, no default exists under the revolving credit facility. Our revolving credit facility also requires us to maintain
certain financial covenants. As of December 31, 2015, we were in compliance with the covenants under our revolving credit facility.
Our revolving credit facility contains customary events of default for facilities of this nature, including:
| |
• | events of default resulting from our failure or the failure of any guarantors to comply with covenants and financial ratios; |
| |
• | the occurrence of a change of control; |
| |
• | the institution of insolvency or similar proceedings against us or any guarantor; and |
| |
• | the occurrence of a default under any other material indebtedness we or any guarantor may have. |
Upon the occurrence and during the continuation of an event of default, subject to the terms and conditions of our revolving credit facility, our lenders may declare any outstanding principal of our revolving credit facility debt, together with accrued and unpaid interest, to be immediately due and payable and exercise other remedies.
Since its effectiveness, we have used the revolving credit facility for capital expenditures required for the construction of our assets and to pay a portion of our distributions to unitholders for the second and third quarters of 2015. We expect to use the credit facility to fund capital expenditures, acquisitions and certain of our working capital need and for other general partnership purposes in the future.
As of December 31, 2015, our borrowing capacity under our revolving credit facility was limited to $256.4 million based on our consolidated total leverage ratio of 5.00 to 1.00. As of December 31, 2015, we had $156.0 million in borrowings outstanding under our revolving credit facility and $1.9 million of letters of credit outstanding, resulting in total availability of $98.5 million.
Working Capital
Working capital is the amount by which current assets exceed current liabilities. As of December 31, 2015, we had a working capital surplus of $8.3 million. The primary factors that affect our working capital requirements are changes in accounts payable related to the construction of our assets and changes in accounts receivable and accounts payable due to the timing of collections from our customers and payments to suppliers and service providers, including affiliates of our general partner. A material adverse change in operations or available financing under our revolving credit facility could impact our ability to fund our requirements for liquidity and capital resources.
Historical Cash Flow
All of the following discussions relate to the year ended December 31, 2015 and the period from March 17, 2014 (Inception) to December 31, 2014. The following table and discussion presents a summary of our cash flow for the periods indicated:
|
| | | | | | | | |
| | Year Ended December 31, 2015 | | Period From March 17, 2014 (Inception) to December 31, 2014 |
| | (in millions) |
Net cash provided by (used in): | | | | |
Operating activities | | $ | 5.2 |
| | $ | (2.5 | ) |
Investing activities | | $ | (248.3 | ) | | $ | (137.3 | ) |
Financing activities | | $ | 233.4 |
| | $ | 157.3 |
|
Operating Activities. Cash flows provided by operating activities during the year ended December 31, 2015 were $5.2 million compared to cash used in operating activities for the period from March 17, 2014 (inception) to December 31, 2014 of $2.5 million.
Our processing plants generate the majority of our revenues. Substantially all of our revenues were generated in the second half of 2015 following the completion of our Phase I assets in May 2015 and the completion of our Phase II assets in September 2015. Net losses during the first half of 2015 attributable to general and administrative expenses allocated to us from PennTex Development during the construction of our assets were offset by net income of $7.3 million for the second half of 2015 following the completion of our assets. Working capital components that had the most significant impact on operating cash flow during the period consist of accounts receivable, accounts payable and prepaid and other current assets. Revenue and
net income increased as our assets were placed into service. For additional information, see “Note 14.—Selected Quarterly Data” to our Consolidated Financial Statements included elsewhere in this annual report.
Investing Activities. Cash flows used in investing activities were $248.3 million and $137.3 million for the year ended December 31, 2015 and the period from March 17, 2014 (Inception) through December 31, 2014, respectively. These amounts were used to fund expansion capital expenditures associated with the construction of our assets, which were completed in May 2015 and September 2015.
Financing Activities. Prior to our initial public offering, our cash flows from financing activities consisted of member contributions (or expenditures made on our behalf) and borrowings under our predecessor’s revolving credit facility. In connection with the initial public offering, we used the net proceeds of $223.0 million to repay in full our predecessor’s revolving credit facility (which was subsequently terminated), make cash distributions to our predecessor’s members in exchange for their respective membership interests in our predecessor and to pre-fund a portion of our capital expenditures. Borrowings under our revolving credit facility represent our primary source of financing following the initial public offering and were used to fund capital expenditures associated with the construction of our assets and to fund a portion of our distributions to unitholders for the second and third quarters of 2015.
Distributions
Our minimum quarterly distribution is $0.2750 per unit, which corresponds to an aggregate distribution of $11.0 million per quarter and $44.0 million per year based on the common units and subordinated units outstanding as of December 31, 2015. The following table shows the distributions for the year ended December 31, 2015:
|
| | | | | | | | | | | | | | | | |
| | | | Distributions | | | Distribution per Limited Partner Unit |
| | | | Common Units | | Subordinated Units | | Incentive Distribution Rights | | | |
Three Months Ended | | Date Paid | | | | | Total | |
| | | (in millions, except per unit amounts) |
December 31, 2015 | | February 12, 2016 | | $5.5 | | $5.5 | | $— | | $ | 11.0 |
| | $ | 0.2750 |
|
September 30, 2015 | | November 13, 2015 | | $5.5 | | $5.5 | | $— | | $ | 11.0 |
| | $ | 0.2750 |
|
June 30, 2015 | | August 15, 2015 | | $1.3 | | $1.3 | | $— | | $ | 2.7 |
| | $ | 0.0665 |
|
March 31, 2015 | | N/A | | N/A | | N/A | | N/A | | N/A | | N/A |
(1) The distribution declared with respect to the quarter ended June 30, 2015 represented a prorated amount of our minimum quarterly distribution of $0.2750 per unit based on the number of days between the closing of our initial public offering on June 9, 2015 and June 30, 2015.Capital Requirements
Our business is capital intensive, requiring significant investment to maintain and improve existing assets. We categorize capital expenditures as either:
•maintenance capital expenditures, which include those expenditures made to maintain, over the long term, our operating capacity, throughput or revenue, including the replacement of system components and equipment that have become obsolete or have approached the end of their useful lives; or
•expansion capital expenditures, which include those expenditures incurred in order to construct or acquire new midstream infrastructure and to extend the useful lives of our assets, reduce costs, increase revenues or increase system throughput or capacity from current levels.
We have budgeted approximately $4.0 million for capital expenditures during 2016, which we expect to fund with borrowings under our revolving credit facility. However, we may incur significant additional capital expenditures in connection with future projects or acquisitions.
Contractual Obligations |
| | | | | | | | | | | | | | | | | | | | |
| | Total | | Less than 1 Year | | 1 to 3 Years | | 3 to 5 Years | | More than 5 years |
| | (in millions) |
Construction Contracts(1) | | $ | 3.4 |
| | $ | 3.4 |
| | $ | — |
| | $ | — |
| | $ | — |
|
Revolving Credit Facility | | $ | 156.0 |
| | $ | — |
| | $ | — |
| | $ | 156.0 |
| | $ | — |
|
Total | | $ | 159.4 |
| | $ | 3.4 |
| | $ | — |
| | $ | 156.0 |
| | $ | — |
|
(1) Represents remaining payments as of December 31, 2015 under the gas plant sale and installation agreement with UOP Russell LLC relating to the construction of our Mt. Olive plant, which was subsequently paid in January 2016.
Non-GAAP Financial Measures
As described above in “—How We Evaluate our Operations—Adjusted EBITDA and Distributable Cash Flow,” we use Adjusted EBITDA and distributable cash flow as performance measures to assess the ability of our assets to generate cash sufficient to pay interest costs, support indebtedness and make cash distributions. Additionally, Adjusted EBITDA is a financial measure reported to our lenders and used to determine compliance with certain of the financial covenants included in our revolving credit facility.
Adjusted EBITDA and distributable cash flow are non-GAAP financial measures. The GAAP measure most directly comparable to Adjusted EBITDA and distributable cash flow is net income (loss). Adjusted EBITDA and distributable cash flow should not be considered as alternatives to the GAAP measure of net income (loss). Adjusted EBITDA and distributable cash flow are not presentations made in accordance with GAAP. Adjusted EBITDA and distributable cash flow have important limitations as analytical tools because they include some, but not all, items that affect net income (loss). You should not consider Adjusted EBITDA or distributable cash flow in isolation or as substitutes for analysis of results as reported under GAAP. Our definitions of Adjusted EBITDA and distributable cash flow may not be comparable to similarly titled measures of other companies.
Adjusted EBITDA for the year ended December 31, 2015 includes the results of our predecessor’s operations for the period prior to June 9, 2015. The following table represents a reconciliation of our Adjusted EBITDA to the most directly comparable GAAP financial measure for the periods presented, and further reconciles Adjusted EBITDA for the three months and year ended December 31, 2015 to Adjusted EBITDA and distributable cash flow attributable to the Partnership:
|
| | | | | | | | |
| | Year Ended December 31, 2015 | | Period from March 17, 2014 (Inception) through December 31, 2014 |
| | |
| | (in thousands) |
Reconciliation of Net Income (loss) to Adjusted EBITDA: | | | | |
Net income (loss) | | $ | 61 |
| | $ | (4,727 | ) |
Add: | | | | |
Interest expense, net | | 2,405 |
| | — |
|
Depreciation and amortization expense | | 5,978 |
| | 113 |
|
Equity-based compensation expense | | 2,374 |
| | — |
|
Non-cash contribution for general and administrative expense | | 3,305 |
| | — |
|
Non-cash impairment on long-term assets | | 2,483 |
| | — |
|
Adjusted EBITDA | | $ | 16,606 |
| | $ | (4,614 | ) |
| | | | |
Reconciliation of Adjusted EBITDA to Distributable Cash Flow: | | | | |
Adjusted EBITDA | | $ | 16,606 |
| | |
Less: | | | | |
Predecessor Adjusted EBITDA prior to June 9, 2015 | | (3,494 | ) | | |
Adjusted EBITDA subsequent to the Offering (June 9, 2015 through December 31, 2015) | | 20,100 |
| | |
Less: | |
| | |
Cash interest expense related to operating activities | | 1,878 |
| | |
Maintenance capital expenditures | | 69 |
| | |
Distribution equivalents paid in cash(1) | | 390 |
| |
|
Distributable cash flow | | 17,763 |
| | |
Less: | | | | |
Distributions(2) | | 24,660 |
| | |
Excess cash (borrowings) to fund distributions | | $ | (6,897 | ) | | |
(1) Represents distribution equivalent rights paid in cash in respect of the applicable period to the extent reflected as changes in equity.
(2) Represents distributions declared for the applicable period.
Off-Balance Sheet Arrangements
We do not have any off-balance sheet arrangements.
Critical Accounting Policies and Estimates
Our significant accounting policies are described in Note 2 to the audited consolidated financial statements included elsewhere in this annual report. The preparation of our financial statements requires management to make estimates and judgments that affect the reported amounts of assets, liabilities, revenues and expenses and the related disclosure of contingent assets and liabilities. The accounting policies discussed below are considered by management to be critical to an understanding of our financial statements as their application places the most significant demands on management’s judgment. Due to the inherent uncertainties involved with this type of judgment, actual results could differ significantly from estimates and may have a material adverse impact on our results of operations, equity or cash flows. For additional information concerning our other accounting policies, please read the notes to the financial statements included elsewhere in this annual report.
Property, Plant and Equipment
Property, plant and equipment are recorded at historical cost of construction or acquisition. Expenditures for maintenance and repairs that do not add capacity or extend the useful life of an asset are expensed as incurred.
We capitalize expenditures incurred to extend the useful lives of our assets or enhance their productivity or efficiency over the expected remaining period of use. The carrying value of the assets is based on estimates, assumptions and judgments relative to useful lives and salvage values. Amounts related to sales or retirements of assets, along with the related accumulated depreciation, are removed from the accounts and any gain or loss on disposition is included in statement of
operations. Costs related to projects during construction, including interest on funds borrowed to finance the construction of facilities, are capitalized as construction in progress.
Depreciation of property, plant and equipment is recorded on a straight-line basis over the estimated useful lives. These estimates are based on various factors including age (in the case of acquired assets), manufacturing specifications, technological advances and historical data concerning useful lives of similar assets.
Management reviews property, plant and equipment for impairment periodically and whenever events or changes in circumstances have indicated that the carrying amount of property, plant and equipment might not be recoverable.
Revenue Recognition
We earn revenue from gathering, processing and transportation services to natural gas producers. Revenue is recognized when all of the following criteria are met: (i) persuasive evidence of an exchange arrangement exists, (ii) delivery has occurred or service obligations have been fulfilled, (iii) the price is fixed or determinable and (iv) collectability is reasonably assured.
Our gas processing agreement with Memorial Resource requires Memorial Resource to pay a fee based on the volume of gas actually processed, subject to cumulative minimum volume commitments determined with respect to each quarterly period. To the extent that, at the end of any quarterly period, Memorial Resource has not delivered the applicable cumulative minimum volume commitment, Memorial Resource is required to pay a deficiency fee on the undelivered volumes. The deficiency fee is characterized as unearned revenue, and is reported as deferred revenue, either as other current liabilities or as other non-current liabilities, in our consolidated financial statements. Deferred revenue is recognized as revenue once all contingencies or potential performance obligations associated with the related volumes have either been satisfied or expired.
Emerging Growth Company
We are an “emerging growth company” pursuant to the JOBS Act. The JOBS Act provides that an emerging growth company may delay adopting new or revised accounting standards until such time as those standards apply to private companies. We have elected to take advantage of this exemption and, therefore, may adopt new or revised accounting standards at the time those standards apply to private companies. As a result of our election to take advantage of this transition period, our financial statements may not be comparable to those of companies that comply with public company effective dates for the adoption of new or revised accounting standards. This election had no material impact on the consolidated financial statements included in this annual report.
ITEM 7A. QUANTITATIVE AND QUALITATIVE DISCLOSURES ABOUT MARKET RISK
Commodity Price Risk
Our commercial contracts with Memorial Resource are 15-year, fee-based agreements, with no direct commodity price exposure to natural gas or NGLs. However, we are indirectly exposed through this customer’s economic decisions to develop and produce natural gas from which we receive revenues for providing gathering, processing and transportation services. Our contracts provide for minimum volume commitments, firm capacity reservation payments and plant tailgate dedications, which minimize our exposure to commodity price fluctuations. In addition, we take title to and resell NGLs that we process pursuant to interruptible processing agreements with two additional customers, which results in some direct commodity price exposure. However, because these are interruptible agreements, we are not obligated to process any specified natural gas volumes and we are not required to purchase any NGLs under the agreements.
Interest Rate Risk
As described above, our $275 million revolving credit facility became effective upon completion of our initial public offering. As of December 31, 2015, we had $156.0 million of borrowings outstanding under the revolving credit facility with an effective interest rate of 3.2%. We currently do not hedge the interest on portions of our borrowings under the revolving credit facility, although we may do so from time to time in order to manage risks associated with floating interest rates. A 1.0% increase in the effective interest rate on our outstanding borrowings at December 31, 2015 would result in an annual increase in our interest expense of approximately $1.6 million.
Credit Risk
We are exposed to credit risk. Credit risk represents the loss that we would incur if a counterparty fails to perform under its contractual obligations. For example, we are substantially dependent on Memorial Resource as our primary initial customer, and any event, whether in our area of operations or otherwise, that adversely affects Memorial Resource’s production, drilling and completion schedule, financial condition, leverage, market reputation, liquidity, results of operations or cash flows may adversely affect our revenues and cash available for distribution. Our contracts with Memorial Resource have provisions pursuant to which we have the right to request and receive from the customer adequate security support in the form of letters of credit, cash collateral, prepayments or guarantees.
ITEM 8. FINANCIAL STATEMENTS AND SUPPLEMENTARY DATA
Our Consolidated Financial Statements, together with the report of our independent registered public accounting firm begin on page F-1 of this annual report.
ITEM 9. CHANGES IN DISAGREEMENT WITH ACCOUNTANTS ON ACCOUNTING AND FINANCIAL DISCLOSURES
None.
ITEM 9A. CONTROLS AND PROCEDURES
Evaluation of Disclosure Controls and Procedures
Our management, with the participation of our principal executive officer and principal financial officer, has evaluated the effectiveness our disclosure controls and procedures (as defined in Rule 13a- 15(e) or Rule 15d- 15(e) under the Securities Exchange Act of 1934) as of the end of the period covered by this report, and has concluded that our disclosure controls and procedures are effective to provide reasonable assurance that information required to be disclosed by us in the reports that we file or submit under the Securities Exchange Act of 1934 is recorded, processed, summarized and reported, within the time periods specified in the Securities and Exchange Commission’s rules and forms including, without limitation, controls and procedures designed to ensure that information required to be disclosed by us in the reports that we file or submit under the Securities Exchange Act of 1934 is accumulated and communicated to our management, including our principal executive officer and principal financial officer, as appropriate to allow timely decisions regarding required disclosures.
Changes in Internal Control over Financial Reporting
There have been no changes in our internal control over financial reporting (as such term is defined in Rules 13a-15(f) and 15d-15(f) under the Exchange Act) during the quarter ended December 31, 2015 that have materially affected, or are reasonably likely to materially affect, our internal control over financial reporting.
Management’s Assessment of Internal Control over Financial Reporting
The SEC, as required by Section 404 of the Sarbanes-Oxley Act, adopted rules requiring every public company that files reports with the SEC to include a management report on such company’s internal control over financial reporting in its annual report. Pursuant to the recently enacted Jumpstart Our Business Startups Act of 2012 (the “JOBS Act”), our independent registered public accounting firm will not be required to attest to the effectiveness of our internal control over financial reporting pursuant to Section 404 of the Sarbanes-Oxley Act of 2002 for up to five years or through such earlier date that we are no longer an “emerging growth company” as defined in the JOBS Act. Accordingly, this Annual Report on Form 10-K does not include a report of management’s assessment regarding internal control over financial reporting or an attestation report of our independent registered public accounting firm due to a transition period established by SEC rules applicable to newly public companies. Our management will be required to provide an assessment of the effectiveness of our internal control over financial reporting as of December 31, 2016.
ITEM 9B. OTHER INFORMATION
None.
PART III
ITEM 10. DIRECTORS, EXECUTIVE OFFICERS AND CORPORATE GOVERNANCE
We are a limited partnership and, therefore, have no officers or directors. Unless otherwise indicated, references to our officers and directors in Items 10 through 14 of this annual report refer to the officers and directors of our general partner.
Management of PennTex Midstream Partners, LP
We are managed and operated by the board of directors and executive officers of our general partner. PennTex Development owns a 92.5% controlling membership interest in our general partner. Our general partner is not elected by our unitholders and is not subject to re-election in the future. PennTex Development appoints our general partner’s entire board of directors. Our general partner owes certain contractual duties to our unitholders as well as a fiduciary duty to its owners.
Our general partner’s board of directors has eight members, three of whom meet the independence standards established by NASDAQ and the Exchange Act. The three independent directors are Robert W. Jordan, Richard S. Walker, and David C. Lawler. NASDAQ does not require a listed publicly traded partnership, such as ours, to have a majority of independent directors on the board of directors of our general partner or to establish a compensation committee or a nominating committee. However, our general partner is required to have an audit committee of at least three members, and all its members are required to meet the independence and experience standards established by NASDAQ and the Exchange Act.
The executive officers of our general partner manage and conduct our day-to-day operations. The executive officers of our general partner allocate their time between managing our business and affairs and the business and affairs of PennTex Development, and may face a conflict regarding the allocation of their time. The amount of time that our executive officers devote to our business and the business of PennTex Development varies in any given year based on a variety of factors. However, we believe that our executive officers devote sufficient time to the management of our business and affairs as is necessary for the proper conduct of our business and affairs. The executive officers of our general partner and other PennTex Management employees operate our business and provide us with general and administrative services, and PennTex Management seconds to our general partner certain employees who provide operational and maintenance services for us pursuant to the services and secondment agreement described under Item 13 of this Form 10-K. We pay an administrative fee to PennTex Development for these services and we reimburse PennTex Development for certain allocated expenses of operational personnel who perform services for our benefit and for certain direct expenses.
Executive Officers and Directors of Our General Partner
The following table sets forth certain information for our executive officers and directors.
|
| | |
Name | Age | Position with our General Partner |
Thomas F. Karam | 57 | Chairman and Chief Executive Officer |
Robert O. Bond | 56 | President and Chief Operating Officer |
Steven R. Jones | 43 | Executive Vice President and Chief Financial Officer |
Michael J. Moran | 49 | Senior Vice President, Chief Commercial Officer |
L. Thomas Stone | 57 | Senior Vice President, Chief Operations and Engineering Officer |
Stephen M. Moore | 56 | Vice President, General Counsel and Secretary |
Kenneth E. Hertel | 49 | Vice President, Chief Accounting Officer and Controller |
Chris E. Staffel | 33 | Vice President, Administration |
Andrea Bernatova | 34 | Vice President, Finance and Investor Relations |
Christopher D. Ray | 45 | Director |
Christopher G. Carter | 37 | Director |
Cameron J. Dunn | 31 | Director |
David W. Hayes | 40 | Director |
Robert W. Jordan | 70 | Director |
Richard S. Walker | 58 | Director |
David C. Lawler | 48 | Director |
Our directors hold office until the earlier of their death, resignation, removal or disqualification or until their successors have been elected and qualified. Officers serve at the discretion of the board of directors. There are no family relationships among any of our directors or executive officers.
Thomas F. Karam is the Chairman of the board of directors and Chief Executive Officer of our general partner, having served in that capacity since August 2014. Mr. Karam has served as Chief Executive Officer of PennTex Development since its inception in January 2014. Mr. Karam has spent more than 25 years in the industry as a senior executive of midstream organizations. Prior to PennTex Development, from 2009 to 2012, Mr. Karam acted as Chief Executive Officer of Delphi Midstream Partners, LLC and Laser Northeast Gathering Company LLC, a company focused on midstream operations that he founded in 2009 and sold to Williams Partners L.P. in 2012. Mr. Karam also founded Stonegate Renewable Energy, LLC, which developed a large greenfield Landfill Gas to Energy plant in Schuylkill County, Pennsylvania, and was acquired by UGI Corp. From 1999 to 2006, Mr. Karam served as President, Chief Operating Officer and Director of Southern Union Company, an NYSE-listed company. Mr. Karam has also served as President and Chief Executive Officer of Pennsylvania Enterprises, Inc., a NYSE-listed company engaged in the distribution of natural gas, from 1995 to 1999, and as an investment banker with Thomson McKinnon and Legg Mason. Mr. Karam received his B.S. degree from the University of Scranton.
Robert O. Bond is the President and Chief Operating Officer of our general partner, having served in that capacity since August 2014. Mr. Bond has served as Chief Operating Officer of PennTex Development since its inception in January 2014. Mr. Bond has over 30 years of domestic and international experience in natural gas sales, supply, marketing transportation, pricing and business development leadership. Prior to PennTex Development, from 2005 to 2012, Mr. Bond served as Senior Vice President of Pipeline Operations for Southern Union Company. From 2005 to 2012, Mr. Bond served as President and Chief Operating Officer of Panhandle Energy and Cross Country Energy. Mr. Bond also served as Director of Business Development for Sonat Marketing Company from 1998 to 2000, and as Managing Director for El Paso Energy and Tenneco Energy from 1984 to 1998. Mr. Bond began his career at Clajon Gas Company in 1981. Mr. Bond received his B.S. in Economics in 1981 from Texas A&M University.
Steven R. Jones is the Executive Vice President and Chief Financial Officer of our general partner, having served in that capacity since August 2014. Mr. Jones has served as Chief Financial Officer of PennTex Development since March 2014. For more than seventeen years Mr. Jones has served as an investment banker and corporate development executive, primarily focused on the midstream and downstream energy sectors. Prior to PennTex Development, from March 2008 to March 2014, Mr. Jones served as Managing Director of Investment Banking with a focus on midstream and downstream sectors with Tudor, Pickering, Holt & Co. From June 2004 to March 2008, Mr. Jones served as Vice President of Investment Banking for Lehman Brothers, Inc., as part of the Global Natural Resources Investment Banking Team. Mr. Jones has also served as Director of Corporate Development for El Paso Corporation from June 2000 to June 2004. Mr. Jones received his B.S. in Economics degree from Tulane University.
Michael J. Moran is the Senior Vice President, Chief Commercial Officer of our general partner, having served in that capacity since August 2014. Mr. Moran has served as Vice President, Chief Commercial Officer of PennTex Development since its inception in January 2014. Mr. Moran has more than 22 years of experience managing commercial activity relating to energy assets, including intrastate and interstate natural gas pipelines, storage facilities and LNG facilities. Prior to PennTex Development, from 2003 to 2013, Mr. Moran worked at Panhandle Energy, a unit of Southern Union Company, and Energy Transfer Partners in various commercial roles of increasing responsibility for Panhandle Eastern Pipe Line Company, LP, Trunkline Gas Company, LLC, Trunkline LNG Company, LLC, Sea Robin Pipeline Company, LLC and Southwest Gas Corporation, last serving as Senior Vice President and Chief Commercial Officer. Mr. Moran has also held commercial positions at Shell Gas Trading, El Paso Energy and Tenneco. Mr. Moran received his B.S. and MBA degrees from Texas A&M University.
L. Thomas Stone is the Senior Vice President, Chief Operations and Engineering Officer of our general partner, having served in that capacity since August 2014. Mr. Stone has served as Senior Vice President, Chief Operations and Engineering Officer of PennTex Development since its inception in January 2014. Prior to PennTex Development, from June 2013 to January 2014, Mr. Stone served as President of S.E.C. Energy Products and Services. From 2011 to 2014, Mr. Stone served as Senior Vice President and Chief Operations and Maintenance Officer for Energy Transfer Partners. Mr. Stone has also served as Senior Vice President and Chief Operations and Maintenance Officer of Panhandle Energy, a unit of Southern Union Company. Companies he oversaw included Panhandle Eastern Pipe Line, Trunkline Gas Company, Trunkline LNG Company, Sea Robin Pipeline Company, Florida Gas Transmission Company, Southwest Gas Storage, Tiger Pipeline, Fayetteville Express Pipeline and various midstream and gathering assets. Mr. Stone received his B.S. degree in Civil Engineering from Tennessee Tech University in 1981. He is a licensed professional engineer in Texas.
Stephen M. Moore is the Vice President, General Counsel and Secretary of our general partner, having served in that capacity since August 2014. Mr. Moore has served as Vice President, General Counsel and Secretary of PennTex Development since April 2014. Mr. Moore has more than two decades experience counseling in-house clients in commercial transactions, interstate natural gas transportation, financial services and capital markets, M&A and statutory/regulatory compliance. Prior to PennTex Development, from March 2012 to April 2014, Mr. Moore was Associate General Counsel of Energy Transfer Partners, LP. From May 2012 to April 2014, Mr. Moore served as General Counsel of Citrus Corp. and its subsidiary, Florida Gas Transmission Company. Mr. Moore has also held senior legal positions in the law departments of companies including
Southern Union Company from June 2009 to March 2012, and General Electric Capital Corporation from April 1997 to April 2004. Mr. Moore received his Bachelor of Arts and Juris Doctor degrees from Georgetown University.
Kenneth E. Hertel is the Vice President, Controller of our general partner, having served in that capacity since August 2014. Mr. Hertel has served as Vice President, Controller of PennTex Development since joining in March 2014. Mr. Hertel has 25 years of industry experience working with interstate and intrastate natural gas pipelines, gas gathering and processing plants, gas storage facilities and platforms in traditional corporations and master limited partnerships. Prior to PennTex Development, Mr. Hertel spent time from 2012 to 2014 and 2004 to 2006 as a consultant to various companies in the energy industry. From 2008 to 2010 and 1989 to 2004, Mr. Hertel served in a variety of roles at El Paso Corporation, most recently as Vice President of Corporate Planning. He also served in various roles of increasing responsibility including: Director of Financial Accounting, Gas Accounting, and Strategic Planning in multiple divisions of El Paso Corporation including supporting El Paso’s master limited partnership, GulfTerra Energy Partners, LP. Mr. Hertel also served as Vice President of Finance for Centerpoint Energy’s Interstate Pipeline and Midstream Divisions from 2006 to 2008. Mr. Hertel received his BBA degree in accounting from the University of Texas at El Paso.
Chris E. Staffel is the Vice President, Administration of our general partner, having served in that capacity since August 2014. Ms. Staffel has served as Vice President, Administration of PennTex Development since its inception in January 2014. Prior to PennTex Development, from 2012 to 2014, Ms. Staffel managed public affairs and strategic outreach for Williams Companies, Northeast Region. From 2010 to 2012, Ms. Staffel served as Director of Communications and Administration at Delphi Midstream Partners. Ms. Staffel has also held senior human resource positions with Laser Northeast Gathering Company. Ms. Staffel received her MFA degree from the University of Central Florida and a BM degree from Wheaton College.
Andrea Bernatova is the Vice President, Finance and Investor Relations of our general partner, having served in that capacity since September 2015. Ms. Bernatova has served as Vice President, Finance and Investor Relations of PennTex Development since September 2014. Ms. Bernatova is a finance professional with over a decade of investment banking and buyside experience primarily focused on the energy sector. Prior to PennTex Development, from 2011 to 2014, Ms. Bernatova served as Vice President of Investment Banking at Morgan Stanley & Co, LLC as part of the Global Natural Resources Investment Banking Team. From 2009 to 2011, Ms. Bernatova held a finance investment role with Mubadala Development Company PJSC based in the United Arab Emirates. Prior to Mubadala, from 2007 to 2009, Ms. Bernatova was based with The Blackstone Group L.P. in New York. Ms. Bernatova started her career as a mergers and acquisitions investment banker at Credit Suisse (USA), Inc. in New York. Ms. Bernatova received her A.B. in Government from Harvard College.
Christopher D. Ray has served as a director of our general partner since June 3, 2015. Mr. Ray serves as Senior Managing Director and Counsel at NGP, a position he has held since 2012. Mr. Ray joined NGP in 2003 and was promoted to Managing Director in 2007. While at NGP, Mr. Ray has developed broad energy deal experience related to the structuring, negotiation and execution of transactions on behalf of both NGP and its portfolio companies. In addition, Mr. Ray currently serves on NGP’s Executive Committee. Prior to joining NGP, Mr. Ray served as a partner in the law firm of Thompson & Knight, LLP. He practiced in the Corporate and Securities group in Dallas for eight years, working on investment and corporate financing transactions, including the formation and capitalization of investment funds, portfolio company investments and exits, mergers and acquisitions, securities law compliance and public and private debt and equity offerings. Mr. Ray served on the Board of Directors of the general partner of Eagle Rock Energy Partners, L.P. from June 2011 until its sale to Vanguard Natural Resources LLC in October 2015. Mr. Ray received a B.S. in Accounting with distinction in 1992 and a Juris Doctor in 1995 from the University of Virginia.
Christopher G. Carter has served as a director of our general partner since June 3, 2015. Mr. Carter joined NGP in 2004 and currently serves as Managing Partner. Prior to joining NGP, Mr. Carter was an analyst with Deutsche Bank’s Energy Investment Banking group in Houston, where he focused on financing and merger and acquisition transactions in the oil and gas and oilfield services industries. Mr. Carter served on the Board of Directors of Parsley Energy, Inc. from December 2013 until January 2016. Mr. Carter also served on the Board of Directors of Rice Energy, Inc. from October 2013 through November 2014. Mr. Carter received a B.B.A. and an M.P.A. in Accounting, summa cum laude, in 2002 from the University of Texas, where he was a member of the Business Honors Program. He received an M.B.A. in 2008 from Stanford University, where he graduated as an Arjay Miller Scholar.
Cameron J. Dunn has served as a director of our general partner since June 3, 2015. Mr. Dunn joined NGP in 2012 and currently serves as Principal. Prior to joining NGP, Mr. Dunn was an associate at NGP Midstream & Resources, LP, an affiliate of NGP, from 2008 until 2010. Prior to joining NGP and its affiliates, Mr. Dunn served as an investment banking analyst with UBS Investment Bank’s Global Energy Group in Houston, where he focused on financing and merger and acquisition transactions in the oil and gas industry. Mr. Dunn received a B.B.A. and an M.P.A. in Accounting in 2007 from the University of Texas and an M.B.A. in 2012 from Harvard Business School.
David W. Hayes has served as a director of our general partner since June 3, 2015. Mr. Hayes joined NGP in 1998 and was promoted to Managing Director in 2008. He also currently serves as NGP’s Director of Corporate Finance. Prior to joining NGP, Mr. Hayes was a member of Merrill Lynch’s Energy Investment Banking group in Houston, Texas, where he focused on mergers and acquisitions and financings in the exploration and production and natural gas pipeline industries. Mr. Hayes served on the Board of Directors of the general partner of Eagle Rock Energy Partners, L.P. from June 2011 until its sale to Vanguard Natural Resources LLC in October 2015.
Robert W. Jordan has served as a director of our general partner since June 2015. Ambassador Jordan has served as the Diplomat in Residence and Adjunct Professor of Political Science in the John G. Tower Center for Political Studies at Southern Methodist University since September 2005. Ambassador Jordan served as U.S. Ambassador to Saudi Arabia from 2001 until 2003. Prior to and following his diplomatic service, Ambassador Jordan was a partner in the international law firm Baker Botts L.L.P. for many years and headed the firm’s Middle East practice based in Dubai between 2010 and 2014. Ambassador Jordan received an A.B. in Political Science from Duke University in 1967 and an M.A.in Government and Politics from the University of Maryland in 1971. He received a J.D. from the University of Oklahoma in 1974.
Richard S. Walker has served as a director and Chairman of the Audit Committee of our general partner since July 2015. Mr. Walker serves as the Managing Partner in the Houston office of DHR International, a leading global executive search firm. Prior to entering the executive search industry in 2005, Mr. Walker was a Managing Director with JPMorgan directing investment banking relationships with a variety of energy industry clients in the exploration and production, midstream and power sectors. Mr. Walker worked with JPMorgan and its predecessors from 1994 to 2005. From 1981 to 1994 Mr. Walker worked in the energy banking sector with predecessors of JPMorgan and Bank of America. From 2007 until its going private transaction in October 2012, Mr. Walker served as a director and member of the audit and compensation committees of Venoco, Inc., a publicly-traded E&P company based in Denver, and served as chairman of its audit committee from November 2012 until August 2015. Mr. Walker served as an advisory director of ASCENDE, a privately held employee benefits consulting firm, from 2014 until its sale in January 2016. Mr. Walker currently serves on the board of Strake Jesuit College Preparatory in Houston. Mr. Walker holds a BBA from Loyola University, New Orleans and a MBA from Bowling Green State University. Mr. Walker is a certified public accountant in the State of Texas.
David C. Lawler has served as a director of our general partner since November 2015. Mr. Lawler currently serves as Chief Executive Officer of BP’s US Lower 48 Onshore business. Prior to joining BP in September 2014, Mr. Lawler was the Executive Vice President and Chief Operating Officer of SandRidge Energy, Inc., an independent oil and gas producer based in Oklahoma City. Before joining SandRidge in 2011, Mr. Lawler was the CEO and President of Post Rock Energy Corporation, another independent oil and gas company in Oklahoma. He began his career as a production engineer at Conoco before moving to Burlington Resources, and spent 10 years at Shell Exploration and Production Company in roles of increasing responsibility, including business planning for the Americas and engineering and operations manager for the US Gulf Coast business unit. He holds a Bachelor of Science in Petroleum Engineering from the Colorado School of Mines and an MBA from Tulane University.
Audit Committee
The board of directors of our general partner has a standing audit committee that currently consists of three directors, Robert W. Jordan, Richard S. Walker and David C. Lawler. Each audit committee member has past experience in accounting or related financial management experience. The board has determined that all of our audit committee members are independent under the applicable independence standards of the NASDAQ listing standards and the Exchange Act. In making the independence determination, the board considered the requirements of NASDAQ, the SEC and our Code of Business Conduct and Ethics. Among other factors, the board considered current or previous employment with us, our auditors or their affiliates by the director or his immediate family members, ownership of our voting securities and other material relationships with us. The audit committee has adopted a charter, which has been ratified and approved by the board of directors.
Richard S. Walker has been designated by the board as the audit committee’s financial expert meeting the requirements promulgated by the SEC and set forth in Item 407(d) of Regulation S-K of the Exchange Act based upon his education and employment experience as more fully detailed in Mr. Walker’s biography set forth above. Mr. Walker also serves as chairman of our audit committee.
Conflicts Committee
We expect that our board will from time to time establish a conflicts committee consisting solely of independent directors to resolve potential conflicts of interest between our general partner and its affiliates, on one hand, and us and our unitholders, on the other. Any matters approved by the conflicts committee will be conclusively deemed to be fair and reasonable to us, to have been approved by all of our unitholders, and not to involve a breach of any duties that may be owed to our unitholders.
Section 16(a) Beneficial Ownership Reporting Compliance
Section 16(a) of the Exchange Act requires our general partner’s board of directors and executive officers, and persons who own more than 10% of a registered class of our equity securities, to file with the SEC, and any exchange or other system on which such securities are traded or quoted, initial reports of ownership and reports of changes in ownership of our common units and other equity securities. Officers, directors and greater than 10% unitholders are required by the SEC’s regulations to furnish to us and any exchange or other system on which such securities are traded or quoted with copies of all Section 16(a) forms they file with the SEC.
Based solely upon a review of filings or written certification by the reporting persons, we know of no director, officer or beneficial owner of more than 10% of our common units that failed to file timely any reports required to be furnished during the year ended December 31, 2015 pursuant to Section 16(a) of the Exchange Act.
Code of Business Conduct and Ethics, Governance Guidelines and Board Committee Charters
Our general partner has adopted Governance Guidelines and a Code of Business Conduct and Ethics applicable to all of our employees, officers and directors with regard to Partnership-related activities. The Governance Guidelines and the Code of Business Ethics incorporate guidelines designed to deter wrongdoing and to promote honest and ethical conduct and compliance with applicable laws and regulations. They also incorporate expectations of our employees that enable us to provide accurate and timely disclosure in our filings with the SEC and other public communications.
A copy of the Governance Guidelines, the Code of Business Conduct and Ethics and the audit committee and conflict committee charters are available to any person, free of charge, at our website at www.penntex.com.
ITEM 11. EXECUTIVE COMPENSATION
Executive Compensation
We and our general partner were formed by PennTex Development in August 2014, and we did not pay or accrue any obligations in respect of compensation for our general partner’s executive officers prior to the consummation of our initial public offering on June 9, 2015. We do not directly employ any of the persons responsible for managing our business. Our business is managed and operated by the directors and executive officers of our general partner. All employees, including the executive officers of our general partner, are employed by an affiliate of our general partner, PennTex Management, although we sometimes refer to such employees and officers as our employees and officers in this annual report. Aside from certain equity awards granted to our officers and directors under the PennTex Midstream Partners, LP 2015 Long-Term Incentive Plan (the “LTIP”), our officers and directors receive all of their compensation and benefits for services provided to our business from PennTex Management. Although we bear an allocated portion of PennTex Development’s costs of providing such compensation and benefits to the employees who serve as our executive officers, compensation of our executive officers is set by PennTex Development and we have no control over such costs. Pursuant to the services and secondment agreement, we are required to reimburse PennTex Development for a proportionate amount of compensation expenses incurred on our behalf.
None of our executive officers have entered into any employment agreements with PennTex Development, our general partner or any other affiliate.
Summary Compensation Table
The following table reflects the total compensation of the principal executive officer and of the two other most highly compensated executive officers of our general partner (the “named executive officers”) for services rendered to all PennTex-related entities, including the Partnership, PennTex Management, PennTex Development and our general partner, for the fiscal year ended December 31, 2015.
|
| | | | | | | | | | | | | | | | | | | | | | |
Name and Principal Position | | Year | | Salary | | Bonus(1) | | Equity Awards(2) | | All Other Compensation(3) | | Total |
| | | | |
Thomas F. Karam Chairman and Chief Executive Officer | | 2015 | | $ | 350,000 |
| | $ | 87,500 |
| | $ | 1,260,725 |
| | $ | 554 |
| | $ | 1,698,779 |
|
| | | | | | | | | | | |
Robert O. Bond President and Chief Operating Officer | | 2015 | | $ | 350,000 |
| | $ | 87,500 |
| | $ | 980,564 |
| | $ | 17,254 |
| | $ | 1,435,318 |
|
| | | | | | | | | | | |
Steven R. Jones Executive Vice President and Chief Financial Officer | | 2015 | | $ | 350,000 |
| | $ | 87,500 |
| | $ | 980,564 |
| | $ | 18,354 |
| | $ | 1,436,418 |
|
| | | | | | | | | | | |
(1)Represents discretionary bonuses to be paid in 2016 based on performance in 2015.
(2)The amounts in this column represent the aggregate grant date fair value determined in accordance with ASC Topic 718 for phantom units granted in June 2015 under the LTIP. The phantom units were granted with corresponding distribution equivalent rights. The phantom unit grants are measured at their grant date fair value. For additional information, see “Note 6 –Equity-based Awards” to our Consolidated Financial Statements included elsewhere in this annual report. These amounts do not correspond to the actual value that will be recognized by the executive.
(3) Consists of contributions under the PennTex Development 401(k) savings plan, professional tax services provided to the executive and premiums paid for group life, accidental death and dismemberment insurance for the year ended December 31, 2015.
Outstanding Equity Awards at Fiscal Year-End
The following table reflects all outstanding equity awards of our named executive officers as of December 31, 2015.
|
| | | | | | |
| | Unit Awards - Phantom Units(1) |
Name | | Number of Phantom Units That Have Not Vested(2) | | Market Value of Phantom Units That Have Not Vested(3) |
Thomas F. Karam | | 63,000 | | $ | 814,590 |
|
Robert O. Bond | | 49,000 | | $ | 633,570 |
|
Steven R. Jones | | 49,000 | | $ | 633,570 |
|
(1)The plan administrator may make grants of phantom units under the LTIP containing such terms as the plan administrator shall determine, including the period over which phantom units granted will vest. The award agreements for such phantom unit awards provide for the settlement of the phantom units in common units or cash at the discretion of the plan administrator.
(2)Vesting of the phantom units is contingent upon the passage of time. The phantom unit awards vest in equal portions on the first, second and third anniversary of the grant date, June 9, 2015.
(3)Reflects the closing price of $12.93 per common unit at December 31, 2015.
PennTex Midstream Partners, LP 2015 Long-Term Incentive Plan
Our general partner has adopted the PennTex Midstream Partners, LP 2015 Long-Term Incentive Plan, or LTIP, for officers, directors, employees and consultants of our general partner and its affiliates. Our general partner may issue our executive officers long-term equity based awards under the plan, which awards are intended to compensate the officers based on the performance of our common units and their continued employment during the vesting period, as well as align their long-term interests with those of our unitholders.
Awards under the LTIP may vest and/or become exercisable, as applicable, upon a “change in control” of us or our general partner, if so provided by the plan administrator in the relevant award agreement at the time of the grant. The consequences of the termination of a grantee’s employment, consulting arrangement or membership on the board of directors will be determined by the plan administrator and reflected in the terms of the relevant award agreement.
Potential Payments Upon Termination or Change in Control
The award agreements for the June 2015 phantom unit awards provide that any unvested phantom units will vest immediately upon a change in control. A change in control is defined as any one of the following occurrences: (a) any “person” or “group” within the meaning of those terms as used in Sections 13(d) and 14(d)(2) of the Exchange Act, other than our general partner or its affiliate, shall become the beneficial owner, by way of merger, consolidation, recapitalization, reorganization or otherwise, of 50% or more of the combined voting power of the equity interests in our general partner or the Partnership; (b) the limited partners of the Partnership approve, in one or a series of transactions, a plan of complete liquidation of the Partnership; (c) the sale or other disposition by the general partner or the Partnership of all or substantially all of its assets in one or more transactions to any person other than our general partner, the Partnership or their affiliates; or (d) our general partner or its affiliate (as determined immediately prior to such event) ceases to be our general partner. If a change of control of our general partner were to occur, all unvested phantom units held by our named executive officers would immediately vest.
Compensation of Directors
Officers or employees of PennTex Development or its affiliates, including directors affiliated with NGP, who also serve as directors of our general partner do not receive additional compensation for such service. Directors of our general partner who are not also officers or employees of PennTex Development or its affiliates or affiliated with NGP receive cash compensation as follows:
| |
• | quarterly cash retainer payments of $25,000, resulting in an effective annual cash retainer of $100,000. |
| |
• | for serving as the audit committee chair, an annual retainer of $25,000. |
| |
• | for serving as a member on the audit committee, an annual committee member retainer of $15,000. |
All directors are also reimbursed for out-of-pocket expenses in connection with their service as directors, including costs incurred to attend meetings. Each director is fully indemnified by us for actions associated with being a director to the fullest extent permitted under Delaware law pursuant to our partnership agreement. Directors of our general partner are also eligible to receive grants under the LTIP. In 2015, the board of directors of our general partner awarded 5,000 phantom units along with corresponding distribution equivalent rights to each our independent directors: Robert W. Jordan, Richard S. Walker, and David C. Lawler. These phantom unit awards vest in full on June 9, 2016.
The following table sets forth certain information with respect to our non-employee director compensation during the year ended December 31, 2015. |
| | | | | | | | | | | | | | | | | | | | |
Name | | Fees Earned or Paid in Cash(1) | | Unit Awards(2) | | Non-Equity Incentive Plan Compensation | | All Other Compensation(3) | | Total |
| | | | |
| | | | |
Robert W. Jordan | | $ | 76,911 |
| | $ | 98,350 |
| | $ | — |
| | $ | 1,708 |
| | $ | 176,969 |
|
Richard S. Walker | | $ | 54,880 |
| | $ | 85,125 |
| | $ | — |
| | $ | 1,708 |
| | $ | 141,713 |
|
David C. Lawler | | $ | 17,644 |
| | $ | 84,875 |
| | $ | — |
| | $ | — |
| | $ | 102,519 |
|
(1) Includes cash retainer, meeting fees and committee chair fees paid quarterly.
(2) The amounts in this column represent the aggregate grant date fair value determined in accordance with ASC Topic 718 for phantom units granted in 2015 under the LTIP. The phantom unit grants are measured at their grant date fair value. For additional information, see “Note 6 –Equity-based Awards” to our Consolidated Financial Statements included elsewhere in this annual report. These amounts may not correspond to the actual value that will be recognized by the director.
(3) Consists of payments during the year ended December 31, 2015 for distribution equivalent rights granted in tandem with phantom units awards.
ITEM 12. SECURITY OWNERSHIP OF CERTAIN BENEFICIAL OWNERS AND MANAGEMENT AND RELATED UNIT HOLDER MATTERS
As of February 26, 2016, the following table sets forth the beneficial ownership of our common and subordinated units that are owned by:
| |
• | each person known by us to be a beneficial owner of more than 5% of our outstanding common and subordinated units; |
| |
• | each director of our general partner; |
| |
• | each named executive officer of our general partner; and |
| |
• | all directors and executive officers of our general partner as a group. |
|
| | | | | | | | | | | | |
Name of Beneficial Owner(1) | | Common Units Beneficially Owned | | Percentage of Common Units Beneficially Owned | | Subordinated Units Beneficially Owned | | Percentage of Subordinated Units Beneficially Owned | | Percentage of All Units Beneficially Owned |
PennTex Midstream Partners, LLC(2) | | 3,262,019 |
| | 16% | | 12,500,000 |
| | 62.5% | | 39% |
MRD Midstream LLC | | 2,127,704 |
| | 11% | | 5,250,000 |
| | 26.3% | | 18% |
OZ Management LP(3) | | 1,803,942 |
| | 9% | | — |
| | — | | 5% |
Thomas F. Karam | | 20,000 |
| | * | | — |
| | — | | * |
Robert O. Bond | | 5,000 |
| | * | | — |
| | — | | * |
Steven R. Jones | | 8,000 |
| | * | | — |
| | — | | * |
Michael J. Moran | | — |
| | — | | — |
| | — | | — |
L. Thomas Stone | | — |
| | — | | — |
| | — | | — |
Stephen M. Moore | | 1,500 |
| | * | | — |
| | — | | * |
Kenneth E. Hertel | | 2,000 |
| | * | | — |
| | — | | * |
Chris E. Staffel | | 1,000 |
| | * | | — |
| | — | | * |
Andrea Bernatova | | 1,000 |
| | * | | — |
| | — | | * |
Christopher D. Ray | | — |
| | — | | — |
| | — | | — |
Christopher G. Carter | | — |
| | — | | — |
| | — | | — |
Cameron J. Dunn | | — |
| | — | | — |
| | — | | — |
David W. Hayes | | — |
| | — | | — |
| | — | | — |
Robert W. Jordan | | — |
| | — | | — |
| | — | | — |
Richard S. Walker | | 1,500 |
| | * | | — |
| | — | | * |
David C. Lawler | | — |
| | — | | — |
| | — | | — |
All directors and executive officers as a group (16 persons) | | 40,000 |
| | * | | — |
| | — | | * |
* Less than 1%
(1)Unless otherwise indicated, the address for all beneficial owners in this table is c/o PennTex Midstream Partners, LP, 11931 Wickchester Lane, Suite 300, Houston, TX 77043, Attn: General Counsel.
(2)PennTex Midstream Partners, LLC has the sole voting and dispositive power with respect to the common and subordinated units owned by PennTex Midstream Partners, LLC. PennTex Midstream Partners, LLC is controlled by its board of managers, which currently consists of the following: Christopher D. Ray, Christopher G. Carter, Cameron J. Dunn, David W. Hayes, Thomas F. Karam, Robert O. Bond and Steven R. Jones.
(3)As reported on Schedule 13G filed with the SEC on June 12, 2015. The business address for OZ Management LP is 9 West 57 Street, 39 Floor, New York, NY 10019.
Securities Authorized for Issuance Under Equity Compensation Plans
The following table provides information about the Partnership’s common units that may be issued under the LTIP as of December 31, 2015:
|
| | | | | | | | | | |
| | (a) Number of securities to be issued upon exercise of outstanding options, warrants and rights | | (b) Weighted average grant date fair value of outstanding options, warrants and rights | | (c) Number of securities remaining available for future issuance under equity compensation plans (excluding securities reflected in column (a)) |
Equity awards plan approved by unitholders(1) | | 635,200 |
| | $ | 19.63 |
| | 2,564,800 |
|
Equity awards plan not approved by unitholders(2) | | — |
| | $ | — |
| | — |
|
Total | | 635,200 |
| | $ | 19.63 |
| | 2,564,800 |
|
(1)Amounts shown represent phantom unit awards outstanding under the LTIP as of December 31, 2015. The outstanding awards will be settled in common units pursuant to the terms of the award agreements and are not subject to an exercise price.
(2)There are no equity award plans in place other than the LTIP.
For additional information regarding the LTIP, see “Note 6—Equity-based Awards” in the Consolidated Financial Statements contained elsewhere in this annual report.
ITEM 13. CERTAIN RELATIONSHIPS AND RELATED TRANSACTIONS, AND DIRECTOR INDEPENDENCE
As of February 29, 2015, PennTex Development owned 3,262,019 common units and 12,500,000 subordinated units, which together represent approximately 39.4% of our outstanding limited partner interests. Additionally, PennTex Development owns a controlling 92.5% interest in our general partner and 92.5% of our incentive distribution rights.
Distributions and Payments to Our General Partner and Its Affiliates
The following information summarizes the distributions and payments made or to be made by us to our general partner and its affiliates in connection with our formation, ongoing operation and any liquidation.
Formation and IPO Transactions
PennTex Development was formed in January 2014 by members of its management team and NGP to develop multi-basin midstream growth platforms focused on organic growth projects in partnership with oil and natural gas producers. In March 2014, PennTex NLA, a wholly-owned subsidiary of PennTex Development, and MRD WHR LA formed our predecessor as a joint venture to develop our assets.
In connection with the closing of our initial public offering in June 2015 (and giving effect to the partial exercise of the underwriters’ option to purchase additional units), PennTex NLA and MRD WHR LA contributed their respective 62.5% and 37.5% membership interests in our predecessor to the Partnership in exchange for (i) $106.1 million in cash, 5,065,961 common units and 12,500,000 subordinated units to PennTex NLA and (ii) $59.7 million in cash, 3,039,577 common units and 7,500,000 subordinated units to MRD WHR LA. PennTex NLA subsequently distributed all of the cash, common units and subordinated units it received to PennTex Development, which in turn delivered 1,803,942 common units to the holder of its preferred units. Additionally, in connection with the closing of the initial public offering, we issued 92.5% and 7.5% of our incentive distributions rights to PennTex Development and MRD WHR LA, respectively, and PennTex Development conveyed a 7.5% interest in our general partner to MRD WHR LA. The common units, subordinated units and membership interests in our general partner initially issued to MRD WHR LA were subsequently distributed by MRD WHR LA to its members.
Operational Stage
We distribute 100% of our available cash to our unitholders, including PennTex Development, on a quarterly basis. In addition, if distributions exceed the minimum quarterly distribution and other higher target distribution levels, the holders of our incentive distribution rights, including PennTex Development, will be entitled to increasing percentages of the distributions, up to 50% of the distributions above the highest target distribution level. For additional information, see “Note 7—Equity and Distributions” to our Consolidated Financial Statements included elsewhere in this annual report.
We paid distributions of $5.4 million to PennTex Development during the year ended December 31, 2015 in respect to the common units and subordinated units it owns, and we paid additional distributions of $4.3 million to PennTex Development on February 12, 2016. Assuming we have sufficient cash available for distribution to pay the minimum quarterly distribution on all of our outstanding common units and subordinated units for each of the next three quarters, PennTex Development will
receive an aggregate annual distribution of approximately $17.3 million in 2016 based on the number of common units and subordinated units it owned as of December 31, 2015.
Pursuant to the services and secondment agreement, we pay a monthly administrative fee to PennTex Development for the provision of various management and administrative services for our benefit. Additionally, we reimburse PennTex Development for certain allocated expenses, including compensation expenses, for personnel who perform operational, management and general administrative services for our benefit and for its direct expenses incurred on our behalf. For the year ended December 31, 2015, we paid $7.5 million in fees and reimbursements to PennTex Development, of which $4.3 million are reflected as general and administrative expenses and $3.1 million are reflected as operating and maintenance expenses. Our partnership agreement provides that our general partner will determine the expenses that are allocable to us and does not limit the amount of expenses for which our general partner and its affiliates may be reimbursed.
Liquidation
Upon our liquidation, we will distribute any proceeds remaining after the payment of our creditors to our unitholders, including PennTex Development, in accordance with their capital account balances, as adjusted to reflect any gain or loss upon the sale or other disposition of our assets in liquidation. The allocations of gain and loss upon liquidation are intended, to the extent possible, to entitle the holders of outstanding common units to a preference over the holders of outstanding subordinated units upon our liquidation, to the extent required to permit common unitholders to receive their unrecovered initial unit price plus the minimum quarterly distribution for the quarter during which liquidation occurs plus any unpaid arrearages in payment of the minimum quarterly distribution on the common units. However, there may not be sufficient gain upon our liquidation to enable the holders of common units to fully recover all of these amounts, even though there may be cash available for distribution to the holders of subordinated units. Any further net gain recognized upon liquidation will be allocated in a manner that takes into account the incentive distribution rights of our general partner.
Agreements with Affiliates
In connection with our initial public offering in June 2015, we entered into certain agreements with our general partner, PennTex Development and their respective affiliates, as described in more detail below.
Omnibus Agreement
In connection with our initial public offering, we entered into an omnibus agreement with our general partner and PennTex Development that provides us with a right of first offer with respect to PennTex Development’s equity interest in PennTex Permian to the extent that our parent elects to divest of such equity interest. Our decision to make any offer will require the approval of the conflicts committee of the board of directors of our general partner. This right of first offer will terminate if our parent ceases to control our general partner. If our parent elects to sell its equity interest in PennTex Permian, and we make an offer to purchase all or a portion of such interest, we and our parent will negotiate the terms of such transfer in good faith for a period of up to 20 days. If we and our parent are unable to reach an agreement during this 20-day period, then our parent may only sell its equity interest in PennTex Permian to a third party during the subsequent 120-day period if the terms and conditions of such sale are not more favorable in the aggregate to such party than the terms and conditions proposed to us and the price is equal to or greater than the price offered by us. If a transfer to a third party does not occur during this 120-day period, then our right of first offer will reset, and our parent will be required to provide us with the opportunity to make an offer to purchase any equity interest in PennTex Permian that our parent elects to sell. The consummation and timing of any acquisition by us of any equity interests in PennTex Permian covered by our right of first offer will depend on, among other things, the decision by our parent to sell such equity interests, our ability to reach an agreement with our parent on price and other terms and our ability to obtain financing on acceptable terms. Accordingly, we can provide no assurance whether, when or on what terms we will be able to successfully consummate any future acquisitions pursuant to our right of first offer, and our parent is under no obligation to accept any offer that we may choose to make.
The omnibus agreement also provides us with a license to use the “PennTex” trademark and name.
Services and Secondment Agreement
In connection with the initial public offering, we entered into a 10-year services and secondment agreement with the general partner, PennTex Development and PennTex Management pursuant to which PennTex Management seconds certain employees to the general partner to provide operational and maintenance services with respect to our assets. We are obligated to reimburse PennTex Management for the cost of any seconded employees, including wages and benefits, on a monthly basis. Additionally, we pay an administrative fee to PennTex Development for the provision of various management and administrative services for our benefit, including executive services, financial and administrative services (including treasury and accounting), information technology, legal services, health, safety and environmental services, human resources services, business development services, investor relations and government relations, tax matters and insurance administration. The administrative fee is paid monthly and, for the year ended December 31, 2015, was calculated as follows: (i) for the period from June 9, 2015 to and including June 30, 2015, the administrative fee was $2,778 per day; (ii) for each month following
June 30, 2015 and including September 2015, the month in which the Mt. Olive plant commenced commercial operations, the administrative fee was $83,333 per month; and (iii) for each month during the remainder of 2015, the administrative fee was $166,667. For each month during the first six months of the 2016 fiscal year, the administrative fee will be $250,000 and for each month during the last six months of the 2016 fiscal year, the administrative fee will be $333,333. With respect to the 2017 fiscal year and each subsequent year through the end of the term of the services and secondment agreement, our parent and our general partner will negotiate in good faith and mutually agree on an annual administrative fee for the upcoming year, which will be payable in equal monthly installments. If our parent and our general partner are unable to agree on the amount of such administrative fee on or prior to December 1 of the preceding year, then such administrative fee will equal the administrative fee for the preceding year (or, with respect to the 2017 fiscal year, $4.0 million) as increased by a percentage equal to the change in the producer price index over the previous 12 months; provided, however, that if our parent and our general partner are unable to agree on the amount of the administrative fee on or prior to March 31, then our parent will have the right to terminate the provision of the management and administrative services, without penalty. If the services and secondment agreement is not terminated and our parent and our general partner agree on the amount of the administrative fee, then our parent will thereafter charge such agreed-upon administrative fee for the remainder of the year.
We are also required to reimburse PennTex Development and its affiliates for all other direct or allocated costs and expenses incurred by them on our behalf under the services and secondment agreement, which is in addition to reimbursement of the general partner and its affiliates for certain costs and expenses incurred on our behalf for managing and controlling the Partnership’s business and operations as required by our limited partnership agreement.
Registration Rights Agreement
In connection with our initial public offering, we entered into a registration rights agreement with PennTex Development and MRD WHR LA pursuant to which we may be required to register the sale of the common units and subordinated units issued to PennTex Development, MRD WHR LA or their respective transferees in connection with our formation transactions (including any common units issuable upon conversion of such subordinated units pursuant to the terms of the partnership agreement) in certain circumstances. We refer to these securities collectively as the “Registrable Securities.” Each holder group (as defined in the registration rights agreement) has the right to require us by written notice to register the sale of a number of its Registrable Securities held by the holders in such holder group in an underwritten offering, including requiring us to make available shelf registration statements permitting sales of common units into the market from time to time over an extended period. Additionally, if, at any time, we propose to register an offering of our securities (subject to certain exceptions) for our own account, then we must give notice to each holder that owns at least $0.5 million of our Registrable Securities to allow it to include a specified number of Registrable Securities in that registration statement. We may be required pursuant to the registration rights agreement to undertake a future public or private offering and use the proceeds (net of underwriting or placement agency discounts, fees and commissions, as applicable) to redeem an equal number of common units from any holder of at least 2% of our Registrable Securities. We are not obligated to effect any such redemption, however, if the anticipated aggregate offering price included in such offering is less than $25.0 million.
The registration rights are subject to certain conditions and limitations, including the right of the underwriters to limit the number of Registrable Securities to be included in a registration and our right to delay or withdraw a registration statement under certain circumstances. We will generally pay all registration expenses in connection with our obligations under the registration rights agreement, regardless of whether a registration statement is filed or becomes effective. The obligations to register Registrable Securities under the registration rights agreement will terminate when no Registrable Securities remain outstanding. Registrable Securities will cease to be covered by the registration rights agreement (i) when they have been sold pursuant to an effective registration statement under the Securities Act, (ii) when they have been disposed of pursuant to Rule 144 (or any similar provision then in effect) under the Securities Act; (iii) with respect to Registrable Securities held by PennTex Development or MRD WHR LA or their respective transferees, ten years after PennTex Development or MRD WHR LA, as applicable, ceases to be an affiliate of our general partner; (iv) when they have been redeemed by us or acquired by one of our subsidiaries; (v) when they have been sold in a private transaction in which the transferor’s rights under the registration rights agreement are not assigned to the transferee; or (vi) two years after they have been sold in a private transaction in which the transferee is not an affiliate of our general partner.
Commercial Contractual Relationships with Related Parties
Due to its relationship with NGP, which controls our parent, Memorial Resource may be deemed to be under common control with us. Although we believe that our commercial agreements with Memorial Resource are generally reflective of arms-length transactions, such agreements were negotiated and executed between parties under common control. Please see “Business—Our Contractual Arrangements with Memorial Resource” in Item 1 of this annual report for a description of our agreements with Memorial Resource.
We have entered into an interruptible gathering and processing agreement with WildHorse Resources II, LLC, or WHR II, pursuant to which we gather and process natural gas for WHR II for a fee and purchase the NGLs resulting from such
processing. WHR II is an NGP-affiliated independent exploration and production company. The WHR II agreement was unanimously approved by the board of directors of our general partner, and we believe the terms of the agreement reflect an arms’-length transaction. During the year ended December 31, 2015, on a net basis, we paid approximately $50,000 to WHR II under such agreement.
We are party to a purchase agreement with BP Energy Company, or BP Energy, pursuant to which we sell NGLs to BP from time to time at prevailing market prices. Mr. Lawler, a member of the board of directors of our general partner, is the Chief Executive Officer of BP US Lower 48 Onshore, an affiliate of BP Energy. The BP Energy agreement was ratified by our audit committee (with Mr. Lawler abstaining), and we believe the terms of the agreement reflect an arms’-length transaction. During the year ended December 31, 2015, we sold approximately $0.2 million of NGLs to BP Energy under this agreement.
Procedures for Review, Approval and Ratification of Transactions with Related Persons
The board of directors of our general partner has adopted a policy to evaluate related party transactions. Among other things, the policy provides that the audit committee will periodically review all related party transactions requiring approval and determining whether to approve, disapprove or ratify each such transaction. The policy provides that, in evaluating a related party transaction, the audit committee will consider such factors as it deems appropriate, including: (i) the benefits of the transaction to us; (ii) the commercial justification for the transaction; (iii) the materiality of the transaction to us; (iv) the extent of the related party’s interest in the transaction; (v) if applicable, impact of the transaction on a director’s independence; and (vi) the actual or apparent conflict of interest of the related party participating in the transaction. The audit committee may approve the related party transaction only if it determines in good faith that the transaction is in our best interests.
If a conflict or potential conflict of interest arises between our general partner or its affiliates, on the one hand, and us or our unitholders, on the other hand, the resolution of any such conflict or potential conflict will be addressed by the board of directors of our general partner in accordance with the provisions of our partnership agreement. At the discretion of the board in light of the circumstances, the resolution may be determined by the board in its entirety or by the conflicts committee.
ITEM 14. PRINCIPAL ACCOUNTING FEES AND SERVICES
The audit committee of the board of directors of our general partner selected Ernst and Young LLP, which we refer to as EY, an independent registered public accounting firm, to audit our consolidated and combined financial statements for the year ended December 31, 2015. EY also provided audit services for our predecessor for the year ended December 31, 2014. The audit committee’s charter requires the audit committee to approve in advance all audit and non-audit services to be provided by our independent registered public accounting firm. All services reported in the audit, audit-related, tax and all other fees categories below with respect to this annual report for the year ended December 31, 2015 were approved by the audit committee.
The following table summarizes the aggregate EY fees that were allocated to us and our predecessor for independent auditing, tax and related services for the fiscal year (in thousands):
|
| | | | | | | | |
| | Year ended December 31, |
| | 2015 | | 2014 |
Audit fees (1) | | $ | 1,025 |
| | $ | 228 |
|
Audit-related fees (2) | | 427 |
| | 514 |
|
Tax fees (3) | | — |
| | — |
|
All other fees (4) | | — |
| | — |
|
Total | | $ | 1,452 |
| | $ | 742 |
|
(1) Audit fees represent amounts billed for each of the years presented for professional services rendered in connection with (i) the integrated audit of our annual financial statements and internal control over financial reporting, (ii) the review of our quarterly financial statements or (iii) those services normally provided in connection with statutory and regulatory filings or engagements including comfort letters, consents and other services related to SEC matters. This information is presented as of the latest practicable date for this annual report.
(2) Audit-related fees represent amounts we were billed in each of the years presented for assurance and related services that are reasonably related to the performance of the annual audit or quarterly reviews of our financial statements and are not reported under audit fees. These costs include amounts charged in connection with our Registration Statement on Form S-1 relating to our initial public offering, which went effective June 3, 2015.
(3) Tax fees represent amounts we were billed in each of the years presented for professional services rendered in connection with tax compliance, tax advice and tax planning.
(4) All other fees represent amounts we were billed in each of the years presented for services rendered that are not audit or tax related.
The audit committee has pre-approved audit-related services and certain specified other services that may be performed by EY up to specified dollar limits for each specific service, which may not be exceeded without additional audit committee
authorization. The audit committee intends to review such services at least annually. Any other service provided by EY must receive specific pre-approval by the audit committee prior to engagement.
PART IV
ITEM 15. EXHIBITS, FINANCIAL STATEMENT SCHEDULES
|
| | |
Exhibit No. | | Description |
3.1 | | Certificate of Limited Partnership of PennTex Midstream Partners, LP (incorporated by reference to Exhibit 3.1 to PennTex Midstream Partners, LP’s registration statement on Form S-1, as amended (File No. 333-199020), initially filed with the Commission on September 30, 2014). |
| | |
3.2 | | First Amended and Restated Agreement of Limited Partnership of PennTex Midstream Partners, LP, dated as of June 9, 2015 (incorporated by reference to Exhibit 3.1 to PennTex Midstream Partners, LP’s Current Report on Form 8-K filed with the Commission on June 9, 2015). |
| | |
10.1 | | MLP Credit Agreement, dated as of December 19, 2014, among PennTex Midstream Partners, LP, as borrower, Royal Bank of Canada, as administrative agent, and the lenders party thereto (incorporated by reference to Exhibit 10.7 to PennTex Midstream Partners, LP’s registration statement on Form S-1, as amended (File No. 333-199020), initially filed with the Commission on September 30, 2014). |
| | |
10.2 | | First Amendment to MLP Credit Agreement, dated as of May 6, 2015, among PennTex Midstream Partners, LP, as borrower, Royal Bank of Canada, as administrative agent, and the lenders party thereto (incorporated by reference to Exhibit 10.13 to PennTex Midstream Partners, LP’s registration statement on Form S-1, as amended (File No. 333-199020), initially filed with the Commission on September 30, 2014). |
| | |
10.3 | | Second Amendment to MLP Credit Agreement, dated as of October 23, 2015, among PennTex Midstream Partners, LP, as borrower, Royal Bank of Canada, as administrative agent, and the lenders party thereto (incorporated by reference to Exhibit 10.3 to PennTex Midstream Partners, LP’s Quarterly Report on Form 10-Q filed with the Commission on November 6, 2015). |
| | |
10.4* | | Third Amendment to MLP Credit Agreement, dated as of December 11, 2015, among PennTex Midstream Partners, LP, as borrower, Royal Bank of Canada, as administrative agent, and the lenders party thereto. |
| | |
10.5 | | Amended and Restated Area of Mutual Interest and Midstream Exclusivity Agreement, dated as of April 14, 2015, by and among PennTex NLA Holdings, LLC, MRD WHR LA Midstream LLC, MRD Operating LLC and PennTex North Louisiana, LLC (incorporated by reference to Exhibit 10.1 to PennTex Midstream Partners, LP’s registration statement on Form S-1, as amended (File No. 333-199020), initially filed with the Commission on September 30, 2014). |
| | |
10.6 | | Amendment No. 1 to Amended and Restated Area of Mutual Interest and Midstream Exclusivity Agreement, dated as of May 20, 2015, by and among PennTex NLA Holdings, LLC, MRD WHR LA Midstream LLC, MRD Operating LLC and PennTex North Louisiana, LLC (incorporated by reference to Exhibit 10.14 to PennTex Midstream Partners, LP’s registration statement on Form S-1, as amended (File No. 333-199020), initially filed with the Commission on September 30, 2014). |
| | |
10.7 | | Contribution, Conveyance and Assumption Agreement, dated as of June 9, 2015, by and among PennTex Midstream Partners, LP, PennTex Midstream Partners, LLC, PennTex NLA Holdings, LLC, MRD WHR LA Midstream LLC, PennTex North Louisiana Operating, LLC and PennTex Midstream Operating, LLC (incorporated by reference to Exhibit 10.1 to PennTex Midstream Partners, LP’s Current Report on Form 8-K filed with the Commission on June 9, 2015). |
| | |
10.8 | | Omnibus Agreement, dated as of June 9, 2015, by and among PennTex Midstream Partners, LP, PennTex Midstream GP, LLC and PennTex Midstream Partners, LLC (incorporated by reference to Exhibit 10.2 to PennTex Midstream Partners, LP’s Current Report on Form 8-K filed with the Commission on June 9, 2015). |
| | |
10.9 | | Registration Rights Agreement, dated as of June 9, 2015, by and among PennTex Midstream Partners, LP, PennTex Midstream Partners, LLC and MRD WHR LA Midstream LLC (incorporated by reference to Exhibit 10.3 to PennTex Midstream Partners, LP’s Current Report on Form 8-K filed with the Commission on June 9, 2015). |
| | |
10.10# | | Services and Secondment Agreement, dated as of June 9, 2015, by and among PennTex Midstream Partners, LP, PennTex Midstream GP, LLC, PennTex Midstream Partners, LLC and PennTex Midstream Management Company, LLC (incorporated by reference to Exhibit 10.4 to PennTex Midstream Partners, LP’s Current Report on Form 8-K filed with the Commission on June 9, 2015). |
| | |
10.11# | | PennTex Midstream Partners, LP 2015 Long-Term Incentive Plan (incorporated by reference to Exhibit 10.5 to PennTex Midstream Partners, LP’s Current Report on Form 8-K filed with the Commission on June 9, 2015). |
| | |
10.12# | | Form of Phantom Unit Agreement (incorporated by reference to Exhibit 10.10 to PennTex Midstream Partners, LP’s registration statement on Form S-1, as amended (File No. 333-199020), initially filed with the Commission on September 30, 2014). |
|
| | |
| | |
10.13 | | Amended and Restated Gas Processing Agreement, dated as of April 14, 2015, by and between PennTex North Louisiana Operating, LLC and MRD Operating LLC (incorporated by reference to Exhibit 10.2 to PennTex Midstream Partners, LP’s registration statement on Form S-1, as amended (File No. 333-199020), initially filed with the Commission on September 30, 2014). |
| | |
10.14 | | Amendment No. 1 to Amended and Restated Gas Processing Agreement, dated as of May 20, 2015, by and between PennTex North Louisiana Operating, LLC and MRD Operating LLC (incorporated by reference to Exhibit 10.15 to PennTex Midstream Partners, LP’s registration statement on Form S-1, as amended (File No. 333-199020), initially filed with the Commission on September 30, 2014). |
| | |
10.15 | | Amendment No. 2 to Amended and Restated Gas Processing Agreement, dated as of August 5, 2015, between PennTex North Louisiana, LLC and MRD Operating LLC (incorporated by reference to Exhibit 10.15 to PennTex Midstream Partners, LP’s Quarterly Report on Form 10-Q filed with the Commission on August 10, 2015). |
| | |
10.16 | | Gas Gathering Agreement, dated as of April 14, 2015, by and between PennTex North Louisiana Operating, LLC and MRD Operating LLC (incorporated by reference to Exhibit 10.3 to PennTex Midstream Partners, LP’s registration statement on Form S-1, as amended (File No. 333-199020), initially filed with the Commission on September 30, 2014). |
| | |
10.17 | | Amendment No. 1 to Gas Gathering Agreement, dated as of May 20, 2015, by and between PennTex North Louisiana, LLC and MRD Operating LLC (incorporated by reference to Exhibit 10.16 to PennTex Midstream Partners, LP’s registration statement on Form S-1, as amended (File No. 333-199020), initially filed with the Commission on September 30, 2014). |
| | |
10.18 | | Amendment No. 2 to Gas Gathering Agreement, dated as of August 5, 2015, between PennTex North Louisiana, LLC and MRD Operating LLC (incorporated by reference to Exhibit 10.2 to PennTex Midstream Partners, LP’s Quarterly Report on Form 10-Q filed with the Commission on November 6, 2015). |
| | |
10.19 | | Gas Transportation Agreement, dated as of April 14, 2015, by and between PennTex North Louisiana Operating, LLC and MRD Operating LLC (incorporated by reference to Exhibit 10.4 to PennTex Midstream Partners, LP’s registration statement on Form S-1, as amended (File No. 333-199020), initially filed with the Commission on September 30, 2014). |
| | |
10.20* | | Amendment No. 1 to Gas Transportation Agreement, dated as of August 5, 2015, between PennTex North Louisiana, LLC and MRD Operating LLC. |
| | |
10.21 | | Amendment No. 2 to Gas Transportation Agreement, dated as of February 3, 2016, between PennTex North Louisiana, LLC and MRD Operating LLC (incorporated by reference to Exhibit 10.1 to PennTex Midstream Partners, LP’s Current Report on Form 8-K filed with the Commission on February 4, 2016). |
| | |
21.1* | | List of Subsidiaries of PennTex Midstream Partners, LP. |
| | |
23.1* | | Consent of Independent Registered Public Accounting Firm |
| | |
31.1* | | Certification of Chief Executive Officer Pursuant to Rule 13a-14(a)/15d-14(a) of the Securities Exchange Act of 1934 |
| | |
31.2* | | Certification of Chief Financial Officer Pursuant to Rule 13a-14(a)/15d-14(a) of the Securities Exchange Act of 1934 |
| | |
32.1* | | Certifications of Chief Executive Officer and Chief Financial Officer pursuant to 18. U.S.C. Section 1350, as adopted pursuant to Section 906 of the Sarbanes-Oxley Act of 2002. |
| | |
101.CAL* | | XBRL Calculation Linkbase Document |
| | |
101.DEF* | | XBRL Definition Linkbase Document |
| | |
101.INS* | | XBRL Instance Document |
| | |
101.LAB* | | XBRL Labels Linkbase Document |
| | |
101.PRE* | | XBRL Presentation Linkbase Document |
| | |
101.SCH* | | XBRL Schema Document |
* Filed as an exhibit to this Annual Report on Form 10-K.
** Furnished as an exhibit to this Annual Report on Form 10-K.
# Management contract or compensatory plan or agreement.
SIGNATURES
Pursuant to the requirements of the Securities Exchange Act of 1934, the registrant has duly caused this report to be signed on its behalf by the undersigned thereunto duly authorized.
|
| | | | |
| | | PennTex Midstream Partners, LP |
| | | By: PennTex Midstream GP, LLC, its general partner |
| | | | |
Date: | February 26, 2016 | | By: | /s/ Steven R. Jones |
| | | | Steven R. Jones |
| | | | Executive Vice President and Chief Financial Officer |
Pursuant to the requirements of the Securities Exchange Act of 1934, this report has been signed below by the following persons on behalf of the registrant and in the capacities and on the dates indicated.
|
| | | | |
Name | | Title | | Date |
/s/ Thomas F. Karam | | Chairman and Chief Executive Officer | | February 26, 2016 |
Thomas F. Karam | | |
| | | | |
/s/ Steven R. Jones | | Executive Vice President and Chief Financial Officer | | February 26, 2016 |
Steven R. Jones | | |
| | | | |
/s/ Kenneth E. Hertel | | Vice President, Chief Accounting Officer and Controller | | February 26, 2016 |
Kenneth E. Hertel | | |
| | | | |
/s/ Robert W. Jordan | | Director | | February 26, 2016 |
Robert W. Jordan | | |
| | | | |
/s/ Richard S. Walker | | Director | | February 26, 2016 |
Richard S. Walker | | |
| | | | |
/s/ David C. Lawler | | Director | | February 26, 2016 |
David C. Lawler | | |
| | | | |
/s/ Christopher D. Ray | | Director | | February 26, 2016 |
Christopher D. Ray | | |
| | | | |
/s/ Christopher G. Carter | | Director | | February 26, 2016 |
Christopher G. Carter | | |
| | | | |
/s/ Cameron J. Dunn | | Director | | February 26, 2016 |
Cameron J. Dunn | | |
| | | | |
/s/ David W. Hayes | | Director | | February 26, 2016 |
David W. Hayes | | |
PENNTEX MIDSTREAM PARTNERS, LP
INDEX TO FINANCIAL STATEMENTS
REPORT OF INDEPENDENT REGISTERED PUBLIC ACCOUNTING FIRM
To Management and the Board of Directors of PennTex Midstream GP, LLC,
As General Partner of PennTex Midstream Partners, LP
We have audited the accompanying balance sheets of PennTex Midstream Partners, LP (the “Partnership”), as of December 31, 2015 and 2014 and the related consolidated statements of operations, partners’ capital and cash flows for the year ended December 31, 2015 and for the period from March 17, 2014 (inception) through December 31, 2014. These financial statements are the responsibility of the Partnership’s management. Our responsibility is to express an opinion on these financial statements based on our audit.
We conducted our audits in accordance with the standards of the Public Company Accounting Oversight Board (United States). Those standards require that we plan and perform the audit to obtain reasonable assurance about whether the financial statements are free of material misstatement. We were not engaged to perform an audit of the Partnership’s internal control over financial reporting. Our audits included consideration of internal control over financial reporting as a basis for designing audit procedures that are appropriate in the circumstances, but not for the purpose of expressing an opinion on the effectiveness of the Partnership’s internal control over financial reporting. Accordingly, we express no such opinion. An audit also includes examining, on a test basis, evidence supporting the amounts and disclosures in the financial statements, assessing the accounting principles used and significant estimates made by management, and evaluating the overall financial statement presentation. We believe that our audits provide a reasonable basis for our opinion.
In our opinion, the financial statements referred to above present fairly, in all material respects, the consolidated financial position of the Partnership as of December 31, 2015 and 2014, and the results of its operations and its cash flows for the year ended December 31, 2015 and for the period from March 17, 2014 (inception) through December 31, 2014, in conformity with U.S. generally accepted accounting principles.
/s/ Ernst & Young LLP
Houston, Texas
February 26, 2016
PENNTEX MIDSTREAM PARTNERS, LP
CONSOLIDATED BALANCE SHEETS
(in thousands, except unit amounts)
|
| | | | | | | | |
| | As of December 31, |
| | 2015 | | 2014 |
Assets | | | | |
Current assets: | | | | |
Cash and cash equivalents | | $ | 7,760 |
| | $ | 17,471 |
|
Accounts receivable | | 161 |
| | — |
|
Accounts receivable - related party | | 5,950 |
| | 22 |
|
Other receivables | | 2,421 |
| | — |
|
Materials and supplies | | 2,586 |
| | 3 |
|
Prepaid assets | | 668 |
| | 172 |
|
Total current assets | | 19,546 |
| | 17,668 |
|
Property, plant and equipment, net | | 366,061 |
| | 163,970 |
|
Intangible assets, net | | 20,021 |
| | 8,410 |
|
Prepaid and other non-current assets | | — |
| | 1,335 |
|
Deferred debt issuance costs | | 1,417 |
| | 400 |
|
Total non-current assets | | 387,499 |
| | 174,115 |
|
Total assets | | $ | 407,045 |
| | $ | 191,783 |
|
| | | | |
Liabilities | | | | |
Current liabilities: | | | | |
Accounts payable | | $ | 7,566 |
| | $ | 5,506 |
|
Accounts payable—related party | | 871 |
| | 1,988 |
|
Other current liabilities | | 2,852 |
| | 30,631 |
|
Total current liabilities | | 11,289 |
| | 38,125 |
|
Long-term debt, net | | 152,116 |
| | 59,433 |
|
Other non-current liabilities | | 91 |
| | 13 |
|
Total liabilities | | 163,496 |
| | 97,571 |
|
| | | | |
Equity | | | | |
Partners’ equity: | | | | |
Limited Partners: | | | | |
Common units (20,000,000 units issued and outstanding as of December 31, 2015) | | 226,386 |
| | — |
|
Subordinated units (20,000,000 units issued and outstanding as of December 31, 2015) | | 17,163 |
| | — |
|
General partner | | — |
| | — |
|
Total partners’ equity | | 243,549 |
| | — |
|
Predecessor capital: | | | | |
Membership interests—PennTex NLA Holdings, LLC | | — |
| | 95,984 |
|
Membership interests—MRD WHR LA Midstream LLC | | — |
| | (1,772 | ) |
Total equity | | 243,549 |
| | 94,212 |
|
Total liabilities and equity | | $ | 407,045 |
| | $ | 191,783 |
|
The accompanying notes are an integral part of these financial statements.
PENNTEX MIDSTREAM PARTNERS, LP
CONSOLIDATED STATEMENTS OF OPERATIONS
(in thousands, except per unit amounts)
|
| | | | | | | | |
| | Year Ended December 31, |
| | 2015 | | 2014 |
Revenues | | $ | 33,219 |
| | $ | 22 |
|
| | | | |
Operating expenses: | | | | |
Cost of revenues | | 4,282 |
| | — |
|
General and administrative expense | | 12,177 |
| | 4,513 |
|
Operating and maintenance expense | | 5,727 |
| | 123 |
|
Depreciation and amortization expense | | 5,978 |
| | 113 |
|
Impairment of surplus assets | | 2,483 |
| | — |
|
Taxes other than income taxes | | 106 |
| | — |
|
Total operating expenses | | 30,753 |
| | 4,749 |
|
Operating income (loss) | | 2,466 |
| | (4,727 | ) |
Interest expense, net | | (2,405 | ) | | — |
|
Net income (loss) | | 61 |
| | $ | (4,727 | ) |
Less: Predecessor loss prior to the Offering on June 9, 2015 | | (6,684 | ) | | |
Partnership’s interest in net income subsequent to the Offering on June 9, 2015 | | $ | 6,745 |
| | |
| | | | |
Earnings (loss) per common unit: | | | | |
Basic | | $ | 0.25 |
| | $ | — |
|
Diluted | | $ | 0.25 |
| | $ | — |
|
Weighted average common and common equivalent units outstanding: | | | | |
Basic | | 20,000 |
| | — |
|
Diluted | | 20,000 |
| | — |
|
The accompanying notes are an integral part of these financial statements.
PENNTEX MIDSTREAM PARTNERS, LP
CONSOLIDATED STATEMENTS OF PARTNERS’ CAPITAL
(in thousands)
|
| | | | | | | | | | | | | | | | | | | | | | | | | | | |
| | | | | | | | Predecessor’s Members | | |
| | General Partner | | Incentive Distribution Rights | | Common Units | | Subordinated Units | | PennTex NLA Holdings, LLC | | MRD WHR LA Midstream LLC | | |
| | | | | | | | Total |
Balance at March 17, 2014 (Inception) | | $ | — |
| | $ | — |
| | $ | — |
| | $ | — |
| | $ | — |
| | — |
| | $ | — |
|
Contribution from member at Inception | | — |
| | — |
| | — |
| | — |
| | 3,106 |
| | — |
| | 3,106 |
|
Net loss | | — |
| | — |
| | — |
| | — |
| | (2,955 | ) | | (1,772 | ) | | (4,727 | ) |
Predecessor capital contributions | | — |
| | — |
| | — |
| | — |
| | 95,833 |
| | — |
| | 95,833 |
|
Balance at December 31, 2014 | | — |
| | — |
| | — |
| | — |
| | 95,984 |
| | (1,772 | ) | | 94,212 |
|
Net income (loss)—January 1 to June 9, 2015 (prior to the Offering) | | — |
| | — |
| | — |
| | — |
| | (4,177 | ) | | (2,507 | ) | | (6,684 | ) |
Capital contributions from predecessor’s members | | — |
| | — |
| | — |
| | — |
| | 69,622 |
| | 35,345 |
| | 104,967 |
|
Exchange for predecessor membership interests | | — |
| | — |
| | 7,689 |
| | 18,968 |
| | (55,305 | ) | | 28,648 |
| | — |
|
Proceeds from the Offering, net of costs | | — |
| | — |
| | 223,021 |
| | — |
| | — |
| | — |
| | 223,021 |
|
Costs of the Offering | | — |
| | — |
| | (4,675 | ) | | — |
| | | | | | (4,675 | ) |
Equity-based compensation expense | | — |
| | — |
| | 2,372 |
| | — |
| | — |
| | — |
| | 2,372 |
|
Payments for distribution equivalents | | — |
| | — |
| | (216 | ) | | — |
| | — |
| | — |
| | (216 | ) |
Distributions to predecessor’s members | | — |
| | — |
| | — |
| | — |
| | (106,124 | ) | | (59,714 | ) | | (165,838 | ) |
Non-cash contribution for general and administrative expenses | | 3,305 |
| | — |
| | — |
| | — |
| | — |
| | — |
| | 3,305 |
|
Distributions to unitholders | | — |
| | — |
| | (6,830 | ) | | (6,830 | ) | | — |
| | — |
| | (13,660 | ) |
Net income (loss) - June 9 to December 31, 2015 | | (3,305 | ) | | — |
| | 5,025 |
| | 5,025 |
| | — |
| | — |
| | 6,745 |
|
Balance at December 31, 2015 | | $ | — |
| | $ | — |
| | $ | 226,386 |
| | $ | 17,163 |
| | $ | — |
| | — |
| | $ | 243,549 |
|
The accompanying notes are an integral part of these financial statements.
PENNTEX MIDSTREAM PARTNERS, LP
CONSOLIDATED STATEMENTS OF CASH FLOWS
(in thousands)
|
| | | | | | | | |
| | Year Ended December 31, |
| | 2015 | | 2014 |
Operating activities | | | | |
Net income (loss) | | $ | 61 |
| | $ | (4,727 | ) |
Adjustments to reconcile net loss to cash used in operating activities: | | | | |
Depreciation and amortization | | 5,978 |
| | 113 |
|
Amortization of deferred debt issuance costs | | 234 |
| | — |
|
Accretion of debt discount | | 622 |
| | — |
|
Equity-based compensation expense | | 2,372 |
| | — |
|
Non-cash contribution for general and administrative costs | | 3,305 |
| | — |
|
Non-cash impairment | | 2,483 |
| | — |
|
Changes in operating assets and liabilities: | | | | |
Accounts receivable | | (234 | ) | | — |
|
Accounts receivable - related party | | (5,928 | ) | | (22 | ) |
Prepaid and other current assets | | (1,858 | ) | | (175 | ) |
Accounts payable | | 383 |
| | 8 |
|
Accounts payable—related party | | (1,666 | ) | | 1,988 |
|
Other current liabilities | | (504 | ) | | 354 |
|
Cash provided by (used in) operating activities | | 5,248 |
| | (2,461 | ) |
| | | | |
Investing activities | | | | |
Property, plant and equipment expenditures | | (238,830 | ) | | (129,196 | ) |
Intangible assets expenditures | | (9,487 | ) | | (8,145 | ) |
Cash used in investing activities | | (248,317 | ) | | (137,341 | ) |
| | | | |
Financing activities | | | | |
Proceeds from long-term debt | | 156,500 |
| | 59,459 |
|
Payments on long-term debt | | (60,500 | ) | | — |
|
Payments for debt issuance costs | | (5,024 | ) | | (400 | ) |
Proceeds from initial public offering | | 223,021 |
| | — |
|
Contributions from predecessor’s members | | 103,750 |
| | 98,214 |
|
Distributions to predecessor’s members | | (165,838 | ) | | — |
|
Distributions to unitholders | | (13,660 | ) | | — |
|
Costs of the Offering | | (4,675 | ) | | — |
|
Payments for distribution equivalents | | (216 | ) | | — |
|
Cash provided by financing activities | | 233,358 |
| | 157,273 |
|
Net change in cash and cash equivalents | | (9,711 | ) | | 17,471 |
|
Cash and cash equivalents—beginning of period | | 17,471 |
| | — |
|
Cash and cash equivalents—end of period | | $ | 7,760 |
| | $ | 17,471 |
|
| | | | |
Supplemental cash flows: | | | | |
Interest paid, net of capitalized interest | | $ | 979 |
| | $ | — |
|
The accompanying notes are an integral part of these financial statements.
PENNTEX MIDSTREAM PARTNERS, LP
NOTES TO FINANCIAL STATEMENTS
1. Organization and Business Operations
Organization
PennTex Midstream Partners, LP (the “Partnership”) is a growth-oriented limited partnership formed by PennTex Midstream Partners, LLC (“PennTex Development”) to own, operate and develop midstream assets. On June 9, 2015, the Partnership completed its initial public offering (the “Offering”) of 11,250,000 common units representing limited partner interests at a price of $20.00 per unit, and the Partnership subsequently sold 644,462 common units pursuant to the partial exercise of the underwriters’ option to purchase additional units. A registration statement on Form S-1 (File No. 333-199020) relating to the Offering was filed by the Partnership with the U.S. Securities and Exchange Commission (“SEC”) and was declared effective on June 3, 2015. The Partnership’s common units trade on the NASDAQ Global Select Market under the symbol “PTXP.”
PennTex Development was formed by members of its management team and Natural Gas Partners (“NGP”) to develop multi-basin midstream growth platforms focused on organic growth projects in partnership with oil and natural gas producers. On March 17, 2014, PennTex NLA Holdings, LLC, a wholly-owned subsidiary of PennTex Development (“PennTex NLA”), formed PennTex North Louisiana, LLC (“PennTex Operating”) with MRD WHR LA Midstream LLC, an affiliate of NGP (“MRD WHR LA”), to develop the Partnership’s assets.
In connection with the closing of the Offering (and giving effect to the partial exercise of the underwriters’ option to purchase additional units), PennTex NLA and MRD WHR LA contributed their respective 62.5% and 37.5% membership interests in PennTex Operating to the Partnership in exchange for (i) $106.1 million in cash, 5,065,961 common units and 12,500,000 subordinated units to PennTex NLA and (ii) $59.7 million in cash, 3,039,577 common units and 7,500,000 subordinated units to MRD WHR LA. PennTex NLA subsequently distributed all of the cash, common units and subordinated units it received to PennTex Development, which in turn delivered 1,803,942 common units to the holder of its preferred units. Additionally, in connection with the closing of the Offering, the Partnership issued 92.5% and 7.5% of its incentive distributions rights (“IDRs”) to PennTex Development and MRD WHR LA, respectively, and PennTex Development conveyed a 7.5% interest in the Partnership’s general partner to MRD WHR LA.
Business
The Partnership’s assets are located in the Terryville Complex in northern Louisiana and were developed in two phases. The first phase of development, referred to as Phase I, was completed in May 2015 and includes the Lincoln Parish plant, a 200 MMcf/d design-capacity, cryogenic natural gas processing plant, and related natural gas gathering and residue gas transportation pipelines. The second phase of development, referred to as Phase II, was completed in September 2015 and includes the Mt. Olive plant, a 200 MMcf/d design-capacity, cryogenic natural gas processing plant, an NGL transportation pipeline and additions to the residue gas pipeline. In addition to the development of these assets, the Partnership expects to pursue other opportunities for organic development and growth as producers in the region continue to increase production.
MRD Operating LLC (“MRD Operating”), which is a wholly-owned subsidiary of Memorial Resource Development Corp., an affiliate of NGP, is the Partnership’s primary customer and is a related party. WildHorse Resources II, LLC (“WHR II”), an affiliate of NGP, is another customer and is a related party.
The Partnership operates and manages its business as one reportable segment. The accompanying financial statements have been prepared on a going concern basis, which contemplates the realization of assets and the satisfaction of liabilities in the normal course of business.
2. Summary of Significant Accounting Policies
Basis of Presentation and Principles of Consolidation
The accompanying audited consolidated financial statements have been prepared in accordance with United States generally accepted accounting principles (“GAAP”) with the requirements of Form 10-K and Article 3 of Regulation S-X. All subsidiaries are wholly-owned and are consolidated. All intercompany transactions and balances have been eliminated in consolidation. In the opinion of management, these statements include all adjustments necessary for their fair presentation.
The statement of operations included in the accompanying audited consolidated financial statements also includes expense allocations for certain partnership functions historically performed by PennTex Development, including allocations of general corporate expenses related to executive oversight, accounting, treasury, tax, legal, procurement and information technology. These allocations are based primarily on specific identification of time and/or activities associated with pre-construction and construction activities, employee headcount or capital expenditures. Management believes the assumptions underlying the financial statements, including the assumptions regarding allocating general and administrative expenses from
PennTex Development, are reasonable. General and administrative expenses allocated to the Partnership for which the Partnership will reimburse PennTex Development are reflected as a payable due to a related party.
These financial statements include the results of operations for PennTex Operating prior to the closing of the Offering on June 9, 2015. As PennTex Operating was under common control with the Partnership prior to the Offering and the Partnership acquired all of the membership interests of PennTex Operating in connection with the closing of the Offering, the contributed assets and liabilities of PennTex Operating were recorded in the consolidated financial statements of the Partnership at historical cost. Prior to the contribution, the Partnership had no operations and nominal assets and liabilities.
Use of Estimates
The financial statements have been prepared in conformity with GAAP, which require management to make estimates and assumptions that affect the reported amounts of assets and liabilities at the balance sheet date, the reported amounts of expense and disclosure of contingencies. This includes estimates made in the assessment of potential impairment of long-lived assets and estimates used to calculate allocation of expenses from PennTex Development. The valuation methodology for assessing impairment requires management to make judgments and assumptions based on historical experience and to rely on projections of future operating performance. Although management believes these estimates are reasonable, actual results could differ from such estimates.
Cash and Cash Equivalents
All highly liquid investments with an original maturity of three months or less are considered to be cash equivalents.
Accounts Receivable and Allowance for Doubtful Receivables
Accounts receivable relate to gathering, processing and other services provided to natural gas producer customers and are recorded in the consolidated balance sheet at their historical carrying amount. At December 31, 2015 and 2014, the Partnership had accounts receivable with a related party of $5.9 million and $22 thousand, respectively. There is no historical experience of incurring credit losses.
Intangible Assets
Intangible assets consist of real property leases and rights-of-way. Intangible assets are amortized over the shorter of the contractual terms, ranging from 71 years to in-perpetuity, or the estimated useful life of the plants or pipeline systems, which is 30 years upon commencement of operations.
Property, Plant and Equipment
Property, plant and equipment are recorded at historical cost of construction or acquisition. Expenditures for maintenance and repairs that do not add capacity or extend the useful life of an asset are expensed as incurred. Expenditures to extend the useful lives of the assets or enhance their productivity or efficiency from their original design are capitalized and depreciated over the expected remaining period of use. The carrying value of the assets is based on estimates, assumptions and judgments relative to useful lives and salvage values. Sales or retirements of assets, along with the related accumulated depreciation, are removed from the accounts and any gain or loss on disposition is included in the statement of operations. Costs related to projects during construction, including, as applicable, interest on funds borrowed to finance the construction of facilities, are capitalized as construction in progress.
Depreciation of property, plant and equipment is recorded on a straight-line basis over the estimated useful lives. These estimates are based on various factors including age (in the case of acquired assets), manufacturing specifications, technological advances and historical data concerning useful lives of similar assets. The useful lives for the various classes of depreciable assets are as follows:
|
| | |
| | Range of Useful Lives (in years) |
Gathering, processing and transportation | | 30 |
Vehicles | | 5 |
Hardware and software | | 5 to 7 |
General and other | | 3 to 7 |
Land | | N/A |
Management reviews property, plant and equipment for impairment periodically and whenever events or changes in circumstances have indicated that the carrying amount of property, plant and equipment might not be recoverable. No impairments were recorded for the period from March 17, 2014 (Inception) through December 31, 2014. Based on a periodic
review, the Partnership recognized an impairment loss of $2.5 million for surplus carbon dioxide compressors due to their obsolescence as a result of a change in federal regulatory requirements for the year ended December 31, 2015.
Fair Value Measurements
Fair value is defined as the price that would be received if the Partnership were to sell an asset or to pay to transfer a liability in an orderly transaction between market participants at a specified measurement date. Fair value estimates are based on either (a) actual market data or (b) assumptions that other market participants would use in pricing an asset or liability, including estimates of risk. A three-tier hierarchy has been established that classifies fair value amounts recognized or disclosed in the financial statements. The hierarchy considers fair value amounts based on observable inputs (Levels 1 and 2) to be more reliable and predictable than those based primarily on unobservable inputs (Level 3). The characteristics of fair value amounts classified within each level of the hierarchy are described as follows:
Level 1 - Unadjusted quoted prices in active markets that are accessible at the measurement date for identical, unrestricted assets or liabilities. An active market is one in which transactions for the assets or liabilities occur in sufficient frequency and volume to provide pricing information on an ongoing basis.
Level 2 - Quoted prices in markets that are not active, or inputs that are observable, either directly or indirectly, for substantially the full term of the asset or liability. Substantially all of these inputs are observable in the marketplace throughout the full term of the asset or liability, can be derived from observable data, or are supported by observable levels at which transactions are executed in the marketplace.
Level 3 - Measure based on prices or valuation models that require inputs that are both significant to the fair value measurement and are less observable from objective sources (i.e., supported by little or no market activity).
The carrying amount of the Partnership’s financial instruments, including cash and cash equivalents, accounts receivable and accounts payable, approximates fair value due to the short-term maturity of these instruments.
Capitalized Interest
Capitalized interest is determined by multiplying the Partnership’s weighted-average borrowing cost on its debt by the average amount of qualifying costs incurred for an asset. Once an asset subject to interest capitalization is completed and placed in service, the associated capitalized interest is expensed through depreciation or impairment.
Asset Retirement Obligations
Accounting standards related to asset retirement obligations require the Partnership to evaluate whether future asset retirement obligations exist and whether the expected retirement date of the related costs of retirement can be estimated. Management has concluded that the assets, which include pipelines, processing plants and related equipment and facilities, will operate for an indeterminate future period when properly maintained. A liability for these asset retirement obligations will be recorded only if and when a future retirement obligation with a determinable life is identified. Management intends that the Partnership will operate and maintain its pipelines and processing plants for the foreseeable future. Therefore, management believes that it cannot reasonably estimate the Partnership’s asset retirement obligation as of December 31, 2015 because these assets have indeterminate lives.
Revenue Recognition
The Partnership earns revenue from gathering, processing and transportation services provided to its customers. Revenue is recognized when all of the following criteria are met: (i) persuasive evidence of an exchange arrangement exists, (ii) delivery has occurred or service obligations have been fulfilled, (iii) the price is fixed or determinable and (iv) collectability is reasonably assured.
Deferred Revenue
The Partnership’s gas processing agreement with MRD Operating requires MRD Operating to pay a fee based on the volume of gas actually processed, subject to cumulative minimum volume commitments determined with respect to each quarterly period. To the extent that, at the end of any quarterly period, MRD Operating has not delivered the applicable cumulative minimum volume commitment, MRD Operating is required to pay a deficiency fee on the undelivered volumes. The deficiency fee is characterized as unearned revenue, and is reported as deferred revenue, either as other current liabilities or as other non-current liabilities, in the Consolidated Balance Sheets. Deferred revenue is recognized as revenue once all contingencies or potential performance obligations associated with the related volumes have either been satisfied or expired. See Note 9 Commitments and Contingencies for further discussion of the gas processing agreement.
Materials and Supplies
All materials and supplies are valued at weighted average cost. The Partnership performs periodic reviews of materials and supplies for physical deterioration and obsolescence.
Equity-Based Compensation
The financial statements reflect various equity-based compensation awards granted by PennTex Development, as well as compensation expense associated with the Partnership’s plans. These awards include profits interests awards, restricted stock, stock options, restricted units and phantom units. For purposes of these consolidated financial statements, the Partnership recognized as expense in each period the required allocation from PennTex Development.
The Partnership recognizes compensation expense related to equity-based awards granted based on the estimated fair value of the awards on the date of grant, net of estimated forfeitures (see Note 6—Equity-based Awards). The fair value of the equity-based awards on the grant date is generally recognized on a straight-line basis over the requisite service period, which is generally the vesting period of the respective awards.
3. Identifiable Intangible Assets
Identifiable intangible assets, which are subject to amortization, consist of the following (in thousands): |
| | | | | | | | | | | | | | |
| | December 31, 2014 |
| | Useful Lives (In Years) | | Gross Carrying Amount | | Accumulated Amortization | | Net |
Rights-of-way | | 30 | | $ | 8,419 |
| | $ | 9 |
| | $ | 8,410 |
|
Total | | | | $ | 8,419 |
| | $ | 9 |
| | $ | 8,410 |
|
|
| | | | | | | | | | | | | | |
| | December 31, 2015 |
| | Useful Lives (In Years) | | Gross Carrying Amount | | Accumulated Amortization | | Net |
Rights-of-way | | 30 | | $ | 20,373 |
| | $ | 352 |
| | $ | 20,021 |
|
Total | | | | $ | 20,373 |
| | $ | 352 |
| | $ | 20,021 |
|
The estimated aggregate amortization of intangible assets for each of the five succeeding fiscal years from December 31, 2015 is set forth below:
|
| | | | |
| | Amortization Expense |
| | (in thousands) |
Years Ending December 31, | | |
2016 | | $ | 679 |
|
2017 | | $ | 679 |
|
2018 | | $ | 679 |
|
2019 | | $ | 679 |
|
2020 | | $ | 679 |
|
Thereafter | | $ | 16,626 |
|
4. Property, Plant and Equipment
Property, plant and equipment consists of the following (in thousands):
|
| | | | | | | | | | |
| | Useful Lives (in years) | | December 31, 2015 | | December 31, 2014 |
Gathering, processing and transportation | | 30 | | $ | 366,910 |
| | $ | 30,402 |
|
Vehicles | | 5 | | 572 |
| | 314 |
|
Hardware and software | | 5 to 7 | | 148 |
| | 5 |
|
Other | | 3 to 7 | | 1,963 |
| | 40 |
|
Land(1) | | N/A | | 1,666 |
| | — |
|
Total | | | | 371,259 |
| | 30,761 |
|
Less accumulated depreciation | | | | (5,742 | ) | | (104 | ) |
Net of accumulated depreciation | | | | 365,517 |
| | 30,657 |
|
Construction in progress | | | | 544 |
| | 133,313 |
|
Property, plant and equipment | | | | $ | 366,061 |
| | $ | 163,970 |
|
(1) Land in the amount of $1.7 million was presented as part of construction in progress as of December 31, 2014.
Depreciation expense was $5.6 million for the year ended December 31, 2015 and $0.1 million for the period from March 17, 2014 (Inception) through December 31, 2014.
5. Long-term Debt
The Partnership’s debt obligations consisted of the following (in thousands) as of the below dates: |
| | | | | | | | |
| | December 31, 2015 | | December 31, 2014 |
$275 million MLP revolving credit facility | | $ | 156,000 |
| | $ | — |
|
$60 million OpCo revolving credit facility | | — |
| | 60,000 |
|
Unamortized debt discounts | | (3,884 | ) | | (567 | ) |
Total long-term debt | | $ | 152,116 |
| | $ | 59,433 |
|
$275 million MLP revolving credit facility
On December 19, 2014, the Partnership entered into a senior secured revolving credit facility with Royal Bank of Canada, as administrative agent, and a syndicate of lenders that became effective upon the closing of the Offering and matures on December 19, 2019 (the “MLP revolving credit facility”). The agreement provides for a $275 million credit commitment that is expandable up to $400 million under certain conditions. The funds have been used for general purposes, including the funding of capital expenditures. The Partnership’s assets have been pledged as collateral for this credit facility.
The MLP revolving credit facility contains various covenants and restrictive provisions that, among other things, limit or restrict the Partnership’s ability to incur or guarantee additional debt, incur certain liens on assets, dispose of assets, make certain distributions (including distributions from available cash, if a default or event of default under the credit agreement then exists or would result from making such a distribution), change the nature of the Partnership’s business, engage in certain mergers or make certain investments and acquisitions, enter into non-arms-length transactions with affiliates and designate certain subsidiaries of the Partnership as “Unrestricted Subsidiaries” for purposes of the credit agreement. Currently, no subsidiaries have been designated as Unrestricted Subsidiaries. The Partnership is required to comply with a minimum consolidated interest coverage ratio of 2.50x and a maximum consolidated leverage ratio with respect to specified rolling periods under the MLP revolving credit facility as set forth below: |
| | |
| | Covenant |
Maximum Consolidated Total Leverage Ratio (for the period ending December 31, 2015) | | 5.00x |
Maximum Consolidated Total Leverage Ratio (for the period ending March 31, 2016 and thereafter) | | 4.75x |
As of December 31, 2015, borrowings under the MLP revolving credit facility were limited to $256.4 million based on the applicable consolidated leverage ratio, of which $98.5 million was available. As of December 31, 2015, the Partnership was in compliance with the covenants under the MLP revolving credit facility.
The borrowed amounts are subject to interest based upon the current consolidated total leverage ratio at the time of the borrowing. At the Partnership’s discretion it can borrow utilizing either Eurodollar loans or Alternate Base Rate (“ABR”) loans. Interest on Eurodollar loans is based on the LIBOR plus an applicable margin that varies between 2.00% and 3.25% based on the consolidated total leverage ratio. Interest on ABR loans is equal to the greatest of (a) the Prime Rate in effect on such day, (b) the Federal Funds Effective Rate in effect on such day plus 1.50% and (c) the Adjusted LIBOR for a one-month interest period on such day plus 1.0% and plus an applicable margin that varies between 1.00% and 2.25% based on the consolidated total leverage ratio. The unused portion of the credit facility is subject to a commitment fee, which is 0.50% multiplied by the amount of the unused commitment. As of December 31, 2015, the weighted average interest rate on outstanding borrowings was 3.2%. The fair value of the long term-debt approximates the carrying amount because the interest rate is variable and reflective of market rates.
The following table sets forth the outstanding borrowings, letters of credit issued and available borrowing capacity under the MLP revolving credit facility as of December 31, 2015 (in thousands): |
| | | | |
Total size of the MLP revolving credit facility | | $ | 275,000 |
|
| | |
Total borrowing capacity (limited by covenants) | | $ | 256,400 |
|
Less: Outstanding borrowings | | 156,000 |
|
Less: Letters of credit issued | | 1,871 |
|
Available borrowing capacity | | $ | 98,529 |
|
The Partnership capitalized fees of $2.3 million associated with the MLP revolving credit facility and the OpCo revolving credit facility described below, which are included on the Consolidated Balance Sheet as deferred debt issuance costs, and will amortize these fees over the life of the MLP revolving credit facility. Unamortized deferred debt issuance costs as of December 31, 2015 totals $1.4 million. In addition, the Partnership paid debt origination fees of $4.6 million related to the facilities, which are included on the Consolidated Balance Sheet as a contra long-term debt, and will amortize these fees over the life of the MLP revolving credit facility. The Partnership had unamortized debt discount costs of $3.9 million as of December 31, 2015.
$60 million OpCo revolving credit facility of Predecessor
On August 29, 2014, PennTex Operating entered into a senior secured revolving credit facility with Royal Bank of Canada, as administrative agent, and a syndicate of lenders that provided for a $60 million credit commitment expandable up to $150 million under certain conditions (the “OpCo revolving credit facility”). The funds were used for general purposes, including for capital expenditures incurred to fund the construction of the Partnership’s assets.
In connection with the closing of the Offering on June 9, 2015, the Partnership repaid all outstanding borrowings and fees under the OpCo revolving credit facility, in the amount of approximately $30.7 million, and terminated this facility.
Interest
The Partnership incurred interest expense of $4.9 million during the year ended December 31, 2015, of which $0.7 million was included in other current liabilities and $2.5 million was capitalized in the construction of the Partnership’s assets in property, plant and equipment as of December 31, 2015.
The Partnership incurred interest of $0.5 million during the period from March 17, 2014 (Inception) through December 31, 2014, of which $0.1 million was included in other current liabilities and $0.5 million was capitalized in the construction of the Partnership’s assets in property, plant and equipment as of December 31, 2014.
6. Equity-based Awards
PennTex Midstream Partners, LP 2015 Long-term Incentive Plan
In connection with the Offering, the board of directors of the Partnership’s general partner adopted the PennTex Midstream Partners, LP 2015 Long-term Incentive Plan (“LTIP”) pursuant to which awards in the form of unrestricted units, restricted units, equity participation units, options, unit appreciation rights, phantom units or distribution equivalent rights may be granted to employees, consultants and directors of the general partner and its affiliates who perform services for or on behalf of the Partnership or its affiliates. Award amounts, vesting requirements and other terms are determined by the board of directors of the general partner at the time of each grant.
The LTIP limits the number of units that may be delivered pursuant to vested awards to 3,200,000 common units. LTIP awards that are subsequently canceled, forfeited or withheld to satisfy exercise prices or tax withholding obligations will be available for delivery pursuant to other awards. The LTIP is administered by the board of directors of the Partnership’s general partner or a committee thereof, which is referred to as the plan administrator.
The plan administrator may terminate or amend the LTIP at any time with respect to any units for which a grant has not yet been made. The plan administrator also has the right to alter or amend the LTIP or any part of the plan from time to time, including increasing the number of units that may be granted subject to the requirements of the exchange upon which the common units are listed at that time. However, no change in any outstanding grant may be made that would materially reduce the rights or benefits of the participant without the consent of the participant. The LTIP will expire upon termination by the plan administrator.
Phantom Units Granted in Connection with the Offering
In connection with the completion of the Offering, the Partnership granted an aggregate of 620,200 phantom units with a vesting period of three years and corresponding distribution equivalent rights (“DERs”) to employees and officers of the general partner and its affiliates. A phantom unit entitles the grantee to receive a common unit upon the vesting date. Phantom units do not convey voting rights; however each phantom unit was granted in tandem with a corresponding DER that allows the holder to receive, for each phantom unit held, cash equal to any cash distribution paid on a common unit between the grant date and the date that the phantom units are settled or forfeited.
The total value at grant date was $12.2 million, of which $2.3 million was amortized during the year ended December 31, 2015, respectively. As of December 31, 2015, there was $9.9 million of unrecognized expense. The Partnership also granted 5,000 phantom units with a vesting period of approximately one year to each of the three non-employee directors of the general partner. The total value of those three grants at the grant dates was $0.3 million, of which $0.1 million was amortized during the period ended December 31, 2015.
The following table summarizes the changes in the phantom units outstanding for the year ended December 31, 2015: |
| | | | | | | | | | |
| | Year Ended December 31, 2015 |
| | Units | | Weighted Average Grant Date Fair Value | | Weighted Average Remaining Vesting Period |
Beginning of period | | — |
| | — |
| | — |
|
Granted | | 635,200 |
| | $ | 19.63 |
| | 1.4 years |
|
Vested | | — |
| | — |
| | — |
|
Forfeited | | — |
| | — |
| | — |
|
End of period | | 635,200 |
| | $ | 19.63 |
| | 1.4 years |
|
7. Equity and Distributions
2015 Public Equity Offering
Allocations of Net Income (Loss)
Net income (loss) attributable to the Partnership is allocated between the general partner and the common and subordinated unitholders in proportion to their pro rata ownership interest after giving effect to priority earnings allocations in an amount equal to incentive cash distributions allocated to the general partner. Net income (loss) attributable to acquisitions accounted for as a transaction between entities under common control prior to their acquisition date is allocated to the previous owners.
Minimum Quarterly Distribution
The First Amended and Restated Agreement of Limited Partnership of the Partnership (the “Partnership Agreement”) provides for a minimum quarterly distribution of $0.2750 per unit for each quarter, or $1.10 per unit on an annualized basis. The payment of the full minimum quarterly distribution on the outstanding common units and subordinated units requires the Partnership to have cash available for distribution of $11.0 million per quarter, or $44.0 million per year.
The Partnership Agreement requires that distributions for each quarter will be paid to the extent there is sufficient cash after establishment of cash reserves and payment of fees and expenses, including payments to the general partner and its affiliates. The Partnership’s ability to pay the minimum quarterly distribution is subject to various restrictions and other factors.
The Partnership Agreement generally provides for distributions of cash each quarter during the subordination period in the following manner:
| |
• | first, to the holders of common units, until each common unit has received the minimum quarterly distribution of $0.2750 plus any arrearages from prior quarters; |
| |
• | second, to the holders of subordinated units, until each subordinated unit has received the minimum quarterly distribution of $0.2750; and |
| |
• | third, to the holders of common units and subordinated units pro rata until each has received a distribution of $0.3163. |
If cash distributions to the unitholders exceed $0.3163 per common unit and subordinated unit in any quarter, the unitholders and the holders of the IDRs will receive distributions according to the following percentage allocations:
|
| | | | | | |
Total Quarterly Distribution | | Marginal Percentage Interest in Distributions |
Target Amount | | Unitholders | | IDRs |
above $0.3163 up to $0.3438 | | 85 | % | | 15 | % |
above $0.3438 up to $0.4125 | | 75 | % | | 25 | % |
above $0.4125 | | 50 | % | | 50 | % |
Subordinated Units
The Partnership has 20,000,000 subordinated units outstanding, of which PennTex Development owns 12,500,000 subordinated units. The principal difference between the common units and subordinated units is that, for any quarter during the subordination period, holders of the subordinated units are not entitled to receive any distribution from operating surplus until the common units have received the minimum quarterly distribution from operating surplus for such quarter plus any arrearages in the payment of the minimum quarterly distribution from prior quarters. Subordinated units will not accrue arrearages. When the subordination period ends, all of the subordinated units will convert into an equal number of common units.
Except as described below, the subordination period began on the closing date of the Offering (June 9, 2015) and extends until the first business day following the distribution of available cash in respect of any quarter beginning after September 30, 2018, that each of the following tests are met:
| |
• | distributions of available cash from operating surplus on each of the outstanding common units and subordinated units equaled or exceeded $1.10 (the annualized minimum quarterly distribution), for each of the three consecutive, non-overlapping four-quarter periods immediately preceding that date; |
| |
• | the adjusted operating surplus generated during each of the three consecutive, nonoverlapping four-quarter periods immediately preceding that date equaled or exceeded the sum of $1.10 (the annualized minimum quarterly distribution) on all of the outstanding common units and subordinated units during those periods on a fully diluted basis; and |
| |
• | there are no arrearages in payment of the minimum quarterly distribution on the common units. |
Notwithstanding the foregoing, the subordination period will automatically terminate on the first business day following the distribution of available cash in respect of any quarter, beginning with the quarter ending September 30, 2016, that each of the following tests are met:
| |
• | distributions of available cash from operating surplus on each of the outstanding common units and subordinated units equaled or exceeded $1.65 (150% of the annualized minimum quarterly distribution), plus the related distributions on the incentive distribution rights, for the four-quarter period immediately preceding that date; |
| |
• | the adjusted operating surplus generated during the four-quarter period immediately preceding that date equaled or exceeded the sum of (1) $1.65 (150% of the annualized minimum quarterly distribution) on all of the outstanding common units and subordinated units during that period on a fully diluted basis and (2) the corresponding distributions on the incentive distribution rights; and |
| |
• | there are no arrearages in payment of the minimum quarterly distributions on the common units. |
To the extent there is cash available for distribution from operating surplus in any future quarter during the subordination period in excess of the amount necessary to pay the minimum quarterly distribution to holders of the common units, in a period following the subordination period, the Partnership will use this excess cash to pay any distribution arrearages on common units related to prior quarters before any cash distribution is made to holders of subordinated units. If the Partnership does not pay the minimum quarterly distribution on the common units for any quarter following the subordination period, the common unitholders will not be entitled to receive such arrearage payments.
Cash Distributions to Unitholders
The following table summarizes the Partnership’s declared quarterly cash distributions with respect to the quarter indicated (dollars in thousands, except per unit amounts): |
| | | | | | | | | | | | |
| | | | Distributions | | | Distribution per Limited Partner Unit |
Three Months Ended | | | | Common Units | | Subordinated Units | | Incentive Distribution Rights | | | |
| Date Paid | | | | | Total | |
| | | (in thousands, except per unit amounts) |
December 31, 2015 | | February 12, 2016 | | $5,500 | | $5,500 | | $0 | | $11,000 | | $0.2750 |
September 30, 2015 | | November 13, 2015 | | $5,500 | | $5,500 | | $0 | | $11,000 | | $0.2750 |
June 30, 2015 | | August 15, 2015 | | $1,330 | | $1,330 | | $0 | | $2,660 | | $0.0665 |
March 31, 2015 | | N/A | | N/A | | N/A | | N/A | | N/A | | N/A |
8. Earnings per Unit
The Partnership’s net income is allocated to the limited partners, including the holders of the subordinated units, in accordance with their respective ownership percentages, after giving effect to incentive distributions and expenses incurred by the general partner and its affiliates on behalf of the Partnership that are not required to be reimbursed by the Partnership. These expenses are allocated solely to the general partner because the Partnership is not required to reimburse the general partner for these expenses. Accordingly, these expenses are disregarded in determining the limited partners’ share in earnings of the Partnership.
The Partnership computes earnings per unit using the two-class method for master limited partnerships as prescribed in the guidance Accounting Standards Codification (“ASC”) 260. The two-class method requires that securities that meet the definition of a participating security be considered for inclusion in the computation of basic earnings per unit. Under the two-class method, earnings per unit is calculated as if all of the earnings for the period were distributed under the terms of the Partnership Agreement, regardless of whether the general partner has discretion over the amount of distributions to be made in any particular period, whether those earnings would actually be distributed during a particular period from an economic or practical perspective, or whether the general partner has other legal or contractual limitations on its ability to pay distributions that would prevent it from distributing all of the earnings for a particular period.
The Partnership calculates net income available to limited partners based on the distributions pertaining to the current period’s net income. After adjusting for the appropriate period’s distributions, the remaining undistributed earnings or excess distributions over earnings, if any, are allocated to the general partner and limited partners in accordance with the contractual terms of the Partnership Agreement and as further prescribed in the guidance in ASC 260 under the two-class method. The two-class method does not impact the overall net income or other financial results.
Earnings per unit is calculated based on distributions declared to the limited partners, including distributions related to the IDRs for the related reporting period. To the extent net income attributable to the Partnership exceeds cash distributions, the excess is allocated to the limited partners and the holders of IDRs based on their contractual participation rights to share in those earnings. If cash distributions exceed net income attributable to the Partnership, the excess distributions are allocated proportionately to all participating units outstanding based on their respective ownership percentages. Additionally, the calculation of earnings per unit does not reflect an allocation of undistributed earnings to the IDR holders beyond amounts distributable under the terms of the partnership agreement. Payments made to the limited partners are determined in relation to actual declared distributions and are not based on the net income allocations used in the calculation of earnings per unit.
Basic earnings per unit is computed by dividing net earnings attributable to unitholders by the weighted average number of units outstanding during each period. Diluted earnings per unit reflects the potential dilution of common equivalent units that could occur if equity participation units are converted into common units.
As the Offering was completed on June 9, 2015, no income from the period from January 1, 2015 to June 9, 2015 is allocated to the common and subordinated units issued on June 9, 2015, and all income for such period was allocated to the general partner or predecessor operations.
The following table illustrates the Partnership’s calculation of net income per unit for the year ended December 31, 2015:
|
| | | | |
| | Year Ended December 31, 2015(1) |
Partnership’s interest in net income subsequent to the Offering on June 9, 2015 | | $ | 6,745 |
|
Less: Net income (loss) attributable to general partner | | (3,305 | ) |
Net income (loss) attributable to the Partnership subsequent to the Offering | | 10,050 |
|
Less: | | |
Distribution declared on IDRs(2) | | — |
|
Payments for distribution equivalents (2)(3) | | 390 |
|
Limited partners’ distribution declared on common units(2) | | 12,330 |
|
Limited partners’ distribution declared on subordinated units(2) | | 12,330 |
|
Distribution less than (in excess of) net income (loss) attributable to the Partnership subsequent to the Offering | | (15,000 | ) |
Distribution less than (in excess of) net income (loss) attributable to equity-based awards | | (234 | ) |
Distribution less than (in excess of) net income (loss) attributable to limited partners | | $ | (14,766 | ) |
(1)For the period from June 9, 2015 to December 31, 2015.
(2)Distribution declared attributable to the periods indicated.
(3)Represents DERs declared in respect of phantom units.
|
| | | | | | | | | | | | | | | | |
| | General Partner | | Limited Partners— Common Units | | Limited Partners— Subordinated Units | | Total |
| | (in thousands, except unit and per unit amounts) |
Year Ended December 31, 2015 | | | | | | | | |
Net income (loss) attributable to the limited partner unitholders: | | | | | | | | |
Distribution declared(1) | | $ | — |
| | $ | 12,330 |
| | $ | 12,330 |
| | $ | 24,660 |
|
Distribution less than (in excess of) net income (loss) attributable to the partnership subsequent to the Offering | | — |
| | (7,383 | ) | | (7,383 | ) | | (14,766 | ) |
Net income (loss) attributable to the limited partner unitholders(2) | | $ | — |
| | $ | 4,947 |
| | $ | 4,947 |
| | $ | 9,894 |
|
| | | | | | | | |
Weighted average common units outstanding: | | | | | | | | |
Basic | | — |
| | 20,000,000 |
| | 20,000,000 |
| | 40,000,000 |
|
Diluted | | — |
| | 20,000,000 |
| | 20,000,000 |
| | 40,000,000 |
|
| | | | | | | | |
Net income (loss) per common unit: | | | | | | | | |
Basic | | | | $ | 0.25 |
| | $ | 0.25 |
| | |
Diluted | | | | $ | 0.25 |
| | $ | 0.25 |
| | |
(1)Distribution declared attributable to the periods indicated.
(2)For the period from June 9, 2015 to December 31, 2015.
9. Commitments and Contingencies
Contractual Commitments
Gas Processing Agreement
The Partnership is a party to a 15-year gas processing agreement with MRD Operating to provide natural gas processing services at the Partnership’s processing plants. The initial term of the processing agreement commenced on June 1, 2015 and will end on October 1, 2030. Under the processing agreement, MRD Operating has agreed to deliver a minimum volume of gas for processing through the term of the agreement measured on a cumulative basis based on specified daily minimum volume thresholds. The daily minimum volume threshold was initially 115,000 MMBtu/d and increased to 345,000 MMBtu/d effective October 1, 2015. On July 1, 2016, MRD Operating’s daily minimum volume threshold increases to 460,000 MMBtu/d through June 30, 2026. During the first five years of this ten-year period, MRD Operating may from time to time, upon nine months’ notice, increase the daily minimum volume threshold in increments of 57,500 MMBtu/d up to an aggregate additional 230,000 MMBtu/d, subject to available capacity. On July 1, 2026, MRD Operating’s daily minimum volume thresholds will return to 345,000 MMBtu/d until June 1, 2030, after which it will decrease to 115,000 MMBtu/d through the remainder of the initial term of the processing agreement. Any volumes of gas delivered up to the then-applicable daily minimum volume threshold are considered firm reserved gas and are charged the firm fixed-commitment fee, and any volumes delivered in excess of such threshold are considered interruptible volumes and are charged the interruptible-service fixed fee. Pursuant to the processing agreement, MRD Operating must pay a deficiency payment based on the firm-commitment fixed fee with respect to a particular quarterly period if the cumulative minimum volume commitment as of the end of such period exceeds the sum of (i) the cumulative volumes processed under the processing agreement (or credited with respect to plant interruptions) as of the end of such period plus (ii) volumes corresponding to deficiency payments incurred prior to such period. MRD Operating may utilize these deficiency payments as a credit for fees owed to the Partnership only to the extent it has delivered the total minimum volume commitment under the processing agreement within the initial 15-year term of the agreement. Additionally, all volumes delivered by MRD Operating in excess of the minimum volume commitment in a quarterly period apply against and reduce, on a one-for-one basis, the cumulative minimum volume commitment used to calculate deficiency payments for future quarterly periods. Deficiency payments are recorded as deferred revenue since MRD Operating may utilize these deficiency payments as credit for fees owed if it has delivered the total minimum volume commitment under the processing agreement within the initial 15-year term of the agreement. The Partnership will recognize deficiency payments into revenue once all contingencies or potential performance obligations associated with the related volumes have either (i) been satisfied through the processing of future excess volumes of natural gas, or (ii) expired (or lapsed) through the passage of time pursuant to the terms of the processing agreement. Additionally, the gas processing agreement requires MRD Operating to reimburse a portion of the Partnership’s electricity expenses for electric compression at the processing plants.
On August 5, 2015, the parties amended the processing agreement to provide that MRD Operating may use the $0.5 million deficiency payment incurred with respect to the initial quarterly period, which began on June 1, 2015 and ended June 30, 2015, as a credit against processing fees owed to PennTex Operating for corresponding volumes of gas processed in excess of 161,000 MMBtu/d (on an average basis) for the three months ended September 30, 2015 and 345,000 MMBtu/d (on an average basis) for the three months ended December 31, 2015. The Partnership recognized all of the June 2015 deficiency payment into revenue during the year ended December 31, 2015 as fee credits for processed volumes or upon expiration of unused processing fee credits as of December 31, 2015 in accordance with the amended agreement.
Gas Gathering Agreement
The Partnership is party to a gathering agreement with MRD Operating that commenced on December 20, 2014 and will remain in effect until June 1, 2030. The gathering agreement provides for the gathering of MRD Operating’s processable natural gas for delivery through the Partnership’s gathering pipeline to the Partnership’s processing plants (or delivery to DCP Midstream as described below). MRD Operating pays fees for gathering services provided by the Partnership, including a firm capacity reservation payment and a usage fee component that is subject to a minimum volume commitment. For the period from June 1, 2015 through November 30, 2019, (i) the firm capacity reservation payment is based on a daily capacity of 460,000 MMBtu/d (subject to certain credits relating to the availability of gathering capacity), calculated monthly, and (ii) the usage fee is based on volumes delivered into the gathering system, subject to a deficiency fee based on a specified minimum volume commitment that is calculated and paid on an annual basis. The specified minimum gathering volume commitment upon which the deficiency fee calculation is based equals MRD Operating’s then applicable daily minimum volume threshold under the processing agreement (excluding any optional increases by MRD Operating). Accordingly, the specified minimum gathering volume commitment will not be less than 115,000 MMBtu/d nor more than 460,000 MMBtu/d. Beginning December 1, 2019 through the end of the gathering agreement term, all volumes will be subject to a usage fee, subject to the deficiency fee and minimum volume commitment described above, and no firm capacity reservation payment will apply.
In addition, the gathering agreement provides for the delivery of MRD Operating’s rich natural gas, on an interruptible basis, to facilities operated by DCP Midstream Partners, LP for a specified usage fee. Gathering volumes delivered to such
facilities are not subject to a deficiency fee or a minimum volume commitment but apply against the volume delivery requirements for purposes of the minimum volume commitment under the gathering agreement.
Gas Transportation Agreement
The Partnership is party to a 15-year natural gas transportation agreement with MRD Operating that commenced on June 1, 2015. The gas transportation agreement provides for the transportation of residue gas through the Partnership’s residue gas pipeline from the outlet of the Partnership’s processing plants to delivery points at interconnections with third-party natural gas transportation pipelines. MRD Operating pays a usage fee for all volumes transported under the gas transportation agreement. On February 3, 2016, the agreement was amended to provide a monthly fee for priority firm service for the first 100,000 MMBtu/d of residue gas delivered for transportation by MRD Operating for a ten year period beginning January 1, 2016. The gas transportation agreement includes a plant tailgate dedication pursuant to which all of MRD Operating’s residue gas produced from the Partnership’s processing plants are delivered for transportation on the Partnership’s residue gas pipeline.
Transportation Service Agreement
The Partnership is party to a 15-year NGL transportation services agreement with MRD Operating that commenced on October 1, 2015. The NGL transportation agreement provides for the transportation of NGLs through the Partnership’s NGL pipeline from the outlet of the Partnership’s processing plants to a delivery point connecting to DCP Midstream’s Black Lake pipeline in Ada, Louisiana. MRD Operating pays a usage fee for all volumes transported under the NGL transportation agreement. The NGL transportation agreement includes a plant tailgate dedication pursuant to which all of MRD Operating’s NGLs produced from the Partnership’s processing plants are delivered for transportation on the Partnership’s NGL pipeline. The NGL transportation agreement is subject to the terms of a tariff filed with FERC.
Services and Secondment Agreement
In connection with the closing of the Offering, the Partnership entered into a 10-year services and secondment agreement with the general partner, PennTex Development and PennTex Midstream Management Company, LLC (“PennTex Management”) pursuant to which PennTex Management seconds certain employees to the general partner to provide operational and maintenance services with respect to the Partnership’s assets. The Partnership is obligated to reimburse PennTex Management for the cost of any seconded employees, including wages and benefits, on a monthly basis.
Additionally, the Partnership pays an administrative fee to PennTex Development for the provision of various management and administrative services for the Partnership’s benefit, including executive services , financial and administrative services (including treasury and accounting), information technology, legal services, health, safety and environmental services, human resources services, business development services, investor relations and government relations, tax matters and insurance administration. The administrative fee is paid monthly and, for the year ended December 31, 2015, was calculated as follows: (i) for the period from June 9, 2015 to and including June 30, 2015, the administrative fee was $2,778 per day; (ii) for each month following June 30, 2015 and including September 2015, the month in which the Mt. Olive plant commenced commercial operations, the administrative fee was $83,333 per month; and (iii) for each month during the remainder of 2015, the administrative fee was $166,667. For each month during the first six months of the 2016 fiscal year, the administrative fee will be $250,000 and for each month during the last six months of the 2016 fiscal year, the administrative fee will be $333,333. With respect to the 2017 fiscal year and each subsequent year through the end of the term of the services and secondment agreement, PennTex Development and the general partner will negotiate in good faith and mutually agree on an annual administrative fee for the upcoming year, which will be payable in equal monthly installments. If they are unable to agree on the amount of such administrative fee on or prior to December 1 of the preceding year, then such administrative fee will equal the administrative fee for the preceding year (or, with respect to the 2017 fiscal year, $4.0 million) as increased by a percentage equal to the change in the producer price index over the previous 12 months.
The Partnership is also required to reimburse PennTex Development and its affiliates for all other direct or allocated costs and expenses incurred by them on the Partnership’s behalf under the services and secondment agreement, which is in addition to reimbursement of the general partner and its affiliates for certain costs and expenses incurred on the Partnership’s behalf for managing and controlling the Partnership’s business and operations as required by the Partnership Agreement.
UOP Russell Gas Plant Sale and Installation Agreement
The Partnership previously entered into a gas plant sale and installation agreement with UOP Russell LLC for the construction and installation of the Mt. Olive plant and related facilities, which were completed in September 2015. As of December 31, 2015 the Partnership had accrued for payments of $3.4 million under this agreement, which were subsequently paid in full, and the Partnership has no additional commitments under such agreement.
Legal Proceedings
The Partnership may in the future be involved as a party to various legal proceedings, which are incidental to the ordinary course of business. Management regularly analyzes current information and, as necessary, will provide accruals for probable
liabilities on the eventual disposition of these matters. In the opinion of management, as of December 31, 2015, there were no threatened or pending legal matters that would have a material impact on the Partnership’s results of operations, financial position or cash flows.
10. Related-Party Transactions
Operational, General and Administrative Services
The Partnership does not have employees and the officers of the general partner, who are also officers of PennTex Development, manage the operations and activities of the Partnership. All operational, general and administrative responsibilities are performed by employees of PennTex Management pursuant to the services and secondment agreement and for which the Partnership reimburses or pays a specified administrative fee to PennTex Management, which is settled in cash monthly. In addition, the Partnership is allocated additional general and administrative expenses to the extent that the administrative fee paid under the services and secondment agreement is less than the Partnership’s share of PennTex Development’s overall general and administrative expenses, which allocation is not payable in cash and is recorded as a non-cash general and administrative expense of the Partnership. The non-cash general and administrative expense is recorded as a non-cash contribution to the Partnership by the general partner. The Partnership’s allocated general and administrative expenses and operating and maintenance expenses consist of the following (in thousands):
|
| | | | | | | | |
| | Year Ended December 31, 2015 | | Period from March 17, 2014 (Inception) through December 31, 2014 |
| |
Allocated general and administrative expenses: | | | | |
Cash | | $ | 4,342 |
| | $ | 3,692 |
|
Non-cash | | 3,305 |
| | — |
|
Operating and maintenance expenses | | 3,124 |
| | — |
|
Total | | $ | 10,771 |
| | $ | 3,692 |
|
The Partnership had outstanding accounts payable to PennTex Development of $0.5 million as of December 31, 2015 and $2.0 million as of December 31, 2014.
Commercial Contracts
The Partnership has entered into commercial agreements with MRD Operating for the gathering, processing and transportation of natural gas and NGLs (see Note 9 Commitments and Contingencies). In addition, the Partnership is party to an interruptible gathering and processing agreement with WHR II pursuant to which the Partnership gathers and process natural gas for WHR II for a fee and purchases the NGLs resulting from such processing at prevailing market prices. During the period from March 17, 2014 (Inception) through December 31, 2014, the Partnership reported $22 thousand of revenue attributable to commercial agreements with related parties, and $32.6 million for the year ended December 31, 2015. As of December 31, 2015 and 2014, the Partnership had accounts receivable from MRD Operating on the Consolidated Balance Sheet of $5.9 million and $22 thousand, respectively. As of December 31, 2015 there is $0.3 million included in accounts payable - related party on the Consolidated balance sheet due to MRD Operating and none as of December 31, 2014.
11. Concentrations of Risk
Financial instruments that potentially subject the Partnership to concentrations of credit risk consist of cash and cash equivalents and accounts receivable. The Partnership maintains cash in bank deposit accounts that, at times, may exceed federally insured limits. The Partnership has not experienced any losses in such accounts to date and does not believe it is exposed to any significant risk.
Accounts receivable are from natural gas producers for which the Partnership will gather, process and transport natural gas and transport natural gas liquids. This industry concentration has the potential to impact the Partnership’s overall exposure to credit risk, either positively or negatively, in that the Partnership’s customers may be similarly affected by changes in economic, industry or other conditions. The Partnership will monitor the creditworthiness of counterparties.
As disclosed in Note 2 Summary of Significant Accounting Policies-Revenue Recognition, the Partnership has entered into long-term commercial agreements with MRD Operating. MRD Operating accounted for 98% and 100% of the Partnership’s total revenues for the year ended December 31, 2015 and the period from March 17, 2014 (Inception) through December 31, 2014, respectively. The Partnership is potentially exposed to concentration of business and credit risk primarily through the Partnership’s commercial agreements with MRD Operating. The Partnership monitors the creditworthiness of MRD Operating, and the Partnership has not experienced any collectability issues with MRD Operating.
12. Defined Contribution Benefit Plan
Employees of PennTex Development who directly or indirectly support the Partnership’s operations may participate in the defined contribution benefit plans sponsored by PennTex Development, which includes other subsidiaries of PennTex Development. For the year ended December 31, 2015, $0.3 million was expensed by PennTex Development in matching employee contributions. These costs to PennTex Development support the Partnership’s operations and management and as such a portion of such costs is allocated to the Partnership. The defined contribution benefit plan became effective on January 1, 2015 and accordingly there were no costs under such plan for the period from March 17, 2014 (inception) through December 31, 2014. These costs are included in general and administrative expenses on the Consolidated Statements of Income.
13. Income Taxes
The Partnership is not a taxable entity for U.S. federal income tax purposes or for the majority of states that impose an income tax. Taxes on the Partnership’s net income generally are borne by the partners through the allocation of taxable income. As of December 31, 2015 and 2014, the Partnership recorded no liability reported for unrecognized tax benefits and no interest or penalties related to income taxes for the year ended December 31, 2015 and the period from March 17, 2014 (inception) through 2014.
14. Selected Quarterly Financial Data (Unaudited)
The following table summarizes the unaudited quarterly statements for the Partnership for 2015: |
| | | | | | | | | | | | |
| Three Months Ended |
| March 31, 2015 | June 30, 2015 | September 30, 2015 | December 31, 2015 |
Total revenues | $ | 229 |
| $ | 2,696 |
| $ | 11,225 |
| $ | 19,069 |
|
Operating income (loss) | $ | (3,063 | ) | $ | (4,082 | ) | $ | 2,481 |
| $ | 7,130 |
|
Net income (loss) | $ | (3,063 | ) | $ | (4,170 | ) | $ | 2,020 |
| $ | 5,275 |
|
Net (loss) income allocable to limited partners | $ | — |
| $ | (550 | ) | $ | 2,020 |
| $ | 5,275 |
|
Basic net (loss) income per unit | $ | — |
| $ | (0.01 | ) | $ | 0.09 |
| $ | 0.17 |
|
Diluted net (loss) income per unit | $ | — |
| $ | (0.01 | ) | $ | 0.09 |
| $ | 0.17 |
|
The following table summarizes the unaudited quarterly statements for the Partnership for 2014: |
| | | | | | | | | | | | |
| Three Months Ended |
| March 31, 2014 | June 30, 2014 | September 30, 2014 | December 31, 2014 |
| | | | |
Total revenues | $ | — |
| $ | — |
| $ | — |
| $ | 22 |
|
Operating income (loss) | $ | (125 | ) | $ | (1,259 | ) | $ | (1,366 | ) | $ | (1,977 | ) |
Net income (loss) | $ | (125 | ) | $ | (1,259 | ) | $ | (1,366 | ) | $ | (1,977 | ) |
Net (loss) income allocable to limited partners | $ | — |
| $ | — |
| $ | — |
| $ | — |
|
Basic net (loss) income per limited partner unit | $ | — |
| $ | — |
| $ | — |
| $ | — |
|
Diluted net (loss) income per limited partner unit | $ | — |
| $ | — |
| $ | — |
| $ | — |
|
15. New Accounting Standards
In May 2014, the Financial Accounting Standards Board (“FASB”) amended its guidance on revenue recognition. The core principle of this amendment is that an entity should recognize revenue to depict the transfer of promised goods or services to customers in an amount that reflects the consideration to which the entity expects to be entitled in exchange for those goods or services. This guidance is effective for annual reporting periods beginning after December 15, 2018. In July 2015, the FASB amended earlier guidance that defers the effective date of the guidance issued in May 2014 on revenue recognition by one year, as well as provides the option for early adoption in annual reporting periods beginning after December 15, 2016. The Partnership is currently evaluating the impact of the provisions of this guidance on the consolidated financial position, results of operations and cash flows. We anticipate adopting this guidance in fiscal 2019 and are currently evaluating the impact on the Partnership’s consolidated financial statements.
In April 2015, the FASB issued authoritative guidance that requires debt issuance costs related to a recognized debt liability to be presented in the balance sheet as a direct deduction from the debt liability rather than as an asset. This guidance is effective for annual reporting periods beginning after December 15, 2015, including interim periods within that reporting period, with earlier adoption permitted. This guidance must be adopted retrospectively to each prior reporting period presented and disclosures will be required for a change in accounting principles. Upon adoption of this standard, the balance of long-term debt, net, will be reduced by the balance of deferred debt issuance costs, net, on the Consolidated Balance Sheets.
In August 2015, the FASB issued guidance that further clarifies the measurement of debt issuance costs related to line-of-credit arrangements. We expect to adopt this guidance during fiscal 2017, and we are currently evaluating the impact on the Partnership’s consolidated financial statements.
In April 2015, the FASB issued authoritative guidance that clarifies the circumstances under which a cloud computing customer would account for the arrangement as a license of internal-use software. This guidance is effective for annual reporting periods beginning after December 15, 2015, including interim periods within that reporting period, with earlier adoption permitted. This guidance may be adopted either retrospectively or prospectively to arrangements entered into, or materially modified, after the effective date. The Partnership is currently evaluating the impact of the provisions of this guidance on the consolidated financial position, results of operations and cash flows.
In August 2014, the FASB issued authoritative guidance that requires an entity’s management to evaluate, for each reporting period, whether there are conditions and events that raise substantial doubt about the entity’s ability to continue as a going concern within one year after the financial statements are issued. Additional disclosures are required if management concludes that conditions or events raise substantial doubt about the entity’s ability to continue as a going concern. This guidance is effective for annual reporting periods ending after December 15, 2016, and for annual periods and interim periods thereafter, with earlier adoption permitted. The adoption of this guidance is not expected to have an impact on our consolidated financial position, results of operations or cash flows.