UNITED STATES
SECURITIES AND EXCHANGE COMMISSION
WASHINGTON, D.C. 20549
SCHEDULE 14A
Proxy Statement Pursuant to Section 14(a) of the
Securities Exchange Act of 1934
Filed by the Registrant ☒ Filed by a Party other than the Registrant ☐
Check the appropriate box:
| ☒ | Preliminary Proxy Statement |
| ☐ | Confidential, for Use of the Commission Only (as permitted by Rule 14a-6(e)(2)) |
| ☐ | Definitive Proxy Statement |
| ☐ | Definitive Additional Materials |
| ☐ | Soliciting Material Under Rule 14a-12 |
EVOFEM BIOSCIENCES, INC.
(Name of Registrant as Specified in Its Charter)
(Name of Person(s) Filing Proxy Statement, if other than the Registrant)
Payment of Filing Fee (Check the appropriate box):
| ☐ | No fee required. |
| ☒ | Fee previously paid with preliminary materials. |
| ☒ | Fee computed on table in exhibit required by Item 25(b) per Exchange Act Rules 14a-6(i)(1) and 0-11. |
| 1 |
Letter to Our Stockholders
To My Fellow Stockholders:
You are cordially invited to attend the Special Meeting of Stockholders (the “Special Meeting” or “Meeting”) of Evofem Biosciences, Inc. (“Evofem”, the “Company”, “we” or “our”) which will be held at 9:00 a.m. Pacific Time on [date], 2025 at the offices of our outside counsel, Procopio, Cory, Hargreaves & Savitch LLP, at 12544 High Bluff Drive, Suite 400, San Diego, California 92130.
We intend to first mail the Notice and make this Proxy Statement and the form of proxy available to stockholders on or about [date], 2025.
The purpose of the Meeting is as follows:
| ● | To consider and vote upon a proposal to approve the transactions contemplated under the Amended and Restated Merger Agreement dated as of July 12, 2024, as amended, (the “Merger Agreement”), with Aditxt, Inc., a Delaware corporation (“Aditxt”) and Adifem, Inc., a Delaware corporation and a wholly owned Subsidiary of Aditxt (“Merger Sub”), pursuant to which, and on the terms and subject to the conditions thereof, the Merger Sub will merge with and into the Company, with the Company surviving as a wholly owned subsidiary of Aditxt (the “Merger”). A copy of the Merger Agreement is attached to this proxy as Annex A. This Proposal is referred to as the “Merger Proposal” or “Proposal No. 1”; and | |
| ● | To consider and vote upon a proposal to approve the adjournment of the Meeting by the chair of Evofem’s Board of Directors to a later date, if necessary, under certain circumstances, including for the purpose of soliciting additional proxies in favor of the foregoing Proposal, in the event the Company does not receive the requisite stockholder vote to approve the Proposal. This Proposal is called the “Adjournment Proposal” or “Proposal No. 2.” |
The close of business on [date], 2025 has been fixed as the Record Date for determining stockholders entitled to notice of, and to vote at, the Special Meeting or any adjournments or postponement thereof. For at least ten days prior to the Meeting, a complete list of stockholders entitled to vote at the Meeting will be open to any stockholder’s examination during ordinary business hours at the offices of our outside counsel, Procopio, Cory, Hargreaves & Savitch LLP, at 12544 High Bluff Drive, Suite 400, San Diego, California 92130.
As discussed in detail in this proxy statement, our Board of Directors strongly recommends you vote “FOR” each of the proposals.
You are encouraged to carefully review the proxy statement. Whether or not you plan to attend the Special Meeting in person, we urge you to vote as soon as possible by authorizing a proxy as described in the enclosed materials to ensure that your shares are represented. You may vote online, by phone or by mail by following the instructions on the proxy card or voting instruction form sent to you. If you attend the Special Meeting and wish to change your proxy vote, you may do so by voting in person at the Special Meeting.
Today we are asking for your support to further our mission of delivering innovation in women’s healthcare and improving choices for women everywhere, with access to greater resources that can accelerate our growth trajectory as a subsidiary of Aditxt. To do this, we need your vote at our upcoming Special Meeting of Stockholders. Please vote promptly online, by phone or by mail following the instructions on the proxy card or voting instruction form sent to you.
Thank you,
Saundra Pelletier
President and Chief Executive Officer
[Date], 2025
| www.evofem.com | 2 |
Notice of Special Meeting of Stockholders
![]() |
Date and Time [date], 2025 9:00 a.m. Pacific Time |
![]() |
Location 12544 High Bluff Drive, Suite 400 San Diego, CA 92130 |
![]() |
Who Can Vote Record owners of Evofem Biosciences, Inc. common stock and our Series E-1 Convertible Preferred Stock at the close of business on [date], 2025. |
| Voting Item | ||||||
| Proposal | Board Vote Recommendation | For Further Details | ||||
| 1. To consider and vote upon a proposal to approve the transactions contemplated under the Amended and Restated Merger Agreement dated as of July 12, 2024, as amended (the “Merger Agreement”), with Aditxt, Inc., a Delaware corporation (“Aditxt”) and Adifem, Inc., a Delaware corporation and a wholly owned Subsidiary of Aditxt (“Merger Sub”), pursuant to which the Merger Sub will merge with and into the Company, with the Company surviving as a wholly owned subsidiary of Aditxt (the “Merger”), subject to the right of the Board to abandon the Merger if the Board determines it to be in the best interests of the shareholders | “FOR” | Page 47 | ||||
| 2. To consider and vote upon a proposal to authorize our Board, in its discretion, to adjourn the Meeting to another place or later date or dates, if necessary or appropriate, to solicit additional proxies in favor of the proposal listed above at the time of the Meeting. | “FOR” | Page 55 |
All stockholders are cordially invited to attend the Meeting.
Whether you plan to attend the Special Meeting or not, we urge you to read the proxy statement and to vote as soon as possible to ensure your vote is recorded.
| 3 | Evofem Biosciences, Inc. | 2025 Proxy Statement |
Notice of 2025 Special Meeting of Stockholders
This proxy statement (the “Proxy Statement”) is furnished in connection with the solicitation of proxies by the Board of Directors (the “Board”) of Evofem Biosciences, Inc., a Delaware corporation (the “Company,” “Evofem,” “we” or “us”), for use at the special meeting of stockholders (the “Meeting”) of the Company, to be held on [date], at 9:00 a.m. Pacific Time. For further information about the Meeting, please see the important Information About the Meeting section of this Proxy Statement. This Proxy Statement and the enclosed proxy card will be made available to our stockholders on or about [date], 2025.
Holders of Evofem common stock and Series E-1 convertible Preferred Stock will be asked to approve the Amended and Restated Merger Agreement dated as of July 12, 2024, as amended (the “Merger Agreement”), by and among Aditxt, Inc. a Delaware corporation (“Aditxt”), Adifem, Inc., a Delaware corporation and a wholly owned Subsidiary of Aditxt, (“Merger Sub”), pursuant to which the Merger Sub, will merge with and into the Company, with the Company surviving as a wholly owned subsidiary of Aditxt (the “Merger”). Aditxt was founded with a mission of bringing stakeholders together to accelerate promising innovations with potential to address pressing health challenges.
The transactions contemplated under the Merger Agreement relating to the Merger are referred to in this proxy statement as the “Merger” and the Company having merged with Merger Sub and surviving at Closing is referred to in this proxy statement as the “Surviving Company.”
Pursuant to the Merger Agreement, the following actions will be taken, and the following consideration will be paid, in connection with the Merger:
Treatment of Evofem Securities
Company Common Stock
At the time the Merger Agreement shall be deemed effective (the “Effective Time”), all shares of Company common stock issued and outstanding immediately prior to the Effective Time (excluding Cancelled Shares and Dissenting Shares), shall automatically be converted into the rights to receive, on a pro rata basis, an aggregate amount (the “Common Merger Consideration”) equal to $1,800,000 less an amount equal to the product of (x) the number of Dissenting Shares represented by Company common stock and (y) the product of 1,800,000 divided by the number of shares of common stock issued and outstanding immediately prior to the Effective Time (the “Common Exchange Ratio”).
All such shares of Company common stock, when so converted, shall automatically be cancelled and cease to exist. Each holder of a share of Company common stock that was outstanding immediately prior to the Effective Time (other than Cancelled Shares and Dissenting Shares) shall cease to have any rights with respect thereto except the right to receive the Common Merger Consideration to be paid in consideration therefor upon the surrender of any Certificates or Book-Entry Shares, as applicable.
Company Preferred Stock
Each share of the Company’s Series E-1 Convertible Preferred Stock issued and outstanding immediately prior to the Effective Time (excluding Cancelled Shares and Dissenting Shares) shall automatically be converted into the right to receive, from Parent (the “Preferred Merger Consideration”), one share of Parent Preferred Stock having the rights, powers and preferences set forth in the form of Certificate of Designations attached to the Merger Agreement as Exhibit C.
All such shares of Company’s Series E-1 Convertible Preferred Stock, when so converted, shall automatically be cancelled and cease to exist. Each holder of a share of Company’s Series E-1 Convertible Preferred Stock that was outstanding immediately prior to the Effective Time (other than Cancelled Shares and Dissenting Shares) shall cease to have any rights with respect thereto except the right to receive the Preferred Merger Consideration to be issued or paid in consideration therefor upon the surrender of any Certificates or Book-Entry Shares, as applicable.
Each share of Company common stock or Company preferred stock held by Parent or Merger Sub, or by any wholly owned Subsidiary of Parent, Merger Sub or the Company immediately, prior to the Effective Time shall automatically be cancelled and retired and shall cease to exist as of the Effective Time, and no consideration shall be delivered or deliverable in exchange therefore.
Company Stock Options
At the Effective Time, all options to acquire Company common stock held immediately prior to the Effective Time, whether or not vested, will be automatically extinguished, and canceled without the right to receive any consideration (with no payment being made hereunder with respect thereto).
Company Convertible Note Holders
Prior to Closing, the Company shall assist the Parent in obtaining the agreement (the “Exchange Agreements”) of the Company Convertible Noteholders to exchange such Company Convertible Notes and purchase rights they hold for an aggregate (for all Company Convertible Note Holders) of not more than 88,161 shares of Parent Preferred Stock on terms acceptable to Parent.
Company Warrants
The Company shall have received agreements from all of the holders of the Company’s warrants, other than the Other Company Warrants (all holders of Company Warrants, collectively, the “Warrant Holders”) duly executed agreements (“Warrant Holder Agreements”) to exchange such Company Warrants as they hold for an aggregate (for all Warrant Holders) of not more than 930.336 shares of Parent Preferred Stock on terms acceptable to Parent in its reasonable discretion. The Company shall have cashed out any Other Warrant Holder who has not provided a Warrant Holder Agreement; provided, however, that the aggregate amount of such cash out for any and all Other Warrant Holders who have not provided a Warrant Holder Agreement shall not exceed $150,000.
Merger Sub Securities
At the Effective Time, each issued and outstanding share of Merger Sub common stock shall be canceled and retired and shall cease to exist. Immediately following the Effective Time, the Surviving Company shall issue to Parent a number of shares of common stock, par value $0.001 per share, of the Surviving Company equal to the number of shares of Merger Sub common stock outstanding immediately prior to the Effective Time upon payment by Parent to the Surviving Company of an amount equal to the product of (x) the number of shares of the Surviving Company issued to Parent and (y) the par value of such shares.
| www.evofem.com | 4 |
Notice of 2025 Special Meeting of Stockholders
Immediately upon consummation of the Merger, the Surviving Company will be a wholly owned Subsidiary of Aditxt.
Only stockholders of record at the close of business on [date], 2025 (the “Record Date”), are entitled to notice of, and to vote at, the Meeting. At the close of business on the Record Date, [share count] shares of Evofem’s common stock, par value $0.001 per share, and [share count] shares of Evofem’s E-1 Convertible Preferred Stock, which in aggregate has voting power equal to [share count] shares of common stock, were issued and outstanding. At the close of business on the Record Date, outstanding shares of Evofem’s common stock were held by approximately [number] stockholders of record. Shares cannot be voted at the Meeting unless the holder thereof is present or represented by proxy. The presence, virtually or by proxy, of the holders of one-third of the voting power of all issued and outstanding shares of common stock of Evofem as of the Record Date will constitute a quorum for the transaction of business at the Meeting and any adjournment or postponement thereof.
Our Board has selected Saundra Pelletier to serve as the holder of proxies for the Meeting. The shares of common stock represented by each executed and returned proxy will be voted by Ms. Pelletier in accordance with the directions indicated on the proxy. If you sign your proxy card without giving specific instructions, Ms. Pelletier will vote your shares “FOR” each of the Proposals. The proxy also confers discretionary authority to vote the shares authorized to be voted thereby on any matter that may be properly presented for action at the Meeting; we currently know of no other business to be presented.
Any proxy given may be revoked by the person giving it at any time before it is voted at the Meeting. If you have not voted through your broker, there are four ways for you to revoke your proxy and change your vote. You may:
| 1) | send a written notice to the Company’s Secretary stating that you would like to revoke your proxy; | |
| 2) | re-vote online or by telephone as per the instructions herein; | |
| 3) | complete and submit a new proxy card, which must bear a later date than your original proxy card; and | |
| 4) | vote in person at the Meeting. However, your attendance at the Meeting will not, by itself, revoke your proxy. If you have instructed a broker to vote your shares, you must follow the directions you receive from your broker to change your vote. |
Your last submitted proxy will be the proxy that is counted. Please note that dissenters’ rights are not available with respect to any of the proposals to be voted on at the Meeting.
We will provide copies of this Proxy Statement and accompanying materials to brokerage firms, fiduciaries, and custodians for forwarding to beneficial owners and will reimburse these persons for their costs of forwarding these materials. Our directors, officers, and employees may solicit proxies by telephone, facsimile, or personal solicitation. We will not pay additional compensation for any of these services.
You may change or revoke your proxy at any time before it is voted at the meeting. If your shares are held in “street name,” that is, held for your account by a broker or other nominee, you will receive instructions from the holder of record that you must follow for your shares to be voted.
Under Delaware law, stockholders who do not vote in favor of the adoption of the Merger Proposal will have the right to seek appraisal of the fair value of their shares of common stock or Series E-1 Convertible Preferred Stock as determined by the Delaware Court of Chancery if the Merger is completed, but only if such Company Stockholder submits a written demand for appraisal prior to the vote on the Merger Proposal and complies with the other Delaware law procedures for exercising statutory appraisal rights, which are summarized in the section titled “Dissenters Rights” in the accompanying Proxy Statement.
If you would like to request documents, please do so no later than [date] to receive them before the Meeting. Please be sure to include your complete name and address in your request. Please see “Where You Can Find Additional Information” to find out where you can find more information about Evofem and Aditxt.
If you have any questions or require any assistance with completing your proxy, please contact Evofem Biosciences’ investor relations by email at ir@evofem.com. A list of stockholders of record as of the Record Date will be available at the Special Meeting and during the 10 days prior to the Special Meeting at the offices of our outside counsel, Procopio, Cory, Hargreaves & Savitch LLP, at 12544 High Bluff Drive, Suite 400, San Diego, California 92130.
Whether you plan to attend the Special Meeting or not, it is important that you cast your vote either in person or by proxy.
BY ORDER OF THE BOARD OF DIRECTORS
Ivy Zhang
Secretary and Chief Financial Officer
[Date], 2025
| 5 | Evofem Biosciences, Inc. | 2025 Proxy Statement |
Table of Contents
| www.evofem.com | 6 |
Special Note About Forward-Looking Statements
This proxy statement and the documents incorporated by reference herein include statements regarding future plans, expectations, beliefs, intentions and prospects that are “forward-looking statements” within the meaning of the Private Securities Litigation Reform Act of 1995, Section 27A of the Securities Act of 1933 and Section 21E of the Securities Exchange Act of 1934. Forward-looking statements may appear throughout this proxy statement. The words “will,” “expects,” “could,” “would,” “may,” “anticipates,” “intends,” “plans,” “believes,” “seeks,” “targets,” “estimates,” “looks for,” “looks to,” “continues” and similar expressions, as well as statements regarding our focus for the future, are generally intended to identify forward-looking statements. Each of the forward-looking statements we make in this proxy statement involves risks and uncertainties that could cause actual results to differ materially from these forward-looking statements. Factors that might cause or contribute to such differences include, but are not limited to, those discussed in the section titled “Risk Factors” of our Forms 10-K and 10-Q.
Examples of forward-looking statements include, among others, statements made in this proxy statement regarding the proposed transactions contemplated by the Merger Agreement, including the benefits of the Merger, integration plans, expected synergies and revenue opportunities, anticipated future financial and operating performance and results, including estimates for growth, other performance metrics, projections of market opportunity, expected management and governance of the Surviving Company, and expected timing of the Merger. Forward-looking statements are neither historical facts nor assurances of future performance. Instead, these statements are based on various assumptions, whether or not identified in this proxy statement, and on the current expectations of Evofem’s and Aditxt’s respective management and are not predictions of actual performance. These forward-looking statements are provided for illustrative purposes only and are not intended to serve, and must not be relied on by any investor, as a guarantee, an assurance, a prediction or a definitive statement of fact or probability. Actual events and circumstances are difficult or impossible to predict and will differ from assumptions. Many actual events and circumstances are beyond the control of the Company and/or Aditxt. Some important factors that could cause actual results to differ materially from those in any forward-looking statements could include changes in domestic and foreign business, market, financial, political and legal conditions.
Important factors that could cause actual results and outcomes to differ materially from those indicated in the forward-looking statements include, among others, the following: (1) the occurrence of any event, change or other circumstances that could give rise to an amendment or termination of the Merger Agreement and the proposed transaction contemplated thereby; (2) the inability to complete the transactions contemplated by the Merger Agreement due to the failure to obtain approval of Evofem’s stockholders, or to meet other conditions to closing the Merger Agreement; (3) costs related to the Merger and magnitude thereof; (4) the outcome of any legal proceedings that may be instituted against the parties to the Merger Agreement; (5) changes in applicable laws or regulations; (6) the ability of Aditxt to meet its post-closing financial and strategic goals due to competition, among other things; (7) the ability of the Surviving Company to grow, achieve and maintain profitability, and retain its key employees; (8) the possibility that the Surviving Company may be adversely affected by other economic, business and/or competitive factors; (9) risks relating to the successful retention of Evofem’s customers; (10) risks related to any defaults under any debt obligations of the Company and litigation related thereto, (11) costs and risk related to and effects of a name change of Phexxi and/or any litigation related thereto, and; (12) other risks and uncertainties described herein. Evofem cautions that the foregoing list of factors is not exclusive. If any of these risks materialize or Evofem’s or Aditxt’s assumptions prove incorrect, actual results could differ materially from the results implied by these forward-looking statements. There may be additional risks that neither Evofem nor Aditxt presently know, or which Evofem and Aditxt currently believe are immaterial that could also cause actual results to differ from those contained in the forward-looking statements. In addition, forward-looking statements reflect Evofem’s and Aditxt’s current expectations, plans, and forecasts of future events and views as of the date hereof. Nothing in this proxy statement and the attachments hereto should be regarded as a representation by any person that the forward-looking statements set forth herein will be achieved or that any of the contemplated results of such forward-looking statements will be achieved. Investors and securityholders of Evofem should not place undue reliance on forward-looking statements in this proxy statement and the attachments hereto, which speak only as of the date they are made and are qualified in their entirety by reference to the cautionary statements herein and the risk factors of Evofem and Aditxt. Evofem and Aditxt anticipate that subsequent events and developments will cause their assessments to change undertake no obligation to publicly release any revisions to the forward-looking statements or reflect events or circumstances after the date of this proxy statement, except as required by law.
| 7 | Evofem Biosciences, Inc. | 2025 Proxy Statement |
Where You Can Find Additional Information
This document constitutes a notice of meeting and a proxy statement under Section 14(a) of the Securities Exchange Act of 1934, as amended (the “Exchange Act”), with respect to the Special Meeting at which Evofem stockholders will be asked to consider and vote upon a proposal to approve the Merger by the approval and adoption of the Merger Agreement, among other matters.
You should rely only on the information contained or incorporated by reference into this proxy statement. No one has been authorized to provide you with information that is different from that contained in, or incorporated by reference into, this proxy statement. This proxy statement is dated as of the date set forth on the cover hereof. You should not assume that the information contained in this proxy statement is accurate as of any date other than that date. You should not assume that the information incorporated by reference into this proxy statement is accurate as of any date other than the date of such incorporated document. Neither the mailing of this proxy statement to Evofem stockholders nor the issuance of Parent Preferred Stock in connection with the Merger will create any implication to the contrary.
Information contained in this proxy statement regarding Aditxt has been provided by Aditxt.
This proxy statement does not constitute an offer to sell or a solicitation of an offer to buy any securities, or the solicitation of a proxy, in any jurisdiction to or from any person to whom it is unlawful to make any such offer or solicitation in such jurisdiction.
Each of Aditxt and Evofem files reports, proxy statements/prospectuses and other information with the SEC as required by the Exchange Act. You can read both Aditxt’s and Evofem’s SEC filings, including this proxy statement, over the Internet at the SEC’s website at http://www.sec.gov.
If you would like additional copies of this proxy statement or if you have questions about the business combination or the proposals to be presented at the Special Meeting, you should contact us by email or in writing:
Evofem Biosciences, Inc.
7770 Regents Rd
Suite 113-618
San Diego, California 92122
Attention: Investor Relations
Email: ir@evofem.com
Certain information contained in this Proxy Statement relates to or is based on studies, publications, surveys and other data obtained from third-party sources and Evofem’s and Aditxt’s own internal estimates and research. While we believe these third-party sources to be reliable as of the date of this Proxy Statement, we have not independently verified the market and industry data contained in this Proxy Statement or the underlying assumptions relied on therein. Finally, while we believe our own internal research is reliable, such research has not been verified by any independent source.
This document contains references to trademarks, trade names and service marks belonging to other entities. Solely for convenience, trademarks, trade names and service marks referred to in this Proxy Statement may appear without the ® or TM symbols, but such references are not intended to indicate, in any way, that the applicable licensor will not assert, to the fullest extent under applicable law, its rights to these trademarks and trade names. We do not intend our use or display of other companies’ trade names, trademarks, or service marks to imply a relationship with, or endorsement or sponsorship of us by, any other companies.
| www.evofem.com | 8 |
Important Information
Important Information About the Special Meeting and Voting
The following are answers to some questions that you, as a stockholder of Evofem, may have regarding the Proposals being considered at the Special Meeting. We urge you to read carefully the remainder of this Proxy Statement because the information in this section does not provide all the information that might be important to you with respect to the Proposals and the other matters being considered at the Special Meeting. Additional important information is also contained in the annexes to and the documents incorporated by reference into this proxy statement. The “Company,” “Evofem” “we” or “us” as used herein all refer to Evofem Biosciences, Inc.
In this Proxy Statement, unless the context otherwise requires:
| ● | “Closing” means a date that is two Business Days following the satisfaction or waiver in accordance with the Merger Agreement of all conditions required to be satisfied or other date as Parent and Company may agree in writing. |
| ● | “Effective Time” means such date and time the Merger becomes effective. |
| ● | “Merger” means the business combination through a merger of Merger Sub with and into the Company, with the Company being the Surviving Company. |
| ● | “Merger Agreement” means the Amended and Restated Merger Agreement by and among the Company, Aditxt and Merger Sub, dated July 12, 2024, as amended. |
| ● | “Parent” means Aditxt, Inc. |
| ● | “Parent Preferred Stock” means the Aditxt Series A-2 convertible preferred stock having the rights, powers and preferences set forth in the form Certificate of Designation attached to the Merger Agreement as Exhibit A and hereto as Appendix I. |
| ● | “Series E-1” means the Company’s Series E-1 Convertible Preferred Stock. |
| ● | “Surviving Company” means the Company, as the Surviving Company in the Merger. |
Other capitalized terms are as defined in the Merger Agreement.
Why is the Company Soliciting My Proxy?
The Board is soliciting your proxy to vote at the Special Meeting of Stockholders (the “Special Meeting”) of the Company to be held at the offices of our outside counsel, Procopio, Cory, Hargreaves & Savitch LLP, at 12544 High Bluff Drive, Suite 400, San Diego, California 92130 on [date], at 9:00 a.m. Pacific Time and any adjournments of the meeting, which we refer to as the Special Meeting. The proxy statement along with the accompanying Notice of Special Meeting of Stockholders (the “Notice”) summarizes the purposes of the meeting and the information you need to know to vote at the Special Meeting.
We have made available to you on the Internet or have sent you this Proxy Statement, the Notice, and the proxy card because you owned shares of the Company’s common stock on the Record Date. The Company intends to commence distribution of the Proxy materials to stockholders on or about [date].
What is the Transaction?
The Company and Aditxt have entered into a definitive Merger Agreement, pursuant to and subject to the terms and conditions of which Aditxt will acquire the Company through the merger of a wholly owned subsidiary of Aditxt with and into the Company. The Company will be the Surviving Company in the Merger and will become, as of Closing, a wholly owned subsidiary of Aditxt.
What will an Evofem Stockholder Receive When the Merger Occurs?
For every share of Company common stock held at the time of the Merger, Company common stockholders will be entitled to receive cash payment based on the total consideration for common shareholders of $1,800,000, less an amount equal to the product of (i) the number of Dissenting Shares represented by Evofem common stock and (ii) the Common Exchange Ratio (as defined in the Merger Agreement, the Common Exchange Ratio means 1,800,000 divided by the number of shares issued and outstanding of Company Common Stock immediately prior to the closing of the Merger). This does not apply to shares held by Company stockholders, if any, who have perfected their appraisal rights under Delaware law.
Although subject to adjustments as discussed above, based on 118,656,354 shares of common stock issued and outstanding as of July 22, 2025, each common shareholder will receive approximately $0.015 per share. This represents an approximate 63% premium to the closing price of $0.0093 per share on July 22, 2025 and a 65% premium to the average year-to-date closing price of $0.0092.
This per share consideration will be reduced if the number of shares of common stock issued and outstanding increases prior to the Effective Time as a result of any note conversions, warrant exercises, and/or share rights exercises; as such, the cash price per share could be less than the current estimate of $0.015 per share. Such conversions and exercises are at the sole discretion of the note, warrant, and right holders. As discussed above, the aggregate cash price is impacted by Dissenting Shares to an extent that is undetermined at this time but the range from zero to the maximum number of dissenting shares is included in the table below.
As consideration for the Merger, the Parent will pay, ratably, to holders of Evofem common stock an amount equal to one million eight hundred thousand dollars ($1,800,000) less an amount equal to the product of (x) the number of Dissenting Shares represented by Company common stock and (y) the Common Exchange Ratio (as defined in the Merger Agreement) (the “Common Consideration”). The equation is as follows:
TAC = $1,800,000 - (D x CER)
Where:
TAC: Total adjusted consideration
D: Number of Dissenting Shares
CER: Common Exchange Ratio, which = 1,800,000 / C
C: Number of issued and outstanding shares of Company Common Stock immediately prior to the Effective Time
This adjustment is made because the Dissenting Shares do not receive their ratable portion of the consideration; it ensures that the Dissenting Shares, if any, will have no impact on the per share consideration that a non-Dissenting common stockholder will receive at the Effective Time. This is illustrated in the table below, which uses the share count as of July 22, 2025.
| If no Dissenting Shares | If Max Dissenting Shares * | |||||||
| Shares EVFM common stock issued and outstanding | 118,656,354 | 118,656,354 | ||||||
| Reduction for Dissenting Shares | - | 5,667,818 | ||||||
| Total shares Eligible for Ratable Payout of Consideration | 118,656,354 | 107,688,536 | ||||||
| CER | $ | 0.01517 | $ | 0.01517 | ||||
| TAC | $ | 1,800,000 | $ | 1,710,000 | ||||
Per share consideration to non-Dissenting holders TAC / Total shares Eligible for Ratable Payout of Consideration |
$ | 0.1517 | $ | 0.01517 | ||||
* One of the closing conditions under the Merger Agreement is that there shall be no more than 5,667,818 Dissenting Shares that are Company common stock; this represents approximately 5% of the Company’s issued and outstanding common stock in March 2025, when the parties entered into the fifth amendment to the Merger Agreement. We have therefore used this maximum allowable count in this exemplary calculation.
Because the consideration for shares of Company common stock is cash only, holders of Company common stock will have no interest in the post-close entity unless they independently purchase shares of Parent stock.
Each one share of the Series E-1 issued and outstanding as of the Effective Time will automatically be converted into the right to receive, from Aditxt, one share of Parent Preferred Stock. The Stated Value of the Parent Preferred Stock is $1,000 per share and as of July 22, 2025, there were 2,300 shares of Series E-1 issued and outstanding for an aggregate face value of $2,300,000. The Parent Preferred Stock is convertible into Parent common stock pursuant to the terms of Conversion and Conversion Rate in the form of Certificate of Designations and Rights of Preferences of Series A-2 included herewith as Appendix G. The Conversion Price will be determined immediately prior to Closing.
Under the Certificate of Designations of Series E-1 Convertible Preferred Stock, a) the Series E-1 is senior to Evofem’s common stock with respect to dividends, distributions and payments upon the liquidation, dissolution and winding up of the Company; b) holders of Series E-1 receive a monthly dividend, paid in cash or in kind, at the Company’s discretion. Because the Board has determined that the common and Series E-1 are different classes of stock with different rights, preferences, dividends, voting, and values, the common shareholders and the Series E-1 shareholders receive the different forms of consideration described herein.
The value of the total consideration for common shareholders and Series E-1 holders in the Merger Agreement is approximately $4,100,000. The value of the total consideration payable on an as-converted basis is $1,782.61 per share, based on the 2,300 shares outstanding as of July 22, 2025.
Did the Board Seek to Obtain an Independent Fairness Opinion Concerning the Merger Consideration Payable to the Common Stockholders?
No, the Company did not seek to obtain an independent fairness opinion concerning the Merger consideration.
In general, a fairness opinion might be required to be obtained from an independent investment banking firm indicating the transaction is fair to the holders of the Company’s common stockholders from a financial point of view. The Company did not seek to obtain an independent fairness opinion for several reasons:
First, the 2022 IP Valuation Report determined the Company’s enterprise value to be $112 million. Aggregate consideration of the transaction to the Company’s various note, convertible note, warrant, share right and stock holders aligns with this enterprise value.
Second, given the Company’s financial condition, current obligations and other factors, the Company did not believe obtaining an independent fairness opinion was a prudent use of its limited capital.
Third, the transaction provides cash consideration of approximately $0.015 per share, based on the number of Company common stock outstanding on July 22, 2025, to the Company’s common stockholders. The per share cash consideration is subject to change based on any convertible note conversions, purchase right exercises, warrant exercises, or other share issuances which are at the discretion of individual holders, between now and the Merger closing date. In the event of a Liquidation Event the Company’s common stockholders would most likely receive little to no consideration due to the rights of the Company’s senior secured noteholders.
Therefore, an investor would be relying solely on the judgment of Evofem’s Board of Directors in determining whether or not the transaction is fair to Evofem common stockholders from a financial point of view. The Evofem Board of Directors believes that, because of the financial skills and background of its members, it was qualified to conclude that the Merger is fair from a financial perspective to the Company’s stockholders.
What Will Happen to Evofem’s Current Stock Options?
Options to acquire Company common stock, whether or not vested, will be automatically extinguished and canceled upon the Effective Time without the right to receive any consideration (with no payment being made hereunder with respect thereto).
When do you expect the Merger to be completed?
We expect the Merger to be completed in the second half of 2025, assuming the various closing conditions are met. These include Evofem stockholder approval and regulatory approvals and successful retirement of Evofem’s senior secured notes; and it is possible that the failure to timely meet these closing conditions, or other factors outside of our control, could require us to complete the Merger at a later time or not at all.
Who Can Vote?
Only stockholders who owned our common stock and/or our Series E-1 at the close of business on [date], 2025 (the “Record Date”) are entitled to vote at the Special Meeting. On this Record Date, there were (1) [share count] shares of our common stock outstanding and entitled to vote, and (2) [share count] shares of our Series E-1 entitled to vote. The Series E-1 has voting power equal to the number of shares of common stock into which it may be converted, taking into account applicable beneficial ownership limitations. Factoring those ownership limitations, the Series E-1 holders have aggregate voting power equal to 24.97% of our issued and outstanding common stock, which is an aggregate [share count] shares, based on the number shares of our common stock issued and outstanding as of the Record Date.
You do not need to attend the Special Meeting to vote your shares. Shares represented by valid proxies, received in time for the Special Meeting and not revoked prior to the Special Meeting, will be voted at the Special Meeting. For instructions on how to change or revoke your proxy, see “May I Change or Revoke My Proxy?” below.
How Many Votes Do I Have?
Each share of our common stock that you own entitles you to one vote on Proposal 1: the Merger Agreement and Proposal 2: Adjournment.
Each one share of Series E-1 has voting rights equal to the number of shares of common stock into which the Series E-1 were convertible, subject to customary 4.99% or 9.99% beneficial ownership limitations, as of the Record Date on Proposal 1: the Merger Agreement and Proposal 2: Adjournment. All Series E-1 holders together, after accounting for the beneficial ownership limitations, will have voting power of approximately 24.97% of issued and outstanding common stock.
How Do I Vote?
Whether you plan to attend the Special Meeting or not, we urge you to vote by proxy. All shares represented by valid proxies that we receive through this solicitation, and that are not revoked, will be voted in accordance with your instructions on the proxy card or as instructed online or by phone. You may specify whether your shares should be voted for, against, or abstain with respect to the proposals. If you properly submit a proxy without giving specific voting instructions, your shares will be voted in accordance with the Board’s recommendations as noted below. Voting by proxy will not affect your right to attend the Special Meeting.
If your shares are registered directly in your name through our stock transfer agent, Pacific Stock Transfer, Inc., or you have stock certificates registered in your name, you may vote:
| ● | Online (www.proxyvote.com). Use the Internet to transmit your voting instructions and for electronic delivery of information. Have your proxy card and 12-digit control number(s) in hand when you access the website and follow the instructions to obtain your records and to create an electronic voting instruction form. |
| ● | By phone (1-800-690-6903). Use any touch-tone phone to transmit your voting instructions. Have your proxy card and 12-digit control number(s) in hand when you call and then follow the instructions. |
| ● | By mail. If you received a proxy card by mail, you may vote by mail by completing, signing, dating, and returning the proxy card as instructed on the card. |
| ● | In person at the meeting. If you attend the meeting, you may deliver a completed proxy card in person or you may vote by completing a ballot, which will be available at the meeting. |
Telephone and online voting facilities for stockholders of record will be available 24 hours a day and will close at 11:59 p.m. Eastern Time on [date].
| 9 | Evofem Biosciences, Inc. | 2025 Proxy Statement |
Important Information
If your shares are held in “street name” (held in the name of a bank, broker, or other holder of record), you will receive instructions from the holder of record. You must follow the instructions of the holder of record in order for your shares to be voted.
Telephone and online voting will also be offered to stockholders owning shares through certain banks and brokers.
If your shares are not registered in your own name and you plan to vote your shares in person at the Special Meeting, you should contact your broker or agent to obtain a legal proxy or broker’s proxy card and bring it to the Special Meeting in order to vote.
How Does the Board Recommend That I Vote on the Proposals?
The Board recommends that you vote as follows:
| ● | “FOR” the Merger Agreement to approve the closing of the Merger with Aditxt. |
| ● | “FOR” the authorization of the Board to Adjourn the Special Meeting, in their discretion, to solicit additional proxies. |
If any other matter is presented at the Special Meeting, your proxy provides that your shares will be voted by the proxy holder listed in the proxy in accordance with his or her best judgment. At the time this proxy statement was first made available, we knew of no matters that needed to be acted on or that would be brought before the Special Meeting, other than those discussed in this proxy statement.
May I Change or Revoke My Proxy?
If you give us your proxy, you may change or revoke it at any time before the Special Meeting. You may change or revoke your proxy in any one of the following ways:
| ● | if you received a proxy card, by signing a new proxy card with a date later than your previously delivered proxy and submitting it as instructed above; |
| ● | by re-voting online or by telephone as instructed above; |
| ● | by notifying the Company’s Secretary in writing before the Special Meeting that you have revoked your proxy; or |
| ● | by attending the Special Meeting in person and voting in person. Attending the Special Meeting in person will not in and of itself revoke a previously submitted proxy. You must specifically request at the Special Meeting that it be revoked. |
Your most current vote, whether submitted by phone, online or proxy card, is the one that will be counted.
What if I Receive More Than One Notice or Proxy Card?
You may receive more than one Notice or proxy card if you hold shares of our common stock and/or our Series E-1 in more than one account, which may be in registered form or held in street name. Please vote in the manner described above under “How Do I Vote?” for each account to ensure that all of your shares are voted.
Will My Shares be Voted if I Do Not Vote?
If your shares are registered in your name or if you have stock certificates, they will not be counted if you do not vote as described above under “How Do I Vote?”
If your shares are held in street name and you do not provide voting instructions to the bank, broker or other nominee that holds your shares as described above, the bank, broker or other nominee that holds your shares does not have the authority to vote your unvoted shares on the proposal set forth in this proxy statement without receiving instructions from you. Therefore, we encourage you to provide voting instructions to your bank, broker, or other nominee. This ensures your shares will be voted at the Special Meeting. A “broker non-vote” will occur if your broker cannot vote your shares on a particular matter because it has not received instructions from you.
| www.evofem.com | 10 |
Important Information
What Vote is Required to Approve the Proposals and How are Votes Counted?
| Proposal 1: Merger Agreement | The affirmative vote of a majority of the combined voting power of the outstanding shares of common stock and Series E-1, voting together as a single class as of the Record Date, at a meeting at which a quorum is present, is required to approve the Merger Agreement. Abstentions and broker non-votes will be counted as entitled to vote and will, therefore, have the same effect as a vote “against” this proposal. | |
| Proposal 2: Adjournment | The affirmative vote of a majority of the votes cast, either affirmatively or negatively, at a meeting at which a quorum is present, is required to approve this Adjournment proposal. Abstentions will have no effect on the results of this vote. | |
Between October 28 and 31, 2024, the Company entered into support agreements (each a “Support Agreement”) with certain of its investors (the “Investors” and each an “Investor”) pursuant to which the Investors agreed (i) to vote all Subject Shares (as defined in the Support Agreement) that an Investor is entitled to vote at the time any vote to approve and adopt the A&R Merger Agreement and the Merger at any meeting of the stockholders of the Company, and at any adjournment thereof, at which the Merger Agreement is submitted for consideration and vote of the stockholders of the Company, and (ii) that he, she, or it will not vote any Subject Shares in favor of, and will vote such Subject Shares against the approval of, any Company Acquisition Proposal (as defined in the Support Agreement). Each Investor also revoked any and all previous proxies granted with respect to the Subject Shares. The Investors agreed that all shares of Company Capital Stock (as defined in the Support Agreement) that each Investor purchases, acquires the right to vote, or otherwise acquires beneficial ownership of, after the execution of the Support Agreement and prior to the Expiration Date (as defined below) shall be subject to the terms and conditions of the Support Agreement.
Furthermore, the Investors agreed not to sell or transfer any of such Subject Shares until: (a) the Merger Agreement shall have been terminated for any reason; (b) the Merger shall become effective in accordance with the terms and provisions of the Merger Agreement; (c) the acquisition by Aditxt of all Subject Shares of the Investors, whether pursuant to the Merger or otherwise; (d) any amendment, change or waiver to the Merger Agreement as in effect on the date hereof, without each Investor’s consent, that (1) decreases the amount, or changes the form or timing (except with respect to extensions of time of the offer in accordance with the terms of the Merger Agreement) of consideration payable to the Investors pursuant to the terms of the Merger Agreement as in effect on the date hereof or (2) materially and adversely affects such Investor; or (e) such sale or transfer of any such Subject Shares is agreed to in writing by Aditxt and each Investor (collectively the “Expiration date”).
As of the date of the Support Agreement, the Investors own collectively an aggregate of 1,468 shares of Series E-1 Convertible Preferred Stock; 364,539,337 shares of common stock issuable upon the conversion of convertible notes; 9,549,716 shares of common stock issuable upon exercise of warrants; and 788,983,896 shares of Company common stock issuable upon any other instrument convertible into Company common stock.
The Series E-1 Investors, in aggregate, have voting power equal to 24.97% of issued and outstanding common stock. The other Investors may only vote such common stock held as of the Record Date. They may, at their sole discretion, elect to convert their notes, warrants, or other convertible instruments into common stock which, if owned as of the Record Date would then be voted, with the caveat that beneficial ownership of each other note, warrant, or other convertible instrument holders is capped at either 4.99% or 9.99%, as applicable, of the shares of common stock outstanding immediately after giving effect to such conversion.
A copy of the form of Support Agreement is included herewith as Appendix L.
Where Can I Find the Voting Results of the Special Meeting?
The preliminary voting results will be announced at the Special Meeting, and we will publish preliminary, or final results if available, in a Current Report on Form 8-K within four business days of the Special Meeting. If final results are unavailable at the time we file the Form 8-K, then we will file an amended report on Form 8-K to disclose the final voting results within four business days after the final voting results are known.
What Are the Costs of Soliciting these Proxies?
We will pay all of the costs of soliciting these proxies. Our directors and employees may solicit proxies in person or by telephone, fax, or email. We will pay these employees and directors no additional compensation for these services. We will ask banks, brokers and other institutions, nominees, and fiduciaries to forward these proxy materials to their principals and to obtain authority to execute proxies. We will then reimburse them for their expenses. Such reimbursement will not be submitted to a vote of the stockholders.
We have engaged Campaign Management to act as our proxy solicitor in connection with the proposals to be acted upon at the Special Meeting. For those services we will pay Campaign Management approximately $10,500 plus expenses.
What Constitutes a Quorum for the Special Meeting?
The presence, in person or by proxy, of the holders of one-third of the voting power of all outstanding shares of our common stock entitled to vote at the Special Meeting is necessary to constitute a quorum at the Special Meeting. Votes of stockholders of record who are present at the Special Meeting in person or by proxy, abstentions, and broker non-votes are counted for purposes of determining whether a quorum exists.
In accordance with our amended and restated bylaws, the chairperson of the Special Meeting or a majority of the shares so represented may adjourn the Special Meeting from time to time, whether or not there is such a quorum.
Attending the Special Meeting
The Special Meeting will be held at 9:00 a.m., Pacific Time, on [date], at the offices of our outside counsel, Procopio, Cory, Hargreaves & Savitch LLP, at 12544 High Bluff Drive, Suite 400, San Diego, California 92130. You do not need to attend the Special Meeting in order to vote.
As always, we encourage you to vote your shares as early as possible prior to the Special Meeting.
Am I Entitled to Appraisal Rights in Connection with the Merger?
Stockholders are entitled to appraisal rights under Section 262 of the General Corporation Law of the State of Delaware, which we refer to as Delaware law, provided they satisfy the special criteria and conditions set forth in Section 262 of Delaware law. For more information regarding appraisal rights, see “Appraisal Rights” on page 19. In addition, a copy of Section 262 of Delaware law is attached as Annex E to this proxy statement.
What Are the Material Federal Income Tax Consequences of the Merger to Me?
The exchange of shares of common stock for cash pursuant to the Merger will be treated as a taxable sale of such shares. Furthermore, the exchange of each share of Company Series E-1 for one share of Aditxt Preferred Stock will be treated as a taxable sale of such shares. A stockholder will generally recognize capital gain or loss on the sale of shares of common stock or Company Series E-1 pursuant to the Merger equal to the difference between (a) the sum of cash and the fair market value of other consideration received; and (b) the holder’s adjusted tax basis in common stock or Company Series E-1 sold pursuant to the Merger. If (a) is greater than (b) with respect to a stockholder, such stockholder will recognize a capital gain, and if (b) is greater than (a), such stockholder will recognize a capital loss. Stockholders should consult their tax advisors to determine the particular tax consequences to them (including the application and effect of any state, local or foreign income and other tax laws) of the merger.
Should I Send in my Stock Certificates Now?
No. After the Merger is completed, you will be sent a letter of transmittal with detailed written instructions for exchanging your shares of Company common stock or Series E-1 for the Merger consideration. If your shares are held in “street name” by your brokerage firm, bank, trust or other nominee, you will receive instructions from your brokerage firm, bank, trust or other nominee as to how to effect the surrender of your “street name” shares in exchange for the merger consideration. PLEASE DO NOT SEND IN YOUR CERTIFICATES NOW.
What Happens if I Sell my Shares of Company Common Stock Before the Special Meeting?
The Record Date for stockholders entitled to vote at the Special Meeting is earlier than the date of the Special Meeting and the expected closing date of the Merger. If you transfer your shares of Company common stock after the Record Date but before the Special Meeting, you will, unless special arrangements are made, retain your right to vote at the Special Meeting but will transfer the right to receive the Merger consideration to the person to whom you transfer your shares. In addition, if you sell your shares prior to the Special Meeting or prior to the Effective Time of the Merger, you will not be eligible to exercise your appraisal rights in respect of the Merger. For a more detailed discussion of your appraisal rights and the requirements for perfecting your appraisal rights, see “Appraisal Rights” in this document and Annex E.
Householding of Annual Disclosure Documents
U.S. Securities and Exchange Commission (SEC) rules concerning the delivery of proxy statements allow us or your broker to send a single set of proxy materials or, if applicable, a single set of proxy materials to any household at which two or more of our stockholders reside, if we or your broker believe that the stockholders are members of the same family. This practice, referred to as “householding,” benefits both you and us. It reduces the volume of duplicate information received at your household and helps to reduce our expenses. The rule applies to our notices, annual reports, proxy statements and information statements. Once you receive notice from your broker or from us that communications to your address will be “householded,” the practice will continue until you are otherwise notified or until you revoke your consent to the practice. Stockholders who participate in householding will continue to have access to and utilize separate proxy voting instructions.
If your household received a single set of proxy materials, but you would prefer to receive your own copy, please contact our transfer agent, Pacific Stock Transfer, Inc., by calling their toll-free number, 1-800-785-7782.
If you do not wish to participate in householding and would like to receive your own Notice or, if applicable, set of the Company’s proxy materials in future years, please follow the instructions described below. Conversely, if you share an address with another Company stockholder and together both of you would like to receive only a single Notice or, if applicable, set of proxy materials, follow these instructions:
| ● | If your Company shares are registered in your own name, please contact our transfer agent, Pacific Stock Transfer, Inc., and inform them of your request by calling them at 1-800-785-7782, emailing them at info@pacificstocktransfer.com, or writing them at Pacific Stock Transfer, Inc., 6725 Via Austi Pkwy Suite 300, Las Vegas, NV 89119. |
| ● | If a broker or other nominee holds your Company shares, please contact the broker or other nominee directly and inform them of your request. Be sure to include your name, the name of your brokerage firm and your account number. |
Who do I Contact if I have Questions?
If you have any questions or need assistance completing your proxy or voting instruction form, please call our proxy solicitor, Campaign Management, at (855) 246-4705 (toll-free within North America) or (212) 632-8422 (call collect outside of North America), or email info@campaign-mgmt.com. If your brokerage firm, bank, trust, or other nominee holds your shares in “street name,” you should also call your brokerage firm, bank, trust, or other nominee for additional information.
| 11 | Evofem Biosciences, Inc. | 2025 Proxy Statement |
Summary of the Proxy Statement
Summary of the Proxy Statement
This summary highlights selected information from this proxy statement but may not contain all of the information that may be important to you. Accordingly, Evofem encourages you to read carefully this entire proxy statement, including the Merger Agreement attached as Appendices A-D. Please read these documents carefully as they are the legal documents that govern the Merger and your rights in the Merger.
The Parties to the Merger
Aditxt, Inc.
Aditxt Inc (“Aditxt”) was incorporated in the State of Delaware on September 28, 2017, and their headquarters are in Mountain View, California. The company was founded with a mission of bringing stakeholders together, to transform promising innovations into products and services that could address some of the most challenging needs. The socialization of innovation through engaging stakeholders in every aspect of it is key to transforming more innovations, more rapidly, and more efficiently. At inception, the first innovation Aditxt took on was an immune modulation technology titled ADI/Adimune with a focus on prolonging life and enhancing life quality of people who have undergone organ transplants. Since then, Aditxt expanded its portfolio of innovations, and continues to evaluate and advance a variety of promising health innovations.
Aditxt’s shares of common stock are currently listed and traded on Nasdaq under the symbol “ADTX.” On March 12, 2025, Aditxt effected a 1-for-250 reverse stock split, which became effective as of the open of trading on the Nasdaq Capital Market on March 17, 2025. On April 8, 2025, the Company received a letter from The Nasdaq Stock Market, LLC stating that the Company had regained compliance with the minimum bid price requirement for continued listing on The Nasdaq Capital Market, as set forth in Nasdaq Listing Rule 5550(a)(2). Consequently, the hearing before the Hearings Panel scheduled to take place on April 22, 2025 was cancelled.
| www.evofem.com | 12 |
Summary of the Proxy Statement
Merger Sub
Merger Sub Inc. is a Delaware corporation that will be formed for the sole purpose of entering into the Merger Agreement and completing the Transactions. Merger Sub Inc. is a wholly owned subsidiary of Parent and has not engaged in any business except for activities incidental to its formation and as contemplated by the Merger Agreement. Upon completion of the Merger, Merger Sub Inc. will cease to exist and the Company will continue as the corporation surviving the Merger (the “Surviving Company”).
Evofem Biosciences, Inc.
Evofem Biosciences, Inc. (the “Company”) is a San Diego-based, commercial-stage biopharmaceutical company committed to commercializing innovative products to address unmet needs in women’s sexual and reproductive health. The Company’s first commercial product, PHEXXI® (lactic acid, citric acid, and potassium bitartrate) vaginal gel (PHEXXI), was approved by the U.S. Food and Drug Administration (FDA) on May 22, 2020, and is the first and only FDA-approved, hormone-free, woman-controlled, on-demand prescription contraceptive gel for women. The Company commercially launched PHEXXI in September 2020.
On July 14, 2024, the Company acquired global rights from Lupin Inc. (“Lupin”) to SOLOSEC® (secnidazole) 2g granules, which is approved by the FDA to treat two common sexual health infections: bacterial vaginosis and trichomoniasis. The Company also assumed all of Lupin’s rights, title and obligations under that certain Omnibus Acquisition Agreement, dated May 1, 2017 by and among Lupin, Saker Merger Sub LLC, a Delaware limited liability company, Symbiomix Therapeutics, LLC, a Delaware limited liability company, and Shareholder Representative Services LLC, a Colorado limited liability company (the “OAA”). Evofem re-launched SOLOSEC in November 2024 in the U.S. leveraging its commercial sales organization.
For more information regarding the parties to the Merger Agreement, see “The Parties to the Merger” on page 57.
Merger Agreement
On July 12, 2024 the Company entered into an Amended and Restated Agreement and Plan of Merger (the “A&R Merger Agreement”) with Aditxt, Inc., a Delaware corporation (“Aditxt”), and Adifem, Inc., a Delaware corporation and wholly owned Subsidiary of Aditxt (Merger Sub), pursuant to which, and on the terms and subject to the conditions thereof, Merger Sub will merge with and into the Company, with the Company surviving as a wholly owned subsidiary of Aditxt (the Merger). The Merger is currently expected to be closed in the second half of 2025.
| 13 | Evofem Biosciences, Inc. | 2025 Proxy Statement |
Summary of the Proxy Statement
As consideration for the Merger, the Parent will pay, ratably, to holders of Evofem common stock an amount equal to one million eight hundred thousand dollars ($1,800,000) less an amount equal to the product of (x) the number of Dissenting Shares represented by Company common stock and (y) the Common Exchange Ratio (as defined in the A&R Merger Agreement) (the “Common Consideration”). The equation is as follows:
TAC = $1,800,000 - (D x CER))
Where:
TAC: Total adjusted consideration
D: Number of Dissenting Shares
CER: Common Exchange Ratio, which = 1,800,000 / C
C: Number of issued and outstanding shares of Company Common Stock immediately prior to the Effective Time
This adjustment is made because the Dissenting Shares do not receive their ratable portion of the consideration; it ensures that the Dissenting Shares, if any, will have no impact on the per share consideration that a non-Dissenting common stockholder will receive at the Effective Time. This is illustrated in the table below, which uses the share count as of July 22, 2025.
| If no Dissenting Shares | If Max Dissenting Shares * | |||||||
| Shares EVFM common stock issued and outstanding | 118,656,354 | 118,656,354 | ||||||
| Reduction for Dissenting Shares | - | 4,141,434 | ||||||
| Total shares Eligible for Ratable Payout of Consideration | 118,656,354 | 114,514,920 | ||||||
| CER | $ | 0.01517 | $ | 0.01517 | ||||
| TAC | $ | 1,800,000 | $ | 1,737,175 | ||||
| Per share consideration to non-Dissenting holders TAC / Total shares Eligible for Ratable Payout of Consideration | $ | 0.01517 | $ | 0.01517 | ||||
* One of the closing conditions under the A&R Merger Agreement is that there shall be no more than 4,141,434 Dissenting Shares that are Company common stock.
Additionally, each share of the Company’s Series E-1, issued and outstanding as of the Effective Time (as defined in the A&R Merger Agreement) shall automatically be converted into the right to receive from Aditxt one (1) share Parent Preferred Stock (the “Preferred Merger Consideration” and together with the Common Consideration the “Merger Consideration”).
At the Effective Time of the Merger:
| (i) | the Company Convertible Note Holders will enter into an Exchange Agreement, pursuant to which these Note Holders will exchange the value of their then-outstanding Company Convertible Notes and purchase rights for an aggregate of not more than 88,161 shares of Parent Preferred Stock.; |
| (ii) | each stock option of the Company (“Options”) that was outstanding and unexercised immediately prior to the Effective Time will be cancelled without the right to receive any consideration. |
| (iii) | all shares of Company common stock or Company Preferred Stock held by Parent or Merger Sub, or by any wholly owned Subsidiary thereof, shall be automatically cancelled and retired and shall cease to exist and no consideration shall be delivered or deliverable in exchange therefor; |
Further, Aditxt agreed to, on or prior to:
| a) | July 12, 2024, purchase 500 shares of the Company’s Series F-1 Preferred Stock, par value $0.0001 per share (the “F-1 Preferred Stock”) for an aggregate purchase price of $500,000 (the “Initial Parent Equity Investment”); | |
| b) | August 9, 2024, purchase an additional 500 shares of F-1 Preferred Stock for an aggregate purchase price of $500,000 (the “Second Parent Equity Investment”); | |
| c) | the earlier of August 30, 2024 or five business days of the closing of a public offering by Aditxt resulting in aggregate net proceeds to Aditxt of no less than $20,000,000, purchase an additional 2,000 shares of F-1 Preferred Stock for an aggregate purchase price of $2,000,000 (the “Third Parent Equity Investment”); and | |
| d) | September 30, 2024, purchase an additional 1,000 shares of F-1 Preferred Stock at an aggregate purchase price of $1,000,000 (the “Fourth Parent Equity Investment”). |
On August 16, 2024, the Company, Aditxt and Merger Sub entered into the first amendment to the A&R Merger Agreement (the “First Amendment”), to amend the funding date for the Third Parent Equity Investment from August 30, 2024 to the earlier of (i) September 6, 2024 or (ii) five (5) business days of the closing of a public offering by Parent resulting in aggregate net proceeds to Parent of no less than $20,000,000.
On September 6, 2024, the Company, Aditxt and Merger Sub entered into the second amendment to the A&R Merger Agreement (the “Second Amendment”), to (i) change the date of the Third Parent Equity Investment Date and Fourth Parent Equity Investment Date (as defined in the A&R Merger Agreement) from September 6, 2024 and September 30, 2024 to September 30, 2024 and October 31, 2024, respectively and (ii) to change the required consummation date to November 29, 2024.
Subject to certain exceptions, the Company’s Board of Directors will recommend that the A&R Merger Agreement be adopted by the Company’s stockholders at a special meeting of the Company’s stockholders (the “Company Board Recommendation”). However, subject to the satisfaction of certain terms and conditions, the Company and the Board are permitted to take certain actions which may, as more fully described in the A&R Merger Agreement, include changing the Company Board Recommendation and entering into a definitive agreement with respect to a Company Change of Recommendation (as defined in the A&R Merger Agreement) if the Company Board or any committee thereof determines in good faith, after consultation with the Company’s outside legal and financial advisors and after taking into account relevant legal, financial, regulatory, estimated timing of consummation and other aspects of such proposal that the Company Board considers in good faith and the Person or group making such proposal, would, if consummated in accordance with its terms, result in a transaction more favorable to the Company Shareholders than the Merger. If the Company has a Company Change of Recommendation, the Company must provide Aditxt with a ten (10) calendar day written notice thereof and negotiate with Aditxt in good faith to provide a competing offer.
On October 2, 2024, the Company, Parent and Merger Sub entered into the third amendment to the A&R Merger Agreement (the Third Amendment), to (i) change the date of the Third Parent Equity Investment Date (as defined in the A&R Merger Agreement) from September 30, 2024 to October 2, 2024, (ii) change the Third Parent Equity Investment from 1,500 shares of Series F-1 Preferred Shares to 720 shares of Series F-1 Preferred Shares, and (iii) amend the Fourth Parent Equity Investment (as defined in the A&R Merger Agreement) from 1,500 shares of Series F-1 Preferred Shares to 2,280. The Third and Fourth Parent Equity Investments were timely completed on October 2 and October 28, 2024, respectively.
On November 19, 2024, the Company, Parent and Merger Sub entered into the fourth amendment to the A&R Merger Agreement (the Fourth Amendment) to change the required consummation date to January 31, 2025.
On March 22, 2025, the Company, Parent and Merger Sub entered into the fifth amendment to the A&R Merger Agreement (the Fifth Amendment), to (i) change the required consummation date to September 30, 2025; (ii) add a Fifth Parent Investment of $1.5 million to be completed by April 7, 2025; and (iii) add a special meeting consummation date being on or prior to September 26, 2025.
For more information regarding the Merger Agreement, see “Merger Agreement” on page 58.
| www.evofem.com | 14 |
Summary of the Proxy Statement
In connection with the Merger Agreement, Aditxt, the Company and the holders (the “Holders”) of certain senior indebtedness of Evofem (the “Notes”) entered into an Assignment Agreement dated December 11, 2023 (the “December Assignment Agreement”), pursuant to which the Holders assigned the Notes to Aditxt in consideration for the issuance by Aditxt of (i) an aggregate principal amount of $5,000,000 in secured notes of Aditxt due on January 2, 2024 (the “January 2024 Secured Notes”), (ii) an aggregate principal amount of $8,000,000 in secured notes of Aditxt due on September 30, 2024 (the “September 2024 Secured Notes”), and (iii) an aggregate principal amount of $5,000,000 in ten-year unsecured notes (the “Unsecured Notes”).
On February 26, 2024, Aditxt and the Holders entered into an Assignment Agreement (the “February Assignment Agreement”), pursuant to which the Company consented to the assignment of all remaining amounts due under the Notes from Aditxt back to the Holders.
| 15 | Evofem Biosciences, Inc. | 2025 Proxy Statement |
Summary of the Proxy Statement
The Merger is currently expected to be consummated in the third quarter of 2025 after obtaining the required approval by the stockholders of Evofem and the satisfaction of certain other customary closing conditions.
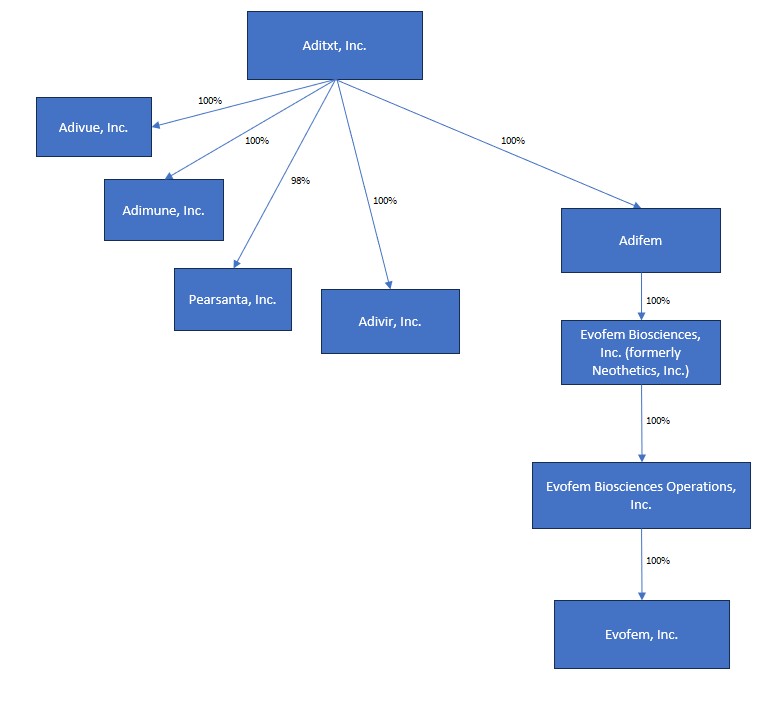
Post-closing entity structure
Merger Consideration
At the Effective Time, all shares of Company common stock issued and outstanding immediately prior to the Effective Time (excluding Cancelled Shares and Dissenting Shares), shall automatically be converted into the rights to receive, on a pro rata basis, an aggregate amount (the “Common Merger Consideration”) equal to $1,800,000 less an amount equal to the product of (x) the number of Dissenting Shares represented by Company common stock and (y) the product of 1,800,000 divided by the number of issued and outstanding common stock issued and outstanding immediately prior to the Effective Time (the “Common Exchange Ratio”).
Each Share of the Company’s Series E-1 issued and outstanding immediately prior to the Effective Time (excluding Cancelled Shares and Dissenting Shares) shall automatically be converted into the right to receive, from Aditxt, one share of Aditxt Preferred Stock having the rights, powers and preferences set forth in the form Certificate of Designations attached to the Merger Agreement as Exhibit C.
All shares of Company common stock or Company Preferred Stock held by Aditxt or Merger Sub and any wholly owned subsidiary of Aditxt or Merger Sub shall be automatically cancelled and retired and shall cease to exist.
Treatment of Securities
Company Common Shares
At the Effective Time, all shares of Company common stock issued and outstanding immediately prior to the Effective Time (excluding Cancelled Shares and Dissenting Shares), shall automatically be converted into the rights to receive, on a pro rata basis, an aggregate amount (the “Common Merger Consideration”) equal to $1,800,000 less an amount equal to the product of (x) the number of Dissenting Shares represented by Company common stock and (y) the product of 1,800,000 divided by the number of issued and outstanding common stock issued and outstanding immediately prior to the Effective Time (the “Common Exchange Ratio”).
All such shares of Company common stock, when so converted, shall automatically be cancelled and cease to exist. Each holder of a share of Company common stock that was outstanding immediately prior to the Effective Time (other than Cancelled Shares and Dissenting Shares) shall cease to have any rights with respect thereto, except the right to receive the Common Merger Consideration to be paid in consideration therefor upon the surrender of any Certificates or Book-Entry Shares, as applicable.
Company Preferred Stock
Each share of the Company’s Series E-1 issued and outstanding immediately prior to the Effective Time (excluding Cancelled Shares and Dissenting Shares) shall automatically be converted into the right to receive, from Aditxt, one share of Aditxt Preferred Stock having the rights, powers and preferences set forth in the form Certificate of Designations attached to the Merger Agreement as Exhibit C.
Each share of Company common stock or Company Preferred Stock held by Parent or Merger Sub, or by any wholly owned subsidiary of Parent, Merger Sub or the Company, immediately prior to the Effective Time shall automatically be cancelled and retired and shall cease to exist as of the Effective Time and no consideration shall be deliverable in exchange therefor.
Company Stock Options
Upon the Effective Time, options to acquire Company common stock immediately prior to the Effective Time, whether or not vested, will be automatically extinguished and cancelled without the right to receive any consideration (with no payment being made hereunder with respect thereto).
Company Convertible Note Holders
Prior to Closing, the Company shall assist Parent in obtaining the agreement (the “Exchange Agreements”) of the Company Convertible Noteholders to exchange such Company Convertible Notes and purchase rights they hold for an aggregate (for all Company Convertible Note Holders) of not more than 88,161 shares of Parent Preferred Stock on terms acceptable to Parent.
Company Warrants
The Company shall have received from all of the holders of the Company’s warrants (other than the Other Company Warrants) (all holders of Company Warrants, collectively, the “Warrant Holders”) duly executed agreements (“Warrant Holder Agreements”) to exchange such Company Warrants as they hold for an aggregate (for all Warrant Holders) of not more than 930.336 shares of Parent Preferred Stock on terms acceptable to Parent in its reasonable discretion. The Company shall have cashed out any Other Warrant Holder who has not provided a Warrant Holder Agreement; provided, however, that the aggregate amount of such cash out for any and all Other Warrant Holders who have not provided a Warrant Holder Agreement shall not exceed $150,000.
Merger Sub Securities
At the Effective Time, each issued and outstanding share of Merger Sub common stock shall be cancelled and retired and shall cease to exist. Immediately following the Effective Time, the Surviving Company shall issue to Parent a number of shares of common stock, par value $0.0001 per share, of the Surviving Company equal to the number of shares of Merger Sub common stock outstanding immediately prior to the Effective Time upon payment by Parent to the Surviving Company of an amount equal to the product of (x) the number of shares of the Surviving Company issued to Parent and (y) the par value of such shares.
| www.evofem.com | 16 |
Summary of the Proxy Statement
Representations and Warranties
The Merger Agreement contains customary representations and warranties of the parties thereto with respect to, among other things: (a) organization, standing and power; (b) capital structure; (c) authorization to enter into the Merger Agreement and related transactions; (d) consents and governmental authorization; (e) SEC documents, financial statements, internal controls and procedures; (f) absence of certain changes or events; (g) no undisclosed material liabilities; (h) company permits and compliance with applicable laws; (i) compensation and benefits; (j) employment and labor matters; (k) tax matters; (l) litigation; (m) intellectual property; (n) real property; (o) material contracts; (p) insurance; (q) environmental matters; (r) brokers; (s) state takeover statue; (t) investment company act; (u) related party transactions; and (v) FDA regulatory. Aditxt has additional representations and warranties, including (a) ownership of company capital stock (b) Investment Company Act and (c) Related Party Transactions.
Covenants
The Merger Agreement includes customary covenants of the parties with respect to operation of their respective businesses prior to consummation of the Merger and efforts to satisfy conditions to consummation of the Merger. The Merger Agreement also contains additional covenants of the parties, including, among others, (a) conduct of business, (b) access to information, (c) notice of certain events, restrictions on making loans or capital expenditures, (d) cooperation and use of reasonable best efforts to defend against shareholder litigation, the (e) preparation of a proxy statement by the Company, (f) to obtain all requisite approvals of each party’s respective stockholders (g) taking all actions necessary to delist Company common stock upon effective time of the agreement and (h) that Evofem shall assist Aditxt in obtaining an agreement with the Company Convertible Noteholders to exchange such Company Convertible Notes and purchase rights they hold for an aggregate (for all Company Convertible Note Holders) of not more than 88,161 shares of Aditxt Preferred Stock on terms acceptable to Aditxt in its reasonable discretion.
Aditxt has additional covenants such as (a) indemnification of Directors and Officers Insurance (b) employee matters (c) Aditxt equity investments (d) the transfer of taxes and (e) the use of the Company’s cash receipts, among others.
Conditions to Closing
The Merger Agreement is subject to certain closing conditions and contains customary representations, warranties and covenants.
For more information regarding conditions to closing, see “Conditions to Closing” on page 61.
Termination
The Merger Agreement may be terminated as follows, before or after the Company Shareholder Approval:
(a) by mutual written consent of the Company and Parent;
(b) by either the Company or Parent:
(i) if any Governmental Entity of competent jurisdiction shall have issued a final and non-appealable order, decree, ruling or injunction or taken any other action permanently restraining, enjoining or otherwise prohibiting the consummation of the Merger, or if there shall have been adopted prior to the Effective Time any law that permanently makes the consummation of the Merger illegal or otherwise permanently prohibited;
(ii) if the Merger shall not have been consummated on or before 5:00 p.m. Eastern Time, on September 30, 2024 (such date being the “End Date”); provided, that the right to terminate shall not be available to any party whose breach of any representation, warranty, covenant or agreement contained in the Merger Agreement has been the primary cause of or resulted in the failure of the Merger to occur on or before such date;
| 17 | Evofem Biosciences, Inc. | 2025 Proxy Statement |
Summary of the Proxy Statement
(iii) in the event of a breach by the other party (treating Parent and Merger Sub as one party) of any covenant or other agreement contained in the Merger Agreement or if any representation and warranty of the other party contained in the Merger Agreement fails to be true and correct which (x) would give rise to the failure of a condition set forth in Section 7.2(a) or (b) or Section 7.3(a) or (b), as applicable, if it were continuing as of the Closing Date and (y) cannot be or has not been cured (or is incapable of becoming true or does not become true) by the earlier of (1) the End Date and (2) the date that is 30 days after the giving of written notice to the breaching party of such breach or failure to be true and correct and the basis for such notice (a “Terminable Breach”); provided, however, that the terminating party is not then in Terminable Breach of any representation, warranty, covenant or other agreement contained in the Merger Agreement; or
(iv) if the Company Shareholder Approval shall not have been obtained at a duly held Company Meeting of Stockholders (including any adjournment or postponement thereof) at which a vote on the approval of this Agreement and the Transactions, including the Merger, was taken; or
(c) by Parent prior to the time the Company Shareholder Approval is obtained, if the Company Board shall have effected a Company Change of Recommendation;
(d) by the Company at any time after there has been a Company Change of Recommendation; provided, that the Company has provided Parent ten (10) calendar days’ prior written notice thereof and has negotiated in good faith with Parent to provide a competing offer;
(e) by the Company if the Parent common stock is no longer listed for trading on NASDAQ;
(f) by the Company if any of: (i) the Initial Parent Equity Investment has not been made by the Initial Parent Equity Investment Date, (ii) the Second Parent Equity Investment has not been made by the Second Parent Equity Investment Date, (iii) the Third Parent Equity Investment has not been made by the Third Parent Equity Investment Date, (iv) the Fourth Parent Equity Investment has not been made by the Fourth Parent Equity Investment Date, or (v) the Parent Fifth Investment has not been made by the Parent Fifth Investment Date;
(g) by the Parent in the event that the Parent determines, in its reasonable discretion, that the acquisition of the Company pursuant to this Agreement could result in a materially adverse amount of cancellation of indebtedness income to Parent for federal income-tax purposes recognized and attributable to any modification, restructuring, or purchase of the indebtedness of the Company or the purchase of the Company. Determining whether any income is “materially adverse” shall take into account both (i) whether such income is offset by any available current operating losses and net operating loss and other tax attributes carryforwards, and (ii) the materiality of the amount of tax attributable to such income, net of all offsets, deductions, credits and other reductions in the amount of tax actually payable as a result thereof.
Effect of Termination
In the event of termination of the Merger Agreement by any party as provided in, the Merger Agreement shall become void and there shall be no liability or obligation on the part of any party except with respect to Section 8.2, Section 6.7(b), Section 8.3 and Articles I and IX, which Sections and Articles shall not terminate; provided, however, that notwithstanding anything to the contrary herein, no such termination shall relieve any party from liability for any damages arising from or arising out of an intentional and material breach of any covenant, agreement or obligation hereunder or intentional fraud, or as provided in the Non-Disclosure Agreement, in which case the aggrieved party shall be entitled to all rights and remedies available at law or in equity.
Legal Proceedings
As of the date hereof, the Company has received several letters from purported Company stockholders demanding that the Company’s Board of Directors take action on behalf of the Company to remedy allegations regarding the Company’s disclosures to shareholders with respect to various alleged omissions of material information in the preliminary proxy statement filed September 23, 2024 but withdrawn from consideration by the shareholders on December 23, 2024. The demands were relating to the proposed transaction, and two demands made under Section 220 of the DGCL for books and records related to the transaction and disclosures in this proxy statement. The Company believes all such demands are without merit.
Agreements to be Executed Prior to or at Closing
This section describes certain additional agreements entered into or to be entered into pursuant to the Merger Agreement but does not purport to describe all of the terms thereof. The following summary is qualified in its entirety by reference to the complete text of each of the agreements. The full text of the related agreements, or forms thereof, are filed as annexes to this proxy statement, and the following descriptions are qualified in their entirety by the full text of such annexes. Shareholders and other interested parties are urged to read such related agreements in their entirety prior to voting on the proposals presented at the special meeting.
Exchange Agreement
Prior to Closing, the Company Convertible Note Holders will enter into an Exchange Agreement, pursuant to which these Note Holders will exchange the value of their then-outstanding Company Convertible Notes and Purchase Rights for an aggregate of not more than 88,161 shares of Parent Preferred Stock.
| www.evofem.com | 18 |
Summary of the Proxy Statement
Warrant Holder Agreement
Prior to Closing, the Company will enter into Warrant Holder Agreement with all holders of Company Warrants (other than Other Company Warrants), wherein each Warrant Holder agrees to exchange such Company Warrants as they hold for an aggregate (for all Warrant Holders) of not more than 930.336 shares of Parent Preferred Stock on terms acceptable to Parent.
Waivers
Prior to Closing, the Company shall have obtained waivers from holders of Company Convertible Notes to waive the any fundamental transaction rights such holder may have under the Convertible Notes, including any right to vote, consent, or otherwise approve or veto any of the transactions.
Voting Agreement
On the Closing Date, the Parent and certain members of Company management will enter into a mutually agreeable voting agreement.
Management
Effective as of the Closing, officers of the Surviving Company will be Saundra Pelletier and Ivy Zhang and the directors of the Surviving Company shall be Saundra Pelletier, Amro Albanna, and Lisa Rarick.
See “Directors, Executive Officers, Executive Compensation and Corporate Governance — Directors and Executive Officers after the Merger” for additional information.
Who Can Vote
Only stockholders who owned our common stock and Series E-1 at the close of business on the Record Date are entitled to vote at the Special Meeting. On this Record Date, there were [share count] shares of our common stock outstanding and entitled to vote and [share count] shares of our Series E-1 that are outstanding and entitled to vote at the Meeting or any adjournment thereof. Each one share of Series E-1 has voting rights on Proposal 1: the Merger Proposal and Proposal 2: Adjournment equal to the number of shares of common stock into which the Series E-1 were convertible as of the Record Date.
Requirements for approval of each proposal are as follows:
| - | Merger Proposal: Requires the affirmative vote of a majority of the combined voting power of the outstanding shares of common stock and Series E-1, voting together as a single class. Abstentions and broker non-votes will be counted as entitled to vote and will, therefore, have the same effect as a vote “against” this proposal. | |
| - | Adjournment Proposal: Requires the affirmative vote of a majority of the votes cast, either affirmatively or negatively. Abstentions will have no effect on the results of this vote. |
Approval of each of these Proposals also requires the presence of a quorum at the Special Meeting.
You do not need to attend the Special Meeting to vote your shares. Shares represented by valid proxies, received in time for the Special Meeting and not revoked prior to the Special Meeting, will be voted at the Special Meeting. For instructions on how to change or revoke your proxy, see “May I Change or Revoke My Proxy?” below. If you attend the Special Meeting, either in person or by submitting your proxy, and abstain from voting, it will have the same effect as voting against all the Proposals.
Between October 28 and 31, 2024, the Company entered into a Support Agreement with some of its investors pursuant to which the investors agreed (i) to vote all Subject Shares (as defined in the Support Agreement) that an investor is entitled to vote at the time any vote to approve and adopt the Merger Agreement and the Merger at any meeting of the stockholders of the Company, and at any adjournment thereof, at which the Merger Agreement is submitted for consideration and vote of the stockholders of the Company, and (ii) that he or it will not vote any Subject Shares in favor of, and will vote such Subject Shares against the approval of, any Company Acquisition Proposal (as defined in the Support Agreement). Each investor also revoked any and all previous proxies granted with respect to the Subject Shares. The investors agreed that all shares of Company Capital Stock (as defined in the Support Agreement) that each investor purchases, acquires the right to vote, or otherwise acquires beneficial ownership of, after the execution of the Support Agreement and prior to the Expiration Date (as defined below) shall be subject to the terms and conditions of the Support Agreement. Furthermore, the Investors agreed not to sell or transfer any of such Subject Shares until: (a) the Merger Agreement shall have been terminated for any reason; (b) the Merger shall become effective in accordance with the terms and provisions of the Merger Agreement; (c) the acquisition by Aditxt of all Subject Shares of the investors, whether pursuant to the Merger or otherwise; (d) any amendment, change or waiver to the A&R Merger Agreement as in effect on the date hereof, without each Investor’s consent, that (1) decreases the amount, or changes the form or timing (except with respect to extensions of time of the offer in accordance with the terms of the Merger Agreement) of consideration payable to the Investors pursuant to the terms of the Merger Agreement as in effect on the date hereof or (2) materially and adversely affects such Investor; or (e) is agreed to in writing by Aditxt and each Investor (collectively the “Expiration date”).
As of the date of the Support Agreement, the Investors owned collectively an aggregate of 1,468 shares of Series E-1 Convertible Preferred Stock; 364,539,337 shares of common stock issuable upon the conversion of convertible notes; 9,549,716 shares of common stock issuable upon exercise of warrants; and 788,983,896 shares of Company common stock issuable upon any other instrument convertible into Company common stock.
With respect to approval of the Merger Proposal, the holders of Evofem Series E-1 (the “E-1 Holders”), holding an aggregate of [share count] shares, have aggregate voting rights equal to 24.97% of Evofem common stock (or 19.98% of the Evofem combined voting power as of July 22, 2025).
Appraisal Rights
General
Under the DGCL, you have the right to demand appraisal and to receive payment in cash for the fair value of your shares of common stock as determined by the Delaware Court of Chancery, together with interest, if any, as determined by the Delaware Court of Chancery, in lieu of the Merger Consideration, subject to the requirements and limitations set forth in Section 262 of the DGCL described herein. These rights are known as appraisal rights. Company Stockholders of record and beneficial owners electing to exercise appraisal rights must comply with the provisions of Section 262 of the DGCL in order to perfect their rights. Strict compliance with the statutory procedures is required to perfect appraisal rights under Delaware law.
This section is intended as a brief summary of the material provisions of Delaware law pertaining to appraisal rights. The following discussion, however, is not a complete summary of the law pertaining to appraisal rights under the DGCL and is qualified in its entirety by the full text of Section 262 of the DGCL that is accessible at the following publicly available website: https://delcode.delaware.gov/title8/c001/sc09/index.html#262 and incorporated by reference herein. Failure to comply strictly with the procedures set forth in Section 262 of the DGCL will result in the loss of appraisal rights. The following discussion does not constitute any legal or other advice, nor does it constitute a recommendation as to whether or not a Company Stockholder of record or beneficial owner should exercise his, her or its right to seek appraisal under Section 262 of the DGCL.
Subject to certain exceptions specified in Section 262 of the DGCL and summarized below, holders of record, and beneficial owners, of shares of common stock who: (1) submit a written demand for appraisal of such Person’s shares to the Company prior to the vote on the Merger Proposal; (2) have not consented to or otherwise voted in favor of the Merger Proposal or otherwise withdrawn, lost or waived appraisal rights; (3) continuously are the record holders or beneficial holders, as applicable, of such shares through the Effective Time; and (4) otherwise comply with the applicable procedures and requirements set forth in Section 262 of the DGCL will be entitled to have their shares appraised by the Delaware Court of Chancery and receive payment in cash of the “fair value” of such shares (as determined by the Delaware Court of Chancery, exclusive of any element of value arising from the accomplishment or expectation of the Merger) as of the completion of the Merger instead of the Merger Consideration. Any such Company Stockholder of record or beneficial holder awarded “fair value” for the holder’s shares by the court would receive payment of that fair value in cash, together with interest, if any, in lieu of the right to receive the Merger Consideration. It is possible that any such “fair value” as determined by the Delaware Court of Chancery may be more or less than, or the same as the Merger Consideration.
| 19 | Evofem Biosciences, Inc. | 2025 Proxy Statement |
Summary of the Proxy Statement
Section 262 of the DGCL requires that Company Stockholders for whom appraisal rights are available be notified not less than 20 days before the Special Meeting. Either a copy of Section 262 of the DGCL or information directing Company Stockholders to a publicly available electronic resource at which Section 262 of the DGCL may be accessed without subscription or cost must be included with such notice.
This Proxy Statement constitutes our notice to the Company Stockholders of the availability of appraisal rights in connection with the Merger in compliance with the requirements of Section 262 of the DGCL and a copy of the applicable statutory provisions is accessible at the following publicly available website:
https://delcode.delaware.gov/title8/c001/sc09/index.html#262
Company Stockholders of record and beneficial owners who wish to exercise appraisal rights or who wish to preserve the right to do so should review the following summary and the applicable statutory provisions carefully. Failure to comply with the procedures of Section 262 of the DGCL in a timely and proper manner will result in the loss of appraisal rights. In addition, the Delaware Court of Chancery will dismiss appraisal proceedings in respect of the Company unless certain stock ownership conditions are satisfied by the Company Stockholders of record and beneficial owners seeking appraisal. Because of the complexity of the procedures for exercising the right to seek appraisal, Company Stockholders of record and beneficial owners who wish to exercise appraisal rights are urged to consult with their own legal and financial advisors in connection with compliance under Section 262 of the DGCL. A Company Stockholder of record or beneficial owner who loses, waives or otherwise fails to properly exercise his, her or its appraisal rights will be entitled to receive the Merger Consideration.
How to Exercise and Perfect Your Appraisal Rights
If you are a Company Stockholder of record or a beneficial holder and wish to exercise the right to seek an appraisal of your shares of common stock, you must satisfy each of the following conditions:
| ● | You must deliver to the Company a written demand for appraisal before the vote on the Merger Proposal at the Special Meeting. This written demand for appraisal must be in addition to and separate from any proxy or vote abstaining from or voting against the Merger Proposal. Voting against or failing to vote for the Merger Proposal by itself does not constitute a demand for appraisal within the meaning of Section 262 of the DGCL. The demand must reasonably inform us of the identity of the Company Stockholder of record or beneficial holder and the intention of such holder to demand appraisal of his, her or its shares. A failure by such holder to make a written demand for appraisal before the vote with respect to the Merger Proposal is taken will constitute a waiver of appraisal rights; |
| ● | In the case of a Company Stockholder of record, you must not vote in favor of, or consent in writing to, the Merger Proposal. A vote in favor of the Merger Proposal, by proxy submitted by mail, over the Internet or by telephone, will constitute a waiver of your appraisal rights in respect of the shares so voted and will nullify any previously filed written demands for appraisal. A proxy which does not contain voting instructions will, unless revoked, be voted in favor of the Merger Proposal. Therefore, a Company Stockholder who submits a proxy and who wishes to exercise appraisal rights must instruct the proxy to vote against the Merger Proposal or abstain from voting on the Merger Proposal. In the case of a beneficial owner, you must not instruct your broker, bank or other nominee to vote your share(s), or abstain from voting, in favor of the Merger Proposal; |
| ● | You must continuously hold or beneficially own, as applicable, shares of common stock from the date of making the demand through the Effective Time. You will lose your appraisal rights if you transfer the shares before the Effective Time; and |
| ● | You must otherwise comply with the requirements of Section 262 of the DGCL, including the requirement that you, another Company Stockholder who has complied with the requirements of Section 262 or the Company must file a petition in the Delaware Court of Chancery requesting a determination of the fair value of the shares within 120 days after the Effective Time. The Company is under no obligation to file any petition and has no present intention of doing so. |
If you fail to comply with any of these conditions and the Merger is completed, you will be entitled to receive the Merger Consideration, but you will have no appraisal rights with respect to your shares of common stock.
In the case of a record holder of shares of common stock, voting, online, at the Special Meeting, by proxy, against, abstaining from voting on or failing to vote on the Merger Proposal will not constitute a written demand for appraisal as required by Section 262 of the DGCL. The written demand for appraisal is in addition to and separate from any proxy or vote. If you want to exercise your appraisal rights, you must not vote your shares of common stock online, at the Special Meeting, or by proxy in favor of the Merger Proposal.
In the case of a beneficial owner of shares of common stock, brokers, banks and other nominees that hold shares in “street name” for their customers do not have discretionary authority to vote those shares on the Merger Proposal without specific voting instructions from the beneficial owner on such proposal, but such brokers, banks or other nominees will vote such shares as instructed if the beneficial owner provides such instructions. If a beneficial owner of shares of common stock held in “street name” instructs such Person’s broker, bank or other nominee to vote such Person’s shares in favor of the Merger Proposal, and does not revoke such instruction prior to the vote on the Merger Proposal, then such shares will be voted in favor of the Merger Proposal, and it will constitute a waiver of such beneficial owner’s right of appraisal and will nullify any previously delivered written demand for appraisal. Therefore, if you are a beneficial owner of shares of common stock who wishes to exercise appraisal rights, you must either not provide any instructions to your broker, bank or other nominee how to vote on the Merger Proposal or instruct such broker, bank or other nominee to vote against the Merger Proposal or abstain from voting on such proposal.
Who May Exercise Appraisal Rights
A holder of record or beneficial owner of shares of common stock issued and outstanding immediately prior to the Effective Time may assert appraisal rights for the shares of common stock held of record or beneficially in that holder’s name. A demand for appraisal must be executed by or on behalf of the Company Stockholder of record or beneficial owner, as applicable, and must reasonably inform the Company of the identity of the Company Stockholder of record or beneficial owner and that the Company Stockholder intends to demand appraisal of his, her or its shares of common stock. In addition, in the case of a demand for appraisal made by a beneficial owner, the demand must (1) reasonably identify the holder of record of the shares for which the demand is made, (2) provide documentary evidence of such beneficial owner’s beneficial ownership and a statement that such documentary evidence is a true and correct copy of what it purports to be and (3) provide an address at which such beneficial owner consents to receive notices given by the Company and to be set forth on the verified list of Persons who have demanded appraisal for their shares pursuant to Section 262(f) of the DGCL. A holder of record, such as a bank, broker or other nominee, who holds shares of common stock as a nominee or intermediary for others, may exercise his, her or its right of appraisal with respect to the shares held for one or more beneficial owners, while not exercising this right for other beneficial owners. In that case, the written demand should state the number of shares as to which appraisal is sought. Where no number of shares is expressly mentioned, the demand will be presumed to cover all shares held in the name of the holder of record.
If you elect to exercise appraisal rights under Section 262 of the DGCL, you should mail or deliver a written demand to:
Evofem Biosciences, Inc.
7770 Regents Road, Suite 113-618
San Diego, CA 92122
| www.evofem.com | 20 |
Summary of the Proxy Statement
Ownership of the Surviving Company After the Closing
Upon Closing, Parent will own directly, 100% of the issued and outstanding common shares of the Surviving Company.
Interests of Certain Persons in the Merger
When you consider the recommendation of the Board in favor of adoption of the Merger Proposal, you should keep in mind that Evofem’s directors and officers have interests in the Merger that could be different from, or in addition to, your interests as a stockholder including:
| ● | The exercise of Evofem’s directors’ and officers’ discretion in agreeing to changes or waivers in the terms of the transaction may result in a conflict of interest when determining whether such changes or waivers are appropriate and in Evofem’s stockholders’ best interest; | |
| ● | The anticipated service of Saundra Pelletier (Chief Executive Officer) and Ivy Zhang (Chief Financial Officer) as officers of the Surviving Company; and
| |
| ● | The Company’s officers and directors have rights indemnification and directors’ and officers’ liability insurance that will survive the consummation of the merger. | |
| ● | Saundra Pelletier, CEO and Member of the Board of Directors of Evofem, was appointed to the board of directors of Aditxt and concurrently serves on both boards since June 2025. |
These interests may influence the board of directors in making their recommendation that you vote in favor of the approval of the Merger Proposal.
Anticipated Accounting Treatment
The Merger will be accounted for as a business combination in accordance with GAAP. Under this method of accounting, the Company will be treated as the “acquired” company for accounting purposes. Because Aditxt will be treated as the accounting acquirer, Aditxt’s assets and liabilities will be recorded at their pre-combination carrying amounts. Aditxt will record Evofem’s assets and liabilities, including the value of any acquired intangibles and any goodwill resulting from the transaction at fair market value.
Recommendations of the Board and Reasons for the Merger
After careful consideration of the terms and conditions of the Merger Agreement, Evofem’s Board has determined that Merger and the transactions contemplated thereby are fair to, and in the best interests of, Evofem and its stockholders. The Board recommends that the Evofem stockholders vote:
| ● | FOR the Merger Proposal; and | |
| ● | FOR the Adjournment Proposal. |
| 21 | Evofem Biosciences, Inc. | 2025 Proxy Statement |
Summary of the Proxy Statement
Summary Risk Factors
In evaluating the Merger and the Proposals to be considered and voted on at the Meeting, you should carefully review and consider the risk factors set forth under the “Risk Factors” section of this proxy statement. Evofem is subject to various risks associated with its businesses and their industries including, but not limited to, the principal risk factors that are summarized below and in Evofem’s Annual Report on Form 10-K filed with the SEC. In addition, the Merger poses a number of risks to Evofem and its stockholders, including the possibility that the Merger Agreement may not be completed.
Risks Related to the Merger
| ● | The Company received Notices of Default from its largest creditor who also terminated the Forbearance Agreement forbearing them from taking any adverse actions towards the Company. | |
| ● | The Company is required to stop using the Phexxi name and trademark. | |
| ● | Failure to complete the merger could negatively impact our stock price and the future business and financial results of the Company. | |
| ● | We may not be able to effect the merger pursuant to the Merger Agreement and we could incur substantial costs. | |
| ● | While the Merger Agreement is in effect, we are subject to certain interim covenants. | |
| ● | The announcement and pendency of the merger could cause disruptions in our business, which could have an adverse effect on our business and financial results. | |
| ● | Certain provisions of the Merger Agreement may discourage third parties from submitting alternative acquisition proposals. | |
| ● | We may be subject to litigation relating to the Merger. |
Risks Related to Aditxt’s Business
| ● | Future sales or issuances of substantial amounts of our common stock, including, potentially, as a result of the future acquisitions or strategic transactions, including the transaction with Cellvera Global, could result in significant dilution. | |
| ● | While we have entered into a Share Exchange Agreement with Cellvera Global, we cannot assure that the transactions contemplated by the Share Exchange Agreement will be consummated or, that if such transactions are consummated, they will be accretive to stockholder value. | |
| ● | In connection with the contemplated acquisition of Cellvera Global, we have provided secured loans to Cellvera Global in the aggregate principal amount of $14.5 million, which amounts came due on January 31, 2022. Although, we have agreed to forbear from exercising our rights and remedies against Cellvera Global while we continue to work towards an initial closing under the Share Exchange Agreement, if we are unable to complete the transactions contemplated by the Share Exchange Agreement, we cannot provide any assurance that we will be able to timely collect such amounts from Cellvera Global, if at all. | |
| ● | We may engage in future acquisitions or strategic transactions, which may require us to seek additional financing or financial commitments, increase our expenses and/or present significant distractions to our management. | |
| ● | Certain technologies are subject to licenses from LLU and Stanford, each of which are revocable in certain circumstances, including in the event we do not achieve certain payments and milestone deadlines. Without these licenses, we may not be able to continue to develop our product candidates. | |
| ● | Our results of operations will be affected by the level of royalty and milestone payments that we are required to pay to third parties. | |
| ● | We face substantial competition, which may result in others discovering, developing, or commercializing products before or more successfully than we do. | |
| ● | Our technologies and products under development, and our business, may fail if we are not able to successfully commercialize them and ultimately generate significant revenues as a result. | |
| ● | Customers may not adopt our products quickly, or at all. | |
| ● | The significant level of competition in the markets for our products developed in the future may result in pricing pressure, reduced margins or the inability of our future products to achieve market acceptance. | |
| ● | We rely on third parties for the distribution of our current and future products. If these parties do not distribute our products in a satisfactory or timely manner, in sufficient quantities or at an acceptable cost, our sales and development efforts could be delayed or otherwise negatively affected. | |
| ● | We may rely on third parties for the production of our future products. If these parties do not produce our products at a satisfactory quality, in a timely manner, in sufficient quantities or at an acceptable cost, our sales and development efforts could be delayed or otherwise negatively affected. | |
| ● | If we are unable to establish successful relations with third-party market partners or distributors, or these market partners or distributors do not focus adequate resources on selling our products or are otherwise unsuccessful in selling them, sales of our products may not develop. | |
| ● | If we are not able to attract and retain highly skilled employees and contractors, we may not be able to implement our business model successfully. | |
| ● | The loss of our management team or other key personnel would have an adverse impact on our future development and impair our ability to succeed. | |
| ● | The use of our products may be limited by regulations, and we may be exposed to product liability and remediation claims. | |
| ● | We may be held liable for, or incur costs to settle, liability and remediation claims if any products we develop, or any products that use or incorporate any of our technologies, cause injury or are found unsuitable during product testing, manufacturing, marketing, sale or use. These risks exist even with respect to products that have received, or may in the future receive, regulatory approval, registration or clearance for commercial use. We cannot guarantee that we will be able to avoid product liability exposure. | |
| ● | There may be limitations on the effectiveness of our internal controls, and a failure of our control systems to prevent error or fraud may materially harm our company. | |
| ● | The failure to obtain or maintain patents, licensing agreements and other intellectual property could materially impact our ability to compete effectively. | |
| ● | If we are unable to obtain and maintain patent protection for our products, or if the scope of the patent protection obtained is not sufficiently broad, competitors could develop and commercialize products similar or identical to ours, and our ability to successfully commercialize our products could be impaired. | |
| ● | We may become involved in lawsuits to protect or enforce our intellectual property rights, which could be expensive, time-consuming, and ultimately unsuccessful. | |
| ● | Third parties may initiate legal proceedings alleging that we are infringing their intellectual property rights, the outcome of which would be uncertain. | |
| ● | We may be subject to claims by third parties asserting that our employees or we have misappropriated their intellectual property or claiming ownership of what we regard as our own intellectual property. | |
| ● | Some intellectual property which we own or have licensed may have been discovered through government funded programs such as, for example, the government funded programs referenced in intellectual property licensed under the LLU License Agreement, and thus may be subject to federal regulations such as “march-in” rights, certain reporting requirements, and a preference for United States industry. Compliance with such regulations may limit our exclusive rights, subject us to expenditure of resources with respect to reporting requirements, and limit our ability to contract with non-U.S. manufacturers. | |
| ● | Intellectual property litigation could cause us to spend substantial resources and distract our personnel from their normal responsibilities. | |
| ● | We may spend considerable resources developing and maintaining patents, licensing agreements and other intellectual property that may later be abandoned or may otherwise never result in products brought to market. | |
| ● | We rely on information technology, and if we are unable to protect against service interruptions, data corruption, cyber-based attacks or network security breaches, our operations could be disrupted, and our business could be negatively affected. | |
| ● | We could issue “blank check” preferred stock without stockholder approval with the effect of diluting interests of then-current stockholders and impairing their voting rights, and provisions in our charter documents and under Delaware law could discourage a takeover that stockholders may consider favorable. | |
| ● | Failure to develop our internal controls over financial reporting as we grow could have an adverse impact on us. | |
| ● | Our Amended and Restated Certificate of Incorporation provides that the Court of Chancery of the State of Delaware will be the sole and exclusive forum for substantially all disputes between the Company and its stockholders, which could limit stockholders’ ability to obtain a favorable judicial forum for disputes with the Company or its directors, officers or employees. | |
| ● | We are an “emerging growth company” and will be able to avail ourselves of reduced disclosure requirements applicable to emerging growth companies, which could make our common stock less attractive to investors. |
| www.evofem.com | 22 |
Recent Developments
Purchase of Senior Subordinated Convertible Note and Warrant of Evofem Biosciences, Inc.
On June 26, 2025, the Company entered into a Securities Purchase Agreement (the “Purchase Agreement”) with Aditxt pursuant to which the Company purchased (i) a senior subordinated convertible note (the “Evofem Note”) of Evofem in the principal amount of $1,423,076.92, and (ii) a warrant (the “Evofem Warrant”) to purchase up to 92,407,592 shares of Evofem common stock for a purchase price of $925,000.
The Evofem Note is a senior subordinate obligation of Evofem and will accrue interest at a rate of 8% per annum, which will adjust to 12% upon an Event of Default (as defined in the Evofem Note). The Evofem Note is initially convertible into shares of common stock of Evofem at a conversion price of $0.0154 per share, subject to adjustment as described therein. The Note may not be converted by Aditxt if, after giving effect to such conversion, Aditxt would beneficially own in excess of 9.99% of Evofem common stock. Unless earlier converted, or redeemed, the Evofem Notes will mature on June 26, 2028.
The Evofem Warrant is exercisable into shares of common stock of Evofem at an exercise price of $0.0154, subject to adjustment as described therein, and may be exercised on a cashless basis. The Evofem Warrant may not be exercised by Aditxt if, after giving effect to such exercise, the Company would beneficially own in excess of 9.99% of Evofem common stock. The Evofem Warrant is exercisable for a term of five years from the date of issuance.
Ms. Pelletier’s Appointment to the Aditxt Board
On June 5, 2025, Ms. Saundra Pelletier, CEO and member of the Board of Directors of Evofem, was appointed as a member of the Board of Directors of Aditxt, Inc.
Notice of Default and Termination of Forbearance Agreement
On September 27, 2024, Future Pak, LLC, a Michigan limited liability company, as agent for the Purchasers (in such capacity, the “Designated Agent”), provided a Notice of Event of Default and Reservation of Rights (the “Notice of Default”) relating to the Securities Purchase and Security Agreement dated April 23, 2020, as amended (“SPA”), by and among the Company, Designated Agent, as certain guarantors, and the purchasers (each a “Purchaser” and collectively “Purchasers”). The Notice of Default claims that by entering into arrangements to repay certain existing obligations, including obligations owed to the U.S. Department of Health and Human Services, an Event of Default has occurred under Section 9.1(e) of the SPA.
According to the Notice of Default, the Designated Agent has accelerated repayment of the outstanding principal balance owed by the Company under the SPA. If all Purchasers exercise the Section 5.7 Option (as defined below), the repurchase price would be equal to approximately $106.8 million. Pursuant to Section 5.7(b) of the SPA, upon the occurrence of an Event of Default, each Purchaser may elect, at its option, to require the Company to repurchase the Note held by such Purchaser (or any portion thereof) at a repurchase price equal to two times the sum of the outstanding principal balance and all accrued and unpaid interest thereon, due within three business days after such Purchaser delivers a notice of such election (the “Section 5.7 Option”).
On October 27, 2024, the Designated Agent sent an amended and supplemented notice to the Notice of Default which added additional claims of default based on the Company’s current repayment agreements of existing obligations, including obligations owed to the U.S. Department of Health and Human Services, and reasserted that an Event of Default has occurred under Section 9.1(e) of the SPA. Furthermore, the Amended Notice stated that, because the events of default described in the Amended Notice of Default are not the certain prior events of default listed in the Forbearance Agreement (the “Specified Defaults”), the Designated Agent and the holders of the senior secured promissory notes described in the SPA thereby provided notice to the Company that the Forbearance Agreement is terminated as of October 27, 2024.
Subsequently, on November 8, 2024, the Designated Agent sent an amended and supplemented notice to the Notices (the “Third Amended Notice of Default”) which adds new claims of default based on (i) the Company’s failure to maintain a cash position of $1,000,000 or greater, as required under Section 5(b) of the Forbearance Agreement (ii) the Company’s failure to deliver financial and operating reports in accordance with the timeline required under the Section 8.1(n) of the SPA, and (iii) to clarify the outstanding balance under the notes of the SPA plus all accrued and unpaid interest thereon, in the sum of approximately is $107,000,000 as opposed to the Repurchase Price.
The Company strongly disagrees with the Designated Agent’s claims that any Event of Default has occurred. The Company intends to vigorously contest any attempt by the Designated Agent and the Purchasers to exercise their default rights and remedies under the SPA.
Phexxi Rebranding
On December 14, 2020, a trademark dispute captioned TherapeuticsMD, Inc. v Evofem Biosciences, Inc., was filed in the United States District Court for the Southern District of Florida against the Company, alleging trademark infringement of certain trademarks owned by TherapeuticsMD under federal and state law. On July 18, 2022, the Company settled the lawsuit with TherapeuticsMD, pursuant to which the Company agreed to rebrand its product by July 18, 2024 to coincide with its specific strategic marketing objectives. On July 29, 2024, the Company received a cease and desist letter from TherapeuticsMD, demanding that the Company change the name of Phexxi. In April 2025, the Company’s application for a new name was approved by the FDA. The Company is currently finalizing plans to re-brand Phexxi in connection with the 2022 settlement.
Issuance of Series F-1 Preferred Shares to Aditxt
The Company issued an aggregate of 4,000 shares of its Series F-1 Preferred Shares to Aditxt for an aggregate purchase price of $4.0 million in the second half of 2024, pursuant to the A&R Merger Agreement.
The powers, preferences, rights, qualifications, limitations, and restrictions applicable to the F-1 Preferred Stock are set forth in the F-1 Preferred Stock certificate of designation, as filed with the U.S. Securities and Exchange Commission (the “Commission”) in that Current Report on Form 8-K dated on December 12, 2023.
In connection with the closings of the above, the Company entered into a Registration Rights Agreement (the “Registration Rights Agreement”) with Aditxt, which provides that the Company will register the resale the shares of Company common stock issuable upon conversion of the F-1 Preferred Shares. The Company is required to prepare and file a registration statement on Form S-3 with the Commission no later than the 300th calendar day following the signing date for the Purchase Agreement and to use its commercially reasonable efforts to have the registration statement declared effective by the Commission within 90 days of the filing of such registration statement, subject to certain exceptions and specified penalties if timely effectiveness is not achieved. On March 22, 2025, Aditxt waived the Company’s obligations contained in the Registration Rights Agreement. Such waiver shall be valid for a period of nine (9) months from the date hereof, at which time such obligations shall be restored in full.
The Company has also agreed, among other things, to indemnify Aditxt, its officers, directors, agents, partners, members, managers, stockholders, affiliates, investment advisers, and employees of each of them under the registration statement from certain liabilities and pay all fees and expenses (excluding any underwriting discounts and selling commissions) incident to the Company’s obligations under the Registration Rights Agreement.
Aditxt Note and Warrants
On April 8, 2025, the Company entered into a securities purchase agreement (the “Aditxt SPA”) with Aditxt providing for the sale and issuance of senior subordinated convertible notes due in the aggregate original principal amount of $2.3 million (the “Aditxt Notes”) and warrants to purchase an aggregate of 149,850,150 shares (the “Aditxt Warrants”) of common stock the Company, par value $0.0001 (collectively, the “Aditxt Offering”).
The Aditxt Offering closed on April 8, 2025 and, as a result, the Company issued Aditxt Notes in an aggregate principal amount of $2.3 million and Aditxt Warrants to purchase 149,850,150 shares of common stock with an exercise price of $0.0154. Aditxt paid approximately $650 for each $1,000 of the principal amount of Notes and Warrants. The net proceeds after the offering costs to the Company from the Aditxt Offering were approximately $1.5 million. The Company waived Aditxt’s default under the terms of the A&R Merger Agreement due to the full Fifth Parent Investment not being made by the deadline set forth in the Fifth Amendment.
License and Supply Agreements
On July 17, 2024, and May 20, 2025, Evofem entered into License and Supply Agreements with Pharma 1 Drug Store, LLC, for the exclusive commercialization rights for Phexxi and SOLOSEC, respectively (collectively “the Licensed Products”), in certain countries in the Middle East (the “Territory”), including the United Arab Emirates (“UAE”), Kuwait, Saudi Arabia, and Qatar. Pharma 1 is responsible for obtaining and maintaining any regulatory approvals required to market and sell the Licensed Products and will handle all aspects of distribution, sales and marketing, pharmacovigilance and all other commercial functions related to the Licensed Products in the Territory, assuming regulatory approvals.
Under each License Agreement, Pharma 1 shall create a Development Plan (as defined in the License Agreement) to pursue all reasonable actions necessary to obtain governmental approval of (i) the Licensed Products and (ii) any related formulations of the Company’s licensed technologies whether now existing or subsequently developed (the Products) in the Territory. Furthermore, subject to the terms and conditions of the License Agreement, the Company granted to Pharma 1 an exclusive, royalty-free, sublicensable license to the Products to advertise, promote, distribute for commercial sale, offer for sale, sell, and import for commercial sale the Licensed Products in the Territory. Within three months from the Effective Date, Pharma 1 must file the regulatory dossier for the Licensed Products with the UAE. Within twelve months of the Effective Date, Pharma 1 must place an order for sufficient quantities of Phexxi to support commercial launch of the Licensed Product in the United Arab Emirates (UAE). Within two weeks of the approval of SOLOSEC, by the UAE MOHAP, Pharma 1 must place an order for sufficient quantities of SOLOSOEC to support commercial launch of the Licensed Product in the UAE. Within eighteen months after the last governmental approval of each Licensed Product, Pharma 1 must seek governmental approval of the Licensed Product in a different country/state in the Territory.
As consideration for the License Agreement, Pharma 1 has agreed to pay the Company the cost to manufacture the Product, plus a fee, and has agreed to maintain an inventory of the Product reasonably sufficient to satisfy at least four and six months’ worth of its requirements of Phexxi and SOLOSEC, respectively, at all times for the duration of the Term.
As additional consideration for the SOLOSEC License Agreement, Pharma 1 has agreed to pay the Company an upfront fee, regulatory milestone payments and, post-launch, sales-based milestone payments.
The License Agreements contain customary representations, warranties and indemnities of the Company and Pharma 1 relating to the Licensed Products.
Adjuvant Call Option
On April 10, 2025, the Company entered into a Call Option Agreement (the “Option Agreement”) with Adjuvant Global Health Technology Fund, L.P., Adjuvant Global Health Technology fund DE, L.P. (collectively, the “Security Holder”) and Aditxt, pursuant to which the Security Holder granted Aditxt a call option (the “Option”) to purchase, at the sole discretion of Aditxt, the Evofem Securities (defined below) for an aggregate purchase price of $13 million. The “Evofem Securities” consist of convertible promissory notes of Evofem in the aggregate principal amount of $25 million and certain right to receive common stock agreements issued by Evofem. The Option has a term commencing on or after the satisfaction in full of the repayment obligations under that certain Securities Purchase and Security Agreement by and between Evofem, Future Pak, LLC and the designated agent dated April 23, 2020, as amended to date (the “Future Pak Note”), until 5:00 Pacific time on June 30, 2025 (the “Call Period”). Pursuant to the Option Agreement, the Security Holder may not transfer the Evofem Securities without the prior written consent of the Company; provided, however, that (i) if Aditxt has not provided $1.5 million of capital to Evofem by April 30, 2025 (the “Funding Milestone”), the Security Holder may transfer the Evofem Securities after April 30, 2025 without the prior written consent of Aditxt, (ii) if the Funding Milestone has not been satisfied and the Future Pak Note is still held by Future Pak on May 31, 2025, the Security Holder may transfer the Evofem Securities after May 31, 2025, without the prior written consent of the Company; and (iii) if at any time the repayment obligations of the Future Pak Note have been satisfied through or by a transaction not associated with either Aditxt or the transactions contemplated under the Amended and Restated Agreement and Plan of Merger, as amended to date, by and between Aditxt, Adifem, Inc. and Evofem, the Security Holder may transfer the Evofem Securities, without the prior written consent of Aditxt.
Selected Historical Financial Data of Evofem
Evofem’s Statement of Operations data for the three months ended March 31, 2025 and the year ended December 31, 2024 and balance sheet data as of March 31, 2025 and December 31, 2024 are derived from Evofem’s unaudited condensed consolidated interim financial statements and audited consolidated financial statements, respectively, as filed with the SEC and available at www.sec.gov.
The historical results of Evofem included below and elsewhere in this proxy statement are not necessarily indicative of the future performance of Evofem. You should read the following selected financial data in conjunction with “Management’s Discussion and Analysis of Financial Condition and Results of Operations of Evofem” and the consolidated financial statements and the related notes appearing elsewhere in this proxy statement. All numbers presented in the table below are in thousands.
| As of | ||||||||
| Balance Sheet Data: | March 31, 2025 | December 31, 2024 | ||||||
| Working capital deficit | $ | (64,981 | ) | $ | (66,839 | ) | ||
| Total assets | $ | 12,877 | $ | 23,789 | ||||
| Total liabilities | $ | 77,679 | $ | 90,264 | ||||
| Total stockholders’ deficit | $ | (69,587 | ) | $ | (71,257 | ) | ||
| 23 | Evofem Biosciences, Inc. | 2025 Proxy Statement |
Selected Historical Financial Data of Evofem
| Three
Months Ended March 31, 2025 |
Twelve
Months Ended December 31, 2024 |
|||||||
| Product sales, net | $ | 845 | $ | 19,363 | ||||
| Income (loss) from operations | 327 | (7,676 | ) | |||||
| Total other income (expense), net | 629 | (1,184) | ||||||
| Net income (loss) | $ | 956 | $ | (8,860) | ||||
| Convertible preferred stock deemed dividends | (3 | ) | (105 | ) | ||||
| Net income (loss) attributable to common stockholders | $ | 953 | $ | (8,965) | ||||
| Net income (loss) per share attributable to common stockholders (basic and diluted): | ||||||||
| Basic | $ | 0.01 | $ | (0.12) | ||||
| Diluted | $ | 0.00 | $ | (0.12) | ||||
| Weighted-average shares used to compute net income (loss) per share attributable to common shareholders (basic and diluted): | ||||||||
| Basic | 113,356,354 | 75,195,615 | ||||||
| Diluted | 6,039,898,041 | 75,195,615 | ||||||
Selected Historical Financial Data of Aditxt
Aditxt’s Statement of Operations data for the three months ended March 31, 2025 and the year ended December 31, 2024 and balance sheet data as of March 31, 2025 and December 31, 2024 are derived from Aditxt’s interim and audited financial statements, respectively, included elsewhere in this proxy statement.
The historical results of Aditxt included below and elsewhere in this proxy statement are not necessarily indicative of the future performance of Aditxt. You should read the following selected financial data in conjunction with “Management’s Discussion and Analysis of Financial Condition and Results of Operations of Aditxt” and the financial statements and the related notes appearing elsewhere in this proxy statement. All numbers presented in the table below are in thousands.
| As of | ||||||||
| Balance Sheet Data: | March 31, 2025 | December 31, 2024 | ||||||
| Working capital deficit | $ | (13,959 | ) | $ | (21,407 | ) | ||
| Total assets | $ | 31,222 | $ | 32,144 | ||||
| Total liabilities | $ | 15,458 | $ | 23,858 | ||||
| Total stockholders’ equity (deficit) | $ | 15,764 | $ | (87) | ||||
| Three
Months Ended March 31, 2025 |
Twelve
Months Ended December 31, 2024 |
|||||||
| Revenue | $ | 1 | $ | 134 | ||||
| Loss from operations | (5,608 | ) | (27,864 | ) | ||||
| Total other expense, net | (344 | ) | (7,156 | ) | ||||
| Net loss attributable to common stockholders | $ | (5,710 | ) | $ | (40,353 | ) | ||
| Net loss per share attributable to common stockholders (basic and diluted): | $ | (8.12 | ) | $ | (3,062.15 | ) | ||
| Weighted-average shares used to compute net loss per share attributable to common shareholders (basic and diluted): | 703,666 | 13,177 | ||||||
| www.evofem.com | 24 |
Trading Market and Dividends
Aditxt
Common Stock
The shares of Aditxt common stock are quoted on the Nasdaq Stock Market, under the symbol “ADTX”.
Aditxt’s Dividend Policy
Aditxt has not paid any cash dividends on its shares of Aditxt common stock to date and does not anticipate paying any cash dividends on their common stock in the foreseeable future. Aditxt intends to retain all available funds and future earnings to fund the development and expansion of their business. Any future determination to pay dividends will be at the discretion of the Aditxt board of directors and will depend upon a number of factors, including the results of operations, financial condition, future prospects, contractual restrictions, restrictions imposed by applicable law and other factors the Aditxt board of directors deems relevant.
Evofem
Holders of Evofem common stock
As of the Record Date, there were [number] holders of record of Evofem common stock. Evofem’s Common stock is traded on OTCID under the symbol “EVFM.”
Dividend Policy of Evofem
Evofem has not paid any cash dividends on its stock to date and does not intend to pay cash dividends prior to Closing.
Surviving Company
Dividend Policy
Following Closing, the Surviving Company’s board of directors will consider whether or not to institute a dividend policy. It is presently intended that the Surviving Company retain its earnings for use in business operations and accordingly, it is not anticipated that the Surviving Company’s board of directors will declare any dividends in the foreseeable future.
In deciding how to vote, Company shareholders should carefully consider the following risk factors and all of the information contained in, or incorporated by reference herein, including, but not limited to, the matters addressed in “Cautionary Statement Regarding Forward-Looking Statements” beginning on page 7 and the matters discussed under “Item 1A. Risk Factors” of Evofem’s’ Annual Report on Form 10-K for the fiscal year ended December 31, 2024 as updated from time to time in Evofem’s’ subsequent filings with the SEC, which are incorporated by reference herein. See “Where You Can Find Additional Information” within this document.
Risks Related to the Merger
On September 27, 2024, October 27, 2024 and November 8, 2024, the Company received Notices of Defaults from their largest creditor, Future Pak, LLC, alleging a number of Events of Default, accelerating the Principal due and payable and declaring the termination of the existing Forbearance Agreement.
On September 27, 2024, the Designated Agent provided a Notice of Default relating to the SPA, by and among the Company, Designated Agent, as certain guarantors, and the Purchasers. The Notice of Default claims that by entering into arrangements to repay certain existing obligations, including obligations owed to the U.S. Department of Health and Human Services, an Event of Default has occurred under Section 9.1(e) of the SPA.
According to the Notice of Default, the Designated Agent has accelerated repayment of the outstanding principal balance owed by the Company under the Securities Purchase Agreement. If all Purchasers exercise the Section 5.7 Option (as defined below), the repurchase price would be equal to approximately $106.8 million. Pursuant to Section 5.7(b) of the SPA, upon the occurrence of an Event of Default, each Purchaser may elect, at its option, to require the Company to repurchase the Note held by such Purchaser (or any portion thereof) at a repurchase price equal to two times the sum of the outstanding principal balance and all accrued and unpaid interest thereon, due within three business days after such Purchaser delivers a notice of such election (the “Section 5.7 Option”).
On October 27, 2024, the Designated Agent sent an amended and supplemented notice to the Notice of Default which adds additional claims of default based on the Company’s current repayment agreements of existing obligations, including obligations owed to the U.S. Department of Health and Human Services, an Event of Default has occurred under Section 9.1(e) of the Securities Purchase and Security Agreement dated April 23, 2020, as amended. Furthermore, the Amended Notice stated that, because the events of default described in the Amended Notice of Default are not the certain prior events of default listed in the Forbearance Agreement (the “Specified Defaults”), the Designated Agent and the holders of the senior secured promissory notes described in the SPA thereby provided notice to the Company that the Forbearance Agreement is terminated as of October 27, 2024.
Subsequently, on November 8, 2024, the Designated Agent sent an amended and supplemented notice to the Notices (the “Third Amended Notice of Default”) which adds new claims of default based on (i) the Company’s failure to maintain a cash position of $1,000,000 or greater, as required under Section 5(b) of the Forbearance Agreement (ii) the Company’s failure to deliver financial and operating reports in accordance with the timeline required under the Section 8.1(n) of the SPA, and (iii) to clarify the outstanding balance under the notes of the SPA plus all accrued and unpaid interest thereon, in the sum of approximately is $107,000,000 as opposed the Repurchase Price.
As such, the Designated Agent could take significant, adverse action against the Company, its assets and its accounts. There can be no assurances that the Company can cure the Events of Default or otherwise stop or mitigate any adverse actions taken by the Designated Agent.
The Company was required to stop using the Phexxi name and trademark as of July 18, 2024.
On December 14, 2020, a trademark dispute captioned TherapeuticsMD, Inc. v Evofem Biosciences, Inc., was filed in the United States District Court for the Southern District of Florida against the Company, alleging trademark infringement of certain trademarks owned by TherapeuticsMD under federal and state law. On July 18, 2022, the Company settled the lawsuit with TherapeuticsMD, pursuant to which the Company agreed to rebrand its product by July 2024 to coincide with its specific strategic marketing objectives. On July 29, 2024 the Company received a cease and desist letter from TherapeuticsMD, demanding that the Company change the name of Phexxi. The Company is currently finalizing plans to re-brand Phexxi in connection with the settlement reached with TherapeuticsMD in 2022.
The Merger and related transactions are subject to shareholder approval.
The Merger cannot be completed unless (1) a quorum is present at the Special Meeting and (2) a majority of the combined voting power of the issued and outstanding shares of Evofem common stock and Series E-1 are voted FOR Proposal 1. Aditxt is also required to obtain the requisite shareholder approval. If the required stockholder approval is not obtained, the Merger and related transactions cannot be completed. However, the Board reserves the right to abandon the Merger if it decides it is in the best interests of the shareholders.
The Merger and related transactions are also subject to consent by the Designated Agent, Future Pak, LLC.
In addition to the requisite shareholder approvals needed, pursuant to the terms of the SPA with the Designated Agent, the Merger cannot be completed unless consent is obtained from the Designated Agent. On September 27, 2024, October 27, 2024, and November 8, 2024, the Company received Notices of Defaults from the Designated Agent, alleging a number of Events of Default, accelerating the Principal due and payable and declaring the termination of the existing Forbearance Agreement, among other things described herein. Even if both Aditxt and the Company receive the requisite shareholder approvals, there can be no assurances that the Designated Agent will consent to the Merger and its underlying transactions.
Failure to satisfy the conditions to the Closing of the Merger on a timely basis or at all could cause delay and additional expense or prevent the Merger from occurring altogether.
The Merger Agreement contains conditions to Closing that must be fulfilled (or, as permitted by law, waived by the parties) in order to complete the Merger. These conditions include, among other customary conditions (i) the Company Shareholder approval shall have been obtained in accordance with applicable Law; (ii) no governmental entity having jurisdiction over any party shall have issue any order, decree, ruling injunction or other action that is in effect restraining the Merger; (iii) a voting agreement shall have been executed and delivered by the parties thereto; (iv) all Company preferred stock shall have been converted to Company common stock except for the Unconverted Company Preferred Stock (as defined by the Agreement); (v) the Company shall have received agreements from all of the holders of the Company’s warrants, duly executed, containing waivers with respect to any fundamental transaction, change in control or other similar rights that such warrant holders may have under any such Company warrants and exchange such Company warrants as they hold for an aggregate of not more than 930.336 shares of Aditxt Preferred Stock; (vi) the Company shall have cashed out any other warrant holder who has not provided a warrant holder agreement, provided, however, that the aggregate amount of such cash out for any and all other warrant holders who have not provided a warrant holder agreement shall not exceed $150,000; (vii) the Company shall have obtained waivers from holders of Company convertible notes of the original principal amount thereof with respect to any fundamental transaction rights such Company convertible note holders may have under any such Company convertible notes, including any right to vote, consent or otherwise approve or veto any of the transaction contemplated by this Merger Agreement; (viii) the outstanding balance of the senior secured loan plus all accrued and unpaid interest thereon, in an amount not to exceed the Repurchase Price (as defined in the Securities Purchase Agreement) shall have been paid in full; (ix) Aditxt shall have received a compliance certificate from the Company certifying Company complied with all its representations and warranties in the Merger Agreement; (x) Aditxt shall have received waivers from the parties to the agreements listed in Section 7.2(f) to the Aditxt Disclosure Letter of the issuance of securities in a “Variable Rate Transaction” (xi). Aditxt shall have received a certificate certifying that no interest in the Company is a U.S. real property interest, as required under U.S. treasury regulation section 1.897-2(h) and 1.1445-3(c); (xii) Company shall have received from Aditxt a compliance certificate certifying that Aditxt has complied with all its representations and warranties in the Merger Agreement, that Aditxt common stock included in the Merger Shares have been approved for listing on the Nasdaq, and Aditxt shall have regained compliance with the stockholders equity requirement in Nasdaq listing rule 5550(b)(1) (xiii) There shall be no more than 4,141,434 Dissenting Shares that are Company common stock or 98 Dissenting Shares that are Company Preferred Stock.
| 25 | Evofem Biosciences, Inc. | 2025 Proxy Statement |
Risk Factors
The Merger Agreement may be terminated by either party if the Closing does not occur by November 29, 2024. Should satisfaction of these conditions take longer than the parties anticipate, or if any condition is not met by such date, the parties will need to mutually agree to either postpone Closing until the condition(s) are met or to waive or amend the condition. If a Closing condition cannot be met on a timely basis, or the parties are unable to agree on a waiver or amendment, the Closing may be delayed or the Merger Agreement may be terminated, subject to the terms and conditions contained therein.
There can be no assurance that the conditions to the Closing will be satisfied or waived or that the Merger will be completed. Any delay in completing the Merger could cause the Company and or Aditxt not to realize some or all of the benefits that the parties expect the Merger to achieve. Furthermore, the parties will fail to realize any benefits of the Merger should the Closing not occur, and in such event, each party will be subject to the go-forward risks of its respective business, potential reputational and economic harm that may result from a failure to consummate the Merger, and the potential economic burden of certain fees or expenses associated with a termination of the Merger Agreement.
Each party is subject to business uncertainties and contractual restrictions while the Merger is pending, which could adversely affect each party’s business and operations.
In connection with the pendency of the Merger, it is possible that some customers, suppliers, vendors and other business partners with whom Aditxt or the Company have a business relationship may delay or defer certain business decisions or might decide to seek to terminate, change or renegotiate their relationships with Aditxt or the Company, as the case may be, as a result of the Merger or otherwise, which could negatively affect Aditxt or the Company’s business, regardless of whether the Merger is completed. The pending transaction could also divert management time and resources that could otherwise have been devoted to other opportunities that may have been beneficial to either Aditxt or the Company.
Under the terms of the Merger Agreement, each of Aditxt and the Company are subject to certain restrictions on the conduct of their respective businesses prior to the Closing of the Merger which may adversely affect their abilities to execute certain of their business strategies. Such limitations could adversely affect Aditxt’s or the Company’s businesses and operations.
In addition, the Merger Agreement contains provisions that limit the Company’s ability to pursue alternatives to the Merger. Even if the Company’s Board of Directors withdraws or qualifies its recommendation with respect to the approval of the proposals set forth in this proxy statement, unless the Merger Agreement is terminated in accordance with its terms, the Company will still be required to submit such proposals to a vote at the Special Meeting.
The Parent Preferred Stock to be received by the E-1 Holders as a result of the Merger may have different rights from shares of Evofem common stock.
Following completion of the Effective Time of the Merger, the Company’s Series E-1 Holders will no longer be stockholders of the Company but will instead be preferred stockholders of Aditxt. While the rights, powers, and preferences of the Parent Preferred Stock are substantially in the form of the Certificate of Designation attached to the Merger Agreement as Exhibit A and hereto as Appendix G, there may be important differences between the rights of Company stockholders and the rights of Aditxt Stockholders.
Aditxt and the Company may become involved in securities litigations or stockholder derivative litigation in connection with the Merger, and this could divert the attention of Aditxt and Evofem’s management and harm the surviving company’s business, and insurance coverage might not be sufficient to cover all related costs and damages.
Securities litigation or stockholder derivative litigation frequently follows the announcement of certain significant business transactions, such as the sale of a business division or announcement of a business combination transaction. This risk is especially relevant for Aditxt and the Company because both companies have experienced significant stock price volatility in recent years, and the Company will become a wholly owned subsidiary of Aditxt. Aditxt and the Company may become involved in these types of litigations in connection with the Merger, and the Surviving Company may become involved in these types of litigations in the future. Litigation is often expensive and diverts management’s attention and resources, which could adversely affect the business of Aditxt and the Company and the Surviving Company, and insurance coverage may not be sufficient to cover all related costs and damages.
We have certain obligations pursuant to our issued and outstanding promissory notes, convertible notes and related note purchase agreements, and our failure to comply with these obligations could have a material adverse effect on our business, intellectual property, financial condition, or results of operations.
In April 2020, Evofem entered into a Securities Purchase and Securities Agreement (the “Baker Bros. Purchase Agreement”) with certain institutional investors and their designated agent pursuant to which the Company issued and sold secured convertible promissory notes in an aggregate principal amount of $25.0 million and warrants to purchase shares of its common stock. In November 2021, the Company entered into the first amendment to the Baker Bros. Purchase Agreement which extended the affirmative covenant to achieve $100.0 million in cumulative net sales of Phexxi by June 30, 2022 to June 30, 2023.
On March 7, 2023, Baker Bros. Advisors, LP (the “Designated Agent”) provided a Notice of Event of Default and Reservation of Rights (the “Notice of Default”) from Baker Bros claiming that the Company failed to maintain the required shares reserved amount per the Third Baker Amendment. In addition, the Notice of Default resulted in a cross default under all outstanding debt, which became currently due. While the Company did not have sufficient capital to repay such obligations during the period of default, the Company once again had sufficient required reserve number of shares upon the effectuation of the Reverse Stock Split in May 2023. As of June 30, 2023, the Company had not met the affirmative covenant requiring achievement of $100.0 million in cumulative net sales of Phexxi by such date. In September 2023, the Company entered into a Fourth Baker Amendment, upon which the cumulative net sales covenant was removed and all defaults existing at the time of signing were cured.
| www.evofem.com | 26 |
Risk Factors
The Fourth Baker Amendment amended certain provisions within the Baker Bros. Purchase Agreement including:
| (i) | the rescission of the Notice of Default delivered to the Company on March 7, 2023 and waiving the Events of Default named therein; | |
| (ii) | the waiver of any and all other Events of Default existing as of the Fourth Baker Amendment date; | |
| (iii) | the removal of the conversion feature into shares of Company common stock, including the removal of any requirement to reserve shares of common stock for conversion of the Baker Notes as well as any registration rights related thereto; | |
| (iv) | the clarification that for the sole purpose of enabling an ex-U.S. license agreement for such assets, any Patents, Trademarks or Copyrights acquired after the Effective Date shall be excluded from the definition of Collateral; and, | |
| (v) | the removal of the requirement for the Company to obtain $100 million in cumulative net Phexxi sales in the specified timeframe. |
The current outstanding balance of the Baker Notes will continue to accrue interest at 10% per annum and, in the event of a default in the agreement or a failure to pay the Repurchase Price (as defined below) on or before September 8, 2028 (the “Maturity Date”), the Baker Purchasers may collect on the full principal amount then outstanding. Additionally, the Company was required to make a $1.0 million upfront payment by October 1, 2023 (which payment was made in late September 2023) as well as quarterly cash payments based upon a percentage of the Company’s global net product revenue. The cash payments will be determined based upon the quarterly global net revenue of Phexxi such that if the global net revenue is less than or equal to $5.0 million, the Company will pay 3%; if the global net revenue is over $5.0 million and less than or equal to $7.0 million, the Company will continue to pay 3% on net revenue up to $5.0 million and 4% on the net revenue over $5.0 million; and if the global net revenue is over $7.0 million, the Company will pay 3% on the net revenue up to $5.0 million, 4% on the net revenue over $5.0 million up to $7.0 million, and 5% on net revenue over $7.0 million. The cash payments will be payable beginning in the fourth quarter of 2023. Regardless of the percentage paid, the quarterly cash payment amounts, along with the $1.0 million upfront payment, will be deducted from the Repurchase Price as Applicable Reductions.
The Fourth Baker Amendment also granted the Company the ability to repurchase the principal amount and accrued and unpaid interest of the Baker Notes for up to a five-year period for the one-time Repurchase Price designated below:
| Date of Notes’ Repurchase | Repurchase Price | |
| On or prior to September 8, 2024 | $14,000,000 (less Applicable Reductions) | |
| September 9, 2024-September 8, 2025 | $16,750,000 (less Applicable Reductions) | |
| September 9, 2025-September 8, 2026 | $19,500,000 (less Applicable Reductions) | |
| September 9, 2026-September 8, 2027 | $22,250,000 (less Applicable Reductions) | |
| September 9, 2027-September 8, 2028 | $25,000,000 (less Applicable Reductions) |
On December 11, 2023, Baker Bros assigned to Aditxt, Inc. (the “Assignee”) all remaining amounts due under the Securities Purchase and Security Agreement by and among Borrower, Baker and Designated Agent, dated as of April 23, 2020, as amended on November 20, 2021, March 21, 2022, September 15, 2022 and September 8, 2023 (the “Agreement”). Upon such assignment, the Assignee was the Company’s senior secured debtholder and the Company is obligated to make all payments under the Fourth Baker Amendment to the Assignee as of December 31, 2023. The Notes were re-assigned back to Baker on February 26, 2024 and as such, Baker Bros is the Company’s senior secured debtholder as of the filing date.
On July 23, 2024, Baker Bros assigned the Baker Notes to Future Pak, LLC (the Assignee) (the July 2024 Assignment). The terms of the Baker Notes were not changed in connection with the assignment from Baker to the Assignee.
On September 27, 2024, the Assignee, as agent for the Purchasers (in such capacity, the Designated Agent) provided a Notice of Event of Default and Reservation of Rights (the September 2024 Notice of Default) relating to the Securities Purchase and Security Agreement dated April 23, 2020, as amended, by and among the Company, Designated Agent, as certain guarantors and the purchasers (each a Purchaser and collectively Purchasers). The September 2024 Notice of Default claims that by entering into arrangements to repay certain existing obligations, including obligations owed to the U.S. Department of Health and Human Services (HHS), an Event of Default has occurred under Section 9.1(e) of the SPA. According to the Notice of Default, the Designated Agent has accelerated repayment of the outstanding principal balance owed by the Company under the Securities Purchase Agreement. If all Purchasers exercise the Section 5.7 Option (as defined below), the repurchase price would be equal to the total outstanding balance, including principal and accrued interest. Pursuant to Section 5.7(b) of the SPA, upon the occurrence of an Event of Default, each Purchaser may elect, at its option, to require the Company to repurchase the Note held by such Purchaser (or any portion thereof) at a repurchase price equal to two times the sum of the outstanding principal balance and all accrued and unpaid interest thereon, due within three business days after such Purchaser delivers a notice of such election (the Section 5.7 Option).
On October 27, 2024, the Designated Agent sent an amended and supplemented notice to the Initial Notice of Default (the Amended Notice of Default) which adds new claims of default based on the Company’s current repayment agreements of existing obligations, including obligations owed to HHS, an Event of Default has occurred under Section 9.1(e) of the Baker Bros. Purchase Agreement, as amended. Furthermore, the Amended Notice stated that, because the events of default described in the Amended Notice of Default are not the certain prior events of default listed in the Forbearance Agreement (Specified Defaults), the Designated Agent and the holders of the senior secured promissory notes described in the SPA thereby provided notice to the Company that the Forbearance Agreement is terminated as of October 27, 2024.
On November 8, 2024, the Designated Agent sent an amended and supplemented notice to the Notices (the Third Amended Notice of Default) which adds new claims of default based on (i) the Company’s failure to maintain a cash position of $1.0 million or greater, as required under Section 5(b) of the Forbearance Agreement (ii) the Company’s failure to deliver financial and operating reports in accordance with the timeline required under the Section 8.1(n) of the Baker Stock Purchase Agreement, and (iii) to clarify the outstanding balance under the notes of the Baker Stock Purchase Agreement plus all accrued and unpaid interest thereon, in the sum of approximately is $107.0 million as opposed to the Repurchase Price as defined in the Fourth Amendment.
Evofem strongly disagrees with the Designated Agent’s claim that an Event of Default has occurred. The Company intends to vigorously contest any attempt by the Designated Agent and the Purchasers to exercise their default rights and remedies under the SPA.
In October 2020, we entered into a Securities Purchase Agreement (the “Adjuvant Purchase Agreement”) pursuant to which we issued and sold to certain institutional investors unsecured convertible promissory notes in an aggregate principal amount of $25.0 million. On April 4, 2022, we entered into the first amendment to the Adjuvant Purchase Agreement (the “First Adjuvant Amendment”). The First Adjuvant Amendment extended, effective as of the date on which we achieved the Qualified Financing Threshold upon the closing of the May 2022 Public Offering, the affirmative covenant to achieve $100.0 million in cumulative net sales of Phexxi by June 30, 2022 to June 30, 2023. The First Adjuvant Amendment also provided for an adjustment to the conversion price of the Adjuvant Notes such that the conversion price for these Notes, effective as of the reverse stock split the conversion price will now be the lesser of (i) $678.49, and (ii) 100% of the lowest price per share of common stock (or with respect to securities convertible into common stock, 100% of the applicable conversion price) sold in any equity financing until we have met the Qualified Financing Threshold.
Between December 2022 and September 2023, we entered into various securities purchase agreements (“SPAs”), with certain investors (the “Investors”) providing for the sale and issuance of senior secured convertible notes due in the aggregate gross cash receipt of $5.6 million (the “Notes”), warrants to purchase an aggregate 25,956,854 shares of common stock (“Warrants”), pre-funded warrants to purchase an aggregate 6,432,306 shares of common stock (“Pre-funded Warrants”), and an aggregate 70 shares of Series D Preferred Stock (the “Preferred Shares”) (collectively, the “Senior Subordinate Notes”). Each Investor paid approximately $650 for each $1,000 of principal amount of Notes, Preferred Shares and Warrants.
These debt arrangements limit our ability to incur debt, merge, or declare dividends in certain circumstances. The Baker Notes, as assigned to Future Pak, LLC., are secured by substantially all of our assets. Our failure to make payments as due under any of the Notes could be an event of default under all of the Notes. Events of default under these arrangements could also include, but are not limited to, a material breach of representations, our failure to comply with our obligation to convert convertible notes, our failure to perform or observe, and in certain instances, cure, certain covenants, including but not limited to, a covenant requiring us to maintain the listing of shares of our common stock on the OTCQB. In the event of a default and depending on the terms of each Note, a holder of the Notes may be entitled to redemption premiums, treble amounts, and other remedies described in their respective agreements. Any default could materially and adversely impact our business, results of operations and financial condition, as well as increase our need to raise additional capital, cause us to cease our operations entirely and may result in the holders of our common stock not receiving any value for their investment.
As a condition to closing the Merger Agreement, no defaults shall have occurred and be continuing under the Baker Bros. Purchase Agreement, as amended, and the Outstanding Balance (as defined in the Baker Bros. Purchase Agreement) plus all accrued and unpaid interest thereon, in an amount not to exceed the Repurchase Price (as defined in the Baker Bros. Purchase Agreement) shall have been paid in full.
Risks Related to Aditxt’s Business
For the purposed of the disclosures made in this section only, the terms “we,” “us,” “our,” “Aditxt” or the “Company” refer collectively to Aditxt, Inc. and its wholly owned subsidiaries, unless otherwise stated. All information presented in this section is based on Aditxt’s fiscal year. Unless otherwise stated, references to particular years, quarters, months or periods refer to Aditxt’s fiscal years ending December 31 and the associated quarters, months and periods of those fiscal years.
We do not expect to pay dividends in the foreseeable future.
We do not intend to declare dividends for the foreseeable future, as we anticipate that we will reinvest any and all future earnings in the development and growth of our business. Therefore, investors will not receive any funds unless they sell their securities, and holders may be unable to sell their securities on favorable terms or at all. We cannot assure you of a positive return on your investment or that you will not lose the entire amount of your investment.
Future sales or issuances of substantial amounts of our common stock, including, potentially, as a result of the future acquisitions or strategic transactions, including the transaction with Cellvera Global, could result in significant dilution.
On December 28, 2021, we entered into a Share Exchange Agreement with Cellvera Global f/k/a AiPharma Global, pursuant to which we (i) will acquire 9.5% of the issued and outstanding equity interests in Cellvera Global in exchange for the issuance of 61 shares of our common stock of Aditxt and a cash payment of $250,000, at an initial closing upon the satisfaction or waiver of certain conditions to closing; and (ii) acquire the remaining 90.5% of the issued and outstanding equity interests in Cellvera Global in exchange for the issuance of 500 shares of our common stock and a cash payment of $250,000 at a secondary closing upon the satisfaction or waiver of certain conditions to closing. Additionally, we may elect to raise additional capital due to market conditions or strategic considerations. If additional shares are issued in connection with the proposed acquisition transaction or additional capital is raised through the sale of equity or convertible debt securities, the issuance of those securities could result in further dilution to our stockholders.
While we have entered into a Share Exchange Agreement with Cellvera Global, we cannot assure you that the transactions contemplated by the Share Exchange Agreement will be consummated or, that if such transactions are consummated, they will be accretive to stockholder value.
The initial closing under the Share Exchange Agreement was expected to occur on or before January 31, 2022. We can provide no assurance that the conditions to the initial closing will be satisfied. Further, even if we are able to complete the initial closing following the satisfaction of such conditions, there is no guarantee that the conditions to the secondary closing, including but not limited to, the approval of the transaction by our stockholders, will be completed in the time frame or in the manner currently anticipated, or that we will recognize the anticipated benefits of the transaction.
In connection with the contemplated acquisition of Cellvera Global, we have provided secured loans to Cellvera Global in the aggregate principal amount of $14.5 million, which amounts came due on January 31, 2022. Although, we have agreed to forbear from exercising our rights and remedies against Cellvera Global while we continue to work towards an initial closing under the Share Exchange Agreement, if we are unable to complete the transactions contemplated by the Share Exchange Agreement, we cannot provide any assurance that we will be able to timely collect such amounts from Cellvera Global, if at all.
In connection with the contemplated acquisition of Cellvera Global, we entered into a Secured Credit Agreement with Cellvera Global, pursuant to which we have provided secured loans to Cellvera Global in the aggregate principal amount of $14.5 million, which amounts became due on January 31, 2022. On February 14, 2022, we entered into a Forbearance Agreement with Cellvera Global, pursuant to which we agreed to forbear from exercising our rights and remedies against Cellvera Global until the earlier of June 30, 2022 or the date of any default under the Forbearance Agreement. Under the Forbearance Agreement, the Company and the Borrower also agreed to certain amendments to the Credit Agreement, including, but not limited to: (i) the delivery by Cellvera Global of certain financial statements and forecasts, and (ii) certain regularly scheduled payments to be made by Cellvera Global to the Company during the forbearance period. If Cellvera Global defaults upon its obligations under the Forbearance Agreement or if we are otherwise unable to complete the contemplated acquisition of Cellvera Global under the Share Exchange Agreement, we cannot provide any assurance that we will be able to time collect the amounts due under the Secured Credit Agreement, if at all. The note receivable to Cellvera Global was deemed impaired and written down to zero as of December 31, 2021.
We may engage in future acquisitions or strategic transactions, which may require us to seek additional financing or financial commitments, increase our expenses and/or present significant distractions to our management.
As described herein, we entered into a Share Exchange Agreement with Cellvera Global in December 2021. We have also entered into other non-binding letters of intent. We may need to acquire additional financing to fund our obligations under the Share Exchange Agreement, the letter of intent or to fund other potential acquisitions or strategic transactions (particularly, if the acquired entity is not cash flow positive or does not have significant cash on hand). Obtaining financing through the issuance or sale of additional equity and/or debt securities, if possible, may not be at favorable terms and may result in additional dilution to our current stockholders. Additionally, any such transaction may require us to incur non-recurring or other charges, may increase our near and long-term expenditures and may pose significant integration challenges or disrupt our management or business, which could adversely affect our operations and financial results. For example, an acquisition or strategic transaction may entail numerous operational and financial risks, including the risks outlined above and additionally:
| ● | exposure to unknown liabilities; |
| ● | disruption of our business and diversion of our management’s time and attention in order to develop acquired products or technologies; |
| ● | higher than expected acquisition and integration costs; |
| ● | write-downs of assets or goodwill or impairment charges; |
| ● | increased amortization expenses; |
| ● | difficulty and cost in combining the operations and personnel of any acquired businesses with our operations and personnel; |
| ● | impairment of relationships with key suppliers or customers of any acquired businesses due to changes in management and ownership; and |
| ● | inability to retain key employees of any acquired businesses. |
Accordingly, although there can be no assurance that we will undertake or successfully complete any transactions of the nature described above, and any transactions that we do complete could have a material adverse effect on our business, results of operations, financial condition and prospects.
Certain technologies are subject to licenses from LLU and Stanford, each of which are revocable in certain circumstances, including in the event we do not achieve certain payments and milestone deadlines. Without these licenses, we may not be able to continue to develop our product candidates.
The LLU License Agreement may be terminated by LLU in the event of a breach by us of any non-payment provision (including the provision that requires us to meet certain deadlines for milestone events (each, a “Milestone Deadline”)) not cured within 90 days after delivery of written notice by LLU. Additional Milestone Deadlines include: (i) the requirement to have regulatory approval of an IND application to initiate first-in-human clinical trials on or before March 31, 2023 (which has been extended to March 31, 2024 with a payment of a $100,000 extension fee), (ii) the completion of first-in-human (phase I/II) clinical trials by March 31, 2024, (iii) the completion of Phase III clinical trials by March 31, 2026 and (iv) biologic licensing approval (BLA) by the FDA by March 31, 2027. If the LLU License Agreement were to be terminated by LLU, we would lose our most significant asset and may no longer be able to develop our product candidates, which would have a material adverse effect on our operations.
The February 2020 License Agreement with Stanford may be terminated by Stanford if we (i) are delinquent on any report or payments; (ii) are not diligently developing and commercializing Licensed Product (as defined in the February 2020 License Agreement); (iii) miss a milestone described in the agreement; (iv) are in breach of any other provision of the agreement; or (v) if we provide a false report to Stanford. The Termination discussed above will take effect only upon 30 days written notice by Stanford unless we remedy the breach within a 30-day cure period. If the February 2020 License Agreement were to be terminated by Stanford, we would lose a significant asset and may no longer be able to develop our product candidates, which would have a material adverse effect on our operations. The Company is current with its obligations and have submitted a year-end report as well as provided additional milestone plans for research and development as well as commercialization.
Our results of operations will be affected by the level of royalty and milestone payments that we are required to pay to third parties.
The LLU License Agreement and February 2020 License Agreement with Stanford each require us to remit royalty payments and meet certain performance milestones related to in-licensed intellectual property. Any failure on our part to pay royalties owed or meet milestones could lead to us losing rights under our licenses and could thereby adversely affect our business. As our product sales increase, we may, from time-to-time, disagree with our third-party collaborators as to the appropriate royalties owed and the resolution of such disputes may be costly and may consume management’s time. Furthermore, we may enter into additional license agreements in the future, which may also include royalty payments.
We face substantial competition, which may result in others discovering, developing or commercializing products before or more successfully than we do.
The development and commercialization of drugs is highly competitive. We compete with a variety of multinational pharmaceutical companies and specialized biotechnology companies, as well as products and processes being developed at universities and other research institutions. Our competitors have developed, are developing or will develop product candidates and processes competitive with our product candidates. Competitive therapeutic treatments include those that have already been approved and accepted by the medical community and any new treatments that may enter the market. We believe that a significant number of products are currently available, under development, and may become commercially available in the future, for the treatment of indications for which we may try to develop product candidates.
More established companies may have a competitive advantage over us due to their greater size, cash flows and institutional experience. Compared to us, many of our competitors may have significantly greater financial, technical and human resources. As a result of these factors, our competitors may have an advantage in marketing their approved products and may obtain regulatory approval of their product candidates before we are able to, which may limit our ability to develop or commercialize our product candidates. Our competitors may also develop drugs that are safer, more effective, more widely used and less expensive than ours, and may also be more successful than us in manufacturing and marketing their products.
| 27 | Evofem Biosciences, Inc. | 2025 Proxy Statement |
Risk Factors
Mergers and acquisitions in the pharmaceutical and biotechnology industries may result in even more resources being concentrated among a smaller number of our competitors. Smaller and other early-stage companies may also prove to be significant competitors, particularly through collaborative arrangements with large and established companies. These companies compete with us in recruiting and retaining qualified scientific, management and commercial personnel, establishing clinical trial sites and subject registration for clinical trials, as well as in acquiring technologies complementary to, or necessary for, our programs.
Our technologies and products under development, and our business, may fail if we are not able to successfully commercialize them and ultimately generate significant revenues as a result.
Successful development of technologies and our product candidates will require significant additional investment, including costs associated with additional development, completing trials and obtaining regulatory approval, as well as the ability to manufacture or have others manufacture our products in sufficient quantities at acceptable costs while also preserving product quality. Difficulties often encountered in scaling up production include problems involving production yields, quality control and assurance, shortage of qualified personnel, production costs and process controls. In addition, we are subject to inherent risks associated with new technologies and products. These risks include the possibility that any of our technologies or future products may:
| ● | be found unsafe; |
| ● | be ineffective or less effective than anticipated; |
| ● | fail to receive necessary regulatory approvals; |
| ● | be difficult to competitively price relative to alternative solutions; |
| ● | be harmful to consumers or the environment; |
| ● | be difficult to manufacture on an economically viable scale; |
| ● | be subject to supply chain constraints for raw materials; |
| ● | fail to be developed and accepted by the market prior to the successful marketing of alternative products by competitors; |
| ● | be difficult to market because of infringement on the proprietary rights of third parties; or |
| ● | be too expensive for commercial use. |
Furthermore, we may be faced with lengthy market partner or distributor evaluation and approval processes. Consequently, we may incur substantial expenses and devote significant management effort in order to customize products for market partner or distributor acceptance, though there can be no assurance of such acceptance. As a result, we cannot accurately predict the volume or timing of any future sales.
Customers may not adopt our products quickly, or at all.
Customers in the sector in which we operate can be generally cautious in their adoption of new products and technologies. In addition, given the relative novelty of our future planned products (including our AditxtScore™ platform), customers of those products may require education regarding their utility and use, which may delay their adoption. There can be no assurance that customers will adopt our products quickly, or at all.
| www.evofem.com | 28 |
Risk Factors
The significant level of competition in the markets for our products developed in the future may result in pricing pressure, reduced margins or the inability of our future products to achieve market acceptance.
The markets for our future products are intensely competitive and rapidly changing. We may be unable to compete successfully, which may result in price reductions, reduced margins and the inability to achieve market acceptance for our products.
Our competitors may have longer operating histories, significantly greater resources, greater brand recognition and large customer bases than we do. As a result, they may be able to devote greater resources to the manufacture, promotion or sale of their products, receive greater resources and support from market partners and independent distributors, initiate or withstand substantial price competition or more readily take advantage of acquisition or other opportunities.
We rely on third parties for the distribution of our current and future products, including our AditxtScore™ platform. If these parties do not distribute our products in a satisfactory or timely manner, in sufficient quantities or at an acceptable cost, our sales and development efforts could be delayed or otherwise negatively affected.
We rely on third parties for the distribution of our current and future products, including our AditxtScore™ platform. Our reliance on third parties to distribute products may present significant risks to us, including the risk that should any of these third parties fail to adequately distribute our products and services to end consumers and other market participants, our business may be materially harmed. Additionally, if we need to enter into agreements for the distribution of our future products with other third parties, there can be no assurance we will be able to do so on favorable terms, if at all.
We may rely on third parties for the production of our future products. If these parties do not produce our products at a satisfactory quality, in a timely manner, in sufficient quantities or at an acceptable cost, our sales and development efforts could be delayed or otherwise negatively affected.
We may rely on third parties for the manufacture of our future products. Our reliance on third parties to manufacture our future products may present significant risks to us, including the following:
| ● | reduced control over delivery schedules, yields and product reliability; |
| ● | price increases; |
| ● | manufacturing deviations from internal and regulatory specifications; |
| ● | the failure of a key manufacturer to perform as we require for technical, market or other reasons; |
| ● | difficulties in establishing additional manufacturer relationships if we are presented with the need to transfer our manufacturing process technologies to them; |
| ● | misappropriation of our intellectual property; and |
| ● | other risks in potentially meeting our product development schedule or satisfying the requirements of our market partners, distributors, direct customers and end users. |
If we need to enter into agreements for the manufacturing of our future products, there can be no assurance we will be able to do so on favorable terms, if at all.
| 29 | Evofem Biosciences, Inc. | 2025 Proxy Statement |
Risk Factors
If we are unable to establish successful relations with third-party market partners or distributors, or these market partners or distributors do not focus adequate resources on selling our products or are otherwise unsuccessful in selling them, sales of our products may not develop.
We anticipate relying on independent market partners and distributors to distribute and assist us with the marketing and sale of our products. Our future revenue generation and growth will depend in large part on our success in establishing and maintaining this sales and distribution channel. If our market partners and distributors are unable to sell our products, or receive negative feedback from end users, they may not continue to purchase or market our products. In addition, there can be no assurance that our market partners and distributors will focus adequate resources on selling our products to end users or will be successful in selling them. Many of our potential market partners and distributors are in the business of distributing and sometimes manufacturing other, possibly competing, products. As a result, these market partners and distributors may perceive our products as a threat to various product lines currently being distributed or manufactured by them. In addition, these market partners and distributors may earn higher margins by selling competing products or combinations of competing products. If we are unable to establish successful relationships with independent market partners and distributors, we will need to further develop our own sales and distribution capabilities, which would be expensive and time-consuming and might not be successful.
If we are not able to attract and retain highly skilled employees and contractors, we may not be able to implement our business model successfully.
We will rely upon employees and third-party consultant/contractors to effectively establish, manage and grow our business. Consequently, we believe that our future viability will depend largely on our ability to attract and retain highly skilled personnel. In order to do so, we may need to pay higher compensation, fees, and/or other incentives to our employees or consultants than we currently expect, and such higher compensation payments would have a negative effect on our operating results. Competition for experienced, high-quality employees, consultants and contractors is intense and we cannot assure that we will be able to recruit and retain such personnel. We may not be able to hire or retain the necessary personnel to implement our business strategy. Our failure to hire and retain such personnel could impair our ability to develop new products and manage our business effectively.
The loss of our management team or other key personnel would have an adverse impact on our future development and impair our ability to succeed.
In the early stages of development, our business will be significantly dependent on the Company’s management team and other key personnel. Our success will be particularly dependent upon our Chief Executive Officer, Mr. Amro Albanna and our Chief Innovation Officer, Dr. Shahrokh Shabahang. The loss of any one of these individuals or any other future key personnel could have a material adverse effect on the Company and our ability to further execute our intended business.
The use of our products may be limited by regulations, and we may be exposed to product liability and remediation claims.
The use of our planned products may be regulated by various local, state, federal and foreign regulators. Even if we are able to comply with all such regulations and obtain all necessary registrations, we cannot provide assurance that our future products will not cause injury to the environment, people, or animals and/or otherwise have unintended adverse consequences, under all circumstances. For example, our products may be improperly combined with other chemicals or, even when properly combined, our products may be blamed for damage caused by those other chemicals. The costs of remediation or products liability could materially adversely affect our results, financial condition and operations.
We may be held liable for, or incur costs to settle, liability and remediation claims if any products we develop, or any products that use or incorporate any of our technologies, cause injury or are found unsuitable during product testing, manufacturing, marketing, sale or use. These risks exist even with respect to products that have received, or may in the future receive, regulatory approval, registration or clearance for commercial use. We cannot guarantee that we will be able to avoid product liability exposure.
At the stage customary to do so, we expect to maintain product liability insurance at levels we believe are sufficient and consistent with industry standards for like companies and products. However, we cannot guarantee that our product liability insurance will be sufficient to help us avoid product liability-related losses. In the future, it is possible that meaningful insurance coverage may not be available on commercially reasonable terms or at all. In addition, a product liability claim could result in liability to us greater than our assets or insurance coverage. Moreover, even if we have adequate insurance coverage, product liability claims or recalls could result in negative publicity or force us to devote significant time and attention to these matters, which could harm our business.
| www.evofem.com | 30 |
Risk Factors
There may be limitations on the effectiveness of our internal controls, and a failure of our control systems to prevent error or fraud may materially harm our Company.
We do not expect that internal control over financial accounting and disclosure, even if timely and well established, will prevent all error and all fraud. A control system, no matter how well designed and operated, can provide only reasonable, not absolute, assurance that the control system’s objectives will be met. Further, the design of a control system must reflect the fact that there are resource constraints, and the benefits of controls must be considered relative to their costs. Because of the inherent limitations in all control systems, no evaluation of controls can provide absolute assurance that all control issues and instances of fraud, if any, have been detected. Failure of our control systems to prevent error or fraud could materially adversely affect our business.
The failure to obtain or maintain patents, licensing agreements and other intellectual property could materially impact our ability to compete effectively.
In order for our business to be viable and to compete effectively, we need to develop and maintain, and we will heavily rely on, a proprietary position with respect to our technologies and intellectual property. However, there are significant risks associated with our actual or proposed intellectual property. The risks and uncertainties that we face with respect to our rights principally include the following:
| ● | pending patent applications we have filed or will file may not result in issued patents or may take longer than we expect to result in issued patents; |
| ● | we may be subject to interference proceedings; |
| ● | we may be subject to reexamination proceedings; |
| ● | we may be subject to post grant review proceedings; |
| ● | we may be subject to inter partes review proceedings; |
| ● | we may be subject to derivation proceedings; |
| ● | we may be subject to opposition proceedings in the U.S. or in foreign countries; |
| ● | any patents that are issued to us may not provide meaningful protection; |
| ● | we may not be able to develop additional proprietary technologies that are patentable; |
| ● | other companies may challenge patents licensed or issued to us; |
| ● | other companies may have independently developed and patented (or may in the future independently develop and patent) similar or alternative technologies, or duplicate our technologies; |
| ● | other companies may design around technologies we have licensed or developed; |
| ● | enforcement of patents is complex, uncertain and very expensive and we may not be able to secure, enforce and defend our patents; and |
| ● | in the event that we were to ever seek to enforce our patents in ligation, there is some risk that they could be deemed invalid, not infringed, or unenforceable. |
We cannot be certain that any patents will be issued as a result of any pending or future applications, or that any patents, once issued, will provide us with adequate protection from competing products. For example, issued patents may be circumvented or challenged, declared invalid or unenforceable, or narrowed in scope. In addition, since publication of discoveries in scientific or patent literature often lags behind actual discoveries, we cannot be certain that we or our licensors were the first to invent or to file patent applications covering them.
| 31 | Evofem Biosciences, Inc. | 2025 Proxy Statement |
Risk Factors
It is also possible that others may have or may obtain issued patents that could prevent us from commercializing our products or require us to obtain licenses requiring the payment of significant fees or royalties in order to enable us to conduct our business. There is no guarantee that such licenses will be available based on commercially reasonable terms. As to those patents that we have licensed, our rights depend on maintaining our obligations to the licensor under the applicable license agreement, and we may be unable to do so.
If we are unable to obtain and maintain patent protection for our products, or if the scope of the patent protection obtained is not sufficiently broad, competitors could develop and commercialize products similar or identical to ours, and our ability to successfully commercialize our products could be impaired.
The patent prosecution process is expensive and time-consuming, and we may not be able to file and prosecute all necessary or desirable patent applications at a reasonable cost, in a timely manner, or in all jurisdictions. It is also possible that we will fail to identify patentable aspects of our development output before it is too late to obtain patent protection.
The patent position of life science companies generally is highly uncertain, involves complex legal and factual questions and has in past years been the subject of much litigation. In addition, the laws of foreign countries may not protect our rights to the same extent as the laws of the United States and we may fail to seek or obtain patent protection in all major markets. For example, unlike the U.S., European patent law restricts the patentability of methods of treatment of the human body. Our pending and future patent applications may not result in patents being issued which protect our technology or products, in whole or in part, or which effectively prevent others from commercializing competitive technologies and products. Changes in either the patent laws or interpretation of the patent laws in the United States and other countries may diminish the value of our patents or narrow the scope of our patent protection, even post-grant.
Recent patent reform legislation has increased the uncertainties and costs surrounding the prosecution of patent applications and the enforcement or defense of issued patents. On September 16, 2011, the Leahy-Smith America Invents Act, or the Leahy-Smith Act, was signed into law. The Leahy-Smith Act includes a number of significant changes to United States patent law. These include provisions that affect the way patent applications are prosecuted and may also affect patent litigation. The U.S. Patent and Trademark Office, or USPTO, recently developed new regulations and procedures to govern administration of the Leahy-Smith Act, and many of the substantive changes to patent law associated with the Leahy-Smith Act, and in particular, the first to file provisions, only became effective on March 16, 2013. Accordingly, it is not clear what, if any, impact the Leahy-Smith Act will have on the operation of our business. However, the Leahy-Smith Act and its implementation could increase the uncertainties and costs surrounding the prosecution of our patent applications and the enforcement or defense of our issued patents, all of which could have a material adverse effect on our business and financial condition.
Moreover, we may be subject to a third-party pre-issuance submission of prior art to the USPTO, or become involved in opposition, derivation, reexamination, inter partes review, post-grant review or interference proceedings challenging our patent rights (whether licensed or otherwise held) or the patent rights of others. An adverse determination in any such submission, proceeding or litigation could reduce the scope of, or invalidate, our patent rights (whether licensed or otherwise held), allow third parties to commercialize our technology or products and compete directly with us, without payment to us, or result in our inability to manufacture or commercialize products without infringing third-party patent rights. In addition, if the breadth or strength of protection provided by our patents and patent applications (whether licensed or otherwise held) is threatened, it could dissuade companies from collaborating with us to license, develop or commercialize current or future product candidates.
Even if our patent applications (whether licensed or otherwise held) result in the issuance of patents, they may not issue in a form that will provide us with any meaningful protection, prevent competitors from competing with us or otherwise provide us with any competitive advantage. Our competitors may be able to circumvent our owned or licensed patents by developing similar or alternative technologies or products in a non-infringing manner.
| www.evofem.com | 32 |
Risk Factors
The issuance of a patent is not conclusive as to its inventorship, scope, validity or enforceability, and our licensed or owned patents may be challenged in the courts or patent offices in the United States and abroad. Such challenges may result in loss of exclusivity or freedom to operate or in patent claims being narrowed, invalidated or held unenforceable, in whole or in part, which could limit our ability to stop others from using or commercializing similar or identical products, or limit the duration of the patent protection of our products. Given the amount of time required for the development, testing and regulatory review of new life science product candidates, patents protecting such candidates might expire before or shortly after such candidates are commercialized. As a result, our intellectual property rights portfolio may not provide us with sufficient rights to exclude others from commercializing products similar or identical to ours.
We may become involved in lawsuits to protect or enforce our intellectual property rights, which could be expensive, time-consuming and ultimately unsuccessful.
Competitors may infringe our intellectual property. To counter infringement or unauthorized use, we may be required to file infringement claims, which can be expensive and time-consuming. Any claims we assert against perceived infringers could provoke these parties to assert counterclaims against us alleging that we infringe their intellectual property or that our intellectual property is invalid or unenforceable. In addition, in a patent infringement proceeding, a court may decide that a licensed or owned patent of ours is invalid or unenforceable, in whole or in part, construe the patent’s claims narrowly or refuse to stop the other party from using the technology at issue on the grounds that our patents do not cover that technology. Moreover, lawsuits to protect or enforce our intellectual property rights could be expensive, time-consuming and ultimately unsuccessful.
Third parties may initiate legal proceedings alleging that we are infringing their intellectual property rights, the outcome of which would be uncertain.
Our commercial success depends upon our ability to develop, manufacture, market and sell our product candidates without infringing the proprietary rights of third parties. There is considerable intellectual property litigation in the life sciences industry. We cannot guarantee that our product candidates will not infringe third-party patents or other proprietary rights. We may become party to, or threatened with, future adversarial proceedings or litigation regarding intellectual property rights with respect to our products and technology, including inter partes review, interference, or derivation proceedings before the USPTO and similar bodies in other countries. Third parties may assert infringement claims against us based on existing intellectual property rights and intellectual property rights that may be granted in the future.
If we are found to infringe a third party’s intellectual property rights, we could be required to obtain a license from such third party to continue developing and marketing our products. However, we may not be able to obtain any required license on commercially reasonable terms or at all. Even if we were able to obtain a license, it could be non-exclusive, thereby giving our competitors access to the same technologies licensed to us. We could be forced, including by court order, to cease commercializing the infringing technology or product. In addition, we could be found liable for monetary damages, including treble damages and attorneys’ fees if we are found to have willfully infringed a patent. A finding of infringement could prevent us from commercializing our product candidates or force us to cease some of our business operations, which could materially harm our business. Claims that we have misappropriated the confidential information or trade secrets of third parties could have a similar negative impact on our business.
Obtaining and maintaining our patent protection depends on compliance with various procedural, document submission, fee payment and other requirements imposed by governmental patent agencies, and our own patent protection could be reduced or eliminated for noncompliance with these requirements.
| 33 | Evofem Biosciences, Inc. | 2025 Proxy Statement |
Risk Factors
Periodic maintenance fees and annuities on any issued patent are due to be paid to the USPTO and foreign patent agencies in several stages over the lifetime of the patent. The USPTO and various foreign governmental patent agencies require compliance with a number of procedural, documentary, fee payment and other similar provisions during the patent application process. While an inadvertent lapse can in many cases be cured by payment of a late fee or by other means in accordance with the applicable rules, there are situations in which noncompliance can result in abandonment or lapse of the patent or patent application, resulting in partial or complete loss of patent rights in the relevant jurisdiction. Noncompliance events that could result in abandonment or lapse of a patent or patent application include, but are not limited to, failure to respond to official actions within prescribed time limits, non-payment of fees and failure to properly legalize and submit formal documents. In such an event, our competitors might be able to enter our markets, which could have a material adverse effect on our business.
We may be subject to claims by third parties asserting that our employees or we have misappropriated their intellectual property or claiming ownership of what we regard as our own intellectual property.
Certain employees and contractors were previously employed at universities or other companies, including potential competitors. Although we try to ensure that our employees and contractors do not use the proprietary information or know-how of others in their work for us, we may be subject to claims that these employees or we have used or disclosed intellectual property, including trade secrets or other proprietary information, of any such employee’s former employer. Litigation may be necessary to defend against these claims, and any such litigation could have an unfavorable outcome.
In addition, while it is our policy to require our employees and contractors who may be involved in the development of intellectual property to execute agreements assigning such intellectual property to us, we may be unsuccessful in executing such an agreement with each party who in fact develops intellectual property that we regard as our own. Our and their assignment agreements may not be self-executing or may be breached, and we may be forced to bring claims against third parties, or defend claims they may bring against us, to determine the ownership of what we regard as our intellectual property.
If we fail in prosecuting or defending any such claims, in addition to paying monetary damages, we may lose valuable intellectual property rights or personnel. Even if we are successful in prosecuting or defending against such claims, litigation could result in substantial costs and adverse results, and be a distraction to management.
Some intellectual property which we own or have licensed may have been discovered through government funded programs such as, for example, the government funded programs referenced in intellectual property licensed under the LLU License Agreement, and thus may be subject to federal regulations such as “march-in” rights, certain reporting requirements, and a preference for United States industry. Compliance with such regulations may limit our exclusive rights, subject us to expenditure of resources with respect to reporting requirements, and limit our ability to contract with non-U.S. manufacturers.
Some of the intellectual property rights we own or have licensed have been generated through the use of United States government funding and may therefore be subject to certain federal regulations. As a result, the United States government may have certain rights to intellectual property embodied in our current or future products and product candidates pursuant to the Bayh-Dole Act of 1980. These United States government rights in certain inventions developed under a government-funded program include a non-exclusive, non-transferable, irrevocable worldwide license to use inventions for any governmental purpose. In addition, the United States government has the right to require us to grant exclusive, partially exclusive, or non-exclusive licenses to any of these inventions to a third party if it determines that: (i) adequate steps have not been taken to commercialize the invention; (ii) government action is necessary to meet public health or safety needs; or (iii) government action is necessary to meet requirements for public use under federal regulations (also referred to as “march-in rights”). The United States government also has the right to take title to these inventions if we fail to disclose the invention to the government and fail to file an application to register the intellectual property within specified time limits. In addition, the United States government may acquire title to these inventions in any country in which a patent application is not filed within specified time limits. Intellectual property generated under a government funded program is also subject to certain reporting requirements, compliance with which may require us to expend substantial resources. In addition, the United States government requires that any products embodying the subject invention or produced through the use of the subject invention be manufactured substantially in the United States. The manufacturing preference requirement can be waived if the owner of the intellectual property can show that reasonable but unsuccessful efforts have been made to grant licenses on similar terms to potential licensees that would be likely to manufacture substantially in the United States or that under the circumstances domestic manufacture is not commercially feasible. This preference for United States manufacturers may limit our ability to contract with non-U.S. product manufacturers for products covered by such intellectual property. Any exercise by the government of any of the foregoing rights could harm our competitive position, business, financial condition, results of operations and prospects.
| www.evofem.com | 34 |
Risk Factors
Intellectual property litigation could cause us to spend substantial resources and distract our personnel from their normal responsibilities.
Even if resolved in our favor, litigation or other legal proceedings relating to intellectual property claims may cause us to incur significant expenses and could distract our technical and management personnel from their normal responsibilities. In addition, there could be public announcements of the results of hearings, motions or other interim proceedings or developments and if securities analysts or investors perceive these results to be negative, it could have an adverse effect on the price of our common stock. Such litigation or proceedings could increase our operating losses and reduce the resources available for development activities or any future sales, marketing or distribution activities. We may not have sufficient financial or other resources to conduct such litigation or proceedings adequately. Some of our competitors may be able to sustain the costs of such litigation or proceedings more effectively than we can because of their greater financial resources. Uncertainties resulting from the initiation and continuation of patent litigation or other proceedings could compromise our ability to compete in the marketplace.
We may spend considerable resources developing and maintaining patents, licensing agreements and other intellectual property that may later be abandoned or may otherwise never result in products brought to market.
Not all technologies and candidate products that initially show potential as the basis for future products ultimately meet the rigors of our development process and as a result may be abandoned and/or never otherwise result in products brought to market. In some cases, prior to abandonment we may be required to incur significant costs developing and maintaining intellectual property and/or maintaining license agreements and our business could be harmed by such costs.
We rely on information technology, and if we are unable to protect against service interruptions, data corruption, cyber-based attacks or network security breaches, our operations could be disrupted, and our business could be negatively affected.
We rely on information technology networks and systems to process, transmit and store electronic and financial information; to coordinate our business; and to communicate within our Company and with customers, suppliers, partners and other third-parties. These information technology systems may be susceptible to damage, disruptions or shutdowns, hardware or software failures, power outages, computer viruses, cyber-attacks, telecommunication failures, user errors or catastrophic events. If our information technology systems suffer severe damage, disruption or shutdown, and our business continuity plans do not effectively resolve the issues in a timely manner, our operations could be disrupted, and our business could be negatively affected. In addition, cyber-attacks could lead to potential unauthorized access and disclosure of confidential information, and data loss and corruption. There is no assurance that we will not experience these service interruptions or cyber-attacks in the future.
| 35 | Evofem Biosciences, Inc. | 2025 Proxy Statement |
Risk Factors
Failure to develop our internal controls over financial reporting as we grow could have an adverse impact on us.
As Aditxt matures, they will need to develop our current internal control systems and procedures to manage growth. Aditxt is required to establish and maintain appropriate internal controls over financial reporting. Failure to establish appropriate controls, or any failure of those controls once established, could adversely impact public disclosures regarding our business, financial condition or results of operations. In addition, management’s assessment of internal controls over financial reporting may identify weaknesses and conditions that need to be addressed in the internal controls over financial reporting or other matters that may raise concerns for investors. Any actual or perceived weaknesses and conditions that need to be addressed in our internal control over financial reporting, disclosure of management’s assessment of our internal controls over financial reporting or disclosure of our public accounting firm’s attestation to or report on management’s assessment of our internal controls over financial reporting may have an adverse impact on the price of our common stock.
We could issue “blank check” preferred stock without stockholder approval with the effect of diluting interests of then-current stockholders and impairing their voting rights, and provisions in our charter documents and under Delaware law could discourage a takeover that stockholders may consider favorable.
Our Amended and Restated Certificate of Incorporation provides for the authorization to issue up to 3,000,000 shares of “blank check” preferred stock with designations, rights and preferences as may be determined from time to time by our board of directors. Our board of directors is empowered, without stockholder approval, to issue one or more series of preferred stock with dividend, liquidation, conversion, voting or other rights which could dilute the interest of, or impair the voting power of, our common stockholders. The issuance of a series of preferred stock could be used as a method of discouraging, delaying or preventing a change in control. For example, it would be possible for our board of directors to issue preferred stock with voting or other rights or preferences that could impede the success of any attempt to change control of our company. In addition, advanced notice is required prior to stockholder proposals, which might further delay a change of control.
Our Amended and Restated Certificate of Incorporation provides that the Court of Chancery of the State of Delaware will be the sole and exclusive forum for substantially all disputes between the Company and its stockholders, which could limit stockholders’ ability to obtain a favorable judicial forum for disputes with the Company or its directors, officers or employees.
Our Amended and Restated Certificate of Incorporation provides that unless the Company consents in writing to the selection of an alternative forum, the State of Delaware is the sole and exclusive forum for: (i) any derivative action or proceeding brought on behalf of the Company, (ii) any action asserting a claim of breach of a fiduciary duty owed by any director, officer or other employee of the Company to the Company or the Company’s stockholders, (iii) any action asserting a claim against the Company, its directors, officers or employees arising pursuant to any provision of the Delaware General Corporation Law (the “DGCL”) or our Amended and Restated Certificate of Incorporation or the Company’s Amended and Restated Bylaws, or (iv) any action asserting a claim against the Company, its directors, officers, employees or agents governed by the internal affairs doctrine, except for, as to each of (i) through (iv) above, any claim as to which the Court of Chancery determines that there is an indispensable party not subject to the jurisdiction of the Court of Chancery (and the indispensable party does not consent to the personal jurisdiction of the Court of Chancery within ten days following such determination), which is vested in the exclusive jurisdiction of a court or forum other than the Court of Chancery, or for which the Court of Chancery does not have subject matter jurisdiction. This exclusive forum provision would not apply to suits brought to enforce any liability or duty created by the Securities Act or the Exchange Act or any other claim for which the federal courts have exclusive jurisdiction. To the extent that any such claims may be based upon federal law claims, Section 27 of the Exchange Act creates exclusive federal jurisdiction over all suits brought to enforce any duty or liability created by the Exchange Act or the rules and regulations thereunder.
Section 22 of the Securities Act creates concurrent jurisdiction for federal and state courts over all suits brought to enforce any duty or liability created by the Securities Act or the rules and regulations thereunder. However, our Amended and Restated Bylaws contain a federal forum provision which provides that unless the Company consents in writing to the selection of an alternative forum, the federal district courts of the United States of America will be the exclusive forum for the resolution of any complaint asserting a cause of action arising under the Securities Act. Any person or entity purchasing or otherwise acquiring any interest in shares of capital stock of the Corporation are deemed to have notice of and consented to this provision. The Supreme Court of Delaware has held that this type of exclusive federal forum provision is enforceable. There may be uncertainty, however, as to whether courts of other jurisdictions would enforce such a provision, if applicable.
These choice of forum provisions may limit a stockholder’s ability to bring a claim in a judicial forum that it finds favorable for disputes with the Company or its directors, officers or other employees, which may discourage such lawsuits against us and our directors, officers and other employees. Alternatively, if a court were to find our choice of forum provisions contained in either our Amended and Restated Certificate of Incorporation or Amended and Restated Bylaws to be inapplicable or unenforceable in an action, we may incur additional costs associated with resolving such action in other jurisdictions, which could harm our business, results of operations, and financial condition.
We are an “emerging growth company” and will be able to avail ourselves of reduced disclosure requirements applicable to emerging growth companies, which could make our common stock less attractive to investors.
We are an “emerging growth company,” as defined in the Jumpstart Our Business Startups Act of 2012 (the “JOBS Act”), and we intend to take advantage of certain exemptions from various reporting requirements that are applicable to other public companies that are not “emerging growth companies” including not being required to comply with the auditor attestation requirements of Section 404(b) of the Sarbanes-Oxley Act, reduced disclosure obligations regarding executive compensation in our periodic reports and proxy statements, and exemptions from the requirements of holding a nonbinding advisory vote on executive compensation and shareholder approval of any golden parachute payments not previously approved. In addition, pursuant to Section 107 of the JOBS Act, as an “emerging growth company” we intend to take advantage of the extended transition period provided in Section 7(a)(2)(B) of the Securities Act, for complying with new or revised accounting standards. In other words, an “emerging growth company” can delay the adoption of certain accounting standards until those standards would otherwise apply to private companies. As a result, our financial statements may not be comparable to those of companies that comply with public company effective dates for complying with new or revised accounting standards.
We cannot predict if investors will find our common stock less attractive because we may rely on these exemptions. If some investors find our common stock less attractive as a result, there may be a less active trading market for our common stock and our stock price may be more volatile. We may take advantage of these reporting exemptions until we are no longer an “emerging growth company.” We will remain an “emerging growth company” until the earliest of (i) the last day of the fiscal year in which we have total annual gross revenues of $1.07 billion or more; (ii) the last day of our fiscal year following the fifth anniversary of the date of the completion of our initial public offering; (iii) the date on which we have issued more than $1 billion in nonconvertible debt during the previous three years; or (iv) the date on which we are deemed to be a large accelerated filer under the rules of the SEC.
| www.evofem.com | 36 |
Risk Factors
Risks Related to the Offering for which we Filed a Prospectus on June 30, 2025
As of June 30, 2025, on which date of the prospectus was filed, we have entered into several agreements and may enter into additional agreements following the date hereof, which will limit our discretion with respect to the use of the net proceeds from the Purchase Agreement. Following our satisfaction of such obligations, we will have broad discretion in the use of the net proceeds from this offering and may not use them effectively.
On August 28, 2024, we entered into Letter Agreement with each of the Holders of our May Senior Notes, pursuant to which we agreed that we would apply 40% of the net proceeds from any sales of common stock under this prospectus to make payments on the May Senior Notes in the aggregate principal amount of $986,379.68 and the July Senior Notes in the aggregate principal amount of $1.5 million (collectively, the “Senior Notes”). As of the date of this prospectus, the Senior Notes have been repaid in full. In addition, pursuant to the Letter Agreement, commencing on the date that the Senior Notes have been repaid in full, we agreed to redeem all holders (each, a “Series C-1 Holder”) of our then outstanding Series C-1 Convertible Preferred Stock which have a stated value of $10,853,000 (ratably based on the amount of Preferred Stock then held by each Series C-1 Holder) in an amount equal to, in the aggregate among all Series C-1 Holders, 40% of the net proceeds from any sales of common stock under this prospectus. On May 9, 2025, we entered into forbearance agreements (each, a “Forbearance Agreement”) with the holders (each, a “Holder”) of certain outstanding shares of the Company’s Series A-1 Convertible Preferred Stock (the “Series A-1 Preferred Shares”) and the Company’s Series C-1 Convertible Preferred Stock (the “Series C-1 Preferred Shares”). Pursuant to the Forbearance Agreement, the Company agreed, in consideration of the settlement of the Holder’s claims and obligations with respect to one or more Triggering Events (as defined in the applicable Certificate of Designation) that: (i) provided that the Company receives gross proceeds of an aggregate of $10 million or more in the Proposed Offerings (as defined in the Forbearance Agreement), the Company shall concurrently redeem 5,124 of the Series A-1 Preferred Shares allocated pro rata among the holders of Series A-1 Preferred Shares in a Company Optional Redemption (as defined in the Certificate of Designation of the Series A-1 Preferred Shares), (ii) provided that the Company receives gross proceeds of $20 million or more in the Proposed Offerings, the Company shall concurrently redeem 8,200 of the Series A-1 Preferred Shares (or, if less, the remaining Series A-1 Preferred Shares then outstanding assuming the completion of any exercised Reinvestment Right (as defined in the Forbearance Agreement with respect thereto) allocated pro rata among the holders of Series A-1 Preferred Shares in a Company Optional Redemption, (iii) by no later than the first business day following the closing of any Additional Offering (as defined in the Forbearance Agreement), the Company shall redeem any remaining Series C-1 Preferred Shares (after giving effect to any Reinvestment Right with respect thereto) in a Company Optional Redemption, (iv) if the Company sells any securities pursuant to any VRT Potential Offering (as defined in the Forbearance Agreement), the Company shall apply 30% of the gross proceeds thereof to redeem any remaining Series C-1 Preferred Shares and/or any remaining Series A-1 Preferred Shares pro rata among the holders of Series C-1 Preferred Shares and/or Series A-1 Preferred Shares in a Company Optional Redemption, and (v) if the Company consummates any EVFM Sale (as defined in the Forbearance Agreement), the Company shall apply 30% of the gross proceeds thereof to redeem any remaining Series C-1 Preferred Shares and/or any remaining Series A-1 Preferred Shares pro rata among the holders of Series C-1 Preferred Shares and/or Series A-1 Preferred Shares in a Company Optional Redemption.
Following the date of this prospectus, we may enter into additional agreements that further limit our discretion with respect to the proceeds from the Purchase Agreement. Following the satisfaction of our obligations under such agreements, our management will have broad discretion in the application of the proceeds from this offering and could spend the proceeds in ways that do not necessarily improve our results of operations or enhance the value of our common stock. Our failure to apply these funds effectively could have a material adverse effect on our business, financial condition, operating results and cash flow, and could cause the price of our common stock to decline.
If we sell shares of our common stock under the Purchase Agreement, our existing stockholders may experience immediate dilution and, as a result, our stock price may go down.
Pursuant to the Purchase Agreement, we have agreed to sell up to $150,000,000 of shares of our common stock at our option and subject to certain limitations, and up to 2,250,000 shares of our common stock as consideration for Seven Knots’ commitment to enter into the Purchase Agreement. As of the date of this prospectus, we have issued and sold an aggregate of 932,549 shares of our common stock under the Purchase Agreement resulting in gross proceeds of approximately $23.9 million. For additional details on this financing arrangement, please refer to “Seven Knots Transaction” and “Plan of Distribution” located elsewhere in this prospectus. The sale of shares of our common stock pursuant to the Purchase Agreement will have a dilutive impact on our existing stockholders. Seven Knots may resell some or all of the shares we issue to it under the Purchase Agreement and such sales could cause the market price of our common stock to decline, which decline could be significant.
| 37 | Evofem Biosciences, Inc. | 2025 Proxy Statement |
Risk Factors
If it becomes necessary for us to issue and sell to the Selling Stockholder under the Purchase Agreement more than the 50,000,000 shares being registered for resale under the registration statement that includes this prospectus, in order to receive aggregate gross proceeds equal to the total remaining commitment of $126,140,804 under the Purchase Agreement, we must file with the SEC one or more additional registration statements to register under the Securities Act the resale by the Selling Stockholder of any such additional shares of our common stock we wish to sell from time to time under the Purchase Agreement, which the SEC must declare effective.
Risks Related to our Digital Asset Treasury Strategy
Our digital asset treasury strategy exposes us to various risks, including risks associated with bitcoin.
Our digital asset treasury strategy exposes us to various risks, including the following:
| ● | Bitcoin is a highly volatile asset. Bitcoin is a highly volatile asset that has traded below $50,000 per bitcoin and above $111,000 per bitcoin in the past 12 months. The trading price of bitcoin significantly decreased during prior periods, and such declines may occur again in the future. | |
| ● | Bitcoin does not inherently pay interest or dividends. Bitcoin does not inherently pay interest or other returns and we can only generate cash from our bitcoin holdings if we sell our bitcoin or implement strategies to create income streams or otherwise generate cash by using our bitcoin holdings. Even if we pursue any such strategies, we may be unable to create income streams or otherwise generate cash from our bitcoin holdings, and any such strategies may subject us to additional risks. | |
| ● | Our bitcoin holdings may significantly impact our financial results and the market price of our listed securities. Our bitcoin holdings are expected to impact our financial results and the market price of our listed securities. See “Risks Related to Our Digital Asset Treasury Strategy and Holdings—Our historical financial statements do not reflect the potential variability in earnings that we may experience in the future relating to our bitcoin holdings.” | |
| ● | Our assets may become concentrated in bitcoin. A portion of our assets may become concentrated in our bitcoin holdings. The concentration of our assets in bitcoin limits our ability to mitigate risk that could otherwise be achieved by holding a more diversified portfolio of treasury assets. | |
| ● | We will purchase bitcoin primarily using proceeds from equity and debt financings. Our ability to achieve the objectives of our digital asset treasury strategy depends in significant part on our ability to obtain equity and debt financing. If we are unable to obtain equity or debt financing on favorable terms or at all, we may not be able to successfully execute on our digital asset treasury strategy. | |
| ● | Our digital asset strategy has not been tested over an extended period of time or under different market conditions. We are continually examining the risks and rewards of our strategy to acquire and hold digital assets, including bitcoin. This strategy has not been tested over an extended period of time or under different market conditions. For example, although we believe bitcoin, due to its limited supply, has the potential to serve as a hedge against inflation in the long term, the short-term price of bitcoin declined in recent periods during which the inflation rate increased. If bitcoin prices were to decline or our digital asset treasury strategy otherwise proves unsuccessful, our financial condition, results of operations, and the market price of our listed securities would be materially adversely impacted. | |
| ● | We will be subject to counterparty risks, including in particular risks relating to our custodians. Although we expect to implement various measures that are designed to mitigate our counterparty risks, such as storing substantially all of the bitcoin we own in custody accounts at U.S.-based, institutional-grade custodians and negotiating contractual arrangements intended to establish that our property interest in custodially-held bitcoin is not subject to claims of our custodians’ creditors, applicable insolvency law is not fully developed with respect to the holding of digital assets in custodial accounts. If our custodially-held bitcoin were nevertheless considered to be the property of our custodians’ estates in the event that any such custodians were to enter bankruptcy, receivership or similar insolvency proceedings, we could be treated as a general unsecured creditor of such custodians, inhibiting our ability to exercise ownership rights with respect to such bitcoin, or delaying or hindering our access to our bitcoin holdings, and this may ultimately result in the loss of the value related to some or all of such bitcoin, which could have a material adverse effect on our financial condition as well as the market price of our listed securities. | |
| ● | The broader digital assets industry is subject to counterparty risks, which could adversely impact the adoption rate, price, and use of bitcoin. A series of high-profile bankruptcies, closures, liquidations, regulatory enforcement actions and other events relating to companies operating in the digital asset industry in recent years have highlighted the counterparty risks applicable to owning and transacting in digital assets. Although these bankruptcies, closures, liquidations and other events have not resulted in any loss or misappropriation of our bitcoin, nor have such events adversely impacted our access to our bitcoin, they have, in the short-term, likely negatively impacted the adoption rate and use of bitcoin. Additional bankruptcies, closures, liquidations, regulatory enforcement actions or other events involving participants in the digital assets industry in the future may further negatively impact the adoption rate, price, and use of bitcoin, limit the availability to us of financing collateralized by bitcoin, or create or expose additional counterparty risks. | |
| ● | Changes in the accounting treatment of our bitcoin holdings could have significant accounting impacts, including increasing the volatility of our results. ASU 2023-08 requires us to measure our bitcoin holdings at fair value in our statement of financial position, and to recognize gains and losses from changes in the fair value of our bitcoin in net income each reporting period. ASU 2023-08 requires us to provide certain interim and annual disclosures with respect to our bitcoin holdings. Due in particular to the volatility in the price of bitcoin, the adoption of ASU 2023-08 could have a material impact on our financial results, increase the volatility of our financial results, and affect the carrying value of our bitcoin on our balance sheet. As described in greater detail under the risk factor heading “Unrealized fair value gains on our bitcoin holdings could cause us to become subject to the corporate alternative minimum tax under the Inflation Reduction Act of 2022,” ASU 2023-08 could also have adverse tax consequences. These impacts could in turn have a material adverse effect on our financial results and the market price of our listed securities. |
| www.evofem.com | 38 |
Risk Factors
The broader digital assets industry, including the technology associated with digital assets, the rate of adoption and development of, and use cases for, digital assets, market perception of digital assets, and the legal, regulatory, and accounting treatment of digital assets are constantly developing and changing, and there may be additional risks in the future that are not possible to predict.
Unrealized fair value gains on our bitcoin holdings could cause us to become subject to the corporate alternative minimum tax under the Inflation Reduction Act of 2022.
The U.S. enacted the Inflation Reduction Act of 2022 (“IRA”) in August 2022. Unless an exemption applies, the IRA imposes a 15% corporate alternative minimum tax (“CAMT”) on a corporation with respect to an initial tax year and subsequent tax years, if the average annual adjusted financial statement income for any consecutive three-tax-year period preceding the initial tax year exceeds $1 billion. On September 12, 2024, the Department of Treasury and the Internal Revenue Service issued proposed regulations with respect to the application of the CAMT.
In connection with the implementation of our digital asset treasury strategy, we may adopt ASU 2023-08. ASU 2023-08 requires us to measure our bitcoin holdings at fair value in our statement of financial position, with gains and losses from changes in the fair value of our bitcoin recognized in net income each reporting period. When determining whether we are subject to CAMT and when calculating any related tax liability for an applicable tax year, the proposed regulations provide that, among other adjustments, our adjusted financial statement income must include this ratable amount in addition to any unrealized gains or losses reported in the applicable tax year.
Accordingly, as a result of the enactment of the IRA and our adoption of ASU 2023-08, unless the IRA is amended or the proposed regulations with respect to CAMT, when finalized, are revised to provide relief (or other interim relief is granted), we could become subject to the CAMT in future tax years. If we become subject to the CAMT, it could result in a material tax obligation that we would need to satisfy in cash, which could materially affect our financial results, including our earnings and cash flow, and our financial condition.
Bitcoin is a highly volatile asset, and fluctuations in the price of bitcoin have in the past influenced and are likely to continue to influence our financial results and the market price of our listed securities.
Bitcoin is a highly volatile asset, and fluctuations in the price of bitcoin are likely to influence our financial results and the market price of our listed securities. Our financial results and the market price of our listed securities would be adversely affected, and our business and financial condition would be negatively impacted, if the price of bitcoin decreased substantially (as it has in the past, including during 2022), including as a result of:
| ● | decreased user and investor confidence in bitcoin, including due to the various factors described herein; | |
| ● | investment and trading activities, such as (i) trading activities of highly active retail and institutional users, speculators, miners and investors; (ii) actual or expected significant dispositions of bitcoin by large holders, including the expected liquidation of digital assets seized by governments or associated with entities that have filed for bankruptcy protection, such as the (a) transfers of bitcoin to creditors of the hacked cryptocurrency exchange Mt. Gox which began in July 2024, (b) transfers of bitcoin to claimants following proceedings related to a 2016 hack of Bitfinex, which claims are currently being adjudicated, (c) sales of bitcoin by the German government following the seizure of about 50,000 bitcoin in January 2024 from the operator of Movie2k.to, or (d) potential sales of 69,370 bitcoin seized from the Silk Road marketplace by the U.S. Department of Justice; and (iii) actual or perceived manipulation of the spot or derivative markets for bitcoin or spot bitcoin exchange-traded products (“ETPs”); | |
| ● | negative publicity, media or social media coverage, or sentiment due to events in or relating to, or perception of, bitcoin or the broader digital assets industry, for example, (i) public perception that bitcoin can be used as a vehicle to circumvent sanctions, including sanctions imposed on Russia or certain regions related to the ongoing conflict between Russia and Ukraine, or to fund criminal or terrorist activities, such as the purported use of digital assets by Hamas to fund its terrorist attack against Israel in October 2023; (ii) expected or pending civil, criminal, regulatory enforcement or other high profile actions against major participants in the bitcoin ecosystem; (iii) additional filings for bankruptcy protection or bankruptcy proceedings of major digital asset industry participants, such as the bankruptcy proceeding of FTX Trading and its affiliates; and (iv) the actual or perceived environmental impact of bitcoin and related activities, including environmental concerns raised by private individuals, governmental and non-governmental organizations, and other actors related to the energy resources consumed in the bitcoin mining process; | |
| ● | changes in consumer preferences and the perceived value or prospects of bitcoin; | |
| ● | competition from other digital assets that exhibit better speed, security, scalability, or energy efficiency, that feature other more favored characteristics, that are backed by governments, including the U.S. government, or reserves of fiat currencies, or that represent ownership or security interests in physical assets; | |
| ● | a decrease in the price of other digital assets, including stablecoins, or the crash or unavailability of stablecoins that are used as a medium of exchange for bitcoin purchase and sale transactions, such as the crash of the stablecoin Terra USD in 2022, to the extent the decrease in the price of such other digital assets or the unavailability of such stablecoins may cause a decrease in the price of bitcoin or adversely affect investor confidence in digital assets generally; | |
| ● | the identification of Satoshi Nakamoto, the pseudonymous person or persons who developed bitcoin, or the transfer of substantial amounts of bitcoin from bitcoin wallets attributed to Mr. Nakamoto; | |
| ● | developments relating to the Bitcoin protocol, including (i) changes to the Bitcoin protocol that impact its security, speed, scalability, usability, or value, such as changes to the cryptographic security protocol underpinning the Bitcoin blockchain, changes to the maximum number of bitcoin outstanding, changes to the mutability of transactions, changes relating to the size of blockchain blocks, and similar changes, (ii) failures to make upgrades to the Bitcoin protocol to adapt to security, technological, legal or other challenges, and (iii) changes to the Bitcoin protocol that introduce software bugs, security risks or other elements that adversely affect bitcoin; | |
| ● | disruptions, failures, unavailability, or interruptions in services of trading venues for bitcoin, such as, for example, the announcement by the digital asset exchange FTX Trading that it would freeze withdrawals and transfers from its accounts and subsequent filing for bankruptcy protection and the SEC enforcement action brought against Binance Holdings Ltd., which was subsequently dismissed on May 29, 2025, which initially sought to freeze all of its assets during the pendency of the enforcement action and resulted in Binance discontinuing all fiat deposits and withdrawals in the U.S.; | |
| ● | the filing for bankruptcy protection by, liquidation of, or market concerns about the financial viability of digital asset custodians, trading venues, lending platforms, investment funds, or other digital asset industry participants, such as the filing for bankruptcy protection by digital asset trading venues FTX Trading and BlockFi and digital asset lending platforms Celsius Network and Voyager Digital Holdings in 2022, the ordered liquidation of the digital asset investment fund Three Arrows Capital in 2022, the announced liquidation of Silvergate Bank in 2023, the government-mandated closure and sale of Signature Bank in 2023, the placement of Prime Trust, LLC into receivership following a cease-and-desist order issued by the Nevada Department of Business and Industry in 2023, and the exit of Binance from the U.S. market as part of its settlement with the Department of Justice and other federal regulatory agencies; | |
| ● | regulatory, legislative, enforcement and judicial actions that adversely affect the price, ownership, transferability, trading volumes, legality or public perception of bitcoin, or that adversely affect the operations of or otherwise prevent digital asset custodians, trading venues, lending platforms or other digital assets industry participants from operating in a manner that allows them to continue to deliver services to the digital assets industry; | |
| ● | further reductions in mining rewards of bitcoin, including due to block reward halving events, which are events that occur after a specific period of time (the most recent of which occurred in April 2024) that reduce the block reward earned by “miners” who validate bitcoin transactions, or increases in the costs associated with bitcoin mining, including increases in electricity costs and hardware and software used in mining, or new or enhanced regulation or taxation of bitcoin mining, which could further increase the costs associated with bitcoin mining, any of which may cause a decline in support for the Bitcoin network; | |
| ● | transaction congestion and fees associated with processing transactions on the Bitcoin network; | |
| ● | macroeconomic changes, such as changes in the level of interest rates and inflation, fiscal and monetary policies of governments, trade restrictions, and fiat currency devaluations; | |
| ● | developments in mathematics or technology, including in digital computing, algebraic geometry and quantum computing, that could result in the cryptography used by the Bitcoin blockchain becoming insecure or ineffective; and | |
| ● | changes in national and international economic and political conditions, including, without limitation, federal government policies, trade tariffs and trade disputes, and the adverse impacts attributable to global conflicts, including those between Russia and Ukraine and in the Middle East. |
| 39 | Evofem Biosciences, Inc. | 2025 Proxy Statement |
Risk Factors
Our operating results may be dependent on the price of digital assets and bitcoin. If such price declines, our business, operating results, and financial condition would be adversely affected.
Any declines in the volume of digital asset transactions, the price of digital assets, or market liquidity for digital assets generally may adversely affect our operating results. As part of our digital asset treasury strategy, we may have significant investments in bitcoin and bitcoin-related assets. Our operating results will be impacted by the revenues and profits we generate from the purchase, sale, and trading of bitcoin and financial contracts linked to bitcoin. The price of digital assets and associated demand for buying, selling, and trading of digital assets have historically been subject to significant volatility. For instance, in 2017 and 2021, the value of certain digital assets, including bitcoin, experienced steep increases in value, followed by steep declines in 2018 and 2022. After recovering from the 2018 decline and reaching record highs in December 2021, the value of the total crypto market cap declined by approximately 64% in the twelve months ended December 31, 2022. The collapse of several companies in the digital asset industry such as Celsius, Voyager and FTX impacted digital assets prices in 2022 and the majority of 2023. We believe that the approval and launch of spot-based bitcoin ETFs in the U.S. in the first quarter of 2024 and the election of President Donald Trump in the fourth quarter of 2024 drove up the crypto market capitalization again in 2024, but the crypto market generally declined in the first quarter of 2025. The price and trading volume of any digital asset is subject to significant uncertainty and volatility, and may significantly decline in the future, without recovery. Such uncertainty and volatility depend on a number of factors, including:
| ● | market conditions across the cryptoeconomy; |
| ● | changes in liquidity, volume, and trading activities; |
| ● | trading activities on digital asset trading platforms worldwide, many of which may be unregulated, and may include manipulative activities; |
| ● | investment and trading activities of highly active retail and institutional users, speculators, miners, and investors; |
| ● | the speed and rate at which cryptocurrency is able to gain adoption as a medium of exchange, utility, store of value, consumptive asset, security instrument, or other financial assets worldwide, if at all; |
| ● | decreased user and investor confidence in digital assets and digital asset trading platforms; |
| ● | negative publicity and events relating to the cryptoeconomy; |
| ● | unpredictable social media coverage or “trending” of digital assets; |
| ● | the ability for digital assets to meet user and investor demands; |
| ● | the functionality and utility of digital assets and their associated ecosystems and networks, including digital assets designed for use in various applications; |
| ● | consumer preferences and perceived value of digital assets and digital asset markets; |
| ● | increased competition from other payment services or other digital assets that exhibit better speed, security, scalability, or other characteristics; |
| ● | regulatory (including enforcement) or legislative changes and updates affecting the cryptoeconomy; |
| ● | the characterization of digital assets under the laws of various jurisdictions around the world; |
| ● | the maintenance, troubleshooting, and development of the blockchain networks underlying digital assets, including by miners, validators, and developers worldwide; |
| ● | the ability for cryptocurrency networks to attract and retain miners or validators to secure and confirm transactions accurately and efficiently; |
| ● | ongoing technological viability and security of digital assets and their associated smart contracts, applications and networks, including vulnerabilities against hacks and scalability; |
| ● | fees and speed associated with processing digital asset transactions, including on the underlying blockchain networks and on digital asset trading platforms; |
| ● | financial strength of market participants; |
| ● | the availability and cost of funding and capital; |
| ● | the liquidity of digital asset trading platforms; |
| ● | interruptions in service from or failures of major digital asset trading platforms; |
| ● | availability of an active derivatives market for various digital assets; |
| ● | availability of banking and payment services to support cryptocurrency-related projects; |
| ● | level of interest rates and inflation; |
| ● | monetary policies of governments, trade restrictions, and fiat currency devaluations; and |
| ● | national and international economic and political conditions. |
| www.evofem.com | 40 |
Risk Factors
There is no assurance that any digital asset will maintain its value or that there will be meaningful levels of trading activities. For example, in 2022 we witnessed dampened demand for trading digital assets in the wake of industry turmoil. In the event that the price of digital assets or the demand for trading digital assets decline, our business, operating results, and financial condition could be adversely affected.
Our operating results may be dependent on the prices of digital assets and volume of digital asset transactions, which have historically been volatile and are subject to social media and publicity risks.
Activities in bitcoin and other digital assets also receive a high degree of public scrutiny, both from traditional media sources and through social media and other forums. Unfavorable publicity regarding bitcoin has adversely affected the price of bitcoin, as has unfavorable publicity involving other digital assets or digital asset-focused firms. Bitcoin has in the past, and may in the future, be the target of media criticism, including regarding the market value, utility and environmental effects of bitcoin. Such unfavorable media coverage could continue to materially impact decisions to buy, hold, or trade bitcoin and, as a result, impact the price of bitcoin.
In addition, social media posts and other statements and actions by prominent individuals, including Elon Musk and Michael Saylor, have resulted in outsized movements in the market price of bitcoin and other cryptocurrencies. It is possible that future statements by Mr. Musk, Mr. Saylor and other individuals concerning bitcoin and other cryptocurrencies will have disproportionate impacts on the market price of bitcoin and other digital assets.
Bitcoin and other digital assets are novel assets, and are subject to significant legal, commercial, regulatory and technical uncertainty.
Bitcoin and other digital assets are relatively novel and are subject to significant uncertainty, which could adversely impact their price. The application of state and federal securities laws and other laws and regulations to digital assets is unclear in certain respects, and it is possible that regulators in the United States or foreign countries may interpret or apply existing laws and regulations in a manner that adversely affects the price of bitcoin or the ability of individuals or institutions such as us to own or transfer bitcoin.
The U.S. federal government, states, regulatory agencies, and foreign countries may also enact new laws and regulations, or pursue regulatory, legislative, enforcement or judicial actions, that could materially impact the price of bitcoin or the ability of individuals or institutions such as us to own or transfer bitcoin. For example, within the past several years:
| ● | President Trump signed an executive order instructing a working group comprised of representatives from key federal agencies to evaluate measures that can be taken to provide regulatory clarity and certainty built on technology-neutral regulations for individuals and firms involved in digital assets, including through well-defined jurisdictional regulatory boundaries, and this working group is required to submit a report with regulatory and legislative proposals on or before July 22, 2025; |
| ● | in January 2025, the SEC announced the formation of a “Crypto Task Force,” which was created to provide clarity on the application of the federal securities laws to the crypto asset market and to recommend policy measures with respect to digital asset security status, registration and listing of digital asset-based investment vehicles, and digital asset custody, lending and staking; |
| ● | in June 2023, the SEC filed complaints against Binance Holdings Ltd. and Coinbase, Inc., and their respective affiliated entities, relating to, among other claims, that each party was operating as an unregistered securities exchange, broker, dealer, and clearing agency; |
| ● | in November 2023, the SEC filed a complaint against Payward Inc. and Payward Ventures Inc., together known as Kraken, alleging, among other claims, that Kraken’s crypto trading platform was operating as an unregistered securities exchange, broker, dealer, and clearing agency; |
| ● | the European Union adopted Markets in Crypto Assets Regulation (“MiCA”), a comprehensive digital asset regulatory framework for the issuance and use of digital assets, like bitcoin; |
| ● | in June 2023, the United Kingdom adopted and implemented the Financial Services and Markets Act 2023 (“FSMA 2023”), which regulates market activities in “cryptoassets;” |
| ● | in November 2023, Binance Holdings Ltd. and its then chief executive officer reached a settlement with the U.S. Department of Justice, CFTC, the U.S. Department of Treasury’s Office of Foreign Asset Control, and the Financial Crimes Enforcement Network to resolve a multi-year investigation by the agencies and a civil suit brought by the CFTC, pursuant to which Binance Holdings Ltd. agreed to, among other things, pay $4.3 billion in penalties across the four agencies and to discontinue its operations in the United States; and |
| ● | in China, the People’s Bank of China and the National Development and Reform Commission have outlawed cryptocurrency mining and declared all cryptocurrency transactions illegal within the country. |
While the complaint against Coinbase, Inc. was dismissed in February 2025, the complaint against Payward Inc. and Payward Ventures Inc. was dismissed with prejudice in March 2025, and the complaint against Binance Holdings Ltd. was dismissed on May 29, 2025, the SEC or other regulatory agencies may initiate similar actions in the future, which could materially impact the price of bitcoin and our ability to own or transfer bitcoin.
It is not possible to predict whether or when new laws will be enacted that change the legal framework governing digital assets or provide additional authorities to the SEC or other regulators, or whether or when any other federal, state or foreign legislative bodies will take any similar actions. It is also not possible to predict the nature of any such additional laws or authorities, how additional legislation or regulatory oversight might impact the ability of digital asset markets to function, the willingness of financial and other institutions to continue to provide services to the digital assets industry, or how any new laws or regulations, or changes to existing laws or regulations, might impact the value of digital assets generally and bitcoin specifically. The consequences of any new law or regulation relating to digital assets and digital asset activities could adversely affect the market price of bitcoin, as well as our ability to hold or transact in bitcoin, and in turn adversely affect the market price of our listed securities.
Moreover, the risks of engaging in a digital asset treasury strategy are relatively novel and have created, and could continue to create, complications due to the lack of experience that third parties have with companies engaging in such a strategy, such as increased costs of director and officer liability insurance or the potential inability to obtain such coverage on acceptable terms in the future.
| 41 | Evofem Biosciences, Inc. | 2025 Proxy Statement |
Risk Factors
The growth of the digital assets industry in general, and the use and acceptance of bitcoin in particular, may also impact the price of bitcoin and is subject to a high degree of uncertainty. The pace of worldwide growth in the adoption and use of bitcoin may depend, for instance, on public familiarity with digital assets, ease of buying, accessing or gaining exposure to bitcoin, institutional demand for bitcoin as an investment asset, the participation of traditional financial institutions in the digital assets industry, consumer demand for bitcoin as a store of value or means of payment, and the availability and popularity of alternatives to bitcoin. Even if growth in bitcoin adoption occurs in the near or medium-term, there is no assurance that bitcoin usage will continue to grow over the long-term.
Because bitcoin has no physical existence beyond the record of transactions on the Bitcoin blockchain, a variety of technical factors related to the Bitcoin blockchain could also impact the price of bitcoin. For example, malicious attacks by miners, inadequate mining fees to incentivize validating of bitcoin transactions, hard “forks” of the Bitcoin blockchain into multiple blockchains, and advances in digital computing, algebraic geometry, and quantum computing could undercut the integrity of the Bitcoin blockchain and negatively affect the price of bitcoin. The liquidity of bitcoin may also be reduced and damage to the public perception of bitcoin may occur, if financial institutions were to deny or limit banking services to businesses that hold bitcoin, provide bitcoin-related services or accept bitcoin as payment, which could also decrease the price of bitcoin. Actions by U.S. banking regulators, such as the issuance in February 2023 by Federal banking agencies of the “Interagency Liquidity Risk Statement,” which cautioned banks on contagion risks posed by providing services to digital assets customers, and similar actions, have in the past resulted in or contributed to reductions in access to banking services for bitcoin-related customers and service providers, or the willingness of traditional financial institution to participate in markets for digital assets. The liquidity of bitcoin may also be impacted to the extent that changes in applicable laws and regulatory requirements negatively impact the ability of exchanges and trading venues to provide services for bitcoin and other digital assets.
Our historical financial statements do not reflect the potential variability in earnings that we may experience in the future relating to our bitcoin holdings.
Because we have only recently enacted our digital asset treasury strategy, our historical financial statements do not reflect the potential variability in earnings that we may experience in the future from holding or selling significant amounts of bitcoin. The price of bitcoin has historically been subject to dramatic price fluctuations and is highly volatile. In December 2023, the FASB issued ASU 2023-08, which we have adopted.
ASU 2023-08 requires us to measure our bitcoin holdings at fair value in our statement of financial position, and to recognize gains and losses from changes in the fair value of our bitcoin in net income each reporting period. ASU 2023-08 also requires us to provide certain interim and annual disclosures with respect to our bitcoin holdings. As a result, volatility in our earnings may be significantly more than what we experienced in prior periods.
The availability of spot ETPs for bitcoin and other digital assets may adversely affect the market price of our listed securities.
Although bitcoin and other digital assets have experienced a surge of investor attention since bitcoin was invented in 2008, until recently investors in the United States had limited means to gain direct exposure to bitcoin through traditional investment channels, and instead generally were only able to hold bitcoin through “hosted” wallets provided by digital asset service providers or through “unhosted” wallets that expose the investor to risks associated with loss or hacking of their private keys. Given the relative novelty of digital assets, general lack of familiarity with the processes needed to hold bitcoin directly, as well as the potential reluctance of financial planners and advisers to recommend direct bitcoin holdings to their retail customers because of the manner in which such holdings are custodied, some investors have sought exposure to bitcoin through investment vehicles that hold bitcoin and issue shares representing fractional undivided interests in their underlying bitcoin holdings. These vehicles, which were previously offered only to “accredited investors” on a private placement basis, have in the past traded at substantial premiums to net asset value, possibly due to the relative scarcity of traditional investment vehicles providing investment exposure to bitcoin.
On January 10, 2024, the SEC approved the listing and trading of spot bitcoin ETPs, the shares of which can be sold in public offerings and are traded on U.S. national securities exchanges. The approved ETPs commenced trading directly to the public on January 11, 2024, with a trading volume of $4.6 billion on the first trading day. To the extent investors view our common stock as providing exposure to bitcoin, it is possible that the value of our common stock may be influenced by the trading activity and performance of these spot bitcoin ETPs. Additionally, on May 23, 2024, the SEC approved rule changes permitting the listing and trading of spot ETPs that invest in ether, the main crypto asset supporting the Ethereum blockchain. The approved spot ETPs commenced trading directly to the public on July 23, 2024. The listing and trading of spot ETPs for ether offers investors another alternative to gain exposure to digital assets, which could result in a decline in the trading price of bitcoin as well as a decline in the value of our common stock relative to the value of our bitcoin.
Although we are an operating company, and we believe we offer a different value proposition than a bitcoin investment vehicle such as a spot bitcoin ETP, investors may nevertheless view our common stock as an alternative to an investment in an ETP, and choose to purchase shares of a spot bitcoin ETP instead of our common stock. They may do so for a variety of reasons, including if they believe that ETPs offer a “pure play” exposure to bitcoin that is generally not subject to federal income tax at the entity level as we are, or the other risk factors applicable to an operating business, such as ours. Additionally, unlike spot bitcoin ETPs, we (i) do not seek for our shares of common stock to track the value of the underlying bitcoin we hold before payment of expenses and liabilities, (ii) do not benefit from various exemptions and relief under the Securities Exchange Act of 1934, as amended (“the Exchange Act”), including Regulation M, and other securities laws, which enable ETPs to continuously align the value of their shares to the price of the underlying assets they hold through share creation and redemption, (iii) are a Florida corporation rather than a statutory trust, and do not operate pursuant to a trust agreement that would require us to pursue one or more stated investment objectives, and (iv) are not required to provide daily transparency as to our bitcoin holdings or our daily net asset value. Furthermore, recommendations by broker-dealers to buy, hold, or sell complex products and non-traditional ETPs, or an investment strategy involving such products, may be subject to additional or heightened scrutiny that would not be applicable to broker-dealers making recommendations with respect to our securities. Based on how we are viewed in the market relative to ETPs, and other vehicles which offer economic exposure to bitcoin, such as bitcoin futures exchange-traded funds (“ETFs”), leveraged bitcoin futures ETFs, and similar vehicles offered on international exchanges, any premium or discount in our common stock relative to the value of our bitcoin holdings may increase or decrease in different market conditions.
| www.evofem.com | 42 |
Risk Factors
As a result of the foregoing factors, availability of spot ETPs for bitcoin and other digital assets could have a material adverse effect on the market price of our listed securities.
Our digital asset treasury strategy subjects us to enhanced regulatory oversight.
As noted above, several spot bitcoin ETPs have received approval from the SEC to list their shares on a U.S. national securities exchange with continuous share creation and redemption at net asset value. Even though we are not, and do not function in the manner of, a spot bitcoin ETP, it is possible that we nevertheless could face regulatory scrutiny from the SEC or other federal or state agencies due to our bitcoin holdings.
In addition, there has been increasing focus on the extent to which digital assets can be used to launder the proceeds of illegal activities, fund criminal or terrorist activities, or circumvent sanctions regimes, including those sanctions imposed in response to the ongoing conflict between Russia and Ukraine. While we have implemented and maintain policies and procedures reasonably designed to promote compliance with applicable anti-money laundering and sanctions laws and regulations and take care to only acquire our bitcoin through entities subject to anti-money laundering regulation and related compliance rules in the United States, if we are found to have purchased any of our bitcoin from bad actors that have used bitcoin to launder money or persons subject to sanctions, we may be subject to regulatory proceedings and any further transactions or dealings in bitcoin by us may be restricted or prohibited.
A portion of our bitcoin holdings may serve as collateral securing our outstanding indebtedness, and we may incur additional indebtedness or enter into other financial instruments in the future that may be collateralized by our bitcoin holdings. We may also consider pursuing strategies to create income streams or otherwise generate funds using our bitcoin holdings. These types of bitcoin-related transactions are the subject of enhanced regulatory oversight. These and any other bitcoin-related transactions we may enter into, beyond simply acquiring and holding bitcoin, may subject us to additional regulatory compliance requirements and scrutiny, including under federal and state money services regulations, money transmitter licensing requirements and various commodity and securities laws and regulations.
Additional laws, guidance and policies may be issued by domestic and foreign regulators following the filing for Chapter 11 bankruptcy protection by FTX, one of the world’s largest cryptocurrency exchanges, in November 2022. The FTX collapse may have increased regulatory focus on the digital assets industry. Increased enforcement activity and changes in the regulatory environment, including changing interpretations and the implementation of new or varying regulatory requirements by the government or any new legislation affecting bitcoin, as well as enforcement actions involving or impacting our trading venues, counterparties and custodians, may impose significant costs or significantly limit our ability to hold and transact in bitcoin.
In addition, private actors that are wary of bitcoin or the regulatory concerns associated with bitcoin have in the past taken and may in the future take further actions that may have an adverse effect on our business or the market price of our listed securities. For example, it is possible that a financial institution could restrict customers from buying shares of our common stock if it were to determine that our common stock’s value is closely tied to the performance of bitcoin, signaling a reluctance to facilitate exposure to virtual currencies.
Due to the unregulated nature and lack of transparency surrounding the operations of many bitcoin trading venues, bitcoin trading venues may experience greater fraud, security failures or regulatory or operational problems than trading venues for more established asset classes, which may result in a loss of confidence in bitcoin trading venues and adversely affect the value of our bitcoin.
Bitcoin trading venues are relatively new and, in many cases, unregulated. Furthermore, there are many bitcoin trading venues which do not provide the public with significant information regarding their ownership structure, management teams, corporate practices and regulatory compliance. As a result, the marketplace may lose confidence in bitcoin trading venues, including prominent exchanges that handle a significant volume of bitcoin trading and/or are subject to regulatory oversight, in the event one or more bitcoin trading venues cease or pause for a prolonged period the trading of bitcoin or other digital assets, or experience fraud, significant volumes of withdrawal, security failures or operational problems.
In 2019 there were reports claiming that 80-95% of bitcoin trading volume on trading venues was false or non-economic in nature, with specific focus on unregulated exchanges located outside of the United States. The SEC also alleged as part of its June 5, 2023, complaint against Binance Holdings Ltd. that Binance committed strategic and targeted “wash trading” through its affiliates to artificially inflate the volume of certain digital assets traded on its exchange. The SEC has also brought recent actions against individuals and digital asset market participants alleging that such persons artificially increased trading volumes in certain digital assets through wash trades, or repeated buying and selling of the same assets in fictitious transactions to manipulate their underlying trading price. Such reports and allegations may indicate that the bitcoin market is significantly smaller than expected and that the United States makes up a significantly larger percentage of the bitcoin market than is commonly understood. Any actual or perceived wash trading in the bitcoin market, and any other fraudulent or manipulative acts and practices, could adversely affect the value of our bitcoin.
Negative perception, a lack of stability in the broader bitcoin markets and the closure, temporary shutdown or operational disruption of bitcoin trading venues, lending institutions, institutional investors, institutional miners, custodians, or other major participants in the bitcoin ecosystem, due to fraud, business failure, cybersecurity events, government-mandated regulation, bankruptcy, or for any other reason, may result in a decline in confidence in bitcoin and the broader bitcoin ecosystem and greater volatility in the price of bitcoin. For example, in 2022, each of Celsius Network, Voyager Digital, Three Arrows Capital, FTX, and BlockFi filed for bankruptcy, following which the market prices of bitcoin and other digital assets significantly declined. In addition, in June 2023, the SEC announced enforcement actions against Coinbase, Inc., and Binance Holdings Ltd., two providers of large trading venues for digital assets, which similarly was followed by a decrease in the market price of bitcoin and other digital assets. These were followed in November 2023, by an SEC enforcement action against Payward Inc. and Payward Ventures Inc., together known as Kraken, another large trading venue for digital assets. While the complaint against Coinbase, Inc. was dismissed in February 2025, the complaint against Payward Inc. and Payward Ventures Inc. was dismissed with prejudice in March 2025, and the complaint against Binance Holdings Ltd. was dismissed on May 29, 2025, the SEC or other regulatory agencies may initiate similar actions in the future. As the price of our listed securities is affected by the value of our bitcoin holdings, the failure of a major participant in the bitcoin ecosystem could have a material adverse effect on the market price of our listed securities.
| 43 | Evofem Biosciences, Inc. | 2025 Proxy Statement |
Risk Factors
The concentration of our digital asset holdings could enhance the risks inherent in our digital asset treasury strategy.
The concentration of our digital asset holdings limits the risk mitigation that we could achieve if we were to purchase a more diversified portfolio of treasury assets, and the absence of diversification enhances the risks inherent in our digital asset treasury strategy. Any future significant declines in the price of digital assets would have, a more pronounced impact on our financial condition than if we used our cash to purchase a more diverse portfolio of assets.
The emergence or growth of other digital assets, including those with significant private or public sector backing, could have a negative impact on the price of bitcoin and adversely affect our business.
As a result of our digital asset treasury strategy, our assets may become concentrated in bitcoin holdings. Accordingly, the emergence or growth of digital assets other than bitcoin may have a material adverse effect on our financial condition. As of the date of this prospectus, bitcoin is the largest digital asset by market capitalization. However, there are numerous alternative digital assets and many entities, including consortiums and financial institutions, are researching and investing resources into private or permissioned blockchain platforms or digital assets that do not use proof-of-work mining like the Bitcoin network. For example, in late 2022, the Ethereum network transitioned to a “proof-of-stake” mechanism for validating transactions that requires significantly less computing power than proof-of-work mining. The Ethereum network has completed another major upgrade since then and may undertake additional upgrades in the future. If the mechanisms for validating transactions in Ethereum and other alternative digital assets are perceived as superior to proof-of-work mining, those digital assets could gain market share relative to bitcoin.
Other alternative digital assets that compete with bitcoin in certain ways include “stablecoins,” which are designed to maintain a constant price because of, for instance, their issuers’ promise to hold high-quality liquid assets (such as U.S. dollar deposits and short-term U.S. treasury securities) equal to the total value of stablecoins in circulation. Stablecoins have grown rapidly as an alternative to bitcoin and other digital assets as a medium of exchange and store of value, particularly on digital asset trading platforms. As of March 31, 2025, two of the seven largest digital assets by market capitalization were U.S. dollar-pegged stablecoins.
Additionally, central banks in some countries have started to introduce digital forms of legal tender. For example, China’s CBDC project was made available to consumers in January 2022, and governments including the United States, the United Kingdom, the European Union, and Israel have been discussing the potential creation of new CBDCs. Whether or not they incorporate blockchain or similar technology, CBDCs, as legal tender in the issuing jurisdiction, could also compete with, or replace, bitcoin and other digital assets as a medium of exchange or store of value. As a result, the emergence or growth of these or other digital assets could cause the market price of bitcoin to decrease, which could have a material adverse effect on our business, prospects, financial condition, and operating results.
Our bitcoin holdings will be less liquid than our existing cash and cash equivalents and may not be able to serve as a source of liquidity for us to the same extent as cash and cash equivalents.
Historically, the bitcoin market has been characterized by significant volatility in price, limited liquidity and trading volumes compared to sovereign currencies markets, relative anonymity, a developing regulatory landscape, potential susceptibility to market abuse and manipulation, compliance and internal control failures at exchanges, and various other risks inherent in its entirely electronic, virtual form and decentralized network. During times of market instability, we may not be able to sell our bitcoin at favorable prices or at all. For example, a number of bitcoin trading venues temporarily halted deposits and withdrawals in 2022. As a result, our bitcoin holdings may not be able to serve as a source of liquidity for us to the same extent as cash and cash equivalents.
Further, bitcoin we hold with our custodians and transact with our trade execution partners does not enjoy the same protections as are available to cash or securities deposited with or transacted by institutions subject to regulation by the Federal Deposit Insurance Corporation or the Securities Investor Protection Corporation.
Additionally, we may be unable to enter into term loans or other capital raising transactions collateralized by our unencumbered bitcoin or otherwise generate funds using our bitcoin holdings, including in particular during times of market instability or when the price of bitcoin has declined significantly. If we are unable to sell our bitcoin, enter into additional capital raising transactions, including capital raising transactions using bitcoin as collateral, or otherwise generate funds using our bitcoin holdings, or if we are forced to sell our bitcoin at a significant loss, in order to meet our working capital requirements, our business and financial condition could be negatively impacted.
| www.evofem.com | 44 |
Risk Factors
If we or our third-party service providers experience a security breach or cyberattack and unauthorized parties obtain access to our bitcoin, or if our private keys are lost or destroyed, or other similar circumstances or events occur, we may lose some or all of our bitcoin and our financial condition and results of operations could be materially adversely affected.
Substantially all of the bitcoin we own will be held in custody accounts at institutional-grade digital asset custodians. Security breaches and cyberattacks are of particular concern with respect to our bitcoin. Bitcoin and other blockchain-based cryptocurrencies and the entities that provide services to participants in the bitcoin ecosystem have been, and may in the future be, subject to security breaches, cyberattacks, or other malicious activities. For example, in October 2021 it was reported that hackers exploited a flaw in the account recovery process and stole from the accounts of at least 6,000 customers of the Coinbase exchange, although the flaw was subsequently fixed and Coinbase reimbursed affected customers. Similarly, in November 2022, hackers exploited weaknesses in the security architecture of the FTX Trading digital asset exchange and reportedly stole over $400 million in digital assets from customers. A successful security breach or cyberattack could result in:
| ● | a partial or total loss of our bitcoin in a manner that may not be covered by insurance or the liability provisions of the custody agreements with the custodians who hold our bitcoin; |
| ● | harm to our reputation and brand; |
| ● | improper disclosure of data and violations of applicable data privacy and other laws; or |
| ● | significant regulatory scrutiny, investigations, fines, penalties, and other legal, regulatory, contractual and financial exposure. |
Further, any actual or perceived data security breach or cybersecurity attack directed at other companies with digital assets or companies that operate digital asset networks, regardless of whether we are directly impacted, could lead to a general loss of confidence in the broader Bitcoin blockchain ecosystem or in the use of the Bitcoin network to conduct financial transactions, which could negatively impact us.
Attacks upon systems across a variety of industries, including industries related to bitcoin, are increasing in frequency, persistence, and sophistication, and, in many cases, are being conducted by sophisticated, well-funded and organized groups and individuals, including state actors. The techniques used to obtain unauthorized, improper or illegal access to systems and information (including personal data and digital assets), disable or degrade services, or sabotage systems are constantly evolving, may be difficult to detect quickly, and often are not recognized or detected until after they have been launched against a target. These attacks may occur on our systems or those of our third-party service providers or partners. We may experience breaches of our security measures due to human error, malfeasance, insider threats, system errors or vulnerabilities or other irregularities. In particular, unauthorized parties have attempted, and we expect that they will continue to attempt, to gain access to our systems and facilities, as well as those of our partners and third-party service providers, through various means, such as hacking, social engineering, phishing and fraud. In the past, hackers have successfully employed a social engineering attack against one of our service providers and misappropriated our digital assets, although, to date, such events have not been material to our financial condition or operating results. Threats can come from a variety of sources, including criminal hackers, hacktivists, state-sponsored intrusions, industrial espionage, and insiders. In addition, certain types of attacks could harm us even if our systems are left undisturbed. For example, certain threats are designed to remain dormant or undetectable, sometimes for extended periods of time, or until launched against a target and we may not be able to implement adequate preventative measures. Further, there has been an increase in such activities due to the increase in work-from-home arrangements since the onset of the COVID-19 pandemic. The risk of cyberattacks could also be increased by cyberwarfare in connection with geopolitical conflicts, such as the ongoing Russia-Ukraine conflict, including potential proliferation of malware into systems unrelated to such conflicts. Any future breach of our operations or those of others in the bitcoin industry, including third-party services on which we rely, could materially and adversely affect our business.
We face risks relating to the custody of our bitcoin, including the loss or destruction of private keys required to access our bitcoin and cyberattacks or other data loss relating to our bitcoin.
We will hold our bitcoin with regulated custodians that have duties to safeguard our private keys. Our custodial services contracts will not restrict our ability to reallocate our bitcoin among our custodians, and our bitcoin holdings may be concentrated with a single custodian from time to time. In light of the significant amount of bitcoin we will hold, we will continually seek to engage additional custodians to achieve a greater degree of diversification in the custody of our bitcoin as the extent of potential risk of loss is dependent, in part, on the degree of diversification. If there is a decrease in the availability of digital asset custodians that we believe can safely custody our bitcoin, for example, due to regulatory developments or enforcement actions that cause custodians to discontinue or limit their services in the United States, we may need to enter into agreements that are less favorable or take other measures to custody our bitcoin, and our ability to seek a greater degree of diversification in the use of custodial services would be materially adversely affected.
Any insurance that may cover losses of our bitcoin holdings will cover only a small fraction of the value of the entirety of our bitcoin holdings, and there can be no guarantee that such insurance will be maintained as part of the custodial services we have or that such coverage will cover losses with respect to our bitcoin. Moreover, our use of custodians exposes us to the risk that the bitcoin our custodians hold on our behalf could be subject to insolvency proceedings and we could be treated as a general unsecured creditor of the custodian, inhibiting our ability to exercise ownership rights with respect to such bitcoin. Any loss associated with such insolvency proceedings is unlikely to be covered by any insurance coverage we may maintain related to our bitcoin.
Bitcoin is controllable only by the possessor of both the unique public key and private key(s) relating to the local or online digital wallet in which the bitcoin is held. While the Bitcoin blockchain ledger requires a public key relating to a digital wallet to be published when used in a transaction, private keys must be safeguarded and kept private in order to prevent a third party from accessing the bitcoin held in such wallet. To the extent the private key(s) for a digital wallet are lost, destroyed, or otherwise compromised and no backup of the private key(s) is accessible, neither we nor our custodians will be able to access the bitcoin held in the related digital wallet. Furthermore, we cannot provide assurance that our digital wallets, nor the digital wallets of our custodians held on our behalf, will not be compromised as a result of a cyberattack. The bitcoin and blockchain ledger, as well as other digital assets and blockchain technologies, have been, and may in the future be, subject to security breaches, cyberattacks, or other malicious activities.
Regulatory change reclassifying bitcoin as a security could lead to our classification as an “investment company” under the Investment Company Act of 1940 and could adversely affect the market price of bitcoin and the market price of our listed securities.
Under Sections 3(a)(1)(A) and (C) of the Investment Company Act of 1940 (the “Investment Company Act”), a company generally will be deemed to be an “investment company” for purposes of the Investment Company Act if (i) it is, or holds itself out as being, engaged primarily, or proposes to engage primarily, in the business of investing, reinvesting or trading in securities or (ii) it engages, or proposes to engage, in the business of investing, reinvesting, owning, holding or trading in securities and it owns or proposes to acquire investment securities having a value exceeding 40% of the value of its total assets (exclusive of U.S. government securities and cash items) on an unconsolidated basis.
| 45 | Evofem Biosciences, Inc. | 2025 Proxy Statement |
Risk Factors
A portion of our assets may become concentrated in our bitcoin holdings. While senior SEC officials have stated their view that bitcoin is not a “security” for purposes of the federal securities laws, a contrary determination by the SEC could lead to our classification as an “investment company” under the Investment Company Act, which would subject us to significant additional regulatory controls that could have a material adverse effect on our ability to execute on our digital asset treasury strategy, and our business and operations and may also require us to substantially change the manner in which we conduct our business.
In addition, if bitcoin is determined to constitute a security for purposes of the federal securities laws, the additional regulatory restrictions imposed by such a determination could adversely affect the market price of bitcoin and in turn adversely affect the market price of our listed securities.
We are not subject to legal and regulatory obligations that apply to investment companies such as mutual funds and exchange-traded funds, or to obligations applicable to investment advisers.
Mutual funds, ETFs and their directors and management are subject to extensive regulation as “investment companies” and “investment advisers” under U.S. federal and state law; this regulation is intended for the benefit and protection of investors. We are not subject to, and do not otherwise voluntarily comply with, these laws and regulations. This means, among other things, that the execution of or changes to our digital asset treasury strategy, our use of leverage, the manner in which our bitcoin is custodied, our ability to engage in transactions with affiliated parties and our operating and investment activities generally are not subject to the extensive legal and regulatory requirements and prohibitions that apply to investment companies and investment advisers. Our Board of Directors will have broad discretion over the investment, leverage and cash management policies it authorizes, whether in respect of our bitcoin holdings or other activities we may pursue, and has the power to change our current policies, including our strategy of acquiring and holding bitcoin.
Our digital asset treasury strategy exposes us to risk of non-performance by counterparties.
Our digital asset treasury strategy exposes us to the risk of non-performance by counterparties, whether contractual or otherwise. Risk of non-performance includes inability or refusal of a counterparty to perform because of a deterioration in the counterparty’s financial condition and liquidity or for any other reason. For example, our execution partners, custodians, or other counterparties might fail to perform in accordance with the terms of our agreements with them, which could result in a loss of bitcoin, a loss of the opportunity to generate funds, or other losses.
Our primary counterparty risk with respect to bitcoin is custodian performance obligations. A series of recent high-profile bankruptcies, closures, liquidations, regulatory enforcement actions and other events relating to companies operating in the digital asset industry, including the filings for bankruptcy protection by Three Arrows Capital, Celsius Network, Voyager Digital, FTX Trading and Genesis Global Capital, the closure or liquidation of certain financial institutions that provided lending and other services to the digital assets industry, including Signature Bank and Silvergate Bank, SEC enforcement actions against Coinbase, Inc., Binance Holdings Ltd., and Kraken, the placement of Prime Trust, LLC into receivership following a cease-and-desist order issued by Nevada’s Department of Business and Industry, and the filing and subsequent settlement of a civil fraud lawsuit by the New York Attorney General against Genesis Global Capital, its parent company Digital Currency Group, Inc., and former partner Gemini Trust Company have highlighted the perceived and actual counterparty risk applicable to digital asset ownership and trading. Although these bankruptcies, closures and liquidations have not resulted in any impact on our business as we have just recently adopted our digital asset treasury strategy, legal precedent created in these bankruptcy and other proceedings may increase the risk of future rulings adverse to our interests in the event one or more of our custodians becomes a debtor in a bankruptcy case or is the subject of other liquidation, insolvency or similar proceedings.
While we expect that all of our custodians will be subject to regulatory regimes intended to protect customers in the event of a custodial bankruptcy, receivership or similar insolvency proceeding, no assurance can be provided that our custodially-held bitcoin will not become part of the custodian’s insolvency estate if one or more of our custodians enters bankruptcy, receivership or similar insolvency proceedings. Additionally, if we pursue any strategies to create income streams or otherwise generate funds using our bitcoin holdings, we would become subject to additional counterparty risks. Any significant non-performance by counterparties, including in particular the custodians with which we custody substantially all of our bitcoin, could have a material adverse effect on our business, prospects, financial condition, and operating results.
Our use of leverage to acquire bitcoin could increase the risk of our bitcoin treasury strategy.
In the future, we may utilize leverage to acquire bitcoin, which magnifies the potential for loss with our digital asset treasury strategy. As we use leverage to partially finance our acquisition of bitcoin, you will experience increased risks of investing in our securities. If the value of our bitcoin assets increase, then leveraging would cause the value attributable to our common stock to increase more sharply than it would have had we not leveraged. Conversely, if the value of our bitcoin assets decreases, leveraging would cause the value of our bitcoin assets to decline more sharply than it otherwise would have had we not leveraged our business. Such a decline could negatively affect our ability to service, repurchase, repay or collateralize our debt. The effects of leverage could cause any decrease in asset value for any losses to be greater than any increase in asset value for any corresponding gains. If we incur additional leverage, you will experience increased risks of investing in our common stock.
| www.evofem.com | 46 |
Proposal 1
|
1 |
Merger | |||
| The Board currently believes that approval of the Merger Agreement is in the best interests of the Company’s stockholders. | ||||
![]() |
Recommendation The Board recommends a vote “FOR” the approval of the Merger.
|
|||
General
At the Special Meeting of Stockholders, holders of our common stock and Series E-1 Convertible Preferred Stock are being asked to approve the proposal that we complete the Merger with Aditxt. The affirmative vote of a majority of the combined voting power of the outstanding shares of common stock and Series E-1 Convertible Preferred Stock as of the Record Date, voting together as a single class, is required to approve the Merger.
If approved by the stockholders, the Merger would become effective as outlined in the Merger Agreement.
Even if the stockholders approve the Merger, we reserve the right not to effect the Merger if the Board does not deem it to be in the best interests of the Company and our stockholders.
Merger Agreement and Merger Consideration
On July 12, 2024 the Company entered into an Amended and Restated Agreement and Plan of Merger, as amended (the “A&R Merger Agreement”) with Aditxt, Inc., a Delaware corporation (“Aditxt”), and Adifem, Inc., a Delaware corporation and wholly owned Subsidiary of Aditxt (“Merger Sub”), pursuant to which, and on the terms and subject to the conditions thereof, Merger Sub will merge with and into the Company, with the Company surviving as a wholly owned subsidiary of Aditxt (the Merger). The Merger is expected to be closed in late 2025.
As consideration for the Merger, Aditxt will pay holders of Evofem common stock, ratably, an amount equal to one million eight hundred thousand dollars ($1,800,000) less an amount equal to the product of (x) the number of Dissenting Shares represented by Company common stock and (y) the Common Exchange Ratio (as defined in the A&R Merger Agreement) (the “Common Consideration”)
Additionally, each share of the Company’s Series Convertible E-1 Preferred Stock, par value $0.0001 (the “Series E-1”), issued and outstanding as of the Effective Time (as defined in the A&R Merger Agreement) shall automatically be converted into the right to receive from Aditxt one (1) share Parent Preferred Stock (the “Preferred Merger Consideration” and together with the Common Consideration the “Merger Consideration”).
At the Effective Time of the Merger:
| (i) | the Company Convertible Note Holders will enter into an Exchange Agreement, pursuant to which these Note Holders exchange the value of their then-outstanding Company Convertible Notes and purchase rights for an aggregate of not more than 88,161 shares of Parent Preferred Stock; | |
| (ii) | each stock option of the Company (“Options”), that was outstanding and unexercised immediately prior to the Effective Time will be cancelled without the right to receive any consideration; and, | |
| (iii) | all shares of Company common stock or Company Preferred Stock held by Parent or Merger Sub, or by any wholly owned Subsidiary thereof, shall be automatically cancelled and retired and shall cease to exist and no consideration shall be delivered or deliverable in exchange therefore. |
Further, Aditxt agreed to, on or prior to: (a) July 12, 2024 purchase 500 shares of the Company’s Series F-1 Preferred Stock, par value $0.0001 per share (the “F-1 Preferred Stock”) for an aggregate purchase price of $500,000 (the “Initial Parent Equity Investment”), (b) August 9, 2024, purchase an additional 500 shares of F-1 Preferred Stock for an aggregate purchase price of $500,000 (the “Second Parent Equity Investment”), (c) the earlier of August 30, 2024 or five business days of the closing of a public offering by Aditxt resulting in aggregate net proceeds to Aditxt of no less than $20,000,000, purchase an additional 2,000 shares of F-1 Preferred Stock for an aggregate purchase price of $2,000,000 (the “Third Parent Equity Investment”); and (d) September 30, 2024, purchase an additional 1,000 shares of F-1 Preferred Stock at an aggregate purchase price of $1,000,000 (the “Fourth Parent Equity Investment”).
On August 16, 2024, the Company, Aditxt and Merger Sub entered into the first amendment to the A&R Merger Agreement (the “First Amendment”), to change the funding date for $2,000,000 aforementioned from August 30, 2024 to the earlier of (i) September 6, 2024 or (ii) five (5) business days of the closing of a public offering by Parent resulting in aggregate net proceeds to Parent of no less than $20,000,000.
On September 6, 2024, the Company, Aditxt and Merger Sub entered into the second amendment to the A&R Merger Agreement (the “Second Amendment”), to (i) change the date of the Third Parent Equity Investment Date and Fourth Parent Equity Investment Date (as defined in the A&R Merger Agreement) from September 6, 2024 and September 30, 2024 to September 30, 2024 and October 31, 2024, respectively and (ii) to change the required consummation date to November 29, 2024.
On October 2, 2024, the Company, Aditxt and Merger Sub entered into the third amendment to the A&R Merger Agreement (the “Third Amendment”), to (i) change the date of the Third Parent Equity Investment Date (as defined in the A&R Merger Agreement) from September 30, 2024 to October 2, 2024, (ii) change the Third Parent Equity Investment from 1,500 shares of F-1 Preferred (as defined below) to 720 shares of F-1 Preferred, and (iii) amend the Fourth Parent Equity Investment (as defined in the A&R Merger Agreement) from 1,500 shares of F-1 Preferred to 2,280.
On November 19, 2024, the Company, Aditxt and Merger Sub entered into the fourth amendment to the A&R Merger Agreement (the “Fourth Amendment”) to change the required consummation date to January 31, 2025.
On March 22, 2025, the Company, Parent and Merger Sub entered into the fifth amendment to the A&R Merger Agreement (the Fifth Amendment), to (i) change the required consummation date to September 30, 2025; (ii) add a Fifth Parent Investment of $1.5 million to be completed by April 7, 2025; and (iii) add a special meeting consummation date being on or prior to September 26, 2025.
The consummation of the Merger is conditioned upon, among other things: (i) the Company Shareholder approval shall having been obtained in accordance with applicable Law; (ii) no governmental entity having jurisdiction over any party shall have issue any order, decree, ruling injunction or other action that is in effect restraining the Merger; (iii) a voting agreement shall have been executed and delivered by the parties thereto; (iv) all Company preferred stock shall have been converted to Company common stock except for the Unconverted Company Preferred Stock (as defined by the A&R Merger Agreement); (v) the Company shall have received agreements from all of the holders of the Company’s warrants, duly executed, containing waivers with respect to any fundamental transaction, change in control or other similar rights that such warrant holders may have under any such Company warrants and exchange such Company warrants as they hold for an aggregate of not more than 930.336 shares of Parent Preferred Stock (as defined in the A&R Merger Agreement); (vi) the Company shall have cashed out any other warrant holder who has not provided a warrant holder agreement, provided, however, that the aggregate amount of such cash out for any and all other warrant holders who have not provided a warrant holder agreement shall not exceed $150,000; (vii) the Company shall have obtained waivers from holders of Company convertible notes of the original principal amount thereof with respect to any fundamental transaction rights such Company convertible note holders may have under any such Company convertible notes, including any right to vote, consent or otherwise approve or veto any of the transaction contemplated by this A&R Merger Agreement; (viii) Aditxt shall have received sufficient financing to satisfy its payment obligations under the A&R Merger Agreement (ix) the requisite stockholder approval shall have been obtained by Aditxt at a special meeting of its stockholders to approve the Parent Stock Issuance (as defined in the A&R Merger Agreement) (x) Aditxt shall have received a compliance certificate from the Company certifying Company complied with all reps and warranties in the A&R Merger Agreement; (xi) Aditxt shall have received waivers from the parties to the agreements listed in Section 7.2(f) of the A&R Merger Agreement Parent Disclosure Letter of the issuance of securities in a “Variable Rate Transaction” (as such term in defined in such agreements); (xii) Parent shall have received a certificate certifying that no interest in the Company is a U.S. real property interest, as required under U.S. treasury regulation section 1.897-2(h) and 1.1445-3(c); (xiii) Aditxt shall have paid, in full, the Repurchase Price, as defined in that certain Securities Purchase and Security Agreement, dated as of April 23, 2020, as amended by that First Amendment to the Securities Purchase and Security Agreement, dated as of November 20, 2021, that Second Amendment to the Securities Purchase and Security Agreement, dated as of March 21, 2022, that Third Amendment to Securities Purchase and Security Agreement dated as of September 15, 2022, and that Fourth Amendment to Securities Purchase and Security Agreement, dated as of September 8, 2023, by and among the Company, Baker Brothers Life Sciences, L.P., 667, L.P. and Bakers Bros. Advisors LP (xv) there shall be no more than 4,141,434 dissenting shares that are Company common stock or 98 dissenting shares that are Company preferred stock (xiv) Company shall have received from Aditxt a compliance certificate certifying that Parent has complied with all representations and warranties, (xv) that Aditxt shall be in compliance with stockholders’ equity requirements in Nasdaq listing rule 5550(b)(1).
In connection with the Merger Agreement Aditxt, the Company and the holders (the “Holders”) of certain senior indebtedness of Evofem (the “Notes”) entered into an Assignment Agreement dated December 11, 2023 (the “December Assignment Agreement”), pursuant to which the Holders assigned the Notes to Aditxt in consideration for the issuance by Aditxt of (i) an aggregate principal amount of $5.0 million in secured notes of Aditxt due on January 2, 2024 (the “January 2024 Secured Notes”), (ii) an aggregate principal amount of $8.0 million in secured notes of Aditxt due on September 30, 2024 (the “September 2024 Secured Notes”), (iii) an aggregate principal amount of $5.0 million in ten-year unsecured notes (the “Unsecured Notes”), and (iv) payment of $0.2 million in respect of net sales of Phexxi in respect of the calendar quarter ended September 30, 2023.
On February 26, 2024, Aditxt and the Holders entered into an Assignment Agreement (the “February Assignment Agreement”), pursuant to which the Company consented to the assignment of all remaining amounts due under the Notes from Aditxt back to the Holders.
| 47 | Evofem Biosciences, Inc. | 2025 Proxy Statement |
Proposal 1
Treatment of Company Securities
Company Common Shares
At the Effective Time, all shares of Company common stock issued and outstanding immediately prior to the Effective Time (excluding Cancelled Shares and Dissenting Shares), shall automatically be converted into the rights to receive, on a pro rata basis, an aggregate amount (the “Common Merger Consideration”) equal to $1,800,000 less an amount equal to the product of (x) the number of Dissenting Shares represented by Company common stock and (y) the product of 1,800,000 divided by the number of issued and outstanding common stock issued and outstanding immediately prior to the Effective Time (the “Common Exchange Ratio”).
All such shares of Company common stock, when so converted, shall automatically be cancelled and cease to exist. Each holder of a share of Company common stock that was outstanding immediately prior to the Effective Time (other than Cancelled Shares and Dissenting Shares) shall cease to have any rights with respect thereto, except the right to receive the Common Merger Consideration to be paid in consideration therefor upon the surrender of any Certificates or Book-Entry Shares, as applicable.
Company Preferred Stock
Each share of the Company’s Series E-1 issued and outstanding immediately prior to the Effective Time (excluding Cancelled Shares and Dissenting Shares) shall automatically be converted into the right to receive from Aditxt, one share of Aditxt Preferred Stock having the rights, powers and preferences set forth in the form Certificate of Designations attached to the Merger Agreement as Exhibit A and included herewith as Appendix G.
Each share of Company common stock or Company Preferred Stock held by Parent or Merger Sub, or by any wholly owned Subsidiary of Parent, Merger Sub or the Company immediately prior to the Effective Time shall automatically be cancelled and retired and shall cease to exist as of the Effective Time and no consideration shall be deliverable in exchange therefor.
Company Stock Options
Upon the Effective Time, options to acquire Company common stock immediately prior to the Effective Time, whether or not vested, will be automatically extinguished and cancelled without the right to receive any consideration (with no payment being made hereunder with respect thereto).
Company Convertible Note Holders
Prior to Closing, the Company shall assist the Parent in obtaining the agreement (the “Exchange Agreements”) of the Company Convertible Noteholders to exchange such Company Convertible Notes and purchase rights they hold for an aggregate (for all Company Convertible Note Holders) of not more than 88,161 shares of Parent Preferred Stock on terms acceptable to Parent.
Company Warrants
The Company shall have received agreements from all of the holders of the Company’s warrants (other than the Other Company Warrants) (all holders of Company Warrants, collectively, the “Warrant Holders”) duly executed agreements (“Warrant Holder Agreements”) to exchange such Company Warrants as they hold for an aggregate (for all Warrant Holders) of not more than 930.336 shares of Parent Preferred Stock on terms acceptable to Parent in its reasonable discretion. The Company shall have cashed out any Other Warrant Holder who has not provided a Warrant Holder Agreement; provided, however, that the aggregate amount of such cash out for any and all Other Warrant Holders who have not provided a Warrant Holder Agreement shall not exceed $150,000.
Representations and Warranties
The Merger Agreement contains customary representations and warranties of the parties thereto with respect to, among other things: (a) organization, standing and power; (b) capital structure; (c) authorization to enter into the Merger Agreement and related transactions; (d) consents and governmental authorization; (e) SEC documents, financial statements, internal controls and procedures; (f) absence of certain changes or events; (g) no undisclosed material liabilities; (h) company permits and compliance with applicable laws; (i) compensation and benefits; (j) employment and labor matters; (k) tax matters; (l) litigation; (m) intellectual property; (n) real property; (o) material contracts; (p) insurance; (q) environmental matters; (r) brokers; (s) state takeover statue; (t) investment company act; (u) related party transactions; and (v) FDA regulatory. Aditxt has additional representations and warranties, including (a) ownership of company capital stock (b) Investment Company Act and (c) Related Party Transactions.
Covenants
The Merger Agreement includes customary covenants of the parties with respect to operation of their respective businesses prior to consummation of the Merger and efforts to satisfy conditions to consummation of the Merger. The Merger Agreement also contains additional covenants of the parties, including, among others, (a) conduct of business, (b) access to information, (c) notice of certain events, restrictions on making loans or capital expenditures, (d) cooperation and use of reasonable best efforts to defend against shareholder litigation the (e) preparation of a proxy statement by the Company,(f) to obtain all requisite approvals of each party’s respective stockholders (g) taking all actions necessary to delist Company common stock upon effective time of the agreement and (h) shall assist Aditxt in obtaining an agreement with the Company Convertible Noteholders to exchange such Company Convertible Notes and purchase rights they hold for an aggregate (for all Company Convertible Note Holders) of not more than 88,161 shares of Aditxt Preferred Stock on terms acceptable to Aditxt in its reasonable discretion.
Aditxt has additional covenants such as (a) indemnification of Directors and Officers Insurance (b) employee matters (c) Aditxt equity investments (d) the transfer of taxes (e) the use of the Company’s cash receipts.
Conditions to Closing
The Merger Agreement is subject to certain closing conditions and contains customary representations, warranties and covenants.
The consummation of the Merger is conditioned upon, among other things: (i) the Company Shareholder approval shall have been obtained in accordance with applicable Law; (ii) no governmental entity having jurisdiction over any party shall have issue any order, decree, ruling injunction or other action that is in effect restraining the Merger; (iii) a voting agreement shall have been executed and delivered by the parties thereto; (iv) all Company preferred stock shall have been converted to Company common stock except for the Unconverted Company Preferred Stock (as defined by the Agreement); (v) the Company shall have received agreements from all of the holders of the Company’s warrants, duly executed, containing waivers with respect to any fundamental transaction, change in control or other similar rights that such warrant holders may have under any such Company warrants and exchange such Company warrants as they hold for an aggregate of not more than 930.336 shares of Aditxt Preferred Stock; (vi) the Company shall have cashed out any other warrant holder who has not provided a warrant holder agreement, provided, however, that the aggregate amount of such cash out for any and all other warrant holders who have not provided a warrant holder agreement shall not exceed $150,000; (vii) the Company shall have obtained waivers from holders of Company convertible notes of the original principal amount thereof with respect to any fundamental transaction rights such Company convertible note holders may have under any such Company convertible notes, including any right to vote, consent or otherwise approve or veto any of the transaction contemplated by this Merger Agreement; (viii) the outstanding balance of the senior secured loan plus all accrued and unpaid interest thereon, in an amount not to exceed the Repurchase Price (as defined in the Securities Purchase Agreement) shall have been paid in full; (ix) Aditxt shall have received a compliance certificate from the Company certifying Company complied with all its representations and warranties in the Merger Agreement; (x) Aditxt shall have received waivers from the parties to the agreements listed in Section 7.2(f) to the Aditxt Disclosure Letter of the issuance of securities in a “Variable Rate Transaction” (xi)Aditxt shall have received a certificate certifying that no interest in the Company is a U.S. real property interest, as required under U.S. treasury regulation section 1.897-2(h) and 1.1445-3(c); (xii) Company shall have received from Aditxt a compliance certificate certifying that Aditxt has complied with all its representations and warranties in the Merger Agreement, that Aditxt common stock included in the Merger Shares have been approved for listing on the Nasdaq, and Aditxt shall have regained compliance with the stockholders equity requirement in Nasdaq listing rule 5550(b)(1) (xiii) There shall be no more than 4,141,434 Dissenting Shares that are Company common stock or 98 Dissenting Shares that are Company Preferred Stock.
Further, the Board reserves the right to abandon the Merger if it decides it is in the best interests of the shareholders.
| www.evofem.com | 48 |
Proposal 1
Termination
The Merger Agreement may be terminated as follows, before or after the Company Shareholder Approval:
(a) by mutual written consent of the Company and Parent;
(b) by either the Company or Parent:
(i) if any Governmental Entity of competent jurisdiction shall have issued a final and nonappealable order, decree, ruling or injunction or taken any other action permanently restraining, enjoining, or otherwise prohibiting the consummation of the Merger, or if there shall have been adopted prior to the Effective Time any Law that permanently makes the consummation of the Merger illegal or otherwise permanently prohibited;
(ii) if the Merger shall not have been consummated on or before 5:00 p.m. Eastern Time, on September 30, 2024 (such date being the “End Date”); provided, that the right to terminate shall not be available to any party whose breach of any representation, warranty, covenant, or agreement contained in the Merger Agreement has been the primary cause of or resulted in the failure of the Merger to occur on or before such date;
(iii) in the event of a breach by the other party (treating Parent and Merger Sub as one party) of any covenant or other agreement contained in the Merger Agreement or if any representation and warranty of the other party contained in the Merger Agreement fails to be true and correct which (x) would give rise to the failure of a condition set forth in Section 7.2(a) or (b) or Section 7.3(a) or (b), as applicable, if it were continuing as of the Closing Date and (y) cannot be or has not been cured (or is incapable of becoming true or does not become true) by the earlier of (1) the End Date and (2) the date that is 30 days after the giving of written notice to the breaching party of such breach or failure to be true and correct and the basis for such notice (a “Terminable Breach”); provided, however, that the terminating party is not then in Terminable Breach of any representation, warranty, covenant or other agreement contained in the Merger Agreement; or
(iv) if the Company Shareholder Approval shall not have been obtained at a duly held Company Meeting of Stockholders (including any adjournment or postponement thereof) at which a vote on the approval of this Agreement and the Transactions, including the Merger, was taken; or
(c) by Parent prior to the time the Company Shareholder Approval is obtained, if the Company Board shall have effected a Company Change of Recommendation;
(d) by the Company at any time after there has been a Company Change of Recommendation; provided, that the Company has provided Parent ten (10) calendar days’ prior written notice thereof and has negotiated in good faith with Parent to provide a competing offer;
(e) by the Company if the Parent common stock is no longer listed for trading on NASDAQ;
(f) by the Company if any of: (i) the Initial Parent Equity Investment has not been made by the Initial Parent Equity Investment Date, (ii) the Second Parent Equity Investment has not been made by the Second Parent Equity Investment Date, (iii) the Third Parent Equity Investment has not been made by the Third Parent Equity Investment Date, (iv) the Fourth Parent Equity Investment has not been made by the Fourth Parent Equity Investment Date, or (v) the Parent Fifth Investment has not been made by the Parent Fifth Investment Date;
(g) by the Parent in the event that the Parent determines, in its reasonable discretion, that the acquisition of the Company pursuant to this Agreement could result in a materially adverse amount of cancellation of indebtedness income to Parent for federal income-tax purposes recognized and attributable to any modification, restructuring, or purchase of the indebtedness of the Company or the purchase of the Company. Determining whether any income is “materially adverse” shall take into account both (i) whether such income is offset by any available current operating losses and net operating loss and other tax attributes carryforwards, and (ii) the materiality of the amount of tax attributable to such income, net of all offsets, deductions, credits and other reductions in the amount of tax actually payable as a result thereof.
| 49 | Evofem Biosciences, Inc. | 2025 Proxy Statement |
Proposal 1
Effect of Termination
In the event of termination of the Merger Agreement by any party as provided in, the Merger Agreement shall become void and there shall be no liability or obligation on the part of any party except with respect to Section 8.2, Section 6.7(b), Section 8.3 and Articles I and IX, which Sections and Articles shall not terminate; provided, however, that notwithstanding anything to the contrary herein, no such termination shall relieve any party from liability for any damages arising from or arising out of an intentional and material breach of any covenant, agreement or obligation hereunder or intentional fraud, or as provided in the Non-Disclosure Agreement, in which case the aggrieved party shall be entitled to all rights and remedies available at law or in equity.
Agreements to be Executed at Closing
This section describes certain additional agreements entered into or to be entered into pursuant to the Merger Agreement, but does not purport to describe all of the terms thereof. The following summary is qualified in its entirety by reference to the complete text of each of the agreements. The full text of the related agreements, or forms thereof, will be filed as annexes to in conjunction with the closing of the Merger, and the following descriptions are qualified in their entirety by the full text of such annexes. Shareholders and other interested parties are urged to read such related agreements in their entirety prior to voting on the proposals presented at the special meeting.
Exchange Agreement
Prior to Closing, the Company Convertible Note Holders will enter into an Exchange Agreement, pursuant to which these Note Holders exchange the value of their then-outstanding Company Convertible Notes and purchase rights for an aggregate of not more than 88,161 shares of Parent Preferred Stock.
Warrant Holder Agreement
Prior to Closing, the Company will enter into Warrant Holder Agreements with all holders of Company Warrants (other than Other Company Warrants), wherein each Warrant Holder agrees to exchange such Company Warrants as they hold for an aggregate (for all Warrant Holders) of not more than 930.336 shares of Parent Preferred Stock, in aggregate, on terms acceptable to Parent.
Waivers
Prior to Closing, the Company shall have obtained waivers from holders of Company Convertible Notes to waive the any fundamental transaction rights such holder may have under the Convertible Notes, including any right to vote, consent, or otherwise approve or veto any of the transactions.
Voting Agreement
On the Closing Date, the Parent and certain members of Company management will enter into a mutually agreeable voting agreement.
Who Can Vote
Only stockholders who owned our common stock and Series E-1 at the close of business on the Record Date are entitled to vote at the Special Meeting. On the Record Date, there were [share count] shares of our common stock outstanding and entitled to vote and [share count] shares of our Series E-1 that are outstanding and entitled to vote at the Meeting or any adjournment thereof. Each one share of Series E-1 has voting rights equal to the number of shares of common stock into which the Series E-1 were convertible as of the Record Date on Proposal 1: the Merger Proposal and Proposal 2: Adjournment.
Requirements for approval of each proposal are as follows:
| - | Merger Proposal: Requires the affirmative vote of a majority of the combined voting power of the outstanding shares of common stock and Series E-1, voting together as a single class. Abstentions and broker non-votes will be counted as entitled to vote and will, therefore, have the same effect as a vote “against” this proposal. | |
| - | Adjournment Proposal: Requires the affirmative vote of a majority of the votes cast, either affirmatively or negatively. Abstentions will have no effect on the results of this vote. |
Approval of each of these Proposals also requires the presence of a quorum at the Special Meeting.
| www.evofem.com | 50 |
Proposal 1
You do not need to attend the Special Meeting to vote your shares. Shares represented by valid proxies, received in time for the Special Meeting and not revoked prior to the Special Meeting, will be voted at the Special Meeting. For instructions on how to change or revoke your proxy, see “May I Change or Revoke My Proxy?” below.
If you are a beneficial owner of shares held in a brokerage account and you do not instruct your broker, bank or other agent how to vote your shares, your broker, bank or other agent may still be able to vote your shares in its discretion. Under the rules of the New York Stock Exchange, brokers, banks, and other securities intermediaries that are subject to New York Stock Exchange rules may use their discretion to vote your “uninstructed” shares on matters considered to be “routine” under New York Stock Exchange rules but not with respect to “non-routine” matters. A broker non-vote occurs when a broker, bank or other agent has not received voting instructions from the beneficial owner of the shares and the broker, bank or other agent cannot vote the shares because the matter is considered “non-routine” under NYSE rules. Proposal 1 is considered to be “non-routine” under New York Stock Exchange rules such that your broker, bank, or other agent may not vote your shares on this proposal in the absence of your voting instructions.
Background on the Proposed Merger with Aditxt
The Evofem Board of Directors and Evofem’s management team regularly review Evofem’s operating and strategic plans, both near-term and long-term, as well as various strategic alternatives, with the goal of building stockholder value and ensuring the continued success of the Company. As noted in the Company’s prior Annual Reports on Form 10-K, the Evofem Board of Directors and management team have focused on, among other things, opportunities and risks associated with the Company’s business and financial condition, potential partnering opportunities and strategic relationships, and other strategic options.
In the second half of 2022, a series of unfortunate events occurred that left the Company in a financial predicament. First, Evofem’s stock was de-listed from trading on the Nasdaq on August 11, 2022. The Company’s stock began trading on the OTC Pink Open Market on August 14, 2022 and up-listed to the OTCQB Venture Market on October 3, 2022. However, many investors are not permitted to hold or purchase stocks that trade on these exchanges, which has hindered Evofem’s ability to raise capital to fund operations and grow the business since then. Second, on October 11, 2022, Evofem announced that its Phase 3 clinical trial of EVO-100 for the prevention of chlamydia and gonorrhea did not meet its efficacy endpoints. A positive read-out from this trial would have enabled the Company to file with the FDA to expand the label for its lead commercial asset and would have doubled its total addressable market. Management had planned to leverage positive data for one final equity raise; instead, the Company found itself with limited resources and reduced options. Management immediately implemented austerity measures and effected a reduction in force, followed by a second reduction in force and salary cuts in early 2023. On February 23, 2023, Evofem’s Board of Directors unanimously approved a comprehensive strategic process to explore and evaluate strategic alternatives.
In August 2023, the Company announced a confidential non-binding letter of intent relating to a possible merger with a publicly-traded entity. The Company subsequently pivoted from that opportunity to advance discussions with Aditxt which ultimately culminated with entry into the Merger Agreement.
The terms of the Merger Agreement with Aditxt are the result of extensive negotiations between members of the Evofem management team and the management team of Aditxt, along with their respective advisors and under the guidance of each company’s board of directors. Evofem followed a careful process assisted by legal advisors to rigorously examine a variety of potential transactions and transaction candidates through broad outreach to investment banks and life sciences companies and a thorough process of evaluation of prospective strategic partners. The following is a summary of the background of the process undertaken by Evofem for the identification and evaluation of strategic alternatives and the negotiation of the Merger Agreement with Aditxt.
In late September 2023, the Evofem team held an introductory call, initiated by a third-party, with Amro Albanna, the Founder and Chief Executive Officer of Aditxt, to discuss Evofem’s business operations, historic successes and failures, the Company’s then current financial stresses, and potential strategies for a path going forward. In the week following this introductory call, Saundra Pelletier, the Chief Executive Officer of Evofem, and Mr. Albanna had numerous discussions regarding business strategies, and optimal ways to address Evofem’s financial needs.
In early October 2023, the Company received from Aditxt the first draft of a non-binding term sheet, for discussion purposes only, regarding an exclusive licensing agreement for Phexxi. On October 23, 2023, the parties executed a Mutual Confidentiality and Non-Disclosure Agreement (the Confidentiality Agreement), with Aditxt signing Evofem’s standard confidentiality agreement template. This Confidentiality Agreement did not differ from any other unnamed confidentiality agreements with other potentially interested third parties. No changes or special accommodations were made for Aditxt with regards to the Confidentiality Agreement and the Confidentiality Agreement did not contain any standstill provisions.
Discussions between the two companies continued and, in late October 2023, Evofem received from Aditxt an updated non-binding term sheet. Under this revised proposal, Evofem and its subsidiaries would be dissolved and a NewCo would be formed, under the same management; NewCo would continue to sell Phexxi; Aditxt would negotiate and assume all of Evofem’s outstanding debt and payables; and NewCo would receive some funding from Aditxt for its operations.
In early November 2023, Evofem’s management team presented to its Board several strategic options that Evofem explored. After robust discussions, the Board determined that the potential merger with Aditxt was the best option for the Company to continue as a going concern, without filing for bankruptcy, to realize value for the shareholders and creditors. Mr. Albanna also talked to each of Evofem’s Board members individually and shared his vision of the women’s health platform he aims to build.
Subsequently, in early November 2023, Evofem received a non-binding letter of intent from Aditxt (the “LOI”), which set forth the preliminary terms and conditions for the proposed acquisition of all outstanding capital stock of Evofem, the assumption of all Evofem’s outstanding debt and purchase rights, and financing to support Evofem’s operations. At this time, Aditxt and Evofem conducted mutual due diligence. Mr. Albanna also met with certain of Evofem’s debt holders to discuss strategies surrounding the assumption of debt.
| 51 | Evofem Biosciences, Inc. | 2025 Proxy Statement |
Proposal 1
After diligent review, Evofem signed the LOI in mid-November 2023. The companies immediately moved forward with drafting a merger agreement. Over the next few weeks, during the due diligence process and while finalizing the terms of the Merger and related documents, the companies, and their corresponding legal counsels, held numerous discussions about the legal structure, the terms for Aditxt to assume the outstanding financial instruments in Evofem’s capitalization table, and Evofem’s need and timing for capital.
After multiple revisions of the draft Merger Agreement, the parties signed the Merger Agreement on December 11, 2023. The Merger Agreement was subsequently amended on January 8, 2024, January 30, 2024, and February 29, 2024 to reflect the revised filing date of the joint proxy to be filed with the SEC and also the timing of Aditxt’s funding to Evofem.
On April 26, 2024, the Company delivered a termination notice to Aditxt notifying it that the Company was exercising its right to terminate the Merger Agreement effective April 26, 2024 (the Termination Notice), in accordance with Section 8.1(f) of the Merger Agreement, as revised in the third amendment to the Merger Agreement dated February 29, 2024. After further discussions with the senior secured note holder and assessment of the Company’s strategic goals, the Company concluded that continuation of the Merger was still the best path forward and in the best interest of the Company’s investors. On May 2, 2024, Evofem, the Merger Sub and Aditxt entered into the Reinstatement and Fourth Amendment to the Merger Agreement (the Fourth Amendment) in order to waive and amend, among other things, the several provisions. In consideration of the Fourth Amendment, Aditxt paid the Company $1.0 million.
On July 12, 2024, Evofem, the Merger Sub and Aditxt entered into the Amended and Restated Merger Agreement (the A&R Merger Agreement) which amended and restated in its entirety the Agreement and Plan of Merger (as amended January 8, 2024, January 30, 2024, February 29, 2024, and May 2, 2024 (collectively, the Original Merger Agreement)). The terms and provisions of the A&R Merger Agreement are mostly consistent with the terms and provision of the Original Merger Agreement, except as consideration for the Merger, Aditxt will (i) pay Evofem common stockholders pro rata an aggregate of $1.8 million less an amount equal to the product of (x) the number of Dissenting Shares represented by Company common stock and (y) the Common Exchange Ratio (as defined in the A&R Merger Agreement), and (ii) each share of the Company’s Series E-1, par value $0.0001, issued and outstanding shall automatically be converted into the right to receive from Aditxt one share Parent Preferred Stock.
On August 16, 2024, the Company, Aditxt and Merger Sub entered into the first amendment to the A&R Merger Agreement (the “First Amendment”), to amend the funding date for the Third Parent Equity Investment from August 30, 2024 to the earlier of (i) September 6, 2024 or (ii) five (5) business days of the closing of a public offering by Parent resulting in aggregate net proceeds to Parent of no less than $20,000,000.
On September 6, 2024, the Company, Aditxt and Merger Sub entered into the second amendment to the A&R Merger Agreement (the “Second Amendment”), to (i) change the date of the Third Parent Equity Investment Date and Fourth Parent Equity Investment Date (as defined in the A&R Merger Agreement) from September 6, 2024 and September 30, 2024 to September 30, 2024 and October 31, 2024, respectively and (ii) to change the required consummation date to November 29, 2024.
On October 2, 2024, the Company, Aditxt and Merger Sub entered into the third amendment to the A&R Merger Agreement (the “Third Amendment”), to (i) change the date of the Third Parent Equity Investment Date (as defined in the A&R Merger Agreement) from September 30, 2024 to October 2, 2024, (ii) change the Third Parent Equity Investment from 1,500 shares of F-1 Preferred (as defined below) to 720 shares of F-1 Preferred, and (iii) amend the Fourth Parent Equity Investment (as defined in the A&R Merger Agreement) from 1,500 shares of F-1 Preferred to 2,280.
On October 28, 2024, Aditxt timely completed the final pre-merger Parent Equity Investment in Evofem under the A&R Merger Agreement.
On November 19, 2024, the Company, Aditxt and Merger Sub entered into the fourth amendment to the A&R Merger Agreement (the “Fourth Amendment”) to change the required consummation date to January 31, 2025.
On March 22, 2025, the Company, Parent and Merger Sub entered into the fifth amendment to the A&R Merger Agreement (the Fifth Amendment), to (i) change the required consummation date to September 30, 2025; (ii) add a Fifth Parent Investment of $1.5 million to be completed by April 7, 2025; and (iii) add a special meeting consummation date being on or prior to September 26, 2025.
In aggregate, Aditxt has funded $7.4 million to Evofem since May 2024, enabling the Company to acquire SOLOSEC®, the single dose oral antibiotic FDA-approved to treat bacterial vaginosis and trichomoniasis, pay in full our PDUFA fees for both products, and to fuel initiatives to drive uptake of Phexxi®.
Discussion of Valuation and Reasons for the Approval of the Merger
In the third quarter of 2022, the Company engaged a third-party independent valuation firm, which has a confidentiality clause in their engagement agreement requiring that they not be named in public filings, to perform a valuation of its intellectual property (“IP”). The Company paid approximately $35,000 for these services and has no other relationship with the valuation firm. The valuation firm performed such valuation in accordance with the guidelines established by the Uniform Standards of Professional Appraisal Practice and provided a disinterested statement and an opinion on the fair market value (“FMV”) of the Company, based on the market conditions. The effective date of the valuation was September 30, 2022 and it was delivered to the Company in November 2022 (the “2022 IP Valuation Report”). The 2022 IP Valuation Report stated a value of $112 million.
The Company’s first commercial product, Phexxi® (lactic acid, citric acid, and potassium bitartrate) contraceptive gel, was approved by the FDA and launched in September 2020. Phexxi is the first and only hormone-free, female-controlled, on-demand prescription contraceptive gel. Based on Phexxi’s mechanism of action as a vaginal pH modulator, the Company conducted clinical trials to evaluate its efficacy against certain pH-sensitive bacterial pathogens with the goal of expanding the Phexxi label to include additional indications. Following positive outcomes of a Phase 2b/2 clinical trial of Phexxi for the prevention of transmission of Chlamydia trachomatis infection and Neisseria gonorrhoeae infection in women, the Company conducted a Phase 3 clinical trial, EVOGUARD, to evaluate Phexxi for these potential indications. In October 2022, the Company announced that EVOGUARD did not achieve its efficacy endpoints. Therefore, the valuation in the 2022 IP Valuation Report was mainly based on Phexxi’s contraceptive indication.
The 2022 IP Valuation Report was based on Phexxi’s projected revenue as a contraceptive from the valuation date through 2026; it also considered the Company’s financial obligation to pay the Rush University royalty. The Company considered the total market for contraceptive products in the U.S. and the target potential users of Phexxi when developing the revenue projections. The valuation firm used the income approach and discounted cash flow method to calculate the net present value of all future cash flows, discounted using the calculated weighted average costs of capital. The concluded present value of the Evofem IP as of the 2022 IP Valuation Report was approximately $112 million.
FMV is defined as an estimated amount, expressed in terms of currency in U.S. dollars, that may be reasonably expected to be realized for an asset in an exchange between a willing buyer and a willing seller, with equity to both, neither being under compulsion to buy or sell, and both parties fully aware of all relevant facts, as of the effective date of the valuation report. For valuing businesses and assets, there are three generally accepted valuation approaches: market approach, income approach, and cost approach.
The 2022 IP Valuation Report used the income approach in valuing Evofem’s IP, which considers value in relation to the present worth of future benefits expected to be derived from ownership and is often measured through the capitalization of a specific level of income. A discounted cash flow (“DCF”) method, which estimates value using the concepts of the time value of money, was then used within the income approach. All future cash flows are estimated and discounted to give their present values - the sum of all future cash inflows and outflows, is the net present value, which is taken as the value or price of the cash flows in question.
A weighted average cost of capital (“WACC”) is used to discount all future cash flows in the DCF method. In its WACC calculation, the valuation firm derived the cost of equity capital and debt capital. The estimated cost of equity capital of 20.91% is a sum of the following:
| ● | The risk-free rate based on the rate of return on 20-year U.S. Treasury bonds as of the valuation date. 4.08% was selected as its risk of free of return; | |
| ● | A historical long term equity risk premium of 7.46% for the period from 1926 through 2021 according to the Kroll Cost of Capital Navigator; | |
| ● | A beta-adjusted equity risk premium of (3.43%) based on Company’s levered beta of 0.54; | |
| ● | An additional size equity risk premium of 4.8% from the generic equity risk premium; and | |
| ● | An 8% unsystematic risk to account for the risk related to the Company achieving its projections and the risk of transacting the IP on a standalone basis. |
To quantify the required rate of return on debt capital, the valuation firm considered the rate at which the Company and other similar companies could borrow as of the 2022 IP Valuation Report. The resulting after-tax cost of debt capital was 5.6%, which considered the Company’s estimated long-term pretax cost of debt capital of 7.5% and the selected effective tax rate of 25% to account for the tax deductibility of interest payments by the Company.
Finally, an equity capital percentage of 100% and a debt capital percentage of 0% was used in the WACC calculation based on an analysis of the Company and the industry’s capital structure. The WACC was concluded to be 20.9% = (20.91% x 100%) + (5.6% x 0%).
The valuation firm also used an industry EBITDA profit margin of 29.4%, based on guideline companies’ profitability rates within the marketplace, in the 2022 IP Valuation Report. This industry EBITDA margin was applied to the projected revenues for the fiscal years 2022 through 2026 to determine pre-tax cash inflow. The valuation firm then subtracted the Rush University royalty at 5% and IP support expenses at 30% of “pre-tax cash inflow” to determine net pre-tax cash inflow. These expenses are necessary to promote and support the IP in the marketplace. An income tax rate of 25% was applied to estimate after tax cash inflow, which was used to calculate the present value using a discount rate of 20.9% (the “WACC”). For the terminal year, which is the last year in the 5-year discrete period in the valuation model, the valuation firm capitalized the terminal year after-tax net cash flow using a discount rate of 18.9% assuming a nominal growth rate of 2% over years. The present value, on a gross basis, of the IP, as of the valuation date in the 2022 IP Valuation Report was approximately $112 million.
| www.evofem.com | 52 |
Proposal 1
In December 2023, Company management updated the valuation calculation from the 2022 IP Valuation Report as of the Merger Agreement signing date of December 11, 2023. This update was based on the third party valuation model described above, with the updated Phexxi revenue forecast, assumed all other assumptions in the initial valuation model did not change. Because the Company effected two rounds of reduction in force (November 2022 and March 2023), the Company’s sales force reduced from 55 sales representatives and 8 business managers as of September 30, 2022 to 16 sales representatives and three business managers, a reduction of 70%. The remaining sales force is only 30% of the force as of the initial valuation date. In addition, the Company has not funded any marketing activities and expenditures since the fourth quarter of 2022. Therefore, the revenue forecast based on the slimmed sales force is not comparable to the amount forecasted in 2022. The Company undertook this valuation calculation itself versus engaging a third-party valuation firm due to capital constraints. The revised revenue forecast is based on the sales performance under the current existing sales force without any marketing activities, and additional revenue that can be brought in with additional 10-15 sales representatives to be hired when growth capital is available. The revised projected cash flows also assume no quarterly royalty to Rush University starting from April 2025, following anticipated expiry of the Rush patent in March 2025.
As previously discussed, the Company acquired global rights to SOLOSEC in July 2024. The concluded value of the SOLOSEC product line as of the valuation date (July 2024) is approximately $16.5 million, which is the sum of the net present value of projected cash flows under the multi-period excess earnings method, discounted using a present value factor based on the year. When developing revenue forecast of SOLOSEC as well as cash flows, the Company considered the total U.S. market for bacterial vaginosis and trichomoniasis treatment products, the potential market share of SOLOSEC, industry data about the life cycle of a commercial product, the product’s historical sales, impact from the marketing programs, and potential improvements on gross-to-net through numerous market access initiatives. The projected cash flow also considered the Company’s financial obligation of quarterly royalty payments as required by the Asset Purchase Agreement.
The Company engaged a third-party valuation firm, which has a confidentiality clause in their engagement agreement requiring that they not be named in public filings, to perform a valuation of its intellectual property related to SOLOSEC (“SOLOSEC IP”) in accordance with Financial Accounting Standards Board Accounting Standards Codification (“ASC”) Topic 805, Business Combinations (“ASC 805”) and Topic 820, Fair Value Measurement (“ASC 820”). The Company has regularly used this third-party valuation firm in the past for updates to the Company’s instruments held at fair value, a process that is required to be completed quarterly. There are no other relationships between the Company, Aditxt, and the third-party valuation firm. The Company has incurred charges of approximately $0.2 million to this third-party valuation firm from January 1, 2022 through September 30, 2024 and expects to incur charges going forward for quarterly valuation work as described above.
The total consideration for the SOLOSEC asset acquisition included an up-front payment (paid at closing), sales-based payments to be paid over the next 15 years (the “Earnout Term”) in each year in which SOLOSEC adjusted net revenue is over a specified threshold, a $10.0 million one-time payment once the cumulative SOLOSEC adjusted net revenues reach $100 million, and assumption of quarterly royalty payments based on SOLOSEC net revenue. The fair value of the consideration is attributed to the SOLOSEC product line and was therefore recorded as an intangible asset.
The fair value of the total consideration, including cash paid and future sales-based payments, was determined using a Monte Carlo simulation model, which assumes the Company’s revenue follows a geometric Brownian motion. Using specific revenue factors, including expected growth, risk adjustments, and revenue volatility, future revenues were simulated through the Earnout Term to assess whether sales-based payments would be triggered in each relevant period, as stipulated by the SOLOSEC Asset Purchase Agreement. The average output of the Monte Carlo simulations for each period provides the expected payment value, which is then discounted to its present value to derive the fair value of future sales-based payments and recorded as contingent liabilities. The discount rate is based on (i) the risk-free rate, plus (ii) a credit spread reflecting the Company’s interest-bearing debt, (iii) an additional spread to account for credit migration as of the valuation date, and (iv) a further incremental spread to reflect that the contingent liabilities is subordinated obligations relative to the Company’s other debt obligations.
The projected SOLOSEC net revenue used in the Monte Carlo simulation-based model from the valuation date through 2039 is based on the total market for bacterial vaginosis and trichomoniasis treatment products in the U.S. and the target potential users of SOLOSEC. The valuation firm used the income approach and discounted cash flow method to calculate the net present value of all future cash flows, discounted using the calculated weighted average costs of capital.
A present value factor is calculated based on the discount rate and discount period (1 divided by (1 + discount rate)^discount period) and then used to discount all future cash flows. To obtain the present value factor for SOLOSEC for each of the forecasted years (2024 through 2039), the valuation firm used the discount rate of 18.5% and calculated the discount period based on the mid-year convention, which assumes that the cash flow will be throughout the projection period rather than at the end of the period.
The valuation firm also used an industry EBITDA profit margin of 35.0% based on guideline companies’ profitability rates within the marketplace for the outer years. This industry EBITDA margin was applied to the projected revenues for the fiscal years 2026 through 2039 to determine debt-free cash flow before contributory asset charges. The valuation firm then subtracted the net working capital, fixed assets, and assembled workforce amounts to determine debt-free cash flow after contributory asset charges. The present value, on a gross basis, of the SOLOSEC IP, as of the valuation date (July 2025) was approximately $16.5 million and the related intangible asset has a net book value of approximately $6.5 million as of March 31, 2025 after taking into account valuation adjustments and quarterly amortization.
The Company is currently finalizing plans to re-brand Phexxi in connection with the settlement reached with TherapeuticsMD in 2022. The Company expects minimal disruption to its business, including to the future sales of Phexxi, the costs of rebranding, and the overall impact to the Company’s IP value.
Including the aforementioned factors, along with a quote of our enterprise value of approximately $100 million, based on a multiplier of our estimated gross revenue before we acquired SOLOSEC, we believe the value of Evofem is consistent with the total consideration in the Merger agreement.
Opinion of Evofem’s Financial Advisor
In general, a fairness opinion might be required to be obtained from an independent investment banking firm indicating the transaction is fair to the holders of the Company’s common stockholders from a financial point of view. The Company did not seek to obtain an independent fairness opinion for several reasons. First, the 2022 IP Valuation Report determined the Company’s enterprise value to be $112 million. Aggregate consideration of the transaction to the Company’s various note, convertible note, warrant, share right and stock holders aligns with this enterprise value. Second, given the Company’s financial condition, current obligations and other factors, the Company did not believe obtaining an independent fairness opinion was a prudent use of its limited capital. Third, the transaction provides cash consideration of approximately [value per share] per share, based on the number of Company common stock outstanding on the Record Date to the Company’s common stockholders. The per share cash consideration is subject to change based on any convertible note conversions, purchase right exercises, warrant exercises, or other share issuances which are at the discretion of individual holders, between now and the Merger closing date. In the event of a Liquidation Event the Company’s common stockholders would most likely receive little to no consideration due to the rights of the Company’s senior secured noteholders. Accordingly, an investor would be relying solely on the judgment of Evofem’s Board of Directors in determining whether or not the transaction is fair to the Evofem stockholders from a financial point of view. The Evofem Board of Directors believes that, because of the financial skills and background of its members, it was qualified to conclude that the Merger was fair from a financial perspective to the Company’s stockholders.
Interests of Certain Persons in the Merger
When you consider the recommendation of the Board in favor of adoption of the Merger Proposal, you should keep in mind that Evofem’s directors and officers have interests in the Merger that could be different from, or in addition to, your interests as a stockholder. These interests include, among other things:
| ● | The exercise of Evofem’s directors’ and officers’ discretion in agreeing to changes or waivers in the terms of the transaction may result in a conflict of interest when determining whether such changes or waivers are appropriate and in Evofem’s stockholders’ best interest;
|
| ● | The anticipated service of Saundra Pelletier (Chief Executive Officer) and Ivy Zhang (Chief Financial Officer) as officers of the Surviving Company; and
|
| ● | That the Company’s officers and directors have rights indemnification and directors’ and officers’ liability insurance that will survive the consummation of the merger. |
| ● | Saundra Pelletier, CEO and Member of the Board of Directors of Evofem, was appointed to the board of directors of Aditxt and concurrently serves on both boards since June 2025. |
Dissenters’ Rights
General
Under the DGCL, you have the right to demand appraisal and to receive payment in cash for the fair value of your shares of common stock as determined by the Delaware Court of Chancery, together with interest, if any, as determined by the Delaware Court of Chancery, in lieu of the Merger Consideration, subject to the requirements and limitations set forth in Section 262 of the DGCL described herein. These rights are known as appraisal rights. Company Stockholders of record and beneficial owners electing to exercise appraisal rights must comply with the provisions of Section 262 of the DGCL in order to perfect their rights. Strict compliance with the statutory procedures is required to perfect appraisal rights under Delaware law.
This section is intended as a brief summary of the material provisions of Delaware law pertaining to appraisal rights. The following discussion, however, is not a complete summary of the law pertaining to appraisal rights under the DGCL and is qualified in its entirety by the full text of Section 262 of the DGCL that is accessible at the following publicly available website: https://delcode.delaware.gov/title8/c001/sc09/index.html#262 and incorporated by reference herein. Failure to comply strictly with the procedures set forth in Section 262 of the DGCL will result in the loss of appraisal rights. The following discussion does not constitute any legal or other advice, nor does it constitute a recommendation as to whether or not a Company Stockholder of record or beneficial owner should exercise his, her or its right to seek appraisal under Section 262 of the DGCL.
Subject to certain exceptions specified in Section 262 of the DGCL and summarized below, holders of record, and beneficial owners, of shares of common stock who: (1) submit a written demand for appraisal of such Person’s shares to the Company prior to the vote on the Merger Proposal; (2) have not consented to or otherwise voted in favor of the Merger Proposal or otherwise withdrawn, lost or waived appraisal rights; (3) continuously are the record holders or beneficial holders, as applicable, of such shares through the Effective Time; and (4) otherwise comply with the applicable procedures and requirements set forth in Section 262 of the DGCL will be entitled to have their shares appraised by the Delaware Court of Chancery and receive payment in cash of the “fair value” of such shares (as determined by the Delaware Court of Chancery, exclusive of any element of value arising from the accomplishment or expectation of the Merger) as of the completion of the Merger instead of the Merger Consideration. Any such Company Stockholder of record or beneficial holder awarded “fair value” for the holder’s shares by the court would receive payment of that fair value in cash, together with interest, if any, in lieu of the right to receive the Merger Consideration. It is possible that any such “fair value” as determined by the Delaware Court of Chancery may be more or less than, or the same as the Merger Consideration.
Section 262 of the DGCL requires that Company Stockholders for whom appraisal rights are available be notified not less than 20 days before the Special Meeting. Either a copy of Section 262 of the DGCL or information directing Company Stockholders to a publicly available electronic resource at which Section 262 of the DGCL may be accessed without subscription or cost must be included with such notice.
This Proxy Statement constitutes our notice to the Company Stockholders of the availability of appraisal rights in connection with the Merger in compliance with the requirements of Section 262 of the DGCL and a copy of the applicable statutory provisions is accessible at the following publicly available website:
https://delcode.delaware.gov/title8/c001/sc09/index.html#262
Company Stockholders of record and beneficial owners who wish to exercise appraisal rights or who wish to preserve the right to do so should review the following summary and the applicable statutory provisions carefully. Failure to comply with the procedures of Section 262 of the DGCL in a timely and proper manner will result in the loss of appraisal rights. In addition, the Delaware Court of Chancery will dismiss appraisal proceedings in respect of the Company unless certain stock ownership conditions are satisfied by the Company Stockholders of record and beneficial owners seeking appraisal. Because of the complexity of the procedures for exercising the right to seek appraisal, Company Stockholders of record and beneficial owners who wish to exercise appraisal rights are urged to consult with their own legal and financial advisors in connection with compliance under Section 262 of the DGCL. A Company Stockholder of record or beneficial owner who loses, waives or otherwise fails to properly exercise his, her or its appraisal rights will be entitled to receive the Merger Consideration.
| 53 | Evofem Biosciences, Inc. | 2025 Proxy Statement |
How to Exercise and Perfect Your Appraisal Rights
If you are a Company Stockholder of record or a beneficial holder and wish to exercise the right to seek an appraisal of your shares of common stock, you must satisfy each of the following conditions:
| ● | You must deliver to the Company a written demand for appraisal before the vote on the Merger Proposal at the Special Meeting. This written demand for appraisal must be in addition to and separate from any proxy or vote abstaining from or voting against the Merger Proposal. Voting against or failing to vote for the Merger Proposal by itself does not constitute a demand for appraisal within the meaning of Section 262 of the DGCL. The demand must reasonably inform us of the identity of the Company Stockholder of record or beneficial holder and the intention of such holder to demand appraisal of his, her or its shares. A failure by such holder to make a written demand for appraisal before the vote with respect to the Merger Proposal is taken will constitute a waiver of appraisal rights; |
| ● | In the case of a Company Stockholder of record, you must not vote in favor of, or consent in writing to, the Merger Proposal. A vote in favor of the Merger Proposal, by proxy submitted by mail, over the Internet or by telephone, will constitute a waiver of your appraisal rights in respect of the shares so voted and will nullify any previously filed written demands for appraisal. A proxy which does not contain voting instructions will, unless revoked, be voted in favor of the Merger Proposal. Therefore, a Company Stockholder who submits a proxy and who wishes to exercise appraisal rights must instruct the proxy to vote against the Merger Proposal or abstain from voting on the Merger Proposal. In the case of a beneficial owner, you must not instruct your broker, bank or other nominee to vote your share(s), or abstain from voting, in favor of the Merger Proposal; |
| ● | You must continuously hold or beneficially own, as applicable, shares of common stock from the date of making the demand through the Effective Time. You will lose your appraisal rights if you transfer the shares before the Effective Time; and |
| ● | You must otherwise comply with the requirements of Section 262 of the DGCL, including the requirement that you, another Company Stockholder who has complied with the requirements of Section 262 or the Company must file a petition in the Delaware Court of Chancery requesting a determination of the fair value of the shares within 120 days after the Effective Time. The Company is under no obligation to file any petition and has no present intention of doing so. |
If you fail to comply with any of these conditions and the Merger is completed, you will be entitled to receive the Merger Consideration, but you will have no appraisal rights with respect to your shares of common stock.
In the case of a record holder of shares of common stock, voting, whether via the Internet, at the Special Meeting, by proxy, against, abstaining from voting on or failing to vote on the Merger Proposal will not constitute a written demand for appraisal as required by Section 262 of the DGCL. The written demand for appraisal is in addition to and separate from any proxy or vote. If you want to exercise your appraisal rights, you must not vote your shares of common stock online, at the Special Meeting, or by proxy in favor of the Merger Proposal.
In the case of a beneficial owner of shares of common stock, brokers, banks and other nominees that hold shares in “street name” for their customers do not have discretionary authority to vote those shares on the Merger Proposal without specific voting instructions from the beneficial owner on such proposal, but such brokers, banks or other nominees will vote such shares as instructed if the beneficial owner provides such instructions. If a beneficial owner of shares of common stock held in “street name” instructs such Person’s broker, bank or other nominee to vote such Person’s shares in favor of the Merger Proposal, and does not revoke such instruction prior to the vote on the Merger Proposal, then such shares will be voted in favor of the Merger Proposal, and it will constitute a waiver of such beneficial owner’s right of appraisal and will nullify any previously delivered written demand for appraisal. Therefore, if you are a beneficial owner of shares of common stock who wishes to exercise appraisal rights, you must either not provide any instructions to your broker, bank or other nominee how to vote on the Merger Proposal or instruct such broker, bank or other nominee to vote against the Merger Proposal or abstain from voting on such proposal.
Who May Exercise Appraisal Rights
A holder of record or beneficial owner of shares of common stock issued and outstanding immediately prior to the Effective Time may assert appraisal rights for the shares of common stock held of record or beneficially in that holder’s name. A demand for appraisal must be executed by or on behalf of the Company Stockholder of record or beneficial owner, as applicable, and must reasonably inform the Company of the identity of the Company Stockholder of record or beneficial owner and that the Company Stockholder intends to demand appraisal of his, her or its shares of common stock. In addition, in the case of a demand for appraisal made by a beneficial owner, the demand must (1) reasonably identify the holder of record of the shares for which the demand is made, (2) provide documentary evidence of such beneficial owner’s beneficial ownership and a statement that such documentary evidence is a true and correct copy of what it purports to be and (3) provide an address at which such beneficial owner consents to receive notices given by the Company and to be set forth on the verified list of Persons who have demanded appraisal for their shares pursuant to Section 262(f) of the DGCL. A holder of record, such as a bank, broker or other nominee, who holds shares of common stock as a nominee or intermediary for others, may exercise his, her or its right of appraisal with respect to the shares held for one or more beneficial owners, while not exercising this right for other beneficial owners. In that case, the written demand should state the number of shares as to which appraisal is sought. Where no number of shares is expressly mentioned, the demand will be presumed to cover all shares held in the name of the holder of record.
If you elect to exercise appraisal rights under Section 262 of the DGCL, you should mail or deliver a written demand to:
Evofem Biosciences, Inc.
7770 Regents Road, Suite 113-618
San Diego, CA 92122
Anticipated Accounting Treatment
The Merger will be accounted for as a business combination in accordance with GAAP. Under this method of accounting, the Company will be treated as the “acquired” company for accounting purposes. Because Aditxt will be treated as the accounting acquirer, Aditxt’s assets and liabilities will be recorded at their pre-combination carrying amounts. Aditxt will record Evofem’s assets and liabilities, including the value of any acquired intangibles and any goodwill resulting from the transaction at fair market value.
No Dependent Compensation
There is no advisors’ compensation that is dependent upon the transaction closing.
Vote Required for Approval
The approval of the Merger Proposal is a condition to Closing. If the Merger Proposal is not approved, the Merger will not take place. Approval of the Merger Proposal is not a condition to Proposal No. 2.
The Merger Proposal (and consequently, the Merger Agreement and the transactions contemplated thereby, including the Merger) will be approved and adopted only if holders of at least a majority of the combined voting power, at a meeting at which a quorum is present, of the issued and outstanding shares of Evofem common stock and Series E-1, voting together as a single class, present in person by virtual attendance or represented by proxy and entitled to vote at the Meeting vote “FOR” the Merger Proposal. An abstention will have the same effect as a vote “AGAINST” the Merger Proposal. Further, the Board reserves the right to abandon the Merger if it decides it is in the best interests of the shareholders.
The presence, in person or by proxy, of the holders of one-third of the voting power of all outstanding shares of our common stock entitled to vote at the Special Meeting is necessary to constitute a quorum at the Special Meeting.
Board’s Recommendation
THE BOARD RECOMMENDS A VOTE TO APPROVE THE MERGER PROPOSAL UNDER PROPOSAL NO. 1. PROXIES SOLICITED BY THE BOARD WILL BE VOTED IN FAVOR OF THE PROPOSAL UNLESS A STOCKHOLDER INDICATES OTHERWISE ON THE PROXY.
| www.evofem.com | 54 |
Proposal 2
|
2 |
Adjournment | |||
To consider and vote upon a proposal to authorize our Board, in its discretion, to adjourn the Special Meeting to another place, or a later date or dates, if necessary or appropriate, to solicit additional proxies in favor of the proposal listed above at the time of the Special Meeting.
|
||||
![]() |
Recommendation
The Board unanimously recommends that the stockholders vote “FOR” the adjournment of the Special Meeting pursuant to this Proposal 2, to another place, date or time, if deemed necessary or appropriate, in the discretion of the Board. |
|||
Adjournment of the Special Meeting
General
Our stockholders may be asked to consider and act upon one or more adjournments of the Special Meeting, if necessary or appropriate, to solicit additional proxies in favor of proposal 1 set forth in this Proxy Statement (the “Proposal”).
If a quorum is not present at the Special Meeting, our stockholders may be asked to vote on this Proposal 2 to adjourn the Special Meeting to solicit additional proxies. If a quorum is present at the Special Meeting, but there are not sufficient votes at the time of the Special Meeting to approve the Proposal, our stockholders may also be asked to vote on this proposal to approve the adjournment of the Special Meeting to permit further solicitation of proxies in favor of the Proposal.
If the adjournment proposal is submitted for a vote at the Special Meeting, and if our stockholders vote to approve the adjournment proposal, the Special Meeting may be adjourned to enable the Board to solicit additional proxies in favor of the Proposal. If the adjournment proposal is approved, and the Special Meeting is adjourned, the Board will use the additional time to solicit additional proxies in favor of the Proposal to be presented at the Special Meeting, including the solicitation of proxies from stockholders that have previously voted against the Proposal.
Our Board believes that, if the number of shares of our common stock and Series E-1 voting in favor of the Proposal at the Special Meeting is insufficient to approve the Proposal, it is in the best interests of our stockholders to enable the Board, if it so chooses and for a limited period of time, to continue to seek to obtain a sufficient number of additional votes in favor of the Proposal. Any signed proxies received by us in which no voting instructions are provided on such matter will be voted in favor of an adjournment in these circumstances. If the Special Meeting is adjourned, the time and place of the adjourned Special Meeting will be announced at the time the adjournment is taken. Any adjournment of the Special Meeting for the purpose of soliciting additional proxies will allow our stockholders who have already sent in their proxies to revoke them at any time prior to their use at the Special Meeting, as adjourned or postponed.
Vote Required
The affirmative “FOR” vote of a majority of the shares present in person or represented by proxy at the Special Meeting and entitled to vote on the subject matter is required to approve the adjournment of the Special Meeting pursuant to this Proposal 2, to another place, date or time, if deemed necessary or appropriate, in the discretion of the Board. Abstentions, if any, will be treated as shares that are present and entitled to vote on this Proposal, and will therefore be treated as a vote “AGAINST” this Proposal 2. In the event that there are any broker non-votes, they will not affect the outcome of the vote on this Proposal 2. However, because we believe that the approval of this Proposal will be treated as a routine matter on which a broker or other nominee has discretionary authority to vote, we do not expect to receive any broker non-votes with respect to this Proposal 2.
| 55 | Evofem Biosciences, Inc. | 2025 Proxy Statement |
Proposal 2
Material U.S. Federal Income Tax Consequences
The following is a summary of certain material United States federal income tax consequences of the Merger. This discussion is included for general information purposes only and does not constitute, and is not, a tax opinion or tax advice to any particular Stockholder. This summary is based on the provisions of the Internal Revenue Code of 1986, as amended (the “Code”), the Treasury Regulations promulgated thereunder, judicial decisions, administrative rulings and other legal authorities, all as of the date hereof and all of which are subject to change, possibly with retroactive effect. No ruling from the Internal Revenue Service (the “IRS”) nor an opinion of counsel will be requested concerning the United States federal or other income tax consequences of the Merger. The tax consequences set forth in the following discussion are not binding on the IRS or the courts, and no assurance can be given that contrary positions will not be successfully asserted by the IRS or adopted by a court.
Notably, because it is our understanding that the Merger does not meet the 80% control requirement pursuant to section 351 of the Code, the exchange of each share of Company Series E-1 for one share of Aditxt Preferred Stock shall be treated as a taxable sale, as described below.
The following discussion does not address all of the United States federal income tax consequences that may be relevant to particular Stockholders, including Stockholders:
| ● | who do not hold their common stock or Company E-1 Preferred Stock as capital assets within the meaning of Section 1221 of the Code; | |
| ● | who are subject to special tax rules such as financial institutions, trusts, estates, banks, dealers or traders in securities, expatriates, partnerships, corporations, mutual funds, warrant holders, retirement plans, insurance companies, or tax-exempt entities; | |
| ● | who are subject to the alternative minimum tax provisions of the Code; | |
| ● | who acquired their common stock or Company Series E-1 in connection with stock option or stock purchase plans or in other compensatory transactions; | |
| ● | who are not a “United States person” within the meaning of Section 7701(a)(3) of the Code; | |
| ● | who acquired their common stock or Company Series E-1 as qualified small business stock under Section 1202 of the Code; or | |
| ● | who acquired their common stock or Company Series E-1 upon the conversion of notes or warrants. |
Furthermore, this discussion does not address any aspect of state or local taxation that may be applicable to a particular holder of common stock or Company Series E-1, as well as any tax consequences of any transaction occurring prior to or after the Closing, whether or not in connection with the Closing, and for the avoidance of doubt, does not address any tax consequences to Noteholders, including but not limited to pursuant to the Exchange Agreement.
EACH STOCKHOLDER SHOULD CONSULT THE HOLDER’S OWN TAX ADVISORS TO DETERMINE: (A) THE UNITED STATES FEDERAL INCOME TAX CONSEQUENCES APPLICABLE TO SUCH HOLDER AS A RESULT OF THE MERGER AGREEMENT; (B) ANY STATE OR LOCAL TAX CONSEQUENCES RELEVANT TO SUCH HOLDER AS A RESULT OF THE MERGER AGREEMENT; AND (C) THE AMOUNT, TIMING, AND REPORTING OF ANY GAIN OR LOSS RELATING TO THE MERGER AGREEMENT, IF ANY.
Merger – Taxable Sale. The exchange of shares of common stock for cash pursuant to the Merger will be treated as a taxable sale of such shares. Furthermore, the exchange of each share of Company Series E-1 for one share of Aditxt Preferred Stock will be treated as a taxable sale of such shares. A Stockholder will generally recognize capital gain or loss on the sale of shares of common stock or Company Series E-1 pursuant to the Merger equal to the difference between (a) the sum of cash and the fair market value of other consideration received; and (b) the holder’s adjusted tax basis in common stock or Company Series E-1 sold pursuant to the Merger. If (a) is greater than (b) with respect to a Stockholder, such Stockholder will recognize capital gain, and if (b) is greater than (a), such Stockholder will recognize capital loss.
Capital gain or loss recognized by a Stockholder as a result of the Merger will be long-term capital gain or loss, provided the holder’s holding period for such shares is more than one (1) year as of the Closing of the Merger. The maximum U.S. federal long-term capital gains rate is currently 20%. Short-term capital gains are taxed at ordinary income rates. The deductibility of capital losses is subject to limitation, and specifically they may only offset a very limited amount of ordinary income in a taxable year and otherwise may only be offset against capital gains. Subject to these limitations, unused capital losses may be carried forward and utilized in subsequent taxable years. Capital losses of corporations are, however, subject to a maximum five-year carry forward period. In most cases, a tax on net investment income may also apply to such capital gain recognized from the sale of stock, as discussed immediately below.
Tax on Net Investment Income. Additionally, a Stockholder may be subject to a 3.8% tax on the lesser of: (1) the holder’s “net investment income” for the relevant taxable year; and (2) the excess of the holder’s modified adjusted gross income for the taxable year over a certain threshold (which in the case of individuals is currently between $125,000 and $250,000, depending on the individual’s circumstances). A holder’s net investment income generally includes, among other things, interest income and net gains from the disposition of stock. Stockholders are urged to consult their tax advisors regarding the applicability of the tax on net investment income to the sale of their common stock and/or Company E-1 Preferred Stock.
Exercise of Appraisal and/or Dissenters’ Rights. This discussion does not apply to holders of common stock and/or Company Series E-1 who exercise appraisal and/or dissenter rights. A holder of shares of common stock and/or Company Series E-1 who exercises dissenter rights with respect to the Merger and receives cash in exchange for the shares generally will recognize gain or loss equal to the difference between (1) the amount of cash received in exchange for the shares; and (2) the holder’s adjusted tax basis in the shares exchanged therefor. Such gain or loss will generally be long-term capital gain or loss if the shares exchanged were held for more than one year as of the Closing and will be short-term capital gain or loss if the shares were held for a shorter period.
Backup Withholding. Payments to the Stockholders may be subject to information reporting and “backup withholding” for U.S. federal income tax purposes unless certain requirements are satisfied. In order to avoid backup withholding with respect to cash received pursuant to the Merger, a Stockholder must provide an IRS Form W-9. Stockholders who fail to provide their correct taxpayer identification numbers may be subject to penalties imposed by the IRS and backup withholding for U.S. federal income tax purposes (currently imposed at a rate of 24%) on payments received for their capital stock. Amounts withheld, if any, are not an additional tax and may be refunded or credited against the applicable Stockholder’s U.S. federal income tax liability, provided that such Stockholder timely furnishes the required information to the IRS. The Stockholders should consult their tax advisors as to their qualifications for exemption from backup withholding and the procedure for obtaining such an exemption.
THE ABOVE DISCUSSION DOES NOT ATTEMPT TO COMMENT UPON ALL OF THE TAX MATTERS THAT MAY AFFECT THE STOCKHOLDERS. ACCORDINGLY, EACH STOCKHOLDER IS STRONGLY URGED TO CONSULT HIS, HER, OR ITS OWN TAX ADVISORS REGARDING THE TAX CONSEQUENCES OF THE MERGER.
| www.evofem.com | 56 |
The Merger and Merger Agreement
The following summary describes the material provisions of the Merger Agreement and the Merger. The descriptions of the Merger Agreement in this summary and elsewhere in this proxy statement are not complete and are qualified in their entirety by reference to the Merger Agreement, a copy of which is attached to this proxy statement as Appendix A and is incorporated into this proxy statement by reference. We encourage you to read the Merger Agreement carefully and in its entirety because this summary may not contain all the information about the Merger Agreement that is important to you. The rights and obligations of the parties are governed by the express terms of the Merger Agreement and not by this summary or any other information contained in this proxy statement. Capitalized terms in this section but not defined in this proxy statement have the meaning ascribed to such terms in the Merger Agreement.
The Parties to the Merger
Aditxt, Inc.
Aditxt, Inc (“Aditxt”) was incorporated in the State of Delaware on September 28, 2017, and its headquarters are in Mountain View, California. The company was founded with a mission of bringing stakeholders together, to transform promising innovations into products and services that could address some of the most challenging needs. The socialization of innovation through engaging stakeholders in every aspect of it is key to transforming more innovations, more rapidly, and more efficiently. At inception, the first innovation Aditxt took on was an immune modulation technology titled ADI/Adimune with a focus on prolonging life and enhancing life quality of people who have undergone organ transplants. Since then, Aditxt expanded its portfolio of innovations, and continues to evaluate a variety of promising health innovations.
Aditxt is not about a single idea or a single molecule. It is about making sure the right innovation is made possible. Aditxt’s business model has three main components:
| (1) | Securing an Innovation: The process begins with identifying and securing innovations through licensing or acquisition of an innovation asset. Assets come from a variety of sources including research institutions, government agencies, and private organizations. |
| (2) | Growing an Innovation: Once an innovation is secured, Aditxt surrounds it with activation resources that take a systemized approach to bringing that idea to life. Activation resources include innovation, operations, commercialization, finance, content and engagement, personnel, and administration. |
| (3) | Monetizing an Innovation: The goal is for each innovation to become commercial-stage and financially and operationally self-sustainable, to create shareholder value. |
Aditxt engages various stakeholders for each program on every level. This includes identifying researchers and research institution partners, such as Stanford University; leading health institutions to get critical trials underway, such as Mayo Clinic; manufacturing partners who enable Aditxt to take innovations from preclinical to clinical; municipalities and governments, such as the city of Richmond and the state of Virginia and public health agencies who work with Aditxt to launch our program, Pearsanta’s laboratory; and thousands of shareholders around the globe. Aditxt seeks to enable promising innovation to become purposeful products that have the power to change lives.
Aditxt’s shares of common stock are currently listed and traded on Nasdaq under the symbol “ADTX.” As Aditxt has disclosed in their applicable filings, even though they are currently in compliance with Nasdaq continued listing requirements, they remain subject to a panel monitor of their ongoing compliance until December 29, 2024 and if they fail to comply with such requirements during the panel monitor, it could result in the delisting of the ADTX securities by Nasdaq. On March 12, 2025, Aditxt effected a 1-for-250 reverse stock split, which became effective as of the open of trading on the Nasdaq Capital Market on March 17, 2025. On March 14, 2025, Aditxt submitted an appeal to Nasdaq, which will stay the delisting and suspension of Aditxt’s securities pending the decision of the Nasdaq Hearings Panel (the “Panel”). Aditxt’s hearing before the Panel was scheduled for April 22, 2025. On April 8, 2025, Aditxt received a letter from The Nasdaq Stock Market, LLC stating that Aditxt had regained compliance with the minimum bid price requirement for continued listing on The Nasdaq Capital Market, as set forth in Nasdaq Listing Rule 5550(a)(2).
| 57 | Evofem Biosciences, Inc. | 2025 Proxy Statement |
The Merger and Merger Agreement
Merger Sub
Merger Sub Inc. is a Delaware corporation that will be formed for the sole purpose of entering into the Merger Agreement and completing the Transactions. Merger Sub Inc. is a wholly owned subsidiary of Parent and has not engaged in any business except for activities incidental to its formation and as contemplated by the Merger Agreement. Upon completion of the Merger, Merger Sub Inc. will cease to exist and the Company will continue as the corporation surviving the Merger (the “Surviving Company”).
Evofem Biosciences, Inc.
Evofem Biosciences, Inc. (the “Company”) is a San Diego-based, commercial-stage biopharmaceutical company committed to commercializing innovative products to address unmet needs in women’s sexual and reproductive health. The Company’s first commercial product, Phexxi® (lactic acid, citric acid, and potassium bitartrate) vaginal gel (Phexxi), was approved by the U.S. Food and Drug Administration (FDA) on May 22, 2020, and is the first and only FDA-approved, hormone-free, woman-controlled, on-demand prescription contraceptive gel for women. The Company commercially launched Phexxi in September 2020.
On July 14, 2024, the Company acquired global rights from Lupin Inc. (“Lupin”) to SOLOSEC® (secnidazole) 2g granules, which is approved by the FDA to treat bacterial vaginosis and trichomoniasis, two common sexual health infections. The Company also assumed all of Lupin’s rights, title and obligations under that certain Omnibus Acquisition Agreement, dated May 1, 2017 by and among Lupin, Saker Merger Sub LLC, a Delaware limited liability company, Symbiomix Therapeutics, LLC, a Delaware limited liability company, and Shareholder Representative Services LLC, a Colorado limited liability company (the “OAA”). Evofem re-launched SOLOSEC in November 2024 in the U.S. leveraging its commercial sales organization.
The current (pre-Merger) subsidiary and ownership structure of Evofem is as follows:

Merger Agreement
On July 12, 2024 the Company entered into an Amended and Restated Agreement and Plan of Merger (the “A&R Merger Agreement”) with Aditxt, Inc., a Delaware corporation (“Aditxt”), and Adifem, Inc., a Delaware corporation and wholly owned Subsidiary of Aditxt (Merger Sub), pursuant to which, and on the terms and subject to the conditions thereof, Merger Sub will merge with and into the Company, with the Company surviving as a wholly owned subsidiary of Aditxt (the Merger). The Merger is currently expected to be closed in 2025.
The Merger and Merger Agreement
As consideration for the Merger, the Parent will pay, ratably, to holders of Evofem common stock an amount equal to one million eight hundred thousand dollars ($1,800,000) less an amount equal to the product of (x) the number of Dissenting Shares represented by Company common stock and (y) the Common Exchange Ratio (as defined in the A&R Merger Agreement) (the “Common Consideration”).
Additionally, each share of the Company’s Series E-1, issued and outstanding as of the Effective Time (as defined in the A&R Merger Agreement) shall automatically be converted into the right to receive from Aditxt one (1) share Parent Preferred Stock (the “Preferred Merger Consideration” and together with the Common Consideration the “Merger Consideration”).
At the Effective Time of the Merger:
| (i) | the Company Convertible Note Holders will enter into an Exchange Agreement, pursuant to which these Note Holders will exchange the value of their then-outstanding Company Convertible Notes and purchase rights for an aggregate of not more than 88,161 shares of Parent Preferred Stock.; |
| (ii) | each stock option of the Company (“Options”) that was outstanding and unexercised immediately prior to the Effective Time will be cancelled without the right to receive any consideration. |
| (iii) | all shares of Company common stock or Company Preferred Stock held by Parent or Merger Sub, or by any wholly owned Subsidiary thereof, shall be automatically cancelled and retired and shall cease to exist and no consideration shall be delivered or deliverable in exchange therefor; |
Further, Aditxt agreed to, on or prior to:
| a) | July 12, 2024, purchase 500 shares of the Company’s Series F-1 Preferred Stock, par value $0.0001 per share (the “F-1 Preferred Stock”) for an aggregate purchase price of $500,000 (the “Initial Parent Equity Investment”); | |
| b) | August 9, 2024, purchase an additional 500 shares of F-1 Preferred Stock for an aggregate purchase price of $500,000 (the “Second Parent Equity Investment”); | |
| c) | the earlier of August 30, 2024 or five business days of the closing of a public offering by Aditxt resulting in aggregate net proceeds to Aditxt of no less than $20,000,000, purchase an additional 2,000 shares of F-1 Preferred Stock for an aggregate purchase price of $2,000,000 (the “Third Parent Equity Investment”); and | |
| d) | September 30, 2024, purchase an additional 1,000 shares of F-1 Preferred Stock at an aggregate purchase price of $1,000,000 (the “Fourth Parent Equity Investment”). |
On August 16, 2024, the Company, Aditxt and Merger Sub entered into the first amendment to the A&R Merger Agreement (the “First Amendment”), to amend the funding date for the Third Parent Equity Investment from August 30, 2024 to the earlier of (i) September 6, 2024 or (ii) five (5) business days of the closing of a public offering by Parent resulting in aggregate net proceeds to Parent of no less than $20,000,000.
On September 6, 2024, the Company, Aditxt and Merger Sub entered into the second amendment to the A&R Merger Agreement (the “Second Amendment”), to (i) change the date of the Third Parent Equity Investment Date and Fourth Parent Equity Investment Date (as defined in the A&R Merger Agreement) from September 6, 2024 and September 30, 2024 to September 30, 2024 and October 31, 2024, respectively and (ii) to change the required consummation date to November 29, 2024.
On October 2, 2024, the Company, Aditxt and Merger Sub entered into the third amendment to the A&R Merger Agreement (the “Third Amendment”), to (i) change the date of the Third Parent Equity Investment Date (as defined in the A&R Merger Agreement) from September 30, 2024 to October 2, 2024, (ii) change the Third Parent Equity Investment from 1,500 shares of F-1 Preferred (as defined below) to 720 shares of F-1 Preferred, and (iii) amend the Fourth Parent Equity Investment (as defined in the A&R Merger Agreement) from 1,500 shares of F-1 Preferred to 2,280.
On October 28, 2024, Aditxt timely completed the final pre-merger Parent Equity Investment in Evofem under the A&R Merger Agreement.
On November 19, 2024, the Company, Aditxt and Merger Sub entered into the fourth amendment to the A&R Merger Agreement (the “Fourth Amendment”) to change the required consummation date to January 31, 2025.
On March 22, 2025, the Company, Parent and Merger Sub entered into the fifth amendment to the A&R Merger Agreement (the Fifth Amendment), to (i) change the required consummation date to September 30, 2025; (ii) add a Fifth Parent Investment of $1.5 million to be completed by April 7, 2025; and (iii) add a special meeting consummation date being on or prior to September 26, 2025.
The consummation of the Merger is conditioned upon, among other things: (i) approval by the Company’s Shareholders in accordance with applicable Law; (ii) no governmental entity having jurisdiction over any party shall have issue any order, decree, ruling injunction or other action that is in effect restraining the Merger; (iii) a voting agreement shall have been executed and delivered by the parties thereto; (iv) all Company preferred stock shall have been converted to Company common stock except for the Unconverted Company Preferred Stock (as defined by the A&R Merger Agreement); (v) the Company shall have received agreements from all of the holders of the Company’s warrants, duly executed, containing waivers with respect to any fundamental transaction, change in control or other similar rights that such warrant holders may have under any such Company warrants and exchange such Company warrants as they hold for an aggregate of not more than 930.336 shares of Parent Preferred Stock (as defined in the A&R Merger Agreement); (vi) the Company shall have cashed out any other warrant holder who has not provided a warrant holder agreement, provided, however, that the aggregate amount of such cash out for any and all other warrant holders who have not provided a warrant holder agreement shall not exceed $150,000; (vii) the Company shall have obtained waivers from holders of Company convertible notes of the original principal amount thereof with respect to any fundamental transaction rights such Company convertible note holders may have under any such Company convertible notes, including any right to vote, consent or otherwise approve or veto any of the transaction contemplated by this A&R Merger Agreement; (viii) Aditxt shall have received sufficient financing to satisfy its payment obligations under the A&R Merger Agreement (ix) the requisite stockholder approval shall have been obtained by Aditxt at a special meeting of its stockholders to approve the Parent Stock Issuance (as defined in the A&R Merger Agreement) (x) Aditxt shall have received a compliance certificate from the Company certifying Company complied with all reps and warranties in the A&R Merger Agreement; (xi) Aditxt shall have received waivers from the parties to the agreements listed in Section 7.2(f) of the A&R Merger Agreement Parent Disclosure Letter of the issuance of securities in a “Variable Rate Transaction” (as such term in defined in such agreements); (xii) Parent shall have received a certificate certifying that no interest in the Company is a U.S. real property interest, as required under U.S. treasury regulation section 1.897-2(h) and 1.1445-3(c); (xiii) Aditxt shall have paid, in full, the Repurchase Price, as defined in that certain Securities Purchase and Security Agreement, dated as of April 23, 2020, as amended by that First Amendment to the Securities Purchase and Security Agreement, dated as of November 20, 2021, that Second Amendment to the Securities Purchase and Security Agreement, dated as of March 21, 2022, that Third Amendment to Securities Purchase and Security Agreement dated as of September 15, 2022, and that Fourth Amendment to Securities Purchase and Security Agreement, dated as of September 8, 2023, by and among the Company, Baker Brothers Life Sciences, L.P., 667, L.P. and Bakers Bros. Advisors LP, as assigned to Future Pak, LLC (xv) there shall be no more than 4,141,434 dissenting shares that are Company common stock or 98 dissenting shares that are Company Series E-1 (xiv) Company shall have received from Aditxt a compliance certificate certifying that Parent has complied with all representations and warranties, (xv) that Aditxt shall be in compliance with stockholders’ equity requirements in Nasdaq listing rule 5550(b)(1).
| www.evofem.com | 58 |
The Merger and Merger Agreement
In connection with the Merger Agreement, Aditxt, the Company and the holders (the “Holders”) of certain senior indebtedness of Evofem (the “Notes”) entered into an Assignment Agreement dated December 11, 2023 (the “December Assignment Agreement”), pursuant to which the Holders assigned the Notes to Aditxt in consideration for the issuance by Aditxt of (i) an aggregate principal amount of $5,000,000 in secured notes of Aditxt due on January 2, 2024 (the “January 2024 Secured Notes”), (ii) an aggregate principal amount of $8,000,000 in secured notes of Aditxt due on September 30, 2024 (the “September 2024 Secured Notes”), and (iii) an aggregate principal amount of $5,000,000 in ten-year unsecured notes (the “Unsecured Notes”).
On February 26, 2024, Aditxt and the Holders entered into an Assignment Agreement (the “February Assignment Agreement”), pursuant to which the Company consented to the assignment of all remaining amounts due under the Notes from Aditxt back to the Holders.
| 59 | Evofem Biosciences, Inc. | 2025 Proxy Statement |
The Merger and Merger Agreement
The Merger is currently expected to be consummated in the third quarter of 2025 after obtaining the required approval by the stockholders of Evofem and the satisfaction of certain other customary closing conditions.
Post-closing entity structure

Merger Consideration
At the Effective Time, all shares of Company common stock issued and outstanding immediately prior to the Effective Time (excluding Cancelled Shares and Dissenting Shares), shall automatically be converted into the rights to receive, on a pro rata basis, an aggregate amount (the “Common Merger Consideration”) equal to $1,800,000 less an amount equal to the product of (x) the number of Dissenting Shares represented by Company common stock and (y) the product of 1,800,000 divided by the number of issued and outstanding common stock issued and outstanding immediately prior to the Effective Time (the “Common Exchange Ratio”).
Each Share of the Company’s Series E-1 issued and outstanding immediately prior to the Effective Time (excluding Cancelled Shares and Dissenting Shares) shall automatically be converted into the right to receive, from Aditxt, one share of Aditxt Preferred Stock having the rights, powers and preferences set forth in the form Certificate of Designations attached to the Merger Agreement as Exhibit C.
All shares of Company common stock or Company Preferred Stock held by Aditxt or Merger Sub and any wholly owned subsidiary of Aditxt or Merger Sub shall be automatically cancelled and retired and shall cease to exist.
Treatment of Securities
Company Common Shares
At the Effective Time, all shares of Company common stock issued and outstanding immediately prior to the Effective Time (excluding Cancelled Shares and Dissenting Shares), shall automatically be converted into the rights to receive, on a pro rata basis, an aggregate amount (the “Common Merger Consideration”) equal to $1,800,000 less an amount equal to the product of (x) the number of Dissenting Shares represented by Company common stock and (y) the product of 1,800,000 divided by the number of issued and outstanding common stock issued and outstanding immediately prior to the Effective Time (the “Common Exchange Ratio”).
All such shares of Company common stock, when so converted, shall automatically be cancelled and cease to exist. Each holder of a share of Company common stock that was outstanding immediately prior to the Effective Time (other than Cancelled Shares and Dissenting Shares) shall cease to have any rights with respect thereto, except the right to receive the Common Merger Consideration to be paid in consideration therefor upon the surrender of any Certificates or Book-Entry Shares, as applicable.
Company Preferred Stock
Each share of the Company’s Series E-1 issued and outstanding immediately prior to the Effective Time (excluding Cancelled Shares and Dissenting Shares) shall automatically be converted into the right to receive, from Aditxt, one share of Aditxt Preferred Stock having the rights, powers and preferences set forth in the form Certificate of Designations attached to the Merger Agreement as Exhibit C.
Each share of Company common stock or Company Preferred Stock held by Parent or Merger Sub, or by any wholly owned subsidiary of Parent, Merger Sub or the Company, immediately prior to the Effective Time shall automatically be cancelled and retired and shall cease to exist as of the Effective Time and no consideration shall be deliverable in exchange therefor.
Company Stock Options
Upon the Effective Time, options to acquire Company common stock immediately prior to the Effective Time, whether or not vested, will be automatically extinguished and cancelled without the right to receive any consideration (with no payment being made hereunder with respect thereto).
Company Convertible Note Holders
Prior to Closing, the Company shall assist Parent in obtaining the agreement (the “Exchange Agreements”) of the Company Convertible Noteholders to exchange such Company Convertible Notes and purchase rights they hold for an aggregate (for all Company Convertible Note Holders) of not more than 88,161 shares of Parent Preferred Stock on terms acceptable to Parent.
Company Warrants
The Company shall have received from all of the holders of the Company’s warrants (other than the Other Company Warrants) (all holders of Company Warrants, collectively, the “Warrant Holders”) duly executed agreements (“Warrant Holder Agreements”) to exchange such Company Warrants as they hold for an aggregate (for all Warrant Holders) of not more than 930.336 shares of Parent Preferred Stock on terms acceptable to Parent in its reasonable discretion. The Company shall have cashed out any Other Warrant Holder who has not provided a Warrant Holder Agreement; provided, however, that the aggregate amount of such cash out for any and all Other Warrant Holders who have not provided a Warrant Holder Agreement shall not exceed $150,000.
Merger Sub Securities
At the Effective Time, each issued and outstanding share of Merger Sub common stock shall be cancelled and retired and shall cease to exist. Immediately following the Effective Time, the Surviving Company shall issue to Parent a number of shares of common stock, par value $0.0001 per share, of the Surviving Company equal to the number of shares of Merger Sub common stock outstanding immediately prior to the Effective Time upon payment by Parent to the Surviving Company of an amount equal to the product of (x) the number of shares of the Surviving Company issued to Parent and (y) the par value of such shares.
| www.evofem.com | 60 |
The Merger and Merger Agreement
Representations and Warranties
The Merger Agreement contains customary representations and warranties of the parties thereto with respect to, among other things: (a) organization, standing and power; (b) capital structure; (c) authorization to enter into the Merger Agreement and related transactions; (d) consents and governmental authorization; (e) SEC documents, financial statements, internal controls and procedures; (f) absence of certain changes or events; (g) no undisclosed material liabilities; (h) company permits and compliance with applicable laws; (i) compensation and benefits; (j) employment and labor matters; (k) tax matters; (l) litigation; (m) intellectual property; (n) real property; (o) material contracts; (p) insurance; (q) environmental matters; (r) brokers; (s) state takeover statue; (t) investment company act; (u) related party transactions; and (v) FDA regulatory. Aditxt has additional representations and warranties, including (a) ownership of company capital stock (b) Investment Company Act and (c) Related Party Transactions.
Covenants
The Merger Agreement includes customary covenants of the parties with respect to operation of their respective businesses prior to consummation of the Merger and efforts to satisfy conditions to consummation of the Merger. The Merger Agreement also contains additional covenants of the parties, including, among others, (a) conduct of business, (b) access to information, (c) notice of certain events, restrictions on making loans or capital expenditures, (d) cooperation and use of reasonable best efforts to defend against shareholder litigation, the (e) preparation of a proxy statement by the Company, (f) to obtain all requisite approvals of each party’s respective stockholders (g) taking all actions necessary to delist Company common stock upon effective time of the agreement and (h) that Evofem shall assist Aditxt in obtaining an agreement with the Company Convertible Noteholders to exchange such Company Convertible Notes and purchase rights they hold for an aggregate (for all Company Convertible Note Holders) of not more than 88,161 shares of Aditxt Preferred Stock on terms acceptable to Aditxt in its reasonable discretion.
Aditxt has additional covenants such as (a) indemnification of Directors and Officers Insurance (b) employee matters (c) Aditxt equity investments (d) the transfer of taxes and (e) the use of the Company’s cash receipts.
Conditions to Closing
The Merger Agreement is subject to certain closing conditions and contains customary representations, warranties and covenants.
The consummation of the Merger is conditioned upon, among other things: (i) the Company Shareholder approval shall have been obtained in accordance with applicable Law; (ii) no governmental entity having jurisdiction over any party shall have issue any order, decree, ruling injunction or other action that is in effect restraining the Merger; (iii) a voting agreement shall have been executed and delivered by the parties thereto; (iv) all Company preferred stock shall have been converted to Company common stock except for the Unconverted Company Preferred Stock (as defined by the Agreement); (v) the Company shall have received agreements from all of the holders of the Company’s warrants, duly executed, containing waivers with respect to any fundamental transaction, change in control or other similar rights that such warrant holders may have under any such Company warrants and exchange such Company warrants as they hold for an aggregate of not more than 930.336 shares of Aditxt Preferred Stock; (vi) the Company shall have cashed out any other warrant holder who has not provided a warrant holder agreement, provided, however, that the aggregate amount of such cash out for any and all other warrant holders who have not provided a warrant holder agreement shall not exceed $150,000; (vii) the Company shall have obtained waivers from holders of Company convertible notes of the original principal amount thereof with respect to any fundamental transaction rights such Company convertible note holders may have under any such Company convertible notes, including any right to vote, consent or otherwise approve or veto any of the transaction contemplated by this Merger Agreement; (viii) the outstanding balance of the senior secured loan plus all accrued and unpaid interest thereon, in an amount not to exceed the Repurchase Price (as defined in the Securities Purchase Agreement) shall have been paid in full; (ix) Aditxt shall have received a compliance certificate from the Company certifying Company complied with all its representations and warranties in the Merger Agreement; (x) Aditxt shall have received waivers from the parties to the agreements listed in Section 7.2(f) to the Aditxt Disclosure Letter of the issuance of securities in a “Variable Rate Transaction”; (xi)Aditxt shall have received a certificate certifying that no interest in the Company is a U.S. real property interest, as required under U.S. treasury regulation section 1.897-2(h) and 1.1445-3(c); (xii) Company shall have received from Aditxt a compliance certificate certifying that Aditxt has complied with all its representations and warranties in the Merger Agreement; (xiii) that Aditxt common stock included in the Merger Shares have been approved for listing on the Nasdaq, and Aditxt shall have regained compliance with the stockholders equity requirement in Nasdaq listing rule 5550(b)(1) and; (xiv) there shall be no more than 4,141,434 Dissenting Shares that are Company common stock or 98 Dissenting Shares that are Company Preferred Stock.
Further, the Board reserves the right to abandon the Merger if the Board determines it to be in the best interests of the shareholders.
Termination
The Merger Agreement may be terminated as follows, before or after the Company Shareholder Approval:
(a) by mutual written consent of the Company and Parent;
(b) by either the Company or Parent:
(i) if any Governmental Entity of competent jurisdiction shall have issued a final and non-appealable order, decree, ruling or injunction or taken any other action permanently restraining, enjoining or otherwise prohibiting the consummation of the Merger, or if there shall have been adopted prior to the Effective Time any law that permanently makes the consummation of the Merger illegal or otherwise permanently prohibited;
(ii) if the Merger shall not have been consummated on or before 5:00 p.m. Eastern Time, on September 30, 2025 (such date being the “End Date”); provided, that the right to terminate shall not be available to any party whose breach of any representation, warranty, covenant or agreement contained in the Merger Agreement has been the primary cause of or resulted in the failure of the Merger to occur on or before such date;
| 61 | Evofem Biosciences, Inc. | 2025 Proxy Statement |
The Merger and Merger Agreement
(iii) in the event of a breach by the other party (treating Parent and Merger Sub as one party) of any covenant or other agreement contained in the Merger Agreement or if any representation and warranty of the other party contained in the Merger Agreement fails to be true and correct which (x) would give rise to the failure of a condition set forth in Section 7.2(a) or (b) or Section 7.3(a) or (b), as applicable, if it were continuing as of the Closing Date and (y) cannot be or has not been cured (or is incapable of becoming true or does not become true) by the earlier of (1) the End Date and (2) the date that is 30 days after the giving of written notice to the breaching party of such breach or failure to be true and correct and the basis for such notice (a “Terminable Breach”); provided, however, that the terminating party is not then in Terminable Breach of any representation, warranty, covenant or other agreement contained in the Merger Agreement; or
(iv) if the Company Shareholder Approval shall not have been obtained at a duly held Company Meeting of Stockholders (including any adjournment or postponement thereof) at which a vote on the approval of this Agreement and the Transactions, including the Merger, was taken; or
(c) by Parent prior to the time the Company Shareholder Approval is obtained, if the Company Board shall have effected a Company Change of Recommendation;
(d) by the Company at any time after there has been a Company Change of Recommendation; provided, that the Company has provided Parent ten (10) calendar days’ prior written notice thereof and has negotiated in good faith with Parent to provide a competing offer;
(e) by the Company if the Parent common stock is no longer listed for trading on NASDAQ;
(f) by the Company if any of: (i) the Initial Parent Equity Investment has not been made by the Initial Parent Equity Investment Date, (ii) the Second Parent Equity Investment has not been made by the Second Parent Equity Investment Date, (iii) the Third Parent Equity Investment has not been made by the Third Parent Equity Investment Date, (iv) the Fourth Parent Equity Investment has not been made by the Fourth Parent Equity Investment Date, or (v) the Parent Fifth Investment has not been made by the Parent Fifth Investment Date;
(g) by the Parent in the event that the Parent determines, in its reasonable discretion, that the acquisition of the Company pursuant to this Agreement could result in a materially adverse amount of cancellation of indebtedness income to Parent for federal income-tax purposes recognized and attributable to any modification, restructuring, or purchase of the indebtedness of the Company or the purchase of the Company. Determining whether any income is “materially adverse” shall take into account both (i) whether such income is offset by any available current operating losses and net operating loss and other tax attributes carryforwards, and (ii) the materiality of the amount of tax attributable to such income, net of all offsets, deductions, credits and other reductions in the amount of tax actually payable as a result thereof.
Effect of Termination
In the event of termination of the Merger Agreement by any party as provided in, the Merger Agreement shall become void and there shall be no liability or obligation on the part of any party except with respect to Section 8.2, Section 6.7(b), Section 8.3 and Articles I and IX, which Sections and Articles shall not terminate; provided, however, that notwithstanding anything to the contrary herein, no such termination shall relieve any party from liability for any damages arising from or arising out of an intentional and material breach of any covenant, agreement or obligation hereunder or intentional fraud, or as provided in the Non-Disclosure Agreement, in which case the aggrieved party shall be entitled to all rights and remedies available at law or in equity.
Legal Proceedings
As of May 30, 2025, the Company has received six letters from purported Company stockholders demanding that the Company’s board of directors take action on behalf of the Company to remedy allegations regarding the Company’s disclosures to shareholders with respect to various alleged omissions of material information in this proxy statement relating to the proposed transaction, and two demands made under Section 220 of the DGCL for books and records related to the transaction and disclosures in this proxy statement. The Company believes all such demands are without merit.
Agreements to be Executed Prior to or at Closing
This section describes certain additional agreements entered into or to be entered into pursuant to the Merger Agreement but does not purport to describe all of the terms thereof. The following summary is qualified in its entirety by reference to the complete text of each of the agreements. The full text of the related agreements, or forms thereof, are filed as annexes to this proxy statement, and the following descriptions are qualified in their entirety by the full text of such annexes. Shareholders and other interested parties are urged to read such related agreements in their entirety prior to voting on the proposals presented at the special meeting.
Exchange Agreement
Prior to Closing, the Company Convertible Note Holders will enter into an Exchange Agreement, pursuant to which these Note Holders will exchange the value of their then-outstanding Company Convertible Notes and Purchase Rights for an aggregate of not more than 88,161 shares of Parent Preferred Stock.
| www.evofem.com | 62 |
The Merger and Merger Agreement
Warrant Holder Agreement
Prior to Closing, the Company will enter into Warrant Holder Agreement with all holders of Company Warrants (other than Other Company Warrants), wherein each Warrant Holder agrees to exchange such Company Warrants as they hold for an aggregate (for all Warrant Holders) of not more than 930.336 shares of Parent Preferred Stock on terms acceptable to Parent.
Waivers
Prior to Closing, the Company shall have obtained waivers from holders of Company Convertible Notes to waive the any fundamental transaction rights such holder may have under the Convertible Notes, including any right to vote, consent, or otherwise approve or veto any of the transactions.
Voting Agreement
On the Closing Date, the Parent and certain members of Company management will enter into a mutually agreeable voting agreement.
| 63 | Evofem Biosciences, Inc. | 2025 Proxy Statement |
The Support Agreement
The following summary describes the material provisions of the Support Agreements. The descriptions of the Support Agreement in this summary and elsewhere in this proxy statement are not complete and are qualified in their entirety by reference to the Support Agreement, a copy of which is attached to this proxy statement as Appendix J and is incorporated into this proxy statement by reference. We encourage you to read the Support Agreement carefully and in its entirety because this summary may not contain all the information about the Support Agreement that is important to you. The rights and obligations of the parties are governed by the express terms of the Merger Agreement and not by this summary or any other information contained in this proxy statement. Capitalized terms in this section but not defined in this proxy statement have the meaning ascribed to such terms in the Support Agreement.
Between October 28 and 31, 2024, the Company entered into support agreements (each a “Support Agreement”) with some of its investors (the “Investors” and each an “Investor”) pursuant to which the Investors agreed (i) to vote all Subject Shares (as defined in the Support Agreement) that an Investor is entitled to vote at the time any vote to approve and adopt the A&R Merger Agreement and the Merger at any meeting of the stockholders of the Company, and at any adjournment thereof, at which the Merger Agreement is submitted for consideration and vote of the stockholders of the Company, and (ii) that he or it will not vote any Subject Shares in favor of, and will vote such Subject Shares against the approval of, any Company Acquisition Proposal (as defined in the Support Agreement). Each Investor also revoked any and all previous proxies granted with respect to the Subject Shares. The Investors agreed that all shares of Company Capital Stock (as defined in the Support Agreement) that each Investor purchases, acquires the right to vote, or otherwise acquires beneficial ownership of, after the execution of the Support Agreement and prior to the Expiration Date (as defined below) shall be subject to the terms and conditions of the Support Agreement.
Furthermore, the Investors agreed not to sell or transfer any of such Subject Shares until: (a) the Merger Agreement shall have been terminated for any reason; (b) the Merger shall become effective in accordance with the terms and provisions of the Merger Agreement; (c) the acquisition by Aditxt of all Subject Shares of the Investors, whether pursuant to the Merger or otherwise; (d) any amendment, change or waiver to the Merger Agreement as in effect on the date hereof, without each Investor’s consent, that (1) decreases the amount, or changes the form or timing (except with respect to extensions of time of the offer in accordance with the terms of the Merger Agreement) of consideration payable to the Investors pursuant to the terms of the Merger Agreement as in effect on the date hereof or (2) materially and adversely affects such Investor; or (e) is agreed to in writing by Aditxt and each Investor (collectively the “Expiration date”).
As of the date of the Support Agreement, the Investors own collectively an aggregate of 1,468 shares of Series E-1 Convertible Preferred Stock; 364,539,337 shares of common stock issuable upon the conversion of convertible notes; 9,549,716 shares of common stock issuable upon exercise of warrants; and 788,983,896 shares of Company common stock issuable upon any other instrument convertible into Company common stock.
A copy of the form of Support Agreement is included herewith as Appendix L.
| www.evofem.com | 64 |
Overview
We are a San Diego-based commercial-stage biopharmaceutical company with a strong focus on innovation in women’s health. Our first commercial product, Phexxi, was approved by the FDA on May 22, 2020. Phexxi is the first and only non-hormonal prescription contraceptive gel. It is locally acting, with no systemic activity, and used on-demand by women only when they have sex. Because Phexxi is a non-hormonal contraceptive, it is not associated with side effects of exogenous hormone use like depression, weight gain, headaches, loss of libido, mood swings and irritability. Taking hormones may not be right for some women, especially those with certain medical conditions, including clotting disorders hormone-sensitive cancer, diabetes or a BMI over 30, or those who are breast feeding or smoke. More than 23.3 million women in the U.S. will not use a hormonal contraceptive.
Evofem has delivered Phexxi net sales growth in each consecutive year since it was launched in Sept 2020. Key growth drivers for 2024 include expanded use of Phexxi in women who take oral birth control pills in conjunction with GLP-1 prescription medications like Ozempic, Mounjaro and Zepbound for weight loss. These drugs may make oral birth control pills less effective at certain points in the dosing schedule. Per the USPI, prescribers are instructed to “advise patients using oral contraceptives to switch to a non-oral contraceptive method or add a barrier method” to prevent unintended pregnancy during these times.
Outside the U.S., Phexxi was approved in Nigeria on October 6, 2022, as Femidence™ by the National Agency for Food and Drug Administration and Control. To-date, Phexxi has been submitted for approval in Mexico, Ethiopia and Ghana. We intend to commercialize Phexxi in all other global markets through partnerships or licensing agreements and, as noted below, we are successfully executing this strategy.
We halted clinical development of our investigational product candidates in October 2022 to focus resources on growing sales of Phexxi for the prevention of pregnancy.
On July 17, 2024, we licensed exclusive commercial rights to Phexxi in the Middle East to Pharma 1 Drug Store, an emerging Emirati health care company. The licensed territory includes the United Arab Emirates (UAE), Kuwait, Saudi Arabia, Qatar and certain other countries in the region. Pharma 1 is responsible for obtaining and maintaining any regulatory approvals required to market and sell Phexxi, and will handle all aspects of distribution, sales and marketing, pharmacovigilance and all other commercial functions in these countries. Evofem will supply Phexxi to Pharma 1 at cost-plus. Pharma 1 is on track to file for regulatory approval of Phexxi in the UAE in the second quarter of 2025. On May 3, 2025, the Company entered into the First Amendment to Development and Supply Agreement with Pharma 1 in order to add an additional 3-applicator package size of Phexxi to be sold by Pharma 1.
On July 14, 2024 we acquired global rights to SOLOSEC (secnidazole) 2g oral granules from Lupin, Inc. SOLOSEC is an FDA-approved single-dose oral antimicrobial agent that provides a complete course of therapy for the treatment of bacterial vaginosis (BV) and trichomoniasis, two common sexual health infections. As consideration, the Company paid Lupin a one-time upfront payment and will make certain sales-based payments. Additionally, we assumed the OAA Liabilities, minus Seller OAA Contributions (all capitalized terms as defined in the Asset Purchase Agreement). This acquisition aligns with and advances our mission to improve access to innovative and differentiated options that impact women’s daily lives. We re-launched SOLOSEC in the November 2024, leveraging our commercial infrastructure and strong physician relationships.
On May 19, 2025, the Company entered into a License and Supply Agreement (the “License Agreement”) with Pharma 1 to grant Pharma 1 an exclusive license to develop, market, advertise, promote, distribute, offer for sale, sell, and import SOLOSEC in the UAE, Kuwait, Saudi Arabia, Qatar and certain other countries in the Middle East region (the “Territory”) for a period of five years commencing on the effective date. Consideration for the exclusive commercial rights to SOLOSOEC in the Territory includes an upfront payment, payments on achievement of certain regulatory milestones, and sales-based milestone payments. Once approved, the Company will supply SOLOSEC to Pharma 1 for sale in the Territory at cost-plus.
On May 28, 2024 the USPTO issued U.S. patent number 11,992,472 entitled, “Compositions and Methods for Enhancing the Efficacy of Contraceptive Microbicides.” This patent covers methods of contraception with a composition that encompasses Phexxi vaginal gel. The patent is Evofem’s fifth Orange Book-listed patent for Phexxi in the United States.
In June 2024, Evofem entered into a partnership with Hello Alpha, a telemedicine company with a medical team specifically trained for a woman’s unique needs, under which Hello Alpha offers Phexxi as a solution that complements GLP-1 medications like Ozempic, Wegovy, Mounjaro and Zepbound. These medications can potentially reduce the effectiveness of birth control pills during specific intervals within the dosing cycle. To ensure continued pregnancy prevention, providers on HelloAlpha.com recommend switching to a non-oral birth control method or using an additional non-hormonal birth control method, like Phexxi, alongside oral contraceptives during these times.
Our Leadership Team
We have assembled a world-class team with industry-recognized expertise in women’s sexual and reproductive health.
The team is led by Saundra Pelletier, an expert in women’s health from puberty to menopause. She has served as Chief Executive Officer, President and Executive Director of Evofem Biosciences since February 2015, and as interim Chair of the Board since November 2021. She has been responsible for the company’s growth and evolution, led Evofem’s transition to the public market in January 2018, and led multiple equity financing rounds which have raised over $500 million.
During her more than 25 years of experience in the pharmaceutical industry, Ms. Pelletier has launched pharmaceutical brands worldwide and expanded indications of female healthcare brands in multiple countries. Her experience includes a comprehensive range of women’s healthcare products, cardiovascular drugs, pain management agents, sleep therapeutics and medical devices. She has had oversight and accountability for Sales, Marketing, Operations, Medical Affairs, Regulatory Affairs, Manufacturing, Customer Service, Business Development and Strategic Partnerships. As of June 2025, Ms. Pelletier also concurrently serves on the Board of Directors of Aditxt.
Our Chief Financial Officer and Secretary, Ivy Zhang, is a trusted leader and a seasoned finance executive who is dedicated to advancing our mission of addressing the unmet sexual and reproductive health needs of women. She joined Evofem as Chief Financial Officer on April 13, 2023 and leads our finance organization and financial activities including financial planning and analysis, accounting, external audit, tax, controllership, and treasury functions. Ms. Zhang has more than 16 years of financial and accounting experience spanning diverse industries, including pharmaceuticals and medical devices. Most recently she was Vice President Corporate Controller of HUYABIO International. From March 2018 to November 2022, she held increasingly senior leadership roles in Evofem’s finance team, ultimately serving as Controller. Earlier in her career, Ms. Zhang served in finance positions for more than two and a half years at SeaSpine Holdings Corporation (a public medical and therapeutic technology and device company) and approximately seven years at Ernst & Young LLP.
| 65 | Evofem Biosciences, Inc. | 2025 Proxy Statement |
Information About Evofem
Our Strategy
Key elements of our strategy include:
● Successfully commercialize Phexxi. Currently, our primary focus is the successful commercialization of Phexxi in the U.S. Outside the U.S., we intend to commercialize Phexxi through strategic partnerships or license agreements, such as the licensing agreement with Pharma 1. We believe this approach will allow us to effectively deploy our capital to maximize the inherent value of Phexxi for the benefit of all stakeholders.
● Successfully commercialize SOLOSEC. In July 2024, we expanded our commercial portfolio by acquiring global rights to SOLOSEC, an oral antimicrobial agent that provides a complete course of therapy for the treatment of two common sexual health infections with just one dose. SOLOSEC is FDA-approved for the treatment of bacterial vaginosis (BV), a common vaginal infection, in females 12 years of age and older, and Trichomonas vaginalis, a common sexually transmitted infection (STI), in people 12 years of age and older. SOLOSEC has the same call point as Phexxi, enabling us to leverage our commercial infrastructure and strong physician relationships. We relaunched SOLOSEC in November 2024 and our continued focus will be on ensuring the success of the commercialization efforts.
● Leverage our U.S. sales force through business development. We intend to opportunistically acquire, in-license additional commercial or launch-ready products to enhance our offerings and complement our core competencies in women’s health. In addition to increasing revenues, the addition of other commercial assets would diversify our revenue stream. We may also defray sales force costs by promoting synergistic products for other companies on a fee-for-service basis.
Contraceptive Market Overview
U.S. Contraceptive Market
The U.S. is the largest commercial market worldwide and presents the greatest opportunity for Phexxi and other women’s health products. The total U.S. contraceptive market was valued at $8.7 billion in 2024 and is expected to reach approximately $12 billion by 2030 with a compound annual growth rate of 4.7% (source: Grand View Research, U.S. Contraceptive Market Size, Share & Trends Analysis Report By Product and Segment Forecasts, 2023 – 2030.)
In the U.S., current contraceptive options include:
| ● | devices designed to prevent pregnancy through physical means, such as condoms and diaphragms; |
| ● | hormone-based pharmaceutical products, including oral contraceptives (OCs), vaginal rings, transdermal patches, intramuscular injections, subcutaneous implants and intrauterine devices (IUDs). These can be associated with undesirable side effects such as weight gain, loss of libido and mood changes that may lead women to discontinue their use and seek alternative contraceptive methods. Hormonal birth control is also associated with a slight increase in the risk of breast cancer, as published in the peer-reviewed journal PLOS Medicine in March 2023; |
| ● | a hormone-free copper IUD; and | |
| ● | Phexxi, a prescription vaginal pH modulator that was introduced to the market in September 2020. |
The vast majority of contraceptive products require a prescription in the U.S. Besides condoms and a progestin-only OC that was converted to over-the-counter (OTC) status in 2024, the only currently available OTC contraceptive products in the U.S. are spermicides that contain nonoxynol-9 (N-9), a surfactant (detergent).
As shown in the chart below, which is based on data from the 2017–2019 National Survey of Family Growth, of the 72.7 million women of reproductive age (15-49) in the U.S., 13.0 million women use no method of birth control, putting them at risk of unintended pregnancy. An additional 10.3 million women in the U.S., rely on condoms or some other form of non-hormonal OTC birth control (e.g. rhythm, withdrawal). Another 20.0 million women in the U.S. use prescription birth control methods; these are predominantly hormone-based with the sole exception of the copper IUD. This study predated the FDA-approval and U.S. launch of Phexxi in 2020 as well as the 2024 switch of Opill from prescription to OTC status.
| www.evofem.com | 66 |
Information About Evofem

Source: Daniels-K-and-Abma-J.-Current-Contraceptive-Status-Among-Women-Aged-15-49_NCHS-Data-Brief-Number-388-October-2020.pdf (evofem.com)
Per the NCHS-published data, an aggregate 23.3 million women who are currently at risk for pregnancy are not using hormone-based contraceptives as their primary form of contraception. Evofem hopes that Phexxi will grow the prescription birth control market through adoption by women in these groups.
Through the growing utilization of GLP-1 prescription medications like Ozempic, Mounjaro and Zepbound, a new opportunity for Phexxi has emerged. GLP-1s may make oral birth control pills less effective at certain points in the dosing schedule. Per the USPI, prescribers are instructed to “advise patients using oral contraceptives to switch to a non-oral contraceptive method or add a barrier method” to prevent unintended pregnancy during these times. Phexxi can be prescribed to prevent unintended pregnancy in these patients. We aim to increase awareness among GLP-1 users and prescribers to build adoption of Phexxi among women concurrently taking GLP-1s and oral birth control pills.
Market Opportunity: Contraception
Hundreds of millions of women worldwide seek sexual and reproductive health products that provide them with their self-defined control of their individual needs during their (on average) 30+ years of fertility. However, an estimated 218 million women who want to avoid pregnancy are not using safe, modern methods of contraception and nearly half of all pregnancies – 112 million each year - are unintended according to the United Nations 2024 State of World Population report.
According to the CDC, reducing the percentage of all unintended pregnancies has been one of the National Health Promotion Objectives since its establishment in 1980. Approximately two million unintended pregnancies occur in the U.S. annually; 36%, or 1.97 million of the 5.51 million total pregnancies in the U.S., were unintended in 2019. (CDC National Center for Health Statistics (NCHS). National Pregnancy Rate Estimates released April 12, 2023).
Our Commercial Products: Phexxi and SOLOSEC
Phexxi
Phexxi® (lactic acid, citric acid and potassium bitartrate) vaginal gel is the only FDA-approved, hormone-free, on-demand, woman-controlled prescription contraceptive drug product available in the U.S. We believe Phexxi’s attributes address significant gaps and underserved and unmet needs in the contraceptive market and make it an attractive contraceptive choice for women.
| 67 | Evofem Biosciences, Inc. | 2025 Proxy Statement |
Information About Evofem
Phexxi key benefits:
| ● | Hormone-free: Phexxi is an innovative gel that works to prevent pregnancy without the use of hormones. Because Phexxi is completely hormone-free, women are less likely to worry about the hormone-related side effects, like weight gain, mood swings, or blood clots which are associated with hormonal birth control methods. | |
| ● | Only when you need it: With Phexxi, women no longer need to have birth control in their bodies 24/7. Phexxi is used in the moment, 0-60 minutes before each and every act of sex, so no daily commitment is required. This also makes Phexxi easily reversible, providing women with a flexible option for family planning. | |
| ● | First in class: Phexxi is the first and only hormone-free prescription birth control gel that women control. Phexxi works to prevent pregnancy by maintaining the vaginal pH, which reduces sperm motility, and lowers the chance of sperm reaching the egg. This revolutionary mechanism of action is unique to Phexxi, meaning we know of no other products like it in the market. | |
| ● | Woman-controlled: Phexxi puts women in control of their bodies and their pregnancy prevention. With Phexxi, there is no need to rely on a partner to bring a condom, to take a pill at the same time every day, and no need for an in-office injection or procedure to prevent pregnancy. The quick and easy pre-sex application is designed with spontaneity and convenience in mind. |
Phexxi is designed to address underserved and unmet needs in the birth control market, as seen in the table below.
| Prescription Contraceptive Products and Associated Benefits | ||||||||||||||||
| Product Class | Non-Hormonal | No
Systemic Side Effects |
Non-invasive | Convenient | ||||||||||||
| Vaginal pH Modulator (i.e., Phexxi) | ✔ | ✔ | ✔ | ✔ | ||||||||||||
| 28 Day OCs | ✔ | |||||||||||||||
| Extended Regimen OCs | ✔ | |||||||||||||||
| Hormone Releasing IUDs | ✔ | |||||||||||||||
| Copper IUD | ✔ | ✔ | ✔ | |||||||||||||
| Implant | ✔ | |||||||||||||||
| Vaginal Ring | ✔ | ✔ | ||||||||||||||
| Transdermal Patch | ✔ | |||||||||||||||
Vaginal pH Modulator Mechanism of Action
| A normal vaginal pH of 3.5 to 4.5 is important for maintaining good vaginal health. At this optimal pH level, the vagina contains a balance of necessary healthy bacteria. Additionally, a vaginal pH in this range is inhospitable to sperm as well as certain viral and bacterial pathogens. |
Phexxi was developed to have acid-buffering (pH 3.5), lubricating and viscosity-retaining properties to provide effective acidification of the male ejaculate in the vagina. Typically, the introduction of semen (pH = 7.2-8.0) into the vagina causes a rise in pH above 6.0 due to the alkalinity of the ejaculate, which neutralizes the normally acidic vaginal environment and allows for the survival of sperm. The active ingredients in Phexxi produce a normal vaginal pH (3.5-4.5) even in the presence of semen, creating an inhospitable environment for sperm. The maintenance of the acidic vaginal pH reduces the availability of calcium ions which are needed to drive sperm tail movement. In vitro studies show immediate sperm motility reduction. Phexxi prevents pregnancy by reducing sperm motility, inhibiting sperm from reaching the ovum to form a zygote. Other properties contributing to Phexxi’s mechanism of action are its capacity to maintain sufficient viscosity even upon dilution with the introduction of semen into the vagina, impede cervical mucus penetration by sperm, and form a protective layer over the vaginal and cervical epithelium.
| www.evofem.com | 68 |
Information About Evofem
SOLOSEC
In July 2024, we expanded our commercial portfolio by acquiring global rights to SOLOSEC® (secnidazole) 2g oral granules, a single-dose oral antimicrobial agent that provides a complete course of therapy with just one dose for the treatment of two common sexual health infections. SOLOSEC is FDA-approved for the treatment of two sexual health diseases: bacterial vaginosis (BV), a common vaginal infection, in females 12 years of age and older, and Trichomonas vaginalis, a common sexually transmitted infection (STI), in people 12 years of age and older. SOLOSEC has the same call point as Phexxi, enabling us to leverage our commercial infrastructure and strong physician relationships.
Bacterial Vaginosis
Bacterial vaginosis (BV) affects an estimated 21 million women in the U.S., approximately 29% of the U.S. population, making it the most common vaginal condition in women ages 15-44. It results from an overgrowth of bacteria, which upsets the balance of the natural vaginal microbiome and can lead to symptoms including odor and discharge. Of interest, BV raises the pH of the vagina, making it a more friendly environment for trichomoniasis and other STIs; approximately 20% of BV patients also have trichomoniasis.
If left untreated, BV can have serious health consequences. Untreated or improperly treated BV is associated with increased risk of infection with STIs like HPV, herpes, trichomoniasis, chlamydia, gonorrhea and HIV, as well as transmission of STIs to a partner. Additional risks include developing pelvic inflammatory disease (PID), which can threaten a women’s fertility, and complications with gynecological surgery.
There are several currently available treatments for BV. SOLOSEC is uniquely designed for convenient, safe, single-dose oral administration in the BV treatment market, as seen in the table below.

The comparative efficacy of SOLOSEC vs. these treatments has not been adequately studied. This is not a complete list of attributes for each product that may be important to a clinical decision. For the most updated information, consult the PI for each product.
While oral metronidazole is the current standard of care to treat BV, research has shown that as many as 50% of patients with BV do not adhere to a full course of metronidazole treatment (500mg 2x per day x 7 days). 58% of women who do not complete therapy will have a recurrence within one year. Noncompliance to a multiple-day metronidazole regimen is a contributing factor to persistent BV.
In clinical trials, SOLOSEC demonstrated clinically and statistically significant efficacy in the treatment of BV with just one dose; 68% of patients treated with SOLOSEC did not require any additional treatment for BV. Guidelines for the American College of Obstetricians and Gynecologists (ACOG) in 2020 and the U.S. Centers for Disease Control (CDC) in 2021 each include single dose SOLOSEC for the treatment of BV.
Trichomoniasis
Trichomoniasis (Trich) is the most common non-viral STI in the world. It is caused by a parasite called Trichomonas vaginalis and affects both women and men. All sexual partners of an infected person must be treated to prevent reinfection with the parasite. In 2018, there were an estimated 6.9 million new T. vaginalis infections in the U.S. According to the CDC, the U.S. prevalence of T. vaginalis is 2.1% among females and 0.5% among males, with the highest rates among Black females (9.6%) and Black males (3.6%). A study of STD clinic attendees in Birmingham, Alabama, identified a prevalence of 27% among women and 9.8% among men. Approximately 70% of women with trichomoniasis are also infected with the bacteria that cause BV.
| 69 | Evofem Biosciences, Inc. | 2025 Proxy Statement |
Information About Evofem
In clinical trials, a single dose of SOLOSEC demonstrated a cure rate of 92.2% for Trich in women, while reported cure rates in males range from 91.7%-100%.
SOLOSEC’s one-and-done dosing and the resulting high level of compliance is believed to be a significant differentiator. Non-compliance to a multi-day metronidazole regimen is a contributing factor to persistent Trich or BV; and ACOG and the CDC no longer recommend single dose metronidazole to treat Trich in women.
Commercialization Strategy
Evofem’s commercial operations are focused on the U.S., which is the largest commercial market worldwide and we believe presents the greatest opportunity for Phexxi, SOLOSEC, and other women’s health products. Our strategy is to commercialize Phexxi, SOLOSEC, and potentially other innovative women’s health products in the U.S. through our dedicated sales team, supported by a telehealth platform.
Outside the U.S., the Company’s strategy is to commercialize our products in global markets through commercial partnerships and/or license agreements. Phexxi was approved in Nigeria on October 6, 2022, as Femidence™ by the National Agency for Food and Drug Administration and Control. Phexxi has been submitted for approval in Mexico, Ethiopia and Ghana. In July 2024, we licensed commercial rights to Phexxi in the Middle East to Pharma 1 Drug Store, LLC, an emerging Emirati health care company (Pharma 1). The licensed territory includes the United Arab Emirates (UAE), Kuwait, Saudi Arabia, Qatar and certain other countries in the region. Pharma 1 is responsible for obtaining and maintaining any regulatory approvals required to market and sell Phexxi, and will handle all aspects of distribution, sales and marketing, pharmacovigilance and all other commercial functions in these countries. Evofem will supply Phexxi to Pharma 1 at cost-plus. Pharma 1 is expected to file for regulatory approval of Phexxi in the UAE in the first half of 2025 and is contractually obligated to launch within 60 days of approval.
Commercialization of Phexxi and SOLOSEC in the U.S.
The U.S. is the largest commercial market worldwide and presents the greatest opportunity for Phexxi, SOLOSEC, and other women’s health products. Our sales force promotes Phexxi and SOLOSEC directly to obstetrician/gynecologists and their affiliated health professionals, who collectively write the majority of prescriptions for contraceptive products and treatments for bacterial vaginosis (BV) and trichomoniasis. As of March 14, 2025, our sales force consisted of 16 regional sales representatives, who have on average 14 years in the Pharma industry and 12 years in women’s health. They are supported by two business directors and an SVP of Commercial Operations. The sales team is geographically focused on territories with most favorable Phexxi coverage, targeting HCPs with an abundance of the Phexxi patient type and/or who are likely prescribers of SOLOSEC.
We also offer women direct access to Phexxi via a telehealth platform. Using this platform, women can directly meet with a healthcare provider (HCP) to determine if they are eligible for a prescription and, if so, have the prescription written by the HCP, then filled and mailed directly to them by a third-party pharmacy.
Our commercial strategy for Phexxi includes targeting women of reproductive potential in the U.S., We focus our efforts on 1) the approximately 23 million women who are not currently using hormonal contraception and 2) the approximately 20 million women who are using a prescription contraceptive, some of whom, particularly pill users, may be ready to move to an FDA-approved, non-invasive, hormone-free contraceptive. An important subset of this population is contraceptive pill users also take GLP-1s and who may benefit from concurrent use of Phexxi to prevent unintended pregnancy during GLP-1 dose evaluation periods. Additionally, we target certain identified target HCP segments.
Our commercial strategy for SOLOSEC is directed towards approximately 3,000 HCPs within the OB/GYN space, with a particular focus on current SOLOSEC. We aim to build advocates through national initiatives and Key Opinion Leader (KOL) development while leveraging the established relationships of our experienced sales team.
BV is the most common vaginal condition in women of reproductive age in the United States, affecting an estimated 21 million women. The condition results from an overgrowth of certain bacteria, which upsets the balance of the natural vaginal microbiome and can lead to symptoms of odor or discharge. The CDC, in its 2021 STI Treatment Guidelines, recommends treatment for bacterial vaginosis in women with symptoms. Our commercial strategy for SOLOSEC reflects the coverage reality that SOLOSEC is best for women who have had BV previously.
Of interest, BV raises the pH of the vagina, increasing the likelihood of concomitant infection with trichomoniasis and other STIs; approximately 20% of BV patients also have trichomoniasis.
| www.evofem.com | 70 |
Information About Evofem
There are an estimated 6.9 million new trichomoniasis infections in the U.S. each year. Up to 70% of people infected with this STI are unaware that they are infected and may unwittingly pass the parasite to sexual partners. Untreated infections might last from months to years. Undiagnosed infections and lack of compliance with multi-day treatment regimens are critical contributing factors to the prevalence of this parasitic STI. All sexual partners of people infected with trichomoniasis should be treated with the same dose and at the same time to prevent reinfection.
SOLOSEC is designed to be easy to take; one oral dose contains a complete course of treatment for BV and trichomoniasis, which appeals to patients and HCPs alike.
Payer and Reimbursement Strategy in the U.S.
Pricing Strategy
Our pricing strategy for Phexxi was informed by extensive pre-approval payer research including discussions with decision makers at major health plans and PBMs across the U.S. who at the time controlled nearly 83 million commercial lives. Based on this gathered intelligence, we initially priced Phexxi at $267.50 per box of 12 applicators and each year we update the pricing to account for changes to the consumer price index. Our pricing, when annualized, is comparable to all other commercially available branded prescription contraceptives.
Phexxi is classified in the databases and pricing compendia of Medi-Span and First Databank, two major drug information databases that payers can consult for pricing and product information, as the first and only “vaginal pH modulator.”
Our pricing strategy for SOLOSEC is a continuance of legacy pricing established by Lupin, from which we acquired the asset in July 2024. While SOLOSEC is positioned at a different price point compared to some other products available for similar indications, its convenient one-time oral dosing supports better patient compliance, which could contribute to cost benefits from a health economics perspective. As legacy payor contracts expire, we are re-evaluating the strategy and making adjustments.
Third-party Payers
Market acceptance and sales of Phexxi and SOLOSEC depend, in part, on the extent to which reimbursement is available from third-party payers, which include government health administration authorities, managed care organizations, private health insurers and PBMs. Third-party payers decide which therapies they will pay for and establish reimbursement levels for those therapies. Decisions regarding the extent of coverage and amount of reimbursement to be provided for any product are made on a payer-by-payer basis. One payer’s determination to provide coverage for a drug does not assure that other payers will also provide coverage and adequate reimbursement for that drug.
Managed care organizations and other private insurers frequently adopt their own payment or reimbursement reductions. The continued integration between commercial health plans and PBMs has increased the negotiating power of these entities. Third-party payers increasingly employ formularies to control costs; they negotiate discounted prices in exchange for formulary inclusion. These formularies often do not include all products approved for any particular indication. We continue to work with health plans and PBMs to improve and secure additional formulary positioning for Phexxi and SOLOSEC.
In the second quarter of 2022, we successfully negotiated a contract with one of the largest PBMs in the nation, which added Phexxi to its formulary with no restrictions for most women covered by the plan. The agreement was retroactive and took effect January 1, 2022 and is representative of approximately 46 million lives. An additional 13.7 million lives are covered under our December 2020 Phexxi contract award from the U.S. Department of Veterans Affairs.
SOLOSEC Third-Party coverage involves more barriers to patient access, such as prior authorizations, because there are less expensive generics available in the class. However, the one-and-done dosing and improved compliance makes getting SOLOSEC approved with a prior authorization easier. As a result, our sales team focuses on the patient type with repeated or persistent BV.
We also participate in government programs including the 340B and the Medicaid Drug Rebate Program, which took effect January 1, 2021, and affords access to Phexxi and SOLOSEC for the U.S. Medicaid population.
Affordable Care Act
The Affordable Care Act (ACA) guarantees coverage of women’s preventive services, including free birth control and contraceptive counseling, for all individuals and covered dependents with reproductive capacity. This includes all contraceptives approved, granted, or cleared by the FDA. The ACA requires most health plans to cover STI screenings and counseling, for certain populations, at no cost.
| 71 | Evofem Biosciences, Inc. | 2025 Proxy Statement |
Information About Evofem
History
Under section 2713 of the Public Health Service (PHS) Act, group health plans and health insurers are required to cover preventive care and screenings under guidelines issued by the Health Resources and Services Administration (HRSA). PHS Act section 2713 took effect when added by the Affordable Care Act (ACA) in 2010.
HRSA guidelines issued in 2019 required broad coverage of contraceptive care and services for women. HRSA issued updated guidelines in late 2021, under which:
| a. | The full range of FDA- approved, -granted, or -cleared contraceptives, effective family planning practices, and sterilization procedures should be available as part of contraceptive care. | |
| b. | The full range of contraceptives includes those currently listed in the FDA’s Birth Control Guide and any additional contraceptives approved, granted, or cleared by the FDA. |
On January 1, 2023, the current HRSA Women’s Preventive Services Guidelines took effect for calendar year plans.
Separately, on January 10, 2022, the U.S. Department of Health and Human Services (HHS), alongside the Departments of Labor and of the Treasury (the Departments) issued updated guidance related to contraceptive access. Specific directives to healthcare plans under the Departments’ FAQ Update include that:
| a. | Plans are required to cover an FDA- approved, cleared, or granted contraceptive, if a provider deems it medically necessary, at $0 cost share, whether or not it is specifically identified in the current FDA Birth Control Guide. | |
| b. | Plans may not require patients to try and fail multiple options within a method, or force trying and failing other methods, if a provider deems a product medically necessary. |
The Departments also established clear communications channels for consumers with concerns about their plan’s compliance with HSRA requirements.
Collectively, this new guidance specifies that most insurers and pharmacy benefit managers (PBMs) must provide coverage, with no out-of-pocket costs to women, for FDA-approved contraceptive products, like Phexxi® (lactic acid, citric acid and potassium bitartrate), prescribed by healthcare providers.
In July 2022 after the fall of Roe v. Wade and in the wake of action in many states to restrict access to emergency contraception, the Departments released further guidance regarding birth control coverage. Key points of this guidance include:
| – | Most private health plans and health insurance issuers must cover contraceptives at no additional cost to individuals under the Affordable Care Act no matter where they live or work. | |
| – | Violators of the preventive care coverage requirements may be subject to the $100 per person per day excise tax under section 4980D of the Internal Revenue Code or a civil monetary penalty under PHS Act section 2723. | |
| – | The Departments “will take enforcement action as warranted.” |
As of and since January 1, 2023, most insurers and pharmacy benefit managers (PBMs) must provide coverage, with no out-of-pocket costs (e.g. $0 copay) to the subscriber or dependent, for FDA-approved contraceptive products, like Phexxi, prescribed by healthcare providers.
As a result, to comply with these Guidelines, payers are increasingly covering Phexxi by:
| – | Adding Phexxi to formulary (commercial insurers) or preferred drug list (Medicaid) | |
| – | Removing the requirement for a Prior Authorization letter from the HCP (commercial insurers) | |
| – | Moving Phexxi to $0 copay (commercial insurers) |
| www.evofem.com | 72 |
Information About Evofem
Birth Control Guide
The FDA Birth Control Guide (the Guide) was developed and is used as an educational tool by many obstetrician/gynecologists to assist in counseling patients on their contraceptive options and to help them find the method that best suits their needs. It was developed more than a decade ago has not been undated since and therefore, does not reflect subsequent changes to the contraceptive landscape including methods that were subsequently approved by the FDA, notably the vaginal pH modulator (Phexxi).
Methods not on the current, outdated Guide may be underrepresented in contraceptive counseling dialogues. Evofem therefore believes the Guide should include all FDA-approved methods of birth control. However, while the updated HSRA Guidelines discussed above are highly favorable to Phexxi, they remove the impetus for the FDA to update the Guide.
Further, even though the FDA Guide was intended as an educational tool, certain insurers have used it to block coverage of methods not included in the Guide. While this is explicitly prohibited by the current HSRA Guidelines, and there has been considerable progress since January 1, 2023, two notable plans continue to flout the law.
To proactively address this conundrum, in 2022 Evofem developed and introduced a new educational chart that provides high-level information about birth control methods that are currently available to women in the U.S., adding new categories including vaginal pH modulator.

This educational tool is intended to facilitate patient-centric contraceptive counseling by focusing first and foremost on whether or not a woman is willing and/or able to take exogenous hormones; for those who are not, hormone-free options including Phexxi are prominently displayed and discussed. The Evofem-developed chart has been extremely well received and has had a positive impact with HCPs and patients alike.
| 73 | Evofem Biosciences, Inc. | 2025 Proxy Statement |
Information About Evofem
Contraceptive Market Landscape
The modern contraception market was established in 1960 with the introduction of “the pill,” the first oral contraceptive widely available to women in the U.S. Innovation and new product introductions in the women’s reproductive and sexual health care arena have been limited when compared to other therapeutic categories. As shown in the timeline below, there was no notable innovation providing additional options in women’s reproductive health until almost 30 years after the introduction of “the pill,” when pharmaceutical companies introduced the non-hormonal copper IUD and synthetic hormonal products with different hormonal delivery systems, including the hormonal IUD, implants, the patch, and vaginal ring.

While several new contraceptive category entrants have been introduced in recent years, Evofem believes Phexxi is the first innovative contraceptive method introduced in the U.S. since NuvaRing was approved by the FDA in 2001.
U.S. Market
In the U.S. today, contraceptive options include:
| ● | devices designed to prevent pregnancy through physical means, such as condoms and diaphragms. | |
| ● | hormone-based pharmaceutical products, including oral contraceptives (OCs), vaginal rings, transdermal patches, intramuscular injections, subcutaneous implants and intrauterine devices (IUDs). These can be associated with undesirable side effects such as weight gain, loss of libido and mood changes that may lead women to discontinue their use and seek alternative contraceptive methods. Further, a peer-reviewed analysis published in the journal PLOS Medicine in March 2023 found that the use of all kinds of hormonal birth control is associated with a slight increase in the risk of breast cancer. | |
| ● | a hormone-free copper IUD; and | |
| ● | Phexxi, a prescription vaginal pH modulator that was introduced to the market in September 2020. |
As shown in the “U.S. Market by Contraceptive Method” chart above, of the 72.7 million women of reproductive age (15-49) in the U.S., 13.0 million women use no method of birth control, putting them at risk of unintended pregnancy. An additional 10.3 million women in the U.S. rely on condoms or some other form of non-hormonal OTC birth control (e.g. rhythm, withdrawal). Another 20.0 million women in the U.S. use prescription birth control methods, which are predominantly hormone-based with the sole exception of the copper IUD. Note: this study and its data predate the commercial availability in 2020 of Phexxi as well as the 2024 switch of Opill from prescription to OTC status.
Approximately 23.3 million women who are currently at risk for pregnancy and are not using hormone-based contraceptives as their primary form of contraception. Evofem expects that Phexxi will grow the prescription birth control market through adoption by women in these groups.
As women’s expectations change throughout their contraceptive journey, we expect Phexxi to compete for market share in at least three categories:
| 1. | Hormonal short-acting reversible contraceptives consisting of oral contraceptive pills, patches, and rings; | |
| 2. | Long-Acting Reversible Contraception, comprising IUDs, implants, and injectables; and | |
| 3. | OTC methods, dominated primarily by the male condom. |
| www.evofem.com | 74 |
Information About Evofem
1. Short-Acting, Reversible Hormonal Contraceptives (Predominantly Prescription)
Oral contraceptives
Oral contraceptives (OCs), also known as the pill, are the most commonly used form of birth control in the U.S. today. There are two main kinds of hormonal OCs: combination birth control pills, which contain both estrogen and progestin, and the progestin only pill (POP). In 2024 the POP brand Opill (Perrigo) became commercially available OTC. Combination OCs remain prescription products. Use of either kind is associated with a slight increase in the risk of breast cancer. OCs typically must be taken at the same time every day to be the most effective. If the POP is taken more than three hours late (or missed entirely), the user is advised to use supplemental non-hormonal contraception, like Phexxi, for the next two days to prevent unintended pregnancy.
Contraceptive Patch
The weekly contraceptive patch was introduced in 2000 by Johnson & Johnson’s Janssen division; however, deaths resulting from venous thromboembolism due to hormonal exposure had a significant negative impact on the patch and led to label changes restricting utilization. Following the loss of exclusivity, Johnson & Johnson’s Janssen division exited women’s health care and contraception as a promotional category. A new branded patch was launched in late 2020 under the brand name Twirla (Agile Therapeutics) and is competing against a generic entrant Xulane (Mylan).
Vaginal Ring
The hormonal vaginal ring was introduced to the market in 2001 by Merck & Co.; generic versions are now available. The ring is used for three weeks and then removed for a week during menses and a new hormonal vaginal ring is inserted. The efficacy of the vaginal ring is similar to hormonal oral contraception. A meta-analysis of 18 studies found that users of the vaginal ring reported more vaginal irritation and discharge than combination pill users, but less nausea, acne, irritability, depression, and emotional changes (source: Lopez et al. Skin patch and vaginal ring versus combined oral contraceptives for contraception. Cochrane Database Syst Rev. 2013 Apr 30;2013(4):CD003552. doi: 10.1002/14651858.CD003552.pub4).
An annual hormonal vaginal ring was launched in the U.S. in 2020 under the brand name Annovera (Mayne Pharma).
2. Long-Acting Reversible Contraception (Prescription)
Long-acting reversible contraception (LARC) is not dependent on user adherence, which appeals to those who benefit from a passive form of birth control with no daily requirement to take a pill. LARC methods include the Intrauterine Device (IUD) and the Contraceptive Implant.
IUDs
The copper IUD was introduced to the market in 1988 and provides protection by disrupting sperm motility and damaging sperm so that they are prevented from joining with an ovum. Today, the copper IUD is principally marketed by Cooper Surgical, Inc. as Paragard.
The hormonal IUD is principally offered under the brand names Kyleena, Skyla and Mirena, a family of products from Bayer Pharmaceuticals. All IUDs must be inserted and removed by a physician.
Many women have opted against the IUD for 1) fear of a bad insertion experience; a peer-reviewed study published in 2015 found that “all women had a high expectation of pain prior to IUD insertion.” (source: Brima et al. A comparison of the expected and actual pain experienced by women during insertion of an intrauterine contraceptive device. Open Access J Contracept. 2015 Feb 16;6:21-26. doi: 10.2147/OAJC.S74624.) and 2) concern over having something in them (i.e. a “foreign body effect”), which has been frequently demonstrated in medical literature. (source: Ferguson et al. Patient Opinions About Foreign Body Contraceptives. Women’s Health Rep (New Rochelle). 2020 Oct 8;1(1):451-458. doi: 10.1089/whr.2020.0048.). Among women who opt-in to the insertion procedure, many decide to remove their IUD due to the hormonal and other side effects that they experience.
Implants
The contraception implant must be implanted under the skin and removed by a qualified HCP, requiring a medical procedure. It provides contraception by releasing hormones over a three-year period. The implant is marketed in the U.S. as Nexplanon (Organon).
| 75 | Evofem Biosciences, Inc. | 2025 Proxy Statement |
Information About Evofem
Injectables
The primary injectable hormonal contraceptive on the market is Depo-Provera offered by Pfizer Inc. Each injection provides protection for up to 12 to 14 weeks, but patients must receive injections once every 12 weeks to get optimal contraceptive protection. Depo-Provera was introduced to the market in 1992.
3. OTC Methods (Non-prescription)
As noted in the “US Market by Contraceptive Method” chart above, in the U.S., an estimated 10.3 million women rely on OTC products for their contraceptive needs.
Condoms are the dominant product offering in OTC sales, with estimated domestic sales of approximately $480 million in 2023 (Fortune Business Insights). Approximately 14.2 million women use condoms, either alone, in conjunction with, or interchangeably with other forms of birth control. The predominant brands are Trojan (Church & Dwight) and Durex (Reckitt Benckiser).
Besides condoms and the POP discussed above, the only currently available OTC contraceptive products in the U.S. are nonoxynol-9 containing (N-9) spermicides, which are available in sponges, jelly/creams and foams, and have very limited utilization. These surfactant-based products can potentially cause genital irritation and inflammation that may increase the risk of contracting human immunodeficiency virus (HIV) or other STIs from an infected partner.
4. Vaginal pH Modulator (Prescription)
The first and only Vaginal pH Modulator - Phexxi - was launched by Evofem in 2020. Phexxi is a hormone-free, prescription contraceptive vaginal gel that women apply 0-60 minutes before intercourse. It is used on-demand, only when needed, and comes in a box of 12 pre-filled applicators.
Data on Phexxi is not reflected in the “U.S. Market by Contraceptive Method” chart above, since the underlying study predates its commercial availability. New adopters of Phexxi are expected to come equally from each category discussed, as interest in Phexxi falls into three distinct segments: (1) those women who are not currently using hormone-based contraceptives; (2) those women seeking an alternative to hormonal contraception; and (3) those women who are expected to utilize Phexxi as added protection to their current form of birth control. This last group includes women who have been placed on drugs like GLP-1s and Paxlovid, which can reduce efficacy of hormonal birth control and women who need supplemental protection after taking an OC late or missing a day entirely. Evofem’s market research has indicated that the hormone-free, on-demand, woman-controlled aspect of Phexxi makes it an attractive option across the entire competitive set.
Ex-U.S. Markets
The conditions addressed by our products are not unique to the United States; they affect women around the world.
Contraception. According to the United Nations Department of Economic and Social Affairs, nearly 1.1 billion women worldwide desire contraception. This demand is reflected by the significant market growth projections for non-hormonal birth control; Growth Plus Reports forecasts global sales of non-hormonal contraceptives will increase from $27.7 billion in 2022 to $52.2 billion by 2031.
Trichomoniasis. Trichomonas vaginalis is the most common non-viral STI, globally. The World Health Organization (WHO) cites an estimated 156 million new cases of T. vaginalis infection among people aged 15–49 years old in 2020 (73.7 million in females, 82.6 million in males). Approximately one third of new infections in this age group occur in the WHO African Region, followed by the Region of the Americas.
Bacterial vaginosis. A recent systematic review and meta-analysis reported that the prevalence of BV among women of reproductive age ranges from 23% to 29%, with the following regional prevalence estimates: 23% in Europe and Central Asia; 24% in East Asia and Pacific, Latin America and the Caribbean; 25% in the Middle East and North Africa (MENA) and sub-Saharan Africa; 27% in North America; and 29% in South Asia (Peebles K et al. High global burden and costs of bacterial vaginosis: a systematic review and meta-analysis. Sex Transm Dis. 2019;46(5):304-11 (https://doi.org/10.1097/ OLQ.0000000000000972)).
In markets outside of the U.S., our strategy is to establish regional and/or global partnerships by either sublicensing the commercialization rights or entering into distribution agreements with one or more third parties for the commercialization of Phexxi and/or SOLOSEC in that market. We believe this approach will afford access to women whose lives we aim to positively impact while allowing us to maximize the inherent value of our products for the benefit of all stakeholders.
| www.evofem.com | 76 |
Information About Evofem
Phexxi was approved in Nigeria on October 6, 2022, as Femidence™ by the National Agency for Food and Drug Administration and Control. Phexxi has been submitted for approval in Mexico, Ethiopia and Ghana. In July 2024, we licensed commercial rights to Phexxi in the Middle East to Pharma 1 Drug Store, LLC, an emerging Emirati health care company (Pharma 1). Pharma 1 is expected to file for regulatory approval of Phexxi in the United Arab Emirates (UAE) in the first half of 2025.
Manufacturing
We outsource the manufacturing of Phexxi to a third party. We are currently contracted with a leading US-based gel manufacturer to manufacture Phexxi in accordance with all applicable current good manufacturing practices (cGMP) regulations, as well as in compliance with all applicable laws and other relevant regulatory agency requirements for manufacture of pharmaceutical drug products and combination drug-device products. As of December 31, 2024, we estimated that we had manufactured inventory on hand to support approximately three months of anticipated demand for Phexxi and additional manufacturing of Phexxi is ongoing to support further sales.
On March 20, 2025, the Company and Windtree Therapeutics, Inc. (Windtree) entered into a License and Supply Agreement, as amended on March 28, 2025 (collectively, the Windtree License and Supply Agreement), wherein Windtree agreed to become a manufacturer and supplier of Phexxi. The Company expects the Windtree License and Supply Agreement to significantly reduce the Company’s COGS once manufacturing has begun.
We are committed to purchasing finished goods inventory from the SOLOSEC seller through a transition period ending in November 2026 at a pre-defined unit price. After the transition period, we expect to outsource the manufacturing of SOLOSEC to a third party, similar to our handling of Phexxi.
Our Pipeline
While Evofem’s pipeline includes multiple candidates that are designed to address critical unmet needs in women’s health, the Company halted all clinical development in October 2022 due to financial constraints.
EVO100 for STI Prevention
EVO100 vaginal gel was in development for the prevention of urogenital chlamydia and gonorrhea in women. Chlamydia and gonorrhea are among the many bacterial and viral pathogens that require a higher pH environment to thrive. The CDC reported that infections with these two sexually transmitted pathogens cost the U.S. healthcare system $1.0 billion, in aggregate direct and indirect costs. There are no FDA-approved drugs to prevent these sexually transmitted diseases (STIs). The FDA granted EVO100 Fast Track Designation for the prevention of chlamydia and gonorrhea, and designated EVO100 a Qualified Infectious Disease Product (QIDP) for the prevention of infection these pathogens.
The Phase 2B/3 trial (AMPREVENCE) achieved its primary and secondary endpoints, demonstrating statistically significant and clinically meaningful reductions in chlamydia and gonorrhea infections of 50% and 78%, respectively, in women receiving EVO100 vs. placebo. Based on these highly positive clinical outcomes we initiated a Phase 3 clinical trial (EVOGUARD) to evaluate EVO100 for these potential indications in 2020. On October 11, 2022, we reported that EVOGUARD did not meet its primary efficacy endpoint. We and our advisors believe the public health response to the COVID pandemic caused changes in clinical site operations and subject behavior and actions, including deviations from following the clinical study protocol requirements related to STI acquisition, detection, and prevention, which contributed to this outcome.
EVO200 Vaginal Gel for Recurrent Bacterial Vaginosis
Our investigational candidate for the reduction of recurrent bacterial vaginosis (BV), EVO200 vaginal gel, uses the same proprietary vaginal pH modulator platform as Phexxi. In a Phase 1 dose-finding trial for this indication, the highest dose formulation of the study drug demonstrated reduced vaginal pH for up to seven days following a single administration. The FDA has designed EVO200 as a Qualified Infectious Disease Product (QIDP) for this indication, which provides several important potential advantages including, but not limited to, longer market exclusivity.
MPT Vaginal Gel for HIV Prevention
In December 2021, we launched a collaboration with Orion Biotechnology Canada Ltd. (Orion) to evaluate the compatibility and stability of Orion’s novel CCR5 antagonist, OB-002, in Phexxi with the goal of developing a Multipurpose Prevention Technology (MPT) product candidate for indications including the prevention of HIV in women. Assuming positive preclinical results, Evofem and Orion may seek government and philanthropic funding for subsequent clinical trials of any resulting MPT vaginal gel product candidate.
| 77 | Evofem Biosciences, Inc. | 2025 Proxy Statement |
Information About Evofem
Rush License Agreement
In 2014, we entered into an amended and restated license agreement (the Rush License Agreement) with Rush University Medical Center (Rush University) pursuant to which Rush University granted us an exclusive, worldwide license of certain patents and know-how related to its vaginal pH modulator technology. Rush University submitted a patent term extension (PTE) application requesting a five-year PTE for the U.S. patent and received multiple Orders Granting Interim Extension (OGIE) which extended the expiration of the licensed patent to March 6, 2025. No further OGIE has been received and thus the patent is believed to be expired. Phexxi remains protected in the U.S. by four additional Orange Book patents solely-owned by Evofem.
Pursuant to the Rush License Agreement, the Company was obligated to pay Rush University an earned royalty based upon a percentage of net sales in the range of mid-single digits until the expiration of this patent. In September 2020, the Company entered into the first amendment to the Rush License Agreement, pursuant to which the Company was also obligated to pay a minimum annual royalty amount of $0.1 million to the extent the earned royalties did not equal or exceed $0.1 million commencing January 1, 2021. Such royalty costs, included in cost of goods sold, were $0.8 million and $0.7 million for the years ended December 31, 2024 and 2023, respectively. No further royalties will be due to Rush University after the patent expiration.
Intellectual Property
We strive to protect the proprietary vaginal pH modulator gel technology both internationally and domestically. We seek and maintain patents intended to cover Phexxi and its methods of use, as well as any other inventions that are commercially important to the development of our business. We endeavor to properly file patent applications for new inventions we believe may have commercial value. We also may rely on trade secrets to protect aspects of our business that are not amenable to, or that we do not consider appropriate for, patent protection.
Our success will depend on our ability, in part: to obtain and maintain patent and other proprietary protection for commercially important technology, inventions and know-how related to our business; to defend and enforce our patents and other intellectual property rights; and to preserve the confidentiality of our trade secrets and operate without infringing the valid and enforceable patents and other proprietary rights of third parties. We will also rely on continuing technological innovation and in-licensing opportunities to develop and maintain our proprietary position.
| www.evofem.com | 78 |
Information About Evofem
Related to Phexxi, as of March 14, 2025, we owned or had exclusive license to approximately 36 issued patents and allowed applications in the U.S. and other countries and jurisdictions, and had approximately seven patent applications pending in the U.S. and other countries and jurisdictions. This includes four U.S. patents which cover Phexxi and its labeled indication that are listed in the U.S. FDA publication Approved Drug Products with Therapeutic Equivalence Evaluations (the Orange Book):
| ● | U.S. Patent No. 11,992,472: Method of use patent covering contraception using Phexxi | |
| ● | U.S. Patent No. 11,337,989: Method of use patent covering contraception using Phexxi | |
| ● | U.S. Patent No. 11,439,610: Composition of matter patent covering Phexxi | |
| ● | U.S. Patent No. 10,568,855: Method of use patent covering contraception using Phexxi |
We solely own several patent families relating to the composition and therapeutic use of our vaginal pH modulator gel, which, upon issue, would expire at the earliest in 2033. We believe that our licensed and solely owned non-hormonal contraceptive gel patents and pending patent applications, combined with our substantial know-how in this field, will continue to provide opportunities for us to establish a significant barrier to competitor entry into the market.
Related to SOLOSEC, as of May 31, 2025, we owned or had exclusive license to approximately 19 issued patents in the U.S. and other countries and jurisdictions, and had approximately four patent applications pending in the U.S. and other countries and jurisdictions. This includes ten U.S. patents which cover SOLOSEC and its labeled indication that are listed in the Orange Book:
| ● | U.S. Patent No. U.S. Patent No. 12,280,037: Method of use patent covering SOLOSEC for the treatment of trichomoniasis | |
| ● | U.S. Patent No. 11,684,607: Composition of matter and method of use patent covering SOLOSEC and use thereof for the treatment of BV | |
| ● | U.S. Patent No. 11,602,522: Composition of matter and method of use patent covering SOLOSEC and use thereof for the treatment of trichomoniasis | |
| ● | U.S. Patent No. 11,324,721: Method of use patent covering SOLOSEC for the treatment of trichomoniasis | |
| ● | U.S. Patent No. 11,020,377: Composition of matter patent covering SOLOSEC for the treatment of BV | |
| ● | U.S. Patent No. 11,000,508: Method of use patent covering SOLOSEC for the treatment of trichomoniasis | |
| ● | U.S. Patent No. 11,000,507: Method of use patent covering SOLOSEC for the treatment of BV | |
| ● | U.S. Patent No. 10,857,133: Composition of matter and method of use patent covering SOLOSEC and use thereof for the treatment of BV | |
| ● | U.S. Patent No. 10,849,884: Composition of matter and method of use patent covering SOLOSEC and use thereof for the treatment of BV and trichomoniasis | |
| ● | U.S. Patent No. 10,682,338: Method of use patent covering SOLOSEC for the treatment of BV | |
| ● | U.S. Patent No. 10,335,390: Method of use patent covering SOLOSEC for the treatment of BV |
On April 22, 2025, the USPTO issued to the Company U.S. Patent No. 12,280,037, entitled “Method and Pharmaceutical Composition for Treating or Preventing Trichomoniasis and Uses Thereof.” This patent will extend SOLOSEC’s IP protection to December 11, 2041. The Company has successfully listed this patent in Orange Book, the eleventh for SOLOSEC.
In addition to patents, we rely, and expect to rely, on trade secrets and know-how to develop and maintain our competitive positions. For example, certain aspects of the composition, manufacturing, and use of Phexxi and SOLOSEC are protected by unpatented trade secrets and know-how. Although trade secrets and know-how can be difficult to protect, we seek to protect our proprietary technology and processes, in part, through confidentiality agreements with our employees, consultants, scientific advisors, collaborators, and contractors. We also seek to preserve the integrity and confidentiality of our data and trade secrets by maintaining physical security of our premises and physical and electronic security of our information technology systems. While we have confidence in these individuals, organizations and systems, agreements or security measures may be breached and we may not have adequate remedies for these incidents. In addition, our trade secrets and know-how may otherwise become known or may be independently discovered by competitors. To the extent our consultants, contractors or collaborators use intellectual property owned by third parties in their work for us, disputes may arise as to the rights in related or resulting intellectual property, including trade secret, know-how and inventions.
Trademark Basics and Strategy
We own or have rights to various trademarks, copyrights and trade names used in our business, including EVOFEM, Phexxi, SOLOSEC and FEMIDENCE. All of our logos and trademarks appearing in this Proxy Statement are the property of Evofem Biosciences, Inc. All other third-party trademarks appearing in this Proxy Statement are the property of their respective holders. Our use or display of other parties’ trademarks, trade dress, or products in this Proxy Statement is not intended to, and does not, imply a relationship with, or endorsement or sponsorship of us, by the trademark, trade dress, or product owner.
| 79 | Evofem Biosciences, Inc. | 2025 Proxy Statement |
Information About Evofem
Government Regulation and Product Approval
The research, development, testing, manufacture, labeling, promotion, advertising, distribution, and marketing, among other things, of our products are subject to extensive regulation by governmental authorities in the U.S. and other countries. The processes for obtaining regulatory approvals in the U.S. and in foreign countries and jurisdictions, along with subsequent compliance with applicable statutes and regulations and other regulatory requirements, require the expenditure of substantial time and financial resources.
In the U.S., the FDA regulates drugs and other medical products under the Federal Food, Drug, and Cosmetic Act (FDCA) and its implementing regulations. Failure to comply with the applicable U.S. requirements may subject us to administrative or judicial sanctions, such as FDA refusal to approve pending New Drug Applications (NDAs), warning letters, product recalls, product seizures, total or partial suspension of production or distribution, injunctions and/or criminal prosecution.
Post-Approval Requirements in the U.S.
Following approval of a new product or indication, the manufacturer and the approved product are subject to continuing regulation by the FDA, including, among other things: monitoring and record-keeping activities, reporting of adverse experiences, and complying with promotion and advertising requirements, which include restrictions on promoting approved drugs for unapproved uses or patient populations (known as “off-label use”). Although physicians may prescribe legally available drugs for off-label uses, manufacturers may not market or promote such uses. The FDA and other agencies actively enforce the laws and regulations prohibiting the promotion of off-label uses, and a company that is found to have improperly promoted off-label uses may be subject to significant liability, including adverse publicity, enforcement action by the FDA, corrective advertising, consent decrees and the full range of civil and criminal penalties available to the FDA. Prescription drug promotional materials also must be submitted to the FDA in conjunction with their first use. Further, if there are any modifications to the approved drug, including changes in indications, labeling, or manufacturing processes or facilities, the applicant may be required to submit and obtain FDA approval of a new NDA or NDA supplement, which may require the applicant to develop additional data or conduct additional preclinical studies or clinical trials.
Any limitations on approval or marketing could restrict the commercial promotion, distribution, prescription or dispensing of products. Product approvals may be withdrawn for non-compliance with regulatory standards or if problems occur while the product is on the market.
FDA regulations require that products be manufactured in specific approved facilities and in accordance with cGMPs. The cGMP regulations include requirements relating to organization of personnel, buildings and facilities, equipment, control of components and drug product containers and closures, production and process controls, packaging and labeling controls, holding and distribution, laboratory controls, records and reports and returned or salvaged products. The manufacturing facilities for any of our products must meet cGMP requirements and satisfy the FDA or comparable foreign regulatory authorities’ satisfaction before it is approved and can be manufactured. Evofem relies, and expects to continue to rely, on third parties for the production of commercial quantities of Phexxi and SOLOSEC in accordance with cGMPs. These manufacturers must also comply with cGMPs that require, among other things, quality control and quality assurance, the maintenance of records and documentation, and the obligation to investigate and correct any deviations from cGMP. Manufacturers and other entities involved in the manufacture and distribution of approved drugs or combination products are required to register their establishments with the FDA and certain state agencies, and are subject to periodic unannounced inspections by the FDA and certain state agencies for compliance with cGMP requirements and other laws. Accordingly, manufacturers must continue to expend time, money, and effort in the area of production and quality control to maintain cGMP compliance. The discovery of violative conditions, including failure to conform to cGMPs, could result in enforcement actions, and the discovery of problems with a product after approval may result in restrictions on a product, manufacturer, or holder of an approved NDA, including recall.
After approval of a drug is granted, the FDA may withdraw the approval if compliance with regulatory requirements and standards is not maintained or if problems occur after the product reaches the market. Later discovery of previously unknown problems with a product, including adverse events of unanticipated severity or frequency, or with manufacturing processes, or failure to comply with regulatory requirements, may result in mandatory revisions to the approved labeling to add new safety information, or imposition of additional post-market surveillance or clinical trials to assess new safety risks. Other potential consequences include, among other things:
| ● | restrictions on the marketing or manufacturing of the product, complete withdrawal of the product from the market or product recalls; | |
| ● | fines, warning letters or other enforcement-related letters or clinical holds on investigational or post-approval clinical trials; | |
| ● | refusal of the FDA to approve pending NDAs or supplements to approved NDAs, or suspension or revocation of product approvals; | |
| ● | product seizure or detention, or refusal to permit the import or export of products; | |
| ● | injunctions or the imposition of civil or criminal penalties; and | |
| ● | consent decrees, corporate integrity agreements, debarment, or exclusion from federal health care programs; or mandated modification of promotional materials and labeling and the issuance of corrective information. |
| www.evofem.com | 80 |
Information About Evofem
In addition, the distribution of prescription pharmaceutical products is subject to the Prescription Drug Marketing Act (PDMA), which regulates the distribution of drugs and drug samples at the federal level and sets minimum standards for the registration and regulation of drug distributors by the states. Both the PDMA and state laws limit the distribution of prescription pharmaceutical product samples and impose requirements to ensure accountability in distribution. In 2013, the Drug Supply Chain Security Act (DSCSA) was enacted with the aim of building an electronic system to identify and trace certain prescription drugs distributed in the U.S., including most biological products. The DSCSA mandated obligations for pharmaceutical manufacturers, wholesale distributors, and dispensers were phased in over a 10-year period and effective November 27, 2024, all authorized trading partners, including dispensers and manufacturers, are required to incorporate serial numbers into their DSCSA processes, providing enhanced unit-level tracking.
From time to time, new legislation and regulations may be implemented that could significantly change the statutory provisions governing the approval, manufacturing and marketing of products regulated by the FDA. It is impossible to predict whether further legislative or regulatory changes will be enacted, or FDA regulations, guidance or interpretations will be changed or what the impact of such changes, if any, may be.
Hatch-Waxman Act and Marketing Exclusivity
Under the Drug Price Competition and Patent Term Restoration Act of 1984 (the Hatch-Waxman Amendments) to the Federal Food, Drug, and Cosmetic Act (FDCA), Congress authorized the FDA to approve generic drugs that are the same as drugs previously approved by the FDA under the NDA provisions of the statute and also enacted Section 505(b)(2) of the FDCA. To obtain approval of a generic drug, an applicant must submit an abbreviated new drug application (ANDA), to the agency. In support of such applications, a generic manufacturer may rely on the preclinical and clinical testing conducted for a drug product previously approved under an NDA, known as the reference listed drug (RLD). Specifically, in order for an ANDA to be approved, the FDA must find that the generic version is identical to the RLD with respect to the active ingredients, the route of administration, the dosage form, and the strength of the drug. In contrast, Section 505(b)(2) permits the filing of an NDA where at least some of the information required for approval comes from studies not conducted by or for the applicant and for which the applicant has not obtained a right of reference. A Section 505(b)(2) applicant may eliminate the need to conduct certain preclinical or clinical studies, if it can establish that reliance on studies conducted for a previously-approved product is scientifically appropriate. Unlike the ANDA pathway used by developers of bioequivalent versions of innovator drugs, which does not allow applicants to submit new clinical data other than bioavailability or bioequivalence data, the 505(b)(2) regulatory pathway does not preclude the possibility that a follow-on applicant would need to conduct additional clinical trials or nonclinical studies; for example, they may be seeking approval to market a previously approved drug for new indications or for a new patient population that would require new clinical data to demonstrate safety or effectiveness. The FDA may then approve the new product for all or some of the label indications for which the RLD has been approved, or for any new indication sought by the Section 505(b)(2) applicant, as applicable.
Upon approval of an NDA or a supplement thereto, NDA sponsors are required to list with the FDA each patent with claims that cover the applicant’s product or an approved method of using the product. Each of the patents listed by the NDA sponsor is published in the Orange Book. The Orange Book listing for the Phexxi vaginal gel NDA includes five patents covering the product’s composition of matter and its method of use in prevention of pregnancy. The Orange Book listing for the SOLOSEC NDA includes ten patents covering the product’s composition of matter and its methods of use in treatment of BV, trichomoniasis and sexually transmitted infection. Except for patents covering methods of use for which the follow-on applicant is not seeking approval, the applicant is required to certify to the FDA concerning any patents listed in the Orange Book for the RLD, when an ANDA applicant submits its application to the FDA. To the extent the Section 505(b)(2) applicant is relying on studies conducted for an already approved product, such an applicant is also required to certify to the FDA concerning any patents listed for the approved product in the Orange Book to the same extent that an ANDA applicant would.
Specifically, an ANDA or 505(b)(2) applicant for a follow-on drug product with respect to each patent must certify that: (i) the required patent information has not been filed by the original applicant; (ii) the listed patent already has expired; (iii) the listed patent has not expired, but will expire on a specified date and approval is sought after patent expiration; or (iv) the listed patent is invalid, unenforceable or will not be infringed by the manufacture, use or sale of the new product.
If a Paragraph I or II certification is filed, the FDA may make approval of the application effective immediately upon completion of its review. If a Paragraph III certification is filed, the approval may be made effective on the patent expiration date specified in the application, although a tentative approval may be issued before that time. If an application contains a Paragraph IV certification, a series of events will be triggered, the outcome of which will determine the effective date of approval of the ANDA or 505(b)(2) application.
| 81 | Evofem Biosciences, Inc. | 2025 Proxy Statement |
Information About Evofem
A certification that the new product will not infringe the RLD’s listed patents or that such patents are invalid is called a Paragraph IV certification. If the follow-on applicant has provided a Paragraph IV certification to the FDA, the applicant must also send notice of the Paragraph IV certification to the NDA and patent holders for the RLD once the applicant’s NDA has been accepted for filing by the FDA. The NDA and patent holders may then initiate a legal challenge to the Paragraph IV certification. The filing of a patent infringement lawsuit within 45 days of their receipt of a Paragraph IV certification automatically prevents the FDA from approving the ANDA or 505(b)(2) NDA until the earlier of 30 months after the receipt of the Paragraph IV notice, expiration of the patent or a decision in the infringement case that is favorable to the ANDA or 505(b)(2) applicant. Alternatively, if the listed patent holder does not file a patent infringement lawsuit within the required 45-day period, the follow-on applicant’s ANDA or 505(b)(2) NDA will not be subject to the 30-month stay.
In addition, under the Hatch-Waxman Amendments, the FDA may not approve an ANDA or 505(b)(2) NDA until any applicable period of non-patent exclusivity for the referenced RLD has expired. These market exclusivity provisions under the FDCA also can delay the submission or the approval of certain applications. The FDCA provides a five-year period of non-patent marketing exclusivity within the U.S. to the first applicant to gain approval of an NDA for a drug containing a new chemical entity. A drug is a new chemical entity if the FDA has not previously approved any other new drug containing the same active moiety, which is the molecule or ion responsible for the action of the drug substance. During the exclusivity period, the FDA may not accept for review an ANDA or a 505(b)(2) NDA submitted by another company for another version of such drug where the applicant does not own or have a legal right of reference to all the data required for approval. However, an application may be submitted after four years if it contains a certification of patent invalidity or non-infringement.
The FDCA also provides three years of marketing exclusivity for a NDA, 505(b)(2) NDA, or supplement to an existing NDA if new clinical investigations, other than bioavailability studies, that were conducted or sponsored by the applicant are deemed by the FDA to be essential to the approval of the application, for example, new indications, dosages or strengths of an existing drug. This three-year exclusivity covers only the conditions of use associated with the new clinical investigations and does not prohibit the FDA from approving follow-on applications for drugs containing the original active agent. Five-year and three-year exclusivity also will not delay the submission or approval of a traditional NDA filed under Section 505(b)(1) of the FDCA. However, an applicant submitting a traditional NDA would be required to either conduct or obtain a right of reference to all of the preclinical studies and adequate and well-controlled clinical trials necessary to demonstrate safety and effectiveness.
The three-year new product exclusivity for the Phexxi NDA expired on May 22, 2023. The product’s intellectual property currently includes five U.S. patents which cover Phexxi and its labeled indication that are listed in the Orange Book; these patents are expected to protect Phexxi into 2033.
SOLOSEC’s intellectual property includes eleven U.S. patents which cover the product and its labeled indication that are listed in the Orange Book; the latest Orange Book listed patent has an expiration date of December 11, 2041. SOLOSEC is also protected by NCE-GAIN Exclusivity until September 15, 2027.
Designation of and Exclusivity for Qualified Infectious Disease Products
In 2012 as part of the Food Drug Administration Safety and Innovation Act, Congress passed legislation known as the Generating Antibiotic Incentives Now Act (GAIN Act), which amended the FDCA to encourage the development of antibacterial and antifungal drug products that treat pathogens that cause serious and life-threatening infections. The law grants an additional five years of marketing exclusivity upon the approval of an NDA for a drug product previously designated by FDA as a Qualified Infectious Disease Product (QIDP). As a result, if applicable to a designated QIDP, upon approval the periods of five-year new chemical entity exclusivity (NCE) and three-year new clinical investigation exclusivity would become ten years and eight years, respectively.
A QIDP is defined in the GAIN Act to mean “an antibacterial or antifungal drug for human use intended to treat serious or life-threatening infections, including those caused by: (1) an antibacterial or antifungal resistant pathogen, including novel or emerging infectious pathogens;” or (2) certain “qualifying pathogens.” A “qualifying pathogen” is a pathogen that has the potential to pose a serious threat to public health (e.g., resistant gram positive pathogens, multi-drug resistant gram negative bacteria, multi-drug resistant tuberculosis and Clostridium difficile) and that is included in a list established and maintained by FDA. A drug sponsor may request FDA to designate its product as a QIDP any time before the submission of an NDA for that indication. FDA must make a QIDP determination within 60 days of the designation request. A product designated as a QIDP may be granted priority review by FDA upon submission and can also qualify for “Fast Track” status, described further below.
| www.evofem.com | 82 |
Information About Evofem
We have received two QIDP designations from the FDA for EVO100 for the prevention of urogenital infection in women with both chlamydia and gonorrhea and one for EVO200 for BV. SOLOSEC was designated a QIDP for the treatment of BV and was granted fast-track designation. SOLOSEC is protected by NCE-GAIN Exclusivity until September 15, 2027.
Fast Track and Priority Review Designations
The FDA is authorized to designate certain products for expedited development or review if they are intended to address an unmet medical need in the treatment of a serious or life-threatening disease or condition. These programs include Fast Track designation and priority review designation.
To be eligible for a Fast Track designation, the FDA must determine, based on the request of a sponsor, that a product is intended to treat a serious or life-threatening disease or condition and demonstrates the potential to address an unmet medical need by providing a therapy where none exists or a therapy that may be potentially superior to existing therapy based on efficacy or safety factors. Fast Track designation provides opportunities for more frequent interactions with the FDA review team to expedite development and review of the product. The FDA may also review sections of the NDA for a Fast Track product on a rolling basis before the complete application is submitted, if the sponsor and the FDA agree on a schedule for the submission of the application sections, and the sponsor pays any required user fees upon submission of the first section of the NDA. Fast Track designation may be withdrawn by the sponsor or rescinded by the FDA if the designation is no longer supported by data emerging in the clinical trial process. A product candidate designated as a QIDP is eligible for Fast Track designation under the provisions of the GAIN Act, but the NDA sponsor must specifically request Fast Track designation from the agency as with non-infectious disease product candidates. Fast Track designation may be requested concurrent with or at any time after the QIDP designation. In addition, although QIDP designation may be requested prior to submission of an Investigational New Drug Application (IND), a request for Fast Track designation may only be made concurrently with, or any time after, submission of an IND.
The FDA also may designate a product for priority review if it is a drug or biologic that treats a serious condition and, if approved, would provide a significant improvement in safety or effectiveness. The FDA determines at the time that the marketing application is submitted, on a case- by-case basis, whether the proposed drug represents a significant improvement in treatment, prevention or diagnosis of disease when compared with other available therapies. Significant improvement may be illustrated by evidence of increased effectiveness in the treatment of a condition, elimination or substantial reduction of a treatment-limiting drug reaction, documented enhancement of patient compliance that may lead to improvement in serious outcomes, or evidence of safety and effectiveness in a new subpopulation. A priority review designation is intended to direct overall attention and resources to the evaluation of such applications, and to shorten the FDA’s goal for acting on a marketing application from ten months to six months for an original new molecular entity NDA from the date of filing. Although the FDA automatically gives priority review designation to the first application submitted for a specific drug product and indication for which a QIDP designation was granted, a subsequent application from the same sponsor for the same product and indication will receive priority review designation only if it otherwise meets the criteria for priority review.
Finally, even if a product qualifies for one or more of these programs, the FDA may later decide that the product no longer meets the conditions for qualification or decide that the time period for FDA review or approval will not be shortened. Furthermore, Fast Track designation and priority review do not change the standards for approval and may not ultimately expedite the development or approval process.
We have received two Fast Track designations from the FDA for EVO100 for the prevention of urogenital chlamydia and gonorrhea infection in women.
Patent Term Restoration in the U.S.
Depending upon the timing, duration and specifics of FDA approval of our drug candidates, some of our U.S. patents may be eligible for limited PTE under other provisions of the Hatch-Waxman Amendments. These PTEs permit a patent restoration term of up to five years as compensation for any patent term lost during product development and the FDA regulatory review process. However, patent term restoration cannot extend the remaining term of a patent beyond a total of 14 years from the product’s approval date. The patent term restoration period is generally one-half the time between the effective date of an IND, and the submission date of an NDA, plus the time between the submission date of an NDA and the approval of that application. Only one patent applicable to an approved drug is eligible for the extension, and the extension must be applied for prior to expiration of the patent. The U.S. Patent and Trademark Office (USPTO) in consultation with the FDA, reviews and approves the application for any PTE or restoration.
Other U.S. Governmental Regulations and Environmental Matters
As we have now established international contracts, we are subject to compliance with the U.S. Foreign Corrupt Practices Act of 1977, as amended (the FCPA), which prohibits corporations and individuals from paying, offering to pay, or authorizing the payment of anything of value to any foreign government official, government staff member, political party, or political candidate to obtain or retain business or to otherwise influence a person working in an official capacity. We also may be implicated under the FCPA for activities by our partners, collaborators, contract research organizations, vendors, or other agents.
| 83 | Evofem Biosciences, Inc. | 2025 Proxy Statement |
Information About Evofem
While enforcement of the FCPA was paused on February 10, 2025, following an executive order signed by President Trump, we continue to comply with the FCPA, and the position held by the Department of Justice and other U.S. authorities that previously enforced the FCPA, which collectively deem most health care professionals and other employees of foreign hospitals, clinics, research facilities and medical schools in countries with public health care or public education systems to be “foreign officials” under the FCPA. If and when we interact with foreign health care professionals and researchers in testing and marketing our products abroad, we have policies and procedures in place sufficient to prevent us and agents acting on our behalf from providing any bribe, gift or gratuity, including excessive or lavish meals, travel or entertainment in connection with marketing our products and services or securing required permits and approvals such as those needed to initiate clinical trials in foreign jurisdictions. The FCPA also obligates companies whose securities are listed in the U.S. to comply with accounting provisions requiring the maintenance of books and records that accurately and fairly reflect all transactions of the corporation, including international subsidiaries, and the development and maintenance of an adequate system of internal accounting controls for international operations.
Our present and future business has been and will continue to be subject to various other laws and regulations. Various laws, regulations and recommendations relating to safe working conditions, laboratory practices, the experimental use of animals, and the purchase, storage, movement, import and export and use and disposal of hazardous or potentially hazardous substances used in connection with our research work are or may be applicable to our activities. Certain agreements involving exclusive license rights, if any, or acquisitions, if any, may be subject to national or supranational antitrust regulatory control, the effect of which cannot be predicted. The extent of government regulation, which might result from future legislation or administrative action, cannot accurately be predicted.
Review and Approval of Drug Products in the European Union
In addition to regulations in the U.S., we are and will be subject, either directly or through our distribution partners, to a variety of regulations in other jurisdictions governing, among other things, clinical trials and future commercial sales and distribution of our products, if approved in those markets.
We must obtain the requisite approvals from regulatory authorities in non-U.S. countries prior to the commencement of clinical trials or marketing of a product in those countries. Moreover, the time required to obtain approval in other countries and jurisdictions might differ from and be longer than that required to obtain FDA approval. Regulatory approval in one country or jurisdiction does not ensure regulatory approval in another, but a failure or delay in obtaining regulatory approval in one country or jurisdiction may negatively impact the regulatory process in others.
As of January 31, 2020, the United Kingdom (UK) is no longer a member state of the European Union (EU), and therefore a separate marketing authorization application (MAA) and approval will be required to market a medicinal product in the UK.
We are assessing the optimal regulatory legal basis for the Phexxi and SOLOSEC MAAs in the EU and the UK. As in the U.S., medicinal products can be marketed in the EU only if a marketing authorization from the competent regulatory agencies has been obtained. Similar to the U.S., the various phases of preclinical and clinical research in the EU are subject to significant regulatory controls.
Pursuant to the European Clinical Trials Directive, a system for the approval of clinical trials in the EU has been implemented through national legislation of the member states. Under this system, an applicant must obtain approval from the competent national authority of an EU member state in which the clinical trial is to be conducted. Furthermore, the applicant may only start a clinical trial after a competent ethics committee has issued a favorable opinion. Clinical trial applications must be accompanied by an investigational medicinal product dossier with supporting information prescribed by the European Clinical Trials Directive and corresponding national laws of the member states and further detailed in applicable guidance documents. In April 2014, the new Clinical Trials Regulation, Regulation EU No 536/2014 (Clinical Trials Regulation) was adopted and it came into application on January 31, 2022. The Clinical Trials Regulation will be directly applicable in all the EU member states, repealing the current Clinical Trials Directive 2001/20/EC. Conduct of all clinical trials performed in the EU will continue to be bound by currently applicable provisions until the new Clinical Trials Regulation becomes applicable. The extent to which ongoing clinical trials will be governed by the Clinical Trials Regulation will depend on when the Clinical Trials Regulation becomes applicable and on the duration of the individual clinical trial. If a clinical trial continues for more than three years from the day on which the Clinical Trials Regulation becomes applicable, the Clinical Trials Regulation will at that time begin to apply to the clinical trial.
| www.evofem.com | 84 |
Information About Evofem
The new Clinical Trials Regulation aims to simplify and streamline the approval of clinical trials in the EU. The main characteristics of the regulation include: a streamlined application procedure via a single entry point; a single set of documents to be prepared and submitted for the application as well as simplified reporting procedures for clinical trial sponsors; and a harmonized procedure for the assessment of applications for clinical trials, which is divided in two parts. Part I is assessed by the competent authorities of all EU member states in which an application for authorization of a clinical trial has been submitted. Part II is assessed separately by each EU member state concerned. Strict deadlines have been established for the assessment of clinical trial applications. The role of the relevant ethics committees in the assessment procedure will continue to be governed by the national law of the concerned EU member state. However, overall related timelines will be defined by the Clinical Trials Regulation.
To obtain marketing approval of a drug in the EU, an applicant must submit an MAA either under a centralized or decentralized procedure. The centralized procedure provides for the grant of a single marketing authorization by the European Commission that is valid for all EU member states, Iceland, Lichtenstein and Norway. The centralized procedure is compulsory for specific products, including for medicines produced by certain biotechnological processes, products designated as orphan medicinal products, advanced therapy products (such as gene-therapy, somatic cell-therapy or tissue-engineered medicines) and products with a new active substance indicated for the treatment of certain diseases. For products with a new active substance indicated for the treatment of certain diseases and products that are highly innovative or for which a centralized process is in the interest of patients, the centralized procedure may be optional. Under the centralized procedure the maximum timeframe for the evaluation of an MAA by the EMA is 210 days, excluding clock stops, when additional written or oral information is to be provided by the applicant in response to questions asked by the Committee for Medicinal Products for Human Use (CHMP). Accelerated assessment might be granted by the CHMP in exceptional cases, when a medicinal product is expected to be of a major public health interest, particularly from the point of view of therapeutic innovation. The timeframe for the evaluation of an MAA under the accelerated assessment procedure is 150 days, excluding stop-clocks.
The decentralized procedure is available to applicants who wish to market a product in specific EU member states where such product has not received marketing approval in any EU member states before. The decentralized procedure provides for an applicant to apply to one-member state to assess the application (the reference member state) and specifically list other member states in which it wishes to obtain approval (concerned member states). Under this procedure, an applicant submits an application based on identical dossiers and related materials, including a draft summary of product characteristics, and draft labeling and package leaflet, to the reference member state and each concerned member state. The reference member state prepares a draft assessment report and drafts of the related materials within 210 days after receipt of a valid application which is then reviewed and approved commented on by the concerned member states. Within 90 days of receiving the reference member state’s assessment report and related materials, each concerned member state must decide whether to approve the assessment report and related materials.
In the EU, only products for which marketing authorizations have been granted may be promoted. A marketing authorization is valid for five years in principle and the marketing authorization may be renewed after five years on the basis of a re-evaluation of the risk-benefit balance by the EMA or by the competent authority of the authorizing member state. To this end, the marketing authorization holder must provide the EMA or the competent authority with a consolidated version of the file in respect of quality, safety and efficacy, including all variations introduced since the marketing authorization was granted, at least six months before the marketing authorization ceases to be valid. Once renewed, the marketing authorization is valid for an unlimited period, unless the European Commission or the competent authority decides, on justified grounds relating to pharmacovigilance, to proceed with one additional five-year renewal. Any authorization which is not followed by the actual placing of the drug on the EU market (in case of centralized procedure) or on the market of the authorizing member state within three years after authorization ceases to be valid (the so-called sunset clause). Even if authorized to be marketed in the EU, prescription-only medicines may only be promoted to health care professionals, not the general public. All promotion should be in accordance with the particulars listed in the summary of product characteristics. Promotional materials must also comply with various laws, and codes of conduct developed by pharmaceutical industry bodies in the EU which govern (among other things) the training of sales staff, promotional claims and their justification, comparative advertising, misleading advertising, endorsements, and (where permitted) advertising to the general public. Failure to comply with these requirements could lead to the imposition of penalties by the competent authorities of the EU member states. The penalties could include warnings, orders to discontinue the promotion of the drug product, seizure of promotional materials, fines and possible imprisonment.
EU Regulatory Exclusivity
In the EU, new products authorized for marketing (i.e., reference products) qualify for eight years of data exclusivity and an additional two years of market exclusivity upon marketing authorization. The data exclusivity period prevents generic applicants from relying on the pre-clinical and clinical trial data contained in the dossier of the reference product when applying for a generic marketing authorization in the EU during a period of eight years from the date on which the reference product was first authorized in the EU. The market exclusivity period prevents a successful generic applicant from commercializing its product in the EU until ten years have elapsed from the initial authorization of the reference product in the EU. The ten-year market exclusivity period can be extended to a maximum of eleven years if, during the first eight years of those ten years, the marketing authorization holder obtains an authorization for one or more new therapeutic indications which, during the scientific evaluation prior to their authorization, are held to bring a significant clinical benefit in comparison with existing therapies.
| 85 | Evofem Biosciences, Inc. | 2025 Proxy Statement |
Information About Evofem
Rest of the World Regulation
For other countries outside of the EU and the U.S., such as countries in the CGG, Eastern Europe, Latin America, Asia, or Africa, the requirements governing the conduct of clinical trials, product licensing, pricing and reimbursement vary from jurisdiction to jurisdiction. Additionally, the clinical trials must be conducted in accordance with cGCP requirements and the applicable regulatory requirements and the ethical principles that have their origin in the Declaration of Helsinki.
Other U.S. Health Care Laws and Regulations
We must comply with various U.S. federal and state laws, rules and regulations pertaining to health care fraud and abuse, including anti-kickback laws. HCPs and third-party payers play a primary role in the recommendation and prescription of drug products and medical devices. Our current and future arrangements with health care professionals, principal investigators, consultants, third-party payers and customers may expose us to broadly applicable fraud and abuse and other health care laws and regulations. Such restrictions under applicable federal and state health care laws and regulations, include but are not limited to the following:
Anti-Kickback Statute – the Federal Anti-Kickback Statute, among other things, prohibits persons from knowingly and willfully soliciting, offering, receiving or providing remuneration, directly or indirectly, in cash or in kind, to induce or reward either the referral of an individual for, or the purchase, order or recommendation of, any good or service for which payment may be made under federally funded health care programs such as Medicare and Medicaid. A person or entity does not need to have actual knowledge of the statute or specific intent to violate the statute in order to have committed a violation. In addition, the government may assert that a claim that includes items or services resulting from a violation of the Federal Anti-Kickback Statute constitutes a false or fraudulent claim for purposes of the False Claims Act.
Civil and Criminal False Claims Laws – the federal civil and criminal false claims laws, including the federal False Claims Act, which can be enforced by private citizens through civil whistleblower or qui tam actions, prohibit, among other things, individuals or entities from knowingly presenting, or causing to be presented, to the federal government, claims for payment that are false or fraudulent or making a false statement to avoid, decrease or conceal an obligation to pay money to the federal government.
Health Insurance Portability and Accountability Act of 1996 – the federal Health Insurance Portability and Accountability Act of 1996 (HIPAA) prohibits, among other things, individuals or entities from executing a scheme to defraud any health care benefit program or making any false statements relating to health care matters; as in the case of the Federal Anti-Kickback Statute, a person or entity does not need to have actual knowledge of the statute or specific intent to violate the statute in order to have committed a violation. Additionally, HIPAA, as amended by the Health Information Technology for Economic and Clinical Health Act of 2009 (HITECH), and its implementing regulations impose certain obligations, including mandatory contractual terms, with respect to safeguarding the privacy, security and transmission of individually identifiable health information without appropriate authorization, on entities subject to the law, such as certain HCPs, health plans, and health care clearinghouses and their respective business associates that perform services for them that involve the creation, use, maintenance or disclosure of, individually identifiable health information.
False Statements Statute – the federal False Statements Statutes prohibits knowingly and willfully falsifying, concealing, or covering up a material fact or making any materially false statement to the federal government, including executive or administrative agencies.
Sunshine Act – the federal transparency or “sunshine” requirements of the ACA requires certain manufacturers of drugs, devices, biologics, and medical supplies to annually report to the Department of Health and Human Services (the DHHS) information related to payments and other transfers of value made to physicians, teaching hospitals and certain advanced non-physician health care practitioners, as well as ownership and investment interests held by physicians and their immediate family members.
State Transparency Laws – some U.S. state laws require pharmaceutical companies to comply with the pharmaceutical industry’s voluntary compliance guidelines and the relevant compliance guidance promulgated by the federal government in addition to requiring drug manufacturers to report information related to payments to HCPs and other HCPs or marketing expenditures; some state laws require pharmaceutical companies to implement compliance programs and to track and report gifts, compensation and other remuneration provided to physicians, in addition to requiring drug manufacturers to report information related to payments to physicians and other HCPs or marketing expenditures and pricing information; and some state and local laws require the registration of pharmaceutical sales representatives.
| www.evofem.com | 86 |
Information About Evofem
State and Foreign Regulatory Concerns – there are analogous State and foreign laws and regulations, such as State Anti-Kickback and False Claims laws, which may apply to sales or marketing arrangements and claims involving health care items or services reimbursed by non-governmental third-party payers, including private insurers. State and foreign laws also govern the privacy and security of health and personal information. These laws differ from each other in significant ways and may conflict, while applying simultaneously with HIPAA, thus complicating compliance efforts.
The scope and enforcement of these laws is uncertain and subject to rapid change. Notably, in November 2020, DHHS finalized significant changes to the regulations implementing the Anti-Kickback Statute, as well as the civil monetary penalty rules regarding beneficiary inducements, with the goal of offering the health care industry more flexibility and reducing the regulatory burden associated with those fraud and abuse laws, particularly with respect to value-based arrangements among industry participants. Regulatory authorities might challenge our current or future activities under these laws, regulations, and safe harbors. Any such challenge could have a material adverse effect on our reputation, business, results of operations and financial condition. In addition, efforts to ensure that our business arrangements with third parties will comply with these laws will involve substantial costs. Any investigation of us or the third parties with whom we contract, regardless of the outcome, would be costly and time consuming. If our operations are found to be in violation of any of these laws or any other governmental regulations that may apply to us, we may be subject to significant civil, criminal and administrative penalties, including, without limitation, damages, monetary fines, imprisonment, disgorgement of profits, possible exclusion from participation in Medicare, Medicaid and other federal health care programs, debarment under the FDCA, additional reporting or oversight obligations if we become subject to a corporate integrity agreement or other agreement to resolve allegations of non-compliance with the law, contractual damages, reputational harm, diminished profits and future earnings, and curtailment or restructuring of our operations.
Health Care Reform and Potential Changes to Laws and Regulations
In the U.S. and some foreign jurisdictions, there have been, and continue to be, legislative and regulatory changes both enacted and proposed related to the health care system, which could prevent or delay marketing approval of our products, restrict or regulate post-approval activities, and affect our ability to profitably sell our current products or any other approved product we may seek to commercialize. In particular, the FDA’s and other regulatory authorities’ policies may change and additional government regulations may be enacted. For example, in December 2016, the 21st Century Cures Act (Cures Act), was passed by Congress and signed into law. The Cures Act, among other things, is intended to modernize the regulation of drugs and devices and to spur innovation, but its ultimate implementation is uncertain. In addition, in August 2017, the FDA Reauthorization Act was signed into law, which reauthorized the FDA’s user fee programs and included additional drug and device provisions that build on the Cures Act. A subsequent FDA reauthorization package was finalized by Congress on September 30, 2022; several other FDA-related changes have been proposed in Congress, including several within the “Cures 2.0” bill. While the bill as a whole has not passed, some components have been signed into law through various other legislative vehicles or otherwise addressed by executive action.
If we are slow or unable to adapt to changes in existing requirements or the adoption of new requirements or policies, or if we are not able to maintain regulatory compliance, we may lose any marketing approval that we otherwise may have obtained and we may not achieve or sustain profitability, which would adversely affect our business, prospects, financial condition, and results of operations.
Among policy makers and payers in the U.S. and elsewhere, there is significant interest in promoting changes in health care systems with the stated goals of containing health care costs, improving quality and/or expanding access. In the U.S., the pharmaceutical industry has been a particular focus of these efforts and has been significantly affected by major legislative initiatives. For example, in March 2010, the ACA was enacted, which, among other things, increased the minimum Medicaid rebates owed by most manufacturers under the Medicaid Drug Rebate Program; introduced a new methodology by which rebates owed by manufacturers under the Medicaid Drug Rebate Program are calculated for drugs that are inhaled, infused, instilled, implanted or injected; extended the Medicaid Drug Rebate Program to utilization of prescriptions of individuals enrolled in Medicaid managed care plans; imposed mandatory discounts for certain Medicare Part D beneficiaries as a condition for manufacturers’ outpatient drugs coverage under Medicare Part D; and established a Center for Medicare Innovation at the U.S. Centers for Medicare and Medicaid Services (CMS) to test innovative payment and service delivery models to lower Medicare and Medicaid spending. As another example, the 2021 Consolidated Appropriations Act, signed into law on December 27, 2020, incorporated extensive health care provisions and amendments to existing laws, including a requirement that all manufacturers of drug products covered under Medicare Part B report the product’s average sales price (ASP) to DHHS beginning on January 1, 2022, subject to enforcement via civil money penalties.
| 87 | Evofem Biosciences, Inc. | 2025 Proxy Statement |
Information About Evofem
Since its enactment, there have been judicial and congressional challenges to certain aspects of the ACA, and as a result certain sections of the ACA have not been fully implemented or effectively repealed. However, following several years of litigation in the federal courts, in June 2021, the U.S. Supreme Court upheld the ACA when it dismissed a legal challenge to the ACA’s constitutionality. Further legislative and regulatory changes under the ACA remain possible. It is unknown what form any such changes or any law would take, and how or whether it may affect the pharmaceutical industry as a whole or our business in the future. We expect that changes or additions to the ACA, the Medicare and Medicaid programs, such as changes allowing the federal government to directly negotiate drug prices, and changes stemming from other health care reform measures, especially with regard to health care access, financing or other legislation in individual states, could have a material adverse effect on the health care industry in the U.S.
Other legislative changes have been proposed and adopted since the ACA was enacted. These changes include aggregate reductions to Medicare payments to providers of up to 2% per fiscal year pursuant to the Budget Control Act of 2011, which began in 2013 and will remain in effect through 2030 unless additional congressional action is taken. The Coronavirus Aid, Relief, and Economic Security Act (the CARES Act), which was signed into law on March 27, 2020, and was designed to provide financial support and resources to individuals and businesses affected by the COVID-19 pandemic, suspended the 2% Medicare sequester from May 1, 2020 through December 31, 2020, and extended the sequester by one year, through 2030, in order to offset the added expense of the 2020 cancellation. The suspension was subsequently extended through March 31, 2022, with a reduction of the suspension to 1% sequester through June 30, 2022. The suspension was lifted in steps during 2022 and for 2023, the 2% sequester rate established on July 1, 2022 was in effect for the entire year.
As another example, on December 20, 2019, the Further Consolidated Appropriations Act for 2020 was signed into law (P.L. 116-94), which includes a piece of bipartisan legislation called the Creating and Restoring Equal Access to Equivalent Samples Act of 2019 (the CREATES Act). The CREATES Act aims to address the concern articulated by both the FDA and others in the industry that some brand manufacturers have improperly restricted the distribution of their products to deny generic product developers access to samples of brand products. Because generic product developers need samples to conduct certain comparative testing required by the FDA, some have attributed the inability to timely obtain samples as a cause of delay in the entry of generic products. To remedy this concern, the CREATES Act establishes a private cause of action that permits a generic product developer to sue the brand manufacturer to compel it to furnish the necessary samples on “commercially reasonable, market-based terms.” Whether and how generic product developers will use this new pathway, as well as the likely outcome of any legal challenges to provisions of the CREATES Act, remain highly uncertain and its potential effects on our future commercial products are unknown. Other new laws may result in additional reductions in Medicare and other health care funding, which could have an adverse effect on customers for our approved product and, accordingly, our financial operations.
Additionally, there has been heightened governmental scrutiny in the U.S. of manufacturers’ pharmaceutical pricing practices in light of the rising cost of prescription drugs and biologics. Such scrutiny has resulted in several congressional inquiries and proposed and enacted federal and state legislation designed to, among other things, bring more transparency to product pricing, review the relationship between pricing and manufacturer patient programs, and reform government program reimbursement methodologies for products. DHHS has solicited feedback on various measures intended to lower drug prices and reduce the out-of-pocket costs of drugs and has implemented others under its existing authority. For example, in 2020, the FDA finalized a rulemaking to establish a system whereby state governmental entities could lawfully import and distribute prescription drugs sourced from Canada. More recently, in July 2021, then- President Biden issued a sweeping executive order on promoting competition in the American economy that includes several mandates pertaining to the pharmaceutical and health care insurance industries. Among other things, the executive order directs the FDA to work towards implementing a system for importing drugs from Canada (following on the first Trump Administration notice-and-comment rulemaking on Canadian drug importation which was finalized in October 2020). The Biden order also called on DHHS to release a comprehensive plan to combat high prescription drug prices, and it includes several directives regarding the Federal Trade Commission’s oversight of potentially anticompetitive practices within the pharmaceutical industry. The drug pricing plan released by DHHS in September 2021 in response to the executive order makes clear that the former Biden Administration supported aggressive action to address rising drug prices, including allowing DHHS to negotiate the cost of Medicare Part B and D drugs, but such significant changes will require either new legislation to be passed by Congress or time-consuming administrative actions. Additionally, the former Biden administration announced new lower prices, to be in effect beginning in 2026, for the first ten drugs selected for Medicare price negotiation in August 2024. The future of these executive orders and prior Administration actions is unclear under the current Trump Administration.
| www.evofem.com | 88 |
Information About Evofem
Coverage, Pricing, and Reimbursement
Sales of Evofem’s products approved for marketing by the FDA and foreign regulatory authorities depend, in part, on the extent to which such products will be covered by third-party payers, such as government health programs, commercial insurance and managed care organizations. In the U.S., no uniform policy of coverage and reimbursement for drug or biological products exists. Accordingly, decisions regarding the extent of coverage and amount of reimbursement to be provided for any of Evofem’s FDA-approved products will be made on a payer-by-payer basis. Prescriptions generated through the telehealth platform may be subject to additional payer requirements. As a result, the coverage determination process is often a time-consuming and costly process that will require us to provide scientific and clinical support for the use of our approved products to each payer separately, with no assurance that coverage and adequate reimbursement will be obtained.
The U.S. government, state legislatures and foreign governments have shown significant interest in implementing cost containment programs to limit the growth of government-paid health care costs, including price-controls, restrictions on reimbursement and requirements for substitution of generic products for branded prescription drugs. For example, the ACA contains provisions that may reduce the profitability of drug products through increased rebates for drugs reimbursed by Medicaid programs, extension of Medicaid rebates to Medicaid managed care plans, and mandatory discounts for certain Medicare Part D beneficiaries and annual fees based on pharmaceutical companies’ share of sales to federal health care programs. Adoption of general controls and measures, coupled with the tightening of restrictive policies in jurisdictions with existing controls and measures, could limit payments for pharmaceutical drugs. The Medicaid Drug Rebate Program requires pharmaceutical manufacturers to enter into and have in effect a national rebate agreement with the Secretary of the DHHS as a condition for states to receive federal matching funds for the manufacturer’s outpatient drugs furnished to Medicaid patients. The ACA made several changes to the Medicaid Drug Rebate Program, including increasing pharmaceutical manufacturers’ rebate liability by raising the minimum basic Medicaid rebate on most branded prescription drugs from 15.1% of average manufacturer price (AMP), to 23.1% of AMP and adding a new rebate calculation for “line extensions” (i.e., new formulations, such as extended release formulations) of solid oral dosage forms of branded products, as well as potentially impacting their rebate liability by modifying the statutory definition of AMP. The ACA also expanded the universe of Medicaid utilization subject to drug rebates by requiring pharmaceutical manufacturers to pay rebates on Medicaid managed care utilization and by enlarging the population potentially eligible for Medicaid drug benefits. Congress has expressed its intention to repeal or repeal and replace the ACA. If that is done, many if not all of the provisions of the ACA may no longer apply to prescription drugs.
The marketability of any products for which Evofem has or will receive regulatory approval for commercial sale may suffer if the government and third-party payers fail to provide adequate coverage and reimbursement. Emphasis on cost containment measures in the U.S. has increased, and Evofem expects will continue to increase, the pressure on pharmaceutical pricing. Coverage policies and third-party reimbursement rates may change at any time. Even if favorable coverage and reimbursement status is attained for one or more products for which we receive regulatory approval, less favorable coverage policies and reimbursement rates may be implemented in the future.
In addition, in most foreign countries, the proposed pricing for a drug must be approved before it may be lawfully marketed. The requirements governing drug pricing and reimbursement vary widely from country to country. Some countries provide that drug products may be marketed only after a reimbursement price has been agreed. Some countries may require the completion of additional studies that compare the cost-effectiveness of Phexxi or SOLOSEC to currently available therapies (so called health technology assessment) in order to obtain reimbursement or pricing approval. For example, the EU provides options for its member states to restrict the range of medicinal products for which their national health insurance systems provide reimbursement and to control the prices of medicinal products for human use. A member state may approve a specific price for the medicinal product, or it may instead adopt a system of direct or indirect controls on the profitability of the company placing the medicinal product on the market. There can be no assurance that any country that has price controls or reimbursement limitations for pharmaceutical products will allow favorable reimbursement and pricing arrangements for any of Evofem’s approved drug products. Historically, products launched in the EU do not follow price structures of the U.S. and generally prices tend to be significantly lower.
Corporate Information
Our corporate headquarters are located at 7770 Regents Rd, Suite 113-618, San Diego, CA 92122-1967, and our telephone number is (858) 550-1900. Our website is located at www.evofem.com. Our Proxy Statement, Quarterly Reports on Form 10-Q, Current Reports on Form 8-K, and amendments to reports filed pursuant to Sections 13(a) and 15(d) of the Securities Exchange Act of 1934, as amended (the Exchange Act) will be made available free of charge on our website as soon as reasonably practicable after we electronically file these materials with, or furnish it to, the Securities and Exchange Commission (SEC) on their website located at www.sec.gov. The contents of our website are not incorporated into this Proxy Statement, and our reference to the URL for our website is intended to be an inactive textual reference only. The information contained on, or that can be accessed through, our website is not a part of this Proxy Statement.
Employees
As of July 22, 2025, we had a total of 33 full-time employees. We also engage consultants and contract workers on an as-needed basis. We believe that relations with our employees and consultants are good.
| 89 | Evofem Biosciences, Inc. | 2025 Proxy Statement |
Information About Evofem
Evofem’s Directors and Executive Officers
Our Board currently consists of eight seats with three vacancies (two for Class II and one for Class III). Vacancies on the Board may be filled by potential candidates nominated by the Nominating and Corporate Governance Committee of the Board, who may seek out potential candidates that meet the criteria for selection as a Board nominee and have the specific qualities or skills being sought, and one or more of such candidates may be appointed as directors as appropriate and in accordance with the Company’s organizational documents. The vacancies, if filled, will be filled until the end of the class term. Our Board is divided into three classes as set forth below, each serving staggered three-year terms until their respective successors are duly elected and qualified:
| • | Our Class I directors are Kim Kamdar, Ph.D., Colin Rutherford, and Lisa Rarick, M.D. and their terms expire at the next Annual Meeting of Stockholders; |
| • | Our Class II director is Tony O’Brien and his term expires at the Annual Meeting of Stockholders in 2025; and |
| • | Our Class III director is Saundra Pelletier and her term expires at the Annual Meeting of Stockholders in 2026. |
There are no familial relationships among our current directors and executive officers.
The following table lists the names, ages as of May 30, 2025, and positions of the individuals who serve as our directors:
| Name and Principal Occupation | Age | Director Since | Board Committees | Other Current Public Directorships | ||
| Class I Directors | ||||||
![]() |
Kim Kamdar, Ph.D. | Independent Managing Partner, Domain Associates, LLC |
58 | 2011 | A,
C,
N![]() |
Seraphina Therapeutics, Inc.; Truvian Sciences | |
![]() |
Lisa Rarick, M.D. | Independent Obstetrician/ Gynecologist and Regulatory Affairs Expert |
65 | 2020 | N | ||
|
Colin Rutherford | Independent Current member of the board of Spanish based Biopharma Hifas da Terra SA |
66 | 2015 | A![]() |
New River REIT, PLC | |
| Class II Director | ||||||
![]() |
Tony O’Brien | Independent Former Director General of Ireland’s Health Service Executive |
62 | 2018 | A,
C![]() |
Global Leadership and Governance Solutions Limited | |
| Class III Director | ||||||
![]() |
Saundra Pelletier | Interim Chair of the Board of Directors President and Chief Executive Officer, Evofem Biosciences, Inc. |
55 | 2013 | Windtree
Therapeutics, Inc.;
IMAC Holdings, Inc.; Aditxt, Inc. | ||
| A | Audit Committee |
| C | Compensation Committee |
| N | Nominating and Corporate Governance Committee |
![]() |
Committee Chair |
Board Demographics
The charts below represent certain demographics of the current composition of our directors.

| www.evofem.com | 90 |
Information About Evofem
We discuss in the Non-employee directors section below the qualifications, attributes and skills that led our Board to conclude that each of our directors should serve as a director.
![]() |
|||||
KEY EXPERIENCE AND QUALIFICATIONS
We believe Dr. Kamdar is qualified to serve on our Board based on her extensive experience working and serving on the boards of directors of life sciences companies and her experience working in the venture capital industry. |
|||||
CAREER HIGHLIGHTS
• Managing Partner of Domain Associates, LLC, a life sciences venture capital firm (since 2005) • Chair of the board of directors of Seraphina Therapeutics, Inc. and Truvian Sciences • Member of the board of directors of several private companies including Alume, Epic Sciences, Epitel and Pleno Inc. • Member of the board of directors of several public companies including NASDAQ: SERA and NASDAQ: OMIC • Past investments include Ariosa (acquired by Roche), Corthera (acquired by Novartis), BiPar Sciences (acquired by Sanofi-Aventis) and Omniome (acquired by NASDAQ: PACB) • Kauffman Fellow with MPM Capital (MPM) (2003 through 2004) • Research director at Novartis, where she built and led a research team that focused on the biology, genetics and genomics of model organisms (1995 to 2003) • Author of ten papers as well as the inventor of seven patents • Advisory board member of Dr. Eric Topol’s NIH supported Clinical and Translational Science Award for Scripps Medicine
EDUCATION
• B.A. from Northwestern University • Ph.D. in Biochemistry and Genetics from Emory University | |||||
Kim Kamdar, Ph.D., 58
Independent
Director Since: April 2011 (Private Evofem); January 2018 (Evofem Biosciences)
Committees:
• Audit • Compensation Committee • Nominating and Corporate Governance (Chair) |
|||||
| 91 | Evofem Biosciences, Inc. | 2025 Proxy Statement |
Other Matters / Stockholder Proposal
![]() |
|||||
KEY EXPERIENCE AND QUALIFICATIONS
We believe that Dr. Rarick is qualified to serve as a member of our Board because of her extensive experience in health care/women’s health matters as well as her vast prior experience with regulatory matters and the life sciences industry. |
|||||
CAREER HIGHLIGHTS
• Obstetrician/gynecologist and regulatory affairs expert with 35 years’ experience in women’s health and 15 years’ experience leading several offices within the U.S. Food and Drug Administration (FDA) • Began her career at the FDA as a Medical Officer, responsible for the management of products indicated for a variety of reproductive health conditions, including oral, transdermal and vaginal contraceptives (1988) • Director for the Division of Reproductive and Urologic Products (DRUP) at the FDA (1996) • Held several management roles in the Center for Drug Evaluation and Research (CDER), including Deputy Director of the Office of Drug Evaluation 2 and Associate Director in the Office of the Center Director • Focused on HIV prevention, pregnancy prevention, pre- and post-pregnancy care and menopausal therapy in her final year at the FDA in the Office of Women’s Health • Reproductive health and regulatory affairs consultant, helping numerous companies navigate the development of their products from early-stage development through FDA approval • Member of the Scientific Advisory Committee for the National Institute of Child Health and Human Development, Contraceptive Development Branch (since 2004) • Member of the board of directors for Alliance Partners 360 from (2017 to 2019) • Family Planning clinical care provider (2020 to 2023)
EDUCATION
• B.S. and M.D. from the Loma Linda University School of Medicine • Completed residency training in Obstetrics and Gynecology at Georgetown University |
|||||
Lisa Rarick, M.D., F.A.C.O.G., 65
Independent
Director Since: February 2020
Committees:
• Nominating and Corporate Governance
|
|||||
| www.evofem.com | 92 |
Information About Evofem
![]() |
|||||
KEY EXPERIENCE AND QUALIFICATIONS
We believe that Mr. Rutherford is qualified to serve as a member of our Board because of his prior experience as a member of Private Evofem’s board of directors and his many years of finance and operations leadership experience in the health care and life sciences industries. |
|||||
CAREER HIGHLIGHTS
• Former Chairman and CEO of LSE quoted European finance specialist Euro-Sales Plc (with 18 offices across Europe), sold to Royal Bank of Scotland Plc (2000 to 2002) • Former Chairman of SGI Funds, a Guernsey-, Cayman- and Hong Kong-based diversified fund management group (2004 to 2009) • Former Chairman and CEO of the LSE quoted UK fund management group, MAM Funds Plc (2008 to 2011) • Former Member of the board and Audit Committee Chairman of Mitchells & Butlers Plc, the LSE’s largest quoted hospitality group (2013 to 2021) • Former Member of the board and Audit Committee Chairman of the MSE quoted Oil & Gas shipping logistics business, Renaissance Services SAOG, based in Muscat and Dubai (2007 to 2019) • Former Chairman of European Health Care Group before its acquisition by two U.S.-based hedge funds (2012 to 2014) • Current Member of the Board of Meallmore Health Care Group (2014 to Present) • Current Member of the Board of Spanish based Biopharma Hifas da Terra SA, a leader in the field of mycotherapy-related oncology products (2018 to Present) • Current Chairman of Brookgate Limited, a UK property development business backed by Goldman Sachs and Sixth Street (2010 to Present) • Former visiting Professor at Edinburgh University’s Business School
EDUCATION
• A member of the Scottish Institute of Chartered Accountants, he graduated in Accountancy and Finance from Heriot Watt University in 1980 and qualified with Deloitte (formerly Touche Ross) in 1984. • Harvard Business School Alumni, having attended over a 10-year period and subsequently Chairing the HBS/YPO Presidents leadership seminar for 5 years. | |||||
Colin Rutherford, 66
Independent
Director Since: November 2015 (Private Evofem); January 2018 (Evofem Biosciences)
Committees:
• Audit (Chair)
|
|||||
| 93 | Evofem Biosciences, Inc. | 2025 Proxy Statement |
Information About Evofem
![]() |
|||||
KEY EXPERIENCE AND QUALIFICATIONS
We believe Mr. O’Brien’s extensive experience as an executive and member of the boards of directors for health care and life sciences companies qualifies him to be a member of our Board. |
|||||
CAREER HIGHLIGHTS
• Director General of Ireland’s Health Service Executive (HSE), an organization responsible for the provision of health and personal social services for the residents of Ireland (2012 to 2018) • Chief Operating Officer of the Department of Health’s Special Delivery Unit and a member of the Department’s Management Board (2011 to 2014) • Director of Clinical Strategy and Programs in the HSE (2011 to 2012) • Chief Executive Officer of the National Treatment Purchase Fund (2011 to 2013) • Chief Advisor to the HSE on the implementation of the National Cancer Control Strategy (2006 to 2010) • Project Director for the National Plan for Radiation Oncology (2005 to 2008) • Chairman of the National Cancer Registry Board (2009 to 2012) • Founding Chief Executive Officer of the National Cancer Screening Service (2007 to 2011) • Director of BreastCheck, CervicalCheck (2002 to 2010) • Associate and Interim Director of the National Cancer Control Programme (2007 to 2011) • Chief Executive of the Irish Family Planning Association (1991 to 2002) • Chief Executive of the UK Family Planning Association (1995 to 1996) • Chartered Director of the Institute of Directors in Ireland • Adjunct Assistant Professor in Health Strategy and Management at Trinity College Dublin
OTHER PROFESSIONAL EXPERIENCE AND COMMUNITY INVOLVEMENT
• Director and owner of Global Leadership and Governance Solutions Limited, a private limited company organized in the Republic of Ireland
EDUCATION
• M.Sc. in Management Practice from Trinity College, University of Dublin |
|||||
Tony O’Brien, 62
Independent
Director Since: January 2018
Committees:
• Audit • Compensation (Chair) |
|||||
| www.evofem.com | 94 |
Information About Evofem
![]() |
|||||
KEY EXPERIENCE AND QUALIFICATIONS
Ms. Pelletier’s service as Evofem’s CEO and extensive experience in women’s health care bring Evofem’s Board of Directors invaluable guidance and insight. With more than twenty-five years providing broad executive leadership, including successes in driving multiple, billion-dollar product launches, expanding commercial capabilities in global markets and advocating for women’s health, Ms. Pelletier continues to lead the Board of Directors with a clear focus on continuing Evofem’s successes.
Since joining Evofem, Ms. Pelletier has led the Company’s rapid growth and evolution, including its transition to the public market in January 2018; the approval of PHEXXI® (lactic acid, citric acid, and potassium bitartrate), the first and only hormone-free, on-demand prescription contraceptive vaginal gel; the acquisition of SOLOSEC® (secnidazole) 2 g oral granules, an oral antibiotic approved to treat bacterial vaginosis and trichomoniasis with just one dose; and four consecutive years of net sales growth. |
|||||
Saundra Pelletier, 56
Chief Executive Officer
Director Since: February 2013 (Private Evofem); January 2018 (Evofem Biosciences) |
|||||
CAREER HIGHLIGHTS
• President and Chief Executive Officer of Evofem Biosciences, Inc. (since January 2018) • President and Chief Executive Officer of Private Evofem (2013 to 2018) • Founding CEO of WomanCare Global (WCG Cares), an international nonprofit organization focused on creating sustainable supply chains that delivered products to women in more than 100 developing countries • Corporate Vice President and Global Franchise Leader for G.D. Searle, where she managed women’s health care business and teams • Presenter and speaker at the Harvard T. H. Chan School of Public Health, the Davos World Economic Forum, the Clinton Global Initiative, the International Conference on Climate Change, the MAKERS Conference, Women Deliver, the International Conference on Family Planning, Reproductive Health Supplies Coalition, the University of Virginia’s Darden School of Business, the National Community Oncology Dispensing Association, Fearless in Pharma, the Women’s Health Innovation Summit, the University of Oregon’s Lundquist School of Business, Husson University and the Rady School of Management at the University of California, San Diego • Independent, non-executive director of Windtree Therapeutics, Inc., (Nasdaq: WINT) serving as Chair of the Compensation Committee and as a member of the Audit Committee • Independent, non-executive director of IMAC Holdings, Inc. (OTCQB: BACK) • Independent, non-executive director of Aditxt, Inc. (Nasdaq: ADTX)
AWARDS AND RECOGNITION
• Honorary Doctor of Business Administration from Husson University (2022, 2020) • Named one of San Diego’s “Top 50 Most Influential Women over 50” by the San Diego Business Journal (2022) • Awarded San Diego Magazine’s Woman of the Year (2021) • Director of the Year Honoree from the San Diego Corporate Directors Forum (2021) • Received the Lifetime Legacy Award from the National Women of Influence (2021) • Girls Inc. San Diego - SHE LEADS Trailblazer Award (2021) • Recognized as a Women of Influence in Life Sciences by the San Diego Business Journal (2021) • MM+M Hall of Femme Honoree (2021) • PharmaVoice 100 Most Inspiring People (2021, 2020) • Business Intelligence Group (BIG) Innovation Award (2021) • Enterprising Women of the Year Honoree (2021) • Recognized as One of the 500 Most Influential People in San Diego by the San Diego Business Journal (2020, 2021) • Inc. Magazine’s Female Founders 100 List (2020) • San Diego Business Journal’s Business Woman of the Year (2019) • Awarded the Athena San Diego Pinnacle Award for Life Sciences • Named a “New Champion for Reproductive Health” by the United Nations Foundation
EDUCATION
• Bachelor of Science in Business Administration – Husson University • Bachelor of Science in Communications – New England School of Communications |
|||||
| 95 | Evofem Biosciences, Inc. | 2025 Proxy Statement |
Information About Evofem
| Ivy Zhang | ||
![]() |
Chief Financial Officer
Age: 47 | |
Background
• Ivy Zhang is a trusted leader who is dedicated to advancing Evofem Biosciences’ mission of addressing the unmet sexual and reproductive health needs of women. She has more than 16 years of financial and accounting experience spanning diverse industries, including pharmaceuticals and medical devices, and leads the Company’s finance organization and financial activities including financial planning and analysis, accounting, external audit, tax, controllership, and treasury functions. • Ms. Zhang re- joined Evofem as Chief Financial Officer and Secretary in April 2023 from HUYABIO International, where she served as Vice President Controller. • Previously Ms. Zhang held increasingly senior finance roles at Evofem from March 2018 until November 2022. She served as Director of SEC Reporting and SOX Compliance until her promotion to Controller in April 2020. • Earlier in her career, she served in finance positions for approximately seven years at Ernst & Young LLP, and for more than two and a half years at SeaSpine Holdings Corporation (a public medical and therapeutic technology and device company). • Ms. Zhang holds a Master’s in Assurance from Virginia Tech and a Master’s in Economics from the University of Victoria, Canada. She is a certified public accountant (CPA) in the state of California. | ||
| www.evofem.com | 96 |
Evofem’s Directors and Officers
Executive and Director Compensation
Executive Compensation
Compensation Overview
We are a “smaller reporting company” as such term is defined in Rule 405 of the Securities Act of 1933, as amended (the Securities Act), and Item 10 of Regulation S-K. Accordingly, and in accordance with relevant SEC rules and guidance, we have elected, with respect to the disclosures required by Item 402 (Executive Compensation) of Regulation S-K, to comply with the disclosure requirements applicable to smaller reporting companies. We are providing this “Compensation Overview” section in order to aid our stockholders’ understanding of our compensation programs and policies for our executive officers as well as the Compensation Committee’s role in the design and administration of these programs and policies in making specific compensation decisions for our executive officers, including our “named executive officers.”
Compensation Program Administration and Process
Roles and Compensation-Setting Process
Our executive compensation program is administered by the Compensation Committee, with guidance and input from each of our Chief Executive Officer and our compensation consultant, Anderson Pay Advisors LLC (Anderson).
Historically, the Compensation Committee has made most of the significant adjustments to annual compensation for the next fiscal year, determined bonus and equity awards and established new performance objectives for the next fiscal year at one or more meetings held during the fourth quarter of the year. However, the Compensation Committee also considers matters related to individual compensation, such as compensation for new executive hires, adjustments to the compensation of existing executives, as well as high-level strategic issues, such as the efficacy of the Company’s compensation strategy, potential modifications to that strategy and new trends, plans or approaches to compensation, at various meetings throughout the year.
Generally, the Compensation Committee’s process comprises two related elements: (i) the determination of specific compensation packages for our executive officers, and (ii) the establishment of performance objectives for the next year. For executives other than the Chief Executive Officer, the Compensation Committee solicits and considers evaluations and recommendations submitted by the Chief Executive Officer for the Compensation Committee’s review and approval. In the case of the Chief Executive Officer, the evaluation of her performance is conducted by the Compensation Committee in consultation with the Board, and the Compensation Committee recommends to the Board for approval any adjustments to her compensation as well as equity awards to be granted. Also, on a periodic basis, the Compensation Committee obtains input from Anderson, including benchmarking data discussed below, and considers such in subsequent updates to Ms. Pelletier’s compensation. Ms. Pelletier plays no role in determining her own salary, annual cash performance bonus or equity compensation.
Our Compensation Committee has the sole authority and responsibility to review and determine, or recommend to the full Board for determination, the compensation package of our Chief Executive Officer (Saundra Pelletier) and each of our other named executive officers (currently Ivy Zhang). Our Compensation Committee is composed entirely of independent directors who have never served as officers of the Company and operates under a written charter adopted and reviewed annually by our Board.
| 97 | Evofem Biosciences, Inc. | 2025 Proxy Statement |
Evofem’s Directors and Officers
Role of Independent Compensation Consultant; Benchmarking
The Compensation Committee has the authority to directly retain the services of independent consultants and other experts to assist in fulfilling its responsibilities. The Compensation Committee has engaged Anderson to review our executive compensation programs and to assess our executive officers’ base salaries, target and actual total cash bonuses, long-term incentives and total compensation from a competitive standpoint. Anderson also assists the Compensation Committee in benchmarking our director compensation program and practices against those of our peers. For such services, we paid Anderson an immaterial amount in each 2023 and 2022. Anderson performs services solely on behalf of the Compensation Committee and has no relationship with the Company or management relating to compensation or other human resources related services except as it may relate to performing such services. The Compensation Committee has assessed the independence of Anderson pursuant to SEC rules and the corporate governance rules of Nasdaq and concluded that no conflict of interest exists that would prevent Anderson from independently advising the Compensation Committee. Anderson also assisted the Compensation Committee in defining the appropriate group of peer companies for analysis of our executive compensation and practices and in benchmarking our executive compensation program against the peer group.
Roles of Management in Determining Executive Compensation
The Compensation Committee periodically meets with our Chief Executive Officer and/or other executive officers to obtain recommendations with respect to compensation programs for executives and other employees. Our Chief Executive Officer makes recommendations to the Compensation Committee on the base salaries, target cash bonuses and performance measures, and equity compensation for our executives and other key employees. The Compensation Committee considers, but is not bound to accept, management’s recommendations with respect to executive compensation. Our Chief Executive Officer and certain other executives attend most of the Compensation Committee’s meetings, but the Compensation Committee also holds private sessions outside the presence of members of management and non-independent directors. The Compensation Committee discusses our Chief Executive Officer’s compensation package with her but makes decisions with respect to her compensation without her present. The Compensation Committee has delegated to management the authority to make certain decisions regarding compensation for employees other than executive officers. The Compensation Committee has not delegated any of its authority with respect to the compensation of the named executive officers.
Stockholder Engagement and Use of Stockholder Feedback
The Compensation Committee informally engages with the Company’s stockholders to gain feedback on our stockholders’ concerns and internal guidelines regarding executive compensation. The Compensation Committee then seeks to align those interests with the Company’s compensation policies.
Use of Compensation Peer Group Data
Each year since 2018, the Compensation Committee has engaged Anderson to provide compensation market data and recommendations to be used to establish compensation levels and plans for our executive officers for the following year.
For the 2023 performance cycle, the Compensation Committee engaged Anderson to conduct a competitive review of executive compensation as compared to our peer group. This review and analysis revealed that annual cash salary and cash bonuses fell short of the target goal of the 75th percentile of our peer group. Nevertheless, for 2022, after consideration of stock performance and based in part on direct feedback from our stockholders, the Compensation Committee determined to lower the target pay positioning for both cash and equity from the market 75th percentile to the market 50th percentile for on-target performance. There were no equity grants in 2023.
For 2024, our target goal for annual gross cash salary and potential cash bonus of our named executive officers was $1.9 million.
For 2025, our target goal for annual gross cash salary and potential cash bonus of our named executive officers is $2.0 million, a $0.1 million difference from the prior year.
| www.evofem.com | 98 |
Evofem’s Directors and Officers
Our Peer Group
In 2023, the Compensation Committee also worked with Anderson to review our peer group. Each year, the Compensation Committee reviews and approves our selected peer group. The committee considers several factors in development and refinement of the peer group. Key factors include:
| • | Industry (SIC): Pharmaceutical preparation (2834) |
| • | Stage of business: Early-stage commercialization |
| • | Market capitalization: Target range of under $500M |
| • | Revenue: Target range less than $100M |
| • | Headcount: Target range less than 250 employees |
| • | Geography: National |
The Compensation Committee will continue to welcome constructive feedback from stockholders, stockholder advisory groups and other interested parties in consideration of our processes and, in particular, our benchmark peers.
During 2024, our peer group consisted of the following 24 companies:
| AcelRx Pharmaceuticals | Eiger BioPharmaceuticals Inc | Omeros | scPharmaceuticals | |
| Agile Therapeutics | Kala Pharmaceuticals | Otonomy | SCYNEXIS | |
| Chimerix | La Jolla Pharmaceuticals | Paratek Pharmaceuticals | Sensen Bio | |
| Concert Pharmaceuticals | Lexicon Pharmaceuticals | Puma Biotechnology, Inc. | Spectrum Pharmaceuticals | |
| Cymabay Therapeutics | MEI Pharma | Reco Pharma, Inc. | TherapeuticsMD | |
| Eagle Pharmaceuticals | ObsEva | Rigel Pharmaceuticals | Trevena | |
We believe that our selected peer group provides useful information to help us establish competitive compensation practices and levels of compensation that allow us to attract, retain and motivate a talented executive team and, at the same time, aligns the interests of our executives with those of our stockholders. The executive employment market in our industry in the United States is very competitive because there are many high-growth life sciences companies in our region, many of which are larger and more established than we are. We believe our executive compensation must be competitive within such peer groups, yet fully aligned with our current stage of development and our responsibilities to stockholders.
Compensation Objectives and Philosophy
The objective of our executive compensation program is to attract, retain and motivate talented executives who are critical for our continued growth and success and to align the interests of these executives with those of our stockholders so that we can build long-term stockholder value. To achieve this objective, besides annual base salaries, our executive compensation program utilizes a combination of annual incentives through structured cash bonuses based on pre-defined goals as well as long-term incentives through equity-based compensation. In establishing overall executive compensation levels, our Compensation Committee considers a number of criteria, including (i) the applicable executive’s scope of responsibilities, (ii) the strategic importance of the applicable executive’s role, (iii) the Company’s stage of development, (iv) relevant peer group data, (v) attainment of individual and overall company performance objectives, (vi) recruitment and/or retention concerns, and (vii) the results of the advisory vote of the stockholders on the “say-on-pay” proposal at the prior years’ annual meeting of the stockholders. Our Compensation Committee believes that substantial portions of executive compensation should be linked to the overall performance of our Company, and that the contribution of individuals over the course of the relevant period to the goal of building a profitable business and stockholder value should also be considered in the determination of each executive’s compensation.
| 99 | Evofem Biosciences, Inc. | 2025 Proxy Statement |
Evofem’s Directors and Officers
Elements of Compensation
Our executive compensation program consists of the following forms of compensation:
| • | Base Salary |
| • | Annual Performance Cash Bonus |
| • | Long-term Equity Incentives |
| • | Employee Benefit Program |
Base Salary
Annual base salaries compensate our executive officers for fulfilling the requirements of their respective positions and provide them with a level of cash income predictability and stability with respect to a portion of their total compensation. We believe that the level of an executive officer’s base salary should reflect the executive’s performance, experience and breadth of responsibilities, our understanding of salaries for similar positions within our industry and peer group and any other factors relevant to that particular job.
Base salaries are typically negotiated at the outset of an executive’s employment. Salary levels are considered annually as part of our performance review process, but also in cases including promotion or other change in the job responsibilities of an executive officer. For named executive officers, initial base salaries generally are established in connection with negotiation of an offer of employment and an employment agreement. Increases in base salary have several elements. In addition to promotion and increased responsibilities, merit and Company-wide general increases are also taken into consideration. Salaries of our named executive officers for fiscal year 2023 and certain prior years are also reported in the Summary Compensation Table included under the heading “Summary Compensation Table” in this Proxy Statement.
The following table shows the base salary for each of our current named executive officers for 2023 and 2024 (in whole dollars):
| Years Ended December 31, | 2024 vs. 2023 | |||||||||||||||
| 2024 | 2023 | $ Change | % Change | |||||||||||||
| Name | ||||||||||||||||
| Saundra Pelletier (1) | $ | 579,828 | $ | 568,458 | $ | 11,370 | 2.0 | % | ||||||||
| Ivy Zhang (2) | $ | 450,000 | $ | 410,000 | $ | 40,000 | 9.8 | % | ||||||||
| (1) | Ms. Pelletier’s annual base salary was increased by 2% in 2024 in accordance with the Company’s decision to give a small cost of living increase to all employees. |
| (2) | Ms. Zhang was appointed Chief Financial Officer and Secretary on April 13, 2023. |
Annual Performance Cash Bonuses
Each year, the Compensation Committee recommends, and the Board approves and establishes, the target cash incentive opportunity for each executive officer assuming full achievement of certain performance objectives that are also reviewed and approved by the Board. The following table shows the potential cash bonus incentive for each of our current named executive officers for fiscal 2024 and 2023 (each expressed as a percentage of annual base salary) and in actual dollar awarded:
| Name and Principal Position | Year Ended December 31 | Cash Incentive % of Annual Salary (Eligible) | Cash Incentive % of Annual Salary (Estimated) | Cash Incentive Bonus (Estimated) | % Change | |||||||||||||||
| Saundra Pelletier, Chief Executive Officer | 2024 | 100 | % | 100 | % | $ | 579,828 | 27 | % | |||||||||||
| 2023 | 100 | % | 76 | % | $ | 455,173 | ||||||||||||||
| Ivy Zhang, Chief Financial Officer and Secretary (1) | 2024 | 75 | %(2) | 54 | % | $ | 243,750 | 158 | % | |||||||||||
| 2023 | 50 | % | 23 | % | $ | 94,439 | ||||||||||||||
| (1) | Ms. Zhang was appointed Chief Financial Officer and Secretary on April 13, 2023. |
| (2) | This new rate was effective on November 8, 2024. |
On a periodic basis, the Compensation Committee reviews the level of the Company’s achievement against the applicable performance objectives. In reviewing the Company’s level of achievement against the applicable performance objectives for fiscal 2024, Management expects that the incentive bonus payment will be equal to the possible target incentive bonus percentages as set forth in the table above.
| www.evofem.com | 100 |
Evofem’s Directors and Officers
As illustrated in the above table, the 2024 compensation program, consistent with prior years, was designed to reward achievement of the performance objectives that build stockholder value. When certain performance objectives are not achieved, the incentive bonus payouts will be reduced. In 2023, only some of these weighted performance objectives were achieved, resulting in an expected partial payout of the potential cash incentive bonus, only when and if approved by the Board.
The performance objectives established by the Compensation Committee for 2024 related to achieving certain level of net revenue, closing a strategic transaction (such as a license or partnership for Phexxi or adding a product for co-promotion), and securing a targeted amount of capital. In 2024, all of these weighted performance objectives were achieved, resulting in an expected full payout of the potential cash incentive bonus, only when and if approved by the Board.
For 2025, the Compensation Committee has approved the following performance objectives as those which must be achieved in order for the named executive officers to fully realize their potential annual cash bonus amounts:
| ● | Close a strategic transaction; |
| ● | Achieve a certain targeted net revenue figure in 2025; and |
| ● | Secure a targeted amount of capital. |
Following the determination of corporate achievement of the performance objectives, the Compensation Committee will also consider the performance of each named executive officer in arriving at the individual awards, if any, to be made, provided that no award will exceed the target percentage of annual base salary for annual bonus. The Compensation Committee believes this flexibility is an important tool to aid in the retention of key talent, reward significant achievement by individual executives, motivate executives and recognize management decision-making focused on generating long-term value for stockholders over short-term achievement of the corporate objectives. The potential total cash bonus amounts for fiscal 2024 and 2023 for our named executive officers are reported in the Summary Compensation Table included under the heading “Summary Compensation Table” in this Annual Report.
Discretionary Bonuses
From time to time, we have utilized discretionary retention or other bonus awards as a compensation tool to reward extraordinary performance by executives in a given year and to retain key executives. In addition, we believe that signing bonuses are consistent with our overall executive compensation philosophy to achieve our recruiting objectives, so we may award certain signing bonuses to new executives in the future.
Long-term Equity Incentive Awards
We have historically granted stock options and restricted stock to our employees within a competitive range of the market to complement cash salaries and cash incentives, incentivize new hires to achieve our corporate and strategic goals, and align executive compensation with the long-term interests of our stockholders and stock value. We historically provided stock option grants to our named executive officers upon their initial hiring, as negotiated in their employment agreements or offer letters. We have not granted any stock options or restricted stock to any employees since 2023. The Compensation Committee has the discretion to grant stock option awards and restricted stock awards to promote high performance and achievement of our corporate objectives by our executives at any time of the year. The Compensation Committee does not currently have a policy for the automatic awarding of equity awards to the named executive officers or our other employees, nor do we have any formal plan that requires us to award equity or equity-based compensation to any executive on a year-to-year basis. The timing of our typical equity awards is determined in advance. In general, we do not anticipate option grants on dates other than the scheduled meetings of the Compensation Committee. The grant date is established when the Compensation Committee approves the grant and all key terms have been determined.
In granting these awards, the Compensation Committee may establish any conditions or restrictions it deems appropriate in accordance with the Amended and Restated 2014 Plan or the 2018 Inducement Equity Incentive Plan, as the case may be. Our Chief Executive Officer typically provides recommendations to the Compensation Committee for equity grants to the executive officers, taking into account each executive’s performance, achievements, and other criteria deemed relevant. The Compensation Committee reviews the proposed grants but reserves the right to reject or modify such recommendations. In addition, our Chief Executive Officer has limited discretionary authority to grant stock options under the Amended and Restated 2014 Plan to our non-executive employees, subject to certain volume limitations. The Amended and Restated 2014 Plan expired in September 2024 so no further equity awards can be granted under that plan.
We size equity grants based on market data that expresses the awards as a percent of common shares outstanding. This sizing approach is helpful to ensure that the dilutive effects of the grants are reasonable. The exercise price of the stock options will equal the closing price of our common stock published by OTCID on the date of the grant and the term of the options will be 10 years from the date of the grant. The Compensation Committee has taken a two-tiered approach to vesting in order to align executive compensation with long-term stockholder value. The first consists of longer term, time-based vesting for certain awards, and the second relies on performance-based vesting for certain awards that are tied to critical, more immediate goals fundamental to the Company’s mission to achieve commercial success.
| 101 | Evofem Biosciences, Inc. | 2025 Proxy Statement |
Evofem’s Directors and Officers
Executive Compensation Matters
The Compensation Committee has resolved that, absent unusual circumstances, stock options be granted to new hires with a vesting term of four years, with 25% vesting at the first anniversary of the date of grant and the remaining amount vesting in 36 equal monthly installments thereafter. For existing employees, the Compensation Committee has resolved that, absent unusual circumstances, time-based vesting stock options be granted with a vesting term of four years, vesting in 48 equal monthly installments. For restricted stock generally, vesting is based on achievement of critical performance goals. Further, the Compensation Committee selects these performance goals with a view to aligning executives’ performance with long-term stockholder value.
As mentioned above, for 2024, no performance based restricted stock grants have been considered.
Equity awards generally do not accelerate upon a change of control; however, under each of the Amended and Restated 2014 Plan and the 2018 Inducement Equity Incentive Plan, our Board has discretion to accelerate vesting upon a change of control. The Compensation Committee also has sole discretion with respect to the tax treatment for equity awards and may decide to (1) facilitate the sale of a sufficient number of the granted shares to cover taxes, (2) require that shares having a value equal to the tax burden be withheld by the Company with the Company paying the tax in cash to the relevant taxing authority, or (3) require employees to be responsible for their own taxes. The value of any shares used to cover taxes will be calculated based on the closing stock price of the shares on the date of vesting of the shares and will be paid in proportion to the vesting schedule of the shares.
The equity awards granted to our named executive officers for fiscal 2022 and certain prior years are reported in the Summary Compensation Table included under the heading “Summary Compensation Table” in this Proxy Statement.
Equity Incentive Compensation
Historically, we have generally granted stock options to our employees, including our named executive officers, in connection with their initial employment with us. We also have historically granted stock options on an annual basis as part of annual performance reviews of our employees. From time to time, we have also granted, restricted stock awards to our executive management team, including our named executive officers, and certain non-executive employees, which typically vest in accordance with the Company’s achievement of certain performance goals in the year.
We believe that the performance-based vesting of restricted stock grants illustrates the alignment between overall executive compensation and building long-term stockholder value. No options, awards, or any other form of equity compensation were granted in 2024 or 2023.
Our Chief Executive Officer’s Compensation
As set forth above, one of the key drivers in the Compensation Committee’s determination of the compensation of our Chief Executive Officer is company performance.
The following table shows the total compensation (including estimated amounts accrued but not yet paid) of our Chief Executive Officer for each of 2024 and 2023, in each case, excluding the value of options (all of which are out-of-the money as of the date hereof).
| Years Ended December 31, | 2024 vs. 2023 | |||||||||||||||
| 2024 | 2023 | $ Change | % Change | |||||||||||||
| Compensation Item | ||||||||||||||||
| Salary | $ | 579,828 | $ | 560,338 | $ | 19,490 | 3 | % | ||||||||
| Retention Paid | - | 450,000 | (450,000 | ) | (100 | )% | ||||||||||
| Accrued Compensation (unpaid) | 579,828 | 493,747 | 86,081 | 17 | % | |||||||||||
| All other Compensation | 18,182 | 16,370 | 1,812 | 11 | % | |||||||||||
| Total | $ | 1,177,838 | $ | 1,520,455 | $ | (342,617 | ) | (23 | )% | |||||||
| www.evofem.com | 102 |
Evofem’s Directors and Officers
Benefits Plans
We also provide group life insurance, health, vision and dental care insurance to all employees, including the executive officers. These benefits do not discriminate in scope, terms or operation in favor of the named executive officers. All such benefits terminate at the time each individual is no longer employed with the Company or as otherwise provided in the applicable employment agreement. All of our named executive officers are eligible to participate in all of our employee benefit plans, in each case on the same basis as other employees. We maintain a 401(k) defined contribution plan, which is our primary retirement benefit for employees, including executives. The Company makes a safe-harbor contribution of 3% of each employee’s gross earnings, including executives, subject to Internal Revenue Service limitations. Although permitted under the plan, we have not matched employee contributions to the 401(k) plan. We do not provide our executive officers with any type of defined benefit retirement benefit or the opportunity to defer compensation pursuant to a non-qualified deferred compensation plan. We generally do not offer our named executive officers any material compensation in the form of perquisites, but any perquisites provided to our named executive officers and described in the footnote to the Summary Compensation Table included in the Summary Compensation Table included under the heading “Summary Compensation Table” in this Annual Report are offered to encourage the long-term retention of our executives.
Other Compensation Practices
Limits on Hedging and Pledging
As part of our insider trading policy, all employees, including named executive officers and members of our Board, are prohibited from engaging in certain types of hedging transactions involving our securities, specifically short sales and purchases or sales of puts, calls or other derivative securities. Our insider trading policy also prohibits certain types of pledges of our securities by all employees, including executive officers, and members of our Board, specifically purchases of our securities on margin, borrowing against our securities held in a margin account or pledging our securities as collateral for a loan, with an exception for transactions with the pre-approval of our Chief Compliance Officer.
Clawback Policy
In 2020, the Board resolved to adopt a recoupment or “clawback” policy for annual cash incentive awards, long-term incentive awards (including stock options and restricted stock) and any other incentive awards paid to executive officers under certain circumstances. In February of 2021, the Compensation Committee formally adopted such a clawback policy. Our clawback policy provides that in the event the Company determines it must restate its financial results as reported in a Form 10-K, Form 10-Q or other report filed with the Securities and Exchange Commission to correct an accounting error due to material noncompliance with any financial reporting requirement under the U. S. federal securities laws (a Restatement), the Company will seek to recover, at the direction of the Compensation Committee after it has reviewed the facts and circumstances that led to the requirement for the Restatement and the costs and benefits of seeking recovery, incentive compensation (cash and equity-based) awarded or paid within one year following the filing of the financial report giving rise to the Restatement to a covered officer whose intentional misconduct caused or contributed to the need for the Restatement for a fiscal period if a lower award or payment would have been made to such covered officer based upon the restated financial results. The Committee will determine in its discretion the amount, if any, the Company will seek to recover from such covered officer.
Summary Compensation Table
The following table summarizes information concerning the compensation awarded to, earned by, or paid for services rendered in all capacities by our named executive officers during the years ended December 31, 2024 and 2023:
| Name and Principal Position | Year Ended December 31, | Salary | Retention | Unpaid Compensation(1) | All other Compensation(2) | Total | ||||||||||||||||||
| Saundra Pelletier | 2024 | $ | 579,828 | $ | - | $ | 579,828 | $ | 18,182 | (3) | $ | 1,177,838 | ||||||||||||
| Chief Executive Officer | 2023 | $ | 560,338 | (4) | $ | 450,000 | (5) | $ | 493,747 | $ | 16,370 | (6) | $ | 1,520,455 | ||||||||||
| Ivy Zhang | 2024 | $ | 450,000 | $ | - | $ | 243,750 | $ | 1,511 | $ | 695,261 | |||||||||||||
| Chief Financial Officer and Secretary | 2023 | $ | 293,570 | $ | - | $ | 94,439 | $ | 50,840 | (7) | $ | 438,849 | ||||||||||||
| Justin
J. File Former Chief Financial Officer |
2023 | $ | 177,905 | (8) | $ | - | $ | - | $ | 175,483 | (9) | $ | 353,388 | |||||||||||
| Katherine
Atkinson Former Chief Commercial Officer |
2023 | $ | 97,211 | (10) | $ | - | $ | - | $ | 38,253 | $ | 135,464 | ||||||||||||
| (1) | Consists of estimated compensation amounts that have been accrued, but not yet paid, in respect of the named executive officer’s performance and the Company’s performance during each respective fiscal year. |
| 103 | Evofem Biosciences, Inc. | 2025 Proxy Statement |
Evofem’s Directors and Officers
| (2) | All Other Compensation primarily includes premiums paid for group term life insurance, except for Ms. Pelletier, Ms. Zhang, and Mr. File, as discussed in notes (3) and (6), (7), and (9), respectively, below. |
| (3) | In 2024, All Other Compensation for Ms. Pelletier includes (i) a $3,762 premium paid for group term life insurance and (ii) $14,420 in fringe benefits paid on behalf of Ms. Pelletier. |
| (4) | Ms. Pelletier’s annual base salary was reduced by 20% in February 2023 and another 20% in March 2023, resulting in a total reduction of 30% as compared to her 2022 salary. The Company ended a portion of the salary reduction in January 2024. |
| (5) | A retention bonus, in amounts approved by the board per each applicable position, was paid to all remaining members of the executive team after the March 2023 RIF, in order to retain experienced staff to salvage the Company and prevent bankruptcy. |
| (6) | In 2023, All Other Compensation for Ms. Pelletier includes (i) a $1,932 premium paid for group term life insurance and (ii) $14,438 in fringe benefits paid on behalf of Ms. Pelletier. |
| (7) | In 2023, All Other Compensation for Ms. Zhang includes a hiring bonus of $50,000. |
| (8) | Mr. File resigned from his position as Chief Financial Officer effective April 3, 2023. |
| (9) | In 2023, All Other Compensation for Mr. File includes an agreed upon payment in conjunction with the end of his employment in addition to the group term life insurance premiums. |
| (10) | Ms. Atkinson was the Chief Commercial Officer until that position was eliminated as part of the March 2023 RIF. |
November 2024 Employment Agreements
Saundra Pelletier Employment Agreement
The Company and its Chief Executive Officer, Saundra Pelletier, have entered into a new employee agreement (Pelletier Agreement) to be effective on November 8, 2024 (Pelletier Effective Date). The Pelletier Agreement replaces and supersedes all previous employment agreements.
The term of the Pelletier Agreement shall commence as of the Pelletier Effective Date and continue thereafter, subject to earlier termination in accordance with the terms of the Pelletier Agreement. Pursuant to the terms of the Pelletier Agreement, Ms. Pelletier shall be entitled to:
| ● | receive an annual base salary of $579,828 per annum (subject to annual review and adjustment) (Base Salary). The Board of Directors of the Company (Board) shall review the base salary on annual basis adjust it upward or downward at their sole discretion; |
| ● | receive an annual cash bonus paid out annually if targets are met with a target amount of one hundred percent (100%) of the Base Salary (Annual Performance Bonus) in the year in which the Annual Performance Bonus relates, subject to approval by the Board which may adjust to be greater or less than pre-stated Annual Performance Bonus; | |
| ● | receive equity incentive compensation under the Company’s equity incentive plan, subject to approval by the Board; and |
| ● | be eligible to participate in a number of Company-sponsored benefit plans that may be in effect from time to time. |
| www.evofem.com | 104 |
Evofem’s Directors and Officers
Pursuant to the Pelletier Agreement, in the event that Ms. Pelletier is terminated for a reason other than for “Cause,” (as defined in the Pelletier Agreement) “Good Reason,” (as defined in the Pelletier Agreement) or for a Change of Control (as defined in the Pelletier Agreement), Ms. Pelletier, upon signing and returning an effective waiver and release of claims (the Release), shall be entitled to receive: (i) a lump sum payment in an amount equal to thirty-six (36) months in value of her then current Base Salary, less all customary and required taxes and relate deductions, payable in the first payroll following the date on which the Release becomes effective and non-revocable; (ii) a lump sum payment equal to the then target Annual Performance Bonus amount multiplied by 1.0, after deduction of all amounts required to be deducted or withheld under applicable law, payable in the first payroll following the date on which the Release becomes effective and non-revocable; (iii) upon the effective date of the Release, vesting of any unvested equity awards held by Ms. Pelletier shall be accelerated such that 100% of such awards shall become fully vested as of the date of such termination; (iv) that portion of Ms. Pelletier’s Base Salary accrued prior to termination of Ms. Pelletier’s employment with Company that has not yet been paid by the Company; (v) accrued but unused paid time off; (vi) reimbursement for any reasonable out-of-pocket expenses properly incurred by Ms. Pelletier on behalf of the Company prior to any such termination and not yet reimbursed; and (vii) continuation of group health continuation coverage under the Consolidated Omnibus Budget Reconciliation Act of 1986 (“COBRA”) at the Company’s expense, until the earlier to occur of: (A) twelve (12) months following the termination date of Ms. Pelletier’s employment, or (B) the date that Ms. Pelletier becomes eligible for medical benefits with another employer.
Ivy Zhang Employment Agreement
The Company and Chief Financial Officer, Ivy Zhang, have entered into a new employee agreement (Zhang Agreement) to be effective on November 8, 2024 (Zhang Effective Date). The term of the Zhang Agreement shall commence as of the Zhang Effective Date and continue thereafter, subject to earlier termination in accordance with the terms of the Zhang Agreement. Pursuant to the terms of the Zhang Agreement, Ms. Zhang will be entitled to receive:
| ● | an annual base salary of $450,000 per annum (subject to annual review and adjustment) (CFO Base Salary). The Board shall review the base salary on annual basis adjust it upward or downward at their sole discretion; |
| ● | an annual cash bonus with the target amount equal to seventy-five percent (75%) of the Base Salary (the “CFO Annual Performance Bonus”) in the year in which the CFO Annual Performance Bonus relates, subject to approval by the Board which may adjust to be greater or less than pre-stated CFO Annual Performance Bonus; | |
| ● | Equity incentive compensation under the Company’s equity incentive plan, subject to approval by the Board; and |
| ● | eligibility to participate in a number of Company-sponsored benefit plans that may be in effect from time to time. |
Pursuant to the Zhang Agreement, in the event that the Zhang Agreement is terminated for a reason other than for “Cause,” (as defined in the Zhang Agreement) “Good Reason,” (as defined in the Zhang Agreement) or for a Change of Control (as defined in the Zhang Agreement), Ms. Zhang, upon signing and returning an effective waiver and release of claims (the CFO Release), shall be entitled to receive: (i) a lump sum payment in an amount equal to twenty-four (24) months in value of her then current CFO Base Salary, less all customary and required taxes and related deductions, payable in the first payroll following the date on which the Release becomes effective and non-revocable; (ii) a lump sum payment equal to the then target CFO Annual Performance Bonus amount multiplied by 1.0, after deduction of all mounts required to be deducted or withheld under applicable law, payable in the first payroll following the date on which the CFO Release becomes effective and non-revocable; (iii) upon the effective date of the CFO Release, vesting of any unvested equity awards held by Ms. Zhang shall be accelerated such that 100% of such awards shall become fully vested as of the date of such termination; (iv) that portion of Ms. Zhang’s CFO Base Salary accrued prior to termination of Ms. Zhang’s employment with Company and that has not yet been paid; (v) accrued but unused paid time off; (vi) reimbursement for any reasonable out-of-pocket expenses properly incurred by Ms. Zhang on behalf of the Company prior to any such termination and not yet reimbursed; and (vii) continuation of group health continuation coverage under the Consolidated Omnibus Budget Reconciliation Act of 1986 (“COBRA”) at the Company’s expense, until the earlier to occur of: (A) twelve (12) months following the termination date of Ms. Zhang’s employment, or (B) the date that Ms. Zhang becomes eligible for medical benefits with another employer.
Director Compensation
The following table sets forth the compensation (cash and equity) earned by our non-employee directors during the year ended December 31, 2024.
| Name | Fees Earned or Paid in Cash(1) | Option
Awards |
Totals | |||||||||
| Kim Kamdar, Ph.D. | $ | 78,750 | $ | - | $ | 78,750 | ||||||
| Tony O’Brien | $ | 75,000 | $ | - | $ | 75,000 | ||||||
| Lisa Rarick, M.D. | $ | 55,000 | $ | - | $ | 55,000 | ||||||
| Colin Rutherford | $ | 70,000 | $ | - | $ | 70,000 | ||||||
| (1) | Amounts represent the fees earned in the current year. Earned fees have not been paid quarterly and the $0.5 million owed to the non-employee directors is a part of the accrued expenses line in the Consolidated Balance Sheet as of December 31, 2024. |
| 105 | Evofem Biosciences, Inc. | 2025 Proxy Statement |
Evofem’s Directors and Officers
The following table shows the outstanding equity awards held by our non-employee directors as of December 31, 2024.
| Name | Number of Securities Underlying Unexercised Options Exerciseable | Number of Securities Underlying Unexercised Options Unexerciseable | Option Exercise Price | Grant Date | Option Expiration Date | |||||||||||||||
| Kim Kamdar, Ph.D. | 47 | - | $ | 2,343.75 | 5/12/2021 | 5/12/2031 | ||||||||||||||
| 48 | - | $ | 308.75 | 5/4/2022 | 5/4/2032 | |||||||||||||||
| 6 | - | $ | 13,106.25 | 5/8/2018 | 5/8/2028 | |||||||||||||||
| 13 | - | $ | 70,762.50 | 1/17/2018 | 1/17/2028 | |||||||||||||||
| 26 | - | $ | 11,343.75 | 6/5/2019 | 6/5/2029 | |||||||||||||||
| 26 | - | $ | 9,487.50 | 5/12/2020 | 5/12/2030 | |||||||||||||||
| Tony O’Brien | 47 | - | $ | 2,343.75 | 5/12/2021 | 5/12/2031 | ||||||||||||||
| 48 | - | $ | 308.75 | 5/4/2022 | 5/4/2032 | |||||||||||||||
| 13 | - | $ | 13,668.75 | 3/12/2018 | 3/12/2028 | |||||||||||||||
| 6 | - | $ | 4,331.25 | 7/24/2018 | 7/24/2028 | |||||||||||||||
| 26 | - | $ | 11,343.75 | 6/5/2019 | 6/5/2029 | |||||||||||||||
| 26 | - | $ | 9,487.50 | 5/12/2020 | 5/12/2030 | |||||||||||||||
| Lisa Rarick, M.D. | 47 | - | $ | 2,343.75 | 5/12/2021 | 5/12/2031 | ||||||||||||||
| 48 | - | $ | 308.75 | 5/4/2022 | 5/4/2032 | |||||||||||||||
| 40 | - | $ | 10,968.75 | 2/25/2020 | 2/25/2030 | |||||||||||||||
| 26 | - | $ | 9,487.50 | 5/12/2020 | 5/12/2030 | |||||||||||||||
| Colin Rutherford | 47 | - | $ | 2,343.75 | 5/12/2021 | 5/12/2031 | ||||||||||||||
| 48 | - | $ | 308.75 | 5/4/2022 | 5/4/2032 | |||||||||||||||
| 21 | - | $ | 13,668.75 | 3/12/2018 | 3/12/2028 | |||||||||||||||
| 6 | - | $ | 13,106.25 | 5/8/2018 | 5/8/2028 | |||||||||||||||
| 2 | - | $ | 3,937.50 | 7/31/2018 | 7/31/2028 | |||||||||||||||
| 26 | - | $ | 11,343.75 | 6/5/2019 | 6/5/2029 | |||||||||||||||
| 26 | - | $ | 9,487.50 | 5/12/2020 | 5/12/2030 | |||||||||||||||
Our Non-Employee Director Compensation Policy
In February 2022, our Compensation Committee amended the Non-Employee Director Compensation Policy, as described below, which took effect April 1, 2022.
| ● | Each non-employee director will receive an annual cash retainer in the amount of $40,000 per year. |
| ● | The Chairperson of the Board will receive an additional annual cash retainer in the amount of $30,000 per year. |
| ● | The Chairperson of the Audit Committee will receive additional annual cash compensation in the amount of $20,000 per year for such chairperson’s service on the Audit Committee. Each non-chairperson member of the Audit Committee will receive additional annual cash compensation in the amount of $10,000 per year for such member’s service on the Audit Committee. |
| ● | The Chairperson of the Compensation Committee will receive additional annual cash compensation in the amount of $15,000 per year for such chairperson’s service on the Compensation Committee. Each non-chairperson member of the Compensation Committee will receive additional annual cash compensation in the amount of $7,500 per year for such member’s service on the Compensation Committee. |
| ● | The Chairperson of the Nominating and Corporate Governance Committee will receive additional annual cash compensation in the amount of $10,000 per year for such chairperson’s service on the Nominating and Corporate Governance Committee. Each non-chairperson member of the Nominating and Corporate Governance Committee will receive additional annual cash compensation in the amount of $5,000 per year for such member’s service on the Nominating and Corporate Governance Committee. |
| ● | Each non-employee director will receive a stock option grant with an initial grant equal to 48 shares of the Company’s common stock upon a director’s initial appointment or election to the Board, vesting quarterly over a three-year period and an annual stock option grant equal 48 shares of the Company’s common stock on the date of each annual stockholder’s meeting thereafter, fully vesting in one year from the date of grant. |
The February 2022 amendment of the Non-Employee Director Compensation Policy, effective as of April 1, 2022, reduced the annual cash retainer for each non-employee director from $50,000 per year to $40,000 per year, the annual cash retainer for the chairperson of the Board from $40,000 to $30,000, and the annual cash compensation for the chairperson of the Nominating and Corporate Governance Committee from $11,250 per year to $10,000 per year.
| www.evofem.com | 106 |
Information About Aditxt
Overview and Mission
Aditxt believe the world needs—and deserves—a new approach to innovating that harnesses the power of large groups of stakeholders who work together to ensure that the most promising innovations make it into the hands of people who need them most.
Aditxt was incorporated in the State of Delaware on September 28, 2017, and is headquartered in Mountain View, California. Aditxt was founded with a mission of bringing stakeholders together, to transform promising innovations into products and services that could address some of the most challenging needs. The socialization of innovation through engaging stakeholders in every aspect of it, is key to transforming more innovations, more rapidly, and more efficiently.
At inception, the first innovation we took on was an immune modulation technology titled ADI/Adimune with a focus on prolonging life and enhancing life quality of patients that have undergone organ transplants. Since then, we expanded our portfolio of innovations, and we continue to evaluate a variety of promising health innovations.
Aditxt Model
Aditxt is not about a single idea or a single molecule. It is about making sure the right innovation is made possible. Aditxt is a social innovation platform that currently operates two programs focused on autoimmunity and early disease and cancer detection. The Company seeks to grow by Acquiring, Building, and Capitalizing high-growth ventures across health and biotechnology.
Aditxt’s ABC business model has three main components as follows:
| (1) | Acquiring: The process begins with identifying and securing innovations through licensing or acquisition of an innovation asset. Assets come from a variety of sources including research institutions, government agencies, and private organizations. |
| (2) | Building: Once an innovation is secured, Aditxt surround it with activation resources that take a systemized approach to bringing that idea to life. Our activation resources include innovation, operations, commercialization, finance, content and engagement, personnel, and administration. |
| (3) | Capitalizing: Aditxt’s goal is for each innovation to become commercial-stage and financially and operationally self-sustainable, to create shareholder value. |
Aditxt engages various stakeholders for each of our programs on every level. This includes identifying researchers and research institution partners, such as Stanford University; leading health institutions to get critical trials underway, such as Mayo Clinic; manufacturing partners who enable us to take innovations from preclinical to clinical; municipalities and governments, such as the city of Richmond and the state of Virginia and public health agencies who work with us to launch our program, Pearsanta’s laboratory; and thousands of shareholders around the globe. Aditxt seeks to enable promising innovation to become purposeful products that have the power to change lives.
Aditxt’s Value Proposition
Aditxt believes that far too often, promising treatment or technology does not reach commercialization due to lack of expertise, key resources, or efficiency. As a result, potentially life-changing and lifesaving treatments are not available to the individuals who so desperately need them.
Aditxt seeks to bring the holistic concept of an efficient, socialized ecosystem for advancing and accelerating innovations. The process: Aditxt seeks to license or acquire promising innovations. Aditxt will then form and build out a subsidiary around each innovation and support the subsidiaries through innovation, operation, commercialization, content and engagement, finance, personnel, and administration to thrive and grow as a successful, monetizable business.
Since Aditxt’s inception, Aditxt has built infrastructure consisting of innovation, operation, commercialization, content and engagement, finance, personnel, and administration, to support the rapid transformation of untapped innovations. Each of the main components of the infrastructure has established global access to partnerships with industry leaders, top-rated research and medical institutions, universities, manufacturing and distribution companies, and critical infrastructure such as CLIA-certified state-of-the art labs and GMP manufacturing.
| 107 | Evofem Biosciences, Inc. | 2025 Proxy Statement |
Information About Aditxt
The Shifting Landscape of Innovation
Innovation in general, and health innovations specifically, require significant resources. The convergence of biotech, high-tech, and media offers new possibilities of accelerating breakthrough innovations faster and more efficiently. This approach reflects Aditxt’s mission of “Making Promising Innovations Possible, Together”.
People deserve innovative solutions, which have never been more within reach. Aditxt believes the best idea, best product and the best solution will come from creating an ecosystem where all stakeholders, such as vendors, customers, municipalities, and shareholders contribute. When we disrupt the way we’re innovating, through a collaborative model, we believe we can move faster and more efficiently to activate viable solutions that have the potential to make a measurable impact.
Aditxt’s Growth Strategy
Aditxt believes that the era of precision and personalized medicine is here and that people around the globe would benefit from health diagnostics and treatments that more accurately pinpoint the problems and more precisely treat the condition. In addition to the current programs, Adimune and Pearsanta, Aditxt looks to bring in future health innovations in the areas of software and AI, medical devices, therapeutics, and other technologies that take a fundamentally different approach to health because they prioritize personalized precision medicine, timely disease root cause analysis, and targeted treatments.
Year over year, Aditxt plans to continue building their infrastructure and securing more personalized and precision health innovations that align with their mission. These opportunities may come in different forms such as IP, an early-stage company, or a late-stage company. Aditxt will continue to scale our systemized approach to the innovation process, making large-scale automation and enterprise systems available to our portfolio companies at every stage of their growth. Specifically, certain subsidiaries will need to grow through further M&A activities, operational infrastructure implementation, and development or acquisition of critical technologies.
Aditxt’s Team
Aditxt is led by an entrepreneurial team with passion for transforming promising innovations into successful businesses. Their leadership comes from a variety of different industries, with collective expertise in founding startup innovation companies, developing and marketing biopharmaceutical and diagnostic products, designing clinical trials, manufacturing, and management of private and public companies. Aditxt has deep experience in identifying and accessing promising health innovations and developing them into products and services with the ability to scale. Aditxt understands the capital markets, both public and private, as well as M&A and facilitating complex IPOs.
The following are profiles of three subsidiaries Aditxt has formed, including the terms of the intellectual property licenses that have been sublicensed from Aditxt to help build each of the businesses.
The Aditxt Programs
Adimune, Inc.
Formed in January 2023, Adimune™, Inc. (“Adimune”) is focused on leading Aditxt’s immune modulation therapeutic programs. Adimune’s proprietary immune modulation product Apoptotic DNA Immunotherapy™, or ADI-100™, utilizes a novel approach that mimics the way our bodies naturally induce tolerance to our own tissues. It includes two DNA molecules designed to deliver signals to induce tolerance. ADI-100 has been successfully tested in several preclinical models (e.g., skin grafting, psoriasis, type 1 diabetes, multiple sclerosis).
In May 2023, Adimune entered into a clinical trial agreement with Mayo Clinic to advance clinical studies targeting autoimmune diseases of the central nervous system (“CNS”) with the initial focus on the rare, but debilitating, autoimmune disease Stiff Person Syndrome (“SPS”). According to the National Organization of Rare Diseases, the exact incidence and prevalence of SPS is unknown; however, one estimate places the incidence at approximately one in one million individuals in the general population.
| www.evofem.com | 108 |
Information About Aditxt
Pending approval by the International Review Board and U.S. Food and Drug Administration, a human trial for SPS is expected get underway in 2024 with enrollment of 10-15 patients, some of whom may also have type 1 diabetes. ADI-100 will initially be tested for safety and efficacy. ADI-100 is designed to tolerize against an antigen known as glutamic acid decarboxylase (“GAD”), which is implicated in type-1 diabetes, psoriasis, and in many autoimmune diseases of the CNS. IND-enabling work is also near completion in support of a Clinical Trial Application submission to the Paul Ehrlich Institute, the regulatory agency in Germany, to initiate clinical trials in psoriasis and type 1 diabetes.
Background
The discovery of immunosuppressive (anti-rejection and monoclonal) drugs over 40 years ago has made possible life-saving organ transplantation procedures and blocking of unwanted immune responses in autoimmune diseases. However, immune suppression leads to significant undesirable side effects, such as increased susceptibility to life-threatening infections and cancers, because it indiscriminately and broadly suppresses immune function throughout the body. While the use of these drugs has been justifiable because they prevent or delay organ rejection, their use for treatment of autoimmune diseases and allergies may not be acceptable because of the aforementioned side effects. Furthermore, often transplanted organs ultimately fail despite the use of immune suppression, and about 40% of transplanted organs survive no more than five years.
Through Aditxt, Adimune has the right of use to the exclusive worldwide license for commercializing ADI nucleic acid-based technology (which is currently at the pre-clinical stage) from Loma Linda University. ADI uses a novel approach that mimics the way the body naturally induces tolerance to our own tissues (“therapeutically induced immune tolerance”). While immune suppression requires continuous administration to prevent rejection of a transplanted organ, induction of tolerance has the potential to retrain the immune system to accept the organ for longer periods of time. ADI may allow patients to live with transplanted organs with significantly reduced immune suppression. ADI is a technology platform which we believe can be engineered to address a wide variety of indications.
Advantages
ADI™ is a nucleic acid-based technology (e.g., DNA-based), which we believe selectively suppresses only those immune cells involved in attacking or rejecting self and transplanted tissues and organs. It does so by tapping into the body’s natural process of cell turnover (i.e., apoptosis) to retrain the immune system to stop unwanted attacks on self or transplanted tissues. Apoptosis is a natural process used by the body to clear dying cells and to allow recognition and tolerance to self-tissues. ADI triggers this process by enabling the cells of the immune system to recognize the targeted tissues as “self.” Conceptually, it is designed to retrain the immune system to accept the tissues, similar to how natural apoptosis reminds our immune system to be tolerant to our own “self” tissues.
While various groups have promoted tolerance through cell therapies and ex vivo manipulation of patient cells (i.e., takes place outside the body), to our knowledge, we will be unique in our approach of using in-body induction of apoptosis to promote tolerance to specific tissues. In addition, ADI treatment itself will not require additional hospitalization but only an injection of minute amounts of the therapeutic drug into the skin.
Moreover, preclinical studies have demonstrated that ADI treatment significantly and substantially prolongs graft survival, in addition to successfully “reversing” other established immune-mediated inflammatory processes.
License Agreement with Loma Linda University (“LLU”)
On March 15, 2018, Aditxt entered into a License Agreement with LLU, which was subsequently amended on July 1, 2020. Pursuant to the LLU License Agreement, Aditxt obtained the exclusive royalty-bearing worldwide license to all intellectual property, including patents, technical information, trade secrets, proprietary rights, technology, know-how, data, formulas, drawings, and specifications, owned or controlled by LLU and/or any of its affiliates (the “LLU Patent and Technology Rights”) and related to therapy for immune-mediated inflammatory diseases (the Adi™ technology). In consideration for the LLU License Agreement, Aditxt issued 625 shares of common stock to LLU.
| 109 | Evofem Biosciences, Inc. | 2025 Proxy Statement |
Information About Aditxt
Pearsanta, Inc.
Formed in January 2023, Aditxt’s majority owned subsidiary Pearsanta™, Inc. (“Pearsanta”) seeks to take personalized medicine to a new level by delivering “Health by the Numbers.” On November 22, 2023, Pearsanta entered into an assignment agreement with FirstVitals LLC, an entity controlled by Pearsanta’s then CEO, Ernie Lee (“FirstVitals”), pursuant to which FirstVitals assigned its rights in certain intellectual property and website domain to Pearsanta in consideration of the issuance of 500,000 shares of Pearsanta common stock to FirstVitals. On December 18, 2023, the board of directors of Pearsanta adopted the Pearsanta 2023 Omnibus Equity Incentive Plan (the “Pearsanta Omnibus Incentive Plan”), pursuant to which it reserved 15 million shares of common stock of Pearsanta for future issuance under the Pearsanta Omnibus Incentive Plan and the Pearsanta 2023 Parent Service Provider Equity Incentive Plan (the “Pearsanta Parent Service Provider Plan”) and approved the issuance of 9.32 million options, exercisable into shares of Pearsanta common stock under the Pearsanta Parent Service Provider Plan and the issuance of 4.0 million options, exercisable into shares of Pearsanta common stock, subject to vesting, and 1.0 million restricted common stock shares under the Pearsanta Omnibus Incentive Plan.
Since its founding, Pearsanta has been building the platform for enabling our vision of lab quality testing, anytime, anywhere. Our plan for Pearsanta’s platform is for it to be the transactional backbone for sample collection, sample processing (on- and off-site), and reporting. This will require the development and convergence of multiple components developed by Pearsanta, or through transactions with third parties, including collection devices, “lab-on-a-chip” technologies, Lab Developed Test (LDT) assays, a data-driven analysis engine, and telemedicine. According to a comprehensive research report by Market Research Future, the clinical and consumer diagnostic market is estimated to hit $429.3 billion by 2030.
Aditxt believes that timely and personalized testing enables far more informed treatment decisions. Pearsanta’s platform is being developed as a seamless digital healthcare solution. This platform will integrate at-location sample collection, Point-of-Care (“POC”) and LDT assays, and an analytical reporting engine, with telemedicine-enabled visits with licensed physicians to review test results and, if necessary, order a prescription. Pearsanta’s goal of extending its platform to enable consumers to monitor their health more proactively as the goal is to provide a more complete picture about someone’s dynamic health status, factoring in genetic makeup and their response to medication. The POC component of Pearsanta would enable diagnostic testing at-home, at work, in pharmacies, and more to generate results quickly so that an individual can access necessary treatment faster. With certain infections, prescribing the most effective treatment according to one’s numbers can prevent hospital emergency room admissions and potentially life-threatening consequences.
Examples of indication-focused tests for the evaluation of advanced urinary tract infections (“UTIs”), COVID-19/flu/respiratory syncytial virus, sexually transmitted infections, gut health, pharmacogenomics (i.e., how your genes affect the way your body responds to certain therapeutics), and sepsis. We believe that these offerings are novel and needed as the current standard of care using broad spectrum antibiotic treatment can be ineffective and potentially life-threatening. For example, improperly prescribed antibiotics may approach 50% of outpatient cases. Further, according to an article published in Physician’s Weekly, only 1% of board-certified critical care medicine physicians are trained in infectious disease.
Licensed Technologies – AditxtScoreTM
Aditxt issued Pearsanta an exclusive worldwide sub-license for commercializing the AditxtScore™ technology which provides a personalized comprehensive profile of the immune system. AditxtScore is intended to detect individual immune responses to viruses, bacteria, peptides, drugs, supplements, bone marrow and solid organ transplants, and cancer. It has broad applicability to many other agents of clinical interest impacting the immune system, including those not yet identified such as emerging infectious agents.
| www.evofem.com | 110 |
Information About Aditxt
AditxtScore is being designed to enable individuals and their healthcare providers to understand, manage and monitor their immune profiles and to stay informed about attacks on or by their immune system. We believe AditxtScore can also assist the medical community and individuals by being able to anticipate the immune system’s potential response to viruses, bacteria, allergens, and foreign tissues such as transplanted organs. This technology may be able to serve as a warning signal, thereby allowing for more time to respond appropriately. Its advantages include the ability to provide simple, rapid, accurate, high throughput assays that can be multiplexed to determine the immune status with respect to several factors simultaneously, in approximately 3-16 hours. In addition, it can determine and differentiate between distinct types of cellular and humoral immune responses (e.g., T and B cells and other cell types). It also provides for simultaneous monitoring of cell activation and levels of cytokine release (i.e., cytokine storms).
Aditxt is actively involved in the regulatory approval process for AditxtScore assays for clinical use and securing manufacturing, marketing, and distribution partnerships for application in the various markets. To obtain regulatory approval to use AditxtScore as a clinical assay, we have conducted validation studies to evaluate its performance in detection of antibodies and plan to continue conducting additional validation studies for new applications in autoimmune diseases.
Advantages
The sophistication of the AditxtScore technology includes the following:
| ● | greater sensitivity/specificity. |
| ● | 20-fold higher dynamic range, greatly reducing signal to noise compared to conventional assays. |
| ● | ability to customize assays and multiplex a large number of analytes with speed and efficiency. |
| ● | ability to test for cellular immune responses (i.e., T and B cells and cytokines). |
| ● | proprietary reporting algorithm. |
License Agreement with Leland Stanford Junior University (“Stanford”)
On February 3, 2020, Aditxt entered into an exclusive license agreement (the “February 2020 License Agreement”) with Stanford with regard to a patent concerning a method for detection and measurement of specific cellular responses. Pursuant to the February 2020 License Agreement, Aditxt received an exclusive worldwide license to Stanford’s patent with regard to use, import, offer, and sale of Licensed Products (as defined in the agreement). The license to the patented technology is exclusive, including the right to sublicense, beginning on the effective date of the agreement, and ending when the patent expires. Under the exclusivity agreement, Aditxt acknowledged that Stanford had already granted a non-exclusive license in the Nonexclusive Field of Use, under the Licensed Patents in the Licensed Field of Use in the Licensed Territory (as those terms are defined in the “February 2020 License Agreement”). However, Stanford agreed not to grant further licenses under the Licensed Patents in the Licensed Field of Use in the Licensed Territory. On December 29, 2021, Aditxt entered into an amendment to the February 2020 License Agreement which extended our exclusive right to license the technology deployed in AditxtScoreTM and securing worldwide exclusivity in all fields of use of the licensed technology.
Adivir, Inc.
Formed in April of 2023, Adivir™, Inc. is a wholly owned subsidiary, dedicated to the clinical and commercial development of innovative products, including anti-viral and other anti-infective products, for population health. These products have the potential to address a wide range of infectious diseases, including those that currently lack viable treatment options.
| 111 | Evofem Biosciences, Inc. | 2025 Proxy Statement |
Information About Aditxt
Background
On April 18, 2023, Aditxt entered into an Asset Purchase Agreement (the “Asset Purchase Agreement”) with Cellvera Global Holdings LLC (“Cellvera Global”), Cellvera Holdings Ltd. (“BVI Holdco”), Cellvera, Ltd. (“Cellvera Ltd.”), Cellvera Development LLC (“Cellvera Development” and together with Cellvera Global, BVI Holdco, Cellvera Ltd. and Cellvera Development, the “Sellers”), AiPharma Group Ltd. (“Seller Owner” and collectively with the Sellers, “Cellvera”), and the legal representative of Cellvera, pursuant to which, the Company will purchase Cellvera’s 50% ownership interest in G Response Aid FZE (“GRA”), certain other intellectual property and all goodwill related thereto (the “Acquired Assets”). Unless expressly stated otherwise herein, capitalized terms used but not defined herein have the meanings ascribed to them in the Asset Purchase Agreement. Pursuant to the Asset Purchase Agreement, the consideration for the Acquired Assets consists of (A) $24.5 million, comprised of: (i) the forgiveness of the Company’s $14.5 million loan to Cellvera Global, and (ii) approximately $10 million in cash, and (B) future revenue sharing payments for a term of seven years. GRA holds an exclusive, worldwide license for the antiviral medication, Avigan® 200mg, excluding Japan, China and Russia. The other 50% interest in GRA is held by Agility, Inc. (“Agility”).
Additionally, upon the closing, the Share Exchange Agreement previously entered into as of December 28, 2021, between Cellvera Global Holdings, LLC f/k/a AiPharma Global Holdings, LLC (together with other affiliates and subsidiaries) and the Company, and all other related agreements will be terminated.
The obligations of Aditxt to consummate the Closing are subject to the satisfaction or waiver, at or prior to the Closing of certain conditions, including but not limited to, the following:
| (i) | Satisfactory completion of due diligence; |
| (ii) | Completion by Aditxt of financing sufficient to consummate the transactions contemplated by the Asset Purchase Agreement; |
| (iii) | Receipt by Aditxt of all required Consents from Governmental Bodies for the Acquisition, including but not limited to, any consents required to complete the transfer and assignment of Cellvera’s membership interests in GRA; |
| (iv) | Receipt of executed payoff letters reflecting the amount required to be fully pay all of each of Seller’s and Seller Owner’s Debt to be paid at Closing; |
| (v) | Receipt by Aditxt of a release from Agility; |
| (vi) | Execution of an agreement acceptable to Aditxt with respect to the acquisition by Aditxt of certain intellectual property presently held by a third party; |
| (vii) | Execution of an amendment to an asset purchase agreement previously entered into by Cellvera with a third party that effectively grants Aditxt the rights to acquire the intellectual property from the third party under such agreement; |
| (viii) | Receipt of a fairness opinion by Aditxt with respect to the transactions contemplated by the Asset Purchase Agreement; and |
| (ix) | Receipt by Aditxt from the Seller Owner of written consent, whether through its official liquidator or the Board of Directors of Seller Owner, to the sale and purchase of the Acquired Assets and Assumed Liabilities pursuant to the Assert Purchase Agreement. |
There can be no assurance that the conditions to closing will be satisfied or that the proposed acquisition will be completed as proposed or at all.
Aditxt’s commitment to building an antiviral portfolio is strategic and timely. Aditxt believes that there has never been a more important time to address the growing global need to uncover new treatments or commercialize existing ones that treat life-threatening global viral infections.
bitXbio™
On July 7, 2025, Aditxt announced its bitXbio Plan, a next-generation capitalization and monetization public-market strategy integrating bitcoin in support of its biotech commercialization efforts. The initiative will be anchored by a bitcoin-backed treasury strategy aimed at expanding Aditxt’s capital ecosystem and aligning its enterprise value with projected monetization opportunities starting in 2026.
Employees
Aditxt had forty-seven (47) full time employees as of May 30, 2025 and consider the relations with employees to be good.
| www.evofem.com | 112 |
Aditxt’s Directors and Officers
Aditxt’s Directors and Executive Officers
Board Size and Structure
Aditxt’s amended and restated Certificate of incorporation, as amended (the “Aditxt Certificate of Incorporation”), and Aditxt’s Bylaws provide that Aditxt’s business is to be managed under the direction of the board of directors. The board of directors is required to consist of not less than one (1) director but not more than nine (9) directors. The number of directors is currently fixed at five (5) by resolution of the board of directors.
Aditxt’s board of directors currently consists of five (5) directors. The Aditxt Certificate of Incorporation provides that the number of directors on the board of directors shall be fixed exclusively by resolution adopted by the board of directors or by the stockholders. At each annual meeting, directors shall be elected by the stockholders for a term of one (1) year. Each director shall serve until his or her successor is duly elected and qualified or until the director’s earlier death, resignation or removal.
When considering whether directors have the experience, qualifications, attributes or skills, taken as a whole, to enable the board of directors to satisfy its oversight responsibilities effectively in light of Aditxt’s business and structure, the board of directors focuses primarily on each person’s background and experience as reflected in the information discussed in each of the directors’ individual biographies set forth below. Aditxt believes that the directors provide an appropriate mix of experience and skills relevant to the size and nature of our business.
Pursuant to Delaware law and our Certificate of Incorporation, directors may be removed, with or without cause, by the affirmative vote of the holders of a majority of the shares then entitled to vote at an election of directors.
Information About Board Members
The following pages contain certain biographical information for each director, including all positions currently held, their principal occupation and business experience for the past five years, and the names of other publicly-held companies of which such individual currently serves as a director or has served as a director during the past five years.
Amro Albanna. Mr. Albanna has been Aditxt’s Chief Executive Officer and a Director since Aditxt was formed in 2017. He also served as Aditxt’s President from inception through September 2021. In 2010, Mr. Albanna co-founded Innovation Economy Corporation (IEC), formed to license and commercialize innovations and create a group of life and health subsidiaries. From 2010 until 2017, Mr. Albanna was Chief Executive Officer and a Director of IEC and Olfactor Laboratories, Inc., a majority-owned subsidiary of IEC. From 2010 to August 2016, he was the Chief Executive Officer and a Director of Nano Engineered Applications, Inc., another majority-owned subsidiary of IEC. In 2003, Mr. Albanna founded Qmotions, Inc. (subsequently renamed Deal A Day Group Corp.). He served as its Chief Executive Officer and a Director until 2011. Qmotions, Inc. used 3-D spatial tracking and pattern recognition technologies to develop motion-capturing video game controllers. In 2002, Mr. Albanna was a co-founder of Digital Angel Corporation — a company formed via the merger of three private companies (one being TTC below) into a fourth publicly traded company (American Stock Exchange) and was placed in charge of commercializing its GPS/wireless technologies. Around that time, Mr. Albanna co-founded an incubator for startups at the University of California, Riverside Research Park which was acquired in 2007. In 1997, he founded Timely Technology Corporation (TTC), which designed and developed e-commerce software for education, retail and finance. TTC was acquired in 2000 by a Nasdaq-listed company. Mr. Albanna graduated from California State University San Bernardino in 1991 with a B.S. in Business Administration with concentration in Computer Information Systems. He completed graduate coursework in Computer Science and Engineering at California State University, Long Beach from 1992 to 1993. In 2019, Mr. Albanna completed coursework in Immunology and Genetics at Harvard Medical School HMX online learning platform. Aditxt believes that Mr. Albanna’s expertise leading technology companies across various sectors, leading private and public financing, and in positioning companies for mergers and acquisitions, qualifies him to serve as a director.
Shahrokh Shabahang, D.D.S., MS, Ph.D. Dr. Shabahang has been Aditxt’s Chief Innovation Officer and Director since inception. In 2009, Dr. Shabahang co-founded Sekris Biomedical Inc. to incubate immunotherapy technologies. He served as its Chairman of the board and Chief Executive Officer since its inception. In 2004, Dr. Shabahang joined Genelux Corporation (Genelux) to lead its clinical development program and to serve as board secretary. Genelux developed an oncolytic virus technology for treatment of cancer, co-invented by Dr. Shabahang. During his tenure from 2004-2007, Genelux raised over $20.0 million and obtained regulatory approval to initiate First-In-Human clinical studies in Europe with patients who had not responded to chemotherapy. In 2001, Dr. Shabahang became the Director of the Microbiology and Molecular Biology Lab at Loma Linda University (LLU). He led the research and development of an antimicrobial therapeutic agent for treatment of dental infections, which was licensed and marketed by one of the largest dental distribution companies. Dr. Shabahang attended the University of California, Santa Barbara from 1982 to 1984 and later received his D.D.S. from the University of the Pacific in 1987. He earned his Ph.D. in Microbiology and Molecular Genetics at LLU in 2001. During the same year, he established his laboratory at LLU to study infectious diseases and host immune responses. Aditxt believes that Dr. Shabahang’s experience leading biotech startups, leading clinical development programs, and his expertise in immunology and immune tolerance qualifies him to serve as a director.
| 113 | Evofem Biosciences, Inc. | 2025 Proxy Statement |
Aditxt’s Directors and Officers
Brian Brady. Mr. Brady has served as a Director since December 1, 2018. Mr. Brady has also been the Director of Investments at a large hospital system since March 2016, where he is responsible for the management of investment activity related to the organization and personal investments of the family that owns that company. From December 2011 to March 2016, Mr. Brady was the Vice President/Portfolio Manager at a wealth advisory firm, where he served in an investment advisory role, including asset and portfolio management. Mr. Brady graduated in 2001 with a Bachelor’s degree in Finance from the University of Illinois at Chicago and in 2014 with a Master of Business Administration degree from the University of Chicago. Aditxt believes that Mr. Brady’s extensive experience with financial markets and management of investment activities qualifies him to serve as a director.
Charles Nelson. Mr. Nelson has served as a director since November 2023. Prior to his appointment as a member of the Board, Mr. Nelson was a consultant to the Company from September 2020 through September 2023. He began his financial career as a market representative with American International Group and in 1979 joined Dean Witter Reynolds as a Financial Advisor, working with high net worth and institutional clients. In 1980, he joined Drexel Burnham and Lambert, and subsequently, at Ladenberg Thalmann and then at Auerbach, Pollack and Richardson originating equity and investment banking transactions. Over the last 20 years, Mr. Nelson has been involved with financing companies in the fintech, healthcare and bio-pharma spaces through private equity and public financing including listings on the Nasdaq and the NYSE. Aditxt believes that Mr. Nelson’s extensive experience in capital markets qualifies him to serve as a director.
Jeffrey Runge, M.D. Dr. Runge has served as a director since July 2020. From 2008 to the present, Dr. Runge has been the President and founder of Biologue, Inc., which provides consulting in biodefense, medical preparedness and injury control. From 2001 through August of 2008, Dr. Runge served in the Bush administration, first as the head of the National Highway Traffic Safety Administration, and, beginning in September 2005, as the Department of Homeland Security’s (DHS) first Chief Medical Officer. Dr. Runge founded the DHS Office of Health Affairs and was confirmed by the United States Senate as DHS’ first Assistant Secretary for Health Affairs in December of 2007. Dr. Runge also served as Acting DHS Undersecretary for Science and Technology from February through August 2006. In his role at DHS, Dr. Runge oversaw the operations of the department’s biodefense activities, medical preparedness and workforce health protection, as well as fulfilling DHS’ responsibilities in medical countermeasure development. Prior to his government service, Dr. Runge was Assistant Chairman and Director of Clinical Research in the Department of Emergency Medicine at Carolinas Medical Center in Charlotte, NC, from 1984 through 2001. Additionally, Dr. Runge is a Senior Advisor at The Chertoff Group, a firm providing advisory services in business risk management, security and homeland defense. Since 2010, Dr. Runge has served on the boards of two public companies, including their Audit and Compensation committees, both of which underwent strategic acquisitions. He has also served as President and CEO of a SEC-regulated startup company in the health sector. Dr. Runge earned his medical degree from the Medical University of South Carolina and his undergraduate degree from the University of the South. Aditxt believes that Dr. Runge’s experience in medicine, medical research, public service, business and his prior service on public corporate boards qualifies him to serve as a director.
The Company accrued or paid compensation to its directors for serving in such capacity, as shown in the table below.
Director | Year | Option Awards (3) | Restricted Stock Unit Awards | Fees Earned or Paid in Cash | All Other Compensation ($)(2) | Total | ||||||||||||||||||
| Amro Albanna | 2023 | $ | — | $ | — | $ | — | $ | — | |||||||||||||||
| Shahrokh Shabahang, D.D.S., MS, Ph.D. | 2023 | $ | — | $ | — | $ | — | $ | — | |||||||||||||||
| Brian Brady | 2023 | $ | 2,355 | $ | — | $ | — | $ | 1,500 | $ | 3,855 | |||||||||||||
| Namvar Kiaie | 2023 | $ | 2,355 | $ | — | $ | — | $ | 1,500 | $ | 3,855 | |||||||||||||
| Jeffrey Runge, M.D. | 2023 | $ | 2,355 | $ | — | $ | — | $ | 1,500 | $ | 3,855 | |||||||||||||
| Namvar Kiaie(1) | 2023 | $ | 5,010 | $ | — | $ | — | — | $ | 5,010 | ||||||||||||||
| (1) | Mr. Kiaie departed the board of directors on November 3, 2023. | |
| (2) | All other compensation is inclusive of Pearsanta, Inc. option grants to Mr. Brady, Mr. Kiaie, and Dr. Runge. | |
| (3) | Option awards represent granted options at the fair market value as of the date of grant. Restricted stock unit awards represent granted restricted stock unit awards at the fair market value as of the grant date. |
On September 18, 2021, the Aditxt Board of Directors adopted a director compensation program for Aditxt’s independent directors consisting of both cash and equity compensation, beginning in October 2021 and concluding in June 2022. The program consisted of the following compensation for directors:
| www.evofem.com | 114 |
Aditxt’s Directors and Officers
Cash Compensation (payable quarterly)
| ● | Board service — $11,000 per year | |
| ● | Chairperson of the Audit Committee — additional $4,000 per year | |
| ● | Chairperson of the Compensation Committee — additional $4,000 per year | |
| ● | Chairperson of the Nominating and Corporate Governance Committee — additional $4,000 per year |
Members of the Aditxt Board of Directors did not receive any cash compensation during the year ended December 31, 2023. The Aditxt Board of Directors has refrained from adopting a new director compensation program in order to preserve cash resources but may, in its discretion, adopt a new program in future periods.
EXECUTIVE OFFICERS
The table below identifies and sets forth certain biographical and other information regarding Aditxt’s executive officers as of May 30, 2025.
Other than as disclosed below, there are no family relationships among any of our executive officers or directors.
| Name | Age | Positions | ||
| Amro Albanna | 55 | Chief Executive Officer, Director | ||
| Corinne Pankovcin | 58 | Chief Mergers & Acquisitions Officer | ||
| Shahrokh Shabahang, D.D.S., MS, Ph.D. | 62 | Chief Innovation Officer, Director | ||
| Rowena Albanna | 59 | Chief Operating Officer | ||
| Thomas J. Farley | 51 | Chief Financial Officer | ||
See above for biographical and other information regarding Mr. Albanna and Dr. Shabahang.
Corinne Pankovcin — Chief Mergers & Acquisitions Officer
Ms. Pankovcin has been Aditxt’s Chief Mergers and Acquisitions Officer since January 2024. Ms. Pankovcin served as Aditxt’s Chief Commercialization Officer from April 2023 through December 2023. Prior those roles, Ms. Pankovcin served as Aditxt’s President from September 2021 through April 2023 and as Aditxt’s Chief Financial Officer from July 2020 through August 2021. From December 2015 to July 2019, Ms. Pankovcin was the Chief Financial Officer and Managing Director and Treasurer of Business Development Corporation of America (BDCA), a business development company. Prior thereto, from January 2011 to August 2015, Ms. Pankovcin was the Chief Financial Officer and Treasurer of Blackrock Capital Investment Corporation (NASDAQ: BKCC), and a Managing Director of Finance at BlackRock Investment Management LLC. Prior to joining BlackRock, Ms. Pankovcin was a senior member of Finance & Accounting of Alternative Investments and served as Chief Financial Officer for the Global Emerging Markets products group at AIG Capital Partners. Ms. Pankovcin began her career with PricewaterhouseCoopers LLP, where she ultimately held the role of Senior Manager of Business Assurance for Consumer Products, Manufacturing, and Middle Market industries from 1991 to 2001. Ms. Pankovcin earned her B.S. in Accounting from Dowling College and her Master’s Degree in Business Administration from Hofstra University. She is a Certified Public Accountant.
Rowena Albanna — Chief Operating Officer
Ms. Albanna has been Aditxt’s Chief Operating Officer since July 2020. From 2017 to immediately prior to her appointment as Chief Operating Officer, Ms. Albanna was an independent operations consultant for Aditxt. Prior thereto, from 2013 to 2017, Ms. Albanna was the Chief Operating Officer of Innovation Economy Corporation (IEC), formed to license and commercialize innovations and create a group of life and health subsidiaries. From 2010 to 2013, Ms. Albanna was Senior Vice President of IEC. From 2004 to 2009, Ms. Albanna was the founder and principal of Weezies, an online-based business focused on building and operating e-commerce stores and affiliate marketing sites. From 2003 to 2004, Ms. Albanna was the head of Product Development and Engineering of Qmotions Inc. Qmotions, Inc. used 3-D spatial tracking and pattern recognition technologies to develop motion-capturing video game controllers. In 2002, Ms. Albanna was VP of Product Development at Digital Angel Systems where she led the development of devices which combined GPS, wireless, and biosensing. Prior to that, Ms. Albanna held multiple product development roles with increasing responsibilities for various technology companies in the areas of financial, medical, telecommunications, integrated circuit layout design, and defense. Ms. Albanna is a co-inventor of two patents related to systems for localizing, monitoring, and sensing objects. Ms. Albanna received a Bachelor of Science degree in Computer Science with a minor in Mathematics from California State University, San Bernardino in 1988. Ms. Albanna is the wife of Amro Albanna, Aditxt’s Chief Executive Officer.
| 115 | Evofem Biosciences, Inc. | 2025 Proxy Statement |
Aditxt’s Directors and Officers
Thomas J. Farley, CPA — Chief Financial Officer
Mr. Farley has been Aditxt’s Chief Financial Officer since September 2021. Prior to this, Mr. Farley was the Principal Accounting Officer and Controller from October of 2020 to September 2021. From December 2015 to June 2020, Mr. Farley was the Controller of Business Development Corporation of America (BDCA), a publicly listed business development company. Prior thereto, from January 2011 to August 2015, Mr. Farley was the Senior Controller of Blackrock Capital Investment Corporation (NASDAQ: BKCC). Prior to joining BlackRock Capital Investment Corporation, Mr. Farley was a Senior Controller for PineBridge Investments Emerging Markets practice. Mr. Farley was also an Accounting Manager for Bessemer Venture Partners prior to his tenure at PineBridge. Mr. Farley began his career with PricewaterhouseCoopers LLP, from 1996 to 2001. Mr. Farley earned his B.S. in Accounting from Long Island University and is a Certified Public Accountant.
EXECUTIVE COMPENSATION
Summary Compensation Table
The following table represents information regarding the total compensation for the named executive officers of Aditxt as of December 31, 2024 and 2023:
| Restricted | All Other | |||||||||||||||||||||||||||||||
| Salary(1) | Stock | Option | Stock | |||||||||||||||||||||||||||||
| Bonus | Awards | Awards | Units | Compensation | Total | |||||||||||||||||||||||||||
| Name and Principal Position | Year | ($) | ($) | ($) | ($) | ($) | ($)(3) | ($) | ||||||||||||||||||||||||
| Amro Albanna | 2024 | 500,000 | - | - | - | - | - | 500,000 | ||||||||||||||||||||||||
| Chief Executive Officer and Director | 2023 | 432,119 | - | - | 47,114 | - | 40,000 | 519,233 | ||||||||||||||||||||||||
| Shahrokh Shabahang, D.D.S., MS, Ph.D. | 2024 | 325,000 | - | - | - | - | - | 325,000 | ||||||||||||||||||||||||
| Chief Innovation Officer | 2023 | 293,502 | - | - | 35,336 | - | 30,000 | 358,837 | ||||||||||||||||||||||||
| Corinne Pankovcin | 2024 | 385,008 | - | - | - | - | - | 385,008 | ||||||||||||||||||||||||
| Chief Mergers & Acquisitions Officer | 2023 | 346,774 | - | - | 23,557 | - | 20,000 | 390,331 | ||||||||||||||||||||||||
| Thomas J. Farley | 2024 | 464,616 | - | - | - | - | - | 464,616 | ||||||||||||||||||||||||
| Chief Financial Officer | 2023 | 337,894 | - | - | 23,557 | - | 20,000 | 381,451 | ||||||||||||||||||||||||
| Matthew Shatzkes | 2024 | - | - | - | - | - | - | |||||||||||||||||||||||||
| Former Chief Legal Officer & General | ||||||||||||||||||||||||||||||||
| Counsel(2) | 2023 | 198,670 | 890,893 | - | - | 34,076 | 1,123,639 | |||||||||||||||||||||||||
Option awards represent granted options at the fair market value as of the date of grant. Restricted stock units represent granted restricted stock units at the fair market value as of the date of grant.
| (1) | Ms. Pankovcin served as Aditxt’s Chief Financial Officer from July 2020 through September 25, 2021. She was appointed as Aditxt’s President on September 25, 2021. Ms. Pankovcin’s title was changed from President to Chief Commercialization Officer effective April 2023 and from Chief Commercialization Officer to Chief Mergers and Acquisitions Officer in January of 2024 |
| (2) | Mr. Shatzkes joined Aditxt in January of 2022. Mr. Shatzkes departed Aditxt in July of 2023. |
| (3) | All other compensation is inclusive of Pearsanta, Inc. option grants to Mr. Albanna, Dr. Shabahang, Ms. Pankovcin, and Mr. Farley. Mr. Shatzkes received consideration in connection with the Separation and General Release agreement. |
| www.evofem.com | 116 |
Aditxt’s Directors and Officers
Outstanding Equity Awards at Fiscal Year-End
The following table presents information concerning unexercised options and unvested restricted stock awards for each Named Executive Officer outstanding as of December 31, 2024 for Aditxt, Inc.
| Option Awards | Restricted Stock Awards | Restricted Stock Units | ||||||||||||||||||||||||||||
| Number of | Number of | Number of | Number of | |||||||||||||||||||||||||||
| securities | securities | securities | securities | |||||||||||||||||||||||||||
| Number of | Number of | underlying | underlying | underlying | underlying | |||||||||||||||||||||||||
| securities | securities | unexercised | unexercised | unexercised | unexercised | |||||||||||||||||||||||||
| underlying | underlying | restricted | restricted | restricted | restricted | |||||||||||||||||||||||||
| unexercised | unexercised | Option | Option | stock | stock | stock | stock | |||||||||||||||||||||||
| options (#) | options (#) | Exercise | Expiration | awards (#) | awards (#) | units (#) | units (#) | |||||||||||||||||||||||
| Name | exercisable | unexercisable | Price | Date | exercisable | unexercisable | exercisable | unexercisable | ||||||||||||||||||||||
| Amro Albanna | 1 | — | $ | 80,000,000.00 | October 5, 2027 | — | — | — | — | |||||||||||||||||||||
| Amro Albanna | 1 | — | $ | 80,000,000.00 | October 5, 2027 | — | — | — | — | |||||||||||||||||||||
| Amro Albanna | 1 | $ | 50,100 | November 8, 2033 | — | — | — | — | ||||||||||||||||||||||
| Corinne Pankovcin | 1 | — | $ | 80,400,000.00 | March 20, 2025 | — | — | — | — | |||||||||||||||||||||
| Corinne Pankovcin | 1 | — | $ | 220,000,000.00 | March 20, 2025 | — | — | — | — | |||||||||||||||||||||
| Corinne Pankovcin | 1 | — | $ | 38,400,000.00 | November 2, 2030 | — | — | — | — | |||||||||||||||||||||
| Corinne Pankovcin | 1 | — | $ | 38,400,000.00 | November 2, 2030 | — | — | — | — | |||||||||||||||||||||
| Corinne Pankovcin | 1 | — | $ | 50,100 | November 8, 2033 | |||||||||||||||||||||||||
| Thomas J. Farley | 1 | — | $ | 38,400,000.00 | November 2, 2030 | — | — | — | — | |||||||||||||||||||||
| Thomas J. Farley | 1 | — | $ | 50,100 | November 8, 2033 | — | — | — | — | |||||||||||||||||||||
The following table presents information concerning unexercised options and unvested restricted stock awards for each Named Executive Officer outstanding as of December 31, 2024 for Pearsanta, Inc.
| Option Awards | Restricted Stock Awards | Restricted Stock Units | ||||||||||||||||||||||||||||
| Number of | Number of | Number of | Number of | |||||||||||||||||||||||||||
| securities | securities | securities | securities | |||||||||||||||||||||||||||
| Number of | Number of | underlying | underlying | underlying | underlying | |||||||||||||||||||||||||
| securities | securities | unexercised | unexercised | unexercised | unexercised | |||||||||||||||||||||||||
| underlying | underlying | restricted | restricted | restricted | restricted | |||||||||||||||||||||||||
| unexercised | unexercised | Option | Option | stock | stock | stock | stock | |||||||||||||||||||||||
| options (#) | options (#) | Exercise | Expiration | awards (#) | awards (#) | units (#) | units (#) | |||||||||||||||||||||||
| Name | exercisable | unexercisable | Price | Date | exercisable | unexercisable | exercisable | unexercisable | ||||||||||||||||||||||
| Amro Albanna | 200 | — | $ | 200.00 | December 18, 2033 | — | — | — | — | |||||||||||||||||||||
| Corinne Pankovcin | 100 | — | $ | 200.00 | December 18, 2033 | — | — | — | — | |||||||||||||||||||||
| Thomas J. Farley | 100 | — | $ | 200.00 | December 18, 2033 | — | — | — | — | |||||||||||||||||||||
| 117 | Evofem Biosciences, Inc. | 2025 Proxy Statement |
Directors and Executive Officers of the Surviving Company After the Merger
Directors and Executive Officers of the Surviving Company after the Merger
Upon the consummation of the Merger, the Company will survive as a wholly owned subsidiary of Aditxt and Aditxt will remain the Nasdaq listed parent entity. Therefore, the officers and directors of Aditxt prior to the Merger will not change as a result of the Merger closing. Effective as of the Closing, officers of the Surviving Company will be Saundra Pelletier and Ivy Zhang and the directors of the Surviving Company shall be Saundra Pelletier, Amro Albanna, and Lisa Rarick.
Security Ownership of Certain Beneficial Owners and Management of Evofem
The following table sets forth certain information concerning the ownership or voting control of our common stock as of May 30, 2025, by (i) those persons who are known to us to be the beneficial owner(s) of more than five percent of our common stock, Series E-1 and Series F-1 Preferred Shares (ii) each of our directors and named executive officers and (iii) all of our directors and named executive officers as a group.
As of July 22, 2025, 118,656,354 shares of common stock, 26,280 shares of Series F-1 Preferred Stock, and 2,300 shares of Series E-1 Convertible Preferred Stock were issued and outstanding. As per the Preliminary Information Statement on Schedule 14C filed with the SEC on July 9, 2025, on June 30, 2025, the holders of a majority of the issued and outstanding shares of the Company’s Series E-1 Preferred Stock (the “Required Holders”) approved by written consent, in lieu of a meeting, the Amended and Restated Certificate of Designations of Series E-1 Convertible Preferred Stock of Evofem Biosciences, Inc. (the “A&R Certificate of Designations”). The Company’s Board of Directors also approved the A&R Certificate of Designations on June 30, 2025. The A&R Certificate of Designations increases the number of total authorized shares from 2,300 to 10,000 in order to authorize a sufficient number of shares for the payment of dividends in kind in the form of additional shares of Series E-1 Preferred Stock, and to update certain definitions. On June 30, 2025, the Company filed the A&R Certificate of Designations and on July 9, 2025 filed a Certificate of Correction with the Secretary of State of Delaware. The A&R Certificate of Designations will become effective with the Secretary of State on September 30, 2025. Article IV of the Company’s Certificate of Incorporation authorizes and empowers the Company’s Board of Directors to authorize the issuance of shares of Preferred Stock, to set the rights and preferences of each series, and to file such certificate of designations, or amendments thereto. In particular, Article IV(b)(ii) explicitly grants the authority to determine the number of shares of the series of preferred stock, as well as an increase or decrease thereof, except where otherwise provided in the applicable certificate of designations. The Series E-1 Certificate of Designations provides that any amendment or vote to change the terms of the Certificate of Designations may be effected by obtaining the affirmative vote through a written consent in lieu of a meeting of the Required Holders. In accordance with such, the A&R Certificate of Designations was approved by the Required Holders holding 58.3% of the issued and outstanding Series E-1 Preferred Stock. Under applicable securities laws, we are not permitted to effect the amendments within the A&R Certificate of Designations until at least 20 days after we distribute a definitive information statement to our stockholders. The preliminary information statement was filed on July 9, 2025.
The number of shares beneficially owned by each entity, person, director or executive officer is determined in accordance with the rules of the SEC, and the information is not necessarily indicative of beneficial ownership for any other purpose. In the cases of holders who are not directors, director nominees, and named executive officers, Schedules 13G or 13D filed with the SEC (and, consequently, ownership reflected here) often reflect holdings as of a date prior to July 22, 2025. Under such rules, beneficial ownership generally includes any shares over which the individual has sole or shared voting power or investment power as well as any shares that the individual has the right to acquire within 60 days after July 22, 2025, through the exercise of stock options, warrants or other rights. Unless otherwise indicated in the footnotes to this table, we believe that each of the stockholders named in this table has sole voting and investment power with respect to the shares indicated as beneficially owned. Unless otherwise noted, the address of the persons in the table below is that of the Company.
| Name and Address of Beneficial Owner | Shares Beneficially Owned |
Percent of Shares Beneficially Owned |
|
| Directors and Named Executive Officers | |||
| Kim Kamdar, Ph.D.(1) | 170 | * | |
| Tony O’Brien(2) | 173 | * | |
| Lisa Rarick, M.D.(3) | 167 | * | |
| Colin Rutherford(4) | 180 | * | |
| Saundra Pelletier(5) | 3,022 | * |
|
| Ivy Zhang | - | * | |
| Directors and executive officers as a group (6 Persons)(7) | 3,712 | * | |
| Holders of Greater than 5% of the class (Series E-1 Convertible Preferred Shares)** | |||
| Keystone Capital Partners, LLC (8) | 703 | 31 | % |
| Mercer Street Global Opportunity Fund, LLC (9) | 639 | 28 | % |
| Seven Knots, LLC (10) | 192 | 8 | % |
| Walleye Opportunities Master Fund (11) | 766 | 33 | % |
| Holders of Greater than 5% of the class as a group (4 persons) | 2,300 | 100 | % |
| Holders of Greater than 5% of the class (Series F-1 Convertible Preferred Shares) | |||
| Aditxt, Inc. (12) | 26,280 | 100 | % |
| * | Includes beneficial ownership of less than 1% of the outstanding shares of Evofem’s common stock. |
| ** | Shares beneficially owned as of July 22, 2025, represents the amount owned, totaling 2,300, prior to the increase in authorized shares of Series E-1 Preferred Shares, which will be effective on September 30, 2025 as per the Preliminary Information Statement on Schedule 14C filed with the SEC on July 9, 2025. Shares beneficially owned as of July 22, 2025 post the increase in authorized shares will total 2,551. |
| (1) | Consists of 170 shares of common stock that may be acquired by Dr. Kamdar pursuant to the exercise of stock options within 60 days of July 22, 2025. |
| (2) | Consists of (i) 4 shares of common stock held by Mr. O’Brien, and (ii) 169 shares of common stock that may be acquired pursuant to the exercise of stock options within 60 days of July 22, 2025. |
| (3) | Consists of (i) 5 shares of common stock held by Dr. Rarick, and (ii) 162 shares of common stock that may be acquired pursuant to the exercise of stock options within 60 days of July 22, 2025. |
| (4) | Consists of 180 shares of common stock that may be acquired by Mr. Rutherford pursuant to the exercise of stock options within 60 days of July 22, 2025. |
| (5) | Consists of (i) 1,493 shares of common stock held by Ms. Pelletier, and (ii) 1,529 shares of common stock that may be acquired pursuant to the exercise of stock options within 60 days of July 22, 2025. |
| (7) | Consists of (i) 1,502 shares of common stock held by our current executive officers and directors, and (ii) 2,210 shares of common stock that may be acquired by our current executive officers and directors pursuant to the exercise of stock options within 60 days after July 22, 2025. |
| (8) |
Consists of 703 shares of Series E-1 Convertible Preferred Shares, with voting rights equal to 17.0% of the then issued and outstanding common shares entitled to vote in shareholder actions. Keystone Capital Partners LLC also holds SSNs that could be converted into 48,025,367 shares of common stock, purchase rights that would result in the issuance of 549,603,598 shares of common stock upon exercise, and warrants to purchase up to 259,178 shares of common stock within 60 days of July 22, 2025. However, while the voting power of each Series E-1 Convertible Preferred Shares holder is limited by the maximum beneficial ownership percentage of 4.99% as outlined in the Series E-1 Certificate of Designation, Keystone Capital Partners LLC has provided the Company notice (and the Company has waived the 61 day notice waiting period) to increase their maximum beneficial ownership percentage to 9.99%. According to our books and records, the address of Keystone Capital Partners, LLC is 139 Fulton Street, Suite 412, New York, NY, 10038. Keystone Capital Partners, LLC is managed by RANZ Group LLC. Fredric Zaino, the Managing Member of RANZ Group LLC, may be deemed to have investment discretion and voting power over the shares held by Keystone Capital Partners LLC. RANZ Group LLC and Mr. Zaino each disclaim any beneficial ownership of these shares. |
| (9) |
Consists of 639 shares of Series E-1 Convertible Preferred Shares, with voting rights equal to 15.5% of the then issued and outstanding common shares entitled to vote in shareholder actions. Mercer Street Capital Partners LLC also holds SSNs that could be converted into 58,835,998 shares of common, stock purchase rights that would result in the issuance of 277,154,852 shares of common stock upon exercise, and warrants to purchase up to 786,668 shares of common stock within 60 days of July 22, 2025. However, while the voting power of each Series E-1 Convertible Preferred Shares holder is limited by the maximum beneficial ownership percentage of 4.99% as outlined in the Series E-1 Certificate of Designation, Mercer Street Capital Partners LLC has provided the Company notice (and the Company has waived the 61 day notice waiting period) to increase their maximum beneficial ownership percentage to 9.99%. According to our books and records, the address of Mercer Street Global Opportunity Fund, LLC is 1111 Brickell Ave., Suite 2920, Miami, FL, 33131. Mercer Street Global Opportunity Fund, LLC is managed by Mercer Street Capital Partners LLC, which is managed by Jonathan Juchno. Mercer Street Capital Partners LLC and Mr. Juchno may be deemed to have investment discretion and voting power over the shares held by Mercer Street Global Opportunity Fund, LLC. Mercer Street Capital Partners LLC and Mr. Juchno each disclaim any beneficial ownership of these shares. |
| (10) | Consists of 192 shares of Series E-1 Convertible Preferred Shares, with voting rights equal to 4.6% of the then issued and outstanding common shares entitled to vote in shareholder actions. Seven Knots, LLC also holds SSNs that could be converted into 21,972,088 shares of common stock, purchase rights that would result in the issuance of 219,925,088 shares of common stock upon exercise, and warrants to purchase up to 192,308 shares of common stock within 60 days of July 22, 2025. However, while the voting power of each Series E-1 Convertible Preferred Shares holder is limited by the maximum beneficial ownership percentage of 4.99% as outlined in the Series E-1 Certificate of Designation, Seven Knots, LLC has provided the Company notice (and the Company has waived the 61 day notice waiting period) to increase their maximum beneficial ownership percentage to 8.00%. According to our books and records, the address of Seven Knots, LLC is 7 Rose Avenue, Great Neck, NY, 11021. Marissa Welner, the Manager of Seven Knots, LLC, holds voting and dispositive power over the shares held by this stockholder. Ms. Welner disclaims any beneficial ownership of these shares. |
| (11) | Consists of 766 shares of Series E-1 Convertible Preferred Shares, with voting rights equal to 18.6% of the then issued and outstanding common shares entitled to vote in shareholder actions. Walleye Opportunities Master Fund, Ltd also holds SSNs that could be converted into 169,550,895 shares of common stock and warrants to purchase up to 5,893,435 shares of common stock within 60 days of July 22, 2025. However, the voting power of each Series E-1 Convertible Preferred Shares holder is limited by the maximum beneficial ownership percentage of 4.99% as outlined in the Series E-1 Certificate of Designation. According to our books and records, the address of Walleye Opportunities Master Fund, Ltd. is c/o Walleye Capital, LLC 2800 Niagara Lane North, Plymouth, MN, 55447. Walleye Capital LLC is the investment manager of Walleye Opportunities Master Fund Ltd and may be deemed to beneficially own the shares owned by the Walleye Opportunities Master Fund Ltd. Rory Callahan is a Portfolio Manager of Walleye Capital LLC and may be deemed to have voting and dispositive power over the shares owned by the Walleye Opportunities Master Fund Ltd. Walleye Capital LLC and Rory Callahan each disclaim any beneficial ownership of these shares. |
| (12) | Consists of 26,280 shares of Series F-1 Shares, with no voting rights. According to our books and records, the address of Aditxt, Inc. is 2569 Wyandotte Street, Suite 101, Mountain View, CA 94043. Amro Albanna is the Chief Executive Officer of Aditxt, Inc. |
| www.evofem.com | 118 |
Description of Aditxt Securities
Description of Aditxt’s Securities
Common Stock
On May 24, 2021, Aditxt increased the number of authorized shares of its common stock, par value $0.001 per share, from 27,000,000 to 100,000,000 (the “Authorized Shares Increase”) by filing a Certificate of Amendment (the “Certificate of Amendment”) to its Amended and Restated Certificate of Incorporation with the Secretary of State of the State of Delaware. In accordance with the General Corporation Law of the State of Delaware, the Authorized Shares Increase and the Certificate of Amendment were approved by Aditxt stockholders at their Annual Meeting of Stockholders on May 19, 2021.
On September 13, 2022, Aditxt effectuated a 1-for-50 reverse stock split (the “2022 Reverse Split”). Aditxt’s stock began trading at the 2022 Reverse Split price effective on the Nasdaq Stock Market on September 14, 2022. There was no change to the number of authorized shares of Aditxt’s common stock.
On August 17, 2023, Aditxt effectuated a 1-for-40 reverse stock split (the “2023 Reverse Split”). Aditxt stock began trading at the 2023 Reverse Split price effective on the Nasdaq Stock Market on August 17, 2023. There was no change to the number of authorized shares of the Aditxt’s common stock.
Formed in January 2023, the majority owned subsidiary Pearsanta™, Inc. (Pearsanta) seeks to take personalized medicine to a new level by delivering “Health by the Numbers.” On November 22, 2023, Pearsanta entered into an assignment agreement with FirstVitals LLC, an entity controlled by Pearsanta’s then CEO, Ernie Lee (FirstVitals), pursuant to which FirstVitals assigned its rights in certain intellectual property and website domain to Pearsanta in consideration of the issuance of 500,000 shares of Pearsanta common stock to FirstVitals. On December 18, 2023, the board of directors of Pearsanta adopted the Pearsanta 2023 Omnibus Equity Incentive Plan (the Pearsanta Omnibus Incentive Plan), pursuant to which it reserved 15 million shares of common stock of Pearsanta for future issuance under the Pearsanta Omnibus Incentive Plan and the Pearsanta 2023 Parent Service Provider Equity Incentive Plan (the “Pearsanta Parent Service Provider Plan”) and approved the issuance of 9.32 million options, exercisable into shares of Pearsanta common stock under the Pearsanta Parent Service Provider Plan and the issuance of 4.0 million options, exercisable into shares of Pearsanta common stock, subject to vesting, and 1.0 million restricted common stock shares under the Pearsanta Omnibus Incentive Plan.
On December 20, 2022, Aditxt entered into an At The Market Offering Agreement (the “ATM”) with H.C. Wainwright & Co., LLC as agent (the “Agent”), pursuant to which they may offer and sell, from time to time through the Agent, shares of Aditxt’s common stock having an aggregate offering price of up to $50,000,000 (the “Shares”).
The offer and sale of the Shares was made pursuant to a shelf registration statement on Form S-3 and the related prospectus (File No. 333-257645) filed by Aditxt with the SEC on July 2, 2021, amended on July 6, 2021 and declared effective by the SEC on July 13, 2021, under the Securities Act of 1933, as amended.
For the year ended December 31, 2023, Aditxt sold 8,463 Shares at an average price of $62.05 per share under the ATM. The sale of Shares generated net proceeds of $507,016 after paying commissions and related fees.
On April 20, 2023, Aditxt entered into an amendment to the ATM, pursuant to which Aditxt and the Agent agreed to reduce the aggregate gross sales price of the Shares under the ATM from $50,000,000 to zero.
Preferred Stock
Aditxt is authorized to issue 3,000,000 shares of preferred stock, par value $0.001 per share. There were 29,648 and 35,758 shares of preferred stock outstanding as of March 31, 2025 and December 31, 2024, respectively.
| 119 | Evofem Biosciences, Inc. | 2025 Proxy Statement |
Description of Aditxt Securities
Issuance of Series A-1 Preferred Stock:
On December 11, 2023 (the “Execution Date”), Aditxt entered into an Agreement and Plan of Merger (the “Original Merger Agreement”) with Adicure, Inc., a Delaware corporation and wholly owned subsidiary of the Aditxt (Merger Sub) and Evofem Biosciences, Inc., a Delaware corporation (Evofem), pursuant to which, Merger Sub will be merged into and with Evofem (the Merger), with Evofem surviving the Merger as a wholly owned subsidiary of Aditxt.
Subject to the terms and conditions set forth in the Original Merger Agreement, at the effective time of the Merger (the “Effective Time”), (i) all issued and outstanding shares of common stock, par value $0.0001 per share of Evofem, other than any shares of Evofem common stock held by Aditxt or Merger Sub immediately prior to the Effective Time, will be converted into the right to receive an aggregate of 610,000 shares of Aditxt’s common stock, par value $0.001 per share; and (ii) all issued and outstanding shares of Series E-1 Preferred Stock, par value $0.0001 of Evofem (the Evofem Unconverted Preferred Stock), other than any shares of Evofem Unconverted Preferred Stock held by the Company or Merger Sub immediately prior to the Effective Time, will be converted into the right to receive an aggregate of 2,327 shares of Aditxt Preferred Stock, par value $0.001 of Aditxt (the Aditxt Preferred Stock), having such rights, powers, and preferences set forth in the form of Certificate of Designation of Series A-2 Preferred Stock.
On December 22, 2023, Aditxt entered into an Exchange Agreement (the Exchange Agreement) with the holders (the Holders) of an aggregate of 22,280 shares of Series F-1 Convertible Preferred Stock of Evofem (the Evofem Series F-1 Preferred Stock) agreed to exchange their respective shares of Evofem Series F-1 Preferred Stock for an aggregate of 22,280 shares of a new series of convertible preferred stock of the Aditxt designated as Series A-1 Convertible Preferred Stock, $0.001 par value, (the Series A-1 Preferred Stock).
The following is only a summary of the Series A-1 Certificate of Designations, and is qualified in its entirety by reference to the full text of the Series A-1 Certificate of Designations, a copy of which is filed as Exhibit 3.1 to the Aditxt Current Report on Form 8-K filed on December 26, 2023 and is incorporated by reference herein.
Designation, Amount, and Par Value: The number of Series A-1 Preferred Stock designated is 22,280 shares. The shares of Series A-1 Preferred Stock have a par value of $0.001 per share and a stated value of $1,000 per share.
Conversion Price: The Series A-1 Preferred Stock will be convertible into shares of common stock at an initial conversion price of $4.44 (subject to adjustment pursuant to the Series A-1 Certificate of Designations) (the Conversion Price). The Certificate of Designations also provides that in the event of certain Triggering Events (as defined below) any holder may, at any time, convert any or all of such holder’s Series A-1 Preferred Stock at an alternate conversion rate equal to the product of (i) the Alternate Conversion Price (as defined below) and (ii) the quotient of (x) the 25% redemption premium multiplied by (y) the amount of Series A-1 Preferred Stock subject to such conversion. Triggering Events include, among others, (i) a suspension of trading or the failure to be traded or listed on an eligible market for five consecutive days or more, (ii) the failure to remove restrictive legends when required, (iii) Aditxt’s default in payment of indebtedness in an aggregate amount of $500,000 or more (the Company is currently in default for payments greater than $500,000), (iv) proceedings for a bankruptcy, insolvency, reorganization or liquidation, which are not dismissed with 30 days, (v) commencement of a voluntary bankruptcy proceeding, and (viii) final judgments against Aditxt for the payment of money in excess of $100,000. Alternate Conversion Price means the lowest of (i) the applicable conversion price the in effect, (ii) the greater of (x) $0.888 (the Floor Price) and (y) 80% of the volume weighted average price (VWAP) of the common stock on the trading day immediately preceding the delivery of the applicable conversion notice. Further, the Series A-1 Certificate of Designations provides that if on any of the 90th and 180th day after each of the occurrence of any Stock Combination Event (as defined in the Series A-1 Certificate of Designations) and the Applicable Date (as defined in the Series A-1 Certificate of Designations), the conversion price then in effect is greater than the market price then in effect (the Adjustment Price), on such date then the conversion price shall automatically lower to the Adjustment Price.
Dividends: Holders of the Series A-1 Preferred Stock shall be entitled to receive dividends when and as declared by the Board, from time to time, in its sole discretion, which Dividends shall be paid by the Company out of funds legally available therefor, payable, subject to the conditions and other terms hereof, in cash, in securities of the Company or any other entity, or using assets as determined by the Board on the Stated Value of such Preferred Share.
| www.evofem.com | 120 |
Description of Aditxt Securities
Liquidation: In the event of a Liquidation Event (as defined in the Series A-1 Certificate of Designation), the holders the Series A-1 Preferred Stock shall be entitled to receive in cash out of the assets of the Company, before any amount shall be paid to the holders of any other shares of capital stock of the Company, equal to the greater of (A) 125% of the Conversion Amount (as defined in the Series A-1 Certificate of Designation) on the date of such payment and (B) the amount per share such holder of Series A-1 Preferred Stock would receive if they converted such share of Series A-1 Preferred Stock into common stock immediately prior to the date of such payment
Aditxt Redemption: Aditxt may redeem all, or any portion, of the Series A-1 Preferred Stock for cash, at a price per share of Series A-1 Preferred Stock equal to 115% of the greater of (i) the Conversion Amount (as defined in the Series A-1 Certificate of Designation)being redeemed as of the Company Optional Redemption Date (as defined in the Series A-1 Certificate of Designation) and (ii) the product of (1) the Conversion Rate (as defined in the Series A-1 Certificate of Designation) with respect to the Conversion Amount being redeemed as of the Company Optional Redemption Date multiplied by (2) the greatest Closing Sale Price (as defined in the Certificate of Designation) of the common stock on any Trading Day during the period commencing on the date immediately preceding such Company Optional Redemption Notice Date (as defined in the Certificate of Designation) and ending on the Trading Day immediately prior to the date the Company makes the entire payment required to be made under the Certification of Designation.
Maximum Percentage: Holders of Series A-1 Preferred Stock are prohibited from converting shares of Series A-1 Preferred Stock into shares of common stock if, as a result of such conversion, such holder, together with its affiliates, would beneficially own in excess of 4.99% (the “Maximum Percentage”) of the total number of shares of common stock issued and outstanding immediately after giving effect to such conversion.
Voting Rights: The holders of the Series A-1 Preferred Stock shall have no voting power and no right to vote on any matter at any time, either as a separate series or class or together with any other series or class of share of capital stock, and shall not be entitled to call a meeting of such holders for any purpose nor shall they be entitled to participate in any meeting of the holders of common stock, except as expressly provided in the Certificate of Designations and where required by the DGCL.
Issuance of Series B Preferred Stock:
On July 19, 2022, Aditxt entered into a Subscription and Investment Representation Agreement with its Chief Executive Officer (the “Purchaser”), pursuant to which the Company agreed to issue and sell one (1) share of the Company’s Series B Preferred Stock (the “Preferred Stock”), par value $0.001 per share, to the Purchaser for $20,000 in cash.
On July 19, 2022, Aditxt filed a certificate of designation (the “Certificate of Designation”) with the Secretary of State of Delaware, effective as of the time of filing, designating the rights, preferences, privileges and restrictions of the share of Preferred Stock. The Certificate of Designation provides that the share of Preferred Stock will have 250,000,000 votes and will vote together with the outstanding shares of the Company’s common stock as a single class exclusively with respect to any proposal to amend the Company’s Restated Certificate of Incorporation to effect a reverse stock split of the Company’s common stock. The Preferred Stock will be voted, without action by the holder, on any such proposal in the same proportion as shares of common stock are voted. The Preferred Stock otherwise has no voting rights except as otherwise required by the General Corporation Law of the State of Delaware.
The Preferred Stock is not convertible into, or exchangeable for, shares of any other class or series of stock or other securities of the Company. The Preferred Stock has no rights with respect to any distribution of assets of the Company, including upon a liquidation, bankruptcy, reorganization, merger, acquisition, sale, dissolution or winding up of the Company, whether voluntarily or involuntarily. The holder of the Preferred Stock will not be entitled to receive dividends of any kind. See Series B Preferred Stock certificate of designation incorporated by reference to this document.
The outstanding share of Preferred Stock shall be redeemed in whole, but not in part, at any time (i) if such redemption is ordered by the Board of Directors in its sole discretion or (ii) automatically upon the effectiveness of the amendment to the Certificate of Incorporation implementing a reverse stock split. Upon such redemption, the holder of the Preferred Stock will receive consideration of $20,000 in cash.
| 121 | Evofem Biosciences, Inc. | 2025 Proxy Statement |
Description of Aditxt Securities
Redemption of Series B Preferred Stock
On October 7, 2022, Aditxt paid $20,000 in consideration for the one share of Preferred Stock which was redeemed on September 13, 2022.
Issuance of Series B-2 Preferred Stock:
On December 29, 2023, Aditxt entered into an Exchange Agreement (the “Note Exchange Agreement”) with the Noteholder, pursuant to which the Noteholder agreed, subject to the terms and conditions set forth therein, to exchange the Note, including all accrued but unpaid interest thereon, for an aggregate of 2,625 shares of a new series of convertible preferred stock of the Company, designated as Series B-2 Convertible Preferred Stock, $0.001 par value (the “Series B-2 Preferred Stock”). See Series B-2 Preferred Stock certificate of designation incorporated by reference to this document.
The following is only a summary of the Series B-2 Certificate of Designations, and is qualified in its entirety by reference to the full text of the Series B-2 Certificate of Designations, a copy of which is filed as an exhibit to our Current Report on Form 8-K filed with the SEC on January 2, 2024.
Designation, Amount, and Par Value: The number of Series B-2 Preferred Stock designated is 2,625 shares. The shares of Series B-2 Preferred Stock have a par value of $0.001 per share and a stated value of $1,000 per share.
Conversion Price: The Series B-2 Preferred Stock will be convertible into shares of common stock at an initial conversion price of $4.71 (subject to adjustment pursuant to the Series B-2 Certificate of Designations) (the Conversion Price). The Series B-2 Certificate of Designations also provides that in the event of certain Triggering Events (as defined below) any holder may, at any time, convert any or all of such holder’s Series B-2 Preferred Stock at an alternate conversion rate equal to the product of (i) the Alternate Conversion Price (as defined below) and (ii) the quotient of (x) the 125% redemption premium multiplied by (y) the amount of Series B-2 Preferred Stock subject to such conversion. Triggering Events include, among others, (i) a suspension of trading or the failure to be traded or listed on an eligible market for five consecutive days or more, (ii) the failure to remove restrictive legends when required, (iii) the Company’s default in payment of indebtedness in an aggregate amount of $500,000 or more (the Company is currently in default for payments greater than $500,000), (iv) proceedings for a bankruptcy, insolvency, reorganization or liquidation, which are not dismissed with 30 days, (v) commencement of a voluntary bankruptcy proceeding, and (viii) final judgments against the Company for the payment of money in excess of $500,000. Alternate Conversion Price means the lowest of (i) the applicable conversion price the in effect, (ii) the greater of (x) $0.9420 (the “Floor Price”) and (y) 80% of the lowest volume weighted average price (“VWAP”) of the common stock during the five consecutive trading day period ending and including the trading day immediately preceding the delivery of the applicable conversion notice. Further, the Series B-2 Certificate of Designations provides that if on any of the 90th and 180th day after each of the occurrence of any Stock Combination Event (as defined in the Series B-2 Certificate of Designations) and the Applicable Date (as defined in the Series B-2 Certificate of Designations), the conversion price then in effect is greater than the market price then in effect (the Adjustment Price), on such date then the conversion price shall automatically lower to the Adjustment Price.
Dividends: Holders of the Series B-2 Preferred Stock shall be entitled to receive dividends when and as declared by the Board, from time to time, in its sole discretion, which Dividends shall be paid by the Company out of funds legally available therefor, payable, subject to the conditions and other terms hereof, in cash, in securities of the Company or any other entity, or using assets as determined by the Board on the Stated Value of such Preferred Share.
Liquidation: In the event of a Liquidation Event (as defined in the Series B-2 Certificate of Designations), the holders the Series B-2 Preferred Stock shall be entitled to receive in cash out of the assets of the Company, before any amount shall be paid to the holders of any other shares of capital stock of the Company, equal to the greater of (A) 125% of the Conversion Amount (as defined in the Series B-2 Certificate of Designation) on the date of such payment and (B) the amount per share such holder of Series B-2 Preferred Stock would receive if they converted such share of Series B-2 Preferred Stock into common stock immediately prior to the date of such payment.
| www.evofem.com | 122 |
Description of Aditxt Securities
Company Redemption: Aditxt may redeem all, or any portion, of the Series B-2 Preferred Stock for cash, at a price per share of Series B-2 Preferred Stock equal to 115% of the greater of (i) the Conversion Amount (as defined in the Series B-2 Certificate of Designations) being redeemed as of the Company Optional Redemption Date (as defined in the Series B-2 Certificate of Designations) and (ii) the product of (1) the Conversion Rate (as defined in the Series B-2 Certificate of Designations) with respect to the Conversion Amount being redeemed as of the Company Optional Redemption Date multiplied by (2) the greatest Closing Sale Price (as defined in the Series B-2 Certificate of Designations) of the common stock on any Trading Day during the period commencing on the date immediately preceding such Company Optional Redemption Notice Date (as defined in the Series B-2 Certificate of Designations) and ending on the Trading Day immediately prior to the date the Company makes the entire payment required to be made under the Certification of Designation.
Maximum Percentage: Holders of Series B-2 Preferred Stock are prohibited from converting shares of Series B-2 Preferred Stock into shares of common stock if, as a result of such conversion, such holder, together with its affiliates, would beneficially own in excess of 4.99% (the “Maximum Percentage”) of the total number of shares of common stock issued and outstanding immediately after giving effect to such conversion.
Voting Rights: The holders of the Series B-2 Preferred Stock shall have no voting power and no right to vote on any matter at any time, either as a separate series or class or together with any other series or class of share of capital stock, and shall not be entitled to call a meeting of such holders for any purpose nor shall they be entitled to participate in any meeting of the holders of common stock, except as expressly provided in the Series B-2 Certificate of Designations and where required by the DGCL.
Series C Preferred Stock
On July 11, 2023, Aditxt filed a certificate of designation (the “Certificate of Designation”) with the Secretary of State of Delaware, effective as of the time of filing, designating the rights, preferences, privileges and restrictions of the share of Preferred Stock. The Certificate of Designation provides that the share of Preferred Stock will have 250,000,000 votes and will vote together with the outstanding shares of the Company’s common stock as a single class exclusively with respect to any proposal to amend the Company’s Amended and Restated Certificate of Incorporation to effect a reverse stock split of the Company’s common stock. The Preferred Stock will be voted, without action by the holder, on any such proposal in the same proportion as shares of common stock are voted. The Preferred Stock otherwise has no voting rights except as otherwise required by the General Corporation Law of the State of Delaware.
The Preferred Stock is not convertible into, or exchangeable for, shares of any other class or series of stock or other securities of the Company. The Preferred Stock has no rights with respect to any distribution of assets of the Company, including upon a liquidation, bankruptcy, reorganization, merger, acquisition, sale, dissolution or winding up of the Company, whether voluntarily or involuntarily. The holder of the Preferred Stock will not be entitled to receive dividends of any kind.
The outstanding share of Preferred Stock shall be redeemed in whole, but not in part, at any time (i) if such redemption is ordered by the Board of Directors in its sole discretion or (ii) automatically upon the effectiveness of the amendment to the Certificate of Incorporation implementing a reverse stock split. Upon such redemption, the holder of the Preferred Stock will receive consideration of $1,000 in cash. As of December 31, 2023, the share has been redeemed and the consideration has been paid.
On July 11, 2023, the Company entered into a Subscription and Investment Representation Agreement (the “Subscription Agreement”) with Amro Albanna, its Chief Executive Officer, who is an accredited investor (the “Purchaser”), pursuant to which the Company agreed to issue and sell one (1) share of the Company’s Series C Preferred Stock, par value $0.001 per share (the “Preferred Stock”), to the Purchaser for $1,000 in cash. The sale closed on July 11, 2023. The Subscription Agreement contains customary representations and warranties and certain indemnification rights and obligations of the parties. See Series C Preferred Stock certificate of designation incorporated by reference to this document. On August 17, 2023, the share was redeemed.
| 123 | Evofem Biosciences, Inc. | 2025 Proxy Statement |
Comparison of Stockholders’ Rights
Comparison of Stockholders’ Rights
The Company is incorporated under the laws of the State of Delaware and, accordingly, the rights of the stockholders are governed by Delaware law, including the DGCL. Before the completion of the merger, the rights of Company stockholders are also governed by the Company certificate of incorporation and the Company bylaws, each as amended. The Company’s common shareholders will not receive any shares of stock of Aditxt upon Effective Time of the Merger. However, each share of the Company’s Series E-1 issued and outstanding as of the Effective Time shall automatically be converted into the right to receive, from Aditxt, one share of Parent Preferred Stock. A Copy of the Parent Preferred Stock Form of Certificate of Designation is attached hereto as Exhibit F.
The following is a summary of material differences between the current rights of Company Series E-1 stockholders and the rights of the Parent Preferred Stock. While the Company believes that this summary covers the material differences between the two, this summary may not contain all of the information that is important to you. This summary is not intended to be a complete discussion of the respective rights of stockholders, and it is qualified in its entirety by reference to the DGCL and the various documents of the Company and Aditxt to which are referred to in this summary. In addition, the identification of some of the differences in the rights of these stockholders as being material is not intended to indicate that other differences that are equally important do not exist.
| Company Series E-1 Rights | Parent Preferred Stock | |||
| Applicable Law | Delaware | Delaware | ||
| Authorized Stock | 2,300 shares of preferred stock designated as Series E-1; as per the Preliminary Information Statement on Schedule 14C filed with the SEC on July 9, 2025, the authorized Series E-1 Shares will be increased to 10,000 on September 30, 2025 | [share count] shares of Parent Preferred Stock | ||
| Voting Rights | The holders vote together with the common, on an as-converted basis, subject to beneficial ownership limitations | The holders shall have no voting power excepts as required by DGCL or to change the term of or to issue Preferred Shares | ||
| Convertible | Each share is convertible into shares of Company common stock based on the then calculated Conversion Rate | Each share is convertible into shares of Company common stock based on the then calculated Conversion Rate | ||
| Dividends | Monthly Dividend payable in arrears on the first day of each calendar month in shares of Common Stock, which may be capitalized by adding the Stated Value on a dollar-for-dollar basis, or a combination thereof. | Dividend may be issued subject to Board discretion and subject to the senior rights of the Senior Preferred Stock, and pari passu with the holders of shares of Parity Stock. |
Certain Relationships and Related Transactions
Evofem
Our Audit Committee is responsible for reviewing and approving all transactions in which we are a participant and in which any parties related to us, including our executive officers, directors, beneficial owners of more than 5% of our securities, immediate family members of the foregoing persons, and any other persons whom our Board determines may be considered related parties, has or will have a direct or indirect material interest. If advanced approval is not feasible, the Audit Committee has the authority to ratify a related party transaction at the next Audit Committee meeting. For purposes of our Audit Committee charter, a material interest is deemed to be any consideration received by such a party in excess of the lesser of $0.1 million per year or 1% of the average of our total assets for the last two completed fiscal years.
In reviewing and approving such transactions, the Audit Committee shall obtain, or shall direct our management to obtain on its behalf, all information that our committee believes to be relevant and important to a review of the transaction prior to its approval. Following receipt of the necessary information, a discussion shall be held of the relevant factors if deemed to be necessary by our committee prior to approval. If a discussion is not deemed to be necessary, approval may be given by written consent of our committee. This approval authority may also be delegated to the Chairperson of the Audit Committee in respect of any transaction in which the expected amount is less than $0.5 million.
The Audit Committee or its chairperson, as the case may be, shall approve only those related party transactions that are determined to be in, or not inconsistent with, the best interests of us and our stockholders, taking into account all available facts and circumstances as our committee or the Chairperson determines in good faith to be necessary. These facts and circumstances will typically include, but not be limited to, the material terms of the transaction, the nature of the related party’s interest in the transaction, the significance of the transaction to the related party and the nature of our relationship with the related party, the significance of the transaction to us, and whether the transaction would be likely to impair (or create an appearance of impairing) the judgment of a director or executive officer to act in our best interest. No member of the Audit Committee may participate in any review, consideration, or approval of any related party transaction with respect to which the member or any of his or her immediate family members is the related party, except that such member of the Audit Committee will be required to provide all material information concerning the related party transaction to the Audit Committee.
Except as otherwise set forth below, during the years ended December 31, 2023 and 2022 and to-date in 2024 there were no transactions to which we will be a party, nor are there any currently proposed transactions to which we will be a party, in which:
| ● | the amounts involved exceeded or will exceed the lesser of $0.1 million per year or 1% of the average of our total assets for the last two completed fiscal years; and | |
| ● | any of our directors, nominees for director, executive officers or holders of more than 5% of our outstanding capital stock, or any immediate family member of, or person sharing the household with, any of these individuals or entities, had or will have a direct or indirect material interest. |
| www.evofem.com | 124 |
Certain Relationships and Related Transactions
Between Aditxt and Evofem
On December 11, 2023, the Company filed a Certificate of Designation of Series F-1 Convertible Preferred Stock (the “F-1 Certificate of Designation”), par value $0.0001 per share (the “Series F-1 Shares”). An aggregate of 95,000 shares was authorized. The Series F-1 Shares are convertible into shares of common stock at a conversion price of $0.0635 per share and do not have the right to vote on any matters presented to the holders of the Company’s common stock. The Series F-1 Shares are senior to all common stock and subordinate to the Series E-1 Shares with respect to preferences as to distributions and payments upon a dissolution event. In the event of a liquidation event, the Series F-1 Shares are entitled to receive an amount per share equal to the Black Scholes Value as of the liquidation event plus the greater of 125% of the conversion amount (as defined in the F-1 Certificate of Designation) and the amount the holder of the Series F-1 Shares would receive if the shares were converted into common stock immediately prior to the liquidation event. If the funds available for liquidation are insufficient to pay the full amount due to the holders of the Series F-1 Shares, each holder will receive a percentage payout. The Series F-1 Shares are not entitled to dividends. The Series F-1 Shares also have a provision that allows them to be converted to common stock at a conversion rate equal to the Alternate Conversion Price (as defined in the F-1 Certificate of Designation) times the number of shares subject to conversion times the 25% redemption premium in the event of a Triggering Event (as defined in the F-1 Certificate of Designation) such as in a liquidation event. The Series F-1 Shares are mandatorily redeemable in the event of bankruptcy. In June 2024, the Required Holders, as defined in the F-1 Certificate of Designation, approved an amended and restated certificate of designation (the Amended F-1 Certificate of Designation) to the Company’s certificate of designation designating the rights, preferences and limitations of the Company’s Series F-1 Shares. The Amended F-1 Certificate of Designation provides for the removal of the conversion price adjustment provisions previously included and changed the conversion price to $0.0154.
On December 21, 2023, the Company issued a total of 22,280 Series F-1 Shares to certain investors, including 613 shares exchanged for warrants to purchase up to 9,972,074 shares of the Company’s common stock and 21,667 shares to exchange a partial value of the outstanding purchase rights. The holders of the Series F-1 Shares immediately exchanged their Series F-1 Shares into Aditxt’s Series A-1 preferred stock.
On July 23, 2024, as part of the consideration for the A&R Merger Agreement, the Company issued a total of 500 Series F-1 Shares to Aditxt in exchange for $0.5 million. On August 9, 2024, as part of the consideration for the A&R Merger Agreement, the Company issued a total of 500 Series F-1 Shares to Aditxt in exchange for $0.5 million. As a result, Aditxt currently holds all outstanding Series F-1 Shares. The Series F-1 Shares are to be cancelled upon the consummation of the Merger.
Interests of the Company’s Officers and Directors in the Merger
Evofem’s directors and officers have interests in the Merger that could be different from, or in addition to, your interests as a stockholder. These interests include, among other things:
| ● | The exercise of Evofem’s directors’ and officers’ discretion in agreeing to changes or waivers in the terms of the transaction may result in a conflict of interest when determining whether such changes or waivers are appropriate and in Evofem’s stockholders’ best interest;
|
| ● | The anticipated service of Saundra Pelletier (Chief Executive Officer) and Ivy Zhang (Chief Financial Officer) as officers of the Surviving Company; and
|
| ● | The Company’s officers and directors have rights indemnification and directors’ and officers’ liability insurance that will survive the consummation of the merger. |
| ● | Saundra Pelletier, CEO and Member of the Board of Directors of Evofem, was appointed to the board of directors of Aditxt and concurrently serves on both boards since June 2025. |
| 125 | Evofem Biosciences, Inc. | 2025 Proxy Statement |
Other Matters
The Board knows of no other business which will be presented to the Special Meeting. If any other business is properly brought before the Special Meeting, proxies will be voted in accordance with the judgment of the persons named therein. No director, executive officer or nominee for director, nor any associate of any of the foregoing, has any substantial interest, direct or indirect, by security holdings or otherwise, in any matter to be acted upon at the Special Meeting.
Householding of Proxy Materials
The SEC’s rules permit companies and intermediaries such as brokers to satisfy delivery requirements for proxy statements and annual reports with respect to two or more stockholders sharing the same address by delivering a single proxy statement and annual report addressed to those stockholders. This process, which is commonly referred to as “householding,” potentially provides extra convenience for stockholders and cost savings for companies. Some brokers household proxy materials and annual reports, delivering a single proxy statement and annual report to multiple stockholders sharing an address, although each stockholder will receive a separate proxy card. Once a stockholder has received notice from his or her broker that it will be householding materials, householding will continue until the stockholder is notified otherwise or revokes consent. If at any time a stockholder no longer wishes to participate in householding and would prefer to receive a separate proxy statement and annual report, the stockholder should notify his or her broker. If a stockholder would like to receive a separate copy of this proxy statement or accompanying notice of annual meeting of stockholders or Annual Report on Form 10-K for the fiscal year ended December 31, 2024, he or she should contact the Company by writing to the Corporate Secretary, Ivy Zhang.
Additional Information
The Company files reports, proxy statements/prospectuses and other information with the SEC as required by the Exchange Act. You can read the Company’s SEC filings, including this proxy statement/prospectus, over the internet at the SEC’s website at http://www.sec.gov.
If you would like additional copies of this proxy statement or if you have questions about the Business Combination or the proposals to be presented at the special meeting, you should contact us by telephone or in writing:
Evofem Biosciences, Inc.
7770 Regents Road
Suite 113-618
San Diego, CA 92122
Telephone: 858-550-1900
If you are a stockholder of Evofem and would like to request documents, please do so by [date], to receive them before the Special Meeting. If you request any documents from us, we will mail them to you by first class mail, or another equally prompt means.
All information contained in this proxy statement/prospectus relating to Aditxt has been supplied by Aditxt. Information provided by Aditxt does not constitute any representation, estimate or projection of any other party.
| www.evofem.com | 126 |
Index to Aditxt Financial Statements
Aditxt, INC.
| F-1 |
ADITXT, INC.
(Unaudited)
| March 31, 2025 | December 31, 2024 | |||||||
| ASSETS | ||||||||
| CURRENT ASSETS: | ||||||||
| Cash | $ | 476,416 | $ | 833,031 | ||||
| Accounts receivable, net | 42,118 | 43,435 | ||||||
| Inventory | 9,057 | 11,245 | ||||||
| Prepaid expenses | 62,616 | 3,379 | ||||||
| Subscription receivable | 630,105 | 1,108,751 | ||||||
| TOTAL CURRENT ASSETS | 1,220,312 | 1,999,841 | ||||||
| Fixed assets, net | 1,479,324 | 1,547,774 | ||||||
| Intangible assets, net | 5,278 | 6,111 | ||||||
| Deposits | 179,846 | 87,672 | ||||||
| Right of use asset | 1,060,065 | 1,225,781 | ||||||
| Investment in Evofem | 27,277,211 | 27,277,211 | ||||||
| TOTAL ASSETS | $ | 31,222,036 | $ | 32,144,390 | ||||
| LIABILITIES AND STOCKHOLDERS’ EQUITY | ||||||||
| CURRENT LIABILITIES: | ||||||||
| Accounts payable and accrued expenses | $ | 7,332,793 | $ | 13,212,239 | ||||
| Mandatorily Redeemable Preferred Stock (2,263 and 1,178 shares) | 3,956,819 | 1,354,774 | ||||||
| Stock payable | - | 2,250,000 | ||||||
| Notes payable, related party | - | 115,000 | ||||||
| Notes payable, net of discount | 2,959,166 | 5,537,860 | ||||||
| Financing on fixed assets | 147,823 | 147,823 | ||||||
| Deferred rent | 94,300 | 106,075 | ||||||
| Lease liability, current | 688,474 | 683,352 | ||||||
| TOTAL CURRENT LIABILITIES | 15,179,375 | 23,407,123 | ||||||
| Lease liability, long term | 277,291 | 436,354 | ||||||
| Derivative liability | 1,372 | 14,517 | ||||||
| TOTAL LIABILITIES | 15,458,038 | 23,857,994 | ||||||
| COMMITMENTS AND CONTINGENCIES | ||||||||
| MEZZANINE EQUITY | ||||||||
| Series C-1 Convertible Preferred stock, $0.001 par value, 10,853 shares authorized, zero and 8,373 shares issued and outstanding, respectively | - | 8,373,000 | ||||||
| TOTAL MEZZANINE EQUITY | - | 8,373,000 | ||||||
| STOCKHOLDERS’ EQUITY (DEFICIT) | ||||||||
| Preferred stock, $0.001 par value, 3,000,000 shares authorized, zero shares issued and outstanding, respectively | - | - | ||||||
| Series A-1 Convertible Preferred stock, $0.001 par value, 22,280 shares authorized, 22,071 and 22,071 shares issued and outstanding, respectively | 22 | 22 | ||||||
| Series B Preferred stock, $0.001 par value, 1 share authorized, zero and zero shares issued and outstanding, respectively | - | - | ||||||
| Series B-1 Convertible Preferred stock, $0.001 par value, 6,000 shares authorized, 2,689 and 2,689 shares issued and outstanding, respectively | 3 | 3 | ||||||
| Series B-2 Convertible Preferred stock, $0.001 par value, 2,625 shares authorized, 2,625 and 2,625 shares issued and outstanding, respectively | 3 | 3 | ||||||
| Series C Preferred stock, $0.001 par value, 1 share authorized, zero and zero shares issued and outstanding, respectively | - | - | ||||||
| Series D-1 Preferred stock, $0.001 par value, 4,186 shares authorized, zero and zero shares issued and outstanding, respectively | - | - | ||||||
| Common stock, $0.001 par value, 1,000,000,000 and 100,000,000 shares authorized, 1,207,931 and 129,680 shares issued and 1,207,930 and 129,679 shares outstanding, respectively | 1,208 | 130 | ||||||
| Treasury stock, 1 and 1 shares, respectively | (201,605 | ) | (201,605 | ) | ||||
| Additional paid-in capital | 190,594,581 | 168,792,592 | ||||||
| Accumulated deficit | (173,804,878 | ) | (168,094,569 | ) | ||||
| TOTAL ADITXT, INC. STOCKHOLDERS’ EQUITY (DEFICIT) | 16,589,334 | 496,576 | ||||||
| NON-CONTROLLING INTEREST | (825,336 | ) | (583,180 | ) | ||||
| TOTAL STOCKHOLDERS’ EQUITY (DEFICIT) | 15,763,998 | (86,604 | ) | |||||
| TOTAL LIABILITIES, MEZZANINE EQUITY, AND STOCKHOLDERS’ EQUITY (DEFICIT) | $ | 31,222,036 | $ | 32,144,390 | ||||
See accompanying notes to the consolidated financial statements.
| F-2 |
ADITXT, INC.
CONSOLIDATED STATEMENTS OF OPERATIONS
(Unaudited)
| Three Months Ended | Three Months Ended | |||||||
| March 31, 2025 | March 31, 2024 | |||||||
| REVENUE | ||||||||
| Sales | $ | 1,018 | $ | 79,680 | ||||
| Cost of goods sold | 734 | 65,799 | ||||||
| Gross loss | 284 | 13,881 | ||||||
| OPERATING EXPENSES | ||||||||
| General and administrative expenses $0 and $24,573 in stock-based compensation, respectively | 4,348,274 | 3,363,748 | ||||||
| Research and development $10,000 and $6,712,663 in stock-based compensation, respectively | 1,209,205 | 8,145,266 | ||||||
| Sales and marketing $0 and $0 in stock-based compensation, respectively | 50,920 | 40,513 | ||||||
| Total operating expenses | 5,608,399 | 11,549,527 | ||||||
| NET LOSS FROM OPERATIONS | (5,608,115 | ) | (11,535,646 | ) | ||||
| OTHER INCOME (EXPENSE) | ||||||||
| Interest expense | (157,499 | ) | (2,489,045 | ) | ||||
| Interest income | 288 | 377 | ||||||
| Amortization of debt discount | (200,284 | ) | (635,710 | ) | ||||
| Gain (loss) on note exchange agreement | - | (208,670 | ) | |||||
| Change in fair value of derivative liability | 13,145 | - | ||||||
| Total other expense | (344,350 | ) | (3,333,048 | ) | ||||
| Net loss before income taxes | (5,952,465 | ) | (14,868,694 | ) | ||||
| Income tax provision | - | - | ||||||
| NET LOSS | $ | (5,952,465 | ) | $ | (14,868,694 | ) | ||
| NET LOSS ATTRIBUTABLE TO NON-CONTROLLING INTEREST | (242,156 | ) | (138,967 | ) | ||||
| NET LOSS ATTRIBUTABLE TO ADITXT, INC. & SUBSIDIARIES | $ | (5,710,309 | ) | $ | (14,729,727 | ) | ||
| Net loss per share, basic and diluted | $ | (8.12 | ) | $ | (91,439.43 | ) | ||
| Weighted average number of shares outstanding during the period, basic and diluted | 703,666 | 161 | ||||||
See accompanying notes to the consolidated financial statements.
| F-3 |
ADITXT, INC.
CONSOLIDATED STATEMENTS OF STOCKHOLDERS’ EQUITY (DEFICIT)
THREE MONTHS ENDED MARCH 31, 2025 AND 2024
(Unaudited)
| Preferred A-1 Shares | Preferred A-1 Shares Par | Preferred B-1 Shares | Preferred B-1 Shares Par | Preferred B-2 Shares | Preferred B-2 Shares Par | Common Shares Outstanding | Common Shares Par | Treasury Stock | Additional Paid-in Capital | Accumulated Deficit | Non- Controlling Interest | Total Stockholders’ Equity | Preferred C-1 Shares | Redeemable Preferred C-1 |
Total Mezzanine Equity | |||||||||||||||||||||||||||||||||||||||||||||||||
| Balance December 31, 2024 | 22,071 | $ | 22 | 2,689 | $ | 3 | 2,625 | $ | 3 | 129,679 | $ | 130 | $ | (201,605 | ) | $ | 168,792,592 | $ | (168,094,569 | ) | $ | (583,180 | ) | $ | (86,604 | ) | 8,373 | 8,373,000 | 8,373,000 | |||||||||||||||||||||||||||||||||||
| Issuance of shares for registered direct offering, net of issuance costs | - | - | - | - | - | - | 177,883 | 178 | - | 4,582,084 | - | - | 4,582,262 | - | - | - | ||||||||||||||||||||||||||||||||||||||||||||||||
| Issuance of shares under ELOC, net of issuance costs | - | - | - | - | - | - | 900,116 | 900 | - | 18,466,015 | - | - | 18,466,915 | - | - | - | ||||||||||||||||||||||||||||||||||||||||||||||||
| Redemption of C-1 preferred stock | - | - | - | - | - | - | - | - | - | (917,069 | ) | - | - | (917,069 | ) | (6,110 | ) | (6,110,000 | ) | (6,110,000 | ) | |||||||||||||||||||||||||||||||||||||||||||
| Reclass of C-1 preferred stock to Mandatorily Redeemable Preferred Stock | - | - | - | - | - | - | - | - | - | (339,041 | ) | - | - | (339,041 | ) | (2,263 | ) | (2,263,000 | ) | (2,263,000 | ) | |||||||||||||||||||||||||||||||||||||||||||
| Acquisition of patent for Pearsanta preferred stock | - | - | - | - | - | - | - | - | - | 10,000 | - | - | 10,000 | - | - | - | ||||||||||||||||||||||||||||||||||||||||||||||||
| Rounding from reverse stock split | - | - | - | - | - | - | 252 | - | - | - | - | - | - | - | - | - | ||||||||||||||||||||||||||||||||||||||||||||||||
| Net loss | - | - | - | - | - | - | - | - | - | - | (5,710,309 | ) | (242,156 | ) | (5,952,465 | ) | - | - | - | |||||||||||||||||||||||||||||||||||||||||||||
| Balance March 31, 2025 | 22,071 | $ | 22 | 2,689 | $ | 3 | 2,625 | $ | 3 | 1,207,930 | $ | 1,208 | $ | (201,605 | ) | $ | 190,594,581 | $ | (173,804,878 | ) | $ | (825,336 | ) | $ | 15,763,998 | - | - | - | ||||||||||||||||||||||||||||||||||||
See accompanying notes to the consolidated financial statements.
| F-4 |
ADITXT, INC.
CONSOLIDATED STATEMENTS OF STOCKHOLDERS’ EQUITY (DEFICIT)
THREE MONTHS ENDED MARCH 31, 2025 AND 2024
(Unaudited)
| Preferred A-1 Shares Outstanding | Preferred A-1 Shares Par | Preferred B-1 Shares Outstanding | Preferred B-1 Shares Par | Preferred B-2 Shares Outstanding | Preferred B-2 Shares Par | Common Shares Outstanding | Common Shares Par | Treasury Stock | Additional Paid-in Capital | Accumulated Deficit | Non- Controlling Interest | Total Stockholders’ Equity | ||||||||||||||||||||||||||||||||||||||||
| Balance December 31, 2023 | 22,280 | $ | 22 | - | $ | - | 2,625 | $ | 3 | 165 | $ | 11 | $ | (201,605 | ) | $ | 143,999,018 | $ | (127,741,072 | ) | $ | (9,608 | ) | $ | 16,046,769 | |||||||||||||||||||||||||||
| Stock option compensation | - | - | - | - | - | - | - | - | - | 24,573 | - | - | 24,573 | |||||||||||||||||||||||||||||||||||||||
| MDNA asset purchase | - | - | - | - | - | - | 5 | 1 | - | 1,008,668 | - | - | 1,008,669 | |||||||||||||||||||||||||||||||||||||||
| Brain asset purchase | - | - | 6,000 | 6 | - | - | - | - | - | 5,970,437 | - | - | 5,970,443 | |||||||||||||||||||||||||||||||||||||||
| Issuance of shares for settlement | - | - | - | - | - | - | 30 | 1 | - | 1,599,999 | - | - | 1,600,000 | |||||||||||||||||||||||||||||||||||||||
| Net loss | - | - | - | - | - | - | - | - | - | - | (14,729,727 | ) | (138,967 | ) | (14,868,694 | ) | ||||||||||||||||||||||||||||||||||||
| Balance March 31, 2024 | 22,280 | $ | 22 | 6,000 | $ | 6 | 2,625 | $ | 3 | 200 | $ | 13 | $ | (201,605 | ) | $ | 152,602,695 | $ | (142,470,799 | ) | $ | (148,575 | ) | $ | 9,781,760 | |||||||||||||||||||||||||||
See accompanying notes to the consolidated financial statements.
| F-5 |
ADITXT, INC.
CONSOLIDATED STATEMENTS OF CASH FLOWS
(Unaudited)
| Three Months Ended | Three Months Ended | |||||||
| March 31, 2025 | March 31, 2024 | |||||||
| CASH FLOWS FROM OPERATING ACTIVITIES: | ||||||||
| Net loss | $ | (5,952,465 | ) | $ | (14,868,694 | ) | ||
| Adjustments to reconcile net loss to net cash used in operating activities | ||||||||
| Stock-based compensation | - | 24,573 | ||||||
| Stock-based compensation from asset purchase | 10,000 | 6,712,663 | ||||||
| Depreciation expense | 68,450 | 142,932 | ||||||
| Amortization of intangible assets | 833 | 833 | ||||||
| Amortization of debt discount | 200,284 | 635,710 | ||||||
| Loss on note exchange agreement | - | 208,670 | ||||||
| Change in fair value of derivative liability | (13,145 | ) | - | |||||
| Changes in operating assets and liabilities: | ||||||||
| Accounts receivable | 1,317 | (18,718 | ) | |||||
| Prepaid expenses | (59,237 | ) | (239,494 | ) | ||||
| Deposits | (92,174 | ) | (26,086 | ) | ||||
| Inventory | 2,188 | 122,734 | ||||||
| Accounts payable and accrued expenses | (5,879,446 | ) | 1,343,946 | |||||
| Net cash used in operating activities | (11,713,395 | ) | (5,960,931 | ) | ||||
| CASH FLOWS FROM INVESTING ACTIVITIES: | ||||||||
| Net cash provided by investing activities | - | - | ||||||
| CASH FLOWS FROM FINANCING ACTIVITIES: | ||||||||
| Proceeds from notes payable, related party | - | 467,000 | ||||||
| Proceeds from notes and convertible notes payable, net of offering costs | - | 1,269,950 | ||||||
| Repayments of note payable - related party | (115,000 | ) | (375,000 | ) | ||||
| Repayments of note payable | (2,778,978 | ) | (1,906,052 | ) | ||||
| New principal from extension of notes, net of debt discount | - | 451,974 | ||||||
| Advance on private placement | - | 600,000 | ||||||
| Common stock and warrants issued for cash, net of issuance costs | 20,169,072 | - | ||||||
| Cash from subscription receivable | 1,108,751 | 5,444,628 | ||||||
| Redemptions of C-1 preferred stock | (7,027,065 | ) | - | |||||
| Net cash provided by financing activities | 11,356,780 | 5,952,500 | ||||||
| NET INCREASE (DECREASE) IN CASH | (356,615 | ) | (8,431 | ) | ||||
| CASH AT BEGINNING OF PERIOD | 833,031 | 97,102 | ||||||
| CASH AT END OF PERIOD | $ | 476,416 | $ | 88,671 | ||||
| Supplemental cash flow information: | ||||||||
| Cash paid for income taxes | $ | - | $ | - | ||||
| Cash paid for interest | $ | 1,264,504 | $ | 622,762 | ||||
| NONCASH INVESTING AND FINANCING ACTIVITIES: | ||||||||
| Issuance of shares in asset purchase | $ | - | $ | 266,448 | ||||
| Shares issued for settlement | $ | - | $ | 1,600,000 | ||||
| Return of notes payable from Evofem merger agreement | $ | - | $ | 11,174,426 | ||||
| Accrued interest rolled into notes payable | $ | - | $ | 538,223 | ||||
| ELOC payable | $ | 630,105 | $ | - | ||||
| Series C-1 redemption payable | $ | 1,247,267 | $ | - | ||||
| Series C-1 Deemed Dividend | $ | 1,354,774 | $ | |||||
| ELOC commitment fee stock payable | $ | 2,250,000 | $ | - | ||||
See accompanying notes to the consolidated financial statements.
| F-6 |
ADITXT, INC.
NOTES TO CONSOLIDATED FINANCIAL STATEMENTS
(Unaudited)
NOTE 1 – ORGANIZATION AND NATURE OF BUSINESS
Company Background
Overview
Aditxt, Inc. ® is an innovation platform dedicated to discovering, developing, and deploying promising innovations. Aditxt’s ecosystem of research institutions, industry partners, and shareholders collaboratively drives their mission to “Make Promising Innovations Possible Together.” The innovation platform is the cornerstone of Aditxt’s strategy, where multiple disciplines drive disruptive growth and address significant societal challenges. Aditxt operates a unique model that democratizes innovation, ensures every stakeholder’s voice is heard and valued, and empowers collective progress.
Reverse Stock Splits
On October 2, 2024, the Company effectuated a 1-for-40 reverse stock split (the “2024 Reverse Split”). The Company’s stock began trading on a split-adjusted basis effective on the Nasdaq Stock Market on October 3, 2024. There was no change to the number of authorized shares of the Company’s common stock. All share amounts referenced in this report are adjusted to reflect the 2024 Reverse Split.
On March 14, 2025, the Company effectuated a 1-for-250 reverse stock split (the “2025 Reverse Split”). The Company’s stock began trading on a split-adjusted basis effective on the Nasdaq Stock Market on March 17, 2025. There was no change to the number of authorized shares of the Company’s common stock. All share amounts referenced in this report are adjusted to reflect the 2025 Reverse Split.
On March 14, 2025, Pearsanta effectuated a 1-for-60 reverse stock split (the “2025 Pearsanta Reverse Split”). There was no change to the number of authorized shares of Pearsanta’s common stock. All Pearsanta share amounts referenced in this report are adjusted to reflect the 2025 Pearsanta Reverse Split.
| F-7 |
Offerings
On May 2, 2024, the Company entered into a Securities Purchase Agreement (the “May PIPE Purchase Agreement”) with certain accredited investors, pursuant to which the Company agreed to issue and sell to such investors in a private placement (the “May 2024 Private Placement”) (i) an aggregate of 4,186 shares of the Company’s Series C-1 Convertible Preferred Stock (the “Series C-1 Convertible Preferred Stock”), (ii) an aggregate of 4,186 shares of the Company’s Series D-1 Preferred Stock (the “Series D-1 Preferred Stock”), and (iii) warrants (the “May PIPE Warrants”) to purchase up to an aggregate of 162 shares of the Company’s common stock. The May 2024 Private Placement closed on May 6, 2024. The gross proceeds from the May 2024 Private Placement were approximately $4.2 million, prior to deducting the placement agent’s fees and other offering expenses payable by the Company. The Company used $1.0 million of the net proceeds to fund certain obligations under its merger agreement with Evofem Biosciences, Inc. and the remainder of the net proceeds from the offering for working capital and other general corporate purposes. (Note 10)
On August 8, 2024, the Company entered into a securities purchase agreement (the “Registered Direct Purchase Agreement”) with certain institutional investors, pursuant to which the Company agreed to sell to such investors 19 shares (the “Registered Direct Shares”) of common stock of the Company, pre-funded warrants (the “Registered Direct Pre-Funded Warrants”) to purchase up to 95 shares of common stock of the Company (the “Registered Direct Pre-Funded Warrant Shares”), having an exercise price of $400.00 per share, at a purchase price of $10,600 per share of common stock and a purchase price of $10,590 per Registered Direct Pre-Funded Warrant (the “Registered Direct Offering”). The shares of common stock and Registered Direct Pre-Funded Warrants (and shares of common stock underlying the Registered Direct Pre-Funded Warrants) were offered by the Company pursuant to its shelf registration statement on Form S-3 (File No. 333-280757), which was declared effective by the Securities and Exchange Commission on August 6, 2024.
The closing of the sales of these securities under the Registered Direct Purchase Agreement took place on August 9, 2024. The gross proceeds from the offering were approximately $1.2 million, prior to deducting placement agent’s fees and other offering expenses payable by the Company. The Company used $500,000 of the net proceeds from the offering to fund certain obligations under its Amended and Restated Merger Agreement with Evofem Biosciences, Inc and the remainder for working capital and other general corporate purposes.
Risks and Uncertainties
The Company has a limited operating history and is in the very early stages of generating revenue from intended operations. The Company’s business and operations are sensitive to general business and economic conditions in the U.S. and worldwide along with local, state, and federal governmental policy decisions. A host of factors beyond the Company’s control could cause fluctuations in these conditions. Adverse conditions may include: changes in the biotechnology regulatory environment, technological advances that render our technologies obsolete, availability of resources for clinical trials, acceptance of technologies into the medical community, and competition from larger, more well-funded companies. These adverse conditions could affect the Company’s financial condition and the results of its operations.
| F-8 |
Nasdaq Notification Letter
On October 3, 2024, the Company was notified (the “October Notification Letter”) by Nasdaq that it is not in compliance with the minimum bid price requirements set forth in Nasdaq Listing Rule 5550(a)(2) for continued listing on The Nasdaq Capital Market. Nasdaq Listing Rule 5550(a)(2) requires listed securities to maintain a minimum bid price of $1.00 per share, and Nasdaq Listing Rule 5810(c)(3)(A) provides that a failure to meet the minimum bid price requirement exists if the deficiency continues for a period of 30 consecutive business days. Based on the closing bid price of the Company’s common stock between August 20, 2024 and October 1, 2024, the Company no longer meets the minimum bid price requirement.
We were notified by the Listing Qualifications Staff of Nasdaq that it has determined that as of March 6, 2025, the Company’s securities had a closing bid price of $0.10 or less for ten consecutive trading days. As a result, we are subject to the provisions contemplated under Listing Rule 5810(c)(3)A)(iii) and the Staff has determined to delist our securities from The Nasdaq Capital Market. On March 12, 2025, we filed with the Secretary of State of the State of Delaware a certificate of amendment to our certificate of incorporation to effect a 1:250 reverse stock split. The reverse stock split became effective as of 4:01 p.m. Eastern Time on March 14, 2025, and our common stock began trading on a split-adjusted basis when the Nasdaq Stock Market opened on March 17, 2025. The reverse stock split is primarily intended to bring the Company into compliance with Nasdaq’s minimum bid price requirement. On March 14, 2025, we submitted an appeal to Nasdaq, which will stay the delisting and suspension of our securities pending the decision of the Nasdaq Hearings Panel. On April 8, 2025, we received a letter from Nasdaq stating that we had regained compliance with the minimum bid price requirement for continued listing on The Nasdaq Capital Market, as set forth in Nasdaq Listing Rule 5550(a)(2). Consequently, the hearing before the Hearings Panel scheduled to take place on April 22, 2025 has been cancelled.
NOTE 2 – GOING CONCERN ANALYSIS
Management Plans
The Company was incorporated on September 28, 2017 and has not generated significant revenues to date. During the three months ended March 31, 2025, the Company had a net loss of $5,952,465 and negative cash flow from operating activities of $11,713,395. As of March 31, 2025, the Company’s cash balance was $476,416.
As of March 31, 2025, the Company was subject to the offering limits in General Instruction I.B.6 of Form S-3 (the “Baby Shelf Limitation”). Thus, the maximum amount of securities that the Company could offer and sell under its shelf registration statement on Form S-3 as of March 31, 2025 was approximately $11.8 million. Upon the filing of the Company’s annual report on Form 10-K on March 31, 2025, the Company’s aggregate market value of the voting and non-voting equity held by non-affiliates was below $6.0 million. As a result, the maximum amount that the Company can sell under its shelf registration statement on Form S-3 during any 12 month period is equal to one-third of the aggregate market value of the voting and non-voting equity held by non-affiliates of the Company.
On November 21, 2023, the Company received written notice from Nasdaq that it had regained compliance with the Public Float Rule. On December 29, 2023, the Company received written notice from Nasdaq that it had regained compliance with the Stockholders’ Equity Rule but will be subject to a Mandatory Panel Monitor for a period of one year. See Risk Factors and Note 12 for additional details regarding Nasdaq compliance.
If we are delisted from Nasdaq, but obtain a substitute listing for our common stock, it will likely be on a market with less liquidity, and therefore experience potentially more price volatility than experienced on Nasdaq. Stockholders may not be able to sell their shares of common stock on any such substitute market in the quantities, at the times, or at the prices that could potentially be available on a more liquid trading market. As a result of these factors, if our common stock is delisted from Nasdaq, the value and liquidity of our common stock, warrants and pre-funded warrants would likely be significantly adversely affected. A delisting of our common stock from Nasdaq could also adversely affect our ability to obtain financing for our operations and/or result in a loss of confidence by investors, employees and/or business partners.
| F-9 |
The Company continues to actively pursue numerous capital raising transactions with the objective of obtaining sufficient bridge funding to meet the Company’s existing capital needs as well as more substantial capital raises to meet the Company’s longer-term needs.
In addition, factors such as stock price, volatility, trading volume, market conditions, demand and regulatory requirements may adversely affect the Company’s ability to raise capital in an efficient manner. Because of these factors, the Company believes that this creates substantial doubt with the Company’s ability to continue as a going concern.
In addition to the shelf registration, the Company has the ability to raise capital from equity or debt through private placements or public offerings pursuant to a registration statement on Form S-1. We may also secure loans from related parties.
The financial statements included in this report do not include any adjustments to reflect the possible future effects on the recoverability and classification of assets or the amounts and classification of liabilities that may result from the matters discussed herein. The Company’s ability to continue as a going concern is dependent upon the ability to complete clinical studies and implement the business plan, generate sufficient revenues and to control operating expenses. In addition, the Company is consistently focused on raising capital, strategic acquisitions and alliances, and other initiatives to strengthen the Company.
NOTE 3 – SUMMARY OF SIGNIFICANT ACCOUNTING POLICIES
Basis of Presentation
The accompanying unaudited condensed consolidated financial statements have been prepared in accordance with accounting principles generally accepted in the United States of America (“U.S. GAAP”) for interim financial information and the rules and regulations of the Securities and Exchange Commission (“SEC”). In the opinion of the Company’s management, the accompanying condensed consolidated financial statements reflect all adjustments, consisting of normal, recurring adjustments, considered necessary for a fair presentation of the results for the interim periods ended March 31, 2025 and 2024. Although management believes that the disclosures in these unaudited condensed consolidated financial statements are adequate to make the information presented not misleading, certain information and footnote disclosures normally included in condensed consolidated financial statements that have been prepared in accordance U.S. GAAP have been omitted pursuant to the rules and regulations of the SEC.
The accompanying unaudited condensed consolidated financial statements should be read in conjunction with the Company’s financial statements and notes related thereto included in the Company’s Annual Report on Form 10-K for the year ended December 31, 2024, filed with the SEC on March 31, 2025. The interim results for the three months ended March 31, 2025 are not necessarily indicative of the results to be expected for the year ending December 31, 2025 or for any future interim periods.
Principles of Consolidation
The consolidated financial statements include the accounts of Aditxt, Inc., its wholly owned subsidiaries and, one majority owned subsidiary. All significant intercompany balances and transactions have been eliminated in the consolidated financial statements.
Use of Estimates
The preparation of financial statements in conformity with U.S. GAAP requires management to make estimates and assumptions that affect the reported amounts of assets and liabilities and disclosure of contingent assets and liabilities at the date of the financial statements and the reported amounts of revenue and expense during the reporting period. Actual results could differ from those estimates. Significant estimates underlying the financial statements include the value of preferred shares issued and related derivative liability, our investment in Evofem preferred stock and the fair value of stock options and warrants.
| F-10 |
Fair Value Measurements and Fair Value of Financial Instruments
The Company adopted Financial Accounting Standards Board (“FASB”) Accounting Standards Codification (“ASC”) Topic 820, Fair Value Measurements. ASC Topic 820 clarifies the definition of fair value, prescribes methods for measuring fair value, and establishes a fair value hierarchy to classify the inputs used in measuring fair value as follows:
| Level 1 - | Inputs are unadjusted quoted prices in active markets for identical assets or liabilities available at the measurement date. |
| Level 2 - | Inputs are unadjusted quoted prices for similar assets and liabilities in active markets, quoted prices for identical or similar assets and liabilities in markets that are not active, inputs other than quoted prices that are observable, and inputs derived from or corroborated by observable market data. |
| Level 3 - | Inputs are unobservable inputs which reflect the reporting entity’s own assumptions on what assumptions the market participants would use in pricing the asset or liability based on the best available information. |
Due to the short-term nature of all financial assets and liabilities, their carrying value approximates their fair value as of the balance sheet dates, with the exception of the derivative liability.
The following table provides a summary of financial instruments that are measured at fair value as of March 31, 2025.
| Carrying | Fair Value Measurement Using | |||||||||||||||||||
| Value | Level 1 | Level 2 | Level 3 | Total | ||||||||||||||||
| Derivative liability | $ | 1,372 | — | $ | 1,372 | — | $ | 1,372 | ||||||||||||
The following table provides a summary of financial instruments that are measured at fair value as of December 31, 2024.
| Carrying | Fair Value Measurement Using | |||||||||||||||||||
| Value | Level 1 | Level 2 | Level 3 | Total | ||||||||||||||||
| Derivative liability | $ | 14,517 | — | $ | 14,517 | — | $ | 14,517 | ||||||||||||
Concentrations of Credit Risk
Financial instruments that potentially subject the Company to concentrations of credit risk consist primarily of cash and cash equivalents and accounts receivable.
The Company maintains its cash accounts at financial institutions which are insured by the Federal Deposit Insurance Corporation. At times, the Company may have deposits in excess of federally insured limits.
The Company has not experienced any losses in such accounts and believes it is not exposed to significant concentrations of credit risk on its cash balances on amounts in excess of federally insured limits due to the financial position of the depository institutions in which these deposits are held.
Substantially all the Company’s accounts receivable are with companies in the healthcare industry, individuals, and the U.S. government. However, concentration of credit risk is mitigated due to the Company’s number of customers. In addition, for receivables due from U.S. government agencies, the Company does not believe the receivables represent a credit risk as these are related to healthcare programs funded by the U.S. government and payment is primarily dependent upon submitting the appropriate documentation.
| F-11 |
Cash
Cash includes short-term, liquid investments with maturities less than 90 days.
Accounts Receivable and Allowance for Doubtful Accounts
Accounts receivable are stated at the amount management expects to collect from outstanding balances. The Company generally does not require collateral to support customer receivables. The Company determines if receivables are past due based on days outstanding, and amounts are written off when determined to be uncollectible by management. As of March 31, 2025 and December 31, 2024, gross accounts receivable was $120,026 and $121,582, respectively. As of March 31, 2025 and December 31, 2024, there was an allowance for doubtful accounts of $77,908 and 78,147, respectively. Accounts receivable is made up of billed and unbilled of $119,771 and $255 as of March 31, 2025, respectively, and $120,296 and $1,286 as of December 31, 2024, respectively.
Inventory
Inventory consists of laboratory materials and supplies used in laboratory analysis. We capitalize inventory when purchased. Inventory is valued at the lower of cost or net realizable value on a first-in, first-out basis. We periodically perform obsolescence assessments and write off any inventory that is no longer usable.
Fixed Assets
Fixed assets are stated at cost less accumulated depreciation. Cost includes expenditures for furniture, office equipment, laboratory equipment, and other assets. Maintenance and repairs are charged to expense as incurred. When assets are sold, retired, or otherwise disposed of, the cost and accumulated depreciation are removed from the accounts and any resulting gain or loss is reflected in operations. The costs of fixed assets are depreciated using the straight-line method over the estimated useful lives or lease life of the related assets.
Useful lives assigned to fixed assets are as follows:
| Computers | Three years to five years | |
| Lab Equipment | Seven to ten years | |
| Office Furniture | Five to ten years | |
| Other fixed assets | Five to ten years | |
| Leasehold Improvements | Shorter of estimated useful life or remaining lease term |
Intangible Assets
Intangible assets are stated at cost less accumulated amortization. For intangible assets that have finite lives, the assets are amortized using the straight-line method over the estimated useful lives of the related assets. For intangible assets with indefinite lives, the assets are tested periodically for impairment.
| F-12 |
Investments
The Evofem investment is included in its own line item on the Company’s consolidated balance sheets.
Under ASC 321 the Company accounts for equity investments at fair value. If fair value is not readily determinable or marketable, the Company values at cost less impairment.
Non-marketable equity investments (for which we do not have significant influence or control) are investments without readily determinable fair values that are recorded based on initial cost minus impairment, if any, plus or minus adjustments resulting from observable price changes in orderly transactions for identical or similar securities, if any. All gains and losses on investments in non-marketable equity securities, realized and unrealized, are recognized in investment and other income (expense), net.
We monitor equity method and non-marketable equity investments for events or circumstances that could indicate the investments are impaired, such as a deterioration in the investee’s financial condition and business forecasts and lower valuations in recently completed or anticipated financings, and recognize a charge to investment and other income (expense), net for the difference between the estimated fair value and the carrying value. For equity method investments, we record impairment losses in earnings only when impairments are considered other-than-temporary.
The following table sets forth a summary of the changes in equity investments. This investment has been recorded at cost in accordance with ASC 321.
| For the three months ended March 31, 2025 | ||||
| As of December 31, 2024 | $ | 27,277,211 | ||
| Deposit on acquisition | - | |||
| Impairment | - | |||
| As of March 31, 2025 | $ | 27,277,211 | ||
The investment in Evofem has been impaired $0 to date.
Impairment of long-lived assets
The Company reviews and evaluates the net carrying value of its long-lived assets at least annually, or upon the occurrence of other events or changes in circumstances that indicate that the related carrying amounts may not be recoverable. Per ASC 360-10-35-21, a long-lived asset (asset group) shall be tested for recoverability whenever events or changes in circumstances indicate that its carrying amount may not be recoverable. Per ASC 360-10-35-17, an impairment loss shall be recognized only if the carrying amount of the long-lived asset is not recoverable and exceeds its fair value. The carrying amount of a long-lived asset is not recoverable if it exceeds the sum of the undiscounted cash flows expected to result from the use and eventual disposition of the asset.
| F-13 |
Accounts Payable and Accrued Expenses
As of March 31, 2025 and December 31, 2024, accounts payable and accrued expenses was comprised of:
| March 31, 2025 | December 31, 2024 | |||||||
| Accounts payable | $ | 6,654,132 | $ | 10,192,373 | ||||
| Accrued wages | 8,574 | 1,130,181 | ||||||
| Accrued interest | 625,216 | 1,889,527 | ||||||
| Other | 44,871 | 158 | ||||||
| Total accounts payable and accrued expenses | $ | 7,332,793 | $ | 13,212,239 | ||||
Derivative Liability
The Company evaluates its options, warrants, other equity instruments, and other contracts, if any, to determine if those contracts or embedded components of those contracts qualify as derivatives to be separately accounted for in accordance with ASC 815-10-05-4 and 815-40-25. The result of this accounting treatment is that the fair value of the embedded derivative is marked-to-market each balance sheet date and recorded as either an asset or a liability. In the event that the fair value is recorded as a liability, the change in fair value is recorded in the consolidated statements of operations as other income or expense. Upon conversion, exercise or cancellation of a derivative instrument, the instrument is marked to fair value at the date of conversion, exercise or cancellation and then the related fair value is reclassified to equity.
The classification of derivative instruments, including whether such instruments should be recorded as liabilities or as equity, is re-assessed at the end of each reporting period. Equity instruments that are initially classified as equity that become subject to reclassification are reclassified to liability at the fair value of the instrument on the reclassification date. Derivative instrument liabilities will be classified in the balance sheet as current or non-current based on whether or not net-cash settlement of the derivative instrument is expected within 12 months of the balance sheet date.
The Company has determined that a derivative feature exists on its shares of 22,071 shares of Series A-1 Convertible Preferred Stock, 2,689 shares of Series B-1 Convertible Preferred Stock, and 2,625 shares of Series B-2 Convertible Preferred Stock. This derivative arose from a conversion feature of these classes of preferred stock that allows for 50% additional shares to be issued under certain circumstances, in this case a default on one of the Company’s leases. (See Note 10)
The Company valued the derivative based on the conversion formula outlined in the certificate of designation for the preferred stock. Per the formula, the stated value was $1,000, with an additional premium of 50%, and alternative conversion amount per share of $500, and a floor price of $8,880 for the Series A-1 Convertible Preferred Stock, $8,120 for the Series B-1 Convertible Preferred Stock, and $9,420 for the Series B-2 Convertible Preferred Stock.
The following table sets forth a summary of the fair value of the derivative liability.
| March 31, 2025 | ||||
| Fair value of derivative liability of Series A-1 Convertible Preferred Stock | 5 | |||
| Fair value of derivative liability of Series B-1 Convertible Preferred Stock | 742 | |||
| Fair value of derivative liability of Series B-2 Convertible Preferred Stock | 625 | |||
| Total derivative liability | $ | 1,372 | ||
| F-14 |
Income Taxes
Deferred tax assets and liabilities are recognized for the future tax consequences attributable to differences between the financial statement carrying amounts of existing assets and liabilities and their respective tax bases and operating loss and tax credit carry forwards. Deferred tax assets and liabilities are measured using enacted tax rates expected to apply to taxable income in the years in which those temporary differences are expected to be recovered or settled. The effect on deferred tax assets and liabilities of a change in tax rates is recognized in income in the period that includes the enactment date. At March 31, 2025 and December 31, 2024, the Company had a full valuation allowance against its deferred tax assets.
Offering Costs
Offering costs incurred in connection with equity are recorded as a reduction of equity and offering costs incurred in connection with debt are recorded as a reduction of debt as a debt discount.
Revenue Recognition
In accordance with ASC 606 (Revenue From Contracts with Customers), revenue is recognized when a customer obtains control of promised services. The amount of revenue recognized reflects the consideration to which the Company expects to be entitled to receive in exchange for these services. To achieve this core principle, the Company applies the following five steps:
| 1) | Identify the contract with a customer |
| 2) | Identify the performance obligations in the contract |
| 3) | Determine the transaction price |
| 4) | Allocate the transaction price to performance obligations in the contract |
| 5) | Recognize revenue when or as the Company satisfies a performance obligation |
Revenues reported from services relating to the AditxtScore™ are recognized when the AditxtScoreTM report is delivered to the customer. The services performed include the analysis of specimens received in the Company’s CLIA laboratory and the generation of results which are then delivered upon completion.
The Company recognizes revenue in the following manner for the following types of customers:
Client Payers:
Client payers include physicians or other entities for which services are billed based on negotiated fee schedules. The Company principally estimates the allowance for credit losses for client payers based on historical collection experience and the period of time the receivable has been outstanding.
Cash Pay:
Customers are billed based on established patient fee schedules or fees negotiated with physicians on behalf of their patients. Collection of billings is subject to credit risk and the ability of the patients to pay.
Insurance:
Reimbursements from healthcare insurers are based on fee for service schedules. Net revenues recognized consist of amounts billed net of contractual allowances for differences between amounts billed and the estimated consideration the Company expects to receive from such payers, collection experience, and the terms of the Company’s contractual arrangements.
| F-15 |
Leases
The Company determines if an arrangement is a lease or implicitly contains a lease as well as if the lease is classified as an operating or finance lease in accordance with ASC 842, Leases (ASC 842), at inception based on the lease definition. Operating leases are included in operating lease ROU assets and operating lease liabilities in the Company’s consolidated balance sheets. ROU assets represent the Company’s right to use an underlying asset for the lease term. Lease liabilities represent the Company’s obligation to make lease payments arising from the lease. ROU assets and lease liabilities are recognized at commencement date or the adoption date for existing leases based on the present value of lease payments over the lease term using an estimated discount rate.
Under Topic 842 (Leases), operating lease expense is generally recognized evenly over the term of the lease. The Company has operating leases consisting of office space, laboratory space, and lab equipment.
We have made a policy election regarding our real estate leases not to separate nonlease components from lease components, to the extent they are fixed. Nonlease components that are not fixed are expensed as incurred as variable lease expense. Our leases for laboratory and office facilities typically include variable nonlease components, such as common-area maintenance costs. We have also elected not to record on the consolidated balance sheets a lease that has a lease term of twelve months or less and does not contain a purchase option that we are reasonably certain to exercise.
Leases with an initial term of twelve months or less are not recorded on the balance sheet. We combine the lease and non-lease components in determining the lease liabilities and right of use (“ROU”) assets.
Stock-Based Compensation
The Company accounts for stock-based compensation costs under the provisions of ASC 718, Compensation—Stock Compensation, which requires the measurement and recognition of compensation expense related to the fair value of stock-based compensation awards that are ultimately expected to vest. Stock-based compensation expense recognized includes the compensation cost for all stock-based payments granted to employees, officers, and directors based on the grant date fair value estimated in accordance with the provisions of ASC 718. ASC 718 is also applied to awards modified, repurchased, or cancelled during the periods reported. Stock-based compensation is recognized as expense over the employee’s requisite vesting period and over the nonemployee’s period of providing goods or services.
Patents
The Company incurs fees from patent licenses, which are reflected in research and development expenses, and are expensed as incurred. During the three months ended March 31, 2025 and 2024, the Company incurred patent licensing fees of $101,340 and $61,666, respectively.
Research and Development
We incur research and development costs during the process of researching and developing our technologies and future offerings. We expense these costs as incurred unless such costs qualify for capitalization under applicable guidance. During the three months ended March 31, 2025 and 2024, the Company incurred research and development costs of $1,209,205 and $8,145,266, respectively.
Sales and Marketing
We incur sales and marketing costs marketing our technologies. We expense these costs as incurred unless such costs qualify for capitalization under applicable guidance. During the three months ended March 31, 2025 and 2024, the Company incurred sales and marketing costs of $50,920 and $40,513, respectively.
| F-16 |
Non-controlling Interest in Subsidiary
Non-controlling interests represent the Company’s subsidiary’s cumulative results of operations and changes in deficit attributable to non-controlling shareholders. During the three months ended March 31, 2025 and 2024, the Company recognized $242,156 and $138,967 in net loss attributable to non-controlling interest in Pearsanta. The Company owns approximately 90.0% of Pearsanta, Inc., as of March 31, 2025.
Basic and Diluted Net Loss per Common Share
Basic loss per common share is computed by dividing the net loss by the weighted average number of shares of common stock outstanding for each period. Diluted loss per share is computed by dividing the net loss attributable of common stockholders by the weighted average number of shares of common stock outstanding plus the dilutive effect of shares issuable through the common stock equivalents. The weighted-average number of common shares outstanding excludes common stock equivalents because their inclusion would be anti-dilutive.
| Instrument | Quantity Issued and Outstanding as of March 31, 2025 | Standard Conversion Common Stock Equivalent | Liquidation Amount | |||||||||
| Series A Preferred Stock | - | - | $ | |||||||||
| Series A-1 Convertible Preferred Stock | 22,071 | 2,486 | 27,588,230 | |||||||||
| Series B Preferred Stock | - | - | - | |||||||||
| Series B-1 Convertible Preferred Stock | 2,689 | 332 | 3,361,250 | |||||||||
| Series B-2 Convertible Preferred Stock | 2,625 | 279 | 3,281,250 | |||||||||
| Series C Preferred Stock | - | - | - | |||||||||
| Series C-1 Convertible Preferred Stock | 2,263 | 87 | 2,828,750 | |||||||||
| Series D-1 Preferred Stock | - | - | - | |||||||||
| Warrants | 2,680 | 2,680 | $ | - | ||||||||
| Options | 59 | 59 | - | |||||||||
| Total Common Stock Equivalent | 32,387 | 5,923 | 37,059,480 | |||||||||
Recent Accounting Pronouncements
The FASB issues ASUs to amend the authoritative literature in ASC. There have been several ASUs to date, including those above, that amend the original text of ASC. Management believes that those issued to date either (i) provide supplemental guidance, (ii) are technical corrections, (iii) are not applicable to us or (iv) are not expected to have a significant impact on our financial statements.
NOTE 4 – FIXED ASSETS
The Company’s fixed assets include the following on March 31, 2025:
| Cost Basis | Accumulated Depreciation | Net | ||||||||||
| Computers | $ | 378,480 | $ | (376,587 | ) | $ | 1,893 | |||||
| Lab Equipment | 2,697,987 | (1,293,565 | ) | 1,404,422 | ||||||||
| Office Furniture | 56,656 | (22,879 | ) | 33,777 | ||||||||
| Other Fixed Assets | 136,939 | (131,493 | ) | 5,446 | ||||||||
| Leasehold Improvements | 120,440 | (86,654 | ) | 33,786 | ||||||||
| Total Fixed Assets | $ | 3,390,502 | $ | (1,911,178 | ) | $ | 1,479,324 | |||||
| F-17 |
The Company’s fixed assets include the following on December 31, 2024
| Cost Basis | Accumulated Depreciation | Net | ||||||||||
| Computers | $ | 378,480 | $ | (374,360 | ) | $ | 4,120 | |||||
| Lab Equipment | 2,697,987 | (1,235,236 | ) | 1,462,751 | ||||||||
| Office Furniture | 56,656 | (21,535 | ) | 35,121 | ||||||||
| Other Fixed Assets | 136,939 | (131,278 | ) | 5,661 | ||||||||
| Leasehold Improvements | 120,440 | (80,319 | ) | 40,121 | ||||||||
| Total Fixed Assets | $ | 3,390,502 | $ | (1,842,728 | ) | $ | 1,547,774 | |||||
Depreciation expense was $68,450 and $142,932 for the three months ended March 31, 2025 and 2024, respectively. As of March 31, 2025 and December 31, 2024, the fixed assets that serve as collateral subject to the financed asset liability have a carrying value of $622,865 and $1,316,830, respectively.
Fixed asset activity for the three months ended March 31, 2025 consisted of the following:
| For the three months ended March 31, 2025 | ||||
| As of December 31, 2024 | $ | 3,390,502 | ||
| Disposals | - | |||
| As of March 31, 2025 | $ | 3,390,502 | ||
Financed Assets:
In October 2020, the Company purchased two pieces of lab equipment and financed them for a period of twenty-four months with a monthly payment of $19,487, with an interest rate of 8%. As of March 31, 2025, the Company has four payments in arrears.
In January of 2021, the Company purchased one piece of lab equipment and financed it for a period of twenty-four months with a monthly payment of $9,733, with an interest rate of 8%. As of March 31, 2025, the Company has four payments in arrears.
In March of 2021, the Company purchased five pieces of lab equipment and financed them for a period of twenty-four months with a monthly payment of $37,171, with an interest rate of 8%. As of March 31, 2025, the Company has seven payments in arrears.
As of March 31, 2025 all lab equipment financing agreements have matured and are in default status.
NOTE 5 – INTANGIBLE ASSETS
The Company’s intangible assets include the following on March 31, 2025:
| Cost Basis | Accumulated Amortization | Net | ||||||||||
| Proprietary Technology | $ | 321,000 | $ | (321,000 | ) | $ | - | |||||
| Intellectual property | 10,000 | (4,722 | ) | 5,278 | ||||||||
| Total Intangible Assets | $ | 331,000 | $ | (325,722 | ) | $ | 5,278 | |||||
| F-18 |
The Company’s intangible assets include the following on December 31, 2024:
| Cost Basis | Accumulated Amortization | Net | ||||||||||
| Proprietary Technology | $ | 321,000 | $ | (321,000 | ) | $ | - | |||||
| Intellectual property | 10,000 | (3,889 | ) | 6,111 | ||||||||
| Total Intangible Assets | $ | 331,000 | $ | (324,889 | ) | $ | 6,111 | |||||
Amortization expense was $833 and $833 for the three months ended March 31, 2025 and 2024, respectively. The Company’s proprietary technology is being amortized over its estimated useful life of three years.
Intangible asset activity for the months ended March 31, 2025 consisted of the following:
| For the three months ended March 31, 2025 | ||||
| As of December 31, 2024 | 331,000 | |||
| Additions | - | |||
| As of March 31, 2025 | $ | 331,000 | ||
NOTE 6 – RELATED PARTY TRANSACTIONS
On February 15, 2024, Amro Albanna, the Chief Executive Officer of the Company loaned $205,000 to the Company. The loan was evidenced by an unsecured promissory note (the “February 15th Note”). Pursuant to the terms of the February 15th Note, it will accrue interest at the Prime rate of eight and one-half percent (8.5%) per annum and is due on the earlier of August 15, 2024 or an event of default, as defined therein. The Albanna Amendment extended the maturity date of the February 15th Note to January 31, 2025. As of March 31, 2025, the February 15th Note was fully paid off.
On February 29, 2024, Amro Albanna, the Chief Executive Officer of the Company, and Shahrokh Shabahang, the Chief Innovation Officer of the Company, loaned $117,000 and $115,000, respectively, to the Company. The loans were evidenced by an unsecured promissory note (the “February 29th Notes”). Pursuant to the terms of the February 29th Notes, it will accrue interest at the Prime rate of eight and one-half percent (8.5%) per annum and is due on the earlier of August 29, 2024 or an event of default, as defined therein. On September 9, 2024 the Company and Shahrokh Shabahang entered into the first amendment to the unsecured promissory note which extended the maturity date of the February 29th Notes to January 31, 2025. The Albanna Amendment extended the maturity date of the February 29th Notes to January 31, 2025. As of March 31, 2025, the February 29th Notes were was fully paid off.
NOTE 7 – NOTES PAYABLE
November Loan Agreement
On November 7, 2023, the Company entered into a Business Loan and Security Agreement (the “November Loan Agreement”) with the lender (the “Lender”), pursuant to which the Company obtained a loan from the Lender in the principal amount of $2,100,000 with an interest rate of 49%, which satisfied the outstanding balance on the August Loan of $1,089,000 and includes origination fees of $140,000 (the “November Loan”). Pursuant to the November Loan Agreement, the Company granted the Lender a continuing secondary security interest in certain collateral (as defined in the November Loan Agreement). The total amount of interest and fees payable by us to the Lender under the November Loan will be $3,129,000, which will be repaid in 34 weekly installments ranging from $69,000 - $99,000. As of March 31, 2025, the November Loan has an outstanding principal balance of $676,460, an unamortized debt discount of $0, and accrued interest of $61,481.
| F-19 |
January Loan Agreement
On January 24, 2024, the Company entered into a Business Loan and Security Agreement (the “January Loan Agreement”) with a commercial funding source (the “Lender”), pursuant to which the Company obtained a loan from the Lender in the principal amount of $3,600,000 and an interest rate of 49%, which includes origination fees of $252,000 (the “January Loan”). Pursuant to the January Loan Agreement, the Company granted the Lender a continuing secondary security interest in certain collateral (as defined in the January Loan Agreement). The total amount of interest and fees payable by the Company to the Lender under the January Loan will be $5,364,000, which will be repayable by the Company in 30 weekly installments of $178,800. The Company received net proceeds from the January Loan of $814,900 following repayment of the outstanding balance on the October Purchased Amount of $2,533,100. As of March 31, 2025, there was a remaining principal balance of $2,282,706, an unamortized debt discount of $0, and accrued interest of $563,735.
Sixth Borough Note
On March 7, 2024, Sixth Borough Capital Fund, LP loaned $300,000 to the Company. The loan was evidenced by an unsecured promissory note (the “Sixth Borough Note”). Pursuant to the terms of the Sixth Borough Note, it will accrue interest at the Prime rate of eight and one-half percent (8.5%) per annum and is due on the earlier of March 31, 2024 or an event of default, as defined therein. The Sixth Borough Note was converted into Series C-1 Convertible Preferred Stock in connection with the Private Placement (as defined below).
On April 10, 2024, Sixth Borough Capital Fund, LP (“Sixth Borough”) loaned $230,000 to Aditxt. The loan was evidenced by an unsecured promissory note (the “April Sixth Borough Note”). Pursuant to the terms of the April Sixth Borough Note, it accrued interest at the Prime rate of eight and one-half percent (8.5%) per annum and was due on the earlier of April 19, 2024 or an event of default, as defined therein. $200,000 of the April Sixth Borough Note was converted into 200 shares Series C-1 Convertible Preferred Stock and 200 shares of Series D-1 Convertible Preferred Stock as part of the May PIPE Purchase Agreement (as defined below) (note 10).
On May 9, 2024, at which point the balance of the April Sixth Borough Note was $35,256, Sixth Borough loaned an additional $20,000 to the Company bringing the balance of the loan to $55,256. The loan was evidenced by an unsecured promissory note (the “Sixth Borough Upsize Note”). Pursuant to the terms of the Sixth Borough Upsize Note, it accrued interest at the fifteen percent (15.0%) per annum and was due on the earlier of June 9, 2024 (the “Maturity Date”) or an event of default, as defined therein. As previously reported in a Current Report on Form 8-K filed by the Company on June 12, 2024, as a result of the Company’s failure to repay the balance on the Maturity Date, the Company was in default on the Upsize Note.
On June 20, 2024, at which point the balance of the Sixth Borough Upsize Note was $56,187, Sixth Borough loaned an additional $50,000 to the Company and the Company issued a new note (the “Sixth Borough New Note”) to Sixth Borough in the principal amount of $116,806, which includes an original issue discount of 10%. The Sixth Borough New Note is subordinate and junior, in all respects, to those Second May Senior Notes (as defined below). The Sixth Borough New Note bears interest at a rate of eight percent (8.0%) per annum and is due on the earlier of (i) November 21, 2024 or (ii) at or before the final closing on the next series of public or private financings, totaling $750,000, or more in the aggregate by the Company, subject to the prior payment in full of all amounts then owing on Second May Senior Notes, (iii) an event of default. As of March 31, 2025, the Sith Borough New Note was fully paid off.
May 2024 Senior Notes
On May 20, 2024, the Company issued and sold a senior note (the “First May Senior Note”) to an accredited investor (the “First May Senior Note Holder”) in the original principal amount of $93,919 for a purchase price of $75,135, reflecting an original issue discount of $18,784. Unless earlier redeemed, the First May Senior Note will mature on August 18, 2024 (the “First May Senior Note Maturity Date”), subject to extension at the option of the First May Senior Holder in certain circumstances as provided in the First May Senior Note. The First May Senior Note bears interest at a rate of 8.5% per annum, which is compounded each calendar month and is payable in arrears on the First May Senior Maturity Date. The First May Senior Note contains certain standard events of default, as defined in the First May Senior Note.
| F-20 |
On May 24, 2024, the Company entered into a Securities Purchase Agreement (the “Second May Senior Note Securities Purchase Agreement”) with certain accredited investors pursuant to which the Company issued and sold senior notes in the aggregate principal amount of $986,380 (the “Second May Senior Notes”) maturing on August 22, 2024, which included the exchange of the First May Senior Note in the principal amount of $93,919. The Company received cash proceeds of $775,000 from the sale of the Second May Senior Notes.
Upon an Event of Default (as defined in the Second May Senior Notes), the Second May Senior Notes will bear interest at a rate of 14% per annum and the holder shall have the right to require the Company to redeem the Note at a redemption premium of 125%. In connection with the issuance of the Second May Senior Notes, the Company issued an aggregate of 33 shares of its common stock as a commitment fee to the investors and recorded a debt discount of $662,720 from the issuance of these shares. As of March 31, 2025, the note was fully paid off.
Promissory Notes
On January 24, 2024, an investor entered into a $54,870 promissory note to the Company. Pursuant to the terms of the note, it will accrue interest at a rate of eight and a half percent (8.50%) per annum, and is due on the earlier of July 25, 2024, or an event of default, as defined therein. As of March 31, 2025, the note was fully paid off.
On September 8, 2024, an investor entered into a $5,341 promissory note to the Company. Pursuant to the terms of the note, it will accrue interest at a rate of eight and a half percent (8.50%) per annum, and is due on the earlier of March 9, 2025 or an event of default, as defined therein. As of March 31, 2025, the note was fully paid off.
September Note
On September 17, 2024, the Company issued and sold a senior note (the “2024 September Note”) to an accredited investor (the “2024 September Note Holder”) in the original principal amount of $923,077 for a purchase price of $600,000, reflecting an original issue discount of $323,077. The 2024 September Note does not bear interest and has a maturity date of the earlier of (i) June 18, 2025 and (ii) the initial time of consummation by the Company after the date hereof of any public or private offering(s), individually or in the aggregate, of securities with gross proceeds of at least $1 million. The Company may prepay any portion of the outstanding principal of the 2024 September Note at any time without penalty. So long as any amounts remain outstanding under the 2024 September Note, 30% of the gross proceeds received by the Company on or after the date hereof from sales of common stock of the Company pursuant to any at-the-market offering, equity-line or other similar transaction shall be used to repay the 2024 September Note. The 2024 September Note contains certain standard events of default, as defined in the Note. During the three months ended March 31, 2025, the Company recorded an amortization of debt discount of $200,284. As of March 31, 2025, the 2024 September Note was fully paid off.
NOTE 8 – LEASES
Our lease agreements generally do not provide an implicit borrowing rate; therefore, an internal incremental borrowing rate is determined based on information available at lease commencement date for purposes of determining the present value of lease payments. We used the incremental borrowing rate on March 31, 2025 and December 31, 2024 for all leases that commenced prior to that date. In determining this rate, which is used to determine the present value of future lease payments, we estimate the rate of interest we would pay on a collateralized basis, with similar payment terms as the lease and in a similar economic environment.
Our corporate headquarters is located in Mountain View, California where we lease approximately 5,810 square feet of laboratory and office space. The lease expired in August 31, 2024, subject to extension. As of September 1, 2024, the lease became month to month. As of March 31, 2025 the Company is current on this lease.
We also lease approximately 25,000 square feet in Richmond, Virginia. The lease expires on August 31, 2026, subject to extension. As of March 31, 2025 the Company is current on this lease.
Additionally, we leased approximately 3,150 square feet of office space in Melville, New York. On March 6, 2024, the Company received correspondence from 532 Realty Associates, LLC (the “Landlord”) that the Company is in default under that certain Agreement of Lease dated November 3, 2021 by and between the Landlord and the Company (the “New York Lease”) for failure to pay Basic Rent and Additional Rent (as each term is defined in the New York Lease) in the aggregate amount of $40,707 (the “Past Due Rent”). On June 24, 2024 the Company and the Landlord entered into a surrender and acceptance of lease agreement (the “Surrender Agreement”). Pursuant to the Surrender Agreement, the Company surrendered to the landlord the lease and term of the estate on June 28, 2024. In consideration of the acceptance by the Landlord, the Company agreed to pay $69,379 (the “Surrender Fee”), which reflected outstanding rent, utilities, and other charges owed under the lease. Further, upon execution of the agreement, the Landlord released and retained the security deposit of $25,515. The balance of the Surrender fee, $43,864, was paid in 2024.
| F-21 |
LS Biotech Eight Default
On May 10, 2024, the Company received written notice (the “2024 Default Notice”) from LS Biotech Eight, LLC (the “Landlord”), the Landlord of the Company’s CLIA-certified, CAP accredited, high complexity immune monitoring center in Richmond, Virginia, that the Company was in violation of its obligation to (i) pay Base Rent (as defined in the Lease) and Additional Rent (as defined in the Lease) in the amount of $431,182 in the aggregate, together with administrative charges and interest, as well as (ii) replenish the Security Deposit (as defined in the Lease) in the amount of $159,375, all as required under that certain Lease Agreement dated as of May 4, 2021 by and between the Landlord and the Company (the “Lease”). Pursuant to the Notice, the Landlord has demanded that a payment of $590,557 plus administrative charges and interest, which shall accrue at the Default Rate (as defined in the Lease) be made no later than May 17, 2024. As of March 31, 2025, the Company has made the payment of $431,182. and is current on the Lease.
The Company is working with the Landlord to come to an amicable resolution. However, no assurance can be given that the parties will reach an amicable resolution on a timely basis, on favorable terms, or at all.
Lease Costs
| Three Months Ended March 31, 2025 | Three Months Ended March 31, 2024 | |||||||
| Components of total lease costs: | ||||||||
| Operating lease expense | $ | 262,206 | $ | 305,049 | ||||
| Total lease costs | $ | 262,206 | $ | 305,049 | ||||
Lease Positions as of March 31, 2025 and December 31, 2024
ROU lease assets and lease liabilities for our operating leases are recorded on the balance sheet as follows:
| March 31, 2025 | December 31, 2024 | |||||||
| Assets | ||||||||
| Right of use asset – long term | $ | 1,060,065 | $ | 1,225,781 | ||||
| Total right of use asset | $ | 1,060,065 | $ | 1,225,781 | ||||
| Liabilities | ||||||||
| Operating lease liabilities – short term | $ | 688,474 | $ | 683,352 | ||||
| Operating lease liabilities – long term | 277,291 | 436,354 | ||||||
| Total lease liability | $ | 965,765 | $ | 1,119,706 | ||||
Lease Terms and Discount Rate as of March 31, 2025
| Weighted average remaining lease term (in years) – operating leases | 1.33 | |||
| Weighted average discount rate – operating leases | 8.00 | % |
| F-22 |
Maturities of leases are as follows:
| 2025 (remaining) | $ | 536,392 | ||
| 2026 | 423,930 | |||
| Total lease payments | $ | 960,322 | ||
| Less imputed interest | 5,443 | |||
| Less current portion | (688,474 | ) | ||
| Total maturities, due beyond one year | $ | 277,291 |
NOTE 9 – COMMITMENTS & CONTINGENCIES
License Agreement with Loma Linda University
On March 15, 2018, as amended on July 1, 2020, we entered into a LLU License Agreement directly with Loma Linda University.
Pursuant to the LLU License Agreement, we obtained the exclusive royalty-bearing worldwide license in and to all intellectual property, including patents, technical information, trade secrets, proprietary rights, technology, know-how, data, formulas, drawings, and specifications, owned or controlled by LLU and/or any of its affiliates (the “LLU Patent and Technology Rights”) and related to therapy for immune-mediated inflammatory diseases (the ADI™ technology). In consideration for the LLU License Agreement, we issued 1 shares of common stock to LLU.
Pursuant to the LLU License Agreement, we are required to pay an annual license fee to LLU. Also, we paid LLU $455,000 in July 2020 for outstanding milestone payments and license fees. We are also required to pay to LLU milestone payments in connection with certain development milestones. Specifically, we are required to make the following milestone payments to LLU: $175,000 on June 30, 2022; $100,000 on September 30, 2024; $500,000 on September 30, 2026; and $500,000 on September 30, 2027. In lieu of the $175,000 milestone payment due on September 30, 2023, the Company paid LLU an extension fee of $100,000. The Company did not make the September 30, 2024 payment; the Company intends to obtain an extension for this payment. Upon payment of this extension fee, an additional year will be added for the September 30, 2023 milestone. Additionally, as consideration for prior expenses incurred by LLU to prosecute, maintain and defend the LLU Patent and Technology Rights, we made the following payments to LLU: $70,000 at the end of December 2018, and a final payment of $60,000 at the end of March 2019. We are required to defend the LLU Patent and Technology Rights during the term of the LLU License Agreement. Additionally, we will owe royalty payments of (i) 1.5% of Net Product Sales (as such terms are defined under the LLU License Agreement) and Net Service Sales on any Licensed Products (defined as any finished pharmaceutical products which utilizes the LLU Patent and Technology Rights in its development, manufacture or supply), and (ii) 0.75% of Net Product Sales and Net Service Sales for Licensed Products and Licensed Services (as such terms are defined under the LLU License Agreement) not covered by a valid patent claim for technology rights and know-how for a three (3) year period beyond the expiration of all valid patent claims. We also are required to produce a written progress report to LLU, discussing our development and commercialization efforts, within 45 days following the end of each year. All intellectual property rights in and to LLU Patent and Technology Rights shall remain with LLU (other than improvements developed by or on our behalf).
The LLU License Agreement shall terminate on the last day that a patent granted to us by LLU is valid and enforceable or the day that the last patent application licensed to us is abandoned. The LLU License Agreement may be terminated by mutual agreement or by us upon 90 days written notice to LLU. LLU may terminate the LLU License Agreement in the event of (i) non-payments or late payments of royalty, milestone and license maintenance fees not cured within 90 days after delivery of written notice by LLU, (ii) a breach of any non-payment provision (including the provision that requires us to meet certain deadlines for milestone events (each, a “Milestone Deadline”)) not cured within 90 days after delivery of written notice by LLU and (iii) LLU delivers notice to us of three or more actual breaches of the LLU License Agreement by us in any 12-month period. Additional Milestone Deadlines include: (i) the requirement to have regulatory approval of an IND application to initiate first-in-human clinical trials on or before September 30, 2023, which will be extended to September 30, 2024 with a payment of a $100,000 extension fee, (ii) the completion of first-in-human (phase I/II) clinical trials by September 30, 2024, which the Company is actively pursuing an extension, (iii) the completion of Phase III clinical trials by September 30, 2026 and (iv) biologic licensing approval by the FDA by September 30, 2027. The Company has not initiated clinical trials to date and the Company intends to obtain an extension to commence human trials by September 30, 2025.
| F-23 |
License Agreement with Leland Stanford Junior University
On February 3, 2020, we entered into an exclusive license agreement (the “February 2020 License Agreement”) with Stanford regarding a patent concerning a method for detection and measurement of specific cellular responses. Pursuant to the February 2020 License Agreement, we received an exclusive worldwide license to Stanford’s patent regarding use, import, offer, and sale of Licensed Products (as defined in the agreement). The license to the patented technology is exclusive, including the right to sublicense, beginning on the effective date of the agreement, and ending when the patent expires. Under the exclusivity agreement, we acknowledged that Stanford had already granted a non-exclusive license in the Nonexclusive Field of Use, under the Licensed Patents in the Licensed Field of Use in the Licensed Territory (as those terms are defined in the February 2020 License Agreement”). However, Stanford agreed to not grant further licenses under the Licensed Patents in the Licensed Field of Use in the Licensed Territory. On December 29, 2021, we entered into an amendment to the February 2020 License Agreement which extended our exclusive right to license the technology deployed in AditxtScoreTM and securing worldwide exclusivity in all fields of use of the licensed technology.
We were obligated to pay and paid a fee of $25,000 to Stanford within 60 days of February 3, 2020. We also issued 1 shares of the Company’s common stock to Stanford. An annual licensing maintenance fee is payable by us on the first anniversary of the February 2020 License Agreement in the amount of $40,000 for 2021 through 2024 and $60,000 starting in 2025 until the license expires upon the expiration of the patent. The Company is required to pay and has paid $25,000 for the issuances of certain patents. The Company will pay milestone fees of $50,000 on the first commercial sales of a licensed product and $25,000 at the beginning of any clinical study for regulatory clearance of an in vitro diagnostic product developed and a potential licensed product. The Company paid a milestone fee for a clinical study for regulatory clearance of an in vitro diagnostic product developed and a potential licensed product of $25,000 in March of 2022. We are also required to: (i) provide a listing of the management team or a schedule for the recruitment of key management positions by June 30, 2020 (which has been completed), (ii) provide a business plan covering projected product development, markets and sales forecasts, manufacturing and operations, and financial forecasts until at least $10,000,000 in revenue by June 30, 2020 (which has been completed), (iii) conduct validation studies by September 30, 2020 (which has been completed), (iv) hold a pre-submission meeting with the FDA by September 30, 2020 (which has been completed), (iv) submit a 510(k) application to the FDA, Emergency Use Authorization (“EUA”), or a Laboratory Developed Test (“LDT”) by March 31, 2021 (which has been completed), (vi) develop a prototype assay for human profiling by December 31, 2021 (which has been completed), (vii) execute at least one partnership for use of the technology for transplant, autoimmunity, or infectious disease purposes by March 31, 2022 (which has been completed) and (viii) provided further development and commercialization milestones for specific fields of use in writing prior to December 31, 2022.
In addition to the annual license maintenance fees outlined above, we will pay Stanford royalties on Net Sales (as such term is defined in the February 2020 License Agreement) during the of the term of the agreement as follows: 4% when Net Sales are below or equal to $5 million annually or 6% when Net Sales are above $5 million annually. The February 2020 License Agreement may be terminated upon our election on at least 30 days advance notice to Stanford, or by Stanford if we: (i) are delinquent on any report or payment; (ii) are not diligently developing and commercializing Licensed Product; (iii) miss certain performance milestones; (iv) are in breach of any provision of the February 2020 License Agreement; or (v) provide any false report to Stanford. Should any events in the preceding sentence occur, we have a thirty (30) day cure period to remedy such violation.
Evofem Merger Agreement
On December 11, 2023 (the “Execution Date”), Aditxt, Inc., a Delaware corporation (the “Company”) entered into an Agreement and Plan of Merger (the “Merger Agreement”) with Adicure, Inc., a Delaware corporation and wholly owned subsidiary of the Company (“Merger Sub”) and Evofem Biosciences, Inc., a Delaware corporation (“Evofem”), pursuant to which, Merger Sub will be merged into and with Evofem (the “Merger”), with Evofem surviving the Merger as a wholly owned subsidiary of the Company.
| F-24 |
In connection with the Merger Agreement the Company assumed $13.0 million in notes payable held by Evofem and assumed a payable for $154,480. These items were capitalized on the Company’s balance sheet to deposit on acquisition as of March 31, 2025. The Company recognized a debt discount of $1,924,276. As of March 31, 2025, there was an unamortized discount of $0. During the three months ended March 31, 2025 and 2024, the Company recognized an amortization of debt discount of $0 and $571,904.
Subject to the terms and conditions set forth in the Merger Agreement, at the effective time of the Merger (the “Effective Time”), (i) all issued and outstanding shares of common stock, par value $0.0001 per share of Evofem (“Evofem Common Stock”), other than any shares of Evofem Common Stock held by the Company or Merger Sub immediately prior to the Effective Time, will be converted into the right to receive an aggregate of 61 shares of the Company’s common stock, par value $0.001 per share; and (ii) all issued and outstanding shares of Series E-1 Preferred Stock, par value $0.0001 of Evofem (the “Evofem Unconverted Preferred Stock”), other than any shares of Evofem Unconverted Preferred Stock held by the Company or Merger Sub immediately prior to the Effective Time, will be converted into the right to receive an aggregate of 2,327 shares of Series A-1 Convertible Preferred Stock, par value $0.001 of the Company (the “Company Preferred Stock”), having such rights, powers, and preferences set forth in the form of Certificate of Designation of Series A-1 Convertible Preferred Stock.
On December 11, 2023 the Company entered into an Agreement and Plan of Merger (the “Merger Agreement”) with Adicure, Inc., a Delaware corporation and wholly owned subsidiary of the Company (“Merger Sub”) and Evofem Biosciences, Inc., a Delaware corporation (“Evofem”), pursuant to which, Merger Sub will be merged into and with Evofem (the “Merger”), with Evofem surviving the Merger as a wholly owned subsidiary of the Company.
On January 8, 2024, the Company, Adicure, Inc., a Delaware corporation and wholly owned subsidiary of the Company (“Merger Sub”), and Evofem Biosciences, Inc., a Delaware corporation (“Evofem”) entered into the First Amendment (the “First Amendment to Merger Agreement”), to the Agreement and Plan of Merger (the “Merger Agreement”) pursuant to which the parties agreed to extend the date by which the joint proxy statement would be filed with the SEC until February 14, 2024.
On January 30, 2024, the Company, Adicure and Evofem entered into the Second Amendment to the Merger Agreement (the “Second Amendment to Merger Agreement”) to amend (i) the date of the Parent Loan (as defined in the Merger Agreement) to Evofem to be February 29, 2024, (ii) to change the date by which Evofem may terminate the Merger Agreement for failure to receive the Parent Loan to be February 29, 2024, and (iii) to change the filing date for the Joint Proxy Statement (as defined in the Merger Agreement) to April 1, 2024.
On February 29, 2024, the Company, Adicure and Evofem entered into the Third Amendment to the Merger Agreement (the “Third Amendment to Merger Agreement”) in order to (i) make certain conforming changes to the Merger Agreement regarding the Notes, (ii) extend the date by which the Company and Evofem will file the joint proxy statement until April 30, 2024, and (iii) remove the requirement that the Company make the Parent Loan (as defined in the Merger Agreement) by February 29, 2024 and replace it with the requirement that the Company make an equity investment into Evofem consisting of (a) a purchase of 2,000 shares of Evofem Series F-1 Preferred Stock for an aggregate purchase price of $2.0 million on or prior to April 1, 2024, and (b) a purchase of 1,500 shares of Evofem Series F-1 Preferred Stock for an aggregate purchase price of $1.5 million on or prior to April 30, 2024.
Evofem Reinstatement and Fourth Amendment to the Merger Agreement
On April 26, 2024, the Company received notice from Evofem (the “Termination Notice”) that Evofem was exercising its right to terminate the Merger Agreement as a result of the Company’s failure to provide the Initial Parent Equity Investment (as defined in the Merger Agreement, as amended).
On May 2, 2024, the Company, Adifem, Inc. f/k/a Adicure, Inc. and Evofem Biosciences, Inc. (“Evofem”) entered into the Reinstatement and Fourth Amendment to the Merger Agreement (the “Fourth Amendment”) in order to waive and amend, among other things, the several provisions listed below.
| F-25 |
Amendments to Article VI: Covenants and Agreement
Article VI of the Merger Agreement is amended to:
| ● | reinstate the Merger Agreement, as amended by the Fourth Amendment, as if never terminated; |
| ● | reflect the Company’s payment to Evofem, in the amount of $1,000,000 (the “Initial Payment”), via wire initiated by May 2, 2024; |
| ● | delete Section 6.3, which effectively eliminates the “no shop” provision, and the several defined terms used therein; |
| ● | add a new defined term “Company Change of Recommendation;” and |
| ● | revise section 6.10 of the Merger Agreement such that, after the Initial Payment, and upon the closing of each subsequent capital raise by the Company (each a “Parent Subsequent Capital Raise”), the Company shall purchase that number of shares of Evofem’s Series F-1 Preferred Stock, par value $0.0001 per share (the “Series F-1 Preferred Stock”), equal to forty percent (40%) of the gross proceeds of such Parent Subsequent Capital Raise divided by 1,000, up to a maximum aggregate amount of $2,500,000 or 2,500 shares of Series F-1 Preferred Stock. A maximum of $1,500,000 shall be raised prior to September 17, 2024 and $1,000,000 prior to July 1, 2024 (the “Parent Capital Raise”). (See Note 12) |
Amendments to Article VIII: Termination
Article VIII of the Merger Agreement is amended to:
| ● | extend the date after which either party may terminate from May 8, 2024 to July 15, 2024; |
| ● | revise Section 8.1(d) in its entirety to allow Company to terminate at any time after there has been a Company Change of Recommendation, provided that Aditxt must receive ten day written notice and have the opportunity to negotiate a competing offer in good faith; and |
| ● | amend and restate Section 8.1(f) in its entirety, granting the Company the right to terminate the agreement if (a) the full $1,000,000 Initial Payment required by the Fourth Amendment has not been paid in full by May 3, 2024 (b) $1,500,000 of the Parent Capital Raise Amount has not been paid to the Company by June 17, 2024, (c) $1,000,000 of the Parent Capital Raise Amount has not been paid to the Company by July 1, 2024, or (d) Aditxt does not pay any portion of the Parent Equity Investment within five calendar days after each closing of a Parent Subsequent Capital Raise. |
Amended and Restated Merger Agreement
On July 12, 2024 (the “Execution Date”), the Company entered into an Amended and Restated Agreement and Plan of Merger (the “Merger Agreement”) with Adifem, Inc. f/k/a Adicure, Inc., a Delaware corporation and wholly owned subsidiary of the Company (“Merger Sub”) and Evofem, pursuant to which, Merger Sub will be merged into and with Evofem (the “Merger”), with Evofem surviving the Merger as a wholly owned subsidiary of the Company. The Merger Agreement amended and restated that certain Agreement and Plan of Merger dated as of December 11, 2023 by and among the Company, Merger Sub and Evofem (as amended, the “Original Agreement”).
Effect on Capital Stock
Subject to the terms and conditions set forth in the Merger Agreement, at the effective time of the Merger (the “Effective Time”), (i) all issued and outstanding shares of common stock, par value $0.0001 per share of Evofem (“Evofem Common Stock”), other than any shares of Evofem Common Stock either held by the Company or Merger Sub immediately prior to the Effective Time or which are Dissenting Shares (as hereinafter defined), will be converted into the right to receive an aggregate of $1,800,000; and (ii) each issued and outstanding share of Series E-1 Preferred Stock, par value $0.0001 of Evofem (the “Evofem Unconverted Preferred Stock”), other than any shares of Evofem Unconverted Preferred Stock either held by the Company or Merger Sub immediately prior to the Effective Time or which are Dissenting Shares, will be converted into the right to receive one (1) share of Series A-2 Preferred Stock, par value $0.001 of the Company (the “Company Preferred Stock”), having such rights, powers, and preferences set forth in the form of Certificate of Designation of Series A-2 Preferred Stock, the form of which is attached as Exhibit C to the Merger Agreement.
| F-26 |
Any Evofem capital stock outstanding immediately prior to the Effective Time and held by an Evofem shareholder who has not voted in favor of or consented to the adoption of the Merger Agreement and who is entitled to demand and has properly demanded appraisal for such Company Capital Stock in accordance with the Delaware General Corporation Law (“DGCL”), and who, as of the Effective Time, has not effectively withdrawn or lost such appraisal rights (such Evofem capital Stock, “Dissenting Shares”) shall not be converted into or be exchangeable for the right to receive a portion of the Merger Consideration and, instead, shall be entitled to only those rights as set forth in the DGCL. If, after the Effective Time, any such holder fails to perfect or withdraws or loses his, her or its right to appraisal under the DGCL, with respect to any Dissenting Shares, upon surrender of the certificate(s) representing such Dissenting Shares, such Dissenting Shares shall thereupon be treated as if they had been converted as of the Effective Time into the right to receive the portion of the merger consideration, if any, to which such Evofem capital stock is entitled pursuant to the Merger Agreement, without interest.
As a closing condition for the Company, there shall be no more than [5,667,818] Dissenting Shares that are Evofem Common Stock or 98 Dissenting Shares that are Evofem Preferred Stock.
Treatment of Evofem Options and Employee Stock Purchase Plan
At the Effective Time, each option outstanding under the Evofem 2014 Equity Incentive Plan, the Evofem 2018 Inducement Equity Incentive Plan and the Evofem 2019 Employee Stock Purchase Plan (collectively, the “Evofem Option Plans”), whether or not vested, will be canceled without the right to receive any consideration, and the board of directors of Evofem shall take such action such that the Evofem Option Plans are cancelled as of the Effective Time.
As soon as practicable following the Execution Date, Evofem will take all action that may be reasonably necessary to provide that: (i) no new offering period will commence under the Evofem 2019 Employee Stock Purchase Plan (the “Evofem ESPP”); (ii) participants in the Evofem ESPP as of the Execution Date shall not be permitted to increase their payroll deductions or make separate non-payroll contributions to the Evofem ESPP; and (iii) no new participants may commence participation in the Evofem ESPP following the Execution Date. Prior to the Effective Time, Evofem will take all action that may be reasonably necessary to: (A) cause any offering period or purchase period that otherwise be in progress at the Effective Time to be the final offering period under the Evofem ESPP and to be terminated no later than five business days prior to the anticipated closing date (the “Final Exercise Date”); (B) make any pro-rata adjustments that may be necessary to reflect the shortened offering period or purchase period; (C) cause each participant’s then-outstanding share purchase right under the Evofem ESPP to be exercised as of the Final Exercise Date; and (D) terminate the Evofem ESPP, as of and contingent upon, the Effective Time.
Representations and Warranties
The parties to the Merger Agreement have agreed to customary representations and warranties for transactions of this type.
Covenants
The Merger Agreement contains various customary covenants, including but not limited to, covenants with respect to the conduct of Evofem’s business prior to the Effective Time.
Closing Conditions
Mutual
The respective obligations of each of the Company, Merger Sub and Evofem to consummate the closing of the Merger (the “Closing”) are subject to the satisfaction or waiver, at or prior to the closing of certain conditions, including but not limited to, the following:
| (i) | approval by the Evofem shareholders; |
| F-27 |
| (ii) | the entry into a voting agreement by the Company and certain members of Evofem management; |
| (iii) | all preferred stock of Evofem other than the Evofem Unconverted Preferred Stock shall have been converted to Evofem Common Stock; |
| (iv) | Evofem shall have received agreements (the “Evofem Warrant Holder Agreements”) from all holders of Evofem warrants which provide: |
| (a) | waivers with respect to any fundamental transaction, change in control or other similar rights that such warrant holder may have under any such Evofem warrants, and (b) an agreement to such Evofem warrants to exchange such warrants for not more than an aggregate (for all holders of Evofem warrants) of 930,336 shares of Company Preferred Stock; |
| (v) | Evofem shall have cashed out any other holder of Evofem warrants who has not provided an Evofem Warrant Holder Agreement; and |
| (vi) | Evofem shall have obtained waivers from the holders of the convertible notes of Evofem (the “Evofem Convertible Notes”) with respect to any fundamental transaction rights that such holder may have under the Evofem Convertible Notes, including any right to vote, consent, or otherwise approve or veto any of the transactions contemplated under the Merger Agreement. |
| (vii) | The Company shall have received sufficient financing to satisfy its payment obligations under the Merger Agreement. |
| (viii) | The requisite stockholder approval shall have been obtained by the Company at a Special Meeting of its stockholders to approve the Parent Stock Issuance (as defined in the Merger Agreement) pursuant to the requirements of NASDAQ. |
The Company and Merger Sub
The obligations of the Company and Merger Sub to consummate the Closing are subject to the satisfaction or waiver, at or prior to the Closing of certain conditions, including but not limited to, the following:
| (i) | the Company shall have obtained agreements from the holders of Evofem Convertible Notes and purchase rights they hold to exchange such Convertible Notes and purchase rights for not more than an aggregate (for all holders of Evofem Convertible Notes) of 353 shares of Company Preferred Stock; |
| (ii) | the Company shall have received waivers form the holders of certain of the Company’s securities which contain prohibitions on variable rate transactions; and |
| (iii) | the Company, Merger Sub and Evofem shall work together between the Execution Date and the Effective Time to determine the tax treatment of the Merger and the other transactions contemplated by the Merger Agreement. |
Evofem
The obligations of Evofem to consummate the Closing are subject to the satisfaction or waiver, at or prior to the Closing of certain conditions, including but not limited to, the following:
| (i) | The Company shall be in compliance with the stockholders’ equity requirement in Nasdaq Listing Rule 5550(b)(1) and shall meet all other applicable criteria for continued listing. |
| F-28 |
Termination
The Merger Agreement may be terminated at any time prior to the consummation of the Closing by mutual written consent of the Company and Evofem. Either the Company or Evofem may also terminate the Merger Agreement if (i) the Merger shall not have been consummated on or before 5:00 p.m. Eastern Time on September 30, 2024; (ii) if any judgment, law or order prohibiting the Merger or the Transactions has become final and non-appealable; (iii) the required vote of Evofem stockholders was not obtained; or (iv) in the event of any Terminable Breach (as defined in the Merger Agreement). The Company may terminate the Merger Agreement if (i) prior to approval by the required vote of Evofem’s shareholders if the Evofem board of directors shall have effected a Company Change in Recommendation (as defined in the Merger Agreement); or (ii) in the event that the Company determines, in its reasonable discretion, that the acquisition of Evofem could result in a material adverse amount of cancellation of indebtedness income to the Company. Evofem may terminate the Merger Agreement if (i) at any time after there has been a Company Change of Recommendation; provided, that Evofem has provided the Company ten (10) calendar days’ prior written notice thereof and has negotiated in good faith with the Company to provide a competing offer; (ii) the Company’s common stock is no longer listed for trading on Nasdaq; or (iii) any of: (A) the Initial Parent Equity Investment has not been made by the Initial Parent Equity Investment Date, (B) the Second Parent Equity Investment has not been made by the Second Parent Equity Investment Date, (C) the Third Parent Equity Investment has not been made by the Third Parent Equity Investment Date or (D) the Fourth Parent Equity Investment has not been made by the Fourth Parent Equity Investment Date (as all of such terms are defined in the Merger Agreement).
Effect of Termination
If the Merger Agreement is terminated, the Merger Agreement will become void, and there will be no liability under the Merger Agreement on the part of any party thereto.
Amendments to Evofem Amended and Restated Merger Agreement
On August 16, 2024, the Company, Merger Sub and Evofem entered into Amendment No. 1 to the Amended and Restated Merger Agreement (“Amendment No. 1”), pursuant to which the date by which the Company is to make the Third Parent Equity Investment (as defined under the Amended and Restated Merger Agreement) was amended to the earlier of September 6, 2024 or five (5) business days of the closing of a public offering by Parent resulting in aggregate net proceeds to Parent of no less than $20,000,000. Except as set forth herein, the terms and conditions of the Amended and Restated Merger Agreement have not been modified.
On September 6, 2024, the Company, Merger Sub and Evofem entered into Amendment No. 2 to the Amended and Restated Merger Agreement (“Amendment No. 2”), pursuant to which the date by which the Company shall make the Third Parent Equity Investment was amended from September 6, 2024 to September 30, 2024 and adjust the amount of such investment from $2 million to $1.5 million, and to extend the date by which Aditxt shall make the Fourth Parent Equity Investment (as defined under the Amended and Restated Merger Agreement) was amended from September 30, 2024 to October 31, 2024 and adjust the amount of such investment from $1 million to $1.5 million.
Third Evofem Amendment & Parent Equity Investment
On October 2, 2024, the Company, Merger Sub and Evofem entered into Amendment No. 3 to the Amended and Restated Merger Agreement in order to extend the date by which the Company shall make the Third Parent Equity Investment to October 2, 2024, reduce the amount of the Third Parent Equity Investment from $1.5 million to $720,000, and increase the amount of the Fourth Parent Equity Investment from $1.5 million to $2.28 million.
On October 2, 2024 the Company completed the purchase of 460 shares of Evofem F-1 Preferred Stock for an aggregate purchase price of $460,000.
Evofem Parent Equity Investment
On October 28, 2024, the Company entered into a Securities Purchase Agreement (the “Series F-1 Securities Purchase Agreement”) with Evofem, pursuant to which the Company purchased the Fourth Parent Equity Investment of 2,280 shares of Evofem Series F-1 Convertible Preferred Stock for an aggregate purchase price of $2,280,000.
| F-29 |
Fifth Amendment to Amended and Restated Merger Agreement
On March 23, 2025, the Company, Adicure, Inc., and Evofem entered into Amendment No. 5 to the Amended and Restated Merger Agreement (“Amendment No. 5”), pursuant to which, the parties agreed that (i) Evofem shall use commercially reasonable efforts to hold the Company Shareholders Meeting (as defined under the A&R Merger Agreement) no later than September 26, 2025, (ii) the Company shall invest an additional $1,500,000 in Evofem no later than April 7, 2025 in exchange for additional shares of F-1 Preferred Stock and/or, at the Company’s option, senior subordinated notes of Evofem, and (iii) the End Date shall be extended to September 30, 2025. See Note 12 for the current status of the Evofem transaction.
Engagement Letter with Dawson James Securities, Inc.
On February 16, 2024, the Company entered into an engagement letter (the “Dawson Engagement Letter”) with Dawson James Securities, Inc.(“Dawson”), pursuant to which the Company engaged Dawson to serve as financial advisor with respect to one or more potential business combinations involving the Company for a term of twelve months. Pursuant to the Dawson Engagement Letter, the Company agreed to pay Dawson an initial fee of $1.85 million (the “Dawson Initial Fee”), which amount is payable on the later of (i) the closing of an offering resulting in gross proceeds to the Company of greater than $4.9 million, or (ii) five days after the execution of the Dawson Engagement Letter. At the Company’s option, the Dawson Initial Fee may be paid in securities of the Company. In addition, with respect to any business combination (i) that either is introduced to the Company by Dawson following the date of the Dawson Engagement Letter or (ii) that with respect to which the Company hereafter requests Dawson to provide M&A advisory services, the Company shall compensate Dawson in an amount equal to 5% of the Total Transaction Value (as defined in the Engagement Letter) with respect to the first $20.0 million in Total Transaction Value plus 10.0% of the Total Transaction Value that is in excess of $20.0 million (the “Transaction Fee”). The Transaction Fee is payable upon the closing of a business combination transaction.
Appili Arrangement Agreement
On April 1, 2024 (the “Execution Date”), the Company, entered into an Arrangement Agreement (the “Arrangement Agreement”), subject to various closing conditions, with Adivir, Inc., a Delaware corporation and wholly owned subsidiary of the Company (“Adivir” or the “Buyer”), and Appili Therapeutics, Inc., a Canadian corporation (“Appili”), pursuant to which, Adivir will acquire all of the issued and outstanding Class A common shares of Appili (the “Appili Shares”) on the terms and subject to the conditions set forth therein. The acquisition of the Appili Shares (the “Arrangement”) will be completed by way of a statutory plan of arrangement under the Canada Business Corporation Act.
At the effective time of the Arrangement (the “Effective Time”), each Appili Share outstanding immediately prior to the Effective Time (other than Appili Shares held by a registered holder of Appili Shares who has validly exercised such holder’s dissent rights) will be deemed to be assigned and transferred by the holder thereof to the Buyer in exchange for (i) $116.75 in cash consideration per share for an aggregate cash payment of $5,668,222 (the “Cash Consideration”) and (ii) 27.45004 of a share of common stock of Aditxt or an aggregate of 34 shares (the “Consideration Shares” and together with the Cash Consideration, the “Transaction Consideration”). In connection with the transaction, each outstanding option and warrant of Appili will be cashed-out based on the implied in-the-money value of the Transaction Consideration, which is expected to result in an additional aggregate cash payment of approximately $341,000 (based on the number of issued and outstanding options and warrants and exchange rates as of the date of the Arrangement Agreement).
Appili Amending Agreement
On July 1, 2024, the Company, Adivir and Appili entered into an Amending Agreement (the “Amending Agreement”), pursuant to which the Parties (as defined in the Arrangement Agreement) agreed that: (i) the Outside Date (as defined in the Arrangement Agreement) would be changed to August 30, 2024; (ii) Adivir agreed that it would convene the Company Meeting (as defined in the Arrangement Agreement) no later than August 30, 2024, provided that Appili shall be under no obligation to convene the Company Meeting prior to the date that is 50 days following the date that Aditxt delivers to Appili all complete Additional Financial Disclosure (as defined in the Arrangement Agreement) required for inclusion in the Company Circular (as defined in the Arrangement Agreement); (iii) Aditxt shall use commercially reasonable efforts to complete the Financing (as defined in the Arrangement Agreement) no later than August 30, 2024; and (iv) Aditxt or Appili may terminate the Arrangement Agreement if the Financing is not completed by 5:00 p.m. (ET) on August 30, 2024 or such later date as the Parties may agree in writing.
| F-30 |
On July 18, 2024, the Company, Adivir and Appili entered into a Second Amending Agreement (the “Second Amending Agreement”), pursuant to which the Arrangement Agreement was amended to provide that (i) the Outside Date will be extended to September 30, 2024, (ii) the Appili Meeting will be conducted no later than September 30, 2024, provided that Appili shall be under no obligation to hold the Appili Meting prior to the date that is 50 days following the date that the Company delivers all complete Additional Financial Disclosure required for inclusion in the circular; (iii) the Company shall use commercially reasonable efforts to complete the Financing on or prior to September 15, 2024; and (iv) the Company and Appili may terminate the Arrangement Agreement if the Financing is not completed on or before 5:00 p.m. (ET) on September 15, 2024 or such later date as the Parties may in writing agree.
On August 20, 2024, the Company, Adivir and Appili entered into a Third Amending Agreement (the “Third Amending Agreement”), pursuant to which the Arrangement Agreement was amended to provide that (i) the Outside Date will be extended to November 19, 2024, (ii) Appili shall convene an annual and special meeting in parallel to the Appili Meeting, to approve as promptly as practicable Appili’s continuation from a corporation governed under the Canada Business Corporations Act to a corporation governed under the Business Corporations Act (Ontario) (the “Continuance”); (iii) the date by which Appili shall convene the Appili Meeting will be extended to no later than November 6, 2024, provided that Appili shall be under no obligation to hold the Appili Meeting prior to the date that is 50 days following the date that the Company delivers all complete Additional Financial Disclosure required for inclusion in the Company Circular; (iv) the Company shall use commercially reasonable efforts to complete the Financing on or prior to October 18, 2024; and (v) the completion of the Continuance shall be a condition to the completion of the Arrangement.
Appili Mutual Waiver
On November 11, 2024, the Company, Adivir and Appili entered into a Mutual Waiver, pursuant to which the parties agreed (i) each party shall waive any termination right it may have under the Arrangement Agreement until December 15, 2024; (ii) immediately following the completion of the Arrangement, the board of directors of Adivir will be reconstituted such that it shall consist of the following three (3) directors (with the remaining two directors to be elected by Adivir at a later date): (a) Shahrokh Shabahang; (b) Madhukar Tanna; and (c) Armand Balboni; and (iii) Adivir shall pay Appili the sum of $115,000 no later than 5:00 p.m. (ET) on November 12, 2024 (the “Waiver Fee”). Adivir paid the Waiver Fee on November 12, 2024.
On January 30, 2025, the Company, Adivir, and Appili (the “Parties”) entered into a mutual waiver, pursuant to which, among other things, the Parties waived certain provisions of the Arrangement Agreement relating to the Outside Date not occurring on or before January 31, 2025, such waiver effective until 5:00pm (ET) on February 28, 2025, in consideration of (i) a payment by Adivir to Appili in the amount of $125,000 on or before January 31, 2025, and (ii) a payment by Adivir to Appili in the amount of $125,000 not later than February 14, 2025, to the extent the Arrangement Agreement has not been completed prior to that time.
On February 28, 2025, the Parties entered into a waiver to waive any termination rights that they may have as a result of the effective time not occurring by February 28, 2025,which waiver shall expire on March 31, 2025 in consideration of (i) a payment by Adivir to Appili in the amount of $125,000 on or before February 28, 2025, and (ii) a payment by Adivir to Appili in the amount of $125,000 not later than March 14, 2025, to the extent the Arrangement Agreement has not been completed prior to that time. The $125,000 payment to Appili was completed on March 14, 2025. See Note 12 for additional amendments.
| F-31 |
Equity Line of Credit
On May 2, 2024, the Company entered into a Common Stock Purchase Agreement (the “ELOC Purchase Agreement”) with an equity line investor (the “ELOC Investor”), pursuant to which the ELOC Investor has agreed to purchase from the Company, at the Company’s direction from time to time, in its sole discretion, from and after the date effective date of the Registration Statement (as defined below) and until the termination of the ELOC Purchase Agreement in accordance with the terms thereof, shares of the Company’s common stock having a total maximum aggregate purchase price of $150,000,000 (the “ELOC Purchase Shares”), upon the terms and subject to the conditions and limitations set forth in the ELOC Purchase Agreement.
In connection with the ELOC Purchase Agreement, the Company also entered into a Registration Rights Agreement with the Investor (the “ELOC Registration Rights Agreement”), pursuant to which the Company agreed to file a registration statement with the Securities and Exchange Commission covering the resale of the shares of common stock issued to the ELOC Investor pursuant to the ELOC Purchase Agreement (the “Registration Statement”) by the later of (i) the 30th calendar day following the closing date, and (ii) the second business day following Stockholder Approval (defined below).
The Company may, from time to time and at its sole discretion, direct the ELOC Investor to purchase shares of its common stock upon the satisfaction of certain conditions set forth in the ELOC Purchase Agreement at a purchase price per share based on the market price of the Company’s common stock at the time of sale as computed under the ELOC Purchase Agreement. There is no upper limit on the price per share that the ELOC Investor could be obligated to pay for common stock under the ELOC Purchase Agreement. The Company will control the timing and amount of any sales of its common stock to the ELOC Investor, and the ELOC Investor has no right to require us to sell any shares to it under the ELOC Purchase Agreement. Actual sales of shares of common stock to the ELOC Investor under the ELOC Purchase Agreement will depend on a variety of factors to be determined by the Company from time to time, including (among others) market conditions, the trading price of its common stock and determinations by the Company as to available and appropriate sources of funding for the Company and its operations. The ELOC Investor may not assign or transfer its rights and obligations under the ELOC Purchase Agreement.
Under the applicable Nasdaq rules, in no event may the Company issue to the ELOC Investor under the ELOC Purchase Agreement more than 34 shares of common stock, which number of shares is equal to 19.99% of the shares of the common stock outstanding immediately prior to the execution of the ELOC Purchase Agreement (the “Exchange Cap”), unless (i) the Company obtains stockholder approval to issue shares of common stock in excess of the Exchange Cap in accordance with applicable Nasdaq rules (“Stockholder Approval”), or (ii) the average price per share paid by the Investor for all of the shares of common stock that the Company directs the ELOC Investor to purchase from the Company pursuant to the ELOC Purchase Agreement, if any, equals or exceeds the official closing sale price on the Nasdaq Capital Market immediately preceding the delivery of the applicable purchase notice to the Investor and (B) the average of the closing sale prices of the Company’s common stock on the Nasdaq Capital market for the five business days immediately preceding the delivery of such purchase notice.
In all cases, the Company may not issue or sell any shares of common stock to the ELOC Investor under the ELOC Purchase Agreement which, when aggregated with all other shares of the Company’s common stock then beneficially owned by the ELOC Investor and its affiliates, would result in the ELOC Investor beneficially owning more than 4.99% of the outstanding shares of the Company’s common stock.
The net proceeds under the ELOC Purchase Agreement to the Company will depend on the frequency and prices at which the Company sells shares of its stock to the ELOC Investor. The Company expects that any proceeds received by it from such sales to the Investor will be used for working capital and general corporate purposes.
As consideration for the ELOC Investor’s commitment to purchase shares of common stock at the Company’s direction upon the terms and subject to the conditions set forth in the ELOC Purchase Agreement, the Company shall pay the Investor a commitment fee of 225 shares as outlined in the ELOC Purchase Agreement, which is payable on the later of (i) January 2, 2025 and (ii) the trading day following the date on which Stockholder Approval is obtained.
The ELOC Purchase Agreement contains customary representations, warranties and agreements of the Company and the ELOC Investor, limitations and conditions regarding sales of ELOC Purchase Shares, indemnification rights and other obligations of the parties.
| F-32 |
There are no restrictions on future financings, rights of first refusal, participation rights, penalties or liquidated damages in the ELOC Purchase Agreement other than a prohibition (with certain limited exceptions) on entering into a dilutive securities transaction during certain periods when the Company is selling common stock to the ELOC Investor under the Purchase Agreement. The ELOC Investor has agreed that it will not engage in or effect, directly or indirectly, for its own account or for the account of any of its affiliates, any short sales of the Company’s common stock or hedging transaction that establishes a net short position in the Company’s common stock during the term of the ELOC Purchase Agreement.
The Company has the right to terminate the ELOC Purchase Agreement at any time after the Commencement Date (as defined in the ELOC Purchase Agreement), at no cost or penalty, upon three trading days’ prior written notice to the Investor. The Company and the ELOC Investor may also agree to terminate the ELOC Purchase Agreement by mutual written consent, provided that no termination of the ELOC Purchase Agreement will be effective during the pendency of any purchase that has not then fully settled in accordance with the ELOC Purchase Agreement. Neither the Company nor the ELOC Investor may assign or transfer the Company’s respective rights and obligations under the ELOC Purchase Agreement.
The Company obtained Stockholder Approval at its Annual Meeting on August 7, 2024. The registration statement covering the ELOC shares was declared effective by the SEC on September 13, 2024.
For the three months ended March 31, 2025, the Company sold 853,954 shares at an average price of $18.99 per share under the ELOC Purchase Agreement. The sales generated gross proceeds of $16,215,915 after paying commissions and related fees. (See Note 10)
In January 2025, the Company issued a total of 46,157 shares to the ELOC Investor in connection with $2,250,000 in commitment fees as defined in the ELOC Purchase Agreement.
NOTE 10 – STOCKHOLDERS’ EQUITY
Common Stock
On May 24, 2021, the Company increased the number of authorized shares of the Company’s common stock, par value $0.001 per share, from 27,000,000 to 100,000,000 (the “Authorized Shares Increase”) by filing a Certificate of Amendment (the “Certificate of Amendment”) to its Amended and Restated Certificate of Incorporation with the Secretary of State of the State of Delaware. In accordance with the General Corporation Law of the State of Delaware, the Authorized Shares Increase and the Certificate of Amendment were approved by the stockholders of the Company at the Company’s Annual Meeting of Stockholders on May 19, 2021. On September 13, 2022, the Company effectuated a 1-for-50 reverse stock split (the “2022 Reverse Split”). The Company’s stock began trading at the 2022 Reverse Split price effective on the Nasdaq Stock Market on September 14, 2022. There was no change to the number of authorized shares of the Company’s common stock. On August 17, 2023, the Company effectuated a 1-for-40 reverse stock split (the “2023 Reverse Split”). The Company’s stock began trading at the 2023 Reverse Split price effective on the Nasdaq Stock Market on August 17, 2023. There was no change to the number of authorized shares of the Company’s common stock. On October 2, 2024, the Company effectuated a 1-for-40 reverse stock split (the “2024 Reverse Split”). The Company’s stock began trading at the 2024 Reverse Split price effective on the Nasdaq Stock Market on October 3, 2024. On March 14, 2025, the Company effectuated a 1-for-250 reverse stock split (the “2025 Reverse Split”). The Company’s stock began trading at the 2024 Reverse Split price effective on the Nasdaq Stock Market on March 17, 2025.
On March 14, 2025, Pearsanta effectuated a 1-for-60 reverse stock split (the “2025 Pearsanta Reverse Split”). There was no change to the number of authorized shares of Pearsanta’s common stock. All share amounts referenced in this report are adjusted to reflect the 2025 Pearsanta Reverse Split.
Formed in January 2023, our majority owned subsidiary Pearsanta™, Inc. (“Pearsanta”) seeks to take personalized medicine to a new level by delivering “Health by the Numbers.” On November 22, 2023, Pearsanta entered into an assignment agreement with FirstVitals LLC, an entity controlled by Pearsanta’s former CEO, Ernie Lee (“FirstVitals”), pursuant to which FirstVitals assigned its rights in certain intellectual property and website domain to Pearsanta in consideration of the issuance of 8,334 shares of Pearsanta common stock to FirstVitals. On December 18, 2023, the board of directors of Pearsanta adopted the Pearsanta 2023 Omnibus Equity Incentive Plan (the “Pearsanta Omnibus Incentive Plan”), pursuant to which it reserved 250,000 shares of common stock of Pearsanta for future issuance under the Pearsanta Omnibus Incentive Plan and the Pearsanta 2023 Parent Service Provider Equity Incentive Plan (the “Pearsanta Parent Service Provider Plan”) and approved the issuance of 155,334 options, exercisable into shares of Pearsanta common stock under the Pearsanta Parent Service Provider Plan and the issuance of 66,667 options, exercisable into shares of Pearsanta common stock, subject to vesting, and 16,667 restricted common stock shares under the Pearsanta Omnibus Incentive Plan.
| F-33 |
During the three months ended March 31, 2025, the Company issued 177,879 shares of common stock as part of the ATM (as defined below). During the three months ended March 31, 2025, the Company issued 853,954 shares of common stock as part of the ELOC (as defined below).
During the three months ended March 31, 2024, the Company issued 5 shares of common stock as part of the MDNA asset purchase agreement. During the three months ended March 31, 2024, the Company issued 30 shares of common stock as part of a settlement agreement.
Increase in Authorized Capital
On August 8, 2024, the Company filed with the Secretary of State of Delaware an amendment to the Company’s Certificate of Incorporation, (the “Charter Amendment”) to increase the number of authorized common stock from 100,000,000 shares to 1,000,000,000 shares. The Charter Amendment was approved by the Company’s stockholders at the Company’s Annual Meeting of Stockholders held on August 7, 2024.
Closing of Private Placement
On December 29, 2023, the Company entered into a securities purchase agreement (the “Purchase Agreement”) with an institutional investor (“the “December Purchaser”) for the issuance and sale in a private placement (the “December Private Placement”) of (i) pre-funded warrants (the “December Pre-Funded Warrants”) to purchase up to 124 shares of the Company’s common stock, par value $0.001 at an exercise price of $10.00 per share, and (ii) warrants (the “December Common Warrants”) to purchase up to 248 shares of the Company’s common stock, at a purchase price of $48,500.00 per share.
Pursuant to the Purchase Agreement, the Company agreed to reduce the exercise price of certain outstanding warrants to purchase common stock of the Company (“Certain Outstanding Warrants”) held by the Purchaser to $46,000.00 per share in consideration for the cash payment by the December Purchaser of $1,250.00 per share of common stock underlying the Certain Outstanding Warrants, effective immediately.
The December Private Placement closed on January 4, 2024. The net proceeds to the Company from the December Private Placement were approximately $5.5 million, after deducting placement agent fees and expenses and estimated offering expenses payable by the Company.
In addition, the Company agreed to pay H.C. Wainwright & Co., LLC (“Wainwright”) certain expenses and issued to Wainwright or its designees warrants (the “December Placement Agent Warrants”) to purchase up to an aggregate of 8 shares of common stock at an exercise price equal to $60,625.00 per share. The December Placement Agent Warrants are exercisable immediately upon issuance and have a term of exercise equal to three years from the date of issuance.
May Private Placement
On May 2, 2024, the Company entered into a Securities Purchase Agreement (the “May PIPE Purchase Agreement”) with certain accredited investors, pursuant to which the Company agreed to issue and sell to such investors in a private placement (the “Private Placement”) (i) an aggregate of 4,186 shares of the Company’s Series C-1 Convertible Preferred Stock (the “Series C-1 Convertible Preferred Stock”), (ii) an aggregate of 4,186 shares of the Company’s Series D-1 Preferred Stock (the “Series D-1 Preferred Stock”), and (iii) warrants (the “May PIPE Warrants”) to purchase up to an aggregate of 162 shares of the Company’s common stock.
| F-34 |
The May PIPE Warrants are exercisable commencing nine months following the initial issuance date at an initial exercise price of $24,700.00 per share and expire five years from the date of issuance.
On May 2, 2024, in connection with the Purchase Agreement, the Company entered into a Registration Rights Agreement with the investors (the “May PIPE Registration Rights Agreement”), pursuant to which the Company agreed to prepare and file with the Securities and Exchange Commission (the “SEC”) a registration statement on Form S-3 (the “May PIPE Registration Statement”) covering the resale of the shares of the Company’s common stock, issuable upon conversion of the Series C-1 Convertible Preferred Stock (the “Conversion Shares”) and upon exercise of the May PIPE Warrants (the “May PIPE Warrant Shares”) (i) on the later of (x) the 30th calendar day after the closing date, or (y) the 2nd business day following the Stockholder Approval Date (as defined in the May PIPE Purchase Agreement), with respect to the initial registration statement and (ii) on the date on which the Company is required to file any additional May PIPE Registration Statement pursuant to the terms of the May PIPE Registration Rights Agreement with respect to any additional Registration Statements that may be required to be filed by the Company (the “Filing Deadline”). Pursuant to the Registration Rights Agreement, the Company is required to have the initial May PIPE Registration Statement declared effective by the SEC on the earlier of (x) the 60th calendar day after the Filing Deadline (or the 90th calendar day after the Filing Deadline if subject to a full review by the SEC), and (y) the 2nd business day after the date the Company is notified by the SEC that such May PIPE Registration Statement will not be reviewed. In the event that the Company fails to file the May PIPE Registration Statement by the Filing Deadline, have it declared effective by the Effectiveness Deadline, or the prospectus contained therein is not available for use or the investor is not otherwise able to sell its May PIPE Warrant Shares pursuant to Rule 144, the Company shall be required to pay the investor an amount equal to 2% of such investor’s Purchase Price (as defined in the May PIPE Purchase Agreement) on the date of such failure and on every thirty date anniversary until such failure is cured.
In connection with the Private Placement, the Sixth Borough Note (Note 7) was converted into Series C-1 Convertible Preferred Stock.
The Private Placement closed on May 6, 2024. The gross proceeds from the Private Placement were approximately $4.2 million, prior to deducting the placement agent’s fees and other offering expenses payable by the Company. The Company used $1.0 million of the net proceeds to fund certain obligations under its merger agreement with Evofem Biosciences, Inc. and the remainder of the net proceeds from the offering for working capital and other general corporate purposes.
Dawson James Securities (“Dawson James”) served as the Company’s exclusive placement agent in connection with the Private Placement, pursuant to that certain engagement letter, dated as of May 2, 2024, between the Company and Dawson James (the “Engagement Letter”). Pursuant to the Engagement Letter, the Company paid Dawson James (i) a total cash fee equal to 7% of the aggregate gross proceeds of the Private Placement. In addition, the Company agreed to pay Dawson James certain expenses and issued to Dawson James or its designees warrants of 323 (the “May PIPE Placement Agent Warrants”) to purchase 5% of the number of securities sold in the Private Placement. The May PIPE Placement Agent Warrants are exercisable at an exercise price of $32,437.50 per share commencing nine months following issuance and have a term of exercise equal to five years from the date of issuance. Per the May PIPE Placement Agent Warrant agreement, the exercise price of the May PIPE Placement Agent Warrants was reset to $5,190.00.
Registered Direct Offering
On August 8, 2024, the Company entered into a securities purchase agreement (the “Registered Direct Purchase Agreement”) with certain institutional investors, pursuant to which the Company agreed to sell to such investors 19 shares (the “Registered Direct Shares”) of common stock of the Company, pre-funded warrants (the “Registered Direct Pre-Funded Warrants”) to purchase up to 95 shares of common stock of the Company (the “Registered Direct Pre-Funded Warrant Shares”), having an exercise price of $10.00 per share, at a purchase price of $10,600.00 per share of common stock and a purchase price of $10,590.00 per Registered Direct Pre-Funded Warrant (the “Registered Direct Offering”). The shares of common stock and Registered Direct Pre-Funded Warrants (and shares of common stock underlying the Registered Direct Pre-Funded Warrants) were offered by the Company pursuant to its shelf registration statement on Form S-3 (File No. 333-280757), which was declared effective by the Securities and Exchange Commission on August 6, 2024.
| F-35 |
The closing of the sales of these securities under the Registered Direct Purchase Agreement took place on August 9, 2024. The gross proceeds from the offering were approximately $1.2 million, prior to deducting placement agent’s fees and other offering expenses payable by the Company. The Company used $500,000 of the net proceeds from the offering to fund certain obligations under its Amended and Restated Merger agreement with Evofem Biosciences, Inc and the remainder for working capital and other general corporate purposes.
At the Market Offering Agreement Amendment & Activity
For the year ended December 31, 2023, the Company sold 1 share of common stock at a price of $620,500 under the ATM (as defined below). The sale of the share generated proceeds of $507,016 after paying commissions and related fees.
On April 20, 2023, the Company entered into an amendment to the ATM, pursuant to which the Company and the Agent (as defined below) agreed to reduce the aggregate gross sales price of the shares under the ATM from $50,000,000 to zero.
On October 25, 2024 the Company entered into an amendment to the existing At The Market Offering Agreement (the “ATM”) with H.C. Wainwright & Co., LLC as agent (the “Agent”), pursuant to which the Company may offer and sell, from time to time through the Agent, shares of the Company’s common stock having an aggregate offering price of up to $35,000,000 (the “ATM Shares”).
During the three months ended March 31, 2025, the Company sold 177,879 ATM Shares at an average price of $25.76 per share under the ATM. The sale of the ATM Shares generated net proceeds of approximately $4,582,262 after paying fees and expenses.
ELOC Activity
During the three months ended March 31, 2025, the Company sold 853,954 Shares at an average price of $18.99 per share under the ELOC Purchase Agreement. The sale of Shares generated net proceeds of approximately $16,216,915 after paying fees and expenses. As of March 31, 2025, the Company had an outstanding subscription receivable in connection with the ELOC of 115,322 shares in the amount of $630,105. The $630,105 was collected subsequent to March 31, 2025.
Preferred Stock
The Company is authorized to issue 3,000,000 shares of preferred stock, par value $0.001 per share. There were 29,648 and 35,758 shares of preferred stock outstanding as of March 31, 2025 and December 31, 2024, respectively.
All series of the Company’s convertible preferred stock include alternate conversion provisions. The Company’s convertible preferred stock also contains floor pricing provisions; the Company has the discretion to issue shares below the floor price.
| Aditxt Preferred Share Class | Quantity Issued and Outstanding as of March 31, 2025 | Standard Conversion Common Stock Equivalent | Liquidation Amount | |||||||||
| Series A Preferred Stock | - | - | $ | - | ||||||||
| Series A-1 Convertible Preferred Stock | 22,071 | 2,486 | 27,588,230 | |||||||||
| Series B Preferred Stock | - | - | - | |||||||||
| Series B-1 Convertible Preferred Stock | 2,689 | 332 | 3,361,250 | |||||||||
| Series B-2 Convertible Preferred Stock | 2,625 | 279 | 3,281,250 | |||||||||
| Series C Preferred Stock | - | - | - | |||||||||
| Series C-1 Convertible Preferred Stock | 2,263 | 88 | 2,828,305 | |||||||||
| Series D-1 Preferred Stock | - | - | - | |||||||||
| Total Aditxt Preferred Shares Outstanding | 29,648 | 3,185 | $ | 37,059,035 | ||||||||
| F-36 |
Issuance of Series A-1 Convertible Preferred Stock:
On December 11, 2023 (the “Execution Date”), the Company entered into an Agreement and Plan of Merger (the “Merger Agreement”) with Adicure, Inc., a Delaware corporation and wholly owned subsidiary of the Company (“Merger Sub”) and Evofem Biosciences, Inc., a Delaware corporation (“Evofem”), pursuant to which, Merger Sub will be merged into and with Evofem (the “Merger”), with Evofem surviving the Merger as a wholly owned subsidiary of the Company.
Subject to the terms and conditions set forth in the Merger Agreement, at the effective time of the Merger (the “Effective Time”), (i) all issued and outstanding shares of common stock, par value $0.0001 per share of Evofem (“Evofem Common Stock”), other than any shares of Evofem Common Stock held by the Company or Merger Sub immediately prior to the Effective Time, will be converted into the right to receive an aggregate of 61 shares of the Company’s common stock, par value $0.001 per share; and (ii) all issued and outstanding shares of Series E-1 Preferred Stock, par value $0.0001 of Evofem (the “Evofem Unconverted Preferred Stock”), other than any shares of Evofem Unconverted Preferred Stock held by the Company or Merger Sub immediately prior to the Effective Time, will be converted into the right to receive an aggregate of 2,327 shares of Series A-1 Convertible Preferred Stock, par value $0.001 of the Company (the “Company Preferred Stock”), having such rights, powers, and preferences set forth in the form of Certificate of Designation of Series A-1 Convertible Preferred Stock. See Series A-1 Convertible Preferred Stock certificate of designation incorporated by reference to this document.
On December 22, 2023, the Company entered into an Exchange Agreement (the “Exchange Agreement”) with the holders (the “Holders”) of an aggregate of 22,280 shares of Series F-1 Convertible Preferred Stock of Evofem (the “Evofem Series F-1 Preferred Stock”) agreed to exchange their respective shares of Evofem Series F-1 Preferred Stock for an aggregate of 22,280 shares of a new series of convertible preferred stock of the Company designated as Series A-1 Convertible Preferred Stock, $0.001 par value, (the “Series A-1 Convertible Preferred Stock”).
The following is only a summary of the Series A-1 Certificate of Designations, and is qualified in its entirety by reference to the full text of the Series A-1 Certificate of Designations.
Designation, Amount, and Par Value: The number of Series A-1 Convertible Preferred Stock designated is 22,280 shares. The shares of Series A-1 Convertible Preferred Stock have a par value of $0.001 per share and a stated value of $1,000 per share.
Conversion Price: The Series A-1 Convertible Preferred Stock will be convertible into shares of common stock at an initial conversion price of $44,400 (subject to adjustment pursuant to the Series A-1 Certificate of Designations) (the “Conversion Price”). The Certificate of Designations also provides that in the event of certain Triggering Events (as defined below) any holder may, at any time, convert any or all of such holder’s Series A-1 Convertible Preferred Stock at an alternate conversion rate equal to the product of (i) the Alternate Conversion Price (as defined below) and (ii) the quotient of (x) the 25% redemption premium multiplied by (y) the amount of Series A-1 Convertible Preferred Stock subject to such conversion. “Triggering Events” include, among others, (i) a suspension of trading or the failure to be traded or listed on an eligible market for five consecutive days or more, (ii) the failure to remove restrictive legends when required, (iii) the Company’s default in payment of indebtedness in an aggregate amount of $500,000 or more (the Company is currently in default for payments greater than $500,000), (iv) proceedings for a bankruptcy, insolvency, reorganization or liquidation, which are not dismissed with 30 days, (v) commencement of a voluntary bankruptcy proceeding, and (viii) final judgments against the Company for the payment of money in excess of $100,000. “Alternate Conversion Price” means the lowest of (i) the applicable conversion price the in effect, (ii) the greater of (x) $8,880.00 (the “Floor Price”) and (y) 80% of the volume weighted average price (“VWAP”) of the common stock on the trading day immediately preceding the delivery of the applicable conversion notice. Further, the Series A-1 Certificate of Designations provides that if on any of the 90th and 180th day after each of the occurrence of any Stock Combination Event (as defined in the Series A-1 Certificate of Designations) and the Applicable Date (as defined in the Series A-1 Certificate of Designations), the conversion price then in effect is greater than the market price then in effect (the “Adjustment Price”), on such date then the conversion price shall automatically lower to the Adjustment Price.
| F-37 |
Dividends: Holders of the Series A-1 Convertible Preferred Stock shall be entitled to receive dividends when and as declared by the Board, from time to time, in its sole discretion, which Dividends shall be paid by the Company out of funds legally available therefor, payable, subject to the conditions and other terms hereof, in cash, in securities of the Company or any other entity, or using assets as determined by the Board on the Stated Value of such Preferred Share.
Liquidation: In the event of a Liquidation Event (as defined in the Series A-1 Certificate of Designation), the holders the Series A-1 Convertible Preferred Stock shall be entitled to receive in cash out of the assets of the Company, before any amount shall be paid to the holders of any other shares of capital stock of the Company, equal to the greater of (A) 125% of the Conversion Amount (as defined in the Series A-1 Certificate of Designation) on the date of such payment and (B) the amount per share such holder of Series A-1 Convertible Preferred Stock would receive if they converted such share of Series A-1 Convertible Preferred Stock into common stock immediately prior to the date of such payment
Company Redemption: The Company may redeem all, or any portion, of the Series A-1 Convertible Preferred Stock for cash, at a price per share of Series A-1 Convertible Preferred Stock equal to 115% of the greater of (i) the Conversion Amount (as defined in the Series A-1 Certificate of Designation)being redeemed as of the Company Optional Redemption Date (as defined in the Series A-1 Certificate of Designation) and (ii) the product of (1) the Conversion Rate (as defined in the Series A-1 Certificate of Designation) with respect to the Conversion Amount being redeemed as of the Company Optional Redemption Date multiplied by (2) the greatest Closing Sale Price (as defined in the Certificate of Designation) of the common stock on any Trading Day during the period commencing on the date immediately preceding such Company Optional Redemption Notice Date (as defined in the Certificate of Designation) and ending on the Trading Day immediately prior to the date the Company makes the entire payment required to be made under the Certification of Designation.
Maximum Percentage: Holders of Series A-1 Convertible Preferred Stock are prohibited from converting shares of Series A-1 Convertible Preferred Stock into shares of common stock if, as a result of such conversion, such holder, together with its affiliates, would beneficially own in excess of 4.99% (the “Maximum Percentage”) of the total number of shares of common stock issued and outstanding immediately after giving effect to such conversion.
Voting Rights: The holders of the Series A-1 Convertible Preferred Stock shall have no voting power and no right to vote on any matter at any time, either as a separate series or class or together with any other series or class of share of capital stock, and shall not be entitled to call a meeting of such holders for any purpose nor shall they be entitled to participate in any meeting of the holders of common stock, except as expressly provided in the Certificate of Designations and where required by the DGCL.
Issuance of Series B Preferred Stock:
On July 19, 2022, the Company entered into a Subscription and Investment Representation Agreement with its Chief Executive Officer (the “Purchaser”), pursuant to which the Company agreed to issue and sell one (1) share of the Company’s Series B Preferred Stock (the “Preferred Stock”), par value $0.001 per share, to the Purchaser for $20,000 in cash.
On July 19, 2022, the Company filed a certificate of designation (the “Certificate of Designation”) with the Secretary of State of Delaware, effective as of the time of filing, designating the rights, preferences, privileges and restrictions of the share of Preferred Stock. The Certificate of Designation provides that the share of Preferred Stock will have 250,000,000 votes and will vote together with the outstanding shares of the Company’s common stock as a single class exclusively with respect to any proposal to amend the Company’s Restated Certificate of Incorporation to effect a reverse stock split of the Company’s common stock. The Preferred Stock will be voted, without action by the holder, on any such proposal in the same proportion as shares of common stock are voted. The Preferred Stock otherwise has no voting rights except as otherwise required by the General Corporation Law of the State of Delaware.
| F-38 |
The Preferred Stock is not convertible into, or exchangeable for, shares of any other class or series of stock or other securities of the Company. The Preferred Stock has no rights with respect to any distribution of assets of the Company, including upon a liquidation, bankruptcy, reorganization, merger, acquisition, sale, dissolution or winding up of the Company, whether voluntarily or involuntarily. The holder of the Preferred Stock will not be entitled to receive dividends of any kind. See Series B Preferred Stock certificate of designation incorporated by reference to this document.
The outstanding share of Preferred Stock shall be redeemed in whole, but not in part, at any time (i) if such redemption is ordered by the Board of Directors in its sole discretion or (ii) automatically upon the effectiveness of the amendment to the Certificate of Incorporation implementing a reverse stock split. Upon such redemption, the holder of the Preferred Stock will receive consideration of $20,000 in cash.
Issuance of Series B-1 Preferred Stock:
On January 24, 2024, the Company entered into an Assignment and Assumption Agreement (the “Brain Assignment Agreement”) with the agent (the “Agent”) of certain secured creditors (the “Brain Creditors”) of Brain Scientific, Inc., a Nevada corporation (“Brain Scientific”) and Philip J. von Kahle (the “Seller”), as assignee of Brain Scientific and certain affiliated entities (collectively, the “Brain Companies”) under an assignment for the benefit of creditors pursuant to Chapter 727 of the Florida Statutes. Pursuant to the Brain Assignment Agreement, the Agent assigned its rights under that certain Asset Purchase and Settlement Agreement dated October 31, 2023 between the Seller and the Agent (the “Brain Asset Purchase Agreement”) to the Company in consideration for the issuance by the Company of an aggregate of 6,000 shares of a new series of convertible preferred stock of the Company, designated as Series B-1 Convertible Preferred Stock, $0.001 par value (the “Series B-1 Preferred Stock”). The shares of Series B-1 Preferred Stock were issued pursuant to a Securities Purchase Agreement entered into by and between the Company and each of the purchasers signatory thereto (the “Brain Purchase Agreement”).
In connection with the Brain Assignment Agreement, on January 24, 2024, the Company entered into a Patent Assignment with the Seller, pursuant to which the Seller assigned all of its rights, titles and interests in certain patents and patent applications that were previously held by the Brain Companies to the Company.
Series B-1 Convertible Preferred Stock Certificate of Designation
On January 24, 2024, the Company filed a Certificate of Designations for its Series B-1 Convertible Preferred Stock with the Secretary of State of Delaware (the “Series B-1 Certificate of Designations”). The following is only a summary of the Series B-1 Certificate of Designations.
Designation, Amount, and Par Value: The number of Series B-1 Convertible Preferred Stock designated is 6,000 shares. The shares of Series B-1 Convertible Preferred Stock have a par value of $0.001 per share and a stated value of $1,000 per share.
Conversion Price: The Series B-1 Convertible Preferred Stock will be convertible into shares of common stock at an initial conversion price of $40,600.00 (subject to adjustment pursuant to the Series B-1 Certificate of Designations) (the “Conversion Price”). The Series B-1 Certificate of Designations also provides that in the event of certain Triggering Events (as defined below) any holder may, at any time, convert any or all of such holder’s Series B-1 Convertible Preferred Stock at an alternate conversion rate equal to the product of (i) the Alternate Conversion Price (as defined below) and (ii) the quotient of (x) the 125% redemption premium multiplied by (y) the amount of Series B-1 Convertible Preferred Stock subject to such conversion. “Triggering Events” include, among others, (i) a suspension of trading or the failure to be traded or listed on an eligible market for five consecutive days or more, (ii) the failure to remove restrictive legends when required, (iii) the Company’s default in payment of indebtedness in an aggregate amount of $500,000 or more, (iv) proceedings for a bankruptcy, insolvency, reorganization or liquidation, which are not dismissed with 30 days, (v) commencement of a voluntary bankruptcy proceeding, and (viii) final judgments against the Company for the payment of money in excess of $500,000. “Alternate Conversion Price” means the lowest of (i) the applicable conversion price the in effect, (ii) the greater of (x) $9,420.00 (the “Floor Price”) and (y) 80% of the lowest volume weighted average price (“VWAP”) of the common stock during the five consecutive trading day period ending and including the trading day immediately preceding the delivery of the applicable conversion notice. Further, the Series B-1 Certificate of Designations provides that if on any of the 90th and 180th day after each of the occurrence of any Stock Combination Event (as defined in the Series B-1 Certificate of Designations) and the Applicable Date (as defined in the Series B-1 Certificate of Designations), the conversion price then in effect is greater than the market price then in effect (the “Adjustment Price”), on such date then the conversion price shall automatically lower to the Adjustment Price.
| F-39 |
Dividends: Holders of the Series B-1 Convertible Preferred Stock shall be entitled to receive dividends when and as declared by the Board, from time to time, in its sole discretion, which Dividends shall be paid by the Company out of funds legally available therefor, payable, subject to the conditions and other terms hereof, in cash, in securities of the Company or any other entity, or using assets as determined by the Board on the Stated Value of such Preferred Share.
Liquidation: In the event of a Liquidation Event (as defined in the Series B-1 Certificate of Designations), the holders the Series B-1 Convertible Preferred Stock shall be entitled to receive in cash out of the assets of the Company, before any amount shall be paid to the holders of any other shares of capital stock of the Company, equal to the greater of (A) 125% of the Conversion Amount (as defined in the Series B-1 Certificate of Designation) on the date of such payment and (B) the amount per share such holder of Series B-1 Convertible Preferred Stock would receive if they converted such share of Series B-1 Convertible Preferred Stock into common stock immediately prior to the date of such payment.
Company Redemption: The Company may redeem all, or any portion, of the Series B-1 Convertible Preferred Stock for cash, at a price per share of Series B-1 Convertible Preferred Stock equal to 115% of the greater of (i) the Conversion Amount (as defined in the Series B-1 Certificate of Designations) being redeemed as of the Company Optional Redemption Date (as defined in the Series B-1 Certificate of Designations) and (ii) the product of (1) the Conversion Rate (as defined in the Series B-1 Certificate of Designations) with respect to the Conversion Amount being redeemed as of the Company Optional Redemption Date multiplied by (2) the greatest Closing Sale Price (as defined in the Series B-1 Certificate of Designations) of the common stock on any Trading Day during the period commencing on the date immediately preceding such Company Optional Redemption Notice Date (as defined in the Series B-1 Certificate of Designations) and ending on the Trading Day immediately prior to the date the Company makes the entire payment required to be made under the Certification of Designation.
Maximum Percentage: Holders of Series B-1 Convertible Preferred Stock are prohibited from converting shares of Series B-1 Convertible Preferred Stock into shares of common stock if, as a result of such conversion, such holder, together with its affiliates, would beneficially own in excess of 4.99% (the “Maximum Percentage”) of the total number of shares of common stock issued and outstanding immediately after giving effect to such conversion.
Voting Rights: The holders of the Series B-1 Convertible Preferred Stock shall have no voting power and no right to vote on any matter at any time, either as a separate series or class or together with any other series or class of share of capital stock, and shall not be entitled to call a meeting of such holders for any purpose nor shall they be entitled to participate in any meeting of the holders of common stock, except as expressly provided in the Series B-1 Certificate of Designations and where required by the DGCL.
Issuance of Series B-2 Convertible Preferred Stock:
On December 29, 2023, the Company entered into an Exchange Agreement (the “Note Exchange Agreement”) with the holder (the “Noteholder”) of a secured promissory note in the principal amount of $2,625,000 (the “Note”), pursuant to which the Noteholder agreed, subject to the terms and conditions set forth therein, to exchange the Note, including all accrued but unpaid interest thereon, for an aggregate of 2,625 shares of a new series of convertible preferred stock of the Company, designated as Series B-2 Convertible Preferred Stock, $0.001 par value (the “Series B-2 Convertible Preferred Stock”). See Series B-2 Convertible Preferred Stock certificate of designation incorporated by reference to this document.
The following is only a summary of the Series B-2 Certificate of Designations, and is qualified in its entirety by reference to the full text of the Series B-2 Certificate of Designations.
Designation, Amount, and Par Value: The number of Series B-2 Convertible Preferred Stock designated is 2,625 shares. The shares of Series B-2 Convertible Preferred Stock have a par value of $0.001 per share and a stated value of $1,000 per share.
| F-40 |
Conversion Price: The Series B-2 Convertible Preferred Stock will be convertible into shares of common stockat an initial conversion price of $47,100.00 (subject to adjustment pursuant to the Series B-2 Certificate of Designations) (the “Conversion Price”). The Series B-2 Certificate of Designations also provides that in the event of certain Triggering Events (as defined below) any holder may, at any time, convert any or all of such holder’s Series B-2 Convertible Preferred Stock at an alternate conversion rate equal to the product of (i) the Alternate Conversion Price (as defined below) and (ii) the quotient of (x) the 125% redemption premium multiplied by (y) the amount of Series B-2 Convertible Preferred Stock subject to such conversion. “Triggering Events” include, among others, (i) a suspension of trading or the failure to be traded or listed on an eligible market for five consecutive days or more, (ii) the failure to remove restrictive legends when required, (iii) the Company’s default in payment of indebtedness in an aggregate amount of $500,000 or more(the Company is currently in default for payments greater than $500,000), (iv) proceedings for a bankruptcy, insolvency, reorganization or liquidation, which are not dismissed with 30 days, (v) commencement of a voluntary bankruptcy proceeding, and (viii) final judgments against the Company for the payment of money in excess of $500,000. “Alternate Conversion Price” means the lowest of (i) the applicable conversion price the in effect, (ii) the greater of (x) $9,420.00 (the “Floor Price”) and (y) 80% of the lowest volume weighted average price (“VWAP”) of the common stockduring the five consecutive trading day period ending and including the trading day immediately preceding the delivery of the applicable conversion notice. Further, the Series B-2 Certificate of Designations provides that if on any of the 90th and 180th day after each of the occurrence of any Stock Combination Event (as defined in the Series B-2 Certificate of Designations) and the Applicable Date (as defined in the Series B-2 Certificate of Designations), the conversion price then in effect is greater than the market price then in effect (the “Adjustment Price”), on such date then the conversion price shall automatically lower to the Adjustment Price.
Dividends: Holders of the Series B-2 Convertible Preferred Stock shall be entitled to receive dividends when and as declared by the Board, from time to time, in its sole discretion, which Dividends shall be paid by the Company out of funds legally available therefor, payable, subject to the conditions and other terms hereof, in cash, in securities of the Company or any other entity, or using assets as determined by the Board on the Stated Value of such Preferred Share.
Liquidation: In the event of a Liquidation Event (as defined in the Series B-2 Certificate of Designations), the holders the Series B-2 Convertible Preferred Stock shall be entitled to receive in cash out of the assets of the Company, before any amount shall be paid to the holders of any other shares of capital stock of the Company, equal to the greater of (A) 125% of the Conversion Amount (as defined in the Series B-2 Certificate of Designation) on the date of such payment and (B) the amount per share such holder of Series B-2 Convertible Preferred Stock would receive if they converted such share of Series B-2 Convertible Preferred Stock into common stock immediately prior to the date of such payment.
Company Redemption: The Company may redeem all, or any portion, of the Series B-2 Convertible Preferred Stock for cash, at a price per share of Series B-2 Convertible Preferred Stock equal to 115% of the greater of (i) the Conversion Amount (as defined in the Series B-2 Certificate of Designations) being redeemed as of the Company Optional Redemption Date (as defined in the Series B-2 Certificate of Designations) and (ii) the product of (1) the Conversion Rate (as defined in the Series B-2 Certificate of Designations) with respect to the Conversion Amount being redeemed as of the Company Optional Redemption Date multiplied by (2) the greatest Closing Sale Price (as defined in the Series B-2 Certificate of Designations) of the common stock on any Trading Day during the period commencing on the date immediately preceding such Company Optional Redemption Notice Date (as defined in the Series B-2 Certificate of Designations) and ending on the Trading Day immediately prior to the date the Company makes the entire payment required to be made under the Certification of Designation.
Maximum Percentage: Holders of Series B-2 Convertible Preferred Stock are prohibited from converting shares of Series B-2 Convertible Preferred Stock into shares of common stock if, as a result of such conversion, such holder, together with its affiliates, would beneficially own in excess of 4.99% (the “Maximum Percentage”) of the total number of shares of Common Stock issued and outstanding immediately after giving effect to such conversion.
Voting Rights: The holders of the Series B-2 Convertible Preferred Stock shall have no voting power and no right to vote on any matter at any time, either as a separate series or class or together with any other series or class of share of capital stock, and shall not be entitled to call a meeting of such holders for any purpose nor shall they be entitled to participate in any meeting of the holders of common stock, except as expressly provided in the Series B-2 Certificate of Designations and where required by the DGCL.
| F-41 |
Series C Preferred Stock
On July 11, 2023, the Company filed a certificate of designation (the “Certificate of Designation”) with the Secretary of State of Delaware, effective as of the time of filing, designating the rights, preferences, privileges and restrictions of the share of Preferred Stock. The Certificate of Designation provides that the share of Preferred Stock will have 250,000,000 votes and will vote together with the outstanding shares of the Company’s common stock as a single class exclusively with respect to any proposal to amend the Company’s Amended and Restated Certificate of Incorporation to effect a reverse stock split of the Company’s common stock. The Preferred Stock will be voted, without action by the holder, on any such proposal in the same proportion as shares of common stock are voted. The Preferred Stock otherwise has no voting rights except as otherwise required by the General Corporation Law of the State of Delaware.
The Preferred Stock is not convertible into, or exchangeable for, shares of any other class or series of stock or other securities of the Company. The Preferred Stock has no rights with respect to any distribution of assets of the Company, including upon a liquidation, bankruptcy, reorganization, merger, acquisition, sale, dissolution or winding up of the Company, whether voluntarily or involuntarily. The holder of the Preferred Stock will not be entitled to receive dividends of any kind.
The outstanding share of Preferred Stock shall be redeemed in whole, but not in part, at any time (i) if such redemption is ordered by the Board of Directors in its sole discretion or (ii) automatically upon the effectiveness of the amendment to the Certificate of Incorporation implementing a reverse stock split. Upon such redemption, the holder of the Preferred Stock will receive consideration of $1,000 in cash. As of December 31, 2023, the share has been redeemed and the consideration has been paid.
On July 11, 2023, the Company entered into a Subscription and Investment Representation Agreement (the “Subscription Agreement”) with Amro Albanna, its Chief Executive Officer, who is an accredited investor (the “Purchaser”), pursuant to which the Company agreed to issue and sell one (1) share of the Company’s Series C Preferred Stock, par value $0.001 per share (the “Preferred Stock”), to the Purchaser for $1,000 in cash. The sale closed on July 11, 2023. The Subscription Agreement contains customary representations and warranties and certain indemnification rights and obligations of the parties. See Series C Preferred Stock certificate of designation incorporated by reference to this document. On August 17, 2023, the share was redeemed.
Series C-1 Convertible Preferred Stock Certificate of Designation
On May 2, 2024, the Company filed a Certificate of Designation for its Series C-1 Convertible Preferred Stock with the Secretary of State of Delaware (the “Series C-1 Certificate of Designations”). The following is only a summary of the Series C-1 Certificate of Designations, and is qualified in its entirety by reference to the full text of the Series C-1 Certificate of Designations.
Designation, Amount, and Par Value. The number of Series C-1 Convertible Preferred Stock designated is 10,853 shares. The shares of Series C-1 Convertible Preferred Stock have a par value of $0.001 per share and a stated value of $1,000 per share.
Conversion Price: The Series C-1 Convertible Preferred Stock will be convertible into shares of common stock at an initial conversion price of $25,950.00 (subject to adjustment pursuant to the Series C-1 Certificate of Designations) (the “Series C-1 Conversion Price”). The Series C-1 Certificate of Designations also provides that in the event of certain Triggering Events (as defined below) any holder may, at any time, convert any or all of such holder’s Series C-1 Convertible Preferred Stock at an alternate conversion rate equal to the product of (i) the Alternate Conversion Price (as defined below) and (ii) the quotient of (x) the 25% redemption premium multiplied by (y) the amount of Series C-1 Convertible Preferred Stock subject to such conversion. “Triggering Events” include, among others, (i) a suspension of trading or the failure to be traded or listed on an eligible market for five consecutive days or more, (ii) the failure to remove restrictive legends when required, (iii) the Company’s default in payment of indebtedness in an aggregate amount of $500,000 or more, (iv) proceedings for a bankruptcy, insolvency, reorganization or liquidation, which are not dismissed with 30 days, (v) commencement of a voluntary bankruptcy proceeding, and (viii) final judgments against the Company for the payment of money in excess of $500,000. “Alternate Conversion Price” means the lowest of (i) the applicable conversion price the in effect, (ii) the greater of (x) $25,950.00 (the “Floor Price”) and (y) 80% of the volume weighted average price (“VWAP”) of the common stock on the trading day immediately preceding the delivery of the applicable conversion notice. Further, the Series C-1 Certificate of Designations provides that if on any of the 90th and 180th day after each of the occurrence of any Stock Combination Event (as defined in the Series C-1 Certificate of Designations) and the Applicable Date (as defined in the Series C-1 Certificate of Designations), the conversion price then in effect is greater than the market price then in effect (the “Adjustment Price”), on such date then the conversion price shall automatically lower to the Adjustment Price.
| F-42 |
Dividends: Holders of the Series C-1 Convertible Preferred Stock shall be entitled to receive dividends when and as declared by the Board, from time to time, in its sole discretion, which Dividends shall be paid by the Company out of funds legally available therefor, payable, subject to the conditions and other terms hereof, in cash, in securities of the Company or any other entity, or using assets as determined by the Board on the Stated Value of such Preferred Share.
Liquidation: In the event of a Liquidation Event (as defined in the Series C-1 Certificate of Designation), the holders the Series C-1 Convertible Preferred Stock shall be entitled to receive in cash out of the assets of the Company, before any amount shall be paid to the holders of any other shares of capital stock of the Company, equal to the greater of (A) 125% of the Conversion Amount (as defined in the Series C-1 Certificate of Designation) on the date of such payment and (B) the amount per share such holder of Series C-1 Convertible Preferred Stock would receive if they converted such share of Series C-1 Convertible Preferred Stock into common stock immediately prior to the date of such payment
Company Redemption: The Company may redeem all, or any portion, of the Series C-1 Convertible Preferred Stock for cash, at a price per share of Series C-1 Convertible Preferred Stock equal to 115% of the greater of (i) the Conversion Amount (as defined in the Series C-1 Certificate of Designations) being redeemed as of the Company Optional Redemption Date (as defined in the Series C-1 Certificate of Designation) and (ii) the product of (1) the Conversion Rate (as defined in the Series C-1 Certificate of Designation) with respect to the Conversion Amount being redeemed as of the Company Optional Redemption Date multiplied by (2) the greatest Closing Sale Price (as defined in the Certificate of Designation) of the common stock on any Trading Day during the period commencing on the date immediately preceding such Company Optional Redemption Notice Date (as defined in the Certificate of Designation) and ending on the Trading Day immediately prior to the date the Company makes the entire payment required to be made under the Certification of Designation.
Maximum Percentage: Holders of Series C-1 Convertible Preferred Stock are prohibited from converting shares of Series C-1 Convertible Preferred Stock into shares of Common Stock if, as a result of such conversion, such holder, together with its affiliates, would beneficially own in excess of 4.99% (the “Maximum Percentage”) of the total number of shares of common stock issued and outstanding immediately after giving effect to such conversion.
Voting Rights. The holders of the Series C-1 Convertible Preferred Stock shall have no voting power and no right to vote on any matter at any time, either as a separate series or class or together with any other series or class of share of capital stock, and shall not be entitled to call a meeting of such holders for any purpose nor shall they be entitled to participate in any meeting of the holders of common stock, except as expressly provided in the Certificate of Designations and where required by the General Corporation Law of the State of Delaware (the “DGCL”).
Series C-1 Convertible Preferred Stock Redemptions
For the three months ended March 31, 2025, the Company redeemed approximately 6,110 shares of Series C-1 Convertible Preferred Stock for $7,027,070. As of the date of this report, the Company has an outstanding redemption payable of 2,263 shares Series C-1 Convertible Preferred Stock of $3,956,819.
Series D-1 Preferred Stock Certificate of Designation
On May 2, 2024, the Company filed a Certificate of Designation for its Series D-1 Preferred Stock with the Secretary of State of Delaware (the “Series D-1 Certificate of Designations”). The following is only a summary of the Series D-1 Certificate of Designations, and is qualified in its entirety by reference to the full text of the Series D-1 Certificate of Designations.
| F-43 |
The Series D-1 Certificate of Designations provides that the share of Preferred Stock will have 418,600,000 votes and will vote together with the outstanding shares of the Company’s common stock as a single class exclusively with respect to any proposal to amend the Company’s Amended and Restated Certificate of Incorporation to increase the number of shares of common stock that the Company is authorized to issue. The Series D-1Preferred Stock will be voted, without action by the holder, on any such proposal in the same proportion as shares of the Company’s common stock are voted. The Series D-1 Preferred Stock otherwise has no voting rights except as otherwise required by the DGCL.
The Series D-1 Preferred Stock is not convertible into, or exchangeable for, shares of any other class or series of stock or other securities of the Company. The Series D-1 Preferred Stock has no rights with respect to any distribution of assets of the Company, including upon a liquidation, bankruptcy, reorganization, merger, acquisition, sale, dissolution or winding up of the Company, whether voluntarily or involuntarily. The holders of Series D-1 Preferred Stock will not be entitled to receive dividends of any kind.
The outstanding share of Series D-1 Preferred Stock shall be redeemed in whole, but not in part, at any time (i) if such redemption is ordered by the Board of Directors in its sole discretion or (ii) automatically upon the effectiveness of the amendment to increase the number of shares of common stock that the Company is authorized to issue. Upon such redemption, the holder of the Preferred Stock will receive consideration of $0.01 per share in cash.
Pearsanta Acquisition of Assets
On March 24, 2025, Pearsanta, a majority-owned subsidiary of the Company entered into an Agreement for the Acquisition of Patents (the “Pearsanta Acquisition Agreement”) with the holders (the “Asset Holders”) of certain patents and intellectual property assets (the “Pearsanta Acquired Assets”), which are related to the detection of DNA adducts for detection of changes to the DNA that may lead to potentially disease-causing mutations, pursuant to which Pearsanta acquired the Pearsanta Acquired Assets in consideration of the issuance by Pearsanta to the Asset Holders of an aggregate of 200 shares of Series B Convertible Preferred Stock, par value $0.001 per share (the “Pearsanta Series B Preferred Stock”). The Pearsanta Series B Preferred Stock valued at $50.00 per share resulting in $10,000 of patent expenses being recognized on the statement of operations.
Pursuant to the Certificate of Designation of Preferences, Rights and Limitations of the Pearsanta Series B Preferred Stock, the Pearsanta Series B Preferred Stock will be mandatorily and automatically converted, with no further action on the part of the holders thereof, into 1,000 fully paid and nonassessable shares of common stock (1:1,000) (the “Series B Conversion Ratio”) of Pearsanta upon the consummation of a firm underwritten initial public offering of the common stock for cash effected pursuant to a registration statement or similar document filed by or on behalf of Pearsanta under the Securities Act of 1933, as amended (a “Pearsanta Qualifying IPO”), provided, however, that if the value of such Pearsanta Series B Preferred Stock, on an as-converted basis, at the time of the pricing of the Pearsanta common stock in connection with the Pearsanta Qualifying IPO does not equal $1,000,000, then the conversion ratio of the Pearsanta Series B Preferred Stock will be adjusted such that the value of the securities received in the Pearsanta Qualifying IPO by the Asset Holders shall equal $1,000,000 in the aggregate.
Stock-Based Compensation
In October 2017, our Board of Directors adopted the Aditx Therapeutics, Inc. 2017 Equity Incentive Plan (the “2017 Plan”). The 2017 Plan provides for the grant of equity awards to directors, employees, and consultants. The Company is authorized to issue up to 2,500,000 shares of our common stock pursuant to awards granted under the 2017 Plan. The 2017 Plan is administered by our Board of Directors, and expires ten years after adoption, unless terminated earlier by the Board of Directors. All shares of our common stock pursuant to awards under the 2017 Plan have been awarded.
| F-44 |
On February 24, 2021, our Board of Directors adopted the Aditx Therapeutics, Inc. 2021 Omnibus Equity Incentive Plan (the “2021 Plan”). The 2021 Plan provides for grants of nonqualified stock options, incentive stock options, stock appreciation rights, restricted stock and restricted stock units, and other stock-based awards (collectively, the “Awards”). Eligible recipients of Awards include employees, directors or independent contractors of the Company or any affiliate of the Company. The Compensation Committee of the Board of Directors (the “Committee”) administers the 2021 Plan. An amendment to the 2021 Plan was submitted and approved by the Company’s stockholders at the 2024 annual meeting of stockholders, increasing the shares of common stock issuable under the plan by 12,500. A total of 14,000 shares of common stock, par value $0.001 per share, of the Company may be issued pursuant to Awards granted under the 2021 Plan. The exercise price per share for the shares to be issued pursuant to an exercise of a stock option will be no less than one hundred percent (100%) of the Fair Market Value (as defined in the 2021 Plan) of a share of common stock on the date of grant. The 2021 Plan was submitted and approved by the Company’s stockholders at the 2021 annual meeting of stockholders, held on May 19, 2021.
During the three months ended March 31, 2025 and 2024, the Company granted no new options.
The Company recognizes option forfeitures as they occur, as there is insufficient historical data to accurately determine future forfeitures rates.
The following is an analysis of the stock option grant activity under the Plan:
| Vested and Nonvested Stock Options | Number | Weighted Average Exercise Price | Weighted Average Remaining Life | |||||||||
| Outstanding December 31, 2024 | 60 | $ | 44,395,124.59 | 8.65 | ||||||||
| Granted | - | - | - | |||||||||
| Exercised | - | - | - | |||||||||
| Expired or forfeited | (1 | ) | 150,200,000.00 | - | ||||||||
| Outstanding March 31, 2025 | 59 | $ | 40,808,518.64 | 6.06 | ||||||||
| Nonvested Stock Options | Number | Weighted- Average Exercise Price | ||||||
| Nonvested on December 31, 2024 | - | $ | - | |||||
| Granted | - | - | ||||||
| Vested | - | - | ||||||
| Forfeited | - | - | ||||||
| Nonvested on March 31, 2025 | - | $ | - | |||||
As of March 31, 2025 there were 59 exercisable options; these options had a weighted average exercise price $40,808,518.64.
On December 18, 2023, our Board of Directors adopted the Pearsanta, Inc. 2023 Omnibus Equity Incentive Plan (the “Pearsanta 2023 Plan”) and the 2023 Parent Service Provider Equity Incentive Plan (the “Pearsanta Parent 2023 Plan”), collectively (the “Pearsanta Plans”). The Pearsanta Plans provides for grants of nonqualified stock options, incentive stock options, stock appreciation rights, restricted stock and restricted stock units, and other stock-based awards (collectively, the “Pearsanta Awards”). Eligible recipients of Pearsanta Awards include employees, directors or independent contractors of the Company or any affiliate of the Company. The Board of Directors administers the Pearsanta Plans. The Pearsanta 2023 Plan consists of a total of 250,000 shares of Pearsanta common stock, par value $0.001 per share, which may be issued pursuant to Pearsanta Awards granted under the Pearsanta 2023 Plan. The Pearsanta Parent 2023 Plan consists of a total of 155,334 shares of Pearsanta common stock, par value $0.001 per share, which may be issued pursuant to Pearsanta Awards granted under the Pearsanta Parent 2023 Plan. The exercise price per share for the shares to be issued pursuant to an exercise of a stock option will be no less than one hundred percent (100%) of the Fair Market Value (as defined in the Pearsanta Plans) of a share of Common Stock on the date of grant.
| F-45 |
During the three months ended March 31, 2025 and 2024, Pearsanta granted no new options under the Pearsanta 2023 Plan.
The following is an analysis of the stock option grant activity under the Pearsanta Plans:
| Vested and Nonvested Stock Options | Number | Weighted Average Exercise Price | Weighted Average Remaining Life | |||||||||
| Outstanding December 31, 2024 | 181,227 | $ | 1.19 | 8.84 | ||||||||
| Granted | - | - | - | |||||||||
| Exercised | - | - | - | |||||||||
| Expired or forfeited | - | - | - | |||||||||
| Rounding in connection with Reverse Split | - | - | - | |||||||||
| Outstanding March 31, 2025 | 181,227 | $ | 1.19 | 8.38 | ||||||||
| Nonvested Stock Options | Number | Weighted- Average Exercise Price | ||||||
| Nonvested on December 31, 2024 | - | $ | - | |||||
| Granted | - | - | ||||||
| Vested | - | - | ||||||
| Forfeited | - | - | ||||||
| Nonvested on March 31, 2025 | - | $ | - | |||||
As of March 31, 2025, there were 181,227 exercisable options; these options had a weighted average exercise price $1.19.
The Company recognized stock-based compensation expense related to all options granted and vesting expense of $0 During the three months ended March 31, 2025. The remaining value to be expensed is $0 as of March 31, 2025. The weighted average vesting term is 0 years as of March 31, 2025.
The Company recognized stock-based compensation expense related to all options granted and vesting expense of $24,572 During the three months ended March 31, 2024, of which $24,572 is included in general and administrative expenses in the accompanying statements of operations.
| F-46 |
Warrants
A summary of warrant issuances are as follows:
| Vested and Nonvested Warrants | Number | Weighted Average Exercise Price | Weighted Average Remaining Life | |||||||||
| Outstanding December 31, 2024 | 2,680 | $ | 659,707.35 | 4.51 | ||||||||
| Granted | - | - | - | |||||||||
| Exercised | - | - | - | |||||||||
| Expired or forfeited | - | - | - | |||||||||
| Outstanding March 31, 2025 | 2,680 | $ | 659,707.35 | 4.22 | ||||||||
| Nonvested Warrants | Number | Weighted- Average Exercise Price | ||||||
| Nonvested on December 31, 2024 | - | $ | - | |||||
| Granted | - | - | ||||||
| Vested | - | - | ||||||
| Forfeited | - | - | ||||||
| Nonvested on March 31, 2025 | - | $ | - | |||||
NOTE 11 – INCOME TAXES
The Company has incurred losses since inception. During the three months ended March 31, 2025, the Company did not provide any provision for income taxes as the Company incurred losses during such period. The Company accounts for income taxes using the asset and liability method in accordance with ASC 740, “Accounting for Income Taxes”. The asset and liability method provides that deferred tax assets and liabilities are recognized for the expected future tax consequences of temporary differences between the financial reporting and tax bases of assets and liabilities and for operating loss and tax credit carry forwards. Deferred tax assets and liabilities are measured using the currently enacted tax rates and laws that will be in effect when the differences are expected to reverse. In assessing the need for a valuation allowance, the Company has considered both positive and negative evidence related to the likelihood of realization of deferred tax assets using a “more likely than not” standard. In making such assessment, more weight was given to evidence that could be objectively verified, including recent cumulative losses. Based on the Company’s review of this evidence, the Company has recorded a full valuation allowance for its net deferred tax assets as of March 31, 2025.
As of March 31, 2025, the Company did not have any amounts recorded pertaining to uncertain tax positions.
NOTE 12 – SUBSEQUENT EVENTS
The Company has evaluated all significant events or transactions that occurred through May 15, 2025, the date these consolidated financial statements were available to be issued.
| F-47 |
Series A-1 Convertible Preferred Stock Redemptions
For the period beginning April 1, 2025 through the date of this report, the Company redeemed approximately 268 shares of Series A-1 Convertible Preferred Stock for $308,000.
Evofem Securities Purchase Agreement & Waiver
On April 8, 2025, the Company entered into a Securities Purchase Agreement (the “Evofem April Purchase Agreement”) with Evofem, pursuant to which the Company purchased (i) a senior subordinated convertible note (the “Evofem April Note”) of Evofem in the principal amount of $2,307,692.31, and (ii) a warrant (the “Evofem April Warrant”) to purchase 149,850,150 shares of Evofem common stock for a purchase price of $1,500,000. The Company had fully funded the $1,500,000 on April 22, 2025.
The Evofem April Note is a senior subordinate obligation of Evofem and will accrue interest at a rate of 8% per annum, which will adjust to 12% upon an Event of Default (as defined in the Evofem April Note). The Evofem April Note is initially convertible into shares of common stock of Evofem at a conversion price of $0.0154 per share, subject to adjustment as described therein. The Evofem April Note may not be converted by the Company if, after giving effect to such conversion, the Company would beneficially own in excess of 9.99% of Evofem common stock. Unless earlier converted, or redeemed, the Evofem April Notes will mature on April 8, 2028.
The Evofem April Warrant is exercisable into shares of common stock of Evofem at an exercise price of $0.0154, subject to adjustment as described therein, and may be exercised on a cashless basis. The Evofem April Warrant may not be exercised by the Company if, after giving effect to such exercise, the Company would beneficially own in excess of 9.99% of Evofem stock. The Evofem April Warrant is exercisable for a term of five years.
In connection with the Evofem April Purchase Agreement, the Company, Merger Sub and Evofem entered into a Waiver Agreement (the “Evofem April Waiver”), pursuant to which Evofem agreed to temporarily waive its termination right under the Amended and Restated Merger Agreement until April 16, 2025. Pursuant to the Evofem April Waiver, in the event that the full purchase price is not received by April 16, 2025, the principal amount of the Evofem April Note and the number of shares of Evofem common stock issuable upon exercise of the Evofem April Warrant will be adjusted accordingly.
Nasdaq Compliance
On April 8, 2025, the Company received a letter from The Nasdaq Stock Market, LLC stating that the Company had regained compliance with the minimum bid price requirement for continued listing on The Nasdaq Capital Market, as set forth in Nasdaq Listing Rule 5550(a)(2). Consequently, the hearing before the Hearings Panel scheduled to take place on April 22, 2025 has been cancelled.
Call Option Agreement
On April 10, 2025, the Company entered into a Call Option Agreement (the “Option Agreement”) with Adjuvant Global Health Technology Fund, L.P. and Adjuvant Global Health Technology fund DE, L.P. (collectively, the “Security Holder”) and Evofem, pursuant to which the Security Holder granted the Company a call option (the “Option”) to purchase, at the sole discretion of the Company, the Evofem Securities (defined below) for an aggregate purchase price of $13 million. The “Evofem Securities” consist of convertible promissory notes of Evofem in the aggregate principal amount of $25 million and certain right to receive common stock agreements issued by Evofem. The Option has a term commencing on or after the satisfaction in full of the repayment obligations under that certain Securities Purchase and Security Agreement by and between Evofem, Future Pak, LLC and the designated agent dated April 23, 2020, as amended to date (the “Future Pak Note”), until 5:00 Pacific time on June 30, 2025 (the “Call Period”). Pursuant to the Option Agreement, the Security Holder may not transfer the Evofem Securities without the prior written consent of the Company; provided, however, that (i) if the Company has not provided $1.5 million of capital to Evofem by April 30, 2025 (the “Funding Milestone”), the Security Holder may transfer the Evofem Securities after April 30, 2025 without the prior written consent of the Company; (ii) if the Funding Milestone has not been satisfied and the Future Pak Note is still held by Future Pak on May 31, 2025, the Security Holder may transfer the Evofem Securities after May 31, 2025, without the prior written consent of the Company; and (iii) if at any time the repayment obligations of the Future Pak Note have been satisfied through or by a transaction not associated with either the Company or the transactions contemplated under the Amended and Restated Agreement and Plan of Merger, as amended to date, by and between the Company, Adifem, Inc. and Evofem, the Security Holder may transfer the Evofem Securities, without the prior written consent of the Company.
| F-48 |
Appili Mutual Waiver
On April 2, 2025, the Company, Adivir, and Appili (the “Parties”) entered into a Mutual Waiver (the “March Waiver”), pursuant to which the Parties waived any termination rights that they had as a result of the Effective Time not occurring by March 31, 2025, which waiver shall expire on April 30, 2025 in consideration of a payment by the Company to Appili in the amount of $250,000 no later than 5:00 pm (ET) on April 18, 2025, provided that in the event a Termination Fee becomes payable by the Company or Aditxt pursuant to the Arrangement Agreement, the amount payable by the Company or Aditxt to Appili shall be reduced by the amount of the Waiver Fee paid by Adivir to Appili. As of the date of this filing, the $250,000 has not been paid.
On May 2, 2025, the Parties entered into a waiver to waive any termination rights that they may have as a result of the effective time not occurring by April 30, 2025, which waiver shall expire on May 31, 2025 in consideration of a payment by Adivir to Appili in the amount of $250,000 on or before May 15, 2025 to the extent the Arrangement Agreement has not been completed prior to that time. As of the date of this filing, the $250,000 has not been paid.
Senior Notes
On April 24, 2025, the Company issued and sold senior notes (each, a “April Note”) to accredited investors in the aggregate original principal amount of $256,250 for a purchase price of $205,000, reflecting an aggregate original issue discount of $51,250. The April Notes bear interest at a rate of 10%per annum and have a maturity date of May 15, 2025 (the “April Notes Maturity Date”). So long as any amounts remain outstanding under the April Notes, 100% of the gross proceeds received by the Company on or after the date hereof from sales of common stock of the Company pursuant to any at-the-market offering, equity-line or other similar transaction shall be used to repay the April Notes. The April Notes contains certain standard events of default, as defined in the Note. Following the April Maturity Date and until all of the April Notes have been satisfied, the Company shall be prohibited from taking certain actions, including but not limited to, incurring any additional indebtedness, redeeming any capital stock or declaring or paying any dividends. As of the date of this filing the April Notes have been repaid.
May Note
On May 9, 2025, the Company entered into a securities purchase agreement (the “May Purchase Agreement”) with an accredited investor, pursuant to which the Company issued and sold a 30% Original Issue Discount Senior Secured Note (the “May 2025 Note”) to an accredited investor in the original principal amount of $3,114,285.71 for a purchase price of $2,000,000. The May 2025 Note bears interest at a rate of 10% per annum (the “May Note Interest Rate”) and has a maturity date of May 12, 2025 (the “May Note Maturity Date”). The May 2025 Note contains certain standard events of default, as defined in the May 2025 Note (each, an “May 2025 Event of Default”). Following any May 2025 Event of Default, the May 2025 Interest Rate on the May 2025 Note is automatically increased to 20% per annum to the extent permitted by law.
In connection with the May Purchase Agreement, the Company entered into forbearance agreements (each, a “Forbearance Agreement”) with the holders (each, a “Holder”) of certain outstanding shares of the Company’s Series A-1 Convertible Preferred Stock and the Company’s Series C-1 Convertible Preferred Stock (. Pursuant to the Forbearance Agreement, the Company agreed, in consideration of the settlement of the Holder’s claims and obligations with respect to one or more Triggering Events (as defined in the applicable Certificate of Designation) that: (i) provided that the Company receives gross proceeds of an aggregate of $10 million or more in the Proposed Offerings (as defined in the Forbearance Agreement), the Company shall concurrently redeem 5,124 of the Series A-1 Preferred Shares allocated pro rata among the holders of Series A-1 Preferred Shares in a Company Optional Redemption (as defined in the Certificate of Designation of the Series A-1 Preferred Shares), (ii) provided that the Company receives gross proceeds of $20 million or more in the Proposed Offerings, the Company shall concurrently redeem 8,200 of the Series A-1 Preferred Shares (or, if less, the remaining Series A-1 Preferred Shares then outstanding assuming the completion of any exercised Reinvestment Right (as defined in the Forbearance Agreement with respect thereto) allocated pro rata among the holders of Series A-1 Preferred Shares in a Company Optional Redemption, (iii) by no later than the first business day following the closing of any Additional Offering (as defined in the Forbearance Agreement), the Company shall redeem any remaining Series C-1 Preferred Shares (after giving effect to any Reinvestment Right with respect thereto) in a Company Optional Redemption, (iv) if the Company sells any securities pursuant to any VRT Potential Offering (as defined in the Forbearance Agreement), the Company shall apply 30% of the gross proceeds thereof to redeem any remaining Series C-1 Preferred Shares and/or any remaining Series A-1 Preferred Shares pro rata among the holders of Series C-1 Preferred Shares and/or Series A-1 Preferred Shares in a Company Optional Redemption, and (v) if the Company consummates any EVFM Sale (as defined in the Forbearance Agreement), the Company shall apply 30% of the gross proceeds thereof to redeem any remaining Series C-1 Preferred Shares and/or any remaining Series A-1 Preferred Shares pro rata among the holders of Series C-1 Preferred Shares and/or Series A-1 Preferred Shares in a Company Optional Redemption.
As of the date hereof, the Company is in technical default under the May 2025 Note as no payment has been made. The Company is currently working with the accredited investor to rectify.
| F-49 |
REPORT OF INDEPENDENT REGISTERED PUBLIC ACCOUNTING FIRM
To the Board of Directors and Stockholders of
Aditxt, Inc.
Opinion on the Financial Statements
We have audited the accompanying consolidated balance sheets of Aditxt, Inc. and its subsidiaries (the “Company”) as of December 31, 2024 and 2023, the related consolidated statements of operations, stockholders’ equity, and cash flows, for the years ended December 31, 2024 and 2023, and the related notes (collectively referred to as the “financial statements”). In our opinion, the financial statements present fairly, in all material respects, the financial position of the Company as of December 31, 2024 and 2023, and the results of its operations and its cash flows for the years then ended, in conformity with accounting principles generally accepted in the United States of America.
Going Concern
The accompanying financial statements have been prepared assuming the Company will continue as a going concern. As discussed in Note 2 to the financial statements, the Company’s net losses and negative cash flow from operations, raise substantial doubt about its ability to continue as a going concern. Management’s plans in regard to these matters are also described in Note 2. The financial statements do not include any adjustments that might result from the outcome of this uncertainty.
Basis for Opinion
These financial statements are the responsibility of the Company’s management. Our responsibility is to express an opinion on the Company’s financial statements based on our audits. We are a public accounting firm registered with the Public Company Accounting Oversight Board (United States) (“PCAOB”) and are required to be independent with respect to the Company in accordance with the U.S. federal securities laws and the applicable rules and regulations of the Securities and Exchange Commission and the PCAOB.
We conducted our audits in accordance with the standards of the PCAOB. Those standards require that we plan and perform the audit to obtain reasonable assurance about whether the financial statements are free of material misstatement, whether due to error or fraud. The Company is not required to have, nor were we engaged to perform, an audit of its internal control over financial reporting. As part of our audits, we are required to obtain an understanding of internal control over financial reporting but not for the purpose of expressing an opinion on the effectiveness of the Company’s internal control over financial reporting. Accordingly, we express no such opinion.
Our audits included performing procedures to assess the risks of material misstatement of the financial statements, whether due to error or fraud, and performing procedures that respond to those risks. Such procedures included examining, on a test basis, evidence regarding the amounts and disclosures in the financial statements. Our audits also included evaluating the accounting principles used and significant estimates made by management, as well as evaluating the overall presentation of the financial statements. We believe that our audits provide a reasonable basis for our opinion.
/s/ dbbmckennon
We have served as the Company’s auditor since 2018.
San Diego, California
March 31, 2025
| F-50 |
Item 1. Financial Statements
ADITXT, INC.
| December 31, | December 31, | |||||||
| 2024 | 2023 | |||||||
| ASSETS | ||||||||
| CURRENT ASSETS: | ||||||||
| Cash | $ | 833,031 | $ | 97,102 | ||||
| Accounts receivable, net | 43,435 | 408,326 | ||||||
| Inventory | 11,245 | 745,502 | ||||||
| Prepaid expenses | 3,379 | 217,390 | ||||||
| Subscription receivable | 1,108,751 | 5,444,628 | ||||||
| TOTAL CURRENT ASSETS | 1,999,841 | 6,912,948 | ||||||
| Fixed assets, net | 1,547,774 | 1,898,243 | ||||||
| Intangible assets, net | 6,111 | 9,444 | ||||||
| Deposits | 87,672 | 106,410 | ||||||
| Right of use asset | 1,225,781 | 2,200,299 | ||||||
| Investment in Evofem | 27,277,211 | 22,277,211 | ||||||
| Deposit on acquisition | - | 11,173,772 | ||||||
| TOTAL ASSETS | $ | 32,144,390 | $ | 44,578,327 | ||||
| LIABILITIES AND STOCKHOLDERS’ EQUITY | ||||||||
| CURRENT LIABILITIES: | ||||||||
| Accounts payable and accrued expenses | $ | 13,212,239 | $ | 8,554,959 | ||||
| Mandatorily Redeemable Preferred Stock (1,178 shares) | 1,354,774 | - | ||||||
| Stock payable | 2,250,000 | - | ||||||
| Notes payable, related party | 115,000 | 375,000 | ||||||
| Notes payable, net of discount | 5,537,860 | 15,653,477 | ||||||
| Financing on fixed assets | 147,823 | 147,823 | ||||||
| Deferred rent | 106,075 | 158,612 | ||||||
| Lease liability, current | 683,352 | 999,943 | ||||||
| TOTAL CURRENT LIABILITIES | 23,407,123 | 25,889,814 | ||||||
| Settlement liability | - | 1,600,000 | ||||||
| Lease liability, long term | 436,354 | 1,041,744 | ||||||
| Derivative liability | 14,517 | - | ||||||
| TOTAL LIABILITIES | 23,857,994 | 28,531,558 | ||||||
| COMMITMENTS AND CONTINGENCIES | ||||||||
| MEZZANINE EQUITY | ||||||||
| Series C-1 Convertible Preferred stock, $0.001 par value, 10,853 shares authorized, 8,373 and zero shares issued and outstanding, respectively | 8,373,000 | - | ||||||
| TOTAL MEZZANINE EQUITY | 8,373,000 | - | ||||||
| STOCKHOLDERS’ EQUITY (DEFICIT) | ||||||||
| Preferred stock, $0.001 par value, 3,000,000 shares authorized, zero shares issued and outstanding, respectively | - | - | ||||||
| Series A-1 Convertible Preferred stock, $0.001 par value, 22,280 shares authorized, 22,071 and 22,280 shares issued and outstanding, respectively | 22 | 22 | ||||||
| Series B Preferred stock, $0.001 par value, 1 share authorized, zero and zero shares issued and outstanding, respectively | - | - | ||||||
| Series B-1 Convertible Preferred stock, $0.001 par value, 6,000 shares authorized, 4,232 and zero shares issued and outstanding, respectively | 3 | - | ||||||
| Series B-2 Convertible Preferred stock, $0.001 par value, 2,625 shares authorized, 2,625 and 2,625 shares issued and outstanding, respectively | 3 | 3 | ||||||
| Series C Preferred stock, $0.001 par value, 1 share authorized, zero and zero shares issued and outstanding, respectively | - | - | ||||||
| Series D-1 Preferred stock, $0.001 par value, 4,186 shares authorized, 4,186 and zero shares issued and outstanding, respectively | - | - | ||||||
| Common stock, $0.001 par value, 1,000,000,000 and 100,000,000 shares authorized, 129,680 and 166 shares issued and 129,679 and 165 shares outstanding, respectively | 130 | 11 | ||||||
| Treasury stock, 1 and 1 shares, respectively | (201,605 | ) | (201,605 | ) | ||||
| Additional paid-in capital | 168,792,592 | 143,999,018 | ||||||
| Accumulated deficit | (168,094,569 | ) | (127,741,072 | ) | ||||
| TOTAL ADITXT, INC. STOCKHOLDERS’ EQUITY (DEFICIT) | 496,576 | 16,056,377 | ||||||
| NON-CONTROLLING INTEREST | (583,180 | ) | (9,608 | ) | ||||
| TOTAL STOCKHOLDERS’ EQUITY (DEFICIT) | (86,604 | ) | 16,046,769 | |||||
| TOTAL LIABILITIES, MEZZANINE EQUITY, AND STOCKHOLDERS’ EQUITY (DEFICIT) | $ | 32,144,390 | $ | 44,578,327 | ||||
See accompanying notes to the consolidated financial statements.
| F-51 |
ADITXT, INC.
CONSOLIDATED STATEMENTS OF OPERATIONS
| Year | Year | |||||||
| Ended | Ended | |||||||
| December 31, | December 31, | |||||||
| 2024 | 2023 | |||||||
| REVENUE | ||||||||
| Sales | $ | 133,985 | $ | 645,176 | ||||
| Cost of goods sold | 627,474 | 756,836 | ||||||
| Gross loss | (493,489 | ) | (111,660 | ) | ||||
| OPERATING EXPENSES | ||||||||
| General and administrative expenses $33,071 and $1,133,077 in stock-based compensation, respectively | 16,286,216 | 18,607,142 | ||||||
| Research and development $6,712,663, and $262,154 in stock-based compensation, respectively | 10,886,130 | 7,074,339 | ||||||
| Sales and marketing $0 and $6,787 in stock-based compensation, respectively | 197,863 | 269,284 | ||||||
| Total operating expenses | 27,370,209 | 25,950,765 | ||||||
| NET LOSS FROM OPERATIONS | (27,863,698 | ) | (26,062,425 | ) | ||||
| OTHER INCOME (EXPENSE) | ||||||||
| Interest expense | (4,188,725 | ) | (4,195,127 | ) | ||||
| Interest income | 1,454 | 10,166 | ||||||
| Amortization of debt discount | (3,174,920 | ) | (2,194,773 | ) | ||||
| Gain (loss) on note exchange agreement | (208,670 | ) | 51,712 | |||||
| Change in fair value of derivative liability | 414,501 | - | ||||||
| Total other expense | (7,156,360 | ) | (6,328,022 | ) | ||||
| Net loss before income taxes | (35,020,058 | ) | (32,390,447 | ) | ||||
| Income tax provision | - | - | ||||||
| NET LOSS | $ | (35,020,058) | $ | (32,390,447 | ) | |||
| Implied Dividends | (5,907,011 | ) | (319,871 | ) | ||||
| NET LOSS ATTRIBUTABLE TO NON-CONTROLLING INTEREST | (573,572 | ) | (9,608 | ) | ||||
| NET LOSS ATTRIBUTABLE TO ADITXT, INC. & SUBSIDIARIES | $ | (40,353,497 ) | $ | (32,700,710 | ) | |||
| Net loss per share, basic and diluted | $ | (3,062.51 | ) | $ | (27,038.26 | ) | ||
| Weighted average number of shares outstanding during the period, basic and diluted | 13,177 | 1,209 | ||||||
See accompanying notes to the consolidated financial statements.
| F-52 |
ADITXT, INC.
CONSOLIDATED STATEMENTS OF STOCKHOLDERS’ EQUITY (DEFICIT)
YEARS ENDED DECEMBER 31, 2024 AND 2023
| Preferred | Preferred | Preferred | Preferred | |||||||||||||||||||||||||||||||||||||||||||||||||||||||||||||||||||||
| Preferred | A-1 | Preferred | B-1 | Preferred | B-2 | Preferred | D-1 | Common | Common | Additional | Non- | Total | Preferred | Redeemable | Total | |||||||||||||||||||||||||||||||||||||||||||||||||||||||||
| A-1 | Shares | B-1 | Shares | B-2 | Shares | D-1 | Shares | Shares | Shares | Treasury | Paid-in | Accumulated | Controlling | Stockholders’ | C-1 | Preferred | Mezzanine | |||||||||||||||||||||||||||||||||||||||||||||||||||||||
| Shares | Par | Shares | Par | Shares | Par | Shares | Par | Outstanding | Par | Stock | Capital | Deficit | Interest | Equity | Shares | C-1 | Equity | |||||||||||||||||||||||||||||||||||||||||||||||||||||||
| Balance December 31, 2023 | 22,280 | $ | 22 | - | $ | - | 2,625 | $ | 3 | - | $ | - | 165 | $ | 11 | $ | (201,605 | ) | $ | 143,999,018 | $ | (127,741,072 | ) | $ | (9,608 | ) | $ | 16,046,769 | - | - | - | |||||||||||||||||||||||||||||||||||||||||
| Stock option compensation | - | - | - | - | - | - | - | - | - | - | - | 32,918 | - | - | 32,918 | - | - | - | ||||||||||||||||||||||||||||||||||||||||||||||||||||||
| MDNA asset purchase | - | - | - | - | - | - | - | - | 5 | 1 | - | 1,008,668 | - | - | 1,008,669 | - | - | - | ||||||||||||||||||||||||||||||||||||||||||||||||||||||
| Brain asset purchase | - | - | 6,000 | 6 | - | - | - | - | - | - | - | 5,970,437 | - | - | 5,970,443 | - | - | - | ||||||||||||||||||||||||||||||||||||||||||||||||||||||
| Issuance of shares for settlement | - | - | - | - | - | - | - | - | 30 | 1 | - | 1,599,999 | - | - | 1,600,000 | - | - | - | ||||||||||||||||||||||||||||||||||||||||||||||||||||||
| Restricted stock unit compensation | - | - | - | - | - | - | - | - | 1 | - | - | 153 | - | - | 153 | - | - | - | ||||||||||||||||||||||||||||||||||||||||||||||||||||||
| Issuance of shares for offering, net of issuance costs | - | - | - | - | - | - | 4,186 | 4 | - | - | - | (532,164 | ) | - | - | (532,160 | ) | 4,186 | 4,186,000 | 4,186,000 | ||||||||||||||||||||||||||||||||||||||||||||||||||||
| Issuance of shares for debt issuance costs | - | - | - | - | - | - | - | - | 33 | 1 | - | 662,717 | - | - | 662,718 | - | - | - | ||||||||||||||||||||||||||||||||||||||||||||||||||||||
| Modification of warrants | - | - | - | - | - | - | - | - | - | - | - | 4,137 | (4,137 | ) | - | - | - | - | - | |||||||||||||||||||||||||||||||||||||||||||||||||||||
| Issuance of shares for registered direct offering, net of issuance costs | - | - | - | - | - | - | - | - | 31,547 | 33 | - | 3,022,908 | - | - | 3,022,941 | - | - | - | ||||||||||||||||||||||||||||||||||||||||||||||||||||||
| Issuance of shares under ELOC, net of issuance costs | - | - | - | - | - | - | - | - | 93,595 | 94 | - | 12,739,464 | - | - | 12,739,558 | - | - | - | ||||||||||||||||||||||||||||||||||||||||||||||||||||||
| Exchange of warrants for Series C-1 Convertible Preferred Stock | - | - | - | - | - | - | - | - | - | - | - | (6,000,006 | ) | - | - | (6,000,006 | ) | 6,000 | 6,000,000 | 6,000,000 | ||||||||||||||||||||||||||||||||||||||||||||||||||||
| Liquidation damages | - | - | - | - | - | - | - | - | - | - | - | (1 | ) | - | - | (1 | ) | 667 | 667,000 | 667,000 | ||||||||||||||||||||||||||||||||||||||||||||||||||||
| Conversion of Series A-1 Convertible Preferred stock | (209 | ) | - | - | - | - | - | - | - | 26 | 1 | - | (1 | ) | - | - | - | - | - | - | ||||||||||||||||||||||||||||||||||||||||||||||||||||
| Conversion of Series B-1 Convertible Preferred stock | - | - | (3,311 | ) | (3 | ) | - | - | - | - | 3,175 | 4 | - | (1 | ) | - | - | - | - | - | - | |||||||||||||||||||||||||||||||||||||||||||||||||||
| Exercise of warrants | - | - | - | - | - | - | - | - | 178 | 1 | - | 1,246,489 | - | - | 1,246,490 | - | - | - | ||||||||||||||||||||||||||||||||||||||||||||||||||||||
| Issuance of warrants as debt issuance costs | - | - | - | - | - | - | - | - | - | - | - | 913,713 | - | - | 913,713 | - | - | - | ||||||||||||||||||||||||||||||||||||||||||||||||||||||
| Modifications of warrants as debt issuance costs | - | - | - | - | - | - | - | - | - | - | - | 376,901 | - | - | 376,901 | - | - | - | ||||||||||||||||||||||||||||||||||||||||||||||||||||||
| Modifications of warrants | - | - | - | - | - | - | - | - | - | - | - | 5,902,874 | (5,902,874 | ) | - | - | - | - | - | |||||||||||||||||||||||||||||||||||||||||||||||||||||
| Derivative liability from conversion feature on preferred stock | - | - | - | - | - | - | - | - | - | - | - | (429,018 | ) | - | - | (429,018 | ) | - | - | - | ||||||||||||||||||||||||||||||||||||||||||||||||||||
| Rounding from reverse stock split | - | - | - | - | - | - | - | - | 924 | (17 | ) | - | 17 | - | - | - | - | - | - | |||||||||||||||||||||||||||||||||||||||||||||||||||||
| Redemption of C-1 preferred stock | - | - | - | - | - | - | - | - | - | - | - | (1,726,602 | ) | - | - | (1,726,602 | ) | (2,480 | ) | (2,480,000 | ) | (2,480,000 | ) | |||||||||||||||||||||||||||||||||||||||||||||||||
| Redemption of D-1 preferred stock | - | - | - | - | - | - | (4,186 | ) | (4 | ) | - | - | (28 | ) | - | - | - | (32 | ) | - | - | - | ||||||||||||||||||||||||||||||||||||||||||||||||||
| Net loss | - | - | - | - | - | - | - | - | - | - | - | - | (34,446,486 | ) | (573,572 | ) | (35,020,058 | ) | - | - | - | |||||||||||||||||||||||||||||||||||||||||||||||||||
| Balance December 31, 2024 | 22,071 | $ | 22 | 2,689 | $ | 3 | 2,625 | $ | 3 | - | $ | - | 129,679 | $ | 130 | $ | (201,605 | ) | $ | 168,972,592 | $ | (168,094,569 | ) | $ | (583,180 | ) | $ | (86,604 | ) | 8,373 | 8,373,000 | 8,373,000 | ||||||||||||||||||||||||||||||||||||||||
See accompanying notes to the consolidated financial statements.
| F-53 |
ADITXT, INC.
CONSOLIDATED STATEMENTS OF STOCKHOLDERS’ EQUITY (DEFICIT)
YEARS ENDED DECEMBER 31, 2024 AND 2023
| Preferred | Preferred | Preferred A-1 | Preferred A-1 | Preferred B | Preferred B | Preferred B-2 | Preferred B-2 | Preferred C | Preferred C | Common | Common | Additional | Non- | Total | ||||||||||||||||||||||||||||||||||||||||||||||||||||||
| Shares | Shares | Shares | Shares | Shares | Shares | Shares | Shares | Shares | Shares | Shares | Shares | Treasury | Paid-in | Accumulated | Controlling | Stockholders’ | ||||||||||||||||||||||||||||||||||||||||||||||||||||
| Outstanding | Par | Outstanding | Par | Outstanding | Par | Outstanding | Par | Outstanding | Par | Outstanding | Par | Stock | Capital | Deficit | Interest | Equity | ||||||||||||||||||||||||||||||||||||||||||||||||||||
| Balance December 31, 2022 | - | - | $ | - | - | - | $ | - | - | $ | - | - | $ | - | 36 | $ | 4 | $ | (201,605 | ) | $ | 100,448,270 | $ | (95,040,362 | ) | $ | - | $ | 5,206,307 | |||||||||||||||||||||||||||||||||||||||
| Stock option compensation | - | - | - | - | - | - | - | - | - | - | - | - | - | 589,014 | - | - | 609,014 | |||||||||||||||||||||||||||||||||||||||||||||||||||
| Restricted stock unit compensation | - | - | - | - | - | - | - | - | - | - | - | - | - | 308,479 | - | - | 308,479 | |||||||||||||||||||||||||||||||||||||||||||||||||||
| Issuance of restricted stock units for compensation | - | - | - | - | - | - | - | - | - | - | 3 | - | - | - | - | - | - | |||||||||||||||||||||||||||||||||||||||||||||||||||
| Sale of common stock | - | - | - | - | - | - | - | - | - | - | 1 | - | - | 507,016 | - | - | 507,016 | |||||||||||||||||||||||||||||||||||||||||||||||||||
| Issuance of shares for services | - | - | - | - | - | - | - | - | - | - | 8 | 1 | - | 484,524 | - | - | 484,525 | |||||||||||||||||||||||||||||||||||||||||||||||||||
| Issuance of shares of Pearsanta Common Stock for IP | - | - | - | - | - | - | - | - | - | - | - | - | - | 10,000 | - | - | 10,000 | |||||||||||||||||||||||||||||||||||||||||||||||||||
| Warrants issued for cash, net of issuance costs | - | - | - | - | - | - | - | - | - | - | - | - | - | 1,581,467 | - | - | 1,581,467 | |||||||||||||||||||||||||||||||||||||||||||||||||||
| Exercise of warrants | - | - | - | - | - | - | - | - | - | - | 107 | 3 | - | 997 | - | - | 1,000 | |||||||||||||||||||||||||||||||||||||||||||||||||||
| Sale of Series C Preferred shares, related party | - | - | - | - | - | - | - | - | 1 | - | - | - | - | 1,000 | - | - | 1,000 | |||||||||||||||||||||||||||||||||||||||||||||||||||
| Issuance of shares for debt issuance costs | - | - | - | - | - | - | - | - | - | - | 5 | 2 | - | 354,836 | - | - | 354,838 | |||||||||||||||||||||||||||||||||||||||||||||||||||
| Issuance of warrants for offering, net of issuance costs | - | - | - | - | - | - | - | - | - | - | - | - | - | 14,411,028 | - | - | 14,411,028 | |||||||||||||||||||||||||||||||||||||||||||||||||||
| Modification of warrants | - | - | - | - | - | - | - | - | - | - | - | - | - | 319,871 | (319,871 | ) | - | - | ||||||||||||||||||||||||||||||||||||||||||||||||||
| Redemption of Series C Preferred shares, related party | - | - | - | - | - | - | - | - | (1 | ) | - | - | - | - | (1,000 | ) | - | - | (1,000 | ) | ||||||||||||||||||||||||||||||||||||||||||||||||
| Series A-1 Preferred shares issued for exchange agreement | - | - | 22,280 | 22 | - | - | - | - | - | - | - | 22,277,211 | - | - | 22,277,233 | |||||||||||||||||||||||||||||||||||||||||||||||||||||
| Note exchange agreement | - | - | - | - | - | - | 2,625 | 3 | - | - | - | - | - | 2,686,306 | - | - | 2,686,309 | |||||||||||||||||||||||||||||||||||||||||||||||||||
| Rounding from reverse stock split | - | - | - | - | - | - | - | - | 5 | 1 | - | (1 | ) | - | - | - | ||||||||||||||||||||||||||||||||||||||||||||||||||||
| Net loss | - | - | - | - | - | - | - | - | - | - | - | - | - | - | (32,380,839 | ) | (9,608 | ) | (32,390,447 | ) | ||||||||||||||||||||||||||||||||||||||||||||||||
| Balance December 31, 2023 | - | - | $ | 22,280 | 22 | - | $ | - | 2,625 | $ | 3 | - | $ | - | 165 | $ | 11 | $ | (201,605 | ) | $ | 143,999,018 | $ | (127,741,072 | ) | $ | (9,608 | ) | $ | 16,046,769 | ||||||||||||||||||||||||||||||||||||||
See accompanying notes to the consolidated financial statements.
| F-54 |
ADITXT, INC.
CONSOLIDATED STATEMENTS OF CASH FLOWS
| Year | Year | |||||||
| Ended | Ended | |||||||
| December 31, | December 31, | |||||||
| 2024 | 2023 | |||||||
| CASH FLOWS FROM OPERATING ACTIVITIES: | ||||||||
| Net loss | $ | (35,020,058 | ) | $ | (32,390,447 | ) | ||
| Adjustments to reconcile net loss to net cash used in operating activities | ||||||||
| Stock-based compensation | 33,071 | 1,402,018 | ||||||
| Stock-based compensation from asset purchase | 6,712,663 | - | ||||||
| Depreciation expense | 613,918 | 435,027 | ||||||
| Amortization of intangible assets | 3,333 | 107,556 | ||||||
| Amortization of debt discount | 3,174,920 | 2,194,773 | ||||||
| Loss on note exchange agreement | 208,670 | (51,712 | ) | |||||
| Modifications of warrants as debt issuance costs | 376,901 | - | ||||||
| Change in fair value of derivative liability | (414,501 | ) | - | |||||
| New principal from extension of notes, net of debt discount | 451,974 | - | ||||||
| Disposal of fixed assets | 3,000 | - | ||||||
| Changes in operating assets and liabilities: | ||||||||
| Accounts receivable | 364,891 | 119,635 | ||||||
| Prepaid expenses | 214,011 | 279,479 | ||||||
| Deposits | 18,738 | 248,956 | ||||||
| Inventory | 734,257 | 204,591 | ||||||
| Accounts payable and accrued expenses | 5,095,091 | 6,646,457 | ||||||
| Settlement liability | 667,000 | 1,600,000 | ||||||
| Net cash used in operating activities | (16,762,121 | ) | (19,203,667 | ) | ||||
| CASH FLOWS FROM INVESTING ACTIVITIES: | ||||||||
| Purchase of fixed assets | - | (14,407 | ) | |||||
| Investment in Evofem | (5,000,000 | ) | - | |||||
| Net cash used in investing activities | (5,000,000 | ) | (14,407 | ) | ||||
| CASH FLOWS FROM FINANCING ACTIVITIES: | ||||||||
| Proceeds from notes, related party | 467,000 | 1,062,523 | ||||||
| Proceeds from notes and convertible notes payable, net of offering costs | 4,149,153 | 8,530,301 | ||||||
| Repayments of note payable - related party | (727,000 | ) | (687,523 | ) | ||||
| Repayments of note payable | (5,287,942 | ) | (3,152,488 | ) | ||||
| Proceeds from Preferred stock, Common stock, and warrants issued for cash, net of issuance costs | 21,166,343 | 11,054,883 | ||||||
| Sale of Series C Preferred shares, related party | - | 1,000 | ||||||
| Redemption of Series C Preferred shares, related party | - | (1,000 | ) | |||||
| Proceeds from subscription receivable | 4,335,877 | 1,000 | ||||||
| Payments on financing on fixed asset | - | (262,160 | ) | |||||
| Proceeds from exercises of warrants | 1,246,490 | - | ||||||
| Redemptions of C-1 preferred stock | (2,851,839 | ) | - | |||||
| Redemptions of D-1 preferred stock | (32 | ) | - | |||||
| Net cash provided by financing activities | 22,498,050 | 16,546,536 | ||||||
| NET INCREASE (DECREASE) IN CASH | 735,929 | (2,671,538 | ) | |||||
| CASH AT BEGINNING OF PERIOD | 97,102 | 2,768,640 | ||||||
| CASH AT END OF PERIOD | $ | 833,031 | $ | 97,102 | ||||
| Supplemental cash flow information: | ||||||||
| Cash paid for income taxes | $ | - | $ | - | ||||
| Cash paid for interest | ||||||||
| $ | 1,235,640 | $ | 3,070,620 | |||||
| NONCASH INVESTING AND FINANCING ACTIVITIES: | ||||||||
| Issuance of shares for the conversion of notes payable | $ | 500,000 | $ | - | ||||
| Debt discount from shares issued as inducement for note payable | $ | 1,576,431 | $ | 354,838 | ||||
| Warrant modification | $ | 5,907,011 | $ | 319,871 | ||||
| Issuance of shares in asset purchase | $ | 266,448 | $ | 10,000 | ||||
| Shares issued for settlement | $ | 1,600,000 | $ | - | ||||
| Return of notes payable from Evofem merger agreement | $ | 11,174,426 | $ | - | ||||
| Deferred issuance costs | $ | - | $ | 354,838 | ||||
| Assumption of notes payable from Evofem merger agreement | $ | - | $ | 11,173,750 | ||||
| Accrued interest rolled into notes payable | $ | 538,223 | $ | 701,315 | ||||
| Exchange of warrants for Series C-1 Convertible Preferred Stock | $ | 6,000,000 | $ | - | ||||
| Settlement of liability for Series C-1 Convertible Preferred Stock | $ | 667,000 | $ | - | ||||
| Derivative liability from conversion feature on preferred stock | $ | 429,018 | $ | - | ||||
| Series C-1 redemption payable | $ | 1,354,774 | $ | - | ||||
| ELOC commitment fee stock payable | $ | 2,250,000 | $ | - | ||||
See accompanying notes to the consolidated financial statements.
| F-55 |
ADITXT, INC.
NOTES TO CONSOLIDATED FINANCIAL STATEMENTS
NOTE 1 – ORGANIZATION AND NATURE OF BUSINESS
Company Background
Overview
Aditxt, Inc. ® is an innovation platform dedicated to discovering, developing, and deploying promising innovations. Aditxt’s ecosystem of research institutions, industry partners, and shareholders collaboratively drives their mission to “Make Promising Innovations Possible Together.” The innovation platform is the cornerstone of Aditxt’s strategy, where multiple disciplines drive disruptive growth and address significant societal challenges. Aditxt operates a unique model that democratizes innovation, ensures every stakeholder’s voice is heard and valued, and empowers collective progress.
On January 1, 2023, the Company formed Adimune, Inc., a Delaware wholly owned subsidiary.
On January 1, 2023, the Company formed Pearsanta, Inc., a Delaware majority owned subsidiary.
On April 13, 2023, the Company formed Adivir, Inc., a Delaware wholly owned subsidiary.
On August 24, 2023, the Company formed Adivue, Inc., a Delaware wholly owned subsidiary.
On October 16, 2023, the Company formed Adicure, Inc., which was renamed Adifem, Inc., a Delaware wholly owned subsidiary.
Reverse Stock Splits
On August 17, 2023, the Company effectuated a 1 for 40 reverse stock split (the “2023 Reverse Split”). The Company’s stock began trading on a split-adjusted basis effective on the Nasdaq Stock Market on August 18, 2023. There was no change to the number of authorized shares of the Company’s common stock. All share amounts referenced in this report are adjusted to reflect the 2023 Reverse Split.
On October 2, 2024, the Company effectuated a 1 for 40 reverse stock split (the “2024 Reverse Split”). The Company’s stock began trading on a split-adjusted basis effective on the Nasdaq Stock Market on October 3, 2024. There was no change to the number of authorized shares of the Company’s common stock. All share amounts referenced in this report are adjusted to reflect the 2024 Reverse Split.
Following the Annual Meeting, the board of directors approved a one-for-forty (1-for-40) reverse split of the Company’s issued and outstanding shares of common stock (the “2024 Reverse Stock Split”). On October 1, 2024, the Company filed with the Secretary of State of the State of Delaware a certificate of amendment to its certificate of incorporation to effect the 2024 Reverse Stock Split. The Reverse Stock Split became effective as of 4:01 p.m. Eastern Time on October 1, 2024, and the Company’s common stock began trading on a split-adjusted basis when the Nasdaq Stock Market opened on October 2, 2024.
When the 2024 Reverse Stock Split became effective, every 40 shares of the Company’s issued and outstanding common stock was automatically combined, converted and changed into 1 share the Company’s common stock, without any change in the number of authorized shares or the par value per share. In addition, a proportionate adjustment was made to the per share exercise price and the number of shares issuable upon the exercise of all outstanding stock options, restricted stock units and warrants to purchase shares of common stock and the number of shares reserved for issuance pursuant to the Company’s equity incentive compensation plans. Any fraction of a share of common stock created as a result of the 2024 Reverse Stock Split was rounded up to the next whole share. The Company issued 958 shares of common stock in connection with rounding up to the next whole share. Holders of the Company’s common stock held in book-entry form or through a bank, broker or other nominee do not need to take any action in connection with the 2024 Reverse Stock Split. Stockholders of record will be receiving information from the Company’s transfer agent regarding their common stock ownership post-Reverse Stock Split.
On March 14, 2025, the Company effectuated a 1 for 250 reverse stock split (the “2025 Reverse Split”). The Company’s stock began trading on a split-adjusted basis effective on the Nasdaq Stock Market on March 17, 2025. There was no change to the number of authorized shares of the Company’s common stock. All share amounts referenced in this report are adjusted to reflect the 2025 Reverse Split.
| F-56 |
On March 14, 2025, Pearsanta effectuated a 1 for 60 reverse stock split (the “2025 Pearsanta Reverse Split”). There was no change to the number of authorized shares of Pearsanta’s common stock. All Pearsanta share amounts referenced in this report are adjusted to reflect the 2025 Pearsanta Reverse Split.
Offerings
On August 31, 2021, the Company completed a registered direct offering (“August 2021 Offering”). In connection therewith, the Company issued 1 shares of common stock, at a purchase price of $48,000,000.00 per share, resulting in gross proceeds of approximately $11.0 million. In a concurrent private placement, the Company issued warrants to purchase up to 1 share. The warrants have an exercise price of $50,600,000.00 per share and are exercisable for a five-year period commencing six months from the date of issuance. The warrants exercise price was subsequently repriced to $30,000,000.00. In addition, the Company issued a warrant to the placement agent to purchase up to 1 shares of common stock at an exercise price of $60,000,000.00 per share.
On October 18, 2021, the Company entered into an underwriting agreement with Revere Securities LLC, relating to the public offering (the “October 2021 Offering”) of 1 shares of the Company’s common stock (the “Shares”) by the Company. The Shares were offered, issued, and sold at a price to the public of $30,000,000.00 per share under a prospectus supplement and accompanying prospectus filed with the SEC pursuant to an effective shelf registration statement filed with the SEC on Form S-3 (File No. 333-257645), which was declared effective by the SEC on July 13, 2021. The October 2021 Offering closed on October 20, 2021 for gross proceeds of $4.25 million. The Company utilized a portion of the proceeds, net of underwriting discounts of approximately $3.91 million from the October 2021 Offering to fund certain obligations of the Company.
On December 6, 2021, the Company completed a public offering for net proceeds of $16.0 million (the “December 2021 Offering”). As part of the December 2021 Offering, we issued 1 units consisting of shares of the Company’s common stock and warrant to purchase shares of the Company’s common stock and 1 prefunded warrants. The warrant issued as part of the units had an exercise price of $23,000,000.00 and the prefunded warrants had an exercise price of $400.00. On June 15, 2022, the Company entered an agreement with a holder of certain warrants in the December 2021 Offering. (See Note 10)
On September 20, 2022, the Company completed a public offering for net proceeds of $17.2 million (the “September 2022 Offering”). As part of the September 2022 Offering, we issued 4 of shares of the Company’s common stock, pre-funded warrants to purchase 6 shares of common stock, and warrants to purchase 9 shares of the Company’s common stock. The warrants had an exercise price of $2,400,000.00 and the pre-funded warrants had an exercise price of $400.00.
On April 20, 2023, the Company entered into a securities purchase agreement (the “April Purchase Agreement”) with an institutional investor, pursuant to which the Company agreed to sell to such investor pre-funded warrants (the “April Pre-Funded Warrants”) to purchase up to 4 shares of common stock of the Company (the “Common Stock”) at a purchase price of $487,600.00 per April Pre-Funded Warrant. The April Pre-Funded Warrants (and shares of common stock underlying the April Pre-Funded Warrants) were offered by the Company pursuant to its shelf registration statement on Form S-3 (File No. 333-257645), which was declared effective by the Securities and Exchange Commission on July 13, 2021. Concurrently with the sale of the April Pre-Funded Warrants, pursuant to the Purchase Agreement in a concurrent private placement, for each April Pre-Funded Warrant purchased by the investor, such investor received from the Company an unregistered warrant (the “Warrant”) to purchase two shares of Common Stock. The warrants have an exercise price of $344,000.00 per share, and are exercisable for a three year period. In addition, the Company issued a warrant to the placement agent to purchase up to 1 shares of common stock at an exercise price of $610,000.00 per share. The closing of the sales of these securities under the April Purchase Agreement took place on April 24, 2023. The gross proceeds from the offering were approximately $1.9 million, prior to deducting placement agent’s fees and other offering expenses payable by the Company.
On August 31, 2023, the “Company entered into a securities purchase agreement (the “August Purchase Agreement”) with an institutional investor for the issuance and sale in a private placement (the “August 2023 Private Placement”) of (i) pre-funded warrants (the “August Pre-Funded Warrants”) to purchase up to 100 shares of the Company’s common stock at an exercise price of $10.00 per share, and (ii) warrants (the “Common Warrants”) to purchase up to 100 shares of the Company’s Common Stock at an exercise price of $100,000.00 per share. The August 2023 Private Placement closed on September 6, 2023. The net proceeds to the Company from the August 2023 Private Placement were approximately $9 million, after deducting placement agent fees and expenses and estimated offering expenses payable by the Company. The Company used the net proceeds received from the August 2023 Private Placement for (i) the payment of approximately $3.1 million in outstanding obligations, (ii) the repayment of approximately $0.4 million of outstanding debt, and (iii) the balance for continuing operating expenses and working capital.
| F-57 |
On December 29, 2023, the Company entered into a securities purchase agreement (the “Purchase Agreement”) with an institutional investor (“the “Purchaser”) for the issuance and sale in a private placement (the “December 2023 Private Placement”) of (i) pre-funded warrants (the “Pre-Funded Warrants”) to purchase up to 124 shares of the Company’s common stock, par value $0.001 (the “Common Stock”) at an exercise price of $10.00 per share, and (ii) warrants (the “Common Warrants”) to purchase up to 248 shares of the Company’s Common Stock, at a purchase price of $48,500.00 per share. The December 2023 Private Placement closed and the funds were received on January 4, 2024. The net proceeds to the Company from the December 2023 Private Placement were approximately $5.4 million, after deducting placement agent fees and expenses and estimated offering expenses payable by the Company. The Company used the net proceeds received from the December 2023 Private Placement for continuing operating expenses and working capital. (Note 10)
On May 2, 2024, the Company entered into a Securities Purchase Agreement (the “May PIPE Purchase Agreement”) with certain accredited investors, pursuant to which the Company agreed to issue and sell to such investors in a private placement (the “May 2024 Private Placement”) (i) an aggregate of 4,186 shares of the Company’s Series C-1 Convertible Preferred Stock (the “Series C-1 Convertible Preferred Stock”), (ii) an aggregate of 4,186 shares of the Company’s Series D-1 Preferred Stock (the “Series D-1 Preferred Stock”), and (iii) warrants (the “May PIPE Warrants”) to purchase up to an aggregate of 162 shares of the Company’s common stock. The May 2024 Private Placement closed on May 6, 2024. The gross proceeds from the May 2024 Private Placement were approximately $4.2 million, prior to deducting the placement agent’s fees and other offering expenses payable by the Company. The Company used $1.0 million of the net proceeds to fund certain obligations under its merger agreement with Evofem Biosciences, Inc. and the remainder of the net proceeds from the offering for working capital and other general corporate purposes. (Note 10)
On August 8, 2024, the Company entered into a securities purchase agreement (the “Registered Direct Purchase Agreement”) with certain institutional investors, pursuant to which the Company agreed to sell to such investors 19 shares (the “Registered Direct Shares”) of common stock of the Company (the “Common Stock”), pre-funded warrants (the “Registered Direct Pre-Funded Warrants”) to purchase up to 95 shares of Common Stock of the Company (the “Registered Direct Pre-Funded Warrant Shares”), having an exercise price of $400.00 per share, at a purchase price of $10,600 per share of Common Stock and a purchase price of $10,590 per Registered Direct Pre-Funded Warrant (the “Registered Direct Offering”). The shares of Common Stock and Registered Direct Pre-Funded Warrants (and shares of common stock underlying the Registered Direct Pre-Funded Warrants) were offered by the Company pursuant to its shelf registration statement on Form S-3 (File No. 333-280757), which was declared effective by the Securities and Exchange Commission on August 6, 2024.
The closing of the sales of these securities under the Registered Direct Purchase Agreement took place on August 9, 2024. The gross proceeds from the offering were approximately $1.2 million, prior to deducting placement agent’s fees and other offering expenses payable by the Company. The Company used $500,000 of the net proceeds from the offering to fund certain obligations under its Amended and Restated Merger Agreement with Evofem Biosciences, Inc and the remainder for working capital and other general corporate purposes.
Risks and Uncertainties
The Company has a limited operating history and is in the very early stages of generating revenue from intended operations. The Company’s business and operations are sensitive to general business and economic conditions in the U.S. and worldwide along with local, state, and federal governmental policy decisions. A host of factors beyond the Company’s control could cause fluctuations in these conditions. Adverse conditions may include: changes in the biotechnology regulatory environment, technological advances that render our technologies obsolete, availability of resources for clinical trials, acceptance of technologies into the medical community, and competition from larger, more well-funded companies. These adverse conditions could affect the Company’s financial condition and the results of its operations.
| F-58 |
Nasdaq Notification Letter
On October 3, 2024, the Company was notified (the “October Notification Letter”) by Nasdaq that it is not in compliance with the minimum bid price requirements set forth in Nasdaq Listing Rule 5550(a)(2) for continued listing on The Nasdaq Capital Market. Nasdaq Listing Rule 5550(a)(2) requires listed securities to maintain a minimum bid price of $1.00 per share, and Nasdaq Listing Rule 5810(c)(3)(A) provides that a failure to meet the minimum bid price requirement exists if the deficiency continues for a period of 30 consecutive business days. Based on the closing bid price of the Company’s common stock between August 20, 2024 and October 1, 2024, the Company no longer meets the minimum bid price requirement. The Notification Letter had no immediate effect on the listing or trading of the Company’s common stock on The Nasdaq Capital Market and, at this time, the common stock will continue to trade on The Nasdaq Capital Market under the symbol “ADTX.”
NOTE 2 – GOING CONCERN ANALYSIS
Management Plans
The Company was incorporated on September 28, 2017 and has not generated significant revenues to date. During the year ended December 31, 2024, the Company had a net loss of $35,020,058 and negative cash flow from operating activities of $16,762,121. As of December 31, 2024, the Company’s cash balance was $833,031.
As of December 31, 2024, the Company was subject to the offering limits in General Instruction I.B.6 of Form S-3 (the “Baby Shelf Limitation”). Thus, the maximum amount of securities that the Company could offer and sell under its shelf registration statement on Form S-3 as of December 31, 2024 was approximately $1.8 million. Upon the filing of the Company’s annual report on Form 10-K on April 16, 2024, the Company’s aggregate market value of the voting and non-voting equity held by non-affiliates was below $3.0 million. As a result, the maximum amount that the Company can sell under its shelf registration statement on Form S-3 during any 12 month period is equal to one-third of the aggregate market value of the voting and non-voting equity held by non-affiliates of the Company.
On November 21, 2023, the Company received written notice from Nasdaq that it had regained compliance with the Public Float Rule. On December 29, 2023, the Company received written notice from Nasdaq that it had regained compliance with the Stockholders’ Equity Rule but will be subject to a Mandatory Panel Monitor for a period of one year. See Risk Factors and Note 12 for additional details regarding Nasdaq compliance.
If we are delisted from Nasdaq, but obtain a substitute listing for our common stock, it will likely be on a market with less liquidity, and therefore experience potentially more price volatility than experienced on Nasdaq. Stockholders may not be able to sell their shares of common stock on any such substitute market in the quantities, at the times, or at the prices that could potentially be available on a more liquid trading market. As a result of these factors, if our common stock is delisted from Nasdaq, the value and liquidity of our common stock, warrants and pre-funded warrants would likely be significantly adversely affected. A delisting of our common stock from Nasdaq could also adversely affect our ability to obtain financing for our operations and/or result in a loss of confidence by investors, employees and/or business partners.
The Company continues to actively pursue numerous capital raising transactions with the objective of obtaining sufficient bridge funding to meet the Company’s existing capital needs as well as more substantial capital raises to meet the Company’s longer-term needs.
In addition, factors such as stock price, volatility, trading volume, market conditions, demand and regulatory requirements may adversely affect the Company’s ability to raise capital in an efficient manner.
Because of these factors, the Company believes that this creates substantial doubt with the Company’s ability to continue as a going concern.
In addition to the shelf registration, the Company has the ability to raise capital from equity or debt through private placements or public offerings pursuant to a registration statement on Form S-1. We may also secure loans from related parties.
| F-59 |
The financial statements included in this report do not include any adjustments to reflect the possible future effects on the recoverability and classification of assets or the amounts and classification of liabilities that may result from the matters discussed herein. The Company’s ability to continue as a going concern is dependent upon the ability to complete clinical studies and implement the business plan, generate sufficient revenues and to control operating expenses. In addition, the Company is consistently focused on raising capital, strategic acquisitions and alliances, and other initiatives to strengthen the Company.
NOTE 3 – SUMMARY OF SIGNIFICANT ACCOUNTING POLICIES
Basis of Presentation
The Company’s financial statements have been prepared in accordance with accounting principles generally accepted in the United States of America (“U.S. GAAP”) and the rules and regulations of the Securities and Exchange Commission (“SEC”).
Principles of Consolidation
The consolidated financial statements include the accounts of Aditxt, Inc., its wholly owned subsidiaries and, one majority owned subsidiary. All significant intercompany balances and transactions have been eliminated in the consolidated financial statements.
Revision of Previously Issued Financial Statements
During the course of preparing the Company’s Annual Report on Form 10-K for the year ended December 31, 2024, the Company identified a misstatement in the prior year financial statements. This misstatement related to the reporting an incorrect amount on the Company’s cashflow statement for the year ended December 31, 2023. The amortization of debt discount was revised from $2,821,629 to $2,194,773 and the proceeds from note payable, net of issuance costs was revised from $7,903,445 to $8,530,301.
Use of Estimates
The preparation of financial statements in conformity with U.S. GAAP requires management to make estimates and assumptions that affect the reported amounts of assets and liabilities and disclosure of contingent assets and liabilities at the date of the financial statements and the reported amounts of revenue and expense during the reporting period. Actual results could differ from those estimates. Significant estimates underlying the financial statements include the value of preferred shares issued and related derivative liability, our investment in Evofem preferred stock and the fair value of stock options and warrants.
Fair Value Measurements and Fair Value of Financial Instruments
The Company adopted Financial Accounting Standards Board (“FASB”) Accounting Standards Codification (“ASC”) Topic 820, Fair Value Measurements. ASC Topic 820 clarifies the definition of fair value, prescribes methods for measuring fair value, and establishes a fair value hierarchy to classify the inputs used in measuring fair value as follows:
| Level 1 - | Inputs are unadjusted quoted prices in active markets for identical assets or liabilities available at the measurement date. | |
| Level 2 - | Inputs are unadjusted quoted prices for similar assets and liabilities in active markets, quoted prices for identical or similar assets and liabilities in markets that are not active, inputs other than quoted prices that are observable, and inputs derived from or corroborated by observable market data. | |
| Level 3 - | Inputs are unobservable inputs which reflect the reporting entity’s own assumptions on what assumptions the market participants would use in pricing the asset or liability based on the best available information. |
Due to the short-term nature of all financial assets and liabilities, their carrying value approximates their fair value as of the balance sheet dates. (See Note 9)
| F-60 |
The following table provides a summary of financial instruments that are measured at fair value as of December 31, 2024.
| Carrying | Fair Value Measurement Using | |||||||||||||||||||
| Value | Level 1 | Level 2 | Level 3 | Total | ||||||||||||||||
| Derivative liability | $ | 14,517 | — | $ | 14,517 | — | $ | 14,517 | ||||||||||||
Concentrations of Credit Risk
Financial instruments that potentially subject the Company to concentrations of credit risk consist primarily of cash and cash equivalents and accounts receivable.
The Company maintains its cash accounts at financial institutions which are insured by the Federal Deposit Insurance Corporation. At times, the Company may have deposits in excess of federally insured limits.
The Company has not experienced any losses in such accounts and believes it is not exposed to significant concentrations of credit risk on its cash balances on amounts in excess of federally insured limits due to the financial position of the depository institutions in which these deposits are held.
Substantially all the Company’s accounts receivable are with companies in the healthcare industry, individuals, and the U.S. government. However, concentration of credit risk is mitigated due to the Company’s number of customers. In addition, for receivables due from U.S. government agencies, the Company does not believe the receivables represent a credit risk as these are related to healthcare programs funded by the U.S. government and payment is primarily dependent upon submitting the appropriate documentation.
Cash
Cash includes short-term, liquid investments.
Accounts Receivable and Allowance for Doubtful Accounts
Accounts receivable are stated at the amount management expects to collect from outstanding balances. The Company generally does not require collateral to support customer receivables. The Company determines if receivables are past due based on days outstanding, and amounts are written off when determined to be uncollectible by management. As of December 31, 2024 and 2023, gross accounts receivable was $47,435 and $408,326, respectively. As of December 31, 2024 and 2023, there was an allowance for doubtful accounts of $78,147 and zero, respectively. Accounts receivable is made up of billed and unbilled of $120,296 and $1,286 as of December 31, 2024 and $236,605 and $171,721 as of December 31, 2023, respectively.
Inventory
Inventory consists of laboratory materials and supplies used in laboratory analysis. We capitalize inventory when purchased. Inventory is valued at the lower of cost or net realizable value on a first-in, first-out basis. We periodically perform obsolescence assessments and write off any inventory that is no longer usable.
Fixed Assets
Fixed assets are stated at cost less accumulated depreciation. Cost includes expenditures for furniture, office equipment, laboratory equipment, and other assets. Maintenance and repairs are charged to expense as incurred. When assets are sold, retired, or otherwise disposed of, the cost and accumulated depreciation are removed from the accounts and any resulting gain or loss is reflected in operations. The costs of fixed assets are depreciated using the straight-line method over the estimated useful lives or lease life of the related assets.
Useful lives assigned to fixed assets are as follows:
| Computers | Three years to five years | |
| Lab Equipment | Seven to ten years | |
| Office Furniture | Five to ten years | |
| Other fixed assets | Five to ten years | |
| Leasehold Improvements | Shorter of estimated useful life or remaining lease term |
Intangible Assets
Intangible assets are stated at cost less accumulated amortization. For intangible assets that have finite lives, the assets are amortized using the straight-line method over the estimated useful lives of the related assets. For intangible assets with indefinite lives, the assets are tested periodically for impairment.
| F-61 |
Securities Purchase Agreement – Evofem Series F-1 Convertible Preferred Stock
On July 12, 2024 (the “Closing Date”), the Company completed the Initial Parent Equity Investment (as defined under the Merger Agreement) and entered into a Securities Purchase (the “Series F-1 Securities Purchase Agreement”) with Evofem, pursuant to which the Company purchased 500 shares of Evofem’s Series F-1 Convertible Preferred Stock par value $0.0001 per share (“Evofem F-1 Preferred Stock”) for an aggregate purchase price of $500,000. In connection with the Series F-1 Securities Purchase Agreement, the Company and Evofem entered into a Registration Rights Agreement (the “Evofem F-1 Registration Rights Agreement”), pursuant to which Evofem agreed to file with the SEC a registration statement covering the resale of the shares of its common stock issuable upon conversion of the Evofem Series F-1 Preferred Stock within 300 days of the Closing Date and to have such registration statement declared effective by the SEC the earlier of the (i) 90th calendar day after the Closing Date and (ii) 2nd Business Day after the date Evofem is notified (orally or in writing, whichever is earlier) by the SEC that such registration statement will not be reviewed or will not be subject to further review. Pursuant to the Merger Agreement, the Company is also obligated to purchase: (i) an additional 500 shares of Evofem Series F-1 Preferred Stock for an additional aggregate purchase price of $500,000 on or prior to August 9, 2024; (ii) an additional 2,000 shares of Evofem Series F-1 Preferred Stock for an additional purchase price of $2 million on the earlier of August 30, 2024 or 5 business days of the closing of a public offering by the Company resulting in aggregate net proceeds to the Company of no less than $20 million; and (iii) an additional 1,000 shares of Evofem Series F-1 Preferred Stock for an additional purchase price of $1 million on or prior to September 30, 2024.
On October 28, 2024, Aditxt entered into a Securities Purchase Agreement (the “Series F-1 Securities Purchase Agreement”) with Evofem, pursuant to which the Company purchased the Fourth Parent Equity Investment of 2,280 shares of Evofem Series F-1 Convertible Preferred Stock for an aggregate purchase price of $2,280,000.
Investments
The Evofem investment is included in its own line item on the Company’s consolidated balance sheets.
Under ASC 321 the Company accounts for equity investments at fair value. If fair value is not readily determinable or marketable, the Company values at cost less impairment.
Non-marketable equity investments (for which we do not have significant influence or control) are investments without readily determinable fair values that are recorded based on initial cost minus impairment, if any, plus or minus adjustments resulting from observable price changes in orderly transactions for identical or similar securities, if any. All gains and losses on investments in non-marketable equity securities, realized and unrealized, are recognized in investment and other income (expense), net.
We monitor equity method and non-marketable equity investments for events or circumstances that could indicate the investments are impaired, such as a deterioration in the investee’s financial condition and business forecasts and lower valuations in recently completed or anticipated financings, and recognize a charge to investment and other income (expense), net for the difference between the estimated fair value and the carrying value. For equity method investments, we record impairment losses in earnings only when impairments are considered other-than-temporary.
The following table sets forth a summary of the changes in equity investments. This investment has been recorded at cost in accordance with ASC 321.
| For the | ||||
| year ended | ||||
December 31, 2024 | ||||
| As of December 31, 2023 | $ | 22,277,211 | ||
| Deposit on acquisition | 5,000,000 | |||
| Impairment | - | |||
| As of December 31, 2024 | $ | 27,277,211 | ||
The investment in Evofem has been impaired $0 to date.
Impairment of long-lived assets
The Company reviews and evaluates the net carrying value of its long-lived assets at least annually, or upon the occurrence of other events or changes in circumstances that indicate that the related carrying amounts may not be recoverable. Per ASC 360-10-35-21, a long-lived asset (asset group) shall be tested for recoverability whenever events or changes in circumstances indicate that its carrying amount may not be recoverable. Per ASC 360-10-35-17, an impairment loss shall be recognized only if the carrying amount of the long-lived asset is not recoverable and exceeds its fair value. The carrying amount of a long-lived asset is not recoverable if it exceeds the sum of the undiscounted cash flows expected to result from the use and eventual disposition of the asset.
Accounts Payable and Accrued Expenses
As of December 31, 2024 and 2023, accounts payable and accrued expenses was comprised of:
| For the | For the | |||||||
| Year ended | Year ended | |||||||
| December 31, | December 31, | |||||||
| 2024 | 2023 | |||||||
Accounts payable | $ | 10,192,373 | $ | 7,523,658 | ||||
Accrued wages | 1,130,181 | 590,734 | ||||||
Accrued interest | 1,889,527 | 387,692 | ||||||
Other | 158 | 52,875 | ||||||
| Total
accounts payable and accrued expenses | $ | 13,212,239 | $ | 8,554,959 | ||||
| F-62 |
Derivative Liability
The Company evaluates its options, warrants, other equity instruments, and other contracts, if any, to determine if those contracts or embedded components of those contracts qualify as derivatives to be separately accounted for in accordance with ASC 815-10-05-4 and 815-40-25. The result of this accounting treatment is that the fair value of the embedded derivative is marked-to-market each balance sheet date and recorded as either an asset or a liability. In the event that the fair value is recorded as a liability, the change in fair value is recorded in the consolidated statements of operations as other income or expense. Upon conversion, exercise or cancellation of a derivative instrument, the instrument is marked to fair value at the date of conversion, exercise or cancellation and then the related fair value is reclassified to equity.
The classification of derivative instruments, including whether such instruments should be recorded as liabilities or as equity, is re-assessed at the end of each reporting period. Equity instruments that are initially classified as equity that become subject to reclassification are reclassified to liability at the fair value of the instrument on the reclassification date. Derivative instrument liabilities will be classified in the balance sheet as current or non-current based on whether or not net-cash settlement of the derivative instrument is expected within 12 months of the balance sheet date.
The Company has determined that a derivative feature exists on its shares of 22,071 shares of Series A-1 Convertible Preferred Stock, 2,689 shares of Series B-1 Convertible Preferred Stock, and 2,625 shares of Series B-2 Convertible Preferred Stock. This derivative arose from a conversion feature of these classes of preferred stock that allows for 50% additional shares to be issued under certain circumstances, in this case a default on one of the Company’s leases. (See Note 10)
The Company value the derivative based on the conversion formula outline in the certificate of designation for the preferred stock. Per the formula, a stated value was $1,000, with an additional premium of 50%, and alternative conversion amount per share of $500, and a floor price of $8,880 for the Series A-1 Convertible Preferred Stock, $8,120 for the Series B-1 Convertible Preferred Stock, and $9,420 for the Series B-2 Convertible Preferred Stock.
The following table sets forth a summary of the fair value of the derivative liability.
| For the | ||||
| Year ended | ||||
| December 31, | ||||
| 2024 | ||||
| As of December 31, 2023 | $ | - | ||
| Fair value of derivative liability of Series A-1 Convertible Preferred Stock | 49 | |||
| Fair value of derivative liability of Series B-1 Convertible Preferred Stock | 7,857 | |||
| Fair value of derivative liability of Series B-2 Convertible Preferred Stock | 6,611 | |||
| As of December 31, 2024 | $ | 14,517 | ||
Income Taxes
Deferred tax assets and liabilities are recognized for the future tax consequences attributable to differences between the financial statement carrying amounts of existing assets and liabilities and their respective tax bases and operating loss and tax credit carry forwards. Deferred tax assets and liabilities are measured using enacted tax rates expected to apply to taxable income in the years in which those temporary differences are expected to be recovered or settled. The effect on deferred tax assets and liabilities of a change in tax rates is recognized in income in the period that includes the enactment date. At December 31, 2024 and December 31, 2023, the Company had a full valuation allowance against its deferred tax assets.
Offering Costs
Offering costs incurred in connection with equity are recorded as a reduction of equity and offering costs incurred in connection with debt are recorded as a reduction of debt as a debt discount. Equity instruments issued as offering costs have zero net effect on the Company’s equity.
| F-63 |
Revenue Recognition
In accordance with ASC 606 (Revenue From Contracts with Customers), revenue is recognized when a customer obtains control of promised services. The amount of revenue recognized reflects the consideration to which the Company expects to be entitled to receive in exchange for these services. To achieve this core principle, the Company applies the following five steps:
| 1) | Identify the contract with a customer |
| 2) | Identify the performance obligations in the contract |
| 3) | Determine the transaction price |
| 4) | Allocate the transaction price to performance obligations in the contract |
| 5) | Recognize revenue when or as the Company satisfies a performance obligation |
Revenues reported from services relating to the AditxtScore™ are recognized when the AditxtScoreTM report is delivered to the customer. The services performed include the analysis of specimens received in the Company’s CLIA laboratory and the generation of results which are then delivered upon completion.
The Company recognizes revenue in the following manner for the following types of customers:
Client Payers:
Client payers include physicians or other entities for which services are billed based on negotiated fee schedules. The Company principally estimates the allowance for credit losses for client payers based on historical collection experience and the period of time the receivable has been outstanding.
Cash Pay:
Customers are billed based on established patient fee schedules or fees negotiated with physicians on behalf of their patients. Collection of billings is subject to credit risk and the ability of the patients to pay.
Insurance:
Reimbursements from healthcare insurers are based on fee for service schedules. Net revenues recognized consist of amounts billed net of contractual allowances for differences between amounts billed and the estimated consideration the Company expects to receive from such payers, collection experience, and the terms of the Company’s contractual arrangements.
Leases
The Company determines if an arrangement is a lease or implicitly contains a lease as well as if the lease is classified as an operating or finance lease in accordance with ASC 842, Leases (ASC 842), at inception based on the lease definition. Operating leases are included in operating lease ROU assets and operating lease liabilities in the Company’s consolidated balance sheets. ROU assets represent the Company’s right to use an underlying asset for the lease term. Lease liabilities represent the Company’s obligation to make lease payments arising from the lease. ROU assets and lease liabilities are recognized at commencement date or the adoption date for existing leases based on the present value of lease payments over the lease term using an estimated discount rate.
Under Topic 842 (Leases), operating lease expense is generally recognized evenly over the term of the lease. The Company has operating leases consisting of office space, laboratory space, and lab equipment.
We have made a policy election regarding our real estate leases not to separate nonlease components from lease components, to the extent they are fixed. Nonlease components that are not fixed are expensed as incurred as variable lease expense. Our leases for laboratory and office facilities typically include variable nonlease components, such as common-area maintenance costs. We have also elected not to record on the consolidated balance sheets a lease that has a lease term of twelve months or less and does not contain a purchase option that we are reasonably certain to exercise.
Leases with an initial term of twelve months or less are not recorded on the balance sheet. We combine the lease and non-lease components in determining the lease liabilities and right of use (“ROU”) assets.
Stock-Based Compensation
The Company accounts for stock-based compensation costs under the provisions of ASC 718, Compensation—Stock Compensation, which requires the measurement and recognition of compensation expense related to the fair value of stock-based compensation awards that are ultimately expected to vest. Stock-based compensation expense recognized includes the compensation cost for all stock-based payments granted to employees, officers, and directors based on the grant date fair value estimated in accordance with the provisions of ASC 718. ASC 718 is also applied to awards modified, repurchased, or cancelled during the periods reported. Stock-based compensation is recognized as expense over the employee’s requisite vesting period and over the nonemployee’s period of providing goods or services.
| F-64 |
Patents
The Company incurs fees from patent licenses, which are reflected in research and development expenses, and are expensed as incurred. During the years ended December 31, 2024 and 2023, the Company incurred patent licensing fees of $61,913 and $123,541, respectively.
Research and Development
We incur research and development costs during the process of researching and developing our technologies and future offerings. We expense these costs as incurred unless such costs qualify for capitalization under applicable guidance. During the years ended December 31, 2024 and 2023, the Company incurred research and development costs of $10,886,130 and $7,074,339, respectively.
Sales and Marketing
We incur sales and marketing costs marketing our technologies. We expense these costs as incurred unless such costs qualify for capitalization under applicable guidance. During the years ended December 31, 2024 and 2023, the Company incurred sales and marketing costs of $197,863 and $269,284, respectively.
Non-controlling Interest in Subsidiary
Non-controlling interests represent the Company’s subsidiary’s cumulative results of operations and changes in deficit attributable to non-controlling shareholders. During the years ended December 31, 2024 and 2023, the Company recognized $573,572 and $9,608 in net loss attributable to non-controlling interest in Pearsanta. The Company owns approximately 90.2% of Pearsanta, Inc., as of December 31, 2024.
Basic and Diluted Net Loss per Common Share
Basic loss per common share is computed by dividing the net loss by the weighted average number of shares of common stock outstanding for each period. Diluted loss per share is computed by dividing the net loss attributable of common stockholders by the weighted average number of shares of common stock outstanding plus the dilutive effect of shares issuable through the common stock equivalents. The weighted-average number of common shares outstanding excludes common stock equivalents because their inclusion would be anti-dilutive.
| Quantity | |||||||||||||
| Issued and | |||||||||||||
| Outstanding as | Standard | ||||||||||||
| of | Conversion | ||||||||||||
| December 31, | Common Stock | Liquidation | |||||||||||
| Instrument | 2024 | Equivalent | Amount | ||||||||||
| Series A Preferred Stock | - | - | $ | ||||||||||
| Series A-1 Convertible Preferred Stock | 22,071 | 2,486 | 27,588,230 | ||||||||||
| Series B Preferred Stock | - | - | - | ||||||||||
| Series B-1 Convertible Preferred Stock | 2,689 | 332 | 3,361,250 | ||||||||||
| Series B-2 Convertible Preferred Stock | 2,625 | 279 | 3,281,250 | ||||||||||
| Series C Preferred Stock | - | - | - | ||||||||||
| Series C-1 Convertible Preferred Stock | 8,373 | 323 | 10,466,250 | ||||||||||
| Series D-1 Preferred Stock | - | - | - | ||||||||||
| Warrants | 2,680 | 2,680 | $ | - | |||||||||
| Options | 60 | 60 | - | ||||||||||
| Total Common Stock Equivalent | 38,498 | 6,160 | 44,696,980 | ||||||||||
Recent Accounting Pronouncements
The FASB issues ASUs to amend the authoritative literature in ASC. There have been several ASUs to date, including those above, that amend the original text of ASC. Management believes that those issued to date either (i) provide supplemental guidance, (ii) are technical corrections, (iii) are not applicable to us or (iv) are not expected to have a significant impact on our financial statements.
| F-65 |
NOTE 4 – FIXED ASSETS
The Company’s fixed assets include the following on December 31, 2024:
| Accumulated | ||||||||||||
| Cost Basis | Depreciation | Net | ||||||||||
| Computers | $ | 378,480 | $ | (374,360 | ) | $ | 4,120 | |||||
| Lab Equipment | 2,697,987 | (1,235,236 | ) | 1,462,751 | ||||||||
| Office Furniture | 56,656 | (21,535 | ) | 35,121 | ||||||||
| Other Fixed Assets | 136,939 | (131,278 | ) | 5,661 | ||||||||
| Leasehold Improvements | 120,440 | (80,319 | ) | 40,121 | ||||||||
| Total Fixed Assets | $ | 3,390,502 | $ | (1,842,728 | ) | $ | 1,547,774 | |||||
The Company’s fixed assets include the following on December 31, 2023
| Accumulated | ||||||||||||
| Cost Basis | Depreciation | Net | ||||||||||
| Computers | $ | 378,480 | $ | (320,473 | ) | $ | 58,007 | |||||
| Lab Equipment | 2,585,077 | (859,612 | ) | 1,725,465 | ||||||||
| Office Furniture | 56,656 | (13,866 | ) | 42,790 | ||||||||
| Other Fixed Assets | 8,605 | (2,084 | ) | 6,521 | ||||||||
| Leasehold Improvements | 120,440 | (54,980 | ) | 65,460 | ||||||||
| Total Fixed Assets | $ | 3,149,258 | $ | (1,251,015 | ) | $ | 1,898,243 | |||||
Depreciation expense was $613,918 and $435,027 for the years ended December 31, 2024 and 2023, respectively. As of December 31, 2024 and 2023, the fixed assets that serve as collateral subject to the financed asset liability have a carrying value of $1,063,268 and $1,316,830, respectively.
Fixed asset activity for the year ended December 31, 2024 consisted of the following:
| For the | ||||
| year ended | ||||
| December 31, | ||||
| 2024 | ||||
| As of December 31, 2023 | $ | 3,149,258 | ||
| Brain Scientific Asset Purchase | 266,448 | |||
| Disposals | (25,204 | ) | ||
| As of December 31, 2024 | $ | 3,390,502 | ||
Financed Assets:
In October 2020, the Company purchased two pieces of lab equipment and financed them for a period of twenty-four months with a monthly payment of $19,487, with an interest rate of 8%. As of December 31, 2024, the Company has four payments in arrears.
In January of 2021, the Company purchased one piece of lab equipment and financed it for a period of twenty-four months with a monthly payment of $9,733, with an interest rate of 8%. As of December 31, 2024, the Company has four payments in arrears.
| F-66 |
In March of 2021, the Company purchased five pieces of lab equipment and financed them for a period of twenty-four months with a monthly payment of $37,171, with an interest rate of 8%. As of December 31, 2024, the Company has seven payments in arrears.
As of December 31, 2024 all lab equipment financing agreements have matured and are in default status.
NOTE 5 – INTANGIBLE ASSETS
The Company’s intangible assets include the following on December 31, 2024:
| Accumulated | ||||||||||||
| Cost Basis | Amortization | Net | ||||||||||
| Proprietary Technology | $ | 321,000 | $ | (321,000 | ) | $ | - | |||||
| Intellectual property | 10,000 | (3,889 | ) | 6,111 | ||||||||
| Total Intangible Assets | $ | 331,000 | $ | (324,889 | ) | $ | 6,111 | |||||
The Company’s intangible assets include the following on December 31, 2023:
| Accumulated | ||||||||||||
| Cost Basis | Amortization | Net | ||||||||||
| Proprietary Technology | $ | 321,000 | $ | (321,000 | ) | $ | - | |||||
| Intellectual property | 10,000 | (556 | ) | 9,444 | ||||||||
| Total Intangible Assets | $ | 331,000 | $ | (321,556 | ) | $ | 9,444 | |||||
Amortization expense was $3,333 and $107,556 for the years ended December 31, 2024 and 2023, respectively. The Company’s proprietary technology is being amortized over its estimated useful life of three years.
Intangible asset activity for the year ended December 31, 2024 consisted of the following:
| For the | ||||
| year ended | ||||
| December 31, | ||||
| 2024 | ||||
| As of December 31, 2023 | 331,000 | |||
| Additions | - | |||
| As of December 31, 2024 | $ | 331,000 | ||
NOTE 6 – RELATED PARTY TRANSACTIONS
On November 30, 2023, Amro Albanna, the Chief Executive Officer of the Company, loaned $10,000 to the Company. The loan was evidenced by an unsecured promissory note (the “November Note”). Pursuant to the terms of the November Note, it will accrue interest at a rate of eight and a half percent (8.50%) per annum, the Prime rate on the date of signing, and is due on the earlier of May 30, 2024 or an event of default, as defined therein. As of December 31, 2024, the note was fully paid off.
On December 6, 2023, Amro Albanna, the Chief Executive Officer of the Company, loaned $200,000 to the Company. The loan was evidenced by an unsecured promissory note (the “First December Note”). Pursuant to the terms of the First December Note, it will accrue interest at a rate of eight and a half percent (8.50%) per annum, the Prime rate on the date of signing, and is due on the earlier of June 6, 2024 or an event of default, as defined therein. As of December 31, 2024, the note was fully paid off.
| F-67 |
On December 20, 2023, Amro Albanna, the Chief Executive Officer of the Company, loaned $165,000 to the Company. The loan was evidenced by an unsecured promissory note (the “Second December Note”). Pursuant to the terms of the Second December Note, it will accrue interest at a rate of eight and a half percent (8.50%) per annum, the Prime rate on the date of signing, and is due on the earlier of June 20, 2024 or an event of default, as defined therein. As of December 31, 2024, the note was fully paid off.
On February 7, 2024, Amro Albanna, the Chief Executive Officer of the Company loaned $30,000 to the Company. The loan was evidenced by an unsecured promissory note (the “February 7th Note”). Pursuant to the terms of the February 7th Note, it will accrue interest at the Prime rate of eight and one-half percent (8.5%) per annum and is due on the earlier of August 7, 2024 or an event of default, as defined therein. On September 9, 2024 the Company and Amro Albanna entered into the first amendment to the unsecured promissory notes (the “Albanna Amendment”), which extended the maturity date of
the February 7th Note, February 15th Note (as defined below), and the February 29th Note (as defined below) to January 31, 2025 for each of the respective unsecured promissory notes. As of December 31, 2024, the note was fully paid off.
On February 15, 2024, Amro Albanna, the Chief Executive Officer of the Company loaned $205,000 to the Company. The loan was evidenced by an unsecured promissory note (the “February 15th Note”). Pursuant to the terms of the February 15th Note, it will accrue interest at the Prime rate of eight and one-half percent (8.5%) per annum and is due on the earlier of August 15, 2024 or an event of default, as
defined therein. The Albanna Amendment extended the maturity date of the February 15th Note to January 31, 2025. As of December 31, 2024, the note has an outstanding principal balance of $75,000 and accrued interest of $0 as the Company paid off all outstanding interest on December 31, 2024. The February 15th Note was repaid subsequent to December 31,2024. (Note 12)
On February 29, 2024, Amro Albanna, the Chief Executive Officer of the Company, and Shahrokh Shabahang, the Chief Innovation Officer of the Company, loaned $117,000 and $115,000, respectively, to the Company. The loans were evidenced by an unsecured promissory note (the “February 29th Notes”). Pursuant to the terms of the February 29th Notes, it will accrue interest at the Prime rate of eight and one-half percent (8.5%) per annum and is due on the earlier of August 29, 2024 or an event of default, as defined therein. On September 9, 2024 the Company and Shahrokh Shabahang entered into the first amendment to the unsecured promissory note which extended the maturity date of the February 29th Notes to January 31, 2025. The Albanna Amendment extended the maturity date of the February 29th Notes to January 31, 2025. As of December 31, 2024 the February 29th Notes have an outstanding principal balance of $0 and $40,000 accrued interest of $6,980. The February 29th Notes was repaid subsequent to December
31,2024. (Note 12)
NOTE 7 – NOTES PAYABLE
October MCA Agreement
On October 5, 2023, the Company entered into an Agreement for the Purchase and Sale of Future Receipts (the “October MCA Agreement”) pursuant to which the existing funder (the “Funder”) increased the existing outstanding amount to $4,470,000 (the “October MCA Purchased Amount”) for gross proceeds to the Company of $3,000,000, less origination fees of $240,000 and the outstanding balance under the existing agreement of $1,234,461, resulting in net proceeds to the Company of $1,525,539. Pursuant to the October MCA Agreement, the Company granted the Funder a security interest in all of the Company’s present and future accounts receivable in an amount not to exceed the October MCA Purchased Amount. The October MCA Purchased Amount shall be repaid by the Company in 30 weekly installments of $149,000. The October Purchased Amount may be prepaid by the Company via a payment of $3,870,000 if repaid within 30 days, $4,110,000 if repaid within 60 days and $4,230,000 if repaid within 90 days. On January 24, 2024, the October MCA Agreement was restructured in connection with the January Loan Agreement, as defined below. During the year ended December 31, 2024, the Company recorded an amortization of debt discount of $144,000.
November Loan Agreement
On November 7, 2023, the Company entered into a Business Loan and Security Agreement (the “November Loan Agreement”) with the lender (the “Lender”), pursuant to which the Company obtained a loan from the Lender in the principal amount of $2,100,000 with an interest rate of 49%, which satisfied the outstanding balance on the August Loan of $1,089,000 and includes origination fees of $140,000 (the “November Loan”). Pursuant to the November Loan Agreement, the Company granted the Lender a continuing secondary security interest in certain collateral (as defined in the November Loan Agreement). The total amount of interest and fees payable by us to the Lender under the November Loan will be $3,129,000, which will be repaid in 34 weekly installments ranging from $69,000 - $99,000. During the year ended December 31, 2024, the Company recorded an amortization of debt discount of $111,177. As of December 31, 2024, the November Loan has an outstanding principal balance of $1,554,272, an unamortized debt discount of $0, and accrued interest of $607,228.
| F-68 |
Second November Note Agreement
On November 24, 2023, the Company entered into a loan with a principal of $53,099. The loan was evidenced by an unsecured promissory note (the “Second November Note”). Pursuant to the terms of the Second November Note, it will accrue interest at a rate of eight and a half percent (8.50%) per annum, the Prime rate on the date of signing, and is due on the earlier of May 24, 2024 or an event of default, as defined therein. As of December 31, 2024, the Second November Note was fully paid off.
January Loan Agreement
On January 24, 2024, the Company entered into a Business Loan and Security Agreement (the “January Loan Agreement”) with a commercial funding source (the “Lender”), pursuant to which the Company obtained a loan from the Lender in the principal amount of $3,600,000 and an interest rate of 49%, which includes origination fees of $252,000 (the “January Loan”). Pursuant to the January Loan Agreement, the Company granted the Lender a continuing secondary security interest in certain collateral (as defined in the January Loan Agreement). The total amount of interest and fees payable by the Company to the Lender under the January Loan will be $5,364,000, which will be repayable by the Company in 30 weekly installments of $178,800. The Company received net proceeds from the January Loan of $814,900 following repayment of the outstanding balance on the October Purchased Amount of $2,533,100. During the year ended December 31, 2024, the Company recorded an amortization of debt discount of $252,000. As of December 31, 2024, there was a remaining principal balance of $3,146,226, an unamortized debt discount of $0, and accrued interest of $1,243,874.
Sixth Borough Note
On March 7, 2024, Sixth Borough Capital Fund, LP loaned $300,000 to the Company. The loan was evidenced by an unsecured promissory note (the “Sixth Borough Note”). Pursuant to the terms of the Sixth Borough Note, it will accrue interest at the Prime rate of eight and one-half percent (8.5%) per annum and is due on the earlier of March 31, 2024 or an event of default, as defined therein. The Sixth Borough Note was converted into Series C-1 Convertible Preferred Stock in connection with the Private Placement (as defined below).
On April 10, 2024, Sixth Borough Capital Fund, LP (“Sixth Borough”) loaned $230,000 to Aditxt. The loan was evidenced by an unsecured promissory note (the “April Sixth Borough Note”). Pursuant to the terms of the April Sixth Borough Note, it accrued interest at the Prime rate of eight and one-half percent (8.5%) per annum and was due on the earlier of April 19, 2024 or an event of default, as defined therein. $200,000 of the April Sixth Borough Note was converted into 200 shares Series C-1 Convertible Preferred Stock and 200 shares of Series D-1 Convertible Preferred Stock as part of the May PIPE Purchase Agreement (as defined below) (note 10).
On May 9, 2024, at which point the balance of the April Sixth Borough Note was $35,256, Sixth Borough loaned an additional $20,000 to the Company bringing the balance of the loan to $55,256. The loan was evidenced by an unsecured promissory note (the “Sixth Borough Upsize Note”). Pursuant to the terms of the Sixth Borough Upsize Note, it accrued interest at the fifteen percent (15.0%) per annum and was due on the earlier of June 9, 2024 (the “Maturity Date”) or an event of default, as defined therein. As previously reported in a Current Report on Form 8-K filed by the Company on June 12, 2024, as a result of the Company’s failure to repay the balance on the Maturity Date, the Company was in default on the Upsize Note.
On June 20, 2024, at which point the balance of the Sixth Borough Upsize Note was $56,187, Sixth Borough loaned an additional $50,000 to the Company and the Company issued a new note (the “Sixth Borough New Note”) to Sixth Borough in the principal amount of $116,806, which includes an original issue discount of 10%. The Sixth Borough New Note is subordinate and junior, in all respects, to those Second May Senior Notes (as defined below). The Sixth Borough New Note bears interest at a rate of eight percent (8.0%) per annum and is due on the earlier of (i) November 21, 2024 or (ii) at or before the final closing on the next series of public or private financings, totaling $750,000, or more in the aggregate by the Company, subject to the prior payment in full of all amounts then owing on Second May Senior Notes, (iii) an event of default. During the year ended December 31, 2024, the Company recorded an amortization of debt discount of $10,619. As of December 31, 2024, the Sixth Borough New Note is in technical default, however, default provisions were not enforced by the Sixth Borough. As of December 31, 2024, the principal balance of the outstanding Sixth Borough New Note was $75,000 and accrued interest of $4,228.
May Senior Notes
On May 20, 2024, the Company issued and sold a senior note (the “First May Senior Note”) to an accredited investor (the “First May Senior Note Holder”) in the original principal amount of $93,919 for a purchase price of $75,135, reflecting an original issue discount of $18,784. Unless earlier redeemed, the First May Senior Note will mature on August 18, 2024 (the “First May Senior Note Maturity Date”), subject to extension at the option of the First May Senior Holder in certain circumstances as provided in the First May Senior Note. The First May Senior Note bears interest at a rate of 8.5% per annum, which is compounded each calendar month and is payable in arrears on the First May Senior Maturity Date. The First May Senior Note contains certain standard events of default, as defined in the First May Senior Note.
| F-69 |
On May 24, 2024, the Company entered into a Securities Purchase Agreement (the “Second May Senior Note Securities Purchase Agreement”) with certain accredited investors pursuant to which the Company issued and sold senior notes in the aggregate principal amount of $986,380 (the “Second May Senior Notes”) maturing on August 22, 2024, which included the exchange of the First May Senior Note in the principal amount of $93,919. The Company received cash proceeds of $775,000 from the sale of the Second May Senior Notes.
Upon an Event of Default (as defined in the Second May Senior Notes), the Second May Senior Notes will bear interest at a rate of 14% per annum and the holder shall have the right to require the Company to redeem the Note at a redemption premium of 125%. In connection with the issuance of the Second May Senior Notes, the Company issued an aggregate of 33 shares of its common stock as a commitment fee to the investors and recorded a debt discount of $662,720 from the issuance of these shares. During the year ended December 31, 2024, the Company recorded an amortization of debt discount on the Second May Senior Notes of $874,102.
Senior Note Waiver
On August 28, 2024, the Company entered into a Waiver to Senior Note (the “Senior Note Waiver”) with each of the holders of the Second May Senior Notes (the “Second May Senior Note Holders”), pursuant to which effective as of August 21, 2024, each holder waived, in part, the definition of Maturity Date in the Second May Senior Note, such that the August 22, 2024 shall be deemed to be replaced with December 31, 2024. As of December 31, 2024 the Second May Senior Notes were fully paid off.
In connection with the Senior Note Waiver, the Company also entered into a letter agreement (the “2024 Letter Agreement”) with each of the Second May Senior Note Holders, pursuant to which the company agreed that it would apply 40% of the net proceeds from: (i) any sales of securities utilizing its currently effective Registration Statement on Form S-3 (a “Shelf Takedown”), (ii) sales of its common stock under its Common Stock Purchase Agreement dated May 2, 2023 with its equity line investor (the “ELOC”), or (iii) any public offering of securities registered in a Registration Statement on Form S-1 (a “Public Offering”), to make payments on the Second May Senior Notes and those certain July Note (as defined below) in the aggregate principal amount of $1.5 million issued by the Company on July 12, 2024 (the “July Note” and together with the Second May Senior Notes, the “Senior Notes”). In addition, pursuant to the 2024 Letter Agreement, commencing on the date that the Senior Notes have been repaid in full, the Company shall redeem all holders (each, a “Series C-1 Holder”) of the Company’s then outstanding Series C-1 Convertible Preferred Stock (ratably based on the amount of Preferred Stock then held by each Series C-1 Holder) in an amount equal to, in the aggregate among all Series C-1 Holders, 40% of the net proceeds raised from any Shelf Takedowns, any sales of common stock under the ELOC or any Public Offering (“Non-Participation Redemption”). In addition to the foregoing Non-Participation Redemption, in connection with any Shelf Takedown or Public Offering, in the event that a Series C-1 Holder participates in such Shelf Takedown or a Public Offering, the Company shall, in addition to the amounts paid to such Series C-1 Holder in the foregoing sentence) use 50% of the gross proceeds received in such Shelf Takedown or Public Offering from such Series C-1 Holder to redeem such Series C-1 Holder’s shares of Series C-1 Convertible Preferred Stock. See Note 12 for redemptions of Series C-1 Convertible Preferred Stock and payoff of the Second May Senior Notes and July Notes (as defined below). The 2024 Letter Agreement caused the classification of Series C-1 Convertible Preferred Stock as non permanent equity.
On October 9, 2024, the Company fully paid off the Second May Senior Notes in the principal amount of $986,830. The Company did not incur default interest upon the repayment of the Second May Senior Notes.
July Notes
On July 9, 2024, the Company entered into a Securities Purchase Agreement (the “July Notes Securities Purchase Agreement”) with an accredited investors (the “July Note Purchaser”) pursuant to which the Company issued and sold a senior note in the principal amount of $625,000 (the “July Note”) maturing on October 7, 2024. The Company received cash proceeds of $500,000 from the sale of the Note. On July 12, 2024, additional accredited investors entered into the July Notes Securities Purchase Agreement. Pursuant to which the Company issued and sold the July Note in the principal amount of $875,000. The Company received cash proceeds of $700,000 and recognized and original issuance discount of $175,000.
Promissory Notes
On January 24, 2024, 2024, an investor entered into a $54,870 promissory note to the Company. Pursuant to the terms of the note, it will accrue interest at a rate of eight and a half percent (8.50%) per annum, and is due on the earlier of July 25,2024, 2024 or an event of default, as defined therein. As of December 31, 2024 the note had an outstanding principal balance of $34,227 and accrued interest of $13.
On February 2, 2024, an investor entered into a $42,345 promissory note to the Company. Pursuant to the terms of the note, it will accrue interest at a rate of eight and a half percent (8.50%) per annum, and is due on the earlier of August 2, 2024 or an event of default, as defined therein. As of December 31, 2024 the note was fully paid off.
On March 5, 2024, an investor entered into a $57,735 promissory note to the Company. Pursuant to the terms of the note, it will accrue interest at a rate of eight and a half percent (8.50%) per annum, and is due on the earlier of September 8, 2024 or an event of default, as defined therein. As of December 31, 2024 the note was fully paid off.
| F-70 |
On June 25, 2024, an investor entered into a $42,676 promissory note to the Company. Pursuant to the terms of the note, it will accrue interest at a rate of eight and a half percent (8.50%) per annum, and is due on the earlier of December 26, 2024 or an event of default, as defined therein. As of December 31, 2024 the note was fully paid off.
On September 8, 2024, an investor entered into a $5,341 promissory note to the Company. Pursuant to the terms of the note, it will accrue interest at a rate of eight and a half percent (8.50%) per annum, and is due on the earlier of March 9, 2025 or an event of default, as defined therein. As of December 31, 2024 the note had an outstanding principal balance of $5,341 and accrued interest of $142.
Evofem Merger
In connection with the Agreement and Plan of Merger (the “Merger Agreement”) with Adicure, Inc., a Delaware corporation and wholly owned subsidiary of the Company (“Merger Sub”) and Evofem Biosciences, Inc., a Delaware corporation (“Evofem”), the Company, Evofem and the holders (the “Holders”) of certain senior indebtedness (the “Notes”) entered into an Assignment Agreement dated December 11, 2023 (the “Assignment Agreement”), pursuant to which the Holders assigned the Notes to the Company in consideration for the issuance by the Company of (i) an aggregate principal amount of $5 million in secured notes of the Company due on January 2, 2024 (the “January 2024 Secured Notes”), (ii) an aggregate principal amount of $8 million in secured notes of the Company due on September 30, 2024 (the “September 2024 Secured Notes”), (iii) an aggregate principal amount of $5 million in ten-year unsecured notes (the “Unsecured Notes”), and (iv) payment of $154,480 in respect of net sales of Phexxi in respect of the calendar quarter ended September 30, 2023, which amount is due and payable on December 14, 2023. The January 2024 Secured Notes are secured by certain intellectual property assets of the Company and its subsidiaries pursuant to an Intellectual Property Security Agreement (the “IP Security Agreement”) entered into in connection with the Assignment Agreement. The September 2024 Secured Notes are secured by the Notes and certain associated security documents pursuant to a Security Agreement (the “Security Agreement”) entered into in connection with the Assignment Agreement. Due to the assignment (See: Secured Notes Amendments and Assignment below), as of December 31, 2024, there was a remaining principal balance of the notes to the Company was $0. (Note 9)
Subject to the terms and conditions set forth in the Merger Agreement, at the effective time of the Merger (the “Effective Time”), (i) all issued and outstanding shares of common stock, par value $0.0001 per share of Evofem (“Evofem Common Stock”), other than any shares of Evofem Common Stock held by the Company or Merger Sub immediately prior to the Effective Time, will be converted into the right to receive an aggregate of 61 shares of the Company’s common stock, par value $0.001 per share (“Company Common Stock”); and (ii) all issued and outstanding shares of Series E-1 Preferred Stock, par value $0.0001 of Evofem (the “Evofem Unconverted Preferred Stock”), other than any shares of Evofem Unconverted Preferred Stock held by the Company or Merger Sub immediately prior to the Effective Time, will be converted into the right to receive an aggregate of 10 shares of Series A-1 Convertible Preferred Stock, par value $0.001 of the Company (the “Company Preferred Stock”), having such rights, powers, and preferences set forth in the form of Certificate of Designation of Series A-1 Convertible Preferred Stock, the form of which is attached as Exhibit C to the Merger Agreement.
The respective obligations of each of the Company, Merger Sub and Evofem to consummate the closing of the Merger (the “Closing”) are subject to the satisfaction or waiver, at or prior to the closing of certain conditions, including but not limited to, the following:
| (i) | approval by the Company’s shareholders and Evofem shareholders; | |
| (ii) | the registration statement on Form S-4 pursuant to which the shares of the Company Common Stock issuable in the Merger being declared effective by the U.S. Securities and Exchange Commission; | |
| (iii) | the entry into a voting agreement by the Company and certain members of Evofem management; | |
| (iv) | all preferred stock of Evofem other than the Evofem Unconverted Preferred Stock shall have been converted to Evofem Common Stock; |
| F-71 |
| (v) | Evofem shall have received agreements (the “Evofem Warrant Holder Agreements”) from all holders of Evofem warrants which provide: |
| a. | waivers with respect to any fundamental transaction, change in control or other similar rights that such warrant holder may have under any such Evofem warrants, and (b) an agreement to such Evofem warrants to exchange such warrants for not more than an aggregate (for all holders of Evofem warrants) of 3 shares of Company Preferred Stock; |
| (vi) | Evofem shall have cashed out any other holder of Evofem warrants who has not provided an Evofem Warrant Holder Agreement; and | |
| (vii) | Evofem shall have obtained waivers from the holders of the convertible notes of Evofem (the “Evofem Convertible Notes”) with respect to any fundamental transaction rights that such holder may have under the Evofem Convertible Notes, including any right to vote, consent, or otherwise approve or veto any of the transactions contemplated under the Merger Agreement. |
The obligations of the Company and Merger Sub to consummate the Closing are subject to the satisfaction or waiver, at or prior to the Closing of certain conditions, including but not limited to, the following:
| (i) | the Company shall have obtained agreements from the holders of Evofem Convertible Notes and purchase rights they hold to exchange such Convertible Notes and purchase rights for not more than an aggregate (for all holders of Evofem Convertible Notes) of 86,153 shares of Company Preferred Stock; | |
| (ii) | the Company shall have received waivers form the holders of certain of the Company’s securities which contain prohibitions on variable rate transactions; and | |
| (iii) | the Company, Merger Sub and Evofem shall work together between the Execution Date and the Effective Time to determine the tax treatment of the Merger and the other transactions contemplated by the Merger Agreement. |
The obligations of the Company to consummate the Closing are subject to the satisfaction or waiver, at or prior to the Closing of certain conditions, including but not limited to, the following:
| (i) | the Company shall have regained compliance with the stockholders’ equity requirement in Nasdaq Listing Rule 5550(b)(1) and shall meet all other applicable criteria for continued listing, subject to any panel monitor imposed by Nasdaq. |
As the January 2024 Secured Notes and September 2024 Secured Notes did not contain a stated interest rate, the Company calculated an imputed interest rate of 26.7% based on the Company’s weighted average cost of capital for the period in which the January 2024 Secured Notes and September 2024 Secured Notes were outstanding. This amounted to approximately $1.8 million which was recorded as a discount to be amortized over the life of the January 2024 Secured Notes and September 2024 Secured Notes.
Secured Notes Amendments and Assignment
On January 2, 2024, the Company and certain holders of the secured notes (the “Holders”) entered into amendments to the January 2024 Secured Notes (“Amendment No. 1 to January 2024 Secured Notes”), pursuant to which the maturity date of the January 2024 Notes was extended to January 5, 2024.
On January 5, 2024, the Company and the Holders entered into amendments to the January 2024 Secured Notes (“Amendment No. 2 to January 2024 Secured Notes”) and amendments to the September 2024 Secured Notes (“Amendment No. 1 to September 2024 Secured Notes”), pursuant to which the Company and the Holders agreed that in consideration of a principal payment in the aggregate amount of $1 million on the January 2024 Secured Notes and in increase in the aggregate principal balance of $250,000 on the September 2024 Secured Notes, that the maturity date of the January 2024 Secured Notes would be further extended to January 31, 2024.
| F-72 |
On January 31, 2024, the Company and the Holders entered into amendments to the January 2024 Secured Notes (“Amendment No. 3 to January 2024 Secured Notes”), pursuant to which the maturity date of the January 2024 Notes was extended to February 29, 2024. In addition, on January 31, 2024, the Company and the Holders entered into amendments to the September 2024 Secured Notes (“Amendment No. 2 to September 2024 Secured Notes”), pursuant to which the Company and the Holders agreed that in consideration of a principal payment in the aggregate amount of $1.25 million on the January 2024 Secured Notes and in increase in the aggregate principal balance of $300,000 on the September 2024 Secured Notes.
Pursuant to Amendment No. 3 to the January 2024 Secured Notes, the Company was required to make the Additional Consideration payment no later than February 9, 2024. As a result of the Company’s failure to make the Additional Consideration payment by February 9, 2023, the January 2024 Secured Notes and the September 2024 Secured Notes were in default and the entire principal balance of the January 2024 Secured Notes and the September 2024 Secured Notes, without demand or notice, were due and payable.
As a result of the defaults on the January 2024 Secured Notes and the September 2024 Secured Notes, the Company was in default on the Business Loan and Security Agreement dated January 24, 2024 (the January Business Loan”), which had a current balance of approximately $5.2 million, and the Business Loan and Security Agreement dated November 7, 2023 (the “November Business Loan”) which had a current balance of approximately $2.7 million.
On February 26, 2024, the Company and the Holders entered into an Assignment Agreement (the “February Assignment Agreement”), pursuant to which the Company assigned all remaining amounts due under the January 2024 Secured Notes, the September 2024 Secured Notes and the Unsecured Notes (collectively, the “Notes”) back to the Holders. The Company recognized a $208,670 loss on the transfer of these notes. In connection with the February Assignment Agreement, the Company and the Holders entered into a payoff letter (the “Payoff Letter”) and amendments to the January 2024 Secured Notes (“Amendment No. 4 to January 2024 Secured Notes”), pursuant to which the maturity date of the January 2024 Secured Notes was extended to September 30, 2024 and the outstanding balance under the Notes, after giving effect to the transactions contemplated by the February Assignment Agreement as applied pursuant to the Payoff Letter, was adjusted to $250,000. On April 15, 2024, the Company repaid the $250,000.
Waiver Agreement
On July 12, 2024, the Company, Merger Sub and Evofem also entered into a Waiver Agreement (the “Waiver Agreement”), pursuant to which: (i) Evofem waived its Termination Right (as defined in the Merger Agreement) for such breaches by the Company and Merger Sub that have occurred prior to the date of the Waiver Agreement; (ii) the Company and Merger Sub waived the restrictive covenants in the Merger Agreement that would otherwise prevent Evofem from entering into and closing the transaction contemplated under that certain Asset Purchase Agreement by and between Evofem and Lupin, Inc. (the “Asset Purchase Agreement”); and (iii) the Company and Merger Sub waived the restrictive covenants in the Merger Agreement that would otherwise restrict Evofem from entering into a financing arrangement relating to its directors’ and officers’ insurance policy.
| F-73 |
September Note
On September 17, 2024, the Company issued and sold a senior note (the “2024 September Note”) to an accredited investor (the “2024 September Note Holder”) in the original principal amount of $923,077 for a purchase price of $600,000, reflecting an original issue discount of $323,077. The 2024 September Note does not bear interest and has a maturity date of the earlier of (i) June 18, 2025 and (ii) the initial time of consummation by the Company after the date hereof of any public or private offering(s), individually or in the aggregate, of securities with gross proceeds of at least $1 million. The Company may prepay any portion of the outstanding principal of the 2024 September Note at any time without penalty. So long as any amounts remain outstanding under the 2024 September Note, 30% of the gross proceeds received by the Company on or after the date hereof from sales of common stock of the Company pursuant to any at-the-market offering, equity-line or other similar transaction shall be used to repay the 2024 September Note. The 2024 September Note contains certain standard events of default, as defined in the Note. During the year ended December 31, 2024, the Company recorded an amortization of debt discount of $122,793. As of December 31, 2024, there was a remaining debt discount of $200,284. As of December 31, 2024, there was a remaining principal balance of $923,077. As of December 31, 2024, no repayments have been paid toward the 2024 September Note. As of December 31, 2024, the 2024 September Note is in technical default, however, default provisions were not enforced by the 2024 September Note Holder. The 2024 September Note was repaid subsequent to December 31, 2024. (Note 12)
NOTE 8 – LEASES
Our lease agreements generally do not provide an implicit borrowing rate; therefore, an internal incremental borrowing rate is determined based on information available at lease commencement date for purposes of determining the present value of lease payments. We used the incremental borrowing rate on December 31, 2024 and December 31, 2023 for all leases that commenced prior to that date. In determining this rate, which is used to determine the present value of future lease payments, we estimate the rate of interest we would pay on a collateralized basis, with similar payment terms as the lease and in a similar economic environment.
Our corporate headquarters is located in Mountain View, California where we lease approximately 5,810 square feet of laboratory and office space. The lease expired in August 31, 2024, subject to extension.
As of September 1, 2024, the lease became month to month. As of December 31, 2024 the Company is 7.3 months in arrears on this lease.
We also lease approximately 25,000 square feet in Richmond, Virginia. The lease expires on August 31, 2026, subject to extension. As of December 31, 2024 the Company is 6 months in arrears on this lease.
| F-74 |
Additionally, we leased approximately 3,150 square feet of office space in Melville, New York. On March 6, 2024, the Company received correspondence from 532 Realty Associates, LLC (the “Landlord”) that the Company is in default under that certain Agreement of Lease dated November 3, 2021 by and between the Landlord and the Company (the “New York Lease”) for failure to pay Basic Rent and Additional Rent (as each term is defined in the New York Lease) in the aggregate amount of $40,707 (the “Past Due Rent”). On June 24, 2024 the Company and the Landlord entered into a surrender and acceptance of lease agreement (the “Surrender Agreement”). Pursuant to the Surrender Agreement, the Company surrendered to the landlord the lease and term of the estate on June 28, 2024. In consideration of the acceptance by the Landlord, the Company agreed to pay $69,379 (the “Surrender Fee”), which reflected outstanding rent, utilities, and other charges owed under the lease. Further, upon execution of the agreement, the Landlord released and retained the security deposit of $25,515. The balance of the Surrender fee, $43,864, was paid in 2024.
The overdue amounts represent a payable of $971,462 which are included in accounts payable and accrued liabilities on the Company’s consolidated balance sheet.
LS Biotech Eight Default
On May 10, 2024, the Company received written notice (the “2024 Default Notice”) from LS Biotech Eight, LLC (the “Landlord”), the Landlord of the Company’s CLIA-certified, CAP accredited, high complexity immune monitoring center in Richmond, Virginia, that the Company was in violation of its obligation to (i) pay Base Rent (as defined in the Lease) and Additional Rent (as defined in the Lease) in the amount of $431,182 in the aggregate, together with administrative charges and interest, as well as (ii) replenish the Security Deposit (as defined in the Lease) in the amount of $159,375, all as required under that certain Lease Agreement dated as of May 4, 2021 by and between the Landlord and the Company (the “Lease”). Pursuant to the Notice, the Landlord has demanded that a payment of $590,557 plus administrative charges and interest, which shall accrue at the Default Rate (as defined in the Lease) be made no later than May 17, 2024. As of December 31, 2024, the Company has made the payment of $431,182. The Company is 6 months in arrears in the amount of $528,545 and the Security Deposit of $159,375 is outstanding as of December 31, 2024.
The Company is working with the Landlord to come to an amicable resolution. However, no assurance can be given that the parties will reach an amicable resolution on a timely basis, on favorable terms, or at all.
Lease Costs
| Year Ended | Year Ended | |||||||
| December 31, | December 31, | |||||||
| 2024 | 2023 | |||||||
| Components of total lease costs: | ||||||||
| Operating lease expense | $ | 1,233,777 | $ | 1,140,949 | ||||
| Total lease costs | $ | 1,233,777 | $ | 1,140,949 | ||||
Lease Positions as of December 31, 2024 and December 31, 2023
ROU lease assets and lease liabilities for our operating leases are recorded on the balance sheet as follows:
| December 31, | December 31, | |||||||
| 2024 | 2023 | |||||||
| Assets | ||||||||
| Right of use asset – long term | $ | 1,225,781 | $ | 2,200,299 | ||||
| Total right of use asset | $ | 1,225,781 | $ | 2,200,299 | ||||
| Liabilities | ||||||||
| Operating lease liabilities – short term | $ | 683,352 | $ | 999,943 | ||||
| Operating lease liabilities – long term | 436,354 | 1,041,744 | ||||||
| Total lease liability | $ | 1,119,706 | $ | 2,041,687 | ||||
| F-75 |
Lease Terms and Discount Rate as of December 31, 2024
| Weighted average remaining lease term (in years) – operating leases | 1.58 | |||
| Weighted average discount rate – operating leases | 8.00 | % |
Maturities of leases are as follows:
| 2025 | $ | 710,546 | ||
| 2026 | 423,930 | |||
| Total lease payments | $ | 1,134,476 | ||
| Less imputed interest | (14,770 | ) | ||
| Less current portion | (683,352 | ) | ||
| Total maturities, due beyond one year | $ | 436,354 |
NOTE 9 – COMMITMENTS & CONTINGENCIES
License Agreement with Loma Linda University
On March 15, 2018, as amended on July 1, 2020, we entered into a LLU License Agreement directly with Loma Linda University.
Pursuant to the LLU License Agreement, we obtained the exclusive royalty-bearing worldwide license in and to all intellectual property, including patents, technical information, trade secrets, proprietary rights, technology, know-how, data, formulas, drawings, and specifications, owned or controlled by LLU and/or any of its affiliates (the “LLU Patent and Technology Rights”) and related to therapy for immune-mediated inflammatory diseases (the ADI™ technology). In consideration for the LLU License Agreement, we issued 1 shares of common stock to LLU.
Pursuant to the LLU License Agreement, we are required to pay an annual license fee to LLU. Also, we paid LLU $455,000 in July 2020 for outstanding milestone payments and license fees. We are also required to pay to LLU milestone payments in connection with certain development milestones. Specifically, we are required to make the following milestone payments to LLU: $175,000 on June 30, 2022; $100,000 on September 30, 2024; $500,000 on September 30, 2026; and $500,000 on September 30, 2027. In lieu of the $175,000 milestone payment due on September 30, 2023, the Company paid LLU an extension fee of $100,000. The Company did not make the September 30, 2024 payment; the Company intends to obtain an extension for this payment. Upon payment of this extension fee, an additional year will be added for the September 30, 2023 milestone. Additionally, as consideration for prior expenses incurred by LLU to prosecute, maintain and defend the LLU Patent and Technology Rights, we made the following payments to LLU: $70,000 at the end of December 2018, and a final payment of $60,000 at the end of March 2019. We are required to defend the LLU Patent and Technology Rights during the term of the LLU License Agreement. Additionally, we will owe royalty payments of (i) 1.5% of Net Product Sales (as such terms are defined under the LLU License Agreement) and Net Service Sales on any Licensed Products (defined as any finished pharmaceutical products which utilizes the LLU Patent and Technology Rights in its development, manufacture or supply), and (ii) 0.75% of Net Product Sales and Net Service Sales for Licensed Products and Licensed Services (as such terms are defined under the LLU License Agreement) not covered by a valid patent claim for technology rights and know-how for a three (3) year period beyond the expiration of all valid patent claims. We also are required to produce a written progress report to LLU, discussing our development and commercialization efforts, within 45 days following the end of each year. All intellectual property rights in and to LLU Patent and Technology Rights shall remain with LLU (other than improvements developed by or on our behalf).
| F-76 |
The LLU License Agreement shall terminate on the last day that a patent granted to us by LLU is valid and enforceable or the day that the last patent application licensed to us is abandoned. The LLU License Agreement may be terminated by mutual agreement or by us upon 90 days written notice to LLU. LLU may terminate the LLU License Agreement in the event of (i) non-payments or late payments of royalty, milestone and license maintenance fees not cured within 90 days after delivery of written notice by LLU, (ii) a breach of any non-payment provision (including the provision that requires us to meet certain deadlines for milestone events (each, a “Milestone Deadline”)) not cured within 90 days after delivery of written notice by LLU and (iii) LLU delivers notice to us of three or more actual breaches of the LLU License Agreement by us in any 12-month period. Additional Milestone Deadlines include: (i) the requirement to have regulatory approval of an IND application to initiate first-in-human clinical trials on or before September 30, 2023, which will be extended to September 30, 2024 with a payment of a $100,000 extension fee, (ii) the completion of first-in-human (phase I/II) clinical trials by September 30, 2024, which the Company is actively pursuing an extension, (iii) the completion of Phase III clinical trials by September 30, 2026 and (iv) biologic licensing approval by the FDA by September 30, 2027. The Company has not initiated clinical trials to date and the Company intends to obtain an extension to commence human trials by September 30, 2025.
License Agreement with Leland Stanford Junior University
On February 3, 2020, we entered into an exclusive license agreement (the “February 2020 License Agreement”) with Stanford regarding a patent concerning a method for detection and measurement of specific cellular responses. Pursuant to the February 2020 License Agreement, we received an exclusive worldwide license to Stanford’s patent regarding use, import, offer, and sale of Licensed Products (as defined in the agreement). The license to the patented technology is exclusive, including the right to sublicense, beginning on the effective date of the agreement, and ending when the patent expires. Under the exclusivity agreement, we acknowledged that Stanford had already granted a non-exclusive license in the Nonexclusive Field of Use, under the Licensed Patents in the Licensed Field of Use in the Licensed Territory (as those terms are defined in the February 2020 License Agreement”). However, Stanford agreed to not grant further licenses under the Licensed Patents in the Licensed Field of Use in the Licensed Territory. On
December 29, 2021, we entered into an amendment to the February 2020 License Agreement which extended our exclusive right to license the technology deployed in AditxtScoreTM and securing worldwide exclusivity in all fields of use of the licensed technology.
We were obligated to pay and paid a fee of $25,000 to Stanford within 60 days of February 3, 2020. We also issued 1 shares of the Company’s common stock to Stanford. An annual licensing maintenance fee is payable by us on the first anniversary of the February 2020 License Agreement in the amount of $40,000 for 2021 through 2024 and $60,000 starting in 2025 until the license expires upon the expiration of the patent. The Company is required to pay and has paid $25,000 for the issuances of certain patents. The Company will pay milestone fees of $50,000 on the first commercial sales of a licensed product and $25,000 at the beginning of any clinical study for regulatory clearance of an in vitro diagnostic product developed and a potential licensed product. The Company paid a milestone fee for a clinical study for regulatory clearance of an in vitro diagnostic product developed and a potential licensed product of $25,000 in March of 2022. We are also required to: (i) provide a listing of the management team or a schedule for the recruitment of key management positions by June 30, 2020 (which has been completed), (ii) provide a business plan covering projected product development, markets and sales forecasts, manufacturing and operations, and financial forecasts until at least $10,000,000 in revenue by June 30, 2020 (which has been completed), (iii) conduct validation studies by September 30, 2020 (which has been completed), (iv) hold a pre-submission meeting with the FDA by September 30, 2020 (which has been completed), (iv) submit a 510(k) application to the FDA, Emergency Use Authorization (“EUA”), or a Laboratory Developed Test (“LDT”) by March 31, 2021 (which has been completed), (vi) develop a prototype assay for human profiling by December 31, 2021 (which has been completed), (vii) execute at least one partnership for use of the technology for transplant, autoimmunity, or infectious disease purposes by March 31, 2022 (which has been completed) and (viii) provided further development and commercialization milestones for specific fields of use in writing prior to December 31, 2022.
In addition to the annual license maintenance fees outlined above, we will pay Stanford royalties on Net Sales (as such term is defined in the February 2020 License Agreement) during the of the term of the agreement as follows: 4% when Net Sales are below or equal to $5 million annually or 6% when Net Sales are above $5 million annually. The February 2020 License Agreement may be terminated upon our election on at least 30 days advance notice to Stanford, or by Stanford if we: (i) are delinquent on any report or payment; (ii) are not diligently developing and commercializing Licensed Product; (iii) miss certain performance milestones; (iv) are in breach of any provision of the February 2020 License Agreement; or (v) provide any false report to Stanford. Should any events in the preceding sentence occur, we have a thirty (30) day cure period to remedy such violation.
| F-77 |
Asset Purchase Agreement
MDNA Lifesciences, Inc.
On January 4, 2024 (the “Closing Date”), the Company completed its acquisition of certain assets and issued to MDNA Lifesciences, Inc. (“MDNA”): 5 shares of the Company’s Common Stock, Warrants to purchase 5 shares of the Company’s Common Stock, and 20 shares of the Pearsanta Preferred Stock. The Company accounted for this transaction as an asset acquisition.
On January 4, 2024, the Company, Pearsanta and MDNA entered into a First Amendment to Asset Purchase Agreement (the “First Amendment to Asset Purchase Agreement”), pursuant to which the parties agreed to: (i) the removal of an upfront working capital payment, (ii) the removal of a Closing Working Capital Payment (as defined in the Purchase Agreement”), and (iii) to increase the maximum amount of payments to be made by Aditxt under the Transition Services Agreement (as defined below) from $2.2 million to $3.2 million.
On January 4, 2024, Pearsanta and MDNA entered into a Transition Services Agreement (the “Transition Services Agreement”), pursuant to which MDNA agreed that it would perform, or cause certain of its affiliates or third parties to perform, certain services as described in the Transition Services Agreement for a term of nine months in consideration for the payment by Pearsanta of certain fees as provided in the Transition Services Agreement, in an amount not to exceed $3.2 million.
As part of this transaction, the Company acquired $1,008,669 in patents which was expensed to R&D. The fair market value of this transaction was determined by the purchase price paid in the transaction of 5 shares of the Company’s Common Stock, which had a value of $256,000 based on the trading price of the common stock, 5 Warrants to purchase shares of the Company’s Common Stock, which had a value of $252,669 using a Black Sholes valuation, and 10 shares of the Pearsanta Preferred Stock which had a value of $500,000 based on the stated value of Pearsanta’s Preferred Stock of $1,250,000 per share.
Brain Scientific, Inc.
On January 24, 2024, the Company entered into an Assignment and Assumption Agreement (the “Brain Assignment Agreement”) with the agent (the “Agent”) of certain secured creditors (the “Brain Creditors”) of Brain Scientific, Inc., a Nevada corporation (“Brain Scientific”) and Philip J. von Kahle (the “Brain Seller”), as assignee of Brain Scientific and certain affiliated entities (collectively, the “Brain Companies”) under an assignment for the benefit of creditors pursuant to Chapter 727 of the Florida Statutes. Pursuant to the Brain Assignment Agreement, the Agent assigned its rights under that certain Asset Purchase and Settlement Agreement dated October 31, 2023 between the Seller and the Agent (the “Brain Asset Purchase Agreement”) to the Company in consideration for the issuance by the Company of an aggregate of 6,000 shares of a new series of convertible preferred stock of the Company, designated as Series B-1 Convertible Preferred Stock, $0.001 par value (the “Series B-1 Convertible Preferred Stock”). The shares of Series B-1 Convertible Preferred Stock were issued pursuant to a Securities Purchase Agreement entered into by and between the Company and each of the purchasers signatory thereto (the “Brain Purchase Agreement”). (See Note 10)
In connection with the Brain Assignment Agreement, on January 24, 2024, the Company entered into a Patent Assignment with the Brain Seller (the “Brain Patent Assignment”), pursuant to which the Seller assigned all of its rights, titles and interests in certain patents and patent applications that were previously held by the Brain Companies to the Company.
As part of this transaction, the Company acquired $5,703,995 in patents which was expensed to R&D and $266,448 in fixed assets. The fair market value of this transaction was determined by the purchase price paid in the transaction of 6,000 shares of the Company’s Series B-1 Convertible Preferred Stock which had a value of $5,970,443 based on stated value of the Series B-1 Convertible Preferred Stock of $1,000.00 per share.
| F-78 |
Contingent Liability
On September 7, 2023, the Company received a demand letter from the holder of certain warrants issued by the Company in April 2023. The demand letter alleged that the investor suffered more than $2 million in damages as a result of the Company failing to register the shares of the Company’s common stock underlying the warrants as required under the securities purchase agreement.
On January 3, 2024, the Company entered into a settlement agreement and general release with an investor (the “Settlement Agreement”), pursuant to which the Company and the investor agreed to settle an action filed in the United States District Court in the Southern District of New York by an investor against the Company (the “Action”) in consideration of the issuance by the Company of shares of the Company’s Common Stock (the “Settlement Shares”). The number of Settlement Shares to be issued will be equal to $1.6 million divided by the closing price of the Company’s Common Stock on the day prior to court approval of the joint motion. Following the issuance of the Settlement Shares, the Investor will file a dismissal stipulation in the Action.
On January 17, 2024, the Company issued 30 Settlement Shares to the investor. The Settlement Shares were issued pursuant to an exemption from registration pursuant to Section 3(a)(10) under the Securities Act of 1933, as amended.
On December 29, 2023, the Company entered into a securities purchase agreement with an institutional investor (“the “Holder”) for the issuance and sale in a private placement of (i) pre-funded warrants (the “December Pre-Funded Warrants”) to purchase up to 124 shares of the Company’s common stock, par value $0.001 (the “December Common Stock”) at an exercise price of $10.00 per share, and (ii) warrants to purchase up to 248 shares of the Company’s Common Stock, at a purchase price of $48,500.00 per share (collectively the “December PIPE Securities”).
The December PIPE Securities were to be registered within a timeframe as described in the registration rights agreement. The Company failed to register the December PIPE Securities within the agreed upon timeframe. As a result of the late registration, the holder of the December PIPE Securities was entitled to damages. On August 7, 2024, the Company and the holder of the December PIPE Securities entered into an exchange agreement inclusive of $667,000 of liquidated damages owed to the holder, which were expenses to general and administrative expense during the year ended December 31,2024, of the December PIPE Securities, pursuant to which the Company agreed to exchange the 124 Pre-Funded Warrants and 175 common stock warrants for: (i) an aggregate of 6,667 shares of the Company’s Series C-1 Convertible Preferred Stock, and (ii) warrants to purchase 257 shares of the Company’s Common Stock at an exercise price of $14,900.00 per share for a term of five years. See Note 7 for further disclosure surrounding the 2024 Letter Agreement.
Evofem Merger Agreement
On December 11, 2023 (the “Execution Date”), Aditxt, Inc., a Delaware corporation (the “Company”) entered into an Agreement and Plan of Merger (the “Merger Agreement”) with Adicure, Inc., a Delaware corporation and wholly owned subsidiary of the Company (“Merger Sub”) and Evofem Biosciences, Inc., a Delaware corporation (“Evofem”), pursuant to which, Merger Sub will be merged into and with Evofem (the “Merger”), with Evofem surviving the Merger as a wholly owned subsidiary of the Company.
In connection with the Merger Agreement the Company assumed $13.0 million in notes payable held by Evofem (see Note 7) and assumed a payable for $154,480 (see Note 7). These items were capitalized on the Company’s balance sheet to deposit on acquisition as of December 31, 2024. The Company recognized a debt discount of $1,924,276. As of December 31, 2024, there was an unamortized discount of $0. During the years ended December 31, 2024 and 2023, the Company recognized an amortization of debt discount of $589,377 and $0.
Subject to the terms and conditions set forth in the Merger Agreement, at the effective time of the Merger (the “Effective Time”), (i) all issued and outstanding shares of common stock, par value $0.0001 per share of Evofem (“Evofem Common Stock”), other than any shares of Evofem Common Stock held by the Company or Merger Sub immediately prior to the Effective Time, will be converted into the right to receive an aggregate of 61 shares of the Company’s common stock, par value $0.001 per share (“Company Common Stock”); and (ii) all issued and outstanding shares of Series E-1 Preferred Stock, par value $0.0001 of Evofem (the “Evofem Unconverted Preferred Stock”), other than any shares of Evofem Unconverted Preferred Stock held by the Company or Merger Sub immediately prior to the Effective Time, will be converted into the right to receive an aggregate of 2,327 shares of Series A-1 Convertible Preferred Stock, par value $0.001 of the Company (the “Company Preferred Stock”), having such rights, powers, and preferences set forth in the form of Certificate of Designation of Series A-1 Convertible Preferred Stock.
| F-79 |
On December 11, 2023 the Company entered into an Agreement and Plan of Merger (the “Merger Agreement”) with Adicure, Inc., a Delaware corporation and wholly owned subsidiary of the Company (“Merger Sub”) and Evofem Biosciences, Inc., a Delaware corporation (“Evofem”), pursuant to which, Merger Sub will be merged into and with Evofem (the “Merger”), with Evofem surviving the Merger as a wholly owned subsidiary of the Company.
On January 8, 2024, the Company, Adicure, Inc., a Delaware corporation and wholly owned subsidiary of the Company (“Merger Sub”), and Evofem Biosciences, Inc., a Delaware corporation (“Evofem”) entered into the First Amendment (the “First Amendment to Merger Agreement”), to the Agreement and Plan of Merger (the “Merger Agreement”) pursuant to which the parties agreed to extend the date by which the joint proxy statement would be filed with the SEC until February 14, 2024.
On January 30, 2024, the Company, Adicure and Evofem entered into the Second Amendment to the Merger Agreement (the “Second Amendment to Merger Agreement”) to amend (i) the date of the Parent Loan (as defined in the Merger Agreement) to Evofem to be February 29, 2024, (ii) to change the date by which Evofem may terminate the Merger Agreement for failure to receive the Parent Loan to be February 29, 2024, and (iii) to change the filing date for the Joint Proxy Statement (as defined in the Merger Agreement) to April 1, 2024.
On February 29, 2024, the Company, Adicure and Evofem entered into the Third Amendment to the Merger Agreement (the “Third Amendment to Merger Agreement”) in order to (i) make certain conforming changes to the Merger Agreement regarding the Notes, (ii) extend the date by which the Company and Evofem will file the joint proxy statement until April 30, 2024, and (iii) remove the requirement that the Company make the Parent Loan (as defined in the Merger Agreement) by February 29, 2024 and replace it with the requirement that the Company make an equity investment into Evofem consisting of (a) a purchase of 2,000 shares of Evofem Series F-1 Preferred Stock for an aggregate purchase price of $2.0 million on or prior to April 1, 2024, and (b) a purchase of 1,500 shares of Evofem Series F-1 Preferred Stock for an aggregate purchase price of $1.5 million on or prior to April 30, 2024.
Evofem Reinstatement and Fourth Amendment to the Merger Agreement
On April 26, 2024, the Company received notice from Evofem (the “Termination Notice”) that Evofem was exercising its right to terminate the Merger Agreement as a result of the Company’s failure to provide the Initial Parent Equity Investment (as defined in the Merger Agreement, as amended).
On May 2, 2024, the Company, Adifem, Inc. f/k/a Adicure, Inc. and Evofem Biosciences, Inc. (“Evofem”) entered into the Reinstatement and Fourth Amendment to the Merger Agreement (the “Fourth Amendment”) in order to waive and amend, among other things, the several provisions listed below.
Amendments to Article VI: Covenants and Agreement
Article VI of the Merger Agreement is amended to:
| ● | reinstate the Merger Agreement, as amended by the Fourth Amendment, as if never terminated; | |
| ● | reflect the Company’s payment to Evofem, in the amount of $1,000,000 (the “Initial Payment”), via wire initiated by May 2, 2024; | |
| ● | delete Section 6.3, which effectively eliminates the “no shop” provision, and the several defined terms used therein; | |
| ● | add a new defined term “Company Change of Recommendation;” and |
| F-80 |
| ● | revise section 6.10 of the Merger Agreement such that, after the Initial Payment, and upon the closing of each subsequent capital raise by the Company (each a “Parent Subsequent Capital Raise”), the Company shall purchase that number of shares of Evofem’s Series F-1 Preferred Stock, par value $0.0001 per share (the “Series F-1 Preferred Stock”), equal to forty percent (40%) of the gross proceeds of such Parent Subsequent Capital Raise divided by 1,000, up to a maximum aggregate amount of $2,500,000 or 2,500 shares of Series F-1 Preferred Stock. A maximum of $1,500,000 shall be raised prior to September 17, 2024 and $1,000,000 prior to July 1, 2024 (the “Parent Capital Raise”). (See Note 12) |
Amendments to Article VIII: Termination
Article VIII of the Merger Agreement is amended to:
| ● | extend the date after which either party may terminate from May 8, 2024 to July 15, 2024; | |
| ● | revise Section 8.1(d) in its entirety to allow Company to terminate at any time after there has been a Company Change of Recommendation, provided that Aditxt must receive ten day written notice and have the opportunity to negotiate a competing offer in good faith; and | |
| ● | amend and restate Section 8.1(f) in its entirety, granting the Company the right to terminate the agreement if (a) the full $1,000,000 Initial Payment required by the Fourth Amendment has not been paid in full by May 3, 2024 (b) $1,500,000 of the Parent Capital Raise Amount has not been paid to the Company by June 17, 2024, (c) $1,000,000 of the Parent Capital Raise Amount has not been paid to the Company by July 1, 2024, or (d) Aditxt does not pay any portion of the Parent Equity Investment within five calendar days after each closing of a Parent Subsequent Capital Raise. |
Amended and Restated Merger Agreement
On July 12, 2024 (the “Execution Date”), the Company entered into an Amended and Restated Agreement and Plan of Merger (the “Merger Agreement”) with Adifem, Inc. f/k/a Adicure, Inc., a Delaware corporation and wholly owned subsidiary of the Company (“Merger Sub”) and Evofem, pursuant to which, Merger Sub will be merged into and with Evofem (the “Merger”), with Evofem surviving the Merger as a wholly owned subsidiary of the Company. The Merger Agreement amended and restated that certain Agreement and Plan of Merger dated as of December 11, 2023 by and among the Company, Merger Sub and Evofem (as amended, the “Original Agreement”).
Effect on Capital Stock
Subject to the terms and conditions set forth in the Merger Agreement, at the effective time of the Merger (the “Effective Time”), (i) all issued and outstanding shares of common stock, par value $0.0001 per share of Evofem (“Evofem Common Stock”), other than any shares of Evofem Common Stock either held by the Company or Merger Sub immediately prior to the Effective Time or which are Dissenting Shares (as hereinafter defined), will be converted into the right to receive an aggregate of $1,800,000; and (ii) each issued and outstanding share of Series E-1 Preferred Stock, par value $0.0001 of Evofem (the “Evofem Unconverted Preferred Stock”), other than any shares of Evofem Unconverted Preferred Stock either held by the Company or Merger Sub immediately prior to the Effective Time or which are Dissenting Shares, will be converted into the right to receive one (1) share of Series A-2 Preferred Stock, par value $0.001 of the Company (the “Company Preferred Stock”), having such rights, powers, and preferences set forth in the form of Certificate of Designation of Series A-2 Preferred Stock, the form of which is attached as Exhibit C to the Merger Agreement.
Any Evofem capital stock outstanding immediately prior to the Effective Time and held by an Evofem shareholder who has not voted in favor of or consented to the adoption of the Merger Agreement and who is entitled to demand and has properly demanded appraisal for such Company Capital Stock in accordance with the Delaware General Corporation Law (“DGCL”), and who, as of the Effective Time, has not effectively withdrawn or lost such appraisal rights (such Evofem capital Stock, “Dissenting Shares”) shall not be converted into or be exchangeable for the right to receive a portion of the Merger Consideration and, instead, shall be entitled to only those rights as set forth in the DGCL. If, after the Effective Time, any such holder fails to perfect or withdraws or loses his, her or its right to appraisal under the DGCL, with respect to any Dissenting Shares, upon surrender of the certificate(s) representing such Dissenting Shares, such Dissenting Shares shall thereupon be treated as if they had been converted as of the Effective Time into the right to receive the portion of the merger consideration, if any, to which such Evofem capital stock is entitled pursuant to the Merger Agreement, without interest.
| F-81 |
As a closing condition for the Company, there shall be no more than [ ] Dissenting Shares that are Evofem Common Stock or 98 Dissenting Shares that are Evofem Preferred Stock.
Treatment of Evofem Options and Employee Stock Purchase Plan
At the Effective Time, each option outstanding under the Evofem 2014 Equity Incentive Plan, the Evofem 2018 Inducement Equity Incentive Plan and the Evofem 2019 Employee Stock Purchase Plan (collectively, the “Evofem Option Plans”), whether or not vested, will be canceled without the right to receive any consideration, and the board of directors of Evofem shall take such action such that the Evofem Option Plans are cancelled as of the Effective Time.
As soon as practicable following the Execution Date, Evofem will take all action that may be reasonably necessary to provide that: (i) no new offering period will commence under the Evofem 2019 Employee Stock Purchase Plan (the “Evofem ESPP”); (ii) participants in the Evofem ESPP as of the Execution Date shall not be permitted to increase their payroll deductions or make separate non-payroll contributions to the Evofem ESPP; and (iii) no new participants may commence participation in the Evofem ESPP following the Execution Date. Prior to the Effective Time, Evofem will take all action that may be reasonably necessary to: (A) cause any offering period or purchase period that otherwise be in progress at the Effective Time to be the final offering period under the Evofem ESPP and to be terminated no later than five business days prior to the anticipated closing date (the “Final Exercise Date”); (B) make any pro-rata adjustments that may be necessary to reflect the shortened offering period or purchase period; (C) cause each participant’s then-outstanding share purchase right under the Evofem ESPP to be exercised as of the Final Exercise Date; and (D) terminate the Evofem ESPP, as of and contingent upon, the Effective Time.
Representations and Warranties
The parties to the Merger Agreement have agreed to customary representations and warranties for transactions of this type.
Covenants
The Merger Agreement contains various customary covenants, including but not limited to, covenants with respect to the conduct of Evofem’s business prior to the Effective Time.
Closing Conditions
Mutual
The respective obligations of each of the Company, Merger Sub and Evofem to consummate the closing of the Merger (the “Closing”) are subject to the satisfaction or waiver, at or prior to the closing of certain conditions, including but not limited to, the following:
| (i) | approval by the Evofem shareholders; | |
| (ii) | the entry into a voting agreement by the Company and certain members of Evofem management; | |
| (iii) | all preferred stock of Evofem other than the Evofem Unconverted Preferred Stock shall have been converted to Evofem Common Stock; |
| F-82 |
| (iv) | Evofem shall have received agreements (the “Evofem Warrant Holder Agreements”) from all holders of Evofem warrants which provide: |
| (a) | waivers with respect to any fundamental transaction, change in control or other similar rights that such warrant holder may have under any such Evofem warrants, and (b) an agreement to such Evofem warrants to exchange such warrants for not more than an aggregate (for all holders of Evofem warrants) of 930.336 shares of Company Preferred Stock; |
| (v) | Evofem shall have cashed out any other holder of Evofem warrants who has not provided an Evofem Warrant Holder Agreement; and | |
| (vi) | Evofem shall have obtained waivers from the holders of the convertible notes of Evofem (the “Evofem Convertible Notes”) with respect to any fundamental transaction rights that such holder may have under the Evofem Convertible Notes, including any right to vote, consent, or otherwise approve or veto any of the transactions contemplated under the Merger Agreement. | |
| (vii) | The Company shall have received sufficient financing to satisfy its payment obligations under the Merger Agreement. | |
| (viii) | The requisite stockholder approval shall have been obtained by the Company at a Special Meeting of its stockholders to approve the Parent Stock Issuance (as defined in the Merger Agreement) pursuant to the requirements of NASDAQ. |
The Company and Merger Sub
The obligations of the Company and Merger Sub to consummate the Closing are subject to the satisfaction or waiver, at or prior to the Closing of certain conditions, including but not limited to, the following:
| (i) | the Company shall have obtained agreements from the holders of Evofem Convertible Notes and purchase rights they hold to exchange such Convertible Notes and purchase rights for not more than an aggregate (for all holders of Evofem Convertible Notes) of 353 shares of Company Preferred Stock; | |
| (ii) | the Company shall have received waivers form the holders of certain of the Company’s securities which contain prohibitions on variable rate transactions; and | |
| (iii) | the Company, Merger Sub and Evofem shall work together between the Execution Date and the Effective Time to determine the tax treatment of the Merger and the other transactions contemplated by the Merger Agreement. |
Evofem
The obligations of Evofem to consummate the Closing are subject to the satisfaction or waiver, at or prior to the Closing of certain conditions, including but not limited to, the following:
| (i) | The Company shall be in compliance with the stockholders’ equity requirement in Nasdaq Listing Rule 5550(b)(1) and shall meet all other applicable criteria for continued listing. F-35 |
| F-83 |
Termination
The Merger Agreement may be terminated at any time prior to the consummation of the Closing by mutual written consent of the Company and Evofem. Either the Company or Evofem may also terminate the Merger Agreement if (i) the Merger shall not have been consummated on or before 5:00 p.m. Eastern Time on September 30, 2024; (ii) if any judgment, law or order prohibiting the Merger or the Transactions has become final and non-appealable; (iii) the required vote of Evofem stockholders was not obtained; or (iv) in the event of any Terminable Breach (as defined in the Merger Agreement). The Company may terminate the Merger Agreement if (i) prior to approval by the required vote of Evofem’s shareholders if the Evofem board of directors shall have effected a Company Change in Recommendation (as defined in the Merger Agreement); or (ii) in the event that the Company determines, in its reasonable discretion, that the acquisition of Evofem could result in a material adverse amount of cancellation of indebtedness income to the Company. Evofem may terminate the Merger Agreement if (i) at any time after there has been a Company Change of Recommendation; provided, that Evofem has provided the Company ten (10) calendar days’ prior written notice thereof and has negotiated in good faith with the Company to provide a competing offer; (ii) the Company Common Stock is no longer listed for trading on Nasdaq; or (iii) any of: (A) the Initial Parent Equity Investment has not been made by the Initial Parent Equity Investment Date, (B) the Second Parent Equity Investment has not been made by the Second Parent Equity Investment Date, (C) the Third Parent Equity Investment has not been made by the Third Parent Equity Investment Date or (D) the Fourth Parent Equity Investment has not been made by the Fourth Parent Equity Investment Date (as all of such terms are defined in the Merger Agreement).
Effect of Termination
If the Merger Agreement is terminated, the Merger Agreement will become void, and there will be no liability under the Merger Agreement on the part of any party thereto.
Amendments to Evofem Amended and Restated Merger Agreement
On August 16, 2024, the Company, Merger Sub and Evofem entered into Amendment No. 1 to the Amended and Restated Merger Agreement (“Amendment No. 1”), pursuant to which the date by which the Company is to make the Third Parent Equity Investment (as defined under the Amended and Restated Merger Agreement) was amended to the earlier of September 6, 2024 or five (5) business days of the closing of a public offering by Parent resulting in aggregate net proceeds to Parent of no less than $20,000,000. Except as set forth herein, the terms and conditions of the Amended and Restated Merger Agreement have not been modified.
On September 6, 2024, the Company, Merger Sub and Evofem entered into Amendment No. 2 to the Amended and Restated Merger Agreement (“Amendment No. 2”), pursuant to which the date by which the Company shall make the Third Parent Equity Investment was amended from September 6, 2024 to September 30, 2024 and adjust the amount of such investment from $2 million to $1.5 million, and to extend the date by which Aditxt shall make the Fourth Parent Equity Investment (as defined under the Amended and Restated Merger Agreement) was amended from September 30, 2024 to October 31, 2024 and adjust the amount of such investment from $1 million to $1.5 million. See Note 12 for additional amendments to the Amended and Restated Merger Agreement and purchases of Evofem Series F-1 Preferred Stock.
Third Evofem Amendment & Parent Equity Investment
On October 2, 2024, the Company, Merger Sub and Evofem entered into Amendment No. 3 to the Amended and Restated Merger Agreement in order to extend the date by which the Company shall make the Third Parent Equity Investment to October 2, 2024, reduce the amount of the Third Parent Equity Investment from $1.5 million to $720,000, and increase the amount of the Fourth Parent Equity Investment from $1.5 million to $2.28 million.
On October 2, 2024 the Company completed the purchase of 460 shares of Evofem F-1 Preferred Stock for an aggregate purchase price of $460,000.
Evofem Parent Equity Investment
On October 28, 2024, Aditxt entered into a Securities Purchase Agreement (the “Series F-1 Securities Purchase Agreement”) with Evofem, pursuant to which the Company purchased the Fourth Parent Equity Investment of 2,280 shares of Evofem Series F-1 Convertible Preferred Stock for an aggregate purchase price of $2,280,000. See Note 12 for current status of the Evofem transaction.
| F-84 |
Engagement Letter with Dawson James Securities, Inc.
On February 16, 2024, the Company entered into an engagement letter (the “Dawson Engagement Letter”) with Dawson James Securities, Inc.(“Dawson”), pursuant to which the Company engaged Dawson to serve as financial advisor with respect to one or more potential business combinations involving the Company for a term of twelve months. Pursuant to the Dawson Engagement Letter, the Company agreed to pay Dawson an initial fee of $1.85 million (the “Dawson Initial Fee”), which amount is payable on the later of (i) the closing of an offering resulting in gross proceeds to the Company of greater than $4.9 million, or (ii) five days after the execution of the Dawson Engagement Letter. At the Company’s option, the Dawson Initial Fee may be paid in securities of the Company. In addition, with respect to any business combination (i) that either is introduced to the Company by Dawson following the date of the Dawson Engagement Letter or (ii) that with respect to which the Company hereafter requests Dawson to provide M&A advisory services, the Company shall compensate Dawson in an amount equal to 5% of the Total Transaction Value (as defined in the Engagement Letter) with respect to the first $20.0 million in Total Transaction Value plus 10.0% of the Total Transaction Value that is in excess of $20.0 million (the “Transaction Fee”). The Transaction Fee is payable upon the closing of a business combination transaction.
Advance on Private Placement
On March 5, 2024, the Company received a $1,000,000 deposit for an ongoing Private Placement (as defined below), of which $400,000 was attributed to offering costs in connection with the Private Placement. As of December 31, 2024, the Private Placement had closed and the deposit was recorded to additional paid in capital. (See Note 10)
Appili Arrangement Agreement
On April 1, 2024 (the “Execution Date”), the Company, entered into an Arrangement Agreement (the “Arrangement Agreement”), subject to various closing conditions, with Adivir, Inc., a Delaware corporation and wholly owned subsidiary of the Company (“Adivir” or the “Buyer”), and Appili Therapeutics, Inc., a Canadian corporation (“Appili”), pursuant to which, Adivir will acquire all of the issued and outstanding Class A common shares of Appili (the “Appili Shares”) on the terms and subject to the conditions set forth therein. The acquisition of the Appili Shares (the “Arrangement”) will be completed by way of a statutory plan of arrangement under the Canada Business Corporation Act.
At the effective time of the Arrangement (the “Effective Time”), each Appili Share outstanding immediately prior to the Effective Time (other than Appili Shares held by a registered holder of Appili Shares who has validly exercised such holder’s dissent rights) will be deemed to be assigned and transferred by the holder thereof to the Buyer in exchange for (i) $116.75 in cash consideration per share for an aggregate cash payment of $5,668,222 (the “Cash Consideration”) and (ii) 27.45004 of a share of common stock of Aditxt or an aggregate of 34 shares (the “Consideration Shares” and together with the Cash Consideration, the “Transaction Consideration”). In connection with the transaction, each outstanding option and warrant of Appili will be cashed-out based on the implied in-the-money value of the Transaction Consideration, which is expected to result in an additional aggregate cash payment of approximately $341,000 (based on the number of issued and outstanding options and warrants and exchange rates as of the date of the Arrangement Agreement).
Appili Amending Agreement
On July 1, 2024, the Company, Adivir and Appili entered into an Amending Agreement (the “Amending Agreement”), pursuant to which the Parties (as defined in the Arrangement Agreement) agreed that: (i) the Outside Date (as defined in the Arrangement Agreement) would be changed to August 30, 2024; (ii) Adivir agreed that it would convene the Company Meeting (as defined in the Arrangement Agreement) no later than August 30, 2024, provided that Appili shall be under no obligation to convene the Company Meeting prior to the date that is 50 days following the date that Aditxt delivers to Appili all complete Additional Financial Disclosure (as defined in the Arrangement Agreement) required for inclusion in the Company Circular (as defined in the Arrangement Agreement); (iii) Aditxt shall use commercially reasonable efforts to complete the Financing (as defined in the Arrangement Agreement) no later than August 30, 2024; and (iv) Aditxt or Appili may terminate the Arrangement Agreement if the Financing is not completed by 5:00 p.m. (ET) on August 30, 2024 or such later date as the Parties may agree in writing. (See Note 12)
On July 18, 2024, the Company, Adivir and Appili entered into a Second Amending Agreement (the “Second Amending Agreement”), pursuant to which the Arrangement Agreement was amended to provide that (i) the Outside Date will be extended to September 30, 2024, (ii) the Appili Meeting will be conducted no later than September 30, 2024, provided that Appili shall be under no obligation to hold the Appili Meting prior to the date that is 50 days following the date that the Company delivers all complete Additional Financial Disclosure required for inclusion in the circular; (iii) the Company shall use commercially reasonable efforts to complete the Financing on or prior to September 15, 2024; and (iv) the Company and Appili may terminate the Arrangement Agreement if the Financing is not completed on or before 5:00 p.m. (ET) on September 15, 2024 or such later date as the Parties may in writing agree.
| F-85 |
On August 20, 2024, the Company, Adivir and Appili entered into a Third Amending Agreement (the “Third Amending Agreement”), pursuant to which the Arrangement Agreement was amended to provide that (i) the Outside Date will be extended to November 19, 2024, (ii) Appili shall convene an annual and special meeting in parallel to the Appili Meeting, to approve as promptly as practicable Appili’s continuation from a corporation governed under the Canada Business Corporations Act to a corporation governed under the Business Corporations Act (Ontario) (the “Continuance”); (iii) the date by which Appili shall convene the Appili Meeting will be extended to no later than November 6, 2024, provided that Appili shall be under no obligation to hold the Appili Meeting prior to the date that is 50 days following the date that the Company delivers all complete Additional Financial Disclosure required for inclusion in the Company Circular; (iv) the Company shall use commercially reasonable efforts to complete the Financing on or prior to October 18, 2024; and (v) the completion of the Continuance shall be a condition to the completion of the Arrangement. (See Note 12)
Appili Mutual Waiver
On November 11, 2024, the Company, Adivir and Appili entered into a Mutual Waiver, pursuant to which the parties agreed (i) each party shall waive any termination right it may have under the Arrangement Agreement until December 15, 2024; (ii) immediately following the completion of the Arrangement, the board of directors of Adivir will be reconstituted such that it shall consist of the following three (3) directors (with the remaining two directors to be elected by Adivir at a later date): (a) Shahrokh Shabahang; (b) Madhukar Tanna; and (c) Armand Balboni; and (iii) Adivir shall pay Appili the sum of $115,000 no later than 5:00 p.m. (ET) on November 12, 2024 (the “Waiver Fee”). Adivir paid the Waiver Fee on November 12, 2024.
Equity Line of Credit
On May 2, 2024, the Company entered into a Common Stock Purchase Agreement (the “ELOC Purchase Agreement”) with an equity line investor (the “ELOC Investor”), pursuant to which the ELOC Investor has agreed to purchase from the Company, at the Company’s direction from time to time, in its sole discretion, from and after the date effective date of the Registration Statement (as defined below) and until the termination of the ELOC Purchase Agreement in accordance with the terms thereof, shares of the Company’s common stock having a total maximum aggregate purchase price of $150,000,000 (the “ELOC Purchase Shares”), upon the terms and subject to the conditions and limitations set forth in the ELOC Purchase Agreement.
In connection with the ELOC Purchase Agreement, the Company also entered into a Registration Rights Agreement with the Investor (the “ELOC Registration Rights Agreement”), pursuant to which the Company agreed to file a registration statement with the Securities and Exchange Commission covering the resale of the shares of common stock issued to the ELOC Investor pursuant to the ELOC Purchase Agreement (the “Registration Statement”) by the later of (i) the 30th calendar day following the closing date, and (ii) the second business day following Stockholder Approval (defined below).
The Company may, from time to time and at its sole discretion, direct the ELOC Investor to purchase shares of its common stock upon the satisfaction of certain conditions set forth in the ELOC Purchase Agreement at a purchase price per share based on the market price of the Company’s common stock at the time of sale as computed under the ELOC Purchase Agreement. There is no upper limit on the price per share that the ELOC Investor could be obligated to pay for common stock under the ELOC Purchase Agreement. The Company will control the timing and amount of any sales of its common stock to the ELOC Investor, and the ELOC Investor has no right to require us to sell any shares to it under the ELOC Purchase Agreement. Actual sales of shares of common stock to the ELOC Investor under the ELOC Purchase Agreement will depend on a variety of factors to be determined by the Company from time to time, including (among others) market conditions, the trading price of its common stock and determinations by the Company as to available and appropriate sources of funding for the Company and its operations. The ELOC Investor may not assign or transfer its rights and obligations under the ELOC Purchase Agreement.
| F-86 |
Under the applicable Nasdaq rules, in no event may the Company issue to the ELOC Investor under the ELOC Purchase Agreement more than 34 shares of common stock, which number of shares is equal to 19.99% of the shares of the common stock outstanding immediately prior to the execution of the ELOC Purchase Agreement (the “Exchange Cap”), unless (i) the Company obtains stockholder approval to issue shares of common stock in excess of the Exchange Cap in accordance with applicable Nasdaq rules (“Stockholder Approval”), or (ii) the average price per share paid by the Investor for all of the shares of common stock that the Company directs the ELOC Investor to purchase from the Company pursuant to the ELOC Purchase Agreement, if any, equals or exceeds the official closing sale price on the Nasdaq Capital Market immediately preceding the delivery of the applicable purchase notice to the Investor and (B) the average of the closing sale prices of the Company’s common stock on the Nasdaq Capital market for the five business days immediately preceding the delivery of such purchase notice.
In all cases, the Company may not issue or sell any shares of common stock to the ELOC Investor under the ELOC Purchase Agreement which, when aggregated with all other shares of the Company’s common stock then beneficially owned by the ELOC Investor and its affiliates, would result in the ELOC Investor beneficially owning more than 4.99% of the outstanding shares of the Company’s common stock.
The net proceeds under the ELOC Purchase Agreement to the Company will depend on the frequency and prices at which the Company sells shares of its stock to the ELOC Investor. The Company expects that any proceeds received by it from such sales to the Investor will be used for working capital and general corporate purposes.
As consideration for the ELOC Investor’s commitment to purchase shares of common stock at the Company’s direction upon the terms and subject to the conditions set forth in the ELOC Purchase Agreement, the Company shall pay the Investor a commitment fee of 225 shares as outlined in the ELOC Purchase Agreement, which is payable on the later of (i) January 2, 2025 and (ii) the trading day following the date on which Stockholder Approval is obtained.
The ELOC Purchase Agreement contains customary representations, warranties and agreements of the Company and the ELOC Investor, limitations and conditions regarding sales of ELOC Purchase Shares, indemnification rights and other obligations of the parties.
There are no restrictions on future financings, rights of first refusal, participation rights, penalties or liquidated damages in the ELOC Purchase Agreement other than a prohibition (with certain limited exceptions) on entering into a dilutive securities transaction during certain periods when the Company is selling common stock to the ELOC Investor under the Purchase Agreement. The ELOC Investor has agreed that it will not engage in or effect, directly or indirectly, for its own account or for the account of any of its affiliates, any short sales of the Company’s common stock or hedging transaction that establishes a net short position in the Company’s common stock during the term of the ELOC Purchase Agreement.
The Company has the right to terminate the ELOC Purchase Agreement at any time after the Commencement Date (as defined in the ELOC Purchase Agreement), at no cost or penalty, upon three trading days’ prior written notice to the Investor. The Company and the ELOC Investor may also agree to terminate the ELOC Purchase Agreement by mutual written consent, provided that no termination of the ELOC Purchase Agreement will be effective during the pendency of any purchase that has not then fully settled in accordance with the ELOC Purchase Agreement. Neither the Company nor the ELOC Investor may assign or transfer the Company’s respective rights and obligations under the ELOC Purchase Agreement.
The Company obtained Stockholder Approval at its Annual Meeting on August 7, 2024. The registration statement covering the ELOC shares was declared effective by the SEC on September 13, 2024.
For the year ended December 31, 2024, the Company sold 93,595 shares at an average price of $160.42 per share under the ELOC. The sales generated net proceeds of $14,989,558 after paying commissions and related fees. (Note 12)
| F-87 |
NOTE 10 – STOCKHOLDERS’ EQUITY
Common Stock
On May 24, 2021, the Company increased the number of authorized shares of the Company’s common stock, par value $0.001 per share, from 27,000,000 to 100,000,000 (the “Authorized Shares Increase”) by filing a Certificate of Amendment (the “Certificate of Amendment”) to its Amended and Restated Certificate of Incorporation with the Secretary of State of the State of Delaware. In accordance with the General Corporation Law of the State of Delaware, the Authorized Shares Increase and the Certificate of Amendment were approved by the stockholders of the Company at the Company’s Annual Meeting of Stockholders on May 19, 2021. On September 13, 2022, the Company effectuated a 1 for 50 reverse stock split (the “2022 Reverse Split”). The Company’s stock began trading at the 2022 Reverse Split price effective on the Nasdaq Stock Market on September 14, 2022. There was no change to the number of authorized shares of the Company’s common stock. On August 17, 2023, the Company effectuated a 1 for 40 reverse stock split (the “2023 Reverse Split”). The Company’s stock began trading at the 2023 Reverse Split price effective on the Nasdaq Stock Market on August 17, 2023. There was no change to the number of authorized shares of the Company’s common stock. On October 2, 2024, the Company effectuated a 1 for 40 reverse stock split (the “2024 Reverse Split”). The Company’s stock began trading at the 2024 Reverse Split price effective on the Nasdaq Stock Market on October 3, 2024. On March 14, 2025, the Company effectuated a 1 for 250 reverse stock split (the “2025 Reverse Split”). The Company’s stock began trading at the 2024 Reverse Split price effective on the Nasdaq Stock Market on March 17, 2025.
On March 14, 2025, Pearsanta effectuated a 1 for 60 reverse stock split (the “2025 Pearsanta Reverse Split”). There was no change to the number of authorized shares of Pearsanta’s common stock. All share amounts referenced in this report are adjusted to reflect the 2025 Pearsanta Reverse Split.
Formed in January 2023, our majority owned subsidiary Pearsanta™, Inc. (“Pearsanta”) seeks to take personalized medicine to a new level by delivering “Health by the Numbers.” On November 22, 2023, Pearsanta entered into an assignment agreement with FirstVitals LLC, an entity controlled by Pearsanta’s former CEO, Ernie Lee (“FirstVitals”), pursuant to which FirstVitals assigned its rights in certain intellectual property and website domain to Pearsanta in consideration of the issuance of 8,334 shares of Pearsanta common stock to FirstVitals. On December 18, 2023, the board of directors of Pearsanta adopted the Pearsanta 2023 Omnibus Equity Incentive Plan (the “Pearsanta Omnibus Incentive Plan”), pursuant to which it reserved 15 million shares of common stock of Pearsanta for future issuance under the Pearsanta Omnibus Incentive Plan and the Pearsanta 2023 Parent Service Provider Equity Incentive Plan (the “Pearsanta Parent Service Provider Plan”) and approved the issuance of 9.32 million options, exercisable into shares of Pearsanta common stock under the Pearsanta Parent Service Provider Plan and the issuance of 4.0 million options, exercisable into shares of Pearsanta common stock, subject to vesting, and 1.0 million restricted common stock shares under the Pearsanta Omnibus Incentive Plan.
During the years ended December 31, 2024, the Company issued 5 shares of common stock as part of the MDNA asset purchase agreement. (See Note 9) During the year ended December 31, 2024, the Company issued 30 shares of common stock as part of a settlement agreement. (See Note 9)
During the year ended December 31, 2023, the Company issued 8 shares of common stock and recognized expense of $484,525 in stock-based compensation for consulting services. The stock-based compensation for consulting services is calculated by the number of shares multiplied by the closing price on the effective date of the contract. The Company recognized expense of $308,479 in stock-based compensation related to the RSUs for the year ended December 31, 2023. The stock-based compensation for shares issued or RSUs granted during the period were valued based on the fair market value on the date of grant. During the year ended December 31, 2023, the Company issued 106 shares of common stock for the exercise of warrants.
Increase in Authorized Capital
On August 8, 2024, the Company filed with the Secretary of State of Delaware an amendment to the Company’s Certificate of Incorporation, (the “Charter Amendment”) to increase the number of authorized common stock from 100,000,000 shares to 1,000,000,000 shares. The Charter Amendment was approved by the Company’s stockholders at the Company’s Annual Meeting of Stockholders held on August 7, 2024.
| F-88 |
Closing of Private Placement
On December 29, 2023, the Company entered into a securities purchase agreement (the “Purchase Agreement”) with an institutional investor (“the “December Purchaser”) for the issuance and sale in a private placement (the “December Private Placement”) of (i) pre-funded warrants (the “December Pre-Funded Warrants”) to purchase up to 124 shares of the Company’s Common Stock, par value $0.001 at an exercise price of $10.00 per share, and (ii) warrants (the “December Common Warrants”) to purchase up to 248 shares of the Company’s Common Stock, at a purchase price of $48,500.00 per share.
Pursuant to the Purchase Agreement, the Company agreed to reduce the exercise price of certain outstanding warrants to purchase Common Stock of the Company (“Certain Outstanding Warrants”) held by the Purchaser to $46,000.00 per share in consideration for the cash payment by the December Purchaser of $1,250.00 per share of Common Stock underlying the Certain Outstanding Warrants, effective immediately.
The December Private Placement closed on January 4, 2024. The net proceeds to the Company from the December Private Placement were approximately $5.5 million, after deducting placement agent fees and expenses and estimated offering expenses payable by the Company.
In addition, the Company agreed to pay H.C. Wainwright & Co., LLC (“Wainwright”) certain expenses and issued to Wainwright or its designees warrants (the “December Placement Agent Warrants”) to purchase up to an aggregate of 8 shares of Common Stock at an exercise price equal to $60,625.00 per share. The December Placement Agent Warrants are exercisable immediately upon issuance and have a term of exercise equal to three years from the date of issuance.
May Private Placement
On May 2, 2024, the Company entered into a Securities Purchase Agreement (the “May PIPE Purchase Agreement”) with certain accredited investors, pursuant to which the Company agreed to issue and sell to such investors in a private placement (the “Private Placement”) (i) an aggregate of 17 shares of the Company’s Series C-1 Convertible Preferred Stock (the “Series C-1 Convertible Preferred Stock”), (ii) an aggregate of 17 shares of the Company’s Series D-1 Preferred Stock (the “Series D-1 Preferred Stock”), and (iii) warrants (the “May PIPE Warrants”) to purchase up to an aggregate of 162 shares of the Company’s common stock.
The May PIPE Warrants are exercisable commencing nine months following the initial issuance date at an initial exercise price of $24,700.00 per share and expire five years from the date of issuance.
On May 2, 2024, in connection with the Purchase Agreement, the Company entered into a Registration Rights Agreement with the investors (the “May PIPE Registration Rights Agreement”), pursuant to which the Company agreed to prepare and file with the Securities and Exchange Commission (the “SEC”) a registration statement on Form S-3 (the “May PIPE Registration Statement”) covering the resale of the shares of the Company’s common stock, par value $0.001 (the “Common Stock”) issuable upon conversion of the Series C-1 Convertible Preferred Stock (the “Conversion Shares”) and upon exercise of the May PIPE Warrants (the “May PIPE Warrant Shares”) (i) on the later of (x) the 30th calendar day after the closing date, or (y) the 2nd business day following the Stockholder Approval Date (as defined in the May PIPE Purchase Agreement), with respect to the initial registration statement and (ii) on the date on which the Company is required to file any additional May PIPE Registration Statement pursuant to the terms of the May PIPE Registration Rights Agreement with respect to any additional Registration Statements that may be required to be filed by the Company (the “Filing Deadline”). Pursuant to the Registration Rights Agreement, the Company is required to have the initial May PIPE Registration Statement declared effective by the SEC on the earlier of (x) the 60th calendar day after the Filing Deadline (or the 90th calendar day after the Filing Deadline if subject to a full review by the SEC), and (y) the 2nd business day after the date the Company is notified by the SEC that such May PIPE Registration Statement will not be reviewed. In the event that the Company fails to file the May PIPE Registration Statement by the Filing Deadline, have it declared effective by the Effectiveness Deadline, or the prospectus contained therein is not available for use or the investor is not otherwise able to sell its May PIPE Warrant Shares pursuant to Rule 144, the Company shall be required to pay the investor an amount equal to 2% of such investor’s Purchase Price (as defined in the May PIPE Purchase Agreement) on the date of such failure and on every thirty date anniversary until such failure is cured.
| F-89 |
In connection with the Private Placement, the Sixth Borough Note (Note 7) was converted into Series C-1 Convertible Preferred Stock.
The Private Placement closed on May 6, 2024. The gross proceeds from the Private Placement were approximately $4.2 million, prior to deducting the placement agent’s fees and other offering expenses payable by the Company. The Company used $1.0 million of the net proceeds to fund certain obligations under its merger agreement with Evofem Biosciences, Inc. and the remainder of the net proceeds from the offering for working capital and other general corporate purposes.
Dawson James Securities (“Dawson James”) served as the Company’s exclusive placement agent in connection with the Private Placement, pursuant to that certain engagement letter, dated as of May 2, 2024, between the Company and Dawson James (the “Engagement Letter”). Pursuant to the Engagement Letter, the Company paid Dawson James (i) a total cash fee equal to 7% of the aggregate gross proceeds of the Private Placement. In addition, the Company agreed to pay Dawson James certain expenses and issued to Dawson James or its designees warrants of 323 (the “May PIPE Placement Agent Warrants”) to purchase 5% of the number of securities sold in the Private Placement. The May PIPE Placement Agent Warrants are exercisable at an exercise price of $32,437.50 per share commencing nine months following issuance and have a term of exercise equal to five years from the date of issuance. Per the May PIPE Placement Agent Warrant agreement, the exercise price of the May PIPE Placement Agent Warrants was reset to $5,190.00.
May Senior Notes
On May 24, 2024, the Company entered into the May Senior Notes. The May Senior Notes had an original issuance discount of $211,382. The notes have a maturity date of August 22, 2024 and an interest rate of 14% per annum. There were also 33 shares of the Company’s common stock issued to the holders of the notes as part of this transaction. As of December 31, 2024, these notes were fully paid off. (See Note 7 & 12)
July Senior Notes
On July 9, 2024 and July 12, 2024, the Company entered into, collectively, the July Senior Notes. The July Senior Notes had a principal amount of $1,500,000 an original issuance discount of $300,000. The notes have a maturity date of October 7, 2024 and an interest rate of 14% per annum. In connection with the issuance of the July Note, the Company issued the July Note Purchasers a warrant (the “July Note Warrant”) to purchase up to 125 shares of the Company’s common stock (the “July Note Warrant Shares”). Pursuant to the July Note Purchase Agreement, the Company also agreed to file a registration statement with the SEC covering the resale of the Warrant Shares as soon as practicable following notice from an investor, and to cause such registration statement to become effective within 60 days following the filing thereof. The July Note Warrant is exercisable following Stockholder Approval (as defined in the Purchase Agreement) at an initial exercise price of $14,900.00 for a term of five years. In connection with the issuance of the July Note, the Company issued the July Note Warrant to purchase up to 176 shares of the Company’s common stock. The initial exercise price is $15,820.00. As of December 31, 2024, these notes were fully paid off. (See Note 7)
Following Stockholder Approval (as defined in the July Note Warrant), if and whenever on or after the Subscription Date (as defined in the July Note Warrant) the Company grants, issues or sells (or enters into any agreement to grant, issue or sell), is deemed to have granted, issued or sold, any shares of Common Stock for a consideration per share (the “New Issuance Price”) less than a price equal to the exercise price in effect immediately prior to such granting, issuance or sale or deemed granting, issuance or sale (the foregoing a “Dilutive Issuance”), then, immediately after such Dilutive Issuance, the exercise price then in effect shall be reduced to an amount equal to the New Issuance Price. Simultaneously, with any adjustment to the New Issuance Price the July Note Warrant shall be increased or decreased proportionally, so that after such adjustment the aggregate New Issuance Price payable hereunder for the adjusted number of July Warrant shares shall be the same as the aggregate New Issuance Price in effect immediately prior to such adjustment.
| F-90 |
Registered Direct Offering
On August 8, 2024, the Company entered into a securities purchase agreement (the “Registered Direct Purchase Agreement”) with certain institutional investors, pursuant to which the Company agreed to sell to such investors 19 shares (the “Registered Direct Shares”) of common stock of the Company (the “Common Stock”), pre-funded warrants (the “Registered Direct Pre-Funded Warrants”) to purchase up to 95 shares of Common Stock of the Company (the “Registered Direct Pre-Funded Warrant Shares”), having an exercise price of $10.00 per share, at a purchase price of $10,600.00 per share of Common Stock and a purchase price of $10,590.00 per Registered Direct Pre-Funded Warrant (the “Registered Direct Offering”). The shares of Common Stock and Registered Direct Pre-Funded Warrants (and shares of common stock underlying the Registered Direct Pre-Funded Warrants) were offered by the Company pursuant to its shelf registration statement on Form S-3 (File No. 333-280757), which was declared effective by the Securities and Exchange Commission on August 6, 2024.
The closing of the sales of these securities under the Registered Direct Purchase Agreement took place on August 9, 2024. The gross proceeds from the offering were approximately $1.2 million, prior to deducting placement agent’s fees and other offering expenses payable by the Company. The Company used $500,000 of the net proceeds from the offering to fund certain obligations under its Amended and Restated Merger agreement with Evofem Biosciences, Inc and the remainder for working capital and other general corporate purposes.
At the Market Offering Agreement Amendment & Activity
For the year ended December 31, 2023, the Company sold 1 share at a price of $620,500 un the ATM (as defined below). The sale of the share generated proceeds of $507,016 after paying commissions and related fees.
On April 20, 2023, the Company entered into an amendment to the ATM, pursuant to which the Company and the Agent (as defined below) agreed to reduce the aggregate gross sales price of the shares under the ATM from $50,000,000 to zero.
On October 25, 2024 the Company entered into an amendment to the existing At The Market Offering Agreement (the “ATM”) with H.C. Wainwright & Co., LLC as agent (the “Agent”), pursuant to which the Company may offer and sell, from time to time through the Agent, shares of the Company’s common stock having an aggregate offering price of up to $35,000,000 (the “ATM Shares”).
During the year ended December 31, 2024, the Company sold 31,528 Shares at an average price of $65.00 per share under the ATM. The sale of Shares generated net proceeds of approximately $1,986,718 after paying fees and expenses. As of December 31, 2024, the Company had an outstanding subscription receivable in connection with the ATM of 1,773 shares in the amount of $85,137. The $85,137 was collected subsequent to December 31, 2024.
ELOC Activity
During the year ended December 31, 2024, the Company sold 92,595 Shares at an average price of $160.00 per share under the ELOC. The sale of Shares generated net proceeds of approximately $15,014,568 after paying fees and expenses. As of December 31, 2024, the Company had an outstanding subscription receivable in connection with the ELOC of 23,273 shares in the amount of $1,023,614. The $1,023,614 was collected subsequent to December 31,2024.
Preferred Stock
The Company is authorized to issue 3,000,000 shares of preferred stock, par value $0.001 per share. There were 144 and 100 shares of preferred stock outstanding as of December 31, 2024 and December 31, 2023, respectively.
All series of the Company’s convertible preferred stock include alternate conversion provisions. The Company’s convertible preferred stock also contains floor pricing provisions; the Company has the discretion to issue shares below the floor price.
| F-91 |
| Quantity | ||||||||||||
| Issued and | ||||||||||||
| Outstanding | Standard | |||||||||||
| as of | Conversion | |||||||||||
| December 31, | Common Stock | Liquidation | ||||||||||
| Aditxt Preferred Share Class | 2024 | Equivalent | Amount | |||||||||
| Series A Preferred Stock | - | - | $ | - | ||||||||
| Series A-1 Convertible Preferred Stock | 22,071 | 2,486 | 27,588,230 | |||||||||
| Series B Preferred Stock | - | - | - | |||||||||
| Series B-1 Convertible Preferred Stock | 2,689 | 332 | 3,361,250 | |||||||||
| Series B-2 Convertible Preferred Stock | 2,625 | 279 | 3,281,250 | |||||||||
| Series C Preferred Stock | - | - | - | |||||||||
| Series C-1 Convertible Preferred Stock | 8,373 | 333 | 10,466,250 | |||||||||
| Series D-1 Preferred Stock | - | - | - | |||||||||
| Total Aditxt Preferred Shares Outstanding | 35,758 | 3,430 | $ | 44,696,980 | ||||||||
Issuance of Series A-1 Convertible Preferred Stock:
On December 11, 2023 (the “Execution Date”), the Company entered into an Agreement and Plan of Merger (the “Merger Agreement”) with Adicure, Inc., a Delaware corporation and wholly owned subsidiary of the Company (“Merger Sub”) and Evofem Biosciences, Inc., a Delaware corporation (“Evofem”), pursuant to which, Merger Sub will be merged into and with Evofem (the “Merger”), with Evofem surviving the Merger as a wholly owned subsidiary of the Company.
Subject to the terms and conditions set forth in the Merger Agreement, at the effective time of the Merger (the “Effective Time”), (i) all issued and outstanding shares of common stock, par value $0.0001 per share of Evofem (“Evofem Common Stock”), other than any shares of Evofem Common Stock held by the Company or Merger Sub immediately prior to the Effective Time, will be converted into the right to receive an aggregate of 61 shares of the Company’s common stock, par value $0.001 per share (“Company Common Stock”); and (ii) all issued and outstanding shares of Series E-1 Preferred Stock, par value $0.0001 of Evofem (the “Evofem Unconverted Preferred Stock”), other than any shares of Evofem Unconverted Preferred Stock held by the Company or Merger Sub immediately prior to the Effective Time, will be converted into the right to receive an aggregate of 2,327 shares of Series A-1 Convertible Preferred Stock, par value $0.001 of the Company (the “Company Preferred Stock”), having such rights, powers, and preferences set forth in the form of Certificate of Designation of Series A-1 Convertible Preferred Stock. See Series A-1 Convertible Preferred Stock certificate of designation incorporated by reference to this document.
On December 22, 2023, the Company entered into an Exchange Agreement (the “Exchange Agreement”) with the holders (the “Holders”) of an aggregate of 22,280 shares of Series F-1 Convertible Preferred Stock of Evofem (the “Evofem Series F-1 Preferred Stock”) agreed to exchange their respective shares of Evofem Series F-1 Preferred Stock for an aggregate of 22,280 shares of a new series of convertible preferred stock of the Company designated as Series A-1 Convertible Preferred Stock, $0.001 par value, (the “Series A-1 Convertible Preferred Stock”).
| F-92 |
The following is only a summary of the Series A-1 Certificate of Designations, and is qualified in its entirety by reference to the full text of the Series A-1 Certificate of Designations.
Designation, Amount, and Par Value: The number of Series A-1 Convertible Preferred Stock designated is 22,280 shares. The shares of Series A-1 Convertible Preferred Stock have a par value of $0.001 per share and a stated value of $1,000 per share.
Conversion Price: The Series A-1 Convertible Preferred Stock will be convertible into shares of Common Stock at an initial conversion price of $44,400 (subject to adjustment pursuant to the Series A-1 Certificate of Designations) (the “Conversion Price”). The Certificate of Designations also provides that in the event of certain Triggering Events (as defined below) any holder may, at any time, convert any or all of such holder’s Series A-1 Convertible Preferred Stock at an alternate conversion rate equal to the product of (i) the Alternate Conversion Price (as defined below) and (ii) the quotient of (x) the 25% redemption premium multiplied by (y) the amount of Series A-1 Convertible Preferred Stock subject to such conversion. “Triggering Events” include, among others, (i) a suspension of trading or the failure to be traded or listed on an eligible market for five consecutive days or more, (ii) the failure to remove restrictive legends when required, (iii) the Company’s default in payment of indebtedness in an aggregate amount of $500,000 or more (the Company is currently in default for payments greater than $500,000), (iv) proceedings for a bankruptcy, insolvency, reorganization or liquidation, which are not dismissed with 30 days, (v) commencement of a voluntary bankruptcy proceeding, and (viii) final judgments against the Company for the payment of money in excess of $100,000. “Alternate Conversion Price” means the lowest of (i) the applicable conversion price the in effect, (ii) the greater of (x) $8,880.00 (the “Floor Price”) and (y) 80% of the volume weighted average price (“VWAP”) of the Common Stock on the trading day immediately preceding the delivery of the applicable conversion notice. Further, the Series A-1 Certificate of Designations provides that if on any of the 90th and 180th day after each of the occurrence of any Stock Combination Event (as defined in the Series A-1 Certificate of Designations) and the Applicable Date (as defined in the Series A-1 Certificate of Designations), the conversion price then in effect is greater than the market price then in effect (the “Adjustment Price”), on such date then the conversion price shall automatically lower to the Adjustment Price.
| F-93 |
Dividends: Holders of the Series A-1 Convertible Preferred Stock shall be entitled to receive dividends when and as declared by the Board, from time to time, in its sole discretion, which Dividends shall be paid by the Company out of funds legally available therefor, payable, subject to the conditions and other terms hereof, in cash, in securities of the Company or any other entity, or using assets as determined by the Board on the Stated Value of such Preferred Share.
Liquidation: In the event of a Liquidation Event (as defined in the Series A-1 Certificate of Designation), the holders the Series A-1 Convertible Preferred Stock shall be entitled to receive in cash out of the assets of the Company, before any amount shall be paid to the holders of any other shares of capital stock of the Company, equal to the greater of (A) 125% of the Conversion Amount (as defined in the Series A-1 Certificate of Designation) on the date of such payment and (B) the amount per share such holder of Series A-1 Convertible Preferred Stock would receive if they converted such share of Series A-1 Convertible Preferred Stock into Common Stock immediately prior to the date of such payment
Company Redemption: The Company may redeem all, or any portion, of the Series A-1 Convertible Preferred Stock for cash, at a price per share of Series A-1 Convertible Preferred Stock equal to 115% of the greater of (i) the Conversion Amount (as defined in the Series A-1 Certificate of Designation)being redeemed as of the Company Optional Redemption Date (as defined in the Series A-1 Certificate of Designation) and (ii) the product of (1) the Conversion Rate (as defined in the Series A-1 Certificate of Designation) with respect to the Conversion Amount being redeemed as of the Company Optional Redemption Date multiplied by (2) the greatest Closing Sale Price (as defined in the Certificate of Designation) of the Common Stock on any Trading Day during the period commencing on the date immediately preceding such Company Optional Redemption Notice Date (as defined in the Certificate of Designation) and ending on the Trading Day immediately prior to the date the Company makes the entire payment required to be made under the Certification of Designation.
Maximum Percentage: Holders of Series A-1 Convertible Preferred Stock are prohibited from converting shares of Series A-1 Convertible Preferred Stock into shares of Common Stock if, as a result of such conversion, such holder, together with its affiliates, would beneficially own in excess of 4.99% (the “Maximum Percentage”) of the total number of shares of Common Stock issued and outstanding immediately after giving effect to such conversion.
Voting Rights: The holders of the Series A-1 Convertible Preferred Stock shall have no voting power and no right to vote on any matter at any time, either as a separate series or class or together with any other series or class of share of capital stock, and shall not be entitled to call a meeting of such holders for any purpose nor shall they be entitled to participate in any meeting of the holders of Common Stock, except as expressly provided in the Certificate of Designations and where required by the DGCL.
Conversion of A-1 Preferred Stock
For the year ended December 31, 2024, approximately 209 shares of Series A-1 Convertible Preferred Stock have been converted into 30 shares of the Company’s common stock. The approximately 209 shares of Series A-1 Convertible Preferred Stock were converted per the certificate of designation under an alternate conversion method, inclusive of the additional 50% premium of the conversion amount, due to the previously disclosed default on the LS Biotech Eight, LLC lease.
| F-94 |
Issuance of Series B Preferred Stock:
On July 19, 2022, the Company entered into a Subscription and Investment Representation Agreement with its Chief Executive Officer (the “Purchaser”), pursuant to which the Company agreed to issue and sell one (1) share of the Company’s Series B Preferred Stock (the “Preferred Stock”), par value $0.001 per share, to the Purchaser for $20,000 in cash.
On July 19, 2022, the Company filed a certificate of designation (the “Certificate of Designation”) with the Secretary of State of Delaware, effective as of the time of filing, designating the rights, preferences, privileges and restrictions of the share of Preferred Stock. The Certificate of Designation provides that the share of Preferred Stock will have 250,000,000 votes and will vote together with the outstanding shares of the Company’s common stock as a single class exclusively with respect to any proposal to amend the Company’s Restated Certificate of Incorporation to effect a reverse stock split of the Company’s common stock. The Preferred Stock will be voted, without action by the holder, on any such proposal in the same proportion as shares of common stock are voted. The Preferred Stock otherwise has no voting rights except as otherwise required by the General Corporation Law of the State of Delaware.
The Preferred Stock is not convertible into, or exchangeable for, shares of any other class or series of stock or other securities of the Company. The Preferred Stock has no rights with respect to any distribution of assets of the Company, including upon a liquidation, bankruptcy, reorganization, merger, acquisition, sale, dissolution or winding up of the Company, whether voluntarily or involuntarily. The holder of the Preferred Stock will not be entitled to receive dividends of any kind. See Series B Preferred Stock certificate of designation incorporated by reference to this document.
The outstanding share of Preferred Stock shall be redeemed in whole, but not in part, at any time (i) if such redemption is ordered by the Board of Directors in its sole discretion or (ii) automatically upon the effectiveness of the amendment to the Certificate of Incorporation implementing a reverse stock split. Upon such redemption, the holder of the Preferred Stock will receive consideration of $20,000 in cash.
Redemption of Series B Preferred Stock
On October 7, 2022, the Company paid $20,000 in consideration for the one share of Preferred Stock which was redeemed on September 13, 2022.
Series B-1 Convertible Preferred Stock Certificate of Designation
On January 24, 2024, the Company filed a Certificate of Designations for its Series B-1 Convertible Preferred Stock with the Secretary of State of Delaware (the “Series B-1 Certificate of Designations”). The following is only a summary of the Series B-1 Certificate of Designations.
Designation, Amount, and Par Value: The number of Series B-1 Convertible Preferred Stock designated is 6,000 shares. The shares of Series B-1 Convertible Preferred Stock have a par value of $0.001 per share and a stated value of $1,000 per share.
Conversion Price: The Series B-1 Convertible Preferred Stock will be convertible into shares of Common Stock at an initial conversion price of $40,600.00 (subject to adjustment pursuant to the Series B-1 Certificate of Designations) (the “Conversion Price”). The Series B-1 Certificate of Designations also provides that in the event of certain Triggering Events (as defined below) any holder may, at any time, convert any or all of such holder’s Series B-1 Convertible Preferred Stock at an alternate conversion rate equal to the product of (i) the Alternate Conversion Price (as defined below) and (ii) the quotient of (x) the 125% redemption premium multiplied by (y) the amount of Series B-1 Convertible Preferred Stock subject to such conversion. “Triggering Events” include, among others, (i) a suspension of trading or the failure to be traded or listed on an eligible market for five consecutive days or more, (ii) the failure to remove restrictive legends when required, (iii) the Company’s default in payment of indebtedness in an aggregate amount of $500,000 or more, (iv) proceedings for a bankruptcy, insolvency, reorganization or liquidation, which are not dismissed with 30 days, (v) commencement of a voluntary bankruptcy proceeding, and (viii) final judgments against the Company for the payment of money in excess of $500,000. “Alternate Conversion Price” means the lowest of (i) the applicable conversion price the in effect, (ii) the greater of (x) $9,420.00 (the “Floor Price”) and (y) 80% of the lowest volume weighted average price (“VWAP”) of the Common Stock during the five consecutive trading day period ending and
including the trading day immediately preceding the delivery of the applicable conversion notice. Further, the Series B-1 Certificate of Designations provides that if on any of the 90th and 180th day after each of the occurrence of any Stock Combination Event (as defined in the Series B-1 Certificate of Designations) and the Applicable Date (as defined in the Series B-1 Certificate of Designations), the conversion price then in effect is greater than the market price then in effect (the “Adjustment Price”), on such date then the conversion price shall automatically lower to the Adjustment Price.
| F-95 |
Dividends: Holders of the Series B-1 Convertible Preferred Stock shall be entitled to receive dividends when and as declared by the Board, from time to time, in its sole discretion, which Dividends shall be paid by the Company out of funds legally available therefor, payable, subject to the conditions and other terms hereof, in cash, in securities of the Company or any other entity, or using assets as determined by the Board on the Stated Value of such Preferred Share.
Liquidation: In the event of a Liquidation Event (as defined in the Series B-1 Certificate of Designations), the holders the Series B-1 Convertible Preferred Stock shall be entitled to receive in cash out of the assets of the Company, before any amount shall be paid to the holders of any other shares of capital stock of the Company, equal to the greater of (A) 125% of the Conversion Amount (as defined in the Series B-1 Certificate of Designation) on the date of such payment and (B) the amount per share such holder of Series B-1 Convertible Preferred Stock would receive if they converted such share of Series B-1 Convertible Preferred Stock into Common Stock immediately prior to the date of such payment.
Company Redemption: The Company may redeem all, or any portion, of the Series B-1 Convertible Preferred Stock for cash, at a price per share of Series B-1 Convertible Preferred Stock equal to 115% of the greater of (i) the Conversion Amount (as defined in the Series B-1 Certificate of Designations) being redeemed as of the Company Optional Redemption Date (as defined in the Series B-1 Certificate of Designations) and (ii) the product of (1) the Conversion Rate (as defined in the Series B-1 Certificate of Designations) with respect to the Conversion Amount being redeemed as of the Company Optional Redemption Date multiplied by (2) the greatest Closing Sale Price (as defined in the Series B-1 Certificate of Designations) of the Common Stock on any Trading Day during the period commencing on the date immediately preceding such Company Optional Redemption Notice Date (as defined in the Series B-1 Certificate of Designations) and ending on the Trading Day immediately prior to the date the Company makes the entire payment required to be made under the Certification of Designation.
Maximum Percentage: Holders of Series B-1 Convertible Preferred Stock are prohibited from converting shares of Series B-1 Convertible Preferred Stock into shares of Common Stock if, as a result of such conversion, such holder, together with its affiliates, would beneficially own in excess of 4.99% (the “Maximum Percentage”) of the total number of shares of Common Stock issued and outstanding immediately after giving effect to such conversion.
Voting Rights: The holders of the Series B-1 Convertible Preferred Stock shall have no voting power and no right to vote on any matter at any time, either as a separate series or class or together with any other series or class of share of capital stock, and shall not be entitled to call a meeting of such holders for any purpose nor shall they be entitled to participate in any meeting of the holders of Common Stock, except as expressly provided in the Series B-1 Certificate of Designations and where required by the DGCL.
Conversion of Series B-1 Convertible Preferred Stock
For the year ended December 31, 2024, 3,311 Series B-1 Preferred Stock have been converted into 3,174 shares of the Company’s common stock. The 1,768 shares of Series B-1 Convertible Preferred Stock were converted per the certificate of designation, under an alternate conversion method, inclusive of the additional 50% premium of the conversion amount, due to the previously disclosed default on the LS Biotech Eight, LLC lease. The Company also waived the floor price and issued common shares below the floor price.
Issuance of Series B-2 Convertible Preferred Stock:
On December 29, 2023, the Company entered into an Exchange Agreement (the “Note Exchange Agreement”) with the Noteholder, pursuant to which the Noteholder agreed, subject to the terms and conditions set forth therein, to exchange the Note, including all accrued but unpaid interest thereon, for an aggregate of 2,625 shares of a new series of convertible preferred stock of the Company, designated as Series B-2 Convertible Preferred Stock, $0.001 par value (the “Series B-2 Convertible Preferred Stock”). See Series B-2 Convertible Preferred Stock certificate of designation incorporated by reference to this document.
| F-96 |
The following is only a summary of the Series B-2 Certificate of Designations, and is qualified in its entirety by reference to the full text of the Series B-2 Certificate of Designations.
Designation, Amount, and Par Value: The number of Series B-2 Convertible Preferred Stock designated is 2,625 shares. The shares of Series B-2 Convertible Preferred Stock have a par value of $0.001 per share and a stated value of $1,000 per share.
Conversion Price: The Series B-2 Convertible Preferred Stock will be convertible into shares of Common Stock at an initial conversion price of $47,100.00 (subject to adjustment pursuant to the Series B-2 Certificate of Designations) (the “Conversion Price”). The Series B-2 Certificate of Designations also provides that in the event of certain Triggering Events (as defined below) any holder may, at any time, convert any or all of such holder’s Series B-2 Convertible Preferred Stock at an alternate conversion rate equal to the product of (i) the Alternate Conversion Price (as defined below) and (ii) the quotient of (x) the 125% redemption premium multiplied by (y) the amount of Series B-2 Convertible Preferred Stock subject to such conversion. “Triggering Events” include, among others, (i) a suspension of trading or the failure to be traded or listed on an eligible market for five consecutive days or more, (ii) the failure to remove restrictive legends when required, (iii) the Company’s default in payment of indebtedness in an aggregate amount of $500,000 or more(the Company is currently in default for payments greater than $500,000), (iv) proceedings for a bankruptcy, insolvency, reorganization or liquidation, which are not dismissed with 30 days, (v) commencement of a voluntary bankruptcy proceeding, and (viii) final judgments against the Company for the payment of money in excess of $500,000. “Alternate Conversion Price” means the lowest of (i) the applicable conversion price the in effect, (ii) the greater of (x) $9,420.00 (the “Floor Price”) and (y) 80% of the lowest volume weighted average price (“VWAP”) of the Common Stock during the five consecutive trading day period ending and including the trading day immediately preceding the delivery of the applicable conversion notice. Further, the Series B-2 Certificate of Designations provides that if on any of the 90th and 180th day after each of the occurrence of any Stock Combination Event (as defined in the Series B-2 Certificate of Designations) and the Applicable Date (as defined in the Series B-2 Certificate of Designations), the conversion price then in effect is greater than the market price then in effect (the “Adjustment Price”), on such date then the conversion price shall automatically lower to the Adjustment Price.
Dividends: Holders of the Series B-2 Convertible Preferred Stock shall be entitled to receive dividends when and as declared by the Board, from time to time, in its sole discretion, which Dividends shall be paid by the Company out of funds legally available therefor, payable, subject to the conditions and other terms hereof, in cash, in securities of the Company or any other entity, or using assets as determined by the Board on the Stated Value of such Preferred Share.
Liquidation: In the event of a Liquidation Event (as defined in the Series B-2 Certificate of Designations), the holders the Series B-2 Convertible Preferred Stock shall be entitled to receive in cash out of the assets of the Company, before any amount shall be paid to the holders of any other shares of capital stock of the Company, equal to the greater of (A) 125% of the Conversion Amount (as defined in the Series B-2 Certificate of Designation) on the date of such payment and (B) the amount per share such holder of Series B-2 Convertible Preferred Stock would receive if they converted such share of Series B-2 Convertible Preferred Stock into Common Stock immediately prior to the date of such payment.
Company Redemption: The Company may redeem all, or any portion, of the Series B-2 Convertible Preferred Stock for cash, at a price per share of Series B-2 Convertible Preferred Stock equal to 115% of the greater of (i) the Conversion Amount (as defined in the Series B-2 Certificate of Designations) being redeemed as of the Company Optional Redemption Date (as defined in the Series B-2 Certificate of Designations) and (ii) the product of (1) the Conversion Rate (as defined in the Series B-2 Certificate of Designations) with respect to the Conversion Amount being redeemed as of the Company Optional Redemption Date multiplied by (2) the greatest Closing Sale Price (as defined in the Series B-2 Certificate of Designations) of the Common Stock on any Trading Day during the period commencing on the date immediately preceding such Company Optional Redemption Notice Date (as defined in the Series B-2 Certificate of Designations) and ending on the Trading Day immediately prior to the date the Company makes the entire payment required to be made under the Certification of Designation.
Maximum Percentage: Holders of Series B-2 Convertible Preferred Stock are prohibited from converting shares of Series B-2 Convertible Preferred Stock into shares of Common Stock if, as a result of such conversion, such holder, together with its affiliates, would beneficially own in excess of 4.99% (the “Maximum Percentage”) of the total number of shares of Common Stock issued and outstanding immediately after giving effect to such conversion.
| F-97 |
Voting Rights: The holders of the Series B-2 Convertible Preferred Stock shall have no voting power and no right to vote on any matter at any time, either as a separate series or class or together with any other series or class of share of capital stock, and shall not be entitled to call a meeting of such holders for any purpose nor shall they be entitled to participate in any meeting of the holders of Common Stock, except as expressly provided in the Series B-2 Certificate of Designations and where required by the DGCL.
Conversion of Series B-2 Convertible Preferred Stock
For the year ended December 31, 2024, zero Series B-1 Preferred Stock have been converted into zero shares of the Company’s common stock.
Series C Preferred Stock
On July 11, 2023, the Company filed a certificate of designation (the “Certificate of Designation”) with the Secretary of State of Delaware, effective as of the time of filing, designating the rights, preferences, privileges and restrictions of the share of Preferred Stock. The Certificate of Designation provides that the share of Preferred Stock will have 250,000,000 votes and will vote together with the outstanding shares of the Company’s common stock as a single class exclusively with respect to any proposal to amend the Company’s Amended and Restated Certificate of Incorporation to effect a reverse stock split of the Company’s common stock. The Preferred Stock will be voted, without action by the holder, on any such proposal in the same proportion as shares of common stock are voted. The Preferred Stock otherwise has no voting rights except as otherwise required by the General Corporation Law of the State of Delaware.
The Preferred Stock is not convertible into, or exchangeable for, shares of any other class or series of stock or other securities of the Company. The Preferred Stock has no rights with respect to any distribution of assets of the Company, including upon a liquidation, bankruptcy, reorganization, merger, acquisition, sale, dissolution or winding up of the Company, whether voluntarily or involuntarily. The holder of the Preferred Stock will not be entitled to receive dividends of any kind.
The outstanding share of Preferred Stock shall be redeemed in whole, but not in part, at any time (i) if such redemption is ordered by the Board of Directors in its sole discretion or (ii) automatically upon the effectiveness of the amendment to the Certificate of Incorporation implementing a reverse stock split. Upon such redemption, the holder of the Preferred Stock will receive consideration of $1,000 in cash. As of December 31, 2023, the share has been redeemed and the consideration has been paid.
On July 11, 2023, the Company entered into a Subscription and Investment Representation Agreement (the “Subscription Agreement”) with Amro Albanna, its Chief Executive Officer, who is an accredited investor (the “Purchaser”), pursuant to which the Company agreed to issue and sell one (1) share of the Company’s Series C Preferred Stock, par value $0.001 per share (the “Preferred Stock”), to the Purchaser for $1,000 in cash. The sale closed on July 11, 2023. The Subscription Agreement contains customary representations and warranties and certain indemnification rights and obligations of the parties. See Series C Preferred Stock certificate of designation incorporated by reference to this document. On August 17, 2023, the share was redeemed.
Series C-1 Convertible Preferred Stock Certificate of Designation
On May 2, 2024, the Company filed a Certificate of Designation for its Series C-1 Convertible Preferred Stock with the Secretary of State of Delaware (the “Series C-1 Certificate of Designations”). The following is only a summary of the Series C-1 Certificate of Designations, and is qualified in its entirety by reference to the full text of the Series C-1 Certificate of Designations.
Designation, Amount, and Par Value. The number of Series C-1 Convertible Preferred Stock designated is 10,853 shares. The shares of Series C-1 Convertible Preferred Stock have a par value of $0.001 per share and a stated value of $1,000 per share.
| F-98 |
Conversion Price: The Series C-1 Convertible Preferred Stock will be convertible into shares of Common Stock at an initial conversion price of $25,950.00 (subject to adjustment pursuant to the Series C-1 Certificate of Designations) (the “Series C-1 Conversion Price”). The Series C-1 Certificate of Designations also provides that in the event of certain Triggering Events (as defined below) any holder may, at any time, convert any or all of such holder’s Series C-1 Convertible Preferred Stock at an alternate conversion rate equal to the product of (i) the Alternate Conversion Price (as defined below) and (ii) the quotient of (x) the 25% redemption premium multiplied by (y) the amount of Series C-1 Convertible Preferred Stock subject to such conversion. “Triggering Events” include, among others, (i) a suspension of trading or the failure to be traded or listed on an eligible market for five consecutive days or more, (ii) the failure to remove restrictive legends when required, (iii) the Company’s default in payment of indebtedness in an aggregate amount of $500,000 or more, (iv) proceedings for a bankruptcy, insolvency, reorganization or liquidation, which are not dismissed with 30 days, (v) commencement of a voluntary bankruptcy proceeding, and (viii) final judgments against the Company for the payment of money in excess of $500,000. “Alternate Conversion Price” means the lowest of (i) the applicable conversion price the in effect,
(ii) the greater of (x) $25,950.00 (the “Floor Price”) and (y) 80% of the volume weighted average price (“VWAP”) of the Common Stock on the trading day immediately preceding the delivery of the applicable conversion notice. Further, the Series C-1 Certificate of Designations provides that if on any of the 90th and 180th day after each of the occurrence of any Stock Combination Event (as defined in the Series C-1 Certificate of Designations) and the Applicable Date (as defined in the Series C-1 Certificate of Designations), the conversion price then in effect is greater than the market price then in effect (the “Adjustment Price”), on such date then the conversion price shall automatically lower to the Adjustment Price.
Dividends: Holders of the Series C-1 Convertible Preferred Stock shall be entitled to receive dividends when and as declared by the Board, from time to time, in its sole discretion, which Dividends shall be paid by the Company out of funds legally available therefor, payable, subject to the conditions and other terms hereof, in cash, in securities of the Company or any other entity, or using assets as determined by the Board on the Stated Value of such Preferred Share.
Liquidation: In the event of a Liquidation Event (as defined in the Series C-1 Certificate of Designation), the holders the Series C-1 Convertible Preferred Stock shall be entitled to receive in cash out of the assets of the Company, before any amount shall be paid to the holders of any other shares of capital stock of the Company, equal to the greater of (A) 125% of the Conversion Amount (as defined in the Series C-1 Certificate of Designation) on the date of such payment and (B) the amount per share such holder of Series C-1 Convertible Preferred Stock would receive if they converted such share of Series C-1 Convertible Preferred Stock into Common Stock immediately prior to the date of such payment
Company Redemption: The Company may redeem all, or any portion, of the Series C-1 Convertible Preferred Stock for cash, at a price per share of Series C-1 Convertible Preferred Stock equal to 115% of the greater of (i) the Conversion Amount (as defined in the Series C-1 Certificate of Designations) being redeemed as of the Company Optional Redemption Date (as defined in the Series C-1 Certificate of Designation) and (ii) the product of (1) the Conversion Rate (as defined in the Series C-1 Certificate of Designation) with respect to the Conversion Amount being redeemed as of the Company Optional Redemption Date multiplied by (2) the greatest Closing Sale Price (as defined in the Certificate of Designation) of the Common Stock on any Trading Day during the period commencing on the date immediately preceding such Company Optional Redemption Notice Date (as defined in the Certificate of Designation) and ending on the Trading Day immediately prior to the date the Company makes the entire payment required to be made under the Certification of Designation.
Maximum Percentage: Holders of Series C-1 Convertible Preferred Stock are prohibited from converting shares of Series C-1 Convertible Preferred Stock into shares of Common Stock if, as a result of such conversion, such holder, together with its affiliates, would beneficially own in excess of 4.99% (the “Maximum Percentage”) of the total number of shares of Common Stock issued and outstanding immediately after giving effect to such conversion.
Voting Rights. The holders of the Series C-1 Convertible Preferred Stock shall have no voting power and no right to vote on any matter at any time, either as a separate series or class or together with any other series or class of share of capital stock, and shall not be entitled to call a meeting of such holders for any purpose nor shall they be entitled to participate in any meeting of the holders of Common Stock, except as expressly provided in the Certificate of Designations and where required by the General Corporation Law of the State of Delaware (the “DGCL”).
See Note 7 for additional disclosure regarding the 2024 Letter Agreement. See Note 12 for redemptions.
| F-99 |
Series C-1 Convertible Preferred Stock Redemptions
For the year ended December 31, 2024, the Company redeemed approximately 2,480 shares of Series C-1 Convertible Preferred Stock for $2,851,839. As of December 31, 2024 the Company recorded a mandatorily redeemable preferred stock payable of $1,354,774, representing 1,178 Series C-1 Convertible Preferred Stock.
Exchange Agreement
On August 7, 2024, the Company entered into a Securities Exchange Agreement with the an investor (the “August Exchange Agreement”), pursuant to which the Company agreed to exchange certain pre-funded warrants, common stock, and $667,000 in liquidated damages (Note 9) for: (i) an aggregate of 6,667 shares of the Company’s Series C-1 Convertible Preferred Stock, par value $0.001 per share and (ii) warrants to purchase 257 shares of the Company’s Common Stock at an exercise price of $14,900.00 per share for a term of five years (the “August Warrants”). See Note 7 for additional disclosure regarding the 2024 Letter Agreement.
Series D-1 Preferred Stock Certificate of Designation
On May 2, 2024, the Company filed a Certificate of Designation for its Series D-1 Preferred Stock with the Secretary of State of Delaware (the “Series D-1 Certificate of Designations”). The following is only a summary of the Series D-1 Certificate of Designations, and is qualified in its entirety by reference to the full text of the Series D-1 Certificate of Designations.
The Series D-1 Certificate of Designations provides that the share of Preferred Stock will have 418,600,000 votes and will vote together with the outstanding shares of the Company’s Common Stock as a single class exclusively with respect to any proposal to amend the Company’s Amended and Restated Certificate of Incorporation to increase the number of shares of Common Stock that the Company is authorized to issue. The Series D-1Preferred Stock will be voted, without action by the holder, on any such proposal in the same proportion as shares of the Company’s Common Stock are voted. The Series D-1 Preferred Stock otherwise has no voting rights except as otherwise required by the DGCL.
The Series D-1 Preferred Stock is not convertible into, or exchangeable for, shares of any other class or series of stock or other securities of the Company. The Series D-1 Preferred Stock has no rights with respect to any distribution of assets of the Company, including upon a liquidation, bankruptcy, reorganization, merger, acquisition, sale, dissolution or winding up of the Company, whether voluntarily or involuntarily. The holders of Series D-1 Preferred Stock will not be entitled to receive dividends of any kind.
The outstanding share of Series D-1 Preferred Stock shall be redeemed in whole, but not in part, at any time (i) if such redemption is ordered by the Board of Directors in its sole discretion or (ii) automatically upon the effectiveness of the amendment to increase the number of shares of Common Stock that the Company is authorized to issue. Upon such redemption, the holder of the Preferred Stock will receive consideration of $0.01 per share in cash.
Series D-1 Convertible Preferred Stock Redemptions
For the year ended December 31, 2024, the Company redeemed 4,186 shares of Series D-1 Convertible Preferred Stock for $42.
Stock-Based Compensation
In October 2017, our Board of Directors adopted the Aditx Therapeutics, Inc. 2017 Equity Incentive Plan (the “2017 Plan”). The 2017 Plan provides for the grant of equity awards to directors, employees, and consultants. The Company is authorized to issue up to 2,500,000 shares of our common stock pursuant to awards granted under the 2017 Plan. The 2017 Plan is administered by our Board of Directors, and expires ten years after adoption, unless terminated earlier by the Board of Directors. All shares of our common stock pursuant to awards under the 2017 Plan have been awarded.
| F-100 |
On February 24, 2021, our Board of Directors adopted the Aditx Therapeutics, Inc. 2021 Omnibus Equity Incentive Plan (the “2021 Plan”). The 2021 Plan provides for grants of nonqualified stock options, incentive stock options, stock appreciation rights, restricted stock and restricted stock units, and other stock-based awards (collectively, the “Awards”). Eligible recipients of Awards include employees, directors or independent contractors of the Company or any affiliate of the Company. The Compensation Committee of the Board of Directors (the “Committee”) administers the 2021 Plan. An amendment to the 2021 Plan was submitted and approved by the Company’s stockholders at the 2024 annual meeting of stockholders, increasing the shares of common stock issuable under the plan by 12,500. A total of 14,000 shares of common stock, par value $0.001 per share, of the Company may be issued pursuant to Awards granted under the 2021 Plan. The exercise price per share for the shares to be issued pursuant to an exercise of a stock option will be no less than one hundred percent (100%) of the Fair Market Value (as defined in the 2021 Plan) of a share of Common Stock on the date of grant. The 2021 Plan was submitted and approved by the Company’s stockholders at the 2021 annual meeting of stockholders, held on May 19, 2021.
During the years ended December 31, 2024 and 2023, the Company granted no new options.
The Company recognizes option forfeitures as they occur, as there is insufficient historical data to accurately determine future forfeitures rates.
The following is an analysis of the stock option grant activity under the Plan:
| Weighted | Weighted | |||||||||||
| Average | Average | |||||||||||
| Exercise | Remaining | |||||||||||
| Vested and Nonvested Stock Options | Number | Price | Life | |||||||||
| Outstanding December 31, 2023 | 60 | $ | 44,395,124.59 | 9.74 | ||||||||
| Granted | - | - | - | |||||||||
| Exercised | - | - | - | |||||||||
| Expired or forfeited | - | - | - | |||||||||
| Outstanding December 31, 2024 | 60 | $ | 44,395,124.59 | 8.65 | ||||||||
| Weighted- | ||||||||
| Average | ||||||||
| Exercise | ||||||||
| Nonvested Stock Options | Number | Price | ||||||
| Nonvested on December 31, 2023 | - | $ | - | |||||
| Granted | - | - | ||||||
| Vested | - | - | ||||||
| Forfeited | - | - | ||||||
| Nonvested on December 31, 2024 | - | $ | - | |||||
As of December 31, 2024 there were 60 exercisable options; these options had a weighted average exercise price $44,395,124.59.
On December 18, 2023, our Board of Directors adopted the Pearsanta, Inc. 2023 Omnibus Equity Incentive Plan (the “Pearsanta 2023 Plan”) and the 2023 Parent Service Provider Equity Incentive Plan (the “Pearsanta Parent 2023 Plan”), collectively (the “Pearsanta Plans”). The Pearsanta Plans provides for grants of nonqualified stock options, incentive stock options, stock appreciation rights, restricted stock and restricted stock units, and other stock-based awards (collectively, the “Pearsanta Awards”). Eligible recipients of Pearsanta Awards include employees, directors or independent contractors of the Company or any affiliate of the Company. The Board of Directors administers the Pearsanta Plans. The Pearsanta 2023 Plan consists of a total of 15,000,000 shares of Pearsanta common stock, par value $0.001 per share, which may be issued pursuant to Pearsanta Awards granted under the Pearsanta 2023 Plan. The Pearsanta Parent 2023 Plan consists of a total of 9,320,000 shares of Pearsanta common stock, par value $0.001 per share, which may be issued pursuant to Pearsanta Awards granted under the Pearsanta Parent 2023 Plan. The exercise price per share for the shares to be issued pursuant to an exercise of a stock option will be no less than one hundred percent (100%) of the Fair Market Value (as defined in the Pearsanta Plans) of a share of Common Stock on the date of grant.
| F-101 |
During the years ended December 31, 2024 and 2023, Pearsanta granted no new options under the Pearsanta 2023 Plan.
The following is an analysis of the stock option grant activity under the Pearsanta Plans:
| Weighted | Weighted | |||||||||||
| Average | Average | |||||||||||
| Exercise | Remaining | |||||||||||
| Vested and Nonvested Stock Options | Number | Price | Life | |||||||||
| Outstanding December 31, 2023 | 222,000 | $ | 1.20 | 9.97 | ||||||||
| Granted | 3,651 | 0.60 | 2.33 | |||||||||
| Exercised | - | - | - | |||||||||
| Expired or forfeited | (44,434 | ) | 1.20 | - | ||||||||
| Rounding in connection with Reverse Split | 10 | - | - | |||||||||
| Outstanding December 31, 2024 | 181,227 | $ | 1.19 | 8.84 | ||||||||
| Weighted- | ||||||||
| Average | ||||||||
| Exercise | ||||||||
| Nonvested Stock Options | Number | Price | ||||||
| Nonvested on December 31, 2023 | 66,667 | $ | 1.20 | |||||
| Granted | 3,651 | 0.60 | ||||||
| Vested | (25,884 | ) | 1.12 | |||||
| Forfeited | (44,434 | ) | 1.20 | |||||
| Nonvested on December 31, 2024 | - | $ | - | |||||
As of December 31, 2024, there were 181,226 exercisable options; these options had a weighted average exercise price $1.19.
The Company recognized stock-based compensation expense related to all options granted and vesting expense of $32,918 during the year ended December 31, 2024, of which $32,918 is included in general and administrative expenses in the accompanying statements of operations. The remaining value to be expensed is $0 as of December 31, 2024. The weighted average vesting term is 0 years as of December 31, 2024.
The Company recognized stock-based compensation expense related to all options granted and vesting expense of $589,014 during the year ended December 31, 2023, of which $385,640 is included in general and administrative expenses and $203,374 is included in research and development expenses in the accompanying statements of operations.
Warrants
For the year ended December 31, 2024, the fair value of each warrant granted was estimated using the assumption and/or factors in the Black-Scholes Model as follows:
| Exercise price | $ | 52,300 | ||
| Expected dividend yield | 0 | % | ||
| Risk free interest rate | 3.97 | % | ||
| Expected life in years | 5.0 | |||
| Expected volatility | 219 | % |
| F-102 |
The risk-free interest rate assumption for warrants granted is based upon observed interest rates on the United States Government Bond Equivalent Yield appropriate for the expected term of warrants.
The Company determined the expected volatility assumption for warrants granted using the historical volatility of comparable public companies’ common stock. The Company will continue to monitor peer companies and other relevant factors used to measure expected volatility for future warrant grants, until such time that the Company’s common stock has enough market history to use historical volatility.
The dividend yield assumption for warrants granted is based on the Company’s history and expectation of dividend payouts. The Company has never declared nor paid any cash dividends on its common stock, and the Company does not anticipate paying any cash dividends in the foreseeable future.
The Company recognizes warrant forfeitures as they occur, as there is insufficient historical data to accurately determine future forfeitures rates.
A summary of warrant issuances are as follows:
| Weighted | Weighted | |||||||||||
| Average | Average | |||||||||||
| Exercise | Remaining | |||||||||||
| Vested and Nonvested Warrants | Number | Price | Life | |||||||||
| Outstanding December 31, 2023 | 546 | $ | 141,100.00 | 2.73 | ||||||||
| Granted | 2,617 | 5,133.60 | 4.36 | |||||||||
| Exercised | (182 | ) | 6,749.70 | - | ||||||||
| Expired or forfeited | (301 | ) | 18,459.27 | - | ||||||||
| Outstanding December 31, 2024 | 2,680 | $ | 659,707.35 | 4.51 | ||||||||
| Weighted- | ||||||||
| Average | ||||||||
| Exercise | ||||||||
| Nonvested Warrants | Number | Price | ||||||
| Nonvested on December 31, 2023 | - | $ | - | |||||
| Granted | 2,617 | 5,133.60 | ||||||
| Vested | (2,617 | ) | 5,133.60 | |||||
| Forfeited | - | - | ||||||
| Nonvested on December 31, 2024 | - | $ | - | |||||
Warrant Reprice
For the year ended December 31, 2024, the Company entered into an amendment to common stock purchase warrants (the “Warrant Amendment”) with the holder (the “Repriced Holder”) of certain of the Company’s warrants originally issued in August Exchange Agreement, July 2024 Senior Notes, May PIPE Placement Agent Warrants, December 2023, April 2023, September 2022, December 2021, August 2021, and September 2020 (collectively, the “Repriced Outstanding Warrants”), pursuant to which the Company and the Repriced Holder agreed to amend each of the Repriced Outstanding Warrants to lower the exercise price of the Outstanding Warrants to $8,120.00 per share. A total of 824 warrants were repriced. The reprice of the warrants also resulted in the issuance of 1,766 new warrants as part of the reprice provisions. In connection with the warrant reprices there was a modification to the warrants resulting in a deemed dividend amount of $5,902,874 and an interest expense of $376,901 for the warrants that were modified with the issuance of a note payable.
| F-103 |
The August Exchange Agreement warrants have a floor price of $5,190.00 and were repriced to $5,190.00. 480 new warrants as part of the reprice provisions.
The July 2024 Senior Notes warrants have a floor price of $2,950.00 and were repriced to $2,950.00. 1,244 new warrants as part of the reprice provisions.
The May PIPE Placement Agent Warrants have a floor price of $5,190.00 and were repriced to $5,190.00. 43 new warrants as part of the reprice provisions.
For the year ended December 31, 2024, the fair value of each warrant modified was estimated using the assumption and/or factors in the Black-Scholes Model as follows:
| Exercise price | $ | 3,000.00-46,000.00 | ||
| Expected dividend yield | 0 | % | ||
| Risk free interest rate | 3.66-4.62 | % | ||
| Expected life in years | 1.15-4.98 | |||
| Expected volatility | 202-166 | % |
The risk-free interest rate assumption for warrants granted is based upon observed interest rates on the United States Government Bond Equivalent Yield appropriate for the expected term of warrants.
The Company determined the expected volatility assumption for warrants granted using the historical volatility of comparable public companies’ common stock. The Company will continue to monitor peer companies and other relevant factors used to measure expected volatility for future warrant grants, until such time that the Company’s common stock has enough market history to use historical volatility.
The dividend yield assumption for warrants granted is based on the Company’s history and expectation of dividend payouts. The Company has never declared nor paid any cash dividends on its common stock, and the Company does not anticipate paying any cash dividends in the foreseeable future.
Restricted Stock Units
A summary of Restricted Stock Units (“RSUs”) issuances are as follows:
| Weighted | ||||||||
| Average | ||||||||
| Nonvested RSUs | Number | Price | ||||||
| Nonvested December 31, 2023 | - | $ | - | |||||
| Granted | 1 | 19,250.00 | ||||||
| Vested | (1 | ) | 19,250.00 | |||||
| Forfeited | - | - | ||||||
| Nonvested December 31, 2024 | - | $ | - | |||||
The Company recognized stock-based compensation expense related to RSUs granted and vesting expense of $153 and $308,479 during the year ended December 31, 2024 and December 31, 2023, respectively. The $153 is included in general and administrative, in the accompanying Statements of Operations. The remaining value to be expensed is $0 with a weighted average vesting term of 0 years as of December 31, 2024.
During the year ended December 31, 2024, the Company granted a total of 1 RSUs. During the year ended December 31, 2024, 1 RSUs vested and the Company issued 1 shares of common stock for the 1 vested RSUs. During the year ended December 31, 2023, 1 RSUs vested and the Company issued 1 shares of common stock for the 1 vested RSUs.
| F-104 |
NOTE 11 – INCOME TAXES
For the years ended December 31, 2024 and 2023, the Company did not record a current or deferred income tax expense or benefit due to current and historical losses incurred by the Company. The Company’s losses before income taxes consist solely of losses from domestic operations.
A reconciliation of income tax expense (benefit) computed at the statutory federal income tax rate to income taxes as reflected in the financial statements is as follows:
| 2024 | 2023 | |||||||
| Income taxes at U.S. statutory rate | 21 | % | 21 | % | ||||
| State income taxes | 1.1 | 0.8 | ||||||
| Tax Credits | 0.3 | 0.5 | ||||||
| Permanent Differences/Others | 1.3 | (1.9 | ) | |||||
| Change in valuation allowance | (23.7 | ) | (20.5 | ) | ||||
| Total provision for income taxes | 0 | % | 0 | % | ||||
Deferred taxes are recognized for temporary differences between the basis of assets and liabilities for financial statement and income tax purposes. The significant components of the Company’s deferred tax assets and liabilities as of December 31, 2024 and 2023 are comprised of the following:
| Years Ended December 31, | ||||||||
| 2024 | 2023 | |||||||
| Deferred tax assets | ||||||||
| Net operating loss carryforwards | $ | 24,721,951 | $ | 18,555,428 | ||||
| Tax credits carryforwards | 752,472 | 796,320 | ||||||
| Stock-based compensation | 1,584,379 | 1,580,038 | ||||||
| Lease liability | 270,506 | 486,473 | ||||||
| Section 174 Capitalization | 4,158,082 | 2,207,611 | ||||||
| Loss on impairment of debt | 3,319,905 | 3,326,129 | ||||||
| Other | 150,464 | 92,704 | ||||||
| Total deferred tax assets | 34,957,759 | 27,044,703 | ||||||
| Valuation allowance | (34,559,893 | ) | (26,414,533 | ) | ||||
| Net deferred tax assets | 397,866 | 630,170 | ||||||
| Deferred tax liabilities | ||||||||
| Right of use assets | (250,710 | ) | (486,473 | ) | ||||
| Fixed assets | (147,156 | ) | (143,697 | ) | ||||
| Total deferred tax liabilities | (397,866 | ) | (630,170 | ) | ||||
| Net deferred taxes | $ | — | $ | — | ||||
The Company has evaluated the positive and negative evidence bearing upon its ability to realize its deferred tax assets, which are comprised primarily of net operating loss carryforwards and tax credits. Management has considered the Company’s history of cumulative net losses in the United States, estimated future taxable income and prudent and feasible tax planning strategies and has concluded that it is more likely than not that the Company will not realize the benefits of its U.S. federal and state deferred tax assets. Accordingly, a full valuation allowance has been established against these net deferred tax assets as of December 31, 2024 and 2023, respectively. The Company reevaluates the positive and negative evidence at each reporting period. The Company’s valuation allowance increased during 2024 by approximately $8.1 million primarily due to the generation of net operating loss and tax credit carryforwards and the capitalization of research and experimental expenditures. The Company’s valuation allowance increased during 2023 by approximately $6.2 million primarily due to the generation of net operating loss and tax credit carryforwards and the capitalization of research and experimental expenditures.
| F-105 |
As of December 31, 2024 and 2023, the Company had U.S. federal net operating loss carryforwards of $99.9 million and $75.2 million, respectively, which may be available to offset future income tax liabilities. The 2017 Tax Cuts and Jobs Act (“ TCJA”) will generally allow losses incurred after 2017 to be carried over indefinitely, but will generally limit the net operating loss deduction to the lesser of the net operating loss carryover or 80% of a corporation’s taxable income (subject to Section 382 of the Internal Revenue Code of 1986, as amended). Also, there will be no carryback for losses incurred after 2017. Losses incurred prior to 2018 will generally be deductible to the extent of the lesser of a corporation’s net operating loss carryover or 100% of a corporation’s taxable income and be available for twenty years from the period the loss was generated. The Company has federal net operating losses generated following 2017 of $99.8 million, which do not expire. The federal net operating losses generated prior to 2018 of $0.1 million will expire at various dates through 2037. The CARES Act temporarily allows the Company to carryback net operating losses arising in 2018, 2019 and 2020 to the five prior tax years. In addition, net operating losses generated in these years could fully offset prior year taxable income without the 80% of the taxable income limitation under the TCJA which was enacted on December 22, 2017. The Company has been generating losses since its inception, as such the net operating loss carryback provision under the CARES Act is not applicable to the Company.
As of December 31, 2024 and 2023, the Company also had U.S. state net operating loss carryforwards (post-apportioned) of $31.0 million and $28.2 million, respectively, which may be available to offset future income tax liabilities and expire at various dates through 2042.
As of December 31, 2024, the Company had $0.1 million federal tax credit carryforwards available to reduce future tax liabilities which expire at various dates through 2042. As of December 31, 2023, the Company had $0.1 federal tax credit carryforwards. As of December 31, 2024 and 2023, the Company had state research and development tax credit carryforwards of approximately $0.4 million and $0.4 million, respectively, which may be available to reduce future tax liabilities and can be carried over indefinitely.
Utilization of the U.S. federal and state net operating loss and research and development credit carryforwards may be subject to a substantial annual limitation under Section 382 and Section 383 of the Internal Revenue Code of 1986, as amended, and corresponding provisions of state law, due to ownership changes that have occurred previously or that could occur in the future. These ownership changes may limit the amount of net operating loss and research and development credit carryforwards that can be utilized annually to offset future taxable income and tax liabilities, respectively. The Company has not completed a study to assess whether a change of ownership has occurred, or whether there have been multiple ownership changes since its formation. Any limitation may result in expiration of a portion of the net operating loss carryforwards or research and development tax credit carryforwards before utilization.
The Company has not, as of yet, conducted a study of research and development tax credit carryforwards. Such a study, once undertaken by the Company, may result in an adjustment to the research and development tax credit carryforwards; however, a full valuation allowance has been provided against the Company’s research and development tax credits and, if an adjustment is required, this adjustment would be offset by an adjustment to the valuation allowance. Thus, there would be no impact to the balance sheet or statement of operations if an adjustment is required.
The Company files tax returns in the United States, California, Virginia, and New York. The Company is subject to U.S. federal and state tax examinations by tax authorities for the tax years ended December 31, 2019 through present. As of December 31, 2024 and 2023, the Company has recorded no liability for unrecognized tax benefits, interest, or penalties related to federal and state income tax matters and there currently no pending tax examinations. The Company will recognize interest and penalties related to uncertain tax positions in income tax expense.
| F-106 |
NOTE 12 – SUBSEQUENT EVENTS
The Company has evaluated all significant events or transactions that occurred through March 31, 2025, the date these consolidated financial statements were available to be issued.
2025 Special Meeting
On February 28, 2025, Aditxt held a special meeting of stockholders (the “Special Meeting”) for the purpose of holding a stockholder vote on the proposals set forth below. An aggregate of 27,279,927 shares of the Company’s Common Stock or 34.57% of the voting authority, constituting a quorum, were represented virtually, in person, or by valid proxies at the Special Meeting.
At the Special Meeting, the Company’s stockholders (i) granted discretionary authority to the Company’s board of directors to (a) amend the Company’s certificate of incorporation to combine outstanding shares of the Company’s common stock into a lesser number of outstanding shares, or a “reverse stock split,” at a specific ratio within a range of one-for-five (1:5) to a maximum of a one-for-two hundred fifty (1:250) split, with the exact ratio to be determined by the Company’s board of directors in its sole discretion; and (b) effect the reverse stock split, if at all, within one year of the date the proposal is approved by stockholders (Proposal 4); and (ii) authorized the Company to adjourn the Special Meeting if necessary or appropriate (Proposal 5).
The Special Meeting was adjourned to March 17, 2025 at 12:00 PM ET with respect to the following proposals: (i) to approve, for the purpose of Nasdaq Marketplace Rule 5635(d), the issuance of shares of common stock underlying shares of Series A-1 Convertible Preferred Stock originally issued by the Company in December 2023 (Proposal 1); (ii) to approve, for the purpose of Nasdaq Marketplace Rule 5635(d), the issuance of shares of common stock underlying shares of Series C-1 Convertible Preferred Stock and common stock purchase warrants originally issued by the Company in May 2024 and August 2024 (Proposal 2); and (iii) to approve, for the purpose of Nasdaq Marketplace Rule 5635(d), the issuance of shares of common stock underlying common stock purchase warrants originally issued by the Company in July 2024 (Proposal 3).
The Special Meeting was further adjourned to April 17, 2025 at 12:00 PM ET with respect to the following proposals: (i) to approve, for the purpose of Nasdaq Marketplace Rule 5635(d), the issuance of shares of common stock underlying shares of Series A-1 Convertible Preferred Stock originally issued by the Company in December 2023 (Proposal 1); (ii) to approve, for the purpose of Nasdaq Marketplace Rule 5635(d), the issuance of shares of common stock underlying shares of Series C-1 Convertible Preferred Stock and common stock purchase warrants originally issued by the Company in May 2024 and August 2024 (Proposal 2); and (iii) to approve, for the purpose of Nasdaq Marketplace Rule 5635(d), the issuance of shares of common stock underlying common stock purchase warrants originally issued by the Company in July 2024 (Proposal 3).
The adjourned Special Meeting will be held via live webcast at www.virtualshareholdermeeting.com/ADTX2025SM. The purpose of the adjournment is to allow additional time for the Company’s stockholders to vote on Proposals 1, 2, and 3.
Nasdaq Notification Letter
On March 7, 2025, the Company was notified by the Listing Qualifications Staff (the “Staff”) of Nasdaq that it has determined that as of March 6, 2025, the Company’s securities had a closing bid price of $0.10 or less for ten consecutive trading days. As a result, the Company is subject to the provisions contemplated under Listing Rule 5810(c)(3)A)(iii) and the Staff has determined to delist the Company’s securities from The Nasdaq Capital Market. The Company submitted an appeal to Nasdaq on March 14, 2025, which stayed the delisting and suspension of the Company’s securities pending the decision of the Nasdaq Hearings Panel (the “Panel”). Hearings are typically scheduled to occur approximately 30-45 days after the date of the hearing request. At the hearing, the Company intends to present its views and its plans to regain compliance with the minimum bid price rules to the Panel. There can be no assurance that the Company will be able to evidence compliance with the minimum bid price rules or any other applicable requirements for continued listing on The Nasdaq Capital Market prior to the hearing. It is the Company’s understanding that the Panel typically issues its decision within 30 days after the hearing. If the Company is delisted, this will have an impact on the Evofem transaction.
| F-107 |
Aldevron Settlement
On March 5, 2025, the Company entered into the Aldevron Settlement Agreement (the “Aldevron Settlement Agreement”) with Aldevron, LLC to resolve certain disputes arising from previously issued invoices under existing services agreements. Pursuant to the Aldevron Settlement Agreement, the Company paid $1 million and will issue a Promissory Note (the “Aldevron Promissory Note”) in the principal amount of $824,371.06 (the “Aldevron Principal Amount”). The Aldevron Principal Amount will not bear interest unless it is not repaid in full by its maturity date on May 16, 2025, in which case interest will accrue at a rate of one and one-half percent (1.5%) per annum.
Aditxt Reverse Split
At the Special Meeting, the stockholders approved a proposal to amend the Company’s certificate of incorporation to effect a reverse split of the Company’s outstanding shares of common stock, par value $0.001 at a specific ratio within a range of one-for five (1:for:5) to a maximum of one-for-two hundred fifty (1:for:250), with the exact ratio to be determined by the Company’s board of directors in its sole discretion.
Following the Special Meeting, the board of directors approved a one-for-two hundred fifty (1:for:250) reverse split of the Company’s issued and outstanding shares of common stock (the “March Reverse Stock Split”). On March 12, 2025, the Company filed with the Secretary of State of the State of Delaware a certificate of amendment to its certificate of incorporation (the “Certificate of Amendment”) to effect the March Reverse Stock Split. The March Reverse Stock Split became effective as of 4:01 p.m. Eastern Time on March 14, 2025, and the Company’s common stock began trading on a split-adjusted basis when the Nasdaq Stock Market opened on March 17, 2025. The March Reverse Stock Split is primarily intended to bring the Company into compliance with Nasdaq’s minimum bid price requirement.
When the March Reverse Stock Split became effective, every 250 shares of the Company’s issued and outstanding common stock were automatically combined, converted and changed into 1 share of the Company’s common stock, without any change in the number of authorized shares or the par value per share. In addition, a proportionate adjustment was made to the per share exercise price and the number of shares issuable upon the exercise of all outstanding stock options, restricted stock units and warrants to purchase shares of common stock and the number of shares reserved for issuance pursuant to the Company’s equity incentive compensation plans. Any fraction of a share of common stock created as a result of the March Reverse Stock Split was rounded up to the next whole share. Holders of the Company’s common stock held in book-entry form or through a bank, broker or other nominee did not need to take any action in connection with the March Reverse Stock Split. Stockholders of record received information from the Company’s transfer agent regarding their common stock ownership post- the March Reverse Stock Split.
The Company’s common stock continues to trade on the Nasdaq Stock Market LLC under the existing symbol “ADTX”, but the security has been assigned a new CUSIP number (007025802).
| F-108 |
ELOC Activity
For the period beginning January 1, 2025 through the date of this report, the Company sold 853,854 shares at an average price of $18.99 per share under the ELOC. The sale of Shares generated net proceeds of approximately $16,216,503 after paying fees and expenses. In January 2025, the Company issued a total of 46,157 shares to the ELOC Investor in connection with $2.25mm in commitment fees as defined in the ELOC Purchase Agreement.
At the Market Activity
For the period beginning January 1, 2025 through the date of this report, the Company sold 177,879 shares at an average price of $25.76 per share under the ATM. The sale of Shares generated net proceeds of approximately $4,582,262 after paying fees and expenses.
Series C-1 Convertible Preferred Stock Redemptions
For the period beginning January 1, 2025 through the date of this report, the Company redeemed approximately 6,110 shares of Series C-1 Convertible Preferred Stock for $7,027,070. As of the date of this report, the Company has an outstanding redemption payable of 2,263 shares Series C-1 Convertible Preferred Stock of $2,602,045.
Related Party Unsecured Promissory Note Activity
On January 9, 2025 the Company paid off Shahrokh Shabahang’s outstanding balance of the February 29th Note, consisting of $40,000 in principal and $787 in interest.
On January 9, 2025 the Company paid off Amro Albanna’s outstanding balance of the February 15th Note, consisting of $75,000 in principal and $127 in interest.
Unsecured Promissory Note Activity
On January 8, 2025, the Company paid off an unsecured promissory note, consisting of $5,341 in principal and $150 in interest.
On January 9, 2025, the Company paid off an unsecured promissory note, consisting of $34,227 in principal and $60 in interest.
On January 22,2025, the Company paid off the Sixth Borough Upsize Note, consisting of $75,000 in principal and $197 in interest.
On February 18, 2025, the Company paid off the 2024 September Note, consisting of $923,077 in principal and $0 in interest.
Appili Mutual Waiver
On January 30, 2025, the Company, Adivir, and Appili (the “Parties”) entered into a mutual waiver, pursuant to which, among other things, the Parties waived certain provisions of the Arrangement Agreement relating to the Outside Date not occurring on or before January 31, 2025, such waiver effective until 5:00pm (ET) on February 28, 2025, in consideration of (i) a payment by Adivir to Appili in the amount of $125,000 on or before January 31, 2025, and (ii) a payment by Adivir to Appili in the amount of $125,000 not later than February 14, 2025, to the extent the Arrangement Agreement has not been completed prior to that time.
On February 28, 2025, the Parties entered into a waiver to waive any termination rights that they may have as a result of the effective time not occurring by February 28, 2025,which waiver shall expire on March 31, 2025 in consideration of (i) a payment by Adivir to Appili in the amount of $125,000 on or before February 28, 2025, and (ii) a payment by Adivir to Appili in the amount of $125,000 not later than March 14, 2025, to the extent the Arrangement Agreement has not been completed prior to that time.
| F-109 |
Acquisition of Patents
On March 21, 2025, Pearsanta acquired certain patents related to the detection of DNA adducts for detection of changes to the DNA that may lead to potentially disease-causing mutations, in consideration of 200 shares of Pearsanta Series B Preferred Stock.
Amendment to Amended and Restated Merger Agreement
On March 23, 2025, the Company, Adicure, Inc., and Evofem entered into Amendment No. 5 to the Amended and Restated Merger Agreement (“Amendment No. 5”), pursuant to which, the parties agreed that (i) Evofem shall use commercially reasonable efforts to hold the Company Shareholders Meeting (as defined under the A&R Merger Agreement) no later than September 26, 2025, (ii) the Company shall invest an additional $1,500,000 in Evofem no later than April 7, 2025 in exchange for additional shares of F-1 Preferred Stock and/or, at the Company’s option, senior subordinated notes of Evofem, and (iii) the End Date shall be extended to September 30, 2025.
Pearsanta Acquisition of Assets
On March 24, 2025, Pearsanta, a majority-owned subsidiary of the Company entered into an Agreement for the Acquisition of Patents (the “Pearsanta Acquisition Agreement”) with the holders (the “Asset Holders”) of certain patents and intellectual property assets (the “Pearsanta Acquired Assets”), pursuant to which Pearsanta acquired the Pearsanta Acquired Assets in consideration of the issuance by Pearsanta to the Asset Holders of an aggregate of 200 shares of Series B Convertible Preferred Stock, par value $0.001 per share (the “Pearsanta Series B Preferred Stock”).
Pursuant to the Certificate of Designation of Preferences, Rights and Limitations of the Pearsanta Preferred Stock, the Pearsanta Preferred Stock will be mandatorily and automatically converted, with no further action on the part of the holders thereof, into 1,000 fully paid and nonassessable shares of common stock (1:1,000) (the “Series B Conversion Ratio”) of Pearsanta upon the consummation of a firm underwritten initial public offering of the common stock for cash effected pursuant to a registration statement or similar document filed by or on behalf of Pearsanta under the Securities Act of 1933, as amended (a “Pearsanta Qualifying IPO”), provided, however, that if the value of such Pearsanta Series B Preferred Stock, on an as-converted basis, at the time of the pricing of the Pearsanta common stock in connection with the Pearsanta Qualifying IPO does not equal $1,000,000, then the conversion ratio of the Pearsanta Series B Preferred Stock will be adjusted such that the value of the securities received in the Pearsanta Qualifying IPO by the Asset Holders shall equal $1,000,000 in the aggregate.
Subsequent Events – unaudited
Nasdaq Equity Compliance
As of the date of filing, on an unaudited basis, the Company has equity of approximately $10 million, which exceeds the Nasdaq continued listing requirement.
| F-110 |
Amended and Restated Agreement and Plan of Merger
AMENDED AND RESTATED
AGREEMENT AND PLAN OF MERGER
among
ADITXT, INC.,
ADIFEM, INC., FKA ADICURE, INC.
and
EVOFEM BIOSCIENCES, INC.
Dated as of July 12, 2024
| A-1 |
TABLE OF CONTENTS
| Page | |||
| Article I CERTAIN DEFINITIONS | 2 | ||
| Section 1.1 | Certain Definitions | 2 | |
| Section 1.2 | Terms Defined Elsewhere | 2 | |
| Article II THE MERGER | 4 | ||
| Section 2.1 | The Merger | 4 | |
| Section 2.2 | Closing | 4 | |
| Section 2.3 | Effect of the Merger | 5 | |
| Section 2.4 | Organizational Documents | 5 | |
| Section 2.5 | Directors and Officers of the Surviving Company | 5 | |
| Article III EFFECT OF THE MERGER ON THE CAPITAL STOCK OF THE COMPANY AND MERGER SUB; EXCHANGE | 5 | ||
| Section 3.1 | Effect of the Merger on Capital Stock | 5 | |
| Section 3.2 | Payment for Securities; Exchange | 8 | |
| Article IV REPRESENTATIONS AND WARRANTIES OF THE COMPANY | 11 | ||
| Section 4.1 | Organization, Standing and Power | 11 | |
| Section 4.2 | Capital Structure | 12 | |
| Section 4.3 | Authority; No Violations; Approvals | 13 | |
| Section 4.4 | Consents | 14 | |
| Section 4.5 | SEC Documents; Financial Statements; Internal Controls and Procedures | 15 | |
| Section 4.6 | Absence of Certain Changes or Events | 16 | |
| Section 4.7 | No Undisclosed Material Liabilities | 16 | |
| Section 4.8 | [Intentionally omitted] | 16 | |
| Section 4.9 | Company Permits; Compliance with Applicable Law | 16 | |
| Section 4.10 | Compensation; Benefits | 17 | |
| Section 4.11 | Employment and Labor Matters | 18 | |
| Section 4.12 | Taxes | 19 | |
| Section 4.13 | Litigation | 21 | |
| Section 4.14 | Intellectual Property | 22 | |
| Section 4.15 | Real Property | 23 | |
| Section 4.16 | Material Contracts | 24 | |
| Section 4.17 | Insurance | 25 | |
| Section 4.18 | Environmental Matters | 25 | |
| Section 4.19 | Brokers | 26 | |
| Section 4.20 | State Takeover Statute | 26 | |
| Section 4.21 | Investment Company Act | 26 | |
| Section 4.22 | Related Party Transactions | 26 | |
| Section 4.23 | FDA Regulatory | 26 | |
| Section 4.24 | No Additional Representations | 28 | |
| i |
| Article V REPRESENTATIONS AND WARRANTIES OF PARENT AND MERGER SUB | 29 | ||
| Section 5.1 | Organization, Standing and Power | 30 | |
| Section 5.2 | Capital Structure | 30 | |
| Section 5.3 | Authority; No Violations; Approvals | 32 | |
| Section 5.4 | Consents | 32 | |
| Section 5.5 | SEC Documents; Financial Statements; Internal Controls and Procedures | 33 | |
| Section 5.6 | Absence of Certain Changes or Events | 34 | |
| Section 5.7 | No Undisclosed Material Liabilities | 34 | |
| Section 5.8 | Information Supplied | 34 | |
| Section 5.9 | Parent Permits; Compliance with Applicable Law | 34 | |
| Section 5.10 | Compensation; Benefits | 35 | |
| Section 5.11 | Labor Matters | 36 | |
| Section 5.12 | Taxes | 37 | |
| Section 5.13 | Litigation | 39 | |
| Section 5.14 | Intellectual Property | 39 | |
| Section 5.15 | Real Property | 41 | |
| Section 5.16 | Material Contracts | 41 | |
| Section 5.17 | Insurance | 42 | |
| Section 5.18 | Brokers | 42 | |
| Section 5.19 | State Takeover Statute | 42 | |
| Section 5.20 | Investment Company Act | 43 | |
| Section 5.21 | Ownership of Company Capital Stock | 43 | |
| Section 5.22 | Business Conduct | 43 | |
| Section 5.23 | Related Party Transactions | 43 | |
| Section 5.24 | FDA Regulatory | 43 | |
| Section 5.25 | No Additional Representations | 45 | |
| Article VI COVENANTS AND AGREEMENTS | 46 | ||
| Section 6.1 | Conduct of Company Business Pending the Merger | 46 | |
| Section 6.2 | [Intentionally Omitted] | 49 | |
| Section 6.3 | [Intentionally Omitted] | 49 | |
| Section 6.4 | Indemnification; Directors’ and Officers’ Insurance | 50 | |
| Section 6.5 | Preparation of Proxy Statement | 52 | |
| Section 6.6 | Shareholders Meeting | 53 | |
| Section 6.7 | Access to Information | 53 | |
| Section 6.8 | Reasonable Best Efforts | 54 | |
| Section 6.9 | Employee Matters | 55 | |
| Section 6.10 | Parent Equity Investment | 55 | |
| Section 6.11 | Shareholder Litigation | 56 | |
| Section 6.12 | Public Announcements | 56 | |
| ii |
| Section 6.13 | Control of Business | 56 | |
| Section 6.14 | Transfer Taxes | 56 | |
| Section 6.15 | Notification | 57 | |
| Section 6.16 | Use of Company’s Cash Receipts | 57 | |
| Section 6.17 | Takeover Laws | 57 | |
| Section 6.18 | [Intentionally omitted] | 57 | |
| Section 6.19 | Delisting | 57 | |
| Section 6.20 | Obligations of Merger Sub and the Surviving Company | 57 | |
| Section 6.21 | Surviving Company Option Plan | 58 | |
| Section 6.22 | Benefits | 58 | |
| Section 6.23 | Exchange Agreements | 58 | |
| Article VII CONDITIONS PRECEDENT | 58 | ||
| Section 7.1 | Conditions to Each Party’s Obligation to Consummate the Merger | 58 | |
| Section 7.2 | Additional Conditions to Obligations of Parent and Merger Sub | 60 | |
| Section 7.3 | Additional Conditions to Obligations of the Company | 61 | |
| Section 7.4 | Frustration of Closing Conditions | 62 | |
| Article VIII TERMINATION | 62 | ||
| Section 8.1 | Termination | 62 | |
| Section 8.2 | Notice of Termination; Effect of Termination | 63 | |
| Section 8.3 | Expenses and Other Payments | 63 | |
| Article IX GENERAL PROVISIONS | 64 | ||
| Section 9.1 | Disclosure Letter Definitions | 64 | |
| Section 9.2 | Survival | 64 | |
| Section 9.3 | Notices | 64 | |
| Section 9.4 | Rules of Construction | 65 | |
| Section 9.5 | Counterparts | 66 | |
| Section 9.6 | Entire Agreement; Third Party Beneficiaries | 67 | |
| Section 9.7 | Governing Law; Venue; Waiver of Jury Trial | 67 | |
| Section 9.8 | Severability | 68 | |
| Section 9.9 | Assignment | 68 | |
| Section 9.10 | Affiliate Liability | 68 | |
| Section 9.11 | Remedies; Specific Performance | 69 | |
| Section 9.12 | Amendment | 69 | |
| Section 9.13 | Extension; Waiver | 69 | |
| Annex A | Certain Definitions |
| Exhibit A | Certificate of Incorporation of Surviving Company |
| Exhibit B | Bylaws of Surviving Company |
| Exhibit C | Certificate of Designation for Exchanged Parent Preferred Stock |
| iii |
AMENDED AND RESTATED AGREEMENT AND PLAN OF MERGER
THIS AMENDED AND RESTATED AGREEMENT AND PLAN OF MERGER, dated as of July 12, 2024 (this “Agreement”), by and among Aditxt, Inc., a Delaware corporation (“Parent”), Adifem, Inc., formerly known as Adicure, Inc., a Delaware corporation and a wholly-owned Subsidiary of Parent (“Merger Sub”), and Evofem Biosciences, Inc., a Delaware corporation (the “Company”).
WHEREAS, the Company, Parent and Merger Sub entered into that certain Agreement and Plan of Merger as of December 11, 2023 (such agreement the “Original Agreement” and such date the “Original Date”) pursuant to which they planned to effect a business combination through a merger of Merger Sub with and into the Company, with the Company being the Surviving Company (the “Merger”), upon the terms and conditions set forth in this Agreement and in accordance with the Delaware General Corporation Law (the “DGCL”);
WHEREAS, on or about May 2, 2024, in connection with that certain Reinstatement and Fourth Amendment to Merger Agreement dated as of May 2, 2024 between the Company, Parent and Merger Sub, Parent initiated a wire transfer to the Company to an account previously designated by the Company to the Parent in the amount of $1,000,000.00 (the “Initial Payment”);
WHEREAS, the Company, Parent and Merger Sub have determined to amend and restate the Original Agreement on the terms set forth in this Agreement;
WHEREAS, the board of directors of the Company (the “Company Board”) has unanimously (i) determined that this Agreement and the transactions contemplated hereby (collectively, the “Transactions”), including the Merger, are in the best interests of the Company and the Company Shareholders, (ii) adopted and approved this Agreement and declared that the Transactions, including the Merger, are advisable, (iii) directed that this Agreement and the Transactions, including the Merger, be submitted to the holders of Company Common Stock and voting Company Preferred Stock for their approval at the Company Shareholders Meeting, and (iv) resolved to recommend that the holders of Company Common Stock and voting Company Preferred Stock approve this Agreement and the Transactions, including the Merger (such recommendation made in this clause (iv), the “Company Board Recommendation”);
WHEREAS, the board of directors of Parent (the “Parent Board”) has unanimously (i) determined that this Agreement and the Transactions, including the issuance of Exchanged Parent Preferred Stock (the “Parent Stock Issuance”) and the Merger, are in the best interests of Parent and the Parent Shareholders and (ii) adopted and approved this Agreement and declared that the Transactions, including the Parent Stock Issuance and the Merger, are advisable;
WHEREAS, Parent, in its capacity as the sole stockholder of Merger Sub (the “Merger Sub Sole Stockholder”), has by written consent (i) determined that this Agreement and the Transactions, including the Merger, are in the best interests of Merger Sub and the Merger Sub Sole Stockholder and (ii) adopted and approved this Agreement and declared that the Transactions, including the Merger, are advisable;
| 1 |
WHEREAS, Baker Brothers Life Sciences, L.P. (“Baker”), 667, L.P. (“667”), and Baker Bros. Advisors LP as their designated agent (the “Designated Agent”) have entered into certain debt agreements with the Company (the agreements representing such existing debt, as amended, the “Loan Documents” and the amount owed by the Company under the Loan Documents, the “Loan Amount”), including, without limitation, that certain Securities Purchase and Security Agreement, dated as of April 23, 2020, as amended by that First Amendment to the Securities Purchase and Security Agreement, dated as of November 20, 2021, that Second Amendment to the Securities Purchase and Security Agreement, dated as of March 21, 2022, that Third Amendment to Securities Purchase and Security Agreement dated as of September 15, 2022, and that Fourth Amendment to Securities Purchase and Security Agreement, dated as of September 8, 2023 (as so amended, the “Securities Purchase Agreement”) by and among the Company, the Purchasers (as defined therein) and the Designated Agent; and
WHEREAS, the parties desire to make certain representations, warranties, covenants and agreements in connection with the Merger and the Parent Stock Issuance, and to prescribe various terms of and conditions to the Merger.
NOW, THEREFORE, in consideration of the foregoing and the representations, warranties, covenants and agreements contained in this Agreement, and for other valuable consideration, the receipt and sufficiency of which are hereby acknowledged, Parent, Merger Sub and the Company hereby agree as follows:
Article
I
CERTAIN DEFINITIONS
Section 1.1 Certain Definitions. As used in this Agreement, the capitalized terms have the meanings ascribed to such terms in Annex A or as otherwise defined elsewhere in this Agreement.
Section 1.2 Terms Defined Elsewhere. As used in this Agreement, the following capitalized terms are defined in this Agreement as referenced in the following table:
| Definition | Section | |
| 667 | Recitals | |
| Agreement | Preamble | |
| Baker | Recitals | |
| Book-Entry Shares | 3.2(b)(i) | |
| Business Employees | 4.11(a) | |
| Cancelled Shares | 3.1(b)(iv) | |
| Certificate of Merger | 2.2(b) | |
| Certificates | 3.2(b)(i) | |
| Closing | 2.2(a) | |
| Closing Date | 2.2(a) | |
| Code | 3.2(i) | |
| Common Exchange Ratio | 3.1(b)(i) | |
| Common Merger Consideration | 3.1(b)(i) | |
| Company | Preamble | |
| Company Affiliate | 9.10 | |
| Company Board | Recitals |
| 2 |
| Definition | Section | |
| Company Board Recommendation | Recitals | |
| Company Common Stock | 3.1(b)(i) | |
| Company Contracts | 4.16(b) | |
| Company Disclosure Letter | Article IV | |
| Company Material Adverse Effect | 4.1(a) | |
| Company Permits | 4.9 | |
| Company Plans | 4.10(a) | |
| Company SEC Documents | 4.5(a) | |
| Company Shareholders Meeting | 4.4 | |
| Delaware Department | 2.2(b) | |
| Designated Agent | Recitals | |
| Designation | 5.3(a) | |
| DGCL | Recitals | |
| Dissenting Shares | 3.2(j) | |
| Effective Time | 2.2(b) | |
| End Date | 8.1(b)(ii) | |
| Exchange Agent | 3.2(a) | |
| Exchange Fund | 3.2(a) | |
| Exchange Ratios | 3.1(b)(ii) | |
| Exchanged Parent Preferred Stock | 3.1(b)(ii) | |
| F-1 Preferred Stock | 6.10 | |
| FDA Permits | 4.23(b) | |
| GAAP | 4.5(b) | |
| Letter of Transmittal | 3.2(b)(i) | |
| Loan Amount | Recitals | |
| Loan Documents | Recitals | |
| Material Company Insurance Policies | 4.17 | |
| Material Parent Insurance Policies | 5.17 | |
| Merger | Recitals | |
| Merger Consideration | 3.1(b)(ii) | |
| Merger Sub | Preamble | |
| Merger Sub Sole Stockholder | Recitals | |
| Non-Disclosure Agreement | 6.7(b) | |
| Parent | Preamble | |
| Parent Affiliate | 9.10(b) | |
| Parent Board | Recitals | |
| Parent Contracts | 5.16(b) | |
| Parent Disclosure Letter | Article V | |
| Parent Material Adverse Effect | 5.1(a) | |
| Parent Permits | 5.9 | |
| Parent Plans | 5.10(a) | |
| Parent SEC Documents | 5.5(a) | |
| Parent Stock Issuance | Recitals | |
| 9.5 | ||
| Potential Product | 4.23(c) |
| 3 |
| Definition | Section | |
| Preferred Exchange Ratio | 3.1(b)(ii) | |
| Preferred Merger Consideration | 3.1(b)(ii) | |
| Proxy Statement | 4.4 | |
| Securities Purchase Agreement | Recitals | |
| Surviving Company | 2.1 | |
| Terminable Breach | 8.1(b)(iii) | |
| Transaction Litigation | 6.15 | |
| Transactions | Recitals | |
| Unconverted Company Preferred Stock | 3.1(b)(ii) |
Article
II
THE MERGER
Section 2.1 The Merger. Upon the terms and subject to the conditions of this Agreement, and in accordance with the DGCL, at the Effective Time, the Merger Sub shall be merged with and into Company, with the Company surviving the Merger (the Company, as the surviving company in the Merger, sometimes being referred to herein as the “Surviving Company”). As a result of the Merger, the Surviving Company shall be a wholly-owned Subsidiary of Parent. The Merger shall have the effects provided in this Agreement and as specified in the DGCL.
Section 2.2 Closing.
(a) The closing of the Merger (the “Closing”), shall take place at 9:00 a.m., New York, New York time, on a date that is two Business Days following the satisfaction or (to the extent permitted by applicable Law) waiver in accordance with this Agreement of all of the conditions set forth in Article VII (other than any such conditions which by their nature cannot be satisfied until the Closing Date, which shall be required to be so satisfied or (to the extent permitted by applicable Law) waived in accordance with this Agreement on the Closing Date) by means of a virtual closing through the electronic exchange of signatures, or such other date and place as Parent and the Company may agree to in writing. For purposes of this Agreement, “Closing Date” shall mean the date on which the Closing occurs.
(b) As soon as practicable on the Closing Date, Parent and the Company shall (i) cause the Merger to be consummated by filing with the Secretary of State of the State of Delaware (the “Delaware Department”) a certificate of merger (the “Certificate of Merger”) in connection with the Merger, in such form as is required by, and executed in accordance with, the DGCL, and (ii) the parties shall make all other filings or recordings required under the DGCL in connection with the Merger. The Merger shall become effective at the time of filing of the Certificate of Merger with the Delaware Department, or at such later time as may be designated jointly by Parent and the Company and specified in the Certificate of Merger (such date and time the Merger becomes effective, the “Effective Time”), it being understood and agreed that, unless otherwise agreed to by the parties in writing, the Effective Time shall occur on the Closing Date.
| 4 |
Section 2.3 Effect of the Merger. At the Effective Time, the Merger shall have the effects set forth in this Agreement and the applicable provisions of the DGCL. Without limiting the generality of the foregoing, and subject thereto, at the Effective Time, all of the property, assets, rights, privileges, immunities, purposes, powers and franchises of each of the Company and Merger Sub shall vest in the Surviving Company without transfer, reversion or impairment and all debts, obligations and liabilities of each of the Company and Merger Sub shall become the debts, obligations and liabilities of the Surviving Company.
Section 2.4 Organizational Documents. At the Effective Time and by virtue of the Merger, the Organizational Documents of the Surviving Company shall be amended and restated set forth in Exhibit A and Exhibit B hereto, until thereafter amended in accordance with their respective terms and applicable Law.
Section 2.5 Directors and Officers of the Surviving Company. From and after the Effective Time, the sole officer of the Surviving Company is Saundra Pelletier and the director or directors of the Surviving Company shall be as set forth in Section 2.5 of the Parent Disclosure Letter and such directors and officers shall serve until their successors have been duly elected or appointed and qualified or until their death, resignation or removal in accordance with the Organizational Documents of the Surviving Company. The Parent and certain members of Company management are to enter into a mutually agreeable voting agreement (the “Voting Agreement”) on the Closing Date as hereinafter provided.
Article
III
EFFECT OF THE MERGER ON THE CAPITAL STOCK OF THE COMPANY AND MERGER SUB; EXCHANGE
Section 3.1 Effect of the Merger on Capital Stock. At the Effective Time, by virtue of the Merger and without any action on the part of Parent, Merger Sub, the Company, or any holder of any securities of Parent, Merger Sub or the Company:
(a) Capital Stock of Merger Sub. Each issued and outstanding share of Merger Sub Common Stock shall be canceled and retired and shall cease to exist. Immediately following the Effective Time, the Surviving Company shall issue to Parent a number of shares of common stock, par value $0.001 per share, of the Surviving Company equal to the number of shares of Merger Sub Common Stock outstanding immediately prior to the Effective Time upon payment by Parent to the Surviving Company of an amount equal to the product of (x) the number of shares of the Surviving Company issued to Parent and (y) the par value of such shares.
(b) Capital Stock of the Company.
(i) Subject to the other provisions of this Article III, all shares of common stock, par value $0.0001 per share, of the Company (“Company Common Stock”), issued and outstanding immediately prior to the Effective Time (excluding any Cancelled Shares and Dissenting Shares), shall automatically be converted into the right to receive from Parent, on a pro rata basis, an aggregate amount (the “Common Merger Consideration”) equal to (A) ONE MILLION EIGHT HUNDRED THOUSAND DOLLARS ($1,800,000.00) less (B) an amount equal to the product of (x) the number of Dissenting Shares represented by Company Common Stock and (y) the Common Exchange Ratio. As used in this Agreement, “Common Exchange Ratio” means 1,800,000 divided by the number of issued and outstanding shares of Company Common Stock issued and outstanding immediately prior to the Effective Time.
| 5 |
(ii) Subject to the other provisions of this Article III, each share of the Company’s Series E-1 Preferred Stock issued and outstanding immediately prior to the Effective Time (excluding any Cancelled Shares and Dissenting Shares) (the “Unconverted Company Preferred Stock”) shall automatically be converted into the right to receive from Parent, (the “Preferred Merger Consideration” and, together with the Common Merger Consideration the “Merger Consideration”) one share of Parent Preferred Stock having substantially the rights, powers and preferences set forth in the form Certificate of Designation attached hereto as Exhibit C (“Exchanged Parent Preferred Stock”). As used in this Agreement, “Preferred Exchange Ratio” is one to one. The Common Exchange Ratio and Preferred Exchange Ratio are, together, the “Exchange Ratios.”
(iii) All such shares of Company Common Stock, and Unconverted Company Preferred Stock when so converted pursuant to Section 3.1(b)(i) and Section 3.1(b)(ii), shall automatically be cancelled and cease to exist. Each holder of a share of Company Common Stock that was outstanding immediately prior to the Effective Time (other than Cancelled Shares and Dissenting Shares) shall cease to have any rights with respect thereto, except the right to receive the Common Merger Consideration to be paid in consideration therefor upon the surrender of any Certificates or Book-Entry Shares, as applicable, in accordance with Section 3.2. Each holder of a share of Unconverted Company Preferred Stock that was outstanding immediately prior to the Effective Time (other than Cancelled Shares and Dissenting Shares) shall cease to have any rights with respect thereto, except the right to receive the Preferred Merger Consideration, in each case, to be issued or paid in consideration therefor upon the surrender of any Certificates or Book-Entry Shares, as applicable, in accordance with Section 3.2.
(iv) All shares of Company Common Stock or Company Preferred Stock held by Parent or Merger Sub or by any wholly-owned Subsidiary of Parent, Merger Sub or the Company immediately prior to the Effective Time shall automatically be cancelled and retired and shall cease to exist as of the Effective Time, and no consideration shall be delivered or deliverable in exchange therefor (collectively, the “Cancelled Shares”).
(c) Adjustment to Merger Consideration and Exchange Ratios. Each of the Common Merger Consideration and the Preferred Merger Consideration, respectively, and the Common Exchange Ratio and the Preferred Exchange Ratio, respectively, shall be equitably adjusted, without duplication, to reflect the effect of any stock split, reverse stock split, stock dividend (including any dividend or other distribution of securities convertible into such securities), subdivision, reorganization, reclassification, recapitalization, combination, exchange of shares or other like change with respect to the number of shares of Company Common Stock, Unconverted Company Preferred Stock or Parent Preferred Stock outstanding after the date hereof and prior to the Effective Time and thereafter all references to the Common Merger Consideration and Preferred Merger Consideration, respectively, and the Common Exchange Ratio and the Preferred Exchange Ratio, respectively, as applicable, shall be deemed to be the Common Merger Consideration and the Preferred Merger Consideration, respectively, and Common Exchange Ratio and Preferred Exchange Ratio, respectively, as so adjusted. The same procedures shall apply to any other reference to the issuance of Parent Preferred Stock pursuant to this Agreement. Nothing in this Section 3.1(c) shall be construed to permit the Company, Parent or any of their respective Subsidiaries to take any action with respect to its securities that is prohibited by the terms of this Agreement.
| 6 |
(d) Company Options. Upon the terms and subject to the conditions set forth herein, at the Effective Time, by virtue of the Merger and without any action on the part of any party hereto, any Company Optionholder or any other Person, each Company Option that is outstanding and unexercised as of immediately prior to the Effective Time shall, whether or not vested, be automatically extinguished and canceled without the right to receive any consideration (with no payment being made hereunder with respect thereto). Prior to the Effective Time, the Company shall take all actions necessary and sufficient in accordance with applicable Law, the Company Option Plans and the Company Options including obtaining necessary consents and passing necessary resolutions of its board of directors) to: (A) give effect to the actions contemplated by this Section 3.1(d), and (B) terminate, as of the Effective Time, the Company Option Plans, all agreements pursuant thereto and all Company Options thereunder, such that as of the Effective Time, no Person shall have any right to purchase shares of Company Common Stock or any right to receive Company Common Stock or any other equity security of the Company thereunder. The Company shall take all actions necessary to effect the transactions contemplated by this Section 3.1(d), including, but not limited to, any actions as may be required under the applicable Company Option Plans and all Company Options, including, if required by the Company Option Plans or Company Options, delivering a notice of the terms of this Agreement to all holders of Company Options. Any materials to be submitted to holders of Company Options shall be subject to review by Parent.
(e) ESPP. As of the date of this Agreement, no employee of the Company is participating in the ESPP, and there are no ongoing offering periods under the ESPP, and the Company shall not permit any new offering period following the date of this Agreement. As soon as practicable after the date of this Agreement, the Company shall take all action that may be reasonably necessary to terminate the ESPP, subject to consummation of the Merger, no later than no later than five Business Days prior to the anticipated Closing Date. As soon as practicable after the date of this Agreement, the Company shall take all action that may be reasonably necessary to provide that: (i) no new Offering Period shall commence under the Company’s 2019 Employee Stock Purchase Plan (“ESPP”) following the date of this Agreement, (ii) participants in the ESPP as of the date of this Agreement may not increase their payroll deductions under, or make separate non-payroll contributions to, the ESPP from those in effect on the date of this Agreement; and (iii) no new participants may commence participation in the ESPP following the date of this Agreement. Prior to the Effective Time, the Company shall take all action that the Company determines to be reasonably necessary to: (A) cause any offering period or purchase period that otherwise would be in progress at the Effective Time to be the final offering period under the ESPP and to be terminated no later than five Business Days prior to the anticipated Closing Date (the “Final Exercise Date”); (B) make any pro-rata adjustments that may be necessary to reflect the shortened offering period or purchase period, but otherwise treat such shortened offering period or purchase period as a fully effective and completed offering period or purchase period for all purposes under the ESPP; (C) cause each participant’s then-outstanding share purchase right under the ESPP (the “ESPP Rights”) to be exercised as of the Final Exercise Date; and (D) terminate the ESPP as of, and contingent upon, the Effective Time. On the Final Exercise Date, the funds credited as of such date under the ESPP within the associated accumulated account for each participant under the ESPP shall be used to purchase shares of Company Common Stock in accordance with the terms of the ESPP (as amended pursuant to this Section 3.2(e)), and each share purchased thereunder immediately prior to the Effective Time will be canceled at the Effective Time and converted into the right to receive the Common Merger Consideration in accordance with Section 3.1(b), subject to withholding of any applicable income and employment withholding Taxes. Any accumulated contributions of each participant under the ESPP as of immediately prior to the Effective Time shall, to the extent not used to purchase shares in accordance with the terms and conditions of the ESPP (as amended pursuant to this Section 3.2(e)), be refunded to such participant as promptly as practicable following the Effective Time (without interest). No further ESPP Rights shall be granted or exercised under the ESPP after the Final Exercise Date. The Company shall provide timely notice to participants of the setting of the Final Exercise Date and the termination of the ESPP in accordance with the terms thereof.
| 7 |
Section 3.2 Payment for Securities; Exchange.
(a) Exchange Agent; Exchange Fund. Prior to the Closing Date, Parent and Merger Sub shall enter into an agreement with the Company’s transfer agent to act as agent for the holders of Company Common Stock and the Unconverted Company Preferred Stock in connection with the Merger (the “Exchange Agent”) and to receive the Merger Consideration and any dividends or other distributions pursuant to Section 3.2(g), to which such holders shall become entitled pursuant to this Article III. On or prior to the Closing Date and prior to the Effective Time, Parent or Merger Sub shall deposit, or cause to be deposited, with the Exchange Agent, for the benefit of the holders of shares of Company Common Stock and Unconverted Company Preferred Stock for payment or issuance in accordance with this Article III through the Exchange Agent, the cash payable to the holders of Company Common Stock and the number of shares of Exchanged Parent Preferred Stock as provided in Section 3.1 issuable to holders of the Unconverted Company Preferred Stock, in each case outstanding immediately prior to the Effective Time pursuant to Section 3.1. Parent agrees to deposit with the Exchange Agent, from time to time as needed, cash sufficient to pay any dividends and other distributions pursuant to Section 3.2(g) and, in the event there are insufficient funds to make the payments contemplated by this Article III, additional cash in an amount which is equal to the deficiency in an amount required to make such payments in full. Parent shall instruct the Exchange Agent to, pursuant to irrevocable instructions, deliver the Merger Consideration contemplated to be issued in exchange for shares of Company Common Stock and Unconverted Company Preferred Stock, respectively, pursuant to this Agreement out of the Exchange Fund. Except as contemplated by this Section 3.2(a), Section 3.2(g) and Section 3.2(h), the Exchange Fund shall not be used for any other purpose. Any cash and shares of Exchanged Parent Preferred Stock deposited with the Exchange Agent and any dividends or other distributions in accordance with Section 3.2(g) shall be referred to herein as the “Exchange Fund.” The Surviving Company shall pay all charges and expenses, including those of the Exchange Agent, in connection with the exchange of shares of Company Common Stock and Unconverted Company Preferred Stock, respectively, for the Merger Consideration. Any interest or other income resulting from investment of the cash portion of the Exchange Fund shall become part of the Exchange Fund.
(b) Exchange Procedures.
(i) Parent shall instruct the Exchange Agent to, as soon as practicable after the Effective Time, but in no event more than two Business Days after the Closing Date, mail or otherwise deliver to each record holder, as of immediately prior to the Effective Time, of (A) a certificate or certificates that immediately prior to the Effective Time represented shares of Company Common Stock or Unconverted Company Preferred Stock (the “Certificates”) or (B) shares of Company Common Stock or Unconverted Company Preferred Stock represented by book-entry (“Book-Entry Shares”), in each case, which shares were converted pursuant to Section 3.1 into the right to receive the Merger Consideration at the Effective Time, (1) a letter of transmittal (“Letter of Transmittal”), which shall specify that delivery shall be effected, and risk of loss and title to the Certificates shall pass, only upon proper delivery of the Certificates to the Exchange Agent or, in the case of Book-Entry Shares, upon adherence to the procedures set forth in the Letter of Transmittal, and which shall be in a customary form and agreed to by Parent and the Company prior to the Closing (it being understood that the forms of Letter of Transmittal to be mailed to the holders of Company Common Stock and Unconverted Company Preferred Stock may vary in certain respects due to differences in the respective securities) and (2) instructions for use in effecting the surrender of the Certificates or, in the case of Book-Entry Shares, the surrender of such shares, for payment of the Merger Consideration set forth in Section 3.1.
(ii) Upon surrender to the Exchange Agent of a Certificate or Book-Entry Shares, together with the Letter of Transmittal (or, in the case of Book-Entry Shares, by book-receipt of an “agent’s message” by the Exchange Agent or such other evidence, if any, required to be obtained by the Exchange Agent in connection with the surrender of Book-Entry Shares), duly completed and validly executed in accordance with the instructions thereto, and such other customary documents as may be reasonably required by the Exchange Agent, the holder of such Certificate or Book-Entry Shares shall be entitled to receive in exchange therefor (A) the Merger Consideration pursuant to the provisions of this Article III (which shares of Exchanged Parent Preferred Stock shall be in uncertificated book-entry form) and (B) a check or wire transfer in the amount equal to any dividends and other distributions pursuant to Section 3.2(g). No interest shall be paid or accrued for the benefit of holders of the Certificates or Book-Entry Shares on the Merger Consideration payable in respect of the Certificates or Book-Entry Shares. If payment of the Merger Consideration is to be made to a Person other than the record holder of such shares of Company Common Stock or Unconverted Company Preferred Stock, it shall be a condition of payment that shares so surrendered shall be properly endorsed or shall be otherwise in proper form for transfer and that the Person requesting such payment shall have paid any transfer and other Taxes required by reason of the payment of the Merger Consideration to a Person other than the registered holder of such shares surrendered or shall have established to the satisfaction of the Surviving Company that such Taxes either have been paid or are not applicable. Until surrendered as contemplated by this Section 3.2(b)(ii), each Certificate and each Book-Entry Share shall be deemed at any time after the Effective Time to represent only the right to receive upon such surrender the Merger Consideration payable in respect of such shares of Company Common Stock or Unconverted Company Preferred Stock, and any dividends or other distributions to which such holder is entitled pursuant to Section 3.2(g).
| 8 |
(c) Termination of Rights. All Merger Consideration and any dividends or other distributions with respect to Exchanged Parent Preferred Stock pursuant to Section 3.2(g), in each case paid upon the surrender of and in exchange for shares of Company Common Stock or Unconverted Company Preferred Stock, respectively, in accordance with the terms hereof shall be deemed to have been paid in full satisfaction of all rights pertaining to such Company Common Stock and Unconverted Company Preferred Stock, respectively. At the Effective Time, the stock transfer books of the Company shall be closed, and there shall be no further registration of transfers on the stock transfer books of the Company of the shares of Company Common Stock or Unconverted Company Preferred Stock that were outstanding immediately prior to the Effective Time. If, after the Effective Time, Certificates or Book-Entry Shares are presented to the Exchange Agent or the Surviving Company for any reason, they shall be cancelled and exchanged for the Merger Consideration payable in respect of the shares of Company Common Stock or Unconverted Company Preferred Stock, respectively, previously represented by such Certificates or Book-Entry Shares (other than Certificates or Book-Entry Shares evidencing Cancelled Shares and Dissenting Shares) and any dividends or other distributions to which the holders thereof are entitled pursuant to Section 3.2(g), without any interest thereon.
(d) Termination of Exchange Fund. Any portion of the Exchange Fund that remains undistributed to the former Company Shareholders on the 365th day after the Closing Date shall be delivered to the Surviving Company upon demand, and any former Company Shareholders who have not theretofore received the Merger Consideration to which they are entitled under this Article III and any dividends or other distributions with respect to Exchanged Parent Preferred Stock to which they are entitled pursuant to Section 3.2(g), in each case without interest thereon, shall thereafter look only to the Surviving Company and Parent for payment of their claim for such amounts.
(e) No Liability. None of the Surviving Company, Parent or the Exchange Agent shall be liable to any holder of a Certificate or Book-Entry Share for any Merger Consideration, or other amounts properly delivered to a public official pursuant to any applicable abandoned property, escheat or similar Law. If any Certificate or Book-Entry Share has not been surrendered prior to the time that is immediately prior to the time at which the Merger Consideration in respect of such Certificate or Book-Entry Share would otherwise escheat to or become the property of any Governmental Entity, any such shares, cash, dividends or distributions in respect of such Certificate or Book-Entry Share shall, to the extent permitted by applicable Law, become the property of the Surviving Company, free and clear of all claims or interest of any Person previously entitled thereto.
(f) Lost, Stolen or Destroyed Certificates. If any Certificate (other than a Certificate evidencing Cancelled Shares) shall have been lost, stolen or destroyed, upon the making of an affidavit of that fact by the Person claiming such Certificate to be lost, stolen or destroyed and, if reasonably required by the Surviving Company, the posting by such Person of a bond in such reasonable amount, pursuant to the policies and procedures of the transfer agent for Parent, as the Surviving Company may direct as indemnity against any claim that may be made against it with respect to such Certificate, Parent shall instruct the Exchange Agent to issue in exchange for such lost, stolen or destroyed Certificate the Merger Consideration payable in respect of the shares of Company Common Stock or Unconverted Company Preferred Stock, respectively, formerly represented by such Certificate and any dividends or other distributions with respect to Exchanged Parent Preferred Stock, respectively, to which the holders thereof are entitled pursuant to Section 3.2(g).
| 9 |
(g) Distributions with Respect to Exchanged Parent Preferred Stock. No dividends or other distributions declared or made with respect to shares of Exchanged Parent Preferred Stock with a record date after the Effective Time shall be paid to the holder of any Certificate or Book-Entry Shares not surrendered with respect to the whole shares of Exchanged Parent Preferred Stock that such holder would be entitled to receive upon surrender of such Certificate or Book-Entry Shares until such holder shall surrender such Certificate or Book-Entry Shares in accordance with this Section 3.2. Following surrender of any such Certificate or Book-Entry Shares, there shall be paid to such holder of whole shares of Exchanged Parent Preferred Stock issuable in exchange therefor, without interest, (i) promptly after the time of such surrender, the amount of any dividends or other distributions with a record date after the Effective Time theretofore paid with respect to such whole shares of Exchanged Parent Preferred Stock to which such holder is entitled pursuant to this Agreement, and (ii) at the appropriate payment date, the amount of any dividends or other distributions with a record date after the Effective Time but prior to such surrender and with a payment date subsequent to such surrender payable with respect to such whole shares of Exchanged Parent Preferred Stock. For purposes of dividends or other distributions in respect of shares of Exchanged Parent Preferred Stock all whole shares of Exchanged Parent Preferred Stock to be issued pursuant to the Merger shall be entitled to dividends pursuant to the immediately preceding sentence as if such whole shares of Exchanged Parent Preferred Stock were issued and outstanding as of the Effective Time.
(h) Fractional Shares of Parent Preferred Stock. Any fractional shares of Parent Preferred Stock issuable under the terms of this Agreement shall be issued as fractional shares of Parent Preferred Stock, and the holders thereof shall not be entitled to any cash consideration therefor in connection with the Merger.
(i) Withholding Taxes. Notwithstanding anything in this Agreement to the contrary, Parent, the Surviving Company and the Exchange Agent shall be entitled to deduct and withhold from (i) the consideration to be paid by Parent, the Surviving Company or the Exchange Agent hereunder and (ii) any other amounts otherwise payable pursuant to this Agreement, any amount required to be deducted and withheld with respect to the making of such payment under the Internal Revenue Code (the “Code”) or any other provision of state, local or foreign Tax Law. Before making any such deduction or withholding (other than with respect to amounts payable pursuant to this Agreement that are treated as compensatory for Tax purposes or in respect of a failure to deliver any necessary tax forms), the withholding party shall provide the chief executive officer of the Company with reasonable advance written notice of the intent to make such deduction or withholding, including a description of the legal and factual basis in support of any such deduction or withholding, and the withholding party shall cooperate with any reasonable request from the chief executive officer of the Company to reduce or eliminate such deduction or withholding (on behalf of the applicable individual or entity) to the extent permitted by Law. Any such amounts so deducted or withheld shall be treated for all purposes of this Agreement as having been paid to the Person in respect of which such deduction or withholding was made.
| 10 |
(j) Dissenting Shares. Notwithstanding anything in this Agreement to the contrary, any Company Capital Stock outstanding immediately prior to the Effective Time and held by a Company Shareholder who has not voted in favor of or consented to the adoption of this Agreement and who is entitled to demand and has properly demanded appraisal for such Company Capital Stock in accordance with the DGCL, and who, as of the Effective Time, has not effectively withdrawn or lost such appraisal rights (such Company Capital Stock, “Dissenting Shares”) shall not be converted into or be exchangeable for the right to receive a portion of the Merger Consideration and, instead, shall be entitled to only those rights as set forth in the DGCL. If, after the Effective Time, any such holder fails to perfect or withdraws or loses his, her or its right to appraisal under the DGCL, with respect to any Dissenting Shares, upon surrender of the certificate(s) representing such Dissenting Shares, such Dissenting Shares shall thereupon be treated as if they had been converted as of the Effective Time into the right to receive the portion of the Merger Consideration, if any, to which such Company Capital Stock is entitled pursuant to Section 3.1(b), without interest. Parent shall direct all negotiations and proceedings with respect to the exercise of such appraisal rights under the DGCL.
Article
IV
REPRESENTATIONS AND WARRANTIES OF THE COMPANY
Except as set forth in the disclosure letter delivered by the Company to Parent and Merger Sub on or prior to the Original Date of this Agreement (the “Company Disclosure Letter”) and except as disclosed in the Company SEC Documents filed or furnished with the SEC and publicly available on EDGAR at least two (2) Business Days prior to the Original Date (including all exhibits and schedules thereto and documents incorporated by reference therein, but excluding any forward-looking disclosures set forth in any “risk factors” section, any disclosures in any “forward looking statements” section and any other disclosures included therein to the extent they are predictive or forward looking in nature), the Company acknowledges that, as of such Original Date, it represented and warranted to Parent and Merger Sub as follows, which representations and warranties, unless modified by this Agreement (which modification may include deletion of such representation or warranty), remain in effect, but solely to the extent made in the Original Agreement, without novation, notwithstanding the repetition thereof in this Agreement. All references in Article IV of this Agreement to the “date of this Agreement,” the “date hereof,” or similar wording shall be deemed to refer to the date of the Original Agreement, and any representation or warranty stated in the present tense, regardless of its repetition in Article IV of this Agreement, shall be read to apply solely in the past tense as of the Original Date. Representations and warranties made with respect to the occurrence or non-occurrence of an event or set of facts since a certain date shall likewise solely apply from such prior date through the Original Date:
Section 4.1 Organization, Standing and Power.
(a) Each of the Company and its Subsidiaries is, as applicable, a corporation, a trust, general or limited partnership or limited liability company duly organized, validly existing and, where relevant, in good standing under the Laws of its jurisdiction of incorporation or organization, with all requisite entity power and authority to own, lease and, to the extent applicable, operate its respective properties and to carry on its respective business as now being conducted, other than, in each case, where the failure to be so organized, validly existing, in good standing or to have such power or authority would not reasonably be expected to have, individually or in the aggregate, a Material Adverse Effect on the Company (a “Company Material Adverse Effect”). Each of the Company and its Subsidiaries is duly qualified or licensed to do business and, where relevant, is in good standing in each jurisdiction in which the business it is conducting requires such qualification or license, other than where the failure to so qualify, be licensed or in good standing would not reasonably be expected to have, individually or in the aggregate, a Company Material Adverse Effect. The Company has heretofore made available to Parent complete and correct copies of its Organizational Documents.
| 11 |
(b) Section 4.1(b) of the Company Disclosure Letter sets forth an accurate and complete list of each Subsidiary of the Company, together with (i) the jurisdiction of incorporation or organization, as the case may be, of such Subsidiary, (ii) the type and percentage of interest held, directly or indirectly, by the Company in such Subsidiary, (iii) the amount of its authorized capital stock or other equity interests and (iv) the amount of its outstanding capital stock or other equity interests.
(c) Section 4.1(c) of the Company Disclosure Letter sets forth an accurate and complete list of Persons, other than the Subsidiaries of the Company, in which the Company or any Subsidiary of the Company has a direct equity interest and a description of such interest.
Section 4.2 Capital Structure.
(a) As of December 10, 2023, the authorized capital stock of the Company consists of (i) 3,000,000,000 shares of Company Common Stock and (ii) 5,000,000 shares of Company Preferred Stock. At the close of business on November 13, 2023: (A) 10,730,210 shares of Company Common Stock were issued and outstanding; (B) 1,800 shares of the Company Series E-1 Preferred Stock were issued and outstanding; (C) 9,535 shares of Company Common Stock were reserved and available for issuance pursuant to the Company 2014 Equity Incentive Plan; (D) 609 shares of Company Common Stock were reserved and available for issuance pursuant to the Company’s 2018 Inducement Equity Incentive Plan; (E) 509 shares of Company Common Stock were reserved and available for issuance pursuant to the Company’s 2019 Employee Stock Purchase Plan; (F) 449,643,423 shares of Company Common Stock were reserved for issuance in connection with the conversion of the Company Convertible Notes; (F) 32,639,382 shares of Company Common Stock were reserved for issuance in connection with the exercise of the Company Warrants; and (G) 278,137,667 shares of Company Common Stock were reserved for issuance in connection with the exercise of the Company Purchase Rights. Except as set forth in this Section 4.2, at the close of business on November 13, 2023, there are no other shares of outstanding Company Capital Stock issued, reserved for issuance or outstanding.
| 12 |
(b) All outstanding shares of Company Capital Stock are duly authorized, validly issued, fully paid and nonassessable and are not subject to preemptive rights. All outstanding shares of Company Capital Stock have been issued and granted in compliance in all material respects with applicable state and federal securities Laws, the DGCL and the Organizational Documents of the Company. The Company owns, of record and beneficially, directly or indirectly, all of the issued and outstanding shares of capital stock of, or other equity interests in, the Subsidiaries of the Company, free and clear of all Liens, other than Permitted Liens. As of the close of business on December 7, 2023, except as set forth in this Section 4.2 and the Organizational Documents of the Company, except for stock grants or other awards granted in accordance with Section 6.1(b) and except for the Company Warrants and Company Convertible Notes, there are no outstanding: (i) shares of Company Capital Stock; (ii) Voting Debt; (iii) securities of the Company or any Subsidiary of the Company convertible into or exchangeable or exercisable for shares of Company Capital Stock or Voting Debt; (iv) contractual obligations of the Company or any Subsidiary of the Company to repurchase, redeem or otherwise acquire any shares of Company Capital Stock or capital stock, membership interests, partnership interests, joint venture interests or other equity interests of any Subsidiary of the Company; or (v) subscriptions, options, warrants, calls, puts, rights of first refusal or other rights (including preemptive rights), commitments or agreements to which the Company or any Subsidiary of the Company is a party or by which it is bound, in any case, obligating the Company or any Subsidiary of the Company to (A) issue, deliver, transfer, sell, purchase, redeem or acquire, or cause to be issued, delivered, transferred, sold, purchased, redeemed or acquired, additional shares of Company Capital Stock, any Voting Debt or other voting securities of the Company or (B) grant, extend or enter into any such subscription, option, warrant, call, put, right of first refusal or other similar right, commitment or agreement. Except as set forth in the Organizational Documents of the Company, there are no shareholder agreements, voting trusts or other agreements to which the Company is a party or by which it is bound relating to the voting of any shares of the Company Capital Stock.
(c) All dividends or other distributions on the shares of Company Capital Stock and any material dividends or other distributions on any securities of any Subsidiary of the Company which have been authorized or declared prior to the date hereof have been paid in full (except to the extent such dividends or distributions have been declared and are not yet due and payable). As of the date of this Agreement, there are no declared and unpaid dividends with respect to any shares of Company Capital Stock or declared and unpaid material dividends with respect to any securities of any Subsidiary of the Company (including any material dividends payable to the Company from a Subsidiary of the Company).
Section 4.3 Authority; No Violations; Approvals.
(a) The Company has all requisite corporate power to execute and deliver this Agreement and to perform its obligations hereunder, subject, with respect to the consummation of the Merger, to clauses (i) through (ii) below. The execution, delivery and performance of this Agreement by the Company and the consummation by the Company of the Transactions, including the consummation of the Merger, have been duly and validly authorized by all necessary corporate action on the part of the Company, subject, with respect to consummation of the Merger, to (i) receipt of the Company Shareholder Approval and (ii) the filing of the Certificate of Merger with, and acceptance for record by, the Delaware Department. This Agreement has been duly executed and delivered by the Company and, assuming the due and valid execution of this Agreement by Parent and Merger Sub, constitutes a valid and legally binding obligation of the Company enforceable against the Company in accordance with its terms, subject, as to enforceability, to bankruptcy, insolvency, reorganization, moratorium and other Laws of general applicability relating to or affecting creditors’ rights and to general principles of equity regardless of whether such enforceability is considered in a Proceeding in equity or at law (collectively, “Creditors’ Rights”). The Company Board, at a meeting duly called and held, (A) determined that this Agreement and the Transactions, including the Merger, are in the best interests of the Company and the Company Shareholders, (B) adopted and approved this Agreement and declared that the Transactions, including the Merger, are advisable, (C) directed that the Merger and the other Transactions be submitted to the holders of Company Common Stock for consideration at the Company Shareholders Meeting and (D) made the Company Board Recommendation. As of the date hereof, none of the foregoing actions by the Company Board have been rescinded, withdrawn or modified in any way. The Company Shareholder Approval is the only vote of the holders of any class or series of the Company Capital Stock that is necessary to approve the Merger and the other Transactions.
| 13 |
(b) Except as set forth in Section 4.3(b) of the Company Disclosure Letter, the execution and delivery of this Agreement does not, and the consummation of the Transactions will not (with or without notice or lapse of time, or both) (i) assuming that the Company Shareholder Approval is obtained, contravene, conflict with or result in a violation of any provision of the Organizational Documents of the Company, (ii) result in a violation of, or default under, or acceleration of any material obligation or the loss of a material benefit under, or result in the creation of any Lien upon any of the properties or assets of the Company or any of its Subsidiaries under, any provision of any Company Contract to which the Company or any of its Subsidiaries is a party or by which the Company or any of its Subsidiaries or their respective properties or assets are bound, or (iii) assuming the Consents referred to in Section 4.4 are duly and timely obtained or made and the Company Shareholder Approval has been obtained, contravene, conflict with or result in a violation of any Law applicable to the Company or any of its Subsidiaries or any of their respective properties or assets, other than, in the case of clauses (ii) and (iii), any such contraventions, conflicts, violations, defaults, acceleration, losses, or Lien that would not reasonably be expected to have, individually or in the aggregate, a Company Material Adverse Effect.
Section 4.4 Consents. Except as set forth in Section 4.4 of the Company Disclosure Letter, no Consent from any Governmental Entity is required to be obtained or made by the Company, any of its Subsidiaries or any of the Persons set forth in Section 4.1(c) of the Company Disclosure Letter in connection with the execution and delivery of this Agreement by the Company or the consummation by the Company of the Transactions, except for: (a) the filing with the SEC of a proxy statement in preliminary and definitive form (including any amendments or supplements, the “Proxy Statement”) relating to the meeting of the Company Shareholders to consider the approval of this Agreement, the Merger and the other Transactions (including any postponement, adjournment or recess thereof, the “Company Shareholders Meeting”) and (ii) such reports under the Exchange Act and the Securities Act, and such other compliance with the Exchange Act and the Securities Act and the rules and regulations thereunder, as may be required in connection with this Agreement and the Transactions; (b) the filing of the Certificate of Merger and any other required filings with, and the acceptance for record by, the Delaware Department pursuant to the DGCL; (c) such filings as may be required under the rules and regulations of NASDAQ; (d) such filings and approvals as may be required by any applicable state securities or “blue sky” Laws or Takeover Laws; and (e) any such Consent that the failure to obtain or make would not reasonably be expected to have, individually or in the aggregate, a Company Material Adverse Effect.
| 14 |
Section 4.5 SEC Documents; Financial Statements; Internal Controls and Procedures.
(a) Since December 31, 2021, the Company has filed or furnished with the SEC all forms, reports, schedules and statements required to be filed or furnished under the Securities Act or the Exchange Act, respectively (such forms, reports, schedules and statements, as amended, collectively, the “Company SEC Documents”). As of their respective filing dates, or, if amended prior to the date hereof, as of the date of (and giving effect to) the last such amendment made prior to the date hereof, each of the Company SEC Documents complied as to form in all material respects with the applicable requirements of the Securities Act or the Exchange Act, as the case may be, and the rules and regulations of the SEC thereunder applicable to such Company SEC Documents, and none of the Company SEC Documents contained, when filed or, if amended prior to the date of this Agreement, as of the date of such amendment with respect to those disclosures that are amended, any untrue statement of a material fact or omitted to state a material fact required to be stated therein or necessary to make the statements therein, in light of the circumstances under which they were made, not misleading.
(b) The consolidated audited and unaudited interim financial statements of the Company included or incorporated by reference in the Company SEC Documents, including all notes and schedules thereto, complied in all material respects, when filed or if amended prior to the date of this Agreement, as of the date of such amendment, with the rules and regulations of the SEC with respect thereto, were prepared in accordance with generally accepted accounting principles in the United States (“GAAP”) applied on a consistent basis during the periods indicated (except as may be indicated in the notes thereto or, in the case of the unaudited statements, as permitted by Rule 10-01 of Regulation S-X of the SEC) and fairly present in all material respects in accordance with applicable requirements of GAAP (subject, in the case of the unaudited interim financial statements, to normal year-end audit adjustments) the consolidated financial position, results of operations, shareholders’ equity and cash flows of the Company and its Subsidiaries, as of the respective dates thereof and for the respective periods indicated therein (subject, in the case of unaudited interim financial statements, to absence of notes and normal year-end adjustments). To the knowledge of the Company, as of the date hereof, none of the Company SEC Documents is the subject of ongoing SEC review and the Company does not have outstanding and unresolved comments from the SEC with respect to any of the Company SEC Documents. As of the date hereof, none of the Company SEC Documents is the subject of any confidential treatment request by the Company.
(c) Except as set forth in Section 4.5(c) of the Company Disclosure Letter and other than any off-balance sheet arrangements disclosed in the Company SEC Documents filed or furnished prior to the date hereof, neither the Company nor any Subsidiary of the Company is a party to, or has any contract to become a party to, any joint venture, off-balance sheet partnership or any similar contractual arrangement, including any off-balance sheet arrangements (as described in Instruction 8 to Item 303(b) of Regulation S-K of the SEC) where the purpose of such contract is to avoid disclosure of any material transaction involving, or material liabilities of, the Company in the Company’s published financial statements or any Company SEC Documents.
(d) The Company has established and maintains disclosure controls and procedures and a system of internal controls over financial reporting (as such terms are defined in Rule 13a-15 and Rule 15d-15 under the Exchange Act) as required by the Exchange Act. From January 1, 2023, to the date of this Agreement, the Company’s auditors and the Company Board have not been advised of (i) any significant deficiencies or material weaknesses in the design or operation of internal controls over financial reporting that are reasonably likely to adversely affect in any material respect the Company’s ability to record, process, summarize and report financial information or (ii) any fraud, whether or not material, that involves management or other employees who have a significant role in the Company’s internal controls over financial reporting, and, in each case, neither the Company nor any of its Representatives has failed to disclose such information to the Company’s auditors or the Company Board.
| 15 |
Section 4.6 Absence of Certain Changes or Events.
(a) From January 1, 2023, through the date of this Agreement, there has not been any event, change, effect or development that hasn’t been publicly disclosed, and that, individually or in the aggregate, has had or would reasonably be expected to have a Company Material Adverse Effect.
(b) From January 1, 2023, through the date of this Agreement, except for events giving rise to, and the discussion and negotiation of and other actions taken in connection with, this Agreement, the Company and each of its Subsidiaries have conducted their business in the ordinary course of business in all material respects.
Section 4.7 No Undisclosed Material Liabilities. There are no liabilities of the Company or any of its Subsidiaries of any kind whatsoever, whether accrued, contingent, absolute, determined, determinable or otherwise, other than: (a) liabilities reflected or reserved against on the consolidated balance sheet of the Company dated as of December 31, 2022 (including the notes thereto) contained in the Company SEC Documents filed or furnished prior to the date hereof; (b) liabilities incurred in the ordinary course of business subsequent to December 31, 2022; (c) liabilities incurred in connection with the preparation, negotiation and consummation of the Transactions; (d) liabilities incurred as permitted under Section 6.1(b)(xi); and (e) liabilities that would not reasonably be expected to have, individually or in the aggregate, a Company Material Adverse Effect.
Section 4.8 [Intentionally omitted]
Section 4.9 Company Permits; Compliance with Applicable Law. Except as set forth in Section 4.9 of the Company Disclosure Letter, the Company and its Subsidiaries hold all permits, licenses, franchises, variances, exemptions, orders and approvals of all Governmental Entities necessary for the lawful conduct of their respective businesses (the “Company Permits”), except where the failure to so hold would not reasonably be expected to have, individually or in the aggregate, a Company Material Adverse Effect. The Company and its Subsidiaries are in compliance with the terms of the Company Permits, except where the failure to so comply would not reasonably be expected to have, individually or in the aggregate, a Company Material Adverse Effect. Neither the Company nor any Subsidiary of the Company is in violation or breach of, or default under, any Company Permit, nor has the Company or any Subsidiary of the Company received any claim or notice indicating that the Company or any Subsidiary of the Company is currently not in compliance with the terms of any Company Permits, except for violations, breaches and defaults, and failures to be in compliance with the terms of any Company Permits that would not reasonably be expected to have, individually or in the aggregate, a Company Material Adverse Effect. The businesses of the Company and its Subsidiaries are not currently being conducted, and at no time since January 1, 2022, have been conducted, in violation of any applicable Law, except for violations that would not reasonably be expected to have, individually or in the aggregate, a Company Material Adverse Effect. As of the date of this Agreement, no investigation or review by any Governmental Entity with respect to the Company or any of its Subsidiaries is pending or, to the knowledge of the Company, threatened, other than those the outcome of which would not reasonably be expected to have, individually or in the aggregate, a Company Material Adverse Effect. Notwithstanding anything to the contrary in this Section 4.9, the provisions of this Section 4.9 shall not apply to matters addressed in Sections 4.10, 4.11 or 4.12.
| 16 |
Section 4.10 Compensation; Benefits.
(a) Set forth in Section 4.10(a) of the Company Disclosure Letter is a list, as of the date hereof, of all of the Employee Benefit Plans sponsored, maintained, contributed to, or required to be contributed to by the Company or any of its Subsidiaries or with respect to which the Company or any of its Subsidiaries has, or could reasonably be expected to have, any material liability (such Employee Benefit Plans, and whether or not material, the “Company Plans”). True, correct and complete copies of each of the Company Plans (or, in the case of any unwritten Company Plan, a written description thereof) and any amendments thereto and, as applicable, the most current versions of any related trust agreements, insurance contracts or other funding arrangements, favorable determination or opinion letters, and the most recent report on Form 5500 and summary plan description with respect to each such Company Plan, in each case, have been furnished or made available to Parent or its Representatives.
(b) Each Company Plan has been administered, funded (if applicable) and maintained in compliance with its terms and all applicable Laws.
(c) Each Company Plan that is intended to be a “qualified plan” within the meaning of Section 401(a) of the Code has received a favorable determination letter, or may rely on a favorable opinion letter, issued by the IRS, and to the knowledge of the Company, no events have occurred that would reasonably be expected to result in any such letter being revoked or in the loss of the qualified status of any such Company Plan.
(d) As of the date of this Agreement, there are no actions, suits or claims pending (other than routine claims for benefits) or, to the knowledge of the Company, threatened against, or with respect to, any of the Company Plans, except for such pending actions, suits or claims that would not reasonably be expected to have, individually or in the aggregate, a Company Material Adverse Effect.
(e) All material contributions required to be made to the Company Plans pursuant to their terms have been timely made.
(f) There are no material unfunded benefit obligations with respect to any Company Plan that have not been properly accrued for in the Company’s financial statements or disclosed in the notes thereto in accordance with GAAP.
(g) None of the Company, any of its Subsidiaries, or any of their respective ERISA Affiliates, contributes to, has an obligation to contribute to or otherwise has any liability (actual or contingent) with respect to, and no Company Plan is, a plan subject to Title IV of ERISA (including a multiemployer plan within the meaning of Section 3(37) of ERISA), Section 302 of ERISA or Section 412 of the Code.
| 17 |
(h) Except for continuation coverage to be provided, and for no longer than continuation coverage is required to be provided, pursuant to Section 4980B of the Code or any similar state Law for which any director, officer or employee (including any former director, officer or employee) is responsible for the full cost of such coverage, neither the Company nor any of its Subsidiaries has any current or projected liability for, and no Company Plan provides or promises, any post-employment or post-retirement medical, dental, disability, hospitalization, life or similar benefits (whether insured or self-insured) to any director, officer or employee (including any former director, officer or employee) of the Company or any of its Affiliates.
(i) Neither the Company nor any of its Subsidiaries has any obligation to gross-up, indemnify or otherwise reimburse any current or former service provider of the Company or any of its Affiliates for any Tax incurred by such service provider under Sections 409A or 4999 of the Code.
(j) Except as contemplated by this Agreement, the execution and delivery of this Agreement and the consummation of the Transactions will not (either alone or in combination with another event), (i) result in any payment or benefit from the Company or any of its Subsidiaries becoming due, or increase in the amount of any compensation due, to any current or former officers, employees or consultants of the Company or any of its Affiliates, (ii) increase any benefits otherwise payable under any Company Plan, (iii) result in the acceleration of the time of payment (including the funding of a trust or transfer of any assets to fund any benefits under any Company Plan) or vesting of or otherwise trigger any compensation or benefits payable to or in respect of any current or former employee, director or consultant of the Company or any of its Affiliates or (iv) limit or restrict the right of the Company or any of its Subsidiaries to merge, amend or terminate any Company Plan.
(k) No payment or benefit (or portion thereof) that is required to be made by the Company or any of its Subsidiaries under any Company Plan or this Agreement with respect to any “disqualified individual” (as defined within Treas. Reg. 1.280G-1, Q&A 15), individually or in the aggregate, could be an “excess parachute payment” within the meaning of Section 280G(b) of the Code.
Section 4.11 Employment and Labor Matters.
(a) The Company has provided Parent a true, correct and complete list of each employee of the Company or any of its Subsidiaries (the “Business Employees”) that specifies for each such Business Employee, to the extent applicable, his or her: (i) name, (ii) job title, (iii) employing entity, (iv) hire date and service date (if different than hire date), (v) status as exempt or non-exempt under the Fair Labor Standards Act, (vi) current annualized salary or hourly rate of pay, as applicable, (vii) eligibility to receive other compensation (including bonus, commissions, profit-sharing, pension benefits and any other non-wage compensation), (viii) leave status (including type of leave, start date of leave, and expected return date), (ix) whether the Business Employee is on a visa or work permit, the sponsoring entity, and date of expiration, as applicable, and (x) primary location of employment. The Company has also provided Parent a true, correct and complete list of each individual who provides material services to the Company or any of its Subsidiaries in the capacity of an independent contractor, along with his or her: (i) name and, if applicable, the entity through which he or she provides services, (ii) nature of the services performed, and (iii) compensation rate for such services. Collectively, the individuals listed within the two lists provided by the Company to Parent and referenced in this Section 4.11(a) represent the individuals reasonably necessary to manage and operate the businesses of the Company and its Subsidiaries as currently managed and operated.
| 18 |
(b) The Company and each of its Subsidiaries are, and since January 1, 2022 have been, in compliance in all material respects with all applicable Laws respecting labor and employment, including all such Laws respecting wages, hours, overtime pay, non-discrimination, non-retaliation, non-harassment, civil rights, fair employment practices, equal opportunity, recordkeeping, meal and rest breaks, employee training, immigration and employment eligibility verification, payroll withholdings and deductions, employee privacy, classification and payment of employees, independent contractors and consultants, pay and employment equity, collective bargaining, employee leave, plant closings and mass layoffs, workers’ compensation, occupational health and safety, immigration, and the terms and conditions of employment.
(c) There are not, and since January 1, 2022 have not been, any Proceedings pending or, to the knowledge of the Company, threatened against the Company or any of its Subsidiaries in connection with the employment or engagement of, on behalf of, or otherwise relating to, any current or former employee or independent contractor of the Company or any of its Subsidiaries, including any of the Business Employees.
(d) Neither the Company nor any Subsidiary of the Company is or has ever been a party to, or bound by, any collective bargaining agreement, memorandum of understanding, or other contract with a labor union, works council, labor organization, or similar representative of employees. Neither the Company nor any Subsidiary of the Company is or has ever been subject to any strikes, work stoppages, picketing, walkouts, slowdowns, or lockouts. There are not, and since January 1, 2022 have not been, any Proceedings pending or, to the knowledge of the Company, threatened against the Company or any of its Subsidiaries relating to unfair labor practice charges or other material labor disputes. There is no organizing activity, or demands for recognition or certification, with respect to the formation of a collective bargaining unit or election or recognition of a collective bargaining representative presently being made or, to the knowledge of the Company, threatened involving any Business Employee.
Section 4.12 Taxes.
(a) The Company and each of its Subsidiaries have (i) duly and timely filed (or there have been filed on their behalf) with the appropriate Taxing Authority all U.S. Federal income and all other material Tax Returns required to be filed by them, taking into account any extensions of time within which to file such Tax Returns, and all such Tax Returns were and are correct and complete in all material respects, and (ii) duly and timely paid in full (or there has been duly and timely paid in full on their behalf) all material amounts of Taxes required to be paid by them, other than Taxes that are not yet due and payable or that are being contested in good faith by appropriate Proceedings and for which adequate reserves have been established in accordance with GAAP.
| 19 |
(b) The unpaid Taxes of the Company and its Subsidiaries (i) did not as of the date of the most recent financial statement exceed the reserve for Taxes set forth on the face of the most recent financial statement (rather than in any notes thereto) and (ii) will not exceed that reserve as adjusted for the passage of time through the Closing Date in accordance with the past custom and practice of the Company (and its Subsidiaries) in filing the applicable Tax Returns. Since the date of the most recent financial statement, none of the Company nor any of its Subsidiaries has incurred any liability for Taxes outside the ordinary course of business.
(c) (i) There are no audits, investigations by any Governmental Entity or other proceedings pending or, to the knowledge of the Company, threatened in writing with regard to any Taxes or Tax Returns of the Company or any of its Subsidiaries; (ii) no deficiency for Taxes of the Company or any of its Subsidiaries has been claimed, proposed or assessed in writing or, to the knowledge of the Company, threatened in writing, by any Governmental Entity, which deficiency has not yet been settled ; (iii) neither the Company nor any of its Subsidiaries has waived any statute of limitations with respect to the assessment of Taxes or agreed to any extension of time with respect to any Tax assessment or deficiency for any open tax year (other than pursuant to extensions of time to file Tax Returns obtained in the ordinary course); (iv) neither the Company nor any of its Subsidiaries is currently the beneficiary of any extension of time within which to file any Tax Return that remains unfiled; and (v) neither the Company nor any of its Subsidiaries has entered into any “closing agreement” as described in Section 7121 of the Code (or any corresponding or similar provision of state, local or foreign income Tax Law).
(d) None of the Company nor any of its Subsidiaries will be required to include any item of income in, or exclude any item of deduction from, taxable income for any taxable period (or portion thereof) ending after the Closing Date as a result of any: (i) change in or improper use of method of accounting (other than by virtue of one or more of the transactions contemplated by this Agreement) for a taxable period ending on or prior to the Closing Date under Code Section 481(c) (or any corresponding or similar provision of state, local or foreign income Tax Law) or other provisions of applicable Law; (ii) “closing agreement” as described in Code Section 7121 (or any corresponding or similar provision of state, local or foreign income Tax Law) executed on or prior to the Closing Date; (iii) installment sale or open transaction made on or prior to the Closing Date, (iv) prepaid amount or deferred revenue received on or prior to the Closing Date other than in the ordinary course of business, (v) intercompany transaction or excess loss account described in Treasury Regulations under Section 1502 of the Code (or any corresponding or similar provision of state, local, or non-U.S. Tax law); or (vi) an election under Section 965(h) of the Code (or any corresponding or similar provision of state, local or non-U.S. law).
(e) The Company and its Subsidiaries have complied, in all material respects, with all applicable Laws relating to the payment and withholding of Taxes (including withholding of Taxes pursuant to Sections 1441, 1442, 1445, 1446, 1471, 3102 and 3402 of the Code or similar provisions under any state and foreign Laws) and have duly and timely withheld and, in each case, have paid over to the appropriate Taxing Authority all amounts required to be so withheld and paid over on or prior to the due date thereof under all applicable Laws.
| 20 |
(f) There are no Tax Liens upon any property or assets of the Company or any of its Subsidiaries except for Liens for Taxes not yet due and payable or that are being contested in good faith by appropriate proceedings and for which adequate reserves have been established in accordance with GAAP.
(g) Neither the Company nor any of its Subsidiaries has requested, has received or is subject to any written ruling of a Taxing Authority.
(h) There are no Tax allocation or sharing agreements or similar arrangements with respect to or involving the Company or any of its Subsidiaries, and after the Closing Date neither the Company nor any of its Subsidiaries shall be bound by any such Tax allocation agreements or similar arrangements or have any liability thereunder for amounts due in respect of periods prior to the Closing Date, in each case, other than customary provisions of commercial or credit agreements.
(i) Neither the Company nor any of its Subsidiaries (i) has been a member of an affiliated group filing a consolidated U.S. federal income Tax Return or (ii) has any liability for the Taxes of any Person (other than any Subsidiary of the Company) under Treasury Regulation Section 1.1502-6 (or any similar provision of state, local or foreign Tax Law), as a transferee or successor, or otherwise by Law.
(j) Neither the Company nor any of its Subsidiaries has participated in any “reportable transaction” within the meaning of Treasury Regulation Section 1.6011-4(b).
(k) Neither the Company nor any of its Subsidiaries has constituted either a “distributing corporation” or a “controlled corporation” (within the meaning of Section 355(a)(1)(A) of the Code) in a distribution of stock qualifying for tax-free treatment under Section 355 of the Code in the two years prior to the date of this Agreement.
(l) No written power of attorney that has been granted by the Company or any of its Subsidiaries (other than to the Company or any of its Subsidiaries) is currently in force with respect to any matter relating to Taxes.
(m) Neither the Company nor any of its Subsidiaries (i) has elected to defer the payment of any Taxes pursuant to Section 2302 of the CARES Act or any other COVID-19 Measures or (ii) has claimed any “employee retention credit” pursuant to Section 2301 of the CARES Act.
Section 4.13 Litigation. Except for such matters as would not reasonably be expected to have, individually or in the aggregate, a Company Material Adverse Effect, there is no, and since January 1, 2022 has been no, (a) Proceeding pending or, to the knowledge of the Company, threatened against the Company or any of its Subsidiaries or any of their respective properties, rights or assets or (b) judgment, decree or injunction, ruling or order, in each case, of any Governmental Entity or arbitrator outstanding against the Company or any of its Subsidiaries.
| 21 |
Section 4.14 Intellectual Property.
(a) Section 4.14(a) of the Company Disclosure Letter identifies each item of Company Intellectual Property that is the subject of a registration or application in any jurisdiction (“Company Registered Intellectual Property”), including, with respect to each patent and patent application: (i) the name of the applicant/registrant, (ii) the jurisdiction of application/registration, (iii) the application or registration number and (iv) any other co-applicants/co-owners. To the Company’s knowledge, each of the patents and patent applications included in Section 4.14(a) of the Company Disclosure Letter properly identifies by name each and every inventor of the inventions claimed therein as determined in accordance with applicable Laws of the United States. To the Company’s knowledge, as of the date of this Agreement, no litigation, cancellation, interference, derivation proceeding, opposition, inter partes review, post grant review, reexamination or other proceeding of any nature (other than office actions or similar communications issued by any Governmental Entity in the ordinary course of prosecution of any pending applications for registration) is pending or threatened in writing, in which the scope, validity, enforceability or ownership of any Company Intellectual Property is being or has been contested or challenged.
(b) To the Company’s knowledge, the Company and its Subsidiaries exclusively own, are the sole assignees of, or have exclusively licensed all Company Intellectual Property (other than as disclosed on Section 4.14(b) of the Company Disclosure Letter), free and clear of all Liens other than Permitted Liens. All Company Intellectual Property that is licensed to the Company or any of its Subsidiaries is licensed pursuant to a written agreement. To the Company’s knowledge each Company Associate involved in the creation or development of any Company Intellectual Property, pursuant to such Company Associate’s activities on behalf of the Company or any of its Subsidiaries, has signed a written agreement containing an assignment of such Company Associate’s rights in such Company Intellectual Property to the Company or such Subsidiary. To the Company’s knowledge each Company Associate who has or has had access to trade secrets or confidential information of the Company or any of its Subsidiaries has signed a valid and enforceable written agreement containing confidentiality provisions protecting the Company Intellectual Property, trade secrets and confidential information. To the Company’s knowledge the Company and its Subsidiaries have taken commercially reasonable steps to protect and preserve the confidentiality of their trade secrets and confidential information.
(c) To the Company’s knowledge no funding, facilities or personnel of any Governmental Entity or any university, college, research institute or other educational institution has been used to create Company Intellectual Property that is solely created by the Company.
(d) Section 4.14(d) of the Company Disclosure Letter sets forth each license agreement pursuant to which the Company or any of its Subsidiaries (i) is granted a license under any Intellectual Property owned by any third party that is used by the Company or a Subsidiary of the Company in its business as currently conducted (each a “Company In-bound License”) or (ii) grants to any third party a license under any Company Intellectual Property (each a “Company Out-bound License”) (provided, that, Company In-bound Licenses shall not include, when entered into in the ordinary course of business, material transfer agreements, services agreements, clinical trial agreements, agreements with Company Associates, commercially available Software-as-a-Service offerings or off-the-shelf software licenses; and Company Out-bound Licenses shall not include, when entered into in the ordinary course of business, material transfer agreements, clinical trial agreements, services agreements, or non-exclusive outbound licenses). To the Company’s knowledge, all Company In-bound Licenses and Company Out-bound Licenses are in full force and effect and are binding obligations of each party to such Company In-bound Licenses or Company Out-bound Licenses. No party to such Company In-bound Licenses or Company Out-bound Licenses are in breach under to such Company In-bound Licenses or Company Out-bound Licenses.
| 22 |
(e) (i) To the Company’s knowledge the operation of the businesses of the Company and its Subsidiaries as currently conducted does not infringe, misappropriate or otherwise violate any Intellectual Property of any other Person and (ii) no other Person is infringing, misappropriating or otherwise violating any Company Intellectual Property. To the Company’s knowledge no legal proceeding is pending (or, to the Knowledge of the Company and its Subsidiaries, is threatened in writing) (A) against the Company or any of its Subsidiaries alleging that the operation of the business of the Company or such Subsidiary infringes or constitutes the misappropriation or other violation of any Intellectual Property of another Person or (B) by the Company or any of its Subsidiaries alleging that another Person has infringed, misappropriated or otherwise violated any of the Company Intellectual Property. Since January 1, 2022, the Company and its Subsidiaries have not received any written notice or other written communication alleging that the operation of the business of the Company or any of its Subsidiaries infringes or constitutes the misappropriation or other violation of any Intellectual Property of another Person.
(f) To the Company’s knowledge none of the Company Intellectual Property is subject to any pending or outstanding injunction, directive, order, judgment or other disposition of dispute that adversely and restricts the use, transfer, registration or licensing by the Company or any of its Subsidiaries of any such Company Intellectual Property.
(g) The Company has taken commercially reasonable steps and implemented commercially reasonable disaster recovery and security plans and procedures to protect the information technology systems used in, material to or necessary for operation of the business of the Company as currently conducted from unauthorized use, acquisition or access. To the knowledge of the Company, there have been no material malfunctions or unauthorized intrusions, or breaches of the information technology systems used in, material to or necessary for the operation of the business of the Company as currently conducted.
Section 4.15 Real Property. Neither the Company nor any Subsidiary of the Company owns any real property, other than as and to the extent disclosed in Section 4.15 of the Company Disclosure Letter or the Company SEC Documents filed or furnished with the SEC prior to the date hereof. Neither the Company nor any Subsidiary of the Company has leased or subleased any real property and does not have any obligation to pay any rent or other fees for any real property other than as and to the extent disclosed in the Company SEC Documents filed or furnished with the SEC prior to the date hereof.
| 23 |
Section 4.16 Material Contracts.
(a) Section 4.16(a) of the Company Disclosure Letter sets forth a true and complete list, as of the date of this Agreement, of:
(i) Each merger, business combination, acquisition, purchase, sale or divestiture contract that contains representations, covenants, indemnities or other obligations (including “earnout” or other contingent payment obligations) that would reasonably be expected to result in the receipt of or making of future payments in excess of $100,000;
(ii) each contract that grants any right of first refusal or right of first offer or that limits the ability of the Company, any Subsidiary of the Company or any of their respective Affiliates to own, operate, sell, transfer, pledge or otherwise dispose of any businesses, securities or assets (other than provisions requiring notice of or consent to assignment by any counterparty thereto);
(iii) each contract relating to outstanding Indebtedness (or commitments or guarantees in respect thereof) of the Company or any of its Subsidiaries (whether incurred, assumed, guaranteed or secured by any asset) in excess of $50,000;
(iv) each employment contract to which the Company or a Subsidiary of the Company is a party other than employment contracts that can be terminated at any time with less than two days’ notice and without financial liability to the Company or any of its Subsidiaries;
(v) each contract containing any non-compete, non-solicit, exclusivity or similar type of provision that materially restricts the ability of the Company or any of its Subsidiaries (including Parent upon consummation of the Transactions) to compete or otherwise engage in any line of business or with any Person or geographic area;
(vi) each contract pursuant to which the Company or any Subsidiary of the Company may be obligated to issue or repurchase any Company Capital Stock or any capital stock or other equity interests in any Subsidiary of the Company (including the Company Warrants and the Company Convertible Notes);
(vii) each partnership, joint venture, limited liability company, grantor trust, strategic alliance agreement or other similar agreement to which the Company or a Subsidiary of the Company is a party (other than any such agreement solely between or among the Company and its wholly-owned Subsidiaries);
(viii) each contract between or among the Company or any Subsidiary of the Company, on the one hand, and any officer, director or Affiliate (other than a wholly-owned Subsidiary of the Company) of the Company or any of its Subsidiaries or any of their respective “associates” or “immediate family” members (as such terms are defined in Rule 12b-2 and Rule 16a-1 of the Exchange Act), on the other hand;
| 24 |
(ix) each contract that obligates the Company or any of its Subsidiaries to indemnify any past or present directors, officers, or employees of the Company or any of its Subsidiaries;
(x) each material vendor, supplier or third party consulting or similar contract not otherwise described in this Section 4.16(a) that (A) cannot be voluntarily terminated pursuant to its terms within 60 days after the Effective Time and (B) under which it is reasonably expected the Company or any of its Subsidiaries will be required to pay fees, expenses or other costs in excess of $50,000 following the Effective Time; and
(xi) each “material contract” (as such term is defined in Item 601(b)(10) of Regulation S-K under the Exchange Act) not otherwise described in this Section 4.16(a) with respect to the Company or any Subsidiary of the Company.
(b) Collectively, the contracts set forth in Section 4.16(a) are herein referred to as the “Company Contracts.” Except as would not reasonably be expected to have, individually or in the aggregate, a Company Material Adverse Effect and assuming each Company Contract has been duly authorized and is enforceable on each party thereto (excluding the Company and each of its Subsidiaries), each Company Contract is legal, valid, binding and enforceable in accordance with its terms on the Company and each of its Subsidiaries that is a party thereto and is in full force and effect, subject, as to enforceability, to Creditors’ Rights. Except as would not reasonably be expected to have, individually or in the aggregate, a Company Material Adverse Effect, neither the Company nor any of its Subsidiaries is in breach or default under any Company Contract nor, to the knowledge of the Company, is any other party to any such Company Contract in breach or default thereunder. Complete and accurate copies of each Company Contract in effect as of the date hereof (including all amendments and modifications) have been furnished to or otherwise made available to Parent. Neither the Company nor any of its Subsidiaries has received written notice of any material violation of or material default under any Company Contract.
Section 4.17 Insurance. To the knowledge of the Company, (a) all current, material insurance policies of the Company and its Subsidiaries (collectively, the “Material Company Insurance Policies”) are in full force and effect and (b) all premiums payable under the Material Company Insurance Policies prior to the date of this Agreement have been duly paid. As of the date of this Agreement, no written notice of cancellation or termination has been received with respect to any Material Company Insurance Policy.
Section 4.18 Environmental Matters.
(a) The Company and its Subsidiaries are, and for the past three (3) years have been, in compliance with all Environmental Laws and have not (i) received from any Person any (A) written notice or (B) request for information pursuant to Environmental Law or (ii) been subject to any environmental claim, which, in each case, either remains pending, threatened, or unresolved, except as would not reasonably be expected to have, individually or in the aggregate, a Company Material Adverse Effect.
| 25 |
(b) No Company Owned Real Property or Company Leased Real Property is currently listed on, or has been proposed for listing on, the National Priorities List (or CERCLIS) under CERCLA, or any similar Law.
(c) There are no Hazardous Materials present at any Company Owned Real Property or Company Leased Real Property in quantities or concentrations requiring remedial or corrective action under any Environmental Law except as would not reasonably be expected to have, individually or in the aggregate, a Company Material Adverse Effect.
(d) The Company has previously made available to Parent true and complete copies of any and all material environmental reports, studies, audits, records, sampling data, site assessments and other similar documents with respect to the business or assets of the Company or any currently operated or leased real property which are in the reasonable possession, custody, or control of the Company.
Section 4.19 Brokers. No broker, investment banker or other Person is entitled to any broker’s, finder’s or other similar fee or commission in connection with the Transactions based upon arrangements made by or on behalf of the Company or any of its Subsidiaries.
Section 4.20 State Takeover Statute. The Company Board has taken all action necessary to render inapplicable to the Merger and the other Transactions to the extent applicable to the Company, any Takeover Law.
Section 4.21 Investment Company Act. Neither the Company nor any of its Subsidiaries is, or as of immediately prior to the Effective Time will be, required to be registered as an investment company under the Investment Company Act.
Section 4.22 Related Party Transactions. Except as set forth in Section 4.22 of the Company Disclosure Letter and as set forth in the Company SEC Documents filed through and including the date of this Agreement or as permitted by this Agreement, from January 1, 2021 through the date of this Agreement there have been no transactions, agreements, arrangements or understandings between the Company or any of its Subsidiaries, on the one hand, and any Affiliates (other than Subsidiaries of the Company) of the Company, on the other hand, that would be required to be disclosed under Item 404 of Regulation S-K promulgated by the SEC. Section 4.21 of the Company Disclosure Letter sets forth each agreement between the Company or any of its Subsidiaries, on the one hand, and any Affiliates (other than Subsidiaries of the Company) of Company, on the other hand.
Section 4.23 FDA Regulatory.
(a) To the Knowledge of the Company, the Company is, and has been, in compliance in all materials respects with all applicable Laws in the jurisdictions in which the Company conducts business including but not limited to, as applicable (i) preclinical and clinical testing, (ii) application for marketing approval of, manufacture, distribution, promotion and sale of the Products, (iii) the requirement for and the terms of all necessary permits, (iv) establishment registration, (v) payment of all establishment fees, (vi) Good Clinical Practices, (vii) Good Manufacturing Practices, and (viii) recordkeeping and reporting requirements. The Company is not in default with respect to any order, writ, judgment, award, injunction or decree of any Governmental Entity or arbitrator applicable to it, or any of its assets. The Company has not received, at any time during the prior five (5) years from the actual date of this Agreement, any written notice from any Governmental Entity regarding any actual, alleged, or potential violation of, or failure to comply with, any Law applicable to the Company in any material respect.
| 26 |
(b) To the Knowledge of the Company, the Company and any suppliers, manufacturers, or other companies with which the Company contracts for services related to the Products, holds all certificates, authorizations, registrations, reports, documents, permits or notices required to be filed, maintained or furnished under FDA Law and all other applicable local, state, and federal laws and regulations of the relevant Governmental Entity engaged in the regulation of pharmaceuticals or biohazardous materials in the jurisdictions in which the Company performs clinical trials and/or markets its Products (“FDA Permits”). All FDA Permits are in full force and effect in all material respects and no suspension, revocation, cancellation, or withdrawal of such FDA Permits is threatened and there is no reasonable basis for believing that such FDA Permits will not be renewable upon expiration or will be suspended, revoked, cancelled, or withdrawn.
(c) The Company has not received any written notices or statements from the FDA, the EMEA or any other Governmental Entity, and otherwise has no knowledge or reason to believe, that (i) any drug, including the Products or other product candidate of the Company (each a “Potential Product”) may or will be rejected or determined to be non-approvable; (ii) a delay in time for review and/or approval of a marketing authorization application or marketing approval application in any jurisdiction for any Potential Product is or may be required, requested or being implemented; (iii) one or more clinical studies for any Potential Product shall or may be requested or required in addition to the clinical studies submitted to the FDA prior to the date hereof as a precondition to or condition of issuance or maintenance of a marketing approval for any Potential Product; (iv) any license, approval, permit or authorization to conduct any clinical trial of or market any product or Potential Product of the Company has been, will be or may be suspended, revoked, modified or limited. The Company has not marketed Potential Products in a manner in any way suggesting that a Potential Product has been approved for an indication that exceeds the scope of the approved product label. The Company is not aware of the results of any studies, tests or trials the which reasonably call into question the results of the tests and trials conducted by or on behalf of the Company with respect to Potential Products.
(d) The Company has not received any written notice or communication from any Governmental Entity of any actual or threatened investigation, inquiry, or administrative, judicial, or regulatory action, hearing, or enforcement proceeding against the Company regarding any violation of applicable FDA Law or other applicable local, state, and federal laws and regulations of the relevant Governmental Entity engaged in the regulation of pharmaceuticals or biohazardous materials, including but not limited to a notice of adverse finding, warning letter, clinical hold notice, recall, field correction, market withdrawal or replacement, safety alert, “dear doctor” letter, investigator notice, or other notice or action relating to an alleged or potential lack of safety or efficacy of any Products of the Company, any alleged product defect of any Products of the Company, or any violation of any material applicable law, rule, regulation or any clinical trial or marketing license, approval, permit or authorization for any Products of the Company, and the Company is not aware of any facts or information that would cause it to initiate any such notice or action and has no knowledge or reason to believe that the FDA, the EMEA or any other Governmental Entity or authority or any institutional or ethical review board or other non-governmental authority intends to impose, require, request or suggest any material obligation arising under an investigation, inquiry, or administrative, judicial, or regulatory action, hearing, or enforcement proceeding.
| 27 |
(e) In the last five (5) years, the Company has not been party to any corporate integrity agreement, monitoring agreement, consent decree, settlement order, or other similar written agreement, in each case, entered into with or imposed by the FDA. Neither the Company no, to the Knowledge of the Company, any of its officers, employees, or agents, or any manufacturers, distributor, or other entity in the Company’s supply chain, has been or is currently disqualified or debarred, suspended, proposed for debarment or suspensions, deemed non-responsible, or otherwise excluded from the award of contracts or from participating in any Federal healthcare program by any Federal agency or other Governmental Entity. Neither the Company nor, to the Knowledge of the Company, any of its officers, employees, or agents has made an untrue statement of a material fact or a fraudulent statement to the FDA or failed to disclose a material fact required to be disclosed to the FDA, in each of the foregoing cases on behalf of the Company.
(f) No officer, employee, or agent of the Company is or has been, or has been threatened to be: (a) debarred under FDA proceedings pursuant to 21 U.S.C. § 335a; (b) disqualified under FDA investigator qualification proceedings; (c) subject to the FDA’s Application Integrity Policy; or (d) subject to any enforcement proceeding arising from material false statements to the FDA pursuant to 18 U.S.C. § 1001.
(g) Neither the Company nor any of its managers, directors, officers, agents, or employees have (i) used any corporate funds of the Company for unlawful contributions, gifts, entertainment or other unlawful expenses related to political activity, (ii) made any unlawful payments to foreign or domestic government officials or employees or to foreign or domestic political parties or campaigns from corporate funds or violated any provision of the U.S. Foreign Corrupt Practices Act of 1977, as amended, or any other U.S. or foreign Laws concerning corrupt payments applicable to its business or (iii) made or received any other payment, contribution, gift, bribe, rebate, payoff or kick-back prohibited under any applicable Law. Neither the Company nor any of its managers, directors, officers, stockholders, agents, or employees is or has been the subject of any investigation, inquiry or enforcement Proceeding by any Governmental Entity regarding any offense or alleged offense under anti-bribery, anti-corruption, or anti-fraud Law in any jurisdiction and, no such investigation, inquiry or Proceedings have been threatened.
Section 4.24 No Additional Representations.
(a) Except for the representations and warranties made in this Article IV, neither the Company nor any other Person makes any express or implied representation or warranty with respect to the Company or its Subsidiaries or their respective businesses, operations, assets, liabilities or conditions (financial or otherwise) in connection with this Agreement or the Transactions, and the Company hereby disclaims any such other representations or warranties. In particular, without limiting the foregoing disclaimer, neither the Company nor any other Person makes or has made any representation or warranty to Parent, Merger Sub, or any of their respective Affiliates or Representatives with respect to (i) any financial projection, forecast, estimate, budget or prospect information relating to the Company or any of its Subsidiaries or their respective properties, assets or businesses or (ii) except for the representations and warranties made by the Company in this Article IV, any oral or written information presented to Parent or Merger Sub or any of their respective Affiliates or Representatives in the course of their due diligence investigation of the Company, the negotiation of this Agreement or in the course of the Transactions.
| 28 |
(b) Notwithstanding anything contained in this Agreement to the contrary, the Company acknowledges and agrees that none of Parent, Merger Sub or any other Person has made or is making, and the Company expressly disclaims reliance upon, any representations, warranties or statements relating to Parent or its Subsidiaries (including Merger Sub) whatsoever, express or implied, beyond those expressly given by Parent and Merger Sub in Article V, the Parent Disclosure Letter or in any other document or certificate delivered by Parent or Merger Sub or their respective Affiliates or Representatives in connection herewith, including any implied representation or warranty as to the accuracy or completeness of any information regarding Parent furnished or made available to the Company or any of its Affiliates or Representatives. Without limiting the generality of the foregoing, the Company acknowledges that no representations or warranties are made with respect to any projections, forecasts, estimates, budgets or prospect information that may have been made available to the Company or any of its Affiliates or Representatives (including in certain “data rooms,” “virtual data rooms,” management presentations or in any other form in expectation of, or in connection with, the Merger or the other Transactions).
Article
V
REPRESENTATIONS AND WARRANTIES OF PARENT AND MERGER SUB
Except as set forth in the disclosure letter delivered by Parent and Merger Sub to the Company on or prior to the Original Date of this Agreement (the “Parent Disclosure Letter”) and except as disclosed in the Parent SEC Documents filed or furnished with the SEC and publicly available on EDGAR at least two (2) Business Days prior to the Original Date (including all exhibits and schedules thereto and documents incorporated by reference therein, but excluding any forward-looking disclosures set forth in any “risk factors” section, any disclosures in any “forward looking statements” section and any other disclosures included therein to the extent they are predictive or forward looking in nature), Parent and Merger Sub acknowledges that, as of such Original Date, each jointly and severally represented and warranted to the Company as follows, which representations and warranties, unless modified by this Agreement (which modification may include deletion of such representation or warranty), remain in effect, but solely to the extent made in the Original Agreement, without novation, notwithstanding the repetition thereof in this Agreement. All references in Article V of this Agreement to the “date of this Agreement,” the “date hereof,” or similar wording shall be deemed to refer to the date of the Original Agreement, and any representation or warranty stated in the present tense, regardless of its repetition in Article V of this Agreement, shall be read to apply solely in the past tense as of the Original Date. Representations and warranties made with respect to the occurrence or non-occurrence of an event or set of facts since a certain date shall likewise solely apply from such prior date through the Original Date:
| 29 |
Section 5.1 Organization, Standing and Power.
(a) Each of Parent and its Subsidiaries (including Merger Sub) is, as applicable, a corporation, partnership or limited liability company duly organized, validly existing and, where relevant, in good standing under the Laws of its jurisdiction of incorporation or organization, with all requisite entity power and authority to own, lease and, to the extent applicable, operate its properties and to carry on its business as now being conducted, other than where the failure to be so organized, validly existing, in good standing or to have such power or authority would not reasonably be expected to have, individually or in the aggregate, a Material Adverse Effect on Parent (a “Parent Material Adverse Effect”). Each of Parent and its Subsidiaries (including Merger Sub) is duly qualified or licensed to do business and, where relevant, is in good standing in each jurisdiction in which the business it is conducting, or the operation, ownership or leasing of its properties, makes such qualification, licensing or good standing necessary, other than where the failure to so qualify, be licensed or in good standing would not reasonably be expected to have, individually or in the aggregate, a Parent Material Adverse Effect. Parent and Merger Sub each has heretofore made available to the Company complete and correct copies of its Organizational Documents.
(b) Section 5.1(b) of the Parent Disclosure Letter sets forth an accurate and complete list of each Significant Subsidiary of Parent, together with (i) the jurisdiction of incorporation or organization, as the case may be, of such Significant Subsidiary, (ii) the type and percentage of interest held, directly or indirectly, by Parent in such Significant Subsidiary, (iii) the amount of such Significant Subsidiary’s authorized capital stock or other equity interests and (iv) the amount of such Significant Subsidiary’s outstanding capital stock or other equity interests.
Section 5.2 Capital Structure.
(a) As of the date of this Agreement, the authorized capital stock of Parent consists of (i) 100,000,000 shares of Parent Common Stock and (ii) 3,000,000 shares of Parent Preferred Stock. At the close of business on December 7, 2023: (A) 1,248,969 shares of Parent Common Stock were issued and 1,248,918 shares of Parent Common Stock were outstanding; (B) 0 shares of Parent Preferred Stock were issued and 0 shares of Parent Preferred Stock were outstanding; (C) ) 1,114 shares of Company Common Stock were reserved and available for issuance pursuant to the Company 2017 Equity Incentive Plan; (D) 44,459 shares of Company Common Stock were reserved and available for issuance pursuant to the Company’s 2021 Omnibus Equity Incentive Plan; (E) 173,557 shares of Company Common Stock were reserved for issuance in connection with the July 2023 secured promissory note; and (F) 1,261,882 shares of Company Common Stock were reserved for issuance in connection with the exercise of the Company Warrants. Except as set forth in this Section 5.2, at the close of business on December 7, 2023, there are no other shares of outstanding Parent Capital Stock issued, reserved for issuance or outstanding.
| 30 |
(b) All outstanding shares of Parent Capital Stock have been, and all shares of Parent Common Stock to be issued in connection with the Merger, when so issued in accordance with the terms of this Agreement, are or will be, as applicable, (i) duly authorized, validly issued, fully paid and nonassessable and are not subject to preemptive rights and (ii) issued and granted in compliance in all material respects with applicable state and federal securities Laws and other applicable Law, the Delaware General Corporation Law and the Organizational Documents of Parent. The Parent Common Stock to be issued pursuant to this Agreement, when issued, will be (A) validly issued, fully paid and nonassessable and not subject to preemptive rights, (B) free and clear of any Liens and (C) issued in compliance in all material respects with (i) applicable securities Laws and other applicable Law and (ii) all requirements set forth in any applicable contracts of Parent or its Subsidiaries. Parent owns, of record and beneficially, directly or indirectly, all of the issued and outstanding shares of capital stock, membership interests, partnership interests or other equity interests, as applicable, of the Subsidiaries of Parent, including Merger Sub, free and clear of all Liens, other than Permitted Liens. As of the close of business on September 30, 2023, except as set forth in this Section 5.2, there is or are no outstanding: (i) shares of Parent Capital Stock; (ii) Voting Debt; (iii) securities of Parent or any Subsidiary of Parent convertible into or exchangeable or exercisable for shares of Parent Capital Stock or Voting Debt; (iv) contractual obligations of Parent or any Subsidiary of Parent to repurchase, redeem or otherwise acquire any shares of Parent Capital Stock or capital stock, membership interests, partnership interests, joint venture interests or other equity interests of any Subsidiary of Parent, except as set forth in Section 5.2(b) of the Parent Disclosure Letter; or (v) subscriptions, options, warrants, calls, puts, rights of first refusal or other rights (including preemptive rights), commitments or agreements to which Parent or any Subsidiary of Parent is a party or by which it is bound, in any case, obligating Parent or any Subsidiary of Parent to (1) issue, deliver, transfer, sell, purchase, redeem or acquire, or cause to be issued, delivered, transferred, sold, purchased, redeemed or acquired, additional shares of Parent Capital Stock, any Voting Debt or other voting securities of Parent or (2) grant, extend or enter into any such subscription, option, warrant, call, put, right of first refusal or other similar right, commitment or agreement. There are no shareholder agreements, voting trusts or other agreements to which Parent is a party or by which it is bound relating to the voting of any shares of Parent Capital Stock.
(c) As of the date of this Agreement, all of the outstanding capital stock of Merger Sub are validly issued and fully paid and are wholly-owned by Parent.
(d) All dividends or other distributions on the shares of Parent Capital Stock and any material dividends or other distributions on any securities of any Subsidiary of Parent which have been authorized or declared prior to the date hereof have been paid in full (except to the extent such dividends or distributions have been declared and are not yet due and payable).As of the date of this Agreement, except as disclosed in the Parent SEC Documents, there are no declared and unpaid dividends or other distributions with respect to any shares of Parent Capital Stock or declared and unpaid material dividends with respect to any securities of any Subsidiary of Parent.
| 31 |
Section 5.3 Authority; No Violations; Approvals.
(a) Each of Parent and Merger Sub has all requisite corporate power to execute and deliver this Agreement and to perform its obligations hereunder. The execution, delivery and performance of this Agreement by Parent and Merger Sub and the consummation by Parent and Merger Sub of the Transactions, including the consummation of the Merger, have been duly and validly authorized by all necessary corporate action on the part of each of Parent and Merger Sub, subject to, with respect to consummation of the Merger, the filing of the Certificate of Merger and the Certificate of Designations for the Exchanged Parent Preferred Stock (the “Designation”) with, and acceptance for record by, the Delaware Department. This Agreement has been duly executed and delivered by each of Parent and Merger Sub and, assuming the due and valid execution of this Agreement by the Company, constitutes a valid and legally binding obligation of each of Parent and Merger Sub enforceable against Parent and Merger Sub in accordance with its terms, subject, as to enforceability, to Creditors’ Rights. The Parent Board, at a meeting duly called and held unanimously, (i) determined that this Agreement and the Transactions, including the Parent Stock Issuance, are in the best interests of Parent and its shareholders and (ii) adopted and approved this Agreement and the Transactions, including the Parent Stock Issuance. The Merger Sub Sole Stockholder has (A)(1) determined that this Agreement and the Transactions, including the Merger, are in the best interests of Merger Sub and (2) adopted and approved this Agreement and declared that the Transactions, including the Merger, are advisable, and (B) executed a written consent pursuant to which it has authorized, adopted and approved this Agreement and the Transactions, including the Merger. As of the date hereof, none of the foregoing actions by the Parent Board or the Merger Sub Sole Member have been rescinded, withdrawn or modified in any way. No approval of holders of Parent Capital Stock is necessary to approve the Transactions, including the Merger.
(b) Except as set forth in Section 5.3(b) of the Parent Disclosure Letter, the execution and delivery of this Agreement does not, and the consummation of the Transactions will not (with or without notice or lapse of time, or both) (i) contravene, conflict with or result in a violation of any provision of the Organizational Documents of Parent or Merger Sub, (ii) result in a violation of, or default under, or acceleration of any material obligation or the loss of a material benefit under, or result in the creation of any Liens upon any of the properties or assets of Parent or any of its Subsidiaries under, any provision of any Parent Contract to which Parent or any of its Subsidiaries is a party or by which Parent, Merger Sub, any of their respective Subsidiaries or their respective properties or assets are bound, or (iii) assuming the Consents referred to in Section 5.4 are duly and timely obtained or made, contravene, conflict with or result in a violation of any Law applicable to Parent, any of its Subsidiaries or any of their respective properties or assets, other than, in the case of clauses (ii) and (iii), any such contraventions, conflicts, violations, defaults, acceleration, losses, or Liens that would not reasonably be expected to have, individually or in the aggregate, a Parent Material Adverse Effect.
Section 5.4 Consents. Except as set forth in Section 5.4 of the Parent Disclosure Letter, no Consent from any Governmental Entity is required to be obtained or made by Parent or any of its Subsidiaries in connection with the execution and delivery of this Agreement by Parent or Merger Sub or the consummation by Parent or Merger Sub of the Transactions, except for: (a) the filing with the SEC of such reports under the Exchange Act and the Securities Act, and such other compliance with the Exchange Act and the Securities Act and the rules and regulations thereunder, as may be required in connection with this Agreement and the Transactions; (b) the filing of the Certificate of Merger, the Designation and any other required filings with, and the acceptance for record by, the Delaware Department pursuant to the DGCL; (c) such filings as may be required under the rules and regulations of the NASDAQ; (d) such filings and approvals as may be required by any applicable state securities or “blue sky” Laws or Takeover Laws; and (e) any such Consent that the failure to obtain or make would not reasonably be expected to have, individually or in the aggregate, a Parent Material Adverse Effect.
| 32 |
Section 5.5 SEC Documents; Financial Statements; Internal Controls and Procedures.
(a) Since December 31, 2021, Parent has filed or furnished with the SEC all forms, reports, schedules and statements required to be filed or furnished under the Securities Act or the Exchange Act, respectively (such forms, reports, schedules and statements, as amended, collectively, the “Parent SEC Documents”). As of their respective filing dates, or, if amended prior to the date hereof, as of the date of (and giving effect to) the last such amendment made prior to the date hereof, each of the Parent SEC Documents, complied as to form in all material respects with the applicable requirements of the Securities Act or the Exchange Act, as the case may be, and the rules and regulations of the SEC thereunder applicable to such Parent SEC Documents, and none of the Parent SEC Documents contained, when filed or, if amended prior to the date of this Agreement, as of the date of such amendment with respect to those disclosures that are amended, any untrue statement of a material fact or omitted to state a material fact required to be stated therein or necessary to make the statements therein, in light of the circumstances under which they were made, not misleading.
(b) The consolidated audited and unaudited interim financial statements of Parent included or incorporated by reference in the Parent SEC Documents, including all notes and schedules thereto, complied in all material respects, when filed or if amended prior to the date of this Agreement, as of the date of such amendment, with the rules and regulations of the SEC with respect thereto, were prepared in accordance with GAAP, applied on a consistent basis during the periods indicated (except as may be indicated in the notes thereto or, in the case of the unaudited statements, as permitted by Rule 10-01 of Regulation S-X of the SEC) and fairly present in all material respects in accordance with applicable requirements of GAAP (subject, in the case of the unaudited interim financial statements, to normal year-end audit adjustments) the consolidated financial position, results of operations, shareholders’ equity and cash flows of Parent and its Subsidiaries, as of the respective dates thereof and for the respective periods indicated therein (subject, in the case of unaudited interim financial statements, to absence of notes and normal year-end adjustments). To the knowledge of Parent, as of the date hereof, none of the Parent SEC Documents is the subject of ongoing SEC review and Parent does not have outstanding and unresolved comments from the SEC with respect to any of the Parent SEC Documents. As of the date hereof, none of the Parent SEC Documents is the subject of any confidential treatment request by Parent.
(c) Other than any off-balance sheet arrangements disclosed in the Parent SEC Documents filed or furnished prior to the date hereof, neither Parent nor any Subsidiary of Parent is a party to, or has any contract to become a party to, any joint venture, off-balance sheet partnership or any similar contractual arrangement, including any off-balance sheet arrangements (as described in Instruction 8 to Item 303(b) of Regulation S-K of the SEC) where the purpose of such contract is to avoid disclosure of any material transaction involving, or material liabilities of, Parent in Parent’s published financial statements or any Parent SEC Documents.
(d) Parent has established and maintains disclosure controls and procedures and a system of internal controls over financial reporting (as such terms are defined in Rule 13a-15 and Rule 15d-15 under the Exchange Act) as required by the Exchange Act. From January 1, 2022, to the date of this Agreement, Parent’s auditors and the Parent Board have not been advised of (i) any significant deficiencies or material weaknesses in the design or operation of internal controls over financial reporting that are reasonably likely to adversely affect in any material respect Parent’s ability to record, process, summarize and report financial information or (ii) any fraud, whether or not material, that involves management or other employees who have a significant role in Parent’s internal controls over financial reporting, and, in each case, neither Parent nor any of its Affiliates or Representatives has failed to disclose such information to Parent’s auditors or the Parent Board.
| 33 |
Section 5.6 Absence of Certain Changes or Events.
(a) From January 1, 2023, through the date of this Agreement, there has not been any event, change, effect or development that, individually or in the aggregate, has had or would reasonably be expected to have a Parent Material Adverse Effect.
(b) From January 1, 2023, through the date of this Agreement, except for events giving rise to, and the discussion and negotiation of and other actions taken in connection with, this Agreement, Parent and each of its Subsidiaries have conducted their business in the ordinary course of business in all material respects.
Section 5.7 No Undisclosed Material Liabilities. There are no liabilities of Parent or any of its Subsidiaries of any kind whatsoever, whether accrued, contingent, absolute, determined, determinable or otherwise, other than: (a) liabilities reflected or reserved against on the consolidated balance sheet of Parent dated as of December 31, 2022 (including the notes thereto), contained in the Parent SEC Documents filed or furnished prior to the date hereof; (b) liabilities incurred in the ordinary course of business subsequent to December 31, 2022; (c) liabilities incurred in connection with the preparation, negotiation and consummation of the Transactions; and (d) liabilities that would not reasonably be expected to have, individually or in the aggregate, a Parent Material Adverse Effect.
Section 5.8 Information Supplied. None of the information supplied or to be supplied by or on behalf of Parent or Merger Sub for inclusion or incorporation by reference in the Proxy Statement shall, at the date it is first mailed to the Company Shareholders and at the time of the Company Shareholders Meeting, contain any untrue statement of a material fact or omit to state any material fact required to be stated therein or necessary in order to make the statements therein, in light of the circumstances under which they are made, not misleading.
Section 5.9 Parent Permits; Compliance with Applicable Law. Parent and its Subsidiaries hold all permits, licenses, franchises, variances, exemptions, orders and approvals of all Governmental Entities necessary for the lawful conduct of their respective businesses (the “Parent Permits”), except where the failure to so hold would not reasonably be expected to have, individually or in the aggregate, a Parent Material Adverse Effect. Parent and its Subsidiaries are in compliance with the terms of the Parent Permits, except where the failure to so comply would not reasonably be expected to have, individually or in the aggregate, a Parent Material Adverse Effect. Neither Parent nor any Subsidiary of Parent is in violation or breach of, or default under, any Parent Permit, nor has Parent or any Subsidiary of Parent received any claim or notice indicating that Parent or any Subsidiary of Parent is currently not in compliance with the terms of any Parent Permits, except where the failure to be in compliance with the terms of any Parent Permits would not reasonably be expected to have, individually or in the aggregate, a Parent Material Adverse Effect. The businesses of Parent and its Subsidiaries are not currently being conducted, and at no time since January 1, 2022, have been conducted, in violation of any applicable Law, except for violations that would not reasonably be expected to have, individually or in the aggregate, a Parent Material Adverse Effect. As of the date of this Agreement, no investigation or review by any Governmental Entity with respect to Parent or any of its Subsidiaries is pending or, to the knowledge of Parent, threatened, other than those the outcome of which would not reasonably be expected to have, individually or in the aggregate, a Parent Material Adverse Effect. Notwithstanding anything to the contrary in this Section 5.9, the provisions of this Section 5.9 shall not apply to matters addressed in Section 5.10, Section 5.11 or Section 5.12.
| 34 |
Section 5.10 Compensation; Benefits.
(a) Set forth in Section 5.10(a) of the Parent Disclosure Letter is a list, as of the date hereof, of all of the material Employee Benefit Plans sponsored, maintained, contributed to, or required to be contributed to by Parent or any of its Subsidiaries or with respect to which Parent or any of its Subsidiaries has, or could reasonably be expected to have, any material liability (such Employee Benefit Plans, whether or not material, the “Parent Plans”). True, correct and complete copies of each of the Parent Plans (or, in the case of any unwritten Parent Plan, a written description thereof) and any amendments thereto and, as applicable, the most current versions of any related trust agreements, insurance contracts or other funding arrangements, favorable determination or opinion letters, and the most recent report on Form 5500 and summary plan description with respect to each such Parent Plan, in each case, have been furnished or made available to the Company or its Representatives.
(b) Each Parent Plan has been administered, funded (if applicable) and maintained in compliance with its terms and all applicable Laws.
(c) Each Parent Plan that is intended to be a “qualified plan” within the meaning of Section 401(a) of the Code has received a favorable determination letter, or may rely on a favorable opinion letter, issued by the IRS, and to the knowledge of Parent, no events have occurred that would reasonably be expected to result in any such letter being revoked or in the loss of the qualified status of any such Parent Plan.
(d) As of the date of this Agreement, there are no actions, suits or claims pending (other than routine claims for benefits) or, to the knowledge of Parent, threatened against, or with respect to, any of the Parent Plans, except for such pending actions, suits or claims that would not reasonably be expected to have, individually or in the aggregate, a Parent Material Adverse Effect.
(e) All material contributions required to be made to the Parent Plans pursuant to their terms have been timely made.
(f) There are no material unfunded benefit obligations with respect to any Parent Plan that have not been properly accrued for in Parent’s financial statements or disclosed in the notes thereto in accordance with GAAP.
| 35 |
(g) Neither Parent nor any of its Subsidiaries or any of their ERISA Affiliates contributes to, has an obligation to contribute to or otherwise has any liability (actual or contingent) with respect to, and no Parent Plan is, a plan subject to Title IV of ERISA (including a multiemployer plan within the meaning of Section 3(37) of ERISA), Section 302 of ERISA, or Section 412 of the Code.
(h) The execution and delivery of this Agreement and the consummation of the Transactions will not (either alone or in combination with another event), (i) result in any payment or benefit from Parent or any of its Subsidiaries becoming due, or increase in the amount of any compensation due, to any of their current or former respective officers, employees or consultants, (ii) materially increase any benefits otherwise payable under any Parent Plan, (iii) to the knowledge of Parent, result in the acceleration of the time of payment (including the funding of a trust or transfer of any assets to fund any benefits under any Parent Plan) or vesting of or otherwise trigger any compensation or benefits payable to or in respect of any current or former employee, director or consultant of Parent or its Subsidiaries or (iv) limit or restrict the right of Parent or any of its Subsidiaries to merge, amend or terminate any Parent Plan.
Section 5.11 Labor Matters.
(a) As of the date of this Agreement, (i) neither Parent nor any of its Subsidiaries is a party to any collective bargaining agreement or other agreement with any labor union, (ii) there is no pending union representation petition involving employees of Parent or any of its Subsidiaries, and (iii) Parent does not have knowledge of any activity or proceeding of any labor organization (or representative thereof) or employee group (or representative thereof) to organize any such employees.
(b) As of the date of this Agreement, there is no unfair labor practice, charge or grievance arising out of a collective bargaining agreement, other agreement with any labor union, or other labor-related grievance proceeding against Parent or any of its Subsidiaries pending, or, to the knowledge of Parent, threatened.
(c) As of the date of this Agreement, there is no strike, dispute, slowdown, work stoppage or lockout pending, or, to the knowledge of Parent, threatened, against or involving Parent or any of its Subsidiaries.
(d) Parent and each of its Subsidiaries are, and since January 1, 2022, have been, in compliance in all material respects with all applicable Laws respecting employment and employment practices, terms and conditions of employment, wages and bonus, equal employment opportunity, hours, overtime pay, non-discrimination, non-retaliation, non-harassment, civil rights, labor relations, occupational health and safety, employee privacy, worker classification and payroll taxes, and there are no Proceedings pending or, to the knowledge of Parent, threatened against Parent or any of its Subsidiaries, by or on behalf of any applicant for employment, any current or former employee, independent contractor or any class of the foregoing, relating to any of the foregoing applicable Laws, or alleging breach of any express or implied contract of employment, wrongful termination of employment, or alleging any other discriminatory, wrongful or tortious conduct in connection with the employment or independent contractor relationship. Since January 1, 2023, neither Parent nor any of its Subsidiaries has received any written notice of the intent of the Equal Employment Opportunity Commission, the National Labor Relations Board, the Department of Labor or any other Governmental Entity responsible for the enforcement of labor or employment Laws to conduct an investigation with respect to Parent or any of its Subsidiaries.
| 36 |
Section 5.12 Taxes.
(a) Parent and each of its Subsidiaries have (i) duly and timely filed (or there have been filed on their behalf) with the appropriate Taxing Authority all U.S. Federal income and all other material Tax Returns required to be filed by them, taking into account any extensions of time within which to file such Tax Returns, and all such Tax Returns were and are correct and complete in all material respects, and (ii) duly and timely paid in full (or there has been duly and timely paid in full on their behalf) all material amounts of Taxes required to be paid by them other than Taxes that are not yet due and payable or that are being contested in good faith by appropriate Proceedings and for which adequate reserves have been established in accordance with GAAP.
(b) The unpaid Taxes of Parent and its Subsidiaries (i) did not as of the date of the most recent financial statement exceed the reserve for Taxes set forth on the face of the most recent financial statement (rather than in any notes thereto) and (ii) will not exceed that reserve as adjusted for the passage of time through the Closing Date in accordance with the past custom and practice of Parent (and its Subsidiaries) in filing the applicable Tax Returns. Since the date of the most recent financial statement, none of Parent nor any Company Subsidiary has incurred any liability for Taxes outside the ordinary course of business.
(c) (i) There are no audits, investigations by any Governmental Entity or other proceedings pending or, to the knowledge of Parent, threatened in writing with regard to any Taxes or Tax Returns of Parent or any of its Subsidiaries; (ii) no deficiency for Taxes of Parent or any of its Subsidiaries has been claimed, proposed or assessed in writing or, to the knowledge of Parent, threatened in writing, by any Governmental Entity, which deficiency has not yet been settled ; (iii) neither Parent nor any of its Subsidiaries has waived any statute of limitations with respect to the assessment of Taxes or agreed to any extension of time with respect to any Tax assessment or deficiency for any open tax year (other than pursuant to extensions of time to file Tax Returns obtained in the ordinary course); (iv) neither Parent nor any of its Subsidiaries is currently the beneficiary of any extension of time within which to file any Tax Return that remains unfiled; and (v) neither Parent nor any of its Subsidiaries has entered into any “closing agreement” as described in Section 7121 of the Code (or any corresponding or similar provision of state, local or foreign income Tax Law).
(d) None of Parent nor any Company Subsidiary will be required to include any item of income in, or exclude any item of deduction from, taxable income for any taxable period (or portion thereof) ending after the Closing Date as a result of any: (i) change in or improper use of method of accounting (other than by virtue of one or more of the transactions contemplated by this Agreement) for a taxable period ending on or prior to the Closing Date under Code Section 481(c) (or any corresponding or similar provision of state, local or foreign income Tax Law) or other provisions of applicable Law; (ii) “closing agreement” as described in Code Section 7121 (or any corresponding or similar provision of state, local or foreign income Tax Law) executed on or prior to the Closing Date; (iii) installment sale or open transaction made on or prior to the Closing Date, (iv) prepaid amount or deferred revenue received on or prior to the Closing Date other than in the ordinary course of business, (v) intercompany transaction or excess loss account described in Treasury Regulations under Section 1502 of the Code (or any corresponding or similar provision of state, local, or non-U.S. Tax law); or (vi) an election under Section 965(h) of the Code (or any corresponding or similar provision of state, local or non-U.S. law).
| 37 |
(e) Parent and its Subsidiaries have complied, in all material respects, with all applicable Laws relating to the payment and withholding of Taxes (including withholding of Taxes pursuant to Sections 1441, 1442, 1445, 1446, 1471, 3102 and 3402 of the Code or similar provisions under any state and foreign Laws) and have duly and timely withheld and, in each case, have paid over to the appropriate Taxing Authority all amounts required to be so withheld and paid over on or prior to the due date thereof under all applicable Laws.
(f) There are no Tax Liens upon any property or assets of Parent or any of its Subsidiaries except for Liens for Taxes not yet due and payable or that are being contested in good faith by appropriate proceedings and for which adequate reserves have been established in accordance with GAAP.
(g) Neither Parent nor any of its Subsidiaries has requested, has received or is subject to any written ruling of a Taxing Authority.
(h) There are no Tax allocation or sharing agreements or similar arrangements with respect to or involving Parent or any of its Subsidiaries, and after the Closing Date neither Parent nor any of its Subsidiaries shall be bound by any such Tax allocation agreements or similar arrangements or have any liability thereunder for amounts due in respect of periods prior to the Closing Date, in each case, other than customary provisions of commercial or credit agreements.
(i) Neither Parent nor any of its Subsidiaries (i) has been a member of an affiliated group filing a consolidated U.S. federal income Tax Return or (ii) has any liability for the Taxes of any Person (other than any Subsidiary of Parent) under Treasury Regulation Section 1.1502-6 (or any similar provision of state, local or foreign Tax Law), as a transferee or successor, or otherwise by Law.
(j) Neither Parent nor any of its Subsidiaries has participated in any “reportable transaction” within the meaning of Treasury Regulation Section 1.6011-4(b).
(k) Neither Parent nor any of its Subsidiaries has constituted either a “distributing corporation” or a “controlled corporation” (within the meaning of Section 355(a)(1)(A) of the Code) in a distribution of stock qualifying for tax-free treatment under Section 355 of the Code in the two years prior to the date of this Agreement.
(l) No written power of attorney that has been granted by Parent or any of its Subsidiaries (other than to Parent or any of its Subsidiaries) is currently in force with respect to any matter relating to Taxes.
(m) Neither Parent nor any of its Subsidiaries (i) has elected to defer the payment of any Taxes pursuant to Section 2302 of the CARES Act or any other COVID-19 Measures or (ii) has claimed any “employee retention credit” pursuant to Section 2301 of the CARES Act.
| 38 |
Section 5.13 Litigation. Except for such matters as would not reasonably be expected to have, individually or in the aggregate, a Parent Material Adverse Effect, there is no (a) Proceeding pending or, to the knowledge of Parent, threatened against Parent or any of its Subsidiaries or any of their respective properties, rights or assets or (b) judgment, decree, or injunction, ruling or order, in each case, of any Governmental Entity or arbitrator outstanding against Parent or any of its Subsidiaries.
Section 5.14 Intellectual Property.
(a) Section 5.14(a) of the Parent Disclosure Letter identifies each item of material Parent Intellectual Property that is the subject of a registration or application in any jurisdiction (“Parent Registered Intellectual Property”), including, with respect to each patent and patent application: (i) the name of the applicant/registrant, (ii) the jurisdiction of application/registration, (iii) the application or registration number and (iv) any other co-applicants/co-owners. To the knowledge of Parent, each of the patents and patent applications included in Section 5.14(a) of the Parent Disclosure Letter properly identifies by name each and every inventor of the inventions claimed therein as determined in accordance with applicable Laws of the United States. To the knowledge of Parent, as of the date of this Agreement, no litigation, cancellation, interference, derivation proceeding, opposition, inter partes review, post grant review, reexamination or other proceeding of any nature (other than office actions or similar communications issued by any Governmental Entity in the ordinary course of prosecution of any pending applications for registration) is pending or threatened in writing, in which the scope, validity, enforceability or ownership of any Parent Intellectual Property is being or has been contested or challenged. Except as set forth in Section 5.14(a) of the Parent Disclosure Letter, there are no actions that must be taken within ninety (90) days of the Closing, the failure of which will result in the abandonment, lapse or cancellation of any Parent Registered Intellectual Property.
(b) Except as has not had and would not reasonably be expected to have, individually or in the aggregate, a Parent Material Adverse Effect, Parent and its Subsidiaries exclusively own, are the sole assignees of, or have exclusively licensed all material Parent Intellectual Property (other than as disclosed on Section 5.14(b) of the Parent Disclosure Letter), free and clear of all Liens other than Permitted Liens. All material Parent Intellectual Property that is licensed to Parent or any of its Subsidiaries is licensed pursuant to a written agreement. To the knowledge of Parent, each Parent Associate involved in the creation or development of any material Parent Intellectual Property, pursuant to such Parent Associate’s activities on behalf of Parent or any of its Subsidiaries, has signed a valid and enforceable written agreement containing an assignment of such Parent Associate’s rights in such Parent Intellectual Property to Parent or such Subsidiary. Each Parent Associate who has or has had access to trade secrets or confidential information of Parent or any of its Subsidiaries has signed a valid and enforceable written agreement containing confidentiality provisions protecting the Parent Intellectual Property, trade secrets and confidential information. To the knowledge of Parent, Parent and its Subsidiaries have taken commercially reasonable steps to protect and preserve the confidentiality of their trade secrets and confidential information.
| 39 |
(c) To the knowledge of Parent, no funding, facilities or personnel of any Governmental Entity or any university, college, research institute or other educational institution has been used to create Parent Intellectual Property, except for any such funding or use of facilities or personnel that does not result in such Governmental Entity or institution obtaining ownership rights or a license to such Parent Intellectual property or the right to receive royalties for the practice of such Parent Intellectual Property.
(d) Section 5.14(d) of the Parent Disclosure Letter sets forth each license agreement pursuant to which Parent or any of its Subsidiaries (i) is granted a license under any material Intellectual Property owned by any third party that is used by Parent or a Subsidiary of Parent in its business as currently conducted (each a “Parent In-bound License”) or (ii) grants to any third party a license under any material Parent Intellectual Property (each a “Parent Out-bound License”) (provided, that, Parent In-bound Licenses shall not include, when entered into in the ordinary course of business, material transfer agreements, services agreements, clinical trial agreements, agreements with Parent Associates, commercially available Software-as-a-Service offerings or off-the-shelf software licenses; and Parent Out-bound Licenses shall not include, when entered into in the ordinary course of business, material transfer agreements, clinical trial agreements, services agreements, or non-exclusive outbound licenses). To the knowledge of Parent, all Parent In-bound Licenses and Parent Out-bound Licenses are in full force and effect and are binding obligations of Parent or a Subsidiary of Parent and, to the knowledge of Parent, each other party to such Parent In-bound Licenses or Parent Out-bound Licenses. Neither Parent or a Subsidiary of Parent who is a party to such Parent In-bound Licenses or Parent Out-bound Licenses, nor to the knowledge of Parent, any other party to such Parent In-bound Licenses or Parent Out-bound Licenses, is in material breach under such Parent In-bound Licenses or Parent Out-bound Licenses.
(e) To the knowledge of Parent, (i) the operation of the businesses of Parent and its Subsidiaries as currently conducted does not infringe, misappropriate or otherwise violate any Intellectual Property of any other Person and (ii) no other Person is infringing, misappropriating or otherwise violating any Parent Intellectual Property. To the knowledge of Parent, no legal proceeding is pending (or, to the knowledge of Parent and its Subsidiaries, is threatened in writing) (A) against Parent or any of its Subsidiaries alleging that the operation of the business of Parent or such Subsidiary infringes or constitutes the misappropriation or other violation of any Intellectual Property of another Person or (B) by Parent or any of its Subsidiaries alleging that another Person has infringed, misappropriated or otherwise violated any of the Parent Intellectual Property. Since January 1, 2022, Parent and its Subsidiaries have not received any written notice or other written communication alleging that the operation of the business of Parent or any of its Subsidiaries infringes or constitutes the misappropriation or other violation of any Intellectual Property of another Person.
(f) To the knowledge of Parent, none of the Parent Intellectual Property is subject to any pending or outstanding injunction, directive, order, judgment or other disposition of dispute that adversely and materially restricts the use, transfer, registration or licensing by Parent or any of its Subsidiaries of any such Parent Intellectual Property.
| 40 |
(g) Parent has taken commercially reasonable steps and implemented commercially reasonable disaster recovery and security plans and procedures to protect the information technology systems used in, material to or necessary for operation of the business of Parent as currently conducted from unauthorized use, acquisition or access. To the knowledge of Parent, there have been no material malfunctions or unauthorized intrusions, or breaches of the information technology systems used in, material to or necessary for the operation of the business of Parent as currently conducted.
Section 5.15 Real Property. Neither Parent nor any Subsidiary of Parent owns any real property, other than as and to the extent disclosed in Section 5.15 of the Parent Disclosure Letter or the Parent SEC Documents filed or furnished with the SEC prior to the date hereof. Neither Parent nor any Subsidiary of Parent has leased or subleased any real property and does not have any obligation to pay any rent or other fees for any real property other than as and to the extent disclosed in the Parent SEC Documents filed or furnished with the SEC prior to the date hereof.
Section 5.16 Material Contracts.
(a) Section 5.16(a) of the Parent Disclosure Letter sets forth a true and complete list, as of the date of this Agreement, of:
(i) each contract that grants any right of first refusal or right of first offer or that materially limits the ability of Parent, any Subsidiary of Parent or any of their respective Affiliates to own, operate, sell, transfer, pledge or otherwise dispose of any businesses, securities or assets (other than provisions requiring notice of or consent to assignment by any counterparty thereto);
(ii) each contract relating to outstanding Indebtedness (or commitments or guarantees in respect thereof) of Parent or any of its Subsidiaries (whether incurred, assumed, guaranteed or secured by any asset) in excess of $50,000;
(iii) each employment contract to which Parent or a Subsidiary of Parent is a party other than employment contracts that can be terminated at any time with less than two days’ notice and without financial liability to Parent or any of its Subsidiaries;
(iv) each contract that involves or constitutes a material interest rate cap, interest rate collar, interest rate swap or other contract or agreement relating to a forward, swap or other hedging transaction of any type, unless entered into for bona fide hedging purposes;
(v) each contract containing any non-compete, non-solicit, exclusivity or similar type of provision that materially restricts the ability of Parent or any of its Subsidiaries to compete or otherwise engage in any line of business or with any Person or geographic area;
(vi) each contract pursuant to which Parent or any Subsidiary of Parent may be obligated to issue or repurchase any Parent Capital Stock or any capital stock or other equity interests in any Subsidiary of Parent;
(vii) each partnership, joint venture, limited liability company, strategic alliance agreement or other similar agreement to which Parent or a Subsidiary of Parent is a party (other than any such agreement solely between or among Parent and its wholly-owned Subsidiaries);
| 41 |
(viii) each contract, other than any Parent Plan, between or among Parent or any Subsidiary of Parent, on the one hand, and any officer, director or affiliate (other than a wholly owned Subsidiary of Parent) of Parent or any of its Subsidiaries or any of their respective “associates” or “immediate family” members (as such terms are defined in Rule 12b-2 and Rule 16a-1 of the Exchange Act), on the other hand;
(ix) each contract that obligates Parent or any of its Subsidiaries to indemnify any past or present directors, officers, or employees of Parent or any of its Subsidiaries; and
(x) each “material contract” (as such term is defined in Item 601(b)(10) of Regulation S-K under the Exchange Act) not otherwise described in this Section 5.16(a) with respect to Parent or any Subsidiary of Parent.
(b) Collectively, the contracts set forth in Section 5.16(a) are herein referred to as the “Parent Contracts.” Except as would not reasonably be expected to have, individually or in the aggregate, a Parent Material Adverse Effect, each Parent Contract is legal, valid, binding and enforceable in accordance with its terms on Parent and each of its Subsidiaries that is a party thereto and, to the knowledge of Parent, each other party thereto, and is in full force and effect, subject, as to enforceability, to Creditors’ Rights. Except as would not reasonably be expected to have, individually or in the aggregate, a Parent Material Adverse Effect, neither Parent nor any of its Subsidiaries is in breach or default under any Parent Contract nor, to the knowledge of Parent, is any other party to any such Parent Contract in breach or default thereunder. Complete and accurate copies of each Parent Contract in effect as of the date hereof (including all amendments and modifications) have been furnished to or otherwise made available to the Company. Neither Parent nor any of its Subsidiaries has received written notice of any material violation of or material default under any Parent Contract.
Section 5.17 Insurance. To the knowledge of Parent, (a) all current, material insurance policies of Parent and each of its Subsidiaries (collectively, the “Material Parent Insurance Policies”) are in full force and effect and (b) all premiums payable under the Material Parent Insurance Policies prior to the date of this Agreement have been duly paid to date. As of the date of this Agreement, no written notice of cancellation or termination has been received with respect to any Material Parent Insurance Policy.
Section 5.18 Brokers. No broker, investment banker or other Person is entitled to any broker’s, finder’s or other similar fee or commission in connection with the Transactions based upon arrangements made by or on behalf of Parent or any of its Subsidiaries.
Section 5.19 State Takeover Statute. The Parent Board has taken all action necessary to render exempt or inapplicable to the Merger and the other Transactions (a) the provisions of the DGCL and (b) to the extent applicable to Parent, any other Takeover Law. Except as set forth in Section 4.20, no other Takeover Laws are applicable to this Agreement, the Merger or the other Transactions.
| 42 |
Section 5.20 Investment Company Act. Neither Parent nor any of its Subsidiaries is, or as of immediately prior to the Effective Time will be, required to be registered as an investment company under the Investment Company Act.
Section 5.21 Ownership of Company Capital Stock. Neither Parent nor any Subsidiary of Parent nor any of their respective affiliates or associates (as defined in Rule 12b-2 of the Exchange Act) beneficially owns or in the past three years has owned, directly or indirectly, or has the right to acquire (whether such right is exercisable immediately or only after the passage of time), pursuant to any agreement, arrangement or understanding or upon the exercise of conversion rights, exchange rights, warrants or options, or otherwise, or the right to vote pursuant to any agreement, arrangement or understanding, any shares of Company Common Stock, Company Preferred Stock or other securities convertible into, exchangeable for or exercisable for shares of Company Common Stock, Company Preferred Stock or any securities of any Subsidiary of the Company and neither Parent nor any of its Subsidiaries has any rights to acquire any shares of Company Common Stock or Company Preferred Stock except pursuant to this Agreement. Neither Parent nor any its Subsidiaries is an affiliate or associate (as defined in Rule 12b-2 of the Exchange Act) of the Company. Neither Parent nor any of the Subsidiaries of Parent has at any time been an assignee or has otherwise succeeded to the beneficial ownership of any shares of Company Common Stock or Company Preferred Stock during the last two years.
Section 5.22 Business Conduct. Merger Sub was formed on October 16, 2023. Since its inception, Merger Sub has not engaged in any activity, other than such actions in connection with (a) its organization and (b) the preparation, negotiation and execution of this Agreement and the Transactions. Merger Sub has no operations, has not generated any revenues and has no liabilities other than those incurred in connection with the foregoing and in association with the Merger as provided in this Agreement.
Section 5.23 Related Party Transactions. Except as set forth in Section 5.23 of the Parent Disclosure Letter and as set forth in the Parent SEC Documents filed through and including the date of this Agreement or as permitted by this Agreement, from January 1, 2021 through the date of this Agreement there have been no transactions, agreements, arrangements or understandings between the Parent or any of its Subsidiaries, on the one hand, and any Affiliates (other than Subsidiaries of the Parent) of the Parent, on the other hand, that would be required to be disclosed under Item 404 of Regulation S-K promulgated by the SEC. Section 4.21 of the Parent Disclosure Letter sets forth each agreement between the Parent or any of its Subsidiaries, on the one hand, and any Affiliates (other than Subsidiaries of the Parent) of Parent, on the other hand.
Section 5.24 FDA Regulatory.
(a) To the Knowledge of Parent, Parent is, and has been, in compliance in all materials respects with all applicable Laws in the jurisdictions in which Parent conducts business including but not limited to, as applicable (i) preclinical and clinical testing, (ii) application for marketing approval of, manufacture, distribution, promotion and sale of Parent’s Products, (iii) the requirement for and the terms of all necessary permits, (iv) establishment registration, (v) payment of all establishment fees, (vi) Good Clinical Practices, (vii) Good Manufacturing Practices, and (viii) recordkeeping and reporting requirements. Parent is not in default with respect to any order, writ, judgment, award, injunction or decree of any Governmental Entity or arbitrator applicable to it, or any of its assets. Parent has not received, at any time during the prior five (5) years from the actual date of this Agreement, any written notice from any Governmental Entity regarding any actual, alleged, or potential violation of, or failure to comply with, any Law applicable to Parent in any material respect.
| 43 |
(b) To the Knowledge of Parent, Parent and any suppliers, manufacturers, or other companies with which Parent contracts for services related to Parent’s Products, holds FDA Permits and all other applicable local, state, and federal laws and regulations of the relevant Governmental Entity engaged in the regulation of pharmaceuticals or biohazardous materials in the jurisdictions in which Parent performs clinical trials and/or markets its products. All FDA Permits are in full force and effect in all material respects and no suspension, revocation, cancellation, or withdrawal of such FDA Permits is threatened and there is no reasonable basis for believing that such FDA Permits will not be renewable upon expiration or will be suspended, revoked, cancelled, or withdrawn.
(c) Parent has not received any written notices or statements from the FDA, the EMEA or any other Governmental Entity, and otherwise has no knowledge or reason to believe, that (i) any drug, including the Parent’s Products or other Potential Product of Parent may or will be rejected or determined to be non-approvable; (ii) a delay in time for review and/or approval of a marketing authorization application or marketing approval application in any jurisdiction for any Potential Product is or may be required, requested or being implemented; (iii) one or more clinical studies for any Potential Product shall or may be requested or required in addition to the clinical studies submitted to the FDA prior to the date hereof as a precondition to or condition of issuance or maintenance of a marketing approval for any Potential Product; (iv) any license, approval, permit or authorization to conduct any clinical trial of or market any product or Potential Product of Parent has been, will be or may be suspended, revoked, modified or limited. Parent has not marketed Potential Products in a manner in any way suggesting that a Potential Product has been approved for an indication that exceeds the scope of the approved product label. Parent is not aware of the results of any studies, tests or trials the which reasonably call into question the results of the tests and trials conducted by or on behalf of Parent with respect to Potential Products.
(d) Parent has not received any written notice or communication from any Governmental Entity of any actual or threatened investigation, inquiry, or administrative, judicial, or regulatory action, hearing, or enforcement proceeding against Parent regarding any violation of applicable FDA Law or other applicable local, state, and federal laws and regulations of the relevant Governmental Entity engaged in the regulation of pharmaceuticals or biohazardous materials, including but not limited to a notice of adverse finding, warning letter, clinical hold notice, recall, field correction, market withdrawal or replacement, safety alert, “dear doctor” letter, investigator notice, or other notice or action relating to an alleged or potential lack of safety or efficacy of any product of Parent, any alleged product defect of any product of Parent, or any violation of any material applicable law, rule, regulation or any clinical trial or marketing license, approval, permit or authorization for any product of Parent, and Parent is not aware of any facts or information that would cause it to initiate any such notice or action and has no knowledge or reason to believe that the FDA, the EMEA or any other Governmental Entity or authority or any institutional or ethical review board or other non-governmental authority intends to impose, require, request or suggest any material obligation arising under an investigation, inquiry, or administrative, judicial, or regulatory action, hearing, or enforcement proceeding.
| 44 |
(e) In the last five (5) years, Parent has not been party to any corporate integrity agreement, monitoring agreement, consent decree, settlement order, or other similar written agreement, in each case, entered into with or imposed by the FDA. Neither Parent no, to the Knowledge of Parent, any of its officers, employees, or agents, or any manufacturers, distributor, or other entity in Parent’s supply chain, has been or is currently disqualified or debarred, suspended, proposed for debarment or suspensions, deemed non-responsible, or otherwise excluded from the award of contracts or from participating in any Federal healthcare program by any Federal agency or other Governmental Entity. Neither Parent nor, to the Knowledge of Parent, any of its officers, employees, or agents has made an untrue statement of a material fact or a fraudulent statement to the FDA or failed to disclose a material fact required to be disclosed to the FDA, in each of the foregoing cases on behalf of Parent.
(f) No officer, employee, or agent of Parent is or has been, or has been threatened to be: (a) debarred under FDA proceedings pursuant to 21 U.S.C. § 335a; (b) disqualified under FDA investigator qualification proceedings; (c) subject to the FDA’s Application Integrity Policy; or (d) subject to any enforcement proceeding arising from material false statements to the FDA pursuant to 18 U.S.C. § 1001.
(g) Neither Parent nor any of its managers, directors, officers, agents, or employees have (i) used any corporate funds of Parent for unlawful contributions, gifts, entertainment or other unlawful expenses related to political activity, (ii) made any unlawful payments to foreign or domestic government officials or employees or to foreign or domestic political parties or campaigns from corporate funds or violated any provision of the U.S. Foreign Corrupt Practices Act of 1977, as amended, or any other U.S. or foreign Laws concerning corrupt payments applicable to its business or (iii) made or received any other payment, contribution, gift, bribe, rebate, payoff or kick-back prohibited under any applicable Law. Neither Parent nor any of its managers, directors, officers, stockholders, agents, or employees is or has been the subject of any investigation, inquiry or enforcement Proceeding by any Governmental Entity regarding any offense or alleged offense under anti-bribery, anti-corruption, or anti-fraud Law in any jurisdiction and, no such investigation, inquiry or Proceedings have been threatened.
Section 5.25 No Additional Representations.
(a) Except for the representations and warranties made in this Article V, neither Parent, Merger Sub nor any other Person makes any express or implied representation or warranty with respect to Parent or its Subsidiaries (including Merger Sub) or their respective businesses, operations, assets, liabilities or conditions (financial or otherwise) in connection with this Agreement or the Transactions, and Parent hereby disclaims any such other representations or warranties. In particular, without limiting the foregoing disclaimer, neither Parent nor any other Person makes or has made any representation or warranty to the Company or any of its Affiliates or Representatives with respect to (i) any financial projection, forecast, estimate, budget or prospect information relating to Parent or any of its Subsidiaries or their respective properties, assets or businesses or (ii) except for the representations and warranties made by Parent in this Article V, any oral or written information presented to the Company or any of its Affiliates or Representatives in the course of their due diligence investigation of Parent, the negotiation of this Agreement or in the course of the Transactions.
| 45 |
(b) Notwithstanding anything contained in this Agreement to the contrary, each of Parent and Merger Sub acknowledges and agrees that none of the Company or any other Person has made or is making, and each of Parent and Merger Sub expressly disclaims reliance upon, any representations, warranties or statements relating to the Company or its Subsidiaries whatsoever, express or implied, beyond those expressly given by the Company in Article IV, the Company Disclosure Letter or in any other document or certificate delivered by the Company or its Affiliates or Representatives in connection herewith, including any implied representation or warranty as to the accuracy or completeness of any information regarding the Company or its Subsidiaries furnished or made available to Parent or any of its Affiliates or Representatives. Without limiting the generality of the foregoing, each of Parent and Merger Sub acknowledges that no representations or warranties are made with respect to any projections, forecasts, estimates, budgets or prospect information that may have been made available to Parent or any of its Affiliates or Representatives (including in certain “data rooms,” “virtual data rooms,” management presentations or in any other form in expectation of, or in connection with, the Merger or the other Transactions).
Article
VI
COVENANTS AND AGREEMENTS
Section 6.1 Conduct of Company Business Pending the Merger.
(a) The Company agrees that, except (i) as set forth in Section 6.1(a) of the Company Disclosure Letter, (ii) for any transaction, contract or other business arrangement entered into or agreed by any Person set forth on Section 4.1(c) of the Company Disclosure Letter, including but not limited to any issuance of securities by such Person or any sale or acquisition of any assets by such Person, (iii) as permitted or required by this Agreement, (iii) as may be required by applicable Law or (iv) as otherwise consented to by Parent in writing (which consent shall not be unreasonably withheld, delayed or conditioned), until the earlier of the Effective Time and the termination of this Agreement pursuant to Article VIII, the Company shall, and shall cause each of its Subsidiaries to, use commercially reasonable efforts to (1) conduct its businesses (I) in the ordinary course of business in all material respects and (II) in compliance in all material respects with applicable Laws and (2) preserve substantially intact its present business organization and preserve its existing relationships with its key business relationships, vendors, counterparties and employees; provided, however, that no action by the Company or its Subsidiaries with respect to the matters specifically addressed by any provision of Section 6.1(b) shall be deemed a breach of this sentence unless such action would constitute a breach of such other provision of Section 6.1(b).
(b) Except (v) as set forth in Section 6.1(b) of the Company Disclosure Letter, (w) as permitted or required by this Agreement (including as contemplated by the Original Agreement, any amendment to the Original Agreement or Section 6.10 of this Agreement), (x) for any transaction, contract or other business arrangement entered into or agreed by any Person set forth on Section 4.1(c) of the Company Disclosure Letter, including but not limited to any issuance of securities by such Person or any sale or acquisition of any assets by such Person, (y) as may be required by applicable Law or (z) as otherwise consented to by Parent in writing (which consent shall not be unreasonably withheld, delayed or conditioned), until the earlier of the Effective Time and the termination of this Agreement pursuant to Article VIII, the Company shall not, and shall not permit any of its Subsidiaries to:
(i) (A) authorize, declare, set aside or pay any dividends on, or make any other distribution (whether in cash, stock, property or otherwise) in respect of any outstanding capital stock of, or other equity interests in, the Company or any of its Subsidiaries; (B) split, combine or reclassify any capital stock of, or other equity interests in, the Company or any of its Subsidiaries (other than for transactions by a wholly-owned Subsidiary of the Company); or (C) purchase, redeem or otherwise acquire, or offer to purchase, redeem or otherwise acquire, any capital stock of, or other equity interests in, the Company, except as required by the Organizational Documents of the Company or any Subsidiary of the Company, any Company Plan or any Company Warrant, in each case, existing as of the date hereof (or granted following the date of this Agreement in accordance with the terms of this Agreement);
| 46 |
(ii) offer, issue, deliver, grant or sell, or authorize or propose to offer, issue, deliver, grant or sell, any capital stock of, or other equity interests in, the Company or any of its Subsidiaries or any securities convertible into or exchangeable for, or any rights, warrants or options to acquire, any such capital stock or equity interests (including the grant of new equity-based awards under the Company Plans), other than the issuance of Company Capital Stock upon exercise or exchange of any Company Warrants or Company Convertible Notes outstanding on the date hereof;
(iii) (A) amend or propose to amend the Company’s Organizational Documents or (B) amend or propose to amend the Organizational Documents of any of the Company’s Subsidiaries;
(iv) (A) merge, consolidate, combine or amalgamate with any Person other than another entity in which the Company or its Subsidiaries own an interest, whether direct or indirect, or (B) acquire or agree to acquire (including by merging or consolidating with, purchasing any equity interest in or a substantial portion of the assets of, licensing, or by any other manner) any assets or any business or any corporation, partnership, association or other business organization or division thereof, in each case other than transactions between the Company and a Subsidiary of the Company or between or among Subsidiaries of the Company;
(v) sell, lease or otherwise dispose of, or agree to sell, lease or otherwise dispose of, any material portion of its assets;
(vi) adopt a plan of complete or partial liquidation or dissolution of the Company or any of its Subsidiaries;
(vii) change in any material respect its accounting principles, practices or methods in a manner that would materially affect the consolidated assets, liabilities or results of operations of the Company or any of its Subsidiaries, except as required by GAAP or applicable Law;
(viii) make or change any Tax election, adopt or change any Tax accounting period or material method of Tax accounting, file any amended Tax Return, settle or compromise any liability for Taxes or any Tax audit or other proceeding relating to Taxes, enter into any closing or similar agreement with any Taxing Authority, surrender any right to claim a material refund of Taxes or agree to any extension or waiver of the statute of limitations;
| 47 |
(ix) grant any increases in the compensation payable or to become payable to any of its directors, officers or any other employees (including Business Employees) other than in the ordinary course of business; (B) establish, grant or provide any new cash bonuses or any new cash bonus plan, program, arrangement, agreement or practice for any directors, officers, employees (including Business Employees), consultants or other service providers; (C) establish any Employee Benefit Plan which was not in existence prior to the date of this Agreement, or amend any Company Plan in existence on the date of this Agreement if such amendment would have the effect of enhancing or materially increasing any benefits thereunder; (D) accelerate the vesting, payment or settlement of any compensation or benefit; or (E) hire any new employees other than to fill existing vacancies or as necessary to maintain the ordinary course of business, or transfer or terminate the service of any employee other than any such termination for cause;
(x) establish or become obligated under any collective bargaining agreement, memorandum of understanding, or other contract with a labor union, labor organization, works council or similar representative of employees;
(xi) make any loans, advances or capital contributions to any other Person in excess of $50,000 in the aggregate, except for (A) funding of commitments in the ordinary course of business and in accordance with the terms of any agreements in effect as of the date hereof, (B) loans among the Company and its Subsidiaries or among the Company’s Subsidiaries consistent with past practice, (C) advances for reimbursable employee expenses in the ordinary course of business, (D) advancement of reasonable legal expenses or (E) any indemnification agreement in effect on the date hereof;
(xii) (A) enter into any contract that would be a Company Contract or (B) modify, amend, terminate or assign, or waive or assign any material rights under, any Company Contract (or any contract that, if existing as of the date hereof, would be a Company Contract), except in the ordinary course of business, and, for the avoidance of doubt, with respect to clauses (A) and (B), except for: (1) any termination, renewal or extension in accordance with the terms of any existing Company Contract that occurs automatically without any action (other than notice of renewal or extension) by Company or any Subsidiary of the Company; or (2) any trade agreements entered into, modified, amended, terminated or assigned in the ordinary course of business provided that, in each case, no such action will result in a Company Material Adverse Effect or otherwise impede the Transactions;
(xiii) other than the settlement of any Proceeding (A) reflected or reserved against on the balance sheet of the Company (or in the notes thereto), (B) that would not reasonably be expected to restrict the operations of the Company and its Subsidiaries after the Effective Time or (C) in connection with any shareholder litigation against the Company and/or its employees, officers or directors relating to this Agreement, the Merger and/or the other Transactions in accordance with Section 6.11, settle, or offer or propose to settle, any Proceeding against the Company or any of its Subsidiaries (excluding any audit, claim or other proceeding in respect of Taxes) involving a payment or other transfer of value by the Company or any of its Subsidiaries exceeding $50,000 individually, or $100,000 in the aggregate;
| 48 |
(xiv) make or agree to make any new capital expenditure or expenditures that, individually, is in excess of $50,000 or, in the aggregate, are in excess of $100,000;
(xv) other than the Loan or the issuance of Company Capital Stock upon exercise or exchange of any Company Warrants or Company Convertible Notes outstanding on the date hereof, incur, create, assume, refinance, replace or prepay in any material respects the terms of any Indebtedness or any derivative financial instruments or arrangements, or issue or sell any debt securities or calls, options, warrants or other rights to acquire any debt securities (directly, contingently or otherwise); provided, however, that the foregoing shall not restrict the incurrence of any Indebtedness among the Company and its Subsidiaries or among the Company’s Subsidiaries;
(xvi) enter into any new line of business;
(xvii) take any action, or fail to take any action, which action or failure would reasonably be expected to cause the Company or any of its Subsidiaries to be required to be registered as an investment company under the Investment Company Act;
(xviii) enter into any transactions or contracts with any Affiliates (other than directors or officers in their capacities as such) of the Company; or
(xix) authorize, agree or enter into any arrangement or understanding to take any action that is prohibited by this Section 6.1(b).
Notwithstanding anything to the contrary set forth in this Agreement, nothing in this Agreement shall prohibit the Company or any of its Subsidiaries from taking any action, at any time or from time to time, that in the reasonable judgment of the Company, upon advice of counsel, is reasonably necessary for the Company to avoid being required to register as an investment company under the Investment Company Act; provided that prior to taking any action under this paragraph, the Company shall provide Parent with reasonable advance notice of any proposed action and shall in good faith discuss such proposed action with Parent. Further, notwithstanding anything to the contrary in this Agreement prior to or following the execution hereof, in the event the Company has a termination right pursuant to Section 8.1(f), without affecting such termination right or requiring the Company to exercise the same, Parent and Merger Sub hereby consent to the Company discussing, negotiating and executing a letter of intent, memorandum of understanding or other binding or non-binding agreement with investors with respect to a potential equity, debt or other investment in the Company.
Section 6.2 [Intentionally Omitted]
Section 6.3 [Intentionally Omitted]
| 49 |
Section 6.4 Indemnification; Directors’ and Officers’ Insurance.
(a) Parent agrees that all rights existing as of the date of this Agreement to indemnification, advancement of expenses and exculpation from Indemnified Liabilities in favor of current and/or former directors, officers or employees of the Company or any of its Subsidiaries as provided in the Organizational Documents of the Company or any such Subsidiary, any employment agreement or indemnification agreement in effect on the date hereof or otherwise (which shall be assumed by Parent and the Surviving Company) will continue in full force and effect in accordance with their terms, and Parent will cause the Surviving Company to perform its respective obligations thereunder. Without limiting the foregoing, from and after the Effective Time, Parent and the Surviving Company shall, jointly and severally, indemnify, defend and hold harmless each Person who is now, or has been at any time prior to the date of this Agreement or who becomes prior to the Effective Time, a director or officer of the Company or any of its Subsidiaries or is or was serving at the request of the Company or any of its Subsidiaries as a director or officer of another corporation, partnership, limited liability company, joint venture, Employee Benefit Plan, trust or other enterprise (the “Indemnified Persons”) against and from all losses, claims, damages, costs, fines, penalties, expenses (including attorneys’ and other professionals’ fees and expenses), liabilities, judgments and amounts that are paid in settlement of, or incurred in connection with any threatened or actual Proceeding to which such Indemnified Person is, was or becomes a party or is otherwise involved (including as a witness) based, in whole or in part, on or arising, in whole or in part, out of the fact that such Person is or was a director, officer, employee or agent of the Company or any of its Subsidiaries or is or was serving at the request of the Company or any of its Subsidiaries as a director or officer of another corporation, partnership, limited liability company, joint venture, Employee Benefit Plan, trust or other enterprise or by reason of anything done or not done by such Person in any such capacity, whether pertaining to any act or omission occurring or existing prior to, at or after the Effective Time and whether asserted or claimed prior to, at or after the Effective Time (“Indemnified Liabilities”), including all Indemnified Liabilities based in whole or in part on, or arising in whole or in part out of, or pertaining to, this Agreement or the Transactions, in each case, to the fullest extent permitted under applicable Law (and Parent and the Surviving Company shall, jointly and severally, pay expenses incurred in connection therewith in advance of the final disposition of any such Proceeding to each Indemnified Person to the fullest extent permitted under applicable Law). Without limiting the foregoing, in the event any such Proceeding is brought or threatened to be brought against any Indemnified Persons (whether arising before or after the Effective Time), (i) the Indemnified Persons may retain the Company’s regularly engaged legal counsel or other counsel satisfactory to such Indemnified Person, and Parent and the Surviving Company shall pay all reasonable fees and expenses of such counsel for the Indemnified Persons as promptly as statements therefor are received, and (ii) the Surviving Company shall use its reasonable best efforts to assist in the defense of any such matter. With respect to any determination of whether any Indemnified Person is entitled to indemnification by Parent or Surviving Company under this Section 6.4, such Indemnified Person shall have the right to require that such determination be made by special, independent legal counsel selected by the Indemnified Person and approved by Parent or Surviving Company, as applicable (which approval shall not be unreasonably withheld or delayed), and who has not otherwise performed material services for Parent, Surviving Company, the Company or the Indemnified Person within the last three years. Notwithstanding anything to the contrary contained in this Agreement, Parent shall not (and Parent shall cause the Surviving Company not to) settle or compromise or consent to the entry of any judgment or otherwise seek termination with respect to any Proceeding for which indemnification may be sought by an Indemnified Person pursuant to this Agreement, unless such settlement, compromise, consent or termination includes an unconditional release of all Indemnified Persons from all liability arising out of such Proceeding and does not include the imposition of equitable relief on, or the admission of fault or wrongdoing by, any Indemnified Person.
| 50 |
(b) For a period of six (6) years following the Effective Time, Parent and the Surviving Company shall not amend, repeal or otherwise modify any provision in the Organizational Documents of the Surviving Company or its Subsidiaries in any manner that would affect adversely the rights thereunder or under the Organizational Documents of the Surviving Company or any of its Subsidiaries of any Person to indemnification, exculpation and expense advancement except to the extent required by applicable Law. Parent shall, and shall cause the Surviving Company and its Subsidiaries to, fulfill and honor any indemnification, expense advancement or exculpation agreements between the Company or any of its Subsidiaries and any of its directors, officers or employees existing immediately prior the Effective Time.
(c) To the extent permitted by applicable Law, Parent and the Surviving Company shall indemnify any Indemnified Person against all reasonable costs and expenses (including reasonable attorneys’ fees and expenses), such amounts to be payable in advance upon request as provided in Section 6.4(a), relating to the enforcement of such Indemnified Person’s rights under this Section 6.4 or under any Organizational Documents of the Company or any of its Subsidiaries, any employment agreement or indemnification agreement in effect on the date hereof or otherwise, regardless of whether such Indemnified Person is ultimately determined to be entitled to indemnification hereunder or thereunder.
(d) Parent and the Surviving Company shall put in place, and Parent shall fully prepay immediately prior to the Effective Time, “tail” insurance policies (collectively, the “D&O Insurance”) with a claims period of at least six years from the Effective Time from an insurance carrier with the same or better credit rating as the Company’s current insurance carrier with respect to directors’ and officers’ liability insurance, fiduciary liability insurance and employment practices liability insurance in an amount and scope at least as favorable as the Company’s existing policies with respect to matters, acts or omissions existing or occurring at or prior to the Effective Time; provided, however, that Parent shall not be required to pay an annual premium for the D&O Insurance in excess of (for any one year) 150% of the annual premium paid by the Company for such insurance as of the date of this Agreement; and provided, further, that if the annual premiums of such insurance coverage exceed such amount, Parent shall be obligated to obtain a policy with the greatest coverage available, with respect to facts, acts, events or omissions occurring prior to the Effective Time, for a cost not exceeding such amount.
(e) In the event that Parent, the Surviving Company or any Subsidiary of the Surviving Company, or any of their respective successors or assigns, (i) consolidates with or merges into any other Person and shall not be the continuing or surviving company or entity of such consolidation or merger or (ii) transfers all or substantially all of its properties and assets to any Person, then, in each such case, proper provisions shall be made so that the successors and assigns of Parent, the Surviving Company or such Subsidiary of the Surviving Company, as the case may be, shall assume the obligations set forth in this Section 6.4. The provisions of this Section 6.4 are intended to be for the benefit of, and shall be enforceable by, the parties and each Person entitled to indemnification, exculpation, insurance coverage or expense advancement or any other right pursuant to this Section 6.4, and his, her or its heirs and representatives. The rights of the Indemnified Persons under this Section 6.4 are in addition to any rights such Indemnified Persons may have under the Organizational Documents of the Company or any of its Subsidiaries, or under any applicable contracts or Law. Parent and the Surviving Company shall pay all expenses, including attorneys’ fees, that may be incurred by any Indemnified Person in enforcing the indemnity and other obligations provided in this Section 6.4.
| 51 |
Section 6.5 Preparation of Proxy Statement.
(a) Parent will promptly furnish to the Company such data and information relating to it, its Subsidiaries (including Merger Sub) and the holders of Parent Capital Stock, as the Company may reasonably request for the purpose of including such data and information in the Proxy Statement and any amendments or supplements thereto used by the Company to obtain the Company Shareholder Approval.
(b) The Company and shall cause to be filed with the SEC, within 30 calendar days following the date hereof, a mutually acceptable Proxy Statement relating to the matters to be submitted to the holders of Company Common Stock at the Company Shareholders Meeting, which will set forth the Merger Consideration and Exchange Ratios as finally determined pursuant to Section 3.1, The Company shall use commercially reasonable efforts to cause the Proxy Statement to comply with the rules and regulations promulgated by the SEC and to respond promptly to any comments of the SEC or its staff. The Company will advise Parent promptly after it receives any request by the SEC for amendment of the Proxy Statement or comments thereon and responses thereto or any request by the SEC for additional information. Each of the Company and Parent shall use commercially reasonable efforts to cause all documents that it is responsible for filing with the SEC in connection with the Transactions to comply as to form and substance in all material respects with the applicable requirements of the Securities Act and the Exchange Act. Notwithstanding the foregoing, prior to or mailing the Proxy Statement (or any amendment or supplement thereto) or responding to any comments of the SEC with respect thereto, the Company will (i) provide Parent with an opportunity to review and comment on such document or response (including the proposed final version of such document or response), (ii) include in such document or response all comments reasonably proposed by Parent and (iii) not file or mail such document or respond to the SEC prior to receiving the approval of Parent, which approval shall not be unreasonably withheld, conditioned or delayed; provided, however, that with respect to documents filed by a party that are incorporated by reference in the Proxy Statement, this right of approval shall apply only with respect to information relating to Parent, its Subsidiaries and its Affiliates, their business, financial condition or results of operations or the Transactions; and provided, further that the Company, in connection with any Company Change of Recommendation, may amend or supplement the Proxy Statement (including by incorporation by reference) and make other filings with the SEC, to effect such Company Change of Recommendation.
(c) Parent and the Company each shall make all necessary filings with respect to the Merger and the Transactions under the Securities Act and the Exchange Act and applicable blue-sky laws and the rules and regulations thereunder.
| 52 |
(d) If at any time prior to the Effective Time, any information relating to Parent or the Company, or any of their respective Affiliates, officers or directors, should be discovered by Parent or the Company that should be set forth in an amendment or supplement to the Proxy Statement, so that such documents would not include any misstatement of a material fact or omit to state any material fact necessary to make the statements therein, in light of the circumstances under which they were made, not misleading, the party that discovers such information shall promptly notify the other party and an appropriate amendment or supplement describing such information shall be promptly filed with the SEC and, to the extent required by applicable Law, disseminated to the Company Shareholders.
Section 6.6 Shareholders Meeting. The Company shall take all action necessary in accordance with applicable Laws and the Organizational Documents of the Company to duly give notice of, convene and hold a meeting of its shareholders for the purpose of obtaining the Company Shareholder Approval, to be held as promptly as reasonably practicable following the clearance of the Proxy Statement by the SEC. The Company shall, through the Company Board, include in the Proxy Statement the Company Board Recommendation for the approval of the Merger and the other Transactions at the Company Shareholders Meeting and the Company shall solicit from the Company Shareholders proxies in favor of the approval of the Merger and the other Transactions. Notwithstanding anything to the contrary contained in this Agreement, the Company (i) shall be required to adjourn the Company Shareholders Meeting to the extent necessary to ensure that any required supplement or amendment to the Proxy Statement is provided to the Company Shareholders and (ii) may adjourn the Company Shareholders Meeting if, as of the time for which the Company Shareholders Meeting is scheduled, there are insufficient shares of Company Common Stock represented (either in person or by proxy) to constitute a quorum or to obtain the Company Shareholder Approval; provided, however, that unless otherwise agreed to by the parties, the Company Shareholders Meeting shall not be adjourned to a date that is more than 30 days after the date for which the meeting was previously scheduled; and provided, further, that the Company Shareholders Meeting shall not be adjourned to a date on or after two Business Days prior to the End Date.
Section 6.7 Access to Information.
(a) Each party shall, and shall cause each of its Subsidiaries to, afford to the other party and its Representatives, during the period from the date of this Agreement to the earlier of the Effective Time and the termination of this Agreement pursuant to the terms of Section 8.1, reasonable access, during normal business hours and upon reasonable prior notice, to the officers, employees and offices of such party and its Subsidiaries and to their books, records, contracts and documents and shall, and shall cause each of its Subsidiaries to, furnish reasonably promptly to the other party and its Representatives such information concerning its and its Subsidiaries’ business, properties, contracts, records and personnel, in each case as such other party may reasonably request in connection with consummating the Transactions. Each of the Company and Parent will use its commercially reasonable efforts to minimize any disruption to the businesses of the other party that may result from the requests for access, data and information hereunder. Notwithstanding the foregoing provisions of this Section 6.7(a), each party shall not be required to, or to cause any of its Subsidiaries to, grant access or furnish information to the other party or any of its Representatives to the extent that (i) such information is subject to an attorney/client privilege, the attorney work product doctrine or other legal privilege or (ii) such access or the furnishing of such information is prohibited by applicable Law or an existing contract or agreement or a contract or agreement entered into after the date of this Agreement in the ordinary course of business. Each party agrees that it will not, and will cause its Representatives not to, use any information obtained pursuant to this Section 6.7(a) for any purpose unrelated to the consummation of the Transactions.
| 53 |
(b) The Mutual Confidentiality and Non-Disclosure Agreement, dated as of October 23, 2023, between the Company and Parent (the “Non-Disclosure Agreement”), shall survive the execution and delivery of this Agreement and shall apply to all information furnished thereunder or hereunder. All information provided to any party or its Representatives pursuant to or in connection with this Agreement is deemed to be “Confidential Information” as defined under the Non-Disclosure Agreement.
Section 6.8 Reasonable Best Efforts.
(a) Subject to the terms and conditions of this Agreement, each party will use its reasonable best efforts to take, or cause to be taken, all actions and to do, or cause to be done, all things necessary, proper or advisable under applicable Laws or pursuant to any contract or agreement to consummate the Merger and the other Transactions as soon as practicable after the date hereof, including (i) preparing and filing or otherwise providing, in consultation with the other party and as promptly as practicable and advisable after the date hereof, all documentation to effect all necessary applications, notices, petitions, filings and other documents and to obtain as promptly as practicable all waiting period expirations or terminations, consents, clearances, waivers, licenses, orders, registrations, approvals, permits and authorizations necessary or advisable to be obtained from any third party and/or any Governmental Entity in order to consummate the Merger or any of the other Transactions, (ii) taking all steps as may be necessary, subject to the limitations in this Section 6.8, to obtain all such waiting period expirations or terminations, consents, clearances, waivers, licenses, registrations, permits, authorizations, orders and approvals and (iii) executing and delivering any additional instruments reasonably necessary or advisable to consummate the Merger and the Transactions contemplated by this Agreement and to fully carry out the purposes of this Agreement.
(b) In connection with and without limiting the foregoing, each of the parties shall give any required notices to third parties, and each of the parties shall use, and cause each of their respective Subsidiaries and Affiliates to use, its reasonable best efforts to obtain any third party consents that are necessary, proper or advisable to consummate the Merger and the other Transactions. Each of the parties will furnish to the other such necessary information and reasonable assistance as the other may request in connection with the preparation of any required filings or submissions with any Governmental Entity and will cooperate in responding to any inquiry from a Governmental Entity, including promptly informing the other parties of such inquiry, consulting in advance before making any presentations or submissions to a Governmental Entity and supplying each other with copies of all material correspondence, filings or communications between either party and any Governmental Entity with respect to this Agreement. To the extent reasonably practicable, the parties and their Representatives shall have the right to review in advance and each of the parties will consult the others on, all the information relating to the other and each of their Affiliates that appears in any filing made with, or written materials submitted to, any Governmental Entity in connection with the Merger and the other Transactions, except that confidential competitively sensitive business information may be redacted from such exchanges. To the extent reasonably practicable, none of the parties shall, nor shall they permit their respective Representatives to, participate independently in any meeting or engage in any substantive conversation with any Governmental Entity in respect of any filing, investigation or other inquiry without giving the other party prior notice of such meeting or conversation and, to the extent permitted by applicable Law, without giving the other parties the opportunity to attend or participate (whether by telephone or in person) in any such meeting with such Governmental Entity.
| 54 |
(c) Notwithstanding anything to the contrary in this Agreement, in connection with obtaining any approval or consent from any Person with respect to the Merger and the other Transactions, neither the Company nor any Subsidiary of the Company shall pay or commit to pay to any Person whose approval or consent is being solicited any cash or other consideration, make any accommodation or commitment or incur any liability or other obligation to such Person without the prior written consent of Parent. The parties shall cooperate to obtain such consents.
(d) Except as described in this Agreement or in Section 6.8 of the Parent Disclosure Letter, in connection with obtaining any approval or consent from any Person with respect to the Merger and the other Transactions, neither the Parent nor any Subsidiary of Parent shall pay or commit to pay to any Person whose approval or consent is being solicited any cash or other consideration, make any accommodation or commitment or incur any liability or other obligation to such Person without the prior written consent of the Company.
Section 6.9 Employee Matters. Parent may extend offers of employment to those Business Employee or, employees of any Subsidiary of Parent’s choosing (including, for the avoidance of doubt, to any, some, none or all Business Employees) prior to the Closing Date for employment immediately following the Effective Time. Such employment or consulting agreements shall be privately negotiated between Parent and each such employee.
Section 6.10 Parent Equity Investment. On or prior to (a) the date of this Agreement, July 12, 2024 (the “Initial Parent Equity Investment Date”), Parent shall purchase 500 shares of the Company’s Series F-1 Preferred Stock, par value $0.0001 per share (“F-1 Preferred Stock”) for an aggregate purchase price of $500,000 (the “Initial Parent Equity Investment”), (b) August 9, 2024 (the “Second Parent Equity Investment Date”), Parent shall purchase an additional 500 shares of the F-1 Preferred Stock for an additional aggregate purchase price of $500,000 (the “Second Parent Equity Investment”), (c) the earlier of August 30, 2024 or five (5) business days of the closing of a public offering by Parent resulting in aggregate net proceeds to Parent of no less than $20,000,000, (such earlier date the “Third Parent Equity Investment Date”), Parent shall purchase an additional 2,000 shares of F-1 Preferred Stock for an additional aggregate purchase price of $2,000,000 (the “Third Parent Equity Investment”) and (d) September 30, 2024, (the “Fourth Parent Equity Investment Date”), Parent shall purchase an additional 1,000 shares of the F-1 Preferred Stock for an additional aggregate purchase price of $1,000,000 (the “Fourth Parent Equity Investment”).The foregoing numbers of shares of F-1 Preferred Stock shall be equitably adjusted for any stock split, reverse stock split, stock dividend (including any dividend or other distribution of securities convertible into F-1 Preferred Stock), subdivision, reorganization, reclassification, recapitalization, combination, exchange of shares or other like change with respect to the number of shares of F-1 Preferred Stock outstanding after the date hereof and prior to the Effective Time or any change to the “Stated Value” thereof as set forth in that certain Amended and Restated Certificate of Designations of Series F-1 Convertible Preferred Stock of the Company
| 55 |
Section 6.11 Shareholder Litigation. In the event any Transaction Litigation is commenced, the parties agree to cooperate and use their reasonable best efforts to defend against and respond thereto. Each party shall give the other party a reasonable opportunity to participate in the defense or settlement of any Transaction Litigation and shall consider in good faith the other party’s advice with respect to such Transaction Litigation; provided, that neither the Company nor Parent shall agree to settle any Transaction Litigation without the prior written consent of the other (which consent shall not be unreasonably withheld, delayed or conditioned).
Section 6.12 Public Announcements. The initial press release with respect to the execution of this Agreement shall be a joint press release to be reasonably agreed upon by the parties. From and after the date hereof, so long as this Agreement is in effect, neither the Company nor Parent, nor any of their respective controlled Affiliates or Subsidiaries shall issue or cause the publication of any press release or other announcement with respect to the Merger or this Agreement without the prior consent of the other party (which consent shall not be unreasonably withheld, conditioned or delayed), unless (a) such party determines, after consultation with outside counsel, that it is required by applicable Law or the rules of any stock exchange upon which such party’s capital stock is traded to issue or cause the publication of any press release or other announcement with respect to the Transactions, including the Merger or this Agreement, in which event such party shall endeavor, on a basis reasonable under the circumstances, to provide a meaningful opportunity to the other party to review and comment upon such press release or other announcement and shall give due consideration to all reasonable additions, deletions or changes suggested thereto or (b) in the case of the Company or Parent, it deems it necessary or appropriate to issue or cause the publication of any press release or other announcement with respect to the Merger, this Agreement or the other Transactions in connection with or following a Company Change of Recommendation or a Parent Change of Recommendation, respectively; provided, however, each party and their respective controlled Affiliates may make statements that are not inconsistent with previous press releases, public disclosures or public statements made by Parent and the Company in compliance with this Section 6.12.
Section 6.13 Control of Business. Without limiting in any way any party’s rights or obligations under this Agreement, nothing contained in this Agreement shall give any party, directly or indirectly, the right to control or direct the other party and their respective Subsidiaries’ operations prior to the Effective Time. Prior to the Effective Time, each of the parties shall exercise, consistent with the terms and conditions of this Agreement, complete control and supervision over its and its Subsidiaries’ respective operations.
Section 6.14 Transfer Taxes. All Transfer Taxes incurred in connection with the Transactions, if any, shall be paid by Parent or the Surviving Company when due, whether levied on Parent or any other Person, and Parent or the Surviving Company shall file all necessary Tax Returns and other documentation with respect to any such Transfer Taxes. Prior to the Closing, the parties will cooperate, in good faith, in the filing of any Tax Returns with respect to Transfer Taxes and the minimization, to the extent reasonably permissible under applicable Law, of the amount of any Transfer Taxes.
| 56 |
Section 6.15 Notification. The Company shall give prompt notice to Parent, and Parent shall give prompt notice to the Company, (a) of any notice or other communication received by such party from any Governmental Entity in connection with this Agreement, the Merger or the other Transactions, and each party shall keep the other party reasonably informed on a current basis regarding any such matters, (b) of any notice or other communication received by such party from any Person (other than a Governmental Entity) alleging that the consent of such Person is or may be required in connection with the Merger or the other Transactions, if the subject matter of such communication or the failure of such party to obtain such consent could be material to the Company, the Surviving Company or Parent, and each party shall keep the other party reasonably informed on a current basis regarding any such matters, (c) of any Proceeding commenced or, to any party’s knowledge, threatened against, such party or any of its Affiliates or otherwise relating to, involving or affecting such party or any of its Affiliates, in each case, in connection with, arising from or otherwise relating to the Merger or any other Transaction (“Transaction Litigation”), and (d) upon becoming aware of the occurrence or impending occurrence of any event or circumstance relating to it or any of the Subsidiaries of the Company or any of the Subsidiaries of Parent, respectively, which would reasonably be expected to have, individually or in the aggregate, a Company Material Adverse Effect or a Parent Material Adverse Effect, as the case may be, or which would reasonably be expected to prevent or materially delay or impede the consummation of the Transactions; provided, however, that, in each case, the delivery of any notice pursuant to this Section 6.15 shall not cure any breach of any representation or warranty requiring disclosure of such matter prior to the date of this Agreement or otherwise limit or affect the remedies available hereunder to any party. The failure to deliver any such notice shall not affect any of the conditions set forth in Article VII or give rise to any right to terminate under Article VIII.
Section 6.16 Use of Company’s Cash Receipts. Parent shall not utilize any of the Company’s cash receipts to make payments on Parent’s indebtedness.
Section 6.17 Takeover Laws. The parties shall use their respective reasonable best efforts (a) to take all action necessary so that no Takeover Law is or becomes applicable to the Merger or any of the other Transactions and (b) if any such Takeover Law is or becomes applicable to any of the foregoing, to take all action necessary so that the Merger and the other Transactions may be consummated as promptly as practicable on the terms contemplated by this Agreement and otherwise to eliminate or minimize the effect of such Takeover Law on the Merger and the other Transactions.
Section 6.18 [Intentionally omitted]
Section 6.19 Delisting. Each of the parties agrees to cooperate with the other parties in taking, or causing to be taken, all actions necessary to delist the Company Common Stock and terminate its registration under the Exchange Act; provided that such delisting and termination shall not be effective until after the Effective Time.
Section 6.20 Obligations of Merger Sub and the Surviving Company. Parent shall take all action necessary to cause Merger Sub and the Surviving Company to perform their respective obligations under this Agreement and to consummate the Merger and the other Transactions upon the terms and subject to the conditions set forth in this Agreement.
| 57 |
Section 6.21 Surviving Company Option Plan. Immediately subsequent to the Closing, the Surviving Company shall establish an option plan on the terms and conditions with the grants set forth in Section 6.21 of the Parent Disclosure Letter and shall grant an aggregate of at least 10% of the equity of the Company on a fully-diluted, post-Closing basis to the management group of the Company on a mutually agreed basis.
Section 6.22 Benefits. Each Business Employee who becomes employed by Parent (or a Subsidiary of Parent) in connection with the transactions contemplated by this Agreement shall be given eligibility to receive, as of the Closing Date, the benefits maintained for employees of Parent’s Subsidiaries’ on substantially similar terms and conditions in the aggregate as are provided to such similarly situated employees. Each Business Employee who becomes employed by Parent or a Parent Subsidiary (including the Company) in connection with the transaction shall be given credit for his or her period of service with Company prior to the Closing Date for the purpose of eligibility under the benefit plans maintained by Parent or such Parent Subsidiary and made available for such employee after the Closing Date, provided that nothing herein will require the crediting of service that would operate to duplicate any benefits or to require funding of any such benefits.
Section 6.23 Exchange Agreements. Prior to Closing, the Company shall assist the Parent in obtaining the agreement (the “Exchange Agreements”) of the Company Convertible Noteholders to exchange such Company Convertible Notes and purchase rights they hold for an aggregate (for all Company Convertible Note Holders) of not more than 88,161 shares of Parent Preferred Stock on terms acceptable to Parent in its reasonable discretion.
Article
VII
CONDITIONS PRECEDENT
Section 7.1 Conditions to Each Party’s Obligation to Consummate the Merger. The respective obligation of each party to consummate the Merger is subject to the satisfaction at or prior to the Effective Time of each of the following conditions, any or all of which may be waived jointly by the parties, in whole or in part, to the extent permitted by applicable Law:
(a) Shareholder Approvals. The Company Shareholder Approval shall have been obtained in accordance with applicable Law and the Organizational Documents of the Company.
(b) No Injunctions or Restraints. No Governmental Entity having jurisdiction over any party shall have issued any order, decree, ruling, injunction or other action that is in effect (whether temporary, preliminary or permanent) restraining, enjoining or otherwise prohibiting the consummation of the Merger and no Law shall have been adopted that makes consummation of the Merger illegal or otherwise prohibited.
(c) [Intentionally omitted]
(d) Voting Agreement. The Voting Agreement shall have been executed and delivered by the parties thereto.
| 58 |
(e) Company Preferred Stock. All Company Preferred Stock shall have been converted to Company Common Stock except for the Unconverted Company Preferred Stock and the Company shall have received an affirmation from each holder of Unconverted Company Preferred Stock that such holder is an “Accredited Investor” (as such term is defined in Regulation D as promulgated under the Securities Act) in a form acceptable to Parent.
(f) Company Warrant Holder Agreements. The Company shall have received agreements from all of the holders of the Company’s warrants (other than the Company Warrants set forth in Section 7.1(f) of the Company Disclosure Letter (the “Other Company Warrants”)) (all holders of Company Warrants, collectively, the “Warrant Holders”) duly executed agreements (“Warrant Holder Agreements”) containing (i) waivers with respect to any fundamental transaction, change in control or other similar rights that such Warrant Holders may have under any such Company Warrants, including, but not limited to, any right to vote, consent, demand cash payment for their warrants, or otherwise approve or veto any of the transactions contemplated by this Agreement, including the Merger, the Parent Stock Issuance or any option to cause the Company or the Parent to purchase any such Company Warrants from any Warrant Holders (or pay any other cash consideration to any Warrant Holders) and (ii) to exchange such Company Warrants as they hold for an aggregate (for all Warrant Holders) of not more than 930.336 shares of Parent Preferred Stock on terms acceptable to Parent in its reasonable discretion.
(g) Other Company Warrants. The Company shall have cashed out any Other Warrant Holder who has not provided a Warrant Holder Agreement; provided, however, that the aggregate amount of such cash out for any and all Other Warrant Holders who have not provided a Warrant Holder Agreement shall not exceed $150,000.
(h) Company Convertible Note Holders; Waivers. The Company shall have obtained waivers from holders of Company Convertible Notes (such holders, collectively, the “Company Convertible Debt Holders” and such waivers, the “Company Convertible Note Holder Waivers”) of the original principal amount thereof with respect to any fundamental transaction rights such Company Convertible Note Holders may have under any such Company Convertible Notes, including any right to vote, consent, or otherwise approve or veto any of the transactions contemplated by this Agreement, including the Merger, the Parent Stock Issuance or any option to cause Company or the Parent to redeem any such Company Convertible Notes from any Company Convertible Note Holders (or pay any other cash consideration to any Company Convertible Note Holders).
(i) Financing. Parent shall have received sufficient financing to satisfy its payment obligations under this Agreement.
(j) Parent Special Meeting. The requisite stockholder approval shall have been obtained by Parent at a Special Meeting of its Stockholders to approve the Parent Stock Issuance pursuant to the requirements of NASDAQ.
| 59 |
Section 7.2 Additional Conditions to Obligations of Parent and Merger Sub. The obligations of Parent and Merger Sub to consummate the Merger are subject to the satisfaction at or prior to the Effective Time of each of the following conditions, any or all of which may be waived exclusively by Parent or Merger Sub, as applicable, in whole or in part, to the extent permitted by applicable Law:
(a) Representations and Warranties of the Company. (i) The representations and warranties of the Company set forth in Section 4.3(a) (Authority), Section 4.6(a) (Company Material Adverse Effect) and Section 4.19 (Brokers) shall be true and correct in all respects as of the Closing Date, as though made on and as of the Closing Date (except that representations and warranties that speak as of a specified date shall have been true and correct in all material respects only as of such date), (ii) the representations and warranties of the Company set forth in Section 4.2(a) (Capital Structure) shall be true and correct in all but de minimis respects as of the specified dates set forth therein, and (iii) all other representations and warranties of the Company set forth in Article IV shall be true and correct as of the Closing Date, as though made on and as of the Closing Date (except that representations and warranties that speak as of a specified date shall have been true and correct only as of such date), except where the failure of such representations and warranties to be so true and correct (without regard to qualification or exceptions contained therein as to “materiality” or “Company Material Adverse Effect”) would not reasonably be expected to have, individually or in the aggregate, a Company Material Adverse Effect.
(b) Performance of Obligations of the Company. The Company shall have performed, or complied with, in all material respects all agreements and covenants required to be performed or complied with by it under this Agreement on or prior to the Effective Time.
(c) Compliance Certificate. Parent shall have received a certificate of the Company signed by an executive officer of the Company, dated the Closing Date, confirming that the conditions in Section 7.2(a) and Section 7.2(b) have been satisfied.
(d) Exchange Agreements. The Company Convertible Note Holders shall have executed and delivered to Parent the Exchange Agreements.
(e) Absence of Company Material Adverse Effect. Since the date of this Agreement, there shall not have been any event, change, effect or development that, individually or in the aggregate, has had or would reasonably be expected to have a Company Material Adverse Effect.
(f) VAR Waiver. Parent shall have received waivers from the parties to the agreements listed in Section 7.2(f) to the Parent Disclosure Letter of the issuance of securities in a “Variable Rate Transaction” (as such term in defined in such agreements).
(g) FIRPTA Statement. The Company shall have delivered to Parent a certificate, dated as of the Closing Date, certifying to the effect that no interest in the Company is a U.S. real property interest (such certificate in the form required by Treasury Regulation Section 1.897-2(h) and 1.1445-3(c)).
(h) Tax Analysis. The parties shall work together between the execution of this Agreement and the Effective Time to determine the Tax treatment of the Merger and the other Transactions contemplated by this Agreement. Parties shall report consistently with the agreed Tax treatment and shall not take any contrary position in any Tax return, examination, audit or any other proceeding.
| 60 |
(i) Repurchase Price. No defaults shall have occurred and be continuing under the Loan Documents and the Outstanding Balance (as defined in the Securities Purchase Agreement) plus all accrued and unpaid interest thereon, in an amount not to exceed the Repurchase Price (as defined in the Securities Purchase Agreement) shall have been paid in full.
(j) Dissenting Shares. There shall be no more than 4,141,434 Dissenting Shares that are Company Common Stock or 98 Dissenting Shares that are Company Preferred Stock.
Section 7.3 Additional Conditions to Obligations of the Company. The obligation of the Company to consummate the Merger is subject to the satisfaction at or prior to the Effective Time of each of the following conditions, any or all of which may be waived exclusively by the Company, in whole or in part, to the extent permitted by applicable Law:
(a) Representations and Warranties of Parent and Merger Sub. (i) The representations and warranties of Parent and Merger Sub set forth in Section 5.3(a) (Authority), Section 5.6(a) (Parent Material Adverse Effect) and Section 5.18 (Brokers) shall be true and correct in all material respects as of the Closing Date, as though made on and as of the Closing Date (except that representations and warranties that speak as of a specified date shall have been true and correct in all material respects only as of such date), (ii) the representations and warranties of Parent and Merger Sub set forth in Section 5.2(a) (Capital Structure) shall be true and correct in all but de minimis respects as of the specified dates set forth therein, and (iii) all other representations and warranties of Parent and Merger Sub set forth in Article V shall be true and correct as of the Closing Date, as though made on and as of the Closing Date (except that representations and warranties that speak as of specified date shall have been true and correct only as of such date), except where the failure of such representations and warranties to be so true and correct (without regard to qualification or exceptions contained therein as to “materiality” or “Parent Material Adverse Effect”) would not reasonably be expected to have, individually or in the aggregate, a Parent Material Adverse Effect.
(b) Performance of Obligations of Parent and Merger Sub. Parent and Merger Sub each shall have performed, or complied with, in all material respects all agreements and covenants required to be performed or complied with by them under this Agreement at or prior to the Effective Time.
(c) Compliance Certificate. The Company shall have received a certificate of Parent signed by an executive officer of Parent, dated the Closing Date, confirming that the conditions in Section 7.3(a), Section 7.3(b), Section 7.3(d), and Section 7.3(e) have been satisfied.
(d) Absence of Parent Material Adverse Effect. Since the date of this Agreement, there shall not have been any event, change, effect or development that, individually or in the aggregate, has had or would reasonably be expected to have a Parent Material Adverse Effect.
(e) NASDAQ. The Parent shall be in compliance with the stockholders’ equity requirement in NASDAQ Listing Rule 5550(b)(1) and meets all other applicable criteria for continued listing, subject to any panel monitor imposed by NASDAQ.
| 61 |
Section 7.4 Frustration of Closing Conditions. None of the parties may rely, either as a basis for not consummating the Merger or for terminating this Agreement, on the failure of any condition set forth in Section 7.1, Section 7.2 or Section 7.3, as the case may be, to be satisfied if such party’s breach of any provision of this Agreement contributed materially to such failure.
Article
VIII
TERMINATION
Section 8.1 Termination. This Agreement may be terminated, and the Merger and the other Transactions contemplated hereby may be abandoned, at any time prior to the Effective Time, whether (except as expressly set forth below) before or after the Company Shareholder Approval has been obtained:
(a) by mutual written consent of the Company and Parent;
(b) by either the Company or Parent:
(i) if any Governmental Entity of competent jurisdiction shall have issued a final and nonappealable order, decree, ruling or injunction or taken any other action permanently restraining, enjoining or otherwise prohibiting the consummation of the Merger, or if there shall have been adopted prior to the Effective Time any Law that permanently makes the consummation of the Merger illegal or otherwise permanently prohibited;
(ii) if the Merger shall not have been consummated on or before 5:00 p.m. Eastern Time, on September 30, 2024 (such date being the “End Date”); provided, that the right to terminate this Agreement under this Section 8.1(b)(ii) shall not be available to any party whose breach of any representation, warranty, covenant or agreement contained in this Agreement has been the primary cause of or resulted in the failure of the Merger to occur on or before such date;
(iii) in the event of a breach by the other party (treating Parent and Merger Sub as one party) of any covenant or other agreement contained in this Agreement or if any representation and warranty of the other party contained in this Agreement fails to be true and correct which (x) would give rise to the failure of a condition set forth in Section 7.2(a) or (b) or Section 7.3(a) or (b), as applicable, if it were continuing as of the Closing Date and (y) cannot be or has not been cured (or is incapable of becoming true or does not become true) by the earlier of (1) the End Date and (2) the date that is 30 days after the giving of written notice to the breaching party of such breach or failure to be true and correct and the basis for such notice (a “Terminable Breach”); provided, however, that the terminating party is not then in Terminable Breach of any representation, warranty, covenant or other agreement contained in this Agreement; or
(iv) if the Company Shareholder Approval shall not have been obtained at a duly held Company Shareholders Meeting (including any adjournment or postponement thereof) at which a vote on the approval of this Agreement and the Transactions, including the Merger, was taken; or
| 62 |
(c) by Parent prior to the time the Company Shareholder Approval is obtained, if the Company Board shall have effected a Company Change of Recommendation;
(d) by the Company at any time after there has been a Company Change of Recommendation; provided, that the Company has provided the Parent ten (10) calendar days’ prior written notice thereof and has negotiated in good faith with Parent to provide a competing offer;
(e) by the Company if the Parent Common Stock is no longer listed for trading on NASDAQ;
(f) by the Company if any of: (i) the Initial Parent Equity Investment has not been made by the Initial Parent Equity Investment Date, (ii) the Second Parent Equity Investment has not been made by the Second Parent Equity Investment Date, (iii) the Third Parent Equity Investment has not been made by the Third Parent Equity Investment Date or (iv) the Fourth Parent Equity Investment has not been made by the Fourth Parent Equity Investment Date; and
(g) by the Parent in the event that the Parent determines, in its reasonable discretion, that the acquisition of the Company pursuant to this Agreement could result in a materially adverse amount of cancellation of indebtedness income to Parent for federal income-tax purposes recognized and attributable to any modification, restructuring, or purchase of the indebtedness of the Company or the purchase of the Company. Determining whether any income is “materially adverse” shall take into account both (i) whether such income is offset by any available current operating losses and net operating loss and other tax attributes carryforwards, and (ii) the materiality of the amount of tax attributable to such income, net of all offsets, deductions, credits and other reductions in the amount of tax actually payable as a result thereof.
Section 8.2 Notice of Termination; Effect of Termination.
(a) A terminating party shall provide written notice of termination to the other party specifying with particularity the reason for such termination, and, except as otherwise provided in Section 8.1(d), any termination shall be effective immediately upon delivery of such written notice to the other party.
(b) In the event of termination of this Agreement by any party as provided in Section 8.1, this Agreement shall forthwith become void and there shall be no liability or obligation on the part of any party except with respect to this Section 8.2, Section 6.7(b), Section 8.3 and Articles I and IX, which Sections and Articles shall not terminate; provided, however, that notwithstanding anything to the contrary herein, no such termination shall relieve any party from liability for any damages arising from or arising out of an intentional and material breach of any covenant, agreement or obligation hereunder or intentional fraud, or as provided in the Non-Disclosure Agreement, in which case the aggrieved party shall be entitled to all rights and remedies available at law or in equity.
Section 8.3 Expenses and Other Payments. Except as otherwise provided separately between the parties, each party shall pay its own expenses incident to preparing for, entering into and carrying out this Agreement and the consummation of the Transactions, whether or not the Merger shall be consummated.
| 63 |
Article IX
GENERAL PROVISIONS
Section 9.1 Disclosure Letter Definitions. All capitalized terms in the Company Disclosure Letter and the Parent Disclosure Letter shall have the meanings ascribed to them herein (including in Annex A) except as otherwise defined therein.
Section 9.2 Survival. Except as otherwise provided in this Agreement, none of the representations, warranties, agreements and covenants in this Agreement or in any instrument delivered pursuant to this Agreement, including any rights arising out of any breach of such representations, warranties, agreements and covenants, shall survive the Effective Time, except for those covenants and agreements contained herein and therein that by their terms apply or are to be performed in whole or in part after the Effective Time. The Non-Disclosure Agreement shall (a) survive termination of this Agreement in accordance with its terms and (b) terminate as of the Effective Time.
Section 9.3 Notices. All notices, requests and other communications to any party under, or otherwise in connection with, this Agreement shall be in writing and shall be deemed to have been duly given upon the earlier of actual receipt or: (a) when delivered by hand providing proof of delivery; (b) when received by the addressee if sent by a nationally recognized overnight courier (receipt requested); or (c) on the date sent by email if sent during normal business hours of the recipient, and on the next Business Day if sent after normal business hours of the recipient. Such communications must be sent to the respective parties at the following addresses (or to such other Persons or at such other address for a party as shall be specified in a notice given in accordance with this Section 9.3):
| (i) | if to Parent or Merger Sub, to: |
Aditxt, Inc.
737 Fifth Street, Suite 200
Richmond, VA 23219
Attention: Amro Albanna, CEO
E-mail: aalbanna@aditxt.com
with a required copy to (which copy shall not constitute notice):
Sheppard, Mullin, Richter & Hampton LLP
30 Rockefeller Plaza
New York, NY 10112
Attn: Richard Friedman, Esq.
Email: rafriedman@sheppardmullin.com
| (ii) | if to the Company, to: |
Evofem Biosciences, Inc.
7770 Regents Road, Suite 113-618
San Diego, CA 92122
Attn: Sandra Pelletier, CEO
E-Mail: spelletier@evofem.com
with a required copy to (which copy shall not constitute notice):
Procopio, Cory, Hargreaves & Savitch LLP
12544 High Bluff Drive, Suite 400
San Diego, CA 92130
Attn: Jennifer Trowbridge and Paul Johnson
E-Mail: jennifer.trowbridge@procopio.com;
paul.johnson@procopio.com
| 64 |
Section 9.4 Rules of Construction.
(a) Each of the parties acknowledges that it has been represented by counsel of its choice throughout all negotiations that have preceded the execution of this Agreement and that it has executed the same with the advice of independent counsel. Each party and its counsel cooperated in the drafting and preparation of this Agreement and the documents referred to herein, and any and all drafts relating thereto exchanged between the parties shall be deemed the work product of the parties and may not be construed against any party by reason of its preparation. Accordingly, any rule of law or any legal decision that would require interpretation of any ambiguities in this Agreement against any party that drafted it is of no application and is hereby expressly waived.
(b) The inclusion of any information in the Company Disclosure Letter or Parent Disclosure Letter shall not be deemed an admission or acknowledgment, in and of itself and solely by virtue of the inclusion of such information in the Company Disclosure Letter or Parent Disclosure Letter, as applicable, that such information is required to be listed in the Company Disclosure Letter or Parent Disclosure Letter, as applicable, that such items are material to the Company and its Subsidiaries, taken as a whole, or Parent and its Subsidiaries, taken as a whole, as the case may be, or that such items have resulted in a Company Material Adverse Effect or a Parent Material Adverse Effect. The headings, if any, of the individual sections of each of the Parent Disclosure Letter and Company Disclosure Letter are inserted for convenience only and shall not be deemed to constitute a part thereof or a part of this Agreement. The Company Disclosure Letter and Parent Disclosure Letter are arranged in sections corresponding to the Sections of this Agreement merely for convenience, and the disclosure of an item in one section of the Company Disclosure Letter or Parent Disclosure Letter, as applicable, as an exception to a particular representation or warranty shall be deemed adequately disclosed as an exception with respect to all other representations or warranties to the extent that the relevance of such item to such representations or warranties is reasonably apparent from such item, notwithstanding the presence or absence of an appropriate Section of the Company Disclosure Letter or Parent Disclosure Letter with respect to such other representations or warranties or an appropriate cross reference thereto.
(c) The specification of any dollar amount in the representations and warranties or otherwise in this Agreement or in the Company Disclosure Letter or Parent Disclosure Letter is not intended and shall not be deemed to be an admission or acknowledgment of the materiality of such amounts or items, nor shall the same be used in any dispute or controversy between the parties to determine whether any obligation, item or matter (whether or not described herein or included in any schedule) is or is not material for purposes of this Agreement.
| 65 |
(d) All references in this Agreement to Annexes, Exhibits, Schedules, Articles, Sections, subsections and other subdivisions refer to the corresponding Annexes, Exhibits, Schedules, Articles, Sections, subsections and other subdivisions of this Agreement unless expressly provided otherwise. Titles appearing at the beginning of any Articles, Sections, subsections or other subdivisions of this Agreement are for convenience only, do not constitute any part of such Articles, Sections, subsections or other subdivisions, and shall be disregarded in construing the language contained therein. The words “this Agreement,” “herein,” “hereby,” “hereunder” and “hereof” and words of similar import, refer to this Agreement as a whole and not to any particular subdivision unless expressly so limited. The words “this Section,” “this subsection” and words of similar import, refer only to the Sections or subsections hereof in which such words occur. The word “including” (in its various forms) means “including, without limitation.” Pronouns in masculine, feminine or neuter genders shall be construed to state and include any other gender and words, terms and titles (including terms defined herein) in the singular form shall be construed to include the plural and vice versa, unless the context otherwise expressly requires. Unless the context otherwise requires, all defined terms contained herein shall include the singular and plural and the conjunctive and disjunctive forms of such defined terms. Unless the context otherwise requires, all references to a specific time shall refer to New York, New York time.
(e) In this Agreement, except as the context may otherwise require, references to: (i) any agreement (including this Agreement), contract, statute or regulation are to the agreement, contract, statute or regulation as amended, modified, supplemented, restated or replaced from time to time (in the case of an agreement or contract, to the extent permitted by the terms thereof and, if applicable, by the terms of this Agreement); (ii) any Governmental Entity include any successor to that Governmental Entity; (iii) any applicable Law refers to such applicable Law as amended, modified, supplemented or replaced from time to time (and, in the case of statutes, include any rules and regulations promulgated under such statute) and references to any section of any applicable Law or other law include any successor to such section; and (iv) “days” mean calendar days. If any period expires on a day which is not a Business Day or any event or condition is required by the terms of this Agreement to occur or be fulfilled on a day which is not a Business Day, such period shall expire or such event or condition shall occur or be fulfilled, as the case may be, on the next succeeding Business Day.
Section 9.5 Counterparts. This Agreement may be executed in two or more counterparts, including via facsimile or email in “portable document format” (“pdf”) form transmission, all of which shall be considered one and the same agreement and shall become effective when two or more counterparts have been signed by each of the parties and delivered to the other parties, it being understood that all parties need not sign the same counterpart. The exchange of a fully executed Agreement (in counterparts or otherwise) by electronic transmission in pdf format or by facsimile shall be sufficient to bind the parties to the terms and conditions of this Agreement.
| 66 |
Section 9.6 Entire Agreement; Third Party Beneficiaries.
(a) Upon the effectiveness of this Agreement, the Original Agreement shall be deemed amended and restated and superseded and replaced in its entirety by this Agreement, and shall be of no further force or effect.
(b) This Agreement (together with the Non-Disclosure Agreement, the other Transaction Agreements and any other documents and instruments executed pursuant hereto) constitutes the entire agreement and supersedes all prior agreements and understandings, both written and oral, among the parties with respect to the subject matter hereof.
(c) Except for the provisions of Article III (which, from and after the Effective Time, shall be for the benefit of the former holders of Company Common Stock and Unconverted Company Preferred Stock to receive the Merger Consideration and with respect to which, prior to the Effective Time, the Company shall have the right, on behalf of such holders, to pursue damages against Parent and Merger Sub for the loss of the Merger Consideration in the event of any intentional and material breach of any covenant, agreement or obligation hereunder or intentional fraud by Parent or Merger Sub) and Section 6.4 and Section 6.21 (which from and after the Effective Time are intended for the benefit of, and shall be enforceable by, the Persons referred to therein and by their respective heirs and representatives), nothing in this Agreement, express or implied, is intended to or shall confer upon any Person other than the parties any right, benefit or remedy of any nature whatsoever under or by reason of this Agreement.
Section 9.7 Governing Law; Venue; Waiver of Jury Trial.
(a) THIS AGREEMENT, AND ALL CLAIMS OR CAUSES OF ACTION (WHETHER IN CONTRACT OR TORT) THAT MAY BE BASED UPON, ARISE OUT OF OR RELATE TO THIS AGREEMENT, OR THE NEGOTIATION, EXECUTION OR PERFORMANCE OF THIS AGREEMENT, SHALL BE GOVERNED BY AND CONSTRUED IN ACCORDANCE WITH THE LAWS OF THE STATE OF DELAWARE, WITHOUT GIVING EFFECT TO THE PRINCIPLES OF CONFLICTS OF LAW THEREOF.
(A)EACH OF THE PARTIES HERETO HEREBY IRREVOCABLY SUBMITS TO THE EXCLUSIVE JURISDICTION OF THE COURTS OF THE STATE OF DELAWARE AND TO THE JURISDICTION OF THE UNITED STATES DISTRICT COURT FOR THE DISTRICT OF DELAWARE, FOR THE PURPOSE OF ANY ACTION, PROCEEDING OR COUNTERCLAIM (WHETHER BASED ON CONTRACT, TORT OR OTHERWISE) DIRECTLY OR INDIRECTLY ARISING OUT OF OR RELATING TO THIS AGREEMENT OR THE ACTIONS OF THE PARTIES HERETO IN THE NEGOTIATION, ADMINISTRATION, PERFORMANCE AND ENFORCEMENT THEREOF, AND EACH OF THE PARTIES HERETO HEREBY IRREVOCABLY AGREES THAT ALL CLAIMS IN RESPECT TO SUCH ACTION OR PROCEEDING MAY BE HEARD AND DETERMINED EXCLUSIVELY IN ANY STATE OR FEDERAL COURT LOCATED IN THE STATE OF DELAWARE. EACH OF THE PARTIES HERETO FURTHER CONSENTS TO THE ASSIGNMENT TO THE BUSINESS AND TECHNOLOGY CASE MANAGEMENT PROGRAM WITH REGARD TO ANY PROCEEDING IN THE COURTS OF THE STATE OF DELAWARE.
| 67 |
(b) EACH PARTY ACKNOWLEDGES AND AGREES THAT ANY CONTROVERSY WHICH MAY ARISE UNDER THIS AGREEMENT IS LIKELY TO INVOLVE COMPLICATED AND DIFFICULT ISSUES, AND THEREFORE EACH SUCH PARTY HEREBY IRREVOCABLY AND UNCONDITIONALLY WAIVES ANY RIGHT SUCH PARTY MAY HAVE TO A TRIAL BY JURY IN RESPECT OF ANY PROCEEDING DIRECTLY OR INDIRECTLY ARISING OUT OF OR RELATING TO THIS AGREEMENT OR THE TRANSACTIONS. EACH PARTY CERTIFIES AND ACKNOWLEDGES THAT: (I) NO REPRESENTATIVE, AGENT OR ATTORNEY OF ANY OTHER PARTY HAS REPRESENTED, EXPRESSLY OR OTHERWISE, THAT SUCH OTHER PARTY WOULD NOT, IN THE EVENT OF LITIGATION, SEEK TO ENFORCE THE FOREGOING WAIVER; (II) SUCH PARTY UNDERSTANDS AND HAS CONSIDERED THE IMPLICATIONS OF THE FOREGOING WAIVER; (III) SUCH PARTY MAKES THE FOREGOING WAIVER VOLUNTARILY; AND (IV) SUCH PARTY HAS BEEN INDUCED TO ENTER INTO THIS AGREEMENT BY, AMONG OTHER THINGS, THE MUTUAL WAIVER AND CERTIFICATIONS IN THIS SECTION 9.7.
Section 9.8 Severability. If any term or other provision of this Agreement is invalid, illegal or incapable of being enforced by rule of Law or public policy, all other conditions and provisions of this Agreement shall nevertheless remain in full force and effect so long as the economic or legal substance of the Merger is not affected in any manner adverse to any party. Upon such determination that any term or other provision is invalid, illegal or incapable of being enforced, the parties shall negotiate in good faith to modify this Agreement so as to effect the original intent of the parties as closely as possible in an acceptable manner to the end that the Merger is fulfilled to the extent possible.
Section 9.9 Assignment. Neither this Agreement nor any of the rights, interests or obligations hereunder shall be assigned by any of the parties (whether by operation of law or otherwise) without the prior written consent of the other party. Subject to the preceding sentence, this Agreement will be binding upon, inure to the benefit of and be enforceable by the parties and their respective successors and permitted assigns. Any purported assignment in violation of this Section 9.9 shall be void.
Section 9.10 Affiliate Liability.
(a) Each of the following is herein referred to as a “Company Affiliate”: (i) any direct or indirect holder of equity interests or securities in the Company (whether limited or general partners, members, shareholders or otherwise); and (ii) any director, officer, employee or other Representative of (A) the Company or (B) any Person who controls the Company. To the fullest extent permitted by applicable Law, no Company Affiliate shall have any liability or obligation to Parent or Merger Sub of any nature whatsoever in connection with or under this Agreement or the Transactions, and Parent and Merger Sub hereby waive and release all claims of any such liability and obligation.
(b) Each of the following is herein referred to as a “Parent Affiliate”: (i) any direct or indirect holder of equity interests or securities in Parent or Merger Sub (whether limited or general partners, members, shareholders or otherwise) and (ii) any director, officer, employee or other Representative of (A) Parent or Merger Sub or (B) any Person who controls Parent or Merger Sub. To the fullest extent permitted by applicable Law, no Parent Affiliate shall have any liability or obligation to the Company of any nature whatsoever in connection with or under this Agreement or the Transactions, and the Company hereby waives and releases all claims of any such liability and obligation.
| 68 |
Section 9.11 Remedies; Specific Performance.
(a) Except as otherwise provided herein, any and all remedies herein expressly conferred upon a party will be deemed cumulative with and not exclusive of any other remedy conferred hereby, or by Law or equity upon such party and the exercise by a party of any one remedy will not preclude the exercise of any other remedy.
(b) The parties agree that irreparable damage, for which monetary damages would not be an adequate remedy, would occur in the event that any of the provisions of this Agreement were not performed in accordance with their specific terms or were otherwise breached by the parties. The parties acknowledge and agree that the parties shall be entitled to an injunction or injunctions, or any other appropriate form of specific performance or equitable relief, to prevent breaches of this Agreement and to enforce specifically the terms and provisions hereof in any court of competent jurisdiction, in each case in accordance with this Section 9.11, this being in addition to any other remedy to which they are entitled under the terms of this Agreement at law or in equity.
(c) The parties’ rights in this Section 9.11 are an integral part of the Transactions and each party accordingly agrees not to raise any objections to the availability of the equitable remedy of specific performance to prevent or restrain breaches or threatened breaches of, or to enforce compliance with, the covenants and obligations of such party under this Agreement all in accordance with the terms of this Section 9.11. Each party further agrees that no other party or any other Person shall be required to obtain, furnish or post any bond or similar instrument in connection with or as a condition to obtaining any remedy referred to in this Section 9.11, and each party irrevocably waives (i) any defense in an action for specific performance that a remedy at law would be adequate to prevent or restrain breaches or threatened breaches and (ii) any right it may have to require the obtaining, furnishing or posting of any such bond or similar instrument. If prior to the End Date, any party hereto brings an action to enforce specifically the performance of the terms and provisions hereof by any other party, the End Date shall automatically be extended by such other time period established by the court presiding over such action.
Section 9.12 Amendment. Prior to the Effective Time, this Agreement may be amended by the mutual agreement of the parties, by action taken or authorized by their respective Boards of Directors at any time, whether before or after the Company Shareholder Approval has been obtained; provided, however, that after the Company Shareholder Approval has been obtained, no amendment shall be made that pursuant to applicable Law would require the further approval or adoption by the shareholders of the Company without first obtaining such further approval or adoption. This Agreement may not be amended except by an instrument in writing signed on behalf of each of the parties.
Section 9.13 Extension; Waiver. At any time prior to the Effective Time, either the Company, on the one hand, or Parent and Merger Sub, on the other hand, may, to the extent legally allowed and except as otherwise set forth herein: (a) extend the time for the performance of any of the obligations or acts of the other party hereunder; (b) waive any inaccuracies in the representations and warranties of the other party contained herein or in any document delivered pursuant hereto; and (c) waive compliance with any of the agreements or conditions of the other party contained herein. Notwithstanding the foregoing, no failure or delay by the Company, on the one hand, or Parent and Merger Sub, on the other hand, in exercising any right hereunder shall operate as a waiver thereof nor shall any single or partial exercise thereof preclude any other or further exercise of any other right hereunder. No agreement on the part of a party to any such extension or waiver shall be valid unless set forth in an instrument in writing signed on behalf of such party.
[Signature Pages Follow]
| 69 |
IN WITNESS WHEREOF, each party hereto has caused this Agreement to be signed by its respective officer thereunto duly authorized, all as of the date first written above.
| ADITXT, INC. | ||
| By: | /s/ Amro Albanna | |
| Name: | Amro Albanna | |
| Title: | CEO | |
| ADIFEM, INC. | ||
| By: | /s/ Amro Albanna | |
| Name: | Amro Albanna | |
| Title: | CEO | |
Signature Page to Amended and Restated Agreement and Plan of Merger
| EVOFEM BIOSCIENCES, INC. | ||
| By: | /s/ Saundra Pelletier | |
| Name: | Saundra Pelletier | |
| Title: | Chief Executive Officer | |
Signature Page to Amended and Restated Agreement and Plan of Merger
ANNEX A
Certain Definitions
“Affiliate” means, with respect to any Person, any other Person directly or indirectly, controlling, controlled by, or under common control with, such Person, through one or more intermediaries or otherwise.
“Business Day” means a day that is not a Saturday or Sunday or other day on which banks in the State of New York or the State of Delaware are authorized or obligated to be closed.
“CARES Act” means the Coronavirus Aid, Relief, and Economic Security Act (Pub. L. 116–136) and any administrative or other guidance published with respect thereto by any Governmental Authority (including IRS Notices 2020-22 and 2020-65).
“Company Associate” means any current or former employee, independent contractor, officer or director of the Company or any of its Subsidiaries.
“Company Capital Stock” means the Company Common Stock and the Company Preferred Stock.
“Company Change of Recommendation” means that the Company Board shall have determined to withhold, withdraw, modify or qualify, or propose publicly to withhold, withdraw, modify or qualify the Company Board Recommendation due to the Company Board’s acceptance of a binding proposal that, in the exercise of its fiduciary duty, it has determined to be a superior proposal to that contained in this Agreement.
“Company Convertible Notes” means those items set forth in Section 10.1 of the Company Disclosure Letter.
“Company Intellectual Property” means the Intellectual Property used in the operation of the business of each of the Company and its Subsidiaries as presently conducted.
“Company Notes” means, collectively, (a) the Company Convertible Notes and (b) the Company Unsecured Notes.
“Company Optionholder” means a holder of Company Options.
“Company Options” means any option or other award granted under the Company Option Plans.
“Company Option Plans” means the Company’s Amended and Restated 2012 Equity Incentive Plan, 2014 Equity Incentive Plan and 2018 Inducement Equity Incentive Plan.
“Company Preferred Stock” means the Company’s Series E-1 Convertible Preferred Stock and the F-1 Preferred Stock.
| A-1 |
“Company Shareholder Approval” means the approval of the Agreement and the Transactions, including the Merger, at the Company Shareholders Meeting in accordance with the DGCL and the Organizational Documents of the Company by the affirmative vote of at least a majority of (i) the outstanding shares of Company Common Stock (including all Company Preferred Stock on the basis and to the extent it is permitted to so vote) entitled to vote thereon and (ii) the Unconverted Company Preferred Stock.
“Company Shareholders” means the holders of Company Common Stock and the Company Preferred Stock.
“Company Warrants” means all warrants representing the right to purchase shares of Company Common Stock.
“Consent” means any approval, consent, ratification, clearance, permission, waiver, or authorization.
“control” and its correlative terms, means the possession, directly or indirectly, of the power to direct or cause the direction of the management and policies of a Person, whether through the ownership of voting securities, by contract or otherwise.
“COVID-19” means SARS-CoV-2 or COVID-19 (and all related strains and sequences), including any intensification, resurgence or any evolutions or mutations thereof, and/or related or associated epidemics, pandemics, disease outbreaks or public health emergencies.
“COVID-19 Measures” means (i) a Person’s and its Subsidiaries’ compliance with any quarantine, “shelter in place,” “stay at home,” social distancing, shut down, closure, sequester, safety or similar Law, guidelines or recommendations promulgated by any Governmental Entity, including the Centers for Disease Control and Prevention or the World Health Organization, in each case, in connection with, related to, or in response to COVID-19, including the Coronavirus Aid, Relief, and Economic Security Act (Public Law 116-136), signed into law on March 27, 2020, and Families First Coronavirus Response Act, or any other response to COVID-19 (including any such response undertaken by any similarly situated industry participants), and (ii) the reversal or discontinuation of any of the foregoing.
“EDGAR” means the Electronic Data Gathering, Analysis and Retrieval System administered by the SEC.
“EMEA” means the European Medicines Agency.
“Employee Benefit Plan” of any Person means any “employee benefit plan” (within the meaning of Section 3(3) of ERISA, regardless of whether such plan is subject to ERISA), and any equity option, restricted equity, equity purchase plan, equity or equity-based compensation plan, phantom equity or appreciation rights plan, collective bargaining agreement, bonus plan or arrangement, incentive award plan or arrangement, vacation or holiday pay policy, retention or severance pay plan, policy or agreement, deferred compensation agreement or arrangement, change in control, hospitalization or other medical, dental, vision, accident, disability, life or other insurance, executive compensation or supplemental income arrangement, consulting agreement, employment agreement and any other material employee benefit plan, agreement, arrangement, program, practice or understanding, in each case, whether written or unwritten, that is sponsored, maintained, administered, contributed to or entered into by such Person for the current or future benefit of any present or former director, employee or contractor of the Person or with respect to which such Person has any direct or indirect liability, whether current or contingent.
| A-2 |
“Environmental Law” means any applicable Law in effect as of the date of this Agreement, and any governmental order or binding agreement with any Governmental Entity in effect as of the date of this Agreement: (a) relating to pollution (or the cleanup thereof) or the protection of natural resources, endangered or threatened species, human health or safety, or the environment (including ambient or indoor air, soil, surface water or groundwater, or subsurface strata); or (b) concerning the presence of, exposure to, or the management, manufacture, use, containment, storage, recycling, reclamation, reuse, treatment, generation, discharge, transportation, processing, production, disposal, or remediation of any Hazardous Materials.
“ERISA” means the Employee Retirement Income Security Act of 1974, as amended.
“ERISA Affiliate” means, with respect to any entity, trade or business, any other entity, trade or business that at any relevant time would be a member of a group described in Section 414(b), (c), (m) or (o) of the Code or Section 4001(b)(l) of ERISA that includes the first entity, trade or business, or that is a member of the same “controlled group” as the first entity, trade or business pursuant to Section 4001(a)(14) of ERISA.
“Exchange Act” means the Securities Exchange Act of 1934, as amended, and the regulations promulgated thereunder.
“FDA” means the U.S. Food and Drug Administration.
“FDA Law” means the Federal Food, Drug, and Cosmetic Act, as amended (21 U.S.C. § 301 et seq.), the Public Health Service Act (42 U.S.C. § 201 et seq.), as amended, and the regulations promulgated thereunder.
“Governmental Entity” means any federal, foreign, state, county, municipal, provincial, or local governmental authority, court, judicial body, arbitration tribunal, government or self-regulatory organization, commission, tribunal or organization, or any regulatory, administrative, or other agency, or any political or other subdivision, department, commission, board, bureau, branch, division, ministry, or instrumentality of any of the foregoing
“group” has the meaning ascribed to such term in Section 13(d) of the Exchange Act.
“Hazardous Materials” means: (a) any material, substance, chemical, waste, product, derivative, compound, mixture, pollutant, contaminant, solid, liquid, mineral or gas, in each case, whether naturally occurring or man-made, for which liability may be imposed under Environmental Laws; and (b) any petroleum or petroleum-derived products, radon, radioactive materials or wastes, asbestos in any form, lead or lead-containing materials, urea formaldehyde foam insulation and polychlorinated biphenyls and per- and poly-fluoroalkyl substances (PFAS) and other emerging contaminants.
| A-3 |
“Indebtedness” of any Person means, without duplication: (a) indebtedness of such Person for borrowed money; (b) obligations of such Person evidenced by bonds, debentures, notes or similar instruments; (c) obligations of such Person to pay the deferred purchase or acquisition price for any property or services of such Person or as the deferred purchase price of a business or assets; (d) reimbursement obligations of such Person in respect of drawn letters of credit or similar instruments issued or accepted by banks and other financial institutions for the account of such Person; (e) obligations of such Person under a lease to the extent such obligations are required to be classified and accounted for as a capital lease on a balance sheet of such Person under GAAP; and (f) indebtedness of others as described in clauses (a) through (e) above guaranteed by such Person; but Indebtedness does not include obligations in respect of repurchase agreements, securitizations, re-securitizations and similar financing arrangements, accounts payable to trade creditors, or accrued expenses arising in the ordinary course of business, in each case, that are not yet due and payable, or are being disputed in good faith, and the endorsement of negotiable instruments for collection in the ordinary course of business.
“Intellectual Property” means any and all proprietary and intellectual property rights, under the applicable Law of any jurisdiction or rights under international treaties, both statutory and common law rights, including: (a) patents and industrial property rights; (b) trademarks, service marks, trade names, slogans, domain names, logos, trade dress and other identifiers of source, and registrations and applications for registrations thereof (including all goodwill associated with the foregoing); (c) rights associated with works of authorship, including exclusive exploitation rights, copyrightable works, copyrights, moral rights, computer programs, software, databases, and mask works; (d) trade secrets, know-how, and rights in confidential information, including designs, formulations, concepts, compilations of information, methods, techniques, procedures, and processes, whether or not patentable; (e) other similar proprietary rights in intellectual property of every kind and nature; (f) rights of privacy and publicity; and (g) all registrations, renewals, extensions, statutory invention registrations, continuations, continuations-in-part, provisionals, divisionals, or reissues of, and applications for, any of the rights referred to in clauses (a) through (f) above (whether or not in tangible form and including all tangible embodiments of any of the foregoing, such as samples, studies and summaries), along with all rights to prosecute and perfect the same through administrative prosecution, registration, recordation or other administrative proceeding, and all causes of action and rights to sue or seek other remedies arising from or relating to the foregoing, including for past, present or future infringement of any of the foregoing.
“Investment Company Act” means the Investment Company Act of 1940, as amended, and the rules and regulations promulgated thereunder.
“IRS” means the U.S. Internal Revenue Service.
“knowledge” means the actual knowledge, after reasonable inquiry, of (a) in the case of the Company, the individuals listed in Section 1.1 of the Company Disclosure Letter and (b) in the case of Parent, the individuals listed in Section 1.1 of the Parent Disclosure Letter.
“Law” means any law, rule, regulation, ordinance, code, judgment, order, treaty, convention, governmental directive or other legally enforceable requirement, U.S. or non-U.S., of any Governmental Entity, including common law.
| A-4 |
“Lien” means any lien, pledge, hypothecation, mortgage, deed of trust, security interest, conditional or installment sale agreement, encumbrance, option, right of first refusal, easement, right of way, encroachment, preemptive right, community property interest or restriction of any nature (including any restriction on the voting of any security, any restriction on the transfer of any security or other asset, or any restriction on the possession, exercise or transfer of any other attribute of ownership of any asset), whether voluntarily incurred, consensual, non-consensual or arising by operation of Law.
“made available” means, with respect to any statement in this Agreement, the Company Disclosure Letter or the Parent Disclosure Letter to the effect that any information, document or other material has been “made available,” that such information, document or material was: (a) uploaded for review by Parent and its Representatives or the Company and its Representatives, as applicable, in the virtual data room established in connection with the Transactions prior to the execution of this Agreement; or (b) contained in a true and complete unredacted form in the Company SEC Documents or the Parent SEC Documents, as applicable, filed at least two (2) Business Days prior to the date hereof.
“Material Adverse Effect” means, when used with respect to any Person, any fact, circumstance, occurrence, state of fact, effect, change, event or development that, individually or in the aggregate, has had or would reasonably be expected to have a material adverse effect on (a) the financial condition, business, assets, properties or results of operations of such Person and its Subsidiaries, taken as a whole, or (b) the ability of such Person and its Subsidiaries to consummate the Transactions before the End Date; provided, however, that no fact, circumstance, occurrence, state of fact, effect, change, event or development (by itself or when aggregated or taken together with any and all other effects) resulting from, arising out of, attributable to, or related to any of the following shall be deemed to be or constitute a “Material Adverse Effect,” and no effect (by itself or when aggregated or taken together with any and all other such effects) directly or indirectly resulting from, arising out of, attributable to, or related to any of the following shall be taken into account when determining whether a “Material Adverse Effect” under the foregoing clause (a) exists or has occurred or is reasonably expected to occur: (i) general economic conditions (or changes in such conditions) or conditions in the global economy generally; (ii) conditions (or changes in such conditions) in any industry or industries in which the Person operates; (iii) political conditions (or changes in such conditions) or acts of war, sabotage, terrorism, acts of God, epidemics, pandemics or disease outbreaks (including COVID-19 and any actions or events resulting therefrom) (including any escalation or general worsening of any such acts of war, sabotage, terrorism, acts of God, epidemics, pandemics or disease outbreaks (including COVID-19 and any COVID-19 Measures or other actions or events resulting therefrom)); (iv) earthquakes, hurricanes, tsunamis, tornadoes, floods, mudslides, wild fires, other natural disasters or other weather conditions; (v) changes in Law or other legal or regulatory conditions, or the interpretation thereof, or changes in GAAP or other accounting standards (or the interpretation thereof); (vi) the announcement of this Agreement or the pendency or consummation of the Transactions; (vii) any actions taken or failure to take action, in each case, at the request of another party to this Agreement (treating Parent and Merger Sub as one party); (viii) compliance with the terms of, or the taking of any action expressly permitted or required by, this Agreement; (ix) any changes in such Person’s stock price, dividends or the trading volume of such Person’s stock, or any failure by such Person to meet any analysts’ estimates or expectations of such Person’s revenue, earnings or other financial performance or results of operations for any period, or any failure by such Person or any of its Subsidiaries to meet any internal budgets, plans or forecasts of its revenues, earnings or other financial performance or results of operations (it being understood that the facts or occurrences giving rise to or contributing to such changes or failures may constitute, or be taken into account in determining whether there has been or will be, a Material Adverse Effect); (x) any Proceedings made or brought by any of the current or former shareholders of such Person (on their own behalf or on behalf of such Person) against the Company, Parent, Merger Sub or any of their directors or officers, arising out of the Merger or in connection with any other Transactions; or (xii) with respect to a Parent Material Adverse Effect, anything set forth in the Parent Disclosure Letter, and with respect to a Company Material Adverse Effect, anything set forth in the Company Disclosure Letter; except to the extent such effects resulting from, arising out of, attributable to or related to the matters described in the foregoing clauses (i) through (v) disproportionately adversely affect such Person and its Subsidiaries, taken as a whole, as compared to other Persons that conduct business in the regions in the world and in the industries in which such Person and its Subsidiaries conduct business (in which case, the incremental adverse effects (if any) shall be taken into account when determining whether a “Material Adverse Effect” exists, has occurred or is reasonably expected to occur).
| A-5 |
“NASDAQ” means the NASDAQ Capital Market and any successor stock exchange or quotation system operated by the New York Stock Exchange or any successor thereto.
“Ordinary course of business” means the ordinary course of business consistent with past custom and practice (including with respect to quantity and frequency).
“Organizational Documents” means (a) with respect to a corporation, the charter, articles, articles supplementary or certificate of incorporation, as applicable, and bylaws thereof, (b) with respect to a limited liability company, the certificate or articles of formation or organization, as applicable, and the operating or limited liability company agreement thereof, (c) with respect to a partnership, the certificate of formation and the partnership agreement thereof, and (d) with respect to any other Person the organizational, constituent and/or governing documents and/or instruments of such Person.
“Other party” means (a) when used with respect to the Company, Parent and Merger Sub and (b) when used with respect to Parent or Merger Sub, the Company.
“Parent Associate” means any current or former employee, independent contractor, officer or director of the Parent or any of its Subsidiaries.
“Parent Capital Stock” means Parent Common Stock and Parent Preferred Stock.
“Parent Common Stock” means the common stock of Parent, par value $0.001 per share.
“Parent Intellectual Property” means the Intellectual Property used in the operation of the business of each of Parent and its Subsidiaries as presently conducted.
“Parent Preferred Stock” means the Preferred Stock of the Parent, par value $0.001 per share, including any series thereof which is created.
| A-6 |
“Parent Shareholders” means the holders of Parent Common Stock and the holders of Parent Preferred Stock.
“Parent’s Products” means AditxtScore™, Adimune™, and/or Adivir™.
“party” or “parties” means a party or the parties to this Agreement, except as the context may otherwise require.
“Permitted Lien” means any Lien (a) for Taxes or governmental assessments, charges or claims of payment not yet delinquent or that are being contested in good faith by appropriate Proceedings, (b) relating to any Indebtedness disclosed in the Company Disclosure Letter, (c) which is a carriers’, warehousemen’s, mechanics’, materialmen’s, repairmen’s or other similar Liens arising by operation of Law in the ordinary course of business for amounts not yet delinquent or is being contested in good faith by appropriate Proceedings, (d) which is not material in amount and would not reasonably be expected to materially interfere with the ordinary conduct of the business of the Company and its Subsidiaries as currently conducted, (e) which is a statutory or common law lien or encumbrance to secure landlords, lessors or renters under leases or rental agreements, (f) which is imposed on the underlying fee interest in real property subject to a company lease or over which the Company has easement rights, and subordination or similar agreements relating thereto, (g) which is a zoning, building, planning, land use or other similar restriction, (h) which is a publicly recorded easement, covenant, right-of-way, quasi-easement, license, restriction, utility agreement or defect, imperfection or irregularity of title or (i) which is identified in the Company Disclosure Letter.
“Person” means any individual, corporation, partnership, limited partnership, limited liability company, group (including a “person” as defined in Section 13(d)(3) of the Exchange Act), trust, association or other entity or organization (including any Governmental Entity or a political subdivision, agency or instrumentality of a Governmental Entity).
“Proceeding” means any actual or threatened claim (including a claim of a violation of applicable Law), action, audit, demand, suit, proceeding, investigation or other proceeding at law or in equity or order or ruling, in each case whether civil, criminal, administrative, investigative or otherwise and whether or not such claim, action, audit, demand, suit, proceeding, investigation or other proceeding or order or ruling results in a formal civil or criminal litigation or regulatory action.
“Product” means EVO100 or EVO200, as the context requires.
“Representatives” means, with respect to any Person, the officers, directors, employees, accountants, consultants, agents, legal counsel, financial advisors and other representatives of such Person.
“SEC” means the United States Securities and Exchange Commission.
“Securities Act” means the Securities Act of 1933, as amended, and the rules and regulations promulgated thereunder.
| A-7 |
“Significant Subsidiary” means, with respect to a Person, a Subsidiary of such Person that qualifies as a “Significant Subsidiary” under Item 1.02(w) of Regulation S-X of the SEC.
“Subsidiary” means, with respect to a Person, any Person, whether incorporated or unincorporated, of which (a) at least 50% of the securities or ownership interests having by their terms ordinary voting power to elect a majority of the board of directors or other Persons performing similar functions, (b) a general partner interest or (c) a managing member interest, is directly or indirectly owned or controlled by the subject Person or by one or more of its respective Subsidiaries.
“Takeover Law” means any “fair price,” “moratorium,” “control share acquisition,” “business combination” or any other takeover or anti-takeover statute or similar statute enacted under applicable Law.
“Tax” or “Taxes” means any and all U.S. federal, state, local and non-U.S. taxes, assessments, levies, duties, tariffs, imposts and other similar charges and fees imposed by any Governmental Entity, including, income, franchise, windfall or other profits, gross receipts, property, sales, use, net worth, capital stock, payroll, employment, social security, workers’ compensation, unemployment compensation, excise, withholding, ad valorem, stamp, transfer, value-added, occupation, environmental, disability, real property, escheat, personal property, registration, alternative or add-on minimum or estimated tax, including any interest, penalty, additions to tax or additional amounts imposed with respect thereto, whether disputed or not and including any obligations to indemnify or otherwise assume or succeed to the Tax liability of any other Person.
“Tax Returns” means any return, report, certificate, claim for refund, election, estimated tax filing or declaration filed or required to be filed with any Taxing Authority, including any schedule or attachment thereto, and including any amendments thereof.
“Taxing Authority” means any Governmental Entity having jurisdiction in matters relating to Tax matters.
“Transaction Agreements” means this Agreement and each other agreement to be executed and delivered in connection herewith and therewith.
“Transfer Taxes” means any stock transfer, real estate transfer, documentary, stamp, recording and other similar Taxes (including interest, penalties and additions to any such Taxes); provided, for the avoidance of doubt, which Transfer Taxes shall not include any income, franchise or similar Taxes arising from the Transactions.
“Voting Debt” of a Person means bonds, debentures, notes or other Indebtedness having the right to vote (or convertible into securities having the right to vote) on any matters on which shareholders of such Person may vote.
| A-8 |
First Amendment to the Amended and Restated Agreement and Plan of Merger
THIS FIRST AMENDMENT dated as of August 16, 2024 (this “Amendment”), to that certain Amended and Restated Agreement and Plan of Merger dated as of July 12, 2024 (as amended hereby, the “Merger Agreement”), which amended and restated in its entirety that certain Agreement and Plan of Merger dated December 11, 2023, is entered into by and among Aditxt, Inc., a Delaware corporation (“Parent”), Adifem, Inc., a Delaware corporation (“Merger Sub”) and Evofem Biosciences, Inc., a Delaware corporation (the “Company”, and, together with Parent and Merger Sub, the “Parties” and each, a “Party”). All defined terms used herein that are not otherwise defined herein shall have the meanings set forth in the Merger Agreement.
WHEREAS, Parent, Merger Sub and Parent mutually desire to amend the Merger Agreement as provided below.
NOW, THEREFORE, in further consideration of the promises contained herein and the mutual obligations of the Parties, the receipt and sufficiency of which are hereby expressly acknowledged, the Parties, intending to be legally bound, hereby agree as follows:
Article 1. Amendments.
Section 1.1. Changes to Section 6.10 of the Merger Agreement. Section 6.10 of the Merger Agreement is hereby amended and restated in its entirety as follows:
“Section 6.10 Parent Equity Investment. On or prior to (a) the date of this Agreement, July 12, 2024 (the “Initial Parent Equity Investment Date”), Parent shall purchase 500 shares of the Company’s Series F-1 Preferred Stock, par value $0.0001 per share (“F-1 Preferred Stock”) for an aggregate purchase price of $500,000 (the “Initial Parent Equity Investment”), (b) August 9, 2024 (the “Second Parent Equity Investment Date”), Parent shall purchase an additional 500 shares of the F-1 Preferred Stock for an additional aggregate purchase price of $500,000 (the “Second Parent Equity Investment”), (c) the earlier of September 6, 2024 or five (5) business days of the closing of a public offering by Parent resulting in aggregate net proceeds to Parent of no less than $20,000,000, (such earlier date the “Third Parent Equity Investment Date”), Parent shall purchase an additional 2,000 shares of F-1 Preferred Stock for an additional aggregate purchase price of $2,000,000 (the “Third Parent Equity Investment”) and (d) September 30, 2024, (the “Fourth Parent Equity Investment Date”), Parent shall purchase an additional 1,000 shares of the F-1 Preferred Stock for an additional aggregate purchase price of $1,000,000 (the “Fourth Parent Equity Investment”).The foregoing numbers of shares of F-1 Preferred Stock shall be equitably adjusted for any stock split, reverse stock split, stock dividend (including any dividend or other distribution of securities convertible into F-1 Preferred Stock), subdivision, reorganization, reclassification, recapitalization, combination, exchange of shares or other like change with respect to the number of shares of F-1 Preferred Stock outstanding after the date hereof and prior to the Effective Time or any change to the “Stated Value” thereof as set forth in that certain Amended and Restated Certificate of Designations of Series F-1 Convertible Preferred Stock of the Company.”
| B-1 |
Article 2. Miscellaneous.
Section 2.1 Severability. Any provision of this Amendment held by a court of competent jurisdiction to be invalid or unenforceable shall not impair or invalidate the remainder of this Amendment and the effect thereof shall be confined to the provision so held to be invalid or unenforceable.
Section 2.2 Ratifications. The terms and provisions set forth in this Amendment shall modify and supersede all inconsistent terms and provisions set forth in the Merger Agreement and, except as expressly modified and superseded by this Amendment, the terms and provisions of the Merger Agreement are ratified and confirmed and shall continue in full force and effect. The Parties agree that the Merger Agreement shall continue to be legal, valid, binding and enforceable in accordance with its terms.
Section 2.3 Entire Agreement. This Amendment, the Merger Agreement and such other agreements, documents and instruments referred to in Section 9.6(b) of the Merger Agreement constitute the entire agreement among the Parties with respect to the subject matter hereof and thereof, and supersede all prior and contemporaneous understandings and agreements, both written and oral, with respect to such subject matter.
Section 2.4 Miscellaneous. The terms and provisions of Article IX of the Merger Agreement (other than Section 9.6(b), which Section 2.3 of this Amendment above replaces for purposes of this Amendment) are incorporated herein by reference as if set forth herein and shall apply mutatis mutandis to this Amendment.
| B-2 |
IN WITNESS WHEREOF, the undersigned have executed this Amendment as of the date first set forth above.
| Aditxt, Inc. | ||
| By: | /s/ Amro Albanna | |
| Name: | Amro Albanna | |
| Title: | CEO | |
| Adifem, Inc., f/k/a Adicure, Inc. | ||
| By: | /s/ Amro Albanna | |
| Name: | Amro Albanna | |
| Title: | CEO | |
| Evofem Biosciences, Inc. | ||
| By: | /s/ Saundra Pelletier | |
| Name: | Saundra Pelletier | |
| Title: | CEO | |
| B-3 |
Second Amendment to the Amended and Restated Agreement and Plan of Merger
THIS SECOND AMENDMENT dated as of September 6, 2024 (this “Amendment”), to that certain Amended and Restated Agreement and Plan of Merger dated as of July 12, 2024 (as amended hereby, the “Restated Merger Agreement”), which amended and restated in its entirety that certain Agreement and Plan of Merger dated December 11, 2023, is entered into by and among Aditxt, Inc., a Delaware corporation (“Parent”), Adifem, Inc., a Delaware corporation (“Merger Sub”) and Evofem Biosciences, Inc., a Delaware corporation (the “Company”, and, together with Parent and Merger Sub, the “Parties” and each, a “Party”), as amended by that certain First Amendment to the Restated Merger Agreement by and among the Parties dated as of August 16, 2024 (the Restated Merger Agreement, as amended thereby and by this Amendment, the “Merger Agreement”). All defined terms used herein that are not otherwise defined herein shall have the meanings set forth in the Merger Agreement.
WHEREAS, Parent, Merger Sub and Parent mutually desire to amend the Merger Agreement as provided below.
NOW, THEREFORE, in further consideration of the promises contained herein and the mutual obligations of the Parties, the receipt and sufficiency of which are hereby expressly acknowledged, the Parties, intending to be legally bound, hereby agree as follows:
Article 1. Amendments.
Section 2.1. Changes to Section 6.10 of the Merger Agreement. Section 6.10 of the Merger Agreement is hereby amended and restated in its entirety as follows:
“Section 6.10 Parent Equity Investment. On or prior to (a) the date of this Agreement, July 12, 2024 (the “Initial Parent Equity Investment Date”), Parent shall purchase 500 shares of the Company’s Series F-1 Preferred Stock, par value $0.0001 per share (“F-1 Preferred Stock”) for an aggregate purchase price of $500,000 (the “Initial Parent Equity Investment”), (b) August 9, 2024 (the “Second Parent Equity Investment Date”), Parent shall purchase an additional 500 shares of the F-1 Preferred Stock for an additional aggregate purchase price of $500,000 (the “Second Parent Equity Investment”), : (c) September 30, 2024 (the “Third Parent Equity Investment Date”), Parent shall purchase 1,500 shares of F-1 Preferred Stock for an aggregate purchase price of $1,500,000 (the “Third Parent Equity Investment”) and (d) October 31, 2024, (the “Fourth Parent Equity Investment Date”), Parent shall purchase 1,500 shares of the F-1 Preferred Stock for an aggregate purchase price of $1,500,000 (the “Fourth Parent Equity Investment”). The foregoing numbers of shares of F-1 Preferred Stock shall be equitably adjusted for any stock split, reverse stock split, stock dividend (including any dividend or other distribution of securities convertible into F-1 Preferred Stock), subdivision, reorganization, reclassification, recapitalization, combination, exchange of shares or other like change with respect to the number of shares of F-1 Preferred Stock outstanding after the date hereof and prior to the Effective Time or any change to the “Stated Value” thereof as set forth in that certain Amended and Restated Certificate of Designations of Series F-1 Convertible Preferred Stock of the Company.”
| C-1 |
Section 2.2. Change to Section 8.1(b)(ii) of the Merger Agreement. Section 8.1(b)(ii) of the Merger Agreement is hereby amended by changing the date “September 30, 2024” to “November 29, 2024.”
Article 2. Miscellaneous.
Section 2.1 Severability. Any provision of this Amendment held by a court of competent jurisdiction to be invalid or unenforceable shall not impair or invalidate the remainder of this Amendment and the effect thereof shall be confined to the provision so held to be invalid or unenforceable.
Section 2.2 Ratifications. The terms and provisions set forth in this Amendment shall modify and supersede all inconsistent terms and provisions set forth in the Merger Agreement and, except as expressly modified and superseded by this Amendment, the terms and provisions of the Merger Agreement are ratified and confirmed and shall continue in full force and effect. The Parties agree that the Merger Agreement shall continue to be legal, valid, binding and enforceable in accordance with its terms.
Section 2.3 Entire Agreement. This Amendment, the Merger Agreement and such other agreements, documents and instruments referred to in Section 9.6(b) of the Merger Agreement constitute the entire agreement among the Parties with respect to the subject matter hereof and thereof, and supersede all prior and contemporaneous understandings and agreements, both written and oral, with respect to such subject matter.
Section 2.4 Miscellaneous. The terms and provisions of Article IX of the Merger Agreement (other than Section 9.6(b), which Section 2.3 of this Amendment above replaces for purposes of this Amendment) are incorporated herein by reference as if set forth herein and shall apply mutatis mutandis to this Amendment.
| C-2 |
IN WITNESS WHEREOF, the undersigned have executed this Amendment as of the date first set forth above.
| Aditxt, Inc. | ||
| By: | /s/Amro Albanna | |
| Name: | Amro Albanna | |
| Title: | CEO | |
| Adifem, Inc. | ||
| By: | /s/Amro Albanna | |
| Name: | Amro Albanna | |
| Title: | CEO | |
| Evofem Biosciences, Inc. | ||
| By: | /s/ Saundra Pelletier | |
| Name: | Saundra Pelletier | |
| Title: | CEO | |
| C-3 |
THIS THIRD AMENDMENT dated as of October 2, 2024 (this “Amendment”), to that certain Amended and Restated Agreement and Plan of Merger dated as of July 12, 2024 (as amended hereby, the “Restated Merger Agreement”), which amended and restated in its entirety that certain Agreement and Plan of Merger dated December 11, 2023, is entered into by and among Aditxt, Inc., a Delaware corporation (“Parent”), Adifem, Inc., a Delaware corporation (“Merger Sub”) and Evofem Biosciences, Inc., a Delaware corporation (the “Company”, and, together with Parent and Merger Sub, the “Parties” and each, a “Party”), as amended by that certain First Amendment to the Restated Merger Agreement by and among the Parties dated as of August 16, 2024 and that certain Second Amendment to the Restated Merger Agreement by and among the Parties dated as of September 6, 2024 (the Restated Merger Agreement, as amended thereby and by this Amendment, the “Merger Agreement”). All defined terms used herein that are not otherwise defined herein shall have the meanings set forth in the Merger Agreement.
WHEREAS, Parent, Merger Sub and Parent mutually desire to amend the Merger Agreement as provided below.
NOW, THEREFORE, in further consideration of the promises contained herein and the mutual obligations of the Parties, the receipt and sufficiency of which are hereby expressly acknowledged, the Parties, intending to be legally bound, hereby agree as follows:
Article 1. Amendments.
Section 2.1. Changes to Section 6.10 of the Merger Agreement. Section 6.10 of the Merger Agreement is hereby amended and restated in its entirety as follows:
“Section 6.10 Parent Equity Investment. On or prior to (a) the date of this Agreement, July 12, 2024 (the “Initial Parent Equity Investment Date”), Parent shall purchase 500 shares of the Company’s Series F-1 Preferred Stock, par value $0.0001 per share (“F-1 Preferred Stock”) for an aggregate purchase price of $500,000 (the “Initial Parent Equity Investment”), (b) August 9, 2024 (the “Second Parent Equity Investment Date”), Parent shall purchase an additional 500 shares of the F-1 Preferred Stock for an additional aggregate purchase price of $500,000 (the “Second Parent Equity Investment”), (c) October 2, 2024 (the “Third Parent Equity Investment Date”), Parent shall purchase 720 shares of F-1 Preferred Stock for an aggregate purchase price of $720,000 (the “Third Parent Equity Investment”) and (d) October 31, 2024, (the “Fourth Parent Equity Investment Date”), Parent shall purchase 2280 shares of the F-1 Preferred Stock for an aggregate purchase price of $2,280,000 (the “Fourth Parent Equity Investment”). The foregoing numbers of shares of F-1 Preferred Stock shall be equitably adjusted for any stock split, reverse stock split, stock dividend (including any dividend or other distribution of securities convertible into F-1 Preferred Stock), subdivision, reorganization, reclassification, recapitalization, combination, exchange of shares or other like change with respect to the number of shares of F-1 Preferred Stock outstanding after the date hereof and prior to the Effective Time or any change to the “Stated Value” thereof as set forth in that certain Amended and Restated Certificate of Designations of Series F-1 Convertible Preferred Stock of the Company.”
| D-1 |
Article 2. Miscellaneous.
Section 2.1 Severability. Any provision of this Amendment held by a court of competent jurisdiction to be invalid or unenforceable shall not impair or invalidate the remainder of this Amendment and the effect thereof shall be confined to the provision so held to be invalid or unenforceable.
Section 2.2 Ratifications. The terms and provisions set forth in this Amendment shall modify and supersede all inconsistent terms and provisions set forth in the Merger Agreement and, except as expressly modified and superseded by this Amendment, the terms and provisions of the Merger Agreement are ratified and confirmed and shall continue in full force and effect. The Parties agree that the Merger Agreement shall continue to be legal, valid, binding and enforceable in accordance with its terms.
Section 2.3 Entire Agreement. This Amendment, the Merger Agreement and such other agreements, documents and instruments referred to in Section 9.6(b) of the Merger Agreement constitute the entire agreement among the Parties with respect to the subject matter hereof and thereof, and supersede all prior and contemporaneous understandings and agreements, both written and oral, with respect to such subject matter.
Section 2.4 Miscellaneous. The terms and provisions of Article IX of the Merger Agreement (other than Section 9.6(b), which Section 2.3 of this Amendment above replaces for purposes of this Amendment) are incorporated herein by reference as if set forth herein and shall apply mutatis mutandis to this Amendment.
Section 2.5 Waiver. In exchange for the consideration set forth in this Amendment, the Company hereby waives the Parent’s non-compliance with Section 6.10 of the Merger Agreement as may have occurred prior to this date, however, this Agreement shall not be deemed to be a waiver by the Company of any other breach, default or Terminable Breach under the Merger Agreement or a waiver of any breach, default or event of default under any other document between the Parties, whether or not known to the Company and whether or not existing on the date of this Agreement.
| D-2 |
IN WITNESS WHEREOF, the undersigned have executed this Amendment as of the date first set forth above.
| Aditxt, Inc. | ||
| By: | /s/ Amro Albanna | |
| Name: | Amro Albanna | |
| Title: | CEO | |
| Adifem, Inc. | ||
| By: | /s/ Amro Albanna | |
| Name: | Amro Albanna | |
| Title: | CEO | |
| Evofem Biosciences, Inc. | ||
| By: | /s/ Saundra Pelletier | |
| Name: | Saundra Pelletier | |
| Title: | CEO | |
| D-3 |
THIS FOURTH AMENDMENT dated as of November 19, 2024 (this “Amendment”), to that certain Amended and Restated Agreement and Plan of Merger dated as of July 12, 2024 (as amended hereby, the “Restated Merger Agreement”), which amended and restated in its entirety that certain Agreement and Plan of Merger dated December 11, 2023, is entered into by and among Aditxt, Inc., a Delaware corporation (“Parent”), Adifem, Inc., a Delaware corporation (“Merger Sub”) and Evofem Biosciences, Inc., a Delaware corporation (the “Company”, and, together with Parent and Merger Sub, the “Parties” and each, a “Party”), as amended by that certain First Amendment to the Restated Merger Agreement by and among the Parties dated as of August 16, 2024, that certain Second Amendment to the Restated Merger Agreement by and among the Parties dated as of September 6, 2024 and that certain Third Amendment to the Restated Merger Agreement by and among the Parties dated as of October 2, 2024 (the Restated Merger Agreement, as amended thereby and by this Amendment, the “Merger Agreement”). All defined terms used herein that are not otherwise defined herein shall have the meanings set forth in the Merger Agreement.
WHEREAS, Parent, Merger Sub and Parent mutually desire to amend the Merger Agreement as provided below.
NOW, THEREFORE, in further consideration of the promises contained herein and the mutual obligations of the Parties, the receipt and sufficiency of which are hereby expressly acknowledged, the Parties, intending to be legally bound, hereby agree as follows:
Article 1. Amendment.
Section 2.1. Change to Section 8.1(b)(ii) of the Merger Agreement. Section 8.1(b)(ii) of the Merger Agreement is hereby amended by changing the date “November 29, 2024” to “January 31, 2025.”
Article 2. Miscellaneous.
Section 2.1 Severability. Any provision of this Amendment held by a court of competent jurisdiction to be invalid or unenforceable shall not impair or invalidate the remainder of this Amendment and the effect thereof shall be confined to the provision so held to be invalid or unenforceable.
Section 2.2 Ratifications. The terms and provisions set forth in this Amendment shall modify and supersede all inconsistent terms and provisions set forth in the Merger Agreement and, except as expressly modified and superseded by this Amendment, the terms and provisions of the Merger Agreement are ratified and confirmed and shall continue in full force and effect. The Parties agree that the Merger Agreement shall continue to be legal, valid, binding and enforceable in accordance with its terms.
Section 2.3 Entire Agreement. This Amendment, the Merger Agreement and such other agreements, documents and instruments referred to in Section 9.6(b) of the Merger Agreement constitute the entire agreement among the Parties with respect to the subject matter hereof and thereof, and supersede all prior and contemporaneous understandings and agreements, both written and oral, with respect to such subject matter.
Section 2.4 Miscellaneous. The terms and provisions of Article IX of the Merger Agreement (other than Section 9.6(b), which Section 2.3 of this Amendment above replaces for purposes of this Amendment) are incorporated herein by reference as if set forth herein and shall apply mutatis mutandis to this Amendment.
| E-1 |
IN WITNESS WHEREOF, the undersigned have executed this Amendment as of the date first set forth above.
| Aditxt, Inc. | ||
| By: | /s/ Amro Albanna | |
| Name: | Amro Albanna | |
| Title: | CEO | |
| Adifem, Inc. | ||
| By: | /s/ Amro Albanna | |
| Name: | Amro Albanna | |
| Title: | CEO | |
| Evofem Biosciences, Inc. | ||
| By: | /s/ Saundra Pelletier | |
| Name: | Saundra Pelletier | |
| Title: | CEO | |
| E-2 |
THIS FIFTH AMENDMENT dated as of March 22, 2025 (this “Amendment”), to that certain Amended and Restated Agreement and Plan of Merger dated as of July 12, 2024 (as amended hereby, the “Restated Merger Agreement”), which amended and restated in its entirety that certain Agreement and Plan of Merger dated December 11, 2023, is entered into by and among Aditxt, Inc., a Delaware corporation (“Parent”), Adifem, Inc., a Delaware corporation (“Merger Sub”) and Evofem Biosciences, Inc., a Delaware corporation (the “Company”, and, together with Parent and Merger Sub, the “Parties” and each, a “Party”), as amended by that certain First Amendment to the Restated Merger Agreement by and among the Parties dated as of August 16, 2024, that certain Second Amendment to the Restated Merger Agreement by and among the Parties dated as of September 6, 2024, that certain Third Amendment to the Restated Merger Agreement by and among the Parties dated as of October 2, 2024, and that certain Fourth Amendment dated as of November 19, 2024 (the Restated Merger Agreement, as amended thereby and by this Amendment, the “Merger Agreement”). All defined terms used herein that are not otherwise defined herein shall have the meanings set forth in the Merger Agreement.
WHEREAS, Parent, Merger Sub and the Company mutually desire to amend the Merger Agreement as provided below.
NOW, THEREFORE, in further consideration of the promises contained herein and the mutual obligations of the Parties, the receipt and sufficiency of which are hereby expressly acknowledged, the Parties, intending to be legally bound, hereby agree as follows:
Article 1. Amendment.
Section 1.1. Change to Section 8.1(b)(ii) of the Merger Agreement. Section 8.1(b)(ii) of the Merger Agreement is hereby amended by changing the date “January 31, 2025” to “September 30, 2025.”
Section 1.2. Change to Section 8.1(f) of the Merger Agreement. Section 8.1(f) of the Merger Agreement is hereby deleted in its entirety and replaced with the following:
“(f) by the Company if any of: (i) the Initial Parent Equity Investment has not been made by the Initial Parent Equity Investment Date, (ii) the Second Parent Equity Investment has not been made by the Second Parent Equity Investment Date, (iii) the Third Parent Equity Investment has not been made by the Third Parent Equity Investment Date, (iv) the Fourth Parent Equity Investment has not been made by the Fourth Parent Equity Investment Date, or (v) the Parent Fifth Investment has not been made by the Parent Fifth Investment Date.
Section 1.3. Changes to Section 6.6 of the Merger Agreement. Section 6.6 of the Merger Agreement is hereby amended and restated in its entirety
“Section 6.6 Shareholders Meeting. The Company shall take all action necessary in accordance with applicable Laws and the Organizational Documents of the Company to duly give notice of, convene and hold a meeting of its shareholders for the purpose of obtaining the Company Shareholder Approval, to be held as promptly as reasonably practicable following the clearance of the Proxy Statement by the SEC, and the Company shall use commercially reasonable efforts to hold such meeting on or prior to September 26, 2025. The Company shall, through the Company Board, include in the Proxy Statement the Company Board Recommendation for the approval of the Merger and the other Transactions at the Company Shareholders Meeting and the Company shall solicit from the Company Shareholders proxies in favor of the approval of the Merger and the other Transactions. Notwithstanding anything to the contrary contained in this Agreement, the Company (i) shall be required to adjourn the Company Shareholders Meeting to the extent necessary to ensure that any required supplement or amendment to the Proxy Statement is provided to the Company Shareholders and (ii) may adjourn the Company Shareholders Meeting if, as of the time for which the Company Shareholders Meeting is scheduled, there are insufficient shares of Company Common Stock represented (either in person or by proxy) to constitute a quorum or to obtain the Company Shareholder Approval; provided, however, that unless otherwise agreed to by the parties, the Company Shareholders Meeting shall not be adjourned to a date that is more than 30 days after the date for which the meeting was previously scheduled; and provided, further, that the Company Shareholders Meeting shall not be adjourned to a date on or after two Business Days prior to the End Date.
| F-1 |
Section 1.4. Changes to Section 6.10 of the Merger Agreement. Section 6.10 of the Merger Agreement is hereby amended and restated in its entirety as follows:
“Section 6.10 Parent Equity Investment. On or prior to (a) the date of this Agreement, July 12, 2024 (the “Initial Parent Equity Investment Date”), Parent shall purchase 500 shares of the Company’s Series F-1 Preferred Stock, par value $0.0001 per share (“F-1 Preferred Stock”) for an aggregate purchase price of $500,000 (the “Initial Parent Equity Investment”), (b) August 9, 2024 (the “Second Parent Equity Investment Date”), Parent shall purchase an additional 500 shares of the F-1 Preferred Stock for an additional aggregate purchase price of $500,000 (the “Second Parent Equity Investment”), (c) the earlier of August 30, 2024 or five (5) business days of the closing of a public offering by Parent resulting in aggregate net proceeds to Parent of no less than $20,000,000, (such earlier date the “Third Parent Equity Investment Date”), Parent shall purchase an additional 2,000 shares of F-1 Preferred Stock for an additional aggregate purchase price of $2,000,000 (the “Third Parent Equity Investment”), (d) September 30, 2024, (the “Fourth Parent Equity Investment Date”), Parent shall purchase an additional 1,000 shares of the F-1 Preferred Stock for an additional aggregate purchase price of $1,000,000 (the “Fourth Parent Equity Investment”), and (e) April 7, 2025, (the “Fifth Parent Investment Date”), Parent invest an additional $1,500,000 to the Company in exchange for additional shares of Series F-1 Preferred Stock and/or, at the option of the Parent, senior subordinated notes of the Company (the “Parent Fifth Investment”).The foregoing numbers of shares of F-1 Preferred Stock and/or any shares of Company Common Stock issuable upon conversion of any senior subordinated notes shall be equitably adjusted for any stock split, reverse stock split, stock dividend (including any dividend or other distribution of securities convertible into F-1 Preferred Stock), subdivision, reorganization, reclassification, recapitalization, combination, exchange of shares or other like change with respect to the number of shares of F-1 Preferred Stock outstanding after the date hereof and prior to the Effective Time or any change to the “Stated Value” thereof as set forth in that certain Amended and Restated Certificate of Designations of Series F-1 Convertible Preferred Stock of the Company.”
Article 2. Miscellaneous.
Section 2.1 Severability. Any provision of this Amendment held by a court of competent jurisdiction to be invalid or unenforceable shall not impair or invalidate the remainder of this Amendment and the effect thereof shall be confined to the provision so held to be invalid or unenforceable.
Section 2.2 Ratifications. The terms and provisions set forth in this Amendment shall modify and supersede all inconsistent terms and provisions set forth in the Merger Agreement and, except as expressly modified and superseded by this Amendment, the terms and provisions of the Merger Agreement are ratified and confirmed and shall continue in full force and effect. The Parties agree that the Merger Agreement shall continue to be legal, valid, binding and enforceable in accordance with its terms.
Section 2.3 Entire Agreement. This Amendment, the Merger Agreement and such other agreements, documents and instruments referred to in Section 9.6(b) of the Merger Agreement constitute the entire agreement among the Parties with respect to the subject matter hereof and thereof, and supersede all prior and contemporaneous understandings and agreements, both written and oral, with respect to such subject matter.
Section 2.4 Miscellaneous. The terms and provisions of Article IX of the Merger Agreement (other than Section 9.6(b), which Section 2.3 of this Amendment above replaces for purposes of this Amendment) are incorporated herein by reference as if set forth herein and shall apply mutatis mutandis to this Amendment.
| F-2 |
IN WITNESS WHEREOF, the undersigned have executed this Amendment as of the date first set forth above.
| Aditxt, Inc. | ||
| By: | /s/ Amro Albanna | |
| Name: | Amro Albanna | |
| Title: | CEO | |
| Adifem, Inc. | ||
| By: | /s/ Amro Albanna | |
| Name: | Amro Albanna | |
| Title: | CEO | |
| Evofem Biosciences, Inc. | ||
| By: | /s/ Saundra Pelletier | |
| Name: | Saundra Pelletier | |
| Title: | CEO | |
| F-3 |
Consent of Independent Registered Public Accounting Firm
We consent to the inclusion in Evofem Biosciences, Inc.’s Preliminary Proxy Statement on Schedule 14A, of our report dated March 31, 2025, related to the consolidated financial statements of Aditxt, Inc. (the “Company”) as of December 31, 2024 and 2023, and for the years then ended, which includes an explanatory paragraph regarding the substantial doubt about the Company’s ability to continue as a going concern.
/s/ dbbmckennon
San Diego, California
July 24, 2025
| G-1 |
§ 262 of Delaware General Corporation Law
Appraisal Rights
(a) Any stockholder of a corporation of this State who holds shares of stock on the date of the making of a demand pursuant to subsection (d) of this section with respect to such shares, who continuously holds such shares through the effective date of the merger, consolidation, conversion, transfer, domestication or continuance, who has otherwise complied with subsection (d) of this section and who has neither voted in favor of the merger, consolidation, conversion, transfer, domestication or continuance nor consented thereto in writing pursuant to § 228 of this title shall be entitled to an appraisal by the Court of Chancery of the fair value of the stockholder’s shares of stock under the circumstances described in subsections (b) and (c) of this section. As used in this section, the word “stockholder” means a holder of record of stock in a corporation; the words “stock” and “share” mean and include what is ordinarily meant by those words; the words “depository receipt” mean a receipt or other instrument issued by a depository representing an interest in 1 or more shares, or fractions thereof, solely of stock of a corporation, which stock is deposited with the depository; the words “beneficial owner” mean a person who is the beneficial owner of shares of stock held either in voting trust or by a nominee on behalf of such person; and the word “person” means any individual, corporation, partnership, unincorporated association or other entity.
(b) Appraisal rights shall be available for the shares of any class or series of stock of a constituent, converting, transferring, domesticating or continuing corporation in a merger, consolidation, conversion, transfer, domestication or continuance to be effected pursuant to § 251 (other than a merger effected pursuant to § 251(g) of this title), § 252, § 254, § 255, § 256, § 257, § 258, § 263, § 264, § 266 or § 390 of this title (other than, in each case and solely with respect to a converted or domesticated corporation, a merger, consolidation, conversion, transfer, domestication or continuance authorized pursuant to and in accordance with the provisions of § 265 or § 388 of this title):
(1) Provided, however, that no appraisal rights under this section shall be available for the shares of any class or series of stock, which stock, or depository receipts in respect thereof, at the record date fixed to determine the stockholders entitled to receive notice of the meeting of stockholders, or at the record date fixed to determine the stockholders entitled to consent pursuant to § 228 of this title, to act upon the agreement of merger or consolidation or the resolution providing for the conversion, transfer, domestication or continuance (or, in the case of a merger pursuant to § 251(h) of this title, as of immediately prior to the execution of the agreement of merger), were either: (i) listed on a national securities exchange or (ii) held of record by more than 2,000 holders; and further provided that no appraisal rights shall be available for any shares of stock of the constituent corporation surviving a merger if the merger did not require for its approval the vote of the stockholders of the surviving corporation as provided in § 251(f) of this title.
(2) Notwithstanding paragraph (b)(1) of this section, appraisal rights under this section shall be available for the shares of any class or series of stock of a constituent, converting, transferring, domesticating or continuing corporation if the holders thereof are required by the terms of an agreement of merger or consolidation, or by the terms of a resolution providing for conversion, transfer, domestication or continuance, pursuant to § 251, § 252, § 254, § 255, § 256, § 257, § 258, § 263, § 264, § 266 or § 390 of this title to accept for such stock anything except:
a. Shares of stock of the corporation surviving or resulting from such merger or consolidation, or of the converted entity or the entity resulting from a transfer, domestication or continuance if such entity is a corporation as a result of the conversion, transfer, domestication or continuance, or depository receipts in respect thereof;
b. Shares of stock of any other corporation, or depository receipts in respect thereof, which shares of stock (or depository receipts in respect thereof) or depository receipts at the effective date of the merger, consolidation, conversion, transfer, domestication or continuance will be either listed on a national securities exchange or held of record by more than 2,000 holders;
| H-1 |
c. Cash in lieu of fractional shares or fractional depository receipts described in the foregoing paragraphs (b)(2)a. and b. of this section; or
d. Any combination of the shares of stock, depository receipts and cash in lieu of fractional shares or fractional depository receipts described in the foregoing paragraphs (b)(2)a., b. and c. of this section.
(3) In the event all of the stock of a subsidiary Delaware corporation party to a merger effected under § 253 or § 267 of this title is not owned by the parent immediately prior to the merger, appraisal rights shall be available for the shares of the subsidiary Delaware corporation.
(4) [Repealed.]
(c) Any corporation may provide in its certificate of incorporation that appraisal rights under this section shall be available for the shares of any class or series of its stock as a result of an amendment to its certificate of incorporation, any merger or consolidation in which the corporation is a constituent corporation, the sale of all or substantially all of the assets of the corporation or a conversion effected pursuant to § 266 of this title or a transfer, domestication or continuance effected pursuant to § 390 of this title. If the certificate of incorporation contains such a provision, the provisions of this section, including those set forth in subsections (d), (e), and (g) of this section, shall apply as nearly as is practicable.
(d) Appraisal rights shall be perfected as follows:
(1) If a proposed merger, consolidation, conversion, transfer, domestication or continuance for which appraisal rights are provided under this section is to be submitted for approval at a meeting of stockholders, the corporation, not less than 20 days prior to the meeting, shall notify each of its stockholders who was such on the record date for notice of such meeting (or such members who received notice in accordance with § 255(c) of this title) with respect to shares for which appraisal rights are available pursuant to subsection (b) or (c) of this section that appraisal rights are available for any or all of the shares of the constituent corporations or the converting, transferring, domesticating or continuing corporation, and shall include in such notice either a copy of this section (and, if 1 of the constituent corporations or the converting corporation is a nonstock corporation, a copy of § 114 of this title) or information directing the stockholders to a publicly available electronic resource at which this section (and, § 114 of this title, if applicable) may be accessed without subscription or cost. Each stockholder electing to demand the appraisal of such stockholder’s shares shall deliver to the corporation, before the taking of the vote on the merger, consolidation, conversion, transfer, domestication or continuance, a written demand for appraisal of such stockholder’s shares; provided that a demand may be delivered to the corporation by electronic transmission if directed to an information processing system (if any) expressly designated for that purpose in such notice. Such demand will be sufficient if it reasonably informs the corporation of the identity of the stockholder and that the stockholder intends thereby to demand the appraisal of such stockholder’s shares. A proxy or vote against the merger, consolidation, conversion, transfer, domestication or continuance shall not constitute such a demand. A stockholder electing to take such action must do so by a separate written demand as herein provided. Within 10 days after the effective date of such merger, consolidation, conversion, transfer, domestication or continuance, the surviving, resulting or converted entity shall notify each stockholder of each constituent or converting, transferring, domesticating or continuing corporation who has complied with this subsection and has not voted in favor of or consented to the merger, consolidation, conversion, transfer, domestication or continuance, and any beneficial owner who has demanded appraisal under paragraph (d)(3) of this section, of the date that the merger, consolidation or conversion has become effective; or
| H-2 |
(2) If the merger, consolidation, conversion, transfer, domestication or continuance was approved pursuant to § 228, § 251(h), § 253, or § 267 of this title, then either a constituent, converting, transferring, domesticating or continuing corporation before the effective date of the merger, consolidation, conversion, transfer, domestication or continuance, or the surviving, resulting or converted entity within 10 days after such effective date, shall notify each stockholder of any class or series of stock of such constituent, converting, transferring, domesticating or continuing corporation who is entitled to appraisal rights of the approval of the merger, consolidation, conversion, transfer, domestication or continuance and that appraisal rights are available for any or all shares of such class or series of stock of such constituent, converting, transferring, domesticating or continuing corporation, and shall include in such notice either a copy of this section (and, if 1 of the constituent corporations or the converting, transferring, domesticating or continuing corporation is a nonstock corporation, a copy of § 114 of this title) or information directing the stockholders to a publicly available electronic resource at which this section (and § 114 of this title, if applicable) may be accessed without subscription or cost. Such notice may, and, if given on or after the effective date of the merger, consolidation, conversion, transfer, domestication or continuance, shall, also notify such stockholders of the effective date of the merger, consolidation, conversion, transfer, domestication or continuance. Any stockholder entitled to appraisal rights may, within 20 days after the date of giving such notice or, in the case of a merger approved pursuant to § 251(h) of this title, within the later of the consummation of the offer contemplated by § 251(h) of this title and 20 days after the date of giving such notice, demand in writing from the surviving, resulting or converted entity the appraisal of such holder’s shares; provided that a demand may be delivered to such entity by electronic transmission if directed to an information processing system (if any) expressly designated for that purpose in such notice. Such demand will be sufficient if it reasonably informs such entity of the identity of the stockholder and that the stockholder intends thereby to demand the appraisal of such holder’s shares. If such notice did not notify stockholders of the effective date of the merger, consolidation, conversion, transfer, domestication or continuance, either (i) each such constituent corporation or the converting, transferring, domesticating or continuing corporation shall send a second notice before the effective date of the merger, consolidation, conversion, transfer, domestication or continuance notifying each of the holders of any class or series of stock of such constituent, converting, transferring, domesticating or continuing corporation that are entitled to appraisal rights of the effective date of the merger, consolidation, conversion, transfer, domestication or continuance or (ii) the surviving, resulting or converted entity shall send such a second notice to all such holders on or within 10 days after such effective date; provided, however, that if such second notice is sent more than 20 days following the sending of the first notice or, in the case of a merger approved pursuant to § 251(h) of this title, later than the later of the consummation of the offer contemplated by § 251(h) of this title and 20 days following the sending of the first notice, such second notice need only be sent to each stockholder who is entitled to appraisal rights and who has demanded appraisal of such holder’s shares in accordance with this subsection and any beneficial owner who has demanded appraisal under paragraph (d)(3) of this section. An affidavit of the secretary or assistant secretary or of the transfer agent of the corporation or entity that is required to give either notice that such notice has been given shall, in the absence of fraud, be prima facie evidence of the facts stated therein. For purposes of determining the stockholders entitled to receive either notice, each constituent corporation or the converting, transferring, domesticating or continuing corporation may fix, in advance, a record date that shall be not more than 10 days prior to the date the notice is given, provided, that if the notice is given on or after the effective date of the merger, consolidation, conversion, transfer, domestication or continuance, the record date shall be such effective date. If no record date is fixed and the notice is given prior to the effective date, the record date shall be the close of business on the day next preceding the day on which the notice is given.
(3) Notwithstanding subsection (a) of this section (but subject to this paragraph (d)(3)), a beneficial owner may, in such person’s name, demand in writing an appraisal of such beneficial owner’s shares in accordance with either paragraph (d)(1) or (2) of this section, as applicable; provided that (i) such beneficial owner continuously owns such shares through the effective date of the merger, consolidation, conversion, transfer, domestication or continuance and otherwise satisfies the requirements applicable to a stockholder under the first sentence of subsection (a) of this section and (ii) the demand made by such beneficial owner reasonably identifies the holder of record of the shares for which the demand is made, is accompanied by documentary evidence of such beneficial owner’s beneficial ownership of stock and a statement that such documentary evidence is a true and correct copy of what it purports to be, and provides an address at which such beneficial owner consents to receive notices given by the surviving, resulting or converted entity hereunder and to be set forth on the verified list required by subsection (f) of this section.
| H-3 |
(e) Within 120 days after the effective date of the merger, consolidation, conversion, transfer, domestication or continuance, the surviving, resulting or converted entity, or any person who has complied with subsections (a) and (d) of this section and who is otherwise entitled to appraisal rights, may commence an appraisal proceeding by filing a petition in the Court of Chancery demanding a determination of the value of the stock of all such stockholders. Notwithstanding the foregoing, at any time within 60 days after the effective date of the merger, consolidation, conversion, transfer, domestication or continuance, any person entitled to appraisal rights who has not commenced an appraisal proceeding or joined that proceeding as a named party shall have the right to withdraw such person’s demand for appraisal and to accept the terms offered upon the merger, consolidation, conversion, transfer, domestication or continuance. Within 120 days after the effective date of the merger, consolidation, conversion, transfer, domestication or continuance, any person who has complied with the requirements of subsections (a) and (d) of this section, upon request given in writing (or by electronic transmission directed to an information processing system (if any) expressly designated for that purpose in the notice of appraisal), shall be entitled to receive from the surviving, resulting or converted entity a statement setting forth the aggregate number of shares not voted in favor of the merger, consolidation, conversion, transfer, domestication or continuance (or, in the case of a merger approved pursuant to § 251(h) of this title, the aggregate number of shares (other than any excluded stock (as defined in § 251(h)(6)d. of this title)) that were the subject of, and were not tendered into, and accepted for purchase or exchange in, the offer referred to in § 251(h)(2) of this title)), and, in either case, with respect to which demands for appraisal have been received and the aggregate number of stockholders or beneficial owners holding or owning such shares (provided that, where a beneficial owner makes a demand pursuant to paragraph (d)(3) of this section, the record holder of such shares shall not be considered a separate stockholder holding such shares for purposes of such aggregate number). Such statement shall be given to the person within 10 days after such person’s request for such a statement is received by the surviving, resulting or converted entity or within 10 days after expiration of the period for delivery of demands for appraisal under subsection (d) of this section, whichever is later.
(f) Upon the filing of any such petition by any person other than the surviving, resulting or converted entity, service of a copy thereof shall be made upon such entity, which shall within 20 days after such service file in the office of the Register in Chancery in which the petition was filed a duly verified list containing the names and addresses of all persons who have demanded appraisal for their shares and with whom agreements as to the value of their shares have not been reached by such entity. If the petition shall be filed by the surviving, resulting or converted entity, the petition shall be accompanied by such a duly verified list. The Register in Chancery, if so ordered by the Court, shall give notice of the time and place fixed for the hearing of such petition by registered or certified mail to the surviving, resulting or converted entity and to the persons shown on the list at the addresses therein stated. The forms of the notices by mail and by publication shall be approved by the Court, and the costs thereof shall be borne by the surviving, resulting or converted entity.
(g) At the hearing on such petition, the Court shall determine the persons who have complied with this section and who have become entitled to appraisal rights. The Court may require the persons who have demanded an appraisal for their shares and who hold stock represented by certificates to submit their certificates of stock to the Register in Chancery for notation thereon of the pendency of the appraisal proceedings; and if any person fails to comply with such direction, the Court may dismiss the proceedings as to such person. If immediately before the merger, consolidation, conversion, transfer, domestication or continuance the shares of the class or series of stock of the constituent, converting, transferring, domesticating or continuing corporation as to which appraisal rights are available were listed on a national securities exchange, the Court shall dismiss the proceedings as to all holders of such shares who are otherwise entitled to appraisal rights unless (1) the total number of shares entitled to appraisal exceeds 1% of the outstanding shares of the class or series eligible for appraisal, (2) the value of the consideration provided in the merger, consolidation, conversion, transfer, domestication or continuance for such total number of shares exceeds $1 million, or (3) the merger was approved pursuant to § 253 or § 267 of this title.
| H-4 |
(h) After the Court determines the persons entitled to an appraisal, the appraisal proceeding shall be conducted in accordance with the rules of the Court of Chancery, including any rules specifically governing appraisal proceedings. Through such proceeding the Court shall determine the fair value of the shares exclusive of any element of value arising from the accomplishment or expectation of the merger, consolidation, conversion, transfer, domestication or continuance, together with interest, if any, to be paid upon the amount determined to be the fair value. In determining such fair value, the Court shall take into account all relevant factors. Unless the Court in its discretion determines otherwise for good cause shown, and except as provided in this subsection, interest from the effective date of the merger, consolidation, conversion, transfer, domestication or continuance through the date of payment of the judgment shall be compounded quarterly and shall accrue at 5% over the Federal Reserve discount rate (including any surcharge) as established from time to time during the period between the effective date of the merger, consolidation or conversion and the date of payment of the judgment. At any time before the entry of judgment in the proceedings, the surviving, resulting or converted entity may pay to each person entitled to appraisal an amount in cash, in which case interest shall accrue thereafter as provided herein only upon the sum of (1) the difference, if any, between the amount so paid and the fair value of the shares as determined by the Court, and (2) interest theretofore accrued, unless paid at that time. Upon application by the surviving, resulting or converted entity or by any person entitled to participate in the appraisal proceeding, the Court may, in its discretion, proceed to trial upon the appraisal prior to the final determination of the persons entitled to an appraisal. Any person whose name appears on the list filed by the surviving, resulting or converted entity pursuant to subsection (f) of this section may participate fully in all proceedings until it is finally determined that such person is not entitled to appraisal rights under this section.
(i) The Court shall direct the payment of the fair value of the shares, together with interest, if any, by the surviving, resulting or converted entity to the persons entitled thereto. Payment shall be so made to each such person upon such terms and conditions as the Court may order. The Court’s decree may be enforced as other decrees in the Court of Chancery may be enforced, whether such surviving, resulting or converted entity be an entity of this State or of any state.
(j) The costs of the proceeding may be determined by the Court and taxed upon the parties as the Court deems equitable in the circumstances. Upon application of a person whose name appears on the list filed by the surviving, resulting or converted entity pursuant to subsection (f) of this section who participated in the proceeding and incurred expenses in connection therewith, the Court may order all or a portion of such expenses, including, without limitation, reasonable attorney’s fees and the fees and expenses of experts, to be charged pro rata against the value of all the shares entitled to an appraisal not dismissed pursuant to subsection (k) of this section or subject to such an award pursuant to a reservation of jurisdiction under subsection (k) of this section.
(k) Subject to the remainder of this subsection, from and after the effective date of the merger, consolidation, conversion, transfer, domestication or continuance, no person who has demanded appraisal rights with respect to some or all of such person’s shares as provided in subsection (d) of this section shall be entitled to vote such shares for any purpose or to receive payment of dividends or other distributions on such shares (except dividends or other distributions payable to stockholders of record at a date which is prior to the effective date of the merger, consolidation, conversion, transfer, domestication or continuance). If a person who has made a demand for an appraisal in accordance with this section shall deliver to the surviving, resulting or converted entity a written withdrawal of such person’s demand for an appraisal in respect of some or all of such person’s shares in accordance with subsection (e) of this section, either within 60 days after such effective date or thereafter with the written approval of the corporation, then the right of such person to an appraisal of the shares subject to the withdrawal shall cease. Notwithstanding the foregoing, an appraisal proceeding in the Court of Chancery shall not be dismissed as to any person without the approval of the Court, and such approval may be conditioned upon such terms as the Court deems just, including without limitation, a reservation of jurisdiction for any application to the Court made under subsection (j) of this section; provided, however that this provision shall not affect the right of any person who has not commenced an appraisal proceeding or joined that proceeding as a named party to withdraw such person’s demand for appraisal and to accept the terms offered upon the merger, consolidation, conversion, transfer, domestication or continuance within 60 days after the effective date of the merger, consolidation, conversion, transfer, domestication or continuance, as set forth in subsection (e) of this section. If a petition for an appraisal is not filed within the time provided in subsection (e) of this section, the right to appraisal with respect to all shares shall cease.
(l) The shares or other equity interests of the surviving, resulting or converted entity to which the shares of stock subject to appraisal under this section would have otherwise converted but for an appraisal demand made in accordance with this section shall have the status of authorized but not outstanding shares of stock or other equity interests of the surviving, resulting or converted entity, unless and until the person that has demanded appraisal is no longer entitled to appraisal pursuant to this section.
| H-5 |
CERTIFICATE OF DESIGNATIONS
OF RIGHTS AND PREFERENCES OF
SERIES A-2 CONVERTIBLE PREFERRED STOCK
OF
ADITXT, INC.
I, [_____________], hereby certify that I am the [______________] and [___________] of Aditxt, Inc. (the “Company”), a corporation organized and existing under the Chapter 78 of the Delaware General Corporation Law (the “DGCL”), and further do hereby certify:
That pursuant to the authority expressly conferred upon the Board of Directors of the Company (the “Board”) by the Company’s Amended and Restated Certificate of Incorporation, as amended (the “Certificate of Incorporation”), and Section 151(g) of the DGCL, the Board on [________], 2024 adopted the following resolution determining it desirable and in the best interests of the Company and its stockholders for the Company to create a series of [___________(_____)] shares of preferred stock designated as “Series A-2 Convertible Preferred Stock”, none of which shares have been issued, to be issued pursuant to the Exchange Agreements (as defined in below), in accordance with the terms of the Exchange Agreements:
RESOLVED, that pursuant to the authority vested in the Board, in accordance with the provisions of the Certificate of Incorporation, a series of preferred stock, par value $0.001 per share, of the Company be and hereby is created pursuant to this certificate of designations (this “Certificate of Designations”), and that the designation and number of shares established pursuant hereto and the voting and other powers, preferences and relative, participating, optional or other rights of the shares of such series and the qualifications, limitations and restrictions thereof are as follows:
TERMS OF SERIES A-2 CONVERTIBLE PREFERRED STOCK
1. Designation and Number of Shares. There shall hereby be created and established a series of preferred stock of the Company designated as “Series A-2 Convertible Preferred Stock” (the “Series A-2 Convertible Preferred Stock”). The authorized number of shares of Series A-2 Convertible Preferred Stock (the “A-2 Preferred Shares”) shall be [___________(_____)] shares. Each A-2 Preferred Share shall have a par value of $0.001 per share. Capitalized terms not defined herein shall have the meaning as set forth in Section 32 below.
2. Ranking. Except (i) for (x) the Series A-1 Preferred Stock of the Company (as issued pursuant to the certificate of designations with respect thereto as in effect as of the Initial Issuance Date), which shall be Senior Preferred Stock (as defined below), and (y) the Series B-1 Preferred Stock, Series B-2 Preferred Stock and the Series C-1 Preferred Stock of the Company (as issued pursuant to the applicable certificate of designations with respect thereto as in effect as of the Initial Issuance Date) (the “Existing Parity Preferred Stock”), which shall be Parity Stock (as defined below) or (ii) to the extent that the holders of a majority of the A-2 Preferred Shares (the “Required Holders”) expressly consent to the creation of any other Parity Stock (as defined below) or Senior Preferred Stock (as defined below) in accordance with Section 16, all shares of capital stock of the Company shall be junior in rank to all A-2 Preferred Shares with respect to the preferences as to dividends, distributions and payments upon the liquidation, dissolution and winding up of the Company (such junior stock is referred to herein collectively as “Junior Stock”). For the avoidance of doubt, the A-2 Preferred Shares will, with respect to dividend rights and rights on liquidation, winding-up and dissolution, rank (A) junior to the Senior Preferred Stock, (B) on parity with the Parity Stock and (C) senior to the Junior Stock. The rights of all such shares of capital stock of the Company shall be subject to the rights, powers, preferences and privileges of the A-2 Preferred Shares. Without limiting any other provision of this Certificate of Designations, without the prior express consent of the Required Holders, voting separately as a single class, the Company shall not hereafter authorize or issue any additional or other shares of capital stock that is (i) of senior rank to the A-2 Preferred Shares in respect of the preferences as to dividends, distributions and payments upon the liquidation, dissolution and winding up of the Company (collectively, the “Senior Preferred Stock”), or (ii) of pari passu rank to the A-2 Preferred Shares in respect of the preferences as to dividends, distributions and payments upon the liquidation, dissolution and winding up of the Company (collectively, the “Parity Stock”) (other than additional shares of Existing Parity Preferred Stock in accordance with the terms of the applicable certificate of designations with respect thereto as in effect on the Initial Issuance Date). In the event of the merger or consolidation of the Company with or into another corporation, the A-2 Preferred Shares shall maintain their relative rights, powers, designations, privileges, ranking and preferences provided for herein and no such merger or consolidation shall result inconsistent therewith.
| I-1 |
3. Dividends. In addition to Section 7, Section 8 and/or Section 15 below, as applicable, pari passu with the holders of Parity Stock, from and after the first date of issuance of any A-2 Preferred Shares (the “Initial Issuance Date”), each holder of a A-2 Preferred Share (each, a “Holder” and collectively, the “Holders”) shall be entitled to receive dividends (“Dividends”) when and as declared by the Board, from time to time, in its sole discretion, which Dividends shall be paid by the Company out of funds legally available therefor, payable, subject to the conditions and other terms hereof, in cash, in securities of the Company or any other entity, or using assets as determined by the Board on the Stated Value of such A-2 Preferred Share.
4. Conversion. At any time after the Initial Issuance Date, each A-2 Preferred Share shall be convertible into validly issued, fully paid and non-assessable shares of Common Stock (as defined below) (the “Conversion Shares”), on the terms and conditions set forth in this Section 4.
(a) Holder’s Conversion Right. Subject to the provisions of Section 4(d), at any time or times on or after the Initial Issuance Date, each Holder shall be entitled to convert any portion of the outstanding A-2 Preferred Shares held by such Holder into validly issued, fully paid and non-assessable Conversion Shares in accordance with Section 4(c) at the Conversion Rate (as defined below). The Company shall not issue any fraction of a share of Common Stock upon any conversion. If the issuance would result in the issuance of a fraction of a share of Common Stock, the Company shall round such fraction of a share of Common Stock up to the nearest whole share. The Company shall pay any and all transfer, stamp, issuance and similar taxes, costs and expenses (including, without limitation, fees and expenses of the Company’s transfer agent (the “Transfer Agent”)) that may be payable with respect to the issuance and delivery of Common Stock upon conversion of any A-2 Preferred Shares.
(b) Conversion Rate. Except as otherwise provided herein, the number of Conversion Shares issuable upon conversion of any A-2 Preferred Share pursuant to this Section 4 shall be determined by dividing (x) the Conversion Amount of such A-2 Preferred Share by (y) the Conversion Price (the “Conversion Rate”).
For purposes of this Certificate of Designations, the term “Conversion Amount” means, with respect to each A-2 Preferred Share, as of the applicable date of determination, the sum of (1) the Stated Value thereof plus (2) any Additional Amount thereon as of such date of determination plus (3) any other amounts owed to such Holder pursuant to this Certificate of Designations or any Transaction Document.
For purposes of this Certificate of Designations, the term “Conversion Price” means, with respect to each A-2 Preferred Share, as of any Conversion Date or other date of determination, $[____], subject to adjustment as provided herein.
| I-2 |
(c) Mechanics of Conversion. The conversion of each A-2 Preferred Share shall be conducted in the following manner:
(i) Optional Conversion. To convert one or more A-2 Preferred Shares into Conversion Shares on any date (a “Conversion Date”), a Holder shall deliver (whether via electronic mail or otherwise), for receipt on or prior to 11:59 p.m., New York time, on such date, a copy of an executed notice of conversion of the A-2 Preferred Share(s) subject to such conversion in the form attached hereto as Exhibit I (the “Conversion Notice”) to the Company. If required by Section (c)(iii), within one (1) Trading Day following a conversion of any such A-2 Preferred Shares as aforesaid, such Holder shall surrender to a nationally recognized overnight delivery service for delivery to the Company the original certificates, if any, representing the A-2 Preferred Shares (the “A-2 Preferred Share Certificates”) so converted as aforesaid (or an indemnification undertaking with respect to the A-2 Preferred Shares in the case of its loss, theft or destruction as contemplated by Section 18(b)). On the date of receipt of a Conversion Notice, the Company shall transmit by electronic mail an acknowledgment of confirmation and representation as to whether such shares of Common Stock may then be resold pursuant to Rule 144 or an effective and available registration statement, in the form attached hereto as Exhibit II, of receipt of such Conversion Notice to such Holder and the Transfer Agent, which confirmation shall constitute an instruction to the Transfer Agent to process such Conversion Notice in accordance with the terms set forth herein. On or before the first (1st) Trading Day following each date on which the Company has received a Conversion Notice (or such earlier date as required pursuant to the 1934 Act or other applicable law, rule or regulation for the settlement of a trade initiated on the applicable Conversion Date of such Conversion Shares issuable pursuant to such Conversion Notice) (the “Share Delivery Deadline”), the Company shall (1) provided that the Transfer Agent is participating in FAST, credit such aggregate number of Conversion Shares to which such Holder shall be entitled pursuant to such conversion to such Holder’s or its designee’s balance account with DTC through its Deposit/Withdrawal at Custodian system, or (2) if the Transfer Agent is not participating in FAST, upon the request of such Holder, issue and deliver (via reputable overnight courier) to the address as specified in such Conversion Notice, a certificate, registered in the name of such Holder or its designee, for the number of Conversion Shares to which such Holder shall be entitled. If the number of A-2 Preferred Shares represented by the A-2 Preferred Share Certificate(s) submitted for conversion pursuant to Section 4(c)(iii) is greater than the number of A-2 Preferred Shares being converted, then the Company shall, as soon as practicable and in no event later than two (2) Trading Days after receipt of the A-2 Preferred Share Certificate(s) and at its own expense, issue and mail to such Holder (or its designee) by overnight courier service a new A-2 Preferred Share Certificate or a new Book-Entry (in either case, in accordance with Section 18(d)) representing the number of A-2 Preferred Shares not converted. The Person or Persons entitled to receive the Conversion Shares issuable upon a conversion of A-2 Preferred Shares shall be treated for all purposes as the record holder or holders of such Conversion Shares on the Conversion Date; provided, that such Person shall be deemed to have waived any voting rights of any such Conversion Shares that may arise during the period commencing on such Conversion Date, through, and including, such applicable Share Delivery Deadline (each, an “Conversion Period”), as necessary, such that the aggregate voting rights of any Common Stock (including such Conversion Shares) beneficially owned by such Person and/or any of its Attribution Parties, collectively, on any such date of determination shall not exceed the Maximum Percentage (as defined below) as a result of any such conversion of such applicable A-2 Preferred Shares with respect thereto. Notwithstanding the foregoing, if a Holder delivers a Conversion Notice to the Company prior to the date of issuance of A-2 Preferred Shares to such Holder, whereby such Holder elects to convert such A-2 Preferred Shares pursuant to such Conversion Notice, the Share Delivery Deadline with respect to any such Conversion Notice shall be the later of (x) the date of issuance of such A-2 Preferred Shares and (y) the first (1st) Trading Day after the date of such Conversion Notice. Notwithstanding anything to the contrary contained in this Certificate of Designations or the Registration Rights Agreement, after the effective date of a Registration Statement (as defined in the Registration Rights Agreement) and prior to a Holder’s receipt of the notice of a Grace Period (as defined in the Registration Rights Agreement), the Company shall cause the Transfer Agent to deliver unlegended shares of Common Stock to such Holder (or its designee) in connection with any sale of Registrable Securities (as defined in the Registration Rights Agreement) with respect to which such Holder has entered into a contract for sale, and delivered a copy of the prospectus included as part of the particular Registration Statement to the extent applicable, and for which such Holder has not yet settled.
| I-3 |
(ii) Company’s Failure to Timely Convert. If the Company shall fail, for any reason or for no reason, on or prior to the applicable Share Delivery Deadline, either (I) if the Transfer Agent is not participating in FAST, to issue and deliver to such Holder (or its designee) a certificate for the number of Conversion Shares to which such Holder is entitled and register such Conversion Shares on the Company’s share register or, if the Transfer Agent is participating in FAST, to credit such Holder’s or its designee’s balance account with DTC for such number of Conversion Shares to which such Holder is entitled upon such Holder’s conversion of any Conversion Amount (as the case may be) or (II) if the Registration Statement covering the resale of the Conversion Shares that are the subject of the Conversion Notice (the “Unavailable Conversion Shares”) is not available for the resale of such Unavailable Conversion Shares and the Company fails to promptly, but in no event later than as required pursuant to the Registration Rights Agreement (x) notify such Holder and (y) deliver the shares of Common Stock electronically without any restrictive legend by crediting such aggregate number of shares of Common Stock to which such Holder is entitled pursuant to such conversion to such Holder’s or its designee’s balance account with DTC through its Deposit/Withdrawal At Custodian system (the event described in the immediately foregoing clause (II) is hereinafter referred as a “Notice Failure” and together with the event described in clause (I) above, a “Conversion Failure”), then, in addition to all other remedies available to such Holder, (X) the Company shall pay in cash to such Holder on each day after the Share Delivery Deadline that the issuance of such Conversion Shares is not timely effected an amount equal to 2% of the product of (A) the sum of the number of Conversion Shares not issued to such Holder on or prior to the Share Delivery Deadline and to which such Holder is entitled, multiplied by (B) any trading price of the Common Stock selected by such Holder in writing as in effect at any time during the period beginning on the applicable Conversion Date and ending on the applicable Share Delivery Deadline, and (Y) such Holder, upon written notice to the Company, may void its Conversion Notice with respect to, and retain or have returned, as the case may be, all, or any portion, of such A-2 Preferred Shares that has not been converted pursuant to such Conversion Notice; provided that the voiding of a Conversion Notice shall not affect the Company’s obligations to make any payments which have accrued prior to the date of such notice pursuant to this Section 4(c)(ii) or otherwise. In addition to the foregoing, if on or prior to the Share Delivery Deadline either (A) the Transfer Agent is not participating in FAST, the Company shall fail to issue and deliver to such Holder (or its designee) a certificate and register such Conversion Shares on the Company’s share register or, if the Transfer Agent is participating in the FAST, the Transfer Agent shall fail to credit the balance account of such Holder or such Holder’s designee, as applicable, with DTC for the number of Conversion Shares to which such Holder is entitled upon such Holder’s conversion hereunder or pursuant to the Company’s obligation pursuant to clause (ii) below or (B) a Notice Failure occurs, and if on or after such Share Delivery Deadline such Holder acquires (in an open market transaction, stock loan or otherwise) shares of Common Stock corresponding to all or any portion of the number of Conversion Shares issuable upon such conversion that such Holder is entitled to receive from the Company and has not received from the Company in connection with such Conversion Failure or Notice Failure, as applicable (a “Buy-In”), then, in addition to all other remedies available to such Holder, the Company shall, within two (2) Business Days after receipt of such Holder’s request and in such Holder’s discretion, either: (I) pay cash to such Holder in an amount equal to such Holder’s total purchase price (including brokerage commissions, stock loan costs and other out-of-pocket expenses, if any) for the shares of Common Stock so acquired (including, without limitation, by any other Person in respect, or on behalf, of such Holder) (the “Buy-In Price”), at which point the Company’s obligation to so issue and deliver such certificate (and to issue such Conversion Shares) or credit to the balance account of such Holder or such Holder’s designee, as applicable, with DTC for the number of Conversion Shares to which such Holder is entitled upon such Holder’s conversion hereunder (as the case may be) (and to issue such Conversion Shares) shall terminate, or (II) promptly honor its obligation to so issue and deliver to such Holder a certificate or certificates representing such Conversion Shares or credit the balance account of such Holder or such Holder’s designee, as applicable, with DTC for the number of Conversion Shares to which such Holder is entitled upon such Holder’s conversion hereunder (as the case may be) and pay cash to such Holder in an amount equal to the excess (if any) of the Buy-In Price over the product of (x) such number of shares of Common Stock multiplied by (y) the lowest Closing Sale Price of the Common Stock on any Trading Day during the period commencing on the date of the applicable Conversion Notice and ending on the date of such issuance and payment under this clause (II) (each, a “Buy-In Payment Amount”). Nothing herein shall limit any Holder’s right to pursue any other remedies available to it hereunder, at law or in equity, including, without limitation, a decree of specific performance and/or injunctive relief with respect to the Company’s failure to timely deliver certificates representing Conversion Shares (or to electronically deliver such Conversion Shares) upon the conversion of the A-2 Preferred Shares as required pursuant to the terms hereof. Notwithstanding anything herein to the contrary, with respect to any given Notice Failure and/or Conversion Failure, as applicable, this Section 4(c)(ii) shall not apply to a Holder to the extent the Company has already paid such amounts in full to such Holder with respect to such Conversion Failure Notice Failure and/or Conversion Failure, as applicable, pursuant to the analogous sections of any other agreement with such Holder.
| I-4 |
(iii) Registration; Book-Entry. At the time of issuance of any A-2 Preferred Shares hereunder, the applicable Holder may, by written request (including by electronic-mail) to the Company, elect to receive such A-2 Preferred Shares in the form of one or more A-2 Preferred Share Certificates or in Book-Entry form. The Company (or the Transfer Agent, as custodian for the A-2 Preferred Shares) shall maintain a register (the “Register”) for the recordation of the names and addresses of the Holders of each A-2 Preferred Share and the Stated Value of the A-2 Preferred Shares and whether the A-2 Preferred Shares are held by such Holder in A-2 Preferred Share Certificates or in Book-Entry form (the “Registered A-2 Preferred Shares”). The entries in the Register shall be conclusive and binding for all purposes absent manifest error. The Company and each Holder of the A-2 Preferred Shares shall treat each Person whose name is recorded in the Register as the owner of a A-2 Preferred Share for all purposes (including, without limitation, the right to receive payments and Dividends hereunder) notwithstanding notice to the contrary. A Registered A-2 Preferred Share may be assigned, transferred or sold only by registration of such assignment or sale on the Register. Upon its receipt of a written request to assign, transfer or sell one or more Registered A-2 Preferred Shares by such Holder thereof, the Company shall record the information contained therein in the Register and issue one or more new Registered A-2 Preferred Shares in the same aggregate Stated Value as the Stated Value of the surrendered Registered A-2 Preferred Shares to the designated assignee or transferee pursuant to Section 18, provided that if the Company does not so record an assignment, transfer or sale (as the case may be) of such Registered A-2 Preferred Shares within two (2) Business Days of such a request, then the Register shall be automatically deemed updated to reflect such assignment, transfer or sale (as the case may be). Notwithstanding anything to the contrary set forth in this Section 4, following conversion of any A-2 Preferred Shares in accordance with the terms hereof, the applicable Holder shall not be required to physically surrender such A-2 Preferred Shares held in the form of a A-2 Preferred Share Certificate to the Company unless (A) the full or remaining number of A-2 Preferred Shares represented by the applicable A-2 Preferred Share Certificate are being converted (in which event such certificate(s) shall be delivered to the Company as contemplated by this Section 4(c)(iii)) or (B) such Holder has provided the Company with prior written notice (which notice may be included in a Conversion Notice) requesting reissuance of A-2 Preferred Shares upon physical surrender of the applicable A-2 Preferred Share Certificate. Each Holder and the Company shall maintain records showing the Stated Value and Dividends converted and/or paid (as the case may be) and the dates of such conversions and/or payments (as the case may be) or shall use such other method, reasonably satisfactory to such Holder and the Company, so as not to require physical surrender of a A-2 Preferred Share Certificate upon conversion. If the Company does not update the Register to record such Stated Value and Dividends converted and/or paid (as the case may be) and the dates of such conversions and/or payments (as the case may be) within two (2) Business Days of such occurrence, then the Register shall be automatically deemed updated to reflect such occurrence. In the event of any dispute or discrepancy, such records of such Holder establishing the number of A-2 Preferred Shares to which the record holder is entitled shall be controlling and determinative in the absence of manifest error. A Holder and any transferee or assignee, by acceptance of a certificate, acknowledge and agree that, by reason of the provisions of this paragraph, following conversion of any A-2 Preferred Shares, the number of A-2 Preferred Shares represented by such certificate may be less than the number of A-2 Preferred Shares stated on the face thereof. Each A-2 Preferred Share Certificate shall bear the following legend:
ANY TRANSFEREE OR ASSIGNEE OF THIS CERTIFICATE SHOULD CAREFULLY REVIEW THE TERMS OF THE CORPORATION’S CERTIFICATE OF DESIGNATIONS RELATING TO THE SHARES OF SERIES A-2 CONVERTIBLE PREFERRED STOCK REPRESENTED BY THIS CERTIFICATE, INCLUDING SECTION 4(c)(iii) THEREOF. THE NUMBER OF SHARES OF SERIES A-2 CONVERTIBLE PREFERRED STOCK REPRESENTED BY THIS CERTIFICATE MAY BE LESS THAN THE NUMBER OF SHARES OF SERIES A-2 CONVERTIBLE PREFERRED STOCK STATED ON THE FACE HEREOF PURSUANT TO SECTION 4(c)(iii) OF THE CERTIFICATE OF DESIGNATIONS RELATING TO THE SHARES OF SERIES A-2 CONVERTIBLE PREFERRED STOCK REPRESENTED BY THIS CERTIFICATE.
| I-5 |
(iv) Pro Rata Conversion; Disputes. In the event that the Company receives a Conversion Notice from more than one Holder for the same Conversion Date and the Company can convert some, but not all, of such A-2 Preferred Shares submitted for conversion, the Company shall convert from each Holder electing to have A-2 Preferred Shares converted on such date a pro rata amount of such Holder’s A-2 Preferred Shares submitted for conversion on such date based on the number of A-2 Preferred Shares submitted for conversion on such date by such Holder relative to the aggregate number of A-2 Preferred Shares submitted for conversion on such date. In the event of a dispute as to the number of Conversion Shares issuable to a Holder in connection with a conversion of A-2 Preferred Shares, the Company shall issue to such Holder the number of Conversion Shares not in dispute and resolve such dispute in accordance with Section 23. If a Conversion Notice delivered to the Company would result in a breach of Section 4(d) below, and such Holder does not elect in writing to withdraw, in whole, such Conversion Notice, the Company shall hold such Conversion Notice in abeyance until such time as such Conversion Notice may be satisfied without violating Section 4(d) below (with such calculations thereunder made as of the date such Conversion Notice was initially delivered to the Company).
(d) Limitation on Beneficial Ownership.
(i) Beneficial Ownership. The Company shall not effect the conversion of any of the A-2 Preferred Shares held by a Holder, and such Holder shall not have the right to convert any of the A-2 Preferred Shares held by such Holder pursuant to the terms and conditions of this Certificate of Designations and any such conversion shall be null and void and treated as if never made, to the extent that after giving effect to such conversion, such Holder together with the other Attribution Parties collectively would beneficially own in excess of 4.99% (the “Maximum Percentage”) of the shares of Common Stock outstanding immediately after giving effect to such conversion. For purposes of the foregoing sentence, the aggregate number of shares of Common Stock beneficially owned by such Holder and the other Attribution Parties shall include the number of shares of Common Stock held by such Holder and all other Attribution Parties plus the number of shares of Common Stock issuable upon conversion of the A-2 Preferred Shares with respect to which the determination of such sentence is being made, but shall exclude shares of Common Stock which would be issuable upon (A) conversion of the remaining, nonconverted A-2 Preferred Shares beneficially owned by such Holder or any of the other Attribution Parties and (B) exercise or conversion of the unexercised or nonconverted portion of any other securities of the Company (including, without limitation, any convertible notes, convertible preferred stock or warrants, including the A-2 Preferred Shares) beneficially owned by such Holder or any other Attribution Party subject to a limitation on conversion or exercise analogous to the limitation contained in this Section 4(d). For purposes of this Section 4(d), beneficial ownership shall be calculated in accordance with Section 13(d) of the 1934 Act. For the avoidance of doubt, the calculation of the Maximum Percentage shall take into account the concurrent exercise and/or conversion, as applicable, of the unexercised or unconverted portion of any other securities of the Company beneficially owned by such Holder and/or any other Attribution Party, as applicable. For purposes of determining the number of outstanding shares of Common Stock a Holder may acquire upon the conversion of such A-2 Preferred Shares without exceeding the Maximum Percentage, such Holder may rely on the number of outstanding shares of Common Stock as reflected in (x) the Company’s most recent Annual Report on Form 10-K, Quarterly Report on Form 10-Q, Current Report on Form 8-K or other public filing with the SEC, as the case may be, (y) a more recent public announcement by the Company or (z) any other written notice by the Company or the Transfer Agent, if any, setting forth the number of shares of Common Stock outstanding (the “Reported Outstanding Share Number”). If the Company receives a Conversion Notice from a Holder at a time when the actual number of outstanding shares of Common Stock is less than the Reported Outstanding Share Number, the Company shall notify such Holder in writing of the number of shares of Common Stock then outstanding and, to the extent that such Conversion Notice would otherwise cause such Holder’s beneficial ownership, as determined pursuant to this Section 4(d), to exceed the Maximum Percentage, such Holder must notify the Company of a reduced number of shares of Common Stock to be purchased pursuant to such Conversion Notice. For any reason at any time, upon the written or oral request of any Holder, the Company shall within one (1) Business Day confirm orally and in writing or by electronic mail to such Holder the number of shares of Common Stock then outstanding. In any case, the number of outstanding shares of Common Stock shall be determined after giving effect to the conversion or exercise of securities of the Company, including such A-2 Preferred Shares, by such Holder and any other Attribution Party since the date as of which the Reported Outstanding Share Number was reported. In the event that the issuance of shares of Common Stock to a Holder upon conversion of such A-2 Preferred Shares results in such Holder and the other Attribution Parties being deemed to beneficially own, in the aggregate, more than the Maximum Percentage of the number of outstanding shares of Common Stock (as determined under Section 13(d) of the 1934 Act), the number of shares so issued by which such Holder’s and the other Attribution Parties’ aggregate beneficial ownership exceeds the Maximum Percentage (the “Excess Shares”) shall be deemed null and void and shall be cancelled ab initio, and such Holder shall not have the power to vote or to transfer the Excess Shares. Upon delivery of a written notice to the Company, any Holder may from time to time increase (with such increase not effective until the sixty-first (61st) day after delivery of such notice) or decrease the Maximum Percentage of such Holder to any other percentage not in excess of 9.99% as specified in such notice; provided that (i) any such increase in the Maximum Percentage will not be effective until the sixty-first (61st) day after such notice is delivered to the Company and (ii) any such increase or decrease will apply only to such Holder and the other Attribution Parties and not to any other Holder that is not an Attribution Party of such Holder. For purposes of clarity, the shares of Common Stock issuable to a Holder pursuant to the terms of this Certificate of Designations in excess of the Maximum Percentage shall not be deemed to be beneficially owned by such Holder for any purpose including for purposes of Section 13(d) or Rule 16a-1(a)(1) of the 1934 Act. No prior inability to convert such A-2 Preferred Shares pursuant to this paragraph shall have any effect on the applicability of the provisions of this paragraph with respect to any subsequent determination of convertibility. The provisions of this paragraph shall not be construed and implemented in a manner otherwise than in strict conformity with the terms of this Section 4(d)(i) to the extent necessary to correct this paragraph (or any portion of this paragraph) which may be defective or inconsistent with the intended beneficial ownership limitation contained in this Section 4(d)(i) or to make changes or supplements necessary or desirable to properly give effect to such limitation. The limitation contained in this paragraph may not be amended, modified or waived and shall apply to a successor holder of such A-2 Preferred Shares.
| I-6 |
(ii) Principal Market Regulation. The Company shall not issue any shares of Common Stock upon conversion of any A-2 Preferred Shares or otherwise pursuant to the terms of this Certificate of Designations if the issuance of such shares of Common Stock would exceed the aggregate number of shares of Common Stock which the Company may issue upon exercise or conversion (as the case may be) of the A-2 Preferred Shares without breaching the Company’s obligations under the rules and regulations the listing rules of the Principal Market (the maximum number of shares of Common Stock which may be issued without violating such rules and regulations, the “Exchange Cap”), except that such limitation shall not apply in the event that the Company (A) obtains the approval of its stockholders as required by the applicable rules and regulations of the Principal Market for issuances of shares of Common Stock in excess of such amount (the “Stockholder Approval Date”) or (B) obtains a written opinion from outside counsel to the Company that such approval is not required, which opinion shall be reasonably satisfactory to the Required Holders. Until such approval or such written opinion is obtained, no Holder shall be issued in the aggregate, upon conversion or exercise (as the case may be) of any A-2 Preferred Shares, shares of Common Stock in an amount greater than the product of (i) the Exchange Cap as of the Initial Issuance Date multiplied by (ii) the quotient of (1) the aggregate number of A-2 Preferred Shares issued to such Holder on the Initial Issuance Date divided by (2) the aggregate number of shares of A-2 Preferred Shares and Parity Stock outstanding as of the Initial Issuance Date (with respect to each Holder, the “Exchange Cap Allocation”). In the event that any Holder shall sell or otherwise transfer any of such Holder’s A-2 Preferred Shares, the transferee shall be allocated a pro rata portion of such Holder’s Exchange Cap Allocation with respect to such portion of such A-2 Preferred Shares so transferred, and the restrictions of the prior sentence shall apply to such transferee with respect to the portion of the Exchange Cap Allocation so allocated to such transferee. Upon conversion in full of a Holder’s A-2 Preferred Shares, the difference (if any) between such Holder’s Exchange Cap Allocation and the number of shares of Common Stock actually issued to such Holder upon such Holder’s conversion in full of such A-2 Preferred Shares shall be allocated, to the respective Exchange Cap Allocations of the remaining holders of A-2 Preferred Shares and Parity Stock on a pro rata basis in proportion to the shares of Common Stock underlying the shares of preferred stock of the Company then held by each such holder of A-2 Preferred Shares and/or Parity Stock, as applicable.
(e) Right of Alternate Conversion Upon a Triggering Event.
(i) General. Subject to Section 4(d), at any time after the earlier of a Holder’s receipt of a Triggering Event Notice (as defined below) and such Holder becoming aware of a Triggering Event (such earlier date, the “Alternate Conversion Right Commencement Date”) and ending (such ending date, the “Alternate Conversion Right Expiration Date”, and each such period, an “Alternate Conversion Right Period”) on the twentieth (20th) Trading Day after the later of (x) the date such Triggering Event is cured and (y) such Holder’s receipt of a Triggering Event Notice that includes (I) a reasonable description of the applicable Triggering Event, (II) a certification as to whether, in the reasonable opinion of the Company, such Triggering Event is capable of being cured and, if applicable, a reasonable description of any existing plans of the Company to cure such Triggering Event and (III) a certification as to the date the Triggering Event occurred and, if cured on or prior to the date of such Triggering Event Notice, the applicable Alternate Conversion Right Expiration Date, such Holder may, at such Holder’s option, by delivery of a Conversion Notice to the Company (the date of any such Conversion Notice, each an “Alternate Conversion Date”), convert all, or any number of A-2 Preferred Shares held by such Holder into shares of Common Stock at the Alternate Conversion Price (each, an “Alternate Conversion”).
(ii) Mechanics of Alternate Conversion. On any Alternate Conversion Date, a Holder may voluntarily convert any number of A-2 Preferred Shares held by such Holder pursuant to Section 4(c) (with “Alternate Conversion Price” replacing “Conversion Price” for all purposes hereunder with respect to such Alternate Conversion and with “the applicable Required Premium multiplied by the Conversion Amount” replacing “Conversion Amount” in clause (x) of the definition of Conversion Rate in Section 4(b) above with respect to such Alternate Conversion) by designating in the Conversion Notice delivered pursuant to this Section 4(e) of this Certificate of Designations that such Holder is electing to use the Alternate Conversion Price for such conversion; provided that in the event of the Conversion Floor Price Condition, on the applicable Alternate Conversion Date the Stated Value of the remaining A-2 Preferred Shares of such Holder shall automatically increase, pro rata, by the applicable Alternate Conversion Floor Amount or, at the Company’s option, the Company shall deliver the applicable Alternate Conversion Floor Amount to such Holder on the applicable Alternate Conversion Date. Notwithstanding anything to the contrary in this Section 4(e), but subject to Section 4(d), until the Company delivers to such Holder the shares of Common Stock to which such Holder is entitled pursuant to the applicable Alternate Conversion of such Holder’s A-2 Preferred Shares, such A-2 Preferred Shares may be converted by such Holder into shares of Common Stock pursuant to Section 4(c) without regard to this Section 4(e).
5. Triggering Events.
(a) General. Each of the following events shall constitute a “Triggering Event” and each of the events in clauses 5(a)(ix), 5(a)(x), and 5(a)(xi), shall constitute a “Bankruptcy Triggering Event”:
(i) the failure of the applicable Registration Statement (as defined in the Registration Rights Agreement) to be filed with the SEC on or prior to the date that is five (5) days after the applicable Filing Deadline (as defined in the Registration Rights Agreement) or the failure of the applicable Registration Statement to be declared effective by the SEC on or prior to the date that is five (5) days after the applicable Effectiveness Deadline (as defined in the Registration Rights Agreement);
| I-7 |
(ii) while the applicable Registration Statement is required to be maintained effective pursuant to the terms of the Registration Rights Agreement, the effectiveness of the applicable Registration Statement lapses for any reason (including, without limitation, the issuance of a stop order) or such Registration Statement (or the prospectus contained therein) is unavailable to any holder of Registrable Securities (as defined in the Registration Rights Agreement) for sale of all of such holder’s Registrable Securities in accordance with the terms of the Registration Rights Agreement, and such lapse or unavailability continues for a period of five (5) consecutive days or for more than an aggregate of ten (10) days in any 365-day period (excluding days during an Allowable Grace Period (as defined in the Registration Rights Agreement));
(iii) the suspension from trading or the failure of the Common Stock to be trading or listed (as applicable) on an Eligible Market for a period of five (5) consecutive Trading Days or the delisting, removal or withdrawal, as applicable, of registration of the Common Stock under the 1934 Act with respect to a going-private transaction;
(iv) the Company’s failure (A) to cure a Conversion Failure by delivery of the required number of shares of Common Stock within five (5) Trading Days after the applicable Conversion Date or exercise date (as the case may be) or (B) notice, written or oral, to any holder of A-2 Preferred Shares, including, without limitation, by way of public announcement or through any of its agents, at any time, of its intention not to comply, as required, with a request for conversion of any A-2 Preferred Shares into shares of Common Stock that is requested in accordance with the provisions of this Certificate of Designations, other than pursuant to Section 4(d) hereof;
(v) except to the extent the Company is in compliance with Section 11(b) below, at any time following the tenth (10th) consecutive day that a Holder’s Authorized Share Allocation (as defined in Section 11(a) below) is less than the Required Reserve Amount as of such date of determination;
(vi) the Company’s failure to pay to any Holder any Dividend when required to be paid hereunder (whether or not declared by the Board) or any other amount when and as due under this Certificate of Designations (including, without limitation, the Company’s failure to pay any redemption payments or amounts hereunder), the Exchange Agreements or any other Transaction Document or any other agreement, document, certificate or other instrument delivered in connection with the transactions contemplated hereby and thereby (in each case, whether or not permitted pursuant to the DGCL), except, in the case of a failure to pay Dividends when and as due, in each such case only if such failure remains uncured for a period of at least two (2) Trading Days;
(vii) the Company fails to remove any restrictive legend on any certificate or any shares of Common Stock issued to the applicable Holder upon conversion of the A-2 Preferred Shares held by such Holder as and when required by this Certificate of Designations, unless otherwise then prohibited by applicable federal securities laws, and any such failure remains uncured for at least five (5) days;
(viii) the occurrence of any default under, redemption of or acceleration prior to maturity of at least an aggregate of $500,000 of indebtedness for borrowed money of the Company or any of its Subsidiaries, excluding any indebtedness for borrowed money in which no cash payment is required at such time pursuant to a forbearance agreement in full force and effect or any applicable grace period under the terms of such indebtedness for borrowed money, except, in the case of a default or breach that is curable, only if such default or breach, as applicable, remains uncured for a period of twenty (20) days;
(ix) bankruptcy, insolvency, reorganization or liquidation proceedings or other proceedings for the relief of debtors shall be instituted by or against the Company or any Subsidiary and, if instituted against the Company or any Subsidiary by a third party, shall not be dismissed within thirty (30) days of their initiation;
| I-8 |
(x) the commencement by the Company or any Subsidiary of a voluntary case or proceeding under any applicable federal, state or foreign bankruptcy, insolvency, reorganization or other similar law or of any other case or proceeding to be adjudicated a bankrupt or insolvent, or the consent by it to the entry of a decree, order, judgment or other similar document in respect of the Company or any Subsidiary in an involuntary case or proceeding under any applicable federal, state or foreign bankruptcy, insolvency, reorganization or other similar law or to the commencement of any bankruptcy or insolvency case or proceeding against it, or the filing by it of a petition or answer or consent seeking reorganization or relief under any applicable federal, state or foreign law, or the consent by it to the filing of such petition or to the appointment of or taking possession by a custodian, receiver, liquidator, assignee, trustee, sequestrator or other similar official of the Company or any Subsidiary or of any substantial part of its property, or the making by it of an assignment for the benefit of creditors, or the execution of a composition of debts, or the occurrence of any other similar federal, state or foreign proceeding, or the admission by it in writing of its inability to pay its debts generally as they become due, the taking of corporate action by the Company or any Subsidiary in furtherance of any such action or the taking of any action by any Person to commence a Uniform Commercial Code foreclosure sale or any other similar action under federal, state or foreign law;
(xi) the entry by a court of (i) a decree, order, judgment or other similar document in respect of the Company or any Subsidiary of a voluntary or involuntary case or proceeding under any applicable federal, state or foreign bankruptcy, insolvency, reorganization or other similar law or (ii) a decree, order, judgment or other similar document adjudging the Company or any Subsidiary as bankrupt or insolvent, or approving as properly filed a petition seeking liquidation, reorganization, arrangement, adjustment or composition of or in respect of the Company or any Subsidiary under any applicable federal, state or foreign law or (iii) a decree, order, judgment or other similar document appointing a custodian, receiver, liquidator, assignee, trustee, sequestrator or other similar official of the Company or any Subsidiary or of any substantial part of its property, or ordering the winding up or liquidation of its affairs, and the continuance of any such decree, order, judgment or other similar document or any such other decree, order, judgment or other similar document unstayed and in effect for a period of thirty (30) consecutive days;
(xii) a final judgment or judgments for the payment of money aggregating in excess of $500,000 are rendered against the Company and/or any of its Subsidiaries and which judgments are not, within thirty (30) days after the entry thereof, bonded, discharged, settled or stayed pending appeal, or are not discharged within thirty (30) days after the expiration of such stay; provided, however, any judgment which is covered by insurance or an indemnity from a credit worthy party shall not be included in calculating the $500,000 amount set forth above so long as the Company provides each Holder a written statement from such insurer or indemnity provider (which written statement shall be reasonably satisfactory to each Holder) to the effect that such judgment is covered by insurance or an indemnity and the Company or such Subsidiary (as the case may be) will receive the proceeds of such insurance or indemnity within thirty (30) days of the issuance of such judgment;
(xiii) the Company and/or any Subsidiary, individually or in the aggregate, either (i) fails to pay, when due, or within any applicable grace period, any payment with respect to any Indebtedness in excess of $500,000 due to any third party (other than, with respect to unsecured Indebtedness only, payments contested by the Company and/or such Subsidiary (as the case may be) in good faith by proper proceedings and with respect to which adequate reserves have been set aside for the payment thereof in accordance with GAAP) or is otherwise in breach or violation of any agreement for monies owed or owing in an amount in excess of $500,000, which breach or violation permits the other party thereto to declare a default or otherwise accelerate amounts due thereunder, or (ii) suffer to exist any other circumstance or event that would, with or without the passage of time or the giving of notice, result in a default or event of default under any agreement binding the Company or any Subsidiary, which default or event of default would or is likely to have a material adverse effect on the business, assets, operations (including results thereof), liabilities, properties, condition (including financial condition) or prospects of the Company or any of its Subsidiaries, individually or in the aggregate;
| I-9 |
(xiv) other than as specifically set forth in another clause of this Section 5(a), the Company or any Subsidiary breaches any representation or warranty in any material respect (other than representations or warranties subject to material adverse effect or materiality, which may not be breached in any respect) or any covenant or other term or condition of any Transaction Document, except, in the case of a breach of a covenant or other term or condition that is curable, only if such breach remains uncured for a period of five (5) consecutive Trading Days;
(xv) a false or inaccurate certification (including a false or inaccurate deemed certification) by the Company as to whether any Triggering Event has occurred;
(xvi) any A-2 Preferred Shares remain outstanding on or after [_______]1;
(xvii) any breach or failure in any respect by the Company or any Subsidiary to comply with any provision of Section 13 of this Certificate of Designations;
(xviii) any Change of Control occurs;
(xix) any Material Adverse Effect (as defined in the Exchange Agreements) occurs; or
(xx) any provision of any Transaction Document shall at any time for any reason (other than pursuant to the express terms thereof) cease to be valid and binding on or enforceable against the parties thereto, or the validity or enforceability thereof shall be contested, directly or indirectly, by the Company or any Subsidiary, or a proceeding shall be commenced by the Company or any Subsidiary or any Governmental Authority having jurisdiction over any of them, seeking to establish the invalidity or unenforceability thereof or the Company or any of its Subsidiaries shall deny in writing that it has any liability or obligation purported to be created under one or more Transaction Documents.
(b) Notice of a Triggering Event. Upon the occurrence of a Triggering Event with respect to the A-2 Preferred Shares, the Company shall within one (1) Business Day deliver written notice thereof via electronic mail and overnight courier (with next day delivery specified) (a “Triggering Event Notice”) to each Holder.
(c) Mandatory Redemption upon Bankruptcy Triggering Event. Notwithstanding anything to the contrary herein, and notwithstanding any conversion that is then required or in process, upon any Bankruptcy Triggering Event, the Company shall immediately redeem, in cash, each of the A-2 Preferred Shares then outstanding at a redemption price equal to the greater of (i) the product of (A) the Conversion Amount to be redeemed multiplied by (B) the Required Premium and (ii) the product of (X) the Conversion Rate (calculated using the lowest Alternate Conversion Price during the period commencing on the 20th Trading Day immediately preceding such public announcement and ending on the date the Company makes the entire redemption payment pursuant to this Section 5(c)) with respect to the Conversion Amount in effect immediately following the date of initial public announcement (or public filing of bankruptcy documents, as applicable) of such Bankruptcy Triggering Event multiplied by (Y) the product of (1) the Required Premium multiplied by (2) the greatest Closing Sale Price of the Common Stock on any Trading Day during the period commencing on the date immediately preceding such Bankruptcy Triggering Event and ending on the date the Company makes the entire payment required to be made under this Section 5(c), without the requirement for any notice or demand or other action by any Holder or any other person or entity, provided that a Holder may, in its sole discretion, waive such right to receive payment upon a Bankruptcy Triggering Event, in whole or in part, and any such waiver shall not affect any other rights of such Holder or any other Holder hereunder, including any other rights in respect of such Bankruptcy Triggering Event or any right to conversion (or Alternate Conversion), as applicable.
1 Insert thirty-six (36) month anniversary of the Initial Issuance Date.
| I-10 |
6. Rights Upon Fundamental Transactions.
(a) Assumption. The Company shall not enter into or be party to a Fundamental Transaction unless (i) the Successor Entity assumes in writing all of the obligations of the Company under this Certificate of Designations and the other Transaction Documents in accordance with the provisions of this Section 6(a) pursuant to written agreements in form and substance satisfactory to the Required Holders and approved by the Required Holders prior to such Fundamental Transaction, including agreements to deliver to each holder of A-2 Preferred Shares in exchange for such A-2 Preferred Shares a security of the Successor Entity evidenced by a written instrument substantially similar in form and substance to this Certificate of Designations, including, without limitation, having a stated value and dividend rate equal to the stated value and dividend rate of the A-2 Preferred Shares held by the Holders and having similar ranking to the A-2 Preferred Shares, and satisfactory to the Required Holders and (ii) the Successor Entity (including its Parent Entity) is a publicly traded corporation whose shares of common stock are quoted on or listed for trading on an Eligible Market. Upon the occurrence of any Fundamental Transaction, the Successor Entity shall succeed to, and be substituted for (so that from and after the date of such Fundamental Transaction, the provisions of this Certificate of Designations and the other Transaction Documents referring to the “Company” shall refer instead to the Successor Entity), and may exercise every right and power of the Company and shall assume all of the obligations of the Company under this Certificate of Designations and the other Transaction Documents with the same effect as if such Successor Entity had been named as the Company herein and therein. In addition to the foregoing, upon consummation of a Fundamental Transaction, the Successor Entity shall deliver to each Holder confirmation that there shall be issued upon conversion or redemption of the A-2 Preferred Shares at any time after the consummation of such Fundamental Transaction, in lieu of the shares of Common Stock (or other securities, cash, assets or other property (except such items still issuable under Sections 7 and 15, which shall continue to be receivable thereafter)) issuable upon the conversion or redemption of the A-2 Preferred Shares prior to such Fundamental Transaction, such shares of the publicly traded common stock (or their equivalent) of the Successor Entity (including its Parent Entity) which each Holder would have been entitled to receive upon the happening of such Fundamental Transaction had all the A-2 Preferred Shares held by each Holder been converted immediately prior to such Fundamental Transaction (without regard to any limitations on the conversion of the A-2 Preferred Shares contained in this Certificate of Designations), as adjusted in accordance with the provisions of this Certificate of Designations. Notwithstanding the foregoing, such Holder may elect, at its sole option, by delivery of written notice to the Company to waive this Section 6(a) to permit the Fundamental Transaction without the assumption of the A-2 Preferred Shares. The provisions of this Section 6 shall apply similarly and equally to successive Fundamental Transactions and shall be applied without regard to any limitations on the conversion or redemption of the A-2 Preferred Shares.
| I-11 |
(b) Notice of a Change of Control; Change of Control Election Notice. No sooner than twenty (20) Trading Days nor later than ten (10) Trading Days prior to the consummation of a Change of Control (the “Change of Control Date”), but not prior to the public announcement of such Change of Control, the Company shall deliver written notice thereof via electronic mail and overnight courier to each Holder (a “Change of Control Notice”). At any time during the period beginning after a Holder’s receipt of a Change of Control Notice or such Holder becoming aware of a Change of Control if a Change of Control Notice is not delivered to such Holder in accordance with the immediately preceding sentence (as applicable) and ending on twenty (20) Trading Days after the later of (A) the date of consummation of such Change of Control or (B) the date of receipt of such Change of Control Notice or (C) the date of the announcement of such Change of Control, such Holder may require, by delivering written notice thereof (“Change of Control Election Notice”) to the Company (which Change of Control Election Notice shall indicate the number of A-2 Preferred Shares subject to such election), to have the Company exchange such Holder’s A-2 Preferred Shares designated in such Change of Control Election Notice for consideration equal to the Change of Control Election Price (as defined below), to be satisfied at the Company’s election (such election to pay in cash or by delivery of the Rights (as defined below), a “Consideration Election”), in either (I) rights (with a beneficial ownership limitation in the form of Section 4(d) hereof, mutatis mutandis) (collectively, the “Rights”), convertible in whole, or in part, at any time, without the requirement to pay any additional consideration, at the option of such Holder, into such Corporate Event Consideration (as defined below) applicable to such Change of Control equal in value to the Change of Control Election Price (as determined with the fair market value of the aggregate number of Successor Shares (as defined below) issuable upon conversion of the Rights to be determined in increments of 10% (or such greater percentage as the applicable Holder may notify the Company from time to time) of the portion of the Change of Control Election Price attributable to such Successor Shares (the “Successor Share Value Increment”), with the aggregate number of Successor Shares issuable upon exercise of the Rights with respect to the first Successor Share Value Increment determined based on 70% of the Closing Bid Price of the Successor Shares on the date the Rights are issued and on each of the nine (9) subsequent Trading Days, in each case, the aggregate number of additional Successor Shares issuable upon exercise of the Rights shall be determined based upon a Successor Share Value Increment at 70% of the Closing Bid Price of the Successor Shares in effect for such corresponding Trading Day (such ten (10) Trading Day period commencing on, and including, the date the Rights are issued, the “Rights Measuring Period”)), or (II) in cash; provided, that the Company shall not consummate a Change of Control if the Corporate Event Consideration includes capital stock or other equity interest (the “Successor Shares”) either in an entity that is not listed on an Eligible Market or an entity in which the daily share volume for the applicable Successor Shares for each of the twenty (20) Trading Days prior to the date of consummation of such Change of Control is less than the aggregate number of Successor Shares issuable to all Holders upon conversion in full of the applicable Rights (without regard to any limitations on conversion therein, assuming the exercise in full of the Rights on the date of issuance of the Rights and assuming the Closing Bid Price of the Successor Shares for each Trading Day in the Rights Measuring Period is the Closing Bid Price on the Trading Day ended immediately prior to the time of consummation of the Change of Control). The Company shall give each Holder written notice of each Consideration Election at least twenty (20) Trading Days prior to the time of consummation of such Change of Control. Payment of such amounts or delivery of the Rights, as applicable, shall be made by the Company (or at the Company’s direction) to each Holder on the later of (x) the second (2nd) Trading Day after the date of such request and (y) the date of consummation of such Change of Control (or, with respect to any Right, if applicable, such later time that holders of shares of Common Stock are initially entitled to receive Corporate Event Consideration with respect to the shares of Common Stock of such holder). Any Corporate Event Consideration included in the Rights, if any, pursuant to this Section 6(b) is pari passu with the Corporate Event Consideration to be paid to holders of shares of Common Stock and the Company shall not permit a payment of any Corporate Event Consideration to the holders of shares of Common Stock without on or prior to such time delivering the Right to the Holders in accordance herewith. Cash payments, if any, required by this Section 6(b) shall have priority to payments to all other stockholders of the Company in connection with such Change of Control. Notwithstanding anything to the contrary in this Section 6(b), but subject to Section 4(d), until the applicable Change of Control Election Price is paid in full to the applicable Holder in cash or Corporate Event Consideration in accordance herewith, the A-2 Preferred Shares submitted by such Holder for exchange or payment, as applicable, under this Section 6(b) may be converted, in whole or in part, by such Holder into Common Stock pursuant to Section 4 or in the event the Conversion Date is after the consummation of such Change of Control, stock or equity interests of the Successor Entity substantially equivalent to the Company’s shares of Common Stock pursuant to Section 6(a). In the event of the Company’s repayment or exchange, as applicable, of any of the A-2 Preferred Shares under this Section 6(b), such Holder’s damages would be uncertain and difficult to estimate because of the parties’ inability to predict future interest rates and the uncertainty of the availability of a suitable substitute investment opportunity for a Holder. Accordingly, any Required Premium due under this Section 6(b) is intended by the parties to be, and shall be deemed, a reasonable estimate of such Holder’s actual loss of its investment opportunity and not as a penalty. Notwithstanding anything herein to the contrary, in connection with any redemption hereunder at a time a Holder is entitled to receive a cash payment under any of the other Transaction Documents, at the option of such Holder delivered in writing to the Company, the applicable redemption price hereunder shall be increased by the amount of such cash payment owed to such Holder under such other Transaction Document and, upon payment in full or conversion in accordance herewith, shall satisfy the Company’s payment obligation under such other Transaction Document.
| I-12 |
7. Rights Upon Issuance of Purchase Rights and Other Corporate Events.
(a) Purchase Rights. In addition to any adjustments pursuant to Section 8 and Section 15 below, if at any time the Company grants, issues or sells any Options, Convertible Securities or rights to purchase stock, warrants, securities or other property pro rata to all or substantially all of the record holders of any class of Common Stock (the “Purchase Rights”), then each Holder will be entitled to acquire, upon the terms applicable to such Purchase Rights, the aggregate Purchase Rights which such Holder could have acquired if such Holder had held the number of shares of Common Stock acquirable upon complete conversion of all the A-2 Preferred Shares (without taking into account any limitations or restrictions on the convertibility of the A-2 Preferred Shares and assuming for such purpose that all the A-2 Preferred Shares were converted at the Alternate Conversion Price as of the applicable record date) held by such Holder immediately prior to the date on which a record is taken for the grant, issuance or sale of such Purchase Rights, or, if no such record is taken, the date as of which the record holders of shares of Common Stock are to be determined for the grant, issue or sale of such Purchase Rights; provided, however, to the extent that such Holder’s right to participate in any such Purchase Right would result in such Holder and the other Attribution Parties exceeding the Maximum Percentage, then such Holder shall not be entitled to participate in such Purchase Right to such extent of the Maximum Percentage (and shall not be entitled to beneficial ownership of such shares of Common Stock as a result of such Purchase Right (and beneficial ownership) to such extent of any such excess) and such Purchase Right to such extent shall be held in abeyance (and, if such Purchase Right has an expiration date, maturity date or other similar provision, such term shall be extended by such number of days held in abeyance, if applicable) for the benefit of such Holder until such time or times, if ever, as its right thereto would not result in such Holder and the other Attribution Parties exceeding the Maximum Percentage, at which time or times such Holder shall be granted such right (and any Purchase Right granted, issued or sold on such initial Purchase Right or on any subsequent Purchase Right held similarly in abeyance (and, if such Purchase Right has an expiration date, maturity date or other similar provision, such term shall be extended by such number of days held in abeyance, if applicable)) to the same extent as if there had been no such limitation.
(b) Other Corporate Events. In addition to and not in substitution for any other rights hereunder, prior to the consummation of any Fundamental Transaction pursuant to which holders of shares of Common Stock are entitled to receive securities or other assets with respect to or in exchange for shares of Common Stock (a “Corporate Event”), the Company shall make appropriate provision to ensure that each Holder will thereafter have the right, at such Holder’s option, to receive upon a conversion of all the A-2 Preferred Shares held by such Holder (i) in addition to the shares of Common Stock receivable upon such conversion, such securities or other assets (the “Corporate Event Consideration”) to which such Holder would have been entitled with respect to such shares of Common Stock had such shares of Common Stock been held by such Holder upon the consummation of such Corporate Event (without taking into account any limitations or restrictions on the convertibility of the A-2 Preferred Shares set forth in this Certificate of Designations) or (ii) in lieu of the shares of Common Stock otherwise receivable upon such conversion, such securities or other assets received by the holders of shares of Common Stock in connection with the consummation of such Corporate Event in such amounts as such Holder would have been entitled to receive had the A-2 Preferred Shares held by such Holder initially been issued with conversion rights for the form of such consideration (as opposed to shares of Common Stock) at a conversion rate for such consideration commensurate with the Conversion Rate of an Alternate Conversion. Provision made pursuant the preceding sentence shall be in a form and substance satisfactory to the Required Holders. The provisions of this Section 7 shall apply similarly and equally to successive Corporate Events and shall be applied without regard to any limitations on the conversion or redemption of the A-2 Preferred Shares set forth in this Certificate of Designations.
| I-13 |
8. Rights Upon Issuance of Other Securities.
(a) Adjustment of Conversion Price upon Issuance of Common Stock. If and whenever on or after the Adjustment Measurement Commencement Date the Company grants, issues or sells (or enters into any agreement to grant, issue or sell), or in accordance with this Section 8(a) is deemed to have granted, issued or sold, any shares of Common Stock (including the granting, issuance or sale of shares of Common Stock owned or held by or for the account of the Company, but excluding any Excluded Securities granted, issued or sold or deemed to have been granted, issued or sold) for a consideration per share (the “New Issuance Price”) less than a price equal to the Conversion Price in effect immediately prior to such granting, issuance or sale or deemed granting, issuance or sale (such Conversion Price then in effect is referred to herein as the “Applicable Price”) (the foregoing a “Dilutive Issuance”), then, immediately after such Dilutive Issuance, the Conversion Price then in effect shall be reduced to an amount equal to the New Issuance Price. For all purposes of the foregoing (including, without limitation, determining the adjusted Conversion Price and the New Issuance Price under this Section 8(a)), the following shall be applicable:
(i) Issuance of Options. If the Company in any manner grants, issues or sells (or enters into any agreement to grant, issue or sell) any Options and the lowest price per share for which one share of Common Stock is at any time issuable upon the exercise of any such Option or upon conversion, exercise or exchange of any Convertible Securities issuable upon exercise of any such Option or otherwise pursuant to the terms thereof is less than the Applicable Price, then such share of Common Stock shall be deemed to be outstanding and to have been issued and sold by the Company at the time of the granting, issuance or sale of such Option for such price per share. For purposes of this Section 8(a)(i), the “lowest price per share for which one share of Common Stock is at any time issuable upon the exercise of any such Option or upon conversion, exercise or exchange of any Convertible Securities issuable upon exercise of any such Option or otherwise pursuant to the terms thereof” shall be equal to (1) the lower of (x) the sum of the lowest amounts of consideration (if any) received or receivable by the Company with respect to any one share of Common Stock upon the granting, issuance or sale of such Option, upon exercise of such Option and upon conversion, exercise or exchange of any Convertible Security issuable upon exercise of such Option or otherwise pursuant to the terms thereof and (y) the lowest exercise price set forth in such Option for which one share of Common Stock is issuable (or may become issuable assuming all possible market conditions) upon the exercise of any such Options or upon conversion, exercise or exchange of any Convertible Securities issuable upon exercise of any such Option or otherwise pursuant to the terms thereof, minus (2) the sum of all amounts paid or payable to the holder of such Option (or any other Person) with respect to any one share of Common Stock upon the granting, issuance or sale of such Option, upon exercise of such Option and upon conversion, exercise or exchange of any Convertible Security issuable upon exercise of such Option or otherwise pursuant to the terms thereof minus (3) the value of any other consideration (including, without limitation, consideration consisting of cash, debt forgiveness, assets or any other property) received or receivable by, or benefit conferred on, the holder of such Option (or any other Person). Except as contemplated below, no further adjustment of the Conversion Price shall be made upon the actual issuance of such share of Common Stock or of such Convertible Securities upon the exercise of such Options or otherwise pursuant to the terms thereof or upon the actual issuance of such shares of Common Stock upon conversion, exercise or exchange of such Convertible Securities.
(ii) Issuance of Convertible Securities. If the Company in any manner issues or sells (or enters into any agreement to issue or sell) any Convertible Securities and the lowest price per share for which one share of Common Stock is at any time issuable upon the conversion, exercise or exchange thereof or otherwise pursuant to the terms thereof is less than the Applicable Price, then such share of Common Stock shall be deemed to be outstanding and to have been issued and sold by the Company at the time of the issuance or sale (or the time of execution of such agreement to issue or sell, as applicable) of such Convertible Securities for such price per share. For the purposes of this Section 8(a)(ii), the “lowest price per share for which one share of Common Stock is at any time issuable upon the conversion, exercise or exchange thereof or otherwise pursuant to the terms thereof” shall be equal to (1) the lower of (x) the sum of the lowest amounts of consideration (if any) received or receivable by the Company with respect to one share of Common Stock upon the issuance or sale (or pursuant to the agreement to issue or sell, as applicable) of the Convertible Security and upon conversion, exercise or exchange of such Convertible Security or otherwise pursuant to the terms thereof and (y) the lowest conversion price set forth in such Convertible Security for which one share of Common Stock is issuable (or may become issuable assuming all possible market conditions) upon conversion, exercise or exchange thereof or otherwise pursuant to the terms thereof minus (2) the sum of all amounts paid or payable to the holder of such Convertible Security (or any other Person) with respect to any one share of Common Stock upon the issuance or sale (or the agreement to issue or sell, as applicable) of such Convertible Security plus the value of any other consideration received or receivable (including, without limitation, any consideration consisting of cash, debt forgiveness, assets or other property) by, or benefit conferred on, the holder of such Convertible Security (or any other Person). Except as contemplated below, no further adjustment of the Conversion Price shall be made upon the actual issuance of such shares of Common Stock upon conversion, exercise or exchange of such Convertible Securities or otherwise pursuant to the terms thereof, and if any such issuance or sale of such Convertible Securities is made upon exercise of any Options for which adjustment of the Conversion Price has been or is to be made pursuant to other provisions of this Section 8(a), except as contemplated below, no further adjustment of the Conversion Price shall be made by reason of such issuance or sale.
| I-14 |
(iii) Change in Option Price or Rate of Conversion. If the purchase or exercise price provided for in any Options, the additional consideration, if any, payable upon the issue, conversion, exercise or exchange of any Convertible Securities, or the rate at which any Convertible Securities are convertible into or exercisable or exchangeable for shares of Common Stock increases or decreases at any time (other than proportional changes in conversion or exercise prices, as applicable, in connection with an event referred to in Section 8(b) below), the Conversion Price in effect at the time of such increase or decrease shall be adjusted to the Conversion Price which would have been in effect at such time had such Options or Convertible Securities provided for such increased or decreased purchase price, additional consideration or increased or decreased conversion rate (as the case may be) at the time initially granted, issued or sold. For purposes of this Section 8(a)(iii), if the terms of any Option or Convertible Security (including, without limitation, any Option or Convertible Security that was outstanding as of the Exchange Agreements Effective Date) are increased or decreased in the manner described in the immediately preceding sentence, then such Option or Convertible Security and the shares of Common Stock deemed issuable upon exercise, conversion or exchange thereof shall be deemed to have been issued as of the date of such increase or decrease. No adjustment pursuant to this Section 8(a) shall be made if such adjustment would result in an increase of the Conversion Price then in effect.
(iv) Calculation of Consideration Received. If any Option and/or Convertible Security and/or Adjustment Right is issued in connection with the issuance or sale or deemed issuance or sale of any other securities of the Company (as determined by the Required Holders, the “Primary Security”, and such Option and/or Convertible Security and/or Adjustment Right, the “Secondary Securities” and together with the Primary Security, each a “Unit”), together comprising one integrated transaction, the aggregate consideration per share of Common Stock with respect to such Primary Security shall be deemed to be the lower of (x) the purchase price of such Unit, (y) if such Primary Security is an Option and/or Convertible Security, the lowest price per share for which one share of Common Stock is at any time issuable upon the exercise or conversion of the Primary Security in accordance with Section 8(a)(i) or 8(a)(ii) above and (z) the lowest VWAP of the shares of Common Stock on any Trading Day during the five (5) Trading Day period (the “Adjustment Period”) immediately following the public announcement of such Dilutive Issuance (for the avoidance of doubt, if such public announcement is released prior to the opening of the Principal Market on a Trading Day, such Trading Day shall be the first Trading Day in such five Trading Day period and if any A-2 Preferred Shares are converted, on any given Conversion Date during any such Adjustment Period, solely with respect to such A-2 Preferred Shares converted on such applicable Conversion Date, such applicable Adjustment Period shall be deemed to have ended on, and included, the Trading Day immediately prior to such Conversion Date). If any shares of Common Stock, Options or Convertible Securities are issued or sold or deemed to have been issued or sold for cash, the consideration received therefor will be deemed to be the net amount of consideration received by the Company therefor. If any shares of Common Stock, Options or Convertible Securities are issued or sold for a consideration other than cash, the amount of such consideration received by the Company will be the fair value of such consideration, except where such consideration consists of publicly traded securities, in which case the amount of consideration received by the Company for such securities will be the arithmetic average of the VWAPs of such security for each of the five (5) Trading Days immediately preceding the date of receipt. If any shares of Common Stock, Options or Convertible Securities are issued to the owners of the non-surviving entity in connection with any merger in which the Company is the surviving entity, the amount of consideration therefor will be deemed to be the fair value of such portion of the net assets and business of the non-surviving entity as is attributable to such shares of Common Stock, Options or Convertible Securities (as the case may be). The fair value of any consideration other than cash or publicly traded securities will be determined jointly by the Company and the Required Holder. If such parties are unable to reach agreement within ten (10) days after the occurrence of an event requiring valuation (the “Valuation Event”), the fair value of such consideration will be determined within five (5) Trading Days after the tenth (10th) day following such Valuation Event by an independent, reputable appraiser jointly selected by the Company and the Required Holder. The determination of such appraiser shall be final and binding upon all parties absent manifest error and the fees and expenses of such appraiser shall be borne by the Company.
| I-15 |
(v) Record Date. If the Company takes a record of the holders of shares of Common Stock for the purpose of entitling them (A) to receive a dividend or other distribution payable in shares of Common Stock, Options or in Convertible Securities or (B) to subscribe for or purchase shares of Common Stock, Options or Convertible Securities, then such record date will be deemed to be the date of the issuance or sale of the shares of Common Stock deemed to have been issued or sold upon the declaration of such dividend or the making of such other distribution or the date of the granting of such right of subscription or purchase (as the case may be).
(b) Adjustment of Conversion Price upon Subdivision or Combination of Common Stock. Without limiting any provision of Section 7 or Section 15, if the Company at any time on or after the Exchange Agreements Effective Date subdivides (by any stock split, stock dividend, stock combination, recapitalization or other similar transaction) one or more classes of its outstanding shares of Common Stock into a greater number of shares, the Conversion Price in effect immediately prior to such subdivision will be proportionately reduced. Without limiting any provision of Section 7 or Section 15, if the Company at any time on or after the Exchange Agreements Effective Date combines (by any stock split, stock dividend, stock combination, recapitalization or other similar transaction) one or more classes of its outstanding shares of Common Stock into a smaller number of shares, the Conversion Price in effect immediately prior to such combination will be proportionately increased. Any adjustment pursuant to this Section 8(b) shall become effective immediately after the effective date of such subdivision or combination. If any event requiring an adjustment under this Section 8(b) occurs during the period that a Conversion Price is calculated hereunder, then the calculation of such Conversion Price shall be adjusted appropriately to reflect such event.
(c) Holder’s Right of Adjusted Conversion Price. In addition to and not in limitation of the other provisions of this Section 8(c), if the Company in any manner issues or sells or enters into any agreement to issue or sell, any Common Stock, Options or Convertible Securities (any such securities, “Variable Price Securities”) after the Adjustment Measurement Commencement Date that are issuable pursuant to such agreement or convertible into or exchangeable or exercisable for shares of Common Stock at a price which varies or may vary with the market price of the shares of Common Stock, including by way of one or more reset(s) to a fixed price, but exclusive of such formulations reflecting share splits, share combinations, and share dividends (each of the formulations for such variable price being herein referred to as, the “Variable Price”), the Company shall provide written notice thereof via electronic mail and overnight courier to each Holder on the date of such agreement and/or the issuance of such shares of Common Stock, Convertible Securities or Options, as applicable. From and after the date the Company enters into such agreement or issues any such Variable Price Securities, each Holder shall have the right, but not the obligation, in its sole discretion to substitute the Variable Price for the Conversion Price upon conversion of the A-2 Preferred Shares by designating in the Conversion Notice delivered upon any conversion of A-2 Preferred Shares that solely for purposes of such conversion such Holder is relying on the Variable Price rather than the Conversion Price then in effect. A Holder’s election to rely on a Variable Price for a particular conversion of A-2 Preferred Shares shall not obligate such Holder to rely on a Variable Price for any future conversions of IA-2 Preferred Shares.
(d) [Reserved]
(e) Other Events. In the event that the Company (or any Subsidiary) shall take any action to which the provisions hereof are not strictly applicable, or, if applicable, would not operate to protect any Holder from dilution or if any event occurs of the type contemplated by the provisions of this Section 8 but not expressly provided for by such provisions (including, without limitation, the granting of stock appreciation rights, phantom stock rights or other rights with equity features), then the Board shall in good faith determine and implement an appropriate adjustment in the Conversion Price so as to protect the rights of such Holder, provided that no such adjustment pursuant to this Section 8(e) will increase the Conversion Price as otherwise determined pursuant to this Section 8, provided further that if such Holder does not accept such adjustments as appropriately protecting its interests hereunder against such dilution, then the Board and such Holder shall agree, in good faith, upon an independent investment bank of nationally recognized standing to make such appropriate adjustments, whose determination shall be final and binding absent manifest error and whose fees and expenses shall be borne by the Company.
| I-16 |
(f) Calculations. All calculations under this Section 8 shall be made by rounding to the nearest cent or the nearest 1/100th of a share, as applicable. The number of shares of Common Stock outstanding at any given time shall not include shares owned or held by or for the account of the Company, and the disposition of any such shares shall be considered an issue or sale of Common Stock.
(g) Voluntary Adjustment by Company. Subject to the rules and regulations of the Principal Market, the Company may at any time any A-2 Preferred Shares remain outstanding, with the prior written consent of the Required Holder, reduce the then current Conversion Price to any amount and for any period of time deemed appropriate by the Board.
(h) Adjustments. If on any of the ninetieth (90th) and one hundred and eightieth (180th), as applicable, calendar day after each of (x) each date of occurrence of any Stock Combination Event and (y) the Applicable Date (each, an “Adjustment Date”), the Conversion Price then in effect is greater than the Market Price then in effect (the “Adjustment Price”), on the Adjustment Date the Conversion Price shall automatically lower to the Adjustment Price.
(i) Exchange Right. Notwithstanding anything herein to the contrary, if a Holder participates in a Subsequent Placement (as defined in the Exchange Agreement), each such Holder may, at the option of such Holder as elected in writing to the Company, satisfy the purchase price of the securities to be sold to such Holder in such Subsequent Placement, in whole or in part, with A-2 Preferred Shares valued at 120% of the Conversion Amount of the A-2 Preferred Shares delivered by such Holder as payment therefor.
9. Redemption at the Company’s Election. At any time, the Company shall have the right to redeem all, but not less than all, of the A-2 Preferred Shares then outstanding (the “Company Optional Redemption Amount”) on the Company Optional Redemption Date (each as defined below) (a “Company Optional Redemption”). The A-2 Preferred Shares subject to redemption pursuant to this Section 9 shall be redeemed by the Company in cash at a price (the “Company Optional Redemption Price”) equal to 115% of the greater of (i) the Conversion Amount being redeemed as of the Company Optional Redemption Date and (ii) the product of (1) the Conversion Rate with respect to the Conversion Amount being redeemed as of the Company Optional Redemption Date multiplied by (2) the greatest Closing Sale Price of the Common Stock on any Trading Day during the period commencing on the date immediately preceding such Company Optional Redemption Notice Date and ending on the Trading Day immediately prior to the date the Company makes the entire payment required to be made under this Section 9. The Company may exercise its right to require redemption under this Section 9 by delivering a written notice thereof by electronic mail and overnight courier to all, but not less than all, of the Holders (the “Company Optional Redemption Notice” and the date all of the Holders received such notice is referred to as the “Company Optional Redemption Notice Date”). The Company may deliver only one Company Optional Redemption Notice hereunder and such Company Optional Redemption Notice shall be irrevocable. The Company Optional Redemption Notice shall (x) state the date on which the Company Optional Redemption shall occur (the “Company Optional Redemption Date”) which date shall not be less than ten (10) Trading Days nor more than twenty (20) Trading Days following the Company Optional Redemption Notice Date, (y) certify that there has been no Equity Conditions Failure and (z) state the aggregate Conversion Amount of the A-2 Preferred Shares which is being redeemed in such Company Optional Redemption from such Holder and all of the other Holders of the A-2 Preferred Shares pursuant to this Section 9 on the Company Optional Redemption Date. The Company shall deliver the applicable Company Optional Redemption Price to each Holder in cash on the applicable Company Optional Redemption Date. Notwithstanding anything herein to the contrary, at any time prior to the date the Company Optional Redemption Price is paid, in full, the Company Optional Redemption Amount may be converted, in whole or in part, by any Holder into shares of Common Stock pursuant to Section 4. All Conversion Amounts converted by a Holder after the Company Optional Redemption Notice Date shall reduce the Company Optional Redemption Amount of the A-2 Preferred Shares of such Holder required to be redeemed on the Company Optional Redemption Date. In the event of the Company’s redemption of any of the A-2 Preferred Shares under this Section 9, a Holder’s damages would be uncertain and difficult to estimate because of the parties’ inability to predict future interest rates and the uncertainty of the availability of a suitable substitute investment opportunity for such Holder. Accordingly, any redemption premium due under this Section 9 is intended by the parties to be, and shall be deemed, a reasonable estimate of such Holder’s actual loss of its investment opportunity and not as a penalty. For the avoidance of doubt, the Company shall have no right to effect a Company Optional Redemption if any Triggering Event has occurred and continuing, but any Triggering Event shall have no effect upon any Holder’s right to convert A-2 Preferred Shares in its discretion.
| I-17 |
10. Noncircumvention. The Company hereby covenants and agrees that the Company will not, by amendment of its Certificate of Incorporation, bylaws or through any reorganization, transfer of assets, consolidation, merger, scheme of arrangement, dissolution, issue or sale of securities, or any other voluntary action, avoid or seek to avoid the observance or performance of any of the terms of this Certificate of Designations, and will at all times in good faith carry out all the provisions of this Certificate of Designations and take all action as may be required to protect the rights of the Holders hereunder. Without limiting the generality of the foregoing or any other provision of this Certificate of Designations or the other Transaction Documents, the Company (a) shall not increase the par value of any shares of Common Stock receivable upon the conversion of any A-2 Preferred Shares above the Conversion Price then in effect, (b) shall take all such actions as may be necessary or appropriate in order that the Company may validly and legally issue fully paid and non-assessable shares of Common Stock upon the conversion of A-2 Preferred Shares and (c) shall, so long as any A-2 Preferred Shares are outstanding, take all action necessary to reserve and keep available out of its authorized and unissued shares of Common Stock, solely for the purpose of effecting the conversion of the A-2 Preferred Shares, the maximum number of shares of Common Stock as shall from time to time be necessary to effect the conversion of the A-2 Preferred Shares then outstanding (without regard to any limitations on conversion contained herein). Notwithstanding anything herein to the contrary, if after the sixty (60) calendar day anniversary of the Initial Issuance Date, each Holder is not permitted to convert such Holder’s A-2 Preferred Shares in full for any reason (other than pursuant to restrictions set forth in Section 4(d) hereof), the Company shall use its best efforts to promptly remedy such failure, including, without limitation, obtaining such consents or approvals as necessary to effect such conversion into shares of Common Stock.
11. Authorized Shares.
(a) Reservation. So long as any A-2 Preferred Shares remain outstanding, the Company shall at all times reserve at least (x) if prior to [_______], 2024 (or, if earlier, the Stockholder Approval Date (as defined in the Exchange Agreement)) (the “Initial Reserve Expiration Date”), [________] shares of Common Stock or (y) from and after the Initial Reserve Expiration Date, 200% of the number of shares of Common Stock as shall from time to time be necessary to effect the conversion, including without limitation, Alternate Conversions, of all of the A-2 Preferred Shares then outstanding at the Alternate Conversion Price then in effect (without regard to any limitations on conversions) (the “Required Reserve Amount”). The Required Reserve Amount (including, without limitation, each increase in the number of shares so reserved) shall be allocated pro rata among the Holders based on the number of the A-2 Preferred Shares held by each Holder on the Initial Issuance Date or increase in the number of reserved shares, as the case may be (the “Authorized Share Allocation”). In the event that a Holder shall sell or otherwise transfer any of such Holder’s A-2 Preferred Shares, each transferee shall be allocated a pro rata portion of such Holder’s Authorized Share Allocation. Any shares of Common Stock reserved and allocated to any Person which ceases to hold any A-2 Preferred Shares shall be allocated to the remaining Holders of A-2 Preferred Shares, pro rata based on the number of the A-2 Preferred Shares then held by the Holders. Notwithstanding the foregoing, a Holder may allocate its Authorized Share Allocation to any other of the securities of the Company held by such Holder (or any of its designees) by delivery of a written notice to the Company.
| I-18 |
(b) Insufficient Authorized Shares. If, notwithstanding Section 11(a) and not in limitation thereof, at any time while any of the A-2 Preferred Shares remain outstanding the Company does not have a sufficient number of authorized and unreserved shares of Common Stock to satisfy its obligation to reserve for issuance upon conversion of the A-2 Preferred Shares at least a number of shares of Common Stock equal to the Required Reserve Amount (an “Authorized Share Failure”), then the Company shall immediately take all action necessary to increase the Company’s authorized shares of Common Stock to an amount sufficient to allow the Company to reserve the Required Reserve Amount for the A-2 Preferred Shares then outstanding (or deemed outstanding pursuant to Section 11(a) above). Without limiting the generality of the foregoing sentence, as soon as practicable after the date of the occurrence of an Authorized Share Failure, but in no event later than sixty (60) days after the occurrence of such Authorized Share Failure, the Company shall hold a meeting of its stockholders for the approval of an increase in the number of authorized shares of Common Stock. In connection with such meeting, the Company shall provide each stockholder with a proxy statement and shall use its best efforts to solicit its stockholders’ approval of such increase in authorized shares of Common Stock and to cause its board of directors to recommend to the stockholders that they approve such proposal (or, if a majority of the voting power then in effect of the capital stock of the Company consents to such increase, in lieu of such proxy statement, deliver to the stockholders of the Company an information statement that has been filed with (and either approved by or not subject to comments from) the SEC with respect thereto). Notwithstanding the foregoing, if any such time of an Authorized Share Failure, the Company is able to obtain the written consent of a majority of the shares of its issued and outstanding shares of Common Stock to approve the increase in the number of authorized shares of Common Stock, the Company may satisfy this obligation by obtaining such consent and submitting for filing with the SEC an Information Statement on Schedule 14C. In the event that the Company is prohibited from issuing shares of Common Stock to a Holder upon any conversion due to the failure by the Company to have sufficient shares of Common Stock available out of the authorized but unissued shares of Common Stock (such unavailable number of shares of Common Stock, the “Authorized Failure Shares”), in lieu of delivering such Authorized Failure Shares to such Holder, the Company shall pay cash in exchange for the redemption of such portion of the Conversion Amount of the A-2 Preferred Shares convertible into such Authorized Failure Shares at a price equal to the sum of (i) the product of (x) such number of Authorized Failure Shares and (y) the greatest Closing Sale Price of the Common Stock on any Trading Day during the period commencing on the date such Holder delivers the applicable Conversion Notice with respect to such Authorized Failure Shares to the Company and ending on the date of such issuance and payment under this Section 11(b); and (ii) to the extent such Holder purchases (in an open market transaction or otherwise) shares of Common Stock to deliver in satisfaction of a sale by such Holder of Authorized Failure Shares, any brokerage commissions and other out-of-pocket expenses, if any, of such Holder incurred in connection therewith.
12. Voting Rights. The holders of the A-2 Preferred Shares shall have no voting power and no right to vote on any matter at any time, either as a separate series or class or together with any other series or class of share of capital stock, and shall not be entitled to call a meeting of such holders for any purpose nor shall they be entitled to participate in any meeting of the holders of Common Stock, except as provided in this Section 12 and Section 16 or as otherwise required by the DGCL. To the extent that under the DGCL the vote of the holders of the A-2 Preferred Shares, voting separately as a class or series, as applicable, is required to authorize a given action of the Company, the affirmative vote or consent of the Required Holders of the A-2 Preferred Shares, voting together in the aggregate and not in separate series unless required under the DGCL, represented at a duly held meeting at which a quorum is presented or by written consent of the Required Holders (except as otherwise may be required under the DGCL), voting together in the aggregate and not in separate series unless required under the DGCL, shall constitute the approval of such action by both the class or the series, as applicable. Holders of the A-2 Preferred Shares shall be entitled to written notice of all stockholder meetings or written consents (and copies of proxy materials and other information sent to stockholders) with respect to which they would be entitled to vote, which notice would be provided pursuant to the Company’s bylaws (the “Bylaws”) and the DGCL.
13. Covenants.
(a) Restriction on Redemption and Cash Dividends. The Company shall not, and the Company shall cause each of its Subsidiaries to not, directly or indirectly, redeem, repurchase or declare or pay any cash dividend or distribution on any of its capital stock (other than as required by this Certificate of Designations).
(b) Restriction on Transfer of Assets. The Company shall not, and the Company shall cause each of its Subsidiaries to not, directly or indirectly, sell, lease, license, assign, transfer, spin-off, split-off, close, convey or otherwise dispose of any assets or rights of the Company or any Subsidiary owned or hereafter acquired whether in a single transaction or a series of related transactions, other than (i) sales, leases, licenses, assignments, transfers, conveyances and other dispositions of such assets or rights by the Company and its Subsidiaries in the ordinary course of business consistent with its past practice and (ii) sales of inventory and product in the ordinary course of business.
| I-19 |
(c) Change in Nature of Business. The Company shall not, and the Company shall cause each of its Subsidiaries to not, directly or indirectly, engage in any material line of business substantially different from those lines of business conducted by or publicly contemplated to be conducted by the Company and each of its Subsidiaries on the Exchange Agreement Effective Date or any business substantially related or incidental thereto. The Company shall not, and the Company shall cause each of its Subsidiaries to not, directly or indirectly, modify its or their corporate structure or purpose.
(d) Preservation of Existence, Etc. The Company shall maintain and preserve, and cause each of its Subsidiaries to maintain and preserve, its existence, rights and privileges, and become or remain, and cause each of its Subsidiaries to become or remain, duly qualified and in good standing in each jurisdiction in which the character of the properties owned or leased by it or in which the transition of its business makes such qualification necessary.
(e) Maintenance of Properties, Etc. The Company shall maintain and preserve, and cause each of its Subsidiaries to maintain and preserve, all of its properties which are necessary or useful in the proper conduct of its business in good working order and condition, ordinary wear and tear excepted, and comply, and cause each of its Subsidiaries to comply, at all times with the provisions of all leases to which it is a party as lessee or under which it occupies property, so as to prevent any loss or forfeiture thereof or thereunder.
(f) Maintenance of Intellectual Property. The Company will, and will cause each of its Subsidiaries to, take all action necessary or advisable to maintain all of the Intellectual Property Rights of the Company and/or any of its Subsidiaries that are necessary or material to the conduct of its business in full force and effect.
(g) Maintenance of Insurance. The Company shall maintain, and cause each of its Subsidiaries to maintain, insurance with responsible and reputable insurance companies or associations (including, without limitation, comprehensive general liability, hazard, rent and business interruption insurance) with respect to its properties (including all real properties leased or owned by it) and business, in such amounts and covering such risks as is required by any Governmental Authority having jurisdiction with respect thereto or as is carried generally in accordance with sound business practice by companies in similar businesses similarly situated.
(h) Transactions with Affiliates. The Company shall not, nor shall it permit any of its Subsidiaries to, enter into, renew, extend or be a party to, any transaction or series of related transactions (including, without limitation, the purchase, sale, lease, transfer or exchange of property or assets of any kind or the rendering of services of any kind) with any affiliate, except transactions in the ordinary course of business in a manner and to an extent consistent with past practice and necessary or desirable for the prudent operation of its business, for fair consideration and on terms no less favorable to it or its Subsidiaries than would be obtainable in a comparable arm’s length transaction with a Person that is not an affiliate thereof.
(i) Restricted Issuances. The Company shall not, directly or indirectly, without the prior written consent of the Required Holders, (i) issue any A-2 Preferred Shares (other than as contemplated by the Exchange Agreements and this Certificate of Designations), or (ii) issue any other securities that would cause a breach or default under this Certificate of Designations.
(j) Stay, Extension and Usury Laws. To the extent that it may lawfully do so, the Company (A) agrees that it will not at any time insist upon, plead, or in any manner whatsoever claim or take the benefit or advantage of, any stay, extension or usury law (wherever or whenever enacted or in force) that may affect the covenants or the performance of this Certificate of Designations; and (B) expressly waives all benefits or advantages of any such law and agrees that it will not, by resort to any such law, hinder, delay or impede the execution of any power granted to the Holders by this Certificate of Designations, but will suffer and permit the execution of every such power as though no such law has been enacted.
| I-20 |
(k) Taxes. The Company and its Subsidiaries shall pay when due all taxes, fees or other charges of any nature whatsoever (together with any related interest or penalties) now or hereafter imposed or assessed against the Company and its Subsidiaries or their respective assets or upon their ownership, possession, use, operation or disposition thereof or upon their rents, receipts or earnings arising therefrom (except where the failure to pay would not, individually or in the aggregate, have a material effect on the Company or any of its Subsidiaries). The Company and its Subsidiaries shall file on or before the due date therefor all personal property tax returns (except where the failure to file would not, individually or in the aggregate, have a material effect on the Company or any of its Subsidiaries). Notwithstanding the foregoing, the Company and its Subsidiaries may contest, in good faith and by appropriate proceedings, taxes for which they maintain adequate reserves therefor in accordance with GAAP.
(l) PCAOB Registered Auditor. At all times any A-2 Preferred Shares remain outstanding, the Company shall have engaged an independent auditor to audit its financial statements that is registered with (and in compliance with the rules and regulations of) the Public Company Accounting Oversight Board.
(m) Independent Investigation. At the request of any Holder either (x) at any time when a Triggering Event has occurred and is continuing, (y) upon the occurrence of an event that with the passage of time or giving of notice would constitute a Triggering Event or (z) at any time such Holder reasonably believes a Triggering Event may have occurred or be continuing, the Company shall hire an independent, reputable investment bank selected by the Company and approved by such Holder to investigate as to whether any breach of this Certificate of Designations has occurred (the “Independent Investigator”). If the Independent Investigator determines that such breach of this Certificate of Designations has occurred, the Independent Investigator shall notify the Company of such breach and the Company shall deliver written notice to each Holder of such breach. In connection with such investigation, the Independent Investigator may, during normal business hours, inspect all contracts, books, records, personnel, offices and other facilities and properties of the Company and its Subsidiaries and, to the extent available to the Company after the Company uses reasonable efforts to obtain them, the records of its legal advisors and accountants (including the accountants’ work papers) and any books of account, records, reports and other papers not contractually required of the Company to be confidential or secret, or subject to attorney-client or other evidentiary privilege, and the Independent Investigator may make such copies and inspections thereof as the Independent Investigator may reasonably request. The Company shall furnish the Independent Investigator with such financial and operating data and other information with respect to the business and properties of the Company as the Independent Investigator may reasonably request. The Company shall permit the Independent Investigator to discuss the affairs, finances and accounts of the Company with, and to make proposals and furnish advice with respect thereto to, the Company’s officers, directors, key employees and independent public accountants or any of them (and by this provision the Company authorizes said accountants to discuss with such Independent Investigator the finances and affairs of the Company and any Subsidiaries), all at such reasonable times, upon reasonable notice, and as often as may be reasonably requested.
14. Liquidation, Dissolution, Winding-Up. In the event of a Liquidation Event, the Holders shall be entitled to receive in cash out of the assets of the Company, whether from capital or from earnings available for distribution to its stockholders (the “Liquidation Funds”), before any amount shall be paid to the holders of any of shares of Junior Stock, after any Senior Preferred Stock then outstanding, but pari passu with any Parity Stock then outstanding, an amount per A-2 Preferred Share equal to the greater of (A) 125% of the Conversion Amount of such A-2 Preferred Share on the date of such payment and (B) the amount per share such Holder would receive if such Holder converted such A-2 Preferred Share into Common Stock (at the Alternate Conversion Price then in effect) immediately prior to the date of such payment, provided that if the Liquidation Funds are insufficient to pay the full amount due to the Holders and holders of shares of Parity Stock, then each Holder and each holder of Parity Stock shall receive a percentage of the Liquidation Funds equal to the full amount of Liquidation Funds payable to such Holder and such holder of Parity Stock as a liquidation preference, in accordance with their respective certificate of designations (or equivalent), as a percentage of the full amount of Liquidation Funds payable to all holders of A-2 Preferred Shares and all holders of shares of Parity Stock. To the extent necessary, the Company shall cause such actions to be taken by each of its Subsidiaries so as to enable, to the maximum extent permitted by law, the proceeds of a Liquidation Event to be distributed to the Holders in accordance with this Section 14. All the preferential amounts to be paid to the Holders under this Section 14 shall be paid or set apart for payment before the payment or setting apart for payment of any amount for, or the distribution of any Liquidation Funds of the Company to the holders of shares of Junior Stock in connection with a Liquidation Event as to which this Section 14 applies.
| I-21 |
15. Distribution of Assets. In addition to any adjustments pursuant to Section 7 and Section 8, if the Company shall declare or make any dividend or other distributions of its assets (or rights to acquire its assets) to any or all holders of shares of Common Stock, by way of return of capital or otherwise (including without limitation, any distribution of cash, stock or other securities, property or options by way of a dividend, spin off, reclassification, corporate rearrangement, scheme of arrangement or other similar transaction) (the “Distributions”), then each Holder, as holders of A-2 Preferred Shares, will be entitled to such Distributions as if such Holder had held the number of shares of Common Stock acquirable upon complete conversion of the A-2 Preferred Shares (without taking into account any limitations or restrictions on the convertibility of the A-2 Preferred Shares and assuming for such purpose that the A-2 Preferred Share was converted at the Alternate Conversion Price as of the applicable record date) immediately prior to the date on which a record is taken for such Distribution or, if no such record is taken, the date as of which the record holders of Common Stock are to be determined for such Distributions (provided, however, that to the extent that such Holder’s right to participate in any such Distribution would result in such Holder and the other Attribution Parties exceeding the Maximum Percentage, then such Holder shall not be entitled to participate in such Distribution to such extent of the Maximum Percentage (and shall not be entitled to beneficial ownership of such shares of Common Stock as a result of such Distribution (and beneficial ownership) to such extent of any such excess) and the portion of such Distribution shall be held in abeyance for the benefit of such Holder until such time or times as its right thereto would not result in such Holder and the other Attribution Parties exceeding the Maximum Percentage, at which time or times, if any, such Holder shall be granted such Distribution (and any Distributions declared or made on such initial Distribution or on any subsequent Distribution held similarly in abeyance) to the same extent as if there had been no such limitation).
16. Vote to Change the Terms of or Issue A-2 Preferred Shares. In addition to any other rights provided by law, except where the vote or written consent of the holders of a greater number of shares is required by law or by another provision of the Certificate of Incorporation, without first obtaining the affirmative vote at a meeting duly called for such purpose or the written consent without a meeting of the Required Holders, voting together as a single class, the Company shall not: (a) amend or repeal any provision of, or add any provision to, its certificate of Incorporation or bylaws, or file any certificate of designations or articles of amendment of any series of shares of preferred stock, if such action would adversely alter or change in any respect the preferences, rights, privileges or powers, or restrictions provided for the benefit of the A-2 Preferred Shares hereunder, regardless of whether any such action shall be by means of amendment to the Certificate of Incorporation or by merger, consolidation or otherwise; (b) increase or decrease (other than by conversion) the authorized number of shares of Series A-2 Convertible Preferred Stock; (c) without limiting any provision of Section 2, create or authorize (by reclassification or otherwise) any new class or series of Senior Preferred Stock or Parity Stock, other than any additional shares of Existing Parity Preferred Stock as required pursuant to the terms of the Merger Agreement; (d) purchase, repurchase or redeem any shares of Junior Stock (other than pursuant to the terms of the Company’s equity incentive plans and options and other equity awards granted under such plans (that have in good faith been approved by the Board)); (e) without limiting any provision of Section 2, pay dividends or make any other distribution on any shares of any Junior Stock; (f) issue any A-2 Preferred Shares other than as contemplated hereby or pursuant to the Exchange Agreements or the Merger Agreement; or (g) without limiting any provision of Section 10, whether or not prohibited by the terms of the A-2 Preferred Shares, circumvent a right of the A-2 Preferred Shares hereunder.
17. Transfer of A-2 Preferred Shares. A Holder may offer, sell or transfer some or all of its A-2 Preferred Shares without the consent of the Company subject only to the provisions of Section [__] of the Exchange Agreements.
18. Reissuance of A-2 Preferred Share Certificates and Book Entries.
(a) Transfer. If any A-2 Preferred Shares are to be transferred, the applicable Holder shall surrender the applicable A-2 Preferred Share Certificate to the Company (or, if the A-2 Preferred Shares are held in Book-Entry form, a written instruction letter to the Company), whereupon the Company will forthwith issue and deliver upon the order of such Holder a new A-2 Preferred Share Certificate (in accordance with Section 18(d)) (or evidence of the transfer of such Book-Entry), registered as such Holder may request, representing the outstanding number of A-2 Preferred Shares being transferred by such Holder and, if less than the entire outstanding number of A-2 Preferred Shares is being transferred, a new A-2 Preferred Share Certificate (in accordance with Section 18(d)) to such Holder representing the outstanding number of A-2 Preferred Shares not being transferred (or evidence of such remaining A-2 Preferred Shares in a Book-Entry for such Holder). Such Holder and any assignee, by acceptance of the A-2 Preferred Share Certificate or evidence of Book-Entry issuance, as applicable, acknowledge and agree that, by reason of the provisions of Section 4(c)(i) following conversion or redemption of any of the A-2 Preferred Shares, the outstanding number of A-2 Preferred Shares represented by the A-2 Preferred Shares may be less than the number of A-2 Preferred Shares stated on the face of the A-2 Preferred Shares.
| I-22 |
(b) Lost, Stolen or Mutilated A-2 Preferred Share Certificate. Upon receipt by the Company of evidence reasonably satisfactory to the Company of the loss, theft, destruction or mutilation of a A-2 Preferred Share Certificate (as to which a written certification and the indemnification contemplated below shall suffice as such evidence), and, in the case of loss, theft or destruction, of any indemnification undertaking by the applicable Holder to the Company in customary and reasonable form and, in the case of mutilation, upon surrender and cancellation of such A-2 Preferred Share Certificate, the Company shall execute and deliver to such Holder a new A-2 Preferred Share Certificate (in accordance with Section 18(d)) representing the applicable outstanding number of A-2 Preferred Shares.
(c) A-2 Preferred Share Certificate and Book-Entries Exchangeable for Different Denominations and Forms. Each A-2 Preferred Share Certificate is exchangeable, upon the surrender hereof by the applicable Holder at the principal office of the Company, for a new A-2 Preferred Share Certificate or A-2 Preferred Share Certificate(s) or new Book-Entry (in accordance with Section 18(d)) representing, in the aggregate, the outstanding number of the A-2 Preferred Shares in the original A-2 Preferred Share Certificate, and each such new A-2 Preferred Share Certificate and/or new Book-Entry, as applicable, will represent such portion of such outstanding number of A-2 Preferred Shares from the original A-2 Preferred Share Certificate as is designated in writing by such Holder at the time of such surrender. Each Book-Entry may be exchanged into one or more new A-2 Preferred Share Certificates or split by the applicable Holder by delivery of a written notice to the Company into two or more new Book-Entries (in accordance with Section 18(d)) representing, in the aggregate, the outstanding number of the A-2 Preferred Shares in the original Book-Entry, and each such new Book-Entry and/or new A-2 Preferred Share Certificate, as applicable, will represent such portion of such outstanding number of A-2 Preferred Shares from the original Book-Entry as is designated in writing by such Holder at the time of such surrender.
(d) Issuance of New A-2 Preferred Share Certificate or Book-Entry. Whenever the Company is required to issue a new A-2 Preferred Share Certificate or a new Book-Entry pursuant to the terms of this Certificate of Designations, such new A-2 Preferred Share Certificate or new Book-Entry (i) shall represent, as indicated on the face of such A-2 Preferred Share Certificate or in such Book-Entry, as applicable, the number of A-2 Preferred Shares remaining outstanding (or in the case of a new A-2 Preferred Share Certificate or new Book-Entry being issued pursuant to Section 18(a) or Section 18(c), the number of A-2 Preferred Shares designated by such Holder) which, when added to the number of A-2 Preferred Shares represented by the other new A-2 Preferred Share Certificates or other new Book-Entry, as applicable, issued in connection with such issuance, does not exceed the number of A-2 Preferred Shares remaining outstanding under the original A-2 Preferred Share Certificate or original Book-Entry, as applicable, immediately prior to such issuance of new A-2 Preferred Share Certificate or new Book-Entry, as applicable, and (ii) shall have an issuance date, as indicated on the face of such new A-2 Preferred Share Certificate or in such new Book-Entry, as applicable, which is the same as the issuance date of the original A-2 Preferred Share Certificate or in such original Book-Entry, as applicable.
| I-23 |
19. Remedies, Characterizations, Other Obligations, Breaches and Injunctive Relief. The remedies provided in this Certificate of Designations shall be cumulative and in addition to all other remedies available under this Certificate of Designations and any of the other Transaction Documents, at law or in equity (including a decree of specific performance and/or other injunctive relief), and nothing herein shall limit any Holder’s right to pursue actual and consequential damages for any failure by the Company to comply with the terms of this Certificate of Designations. No failure on the part of a Holder to exercise, and no delay in exercising, any right, power or remedy hereunder shall operate as a waiver thereof; nor shall any single or partial exercise by such Holder of any right, power or remedy preclude any other or further exercise thereof or the exercise of any other right, power or remedy. In addition, the exercise of any right or remedy of a Holder at law or equity or under this Certificate of Designations or any of the documents shall not be deemed to be an election of such Holder’s rights or remedies under such documents or at law or equity. The Company covenants to each Holder that there shall be no characterization concerning this instrument other than as expressly provided herein. Amounts set forth or provided for herein with respect to payments, conversion and the like (and the computation thereof) shall be the amounts to be received by a Holder and shall not, except as expressly provided herein, be subject to any other obligation of the Company (or the performance thereof). No failure on the part of a Holder to exercise, and no delay in exercising, any right, power or remedy hereunder shall operate as a waiver thereof; nor shall any single or partial exercise by such Holder of any right, power or remedy preclude any other or further exercise thereof or the exercise of any other right, power or remedy. In addition, the exercise of any right or remedy of any Holder at law or equity or under A-2 Preferred Shares or any of the documents shall not be deemed to be an election of such Holder’s rights or remedies under such documents or at law or equity. The Company acknowledges that a breach by it of its obligations hereunder will cause irreparable harm to the Holders and that the remedy at law for any such breach may be inadequate. The Company therefore agrees that, in the event of any such breach or threatened breach, each Holder shall be entitled, in addition to all other available remedies, to specific performance and/or temporary, preliminary and permanent injunctive or other equitable relief from any court of competent jurisdiction in any such case without the necessity of proving actual damages and without posting a bond or other security. The Company shall provide all information and documentation to a Holder that is requested by such Holder to enable such Holder to confirm the Company’s compliance with the terms and conditions of this Certificate of Designations.
20. Payment of Collection, Enforcement and Other Costs. If (a) any A-2 Preferred Shares are placed in the hands of an attorney for collection or enforcement or is collected or enforced through any legal proceeding or a Holder otherwise takes action to collect amounts due under this Certificate of Designations with respect to the A-2 Preferred Shares or to enforce the provisions of this Certificate of Designations or (b) there occurs any bankruptcy, reorganization, receivership of the Company or other proceedings affecting Company creditors’ rights and involving a claim under this Certificate of Designations, then the Company shall pay the costs incurred by such Holder for such collection, enforcement or action or in connection with such bankruptcy, reorganization, receivership or other proceeding, including, without limitation, attorneys’ fees and disbursements. The Company expressly acknowledges and agrees that no amounts due under this Certificate of Designations with respect to any A-2 Preferred Shares shall be affected, or limited, by the fact that the purchase price paid for each A-2 Preferred Share was less than the original Stated Value thereof.
21. Construction; Headings. This Certificate of Designations shall be deemed to be jointly drafted by the Company and the Holders and shall not be construed against any such Person as the drafter hereof. The headings of this Certificate of Designations are for convenience of reference and shall not form part of, or affect the interpretation of, this Certificate of Designations. Unless the context clearly indicates otherwise, each pronoun herein shall be deemed to include the masculine, feminine, neuter, singular and plural forms thereof. The terms “including,” “includes,” “include” and words of like import shall be construed broadly as if followed by the words “without limitation.” The terms “herein,” “hereunder,” “hereof” and words of like import refer to this entire Certificate of Designations instead of just the provision in which they are found. Unless expressly indicated otherwise, all section references are to sections of this Certificate of Designations. Terms used in this Certificate of Designations and not otherwise defined herein, but defined in the other Transaction Documents, shall have the meanings ascribed to such terms on the Initial Issuance Date in such other Transaction Documents unless otherwise consented to in writing by the Required Holders.
22. Failure or Indulgence Not Waiver. No failure or delay on the part of a Holder in the exercise of any power, right or privilege hereunder shall operate as a waiver thereof, nor shall any single or partial exercise of any such power, right or privilege preclude other or further exercise thereof or of any other right, power or privilege. No waiver shall be effective unless it is in writing and signed by an authorized representative of the waiving party. This Certificate of Designations shall be deemed to be jointly drafted by the Company and all Holders and shall not be construed against any Person as the drafter hereof. Notwithstanding the foregoing, nothing contained in this Section 22 shall permit any waiver of any provision of Section 4(d).
| I-24 |
23. Dispute Resolution.
(a) Submission to Dispute Resolution.
(i) In the case of a dispute relating to a Closing Bid Price, a Closing Sale Price, a Conversion Price, an Alternate Conversion Price, a VWAP or a fair market value or the arithmetic calculation of a Conversion Rate, or the applicable redemption price (as the case may be) (including, without limitation, a dispute relating to the determination of any of the foregoing), the Company or the applicable Holder (as the case may be) shall submit the dispute to the other party via electronic mail (A) if by the Company, within two (2) Business Days after the occurrence of the circumstances giving rise to such dispute or (B) if by such Holder at any time after such Holder learned of the circumstances giving rise to such dispute. If such Holder and the Company are unable to promptly resolve such dispute relating to such Closing Bid Price, such Closing Sale Price, such Conversion Price, such Alternate Conversion Price, such VWAP or such fair market value, or the arithmetic calculation of such Conversion Rate or such applicable redemption price (as the case may be), at any time after the second (2nd) Business Day following such initial notice by the Company or such Holder (as the case may be) of such dispute to the Company or such Holder (as the case may be), then such Holder may, at its sole option, select an independent, reputable investment bank to resolve such dispute.
(ii) Such Holder and the Company shall each deliver to such investment bank (A) a copy of the initial dispute submission so delivered in accordance with the first sentence of this Section 23 and (B) written documentation supporting its position with respect to such dispute, in each case, no later than 5:00 p.m. (New York time) by the fifth (5th) Business Day immediately following the date on which such Holder selected such investment bank (the “Dispute Submission Deadline”) (the documents referred to in the immediately preceding clauses (A) and (B) are collectively referred to herein as the “Required Dispute Documentation”) (it being understood and agreed that if either such Holder or the Company fails to so deliver all of the Required Dispute Documentation by the Dispute Submission Deadline, then the party who fails to so submit all of the Required Dispute Documentation shall no longer be entitled to (and hereby waives its right to) deliver or submit any written documentation or other support to such investment bank with respect to such dispute and such investment bank shall resolve such dispute based solely on the Required Dispute Documentation that was delivered to such investment bank prior to the Dispute Submission Deadline). Unless otherwise agreed to in writing by both the Company and such Holder or otherwise requested by such investment bank, neither the Company nor such Holder shall be entitled to deliver or submit any written documentation or other support to such investment bank in connection with such dispute (other than the Required Dispute Documentation).
(iii) The Company and such Holder shall cause such investment bank to determine the resolution of such dispute and notify the Company and such Holder of such resolution no later than ten (10) Business Days immediately following the Dispute Submission Deadline. The fees and expenses of such investment bank shall be borne solely by the Company, and such investment bank’s resolution of such dispute shall be final and binding upon all parties absent manifest error.
(b) Miscellaneous. The Company expressly acknowledges and agrees that (i) this Section 23 constitutes an agreement to arbitrate between the Company and each Holder (and constitutes an arbitration agreement) under the rules then in effect under Delaware Rapid Arbitration Act, as amended, (ii) the terms of this Certificate of Designations and each other applicable Transaction Document shall serve as the basis for the selected investment bank’s resolution of the applicable dispute, such investment bank shall be entitled (and is hereby expressly authorized) to make all findings, determinations and the like that such investment bank determines are required to be made by such investment bank in connection with its resolution of such dispute and in resolving such dispute such investment bank shall apply such findings, determinations and the like to the terms of this Certificate of Designations and any other applicable Transaction Documents, (iii) the applicable Holder (and only such Holder with respect to disputes solely relating to such Holder), in its sole discretion, shall have the right to submit any dispute described in this Section 23 to any state or federal court sitting in Wilmington Delaware, in lieu of utilizing the procedures set forth in this Section 23 and (iv) nothing in this Section 23 shall limit such Holder from obtaining any injunctive relief or other equitable remedies (including, without limitation, with respect to any matters described in this Section 23).
| I-25 |
24. Notices; Currency; Payments.
(a) Any notices, consents, waivers or other communications required or permitted to be given under the terms of this Certificate of Designations must be in writing and will be deemed to have been delivered on the earliest of: (i) upon receipt, when delivered personally; (ii) upon receipt, when sent by electronic mail (provided that such sent email is kept on file (whether electronically or otherwise) by the sending party and the sending party does not receive an automatically generated message from the recipient’s email server that such e-mail could not be delivered to such recipient); or (iii) one (1) Business Day after deposit with an overnight courier service with next day delivery specified, in each case, properly addressed to the party to receive the same. The mailing address and e-mail address for any such communications to the Company shall be: Aditxt, Inc., 737 N. Fifth Street, Suite 200, Richmond, VA 23219, Attention: Amro Albanna, e-mail address: aalbanna@aditxt.com, or such other mailing address and/or e-mail address as the Company has specified by written notice given to each of the Holders in accordance with this Section 24(a) not later than five (5) days prior to the effectiveness of such change. The mailing address and e-mail address for any such communications to any Holder shall be as set forth on such Holder’s respective signature page to the Purchase Agreement, or such other mailing address and/or e-mail address as such Holder has specified by written notice given to the Company in accordance with this Section 24(a) not later than five (5) days prior to the effectiveness of such change. Written confirmation of receipt (A) given by the recipient of such notice, consent, waiver or other communication, (B) mechanically or electronically generated by the sender’s e-mail containing the time, date and recipient’s e-mail or (C) provided by an overnight courier service shall be rebuttable evidence of personal service, receipt by e-mail or receipt from an overnight courier service in accordance with clause (i), (ii) or (iii) above, respectively.
(b) The Company shall provide each Holder with prompt written notice of all actions taken pursuant to this Certificate of Designations, including in reasonable detail a description of such action and the reason therefore. Without limiting the generality of the foregoing, the Company shall give written notice to each Holder (i) immediately upon any adjustment of the Conversion Price, setting forth in reasonable detail, and certifying, the calculation of such adjustment and (ii) at least fifteen (15) days prior to the date on which the Company closes its books or takes a record (A) with respect to any dividend or distribution upon the Common Stock, or (B) for determining rights to vote with respect to any Fundamental Transaction, dissolution or liquidation, provided in each case that such information shall be made known to the public prior to or in conjunction with such notice being provided to such Holder.
(c) Currency. All dollar amounts referred to in this Certificate of Designations are in United States Dollars (“U.S. Dollars”), and all amounts owing under this Certificate of Designations shall be paid in U.S. Dollars. All amounts denominated in other currencies (if any) shall be converted into the U.S. Dollar equivalent amount in accordance with the Exchange Rate on the date of calculation. “Exchange Rate” means, in relation to any amount of currency to be converted into U.S. Dollars pursuant to this Certificate of Designations, the U.S. Dollar exchange rate as published in the Wall Street Journal on the relevant date of calculation (it being understood and agreed that where an amount is calculated with reference to, or over, a period of time, the date of calculation shall be the final date of such period of time).
(d) Payments. Whenever any payment of cash is to be made by the Company to any Person pursuant to this Certificate of Designations, unless otherwise expressly set forth herein, such payment shall be made in lawful money of the United States of America by wire transfer of immediately available funds pursuant to wire transfer instructions that Holder shall provide to the Company in writing from time to time. Whenever any amount expressed to be due by the terms of this Certificate of Designations is due on any day which is not a Business Day, the same shall instead be due on the next succeeding day which is a Business Day.
25. Waiver of Notice. To the extent permitted by law, the Company hereby irrevocably waives demand, notice, presentment, protest and all other demands and notices in connection with the delivery, acceptance, performance, default or enforcement of this Certificate of Designations and the Exchange Agreements.
| I-26 |
26. Governing Law. This Certificate of Designations shall be construed and enforced in accordance with, and all questions concerning the construction, validity, interpretation and performance of this Certificate of Designations shall be governed by, the internal laws of the State of Delaware, without giving effect to any provision of law or rule (whether of the State of Delaware or any other jurisdictions) that would cause the application of the laws of any jurisdictions other than the State of Delaware. Except as otherwise required by Section 23 above, the Company hereby irrevocably submits to the exclusive jurisdiction of the state and federal courts sitting in Wilmington, Delaware, for the adjudication of any dispute hereunder or in connection herewith or with any transaction contemplated hereby or discussed herein, and hereby irrevocably waives, and agrees not to assert in any suit, action or proceeding, any claim that it is not personally subject to the jurisdiction of any such court, that such suit, action or proceeding is brought in an inconvenient forum or that the venue of such suit, action or proceeding is improper. Nothing contained herein shall be deemed to limit in any way any right to serve process in any manner permitted by law. Nothing contained herein shall be deemed to limit in any way any right to serve process in any manner permitted by law. Nothing contained herein (i) shall be deemed or operate to preclude any Holder from bringing suit or taking other legal action against the Company in any other jurisdiction to collect on the Company’s obligations to such Holder, to realize on any collateral or any other security for such obligations, or to enforce a judgment or other court ruling in favor of such Holder or (ii) shall limit, or shall be deemed or construed to limit, any provision of Section 23 above. THE COMPANY HEREBY IRREVOCABLY WAIVES ANY RIGHT IT MAY HAVE TO, AND AGREES NOT TO REQUEST, A JURY TRIAL FOR THE ADJUDICATION OF ANY DISPUTE HEREUNDER OR IN CONNECTION WITH OR ARISING OUT OF THIS CERTIFICATE OF DESIGNATIONS OR ANY TRANSACTION CONTEMPLATED HEREBY.
27. Judgment Currency.
(a) If for the purpose of obtaining or enforcing judgment against the Company in any court in any jurisdiction it becomes necessary to convert into any other currency (such other currency being hereinafter in this Section 27 referred to as the “Judgment Currency”) an amount due in U.S. Dollars under this Certificate of Designations, the conversion shall be made at the Exchange Rate prevailing on the Trading Day immediately preceding:
(i) the date actual payment of the amount due, in the case of any proceeding in the courts of New York or in the courts of any other jurisdiction that will give effect to such conversion being made on such date: or
(ii) the date on which the foreign court determines, in the case of any proceeding in the courts of any other jurisdiction (the date as of which such conversion is made pursuant to this Section 27(a)(ii) being hereinafter referred to as the “Judgment Conversion Date”).
(b) If in the case of any proceeding in the court of any jurisdiction referred to in Section 27(a)(ii) above, there is a change in the Exchange Rate prevailing between the Judgment Conversion Date and the date of actual payment of the amount due, the applicable party shall pay such adjusted amount as may be necessary to ensure that the amount paid in the Judgment Currency, when converted at the Exchange Rate prevailing on the date of payment, will produce the amount of US dollars which could have been purchased with the amount of Judgment Currency stipulated in the judgment or judicial order at the Exchange Rate prevailing on the Judgment Conversion Date.
(c) Any amount due from the Company under this provision shall be due as a separate debt and shall not be affected by judgment being obtained for any other amounts due under or in respect of this Certificate of Designations.
28. TAXES.
(a) All payments made by the Company hereunder or under any other Transaction Document shall be made in accordance with the terms of the respective Transaction Document and shall be made without set-off, counterclaim, withholding, deduction or other defense. Without limiting the foregoing, all such payments shall be made free and clear of and without deduction or withholding for any present or future taxes, levies, imposts, deductions, charges or withholdings, and all liabilities with respect thereto, excluding (i) taxes imposed on the net income of a Holder by the jurisdiction in which such Holder is organized or where it has its principal lending office, (ii) with respect to any payments made by the Company hereunder, taxes (including, but not limited to, backup withholding) to the extent such taxes are imposed due to the failure of the applicable recipient of such payment to provide the Company with whichever (if any) is applicable of valid and properly completed and executed IRS Forms W-9, W-8BEN, W-8BEN-E, W-8ECI, and/or W-8IMY, when requested in writing by the Company, and (iii) with respect to any payments made by the Company, taxes to the extent such taxes are imposed due to the failure of the applicable recipient of such payment to comply with FATCA (all such nonexcluded taxes, levies, imposts, deductions, charges, withholdings and liabilities, collectively or individually, “Taxes”). If the Company shall be required to deduct or to withhold any Taxes from or in respect of any amount payable hereunder or under any other Transaction Document:
(i) the amount so payable shall be increased to the extent necessary so that after making all required deductions and withholdings (including Taxes on amounts payable to a Holder pursuant to this sentence) such Holder receives an amount equal to the sum it would have received had no such deduction or withholding been made,
| I-27 |
(ii) the Company shall make such deduction or withholding,
(iii) the Company shall pay the full amount deducted or withheld to the relevant Governmental Authority in accordance with applicable law, and
(iv) as promptly as possible thereafter, the Company shall send such Holder an official receipt (or, if an official receipt is not available, such other documentation as shall be satisfactory to such Holder, as the case may be) showing payment. In addition, the Company agrees to pay any present or future stamp or documentary taxes or any other excise or property taxes, charges or similar levies that arise from any payment made hereunder or from the execution, delivery, registration or enforcement of, or otherwise with respect to, this A-2 Preferred Shares or any other Transaction Document (collectively, “Other Taxes”).
(b) The Company hereby indemnifies and agrees to hold each Holder and each of their affiliates and their respective officers, directors, employees, agents and advisors (each, an “Indemnified Party”) each Indemnified Party harmless from and against Taxes or Other Taxes (including, without limitation, any Taxes or Other Taxes imposed by any jurisdiction on amounts payable under this Section 28) paid by any Indemnified Party as a result of any payment made hereunder or from the execution, delivery, registration or enforcement of, or otherwise with respect to, this A-2 Preferred Shares or any other Transaction Document, and any liability (including penalties, interest and expenses for nonpayment, late payment or otherwise) arising therefrom or with respect thereto, whether or not such Taxes or Other Taxes were correctly or legally asserted. This indemnification shall be paid within thirty (30) days from the date on which such Holder makes written demand therefor, which demand shall identify the nature and amount of such Taxes or Other Taxes.
(c) If the Company fails to perform any of its obligations under this Section 28, the Company shall indemnify such Holder for any taxes, interest or penalties that may become payable as a result of any such failure. The obligations of the Company under this Section 28 shall survive the repayment and/or conversion, as applicable, in full of the A-2 Preferred Shares and all other amounts payable with respect thereto.
(d) If any Indemnified Party determines, in its sole discretion exercised in good faith, that it has received a refund of any Taxes as to which it has been indemnified pursuant to this Section 28 (including by the payment of additional amounts pursuant to this Section 28), it shall pay to the indemnifying party an amount equal to such refund (but only to the extent of indemnity payments made under this Section 28 with respect to the Taxes giving rise to such refund), net of all out-of-pocket expenses (including taxes) of such Indemnified Party and without interest (other than any interest paid by the relevant Governmental Authority with respect to such refund). Such indemnifying party, upon the request of such Indemnified Party, shall repay to such Indemnified Party the amount paid over pursuant to this paragraph (d) (plus any penalties, interest, or other charges imposed by the relevant Governmental Authority) in the event that such Indemnified Party is required to repay such refund to such Governmental Authority. Notwithstanding anything to the contrary in this paragraph (d), in no event will the Indemnified Party be required to pay any amount to an indemnifying party pursuant to this paragraph (d) the payment of which would place the Indemnified Party in a less favorable net after-Tax position than the Indemnified Party would have been in if the Tax subject to indemnification and giving rise to such refund had not been deducted, withheld or otherwise imposed and the indemnification payments or additional amounts with respect to such Tax had never been paid. This paragraph (d) shall not be construed to require any Indemnified Party to make available its Tax returns (or any other information relating to its Taxes that it deems confidential) to the indemnifying party or any other Person.
| I-28 |
29. Severability. If any provision of this Certificate of Designations is prohibited by law or otherwise determined to be invalid or unenforceable by a court of competent jurisdiction, the provision that would otherwise be prohibited, invalid or unenforceable shall be deemed amended to apply to the broadest extent that it would be valid and enforceable, and the invalidity or unenforceability of such provision shall not affect the validity of the remaining provisions of this Certificate of Designations so long as this Certificate of Designations as so modified continues to express, without material change, the original intentions of the parties as to the subject matter hereof and the prohibited nature, invalidity or unenforceability of the provision(s) in question does not substantially impair the respective expectations or reciprocal obligations of the parties or the practical realization of the benefits that would otherwise be conferred upon the parties. The parties will endeavor in good faith negotiations to replace the prohibited, invalid or unenforceable provision(s) with a valid provision(s), the effect of which comes as close as possible to that of the prohibited, invalid or unenforceable provision(s).
30. Maximum Payments. Nothing contained herein shall be deemed to establish or require the payment of a rate of interest or other charges in excess of the maximum permitted by applicable law. In the event that the rate of interest required to be paid or other charges hereunder exceed the maximum permitted by such law, any payments in excess of such maximum shall be credited against amounts owed by the Company to the applicable Holder and thus refunded to the Company.
31. Stockholder Matters; Amendment; Transactions Related to the Merger Agreement, and Other Acquisitions or Strategic Transactions.
(a) Stockholder Matters. Any stockholder action, approval or consent required, desired or otherwise sought by the Company pursuant to the DGCL, the Certificate of Incorporation, this Certificate of Designations or otherwise with respect to the issuance of A-2 Preferred Shares may be effected by written consent of the Company’s stockholders or at a duly called meeting of the Company’s stockholders, all in accordance with the applicable rules and regulations of the DGCL. This provision is intended to comply with the applicable sections of the DGCL permitting stockholder action, approval and consent affected by written consent in lieu of a meeting.
(b) Amendment. Except for Section 4(d)(i) and this Section 31(b), which may not be amended, modified or waived hereunder, this Certificate of Designations or any provision hereof may be amended by obtaining the affirmative vote at a meeting duly called for such purpose, or written consent without a meeting in accordance with the DGCL, of the Required Holders, voting separate as a single class, and with such other stockholder approval, if any, as may then be required pursuant to the DGCL and the Certificate of Incorporation. Except (a) to the extent otherwise expressly provided in this Certificate of Designations or the Certificate of Incorporation with respect to voting or approval rights of a particular class or series of capital stock or (b) to the extent otherwise provided pursuant to the DGCL, the holders of each outstanding class or series of shares of the Company shall not be entitled to vote as a separate voting group on any amendment to the terms of this Certificate of Designations with respect to which such class or series would otherwise be entitled under the DGCL to vote as a separate voting group
(c) Transactions Related to the Merger Agreement and Other Acquisitions or Strategic Transactions. Notwithstanding the foregoing, nothing herein shall restrict or otherwise prohibit any term or condition of the Merger Agreement, any agreement resulting in the issuance of Existing Parity Preferred Stock, or the transactions contemplated thereby, including without limitation, the filing of one or more certificates of designations with any secretary of state with respect thereto and the issuance of the Merger Senior Preferred Stock and/or Parity Stock, as applicable, in accordance therewith.
32. Certain Defined Terms. For purposes of this Certificate of Designations, the following terms shall have the following meanings:
(a) “1933 Act” means the Securities Act of 1933, as amended, and the rules and regulations thereunder.
| I-29 |
(b) “1934 Act” means the Securities Exchange Act of 1934, as amended, and the rules and regulations thereunder.
(c) “Additional Amount” means, as of the applicable date of determination, with respect to each A-2 Preferred Share, all declared and unpaid Dividends on such A-2 Preferred Share.
(d) “Adjustment Measurement Commencement Date” means [________], 2024.
(e) “Adjustment Right” means any right granted with respect to any securities issued in connection with, or with respect to, any issuance or sale (or deemed issuance or sale in accordance with Section 8(a)) of shares of Common Stock (other than rights of the type described in Section 7(a) hereof) that could result in a decrease in the net consideration received by the Company in connection with, or with respect to, such securities (including, without limitation, any cash settlement rights, cash adjustment or other similar rights).
(f) “Affiliate” or “Affiliated” means, with respect to any Person, any other Person that directly or indirectly controls, is controlled by, or is under common control with, such Person, it being understood for purposes of this definition that “control” of a Person means the power directly or indirectly either to vote 10% or more of the stock having ordinary voting power for the election of directors of such Person or direct or cause the direction of the management and policies of such Person whether by contract or otherwise.
(g) “Alternate Conversion Floor Amount” means an amount equal to the product obtained by multiplying (A) the higher of (I) the highest price that the Common Stock trades at on the Trading Day immediately preceding the relevant Alternate Conversion Date and (II) the applicable Alternate Conversion Price and (B) the difference obtained by subtracting (I) the number of shares of Common Stock delivered (or to be delivered) to such Holder on the applicable Share Delivery Deadline with respect to such Alternate Conversion from (II) the quotient obtained by dividing (x) the applicable Conversion Amount that such Holder has elected to be the subject of the applicable Alternate Conversion, by (y) the applicable Alternate Conversion Price without giving effect to clause (x) of such definition.
(h) “Alternate Conversion Price” means, with respect to any Alternate Conversion that price which shall be the lowest of (i) the applicable Conversion Price as in effect on the applicable Conversion Date of the applicable Alternate Conversion, and (ii) the greater of (x) the Floor Price and (y) [__]% of the lowest VWAP of the Common Stock during the five (5) consecutive Trading Day period ending and including the Trading Day immediately preceding the delivery or deemed delivery of the applicable Conversion Notice (such period, the “Alternate Conversion Measuring Period”). All such determinations to be appropriately adjusted for any stock dividend, stock split, stock combination, reclassification or similar transaction that proportionately decreases or increases the Common Stock during such Alternate Conversion Measuring Period.
(i) “Applicable Date” means the later of (x) the Stockholder Approval Date and (y) the earlier to occur of (A) the effective date of a registration statement registering the resale by the Holders of all of the shares of Common Stock issuable upon conversion of the A-2 Preferred Shares then outstanding and (B) the date the A-2 Preferred Shares are eligible to be resold by the Holders (assuming such Holders are not then affiliates of the Company) without restriction under Rule 144 of the 1933 Act (in each case, without regard to any limitations on exercise herein).
(j) “Approved Stock Plan” means any employee benefit plan or agreement which has been approved by the Board prior to or subsequent to the Exchange Agreements Effective Date pursuant to which shares of Common Stock and standard options to purchase Common Stock may be issued to any employee, officer, consultant or director for services provided to the Company in their capacity as such.
| I-30 |
(k) “Attribution Parties” means, collectively, the following Persons and entities: (i) any investment vehicle, including, any funds, feeder funds or managed accounts, currently, or from time to time after the Initial Issuance Date, directly or indirectly managed or advised by a Holder’s investment manager or any of its Affiliates or principals, (ii) any direct or indirect Affiliates of such Holder or any of the foregoing, (iii) any Person acting or who could be deemed to be acting as a Group together with such Holder or any of the foregoing and (iv) any other Persons whose beneficial ownership of the Company’s Common Stock would or could be aggregated with such Holder’s and the other Attribution Parties for purposes of Section 13(d) of the 1934 Act. For clarity, the purpose of the foregoing is to subject collectively such Holder and all other Attribution Parties to the Maximum Percentage.
(l) “Bloomberg” means Bloomberg, L.P.
(m) “Book-Entry” means each entry on the Register evidencing one or more A-2 Preferred Shares held by a Holder in lieu of a A-2 Preferred Share Certificate issuable hereunder.
(n) [Reserved].
(o) “Business Day” means any day other than Saturday, Sunday or other day on which commercial banks in The City of New York are authorized or required by law to remain closed; provided, however, for clarification, commercial banks shall not be deemed to be authorized or required by law to remain closed due to “stay at home”, “shelter-in-place”, “non-essential employee” or any other similar orders or restrictions or the closure of any physical branch locations at the direction of any Governmental Authority so long as the electronic funds transfer systems (including for wire transfers) of commercial banks in The City of New York generally are open for use by customers on such day.
(p) “Change of Control” means any Fundamental Transaction other than (i) any merger of the Company or any of its, direct or indirect, wholly-owned Subsidiaries with or into any of the foregoing Persons, (ii) any reorganization, recapitalization or reclassification of the shares of Common Stock in which holders of the Company’s voting power immediately prior to such reorganization, recapitalization or reclassification continue after such reorganization, recapitalization or reclassification to hold publicly traded securities and, directly or indirectly, are, in all material respects, the holders of the voting power of the surviving entity (or entities with the authority or voting power to elect the members of the board of directors (or their equivalent if other than a corporation) of such entity or entities) after such reorganization, recapitalization or reclassification, or (iii) pursuant to a migratory merger effected solely for the purpose of changing the jurisdiction of incorporation of the Company or any of its Subsidiaries and (iv) any merger or acquisition of any business by the Company, directly or indirectly, in which either (x) the holders of the Company’s voting power to elect the board of directors of the Company immediately prior to such merger or acquisition continue after such merger or acquisition to have the voting power to elect a majority of the board of directors of the Company or (y) the Company shall not, directly or indirectly, including through subsidiaries, Affiliates or otherwise, in one or more related transactions, allow any Subject Entity individually or the Subject Entities in the aggregate to be or become the “beneficial owner” (as defined in Rule 13d-3 under the 1934 Act), directly or indirectly, whether through acquisition, purchase, assignment, conveyance, tender, tender offer, exchange, reduction in outstanding shares of Common Stock, merger, consolidation, business combination, reorganization, recapitalization, spin-off, scheme of arrangement, reorganization, recapitalization or reclassification or otherwise in any manner whatsoever, of (1) at least 10% of the aggregate ordinary voting power represented by issued and outstanding Common Stock, (2) at least 10% of the aggregate ordinary voting power represented by issued and outstanding Common Stock not held by all such Subject Entities as of the date of this Certificate of Designations calculated as if any shares of Common Stock held by all such Subject Entities were not outstanding, or (3) a percentage of the aggregate ordinary voting power represented by issued and outstanding shares of Common Stock or other equity securities of the Company sufficient to allow such Subject Entities to elect a majority of the directors of the Board of Directors of the Company (and, in either case, a majority of the directors on the board of directors of the Company immediately prior to such merger or acquisition continue after such merger or acquisition to be a majority of the directors on the board of directors of the Company). Notwithstanding the foregoing, the transactions contemplated by the Merger Agreement, or any agreement resulting in the issuance of Existing Parity Preferred Stock shall not be deemed a Change of Control.
| I-31 |
(q) “Change of Control Election Price” means, with respect to any given Change of Control, such price equal to the greatest of (i) the product of (A) the Required Premium multiplied by (B) the Conversion Amount of the A-2 Preferred Shares subject to the applicable election, as applicable, (ii) the product of (A) the Conversion Amount of the A-2 Preferred Shares being redeemed or exchanged, as applicable, multiplied by (B) the quotient determined by dividing (I) the greatest Closing Sale Price of the shares of Common Stock during the period beginning on the date immediately preceding the earlier to occur of (1) the consummation of the applicable Change of Control and (2) the public announcement of such Change of Control and ending on the date such Holder delivers the Change of Control Election Notice by (II) the Alternate Conversion Price then in effect, and (iii) the product of (A) the Conversion Amount of the A-2 Preferred Shares being redeemed multiplied by (B) the quotient of (I) the aggregate cash consideration and the aggregate cash value of any non-cash consideration per share of Common Stock to be paid to such holders of the shares of Common Stock upon consummation of such Change of Control (any such non-cash consideration constituting publicly-traded securities shall be valued at the highest of the Closing Sale Price of such securities as of the Trading Day immediately prior to the consummation of such Change of Control, the Closing Sale Price of such securities on the Trading Day immediately following the public announcement of such proposed Change of Control and the Closing Sale Price of such securities on the Trading Day immediately prior to the public announcement of such proposed Change of Control) divided by (II) the Conversion Price then in effect.
(r) “Closing Bid Price” and “Closing Sale Price” means, for any security as of any date, the last closing bid price and last closing trade price, respectively, for such security on the Principal Market, as reported by Bloomberg, or, if the Principal Market begins to operate on an extended hours basis and does not designate the closing bid price or the closing trade price (as the case may be) then the last bid price or last trade price, respectively, of such security prior to 4:00:00 p.m., New York time, as reported by Bloomberg, or, if the Principal Market is not the principal securities exchange or trading market for such security, the last closing bid price or last trade price, respectively, of such security on the principal securities exchange or trading market where such security is listed or traded as reported by Bloomberg, or if the foregoing do not apply, the last closing bid price or last trade price, respectively, of such security in the over-the-counter market on the electronic bulletin board for such security as reported by Bloomberg, or, if no closing bid price or last trade price, respectively, is reported for such security by Bloomberg, the average of the bid prices, or the ask prices, respectively, of any market makers for such security as reported in The Pink Open Market (or a similar organization or agency succeeding to its functions of reporting prices). If the Closing Bid Price or the Closing Sale Price cannot be calculated for a security on a particular date on any of the foregoing bases, the Closing Bid Price or the Closing Sale Price (as the case may be) of such security on such date shall be the fair market value as mutually determined by the Company and the Required Holder. If the Company and the Required Holders are unable to agree upon the fair market value of such security, then such dispute shall be resolved in accordance with the procedures in Section 23. All such determinations shall be appropriately adjusted for any stock splits, stock dividends, stock combinations, recapitalizations or other similar transactions during such period.
(s) “Code” means the Internal Revenue Code of 1986, as amended.
(t) “Common Stock” means (i) the Company’s shares of common stock, $0.001 par value per share, and (ii) any capital stock into which such common stock shall have been changed or any share capital resulting from a reclassification of such common stock.
(u) “Contingent Obligation” means, as to any Person, any direct or indirect liability, contingent or otherwise, of that Person with respect to any Indebtedness, lease, dividend or other obligation of another Person if the primary purpose or intent of the Person incurring such liability, or the primary effect thereof, is to provide assurance to the obligee of such liability that such liability will be paid or discharged, or that any agreements relating thereto will be complied with, or that the holders of such liability will be protected (in whole or in part) against loss with respect thereto.
(v) “Conversion Floor Price Condition” means that the relevant Alternate Conversion Price is being determined based on clause (x) of such definitions.
| I-32 |
(w) “Convertible Securities” means any stock or other security (other than Options) that is at any time and under any circumstances, directly or indirectly, convertible into, exercisable or exchangeable for, or which otherwise entitles the holder thereof to acquire, any shares of Common Stock.
(x) “Eligible Market” means The New York Stock Exchange, the NYSE American, the Nasdaq Global Select Market, the Nasdaq Global Market, the Nasdaq Capital Market.
(y) [Reserved]
(z) “Exchange Agreement” means those certain exchange agreements set forth on Schedule I attached hereto.
(aa) “Exchange Agreements Effective Date” means [_____], 2024.
(bb) “Excluded Securities” means (i) shares of Common Stock or standard options to purchase Common Stock issued to directors, officers or employees of the Company for services rendered to the Company in their capacity as such pursuant to an Approved Stock Plan (as defined above), provided that (A) all such issuances (taking into account the shares of Common Stock issuable upon exercise of such options) after the Exchange Agreements Effective Date pursuant to this clause (i) do not either (x) with respect to any issuances during the period commencing on the Initial Issuance Date through [_______], 2024 and/or (y) with respect to any issuances in any given calendar year thereafter, as applicable, exceed 10% of the Common Stock issued and outstanding as of the first calendar day in such period and/or calendar year, as applicable, and (B) the exercise price of any such options is not lowered, none of such options are amended to increase the number of shares issuable thereunder and none of the terms or conditions of any such options are otherwise materially changed in any manner that adversely affects any of the Holders; (ii) shares of Common Stock issued upon the conversion or exercise of Convertible Securities (other than standard options to purchase Common Stock issued pursuant to an Approved Stock Plan that are covered by clause (i) above) issued prior to the Adjustment Measurement Commencement Date, provided that the conversion price of any such Convertible Securities (other than standard options to purchase Common Stock issued pursuant to an Approved Stock Plan that are covered by clause (i) above) is not lowered, none of such Convertible Securities (other than standard options to purchase Common Stock issued pursuant to an Approved Stock Plan that are covered by clause (i) above) are amended to increase the number of shares issuable thereunder and none of the terms or conditions of any such Convertible Securities (other than standard options to purchase Common Stock issued pursuant to an Approved Stock Plan that are covered by clause (i) above) are otherwise materially changed in any manner that adversely affects any of the Holders; and (iii) the shares of Common Stock issuable upon conversion of the A-2 Preferred Shares or otherwise pursuant to the terms of this Certificate of Designations; provided, that the terms of this Certificate of Designations are not amended, modified or changed on or after the Exchange Agreements Effective Date (other than antidilution adjustments pursuant to the terms thereof in effect as of the Exchange Agreements Effective Date).
(cc) “FATCA” means Sections 1471 through 1474 of the Code, as of the date of this A-2 Preferred Shares (or any amended or successor version that is substantively comparable and not materially more onerous to comply with), any current or future regulations or official interpretations thereof, any agreements entered into pursuant to Section 1471(b)(1) of the Code and any fiscal or regulatory legislation, rules or practices adopted pursuant to any intergovernmental agreement, treaty or convention among Governmental Authorities and implementing such Sections of the Code.
(dd) “Floor Price” means $[____]2 (as adjusted for stock splits, stock dividends, stock combinations, recapitalizations and similar events), or, subject to the rules and regulations of the Principal Market, such lower price as the Company and the Required Holders may agree, from time to time.
2 Insert 20% of Nasdaq Minimum Price as of the Initial Issuance Date.
| I-33 |
(ee) “Fundamental Transaction” means (A) that the Company shall, directly or indirectly, including through subsidiaries, Affiliates or otherwise, in one or more related transactions, (i) consolidate or merge with or into (whether or not the Company is the surviving corporation) another Subject Entity, or (ii) sell, assign, transfer, convey or otherwise dispose of all or substantially all of the properties or assets of the Company or any of its “significant subsidiaries” (as defined in Rule 1-02 of Regulation S-X) to one or more Subject Entities, or (iii) make, or allow one or more Subject Entities to make, or allow the Company to be subject to or have its Common Stock be subject to or party to one or more Subject Entities making, a purchase, tender or exchange offer that is accepted by the holders of at least either (x) 50% of the outstanding shares of Common Stock, (y) 50% of the outstanding shares of Common Stock calculated as if any shares of Common Stock held by all Subject Entities making or party to, or Affiliated with any Subject Entities making or party to, such purchase, tender or exchange offer were not outstanding; or (z) such number of shares of Common Stock such that all Subject Entities making or party to, or Affiliated with any Subject Entity making or party to, such purchase, tender or exchange offer, become collectively the beneficial owners (as defined in Rule 13d-3 under the 1934 Act) of at least 50% of the outstanding shares of Common Stock, or (iv) consummate a stock or share purchase agreement or other business combination (including, without limitation, a reorganization, recapitalization, spin-off or scheme of arrangement) with one or more Subject Entities whereby all such Subject Entities, individually or in the aggregate, acquire, either (x) at least 50% of the outstanding shares of Common Stock, (y) at least 50% of the outstanding shares of Common Stock calculated as if any shares of Common Stock held by all the Subject Entities making or party to, or Affiliated with any Subject Entity making or party to, such stock purchase agreement or other business combination were not outstanding; or (z) such number of shares of Common Stock such that the Subject Entities become collectively the beneficial owners (as defined in Rule 13d-3 under the 1934 Act) of at least 50% of the outstanding shares of Common Stock, or (v) reorganize, recapitalize or reclassify its Common Stock, (B) that the Company shall, directly or indirectly, including through subsidiaries, Affiliates or otherwise, in one or more related transactions, allow any Subject Entity individually or the Subject Entities in the aggregate to be or become the “beneficial owner” (as defined in Rule 13d-3 under the 1934 Act), directly or indirectly, whether through acquisition, purchase, assignment, conveyance, tender, tender offer, exchange, reduction in outstanding shares of Common Stock, merger, consolidation, business combination, reorganization, recapitalization, spin-off, scheme of arrangement, reorganization, recapitalization or reclassification or otherwise in any manner whatsoever, of either (x) at least 50% of the aggregate ordinary voting power represented by issued and outstanding Common Stock, (y) at least 50% of the aggregate ordinary voting power represented by issued and outstanding Common Stock not held by all such Subject Entities as of the date of this Certificate of Designations calculated as if any shares of Common Stock held by all such Subject Entities were not outstanding, or (z) a percentage of the aggregate ordinary voting power represented by issued and outstanding shares of Common Stock or other equity securities of the Company sufficient to allow such Subject Entities to effect a statutory short form merger or other transaction requiring other stockholders of the Company to surrender their shares of Common Stock without approval of the stockholders of the Company or (C) directly or indirectly, including through subsidiaries, Affiliates or otherwise, in one or more related transactions, the issuance of or the entering into any other instrument or transaction structured in a manner to circumvent, or that circumvents, the intent of this definition in which case this definition shall be construed and implemented in a manner otherwise than in strict conformity with the terms of this definition to the extent necessary to correct this definition or any portion of this definition which may be defective or inconsistent with the intended treatment of such instrument or transaction.
(ff) “GAAP” means United States generally accepted accounting principles, consistently applied.
(gg) “Group” means a “group” as that term is used in Section 13(d) of the 1934 Act and as defined in Rule 13d-5 thereunder.
(hh) “Governmental Authority” means any federal, foreign, state, county, municipal, provincial, or local governmental authority, court, judicial body, arbitration tribunal, government or self-regulatory organization, commission, tribunal or organization, or any regulatory, administrative, or other agency, or any political or other subdivision, department, commission, board, bureau, branch, division, ministry, or instrumentality of any of the foregoing.
| I-34 |
(ii) “Indebtedness” means of any Person means, without duplication (A) all indebtedness for borrowed money, (B) all obligations issued, undertaken or assumed as the deferred purchase price of property or services, including, without limitation, “capital leases” in accordance with United States generally accepted accounting principles consistently applied for the periods covered thereby (other than trade payables entered into in the ordinary course of business consistent with past practice), (C) all reimbursement or payment obligations with respect to letters of credit, surety bonds and other similar instruments, (D) all obligations evidenced by notes, bonds, debentures or similar instruments, including obligations so evidenced incurred in connection with the acquisition of property, assets or businesses, (E) all indebtedness created or arising under any conditional sale or other title retention agreement, or incurred as financing, in either case with respect to any property or assets acquired with the proceeds of such indebtedness (even though the rights and remedies of the seller or bank under such agreement in the event of default are limited to repossession or sale of such property), (F) all monetary obligations under any leasing or similar arrangement which, in connection with United States generally accepted accounting principles, consistently applied for the periods covered thereby, is classified as a capital lease, (G) all indebtedness referred to in clauses (A) through (F) above secured by (or for which the holder of such Indebtedness has an existing right, contingent or otherwise, to be secured by) any mortgage, deed of trust, lien, pledge, charge, security interest or other encumbrance of any nature whatsoever in or upon any property or assets (including accounts and contract rights) with respect to any asset or property owned by any Person, even though the Person which owns such assets or property has not assumed or become liable for the payment of such indebtedness, and (H) all Contingent Obligations in respect of indebtedness or obligations of others of the kinds referred to in clauses (A) through (G) above.
(jj) “Intellectual Property Rights” means, with respect to the Company and its Subsidiaries, all of their rights or licenses to use all trademarks, trade names, service marks, service mark registrations, service names, original works of authorship, patents, patent rights, copyrights, inventions, licenses, approvals, governmental authorizations, trade secrets and other intellectual property rights and all applications and registrations therefor.
(kk) “Liquidation Event” means, whether in a single transaction or series of transactions, the voluntary or involuntary liquidation, dissolution or winding up of the Company or such Subsidiaries the assets of which constitute all or substantially all of the assets of the business of the Company and its Subsidiaries, taken as a whole.
(ll) “Market Price” means, with respect to any Adjustment Date, [__]% of the quotient determined by dividing (x) the sum of the VWAP of the Common Stock for each of the three (3) lowest Trading Days during the twenty (20) consecutive Trading Day period ending and including the Trading Day immediately such Applicable Date, divided by (y) three (3).
(mm) “Material Adverse Effect” means any material adverse effect on the business, properties, assets, liabilities, operations, results of operations, condition (financial or otherwise) or prospects of the Company and its Subsidiaries, if any, individually or taken as a whole, or on the transactions contemplated hereby or on the other Transaction Documents (as defined below), or by the agreements and instruments to be entered into in connection therewith or on the authority or ability of the Company to perform its obligations under the Transaction Documents.
(nn) “Merger Agreement” means that certain Agreement and Plan of Merger, dated December 11, 2023, by and among Aditxt, Inc., Adicure, Inc. and Evofem Biosciences, Inc., as such shall be amended, supplemented and/or restated from time to time.
(oo) “Options” means any rights, warrants or options to subscribe for or purchase shares of Common Stock or Convertible Securities.
(pp) “Parent Entity” of a Person means an entity that, directly or indirectly, controls the applicable Person and whose common stock or equivalent equity security is quoted or listed on an Eligible Market, or, if there is more than one such Person or Parent Entity, the Person or Parent Entity with the largest public market capitalization as of the date of consummation of the Fundamental Transaction.
(qq) “Person” means an individual, a limited liability company, a partnership, a joint venture, a corporation, a trust, an unincorporated organization, any other entity or a government or any department or agency thereof.
| I-35 |
(rr) “Principal Market” means, as of any time of determination, the principal trading market, if any, in which the shares of Common Stock then trade.
(ss) “Registration Rights Agreement” means that certain registration rights agreement, dated as of the Initial Issuance Date, by and among the Company and the initial holders of the A-2 Preferred Shares relating to, among other things, the registration of the resale of the Common Stock issuable upon conversion of the A-2 Preferred Shares or otherwise pursuant to the terms of this Certificate of Designations, as may be amended from time to time.
(tt) “Required Premium” means as applicable (i) [___]% with respect to an Alternate Conversion pursuant to clause 5(a)(xvi) above or (ii) otherwise, [___]%.
(uu) “SEC” means the United States Securities and Exchange Commission or the successor thereto.
(vv) “Securities” means the A-2 Preferred Shares and the Conversion Shares.
(ww) “Series A-1 Preferred Stock” means convertible preferred stock of the Company designated as Series A-1 Convertible Preferred Stock, $0.0001 par value.
(xx) “Series B-1 Preferred Stock” means convertible preferred stock of the Company designated as Series B-1 Convertible Preferred Stock, $0.0001 par value.
(yy) “Series B-2 Preferred Stock” means convertible preferred stock of the Company designated as Series B-2 Convertible Preferred Stock, $0.0001 par value.
(zz) “Series C-1 Preferred Stock” means convertible preferred stock of the Company designated as Series C-1 Convertible Preferred Stock, $0.0001 par value.
(aaa) “Stated Value” shall mean $1,000 per share, subject to adjustment for stock splits, stock dividends, recapitalizations, reorganizations, reclassifications, combinations, subdivisions or other similar events occurring after the Initial Issuance Date with respect to the A-2 Preferred Shares.
(bbb) “Stock Combination Event” means the occurrence at any time and from time to time on or after the Exchange Agreements Effective Date of any stock split, stock dividend, stock combination recapitalization or other similar transaction involving the Common Stock.
(ccc) “Subject Entity” means any Person, Persons or Group or any Affiliate or associate of any such Person, Persons or Group.
(ddd) “Subsidiary” shall have the meaning set forth in the Exchange Agreements.
(eee) “Successor Entity” means the Person (or, if so elected by the Required Holders, the Parent Entity) formed by, resulting from or surviving any Fundamental Transaction or the Person (or, if so elected by the Required Holders, the Parent Entity) with which such Fundamental Transaction shall have been entered into.
(fff) “Trading Day” means, as applicable, (x) with respect to all price or trading volume determinations relating to the Common Stock, any day on which the Common Stock is traded on the Principal Market, or, if the Principal Market is not the principal trading market for the Common Stock, then on the principal securities exchange or securities market on which the Common Stock is then traded, provided that “Trading Day” shall not include any day on which the Common Stock is scheduled to trade on such exchange or market for less than 4.5 hours or any day that the Common Stock is suspended from trading during the final hour of trading on such exchange or market (or if such exchange or market does not designate in advance the closing time of trading on such exchange or market, then during the hour ending at 4:00:00 p.m., New York time) unless such day is otherwise designated as a Trading Day in writing by the applicable Holder or (y) with respect to all determinations other than price determinations relating to the Common Stock, any day on which The New York Stock Exchange (or any successor thereto) is open for trading of securities.
| I-36 |
(ggg) “Transaction Documents” means the Exchange Agreements, this Certificate of Designations, the Registration Rights Agreement and each of the other agreements and instruments entered into or delivered by the Company or any of the Holders in connection with the transactions contemplated by the Exchange Agreements, all as may be amended from time to time in accordance with the terms thereof.
(hhh) “VWAP” means, for any security as of any date, the dollar volume-weighted average price for such security on the Principal Market (or, if the Principal Market is not the principal trading market for such security, then on the principal securities exchange or securities market on which such security is then traded), during the period beginning at 9:30 a.m., New York time, and ending at 4:00 p.m., New York time, as reported by Bloomberg through its “VAP” function (set to 09:30 start time and 16:00 end time) or, if the foregoing does not apply, the dollar volume-weighted average price of such security in the over-the-counter market on the electronic bulletin board for such security during the period beginning at 9:30 a.m., New York time, and ending at 4:00 p.m., New York time, as reported by Bloomberg, or, if no dollar volume-weighted average price is reported for such security by Bloomberg for such hours, the average of the highest closing bid price and the lowest closing ask price of any of the market makers for such security as reported in The Pink Open Market (or a similar organization or agency succeeding to its functions of reporting prices). If the VWAP cannot be calculated for such security on such date on any of the foregoing bases, the VWAP of such security on such date shall be the fair market value as mutually determined by the Company and the Required Holders. If the Company and the Required Holders are unable to agree upon the fair market value of such security, then such dispute shall be resolved in accordance with the procedures in Section 23. All such determinations shall be appropriately adjusted for any stock dividend, stock split, stock combination, recapitalization or other similar transaction during such period.
33. Disclosure. Upon receipt or delivery by the Company of any notice in accordance with the terms of this Certificate of Designations, unless the Company has in good faith determined that the matters relating to such notice do not constitute material, non-public information relating to the Company or any of its Subsidiaries, the Company shall on or prior to 9:00 am, New York city time on the Business Day immediately following such notice delivery date, publicly disclose such material, non-public information on a Current Report on Form 8-K or otherwise. In the event that the Company believes that a notice contains material, non-public information relating to the Company or any of its Subsidiaries, the Company so shall indicate to the applicable Holder explicitly in writing in such notice (or immediately upon receipt of notice from such Holder, as applicable), and in the absence of any such written indication in such notice (or notification from the Company immediately upon receipt of notice from such Holder), such Holder shall be entitled to presume that information contained in the notice does not constitute material, non-public information relating to the Company or any of its Subsidiaries.
34. Absence of Trading and Disclosure Restrictions. The Company acknowledges and agrees that no Holder is a fiduciary or agent of the Company and that each Holder shall have no obligation to (a) maintain the confidentiality of any information provided by the Company or (b) refrain from trading any securities while in possession of such information in the absence of a written non-disclosure agreement signed by an officer of such Holder that explicitly provides for such confidentiality and trading restrictions. In the absence of such an executed, written non-disclosure agreement, the Company acknowledges that each Holder may freely trade in any securities issued by the Company, may possess and use any information provided by the Company in connection with such trading activity, and may disclose any such information to any third party.
[The remainder of the page is intentionally left blank]
| I-37 |
IN WITNESS WHEREOF, the Company has caused this Certificate of Designations of the Certificate of Incorporation of Aditxt, Inc. to be signed by its Chief Executive Officer on this [___] day of [________], 2024.
| ADITXT, INC. | |||
| By: | |||
| Name: | [___________] | ||
| Title: | [ ] | ||
| I-38 |
EXHIBIT I
ADITXT, INC.
CONVERSION NOTICE
Reference is made to the Certificate of Designations of the Certificate of Incorporation of Aditxt, Inc., a Delaware corporation (the “Company”) establishing the terms, preferences and rights of the Series A-2 Convertible Preferred Stock, $0.001 par value (the “A-2 Preferred Shares”) of the Company (the “Certificate of Designations”). In accordance with and pursuant to the Certificate of Designations, the undersigned hereby elects to convert the number of A-2 Preferred Shares indicated below into shares of common stock, $0.001 value per share (the “Common Stock”), of the Company, as of the date specified below.
| Date of Conversion: |
Aggregate number of A-2 Preferred Shares to be converted: |
|
| Aggregate Stated Value of such A-2 Preferred Shares to be converted: | |
| Aggregate accrued and unpaid Dividends with respect to such A-2 Preferred Shares to be converted: | |
| AGGREGATE CONVERSION AMOUNT TO BE CONVERTED: |
| Please confirm the following information: | |
| Conversion Price: | |
| Number of shares of Common Stock to be issued: |
☐ If this Conversion Notice is being delivered with respect to an Alternate Conversion, check here if Holder is electing to use the following Alternate Conversion Price:____________
Please issue the Common Stock into which the applicable A-2 Preferred Shares are being converted to Holder, or for its benefit, as follows:
☐ Check here if requesting delivery as a certificate to the following name and to the following address:
| Issue to: | |
☐ Check here if requesting delivery by Deposit/Withdrawal at Custodian as follows:
| DTC Participant: |
| DTC Number: | ||
| Account Number: |
| Date: _____________ __, |
| Name of Registered Holder |
| By: | |||
| Name: | |||
| Title: | |||
| Tax ID: |
| E-mail Address: |
| I-39 |
EXHIBIT II
ACKNOWLEDGMENT
The Company hereby (a) acknowledges this Conversion Notice, (b) certifies that the above indicated number of shares of Common Stock are eligible to be resold by the applicable Holder without restriction and hereby directs _________________ to issue the above indicated number of shares of Common Stock in accordance with the Transfer Agent Instructions dated _____________, 20__ from the Company and acknowledged and agreed to by ________________________.
| ADITXT, INC. | |||
| By: | |||
| Name: | |||
| Title: | |||
| I-40 |
Amended and Restated Bylaws
of the Surviving Company
| J-1 |
SECOND AMENDED AND RESTATED BYLAWS
OF
EVOFEM BIOSCIENCES, INC.
(the “Corporation”)
ARTICLE I
Meetings of Stockholders
Section 1.1 Annual Meetings. If required by applicable law, an annual meeting of stockholders shall be held for the election of directors at such date, time and place, if any, either within or without the State of Delaware, as may be designated by resolution of the Board of Directors from time to time. Any other proper business may be transacted at the annual meeting. The Corporation may postpone, reschedule or cancel any annual meeting of stockholders previously scheduled by the Board of Directors.
Section 1.2 Special Meetings. Special meetings of stockholders for any purpose or purposes may be called at any time by the Board of Directors, but such special meetings may not be called by any other person or persons. Business transacted at any special meeting of stockholders shall be limited to the purposes stated in the notice. The Corporation may postpone, reschedule or cancel any special meeting of stockholders previously scheduled by the Board of Directors.
Section 1.3 Notice of Meetings. Whenever stockholders are required or permitted to take any action at a meeting, a notice of the meeting shall be given that shall state the place, if any, date and hour of the meeting, the means of remote communications, if any, by which stockholders and proxy holders may be deemed to be present in person and vote at such meeting, the record date for determining the stockholders entitled to vote at the meeting (if such date is different from the record date for stockholders entitled to notice of the meeting) and, in the case of a special meeting, the purpose or purposes for which the meeting is called. Unless otherwise provided by law, the certificate of incorporation of the Corporation (the “Certificate of Incorporation”) or these bylaws, the notice of any meeting shall be given not less than ten (10) nor more than sixty (60) days before the date of the meeting to each stockholder entitled to vote at the meeting as of the record date for determining the stockholders entitled to notice of the meeting.
Section 1.4 Adjournments. Any meeting of stockholders, annual or special, may adjourn from time to time to reconvene at the same or some other place, and notice need not be given of any such adjourned meeting if the time and place thereof are announced at the meeting at which the adjournment is taken. At the adjourned meeting the Corporation may transact any business which might have been transacted at the original meeting. If the adjournment is for more than thirty (30) days, a notice of the adjourned meeting shall be given to each stockholder of record entitled to vote at the meeting. If after the adjournment a new record date for determination of stockholders entitled to vote is fixed for the adjourned meeting, the Board of Directors shall fix as the record date for determining stockholders entitled to notice of such adjourned meeting the same or an earlier date as that fixed for determination of stockholders entitled to vote at the adjourned meeting, and shall give notice of the adjourned meeting to each stockholder of record as of the record date so fixed for notice of such adjourned meeting.
| J-2 |
Section 1.5 Quorum. Except as otherwise provided by law, the Certificate of Incorporation or these bylaws, at each meeting of stockholders the presence in person or by proxy of the holders of a majority in voting power of the outstanding shares of stock entitled to vote at the meeting shall be necessary and sufficient to constitute a quorum. Where a separate vote by class or series is required, the presence in person or by proxy of the holders of a majority in voting power of the outstanding shares of such class or series shall be necessary and sufficient to constitute a quorum with respect to that matter. In the absence of a quorum, the stockholders so present may, by the affirmative vote of the holders of a majority in voting power of the shares of the Corporation which are present in person or by proxy and entitled to vote thereon, adjourn the meeting from time to time in the manner provided in Section 1.4 of these bylaws until a quorum shall attend. Shares of the Corporation’s capital stock shall neither be entitled to vote nor counted for quorum purposes if such shares belong to (i) the Corporation, (ii) another corporation, if a majority of the shares entitled to vote in the election of directors of such other corporation is held, directly or indirectly, by the Corporation or (iii) any other entity, if a majority of the voting power of such other entity is otherwise controlled, directly or indirectly, by the Corporation; provided, however, that the foregoing shall not limit the right of the Corporation to vote stock, including but not limited to its own stock, held by it in a fiduciary capacity.
Section 1.6 Organization. Meetings of stockholders shall be presided over by the Chairperson of the Board, if any, or in his or her absence by the Vice Chairperson of the Board, if any, or in his or her absence by the President, or in his or her absence by a Vice President, or in the absence of the foregoing persons by a chairperson designated by the Board of Directors, or in the absence of such designation by a chairperson chosen at the meeting. The Secretary shall act as secretary of the meeting, but in his or her absence the chairperson of the meeting may appoint any person to act as secretary of the meeting.
Section 1.7 Voting; Proxies. Except as otherwise provided by or pursuant to the provisions of the Certificate of Incorporation, each stockholder entitled to vote at any meeting of stockholders shall be entitled to one vote for each share of stock held by such stockholder which has voting power upon the matter in question. Each stockholder entitled to vote at a meeting of stockholders or to express consent to corporate action without a meeting may authorize another person or persons to act for such stockholder by proxy, but no such proxy shall be voted or acted upon after three years from its date, unless the proxy provides for a longer period. The authorization of a person to act as proxy may be documented, signed and delivered in accordance with Section 116 of the General Corporation Law of the State of Delaware (the “General Corporation Law”) provided that such authorization shall set forth, or be delivered with, information enabling the Corporation to determine the identity of the stockholder granting such authorization. A proxy shall be irrevocable if it states that it is irrevocable and if, and only as long as, it is coupled with an interest sufficient in law to support an irrevocable power. A stockholder may revoke any proxy which is not irrevocable by attending the meeting and voting in person or by delivering to the Secretary of the Corporation a revocation of the proxy or a new proxy bearing a later date. Voting at meetings of stockholders need not be by written ballot. At all meetings of stockholders for the election of directors at which a quorum is present a plurality of the votes cast shall be sufficient to elect. All other elections and questions presented to the stockholders at a meeting at which a quorum is present shall, unless a different or minimum vote is required by the Certificate of Incorporation, these bylaws, the rules or regulations of any stock exchange applicable to the Corporation, or any law or regulation applicable to the Corporation or its securities, in which case such different or minimum vote shall be the applicable vote on the matter, be decided by the affirmative vote of the holders of a majority in voting power of the shares of stock of the Corporation which are present in person or by proxy and entitled to vote thereon.
| J-3 |
Section 1.8 Fixing Date for Determination of Stockholders of Record.
(a) In order that the Corporation may determine the stockholders entitled to notice of any meeting of stockholders or any adjournment thereof, the Board of Directors may fix a record date, which record date shall not precede the date upon which the resolution fixing the record date is adopted by the Board of Directors, and which record date shall, unless otherwise required by law, not be more than sixty (60) nor less than ten (10) days before the date of such meeting. If the Board of Directors so fixes a date, such date shall also be the record date for determining the stockholders entitled to vote at such meeting unless the Board of Directors determines, at the time it fixes such record date, that a later date on or before the date of the meeting shall be the date for making such determination. If no record date is fixed by the Board of Directors, the record date for determining stockholders entitled to notice of or to vote at a meeting of stockholders shall be at the close of business on the day next preceding the day on which notice is given, or, if notice is waived, at the close of business on the day next preceding the day on which the meeting is held. A determination of stockholders of record entitled to notice of or to vote at a meeting of stockholders shall apply to any adjournment of the meeting; provided, however, that the Board of Directors may fix a new record date for determination of stockholders entitled to vote at the adjourned meeting, and in such case shall also fix as the record date for stockholders entitled to notice of such adjourned meeting the same or an earlier date as that fixed for determination of stockholders entitled to vote in accordance herewith at the adjourned meeting.
(b) In order that the Corporation may determine the stockholders entitled to receive payment of any dividend or other distribution or allotment of any rights, or entitled to exercise any rights in respect of any change, conversion or exchange of stock or for the purpose of any other lawful action, the Board of Directors may fix a record date, which record date shall not precede the date upon which the resolution fixing the record date is adopted, and which record date shall not be more than sixty (60) days prior to such action. If no such record date is fixed, the record date for determining stockholders for any such purpose shall be at the close of business on the day on which the Board of Directors adopts the resolution relating thereto.
(c) Unless otherwise restricted by the Certificate of Incorporation, in order that the Corporation may determine the stockholders entitled to express consent to corporate action without a meeting, the Board of Directors may fix a record date, which record date shall not precede the date upon which the resolution fixing the record date is adopted by the Board of Directors, and which record date shall not be more than ten (10) days after the date upon which the resolution fixing the record date is adopted by the Board of Directors. If no record date for determining stockholders entitled to express consent to corporate action without a meeting is fixed by the Board of Directors, (i) when no prior action of the Board of Directors is required by law, the record date for such purpose shall be the first date on which a signed consent setting forth the action taken or proposed to be taken is delivered to the Corporation in accordance with applicable law, and (ii) if prior action by the Board of Directors is required by law, the record date for such purpose shall be at the close of business on the day on which the Board of Directors adopts the resolution taking such prior action.
| J-4 |
Section 1.9 List of Stockholders Entitled to Vote. The Corporation shall prepare, at least ten (10) days before every meeting of stockholders, a complete list of the stockholders entitled to vote at the meeting (provided, however, if the record date for determining the stockholders entitled to vote is less than ten (10) days before the date of the meeting, the list shall reflect the stockholders entitled to vote as of the tenth day before the meeting date), arranged in alphabetical order, and showing the address of each stockholder and the number of shares registered in the name of each stockholder. Such list shall be open to the examination of any stockholder for any purpose germane to the meeting at least ten (10) days prior to the meeting (i) on a reasonably accessible electronic network, provided that the information required to gain access to such list is provided with the notice of meeting or (ii) during ordinary business hours at the principal place of business of the Corporation. If the meeting is to be held at a place, then a list of stockholders entitled to vote at the meeting shall be produced and kept at the time and place of the meeting during the whole time thereof and may be examined by any stockholder who is present. If the meeting is to be held solely by means of remote communication, then the list shall also be open to the examination of any stockholder during the whole time of the meeting on a reasonably accessible electronic network, and the information required to access such list shall be provided with the notice of the meeting. Except as otherwise provided by law, the stock ledger shall be the only evidence as to who are the stockholders entitled to examine the list of stockholders required by this Section 1.9 or to vote in person or by proxy at any meeting of stockholders.
Section 1.10 Action by Consent of Stockholders. Unless otherwise restricted by the Certificate of Incorporation, any action required or permitted to be taken at any annual or special meeting of the stockholders may be taken without a meeting, without prior notice and without a vote, if a consent or consents in writing or by electronic transmission, setting forth the action so taken, shall be signed by the holders of outstanding stock having not less than the minimum number of votes that would be necessary to authorize or take such action at a meeting at which all shares entitled to vote thereon were present and voted and shall be delivered to the Corporation by delivery to its registered office in the State of Delaware, its principal place of business, an officer or agent of the Corporation having custody of the book in which minutes of proceedings of stockholders are recorded, or to an information processing system designated by the Corporation for receiving such consents. Delivery made to the Corporation’s registered office shall be by hand or by certified or registered mail, return receipt requested. Any such consent delivered to an information processing system designated by the Corporation for receiving such consents must set forth or be delivered with information that enables the Corporation to determine the date of delivery of such consent and the identity of the person giving such consent, and, if such consent is given by a person authorized to act for a stockholder as proxy, such consent must comply with the applicable provisions of Section 212 of the General Corporation Law. Any such consent given by electronic transmission shall be deemed delivered as provided by the General Corporation Law. Prompt notice of the taking of the corporate action without a meeting by less than unanimous consent shall, to the extent required by law, be given to those stockholders who have not consented and who, if the action had been taken at a meeting, would have been entitled to notice of the meeting if the record date for notice of such meeting had been the date that consents signed by a sufficient number of holders to take the action were delivered to the Corporation.
| J-5 |
Section 1.11 Inspectors of Election. The Corporation may, and shall if required by law, in advance of any meeting of stockholders, appoint one or more inspectors of election, who may be employees of the Corporation, to act at the meeting or any adjournment thereof and to make a written report thereof. The Corporation may designate one or more persons as alternate inspectors to replace any inspector who fails to act. In the event that no inspector so appointed or designated is able to act at a meeting of stockholders, the person presiding at the meeting shall appoint one or more inspectors to act at the meeting. Each inspector, before entering upon the discharge of his or her duties, shall take and sign an oath to execute faithfully the duties of inspector with strict impartiality and according to the best of his or her ability. The inspector or inspectors so appointed or designated shall (i) ascertain the number of shares of capital stock of the Corporation outstanding and the voting power of each such share, (ii) determine the shares of capital stock of the Corporation represented at the meeting and the validity of proxies and ballots, (iii) count all votes and ballots, (iv) determine and retain for a reasonable period a record of the disposition of any challenges made to any determination by the inspectors, and (v) certify their determination of the number of shares of capital stock of the Corporation represented at the meeting and such inspectors’ count of all votes and ballots. Such certification and report shall specify such other information as may be required by law. In determining the validity and counting of proxies and ballots cast at any meeting of stockholders of the Corporation, the inspectors may consider such information as is permitted by applicable law. No person who is a candidate for an office at an election may serve as an inspector at such election.
Section 1.12 Conduct of Meetings. The date and time of the opening and the closing of the polls for each matter upon which the stockholders will vote at a meeting shall be announced at the meeting by the person presiding over the meeting. The Board of Directors may adopt by resolution such rules and regulations for the conduct of the meeting of stockholders as it shall deem appropriate. Except to the extent inconsistent with such rules and regulations as adopted by the Board of Directors, the person presiding over any meeting of stockholders shall have the right and authority to convene and (for any or no reason) to recess and/or adjourn the meeting, to prescribe such rules, regulations and procedures and to do all such acts as, in the judgment of such presiding person, are appropriate for the proper conduct of the meeting. Such rules, regulations or procedures, whether adopted by the Board of Directors or prescribed by the presiding person of the meeting, may include, without limitation, the following: (i) the establishment of an agenda or order of business for the meeting; (ii) rules and procedures for maintaining order at the meeting and the safety of those present; (iii) limitations on attendance at or participation in the meeting to stockholders entitled to vote at the meeting, their duly authorized and constituted proxies or such other persons as the presiding person of the meeting shall determine; (iv) restrictions on entry to the meeting after the time fixed for the commencement thereof; and (v) limitations on the time allotted to questions or comments by participants. The presiding person at any meeting of stockholders, in addition to making any other determinations that may be appropriate to the conduct of the meeting, shall, if the facts warrant, determine and declare to the meeting that a matter or business was not properly brought before the meeting and if such presiding person should so determine, such presiding person shall so declare to the meeting and any such matter or business not properly brought before the meeting shall not be transacted or considered. Unless and to the extent determined by the Board of Directors or the person presiding over the meeting, meetings of stockholders shall not be required to be held in accordance with the rules of parliamentary procedure.
| J-6 |
ARTICLE II
Board of Directors
Section 2.1 Number; Qualifications. The initial Board of Directors shall consist of three (3) members. Thereafter, the number thereof shall be determined from time to time by resolution of the stockholders and shall be in no event less than one (1). Directors need not be stockholders.
Section 2.2 Election; Resignation; Vacancies. The Board of Directors shall initially consist of the persons elected by the sole incorporator of the Corporation, and each such director shall hold office until the first annual meeting of stockholders or until his or her successor is duly elected and qualified. At the first annual meeting of stockholders and at each annual meeting thereafter, the stockholders shall elect directors each of whom shall hold office for a term of one year or until his or her successor is duly elected and qualified, subject to such director’s earlier death, resignation, disqualification or removal. Any director may resign at any time upon notice to the Corporation. Unless otherwise provided by law or the Certificate of Incorporation, any newly created directorship or any vacancy occurring in the Board of Directors for any cause may be filled by a majority of the remaining members of the Board of Directors, although such majority is less than a quorum, or by a plurality of the votes cast at a meeting of stockholders, and each director so elected shall hold office until the expiration of the term of office of the director whom he or she has replaced or until his or her successor is elected and qualified.
Section 2.3 Regular Meetings. Regular meetings of the Board of Directors may be held at such places within or without the State of Delaware and at such times as the Board of Directors may from time to time determine.
Section 2.4 Special Meetings. Special meetings of the Board of Directors may be held at any time or place within or without the State of Delaware whenever called by the President, any Vice President, the Secretary, or by any member of the Board of Directors. Notice of a special meeting of the Board of Directors shall be given by the person or persons calling the meeting at least twenty-four hours before the special meeting.
Section 2.5 Telephonic Meetings Permitted. Members of the Board of Directors, or any committee designated by the Board of Directors, may participate in a meeting thereof by means of conference telephone or other communications equipment by means of which all persons participating in the meeting can hear each other, and participation in a meeting pursuant to this by- law shall constitute presence in person at such meeting.
Section 2.6 Quorum; Vote Required for Action. At all meetings of the Board of Directors all the directors shall constitute a quorum for the transaction of business. Except in cases in which the Certificate of Incorporation, these bylaws or applicable law otherwise provides, a majority of the votes entitled to be cast by the directors present at a meeting at which a quorum is present shall be the act of the Board of Directors.
Section 2.7 Organization. Meetings of the Board of Directors shall be presided over by the Chairperson of the Board, if any, or in his or her absence by the Vice Chairperson of the Board, if any, or in his or her absence by the President, or in their absence by a chairperson chosen at the meeting. The Secretary shall act as secretary of the meeting, but in his or her absence the chairperson of the meeting may appoint any person to act as secretary of the meeting.
Section 2.8 Action by Unanimous Consent of Directors. Unless otherwise restricted by the Certificate of Incorporation or these bylaws, any action required or permitted to be taken at any meeting of the Board of Directors, or of any committee thereof, may be taken without a meeting if all members of the Board of Directors or such committee, as the case may be, consent thereto in writing or by electronic transmission and any consent may be documented, signed and delivered in any manner permitted by Section 116 of the General Corporation Law. After an action is taken, the consent or consents relating thereto shall be filed with the minutes of proceedings of the board or committee in the same paper or electronic form as the minutes are maintained.
| J-7 |
ARTICLE III
Committees
Section 3.1 Committees. The Board of Directors may designate one or more committees, each committee to consist of all the directors of the Corporation. Any such committee, to the extent permitted by law and to the extent provided in the resolution of the Board of Directors, shall have and may exercise all the powers and authority of the Board of Directors in the management of the business and affairs of the Corporation, and may authorize the seal of the Corporation to be affixed to all papers which may require it.
Section 3.2 Committee Rules. Unless the Board of Directors otherwise provides, each committee designated by the Board of Directors may make, alter and repeal rules for the conduct of its business. In the absence of such rules each committee shall conduct its business in the same manner as the Board of Directors conducts its business pursuant to Article II of these bylaws.
| J-8 |
ARTICLE IV
Officers
Section 4.1 Officers; Election; Qualifications; Term of Office; Resignation; Removal; Vacancies. The Board of Directors shall elect a President and Secretary, and it may, if it so determines, choose a Chairperson of the Board and a Vice Chairperson of the Board from among its members. The Board of Directors may also choose one or more Vice Presidents, one or more Assistant Secretaries, a Treasurer and one or more Assistant Treasurers and such other officers as it shall from time to time deem necessary or desirable. Each such officer shall hold office until the first meeting of the Board of Directors after the annual meeting of stockholders next succeeding his or her election, and until his or her successor is elected and qualified or until his or her earlier resignation or removal. Any officer may resign at any time upon notice to the Corporation. The Board of Directors may remove any officer with or without cause at any time, but such removal shall be without prejudice to the contractual rights of such officer, if any, with the Corporation. Any number of offices may be held by the same person. Any vacancy occurring in any office of the Corporation by death, resignation, removal or otherwise may be filled for the unexpired portion of the term by the Board of Directors at any regular or special meeting.
Section 4.2 Powers and Duties of Officers. The officers of the Corporation shall have such powers and duties in the management of the Corporation as may be prescribed in a resolution by the Board of Directors and, to the extent not so provided, as generally pertain to their respective offices, subject to the control of the Board of Directors. The Board of Directors may require any officer, agent or employee to give security for the faithful performance of his or her duties.
Section 4.3 Appointing Attorneys and Agents; Voting Securities of Other Entities. Unless otherwise provided by resolution adopted by the Board of Directors, the Chairperson of the Board, the President or any Vice President may from time to time appoint an attorney or attorneys or agent or agents of the Corporation, in the name and on behalf of the Corporation, to cast the votes which the Corporation may be entitled to cast as the holder of stock or other securities in any other corporation or other entity, any of whose stock or other securities may be held by the Corporation, at meetings of the holders of the stock or other securities of such other corporation or other entity, or to consent in any manner permitted under applicable law, in the name of the Corporation as such holder, to any action by such other corporation or other entity, and may instruct the person or persons so appointed as to the manner of casting such votes or giving such consents, and may execute or cause to be executed in the name and on behalf of the Corporation and under its corporate seal or otherwise, all such proxies or other instruments as he or she may deem necessary or proper. Any of the rights set forth in this Section 4.3 which may be delegated to an attorney or agent may also be exercised directly by the Chairperson of the Board, the President or the Vice President.
| J-9 |
ARTICLE V
Stock
Section 5.1 Certificates. The shares of the Corporation shall be uncertificated, provided that the Board of Directors may provide by resolution or resolutions that some or all of any or all classes or series of stock shall be represented by certificates. Every holder of stock represented by certificates shall be entitled to have a certificate signed by or in the name of the Corporation by any two authorized officers of the Corporation (it being understood that each of the Chairperson of the Board of Directors, the Vice Chairperson of the Board of Directors, the President, any Vice President, the Treasurer, any Assistant Treasurer, the Secretary and any Assistant Secretary shall be an authorized officer for such purpose), certifying the number of shares owned by such holder in the Corporation. Any or all the signatures on the certificate may be a facsimile. In case any officer, transfer agent or registrar who has signed or whose facsimile signature has been placed upon a certificate shall have ceased to be such officer, transfer agent, or registrar before such certificate is issued, it may be issued by the Corporation with the same effect as if such person were such officer, transfer agent, or registrar at the date of issue.
Section 5.2 Lost, Stolen or Destroyed Stock Certificates; Issuance of New Certificates. The Corporation may issue a new certificate of stock in the place of any certificate theretofore issued by it, alleged to have been lost, stolen or destroyed, and the Corporation may require the owner of the lost, stolen or destroyed certificate, or such owner’s legal representative, to give the Corporation a bond sufficient to indemnify it against any claim that may be made against it on account of the alleged loss, theft or destruction of any such certificate or the issuance of such new certificate.
| J-10 |
ARTICLE VI
Indemnification
Section 6.1 Indemnification of Directors and Officers. The Corporation shall indemnify its directors and officers to the fullest extent not prohibited by the General Corporation Law or any other applicable law; provided, however, that the Corporation may modify the extent of such indemnification by individual contracts with its directors and officers; and, provided, further, that the Corporation shall not be required to indemnify any director or officer in connection with any proceeding (or part thereof) initiated by such person unless (i) such indemnification is expressly required to be made by law, (ii) the proceeding was authorized by the Board of Directors of the Corporation, (iii) such indemnification is provided by the Corporation, in its sole discretion, pursuant to the powers vested in the corporation under the General Corporation Law or any other applicable law or (iv) such indemnification is required to be made under Section 6.4 of these Bylaws.
Section 6.2 Indemnification of Employees and Other Agents. The Corporation shall have power to indemnify its employees and other agents as set forth in the General Corporation Law or any other applicable law. The Board of Directors shall have the power to delegate the determination of whether indemnification shall be given to any such person to such officers or other persons as the Board of Directors shall determine.
Section 6.3 Expenses. The Corporation shall advance to any person who was or is a party or is threatened to be made a party to any threatened, pending or completed action, suit or proceeding, whether civil, criminal, administrative or investigative, by reason of the fact that he is or was a director or officer, of the Corporation, or is or was serving at the request of the Corporation as a director or officer of another corporation, partnership, joint venture, trust or other enterprise, prior to the final disposition of the proceeding, promptly following request therefor, all expenses incurred by any director or officer in connection with such proceeding, provided, however, that, if the General Corporation Law requires, an advancement of expenses incurred by a director or officer in his or her capacity as a director or officer (and not in any other capacity in which service was or is rendered by such indemnitee, including, without limitation, service to an employee benefit plan) shall be made only upon delivery to the Corporation of an undertaking, by or on behalf of such indemnitee, to repay all amounts so advanced if it shall ultimately be determined by final judicial decision from which there is no further right to appeal that such indemnitee is not entitled to be indemnified for such expenses under this Article VI of these bylaws or otherwise.
Notwithstanding the foregoing, unless otherwise determined pursuant to Section 6.5 of these bylaws, no advance shall be made by the Corporation to an officer of the Corporation (except by reason of the fact that such officer is or was a director of the Corporation, in which event this paragraph shall not apply) in any action, suit or proceeding, whether civil, criminal, administrative or investigative, if a determination is reasonably and promptly made (i) by a majority vote of a quorum consisting of directors who were not parties to the proceeding, even if not a quorum, or (ii) by a committee of such directors designated by a majority of such directors, even though less than a quorum, or (iii) if there are no such directors, or such directors so direct, by independent legal counsel in a written opinion, that the facts known to the decision-making party at the time such determination is made demonstrate clearly and convincingly that such person acted in bad faith or in a manner that such person did not believe to be in or not opposed to the best interests of the Corporation.
| J-11 |
Section 6.4 Enforcement. Without the necessity of entering into an express contract, all rights to indemnification and advances to directors and officers under Article VI of these bylaws shall be deemed to be contractual rights and be effective to the same extent and as if provided for in a contract between the Corporation and the director or officer. Any right to indemnification or advances granted by this Bylaw to a director or officer shall be enforceable by or on behalf of the person holding such right in any court of competent jurisdiction if (i) the claim for indemnification or advances is denied, in whole or in part, or (ii) no disposition of such claim is made within ninety (90) days of request therefor. The claimant in such enforcement action, if successful in whole or in part, shall be entitled to be paid also the expense of prosecuting the claim. In connection with any claim for indemnification, the Corporation shall be entitled to raise as a defense to any such action that the claimant has not met the standards of conduct that make it permissible under the General Corporation Law or any other applicable law for the Corporation to indemnify the claimant for the amount claimed. In connection with any claim by an officer of the Corporation (except in any action, suit or proceeding, whether civil, criminal, administrative or investigative, by reason of the fact that such officer is or was a director of the Corporation) for advances, the Corporation shall be entitled to raise as a defense as to any such action clear and convincing evidence that such person acted in bad faith or in a manner that such person did not believe to be in or not opposed to the best interests of the Corporation, or with respect to any criminal action or proceeding that such person acted without reasonable cause to believe that his conduct was lawful. Neither the failure of the Corporation (including its Board of Directors, independent legal counsel or its stockholders) to have made a determination prior to the commencement of such action that indemnification of the claimant is proper in the circumstances because he has met the applicable standard of conduct set forth in the General Corporation Law or any other applicable law, nor an actual determination by the Corporation (including its Board of Directors, independent legal counsel or its stockholders) that the claimant has not met such applicable standard of conduct, shall be a defense to the action or create a presumption that claimant has not met the applicable standard of conduct. In any suit brought by a director or officer to enforce a right to indemnification or to an advancement of expenses hereunder, the burden of proving that the director or officer is not entitled to be indemnified, or to such advancement of expenses, under Article VI of these bylaws or otherwise shall be on the Corporation.
Section 6.5 Non-Exclusivity of Rights. The rights conferred on any person by this Article VI shall not be exclusive of any other right which such person may have or hereafter acquire under any applicable statute, provision of the Certificate of Incorporation, bylaws, agreement, vote of stockholders or disinterested directors or otherwise, both as to action in such person’s official capacity and as to action in another capacity while holding office. The Corporation is specifically authorized to enter into individual contracts with any or all of its directors, officers, employees or agents respecting indemnification and advances, to the fullest extent not prohibited by the General Corporation Law or any other applicable law.
Section 6.6 Survival of Rights. The rights conferred on any person by this Article VI shall continue as to a person who has ceased to be a director or officer, employee or other agent and shall inure to the benefit of the heirs, executors and administrators of such a person.
| J-12 |
Section 6.7 Insurance. To the fullest extent permitted by the General Corporation Law, or any other applicable law, the corporation, upon approval by the Board of Directors, may purchase insurance on behalf of any person required or permitted to be indemnified pursuant to this Article VI.
Section 6.8 Amendments. Any repeal or modification of this Article VI shall only be prospective and shall not affect the rights under this Article VI in effect at the time of the alleged occurrence of any action or omission to act that is the cause of any proceeding against any agent of the Corporation.
Section 6.9 Saving Clause. If this Article VI or any portion hereof shall be invalidated on any ground by any court of competent jurisdiction, then the Corporation shall nevertheless indemnify each director and officer to the full extent not prohibited by any applicable portion of this Article VI that shall not have been invalidated, or by any other applicable law. If this Section 6.9 shall be invalid due to the application of the indemnification provisions of another jurisdiction, then the Corporation shall indemnify each director and officer to the full extent under applicable law.
Section 6.10 Certain Definitions. For the purposes of this Article VI, the following definitions shall apply:
(a) The term “proceeding” shall be broadly construed and shall include, without limitation, the investigation, preparation, prosecution, defense, settlement, arbitration and appeal of, and the giving of testimony in, any threatened, pending or completed action, suit or proceeding, whether civil, criminal, administrative or investigative.
(b) The term “expenses” shall be broadly construed and shall include, without limitation, court costs, attorneys’ fees, witness fees, fines, amounts paid in settlement or judgment and any other costs and expenses of any nature or kind incurred in connection with any proceeding.
(c) The term the “Corporation” shall include, in addition to the resulting corporation, any constituent corporation (including any constituent of a constituent) absorbed in a consolidation or merger which, if its separate existence had continued, would have had power and authority to indemnify its directors, officers, and employees or agents, so that any person who is or was a director, officer, employee or agent of such constituent corporation, or is or was serving at the request of such constituent corporation as a director, officer, employee or agent of another corporation, partnership, joint venture, trust or other enterprise, shall stand in the same position under the provisions of this Article VI with respect to the resulting or surviving corporation as he would have with respect to such constituent corporation if its separate existence had continued.
(d) References to a “director,” “officer,” “employee,” or “agent” of the Corporation shall include, without limitation, situations where such person is serving at the request of the Corporation as, respectively, a director, officer, employee, trustee or agent of another corporation, partnership, joint venture, trust or other enterprise.
(e) References to “other enterprises” shall include employee benefit plans; references to “fines” shall include any excise taxes assessed on a person with respect to an employee benefit plan; and references to “serving at the request of the Corporation” shall include any service as a director, officer, employee or agent of the corporation which imposes duties on, or involves services by, such director, officer, employee, or agent with respect to an employee benefit plan, its participants, or beneficiaries; and a person who acted in good faith and in a manner he reasonably believed to be in the interest of the participants and beneficiaries of an employee benefit plan shall be deemed to have acted in a manner “not opposed to the best interests of the Corporation” as referred to in this Article VI.
| J-13 |
ARTICLE VII
Miscellaneous
Section 7.1 Fiscal Year. The fiscal year of the Corporation shall initially end on December 31, and may be changed by resolution of the Board of Directors.
Section 7.2 Seal. The corporate seal shall have the name of the Corporation inscribed thereon and shall be in such form as may be approved from time to time by the Board of Directors.
Section 7.3 Manner of Notice.
(a) Without limiting the manner by which notice otherwise may be given effectively to stockholders, any notice to stockholders given by the Corporation under any provision of the General Corporation Law, the Certificate of Incorporation or these bylaws may be given in writing directed to the stockholder’s mailing address (or by electronic transmission directed to the stockholder’s electronic mail address, as applicable) as it appears on the records of the Corporation. Notice shall be given (i) if mailed, when deposited in the United States mail, postage prepaid, (ii) if delivered by courier service, the earlier of when the notice is received or left at the stockholder’s address, or (iii) if given by electronic mail, when directed to such stockholder’s electronic mail address (unless the stockholder has notified the Corporation in writing or by electronic transmission of an objection to receiving notice by electronic mail or such notice is prohibited by the General Corporation Law to be given by electronic transmission). A notice by electronic mail must include a prominent legend that the communication is an important notice regarding the Corporation. A notice by electronic mail will include any files attached thereto and any information hyperlinked to a website if such electronic mail includes the contact information of an officer or agent of the Corporation who is available to assist with accessing such files or information. Any notice to stockholders given by the Corporation under any provision of the General Corporation Law, the Certificate of Incorporation or these bylaws provided by means of electronic transmission (other than any such notice given by electronic mail) may only be given in a form consented to by such stockholder, and any such notice by such means of electronic transmission shall be deemed to be given as provided by the General Corporation Law. The terms “electronic mail”, “electronic mail address”, “electronic signature” and “electronic transmission” as used herein shall have the meanings ascribed thereto in the General Corporation Law.
(b) Except as otherwise provided herein or permitted by applicable law, notices to any director may be in writing and delivered personally or mailed to such director at such director’s address appearing on the books of the Corporation, or may be given by telephone or by any means of electronic transmission (including, without limitation, electronic mail) directed to an address for receipt by such director of electronic transmissions appearing on the books of the Corporation.
(c) Without limiting the manner by which notice otherwise may be given effectively to stockholders, and except as prohibited by applicable law, any notice to stockholders given by the Corporation under any provision of applicable law, the Certificate of Incorporation, or these bylaws shall be effective if given by a single written notice to stockholders who share an address if consented to by the stockholders at that address to whom such notice is given. Any such consent shall be revocable by the stockholder by written notice to the Corporation. Any stockholder who fails to object in writing to the Corporation, within sixty (60) days of having been given written notice by the Corporation of its intention to send the single notice permitted under this Section 7.3(c), shall be deemed to have consented to receiving such single written notice.
| J-14 |
Section 7.4 Waiver of Notice of Meetings of Stockholders, Directors and Committees. Any waiver of notice, given by the person entitled to notice, whether before or after the time stated therein, shall be deemed equivalent to notice. Attendance of a person at a meeting shall constitute a waiver of notice of such meeting, except when the person attends a meeting for the express purpose of objecting, at the beginning of the meeting, to the transaction of any business because the meeting is not lawfully called or convened. Neither the business to be transacted at nor the purpose of any regular or special meeting of the stockholders, directors, or members of a committee of directors need be specified in a waiver of notice.
Section 7.5 Form of Records. Any records maintained by the Corporation in the regular course of its business, including its stock ledger, books of account, and minute books, may be kept on, or by means of, or be in the form of, any information storage device or method, provided that the records so kept can be converted into clearly legible paper form within a reasonable time.
Section 7.6 Electronic Signatures, etc. Any document, including, without limitation, any consent, agreement, certificate or instrument, required by the General Corporation Law, the Certificate of Incorporation or these bylaws to be executed by any officer, director, stockholder, employee or agent of the Corporation may be executed using a facsimile or other form of electronic signature to the fullest extent permitted by applicable law. All other contracts, agreements, certificates or instruments to be executed on behalf of the Corporation may be executed using a facsimile or other form of electronic signature to the fullest extent permitted by applicable law.
Section 7.7 Amendment of Bylaws. These bylaws may be altered, amended or repealed, and new bylaws may be adopted at any annual or special meeting of stockholders by the affirmative vote of the holders of not less than a majority of the voting power of the outstanding shares of stock entitled to vote.
Section 7.8 Forum Selection. Unless the Corporation consents in writing to the selection of an alternative forum, (i) any derivative action or proceeding brought on behalf of the Corporation, (ii) any action asserting a claim of breach of a fiduciary duty owed by any current or former director, officer, other employee or stockholder of the Corporation to the Corporation or the Corporation’s stockholders, (iii) any action asserting a claim arising pursuant to any provision of the General Corporation Law, the Certificate of Incorporation or these bylaws (as either may be amended or restated) or as to which the General Corporation Law confers jurisdiction on the Court of Chancery of the State of Delaware or (iv) any action asserting a claim governed by the internal affairs doctrine of the law of the State of Delaware shall, to the fullest extent permitted by law, be exclusively brought in the Court of Chancery of the State of Delaware or, if such court does not have subject matter jurisdiction thereof, the federal district court of the State of Delaware. To the fullest extent permitted by law, any person or entity purchasing or otherwise acquiring or holding any interest in shares of capital stock of the Corporation shall be deemed to have notice of and consented to the provisions of this Section 7.8.
| J-15 |
Amended
and Restated Certificate of Incorporation
of the Surviving Company
| K-1 |
SECOND AMENDED AND RESTATED
CERTIFICATE OF INCORPORATION OF
EVOFEM BIOSCIENCES, INC.
Evofem Biosciences, Inc., a corporation organized and existing under and by virtue of the provisions of the General Corporation Law of the State of Delaware (the “General Corporation Law”),
DOES HEREBY CERTIFY:
FIRST: That the name of this corporation is Evofem Biosciences, Inc. and that this corporation was originally incorporated pursuant to the General Corporation Law on February 1, 2007 under the name Lipothera, Inc.
SECOND: That this Second Amended and Restated Certificate of Incorporation, which amends and restates the Amended and Restated Certificate of Incorporation, as filed with the Delaware Secretary of State on November 24, 2014, and as thereafter amended, was duly adopted by the Board of Directors by resolutions proposing to amend and restate the Amended and Restated Certificate of Incorporation of this corporation, declaring said amendment and restatement to be advisable and in the best interests of this corporation, which resolution setting forth the proposed amendment and restatement is as follows:
RESOLVED, that the Amended and Restated Certificate of Incorporation of this corporation be amended and restated in its entirety as follows:
ARTICLE 1
The name of the Corporation is Evofem Biosciences, Inc. (the “Corporation”).
ARTICLE 2
The address of the Corporation’s registered office in the State of Delaware is 251 Little Falls Drive, Wilmington, DE, 19808, County of New Castle. The name of its registered agent at such address is Corporation Service Company.
ARTICLE 3
The nature of the business of the Corporation and the objects or purposes to be transacted, promoted or carried on by it are as follows: To engage in any lawful act or activity for which corporations may be organized under the General Corporation Law of the State of Delaware as it now exists or may hereafter be amended and supplemented (the “DGCL”).
| K-2 |
ARTICLE 4
The total number of shares of all classes of stock that the Corporation is authorized to issue is [___] ([●]) shares of Common Stock with a par value of one tenth of one Cent ($0.001) per share.
ARTICLE 5
Elections of directors need not be by written ballot unless the Bylaws of the Corporation shall so provide.
ARTICLE 6
Whenever a compromise or arrangement is proposed between the Corporation and its creditors or any class of them and/or between the Corporation and its stockholders or any class of them, any court of equitable jurisdiction within the State of Delaware may, on the application in a summary way of the Corporation or of any creditor or stockholder thereof, or on the application of any receiver or receivers appointed for the Corporation under the provisions of Section 291 of DGCL or on the application of trustees in dissolution or of any receiver or receivers appointed for the Corporation under the provisions of Section 279 of DGCL order a meeting of the creditors or class of creditors, and/or of the stockholders or class of stockholders of the Corporation, as the case may be, to be summoned in such manner as the said court directs. If a majority in number representing three-fourths in value of the creditors or class of creditors, and/or of the stockholders or class of stockholders of the Corporation, as the case may be, agree to any compromise or arrangement and to any reorganization of the Corporation as a consequence of such compromise or arrangement, the said compromise or arrangement and the said reorganization shall, if sanctioned by the court to which the said application has been made, be binding on all the creditors or class of creditors, and/or on all the stockholders or class of stockholders, of the Corporation, as the case may be, and also on the Corporation.
ARTICLE 7
A. To the fullest extent permitted by the DGCL, a director of the Corporation shall not be personally liable to the Corporation or its stockholders for monetary damages for breach of fiduciary duty as a director. If the DGCL is amended to authorize corporate action further eliminating or limiting the personal liability of directors, then the liability of a director of the Corporation shall be eliminated or limited to the fullest extent permitted by the DGCL, as so amended.
B. The Corporation shall indemnify, to the fullest extent permitted by applicable law, any director or officer of the Corporation who was or is a party or is threatened to be made a party to any threatened, pending or completed action, suit or proceeding, whether civil, criminal, administrative or investigative (a “Proceeding”) by reason of the fact that he or she is or was a director, officer, employee or agent of the Corporation or is or was serving at the request of the Corporation as a director, officer, employee or agent of another corporation, partnership, joint venture, trust or other enterprise, including service with respect to employee benefit plans, against expenses (including attorneys’ fees), judgments, fines and amounts paid in settlement actually and reasonably incurred by such person in connection with any such Proceeding. The Corporation shall be required to indemnify a person in connection with a Proceeding initiated by such person only if the Proceeding was authorized by the Board of Directors.
| K-3 |
C. The Corporation shall have the power to indemnify, to the extent permitted by the DGCL, any employee or agent of the Corporation who was or is a party or is threatened to be made a party to any Proceeding by reason of the fact that he or she is or was a director, officer, employee or agent of the Corporation or is or was serving at the request of the Corporation as a director, officer, employee or agent of another corporation, partnership, joint venture, trust or other enterprise, including service with respect to employee benefit plans, against expenses (including attorneys’ fees), judgments, fines and amounts paid in settlement actually and reasonably incurred by such person in connection with any such Proceeding.
D. Neither any amendment nor repeal of this Article 7, nor the adoption of any provision of this Certificate of Incorporation inconsistent with this Article 7, shall eliminate or reduce the effect of this Article 7 in respect of any matter occurring, or any cause of action, suit or claim accruing or arising or that, but for this Article 7, would accrue or arise, prior to such amendment, repeal or adoption of an inconsistent provision.
ARTICLE 8
The Corporation reserves the right to amend, alter, change or repeal any provision contained in this Certificate of Incorporation, in the manner now or hereafter prescribed by statute, and all rights conferred upon stockholders herein are granted subject to this reservation.
| K-4 |
IN WITNESS WHEREOF, this Seventh Amended and Restated Certificate of Incorporation has been executed by a duly authorized officer of this corporation on this [●] day of December, 2023.
| By: | ||
| Name: | ||
| Title: |
| K-5 |
SUPPORT AGREEMENT
This SUPPORT Agreement (this “Agreement”) is made and entered into as of October 28, 2024 by and among Aditxt, Inc., a Delaware corporation (“Parent”), Adifem, Inc., a Delaware corporation (“Merger Sub”), Evofem Biosciences, Inc., a Delaware corporation (the “Company”) and each of the stockholders of the Company who are signatories hereto (each, a “Stockholder,” together, the “Stockholders,” and, together with Parent, Merger Sub and the Company, the “Parties” and each, a “Party”).
Recitals
Whereas, Parent, Sub and the Company have entered into that certain Amended and Restated Agreement and Plan of Merger dated as of July 12, 2024 (as amended to the date hereof, the “Merger Agreement”);
Whereas, each Stockholder is the beneficial owner (as defined in Rule 13d-3 under the Securities Exchange Act of 1934, as amended (the “Exchange Act”)), of such number of shares of Company Capital Stock as is indicated on the signature page of this Agreement; and
Whereas, Parent and Sub have requested the Stockholders, and each Stockholder (solely in the Stockholder’s capacity as such), in consideration for providing for the Closing (as defined in the Merger Agreement) has agreed, to enter into this Agreement.
Agreement
Now, Therefore, in consideration of the mutual covenants and promises contained in this Agreement and for other good and valuable consideration, the receipt and adequacy of which are hereby acknowledged, the parties to this Agreement agree as follows:
1. Certain Definitions. All capitalized terms that are used but not defined herein shall have the respective meanings ascribed to them in the Merger Agreement. For all purposes of and under this Agreement, the following terms shall have the following respective meanings:
(a) “Company Acquisition Proposal” shall mean any proposal, inquiry, offer or indication of interest relating to any transaction or series of related transactions (other than transactions with Parent or any of its Subsidiaries) involving: (a) any acquisition or purchase by any Person or group, directly or indirectly, of more than 25% of any class of outstanding voting or equity securities of the Company, or any tender offer or exchange offer that, if consummated, would result in any Person or group beneficially owning more than 25% of any class of outstanding voting or equity securities of the Company; (b) any merger, consolidation, share exchange, business combination, joint venture, recapitalization, reorganization or other similar transaction involving the Company and a Person or group pursuant to which the Company Shareholders immediately preceding such transaction hold less than 75% of the equity interests in the surviving or resulting entity of such transaction; or (c) any sale, lease (other than in the ordinary course of business), exchange, transfer or other disposition to a Person or group of more than 25% of the consolidated assets of the Company and its Subsidiaries (measured by the fair market value thereof).
| L-1 |
(b) “Expiration Date” shall mean the earliest to occur of such date and time as (i) the Merger Agreement shall have been terminated for any reason; (ii) the Merger shall become effective in accordance with the terms and provisions of the Merger Agreement; (iii) the acquisition by Parent of all the Subject Shares of the Stockholders, whether pursuant to the Merger or otherwise; (iv) any amendment, change or waiver to the Merger Agreement as in effect on the date hereof, without each Stockholder’s consent, that (A) decreases the amount, or changes the form or timing (except with respect to extensions of time of the Offer in accordance with the terms of the Merger Agreement) of consideration payable to the Stockholders pursuant to the terms of the Merger Agreement as in effect on the date hereof or (B) materially and adversely affects such Stockholder; or (v) is agreed to in writing by Parent and each Stockholder.
(c) “Lien” shall mean any lien, hypothecation, adverse claim, charge, security interest, pledge or option, proxy, right of first refusal, preemptive right, voting trust or any other similar right.
(d) “Permitted Lien” shall mean (i) any Lien arising (A) hereunder or (B) under securities laws; and (ii) any right, agreement, understanding or arrangement which represents an interest in cash received upon sale of the Subject Shares and not an Lien upon the Subject Shares prior to such sale.
(e) “Subject Shares” shall mean, other than nontransferable restricted shares of Company Capital Stock, with respect to each Stockholder, (i) all shares of Company Capital Stock beneficially owned by such Stockholder as of the date hereof; and (ii) all additional shares of Company Capital Stock of which such Stockholder acquires beneficial ownership during the period from the date of this Agreement through the Expiration Date (including by way of stock dividend or distribution, split-up, recapitalization, combination, exchange of shares or issued upon the exercise of any options, the settlement of any restricted stock, other conversion of any convertible securities or exchange of securities).
(f) “Transfer.” A person shall be deemed to have effected a “Transfer” of a Subject Share if such person, directly or indirectly, (i) sells, pledges, creates a Lien with respect to (other than Permitted Liens), assigns, exchanges, grants an option with respect to, transfers, gifts, disposes of or enters into any derivative arrangement with respect to such Subject Share or any interest therein or (ii) enters into an agreement or commitment providing for the sale, pledge, creation of a Lien (other than Permitted Liens), assignment, exchange, transfer, gift, disposition of or any derivative arrangement with respect to, or grant of an option with respect to, such Subject Share or any interest therein.
| L-2 |
2. Transfer of Subject Shares.
(a) Transfer Restrictions. Except as expressly contemplated by this Agreement or the Merger Agreement, prior to the Expiration Date, no Stockholder shall cause or permit any Transfer of any of the Subject Shares to be effected.
(b) Transfer of Voting Rights. Prior to the Expiration Date, each Stockholder shall not (i) deposit (or permit the deposit of) any Subject Shares in a voting trust or grant any proxy or power of attorney or enter into any voting agreement or similar agreement with respect to any of the Subject Shares or (ii) subject to Section 3(b), take or permit any other action that would in any way restrict, limit or interfere with the performance of the Stockholder’s obligations hereunder or otherwise make any representation or warranty of the Stockholder herein untrue or incorrect. Any action taken in violation of the foregoing sentence shall be null and void ab initio and such Stockholder agrees that any such prohibited action may and should be enjoined.
(c) Exceptions. Nothing in this Section 2 shall prohibit a Transfer of Subject Shares by each Stockholder: (i) if the Stockholder is an individual, pursuant to applicable laws of descent and distribution; (ii) if the Stockholder is a partnership, limited liability company or trust, to one or more partners or members of the Stockholder or to an affiliated corporation under common control with the Stockholder or to any trustee or beneficiary of the trust; provided, however, that a Transfer referred to in this Section 2(c) shall be permitted only if the transferee agrees in writing, reasonably satisfactory in form and substance to Parent, to be bound by the terms of this Agreement.
(d) Involuntary Transfer. If any involuntary Transfer of any of the Subject Shares shall occur (including, but not limited to, a sale by a Stockholder’s trustee in any bankruptcy, or a sale to a purchaser at any creditor’s or court sale), the transferee (which term, as used herein, shall include any and all transferees and subsequent transferees of the initial transferee) shall take and hold such Subject Shares subject to all of the restrictions, liabilities and rights under this Agreement, which shall continue in full force and effect until valid termination of this Agreement.
3. Agreement to Not Tender; Voting Agreement.
(a) No Tender of Shares. Prior to the Expiration Date, each Stockholder shall not tender the Subject Shares into any exchange or tender offer commenced by a third party other than Parent or Sub.
(b) Voting Agreement. Unless this Agreement shall have been terminated in accordance with its terms, subject to the terms of this Agreement, (i) each Stockholder hereby agrees to vote all Subject Shares that such Stockholder is entitled to vote at the time of any vote to approve and adopt the Merger Agreement and the Merger at any meeting of the stockholders of the Company, and at any adjournment thereof, at which such Merger Agreement is submitted for the consideration and vote of the stockholders of the Company and (ii) each Stockholder hereby agrees that he or it will not vote any Subject Shares in favor of, and will vote such Subject Shares against the approval of, any Company Acquisition Proposal. Each Stockholder hereby revokes any and all previous proxies granted with respect to the Subject Shares. Stockholder agrees that all shares of Company Capital Stock that Stockholder purchases, acquires the right to vote, or otherwise acquires beneficial ownership of, after the execution of this Agreement and prior to the Expiration Date shall be subject to the terms and conditions of this Agreement.
| L-3 |
4. Directors and Officers. Notwithstanding any provision of this Agreement to the contrary, nothing in this Agreement shall (or shall require either Stockholder to attempt to) limit or restrict any Stockholder in his capacity as a director or officer of the Company or any designee of the Stockholder who is a director or officer of the Company from acting in such capacity or voting in such person’s sole discretion on any matter (it being understood that this Agreement shall apply to each Stockholder solely in such Stockholder’s capacity as a stockholder of the Company).
5. No Ownership Interest. Nothing contained in this Agreement shall be deemed to vest in Parent or Sub any direct or indirect ownership or incidence of ownership of or with respect to any Subject Shares. All rights, ownership and economic benefits of and relating to the Subject Shares shall remain vested in and belong to the Stockholders, and neither Parent nor Sub shall have the authority by virtue of this Agreement or the transactions to be consummated pursuant hereto to manage, direct, superintend, restrict, regulate, govern, or administer any of the policies or operations of the Company or exercise any power or authority to direct the Stockholders in the voting of any of the Subject Shares to the extent such Subject Shares are entitled to be voted, except as otherwise provided herein.
6. Representations and Warranties of the Stockholder. Each Stockholder, severally and not jointly, hereby represents and warrants to Parent and Sub as follows:
(a) Power; Binding Agreement. The Stockholder has full power and authority to execute and deliver this Agreement, to perform the Stockholder’s obligations hereunder and to consummate the transactions contemplated hereby. The execution and delivery by the Stockholder of this Agreement, the performance by the Stockholder of his or its obligations hereunder and the consummation by the Stockholder of the transactions contemplated hereby have been duly and validly authorized by the Stockholder and no other actions or proceedings on the part of the Stockholder are necessary to authorize the execution and delivery by the Stockholder of this Agreement, the performance by the Stockholder of its obligations hereunder or the consummation by the Stockholder of the transactions contemplated hereby. This Agreement has been duly executed and delivered by the Stockholder, and, assuming this Agreement constitutes a valid and binding obligation of Parent and Sub, constitutes a valid and binding obligation of the Stockholder, enforceable against the Stockholder in accordance with its terms, except that such enforceability: (i) may be limited by fraudulent transfer, reorganization, moratorium or other laws of general application affecting or relating to the enforcement of creditors’ rights generally and (ii) is subject to general principles of equity, whether considered in a proceeding at law or in equity.
| L-4 |
(b) No Conflicts. Except for filings under the Exchange Act, no filing with, and no permit, authorization, consent, or approval of, any Governmental Authority is necessary for the execution and delivery by the Stockholder of this Agreement, the performance by the Stockholder of its obligations hereunder and the consummation by the Stockholder of the transactions contemplated hereby. None of the execution and delivery by the Stockholder of this Agreement, the performance by the Stockholder of its obligations hereunder or the consummation by the Stockholder of the transactions contemplated hereby will (i) conflict with or result in any breach of any organizational documents applicable to the Stockholder; (ii) result in a violation or breach of, or constitute (with or without notice or lapse of time or both) a default (or give rise to any third party right of termination, cancellation, material modification or acceleration) under any of the terms, conditions or provisions of any note, loan agreement, bond, mortgage, indenture, commitment, arrangement, understanding or other agreement to which the Stockholder is a party or by which the Stockholder or any of the Stockholder’s properties or assets may be bound; or (iii) violate any order, writ, injunction, decree, judgment, order, statute, rule, or regulation applicable to the Stockholder or any of the Stockholder’s properties or assets, except, in the case of clauses (ii) and (iii), for matters that, individually or in the aggregate, would not reasonably be expected to prevent or materially delay the consummation by the Stockholder of the transactions contemplated hereby.
(c) Ownership of Shares. As of the date hereof, the Stockholder (i) is the beneficial owner of the shares of Company Capital Stock indicated on the signature page of this Agreement, all of which are free and clear of any Liens (other than Permitted Liens). As of the date hereof, the Stockholder does not own, beneficially or otherwise, any securities of the Company other than as indicated on the signature page of this Agreement.
(d) Voting and Disposition Power. The Stockholder has full voting power with respect to the Subject Shares and full power of disposition, full power to issue instructions with respect to the matters set forth herein and full power to agree to all of the matters set forth in this Agreement, in each case with respect to all of the Subject Shares. The party signing this Agreement on behalf of the Stockholder (if the Stockholder is an entity) has been duly authorized by all necessary action under the limited liability company agreement, operating agreement or similar organizational agreement of the Stockholder (“Organizational Agreement”) to execute and deliver this Agreement on behalf of the Stockholder. None of the shares of Company Capital Stock indicated on the signature page of this Agreement are subject to any stockholders’ agreement, proxy, voting trust or other agreement or arrangement with respect to the voting of such Subject Shares, except as contained in the Organizational Agreement of the Stockholder.
(e) Reliance. The Stockholder has been represented by or had the opportunity to be represented by independent counsel of its own choosing and has had the right and opportunity to consult with its attorney, and to the extent, if any, that such Stockholder desired, such Stockholder availed itself of such right and opportunity. Stockholder is competent to execute this Agreement and has executed this Agreement free from coercion, duress or undue influence.
| L-5 |
(f) Absence of Litigation. With respect to the Stockholder, as of the date hereof, there is no action, suit, claim, proceeding, charge, arbitration or investigation pending against, or, to the actual knowledge of the Stockholder, threatened in writing against the Stockholder or any of the Stockholder’s properties or assets (including the Subject Shares) before or by any Governmental Authority that would reasonably be expected to prevent or materially delay or impair the consummation by such Stockholder of the transactions contemplated by this Agreement or otherwise materially impair the Stockholder’s ability to perform its obligations hereunder.
(g) Brokers. No broker, finder, financial advisor, investment banker or other person is entitled to any brokerage, finder’s, financial advisor’s or other similar fee or commission in connection with the transactions contemplated hereby based upon arrangements made by or on behalf of the Stockholder.
7. Representations and Warranties of Parent and Sub. Parent and Sub represent and warrant to the Stockholder as follows:
(a) Power; Binding Agreement. Each of Parent and Sub has full power and authority to execute and deliver this Agreement, to perform its obligations hereunder and to consummate the transactions contemplated hereby. The execution and delivery by Parent and Sub of this Agreement, the performance by each of Parent and Sub of its obligations hereunder and the consummation by Parent and Sub of the transactions contemplated hereby have been duly and validly authorized by each of Parent and Sub and no other actions or proceedings on the part of Parent or Sub are necessary to authorize the execution and delivery by Parent or Sub, the performance by either Parent or Sub of its obligations hereunder or the consummation by Parent or Sub of the transactions contemplated hereby. This Agreement has been duly executed and delivered by each of Parent and Sub, and, assuming this Agreement constitutes a valid and binding obligation of the Stockholders, constitutes a valid and binding obligation of each of Parent and Sub, enforceable against each of Parent and Sub in accordance with its terms, subject to: (i) laws of general application relating to bankruptcy, insolvency and the relief of debtors and (ii) rules of law governing specific performance and other equitable remedies.
| L-6 |
(b) No Conflicts. Except for filings under the Exchange Act, no filing with, and no permit, authorization, consent, or approval of, any Governmental Authority is necessary for the execution and delivery by Parent or Sub of this Agreement, the performance by each of Parent or Sub of its obligations hereunder and the consummation by Parent or Sub of the transactions contemplated hereby. None of the execution and delivery by Parent or Sub of this Agreement, the performance by each of Parent or Sub of its obligations hereunder or the consummation by Parent or Sub of the transactions contemplated hereby will (i) conflict with or result in any breach of any organizational documents applicable to Parent or Sub; (ii) result in a violation or breach of, or constitute (with or without notice or lapse of time or both) a default (or give rise to any third party right of termination, cancellation, material modification or acceleration) under any of the terms, conditions or provisions of any note, loan agreement, bond, mortgage, indenture, commitment, arrangement, understanding or other agreement to which Parent or Sub is a party or by which Parent or Sub or any of Parent’s or Sub’s properties or assets may be bound; or (iii) violate any order, writ, injunction, decree, judgment, order, statute, rule, or regulation applicable to Parent or Sub or any of Parent’s or Sub’s properties or assets, except as would not, individually or in the aggregate, reasonably be expected to prevent or materially delay the consummation of the transactions contemplated hereby.
8. Disclosure. Each Stockholder shall permit the Parent and Sub to publish and disclose in all documents and schedules filed with the SEC, and any press release or other disclosure document that Parent and Sub reasonably determine to be required in connection with the Merger and any transactions related thereto, the Stockholder’s identity and ownership of Subject Shares and the nature of the commitments, arrangements and understandings under this Agreement. Parent and Sub shall permit each Stockholder to publish and disclose in all disclosure documents required by Law (including any Schedule 13D/A filing), the nature of the commitments, arrangements and understandings under this Agreement.
9. No Solicitation. During the term of this Agreement, Stockholder shall not, and shall use its reasonable best efforts to cause its and its affiliates and representatives not to: (a) directly or indirectly solicit, seek, initiate, knowingly encourage, or knowingly facilitate any inquiries regarding, or the making of, any submission or announcement of a proposal or offer that constitutes, or could reasonably be expected to lead to, any Company Acquisition Proposal; (b) directly or indirectly engage in, continue, or otherwise participate in any discussions or negotiations regarding, or furnish or afford access to any other Person any information in connection with or for the purpose of encouraging or facilitating, any proposal or offer that constitutes, or could reasonably be expected to lead to, any Company Acquisition Proposal; (c) enter into any agreement, agreement in principle, letter of intent, memorandum of understanding, or similar arrangement with respect to a Company Acquisition Proposal; (d) solicit proxies with respect to a Company Acquisition Proposal, or otherwise encourage or assist any Person in taking or planning any action that could reasonably be expected to compete with, restrain, or otherwise serve to interfere with or inhibit the timely consummation of the Merger in accordance with the terms of the Merger Agreement; or (e) initiate a stockholders’ vote or action by written consent of the Company’s stockholders with respect to a Company Acquisition Proposal.
10. Further Assurances. Subject to the terms and conditions of this Agreement, each party shall use commercially reasonable efforts to take, or cause to be taken, all actions, and to do, or cause to be done, all things necessary to fulfill such party’s obligations under this Agreement.
| L-7 |
11. Termination. This Agreement and the covenants and agreements set forth in this Agreement shall automatically terminate (without any further action of the parties) and shall have no further force or effect upon the Expiration Date. Notwithstanding the foregoing, nothing set forth in this Section 11 or elsewhere in this Agreement shall relieve any party hereto from liability, or otherwise limit the liability of any party hereto, for any material breach of this Agreement.
12. Miscellaneous Provisions.
(a) Amendment or Supplement. This Agreement may be amended or supplemented in any and all respects by written agreement signed by all of the parties hereto.
(b) Extension of Time, Waiver, etc. Any party may, subject to applicable Law, solely as to itself: (i) waive any inaccuracies in the representations and warranties of any other party hereto; (ii) extend the time for the performance of any of the obligations or acts of any other party hereto; or (iii) waive compliance by any other party with any of the agreements contained in this Agreement or, except as otherwise provided in this Agreement, waive any of such party’s conditions set forth in this Agreement. Any agreement on the part of a party hereto to any such extension or waiver shall be valid only if set forth in an instrument in writing signed on behalf of such party. Notwithstanding the foregoing, no failure or delay by either Stockholder, Parent or Sub in exercising any right hereunder shall operate as a waiver of rights, nor shall any single or partial exercise of such rights preclude any other or further exercise of such rights or the exercise of any other right hereunder.
(c) Entire Agreement; No Third Party Beneficiary; Effectiveness. This Agreement constitutes the entire agreement, and supersedes all prior agreements and understandings, both written and oral, among the parties hereto with respect to the subject matter of this Agreement. This Agreement is not intended, and shall not be deemed, to confer any rights or remedies upon any person other than the parties hereto and their respective successors and permitted assigns or to otherwise create any third-party beneficiary hereto.
(d) Applicable Law; Jurisdiction. This Agreement shall be governed by, and construed in accordance with, the laws of the State of Delaware, regardless of the laws that might otherwise govern under applicable principles of conflicts of laws. All actions and proceedings arising out of or relating to this Agreement or the negotiation, validity or performance of this Agreement, shall be heard and determined in the Court of Chancery of the State of Delaware, and the parties irrevocably submit to the jurisdiction of such court (and, in the case of appeals, the appropriate appellate court therefrom), in any such action or proceeding and irrevocably waive the defense of an inconvenient forum to the maintenance of any such action or proceeding. The consents to jurisdiction set forth in this paragraph shall not constitute general consents to service of process in the State of Delaware and shall have no effect for any purpose except as provided in this paragraph and shall not be deemed to confer rights on any person other than the parties hereto. The parties agree that service of any court paper may be made in any manner as may be provided under the applicable Laws or court rules governing service of process in such court. The parties hereto agree that a final judgment in any such action or proceeding shall be conclusive and may be enforced in other jurisdictions by suit on the judgment or in any other manner provided by applicable Law. EACH OF THE PARTIES HERETO IRREVOCABLY WAIVES ANY AND ALL RIGHTS TO TRIAL BY JURY IN ANY LEGAL PROCEEDING ARISING OUT OF OR RELATED TO THIS AGREEMENT.
| L-8 |
(e) Specific Enforcement. The parties hereto agree that irreparable damage would occur for which monetary damages would not be an adequate remedy in the event that any of the provisions of this Agreement are not performed in accordance with the terms hereof or are otherwise breached, and that the party seeking to enforce this Agreement against such nonperforming party under this Agreement shall be entitled to specific performance and the issuance of injunctive and other equitable relief. The parties hereto further agree to waive any requirement for the securing or posting of any bond in connection with the obtaining of any such injunctive or other equitable relief, this being in addition to any other remedy to which they are entitled at law or in equity.
(f) Assignment. Neither this Agreement nor any of the rights, interests or obligations hereunder shall be assigned by any of the parties hereto, in whole or in part (whether by operation of Law or otherwise), without the prior written consent of the other parties, and any attempt to make any such assignment without such consent shall be null and void, except that Sub may assign, in its sole discretion, any or all of its rights, interests and obligations under this Agreement to any one or more direct or indirect wholly owned subsidiaries of Parent without the consent of the Stockholders, but no such assignment shall relieve Sub of any of its obligations under this Agreement. Subject to the preceding sentence, this Agreement will be binding upon, inure to the benefit of and be enforceable by the parties hereto and their respective successors and assigns.
(g) Notices. All notices and other communications hereunder shall be in writing and shall be deemed duly delivered: (i) two (2) Business Days after being sent by registered or certified mail, return receipt requested, postage prepaid; (ii) one (1) Business Day after being sent for next Business Day delivery, fees prepaid, via a reputable nationwide overnight courier service; or (iii) on the date of confirmation of receipt (or the first (1st) Business Day following such receipt if the date of such receipt is not a Business Day) of transmission by electronic mail or facsimile, in each case to the intended recipient as set forth below (or to such other address, electronic mail address or facsimile telephone number as such party shall have specified in a written notice given to the other parties hereto):
if to Parent or Sub:
Aditxt, Inc.
737 Fifth Street, Suite 200
Richmond, VA 23219
Attention: Amro Albanna, CEO
E-mail: aalbanna@aditxt.com
| L-9 |
with a required copy to (which copy shall not constitute notice):
Sheppard, Mullin, Richter & Hampton LLP
30 Rockefeller Plaza
New York, NY 10112
Attn: Richard Friedman, Esq.
Email: rafriedman@sheppardmullin.com
if to the Stockholders:
[●]
with a copy to (which copy shall not constitute notice):
[●]
if to the Company:
Evofem Biosciences, Inc.
7770 Regents Road, Suite 113-618
San Diego, CA 92122
Attention: Saundra Pelletier CEO
E-mail: spelletier@evofem.com
with a copy to (which copy shall not constitute notice):
Procopio Cory Hargreaves & Savtich, LLP
12544 High Bluff Dr.
Suite 400
San Diego, CA 92130
Attn: Paul Johnson, Esq.
Email: paul.johnson@procopio.com
| L-10 |
(h) Severability. Any term or provision of this Agreement that is invalid or unenforceable in any situation in any jurisdiction shall not affect the validity or enforceability of the remaining terms and provisions of this Agreement or the validity or enforceability of the offending term or provision in any other situation or in any other jurisdiction. If a final judgment of a court of competent jurisdiction declares that any term or provision of this Agreement is invalid or unenforceable, the parties hereto agree that the court making such determination shall have the power to limit such term or provision, to delete specific words or phrases or to replace such term or provision with a term or provision that is valid and enforceable and that comes closest to expressing the intention of the invalid or unenforceable term or provision, and this Agreement shall be valid and enforceable as so modified. In the event such court does not exercise the power granted to it in the prior sentence, the parties hereto agree to negotiate in good faith to modify this Agreement so as to effect the original intent of the parties hereto as closely as possible in a mutually acceptable manner in order that the Agreement be consummated as originally contemplated to the fullest extent possible.
(i) Construction.
(i) For purposes of this Agreement, whenever the context requires: (A) the singular number shall include the plural, and vice versa; (B) the masculine gender shall include the feminine and neuter genders; (C) the feminine gender shall include the masculine and neuter genders; and (D) the neuter gender shall include the masculine and feminine genders.
(ii) The parties hereto agree that any rule of construction to the effect that ambiguities are to be resolved against the drafting party shall not be applied in the construction or interpretation of this Agreement.
(iii) As used in this Agreement, the words “include” and “including,” and variations thereof, shall not be deemed to be terms of limitation, but rather shall be deemed to be followed by the words “without limitation.”
(j) Descriptive Headings. The descriptive headings herein are inserted for convenience of reference only and are not intended to be part of or to affect the meaning or interpretation of this Agreement.
(k) Counterparts; Signatures. This Agreement may be executed in two (2) or more counterparts, each of which shall be deemed an original but all of which together shall be considered one and the same agreement and shall become effective when counterparts have been signed by each of the parties hereto and delivered to the other parties, it being understood that all parties need not sign the same counterpart. This Agreement may be executed and delivered by facsimile transmission, by electronic mail in “portable document format” (“.pdf”) form, or by any other electronic means intended to preserve the original graphic and pictorial appearance of a document, or by combination of such means, each of which shall be deemed an original.
(l) No Recourse. Parent and Sub agree that no Stockholder (in his or its capacity as a stockholder of the Company) will be liable for claims, losses, damages, liabilities or other obligations resulting from the Company’s breach of the Merger Agreement.
(m) Several Obligations. The obligations of each Stockholder hereunder shall be several, and not joint, and no Stockholder shall be liable for any breach of the terms of this Agreement by any other Stockholder.
[Remainder of Page Intentionally Left Blank]
| L-11 |
IN WITNESS WHEREOF, the undersigned have caused this Agreement to be executed to be effective as of the date first above written.
| Aditxt, Inc. | ||
| By: | ||
| Name: | Amro Albanna | |
| Title: | CEO | |
| Adifem, Inc. | ||
| By: | ||
| Name: | Amro Albanna | |
| Title: | CEO | |
| Evofem Biosciences, Inc. | ||
| By: | ||
| Name: | Saundra Pelletier | |
| Title: | CEO | |
[Signature Page to Support Agreement]
| L-12 |
IN WITNESS WHEREOF, the undersigned have caused this Agreement to be executed to be effective as of the date first above written.
| [SHAREHOLDER] | ||
| By: | ||
| Name: | ||
| Title: | ||
| Subject Shares Beneficially Owned | |
| _______shares of Company Common Stock | |
| _______shares of Company Preferred Stock | |
| _______shares of Company Capital Stock issuable upon exercise of outstanding warrants | |
| _______shares of Company Capital Stock issuable upon conversion of notes | |
| _______shares of Company Capital Stock issuable upon any other instruments |
[Signature Page to Support Agreement]
| L-13 |