Please wait
UNITED STATES
SECURITIES AND EXCHANGE COMMISSION
Washington, D.C. 20549
______________________________________________________________
FORM 10-K
______________________________________________________________
(Mark One)
|
| |
x | ANNUAL REPORT PURSUANT TO SECTION 13 OR 15(d) OF THE SECURITIES EXCHANGE ACT OF 1934 |
For the Fiscal Year ended December 31, 2016
OR
|
| |
o | TRANSITION REPORT PURSUANT TO SECTION 13 OR 15(d) OF THE SECURITIES EXCHANGE ACT OF 1934 |
For the transition period from to
Commission File Number: 001-37528
______________________________________________________________
TerraForm Global, Inc.
(Exact name of registrant as specified in its charter)
______________________________________________________________
|
| | |
Delaware | | 47-1919173 |
(State or other jurisdiction of incorporation or organization) | | (I. R. S. Employer Identification No.) |
| | |
7550 Wisconsin Avenue, 9th Floor, Bethesda, Maryland | | 20814 |
(Address of principal executive offices) | | (Zip Code) |
(240)-762-7700
(Registrant’s telephone number, including area code)
Securities registered pursuant to Section 12(b) of the Act:
|
| | |
Title of Each Class | | Name of Exchange on Which Registered |
Common Stock, Class A, par value $0.01 | | Nasdaq Stock Market LLC |
Securities registered pursuant to Section 12(g) of the Act:
None
______________________________________________________________
Indicate by check mark if the registrant is a well-known seasoned issuer, as defined by Rule 405 of the Securities Act. o Yes x No
Indicate by check mark if the registrant is not required to file reports pursuant to Section 13 or Section 15(d) of the Act. o Yes x No
Indicate by check mark whether the registrant: (1) has filed all reports required to be filed by Section 13 or 15(d) of the Securities Exchange Act of 1934 during the preceding 12 months (or for such shorter period that the registrant was required to file such reports), and (2) has been subject to such filing requirements for the past 90 days. o Yes x No
Indicate by check mark whether the registrant has submitted electronically and posted on its corporate Web site, if any, every Interactive Data File required to be submitted and posted pursuant to Rule 405 of Regulation S-T (§232.405 of this chapter) during the preceding 12 months (or for such shorter period that the registrant was required to submit and post such files). Yes o No x
Indicate by check mark if disclosure of delinquent filers pursuant to Item 405 of Regulation S-K (§229.405 of this chapter) is not contained herein, and will not be contained, to the best of the registrant’s knowledge, in definitive proxy or information statements incorporated by reference in Part III of this Form 10-K or any amendment to this Form 10-K. o
Indicate by check mark whether the registrant is a large accelerated filer, an accelerated filer, a non-accelerated filer, a smaller reporting company or an emerging growth company. See the definitions of “large accelerated filer,” “accelerated filer,” “smaller reporting company” and “emerging growth company” in
Rule 12b-2 of the Exchange Act.
|
| | | | | | |
Large accelerated filer | | o | | Accelerated filer | | x |
| | | |
Non-accelerated filer | | o (Do not check if a smaller reporting company) | | Smaller reporting company | | o |
| | | | | | |
Emerging growth company | | x | | | | |
If an emerging growth company, indicate by check mark if the registrant has elected not to use the extended transition period for complying with any new or revised financial accounting standards provided pursuant to Section 13(a) of the Exchange Act. o
Indicate by check mark whether the registrant is a shell company (as defined in Rule 12b-2 of the Exchange Act). Yes o No x
As of June 30, 2016, the last business day of the registrant's most recently completed second fiscal quarter, the aggregate market value of the voting and non-voting common equity of the registrant held by non-affiliates of the registrant (based upon the closing price of shares of Class A common stock of the registrant on the Nasdaq Global Select Market on such date) was approximately $368.0 million.
As of May 31, 2017, there were 112,952,170 shares of Class A common stock outstanding, 61,343,054 shares of Class B common stock outstanding, and no shares of Class B1 common stock outstanding.
TerraForm Global, Inc. and Subsidiaries
Table of Contents
Form 10-K
|
| | |
| | Page |
| |
| | |
Item 1. | | |
Item 1A. | | |
Item 1B. | | |
Item 2. | | |
Item 3. | | |
Item 4. | | |
| | |
| |
| | |
Item 5. | | |
Item 6. | | |
Item 7. | | |
Item 7A. | | |
Item 8. | | |
Item 9. | | |
Item 9A. | | |
Item 9B. | | |
| | |
| |
| | |
Item 10. | | |
Item 11. | | |
Item 12. | | |
Item 13. | | |
Item 14. | | |
| | |
| |
Item 15. | | |
CAUTIONARY STATEMENT CONCERNING FORWARD-LOOKING STATEMENTS
This communication contains forward-looking statements within the meaning of Section 27A of the Securities Act of 1933 and Section 21E of the Securities Exchange Act of 1934. Forward-looking statements can be identified by the fact that they do not relate strictly to historical or current facts. These statements involve estimates, expectations, projections, goals, assumptions, known and unknown risks, and uncertainties and typically include words or variations of words such as “expect,” “anticipate,” “believe,” “intend,” “plan,” “seek,” “estimate,” “predict,” “project,” “goal,” “guidance,” “outlook,” “objective,” “forecast,” “target,” “potential,” “continue,” “would,” “will,” “should,” “could,” or “may” or other comparable terms and phrases. All statements that address operating performance, events, or developments that TerraForm Global, Inc. and its subsidiaries (together, the “Company”) expect or anticipate will occur in the future are forward-looking statements. They may include estimates of cash available for distribution to shareholders, earnings, revenues, capital expenditures, liquidity, capital structure, future growth, financing arrangements and other financial performance items (including future dividends per share), descriptions of management’s plans or objectives for future operations, products, services, or descriptions of assumptions underlying any of the above. Forward-looking statements provide the Company’s current expectations or predictions of future conditions, events, or results and speak only as of the date they are made. Although the Company believes its expectations and assumptions are reasonable, it can give no assurance that these expectations and assumptions will prove to have been correct and actual results may vary materially.
Some of the important factors that could cause actual results to differ materially from our expectations, or cautionary statements, are listed below and further disclosed under the section entitled Item 1A. Risk Factors:
| |
• | risks related to the closing of the transactions contemplated by the merger agreement entered into with certain affiliates of Brookfield Asset Management Inc. (the “Brookfield Transaction”) and the consequences to the Company if the Brookfield Transaction is not consummated; |
| |
• | risks related to our relationship with SunEdison, Inc. (“SunEdison”); |
| |
• | risks related to the voluntary filing by SunEdison and certain of its domestic and international subsidiaries for protection under Chapter 11 of the U.S. Bankruptcy Code (the “SunEdison Bankruptcy”), including our transition away from reliance on SunEdison for management, corporate and accounting services, employees, critical systems and information technology infrastructure, and the operation, maintenance and asset management of our power plants, and the risk of recovery on our claims against SunEdison; |
| |
• | risks related to the settlement agreement entered into among the Company, SunEdison and certain of their respective affiliates to resolve, among other things, the intercompany claims between the Company and SunEdison in the SunEdison Bankruptcy case; |
| |
• | risks related to events of default and potential events of default arising under (i) the indenture governing our 9.75% Senior Notes due 2022 (the “Senior Notes”) and/or (ii) project level financings and other agreements related to the SunEdison Bankruptcy, our failure to complete corporate and/or project level audits, SunEdison’s failure to perform its obligations under project level agreements, and/or related adverse effects on our business and operations (including the delay in the filing of our periodic reports with the U.S. Securities and Exchange Commission (the “SEC”)) and other factors; |
| |
• | the condition of the debt and equity capital markets and our ability to borrow additional funds and access the capital markets, as well as our substantial indebtedness and the possibility that we may incur additional indebtedness going forward; |
| |
• | risks related to our failure to satisfy the requirements of Nasdaq, which could result in the delisting of our common stock; |
| |
• | our ability to integrate the power plants we acquire from third parties or otherwise and realize the anticipated benefits from such acquisitions; |
| |
• | our ability to distribute cash from our project companies to the United States; |
| |
• | fluctuations in exchange rates of the currencies in which we generate our revenue and incur our expenses; |
| |
• | our ability to complete our pending acquisition; |
| |
• | the willingness and ability of the counterparties to our offtake agreements to fulfill their obligations under such agreements; |
| |
• | price fluctuations and termination provisions related to our offtake agreements; |
| |
• | our ability to successfully identify, evaluate and consummate acquisitions; |
| |
• | risks related to conducting operations in emerging markets; |
| |
• | government regulation, including compliance with regulatory and permit requirements and changes in market rules, rates, tariffs, environmental laws and policies affecting renewable energy; |
| |
• | operating and financial restrictions placed on us and our subsidiaries related to agreements governing our indebtedness and other agreements of certain of our subsidiaries and project companies, including the indenture governing the Senior Notes; |
| |
• | our ability to compete against traditional and renewable energy companies; |
| |
• | hazards customary to the power production industry and power generation operations such as unusual weather conditions, catastrophic weather-related or other damage to facilities, unscheduled generation outages, maintenance or repairs, interconnection problems or other developments, environmental incidents, or electric transmission constraints and curtailment and the possibility that we may not have adequate insurance to cover losses as a result of such hazards; |
| |
• | the variability of wind and solar resources, which may result in lower than expected output of our renewable energy facilities; |
| |
• | our ability to expand into new business segments or new geographies; |
| |
• | departure of some or all of the employees providing services to us, particularly executive officers, key employees or operation and maintenance (“O&M”) or asset management personnel; |
| |
• | pending and future litigation; |
| |
• | our ability to operate our business efficiently, to operate and maintain our information technology, technical, accounting and generation monitoring systems, to manage capital expenditures and costs tightly, to manage risks related to international operations, and to generate earnings and cash flows from our asset-based businesses in relation to our debt and other obligations, including in light of the SunEdison Bankruptcy and the ongoing process to establish separate information technology systems; and |
| |
• | potential conflicts of interests due to the fact that certain of our directors and executive officers are also directors and executive officers of TerraForm Power, Inc. (together with its subsidiaries, "TerraForm Power"). |
The Company disclaims any obligation to publicly update or revise any forward-looking statement to reflect changes in underlying assumptions, factors, or expectations, new information, data, or methods, future events, or other changes, except as required by law. The foregoing list of factors that might cause results to differ materially from those contemplated in the forward-looking statements should be considered in connection with information regarding risks and uncertainties, which are described in this Annual Report on Form 10-K, as well as additional factors we may describe from time to time in other filings with the SEC. You should understand that it is not possible to predict or identify all such factors and, consequently, you should not consider any such list to be a complete set of all potential risks or uncertainties.
PART I
Item 1. Business.
Overview
TerraForm Global, Inc. and its subsidiaries (together, the "Company") is a globally diversified renewable energy company that owns long-term contracted solar and wind power plants. The Company's business objective is to own and operate a portfolio of renewable energy power plants and to pay cash dividends to our stockholders. The Company’s portfolio consists of solar and wind power plants located in Brazil, China, India, Malaysia, South Africa, Thailand and Uruguay with an aggregate net capacity (based on our share of economic ownership) of 919.0 MW as of May 31, 2017.
We were formed as a Delaware corporation under the name SunEdison Emerging Markets Growth and Yield, Inc. on September 12, 2014 as a wholly owned indirect subsidiary of SunEdison, Inc. The name of the Company was changed from SunEdison Emerging Markets Growth and Yield, Inc. to SunEdison Emerging Markets Yield, Inc. on September 26, 2014. The name change from SunEdison Emerging Markets Yield, Inc. to TerraForm Global, Inc., became effective on April 1, 2015. Following our initial public offering (“IPO”) on August 5, 2015, TerraForm Global, Inc. became a holding company and its sole asset is a 64.8% equity interest in TerraForm Global, LLC (“Global LLC”) as of May 31, 2017. TerraForm Global, Inc. is the managing member of Global LLC, and operates, controls and consolidates the business affairs of Global LLC. Unless otherwise indicated or otherwise required by the context, references to “we,” “our,” “us” or the “Company” refer to TerraForm Global, Inc. and its consolidated subsidiaries.
Our principal executive offices are located at 7550 Wisconsin Avenue, 9th Floor, Bethesda, Maryland 20814, and our telephone number is (240) 762-7700. Our website address is www.terraformglobal.com.
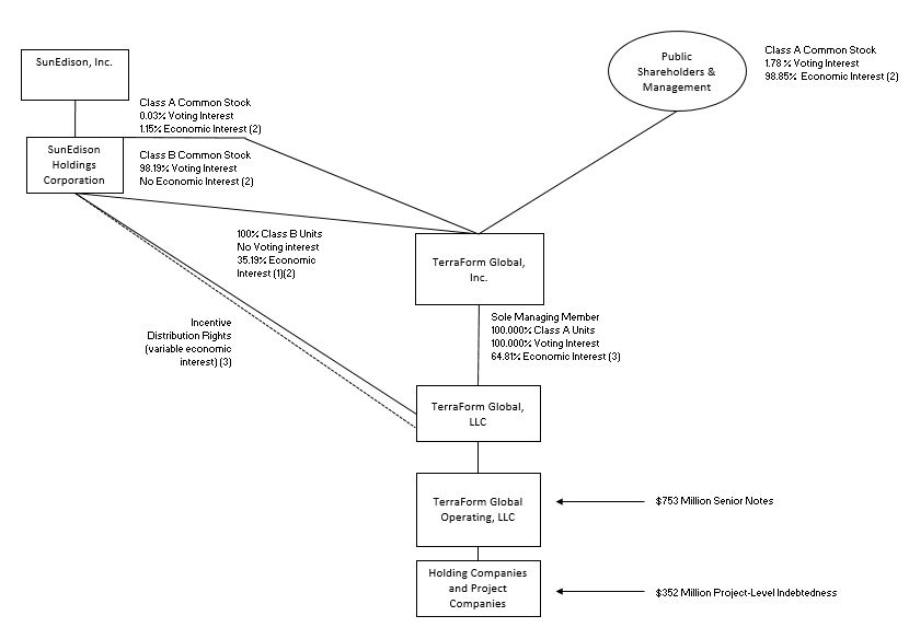
The diagram below is a summary depiction of our organizational structure as of May 31, 2017:
(1) Both SunEdison, Inc. and SunEdison Holdings Corporation are debtors in the SunEdison Bankruptcy. SunEdison’s economic interest is subject to certain limitations on distributions to holders of Class B units during the Subordination Period and the Distribution Forbearance Period (as described in Item 15. Note 19 - Related Parties).
(2) The economic interest of holders of Class A units, Class B units and, in turn, holders of shares of Class A common stock, is subject to the right of holders of the IDRs to receive a portion of distributions after certain distribution thresholds are met.
(3)IDRs represent a variable interest in distributions by Global LLC and therefore cannot be expressed as a fixed percentage interest. All of our IDRs are currently issued to SunEdison Holdings Corporation, which is a wholly owned subsidiary of SunEdison, Inc.
Our Business
Our primary business is to own and operate a portfolio of renewable energy power plants and to pay cash dividends to our stockholders.
We have acquired a portfolio of long-term contracted clean power plants from SunEdison and unaffiliated third parties that have proven technologies, creditworthy counterparties, low operating risks and stable cash flows. We have focused on the solar and wind energy segments because we believe they are currently the fastest growing segments of the clean power generation industry globally. Solar and wind assets are also attractive because there is no associated fuel cost risk, the technologies have become highly reliable and assets have an expected life which can exceed 30 years. From time to time, we may selectively choose to acquire renewable energy projects before they have reached commercial operation if we believe there is greater value to the Company’s stockholders by owning the asset prior to commercial operation and if we believe that any risks to achieving commercial operation have been sufficiently mitigated.
On April 21, 2016, SunEdison and certain of its domestic and international subsidiaries voluntarily filed for protection under Chapter 11 of the U.S. Bankruptcy Code (the “SunEdison Bankruptcy”). In anticipation of and in response to SunEdison’s financial and operating difficulties, which culminated in the SunEdison Bankruptcy, at the direction of the Board of Directors of the Company (the “Board”), the Company has undertaken, and continues to undertake, a number of strategic initiatives to mitigate the adverse impacts of the SunEdison Bankruptcy on the Company. Focusing on governance, operations and business performance initiatives deemed especially critical because SunEdison provided all personnel and services to the Company (other than those operational services provided by third parties), these initiatives have included, among other things, developing continuity plans, establishing stand-alone information technology, accounting and other critical systems and infrastructure, directly hiring employees, and developing the ability to provide (or engaging third parties to provide) O&M and asset management services for the Company's wind and solar power plants.
As part of this overall strategic review process, the Company also initiated a process for the exploration and evaluation of potential strategic alternatives, including potential transactions to secure a new sponsor or sell the Company. As discussed under Item 1. Business - Recent Developments - Entry into a Material Definitive Agreement with Brookfield Asset Management Inc. below, this process resulted in the announcement by the Company on March 6, 2017, that the Company had entered into an Agreement and Plan of Merger (the “Merger Agreement”) with affiliates of Brookfield Asset Management Inc. (“Brookfield”) pursuant to which a controlled subsidiary of Brookfield would acquire 100% of the outstanding equity interests in the Company (the “Brookfield Transaction”). If the Brookfield Transaction is consummated, each issued and outstanding share of our Class A common stock (with certain exceptions) will be converted into the right to receive the per share cash merger consideration, we will no longer have public stockholders and our Class A common stock will be delisted from the Nasdaq Global Select Market and deregistered under the Securities Exchange Act of 1934, as amended (the “Exchange Act”). Except as otherwise noted, the disclosures in this Annual Report on Form 10-K for the fiscal year ended December 31, 2016 discuss our business and operations without considering the impact and consequences of the Brookfield Transaction and reflect the business strategy we expect to pursue in the event the Brookfield Transaction is not consummated.
We continue to focus on satisfying the conditions to the closing of the Brookfield Transaction under the Merger Agreement and executing our other near term plans and priorities, including:
| |
• | focusing on the performance and efficiency of our existing portfolio of power plants; |
| |
• | mitigating, to the extent possible, the adverse impacts resulting from the SunEdison Bankruptcy, including ensuring the continuity of operation, maintenance and asset management of our power plants; |
| |
• | resolving our material pending litigation; |
| |
• | working with our project level lenders to cure, or obtain waivers or forbearance of, defaults that have arisen under certain of our project level debt financings as a result of the SunEdison Bankruptcy; |
| |
• | resolving the pending commitment to acquire three operating power plants from BioTherm (as defined below); and |
| |
• | seeking to optimize our portfolio and capital structure by financing or refinancing certain power plants and/or exiting certain markets or selling certain assets if we believe the opportunity would improve stockholder value. |
If we are unable to successfully complete the Brookfield Transaction, it would be necessary for the Company to reevaluate its strategic alternatives. If such reevaluation does not result in the Company entering into an alternative transaction, we expect to pursue our long-term business, which is to own and operate our portfolio of renewable energy power plants, pursue growth opportunities and pay cash dividends to our stockholders.
Our Portfolio
Our portfolio consists of solar and wind power plants located in Brazil, China, India, Malaysia, South Africa, Thailand, and Uruguay with an aggregate net capacity (based on our share of economic ownership) of 919.0 MW as of May 31, 2017. These power plants generally have long-term Power Purchase Agreements (“PPAs”) with creditworthy counterparties. Our current portfolio has PPAs with a weighted average (based on net capacity according to share of economic ownership) remaining life of 17 years as of May 31, 2017. For the years ended December 31, 2016, 2015 and 2014, solar energy represented 55%, 75% and 100% of our consolidated operating revenues, net for the respective periods, and wind energy represented 45% and 25% of our consolidated operating revenues, net for the years ended December 31, 2016 and 2015, respectively.
Subject to market and other conditions, our long-term plan is to further expand and diversify our current portfolio by acquiring utility-scale and distributed assets located in our core markets and certain other jurisdictions, each of which we expect will also have a long-term PPA with a creditworthy counterparty. However, as discussed under Item 1. Business - Recent Developments - SunEdison Bankruptcy below, in connection with the Brookfield Transaction, we entered into a Settlement Agreement (as defined below) with SunEdison to resolve our outstanding intercompany claims and defenses in connection with the SunEdison Bankruptcy, and the Settlement Agreement has been approved by the bankruptcy court overseeing the SunEdison Bankruptcy. If the Settlement Agreement becomes effective, our existing rights to acquire certain projects from SunEdison will be terminated. Even if such rights are not terminated, as a result of the SunEdison Bankruptcy, we do not expect to acquire any additional projects from SunEdison. In addition, recent market conditions affecting companies in our sector generally have limited our ability to acquire and finance projects at attractive returns, so our ability to complete acquisitions on attractive terms or at all may be limited.
The following tables list the solar and wind power plants that comprise our portfolio as of May 31, 2017:
|
| | | | | | | |
Power Plant Name | Country | Power Plant Type | Gross Nameplate Capacity (MW) (1) | Net Capacity based on share of Economic Ownership (MW)(2) | Net Capacity based on share of Equity Ownership (MW)(2) | # of Sites | Weighted Average Remaining Duration of PPA (Years)(3) |
Portfolio as of December 31, 2016 | | | | | |
Salvador | Brazil | Wind | 203.2 | 203.2 | 203.2 | 9 | 16 |
Bahia | Brazil | Wind | 103.5 | 103.5 | 103.5 | 5 | 16 |
Honiton | China | Wind | 148.5 | 148.5 | 148.5 | 3 | 13 |
Dunhuang | China | Solar | 18.0 | 18.0 | 18.0 | 1 | 16 |
Hanumanhatti | India | Wind | 50.4 | 50.4 | 50.4 | 1 | 14 |
NSM Suryalabh | India | Solar | 39.0 | 39.0 | 39.0 | 1 | 23 |
Gadag | India | Wind | 31.2 | 31.2 | 31.2 | 1 | 12 |
NSM Sitara | India | Solar | 31.0 | 31.0 | 31.0 | 1 | 23 |
NSM L’Volta | India | Solar | 26.0 | 26.0 | 26.0 | 1 | 23 |
SE 25(4) | India | Solar | 25.0 | 25.0 | — | 1 | 20 |
NSM 24 | India | Solar | 24.0 | 24.0 | 24.0 | 1 | 21 |
Focal | India | Solar | 23.0 | 23.0 | 23.0 | 2 | 23 |
Bhakrani | India | Wind | 20.0 | 20.0 | 20.0 | 1 | 22 |
Millenium(4) | India | Solar | 9.3 | 9.3 | 6.9 | 1 | 20 |
Brakes | India | Solar | 7.7 | 7.7 | 5.4 | 1 | 13 |
Raj 5 | India | Solar | 5.0 | 5.0 | 5.0 | 1 | 20 |
ESP Urja | India | Solar | 5.0 | 5.0 | 5.0 | 1 | 20 |
Azure | India | Solar | 5.0 | 5.0 | 5.0 | 1 | 20 |
Silverstar Pavilion | Malaysia | Solar | 10.0 | 5.1 | 4.8 | 2 | 18 |
Fortune 11 | Malaysia | Solar | 5.1 | 4.8 | 2.4 | 1 | 18 |
Corporate Season | Malaysia | Solar | 4.0 | 2.5 | 1.9 | 1 | 18 |
Boshof | South Africa | Solar | 65.9 | 33.6 | 33.6 | 1 | 18 |
Witkop | South Africa | Solar | 32.9 | 16.8 | 16.8 | 1 | 17 |
Soutpan | South Africa | Solar | 31.0 | 15.8 | 15.8 | 1 | 17 |
NPS Star | Thailand | Solar | 18.0 | 17.8 | 8.7 | 3 | 24 |
WXA | Thailand | Solar | 17.8 | 17.8 | 8.7 | 3 | 24 |
PP Solar | Thailand | Solar | 3.6 | 3.6 | 3.6 | 3 | 28 |
Alto Cielo | Uruguay | Solar | 26.4 | 26.4 | 26.4 | 1 | 27 |
Total portfolio as of December 31, 2016 | 989.5 | 919.0 | 867.8 | 50 | 17 |
| | | | | |
Subsequent Additions | | | | | |
Add'l 26% equity in Millenium (4) | India | Solar | — | — | 2.4 | | |
100% equity in SE 25 (4) | India | Solar | — | — | 25.0 | | |
Total Subsequent Additions | — | — | 27.4 | — | — |
Total Portfolio as of May 31, 2017 | 989.5 | 919.0 | 895.2 | 50 | 17 |
(1) Nameplate capacity represents the maximum generating capacity at standard test conditions of a facility. Revenue in the financial statements is based on nameplate capacity with the exception of unconsolidated businesses.
(2) Net capacity represents the maximum generating capacity at standard test conditions of a power plant multiplied by either the Company’s percentage of economic ownership of that power plant after taking into account any redeemable preference shares and shareholder loans held by the Company or percentage of equity ownership of that power plant, as applicable.
(3) Calculated as of May 31, 2017. The number represents a weighted average (based on net capacity based on share of economic ownership) of remaining duration.
(4) The equity interests in Millenium and SE 25 that were not owned by the Company as of December 31, 2016 were transferred to the Company following the expiration of the equity lock up period in the applicable PPA in January and March 2017, respectively. In the case of SE 25, prior to the transfer of the equity interests to the Company, the Company received approximately 100% of the economic value of the power plant through the payment to the Company of interest and principal on bonds issued by the project company to the Company.
Recent Developments
Entry into a Definitive Merger Agreement with Brookfield Asset Management Inc.
On March 6, 2017, TerraForm Global, Inc. entered into an Agreement and Plan of Merger (the “Merger Agreement”) with Orion US Holdings 1 L.P. (“Parent”), a Delaware limited partnership and an affiliate of Brookfield Asset Management Inc. (“Brookfield”), and BRE GLBL Holdings Inc., a Delaware corporation and a wholly owned subsidiary of Parent (“Merger Sub”), providing for the merger of Merger Sub with and into TerraForm Global, Inc. (the “Merger”), with TerraForm Global, Inc. surviving as a wholly owned subsidiary of Parent.
The proposed Merger was approved by the Board, following the recommendation of the Corporate Governance and Conflicts Committee of the Board (the “Conflicts Committee”). Completion of the Merger is expected to occur, subject to satisfaction of closing conditions, in the second half of 2017.
As a result of the Merger, each share of Class A common stock of TerraForm Global, Inc., par value $0.01 per share (the “Class A Shares”), issued and outstanding immediately prior to the effective time of the Merger (other than Class A Shares that are (i) owned by TerraForm Global, Inc., Parent or any of their direct or indirect wholly owned subsidiaries and not held on behalf of third parties, (ii) owned by stockholders who have perfected and not withdrawn a demand for appraisal rights pursuant to Section 262 of the Delaware General Corporation Law or (iii) held by any direct or indirect wholly owned subsidiary of the Company that is taxable as a corporation (the foregoing clauses (i) - (iii), collectively, the “Excluded Shares”)), will be converted into the right to receive per share Merger consideration equal to $5.10 per Class A Share in cash, without interest.
Concurrently with the execution and delivery of the Merger Agreement, SunEdison and certain of its affiliates executed and delivered a voting and support agreement with Brookfield and TerraForm Global, Inc. (the “Voting and Support Agreement”) pursuant to which SunEdison agreed to vote or cause to be voted any shares of common stock of TerraForm Global, Inc. held by it or any of its controlled affiliates in favor of the Merger and to take certain other actions to support the consummation of the Merger and the other transactions contemplated by the Merger Agreement. The Voting and Support Agreement was approved by the bankruptcy court overseeing the SunEdison Bankruptcy on June 7, 2017.
The Merger Agreement includes a non-waivable condition to closing that the Merger Agreement and the transactions contemplated by the Merger Agreement be approved by holders of a majority of the outstanding Class A Shares, excluding all Class A Shares held by SunEdison or any of its affiliates (“SunEdison Class A Shares”) and Parent or any of its affiliates.
Closing of the Merger also is subject to certain other conditions, including the adoption of the Merger Agreement by the holders of a majority of the total voting power of the outstanding shares of common stock of TerraForm Global, Inc. entitled to vote on the Merger and receipt of certain regulatory approvals. The entry by the bankruptcy court overseeing the SunEdison Bankruptcy of orders authorizing and approving the entry by SunEdison (and, if applicable, SunEdison’s debtor affiliates) into the Settlement Agreement, the Voting and Support Agreement and any other agreement entered into in connection with the Merger or the other transactions contemplated by the Merger Agreement to which SunEdison or any other debtor will be a party (the “Bankruptcy Court Order”) is also a condition to the closing of the Merger. The bankruptcy court overseeing the SunEdison Bankruptcy entered the Bankruptcy Court Order on June 7, 2017 and this condition has been satisfied. In addition, Parent’s and Merger Sub’s obligations to consummate the Merger are subject to the requirement that certain litigation has been finally dismissed with prejudice or the settlement thereof has been submitted for court approval in a manner reasonably satisfactory to Parent pursuant to agreements or stipulations containing releases reasonably satisfactory to Parent, and all final approvals of courts or regulatory authorities required for the settlements and releases to become final, binding and enforceable; provided, however, that in no event will a settlement of certain claims made by Renova Energia, S.A. (“Renova”) include an aggregate payment by the Company of greater than $3,000,000 (net of any amounts funded directly or indirectly by insurance proceeds). In the event that this condition has not been satisfied when all other conditions to closing are satisfied (other than those that by their nature are satisfied or waived at closing), Parent and the Company have agreed to negotiate in good faith to adjust, or defer a portion of, the $5.10 in cash per Class A Share otherwise payable pursuant to the terms of the Merger Agreement so that this condition will be satisfied.
On May 26, 2017, TerraForm Global, Inc., TerraForm Global, LLC, TerraForm Global Brazil Holding B.V. and TERP GLBL Brasil I Participacoes Ltda. entered into a Settlement Agreement and Mutual Release (the “Renova Settlement Agreement”) with Renova. The Renova Settlement Agreement resolves all disputes among the Company and Renova that are the subject of an ongoing arbitration proceeding in the Center for Arbitration and Mediation of the Chamber of Commerce Brazil-Canada (the “Renova Arbitration”). Concurrently with the execution of the Renova Settlement Agreement, TerraForm Global, Inc. and Parent entered into a letter agreement (the “Renova Letter Agreement”), pursuant to which Parent has agreed that upon the later to occur of (i) the effective time as described in the Renova Settlement Agreement and (ii) the closing of the
share purchase contemplated by the PSA (as defined and described below), the condition to the obligations of Parent and Merger Sub to effect the Merger set forth in Section 7.2(c) (Litigation Settlement) of the Merger Agreement, solely with respect to Renova’s claims in the Renova Arbitration, has been satisfied and the aggregate payment made by the Company (net of any amounts funded directly or indirectly by insurance proceeds) under the Renova Settlement Agreement in connection with the settlement of Renova’s claims in the Renova Arbitration will be deemed to be zero. Also, concurrently with the execution of the Renova Settlement Agreement, Renova and Parent entered into a Purchase & Sale Agreement (the “PSA”) with respect to all of the shares of Class A common stock of TerraForm Global, Inc. owned by Renova (excluding the shares to be released from escrow to TerraForm Global, Inc. pursuant to the Renova Settlement Agreement). Pursuant to the terms of the PSA, Parent has agreed to purchase 19,535,004 shares of Class A common stock of TerraForm Global, Inc. from Renova for a purchase price in cash of $4.75 per share, or $92,791,269 in the aggregate. The consummation of the share purchase contemplated by the PSA is subject to customary conditions to closing and is conditioned upon the satisfaction of certain conditions set forth in the Renova Settlement Agreement described above, including the effectiveness of the mutual releases and release of the shares in escrow.
Each of the Company, Parent and Merger Sub has made customary representations and warranties in the Merger Agreement. The Company has also agreed to various agreements and covenants, including, among others, and subject to certain exceptions, to conduct its business in the ordinary course between execution of the Merger Agreement and closing of the Merger and not to engage in certain specified types of transactions during such period.
In addition, the Company is subject to a “no change of recommendation” restriction limiting its ability to change its recommendation in respect of the Merger except as permitted by the Merger Agreement and a “no shop” restriction on its ability to solicit alternative acquisition proposals from third parties and to provide information to, and engage in discussions with, third parties regarding alternative acquisition proposals.
The Merger Agreement contains specified termination rights, including the right for each of the Company and Parent to terminate the Merger Agreement if the Merger is not consummated by December 6, 2017 (subject to a three-month extension under certain circumstances at the discretion of either the Company or Parent). The Merger Agreement provides for other customary termination rights for both the Company and Parent (including, for Parent, if the Board changes its recommendation in respect of the Merger) as more particularly set forth in the Merger Agreement. The Company is required to pay Parent a termination fee equal to $30.0 million following termination of the Agreement in the following circumstances: (i) the requisite stockholder approval has not been obtained by the termination date, and an alternative acquisition proposal to acquire the Company has been made or announced, and within 12 months of the termination of the Merger Agreement, the Company enters into a definitive agreement or consummates any alternative acquisition (as defined in the Merger Agreement), in such case, net of any expense fee paid by the Company to Parent in connection with the Merger; (ii) if either party terminates the Merger Agreement because the Bankruptcy Court Order has not been entered by the bankruptcy court by the date provided for such approval in the Settlement Agreement, and within 12 months of the termination of the Merger Agreement, the Company enters into a definitive agreement or consummates any alternative acquisition (as defined in the Merger Agreement), in such case, net of any expense fee paid by the Company to Parent in connection with the Merger; (iii) if either party terminates the Merger Agreement because the requisite stockholder approval has not been obtained or because the Agreement has not been consummated by the termination date, and at the time of termination, the Board has changed its recommendation in respect of the Merger; or (iv) if Parent terminates the Merger Agreement because the Board has made and not withdrawn a change of recommendation in respect of the Merger and at the time of Parent’s termination the Company has not obtained the requisite stockholder approval of the Merger or the Bankruptcy Court Order has not been entered by the bankruptcy court. In addition, if the Merger Agreement is terminated, under certain circumstances, the Company has agreed to pay to Parent an $8.0 million expense reimbursement fee.
The representations, warranties and covenants of the Company contained in the Merger Agreement have been made solely for the benefit of Parent and Merger Sub. In addition, such representations, warranties and covenants (a) have been made only for purposes of the Merger Agreement, (b) have been qualified by confidential disclosures made to Parent and Merger Sub in connection with the Merger Agreement, (c) are subject to materiality qualifications contained in the Merger Agreement that may differ from what may be viewed as material by investors and (d) have been included in the Merger Agreement for the purpose of allocating risk among the contracting parties rather than establishing matters as facts. Accordingly, the Merger Agreement is incorporated by reference into this Annual Report on Form 10-K only to provide investors with information regarding the terms of the Merger Agreement, and not to provide investors with any other factual information regarding the Company or its business. Investors should not rely on the representations, warranties and covenants or any descriptions thereof as characterizations of the actual state of facts or condition of the Company or any of its subsidiaries or affiliates. Moreover, information concerning the subject matter of the representations and warranties may have changed after the date of the Merger Agreement and may continue to change in the future, which subsequent information may or may not be fully reflected in the Company’s public disclosures.
Our entry into the Merger Agreement, and our exploration of strategic alternatives generally, involve certain risks and uncertainties, which may, among other things, disrupt our business or adversely impact our revenue, operating results and financial condition. A change of control of the Company without the consent of the lenders under our corporate level revolving credit facility (the "Revolver") would constitute an event of default under our Revolver and, pursuant to the indenture governing the Senior Notes, a change of control of the Company would require TerraForm Global Operating, LLC, a wholly-owned subsidiary of Global LLC (“Global Operating LLC”), to offer to repurchase its outstanding Senior Notes at 101% of their principal amount, plus accrued and unpaid interest, if any, to the repurchase date. Additionally, the occurrence of such changes may trigger change of control provisions in certain of our PPAs. There can be no assurance that we will be able to complete the Merger, and failure to complete the Merger may adversely impact our business. See “Risks Related to the Brookfield Transaction,” “Risks Related to a Failure to Complete the Brookfield Transaction,” “Risks Related to our Relationship with SunEdison and the SunEdison Bankruptcy” and “Risks Related to our Business” in Item 1A. Risk Factors for additional information.
The foregoing description of the Merger Agreement and the Voting and Support Agreement does not purport to be complete and is subject to, and qualified in its entirety by, the full text of the Merger Agreement and the Voting and Support Agreement, copies of which were included as Exhibit 2.1 and Exhibit 2.3, respectively, to our Current Report on Form 8-K filed with the SEC on March 7, 2017 and which are incorporated herein by reference. The foregoing description of the Renova Settlement Agreement and the Renova Letter Agreement does not purport to be complete and is subject to, and qualified in its entirety by, the full text of the Renova Settlement Agreement and the Renova Letter Agreement, copies of which were included as Exhibit 10.1 and Exhibit 10.2, respectively, to our Current Report on Form 8-K filed with the SEC on May 30, 2017 and which are incorporated herein by reference.
SunEdison Bankruptcy and Settlement Agreement with SunEdison
As discussed in “Business,” “Risk Factors” and this and other sections of this Annual Report on Form 10-K, including our audited consolidated financial statements and the notes thereto contained in this Annual Report on Form 10-K, the SunEdison Bankruptcy may have a material adverse effect on the Company. No assurance can be given on the outcome of the SunEdison Bankruptcy or its impact on the Company. Our Conflicts Committee is responsible for oversight and approval of the business and affairs of the Company relating to or involving SunEdison and any of its affiliates (other than the Company), including in connection with the SunEdison Bankruptcy. The matters described in this section entitled “SunEdison Bankruptcy and Settlement Agreement with SunEdison” and other matters that presented conflict of interest issues between the Company and SunEdison have been approved and authorized pursuant to this authority by those members of the Conflicts Committee in place at the time the applicable decision was made.
The Company is not a part of the SunEdison Bankruptcy and does not rely substantially on SunEdison for funding, liquidity, or operational or staffing support. The Company continues to participate actively in the SunEdison Bankruptcy proceedings, and the SunEdison Bankruptcy will continue to have a negative impact on the Company given our complex relationship with SunEdison.
During the SunEdison Bankruptcy, SunEdison has not performed substantially as obligated under its agreements with us, including under sponsorship arrangements consisting of the various corporate level agreements put in place at the time of the Company’s IPO (collectively, the “Sponsorship Arrangement”) and certain O&M and asset management arrangements. SunEdison’s failure to perform substantially as obligated under its agreements with us, including under the Sponsorship Arrangement, project level O&M and asset management agreements and other support agreements may have a material adverse effect on the Company. Despite these adverse effects, the Company operates its business without significant support from SunEdison pursuant to plans for transitioning away from reliance on SunEdison that we are in the process of implementing. These plans include, among other things, establishing stand-alone information technology, accounting and other critical systems and infrastructure, directly hiring our employees, and retaining third parties to provide O&M and asset management services for our power plants where we do not perform these services ourselves. In addition to the one-time costs of implementing a stand-alone organization, our business will be adversely affected to the extent we are unsuccessful in implementing the relevant plans or the resulting ongoing long-term costs are higher than the costs we expected to incur with SunEdison as a sponsor.
The project level financing agreements for our two remaining levered power plants in India and our three power plants in South Africa contain provisions that provide the lenders with the right to accelerate debt maturity due to the SunEdison Bankruptcy because SunEdison is an original sponsor of the project and/or a party to certain material project agreements, such as O&M and EPC related contracts. In addition, certain audited financial statements at the project level were delayed and may be delayed again in the future. Future delays would create defaults at the project level for our levered power plants. If not cured or waived, these defaults may restrict the ability of the project companies to make distributions to us and may provide the lenders with the right to accelerate debt maturity. However, neither our Revolver nor the indenture governing the Senior Notes includes an event of default provision triggered by the SunEdison Bankruptcy, and none of our power purchase agreements
includes a provision that would permit the offtake counterparty to terminate the agreement as a result of the SunEdison Bankruptcy. See Item 15. Note 10. - Project Level Debt for further detail regarding project level debt.
On September 25, 2016, the Company filed its initial proof of claim in the SunEdison Bankruptcy, and filed an amended proof of claim on October 7, 2016. As set forth in the proofs of claim, the Company believes it has unsecured claims against SunEdison that it estimates are in excess of $2.0 billion. These claims include, without limitation, claims for damages relating to breach of SunEdison's obligations under the Sponsorship Arrangement between the Company and SunEdison and other agreements; contribution and indemnification claims arising from litigation; claims relating to SunEdison’s breach of fiduciary, agency and other duties; and claims for interference with and the disruption of the business of the Company and its subsidiaries, including the loss of business opportunities, loss of business records, failure to provide timely audited financials, and the increased cost of financing and commercial arrangements. Many of these claims are contingent, unliquidated and/or disputed by SunEdison and other parties in interest in the SunEdison Bankruptcy, and the estimated amounts of these claims may change substantially as circumstances develop and damages are determined. In addition, recoveries on unsecured claims in the SunEdison Bankruptcy are expected to be significantly impaired.
In addition, the Company believes that it may have claims entitled to administrative priority against SunEdison, including, without limitation, claims with respect to certain expenses that the Company has incurred after the commencement of the SunEdison Bankruptcy; however, the Company expects SunEdison and other parties in interest in the SunEdison Bankruptcy to dispute both the amount of these claims and whether or not these claims are entitled to administrative priority over other claims against SunEdison.
On November 7, 2016, the unsecured creditors’ committee in the SunEdison Bankruptcy case filed a motion with the bankruptcy court seeking standing to assert against the Company, on behalf of SunEdison, avoidance claims arising from intercompany transactions between the Company and SunEdison. If the Settlement Agreement becomes effective, we expect this standing motion will be withdrawn. If the Settlement Agreement is terminated or if the standing motion is not withdrawn, the Company expects to vigorously contest this standing motion and, if standing is granted, the underlying avoidance claims.
On March 6, 2017, the Company entered into a settlement agreement with SunEdison in connection with the SunEdison Bankruptcy and the Merger Agreement (the “Settlement Agreement”). The Settlement Agreement was approved by the bankruptcy court overseeing the SunEdison Bankruptcy on June 7, 2017; however, its effectiveness is conditional on the completion of the Brookfield Transaction. The Settlement Agreement contains certain terms to resolve the complex legal relationship between the Company and SunEdison, including, among other things, an allocation of the total consideration paid in connection with the Brookfield Transaction and, with certain exceptions, the full mutual release of all claims between SunEdison and its affiliated debtors and non-debtors, on the one hand, and the Company and its subsidiaries, on the other hand. Under the settlement terms, following the exchange of all of its Class B shares in TerraForm Global, Inc. and the Class B units in Global LLC for Class A Shares, SunEdison will receive consideration equal to 25% of the total consideration paid to all of the Company's shareholders, reflecting the settlement of intercompany claims and cancellation of incentive distribution rights. The remaining 75% of the consideration will be distributed to existing Class A shareholders. In addition, upon the effectiveness of the Settlement Agreement, with certain limited exceptions, all agreements between the Company and its subsidiaries, on the one hand, and SunEdison and its subsidiaries, on the other hand, including the agreements comprising the Sponsorship Arrangement, would be terminated. There can be no assurance that the Settlement Agreement will become effective, and such failure may adversely impact our business. See “Risks Related to a Failure to Complete the Brookfield Transaction,” “Risks Related to our Relationship with SunEdison and the SunEdison Bankruptcy” and “Risks Related to our Business” in Item 1A. Risk Factors for additional information. The foregoing description of the Settlement Agreement does not purport to be complete and is subject to, and qualified in its entirety by, the full text of the Settlement Agreement, a copy of which was included as Exhibit 2.2 to our Current Report on Form 8-K filed with the SEC on March 7, 2017 and which is incorporated herein by reference.
Nasdaq Compliance
On March 31, 2016, we received a notification letter from a Director of Nasdaq Listing Qualifications. The notification letter stated that because the Company had not yet filed its Form 10-K for the year ended December 31, 2015, the Company was no longer in compliance with Nasdaq Listing Rule 5250(c)(1), which requires timely filing of periodic reports with the SEC.
On May 17, 2016, we received an additional notification letter from a Director of Nasdaq Listing Qualifications. The notification letter stated that because the Company had not yet filed its Form 10-Q for the quarter ended March 31, 2016, and because it remained delinquent in filing its Form 10-K for the year ended December 31, 2015, the Company was not in compliance with Nasdaq Listing Rule 5250(c)(1).
On May 27, 2016, in compliance with the deadline specified in the notification letters, the Company submitted a plan to Nasdaq as to how it planned to regain compliance with Nasdaq’s continued listing requirements.
On June 10, 2016, the Company received a letter from a Director of Nasdaq Listing Qualifications granting the Company an exception of 180 calendar days from the due date of the Form 10-K for the year ended December 31, 2015, or until September 26, 2016, to regain compliance with Nasdaq’s continued listing requirements.
On August 16, 2016, we received an additional notification letter from a Director of Nasdaq Listing Qualifications. The notification letter stated that because the Company had not yet filed its Form 10-Q for the quarter ended June 30, 2016, the Company was not in compliance with Nasdaq Listing Rule 5250(c)(1).
On September 9, 2016, the Company received a letter from Nasdaq stating that due to the Company’s ongoing non-compliance with Nasdaq’s listing requirements, the Company would be delisted from the Nasdaq Global Select Market at the opening of business on September 20, 2016 unless the Company requested a hearing on the determination by September 16, 2016. On September 9, 2016, the Company requested a hearing and also requested a stay of the delisting, pending the hearing. On September 15, 2016, we received a letter from Nasdaq granting our request to extend the stay of delisting until the hearings panel made a decision after the hearing scheduled for November 3, 2016. At the hearing on November 3, 2016, the Company requested from Nasdaq an extension until March 27, 2017 to regain compliance with Nasdaq’s continued listing requirements with respect to its delayed Form 10-K for the year ended December 31, 2015 and its delayed Forms 10-Q for the periods ended March 31 and June 30, 2016.
On November 15, 2016, the Company received a notification letter from a Hearings Advisor from the Nasdaq Office of General Counsel informing the Company that the hearings panel granted the Company’s request for an extension until March 27, 2017 with respect to its delayed Form 10-K for the year ended December 31, 2015 and its delayed Forms 10-Q for the first, second and third quarters of 2016.
In addition, on November 15, 2016, the Company received an additional notification letter from a Director of Nasdaq Listing Qualifications. The notification letter stated that because the Company has not yet filed its Form 10-Q for the quarter ended September 30, 2016, and because it remained delinquent in filing its Form 10-K for the year ended December 31, 2015 and its Forms 10-Q for the quarters ended March 31 and June 30, 2016 the Company was not in compliance with Nasdaq Listing Rule 5250(c)(1). Based on discussions with the hearings panel’s staff, the extension until March 27, 2017 granted by the hearings panel also covered the non-compliance by the Company with Nasdaq Listing Rule 5250(c)(1) caused by the failure of the Company to timely file its Form 10-Q for the quarter ended September 30, 2016.
The Company filed its Form 10-K for the year ended December 31, 2015 on December 21, 2016, its Form 10-Q for the period ended March 31, 2016 on December 23, 2016, its Form 10-Q for the period ended June 30, 2016 on January 31, 2017 and its Form 10-Q for the period ended September 30, 2016 on February 21, 2017. Therefore, as of February 21, 2017, the Company had filed all of its periodic reports with the SEC that were previously identified by Nasdaq as delinquent and the Company was current in its periodic filings with the SEC. On February 21, 2017, the Company requested an extension until June 30, 2017 to regain compliance with Nasdaq’s continued listing requirements with respect to its Form 10-K for the year ended December 31, 2016 and its Form 10-Q for the period ended March 31, 2017, which the Company expected to be delayed beyond applicable SEC deadlines.
On March 17, 2017, the Company received a notification letter from a Director of Nasdaq Listing Qualifications. The notification letter noted that the Company had regained compliance with Listing Rule 5250(c)(1) as of February 21, 2017. The notification letter also stated that because the Company had not yet filed its Form 10-K for the year ended December 31, 2016, the Company was no longer in compliance with Nasdaq Listing Rule 5250(c)(1).
On January 4, 2017, the Company received a notification letter from a Senior Director of Nasdaq Listing Qualification, which stated that the Company's failure to hold its annual meeting by December 31, 2016, as required by Nasdaq Listing Rule 5620(a) (the “Annual Meeting Rule”), serves as an additional basis for delisting the Company's securities and that the hearings panel would consider this matter in their decision regarding the Company's continued listing on the Nasdaq Global Select Market. On January 11, 2017, the Company submitted a response requesting an extension to hold an annual meeting and regain compliance with the Annual Meeting Rule.
On March 20, 2017, the Company received a notification letter from a Hearings Advisor from the Nasdaq Office of General Counsel informing the Company that the hearings panel granted the Company an extension until June 30, 2017 to regain compliance with Nasdaq’s continued listing requirements with respect to its Form 10-K for the year ended December 31, 2016, its Form 10-Q for the first quarter of 2017 and its delinquency in holding its annual meeting during the year ended December 31, 2016. The hearings panel reserved the right to reconsider the terms of the extension and the Nasdaq Listing and Hearing Review Council may determine to review the hearings panel’s decision.
On May 15, 2017, the Company received a notification letter from a Senior Director of Nasdaq Listing Qualifications stating that because the Company has not yet filed its Form 10-Q for the period ended March 31, 2017, this serves as an additional basis for delisting the Company’s securities from the Nasdaq Stock Market under Nasdaq Listing Rule 5250(c)(1).
The Company's annual meeting of stockholders for 2017 has been scheduled for June 29, 2017.
Board of Directors and Management Changes
On March 30, 2016, Mr. Brian Wuebbels resigned from his position as President and Chief Executive Officer of the Company and resigned from his position as a director on the Board. Following the resignation of Mr. Wuebbels, at the proposal of SunEdison, the Board elected Mr. Ilan Daskal, the Chief Financial Officer Designee and Executive Vice President of SunEdison, to be a member of the Board and fill the vacancy created by Mr. Wuebbels’ resignation.
In connection with Mr. Wuebbels' resignation, the Board delegated all of the powers, authority and duties vested in the President and Chief Executive Officer to the Chairman of the Board, Mr. Peter Blackmore. From March 30, 2016 until April 21, 2016, Mr. Blackmore served as the chairman of the Office of the Chairman. On April 21, 2016, the Board dissolved the Office of the Chairman and Mr. Blackmore was appointed as Interim Chief Executive Officer in addition to his role as Chairman of the Board. In connection with this appointment, Mr. Blackmore ceased to be a member of the Conflicts Committee. Mr. John F. Stark was appointed as the Chairman of the Conflicts Committee, and Mr. Dahya was designated as a member of the Conflicts Committee.
On May 25, 2016, at the proposal of SunEdison, the Board appointed Mr. David Ringhofer, an Assistant General Counsel of SunEdison, to be a member of the Board effective upon the resignation of Mr. Ahmad R. Chatila. Pursuant to an agreement entered into with SunEdison on May 26, 2016, the Company has undertaken to include Mr. Ringhofer as a nominee to the Board on the slate of directors to be elected at the next annual meeting of stockholders of the Company, unless Mr. Ringhofer resigns or is otherwise unable to serve as a director.
On May 26, 2016, Mr. Chatila resigned from his position as a director on the Board. The resignation was contingent upon, and effective immediately prior to, the appointment of Mr. Ringhofer as a member of the Board and did not alter Mr. Chatila’s prior approval of Mr. Ringhofer as a member of the Board as a director.
On June 24, 2016, Mr. Daskal resigned from his position as a director on the Board. The resignation was contingent upon, and effective immediately prior to, the appointment of Mr. Gregory Scallen, Head of Legal, Global EPC, Procurement and EHS of SunEdison, as an observer of the Board. The resignation did not alter Mr. Daskal’s prior approval by written consent to the appointment of Mr. Scallen to the Board as observer or director, as described below.
On June 24, 2016, at the proposal of SunEdison, the Board appointed Mr. Scallen as an observer of the Board, effective upon the resignation of Mr. Daskal and continuing until July 24, 2016, or until his earlier death, resignation or removal. The Board also approved Mr. Scallen to become a member of the Board on July 24, 2016.
On June 30, 2016, the Board appointed Mr. Thomas Studebaker as Chief Operating Officer of the Company and Mr. David Rawden as Interim Chief Accounting Officer, which appointments became effective on July 7, 2016.
On August 30, 2016, Mr. Ismael Guerrero Arias resigned as President, Head of Origination of the Company.
On August 30, 2016, Mr. Martin Truong resigned from his position as a director of the Board. The resignation was contingent upon, and effective immediately prior to, the appointment of Mr. David Springer, the Senior Vice President, EPC Global of SunEdison, to the Board as director. The resignation did not alter Mr. Truong’s prior approval by written consent to the appointment of Mr. Springer to the Board as a director, as described below.
On August 30, 2016, at the proposal of SunEdison, the Board executed a unanimous written consent that appointed Mr. Springer to the Board as a replacement director, effective immediately upon the resignation of Mr. Truong.
On October 13, 2016, the Board voted to increase the size of the Board to nine members and to elect Mr. Mark Lerdal and Mr. Frederick J. Boyle to be members of the Board effective immediately. On December 1, 2016, the Board appointed Messrs. Lerdal and Boyle to the Conflicts Committee of the Board, effectively immediately.
On December 1, 2016, the Board appointed Mr. Lerdal and Mr. Boyle to the Conflicts Committee, effective immediately. Additionally, on December 1, 2016, the members of the LLC Conflicts Committee (as defined below) appointed Mr. Boyle and Mr. Lerdal as additional members of the LLC Conflicts Committee.
On January 4, 2017, SunEdison Holdings Corporation, a wholly-owned subsidiary of SunEdison, Inc., exercised its right to designate Mr. David J. Mack to the Board effective immediately.
On January 10, 2017, the Board appointed Mr. Boyle to serve as a member of the Audit Committee of the Board. Following Mr. Boyle’s appointment, the Audit Committee consists of four members, Messrs. Hanif Dahya, Christopher Compton, Stark and Boyle.
On January 13, 2017, the Board appointed Mr. Mack to the Conflicts Committee, effective immediately upon the resignation of Messrs. Compton, Dahya and Stark from the Conflicts Committee. Messrs. Compton, Dahya and Stark resigned from the Conflicts Committee on January 13, 2017. As a result of these changes, the Conflicts Committee consists of three members, Messrs. Lerdal, Boyle and Mack. Mr. Boyle serves as the Chairman of the Conflicts Committee.
Additionally, on January 13, 2017, the members of the LLC Conflicts Committee appointed Mr. Mack to the LLC Conflicts Committee, effective immediately upon the resignation of Messrs. Compton, Dahya and Stark from the LLC Conflicts Committee. Messrs. Compton, Dahya and Stark resigned from the LLC Conflicts Committee on January 13, 2017. As a result of these changes, the LLC Conflicts Committee consists of three members, Messrs. Lerdal, Boyle and Mack.
On January 25, 2017, the Board voted to elect Mr. Alan B. Miller to be a member of the Board effective immediately.
Additionally, on January 25, 2017, Mr. David Springer resigned from his position as a director of the Board. The resignation was contingent upon, and effective immediately prior to, the election of Mr. Alan B. Miller as a director of the Board.
Creation of LLC Conflicts Committee
On June 1, 2016, TerraForm Global, Inc., acting in its capacity as the sole managing member of Global LLC, adopted a second amendment (the “LLC Agreement Amendment”) to the Fourth Amended and Restated Limited Liability Company Agreement of Global LLC, dated as of August 5, 2015 (as amended from time to time, the “Global LLC Agreement”). Pursuant to the LLC Agreement Amendment, until the first annual meeting of the Company’s stockholders held after December 31, 2016, the Company delegated to an independent conflicts committee (the “LLC Conflicts Committee”) the exclusive power to exercise all of its rights, powers and authority as the sole managing member of Global LLC to manage and control the business and affairs of Global LLC and its controlled affiliates relating to or involving SunEdison and any of its affiliates (other than the Company and its controlled affiliates) (as more specifically defined in the LLC Agreement Amendment, the “Conflicts Matters”).
The LLC Agreement Amendment was approved and authorized by the Company’s Conflicts Committee pursuant to the power and authority delegated to it by resolutions of the Board dated March 25, 2016 authorizing the Conflicts Committee, in anticipation of and in connection with a bankruptcy filing by SunEdison, to evaluate and act affirmatively with respect to matters involving or substantially relating to SunEdison, including actions to protect the Company’s contractual and other rights and otherwise to preserve the value of the Company and its assets. The decision to delegate authority to the Conflicts Committee with respect to these SunEdison related matters was taken by the Board in light of the obligation that material matters relating to SunEdison be approved by the Conflicts Committee. On June 1, 2016, the Board reaffirmed the power and authority delegated to the Conflicts Committee with respect to these SunEdison related matters by ratifying the adoption of the LLC Agreement Amendment.
The current members of the LLC Conflicts Committee are Messrs. Lerdal, Boyle and Mack. New members may be appointed (i) by a majority of LLC Conflicts Committee members then in office or (ii) by the Company (in its capacity as managing member of Global LLC) with the approval of the holders of a majority of the outstanding shares of Class A common stock of TerraForm Global, Inc., excluding any such shares held, directly or indirectly, by SunEdison or any of its affiliates (“Independent Shareholder Approval”).
Each member of the LLC Conflicts Committee must satisfy, in the determination of the LLC Conflicts Committee, the Nasdaq Global Select Market standards for “independent directors” and nominations committee members.
The delegation of exclusive power and authority to the LLC Conflicts Committee under the LLC Agreement Amendment may not be revoked and the members of the LLC Conflicts Committee may not be removed, other than by a written instrument signed by the Company, acting in its capacity as managing member of Global LLC, with either (i) the written consent of a majority of the LLC Conflicts Committee members then in office, or (ii) Independent Shareholder Approval.
Creation of Compensation Committee
For purposes of the applicable stock exchange rules, the Company is a “controlled company.” As a controlled company, the Company may rely upon certain exceptions, including with respect to establishing a compensation committee or nominating committee. While the Company remains able to rely upon such exceptions, on January 10, 2017, the Board created a Compensation Committee of the Board (the “Compensation Committee”).
The Compensation Committee is responsible for, among other matters: (i) reviewing and approving corporate goals and objectives relevant to the compensation of the Company’s Chief Executive Officer, (ii) determining, or recommending to the Board for determination, the Chief Executive Officer’s compensation level based on this evaluation, (iii) determining, or recommending to the Board for determination, the compensation of directors and all other executive officers, (iv) discharging the responsibility of the Board with respect to the Company’s incentive compensation plans and equity-based plans, (v) overseeing compliance with respect to compensation matters, (vi) reviewing and approving severance or similar termination payments to any current or former executive officer of the Company, and (vii) preparing an annual Compensation Committee Report, if required by applicable SEC rules.
The Compensation Committee consists of three members, Messrs. Lerdal, Mack and Stark. Mr. Lerdal has been designated as the Chairman of the Compensation Committee. The Board has adopted a written charter for the Compensation Committee, which is available on the Company’s corporate website, http://www.terraformglobal.com.
Dividends
On November 10, 2015, the Company declared a dividend for the third quarter of 2015 on the Company’s Class A common stock of $0.1704 per share, which was paid on December 15, 2015 to stockholders of record on December 1, 2015. This amount represents a quarterly dividend of $0.275 per share.
On February 29, 2016, the Company declared a dividend for the fourth quarter of 2015 on the Company’s Class A common stock of $0.275 per share. The dividend was paid on March 17, 2016 to stockholders of record as of March 10, 2016. The Company did not declare or pay a dividend for the first, second, third or fourth quarter of 2016. Prior to the execution of the Merger Agreement, as a result of the SunEdison Bankruptcy, the limitations on our ability to access the capital markets for our corporate debt and equity securities, and other risks that we face as detailed in this Annual Report on Form 10-K, we believed it was prudent to defer any decisions on paying dividends to our stockholders. Under the Merger Agreement, we are restricted from declaring or paying dividends prior to the consummation of the Brookfield Transaction.
Acquisitions
See Item 15. Note 4 - Acquisitions for information regarding the acquisitions completed by the Company, the Company’s pending acquisition, incomplete IPO project transfers and dropdowns, and terminated acquisitions.
Revolving Credit Facility and Senior Notes due 2022
Permanent Termination of Revolving Commitments under the Revolving Credit Facility
On March 31, 2017, Global Operating LLC permanently reduced to zero and terminated the revolving commitments under our Revolver and entered into a fifth amendment (the “Fifth Amendment”) to the Revolver. The Fifth Amendment provides that Global LLC will no longer be required to deliver to the administrative agent and the other lenders party to the Revolver its annual financial statements and accompanying audit reports, unaudited quarterly financial statements, annual compliance certificates, statements of reconciliation after changes in accounting principles, annual financial plans and reconciliations of non-recourse project indebtedness pursuant to the Revolver, and removes the requirement that Global LLC and its subsidiaries comply with certain financial ratios contained in the Revolver. The Fifth Amendment requires Global Operating LLC to provide the administrative agent under the Revolver with an annual collateral verification within 90 days after the end of each fiscal year.
On March 30, 2016, Global Operating LLC entered into a first amendment to the Revolver to amend certain financial covenants to extend the date on which the Company must deliver to the administrative agent and the other lenders party to the Revolver its financial statements and accompanying audit report with respect to the year ended December 31, 2015 (the “2015 Financials”) to April 30, 2016 and to provide for the engagement of a financial consultant to serve as advisor to the Revolver lenders. On April 29, 2016, Global Operating LLC entered into a second amendment to the Revolver, which further extended the due date for the delivery of the 2015 Financials to May 7, 2016.
However, on May 6, 2016, Global Operating LLC entered into a third amendment (the “Third Amendment”) to the Revolver. The Third Amendment reduced the aggregate amount of the revolving commitments to $350.0 million. Additionally, the Third Amendment extended the date by which the Company must deliver to the Administrative Agent and the other lenders party to the Revolver the 2015 Financials to the earlier of (a) the tenth business day prior to the date on which the failure to deliver the 2015 Financials would constitute an event of default under the indenture governing the Senior Notes and (b) March 30, 2017. The Third Amendment also extended the date by which the Company must deliver its unaudited quarterly financial statements with respect to the quarter ended March 31, 2016 to June 30, 2016 and with respect to the fiscal quarters ended June 30, 2016 and September 30, 2016 to the date that is 75 days after the end of each fiscal quarter. The Third Amendment also required the Company to undertake certain additional obligations, including (1) to provide the lenders with preliminary financial information for the quarter ended March 31, 2016, (2) to comply with Nasdaq requirements for submitting compliance plans for the Company’s delayed filings and (3) to request a waiver or amendment under the indenture governing the Senior Notes with respect to Global Operating LLC’s obligation to make available audited financial statements for fiscal year 2015. The Company has complied with all three requirements.
On September 13, 2016, Global Operating LLC entered into a fourth amendment (the "Fourth Amendment") to the Revolver pursuant to the requirements of the Third Amendment to increase the applicable margin used to determine the interest rate on loans under the Revolver under certain circumstances relating to a waiver or amendment under the Senior Notes.
As of December 31, 2016, the Company had issued a letter of credit for $0.4 million under the terms of the Revolver in support of the Alto Cielo acquisition. The letter of credit was terminated on March 23, 2017 in connection with the Fifth Amendment.
Senior Notes Due 2022
In December 2015, the Company’s Board approved a $40.0 million open market repurchase program for the Company’s Senior Notes. The repurchase program began in December 2015 and continued through January 2016. As of December 31, 2015, $8.6 million of the Senior Notes were repurchased for $6.8 million, and the Company paid $0.4 million of accrued interest and prepayment fees. As of December 31, 2015, $0.4 million was included in accounts payable on the consolidated balance sheet representing principal and interest due to an investment bank for repurchases completed in December 2015 but settled in January 2016. A gain on extinguishment of $6.3 million was recognized related to these repurchases and is included in loss on extinguishment of debt, net for the year ended December 31, 2016. In January 2016, the Company repurchased $41.0 million of the Senior Notes for $33.2 million and paid $1.9 million of interest and prepayment fees. In total, the Company repurchased $49.6 million of the Senior Notes for $40.0 million plus prepayment fees and interest of $2.3 million.
On May 11, 2016, Global Operating LLC received a letter on behalf of certain beneficial holders of the Senior Notes, which purported to constitute a notice of default with respect to the failure of Global Operating LLC to comply with its obligations under the indenture governing the Senior Notes to timely furnish the Company’s annual report for the year ended December 31, 2015. On May 13, 2016, Global Operating LLC sent a response to this letter, stating that the purported notice of default was untimely, and therefore ineffective, under the indenture.
On May 31, 2016, Global Operating LLC received a notice of default from the trustee under the indenture governing the Senior Notes with respect to the failure of Global Operating LLC to comply with its obligations under the indenture governing the Senior Notes to timely furnish the Company’s annual report for the year ended December 31, 2015.
Global Operating LLC received a notice of default, dated July 15, 2016, from the trustee under the indenture governing the Senior Notes with respect to the failure of Global Operating LLC to comply with its obligations under the indenture governing the Senior Notes to timely furnish the Company's Form 10-Q for the first quarter of 2016.
On September 2, 2016, the Company announced the successful completion of a consent solicitation to obtain waivers relating to certain reporting covenants under the indenture governing the Senior Notes and to effectuate certain amendments to the indenture governing the Senior Notes. Global Operating LLC received validly delivered and unrevoked consents from the holders of a majority in aggregate principal amount of the Senior Notes outstanding as of the record date. Global Operating LLC paid to each consenting holder a consent fee of $5.00 for each $1,000 principal amount of the Senior Notes held by such holder as to which Global Operating LLC received and accepted consents. Under the terms of the waivers, the deadline to comply with the reporting covenants in the indenture governing the Senior Notes relating to the filing of the Company’s Form 10-K for 2015 and Form 10-Q for the first quarter of 2016 was extended to December 6, 2016. Compliance with the reporting covenants in the indenture relating to the filing of the Company’s Form 10-Q for the second quarter of 2016 was also waived until December 6, 2016, with no event of default expected to occur with respect to the Form 10-Q for the second quarter of 2016 unless such Form 10-Q were not filed by early March 2017.
On September 2, 2016, Global Operating LLC entered into a second supplemental indenture (the “Second Supplemental Indenture”) to the indenture governing the Senior Notes. The Second Supplemental Indenture, among other things, (i) provided for additional special interest on the Senior Notes beginning on September 6, 2016 through December 6, 2016 at a rate equal to 4.0% per annum; (ii) required Global Operating LLC to repay the borrowing then outstanding (other than the outstanding letters of credit) under the Revolver and restricted the ability of Global Operating LLC to further borrow or issue any additional letters of credit under the Revolver until the earlier of March 8, 2017 or such time as SunEdison has disposed of all or substantially all of its equity interests in the Company and Global Operating LLC has offered to repurchase its outstanding Senior Notes at 101% of their principal amount, plus accrued and unpaid interest, if any, to the repurchase date (or a binding agreement to make such an offer has been entered into); (iii) imposed additional restrictions and conditions (including, in some cases, that require the existence of a board of directors of the Company that is independent from SunEdison) on the ability of Global LLC and its restricted subsidiaries to make restricted payments and permitted investments or to incur indebtedness or permitted liens; (iv) imposed restrictions and conditions on the ability of Global LLC and its restricted subsidiaries to settle, or pay settlement amounts in respect of, litigation claims involving excess settlement amounts and (v) required Global LLC to provide legal and financial advisors to certain ad hoc holders of the Senior Notes with certain information, including certain information delivered to the lenders under the Revolver.
On December 2, 2016, Global Operating LLC received a letter from the trustee under the indenture governing the Senior Notes, which purported to constitute a notice of default with respect to the failure of Global Operating LLC to comply with its obligations under the indenture governing the Senior Notes to timely furnish the Company’s Form 10-Q for the second quarter of 2016. Global Operating LLC sent a response to this letter, stating that the purported notice of default was untimely, and therefore ineffective, under the indenture.
On December 6, 2016, the Company announced the successful completion of another consent solicitation to obtain additional waivers relating to certain reporting covenants under the indenture governing the Senior Notes. Global Operating LLC received validly delivered and unrevoked consents from the holders of a majority in aggregate principal amount of the Senior Notes outstanding as of the record date. Global Operating LLC paid to each consenting holder an initial consent fee of $3.50 for each $1,000 principal amount of the Senior Notes held by such holder as to which Global Operating LLC received and accepted consents. Under the terms of the additional waivers, the deadline to comply with the reporting covenants in the indenture governing the Senior Notes relating to the filing of the Company’s annual and quarterly reports required to be filed (including the Form 10-K for 2015 and the Form 10-Q for the first quarter of 2016) was extended to December 26, 2016, with Global Operating LLC having the option to further extend the deadline to January 6, 2017, to the extent necessary, by paying an extension fee.
Global Operating LLC received a notice of default, dated January 17, 2017, from the trustee under the indenture governing the Senior Notes with respect to the failure of Global Operating LLC to comply with its obligations under the indenture governing the Senior Notes to timely furnish the Company's Form 10-Q for the third quarter of 2016. However, no event of default under the indenture governing the Senior Notes occurred with respect to the Company's Form 10-Q for the third quarter of 2016 because such Form 10-Q was filed before an event of default under the indenture governing the Senior Notes would otherwise arise.
Global Operating LLC received a notice of default, dated May 16, 2017, from the trustee under the indenture governing the Senior Notes with respect to the failure of Global Operating LLC to comply with its obligations under the indenture governing the Senior Notes to timely furnish the Company's Form 10-K for the year ended December 31, 2016. No event of default under the indenture governing the Senior Notes occurred due to the filing of this Annual Report on Form 10-K before an event of default under the indenture governing the Senior Notes would otherwise arise.
Covenant defaults may occur in the future under the indenture governing the Senior Notes in the event of further delays in the filing of our periodic reports with the SEC. There can be no assurance that we will be able to file our periodic reports (including our Form 10-Q for the quarter ended March 31, 2017 or any quarters thereafter) with the SEC within the periods currently required under the indenture governing the Senior Notes or that holders of the Senior Notes will agree to any required extension of financial statement filing dates on acceptable terms or at all. A default on the Senior Notes would permit the trustee or the holders of at least 25% in aggregate principal amount of notes outstanding to accelerate the Senior Notes. The Company would likely not have sufficient liquidity to meet this obligation, which could have a material adverse effect on our business, results of operations, financial condition and ability to pay dividends.
Call Right Projects
Immediately prior to the completion of the IPO on August 5, 2015, Global LLC entered into a project support agreement with SunEdison (the “Support Agreement”). Pursuant to the Support Agreement, SunEdison granted the Company call rights with respect to projects identified therein by SunEdison (“Call Right Projects”) that had an aggregate net nameplate
capacity of 1.6 GW (or reasonably equivalent projects), and SunEdison was contractually required to offer Global LLC additional qualifying projects through the fifth anniversary of the completion of the IPO that were projected to generate an aggregate of at least $1.4 billion of cash available for distribution during their respective first twelve months of commercial operation. At the time of the IPO, SunEdison had pending agreements with third-party developers to acquire clean energy projects that had an aggregate capacity of 4.2 GW, which were expected to be added to the call rights list under the Support Agreement. In addition, the Support Agreement granted Global LLC a right of first offer with respect to any clean energy projects (other than Call Right Projects) (“ROFO Projects”) that SunEdison elected to sell or otherwise transfer during the six-year period following the completion of the IPO and that were located in the Company’s initial target markets and other emerging markets that the parties mutually agreed upon.
Following the SunEdison Bankruptcy, SunEdison breached the Support Agreement and we will not acquire any of the Call Right Projects or ROFO Projects. On September 25, 2016, we announced that as a result of SunEdison’s breach under the Support Agreement and other agreements constituting the Sponsorship Arrangement, the Company filed claims against SunEdison in excess of $2 billion. The claims include, without limitation, claims for damages relating to breach of SunEdison's obligations under the Sponsorship Arrangement and other agreements; contribution and indemnification claims arising from litigation; claims relating to SunEdison’s breach of fiduciary, agency and other duties; and claims for interference with and the disruption of the business of the Company, including the loss of business opportunities, loss of business records, failure to provide timely audited financials, and the increased cost of financing and commercial arrangements. Many of these claims are contingent or unliquidated; estimated amounts may change substantially as circumstances develop and damages are determined. Although SunEdison has not formally rejected the Sponsorship Arrangement, it has breached its obligations thereunder and the Company has additional claims for rejection damages. The Company’s claims against SunEdison in connection with the Support Agreement would be released upon the effectiveness of the Settlement Agreement.
Seasonality
The amount of electricity our solar power plants produce is dependent in part on the amount of sunlight, or irradiation, where the assets are located. Because shorter daylight hours in winter months results in less irradiation, the generation of particular assets will vary depending on the season. Additionally, to the extent more of our solar power plants are located in either the northern or southern hemisphere, overall generation of our entire solar asset portfolio could be impacted by seasonality. While we expect seasonal variability to occur, we expect aggregate seasonal variability to decrease if geographic diversity of our portfolio between the northern and southern hemisphere increases. We expect our current solar portfolio’s power generation to be at its lowest during the fourth quarter of each year as our assets are geographically concentrated in the northern hemisphere.
Similarly, the electricity produced and revenues generated by a wind power plant depend heavily on wind conditions, which are variable and difficult to predict. Operating results for wind power plants vary significantly from period to period depending on the windiness during the periods in question. Because our wind power plants are located in geographies with different profiles, there is some flattening of the seasonal variability associated with each individual power plant’s generation, and we expect that as the fleet expands the effect of such wind resource variability may be favorably impacted, although we cannot guarantee that we will purchase wind power facilities that will achieve such results in part or at all. Historically, our wind production is greater in the first and fourth quarters which can partially offset the lower solar revenue generated in the fourth quarter.
Under the Merger Agreement, we are restricted from declaring or paying dividends prior to the consummation of the Brookfield Transaction. However, in the event that the Brookfield Transaction is not consummated and the Merger Agreement is terminated or expires, we intend to revert to a situation where we reserve a portion of our cash available for distribution and maintain sufficient liquidity, including cash on hand, in order to, among other things, facilitate the payment of future dividends to our stockholders. As a result, we do not expect seasonality to have a material effect on the amount of our future quarterly dividends.
Competition
Power generation is a capital-intensive business with numerous industry participants. We compete to acquire new solar and wind power plants with renewable energy developers who retain renewable energy power generation asset ownership, independent power producers, financial investors and certain utilities. We compete to supply energy to our potential customers with utilities and providers of distributed generation. We compete with other solar and wind developers, independent power producers and financial investors based on our cost of capital, development expertise, pipeline, technology, global footprint and brand reputation. To the extent we re-contract power plants upon termination of a PPA or sell electricity into the merchant power market, we compete with traditional utilities primarily based on low cost of capital, generation located at customer sites,
operations and management expertise, price (including predictability of price), green attributes of power and the ease by which customers can switch to electricity generated by our solar and wind power plants.
Environmental Matters
We are subject to environmental laws and regulations in the jurisdictions in which we own and operate solar and wind power plants. These laws and regulations generally require that governmental permits and approvals be obtained and maintained both before construction and during operation of these power generation assets. We incur costs in the ordinary course of business to comply with these laws, regulations and permit requirements. While we do not expect that the costs of compliance would generally have a material impact on our business, financial condition or results of operations, it is possible that we may become subject to new or modified regulatory regimes that may impose unanticipated requirements on our business as a whole that were not anticipated with respect to any individual power plant. We also do not anticipate material capital expenditures for environmental controls for our solar and wind power plants in the next several years. These laws and regulations frequently change and often become more stringent, or subject to more stringent interpretation or enforcement, and therefore future changes could require us to incur materially higher costs which could have a material adverse impact on our financial performance or results of operations.
Regulatory Matters
Overview
None of the power plants included in our portfolio are located in the United States. As a result, all of these power plants are generally exempt from U.S.-based federal and state regulation of electric utilities, including most provisions of the U.S. Public Utility Holding Company Act of 2005 and the Federal Power Act. Our solar and wind power plants are subject to various laws and regulations in the countries in which they operate. Some of these countries, such as Uruguay, have deregulated electric generation markets that require governmental approval before becoming an eligible power generator while others, such as Malaysia, have more robust regulatory regimes governing the production, purchase and sale of electric generation. Set forth below is a brief overview of the principal laws and regulations that are applicable to the markets in which a significant portion of our power plants are located.
China
Solar and wind energy policies in China are formulated and carried out by various government entities and agencies and also are integrated into the country’s broader regulatory framework for electricity generation and transmission. Additionally, in the case of foreign owners of solar and wind energy assets, the government entities involved in regulating foreign investment in China will also play a key oversight role in certain instances.
The National Energy Administration (“NEA”) a government entity under the regulation and supervision of the National Development and Reform Commission (“NDRC”) formulates solar and wind energy policies. The implementation and enforcement of these policies is overseen by provincial, regional and municipal offices of the NDRC and NEA. These local offices are responsible for, among other things, issuing electricity business licenses, overseeing the construction of solar and wind power plants within their jurisdictions and (subject to variation in practice among different types of facilities and different localities) approving changes of ownership of solar or wind power plants. For instance, pursuant to guidance issued by the NDRC in October 2014 and May 2016, a solar power plant which has been filed with the local NEA counterpart cannot be transferred before the solar power plant begins production without the consent of the applicable NEA counterpart. Any material change made to a solar power plant, including the change of construction site and construction content, must be submitted to the local counterpart of the NEA for re-filing.
Solar and wind power plants are also subject to standards and regulations affecting the electricity industry in general, as set out in legislation or otherwise formulated by the NEA, as well as the standards and business practices of China’s state-owned grid companies, State Grid Corporation and the smaller China Southern Power Grid Corporation. These grid companies, through their provincial subsidiaries, play a de facto regulatory role by issuing approvals for the interconnection with the power grids and executing interconnection and dispatch agreements as well as PPAs with the project companies. Power purchase agreements with the grid companies are usually short term in duration, typically one year subject to annual extensions. Under China’s Renewable Energy Law, the grid companies are obligated to accept all energy produced by duly licensed and operating solar and wind power plants. In practice, however, solar and wind power plants have been subject to curtailment by grid companies due to transmission capacity and other infrastructure constraints.
Solar and wind power plants owned in whole or in part by foreign entities are also subject to the general foreign investment regulatory regime administered by the Ministry of Commerce (“MOFCOM”) and State Administration of Foreign Exchange. Foreign investment in the solar and wind power industry is currently listed by MOFCOM as an “encouraged”
activity, which means new solar or wind power plants may be developed by a wholly foreign owned enterprise on the same basis as they may be developed by a domestic enterprise. However, if a foreign investor seeks to acquire a solar or wind power plant (whether operating or under construction), it must obtain the approval of either the national office of MOFCOM or its regional offices (depending on the total monetary value of the power plant and structure of the acquisition).
Under current Chinese law, acquisition of a solar or wind power plant by a foreign party does not in itself require approval from State Administration of Foreign Exchange, but any foreign loans issued by a foreign party (including stockholder loans) must be registered with SAFE before they may be disbursed.
Brazil
The National Electric Energy Agency (“ANEEL”) and the Energy Research Company are the predominant regulatory bodies governing the electricity generation sector in Brazil. These governmental agencies are responsible for enacting rules and regulations related to, among others, granting licenses to enter the electricity generation market, setting tariff rates, regulating the auction process used to award PPAs and establishing the incentive structure for producers of renewable energy.
The electricity market in Brazil is divided into two segments: (i) the regulated market where electric energy is supplied at rates and tariffs resulting from auctions to sell electric energy to distribution companies or to the Electric Energy Commercialization Chamber (CCEE), and (ii) the free market, in which any supplier (generators, distributors, self-producers, independent producers, traders of energy, etc.) can directly sell energy to consumers at market rates.
We currently market energy generated by our wind power plants in the regulated market. With respect to the regulated market, the ANEEL established an auction system for awarding contracts for the production of renewable energy. Domestic and foreign companies (solely or in consortium), private equity funds and special purpose vehicles are eligible to bid at auction. If a foreign company prevails at an auction, it must incorporate a Brazilian company to receive the power generation authorization and to enter into the PPA. Bidders are required to deposit a bid bond equal to 1.0% of the power plant’s estimated cost, which must be declared by the bidder and approved by the ANEEL beforehand. This bond is returned after the contract is signed if the bidder wins the auction; otherwise, it is returned immediately following the auction. Auction winners also need to deposit a project performance bond equal to 5% of the investment cost that is released after certain power plant milestones are completed.
Several penalties are applicable in the event of delay in achieving certain milestones set in the PPA contract and in the ANEEL authorization. Among other default events, the ANEEL has the right to terminate the contract if a delay in achieving milestones exceeds one year.
Brazilian law does not restrict the foreign ownership of electricity generating companies, but a company owning generation projects in the electric energy sector must be incorporated in Brazil.
India
The Electricity Act, 2003 (the “Electricity Act”) is the principal legislation that regulates the generation, transmission, distribution, trading and use of electricity in India. The Electricity Act governs the establishment, operation and maintenance of energy generating companies and prescribes technical standards in relation to its connectivity with the Indian power grid. The Electricity Act provides that an energy-generating company may establish, operate and maintain a generating facility without obtaining a license under the Electricity Act if it complies with the prescribed technical standards relating to connectivity with the power grid. In addition, an energy-generating company is permitted to sell electricity to any distribution or trading licensee and, where permitted by the respective state regulatory commissions, to consumers subject to availing open access to the transmission and distribution systems and upon payment of applicable charges.
The Electricity Act establishes a two-level regulatory system: (i) the Central Electricity Regulatory Commission (“CERC”) is responsible for regulating the tariff charged by generating facilities owned by the Indian government and other independent power producers involved in generating or supplying electricity in more than one state, and for regulating the inter-state transmission of electricity, and (ii) State Electricity Regulatory Commissions (“SERCs”) are responsible for regulating intra-state transmission and supply of electricity within each of their respective states. These commissions are responsible for a variety of functions, including determining tariff levels, granting licenses and settling disputes between the generating companies and the licensees.
The Indian government has established the Ministry of New and Renewable Energy (“MNRE”), to facilitate, on a national level, research, development, commercialization and deployment of renewable energy systems for various applications in rural, urban, industrial and commercial sectors. In 2011, the MNRE established the Solar Energy Corporation of India (“SECI”) as a not-for-profit company to facilitate the development of solar energy generating capacity in India.
The Indian government has proposed amendments to the Electricity Act to focus on the development of renewable energy through the formulation of a National Renewable Energy Policy in consultation with state governments for the development of a power system based on optimal utilization of renewable sources of energy. It also requires coal and lignite based thermal generators to establish renewable energy capacity equal to at least 10% of their installed thermal power capacity.
In general, the tariff applicable to solar power plants is determined either through a “cost plus” method under which the appropriate regulatory commission determines the tariff based on the actual capital cost of the power plants, normative debt to equity ratios and other parameters prescribed under the multi-year tariff regulations adopted by the commissions; or through a competitive bidding process.
In the case of wind power plants, feed-in tariffs are determined taking into account capital cost submissions by various stakeholders and certain operation and maintenance costs and have been announced by the SERCs in certain states, such as the States of Andhra Pradesh, Gujarat and Tamil Nadu, pursuant to the applicable policy in the respective states. Until last year, procurement of wind energy was not done on competitive basis in India. However, encouraged by the growth of solar energy sector, in 2017 the Indian government conducted its first ever tariff based auction for long term wind power contracts and is also in the process of finalizing detailed guidelines for procurement of wind power through competitive bidding.
South Africa
South Africa has a framework of legislation and regulations governing its energy sector. The Renewable Energy Independent Power Producer Procurement (“REIPPP”) program is a governmental procurement program that effectively requires solar and wind facilities in South Africa to comply with this framework, including the various acts and policies regulating the governmental procurement process generally, the most important of these being the Public Finance Management Act, the Broad-Based Black Economic Empowerment Act, and the Codes of Good Practice on Broad-Based Black Economic Empowerment, and the various acts and policies regulating South African businesses generally and therefore also independent power producers, such as environmental, health and safety laws.
The National Energy Regulator of South Africa (“NERSA”) is the primary regulator of South Africa’s energy sector and is responsible for regulating electricity, piped-gas and petroleum pipeline industries. Solar and wind facilities are governed by the Electricity Regulation Act, which is the primary enabling legislation for the REIPPP program, and by other legislation applicable to water affairs, environmental affairs, agriculture, forestry and fisheries and mineral resources. Under the REIPPP program, a solar or wind facility is regulated as an independent power producer and is authorized to produce and sell electricity to Eskom, the country’s largest state-owned power utility, pursuant to a license issued by NERSA. A solar or wind facility is not generally subject to regulation as a public utility in the traditional sense and, thus, is exempt from complying with South Africa’s complex system of power producer and procurement rules and regulations that are applicable to Eskom.
Government Incentives
Each of the markets where we operate has established various incentives and financial mechanisms to support the cost and to accelerate the adoption of renewable energy. These incentives include tax credits, cash grants, tax abatements, rebates and RECs or green certificates and net energy metering programs that are offered by some of the foreign governments where we operate. These incentives help catalyze private sector investments in renewable energy and efficiency measures. Set forth below is a summary of the various programs and incentives in markets in which a significant portion of our power plants are located.
China
In recent years, the NDRC has initiated feed-in tariff programs for both solar and wind energy. Under these feed-in tariff programs, eligible solar and wind facilities are entitled to receive a special tariff, the amount of which is set by NDRC policy and which may vary based on the type of power plant (in the case of solar, for example, utility-scale versus distributed generation facilities; in the case of wind, onshore versus offshore developments), geographical location of the power plant and the date on which it commenced construction. Once a solar power plant qualifies for a particular tariff, the facility is entitled under NDRC policy to continue to receive the tariff for a period of 20 years from its commercial operation date. The special tariff remains constant, but consists of two components which may themselves change. One component is set to equal the prevailing rate that grid companies pay for base-load, desulfurized coal power (thus it is subject to change, though this base rate is currently determined by policy rather than market pricing and in recent history has not been subject to substantial fluctuations). This base load component is paid directly by the grid companies to the solar or wind power plant. The other component, called the green component, makes up the difference between the total special tariff and the prevailing base-load rate.
The green component of the tariff is paid from a renewable energy development fund administered by China’s Ministry of Finance, which in turn collects a surcharge that the grid companies charge to their end users. Payment of the green component is not made on the same schedule as payment of the base load component. Generally, payments of the base load component are made monthly while payments of the green component are required under law to be paid quarterly, but in practice in some provinces may be made only two or three times per year. Additionally, there is typically a gap, often of longer than one year, between an energy plant’s commercial operation date and the date on which it receives its first payment of the green component of the feed-in tariff.
In late 2016, the Chinese government began to gradually reduce the government incentives that solar and wind power plants are eligible to receive from the feed-in tariff programs. For example, the feed-in tariff for solar power plants to be constructed after January 1, 2017 and onshore wind power plants to be approved for construction after January 1, 2018 will be reduced by approximately 20%. In addition, the NDRC and NEA have encouraged that tariffs for solar and wind power plants be determined through market competition, which may push the tariffs paid to solar and wind power project developers down and may also result in a reduction of the green component that solar and wind power plants are eligible to receive.
The Chinese government has also introduced “green electricity certificates” as an alternative to the feed-in tariff program. Eligible solar and onshore wind power plants may apply for green electricity certificates, which are calculated based on electricity generation, and sell such green electricity certificates to other entities at a price that is not higher than the green component. The solar and onshore wind power plants are no longer entitled to the green component for the amount of electricity that they generate but that is applied to the green electricity certificate program. The green electricity certificate program will be effective as of July 1, 2017.
In addition to the incentive programs described above, the solar industry has also benefited from the “Golden Sun Program” demonstration program that launched in 2009 as a strategy to support and further the development of the technology progress and scale of the national solar industry. Under the Golden Sun Program, the central government provided subsidies to eligible solar power plants interconnected to the power grid in an amount of 50% of its total investment and to eligible off-grid solar power plants located in remote areas without electricity supply at the amount of 70% of its total investment. Solar power plants participating in China’s feed-in tariff program were not eligible to participate in the Golden Sun Program. The Golden Sun Program expired in 2013.
Chinese financial institutions may offer preferential loans with a financial interest subsidy to renewable energy development and utilization facilities that are listed in the national renewable energy industrial development guidance catalog and satisfy certain conditions for granting loans.
Finally, under applicable Chinese tax law and regulations, an enterprise engaged in public infrastructure facilities approved after January 1, 2008, including solar and wind power plants, that satisfy certain requirements are entitled to a three-year full exemption from the enterprise income tax followed by a three-year 50% exemption commencing from the first year it generates operating income. In addition, solar and wind power plants are entitled to a 50% refund of the value-added tax levied on their electricity sales.
Brazil
The main incentives available to encourage the use of renewable energy in Brazil include: (i) tax benefits; (ii) discounted transmission and distribution tariffs; (iii) special public funding provided by the National Bank for Economic and Social Development (“BNDES”); and (iv) research and development investment.
Tax benefits. Renewable energy power plants may benefit from an exemption of monthly federal income taxes and may also be eligible for the exemption of certain import taxes. For example, the purchase of items needed for the construction of the wind and solar plants are exempted from certain import and value added taxes.
Discount on transmission and distribution tariffs. Solar plants injecting up to 30 MW into the grid that start commercial operation prior to December 31, 2017 benefit from an 80% discount on transmission and distribution tariffs for the first ten years of operation and 50% thereafter. Wind plants injecting up to 30 MW into the grid are also eligible for 50% discounts.
Special public funding. Subject to certain limitations, BNDES may finance up to 70% of all renewable energy power plants investments at reduced rates. Repayment of such loans may only commence once construction of the energy plant has finished and the plant is operative. BNDES also provides special public funding for manufacturers willing to commence Brazilian productions of the supply chain in connection with the renewable energy industry.
Research and development investment. All generators, except hydro-electric generators with installed capacity under 30 MW, thermoelectric generators with installed capacity under 5 MW, biomass generators, solar generators and wind energy generators, must invest at least 1.0% of their net revenue in research and development facilities.
India
Solar power plants
In 2010, the Indian government launched its flagship solar initiative known as the Jawaharlal Nehru National Solar Mission (the “National Solar Mission”). The National Solar Mission establishes a target of 100 GW of installed solar capacity by 2022 and stipulates the implementation and achievement of this target in multiple phases.
Solar power plants in India are set up under state solar policies or under the National Solar Mission. Capacity allocation under the National Solar Mission is staggered and through competitive bidding. Competitive bidding under the National Solar Mission is conducted using one the following schemes: (a) a bundling scheme, under which relatively expensive solar power is bundled with cheaper thermal power and sold to distribution utilities at a more affordable tariff; and (b) a viability gap funding scheme, under which viability gap funding is made available to project developers to subsidize the project cost.
Phase I of the National Solar Mission focused on promoting the development of grid-connected solar power capacity of 1,000 MW and mandated that NTPC Vidyut Vyapur Nigam Limited (“NVVN”) serve as the offtake counterparty to purchase the solar power under 25-year PPAs with solar power producers. NVVN is a wholly owned subsidiary of NTPC Limited, which is approximately 70% owned by the Indian national government. NVVN purchases the solar power from a solar power plant as a trading licensee, thereby minimizing the credit risk to the solar power plant. The tariff levels for Phase I were determined based on a competitive bidding process subject to a cap determined by the CERC under the bundling scheme.
In 2013, the Indian government approved the scheme for the development of 750 MW of grid-connected solar power capacity as part of Batch I of Phase II of the National Solar Mission and mandated that SECI serve as the offtake counterparty to purchase the solar power under 25-year PPAs with the solar power producers. In the Batch I of Phase II, the power is purchased by SECI at a fixed levelized tariff of INR 5.45/kWh (or INR 4.75/kWh in case of power plants utilizing accelerated depreciation). The solar power plant is entitled to receive viability gap funding support in an amount determined through a competitive bidding process. Such payment is made to the solar power plant over a five-year period from the date such solar plant commences operations and is funded by India’s National Clean Energy Fund, which is financed through a tax on coal used in India.
The Indian government had earlier proposed to set up 15,000 MW of solar projects through NTPC Limited/NVVN in three tranches: (a) 3,000 MW under the bundling scheme; (b) 5,000 MW with some support from the Indian government, the amount of which was to be decided based on results under the bundling scheme; and (c) 7,000 MW that will be implemented without any financial support from the Indian government. While guidelines for capacity addition for the first tranche were issued as Batch II of Phase II of the National Solar Mission in March 2015, the Indian government has sought to move away from the bunding scheme, and it is not clear when bidding pursuant to the second and third tranche will be conducted.
The Indian government is now focused on projects based on viability gap funding and, to further this objective, in August 2015 and March 2016 the Indian government issued guidelines for implementation of Batch III and Batch IV of Phase II of the National Solar Mission, consisting of 2,000 MW and 5,000 MW of capacity, respectively. Batch III and Batch IV are currently being implemented by SECI under the viability gap funding scheme.
In addition to the National Solar Mission, various Indian states have also initiated procurement of power from solar power plants through competitive bidding. In April 2015, Telangana issued bid documents for procurement of 2,000 MW of capacity. Similarly, Karnataka, in its latest solar policy, has made it mandatory for distribution utilities to purchase power from solar power plants with a capacity of 3 MW or above under the competitive bidding regime.
Wind power plants
Until recently, procurement of wind power was undertaken only through state specific wind policies; however, the Indian government is now promoting procurement of wind power on competitive basis at the national level, similar to procurement under the National Solar Mission. Several state policies provide for various incentives, such as exemption in payment of electricity duty, reduction of VAT, providing land at concessional lease rentals, and reduced wheeling and transmission charges. Additionally, an excise duty exemption is also available on wind operated electricity generators and concessional custom duty is applicable on import of specified components of wind turbines, subject to fulfillment of prescribed conditions. Until earlier this year, MNRE provided generation based incentives (up to INR 0.50/kWh) for grid connected wind
power plants, in addition to the preferential tariffs approved by SERCs. However, such generation based incentives have now been discontinued for projects commissioned after March 31, 2017.
To further optimize India’s wind power resources, MNRE has introduced a series of important policy measures such as the Draft Guidelines for Procurement of Wind Power through Competitive Bidding 2016, National Offshore Wind Energy Policy 2015, Guidelines for Onshore Wind Power Projects 2016, Draft National Wind-Solar Hybrid Policy 2016 and Policy for Repowering of the Wind Power Projects 2016. The Indian government has also recently conducted a competitive bid process for the development of wind power plants with a cumulative capacity of 1,000 MW and is in the process of conducting another round of bidding for an additional 1,000 MW of wind energy. This highlights a significant shift in the wind industry in the country, as until last year electricity from wind power plants was only sold at tariffs determined by the electricity regulatory commissions as opposed to tariffs determined through a competitive bidding process.
All renewable energy power plants
India’s National Tariff Policy 2006 requires the SERCs to fix a minimum percentage of the electricity that must be purchased by utilities operating in their jurisdiction from renewable energy generators (such as solar power plants), taking into account availability of such resources in the region and its impact on retail tariffs and procurement by distribution companies at preferential tariffs. This obligation to purchase electricity from renewable sources is known as a renewable purchase obligation (“RPO”). This policy was amended in January 2011 to prescribe a minimum solar specific RPO of 0.25% in 2012 to be increased to 3% by 2022. States such as Gujarat, Chhattisgarh, Haryana, Madhya Pradesh, Bihar and Goa have fixed solar power RPO requirements at levels above the minimum level prescribed by the National Tariff Policy 2006. The National Tariff Policy, 2006 was amended effective January 28, 2016 and, inter alia, directs the SERCs to reserve a minimum percentage for purchase of solar energy such that it reaches 8% of total consumption of energy, excluding hydro power, by March 2022 or as notified by the Indian government from time to time. The National Tariff Policy also seeks to exempt inter-state transmission charges and losses for wind and solar power for such period as is notified by the Indian government. Pursuant to the National Tariff Policy, the Ministry of Power has waived the inter-state transmission charges and losses of the electricity generated from wind and solar power for a specified period.
In 2010, the CERC implemented regulations designed to facilitate the development of a power market from non-conventional energy sources by issuing transferable and salable credit certificates. These regulations facilitate fungibility and inter-state transactions of renewable energy by establishing a mechanism through which a market-based instrument can be traded freely and provide a means for fulfillment of renewable purchase obligations by India’s utilities and open access consumers. Although these regulations established the necessary framework, the market for such renewable energy credits has not developed widely and is not liquid. None of our Indian power plants is participating in the renewable energy credit certificate programs at this time.
Further, while the Indian government is proposing massive capacity addition for renewable energy, tax incentives are on the decline, with accelerated depreciation being reduced to 40% and generation based incentives being eliminated entirely. Separately, a minimum alternative tax (generally at approximately 20%) calculated based on book profits is still applicable in respect of renewable energy power plants.
South Africa
In August 2011, South Africa’s Department of Energy (“SA DOE”) launched the REIPPP program, which requires renewable energy developers to bid on a tariff level and the identified socio-economic development objectives of the SA DOE. The REIPPP program has gone through six successive rounds of bidding, which includes the additional bidding round (known as the expedited round) with preferred bidders expected to be announced in the near future. The REIPPP program has been designed to procure a target of 12,825 MW of renewable energy with units of power (in MW) allocated to each technology. Statistics related to the first five rounds of the REIPPP program indicate that a total of 92 developers have secured contracts to produce renewable energy with a combined nameplate capacity of 6,327 MW. Of the total procured capacity under the first five rounds, 2,292 MW is for photovoltaic solar power plants, 0.6 MW is for concentrated solar power plants, 3,357 MW is for wind power plants, and the remainder relates to other renewable energy sources.
Each bid is evaluated under the REIPPP program with an evaluation weighting split 70% on the proposed tariff amount and 30% on the specified economic development criteria, the latter of which includes employment, local content and management control, ownership characteristics, socio-economic spending and smaller enterprise development initiatives. The tariff payable by the offtaker for the particular power plant is determined based on the proposed tariff during the bidding process. Each winning bidder under the REIPPP program will:
| |
• | enter into a 20-year PPA with Eskom that creates an obligation for Eskom to pay the project company the agreed tariff for power provided by the facility; and |
| |
• | enter into a 20-year Implementation Agreement with the SA DOE that creates an obligation for the power plant to satisfy its identified economic development objectives. |
Under the REIPPP program, the South African government guarantees the payment obligations of Eskom under the PPAs entered into with renewable energy producers in defined circumstances. These guarantee arrangements, along with the support package adopted by the National Treasury on September 14, 2014, has facilitated private sector development as financing sources and investors have been willing to accept sovereign country risk without requiring political risk insurance, as would be the case in virtually every other African jurisdiction. Based on the sovereign guarantee and support package, we believe that Eskom will be a low risk offtake counterparty purchaser with a similar credit profile to our other customers. In addition, an accelerated depreciation allowance (50% in the first year of use, 30% in the second, and 20% in the third) applies to the cost of selected movable machinery and articles used in the construction of the solar and wind farms.
Financial Information about Segments
We have two reportable segments, solar and wind. These segments comprise the Company’s entire portfolio of power plants and are determined based on the management approach, which means that the scope of the reportable segments is derived from the internal reporting used by management for making decisions and assessing performance. Corporate expenses include general and administrative expenses, acquisition costs, formation and offering related fees and expenses, interest expense on corporate indebtedness, stock-based compensation and depreciation, accretion and amortization expense. All operating revenues, net for the year ended December 31, 2016 were earned by our reportable segments from external customers in Brazil, China, India, Malaysia, South Africa, Thailand and Uruguay, all operating revenues for the year ended December 31, 2015 were earned by our reportable segments from external customers in Brazil, China, India, Malaysia, South Africa and Thailand and all operating revenues for the year ended December 31, 2014 were earned by our reportable segments from external customers in China, India, Malaysia, South Africa and Thailand.
Customer Concentration
For the year ended December 31, 2016, Camara de Comercializacao de Energia Eletrica (Salvador and Bahia) and Eskom Holdings SOC Limited (Boshof, Soutpan, Witkop), accounted for 33% and 26% of our consolidated operating revenues, net, respectively.
Employees
Historically, with the exception of certain of our operations in China, the Company did not have any employees. The personnel that managed our operations (other than our Chairman and Interim Chief Executive Officer, Peter Blackmore, our Chief Operating Officer, Tom Studebaker, and our Interim Chief Accounting Officer, David Rawden) were employees of SunEdison and their services were provided to the Company under the Management Services Agreement with SunEdison or project level asset management and O&M services agreements. In a number of cases, the personnel that provided services to us also provided services to SunEdison and/or TerraForm Power during the same periods.
In light of the SunEdison Bankruptcy, we engaged in contingency planning to identify, and to be prepared to retain, key personnel to ensure continuity of the Company’s corporate and project level operations. As part of our efforts to create a stand-alone organization, we identified, and established a retention program for, key employees. On April 7, 2016 and April 21, 2016, the Conflicts Committee approved retention awards to encourage certain employees of SunEdison who carry out services for the Company, including certain officers of the Company, to remain employed by SunEdison and continue to provide services to the Company during and after the potential (as of April 7) and actual (as of April 21) SunEdison Bankruptcy.
In late 2016, the Company offered employment to such employees to ensure continuity of corporate and project level operations. As of January 1, 2017, substantially all employees at both the corporate and project levels who were previously employed by SunEdison were hired directly by the Company. As such, the Company no longer relies upon SunEdison for personnel to manage and operate our business or our power plants. While a number of our executive officers, including our Interim Chief Executive Officer, Peter Blackmore, our Executive Vice President and Chief Financial Officer, Rebecca Cranna, our Chief Operating Officer, Tom Studebaker, and our Interim Chief Accounting Officer, David Rawden, continue to serve in the same functions for TerraForm Power, most other officers and employees provide services exclusively to the Company.
As of May 31, 2017, the Company had 124 employees, the substantial majority of which were located outside the United States in the countries where our power plants are located.
Geographic Information
Additional information reflecting operating revenues, net and long-lived assets consisting of power plants, net by geographic location, can be found in Item 15. Note 20 - Segment Reporting.
Available Information
We make available free of charge through our website (http://www.terraformglobal.com) the reports we file with the SEC, including our Annual Reports on Form 10-K, quarterly reports on Form 10-Q, current reports on Form 8-K and amendments to those reports filed or furnished pursuant to Section 13(a) or 15(d) of the Exchange Act, as soon as reasonably practicable after we electronically file such material with, or furnish it to, the SEC. The SEC maintains an internet site containing these reports and proxy and information statements at http://www.sec.gov. Any materials we file can be read and copied online at that site.
The following corporate governance documents are posted on our website at www.terraformglobal.com:
•TerraForm Global, Inc. Corporate Governance Guidelines;
•TerraForm Global, Inc. Code of Business Conduct;
•TerraForm Global, Inc. Conflict of Interests Policy;
•TerraForm Global, Inc. Audit Committee Charter;
•TerraForm Global, Inc. Corporate Governance and Conflicts Committee Charter; and
•TerraForm Global, Inc. Compensation Committee Charter
If you would like a printed copy of any of these corporate governance documents, please send your request to 7550 Wisconsin Avenue, 9th Floor, Bethesda, Maryland 20814.
This information on our website is not incorporated by reference into this Annual Report on Form 10-K.
Item 1A. Risk Factors.
The following pages discuss the principal risks we face. These include, but are not limited to, risks related to the Brookfield Transaction and arising from the bankruptcy of our controlling shareholder, SunEdison. Any of these risk factors could have a significant or negative effect on our businesses, results of operations, financial condition or liquidity. They could also cause significant fluctuations and volatility in the trading price of our securities. Readers should not consider any descriptions of these factors to be a complete set of all potential risks and uncertainties that could affect us. These factors should be considered carefully together with the other information contained in this Annual Report on Form 10-K and the other reports and materials filed by us with the SEC. Furthermore, many of these risks are interrelated, and the occurrence of certain of them may in turn cause the emergence or exacerbate the effect of others. Such a combination could materially increase the severity of the impact of these risks on our businesses, results of operations, financial condition and liquidity.
Risks Related to the Brookfield Transaction
The Brookfield Transaction is subject to a number of conditions to closing, which may not be satisfied on a timely basis or at all.
On March 6, 2017, we entered into the Merger Agreement with affiliates of Brookfield pursuant to which a controlled subsidiary of Brookfield would acquire 100% of the outstanding equity interests in the Company. There can be no assurance that our entry into the Merger Agreement will result in the Brookfield Transaction being consummated, and speculation and uncertainty regarding the outcome of the Brookfield Transaction may adversely impact our business. Our Board has determined that the Merger Agreement is fair to, and in the best interests of, the Company and its stockholders and will submit the Merger Agreement to our stockholders for their consideration with the recommendation that our stockholders adopt and approve the Merger Agreement. The adoption and approval of the Merger Agreement requires (i) the affirmative vote of holders of a majority of the total voting power of the outstanding shares of our Class A common stock and Class B common stock entitled to vote thereon and (ii) the affirmative vote of holders of a majority of the outstanding shares of our Class A common stock entitled to vote thereon (excluding SunEdison, Brookfield and their respective affiliates or any person with whom any of them has formed a group). SunEdison holds a majority of the total voting power of our outstanding shares and has entered into a Voting and Support Agreement pursuant to which it has agreed to vote its shares of our Class A and Class B common stock in favor of the Merger Agreement, which was approved by the bankruptcy court overseeing the SunEdison Bankruptcy on June 7, 2017. However, there can be no assurance that the Merger Agreement will be approved by holders of a majority of the outstanding shares of our Class A common stock entitled to vote thereon (excluding SunEdison, Brookfield and their respective affiliates or any person with whom any of them has formed a group). As described more fully under Item 12. Security Ownership of Certain Beneficial Owners and Management and Related Stockholder Matters, certain of our stockholders hold a significant number of shares of our Class A common stock and may possess the ability to significantly impact the outcome of the requisite “majority of the minority” approval.
Concurrently with the execution and delivery of the Merger Agreement, SunEdison and the Company, along with certain of their respective subsidiaries, executed and delivered a Settlement Agreement, which generally resolves claims, disputes and other issues arising from the historical sponsor relationship between the Company and SunEdison, and which was approved by the bankruptcy court overseeing the SunEdison Bankruptcy on June 7, 2017. The Merger Agreement may be terminated at any time if the Settlement Agreement is terminated in accordance with its terms.
Completion of the Brookfield Transaction under the Merger Agreement requires regulatory approvals from certain regulatory agencies, including energy regulatory agencies and antitrust authorities in South Africa, Brazil and Malaysia. In addition, completion of the Brookfield Transaction requires the settlement or termination of certain specified litigation involving the Company. While the Company has begun the process of notifying agencies and obtaining approvals and is continuing to take actions to obtain the required regulatory approvals prior to closing and to negotiate with the plaintiffs in the specified litigation, or, as appropriate, to confirm that approvals or settlement will not be required prior to closing, there is no assurance that we will be able to obtain the requisite regulatory approvals or settle or otherwise terminate the requisite litigation. Any condition, to the extent imposed, for obtaining any requisite regulatory approvals or the settlement or termination of the specified litigation could delay the completion of the Brookfield Transaction for a significant period of time or prevent it from occurring at all.
There is no assurance that the conditions to the completion of the Brookfield Transaction will be satisfied on a timely basis or at all. If the Brookfield Transaction is not consummated by December 6, 2017 (subject to a three-month extension under certain circumstances), the Merger Agreement may be terminated.
In addition, certain of our stockholders may file litigation seeking to enjoin or delay the completion of the Brookfield Transaction. We may be required to expend significant resources, including legal fees and the time and attention of our senior management, defending any such litigation. The completion of the Brookfield Transaction may be delayed pending the resolution of any such litigation and an adverse ruling in any such lawsuit may prevent the Brookfield Transaction from being consummated. We cannot assure you that a challenge to the Brookfield Transaction will not be made or that, if a challenge is made, it will not succeed.
The Merger Agreement contains provisions that limit the Company’s ability to pursue alternatives to the Brookfield Transaction, which could discourage third parties from making a competing transaction proposal.
The Merger Agreement contains provisions that make it more difficult for us to sell our business to a party other than Brookfield during the period between the execution of the Merger Agreement and the closing of the Brookfield Transaction, which may discourage competing offers for a higher price or premium. These provisions include the general prohibition on our soliciting any alternative acquisition proposal or offer for a competing transaction, the requirement that we pay a termination fee of $30.0 million if the Merger Agreement is terminated in specified circumstances and the requirement that we submit the Merger Agreement to a vote of the Company’s stockholders even if our Board changes its recommendation, subject to certain exceptions. Additionally, in certain circumstances if the Brookfield Transaction is not completed, we may be required to pay Brookfield an expense reimbursement fee of $8.0 million.
The pendency of the Brookfield Transaction and related uncertainty could cause disruptions in our business, which could have an adverse effect on our business and financial results and the price of our Class A common stock.
We have important counterparties at every level of operations, including offtakers under our PPAs, corporate and project-level lenders, project-level minority equity investors, suppliers and other service providers. Uncertainty about the closing, timing and effect of the Brookfield Transaction may negatively affect our relationships with these counterparties due to concerns about the impact of the Brookfield Transaction on our business. These concerns may cause a counterparty to be more likely to reduce utilization of our services (or the provision of supplies or services to us) where the counterparty has flexibility in volume or duration or otherwise seek to change the terms on which it does business with us. These concerns may also cause our existing or potential new counterparties to be less likely to enter into new agreements or cause them to demand more expensive or onerous terms, credit support, collateral or other conditions. Damage to our relationships with our existing or potential new counterparties may materially and adversely affect our business, financial condition and results of operations, including the price of our Class A common stock.
In addition, as a result of the announcement and pendency of the Brookfield Transaction, current and prospective employees could experience uncertainty about their future with the Company. These uncertainties may impair our ability to retain, recruit or motivate key personnel and other employees, negatively impact the productivity of our employees and result in an increase in retention costs.
The Merger Agreement contains provisions that limit our ability to take certain actions during the pendency of the Brookfield Transaction without the consent of Brookfield. These provisions include limitations on our ability to pursue strategic transactions, undertake project acquisitions, undertake certain financing transactions and capital expenditures, enter into material contracts, settle litigation with payments above certain thresholds, and other interim covenant restrictions. These limitations may materially and adversely affect our business, financial condition and results of operations and prevent us from taking advantage of otherwise beneficial opportunities.
As a result of the announcement of the Brookfield Transaction, our Class A common stock has been trading within a narrow price range, which could limit possible returns on any new investment in our Class A common stock.
Beginning with the first trading date following the announcement of the Brookfield Transaction, March 7, 2017, and continuing through June 13, 2017 our Class A common stock has traded within a narrow price range between $4.65 on April 18 and 19, 2017 and $5.10 on June 7, 2017. This constricted trading range is typical with respect to proposed transactions such as the Brookfield Transaction, where the trading market may perceive that the risk of one or more competing offers to purchase the Company is low and the likelihood of legal or regulatory impediments to the transaction is also low. There is a risk that our Class A common stock will continue to be impacted by the pendency of the Brookfield Transaction and may continue to trade within a narrow range until the closing of the Brookfield Transaction. Such a narrow trading range would likely limit the returns, if any, on any investment in our Class A common stock until the closing of the Brookfield Transaction or termination or expiration of the Merger Agreement.
Our executive officers and directors may have interests that are different from, or in addition to, those of our stockholders generally.
Our executive officers and directors may have interests in the Brookfield Transaction that are different from, or are in addition to, those of our stockholders generally. These interests include direct or indirect ownership of our Class A common stock and restricted stock units and, for executive officers, change of control and severance agreements. In addition, certain of our directors and executive officers are also directors or executive officers of TerraForm Power, Inc. (together with its subsidiaries, “TerraForm Power”), which has also entered into a merger agreement with affiliates of Brookfield.
Risks Related to a Failure to Complete the Brookfield Transaction. The following risk factors assume that we remain a stand-alone company except as otherwise noted.
Failure to complete, or delays in completing, the Brookfield Transaction could materially and adversely affect our business, results of operations and prospects and the price of our Class A common stock.
We believe that the current trading price of our Class A common stock reflects some market assessment of the probability of the closing of the Brookfield Transaction. The loss of the right to receive the merger consideration payable to the holders of our Class A common stock in the event the Brookfield Transaction fails to be completed could negatively impact the price of our Class A common stock.
If we are unable to successfully complete the Brookfield Transaction, it would be necessary for the Company to reevaluate its strategic alternatives. Such reevaluation would likely result in a diversion of the Company’s resources to focus on that reevaluation, including management’s time and attention and increased legal and financial advisor fees and other costs.
Moreover, a failure to complete the Brookfield Transaction would result in the Company operating without a sponsor for, at a minimum, the length of time required to reevaluate our strategic alternatives. Our business, including our growth strategy, was substantially dependent on our sponsor, including our sponsor’s ability to obtain financing and generate sufficient cash to adequately fund its operations and on our sponsor’s ability to fund the construction and development of projects to be dropped down to the Company pursuant to certain contractual arrangements. The Company would likely face difficulties strengthening its operations and acquiring new projects during the pendency of a reevaluation of strategic alternatives or period of stand-alone operations, and the Company’s management and our Board may choose to prioritize stabilization of the Company’s operations and determination of strategic alternatives over pursuing growth opportunities. If we are unable to complete the Brookfield Transaction, current and prospective employees may experience uncertainty and low morale about their future with the Company. This uncertainty may impair our ability to retain, recruit or motivate key personnel and other employees, negatively impact the productivity of our employees and result in an increase in retention costs.
Depending on the circumstances surrounding the failure to complete the Brookfield Transaction, we may face increased exposure to litigation and attendant costs and we may be required to pay a termination fee of $30.0 million to Brookfield. Additionally, in certain circumstances if the Brookfield Transaction is not completed, we may be required to pay Brookfield an expense reimbursement fee of $8.0 million.
If we fail to complete the Brookfield Transaction, the Settlement Agreement entered into with SunEdison and certain of its affiliates in the SunEdison Bankruptcy may be terminated.
Concurrently with the execution and delivery of the Merger Agreement, SunEdison and the Company, along with certain of their respective subsidiaries, executed and delivered the Settlement Agreement, which generally resolves claims, disputes and other issues arising from the historical sponsor relationship between the Company and SunEdison. If the Merger Agreement is terminated, the Settlement Agreement may also be terminated by either party thereto. The Settlement Agreement provides for the resolution of the intercompany claims between the Company and SunEdison in connection with the SunEdison Bankruptcy in exchange for, among other things, a set allocation of the proceeds of the Brookfield Transaction being provided to SunEdison. This allocation results in a significant increase in the consideration payable to the holders of our Class A common stock and a decrease in the consideration payable to SunEdison as compared to the respective consideration they would receive on a pro rata, fully diluted basis. In the event the Settlement Agreement is terminated, there is no guarantee that the Company would be able to enter into a comparable transaction or that the Company would be able to negotiate settlement terms with equal or more favorable terms than those contained in the Settlement Agreement.
Moreover, we believe that the resolution of the intercompany claims is a necessary prerequisite to the execution of any strategic alternative with a third party. The termination of the Settlement Agreement could negatively impact the Company’s ability to engage in a change of control transaction with an alternative third party due to the uncertainty regarding the resolution of the intercompany claims in connection with the SunEdison Bankruptcy.
In the event that the Settlement Agreement is terminated, the Company would be forced to continue to litigate its claims in the SunEdison Bankruptcy case or renegotiate the terms of an alternative settlement agreement with SunEdison. Either option is likely to result in a drain on the Company’s resources, including significant litigation costs and management’s time and attention. Among the claims currently resolved by the Settlement Agreement which the Company would need to defend in the event that the Settlement Agreement is terminated are certain avoidance actions seeking to recapture payments made by SunEdison to the Company prior to SunEdison’s bankruptcy filing. In the event of an unfavorable determination with respect to such claims, the Company could face significant liabilities payable to the SunEdison estate. If the Settlement Agreement is terminated, we will continue to be subject to certain risks associated with SunEdison as described more fully under “Risks Related to our Relationship with SunEdison and the SunEdison Bankruptcy” below.
If we fail to complete the Brookfield Transaction, there is no guarantee that SunEdison will be able to successfully exit its Chapter 11 bankruptcy or that SunEdison’s interests in the Company, including its shares of our Class B common stock and Class B units in Global LLC, will be disposed of in a way that is favorable to the holders of the Company’s Class A common stock.
On March 28, 2017, SunEdison submitted a disclosure statement pursuant to Section 1125 of the Bankruptcy Code for purposes of soliciting votes to accept or reject a Joint Plan of SunEdison, Inc., et al., pursuant to Chapter 11 of the Bankruptcy Code (the “Plan of Reorganization”). Certain stakeholders in the bankruptcy estate of SunEdison may oppose the Plan of Reorganization and there is no assurance that the Plan of Reorganization will be approved by the requisite members of the bankruptcy estate of SunEdison or by the bankruptcy court overseeing the SunEdison Bankruptcy. SunEdison’s proposed Plan of Reorganization in the SunEdison Bankruptcy case is predicated on the successful completion of the Brookfield Transaction. If we fail to complete the Brookfield Transaction, the Plan of Reorganization will not be successful and there is no guarantee that SunEdison will be able to successfully exit its Chapter 11 bankruptcy. In such an event, SunEdison’s current Chapter 11 reorganization may be converted into a Chapter 7 liquidation. We continue to utilize SunEdison for certain limited business and operational services and, as such, a liquidation of SunEdison may have a material adverse effect on our business, results of operations and financial condition. In addition, if the Settlement Agreement is terminated and the Plan of Reorganization is not successfully implemented, SunEdison may seek bankruptcy court approval to transfer its shares of our Class B common stock and Class B units in Global LLC without exchanging them for shares of our Class A common stock and without seeking our approval. Such a disposition may be less favorable to our holders of Class A common stock than the Brookfield Transaction.
Risks Related to our Relationship with SunEdison and the SunEdison Bankruptcy
We are transitioning away from our historical reliance on SunEdison for important corporate, project and other services, which involves management challenges and poses risks that may adversely affect our business, results of operations and financial condition.
We have historically relied significantly on SunEdison for important corporate, project, and other services, including many management services under the Management Services Agreement ("MSA") (such as management, accounting, banking, treasury, administrative, regulatory and reporting functions; recommending and implementing business strategy; maintenance of books and records; calculation and payment of taxes; and preparation of audited and unaudited financial statements), as well as asset management and O&M services for most of our projects.
Since the SunEdison Bankruptcy, we have been engaged in efforts to transition away from our historical reliance on SunEdison for corporate, project and other services, by seeking to identify alternative service providers and to establish and manage new relationships, as well as develop our own capabilities and resources in these areas. These efforts include creating a separate stand-alone organization, including, among other things, directly hiring employees and establishing our own accounting, information technology, human resources and other critical systems and infrastructure, and also include retaining third parties to provide O&M and asset management services for our power plants where we do not perform these services ourselves. However, our efforts in this regard, although designed to mitigate risks posed by the SunEdison Bankruptcy, involve a number of new risks and challenges that may have a material adverse effect on our business, results of operations and financial condition.
We may be unable to contract with substitute service providers on terms similar to those provided by SunEdison or at all. The fees of substitute service providers or the costs of performing all or a portion of the services ourselves are likely be substantially more than the fees that we currently pay under the MSA, which are equal to 2.5% of the Company’s cash available for distribution to shareholders for each the years 2016, 2017 and 2018. In addition, in light of SunEdison’s familiarity with our assets, a substitute service provider may not be able to provide the same level of service.
We may also be unable to perform the services ourselves, through hiring employees and migrating or establishing separate systems. Implementing any changes in connection with such transition may take longer than we expect, cost more than we expect, and divert management’s attention from other aspects of our business. We may also incur substantial legal and
compliance costs in many of the jurisdictions where we operate. In addition, as we have limited experience in developing our own capabilities and resources, there is no assurance that we would ultimately be successful in our efforts in each of these areas, if at all, which could result in delays or disruptions in our business and operations.
We continue to rely on SunEdison for important accounting systems and services.
Pursuant to the terms of the MSA, SunEdison has historically provided the systems and personnel for our financial reporting and control processes (such as information technology, enterprise resources management and accounting systems) and we continue to rely on SunEdison for important accounting systems and services. As a result, our financial reporting and control processes continue to rely to a significant extent on SunEdison systems and personnel. We expect that this reliance will continue until the closing of the Brookfield Transaction.
SunEdison has not performed as obligated under the MSA, in particular with respect to financial reporting and control matters. As discussed under Item 9A. Controls and Procedures below, these failures to perform have resulted in or contributed to material weaknesses in our internal control over financial reporting. These material weaknesses and their remediation have resulted in significant consequences and costs, including fees to our external advisors and auditor, time and attention of our management, delays in our financial reporting and increased staffing. Our continued reliance on SunEdison for these important accounting systems and services may continue to result in these or other consequences and costs and have a material adverse effect on our internal control over financial reporting, the timing of our financial reporting, and our business, results of operations and financial condition.
While we anticipate that we will continue to rely on SunEdison for these financial reporting and control matters, we will continue to evaluate SunEdison’s ability to perform these functions and the necessity of transferring control of these matters away from SunEdison. There can be no assurance that we would be able to successfully transfer these systems and services away from SunEdison or that such transfer would not result in increased costs or additional material weaknesses in our internal control over financial reporting.
The SunEdison Bankruptcy has resulted in project defaults that may entitle the related lenders to demand repayment, enforce their security interests or other remedies or restrict the ability of the project companies to make distributions.
In all six of our debt-financed projects, SunEdison is a party to a material project agreement, or is a guarantor thereof, such as being a party or guarantor to an asset management or O&M contract. The project level financing agreements for our remaining two levered power plants in India contain provisions that provide lenders with the right to accelerate debt maturity due to SunEdison’s bankruptcy because SunEdison was an original sponsor of the project and/or party to certain material project agreements, such as O&M and EPC related contracts. In addition, for our three power plants in South Africa, the project level financing agreements contain events of default provisions triggered by the bankruptcy of SunEdison as a party to certain material project contracts, such as O&M and EPC related contracts.
Such defaults in our debt-financed projects, if not cured or waived, may entitle the related lenders to demand repayment or enforce their security interests or other remedies, which could have a material adverse effect on our business, results of operations and financial condition. Such defaults may also restrict the ability of the project companies to make distributions to us. We have received waivers and/or forbearance agreements with respect to certain of these defaults, and we are currently working with our project lenders to cure such defaults; however, no assurance can be given that such defaults will be cured in a timely manner or at all.
Historically, SunEdison has provided O&M and asset management services to many of our power plants under project level O&M and asset management agreements between the applicable project companies and local SunEdison affiliates. As part of our transition away from SunEdison as an O&M and asset management service provider, we have terminated all such agreements. Depending on the circumstances, we now manage our power plants ourselves or outsource our asset management and/or O&M functions in certain jurisdictions. We may not be able to adequately perform such services, or identify a qualified third-party service provider that is willing to perform such services on equal or better terms than those previously provided by SunEdison. If we are unable to adequately manage the power plants or secure third-party service providers, it could lead to defaults under the terms of project level debt contracts and other adverse consequences for our unlevered power plants. An inability to successfully manage these power plants or secure third-party service providers, and the resulting defaults and other consequences, or managing them at an excessively burdensome cost or securing third-party service providers on unfavorable terms or at higher costs, could have a material adverse effect on our business, results of operations and financial condition.
SunEdison was the construction contractor or module or tracker supplier for many of our power plants, and it is unlikely that we will be able to recover on any claims under those contracts or related warranties.
SunEdison served as the prime construction contractor pursuant to engineering, procurement and construction contracts with our subsidiaries for most of our power plants acquired from SunEdison. These contracts are generally fixed price, turn-key construction contracts that include workmanship and other warranties with respect to the design and construction of the facilities that survive for a period of time after the completion of construction. These contracts or related contracts (including O&M agreements) also often include production or availability guarantees with respect to the output or availability of the facility that survive completion of construction. With respect to certain of our power plants, we also utilized SunEdison solar modules or tracker technology and obtained warranties from SunEdison, including material and workmanship warranties and output guarantees. Because of these relationships, we have existing warranty or contract claims and would likely in the future have such claims. If the Settlement Agreement becomes effective, it will permanently settle all such claims with SunEdison and we will not recover any amounts on these claims outside of the consideration received under the terms of the Settlement Agreement. Even if the Settlement Agreement does not become effective, the SunEdison Bankruptcy would reduce or eliminate our recoveries on claims under these agreements and warranties, which may have a material adverse effect on our business, results of operations and financial condition.
SunEdison is a party to important agreements at the corporate and project levels, which have been adversely affected by the SunEdison Bankruptcy and will be terminated upon the effectiveness of the Settlement Agreement.
As detailed in other risk factors under “Risks Related to our Relationship with SunEdison and the SunEdison Bankruptcy,” we have a number of important agreements with SunEdison at the corporate and project levels. For example, SunEdison has an obligation pursuant to the Interest Payment Agreement to pay to the Company an aggregate amount equal to all of the scheduled interest on the Senior Notes up to $81.2 million in 2016, and up to an aggregate amount of $40.0 million in 2017, $30.0 million in 2018, $20.0 million in 2019 and $10.0 million in 2020, plus any interest due on any payment not remitted when due. The Settlement Agreement provides for the termination of these agreements and would result in the release of our intercompany claims against SunEdison in connection with such agreements.
Even if the Settlement Agreement does not become effective, the SunEdison Bankruptcy has adversely affected our rights under these agreements in a number of respects. For example, the protection of the automatic stay, which arises upon the commencement of a bankruptcy case, prohibits us from terminating a contract with any of the debtor entities (which includes SunEdison) without the consent of the bankruptcy court. Similarly, the U.S. Bankruptcy Code invalidates certain clauses that permit a party to terminate an executory contract (a contract where both parties have performance remaining) based on the counterparty’s financial condition, insolvency or commencement of bankruptcy proceedings. Legal proceedings to obtain relief from the automatic stay, to terminate agreements or to enforce rights under agreements can be time consuming, costly and uncertain as to outcome. SunEdison has agreed and could agree in the future to provisions in its debtor-in-possession ("DIP") financing that limit its ability to perform under agreements with us and that give the DIP lenders significant power over such performance.
Our ability to recover for breach, failure to perform or rejection of contracts (particularly for prepetition claims) is likely to be limited, and may be eliminated, depending on the recoveries generally for SunEdison’s creditors, due to competing claims with higher priority and the limited financial resources of SunEdison.
There is a risk that our assets and liabilities could be consolidated with those of SunEdison in the SunEdison Bankruptcy.
We believe that we have observed formalities and operating procedures to maintain our separate existence from SunEdison, that our assets and liabilities can be readily identified as distinct from those of SunEdison and that we do not rely substantially on SunEdison for funding or liquidity and will have sufficient liquidity to support our ongoing operations. Our contingency planning with respect to the SunEdison Bankruptcy has included and will include, among other things, establishing stand-alone information technology, accounting and other critical systems and infrastructure, directly hiring employees necessary to operate our business and establishing employee retention efforts, retaining replacement operation and maintenance and asset management services for our power plants from other providers where we do not perform these services ourselves and the pursuit of strategic alternatives.
However, there is a risk that an interested party in the SunEdison Bankruptcy could request that the assets and liabilities of the Company be substantively consolidated with SunEdison and that the Company and/or its assets and liabilities be included in the SunEdison Bankruptcy. Substantive consolidation is an equitable remedy in bankruptcy that results in the pooling of assets and liabilities of the debtor and one or more of its affiliates solely for purposes of the bankruptcy case, including for purposes of distributions to creditors and voting on and treatment under a reorganization plan. While it has not
been requested to date and we believe there is no basis for substantive consolidation in our circumstances, we cannot provide assurance that substantive consolidation will not be requested in the future or that the bankruptcy court would not consider it.
To the extent the bankruptcy court were to determine that substantive consolidation was appropriate under the facts and circumstances, then the assets and liabilities of any entity that was subject to the substantive consolidation order could be available to help satisfy the debt or contractual obligations of other entities. Bankruptcy courts have broad equitable powers, and as a result, outcomes in bankruptcy proceedings are inherently difficult to predict. Due to the significant liabilities of SunEdison, substantive consolidation of the Company with SunEdison and inclusion in the SunEdison Bankruptcy would impede our ability to satisfy our liabilities in the normal course of business and otherwise restrict our operations and capacity to function as a stand-alone enterprise. As a result of the foregoing, our financial statements for the years ended December 31, 2015 and 2016 and the related audit report include an explanatory note regarding the Company’s ability to continue as a going concern.
We have expended and may continue to expend significant resources in connection with the SunEdison Bankruptcy.
We have expended significant resources on contingency planning and other matters, resulting from the SunEdison Bankruptcy. Our additional expenses include legal fees, consultant and financial advisor fees and related expenses, and it is likely that such expenses will continue during the duration of the SunEdison Bankruptcy, even following the approval of the Settlement Agreement by the bankruptcy court in the SunEdison Bankruptcy on June 7, 2017. We have also dedicated, and anticipate that we will continue to dedicate, significant internal resources and management time to addressing the consequences of the SunEdison Bankruptcy. This has reduced, and may continue to reduce, the internal time and resources available for other areas of our business and substantially increase our operating expenses.
The SunEdison Bankruptcy has subjected us to increased litigation risk, including claims seeking to avoid payments SunEdison made to us or transactions that we consummated with SunEdison in the period prior to the SunEdison Bankruptcy.
The SunEdison Bankruptcy has resulted in the Company being subject to litigation that will increase our exposure to litigation costs and divert substantial time and resources of our management. While SunEdison and the Company have entered into the Settlement Agreement, which provides for the settlement of intercompany claims in connection with the SunEdison Bankruptcy, and the bankruptcy court overseeing the SunEdison Bankruptcy approved the Settlement Agreement, there is no guarantee that the Settlement Agreement will become effective. Certain stakeholders in the bankruptcy estate of SunEdison may oppose the Plan of Reorganization and there is no assurance that the Plan of Reorganization will be approved by the requisite members of the bankruptcy estate of SunEdison or by the bankruptcy court.
In the event that the Settlement Agreement does not become effective, there is a risk that SunEdison or creditors acting on its behalf may bring avoidance actions against us to recover payments made to us by SunEdison or transactions that we consummated with SunEdison. On November 7, 2016, the unsecured creditors’ committee in the SunEdison Bankruptcy filed a motion with the bankruptcy court seeking standing to assert against the Company, on behalf of SunEdison, avoidance claims arising from intercompany transactions between the Company and SunEdison. If the Settlement Agreement becomes effective, we expect this standing motion will be withdrawn. If the Settlement Agreement is terminated or if the standing motion is not withdrawn, the Company expects to vigorously contest this standing motion and, if standing is granted, the underlying avoidance claims.
Additionally, because our directors’ and officers’ insurance policies covering the period through July 15, 2016, including a number of policies under which SunEdison is the named insured, are shared with SunEdison and TerraForm Power, the SunEdison Bankruptcy may limit our ability to utilize such insurance to, among other things, cover settlement costs, defense costs, and our indemnification obligations to our directors and officers. In November 2016, the unsecured creditors’ committee in the SunEdison Bankruptcy filed a motion with the bankruptcy court in the SunEdison Bankruptcy seeking standing to file an action seeking a declaration that such directors’ and officers’ insurance policies were property of SunEdison’s bankruptcy estate, which would have the likely effect of limiting the Company’s access to these policies. If we are required to make settlement payments, cover defense costs or make indemnification payments to our officers or directors in respect of matters covered by our directors’ and officers’ insurance policies covering the period through July 15, 2016, our business, financial condition and results of operations may be adversely affected by the limited availability of directors’ and officers’ insurance. Our directors’ and officers’ insurance policies covering the period after July 15, 2016 are not shared with SunEdison, and we do not expect them to be affected by the SunEdison Bankruptcy.
Our growth strategy was substantially dependent on SunEdison and the SunEdison Bankruptcy has had a negative impact on our growth and future growth.
Our growth strategy was substantially dependent on SunEdison, including its ability to obtain financing and generate sufficient cash to adequately fund its operations, and on SunEdison’s ability to fund the construction and development of Call Right Projects under the Project Investment Agreement and Support Agreement. SunEdison has breached the Project Investment Agreement, the India PSA, Support Agreement, and other agreements with respect to the Call Right Projects and we do not expect it to perform under any of them. The Settlement Agreement provides for the termination of these agreements and would result in the release of our intercompany claims against SunEdison in connection with such agreements. As a result, our growth prospects, including our ability to grow our dividend per share, have been, and may continue to be, negatively affected.
The SunEdison Bankruptcy may adversely affect our relationships with current or potential counterparties.
We have important counterparties at every level of operations, including offtakers under the PPAs, corporate and project level lenders, suppliers and service providers. The SunEdison Bankruptcy may damage our relationship with our counterparties due to concerns about the SunEdison Bankruptcy and its impact on our business. These concerns may cause counterparties to be less willing to grant waivers or forbearances if needed for other matters and more likely to enforce contractual provisions or reduce utilization of our services (or the provision of supplies or services) where the counterparty has flexibility in volume or duration. These concerns may also cause our existing or potential new counterparties to be less likely to enter into new agreements or to demand more expensive or onerous terms, credit support, security or other conditions. Damage to our existing or potential future counterparty relationships may materially and adversely affect our business, financial condition and results of operations, including our ability to pursue growth.
SunEdison is our controlling stockholder and exercises substantial influence over the Company; it may take actions that conflict with the interests of our other stockholders.
SunEdison beneficially owns all of our outstanding Class B common stock. Each share of our outstanding Class B common stock entitles SunEdison to 100 votes on all matters presented to our stockholders. As a result of its ownership of our Class B common stock, SunEdison possesses approximately 98.2% of the combined voting power of our stockholders even though SunEdison only owns approximately 37.0% of total shares outstanding (inclusive of Class A common stock and Class B common stock). As a result of this ownership, SunEdison has a substantial influence on our affairs and its voting power will constitute a large percentage of any quorum of our stockholders voting on any matter requiring the approval of our stockholders. Such matters include the election of directors, the adoption of amendments to our amended and restated certificate of incorporation and bylaws and approval of mergers or sale of all or substantially all of our assets. SunEdison has entered into a Voting and Support Agreement pursuant to which SunEdison has agreed to vote its shares of our Class A and Class B common stock in favor of the Brookfield Transaction. However, outside of the matters covered by the Voting and Support Agreement, SunEdison has no such contractual obligation. In the event that the Brookfield Transaction is not consummated, this concentration of ownership may also have the effect of delaying or preventing a change in control of our company or discouraging others from making tender offers for our shares, which could depress the price per share a bidder might otherwise be willing to pay. In addition, SunEdison, for so long as it and its controlled affiliates possess a majority of the combined voting power, has the power, directly or indirectly, to appoint or remove all of our directors, including the members of our Conflicts Committee and all of our executive officers. SunEdison also has a right to specifically designate up to four directors to our Board until such time as SunEdison and its controlled affiliates cease to own shares representing a majority voting power in us. On November 20, 2015, SunEdison designated three directors to our board. On January 4, 2017, SunEdison designated a fourth director to our board. SunEdison has the right to remove and replace these directors at any time and for any reason. SunEdison may take actions that conflict with the interests of our other stockholders (including holders of our Class A common stock).
In connection with the SunEdison Bankruptcy, SunEdison has received final approval from the bankruptcy court for its DIP financing and related credit agreement. We expect SunEdison’s DIP lenders will have significant influence over SunEdison’s interactions with us during the SunEdison Bankruptcy due to the covenants in the DIP credit agreement. The DIP credit agreement also gives substantial authority, on behalf of management of SunEdison, over the restructuring and the relationship between SunEdison and us to the chief restructuring officer and chief executive officer of SunEdison. In connection with the SunEdison Bankruptcy, SunEdison will also be required to seek approval of the bankruptcy court prior to engaging in activities or transactions outside of the ordinary course of business, which activities or transactions could be challenged by parties in interest. The covenants in the DIP credit agreement or developments in the SunEdison Bankruptcy may lead SunEdison to take actions that conflict with the interests of the holders of our Class A common stock.
Our organizational and ownership structure may create significant conflicts of interest that may be resolved in a manner that is not in our best interests or the best interests of holders of our Class A common stock and that may have a material adverse effect on our business, financial condition, results of operations and cash flows.
Our organizational and ownership structure involves a number of relationships that may give rise to certain conflicts of interest between us and holders of our Class A common stock, on the one hand, and SunEdison, on the other hand. Historically, the personnel that manage our operations (other than our Chairman and Interim Chief Executive Officer, Peter Blackmore, our Chief Operating Officer, Tom Studebaker, and our Interim Chief Accounting Officer, David Rawden) have been employees of SunEdison and their services have been provided to the Company under the MSA or project level asset management, and O&M services agreements. SunEdison is a related party under the applicable securities laws governing related party transactions and may have interests which differ from our interests or those of holders of our Class A common stock. We have a Conflicts Committee to assist us in addressing conflicts of interest as they arise. SunEdison, for so long as it and its controlled affiliates possess a majority of our combined voting power, has the power, directly or indirectly, to appoint or remove all of our directors and committee members, including the members of our Conflicts Committee, and our executive officers. These powers have affected and may in the future affect the functioning of our Conflicts Committee. While a number of our executive officers, including our Chairman and Interim Chief Executive Officer, Peter Blackmore, our Executive Vice President and Chief Financial Officer, Rebecca Cranna, our Chief Operating Officer, Tom Studebaker, and our Interim Chief Accounting Officer, David Rawden, continue to serve in the same functions for TerraForm Power, most other officers and employees are employed by and are providing services exclusively to the Company.
Any material transaction between us and SunEdison is subject to our related party transaction policy, which requires prior approval of such transaction by our Conflicts Committee. There are inherent limitations in the ability of our Conflicts Committee to help us manage conflicts of interest or perceived conflicts of interest and the various measures we have taken to address conflicts of interest, including our Conflicts Committee and our related party transaction approval policy, have not prevented stockholders from instituting stockholder derivative claims related to conflicts of interest. Regardless of the merits of these claims, we may be required to expend significant management time and financial resources in the defense thereof. Additionally, to the extent we fail to appropriately deal with conflicts of interest, or we are perceived to have failed to deal appropriately with any such conflicts, it could negatively impact our reputation and ability to raise additional funds and the willingness of counterparties to do business with us, all of which could have a material adverse effect on our business, financial condition, results of operations and cash flows.
The 425 MW India Projects will not be completed and transferred to the Company in accordance with the India PSA, and we expect to suffer a loss as a result of our payment of the deposit for acquiring these projects.
Pursuant to the India PSA, the Company paid $231.0 million in cash to SunEdison Holdings Corporation in exchange for the 425 MW India Projects, which would be transferred to the Company upon satisfaction of certain conditions precedent. For additional information on these projects, see Item 15. Note 6 - Deposits for Acquisitions. During 2016, and beginning prior to the SunEdison Bankruptcy, the Company became aware that there was substantial risk that the 425 MW India Projects may not be completed and transferred to the Company in accordance with the India PSA.
In April 2016, the Company filed a verified complaint against SunEdison, SunEdison Holdings Corporation (collectively with SunEdison, the “SunEdison Defendants”), Ahmad Chatila, Martin Truong and Brian Wuebbels in the Court of Chancery in the State of Delaware (see Item 15. Note 18 - Commitments and Contingencies). The complaint asserts claims for breach of fiduciary duty, breach of contract and unjust enrichment relating to the failure by SunEdison to transfer the equity interests in the 425 MW India Projects for which the Company paid $231.0 million in the fourth quarter of 2015. The complaint seeks various forms of relief, including a constructive trust upon the equity interests of SunEdison in the 425 MW India Projects, money damages from the defendants, restoration of the $231.0 million to the Company and such other relief as the court may deem just and proper. The claims against SunEdison have been stayed as a result of the SunEdison Bankruptcy. The individual defendants filed an answer to the complaint on June 30, 2016.
The Settlement Agreement includes a release by the Company of its claims against the SunEdison Defendants, including all of the Company’s claims relating to the 425 MW India Projects, and if the Settlement Agreement becomes effective we will not recover any amounts on these claims outside of the consideration received under the terms of the Settlement Agreement. If the Settlement Agreement is terminated, the Company expects to continue to pursue its claims against the SunEdison Defendants. The Settlement Agreement does not include a release by the Company of its claims against the individual defendants with respect to their actions as directors and/or officers of the Company.
The $231.0 million paid by the Company in accordance with the India PSA is reported as a deposit for acquisitions on the Company's consolidated balance sheet as of December 31, 2016 and 2015. The Company determined that the deposit for acquisition of the 425 MW India Projects was impaired as of December 31, 2015, and recorded a provision for contingent loss
of the full $231.0 million in the consolidated balance sheet as of December 31, 2015. The Company also recorded a corresponding charge in the consolidated statement of operations for the year ended December 31, 2015. The provision for contingent loss remained on the consolidated balance sheet as of December 31, 2016.
As described in Item 15. Note 4 - Acquisitions - Incomplete IPO Project Transfers and Dropdowns, the Third Party Sale Transaction is being conducted in connection with SunEdison’s bankruptcy process and includes the 425 MW India portfolio.
Our organizational and ownership structure is complex and has been, and continues to be, subject to increased scrutiny and negative publicity, particularly relating to changes in our senior management and Board, which may have a material adverse effect on, among other things, the value of our securities and our ability to conduct our business, as well as subject us to increased litigation risk.
Our organizational and ownership structure is complex and has been subject to scrutiny, including inquiries from our stakeholders, litigation from stockholders and negative publicity. Negative publicity has included allegations of breaches of fiduciary duty by our Board and our executive officers, perceived conflicts of interest among us, our executive officers and our affiliates and criticism of our and our affiliates’ business strategies. Our reputation may be closely related to that of SunEdison, and the reputation and public image of SunEdison has suffered as a result of its financial condition and the SunEdison Bankruptcy. Such negative publicity may have a material adverse effect on our business in a number of ways, including, among other things:
| |
• | causing the trading value of our outstanding securities to diminish; |
| |
• | damaging our reputation and adversely affecting the willingness of counterparties to do business with us, including obtaining consents and approvals from counterparties; |
| |
• | subjecting us and our affiliates to increased risks of future litigation or affecting the course of our current litigation; |
| |
• | disrupting our ability to execute our and our affiliates’ business plans, including in respect of potential transactions with our affiliates, and potentially reducing our cash available for distribution; and |
| |
• | limiting our ability to raise capital and refinance existing obligations. |
SunEdison has pledged the shares of Class A common stock and Class B common stock that it owns to its lenders under its credit facilities. If the lenders foreclose on these shares, there could be a material adverse effect on the market price of our shares of Class A common stock.
SunEdison has pledged all of the shares of Class A common stock and Class B common stock, and a corresponding amount of the Class B units of Global LLC as well as the IDRs, that SunEdison owns to SunEdison’s lenders as security under its DIP financing and its first and second lien credit facilities and outstanding second lien secured notes. Foreclosure by the lenders under the first and second lien credit facilities and outstanding second lien secured notes likely will be stayed during the pendency of the SunEdison Bankruptcy. However, if SunEdison breaches certain covenants and obligations in its DIP financing, an event of default or maturity of the DIP financing could result and the lenders could exercise their right to accelerate all the debt under the DIP financing and foreclose on the pledged shares, units and IDRs. Foreclosures or transfers are subject to certain limitations in our governing documents; however, such limitations may not be enforceable against foreclosures or transfers occurring in connection with the SunEdison Bankruptcy, including foreclosures by the lenders under SunEdison’s DIP financing.
Any future sale of the shares of Class A common stock received that have been converted from Class B common stock upon foreclosure of the pledged securities or upon the sale or other disposition of SunEdison’s Class B common stock could cause the market price of our Class A common stock to decline. SunEdison, through wholly owned subsidiaries, owns 61,343,054 Class B units of Global LLC, which are exchangeable (together with shares of our Class B common stock) for shares of our Class A common stock. Moreover, we may have limited ability to consent to or otherwise influence or control the ultimate purchaser or purchasers of the Class A common stock sold by SunEdison. A foreclosure on or sale of the shares of our Class B common stock and of Class B units of Global LLC’s units held by SunEdison may result in a change of control. Among other potential implications, a change of control of the Company without the consent of our Revolver lenders would constitute an event of default under our Revolver and, pursuant to the indenture governing the Senior Notes, a change of control of the Company would require Global Operating LLC to offer to repurchase its outstanding Senior Notes at 101% of their principal amount, plus accrued and unpaid interest, if any, to the repurchase date. Any such change of control may have a material adverse effect on our business, financial condition, results of operations and cash flows.
Any such change of control may have a material adverse effect on our business, financial condition, results of operations and cash flows.
Certain of our PPAs and non-recourse financing arrangements include provisions that would permit the counterparty to terminate the contract or accelerate maturity in the event SunEdison ceases, directly or indirectly, to control or own a certain percentage of our company.
The PPAs and non-recourse financing arrangements for our power plants in South Africa, and the financing agreements for our remaining two levered power plants in India, contain change in control provisions that provide the counterparty with a termination right or the ability to accelerate maturity in the event of a change of control without the counterparty’s consent. These provisions would be triggered in the event SunEdison ceases to own, directly or indirectly, capital stock representing more than 50% of the voting power of all of our capital stock outstanding on such date, or, in some cases, if SunEdison ceases, directly or indirectly, to control or own a certain percentage of the equity, as applicable, in the applicable project company. As a result, if SunEdison ceases to control, or in some cases, own a certain percentage of the Company, whether as a result of the Brookfield Transaction, an alternative sale, foreclosure, reorganization, restructuring or other similar circumstance, in connection with the SunEdison Bankruptcy or otherwise, if appropriate consents or waivers are not obtained the counterparties could terminate such contracts or accelerate the maturity of such financing arrangements. The termination of any of our PPAs or the acceleration of the maturity of any of our non-recourse financing could have a material adverse effect on our business, financial condition, results of operations and cash flows.
If we incur material tax liabilities, distributions to holders of our Class A common stock may be reduced without any corresponding reduction in the amount of distributions paid to SunEdison or other holders of the IDRs, Class B units and Class B1 units.
We are entirely dependent upon distributions we receive from Global LLC in respect of the Class A units held by us for payment of our expenses and other liabilities. We must make provisions for the payment of our income tax liabilities, if any, before we can use the cash distributions we receive from Global LLC to make distributions to our Class A common stockholders. If we incur material tax liabilities, our distributions to holders of our Class A common stock may be reduced. However, the cash available to make distributions to the holders of the Class B units and IDRs issued by Global LLC (all of which are currently held by SunEdison), or to the holders of any Class B1 units that may be issued by Global LLC in connection with an IDR reset or otherwise, will not be reduced by the amount of our tax liabilities. As a result, if we incur material tax liabilities, distributions to holders of our Class A common stock may be reduced, without any corresponding reduction in the amount of distributions paid to SunEdison or other holders of the IDRs, Class B units and Class B1 units of Global LLC.
Outside of the Settlement Agreement, our ability to terminate the MSA is limited.
The Settlement Agreement provides, among other things, for the termination of the MSA. In the event that the Settlement Agreement does not become effective for any reason, our ability to terminate the MSA early may be limited.
The MSA provides that we may terminate the agreement upon 30 days prior written notice to SunEdison upon the occurrence of any of the following: (i) SunEdison defaults in the performance or observance of any material term, condition or covenant contained therein in a manner that results in material harm to us and the default continues unremedied for a period of 30 days after written notice thereof is given to SunEdison; (ii) SunEdison engages in any act of fraud, misappropriation of funds or embezzlement that results in material harm to us; (iii) SunEdison is grossly negligent in the performance of its duties under the agreement and such negligence results in material harm to us; (iv) upon the happening of certain events relating to the bankruptcy or insolvency of SunEdison; (v) on such date as SunEdison and its affiliates no longer beneficially hold more than 50% of the voting power of our capital stock; and (vi) upon the date that SunEdison experiences a change in control. Furthermore, if we request an amendment to the scope of services provided by SunEdison under the MSA and we are not able to agree with SunEdison as to a change to the service fee resulting from a change in the scope of services within 180 days of the request, we will be able to terminate the agreement upon 30 days’ prior notice to SunEdison.
We will not be able to terminate the agreement for any other reason, and the agreement continues in perpetuity until terminated in accordance with its terms. SunEdison has breached its obligations under the MSA, in particular with respect to financial reporting and internal control matters. However, the termination provisions upon a bankruptcy or insolvency of SunEdison are likely not enforceable, and during the pendency of the SunEdison Bankruptcy, the automatic stay may prevent us from terminating the agreement in accordance with its terms without authorization from the bankruptcy court. The MSA also includes non-compete provisions that prohibit us from engaging in certain activities competitive with SunEdison’s development and construction business. The agreement provides that these non-compete provisions survive termination indefinitely. If SunEdison's performance does not meet the expectations of investors, the market price of our Class A common stock could suffer.
As described under the risk factor “SunEdison is a party to important agreements at the corporate and project levels, which may be adversely affected by the SunEdison Bankruptcy,” as a result of the SunEdison Bankruptcy, SunEdison has
adversely affected our rights under a number of important agreements with SunEdison at the corporate and project levels in a number of respects.
The liability of SunEdison under the MSA is limited, and we have agreed to indemnify SunEdison against claims that it may face in connection with the MSA.
In the event the Brookfield Transaction is not completed or if the Settlement Agreement is terminated for any reason, we will continue to be subject to certain risks related to the MSA. Under the MSA, SunEdison will not assume any responsibility other than to provide or arrange for the provision of the services described in the MSA in good faith. In addition, under the MSA, the liability of SunEdison and its affiliates will be limited to the fullest extent permitted by law to conduct involving bad faith, fraud, willful misconduct or gross negligence or, in the case of a criminal matter, action that was known to have been unlawful. In addition, we have agreed to indemnify SunEdison to the fullest extent permitted by law from and against any claims, liabilities, losses, damages, costs or expenses incurred by an indemnified person or threatened in connection with our operations, investments and activities or in respect of or arising from the MSA or the services provided by SunEdison, except to the extent that the claims, liabilities, losses, damages, costs or expenses are determined to have resulted from the conduct in respect of which such persons have liability as described above. These protections may result in SunEdison tolerating greater risks when making decisions than otherwise would be the case. The indemnification arrangements in favor of SunEdison may also give rise to legal claims by SunEdison for indemnification from us that are adverse to us or holders of our Class A common stock.
Risks Related to our Delayed Exchange Act Filings
Continued delays in the filing of our periodic reports with the SEC, as well as further delays in the preparation of audited financial statements at the project level, could have a material adverse effect.
We are continuing our efforts to regain compliance with Nasdaq’s continued listing requirements with respect to our delayed SEC periodic reports. However, due to the time and resources required to complete our delayed SEC periodic reports, including our Form 10-K for the year ended December 31, 2015, and our Forms 10-Q for the first, second and third quarters of 2016, we experienced delays in our ongoing efforts to complete all steps and tasks necessary to finalize our financial statements and other disclosures required to be in this Form 10-K for the year ended December 31, 2016 and subsequent quarterly reports. There can be no assurance that our future periodic reports will not be delayed for similar reasons.
On March 20, 2017, we received an extension from Nasdaq until June 30, 2017 to regain compliance with Nasdaq’s continued listing requirements with respect to our Form 10-K for the year ended December 31, 2016, our Form 10-Q for the first quarter of 2017 and our delinquency in holding our annual meeting during the year ended December 31, 2016. In the event the filing of the Form 10-Q for the first quarter of 2017 or any future periodic report is delayed or if we are unable to hold our annual meeting before June 30, 2017, there is no assurance that we will be able to obtain extensions from Nasdaq to regain compliance with Nasdaq’s continued listing requirements with respect to any such delayed periodic report or annual meeting. If we fail to obtain such extensions from Nasdaq, our Class A common stock would likely be delisted from the Nasdaq Global Select Market.
The indenture governing the Senior Notes requires the Company to file, or make publicly available, our Form 10-K for the year ended December 31, 2016 and our Form 10-Q for the first quarter of 2017 no later than 60 days following the date required by the SEC's rules and regulations (including extensions thereof), with a 90-day grace period upon written notice from the trustee or the requisite holders of the Senior Notes in accordance with the indenture governing the Senior Notes. If an event of default occurs under the indenture governing the Senior Notes, the trustee or the holders of at least 25% in aggregate principal amount of notes outstanding could accelerate the Senior Notes. The Company would likely not have sufficient liquidity to meet this obligation, which could have a material adverse effect on our business, results of operations, financial condition and ability to pay dividends.
The delays in filing our Forms 10-K, our Forms 10-Q and related financial statements are likely to impair our ability to obtain financing and access the capital markets. For example, as a result of the delayed filing of our periodic reports with the SEC, we will not be eligible to register the offer and sale of our securities using a short-form registration statement on Form S-3 until we have timely filed all periodic reports required under the Exchange Act for one year. Should we wish to register the offer and sale of our securities to the public prior to the time that we regain eligibility to use Form S-3, our transaction costs and the amount of time required to complete financing transactions could increase. An inability to obtain financing is likely to have a material adverse effect on our ability to grow our business, acquire assets through acquisitions or optimize our portfolio and capital structure. Additionally, the delay in financial statements may reduce the comfort of the Board with approving the payment of dividends.
Audited financial statements at the project level have also been delayed and may be delayed in the future. These delays have caused, or may cause in the future, defaults under the non-recourse financing agreements of five of our project companies. Any such defaults that are not cured or waived may entitle the lenders to the applicable project companies to demand repayment or enforce their security interests or other remedies, which could have a material adverse effect on our business, results of operations, financial condition and ability to pay dividends. Such defaults are likely to also restrict the ability of the project companies to make distributions to us.
Risks Related to our Business
Our failure to achieve and maintain effective internal control over financial reporting in accordance with Section 404 of the Sarbanes-Oxley Act as a public company could have a material adverse effect on our business and share price.
Prior to completion of our IPO on August 5, 2015, we had not operated as a public company and did not have to independently comply with Section 404(a) of the Sarbanes-Oxley Act. As a public company, we are required to maintain internal control over financial reporting and to report any material weakness in our internal control over financial reporting. Section 404 of the Sarbanes-Oxley Act requires that we evaluate and determine the effectiveness of our internal control over financial reporting and, beginning with our second annual report following our IPO (i.e., this Annual Report on Form 10-K for the year ended December 31, 2016), provide a management’s report on internal control over financial reporting. Additionally, once we are no longer an emerging growth company, as defined by the JOBS Act, our independent registered public accounting firm will be required pursuant to Section 404(b) of the Sarbanes-Oxley Act to attest to the effectiveness of our internal control over financial reporting on an annual basis. The rules governing the standards that must be met for our management to assess our internal control over financial reporting are complex and require significant documentation, testing and possible remediation.
Internal control over financial reporting is a process designed to provide reasonable assurance regarding the reliability of financial reporting and the preparation of financial statements in accordance with U.S. GAAP. A material weakness is a deficiency, or combination of deficiencies, in internal control over financial reporting, such that there is a reasonable possibility that a material misstatement of the entity’s financial statements will not be prevented or detected on a timely basis. The existence of any material weakness would require management to devote significant time and incur significant expense to remediate any such material weaknesses and management may not be able to remediate any such material weaknesses in a timely manner.
As of December 31, 2016, we did not maintain an effective control environment attributable to certain identified material weaknesses and other control deficiencies. For additional information, see Item 9A - Controls and Procedures. These control deficiencies create a reasonable possibility that a material misstatement to the consolidated financial statements will not be prevented or detected on a timely basis, and therefore we concluded that the deficiencies represent material weaknesses in our internal control over financial reporting, and our internal control over financial reporting was not effective as of December 31, 2016.
We have developed and are in the process of implementing various measures in connection with our remediation of the material weaknesses identified in our ongoing efforts to improve our internal control over financial reporting. We cannot assure you that the measures we have taken to date, and are continuing to implement, will be sufficient to remediate the material weakness identified or avoid potential future material weaknesses.
The existence of material weaknesses in our internal control over financial reporting could result in errors in our financial statements that could require us to restate our financial statements, cause us to fail to meet our reporting obligations and cause stockholders to lose confidence in our reported financial information, all of which could materially and adversely affect our business and stock price.
Our ability to access the capital markets may be limited.
Our ability to access the capital markets has been limited for reasons that are particular to the Company, including the SunEdison Bankruptcy, the delay in filing our periodic reports with the SEC, events of default under certain of our project level financing arrangements and other risks that we face. As a result of the negative impact on our business from these developments, we are currently unable to borrow additional funds and access the capital markets, including the project finance market for project level debt, on attractive terms. In some cases, these developments have affected the plans and perspectives of various market participants with whom we interact, including contractors, offtakers and financing providers; have contributed to increased uncertainty and have heightened some of the risks we face, including risks related to access to capital and liquidity; and have limited our ability to acquire additional power plants. If we are unable to raise adequate proceeds when needed to fund acquisitions or for other purposes, it would have an adverse effect on our projected cash available for distribution, business, financial condition, results of operations and cash flows.
We are involved in costly and time-consuming litigation and other regulatory proceedings, including the SunEdison Bankruptcy proceedings, which require significant attention from our management and involve a greater exposure to legal liability.
We have and continue to be involved in legal proceedings, administrative proceedings, claims and other litigation, including due to the SunEdison Bankruptcy proceedings, failed or terminated transactions and certain alleged conflicts of interest. In addition, we are named as defendants from time to time in other lawsuits and regulatory actions relating to our business, some of which may claim significant damages and we have initiated a lawsuit as a plaintiff against SunEdison and certain of its officers. SunEdison’s controlling interests in the Company and the position of certain of our executive officers on the board of directors and in senior management of the Company have resulted in, and may increase the possibility of future claims of breaches of fiduciary duties including claims of conflicts of interest related to the Company. We may also be subject to litigation arising out of the SunEdison Bankruptcy, including actions to avoid payments made to us by SunEdison or transactions that we consummated with SunEdison.
Due to the inherent uncertainties of litigation and regulatory proceedings, we cannot accurately predict the ultimate outcome of any such proceedings. Unfavorable outcomes or developments relating to these proceedings, or new proceeding involving similar allegations or otherwise, such as monetary damages or equitable remedies, could have a material adverse effect on our business and financial position, results of operations or cash flows or limit our ability to engage in certain of our business activities. Settlement of claims could adversely affect our financial condition and results of operations. In addition, regardless of the outcome of any litigation or regulatory proceedings, such proceedings are often expensive, lengthy and disruptive to normal business operations and require significant attention from our management. We are currently, and may be subject in the future, to claims, lawsuits or arbitration proceedings related to matters in tort or under contracts, employment matters, securities class action lawsuits, shareholder derivative actions, breaches of fiduciary duty, conflicts of interest, tax authority examinations or other lawsuits, regulatory actions or government inquiries and investigations.
In the past, companies that have experienced volatility in the market price of their stock have been subject to securities class action litigation. We have become the target of such securities litigation (see Item 15. Note 18. Commitments and Contingencies), and we may become the target of additional litigation in the future, which could result in substantial costs and divert our management’s attention from other business concerns, which could have a material adverse effect on our business. For example, certain of our stockholders may file litigation seeking to enjoin or delay the completion of the Brookfield Transaction. We may be required to expend significant resources, including legal fees and the time and attention of our senior management, defending any such litigation. The completion of the Brookfield Transaction may be delayed pending the resolution of any such litigation and an adverse ruling in any such lawsuit may prevent the Merger Agreement from being consummated.
Current or future litigation or administrative proceedings relating to the operation of our power plants could have a material adverse effect on our business, financial condition and results of operations.
We have and continue to be involved in legal proceedings, administrative proceedings, claims and other litigation relating to the operation of our power plants that arise in the ordinary course of business. Individuals and interest groups may sue to challenge the issuance of a permit for a power plant. A power plant may also be subject to legal proceedings or claims contesting the operation of the facility. Due to the inherent uncertainties of litigation and regulatory proceedings, we cannot accurately predict the ultimate outcome of any such proceedings. Unfavorable outcomes or developments relating to these proceedings, such as judgments for monetary damages, injunctions or denial or revocation of permits, could have a negative effect on our business, financial condition and results of operations. Settlement of claims could adversely affect our financial condition and results of operations. In addition, regardless of the outcome of any litigation or regulatory proceedings, such proceedings are often expensive, lengthy and disruptive to normal business operations and require significant attention from our management. As described in the risk factor “The SunEdison Bankruptcy has subjected us to increased litigation risk, including claims seeking to avoid payments SunEdison made to us or transactions that we consummated with SunEdison in the period prior to the SunEdison Bankruptcy,” the SunEdison Bankruptcy also increases our risks in certain of these proceedings and in future litigation.
We may have conflicts of interest with TerraForm Power.
Actual, perceived and potential conflicts of interest may arise between us and TerraForm Power in a number of areas arising from, among other sources, current and potential shared systems, assets and services and common business opportunities, and may receive increased scrutiny as a result of overlaps among members of our management teams and boards of directors as well as the controlling interests in both companies of SunEdison.
Until recently, we and TerraForm Power generally had common boards of directors. Historically, we and TerraForm Power also shared common management as a result of the control of both companies by SunEdison. Four of the ten members of
our Board currently serve on the 10-person board of directors of TerraForm Power. In addition, some of our executive officers serve as executive officers of TerraForm Power, including Peter Blackmore, our and TerraForm Power’s Chairman and Interim Chief Executive Officer, and Rebecca Cranna, our and TerraForm Power’s Executive Vice President and Chief Financial Officer. Our directors and executive officers that overlap with those of TerraForm Power owe fiduciary duties to both companies.
Although conflicts between TerraForm Power and us were not expected to be significant when the companies were formed, as a result of various developments, including the Brookfield Transaction, the proposed merger and sponsorship transaction between TerraForm Power and affiliates of Brookfield and the SunEdison Bankruptcy, we have been and expect that we will continue to be presented with business decisions that will involve material interests of both companies. These decisions may relate to (i) business transactions in which both companies may have an interest, including the sharing of joint resources and service providers between the companies, (ii) the Brookfield Transaction, the proposed merger and sponsorship transaction between TerraForm Power and affiliates of Brookfield and any other decisions relating to the exploration of strategic alternatives that may involve both companies, (iii) the Settlement Agreement and any other decisions regarding the prosecution and settlement of the companies’ claims against SunEdison and other third parties, and (iv) other actions we may take or not take in connection with the SunEdison Bankruptcy. In such circumstances the allocations of expected costs and benefits between us and TerraForm Power will necessarily give rise to conflicts of interest. Due to the overlapping nature of the management and boards of directors of the Company and TerraForm Power, effectively managing these actual, perceived and potential conflicts will require substantial attention, and we can provide no assurance that we will identify all relevant actual, perceived or potential conflicts or adequately address such conflicts. Further, while we will endeavor to appropriately identify and manage such conflicts, the Company, as well as its directors and executive officers, will be subject to increased risk of conflict of interest claims.
In addition, certain of our directors and executive officers own stock, options or restricted stock units in both companies, and these ownership interests could create actual, perceived or potential conflicts of interest when our common directors and officers are faced with decisions that could have different implications for us and TerraForm Power.
Board and management changes could have a material adverse effect on our business.
During 2016, as a result of personnel decisions by SunEdison, the SunEdison Bankruptcy, our exploration of strategic alternatives and related developments, we have experienced a series of significant changes in the Board and our senior management. For additional information, see Item 1. Business - Recent Developments - Board of Directors and Management Changes.
As a result of these changes, we have experienced, and may continue to experience, disruption or difficulty in maintaining or developing our business. This could, in turn, impair our ability to execute our business strategy and adversely affect our business and results of operations.
Counterparties to our PPAs may not fulfill their obligations or may seek to terminate the PPAs early, which could result in a material adverse impact on our business, financial condition, results of operations and cash flows.
Substantially all of the electric power generated by our current portfolio of power plants is sold under long-term PPAs with public utilities or government, commercial, or industrial end users. Payments by our offtake counterparty may be delayed, or our offtake counterparty may be unable or unwilling to make complete and timely payments. For example, the offtake counterparty of one of our wind power plants in India is delayed by approximately one year on its payments to the applicable project company. This offtake counterparty is currently making payments on overdue amounts but it may be unable or unwilling to do so in the future. In addition, certain offtake counterparties provide a substantial portion of our consolidated revenues. See Item 1. Business - Customer Concentration. If a PPA was terminated or if, for any reason, any purchaser of power under a PPA is unable or unwilling to fulfill its related contractual obligations or refuses to accept delivery of power generated thereunder and, if we are unable to enter into a new PPA on acceptable terms in a timely fashion or at all, it could have a material adverse effect on our business, financial condition, results of operations and cash flows. In the event of a delay in payment under any PPA, while we may be entitled to charge penalty interest for such delay, the delay in recovering the amounts due could nonetheless have a material adverse effect on the cash flows from, and cash available for distribution to shareholders generated by, the applicable power plants. The risk factors “The SunEdison Bankruptcy may adversely affect our relationships with current or potential counterparties” and “The SunEdison Bankruptcy has resulted in project defaults that may entitle the related lenders to demand repayment, enforce their security interests or other remedies or restrict the ability of the project companies to make distributions” above describe additional risks with respect to our counterparty relationships and PPAs due to the SunEdison Bankruptcy.
The PPAs for certain of our power plants are, and PPAs entered into with respect to our future power plants may be, subject to periodic price adjustments or require renegotiation of price terms over time. If the price terms under these PPAs fall below the initial price terms, our business, financial condition, results of operations and cash flows may be materially and adversely affected.
Certain of our PPAs or other long-term arrangements with our customers are or may be subject to price adjustments over time. For example, the PPAs for the Malaysian power plants and two Indian power plants in our portfolio provide for price term adjustments. In Malaysia, there can be adjustments to the feed-in tariffs on the total solar energy generated in a year if the Sustainable Energy Development Authority of Malaysia (“SEDA”) determines that the power plant has achieved cost parity (which occurs once displaced costs have increased to be equal to or greater than the feed-in tariff rate). In addition, if the total solar energy generated in a year exceeds the planned amount for that year, the rate paid for the excess energy may be a price lower than the initial feed-in tariff rate. In India, two of our PPAs in the state of Karnataka have a fixed price for the first ten years and have a reset in year 11, to be determined by the state electricity regulatory commission. As a result, we are unable to ascertain the rate that may occur in such cases. If the price under any of our PPAs is reduced below the initial feed-in tariff rate, our business, financial condition, results of operations and cash flows may be materially and adversely affected.
There can be no assurance that the BioTherm transaction will be consummated on the timetable currently anticipated or at all.
There is no assurance that the BioTherm transaction will be consummated on the timetable currently contemplated or at all, or that regulatory authorities or project lenders will not attempt to impose additional terms or conditions, some of which may further delay our ability to close the BioTherm transaction on the timetable currently contemplated, prevent such closing altogether, or adversely affect the benefits we expect from such transaction. In order to consummate the BioTherm transaction, we and the seller must obtain consent from the project lenders in a timely manner. If these consents are not received, or they are not received on terms that satisfy the conditions set forth in the purchase agreement, then we and/or the seller may not be obligated to complete the BioTherm transaction. Also, we may not receive these consents in respect of the BioTherm transaction before the currently anticipated timing for closing such transaction. The failure to consummate the BioTherm transaction could have a material adverse effect on our business and financial condition.
Certain of the PPAs for the power plants that we own or may acquire in the future contain provisions that allow the offtake counterparty purchaser to terminate or buy out the power plant or require us to pay liquidated damages upon the occurrence of certain events. In addition, certain of our project financing agreements provide for acceleration upon the occurrence of such events. If these provisions are exercised, our cash available for distribution could materially decline.
Certain of the PPAs associated with our power plants allow the offtake counterparty to terminate the PPA or receive liquidated damages in the event certain operating thresholds, performance measures or any other material terms of the PPA are breached or are not achieved within specified time periods. We are therefore subject to the risk of offtake counterparty termination or payment of damages based on such criteria. We cannot provide any assurance that PPAs containing such provisions will not be terminated or that we will not be required to pay liquidated damages with respect to power plants governed by PPAs containing such provisions. If any such PPA is terminated or any such power plant is bought out, we may not be able to enter into a replacement PPA or timely invest in a suitable replacement power plant. Any replacement PPA may be on terms less favorable to us than those in the terminated PPA, and any replacement power plant may possess economic characteristics less favorable to us than those of the power plant that was bought out. In the event a PPA is terminated, a power plant is bought out or we are required to pay liquidated damages under such provisions, it could materially and adversely affect our business, financial condition, results of operations and cash flows until we are able to obtain a replacement PPA on similar terms, reinvest in a suitable replacement power plant or the payment of such liquidated damages ceases.
Additionally, certain of the project level financing agreements for power plants in our portfolio allow the lenders or investors to accelerate the repayment of the project level debt in the event that a PPA is terminated or if certain operating thresholds or performance measures are not achieved within specified time periods. We are therefore subject to the risk of lender or investor termination based on such criteria. In the event the project level debt for one or more of our power plants is accelerated under such provisions, it could materially and adversely affect our business, financial condition, results of operations and cash flows. We cannot provide any assurance that financing agreements containing such provisions will not be terminated and repayments accelerated, or in the event of such termination or acceleration, that we will be able to enter into replacement financing arrangements on commercially reasonable terms or at all.
Certain of our PPAs do not include inflation-based price increases.
Certain of the PPAs that have been entered into for our power plants and our pending BioTherm acquisition do not contain inflation-based price increase provisions. Certain of the countries in which we have operations, or that we may expand into in the future, have in the past experienced high inflation. To the extent that the countries in which we conduct our business
experience high rates of inflation, thereby increasing our operating costs in those countries, we may not be able to generate sufficient revenues to offset the effects of inflation, which could materially and adversely affect our business, financial condition, results of operations and cash flows.
Certain of our power plants depend on third-party service providers for O&M and/or asset management services, and we may not be able to control their work as effectively as if we performed these functions.
We contract with third-party service providers for O&M and/or asset management services for certain of our power plants, and we may contract with additional providers in the future to perform such services. Outsourcing these functions involves the risk that third parties may not perform to our standards, may not produce results in a timely manner or may fail to perform at all. Although we have not experienced any significant difficulties with our third-party service providers, it is possible that we could experience difficulties in the future. Certain of our power plants located in Brazil, India, South Africa and Uruguay utilize third-party service providers for O&M and/or asset management services. If these third-party service providers default on their contractual obligations to us it may: (i) cause us to default in our regulatory obligations; (ii) adversely impact the ongoing operation of our power plants; and/or (iii) temporarily reduce our capacity to generate power. Certain of our power plants may encounter difficulties in transitioning O&M and/or asset management services from the existing service provider to us or to a new third party provider, which may have a material adverse effect on the business results of our operations and performance.
Our power plants are exposed to curtailment risks, which may reduce the return to us on those investments and adversely impact our business, financial condition, and results of operations.
Certain of our power plants’ generation of electricity may be curtailed without compensation due to transmission limitations or limitations on the electricity grid’s ability to accommodate intermittent electricity generating sources, reducing our revenues and impairing our ability to capitalize fully on a particular assets potential.
For example, our Honiton wind power plants in China have experienced significant curtailment due to grid constraints, overcapacity, and falling consumer demand. Approximately 29% of potential power generation was curtailed in 2015, and approximately 40% of potential power generation was curtailed in 2016, compared to an original forecast of 21%. We expect the increased curtailment will be partially offset by enlisting eligible sites into a market trading program, which allows the power plants to sell a certain amount of power at a discounted rate. Additionally, our wind power plants in Brazil have a contracted capacity that is slightly lower than their installed capacity, as a result of which the power plants are curtailed during periods of high wind speeds in order not to surpass their contracted power. However, the loss of generation capacity due to such curtailment is generally low, and the excess of capacity generated by some turbines may be offset against the lost capacity from wind turbines that are out of service for maintenance or other reasons. There may also be extraordinary events affecting the transmission grid that may reduce the capacity of the grid, causing the curtailment of power generation. Solutions to ameliorate or eliminate curtailment with respect to our power plants may not be available or may not be effective or may be cost prohibitive to undertake and implement. Curtailment at levels above our expectations could have a material adverse effect on our business, financial condition and results of operations and cash flows and our ability to pay dividends to holders of our Class A common stock.
There are substantial risks associated with the acquisition of renewable energy power plants.
The acquisition of renewable energy power plants is subject to substantial risk, including the failure to identify material problems during due diligence (for which we may not be indemnified post-closing), the risk of over-paying for assets (or not making acquisitions on an accretive basis), the ability to obtain or retain customers and, if the power plants are in new markets, the risks of entering markets where we have limited experience. While we perform due diligence on prospective acquisitions, we may not be able to discover all potential operational deficiencies in such power plants. As detailed in “The SunEdison Bankruptcy has resulted in project defaults that may entitle the related lenders to demand repayment, enforce their security interests or other remedies or restrict the ability of the project companies to make distributions” above, the SunEdison Bankruptcy and its constrained liquidity further exposes us to risk in power plants where SunEdison was the EPC contractor or guarantor. For instance, we may learn of statutory liens asserted by subcontractors against power plants where SunEdison was the EPC contractor or guarantor, and our ability to recover against SunEdison in respect of payments made to such subcontractors to discharge those liens will likely be limited. In addition, our expectations for the operating performance of newly constructed power plants as well as those under construction are based on assumptions and estimates made without the benefit of operating history. However, the ability of these power plants to meet our performance expectations is subject to the risks inherent in newly constructed power plants and the construction of such facilities, including, but not limited to, degradation of equipment in excess of our expectations, system failures and outages. Future acquisitions may not perform as expected or the returns from such acquisitions may not support the financing utilized to acquire them or maintain them. Furthermore, integration and consolidation of acquisitions requires substantial human, financial and other resources and may
divert management’s attention from our existing business concerns, disrupt our ongoing business or not be successfully integrated. As a result, the consummation of acquisitions may have a material adverse effect on our business, financial condition, results of operations and cash flows.
We may not be able to effectively identify or consummate future acquisitions on favorable terms, or at all. Additionally, even if we consummate acquisitions on terms that we believe are favorable, such acquisitions may in fact result in a decrease in cash available for distribution to holders of our Class A common stock. In addition, we may engage in asset dispositions or other transactions that result in a decrease in our cash available for distribution.
Future acquisition opportunities for power plants are limited. SunEdison failed to complete construction and transfer to us the Uruguay Projects, the Bora Bora Poly wind power project and the 425 MW India Projects. As a result of these failures, which stem in part from the SunEdison Bankruptcy, as well as SunEdison’s failure to develop the Call Right Projects or any of the other projects in its development pipeline, we will not receive any additional power plants from SunEdison under the Project Investment Agreement, India PSA or Support Agreement. The Settlement Agreement provides for the termination of these agreements and would result in the release of our intercompany claims against SunEdison in connection with such agreements. Going forward, we will compete with other companies for future acquisition opportunities from third parties. This may increase our cost of making acquisitions or cause us to refrain from making acquisitions at all. Some of our competitors are much larger than us with substantially greater resources. These companies may be able to pay more for acquisitions and may be able to identify, evaluate, bid for and purchase a greater number of assets than our resources permit.
If we are unable to identify and consummate future acquisitions, it will limit our ability to pay dividends to holders of our Class A common stock. In addition, as we continue to manage our liquidity profile, we may engage in asset dispositions, or incur additional project level debt, which may result in a decrease in our cash available for distribution.
The substantial decline of our stock price has significantly increased the difficulty of identifying acquisitions that we believe will be accretive to cash available for distribution per unit. Even if we consummate acquisitions that we believe will be accretive to cash available for distribution per unit, those acquisitions may in fact result in a decrease in cash available for distribution per unit as a result of incorrect assumptions in our evaluation of such acquisitions, unforeseen consequences or other external events beyond our control. Furthermore, if we consummate any future acquisitions, our capitalization and results of operations may change significantly, and stockholders will generally not have the opportunity to evaluate the economic, financial and other relevant information that we will consider in determining the application of these funds and other resources. As a result of the negative impact on our business from these developments, we no longer expect to achieve the growth rate in our dividend per Class A common share that we had been targeting. If our stock price continues to trade at current levels, we may not be able to consummate transactions that are accretive to cash available for distribution per unit or increase our dividend per share of Class A common stock.
Laws, governmental regulations and policies supporting renewable energy, and specifically solar, wind (including tax incentives and feed-in tariffs), could change at any time, including as a result of new political leadership, and such changes may have a material adverse effect on our business.
Renewable energy power plants currently benefit from various national, provincial, state and local governmental incentives. Certain of the power plants in our portfolio rely on capital subsidies from government authorities in jurisdictions where such facilities are located. Governmental regulations and policies could be changed to provide for new rate programs that undermine the economic returns for both new and existing renewable energy power plants by charging additional, non-negotiable fixed or demand charges or other fees or reductions in the number of renewable energy power plants allowed under net metering policies. In addition, unanticipated events beyond our control, such as a change in law may require us to make improvements or other modifications to one or more of our facilities, which could have an adverse effect on our operating results. Our business could also be subject to new and burdensome interconnection processes, delays and upgrade costs or local permit and site restrictions.
In addition, we face risks related to potential changes in tax or other laws that may limit the benefits of solar, wind energy investment. For example, our solar power plants in Thailand currently benefit from a “tax holiday” granted by Thailand’s Board of Investment. This incentive includes an eight-year tax holiday, customs duty exemptions and a number of other non-tax incentives. In the event that we fail to comply with the conditions of the Board of Investment certificate, there is a risk that the privileges granted therein may be revoked wholly or partially, which could result in, among other things, an increase in the rate of income tax applicable to our solar power plants in Thailand. In Brazil, certain tax benefits associated with inputs and equipment are available to construct renewable energy power plants. Most of these tax benefits have expiration dates that may or may not be extended. Also, discounts on grid tariffs available to renewable power generation projects may be revoked in the future. Without these benefits, the cost of constructing and operating renewable energy power plants would
significantly increase. Government incentives provide significant support for renewable energy sources, such as solar and wind energy, and a decrease in these benefits could increase the costs of investment in solar and wind energy.
If any of the laws or governmental regulations or policies that support renewable energy, including solar and wind energy, change or are terminated, or if we are subject to new and burdensome laws or regulations, such changes may have a material adverse effect on our business, financial condition, results of operations and cash flows. In addition, any changes to or termination of the regulations and governmental incentives discussed in detail under Item 1. Business - Government Incentives above may also significantly affect our business.
Our ability to pay dividends is limited by the Merger Agreement.
Under the Merger Agreement, we are restricted from declaring or paying dividends prior to the consummation of the Brookfield Transaction. In the event that the Brookfield Transaction is not consummated and the Merger Agreement is terminated or expires, we will evaluate whether it is prudent to cause Global LLC to distribute an appropriate portion of cash to its unit holder in order to permit TerraForm Global, Inc. to pay dividends to its shareholders each quarter and to rely primarily upon external financing sources, including the issuance of debt and equity securities to fund our acquisitions and growth capital expenditures. There can be no assurance as to the size or timing of any dividend we may pay in the future.
Our indebtedness could adversely affect our financial condition and ability to operate our business, including restricting our ability to pay cash dividends or react to changes in the economy or our industry.
We have substantial debt outstanding, which could have important negative consequences on our financial condition, including:
| |
• | increasing our vulnerability to general economic and industry conditions and to the consequences of the SunEdison Bankruptcy and to our delayed financial statements; |
| |
• | exposing us to the risk of a default on our outstanding debt; |
| |
• | requiring a substantial portion of our cash flow from operations to be dedicated to the payment of principal and interest on our indebtedness, thereby reducing our ability to pay dividends to holders of our Class A common stock or to use our cash flow to fund our operations, capital expenditures and future business opportunities; |
| |
• | limiting our ability to enter into or receive payments under long-term power sales which require credit support; |
| |
• | limiting our ability to fund operations or future acquisitions; |
| |
• | restricting our ability to make certain distributions with respect to our capital stock and the ability of our subsidiaries to make certain distributions to us, in light of restricted payment and other covenants in our financing agreements; |
| |
• | exposing us to the risk of increased interest rates because certain of our borrowings are at variable rates of interest; and |
| |
• | limiting our ability to obtain additional financing for working capital, including collateral postings, capital expenditures, debt service requirements, acquisitions and general corporate or other purposes; and limiting our ability to adjust to changing market conditions and placing us at a competitive disadvantage compared to our competitors who have less debt. |
The Senior Notes contain restrictive covenants that limit our ability to return capital to stockholders or otherwise engage in activities that may be in our long-term best interests. Covenant defaults may occur in the future under the indenture governing the Senior Notes in the event of further delays in the filing of our periodic reports with the SEC. There can be no assurance that we will be able to file our periodic reports (including our Form 10-Q for the quarter ended March 31, 2017 or any quarters thereafter) with the SEC within the periods currently required under the indenture governing the Senior Notes. A default on the Senior Notes would permit the trustee or the holders of at least 25% in aggregate principal amount of notes outstanding to accelerate the Senior Notes. The Company would likely not have sufficient liquidity to meet this obligation, which could have a material adverse effect on our business, results of operations, financial condition and ability to pay dividends.
Our existing agreements governing our non-recourse financing contain financial and other restrictive covenants that limit our project companies’ ability to make distributions to us or otherwise engage in activities that may be in our long-term best interests. We expect any future project financings that we incur or assume will contain similar provisions. The non-recourse financing agreements generally prohibit distributions from the project entities to us unless certain specific conditions are met, including the satisfaction of certain financial ratios and the absence of defaults or events of default. Our inability to satisfy certain financial covenants or cure defaults or events of default may prevent cash distributions by the particular project companies to us, including defaults related to the SunEdison Bankruptcy or to delayed project level audits. The risks with respect to the SunEdison Bankruptcy on our project financings is further detailed in “The SunEdison Bankruptcy has resulted in
project defaults that may entitle the related lenders to demand repayment, enforce their security interests or other remedies or restrict the ability of the project companies to make distributions” above.
Our failure to obtain such waivers or forbearance agreements with respect to defaults or to comply with those and other covenants has resulted in (or could result in future) events of default which, if not cured or waived, may entitle the related lenders to demand repayment or enforce their security interests or other remedies, which could have a material adverse effect on our business, results of operations and financial condition. If we are unable to make distributions from our project companies, it would likely have a material adverse effect on our ability to pay dividends to holders of our Class A common stock.
If our subsidiaries default on their obligations under their non-recourse indebtedness or voluntarily or involuntarily commence bankruptcy proceedings, we may be required to make payments to lenders to avoid such default or to prevent foreclosure on the collateral securing the non-recourse debt. If we are unable to or decide not to make such payments, we would lose certain of our power plants upon foreclosure.
Our subsidiaries incur, and we expect will in the future incur, various types of non-recourse indebtedness. Non-recourse debt is repayable solely from the applicable power plant’s revenues and is secured by the power plant’s physical assets, major contracts, cash accounts and, in many cases, our ownership interest in the project company. Limited recourse debt is debt where we have provided a limited guarantee, and recourse debt is debt where we have provided a full guarantee, which means if our subsidiaries default on these obligations, we will be liable directly to those lenders, although in the case of limited recourse debt only to the extent of our limited recourse obligations. Currently, all of our project level indebtedness is non-recourse, however we may decide to make payments to prevent the lenders to these subsidiaries from foreclosing on the relevant collateral. Such a foreclosure could result in us losing our ownership interest in the subsidiary or in some or all of its assets, which could have a material adverse effect on our business, financial condition, results of operations and cash flows. To prevent a foreclosure, we may be required to use amounts distributed by our other subsidiaries as well as other sources of available cash, reducing our cash available to execute our business plan and pay dividends to holders of our Class A common stock.
Our ability to raise additional capital to fund our operations may be limited.
Our primary business is to own and operate renewable energy power plants. We do not always expect to have sufficient amounts of cash on hand to operate our assets. As a result, we may need to arrange additional financing to fund a portion of our potential contingent liabilities and other aspects of our operations. Our ability to arrange additional financing, either at the corporate level or at a project level, is, and may continue to be, limited.
Our ability to pursue additional financing is currently limited by the terms of the Merger Agreement. In the event that the Brookfield Transaction is terminated and we choose to pursue additional financing, our ability to raise such additional financing, as well as the costs of such financing, will be dependent on numerous factors, including:
| |
• | general economic and capital market conditions; |
| |
• | credit availability from banks and other financial institutions; |
| |
• | investor confidence in us, our partners and SunEdison, as our controlling stockholder; |
| |
• | the impact of the SunEdison Bankruptcy; |
| |
• | the impact of the failure to complete the Brookfield Transaction; |
| |
• | uncertainty regarding the Company's future in the event that the Brookfield Transaction is terminated and the consequences of such uncertainty, including on our ability to secure financing on attractive terms or at all; |
| |
• | our financial performance and the financial performance of our subsidiaries; |
| |
• | our level of indebtedness and compliance with covenants in debt agreements; |
| |
• | when we file our periodic reports with the SEC and complete project level financial statements; |
| |
• | maintenance of acceptable credit ratings or credit quality, including maintenance of the legal and tax structure of the project company upon which the credit ratings may depend; |
| |
• | provisions of tax and securities laws that may impact raising capital. |
We may not be successful in obtaining additional financing for these or other reasons. Furthermore, we may be unable to refinance or replace non-recourse financing arrangements or other credit facilities on favorable terms or at all upon the expiration or termination thereof. Our failure, or the failure of any of our power plants, to obtain additional capital or enter into new or replacement financing arrangements when due may constitute a default under such existing indebtedness and may have a material adverse effect on our business, financial condition, results of operations and cash flows.
Credit ratings downgrades have resulted in a negative perception of our creditworthiness, and will adversely affect our ability to raise additional financing.
Credit ratings agencies have issued corporate and issuer credit ratings with respect to us and the Senior Notes. These ratings are used by investors (including debt investors) and other third parties in evaluating our credit risk. Credit ratings are continually revised. Our credit ratings have declined as a result of the SunEdison Bankruptcy and other risks that we face. This decline in our credit ratings will have a negative effect on our ability to raise additional equity or indebtedness in the capital markets or could adversely affect the trading prices of our Class A common stock or Senior Notes. These declines could also negatively impact the perception of our counterparties and other stakeholders regarding our ability to meet our obligations. These perceptions and concerns may also cause our existing or potential new counterparties to be less likely to enter into new agreements or to demand more expensive or onerous terms, credit support, security or conditions. Further declines in our credit ratings may adversely affect our business, financial condition and results of operations.
Our ability to generate revenue from certain solar and wind power plants depends on having interconnection arrangements and services.
If the interconnection or transmission agreement of a clean power generation asset we own or acquire is terminated for any reason, we may not be able to replace it with an interconnection or transmission arrangement on terms as favorable as the existing arrangement, or at all, or we may experience significant delays or costs in to securing a replacement. If a transmission network to which one or more of our existing power plants or a power plant we acquire is connected experiences “down time,” the affected clean power generation asset may lose revenue and be exposed to non-performance penalties and claims from its customers. The owners of the network will not usually compensate electricity generators for lost income due to down time. These factors could materially affect our ability to forecast operations and negatively affect our business, results of operations, financial condition and cash flows.
We cannot predict whether transmission facilities will be expanded in specific markets to accommodate competitive access to those markets. In addition, certain of our operating facilities’ generation of electricity may be physically or economically curtailed without compensation due to transmission limitations, reducing our revenues and impairing our ability to capitalize fully on a particular facility’s generating potential. Such curtailments could have a material adverse effect on our business, financial condition, results of operations and cash flows. Furthermore, economic congestion on the transmission grid (for instance, a positive price difference between the location where power is put on the grid by a clean power generation asset and the location where power is taken off the grid by the facility’s customer) in certain of the power markets in which we operate may occur and we may be deemed responsible for those congestion costs. If we were liable for such congestion costs, our financial results could be adversely affected.
We face competition from traditional and renewable energy companies.
The solar and wind energy industries, and the broader clean energy industry, are highly competitive and continually evolving, as market participants strive to distinguish themselves within their markets and compete with large incumbent utilities and new market entrants. We believe that our primary competitors are the traditional incumbent utilities that supply energy to our potential customers under highly regulated rate and tariff structures. We compete with these traditional utilities primarily based on price, predictability of price and the ease with which customers can switch to electricity generated by our solar and wind power plants. If we cannot offer compelling value to our customers based on these factors, then our business will not grow. Traditional utilities generally have substantially greater financial, technical, operational and other resources than we do, and as a result may be able to devote more resources to the research, development, promotion and sale of their products or respond more quickly to evolving industry standards and changes in market conditions than we can. Traditional utilities could also offer other value-added products or services that could help them to compete with us even if the cost of electricity they offer is higher than ours. In addition, the source of a majority of traditional utilities’ electricity is non-renewable, which may allow them to sell electricity more cheaply than electricity generated by our solar power plants, wind power plants, and other types of clean power generation assets we may acquire.
We also face competition in the energy efficiency evaluation and upgrades market and we expect to face competition in additional markets as we introduce new energy-related products and services. As the solar and wind industries grow and evolve, we will also face new competitors who are not currently in the market. Our failure to adapt to changing market conditions and to compete successfully with existing or new competitors will limit our growth and may have a material adverse effect on our business and prospects.
There are a limited number of purchasers of utility-scale quantities of electricity, which exposes us and our power plants to additional risk.
Since the transmission and distribution of electricity is either monopolized or highly concentrated in most jurisdictions, there are a limited number of possible purchasers for utility-scale quantities of electricity in a given geographic location, including transmission grid operators, state and investor-owned power companies, public utility districts and cooperatives. As a result, there is a concentrated pool of potential buyers for electricity generated by our power plants, which may restrict our ability to negotiate favorable terms under new PPAs and could impact our ability to find new customers for the electricity generated by our power plants should this become necessary. Additionally, the PPAs in China, India and Thailand are in the standard form prescribed by the utilities, and accordingly we have limited or no ability to negotiate the terms of such PPAs. Furthermore, if the financial condition of these utilities and/or power purchasers deteriorated, climate change programs or other regulations to which they are currently subject and that compel them to source renewable energy supplies change, demand for electricity produced by our utility-scale facilities could be negatively impacted.
In addition, provisions in our power sale arrangements may provide for the curtailment of delivery of electricity for various operational reasons at no cost to the power purchaser, including preventing damage to transmission systems and for system emergencies, force majeure, safety, reliability, maintenance and other operational reasons. Such curtailment would reduce revenues earned by us at no cost to the purchaser including, in addition to certain of the general types noted above, events in which energy purchases would result in costs greater than those which the purchaser would incur if it did not make such purchases but instead generated an equivalent amount of energy (provided that such curtailment is due to operational reasons and does not occur solely as a consequence of purchaser’s filed avoided energy cost being lower than the agreement rates or purchasing less expensive energy from another facility). If we cannot enter into power sale arrangements on terms favorable to us, or at all, or if the purchaser under our power sale arrangements were to exercise its curtailment or other rights to reduce purchases or payments under such arrangements, our revenues and our decisions regarding development of additional power plants may be adversely affected. The risks discussed above under “The SunEdison Bankruptcy may adversely affect our relationships with current or potential counterparties” may be increased by our dependence on a limited number of purchasers.
A significant deterioration in the financial performance of our commercial, industrial or government offtake counterparties could have a material adverse effect on our business.
The financial performance of our power plants depends in part upon the continued viability and financial stability of offtake counterparties in the utility, commercial, industrial and governmental sectors. If our utility, commercial, industrial or governmental offtake counterparties are materially and adversely affected by an economic downturn, increase in inflation or other factors, one or more of our largest customers could encounter financial difficulty, and possibly, bankruptcy. If one or more of our largest customers were to encounter financial difficulty or declare bankruptcy, they may reduce their PPA payments to us or stop them altogether.
We are exposed to foreign currency exchange risks because our power plants are located in foreign countries.
We generate substantially all of our revenues and incur a significant portion of our expenses in currencies other than U.S. dollars. Changes in economic or political conditions in any of the countries in which we operate could result in exchange rate movement, new currency or exchange controls or other restrictions being imposed on our operations or expropriation. Because our financial results are reported in U.S. dollars and we generate revenue and earnings in other currencies, the translation of those results into U.S. dollars can result in a significant increase or decrease in the amount of those revenues or earnings. To the extent that we are unable to match revenues received in foreign currencies with costs paid in the same currency, exchange rate fluctuations in any such currency could have an adverse effect on our profitability. Our debt service requirements are primarily in U.S. dollars even though substantially all of our cash flow is generated in foreign currencies, and therefore significant changes in the value of such foreign currencies relative to the U.S. dollar could have a negative effect on our financial condition and our ability to meet interest and principal payments on debts denominated in U.S. dollars. In addition to currency translation risks, we incur currency transaction risks whenever we or one of our facilities enters into a purchase or sales transaction using a currency other than the local currency of the transacting entity.
Given the volatility of exchange rates, we cannot provide assurance that we will be able to effectively manage our currency transaction and/or translation risks. It is possible that volatility in currency exchange rates will have a negative effect on our financial condition or results of operations. We expect to experience economic losses and gains and negative and positive impacts on earnings as a result of foreign currency exchange rate fluctuations, particularly as a result of changes in the value of the Brazilian real, Chinese yuan renminbi, Indian rupee, Malaysian ringgit, South African rand, Thai baht and other currencies.
Additionally, although substantially all of our revenues and a significant portion of our expenses are denominated in foreign currency, any dividends will be paid to holders of our Class A common stock in U.S. dollars. The amount of U.S. dollar
denominated dividends paid to our holders of our Class A common stock will therefore be exposed to currency exchange rate risk. Although we have entered into hedging arrangements to help mitigate some of this exchange rate risk, these arrangements may not be sufficient, and we may not be able to enter into hedging arrangements in the future on favorable terms. Changes in the foreign exchange rates could have a negative effect on our results of operations and may adversely affect the amount of cash dividends paid by us to holders of our Class A common stock.
While we currently own only solar and wind power plants (and associated interconnecting transmission facilities), in the future we may decide to include other types of energy or transmission projects. To the extent that we expand our operations to include new business segments, our business operations may suffer from a lack of experience, which may materially and adversely affect our business, financial condition, results of operations and cash flows.
We have limited experience in energy generation operations. As a result of this lack of experience, we may be prone to errors if we expand our power plants beyond solar and wind energy. With no direct training or experience in these areas, our management may not be fully aware of the many specific requirements related to working in industries beyond solar and wind energy generation. Additionally, we may be exposed to increased operating costs, unforeseen liabilities or risks, and regulatory and environmental concerns associated with entering new sectors of the renewable energy industry, which could have an adverse impact on our business as well as place us at a competitive disadvantage relative to more established non-solar and non-wind energy market participants. Our operations, earnings and ultimate financial success could suffer irreparable harm due to our management’s lack of experience in these industries.
Operation of power plants involves significant risks and hazards that could have a material adverse effect on our business, financial condition, results of operations and cash flows. We may not have adequate insurance to cover these risks and hazards.
The ongoing operation of our facilities involves risks that include the breakdown or failure of equipment or processes or performance below expected levels of output or efficiency due to wear and tear, latent defect, design error or operator error or force majeure events, among other things. Operation of our facilities also involves risks that we will be unable to transport our product to our customers in an efficient manner due to a lack of transmission capacity. Unplanned outages of generating units, including extensions of scheduled outages, occur from time to time and are an inherent risk of our business. Unplanned outages typically increase our O&M expenses and may reduce our revenues as a result of generating and selling less power or require us to incur significant costs as a result of obtaining replacement power from third parties in the open market to satisfy our forward power sales obligations.
Our inability to efficiently operate our power plants, manage capital expenditures and costs and generate earnings and cash flow from our asset-based businesses could have a material adverse effect on our business, financial condition, results of operations and cash flows. While we maintain insurance, obtain warranties from vendors and obligate contractors to meet certain performance levels, the proceeds of such insurance, warranties or performance guarantees may not cover our lost revenues, increased expenses or liquidated damages payments should we experience equipment breakdown or non-performance by contractors or vendors.
Power generation involves hazardous activities, including delivering electricity to transmission and distribution systems. In addition to natural risks such as earthquake, flood, lightning, hurricane, and wind, other hazards, such as fire, structural collapse and machinery failure are inherent risks in our operations. These and other hazards can cause significant personal injury or loss of life, severe damage to and destruction of property, plant and equipment and contamination of, or damage to, the environment and suspension of operations. The occurrence of any one of these events may result in our being named as a defendant in lawsuits asserting claims for substantial damages, including for environmental cleanup costs, personal injury and property damage and fines and/or penalties. Brazil, for example, has established strict liability and criminal liability for environmental and other damages related to the operation of electric power plants, while controlling case law often also establishes economic group liability. Any damages related to these occurrences could negatively impact our reputation, and governmental authorities could try to recover damages from the Company. We maintain an amount of insurance protection that we consider adequate but we cannot provide any assurance that our insurance will be sufficient or effective under all circumstances and against all hazards or liabilities to which we may be subject. Furthermore, our insurance coverage is subject to deductibles, caps, exclusions and other limitations. A loss for which we are not fully insured could have a material adverse effect on our business, financial condition, results of operations or cash flows. Further, due to rising insurance costs and changes in the insurance markets, we cannot provide any assurance that our insurance coverage will continue to be available at all or at rates or on terms similar to those presently available. Any losses not covered by insurance could have a material adverse effect on our business, financial condition, results of operations and cash flows.
Our business is subject to substantial governmental regulation and may be adversely affected by changes in laws or regulations, as well as liability under, or any future inability to comply with, existing or future regulations or other legal requirements.
Our business is subject to extensive national, provincial, state and local laws and regulations in the countries in which we operate. Compliance with the requirements under these various regulatory regimes may cause us to incur significant costs, and failure to comply with such requirements could result in the shutdown of the non-complying facility or, the imposition of liens, fines and/or civil or criminal liability.
Substantially all of our assets are also subject to the rules and regulations applicable to power generators generally. If we fail to comply with these mandatory reliability standards, we could be subject to sanctions, including substantial monetary penalties, increased compliance obligations and disconnection from the grid.
Laws, governmental regulations and policies supporting renewable energy, and specifically solar and wind energy, could change at any time, including as a result of new political leadership, and such changes may have a material adverse effect on our business.
Renewable energy generation assets currently benefit from, or are affected by, various national, state and local governmental incentives and regulatory policies. If any of the laws or governmental regulations or policies that support renewable energy change, or if we are subject to new and burdensome laws or regulations, such changes may have a material adverse effect on our business, financial condition, results of operations and cash flows.
We have a limited operating history and as a result we may not operate on a profitable basis.
We have a relatively new portfolio of assets, including several power plants that have only recently commenced operations or that we expect will commence operations in the near future, and a limited operating history on which to base an evaluation of our business and prospects. Our prospects must be considered in light of the risks, expenses and difficulties frequently encountered by companies in their early stages of operation, particularly in a rapidly evolving industry such as ours. We cannot assure you that we will be successful in addressing the risks we may encounter, and our failure to do so could have a material adverse effect on our business, financial condition, results of operations and cash flows.
Maintenance, expansion and refurbishment of power plants involve significant risks that could result in unplanned power outages or reduced output.
Our facilities may require periodic upgrading and improvement. Any unexpected operational or mechanical failure, including failure associated with breakdowns and forced outages, and any decreased operational or management performance, could reduce our power plants’ generating capacity below expected levels, reducing our revenues and jeopardizing our ability to pay dividends to holders of our Class A common stock at forecasted levels or at all. Incomplete performance by SunEdison or other providers under O&M agreements may increase the risks of operational or mechanical failure of our facilities. Degradation of the performance of our power plants below levels provided for in the related PPAs may also reduce our revenues. Unanticipated capital expenditures associated with maintaining, upgrading or repairing our power plants may also reduce profitability.
We may also choose to refurbish or upgrade our power plants based on our assessment that such activity will provide adequate financial returns and key assumptions underpinning a decision to make such an investment may prove incorrect, including assumptions regarding construction costs, timing, available financing and future power prices. This could have a material adverse effect on our business, financial condition, results of operations and cash flows.
Moreover, spare parts for wind turbines and solar facilities and key pieces of equipment may be difficult to acquire or be unavailable to us. Sources of some significant spare parts and other equipment are located outside the jurisdictions in which we operate. In addition, with respect to wind power plants, from time to time we may use less well-known turbine suppliers, or may purchase wind turbines and spare parts with less established track records. If we were to experience a shortage of or inability to acquire critical spare parts we could incur significant delays in returning facilities to full operation, which could negatively impact our business financial condition, results of operations and cash flows.
Developers of power plants depend on a limited number of suppliers of solar panels, inverters, module turbines, towers and other system components and turbines and other equipment associated with wind power plants. Any shortage, delay or component price change from these suppliers could result in construction or installation delays, which could affect the number of power plants we are able to acquire in the future.
There have been periods of industry-wide shortage of key components, including solar panels and wind turbines, in times of rapid industry growth. The manufacturing infrastructure for some of these components has a long lead time, requires
significant capital investment and relies on the continued availability of key commodity materials, potentially resulting in an inability to meet demand for these components.
India had previously considered an anti-dumping duty on solar cells and panels imported from China, Malaysia, Taiwan and the United States. While this has not been implemented, anti-dumping duties or other tariffs on solar cells or other components involved in the development of solar power plants could, in the future, be imposed in India or other jurisdictions where we operate. The imposition of such tariffs or duties could hinder or reduce future development of solar power plants in the affected markets and limit the number of solar power plants we are able to acquire in such markets.
A shortage of key commodity materials could also lead to a reduction in the number of power plants that we may have the opportunity to acquire in the future, or delay or increase the costs of acquisitions.
The risks discussed above under “The SunEdison Bankruptcy may adversely affect our relationships with current or potential counterparties” may be increased by our dependence on a limited number of suppliers.
We may incur unexpected expenses if the suppliers of components in our power plants default in their warranty obligations.
The solar panels, inverters, modules and other system components utilized in our solar power plants are generally covered by manufacturers’ warranties, which typically range from 5 to 20 years. When purchasing wind turbines, the purchaser will enter into warranty agreements with the manufacturer which typically expire within two to five years after the turbine delivery date. In the event any such components fail to operate as required, we may be able to make a claim against the applicable warranty to cover all or a portion of the expense associated with the faulty component. However, these suppliers could cease operations and no longer honor the warranties, which would leave us to cover the expense associated with the faulty component. If we cannot make claims under warranties covering our power plants, there could be a material adverse effect on our business, financial condition, results of operations and cash flows.
We are subject to environmental, health and safety laws and regulations and related compliance expenditures and liabilities.
Our assets are subject to numerous and significant national, provincial, state, and local laws, and other requirements governing or relating to the environment. Our facilities could experience incidents, malfunctions and other unplanned events, such as spills of hazardous materials that may result in personal injury, penalties and property damage. In addition, certain environmental laws may result in liability, regardless of fault, concerning contamination at a range of properties, including properties currently or formerly owned, leased or operated by us and properties where we disposed of, or arranged for disposal of, waste and other hazardous materials. As such, the operation of our facilities carries an inherent risk of environmental liabilities, and may result in our involvement from time to time in administrative and judicial proceedings relating to such matters. While we have implemented environmental management programs designed to continually improve environmental, health and safety performance, we cannot assure you that such liabilities including significant required capital expenditures, as well as the costs for complying with environmental laws and regulations, will not have a material adverse effect on our business, financial condition, results of operations and cash flows.
Harming of protected species can result in curtailment of wind power plant operations.
The operation of wind power plants can adversely affect endangered, threatened or otherwise protected animal species. Wind power plants, in particular, involve a risk that protected species will be harmed, as the turbine blades travel at a high rate of speed and may strike flying animals (such as birds or bats) that happen to travel into the path of spinning blades.
Our wind power plants are known to strike and kill flying animals, and occasionally strike and kill endangered or protected species. As a result, we will observe all industry guidelines and governmentally recommended best practices to avoid harm to protected species, such as avoiding structures with perches, avoiding guy wires that may kill birds or bats in flight, or avoiding lighting that may attract protected species at night. In addition, we will attempt to reduce the attractiveness of a site to predatory birds by site maintenance (e.g., mowing, removal of animal and bird carcasses, etc.). Where possible, we will obtain permits for incidental take of protected species.
Taking of protected species, even if unanticipated or if the species was not known to be present in the area prior to development of the plant, can result in enforcement actions and requirements to implement mitigation strategies, which may include habitat preservation efforts or curtailment of operations.
Risks that are beyond our control, including but not limited to acts of terrorism or related acts of war, natural disasters, hostile cyber-intrusions, outbreak of infectious diseases, theft or other catastrophic events, could have a negative effect on our business, financial condition, results of operations and cash flows.
Our power plants, or those that we otherwise acquire in the future, may be targets of terrorist activities that could cause environmental repercussions and/or result in full or partial disruption of the facilities’ ability to generate electricity. Hostile cyber-intrusions, including those targeting information systems as well as electronic control systems used at the facilities and for the related distribution systems, could severely disrupt business operations and result in loss of service to customers, as well as create significant expense to repair security breaches or system damage. Additionally, jurisdictions in which we operate have experienced political instability. Such events may negatively impact favorable regulatory frameworks and governmental incentives that currently support our power plants. If additional events such as these occur in the future, our results of operations may be negatively impacted.
Furthermore, certain of our power plants are located in active earthquake zones. The occurrence of a natural disaster, such as an earthquake, hurricane, lightning, flood or localized extended outages of critical utilities or transportation systems, or any critical resource shortages, affecting us could cause a significant interruption in our business, damage or destroy our facilities or those of our suppliers or the manufacturing equipment or inventory of our suppliers.
Additionally, certain of our power plants and equipment are at risk for theft and damage. For example, we are at risk for copper wire theft, especially at our solar power plants, due to an increased demand for copper. Theft of copper wire or solar panels can cause significant disruption to our operations for a period of months and can lead to operating losses at those locations. Damage to wind turbine equipment may also occur, either through natural events such as lightning strikes that damage blades or in-ground electrical systems used to collect electricity from turbines, or through vandalism, such as gunshots into towers or other generating equipment. Such damage can cause disruption of operations for unspecified periods which may lead to operating losses at those locations.
Any such acts, environmental repercussions or disruptions, outbreaks of infectious diseases resulting in quarantine or travel restrictions, natural disasters or theft incidents could result in a significant decrease in revenues or significant reconstruction, remediation or replacement costs, beyond what could be recovered through insurance policies, which could have a material adverse effect on our business, financial condition, results of operations and cash flows.
Any cyber-attack or other failure of the Company’s communications and technology infrastructure and systems could have an adverse impact on the Company.
The Company relies on the secure storage, processing and transmission of electronic data and other information and technology systems, including software and hardware, for the efficient operation of its power plants. If the Company, its communications systems or computer hardware or software are impacted by a cyber-attack or cyber-intrusion, particularly or as part of a broader attack or intrusion by third parties, including computer hackers, foreign governments and cyber-terrorists, the Company’s operations or capabilities could be interrupted or diminished and important information could be lost, deleted or stolen, which could have a negative impact on the Company’s revenues and results of operations or which could cause the Company to incur unanticipated liabilities or costs and expenses to replace or enhance affected systems, including costs related to cyber-security for the Company’s power plants.
Risks Related to our International Operations
We operate in emerging markets and may expand our operations into countries where we currently have no presence, which subjects us to economic, social and political risks and uncertainties.
Our portfolio consists of power plants located in Brazil, China, India, Malaysia, South Africa, Thailand, and Uruguay and we have a pending acquisition in South Africa. We may expand and diversify our existing portfolio by acquiring additional utility-scale and distributed clean generation assets located in other emerging markets in Asia, Africa and Latin America. Our operations in emerging markets involve a number of risks that are more prevalent than in developed markets. As a result, our activities are and will be subject to significant political and economic uncertainties that may adversely affect our operating financial performance. These uncertainties include, but are not limited to:
| |
• | the risk of a change in renewable power pricing policies, possibly with retroactive effect; |
| |
• | political, social and economic instability, including wars, acts of terrorism, political unrest, boycotts, sanctions and other business restrictions; |
| |
• | measures restricting the ability of our facilities to access the grid to deliver electricity at certain times or at all; |
| |
• | the macroeconomic climate, including high rates of inflation, and levels of energy consumption in the countries where we have operations; |
| |
• | the comparative cost of other sources of energy; |
| |
• | changes in taxation policies and/or the regulatory environment in the countries in which we have operations, including reductions to renewable power incentive programs; |
| |
• | the imposition of currency controls and restrictions on repatriation of earnings and cash; |
| |
• | foreign exchange rate fluctuations; |
| |
• | high rates of inflation; |
| |
• | protectionist and other adverse public policies, including local content requirements, import/export tariffs, increased regulations or capital investment requirements; |
| |
• | changes to land use regulations and permitting requirements; |
| |
• | longer sales and payment cycles and great difficulty collecting accounts receivable; |
| |
• | inability to obtain adequate financing on attractive terms and conditions; |
| |
• | risk of nationalization or other expropriation of private enterprises and land, including creeping regulation that reduces the value of our facilities or governmental incentives associated with renewable energy; |
| |
• | difficulty in timely identifying, attracting and retaining qualified technical and other personnel; |
| |
• | difficulty competing against competitors who may have greater financial resources and/or a more effective or established localized business presence; |
| |
• | international business practices that may conflict with other customs or legal requirements to which we are subject, including anti-bribery and anti-corruption laws; |
| |
• | downgrading of the sovereign debt ratings of the countries in which we operate by an international rating agency; |
| |
• | difficulties with, and extra-normal costs of, recruiting and retaining local individuals skilled in international business operations; |
| |
• | difficulty in developing any necessary partnerships with local businesses on commercially acceptable terms; and |
| |
• | being subject to the jurisdiction of courts other than those of the United States, including uncertainty of judicial processes and difficulty enforcing contractual agreements or judgments in foreign legal systems or incurring additional costs to do so. |
For example, Thailand was assessed as a high political risk by AON Political Risk, a risk management, insurance and consulting firm. In May 2014, Thailand experienced a coup d’état, following which martial law was enforced for nearly a year. A succession crisis could cause increased instability and unrest, and the government could repeal certain incentives each power plant receives under Board of Investment promotion. South Africa has recently experienced political unrest, which may continue or worsen and which could have a material adverse effect on our operations and investments in South Africa.
In Brazil, the economy has historically been characterized by unstable economic cycles, and the Brazilian government has exercised and continues to exercise substantial influence over many aspects of the economy. The Brazilian government has often changed monetary, taxation, credit, tariff and other policies to attempt to influence the course of the national economy. For example, the Brazilian government’s actions to control inflation and other policies and regulations have often involved, among other measures, high interest rates, wage and price controls, currency devaluations, capital controls and limits on imports. Brazil’s economic growth rate has declined in recent years and Brazil experienced a recession in 2015 together with increased inflation, and the recession has continued in 2016 and, so far, economic recovery has been slow in 2017. The weakening economic and political climate in Brazil has adversely affected consumer confidence and spending and the overall economic conditions in the country. Furthermore, there is currently an ongoing, high profile political corruption scandal in Brazil which has resulted in criminal charges being filed against various prominent business and political figures in Brazil. In addition, impeachment proceedings have been instituted against the president of Brazil on the grounds that the government has violated fiscal laws by using funds from state banks to cover budged shortfalls. On May 12, 2016, the president of Brazil was suspended for up to 180 days after the Brazilian Senate voted to begin an impeachment trial against her. The vice-president of Brazil took office on the same day with a new staff and is being pressured by public opinion to carry out structural reforms. On September 1, 2016, Brazilian Senate voted to permanently remove the president from office. The timing of any economic improvement in Brazil is uncertain and there can be no assurance that the economic or political conditions will not deteriorate further in the near term.
These uncertainties, many of which are beyond our control, could have a material adverse effect on our business, financial condition, results of operations and cash flows. Additionally, doing business in new international markets will require us to be able to respond to rapid changes in the particular market, legal, social and political conditions in these countries. We may not be able to timely develop and implement policies and strategies that will be effective in each international jurisdiction where we may decide to conduct business, which could have a material adverse effect on our business, financial condition, results of operations and cash flows.
Land title in India can be uncertain and there is no assurance of clean title.
There is no central title registry for real property in India. Property records in India are generally maintained at the state and district level and are updated manually through physical records of all land-related documents and may not be available online for inspection or updated in a timely manner. This could result in property records investigations taking a significant amount of time or being inaccurate in certain respects, which may impact the ability to rely on them. Land records are often handwritten, in local languages and not legible, which makes it difficult to determine the content. In addition, land records are often in poor condition and are at times untraceable, which materially impedes the title investigation process. Further, improperly executed, unregistered or insufficiently stamped conveyance instruments in a property’s chain of title, unregistered encumbrances in favor of third parties, rights of adverse possessors, ownership claims of family members of prior owners or third parties, or other defects that a purchaser may not be aware of, can affect the title to a property. As a result, potential disputes or claims regarding title to the land on which power plants are developed or used for operations, or will be constructed in the future, may arise.
Risks associated with any changes in Brazil's current sector regulatory framework and to the conditions applicable to the authorization to explore and wind energy generation projects.
The Brazilian federal government has been implementing policies that have a comprehensive impact on the Brazilian energy sector and, in particular, the electricity sector. As part of the restructuring of the industry, Law No. 10,848/2004, known as the New Industry Model Law, introduced a new regulatory framework for the Brazilian electricity industry. This regulatory structure has undergone several changes over the past years, and may be subject to further changes depending on the increase or decrease of energy prices and the political situation in Brazil.
Authorizations for the exploration of wind power projects are granted by the federal government. However, such authorizations are temporary and may be revoked at any time by the competent authority on the grounds of public interest and upon prior law providing authorization; and the corresponding compensation may be lower than the investments made. These authorizations may be renewed at the government's discretion.
Non-compliance with any regulatory provision in connection with the exploration of the wind power projects may subject the relevant project companies and/or subsidiaries to penalties by ANEEL, which may range from a warning to a penalty corresponding to a percentage of annual revenues (up to 2%) or even revocation of the authorization granted by such agency.
Renewable power generation projects in Brazil, including the projects owned by the Company, are normally structured in separate special purpose vehicles in order to take advantage of regulatory incentives, which also result in more favorable tax treatment. Regulatory and tax authorities may challenge that structure in the future, which may increase the taxes that the Company is required to pay or otherwise cause an increase in costs.
The grid tariffs paid by our Brazilian projects are defined by ANEEL and may vary in the future. In February 2017, ANEEL issued new regulations providing for the inclusion of compensation to certain transmission companies in the calculation of grid tariffs, which could cause a substantial increase in grid tariffs.
The revenues from our Brazilian projects depend on the timely accounting and settling of the power market by the CCEE. When authorities issue new regulations or change existing regulations, negatively affected parties may file lawsuits and obtain injunctions staying the accounting and settling of power market transactions with respect to those parties, which could impact the payment of revenues to our Brazilian projects by the CCEE.
Certain of our PPAs contain joint and several liability between holding companies and operational companies.
In Brazil, certain of our PPAs in the government regulated market have offtake counterparties that are special purpose entities under the control of the legal entities that participate in the government auctions. If such a special purpose entity fails to deliver the commitments under the government auction rules, the controlling entity that participated in the auction is jointly and severally liable for all obligations and liabilities arising from the government auction and the applicable PPA. Therefore, liability is not isolated to a specific power plant simply by operating the power plants under a separate legal entity. Significant potential liabilities could arise from: (i) the delay in any of the milestones for the implementation of the power plants; (ii) subject to certain related obligations, the delay in recovering the value or delivery of the performance bond; and (iii) the failure to satisfy all the qualification requirements under the applicable government auction rules and the applicable PPA. The failure to comply with government auction milestones may also trigger enforcement of bonds (participation and performance), payment of fines and suspension from participating in any public auction for up to two years. There is no limit on the amount and kind of losses and damages covered under the government auction rules and the applicable PPA. Therefore, damages could potentially include the loss of profits and consequential damages.
Changing laws, rules and regulations and legal uncertainties in India may adversely affect our business and operations.
The business and operations of our power plants located in India are governed by various laws and regulations, such as the Electricity Act, 2003, National Electricity Policy, 2005 and National Tariff Policy, 2006, corporate, environmental and labor laws and other legislation enacted by the Indian government and the relevant state governments in India. The business and financial performance of our Indian operations could be adversely affected by any change in laws or interpretations of existing, or the promulgation of new laws, rules and regulations applicable to our Indian operations. For example, the Indian government recently adopted a new company law framework, which, among other things, imposed significant and new corporate governance requirements, accounting policies and audit matters and certain spending requirements for corporate social responsibility activities in the event a company’s net worth or turnover meets the prescribed thresholds. The Indian government also recently adopted new legislation to facilitate the acquisition of land in India, which may affect our Indian subsidiaries, including provisions stipulating restrictions on acquisition of certain types of agricultural land and compensation, rehabilitation and resettlement of affected people residing on such acquired land. The Indian government is also undertaking an overhaul of the existing indirect tax regime with the introduction of the Goods and Services Tax (“GST”), which is likely to be implemented from July 1, 2017. While the generation and sale of electricity is not subject to GST, capital goods and services used in the energy sector will be subject to GST. Currently, tax concessions and exemptions, both at the central and state level, are available on specified goods and services which are used in the energy sector. However, the GST regime is generally intended to trim such exemptions and concessions, and so the effect on the renewable energy sector may be significant. There can be no assurance that the Indian government or any state government in India will not implement new regulations and policies that will require our Indian subsidiaries to obtain additional approvals and licenses or impose onerous requirements and conditions on their operations. Any such changes and the related uncertainties with respect to the implementation of regulations may have a material adverse effect on our Indian power plants and our business, financial condition and results of operations.
Credit market risks in the Indian renewable energy project financing sector
A significant portion of finance to achieve India’s renewable energy target will need to be from foreign investors and, in that context, a key concern is the requirement for a currency hedge to protect against the risk of devaluation. Currently market based currency hedging in India is very expensive.
Another key issue that affects credit markets is the Indian state offtaker risk. The distribution companies in the past have delayed payments to project developers, which has severely affected the viability of renewable energy projects . Consequently, a considerable number of projects have come under financial strain, with developers failing to meet their debt service obligations. Despite securing favorable orders from electricity regulatory commissions on tariff payments, distribution companies have continued to delay these tariff payments.
Further, the absence of attractive payment security mechanisms to support government power procurement increases offtaker risk. Under the PPAs entered into by the government entities, payment security mechanisms are either absent or not implemented, even if included in the PPA.
With the objective of improving the operational and financial efficiency of state-owned distribution companies, in 2015, the Indian government launched the Ujwal Discom Assurance Yojana (the UDAY scheme). The states participating in the UDAY scheme are required to assume over 75% of the debt of their distribution companies by way of a grant over a period of two years. Over 25 states in India have already signed up for UDAY scheme, with almost all the major distribution companies in the country covered. The Indian government has also been exploring innovative credit enhancement tools such as a partial credit guarantee mechanism to improve the credit rating of project companies, a payment security mechanism to address offtaker risk, and a U.S. dollar tariff regime to reduce the currency risk of renewable energy projects.
Additionally, the recently issued draft guidelines for procurement of power through competitive bidding route for both wind energy as well as solar energy have detailed provisions for payment security mechanisms, including issuance of letters of credit for unpaid bills and payment security fund by distribution companies in favor of the project developers. The procurer may also choose to provide legally enforceable state government guarantees. However, the final guidelines have not yet been issued for both sectors.
Grid Curtailment Risk
With growing penetration of renewable energy in the main grid, risk of power evacuation is a critical concern for the industry in India. Unavailability of grid infrastructure, or in some cases the inability of existing assets to absorb the additional capacity leads to delays in commissioning or partial commissioning of projects. Even with the introduction of “plug and play” solar parks, the evacuation risk continues to be placed on the developer. Although the Government of India has started massive grid infrastructure upgradation drive to integrate and smoothen the renewable energy in the system, it is believed that the future
risk of curtailment of power due to grid congestion especially in high renewable penetration areas, can upset project cash flows and return expectations for the renewable energy projects.
We do not own a controlling equity interest in some of the power plants in our portfolio, and in the future we may acquire certain assets in which we have limited control, or no control, over management decisions. As a result, our ability to control management decisions and other significant matters at these power plants may be limited and our interests in such power plants may be subject to transfer or other related restrictions.
We do not own a controlling equity interest in our power plants in Malaysia, and we do not own 100% of the equity interests in our power plants in South Africa and Thailand and one power plant located in India, and we may not own a controlling equity interest in power plants in these and other countries, due to PPA restrictions or local law ownership requirements. In the future, we may acquire additional power plants in which we do not own a controlling equity interest. In such cases, we will seek to exert a degree of influence with respect to the management and operation of the power plants by negotiating to obtain positions on management committees or other governance rights. However, we may not always succeed in such negotiations.
A third party owns a majority of the equity interests in our Malaysia power plants. Provisions of the charter documents of Fortune 11 provide us with the right to appoint all of the board of directors; however, with respect to Corporate Season and Silverstar, we have the right to appoint only half of the board of directors, and unanimous approval of the full board is required on certain matters. In South Africa, third parties own a minority interest in each of our power plants due to requirements under local law and the applicable PPAs. While a majority of the board of directors of each project company in South Africa is appointed by the Company, the unanimous approval of directors appointed by the minority shareholders is required for certain actions, including transactions between the project companies and affiliates of the Company. In Thailand, SunEdison continues to own a majority of the equity interests in the NPS Star and WXA power plants, while the Company holds a controlling voting interest, as well as substantially all of the economic interests, in these power plants. In India, a minority interest in our Brakes power plant is owned by a third party.
We may be dependent on our co-venturers to operate assets in which we do not own 100% of the equity interests. Our co-venturers may not have the level of experience, technical expertise, human resources management and other attributes necessary to operate these assets optimally. In addition, conflicts of interest may arise in the future between us and our stockholders, on the one hand, and our co-venturers, on the other hand. Further, disagreements or disputes between us and our co-venturers could result in litigation, which could increase our expenses and potentially limit the time and effort our officers and directors are able to devote to our business. The approval of co-venturers also may be required for us to receive distributions of funds from assets or to sell, pledge, transfer, assign or otherwise convey our interest in such assets. Alternatively, our co-venturers may have rights of first refusal or rights of first offer in the event of a proposed sale or transfer of our interests in such assets. These restrictions may limit the price or interest level for our interests in such assets, in the event we want to sell such interests.
In addition, we may seek to acquire assets in the future in which we own less than a majority of the related interests. In these investments, we may seek to exert a degree of influence with respect to the management and operation of assets in which we own less than a majority of the interests by negotiating to obtain positions on management committees or to receive certain limited governance rights, such as rights to veto significant actions. However, we may not always succeed in such negotiations, and we may be dependent on our co-venturers to operate such assets. Our co-venturers may not have the level of experience, technical expertise, human resources management and other attributes necessary to operate these assets optimally. In addition, conflicts of interest may arise in the future between us and our stockholders, on the one hand, and our co-venturers, on the other hand, where our co-venturers’ business interests are inconsistent with our interests and those of our stockholders. Further, disagreements or disputes between us and our co-venturers could result in litigation, which could increase our expenses and potentially limit the time and effort our officers and directors are able to devote to our business.
The approval of co-venturers also may be required for us to receive distributions of funds from assets or to sell, pledge, transfer, assign or otherwise convey our interest in such assets. Alternatively, our co-venturers may have rights of first refusal or rights of first offer in the event of a proposed sale or transfer of our interests in such assets. These restrictions may limit the price or interest level for our interests in such assets, in the event we want to sell such interests.
Our failure to comply with South Africa’s renewable energy program could have a material adverse effect on South African power plants.
South Africa’s renewable energy program requires all renewable energy power plants to satisfy a number of social and economic development requirements that are complex and expensive to implement. Any failure to comply with these social and economic development requirements can result in annual penalties payable to the South African Department of Energy or, in
cases of severe non-compliance, termination of the PPA. In general, these requirements relate to the attainment of black economic empowerment, local economic development, and socio-economic development objectives. In addition, South Africa’s renewable energy program’s economic development requirements fit within the broader framework of the South African government’s empowerment program currently being implemented through the Broad-Based Black Economic Empowerment Act and the Codes of Good Practice on Broad-Based Black Economic Empowerment (“BEE”). These laws recognize two distinct mechanisms for the achievement of BEE objectives-compliance with codes of good practice, which have already been issued, and compliance with industry-specific transformation charters. One component of BEE is achieving a certain percentage of shareholdings by historically disadvantaged South Africans in South African businesses. Other components include procuring goods and services from black-owned businesses or from businesses that have earned good BEE scores, making contributions to charitable organizations and to small and medium sized majority black-owned businesses and achieving certain levels of black South African employment. Compliance with the codes and applicable charters are not enforced through civil or criminal sanction, but compliance will have an effect on our ability to secure contracts in the public and private sectors. If we acquire additional power plants located in South Africa, but are unable to comply with the requirements of the renewable energy program or achieve applicable BEE objectives, it could have a material adverse effect on our business, financial condition, results of operations, cash flows and cash available for distribution to shareholders.
Labor disputes and the labor laws could have a material adverse effect on the operation and financial performance of South African power plants.
Although there is a history of positive and constructive engagement with labor unions in South Africa in recent years, there have been periods during which the various stakeholders are unable to agree on dispute resolution processes resulting in significant labor disputes and disruptive labor activities. Although we expect to contract with third-parties for the O&M of our South African power plants and not hire local employees for such facilities, any such power plants will nonetheless be at risk of its operations being disrupted for indefinite periods due to labor strikes and other labor disputes related to the parties from whom we contract operating and maintenance services. Significant labor disruptions may have a material adverse effect on the operations and financial results and condition of our South African power plants.
The operating results of our power plants in China may be adversely affected by changes in governmental policies that currently subsidize renewable energy.
The Chinese government has enacted a series of financial incentives designed to promote the development of solar and wind facilities. Most importantly, the feed-in tariff program currently provides that solar power plants are eligible to receive increased tariffs in an amount in excess of the benchmark tariff received by local desulfurized coal-fired generating units. The amount of the tariff to be paid to the power plant is established by the government based on a number of factors that are designed to make the power plant economically viable. The operating results of a power plant would be adversely affected in the event the government reduced the tariff payable to one or more of our power plants. There can be no assurance that the Chinese government will not elect to reduce or eliminate the ongoing tariff payments to our power plants in China.
Pursuant to the Chinese government’s Renewable Energy Law, all electrical power generated from clean and renewable energy sources is required to be purchased by the grid company provided that on-grid technical standards have been complied with and required approvals have been obtained. Nevertheless, solar and wind power plants have periodically experienced periods of curtailment by the grid company due to a lack of infrastructure and transmission capacity. Curtailment results in reduced tariff payments to the power plant as the facility is only entitled to receive payment for energy delivered to the grid companies. Our power plants in China have experienced and may continue to experience periodic reductions in revenue due to curtailments attributable to limitations on the electricity grids served by these power plants.
Chinese solar and wind power plants typically enter into a “framework” PPA with a power grid company with an initial term typically ranging from three to five years. These framework PPAs do not necessarily specify any volume or price obligations on the part of the offtake counterparty purchaser. The solar and wind facilities and the power grid company will further enter into short-term agreements under the framework PPA, which are subject to automatic annual renewals. The terms of these annual supplemental agreements are subject to change to the extent the government changes its tariff rate. As a result, our power plants in China will likely not have any long-term contractual protection on the price at which they may sell the power they generate or on the amount of power they may sell to the grid company. The Chinese government is under no obligation to keep the subsidized tariff rates in effect for the foreseeable future, and therefore the profitability of solar and wind facilities in China is subject to change with little or no advance notice.
Changes in foreign withholding taxes could adversely affect our results of operations.
Distributions of earnings and other payments, including interest, to us from our power plants may be subject to withholding taxes imposed by the jurisdiction in which the project companies are formed or operating.
Any such withholding taxes will reduce the amount of after-tax cash we can receive. In addition, we are subject to risks that foreign countries may restrict distributions from the project companies or impose additional withholding taxes or otherwise tax our foreign income. If distributions are restricted, those withholding taxes are increased or additional foreign taxes are imposed, the amount of after-tax cash we receive will be further reduced. For additional discussion of risks related to taxation, see Item 1A. Risk Factors - Risks Related to Taxation.
Under renewable energy programs in certain of the countries in which we operate, renewable energy producers are required to contract with a single offtake counterparty resulting in concentrated counterparty risk.
Under South Africa’s renewable energy program, for example, the only offtake counterparty of electricity produced by renewable energy producers is Eskom, which is the country’s largest state-owned power utility that currently generates approximately 95% of South Africa’s electricity. As a result, material counterparty credit risk resides in a single public utility and not multiple local utilities. In April 2017, Standard & Poor’s and Fitch Ratings downgraded South Africa’s credit rating to non-investment grade status. Eskom’s credit ratings have declined in recent years and Standard & Poor’s has downgraded Eskom’s credit rating to a negative outlook. We can provide no assurances that its credit profile will not continue to deteriorate. Under its renewable energy program, the South African government guarantees the payment of Eskom’s obligations under its PPAs with renewable energy producers in defined circumstances, and in 2014 the National Treasury of South Africa announced a support package for Eskom approved by the Cabinet of South Africa. We can provide no assurance that the South African government will be able to honor its guarantee of Eskom’s obligations or that the support package approved by the National Treasury of South Africa will be sufficient in assisting Eskom in fulfilling its obligation under our PPAs. For more information, see Item 1. Business - Government Incentives - South Africa. If Eskom were to default on its performance of obligations under the applicable PPA for our South African power plants, and the South African government did not fulfill its guarantee, it may have a material adverse effect on the operations, financial results and condition of our South African power plants.
Our international operations require us to comply with anti-corruption laws and regulations of the United States government and various non-U.S. jurisdictions.
We operate on a global basis with power plants, offices or activities on five continents. Doing business in multiple countries requires us and our subsidiaries to comply with the laws and regulations of the United States government and various non-U.S. jurisdictions. Our failure to comply with these rules and regulations may expose us to liabilities. These laws and regulations may apply to us, our subsidiaries, individual directors, officers, employees and agents, and those of SunEdison, and may restrict our operations, trade practices, investment decisions and partnering activities. In particular, our non-U.S. operations are subject to United States and foreign anti-corruption laws and regulations, such as the Foreign Corrupt Practices Act of 1977, as amended (“FCPA”). The FCPA prohibits United States companies and their officers, directors, employees and agents acting on their behalf from corruptly offering, promising, authorizing or providing anything of value to foreign officials for the purposes of influencing official decisions or obtaining or retaining business or otherwise obtaining favorable treatment. The FCPA also requires companies to make and keep books, records and accounts that accurately and fairly reflect transactions and dispositions of assets and to maintain a system of adequate internal accounting controls. As part of our business, we deal with state-owned business enterprises, the employees and representatives of which may be considered foreign officials for purposes of the FCPA. Additionally, we may expose ourselves to FCPA or similar violations through new acquisitions if our due diligence processes are unable to uncover or detect existing violations of applicable anti-corruption laws. As a result, business dealings between our or SunEdison’s employees and any such foreign official could expose the Company to the risk of violating anti-corruption laws even if such business practices may be customary or are not otherwise prohibited between the Company and a private third party. Violations of these legal requirements are punishable by criminal fines and imprisonment, civil penalties, disgorgement of profits, injunctions, debarment from government contracts as well as other remedial measures. We have established policies and procedures designed to assist us and our personnel in complying with applicable United States and non-U.S. laws and regulations; however, we cannot assure you that these policies and procedures will completely eliminate the risk of a violation of these legal requirements, and any such violation (inadvertent or otherwise) could have a material adverse effect on our business, financial condition and results of operations.
Changes in local policies regarding high interest rates may affect the results of our operations.
Our power plants are located in countries, such as Brazil, that have traditionally adopted a monetary policy that maintains high interest rates in order to offset inflation. These monetary policies can inhibit economic growth and reduce industrial power consumption. As a result, future investments in power generation may be limited due to lower market prices for electricity than currently expected.
Under Brazilian law, we are strictly liable for any damages resulting from inadequate supply of electricity to the grid, and our contracted insurance policies may not fully cover such damages.
Under Brazilian law, we are strictly liable for direct and indirect damages resulting from the operation of power generation plants, such as abrupt interruptions or disturbances arising from the generation, distribution or transmission systems. Accordingly, we may be held liable for such damages even if we were not at fault. As a result of the inherent uncertainty involved in these matters, we do not maintain any provisions in relation to potential damage, and these interruptions or disturbances may not be covered by our insurance policies or may exceed the coverage limits of such policies. Accordingly, if we are found liable of damages in a material amount, there could be a material adverse effect on our financial condition and results of operations to a greater degree than those claims where we have recorded reserve provisions.
Negative public or community response to renewable energy facilities could adversely affect construction of our facilities.
Negative public or community response to solar, wind and other renewable energy facilities, could adversely affect our ability to acquire and operate our facilities. Our experience is that such opposition subsides over time after renewable energy facilities are completed and are operating, but there are cases where opposition, disputes and even litigation continue into the operating period and could lead to curtailment of a facility or other facility modifications.
The seasonality of our operations may affect our liquidity.
We will need to maintain sufficient financial liquidity to absorb the impact of seasonal variations in energy production or other significant events. Our principal sources of liquidity are cash generated from our operating activities, the cash retained by us for working capital purposes out of the gross proceeds of financing activities as well as our borrowing capacity under our Revolver, subject to the conditions required to draw under our Revolver. Our quarterly results of operations may fluctuate significantly for various reasons, mostly related to economic incentives and weather patterns.
For instance, the amount of electricity and revenues generated by our solar power plants is dependent in part on the amount of sunlight, or irradiation, where the assets are located. Due to shorter daylight hours in winter months which results in less irradiation, the generation produced by these facilities will vary depending on the season. The electricity produced and revenues generated by a wind power plant depend heavily on wind conditions, which are variable and difficult to predict. Operating results for wind power plants vary significantly from period to period depending on the wind conditions during the periods in question. Additionally, to the extent more of our power plants are located in the northern or southern hemisphere, overall generation of our entire asset portfolio could be impacted by seasonality. Further, time-of-day pricing factors vary seasonally which contributes to variability of revenues. In addition, in India, Malaysia and Thailand, the operation of power plants may be impacted by the monsoon season, which generally lasts from May through September. As a result, we expect our portfolio of power plants to generate the lowest amount of electricity during the third quarter of each year. We therefore expect our revenue and cash available for distribution to be lower during the third quarter of each year.
If we fail to adequately manage the fluctuations in the timing of our power plants, our business, financial condition or results of operations could be materially affected. The seasonality of our energy production may create increased demands on our working capital reserves and borrowing capacity under our Revolver during periods where cash generated from operating activities are lower. In the event that our working capital reserves and borrowing capacity under our Revolver are insufficient to meet our financial requirements, or in the event that the restrictive covenants in our Revolver restrict our access to such facilities, we may require additional equity or debt financing to maintain our solvency. Additional equity or debt financing may not be available when required or available on commercially favorable terms or on terms that are otherwise satisfactory to us, in which event there may be a material adverse effect on our financial condition.
The production of wind energy depends heavily on suitable wind conditions. If wind conditions are unfavorable or below our estimates, our electricity production, and therefore our revenue, may be substantially below our expectations.
The electricity produced and revenues generated by a wind power plant depend heavily on wind conditions, which are variable and difficult to predict. Operating results for wind power plants vary significantly from period to period depending on the wind conditions during the periods in question. We have based our decisions about which sites to develop in part on the findings of long-term wind and other meteorological studies conducted in the proposed area, which measure the wind’s speed, prevailing direction and seasonal variations. Actual wind conditions at these sites, however, may not conform to the measured data in these studies and may be affected by variations in weather patterns, including any potential impact of climate change. Therefore, the electricity generated by our wind power plants may not meet our anticipated production levels or the rated capacity of the turbines located there, which could adversely affect our business, financial condition and results of operations. In some quarters the wind resources at our operating wind power plants, while within the range of our long-term estimates, have varied from the averages we expected. If the wind resources at a facility are below the average level we expect, our rate of return for the facility would be below our expectations and we would be adversely affected. Projections of wind resources also
rely upon assumptions about turbine placement, interference between turbines and the effects of vegetation, land use and terrain, which involve uncertainty and require us to exercise considerable judgment. We or our consultants may make mistakes in conducting these wind and other meteorological studies. Any of these factors could cause our development sites to have less wind potential than we expected, or to cause us to develop our sites in ways that do not optimize their potential, which could cause the return on our investment in these wind power plants to be lower than expected.
If our wind energy assessments turn out to be wrong, our business could suffer a number of material adverse consequences, including:
| |
• | our energy production and sales may be significantly lower than we predict; |
| |
• | our hedging arrangements may be ineffective or more costly; |
| |
• | we may not produce sufficient energy to meet our commitments to sell electricity and, as a result, we may have to buy electricity on the open market to cover our obligations or pay damages; and |
| |
• | our wind power plants may not generate sufficient cash flow to make payments of principal and interest as they become due on the notes and our non-recourse debt, and we may have difficulty obtaining financing for future wind power plants. |
If we are deemed to be an investment company, we may be required to institute burdensome compliance requirements and our activities may be restricted, which may make it difficult for us to complete strategic acquisitions or affect combinations.
If we are deemed to be an investment company under the Investment Company Act of 1940 (the “Investment Company Act”), our business would be subject to applicable restrictions under the Investment Company Act, which could make it impractical for us to continue our business as contemplated.
We believe our company is not an investment company under Section 3(b)(1) of the Investment Company Act because we are primarily engaged in a non-investment company business, and we intend to conduct our operations so that we will not be deemed an investment company. However, if we were to be deemed an investment company, restrictions imposed by the Investment Company Act, including limitations on our capital structure and our ability to transact with affiliates, could make it impractical for us to continue our business as contemplated.
Risks Inherent in an Investment in TerraForm Global, Inc.
We may not be able to pay comparable or growing cash dividends to holders of our Class A common stock in the future.
The amount of our cash available for distribution principally depends upon the amount of cash we generate from our operations, which will fluctuate from quarter to quarter based on, among other things:
| |
• | the adverse consequences of the SunEdison Bankruptcy, including our transition away from reliance on SunEdison for management, corporate and accounting services, employees, critical systems and information technology infrastructure and the operation and maintenance of our power plants and the failure of SunEdison to perform substantially as obligated under its agreements with us, including the Interest Payment Agreement; |
| |
• | risks related to the Brookfield Transaction described under “Risks Related to the Brookfield Transaction.” |
| |
• | our ability to file our periodic reports with the SEC and complete project level financial statements in a timely manner; |
| |
• | defaults or potential defaults arising under the indenture governing the Senior Notes and in our project level financing agreements and the resulting impact on our power plants, litigation or other claims against us arising from the SunEdison Bankruptcy, and our relationships with key counterparties and the other risks described under “Risks Related to our Relationship with SunEdison and the SunEdison Bankruptcy,” |
| |
• | risks related to our failure to satisfy the requirements of Nasdaq, which could result in a delisting of our common stock; |
| |
• | our ability to complete our pending acquisition within contemplated timetables, or at all; |
| |
• | our ability to integrate acquired assets and realize the anticipated benefits of these acquired assets; |
| |
• | the willingness and ability of the counterparties to our offtake agreements to fulfill their obligations under such agreements; |
| |
• | price fluctuations and termination provisions related to our offtake agreements; |
| |
• | our ability to successfully identify, evaluate and consummate acquisitions; |
| |
• | government regulation, including compliance with regulatory and permit requirements and changes in market rules, rates, tariffs and environmental laws; |
| |
• | operating and financial restrictions placed on us and our subsidiaries related to agreements governing our indebtedness and other agreements of certain of our subsidiaries generally; |
| |
• | our ability to borrow additional funds and access the capital markets, as well as our substantial indebtedness and the possibility that we may incur additional indebtedness going forward; |
| |
• | our ability to compete against traditional and renewable energy companies; |
| |
• | fluctuations in foreign exchange rates; |
| |
• | hazards customary to the power production industry and power generation operations such as unusual weather conditions, catastrophic weather-related or other damage to facilities, unscheduled generation outages, maintenance or repairs, interconnection problems or other developments, environmental incidents, or electric transmission constraints and the possibility that we may not have adequate insurance to cover losses as a result of such hazards; |
| |
• | restrictions contained in our debt agreements (including our project level financings and the indenture governing the Senior Notes); |
| |
• | our ability to expand into new business segments or new geographies; and |
| |
• | our ability to operate our businesses efficiently, manage capital expenditures and costs tightly, manage litigation, manage risks related to international operations and generate earnings and cash flow from our asset-based businesses in relation to our debt and other obligations. |
As a result of all these factors, we cannot guarantee that we will have sufficient cash generated from operations to pay a specific level of cash dividends to holders of our Class A common stock. Furthermore, holders of our Class A common stock should be aware that the amount of cash available for distribution depends primarily on our cash flow, and is not solely a function of profitability, which is affected by non-cash items. We may incur other expenses or liabilities during a period that could significantly reduce or eliminate our cash available for distribution and, in turn, impair our ability to pay dividends to holders of our Class A common stock during the period. We are a holding company, and our ability to pay dividends on our Class A common stock is limited by restrictions on the ability of our subsidiaries to pay dividends or make other distributions to us, including restrictions under the terms of the agreements governing project level financing. Our project level financing agreements generally prohibit distributions to us unless certain specific conditions are met, including the absence of defaults and the satisfaction of financial ratios. The indenture governing the Senior Notes also restricts our ability to declare and pay dividends if an event of default has occurred and is continuing or if the payment of the dividend would result in an event of default. Further, the Merger Agreement restricts our ability to pay dividends during the pendency of the Brookfield Transaction.
To the extent we issue additional equity securities in connection with any acquisitions or growth capital expenditures, the payment of dividends on these additional equity securities may increase the risk that we will be unable to maintain or increase our dividend per share. There are no limitations in our amended and restated certificate of incorporation (other than a specified number of authorized shares) on our ability to issue equity securities, including securities ranking senior to our common stock. The incurrence of bank borrowings or other debt by Global Operating LLC or by our project companies to finance our business may result in increased interest expense and the imposition of additional or more restrictive covenants which, in turn, may impact the cash distributions we distribute to holders of our Class A common stock.
Global LLC’s cash available for distribution will likely fluctuate from quarter to quarter, in some cases significantly, due to seasonality or wind and solar resource conditions. As a result, we may cause Global LLC to reduce the amount of cash it distributes to its members in a particular quarter to establish reserves to fund distributions to its members in future periods for which the cash distributions we would normally receive from Global LLC would otherwise be insufficient to fund our quarterly dividend. If we fail to cause Global LLC to establish sufficient reserves, we may not be able to declare a quarterly dividend or the amount of any such quarterly dividend may be limited with respect to a quarter adversely affected by seasonality.
Finally, dividends to holders of our Class A common stock will be paid at the discretion of our Board. Our Board may decrease the level of or entirely discontinue payment of dividends.
Capital controls could limit our ability to finance the acquisition of power plants and our ability to repatriate cash.
Certain jurisdictions in which power plants in our portfolio are located or in which we expect to acquire power plants in the future impose capital controls that either restrict investment by foreign sources, restrict the transfer of capital to foreign recipients or both. For example, South Africa currently has an exchange control regime which includes restrictions on exporting capital from South Africa and which may accordingly place constraints on cash flows from the South African power plants. While exchange controls have been relaxed in recent years, South African companies remain subject to restrictions on their ability to raise and deploy capital outside of the Southern African Common Monetary Area. Similarly, companies incorporated in India are subject to regulatory restrictions on borrowing in foreign currencies and the granting of security interests in collateral. Such restrictions could limit our ability to raise financings on competitive terms and refinance existing indebtedness. Additionally, our ability to borrow money against the collateral located in India is subject to exchange control regulations in India and may require the prior approval of the Indian regulatory authorities.
We are a holding company and our only material asset is our interest in Global LLC, and we are accordingly dependent upon distributions from Global LLC and its subsidiaries to pay dividends, taxes and other expenses.
TerraForm Global, Inc. is a holding company and has no material assets other than its ownership of membership interests in Global LLC, a holding company that has no material assets other than its interest in Global Operating LLC, whose sole material assets are the power plants that comprise our portfolio and the power plants that we subsequently acquire. TerraForm Global, Inc., Global LLC and Global Operating LLC have no independent means of generating revenue. We intend to cause Global Operating LLC’s subsidiaries to make distributions to Global Operating LLC and, in turn, make distributions to Global LLC, and, Global LLC, in turn, to make distributions to TerraForm Global, Inc. in an amount sufficient to cover all applicable taxes payable and dividends, if any, declared by us. To the extent that we need funds to pay a quarterly cash dividend to holders of our Class A common stock or otherwise, and Global Operating LLC or Global LLC is restricted from making such distributions under applicable law or regulation or is otherwise unable to provide such funds (including as a result of Global Operating LLC’s operating subsidiaries being unable to make distributions, such as due to defaults in project level financing agreements), it could have a material adverse effect on our liquidity and financial condition and limit our ability to pay dividends to holders of our Class A common stock.
Market interest rates may have an effect on the value of our Class A common stock.
One of the factors that influences the price of shares of our Class A common stock will be the effective dividend yield of such shares (i.e., the yield as a percentage of the then market price of our shares) relative to market interest rates. An increase in market interest rates, which are currently at low levels relative to historical rates, may lead prospective purchasers of shares of our Class A common stock to expect a higher dividend yield. If market interest rates increase and we are unable to increase our dividend in response, including due to an increase in borrowing costs, insufficient cash available for distribution or otherwise, investors may seek alternative investments with higher yield, which would result in selling pressure on, and a decrease in the market price of, our Class A common stock. As a result, the price of our Class A common stock may decrease as market interest rates increase.
The market price and marketability of our shares may from time to time be significantly affected by numerous factors beyond our control.
The market price of our shares may fluctuate significantly and many factors that are beyond our control may significantly affect the market price and marketability of our shares and may adversely affect our ability to raise capital through equity financings. These factors include, but are not limited to, the following:
| |
• | price and volume fluctuations in the stock markets generally; |
| |
• | significant volatility in the market price and trading volume of securities of registered investment companies, business development companies or companies in our sectors, which may not be related to the operating performance of these companies; |
| |
• | changes in regulatory policies or tax law; |
| |
• | operating performance of companies comparable to us; and |
| |
• | loss of funding sources. |
We are a “controlled company,” controlled by SunEdison, whose interest in our business may be different from ours or the holders of our Class A common stock.
Each share of our Class B common stock entitles SunEdison or its controlled affiliates to 100 votes on matters presented to our stockholders generally. SunEdison currently owns all of our Class B common stock. Therefore, SunEdison currently controls a majority of the vote on all matters submitted to a vote of the stockholders, including the election of our directors, even though its ownership of our Class B common stock represents less than 50% of the outstanding Class A common stock and Class B common stock on a combined basis. For as long as SunEdison holds our Class B common stock, SunEdison will maintain this control. In addition, our exploration and evaluation of strategic alternatives may result, among other potential outcomes, in a transaction in which control (through Class B common stock or other similar interests) is transferred to a subsequent sponsor. As a result, we are and may continue to be considered a “controlled company” for the purposes of the Nasdaq Global Select Market listing requirements. As a “controlled company,” we are permitted to opt out of the Nasdaq Global Select Market listing requirements that require (i) a majority of the members of our Board to be independent, (ii) that we establish a compensation committee and a nominating and governance committee, each comprised entirely of independent directors, and (iii) an annual performance evaluation of the nominating and governance and compensation committees. We rely on exceptions with respect to establishing a nominating committee and annual performance evaluations of such committee.
The Nasdaq Global Select Market listing requirements are intended to ensure that directors who meet the independence standard are free of any conflicting interest that could influence their actions as directors. As further described
above the section “Risks Related to our Relationship with SunEdison and the SunEdison Bankruptcy” it is possible that the interests of SunEdison may in some circumstances conflict with our interests and the interests of holders of our Class A common stock. Should SunEdison’s interests differ from those of other stockholders, the other stockholders may not have the same protections afforded to stockholders of companies that are subject to all of the corporate governance rules for publicly-listed companies. Our status as a controlled company could make our Class A common stock less attractive to some investors or otherwise harm our stock price.
If the Brookfield Transaction is not consummated, provisions of our charter documents or Delaware law could delay or prevent an alternative acquisition of us, even if the acquisition would be beneficial to holders of our Class A common stock, and could make it more difficult for investors to change management.
If the Brookfield Transaction is not consummated, provisions of our amended and restated certificate of incorporation and bylaws may discourage, delay or prevent a merger, acquisition or other change in control that holders of our Class A common stock may consider favorable, including transactions in which such stockholders might otherwise receive a premium for their shares. This is because these provisions may prevent or frustrate attempts by stockholders to replace or remove members of our management. These provisions include:
| |
• | a prohibition on stockholder action through written consent once SunEdison ceases to hold a majority of the combined voting power of our common stock; |
| |
• | a requirement that special meetings of stockholders be called upon a resolution approved by a majority of our directors then in office; |
| |
• | the right of SunEdison as the holder of our Class B common stock, to appoint up to four additional directors to our Board; |
| |
• | advance notice requirements for stockholder proposals and nominations; and |
| |
• | the authority of the Board to issue preferred stock with such terms as the Board may determine. |
Section 203 of the Delaware General Corporation Law prohibits a publicly held Delaware corporation from engaging in a business combination with an interested stockholder (generally a person that together with its affiliates owns or within the last three years has owned 15% of voting stock) for a period of three years after the date of the transaction in which the person became an interested stockholder, unless the business combination is approved in a prescribed manner. As a result of these provisions in our charter documents and Delaware law, the price investors may be willing to pay in the future for shares of our Class A common stock may be limited.
Additionally, in order to ensure compliance with Section 203 of the Federal Power Act (“FPA”), our amended and restated certificate of incorporation prohibits any person from acquiring, without prior Federal Energy Regulatory Commission (“FERC”) authorization or the written consent of our Board, in purchases other than secondary market transactions (i) an amount of our Class A or Class B1 common stock that, after giving effect to such acquisition, would allow such purchaser together with its affiliates (as understood for purposes of FPA Section 203) to exercise 10% or more of the total voting power of the outstanding shares of our Class A, Class B and Class B1 common stock in the aggregate, or (ii) an amount of our Class A common stock or Class B1 common stock as otherwise determined by our Board sufficient to allow such purchaser together with its affiliates to exercise control over our company. Any acquisition of our Class A common stock or Class B1 common stock in violation of this prohibition shall not be effective to transfer record, beneficial, legal or any other ownership of such common stock, and the transferee shall not be entitled to any rights as a stockholder with respect to such common stock (including, without limitation, the right to vote or to receive dividends with respect thereto). Any acquisition of 10% or greater voting power or a change of control with respect to us or any of our solar and wind power plants could require prior authorization from FERC under Section 203 the FPA. Furthermore, a “holding company” (as defined in the Public Utility Holding Company Act of 2005, as amended (“PUHCA”)) and its “affiliates” (as defined in PUHCA) may be subject to restrictions on the acquisition of our Class A common stock or Class B1 common stock in secondary market transactions to which other acquirers are not subject. A purchaser of our securities which is a “holding company” or an “affiliate” or “associate company” of such a “holding company” (as defined in PUHCA) should seek their own legal counsel to determine whether a given purchase of our securities may require prior FERC approval.
Investors may experience dilution of their ownership interest due to the future issuance of additional shares of our Class A common stock.
We are in a capital intensive business, and may not have sufficient funds to finance the growth of our business, future acquisitions or to support our projected capital expenditures. As a result, we may require additional funds from further equity or debt financings, including sales of preferred shares or convertible debt to complete future acquisitions, expansions and capital expenditures and pay the general and administrative costs of our business. In the future, we may issue our previously authorized and unissued securities, resulting in the dilution of the ownership interests of purchasers of our Class A common stock offered
hereby. Under our amended and restated certificate of incorporation, we are authorized to issue 2,750,000,000 shares of Class A common stock, 200,000,000 shares of Class B common stock, 550,000,000 shares of Class B1 common stock and 50,000,000 shares of preferred stock with preferences and rights as determined by our Board. The potential issuance of additional shares of common stock or preferred stock or convertible debt may create downward pressure on the trading price of our Class A common stock. We may also issue additional shares of our Class A common stock or other securities that are convertible into or exercisable for our Class A common stock in future public offerings or private placements for capital raising purposes or for other business purposes, potentially at an offering price, conversion price or exercise price that is below the trading price of our Class A common stock.
If securities or industry analysts do not publish or cease publishing research or reports about us, our business or our market, or if they change their recommendations regarding our Class A common stock adversely, the stock price and trading volume of our Class A common stock could decline.
The trading market for our Class A common stock will be influenced by the research and reports that industry or securities analysts may publish about us, our business, our market or our competitors. If any of the analysts who may cover us change their recommendation regarding our Class A common stock adversely, or provide more favorable relative recommendations about our competitors, the price of our Class A common stock would likely decline. If any analyst who may cover us were to cease coverage of our company or fail to regularly publish reports on us, we could lose visibility in the financial markets, which in turn could cause the stock price or trading volume of our Class A common stock to decline.
Future sales of our common stock or disposals or transfers by SunEdison of Class B common stock and Class B Units, including in connection with the SunEdison Bankruptcy, may cause the price of our Class A common stock to fall.
The market price of our Class A common stock could decline as a result of sales by investors, who hold restricted shares, into the market, or the perception that these sales could occur. The presence of additional shares of our Class A common stock trading in the public market may have a material adverse effect on the market price of our securities.
The market price of our Class A common stock may also decline as a result of SunEdison disposing or transferring some or all of our outstanding Class B common stock and Class B units, which disposals or transfers would reduce SunEdison’s ownership interest in, and voting control over, us, as well as result in substantial dilution because of the resulting exchange of Class B units for Class A common stock. As further described in “Risks Related to our Relationship with SunEdison and the SunEdison Bankruptcy,” such disposals or transfers could occur in connection with the SunEdison Bankruptcy. These dispositions might also make it more difficult for us to sell equity securities at a time and price that we deem appropriate.
SunEdison and certain of its affiliates and the private placement investors in the Company have certain demand and piggyback registration rights with respect to shares of our Class A common stock issuable upon the exchange of Class B units or Class B1 units of Global LLC. The presence of additional shares of our Class A common stock trading in the public market, as a result of the exercise of such registration rights may have a material adverse effect on the market price of our securities.
The Company is an “emerging growth company” and has elected to comply with reduced public company reporting requirements, which could make the Company’s Class A common stock less attractive to stockholders.
We are an “emerging growth company,” as defined by the JOBS Act. For as long as we continue to be an emerging growth company, we have chosen to take advantage of exemptions from various public company reporting requirements. To the extent we do not currently take advantage of certain exemptions, we may in the future choose to do so. These exemptions include, but are not limited to, (i) being permitted to provide only two years of audited financial statements, in addition to any required unaudited interim financial statements, with correspondingly reduced “Management’s discussion and analysis of financial condition and results of operations” disclosure; (ii) not being required to comply with the auditor attestation requirements of Section 404 of the Sarbanes-Oxley Act, (iii) reduced disclosure obligations regarding executive compensation in our periodic reports, proxy statements and registration statements, and (iv) exemptions from the requirements of holding a nonbinding advisory vote on executive compensation and stockholder approval of any golden parachute payments not previously approved. We have elected to take advantage of certain of the reduced disclosure obligations regarding financial statements and executive compensation. In addition, Section 107(b) of the JOBS Act also provides that an emerging growth company can take advantage of the extended transition period provided in Section 7(a)(2)(B) of the Securities Act for complying with new or revised accounting standards. In other words, an emerging growth company can delay the adoption of certain accounting standards until those standards would otherwise apply to private companies. We have chosen to “opt in” to such extended transition period election under Section 107(b). Therefore, we have elected to delay adoption of new or revised accounting standards and, as a result, we have chosen not to comply with new or revised accounting standards on the relevant dates on which adoption of such standards is required for non-emerging growth companies. As a result of our election, our financial statements may not be comparable to the financial statements of other public companies.
We could be an emerging growth company for up to five years after the first sale of our common equity securities pursuant to an effective registration statement under the Securities Act, which such fifth anniversary will occur in 2020. However, if certain events occur prior to the end of such five-year period, including if we become a “large accelerated filer,” our annual gross revenues exceed $1.0 billion or we issue more than $1.0 billion of non-convertible debt in any three-year period, we would cease to be an emerging growth company prior to the end of such five-year period. We have taken advantage of certain of the reduced disclosure obligations regarding executive compensation in this filing and have elected to take advantage of other reduced burdens in future filings. As a result, the information that we provide to holders of our Class A common stock may be different than investors might receive from other public reporting companies in which you hold equity interests. We cannot predict if investors will find our Class A common stock less attractive as a result of our reliance on these exemptions. If some investors find our Class A common stock less attractive as a result of any choice we make to reduce disclosure, there may be a less active trading market for our Class A common stock and the price for our Class A common stock may be more volatile.
Risks Related to Taxation
Our future tax liability may be greater than expected if we do not generate Net Operating Losses (“NOLs”) sufficient to offset taxable income.
We expect to generate NOLs and NOL carryforwards that we can utilize to offset future taxable income. Based on our portfolio of assets that we expect will benefit from an accelerated tax depreciation schedule, and subject to tax obligations resulting from potential tax audits, we do not expect to pay significant United States federal income tax in the near term. However, in the event these losses are not generated as expected, are successfully challenged by the Internal Revenue Service(“IRS”) (in a tax audit or otherwise), or are subject to future limitations as a result of an “ownership change” as discussed below, our ability to realize these future tax benefits may be limited. Any such reduction, limitation, or challenge may result in a material increase in our estimated future income tax liabilities and may negatively impact our business, financial condition and operating results.
Our ability to use NOLs to offset future income may be limited.
Our ability to use existing NOL carryforwards and NOLs generated in the future could be substantially limited if we were to experience an “ownership change” as defined under Section 382 of the Internal Revenue Code. In general, an ownership change occurs if the aggregate stock ownership of certain stockholders (generally 5% stockholders, applying certain look-through and aggregation rules) increases by more than 50% over such stockholders’ lowest percentage ownership over a rolling three-year period. If a corporation experiences an ownership change, its ability to use its pre-change NOL carryforwards and other pre-change deferred tax attributes to offset its post-change income and taxes may be limited. Future sales of our Class B common stock by SunEdison, as well as future issuances by us or trades of stock amount our other 5% stockholders, could contribute to a potential ownership change.
A valuation allowance may be required for our deferred tax assets.
Our expected NOLs will be reflected as a deferred tax asset as they are generated until utilized to offset income. Valuation allowances may need to be maintained for deferred tax assets that we estimate are more likely than not to be unrealizable, based on available evidence at the time the estimate is made. Valuation allowances related to deferred tax assets can be affected by changes to tax laws, statutory tax rates and future taxable income levels and based on input from our auditors, tax advisors or regulatory authorities. In the event that we were to determine that we would not be able to realize all or a portion of our net deferred tax assets in the future, we would reduce such amounts through a charge to income tax expense in the period in which that determination was made, which could have a material adverse impact on our financial condition and results of operations and our ability to maintain profitability. Moreover additional ownership changes may occur in connection with potential transactions that may result from our ongoing exploration and evaluation of strategic alternatives.
Investors may be subject to Indian taxes on income arising through the sale of our equity shares.
Several of our power plants are located in India. Pursuant to the Indian Income Tax Act, 1961, as amended (the “Indian Income Tax Act”), income arising directly or indirectly through the sale of a capital asset, including any share or interest in a company or entity registered or incorporated outside of India, will be taxable in India if such share or interest derives its value, directly or indirectly, substantially from assets located in India. This tax is applicable whether or not the seller of such share or interest has a residence, place of business, business connection or any other presence in India. If it is determined that these Indian Income Tax Act provisions apply to shares of our Class A common stock, any transfer of such shares may be taxable in India, subject to the protections, if any, available under a double taxation agreement entered into by the Government of India with the country of which the transferor is a resident. The Indian Income Tax Act defines “substantially” to require the fair market value of Indian assets to represent at least 50% of the value of all assets owned by the entity. Moreover, the Indian
Income Tax Act exempts from such tax, persons who have not owned over 5% of the stock of the entity in question directly or indirectly or do not hold right of control or management directly or indirectly of the entity in question at any time in the 12 months preceding the date of transfer. While we do not believe that the Indian assets represent more than 50% of the value of all assets owned by the entity, no assurance can be given that the Indian tax authorities will not challenge this position.
Item 1B. Unresolved Staff Comments.
None.
Item 2. Properties.
Each of our power plants has contracted to sell all or a majority of its output pursuant to a long-term, fixed-price power sale agreement with a creditworthy counterparty. We expect any power plant we acquire in the future will be party to a similar agreement, but we may acquire power plants with greater levels of uncontracted capacity. See the table of our properties in Item 1. Business - Our Portfolio.
With respect to each of our solar and wind power plants, the purchaser of the electricity is an electric utility entity or power is delivered directly to the grid.
Item 3. Legal Proceedings.
For a description of our legal proceedings, see Item 15. Note 18. Commitments and Contingencies.
Item 4. Mine Safety Disclosures.
Not applicable.
PART II
Item 5. Market for Registrant’s Common Equity, Related Stockholder Matters and Issuer Purchases of Equity Securities.
Common Stock
The Company’s Class A common stock began trading on the Nasdaq Global Select Market under the symbol “GLBL” on July 31, 2015. Prior to that, there was no public market for our Class A common stock. The Company’s Class B common stock is not publicly traded.
As of May 31, 2017, there were 25 holders of record of the Company’s Class A common stock, one holder of record of the Company’s Class B common stock and no shares issued of the Company’s Class B1 common stock and the closing sale price per share of our Class A common stock on the Nasdaq Global Select Market was $4.75.
The table below sets forth, for the periods indicated, the high and low sale prices per share of our Class A common stock on the Nasdaq Global Select Market since July 31, 2015:
|
| | | | | | | |
| High | | Low |
July 31, 2015 to September 30, 2015 | $ | 14.44 |
| | $ | 6.38 |
|
Quarter ended December 31, 2015 | $ | 8.36 |
| | $ | 3.71 |
|
Quarter ended March 31, 2016 | $ | 5.55 |
| | $ | 1.92 |
|
Quarter ended June 30, 2016 | $ | 3.27 |
| | $ | 2.10 |
|
Quarter ended September 30, 2016 | $ | 4.38 |
| | $ | 3.10 |
|
Quarter ended December 31, 2016 | $ | 4.44 |
| | $ | 3.40 |
|
Dividends
On November 10, 2015, the Company declared a dividend for the third quarter of 2015 on the Company’s Class A common stock of $0.1704 per share, which was paid on December 15, 2015 to stockholders of record on December 1, 2015. This amount represents a quarterly dividend of $0.275 per share.
On February 29, 2016, the Company declared a dividend for the fourth quarter of 2015 on the Company’s Class A common stock of $0.275 per share. The dividend was paid on March 17, 2016 to stockholders of record as of March 10, 2016. The Company did not declare or pay a dividend for the first, second, third or fourth quarter of 2016. Prior to the execution of the Merger Agreement, as a result of the SunEdison Bankruptcy, the limitations on our ability to access the capital markets for our corporate debt and equity securities, and other risks that we face as detailed in this Annual Report on Form 10-K, we believed it was prudent to defer any decisions on paying dividends to our stockholders. Under the Merger Agreement, we are restricted from declaring or paying dividends prior to the consummation of the Brookfield Transaction.
Stock Performance Graph
This performance graph below shall not be deemed “soliciting material” or to be “filed” with the SEC for purposes of Section 18 of the Exchange Act, or otherwise subject to the liabilities under that section, and shall not be deemed to be incorporated by reference into any filing of the Company under the Securities Act or the Exchange Act.
The performance graph below compares the Company’s cumulative total stockholder return on the Company’s Class A common stock for the period from July 31, 2015 through December 31, 2016, with the cumulative total return of the Nasdaq Composite Index, the S&P Global Clean Energy Index, the MSCI Emerging Markets Index, as well as our peer group consisting of Abengoa Yield plc, NextEra Energy Partners, LP, NRG Yield, Inc., Pattern Energy Group Inc., and 8point3 Energy Partners LP.
The performance graph below compares each period assuming that $100 was invested on the IPO date in each of the Class A common stock of TerraForm Global, Inc., the stocks in the Nasdaq Composite Index, S&P Global Clean Energy Index, the MSCI Emerging Markets Index, and our peer group, and that all dividends were reinvested.
Comparison of Cumulative Total Return
|
| | | | | | | | | | | | | | | | | | | | | | | | | | | | |
Stock | | July 31, 2015 | | September 30, 2015 | | December 31, 2015 | | March 31, 2016 | | June 30, 2016 | | September 30, 2016 | | December 31, 2016 |
TerraForm Global, Inc. | | $ | 100.00 |
| | $ | 44.00 |
| | $ | 38.40 |
| | $ | 17.73 |
| | $ | 21.73 |
| | $ | 27.40 |
| | $ | 26.33 |
|
Nasdaq Composite Index | | $ | 100.00 |
| | $ | 90.00 |
| | $ | 97.42 |
| | $ | 94.75 |
| | $ | 94.22 |
| | $ | 103.35 |
| | $ | 104.73 |
|
S&P Global Clean Energy Index | | $ | 100.00 |
| | $ | 85.00 |
| | $ | 92.29 |
| | $ | 86.71 |
| | $ | 82.25 |
| | $ | 84.69 |
| | $ | 74.71 |
|
MSCI Emerging Markets Index | | $ | 100.00 |
| | $ | 89.00 |
| | $ | 89.22 |
| | $ | 93.56 |
| | $ | 94.51 |
| | $ | 103.30 |
| | $ | 95.55 |
|
Peer Group | | $ | 100.00 |
| | $ | 71.33 |
| | $ | 91.13 |
| | $ | 83.78 |
| | $ | 92.97 |
| | $ | 90.78 |
| | $ | 83.97 |
|
Purchases of Equity Securities by the Issuer and Affiliated Purchasers
The Company does not have a share repurchase program.
Item 6. Selected Financial Data.
The Company’s historical selected financial data is presented in the following table. For all periods prior to the IPO, the amounts shown in the table below represent the combination of the Company and Global LLC, our accounting predecessor, and were prepared using SunEdison’s historical basis in assets and liabilities. For all periods subsequent to the IPO, the amounts shown in the table below represent the results of the Company, which consolidates Global LLC through its controlling interest. This historical data should be read in conjunction with the Consolidated Financial Statements and the related notes thereto in Item 15. Exhibits, Financial Statements and Schedules.
The Company is required to recast historical financial statements when power plants are acquired from SunEdison. The recast reflects the assets and liabilities and the results of operations of the acquired power plants for the period the power plants were owned by SunEdison, which is in accordance with the rules applicable to transactions between entities under common control. We modified the presentation of our consolidated statements of operations for the year ended December 31, 2015 to reflect the recast results. There is no recast impact to the 2014 financial statements. See Item 15. Note 3 - Transactions Between Entities Under Common Control for further details on recast adjustments.
Our consolidated financial statements were prepared assuming we would continue as a going concern (which contemplates the realization of assets and the satisfaction of liabilities in the normal course of business). Our ability to continue as a going concern is dependent on many factors, including among other things, the resolution of the SunEdison Bankruptcy absent claims from interested parties that the assets and liabilities of the Company be substantively consolidated with SunEdison and that the Company and/or its assets and liabilities be included in the SunEdison Bankruptcy as well as our ability to comply with or modify our existing obligations under the indenture governing the Senior Notes. Management’s plans with respect to these conditions are further described in Item 15. Note 1. Nature of Operations. The following Selected Financial Data taken from our accompanying financial statements have been prepared assuming that we will continue as a going concern. These financial statements do not include any adjustments that might result from the outcome of this uncertainty.
|
| | | | | | | | | | | |
(In thousands, except per share data) | For the Year Ended December 31, |
Statement of Operations Data: | 2016 | | 2015 | | 2014 |
Operating revenues, net | $ | 214,317 |
| | $ | 124,116 |
| | $ | 39,449 |
|
Operating costs and expenses: | | | | | |
Cost of operations | 46,935 |
| | 19,041 |
| | 4,256 |
|
General and administrative expense | 72,857 |
| | 32,315 |
| | 12,199 |
|
Acquisition, formation and related costs | 10,872 |
| | 39,358 |
| | — |
|
Depreciation, accretion and amortization expense | 55,188 |
| | 28,931 |
| | 7,167 |
|
Provision for contingent loss on deposit for acquisitions | — |
| | 231,000 |
| | — |
|
Total operating costs and expenses | 185,852 |
| | 350,645 |
| | 23,622 |
|
Operating income (loss) | 28,465 |
| | (226,529 | ) | | 15,827 |
|
Other expense (income): | | | | | |
(Gain) loss on extinguishment of debt, net | (5,857 | ) | | 2,298 |
| | — |
|
Interest expense, net | 129,276 |
| | 107,648 |
| | 24,294 |
|
Gain on previously held equity investment | — |
| | (1,426 | ) | | — |
|
(Gain) loss on foreign currency exchange, net | (4,899 | ) | | 35,720 |
| | (4,038 | ) |
Other income, net | (20,239 | ) | | (6,422 | ) | | (1,090 | ) |
Total other expenses, net | 98,281 |
| | 137,818 |
| | 19,166 |
|
Loss before income tax expense | (69,816 | ) | | (364,347 | ) | | (3,339 | ) |
Income tax expense | 8,682 |
| | 5,335 |
| | 1,700 |
|
Net loss | (78,498 | ) | | (369,682 | ) | | $ | (5,039 | ) |
Less: Predecessor loss prior to initial public offering on August 5, 2015 | — |
| | (39,353 | ) | | |
Net loss subsequent to initial public offering | (78,498 | ) | | (330,329 | ) | | |
Less: Net loss attributable to non-controlling interests | (25,466 | ) | | (118,532 | ) | | |
Net loss attributable to TerraForm Global, Inc. Class A common stockholders | $ | (53,032 | ) | | $ | (211,797 | ) | | |
| | | | | |
Weighted average number of shares: | | | | | |
Class A common stock - Basic and diluted | 113,254 |
| | 100,813 |
| | |
Loss per share: | | | | | |
Class A common stock - Basic and diluted | $ | (0.47 | ) | | $ | (2.10 | ) | | |
| | | | | |
Cash Flow Data: | | | | | |
Net cash provided by (used in): | | | | | |
Operating activities | $ | (14,237 | ) | | $ | 5,011 |
| | $ | 15,060 |
|
Investing activities | (37,246 | ) | | (747,027 | ) | | (231,853 | ) |
Financing activities | (185,623 | ) | | 1,536,465 |
| | 365,519 |
|
|
| | | | | | | | | | | | |
(In thousands, except per share data) | | As of December 31, |
Balance Sheet Data (at period end): | | 2016 | | 2015 | | 2014 |
Cash and cash equivalents | | $ | 680,893 |
| | $ | 922,318 |
| | $ | 3,148 |
|
Restricted cash | | 95,776 |
| | 141,833 |
| | 45,159 |
|
Power plants, net | | 1,355,362 |
| | 1,206,604 |
| | 210,017 |
|
Long-term debt | | 1,086,068 |
| | 1,272,151 |
| | 145,420 |
|
Total assets | | 2,448,279 |
| | 2,687,166 |
| | 291,111 |
|
Total liabilities | | 1,302,566 |
| | 1,504,513 |
| | 221,321 |
|
Total stockholders’ equity | | 1,145,713 |
| | 1,182,652 |
| | 69,701 |
|
Item 7. Management’s Discussion and Analysis of Financial Condition and Results of Operations.
The following discussion and analysis should be read in conjunction with our audited consolidated financial statements and the notes contained herein. The results shown herein are not necessarily indicative of the results to be expected in any future periods. Unless otherwise indicated or otherwise required by the context, references to “we,” “our,” “us,” or the “Company” refer to TerraForm Global, Inc. and its consolidated subsidiaries.
Overview
We are a globally diversified renewable energy company that owns long-term contracted solar and wind power plants. Our business objective is to own and operate a portfolio of renewable energy power plants and to pay cash dividends to our stockholders. Our portfolio consists of solar and wind power plants located in Brazil, China, India, Malaysia, South Africa, Thailand and Uruguay with an aggregate net capacity (based on our share of economic ownership) of 919.0 MW as of May 31, 2017.
We have acquired a portfolio of long-term contracted clean power plants from SunEdison and unaffiliated third parties that have proven technologies, creditworthy counterparties, low operating risks and stable cash flows. We have focused on the solar and wind energy segments because we believe they are currently the fastest growing segments of the clean power generation industry globally. Solar and wind assets are also attractive because there is no associated fuel cost risk, the technologies have become highly reliable and assets have an expected life which can exceed 30 years. From time to time, we may selectively choose to acquire renewable energy projects before they have reached commercial operation if we believe there is greater value to the Company’s stockholders by owning the asset prior to commercial operation and if we believe that any risks to achieving commercial operation have been sufficiently mitigated.
On April 21, 2016, SunEdison and certain of its domestic and international subsidiaries voluntarily filed for protection under Chapter 11 of the U.S. Bankruptcy Code (the “SunEdison Bankruptcy”). As a result of the SunEdison Bankruptcy, current limitations on our ability to access the capital markets for our debt and equity securities, and other risks that we face, we adjusted our focus to executing on our near term plans and priorities. These near term business objectives include:
| |
• | establishing stand-alone information technology, accounting and other critical systems and infrastructure; |
| |
• | directly hiring our employees; |
| |
• | focusing on the performance and efficiency of our existing portfolio of power plants; |
| |
• | mitigating, to the extent possible, the adverse impacts resulting from the SunEdison Bankruptcy, including ensuring the continuity of operation, maintenance and asset management of our power plants and engaging O&M and asset management services from third party providers to replace SunEdison and its affiliates where we do not perform these services ourselves; |
| |
• | working with our project level lenders and financing parties to cure, or obtain waivers or forbearance of, defaults that have arisen under certain of our project level debt financings as a result of the SunEdison Bankruptcy and delays in delivering project level audited financials; and |
| |
• | resolving the pending commitment to acquire three operating power plants from BioTherm. |
As part of our overall strategic review process in connection with the SunEdison Bankruptcy, our Board initiated a process to explore and evaluate potential strategic alternatives to maximize stockholder value, including a merger or sale of our entire business.
As a result of this process, on March 6, 2017, the Company announced that it has entered into an Agreement and Plan of Merger (the “Merger Agreement”) with affiliates of Brookfield Asset Management Inc. (“Brookfield”) pursuant to which a controlled subsidiary of Brookfield would acquire 100% of the outstanding equity interests in the Company (the “Brookfield Transaction”). If the Brookfield Transaction is consummated, each issued and outstanding share of our Class A common stock (with certain exceptions) will be converted into the right to receive the per share cash merger consideration, we will no longer have public stockholders and our Class A common stock will be delisted from the Nasdaq Global Select Market and deregistered under the Securities Exchange Act of 1934, as amended (the “Exchange Act”). Except as otherwise noted, the disclosures in this Annual Report on Form 10-K for the fiscal year ended December 31, 2016 discuss our business and operations without considering the impact and consequences of the Brookfield Transaction and reflect the business strategy we expect to pursue in the event the Brookfield Transaction is not consummated.
If we are unable to successfully complete the Brookfield Transaction, it would be necessary for the Company to reevaluate its strategic alternatives. If such reevaluation does not result in the Company entering into an alternate transaction, we expect to pursue our long-term business, which is to own and operate our portfolio of renewable energy power plants, pursue growth opportunities and pay cash dividends to our stockholders.
Board of Directors and Management Changes
On March 30, 2016, Mr. Brian Wuebbels resigned from his position as President and Chief Executive Officer of the Company and resigned from his position as a director on the Board. Following the resignation of Mr. Wuebbels, at the proposal of SunEdison, the Board elected Mr. Ilan Daskal, the Chief Financial Officer Designee and Executive Vice President of SunEdison, to be a member of the Board and fill the vacancy created by Mr. Wuebbels’ resignation.
In connection with Mr. Wuebbels' resignation, the Board delegated all of the powers, authority and duties vested in the President and Chief Executive Officer to the Chairman of the Board, Mr. Peter Blackmore. From March 30, 2016 until April 21, 2016, Mr. Blackmore served as the chairman of the Office of the Chairman. On April 21, 2016, the Board dissolved the Office of the Chairman and Mr. Blackmore was appointed as Interim Chief Executive Officer in addition to his role as Chairman of the Board. In connection with this appointment, Mr. Blackmore ceased to be a member of the Conflicts Committee. Mr. John F. Stark was appointed as the Chairman of the Conflicts Committee, and Mr. Dahya was designated as a member of the Conflicts Committee.
On May 25, 2016, at the proposal of SunEdison, the Board appointed Mr. David Ringhofer, an Assistant General Counsel of SunEdison, to be a member of the Board effective upon the resignation of Mr. Ahmad R. Chatila. Pursuant to an agreement entered into with SunEdison on May 26, 2016, the Company has undertaken to include Mr. Ringhofer as a nominee to the Board on the slate of directors to be elected at the next annual meeting of stockholders of the Company, unless Mr. Ringhofer resigns or is otherwise unable to serve as a director.
On May 26, 2016, Mr. Chatila resigned from his position as a director on the Board. The resignation was contingent upon, and effective immediately prior to, the appointment of Mr. Ringhofer as a member of the Board and did not alter Mr. Chatila’s prior approval of Mr. Ringhofer as a member of the Board as a director.
On June 24, 2016, Mr. Daskal resigned from his position as a director on the Board. The resignation was contingent upon, and effective immediately prior to, the appointment of Mr. Gregory Scallen, Head of Legal, Global EPC, Procurement and EHS of SunEdison, as an observer of the Board. The resignation did not alter Mr. Daskal’s prior approval by written consent to the appointment of Mr. Scallen to the Board as observer or director, as described below.
On June 24, 2016, at the proposal of SunEdison, the Board appointed Mr. Scallen as an observer of the Board, effective upon the resignation of Mr. Daskal and continuing until July 24, 2016, or until his earlier death, resignation or removal. The Board also approved Mr. Scallen to become a member of the Board on July 24, 2016.
On June 30, 2016, the Board appointed Mr. Thomas Studebaker as Chief Operating Officer of the Company and Mr. David Rawden as Interim Chief Accounting Officer, which appointments became effective on July 7, 2016.
On August 30, 2016, Mr. Ismael Guerrero Arias resigned as President, Head of Origination of the Company.
On August 30, 2016, Mr. Martin Truong resigned from his position as a director of the Board. The resignation was contingent upon, and effective immediately prior to, the appointment of Mr. David Springer, the Senior Vice President, EPC Global of SunEdison, to the Board as director. The resignation did not alter Mr. Truong’s prior approval by written consent to the appointment of Mr. Springer to the Board as a director, as described below.
On August 30, 2016, at the proposal of SunEdison, the Board executed a unanimous written consent that appointed Mr. Springer to the Board as a replacement director, effective immediately upon the resignation of Mr. Truong.
On October 13, 2016, the Board voted to increase the size of the Board to nine members and to elect Mr. Mark Lerdal and Mr. Frederick J. Boyle to be members of the Board effective immediately. On December 1, 2016, the Board appointed Messrs. Lerdal and Boyle to the Conflicts Committee of the Board, effectively immediately.
On December 1, 2016, the Board appointed Mr. Lerdal and Mr. Boyle to the Conflicts Committee, effective immediately. Additionally, on December 1, 2016, the members of the LLC Conflicts Committee (as defined below) appointed Mr. Boyle and Mr. Lerdal as additional members of the LLC Conflicts Committee.
On January 4, 2017, SunEdison Holdings Corporation, a wholly-owned subsidiary of SunEdison, Inc., exercised its right to designate Mr. David J. Mack to the Board effective immediately.
On January 10, 2017, the Board appointed Mr. Boyle to serve as a member of the Audit Committee of the Board. Following Mr. Boyle’s appointment, the Audit Committee consists of four members, Messrs. Hanif Dahya, Christopher Compton, Stark and Boyle.
On January 13, 2017, the Board appointed Mr. Mack to the Conflicts Committee, effective immediately upon the resignation of Messrs. Compton, Dahya and Stark from the Conflicts Committee. Messrs. Compton, Dahya and Stark resigned from the Conflicts Committee on January 13, 2017. As a result of these changes, the Conflicts Committee consists of three members, Messrs. Lerdal, Boyle and Mack. Mr. Boyle serves as the Chairman of the Conflicts Committee.
Additionally, on January 13, 2017, the members of the LLC Conflicts Committee appointed Mr. Mack to the LLC Conflicts Committee, effective immediately upon the resignation of Messrs. Compton, Dahya and Stark from the LLC Conflicts Committee. Messrs. Compton, Dahya and Stark resigned from the LLC Conflicts Committee on January 13, 2017. As a result of these changes, the LLC Conflicts Committee consists of three members, Messrs. Lerdal, Boyle and Mack.
On January 25, 2017, the Board voted to elect Mr. Alan B. Miller to be a member of the Board effective immediately.
Additionally, on January 25, 2017, Mr. David Springer resigned from his position as a director of the Board. The resignation was contingent upon, and effective immediately prior to, the election of Mr. Alan B. Miller as a director of the Board.
Factors that Significantly Affect our Results of Operations and Business
We expect that the following factors may significantly affect the Company’s results of operations and business:
Entry into a Definitive Merger Agreement with Brookfield Asset Management Inc.
On September 19, 2016, we announced that, at the recommendation of the Corporate Governance and Conflicts Committee of the Board (the “Conflicts Committee”), our Board initiated a process to explore and evaluate potential strategic alternatives to maximize stockholder value, including a merger or sale of our entire business. As discussed in “Business,” “Risk Factors” and this and other sections of this Annual Report on Form 10-K, this process resulted in the announcement by the Company that on March 6, 2017, TerraForm Global, Inc. entered into the Merger Agreement with Orion US Holdings 1 L.P. (“Parent”), a Delaware limited partnership and an affiliate of Brookfield, and BRE GLBL Holdings Inc., a Delaware corporation and a wholly owned subsidiary of Parent (“Merger Sub”), providing for the merger of Merger Sub with and into TerraForm Global, Inc. (the “Merger”), with TerraForm Global, Inc. surviving as a wholly owned subsidiary of Parent.
The proposed Merger was approved by the Board, following the recommendation of the Conflicts Committee. Completion of the Merger is expected to occur, subject to satisfaction of closing conditions, in the second half of 2017.
As a result of the Merger, each share of Class A common stock of TerraForm Global, Inc., par value $0.01 per share (the “Class A Shares”), issued and outstanding immediately prior to the effective time of the Merger (other than Class A Shares that are (i) owned by TerraForm Global, Inc., Parent or any of their direct or indirect wholly owned subsidiaries and not held on behalf of third parties, (ii) owned by stockholders who have perfected and not withdrawn a demand for appraisal rights pursuant to Section 262 of the Delaware General Corporation Law or (iii) held by any direct or indirect wholly owned subsidiary of the Company that is taxable as a corporation (the foregoing clauses (i) - (iii), collectively, the “Excluded Shares”)), will be converted into the right to receive per share Merger consideration equal to $5.10 per Class A Share in cash, without interest.
Concurrently with the execution and delivery of the Merger Agreement, SunEdison and certain of its affiliates executed and delivered a voting and support agreement with Brookfield and TerraForm Global, Inc. (the “Voting and Support Agreement”) pursuant to which SunEdison agreed to vote or cause to be voted any shares of common stock of TerraForm Global, Inc. held by it or any of its controlled affiliates in favor of the Merger and to take certain other actions to support the
consummation of the Merger and the other transactions contemplated by the Merger Agreement. The Voting and Support Agreement was approved by the bankruptcy court overseeing the SunEdison Bankruptcy on June 7, 2017.
The Merger Agreement includes a non-waivable condition to closing that the Merger Agreement and the transactions contemplated by the Merger Agreement be approved by holders of a majority of the outstanding Class A Shares, excluding all Class A Shares held by SunEdison or any of its affiliates (“SunEdison Class A Shares”) and Parent or any of its affiliates.
Closing of the Merger also is subject to certain other conditions, including the adoption of the Merger Agreement by the holders of a majority of the total voting power of the outstanding shares of common stock of TerraForm Global, Inc. entitled to vote on the Merger and receipt of certain regulatory approvals. The entry by the bankruptcy court overseeing the SunEdison Bankruptcy of orders authorizing and approving the entry by SunEdison (and, if applicable, SunEdison’s debtor affiliates) into the Settlement Agreement, the Voting and Support Agreement and any other agreement entered into in connection with the Merger or the other transactions contemplated by the Merger Agreement to which SunEdison or any other debtor will be a party (the “Bankruptcy Court Order”) is also a condition to the closing of the Merger. The bankruptcy court overseeing the SunEdison Bankruptcy entered the Bankruptcy Court Order on June 7, 2017 and this condition has been satisfied. In addition, Parent’s and Merger Sub’s obligations to consummate the Merger are subject to the requirement that certain litigation has been finally dismissed with prejudice or the settlement thereof has been submitted for court approval in a manner reasonably satisfactory to Parent pursuant to agreements or stipulations containing releases reasonably satisfactory to Parent, and all final approvals of courts or regulatory authorities required for the settlements and releases to become final, binding and enforceable; provided, however, that in no event will a settlement of certain claims made by Renova Energia, S.A. (“Renova”) include an aggregate payment by the Company of greater than $3,000,000 (net of any amounts funded directly or indirectly by insurance proceeds). In the event that this condition has not been satisfied when all other conditions to closing are satisfied (other than those that by their nature are satisfied or waived at closing), Parent and the Company have agreed to negotiate in good faith to adjust, or defer a portion of, the $5.10 in cash per Class A Share otherwise payable pursuant to the terms of the Merger Agreement so that this condition will be satisfied.
On May 26, 2017, TerraForm Global, Inc., TerraForm Global, LLC, TerraForm Global Brazil Holding B.V. and TERP GLBL Brasil I Participacoes Ltda. entered into a Settlement Agreement and Mutual Release (the “Renova Settlement Agreement”) with Renova. The Renova Settlement Agreement resolves all disputes among the Company and Renova that are the subject of an ongoing arbitration proceeding in the Center for Arbitration and Mediation of the Chamber of Commerce Brazil-Canada (the “Renova Arbitration”). Concurrently with the execution of the Renova Settlement Agreement, TerraForm Global, Inc. and Parent entered into a letter agreement (the “Renova Letter Agreement”), pursuant to which Parent has agreed that upon the later to occur of (i) the effective time as described in the Renova Settlement Agreement and (ii) the closing of the share purchase contemplated by the PSA (as defined and described below), the condition to the obligations of Parent and Merger Sub to effect the Merger set forth in Section 7.2(c) (Litigation Settlement) of the Merger Agreement, solely with respect to Renova’s claims in the Renova Arbitration, has been satisfied and the aggregate payment made by the Company (net of any amounts funded directly or indirectly by insurance proceeds) under the Renova Settlement Agreement in connection with the settlement of Renova’s claims in the Renova Arbitration will be deemed to be zero. Also, concurrently with the execution of the Renova Settlement Agreement, Renova and Parent entered into a Purchase & Sale Agreement (the “PSA”) with respect to all of the shares of Class A common stock of TerraForm Global, Inc. owned by Renova (excluding the shares to be released from escrow to TerraForm Global, Inc. pursuant to the Renova Settlement Agreement). Pursuant to the terms of the PSA, Parent has agreed to purchase 19,535,004 shares of Class A common stock of TerraForm Global, Inc. from Renova for a purchase price in cash of $4.75 per share, or $92,791,269 in the aggregate. The consummation of the share purchase contemplated by the PSA is subject to customary conditions to closing and is conditioned upon the satisfaction of certain conditions set forth in the Renova Settlement Agreement described above, including the effectiveness of the mutual releases and release of the shares in escrow.
Each of the Company, Parent and Merger Sub has made customary representations and warranties in the Merger Agreement. The Company has also agreed to various agreements and covenants, including, among others, and subject to certain exceptions, to conduct its business in the ordinary course between execution of the Merger Agreement and closing of the Merger and not to engage in certain specified types of transactions during such period.
In addition, the Company is subject to a “no change of recommendation” restriction limiting its ability to change its recommendation in respect of the Merger except as permitted by the Merger Agreement and a “no shop” restriction on its ability to solicit alternative acquisition proposals from third parties and to provide information to, and engage in discussions with, third parties regarding alternative acquisition proposals.
The Merger Agreement contains specified termination rights, including the right for each of the Company and Parent to terminate the Merger Agreement if the Merger is not consummated by December 6, 2017 (subject to a three-month extension under certain circumstances at the discretion of either the Company or Parent). The Merger Agreement provides for other customary termination rights for both the Company and Parent (including, for Parent, if the Board changes its recommendation
in respect of the Merger) as more particularly set forth in the Merger Agreement. The Company is required to pay Parent a termination fee equal to $30.0 million following termination of the Agreement in the following circumstances: (i) the requisite stockholder approval has not been obtained by the termination date, and an alternative acquisition proposal to acquire the Company has been made or announced, and within 12 months of the termination of the Merger Agreement, the Company enters into a definitive agreement or consummates any alternative acquisition (as defined in the Merger Agreement), in such case, net of any expense fee paid by the Company to Parent in connection with the Merger; (ii) if either party terminates the Merger Agreement because the Bankruptcy Court Order has not been entered by the bankruptcy court by the date provided for such approval in the Settlement Agreement, and within 12 months of the termination of the Merger Agreement, the Company enters into a definitive agreement or consummates any alternative acquisition (as defined in the Merger Agreement), in such case, net of any expense fee paid by the Company to Parent in connection with the Merger; (iii) if either party terminates the Merger Agreement because the requisite stockholder approval has not been obtained or because the Agreement has not been consummated by the termination date, and at the time of termination, the Board has changed its recommendation in respect of the Merger; or (iv) if Parent terminates the Merger Agreement because the Board has made and not withdrawn a change of recommendation in respect of the Merger and at the time of Parent’s termination the Company has not obtained the requisite stockholder approval of the Merger or the Bankruptcy Court Order has not been entered by the bankruptcy court. In addition, if the Merger Agreement is terminated, under certain circumstances, the Company has agreed to pay to Parent an $8.0 million expense reimbursement fee.
The representations, warranties and covenants of the Company contained in the Merger Agreement have been made solely for the benefit of Parent and Merger Sub. In addition, such representations, warranties and covenants (a) have been made only for purposes of the Merger Agreement, (b) have been qualified by confidential disclosures made to Parent and Merger Sub in connection with the Merger Agreement, (c) are subject to materiality qualifications contained in the Merger Agreement that may differ from what may be viewed as material by investors and (d) have been included in the Merger Agreement for the purpose of allocating risk among the contracting parties rather than establishing matters as facts. Accordingly, the Merger Agreement is incorporated by reference into this Annual Report on Form 10-K only to provide investors with information regarding the terms of the Merger Agreement, and not to provide investors with any other factual information regarding the Company or its business. Investors should not rely on the representations, warranties and covenants or any descriptions thereof as characterizations of the actual state of facts or condition of the Company or any of its subsidiaries or affiliates. Moreover, information concerning the subject matter of the representations and warranties may have changed after the date of the Merger Agreement and may continue to change in the future, which subsequent information may or may not be fully reflected in the Company’s public disclosures.
Our entry into the Merger Agreement, and our exploration of strategic alternatives generally, involve certain risks and uncertainties, which may, among other things, disrupt our business or adversely impact our revenue, operating results and financial condition. A change of control of the Company without the consent of our Revolver lenders would constitute an event of default under our Revolver and, pursuant to the indenture governing the Senior Notes, a change of control of the Company would require TerraForm Global Operating, LLC, a wholly-owned subsidiary of Global LLC (“Global Operating LLC”), to offer to repurchase its outstanding Senior Notes at 101% of their applicable principal amount, plus accrued and unpaid interest, if any, to the repurchase date. Additionally, the occurrence of such changes may trigger change of control provisions in certain of our PPAs. There can be no assurance that we will be able to complete the Merger, and failure to complete the Merger may adversely impact our business. See “Risks Related to the Brookfield Transaction,” “Risks Related to a Failure to Complete the Brookfield Transaction,” “Risks Related to our Relationship with SunEdison and the SunEdison Bankruptcy” and “Risks Related to our Business” in Item 1A. Risk Factors for additional information.
The foregoing description of the Merger Agreement and the Voting and Support Agreement does not purport to be complete and is subject to, and qualified in its entirety by, the full text of the Merger Agreement and the Voting and Support Agreement, copies of which were included as Exhibit 2.1 and Exhibit 2.3, respectively, to our Current Report on Form 8-K filed with the SEC on March 7, 2017 and which are incorporated herein by reference. The foregoing description of the Renova Settlement Agreement and the Renova Letter Agreement does not purport to be complete and is subject to, and qualified in its entirety by, the full text of the Renova Settlement Agreement and the Renova Letter Agreement, copies of which were included as Exhibit 10.1 and Exhibit 10.2, respectively, to our Current Report on Form 8-K filed with the SEC on May 30, 2017 and which are incorporated herein by reference.
Except as otherwise noted, the disclosures in this Annual Report on Form 10-K for the fiscal year ended December 31, 2016 discuss our business and operations without considering the impact and consequences of the Brookfield Transaction and reflect the business strategy we expect to pursue in the event the Brookfield Transaction is not consummated.
SunEdison Bankruptcy and Settlement Agreement with SunEdison
As discussed in “Business,” “Risk Factors,” “Management’s Discussion and Analysis of Financial Condition and Results of Operations” and other sections of this Annual Report on Form 10-K, including our audited consolidated financial statements and the notes thereto contained in this Annual Report on Form 10-K, the SunEdison Bankruptcy may have a material adverse effect on the Company. No assurance can be given on the outcome of the SunEdison Bankruptcy or its impact on the Company. Our Conflicts Committee is responsible for oversight and approval of the business and affairs of the Company relating to or involving SunEdison and any of its affiliates (other than the Company), including in connection with the SunEdison Bankruptcy. The matters described in this section entitled “SunEdison Bankruptcy and Settlement Agreement with SunEdison” and other matters that presented conflict of interest issues between the Company and SunEdison have been approved and authorized pursuant to this authority by those members of the Conflicts Committee in place at the time the applicable decision was made.
The Company is not a part of the SunEdison Bankruptcy and does not rely substantially on SunEdison for funding, liquidity, or operational or staffing support. The Company continues to participate actively in the SunEdison Bankruptcy proceedings, and the SunEdison Bankruptcy will continue to have a negative impact on the Company given our complex relationship with SunEdison.
During the SunEdison Bankruptcy, SunEdison has not performed substantially as obligated under its agreements with us, including under sponsorship arrangements consisting of the various corporate level agreements put in place at the time of the Company’s IPO (collectively, the “Sponsorship Arrangement”) and certain O&M and asset management arrangements. SunEdison’s failure to perform substantially as obligated under its agreements with us, including under the Sponsorship Arrangement, project level O&M and asset management agreements and other support agreements may have a material adverse effect on the Company. Despite these adverse effects, the Company operates its business without significant support from SunEdison pursuant to plans for transitioning away from reliance on SunEdison that we are in the process of implementing. These plans include, among other things, establishing stand-alone information technology, accounting and other critical systems and infrastructure, directly hiring our employees, and retaining third parties to provide O&M and asset management services for our power plants where we do not perform these services ourselves. In addition to the one-time costs of implementing a stand-alone organization, our business will be adversely affected to the extent we are unsuccessful in implementing the relevant plans or the resulting ongoing long-term costs are higher than the costs we expected to incur with SunEdison as a sponsor.
The project level financing agreements for our two remaining levered power plants in India and our three power plants in South Africa contain provisions that provide the lenders with the right to accelerate debt maturity due to the SunEdison Bankruptcy because SunEdison is an original sponsor of the project and/or a party to certain material project agreements, such as O&M and EPC related contracts. In addition, certain audited financial statements at the project level were delayed and may be delayed again in the future. Future delays would create defaults at the project level for our levered power plants. If not cured or waived, these defaults may restrict the ability of the project companies to make distributions to us and may provide the lenders with the right to accelerate debt maturity. However, neither our Revolver nor the indenture governing the Senior Notes includes an event of default provision triggered by the SunEdison Bankruptcy, and none of our power purchase agreements includes a provision that would permit the offtake counterparty to terminate the agreement as a result of the SunEdison Bankruptcy.
On September 25, 2016, the Company filed its initial proof of claim in the SunEdison Bankruptcy, and filed an amended proof of claim on October 7, 2016. As set forth in the proofs of claim, the Company believes it has unsecured claims against SunEdison that it estimates are in excess of $2.0 billion. These claims include, without limitation, claims for damages relating to breach of SunEdison's obligations under the Sponsorship Arrangement between the Company and SunEdison and other agreements; contribution and indemnification claims arising from litigation; claims relating to SunEdison’s breach of fiduciary, agency and other duties; and claims for interference with and the disruption of the business of the Company and its subsidiaries, including the loss of business opportunities, loss of business records, failure to provide timely audited financials, and the increased cost of financing and commercial arrangements. Many of these claims are contingent, unliquidated and/or disputed by SunEdison and other parties in interest in the SunEdison Bankruptcy, and the estimated amounts of these claims may change substantially as circumstances develop and damages are determined. In addition, recoveries on unsecured claims in the SunEdison Bankruptcy are expected to be significantly impaired.
In addition, the Company believes that it may have claims entitled to administrative priority against SunEdison, including, without limitation, claims with respect to certain expenses that the Company has incurred after the commencement of the SunEdison Bankruptcy; however, the Company expects SunEdison and other parties in interest in the SunEdison Bankruptcy to dispute both the amount of these claims and whether or not these claims are entitled to administrative priority over other claims against SunEdison.
On November 7, 2016, the unsecured creditors’ committee in the SunEdison Bankruptcy case filed a motion with the bankruptcy court seeking standing to assert against the Company, on behalf of SunEdison, avoidance claims arising from intercompany transactions between the Company and SunEdison. If the Settlement Agreement becomes effective, we expect this standing motion will be withdrawn. If the Settlement Agreement is terminated or if the standing motion is not withdrawn, the Company expects to vigorously contest this standing motion and, if standing is granted, the underlying avoidance claims.
On March 6, 2017, the Company entered into a settlement agreement with SunEdison in connection with the SunEdison Bankruptcy and the Merger Agreement (the “Settlement Agreement”). The Settlement Agreement was approved by the bankruptcy court overseeing the SunEdison Bankruptcy on June 7, 2017; however, its effectiveness is conditional on the completion of the Brookfield Transaction. The Settlement Agreement contains certain terms to resolve the complex legal relationship between the Company and SunEdison, including, among other things, an allocation of the total consideration paid in connection with the Brookfield Transaction and, with certain exceptions, the full mutual release of all claims between SunEdison and its affiliated debtors and non-debtors, on the one hand, and the Company and its subsidiaries, on the other hand. Under the settlement terms, following the exchange of all of its Class B shares in TerraForm Global, Inc. and the Class B units in Global LLC for Class A Shares, SunEdison will receive consideration equal to 25% of the total consideration paid to all of the Company's shareholders, reflecting the settlement of intercompany claims and cancellation of incentive distribution rights. The remaining 75% of the consideration will be distributed to existing Class A shareholders. In addition, upon the effectiveness of the Settlement Agreement, with certain limited exceptions, all agreements between the Company and its subsidiaries, on the one hand, and SunEdison and its subsidiaries, on the other hand, including the agreements comprising the Sponsorship Arrangement, would be terminated. There can be no assurance that the Settlement Agreement will become effective, and such failure may adversely impact our business. See “Risks Related to a Failure to Complete the Brookfield Transaction,” “Risks Related to our Relationship with SunEdison and the SunEdison Bankruptcy” and “Risks Related to our Business” in Item 1A. Risk Factors for additional information. The foregoing description of the Settlement Agreement does not purport to be complete and is subject to, and qualified in its entirety by, the full text of the Settlement Agreement, a copy of which was included as Exhibit 2.2 to our Current Report on Form 8-K filed with the SEC on March 7, 2017 and which is incorporated herein by reference.
Increasing Utilization of Clean Power Generation Sources
Clean energy has been one of the fastest growing sources of electricity generation globally over the past decade. We expect the renewable energy generation segment in particular to continue to offer growth opportunities driven by:
| |
• | the competitive cost of most clean energy technologies and, most significantly, the ongoing reduction in the cost of clean energy, which will increase the number of markets that are trending toward grid parity; |
| |
• | the replacement of aging and conventional power plants in the face of increasing industry challenges, such as regulatory barriers, increasing costs of and difficulties in obtaining and maintaining applicable permits, and the decommissioning of certain types of conventional power plants, such as coal and nuclear facilities; |
| |
• | the ability to couple renewable power generation with other forms of power generation, creating a hybrid energy solution capable of providing energy on a 24/7 basis while reducing the average cost of electricity obtained through the system; |
| |
• | the effects of an aging transmission infrastructure and transmission and distribution charges that enable renewable energy generation sources located at a customer’s site, or “distributed generation,” to be more competitive with, or cheaper than, grid-supplied electricity; |
| |
• | the desire of energy consumers to lock in a predictable rate for long-term pricing of a reliable energy source; |
| |
• | renewable power generation’s ability to utilize freely available sources of fuel, thus avoiding the risks of price volatility and market disruptions associated with many conventional fuel sources; |
| |
• | environmental concerns over conventional power generation; and |
| |
• | government policies that encourage development of renewable power, such as national, provincial, state or local renewable portfolio standard programs, which motivate utilities to procure electricity from renewable resources. |
In addition to renewable energy, management expects natural gas to grow as a source of electricity generation due to its relatively low cost and low environmental impact compared to other fossil fuel sources, such as coal and oil.
Project Operations and Generation
The Company's revenue is primarily a function of the volume of electricity generated and sold by its power plants. Our current portfolio of power plants is generally contracted under long-term PPAs with creditworthy counterparties. As of December 31, 2016, the weighted average remaining life of our PPAs was 17 years. In most instances, pricing of the electricity sold under these PPAs is contracted for the duration of the contract. Certain of our PPAs have price escalators based on an index
(such as the consumer price index) or other rates specified in the applicable PPA, while other PPAs have a flat tariff for the term of the PPA.
Our ability to generate electricity in an efficient and cost-effective manner is impacted by our ability to maintain and utilize the electrical generation capacity of our power plants. The volume of electricity generated and sold by our power plants during a particular period is also impacted by scheduled and unexpected repair and maintenance required to keep the power plants operational and other factors. Equipment performance often represents the primary factor affecting our operating results because equipment downtime impacts the volume of the electricity that the Company is able to generate from its power plants. We historically depended on affiliates of SunEdison for O&M and asset management services for our power plants. The performance of these services may be negatively impacted as we transition to the performance of these services ourselves or by third parties, which may impact generation availability as a result of down-time and other delays in scheduled and unexpected repair and maintenance.
The volume of electricity generated and sold by our power plants will also be negatively impacted if any facilities experience higher than normal downtime as a result of equipment failures, electrical grid disruption or curtailment, weather disruptions, short to medium term weather variations from long-term averages or other events beyond management’s control. Certain of our power plants have periodically experienced periods of curtailment by the grid company due to a lack of infrastructure and transmission capacity. Curtailment results in reduced tariff payments to the power plant as the facility is only entitled to receive payment for energy delivered to the grid companies.
Generally, over longer time periods, management expects that the Company's portfolio will exhibit less variability in generation compared to shorter periods. It is likely that we will experience more generation variability in monthly or quarterly production than it does for annual production due to the seasonal nature of wind and solar resources. As a result, periodic cash flows and payout ratios will reflect more variability during periods shorter than a year. While we intend to reserve a portion of our cash available for distribution and maintain a revolving credit facility in order to, among other things, facilitate the payment of dividends to its stockholders, unpredicted variability in generation could result in variability of dividend payments to the extent the Company lacks sufficient reserves and liquidity.
The Company uses reliable and proven solar panels, inverters and other equipment for each of its solar power plants and quality wind turbines and other system components for each of its wind power plants. Management believes this significantly reduces the probability of unexpected equipment failures.
Seasonality
The amount of electricity produced and revenues generated by our solar power plants is dependent in part on the amount of sunlight, or irradiation, where the assets are located. Shorter daylight hours in winter months result in less irradiation and the generation produced by these power plants will vary depending on the season. Additionally, to the extent more of our solar power plants are located in either the northern or southern hemisphere, overall generation of our entire solar asset portfolio could be further impacted by seasonality. While we expect seasonal variability to occur, we expect aggregate seasonal variability to decrease if geographic diversity of our portfolio between the northern and southern hemisphere increases. We expect our current solar portfolio’s power generation to be at its lowest during the fourth quarter of each year as our assets are geographically concentrated in the northern hemisphere. Therefore, we expect our fourth quarter solar revenue generation to be lower than other quarters.
Similarly, the electricity produced and revenues generated by our wind power plants depend heavily on wind conditions, which are variable and difficult to predict. Operating results for wind power plants vary significantly from period to period depending on the wind conditions during the periods in question. As our wind power plants are located in geographies with different profiles, there is some flattening of the seasonal variability associated with each individual wind power plant's generation, and we expect that as the fleet expands the effect of such wind resource variability may be favorably impacted, although we cannot guarantee that we will purchase wind power plants that will achieve such results in part or at all. Historically, our wind production is greater in the first and fourth quarters which can partially offset the lower solar revenue expected to be generated in the fourth quarter.
Under the Merger Agreement, we are restricted from declaring or paying dividends prior to the consummation of the Brookfield Transaction. However, in the event that the Brookfield Transaction is not consummated and the Merger Agreement is terminated or expires, we intend to revert to a situation where we reserve a portion of our cash available for distribution and maintain sufficient liquidity, including cash on hand, in order to, among other things, facilitate the payment of dividends to our stockholders. As a result, over time we do not expect seasonality to have a material effect on the amount of our quarterly dividends.
Location of Power Generation Assets/Tax Repatriation
While the Company is a U.S. taxpayer, substantially all of the Company’s assets are located in foreign tax jurisdictions, and the Company may acquire additional power plants in foreign tax jurisdictions in the future. Changes in tax rates and the application of foreign tax withholding requirements in foreign jurisdictions where the Company owns power plants will impact the contribution from such assets to cash available for distribution. In order to minimize withholdings at the project level, cash from profits may be maintained at the foreign entity level for future acquisitions. Intercompany loans may be structured at a level to allow for the efficient flow of cash and to fund the dividend requirements.
Cash Distribution Restrictions
In many cases, the Company obtains project level financing for its power plants. These project level financing agreements typically restrict the ability of the Company’s project companies to distribute funds unless specific financial thresholds and operating reserves are satisfied on specified dates. In addition, these financing arrangements also generally limit our ability to distribute funds to the Company if defaults have occurred or would occur with the giving of notice or the lapse of time, or both. As discussed above in Business - Recent Developments - SunEdison Bankruptcy, the project level financing agreements for our two remaining levered power plants in India and our three power plants in South Africa contain provisions that provide the lenders with the right to accelerate debt maturity due to the SunEdison Bankruptcy because SunEdison is an original sponsor of the project and/or a party to certain material project agreements, such as O&M and EPC related contracts. In addition, certain audited financial statements at the project level were delayed and may be delayed again in the future. Future delays would create defaults at the project level for our levered power plants. If not cured or waived, these defaults may restrict the ability of the project companies to make distributions to us or provide the lenders with the right to accelerate debt maturity. We are currently working with the applicable project lenders to cure such defaults. While a project level loan is in default, or during a forbearance period if required by the applicable lenders, we do not expect to be able make distributions from the applicable project company, reducing the cash available to fund our corporate level operating expenses and debt service on the Senior Notes. Failure to receive these distributions for a meaningful period of time could have a material adverse effect on our business, financial condition and results of operations.
Existing Indebtedness
The indenture governing the Senior Notes does not include an event of default provision triggered by the SunEdison Bankruptcy. However, covenant defaults may occur in the future under the indenture governing the Senior Notes in the event of further delays in the filing of our periodic reports with the SEC. There can be no assurance that we will be able to file our periodic reports (including our Form 10-Q for the quarter ended March 31, 2017 or any quarters thereafter) with the SEC within the periods currently required under the indenture governing the Senior Notes or that holders of the Senior Notes will agree to any required extension of financial statement filing dates on acceptable terms or at all. A default on the Senior Notes would permit the trustee or the holders of at least 25% in aggregate principal amount of notes outstanding to accelerate the Senior Notes. The Company would likely not have sufficient liquidity to meet this obligation, which could have a material adverse effect on our business, results of operations, financial condition and ability to pay dividends.
On March 31, 2017, Global Operating LLC permanently reduced to zero and terminated the revolving commitments under our corporate level revolving credit facility (the “Revolver”) and entered into a fifth amendment (the “Fifth Amendment”) to the Revolver. The Fifth Amendment provides that Global LLC will no longer be required to deliver to the administrative agent and the other lenders party to the Revolver its annual financial statements and accompanying audit reports, unaudited quarterly financial statements, annual compliance certificates, statements of reconciliation after changes in accounting principles, annual financial plans and reconciliations of non-recourse project indebtedness pursuant to the Revolver, and removes the requirement that Global LLC and its subsidiaries comply with certain financial ratios contained in the Revolver. The Fifth Amendment requires Global Operating LLC to provide the administrative agent under the Revolver with an annual collateral verification within 90 days after the end of each fiscal year.
Access to Capital Markets
Our ability to acquire additional renewable energy power plants is dependent on our ability to borrow additional funds and access the capital markets, including the project finance market for project level debt. At this time, the conditions in the capital markets for our corporate debt and equity securities have made it difficult to obtain corporate level financing in the capital markets at an attractive cost. Additionally, as a result of the SunEdison Bankruptcy and our delay in filing our periodic reports with the SEC, we may have difficulty accessing the project finance market for project level debt financing. If we are unable to raise adequate proceeds when needed to fund acquisitions, the ability to grow our portfolio may be limited, which could have an adverse effect on our projected cash available for distribution, business, financial condition, results of operations and cash flows.
Foreign Exchange
The Company’s operating results are reported in U.S. dollars. However, substantially all of the Company’s project level revenues and a significant portion of the Company's expenses are generated in currencies other than U.S. dollars (including Brazilian real, Chinese yuan renminbi, Indian rupee, Malaysian ringgit, South African rand and Thai baht). As a result, the Company’s revenues and expenses are exposed to foreign currency exchange fluctuations where its power plants are located. In certain instances, the Company uses currency forward contracts to minimize the impact of foreign currency fluctuations on our operating results and our investments. Management may use other derivative financial instruments, such as purchasing currency options, to minimize the Company’s net exposure to currency fluctuations. Following the IPO, management entered into currency forward contracts for approximately three years to mitigate the Company’s risk exposure to currency fluctuations with regard to projected cash available for distribution to shareholders. In addition, management entered into currency forward contracts for investments that include the planned acquisitions and the repayment of project debt as specified in our registration statement on Form S-1 filed with the SEC (File No. 333-203934), as amended. Net gains or net losses associated with these currency forward contracts have full or partial offsetting reductions or increases to cash available for distribution to shareholders and the investments. To the extent that significant debt is denominated in currencies other than local currency, the Company may limit its currency risk with respect to project level long-term debt by entering into fixed currency rate swap agreements that limit foreign exchange exposure.
Interest Rates
As of December 31, 2016, a significant portion of the Company’s project level long-term debt was borrowed at variable interest rates. In the future, management expects a substantial amount of the corporate and project level capital structure will also be financed with variable rate debt or similar arrangements. Management also expects that debt will be refinanced from time to time. If the Company incurs variable rate debt or refinances its fixed rate debt, changes in interest rates could have an adverse effect on the Company’s cost of capital. To limit our interest rate risk with respect to project level long-term variable rate debt, the Company has entered into interest rate swap agreements. Although we intend to use hedging strategies to mitigate our exposure to interest rate fluctuations, we may not be able to hedge all of our interest rate risk and, to the extent we enter into interest rate hedges, our hedges may not necessarily have the same duration as the associated indebtedness. Our exposure to interest rate fluctuations will depend on the amount of indebtedness that bears interest at variable rates, the time at which the interest rate is adjusted, the amount of the adjustment, our ability to prepay or refinance variable rate indebtedness when fixed rate debt matures and needs to be refinanced, hedging strategies we may use to reduce the impact of any increases in rates and the creditworthiness of our hedging counterparties.
Government Incentives
Each of the markets in which the Company expects to operate has established various incentives and financial mechanisms to support reimbursements of the cost of and accelerate the adoption of renewable energy. These incentives help catalyze private sector investments in renewable energy and efficiency measures. Such incentives are generally in the form of feed-in tariffs and other programs designed to facilitate the development, financing and operation of power plants, including solar and wind energy. The incentives are aimed at reducing the development costs of power plants or providing favorable contract prices for such renewable energy. The Company’s operations benefit from these government incentives, and any adverse change or termination of these incentives would have a material adverse effect on the Company’s business, financial condition, results of operations and cash flows. In addition, a loss or reduction in such incentives may decrease the attractiveness of renewable energy projects to developers, which could reduce the Company’s acquisition opportunities.
Key Metrics
Operating Metrics
Net Capacity
The Company measures the electricity-generating production capacity of its power generation assets in net capacity (measured in megawatts of direct current, or “DC,” with respect to solar power plants, and megawatts of alternating current, or “AC,” with respect to wind power plants). Net capacity represents the rated generation capacity at standard test conditions of a power plant multiplied by either the Company’s percentage of economic ownership of that power plant after taking into account any redeemable preference shares and shareholder loans held by the Company or percentage of equity ownership of that power plant, as applicable. Rated capacity is the expected maximum output a power plant can produce without exceeding its design limits. The size of the Company’s power generation assets varies significantly among the assets comprising the portfolio. Management believes the aggregate net capacity of the Company’s portfolio is indicative of the overall production capacity and period-to-period comparisons of net capacity are indicative of the growth rate of the Company’s business. Our power plants had a net capacity (based on our share of economic ownership) of 919.0 MW as of May 31, 2017.
Megawatt Hour Generation
Megawatt-hour (“MWh”) generation refers to the actual amount of electricity a power generator produces over a specific period. Management tracks the aggregate generation of the Company’s power generation assets as it is indicative of the periodic production of its business operations.
Gigawatt-hours Sold
Gigawatt-hours sold refers to the actual volume of electricity generated and sold by the Company’s power plants during a particular period. Management tracks megawatt-hours sold as an indicator of the ability to recognize revenue from the generation of electricity at the Company’s power plants. Our total GWh sold for the year ended December 31, 2016 was 2,272.9 GWh as compared to 1,055.6 GWh for the same period in the prior year.
Consolidated Results of Operations
The Company is required to recast historical financial statements when power plants are acquired from SunEdison. The recast reflects the assets and liabilities and the results of operations of the acquired power plants for the period the power plants were owned by SunEdison, which is in accordance with the rules applicable to transactions between entities under common control. We modified the presentation of our consolidated statements of operations for the year ended December 31, 2015 to reflect the recast results. There is no recast impact to the 2014 financial statements. See Item 15. Note 3 - Transactions Between Entities Under Common Control.
Year Ended December 31, 2016 Compared to Year Ended December 31, 2015
For all periods prior to the IPO, our consolidated results of operations represent the combination of TerraForm Global, Inc. and Global LLC, our accounting predecessor. For all periods subsequent to the IPO, the amounts shown in the table below represent the results of TerraForm Global, Inc., which consolidates Global LLC through its controlling interest. The following table illustrates the consolidated results of operations for the year ended December 31, 2016 compared to the year ended December 31, 2015:
|
| | | | | | | |
| Year Ended December 31, |
(In thousands) | 2016 | | 2015 |
Operating revenues, net | $ | 214,317 |
| | $ | 124,116 |
|
Operating costs and expenses: | | | |
Cost of operations | 46,935 |
| | 19,041 |
|
General and administrative | 72,857 |
| | 32,315 |
|
Acquisition, formation and related costs | 10,872 |
| | 39,358 |
|
Depreciation, accretion and amortization | 55,188 |
| | 28,931 |
|
Provision for contingent loss on deposit for acquisitions | — |
| | 231,000 |
|
Total operating costs and expenses | 185,852 |
| | 350,645 |
|
Operating income (loss) | 28,465 |
| | (226,529 | ) |
Other expense (income): | | | |
(Gain) loss on the extinguishment of debt | (5,857 | ) | | 2,298 |
|
Interest expense, net | 129,276 |
| | 107,648 |
|
Gain on previously held equity investment | — |
| | (1,426 | ) |
(Gain) loss on foreign currency exchange | (4,899 | ) | | 35,720 |
|
Other (income) loss, net | (20,239 | ) | | (6,422 | ) |
Total other expenses, net | 98,281 |
| | 137,818 |
|
Loss before income tax expense | (69,816 | ) | | (364,347 | ) |
Income tax expense (benefit) | 8,682 |
| | 5,335 |
|
Net loss | (78,498 | ) | | (369,682 | ) |
Less: Predecessor loss prior to initial public offering on August 5, 2015 | — |
| | (39,353 | ) |
Net loss subsequent to initial public offering | (78,498 | ) | | (330,329 | ) |
Less: loss attributable to non-controlling interests | (25,466 | ) | | (118,532 | ) |
Net loss attributable to TerraForm Global, Inc. Class A common stockholders | $ | (53,032 | ) | | $ | (211,797 | ) |
In our results of operations, we define existing power plants as any power plant which was operational from the first day of the respective reporting period. Power plants acquired from a third party relate to any power plant acquired during the respective reporting period. Power plants achieving commercial operations are power plants with a commercial operation date within the respective reporting period.
Operating Revenues, net
Operating revenues, net for the years ended December 31, 2016 and 2015 were as follows: |
| | | | | | | | | | | |
| Year Ended December 31, | | |
Operating Revenues, net (in thousands, other than MW and GWh data) | 2016 | | 2015 | | Change |
Wind energy | $ | 97,229 |
| | $ | 31,197 |
| | $ | 66,032 |
|
Solar energy | 117,088 |
| | 92,919 |
| | 24,169 |
|
Total | $ | 214,317 |
| | $ | 124,116 |
| | $ | 90,201 |
|
| | | | | |
Net capacity (MW)(1)(2) | 919.0 |
| | 854.4 |
| | 64.6 |
GWh sold | 2,272.9 |
| | 1,055.6 |
| | 1,217.3 |
|
| |
(1) | Operational at end of period. |
| |
(2) | Net capacity represents the maximum generating capacity at standard test conditions of a facility multiplied by the Company’s percentage of economic ownership of that facility after taking into account any redeemable preference shares and stockholder loans the Company holds. |
Operating revenues increased by $90.2 million during the year ended December 31, 2016, compared to the same period in 2015, due to:
|
| | | | | | | | | | | |
(In thousands) | Solar | | Wind | | Total |
Power plants acquired from a 3rd party | $ | 2,830 |
| | $ | — |
| | $ | 2,830 |
|
Existing power plants | 21,339 |
| | 66,032 |
| | 87,371 |
|
Total | $ | 24,169 |
| | $ | 66,032 |
| | $ | 90,201 |
|
Cost of Operations
Cost of operations for the years ended December 31, 2016 and 2015 was $46.9 million and $19.0 million, respectively. Cost of operations increased by $27.9 million during the year ended December 31, 2016, compared to the same period in 2015, due to:
|
| | | | | | | | | | | |
(In thousands) | Solar | | Wind | | Total |
Power plants acquired from a third party | $ | 648 |
| | $ | — |
| | $ | 648 |
|
Existing power plants | 4,157 |
| | 23,089 |
| | 27,246 |
|
| $ | 4,805 |
| | $ | 23,089 |
| | $ | 27,894 |
|
The increase in cost of operations related to existing power plants was driven primarily by our wind power plants in Brazil and India, which were acquired during 2015, and thus we did not consolidate a full year of expense compared to 2016.
General and Administrative Expense
General and administrative expense for the years ended December 31, 2016 and 2015 was $72.9 million and $32.3 million, respectively. General and administrative expense increased by $40.5 million during the year ended December 31, 2016 compared to the same period in 2015, due to a $9.8 million decrease in project level costs from acquisitions of operating power plants from third parties and a $49.9 million increase in costs relating to growth and additional costs related to being a public company.
We have historically depended significantly on SunEdison for important corporate, project, and other services, including many management services under the MSA (such as management, secretarial, accounting, banking, treasury, administrative, regulatory and reporting functions; recommending and implementing business strategy; maintenance of books and records; calculation and payment of taxes; and preparation of audited and unaudited financial statements), as well as asset management and O&M services for most of our power plants. Because of this historical reliance on SunEdison, the SunEdison Bankruptcy has created substantial risks to our business, operations and financial condition. However, we have continued to operate our business pursuant to contingency plans that we have been developing.
As part of the Company’s transition away from its historical reliance on SunEdison, as of January 1, 2017, substantially all employees at both the corporate and project levels who were previously employed by SunEdison were hired directly by the Company. As such, the Company no longer relies upon SunEdison for personnel to manage and operate our business or our power plants. The Company continues to execute on the other aspects of its plan to implement a stand-alone organization. We expect to incur higher costs associated with performing these services ourselves or hiring substitute providers than the fees we paid under the MSA.
Acquisition and Related Costs
Acquisition, formation and related costs decreased from $39.4 million for the year ended December 31, 2015 to $10.9 million for the year ended December 31, 2016, due to less acquisitions taking place during the same period in 2016.
Depreciation, Accretion and Amortization
Depreciation, accretion and amortization expense increased by $26.3 million during the year to $55.2 million for the year ended December 31, 2016 due to additional power plants achieving commercial operation compared to the year ended December 31, 2015.
Provision for Contingent Loss on Deposit for Acquisitions
There was no provision for contingent loss on deposit for acquisitions for the year ended December 31, 2016 compared to a provision of $231.0 million for the year ended December 31, 2015. See Item 15. Note 6 - Deposits for Acquisitions for information regarding the 425 MW India Projects. During 2016, the Company became aware that there was a substantial risk that the 425 MW India Projects may not be completed and transferred to the Company in accordance with the India PSA. In April 2016, the Company filed a verified complaint against SunEdison (see Item 15. Note 18 - Commitments and Contingencies). The complaint asserts claims for breach of fiduciary duty, breach of contract and unjust enrichment relating to the failure by SunEdison to transfer the equity interests in the 425 MW India Projects. In addition, in April 2016, SunEdison filed for protection under Chapter 11 of the U.S. Bankruptcy Code. The Company determined that the deposit for acquisition of the 425 MW India Projects was not realizable as of December 31, 2015 and recorded a provision for contingent loss of $231.0 million.
Gain on Extinguishment of Debt, net
A gain on the extinguishment of debt, net of $5.9 million was recognized for the year ended December 31, 2016, an increase of $8.2 million on the year ended December 31, 2015. This increase was primarily due to the gain related to the Senior Notes repurchased during January 2016 combined with additional prepayments and terminations of project-level indebtedness related to several power plants during 2016 compared to the year ended December 31, 2015.
Interest Expense, net
Interest expense, net for the years ended December 31, 2016 and 2015 was as follows: |
| | | | | | | | | | | |
| Year Ended December 31, | | |
(In thousands) | 2016 | | 2015 | | Change |
Corporate level | $ | 92,325 |
| | $ | 67,607 |
| | $ | 24,718 |
|
Project level: | | | | | |
Solar | 39,948 |
| | 39,098 |
| | 850 |
|
Wind | (2,997 | ) | | 943 |
| | (3,940 | ) |
Total interest expense, net | $ | 129,276 |
| | $ | 107,648 |
| | $ | 21,628 |
|
Interest expense, net increased by $21.6 million during the year ended December 31, 2016, compared to the same period in 2015. The increase was primarily due to interest amortization of deferred financing costs under the Senior Notes issued during the third quarter of 2015. We received an equity contribution of $11.0 million in cash from SunEdison in connection with SunEdison's payment obligation under the Interest Payment Agreement during the year ended December 31, 2016.
As a result of the SunEdison Bankruptcy, we do not expect SunEdison to perform under the Interest Payment Agreement going forward, in which case we expect to continue servicing out debt obligations with current liquidity and cash flows from operations. See Item 15. Note 19 - Related Parties - Interest Payment Agreement for additional information on the Interest Payment Agreement.
(Gain) loss on Foreign Currency Exchange, net
Net gain on foreign currency exchange was $(4.9) million for the year ended December 31, 2016 versus a net loss of $35.7 million for the year ended December 31, 2015, a decrease of $40.6 million. This change is primarily due to the impact of movements in foreign exchange rates on intercompany loans and foreign currency contracts.
During the year ended December 31, 2016, we realized a net loss of $37.6 million on foreign currency forward contracts that matured during that year resulting from the devaluation of the Brazilian real, Chinese yuan renminbi, Indian rupee, Malaysian ringgit, South African rand and Thai baht as compared to the U.S. dollar. This $37.6 million net loss was attributed to: (i) a net gain of $3.8 million on forward contracts associated with cash generated by foreign subsidiaries; and (ii) a net loss of $41.4 million on forward contracts that hedge the purchase of foreign currencies for investments in acquisitions and debt extinguishments.
The foreign currency net loss relating to investments in power plants was partially offset by the lower cost associated with certain acquisitions and debt extinguishments. The fair value of our outstanding currency forward contracts was a net liability of $13.3 million as of December 31, 2016.
Other Income, net
Other income, net was $20.2 million for the year ended December 31, 2016 compared to $6.4 million for the year ended December 31, 2015. This increase was primarily due to the sale of certain development assets related to the NPS Star solar power plant in Thailand and to liquidated damages received by power plants in South Africa.
Income Tax Provision
The income tax expense was $8.7 million for the year ended December 31, 2016, compared to $5.3 million for the year ended December 31, 2015. For the year ended December 31, 2016, the overall effective tax rate was different than the statutory rate of 35.0% primarily due to valuation allowance provisions and releases, tax holiday benefits, projected minimum taxes in foreign jurisdictions, gross receipt taxes in Brazil, and taxes on non-operating activities. As of December 31, 2016, most jurisdictions were in a net deferred tax asset position. A valuation allowance is recorded against some of the power plants with deferred tax assets, primarily because of the historical losses in those jurisdictions.
Year ended December 31, 2015 Compared to Year ended December 31, 2014
The following table illustrates the consolidated results of operations for the years ended December 31, 2015 compared to December 31, 2014:
|
| | | | | | | |
| Year Ended December 31, |
(In thousands) | 2015 | | 2014 |
Operating revenues, net | $ | 124,116 |
| | $ | 39,449 |
|
Operating costs and expenses: | | | |
Cost of operations | 19,041 |
| | 4,256 |
|
General and administrative expense | 32,315 |
| | 12,199 |
|
Acquisition, formation and related costs | 39,358 |
| | — |
|
Depreciation, accretion and amortization expense | 28,931 |
| | 7,167 |
|
Provision for contingent loss on deposit for acquisitions
| 231,000 |
| | — |
|
Total operating costs and expenses | 350,645 |
| | 23,622 |
|
Operating (loss) income | (226,529 | ) | | 15,827 |
|
Other expense (income): | | | |
Loss on extinguishment of debt, net | 2,298 |
| | — |
|
Interest expense, net | 107,648 |
| | 24,294 |
|
Gain on previously held equity investment | (1,426 | ) | | — |
|
Loss (gain) on foreign currency exchange, net | 35,720 |
| | (4,038 | ) |
Other income, net | (6,422 | ) | | (1,090 | ) |
Total other expenses, net | 137,818 |
| | 19,166 |
|
Loss before income tax expense | (364,347 | ) | | (3,339 | ) |
Income tax expense (benefit) | 5,335 |
| | 1,700 |
|
Net loss | $ | (369,682 | ) | | $ | (5,039 | ) |
Operating Revenues, net
Operating revenues, net for the years ended December 31, 2015 and 2014 were as follows:
|
| | | | | | | | | | | |
| Year Ended December 31, | | |
Operating Revenues, net (in thousands, other than MW and GWh data) | 2015 | | 2014 | | Change |
Solar energy | $ | 92,919 |
| | $ | 39,449 |
| | $ | 53,470 |
|
Wind energy | 31,197 |
| | — |
| | 31,197 |
|
Total | $ | 124,116 |
| | $ | 39,449 |
| | $ | 84,667 |
|
| | | | | |
Net capacity (MW)(1)(2) | 854.4 |
| | 118.1 |
| | 736.3 |
|
GWh sold | 1,055.6 |
| | 157.9 |
| | 897.7 |
|
| |
(1) | Operational at end of period. |
| |
(2) | Net capacity represents the maximum generating capacity at standard test conditions of a facility multiplied by the Company’s percentage of economic ownership of that facility after taking into account any redeemable preference shares and stockholder loans the Company holds. |
Operating revenues, net increased by $84.7 million during the year ended December 31, 2015, compared to the same period in 2014, due to:
|
| | | | | | | | | | | |
(In thousands) | Solar | | Wind | | Total |
Power plants achieving commercial operation | $ | 12,659 |
| | $ | — |
| | $ | 12,659 |
|
Power plants acquired from a third party | 16,641 |
| | 31,197 |
| | 47,838 |
|
Existing power plant energy revenue | 24,170 |
| | — |
| | 24,170 |
|
| $ | 53,470 |
| | $ | 31,197 |
| | $ | 84,667 |
|
Cost of Operations
Cost of operations for the years ended December 31, 2015 and 2014 was $19.0 million and $4.3 million, respectively. Cost of operations increased by $14.8 million during the year ended December 31, 2015, compared to the same period in 2014, due to:
|
| | | | | | | | | | | |
(In thousands) | Solar | | Wind | | Total |
Increase in cost of operations relating to new power plants (1) | $ | 5,819 |
| | $ | 7,911 |
| | $ | 13,730 |
|
Existing power plant cost of operations and other | 1,055 |
| | — |
| | $ | 1,055 |
|
Total Change | $ | 6,874 |
| | $ | 7,911 |
| | $ | 14,785 |
|
| |
(1) | Includes third party acquisitions and dropdowns from SunEdison that reached commercial operation date during the year ended December 31, 2015. |
General and Administrative Expense
General and administrative expense for the years ended December 31, 2015 and 2014 was $32.3 million and $12.2 million, respectively. General and administrative expense increased by $20.1 million due to a $13.6 million increase in corporate costs and costs related to being a public company, a $3.4 million increase in costs associated with power plants achieving commercial operation and a $3.1 million increase in other project level cost compared to the year ended December 31, 2014.
We have historically depended significantly on SunEdison for important corporate, project, and other services, including many management services under the MSA (such as management, secretarial, accounting, banking, treasury, administrative, regulatory and reporting functions; recommending and implementing business strategy; maintenance of books and records; calculation and payment of taxes; and preparation of audited and unaudited financial statements), as well as asset management and O&M services for most of our power plants. Because of this historical reliance on SunEdison, the SunEdison Bankruptcy has created substantial risks to our business, operations and financial condition. However, we have continued to operate our business pursuant to contingency plans that we have been developing.
Depreciation, Accretion and Amortization
Depreciation, accretion and amortization expense increased by $21.8 million during the year to $28.9 million for the year ended December 31, 2015 due to power plants achieving commercial operation and additional power plants acquired compared to the prior year.
Provision for Contingent Loss on Deposit for Acquisitions
Provision for contingent loss on deposit for acquisitions totaled $231.0 million for the year ended December 31, 2015. See Item 15. Note 6 - Deposits for Acquisitions for information regarding the 425 MW India Projects. During 2016, the Company became aware that there is a substantial risk that the 425 MW India Projects may not be completed and transferred to the Company in accordance with the India PSA. In April 2016, the Company filed a verified complaint against SunEdison (see Item 15. Note 18 - Commitments and Contingencies). The complaint asserts claims for breach of fiduciary duty, breach of contract and unjust enrichment relating to the failure by SunEdison to transfer the equity interests in the 425 MW India Projects. In addition, during April 2016, SunEdison filed for protection under Chapter 11 of the U.S. Bankruptcy Code. The Company determined that the deposit for acquisition of the 425 MW India Projects was not realizable as of December 31, 2015 and recorded a provision for contingent loss of $231.0 million. There were no such costs incurred during the year ended December 31, 2014.
Loss on Extinguishment of Debt, net
A loss on the extinguishment of debt, net of $2.3 million was recognized for the year ended December 31, 2015, primarily due to the prepayment and termination of project level indebtedness related to several power plants and repurchase of the Senior Notes. There were no extinguishments of debt during the year ended December 31, 2014.
Interest Expense, net
Interest expense, net was $107.6 million and $24.3 million for the years ended December 31, 2015 and 2014, respectively, an increase of $83.4 million. The increase was primarily due to interest and amortization of deferred financing costs under our bridge facility, which was drawn in December 2014 and outstanding through the second quarter of 2015, and the Senior Notes issued during the third quarter of 2015.
Loss (gain) on Foreign Currency Exchange
Net loss on foreign currency exchange was $35.7 million for the year ended December 31, 2015, versus a gain of $4.0 million for the year ended December 31, 2014, a change of $39.8 million. This net loss is primarily due to hedging activities initiated as of the IPO.
During the year ended December 31, 2015, the Company realized a net loss of $33.1 million on foreign currency forward contracts that matured during that year resulting from the devaluation of the Brazilian real, Chinese yuan renminbi, Indian rupee, Malaysian ringgit, South African rand and Thai baht as compared to the U.S. dollar. This $33.1 million net loss was attributed to (i) a net gain of $27.7 million on forward contracts associated with current period cash flows; and (ii) a net loss of $60.8 million on forward contracts that hedge the purchase of foreign currencies for investments in acquisitions and debt extinguishment.
Other Income, net
Other income, net was not material for the years ended December 31, 2015 or 2014.
Income Tax Expense
The income tax expense was $5.3 million and $1.7 million for the years ended December 31, 2015 and December 31, 2014, respectively. For the year ended December 31, 2015, the overall effective tax rate was different than the statutory rate of 35.0% primarily due to the recording of a valuation allowance on certain tax benefits attributed to the Company; the benefit in 2014 differed from the statutory rate of 35.0% primarily due to lower statutory income tax rates in our foreign jurisdictions. Income tax expense results from profitable operations in certain foreign jurisdictions which were not offset by losses in other jurisdictions due to tax regulations.
Liquidity and Capital Resources
The Company’s principal liquidity requirements are to finance current operations, service debt and, if and when declared by the Company, to fund cash dividends to investors. We will also use capital in the future to finance expansion capital expenditures and acquisitions. As a normal part of the Company’s business, we have in the past and may from time to time seek to repurchase our outstanding securities through tender offers, open market purchases, privately negotiated transactions or otherwise. Such repurchases, if any, will depend on prevailing market conditions, our liquidity requirements, contractual and legal restrictions and other factors. Changes in operating plans, lower than anticipated electricity sales, increased expenses, acquisitions or other events may cause management to seek additional debt or equity financing in future periods. We are a newly independent company, and there can be no guarantee that financing will be available on acceptable terms or at all. Debt financing, if available, could impose additional cash payment obligations and additional covenants and operating restrictions. Equity financing, if any, could result in the dilution of existing stockholders and make it more difficult to maintain our dividend policy.
Liquidity Position
Total liquidity position as of December 31, 2016 and 2015 was as follows:
|
| | | |
| As of December 31, |
| 2016 | | 2015 |
Cash and cash equivalents | 680.9 | | 922.3 |
Total credit facility availability | — | | 350.0 |
Total liquidity | 680.9 | | 1,272.3 |
Total liquidity as of May 31, 2017 was approximately $657.6 million, comprised of unrestricted cash and cash equivalents. The unrestricted cash and cash equivalents balance as of May 31, 2017 was comprised of $565.3 million and $92.2 million unrestricted cash and cash equivalents at the corporate and project level, respectively. Unrestricted cash held at our project companies is available for project expenses but not available for corporate use. Total corporate liquidity excludes availability under the Revolver as a result of the reduction to zero and termination of the revolving commitments under our Revolver on March 31, 2017, as further described in Item 15. Note 10 - Long-term Debt. On September 2, 2016, Global Operating LLC entered into a second supplemental indenture to the indenture governing the Senior Notes, under which Global Operating LLC agreed to repay the borrowing currently outstanding (other than the outstanding letters of credit) under the Revolver, as well as to restrictions on the ability of Global Operating LLC to further borrow under the Revolver until the earlier of March 8, 2017 or such time as SunEdison and its subsidiaries (other than the Company, TerraForm Power, Inc. (together with its subsidiaries, “TerraForm Power”) and their respective subsidiaries) have disposed of all or substantially all of their equity interests in the Company and an offer has been made to repurchase the outstanding Senior Notes at a purchase price in cash at least equal to 101% of their principal amount, plus accrued and unpaid interest, if any, to the repurchase date (or a binding agreement to make such an offer has been entered into). Subsequently, on March 31, 2017, Global Operating LLC permanently reduced to zero and terminated the revolving commitments under the Revolver and entered into a fifth amendment (the “Fifth Amendment”) to the Revolver. As a result, no availability under our Revolver was included in our liquidity position as of May 31, 2017. Management believes that the Company’s liquidity position and cash flows from operations will be adequate to finance operating and maintenance capital expenditures, service debt and other liquidity commitments. Management continues to regularly monitor the Company’s ability to finance the needs of the operating, financing and investing activities of our business in light of current conditions affecting us and within the dictates of prudent balance sheet management.
Sources of Liquidity
The Company’s principal sources of liquidity include unrestricted cash, cash generated from operations, borrowings under new and existing financing arrangements and the issuance of additional equity and debt securities. We are currently unable to access the capital markets for our debt and equity securities at costs that are attractive to us. We expect that sources of funds that are available to us, including cash on hand and cash generated from our operations, will be adequate to provide for the Company’s short-term and long-term liquidity needs. The Company’s ability to meet its debt service obligations and other capital requirements, including capital expenditures, as well as make acquisitions, will depend on the Company’s future operating performance which, in turn, will be subject to general economic, financial, business, competitive, legislative, regulatory and other conditions, many of which are beyond our control.
Uses of Liquidity
Our principal requirements for liquidity and capital resources, other than for operating our business, can generally be categorized by the following: (i) debt service obligations; (ii) funding acquisitions, if any; and (iii) if and when declared by the Company, cash dividends to stockholders. Generally, once commercial operation is achieved, solar and wind power plants do not require significant capital expenditures to maintain operating performance. As of December 31, 2016, the cash consideration to be paid on account of our pending BioTherm acquisition was $9.3 million.
In addition, in April 2016, we used an additional $23.6 million to repay in full the project level indebtedness of the NSM 24 power plant in India. Prior to this repayment, the Company was in default on this project level indebtedness; however, a waiver had been obtained through December 31, 2016. On September 8, 2016, the Company repaid the $135.0 million balance on the Revolver.
Debt Service Obligations
The aggregate amounts of payments on long-term debt due after December 31, 2016 are as follows:
|
| | | | | | | | | | | | | | | | | | | | | |
(In thousands) | | Maturities |
Maturities of long-term debt: | | Within 1 Year | | Year 1 through Year 2 | | Year 2 through Year 3 | | Year 3 through Year 4 | | Year 4 through Year 5 | | Thereafter |
| | Total |
Corporate | | — |
| | — |
| | — |
| | — |
| | — |
| | 752,813 |
| | 752,813 |
|
Project level | | 10,192 |
| | 8,984 |
| | 12,459 |
| | 16,236 |
| | 19,521 |
| | 284,215 |
| | 351,607 |
|
Total debt | | 10,192 |
| | 8,984 |
| | 12,459 |
| | 16,236 |
| | 19,521 |
| | 1,037,028 |
| | 1,104,420 |
|
Certain of our project level financing agreements contain provisions that provide the lenders with the right to accelerate debt maturity as a result of non-compliance with loan covenants. Therefore, these debt balances were reclassified from long-term to current as of December 31, 2016. We have received waivers and/or forbearance agreements with respect to certain of these defaults, and we are currently working with our project lenders to cure such defaults; however, no assurance can be given that such defaults will be cured in a timely manner or at all.
Acquisitions
The Company expects to continue to acquire additional power plants. However, other than the BioTherm transaction discussed elsewhere herein, the Company has no commitments to make any such acquisitions.
Interest Payment Agreement
Immediately prior to the completion of the IPO on August 5, 2015, the Company entered into the Interest Payment Agreement with SunEdison (the "Interest Payment Agreement"), pursuant to which SunEdison agreed to pay an aggregate amount equal to all of the scheduled interest of up to $81.2 million on the Senior Notes through December 31, 2016, and up to an aggregate amount of $40.0 million in 2017, $30.0 million in 2018, $20.0 million in 2019 and $10.0 million in 2020, plus any interest due on any payment not remitted when due. SunEdison’s interest support payments due to the Company have been reduced by $2.9 million as a result of the $49.6 million of the Senior Notes that were extinguished under the open market repurchase program that began in December 2015 and continued through January 2016. SunEdison will not be obligated to pay any amounts due under the Senior Notes in connection with an acceleration of the payment of the principal amount of such indebtedness.
Upon expiration of the Distribution Forbearance Period (as described in Item 15. Note 19 - Related Parties), Global LLC will be entitled to set off any amounts owing by SunEdison pursuant to the Interest Payment Agreement against any and all amounts owed by Global LLC to SunEdison under the distribution provisions of the Global LLC Operating Agreement, and Global LLC may pay such amounts to Global Operating LLC. For the year ended December 31, 2016, SunEdison paid Global LLC $41.2 million, which related to interest payments on the Senior Notes. SunEdison was not required to contribute capital in cash to fund interest on the Senior Notes or credit facility payments during the year ended December 31, 2015.
The Interest Payment Agreement terminates upon payment by SunEdison of all amounts owing thereunder. It may, however, be terminated prior to that by mutual written agreement of SunEdison and Global Operating LLC and will automatically terminate upon the repayment in full of the outstanding principal amount of the Senior Notes or a change of control of the Company, Global LLC or Global Operating LLC. The agreement may also be terminated at the election of SunEdison, Global LLC or Global Operating LLC if any of them experiences certain events relating to bankruptcy or insolvency. Any decision by Global LLC or Global Operating LLC to terminate the Interest Payment Agreement must have the prior approval of the Company’s Conflicts Committee.
On July 29, 2016, the Company received a notice from SunEdison purporting to terminate the Interest Payment Agreement. The notice alleges that SunEdison's bankruptcy permits termination as of right without following the bankruptcy procedures for rejection of executory contracts. Although we do not expect SunEdison to perform under the Interest Payment Agreement going forward, the Company is contesting the purported termination of the Interest Payment Agreement, believes that the termination notice is invalid, and is asserting a claim in the SunEdison Bankruptcy for the full amount of damages resulting from SunEdison’s breach of the Interest Payment Agreement. The Settlement Agreement provides for the termination of the Interest Payment Agreement and would result in the release of our intercompany claims against SunEdison in connection with the Interest Payment Agreement.
Cash Dividends to Investors
Prior to the execution of the Merger Agreement, as a result of the SunEdison Bankruptcy, the limitations on our ability to access the capital markets for our corporate debt and equity securities, and other risks that we face as detailed in this Annual Report on Form 10-K, we believed it was prudent to defer any decisions on paying dividends to our stockholders. Under the Merger Agreement, we are restricted from declaring or paying dividends prior to the consummation of the Brookfield Transaction. In the event that the Brookfield Transaction is not consummated and the Merger Agreement is terminated or expires, if and when we believe it is prudent to do so, we intend to cause Global LLC to distribute to its unit-holders in the form of a quarterly distribution a portion of the cash available for distribution that is generated each quarter after appropriate reserves for our working capital needs and the prudent conduct of our business. In turn, we expect to use the amount of cash available for distribution that we receive from such distribution to pay quarterly dividends to the holders of our Class A common stock. The cash available for distribution is likely to fluctuate from quarter to quarter and in some cases significantly if any power plants experience higher than normal downtime as a result of equipment failures, electrical grid disruption or curtailment, weather disruptions or other events beyond our control. We expect our dividend payout ratio to vary as we intend to maintain or increase our dividend despite variations in our cash available for distribution from period to period. The amount of cash available for distribution from period to period may also be adversely affected by other factors, such as SunEdison’s failure to perform substantially as obligated under its agreements with us, including the Interest Payment Agreement. As a result of the notice from SunEdison purporting to terminate the Interest Payment Agreement in July 2016, we do not expect SunEdison to perform under the Interest Payment Agreement going forward, including its obligation to pay to us up to an aggregate amount of $40.0 million in 2017, $30.0 million in 2018, $20.0 million in 2019 and $10.0 million in 2020, plus any interest due on any payment not remitted when due. See “Liquidity and Capital Resources - Interest Payment Agreement” above. We also expect to incur higher costs as we transition away from our historical dependence on SunEdison for corporate, management, administrative, project and other services and perform these services ourselves or hire substitute providers. See “Consolidated Results of Operations-Year Ended December 31, 2016 Compared to Year Ended December 31, 2015- General and Administrative Expense” above. For additional information on these and other factors that may adversely affect the amount of cash available for distribution and, in turn, our ability to pay any dividend in future periods, see Item 1A. Risk Factors - Risks Inherent in an Investment in TerraForm Global, Inc. - We may not be able to pay comparable or growing cash dividends to holders of our Class A common stock in the future. Please refer to the disclosures included elsewhere in this Annual Report on Form 10-K (including disclosures under Item 1A. Risk Factors), for additional information about the adverse impact of the SunEdison Bankruptcy on us and other risks and uncertainties we face.
Global LLC is a holding company and will be dependent on receiving cash distributions from Global Operating LLC in order to fund quarterly distributions to its unit-holders, including the Company. Global Operating LLC is also a holding company and will in turn be dependent on receiving cash distributions from its project companies to fund any distributions to Global LLC. The ability of such project companies to make cash distributions to Global Operating LLC may be restricted by, among other things, the provisions of existing and future indebtedness or other financing agreements, applicable national, provincial, state and local corporation laws and other laws and regulations, such as capital controls that either restrict investment by foreign sources, restrict the transfer of capital to foreign recipients or both. Some of the jurisdictions in which the power plants in our portfolio are located impose material limitations on their ability to make cash distributions to Global Operating LLC.
On February 29, 2016, the Company declared a dividend for the fourth quarter of 2015 on the Company’s Class A common stock of $0.275 per share. The dividend was paid on March 17, 2016 to stockholders of record as of March 10, 2016. No dividends were paid to SunEdison on its Class A common stock in light of SunEdison’s unpaid liabilities to the Company. We have not declared or paid a dividend for the first, second, third or fourth quarter of 2016. Prior to the execution of the Merger Agreement, as a result of the SunEdison Bankruptcy, the limitations on our ability to access the capital markets for our corporate debt and equity securities, and other risks that we face as detailed in this Annual Report on Form 10-K, we believed it was prudent to defer any decisions on paying dividends to our stockholders. Under the Merger Agreement, we are restricted from declaring or paying dividends prior to the consummation of the Brookfield Transaction.
In addition, the covenants contained in the indenture governing the Senior Notes limit our ability to pay dividends and make certain investments and other restricted payments.
Cash Flow Discussion
We use traditional measures of cash flow, including net cash used in operating activities, net cash used in investing activities and net cash provided by financing activities to evaluate our periodic cash flow results.
Year Ended December 31, 2016 Compared to Year Ended December 31, 2015
The following table reflects the changes in cash flows for the comparative periods:
|
| | | | | | | | | | |
(In thousands) | | Year Ended December 31, | | |
| 2016 | | 2015 | | Change |
Net cash (used in) provided by operating activities | | (14,237 | ) | | 5,011 |
| | $ | (19,248 | ) |
Net cash used in investing activities | | (37,246 | ) | | (747,027 | ) | | 709,781 |
|
Net cash (used in) provided by financing activities | | (185,623 | ) | | 1,536,465 |
| | (1,722,088 | ) |
Net Cash (Used In) Provided By Operating Activities
Net cash used in operating activities for the year ended December 31, 2016 was $14.2 million, compared to net cash provided by operating activities for the year ended December 31, 2015 of $5.0 million. The increase in net cash used in operations of $19.2 million was primarily driven by increased corporate costs and costs related to being a public company, increased restructuring and advisory expenditures as a result of the SunEdison Bankruptcy and costs related to standalone organization setup.
Net Cash Used In Investing Activities
Net cash used in investing activities for the year ended December 31, 2016 was $37.2 million, compared to net cash used in operating activities for the year ended December 31, 2015 of $747.0 million. The decrease in net cash used in investing activities of $709.8 million was primarily driven by a decrease in cash paid for acquisitions and a decrease in cash paid for deposits for acquisitions.
Net Cash (Used In) Provided By Financing Activities
Net cash used by financing activities for the year ended December 31, 2016 was $185.6 million, compared to net cash provided by financing activities for the year ended December 31, 2015 of $1,536.5 million. The decrease in net cash provided by financing activities of $1,722.1 million was driven by a $799.9 million decrease in net proceeds from the Senior Notes, a $624.0 million decrease in proceeds from the IPO, a $549.1 million decrease in proceeds from the private placement investments in the Company and a $135.0 million decrease in proceeds from the Revolver, partially offset by $440.8 million of net repayments of project level term debt facilities during 2015.
Year Ended December 31, 2015 Compared to Year Ended December 31, 2014
The following table reflects the changes in cash flows for the comparative periods:
|
| | | | | | | | | | |
(In thousands) | | Year Ended December 31, | | |
| 2015 | | 2014 | | Change |
Net cash provided by operating activities | | 5,011 |
| | 15,060 |
| | $ | (10,049 | ) |
Net cash used in investing activities | | (747,027 | ) | | (231,853 | ) | | (515,174 | ) |
Net cash provided by financing activities | | 1,536,465 |
| | 365,519 |
| | 1,170,946 |
|
Net Cash Provided By Operating Activities
Net cash provided by operating activities for the year ended December 31, 2015 was $5.0 million, compared to net cash provided by operating activities for the year ended December 31, 2014 of $15.1 million. The decrease in net cash used in operations of $10.0 million was primarily driven by increased operating costs paid due to additional power plants reaching commercial operation and acquisitions.
Net Cash Used In Investing Activities
Net cash used in investing activities for the year ended December 31, 2015 was $747.0 million, compared to net cash used in operating activities for the year ended December 31, 2014 of $231.9 million. The increase in net cash used in investing activities of $515.2 million was driven by $266.0 million of cash paid for acquisitions, net of cash acquired, related to Honiton, NSM 24, Witkop/Soutpan and Renova (Bahia and Salvador) and $276.4 million of cash paid for deposit for acquisitions, partially offset by other activity.
Net Cash Provided By Financing Activities
Net cash provided by financing activities for the year ended December 31, 2015 was $1,536.5 million, compared to net cash provided by financing activities for the year ended December 31, 2014 of $365.5 million. The increase in net cash provided by financing activities of $1,170.9 million was driven by $624.0 million in proceeds from the IPO, $549.1 million in proceeds from the private placement investments in the Company, $799.9 million of net proceeds from the Senior Notes, $135.0 million in proceeds from the Revolver, partially offset by increased net principal repayments of $300.0 million on the bridge facility and an additional $467.2 million of repayments of project level term debt facilities, combined with decreased borrowings at the project level of $173.5 million.
Contractual Obligations and Commercial Commitments
We have a variety of contractual obligations and other commercial commitments that represent prospective cash requirements. The following table summarizes our outstanding contractual obligations and commercial commitments as of December 31, 2016.
|
| | | | | | | | | | | | | | | | | | | | | | | | | | | | |
(in thousands) | | Payment due by Period |
Contractual Cash Obligations | | 2017 | | 2018 | | 2019 | | 2020 | | 2021 | | Thereafter | | Total |
Long-term debt (principal) (1) | | 10,192 |
| | 8,984 |
| | 12,459 |
| | 16,236 |
| | 19,521 |
| | 1,037,028 |
| | $ | 1,104,420 |
|
Long-term debt (interest) (2) | | 112,908 |
| | 112,047 |
| | 111,118 |
| | 109,677 |
| | 107,971 |
| | 252,236 |
| | 805,956 |
|
Purchase obligations (3) | | 12,348 |
| | 11,772 |
| | 10,917 |
| | 11,565 |
| | 11,827 |
| | 25,008 |
| | 83,437 |
|
Operating leases | | 1,413 |
| | 1,359 |
| | 1,318 |
| | 1,353 |
| | 1,391 |
| | 45,129 |
| | 51,963 |
|
Total contractual obligations | | $ | 136,861 |
| | $ | 134,162 |
| | $ | 135,812 |
| | $ | 138,831 |
| | $ | 140,710 |
| | $ | 1,359,401 |
| | $ | 2,045,777 |
|
(1) These amounts include the remaining $752.8 million of the Senior Notes, and $351.6 million of non-recourse project level debt as of December 31, 2016.
(2) Includes fixed rate interest and variable rate interest using December 31, 2016 rates.
(3) Consists primarily of contractual payments due for O&M services and asset management services, which include fixed and variable fees.
In January 2016, the Company repurchased $41.0 million principal amount of the Senior Notes pursuant to its open market repurchase program, resulting in total repurchases of $49.6 million principal amount of the Senior Notes under that program. On September 8, 2016, the Company repaid the $135.0 million outstanding under the Revolver.
Off-Balance Sheet Arrangements
As of December 31, 2016, the Company had one outstanding $0.4 million letter of credit issued under the Revolver in support of the Alto Cielo acquisition, which was issued in August 2016 and remained outstanding as of December 31, 2016. This letter of credit replaced a $0.5 million letter of credit previously issued by the Company on December 31, 2015, which had expired. The outstanding letter of credit was terminated on March 23, 2017 in connection with the Fifth Amendment.
Critical Accounting Policies and Estimates
The preparation of financial statements in conformity with accounting principles generally accepted in the United States of America ("U.S. GAAP") requires us to make estimates and assumptions in certain circumstances that affect amounts reported in the accompanying consolidated financial statements and related footnotes. In preparing these financial statements, management has made its best estimates of certain amounts included in the financial statements. Application of these accounting policies and estimates, however, involves the exercise of judgment and use of assumptions as to future uncertainties and, as a result, actual results could differ from these estimates. In arriving at our critical accounting estimates, factors considered were how accurate the estimate or assumptions have been in the past, how much the estimate or assumptions have changed and how reasonably likely such change may have a material impact. Our critical accounting policies and estimates are more fully described in Item 15. Note 2 - Summary of Significant Accounting Policies. There have been no significant changes to our critical accounting policies and estimates since December 31, 2016. Our critical accounting policies are discussed below.
Restricted Cash
Restricted cash consists of cash on deposit in financial institutions that is restricted to satisfy the requirements of certain debt and acquisition agreements and funds held within the Company's project companies that are restricted for current debt service payments and other purposes in accordance with the applicable debt agreements. These restrictions include: (i)
cash on deposit in collateral accounts, debt service reserve accounts, and maintenance reserve accounts; and (ii) cash on deposit in operating accounts but subject to distribution restrictions due to debt defaults as of the balance sheet date.
Viability Gap Funding Subsidies
Certain of our solar power plants in India are entitled to receive viability gap funding support in an amount determined through a competitive bidding process. The viability gap funding support is funded by India’s National Clean Energy Fund and is paid by the offtake counterparty to these solar power plants, the Solar Energy Corporation of India ("SECI"), a not-for-profit company established by the Ministry of New and Renewable Energy to facilitate solar energy generation capacity in India. The program is expected to provide viability gap funding subsidies to the applicable solar power plants in the aggregate amount of INR 1,189.4 million, 50% of which is payable as early as three months after each power plant's commissioning, and 10% of which is payable each year for five years thereafter, subject to the plant meeting certain requirements. SECI is contractually obligated to establish an irrevocable letter of credit to secure its payment obligations.
The Company recorded the awarded viability gap funding as a reduction to the cost of power plants in service, with a $2.3 million and $10.7 million receivable included in current other assets, and $3.4 million and $7.1 million included in other assets, in the consolidated balance sheet as of December 31, 2016 and 2015, respectively. The current portion of the viability gap funding includes the initial 50% receivable following the solar power plant’s commercial operation date and the 10% receivable in the first year thereafter. As of December 31, 2016, the initial 50% receivable, or $8.9 million, had been received. The remaining portion of the current receivable is expected to be received in the second quarter of 2017.
Deferred Financing Costs
Financing costs incurred in connection with obtaining construction and term financing are deferred and amortized over the maturities of the respective financing agreements using the effective-interest method. Amortization of deferred financing costs is capitalized during construction and recorded as interest expense in the consolidated statements of operations following commencement of commercial operation. Deferred financing costs capitalized for the year ended December 31, 2016 and 2015 were $0.0 million and $42.7 million, respectively. Amortization of deferred financing costs recorded as interest expense was $9.8 million, $21.2 million and $1.1 million during the years ended December 31, 2016, 2015 and 2014, respectively.
Asset Retirement Obligations
The Company operates under Power Purchase Agreements (“PPAs”) with a limited number of customers that include a requirement for the removal of the power plants at the end of the term of the agreement. Asset retirement obligations are recognized at fair value in the period in which they are incurred and the carrying amount of the related long-lived asset is correspondingly increased. Over time, the liability is accreted to its expected future value. The corresponding power plant is capitalized at inception and is depreciated over its useful life.
Income Taxes
The Company accounts for income taxes using the liability method in accordance with Financial Accounting Standards Board (“FASB”) Accounting Standards Codification (“ASC”) 740, Income Taxes (“ASC 740”), which requires that it use the asset and liability method of accounting for deferred income taxes and provides deferred income taxes for all significant temporary differences.
The Company reports certain of its revenues and expenses differently for financial statement purposes than for income tax return purposes, resulting in temporary and permanent differences between the Company’s financial statements and income tax returns. The tax effects of such temporary differences are recorded as either deferred income tax assets or deferred income tax liabilities in the Company’s consolidated balance sheets. The Company measures its deferred income tax assets and deferred income tax liabilities using income tax rates that are currently in effect. The Company believes it is more likely than not that the results of future operations will generate sufficient taxable income which includes the future reversal of existing taxable temporary differences to realize deferred tax assets, net of valuation allowances. A valuation allowance is recorded to reduce the net deferred tax assets to an amount that is more-likely-than-not to be realized.
Tax benefits are recognized when it is more-likely-than-not that a tax position will be sustained upon examination by the authorities. The benefit recognized from a position that has surpassed the more-likely-than-not threshold is the largest amount of benefit that is more than 50% likely to be realized upon settlement. The Company recognizes interest and penalties accrued related to uncertain tax benefits as a component of income tax expense.
Changes to existing net deferred tax assets or valuation allowances or changes to uncertain tax benefits are recorded to income tax expense.
Foreign Operations
The Company’s reporting currency is the U.S. dollar. Certain of our subsidiaries maintain their records in local currencies other than the U.S. dollar, which are their functional currencies. When a subsidiary’s local currency is considered its functional currency, we translate its assets and liabilities to U.S. dollars using exchange rates in effect at the balance sheet date, and its revenue and expense accounts to U.S. dollars at average exchange rates for the period. Translation adjustments are reported in accumulated other comprehensive (loss) income in stockholders’ equity.
Transaction gains and losses that arise from exchange rate fluctuations on transactions and balances denominated in a currency other than the functional currency and the changes in fair value of our foreign exchange derivative contracts not accounted for under hedge accounting are included in results from operations as incurred. Foreign currency transaction losses included in other income were $(4.9) million and $35.7 million during the years ended December 31, 2016 and 2015, respectively, and foreign currency transaction gains included in other income were $4.0 million during the year ended December 31, 2014.
Business Combinations
The Company accounts for its business combinations by recognizing in the financial statements the identifiable assets acquired, the liabilities assumed, and any non-controlling interests in the acquired assets at fair value at the acquisition date. The Company also recognizes and measures the goodwill acquired or a gain from a bargain purchase in the business combination and determines what information to disclose to enable users of an entity’s financial statements to evaluate the nature and financial effects of the business combination. In addition, acquisition costs are expensed as incurred.
When the Company acquires power plants, the purchase price is allocated to (i) the acquired tangible assets and liabilities assumed, primarily consisting of land, plant, and long-term debt, (ii) the identified intangible assets and liabilities, consisting of the value of above-market and below-market power purchase agreements and in-place power purchase agreements, (iii) non-controlling interests, and (iv) other working capital items based in each case on their fair values in accordance with ASC 805, Business Combinations (“ASC 805”). All expenses related to acquisition costs related to business combinations are expensed as incurred.
The Company generally uses independent appraisers to assist with the estimates and methodologies used such as a replacement cost approach, an income approach, or excess earnings approach. Factors considered by the Company in its analysis include considering current market conditions and costs to construct similar facilities. The Company also considers information obtained about each property as a result of our pre-acquisition due diligence in estimating the fair value of the tangible and identified intangible assets and liabilities acquired or assumed. In estimating the fair value, the Company also establishes estimates of energy production, current in-place and market power purchase rates, tax credit arrangements, and operating and maintenance costs. A change in any of the assumptions above, which are subjective, could have a significant impact on the results of operations.
The allocation of the purchase price directly affects the following items in our consolidated financial statements:
| |
• | The amount of purchase price allocated to the various tangible and intangible assets, liabilities, and non-controlling interests on our balance sheets; |
| |
• | The amounts allocated to the value of above-market and below-market power purchase agreement values are amortized to revenue over the remaining non-cancelable terms of the respective arrangement. The amounts allocated to all other tangible and definite lived intangible assets are amortized to depreciation or amortization expense; and |
| |
• | The period of time over which tangible and intangible assets are depreciated or amortized varies and, thus, changes in the amounts allocated to these assets will have a direct impact on our results of operations. Definite lived intangible assets are generally amortized over the remaining respective life of the power purchase agreement, which normally range from 10 to 25 years. The Company generally depreciates our power plants over their estimated useful lives of up to 30 years. These differences in timing could have an impact on our results of operations. |
Non-controlling Interests
Non-controlling interest represents the portion of net income (loss), net assets, and comprehensive income (loss) in consolidated entities that we do not own. The non-controlling interests’ balance is reported as a component of equity in the consolidated balance sheets and is calculated based on equity ownership percentage, for applicable facilities.
Basic and Diluted Earnings (Loss) Per Share
Basic earnings (loss) per share (“EPS” or “LPS”) is computed by dividing net income (loss) attributable to common stockholders by the number of weighted average ordinary shares outstanding during the period. Unvested restricted stock awards that contain non-forfeitable rights to dividends are treated as participating securities and are included in the EPS computation using the two-class method, to the extent that there are undistributed earnings available as such securities do not participate in losses. Diluted earnings (loss) per share is computed by adjusting basic EPS for the impact of weighted average dilutive common equivalent shares outstanding during the period. Common equivalent shares represent the incremental shares issuable for unvested restricted Class A common stock and redeemable shares of Class B and Class B1 common stock.
Stock-Based Compensation
Stock-based compensation expense for all share-based payment awards is based on the estimated grant-date fair value. The Company recognizes these compensation costs net of an estimated forfeiture rate for only those shares expected to vest on a straight-line basis over the requisite service period of the award, which is generally the award vesting term. For ratable awards, the Company recognizes compensation costs for all grants on a straight-line basis over the requisite service period of the entire award.
Recently Issued Accounting Policies
See Item 15. Note 2 - Summary of Significant Accounting Policies for disclosures concerning all recently issued Accounting Standards Updates.
Item 7A. Quantitative and Qualitative Disclosures About Market Risk.
We are exposed to several market risks in our normal business activities. Market risk is the potential loss that may result from market changes associated with our business or with an existing or forecasted financial or commodity transaction. The types of market risks we are exposed to include interest rate risk, foreign currency risk, liquidity risk and credit risk. We do not use derivative financial instruments for speculative or trading purposes.
Interest Rate Risk
As of December 31, 2016, our corporate level debt consisted of the Senior Notes (fixed rate). The estimated fair value of our corporate level debt was $813.0 million and the outstanding amount of our corporate level debt was $752.8 million. We estimate that a 100 bps, or 1.0%, increase or decrease in market interest rates for this debt would have decreased or increased the fair value of our long-term debt by $34.2 million.
As of December 31, 2016, our project level debt was at both fixed and variable rates. The estimated fair value of our project level debt was $397.5 million and the outstanding amount of our project level debt was $351.6 million. We have entered into interest rate derivatives to swap certain of our variable rate project level debt to a fixed rate. Although we intend to use hedging strategies to mitigate our exposure to interest rate fluctuations, we may not hedge all of our interest rate risk and, to the extent we enter into interest rate hedges, our hedges may not necessarily have the same duration as the associated indebtedness. Our exposure to interest rate fluctuations will depend on the amount of indebtedness that bears interest at variable rates, the time at which the interest rate is adjusted, the amount of the adjustment, our ability to prepay or refinance variable rate indebtedness when fixed rate debt matures and needs to be refinanced and hedging strategies we may use to reduce the impact of any increases in rates. We estimate that a hypothetical 100 bps, or 1.0%, increase or decrease in our variable interest rates pertaining to interest rate swaps would have decreased or increased our earnings by $1.9 million for the year ended December 31, 2016.
Foreign Currency Risk
During the years ended December 31, 2016 and 2015, all of our revenues were generated outside of the United States in Brazilian real, Chinese yuan renminbi, Indian rupee, Malaysian ringgit, South African rand, Thai baht and U.S. dollars, and were translated into the U.S. dollar, which is our reporting currency. The PPAs, O&M agreements, financing agreements and other contractual arrangements in our current portfolio are denominated in Brazilian real, Chinese yuan renminbi, Indian rupee, Malaysian ringgit, South African rand, Thai baht, U.S. dollars and Uruguayan pesos.
We use currency forward contracts in certain instances to mitigate the financial market risks of fluctuations in foreign currency exchange rates. We manage our foreign currency exposures through the use of these currency forward contracts to reduce risks arising from the change in fair value of certain assets and liabilities denominated in foreign currencies. The objective of these practices is to minimize the impact of foreign currency fluctuations on our operating results. We estimate that
a hypothetical 100 bps, or 1.0%, increase and decrease in foreign exchange rates against the U.S. dollar would have the following impacts on our earnings for the year ended December 31, 2016:
|
| | | | | | | | |
(In thousands) | | Year Ended December 31, 2016 |
-100 BPS | | +100 BPS |
Brazilian real | | (717 | ) | | 704 |
|
Chinese yuan renminbi | | (225 | ) | | 220 |
|
Indian rupee | | (626 | ) | | 614 |
|
Malaysian ringgit | | (55 | ) | | 54 |
|
South African rand | | (267 | ) | | 262 |
|
Thai baht | | (90 | ) | | 88 |
|
Total impact | | $ | (1,979 | ) |
| $ | 1,941 |
|
Liquidity Risk
The Company’s principal liquidity requirements are to finance current operations, service debt and, if and when declared by the Company, to fund cash dividends to investors. Changes in operating plans, lower than anticipated electricity sales, increased expenses, acquisitions or other events may cause management to seek additional debt or equity financing in future periods. There can be no guarantee that financing will be available on acceptable terms or at all. Debt financing, if available, could impose additional cash payment obligations and additional covenants and operating restrictions. The Company’s ability to meet its debt service obligations and other capital requirements, including capital expenditures, as well as make acquisitions, will also depend on the Company’s future operating performance which, in turn, will be subject to general economic, financial, business, competitive, legislative, regulatory and other conditions, many of which are beyond management’s control.
Specifically, our controlling shareholder, SunEdison, Inc., and certain of its affiliates voluntarily filed for protection under Chapter 11 of the U.S. Bankruptcy Code on April 21, 2016. We believe that we have observed formalities and operating procedures to maintain our separate existence, that our assets and liabilities can be readily identified as distinct from those of SunEdison and that we do not rely substantially on SunEdison for funding or liquidity and will have sufficient liquidity to support our ongoing operations. Our contingency planning with respect to the SunEdison Bankruptcy has included and will include, among other things, establishing stand-alone information technology, accounting and other critical systems and infrastructure, directly hiring employees necessary to operate our business and establishing employee retention efforts, retaining third parties to provide O&M and asset management services for our power plants where we do not perform these services ourselves and the pursuit of strategic alternatives.
However, there is a risk that an interested party in the SunEdison Bankruptcy could request that the assets and liabilities of the Company be substantively consolidated with SunEdison and that the Company and/or its assets and liabilities be included in the SunEdison Bankruptcy. While it has not been requested to date and we believe there is no basis for substantive consolidation in our circumstances, we cannot assure you that substantive consolidation will not be requested in the future or that the bankruptcy court would not consider it. Substantive consolidation is an equitable remedy in bankruptcy that results in the pooling of assets and liabilities of the debtor and one or more of its affiliates solely for purposes of the bankruptcy case, including for purposes of distributions to creditors and voting on and treatment under a reorganization plan. Bankruptcy courts have broad equitable powers, and as a result, outcomes in bankruptcy proceedings are inherently difficult to predict.
To the extent the bankruptcy court were to determine that substantive consolidation was appropriate under the Company's facts and circumstances, the assets and liabilities of the Company could be made available to help satisfy the debt or contractual obligations of SunEdison.
There have also been covenant defaults under certain of our project level financing arrangements, mainly because of delays in the delivery of project level audited financial statements and the SunEdison Bankruptcy, which resulted in defaults because SunEdison, Inc. and certain of its affiliates have been serving as O&M and asset management service providers or as guarantors under relevant contracts. We have been working diligently with our lenders to cure or waive instances of default, including through the completion of project level audits and the retention of replacement service providers. However, there can be no assurance that all remaining defaults will be cured or waived. All of our project level financing arrangements are on a non-recourse basis, and therefore these defaults do not directly affect the financial position of the Company. However, if the remaining defaults are not cured or waived, this would continue to restrict the ability of the relevant project companies to make distributions to us, and may entitle certain project level lenders to demand repayment or enforce their security interests or other remedies.
Additionally, covenant defaults may occur in the future under the indenture governing the Senior Notes in the event of further delays in the filing of our periodic reports with the SEC. There can be no assurance that we will be able to file our periodic reports (including our Form 10-Q for the quarter ended March 31, 2017 or any quarters thereafter) with the SEC within the periods currently required under the indenture governing the Senior Notes or that holders of the Senior Notes will agree to any required extension of financial statement filing dates on acceptable terms or at all. A default on the Senior Notes would permit the trustee or the holders of at least 25% in aggregate principal amount of notes outstanding to accelerate the Senior Notes. The Company would likely not have sufficient liquidity to meet this obligation, which could have a material adverse effect on our business, results of operations, financial condition and ability to pay dividends.
The risk of substantive consolidation of the Company with SunEdison and inclusion in the SunEdison Bankruptcy, as well as the risk of future covenant defaults under the indenture governing the Senior Notes, raise substantial doubt about the Company’s ability to continue as a going concern.
Credit Risk
Credit risk relates to the risk of loss resulting from non-performance or non-payment by offtake counterparties or SunEdison under the terms of their contractual obligations, thereby impacting the amount and timing of expected cash flows. We monitor and manage credit risk through credit policies that include a credit approval process and the use of credit mitigation measures such as having a diversified portfolio of offtake counterparties. However, there are a limited number of offtake counterparties under offtake agreements in each region that we operate, and this concentration may impact the overall exposure to credit risk, either positively or negatively, in that the offtake counterparties may be similarly affected by changes in economic, industry or other conditions. If any of these receivable balances in the future should be deemed uncollectible, it could have a material adverse effect on our forecasted cash flows.
Item 8. Financial Statements and Supplementary Data.
The financial statements and schedules are listed in Item 15. Financial Statements and Exhibits and are incorporated by reference herein.
Specifically, our selected quarterly financial data for each of the quarterly periods ended March 31, June 30, September 30 and December 31 in 2016 and 2015 are included in Item 15. Note 22 - Quarterly Financial Data.
Item 9. Changes in and Disagreements With Accountants on Accounting and Financial Disclosure.
None.
Item 9A. Controls and Procedures
Evaluation of Disclosure Controls and Procedures
Pursuant to the terms of the MSA, SunEdison has historically provided the systems and personnel for our financial reporting and control processes (such as information technology, enterprise resource management and accounting systems) and, as a result, our financial reporting and control processes relied to a significant extent on SunEdison systems and personnel. SunEdison has not performed as obligated under the MSA, in particular with respect to financial reporting and control matters. As such, we engaged a dedicated staff during 2016 to improve financial reporting and internal controls; however, we remain dependent on SunEdison financial systems and IT support personnel.
We carried out an evaluation as of December 31, 2016, under the supervision and with the participation of our management, including our Chief Executive Officer and our Chief Financial Officer, of the effectiveness of the design and operation of our disclosure controls and procedures, as defined in Rules 13a-15(e) and 15d-15(e) under the Exchange Act. Based upon that evaluation, our Chief Executive Officer and our Chief Financial Officer have concluded that our disclosure controls and procedures were not effective as of December 31, 2016, as a result of the material weaknesses in internal control over financial reporting described below.
Notwithstanding such material weakness in internal control over financial reporting, our management concluded that our consolidated financial statements in this Annual Report on Form 10-K present fairly, in all material respects, the Company’s financial position, results of operations and cash flows as of the dates, and for the periods presented, in conformity with generally accepted accounting principles (“U.S. GAAP”).
Management’s Report on Internal Control over Financial Reporting
Our management is responsible for establishing and maintaining adequate internal control over financial reporting as defined in Rules 13a-15(f) and 15d-15(f) under the Exchange Act. Our internal control over financial reporting is designed to provide reasonable assurance regarding the reliability of financial reporting and the preparation of financial statements for external purposes in accordance with U.S. GAAP and includes those policies and procedures that (1) pertain to the maintenance of records that, in reasonable detail, accurately and fairly reflect the transactions and dispositions of the assets of the Company; (2) provide reasonable assurance that transactions are recorded as necessary to permit preparation of financial statements in accordance with U.S. GAAP, and that receipts and expenditures of the Company are being made only in accordance with authorizations of management and directors of the Company; and (3) provide reasonable assurance regarding prevention or timely detection of unauthorized acquisition, use, or disposition of the Company’s assets that could have a material effect on the financial statements.
As of December 31, 2016, management conducted an assessment of the effectiveness of our internal control over financial reporting based upon the framework issued by the Committee of Sponsoring Organizations of the Treadway Commission in Internal Control-Integrated Framework (2013) (COSO 2013 Framework). Based on management’s assessment using these criteria, our management concluded that, as of December 31, 2016, our internal control over financial reporting was not effective as further described below.
A material weakness is a deficiency or a combination of deficiencies in internal control over financial reporting, such that there is a reasonable possibility that a material misstatement in our annual or interim financial statements will not be prevented or detected on a timely basis. As of December 31, 2016, we identified the following material weaknesses:
The Company, and SunEdison as our service provider for certain matters related to financial reporting processes and controls, did not maintain an effective control environment, risk assessment process, information and communication process and monitoring activities based on the following:
| |
• | The Company did not have effective Board oversight and management monitoring activities over financial reporting processes and internal controls; |
| |
• | The Company did not have a sufficient number of trained resources with assigned responsibility and accountability for financial reporting processes and the design and effective operation of internal controls conducted by SunEdison as our service provider; |
| |
• | The Company did not have an effective risk assessment process that identified and assessed necessary changes in U.S. GAAP, financial reporting processes and internal controls, in response to risks of fraud and error impacted by changes in the business model resulting from rapid growth from acquisitions, changes in information systems, changes at SunEdison and transition of key personnel; |
| |
• | The Company did not have effective information and communication processes to ensure that appropriate and accurate information was available to financial reporting personnel on a timely basis; and |
| |
• | The Company did not have effective monitoring activities in place to evaluate whether the components of internal control were present and functioning. Furthermore, the Company did not have a dedicated internal audit function until 2017. |
Accordingly, the Company, and SunEdison as our service provider for certain matters related to financial reporting processes and controls, did not have effective control activities over the following:
| |
• | The Company did not have effective general information technology controls (GITC), specifically, system development, program change and access controls over the operating system, databases and IT applications related to the consolidation and human resources management processes. Accordingly, process level automated controls and manual controls that were dependent upon the information derived from the ineffective IT applications were also deemed ineffective; |
| |
• | The Company did not have effective controls over the completeness, existence and accuracy of allocated general and administrative expenses and other costs shared with SunEdison due to GITC issues noted within SunEdison’s human resources information system; |
| |
• | The Company did not have effective controls over the completeness, existence and accuracy of related party disclosures, intercompany transactions and balances (including improper denomination and timely recording of the foreign exchange impact on intercompany loans) as well as contributions by SunEdison; |
| |
• | The Company did not have effective controls over the completeness and accuracy of information reported from international operations to allow for timely analysis and appropriate application of U.S. GAAP to complex accounting transactions; |
| |
• | The Company did not have effective controls over the preparation, review and approval of journal entries, the preparation of periodic financial statements and overall accuracy and completeness of disclosures; |
| |
• | The Company did not have effective controls over the completeness, accuracy and cut-off of accounts payable and accrued expenses. Specifically, process level controls over the vouchering of invoices, maintenance of current bank signatories and appropriate approval of payments were ineffective due to reliance on manual processing of transactions recorded in the general ledger, as the Company did not utilize integrated accounts payable and treasury systems; and |
| |
• | The Company did not have effective controls in place to ensure the completeness, existence and accuracy of information reported from our operations in Brazil, resulting in inadequate information and knowledge transfer from an acquired entity to our selected third party service provider. |
These control deficiencies create a reasonable possibility that a material misstatement to the consolidated financial statements will not be prevented or detected on a timely basis.
Attestation Report of the Registered Public Accounting Firm on Internal Control over Financial Reporting
This Annual Report on Form 10-K does not include an attestation report of our independent registered public accounting firm on our internal control over financial reporting due to exemptions available to us as an “emerging growth company,” as defined by the JOBS Act.
Remediation Plan
We continue to work to strengthen our internal control over financial reporting. We are committed to ensuring that such controls are designed and operating effectively. Our Board and management take internal control over financial reporting and the integrity of our financial statements seriously and believe that the remediation steps described below are essential to establishing and maintaining strong and effective internal control over financial reporting and addressing the root causes that contributed to the material weaknesses identified. The following actions and plans have been or will be implemented:
| |
• | The Company implemented an internal audit function and developed a risk based plan that will monitor the Company’s adherence to its policies and procedures including, without limitation, those policies and procedures related to any areas of concern or emphasis that the Board has identified as part of its oversight. These areas predominantly include internal control over financial reporting and implementation of the new financial reporting system; |
| |
• | The Company has created a separate stand-alone corporate organization independent of SunEdison, including, among other things, directly hiring or engaging qualified personnel to establish our own accounting and human resource functions; |
| |
• | The Company continues to evaluate the availability of IT systems and support from SunEdison in relation to the timing of moving to an independent IT system and taking into consideration the impact of the proposed Brookfield Transaction; |
| |
• | The Company will provide additional training for dedicated resources with assigned responsibility and accountability for financial reporting processes and internal controls; |
| |
• | The Company will implement a regularly recurring risk assessment process focused on identifying and analyzing risks of financial misstatement due to error and/or fraud, including management override of controls; |
| |
• | To ensure effective information and communication process, the Company has implemented FCPA training, introduced and communicated an employee code of ethics and established an ethics hotline; |
| |
• | The Company established corporate level controls over regional accounting to mitigate existing risks relating to completeness, existence and accuracy of information reported by all of our international operations. In Brazil, the Company will work with our financial accounting service provider to improve the execution and documentation of controls; and |
| |
• | The Company is working to implement an ERP system that automates and standardizes the procure to pay process, leveraging an accounts payable sub-ledger. Furthermore, employees have undergone procure to pay training emphasizing required process and execution of key controls. |
These remediation efforts are in each case independent of SunEdison or will require a minimal level of SunEdison involvement. We expect the implementation of our remediation plan and our continuing efforts to separate from SunEdison to result in significant improvements to our internal control over financial reporting. The level and extent of our remediation efforts will take into consideration anticipated organizational changes resulting from the Brookfield Transaction.
Item 9B. Other Information.
None.
PART III
Item 10. Directors, Executive Officers and Corporate Governance.
Below is a list of names, ages and a brief account of the business experience of persons who serve as our executive officers, other key officers and directors:
|
| | | | |
Name | | Age | | Position |
Peter Blackmore | | 70 | | Interim Chief Executive Officer, Director and Chairman |
Rebecca Cranna | | 48 | | Executive Vice President and Chief Financial Officer |
Yana Kravtsova | | 40 | | Senior Vice President, General Counsel and Secretary |
Thomas Studebaker | | 39 | | Chief Operating Officer |
David Rawden | | 60 | | Interim Chief Accounting Officer |
Hanif Dahya | | 61 | | Director |
Christopher Compton | | 67 | | Director |
John F. Stark | | 66 | | Director |
David Ringhofer | | 37 | | Director |
Gregory Scallen | | 47 | | Director |
Mark Lerdal | | 58 | | Director |
Frederick J. Boyle | | 59 | | Director |
Alan B. Miller | | 79 | | Director |
David J. Mack | | 47 | | Director |
Peter Blackmore, Interim Chief Executive Officer, Director and Chairman
Mr. Blackmore has served as Chairman of the Board since his appointment on November 20, 2015. Mr. Blackmore has also served as our Interim Chief Executive Officer since his appointment on April 21, 2016. Mr. Blackmore was a member of SunEdison’s board of directors from 2006 until his resignation on November 20, 2015. He has also served as President, Chief Executive Officer and a member of the board of directors of ShoreTel, Inc., an Internet protocol communications company from December 2010 until his retirement in August 2013. From July 2008 until September 2010, Mr. Blackmore served as President, Chief Executive Officer and a member of the board of directors of UTStarcom, Inc., an Internet protocol company. From July 2007 to July 2008 he was President and Chief Operating Officer for UTStarcom. Before this position, Mr. Blackmore had been Executive Vice President of Unisys Corporation from February 2005 to July 2007. From 1991 through August 2004, Mr. Blackmore served in various roles at Compaq Computer Corporation, and Hewlett-Packard Company, or HP, most recently as Executive Vice President of the Customer Solutions Group at HP from May 2004 through August 2004, and as Executive Vice President of the Enterprise Systems Group at HP from 2002 to May 2004. Prior to the merger of Compaq and HP, he served as Senior Vice President of Worldwide Sales and Service of Compaq from 2000 through 2002 and Senior Vice President of Worldwide Sales and Marketing of Compaq from 1998 through 2000. Mr. Blackmore was a member of the board of directors of Multi-Fineline Electronix, Inc. from 2005 to 2008. Mr. Blackmore has significant experience in the computer and telecommunications industries. In addition, he has significant experience in China and India through his work with HP and UTStarcom. Mr. Blackmore brings to the Company extensive sales and marketing experience in consumer and related markets, including senior management responsibility. He also brings to the Company the experience obtained by his prior service as the chief executive officer of two publicly-listed companies. Mr. Blackmore also serves as the chairman of the board of directors and Interim Chief Executive Officer of TerraForm Power, Inc. (together with its subsidiaries, “TerraForm Power”).
Rebecca Cranna, Executive Vice President and Chief Financial Officer
Ms. Cranna was appointed Executive Vice President and Chief Financial Officer on November 22, 2015. Ms. Cranna previously served as Senior Vice President and Chief Financial Officer, Global Asset Management, of SunEdison, a position she held since May 2015. From September 2014 to May 2015, Ms. Cranna served as Senior Vice President of Asset and Risk Management for TerraForm Power with operations responsibility for TerraForm Power’s operating power plant fleet. From September 2014 to January 2017, Ms. Cranna served as an executive officer of Silver Ridge Power, LLC (“Silver Ridge Power”), a solar power company jointly owned by an affiliate of SunEdison and Riverstone Holdings LLC with operations in seven countries, and from 2010 to 2014 she was Chief Financial Officer at Silver Ridge Power, with operations and finance responsibilities. Prior to that, she served as a Vice President of AES Corporation from 2006 to 2009, where she led the credit
review group, reporting to the General Counsel and Board of Directors, and was a Managing Director in the corporate development group focused on M&A. From 1992 to 2006, Ms. Cranna served at AES in various positions of increasing responsibility, focusing on greenfield power project development for coal, gas, and hydro-electric power plants, non-recourse project financings, and M&A across multiple geographies including Latin America, the Caribbean, Africa and the United States. Ms. Cranna holds a B.A. in Human Biology from Stanford University. The Company believes that Ms. Cranna’s extensive financial experience and history of leadership will enable her to effectively supervise the Company’s financial operations. Ms. Cranna also serves as the Executive Vice President and Chief Financial Officer of TerraForm Power.
Yana Kravtsova, Senior Vice President, General Counsel and Secretary
Ms. Kravtsova has served as our Senior Vice President, General Counsel and Secretary since February 2015. Prior to joining the Company, Ms. Kravtsova served as Legal Head of Renewable Energy Investments at Google Inc. from August 2011 to January 2015. Prior to that, Ms. Kravtsova was a Legal Vice President at First Wind since March 2010, focusing on the development, construction and financing of wind power projects. Prior to becoming an in-house counsel, Ms. Kravtsova was an attorney at Clifford Chance U.S. LLP, Latham & Watkins LLP and The World Bank Group, handling international project finance, regulatory and corporate matters for energy projects.
Thomas Studebaker, Chief Operating Officer
Mr. Studebaker has served as our Chief Operating Officer since July 2016. Mr. Studebaker is a Managing Director in AlixPartners, LLP’s (“AlixPartners”) Turnaround & Restructuring practice in the Boston office, joining the firm in 2008. Previously, he spent two years with a boutique restructuring group in Chicago and four years with PricewaterhouseCoopers in that firm’s assurance and business advisory services practice. Previously, he has acted as the Chief Financial Officer to Metro Fuel Oil Corp., as well as the Chief Financial Officer to a privately held global consulting company. Mr. Studebaker holds an MBA from the J. L. Kellogg School of Management at Northwestern University and a Bachelor of Business Administration in accounting from the University of Notre Dame. He is a certified public accountant licensed in the state of Massachusetts and a member of the Turnaround Management Association, the American Bankruptcy Institute, and the Association of Insolvency & Restructuring Advisors. Mr. Studebaker also serves as the Chief Operating Officer of TerraForm Power.
David Rawden, Interim Chief Accounting Officer
Mr. Rawden has served as our Interim Chief Accounting Officer since July 2016. Mr. Rawden is a Director in AlixPartners’ Turnaround & Restructuring practice. He joined AlixPartners in 1990. Most recently, he was Chief Financial Officer for Career Education, a publicly traded post-secondary education company. Mr. Rawden was also Interim Chief Financial Officer for Exopack Holding, a privately-held, SEC registered manufacturer of flexible packaging; Chief Financial Officer for X-Rite, a private/public manufacturer of Electro/Optical color measurement devices; Chief Financial Officer for Allied Holdings, a publicly traded transportation company; Chief Financial Officer for a regional transportation and warehousing company; Chief Financial Officer for the Savannah College of Art and Design and interim Chief Financial Officer for a privately-held global sporting event company. Mr. Rawden earned a Master of Management in finance and economics from Northwestern University, and a Bachelor of Arts in accounting from Michigan State University. He is a certified public accountant in the state of Michigan. Mr. Rawden also serves as the Interim Chief Accounting Officer of TerraForm Power.
Hanif Dahya, Director
Mr. Dahya was appointed to our Board upon the completion of our IPO in August 2015. Since 2007, Mr. Dahya has served as the Chief Executive Officer of the Y Company LLC, a private investment firm that specializes in restructuring distressed assets in emerging markets, focusing on telecommunications, energy, and environmental industries. Before founding the Y Company LLC, Mr. Dahya was a Partner at Sandler O’Neill & Partners LP, a full service investment banking firm specializing in serving financing institutions, from 1991 to 1997. Prior to that, Mr. Dahya worked at EF Hutton & Company, Inc. in the Corporate Finance group, served as a Managing Director at LF Rothschild & Company, Inc., and was a Managing Director at UBS Securities Inc. Mr. Dahya is currently a member of the board of directors of New York Community Bancorp, Inc., for which he chairs the Investment Committee, and the New York Commercial Bank Credit Committee, for which he is a member of the Audit Committee, Nominating and Corporate Governance Committee, Risk Assessment Committee, Capital Adequacy Committee and Asset Liability Committee. Mr. Dahya brings valuable energy industry and public company board experience to our Board. Mr. Dahya serves as Chairman of the Audit Committee. Mr. Dahya also serves as a director and as the chairman of the audit committee of TerraForm Power.
Christopher Compton, Director
Mr. Compton was appointed to our Board on November 20, 2015. Mr. Compton served in various senior finance positions with Chiquita Brand International, Inc. from 1987 to 2012 after which he retired. Following his retirement, Mr. Compton has worked as an independent consultant. Mr. Compton adds an accomplished international banking, capital markets and corporate finance background to our Board and possesses extensive financial experience from his tenure with a large public company. Mr. Compton serves as a member of the Audit Committee. Mr. Compton also serves as a director and as a member of the audit committee and compensation committee of TerraForm Power.
John F. Stark, Director
Mr. Stark was appointed to our Board on November 20, 2015. Mr. Stark was previously the Chief Financial Officer of Imergy Power Systems from December 2013 to July 2016. From May 2007 to November 2013, Mr. Stark served as Chief Financial Officer of BrightSource Energy and from April 2004 to May 2007 served as Chief Financial Officer of SVB Financial Group. Prior to his employment in such roles, Mr. Stark served in a variety of senior management capacities for public and private energy companies, including serving in a number of financial and operations positions for PG&E Corp. for over twenty years. Mr. Stark is also currently a member of the board of directors of TC Pipelines, LP, a limited partnership formed to acquire, own and actively participate in the management of natural gas pipelines and related assets, for which he chairs the conflicts committee and is a member of the audit committee. Mr. Stark also currently serves on the board of directors of ASUS, a wholly-owned subsidiary of Alta Gas Services. Mr. Stark brings to the Company significant financial expertise and experience obtained from his prior service as the Chief Financial Officer for multiple public and private companies, as well as a long history of experience in the energy industry. Mr. Stark serves as a member of the Audit Committee and the Compensation Committee. Mr. Stark also serves as a director and as the chairman of the compensation committee and a member of the audit committee of TerraForm Power.
David Ringhofer, Director
Mr. Ringhofer was appointed to our Board on May 26, 2016. Mr. Ringhofer serves as the Head of Legal, Corporate of SunEdison, a position he has held since 2015. Mr. Ringhofer has been with SunEdison since 2009 and previously held various positions, including Assistant General Counsel, Solar Materials and New Ventures and International Tax Counsel. In these roles, Mr. Ringhofer managed the structuring of technology monetization opportunities, was actively involved in the company’s initial public offerings of subsidiary divisions, M&A planning and execution, strategic supply chain structuring and international repatriation strategies. Before joining SunEdison, Mr. Ringhofer spent 5 years in the International Tax practice of PricewaterhouseCoopers, LLP in various roles. Mr. Ringhofer also served as a director of TerraForm Power from May 2016 through February 2017. The Company believes that Mr. Ringhofer’s leadership, legal and financial expertise will enable him to contribute significant managerial and strategic oversight skills to the Company.
Gregory Scallen, Director
Mr. Scallen was appointed to our Board on June 24, 2016. Mr. Scallen has served as Head of Legal, Global EPC, Procurement and EHS for SunEdison since June 2014. Mr. Scallen joined SunEdison in March 2011 and has held various roles of increasing responsibility, including Vice President Legal, Canada. Mr. Scallen has worked in the power industry for 20 years, with extensive experience in the areas of utility scale development, green energy development, aboriginal law, financing, real estate and regulatory compliance. Prior to joining SunEdison, Mr. Scallen held various positions at Ontario Power Generation with a focus on utility scale hydroelectric development. Mr. Scallen was the Chair of the Canadian Solar Industries Association for 2014 and a member of the Ontario Clean Energy Task Force established by the Minister of Energy and the Minister of Economic Development in 2013 for the Province of Ontario. Mr. Scallen also served as a director of TerraForm Power from July 2016 through February 2017. Mr. Scallen adds extensive energy industry experience and legal expertise to the Company.
Mark Lerdal, Director
Mr. Lerdal was appointed to our Board on October 13, 2016. Mr. Lerdal has been an active leader in the renewable energy business for more than 30 years as an executive, investor and attorney. Since April 2014, Mr. Lerdal has been the Executive Chairman of Leaf Clean Energy Company, a closed-end fund focused on renewable energy investments. From 2009 to December 2015, he was a Managing Director of MP2 Capital, LLC, a developer, owner and operator of solar generation assets. Mr. Lerdal served as President of Hydrogen Energy California, a developer of a carbon capture and sequestration facility, from September 2011 to February 2013. Prior to that time, he was a Managing Director at KKR Finance in its debt securities division. Mr. Lerdal served as an independent director and member of the Conflicts Committee from the completion of the Company's initial public offering in August 2015 until November 20, 2015. Mr. Lerdal served as an independent director
and member of the corporate governance and conflicts committee of the board of directors of TerraForm Power from the completion of its initial public offering in July 2014 until November 20, 2015. Mr. Lerdal also serves as a non-executive board member at Trading Emissions Plc and Onsite Energy Corporation, which provides energy services to industrial energy users. Mr. Lerdal graduated cum laude from Northwestern University School of Law and holds a bachelor’s degree in economics from Stanford University. The Company believes that Mr. Lerdal’s extensive experience in the renewable energy industry and financial expertise will enable him to contribute significant managerial and strategic oversight and skills to the Company. Mr. Lerdal serves as Chairman of the Compensation Committee and as a member of the Conflicts Committee.
Frederick J. Boyle, Director
Mr. Boyle was appointed to our Board on October 13, 2016. Mr. Boyle has more than 30 years of experience in the energy industry, including leadership roles in both regulated and non-regulated, domestic and international segments of the industry. He most recently served as the Senior Vice President and Chief Financial Officer of Pepco Holdings Inc., an energy holding company providing utility service to the Mid-Atlantic region, from 2012 to 2016. Previously, Mr. Boyle served first as Vice President, Chief Accounting Officer and Controller and later as Senior Vice President and Chief Financial Officer of DPL Inc., a holding company for the Dayton Power and Light Company, an Ohio-based electric utility company. Mr. Boyle also served as Vice President of Finance for Direct Energy, a large competitive retailer of energy and related services in North America, and as Chief Financial Officer of Accent Energy, a national retail energy marketer. Earlier in his career, Mr. Boyle spent 18 years with American Electric Power serving in various financial roles, with his most senior role as Vice President of Financial Services for the corporate development group. Mr. Boyle holds a Master of Tax degree from Capital University and a Bachelor of Science in Business Administration from Ohio State University. The Company believes that Mr. Boyle’s extensive experience in the energy industry and financial expertise will enable him to contribute significant managerial and strategic oversight and skills to the Company. Mr. Boyle serves as Chairman of the Conflicts Committee and as a member of the Audit Committee.
Alan B. Miller, Director
Mr. Miller was appointed to our Board on January 25, 2017. Mr. Miller spent over 40 years as a partner, senior partner and senior counsel in the Business Finance & Restructuring Department of Weil Gotshal & Manges LLP. Prior to his retirement in 2005, Mr. Miller represented debtors, trustees, secured creditors, unsecured creditors, creditors’ committees, investors and purchasers and sellers of distressed entities and assets and advised on bankruptcy and insolvency law dealing with out-of-court and in-court restructurings of large corporations, partnerships and limited liability companies. Since 2006, Mr. Miller has served as Special Counsel and Litigation Trustee at Collins & Aikman Corporation where he has supervised ongoing litigation through the effective date of Collins & Aikman’s Chapter 11 liquidation plan. Mr. Miller is a leader in the field of restructurings and business reorganizations and has extensive experience as a board member, trustee and officer of companies impacted by business reorganizations. During the last five years, Mr. Miller has served on the boards of directors of more than a dozen entities, of which three were public companies. Mr. Miller currently serves on the board of directors of Ceva Holdings LLC, Ceva Group, PLC and Spanish Broadcasting System, Inc., in addition to the Company. He holds a J.D. from Boston College Law School and a B.A. from Trinity College. The Company believes that Mr. Miller's expertise in restructuring, insolvency and bankruptcy will enable him to contribute significant managerial and strategic oversight and skills to the Company.
David J. Mack, Director
Mr. Mack was appointed to our Board on January 4, 2017. Mr. Mack is a restructuring lawyer and investor with over 20 years’ experience. Most recently he was a Managing Director at Perry Capital LLC, a New York City based investment firm, where he had been working on restructurings and complex litigation since 2009. Previously, Mr. Mack was counsel in the bankruptcy and restructuring group at Simpson Thacher & Bartlett LLP, where he worked on many complex restructurings, including in the power industry. Mr. Mack has also worked at Linklaters LLP in London and Mallesons Stephen Jaques in Sydney. He is a member of the New York Bar and is also admitted in New South Wales, Australia and England. Mr. Mack serves as a member of the Conflicts Committee and the Compensation Committee.
Board Leadership Structure
Our Board consists of ten members. The Board is responsible for, among other things, overseeing the conduct of our business, reviewing and, where appropriate, approving our long-term strategic, financial and organizational goals and plans, and reviewing the performance of our chief executive officer and other members of senior management. Following the end of each year, our Board will conduct an annual self-evaluation, which includes a review of any areas in which the Board or management believes the Board can make a better contribution to our corporate governance, as well as a review of the
committee structure and an assessment of the Board’s compliance with corporate governance principles. In fulfilling the Board’s responsibilities, directors have full access to our management and independent advisors.
Corporate Governance and Board Matters
Independence of the Board of Directors
For purposes of the applicable stock exchange rules, we are a “controlled company.” Controlled companies under those rules are companies of which more than 50% of the voting power for the election of directors is held by an individual, a group or another company. SunEdison controls more than 50% of the combined voting power of our common stock and, as a result, has and will continue to have the right to designate a majority of the members of our Board for nomination for election and the voting power to elect such directors.
Specifically, as a controlled company, we are not required to have (i) a majority of independent directors, (ii) a nominating and corporate governance committee composed entirely of independent directors, (iii) a compensation committee composed entirely of independent directors or (iv) an annual performance evaluation of the nominating and corporate governance and compensation committee. We currently rely on the exceptions with respect to establishing a nominating committee and annual performance evaluations of such committee. Accordingly, our stockholders do not have the same protections afforded to stockholders of companies that are subject to all of the applicable stock exchange rules. The controlled company exemption does not modify the independence requirements for the Audit Committee, and we comply with the requirements of the Sarbanes-Oxley Act and the applicable Nasdaq rules, which require that our Audit Committee be composed of at least three members, each of whom is independent. In addition, we maintain a Corporate Governance and Conflicts Committee and a Compensation Committee, each of which is comprised of at least three independent directors.
Information regarding the Board and its Committees
The standing committees of our Board consists of an Audit Committee, a Corporate Governance and Conflicts Committee and a Compensation Committee. Each committee reports to the Board as it deems appropriate and as the Board may request. The composition, duties and responsibilities of these committees are set forth below. The following table provides the current membership and fiscal year 2016 meeting information for each committee of the Board.
|
| | | | | | |
Name | | Audit | | Corporate Governance & Conflicts | | Compensation |
Hanif Dahya | | Chairman | | — | | — |
Mark Lerdal | | — | | Member | | Chairman |
Christopher Compton | | Member | | — | | — |
John F. Stark | | Member | | — | | Member |
David J. Mack | | — | | Member | | Member |
Frederick J. Boyle | | Member | | Chairman | | — |
Total meetings held in 2016 | | 22 | | 67 | | N/A(a) |
| |
(a) | The Compensation Committee was designated after the end of 2016. |
Below is a description of each committee of the Board:
Audit Committee
The Audit Committee is responsible for, among other matters: (i) appointing, retaining and evaluating our independent registered public accounting firm and approving all services to be performed by it, (ii) overseeing our independent registered public accounting firm’s qualifications, independence and performance, (iii) overseeing the financial reporting process and discussing with management and our independent registered public accounting firm the interim and annual financial statements that we file with the SEC, (iv) reviewing and monitoring our accounting principles, accounting policies, financial and accounting controls and compliance with legal and regulatory requirements, (v) establishing procedures for the confidential anonymous submission of concerns regarding questionable accounting, internal controls or auditing matters, and (vi) reviewing and approving related person transactions.
Our Audit Committee consists of Messrs. Dahya, Compton, Boyle and Stark. We believe that Messrs. Dahya, Compton, Boyle and Stark qualify as independent directors according to the rules and regulations of the SEC and the Nasdaq
with respect to audit committee membership. We also believe that Mr. Dahya qualifies as our “audit committee financial expert,” as such term is defined in Item 407(d)(5) of Regulation S-K. Mr. Dahya has been designated as the Chairman of the Audit Committee. Our Board has adopted a written charter for the Audit Committee, which is available on our corporate website, http://www.terraformglobal.com.
Corporate Governance and Conflicts Committee
The Corporate Governance and Conflicts Committee (the “Conflicts Committee”) is responsible for, among other matters: (i) developing and reviewing the Company’s corporate governance guidelines, including recommending any changes to the Board, (ii) reviewing and approving potential conflict transactions between the Company and any affiliated parties, including SunEdison and certain of its subsidiaries, with respect to acquisitions of assets and other transactions, including the evaluation of acquisition opportunities presented to the Company pursuant to the Support Agreement (as defined below), (iii) making recommendations to the Board concerning the structure, composition and functioning of the board and its committees, (iv) overseeing, coordinating and developing guidelines for evaluations of the Board, each of its committees and management, and developing guidelines for such evaluations, (v) reviewing and reporting to the Board regarding potential conflicts of interest of directors, and (vi) providing leadership and guidance to the Board and to the Company regarding other matters of corporate governance. On March 25, 2016, in anticipation of and in connection with a bankruptcy filing by SunEdison, the Board delegated to the Conflicts Committee the power and authority to evaluate and act affirmatively with respect to matters involving or substantially relating to SunEdison, including actions to protect the Company’s contractual and other rights and otherwise to preserve the value of the Company and its assets.
The Conflicts Committee consists of Messrs. Boyle, Lerdal and Mack. We believe Messrs. Boyle, Lerdal and Mack qualify as independent directors according to the rules and regulations of the SEC and the Nasdaq. Mr. Boyle has been designated as the Chairman of the Conflicts Committee. The Board has adopted a written charter for the Conflicts Committee, which is available on our corporate website, http://www.terraformglobal.com.
LLC Conflicts Committee
On June 1, 2016, TerraForm Global, Inc., acting in its capacity as the sole managing member of Global LLC, adopted a second amendment (the “LLC Agreement Amendment”) to the Fourth Amended and Restated Limited Liability Company Agreement of Global LLC, dated as of August 5, 2015 (as amended from time to time, the “Global LLC Agreement”). Pursuant to the LLC Agreement Amendment, until the first annual meeting of the Company’s stockholders held after December 31, 2016, the Company delegated to an independent conflicts committee (the “LLC Conflicts Committee”) the exclusive power to exercise all of its rights, powers and authority as the sole managing member of Global LLC to manage and control the business and affairs of Global LLC and its controlled affiliates relating to or involving SunEdison and any of its affiliates (other than the Company and its controlled affiliates) (as more specifically defined in the LLC Agreement Amendment, the “Conflicts Matters”).
The LLC Agreement Amendment was approved and authorized by the Company’s Conflicts Committee pursuant to the power and authority delegated to it by resolutions of the Board dated March 25, 2016 authorizing the Conflicts Committee, in anticipation of and in connection with a bankruptcy filing by SunEdison, to evaluate and act affirmatively with respect to matters involving or substantially relating to SunEdison, including actions to protect the Company’s contractual and other rights and otherwise to preserve the value of the Company and its assets. The decision to delegate authority to the Conflicts Committee with respect to these SunEdison related matters was taken by the Board in light of the obligation that material matters relating to SunEdison be approved by the Conflicts Committee. On June 1, 2016, the Board reaffirmed the power and authority delegated to the Conflicts Committee with respect to these SunEdison related matters by ratifying the adoption of the LLC Agreement Amendment.
The current members of the LLC Conflicts Committee are Messrs. Lerdal, Boyle and Mack. New members may be appointed (i) by a majority of LLC Conflicts Committee members then in office or (ii) by the Company (in its capacity as managing member of Global LLC) with the approval of the holders of a majority of the outstanding shares of Class A common stock of TerraForm Global, Inc., excluding any such shares held, directly or indirectly, by SunEdison or any of its affiliates (“Independent Shareholder Approval”).
Each member of the LLC Conflicts Committee must satisfy, in the determination of the LLC Conflicts Committee, the Nasdaq Global Select Market standards for “independent directors” and nominations committee members.
The delegation of exclusive power and authority to the LLC Conflicts Committee under the LLC Agreement Amendment may not be revoked and the members of the LLC Conflicts Committee may not be removed, other than by a written instrument signed by the Company, acting in its capacity as managing member of Global LLC, with either (i) the
written consent of a majority of the LLC Conflicts Committee members then in office, or (ii) Independent Shareholder Approval.
Compensation Committee
For purposes of the applicable stock exchange rules, the Company is a “controlled company.” As a controlled company, the Company is able to rely upon certain exceptions, including with respect to establishing a compensation committee or nominating committee. While the Company remains able to reply upon such exceptions, on January 10, 2017, the Board created a Compensation Committee of the Board (the “Compensation Committee”).
The Compensation Committee is responsible for, among other matters: (i) reviewing and approving corporate goals and objectives relevant to the compensation of the Company’s Chief Executive Officer, (ii) determining, or recommending to the Board for determination, the Chief Executive Officer’s compensation level based on this evaluation, (iii) determining, or recommending to the Board for determination, the compensation of directors and all other executive officers, (iv) discharging the responsibility of the Board with respect to the Company’s incentive compensation plans and equity-based plans, (v) overseeing compliance with respect to compensation matters, (vi) reviewing and approving severance or similar termination payments to any current or former executive officer of the Company, and (vii) preparing an annual Compensation Committee Report, if required by applicable SEC rules.
The Compensation Committee consists of Messrs. Lerdal, Mack and Stark. We believe that Messrs. Lerdal, Mack and Stark qualify as independent directors according to the rules and regulations of the SEC and the Nasdaq. Mr. Lerdal has been designated as the Chairman of the Compensation Committee. The Board has adopted a written charter for the Compensation Committee, which is available on our corporate website, http://www.terraformglobal.com.
Other Committees
Our Board may establish other committees as it deems necessary or appropriate from time to time.
Risk Oversight Management
The Board oversees the risk management activities designed and implemented by our management. Our senior management is responsible for assessing and managing our risks on a day-to-day basis. The Board executes its oversight responsibility for risk management both directly and through its committees. The full Board considers specific risk topics, including risks associated with our strategic plan, business operations and capital structure. In addition, the Board receives detailed regular reports from members of our senior management and other personnel that include assessments and potential mitigation of the risks and exposures involved with their respective areas of responsibility.
The board has delegated to the Audit Committee oversight of our risk management process. Our Audit Committee oversees and reviews with management our policies with respect to risk assessment and risk management and our significant financial risk exposures and the actions management has taken to limit, monitor or control such exposures. Our Board oversees risk related to compensation policies. Our Conflicts Committee also considers and addresses risk as it performs its respective committee responsibilities. Both standing committees report to the full Board as appropriate, including when a matter rises to the level of a material or enterprise level risk.
Stockholder Communications With Our Board of Directors
Stockholders and interested parties may communicate with our Board by sending correspondence to the Board, a specific committee of our Board or a director c/o our Secretary, at TerraForm Global, Inc., 7550 Wisconsin Avenue, 9th Floor, Bethesda, Maryland 20814.
Our Secretary reviews all communications to determine whether the contents include a message to a director and will provide a summary and copies of all correspondence (other than solicitations for services, products or publications) to the applicable director or directors at each regularly scheduled meeting. Our Secretary will alert individual directors to items that warrant a prompt response from the individual director prior to the next regularly scheduled meeting. Items warranting prompt response, but not addressed to a specific director, will be routed to the applicable committee chairperson.
Code of Business Conduct
Our Board has adopted a Code of Business Conduct that applies to all of our directors, officers, and employees, including our Chief Executive Officer and our Chief Financial Officer. Our Code of Business Conduct is available on our website at www.terraformglobal.com. If we amend or grant a waiver of one or more of the provisions of our Code of Business Conduct, we intend to satisfy the requirements under Item 5.05 of Form 8-K regarding the disclosure of amendments to or
waivers from provisions of our Code of Business Conduct that apply to our principal executive officer and financial and accounting officers by posting the required information on our website.
Conflicts of Interest Policy
Our Board has adopted a Conflicts of Interest Policy that applies to all of our employees, including our Chief Executive Officer and our Chief Financial Officer. Our Conflicts of Interest Policy is available on our website at www.terraformglobal.com.
Section 16(a) Beneficial Ownership Reporting Compliance
Section 16(a) of the Exchange Act requires our directors, executive officers, and holders of more than 10% of our Common Stock to file reports regarding their ownership and changes in ownership of our securities with the SEC, and to furnish us with copies of all Section 16(a) reports that they file.
Based solely upon a review of Forms 3 and 4 and amendments thereto furnished to us and written representations provided to us by all of our directors and executive officers and certain of our greater than 10% stockholders, we believe that during the year ended December 31, 2016, our directors, executive officers, and greater than 10% stockholders complied with all applicable Section 16(a) filing requirements with the exception of the following untimely filings:
|
| | | | |
Name | Form | | Filing Date | Date of Reportable Transaction |
Ilan Daskal | 3 | | 4/11/2016 | 3/30/2016 |
Frederick J. Boyle | 4 | | 10/18/2016 | 10/13/2016 |
Mark D. Lerdal | 4 | | 10/18/2016 | 10/13/2016 |
Yana Kravtsova | 4 | | 11/23/2016 | 11/18/2016 |
Rebecca Cranna | 4 | | 11/23/2016 | 11/18/2016 |
David Springer | 4 | | 12/29/2016 | 12/22/2016 |
Gregory Scallen | 4 | | 12/29/2016 | 12/22/2016 |
Non-Employee Director Compensation
Officers or employees of SunEdison who also serve as our directors will not receive additional compensation for their service as one of our directors. Our directors who are not officers or employees of us or SunEdison are entitled to compensation as “non-employee directors” as set by our Board.
Our directors who are not officers or employees of us or SunEdison are entitled to the following fees for their service on our Board and its committees:
| |
• | $50,000 annual board of directors cash retainer; |
| |
• | $20,000 additional annual cash retainer for the Chairman of the Audit Committee; |
| |
• | $7,500 additional annual cash retainer for all other members of the Audit Committee; |
| |
• | $12,500 additional annual cash retainer for the Chairman of the Conflicts Committee; |
| |
• | $5,000 additional annual cash retainer for all other members of the Conflicts Committee. |
| |
• | $12,500 additional annual cash retainer for the Chairman of the Compensation Committee; and |
| |
• | $5,000 additional annual cash retainer for all other members of the Compensation Committee. |
In addition, certain of our directors who are not employees of us or SunEdison have been and will be awarded restricted stock units (“RSUs”) for shares of our common stock on an annual basis (based on the date of the annual stockholder meeting for each year) in connection with their board service. RSUs are awarded in an amount such that the number of underlying shares of common stock has a total value of $150,000 on the date the award is granted (rounded to the nearest 100 shares), which vest on the first anniversary of the grant date. Outside directors that became directors in 2016 received RSUs for a pro rata portion of the $150,000 total value based on their start date. Certain of our non-employee directors were awarded RSUs in 2016 as described below.
Each member of our Board will be indemnified for their actions associated with being a director to the fullest extent permitted under Delaware law.
2016 Director Compensation
The following table provides certain information about compensation paid to our outside directors during 2016.
|
| | | | | | | | | | | | |
Name | | Fees Earned or Paid in Cash ($) | | Stock Awards($)(1) | | Option Awards ($) | | Total ($) |
Peter Blackmore | | 50,000 |
| | 165,168 |
| | — |
| | 215,168 |
|
Frederick J. Boyle | | 50,000 |
| | 150,103 |
| | — |
| | 200,103 |
|
Christopher Compton | | 62,500 |
| | 165,168 |
| | — |
| | 227,668 |
|
Ahmad Chatila | (2) | — |
| | — |
| | — |
| | — |
|
Hanif Dahya | | 75,000 |
| | 165,168 |
| | — |
| | 240,168 |
|
Mark D. Lerdal | | 50,000 |
| | 150,103 |
| | — |
| | 200,103 |
|
David Ringhofer | (2) | — |
| | — |
| | — |
| | — |
|
Gregory Scallen | (2) | — |
| | — |
| | — |
| | — |
|
David Springer | (2) | — |
| | — |
| | — |
| | — |
|
John F. Stark | | 70,000 |
| | 165,168 |
| | — |
| | 235,168 |
|
Martin Truong | (2) | — |
| | — |
| | — |
| | — |
|
| |
1. | This amount represents the aggregate grant date fair value of the RSUs granted to each director, calculated in accordance with Financial Accounting Standards Board Accounting Standards Codification Topic 718, Compensation - Stock Compensation ("FASB ASC Topic 718") and determined by multiplying the number of RSUs granted by the fair market value of the Company's common stock on the grant date. |
| |
2. | Messrs. Chatila, Ringhofer, Scallen, Springer and Truong are or were employees of SunEdison at the time of their service on the Board and do not receive any additional compensation for service on the Board. Messrs. Chatila and Truong resigned from the Board effective May 26, 2016 and August 30, 2016, respectively. |
Director Equity Outstanding at Fiscal Year-End
The following table summarizes equity awards outstanding as of December 31, 2016 for each director.
|
| | | | | | |
Name | | Stock Awards Number of Shares or Units of Stock That Have Not Vested | | Option Awards Number of Securities Underlying Unexercised Options |
Peter Blackmore | | 44,400 |
| | — |
|
Frederick J. Boyle | | 40,900 |
| | — |
|
Christopher Compton | | 44,400 |
| | — |
|
Ahmad Chatila (1) | | — |
| | — |
|
Hanif Dahya | | 44,400 |
| | — |
|
Mark D. Lerdal | | 40,900 |
| | — |
|
David Ringhofer (1) | | 3,750 |
| | — |
|
Gregory Scallen (1) | | 2,250 |
| | — |
|
David Springer (1) | | 15,000 |
| | — |
|
John F. Stark | | 44,400 |
| | — |
|
Martin Truong (1) | | 275,774 |
| | — |
|
| |
1. | Messrs. Chatila, Ringhofer, Scallen, Springer and Truong are or were employees of SunEdison at the time of their service on the Board and do not receive any additional compensation for service on the Board. The RSUs listed for Messrs. Ringhofer and Scallen were issued in their capacity as SunEdison employees and not as members of the Board. |
Item 11. Executive Compensation.
We did not employ any of our named executive officers (as defined below) until December 2016. While certain of our named executive officers became employees of the Company in December 2016, the Company did not pay any compensation to such named executive officers until January 2017. Each of our named executive officers was employed and compensated by SunEdison or a subsidiary of SunEdison or, in the case of our Chief Operating Officer and Interim Chief Accounting Officer, by a third party consulting company. The ultimate responsibility and authority for compensation-related decisions for our named executive officers resided with the SunEdison compensation committee or the chief executive officer of SunEdison, as applicable, and any such compensation decisions were not subject to any approvals by our Board or any committees thereof. Because we played no role in determining the compensation of our named executive officers and because we are a controlled company under Nasdaq Rule 5615(c), we are not required to establish a compensation committee. In addition, as we are an “emerging growth company,” as defined by the JOBS Act, we are permitted to comply with reduced disclosure obligations regarding executive compensation. Therefore, we do not provide Compensation Discussion and Analysis in this Annual Report on Form 10-K.
During the year ended December 31, 2016, certain of our named executive officers, as well as other employees of SunEdison who provide services to us, may have participated in employee benefit plans and arrangements sponsored by SunEdison. We will not reimburse SunEdison for compensation related expenses attributable to any executive’s or employee’s time dedicated to providing services to us. Except as set forth below, we do not currently expect to have any long-term incentive or equity compensation plan in which our executive officers may participate.
The MSA does not require our named executive officers to dedicate a specific amount of time to fulfilling SunEdison’s obligations to us under the MSA. Additionally, SunEdison has informed us that it cannot identify the portion of compensation awarded to our applicable named executive officers by SunEdison that relates solely to their services to us, as SunEdison does not compensate its employees specifically for such services. As a result, the compensation contained in the below compensation tables may reflect compensation received by each named executive officer for services provided to the Company and to other affiliates of SunEdison.
Summary Compensation Table
The following table presents summary information concerning 2016 compensation awarded or paid to, or earned by: (i) each individual that served as the Company’s Chief Executive Officer during 2016; (ii) each individual that served as the Company’s Chief Financial Officer during 2016 and (iii) each of the other three most highly compensated executive officers for 2016 that were serving as executive officers as of December 31, 2016 (collectively, such persons were the “named executive officers” for the Company for 2016):
|
| | | | | | | | | | | | | | | | | | | |
Name and Principal Positions as of December 31, 2016 | Year | Salary(1) ($) | Bonus ($) | | Stock Awards(2) ($) | Option Awards ($) | Non-Equity Incentive Plan Compensation ($) | Change in Pension Value and Non-qualified Deferred ($) | All Other Compensation ($) | | Total ($) |
Blackmore, Peter(5) | 2016 | — |
| — |
| | 321,168 |
| — |
| — |
| — |
| 100,000 |
| (3) | 421,168 |
|
Chairman & Interim Chief Executive Officer | 2015 | — |
| — |
| | — |
| — |
| — |
| — |
| — |
| | — |
|
Cranna, Rebecca (6) | 2016 | 412,067 |
| 199,574 |
| (10) | 224,198 |
| — |
| 376,498 |
| — |
| 12,936 |
| (4) | 1,225,273 |
|
Executive Vice President and Chief Financial Officer | 2015 | 328,563 |
| — |
| | 1,296,119 |
| — |
| — |
| — |
| 15,484 |
| (4) | 1,640,166 |
|
Kravtsova, Yana | 2016 | 314,808 |
| 150,000 |
| (10) | 167,670 |
| — |
| 318,390 |
| — |
| 14,850 |
| (4) | 965,718 |
|
Senior Vice President, General Counsel and Secretary | 2015 | 265,385 |
| — |
| | 746,025 |
| — |
| — |
| — |
| 15,485 |
| (4) | 1,026,895 |
|
Rawden, David (7)(8) | 2016 | — |
| — |
| | — |
| — |
| — |
| — |
| 1,305,395 |
| (7) | 1,305,395 |
|
Interim Chief Accounting Officer | 2015 | — |
| — |
| | — |
| — |
| — |
| — |
| — |
| | — |
|
Studebaker, Thomas(7)(9) | 2016 | — |
| — |
| | — |
| — |
| — |
| — |
| 1,233,795 |
| (7) | 1,233,795 |
|
Chief Operating Officer | 2015 | — |
| — |
| | — |
| — |
| — |
| — |
| — |
| | — |
|
Wuebbels, Brian A. (6)(11) | 2016 | 234,850 |
| — |
| | — |
| — |
| — |
| — |
| 14,318 |
| (4) | 249,168 |
|
President and Chief Executive Officer | 2015 | 488,250 |
| — |
| | 3,440,373 |
| — |
| — |
| — |
| 35,000 |
| (4) | 3,963,623 |
|
| |
1. | Amounts shown include (a) cash compensation earned and received, (b) cash compensation earned but deferred at the election of the executive officer under the SunEdison Retirement Savings Plan and (c) cash received in exchange for earned but unused paid time off. |
| |
2. | All stock awards reflected in the table are Restricted Stock Units or Restricted Stock Awards under the SunEdison, Inc. 2010 Amended and Restated Equity Incentive Plan or 2015 Long-Term Incentive Plan, the TerraForm Power, Inc. 2014 Second Amended & Restated Long-Term Incentive Plan or the TerraForm Global, Inc. 2014 Long-Term Incentive Plan. The dollar amounts shown for stock awards represent the aggregate grant date fair value with respect to fiscal 2016 and 2015 in accordance with the applicable Accounting Standard Codification 718, Stock Compensation, excluding the effect of forfeitures related to service-based conditions. These amounts do not reflect whether the named executive officers have actually realized or will realize a financial benefit from the awards. For information on the assumptions used to calculate the value of the awards, refer to Item 15. Note 15 - Stock-Based Compensation. |
| |
3. | Represents cash fees paid to Mr. Blackmore for his service as a director of TerraForm Global, Inc. and TerraForm Power, Inc. |
| |
4. | Amount shown represents the contribution by SunEdison to the SunEdison Retirement Savings Plan. |
| |
5. | Mr. Blackmore joined the Board as its Chairman on November 20, 2015. He served as served as the chairman of the Office of the Chairman until April 21, 2016 whereupon the Board dissolved the Office of the Chairman and Mr. Blackmore was appointed as Interim Chief Executive Officer in addition to his role as Chairman of the Board. |
| |
6. | These individuals split their time evenly between the Company and TerraForm Power, Inc. The cash compensation received by each of these individuals reflects the total cash compensation received for services provided to the Company and to TerraForm Power, Inc. |
| |
7. | The Company compensates AlixPartners for its services and reimburses AlixPartners for its expenses, with an hourly rate of $950 as compensation for the performance of Mr. Studebaker as Chief Operating Officer and an hourly rate of $830 as compensation for the performance of Mr. Rawden as Interim Chief Accounting Officer. Represents amounts paid for their services to TerraForm Power, Inc. and TerraForm Global, Inc. from the time of their appointment (July 2016) through the end of the fiscal year. The Company does not pay amounts directly to Mr. Studebaker or Mr. Rawden. |
| |
8. | Mr. Rawden is a Director in AlixPartners' Turnaround & Restructuring practice. He was appointed Interim Chief Accounting Officer effective on July 7, 2016. |
| |
9. | Mr. Studebaker is a Managing Director in AlixPartners' Turnaround & Restructuring practice. He was appointed Chief Operating Officer effective on July 7, 2016. |
| |
10. | In April 2016, the Company approved retention cash awards to select executives. The awards vest in equal installments on May 31, 2016, September 30, 2016 and March 31, 2017. Amounts represent the first two installments that vested and were paid out in 2016. |
| |
11. | Mr. Wuebbels resigned as President and Chief Executive Officer and Director of the Company on March 30, 2016. |
Grants of Plan-Based Awards
The following table sets forth plan-based awards to the named executive officers of the Company during 2016:
|
| | | | | | | | | | | | | | | | | | | | | | | | | | |
| | | | Estimated Future Payouts Under Non-Equity Incentive Plan Awards ($) | | Grants of Plan Based Awards | | |
Name | | Grant Date | | Threshold ($) | | Target ($) | | Maximum ($) | | All Other Stock Awards: Number of Shares of Stock or Units (#) | | All Other Option Awards: Number of Securities Underlying Options (#) | | Exercise or Base Price of Option Awards ($/Sh) | | Grant Date Fair Value of Stock and Option Awards ($) |
Blackmore, Peter | | 07/25/2016 | | — |
| | — |
| | — |
| | 44,400 |
| (1) | — |
| | — |
| | 165,168 |
|
| | 07/25/2016 | | — |
| | — |
| | — |
| | 12,000 |
| (2) | — |
| | — |
| | 156,000 |
|
Cranna, Rebecca | | — |
| | — |
| | 290,830 |
| | 581,660 |
| | — |
| | — |
| | — |
| | |
| | 10/26/2016 | | — |
| | — |
| | — |
| | 29,847 |
| (1) | — |
| | — |
| — |
| 113,419 |
|
| | 10/26/2016 | | — |
| | — |
| | — |
| | 8,528 |
| (2) | — |
| | — |
| | 110,779 |
|
Kravtsova, Yana | | — |
| | — |
| | 187,500 |
| | 375,000 |
| | — |
| | | | | | |
| | 10/26/2016 | | — |
| | — |
| | — |
| | 22,321 |
| (1) | — |
| — |
| — |
| — |
| 84,820 |
|
| | 10/26/2016 | | — |
| | — |
| | — |
| | 6,378 |
| (2) | — |
| | — |
| | 82,850 |
|
Rawden, David | | — |
| | — |
| | — |
| | — |
| | — |
| | — |
| | — |
| | — |
|
Studebaker, Thomas | | — |
| | — |
| | — |
| | — |
| | — |
| | — |
| | — |
| | — |
|
Wuebbels, Brian A. | | — |
| | — |
| | — |
| | — |
| | — |
| | — |
| | — |
| | — |
|
| |
1. | Represents grants made under the TerraForm Global, Inc. 2014 Long-Term Incentive Plan. |
| |
2. | Represents grants made under the TerraForm Power, Inc. 2014 Second Amended & Restated Long-Term Incentive Plan. |
Outstanding Equity Awards at Fiscal Year-End
The following table presents information regarding outstanding equity awards held by the named executive officers of the Company at December 31, 2016. |
| | | | | | | | | | | | | | | | | | | | | | | | | | | | | | | | |
| | Options Awards | | Stock Awards |
Name | | Number of Securities Underlying Unexercised Options Exercisable | | Number of Securities Underlying Unexercised Options Unexercisable | | Equity Incentive Plan Awards: Number of Securities Underlying Unexercised Unearned Options | | Option Exercise Price | | Option Expiration Date (1) | | Grant Date of Stock Award | | Number of Shares or Units of Stock That Have Not Vested | | Market Value of Shares of Units of Stock That Have Not Vested (2) | | Equity Incentive Plan Awards: Number of Unearned Shares, Units or Other Rights That Have Not Vested | | Equity Incentive Plan Awards: Market or Payout Value of Unearned Shares, Units or Other Rights That Have Not Vested |
Blackmore, Peter | | — |
| | — |
| | — |
| | — |
| | — |
| | 7/25/2016 |
| | 12,000 |
| (3) | $ | 153,720 |
| | — |
| | — |
|
| — |
| — |
| | — |
| | — |
| | — |
| | — |
| | 7/25/2016 |
| | 44,400 |
| (4) | 175,380 |
| | — |
| | — |
|
Cranna, Rebecca | | — |
| | — |
| | — |
| | — |
| | — |
| | 9/1/2014 |
| | 8,250 |
| (5) | $ | 578 |
| | — |
| | — |
|
| | — |
| | — |
| | — |
| | — |
| | — |
| | 9/1/2014 |
| | 60,000 |
| (6) | 768,600 |
| | | | |
| | — |
| | — |
| | — |
| | — |
| | — |
| | 3/2/2015 |
| | 750 |
| (7) | 53 |
| | — |
| | — |
|
| | — |
| | — |
| | — |
| | — |
| | — |
| | 3/2/2015 |
| | 4,000 |
| (8) | 280 |
| | — |
| | — |
|
| | — |
| | — |
| | — |
| | — |
| | — |
| | 3/10/2015 |
| | 510 |
| (9) | 6,533 |
| | — |
| | — |
|
| | — |
| | — |
| | — |
| | — |
| | — |
| | 3/10/2015 |
| | 1,814 |
| (10) | 23,237 |
| | — |
| | — |
|
| | — |
| | — |
| | — |
| | — |
| | — |
| | 3/31/2015 |
| | 67,068 |
| (11) | 264,919 |
| | — |
| | — |
|
| | — |
| | — |
| | — |
| | — |
| | — |
| | 10/15/2015 |
| | 18,750 |
| (7) | 1,313 |
| | — |
| | — |
|
| | — |
| | — |
| | — |
| | — |
| | — |
| | 12/22/2015 |
| | 60,750 |
| (12) | 4,253 |
| | | | |
| | — |
| | — |
| | — |
| | — |
| | — |
| | 12/22/2015 |
| | 13,500 |
| (6) | 172,935 |
| | — |
| | — |
|
| | — |
| | — |
| | — |
| | — |
| | — |
| | 12/23/2015 |
| | 22,500 |
| (13) | 88,875 |
| | — |
| | — |
|
| | — |
| | — |
| | — |
| | — |
| | — |
| | 10/26/2016 |
| | 29,847 |
| (13) | 117,896 |
| | — |
| | — |
|
| | — |
| | — |
| | — |
| | — |
| | — |
| | 10/26/2016 |
| | 8,528 |
| (6) | 109,244 |
| | — |
| | — |
|
Kravtsova, Yana | | — |
| | — |
| | — |
| | — |
| | — |
| | 2/2/2015 |
| | 15,000 |
| (7) | $ | 1,050 |
| | | | |
| | — |
| | — |
| | — |
| | — |
| | — |
| | 3/31/2015 |
| | 268,274 |
| (11) | 1,059,682 |
| | — |
| | — |
|
| | — |
| | — |
| | — |
| | — |
| | — |
| | 12/22/2015 |
| | 7,500 |
| (13) | 29,625 |
| | — |
| | — |
|
| | — |
| | — |
| | — |
| | — |
| | — |
| | 12/22/2015 |
| | 20,250 |
| (12) | 1,418 |
| | — |
| | — |
|
| | — |
| | — |
| | — |
| | — |
| | — |
| | 12/22/2015 |
| | 4,500 |
| (6) | 57,645 |
| | — |
| | — |
|
| | — |
| | — |
| | — |
| | — |
| | — |
| | 10/26/2016 |
| | 22,321 |
| (12) | 88,168 |
| | — |
| | — |
|
| | — |
| | — |
| | — |
| | — |
| | — |
| | 10/26/2016 |
| | 6,378 |
| (6) | 81,702 |
| | — |
| | — |
|
Rawden, David | | — |
| | — |
| | — |
| | — |
| | — |
| | — |
| | — |
| | — |
| | — |
| | — |
|
Studebaker, Thomas | | — |
| | — |
| | — |
| | — |
| | — |
| | — |
| | — |
| | — |
| | — |
| | — |
|
Wuebbels, Brian A.(15) | | 25,000 |
| (16) | — |
| | — |
| | 55.74 |
| | 8/13/2017 |
| | 5/2/2014 |
| | 120,000 |
| (14) | $ | 8,400 |
| | — |
| | — |
|
| | 25,000 |
| (16) | — |
| | — |
| | 55.74 |
| | 8/13/2017 |
| | 3/10/2015 |
| | 9,000 |
| (7) | 630 |
| | — |
| | — |
|
| | 2,500 |
| (16) | — |
| | — |
| | 69.84 |
| | 1/23/2018 |
| | 3/10/2015 |
| | 48,000 |
| (8) | 3,360 |
| | — |
| | — |
|
| | 5,000 |
| (16) | — |
| | — |
| | 51.63 |
| | 7/22/2018 |
| | 3/10/2015 |
| | 6,000 |
| (9) | 76,860 |
| | — |
| | — |
|
| | 3 |
| (16) | — |
| | — |
| | 15.99 |
| | 4/20/2020 |
| | 3/10/2015 |
| | 21,334 |
| (10) | 273,289 |
| | — |
| | — |
|
|
| | | | | | | | | | | | | | | | | | | | | | | | | | | | | | | | |
| | 16,000 |
| (17) | — |
| | — |
| | 11.63 |
| | 4/27/2021 |
| | 3/31/2015 |
| | 536,547 |
| (11) | 2,119,361 |
| | — |
| | — |
|
| | 6,250 |
| (17) | — |
| | — |
| | 3.45 |
| | 4/25/2022 |
| | 12/23/2015 |
| | 37,500 |
| (6) | 480,375 |
| | — |
| | — |
|
| | 150,000 |
| (17) | — |
| | — |
| | 2.13 |
| | 5/16/2022 |
| | — |
| | — |
| | — |
| | — |
| | — |
|
| | 80,000 |
| (17) | — |
| | — |
| | 1.76 |
| | 7/24/2022 |
| | — |
| | — |
| | — |
| | — |
| | — |
|
| | 98,667 |
| (17) | — |
| | — |
| | 3.27 |
| | 9/18/2022 |
| | — |
| | — |
| | — |
| | — |
| | — |
|
| | 150,000 |
| (17) | — |
| | — |
| | 9.58 |
| | 7/18/2023 |
| | — |
| | — |
| | — |
| | — |
| | — |
|
| |
1. | The grant date of all stock option awards is ten years prior to the expiration date. Employees have three months from a termination date within which to exercise exercisable stock options. |
| |
2. | Based on SunEdison’s closing stock price on December 31, 2016 of $0.07, TerraForm Power, Inc.'s closing stock price on December 31, 2016 of $12.81, and the Company’s closing stock price on December 31, 2016 of $3.95. |
| |
3. | Represents RSUs granted under the TerraForm Power, Inc. 2014 Second Amended & Restated Long-Term Incentive Plan. These RSUs vest in full on May 27, 2017. |
| |
4. | Represents RSUs granted under the TerraForm Global, Inc. 2014 Long-Term Incentive Plan. These RSUs vest in full on May 27, 2017. |
| |
5. | Represents RSUs granted under the SunEdison, Inc. 2010 Amended and Restated Equity Incentive Plan. These RSUs vest in increments of 33%, 33%, and 34% over three years commencing on the first anniversary of the grant date. |
| |
6. | Represents RSUs granted under the TerraForm Power, Inc. 2014 Second Amended & Restated Long-Term Incentive Plan. These RSUs vest in increments of 25% on the first and second anniversary of the grant date, and 50% on the third anniversary of the grant date. |
| |
7. | Represents RSUs granted under the SunEdison, Inc. 2010 Amended and Restated Equity Incentive Plan. These RSUs vest in increments of 25% over four years commencing on the first anniversary of the grant date. |
| |
8. | Represents RSUs granted under the SunEdison, Inc. 2010 Amended and Restated Equity Incentive Plan. These RSUs are based on performance. There are three performance tiers, each of which represents one third of the entire grant. Each of the performance tiers are based on TerraForm Power's dividend-per-share targets, as predetermined and approved by SunEdison’s Compensation Committee. If the performance goals are not achieved, the applicable performance tiers are forfeited in their entirety. If certain performance goals are met by the first quarter or 2016, 2017 and 2018, as measured by the last twelve months, the first, second and third tier will vest at 50%, 75% or 100%. |
| |
9. | Represents RSUs granted under the TerraForm Power, Inc. 2014 Second Amended & Restated Long-Term Incentive Plan. These RSUs vest in increments of 25% over four years commencing on the first anniversary of the grant date. |
| |
10. | Represents RSUs granted under the TerraForm Power, Inc. 2014 Second Amended & Restated Long-Term Incentive Plan. These RSUs are based on performance. There are three performance tiers, each of which represents one third of the entire grant. Each of the performance tiers are based on TerraForm Power's dividend-per-share targets, as predetermined and approved by SunEdison’s Compensation Committee. If the performance goals are not achieved, the applicable performance tiers are forfeited in their entirety. If certain performance goals are met by the first quarter or 2016, 2017 and 2018, as measured by the last twelve months, the first, second and third tier will vest at 50%, 75% or 100%. |
| |
11. | Represents RSAs granted under the TerraForm Global, Inc. 2014 Long-Term Incentive Plan. These RSAs vest in increments of 25% over four years commencing |
on the first anniversary of August 5, 2015.
| |
12. | Represents RSUs granted under the SunEdison, Inc. 2010 Amended and Restated Equity Incentive Plan. These RSUs vest in increments of 25% on the first and second anniversary of the grant date, and 50% on the third anniversary of the grant date. |
| |
13. | Represents RSUs granted under the TerraForm Global, Inc. 2014 Long-Term Incentive Plan. These RSUs vest in increments of 25% on the first and second |
anniversary of the grant date, and 50% on the third anniversary of the grant date.
| |
14. | Represents RSUs granted under the SunEdison, Inc. 2010 Amended and Restated Equity Incentive Plan. These RSUs vest, if at all, upon the achievement of certain performance criteria. If SunEdison’s stock price attains certain targets over the period ended June 30, 2016, that portion of the earned grant would vest at 50% on the grant date anniversary in 2017 and 50% on the grant date anniversary in 2018. If the stock price attained a set target from the period beginning July 1, 2016 until May 2, 2018, that portion of the earned grant would vest 50% on the grant date anniversary in 2017 and 50% on the grant date anniversary in 2018 or 100% in 2018 depending on the date the target is achieved. |
| |
15. | Mr. Wuebbels resigned from his position as President and Chief Executive Officer of the Company prior to December 31, 2016. However, since Mr. Wuebbels continued to be employed by SunEdison as of December 31, 2016 his outstanding equity awards were not forfeited as of that date. |
| |
16. | Represents stock options granted under the MEMC Electronic Materials, Inc. 2001 Equity Incentive Plan (restated January 24, 2007). As of December 31, 2016, all of these options had vested. |
| |
17. | Represents stock options granted under the MEMC Electronic Materials, Inc. 2010 Equity Incentive Plan. As of December 31, 2016, all of these options had vested. |
Option Exercised and Stock Vested
The following table sets forth certain information concerning stock option exercises and the vesting of restricted stock units during 2016 by the named executive officers of the Company.
|
| | | | | | | | | | | |
| | Option Awards | | Stock Awards |
Name | | Number of Shares Acquired on Exercise (#) | | Value Realized on Exercise ($) | | Number of Shares Acquired on Vesting (#) | | Value Realized on Vesting ($) |
Blackmore, Peter | | — |
| | N/A | | — |
| | N/A |
|
Cranna, Rebecca | | — |
| | N/A | | 64,776 |
| | 551,135 |
|
Kravtsova, Yana | | — |
| | N/A | | 98,424 |
| | 348,790 |
|
Rawden, David | | — |
| | N/A | | — |
| | N/A |
|
Studebaker, Thomas | | — |
| | N/A | | — |
| | N/A |
|
Wuebbels, Brian A. | | — |
| | N/A | | 5,000 |
| | 25,400 |
|
Potential Payment Upon Termination or Change in Control
The following table describes, assuming a termination date of December 31, 2016, an approximation of (i) the amounts due to each of our named executive officers in the form of lump sum cash severance, (ii) the amounts due to each of our named executive officers as acceleration of cash retention awards, (iii) the value of acceleration of vesting applicable to stock options, RSUs and RSAs for each of the named executive officers and (iv) a lump sum cash payment equal to twelve months of COBRA health insurance premiums due to certain named executive officers in each case in the event of the named executive officer’s (a) death, (b) disability, (c) termination without cause or resignation for good reason, (d) termination for cause, (e) termination in connection with a change in control, or (f) impact of a change in control without termination. Any actual amounts payable to each executive listed below upon his or her termination can only be determined definitively at the time of each executive’s actual termination.
Under our equity plans, TerraForm Power, Inc.’s (together with its subsidiaries, “TerraForm Power”) equity plans and SunEdison’s equity plans, an employee (including named executive officers) must be terminated without cause or must resign for good reason within two years following a change in control of the Company, TerraForm Power or SunEdison, respectively, in order to receive accelerated vesting of stock options, RSUs and RSAs. Under our equity plans, “good reason” is generally considered a material diminution in an employee’s duties and responsibilities, a decrease in an employee’s base salary or benefits or a relocation of an employee’s work location of more than 50 miles. The plans also provide for accelerated vesting upon the individual’s death or disability during active employment with the Company. We may also designate certain equity grants as eligible for acceleration in circumstances beyond those listed above.
In addition, the outstanding equity awards of each of our named executive officers are governed by the terms of their individual award agreements, which provide for full acceleration of their awards upon death, disability, severance termination/resignation with consent, involuntary termination following a change in control or change in control without termination.
|
| | | | | | | | | | | | | | | | |
Name/ Circumstance | | Severance ($) | | Retention Bonus | | Accel. Vesting ($)(1) | | Healthcare ($)(2) | | Total ($) |
Blackmore, Peter | | | | | | | | | | |
Death | | — |
| | — |
| | 329,100 |
| | — |
| | 329,100 |
|
Disability | | — |
| | — |
| | 329,100 |
| | — |
| | 329,100 |
|
Severance Termination/ Resignation with Consent | | — |
| | — |
| | 175,380 |
| | — |
| | 175,380 |
|
Termination for Cause | | — |
| | — |
| | — |
| | — |
| | — |
|
Involuntary Termination if Change-in-Control | | — |
| | — |
| | 175,380 |
| | — |
| | 175,380 |
|
Change-in-Control (no termination) | | — |
| — |
| — |
| | 175,380 |
| | — |
| | 175,380 |
|
Cranna, Rebecca | | | | | | | | | | |
Death | | — |
| | — |
| | 1,558,713 |
| | — |
| | 1,558,713 |
|
Disability | | — |
| | — |
| | 1,558,713 |
| | — |
| | 1,558,713 |
|
Severance Termination (3) | | — |
| | — |
| | — |
| | — |
| | — |
|
Termination for Cause | | — |
| | — |
| | — |
| | — |
| | — |
|
Involuntary Termination if Change-in-Control (3) | | — |
| | — |
| | 471,689 |
| | — |
| | 471,689 |
|
Change-in-Control (no termination) | | — |
| | — |
| | 471,689 |
| | — |
| | 471,689 |
|
Kravtsova, Yana | | | | | | | | | | |
Death | | — |
| | — |
| | 1,319,290 |
| | — |
| | 1,319,290 |
|
Disability | | — |
| | — |
| | 1,319,290 |
| | — |
| | 1,319,290 |
|
Severance Termination (4) | | 300,000 |
| | 75,000 |
| | 1,316,822 |
| | 19,434 |
| | 1,711,256 |
|
Termination for Cause | | — |
| | — |
| | — |
| | — |
| | — |
|
Involuntary Termination if Change-in-Control (4) | | 300,000 |
| | 75,000 |
| | 1,316,822 |
| | 19,434 |
| | 1,711,256 |
|
Change-in-Control (no termination) | | — |
| | — |
| | 1,316,822 |
| | — |
| | 1,316,822 |
|
Rawden, David (5) | | | | | | | | | | |
Death | | — |
| | — |
| | — |
| | — |
| | — |
|
Disability | | — |
| | — |
| | — |
| | — |
| | — |
|
Severance Termination | | — |
| | — |
| | — |
| | — |
| | — |
|
Termination for Cause | | — |
| | — |
| | — |
| | — |
| | — |
|
Involuntary Termination if Change-in-Control | | — |
| | — |
| | — |
| | — |
| | — |
|
Change-in-Control (no termination) | | — |
| | — |
| | — |
| | — |
| | — |
|
Studebaker, Thomas (5) | | | | | | | | | | |
Death | | — |
| | — |
| | — |
| | — |
| | — |
|
Disability | | — |
| | — |
| | — |
| | — |
| | — |
|
Severance Termination | | — |
| | — |
| | — |
| | — |
| | — |
|
Termination for Cause | | — |
| | — |
| | — |
| | — |
| | — |
|
Involuntary Termination if Change-in-Control | | — |
| | — |
| | — |
| | — |
| | — |
|
Change-in-Control (no termination) | | — |
| | — |
| | — |
| | — |
| | — |
|
Wuebbels, Brian A. (6) | | | | | | | | | | |
Death | | — |
| | — |
| | 2,962,275 |
| | — |
| | 2,962,275 |
|
Disability | | — |
| | — |
| | 2,962,275 |
| | — |
| | 2,962,275 |
|
Severance Termination | | — |
| | — |
| | — |
| | — |
| | — |
|
Termination for Cause | | — |
| | — |
| | — |
| | — |
| | — |
|
Involuntary Termination if Change-in-Control | | — |
| | — |
| | 2,119,361 |
| | — |
| | 2,119,361 |
|
Change-in-Control (no termination) | | — |
| | — |
| | 2,119,361 |
| | — |
| | 2,119,361 |
|
| |
1. | Reflects a valuation of the acceleration of the named executive officer’s outstanding options, RSAs and RSUs calculated based on the closing price on December 31, 2016 of SunEdison common stock, TerraForm Power, Inc. Class A common stock and TerraForm Global, Inc. Class A common stock, as applicable. The actual amount received by the named executive officer upon the sale of shares received under RSAs and RSUs or following the exercise of options would depend on the actual market value at the time of such sale. |
| |
2. | Reflects lump sum payment equal to 12 months of continued healthcare coverage using 2017 COBRA rates. |
| |
3. | Ms. Cranna is an employee of TerraForm Power, and is entitled to certain benefits from TerraForm Power upon termination of her employment, including cash severance, acceleration of cash retention awards, acceleration of vesting of equity grants and a lump sum cash payment for health insurance premiums. With the exception of acceleration of vesting of certain equity awards granted by the Company, these severance benefits are not obligations of the Company and would not be triggered by removal of Ms. Cranna solely from her role as a named executive officer of the Company. However, pursuant to arrangements entered into between the Company and TerraForm Power with respect to the sharing of costs associated with Ms. Cranna’s roles at the Company and TerraForm Power, in the event that Ms. Cranna is terminated from both the Company and TerraForm Power, the Company would be obligated to pay a portion of the severance benefits due to Ms. Cranna as a result of the termination of her employment with TerraForm Power in an amount to be agreed between the Company and TerraForm Power. |
| |
4. | Ms. Kravtsova is entitled to receive a lump sum cash severance payment equal to one year of base salary upon an eligible termination event under the terms of her August 24 Letter Agreement (as defined below). |
| |
5. | Messrs. Studebaker and Rawden are not entitled to any payments upon termination. |
| |
6. | Mr. Wuebbels resigned from his position as President and Chief Executive Officer of the Company prior to December 31, 2016. However, since Mr. Wuebbels continued to be employed by SunEdison as of December 31, 2016 the applicable benefits remain in effect as of that date. |
Letter Agreements Regarding Accelerated Vesting and Severance
In July 2016, each of the Company and TerraForm Power entered into a letter agreement with each of our Senior Vice President, General Counsel and Secretary Yana Kravtsova and our and its Executive Vice President and Chief Financial Officer Rebecca Cranna (collectively, the “July 2016 Letter Agreements”), which provide for accelerated vesting of RSAs and RSUs upon the occurrence of certain events. Pursuant to the July 2016 Letter Agreements, if either Ms. Kravtsova or Ms. Cranna, as applicable, is terminated by SunEdison without cause or resigns for good reason and does not receive an offer of employment at either the Company or TerraForm Power in an equivalent position and with equivalent compensation, or, following a transition of her employment to either the Company or TerraForm Power, is terminated by the Company or TerraForm Power, as applicable, without cause or resigns for good reason, then 100% of her unvested RSAs and RSUs in each of TerraForm Global, Inc. and TerraForm Power, Inc. will immediately vest, contingent upon the execution of a separation and release of claim agreement.
In addition, pursuant to the July 2016 Letter Agreements, if Ms. Kravtsova or Ms. Cranna, as applicable, becomes an employee of TerraForm Power, and remains an employee of TerraForm Power at the time that TerraForm Power ceases to be an affiliate of the Company, then all of her unvested RSAs and RSUs in TerraForm Global, Inc. will immediately vest, and if Ms. Kravtsova or Ms. Cranna, as applicable, becomes an employee of the Company, and remains an employee of the Company at the time that the Company ceases to be an affiliate of TerraForm Power, then all of her unvested RSAs and RSUs in TerraForm Power, Inc. will immediately vest.
In December 2016, the July 2016 Letter Agreements were updated to apply to all RSU grants made by each of the Company and TerraForm Power to Mses. Kravtsova and Cranna subsequent to the execution of the July 2016 Letter Agreements.
In August 2016, the Company entered into a letter agreement with Ms. Kravtsova with respect to certain severance and compensation terms (the “August 24 Letter Agreement”). TerraForm Power was also a party to the August 24 Letter Agreement with respect to its agreement to have the August 24 Letter Agreement assigned to it if Ms. Kravtsova becomes employed by TerraForm Power. Also in August 2016, TerraForm Power entered into a letter agreement with Ms. Cranna with respect to similar severance and compensation terms (the “August 30 Letter Agreement” and, together with the August 24 Letter Agreement, the “August 2016 Letter Agreements”). The Company was also a party to the August 30 Letter Agreement with respect to its agreement to (a) share the financial obligations with TerraForm Power if Ms. Cranna performs duties for both TerraForm Power and TerraForm Global and (b) have the August 30 Letter Agreement assigned to the Company if Ms. Cranna is employed solely by the Company.
The August 2016 Letter Agreements cover four primary areas, in each case subject to additional terms and conditions contained in the August 2016 Letter Agreements. For the August 24 Letter Agreement, the references below to the “Company” are to us unless the agreement has been assigned to TerraForm Power. For the August 30 Letter Agreement, references below to the “Company” with respect to financial obligations are to both TerraForm Power and us (subject to the cost splitting with regard to Ms. Cranna described above) and otherwise to TerraForm Power unless the agreement has been assigned to us.
• First, if within a year of the applicable August 2016 Letter Agreement, SunEdison terminates the officer’s employment without cause or the officer resigns from SunEdison for good reason, the Company shall offer the officer at-will employment under the terms set forth in the August 2016 Letter Agreement.
• Second, if the officer accepts a position with the Company pursuant to the transfer described above or otherwise and is later terminated without cause, resigns for good reason or dies, the officer is eligible to receive a lump-sum cash severance of one year of base salary and a payment equal to 12 months of COBRA health insurance premiums.
• Third, if the officer ceases to be an employee of SunEdison and becomes an employee of the Company, the Company will provide a base salary of $300,000 annualized for Ms. Kravtsova and $401,145 annualized for Ms. Cranna.
• Fourth, whether the officer remains employed by SunEdison or is employed by the Company, the officer is eligible to participate in an annual variable incentive plan (the “Bonus Plan”) of the Company as of January 1, 2016. The target under the Bonus Plan for Ms. Kravtsova is 50% of the base salary, with a minimum, assuming at least minimum performance, of 33% and a maximum of 67%. The target under the Bonus Plan for Ms. Cranna is 60% of the base salary, with a minimum, assuming at least minimum performance, of 40% and a maximum of 120%. For 2016, such officers are also eligible for an additional bonus, with a target of 12.5% and maximum of 25% of base salary, depending on performance.
Mses. Kravtsova and Cranna, like most of the personnel that manage our operations, were employees of SunEdison throughout 2016. We entered into the July 2016 Letter Agreements and the August 2016 Letter Agreements to encourage Mses. Kravtsova and Cranna to remain employed by SunEdison or, if applicable, the Company or TerraForm Power despite the uncertainty caused by the SunEdison Bankruptcy.
Item 12. Security Ownership of Certain Beneficial Owners and Management and Related Stockholder
Matters.
The following table sets forth certain information known to us regarding beneficial ownership of our voting securities as of May 31, 2017 by:
| |
• | each person known by us to be the beneficial owner of more than 5% of any class of our voting securities; |
| |
• | each of our named executive officers; and |
| |
• | all executive officers and directors as a group. |
Beneficial ownership is determined in accordance with the rules of the SEC and generally includes voting or investment power with respect to securities. Except as noted by footnote below, and subject to community property laws where applicable, the persons named in the table below have sole voting and investment power with respect to all shares shown as beneficially owned by them. The table below is based upon information supplied by officers, directors and principal stockholders and Schedules 13D or 13G filed with the SEC.
This table lists applicable percentage ownership based on 112,952,170 shares of our Class A common stock and 61,343,054 shares of our Class B common stock (collectively, our “Common Stock”), in each case outstanding as of May 31, 2017. Shares issuable upon exercise of options to purchase shares of our Common Stock that are exercisable within 60 days of May 31, 2017, and shares underlying vested RSUs and underlying RSUs that will vest within 60 days of May 31, 2017, are deemed to be beneficially owned by the persons holding these options for the purpose of computing percentage ownership of that person, but are not treated as outstanding for the purpose of computing any other person’s ownership percentage.
Unless otherwise indicated in the table or footnotes below, the address for each beneficial owner is c/o TerraForm Global, Inc., 7550 Wisconsin Avenue, 9th Floor, Bethesda, Maryland 20814.
|
| | | | | | | | | | | |
| | Beneficial Ownership (a) | | | | |
| | Class A Common Stock | | Class B Common Stock | | |
Name of Beneficial Owner | | Number of Shares | | % | | Number of Shares | | % | | % of Total Voting Power |
5% or more Stockholders: | | | | | | | | | | |
SunEdison(b) | | 2,000,000 |
| | — | | 61,343,054 | | 100% | | 98.2% |
Renova Energia, S.A.(c) | | 20,327,499 |
| | 18.0% | | | | | | |
Vincent C. Smith(d) | | 7,000,979 |
| | 6.2% | | | | | | |
Knighthead Capital Management, LLC(e) | | 8,157,500 |
| | 7.2% | | | | | | |
Directors, Named Executive Officers and Executive Officers: | | | | | | | | | | |
Peter Blackmore | | 59,100 |
| | * | | | | | | |
Rebecca Cranna | | 94,441 |
| | * | | | | | | |
Yana Kravtsova | | 359,895 |
| | * | | | | | | |
David Ringhofer | | 3,000 |
| | * | | | | | | |
Hanif Dahya | | 52,500 |
| | * | | | | | | |
John F. Stark | | 59,100 |
| | * | | | | | | |
Christopher Compton | | 59,100 |
| | * | | | | | | |
Gregory Scallen | | 375 |
| | * | | | | | | |
Mark Lerdal | | 60,900 |
| | * | | | | | | |
Frederick J. Boyle | | 40,900 |
| | * | | | | | | |
Brian A. Wuebbels | | 134,136 |
| | * | | | | | | |
David Rawden | | — |
| | * | | | | | | |
Thomas Studebaker | | — |
| | * | | | | | | |
David J. Mack | | — |
| | * | | | | | | |
Alan B. Miller | | — |
| | * | | | | | | |
Directors and Executive Officers as a group (15 persons) | | 923,447 |
| | | | | | | | |
* Less than 1.0%
| |
(a) | Represents shares of Class A common stock or shares of Class B common stock beneficially owned. Holders of shares of Class A common stock and Class B common stock vote together as a single class on all matters presented to our stockholders for their vote or approval, except as otherwise required by applicable law. Each share of our Class A common stock is entitled to one vote per share and each share of our Class B common stock is entitled to 100 votes per share. |
| |
(b) | Represents shares of Class B common stock held directly or indirectly by SunEdison Holdings Corporation, a wholly owned subsidiary of SunEdison, Inc. SunEdison Holdings Corporation owns 2,000,000 shares of Class A common stock. In addition, SunEdison Holdings Corporation owns 61,343,054 Class B units of Global LLC, which are exchangeable (together with shares of our Class B common stock) for shares of our Class A common stock at any time. As a result, SunEdison Holdings Corporation may also be deemed to beneficially own the shares of Class A common stock for which such Class B units are exchangeable. The principal place of business for these entities is 13736 Riverport Drive, Suite 1000, Maryland Heights, Missouri 63043. |
| |
(c) | As set forth in a Schedule 13D filed by Renova Energia, S.A. (“Renova”) with the SEC on September 28, 2015. According to the filing, Renova has sole voting and dispositive power over 20,327,499 shares of Class A common stock. Renova’s principal place of business is located at Avenida Roque Petroni Junior, 999, 4 andar, Sao Paulo, SP, Brazil 04707-910. As further described in Item 15. Note 23 - Subsequent Events, pursuant to arrangements entered into between Renova and affiliates of Brookfield Asset Management Inc. (“Brookfield”), an affiliate of Brookfield has agreed to purchase from Renova 19,535,004 of the shares of Class A common stock of TerraForm Global, Inc. currently owned by Renova, and the remaining 792,495 shares of Class A common stock of TerraForm Global, Inc. held by Renova as of May 31, 2017 are expected to be transferred to the Company subject to the satisfaction of certain conditions. |
| |
(d) | As set forth in a Schedule 13G filed by Mr. Smith with the SEC on May 6, 2016. According to the filing, Mr. Smith is the sole beneficial owner of 7,000,979 shares of Class A common stock. The business address for Mr. Smith is 2560 East Chapman Avenue #173, Orange, CA 92869. |
| |
(e) | As set forth in a Schedule 13D/A filed by Knighthead Capital Management, LLC with the SEC on January 27, 2017. According to the filing each of the Reporting Persons may be deemed to be the beneficial owner of 8,157,500 shares of Class A common stock held for the accounts of the Knighthead Funds. The business address for Knighthead Capital Management, LLC is 1140 Avenue of the Americas, 12th Floor, New York, NY 10036. |
Arrangements Affecting Change in Control of the Company
SunEdison has pledged, in the aggregate, 100% of the shares of Class A common stock, Class B common stock and Class B units in Global LLC that it owns to its lenders as security under (i) a Margin Loan Agreement with the lenders party thereto and Deutsche Bank AG, London Branch, as the administrative agent and the calculation agent thereunder (the “Margin Loan Agreement”), (ii) the 3.75% Guaranteed Exchangeable Senior Secured Notes due 2020 issued pursuant to an Indenture, dated January 29, 2015 (the “Exchangeable Note Indenture”), and (iii) under its credit facility with Wells Fargo Bank, National Association, as administrative agent, Goldman Sachs Bank USA and Deutsche Bank Securities Inc., as joint lead arrangers and joint syndication agents, Goldman Sachs Bank USA, Deutsche Bank Securities Inc., Wells Fargo Securities, LLC and Macquarie Capital (USA) Inc., as joint bookrunners, and the lenders identified in the credit agreement (the “Credit Facility”). If SunEdison breaches certain covenants and obligations in the Margin Loan Agreement, the Exchangeable Note Indenture or the Credit Facility, an event of default could result and the lenders could exercise their right to accelerate all the debt under the Margin Loan Agreement, the Exchangeable Note Indenture or the Credit Facility, as applicable, and foreclose on the pledged shares (and a corresponding number of Class B units). SunEdison has pledged, in the aggregate, 100% of the shares of Class A common stock, Class B common stock and Class B units in Global LLC that it owns as collateral under its DIP financing and its first and second lien credit facilities and second lien secured notes. An event of default under these facilities could result in the lenders exercising their right to foreclose on the pledged shares (and a corresponding number of Class B units).
Because SunEdison owns a majority of the combined voting power of our common stock, the occurrence of an event of default, foreclosure, and a subsequent sale of all, or substantially all, of the shares of Class A common stock, Class B common stock and Class B units in Global LLC received upon foreclosure of any pledged securities could result in a change of control. SunEdison, through its wholly-owned subsidiary, SunEdison Holdings Corporation, owns 2,000,000 shares of Class A common stock, 61,343,054 shares of Class B common stock and 61,343,054 Class B units of Global LLC, which are exchangeable (together with shares of our Class B common stock) for shares of our Class A common stock.
See Item 1. Business - Recent Developments-SunEdison Bankruptcy, Item 1A. Risk Factors - Risks Related to our Relationship with SunEdison and the SunEdison Bankruptcy and other disclosures in this Annual Report on Form 10-K for additional information relating to the SunEdison Bankruptcy. See Item 1. Business - Recent Developments-Entry into a Definitive Merger Agreement with Brookfield Asset Management Inc., Item 1A. Risk Factors - Risks Related to a Failure to Complete the Brookfield Transaction and other disclosures in this Annual Report on Form 10-K for additional information relating to the Brookfield Transaction.
Securities Authorized for Issuance Under Equity Compensation Plans
The following table sets forth information with respect to all of our equity compensation plans as of December 31, 2016:
|
| | | | |
| Number of Securities to be Issued Upon | Weighted-Average Exercise Price of | Number of Securities Remaining Available for Future Issuance under |
| Exercise of Outstanding Options, Warrants and Rights | Outstanding Options, Warrants and Rights | Equity Compensation Plans (Excluding Securities Reflected in Column |
| (a) | (b) | (c) |
Equity compensation plans approved by security holders | 10,620,603 | N/A | 7,251,807 |
|
Equity compensation plans not approved by security holders | N/A | N/A | N/A |
Total | 10,620,603 | N/A | 7,251,807 |
|
(a) Number of shares subject to adjustment for changes in capitalization for stock splits, stock dividends and similar events.
(b) Shares underlying restricted stock units and performance-based restricted stock awards are deliverable without payment of consideration by recipient.
(c) These shares are issuable under the TerraForm Global, Inc. 2014 Long-Term Incentive Plan.
Item 13. Certain Relationships and Related Transactions, and Director Independence.
POLICIES AND PROCEDURES FOR RELATED PARTY TRANSACTIONS
As provided by our Conflicts Committee charter adopted upon the completion of our IPO, our Conflicts Committee is responsible for reviewing and recommending to the Board whether to approve in advance any material related party transactions between us and SunEdison or its affiliates. The members of our Conflicts Committee determine whether to recommend a related party transaction in the exercise of their fiduciary duties as directors.
See Item 15. Note 19 - Related Parties, Item 1. Business - Recent Developments - SunEdison Bankruptcy, and Item 15. Note 4 - Acquisitions for information regarding certain relationships and related transactions, including those with SunEdison. See Item 10. Directors, Executive Officers and Corporate Governance - Corporate Governance and Board Matters for information regarding director independence.
Item 14. Principal Accounting Fees and Services.
Audit and Non-Audit Fees
The following table represents aggregate fees billed or to be billed to us for the fiscal years ended December 31, 2016 and December 31, 2015 by KPMG LLP, our principal independent registered public accounting firm: |
| | | | | | | | |
| | Year ended December 31, |
(in thousands) | | 2016 | | 2015 |
Audit fees(a) | | $ | 4,745,609 |
| | $ | 6,956,251 |
|
Audit related fees(b) | | 6,621 |
| | 6,622 |
|
Tax fees | | 390,000 |
| | 10,000 |
|
All other fees | | — |
| | — |
|
Total | | $ | 5,142,230 |
| | $ | 6,972,873 |
|
| |
(a) | This category includes KPMG LLP’s audit of our annual consolidated financial statements and review of financial statements included in our quarterly reports on Form 10-Q. This category also includes advice on audit and accounting matters that arose during, or as a result of, the audit or review of interim financial statements. |
| |
(b) | Services rendered in connection with our registration statements filed on Form S-1 and services that are normally provided by independent registered public accountants in connection with regulatory filings or engagements for those fiscal years. |
All fees described above were approved by our Audit Committee.
Pre-Approval Policies and Procedures
The Audit Committee’s policy is to pre-approve all audit and permissible non-audit services rendered by KPMG LLP, our independent registered public accounting firm. The Audit Committee pre-approves specified services in defined categories of audit services, audit-related services and tax services up to specified amounts, as part of the Audit Committee’s approval of the scope of the engagement of KPMG LLP or on an individual case-by-case basis before KPMG LLP is engaged to provide a service. The Audit Committee has determined that the rendering of the services other than audit services by KPMG LLP is compatible with maintaining the principal accountant’s independence.
PART IV
Item 15. Financial Statements and Exhibits.
(a) The following documents are filed as a part of this Annual Report on Form 10-K
(1) Financial Statements:
(2) Financial Statement Schedules:
The information required to be submitted in the Financial Statement Schedules for TerraForm Global, Inc. has either been shown in the financial statements or notes, or is not applicable or required under Regulation S-X; therefore, those schedules have been omitted
(3) Exhibits:
See Exhibit Index submitted as a separate section of this Annual Report on Form 10-K.
Report of Independent Registered Public Accounting Firm
The Board of Directors and Stockholders
TerraForm Global, Inc.:
We have audited the accompanying consolidated balance sheets of TerraForm Global, Inc. and subsidiaries as of December 31, 2016 and 2015, and the related consolidated statements of operations, comprehensive loss, stockholders’ equity, and cash flows for each of the years in the three‑year period ended December 31, 2016. These consolidated financial statements are the responsibility of the Company’s management. Our responsibility is to express an opinion on these consolidated financial statements based on our audits.
We conducted our audits in accordance with the standards of the Public Company Accounting Oversight Board (United States). Those standards require that we plan and perform the audit to obtain reasonable assurance about whether the financial statements are free of material misstatement. An audit includes examining, on a test basis, evidence supporting the amounts and disclosures in the financial statements. An audit also includes assessing the accounting principles used and significant estimates made by management, as well as evaluating the overall financial statement presentation. We believe that our audits provide a reasonable basis for our opinion.
In our opinion, the consolidated financial statements referred to above present fairly, in all material respects, the financial position of TerraForm Global, Inc. and subsidiaries as of December 31, 2016 and 2015, and the results of their operations and their cash flows for each of the years in the three‑year period ended December 31, 2016, in conformity with U.S. generally accepted accounting principles.
The accompanying consolidated financial statements have been prepared assuming that the Company will continue as a going concern. As discussed in note 1 to the consolidated financial statements, SunEdison, Inc. (the Company’s controlling shareholder) and certain of its affiliates filed for bankruptcy on April 21, 2016. The risk of substantive consolidation of the Company with SunEdison and inclusion in the SunEdison bankruptcy, as well as the risk of future covenant defaults under a number of the Company’s financing arrangements, also discussed in note 1, raise substantial doubt about the Company’s ability to continue as a going concern. Management’s plans in regard to these matters are also described in note 1. The consolidated financial statements do not include any adjustments that might result from the outcome of this uncertainty.
/s/ KPMG LLP
McLean, Virginia
June 14, 2017
TERRAFORM GLOBAL, INC. AND SUBSIDIARIES
CONSOLIDATED STATEMENTS OF OPERATIONS
(In thousands, except per share data)
|
| | | | | | | | | | | |
| Year Ended December 31, |
| 2016 | | 2015 | | 2014 |
Operating revenues, net | $ | 214,317 |
| | $ | 124,116 |
| | $ | 39,449 |
|
Operating costs and expenses: | | | | | |
Cost of operations | 46,935 |
| | 19,041 |
| | 4,256 |
|
General and administrative expense | 72,857 |
| | 32,315 |
| | 12,199 |
|
Acquisition, formation and related costs | 10,872 |
| | 39,358 |
| | — |
|
Depreciation, accretion and amortization expense | 55,188 |
| | 28,931 |
| | 7,167 |
|
Provision for contingent loss on deposit for acquisitions | — |
| | 231,000 |
| | — |
|
Total operating costs and expenses | 185,852 |
| | 350,645 |
| | 23,622 |
|
Operating income (loss) | 28,465 |
| | (226,529 | ) | | 15,827 |
|
Other expense (income): | | | | | |
(Gain) loss on extinguishment of debt, net | (5,857 | ) | | 2,298 |
| | — |
|
Interest expense, net | 129,276 |
| | 107,648 |
| | 24,294 |
|
Gain on previously held equity investment | — |
| | (1,426 | ) | | — |
|
(Gain) loss on foreign currency exchange, net | (4,899 | ) | | 35,720 |
| | (4,038 | ) |
Other income, net | (20,239 | ) | | (6,422 | ) | | (1,090 | ) |
Total other expenses, net | 98,281 |
| | 137,818 |
| | 19,166 |
|
Loss before income tax expense | (69,816 | ) | | (364,347 | ) | | (3,339 | ) |
Income tax expense | 8,682 |
| | 5,335 |
| | 1,700 |
|
Net loss | (78,498 | ) | | (369,682 | ) | | $ | (5,039 | ) |
Less: Predecessor loss prior to initial public offering on August 5, 2015 | — |
| | (39,353 | ) | | |
Net loss subsequent to initial public offering | (78,498 | ) | | (330,329 | ) | |
|
Less: Net loss attributable to non-controlling interests | (25,466 | ) | | (118,532 | ) | | |
Net loss attributable to TerraForm Global, Inc. Class A common stockholders | $ | (53,032 | ) | | $ | (211,797 | ) | |
|
| | | | | |
Weighted average number of shares: | | | | | |
Class A common stock - Basic and diluted | 113,254 |
| | 100,813 |
| | |
Loss per share: | | | | | |
Class A common stock - Basic and diluted | $ | (0.47 | ) | | $ | (2.10 | ) | | |
See accompanying notes to consolidated financial statements.
TERRAFORM GLOBAL, INC. AND SUBSIDIARIES
CONSOLIDATED STATEMENTS OF COMPREHENSIVE LOSS
(In thousands)
|
| | | | | | | | | | | | |
| | Year Ended December 31, |
| | 2016 | | 2015 | | 2014 |
Net loss | | $ | (78,498 | ) | | $ | (369,682 | ) | | $ | (5,039 | ) |
Other comprehensive income (loss), net of tax: | | | | | | |
Net foreign currency translation adjustments | | 44,711 |
| | (9,363 | ) | | (8,167 | ) |
Net unrealized gain (loss) on hedging instruments | | (10,033 | ) | | 13,747 |
| | (12,903 | ) |
Other comprehensive income (loss), net of tax | | 34,678 |
| | 4,384 |
| | (21,070 | ) |
Total comprehensive loss | | (43,820 | ) | | (365,298 | ) | | (26,109 | ) |
Less: Predecessor comprehensive loss prior to initial public offering on August 5, 2015 | | — |
| | (43,453 | ) | | (26,109 | ) |
Comprehensive loss subsequent to initial public offering | | (43,820 | ) | | (321,845 | ) | | $ | — |
|
Less: Comprehensive loss attributable to non-controlling interests: | | | | | | |
Net loss | | (25,466 | ) | | (118,532 | ) | | |
Net foreign currency translation adjustments | | 18,091 |
| | (12,990 | ) | | |
Net unrealized gain (loss) on hedging instruments | | (6,713 | ) | | 2,426 |
| | |
Total Comprehensive loss attributable to non-controlling interest | | (14,088 | ) | | (129,096 | ) | | |
Total Comprehensive loss attributable to Class A common stockholders | | $ | (29,732 | ) | | $ | (192,749 | ) | | |
See accompanying notes to consolidated financial statements.
TERRAFORM GLOBAL, INC. AND SUBSIDIARIES
CONSOLIDATED BALANCE SHEETS |
| | | | | | | |
| December 31, |
(In thousands, except per share data) | 2016 | | 2015 |
ASSETS | | | |
Current assets: | | | |
Cash and cash equivalents | $ | 680,893 |
| | $ | 922,318 |
|
Current portion of restricted cash, including consolidated variable interest entities of $64,786 and $46,321as of December 31, 2016 and 2015, respectively | 79,294 |
| | 119,151 |
|
Accounts receivable, net | 37,596 |
| | 30,287 |
|
Prepaid expenses and other current assets, including consolidated variable interest entities of $85,501 and $123,876 as of December 31, 2016 and 2015, respectively | 102,555 |
| | 139,335 |
|
Total current assets | 900,338 |
|
| 1,211,091 |
|
Power plants, net, including consolidated variable interest entities of $431,686 and $478,884 as of December 31, 2016 and 2015, respectively | 1,355,362 |
| | 1,206,604 |
|
Restricted cash | 16,482 |
| | 22,682 |
|
Intangible assets, net including consolidated variable interest entities of $56,077 and $51,159 as of December 31, 2016 and 2015, respectively | 82,450 |
| | 70,630 |
|
Equity method investment | — |
| | 73,249 |
|
Deposit for acquisitions, net including consolidated variable interest entities of $136 and $40,134 as of December 31, 2016 and 2015, respectively | 48,274 |
| | 51,101 |
|
Other assets | 45,373 |
| | 51,809 |
|
Total assets | $ | 2,448,279 |
|
| $ | 2,687,166 |
|
LIABILITIES AND STOCKHOLDERS’ EQUITY | | | |
Current liabilities: | | | |
Current portion of long-term debt, including consolidated variable interest entities of $314,928 and $326,535 as of December 31, 2016 and 2015, respectively | $ | 327,459 |
| | $ | 319,498 |
|
Accounts payable | 12,009 |
| | 8,491 |
|
Accrued expenses and other current liabilities, including consolidated variable interest entities of $44,633 and $34,338 as of December 31, 2016 and 2015, respectively | 119,179 |
| | 130,051 |
|
Due to SunEdison, net | 16,084 |
| | 44,254 |
|
Total current liabilities | 474,731 |
|
| 502,294 |
|
Long-term debt, less current portion | 758,609 |
| | 952,653 |
|
Asset retirement obligations | 10,310 |
| | 8,629 |
|
Other long-term liabilities | 6,810 |
| | 1,455 |
|
Deferred tax liabilities, including consolidated variable interest entities of $40,817 and $37,295 as of December 31, 2016 and 2015, respectively | 52,106 |
| | 39,482 |
|
Total liabilities | 1,302,566 |
|
| 1,504,513 |
|
Stockholders’ Equity: | | | |
Preferred stock, par value $0.01 per share, 50,000,000 shares authorized, no shares issued and outstanding as of December 31, 2016 or 2015 | — |
| | — |
|
Class A common stock, par value $0.01 per share, 2,750,000,000 shares authorized, 113,253,681 and 114,630,318 shares issued, and 112,995,133 and 114,625,074 shares outstanding as of December 31, 2016 and 2015, respectively | 1,132 |
| | 1,146 |
|
Class B common stock, par value $0.01 per share, 200,000,000 shares authorized, 61,343,054 shares issued and outstanding as of December 31, 2016 and 2015 | 613 |
| | 613 |
|
Class B1 common stock, par value $0.01 per share, 550,000,000 shares authorized, no shares issued or outstanding as of December 31, 2016 or 2015 | — |
| | — |
|
Treasury stock, at cost, 258,548 and 5,244 shares owned as of December 31, 2016 and 2015, respectively | (4,739 | ) | | (28 | ) |
Additional paid-in capital | 940,405 |
| | 923,740 |
|
Accumulated deficit | (266,242 | ) | | (213,210 | ) |
Accumulated other comprehensive income (loss) | 12,119 |
| | (11,181 | ) |
Total TerraForm Global, Inc. stockholders’ equity | 683,288 |
|
| 701,080 |
|
Non-controlling interests | 462,425 |
| | 481,572 |
|
Total stockholders’ equity | 1,145,713 |
|
| 1,182,652 |
|
Total liabilities and stockholders’ equity | $ | 2,448,279 |
|
| $ | 2,687,165 |
|
See accompanying notes to consolidated financial statements.
TERRAFORM GLOBAL, INC. AND SUBSIDIARIES
CONSOLIDATED STATEMENTS OF STOCKHOLDERS’ EQUITY
(In thousands)
|
| | | | | | | | | | | | | | | | | |
| Controlling Interest | | Non-controlling Interests | |
| Net SunEdison Investment | Class A Common Stock | Class B Common Stock | Treasury Stock | Additional Paid-in Capital | Accumulated Other Comprehensive Income (Loss) | Accumulated Deficit | | | | Accumulated Deficit | Accumulated Other Comprehensive Income (Loss) | | Total Stockholders’ Equity |
| Shares | Amount | Shares | Amount | Shares | Amount | Total | | Capital | Total |
Balance at December 31, 2014 | $75,285 | — | $— | — | $— | — | $— | $— | $(26,521) | $— | $48,764 | | $— | $— | $— | $— | $48,764 |
Contributions from SunEdison, net | 15,741 | — | — | — | — | — | — | — | — | — | 15,741 | | — | — | — | — | 15,741 |
Private Placements | 486,017 | — | — | — | — | — | — | — | — | — | 486,017 | | — | — | — | — | 486,017 |
Net loss | (39,353) | — | — | — | — | — | — | — | — | — | (39,353) | | — | — | — | — | (39,353) |
Other comprehensive loss | — | — | — | — | — | — | — | — | (4,100) | — | (4,100) | | — | — | — | — | (4,100) |
Balance at August 5, 2015 | $537,690 | — | $— | — | $— | — | $— | $— | $(30,621) | $— | $507,069 | | $— | $— | $— | $— | $507,069 |
Establish U.S. deferred tax assets and liabilities, net at IPO | 5,541 | — | — | — | — | — | — | — | — | — | 5,541 | | — | — | — | — | 5,541 |
Establish non-controlling interests in power plants | (66,223) | — | — | — | — | — | — | — | 8,653 | — | (57,570) | | 66,223 | — | (8,653) | 57,570 | — |
Conversion of former Class B common stock to Class B common stock and 469 to 1 stock split | (1,307) | — | — | 61,343 | 613 | — | — | 694 | — | — | — | | — | — | — | — | — |
Conversion of Private Placement Class D units of Global LLC to Class A common stock | (486,017) | 36,472 | 365 | — | — | — | — | 485,652 | — | — | — | | — | — | — | — | — |
Issuance of Class B membership units in Global LLC to SunEdison at IPO | 10,316 | — | — | — | — | — | — | (474,175) | — | — | (463,859) | | 463,859 | — | — | 463,859 | — |
Conversion of former Class C common stock to Class A common stock and 178 to 1 stock split | — | 9,961 | 100 | — | — | — | — | (100) | — | — | — | | — | — | — | — | — |
Forfeiture of Class A common stock upon termination of employment | — | (2,186) | (22) | — | — | — | — | 22 | — | — | — | | — | — | — | — | — |
Issuance of Class A common stock to SunEdison at IPO | — | 2,000 | 20 | — | — | — | — | 29,980 | — | — | 30,000 | | — | — | — | — | 30,000 |
Issuance of Class A common stock related to public offering, net of issuance costs | — | 43,000 | 430 | — | — | — | — | 588,648 | — | — | 589,078 | | — | — | — | — | 589,078 |
Issuance of Class A common stock related to the Private Placement, net of issuance costs | — | 4,500 | 45 | — | — | — | — | 63,084 | — | — | 63,129 | | — | — | — | — | 63,129 |
Issuance of Class A common stock related to the acquisition of BioTherm | — | 544 | 5 | — | — | — | — | 3,557 | — | — | 3,562 | | 2,265 | — | — | 2,265 | 5,827 |
Issuance of Class A common stock related to the acquisition of Renova | — | 20,327 | 203 | — | — | — | — | 120,148 | — | — | 120,351 | | 63,206 | — | — | 63,206 | 183,557 |
|
| | | | | | | | | | | | | | | | | |
| Controlling Interest | | Non-controlling Interests | |
| Net SunEdison Investment | Class A Common Stock | Class B Common Stock | Treasury Stock | Additional Paid-in Capital | Accumulated Other Comprehensive Income (Loss) | Accumulated Deficit | | | | Accumulated Deficit | Accumulated Other Comprehensive Income (Loss) | | Total Stockholders’ Equity |
| Shares | Amount | Shares | Amount | Shares | Amount | Total | | Capital | Total |
Contribution by SunEdison of put / call agreement related to the acquisition of Renova | — | — | — | — | — | — | — | — | — | — | — | | 20,440 | — | — | 20,440 | 20,440 |
Stock-based compensation | — | 13 | — | — | — | — | — | 1,601 | — | — | 1,601 | | — | — | — | — | 1,601 |
Net loss | — | — | — | — | — | — | — | — | — | (212,661) | (212,661) | | — | (118,995) | — | (118,995) | (331,656) |
Contributions from SunEdison, net | — | — | — | — | — | — | — | — | — | — | — | | 75,813 | — | — | 75,813 | 75,813 |
Other comprehensive gain/(loss) | — | — | — | — | — | — | — | — | 10,715 | — | 10,715 | | — | — | (1,100) | (1,100) | 9,615 |
Acquisitions of non-controlling interests | — | — | — | — | — | — | — | — | — | — | — | | 42,310 | — | — | 42,310 | 42,310 |
Dividends paid | — | — | — | — | — | — | — | (19,546) | — | — | (19,546) | | (341) | — | — | (341) | (19,887) |
Acquisition of treasury stock | — | — | — | — | — | 5 | (28) | — | — | — | (28) | | — | — | — | — | (28) |
Equity reallocation | — | — | — | — | — | — | — | 124,359 | — | — | 124,359 | | (124,359) | — | — | (124,359) | — |
Balance at December 31, 2015 | $— | 114,630 | $1,146 | 61,343 | $613 | 5 | $(28) | $923,924 | $(11,253) | $(212,661) | $701,741 | | $609,416 | $(118,995) | $(9,753) | $480,668 | $1,182,409 |
Investments in NPS and WXA | — | — | — | — | — | — | — | (184) | 72 | (549) | (661) | | (191) | 1,020 | 75 | 904 | 243 |
Balance at December 31, 2015 (Recasted) | $— | 114,630 | $1,146 | 61,343 | $613 | 5 | $(28) | $923,740 | $(11,181) | $(213,210) | $701,080 | | $609,225 | $(117,975) | $(9,678) | $481,572 | $1,182,652 |
Class A shares forfeited on termination of employment | — | (1,377) | (14) | — | — | — | — | 14 | — | — | — | | — | — | — | — | — |
Treasury Shares | — | — | — | — | — | 254 | (4,711) | — | — | — | (4,711) | | — | — | — |
| (4,711) |
Stock-based compensation | — | — | — | — | — | — | — | 3,646 | — | — | 3,646 | | — | — | — | — | 3,646 |
Net loss | — | — | — | — | — | — | — | — | — | (53,032) | (53,032) | | — | (25,466) | — | (25,466) | (78,498) |
Net SunEdison Investment | — | — | — | — | — | — | — | — | — | — | — | | 39,170 | — | — | 39,170 | 39,170 |
Other comprehensive loss | — | — | — | — | — | — | — | — | 23,300 | — | 23,300 | | — | — | 11,378 | 11,378 | 34,678 |
Dividends paid | — | — | — | — | — | — | — | (30,674) | — | — | (30,674) | | — | — | — | — | (30,674) |
Dividends payable - SUNE Class B | — | — | — | — | — | — | — | — | — | — | — | | (550) | — | — | (550) | (550) |
Transfer of Equity interest from NCI to CI | — | — | — | — | — | — | — | 14,781 | | — | 14,781 | | (14,781) | — | — | (14,781) | — |
Equity reallocation | — | — | — | — | — | — | — | 28,898 | — | — | 28,898 | | (28,898) | — | — | (28,898) | — |
Balance at December 31, 2016 | — | 113,254 | 1,132 | 61,343 | 613 | 259 | (4,739) | 940,405 | 12,119 | (266,242) | 683,288 | | 604,166 | (143,441) | 1,700 | 462,425 | 1,145,713 |
See accompanying notes to consolidated financial statements.
TERRAFORM GLOBAL, INC. AND SUBSIDIARIES
CONSOLIDATED STATEMENTS OF CASH FLOWS
(In thousands)
|
| | | | | | | | | | | |
| Year Ended December 31, |
2016 | | 2015 | | 2014 |
Cash flows from operating activities: | | | | | |
Net loss | $ | (78,498 | ) | | $ | (369,682 | ) | | $ | (5,039 | ) |
Adjustments to reconcile net loss to net cash (used in) provided by operating activities: | | | | | |
Amortization of deferred financing costs | 9,846 |
| | 21,159 |
| | 1,140 |
|
Depreciation, accretion and amortization | 55,188 |
| | 28,931 |
| | 7,167 |
|
Stock-based compensation expense | 3,646 |
| | 1,601 |
| | — |
|
Change in fair value of interest rate swaps | 5,538 |
| | (5,639 | ) | | 705 |
|
Provision for contingent loss on deposit for acquisitions | — |
| | 231,000 |
| | — |
|
Loss on disposal of property | 2,735 |
| | — |
| | — |
|
Gain on previously held equity investment | — |
| | (1,426 | ) | | — |
|
(Gain) Loss on extinguishment of debt | (5,857 | ) | | 2,298 |
| | — |
|
Unrealized gains on foreign currency, net | 3,714 |
| | (21,747 | ) | |
|
|
Deferred tax expense (benefit) | 722 |
| | 3,230 |
| | 1,461 |
|
Other non-cash items | 1,475 |
| | (763 | ) | | |
Changes in operating assets and liabilities: | | | | | |
Accounts receivable | 28 |
| | 3,187 |
| | (7,533 | ) |
Prepaid expenses and other assets | 3,533 |
| | 51,731 |
| | (656 | ) |
Accounts payable, accrued expenses and other liabilities | (7,272 | ) | | 56,921 |
| | (5,512 | ) |
Due to/from SunEdison, net | (9,035 | ) | | 4,210 |
| | 23,327 |
|
Net cash (used in) provided by operating activities | (14,237 | ) |
| 5,011 |
|
| 15,060 |
|
Cash flows from investing activities: | | | | | |
Capital expenditures | (77,091 | ) | | (99,115 | ) | | (190,267 | ) |
Change in cash committed for construction | — |
| | 40,573 |
| | (40,305 | ) |
Change in restricted cash | 58,356 |
| | (29,435 | ) | | (1,509 | ) |
Cash paid for acquisitions, net of cash acquired | (32,128 | ) | | (266,025 | ) | | — |
|
Proceeds from sale of power purchase agreement | — |
| | 10,299 |
| | — |
|
Cash paid for equity method investment | — |
| | (72,400 | ) | | — |
|
Cash acquired upon FERSA consolidation | 8,022 |
| | — |
| | — |
|
Returns from BioTherm escrow and deposits | 6,595 |
| | — |
| | — |
|
Cash paid for deposit for acquisitions | — |
| | (276,400 | ) | | — |
|
Cash paid for settlement of foreign currency contracts | — |
| | (54,524 | ) | | — |
|
Other | (1,000 | ) | | — |
| | 228 |
|
Net cash used in investing activities | (37,246 | ) |
| (747,027 | ) |
| (231,853 | ) |
Cash flows from financing activities: | | | | | |
Proceeds from Bridge Facility | — |
| | 400,000 |
| | 150,000 |
|
Repayments on Bridge Facility | — |
| | (550,000 | ) | | — |
|
Proceeds from Revolver | — |
| | 135,000 |
| | — |
|
Repayments on Revolver | (135,000 | ) | | — |
| | — |
|
Proceeds from IPO, net of fees | — |
| | 623,970 |
| | — |
|
Proceeds from Senior Notes, net of discount | — |
| | 799,899 |
| | — |
|
Repayments on Senior Notes | (35,441 | ) | | (6,800 | ) | | — |
|
Repayments of system debt financing | (35,085 | ) | | (475,901 | ) | | (8,693 | ) |
Proceeds from system debt financing | — |
| | 50,476 |
| | 224,023 |
|
Net SunEdison investment | 50,577 |
| | 73,292 |
| | 5,930 |
|
Proceeds from Private Placement, net of fee | — |
| | 549,147 |
| | — |
|
Proceeds from loans from SunEdison and affiliates | — |
| | — |
| | 3,951 |
|
Payment of dividends | (30,674 | ) | | (19,887 | ) | | — |
|
Payment of deferred financing costs | — |
| | (42,731 | ) | | (9,692 | ) |
Net cash (used in) provided by financing activities | (185,623 | ) |
| 1,536,465 |
|
| 365,519 |
|
Net (decrease) increase in cash and cash equivalents | (237,106 | ) |
| 794,449 |
|
| 148,726 |
|
Effect of exchange rate changes on cash and cash equivalents | (4,319 | ) | | (22,277 | ) | | (1,728 | ) |
Cash and cash equivalents at beginning of period | 922,318 |
|
| 150,146 |
|
| 3,148 |
|
Cash and cash equivalents at end of period | $ | 680,893 |
|
| $ | 922,318 |
|
| $ | 150,146 |
|
TERRAFORM GLOBAL, INC. AND SUBSIDIARIES
CONSOLIDATED STATEMENTS OF CASH FLOWS
(CONTINUED)
(In thousands)
|
| | | | | | | | | | | |
| Year Ended December 31, |
2016 | | 2015 | | 2014 |
Supplemental disclosures: | | | | | |
Cash paid for interest, net of amounts capitalized of $3, $1,780 and $1,623 respectively | $ | 130,667 |
| | $ | 73,888 |
| | $ | 22,754 |
|
Schedule of non-cash activities: | | | | | |
Additions to power plants in due to SunEdison, net | 220 |
| | 64,508 |
| | 2,100 |
|
Additions of asset retirement obligation (“ARO”) assets and liabilities | 1,141 |
| | 863 |
| | 2,930 |
|
ARO assets and obligations from acquisitions | 1,113 |
| | 3,690 |
| | — |
|
Compulsory convertible debt conversion | 9,793 |
| | — |
| | — |
|
Decrease in due to SunEdison, net in exchange for equity | — |
| | 76,362 |
| | — |
|
Issuance of Class A common stock in connection with acquisitions of power plants | — |
| | 189,384 |
| | — |
|
Non-controlling interest in Global LLC (Class B units) issued in connection with the initial public offering | — |
| | 463,859 |
| | — |
|
Long-term debt assumed in connection with acquisitions | 4,031 |
| | 470,963 |
| | — |
|
Viability Gap Funding subsidies receivable | 5,683 |
| | 17,910 |
| | — |
|
See accompanying notes to consolidated financial statements.
TERRAFORM GLOBAL, INC. AND SUBSIDIARIES
NOTES TO CONSOLIDATED FINANCIAL STATEMENTS
(Dollar amounts in thousands, unless otherwise noted)
1. NATURE OF OPERATIONS
Nature of Operations
TerraForm Global, Inc. and its subsidiaries (together, the “Company”) is a controlled affiliate of SunEdison, Inc. (together with its consolidated subsidiaries excluding the Company, "SunEdison"). TerraForm Global, Inc. is a holding company and its sole asset is an equity interest in TerraForm Global, LLC (“Global LLC”), a globally diversified renewable energy company that owns, through its subsidiaries, wind and solar power plants and long-term contractual arrangements to sell the electricity generated by such power plants to third parties. TerraForm Global, Inc. is the managing member of Global LLC and operates, controls and consolidates the business affairs of Global LLC.
Going Concern
The accompanying consolidated financial statements have been prepared on a going concern basis, which contemplates the realization of assets and the satisfaction of liabilities in the normal course of business. The consolidated financial statements do not include any adjustments that might be necessary should the Company be unable to continue as a going concern.
The Company's controlling shareholder, SunEdison, Inc., and certain of its affiliates voluntarily filed for protection under Chapter 11 of the U.S. Bankruptcy Code on April 21, 2016 (the “SunEdison Bankruptcy”). The Company believes that it has observed formalities and operating procedures to maintain its separate existence, that the Company's assets and liabilities can be readily identified as distinct from those of SunEdison and that the Company does not rely substantially on SunEdison for funding or liquidity and will have sufficient liquidity to support the Company's ongoing operations. As described more fully in Note 23. Subsequent Events - Entry into a Definitive Merger Agreement with Brookfield Asset Management Inc. and Note 23. Subsequent Events - SunEdison Bankruptcy and Settlement Agreement with SunEdison, the Company's contingency planning with respect to the SunEdison Bankruptcy has included and will include, among other things, establishing stand-alone information technology, accounting and other critical systems and infrastructure, directly hiring employees necessary to operate its business and establishing employee retention efforts, retaining third parties to provide operation and maintenance (“O&M”) and asset management services for the Company's power plants where it does not perform these services itself and the pursuit of strategic alternatives.
However, there is a risk that an interested party in the SunEdison Bankruptcy could request that the assets and liabilities of the Company be substantively consolidated with SunEdison and that the Company and/or its assets and liabilities be included in the SunEdison Bankruptcy. While it has not been requested to date and the Company believes there is no basis for substantive consolidation in its circumstances, there can be no assurance that substantive consolidation will not be requested in the future or that the bankruptcy court would not consider it. Substantive consolidation is an equitable remedy in bankruptcy that results in the pooling of assets and liabilities of the debtor and one or more of its affiliates solely for purposes of the bankruptcy case, including for purposes of distributions to creditors and voting on and treatment under a reorganization plan. Bankruptcy courts have broad equitable powers, and as a result, outcomes in bankruptcy proceedings are inherently difficult to predict.
To the extent the bankruptcy court were to determine that substantive consolidation was appropriate under the Company's facts and circumstances, the assets and liabilities of the Company could be made available to help satisfy the debt or contractual obligations of SunEdison.
There have also been covenant defaults under certain of the Company's project level financing arrangements, mainly because of delays in the delivery of project level audited financial statements and the SunEdison Bankruptcy, which resulted in defaults because SunEdison, Inc. and certain of its affiliates have been serving as O&M and asset management service providers or as guarantors under relevant contracts. The Company has been working diligently with its lenders to cure or waive instances of default, including through the completion of project level audits and the retention of replacement service providers. However, there can be no assurance that all remaining defaults will be cured or waived. All of the Company's project level financing arrangements are on a non-recourse basis, and therefore these defaults do not directly affect the financial position of the Company. However, if the remaining defaults are not cured or waived, this would continue to restrict the ability of the relevant project companies to make distributions to us, and may entitle certain project level lenders to demand repayment or enforce their security interests or other remedies.
Additionally, covenant defaults may occur in the future under the indenture governing the Company's 9.75% senior notes due 2022 (the “Senior Notes”) in the event of further delays in the filing of the Company's periodic reports with the SEC. There can be no assurance that the Company will be able to file its periodic reports (including the Company's Form 10-Q for the quarter ended March 31, 2017 or any quarters thereafter) with the SEC within the periods currently required under the indenture governing the Senior Notes or that holders of the Senior Notes will agree to any required extension of financial statement filing dates on acceptable terms or at all. A default on the Senior Notes would permit the trustee or the holders of at least 25% in aggregate principal amount of notes outstanding to accelerate the Senior Notes. The Company would likely not have sufficient liquidity to meet this obligation, which could have a material adverse effect on its business, results of operations, financial condition and ability to pay dividends.
The risk of substantive consolidation of the Company with SunEdison and inclusion in the SunEdison Bankruptcy, as well as the risk of future covenant defaults under the indenture governing the Senior Notes, raise substantial doubt about the Company’s ability to continue as a going concern.
Basis of Presentation
Certain solar power plants in the Company’s current portfolio have been contributed from SunEdison (also referred to as “dropdown”) and are reflected in the accompanying consolidated balance sheets at SunEdison’s historical cost. When solar power plants are contributed or acquired from SunEdison, the Company is required to recast its historical financial statements to reflect the assets and liabilities of the acquired solar power plants for the period it was owned by SunEdison in accordance with rules applicable to transactions between entities under common control. See Note 3 - Transactions Between Entities Under Common Control.
For all periods prior to the Company's initial public offering on August 5, 2015 (“IPO”), the accompanying consolidated financial statements reflect the operations of SunEdison Emerging Markets Co. (the "Predecessor"), which consisted of the assets that the Company acquired from SunEdison and third parties prior to and concurrently with the closing of the IPO, and were prepared using SunEdison’s historical basis in these assets and liabilities. For all periods subsequent to the IPO, the accompanying consolidated financial statements represent the results of TerraForm Global, Inc., which consolidates Global LLC through its controlling interest.
The historical financial statements of the Predecessor include allocations of certain SunEdison corporate expenses and income tax expense. Management believes the assumptions and methodology underlying the allocation of general corporate overhead expenses are reasonable. Subsequent to the IPO, corporate expenses represent those costs allocated to the Company under the MSA, as more fully described in Note 19 - Related Parties.
The Company's Consolidated Statements of Operations for prior years have been adjusted to conform to the current year’s presentation.
2. SUMMARY OF SIGNIFICANT ACCOUNTING POLICIES
Use of Estimates
In preparing the consolidated financial statements in conformity with accounting principles generally accepted in the United States of America ("U.S. GAAP"), the Company used estimates and assumptions that affect the reported amounts of assets and liabilities as of the date of the financial statements. Such estimates also affect the reported amounts of revenues, expenses and cash flows during the reporting period. To the extent there are material differences between the estimates and actual results, the Company's future results of operations would be affected.
Principles of Consolidation
The accompanying consolidated financial statements have been prepared in accordance with U.S. GAAP. They include the results of wholly owned and partially owned subsidiaries in which the Company has a controlling interest with all significant intercompany accounts and transactions eliminated. When the Company is the primary beneficiary of a variable interest entity (“VIE”) in power plants, they are consolidated.
Variable Interest Entities
The Company consolidates VIEs when the Company is the primary beneficiary. The primary beneficiary of a VIE is the party that has the power to direct the activities that most significantly impact the performance of the entity and the obligation to absorb losses or the right to receive benefits that could potentially be significant to the entity.
VIEs are entities that lack sufficient equity to finance their activities without additional financial support from other parties or whose equity holders, as a group, lack one or more of the following characteristics: (a) direct or indirect ability to make decisions; (b) obligation to absorb expected losses; or (c) right to receive expected residual returns. VIEs must be evaluated quantitatively and qualitatively to determine the primary beneficiary, which is the reporting entity that has (a) the power to direct activities of a VIE that most significantly impact the VIEs economic performance and (b) the obligation to absorb losses of the VIE that could potentially be significant to the VIE or the right to receive benefits from the VIE that could potentially be significant to the VIE. The primary beneficiary is required to consolidate the VIE for financial reporting purposes. A VIE can have only one primary beneficiary, but may not have a primary beneficiary if no party meets the criteria described above.
To determine a VIE’s primary beneficiary, an enterprise must perform a qualitative assessment to determine which party, if any, has the power to direct activities of the VIE, the obligation to absorb losses, and/or receive its benefits. Therefore, an enterprise must identify the activities that most significantly impact the VIE’s economic performance and determine whether it, or another party, has the power to direct those activities. When evaluating whether the Company is the primary beneficiary of a VIE, the Company performs a qualitative analysis that considers the design of the VIE, the nature of the Company's involvement and the variable interests held by other parties. If that evaluation is inconclusive as to which party absorbs a majority of the entity’s expected losses or residual returns, a quantitative analysis is performed to determine the primary beneficiary.
For its consolidated VIEs, the Company has presented on its consolidated balance sheets, to the extent material, the assets of its consolidated VIEs that can only be used to settle specific obligations of the consolidated VIE, and the liabilities of its consolidated VIEs for which creditors do not have recourse to the Company's general assets outside of the VIE with all intercompany accounts and transactions eliminated.
Cash and Cash Equivalents
Cash and cash equivalents include all cash balances and short term investments with original maturity periods of three months or less.
Restricted Cash
Restricted cash consists of cash on deposit in financial institutions that is restricted to satisfy the requirements of certain debt and acquisition agreements and funds held within the Company's project companies that are restricted for current debt service payments and other purposes in accordance with the applicable debt agreements. These restrictions include: (i) cash on deposit in collateral accounts, debt service reserve accounts, and maintenance reserve accounts; and (ii) cash on deposit in operating accounts but subject to distribution restrictions due to debt defaults as of the balance sheet date.
Accounts Receivable and Allowance for Doubtful Accounts
Accounts receivable are reported on the consolidated balance sheets, including both billed and unbilled amounts, and are adjusted for any write-offs as well as the allowance for doubtful accounts. The Company establishes an allowance for doubtful accounts to adjust its receivables to amounts considered to be ultimately collectible. The Company's allowance is based on a variety of factors, including the length of time receivables are past due, significant one-time events, the financial health of its customers and historical experience. There was no allowance for doubtful accounts as of December 31, 2016 and 2015. There were no write-offs of accounts receivable for the years ended December 31, 2016, 2015 and 2014.
Power Plants
Power plants consists of solar and wind power plants and is stated at cost. Expenditures for major additions and improvements are capitalized and minor replacements, maintenance, and repairs are charged to expense as incurred. When power plants are retired, or otherwise disposed of, the cost and accumulated depreciation are removed from the consolidated balance sheets and any resulting gain or loss is included in the results of operations for the respective period. Depreciation of solar and wind power plants is recognized using the straight-line method over the estimated useful lives of the power plants of up to 30 and 25 years, respectively.
Viability Gap Funding Subsidies
Certain of the Company's solar power plants in India are entitled to receive viability gap funding support in an amount determined through a competitive bidding process. The viability gap funding support is funded by India’s National Clean Energy Fund and is paid by the offtake counterparty to these solar power plants, the Solar Energy Corporation of India (“SECI”), a not-for-profit company established by the Ministry of New and Renewable Energy to facilitate solar energy
generation capacity in India. The program is expected to provide viability gap funding subsidies to the applicable solar power plants in the aggregate amount of INR 1,189.4 million, 50% of which is payable as early as three months after each power plant's commissioning, and 10% of which is payable each year for five years thereafter, subject to the plant meeting certain requirements. SECI is contractually obligated to establish an irrevocable letter of credit to secure its payment obligations.
The Company recorded the awarded viability gap funding as a reduction to the cost of power plants in service, with a $2.3 million and $10.7 million receivable included in current other assets, and $3.4 million and $7.1 million included in other assets, in the consolidated balance sheet as of December 31, 2016 and 2015, respectively. The current portion of the viability gap funding includes the initial 50% receivable following the solar power plant's commercial operation date and the 10% receivable in the first year thereafter. The initial 50% receivable was received in cash during 2016. The remaining receivable is expected to be received in the second quarter of 2017.
Impairment of Long-lived Assets
Long-lived assets that are held and used are reviewed for impairment whenever events or changes in circumstances indicate carrying values may not be recoverable. An impairment loss is recognized if the total future estimated undiscounted cash flows expected from an asset are less than its carrying value. An impairment charge is measured as the difference between an asset’s carrying amount and fair value with the difference recorded in operating costs and expenses in the statement of operations. Fair values are determined by a variety of valuation methods, including appraisals, sales prices of similar assets and present value techniques. There were no impairments of long-lived assets recognized during the years ended December 31, 2016, 2015 and 2014.
Intangible Assets
Intangible assets that have determinable estimated lives are amortized over those estimated lives. The straight-line method of amortization is used because it best reflects the pattern in which the economic benefits of the intangible asset are consumed or otherwise used up. The amounts and useful lives assigned to intangible assets acquired impact the amount and timing of future amortization. Reviews are performed to determine whether the carrying value of an asset is impaired, based on comparisons to undiscounted expected future cash flows or some other fair value measure. If this comparison indicates that there is impairment, the impaired asset is written down to fair value, which is typically calculated using discounted expected future cash flows utilizing an appropriate discount rate. Impairment is based on the excess of the carrying amount over the fair value of those assets. There were no impairments of intangible assets recognized during the years ended December 31, 2016, 2015 and 2014.
Deferred Financing Costs
Financing costs incurred in connection with obtaining construction and term financing are deferred and amortized over the maturities of the respective financing agreements using the effective-interest method. Amortization of deferred financing costs is capitalized during construction and recorded as interest expense in the consolidated statements of operations following commencement of commercial operation. Deferred financing costs capitalized for the year ended December 31, 2016 and 2015 were $0.0 million and $42.7 million, respectively. Amortization of deferred financing costs recorded as interest expense was $9.8 million, $21.2 million and $1.1 million during the years ended December 31, 2016, 2015 and 2014, respectively.
Asset Retirement Obligations
The Company operates under Power Purchase Agreements (“PPAs”) with a limited number of customers that include a requirement for the removal of the power plants at the end of the term of the agreement. Asset retirement obligations are recognized at fair value in the period in which they are incurred and the carrying amount of the related long-lived asset is correspondingly increased. Over time, the liability is accreted to its expected future value. The corresponding power plant is capitalized at inception and is depreciated over its useful life.
Revenue Recognition
Power Purchase Agreements
The Company’s revenues are obtained through the sale of energy (based on megawatts, or "MW") pursuant to terms of PPAs or other contractual arrangements which have a weighted average remaining life of 17 years as of December 31, 2016. All PPAs are accounted for as operating leases, have no minimum lease payments and all of the rental income under these leases is recorded as revenue when the electricity is delivered.
Government Incentives
Certain revenue is the result of government incentives or tariffs. Chinese feed-in-tariff programs for both solar and wind energy consist of two components: a base tariff and a green tariff. These two components provide for a fixed tariff of Chinese yuan renminbi 0.55–1.0/kWh. The green tariff makes up the difference between the base tariff and the fixed tariff. The base tariff is calculated by the provincial power company on the basis of the prevailing cost of the desulfurized coal power supply in the province and is recognized as electricity is delivered. The green tariff is recognized as revenue when payments are received from the government. Revenue recognized as a result of these government incentives was $10.2 million, $9.3 million and $11.6 million for the years ended December 31, 2016, 2015 and 2014, respectively.
Certain revenue is the result of generation based incentives implemented by the Indian government for grid connected wind power plants. Generation based incentives are disbursed through the Indian Renewable Energy Development Agency at INR 0.50/kWh of electricity fed into the grid. Generation based incentives are limited to a maximum of INR 10 million/MW of installed capacity and can be claimed within a minimum of four years and a maximum of ten years from the date of commissioning. Revenue recognized as a result of these government incentives was $0.7 million for the year ended December 31, 2016. No revenue was recognized as a result of these government incentives in prior years.
Income Taxes
The Company accounts for income taxes using the liability method in accordance with Financial Accounting Standards Board (“FASB”) Accounting Standards Codification (“ASC”) 740, Income Taxes (“ASC 740”), which requires that it use the asset and liability method of accounting for deferred income taxes and provides deferred income taxes for all significant temporary differences.
The Company reports certain of its revenues and expenses differently for financial statement purposes than for income tax return purposes, resulting in temporary and permanent differences between the Company’s financial statements and income tax returns. The tax effects of such temporary differences are recorded as either deferred income tax assets or deferred income tax liabilities in the Company’s consolidated balance sheets. The Company measures its deferred income tax assets and deferred income tax liabilities using income tax rates that are currently in effect. The Company believes it is more likely than not that the results of future operations will generate sufficient taxable income which includes the future reversal of existing taxable temporary differences to realize deferred tax assets, net of valuation allowances. A valuation allowance is recorded to reduce the net deferred tax assets to an amount that is more-likely-than-not to be realized.
Tax benefits are recognized when it is more-likely-than-not that a tax position will be sustained upon examination by the authorities. The benefit recognized from a position that has surpassed the more-likely-than-not threshold is the largest amount of benefit that is more than 50% likely to be realized upon settlement. The Company recognizes interest and penalties accrued related to uncertain tax benefits as a component of income tax expense.
Changes to existing net deferred tax assets or valuation allowances or changes to uncertain tax benefits are recorded to income tax expense.
Contingencies
The Company is involved in conditions, situations or circumstances in the ordinary course of business with possible gain or loss contingencies that will ultimately be resolved when one or more future events occur or fail to occur. See Note 6 - Deposits for Acquisitions, which describes circumstances surrounding certain payments to SunEdison and the related provision for contingent loss established during 2015. If some amount within a range of loss appears at the time to be a better estimate than any other amount within the range, that amount will be accrued. When no amount within the range is a better estimate than any other amount, however, the minimum amount in the range will be accrued.
The Company continually evaluates uncertainties associated with loss contingencies and records a charge equal to at least the minimum estimated liability for a loss contingency when both of the following conditions are met: (i) information available prior to issuance of the financial statements indicates that it is probable that an asset had been impaired or a liability had been incurred at the date of the financial statements; and (ii) the loss or range of loss can be reasonably estimated. Legal costs are expensed when incurred. Gain contingencies are not recorded until realized or realizable.
Derivative Financial Instruments
The Company recognizes its derivative instruments as assets or liabilities at fair value in the consolidated balance sheets. Fair value balances are not offset and reported on a gross basis. Accounting for changes in the fair value (i.e., gains or
losses) of a derivative instrument depends on whether it has been designated as part of a hedging relationship and the type of hedging relationship.
The effective portion of changes in fair value of derivative instruments designated as cash flow hedges is reported as a component of other comprehensive income (loss) (“OCI”). Changes in the fair value of these derivatives are subsequently reclassified into earnings in the period that the hedged transaction affects earnings. In addition, foreign denominated debt hedged by cross currency swaps is periodically remeasured based on changes to spot rates. Therefore, for cross currency swaps, changes in the spot rate are also reclassified out of OCI to offset remeasurement of the debt. The ineffective portion of changes in fair value is recorded as a component of net income (loss) on the consolidated statement of operations. There was no ineffectiveness during the years ended December 31, 2016, 2015 and 2014.
The change in fair value of undesignated derivative instruments is reported as a component of net income (loss) on the consolidated statement of operations.
Fair Value Measurements
The Company performs fair value measurements in accordance with ASC 820, Fair Value Measurement (“ASC 820”), which defines fair value as the price that would be received from selling an asset or paid to transfer a liability in an orderly transaction between market participants at the measurement date. When determining the fair value measurements for assets and liabilities required to be recorded at their fair values, the Company considers the principal or most advantageous market in which it would transact and consider assumptions that market participants would use when pricing the assets or liabilities, such as inherent risk, transfer restrictions and risk of nonperformance.
ASC 820 establishes a fair value hierarchy that requires an entity to maximize the use of observable inputs and minimize the use of unobservable inputs when measuring fair value. An asset’s or a liability’s categorization within the fair value hierarchy is based upon the lowest level of input that is significant to the fair value measurement. ASC 820 establishes three levels of inputs that may be used to measure fair value:
| |
• | Level 1: Quoted prices in active markets for identical assets or liabilities; |
| |
• | Level 2: Inputs other than Level 1 that are observable, either directly or indirectly, such as quoted prices in active markets for similar assets or liabilities, quoted prices for identical or similar assets or liabilities in markets that are not active, or other inputs that are observable or can be corroborated by observable market data for substantially the full term of the assets or liabilities; or |
| |
• | Level 3: Unobservable inputs that are supported by little or no market activity and that are significant to the fair values of the assets or liabilities. |
The Company maintains various financial instruments recorded at cost in the December 31, 2016 and 2015 consolidated balance sheets that are not required to be recorded at fair value. For cash and cash equivalents, restricted cash, accounts receivable, prepaid expenses and other current assets, accounts payable, accrued expenses and other current liabilities, and due to/from SunEdison, net, the carrying amount approximates fair value because of the short-term maturity of the instruments. See Note 13 - Fair Value of Financial Instruments for disclosures related to the fair value of the Company's long-term debt.
Foreign Operations
The Company’s reporting currency is the U.S. dollar. Certain of the Company's subsidiaries maintain their records in local currencies other than the U.S. dollar, which are their functional currencies. When a subsidiary’s local currency is considered its functional currency, the Company translates its assets and liabilities to U.S. dollars using exchange rates in effect at the balance sheet date, and its revenue and expense accounts to U.S. dollars at average exchange rates for the period. Translation adjustments are reported in accumulated other comprehensive income (loss) in stockholders’ equity.
Transaction gains and losses that arise from exchange rate fluctuations on transactions and balances denominated in a currency other than the functional currency and the changes in fair value of the Company's foreign exchange derivative contracts not accounted for under hedge accounting are included in results from operations as incurred. Foreign currency transaction gains included in other income were $4.9 million during the year ended December 31, 2016 and foreign currency transaction losses included in other income were $35.7 million during the year ended December 31, 2015. Foreign currency transaction gains included in other income were $4.0 million during the year ended December 31, 2014.
Business Combinations
The Company accounts for its business combinations by recognizing in the financial statements the identifiable assets acquired, the liabilities assumed, and any non-controlling interests in the acquired assets at fair value at the acquisition date. The Company also recognizes and measures a gain from a bargain purchase in the business combination and determines what information to disclose to enable users of an entity’s financial statements to evaluate the nature and financial effects of the business combination. In addition, acquisition costs are expensed as incurred.
When the Company acquires power plants, the purchase price is allocated to (i) the acquired tangible assets and liabilities assumed, primarily consisting of land, plant, and long-term debt, (ii) the identified intangible assets and liabilities, consisting of the value of above-market and below-market power purchase agreements and in-place power purchase agreements, (iii) non-controlling interests, and (iv) other working capital items based in each case on their fair values in accordance with ASC 805, Business Combinations (“ASC 805”). All expenses related to acquisition costs related to business combinations are expensed as incurred.
The Company generally uses independent appraisers to assist with the estimates and methodologies used such as a replacement cost approach, an income approach, or excess earnings approach. Factors considered by the Company in its analysis include considering current market conditions and costs to construct similar facilities. The Company also considers information obtained about each property as a result of its pre-acquisition due diligence in estimating the fair value of the tangible and identified intangible assets and liabilities acquired or assumed. In estimating the fair value, the Company also establishes estimates of energy production, current in-place and market power purchase rates, tax credit arrangements, and operating and maintenance costs. A change in any of the assumptions above, which are subjective, could have a significant impact on the results of operations.
The allocation of the purchase price directly affects the following items in the Company's consolidated financial statements:
| |
• | The amount of purchase price allocated to the various tangible and intangible assets, liabilities, and non-controlling interests on the Company's balance sheets; |
| |
• | The amounts allocated to the value of above-market and below-market power purchase agreement values are amortized to revenue over the remaining non-cancelable terms of the respective arrangement. The amounts allocated to all other tangible and definite lived intangible assets are amortized to depreciation or amortization expense; and |
| |
• | The period of time over which tangible and intangible assets are depreciated or amortized varies and, thus, changes in the amounts allocated to these assets will have a direct impact on the Company's results of operations. Definite lived intangible assets are generally amortized over the remaining respective life of the PPA, which normally ranges from 10 to 25 years. The Company generally depreciates its power plants over their estimated useful lives of up to 30 years. These differences in timing could have an impact on the Company's results of operations. |
Non-controlling Interests
Non-controlling interest represents the portion of net income (loss), net assets, and comprehensive income (loss) in consolidated entities that the Company does not own. The non-controlling interests’ balance is reported as a component of equity in the consolidated balance sheets and is calculated based on equity ownership percentage, for applicable facilities.
Basic and Diluted Earnings (Loss) Per Share
Basic earnings (loss) per share (“EPS” or “LPS”) is computed by dividing net income (loss) attributable to common stockholders by the number of weighted average ordinary shares outstanding during the period. Unvested restricted stock awards that contain non-forfeitable rights to dividends are treated as participating securities and are included in the EPS computation using the two-class method, to the extent that there are undistributed earnings available as such securities do not participate in losses. Diluted earnings (loss) per share is computed by adjusting basic EPS for the impact of weighted average dilutive common equivalent shares outstanding during the period. Common equivalent shares represent the incremental shares issuable for unvested restricted Class A common stock and redeemable shares of Class B and Class B1 common stock.
Stock-Based Compensation
Stock-based compensation expense for all share-based payment awards is based on the estimated grant-date fair value. The Company recognizes these compensation costs net of an estimated forfeiture rate for only those shares expected to vest on a straight-line basis over the requisite service period of the award, which is generally the award vesting term. For ratable
awards, the Company recognizes compensation costs for all grants on a straight-line basis over the requisite service period of the entire award.
New Accounting Standards
In May 2014, the Financial Accounting Standards Board (“FASB”) issued Accounting Standards Update (“ASU”) 2014-09, Revenue from Contracts with Customers, which requires an entity to recognize the amount of revenue to which it expects to be entitled for the transfer of promised goods or services to customers. ASU 2014-09 will replace most existing revenue recognition guidance in U.S. GAAP when it becomes effective. ASU 2014-09 is effective for the Company on January 1, 2018. Early adoption is permitted but not before January 1, 2017. ASU 2014-09 permits the use of either a retrospective or cumulative effect transition method. The Company has not determined which transition method it will adopt, and it is currently evaluating the impact that ASU 2014-09 will have on its consolidated financial statements and related disclosures upon adoption. The Company does not plan to adopt this standard prior to January 1, 2018.
In August 2014, the FASB issued ASU 2014-15, Disclosure of Uncertainties about an Entity’s Ability to Continue as a Going Concern, which describes how an entity should assess its ability to meet obligations and sets rules for how this information should be disclosed in the financial statements. ASU 2014-15 provides accounting guidance that will be used along with existing auditing standards. ASU 2014-15 applies to all entities for the first annual period ending after December 15, 2016, and interim periods thereafter. The Company does not expect this standard to have a material effect on its consolidated financial statements.
In January 2015, the FASB issued ASU 2015-01, Income Statement-Extraordinary and Unusual Items (Subtopic 225-20): Simplifying Income Statement Presentation by Eliminating the Concept of Extraordinary Items. ASU 2015-01 eliminates from U.S. GAAP the concept of extraordinary items. An entity will no longer be required to (1) segregate an extraordinary item from the results of ordinary operations; (2) separately present an extraordinary item on its income statement, net of tax, after income from continuing operations; and (3) disclose income taxes and earnings-per-share data applicable to an extraordinary item. ASU 2015-01 will be effective for fiscal years beginning after December 15, 2015. An entity may apply ASU 2015-01 prospectively or retrospectively to all prior periods presented in the financial statements. Early adoption is permitted provided that the guidance is applied from the beginning of the fiscal year of adoption. The Company does not expect this standard to have a material effect on its consolidated financial statements.
In February 2015, the FASB issued ASU 2015-02, Consolidation (Topic 810) Amendments to the Consolidation Analysis, which affects the following areas of the consolidation analysis: limited partnerships and similar entities, evaluation of fees paid to a decision maker or service provider as a variable interest and in determination of the primary beneficiary, effect of related parties on the primary beneficiary determination and for certain investment funds. ASU 2015-02 is effective on a retrospective basis for the Company for the year ended December 31, 2016 and interim periods therein. The Company adopted ASU 2015-02 as of January 1, 2016, which resulted in certain of the Company's consolidated subsidiaries being considered variable interest entities. One previously unconsolidated investment was consolidated as a result of implementing this standard (see Acquisition of FERSA in Note 4 - Acquisitions). No consolidated subsidiaries were deconsolidated as a result of implementing this standard.
In April 2015, the FASB issued ASU 2015-03, Interest - Imputation of Interest (Subtopic 835-30): Simplifying the Presentation of Debt Issuance Costs. ASU 2015-03 requires that debt issuance costs related to a recognized debt liability be presented in the balance sheets as a direct deduction from the carrying amount of that debt liability. In August 2015, the FASB issued ASU 2015-15, Interest - Imputation of Interest (Subtopic 835-30): Presentation and Subsequent Measurement of Debt Issuance Costs Associated with Line-of Credit Arrangements. ASU 2015-15 indicates that an entity may defer and present debt issuing costs associated with line-of-credit arrangements as an asset and subsequently amortize the deferred debt issuance costs ratably over the term of the line-of-credit arrangement, regardless of whether there are any outstanding borrowings on the line-of-credit arrangement. ASU 2015-03 and ASU 2015-15 are effective on a retrospective basis for annual and interim periods beginning on or after December 15, 2015. The Company adopted ASU 2015-03 and ASU 2015-15 as of January 1, 2016, which resulted in a reclassification of $22.1 million and $23.6 million from deferred financing costs, net to long-term debt and financing lease obligations, including current portion, as of December 31, 2016 and 2015, respectively.
In April 2015, the FASB issued ASU 2015-06 Earnings Per Share (Topic 260), which provides guidance on the presentation of historical earnings per unit under the two-class method for transfers of net assets between entities under common control. ASU 2015-06 is effective for the Company for the fiscal year ended December 31, 2016 and interim periods therein.
In September 2015, the FASB issued ASU 2015-16, Business Combinations (Topic 805): Simplifying the Accounting for Measurement-Period Adjustments, which eliminates the requirement for an acquirer in a business combination to account
for measurement-period adjustments retrospectively. Instead, acquirers must recognize measurement-period adjustments during the period in which they determine the amounts, including the effect on earnings of any amounts they would have recorded in previous periods if the accounting had been completed at the acquisition date. ASU 2015-16 is effective for the Company on a prospective basis on January 1, 2016. Early adoption is permitted for any interim and annual financial statements that have not yet been made available for issuance. The Company early adopted ASU 2015-16 and all measurement-period adjustments for business combinations completed in 2015 were recorded in its consolidated financial statements for the year ended December 31, 2015, with the exception of FERSA which was accounted for using the equity method.
In November 2015, the FASB issued ASU 2015-17, Income Taxes (Topic 740): Balance Sheet Classification of Deferred Taxes instructing reporting entities to classify deferred income taxes as non-current on the consolidated balance sheets. Deferred income taxes were previously required to be classified as current or non-current on the consolidated balance sheets. The provisions of ASU 2015-17 are effective for fiscal years, and interim periods within those fiscal years, beginning after December 15, 2016. Early adoption is permitted for any interim and annual financial statements that have not yet been made available for issuance. A reporting entity has the option to apply ASU 2015-17 prospectively or retrospectively. The Company early adopted ASU 2015-17 effective December 31, 2015 using the prospective method allowed under the standard and prior periods were not retrospectively adjusted.
In February 2016, the FASB issued ASU 2016-02, Leases (Topic 842), which primarily changes the lessee’s accounting for operating leases by requiring recognition of lease right-of-use assets and lease liabilities. This standard is effective for annual reporting periods beginning after December 15, 2018, with early adoption permitted. The Company is evaluating the effect of the standard on its consolidated financial statements.
In March 2016, the FASB issued ASU 2016-05, Derivatives and Hedging (Topic 815), which clarifies that a change in one of the parties to a derivative contract (through novation) that is part of a hedge accounting relationship does not, by itself, require designation of that relationship, as long as all other hedge accounting criteria continue to be met. This standard is effective for annual and interim periods in fiscal years beginning after December 15, 2016, with early adoption permitted. The Company does not expect this standard to have a material effect on its consolidated financial statements.
In March 2016, the FASB issued ASU 2016-06, Derivatives and Hedging (Topic 815), which clarifies that determining whether the economic characteristics of a put or call are clearly and closely related to its debt host requires only an assessment of the four-step decision sequence outlined in FASB ASC paragraph 815-15-25-24. Additionally, entities are not required to separately assess whether the contingency itself is clearly and closely related. This standard is effective for annual and interim periods in fiscal years beginning after December 15, 2018, with early adoption permitted. The Company does not expect this standard to have a material effect on its consolidated financial statements.
In March 2016, the FASB issued ASU 2016-07, Investments - Equity Method and Joint Ventures (Topic 323), which eliminates the requirement for an investor to retroactively apply the equity method when its increase in ownership interest (or degree of influence) in an investee triggers equity method accounting. This standard is effective for annual and interim periods in fiscal years beginning after December 15, 2016, with early adoption permitted. The Company does not expect this standard to have a material effect on its consolidated financial statements.
On March 30, 2016, the FASB issued ASU 2016-09, Compensation - Stock Compensation (Topic 718), which is intended to improve the accounting for share-based payment transactions as part of the FASB’s simplification initiative. ASU 2016-09 changes seven aspects of the accounting for share-based payment award transactions, including but not limited to: (1) accounting for income taxes; (2) classification of excess tax benefits on the statement of cash flows; (3) forfeitures; (4) minimum statutory tax withholding requirements; and (5) classification of employee taxes paid on the statement of cash flows when an employer withholds shares for tax-withholding purposes. This standard is effective for annual and interim periods in fiscal years beginning after December 15, 2016, with early adoption permitted. The Company is evaluating the effect of the standard on its consolidated financial statements.
In August 2016, the FASB issued ASU 2016-15, Statement of Cash Flows (Topic 230), Classification of Certain Cash Receipts and Cash Payments. The amendments of ASU 2016-15 were issued to address eight specific cash flow issues for which stakeholders have indicated to the FASB that a diversity in practice existed in how entities were presenting and classifying these items in the statement of cash flows. The issues addressed by ASU 2016-15 include but are not limited to the classification of debt prepayment and debt extinguishment costs, payments made for contingent consideration for a business combination, proceeds from the settlement of insurance proceeds, distributions received from equity method investees and separately identifiable cash flows and the application of the predominance principle. The amendments of ASU 2016-15 are effective for public entities for fiscal years beginning after December 15, 2017 and interim periods in those fiscal years. Early adoption is permitted, including adoption in an interim fiscal period with all amendments adopted in the same period. The
adoption of ASU 2016-15 is required to be applied retrospectively. The Company is evaluating the impact of the standard on its consolidated statements of cash flows.
In October 2016, the FASB issued ASU 2016-16, Income Taxes (Topic 740): Intra-Entity Transfer of Assets Other Than Inventory, which eliminates the recognition of current and deferred income taxes for an intra-entity asset transfer until the asset has been sold to an outside party exception for an intra-entity transfer of an asset other than inventory. ASU 2016-16 is effective for annual periods beginning after December 15, 2017, and for annual periods and interim periods thereafter with early adoption permitted. The Company is evaluating the effect of the standard on its consolidated financial statements.
In October 2016, the FASB issued ASU 2016-17, Consolidation (Topic 810): Interests Held through Related Parties That Are under Common Control. ASU 2016-17 updates ASU 2015-02. Under the amendments, a single decision maker is not required to consider indirect interests held through related parties that are under common control with the single decision maker to be the equivalent of direct interests in their entirety. Instead, a single decision maker is required to include those interests on a proportionate basis consistent with indirect interests held through other related parties. ASU 2016-17 is effective for annual periods beginning after December 15, 2017, and for annual periods and interim periods thereafter with early adoption permitted. The Company is evaluating the effect of the standard on its consolidated financial statements.
In November 2016, the FASB issued ASU 2016-18, Statement of Cashflows (Topic 320): Restricted Cash a Consensus of the FASB Emerging Issues Task Force. The amendments require that a statement of cash flows explain the change during the period in the total of cash, cash equivalents, and amounts generally described as restricted cash or restricted cash equivalents. Therefore, amounts generally described as restricted cash and restricted cash equivalents should be included with cash and cash equivalents when reconciling the beginning-of-period and end-of-period total amounts shown on the statement of cash flows. The amendments in this update do not provide a definition of restricted cash or restricted cash equivalents. ASU 2016-18 is effective for fiscal years beginning after December 15, 2017 and interim periods within those fiscal years. The Company is evaluating the effect of this standard on its consolidated financial statements.
In December 2016, the FASB issued ASU 2016-19, Technical Corrections and Improvements. The amendments cover a wide range of topics in the Accounting Standards Codification, including differences between original guidance and the Accounting Standards Codification, guidance clarification and reference corrections, simplification and minor improvements. The adoption of ASU 2016-19 is effective for annual periods, including interim periods within those annual periods, beginning after December 15, 2016. The Company is evaluating the effect of this standard on its consolidated financial statements.
In December 2016, the FASB issued ASU 2016-20, Technical Corrections and Improvements to Topic 606, Revenue from Contracts with Customers. The amendments in this update are of a similar nature to the items typically addressed in the ASU 2016-19, Technical Corrections and Improvements. However, the FASB decided to issue a separate update for technical corrections and improvements to Topic 606 and other Topics amended by ASU 2014-09 to increase stakeholders’ awareness of the proposals and to expedite improvements to ASU 2014-09. The adoption of ASU 2016-20 is effective from the periods beginning after December 15, 2017, including interim reporting periods within that reporting period. Early adoption is permitted only as of annual reporting periods beginning after December 15, 2016, including interim reporting periods within that reporting period. The Company is evaluating the effect of this standard on its consolidated financial statements.
In January 2017, the FASB issued ASU 2017-01, Business Combinations (Topic 805): Clarifying the Definition of a Business. The amendment seeks to clarify the definition of a business with the objective of adding guidance to assist entities with evaluating whether transactions should be accounted for as acquisitions (or disposals) of assets or businesses. The definition of a business affects many areas of accounting, including acquisitions, disposals, goodwill and consolidation. The adoption of ASU 2017-01 is effective for annual periods beginning after December 15, 2017, including interim periods within those periods. The amendments should be applied prospectively on or after the effective dates. The Company is evaluating the effect of this standard on its consolidated financial statements.
In January 2017, the FASB issued ASU 2017-04, Intangibles-Goodwill and Other (Topic 350): Simplifying the Test for Goodwill Impairment. To simplify the subsequent measurement of goodwill, the FASB eliminated Step 2 from the goodwill impairment test. Under the amendments in this update, an entity should perform its annual, or interim, goodwill impairment test by comparing the fair value of a reporting unit with its carrying amount. An entity should recognize an impairment charge for the amount by which the carrying amount exceeds the reporting unit’s fair value; however, the loss recognized should not exceed the total amount of goodwill allocated to that reporting unit. Additionally, an entity should consider income tax effects from any tax deductible goodwill on the carrying amount of the reporting unit when measuring the goodwill impairment loss, if applicable. The standard will be applied prospectively and is effective for annual and interim impairment tests performed in periods beginning after December 15, 2019. The Company is evaluating the effect of this standard on its consolidated financial statements.
In May 2017, the FASB issued ASU 2017-09, Compensation-Stock Compensation (Topic 718): Scope of Modification Accounting. The amendment clarifies when changes to the terms or conditions of a share-based payment award must be accounted for as modifications. The new guidance is expected to reduce diversity in practice and result in fewer changes to the terms of an award being accounted for as modifications. Changes that do not impact the award’s fair value, vesting conditions, or classification as an equity or liability instrument will not to be assessed modification accounting. The guidance is effective for annual periods, and interim periods within those annual periods, beginning after December 15, 2017. The Company is evaluating the effect of this standard on its consolidated financial statements.
3. TRANSACTIONS BETWEEN ENTITIES UNDER COMMON CONTROL
Recast of Historical Financial Statements
The Company is required to recast historical financial statements when power plants are acquired from SunEdison. The recast reflects the assets and liabilities and the results of operations of the acquired power plants for the period the power plants were owned by SunEdison, which is in accordance with the rules applicable to transactions between entities under common control. The Company has modified the presentation of its consolidated statements of operations to separate pre-acquisition net loss from power plants acquired from SunEdison from net loss attributable to Class A common stockholders.
On February 24, 2016, the Company acquired two solar power plants in Thailand from SunEdison, NPS Star and WXA, with an aggregate net capacity of 35.6 MW, which resulted in a recast of the consolidated balance sheet as of December 31, 2015, and the related consolidated statement of cash flows for the year ended December 31, 2015. These power plants became operational at the end of 2015, which resulted in a recast of the consolidated statement of operations to separate the pre-acquisition net loss from power plants acquired from SunEdison from net loss attributable to Class A common stockholders.
The following table presents changes to the Company's consolidated balance sheet as of December 31, 2015, included in the Company's 2015 Annual Report on Form 10-K:
|
| | | | | | | | | | | | |
(In thousands) Balance Sheet Caption | | As Reported | | Recast Adjustments | | As Recasted |
Cash and cash equivalents | | $ | 921,946 |
| | $ | 372 |
| | $ | 922,318 |
|
Prepaid expenses and other current assets | | 144,743 |
| | (5,408 | ) | | 139,335 |
|
Power plants, net | | 1,148,350 |
| | 58,254 |
| | 1,206,604 |
|
Restricted cash | | 22,582 |
| | 100 |
| | 22,682 |
|
Due from SunEdison, net | | 10,110 |
| | (10,110 | ) | | — |
|
Other assets | | 66,901 |
| | (15,092 | ) | | 51,809 |
|
Change in total assets | | | | $ | 28,116 |
| | |
Current portion of long-term debt | | $ | 327,714 |
| | $ | (8,216 | ) | | $ | 319,498 |
|
Accounts payable | | 8,034 |
| | 457 |
| | 8,491 |
|
Accrued expenses and other current liabilities | | 123,280 |
| | 6,771 |
| | 130,051 |
|
Due to SunEdison, net | | — |
| | 44,254 |
| | 44,254 |
|
Long-term debt, less current portion | | 968,047 |
| | (15,394 | ) | | 952,653 |
|
Change in total liabilities | | | | $ | 27,872 |
| | |
Additional paid-in capital | | $ | 923,924 |
| | $ | (184 | ) | | $ | 923,740 |
|
Accumulated deficit | | (212,661 | ) | | (549 | ) | | (213,210 | ) |
Accumulated other comprehensive loss | | (11,253 | ) | | 72 |
| | (11,181 | ) |
Non-controlling interests | | 480,668 |
| | 904 |
| | 481,572 |
|
Change in total stockholders' equity | | | | $ | 243 |
| | |
The balance sheet recast adjustments shown above also include the impact of the adoption of ASU 2015-03 on presentation of debt issuance costs, which resulted in the reclassification of $23.6 million from other current assets to long-term debt, less current portion.
The following table presents changes to the Company's previously reported consolidated statement of cash flows for the year ended December 31, 2015 included in the Company's 2015 Annual Report on Form 10-K:
|
| | | | | | | | | | | | |
(In thousands) Statement of Cash Flows Caption | | As Reported | | Recast Adjustment | | As Recasted |
Cash flows from operating activities: | | | | | | |
Net loss | | $ | (371,009 | ) | | $ | 1,327 |
| | $ | (369,682 | ) |
Adjustments to reconcile net loss to net cash used in operating activities: | | | | | | |
Depreciation, accretion and amortization | | 28,769 |
| | 162 |
| | 28,931 |
|
Unrealized gains on foreign currency, net | | (21,383 | ) | | (364 | ) | | (21,747 | ) |
Changes in operating assets and liabilities, net | | 121,784 |
| | (5,735 | ) | | 116,049 |
|
Net cash used in operating activities | | | | $ | (4,610 | ) | | |
Cash flows from investing activities: | | | | | | |
Capital expenditures | | (94,253 | ) | | (4,862 | ) | | (99,115 | ) |
Proceeds from sale of power purchase agreement | | — |
| | 10,299 |
| | 10,299 |
|
Net cash provided by investing activities | | | | $ | 5,437 |
| | |
Cash flows from financing activities: | | | | | | |
Net SunEdison investment | | 73,786 |
| | (494 | ) | | 73,292 |
|
Effect of exchange rate changes on cash and cash equivalents | | (22,316 | ) | | 39 |
| | (22,277 | ) |
Net increase in cash and cash equivalents | | | | 372 |
| | |
Cash and cash equivalents at end of period | | $ | 921,946 |
| | $ | 372 |
| | $ | 922,318 |
|
The following table presents changes to the Company's previously reported consolidated statement of operations for the year ended December 31, 2015 included in the Company's 2015 Annual Report on Form 10-K:
|
| | | | | | | | | | | | |
| | Year Ended December 31, 2015 |
(In thousands) Statement of Operations Caption | | As Reported | | Recast Adjustment | | As Recasted |
Cost of operations | | $ | 16,352 |
| | $ | 2,689 |
| | $ | 19,041 |
|
General and administrative expense | | 32,271 |
| | 44 |
| | 32,315 |
|
Depreciation, accretion, and amortization expense | | 28,769 |
| | 162 |
| | 28,931 |
|
Gain on foreign currency exchange, net | | 35,363 |
| | 357 |
| | 35,720 |
|
Other income, net | | (1,366 | ) | | (5,056 | ) | | (6,422 | ) |
Income tax expense | | 4,858 |
| | 477 |
| | 5,335 |
|
Change in costs and expenses | | | | $ | (1,327 | ) | | |
Less: net loss attributed to non-controlling interest | | (118,995 | ) | | 463 |
| | (118,532 | ) |
Change in Net loss attributable to TerraForm Global, Inc. Class A common stockholders | | | | $ | (864 | ) | | |
4. ACQUISITIONS
2016 Acquisitions and Dropdowns
Dropdown of NPS Star and WXA
On February 24, 2016, SunEdison transferred to the Company a 49.0% equity interest, constituting a controlling interest and substantially all of the economic interest, in each of NPS Star and WXA, each of which consists of three solar power plants located in Thailand. These solar power plants, which achieved commercial operation in December 2015 and represent 35.6 MW of aggregate net capacity, were required to be contributed to the Company, without further payment, pursuant to the Project Investment Agreement between SunEdison and the Company.
Acquisition of Alto Cielo
On April 8, 2016, the Company completed the acquisition of a 100.0% ownership interest in the Alto Cielo solar power plant located in Uruguay with an aggregate net capacity of 26.4 MW from Solarpack Corporación Tecnológica, S.L. The power plant reached commercial operation in March 2016. The aggregate cash consideration paid for the Alto Cielo power plant was $32.3 million, of which $1.1 million was being held in escrow accounts as of December 31, 2016 until certain conditions are met.
The net sales and net income related to the foregoing acquisition are reflected in the accompanying consolidated statement of operations for the year ended December 31, 2016 as shown below.
|
| | | |
| Year Ended |
| December 31, 2016 |
(In thousands) | Alto Cielo |
Net sales | $ | 2,830 |
|
Net income | 1,114 |
|
Unaudited Pro Forma Supplementary Data
The unaudited pro forma supplementary data presented in the table below gives effect to the acquisitions as if the transactions occurred on January 1, 2015 and the plants were operational. The pro forma supplementary data is provided for informational purposes only and should not be construed to be indicative of the Company’s results of operations had the acquisitions been consummated on the date assumed or of its results of operations for any future date.
|
| | | | | | |
| Year Ended |
| December 31, (Pro Forma) |
(In thousands) | 2016 | 2015 |
Net sales | $ | 214,729 |
| $ | 133,525 |
|
Net loss | (87,693 | ) | (369,421 | ) |
The acquisition date allocation of assets and liabilities for the above acquisition as of December 31, 2016 is as follows:
|
| | | |
| 2016 |
(In thousands) | Alto Cielo |
Cash and cash equivalents | $ | 190 |
|
Restricted cash | 1,923 |
|
Accounts receivable | 311 |
|
Power plants | 35,414 |
|
Intangible assets | — |
|
Other assets | 2,738 |
|
Total assets acquired | 40,576 |
|
Accrued expenses and other current liabilities | 3,670 |
|
Deferred tax liabilities | 557 |
|
Long-term debt, including current portion | 4,031 |
|
Total liabilities assumed | 8,258 |
|
Fair value of net assets acquired | $ | 32,318 |
|
Transfer of Balance of Equity in Certain Power Plants in India
In April 2016, SunEdison transferred to the Company the balance of 51.0% of the equity interests in the NSM Suryalabh, NSM Sitara and NSM L’Volta solar power plants in India following the expiration of the equity lock-up period in the applicable Power Purchase Agreements (“PPAs”). Consideration for the transfer of the balance 51.0% of the equity interests in these power plants was received by SunEdison in the form of shares of the Company’s Class B common stock that were issued to SunEdison at the time of the Company's IPO, and there was no further payment made by the Company to SunEdison at the time of the transfer.
In October 2016, SunEdison sold to the Company 11.0% of the equity interests in the Millenium solar power plant in India for cash consideration of approximately $1.0 million. In addition, SunEdison transferred to the Company the balance of 51.0% of the equity interests in the Focal solar power plant in India following the expiration of the equity lock-up period in the applicable PPAs, at which time the Company was required to make a cash payment of $0.5 million to the original project developer, a third party. Consideration for the transfer of the balance of 51.0% of the equity interests in the Focal power plant was received by SunEdison in the form of shares of the Company's Class B common stock that were issued to SunEdison at the time of the Company's IPO, and there was no further payment made by the Company to SunEdison at the time of the transfer.
In October 2016, the Company also entered into arrangements with SunEdison for the transfer of the balance of the equity interests in the Millenium, Azure, ESP Urja and SE 25 solar power plants in India, in each case following the expiration of the equity lock-up period in the applicable PPAs (ranging from November 2016 to March 2017) and without further action by SunEdison. Consideration for the transfer of the balance of the equity interests in these power plants was received by SunEdison in the form of shares of the Company’s Class B common stock that were issued to SunEdison at the time of the Company's IPO, and there was no further payment made by the Company to SunEdison at the time of the transfers. In accordance with these arrangements, in November and December 2016, the balance of 26.0% of the equity interests in Azure and ESP Urja, respectively, was transferred to the Company, in January 2017 the balance of 26% of the equity interests in Millenium was transferred to the Company, and in March 2017 100% of the equity interests in SE 25 were transferred to the Company.
2015 Acquisitions
Acquisition of Renova - Bahia/Salvador
In July 2015, the Company entered into agreements with Renova Energia, S.A. (“Renova”) to acquire two wind power plants and one hydro-electric power plant in Brazil that have an aggregate net capacity of approximately 336.2 MW (the “Renova Transaction”). On September 18, 2015, the Company completed the acquisition of Salvador and Bahia, two wind power plants that represent 306.7 MW of aggregate net capacity. At the time, the consideration paid for the Salvador and Bahia wind power plants was $321.3 million, comprised of $117.3 million in cash, 20,327,499 shares of the Company’s Class A common stock valued at $183.6 million based on the value on September 18, 2015 of $9.03 per share and a put/call arrangement contributed by SunEdison with a fair value of $20.4 million.
In connection with the closing of the Salvador and Bahia acquisitions on September 18, 2015, the Company entered into an omnibus closing agreement (the “Omnibus Agreement”) with Global LLC, SunEdison, certain of the Company’s foreign subsidiaries, and Renova, pursuant to which, among other things, the Company accepted certain financing liens on certain bank accounts related to the Bahia and Salvador power plants (the “Renova Liens”). In exchange for its acceptance of the Renova Liens, Renova granted to Global LLC a security interest in certain shares of the Company’s Class A common stock received by Renova in connection with the Renova Transaction and an agreement to place $5.0 million of the purchase price for the Bahia wind power plant and certain future dividends payable to Renova into an escrow account as security for Renova’s performance of its obligations to release the Renova Liens, which is held in restricted cash on the Company's consolidated balance sheet as of December 31, 2015. On January 27, 2016, Renova released the liens related to the Bahia and Salvador wind power plants. Therefore, in March 2016 and pursuant to the terms of the Omnibus Agreement, the cash held in escrow was released to Renova, and Global LLC terminated its security interest in the 19,221,671 shares of the Company’s Class A common stock owned by Renova.
After the closing of the Bahia and Salvador acquisitions, the various project companies repaid their outstanding project level indebtedness in full on September 30, 2015. Although the repayment of this indebtedness resulted in the termination of all guarantees and restrictions arising under the financing agreements, as of December 31, 2015 the project lender had not provided a release letter to the escrow agent under the financing agreements, and as a result approximately $49.2 million in funds of the Bahia and Salvador project companies continued to be held in restricted cash on the Company's consolidated balance sheet as of December 31, 2015. On March 31, 2016, the project lender provided the release letter to the escrow agent, thereby lifting any and all restrictions on usage of funds in the previously restricted accounts.
As further described in Note 18 - Commitments and Contingencies, on July 14, 2016, Renova filed a request for arbitration to bring certain claims against the Company related to the Renova Transaction including, but not limited to, claims that the Company was liable to satisfy SunEdison’s obligations under a put/call arrangement entered into between SunEdison and Renova in connection with the Renova Transaction, and claims for common law fraud and securities fraud in connection with the Salvador and Bahia transactions. On May 26, 2017, TerraForm Global, Inc., TerraForm Global, LLC, TerraForm Global Brazil Holding B.V. and TERP GLBL Brasil I Participacoes Ltda. entered into a Settlement Agreement and Mutual Release (the “Renova Settlement Agreement”) with Renova. The Renova Settlement Agreement resolves all disputes among the Company and Renova that are the subject of the ongoing arbitration proceeding.
Acquisition of FERSA
On October 7, 2015, the Company completed the acquisition of three Indian wind power plants, Bhakrani, Gadag and Hanumanhatti (the “FERSA Projects”), which represent 101.6 MW of aggregate net capacity, from Fersa Energias Renovables, S.A. (“FERSA”), a Spanish wind developer. The aggregate consideration paid for the FERSA Projects was $72.4 million, which includes the repayment of project level indebtedness of $39.0 million.
At the time of acquisition, the Company recorded this acquisition as ‘Equity method investment’. On January 1, 2016, as part of the adoption of ASU 2015-02, the Company consolidated the assets and liabilities of the FERSA Projects.
The net sales and net loss related to the foregoing acquisition are reflected in the accompanying consolidated statements of operations for the December 31, 2016 as shown below.
|
| | | |
| Year Ended |
| December 31, |
(In thousands) | 2016 |
Net sales | $ | 8,495 |
|
Net loss | (2,598 | ) |
Unaudited Pro Forma Supplementary Data
The unaudited pro forma supplementary data presented in the table below gives effect to the acquisition as if the transactions occurred on January 1, 2015 and the plants were operational. The pro forma supplementary data is provided for informational purposes only and should not be construed to be indicative of the Company’s results of operations had the acquisitions been consummated on the date assumed or of its results of operations for any future date.
|
| | | |
| Pro Forma |
| Year Ended |
| December 31, (Pro Forma) |
(In thousands) | 2015 |
Net sales | $ | 9,982 |
|
Net loss | (1,242 | ) |
The final fair value of assets and liabilities pertaining to the FERSA acquisition reflects the following changes from the initial opening balance sheet: a decrease of $11.9 million in power plants, an increase of $9.4 million in intangible assets, an increase of $40.6 million in accrued expenses and other liabilities, and a decrease of $4.6 million in long-term debt.
The acquisition date allocation of assets and liabilities for the above acquisition as of December 31, 2016 is as follows: |
| | | |
| 2016 |
(In thousands) | FERSA |
Cash and cash equivalents | $ | 8,022 |
|
Restricted cash | — |
|
Accounts receivable | 4,220 |
|
Power plants | 55,092 |
|
Intangible assets | 9,400 |
|
Other assets | 2,725 |
|
Total assets acquired | 79,459 |
|
Accrued expenses and other liabilities | 44,026 |
|
Deferred tax liabilities | 3,041 |
|
Long-term debt | — |
|
Total liabilities assumed | 47,067 |
|
Fair value of net assets acquired | $ | 32,392 |
|
Pending Acquisition
Acquisition of BioTherm
In April 2015, the Company entered into purchase and sale agreements to acquire a controlling interest in three operating power plants located in South Africa with an aggregate net capacity of 32.6 MW from BTSA Netherlands Coöperatie U.A. (“BioTherm”). The aggregate consideration payable for the controlling interests in these three power plants is approximately $74.9 million in cash, comprised of approximately $67.6 million and ZAR 100.4 million ($7.3 million as of December 31, 2016), plus 544,055 shares of the Company’s Class A common stock, which is fixed in accordance with the purchase and sale agreements. The aggregate consideration includes amounts for certain additional rights and services. The completion of the BioTherm transaction remains subject to obtaining consents from project lenders and is expected to occur in the second half of 2017.
In August 2015, the Company paid $65.6 million in cash for the interests in the Aries and Konkoonsies solar power plants and the Klipheuwel wind power plant, as well as certain additional rights. In addition to the cash consideration, the Company provided 544,055 shares of its Class A common stock as consideration for the interests in the three power plants. Approximately $20.3 million of the cash payment and all of the 544,055 shares of the Company’s Class A common stock were deposited into an escrow account. The remaining cash portion of this escrow deposit is reported as non-current restricted cash on the Company’s consolidated balance sheet as of December 31, 2016. The remaining paid consideration of $42.4 million in cash and the August 2015 fair value of the 544,055 shares are reported as a deposit for acquisitions on the Company’s consolidated balance sheet as of December 31, 2016.
As of December 31, 2016, the remaining balance due is approximately $9.3 million, comprised of $2.0 million and ZAR 11.6 million ($0.8 million) due to BioTherm and ZAR 88.9 million ($6.5 million) due to minority interests. Prior to the completion of the BioTherm transaction, BioTherm is required to direct payment of all distributions from the Klipheuwel wind power plant to the Company, and the Company and BioTherm are required to jointly direct the release of amounts equal to the cash distributions from the Aries and Konkoonsies solar power plants from the escrow to the Company.
Pending receipt of the consents from the project lenders, the Company may at its discretion direct a sale of the power plants to a third party. In respect of the Aries and Konkoonsies solar power plants, due to the fact that the closing did not occur by November 30, 2016, the parties have engaged in discussion to agree upon an alternative structure that would permit release of the escrowed funds as required pursuant to the applicable purchase and sale agreements. Failure to complete the transaction, or to reach agreement upon an alternative structure that would permit release of the escrowed funds, by July 17, 2017 would entitle BioTherm to sell the power plants to a third party. Upon closing of a sale to a third party, all sale proceeds are required to be paid to the Company, any amounts remaining in the escrow account are required to be released to BioTherm and the Company is required to pay the remainder of the purchase price.
Incomplete IPO Project Transfers and Dropdowns
Del Litoral, El Naranjal and Bora Bora Poly
Immediately prior to the completion of the IPO on August 5, 2015, the Company entered into a Project Investment Agreement with SunEdison (the "Project Investment Agreement"). Pursuant to the Project Investment Agreement, SunEdison agreed to contribute to the Company certain projects, without further payment, once each project reached commercial operation. These projects include the 17.4 MW Del Litoral and 57.4 MW El Naranjal solar power projects in Uruguay (the “Uruguay Projects”), the 24.1 MW Bora Bora Poly wind power project in India, and the 17.8 MW NPS Star and 17.8 MW WXA solar power projects in Thailand. The NPS Star and WXA solar power projects reached commercial operation in December 2015 and were transferred by SunEdison to the Company in the first quarter of 2016.
On March 23, 2016, SunEdison and the Company entered into an amendment to the Project Investment Agreement, which extended the contribution deadline for SunEdison to contribute the remaining projects pursuant to the Project Investment Agreement to July 31, 2016. As part of the SunEdison Bankruptcy, the construction on the projects was materially delayed and/or abandoned due to the lack of funding by SunEdison. There were material amounts of project costs and equity contributions for the Uruguay Projects that remained to be contributed by SunEdison in order to complete construction of these projects and disbursement of the project finance debt facilities. Additionally, SunEdison experienced delays in completing construction of the Bora Bora Poly wind power project in India, and the transfer of the project required project lender consent, which was not obtained. In light of the SunEdison Bankruptcy, the Company will not obtain these projects under the Project Investment Agreement and it will not obtain any substitute projects from SunEdison.
425 MW India Projects
See Note 6 - Deposits for Acquisitions for information regarding the 425 MW India Projects.
Terminated Acquisitions
LAP
In May 2015, SunEdison entered into a share purchase agreement with the stockholders of Latin America Power Holding, B.V. (“LAP”), to acquire certain hydro-electric and wind power plants located in Peru with a combined nameplate capacity of 72.5 MW (the “Peru Facilities”). SunEdison intended to transfer the Peru Facilities to the Company after the closing of the acquisition.
The share purchase agreement was subsequently terminated by the parties thereto and, as a result of such termination, the Company will not acquire the Peru Facilities from SunEdison. All outstanding claims pending before arbitration tribunals and courts among the parties to the share purchase agreement were resolved pursuant to a settlement agreement entered into among the parties to the share purchase agreement on March 3, 2016 and a subsequent settlement agreement entered into among the parties to the share purchase agreement on April 20, 2016. The Company, which had no contractual obligation in connection with the LAP transaction, was not named as a party in any such arbitration or court proceeding and has no liability arising out of the settlement agreement.
GME
In June 2015, the Company entered into a stock purchase agreement (the “GME Agreement”) with the stockholders of Globeleq Mesoamérica Energy (Wind) Limited (“GME”) to acquire four wind power plants and a solar power plant in Honduras, Costa Rica and Nicaragua representing an aggregate capacity of 326.0 MW, as well as GME’s wind and solar development platform. The aggregate consideration payable by the Company to GME would have been comprised of $337.9 million in cash and 701,754 shares of the Company’s Class A common stock, plus interest of 15.0% per annum on the purchase price accruing from October 1, 2015. Immediately following the acquisition of GME by the Company, the Company expected to sell GME’s development platform to SunEdison. In addition, shortly following the completion of the GME acquisition, the Company expected to pay $46.9 million to SunEdison for the Choluteca solar power plant upon the closing of a separate purchase agreement between SunEdison and GME, subject to a potential downward adjustment based on the actual tariff rates awarded to the power plant.
The consummation of the GME transaction was subject to various conditions, including the receipt of consents from the project lenders, which consents were not received by the long-stop date of March 12, 2016 under the GME Agreement. Under the GME Agreement, in the event that the transaction did not close by March 12, 2016, either the Company or the sellers could terminate the transaction. As a result, on March 14, 2016, the Company terminated the GME Agreement. In December 2016, the Company and the stockholders of GME entered into a mutual release agreement pursuant to which each party agreed to release all potential claims against the other party in connection with the GME transaction. Pursuant to the release agreement, the Company paid $0.4 million to the stockholders of GME as a reimbursement for certain expenses incurred in connection with the GME transaction.
Renova - ESPRA
On March 29, 2016, the Company entered into a Termination Agreement (the “Termination Agreement”) with Renova with respect to the Securities Purchase Agreement dated July 15, 2015 among the Company, SunEdison and Renova relating to the ESPRA hydro-electric power plant (the “ESPRA SPA”). The Termination Agreement provides that, subject to the satisfaction of certain conditions, the ESPRA SPA will be terminated by mutual agreement of the Company and Renova. These conditions were satisfied on March 31, 2016 and the ESPRA SPA has been terminated. The Termination Agreement provides that the Company will pay Renova $10.0 million in connection with the termination of the ESPRA SPA. The Company made this payment to Renova on April 1, 2016, and recorded it as Acquisition, formation and related costs in the accompanying consolidated statement of operations for the year ended December 31, 2016. Pursuant to the Termination Agreement, the Company and Renova have granted each other full releases of any further obligations under the ESPRA SPA. As further described in Note 18 - Commitments and Contingencies, on July 14, 2016, Renova filed a request for arbitration to bring certain claims against the Company related to the Renova Transaction including, but not limited to, claims that the Company was liable to satisfy SunEdison’s obligations under a put/call arrangement entered into between SunEdison and Renova in connection with the Renova Transaction, and claims for common law fraud and securities fraud in connection with the Salvador and Bahia transactions. On May 26, 2017, TerraForm Global, Inc., TerraForm Global, LLC, TerraForm Global Brazil Holding B.V. and TERP GLBL Brasil I Participacoes Ltda. entered into the Renova Settlement Agreement with Renova, which resolves all disputes among the Company and Renova that are the subject of the ongoing arbitration proceeding.
5. POWER PLANTS
Power plants, net consists of: |
| | | | | | | |
| As of December 31, |
(In thousands) | 2016 | | 2015 |
Land | $ | 9,787 |
| | $ | 9,749 |
|
Solar power plants | 763,147 |
| | 615,161 |
|
Wind power plants | 676,824 |
| | 621,781 |
|
Total power plants in service, at cost | 1,449,758 |
| | 1,246,691 |
|
Less accumulated depreciation | (94,634 | ) | | (40,600 | ) |
Total power plants in service, net | 1,355,124 |
| | 1,206,091 |
|
Construction in progress - wind power plants | 238 |
| | 513 |
|
Total power plants, net | $ | 1,355,362 |
| | $ | 1,206,604 |
|
The Company recorded depreciation expense related to power plants of $52.1 million, $27.6 million and $6.9 million for the years ended December 31, 2016, 2015 and 2014, respectively. Included in the reported depreciation expense are period currency translation adjustments for each year.
Construction in progress represents costs incurred to complete the construction of the power plants in the Company’s current portfolio that were either contributed to the Company by SunEdison or acquired from SunEdison. When plants are contributed or sold to the Company after completion by SunEdison, the Company retroactively recasts its historical financial statements to present the construction activity as if it consolidated the power plants at inception of the construction. All construction in progress costs are stated at SunEdison’s historical cost.
Certain of the Company's solar power plants in India are entitled to receive viability gap funding support in an amount determined through a competitive bidding process. The viability gap funding support is funded by India’s National Clean Energy Fund and is paid by the offtake counterparty to these solar power plants, the Solar Energy Corporation of India, a not-for-profit company established by the Ministry of New and Renewable Energy to facilitate solar energy generation capacity in India. The program is expected to provide viability gap funding subsidies to the applicable solar power plants in the aggregate amount of INR 1,189.4 million, 50% of which is payable as early as three months after each power plant's commissioning, and 10% of which is payable each year for five years thereafter, subject to the plant meeting certain requirements. SECI is contractually obligated to establish an irrevocable letter of credit to secure its payment obligations.
The Company recorded the awarded viability gap funding as a reduction to the cost of power plants in service, with a $2.3 million and $10.7 million receivable included in current other assets, and $3.4 million and $7.1 million included in other assets, in the consolidated balance sheet as of December 31, 2016 and 2015, respectively. The current portion of the viability gap funding includes the initial 50% receivable following the solar power plant's commercial operation date and the 10% receivable in the first year thereafter. The initial 50% receivable, or $8.9 million, was received in cash during 2016. The remaining portion of the current receivable is expected to be received in the second quarter of 2017. It is possible that $3.1 million of the remaining receivable balance of one of the power plants will not be received due to a lower capacity utilization factor than required under the PPA. As the result, the Company has reversed this amount against property, plant and equipment.
6. DEPOSITS FOR ACQUISITIONS
Deposits for acquisitions consists of: |
| | | | | | | |
| As of December 31, |
(In thousands) | 2016 | | 2015 |
India PSA payment to SunEdison | $ | 231,000 |
| | $ | 231,000 |
|
BioTherm payment | 51,101 |
| | 51,101 |
|
Total deposits for acquisitions | 282,101 |
| | 282,101 |
|
Less: provision for contingent loss | (231,000 | ) | | (231,000 | ) |
Less: BioTherm distribution | (2,827 | ) | | — |
|
Total deposits for acquisitions, net | $ | 48,274 |
| | $ | 51,101 |
|
425 MW India Projects
On November 20, 2015, the Company and SunEdison Holdings Corporation entered into an Equity Interest Purchase and Sale Agreement pursuant to which the Company agreed to acquire from SunEdison Holdings Corporation a portfolio of 17 solar energy projects in India with an aggregate nameplate capacity of 425 MW (the “425 MW India Projects”). This agreement was subsequently amended and restated on December 1, 2015. Pursuant to the Amended and Restated Equity Interest Purchase and Sale Agreement (the “India PSA”), the Company paid $231.0 million in cash to SunEdison Holdings Corporation in exchange for the 425 MW India Projects, which projects would be transferred to the Company upon satisfaction of certain conditions precedent.
During 2016, and beginning prior to the SunEdison Bankruptcy, the Company became aware that there was substantial risk that the 425 MW India Projects would not be completed and transferred to the Company in accordance with the India PSA.
In April 2016, the Company filed a verified complaint against SunEdison, SunEdison Holdings Corporation (collectively with SunEdison, the “SunEdison Defendants”), Ahmad Chatila, Martin Truong and Brian Wuebbels in the Court of Chancery in the State of Delaware (see Note 18 - Commitments and Contingencies). The complaint asserts claims for breach of fiduciary duty, breach of contract and unjust enrichment relating to the failure by SunEdison to transfer the equity interests in the 425 MW India Projects for which the Company paid $231.0 million in the fourth quarter of 2015. The complaint seeks various forms of relief, including a constructive trust upon the equity interests of SunEdison in the 425 MW India Projects, money damages from the defendants, restoration of the $231.0 million to the Company and such other relief as the court may deem just and proper. The claims against SunEdison have been stayed as a result of the SunEdison Bankruptcy. The individual defendants filed an answer to the complaint on June 30, 2016.
The Settlement Agreement includes a release by the Company of its claims against the SunEdison Defendants, including all of the Company’s claims relating to the 425 MW India Projects, and if the Settlement Agreement becomes effective the Company will not recover any amounts on these claims outside of the consideration received under the terms of the Settlement Agreement. If the Settlement Agreement is terminated, the Company expects to continue to pursue its claims against the SunEdison Defendants. The Settlement Agreement does not include a release by the Company of its claims against the individual defendants with respect to their actions as directors and/or officers of the Company.
The $231.0 million paid by the Company in accordance with the India PSA is reported as a deposit for acquisitions on the Company's consolidated balance sheets as of December 31, 2016 and 2015. The Company determined that the deposit for acquisition of the 425 MW India Projects was impaired as of December 31, 2015, and recorded a provision for contingent loss of the full $231.0 million in the consolidated balance sheet as of December 31, 2015. The Company also recorded a corresponding charge in the consolidated statement of operations for the year ended December 31, 2015. The provision for contingent loss remained on the consolidated balance sheet as of December 31, 2016.
In September 2016, the Company reached an agreement with certain subsidiaries of SunEdison pursuant to which the Company consented to the sale of certain of SunEdison’s subsidiaries’ assets to a third party buyer (the “Third Party Sale Transaction”). The Third Party Sale Transaction is being conducted in connection with SunEdison’s bankruptcy process and includes the Uruguay Projects, the Bora Bora Poly wind power project in India and the 425 MW India Projects. The Company has agreed not to pursue claims against a third party buyer of these projects, however the Company has retained all of its claims against SunEdison and its affiliated persons. As a condition to the Company’s consent to the Third Party Sale Transaction, the Company and certain subsidiaries of SunEdison that directly or indirectly own the assets that are subject to the Third Party Sale Transaction have entered into a proceeds sharing arrangement pursuant to which the Company is entitled to receive a portion of the cash proceeds received by the SunEdison parties in the Third Party Sale Transaction. In September 2016, the Company
received $6.7 million in cash proceeds from this arrangement, which is classified as other income in the income statement for the year ended December 31, 2016. The Company has not received, and does not expect to receive, any additional cash proceeds from this arrangement going forward.
BioTherm
In August 2015, the Company paid $65.6 million in cash for the interests in the Aries and Konkoonsies solar power plants and the Klipheuwel wind power plant, as well as certain additional rights. In addition to the cash consideration, the Company provided 544,055 shares of its Class A common stock as consideration for the interests in the three power plants. In accordance with the funding arrangements, during the first and third quarters of 2016, the Company received $2.3 million and $1.8 million, respectively, from the escrow account holding the purchase consideration for the Aries and Konkoonsies solar power plants. Additionally, the escrow account increased by $0.2 million during 2016 due to dividends paid on the Class A common stock. In aggregate, this reduced the outstanding balance of the escrow account from $20.3 million as of December 31, 2015 to $16.4 million as of December 31, 2016. Cash paid to the escrow account is reported as non-current restricted cash in the Company’s consolidated balance sheet. Also, in the first and fourth quarters of 2016 the Company received a $1.4 million and a $1.1 million distribution, respectively, from BioTherm with respect to the Klipheuwel wind power plant. The remaining paid consideration of $42.4 million in cash and the August 2015 fair value of the 544,055 shares are reported as a deposit for acquisitions on the Company’s consolidated balance sheet as of December 31, 2016.
During the first quarter of 2017, the Company received $1.3 million from the escrow account holding the purchase consideration for the Aries and Konkoonsies solar power plants. Additionally, in the first quarter of 2017, the Company received a $1.2 million distribution from BioTherm with respect to the Klipheuwel wind power plant. The completion of the BioTherm transaction remains subject to obtaining consents from the project lenders. See Note 4 - Acquisitions for additional details related to this acquisition.
7. ASSET RETIREMENT OBLIGATIONS AND OTHER LIABILITIES
Activity in asset retirement obligations for the years ended December 31, 2016 and 2015 is as follows: |
| | | | | | | |
| Year Ended December 31, |
(In thousands) | 2016 | | 2015 |
Balance at the beginning of the year | $ | 8,629 |
| | $ | 5,049 |
|
Additional obligations | 1,141 |
| | 863 |
|
Assumed through acquisition | 1,113 |
| | 3,690 |
|
Accretion expense | 639 |
| | 369 |
|
Foreign currency translation adjustment | (1,212 | ) | | (1,342 | ) |
Balance at the end of the year | $ | 10,310 |
| | $ | 8,629 |
|
The Company does not have any assets that are legally restricted for the purpose of settling its asset retirement obligations as of December 31, 2016 or 2015. Additionally, there were no revisions of the estimated cash flows for the Company's asset retirement obligations for the years ended December 31, 2016, 2015 and 2014.
As of December 31, 2016, $19.5 million of the $119.2 million balance of accrued expenses and other current liabilities on the Company’s consolidated balance sheet is comprised of an EPC payable to a contractor due in November 2016. As of December 31, 2015, this payable was included in other long-term liabilities on the Company’s consolidated balance sheet. Subsequent to December 31, 2016, the Company paid $19.5 million encompassing the full value of the contractor payable that existed as of December 31, 2016.
8. INTANGIBLE ASSETS
The following table presents the gross carrying amount and accumulated amortization of intangible assets as of December 31, 2016:
|
| | | | | | | | | | | | | | | | | | |
(In thousands, except weighted average amortization period) | | Remaining Weighted Average Amortization Period (Years) | | Gross Carrying Amount | | Accumulated Amortization | | Accumulated Currency Translation Adjustment | | Net Book Value |
In-place value of market rate revenue contracts | | 18 | | $ | 93,943 |
| | $ | (5,932 | ) | | $ | (5,561 | ) | | $ | 82,450 |
|
The following table presents the gross carrying amount and accumulated amortization of intangible assets as of December 31, 2015: |
| | | | | | | | | | | | | | | | | | |
(In thousands, except weighted average amortization period) | | Remaining Weighted Average Amortization Period (Years) | | Gross Carrying Amount | | Accumulated Amortization | | Accumulated Currency Translation Adjustment | | Net Book Value |
In-place value of market rate revenue contracts | | 20 | | $ | 84,643 |
| | $ | (1,632 | ) | | $ | (12,381 | ) | | $ | 70,630 |
|
As of December 31, 2016, the Company had revenue contracts in the form of PPAs that were obtained through acquisitions (see Note 4 - Acquisitions). PPAs are amortized on a straight line basis over the useful life of the agreements, which range from 20 to 25 years as of December 31, 2016. Amortization expense related to revenue contracts is recognized in the consolidated statements of operations as either a reduction or increase of revenue when the contract rate is above or below market rates (favorable or unfavorable) or within depreciation, accretion and amortization expense when the contract rate is equal to market rates (in-place). As such, of the $4.3 million amortization expense recorded as of the December 31, 2016, $1.4 million was recorded as a reduction of revenue while the remaining $2.9 million of amortization expense was recorded within the depreciation, accretion, and amortization line item in the consolidated statement of operations.
Over the next five fiscal years, the Company expects to recognize $5.2 million of annual amortization expense each year on its revenue contracts intangible asset.
9. VARIABLE INTEREST ENTITIES
The Company consolidates any variable interest entities (“VIEs”) in power plants in which it is the primary beneficiary. The Company is the primary beneficiary of ten VIEs in entities that were consolidated as of December 31, 2016, each of which existed and was consolidated as of December 31, 2015. The VIEs own and operate power plants in order to generate contracted cash flows.
As disclosed in Note 4 - Acquisitions, the Company acquired the equity interest in the FERSA Projects in October 2015. As of December 31, 2015, the Company was not the primary beneficiary and thus did not consolidate the acquired power plants, but recorded this investment as an equity method investment. Based on the adoption of ASU 2015-02 in 2016, the Company has consolidated the assets and liabilities of the FERSA Projects as of January 1, 2016.
As disclosed in Note 4 - Acquisitions, in February 2016, SunEdison transferred to the Company a 49.0% equity interest, constituting a controlling interest and substantially all of the economic interest, in each of NPS Star and WXA, each of which consists of three solar power plants located in Thailand. These solar power plants represent 35.6 MW of aggregate net capacity.
As disclosed in Note 4 - Acquisitions, in October 2016, SunEdison sold to the Company 11.0% of the equity interests in the Millenium solar power plant in India for cash consideration of approximately $1.0 million. In addition, SunEdison transferred to the Company the balance of 51.0% of the equity interests in the Focal solar power plant in India following the expiration of the equity lock-up period in the applicable PPAs. As a result of the transaction, the Focal solar power plant is no longer considered a VIE as of December 31, 2016.
As disclosed in Note 4 - Acquisitions, in October 2016, the Company also entered into arrangements with SunEdison for the transfer of the balance of the equity interests in the Millenium, Azure, ESP Urja and SE 25 solar power plants in India, in each case following the expiration of the equity lock-up period in the applicable PPAs (ranging from November 2016 to March 2017) and without further action by SunEdison. In accordance with these arrangements, in November and December 2016, the balance of 26.0% of the equity interests in Azure and ESP Urja, respectively, was transferred to the Company. As a result of the transfer of equity interest in Azure and ESP Urja, these power plants are no longer considered VIEs as of December 31, 2016.
The carrying amounts and classification of the consolidated VIE assets and liabilities included in the Company’s consolidated balance sheets are as follows: |
| | | | | | | |
| As of December 31, |
(In thousands) | 2016 | | 2015 |
Current assets | $ | 186,739 |
| | $ | 212,295 |
|
Non-current assets | 423,315 |
| | 579,069 |
|
Total assets | $ | 610,054 |
| | $ | 791,364 |
|
Current liabilities | $ | 386,297 |
| | $ | 370,395 |
|
Non-current liabilities | 162,793 |
| | 80,158 |
|
Total liabilities | $ | 549,090 |
| | $ | 450,553 |
|
The amounts shown in the table above exclude intercompany balances which are eliminated upon consolidation. All of the assets in the table above are restricted for settlement of the VIE obligations, and all of the liabilities in the table above can only be settled using VIE resources.
Subsequent Events
In January 2017, the balance of 26% of the equity interests in the Millenium solar power plant was transferred to the Company, and in March 2017 100% of the equity interests in the SE 25 solar power plant were transferred to the Company. In 2017 these solar power plants will be consolidated and not treated as VIEs.
10. LONG-TERM DEBT
Long-term debt as of December 31, 2016 and 2015 consists of the following: |
| | | | | | | | | | | | | | | | |
| | As of December 31, | | | | |
(In thousands, except rates) | | 2016 | | 2015 | | Interest Type | | Current Interest Rate (%) (1) | | Financing Type |
Corporate level long-term debt: | | | | | | | | | | | |
Revolving Credit Facility | | $ | — |
| | $ | 135,000 |
| | Variable | | 2.5 | % | | | Revolving line of credit |
Senior Notes due 2022 | | 752,813 |
| | 791,826 |
| | Fixed | | 9.8 | % | | | Term debt |
Project level long-term debt: | | | | | | | | | | | |
Permanent financing | | 351,607 |
| | 368,935 |
| | Blended | | 11.9 | % | (2) | | Term debt |
Total long-term debt | | 1,104,420 |
| | 1,295,761 |
| | | | | | | |
Less: deferred financing costs, net (3) | | 18,352 |
| | 23,610 |
| | | | | | | |
Less: current portion of long-term debt (4) | | 327,459 |
| | 319,498 |
| | | | | | | |
Consolidated long-term debt, less current portion | | $ | 758,609 |
| | $ | 952,653 |
| | | | | | | |
| |
(1) | The weighted average effective interest rate as of December 31, 2016. |
| |
(2) | As of December 31, 2016 and 2015, respectively, 8.9% and 8.8% of this balance had fixed interest rate debt and the remaining 91.1% and 91.2%, respectively, had variable interest rate debt, of which a portion is hedged with interest rate swaps. |
| |
(3) | Total net debt reflects the reclassification of deferred financing costs to reduce long-term debt as further described in Note 2 - Summary of Significant Accounting Policies. |
| |
(4) | $323.3 million and $319.0 million have been classified as current due to non-compliance with certain debt covenants as of December 31, 2016 and 2015, respectively. |
Corporate Level Long-Term Debt
Revolving Credit Facility
Concurrently with the IPO, Global Operating LLC entered into the Revolver, which provided for a revolving line of credit of $485.0 million. Commitments under the Revolver expire on August 5, 2019. The Revolver includes borrowing capacity available for letters of credit and allows for incremental commitments of up to $350.0 million. Global LLC and certain of its subsidiaries are guarantors under the Revolver. The Revolver contains certain financial covenants, including a maximum borrower leverage ratio and a minimum borrower debt service coverage ratio. The Revolver also contains covenants that are customary for this type of financing, including limitations on indebtedness, liens, investments and restricted payments; provided, however, that each of Global Operating LLC and Global LLC will be permitted to pay distributions to unit holders
out of available cash so long as no default or event of default under the Revolver shall have occurred and be continuing at the time of such distribution or would result therefrom and Global Operating LLC is in compliance with its financial covenants. In connection with the Revolver, Global LLC has pledged to the lender as collateral (i) 100% of the equity in Global Operating LLC and (ii) 100% of the equity in certain intermediate subsidiaries of Global Operating LLC. The Revolver contains events of default that are customary for this type of financing.
On March 31, 2017, Global Operating LLC permanently reduced to zero and terminated the revolving commitments under the Company's corporate level revolving credit facility (the "Revolver") and entered into a fifth amendment (the “Fifth Amendment”) to the Revolver. The Fifth Amendment provides that Global LLC will no longer be required to deliver to the administrative agent and the other lenders party to the Revolver its annual financial statements and accompanying audit reports, unaudited quarterly financial statements, annual compliance certificates, statements of reconciliation after changes in accounting principles, annual financial plans and reconciliations of non-recourse project indebtedness pursuant to the Revolver, and removes the requirement that Global LLC and its subsidiaries comply with certain financial ratios contained in the Revolver. The Fifth Amendment requires Global Operating LLC to provide the administrative agent under the Revolver with an annual collateral verification within 90 days after the end of each fiscal year.
The Company had drawn nil, and $135.0 million on the Revolver for the years ended December 31, 2016 and 2015, respectively. The Company issued a letter of credit for $0.4 million in August 2016 under the terms of the Revolver in support of the Alto Cielo acquisition, which remained outstanding as of December 31, 2016. This letter of credit replaced a $0.5 million letter of credit previously issued by the Company on December 31, 2015, which had expired. The outstanding letter of credit was terminated on March 23, 2017 in connection with the Fifth Amendment.
Senior Notes Due 2022
Concurrently with the IPO, Global Operating LLC completed the sale of $810.0 million of the Senior Notes at an offering price of 98.8% of par in a private offering. The Senior Notes bear interest at a fixed rate, which interest is payable in cash semiannually, and mature on August 15, 2022. The Senior Notes are subject to customary redemption rights for high yield debt securities.
The Senior Notes are guaranteed by Global LLC and any subsidiaries of Global Operating LLC that guarantee Global Operating LLC’s obligations under the Revolver. TerraForm Global, Inc. does not guarantee the Senior Notes. The terms of the Senior Notes are governed under an indenture among Global LLC, Global Operating LLC, any subsidiary guarantors and a trustee. The indenture governing the Senior Notes provides that upon the occurrence of a change of control, as defined therein, Global Operating LLC must offer to repurchase its outstanding Senior Notes at 101% of their principal amount, plus accrued and unpaid interest, if any, to the repurchase date. The indenture also contains customary negative covenants, subject to a number of important exceptions and qualifications, applicable to Global LLC, Global Operating LLC and its restricted subsidiaries, including, without limitation, covenants related to: indebtedness, disqualified stock and preferred stock; dividends and distributions to stockholders and parent entities; repurchase and redemption of capital stock; investments; transactions with affiliates; liens; mergers, consolidations and transfers of substantially all assets; transfer or sale of assets, including capital stock of subsidiaries; and prepayment, redemption or repurchase of indebtedness subordinated to the Senior Notes. The indenture also provides for customary events of default which, upon occurrence, would permit or require the principal of and accrued interest on the Senior Notes to become or to be declared due and payable.
In December 2015, the Company’s Board approved a $40.0 million open market repurchase program for the Company’s Senior Notes. The repurchase program began in December 2015 and continued through January 2016. As of December 31, 2015, $8.6 million of the Senior Notes were repurchased for $6.8 million, and the Company paid $0.4 million of accrued interest and prepayment fees. As of December 31, 2015, $0.4 million was included in accounts payable on the consolidated balance sheet representing principal and interest due to an investment bank for repurchases completed in December 2015 but settled in January 2016. A gain on extinguishment of $6.3 million was recognized related to these repurchases and is included in gain on extinguishment of debt, net for the year ended December 31, 2016. In January 2016, the Company repurchased $41.0 million of the Senior Notes for $33.2 million and paid $1.9 million of interest and prepayment fees. In total, the Company repurchased $49.6 million of the Senior Notes for $40.0 million plus prepayment fees and interest of $2.3 million.
On September 2, 2016, the Company announced the successful completion of a consent solicitation to obtain waivers relating to certain reporting covenants under the indenture governing the Senior Notes and to effectuate certain amendments to the indenture governing the Senior Notes. Global Operating LLC received validly delivered and un-revoked consents from the holders of a majority in aggregate principal amount of the Senior Notes outstanding as of the record date. Global Operating LLC paid to each consenting holder a consent fee of $5.00 for each $1,000 principal amount of the Senior Notes held by such holder as to which Global Operating LLC received and accepted consents.
Additionally, on September 2, 2016, Global Operating LLC entered into a second supplemental indenture (the “Second Supplemental Indenture”) to the indenture governing the Senior Notes. The Second Supplemental Indenture, among other things, (i) provides for additional special interest on the Senior Notes beginning on September 6, 2016 through December 6, 2016 at a rate equal to 4.0% per annum; (ii) required Global Operating LLC to repay the borrowing then outstanding (other than the outstanding letters of credit) under the Revolver, and restricted the ability of Global Operating LLC and its restricted subsidiaries to further borrow or issue any additional letters of credit under the Revolver until SunEdison has disposed of all or substantially all of its equity interests in the Company and Global Operating LLC has offered to repurchase its outstanding Senior Notes at 101% of their principal amount, plus accrued and unpaid interest, if any, to the repurchase date (or a binding agreement to make such an offer has been entered into); (iii) imposed additional restrictions and conditions (including, in some cases, that require the existence of a board of directors of the Company that is independent from SunEdison) on the ability of Global LLC and its restricted subsidiaries to make restricted payments and permitted investments or to incur indebtedness or permitted liens; (iv) imposed restrictions and conditions on the ability of Global LLC and its restricted subsidiaries to settle, or pay settlement amounts in respect of, litigation claims involving excess settlement amounts; and (v) required Global LLC to provide legal and financial advisors to certain ad hoc holders of the Senior Notes with certain information, including certain information delivered to the lenders under the Revolver.
Global Operating LLC received a notice of default, dated January 17, 2017, from the trustee under the indenture governing the Senior Notes with respect to the failure of Global Operating LLC to comply with its obligations under the indenture governing the Senior Notes to timely furnish the Company's Form 10-Q for the third quarter of 2016. However, no event of default under the indenture governing the Senior Notes occurred with respect to the Company's Form 10-Q for the third quarter of 2016 because such Form 10-Q was filed before an event of default under the indenture governing the Senior Notes would otherwise arise.
Global Operating LLC received a notice of default, dated May 16, 2017, from the trustee under the indenture governing the Senior Notes with respect to the failure of Global Operating LLC to comply with its obligations under the indenture governing the Senior Notes to timely furnish the Company's Form 10-K for the year ended December 31, 2016. No event of default under the indenture governing the Senior Notes occurred due to the filing of this Annual Report on Form 10-K before an event of default under the indenture governing the Senior Notes would otherwise arise.
The aggregate amount of the Senior Notes outstanding at December 31, 2016 was $752.8 million (or a notional amount of $760.4 million) and the aggregate amount outstanding at December 31, 2015 was $791.8 million (or a notional amount of $801.4 million).
Covenant defaults may occur in the future under the indenture governing the Senior Notes in the event of further delays in the filing of the Company's periodic reports with the SEC. There can be no assurance that the Company will be able to file its periodic reports (including the Company's Forms 10-Q for the quarter ended March 31, 2017 or any quarters thereafter) with the SEC within the periods currently required under the indenture governing the Senior Notes. There can be no assurance that the Company's lenders will agree to further extensions of financial statement filing dates on acceptable terms or at all. In the event of a default on the Senior Notes, the Company would likely not have sufficient liquidity to meet this obligation, which could have a material adverse effect on its business, results of operations, financial condition and ability to pay dividends.
Project Level Long-Term Debt
The Company typically finances power plants through entity specific debt secured by the power plant’s assets and equity interests with no recourse to the Company. These financing agreements typically provide for a credit facility used for construction, which upon completion is converted into term debt. The Company had $351.6 million and $368.9 million of project level debt for the years ended December 31, 2016 and 2015, respectively. The project level debt is secured by the assets of the applicable project companies and certain intermediary holding companies.
As of December 31, 2016 and 2015, term debt for power plants in South Africa consists of variable rate loans, totaling $315.2 million and $306.7 million, respectively, with interest rates tied to the three-month LIBOR and the three-month Johannesburg Interbank Agreed Rate, as well as fixed rate loans totaling $12.6 million and $9.7 million, respectively. The interest rates on the South Africa term debt as of December 31, 2016 and 2015 ranged from 11.4% to 13.0%, and 12.3% to 13.0%, respectively, and the debt matures in 2031. Principal and interest are due and payable in arrears at the end of each fiscal quarter or semi-annually and on the maturity date of the credit facilities.
As of December 31, 2016 and 2015, the Witkop and Soutpan power plants, which have term debt financed with a South African rand (ZAR)-denominated term loan from The Standard Bank of South Africa Limited ("Standard Bank"), had an outstanding principal amount totaling $136.6 million and $122.1 million, respectively. This term debt matures in 2031. As of December 31, 2016, the Witkop and Soutpan project companies were not in compliance with certain covenants due to the SunEdison Bankruptcy, as well as the expiration of a performance bond posted by a subcontractor under the engineering,
procurement and construction contract. Thus, the debt balances are classified as current as of December 31, 2016 and 2015. These defaults also prevent the Soutpan and Witkop project companies from making distributions and provide the lenders with the right to accelerate the debt maturity. The Company has obtained waivers and/or forbearance agreements from Standard Bank for varying periods as the Company continues to work to cure such defaults, however certain defaults were not cured prior to the expiration of the applicable waivers.
As of December 31, 2016 and 2015, the Boshof power plant, which has term debt financed with a U.S. dollar-denominated term loan from the Overseas Private Investment Corporation (“OPIC”), had an outstanding principal amount of approximately $178.5 million and $184.6 million, respectively. The term debt matures in September 2031. As of December 31, 2016, the project company was not in compliance with certain covenants due to the SunEdison Bankruptcy, as well as a delay by the contractor, a SunEdison subsidiary, in achieving final completion under the engineering, procurement and construction contract. Thus, the debt balances are classified as current as of December 31, 2016 and 2015. These defaults also prevent the Boshof project company from making distributions and provide OPIC with the right to accelerate the debt maturity. The Company is currently working with OPIC to cure such defaults.
Term debt for power plants in India consists of fixed and variable rate loans with interest rates tied to one of the following indexes: (i) the six-month LIBOR; (ii) the two-year Infrastructure Development Finance Company (“IDFC”) benchmark rate; (iii) the PFS reference rate; or (iv) the L&T prime lending rate. India term debt with fixed rates totaled $17.3 million and $21.3 million as of December 31, 2016, and 2015, respectively, with rates ranging from 0.0% to 12.6%. All loans mature between 2026 and 2029. Principal and interest are due and payable in arrears monthly or quarterly and on the maturity dates of the credit facilities. During fiscal 2016, the Company repaid $23.8 million of the remaining Indian term debt with variable rates.
As of December 31, 2016 and 2015, the Azure and ESP Urja power plants, which have term debt financed with a U.S. dollar-denominated term loan from OPIC, had a combined outstanding principal amount of approximately $17.3 million and $19.5 million, respectively. The term debt matures in September and December of 2026 and bears fixed interest at a rate of 4.5% and 4.8% per annum, respectively. Interest and principal amortization payments are made on a quarterly basis. As of December 31, 2016, the Azure and ESP Urja project companies were not in compliance with certain covenants due to the SunEdison Bankruptcy, and a delay by local authorities to complete the classification of a portion of the project sites as non-agricultural use. In addition, the Azure project company was not in compliance with certain financial ratio covenants due to changes in foreign currency valuations. Thus, the debt balances are classified as current as of December 31, 2016 and December 31, 2015. These defaults also prevent the Company from making distributions and provide OPIC with the right to accelerate the debt maturity. The company is currently working with OPIC to cure such defaults.
As of December 31, 2016 and 2015, the Corporate Season power plant in Malaysia has term debt from Standard Chartered Bank with an outstanding principal amount of $5.1 million, and $5.9 million, respectively. The term debt matures in 2028, and bears a variable interest rate tied to Kuala Lumpur Interbank Offered Rate. The interest rate as of December 31, 2016 and 2015 was 6.1%. Principal and interest are due and payable in arrears at the end of each fiscal quarter or on the maturity date of the credit facility.
The Silverstar Pavilion and Fortune 11 power plants in Malaysia have outstanding loans with a holder of a non-controlling interest in such power plants in the aggregate amount of $0.8 million and $1.4 million as of December 31, 2016 and 2015, respectively, with a fixed 4.0% interest rate.
The Alto Cielto power plant in Uruguay has term debt from Jugler S.A. with an outstanding principal amount of $0.6 million as of December 31, 2016 and with a variable interest rate tied to value added tax.
Each of the term debt agreements contains customary representations, covenants and warranties of the respective borrower including limitations on business activities, guarantees, environmental issues, power plant maintenance standards and a minimum debt service coverage ratio requirement. In particular these agreements contain financial and other restrictive covenants that limit the Company’s power plant subsidiaries’ ability to make distributions to it or otherwise engage in activities that may be in its long-term best interests. The project level financing agreements generally prohibit distributions from the power plant entities to the Company unless certain specific conditions are met, including the satisfaction of certain financial ratios.
Debt Extinguishments
In December 2015, the Company’s Board approved a $40.0 million open market repurchase program for the Company’s Senior Notes. The repurchase program began in December 2015 and continued through January 2016. As of December 31, 2015, $8.6 million of the Senior Notes were repurchased for $6.8 million, and the Company paid $0.4 million of accrued interest and prepayment fees. As of December 31, 2015, $0.4 million was included in accounts payable on the
consolidated balance sheet representing principal and interest due to an investment bank for repurchases completed in December 2015 but settled in January 2016. In January 2016, the Company repurchased $41.0 million of the Senior Notes for $33.2 million and paid $1.9 million of interest and prepayment fees. In total, the Company repurchased $49.6 million of the Senior Notes for $40.0 million plus prepayment fees and interest of $2.3 million. A gain on extinguishment of debt of $6.3 million was recognized in the first quarter of 2016 related to these repurchases.
During the second quarter of 2016, the Company repaid $23.8 million of Indian term debt with variable rates, resulting in a $0.4 million loss on extinguishment of debt. There was no gain or loss recognized on the repayment of the Revolver in 2016.
Interest Income
Interest expense in the consolidated statement of operations is presented net of interest income. During the years ended December 31, 2016 and 2015, the Company received interest income of $5.7 million, and $2.6 million, respectively, from its cash and cash equivalents balances, short-term investments and restricted deposit accounts.
Maturities
The aggregate amounts of contractual payments of long-term debt due after December 31, 2016, excluding amortization of debt discounts and premiums, as stated in the financing agreements, are as follows:
|
| | | | | | | | | | | | | | | | | | | | | | | | | | | |
| Maturities (1) |
(In thousands) | Within 1 Year | | Year 1 through Year 2 | | Year 2 through Year 3 | | Year 3 through Year 4 | | Year 4 through Year 5 | | Thereafter | | Total |
Corporate | $ | — |
| | $ | — |
| | $ | — |
| | $ | — |
| | $ | — |
| | $ | 752,813 |
| | $ | 752,813 |
|
Project level | 10,192 |
| | 8,984 |
| | 12,459 |
| | 16,236 |
| | 19,521 |
| | 284,215 |
| | 351,607 |
|
Total debt | $ | 10,192 |
| | $ | 8,984 |
| | $ | 12,459 |
| | $ | 16,236 |
| | $ | 19,521 |
| | $ | 1,037,028 |
| | $ | 1,104,420 |
|
| |
(1) | Represents the contractual principal payment due dates for the Company's long-term debt and does not reflect the reclassification of $323.3 million of long-term debt to current as a result of debt defaults under a portion of its non-recourse financing agreements or deferred financing costs that are included with the net long-term balance of the consolidated balance sheet. |
ISDA Agreement Event of Default
On June 16, 2016, Global Operating LLC received a breach of agreement notice from one of its foreign currency hedging counterparties under the International Swap Dealers Association, Inc. (ISDA) Master Agreement dated August 6, 2015 (the “ISDA Agreement”). The notice stated that because the applicable foreign currency hedging counterparty did not receive the audited financial statements of the Company within 120 days following the end of the fiscal year, as required under the ISDA Agreement, there would be an event of default under the ISDA Agreement if this deficiency is not remedied within 30 days after the date of the notice.
On July 19, 2016, Global Operating LLC and the applicable foreign currency hedging counterparty entered into an amendment to the ISDA Agreement. The amendment extended the date by which the Company must deliver to the applicable foreign currency hedging counterparty the audited financial statements of the Company for the year ended December 31, 2015 to the date such statements are to be delivered under the Revolver. The Company complied with this obligation.
11. INCOME TAXES
The net loss before income tax expense (benefit) consists of the following: |
| | | | | | | | | | | |
| For the Year Ended December 31, |
(In thousands) | 2016 | | 2015 | | 2014 |
U.S. | $ | (73,208 | ) | | $ | (383,411 | ) | | $ | (858 | ) |
Foreign | 3,392 |
| | 19,064 |
| | (2,481 | ) |
Total | $ | (69,816 | ) | | $ | (364,347 | ) | | $ | (3,339 | ) |
Income tax provision consisted of the following: |
| | | | | | | | | | | |
(In thousands) | Current | | Deferred | | Total |
Year Ended December 31, 2016 | | | | |
|
|
U.S. federal | $ | — |
| | $ | — |
| | $ | — |
|
Foreign | 7,960 |
| | 722 |
| | 8,682 |
|
Total | $ | 7,960 |
| | $ | 722 |
| | $ | 8,682 |
|
| | | | | |
Year Ended December 31, 2015 | | | | | |
U.S. federal | $ | — |
| | $ | — |
| | $ | — |
|
Foreign | 2,425 |
| | 2,910 |
| | 5,335 |
|
Total | $ | 2,425 |
| | $ | 2,910 |
| | $ | 5,335 |
|
| | | | | |
Year Ended December 31, 2014 | | | | | |
U.S. federal | $ | — |
| | $ | — |
| | $ | — |
|
Foreign | 239 |
| | 1,461 |
| | 1,700 |
|
Total | $ | 239 |
| | $ | 1,461 |
| | $ | 1,700 |
|
Effective Tax Rate
Income tax expense (benefit) differed from the amounts computed by applying the statutory U.S. federal income tax rate of 35% to loss before income taxes. |
| | | | | | | | | |
| | Year ended December 31, |
| | 2016 | | 2015 | | 2014 |
Income tax benefit at U.S. federal statutory rate | | 35.0 | % | | 35.0 | % | | 35.0 | % |
Increase (reduction) in income taxes: | | | | | | |
Branch income | | (1.8 | )% | | (0.6 | )% | | 26.1 | % |
Foreign rate differential | | 7.0 | % | | 0.3 | % | | (9.8 | )% |
Impact of tax holiday | | (16.2 | )% | | (0.1 | )% | | 6.3 | % |
Non-deductible expenses | | (1.8 | )% | | (0.1 | )% | | (37.2 | )% |
Imputed interest | | (13.3 | )% | | (0.9 | )% | | — | % |
Change in valuation allowance | | 29.5 | % | | (23.7 | )% | | (62.6 | )% |
Foreign taxes | | — | % | | (0.1 | )% | | (11.4 | )% |
Non-Allocable Partnership Loss | | (40.3 | )% | | (11.2 | )% | | — | % |
Loss from holding companies not benefited | | (4.5 | )% | | — | % | | — | % |
Withholding taxes | | (3.6 | )% | | — | % | | — | % |
Hedge mark-to-market | | (1.8 | )% | | — | % | | — | % |
Other | | (0.6 | )% | | (0.1 | )% | | 2.7 | % |
Effective tax (expense) benefit rate | | (12.4 | )% |
| (1.5 | )% |
| (50.9 | )% |
The branch income line item represents pre-tax income or loss generated in foreign pass-through entities, inclusive of permanent differences, multiplied by the U.S. statutory rate. This line item reflects the double taxation of foreign income or loss which will occur as a result of such income or loss being subject to tax both in the foreign jurisdiction to which the entity relates as well as the U.S. The U.S. statutory rate, rather than the local foreign rate, is applied to this income or loss so that the impact of the rate differential between the U.S. statutory rate and the various foreign rates can be separately shown in the line item “Foreign rate differential”.
The foreign taxes line item represents the future U.S. tax implications associated with foreign tax expense or benefit generated in each foreign jurisdiction. To the extent a foreign jurisdiction generates tax expense, that expense is generally
expected to result in U.S. tax deductions in the future. To the extent a foreign jurisdiction recognizes a tax benefit, that benefit is generally expected to result in an increase to U.S. taxable income in the future.
As of December 31, 2016, the Company owns 64.9% of Global LLC and consolidates the results of Global LLC through its controlling interest. The Company records SunEdison’s 35.1% ownership of Global LLC as a non-controlling interest in the financial statements. Global LLC is treated as a partnership for income tax purposes. As such, the Company records income tax on its 64.9% of Global LLC’s taxable income and SunEdison records income tax on its 35.1% share of taxable income generated by Global LLC.
For the year ended December 31, 2016, the overall effective tax rate was different than the statutory rate of 35.0% primarily due to change in valuation allowances in the Company's U.S. and foreign jurisdictions, imputed interest in the Netherlands, the impact of tax holidays as well as losses allocable to non-controlling interests. For the year ended December 31, 2016, the Company decreased its valuation allowance by $20.8 million, of which $20.6 million was recorded to continuing operations and $0.2 million was recorded to the balance sheet. In addition, the Company allocates taxes to its minority owner, of which $0.9 million was allocated for the year ended December 31, 2016.
Deferred Taxes
The tax effects of the major items recorded as deferred tax assets and liabilities are: |
| | | | | | | |
| As of December 31, |
(In thousands) | 2016 | | 2015 |
Deferred tax assets: | | | |
Net operating loss carryforwards | $ | 129,404 |
| | $ | 99,724 |
|
Asset retirement obligations | — |
| | 685 |
|
Derivatives | 14,434 |
| | 16,464 |
|
Unrealized currency loss | — |
| | 822 |
|
Investment in Partnership | 180,054 |
| | 214,799 |
|
Other | 2,300 |
| | 2,134 |
|
Total deferred tax assets | 326,192 |
| | 334,628 |
|
Valuation allowance | (240,678 | ) | | (261,501 | ) |
Net deferred tax assets | 85,514 |
| | 73,127 |
|
| | | |
Deferred tax liabilities: | | | |
Power plants | (83,594 | ) | | (64,973 | ) |
Intangible assets | (20,042 | ) | | (18,320 | ) |
Capitalized Interest | — |
| | (1,011 | ) |
Unrealized currency gain | (13,139 | ) | | (17,463 | ) |
Total deferred tax liabilities | (116,775 | ) | | (101,767 | ) |
|
|
| |
|
|
Net deferred tax liabilities | $ | (31,261 | ) | | $ | (28,640 | ) |
The Company regularly reviews its deferred tax assets for realizability, taking into consideration all available evidence, both positive and negative, including cumulative losses, projected future pre-tax and taxable income (losses), the expected timing of the reversals of existing temporary differences and the expected impact of tax planning strategies. The Company’s total deferred tax liabilities, net of deferred tax assets, as of December 31, 2016 and December 31, 2015 were $31.3 million and $28.6 million, respectively.
As of December 31, 2016, the Company's most significant asset for which deferred taxes are being provided is its basis in the Global LLC partnership interest. The underlying solar generation facilities are controlled under Global LLC, and thus deferred tax assets and liabilities at the Company's project portfolio companies are captured within the deferred tax asset for investment in partnership. As of December 31, 2016, the Company has gross net operating loss carryforwards of $150.5 million in the United States and $367.4 million in multiple foreign jurisdictions that will expire beginning in 2036 and 2016, respectively. The Company believes that it is more likely than not that it will not generate sufficient taxable income to realize
the deferred tax assets associated with most of its net operating losses and tax credit carryforwards and has recorded a valuation allowance against most of its net deferred tax assets.
As of December 31, 2016, the Company has identified no uncertain tax positions under ASC 740-10.
At December 31, 2016, the Company's subsidiaries in the United States have net operating loss carryforwards for income tax purposes of $150.5 million, which are available to offset future taxable income, if any, over a twenty-year period. In the event the Company has experienced an ownership change within the meaning of Section 382 of the Internal Revenue Code (“IRC”), the Company’s ability to utilize any net operating losses may be limited. The Company's subsidiaries in Malaysia have net operating loss carryforwards for income tax purposes of $25.1 million, which are available to offset future taxable income, if any, over an indefinite period. The Company's subsidiaries in South Africa have net operating loss carryforwards for income tax purposes of $232.3 million, which are available to offset future taxable income, if any, over an indefinite period. The Company's subsidiaries in India have net operating loss carryforwards for income tax purposes of $97.6 million, which are available to offset future taxable income, if any, over an indefinite period to the extent of unabsorbed tax depreciation. Any other carryforwards in India are available for an eight-year period from the period in which they were generated. The Company's subsidiaries in Thailand have net operating loss carryforwards for income tax purposes of $0.2 million which are available to offset future taxable income, if any, over a five-year period. The Company's subsidiaries in China have net operating loss carryforwards for income tax purposes of $8.9 million, which are available to offset future taxable income, if any, over a five-year period. The Company's subsidiary in Uruguay has net operating loss carryforwards for income tax purposes of $0.1 million, which are available to offset future taxable income, if any, over a five-year period. The Company's subsidiaries in Singapore have net operating loss carryforwards for income tax purposes of $3.2 million, which are available to offset future taxable income, if any, over an indefinite period. The Company's subsidiaries in Hong Kong have net operating loss carryforwards for income tax purposes of $0.8 million, which are available to offset future taxable income, if any, over an indefinite period.
The Company's subsidiaries in India had pretax income of $1.5 million in 2016 and pretax income of $0.9 million in 2015, have a 100% rate reduction tax holiday, which expires 15 years from the date of commissioning of the solar power plant and is available for a 10-year period starting from the date on which the project entity starts claiming the holiday. For its project entities, the tax holiday detriment totaled $5.0 million, $0.8 million and zero in 2016, 2015 and 2014, respectively. The tax holiday periods are effective through 2025 or 2029, based on the applicable power plant's commission date.
The Company's subsidiaries in Malaysia had pretax loss of $0.6 million in 2016 and pretax income of $1.3 million in 2015, received tax incentives for all three power plants allowing for accelerated tax depreciation on qualified solar assets.
The Company's subsidiaries in Thailand had pretax income of $13.2 million in 2016 and pretax loss of $3.4 million in 2015, have a 100% rate reduction tax holiday for the first eight years, and a 50% rate reduction for the next five years. For its project companies, the tax holiday detriment/(benefit) totaled $(1.2) million, $(0.4) million and $0.1 million in 2016, 2015 and 2014, respectively. The tax holiday is effective through 2026 or 2028, based on the applicable power plant's commercial operation date.
The Company's subsidiaries in South Africa had pretax income of $4.1 million in 2016 and pretax income of $12.2 million in 2015, and received tax incentives allowing for accelerated tax depreciation on qualified solar assets.
The Company's subsidiaries in China had a pretax income of $3.9 million in 2016 and pretax loss of $1.4 million in 2015, and have a 100% rate reduction tax holiday for the first three years, and a 50% rate reduction for the next three years. For its project entities, the tax holiday detriment/(benefit) totaled $7.8 million, $(0.1) million and $(0.3) million in 2016, 2015 and 2014, respectively. The tax holiday is effective through 2018.
The Company's subsidiaries in Brazil had a pretax income of $31.9 million in 2016 and pretax income of $6.0 million in 2015. Brazil has elected the presumed profit method which taxes gross receipts rather than adjusted taxable income. Interest income continues to be taxed at the statutory tax rate of 34%.
The Company's subsidiary in Uruguay, which had a pretax income of $1.3 million in 2016, has a 15% rate reduction tax holiday for a thirteen-year period. For its project entities, the tax holiday detriment/(benefit) totaled $(0.2) million in 2016.
12. DERIVATIVES
As part of the Company’s risk management strategy, the Company has entered into derivative instruments which include interest rate swaps, foreign currency contracts and cross currency swaps to mitigate interest rate and foreign currency exposure. If the Company elects to do so and if the instrument meets the criteria specified in ASC 815, Derivatives and Hedging, the Company designates its derivative instruments as cash flow hedges. The Company enters into interest rate swap
agreements in order to hedge the variability of expected future cash interest payments. Cross currency swaps are used to reduce risks arising from the change in fair value of certain foreign currency denominated assets and liabilities in order to minimize the impact of foreign currency fluctuations on operating results. The Company does not use derivative instruments for speculative purposes.
Activities related to derivative instruments were reported in the line items as of and for the periods indicated, as follows: |
| | | | | | | | | | | | | | |
(In thousands) | | | | | | Fair Value As of December 31, |
Type of Instrument | | Balance Sheet Classification | | Notional Amount | | 2016 | | 2015 |
Derivatives designated as hedging: | | | | | | | | |
Interest rate swaps | | Other assets (liabilities), net | | 130,026 |
| | $ | (2,237 | ) | | $ | 6,210 |
|
| | Accumulated other comprehensive (income) loss | | | | 2,237 |
| | (6,210 | ) |
Cross currency swaps | | Other assets | | $ | 178,517 |
| | 41,752 |
| | 64,083 |
|
| | Accumulated other comprehensive (income) loss | | | | 6,688 |
| | 1,202 |
|
Derivatives not designated as hedging: | | | | | | | | |
Interest rate swaps | | Other assets (liabilities) | | $ | 123,449 |
| | $ | (68 | ) | | $ | 5,194 |
|
Foreign currency forward contracts | | Other assets | | $ | 193,275 |
| | (13,299 | ) | | 21,383 |
|
|
| | | | | | | | | | | | | | |
(In thousands) | | | | Loss (Gain) for the Year Ended December 31, |
Type of Instrument | | Statement of Operations Classification | | 2016 | | 2015 | | 2014 |
Derivatives not designated as hedging: | | | | | | | | |
Interest rate swaps | | Interest (income) expense, net | | $ | 5,538 |
| | $ | (5,639 | ) | | $ | 705 |
|
Foreign currency contracts | | Loss on foreign currency exchange | | 31,806 |
| | 33,142 |
| | — |
|
Certain derivative contracts contain provisions providing the counterparties a lien on specific assets as collateral. There was no cash collateral received or pledged as of December 31, 2016, 2015 or 2014 related to the Company’s derivative transactions.
The following table presents the changes in each component of accumulated other comprehensive (income) loss related to derivatives designated as hedges, and the related tax effects for the year ended December 31, 2016.
|
| | | | | | | | | |
(In thousands) | | Before Tax | | Tax Effect | | Net of Tax |
Accumulated other comprehensive loss (income) related to interest rate swaps | | 8,447 |
| | (2,365 | ) | | 6,082 |
|
Accumulated other comprehensive loss (income) related to cross currency swaps | | 5,486 |
| | (1,536 | ) | | 3,950 |
|
Net other comprehensive loss (income) related to derivatives designated as hedges | | 13,933 |
| | (3,901 | ) | | 10,032 |
|
Derivatives Designated as Hedges
Interest Rate Swaps
The Company has entered into interest rate swap agreements to hedge variable rate project level debt. These interest rate swaps qualify for hedge accounting and are designated as cash flow hedges. Under the interest rate swap agreements, the power plant pays a fixed rate and the counterparty to the agreement pays a variable interest rate. No amounts deferred in other comprehensive income were reclassified into earnings during the years ended December 31, 2016, 2015 or 2014.
Cross Currency Swaps
The Company has entered into cross currency swap agreements to hedge its exposure to foreign currency fluctuations on debt denominated in U.S. dollars. These cross currency rate swaps qualify for hedge accounting and were designated as cash flow hedges. The amounts deferred in other comprehensive income and reclassified into earnings during the period related to these cross currency swaps are provided in the table above. There was no ineffectiveness recorded for the periods presented.
Derivatives Not Designated as Hedges
Interest Rate Swaps
The Company has entered into interest rate swap agreements that economically hedge the cash flows for project level debt. These interest rate swaps pay a fixed rate and the counterparties to the agreements pay a variable interest rate. The changes in fair value are recorded in interest expense, net in the consolidated statement of operations as these hedges are not accounted for under hedge accounting.
Foreign Currency Contracts
The Company transacts business in various foreign currencies and has established a program that primarily utilizes foreign currency contracts to offset the risks associated with the effects of certain foreign currency exposures. The Company does not use these foreign currency contracts for trading purposes nor does it designate these forward contracts as hedging instruments pursuant to ASC 815. As of December 31, 2016, the notional amounts of the foreign currency contracts the Company held to purchase U.S. dollars in exchange for other major international currencies were $193.3 million. Included in the Company’s non-operating income was $31.8 million of net losses related to these foreign currency contracts for the year ended December 31, 2016 that hedge the purchase of foreign currencies for investments in acquisitions and debt extinguishments was a result of devaluation as compared to the U.S. dollar in the Brazilian real (BRL), Chinese yuan renminbi (CNY), Indian rupee (INR), Malaysian ringgit (MYR), South African rand (ZAR), and Thai baht (THB). The fair value of the Company’s outstanding foreign currency forward contracts was a net liability of $13.3 million as of December 31, 2016. The cash flow related to foreign currency contracts that remain outstanding are classified as operating activities. The net loss relating to investments was partially offset by the lower cost associated with the cash flows associated with the acquisitions and debt extinguishments that were hedged.
Notional Amounts
|
| | | |
(In thousands) | Notional Amounts as of December 31, 2016 |
Derivatives designated as hedges: | |
Interest rate swaps (USD) | $ | 130,026 |
|
Cross currency swaps (USD) | 178,517 |
|
Derivatives not designated as hedges: | |
Interest rate swaps (USD) | $ | 123,449 |
|
Currency forward contracts (BRL) | 62,371 |
|
Currency forward contracts (CNY) | 25,968 |
|
Currency forward contracts (INR) | 62,584 |
|
Currency forward contracts (MYR) | 5,952 |
|
Currency forward contracts (THB) | 8,712 |
|
Currency forward contracts (ZAR) | 27,688 |
|
13. FAIR VALUE OF FINANCIAL INSTRUMENTS
The fair value of assets and liabilities are determined using either unadjusted quoted prices in active markets (Level 1) or pricing inputs that are observable (Level 2) whenever that information is available and using unobservable inputs (Level 3) to estimate fair value only when relevant observable inputs are not available.
The Company uses valuation techniques that maximize the use of observable inputs. Assets and liabilities are classified in their entirety based on the lowest priority level of input that is significant to the fair value measurement. Where observable inputs are available for substantially the full term of the asset or liability, the instrument is categorized in Level 2. If the inputs into the valuation are not corroborated by market data, in such instances, the valuation for these contracts is established using techniques including extrapolation from or interpolation between actively traded contracts as well as the calculation of implied volatilities. When such inputs have a significant impact on the measurement of fair value, the instrument is categorized as Level 3. The Company regularly evaluates and validates the inputs used to determine fair value by using pricing services to support the underlying market price of interest rates and foreign currency exchange rates.
Recurring Fair Value Measurements
The following table summarizes the financial instruments measured at fair value on a recurring basis classified in the fair value hierarchy (Level 1, 2 or 3) based on the inputs used for valuation in the accompanying consolidated balance sheets: |
| | | | | | | | | | | | | | | | | | | | | | | | | | | | | | | |
| As of December 31, 2016 | | As of December 31, 2015 |
Assets (liabilities) in thousands | Level 1 | | Level 2 | | Level 3 | | Total | | Level 1 | | Level 2 | | Level 3 | | Total |
Interest rate swaps | $ | — |
| | $ | (2,305 | ) | | $ | — |
| | $ | (2,305 | ) | | $ | — |
| | $ | 11,404 |
| | $ | — |
| | $ | 11,404 |
|
Foreign currency forward swaps | (13,299 | ) | | — |
| | — |
| | (13,299 | ) | | 21,383 |
| | — |
| | — |
| | 21,383 |
|
Cross currency swaps | — |
| | 41,752 |
| | — |
| | 41,752 |
| | — |
| | 64,083 |
| | — |
| | 64,083 |
|
Total | $ | (13,299 | ) | | $ | 39,447 |
| | $ | — |
| | $ | 26,148 |
| | $ | 21,383 |
| | $ | 75,487 |
| | $ | — |
| | $ | 96,870 |
|
The Company uses a discounted valuation technique to fair value its derivative assets and liabilities. The primary inputs into the valuation of interest rate swaps, cross currency swaps and foreign currency contracts are forward interest rates, foreign currency exchange rates, and to a lesser degree, credit spreads. The Company’s interest rate swaps and cross currency swaps are considered Level 2, since all significant inputs are corroborated by market observable data. There were no transfers into or out of Level 1, Level 2 and Level 3 during the years ended December 31, 2016 or 2015.
Fair Value of Long-Term Debt
The following table presents the carrying amount and estimated fair value of the Company's outstanding short-term and long-term debt obligations as of December 31, 2016 and 2015, respectively: |
| | | | | | | | | | | | | | | | |
| | As of December 31, 2016 | | As of December 31, 2015 |
(In thousands) | | Carrying Amount | | Fair Value | | Carrying Amount | | Fair Value |
Long-term debt, including current portion | | $ | 1,104,420 |
| | $ | 1,209,863 |
| | $ | 1,295,761 |
| | $ | 1,125,124 |
|
The fair value of the Company’s long-term debt was determined using inputs classified as Level 2 and a discounted cash flow approach using market rates for similar debt instruments.
14. STOCKHOLDERS’ EQUITY
Authorized Capital Stock
The certificate of incorporation of the Company authorizes the following capital stock: (i) 2,750,000,000 shares of Class A common stock, par value $0.01 per share; (ii) 200,000,000 shares of Class B common stock, par value $0.01 per share; (iii) 550,000,000 shares of Class B1 common stock, par value $0.01 per share; and (iv) 50,000,000 shares of preferred stock, par value $0.01 per share.
Each share of Class A common stock and Class B1 common stock entitles the stockholder to one vote with respect to each matter presented to the Company’s stockholders on which the holders of Class A common stock or Class B1 common stock, as applicable, are entitled to vote. Each share of Class B common stock entitles the stockholder to 100 votes on matters presented to the Company’s stockholders generally. Holders of shares of the Company’s Class A common stock, Class B common stock and Class B1 common stock vote together as a single class on all matters presented to the Company’s stockholders for their vote or approval, except as otherwise required by applicable law. Holders of the Company’s Class B common stock and Class B1 common stock do not have any right to receive dividends. Shares of Class B common stock and Class B1 common stock can be redeemed at a price per share equal to par value upon the exchange of Class B Units of Global LLC for shares of the Company’s Class A common stock.
Outstanding Equity Securities
As of December 31, 2016, the following shares of the Company were outstanding: |
| | | | | |
Class: | | Number Outstanding | | Stockholder(s) |
Class A common stock | | 113,253,681 |
| | * |
Class B common stock | | 61,343,054 |
| | SunEdison |
Class B1 common stock | | — |
| | Not Applicable |
Preferred stock | | — |
| | Not Applicable |
Total shares outstanding | | 174,596,735 |
| |
|
*Common stockholders are comprised of public stockholders, SunEdison, executive officers, management and employees.
Treasury Stock
As of December 31, 2016, the Company owned 258,548 treasury shares of Class A common stock. All of these treasury shares were acquired in exchange for the settlement of a future tax obligation related to stock-based compensation arrangements.
Dividends
On February 29, 2016, the Company declared a dividend for the fourth quarter of 2015 on its Class A common stock of $0.275 per share. The dividend was paid on March 17, 2016 to stockholders of record as of March 10, 2016. The Company has not declared or paid a dividend for the first, second, third or fourth quarter of 2016. Prior to the execution of the Merger Agreement, as a result of the SunEdison Bankruptcy, the limitations on the Company's ability to access the capital markets for its corporate debt and equity securities, and other risks that the Company faces as detailed in this Annual Report on Form 10-K, the Company believed it was prudent to defer any decisions on paying dividends to its stockholders. Under the Merger Agreement, the Company is restricted from declaring or paying dividends prior to the consummation of the Brookfield Transaction.
Equity Reallocation
Equity reallocation of $28.9 million as of December 31, 2016 is due to an adjustment of capital balances to reflect respective equity ownership percentages as of each balance sheet date.
15. STOCK-BASED COMPENSATION
The TerraForm Global, Inc. 2014 Long-Term Incentive Plan (the “Incentive Plan”) provides for the award of incentive and non-qualified stock options, stock appreciation rights, restricted stock awards (“RSAs”) and restricted stock units (“RSUs”) to employees and non-employee directors, including employees and non-employee directors of SunEdison and its affiliates. The maximum contractual term of an award is 10 years from the date of grant. Shares issued under the plan may be authorized and unissued shares or treasury shares. As of December 31, 2016, the Company had authorized 17,884,910 shares for awards under the Incentive Plan and 9,175,306 shares remained available for future grant under this plan.
Stock-based compensation expense is recorded as a component of general and administrative expense in the Company’s consolidated statements of operations and totaled $3.6 million and $1.6 million for the years ended December 31, 2016 and 2015, respectively. No stock-based compensation expense was recognized during the year ended December 31, 2014.
Employee benefit related costs, including stock-based compensation costs related to equity awards in the stock of SunEdison and its consolidated subsidiaries, of SunEdison employees who provide services to the Company are allocated to the Company based on the relative percentage of their time that the employee spends providing service to the Company. The amount of stock-based compensation expense related to equity awards in the stock of SunEdison and its consolidated subsidiaries which has been allocated to the Company was $2.7 million and $1.5 million for the years ended December 31, 2016 and 2015, respectively, and is reflected in the consolidated statements of operations within general and administrative - affiliate costs and has been treated as an equity contribution from SunEdison on the consolidated statements of stockholders' equity. Similarly, stock-based compensation costs related to equity awards to SunEdison employees in the Company’s stock are allocated to SunEdison based on the relative percentage of their time that the employee spends providing service to SunEdison. The amount of stock-based compensation expense related to equity awards in the Company's stock which has been allocated to SunEdison was $2.7 million and $0.3 million for the years ended December 31, 2016 and 2015, respectively, and is recognized as a distribution to SunEdison on the consolidated statements of stockholders' equity with no impact to the Company’s
consolidated statements of operations. There were no similar stock-based compensation related distributions to or contributions from SunEdison during the year ended December 31, 2014.
Restricted Stock Awards
RSAs provide the holder with immediate voting rights, but are restricted in all other respects until vested. Upon a termination of employment for any reason, any unvested shares of Class A common stock held by the terminated participant will be forfeited. All unvested RSAs are paid dividends and distributions.
The following table presents information regarding outstanding RSAs as of December 31, 2016 and changes during the year then ended:
|
| | | | | | | | | | | |
| | Number of RSAs Outstanding | | Weighted Average Grant Date Fair Value Per Share | | Aggregate Intrinsic Value (in millions) |
Balance at January 1, 2016 | | 7,774,554 |
| | $ | 0.18 |
| | |
Converted | | (1,269,375 | ) | | | | |
Forfeited | | (1,816,204 | ) | | 0.21 |
| | |
Balance at December 31, 2016 | | 4,688,975 |
| | $ | 0.18 |
| | $ | 18.5 |
|
As of December 31, 2016, $0.6 million of total unrecognized compensation cost related to RSAs is expected to be recognized over a weighted average period of approximately 2.7 years.
The weighted average fair value of RSAs on the date of grant was $0.18 and $0.18 for the years ended December 31, 2016 and 2015, respectively.
Restricted Stock Units
RSUs do not entitle the holders to voting rights and holders of the RSUs do not have any right to receive dividends or distributions.
The following table presents information regarding outstanding RSUs as of December 31, 2016 and changes during the year then ended: |
| | | | | | | | | |
| | Number of RSUs Outstanding | | Aggregate Intrinsic Value (In millions) | | Weighted Average Remaining Contractual Life (In years) |
Balance at January 1, 2016 | | 2,846,049 |
| | | | |
Granted | | 1,374,690 |
| | | | |
Converted | | (439,567 | ) | | | | |
Forfeited | | (1,469,485 | ) | | | | |
Balance at December 31, 2016 | | 2,311,687 |
| | $ | 9.1 |
| | 1.4 |
As of December 31, 2016, $6.6 million of total unrecognized compensation cost related to RSUs is expected to be recognized over a weighted average period of approximately 1.7 years.
16. LOSS PER SHARE
Loss per share is calculated utilizing the weighted average shares outstanding. Under the two-class method, unvested RSAs that contain non-forfeitable rights to dividends are treated as participating securities and are included in the earnings per share computation to the extent that there are undistributed earnings available, but these securities do not participate in losses.
Class A Common Stock
Basic and diluted loss per share for the years ended December 31, 2016 and 2015 was calculated as follows: |
| | | | | | | |
| Year Ended December 31, 2016 | | Period from IPO (August 5, 2015) to December 31, 2015 |
(In thousands, except per share amounts) | |
Basic and diluted loss per share: | | | |
Net loss attributable to Class A common stockholders | $ | (53,032 | ) | | $ | (211,797 | ) |
Less: dividends paid on Class A common stock and participating RSAs | (30,674 | ) | | (19,887 | ) |
Undistributed loss attributable to Class A stockholders | (83,706 | ) | | (231,684 | ) |
| | | |
Weighted average shares outstanding | 113,253,681 |
| | 100,813,000 |
|
| | | |
Distributed earnings per share | 0.27 |
| | 0.20 |
|
Undistributed loss per share | (0.74 | ) | | (2.30 | ) |
Basic and diluted loss per share | (0.47 | ) | | (2.10 | ) |
The computations for diluted loss per share for the year ended December 31, 2016 exclude 61,343,054 shares of Class B common stock, 4,688,975 unvested RSAs and 2,311,687 unvested RSUs because the effect would have been anti-dilutive. The computations for diluted loss per share for the year ended December 31, 2015 exclude 61,343,054 shares of Class B common stock, 7,774,554 unvested RSAs and 2,846,049 unvested RSUs because the effect would have been anti-dilutive.
17. NON-CONTROLLING INTERESTS
Non-controlling interests represent the portion of net assets in consolidated entities that are not owned by the Company. The following table presents the non-controlling interest balances by entity, reported in stockholders’ equity in the consolidated balance sheet as of December 31, 2016 and 2015: |
| | | | | | | |
(In thousands) | December 31, 2016 | | December 31, 2015 |
SunEdison's non-controlling interests in Global LLC | $ | 370,117 |
| | $ | 376,002 |
|
Non-controlling interests in power plants | 92,308 |
| | 105,570 |
|
Total non-controlling interests | 462,425 |
| | $ | 481,572 |
|
As of December 31, 2016, TerraForm Global, Inc. owned 64.9% of Global LLC and consolidated the results of Global LLC through its controlling interest, with SunEdison's 35.1% interest shown as a non-controlling interest.
18. COMMITMENTS AND CONTINGENCIES
Operating Leases
The Company has operating leases for land, buildings, and equipment. The following table summarizes the Company's total future commitments under operating leases as of December 31, 2016: |
| | | |
Contractual Cash Obligations (in thousands) | Rent |
2017 | $ | 1,413 |
|
2018 | 1,359 |
|
2019 | 1,318 |
|
2020 | 1,353 |
|
2021 | 1,391 |
|
Thereafter | 45,129 |
|
Total | $ | 51,963 |
|
Total rental expense was $0.9 million, $1.1 million and $0.2 million during the years ended December 31, 2016, 2015 and 2014, respectively. Commitments under operating leases in years after 2021 largely represent commitments for Salvador and Bahia wind power plants in Brazil.
Commitments to Acquire Power Plants
In April 2015, the Company entered into purchase and sale agreements to acquire controlling interests in three operating power plants located in South Africa with an aggregate net capacity of 32.6 MW from BioTherm. The aggregate consideration for these three power plants is approximately $74.9 million. See Note 4 - Acquisitions for additional discussion of these commitments.
Legal Proceedings Initiated Against the Company
Project Litigation
GUVNL Litigation
The Company is subject to litigation with Gujarat Urja Vikas Nigam Limited (“GUVNL”), the offtake counterparty for certain power plants in India, which is seeking a reduction of the tariff set forth in the applicable PPAs. In separate litigation, GUVNL also claims that there has been a violation of the terms of certain PPAs between GUVNL and the applicable project companies on account of a change in stockholders since execution of such PPAs, and as such GUVNL is entitled to terminate such PPAs. The Company successfully defended each case at the first court level and an appeal of each case was dismissed by the appellate level, but GUVNL has appealed to the Supreme Court of India on each matter. The cases are currently pending with the Supreme Court of India. The Company believes that the likelihood of an unfavorable outcome is remote.
Honiton Litigation
The Company was subject to pending litigation proceedings with Suzlon Energy (Tianjin) Limited (“SETL”) with respect to alleged breaches of a turbine supply contract relating to the Honiton wind power plants in China. The operation and maintenance service contracts claim pending before an arbitral tribunal was resolved on December 3, 2015, pursuant to which the Company was required to pay an award of $0.5 million, which was paid in January 2016. On June 3, 2016, SETL and the Company reached a settlement resolving all remaining disputes relating to the turbine contracts. The terms of this final settlement resulted in SETL assigning all rights as a creditor it held against the Company to Beijing Aliyun Investment and Consulting Co. Ltd. (“Aliyun”). In addition, the Company agreed to pay Aliyun $7.1 million (RMB 47.0 million), of which RMB 45.0 million was paid during the second quarter of 2016, and the remaining RMB 2.0 million is due no later than July 2018, subject to various conditions set forth in the settlement agreement. In accordance with the settlement agreement, SETL withdrew its pending claims against the Company. As of December 31, 2016, a liability was recognized related to the proceedings in the amount of $0.3 million (RMB 2.0 million).
Bankruptcy Court Action
Motion to Stay and Motion to Compel Mediation
On November 2, 2016, the unsecured creditors’ committee in the SunEdison Bankruptcy filed an adversary complaint against the Company and others with the U.S. Bankruptcy Court for the Southern District of New York. The complaint and contemporaneous motion to stay seek to stay pending litigation against current and former directors and officers of SunEdison and the Company, including TerraForm Global, Inc. v. SunEdison, Inc., et al., the Company’s action against SunEdison described below. The unsecured creditors’ committee intends to file a derivative action on behalf of the SunEdison bankruptcy estate against current and former SunEdison officers and directors. It has requested the stay in order to preserve the proceeds of SunEdison’s and the Company's directors’ and officers’ liability insurance policies. On November 4, 2016, the unsecured creditors’ committee filed a motion in the SunEdison Bankruptcy case for derivative standing to sue various current and former SunEdison officers and directors. The unsecured creditors’ committee filed an amended adversary complaint on November 9, 2016. As described in a motion to compel mediation filed by SunEdison on November 23, 2016, SunEdison and the unsecured creditors’ committee agreed to hold the motion to stay and any proposed claims by the unsecured creditors’ committee against various current and former SunEdison officers and directors in abeyance pending a global mediation relating to insurance issues. The Company’s objection to the motion to stay and the motion to compel mediation was filed on December 1, 2016. On December 28, 2016, pursuant to a consent order entered by the bankruptcy court, SunEdison, the unsecured creditors’ committee and the Company, among other parties, were directed to participate in the mediation process that is being conducted in connection with the SunEdison Bankruptcy. The mediation commenced on February 10, 2017. On March 27, 2017, SunEdison, the unsecured creditors’ committee and the directors and officers of SunEdison who would be defendants in the estate claims proposed to be brought by the unsecured creditors’ committee reached an agreement in principle to settle those claims in exchange for a payment of $32.0 million from a $150.0 million directors’ and officers’ liability insurance policy shared with the Company, TerraForm Power, Inc., SunEdison and certain of their respective directors and officers covering the period from July 15, 2015 to July 14, 2016. The agreement is subject to the approval of the bankruptcy court overseeing the SunEdison Bankruptcy. On March 31, 2017, the limited stay expired. Given the preliminary nature of the claims, the Company is unable to provide any assurances as to the ultimate outcome of these motions or that an adverse resolution of legal proceedings would not have a material adverse effect on the Company’s consolidated financial position and results of operations.
Avoidance Actions
On November 7, 2016, the unsecured creditors’ committee in the SunEdison Bankruptcy filed a motion with the bankruptcy court seeking standing to assert against the Company, on behalf of SunEdison, avoidance claims arising from intercompany transactions between the Company and SunEdison. The Company’s objection to the standing motion was filed on November 29, 2016. The unsecured creditors’ committee filed a reply and supplemental reply in support of its standing motion on December 5, 2016 and December 21, 2016, respectively. On March 6, 2017, the Company entered into a settlement agreement with SunEdison in connection with the SunEdison Bankruptcy and the Merger Agreement (the “Settlement Agreement”), pursuant to which SunEdison would release any potential avoidance claims it may have against the Company. The Settlement Agreement was approved by the Bankruptcy Court on June 7, 2017; however, its effectiveness is conditional on the completion of the Brookfield Transaction. If the Settlement Agreement becomes effective, the Company expects this standing motion will be withdrawn. If the Settlement Agreement is terminated or if the standing motion is not withdrawn, the Company expects to vigorously contest this standing motion and, if standing is granted, the underlying avoidance claims. The Company is unable to provide any assurances as to the ultimate outcome of these claims or that an adverse resolution of a legal proceeding, if commenced, would not have a material adverse effect on the Company’s consolidated financial position and results of operations.
Renova Arbitration
On July 14, 2016, Renova Energia, S.A. (“Renova”) filed a request for arbitration against TerraForm Global, Inc., TerraForm Global, LLC, TerraForm Global Brazil Holding B.V. and TERP GLBL Brasil I Participacoes S.A. (collectively, the “TerraForm Global Parties”) in the Center for Arbitration and Mediation of the Chamber of Commerce Brazil-Canada (the “Renova Arbitration”). Renova alleges, among other things, that TerraForm Global, Inc. and certain of its subsidiaries listed above: (i) fraudulently induced Renova to enter into the acquisition agreements related to the Salvador and Bahia wind power plants, the omnibus closing agreement with respect to such acquisitions, and the put/call arrangement entered into between SunEdison and Renova in connection with the Renova Transaction based on misleading and false representations about their and SunEdison’s financial condition and prospects; (ii) aided and abetted SunEdison’s fraud; (iii) negligently misrepresented their and SunEdison’s financial conditions and prospects; (iv) committed related violations of federal and state securities laws; (v) breached express warranties under the applicable acquisition agreements; (vi) wrongfully refused to repurchase from Renova seven million shares of TerraForm Global, Inc. Class A common stock pursuant to Renova’s put exercise notice of
March 31, 2016, in breach of the put/call arrangement entered into between SunEdison and Renova in connection with the Renova Transaction; and (vii) unjustly enriched themselves. Renova seeks, among other relief, rescission of the Salvador and Bahia transactions, and/or damages in an amount to be determined in the arbitration of not less than $250 million, representing the drop in value of the 20,327,499 shares of TerraForm Global, Inc. Class A common stock Renova received in the Salvador transaction, from its $15/share IPO price to its trading level of $3.38/share at the time the request for arbitration was filed, as well as other related losses.
On May 26, 2017, the TerraForm Global Parties entered into a Settlement Agreement and Mutual Release (the “Renova Settlement Agreement”) with Renova. The Renova Settlement Agreement resolves all disputes among the TerraForm Global Parties and Renova that are the subject of the Renova Arbitration.
Pursuant to the Renova Settlement Agreement, the TerraForm Global Parties have agreed to make a one-time settlement payment in the aggregate amount of $15.0 million, in exchange for and contingent on the withdrawal with prejudice of all claims and counterclaims made in the Renova Arbitration and termination of the Renova Arbitration. In addition, 792,495 shares of TerraForm Global, Inc. Class A common stock issued to Renova and currently held in escrow pursuant to the acquisition agreements for the Salvador wind power plant acquired by a subsidiary of the Company will be returned to the Company. None of the parties to the Renova Arbitration has admitted to any wrongdoing or liability with respect to the claims asserted in the Renova Arbitration. Subject to the satisfaction of certain conditions set forth in the Renova Settlement Agreement (including the purchase of Renova’s shares of TerraForm Global, Inc. Class A common stock by an affiliate of Brookfield as described below), the parties have granted each other full releases with respect to any claims arising in connection with the previously completed acquisitions by the Company of the Salvador and Bahia wind power plants from Renova and all related transactions and any other disputes that could arise in the future among the TerraForm Global Parties and Renova concerning or related in any way to such transactions and events, which are the subject of the Renova Arbitration.
Also, concurrently with the execution of the Renova Settlement Agreement, Renova and affiliates of Brookfield entered into a Purchase & Sale Agreement (the “PSA”) with respect to all of the shares of Class A common stock of TerraForm Global, Inc. owned by Renova (excluding the shares to be released from escrow to TerraForm Global, Inc. pursuant to the Renova Settlement Agreement). Pursuant to the terms of the PSA, an affiliate of Brookfield has agreed to purchase 19,535,004 shares of Class A common stock of TerraForm Global, Inc. from Renova for a purchase price in cash of $4.75 per share, or $92,791,269 in the aggregate. The consummation of the share purchase contemplated by the PSA is subject to customary conditions to closing and is conditioned upon the satisfaction of certain conditions set forth in the Renova Settlement Agreement described above, including the effectiveness of the mutual releases and release of the shares in escrow. The Company recognized $3.8 million of general and administrative expenses for the year ended December 31, 2016 as a result of this settlement.
Securities Litigation
Multidistrict Litigation
On July 27, 2016, lead plaintiff Municipal Employees’ Retirement System of Michigan in the Horowitz et. al v. SunEdison, Inc. et al. action (E.D. Mo.) moved to transfer various actions pending in federal district courts to the U.S. District Court for the Southern District of New York (the "SDNY") for consolidated or coordinated pretrial proceedings before the Multidistrict Litigation Panel. On October 4, 2016, the Multidistrict Litigation Panel issued an order transferring the following cases to the SDNY for consolidated or coordinated pretrial proceedings:
| |
• | Fraser v. Wuebbels et al. |
| |
• | Iron Workers Mid-South Pension Fund v. TerraForm Global, Inc. et al. |
| |
• | Badri v. TerraForm Global, Inc. et al. |
| |
• | Patel v. TerraForm Global, Inc. et al. |
| |
• | Pyramid Holdings, Inc. v. TerraForm Global, Inc. et al. |
| |
• | Beltran v. TerraForm Global, Inc. et al. |
| |
• | Oklahoma Firefighters Pension & Retirement System v. SunEdison, Inc. et al. |
| |
• | Glenview Capital Partners, L.P. et al. v. SunEdison, Inc. et al. |
| |
• | Omega Capital Investors et al. v. SunEdison, Inc. et al. |
Four of these actions, Fraser v. Wuebbels et al., Iron Workers Mid-South Pension Fund v. TerraForm Global, Inc. et al., Badri v. TerraForm Global, Inc. et al., and Patel v. TerraForm Global, Inc. et al., were initially filed in the Superior Court of the State of California for the County of San Mateo on October 23, 2015, December 3, 2015, December 9, 2015 and January 4, 2016, respectively. These four separate purported class actions were filed against the Company, certain of its officers and directors, each of the underwriters of the Company’s IPO, and SunEdison. A separate class action, Agrawal v. TerraForm
Global, Inc. et al., was filed in the Superior Court of the State of California for the County of San Mateo on October 30, 2015. This action was voluntarily dismissed without prejudice in February 2016. Additionally, two separate purported class action lawsuits, Beltran v. TerraForm Global, Inc. et al. and Pyramid Holdings, Inc. v. TerraForm Global, Inc. et al., were filed on October 29, 2015 and November 5, 2015, respectively, in the U.S. District Court for the Northern District of California against the same defendants. The class action plaintiffs assert claims under Sections 11, 12(a)(2), and 15 of the Securities Act of 1933, as amended (the “Securities Act”). The class action complaints allege, among other things, that the defendants made false and materially misleading statements and failed to disclose material information in the Company's registration statement for the IPO regarding SunEdison and its recent operating results and business strategy. Among other relief, the class action complaints seek class certification, unspecified compensatory damages, rescission, attorneys’ fees, costs, and such other relief as the court should deem just and proper. On April 26, 2016, in light of SunEdison’s voluntary petition for bankruptcy on April 21, 2016, the Company and the other defendants removed the remaining state actions to the U.S. District Court for the Northern District of California. On May 27, 2016, the plaintiffs in the cases removed from state court filed motions to remand. On June 1, 2016, the defendants filed motions to transfer the cases to the SDNY, the jurisdiction in which SunEdison’s bankruptcy is pending. The previous briefing schedule has been vacated as a result of the October 4, 2016 transfer order issued by the Multidistrict Litigation Panel. On November 3, 2016, Plaintiff in Patel v. TerraForm Global, Inc. et al. voluntarily dismissed the case. On December 20, 2016, Plaintiff in Beltran v. TerraForm Global, Inc. et al. voluntarily dismissed the case. On December 22, 2016, the court consolidated Pyramid Holdings, Inc. v. TerraForm Global, Inc. et al., Badri v. TerraForm Global, Inc. et al., Iron Workers Mid-South Pension Fund v. TerraForm Global, Inc. et al., and Fraser v. Wuebbels et al. as In re TerraForm Global, Inc. Securities Litigation and ordered the plaintiffs to file a consolidated complaint. On January 16, 2017, the plaintiffs filed the Consolidated Class Action Complaint. On April 21, 2017, the plaintiffs filed a Consolidated Second Amended Class Action Complaint. The Company is in the preliminary stages of reviewing the allegations made in the remaining complaints and, as a result, is unable to provide any assurances as to the ultimate outcome of these lawsuits or that an adverse resolution of these lawsuits would not have a material adverse effect on the Company’s consolidated financial position and results of operations.
On March 29, 2016, plaintiff filed Oklahoma Firefighters Pension & Retirement System v. SunEdison, Inc. et al., in the Superior Court of the State of California for the County of San Mateo against the Company, SunEdison, certain officers and directors of the Company and SunEdison, and the underwriters of the Company’s IPO. The plaintiff asserts claims under Sections 11, 12(a)(2), and 15 of the Securities Act. The complaint alleges, among other things, that the defendants made false and materially misleading statements and failed to disclose material information in the Company's registration statement for the IPO regarding SunEdison and its recent operating results and business strategy. The complaint seeks compensatory damages, rescission, and such other relief (including equitable or injunctive relief) as the court may deem just and proper. On April 26, 2016, in light of SunEdison’s voluntary petition for bankruptcy on April 21, 2016, the Company and the other defendants removed the action to the U.S. District Court for the Northern District of California. On May 27, 2016, the plaintiffs moved to remand. On June 1, 2016, the defendants moved to transfer the case to the SDNY, the jurisdiction in which SunEdison’s bankruptcy is pending. The Company is in the preliminary stages of reviewing the allegations made in the complaint and, as a result, is unable to provide any assurances as to the ultimate outcome of this lawsuit or that an adverse resolution of this lawsuit would not have a material adverse effect on the Company’s consolidated financial position and results of operations.
On March 29, 2016, plaintiffs filed Glenview Capital Partners, L.P. et al. v. SunEdison, Inc. et al., in the Superior Court of the State of California for the County of San Mateo against the Company, SunEdison, certain officers and directors of the Company and SunEdison, and the underwriters of the Company’s August 5, 2015 bond offering and SunEdison’s August 18, 2015 preferred stock offering. The plaintiffs assert claims under Sections 11, 12(a)(2), and 15 of the Securities Act, as well as the Maryland Securities Act. The plaintiffs allege, among other things, that they purchased securities pursuant to offering documents that contained untrue statements of material fact and omitted other material facts necessary to make the statements in the offering documents not misleading. The complaint further alleges that these false and misleading statements led to the forced conversion of the plaintiffs’ Class D securities into restricted common stock, that the Company breached the June 9, 2015 Class D Purchase Agreement between the Company and the plaintiffs, and that the defendants made negligent misrepresentations in connection with the Company’s Class D registration statement. The complaint seeks unspecified damages, rescission, and such other relief (including equitable or injunctive relief) as the court may deem just and proper. On April 26, 2016, in light of SunEdison’s voluntary petition for bankruptcy on April 21, 2016, the Company and the other defendants removed the action to the U.S. District Court for the Northern District of California. On May 26, 2016, the plaintiffs filed a motion to remand. On May 27, 2016, the defendants moved to transfer the case to the SDNY, the jurisdiction in which SunEdison’s bankruptcy is pending. The Court held a hearing on the motion to remand and the motion to transfer on August 18, 2016. On August 26, 2016, the Court issued an order denying the plaintiffs’ motion to remand and granting the defendants’ motion to transfer. The Court also certified a legal issue for interlocutory review, and on September 2, 2016, the plaintiffs filed a petition for permission to appeal with the U.S. Court of Appeals for the Ninth Circuit. On November 17, 2016, the Ninth Circuit issued an order requiring all parties to file statements addressing the effect of the Multidistrict Litigation Panel’s transfer order on the motion for permission to appeal. On December 8, 2016, the parties filed their responses. The Company is in the preliminary stages of reviewing the allegations made in the complaint and, as a result, is unable to provide any assurances as to
the ultimate outcome of this lawsuit or that an adverse resolution of this lawsuit would not have a material adverse effect on the Company’s consolidated financial position and results of operations.
On March 30, 2016, plaintiffs filed Omega Capital Investors et al. v. SunEdison, Inc. et al., in the Superior Court of the State of California for the County of San Mateo against the Company, SunEdison, certain officers and directors of the Company and SunEdison, and the underwriters of SunEdison’s preferred stock offering. The plaintiffs assert claims under Sections 11, 12(a)(2), and 15 of the Securities Act, as well as the Maryland Securities Act. The plaintiffs allege, among other things, that the defendants made false and misleading statements in connection with the Company’s IPO, and that these false and misleading statements led to the forced conversion of their Class D securities into restricted common stock. The complaint further alleges that the Company breached the June 9, 2015 Class D Purchase Agreement between the Company and the plaintiffs and made negligent misrepresentations in connection with the Company’s Class D registration statement. The complaint seeks unspecified damages, rescission, and such other relief (including equitable or injunctive relief) as the court may deem just and proper. On April 26, 2016, in light of SunEdison’s voluntary petition for bankruptcy on April 21, 2016, the Company and the other defendants removed the action to the U.S. District Court for the Northern District of California. On May 26, 2016, the plaintiffs filed a motion to remand. On June 1, 2016, the defendants moved to transfer the case to the SDNY, the jurisdiction in which SunEdison’s bankruptcy is pending. The Court held a hearing on the motion to remand and the motion to transfer on August 18, 2016. On August 26, 2016, the Court issued an order denying the plaintiffs’ motion to remand and granting the defendants’ motion to transfer. The Court also certified a legal issue for interlocutory review, and on September 2, 2016, the plaintiffs filed a petition for permission to appeal with the U.S. Court of Appeals for the Ninth Circuit. On November 17, 2016, the Ninth Circuit issued an order requiring all parties to file statements addressing the effect of the Multidistrict Litigation Panel’s transfer order on the motion for permission to appeal. On December 8, 2016, the parties filed their responses. The Company is in the preliminary stages of reviewing the allegations made in the complaint and, as a result, is unable to provide any assurances as to the ultimate outcome of this lawsuit or that an adverse resolution of this lawsuit would not have a material adverse effect on the Company’s consolidated financial position and results of operations.
Conditional Transfer Cases
On October 5, 2016, the Multidistrict Litigation Panel issued conditional transfer orders in three cases, Kingdon Associates et al. v. TerraForm Global, Inc. et al., VMT II LLC v. TerraForm Global, Inc. et al., and Canyon Capital Advisors LLC et al. v. TerraForm Global, Inc. et al.
On July 14, 2016, plaintiffs filed Kingdon Associates et al. v. TerraForm Global, Inc. et al. in the Superior Court of the State of California for the County of San Mateo against the Company, TerraForm Global, LLC, certain officers and directors of the Company and SunEdison, and the underwriters of the Company’s IPO. The plaintiffs assert claims under Sections 11, 12(a)(2), and 15 of the Securities Act, as well as state law claims for breach of contract, negligent misrepresentation, and violation of Maryland securities laws. The plaintiffs allege, among other things, that the defendants made false and materially misleading statements and failed to disclose material information in the Company's registration statement for the IPO regarding SunEdison and its recent operating results and business strategy and that these false and misleading statements led to the forced conversion of their Class D securities into restricted common stock. The complaint further alleges that the Company breached the June 9, 2015 Class D Purchase Agreement between the Company and the plaintiffs and made negligent misrepresentations in connection with the Company’s Class D registration statement. The complaint seeks compensatory damages, rescission, and such other relief (including equitable or injunctive relief) as the court may deem just and proper. On September 26, 2016, in light of SunEdison’s voluntary petition for bankruptcy on April 21, 2016, the Company and the other defendants removed the action to the U.S. District Court for the Northern District of California. Plaintiffs did not oppose the Multidistrict Litigation Panel's conditional transfer order, and the matter was transferred to the multidistrict litigation on October 20, 2016. The Company is in the preliminary stages of reviewing the allegations made in the complaint and, as a result, is unable to provide any assurances as to the ultimate outcome of this lawsuit or that an adverse resolution of this lawsuit would not have a material adverse effect on the Company’s consolidated financial position and results of operations.
On August 8, 2016, plaintiffs filed Canyon Capital Advisors LLC et al. v. TerraForm Global, Inc. et al. in the Superior Court of the State of California for the County of San Mateo against the Company, certain officers and directors of the Company and SunEdison, and the underwriters of the Company’s IPO and SunEdison’s August 18, 2015 preferred stock offering. The plaintiffs assert claims under Sections 11, 12(a)(2), and 15 of the Securities Act, as well as the California Corporate Securities Law. The plaintiffs allege, among other things, that they purchased securities pursuant to offering documents that contained untrue statements of material fact and omitted other material facts necessary to make the statements in the offering documents not misleading. The complaint seeks unspecified damages, rescission, and such other relief (including equitable or injunctive relief) as the court may deem just and proper. On September 8, 2016, in light of SunEdison’s voluntary petition for bankruptcy on April 21, 2016, the Company and the other defendants removed the action to the U.S. District Court for the Northern District of California. On September 26, 2016, plaintiffs filed a motion to remand. On October 6, 2016, plaintiffs filed an amended motion to remand. On October 20, 2016, defendants filed their opposition to that motion, and on
November 2, 2016, plaintiffs filed their reply. On October 19, 2016, defendants filed a motion to stay the case until a final transfer determination could be made by the Multidistrict Litigation Panel. On November 2, 2016, plaintiffs filed an opposition to the motion to stay. The Court held a hearing on the motion to remand and the motion to stay on November 10, 2016. On October 26, 2016, plaintiffs filed a motion to vacate the conditional transfer order. On November 16, 2016, defendants filed an opposition to the motion to vacate. On November 17, 2016, the parties filed a stipulation withdrawing the motions to stay and vacate, which the court entered. On November 22, 2016, the Multidistrict Litigation Panel transferred the case to the SDNY for consolidated or coordinated pretrial proceedings. The Company is in the preliminary stages of reviewing the allegations made in the complaint and, as a result, is unable to provide any assurances as to the ultimate outcome of this lawsuit or that an adverse resolution of this lawsuit would not have a material adverse effect on the Company’s consolidated financial position and results of operations.
On September 16, 2016, plaintiff filed VMT II LLC v. TerraForm Global, Inc. et al. in the Superior Court of the State of California for the County of San Mateo against the Company, certain officers and directors of the Company and SunEdison, and the underwriters of SunEdison’s preferred stock offering. The plaintiff asserts claims under Sections 11, 12(a)(2), and 15 of the Securities Act, as well as the Maryland Securities Act. The plaintiff alleges, among other things, that the defendants made false and misleading statements in connection with the Company’s IPO, and that these false and misleading statements led to the forced conversion of their Class D securities into restricted common stock. The complaint further alleges that the Company breached the June 9, 2015 Class D Purchase Agreement between the Company and the plaintiffs and made negligent misrepresentations in connection with the Company’s Class D registration statement. The complaint seeks unspecified damages, rescission, and such other relief (including equitable or injunctive relief) as the court may deem just and proper. On September 28, 2016, in light of SunEdison’s voluntary petition for bankruptcy on April 21, 2016, the Company and the other defendants removed the action to the U.S. District Court for the Northern District of California. Plaintiffs did not oppose the Multidistrict Litigation Panel's conditional transfer order, and the matter was transferred to the multidistrict litigation on October 20, 2016. The Company is in the preliminary stages of reviewing the allegations made in the complaint and, as a result, is unable to provide any assurances as to the ultimate outcome of this lawsuit or that an adverse resolution of this lawsuit would not have a material adverse effect on the Company’s consolidated financial position and results of operations.
On December 19, 2016, an initial case management conference was held in the multidistrict litigation proceedings in the SDNY. The Court entered a partial stay of all proceedings through March 31, 2017, and entered an order requiring all parties to the multidistrict litigation, including the parties to the conditional transfer cases, to participate in the mediation process that is being conducted in connection with the SunEdison Bankruptcy, which also includes the derivative claim described below. The mediation commenced on February 10, 2017.
On February 6, 2017, the Company filed pre-motion letters with the Court describing the grounds for anticipated motions to dismiss in the following matters: In re TerraForm Global, Inc. Securities Litigation, Oklahoma Firefighters Pension & Retirement System v. SunEdison, Inc. et al., Glenview Capital Partners, L.P. et al. v. SunEdison, Inc. et al., Omega Capital Investors et al. v. SunEdison, Inc. et al., Kingdon Associates et al. v. TerraForm Global, Inc. et al., Canyon Capital Advisors LLC et al. v. TerraForm Global, Inc. et al., and VMT II LLC v. TerraForm Global, Inc. et al. The plaintiffs in those matters filed responses on February 20, 2017.
On March 31, 2017, the partial stay expired. On April 13, 2017, the Court held a status conference and entered a briefing schedule for the Company’s anticipated motion to dismiss the Consolidated Second Amended Class Action Complaint in In re TerraForm Global, Inc. Securities Litigation. The Company filed its motion to dismiss on June 9, 2017. Plaintiffs’ opposition is due on July 14, 2017, and the Company’s reply is due on August 4, 2017. Further proceedings in the remaining multidistrict litigation matters described above have been stayed pending resolution of the initial motion to dismiss.
On March 22, 2017, the Multidistrict Litigation Panel issued conditional transfer orders in Domenech v. TerraForm Global, Inc. et al. and Perez v. TerraForm Global, Inc. et al., and these matters were transferred to the multidistrict litigation on April 13, 2017 and May 31, 2017, respectively. These matters are further described below.
Derivative Claim
Aldridge v. Blackmore et al.
On April 12, 2016, a verified stockholder derivative complaint on behalf of the Company was filed against four directors of the Company in the Court of Chancery of the State of Delaware. The lawsuit alleges that the directors breached their fiduciary duties by authorizing the Company’s $231.0 million payment to SunEdison for the 425 MW India Projects. The complaint seeks unspecified compensatory damages and such other relief that the court may deem just and equitable. The Company filed its answer to the complaint on June 30, 2016. On July 6, 2016, the Company served its responses to the plaintiff’s discovery requests. On December 28, 2016, the parties agreed to stay the litigation and participate in the mediation
process that is being conducted in connection with the SunEdison Bankruptcy, which also includes the securities litigation cases pending before the Multidistrict Litigation Panel. The mediation commenced on February 10, 2017. On March 31, 2017, the agreed upon stay expired. On April 17, 2017, the Court entered a scheduling order. The parties have begun discovery, and trial is scheduled to commence on September 10, 2018. The Company is in ongoing settlement negotiations with the plaintiffs; however the Company is unable to provide any assurances as to the ultimate outcome of this lawsuit or that an adverse resolution of this lawsuit would not have a material adverse effect on the Company’s consolidated financial position and results of operations.
Retaliation Claims
Francisco Perez Gundin Claim
On May 18, 2016, the Company’s former director, Francisco Perez Gundin, filed a complaint against the Company, TerraForm Power, Inc., and certain individuals, with the United States Department of Labor. The complaint alleges that the defendants engaged in a retaliatory termination of Mr. Gundin’s employment after he allegedly voiced concerns to SunEdison’s board of directors about public representations made by SunEdison officers regarding SunEdison’s liquidity position, and after he allegedly voiced his opposition to transactions that he alleges were self-interested and which he alleges SunEdison forced on the Company. He alleges that the Company participated in SunEdison’s retaliatory termination by constructively terminating his position as a member of the board of directors of the Company in connection with SunEdison’s constructive termination of his employment. He seeks lost wages, bonuses, benefits, and other money that he alleges that he would have received if he had not been subjected to the allegedly retaliatory termination.
The matter will now be adjudicated in an administrative proceeding before the Occupational Safety and Health Administration of the United States Department of Labor (“OSHA”). On October 17, 2016, the Company filed its Position Statement, which seeks dismissal of the matter in full, in response to the Complaint. On March 6, 2017, Mr. Gundin filed a response to the Company’s Position Statement and an additional Statement of Facts in support of the claim. The Company has not yet been asked by OSHA to provide a response to Mr. Gundin’s submission.
On February 21, 2017, Mr. Gundin filed a complaint against the Company, TerraForm Power, Inc., and certain individuals, with the United States District Court for the District of Maryland. The complaint asserts claims under Section 922 of the Dodd Frank Act, as well as related common law claims, based on allegations that Mr. Gundin was terminated in retaliation for raising concerns to the SunEdison, Inc. board of directors about conduct that he believed constituted violations of federal securities laws. On March 22, 2017, the Multidistrict Litigation Panel issued a conditional transfer order, which Mr. Gundin did not oppose, and the matter was transferred to the multidistrict litigation on April 13, 2017.
The Company is in the preliminary stages of reviewing the allegations made in the complaints. As a result, the Company is unable to predict with certainty the ultimate resolution of this proceeding.
Carlos Domenech Zornoza Claim
On May 10, 2016, the Company’s former director and Chief Executive Officer, Carlos Domenech Zornoza, filed a complaint against the Company, TerraForm Power, Inc., and certain individuals, with the United States Department of Labor. The complaint alleges that the defendants engaged in a retaliatory termination of Mr. Domenech Zornoza’s employment on November 20, 2015 after he allegedly voiced concerns to SunEdison’s board of directors about public representations made by SunEdison officers regarding SunEdison’s liquidity position, and after he allegedly voiced his opposition to transactions that he alleges were self-interested and which he alleges SunEdison forced on the Company. He alleges that the Company participated in SunEdison’s retaliatory termination by terminating his position as Chief Executive Officer of the Company in connection with SunEdison’s termination of his employment. He seeks lost wages, bonuses, benefits, and other money that he alleges that he would have received if he had not been subjected to the allegedly retaliatory termination.
The matter will now be adjudicated in an administrative proceeding before OSHA. On October 17, 2016, the Company filed its Position Statement, which seeks dismissal of the matter in full, in response to the Complaint. On March 3, 2017, Mr. Domenech Zornoza filed a response to the Company’s Position Statement and an additional Statement of Facts in support of the claim. The Company has not yet been asked by OSHA to provide a response to Mr. Domenech Zornoza’s submission.
On February 21, 2017, Mr. Domenech Zornoza filed a complaint against the Company, TerraForm Power, Inc., and certain individuals, with the United States District Court for the District of Maryland. The complaint asserts claims under Section 922 of the Dodd Frank Act, as well as related common law claims, based on allegations that Mr. Domenech Zornoza was terminated in retaliation for raising concerns to the SunEdison, Inc. board of directors about conduct that he believed constituted violations of federal securities laws. On March 22, 2017, the Multidistrict Litigation Panel issued a conditional transfer order with respect to the complaint. On April 12, 2017, Mr. Domenech Zornoza filed a motion to vacate the
Multidistrict Litigation Panel’s conditional transfer order, which the defendants opposed on April 28, 2017. On May 31, 2017, the matter was transferred to the multidistrict litigation.
The Company is in the preliminary stages of reviewing the allegations made in the complaints. As a result, the Company is unable to predict with certainty the ultimate resolution of this proceeding.
United States Securities and Exchange Commission Investigation
On April 21, 2016, the Company received a subpoena for documents and information in connection with an investigation by the Enforcement Division of the staff of the SEC captioned “In the Matter of SunEdison, Inc. (HO-12908).” The Company is cooperating with the investigation, and the outcome or resolution of this matter cannot be predicted at this time.
Legal Proceeding Initiated by the Company
TerraForm Global, Inc. v. SunEdison, Inc., et al.
On April 3, 2016, the Company filed a verified complaint against SunEdison, SunEdison Holdings Corporation (collectively with SunEdison, the “SunEdison Defendants”), Ahmad Chatila, Martin Truong and Brian Wuebbels in the Court of Chancery of the State of Delaware. The complaint asserts claims for breach of fiduciary duty, breach of contract and unjust enrichment relating to the failure by the SunEdison Defendants to transfer the equity interests in the 425 MW India Projects for which the Company paid $231.0 million in the fourth quarter of 2015. The complaint seeks various forms of relief, including a constructive trust upon the equity interests of SunEdison in the 425 MW India Projects, money damages from the defendants, restoration of the $231.0 million to the Company and such other relief as the court may deem just and proper. The claims against the SunEdison Defendants have been stayed as a result of the SunEdison Bankruptcy. The individual defendants filed an answer to the complaint on June 30, 2016.
As previously described, the Third Party Sale Transaction is being conducted in connection with SunEdison’s bankruptcy process and includes the 425 MW India portfolio. The Company has agreed not to pursue claims against a third party buyer, however the Company has retained all of its claims against SunEdison and its affiliated persons.
On September 25, 2016, the Company filed its initial proof of claim in the SunEdison Bankruptcy case, and file an amended proof of claim on October 7, 2016. As set forth in the proofs of claim, the Company believes it has unsecured claims against SunEdison that it estimates are in excess of $2.0 billion. These claims include, without limitation, claims for damages relating to breach of SunEdison's obligations under the sponsorship arrangements consisting of the various corporate level agreements put in place at the time of the Company's IPO (collectively, the “Sponsorship Arrangement”) and other agreements; contribution and indemnification claims arising from litigation; claims relating to SunEdison’s breach of fiduciary, agency and other duties; and claims for interference with and the disruption of the business of the Company and its subsidiaries, including the loss of business opportunities, loss of business records, failure to provide timely audited financials, and the increased cost of financing and commercial arrangements. Many of these claims are contingent, unliquidated and/or disputed by SunEdison and other parties in interest in the SunEdison Bankruptcy case, and the estimated amounts of these claims may change substantially as circumstances develop and damages are determined. In addition, recoveries on unsecured claims in the SunEdison Bankruptcy case are expected to be significantly impaired.
On March 6, 2017, the Company entered into the Settlement Agreement with SunEdison. The Settlement Agreement was approved by the bankruptcy court overseeing the SunEdison Bankruptcy on June 7, 2017; however, its effectiveness is conditional on the completion of the Brookfield Transaction. The Settlement Agreement contains certain terms to resolve the complex legal relationship between the Company and SunEdison, including, among other things, an allocation of the total consideration paid in connection with the Brookfield Transaction and, with certain exceptions, the full mutual release of all claims between SunEdison and its affiliated debtors and non-debtors, on the one hand, and the Company and its subsidiaries, on the other hand. This release includes a release by the Company of its claims against the SunEdison Defendants. If the Settlement Agreement is terminated, the Company expects to continue to pursue its claims against the SunEdison Defendants. The Settlement Agreement does not include a release by the Company of its claims against the individual defendants with respect to their actions as directors and/or officers of the Company.
Other Matters
From time to time, the Company is a party to legal proceedings arising in the ordinary course of its business. Although the Company cannot predict with certainty the ultimate resolution of such proceedings or other claims asserted against us, except as otherwise described above, the Company does not believe that any other currently pending legal proceeding to which the Company is a party will have a material adverse effect on its business, financial condition or results of operations.
19. RELATED PARTIES
SunEdison Bankruptcy
On April 21, 2016, SunEdison and certain of its domestic and international subsidiaries voluntarily filed for protection under Chapter 11 of the U.S. Bankruptcy Code (the “SunEdison Bankruptcy”). The Company is not a part of the SunEdison Bankruptcy and does not rely substantially on SunEdison for funding, liquidity, or operational or staffing support. The Company continues to participate actively in the SunEdison Bankruptcy proceedings, and the SunEdison Bankruptcy will continue to have a negative impact on the Company given its complex relationship with SunEdison.
During the SunEdison Bankruptcy, SunEdison has not performed substantially as obligated under its agreements with the Company, including under the sponsorship arrangements consisting of the various corporate level agreements put in place at the time of the Company’s IPO (collectively, the "Sponsorship Arrangement") and certain O&M and asset management arrangements. The Company believes that the Sponsorship Arrangement comprises a single integrated transaction. The agreements comprising the Sponsorship Arrangement are set forth in separate documents and discussed individually in this Annual Report on Form 10-K. However, the elements of the Sponsorship Arrangement are closely related and a default under one element may be a defense to, or excuse performance under, another element. SunEdison and its various stakeholders have expressed disagreement with this view of the Sponsorship Arrangements and can be expected to contest any such assertion in connection with the SunEdison Bankruptcy.
On March 6, 2017, the Company entered into a settlement agreement with SunEdison in connection with the SunEdison Bankruptcy and the Merger Agreement (the “Settlement Agreement”). The Settlement Agreement was approved by the bankruptcy court overseeing the SunEdison Bankruptcy on June 7, 2017; however, its effectiveness is conditional on the completion of the Brookfield Transaction. The Settlement Agreement contains certain terms to resolve the complex legal relationship between the Company and SunEdison, including, among other things, an allocation of the total consideration paid in connection with the Brookfield Transaction and, with certain exceptions, the full mutual release of all claims between SunEdison and its affiliated debtors and non-debtors, on the one hand, and the Company and its subsidiaries, on the other hand. Under the settlement terms, following the exchange of all of its Class B shares in TerraForm Global, Inc. and the Class B units in Global LLC for Class A Shares, SunEdison will receive consideration equal to 25% of the total consideration paid to all of the Company's shareholders, reflecting the settlement of intercompany claims and cancellation of incentive distribution rights. The remaining 75% of the consideration will be distributed to existing Class A shareholders. In addition, upon the effectiveness of the Settlement Agreement, with certain limited exceptions, all agreements between the Company and its subsidiaries, on the one hand, and SunEdison and its subsidiaries, on the other hand, including the agreements comprising the Sponsorship Arrangement, would be terminated. There can be no assurance that the Settlement Agreement will become effective, and such failure may adversely impact the Company's business. The foregoing description of the Settlement Agreement does not purport to be complete and is subject to, and qualified in its entirety by, the full text of the Settlement Agreement.
Management Services Agreement
Immediately prior to the completion of the IPO on August 5, 2015, the Company entered into a Management Services Agreement (the “MSA") with SunEdison. Prior to the IPO and MSA execution, amounts were allocated from SunEdison for general corporate overhead costs attributable to the operations of the Company. The general corporate overhead expenses incurred by SunEdison include costs from certain corporate and shared services functions provided by SunEdison and are reflected in the Company’s consolidated statements of operations as general and administrative expense. The amounts reflected include (i) charges that were incurred by SunEdison that were specifically identified as being attributable to the Company and (ii) an allocation of applicable remaining general corporate overhead costs based on the proportional level of effort attributable to the operation of the Company’s power plants. These costs include legal, accounting, tax, treasury, information technology, insurance, employee benefit costs, communications, human resources, and procurement. Corporate costs that were specifically identifiable to a particular operation of SunEdison have been allocated to that operation, including the Company. Where specific identification of charges to a particular operation of SunEdison was not practicable, an allocation was applied to all remaining general corporate overhead costs. The allocation methodology for all remaining corporate overhead costs is based on management’s estimate of the proportional level of effort devoted by corporate resources that is attributable to each of the Company’s operations. The cost allocations have been determined on a basis considered to be a reasonable reflection of all costs of doing business by the Company. The amounts that would have been or will be incurred on a stand-alone basis could differ from the amounts allocated due to economies of scale, management judgment, or other factors.
General and administrative expenses - affiliate represent costs incurred by SunEdison for services provided to the Company pursuant to the MSA. As noted above, the agreements comprising the Sponsorship Arrangement, including the MSA, are discussed individually in this report.
Subsequent to the IPO and pursuant to the MSA, SunEdison agreed to provide or arrange for other service providers to provide management and administrative services including legal, accounting, tax, treasury, project finance, information technology, insurance, employee benefit costs, communications, human resources, and procurement to the Company. As consideration for the services provided, the MSA requires the Company to pay SunEdison a base management fee as follows: (i) no fee for 2015, (ii) 2.5% of the Company’s cash available for distribution in 2016, 2017 and 2018, and (iii) an amount equal to SunEdison’s or other service provider’s actual cost in 2019 and thereafter. All costs under the MSA are reflected in the Company’s consolidated statement of operations as general and administrative expense - affiliate, and the difference between actual costs and the fee paid pursuant to the MSA will be treated as an equity contribution from SunEdison. During 2016, no cash payments were made to SunEdison for the MSA fees. No fees were paid or due to SunEdison under the MSA for the year ended December 31, 2015.
As a result of the SunEdison Bankruptcy, SunEdison has not performed substantially as obligated under the MSA, and as a result the Company has borne the actual costs of a substantial portion of the services that SunEdison was obligated to provide under the MSA. As discussed in Note 1 - Nature of Operations, on September 25, 2016, the Company filed its initial proof of claim in the SunEdison Bankruptcy case, which was amended on October 7, 2016. This proof of claim asserted claims based on, among other things, SunEdison's breach of the Sponsorship Arrangement between the Company and SunEdison, which included the MSA. The MSA will be terminated upon the effectiveness of the Settlement Agreement.
Included in general and administrative expense are costs incurred under the MSA and corporate allocations of $17.6 million, $9.1 million, and $2.3 million for the years ended December 31, 2016, 2015 and 2014, respectively. General and administrative expense represents costs incurred or reimbursable by SunEdison for services provided to the Company pursuant to the MSA subsequent to the IPO and allocated to the Company in corporate allocations prior to the IPO.
Project Investment Agreement
Immediately prior to the completion of the IPO on August 5, 2015, and pursuant to the Project Investment Agreement (the "Project Investment Agreement") between SunEdison and the Company, SunEdison agreed to contribute to the Company certain projects, without further payment, once each project reached commercial operation. These projects include the 17.4 MW Del Litoral and 57.4 MW El Naranjal solar power projects in Uruguay (the “Uruguay Projects”) the 24.1 MW Bora Bora Poly wind power project in India, and the 17.8 MW NPS Star and 17.8 MW WXA solar power projects in Thailand. The NPS Star and WXA solar power projects reached commercial operation in December 2015 and were transferred by SunEdison to the Company in the first quarter of 2016.
On March 23, 2016, SunEdison and the Company entered into an amendment to the Project Investment Agreement which extended the contribution deadline for SunEdison to contribute the remaining projects pursuant to the Project Investment Agreement to July 31, 2016. As part of the SunEdison Bankruptcy, the construction on the projects was materially delayed and/or abandoned due to the lack of funding by SunEdison. There were material amounts of project costs and equity contributions for the Uruguay Projects that remained to be contributed by SunEdison in order to complete construction of these projects and disbursement of the project finance debt facilities. Additionally, SunEdison experienced delays in completing construction of the Bora Bora Poly wind power project in India, and the transfer of the project required project lender consent, which was not obtained. In light of the SunEdison Bankruptcy, the Company will not obtain these projects under the Project Investment Agreement and it will not obtain any substitute projects from SunEdison.
As discussed in Note 1- Nature of Operations, on September 25, 2016, the Company filed its initial proof of claim in the SunEdison Bankruptcy case, which was amended on October 7, 2016. This proof of claim asserted claims based on, among other things, SunEdison's breach of the Sponsorship Arrangement between the Company and SunEdison, which included the Project Investment Agreement.
The Project Investment Agreement will be terminated upon the effectiveness of the Settlement Agreement.
Interest Payment Agreement
Immediately prior to the completion of the IPO on August 5, 2015, Global LLC and Global Operating LLC entered into an interest payment agreement (the “Interest Payment Agreement”) with SunEdison and Holdings, pursuant to which SunEdison agreed to pay an aggregate amount equal to all of the scheduled interest of up to $81.2 million on Global Operating LLC’s Senior Notes until December 31, 2016 and up to an aggregate amount of $40.0 million in 2017, $30.0 million in 2018, $20.0 million in 2019 and $10.0 million in 2020, plus any interest due on any payment not remitted when due. SunEdison’s
interest support payments due to the Company have been reduced by $2.9 million as a result of the $49.6 million of the Senior Notes that were extinguished under the open market repurchase program that began in December 2015 and continued through January 2016. SunEdison will not be obligated to pay any amounts due under the Senior Notes in connection with an acceleration of the payment of the principal amount of such indebtedness.
Upon expiration of the distribution forbearance period applicable to the Class B common stock that were issued to SunEdison at the time of the Company's IPO, Global LLC will be entitled to set off any amounts owing by SunEdison pursuant to the Interest Payment Agreement against any and all amounts owed by Global LLC to SunEdison under the distribution provisions of the Global LLC Operating Agreement, and Global LLC may pay such amounts to Global Operating LLC. For the year ended December 31, 2016, SunEdison paid Global LLC $41.2 million related to interest payments on the Senior Notes. SunEdison was not required to contribute capital to fund interest on the Senior Notes or credit facility payments during the year ended December 31, 2015.
The Interest Payment Agreement terminates upon payment by SunEdison of all amounts owing thereunder. It may, however, be terminated prior to that by mutual written agreement of SunEdison and Global Operating LLC and will automatically terminate upon the repayment in full of the outstanding principal amount of the Senior Notes or a change of control of the Company, Global LLC or Global Operating LLC. The agreement may also be terminated at the election of SunEdison, Global LLC or Global Operating LLC if any of them experiences bankruptcy or insolvency. Any decision by Global LLC or Global Operating LLC to terminate the Interest Payment Agreement must have the prior approval of the Conflicts Committee.
On July 29, 2016, the Company received a notice from SunEdison purporting to terminate the Interest Payment Agreement. The notice alleges that SunEdison's bankruptcy permits termination as of right without following the bankruptcy procedures for rejection of executory contracts. Although the Company does not expect SunEdison to perform under the Interest Payment Agreement going forward, the Company is contesting the purported termination of the Interest Payment Agreement, believes that the termination notice is invalid, and is asserting a claim in the SunEdison Bankruptcy for the full amount of damages resulting from SunEdison’s breach of the Interest Payment Agreement.
As discussed in Note 1 - Nature of Operations, on September 25, 2016, the Company filed its initial proof of claim in the SunEdison Bankruptcy case, which was amended on October 7, 2016. This proof of claim asserted claims based on, among other things, SunEdison's breach of the Sponsorship Arrangement between the Company and SunEdison, which included the Interest Support Agreement. The Interest Support Agreement will be terminated upon the effectiveness of the Settlement Agreement.
Equity Interest Purchase and Sale Agreement for 425 MW India Projects
See Note 6 - Deposits for Acquisitions for information regarding the 425 MW India Projects.
Operation and Maintenance (“O&M”) and Asset Management Services
O&M services, as well as asset management services, were provided to the Company by affiliates of SunEdison pursuant to contractual agreements. Costs incurred for these services were $17.6 million, $9.1 million and $2.3 million for the years ended December 31, 2016, 2015 and 2014, respectively and are reported as cost of operations in the consolidated statements of operations. These agreements were all terminated as of April 1, 2017.
Engineering, Procurement and Construction Contracts and Module and Tracker Warranties
SunEdison served as the prime construction contractor for most of the Company's power plants that were acquired from SunEdison pursuant to engineering, procurement and construction contracts with the Company's project companies. These contracts are generally fixed price, turn-key construction contracts that include workmanship and other warranties with respect to the design and construction of the power plants that survive for a period of time after the completion of construction. These contracts or related contracts (including O&M agreements) also often include production or availability guarantees with respect to the output or availability of the power plant that survive completion of construction. Moreover, the Company also generally obtained solar module and tracker warranties from SunEdison, including material and workmanship warranties and output guarantees, for those solar power plants that it acquired from SunEdison that utilized SunEdison modules or trackers, as applicable. The SunEdison Bankruptcy will likely reduce or eliminate the Company's potential recoveries on claims under these agreements and warranties, and all such claims or potential claims will be released upon the effectiveness of the Settlement Agreement.
Due to/from SunEdison, net
Certain of the Company’s expenses and capital expenditures related to construction in process are paid by affiliates of SunEdison and are reimbursed by the Company to the same or other affiliates of SunEdison. As of December 31, 2016 and 2015, the Company owed SunEdison and its affiliates $16.1 million and $44.3 million, net, respectively. The due to balance as of December 31, 2015, presents changes to the Company's previously reported amounts due to the recasting performed. These amounts are reported as Due to or Due from SunEdison, net in the consolidated balance sheets.
Depending on the nature of the activity, amounts are either reflected in operating activities or as a non-cash addition to power plants included in Due to SunEdison, net. Additionally, SunEdison provided contributions to the Company in the form of stockholder loans. Related amounts have been recognized as additional paid-in capital as there is no expectation for the Company to repay SunEdison for the contributions related to stockholder loans. These contributions totaled $39.2 million and $119.0 million for the years ended December 31, 2016 and 2015, respectively.
Incentive Distribution Rights
Immediately prior to the completion of the IPO on August 5, 2015, Global LLC entered into the Fourth Amended and Restated Operating Agreement of Global LLC, which granted SunEdison 100.0% of the incentive distribution rights (“IDRs”) of Global LLC. IDRs represent the right to receive increasing percentages (15.0%, 25.0% and 50.0%) of Global LLC’s quarterly distributions after the Class A units, Class B units and Class B1 units of Global LLC have received quarterly distributions in an amount equal to $0.275 per unit (the “Minimum Quarterly Distribution”), and the target distribution levels have been achieved. As of December 31, 2016 and 2015, SunEdison held 100.0% of the IDRs. SunEdison has pledged the IDRs as collateral under its DIP financing and its first and second lien credit facilities and second lien secured notes. SunEdison has granted the Company a right of first refusal with respect to any proposed sale of IDRs to a third party (other than its controlled affiliates), which the Company may exercise to purchase the IDRs proposed to be sold on the same terms offered to such third party at any time within 30 days after it receives written notice of the proposed sale and its terms.
Initial IDR Structure
If for any quarter:
| |
• | Global LLC has made cash distributions to the holders of its Class A units, Class B1 units and, subject to the Distribution Forbearance Period and the Subordination Period (as described below) provisions, Class B units in an amount equal to the Minimum Quarterly Distribution; and |
| |
• | Global LLC has distributed cash to the holders of its Class A units and Class B1 units in an amount necessary to eliminate any arrearages in payment of the Minimum Quarterly Distribution; |
then, subject to the Distribution Forbearance Period provisions, Global LLC will make additional cash distributions for that quarter to holders of its Class A units, Class B units, Class B1 units and the IDRs in the following manner:
| |
• | first, to all holders of Class A units, Class B1 units and Class B units, pro rata, until each holder receives a total of $0.3163 per unit for that quarter (the “First Target Distribution”) (115.0% of the Minimum Quarterly Distribution); |
| |
• | second, 85.0% to all holders of Class A units, Class B1 units and Class B units, pro rata, and 15.0% to the holders of the IDRs, until each holder of Class A units, Class B1 units and Class B units receives a total of $0.3438 per unit for that quarter (the “Second Target Distribution”) (125.0% of the Minimum Quarterly Distribution); |
| |
• | third, 75.0% to all holders of Class A units, Class B1 units and Class B units, pro rata, and 25.0% to the holders of the IDRs, until each holder of Class A units, Class B1 units and Class B units receives a total of $0.4125 per unit for that quarter (the “Third Target Distribution”) (150.0% of the Minimum Quarterly Distribution); and |
| |
• | thereafter, 50.0% to all holders of Class A units, Class B1 units and Class B units, pro rata, and 50.0% to the holders of the IDRs. |
There were no payments for IDRs made by the Company during the years ended December 31, 2016 or 2015. As of December 31, 2016, there were no Class B1 units of Global LLC outstanding. The IDRs will be cancelled upon completion of the Brookfield Transaction.
Distributions
The Global LLC Operating Agreement restricts distributions to holders of Class B units during the Distribution Forbearance Period and the Subordination Period.
Distribution Forbearance
During the Distribution Forbearance Period, the Global LLC Operating Agreement limits distributions of cash in respect of a specific quarter to Class B units as follows:
| |
• | the Class B units will not, under any circumstances, be entitled to receive any distributions through the end of 2016 (i.e., distributions declared on or prior to March 31, 2017); and |
| |
• | thereafter, until the end of the Distribution Forbearance Period, the Class B units will not be entitled to receive any distributions to the extent the holders of Class A units and Class B1 units have not received distributions in an amount equal to the Minimum Quarterly Distribution plus any arrearages in the payment of Minimum Quarterly Distributions from prior quarters. |
The Distribution Forbearance Period began on the completion of the IPO and ends on the later of March 31, 2017 or the date that the Completed CAFD Amount (as defined in the Global LLC Operating Agreement), which approximates the sum of cash available for distribution to shareholders from contributed construction projects and completed acquisition projects from the Company’s IPO portfolio, exceeds the CAFD Forbearance Threshold (as defined in the Global LLC Operating Agreement), which equals $72.1 million. Any distributions forgone by the holders of Class B units pursuant to the provisions in the Global LLC Operating Agreement relating to the limitations on distributions on the Class B units during the Distribution Forbearance Period will not be distributed to holders of other classes of units and will not constitute an arrearage on the Class B units.
Subordination Period
The Global LLC Operating Agreement provides that, during the Subordination Period, the Class A units and Class B1 units (if any) will have the right to receive quarterly distributions in an amount equal to $0.275 per unit, which amount is defined as the “Minimum Quarterly Distribution,” plus any arrearages in the payment of the Minimum Quarterly Distribution on the Class A units and Class B1 units from prior quarters, before any distributions may be made on the Class B units. The Class B units are deemed “subordinated” because for a period of time, referred to as the “Subordination Period,” the Class B units will not be entitled to receive any distributions from Global LLC until the Class A units and Class B1 units have received the Minimum Quarterly Distribution plus any arrearages in the payment of the Minimum Quarterly Distribution from prior quarters. Furthermore, no arrearages will be paid on the Class B units. The practical effect of the subordinated Class B units is to increase the likelihood that during the Subordination Period there will be sufficient cash available for distributions to shareholders to pay the Minimum Quarterly Distribution on the Class A units and Class B1 units. The subordination of the Class B units is in addition to the provisions in the Global LLC Operating Agreement relating to the limitations on distributions on the Class B units during the Distribution Forbearance Period described above.
The Subordination Period began on the completion of the IPO and continues until each of the following tests regarding distributions of cash available for distribution to shareholders and Minimum Quarterly Distributions are met, which will be a minimum three-year period ending no earlier than the beginning of the period for which a distribution is paid for the first quarter of 2018:
| |
• | distributions of cash available for distribution to shareholders on each of the outstanding Class A units, Class B units and Class B1 units of Global LLC equaled or exceeded $1.1000 per unit (the annualized Minimum Quarterly Distribution) for each of the three consecutive, non-overlapping, four-quarter periods immediately preceding that date; |
| |
• | the cash available for distribution to shareholders generated during each of the three consecutive, non-overlapping, four-quarter periods immediately preceding that date equaled or exceeded the sum of $1.1000 per unit (the annualized Minimum Quarterly Distribution) on all of the outstanding Class A units, Class B units and Class B1 units of Global LLC during those periods on a fully diluted basis; and |
| |
• | there are no arrearages in payment of the Minimum Quarterly Distribution on the Class A units or Class B1 units of Global LLC. |
The Subordination Period may terminate early if each of the following tests is met:
| |
• | distributions of cash available for distribution to shareholders on each of the outstanding Class A units, Class B units and Class B1 units of Global LLC equaled or exceeded $1.65 per unit (150.0% of the annualized Minimum Quarterly Distribution) for the four-quarter period immediately preceding that date; |
| |
• | the cash available for distribution to shareholders generated during the four-quarter period immediately preceding that date equaled or exceeded the sum of (i) $1.65 per unit (150.0% of the annualized Minimum Quarterly Distribution) on all of the outstanding Class A units, Class B units and Class B1 units of Global LLC during such |
four quarters on a fully diluted basis, and (ii) the corresponding distributions on the IDRs during such four quarters; and
| |
• | there are no arrearages in payment of the Minimum Quarterly Distributions on the Class A units or Class B1 units of Global LLC. |
Distributions during the Subordination Period
If Global LLC makes a distribution of cash in respect of any specific quarter ending before the end of the Subordination Period, the Global LLC Operating Agreement requires that it make the distribution in the following manner:
| |
• | first, to the holders of Class A units and Class B1 units, pro rata, until Global LLC distributes for each Class A unit and Class B1 unit an amount equal to the Minimum Quarterly Distribution for that quarter and any arrearages in payment of the Minimum Quarterly Distribution on such units for any prior quarters; |
| |
• | second, subject to the provisions in the Global LLC Operating Agreement relating to the limitations on distributions on the Class B units during the Distribution Forbearance Period, to the holders of Class B units, pro rata, until Global LLC distributes for each Class B unit an amount equal to the Minimum Quarterly Distribution for that quarter; and |
| |
• | thereafter, in the manner described above under Incentive Distribution Rights. |
Compulsorily Convertible Debentures
As of December 31, 2015, the Company had INR 650.0 million ($9.6 million) of unsecured compulsorily convertible debentures ("CCDs") denominated in Indian rupees issued and outstanding to SunEdison.
During 2016, SunEdison transferred to the Company all of the CCDs held by SunEdison.
Support Agreement
Immediately prior to the completion of the IPO on August 5, 2015, Global LLC entered into a project support agreement with SunEdison (the “Support Agreement”). Pursuant to the Support Agreement, SunEdison granted the Company call rights with respect to projects identified therein by SunEdison (“Call Right Projects”) that had an aggregate net nameplate capacity of 1.6 GW (or reasonably equivalent projects), and SunEdison was contractually required to offer Global LLC additional qualifying projects through the fifth anniversary of the completion of the IPO that were projected to generate an aggregate of at least $1.4 billion of cash available for distribution during their respective first twelve months of commercial operation. At the time of the IPO, SunEdison had pending agreements with third-party developers to acquire clean energy projects that had an aggregate capacity of 4.2 GW, which were expected to be added to the call rights list under the Support Agreement. In addition, the Support Agreement granted Global LLC a right of first offer with respect to any clean energy projects (other than Call Right Projects) (“ROFO Projects”) that SunEdison elected to sell or otherwise transfer during the six-year period following the completion of the IPO and that were located in the Company’s initial target markets and other emerging markets that the parties mutually agreed upon.
Following the SunEdison Bankruptcy, SunEdison breached the Support Agreement and the Company will not acquire any of the Call Right Projects or ROFO Projects. On September 25, 2016, the Company announced that as a result of SunEdison’s breach under the Support Agreement and other agreements constituting the Sponsorship Arrangement, the Company filed claims against SunEdison in excess of $2 billion. The claims include, without limitation, claims for damages relating to breach of SunEdison's obligations under the Sponsorship Arrangement and other agreements; contribution and indemnification claims arising from litigation; claims relating to SunEdison’s breach of fiduciary, agency and other duties; and claims for interference with and the disruption of the business of the Company, including the loss of business opportunities, loss of business records, failure to provide timely audited financials, and the increased cost of financing and commercial arrangements. Many of these claims are contingent or unliquidated; estimated amounts may change substantially as circumstances develop and damages are determined. Although SunEdison has not formally rejected the Sponsorship Arrangement, it has breached its obligations thereunder and the Company has additional claims for rejection damages.
As discussed in Note 1 - Nature of Operations, on September 25, 2016, the Company filed its initial proof of claim in the SunEdison Bankruptcy case, which was amended on October 7, 2016. This proof of claim asserted claims based on, among other things, SunEdison's breach of the Sponsorship Arrangement between the Company and SunEdison, which included the Support Agreement. The Support Agreement will be terminated upon the effectiveness of the Settlement Agreement.
Insurance Allocation Agreement
The Company, TerraForm Power, Inc., SunEdison and certain of their respective directors and officers shared $150.0 million of directors’ and officers’ liability insurance policies that covered the period from July 15, 2015 to July 14, 2016 (the “D&O Insurance”). SunEdison and the independent directors of SunEdison (the “SUNE D&O Parties”) entered into an agreement, dated March 27, 2017 and amended on June 7, 2017, with the Company, TerraForm Power, Inc. and their respective current directors and officers (the “YieldCo D&O Parties”) related to the D&O Insurance. Among other things, this agreement provides that: (i) the YieldCo D&O Parties consent to a $32.0 million payment to SunEdison from the D&O Insurance in connection with the settlement of claims proposed to be brought by the unsecured creditors’ committee in the SunEdison Bankruptcy under a motion in the SunEdison Bankruptcy case for derivative standing; (ii) for a specified period of time, the SUNE D&O Parties and the YieldCo D&O Parties agree to cooperate in trying to reach settlements of certain lawsuits pending against the YieldCo D&O Parties arising from a variety of alleged prepetition actions and transactions, including, but not limited to, the Company’s initial public offering and other securities transactions, and SunEdison agrees to consent to such proposed settlements to be funded by up to $32.0 million from the D&O Insurance; and (iii) for a specified period of time, SunEdison, its independent directors, the Company and TerraForm Power, Inc. will not assert certain payment priority provisions of the D&O Insurance. The agreement is subject to the approval of the bankruptcy court overseeing the SunEdison Bankruptcy.
Arrangements with TerraForm Power
In January 2017, the Company entered into a Use and Occupancy Agreement with TerraForm Power, pursuant to which TerraForm Power granted to the Company a license to use the office space in Bethesda, Maryland that is leased by TerraForm Power and is the shared corporate headquarters of the Company and TerraForm Power until the earlier to occur of June 30, 2018 and the termination of the underlying lease. The Company has agreed to pay TerraForm Power one-third of the rent and other amounts due to the landlord under the underlying lease, which is expected to be equal to an aggregate of $0.7 million in 2017, and certain additional service fees.
TerraForm Power has entered into service contracts with various vendors for information technology and enterprise resource planning systems. The Company is not a party to any of these contracts and has no direct contractual liability to third parties thereunder, however the Company uses these systems in cooperation with TerraForm Power, and the costs of such systems will be allocated between TerraForm Power and the Company pursuant to an agreement that is expected to be entered into between TerraForm Power and the Company. As of December 31, 2016, the Company capitalized $0.4 million of expenses related to development costs of the new enterprise resource planning systems, and the Company recognized $0.1 million as general and administrative expense related to these systems during the year ended December 31, 2016. Subject to completion of the agreement with TerraForm Power, the total estimated cost to the Company for these services is expected to be approximately $3.0 million in 2017.
In addition, certain employees of TerraForm Power provide general management services to the Company, and a portion of the costs associated with such employees is allocated to the Company. The total estimated cost to the Company for the services being provided to the Company by employees of TerraForm Power is expected to be approximately $1.1 million in 2017.
Settlement Agreement with Renova
On May 26, 2017, TerraForm Global, Inc., TerraForm Global, LLC, TerraForm Global Brazil Holding B.V. and TERP GLBL Brasil I Participacoes Ltda. entered into a Settlement Agreement and Mutual Release (the “Renova Settlement Agreement”) with Renova. The Renova Settlement Agreement resolves all disputes among the Company and Renova that are the subject of an ongoing arbitration proceeding in the Center for Arbitration and Mediation of the Chamber of Commerce Brazil-Canada (the “Renova Arbitration”). Pursuant to the Renova Settlement Agreement, the TerraForm Global Parties have agreed to make a one-time settlement payment in the aggregate amount of $15.0 million, in exchange for and contingent on the withdrawal with prejudice of all claims and counterclaims made in the Renova Arbitration and termination of the Renova Arbitration. In addition, 792,495 shares of TerraForm Global, Inc. Class A common stock issued to Renova and currently held in escrow pursuant to the acquisition agreements for the Salvador wind power plant acquired by a subsidiary of the Company will be returned to the Company. None of the parties to the Renova Arbitration has admitted to any wrongdoing or liability with respect to the claims asserted in the Renova Arbitration. Subject to the satisfaction of certain conditions set forth in the Renova Settlement Agreement (including the purchase of Renova’s shares of TerraForm Global, Inc. Class A common stock by an affiliate of Brookfield as described below), the parties have granted each other full releases with respect to any claims arising in connection with the previously completed acquisitions by the Company of the Salvador and Bahia wind power plants from Renova and all related transactions and any other disputes that could arise in the future among the TerraForm Global Parties and Renova concerning or related in any way to such transactions and events, which are the subject of the Renova Arbitration.
Also, concurrently with the execution of the Renova Settlement Agreement, TerraForm Global, Inc. and Parent entered into a letter agreement (the “Renova Letter Agreement”), pursuant to which Parent has agreed that upon the later to occur of (i) the effective time as described in the Renova Settlement Agreement and (ii) the closing of the share purchase contemplated by the PSA (as defined and described below), the condition to the obligations of Parent and Merger Sub to effect the Merger set forth in Section 7.2(c) (Litigation Settlement) of the Merger Agreement, solely with respect to Renova’s claims in the Renova Arbitration, has been satisfied and the aggregate payment made by the Company (net of any amounts funded directly or indirectly by insurance proceeds) under the Renova Settlement Agreement in connection with the settlement of Renova’s claims in the Renova Arbitration will be deemed to be zero. Also, concurrently with the execution of the Renova Settlement Agreement, Renova and Parent entered into a Purchase & Sale Agreement (the “PSA”) with respect to all of the shares of Class A common stock of TerraForm Global, Inc. owned by Renova (excluding the shares to be released from escrow to TerraForm Global, Inc. pursuant to the Renova Settlement Agreement). Pursuant to the terms of the PSA, Parent has agreed to purchase 19,535,004 shares of Class A common stock of TerraForm Global, Inc. from Renova for a purchase price in cash of $4.75 per share, or $92,791,269 in the aggregate. The consummation of the share purchase contemplated by the PSA is subject to customary conditions to closing and is conditioned upon the satisfaction of certain conditions set forth in the Renova Settlement Agreement described above, including the effectiveness of the mutual releases and release of the shares in escrow. The Company accrued $3.8 million of general and administrative expenses for the year ended December 31, 2016 as a result of this settlement.
Employment of Related Persons
Since December 2016, the Company has directly employed Al Dahya, the son of Hanif Dahya, a member of the Company's Board, as its Senior Vice President, Corporate Development and Strategy. Prior to December 2016, Al Dahya was an employee of SunEdison and was compensated directly by SunEdison. In the fiscal year ended December 31, 2016, Al Dahya received RSUs with a fair market value at the time of their granting of $63,400 as a retention payment from the Company pursuant to the Company’s general retention program implemented following the SunEdison Bankruptcy. Since his employment by the Company, Al Dahya receives a base salary of $260,000, and may be eligible to receive an annual bonus for the fiscal year ending December 31, 2017, additional retention payments and certain bonuses relating to the closing of the Brookfield Transaction consistent with the Company’s general employee compensation practices and programs.
20. SEGMENT REPORTING
The Company has two reportable segments: Solar Energy and Wind Energy. These segments include the Company’s entire portfolio of power plants and are determined based on the “management” approach. This approach designates the internal reporting used by management for making decisions and assessing performance as the source of the reportable segments. Corporate expenses include general and administrative expenses, acquisition costs, formation and offering related fees and expenses, interest expense on corporate indebtedness and stock-based compensation.
The following table reflects reportable segment assets as of December 31, 2016, 2015 and 2014:
|
| | | | | | | | | | | |
| Year Ended December 31, |
(In thousands) | 2016 | | 2015 | | 2014 |
Operating revenue, net: | | | | | |
Wind Energy | $ | 97,229 |
| | $ | 31,197 |
| | $ | — |
|
Solar Energy | 117,088 |
| | 92,919 |
| | 39,449 |
|
Consolidated | 214,317 |
| | 124,116 |
| | 39,449 |
|
Depreciation, accretion and amortization: | | | | | |
Wind Energy | 27,162 |
| | 11,973 |
| | — |
|
Solar Energy | 28,026 |
| | 16,958 |
| | 7,167 |
|
Consolidated | 55,188 |
| | 28,931 |
| | 7,167 |
|
Other operating costs and expenses: | | | | | |
Wind Energy | 30,803 |
| | 10,779 |
| | — |
|
Solar Energy | 20,076 |
| | 15,865 |
| | 4,256 |
|
Corporate | 79,785 |
| | 295,070 |
| | 12,199 |
|
Consolidated | 130,664 |
| | 321,714 |
| | 16,455 |
|
Interest (income) expense, net: | | | | | |
Wind Energy | (2,997 | ) | | 943 |
| | — |
|
Solar Energy | 39,948 |
| | 39,098 |
| | 24,294 |
|
Corporate | 92,325 |
| | 67,607 |
| | — |
|
Consolidated | 129,276 |
| | 107,648 |
| | 24,294 |
|
Other non-operating expense (income): | | | | | |
Wind Energy | 8,567 |
| | 429 |
| | — |
|
Solar Energy | 51,469 |
| | 19,478 |
| | (5,128 | ) |
Corporate | (91,031 | ) | | 10,263 |
| | — |
|
Consolidated | (30,995 | ) | | 30,170 |
| | (5,128 | ) |
Income tax expense (benefit): | | | | | |
Wind Energy | — |
| | — |
| | — |
|
Solar Energy | — |
| | — |
| | — |
|
Corporate | 8,682 |
| | 5,335 |
| | 1,700 |
|
Consolidated | 8,682 |
| | 5,335 |
| | 1,700 |
|
Net (loss) income: | | | | | |
Wind Energy | 33,694 |
| | 7,073 |
| | — |
|
Solar Energy | (22,431 | ) | | 1,520 |
| | 8,860 |
|
Corporate | (89,761 | ) | | (378,275 | ) | | (13,899 | ) |
Consolidated | $ | (78,498 | ) | | $ | (369,682 | ) | | $ | (5,039 | ) |
Operating Revenues, net
The following table reflects operating revenues, net for the years ended December 31, 2016, 2015 and 2014 by specific customers exceeding 10% of total operating revenue: |
| | | | | | | | | | | | | | | | |
| December 31, 2016 | | December 31, 2015 | | December 31, 2014 |
(In thousands, except for percentages) | Amount | | Percentage | | Amount | | Percentage | | Amount | | Percentage |
Camara de Comercializacao de Energia Eletrica | $ | 71,132 |
| | 33% | | $ | 18,910 |
| | 15% | | ** | | ** |
Eskom Holdings SOC Limited | 54,818 |
| | 26% | | 44,006 |
| | 35% | | 7,152 |
| | 18% |
Gujarat Urja Vikas Nigam Limited | ** | | ** | | 17,593 |
| | 14% | | 4,535 |
| | 11% |
Inner Mongolia Power (group) Co., LTD. | ** | | ** | | 12,298 |
| | 10% | | ** | | ** |
NTPC Vidyut Vyapar Nigam Limited | ** | | ** | | ** | | ** | | 9,657 |
| | 24% |
Malaysia Airports (Sepang) Sdn Bhd | ** | | ** | | ** | | ** | | 5,034 |
| | 13% |
** These customers did not exceed 10% of total operating revenue for the period indicated.
The following table reflects operating revenues, net for the years ended December 31, 2016, 2015 and 2014 by geographic location: |
| | | | | | | | | | | |
| Year Ended December 31, |
(In thousands) | 2016 | | 2015 | | 2014 |
Brazil | $ | 71,132 |
| | $ | 18,910 |
| | $ | — |
|
South Africa | 54,818 |
| | 44,006 |
| | 7,152 |
|
India | 47,546 |
| | 34,099 |
| | 19,767 |
|
China | 19,427 |
| | 16,960 |
| | 2,423 |
|
Thailand | 10,733 |
| | 1,954 |
| | 1,225 |
|
Malaysia | 7,831 |
| | 8,187 |
| | 8,882 |
|
Uruguay | 2,830 |
| | — |
| | — |
|
Consolidated | $ | 214,317 |
| | $ | 124,116 |
| | $ | 39,449 |
|
Total Assets
The following table reflects reportable segment assets as of December 31, 2016 and 2015: |
| | | | | | | |
| As of December 31, |
(In thousands) | 2016 | | 2015 |
Wind Energy | $ | 448,621 |
| | $ | 375,683 |
|
Solar Energy | 556,452 |
| | 860,709 |
|
Corporate (1) | 1,443,206 |
| | 1,450,774 |
|
Consolidated | $ | 2,448,279 |
| | $ | 2,687,166 |
|
| |
(1) | Corporate assets primarily consist of cash and cash equivalents, intercompany accounts receivable, other current assets and other assets. |
Capital Expenditures
The following table reflects reportable segment capital expenditures as of December 31, 2016, 2015, and 2014: |
| | | | | | | | | | | |
| As of December 31, |
(In thousands) | 2016 | | 2015 | | 2014 |
Wind Energy | $ | 5,696 |
| | $ | 397 |
| | $ | — |
|
Solar Energy | 71,395 |
| | 98,718 |
| | 190,267 |
|
Corporate | — |
| | — |
| | — |
|
Consolidated | $ | 77,091 |
| | $ | 99,115 |
| | $ | 190,267 |
|
Long-lived Assets, Net
Long-lived assets consist of power plants, net and intangible assets, net, all of which are attributable to the Company’s two reportable segments. The following table is a summary of long-lived assets by geographic area: |
| | | | | | | |
| As of December 31, |
(In thousands) | 2016 | | 2015 |
Brazil | $ | 544,500 |
| | $ | 467,990 |
|
South Africa | 334,227 |
| | 309,713 |
|
India | 278,397 |
| | 231,112 |
|
China | 149,614 |
| | 166,295 |
|
Thailand | 64,962 |
| | 66,222 |
|
Malaysia | 31,200 |
| | 35,902 |
|
Uruguay | 34,502 |
| | — |
|
Other | 410 |
| | — |
|
Total long-lived assets, net | $ | 1,437,812 |
| | $ | 1,277,234 |
|
Current assets | 900,338 |
| | 1,211,091 |
|
Other non-current assets | 110,129 |
| | 198,841 |
|
Total assets | $ | 2,448,279 |
| | $ | 2,687,166 |
|
21. OTHER COMPREHENSIVE INCOME (LOSS)
Comprehensive income (loss) represents a measure of all changes in equity that result from recognized transactions and other economic events other than transactions with owners in their capacity as owners. Other comprehensive income (loss) includes foreign currency translations and gains (losses) on hedging instruments.
The following table presents the changes in each component of accumulated other comprehensive loss: |
| | | | | | | | | | | |
(In thousands) | Foreign Currency Translation Adjustments | | Hedging Activities | | Accumulated Other Comprehensive Loss |
Balance, December 31, 2014 | $ | (16,380 | ) | | $ | (10,141 | ) | | $ | (26,521 | ) |
Other comprehensive loss | (9,634 | ) | | 15,149 |
| | 5,515 |
|
Less: other comprehensive loss attributable to non-controlling interests | (13,123 | ) | | 3,370 |
| | (9,753 | ) |
Balance, December 31, 2015 | $ | (12,891 | ) | | $ | 1,638 |
| | $ | (11,253 | ) |
Investments in NPS and WXA | 72 |
| | — |
| | 72 |
|
Balance, December 31, 2015 (Recasted) | (12,819 | ) | | 1,638 |
| | (11,181 | ) |
Other comprehensive income (loss) before reclassifications | 44,711 |
| | (13,934 | ) | | 30,777 |
|
Less: other comprehensive (loss) income attributable to non-controlling interests | 18,091 |
| | (9,324 | ) | | 8,767 |
|
Balance, December 31, 2016 | $ | 13,801 |
| | $ | (2,972 | ) | | $ | 10,829 |
|
The following table presents the changes in each component of accumulated other comprehensive loss and the related tax effects for the years ended December 31, 2016 and 2015: |
| | | | | | | | | | | |
| Year Ended December 31, 2016 |
(In thousands) | Before Tax | | Tax Effect | | Net of Tax |
Foreign currency translation adjustments: | $ | 44,711 |
| | $ | — |
| | $ | 44,711 |
|
Unrealized gain (loss) on hedging instruments | $ | (13,934 | ) | | $ | 3,901 |
| | $ | (10,033 | ) |
Net other comprehensive income (loss) | $ | 30,777 |
| | $ | 3,901 |
| | $ | 34,678 |
|
Less: Other comprehensive income attributable to non-controlling interests, net of tax | | | | | $ | 11,378 |
|
Other comprehensive income attributable to Class A stockholders | | | | | $23,300 |
|
| | | | | | | | | | | |
| Year Ended December 31, 2015 |
(In thousands) | Before Tax | | Tax Effect | | Net of Tax |
Foreign currency translation adjustments: | | | | | |
Other comprehensive loss arising during the period | $ | (9,634 | ) | | $ | 271 |
| | $ | (9,363 | ) |
Hedging activities: | | | | | |
Other comprehensive gain arising during the period | 15,149 |
| | (1,402 | ) | | 13,747 |
|
Other comprehensive income (loss) | $ | 5,515 |
| | $ | (1,131 | ) | | $ | 4,384 |
|
Less: other comprehensive loss attributable to non-controlling interests | | | | | |
Foreign currency translation adjustments | (13,123 | ) | | 133 |
| | (12,990 | ) |
Unrealized gain on hedging instruments | 3,370 |
| | (944 | ) | | 2,426 |
|
Other comprehensive income (loss) | $ | (9,753 | ) | | $ | (811 | ) | | $ | (10,564 | ) |
Less: predecessor other comprehensive income prior to initial public offering on August 5, 2015 | | | | | (4,100 | ) |
Other comprehensive income attributable to TerraForm Global, Inc. Class A common stockholders | | | | | $ | 19,048 |
|
22. QUARTERLY FINANCIAL INFORMATION (UNAUDITED)
Quarterly results of operations for the year ended December 31, 2016 were as follows: |
| | | | | | | | | | | | | | | | |
| | Quarter Ended |
(in thousands, except per share data) | | March 31, 2016 | | June 30, 2016 | | September 30, 2016 | | December 31, 2016 |
Operating revenues, net | | $ | 47,686 |
| | $ | 56,430 |
| | $ | 55,055 |
| | $ | 55,146 |
|
Operating income (loss) income | | 2,693 |
| | 17,300 |
| | 14,936 |
| | (6,464 | ) |
Interest expense, net | | 33,663 |
| | 28,975 |
| | 33,159 |
| | 33,479 |
|
Net (loss) income | | (6,248 | ) | | 5,681 |
| | (17,855 | ) | | (60,076 | ) |
Net (loss) income attributable to TerraForm Global, Inc. Class A common stockholders | | (4,632 | ) | | 1,097 |
| | (12,911 | ) | | (36,586 | ) |
Other comprehensive (loss) income | | (9,903 | ) | | 36,364 |
| | 2,846 |
| | 5,371 |
|
Weighted average Class A common shares outstanding - basic and diluted | | 106,856 |
| | 106,856 |
| | 107,686 |
| | 112,989 |
|
Net (loss) income per weighted average Class A common share - basic and diluted | | $ | (0.04 | ) | | $ | 0.01 |
| | $ | (0.12 | ) | | $ | (0.32 | ) |
Quarterly results of operations for the year ended December 31, 2015 were as follows: |
| | | | | | | | | | | | | | | | |
| | Quarter Ended |
(in thousands, except per share data) | | March 31, 2015 | | June 30, 2015 | | September 30, 2015 | | December 31, 2015 |
Operating revenues, net | | $ | 17,806 |
| | $ | 25,681 |
| | $ | 29,373 |
| | $ | 51,256 |
|
Operating income (loss) | | 6,296 |
| | (2,241 | ) | | (6,364 | ) | | (224,220 | ) |
Interest expense, net | | 16,821 |
| | 28,186 |
| | 39,580 |
| | 23,061 |
|
Net loss | | (11,225 | ) | | (22,679 | ) | | (84,692 | ) | | (251,086 | ) |
Net (loss) income attributable to TerraForm Global, Inc. Class A common stockholders | | N/A |
| | N/A |
| | (49,550 | ) | | (162,247 | ) |
Other comprehensive (loss) income | | 4,374 |
| | (6,485 | ) | | (28,936 | ) | | 35,431 |
|
Weighted average Class A common shares outstanding - basic and diluted | | N/A |
| | N/A |
| | 100,985 |
| | 100,813 |
|
Net (loss) income per weighted average Class A common share - basic and diluted | | N/A |
| | N/A |
| | $ | (0.49 | ) | | $ | (1.61 | ) |
23. SUBSEQUENT EVENTS
Nasdaq Compliance
Periodic Reports
On March 20, 2017, the Company received a notification letter from a Hearings Advisor from the Nasdaq Office of General Counsel informing the Company that the hearings panel granted the Company's request for an extension until June 30, 2017 to regain compliance with Nasdaq’s continued listing requirements with respect to its Form 10-K for the year ended December 31, 2016 and its Form 10-Q for the first quarter of 2017. The hearings panel reserved the right to reconsider the terms of the extension and the Nasdaq Listing and Hearing Review Council may determine to review the hearing panel’s decision.
On May 15, 2017, the Company received a notification letter from a Senior Director of Nasdaq Listing Qualifications stating that because the Company has not yet filed its Form 10-Q for the period ended March 31, 2017, this serves as an additional basis for delisting the Company’s securities from the Nasdaq Stock Market under Nasdaq Listing Rule 5250(c)(1).
2016 Annual Meeting
Nasdaq Listing Rule 5620(a) (the "Annual Meeting Rule") requires the Company to hold an annual meeting of shareholders within twelve months of the end for the Company's fiscal year. Because the Company did not hold an annual meeting during 2016, the Company is not in compliance with the Annual Meeting Rule. On January 4, 2017, the Company received a notification letter from a Senior Director of Nasdaq Listing Qualification, which stated that the Company's failure to hold its annual meeting by December 31, 2016 serves as an additional basis for delisting the Company's securities and that the hearings panel would consider this matter in their decision regarding the Company's continued listing on the Nasdaq Global Select Market. On January 11, 2017, the Company submitted a response requesting an extension to hold an annual meeting and regain compliance with the Annual Meeting Rule.
On March 20, 2017, the Company received a notification letter from a Hearings Advisor from the Nasdaq Office of General Counsel informing the Company that the hearings panel granted the Company's request for an extension until June 30, 2017 to regain compliance with Nasdaq’s continued listing requirements with respect to holding its annual meeting during the year ended December 31, 2016. The hearing panel reserved the right to reconsider the terms of the extension and the Nasdaq Listing and Hearing Review Council may determine to review the hearing panel’s decision.
The Company's annual meeting of stockholders for 2017 has been scheduled for June 29, 2017.
Delayed Filing of First Quarter 2017 10-Q
The Company has not yet filed its Form 10-Q for the quarter ended March 31, 2017. On May 11, 2017, the Company filed a Form 12b-25, Notification of Late Filing, with the SEC regarding the Company's delayed Form 10-Q for the quarter ended March 31, 2016. The Company continues to work to complete, as soon as practicable, all steps and tasks necessary to finalize the Company's financial statements and other disclosures required to be included in its periodic filings with the SEC. There can be no assurance that the Company's future periodic reports will not be delayed for similar reasons. Continued delays in the filing of the Company's periodic reports with the SEC could have a material adverse effect on the Company.
Acquisitions
See Note 4 - Acquisitions for a description of subsequent events regarding the transfer of the balance of equity in certain power plants in India and the pending BioTherm acquisition.
Long-Term Debt
See Note 10 - Long-Term Debt for a description of the Event of Default of SunEdison as it relates to Long-Term Debt.
Related Parties
See Note 19 - Related Parties for a description of the SunEdison Bankruptcy and a description of its potential impact on the Company.
Transition to Stand-alone Operations
The Company is transitioning away from its historical reliance on SunEdison for management, corporate and accounting services, employees, critical systems and information technology infrastructure, and the operation, maintenance and asset management of the Company's power plants. As part of this transition, as of January 1, 2017, substantially all employees at both the corporate and project levels who were previously employed by SunEdison were hired directly by the Company. As such, the Company no longer relies upon SunEdison for personnel to manage and operate its business or its power plants. The Company continues to execute on the other aspects of its plan to implement a stand-alone organization.
Entry into a Definitive Merger Agreement with Brookfield Asset Management Inc.
On March 6, 2017, TerraForm Global, Inc. entered into an Agreement and Plan of Merger (the “Merger Agreement”) with Orion US Holdings 1 L.P. (“Parent”), a Delaware limited partnership and an affiliate of Brookfield Asset Management Inc. (“Brookfield”), and BRE GLBL Holdings Inc., a Delaware corporation and a wholly owned subsidiary of Parent (“Merger Sub”), providing for the merger of Merger Sub with and into TerraForm Global, Inc. (the “Merger”), with TerraForm Global, Inc. surviving as a wholly owned subsidiary of Parent.
The proposed Merger was approved by the Board, following the recommendation of the Corporate Governance and Conflicts Committee of the Board (the “Conflicts Committee”). Completion of the Merger is expected to occur, subject to satisfaction of closing conditions, in the second half of 2017.
As a result of the Merger, each share of Class A common stock of TerraForm Global, Inc., par value $0.01 per share (the “Class A Shares”), issued and outstanding immediately prior to the effective time of the Merger (other than Class A Shares that are (i) owned by TerraForm Global, Inc., Parent or any of their direct or indirect wholly owned subsidiaries and not held on behalf of third parties, (ii) owned by stockholders who have perfected and not withdrawn a demand for appraisal rights pursuant to Section 262 of the Delaware General Corporation Law or (iii) held by any direct or indirect wholly owned subsidiary of the Company that is taxable as a corporation (the foregoing clauses (i) - (iii), collectively, the “Excluded Shares”)), will be converted into the right to receive per share Merger consideration equal to $5.10 per Class A Share in cash, without interest.
Concurrently with the execution and delivery of the Merger Agreement, SunEdison and certain of its affiliates executed and delivered a voting and support agreement with Brookfield and TerraForm Global, Inc. (the “Voting and Support Agreement”) pursuant to which SunEdison agreed to vote or cause to be voted any shares of common stock of TerraForm Global, Inc. held by it or any of its controlled affiliates in favor of the Merger and to take certain other actions to support the consummation of the Merger and the other transactions contemplated by the Merger Agreement. The Voting and Support
Agreement was approved by the bankruptcy court overseeing the SunEdison Bankruptcy on June 7, 2017.
The Merger Agreement includes a non-waivable condition to closing that the Merger Agreement and the transactions contemplated by the Merger Agreement be approved by holders of a majority of the outstanding Class A Shares, excluding all Class A Shares held by SunEdison or any of its affiliates (“SunEdison Class A Shares”) and Parent or any of its affiliates.
Closing of the Merger also is subject to certain other conditions, including the adoption of the Merger Agreement by the holders of a majority of the total voting power of the outstanding shares of common stock of TerraForm Global, Inc. entitled to vote on the Merger and receipt of certain regulatory approvals. The entry by the bankruptcy court overseeing the SunEdison Bankruptcy of orders authorizing and approving the entry by SunEdison (and, if applicable, SunEdison’s debtor affiliates) into the Settlement Agreement, the Voting and Support Agreement and any other agreement entered into in connection with the Merger or the other transactions contemplated by the Merger Agreement to which SunEdison or any other debtor will be a party (the “Bankruptcy Court Order”) is also a condition to the closing of the Merger. The bankruptcy court overseeing the SunEdison Bankruptcy entered the Bankruptcy Court Order on June 7, 2017 and this condition has been satisfied. In addition, Parent’s and Merger Sub’s obligations to consummate the Merger are subject to the requirement that certain litigation has been finally dismissed with prejudice or the settlement thereof has been submitted for court approval in a manner reasonably satisfactory to Parent pursuant to agreements or stipulations containing releases reasonably satisfactory to Parent, and all final approvals of courts or regulatory authorities required for the settlements and releases to become final, binding and enforceable; provided, however, that in no event will a settlement of certain claims made by Renova Energia, S.A. (“Renova”) include an aggregate payment by the Company of greater than $3,000,000 (net of any amounts funded directly or indirectly by insurance proceeds). In the event that this condition has not been satisfied when all other conditions to closing are satisfied (other than those that by their nature are satisfied or waived at closing), Parent and the Company have agreed to negotiate in good faith to adjust, or defer a portion of, the $5.10 in cash per Class A Share otherwise payable pursuant to the terms of the Merger Agreement so that this condition will be satisfied.
On May 26, 2017, TerraForm Global, Inc., TerraForm Global, LLC, TerraForm Global Brazil Holding B.V. and TERP GLBL Brasil I Participacoes Ltda. entered into a Settlement Agreement and Mutual Release (the “Renova Settlement Agreement”) with Renova. The Renova Settlement Agreement resolves all disputes among the Company and Renova that are the subject of an ongoing arbitration proceeding in the Center for Arbitration and Mediation of the Chamber of Commerce Brazil-Canada (the “Renova Arbitration”). Concurrently with the execution of the Renova Settlement Agreement, TerraForm Global, Inc. and Parent entered into a letter agreement (the “Renova Letter Agreement”), pursuant to which Parent has agreed that upon the later to occur of (i) the effective time as described in the Renova Settlement Agreement and (ii) the closing of the share purchase contemplated by the PSA (as defined and described below), the condition to the obligations of Parent and Merger Sub to effect the Merger set forth in Section 7.2(c) (Litigation Settlement) of the Merger Agreement, solely with respect to Renova’s claims in the Renova Arbitration, has been satisfied and the aggregate payment made by the Company (net of any amounts funded directly or indirectly by insurance proceeds) under the Renova Settlement Agreement in connection with the settlement of Renova’s claims in the Renova Arbitration will be deemed to be zero. Also, concurrently with the execution of the Renova Settlement Agreement, Renova and Parent entered into a Purchase & Sale Agreement (the “PSA”) with respect to all of the shares of Class A common stock of TerraForm Global, Inc. owned by Renova (excluding the shares to be released from escrow to TerraForm Global, Inc. pursuant to the Renova Settlement Agreement). Pursuant to the terms of the PSA, Parent has agreed to purchase 19,535,004 shares of Class A common stock of TerraForm Global, Inc. from Renova for a purchase price in cash of $4.75 per share, or $92,791,269 in the aggregate. The consummation of the share purchase contemplated by the PSA is subject to customary conditions to closing and is conditioned upon the satisfaction of certain conditions set forth in the Renova Settlement Agreement described above, including the effectiveness of the mutual releases and release of the shares in escrow. The Company accrued $3.8 million of general and administrative expenses for the year ended December 31, 2016 as a result of this settlement.
Each of the Company, Parent and Merger Sub has made customary representations and warranties in the Merger Agreement. The Company has also agreed to various agreements and covenants, including, among others, and subject to certain exceptions, to conduct its business in the ordinary course between execution of the Merger Agreement and closing of the Merger and not to engage in certain specified types of transactions during such period.
In addition, the Company is subject to a “no change of recommendation” restriction limiting its ability to change its recommendation in respect of the Merger except as permitted by the Merger Agreement and a “no shop” restriction on its ability to solicit alternative acquisition proposals from third parties and to provide information to, and engage in discussions with, third parties regarding alternative acquisition proposals.
The Merger Agreement contains specified termination rights, including the right for each of the Company and Parent to terminate the Merger Agreement if the Merger is not consummated by December 6, 2017 (subject to a three-month extension under certain circumstances at the discretion of either the Company or Parent). The Merger Agreement provides for other customary termination rights for both the Company and Parent (including, for Parent, if the Board changes its recommendation in respect of the Merger) as more particularly set forth in the Merger Agreement. The Company is required to pay Parent a
termination fee equal to $30.0 million following termination of the Agreement in the following circumstances: (i) the requisite stockholder approval has not been obtained by the termination date, and an alternative acquisition proposal to acquire the Company has been made or announced, and within 12 months of the termination of the Merger Agreement, the Company enters into a definitive agreement or consummates any alternative acquisition (as defined in the Merger Agreement), in such case, net of any expense fee paid by the Company to Parent in connection with the Merger; (ii) if either party terminates the Merger Agreement because the Bankruptcy Court Order has not been entered by the bankruptcy court by the date provided for such approval in the Settlement Agreement, and within 12 months of the termination of the Merger Agreement, the Company enters into a definitive agreement or consummates any alternative acquisition (as defined in the Merger Agreement), in such case, net of any expense fee paid by the Company to Parent in connection with the Merger; (iii) if either party terminates the Merger Agreement because the requisite stockholder approval has not been obtained or because the Agreement has not been consummated by the termination date, and at the time of termination, the Board has changed its recommendation in respect of the Merger; or (iv) if Parent terminates the Merger Agreement because the Board has made and not withdrawn a change of recommendation in respect of the Merger and at the time of Parent’s termination the Company has not obtained the requisite stockholder approval of the Merger or the Bankruptcy Court Order has not been entered by the bankruptcy court. In addition, if the Merger Agreement is terminated, under certain circumstances, the Company has agreed to pay to Parent an $8.0 million expense reimbursement fee.
The representations, warranties and covenants of the Company contained in the Merger Agreement have been made solely for the benefit of Parent and Merger Sub. In addition, such representations, warranties and covenants (a) have been made only for purposes of the Merger Agreement, (b) have been qualified by confidential disclosures made to Parent and Merger Sub in connection with the Merger Agreement, (c) are subject to materiality qualifications contained in the Merger Agreement that may differ from what may be viewed as material by investors and (d) have been included in the Merger Agreement for the purpose of allocating risk among the contracting parties rather than establishing matters as facts. Accordingly, the Merger Agreement is incorporated by reference into this Annual Report on Form 10-K only to provide investors with information regarding the terms of the Merger Agreement, and not to provide investors with any other factual information regarding the Company or its business. Investors should not rely on the representations, warranties and covenants or any descriptions thereof as characterizations of the actual state of facts or condition of the Company or any of its subsidiaries or affiliates. Moreover, information concerning the subject matter of the representations and warranties may have changed after the date of the Merger Agreement and may continue to change in the future, which subsequent information may or may not be fully reflected in the Company’s public disclosures.
The Company's entry into the Merger Agreement, and its exploration of strategic alternatives generally, involve certain risks and uncertainties, which may, among other things, disrupt its business or adversely impact its revenue, operating results and financial condition. A change of control of the Company without the consent of the Revolver lenders would constitute an event of default under the Revolver and, pursuant to the indenture governing the Senior Notes, would require TerraForm Global Operating, LLC, a wholly-owned subsidiary of Global LLC (“Global Operating LLC”), to offer to repurchase its outstanding Senior Notes at 101% of their principal amount, plus accrued and unpaid interest, if any, to the repurchase date. Additionally, the occurrence of such changes may trigger change of control provisions in certain of the Company's PPAs. There can be no assurance that the Company will be able to complete the Merger, and failure to complete the Merger may adversely impact its business.
The foregoing description of the Merger Agreement, the Voting and Support Agreement, the Renova Settlement Agreement and the Renova Letter Agreement does not purport to be complete and is subject to, and qualified in its entirety by, the full text of the Merger Agreement, the Voting and Support Agreement, the Renova Settlement Agreement and the Renova Letter Agreement.
SunEdison Bankruptcy and Settlement Agreement with SunEdison
As discussed in “Business,” “Risk Factors,” “Management’s Discussion and Analysis of Financial Condition and Results of Operations” and other sections of this Annual Report on Form 10-K, including the Company's audited consolidated financial statements and the notes thereto contained in this Annual Report on Form 10-K, the SunEdison Bankruptcy may have a material adverse effect on the Company. No assurance can be given on the outcome of the SunEdison Bankruptcy or its impact on the Company. The Company's Conflicts Committee is responsible for oversight and approval of the business and affairs of the Company relating to or involving SunEdison and any of its affiliates (other than the Company), including in connection with the SunEdison Bankruptcy. The matters described in this section entitled “SunEdison Bankruptcy and Settlement Agreement with SunEdison” and other matters that presented conflict of interest issues between the Company and SunEdison have been approved and authorized pursuant to this authority by those members of the Conflicts Committee in place at the time the applicable decision was made.
The Company is not a part of the SunEdison Bankruptcy and does not rely substantially on SunEdison for funding, liquidity, or operational or staffing support. The Company continues to participate actively in the SunEdison Bankruptcy proceedings, and the SunEdison Bankruptcy will continue to have a negative impact on the Company given its complex relationship with SunEdison.
During the SunEdison Bankruptcy, SunEdison has not performed substantially as obligated under its agreements with the Company, including under sponsorship arrangements consisting of the various corporate level agreements put in place at the time of the Company’s IPO (collectively, the “Sponsorship Arrangement”) and certain O&M and asset management arrangements. SunEdison’s failure to perform substantially as obligated under its agreements with the Company, including under the Sponsorship Arrangement, project level O&M and asset management agreements and other support agreements may have a material adverse effect on the Company. Despite these adverse effects, the Company operates its business without significant support from SunEdison pursuant to plans for transitioning away from reliance on SunEdison that the Company is in the process of implementing. These plans include, among other things, establishing stand-alone information technology, accounting and other critical systems and infrastructure, directly hiring the Company's employees, and retaining third parties to provide O&M and asset management services for the Company's power plants where the Company does not perform these services itself. In addition to the one-time costs of implementing a stand-alone organization, the Company will be adversely affected to the extent it is unsuccessful in implementing the relevant plans or the resulting ongoing long-term costs are higher than the costs the Company expected to incur with SunEdison as a sponsor.
The project level financing agreements for the Company's two remaining levered power plants in India and its three power plants in South Africa contain provisions that provide the lenders with the right to accelerate debt maturity due to the SunEdison Bankruptcy because SunEdison is an original sponsor of the project and/or a party to certain material project agreements, such as O&M and EPC related contracts. In addition, certain audited financial statements at the project level were delayed and may be delayed again in the future. Future delays would create defaults at the project level for the Company's levered power plants. If not cured or waived, these defaults may restrict the ability of the project companies to make distributions to the Company and may provide the lenders with the right to accelerate debt maturity. However, neither the Revolver nor the indenture governing the Senior Notes includes an event of default provision triggered by the SunEdison Bankruptcy, and none of its power purchase agreements includes a provision that would permit the offtake counterparty to terminate the agreement as a result of the SunEdison Bankruptcy.
On September 25, 2016, the Company filed its initial proof of claim in the SunEdison Bankruptcy, and filed an amended proof of claim on October 7, 2016. As set forth in the proofs of claim, the Company believes it has unsecured claims against SunEdison that it estimates are in excess of $2.0 billion. These claims include, without limitation, claims for damages relating to breach of SunEdison's obligations under the Sponsorship Arrangement between the Company and SunEdison and other agreements; contribution and indemnification claims arising from litigation; claims relating to SunEdison’s breach of fiduciary, agency and other duties; and claims for interference with and the disruption of the business of the Company and its subsidiaries, including the loss of business opportunities, loss of business records, failure to provide timely audited financials, and the increased cost of financing and commercial arrangements. Many of these claims are contingent, unliquidated and/or disputed by SunEdison and other parties in interest in the SunEdison Bankruptcy, and the estimated amounts of these claims may change substantially as circumstances develop and damages are determined. In addition, recoveries on unsecured claims in the SunEdison Bankruptcy are expected to be significantly impaired.
In addition, the Company believes that it may have claims entitled to administrative priority against SunEdison, including, without limitation, claims with respect to certain expenses that the Company has incurred after the commencement of the SunEdison Bankruptcy; however, the Company expects SunEdison and other parties in interest in the SunEdison Bankruptcy to dispute both the amount of these claims and whether or not these claims are entitled to administrative priority over other claims against SunEdison.
On November 7, 2016, the unsecured creditors’ committee in the SunEdison Bankruptcy case filed a motion with the bankruptcy court seeking standing to assert against the Company, on behalf of SunEdison, avoidance claims arising from intercompany transactions between the Company and SunEdison. If the Settlement Agreement becomes effective, the Company expects this standing motion will be withdrawn. If the Settlement Agreement is terminated or if the standing motion is not withdrawn, the Company expects to vigorously contest this standing motion and, if standing is granted, the underlying avoidance claims.
On March 6, 2017, the Company entered into a settlement agreement with SunEdison in connection with the SunEdison Bankruptcy and the Merger Agreement (the “Settlement Agreement”). The Settlement Agreement was approved by the bankruptcy court overseeing the SunEdison Bankruptcy on June 7, 2017; however, its effectiveness is conditional on the completion of the Brookfield Transaction. The Settlement Agreement contains certain terms to resolve the complex legal relationship between the Company and SunEdison, including, among other things, an allocation of the total consideration paid
in connection with the Brookfield Transaction and, with certain exceptions, the full mutual release of all claims between SunEdison and its affiliated debtors and non-debtors, on the one hand, and the Company and its subsidiaries, on the other hand. Under the settlement terms, following the exchange of all of its Class B shares in TerraForm Global, Inc. and the Class B units in Global LLC for Class A Shares, SunEdison will receive consideration equal to 25% of the total consideration paid to all of the Company's shareholders, reflecting the settlement of intercompany claims and cancellation of incentive distribution rights. The remaining 75% of the consideration will be distributed to existing Class A shareholders. In addition, upon the effectiveness of the Settlement Agreement, with certain limited exceptions, all agreements between the Company and its subsidiaries, on the one hand, and SunEdison and its subsidiaries, on the other hand, including the agreements comprising the Sponsorship Arrangement, would be terminated. There can be no assurance that the Settlement Agreement will become effective, and such failure may adversely impact the Company's business. The foregoing description of the Settlement Agreement does not purport to be complete and is subject to, and qualified in its entirety by, the full text of the Settlement Agreement.
EXHIBIT INDEX
|
| | |
Exhibit | | |
Number | | Description |
2.1 | | Agreement and Plan of Merger, dated as of March 6, 2017, among TerraForm Global, Inc., Orion US Holdings 1 L.P., and BRE GLBL Holdings Inc. (incorporated by reference to Exhibit 2.1 to the Registrant’s Current Report on Form 8-K filed on March 7, 2017) |
2.2 | | Settlement Agreement, dated as of March 6, 2017, among TerraForm Global, Inc., TerraForm Global, LLC, TerraForm Global Operating, LLC, certain direct and indirect subsidiaries of TerraForm Global, Inc. party thereto, SunEdison, Inc., the non-debtor direct and indirect subsidiaries of SunEdison, Inc. party thereto (incorporated by reference to Exhibit 2.2 to the Registrant’s Current Report on Form 8-K filed on March 7, 2017) |
2.3 | | Voting and Support Agreement, dated as of March 6, 2017, among Orion US Holdings 1 L.P., BRE GLBL Holdings Inc., SunEdison, Inc., SunEdison Holdings Corporation and TerraForm Global, Inc. (incorporated by reference to Exhibit 2.3 to the Registrant’s Current Report on Form 8-K filed on March 7, 2017) |
3.1 | | Third Amended and Restated Certificate of Incorporation of TerraForm Global, Inc., dated as of August 5, 2015 (incorporated by reference to Exhibit 3.1 to the Registrant’s Current Report on Form 8-K filed on August 6, 2015). |
3.2 | | Amended and Restated Bylaws of TerraForm Global, Inc., dated as of August 5, 2015 (incorporated by reference to Exhibit 3.2 to the Registrant’s Current Report on Form 8-K filed on August 6, 2015). |
4.1 | | Fourth Amended and Restated Limited Liability Company Agreement of TerraForm Global, LLC, dated as of August 5, 2015 (incorporated by reference to Exhibit 4.1 to the Registrant’s Current Report on Form 8-K filed on August 6, 2015). |
4.2 | | First Amendment to the Fourth Amended and Restated Limited Liability Company Agreement of TerraForm Global, LLC, dated as of November 13, 2015 (incorporated by reference to Exhibit 4.2 to the Registrant's Quarterly Report on Form 10-Q filed on November 13, 2015). |
4.3 | | Second Amendment to the Fourth Amended and Restated Limited Liability Company Agreement of TerraForm Global, LLC, dated as of June 1, 2016 (incorporated by reference to Exhibit 10.1 to the Registrant's Current Report on Form 8-K filed on June 2, 2016). |
4.4 | | Indenture, dated as of August 5, 2015, by and among TerraForm Global Operating, LLC, TerraForm Global, LLC and U.S. Bank National Association, as trustee (incorporated by reference to Exhibit 4.2 to the Registrant’s Current Report on Form 8-K filed on August 6, 2015). |
4.5 | | Form of 9.75% Senior Notes due 2022 (incorporated by reference to Exhibit 4.3 to the Registrant’s Current Report on Form 8-K filed on August 6, 2015). |
4.6 | | Second Supplemental Indenture, dated as of September 2, 2016, among TerraForm Global Operating, LLC, as issuer, the Guarantors party thereto and I.S. Bank National Association, as trustee (incorporated by reference to Exhibit 10.1 to the Registrant's Current Report on Form 8-K filed on September 2, 2016). |
10.1 | | Management Services Agreement, dated as of August 5, 2015, by and among TerraForm Global, Inc. TerraForm Global, LLC, TerraForm Global Operating, LLC and SunEdison, Inc. (incorporated by reference to Exhibit 10.1 to the Registrant’s Current Report on Form 8-K filed on August 6, 2015). |
10.2 | | Exchange Agreement, dated as of August 5, 2015, by and among TerraForm Global, Inc., TerraForm Global, LLC and SunEdison, Inc. (incorporated by reference to Exhibit 10.3 to the Registrant’s Current Report on Form 8-K filed on August 6, 2015). |
10.3 | | Registration Rights Agreement, dated as of August 5, 2015, by and between TerraForm Global, Inc. and SunEdison, Inc. (incorporated by reference to Exhibit 10.4 to the Registrant’s Current Report on Form 8-K filed on August 6, 2015). |
10.4 | | Registration Rights Agreement, dated as of August 5, 2015, by and between TerraForm Global, Inc. and the investors named therein (incorporated by reference to Exhibit 10.5 to the Registrant’s Current Report on Form 8-K filed on August 6, 2015). |
10.5 | | Project Investment Agreement, dated as of August 5, 2015, by and between TerraForm Global, Inc. and SunEdison, Inc. (incorporated by reference to Exhibit 10.6 to the Registrant’s Current Report on Form 8-K filed on August 6, 2015). |
10.6 | | First Amendment to the Project Investment Agreement, dated as of March 23, 2016, by and between TerraForm Global, Inc. and SunEdison, Inc. (incorporated by reference to Exhibit 10.7 to the Registrant's Annual Report on Form 10-K for the year ended December 31, 2015). |
10.7 | | Support Agreement, dated as of August 5, 2015, by and between SunEdison, Inc. and TerraForm Global, LLC (incorporated by reference to Exhibit 10.7 to the Registrant’s Current Report on Form 8-K filed on August 6, 2015). |
|
| | |
10.8 | | Interest Payment Agreement, dated as of August 5, 2015, by and among TerraForm Global, LLC, TerraForm Global Operating, LLC, SunEdison Holdings Corporation and SunEdison, Inc. (incorporated by reference to Exhibit 10.8 to the Registrant’s Current Report on Form 8-K filed on August 6, 2015). |
10.9 | | Credit and Guaranty Agreement, dated as of August 5, 2015, by and among TerraForm Global Operating, LLC, TerraForm Global, LLC, Goldman Sachs Bank USA, as administrative agent, collateral agent, join lead arranger and joint bookrunner, Goldman Sachs Bank USA, Barclays Bank PLC, Citigroup Global Markets Inc., Morgan Stanley Senior Funding, Inc., Merrill Lynch, Pierce, Fenner & Smith Incorporated, Deutsche Bank Securities Inc., and J.P. Morgan Securities LLC, as joint lead arrangers and joint bookrunners and Barclays Bank PLC and J.P. Morgan Securities LLC, as co-syndication agents (incorporated by reference to Exhibit 10.9 to the Registrant’s Current Report on Form 8-K filed on August 6, 2015). |
10.10 | | First Amendment to Credit and Guaranty Agreement, dated as of March 30, 2016, by and among TerraForm Global Operating, LLC, the other credit parties party thereto, Goldman Sachs Bank USA, as a lender and as administrative agent and the other lenders party thereto (incorporated by reference to Exhibit 10.3 to the Registrant’s Current Report on Form 8-K filed on May 10, 2016). |
10.11 | | Second Amendment to Credit and Guaranty Agreement, dated as of April 29, 2016, by and among TerraForm Global Operating, LLC, the other credit parties party thereto, Goldman Sachs Bank USA, as a lender and as administrative agent and the other lenders party thereto (incorporated by reference to Exhibit 10.2 to the Registrant’s Current Report on Form 8-K filed on May 10, 2016). |
10.12 | | Third Amendment to Credit and Guaranty Agreement, dated as of May 6, 2016, by and among TerraForm Global Operating, LLC, the other credit parties party thereto, Goldman Sachs Bank USA, as a lender and as administrative agent and the other lenders party thereto (incorporated by reference to Exhibit 10.1 to the Registrant’s Current Report on Form 8-K filed on May 10, 2016). |
10.13 | | Fourth Amendment to Credit and Guaranty Agreement, dated as of September 13, 2016, by and among TerraForm Global Operating, LLC, the other credit parties party thereto, Goldman Sachs Bank USA, as a lender and as administrative agent and the other lenders party thereto (incorporated by reference to Exhibit 10.14 to the Registrant's Annual Report on Form 10-K for the year ended December 31, 2015). |
10.14 | | Fifth Amendment to Credit and Guaranty Agreement, dated as of March 31, 2017, by and among TerraForm Global Operating, LLC, and other credit parties party thereto, Goldman Sachs Bank USA, as a lender and as a representative agent and the other lenders party thereto (incorporated by reference to Exhibit 10.1 to the Registrant’s Current Report on Form 8-K filed on April 6, 2017) |
10.15* | | Omnibus Closing Agreement, dated as of September 18, 2015, by and among TerraForm Global, LLC, TerraForm Global, Inc., SunEdison, Inc., TerraForm Global Brazil Holdings B.V., TERP GLBL Brasil I Participações, S.A. and Renova Energia, S.A. (incorporated by reference to Exhibit 10.10 to the Registrant’s Quarterly Report on Form 10-Q filed on November 13, 2015). |
10.16 | | Amended and Restated Equity Interest Purchase and Sale Agreement, dated as of December 1, 2015, by and between SunEdison Holdings Corporation and TerraForm Global, LLC (incorporated by reference to Exhibit 10.1 to the Registrant’s Current Report on Form 8-K filed on December 7, 2015). |
10.17 | | Settlement Agreement and Mutual Release, dated as of May 26, 2017, by and between TerraForm Global, Inc., TerraForm Global, LLC, TerraForm Global Brazil Holding B.V., TERP GLBL Brasil I Participacoes Ltda. and Renova Energia, S.A. (incorporated by reference to Exhibit 10.1 to the Registrant’s Current Report on Form 8-K filed on May 30, 2017)
|
10.18 | | Letter Agreement, dated as of May 26, 2017, between Orion US Holdings 1 L.P. and TerraForm Global, Inc. (incorporated by reference to Exhibit 10.2 to the Registrant’s Current Report on Form 8-K filed on May 30, 2017).
|
21.1 | | List of Subsidiaries of TerraForm Global, Inc. |
31.1 | | Certification by the Interim Chief Executive Officer of TerraForm Global, Inc. pursuant to Section 302 of the Sarbanes-Oxley Act of 2002. |
31.2 | | Certification by the Chief Financial Officer of TerraForm Global, Inc. pursuant to Section 302 of the Sarbanes-Oxley Act of 2002. |
32 | | Certification by the Interim Chief Executive Officer and Chief Financial Officer of TerraForm Global, Inc. pursuant to Section 906 of the Sarbanes-Oxley Act of 2002. † |
101.INS | | XBRL Instance Document. |
101.SCH | | XBRL Taxonomy Extension Schema Document. |
101.CAL | | XBRL Taxonomy Extension Calculation Linkbase Document. |
101.DEF | | XBRL Taxonomy Extension Definition Linkbase Document. |
101.LAB | | XBRL Taxonomy Extension Label Linkbase Document. |
101.PRE | | XBRL Taxonomy Extension Presentation Linkbase Document. |
——————
* Schedules to this agreement have been omitted in accordance with Item 601(b)(2) of Regulation S-K. A copy of any omitted schedule will be furnished supplementally to the Securities and Exchange Commission staff upon request.
† This information is furnished and not filed for purposes of Sections 11 and 12 of the Securities Act of 1933 and Section 18 of the Securities Exchange Act of 1934.
SIGNATURES
Pursuant to the requirements of Section 13 or 15(d) of the Securities Exchange Act of 1934, the registrant has duly caused this report to be signed on its behalf by the undersigned, thereunto duly authorized.
|
| | | | | | |
|
| | | | | | |
| | | | TERRAFORM GLOBAL, INC. |
| | | | | | |
| | | | By: | /s/ PETER BLACKMORE |
Date: | June 14, 2017 | | | | Name: | Peter Blackmore |
| | | | | Title: | Chairman of the Board and Interim Chief Executive Officer |
Pursuant to the requirements of the Securities Exchange Act of 1934, this report has been signed below by the following persons on behalf of the registrant and in the capacities and on the dates indicated. |
| | | | |
Signature | | Title | | Date |
| | | | |
/s/ PETER BLACKMORE | | Chairman and Interim Chief Executive Officer | | June 14, 2017 |
Peter Blackmore | | (Principal executive officer) | | |
| | | | |
/s/ REBECCA J. CRANNA | | Executive Vice President and Chief Financial Officer | | June 14, 2017 |
Rebecca J. Cranna | | (Principal financial officer and principal accounting officer) | | |
| | | | |
/s/ HANIF DAHYA | | Director | | June 14, 2017 |
Hanif Dahya | | | | |
| | | | |
/s/ CHRISTOPHER COMPTON | | Director | | June 14, 2017 |
Christopher Compton | | | | |
| | | | |
/s/ JOHN F. STARK | | Director | | June 14, 2017 |
John F. Stark | | | | |
| | | | |
/s/ DAVID RINGHOFER | | Director | | June 14, 2017 |
David Ringhofer | | | | |
| | | | |
/s/ GREGORY SCALLEN | | Director | | June 14, 2017 |
Gregory Scallen | | | | |
| | | | |
/s/ DAVID J. MACK | | Director | | June 14, 2017 |
David J. Mack | | | | |
| | | | |
/s/ MARK LERDAL | | Director | | June 14, 2017 |
Mark Lerdal | | | | |
| | | | |
/s/ FREDERICK J. BOYLE | | Director | | June 14, 2017 |
Frederick J. Boyle | | | | |
| | | | |
/s/ ALAN B. MILLER | | Director | | June 14, 2017 |
Alan B. Miller | | | | |
| | | | |