Please wait
UNITED STATES
SECURITIES AND EXCHANGE COMMISSION
Washington, D.C. 20549
FORM 10-K
|
| | | |
| þ | ANNUAL REPORT PURSUANT TO SECTION 13 OR 15(d) | |
OF THE SECURITIES EXCHANGE ACT OF 1934
For the fiscal year ended December 31, 2015
OR
|
| | | |
| ¨ | TRANSITION REPORT PURSUANT TO SECTION 13 OR 15(d) | |
OF THE SECURITIES EXCHANGE ACT OF 1934
For the transition period from to
Commission file number 001-36838
Columbia Pipeline Group, Inc.
(Exact name of registrant as specified in its charter)
|
| | |
Delaware | | 47-1982552 |
(State or other jurisdiction of incorporation or organization) | | (I.R.S. Employer Identification No.) |
| |
5151 San Felipe St., Suite 2500 Houston, Texas | | 77056 |
(Address of principal executive offices) | | (Zip Code) |
(713) 386-3701
(Registrant’s telephone number, including area code)
Securities registered pursuant to Section 12(b) of the Act:
|
| | | | |
| Title of each class | | Name of each exchange on which registered | |
| Common stock, par value $0.01 | | New York Stock Exchange | |
Securities registered pursuant to Section 12(g) of the Act: None
Indicate by check mark if the registrant is a well-known seasoned issuer, as defined in Rule 405 of the Securities Act. Yes þ No ¨
Indicate by check mark if the registrant is not required to file reports pursuant to Section 13 or 15(d) of the Act. Yes ¨ No þ
Indicate by check mark whether the registrant (1) has filed all reports required to be filed by Section 13 or 15(d) of the Securities Exchange Act of 1934 during the preceding 12 months (or for such shorter period that the registrant was required to file such reports), and (2) has been subject to such filing requirements for the past 90 days.
Yes þ No ¨
Indicate by check mark whether the registrant has submitted electronically and posted on its corporate Website, if any, every Interactive Data File required to be submitted and posted pursuant to Rule 405 of Regulation S-T (232.405 of this chapter) during the preceding 12 months (or for such shorter period that the registrant was required to submit and post such files).
Yes þ No ¨
Indicate by check mark if disclosure of delinquent filers pursuant to Item 405 of Regulation S-K is not contained herein, and will not be contained, to the best of registrant’s knowledge, in definitive proxy or information statements incorporated by reference in of this Form 10-K or any amendment to this Form 10-K. þ
Indicate by check mark whether the registrant is a large accelerated filer, an accelerated filer, a non-accelerated filer, or a smaller reporting company. See the definition of “large accelerated filer,” “accelerated filer” and “smaller reporting company” in Rule 12-b-2 of the Exchange Act.
|
| | |
Large accelerated filer þ | | Accelerated filer ¨ |
| |
Non-accelerated filer ¨ | | Smaller reporting company ¨ |
Indicate by check mark whether the registrant is a shell company (as defined in Rule 12b-2 of the Act). Yes ¨ No þ
As of June 30, 2015, there was no public market for the registrant's common stock.
There were 399,841,350 shares of Common Stock, $0.01 Par Value outstanding as of February 10, 2016.
Documents Incorporated by Reference
Part III of this report incorporates by reference specific portions of the Registrant’s Notice of Annual Meeting and Proxy Statement relating to the Annual Meeting of Stockholders to be held on May 10, 2016.
CONTENTS
|
| | |
| | Page No. |
| |
| | |
Items 1 and 2. | | |
Item 1A. | | |
Item 1B. | | |
Item 3. | | |
Item 4. | | |
| |
| | |
Item 5. | | |
Item 6. | | |
Item 7. | | |
Item 7A. | | |
Item 8. | | |
Item 9. | | |
Item 9A. | | |
Item 9B. | | |
| | |
Item 10. | | |
Item 11. | | |
Item 12. | | |
Item 13. | | |
Item 14. | | |
| | |
Item 15. | | |
| |
| |
Columbia Pipeline Group, Inc.
DEFINED TERMS
The following is a list of frequently used abbreviations or acronyms that are found in this report:
|
| |
Affiliates and Subsidiaries of Columbia Pipeline Group, Inc. |
CEG | Columbia Energy Group |
CEVCO | Columbia Energy Ventures, LLC |
CNS Microwave | CNS Microwave, LLC |
Columbia Gas Transmission | Columbia Gas Transmission, LLC |
Columbia Gulf | Columbia Gulf Transmission, LLC |
Columbia Midstream | Columbia Midstream Group, LLC |
Columbia OpCo | CPG OpCo LP |
Columbia Remainder Corporation | Columbia Remainder Corporation |
CPGSC | Columbia Pipeline Group Services Company |
CPP GP LLC | CPP GP LLC |
CPPL | Columbia Pipeline Partners LP |
Crossroads | Crossroads Pipeline Company |
Hardy Storage | Hardy Storage Company, LLC |
Millennium Pipeline | Millennium Pipeline Company, L.L.C. |
OpCo GP | CPG OpCo GP LLC |
Pennant | Pennant Midstream, LLC |
| |
Abbreviations and Definitions | |
Adjusted EBITDA | A supplemental non-GAAP financial measure defined by us as net income before interest expense, income taxes, and depreciation and amortization, plus distributions of earnings received from equity investees and one-time transaction costs, less equity earnings in unconsolidated affiliates and other, net. |
AFUDC | Allowance for funds used during construction, is the method prescribed by the FERC for inclusion in our tariff rates as reimbursement for the cost of financing construction projects with investor capital and borrowed funds until a project is placed into operation |
AOC | Administrative Order by Consent |
AOCI | Accumulated Other Comprehensive Income (Loss) |
ASC | Accounting Standards Codification |
ASU | Accounting Standards Update |
Btu | British Thermal Unit |
CAA | Clean Air Act |
CCRM | Capital Cost Recovery Mechanism |
condensate | A natural gas liquid with a low vapor pressure, mainly composed of propane, butane, pentane and heavier hydrocarbon functions |
DOT | Department of Transportation |
Dth/d | Dekatherms per day |
EIA | U.S. Energy Information Administration |
end-user markets | The ultimate users and consumers of transported energy products |
EPA | United States Environmental Protection Agency |
EPS | Earnings per share |
FASB | Financial Accounting Standards Board |
FERC | Federal Energy Regulatory Commission |
Columbia Pipeline Group, Inc.
DEFINED TERMS (continued)
|
| |
GAAP | Generally Accepted Accounting Principles |
Hilcorp | Hilcorp Energy Company |
HP | Horsepower |
IPO | Initial public offering of Columbia Pipeline Partners LP, which was completed on February 11, 2015 |
LDC | Local distribution companies are involved in the delivery of natural gas to consumers within a specific geographic area |
LNG | Natural gas that has been cooled to minus 161 degrees Celsius for transportation, typically by ship. The cooling process reduces the volume of natural gas by 600 times |
MMBtu | One million British Thermal Units |
MMDth | One million Dekatherms |
MMDth/d | One million Dekatherms per day |
NAAQS | National Ambient Air Quality Standards |
NGA | Natural Gas Act of 1938 |
NGL | Hydrocarbons in natural gas that are separated from the natural gas as liquids through the process of absorption, condensation, adsorption or other methods in natural gas processing or cycling plants. Generally such liquids consist of propane and heavier hydrocarbons and are commonly referred to as lease condensate, natural gasoline and liquefied petroleum gases. Natural gas liquids include natural gas plant liquids (primarily ethane, propane, butane and isobutane) and lease condensate (primarily pentanes produced from natural gas at lease separators and field facilities) |
NiSource | NiSource Inc. |
NiSource Corporate Services | NiSource Corporate Services Company |
NiSource Finance | NiSource Finance Corp. |
OCI | Other Comprehensive Income (Loss) |
park and loan services | Those services pursuant to which customers receive the right for a fee to store natural gas in (park), or borrow gas from (loan), our facilities on a contractual basis |
PHMSA | Pipeline and Hazardous Materials Safety Administration |
Piedmont | Piedmont Natural Gas Company, Inc. |
play | A proven geological formation that contains commercial amounts of hydrocarbons |
ppb | parts per billion |
reservoir | A porous and permeable underground formation containing an individual and separate natural accumulation of producible hydrocarbons (crude oil and/or natural gas) which is confined by impermeable rock or water barriers and is characterized by a single natural pressure system |
shale gas | Natural gas produced from organic (black) shale formations |
Tcf | One trillion cubic feet |
throughput | The volume of natural gas transported or passing through a pipeline, plant, terminal or other facility during a particular period |
Williams Partners | Williams Partners L.P. |
Columbia Pipeline Group, Inc.
CAUTIONARY STATEMENT REGARDING FORWARD-LOOKING INFORMATION
Some of the information in this report may contain forward-looking statements. Forward-looking statements give our current expectations, contain projections of results of operations or of financial condition, or forecasts of future events. Words such as “may,” “assume,” “forecast,” “position,” “predict,” “strategy,” “expect,” “intend,” “plan,” “estimate,” “anticipate,” “believe,” “project,” “budget,” “potential,” or “continue,” and similar expressions are used to identify forward-looking statements. They can be affected by assumptions used or by known or unknown risks or uncertainties. Consequently, no forward-looking statements can be guaranteed. When considering these forward-looking statements, you should keep in mind the risk factors and other cautionary statements in this report. Actual results may vary materially. You are cautioned not to place undue reliance on any forward-looking statements. You should also understand that it is not possible to predict or identify all such factors and should not consider the following list to be a complete statement of all potential risks and uncertainties. Factors that could cause our actual results to differ materially from the results contemplated by such forward-looking statements include:
| |
• | changes in general economic conditions; |
| |
• | competitive conditions in our industry; |
| |
• | actions taken by third-party operators, processors and transporters; |
| |
• | the demand for natural gas storage and transportation services; |
| |
• | our ability to successfully implement our business plan; |
| |
• | our ability to complete internal growth projects on time and on budget; |
| |
• | the price and availability of debt and equity financing; |
| |
• | the availability and price of natural gas to the consumer compared to the price of alternative and competing fuels; |
| |
• | competition from the same and alternative energy sources; |
| |
• | energy efficiency and technology trends; |
| |
• | operating hazards and other risks incidental to transporting, storing and gathering natural gas; |
| |
• | natural disasters, weather-related delays, casualty losses and other matters beyond our control; |
| |
• | large customer defaults; |
| |
• | changes in the availability and cost of capital; |
| |
• | the effects of existing and future laws and governmental regulations; |
| |
• | the effects of future litigation; and |
| |
• | certain factors discussed elsewhere in this report. |
Other factors described herein, as well as factors that are unknown or unpredictable, could also have a material adverse effect on future results. Please see Item 1A “Risk Factors.” Except as required by applicable securities laws, we do not intend to update these forward-looking statements and information.
Columbia Pipeline Group, Inc.
PART I
ITEMS 1 AND 2. BUSINESS AND PROPERTIES
Unless the context otherwise requires, references in this Annual Report on Form 10-K (this "Form 10-K") to “we,” “us,” “our,” the “Company” and “CPG” refer to Columbia Pipeline Group, Inc., a Delaware corporation, and its consolidated subsidiaries including CEG and CPPL.
Organizational History
We are a growth-oriented Delaware corporation formed by NiSource on September 26, 2014 to own, operate and develop a portfolio of pipelines, storage and related midstream assets. On July 1, 2015, NiSource distributed, pursuant to an effective registration statement on Form 10, 317.6 million shares, one share of CPG common stock for every one share of NiSource common stock held by NiSource stockholders on the record date. As of July 1, 2015, CPG is an independent, publicly traded company, and NiSource does not retain any ownership interest in CPG (the "Separation"). CPG's common stock began trading "regular-way" under the ticker symbol "CPGX" on the NYSE on July 2, 2015.
We own approximately 15,000 miles of strategically located interstate gas pipelines extending from New York to the Gulf of Mexico and one of the nation’s largest underground natural gas storage systems, with approximately 300 MMDth of working gas capacity, as well as related gathering and processing assets. For the year ended December 31, 2015, 94.6% of our revenue, excluding revenues generated from cost recovery under certain regulatory tracker mechanisms, which we refer to as “tracker-related revenues,” was generated under firm revenue contracts. As of December 31, 2015, these contracts had a weighted average remaining contract life of 4.8 years. We own these assets through Columbia OpCo, a partnership between our wholly owned subsidiary CEG and CPPL.
Through our wholly owned subsidiary CEG, we own the general partner of CPPL, all of CPPL’s incentive distribution rights and all of CPPL’s subordinated units, which, in the aggregate, represent a 46.5% limited partner interest in CPPL. CPPL completed its initial public offering on February 11, 2015, selling 53.5% of its limited partner interests.
Columbia Pipeline Group, Inc.
ITEMS 1 AND 2. BUSINESS AND PROPERTIES (continued)
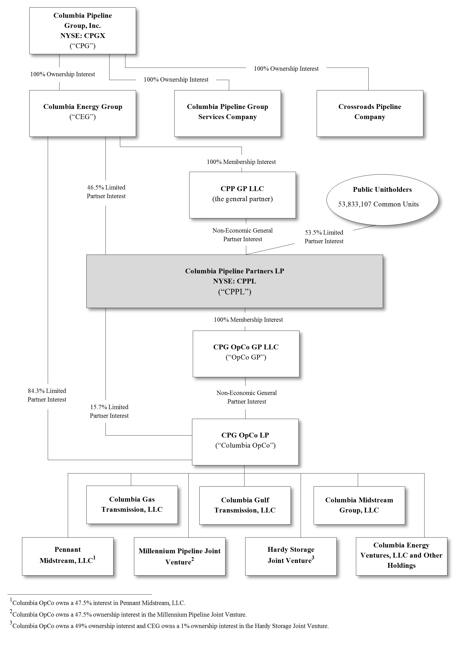
The following is a simplified diagram of our ownership structure, including key operating subsidiaries immediately following the Separation:
Columbia Pipeline Group, Inc.
ITEMS 1 AND 2. BUSINESS AND PROPERTIES (continued)
Business Segment
Our operations comprise one reportable segment containing our portfolio of pipelines, storage and related midstream assets. Please see Note 23, “Segments of Business” in Item 8, Financial Statements and Supplementary Data for further discussion regarding our segment.
Description of Businesses and Properties
Interstate Pipeline and Storage Assets. We own the FERC-regulated natural gas transportation and storage assets described below.
Columbia Gas Transmission. Columbia Gas Transmission owns and operates a FERC-regulated interstate natural gas transportation pipeline and storage system, which has historically largely operated as a means to transport gas from the Gulf Coast, via Columbia Gulf, from various pipeline interconnects, and from production areas in the Appalachia region to markets in the midwest, Atlantic, and northeast regions. As Marcellus and Utica shale gas production has grown, Columbia Gas Transmission’s operations and assets also have grown due to the increased production within the pipeline’s operating area. As the market continues to evolve, Columbia Gas Transmission is in various phases of execution and construction on a multitude of growth projects to help move the growing production of gas out of the Marcellus and Utica shale plays and into on-system markets in the northeast and mid-Atlantic markets as well as off-system markets in the Gulf Coast.
Columbia Gas Transmission’s pipeline system consists of 11,272 miles of natural gas transmission pipeline. It has a transportation capacity of approximately 10 MMDth/d, transports an average of approximately 4.0 MMDth/d and serves communities in Delaware, Kentucky, Maryland, New Jersey, New York, North Carolina, Ohio, Pennsylvania, Virginia and West Virginia. Columbia Gas Transmission owns and leases approximately 819,500 acres of underground storage, 3,432 storage wells, which includes 35 storage fields in four states with approximately 627.5 MMDth in total operational capacity, with approximately 290 MMDth of working gas capacity.
Columbia Gulf. The Columbia Gulf pipeline system is a FERC-regulated interstate natural gas transportation pipeline system, which consists of 3,341 miles of natural gas transmission pipeline. The system offers shippers access to two actively traded market hubs—the Columbia Gulf Mainline Pool and the Columbia Gulf Onshore Pool. In addition, Columbia Gulf interconnects with the Henry Hub in South Louisiana and the Columbia Gas Transmission Pool near Leach, Kentucky. Through its interstate and intrastate pipeline interconnections, Columbia Gulf provides upstream supply to serve growing markets in the mid-Atlantic, midwest, Florida and southeast. Columbia Gulf also has a project underway that will connect its system with the Cameron LNG export facility. In addition, Columbia Gulf recently reconfigured its system so that it can reverse flow on one of its three pipelines. Flows on the other two pipelines will be reversed as part of expansion projects that are underway.
Millennium Pipeline Joint Venture. We own a 47.5% ownership interest in Millennium Pipeline, which transports an average of 1.1 MMDth/d of natural gas primarily sourced from the Marcellus shale to markets across southern New York and the lower Hudson Valley, as well as to the New York City market through its pipeline interconnections. Millennium Pipeline has access to the Northeast Pennsylvania Marcellus shale natural gas supply and is pursuing growth opportunities to expand its system. The Millennium Pipeline system consists of approximately 253 miles of natural gas transmission pipeline and three compressor stations with over 43,000 horsepower of installed capacity. Columbia Gas Transmission acts as operator of Millennium Pipeline, and DTE Millennium Company and National Grid Millennium LLC each own an equal remaining share of Millennium Pipeline.
Hardy Storage Joint Venture. We own a 50% ownership interest in Hardy Storage, which owns an underground natural gas storage field in Hardy and Hampshire counties in West Virginia. Columbia Gas Transmission serves as operator of Hardy Storage. Hardy Storage has a working storage capacity of approximately 12 MMDth and the ability to deliver 176,000 Dth/d. A third party, Piedmont Natural Gas Company, Inc., owns the remaining 50% ownership interest in Hardy Storage.
Gathering, Processing and Other Assets. Through our ownership interests in Columbia OpCo, we own the gathering, processing and other assets described below.
Columbia Midstream. Columbia Midstream provides natural gas producer services including gathering, treating, conditioning, processing, compression and liquids handling in the Appalachian Basin. Columbia Midstream owns approximately 123 miles of natural gas gathering pipeline and one compressor station with 6,800 horsepower of installed capacity and also owns a 47.5% ownership interest in Pennant, which owns approximately 49 miles of natural gas gathering pipeline infrastructure, a cryogenic processing plant and a 36 mile NGL pipeline. Columbia Midstream supports the growing production in the Utica and Marcellus resource plays.
Columbia Pipeline Group, Inc.
ITEMS 1 AND 2. BUSINESS AND PROPERTIES (continued)
CEVCO. CEVCO manages Columbia OpCo’s mineral rights positions in the Marcellus and Utica shale areas. CEVCO owns production rights to approximately 460,000 acres and has sub-leased the production rights in three storage fields and has also contributed its production rights in one other field. CEVCO has entered into multiple transactions to develop its minerals position and as a result receives revenue through working interests and/or royalty interests.
Business Strategy
Our principal business objective is to utilize our existing geographic advantages, flexible capital structure, management strength and diverse customer base to substantially increase our fee-generating long-term assets, positioning us to pay dividends to our stockholders and increase such payments over time. We expect to achieve this objective through the following business strategies:
Capitalize on organic expansion opportunities. Our assets are strategically located within proximity to growing production from the Marcellus and Utica shale areas and growing demand centers, providing us with substantial organic expansion opportunities. We expect the revenues generated from our businesses will increase as we execute on our significant portfolio of organic growth opportunities, which include the growth projects listed here-in. We intend to leverage our management team’s expertise in constructing, developing and optimizing our assets in order to increase and diversify our customer base, increase natural gas supply on our system and maximize volume throughput.
Permit CPPL to further invest in organic growth projects. We expect Columbia OpCo to issue a significant amount of new limited partner interests over the next several years to fund our organic growth opportunities, and we expect that CPPL will exercise its preemptive right to purchase these newly issued equity interests to the extent financing is available. CPPL also has a right of first offer with respect to acquiring CEG’s retained 84.3% limited partner interest in Columbia OpCo if CEG decides to sell such interest. We do not expect to sell CEG’s retained limited partner interest in Columbia OpCo in the near term.
Maintain and grow stable cash flows supported by long-term, fee-based contracts. We will continue to pursue opportunities to increase the fee-based component of our contract portfolio to minimize our direct commodity price exposure. We will focus on obtaining additional long-term firm commitments from customers, which may include reservation-based charges, volume commitments and acreage dedications. Substantially all of the organic growth projects that we expect to complete are supported by long-term service contracts and binding precedent agreements.
Target a conservative and flexible capital structure. We intend to target credit metrics consistent with the profile of investment-grade midstream energy companies. Furthermore, we intend to maintain a balanced capital structure while financing the capital required to (i) contribute substantially all of the capital required to finance our organic expansion projects and (ii) pursue potential third-party acquisitions.
Current System Expansion Opportunities
The unique location and capabilities of our pipeline assets place us in a strategically advantageous position to continue to capitalize on expected growth in production from the Marcellus and Utica shales. To that end, we have recently placed into service or are currently pursuing the following significant expansion projects:
| |
• | Chesapeake LNG. This approximately $28 million project was placed into service in the second quarter of 2015 and replaced 120,000 Dth/d of existing LNG peak shaving facilities nearing the end of their useful lives. |
| |
• | Big Pine Expansion. We are investing approximately $75 million to extend the Big Pine pipeline and add compression facilities that will add incremental capacity. The project will support Marcellus shale production in western Pennsylvania. The project piping was placed into service in the third quarter of 2015 and we expect the compression to be placed into service in the second quarter of 2016. |
| |
• | East Side Expansion. This project provides access for production from the Marcellus shale to northeastern and mid-Atlantic markets. The approximately $295 million project added 312,000 Dth/d of capacity and was placed into service in the fourth quarter of 2015. |
| |
• | Washington County Gathering. A producer has contracted with us to build an approximately 20 mile gas gathering system in southwestern Pennsylvania. The initial project went into service during the third quarter of 2015 and we expect to invest approximately $120 million through 2018. |
Columbia Pipeline Group, Inc.
ITEMS 1 AND 2. BUSINESS AND PROPERTIES (continued)
| |
• | Kentucky Power Plant Project. We expect to invest approximately $25 million to construct 2.7 miles of 16-inch pipeline and other facilities to a power plant near Columbia Gas Transmission’s Line P. This project will provide up to 72,000 Dth/d of new firm service and is expected to be placed into service in the second quarter of 2016. |
| |
• | Gibraltar Pipeline Project. We expect to invest approximately $270 million to construct an approximately 1 MMDth/d dry gas header pipeline in southwest Pennsylvania. We expect this to be the first of multiple phases with a projected initial in-service date in the fourth quarter of 2016. |
| |
• | Utica Access Project. We expect to invest approximately $50 million to construct 4.7 miles of 24-inch pipeline to provide 205,000 Dth/d of new firm transportation to provide Utica production access to liquid trading points on Columbia Gas Transmission's system. This project is expected to be placed into service in the fourth quarter of 2016. |
| |
• | Leach XPress. This project will provide approximately 1.5 MMDth/d of capacity from the Marcellus and Utica production regions to the Leach compressor station located on the Columbia Gulf system, TCO Pool, and other markets on the Columbia Gas Transmission system. We expect the project, which involves an estimated investment of approximately $1.4 billion, to be placed into service in the fourth quarter of 2017. |
| |
• | Rayne XPress. This project will transport approximately 1 MMDth/d of southwest Marcellus and Utica production from the Leach, Kentucky interconnect with Columbia Gas Transmission towards the Rayne compressor station in southern Louisiana to reach various Gulf Coast markets. We expect the project, which involves an estimated investment of approximately $380 million, to be placed into service in the fourth quarter of 2017. |
| |
• | Millennium Lateral. We intend to invest approximately $20 million through our ownership stake in Millennium Pipeline to construct approximately 8 miles of 16-inch pipeline to a new power plant situated near Wawayanda, New York. This project will provide up to 127,000 Dth/d of new firm capacity and is expected to be placed into service in the second quarter of 2017. |
| |
• | Cameron Access Project. This project, which involves an investment of approximately $310 million, will provide 800,000 Dth/d of transportation capacity on the Columbia Gulf system to the Cameron LNG export terminal in Louisiana. We expect the project to be placed into service in the first quarter of 2018. |
| |
• | WB XPress. This project, which involves an investment of approximately $850 million, will expand Columbia Gas Transmission's WB system in order to transport approximately 1.3 MMDth/d of Marcellus production to pipeline interconnects and East Coast markets, including access to the Cove Point LNG terminal. We expect this project to be placed into service in the fourth quarter of 2018. |
| |
• | Mountaineer XPress. This approximately $2.0 billion project will provide new takeaway capacity for Marcellus and Utica production. The project will provide up to 2.7 MMDth/d of firm transportation capacity on the Columbia Gas Transmission system. We expect this project to be placed into service in the fourth quarter of 2018. |
| |
• | Gulf XPress. This project will provide 860,000 Dth/d of firm transportation capacity for Marcellus and Utica production on the Columbia Gulf system. This project involves an investment of approximately $0.7 billion and is expected to be placed into service in the fourth quarter of 2018. |
| |
• | Millennium Eastern System Upgrade. We intend to invest approximately $130 million through our ownership stake in Millennium Pipeline to expand eastward flow capacity by 237,500 Dth/d to Ramapo and other nearby points on the system. We expect this project to be placed into service in the fourth quarter of 2018. |
In 2013, the FERC approved the modernization settlement entered into by Columbia Gas Transmission and its customers that provides recovery and return on an investment of up to $1.5 billion over a five-year period to modernize its system to improve system integrity and enhance service reliability and flexibility. The modernization program includes, among other things, replacement of aging pipeline and compressor facilities, enhancements to system inspection capabilities and improvements in control systems. Columbia Gas Transmission placed approximately $319 million in modernization investments into service during 2015. In January 2016, the FERC approved Columbia Gas Transmission's third annual filing for recovery under this program. In December 2015, Columbia Gas Transmission filed an extension of this settlement and has requested FERC’s approval of the customer agreement by March 31, 2016. This extension will allow Columbia Gas Transmission to invest an additional $1.1 billion
Columbia Pipeline Group, Inc.
ITEMS 1 AND 2. BUSINESS AND PROPERTIES (continued)
over an additional three-year period through 2020. This agreement also expands the scope of facility investments covered by the program.
Regulatory Matters
Pipeline Safety and Maintenance. Our pipelines used for gathering and transporting natural gas and NGLs are subject to regulation by the PHMSA of the DOT pursuant to the Natural Gas Pipeline Safety Act of 1968 (“NGPSA”), with respect to natural gas and the Hazardous Liquids Pipeline Safety Act of 1979, as amended (“HLPSA”), with respect to NGLs. Both the NGPSA and the HLPSA were amended by the Pipeline Safety Improvement Act of 2002 (“PSI Act”) and the Pipeline Inspection, Protection, Enforcement and Safety Act of 2006 (“PIPES Act”). Pursuant to these acts, PHMSA has promulgated regulations governing, among other things, pipeline wall thicknesses, design pressures, maximum operating pressures, pipeline patrols and leak surveys, minimum depth requirements, and emergency procedures, as well as other matters intended to ensure adequate protection for the public and to prevent accidents and failures. Additionally, PHMSA has promulgated regulations requiring pipeline operators to develop and implement integrity management programs for certain gas and hazardous liquid pipelines that, in the event of a pipeline leak or rupture, could affect “high consequence areas,” where a release could have the most significant adverse consequences, including high population areas, certain drinking water sources and unusually sensitive ecological areas. We believe that our pipeline operations are in material compliance with applicable NGPSA and HLPSA requirements; however, due to the possibility of new or amended laws and regulations or reinterpretation of existing laws and regulations, future compliance with the NGPSA and HLPSA could result in increased costs.
Moreover, new legislation or regulations adopted by PHMSA may impose more stringent requirements applicable to integrity management programs and other pipeline safety aspects of our operations, which could cause us to incur increased capital costs, operational delays and costs of operation. For example, the Pipeline Safety, Regulatory Certainty and Job Creation Act of 2011 (the “2011 Pipeline Safety Act”), which authorized funding for federal pipeline safety programs through 2015, directed the Secretary of Transportation to undertake a number of reviews, studies and reports, some of which could result in more stringent safety controls or inspections or additional natural gas and hazardous liquids pipeline safety rulemaking. Among other things, the 2011 Pipeline Safety Act directed the Secretary of Transportation to promulgate regulations relating to expanded integrity management requirements, automatic or remote-controlled valve use, excess flow valve use, leak detection system installation, pipeline material strength testing, and operator verification of records confirming the maximum allowable pressure of certain interstate gas transmissions pipelines. The 2011 Pipeline Safety Act also increases the maximum penalty for violation of pipeline safety regulations from $100,000 to $200,000 per violation per day of violation and from $1.0 million to $2.0 million for a related series of violations. Although a number of the mandates imposed under the 2011 Act have yet to be acted upon by PHMSA, those mandates continue to have the potential to cause owners and operators of pipeline facilities to incur significant capital expenditures and/or operating costs in the future. Legislation that would reauthorize federal pipeline safety programs through 2019, referred to as Securing America’s Future Energy: Protecting Infrastructure of Pipelines and Enhancing Safety ("SAFE PIPES"), was approved by the Senate Commerce Committee in December 2015 and will be considered by the U.S. Senate. Among other things, the SAFE PIPES legislation would require PHMSA to conduct an assessment of its inspection process and integrity management programs for natural gas and hazardous liquid pipelines and likely would require PHMSA to pursue those mandates under the 2011 Pipeline Safety Act that have not yet been acted upon. More recently, in February 2016, PHMSA issued an advisory bulletin for natural gas storage facility operators. The bulletin recommends that operators review operations to identify the potential for leaks and failures caused by corrosion, chemical or mechanical damage, or other material deficiencies in piping, tubing, casing, valves, and other associated facilities. The bulletin further advises operators to review storage facility locations and operations of shut-off and isolation systems, and review and update emergency plans as necessary. Finally, the advisory directs compliance with state regulations governing the permitting, drilling, completion, and operation of storage wells, and recommends the voluntary implementation of certain industry-recognized recommended practices for natural gas storage facilities. PHMSA indicated when it issued the advisory bulletin that additional regulations related to safety standards for natural gas storage facilities are likely forthcoming. At this time, we cannot predict the impact of any future regulatory actions in this area.
In addition, while states are largely preempted by federal law from regulating pipeline safety for interstate lines, several are certified by PHMSA to assume responsibility for enforcing federal intrastate pipeline regulations and inspection of intrastate pipelines. In practice, because states can adopt stricter standards for intrastate pipelines than those imposed by the federal government for interstate lines, states vary considerably in their authority and capacity to address pipeline safety. We do not anticipate any significant difficulty or material cost in complying with applicable intrastate pipeline safety laws and regulations in 2016. Our pipelines have operations and maintenance plans designed to keep the facilities in compliance with pipeline safety requirements. We, or the entities in which we own an interest, inspect our pipelines regularly in material compliance with applicable state and federal maintenance requirements. Nonetheless, the adoption of new or amended regulations by states in which we operate that result in more stringent
Columbia Pipeline Group, Inc.
ITEMS 1 AND 2. BUSINESS AND PROPERTIES (continued)
or costly pipeline integrity management or safety standards could have a significant adverse effect on us and similarly situated midstream operators.
For additional information regarding pipeline safety risk, see "Risk Factors" under Item 1A of this Form 10-K.
Environmental and Occupational Safety and Health. Our pipeline, storage and related midstream operations are subject to stringent and complex federal, state and local laws and regulations governing occupational safety and health, the discharge of materials into the environment and environmental protection. The more significant of these existing environmental and occupational safety and health laws and regulations, as amended from time to time, include the following:
| |
• | The Federal CAA and comparable state laws, which restrict the emission of air pollutants from many sources and imposes various pre-construction, monitoring, reporting requirements, and provides authority for adopting climate change regulatory initiatives. Our natural gas transmission and storage assets are considered potential sources of air emissions subject to permitting obligations for existing, modified or new sources of air emissions and compliance with which could result in potential delays in the development of projects and in the incurrence of capital expenditures for air pollution control equipment or other air emissions-related issues. |
| |
• | The Federal Comprehensive Environmental Response, Compensation and Liability Act of 1980 (“CERCLA”) and comparable state laws, which impose liability on generators, transporters, and arrangers of hazardous substances at sites where hazardous substance releases have occurred. Under CERCLA, responsible parties, including current and past owners or operators of a site where a hazardous substance release occurred and entities who disposed or arranged for the disposal of a hazardous substance released at the site may be held liable for the costs of cleaning up the hazardous substances released, for damages to natural resources and for the costs of certain health studies. We generate materials in the course of our operations that may be regulated as hazardous substances. |
| |
• | The Federal Resource Conservation and Recovery Act (“RCRA”) and comparable state statutes, which govern the generation, treatment, storage, transport, and disposal of solid wastes, including hazardous wastes. In the course of our operations, we generate some amounts of ordinary industrial wastes that may be regulated as hazardous wastes. |
| |
• | The U.S. Federal Water Pollution Control Act, also known as the federal Clean Water Act (“CWA”), and analogous state laws that regulate discharges of pollutants from facilities to state and federal waters, and establishes the extent to which waterways are subject to federal jurisdiction and rulemaking as protected waters of the United States. Among other things, the CWA may require permits for facilities that discharge wastewaters or dredge and fill material into regulated waters, including wetlands; spill prevention, control and countermeasure plans requiring appropriate berms to help prevent contamination of regulated waters in the event of a hydrocarbon release; and individual permits or coverage under general permits for discharges of stormwater runoff from certain types of facilities. |
| |
• | The U.S. Oil Pollution Act of 1990 (“OPA”), which amends the CWA and subjects certain owners and operators, including owners and operators of pipelines and other onshore facilities, to liability for removal costs and damages arising from an oil spill in waters of the United States. |
| |
• | The Toxic Substances Control Act and any comparable state laws, which require that polychlorinated biphenyl (“PCB”) contaminated materials be managed in accordance with a comprehensive regulatory regime. We are currently remediating PCBs at certain gas transmission facilities where PCBs were released into the environment. |
| |
• | The U.S. Occupational Safety and Health Act (“OSHA”) and analogous state laws, which establish workplace standards for the protection of the health and safety of employees, including the implementation of hazard communications programs designed to inform employees about hazardous substances in the workplace, potential harmful effects of these substances, and appropriate control measures. |
| |
• | The Endangered Species Act and comparable state statutes, which restrict activities that may affect federally identified endangered and threatened species or their habitats through the implementation of operating restrictions or a temporary, seasonal, or permanent ban in affected areas. Any expansion projects pursued by us must take into consideration the adverse impact of such projects on protected species and habitats. |
Columbia Pipeline Group, Inc.
ITEMS 1 AND 2. BUSINESS AND PROPERTIES (continued)
| |
• | The National Environmental Policy Act, which requires federal agencies to consider potential environmental effects in their decisions, including site approvals. Many of our capital projects require federal agency review, and therefore the environmental effects of proposed projects are a factor in determining whether we will be authorized to complete those projects. |
These laws and regulations, as well as state counterparts, generally restrict the level of pollutants emitted to ambient air, discharges to surface water, and disposals or other releases to surface and below-ground soils and ground water. Failure to comply with these laws and regulations may result in the assessment of sanctions, including administrative, civil, and criminal penalties; the imposition of investigatory, remedial, and corrective action obligations or the incurrence of capital expenditures; the occurrence of delays in the development of projects; and the issuance of injunctions restricting or prohibiting some or all of our activities in a particular area. See Risk Factors under Item 1A of this Form 10-K for further discussion on hydraulic fracturing, climate change, and regulations relating to environmental protection. The ultimate financial impact arising from environmental laws and regulations is neither clearly known nor determinable as new standards, such as air emission standards and water quality standards, continue to evolve.
We have made and will continue to make operating and capital expenditures, some of which may be material, to comply with environmental and occupational safety and health laws and regulations. These are necessary business costs in our operations and in the pipeline transportation and storage industry. Although we are not fully insured against all environmental and occupational safety and health risks, and our insurance does not cover any penalties or fines that may be issued by a governmental authority, we maintain insurance coverage that we believe is sufficient based on our assessment of insurable risks and consistent with insurance coverage held by other similarly situated industry participants. Nevertheless, it is possible that other developments, such as stricter and more comprehensive environmental and occupational safety and health laws and regulations, as well as claims for damages to property or persons resulting from our operations, could result in substantial costs and liabilities, including administrative, civil, and criminal penalties. We believe that we are in material compliance with existing environmental and occupational safety and health regulations. Further, we believe that the cost of maintaining compliance with these existing laws and regulations will not have a material adverse effect on our business, financial condition, results of operations, or cash flows, but new or more stringently applied existing laws and regulations could increase the cost of doing business, and such increases could be material.
Regulatory Compliance. Regulation of natural gas transportation by the FERC and other federal and state regulatory agencies, including DOT has a significant impact on our business.
Our interstate natural gas transportation and storage system operations are regulated by the FERC under the NGA and the Natural Gas Policy Act of 1978 (“NGPA”), and the FERC’s regulations under those statutes. The FERC regulatory policies govern the rates and services that each FERC-regulated pipeline is permitted to charge customers for interstate transportation and storage of natural gas. The FERC’s policy permits our interstate pipeline companies to include an income tax allowance in the cost of service-based rates of a pipeline organized as a tax pass through partnership entity to reflect actual or potential income tax liability on public utility income, if we prove that the ultimate owners of our partnership interests have an actual or potential income tax liability on such income. In addition, the FERC also regulates the construction of U.S. interstate natural gas pipelines and storage facilities, including the extension, enlargement and abandonment of facilities. Failure to comply with the NGA, the NGPA and the other federal laws and regulations governing our operations and business activities can result in the imposition of administrative, civil and criminal remedies. The FERC may propose and implement new rules and regulations which may affect the business, financial condition and results of operations of our interstate natural gas transmission and storage companies.
Pursuant to Section 1(b) of the NGA, our natural gas gathering facilities are exempt from the jurisdiction of the FERC under the NGA. The distinction between FERC-regulated transmission services and federally unregulated gathering services has been the subject of substantial litigation, and the FERC currently determines whether facilities are gathering facilities on a case-by-case basis, so the classification and regulation of our gathering facilities may be subject to change based on future determinations by the FERC, the courts or Congress. State regulation of gathering facilities generally includes various safety, environmental and, in some circumstances, nondiscriminatory take requirements and complaint-based rate regulation. We cannot predict what effect, if any, a change in the regulation of our gathering facilities might have on our operations, but the industry could be required to incur additional capital expenditures and increased costs depending on future legislative and regulatory changes.
Our operations are also impacted by new regulations, which have increased the time that it takes to obtain required construction permits. Additionally, increased regulation of natural gas producers in our areas of operations, including regulation associated with hydraulic fracturing, could reduce regional supply of natural gas and therefore throughput on our assets.
Columbia Pipeline Group, Inc.
ITEMS 1 AND 2. BUSINESS AND PROPERTIES (continued)
Competition. Our pipeline systems compete primarily with other interstate and intrastate pipelines. Pipelines typically compete with each other based on location, capacity, price and reliability.
Competition for natural gas gathering is primarily based on rates, customer commitment levels, timing, performance, commercial terms, reliability, services levels, location of gathering systems, reputation and fuel efficiencies. Our principal competitors for low and high pressure gathering systems include numerous independent gas gatherers and integrated energy companies, who have plans to build gathering facilities to move volumes to interstate pipelines. Some of our competitors have capital resources and control supplies of natural gas greater than we do.
Seasonality
Natural gas demand for heating is impacted by weather, which in turn influences the value of transportation and storage. Peak demand for natural gas typically occurs during the winter months, however, because a high percentage of our revenues are derived from firm capacity reservation fees under long-term contracts, our transportation and storage revenues are not generally seasonal in nature. Operating revenues for 2015 were approximately 25% in the first quarter, 24% in the second quarter, 24% in the third quarter, and 27% in the fourth quarter.
Customers and Contracts
Our customer mix for natural gas transportation services includes LDCs, municipal utilities, direct industrial users, electric power generators, marketers, producers and LNG exporters. We provide a significant portion of our transportation and storage services through firm contracts and derive a small portion of our revenues through interruptible service contracts. Transportation and storage services are generally provided under firm agreements where customers reserve capacity in pipelines and storage facilities. The vast majority of these agreements provide for fixed reservation charges that are paid monthly regardless of the actual volumes transported on the pipelines or injected or withdrawn from our storage facilities, plus a small variable component that is based on volumes transported, injected or withdrawn, which is intended to recover variable costs. We also provide interruptible transportation and storage services where customers can use capacity if it is available at the time of the request. Interruptible revenues depend on the amount of volumes transported or stored and the associated market rates for this interruptible service. Columbia Gas of Ohio, an affiliated party prior to the Separation, accounted for approximately 13% of our total operating revenues for the year ended December 31, 2015. No other customer accounted for greater than 10% of total operating revenue. Please see Note 25, “Concentration of Credit Risk” in Item 8, Financial Statements and Supplementary Data for further discussion.
Our customers for our midstream operations consist of natural gas producers with whom we primarily have long-term, fee-based gas gathering agreements, with terms ranging from 10 to 15 years typically with minimum volume commitments.
Employees
As of December 31, 2015, we had approximately 1,968 active employees. Of these 1,968 employees, 258 are covered by collective bargaining agreements, 224 of which expire in 2016.
Additional Information
We were formed on September 26, 2014 as a Delaware corporation. Our principal executive offices are located at 5151 San Felipe St., Suite 2500, Houston, Texas 77056, and our telephone number is 713-386-3701. We electronically file various reports with the Securities and Exchange Commission (“SEC”), including annual reports on Form 10-K, quarterly reports on Form 10-Q, current reports on Form 8-K and amendments to such reports. The public may read and copy any materials that we file with the SEC at the SEC’s Public Reference Room at 100 F Street, N.E., Washington, D.C. 20549. The public may obtain information on the operation of the Public Reference Room by calling the SEC at 1-800-SEC-0330. The SEC also maintains an internet site that contains reports and information statements, and other information regarding issuers that file electronically with the SEC at http://www.sec.gov. Additionally, information about us, including our reports filed with the SEC, is available through our website at http://www.columbiapipelinegroup.com. These reports are accessible at no charge through our website and are made available as soon as reasonably practicable after such material is filed with or furnished to the SEC. Our website and the information contained on that site, or connected to that site, are not incorporated by reference into this report.
Columbia Pipeline Group, Inc.
ITEM 1A. RISK FACTORS
RISK FACTORS
Our business, results of operations, cash flows and financial condition are subject to a number of risks and uncertainties. You should carefully consider the risks and uncertainties described below, together with all of the other information in this Form 10-K. The risks and uncertainties we face are not limited to those described below. Additional risks and uncertainties not presently known to us or that we currently believe to be immaterial may also materially adversely affect our business, results of operations, cash flows and financial condition. This Form 10-K also contains forward-looking statements that involve risks and uncertainties. You should carefully read the section entitled “Cautionary Note Concerning Forward-Looking Statements” on page 5 of this Form 10-K.
If any of the following risks were to occur, our business, financial condition, results of operations, cash flows and cash available for the payment of dividends could be materially adversely affected. In that case, we might not be able to pay dividends to our stockholders, the trading price of our common stock could materially decline and you could lose all or part of your investment.
We may not have sufficient cash from operations following the establishment of cash reserves and payment of costs and expenses to enable us to pay dividends to our stockholders.
The amount of cash we generate from our operations will fluctuate based on, among other things:
| |
• | the rates we charge for our transmission, storage and gathering services; |
| |
• | the level of firm transmission and storage capacity sold and volumes of natural gas we transport, store and gather for our customers; |
| |
• | regional, domestic and foreign supply and perceptions of supply of natural gas; the level of demand and perceptions of demand in our end-use markets; and actual and anticipated future prices of natural gas and other commodities (and the volatility thereof), which may impact our ability to renew and replace firm transmission and storage agreements; |
| |
• | legislative or regulatory action affecting the demand for natural gas, the supply of natural gas, the rates we can charge, how we contract for services, our existing contracts, operating costs and operating flexibility; |
| |
• | the imposition of requirements by state agencies that materially reduce the demand of our customers, such as LDCs and power generators, for our pipeline services; |
| |
• | the commodity price of natural gas, which could reduce the quantities of natural gas available for transport; |
| |
• | the creditworthiness of our customers, particularly in light of recent declines in commodity prices; |
| |
• | the level of our operating and maintenance and general and administrative costs; |
| |
• | the level of capital expenditures we incur to maintain our assets; |
| |
• | regulatory and economic limitations on the development of LNG export terminals in the Gulf Coast region; |
| |
• | successful development of LNG export terminals in the eastern or northeastern United States, which could reduce the need for natural gas to be transported on the Columbia Gulf pipeline system; |
| |
• | changes in insurance markets and the level, types and costs of coverage available, and the financial ability of our insurers to meet their obligations; |
| |
• | changes in, or new, statutes, regulations or governmental policies by federal, state and local authorities with respect to protection of the environment; |
| |
• | changes in accounting rules and/or tax laws or their interpretations; |
| |
• | nonperformance or force majeure by, or disputes with or changes in contract terms with, major customers, suppliers, dealers, distributors or other business partners; and |
| |
• | changes in, or new, statutes, regulations, governmental policies and taxes, or their interpretations. |
Columbia Pipeline Group, Inc.
ITEM 1A. RISK FACTORS (continued)
In addition, the actual amount of cash we will have available for the payment of dividends will depend on other factors, including:
| |
• | the level and timing of capital expenditures we make; |
| |
• | fluctuations in our working capital needs; |
| |
• | our ability to borrow funds and access capital markets; |
| |
• | our debt service requirements and other liabilities; |
| |
• | restrictions contained in our existing or future debt agreements, including our credit facilities; and |
| |
• | the cash distribution policy of CPPL. |
Expansion projects that are expected to be accretive may nevertheless reduce our cash from operations on a per share of common stock basis.
Even if we complete expansion projects that we believe will be accretive, these expansion projects may nevertheless reduce our cash from operations on a per share of common stock basis. Any expansion project involves potential risks, including, among other things:
| |
• | service interruptions or increased downtime associated with our projects, including the reversal of Columbia Gulf’s pipelines; |
| |
• | a decrease in our liquidity as a result of our using a significant portion of our available cash or borrowing capacity to finance the project or acquisition; |
| |
• | an inability to complete expansion projects on schedule or within the budgeted cost due to the unavailability of required construction personnel or materials, accidents, weather conditions or an inability to obtain necessary permits, among other factors; |
| |
• | the assumption of unknown liabilities when making acquisitions for which we are not indemnified or for which our indemnity is inadequate; |
| |
• | the diversion of our management’s attention from other business concerns; |
| |
• | mistaken assumptions about the overall costs of equity or debt, demand for our services, supply volumes, reserves, revenues and costs, including synergies and potential growth; |
| |
• | an inability to successfully integrate acquired assets or the businesses we build; |
| |
• | an inability to receive cash flows from a newly built asset until it is operational; and |
| |
• | unforeseen difficulties operating in new product areas or new geographic areas. |
If any expansion projects or acquisitions we ultimately complete are not accretive to our distributable cash flow per share of common stock, our ability to pay dividends to our stockholders may be reduced.
The amount of cash we have available for the payment of dividends to our stockholders depends primarily on our cash flow and not solely on profitability, which may prevent us from paying dividends even during periods when we record net income.
The amount of cash we have available for the payment of dividends depends primarily upon our cash flow, including cash flow from reserves and working capital or other borrowings, and not solely on profitability, which will be affected by non-cash items. As a result, we may pay cash dividends during periods when we record net losses for financial accounting purposes and may be unable to pay cash dividends during periods even when we record net income.
Columbia Pipeline Group, Inc.
ITEM 1A. RISK FACTORS (continued)
CPPL may not have sufficient cash from operations to pay the minimum quarterly distribution to us on our subordinated units following the establishment of cash reserves and payment of costs and expenses and payment of the minimum quarterly distribution on its common units.
CPPL may not have sufficient cash from operations each quarter to pay the minimum quarterly distribution of $0.1675 per unit, or $0.67 per unit per year. The amount of cash CPPL can distribute on its units principally depends upon the amount of cash it generates from its operations, which will fluctuate based on, among other things:
| |
• | the rates Columbia OpCo charges for its transmission, storage and gathering services; |
| |
• | the level of firm transmission and storage capacity sold and volumes of natural gas Columbia OpCo transports, stores and gathers for its customers; |
| |
• | regional, domestic and foreign supply and perceptions of supply of natural gas; the level of demand and perceptions of demand in Columbia OpCo’s end-use markets; and actual and anticipated future prices of natural gas and other commodities (and the volatility thereof), which may impact Columbia OpCo’s ability to renew and replace firm transmission and storage agreements; |
| |
• | legislative or regulatory action affecting the demand for natural gas, the supply of natural gas, the rates Columbia OpCo can charge, how Columbia OpCo contracts for services, Columbia OpCo’s existing contracts, operating costs and operating flexibility; |
| |
• | the imposition of requirements by state agencies that materially reduce the demand of Columbia OpCo’s customers, such as LDCs and power generators, for its pipeline services; |
| |
• | the commodity price of natural gas, which could reduce the quantities of natural gas available for transport; |
| |
• | the creditworthiness of Columbia OpCo’s customers, particularly in light of recent declines in commodity prices; |
| |
• | the level of Columbia OpCo’s operating and maintenance and general and administrative costs; |
| |
• | the level of capital expenditures Columbia OpCo incurs to maintain its assets; |
| |
• | regulatory and economic limitations on the development of LNG export terminals in the Gulf Coast region; |
| |
• | successful development of LNG export terminals in the eastern or northeastern United States, which could reduce the need for natural gas to be transported on the Columbia Gulf pipeline system; |
| |
• | changes in insurance markets and the level, types and costs of coverage available, and the financial ability of Columbia OpCo's insurers to meet their obligations; |
| |
• | changes in, or new, statutes, regulations or governmental policies by federal, state and local authorities with respect to protection of the environment; |
| |
• | changes in accounting rules and/or tax laws or their interpretations; |
| |
• | nonperformance or force majeure by, or disputes with or changes in contract terms with, major customers, suppliers, dealers, distributors or other business partners; and |
| |
• | changes in, or new, statutes, regulations, governmental policies and taxes, or their interpretations. |
In addition, the actual amount of cash CPPL will have available for distribution will depend on other factors, including:
| |
• | the level and timing of capital expenditures CPPL or Columbia OpCo makes; |
| |
• | fluctuations in CPPL’s or Columbia OpCo’s working capital needs; |
| |
• | CPPL’s or Columbia OpCo’s ability to borrow funds and access capital markets; |
Columbia Pipeline Group, Inc.
ITEM 1A. RISK FACTORS (continued)
| |
• | CPPL’s or Columbia OpCo’s debt service requirements and other liabilities; |
| |
• | restrictions contained in CPPL’s or Columbia OpCo’s existing or future debt agreements; and |
| |
• | the amount of cash reserves established by CPPL’s general partner. |
As a result of these factors, the amount of cash CPPL distributes in any quarter to us may fluctuate significantly from quarter to quarter and may be significantly less than the minimum quarterly distribution amount that we expect to receive.
We and our affiliates, including the general partner of CPPL, may have conflicts of interest with CPPL.
Conflicts may arise in the future between the interests of CPG and our affiliates, including the general partner of CPPL, and CPPL. The partnership agreement of CPPL permits the board of directors of the general partner of CPPL to form a conflicts committee of independent directors and to submit to that committee matters that the board believes may involve conflicts of interest. There can be no assurance that the conflicts committee will resolve any conflict of interest in our favor.
We depend on certain key customers for a significant portion of our revenues and to anchor our portfolio of growth projects. The loss of key customers could have a material adverse effect on our business, results of operations, financial condition, growth plans and ability to pay dividends to our stockholders.
We are subject to risks of loss resulting from nonperformance by our customers. We depend on certain key customers for a significant portion of our revenues. In addition, we are making significant capital expenditures to expand our existing assets and construct new energy infrastructure based on long-term contracts with customers, including natural gas producers who may be adversely impacted by sustained low commodity prices. Our credit procedures and policies and credit support arrangements may not be adequate to fully eliminate customer credit risk. Further, we may not be able to effectively remarket capacity related to nonperforming customers. The deterioration in the creditworthiness of our customers or the failure of our customers to meet their contractual obligations could have a material adverse effect on our business, results of operations, financial condition, growth plans and ability to pay dividends to our stockholders.
The expansion of our existing assets and construction of new assets is subject to regulatory, environmental, political, legal and economic risks, which could adversely affect our results of operations and financial condition, and reduce our cash from operations on a per share of common stock basis.
One of the ways we intend to grow our business is through the expansion of our existing assets and construction of new energy infrastructure assets. The construction of additions or modifications to our existing pipelines, and the construction of other new energy infrastructure assets, involve numerous regulatory, environmental, political and legal uncertainties beyond our control and will require the expenditure of significant capital that we may be unable to raise. If we undertake these projects they may not be completed on schedule, at the budgeted cost or at all. Moreover, our revenues may not increase immediately upon the expenditure of funds on a particular project. For instance, if we expand a new pipeline, the construction may occur over an extended period of time, and we will not receive any material increases in revenues from such project until the project is completed. We may also construct facilities to capture anticipated future growth in production or demand in regions such as the Marcellus and Utica shale production areas, which may not materialize or where contracts are later cancelled.
Since we are not engaged in the exploration for and development of natural gas reserves, we do not possess reserve expertise and we often do not have access to third-party estimates of potential reserves in an area prior to constructing facilities in such area. To the extent we rely on estimates of future production in our decision to acquire or construct additions to our systems, such estimates may prove to be inaccurate because there are numerous uncertainties inherent in estimating quantities of future production. As a result, new pipelines may not be able to attract enough throughput to achieve our expected investment return, which could adversely affect our results of operations and financial condition. The construction of new pipelines may also require us to obtain new rights-of-way, and it may become more expensive for us to obtain these new rights-of-way or to renew existing rights-of-way. If the cost of renewing or obtaining new rights-of-way increases, our cash flows could be adversely affected.
Certain of our internal growth projects may require regulatory approval from federal and state authorities prior to construction, including any extensions from or additions to our transmission and storage system. The approval process for storage and transportation projects located in the Northeast has become increasingly challenging, due in part to state and local concerns related to unregulated exploration and production and gathering activities in new production areas, including the Marcellus shale area. Such authorization may not be granted or, if granted, such authorization may include burdensome or expensive conditions.
Columbia Pipeline Group, Inc.
ITEM 1A. RISK FACTORS (continued)
A substantial portion of our organic growth projects are supported by binding precedent agreements that are subject to certain conditions, which, if not satisfied, would permit the customer to opt out of the agreement.
A substantial portion of our estimated capital costs for organic growth projects are supported by a combination of (i) service agreements, which are long-term legally binding obligations that secure our revenue streams, and (ii) binding precedent agreements, which are subject to certain conditions to their effectiveness, which, if not satisfied, would enable either us or the customer to terminate the agreement. These conditions include, among others, the receipt of governmental approvals and the achievement of certain in-service dates. If the conditions in a precedent agreement are not satisfied and the customer elects to terminate the agreement, the underlying project and the related revenue streams could be at risk, which could have a material adverse effect on our financial condition, results of operations and our ability to pay dividends to our stockholders.
Any significant decrease in production of natural gas in our areas of operation could adversely affect our business and operating results and reduce our cash available for the payment of dividends to our stockholders.
Our business is dependent on the continued availability of natural gas production and reserves in our areas of operation. Low prices for natural gas or regulatory limitations could adversely affect development of additional reserves and production that is accessible by our pipeline and storage assets. Production from existing wells and natural gas supply basins with access to our systems will naturally decline over time. The amount of natural gas reserves underlying these wells may also be less than anticipated, and the rate at which production from these reserves declines may be greater than anticipated. Additionally, the competition for natural gas supplies to serve other markets could reduce the amount of natural gas supply for our customers or lower natural gas prices could cause producers to determine in the future that drilling activities in areas outside of our current areas of operation are strategically more attractive to them. For example, in response to historically low natural gas prices, a number of large natural gas producers have announced their intention to re-evaluate and/or reduce their drilling programs in certain areas. A reduction in the natural gas volumes supplied by producers could result in reduced throughput on our systems and adversely impact our ability to grow our operations and increase the payment of dividends to our stockholders. Accordingly, to maintain or increase the contracted capacity or the volume of natural gas transported, stored and gathered on our systems and cash flows associated therewith, our customers must continually obtain adequate supplies of natural gas.
The primary factors affecting our ability to obtain sources of natural gas include (i) the level of successful drilling activity near our systems and (ii) our ability to compete for volumes from successful new wells. We have no control over the level of drilling activity in our areas of operation, the amount of reserves associated with wells connected to our gathering system or the rate at which production from a well declines. In addition, we have no control over producers or their drilling or production decisions, which are affected by, among other things, the availability and cost of capital, prevailing and projected energy prices, demand for hydrocarbons, levels of reserves, geological considerations, environmental or other governmental regulations, the availability of drilling permits, the availability of drilling rigs, and other production and development costs.
Fluctuations in energy prices can also greatly affect the development of new natural gas reserves. In general terms, the prices of natural gas, oil and other hydrocarbon products fluctuate in response to changes in supply and demand, market uncertainty and a variety of additional factors that are beyond our control. These factors include worldwide economic conditions; weather conditions and seasonal trends; the levels of domestic production and consumer demand; the availability of imported LNG; the ability to export LNG; the availability of transportation systems with adequate capacity; the volatility and uncertainty of regional pricing differentials and premiums; the price and availability of alternative fuels; the effect of energy conservation measures; the nature and extent of governmental regulation and taxation; and the anticipated future prices of natural gas, LNG and other commodities. Declines in natural gas prices could have a negative impact on exploration, development and production activity and, if sustained, could lead to a material decrease in such activity. Sustained reductions in exploration or production activity in our areas of operation would lead to reduced utilization of our systems. Because of these factors, even if new natural gas reserves are known to exist in areas served by our assets, producers may choose not to develop those reserves.
We receive cash from royalty payments on our mineral rights positions through our working interests and overriding royalty interests. We are not the operator of the wells from which we receive royalty payments, and therefore, we are not able to control the timing of exploration or development efforts, or associated costs.
Through our subsidiary, CEVCO, we own production rights to approximately 460,000 acres in the Marcellus and Utica shale areas and have subleased the production rights in three storage fields and have also contributed our production rights in one other field. We do not currently operate any of these properties and do not have plans to develop the capacity to operate any of our properties. As owner of both non-operating working interests and overriding royalty interests, we are dependent on contract operators to develop our properties. Our ability to achieve targeted returns on capital in drilling or acquisition activities and to achieve production
Columbia Pipeline Group, Inc.
ITEM 1A. RISK FACTORS (continued)
growth rates will be materially affected by decisions made by our contract operators over which we have little or no control. Such decisions include:
| |
• | the timing and amount of capital expenditures; |
| |
• | the timing of initiating the drilling and recompleting of wells; |
| |
• | the extent of operating costs; |
| |
• | selection of technology and drilling and completion methods; and |
| |
• | the rate of production of reserves, if any. |
If the royalty payments we receive from our sublessees are reduced, our ability to pay dividends to our stockholders could be adversely affected.
Our revenues from CEVCO royalty interests will decrease if production on our subleased production rights declines, which would reduce the amount of cash we have available for the payment of dividends to our stockholders.
The amount of the royalty payments we receive on our subleased production rights depends in part on the amount of production on our properties. In addition, the royalty payments vary with the natural gas liquids and oil content of the production. For example, “dry gas” wells produce mainly natural gas, or methane, as opposed to “wet gas” wells, which produce methane along with other byproducts such as ethane, which may result in additional revenue streams from such production. During 2015 and 2014, natural gas prices remained relatively low, as well as a decrease in oil and natural gas liquids prices, leading some producers to announce significant reductions to their drilling plans. A significant reduction in the level of production on our properties could adversely affect on our ability to pay dividends to our stockholders.
Our operations are subject to environmental laws and regulations that may expose us to significant costs and liabilities and changes in these laws could have a material adverse effect on our results of operations.
Our natural gas transportation activities are subject to stringent and complex federal, state and local environmental laws and regulations. As with the industry generally, compliance with current and anticipated environmental laws and regulations increases our overall cost of business, including our capital costs to construct, maintain and upgrade pipelines and other facilities. For instance, we may be required to obtain and maintain permits and other approvals issued by various federal, state and local governmental authorities; monitor for, limit or prevent releases of materials from our operations in accordance with these permits and approvals; install pollution control equipment or replace aging pipelines and other facilities; limit or prohibit construction activities in sensitive areas such as wetlands, wilderness or urban areas or areas inhabited by endangered or threatened species; and incur potentially substantial new obligations or liabilities for any pollution or contamination that may result from our operations. Under a September 15, 1999 FERC order approving an April 5, 1999 settlement, Columbia Gas Transmission remediates polychlorinated biphenyls (“PCBs”) at specific gas transmission facilities pursuant to a 1995 Administrative Order on Consent (subsequently modified in 1996 and 2007) (“AOC”) and recovers a portion of those costs in rates. Columbia Gas Transmission’s ability to recover these costs ceased on January 31, 2015. As of December 31, 2015, Columbia Gas Transmission had remaining liabilities of $1.8 million to cover costs associated with PCB remediation related to this AOC.
Moreover, new, modified or stricter environmental laws, regulations or enforcement policies could be implemented that significantly increase our or our customer’s compliance costs, pollution mitigation costs, or the cost of any remediation of environmental contamination that may become necessary, and these costs could be material. For example, in October 2015, the U.S. Environmental Protection Agency (“EPA”) issued a final rule under the federal Clean Air Act (“CAA”), lowering the National Ambient Air Quality Standard (“NAAQS”) for ground-level ozone to 70 parts per billion for the 8-hour primary and secondary ozone standards. The EPA is required to make attainment and non-attainment designations for specific geographic locations under the revised standards by October 1, 2017 and, depending on the severity of the ozone present, non-attainment areas will have until between 2020 and 2037 to meet the health standard. With EPA lowering the ground-level ozone standard, states may be required to implement more stringent regulations, which could apply to our or our customers’ operations. Compliance with this final rule could, among other things, require installation of new emission controls, result in longer permitting timelines, and significantly increase capital expenditures and operating costs. In another example, the EPA released a final rule in May 2015 that attempted to clarify federal jurisdiction under the Clean Water Act (“CWA”) over waters of the United States, but a number of legal challenges to this rule are pending, and implementation of the rule has been stayed nationwide. To the extent the rule expands the scope of the CWA’s jurisdiction, we could face increased costs and delays with respect to obtaining permits for dredge and fill activities in wetland
Columbia Pipeline Group, Inc.
ITEM 1A. RISK FACTORS (continued)
areas. Our compliance with such new or amended legal requirements could result in our incurring significant additional expense and operating restrictions with respect to our operations, which may not be fully recoverable from customers and, thus, could reduce net income. Our customers, to whom we provide our services, may similarly incur increased costs or restrictions that may limit or decrease those customers’ operations and have an indirect material adverse effect on our business.
In addition, a number of state and regional legal initiatives have emerged in recent years that seek to reduce greenhouse gas (“GHG”) emissions and require the monitoring and reporting of GHG emissions from specified onshore and offshore production sources and onshore processing sources, such as emissions from gathering and boosting facilities, completions and workovers of oil wells with hydraulic fracturing, and blowdowns of natural gas transmission pipelines between compressor stations, in the United States on an annual basis. On an international level, the United States is one of almost 200 nations that agreed on December 12, 2015 to an international climate change agreement in Paris, France, that calls for countries to set their own GHG emission targets and be transparent about the measures each country will use to achieve its GHG emission targets. It is not possible at this time to predict how or when the United States might impose legal requirements as a result of this international agreement. New regulations or any new federal laws restricting emissions of GHGs from our or our customer operations could result in increased compliance costs and delay or curtail activities that and, in turn, could adversely affect our business. Moreover, any such future laws and regulations that limit emissions of GHGs or that otherwise promote the use of renewable fuels could adversely affect demand for the natural gas our customers produce, which could thereby reduce demand for our services and adversely affect our business. In another example, the EPA has asserted limited regulatory authority over hydraulic fracturing, and has indicated it might seek to further expand its regulation of hydraulic fracturing while the U.S. Congress, certain state agencies, and some local governments have from time to time considered or adopted and implemented legal requirements that have imposed, and in the future could continue to impose, new or more stringent permitting, disclosure or well construction requirements on hydraulic fracturing activities, which requirements could cause our customers to incur potentially significant added costs to comply with such requirements and experience delays or curtailment in the pursuit of exploration, development or production activities, which subsequently could reduce demand for our transportation services.
In another example, pursuant to President Obama’s Strategy to Reduce Methane Emissions from the oil and gas sector by up to 45% from 2012 levels by 2025, in August 2015, the EPA proposed a suite of requirements and draft guidance related to the reduction in methane emissions from certain equipment and processes in the oil and natural gas source category, including production, processing, transmission and storage activities, including proposed requirements for fugitive emissions of methane and new leak detection and repair requirements. If finalized, these rules and any other new methane emission standards imposed on the oil and gas sector could result in increased costs to our and our customers’ operations and could delay or curtail our customers’ activities, which costs, delays or curtailment could adversely affect our business.
Failure to comply with environmental laws and regulations, or the permits issued under them, may result in the assessment of administrative, civil and criminal penalties, the imposition of remedial or compliance obligations and the issuance of injunctions limiting or preventing some or all of our operations. In addition, strict joint and several liabilities may be imposed under certain environmental laws, which could cause us to become liable for the conduct of others or for consequences of our own actions that were in compliance with all applicable laws at the time those actions were taken. Private parties may also have the right to pursue legal actions against us to enforce compliance, as well as to seek damages for non-compliance, with environmental laws and regulations or for personal injury or property damage that may result from environmental and other impacts of our operations. We may not be able to recover some or any of these costs through insurance or increased revenues, which may have a material adverse effect on our business, results of operations, financial condition and ability to pay dividends to our stockholders. Please read “Business and Properties-Regulatory Matters” for more information.
We may incur significant costs and liabilities as a result of pipeline integrity management program testing and any necessary pipeline inspection, repair, or preventative or remedial measures.
The United States Department of Transportation (“DOT”) has adopted regulations requiring pipeline operators to develop integrity management programs for transportation pipelines located where a leak or rupture could do the most harm in “high consequence areas.” The regulations require operators to:
| |
• | perform ongoing assessments of pipeline integrity; |
| |
• | identify and characterize applicable threats to pipeline segments that could impact a high consequence area; |
| |
• | improve data collection, integration and analysis; |
| |
• | repair and remediate the pipeline as necessary; and |
Columbia Pipeline Group, Inc.
ITEM 1A. RISK FACTORS (continued)
| |
• | implement preventive and mitigating actions. |
In addition, the DOT is examining the possibility of expanding integrity management principles beyond high consequence areas in addition to other potential requirements. For example, in March of 2015, the Pipeline Hazardous Materials Safety Administration (“PHMSA”) finalized new rules applicable to gas and hazardous liquid pipelines that, among other changes, impose new post-construction inspections, welding, gas component pressure testing requirements, as well as requirements related to maximum allowable operating pressure calculations. While we cannot predict the outcome of such future regulation at this time, new pipeline safety regulatory requirements could result in significant costs and have the potential to adversely impact our operations.
There may be additional costs associated with any other major repairs, remediation or preventative or mitigating actions that may be determined to be necessary as a result of the testing program, which could be substantial. In addition, any additional regulatory requirements that are enacted could significantly increase the amount of these expenditures. Should we fail to comply with DOT regulations, we could be subject to penalties and fines. Please read “Business and Properties-Regulatory Matters” for more information.
We may incur significant costs from time to time in order to comply with DOT regulations regarding the design, strength and testing of our pipelines if the population density near any particular portion of our pipelines increases beyond specified levels.
DOT regulations govern the design strength and testing of our pipelines. The required design strength and testing of the pipe depends upon the population density near the pipeline. In the event the population density around any specific section of our pipelines increases above levels established by the DOT, we may be required to upgrade the section of our pipelines traversing through the area with pipe of higher strength or, in some cases, retest the pipe, unless a waiver from the DOT is obtained. While the majority of our pipelines are located in remote areas, the possibility exists that we could be required to incur significant expenses in the future in response to increases in population density near sections of our pipelines.
We may incur significant costs and liabilities to comply with new DOT regulations that are anticipated to be issued in the future.
The Natural Gas Pipeline Safety Act (“NGPSA”) was amended on January 3, 2012 when the President signed the Pipeline Safety, Regulatory Certainty, and Job Creation Act of 2011 (“2011 Pipeline Safety Act”). The DOT issued an advanced notice of proposed rulemaking in August of 2011 that addressed approximately 15 specific topics associated with the legislation. The topics included the role of valves in mitigating consequences, metal loss evaluation and response, pressure testing to address manufacturing and construction threats, expanding integrity management principles, underground storage of natural gas and leak detection systems, among other topics. In addition, the DOT is working on other rulemaking topics such as operator verification of records confirming the maximum allowable operating pressure of certain pipelines and integrity verification of previously untested pipelines or pipelines with other potential integrity issues, as well as others. There may be additional costs and liabilities associated with many of these pending future requirements. We continue to monitor regulatory developments associated with these pending regulations to help anticipate potential future operational and financial risks associated with the implementation of any new regulations.
Federal and state legislative and regulatory initiatives relating to pipeline safety that require the use of new or more stringent safety controls or result in more stringent enforcement of applicable legal requirements could subject us to increased capital costs, operational delays and costs of operation.
The 2011 Pipeline Safety Act is the most recent federal legislation to amend the NGPSA and Hazardous Liquid Pipeline Safety Act pipeline safety laws, requiring increased safety measures for natural gas and hazardous liquids transportation pipelines. Among other things, the 2011 Pipeline Safety Act directs the Secretary of Transportation to promulgate rules or standards relating to expanded integrity management requirements, automatic or remote-controlled valve use, excess flow valve use, leak detection system installation, testing to confirm that the material strength of certain pipelines are above 30% of specified minimum yield strength, and operator verification of records confirming the maximum allowable pressure of certain interstate gas transmission pipelines. The 2011 Pipeline Safety Act also increases the maximum penalty for violation of pipeline safety regulations from $100,000 to $200,000 per violation per day of violation and also from $1 million to $2 million for a related series of violations. The safety enhancement requirements and other provisions of the 2011 Pipeline Safety Act as well as any implementation of PHMSA rules thereunder or any issuance or reinterpretation of guidance by PHMSA or any state agencies with respect thereto could require us to install new or modified safety controls, pursue additional capital projects, or conduct maintenance programs on an accelerated basis, any or all of which tasks could result in our incurring increased operating costs that could be significant and have a material adverse effect on our results of operations or financial condition. For example, in October 2015, PHMSA issued an Advanced Notice of Proposed Rulemaking (“ANPR”) in which the agency seeks public comment on, among other things, extending reporting requirements to all gravity and gathering lines, requiring periodic inline integrity assessments of pipelines and
Columbia Pipeline Group, Inc.
ITEM 1A. RISK FACTORS (continued)
that are located outside of high consequence areas, and requiring the use of leak detection systems on pipelines in all locations, including outside of high consequence areas. While the ANPR relates to the regulation of hazardous liquid lines, it is possible that PHMSA will propose additional requirements on gas pipelines in the future. In addition, legislation that would reauthorize federal pipeline safety programs through 2019, referred to as Securing America’s Future Energy: Protecting Infrastructure of Pipelines and Enhancing Safety (“SAFE PIPES”), was approved by the Senate Commerce Committee and will be considered by the U.S. Senate. Among other things, the SAFE PIPES legislation would require PHMSA to conduct an assessment of its inspection process and integrity management programs for natural gas and hazardous liquid pipelines. While we cannot predict the outcome of these initiatives or future legislative or regulatory efforts, new laws and regulations related to pipeline inspection and integrity management requirements have the potential to adversely impact our business.
Moreover, states have adopted regulations similar to existing PHMSA regulations for certain intrastate natural gas pipelines, which regulations may impose more stringent requirements than those found under federal law. Compliance with these rules and regulations can result in significant maintenance costs; however, at this time, we cannot predict the ultimate cost of such compliance. In this climate of increasingly stringent regulation, pipeline failures or failures to comply with applicable regulations could result in shut-downs, capacity constraints or operational limitations to our pipelines. Should any of these risks materialize, it could have a material adverse effect on our business, results of operations, financial condition and ability to pay dividends to our stockholders. More recently, in February 2016, PHMSA issued an advisory bulletin for natural gas storage facility operators. The bulletin recommends that operators review operations to identify the potential for leaks and failures caused by corrosion, chemical or mechanical damage, or other material deficiencies in piping, tubing, casing, valves, and other associated facilities. The bulletin further advises operators to review storage facility locations and operations of shut-off and isolation systems, and review and update emergency plans as necessary. Finally, the advisory directs compliance with state regulations governing the permitting, drilling, completion, and operation of storage wells, and recommends the voluntary implementation of certain industry-recognized recommended practices for natural gas storage facilities. PHMSA indicated when it issued the advisory bulletin that additional regulations related to safety standards for natural gas storage facilities are likely forthcoming. At this time, we cannot predict the impact of any future regulatory actions in this area.
Our natural gas transportation and storage operations are subject to extensive regulation by the FERC.
Our business operations are subject to extensive regulation by the FERC, including the types and terms of services we may offer to our customers, construction of new facilities, creation, modification or abandonment of services or facilities, recordkeeping and relationships with affiliated companies. Compliance with these requirements can be costly and burdensome and FERC action in any of these areas could adversely affect our ability to compete for business, construct new facilities, offer new services or recover the full cost of operating our pipelines. This regulatory oversight can result in longer lead times to develop and complete any future project than competitors that are not subject to the FERC’s regulations. We cannot give any assurance regarding the likely future regulations under which we will operate our natural gas transportation and storage business or the effect such regulation could have on our business, financial condition and results of operations.
Rate regulation could limit our ability to recover the full cost of operating our pipelines, including a reasonable return, and our ability to pay dividends to our stockholders.
The rates we can charge for our natural gas transportation and storage operations are regulated by the FERC pursuant to the NGA. Under the NGA, we may only charge rates that have been determined to be just and reasonable by the FERC and are prohibited from unduly preferring or unreasonably discriminating against any person with respect to our rates or terms and conditions of service. The FERC establishes both the maximum and minimum rates we can charge. The basic elements that the FERC considers are the costs of providing service, the volumes of gas being transported or stored, the rate design, the allocation of costs between services, the capital structure and the rate of return a natural gas company is permitted to earn.
We may not be able to recover all of our costs through existing or future rates. Proposed rate increases may be challenged by protest and allowed to go into effect subject to refund. Even if a rate increase is permitted by the FERC to become effective, the rate increase may not be adequate. To the extent our costs increase in an amount greater than our revenues increase, or there is a lag between our cost increases and our ability to file for and obtain rate increases, our operating results would be negatively affected.
Our existing rates may be challenged by complaint or sua sponte by the FERC. In recent years, the FERC has exercised this authority with respect to several other pipeline companies. In a potential proceeding involving the challenge of our existing rates, the FERC may, on a prospective basis, order refunds of amounts collected if it finds the rates to have been shown not to be just and reasonable or to have been unduly discriminatory. Any successful challenge against our rates could have an adverse impact
Columbia Pipeline Group, Inc.
ITEM 1A. RISK FACTORS (continued)
on our revenues associated with providing transportation and storage services. In addition, future changes to laws, regulations and policies may impair our ability to recover costs and the ability to pay dividends to our stockholders.
Certain of our gas pipeline services are subject to long-term, fixed-price “negotiated rate” contracts that are not subject to adjustment, even if our cost to perform such services exceeds the revenues received from such contracts.
Under FERC policy, a regulated service provider and a customer may mutually agree to sign a contract for service at a “negotiated rate” which may be above or below the FERC regulated, cost-based recourse rate for that service. These “negotiated rate” contracts are not generally subject to adjustment for increased costs which could be produced by inflation or other factors relating to the specific facilities being used to perform the services. Any shortfall of revenue as result of these “negotiated rate” contracts could decrease our cash flow.
We are exposed to costs associated with lost and unaccounted for volumes.
A certain amount of natural gas is naturally lost in connection with its transportation across a pipeline system, and under our contractual arrangements with our customers we are entitled to retain a specified volume of natural gas in order to compensate us for such lost and unaccounted for volumes as well as the natural gas used to run our compressor stations, which we refer to as fuel usage. The level of fuel usage and lost and unaccounted for volumes on our transmission and storage system and our gathering system may exceed the natural gas volumes retained from our customers as compensation for our fuel usage and lost and unaccounted for volumes pursuant to our contractual agreements. The FERC-approved tariffs of our transmission and storage companies provide for annual filings to adjust the amount of gas retained from customers to eliminate any overages or shortfalls from the prior year. Our gathering companies have contracts that provide for specified levels of fuel retainage, so they may find it necessary to purchase natural gas in the market to make up for the difference, which exposes us to commodity price risk. Future exposure to the volatility of natural gas prices as a result of gas imbalances on our gathering systems could have a material adverse effect on our business, financial condition, results of operations and ability to pay dividends to our stockholders.
We could be subject to penalties and fines if we fail to comply with FERC regulations.
Should the FERC find that we have failed to comply with all applicable FERC-administered statutes, rules, regulations and orders, or the terms of our tariffs on file with the FERC, we could be subject to substantial penalties and fines. Under the Energy Policy Act of 2005 (“EPAct 2005”), the FERC has civil penalty authority under the NGA and NGPA to impose penalties for violations of up to $1,000,000 per day for each violation, to revoke existing certificate authority and to order disgorgement of profits associated with any violation.
Certain of our assets may become subject to FERC regulation.
The distinction between federally unregulated gathering facilities and FERC-regulated transmission pipelines under the NGA has been the subject of substantial litigation, and the FERC currently determines whether facilities are gathering facilities on a case-by-case basis. Consequently, the classification and regulation of our gathering facilities could change based on future determinations by the FERC, the courts or Congress. If more of our gas gathering operations become subject to FERC jurisdiction, the result may adversely affect the rates we are able to charge and the services we currently provide, and may include the potential for a termination of our gathering agreements with our customers.
We do not own all of the land on which our pipelines and storage facilities are located, which could disrupt our operations.
We do not own all of the land on which our pipelines and storage facilities are located, and we are therefore subject to the possibility of more onerous terms and/or increased costs to retain necessary land use rights required to conduct our operations. We obtain the rights to construct and operate our pipelines and storage facilities on land owned by third parties and governmental agencies for a specific period of time. In certain instances, our rights-of-way may be subordinate to that of government agencies, which could result in costs or interruptions to our service. Restrictions on our ability to use our rights-of-way, through our inability to renew right-of-way contracts or otherwise, could have a material adverse effect on our business, results of operations and financial condition and our ability to pay dividends to our stockholders.
Columbia Pipeline Group, Inc.
ITEM 1A. RISK FACTORS (continued)
Our operations are subject to operational hazards and unforeseen interruptions. If a significant accident or event occurs that results in a business interruption or shutdown for which we are not adequately insured, our operations and financial results could be materially adversely affected.
Our operations are subject to many hazards inherent in the transportation and storage of natural gas, including:
| |
• | aging infrastructure, mechanical or other performance problems; |
| |
• | damage to pipelines, facilities and related equipment caused by hurricanes, tornadoes, floods, fires and other natural disasters, explosions and acts of terrorism; |
| |
• | inadvertent damage from third parties, including from construction, farm and utility equipment; |
| |
• | leaks of natural gas and other hydrocarbons or losses of natural gas as a result of the malfunction of equipment or facilities; |
| |
• | environmental hazards, such as natural gas leaks, product and waste spills, pipeline and tank ruptures, and unauthorized discharges of products, wastes and other pollutants into the surface and subsurface environment, resulting in environmental pollution; and |
| |
• | explosions and blowouts. |
These risks could result in substantial losses due to personal injury and/or loss of life, severe damage to and destruction of property and equipment and pollution or other environmental damage and may result in curtailment or suspension of our related operations or services. A natural disaster or other hazard affecting the areas in which we operate could have a material adverse effect on our operations.
Our substantial indebtedness and debt that we incur in the future may limit our flexibility to obtain additional financing and to pursue other business opportunities.
As of December 31, 2015, we and our subsidiaries had $2.765 billion in outstanding indebtedness, comprised of $2.75 billion in aggregate principal amount of our senior notes (the “notes”) and $15 million under CPPL’s credit facility. We had no borrowings under the CPG credit facility (which such facility provides for a minimum of $750 million dedicated as credit support for Columbia OpCo and its subsidiaries in connection with a money pool arrangement and the remaining $750 million available as an additional source of financing to pursue CPG’s growth opportunities), and our commercial paper program. Our existing and future level of debt, including CPPL’s future level of debt, could have important consequences to us, including the following:
| |
• | our ability to obtain additional financing, if necessary, for working capital, capital expenditures, acquisitions or other purposes may be impaired or such financing may not be available on favorable terms; |
| |
• | the funds that we have available for operations and payment of dividends to stockholders will be reduced by that portion of our cash flow required to make principal and interest payments on outstanding debt; and |
| |
• | our debt level could make us more vulnerable than our competitors with less debt to competitive pressures or a downturn in our business or the economy generally. |
Our ability to service our debt, including the notes, will depend upon, among other things, our future financial and operating performance, which will be affected by prevailing economic conditions and financial, business, regulatory and other factors, some of which are beyond our control. In addition, our ability to service debt under our revolving credit facilities will depend on market interest rates, since we anticipate that the interest rates applicable to our borrowings will fluctuate with movements in interest rate markets. If our operating results are not sufficient to service our current or future indebtedness, we will be forced to take actions such as reducing dividends, reducing or delaying our business activities, acquisitions, investments or capital expenditures, selling assets, restructuring or refinancing our debt, or seeking additional equity capital. We may not be able to effect any of these actions on satisfactory terms, or at all.
Columbia Pipeline Group, Inc.
ITEM 1A. RISK FACTORS (continued)
Restrictions under our new or any future credit facilities could adversely affect our business, financial condition, results of operations and ability to pay dividends to our stockholders.
CPPL has a $500 million revolving credit facility, and CPG has a $1,500 million revolving credit facility. These credit facilities limit and any future credit facility we may enter into is likely to limit, our ability to, among other things:
| |
• | pay dividends if any default or event of default occurs; |
| |
• | incur additional indebtedness or guarantee other indebtedness; |
| |
• | grant liens or make certain negative pledges; |
| |
• | make certain loans or investments; |
| |
• | engage in transactions with affiliates; |
| |
• | transfer, sell or otherwise dispose of all or substantially all of our or CPPL’s assets; or |
| |
• | enter into a merger, consolidate, liquidate, wind up or dissolve. |
Furthermore, any new or future credit facility may also contain covenants requiring us to maintain certain financial ratios and tests. Our ability to comply with the covenants and restrictions contained in our credit facilities may be affected by events beyond our control, including prevailing economic, financial and industry conditions. If market or other economic conditions deteriorate, our ability to comply with these covenants may be impaired. If CPG or CPPL violates any of the restrictions, covenants, ratios or tests in the applicable credit facility, the lenders will be able to accelerate the maturity of all borrowings under the credit facility and demand repayment of amounts outstanding, and our lenders’ commitment to make further loans to us may terminate and we and/or CPPL will be prohibited from making any distributions to equity holders. We might not have, or be able to obtain, sufficient funds to make these accelerated payments. Any subsequent replacement of our credit facilities or any new indebtedness could have similar or greater restrictions. Please read “Management’s Discussion and Analysis of Financial Condition and Results of Operations-Liquidity and Capital Resources.” Any interruption of distributions to us from our subsidiaries may limit our ability to satisfy our obligations and to pay dividends to our stockholders.
Deterioration in our credit profile could increase our costs of borrowing money, adversely affect our business relationships and limit our access to the capital markets and commercial credit.
We currently have an investment grade credit rating from Standard & Poor’s Rating Service, Moody’s Investor Service and Fitch Ratings. However, our credit ratings could be lowered or withdrawn entirely by a rating agency if, in its judgment, the circumstances warrant. If a rating agency were to downgrade our rating below investment grade, our borrowing costs would increase and our funding sources could decrease. In addition, a failure by us to maintain an investment grade credit rating could affect our business relationships with suppliers and operating partners. Following the Separation, CPG and its subsidiaries are no longer party to agreements that contain "ratings triggers" that require increased collateral if the credit ratings of CPG or certain of its subsidiaries are rated below BBB- by Standard & Poor's or Baa3 by Moody's or BBB- by Fitch. However, there are agreements that contain "adequate assurance" or "material adverse change" provisions that could necessitate additional credit support, such as letters of credit and cash collateral to transact business. A credit downgrade could also adversely affect the availability and cost of capital needed to fund the growth investments that are a central element of our long-term business strategy.
There can be no assurance that we will be able to access the capital markets to raise debt or equity financing on acceptable terms.
From time to time, we will need to access the capital markets to obtain equity or long-term or short-term debt financing. Although we believe that the sources of capital currently in place will permit us to finance our near-term operations on acceptable terms and conditions, our access to, and the availability of, financing on acceptable terms and conditions in the future will be impacted by many factors, including, without limitation: (1) our financial performance, (2) our credit ratings or absence of a credit rating, (3) the liquidity of the overall capital markets, (4) the terms of our outstanding debt, and (5) the state of the economy. There can be no assurance that we will have access to the capital markets on terms acceptable to us or at all.
Columbia Pipeline Group, Inc.
ITEM 1A. RISK FACTORS (continued)
Columbia OpCo is a guarantor of the notes, is a restricted subsidiary and guarantor under our credit facilities, and, if requested by us, will guarantee our future indebtedness. In addition, CPG is a guarantor under CPPL's credit facility. Such indebtedness could limit Columbia OpCo’s and CPG’s ability to take certain actions, including incurring additional indebtedness, making acquisitions and capital expenditures and, in the case of Columbia OpCo, making distributions to CPG, which could adversely affect our business, financial condition, results of operations, ability to pay dividends to our stockholders and value of our common stock.
Substantially all of our cash will be generated from cash distributions from Columbia OpCo and CPPL. Our credit facilities have customary covenants and restrictions on us and Columbia OpCo, as a restricted subsidiary and a guarantor of the credit facilities. CPG is an additional guarantor of CPPL’s credit facility. Certain of our subsidiaries, including Columbia OpCo also guarantee our notes. There is no agreement between us and Columbia OpCo limiting the amount of our indebtedness that Columbia OpCo will be obligated to guarantee. The amount of CPG’s total indebtedness and CPPL’s indebtedness in general, as well as the amount that is guaranteed by Columbia OpCo and CPG, respectively, may limit the ability of Columbia OpCo or CPG to borrow to fund its operations, capital expenditures or growth strategy. Furthermore, to the extent that Columbia OpCo or CPG is required to guarantee such indebtedness, Columbia OpCo and CPG could be subject to significant operating and financial restrictions. For example, these restrictions could include covenants limiting Columbia OpCo’s and CPG’s ability to:
| |
• | make investments and other restricted payments; |
| |
• | incur additional indebtedness or issue preferred stock; |
| |
• | sell all or substantially all of its assets or consolidate or merge with or into other companies; and |
| |
• | engage in transactions with affiliates. |
These covenants or any more restrictive covenants agreed to by us in the future could adversely affect Columbia OpCo’s and CPG’s ability to finance future business opportunities and make cash distributions. A breach by Columbia OpCo or CPG of any of these covenants could result in a default in respect of the related debt. If a default occurred, the relevant lenders could elect to declare the debt, together with accrued interest and other fees, to be immediately due and payable and proceed against any collateral securing that debt, including Columbia OpCo, CPG and their assets. In addition, any acceleration of debt under CPG’s bank syndicated credit facility could constitute a default under our other debt, which Columbia OpCo and/or CPG may also guarantee. If our lenders or other debt creditors were to proceed against Columbia OpCo’s or CPG’s assets, the value of Columbia OpCo and CPG could be significantly reduced which could adversely affect the value of our common stock.
If third-party pipelines and other facilities interconnected to our pipelines and facilities become unavailable to transport natural gas, our revenues and cash available for the payment of dividends could be adversely affected.
We depend upon third-party pipelines and other facilities that provide delivery options to and from our pipelines. For example, our pipelines interconnect with virtually every major interstate pipeline in the eastern portion of the United States and a significant number of intrastate pipelines. Because we do not own these third-party pipelines or facilities, their continuing operation is not within our control. If these pipeline connections were to become unavailable for current or future volumes of natural gas due to repairs, damage, lack of capacity or any other reason, our ability to operate efficiently and continue shipping natural gas to end markets could be restricted, thereby reducing our revenues. Any temporary or permanent interruption at any key pipeline interconnect which causes a material reduction in volumes transported on our pipelines could have a material adverse effect on our business, results of operations, financial condition and ability to pay dividends to our stockholders.
The current Columbia Gulf and Columbia Gas Transmission pipeline infrastructure is aging, which may adversely affect our business, results of operations, financial condition and ability to pay dividends to our stockholders.
The Columbia Gulf and Columbia Gas Transmission pipeline systems have been in operation for many years, with some portions of these pipelines being more than 50 years old. Segments of the Columbia Gulf and Columbia Gas Transmission pipeline systems are located in or near areas determined to be high consequence areas. We implement integrity management testing of the pipelines that we operate, including the Columbia Gulf and Columbia Gas Transmission pipelines, and we repair, remediate or replace segments on those pipelines as necessary when anomaly conditions are identified during the integrity testing process or are determined to have occurred during the course of operations. Nonetheless, we also are currently investing significant capital over the next several years to replace aging infrastructure, including replacement of the relatively older pipe found on the Columbia
Columbia Pipeline Group, Inc.
ITEM 1A. RISK FACTORS (continued)
Gulf and Columbia Gas Transmission systems. If, due to their age, these pipeline sections were to become unexpectedly unavailable for current or future volumes of natural gas because of repairs, damage, spills or leaks, or any other reason, it could result in a material adverse impact on our business, financial condition and results of operation as well as our ability to pay dividends to our stockholders.
LNG export terminals may not be developed in the Gulf Coast region or may be developed outside our areas of operations.
We are in the process of reversing the flow of the Columbia Gulf pipeline system in order to supply new and developing LNG export facilities located along the Gulf Coast. However, we may not realize expected increases in future natural gas demand from LNG exports due to factors including:
| |
• | new projects may fail to be developed; |
| |
• | new projects may not be developed at their announced capacity; |
| |
• | development of new projects may be significantly delayed; |
| |
• | new projects may be built in locations that are not connected to our system; or |
| |
• | new projects may not influence sources of supply on our system. |
Similarly, the development of new, or the expansion of existing, LNG facilities outside our areas of operations could reduce the need for customers to transport natural gas on our assets. This could reduce the amount of natural gas transported by our pipeline.
We are exposed to counterparty risk. Commitment termination or nonperformance by our vendors, lenders or derivative counterparties could materially reduce our revenue, impair our liquidity, increase our expenses or otherwise negatively impact our results of operations, financial position or cash flows and our ability to pay dividends to our stockholders.
We utilize third-party vendors to provide various functions, including, for example, certain construction activities, engineering services, facility inspections and operation of certain software systems. Using third parties to provide these functions has the effect of reducing our direct control over the services rendered. The failure of one or more of our third-party providers to deliver the expected services on a timely basis, at the prices we expect and as required by contract could result in significant disruptions, costs to our operation or instances of a contractor’s non-compliance with applicable laws and regulations, which could materially adversely affect our business, financial condition, operating results and cash flows.
We also rely to a significant degree on the banks that lend to us under our commercial paper program and revolving credit facility for financial liquidity, and any failure of those banks to perform on their obligations to us could significantly impair our liquidity. Furthermore, nonpayment by the counterparties to our interest rate and commodity derivatives could expose us to additional interest rate or commodity price risk.
Any take-or-pay commitment terminations or substantial increase in the nonperformance by our vendors, lenders or derivative counterparties could have a material adverse effect on our results of operations, financial position and cash flows and our ability to pay dividends to our stockholders.
Our strategy to grow our business is dependent in part on CPPL’s ability to access capital markets that result in an increase in our cash available for investment and for dividends.
We intend to utilize the significant experience of our management team to execute our growth strategy, including the construction, development and integration of additional energy infrastructure assets. Our ability to acquire these additional assets is dependent in part on CPPL’s ability to access capital markets resulting in an increase in our cash available for investment. If CPPL is unable to access capital markets on acceptable terms, CPPL’s ability to acquire additional interests in Columbia OpCo from CEG and our future growth and ability to increase dividends may be adversely affected.
Columbia Pipeline Group, Inc.
ITEM 1A. RISK FACTORS (continued)
If we are unable to make acquisitions on economically acceptable terms, our future growth would be limited, and any acquisitions we make may reduce, rather than increase, our cash generated from operations.
We may be unable to make acquisitions from third parties as an alternative avenue to growth. Furthermore, even if we do consummate acquisitions that we believe will be accretive, they may in fact result in a decrease in our earnings. Any acquisition involves potential risks, some of which are beyond our control, including, among other things:
| |
• | mistaken assumptions about revenues and costs, including synergies; |
| |
• | the inability to successfully integrate the businesses we acquire; |
| |
• | the inability to hire, train or retain qualified personnel to manage and operate our business and newly acquired assets; |
| |
• | the assumption of unknown liabilities; |
| |
• | limitations on rights to indemnity from the seller; |
| |
• | mistaken assumptions about the overall costs of equity or debt; |
| |
• | the diversion of management’s attention from other business concerns; |
| |
• | unforeseen difficulties in connection with operating in new product areas or new geographic areas; and |
| |
• | customer or key employee losses at the acquired businesses. |
If we consummate any future acquisitions, our capitalization and results of operations may change significantly, and stockholders will not have the opportunity to evaluate the economic, financial and other relevant information that we will consider in determining the application of our funds and other resources.
A terrorist attack or armed conflict could harm our business.
Terrorist activities, anti-terrorist efforts and other armed conflicts involving the United States, whether or not targeted at our assets or the assets of our customers, could adversely affect the U.S. and global economies and could prevent us from meeting financial and other obligations. We could experience loss of business, delays or defaults in payments from customers or disruptions of fuel supplies and markets if domestic and global utilities are direct targets or indirect casualties of an act of terror or war. Terrorist activities and the threat of potential terrorist activities and any resulting economic downturn could adversely affect our results of operations, impair our ability to raise capital or otherwise adversely impact our ability to realize certain business strategies.
A failure in our computer systems or a cyber-attack on any of our facilities or any third parties’ facilities upon which we rely may adversely affect our ability to operate.
We rely on technology to run our businesses, which depend on financial and operational computer systems to process information critically important for conducting various elements of our business, including the operation of our gas pipelines and storage facilities and the recording and reporting of commercial and financial transactions to regulators, investors and other stakeholders. Any failure of our computer systems, or those of our customers, suppliers or others with whom we do business, could materially disrupt our ability to operate our businesses and could result in a financial loss and possibly do harm to our reputation.
Additionally, our information systems experience ongoing, often sophisticated, cyber-attacks by a variety of sources with the apparent aim to breach our cyber-defenses. Although we attempt to maintain adequate defenses to these attacks and work through industry groups and trade associations to identify common threats and assess our countermeasures, a security breach of our information systems could (i) impact the reliability of our transmission and storage systems and potentially negatively impact our compliance with certain mandatory reliability standards, (ii) subject us to harm associated with theft or inappropriate release of certain types of information such as system operating information, personal or otherwise, relating to our customers or employees or (iii) impact our to manage our businesses.
Sustained extreme weather conditions and climate change may negatively impact our operations.
We conduct our operations across a wide geographic area subject to varied and potentially extreme weather conditions, which may from time to time persist for sustained periods of time. Despite preventative maintenance efforts, persistent weather-related stress on our infrastructure may reveal weaknesses in our systems not previously known to us or otherwise present various operational
Columbia Pipeline Group, Inc.
ITEM 1A. RISK FACTORS (continued)
challenges across all business segments. Although we make every effort to plan for weather-related contingencies, adverse weather may affect our ability to conduct operations in a manner that satisfies customer expectations or contractual obligations. We endeavor to minimize such service disruptions, but may not be able to avoid them altogether.
There is also a concern that climate change may exacerbate the risks to physical infrastructure arising from significant physical effects, such as increased severity and frequency of storms, droughts and floods as well as associated with heat and other extreme weather conditions. Climate change and the costs that may be associated with its impacts have the potential to affect our business in many ways, including increasing the costs we incur in providing our products and services, impacting the demand for and consumption of our products and services (due to changes in both costs and weather patterns), and affecting the economic health of the regions in which we operate.
Growing competition in the gas transportation and storage industries could result in the failure by customers to renew existing contracts.
As a consequence of the increase in competition and the shift in natural gas production areas, customers such as LDCs and other end users may be reluctant to enter into long-term service contracts. The renewal or replacement of existing contracts with our customers at rates sufficient to maintain current or projected revenues and cash flows depends on a number of factors beyond our control, including competition from other pipelines and gatherers, the proximity of supplies to the markets, and the price of, and demand for, natural gas. Our inability to renew or replace our current contracts as they expire and respond appropriately to changing market conditions could materially impact our financial results and cash flows.
Failure to retain and attract key executive officers and other skilled professional and technical employees could have an adverse impact on our operations.
Our business is dependent on our ability to attract, retain and motivate employees. Competition for skilled employees in some areas is high and we may experience difficulty in recruiting and retaining employees. The inability to recruit and retain these employees could adversely affect our business and future operating results. We seek to mitigate some of this risk by training our management on how to attract and select the needed talent and also measure our level of employee engagement regularly, developing action plans where necessary to improve our workplace, but there is no assurance that such mitigation measures will be effective.
Our insurance policies do not cover all losses, costs or liabilities that we may experience, and insurance companies that currently insure companies in the energy industry may cease to do so or substantially increase premiums.
Our assets are insured at the entity level for certain property damage, business interruption and third-party liabilities, which includes certain pollution liabilities. All of the insurance policies relating to our assets and operations are subject to policy limits and deductibles. In addition, the waiting period under the business interruption insurance policies is 30 days. We do not maintain insurance coverage against all potential losses and could suffer losses for uninsurable or uninsured risks or in amounts in excess of existing insurance coverage. Changes in the insurance markets subsequent to the September 11, 2001 terrorist attacks and Hurricanes Katrina, Rita, Gustav and Ike have made it more difficult and more expensive to obtain certain types of coverage, and we may elect to self-insure portions of our asset portfolio. The occurrence of an event that is not fully covered by insurance, or failure by one or more insurers to honor its coverage commitments for an insured event, could have a material adverse effect on our business, financial condition and results of operations. Insurance companies may reduce the insurance capacity they are willing to offer or may demand significantly higher premiums to cover our assets and operations. If significant changes in the number or financial solvency of insurance companies for the energy industry occur, we may be unable to obtain and maintain adequate insurance at a reasonable cost. The unavailability of full insurance coverage to cover events in which we suffer significant losses could have a material adverse effect on our business, financial condition and results of operations, and therefore on our ability to pay dividends to our stockholders.
Adverse economic and market conditions or increases in interest rates could reduce net revenue growth, increase costs, decrease future net income and cash flows and impact capital resources and liquidity needs.
While the national economy is experiencing some recovery from the recent downturn, we cannot predict how robust the recovery will be or whether or not it will be sustained.
Continued sluggishness in the economy impacting our operating jurisdictions could adversely impact our ability to grow our customer base and collect revenues from customers, which could reduce net revenue growth and increase operating costs. An increase in the interest rates we pay would adversely affect future net income and cash flows. In addition, we depend on debt to finance our operations, including both working capital and capital expenditures, and would be adversely affected by increases in
Columbia Pipeline Group, Inc.
ITEM 1A. RISK FACTORS (continued)
interest rates. As of December 31, 2015, we had $2.765 billion in outstanding indebtedness, $15 million of which will be subject to variable interest rates.
If the current economic recovery remains slow or credit markets again tighten, our ability to raise additional capital or refinance debt at a reasonable cost could be negatively impacted.
Capital market performance and other factors may decrease the value of benefit plan assets, which then could require significant additional funding and impact earnings.
The performance of the capital markets affects the value of the assets that are held in trust to satisfy future obligations under defined benefit pension and other postretirement benefit plans. We have significant obligations in these areas and hold significant assets in these trusts. These assets are subject to market fluctuations and may yield uncertain returns, which fall below our projected rates of return. A decline in the market value of assets may increase the funding requirements of the obligations under the defined benefit pension and other postretirement benefit plans. Additionally, changes in interest rates affect the liabilities under these benefit plans; as interest rates decrease, the liabilities increase, which could potentially increase funding requirements. Further, the funding requirements of the obligations related to these benefits plans may increase due to changes in governmental regulations and participant demographics, including increased numbers of retirements or changes in life expectancy assumptions. Ultimately, significant funding requirements and increased pension expense could negatively impact our results of operations and financial condition.
We have significant goodwill and definite-lived intangible assets. An impairment of goodwill or definite-lived intangible assets could result in a significant charge to earnings.
In accordance with GAAP, we test goodwill for impairment at least annually and review our definite-lived intangible assets for impairment when events or changes in circumstances indicate the carrying value may not be recoverable. Goodwill also is tested for impairment when factors, examples of which include reduced cash flow estimates, a sustained decline in stock price or market capitalization below book value, indicate that the carrying value may not be recoverable. We would be required to record a charge in the financial statements during the period in which any impairment of the goodwill or definite-lived intangible assets is determined, negatively impacting the results of operations. A significant charge could impact the capitalization ratio covenant under certain financing agreements. We are subject to a financial covenant under our credit facilities which requires CPG and CPPL to maintain a total quarterly leverage ratio that does not exceed a ratio of 5.00 to 1.00 until December 31, 2017 and 5.00 to 1.00 for any quarterly period thereafter, with some exceptions. Also, CPG and CPPL are required to maintain a consolidated interest coverage ratio of no less than 3.00 to 1.00. As of December 31, 2015, our quarterly leverage ratio was 3.64 to 1.00 and our consolidated interest coverage ratio was 13.3 to 1.00.
If the Distribution were to fail to qualify as tax-free for U.S. federal income tax purposes, then we, NiSource and our stockholders could be subject to significant tax liability, and we could be required to indemnify NiSource for all or a portion of such liability.
NiSource received an opinion from its counsel, Sidley Austin LLP, confirming the tax-free status of the Distribution. NiSource’s receipt of the opinion was a condition to the completion of the Distribution. The opinion was based upon various factual representations and assumptions, as well as certain undertakings made by us and NiSource. If any of those factual representations or assumptions are untrue or incomplete in any material respect, any undertaking is not complied with, or the facts upon which the opinion was based are materially different from the facts at the time of the Distribution, the Distribution may not qualify for tax-free treatment. Opinions of counsel are not binding on the Internal Revenue Service (“IRS”) or the courts. As a result, the conclusions expressed in an opinion of counsel could be challenged by the IRS, and if the IRS prevails in such challenge, the tax consequences to you could be materially less favorable.
If the Distribution ultimately is determined to be taxable, the Distribution could be treated as a taxable dividend or cause you to recognize taxable capital gain for U.S. federal income tax purposes, and you could incur significant U.S. federal income tax liabilities. In addition, NiSource would recognize gain in an amount equal to the excess of the fair market value of the shares of our common stock distributed to NiSource stockholders on the Distribution Date over NiSource’s tax basis in such shares as of such date.
In addition, under the terms of the Tax Allocation Agreement that we entered into in connection with the Distribution (as described under Note 1A, “Company Structure and Basis of Presentation” in the Company’s audited Notes to Consolidated and Combined Financial Statements” of this Form 10-K), in the event that the Distribution were determined to be taxable as the result of actions taken after the Distribution by us or any of our subsidiaries, we would be responsible for all taxes imposed on NiSource as a result thereof. In addition, in the event the Distribution were determined to be taxable and neither we nor NiSource were at fault, we
Columbia Pipeline Group, Inc.
ITEM 1A. RISK FACTORS (continued)
would be responsible for a portion of the taxes imposed on NiSource as a result of such determination. Any such tax amounts could be significant.
We might not be able to engage in desirable strategic transactions and equity issuances following the Distribution because of certain restrictions relating to requirements for tax-free distributions.
Our ability to engage in significant transactions could be limited or restricted after the Distribution in order to preserve, for U.S. federal income tax purposes, the tax-free nature of the Distribution by NiSource. We have agreed to take reasonable action or reasonably refrain from taking action to ensure that the Separation qualifies for tax-free status under Section 355 of the Code. We also have agreed to various other covenants in the Tax
Allocation Agreement intended to ensure the tax-free status of the Distribution. These covenants may restrict our ability to sell assets outside the ordinary course of business, to issue or sell additional common stock or other securities (including securities convertible into our common stock), or to enter into certain other corporate transactions. Any acquisitions or issuances of our stock or NiSource’s stock (or any successor thereto) within two years after the Distribution are generally presumed to be related to the Separation, although we or NiSource may be able to rebut that presumption.
To preserve the tax-free treatment to NiSource of the Distribution, under the Tax Allocation Agreement that we have entered into with NiSource, for the two-year period following the Distribution, without obtaining the consent of NiSource, an unqualified opinion of a nationally recognized law firm or a private letter ruling from the IRS, we may be prohibited from:
| |
• | approving or allowing issuance of our common stock, except in certain limited circumstances, |
| |
• | approving or allowing an issuance or sale of equity securities in Columbia OpCo that results in our owning less than 55% of the outstanding equity securities of Columbia OpCo, |
| |
• | redeeming equity securities, |
| |
• | selling or otherwise disposing of the ownership of the general partner of CPPL or of a specified percentage of our assets or the assets of certain of our subsidiaries, or |
| |
• | engaging in certain other transactions that could jeopardize the tax-free status of the Distribution. |
These restrictions may limit our ability to pursue strategic transactions or engage in new business or other transactions that may maximize the value of our business. Moreover, the Tax Allocation Agreement also provides that we are responsible for any taxes imposed on NiSource or any of its affiliates as a result of the failure of the Distribution to qualify for favorable treatment under the Code if such failure is attributable to certain actions taken at any time (even outside the two-year period described above) after the Distribution by or in respect of us or any of our subsidiaries.
We will not have complete control over our tax decisions and could be liable for income taxes owed by NiSource.
For any tax periods (or portion thereof) in which NiSource owns at least 80% of the total voting power and value of our common stock, we and our U.S. subsidiaries will be included in NiSource’s consolidated group for U.S. federal income tax purposes. In addition, we or one or more of our U.S. subsidiaries may be included in the combined, consolidated or unitary tax returns of NiSource or one or more of its subsidiaries for U.S. state or local income tax purposes. Moreover, notwithstanding the Tax Allocation Agreement, U.S. federal law provides that each member of a federal consolidated group is liable for the group’s entire federal income tax obligation. Thus, to the extent NiSource or other members of NiSource’s consolidated group fail to make any U.S. federal income tax payments required by law, we could be liable for the shortfall with respect to periods in which we were a member of NiSource’s consolidated group. Similar principles may apply for non-U.S., state or local income tax purposes where we file combined, consolidated or unitary returns with NiSource or its subsidiaries for non-U.S., state or local income tax purposes.
The indemnification arrangements we entered into with NiSource in connection with the Separation may require us to make certain indemnification payments to NiSource to satisfy our indemnification obligations and any indemnification payments we receive from NiSource may not be sufficient to cover the full amount of losses for which NiSource has agreed to indemnify us.
Pursuant to the Separation and Distribution Agreement and certain other agreements, NiSource has agreed to indemnify us from certain liabilities and we have agreed to indemnify NiSource for certain liabilities, as discussed further in Note 1A, “Company Structure and Basis of Presentation” in the Company’s audited Notes to Consolidated and Combined Financial Statements.
Columbia Pipeline Group, Inc.
ITEM 1A. RISK FACTORS (continued)
A court could deem the Distribution to be a fraudulent conveyance and void the transaction or impose substantial liabilities upon us.
A court could deem the Distribution or certain internal restructuring transactions undertaken by NiSource in connection with the Separation to be a fraudulent conveyance or transfer. Fraudulent conveyances or transfers are defined to include transfers made or obligations incurred with the actual intent to hinder, delay or defraud current or future creditors or transfers made or obligations incurred for less than reasonably equivalent value when the debtor was insolvent, or that rendered the debtor insolvent, inadequately capitalized or unable to pay its debts as they become due. A court could void the transactions or impose substantial liabilities upon us, which could adversely affect our results of operations, cash flows and financial condition. Among other things, the court could require our stockholders to return to NiSource, for the benefit of its creditors, some or all of the shares of our common stock issued in the Distribution, or require us to fund liabilities of other companies involved in the restructuring transaction. Whether a transaction is a fraudulent conveyance or transfer under applicable state law may vary depending upon the jurisdiction whose law is being applied.
We depend on NiSource to provide us with certain services for our business. The services that NiSource provides to us may not be sufficient to meet our needs, and we may have difficulty finding replacement services or be required to pay increased costs to replace these services after our agreements with NiSource expire.
Certain administrative services required by us for the operation of our business are currently provided by NiSource Corporate Services Company, a subsidiary of NiSource (“NiSource Corporate Services”), pursuant to Transaction Services Agreements entered into in connection with the Separation. These services include certain financial, legal, information technology and other administrative and general services. We depend on NiSource for these services and our operational flexibility to modify or implement changes with respect to such services or the amounts we pay for them is limited. When the Transition Services Agreements with NiSource terminate, we may not be able to replace these services or enter into appropriate third-party agreements on terms and conditions, including cost, comparable to those that we currently receive from NiSource. Although we intend to replace portions of the services currently provided by NiSource, we may encounter difficulties replacing certain services or be unable to negotiate pricing or other terms as favorable as those we currently have in effect. Refer to Note 1A, “Company Structure and Basis of Presentation” in the Company’s audited Notes to Consolidated and Combined Financial Statements for further information.
Our agreements with NiSource relating to the Separation require us to assume the past, present and future liabilities related to our business and may be less favorable to us than if they had been negotiated with unaffiliated third parties.
We negotiated all of our agreements with NiSource relating to the Separation as a wholly owned subsidiary of NiSource. If these agreements had been negotiated with unaffiliated third parties, they might have been more favorable to us. Pursuant to the Separation and Distribution Agreement, we have assumed all past, present and future liabilities (other than tax liabilities which will be governed by the Tax Allocation Agreement as described further in Refer to Note 1A, “Company Structure and Basis of Presentation” in the Company’s audited Notes to Consolidated and Combined Financial Statements) related to our business, and have agreed to indemnify NiSource for these liabilities, among other matters. Such liabilities include unknown liabilities that could be significant. The allocation of assets and liabilities between NiSource and us may not reflect the allocation that would have been reached between two unaffiliated parties. In addition, we have limited remedies under the Separation and Distribution Agreement. See Note 1A, “Company Structure and Basis of Presentation” in the Company’s audited Notes to Consolidated and Combined Financial Statements for a description of these obligations and the allocation of liabilities between NiSource and us.
Third parties may seek to hold us responsible for liabilities of NiSource that we did not assume in our agreements.
Third parties may seek to hold us responsible for retained liabilities of NiSource. Under the agreements we entered into with NiSource, NiSource has agreed to indemnify us for claims and losses relating to these retained liabilities. However, if those liabilities are significant and we are ultimately held liable for them, we cannot assure you that we will be able to recover the full amount of our losses from NiSource.
Our prior and continuing relationship with NiSource exposes us to risks attributable to businesses of NiSource.
Under the Separation and Distribution Agreement we entered into with NiSource, NiSource is obligated to indemnify us for losses that a party may seek to impose upon us or our affiliates for liabilities relating to the business of NiSource that are incurred through a breach of the Separation and Distribution Agreement or any ancillary agreement by NiSource or its affiliates other than us or our post-Separation affiliates, or losses that are attributable to NiSource in connection with the Separation or are not expressly assumed by us under our agreements with NiSource. Immediately following the Separation, any claims made against us that are properly attributable to NiSource in accordance with these arrangements would require us to exercise our rights under our agreements
Columbia Pipeline Group, Inc.
ITEM 1A. RISK FACTORS (continued)
with NiSource to obtain payment from them. We are exposed to the risk that, in these circumstances, NiSource cannot, or will not, make the required payment.
If in the future we cease to manage and control CPPL through our direct and indirect ownership of the general partner interests in CPPL, we may be deemed to be an investment company under the Investment Company Act of 1940.
If we cease to manage and control CPPL and are deemed to be an investment company under the Investment Company Act of 1940, we would either have to register as an investment company under the Investment Company Act of 1940, obtain exemptive relief from the SEC or modify our organizational structure or our contract rights to fall outside the definition of an investment company. Registering as an investment company could, among other things, materially limit our ability to engage in transactions with affiliates, including the purchase and sale of certain securities or other property to or from our affiliates, restrict our ability to borrow funds or engage in other transactions involving leverage and require us to add additional directors who are independent of us or our affiliates.
The market price of our shares may fluctuate significantly.
The market price of our common stock may fluctuate significantly, depending upon many factors, some of which may be beyond our control, including:
| |
• | a shift in our investor base; |
| |
• | our quarterly or annual earnings, or those of other companies in our industry; |
| |
• | actual or anticipated fluctuations in our operating results; |
| |
• | our payment of dividends, if any; |
| |
• | success or failure of our business strategy; |
| |
• | our ability to obtain financing as needed; |
| |
• | changes in accounting standards, policies, guidance, interpretations or principles; |
| |
• | changes in laws and regulations affecting our business; |
| |
• | announcements by us or our competitors of significant acquisitions or dispositions; |
| |
• | the failure of securities analysts to cover our common stock; |
| |
• | changes in earnings estimates by securities analysts or our ability to meet our earnings guidance; |
| |
• | the operating and stock price performance of other comparable companies; |
| |
• | future sales of our common stock; and |
| |
• | overall market fluctuations and general economic conditions. |
Stock markets in general have also experienced volatility that has often been unrelated to the operating performance of a particular company. These broad market fluctuations could negatively affect the trading price of our common stock.
We may issue additional capital stock, which would dilute your percentage ownership interests.
We may issue additional shares of common stock or issue preferred stock at any time in the future, including as all or part of the consideration paid for acquisitions and strategic investments we may make in the future. Any such issuances may dilute your percentage ownership interests. Additionally, your percentage ownership in us may be diluted in the future because of equity awards that we expect to grant to our directors, officers and employees and because of adjustments being made to outstanding NiSource equity awards in connection with the Separation. We have established equity incentive plans that will provide for the grant of common stock-based equity awards to our directors, officers and employees.
Columbia Pipeline Group, Inc.
ITEM 1A. RISK FACTORS (continued)
The issuance of additional capital stock may have the following effects:
| |
• | our existing stockholders’ proportionate ownership interest in us will decrease; |
| |
• | the amount of cash available for dividends on a per share of common stock basis may decrease; |
| |
• | the relative voting strength of each previously outstanding share of capital stock may be diminished; |
| |
• | the market price of each share of common stock may decline; and |
| |
• | holders of shares of preferred stock may have separate additional rights, including with respect to dividends, liquidation and voting. |
The future payment of dividends will be at the sole discretion of our board of directors and will be dependent on several factors. We cannot guarantee the timing, amount or payment of dividends.
All decisions regarding our payment of dividends will be made by our board of directors from time to time in accordance with applicable law. Although we currently expect to continue to pay cash dividends to our stockholders, there can be no assurance that we will have sufficient surplus under Delaware law to be able to pay any dividends. Our ability to pay dividends in the future will depend upon, among other things, our financial condition, earnings, capital requirements, cash flows and covenants associated with certain of our debt obligations, which may include maintaining certain debt to capital ratios, legal requirements, regulatory constraints and other factors deemed relevant by our board of directors. Our cash available for dividends will principally be generated by our subsidiaries. Because the cash our subsidiaries generate from operations will fluctuate from quarter to quarter, we may not be able to maintain future dividends at the levels we expect or at all. Our ability to pay dividends depends primarily on cash flows, including cash flows from changes in working capital, and not solely on profitability, which is affected by non-cash items. As a result, we may pay dividends during periods when we record net losses and may be unable to pay cash dividends during periods when we record net income. Moreover, if we determine to pay any dividend in the future, there can be no assurance that we will continue to pay such dividend or the amount of such dividend.
If securities or industry analysts do not publish research or reports about our business, if they adversely change their recommendations regarding our stock or if our operating results do not meet their expectations, our stock price could decline.
The trading market for our common stock is influenced by the research and reports that industry or securities analysts publish about us or our business. If one or more of these analysts cease coverage of us or fail to publish reports on us regularly, we could lose visibility in the financial markets, which in turn could cause our stock price or trading volume to decline. Moreover, if one or more of the analysts downgrades our stock or if our operating results do not meet their expectations, our stock price could decline.
Our amended and restated certificate of incorporation designates the Court of Chancery of the State of Delaware as the exclusive forum for certain types of actions and proceedings that may be initiated by our stockholders, which limits our stockholders’ ability to choose the judicial forum for disputes with us or our directors, officers or other employees.
Our amended and restated certificate of incorporation provides that, with certain limited exceptions, the Court of Chancery of the State of Delaware will be the exclusive forum for (i) any derivative action or proceeding brought on our behalf, (ii) any action asserting a claim of breach of a fiduciary duty owed by any director, officer or other employee to us or our stockholders, (iii) any action asserting a claim against us or any of our directors, officers or other employees arising pursuant to any provision of the Delaware General Corporation Law, as amended (the “DGCL”), our amended and restated certificate of incorporation or our amended and restated bylaws or (iv) any action asserting a claim against us or any of our directors, officers or other employees governed by the internal affairs doctrine of the State of Delaware. By purchasing or otherwise acquiring any interest in shares of our capital stock, a stockholder is irrevocably consenting to these limitations and provisions regarding claims, suits, actions or proceedings and submitting to the exclusive jurisdiction of the Court of Chancery of the State of Delaware (or such other court) in connection with any such claims, suits, actions or proceedings. These provisions may have the effect of discouraging lawsuits against us and our directors and officers.
Columbia Pipeline Group, Inc.
ITEM 1A. RISK FACTORS (continued)
Provisions of Delaware law and our charter documents may delay or prevent an acquisition of us that stockholders may consider favorable or may prevent efforts by our stockholders to change our directors or our management, which could decrease the value of your shares.
Section 203 of the DGCL and provisions in our amended and restated certificate of incorporation and amended and restated bylaws could make it more difficult for a third party to acquire us without the consent of our board of directors. These provisions include the following:
| |
• | the right of our board of directors to issue preferred stock without stockholder approval; |
| |
• | a classified board of directors; |
| |
• | the inability of our stockholders to call a special meeting or act by written consent; |
| |
• | rules regarding how stockholders may present proposals or nominate directors for election at stockholder meetings; |
| |
• | a provision that stockholders may only remove directors for cause; |
| |
• | the establishment in our certificate of incorporation of the maximum number of directors that constitutes our board; |
| |
• | the ability of our directors, and not stockholders, to fill vacancies (including those resulting from an enlargement of the board of directors) on our board of directors; |
| |
• | the requirement that stockholders holding at least 80% of our voting stock are required to amend certain provisions of our organizational documents; and |
| |
• | restrictions on business combinations for a three-year period with a stockholder who becomes the beneficial owner of more than 15% of our common stock without prior board approval. |
Although we believe these provisions protect our stockholders from coercive or otherwise unfair takeover tactics and thereby provide an opportunity to receive a higher bid by requiring potential acquirers to negotiate with our board of directors, these provisions apply even if the offer may be considered beneficial by some stockholders. Further, these provisions may discourage potential acquisition proposals and may delay, deter or prevent a change of control of our company, including through unsolicited transactions that some or all of our stockholders might consider to be desirable. As a result, efforts by our stockholders to change our direction or our management may be unsuccessful.
ITEM 1B. UNRESOLVED STAFF COMMENTS
None.
Columbia Pipeline Group, Inc.
ITEM 3. LEGAL PROCEEDINGS
From time to time, we are subject to legal proceedings and claims that arise in the ordinary course of business. Like other companies, our operations are subject to extensive and rapidly changing federal and state environmental, health and safety and other laws and regulations governing air emissions, wastewater discharges, and solid and hazardous waste management activities.
We are not a party to any material pending or overtly threatened legal or governmental proceedings, other than proceedings and claims that arise in the ordinary course and are incidental to our business.
ITEM 4. MINE SAFETY DISCLOSURES
Not applicable.
Columbia Pipeline Group, Inc.
SUPPLEMENTAL ITEM. EXECUTIVE OFFICERS OF THE REGISTRANT
The following is a list of the Executive Officers of the Registrant, including their names, ages and offices held, as of February 1, 2016.
|
| | | | | |
Name | | Age | | Office(s) Held in Past 5 Years |
Robert C. Skaggs, Jr. | | 61 |
| | Chief Executive Officer of CPG since July 2015. |
| | | | Chief Executive Officer of NiSource from July 2005 to July 2015. |
| | | | President of NiSource from October 2004 to July 2015. |
Stephen P. Smith | | 54 |
| | Executive Vice President and Chief Financial Officer of CPG since July 2015. |
| | | | Executive Vice President and Chief Financial Officer of NiSource from August 2008 to July 2015. |
Glen L. Kettering | | 61 |
| | President of CPG since July 2015. |
| | | | Executive Vice President and Group Chief Executive Officer of NiSource from April 2014 to July 2015. |
| | | | Senior Vice President, Corporate Affairs, of NiSource from March 2006 to April 2014. |
Stanley G. Chapman III | | 50 |
| | Executive Vice President and Chief Commercial Officer of CPG since July 2015. |
| | | | Executive Vice President and Chief Commercial Officer of various CEG subsidiaries from January 2014 to July 2015. |
| | | | Senior Vice President of Marketing & Customer Services of NiSource from December 2011 to January 2014. |
Shawn L. Patterson | | 42 |
| | Executive Vice President and Chief Operations Officer of CPG since July 2015. |
| | | | President of Operations and Project Delivery of NiSource's Columbia Pipeline Group business unit from March 2012 to July 2015. |
| | | | Chief Operating Officer of NiSource's Gas Distribution business unit. |
Brett A. Stovern | | 50 |
| | Executive Vice President and Chief Operating Officer for Columbia Midstream since July 2015. |
| | | | Chief Operating Officer of Midstream Services of NiSource's Columbia Pipeline Group business unit from April 2014 to July 2015. |
| | | | Chief Financial Officer of NiSource's Columbia Pipeline Group business unit from 2010 to April 2014. |
Karl Brack | | 51 |
| | Senior Vice President of Human Resources and Employee Engagement of CPG since July 2015. |
| | | | Senior Vice President of Corporate Affairs of NiSource from April 2014 to July 2015. |
| | | | Vice President of Communication and Engagement Strategies of NiSource from 2006 to April 2014. |
Robert E. Smith | | 46 |
| | General Counsel, Senior Vice President and Corporate Secretary of CPG since July 2015. |
| | | | Corporate Secretary of NiSource from April 2013 to July 2015. |
| | | | Vice President and Deputy General Counsel of NiSource from September 2008 to July 2015. |
Jon D. Veurink | | 51 |
| | Senior Vice President and Chief Accounting Officer of CPG since July 2015. |
| | | | Chief Financial Officer of NiSource's Gas Distribution business unit from April 2014 to July 2015. |
| | | | Chief Accounting Officer of NiSource from February 2010 to April 2014. |
Columbia Pipeline Group, Inc.
PART II
ITEM 5. MARKET FOR REGISTRANT'S COMMON EQUITY, RELATED STOCKHOLDER MATTERS AND ISSUER PURCHASES OF EQUITY SECURITIES
On July 2, 2015, our common stock began "regular way" trading on the NYSE under the symbol “CPGX.” Prior to that time, there was no public market for our common shares. The following table sets forth the high and low sales prices for our common shares, as reported by the NYSE Composite Transactions, during the periods indicated.
|
| | | | | | | |
| 2015 |
| High | | Low |
Third Quarter | $ | 31.19 |
| | $ | 17.51 |
|
Fourth Quarter | 22.38 |
| | 16.95 |
|
As of February 10, 2016, CPG had 22,520 common stockholders of record and 399,841,350 shares outstanding.
Holders of shares of CPG’s common stock are entitled to receive dividends when, as and if declared by CPG’s board of directors out of funds legally available.
The following table sets forth the dividends declared on our common stock for the periods indicated.
|
| | | | | |
Declaration Date | Record Date | Payment Date | Dividend Per Common Share |
July 2, 2015 | July 31, 2015 | August 20, 2015 | $ | 0.12500 |
|
August 4, 2015 | October 30, 2015 | November 20, 2015 | 0.12500 |
|
January 29, 2016 | February 8, 2016 | February 19, 2016 | 0.12875 |
|
Although the board of directors currently intends to continue the payment of regular quarterly cash dividends on common shares, the timing and amount of future dividends will depend on the earnings of CPG’s subsidiaries, their financial condition, cash requirements, regulatory restrictions, any restrictions in financing agreements and other factors deemed relevant by the board of directors.
Columbia Pipeline Group, Inc.
ITEM 5. MARKET FOR REGISTRANT’S COMMON EQUITY, RELATED STOCKHOLDER MATTERS AND ISSUER PURCHASES OF EQUITY SECURITIES (continued)
Performance Graph
The following graph reflects the comparative change in the value from July 2, 2015, the date our common stock began trading "regular-way" on the NYSE, through December 31, 2015 of $100 invested in CPG's common stock, the Standard & Poor's 500 Stock Index, and the Dow Jones US Oil and Gas Index. The amounts included in the table were calculated assuming the reinvestment of dividends, at the time dividends were paid.
|
| | | | | | | |
| July 2, 2015 | | December 31, 2015 |
Columbia Pipeline Group, Inc. | $ | 100.00 |
| | $ | 66.74 |
|
S&P 500 Index | 100.00 |
| | 99.47 |
|
Dow Jones US Oil and Gas Index | 100.00 |
| | 82.07 |
|
The information in this Form 10-K appearing under the heading "Performance Graph" is being "furnished" pursuant to Item 2.01 (e) of Regulation S-K under the Securities Act and shall not be deemed to be "soliciting material" or "filed" with the SEC or subject to Regulation 14A or 14C, other than as provided in Item 2.01 (e) of Regulation S-K, or to the liabilities of Section 18 of the Exchange Act and shall not be deemed incorporated by reference into any filing under the Securities Act of the Exchange Act except to the extent that CPG specifically requests that it be treated as such.
Columbia Pipeline Group, Inc.
ITEM 6. SELECTED FINANCIAL DATA
The following selected financial data should be read in connection with the Consolidated and Combined Financial Statements including the related notes included in Item 8 of this Form 10-K. CPG was formed by NiSource on September 26, 2014. For periods prior to September 26, 2014 the selected data presented represents CPG's Predecessor (the "Predecessor").
The following table presents the non-GAAP financial measures of Adjusted EBITDA and Distributable Cash Flow, which we use in our business as an important supplemental measure of our performance. Adjusted EBITDA is defined as net income before interest expense, income taxes, and depreciation and amortization, plus distributions of earnings received from equity investees and one-time transaction costs, less equity earnings in unconsolidated affiliates and other, net. Distributable Cash Flow is defined as Adjusted EBITDA less interest expense, maintenance capital expenditures, gain on sale of assets, net cash paid for taxes, and distributions to public unitholders plus proceeds from the sale of assets, interest income, capital costs related to the Separation and any other known differences between cash and income. Adjusted EBITDA and Distributable Cash Flow are not calculated or presented in accordance with GAAP. We explain these measures under “—Non-GAAP Financial Measures” below and reconcile Adjusted EBITDA and Distributable Cash Flow to their most directly comparable financial measures calculated and presented in accordance with GAAP.
|
| | | | | | | | | | | | | | | | | | | |
Year Ended December 31, (in millions except per share and operating data) | 2015 | | 2014 | | 2013 | | 2012 | | 2011 |
| | | | | Predecessor | | Predecessor | | Predecessor |
Statement of Operations Data: | | | | | | | | | |
Total Operating Revenues | $ | 1,334.9 |
| | $ | 1,348.0 |
| | $ | 1,180.5 |
| | $ | 1,001.3 |
| | $ | 1,006.5 |
|
Operating Expenses | | | | | | | | | |
Operation and maintenance | 652.1 |
| | 628.4 |
| | 509.0 |
| | 375.9 |
| | 378.4 |
|
Operating and maintenance-affiliated | 52.9 |
| | 123.2 |
| | 118.6 |
| | 106.7 |
| | 102.1 |
|
Depreciation and amortization | 139.9 |
| | 118.8 |
| | 107.0 |
| | 99.4 |
| | 130.2 |
|
(Gain) loss on sale of assets and impairment, net | (52.9 | ) | | (34.5 | ) | | (18.6 | ) | | (0.6 | ) | | 0.1 |
|
Property and other taxes | 75.3 |
| | 67.1 |
| | 62.2 |
| | 59.2 |
| | 56.6 |
|
Total Operating Expenses | 867.3 |
| | 903.0 |
| | 778.2 |
| | 640.6 |
| | 667.4 |
|
Equity Earnings in Unconsolidated Affiliates | 60.5 |
| | 46.6 |
| | 35.9 |
| | 32.2 |
| | 14.6 |
|
Operating Income | 528.1 |
| | 491.6 |
| | 438.2 |
| | 392.9 |
| | 353.7 |
|
Other Income (Deductions) | | | | | | | | | |
Interest expense | (67.6 | ) | | — |
| | — |
| | — |
| | — |
|
Interest expense-affiliated | (29.3 | ) | | (62.0 | ) | | (37.9 | ) | | (29.5 | ) | | (29.9 | ) |
Other, net | 29.3 |
| | 8.8 |
| | 17.9 |
| | 2.1 |
| | 2.0 |
|
Total Other Deductions | (67.6 | ) | | (53.2 | ) | | (20.0 | ) | | (27.4 | ) | | (27.9 | ) |
Income from Continuing Operations before Income Taxes | 460.5 |
| | 438.4 |
| | 418.2 |
| | 365.5 |
| | 325.8 |
|
Income Taxes | 153.0 |
| | 169.7 |
| | 146.5 |
| | 139.3 |
| | 125.3 |
|
Income from Continuing Operations | 307.5 |
| | 268.7 |
| | 271.7 |
| | 226.2 |
| | 200.5 |
|
(Loss) Income from Discontinued Operations-net of taxes | (0.4 | ) | | (0.6 | ) | | 9.0 |
| | (2.2 | ) | | (4.7 | ) |
Net Income | 307.1 |
| | $ | 268.1 |
| | $ | 280.7 |
| | $ | 224.0 |
| | $ | 195.8 |
|
Less: Net income attributable to noncontrolling interest | 39.9 |
| | | | | | | | |
Net income attributable to CPG | $ | 267.2 |
| | | | | | | | |
Per Share Data: | | | | | | | | | |
Basic Earnings (Loss) Per Share | | | | | | | | | |
Continuing operations | $ | 0.81 |
| | $ | 0.84 |
| | $ | 0.86 |
| | $ | 0.71 |
| | $ | 0.63 |
|
Discontinued operations | — |
| | — |
| | 0.03 |
| | (0.01 | ) | | (0.01 | ) |
Diluted Earnings (Loss) Per Share | | | | | | | | | |
Continuing operations | $ | 0.81 |
| | $ | 0.84 |
| | $ | 0.86 |
| | $ | 0.71 |
| | $ | 0.63 |
|
Discontinued operations | — |
| | — |
| | 0.03 |
| | (0.01 | ) | | (0.01 | ) |
Columbia Pipeline Group, Inc.
ITEM 6. SELECTED FINANCIAL DATA (continued)
|
| | | | | | | | | | | | | | | | | | | |
Year Ended December 31, (in millions except per share and operating data) | 2015 | | 2014 | | 2013 | | 2012 | | 2011 |
| | | | | Predecessor | | Predecessor | | Predecessor |
Balance Sheet Data (at period end): | | | | | | | | | |
Total assets | $ | 10,056.2 |
| | $ | 8,157.5 |
| | $ | 7,281.2 |
| | $ | 6,640.2 |
| | $ | 6,166.0 |
|
Net property, plant and equipment | 6,063.7 |
| | 4,958.6 |
| | 4,302.1 |
| | 3,740.4 |
| | 3,395.7 |
|
Long-term debt, excluding amounts due within one year | 2,746.2 |
| | — |
| | — |
| | — |
| | — |
|
Long-term debt-affiliated, excluding amounts due within one year | — |
| | 1,472.8 |
| | 819.8 |
| | 754.7 |
| | 294.7 |
|
Total liabilities | 5,043.2 |
| | 3,981.2 |
| | 3,365.6 |
| | 2,896.9 |
| | 2,436.9 |
|
Total equity | 5,013.0 |
| | 4,176.3 |
| | 3,915.6 |
| | 3,743.3 |
| | 3,729.1 |
|
Statement of Cash Flow Data: | | | | | | | | | |
Net cash from (used for): | | | | | | | | | |
Operating Activities | $ | 493.5 |
| | $ | 564.8 |
| | $ | 457.2 |
| | $ | 471.4 |
| | $ | 369.5 |
|
Investing Activities | (968.6 | ) | | (860.1 | ) | | (790.9 | ) | | (452.8 | ) | | (251.5 | ) |
Financing Activities | 1,405.5 |
| | 295.4 |
| | 333.1 |
| | (17.7 | ) | | (118.0 | ) |
Other Data: | | | | | | | | | |
Adjusted EBITDA | $ | 685.5 |
| | $ | 601.0 |
| | $ | 550.4 |
| | $ | 492.8 |
| | $ | 483.4 |
|
Adjusted EBITDA attributable to CPG | 635.6 |
| | | | | | | | |
Distributable Cash Flow | 401.3 |
| | | | | | | | |
Dividends declared per common share | 0.25 |
| | | | | | | | |
Maintenance and other capital expenditures | 140.9 |
| | 143.4 |
| | 132.7 |
| | 209.6 |
| | 220.0 |
|
Expansion capital expenditures | 1,073.4 |
| | 700.5 |
| | 664.8 |
| | 280.0 |
| | 81.5 |
|
Operating Data:(1) | | | | | | | | | |
Contracted firm capacity (MMDth/d) | 14.3 |
| | 13.2 |
| | 12.8 |
| | 13.1 |
| | 13.1 |
|
Throughput (MMDth) | 2,038.3 |
| | 2,022.8 |
| | 2,014.2 |
| | 2,200.0 |
| | 2,393.7 |
|
Natural gas storage capacity (MMDth) | 287 |
| | 287 |
| | 287 |
| | 283 |
| | 282 |
|
(1) Excludes equity investments.
Non-GAAP Financial Measures
We provide below a discussion of certain non-GAAP financial measures that from time to time we provide to investors as additional information in order to supplement our financial statements, which are presented in accordance with GAAP.
Adjusted EBITDA and Distributable Cash Flow
We define Adjusted EBITDA as net income before interest expense, income taxes, and depreciation and amortization, plus distributions of earnings received from equity investees and one-time transaction costs, less equity earnings in unconsolidated affiliates and other, net. In addition, to the extent transactions occur that are considered unusual, infrequent or not representative of underlying trends, we will remove the effect of these items from Adjusted EBITDA. Examples of these transactions include impairments and costs associated with the Separation. We define Distributable Cash Flow as Adjusted EBITDA less interest expense, maintenance capital expenditures, gain on sale of assets, net cash paid for taxes, and distributions to public unitholders plus proceeds from the sale of assets, interest income, capital costs related to the Separation and any other known differences between cash and income.
Adjusted EBITDA and Distributable Cash Flow are non-GAAP supplemental financial measures that management and external users of our financial statements, such as industry analysts, investors, lenders and rating agencies, may use to assess the viability of acquisitions and other capital expenditure projects and the returns on investment of various investment opportunities.
We believe that the presentations of Adjusted EBITDA and Distributable Cash Flow will provide useful information to investors in assessing our financial condition and results of operations. The GAAP measures most directly comparable to Adjusted EBITDA and Distributable Cash Flow are Net Income and Net Cash Flows from Operating Activities. Our non-GAAP financial measures of Adjusted EBITDA and Distributable Cash Flow should not be considered as an alternative to GAAP net income or net cash flows from operating activities. Adjusted EBITDA and Distributable Cash Flow have important limitations as analytical tools because they exclude some but not all items that affect net income and net cash flows from operating activities. You should not consider Adjusted EBITDA or Distributable Cash Flow in isolation or as a substitute for analysis of our results as reported under
Columbia Pipeline Group, Inc.
ITEM 6. SELECTED FINANCIAL DATA (continued)
GAAP. Because Adjusted EBITDA or Distributable Cash Flow may be defined differently by other companies in our industry, our definitions of Adjusted EBITDA or Distributable Cash Flow may not be comparable to similarly titled measures of other companies, thereby diminishing their utility.
The following tables present a reconciliation of Adjusted EBITDA and Distributable Cash Flow to the most directly comparable GAAP financial measures, on a historical basis for each of the periods indicated.
|
| | | | | | | | | | | | | | | | | | | |
Year Ended December 31, (in millions) | 2015 | | 2014 | | 2013 | | 2012 | | 2011 |
| | | | | Predecessor | | Predecessor | | Predecessor |
Net Income | $ | 307.1 |
| | $ | 268.1 |
| | $ | 280.7 |
| | $ | 224.0 |
| | $ | 195.8 |
|
Add: | | | | | | | | | |
Interest expense | 67.6 |
| | — |
| | — |
| | — |
| | — |
|
Interest expense-affiliated | 29.3 |
| | 62.0 |
| | 37.9 |
| | 29.5 |
| | 29.9 |
|
Income taxes | 153.0 |
| | 169.7 |
| | 146.5 |
| | 139.3 |
| | 125.3 |
|
Depreciation and amortization | 139.9 |
| | 118.8 |
| | 107.0 |
| | 99.4 |
| | 130.2 |
|
Impairments and Separation costs(1) | 21.2 |
| | — |
| | — |
| | — |
| | — |
|
Distributions of earnings received from equity investees(2) | 57.2 |
| | 37.8 |
| | 32.1 |
| | 34.9 |
| | 18.8 |
|
Less: | | | | | | | | | |
Equity earnings in unconsolidated affiliates(2) | 60.5 |
| | 46.6 |
| | 35.9 |
| | 32.2 |
| | 14.6 |
|
Other, net(3) | 29.3 |
| | 8.8 |
| | 17.9 |
| | 2.1 |
| | 2.0 |
|
Adjusted EBITDA | $ | 685.5 |
| | $ | 601.0 |
|
| $ | 550.4 |
|
| $ | 492.8 |
|
| $ | 483.4 |
|
Less: | | | | | | | | | |
Adjusted EBITDA attributable to noncontrolling interest | 49.9 |
| | | | | | | | |
Adjusted EBITDA attributable to CPG | $ | 635.6 |
| | | | | | | | |
| | | | | | | | | |
Net Cash Flows from Operating Activities | $ | 493.5 |
| | $ | 564.8 |
| | $ | 457.2 |
| | $ | 471.4 |
| | $ | 369.5 |
|
Interest expense | 67.6 |
| | — |
| | — |
| | — |
| | — |
|
Interest expense-affiliated | 29.3 |
| | 62.0 |
| | 37.9 |
| | 29.5 |
| | 29.9 |
|
Current taxes | 21.1 |
| | 27.1 |
| | (27.4 | ) | | 90.3 |
| | 39.3 |
|
Gain (loss) on sale of assets and impairment, net | 52.9 |
| | 34.5 |
| | 18.6 |
| | 0.6 |
| | (0.1 | ) |
Other adjustments to operating cash flows | 3.1 |
| | (6.3 | ) | | 3.5 |
| | (2.0 | ) | | (9.5 | ) |
Changes in assets and liabilities | 18.0 |
| | (81.1 | ) | | 60.6 |
| | (97.0 | ) | | 54.3 |
|
Adjusted EBITDA | $ | 685.5 |
| | $ | 601.0 |
| | $ | 550.4 |
| | $ | 492.8 |
| | $ | 483.4 |
|
Less: | | | | | | | | | |
Adjusted EBITDA attributable to noncontrolling interest | 49.9 |
| | | | | | | | |
Adjusted EBITDA attributable to CPG | $ | 635.6 |
| | | | | | | | |
| | | | | | | | | |
Adjusted EBITDA | $ | 685.5 |
| | | | | | | | |
Less: | | | | | | | | | |
Interest expense(4) | 96.9 |
| | | | | | | | |
Maintenance capital expenditures(5) | 141.9 |
| | | | | | | | |
Separation maintenance capital expenditures(6) | 75.4 |
| | | | | | | | |
Gain on sale of assets(7) | 55.3 |
| | | | | | | | |
Net cash paid for taxes(8) | 21.1 |
| | | | | | | | |
Distributions to public unitholders(9) | 23.2 |
| | | | | | | | |
Add: | | | | | | | | | |
Proceeds from sales of assets(10) | 77.6 |
| | | | | | | | |
Interest income(11) | 2.8 |
| | | | | | | | |
Capital costs related to Separation(12) | 49.2 |
| | | | | | | | |
Distributable Cash Flow | $ | 401.3 |
| | | | | | | | |
(1) Impairments and Separation costs include asset impairments and operation and maintenance expenses related to the Separation that we consider to be unusual and not indicative of underlying trends.
Columbia Pipeline Group, Inc.
ITEM 6. SELECTED FINANCIAL DATA (continued)
(2) These adjustments result in Adjusted EBITDA only including actual cash received from equity investees.
(3) Refer to Note 21, "Other, Net" in the Notes to Consolidated and Combined Financial Statements for additional information.
(4) Interest expense consists of interest expense and interest expense-affiliated, net of capitalized amounts.
(5) Maintenance capital expenditures are cash expenditures (including expenditures for the construction or development of new capital assets to replace or improve existing capital assets) made to maintain, over the long term, our operating capacity, system integrity and reliability. Examples of maintenance capital expenditures are expenditures to replace pipelines, to fund the acquisition of certain equipment, to maintain equipment reliability, integrity and safety and to address environmental laws and regulations.
(6) Separation maintenance capital expenditures primarily consists of IT assets transferred from NiSource which reside at CPGSC.
(7) Gain on sale of assets consists primarily of gains on conveyances of mineral rights positions.
(8) Net cash paid for taxes represents the current year payable portion of income tax expense.
(9) Distributions to public unitholders are cash distributions paid to CPPL's common unitholders, which represent the noncontrolling interest in Columbia OpCo.
(10) Proceeds from sales of assets includes $26.2 million cash received from NiSource for asset transfers related to the Separation.
(11) Interest income is primarily composed of income earned on CPG's lendings to the NiSource Finance money pool prior to the Separation.
(12) Capital costs related to Separation are capital expenditures related to the Separation consisting primarily of IT assets transferred from NiSource which reside at CPGSC. These costs are partially offset by $26.2 million cash received from NiSource for asset transfers related to the Separation, which is included in proceeds from sales of assets.
Columbia Pipeline Group, Inc.
ITEM 7. MANAGEMENT’S DISCUSSION AND ANALYSIS OF FINANCIAL CONDITION AND RESULTS OF OPERATIONS
Overview
We are a growth-oriented Delaware corporation formed by NiSource to own, operate and develop a portfolio of pipelines, storage and related midstream assets. On June 2, 2015, NiSource announced that its board of directors approved the separation of CPG from NiSource (the “Separation”) through the distribution of CPG common stock to holders of NiSource common stock as of June 19, 2015 (the “Record Date”). On July 1, 2015, NiSource distributed, pursuant to an effective registration statement on Form 10, 317.6 million shares, one share of CPG common stock for every one share of NiSource common stock held by NiSource stockholders on the Record Date. As of July 1, 2015, CPG is an independent, publicly traded company, and NiSource does not retain any ownership interest in CPG. CPG's common stock began trading "regular-way" under the ticker symbol "CPGX" on the NYSE on July 2, 2015.
We own approximately 15,000 miles of strategically located interstate pipelines extending from New York to the Gulf of Mexico and one of the nation's largest underground natural gas storage systems, with approximately 300 MMDth of working gas capacity, as well as related gathering and processing assets. For the year ended December 31, 2015, 94.6% of our revenue, excluding tracker-related revenues, was generated under firm revenue contracts. As of December 31, 2015, these contracts had a weighted average remaining contract life of 4.8 years.
We expect the revenues generated from our businesses will increase as we execute on our significant portfolio of organic growth opportunities. We plan that a portion of these costs will be financed through issuances of additional limited partnership interests in CPPL.
Our Subsidiary CPPL
CPPL is a fee-based, growth-oriented Delaware limited partnership formed to own, operate and develop a portfolio of pipelines, storage and related midstream assets. The business and operations of CPPL are conducted through Columbia OpCo, a partnership between CEG and CPPL. CPPL owns the general partner of Columbia OpCo. Through our wholly owned subsidiary CEG, we own the general partner of CPPL, all of CPPL's incentive distribution rights and all of CPPL’s subordinated units, which represent, in the aggregate, a 46.5% limited partnership interest in CPPL. CPPL completed its initial public offering on February 11, 2015, selling 53.5% of its limited partnership interests.
We expect that over time, CPPL will raise additional capital through issuances of additional limited partnership interests. CPG owns 100% of CEG. CEG is required to offer CPPL the right to purchase its 84.3% limited partnership interest in Columbia OpCo before it can sell that interest to anyone else. Although CPPL has the right of first offer to purchase CEG’s interest in Columbia OpCo, CPPL is not obligated to purchase any additional interest in Columbia OpCo from CEG. We expect CPPL to acquire additional interests in Columbia OpCo using debt and equity financing, and to the extent CPPL acquires additional interests in Columbia OpCo, we will have more cash available to execute our growth strategy. Additionally, CPPL has a $500 million credit facility. These additional sources of financing should assist us in funding our organic capital investment projects and third-party acquisitions as needed.
Interstate Pipeline and Storage Assets. We own the following natural gas transportation and storage assets, which are regulated by the FERC:
| |
• | Columbia Gas Transmission. We own 100% of the ownership interests in Columbia Gas Transmission, which is an interstate natural gas pipeline system that transports and stores natural gas from the Marcellus and Utica shales and other producing basins to the midwest, mid-Atlantic and northeast regions. The system consists of 11,272 miles of natural gas transmission pipeline, 89 compressor stations with 674,905 horsepower of installed capacity and approximately 3,432 underground storage wells with approximately 290 MMDth of working gas capacity. Columbia Gas Transmission’s operations are located in Delaware, Kentucky, Maryland, New Jersey, New York, North Carolina, Ohio, Pennsylvania, Virginia and West Virginia. |
| |
• | Columbia Gulf. We own 100% of the ownership interests in Columbia Gulf, an interstate natural gas pipeline system with 3,341 miles of natural gas transmission pipeline and 11 compressor stations with approximately 470,238 horsepower of installed capacity. Interconnected to virtually every major natural gas pipeline system operating in the Gulf Coast, Columbia Gulf provides significant access to both diverse gas supplies and markets. Prompted by the rapid development of the Marcellus shale and Utica, Columbia Gulf has recently executed binding agreements for several capital projects to make the system bi-directional, which will ultimately reverse the historical flow on the system. As a result, once these projects are completed, the system will be able to receive Marcellus and Utica supplies, through upstream pipelines such |
Columbia Pipeline Group, Inc.
ITEM 7. MANAGEMENT’S DISCUSSION AND ANALYSIS OF FINANCIAL CONDITION AND RESULTS OF OPERATIONS (continued)
as Columbia Gas Transmission, and transport those supplies to pipeline interconnects and markets along the Gulf Coast, including LNG export facilities that are currently in development. Columbia Gulf’s operations are located in Kentucky, Louisiana, Mississippi, Tennessee, Texas and Wyoming.
| |
• | Millennium Pipeline. We own a 47.5% ownership interest in Millennium Pipeline which transports an average of 1.1 MMDth/d of natural gas primarily sourced from the Marcellus shale to markets across southern New York and the lower Hudson Valley, as well as to the New York City market through its pipeline interconnections. Millennium Pipeline has access to the Northeast Pennsylvania Marcellus shale natural gas supply and is pursuing growth opportunities to expand its system. The Millennium Pipeline system consists of approximately 253 miles of natural gas transmission pipeline and three compressor stations with over 43,000 horsepower of installed capacity. Columbia Gas Transmission acts as operator for the pipeline, and DTE Millennium Company and National Grid Millennium LLC each own an equal remaining share of Millennium Pipeline. |
| |
• | Hardy Storage. We own a 50% ownership interest in Hardy Storage, which owns an underground natural gas storage field in the Hardy and Hampshire counties in West Virginia. Columbia Gas Transmission serves as operator of Hardy Storage. Hardy Storage has a working storage capacity of approximately 12 MMDth and the ability to deliver 176,000 Dth/d. A third party, Piedmont Natural Gas Company, Inc., owns the remaining 50% ownership interest in Hardy Storage. |
Gathering, Processing and Other Assets. Through our ownership interests in Columbia OpCo, we own the following gathering, processing and other assets:
| |
• | Columbia Midstream. We own 100% of the ownership interests in Columbia Midstream, which provides natural gas producer services including gathering, treating, conditioning, processing and liquids handling in the Appalachian Basin. Columbia Midstream owns approximately 123 miles of natural gas gathering pipeline and one compressor station with 6,800 horsepower of installed capacity and is currently building out infrastructure to support the growing production in the Utica and Marcellus shale plays. |
| |
• | Pennant. We own a 47.5% ownership interest in Pennant, which owns approximately 49 miles of natural gas gathering pipeline infrastructure, a gas processing facility and a 36 mile NGL pipeline supporting natural gas production in the Utica shale. Columbia Midstream and an affiliate of Hilcorp jointly own Pennant, with Columbia Midstream serving as the operator of Pennant and its facilities. |
| |
• | CEVCO and Other. We own 100% of the ownership interests in CEVCO, which manages Columbia OpCo’s mineral rights positions in the Marcellus and Utica shale areas. CEVCO owns production rights to approximately 460,000 acres and has sub-leased the production rights in three storage fields and has also contributed its productions rights in one other field. In addition, Columbia OpCo owns 100% of the ownership interests in CNS Microwave, Inc. (“CNS Microwave”), which provides ancillary communication services to us and third parties. |
Factors and Trends That Impact Our Business
Key factors that impact our business are the supply of and demand for natural gas in the markets in which we operate; our customers and their requirements; and the government regulation of natural gas production, pipelines and storage. These key factors also play an important role in how we evaluate our business and how we implement our long-term strategies.
Natural gas continues to be a critical component of energy supply and demand in the U.S. The NYMEX natural gas futures contract reached a high of $13.58/MMBtu in July 2008, but has declined significantly from that high as a result of increased natural gas supply, due in large part to increased production of unconventional sources (defined by the EIA as natural gas produced from shale formations, tight gas and coal beds) such as natural gas shale plays particularly in the Marcellus and Utica shale regions. To illustrate, the EIA reported dry gas production for the month of December 2008, at 1,744,458 million cubic feet. That same statistic increased to 2,302,546 million cubic feet in October 2015. Additionally, due to the longer lead times associated with pipeline infrastructure build-outs, pipeline capacity to transport natural gas out of these shale producing regions is constrained and has led to strong interest in pipeline expansions out of the region. The significant increase in supply has maintained downward pressure on the price of natural gas with the prompt month NYMEX natural gas futures price at $2.36/MMBtu as of December 31, 2015. We believe that over the short term, natural gas prices are likely to remain relatively flat until the supply overhang has been reduced by infrastructure build-outs to connect production with consuming regions and/or exportation.
Columbia Pipeline Group, Inc.
ITEM 7. MANAGEMENT’S DISCUSSION AND ANALYSIS OF FINANCIAL CONDITION AND RESULTS OF OPERATIONS (continued)
As a result of the current low natural gas price environment, some natural gas producers have cut back or suspended their drilling operations in certain areas where the economics of natural gas production are less favorable. Despite these reductions, we believe that increased drilling efficiencies and the backlog of drilled but uncompleted wells will likely lead to flat to slightly increasing year-over-year production growth levels out of the Marcellus and Utica regions. Additionally, we believe our assets are well positioned to take advantage of the targeted drilling areas.
Over the long term, we believe that the prospects for continued natural gas demand are favorable and will be driven by population and economic growth, exportation off the continent via LNG, exportation to Mexico, as well as the continued displacement of coal-fired electricity generation by natural gas-fired electricity generation. This displacement will continue due to lower cost of natural gas as a fuel for electric generation and stricter government environmental regulations on the mining and burning of coal. For example, according to the EIA, in 2010, approximately 45% of the electricity in the U.S. was generated by coal-fired power plants, and in 2014, approximately 38% of the electricity in the U.S. was generated by coal-fired power plants. In addition, the EIA’s 2015 Annual Energy Outlook projects that annual domestic consumption of natural gas will increase by approximately 13.4% from 26.1 quadrillion Btu in 2012 to 29.6 quadrillion Btu in 2035.
Commercial Growth and Expansion. As production and demand for our services increase in our areas of operations, we believe that we are well-positioned to attract volumes to our systems through cost-effective capacity expansions. Please read “Business and Properties-Current System Expansion Opportunities” for more information on projects we have recently completed or we are currently undertaking.
Our Customers. Our customer mix for natural gas transportation services includes LDCs, municipal utilities, direct industrial users, electric power generators, marketers, producers and LNG exporters. Our customers use our transportation services for a variety of reasons:
| |
• | LDCs, municipal utilities, and electric power generators typically require a secure and reliable supply of natural gas over a sustained period of time to meet the needs of their customers. These customers will typically enter into long-term firm transportation and storage contracts to ensure both a ready supply of natural gas and sufficient transportation capacity over the life of the contract; |
| |
• | Producers of natural gas and LNG exporters require the ability to deliver their product to market and typically enter into firm transportation contracts to ensure that they will have sufficient capacity available to deliver their product to delivery points with greater market liquidity; and |
| |
• | Marketers use our transportation services to capitalize on natural gas price volatility over time or between markets. |
Impact of New Supply Basins and End-Use Markets. The Columbia Gulf pipeline system was originally constructed for the primary purpose of moving natural gas produced on the Gulf Coast north through Columbia Gas Transmission to midwestern and mid-Atlantic end-use markets. Increases in production in the Marcellus and Utica regions have resulted in a shift of production supply to Northeast markets, displacing the need for production in the Gulf Coast and other Western supply sources. In the past several years, access to new supply and access to new markets have been added to the system through new interconnections and other system modifications. For example, we are currently implementing projects that will make much of the system bi-directional, increasing the flexibility of how we operate this system. As a result of the development of laterals, interconnects, and bi-directional capability, we now have access to multiple strategic natural gas supply sources, including supplies on the Gulf Coast, basins in North Texas (Barnett Shale), East Texas, North Louisiana, the Marcellus and Utica regions, and the Appalachian Basin. Similarly, through interconnections with major interstate and intrastate pipelines, we also access large and growing markets in the northeast, midwest, mid-Atlantic and southeast U.S., and serve industrial, commercial, electric generation and residential customers in various states within our footprint.
Increasing Competition. Our pipeline systems compete primarily with other interstate and intrastate pipelines. Some of our competitors may expand or construct transportation systems that would create additional competition for the services we provide to our customers. In addition, future pipeline transportation capacity could be constructed in excess of actual demand, which could reduce the demand for our services, at least in particular supply or market areas where we serve, and the rates that we receive for our services. As a result of a substantial majority of our capacity being reserved on a long-term basis, our revenues are not significantly affected by variation in customers’ actual usage resulting from increased competition during the near term. Our ability to remarket the capacity as our contracts expire may be impacted by increased competition.
Columbia Pipeline Group, Inc.
ITEM 7. MANAGEMENT’S DISCUSSION AND ANALYSIS OF FINANCIAL CONDITION AND RESULTS OF OPERATIONS (continued)
Regulatory Compliance. Regulation of natural gas transportation by the FERC and other federal and state regulatory agencies, including DOT has a significant impact on our business. For example, the PHMSA office of the DOT has established pipeline integrity management programs that require more frequent inspections of pipeline facilities and other preventative measures, which may increase our compliance costs and increase the time it takes to obtain required permits. The FERC regulatory policies govern the rates and services that each pipeline is permitted to charge customers for interstate transportation and storage of natural gas. Under a September 15, 1999 FERC order approving an April 5, 1999 settlement, Columbia Gas Transmission remediates PCBs at specific gas transmission facilities pursuant to the AOC and recovered a portion of those costs in rates. Columbia Gas Transmission’s ability to recover these specific costs ceased on January 31, 2015. As of December 31, 2015, Columbia Gas Transmission has remaining liabilities of $1.8 million to cover costs associated with PCB remediation related to this AOC. The cost of this PCB remediation is not expected to have a material adverse impact on our financial condition, results of operations or ability to pay dividends to our stockholders.
Our operations are also impacted by new regulations, which have increased the time that it takes to obtain required permits. Additionally, increased regulation of natural gas producers in our areas of operations, including regulation associated with hydraulic fracturing, could reduce regional supply of natural gas and therefore throughput on our assets.
Cost Recovery Trackers and other similar mechanisms. Under section 4 of the Natural Gas Act, the FERC allows for the recovery of certain operating costs of our interstate transmission and storage companies that are significant and recurring in nature via cost tracking mechanisms. These tracking mechanisms allow the transmission and storage companies’ rates to fluctuate in response to changes in certain operating costs or conditions as they occur to facilitate the timely recovery of costs incurred. The tracking mechanisms involve a rate adjustment that is filed at a predetermined frequency, typically annually, with the FERC and is subject to regulatory review before new rates go into effect.
A significant portion of our revenues and expenses are related to the recovery of costs under these tracking mechanisms. The associated costs for which we are obligated are reported in operating expenses with the offsetting recoveries reflected in revenues. These costs include: third-party transportation, electric compression, and certain approved operational purchases of natural gas. The tracking of certain environmental costs ended in 2015.
Additionally, we recover fuel for company used gas and lost and unaccounted for gas through in-kind trackers where a retainage rate is charged to each customer to collect fuel. The recoveries and costs are both reflected in operating expenses.
How We Evaluate Our Operations
We evaluate our business on the basis of the following key measures:
| |
• | Revenues and contract mix, particularly the level of firm capacity subscribed; |
| |
• | Adjusted EBITDA and Distributable Cash Flow. |
Revenues and Contract Mix. Our results are driven primarily by the volume of natural gas transportation and storage capacity under firm and interruptible contracts, the volume of natural gas that we gather and transport, and the fees assessed for such services, as well as fees derived from royalties. One of our primary financial goals is to maximize the portion of our physical transportation and storage capacity that is contracted under multi-year firm contracts in order to enhance the stability of our revenues and cash flows. We provide a significant portion of our transportation and storage services through firm contracts and derive a small portion of our revenues through interruptible service contracts. To the extent that physical capacity that is contracted by firm service customers is not being fully utilized or there is excess capacity that is not contracted for firm service, we can offer such capacity to interruptible service customers.
We manage the process of renewing expiring contracts to limit the risk of significant impacts on our revenues. Our contracts mature at various times and in various amounts of capacity. Our ability to extend our existing customer contracts or remarket expiring contracted capacity is dependent on competitive alternatives, the regulatory environment at the federal, state and local levels and the market supply and demand factors at the relevant dates these contracts are extended or expire. The duration of new or renegotiated contracts will be affected by current prices, competitive conditions and judgments concerning future market trends and volatility. We attempt to recontract or remarket our capacity at the maximum rates allowed under our tariffs, although at times, we enter into firm transportation contracts at amounts that are less than these maximum allowable rates to remain competitive. To the extent
Columbia Pipeline Group, Inc.
ITEM 7. MANAGEMENT’S DISCUSSION AND ANALYSIS OF FINANCIAL CONDITION AND RESULTS OF OPERATIONS (continued)
practicable and economically feasible in light of our strategic plans and other factors, we generally attempt to mitigate risk of reduced volumes and prices by negotiating contracts with longer terms, with higher per-unit pricing and for a greater percentage of our available capacity. As of December 31, 2015, our firm revenue contracts had a weighted average remaining contract life of 4.8 years.
Transmission and Storage. Firm transportation service allows the reservation of pipeline capacity by a customer between certain receipt and delivery points. Firm transportation contracts obligate our customers to pay a fixed monthly charge to reserve an agreed-upon amount of pipeline capacity regardless of the actual pipeline capacity used by the customer during each month, which we refer to as a monthly reservation charge. In addition to monthly reservation charges, we also collect usage charges when a firm transportation customer uses the capacity it has reserved under these firm transportation contracts. Usage charges are assessed on the actual volume of natural gas transported on the transportation system. In addition, firm transportation customers are charged an overrun usage charge when the level of natural gas received for delivery from a firm transportation customer exceeds its reserved capacity. The FERC-regulated transportation and storage operators are obligated to provide firm services only if a shipper is willing to pay the FERC-approved tariff rate.
Firm storage contracts obligate our customers to pay a fixed monthly reservation charge for the right to inject, withdraw and store a specified volume of natural gas regardless of the amount of storage capacity actually utilized by the customer. Firm storage customers are also assessed usage charges for the actual quantities of natural gas injected into or withdrawn from storage.
We generate a high percentage of our transportation and storage services revenue from reservation charges under long-term, fee-based contracts, which mitigates the risk of revenue fluctuations due to changes in near-term supply and demand conditions and commodity prices.
For the year ended December 31, 2015, approximately 94.6% of the transportation and storage revenues were derived from capacity reservation fees paid under firm contracts and 3.9% of the transportation and storage revenues were derived from usage fees under firm contracts compared to 94.1% and 4.0%, respectively, for the year ended December 31, 2014.
Interruptible transportation and storage service is typically less than a year and is generally used by customers that either do not need firm service, have been unable to contract for firm service or require transportation volumes in excess of their contracted firm service. Interruptible customers and firm customers that overrun their reserved capacity level are not guaranteed capacity or service on the applicable pipeline and storage facilities. To the extent that firm contracted capacity is not being fully utilized or there is excess capacity that has not been contracted for firm service, the system can allocate such excess capacity to interruptible services. The FERC-regulated transportation and storage operators are obligated to provide interruptible services only if a shipper is willing to pay the FERC-approved tariff rate. We believe that our interruptible services are competitively priced in order to be in a position to capture short-term market opportunities as they occur. Included in our interruptible transportation and storage services is our natural gas ‘‘park and loan’’ services to assist customers in managing short-term natural gas surpluses or deficits. Under our park and loan service agreements, customers are charged a fee based on the quantities of natural gas they store in (park), or borrow from (loan), our storage facilities.
For the years ended December 31, 2015 and 2014, approximately 1.5% and 1.9%, respectively, of the transportation and storage revenues were derived from interruptible contracts.
Gathering and Processing. Our long-term, fee-based agreements provide for a fixed fee for one or more of the following midstream natural gas services: natural gas gathering, treating, conditioning, processing, compression and liquids handling. Under these agreements, which contain minimum volume commitment features, we are paid a fixed fee based on the volume of the natural gas that we gather and process. Under these agreements, our customers commit to ship a minimum annual volume of natural gas on our gathering system, or, in lieu of shipping such volumes, to pay us periodically as if that minimum amount had been shipped. If capacity is available on the pipeline or at the processing plant, a customer may exceed its minimum volume amounts and pay a fixed fee on the additional volumes. We also provide interruptible gathering and transportation service on our gathering pipelines to optimize our revenues on those systems.
Other Assets. We own the production rights in association with many of Columbia Gas Transmission’s storage facilities. Some of these production rights have been subleased to producers in return for an overriding royalty interest and upfront bonus payments. Each sublease negotiation is unique and may have additional rights or options attached to the agreement such as the option to participate as a working interest owner in drilling operations. We have also contributed our production rights in another field, Brinker storage field, to Hilcorp, and participate as an upto 5% working interest partner with an overriding interest in the development of a broader acreage dedication.
Columbia Pipeline Group, Inc.
ITEM 7. MANAGEMENT’S DISCUSSION AND ANALYSIS OF FINANCIAL CONDITION AND RESULTS OF OPERATIONS (continued)
Operating Expenses. The primary component of our operating costs and expenses that we evaluate is operations and maintenance expenses. These expenses represent the cost of operating and maintaining our plants and equipment or the cost of running the physical systems. Operations and maintenance expenses are comprised primarily of labor, materials and supplies, outside services and other expenses. Maintenance and repairs, including the cost of removal of minor items of property, are charged to expense as incurred.
Prior to the Separation, we were charged or allocated expenses from NiSource Corporate Services, a centralized service company that provided executive, financial, legal, information technology and other administrative and general services. Costs incurred for these services consisted of employee compensation and benefits, outside services and other expenses. Costs were allocated using various methodologies based on a combination of gross fixed assets, total operating expense, number of employees and other measures.
Adjusted EBITDA and Distributable Cash Flow. We evaluate our business on the basis of Adjusted EBITDA and Distributable Cash Flow. Adjusted EBITDA and Distributable Cash Flow are used as supplemental financial measures by management and by external users of our financial statements such as investors, commercial banks and others, to assess:
| |
• | the financial performance of our assets without regard to financing methods, capital structure or historical cost basis; |
| |
• | the ability of our assets to generate cash sufficient to make distributions to our stockholders; and |
| |
• | the operating performance and return on invested capital as compared to those of other public energy infrastructure companies, without regard to their financing methods and capital structure. |
Adjusted EBITDA is defined as net income before interest expense, income taxes, and depreciation and amortization, plus distributions of earnings received from equity investees and one-time transition costs, less equity earnings in unconsolidated affiliates and other, net. Distributable Cash Flow is Adjusted EBITDA less interest expense, maintenance capital expenditures, gain on sale of assets, net cash paid for taxes, and distributions to public unitholders plus proceeds from the sale of assets, interest income, capital costs related to the Separation and any other known differences between cash and income.
Adjusted EBITDA and Distributable Cash Flow are not calculated or presented in accordance with GAAP. Adjusted EBITDA and Distributable Cash Flow should not be considered as an alternative to GAAP net income or net cash flows from operating activities. Adjusted EBITDA and Distributable Cash Flow have important limitations as analytical tools because they exclude some but not all items that affect net income and net cash flows from operating activities. You should not consider Adjusted EBITDA or Distributable Cash Flow in isolation or as a substitute for analysis of our results as reported under GAAP. Because Adjusted EBITDA or Distributable Cash Flow may be defined differently by other companies in our industry, our definitions of Adjusted EBITDA or Distributable Cash Flow may not be comparable to similarly titled measures of other companies, thereby diminishing their utility. For a reconciliation of Adjusted EBITDA and Distributable Cash Flow to the most directly comparable financial measures calculated and presented in accordance with GAAP, please read “Selected Financial Data—Non-GAAP Financial Measure.”
Items Affecting Comparability of our Financial Results
The historical financial results discussed below may not be comparable to our future financial results for the following reasons:
| |
• | Following the Separation, we incur incremental general and administrative expenses as a result of being a public company. |
| |
• | Following the Separation, amounts reflected in our historical consolidated financial statements as affiliated are reflected as unaffiliated. |
| |
• | We have entered into two revolving credit facilities—the $500.0 million CPPL revolving credit facility, which became effective upon the closing of CPPL's IPO, and our $1,500.0 million revolving credit facility, which became effective at the time of the Separation. As of December 31, 2015, CPPL had borrowed $15.0 million under its revolving credit facility and we had no borrowings and issued $18.1 million in letters of credit under our revolving credit facility. In addition, prior to the Separation, we sold $2,750.0 million of senior unsecured notes. The net proceeds of $2,722.3 million from that offering were used to repay $1,087.3 million of intercompany short-term and long-term debt and pay a $1,450.0 million special dividend to NiSource. As a result, interest expense incurred on intercompany debt will be eliminated and replaced with interest expense on our credit facilities and our notes. |
Columbia Pipeline Group, Inc.
ITEM 7. MANAGEMENT’S DISCUSSION AND ANALYSIS OF FINANCIAL CONDITION AND RESULTS OF OPERATIONS (continued)
| |
• | We own a 46.5% interest in CPPL. We control CPPL through our ownership of its general partner. Our financial statements after the Separation consolidate all of CPPL’s financial results with ours in accordance with GAAP. Consequently, our consolidated financial statements include CPPL as a consolidated subsidiary, and the public’s 53.5% interest will be reflected as a noncontrolling interest. |
General Trends and Outlook
We expect our business to continue to be affected by the following key trends. Our expectations are based on management assumptions and currently available information. To the extent management’s underlying assumptions about or interpretations of available information prove to be incorrect, actual results could vary materially from our expected results. Please see “Risk Factors.”
Benefits from System Expansions. Our results of operations for the year ending December 31, 2015 and thereafter have and will benefit from increased revenues associated with the expansion projects identified under “Business and Properties-Current System Expansion Opportunities” above. These projects have provided our customers with increased access to new sources of supply while extending their market reach. We are also continuing to pursue expansion across our footprint that will allow for the transport of constrained natural gas production in the Marcellus and Utica producing regions to areas of demand and/or to locations for conversion to LNGs for exportation off the continent. We expect that completion of these projects will increase utilization along our pipeline system.
Growth Opportunities. We expect the revenues generated from our businesses will increase as we execute on our significant portfolio of organic growth opportunities, which include the growth projects listed here-in. Additionally, we expect to increase our ownership interest in Columbia OpCo over time pursuant to our preemptive right to purchase additional limited partnership interests in Columbia OpCo in connection with its issuance of any new equity interests.
Growing Export Market. Domestic dry natural gas production in the U.S. is expected to outpace domestic consumption. According to the EIA, domestic dry natural gas production is estimated to grow approximately 1.61% per year, from 25.57 trillion Btu in 2014 to 33.01 trillion Btu in 2030, while growth in U.S. natural gas demand is only estimated to grow by approximately 0.2% per year, from 27.12 trillion Btu in 2014 to 28.08 trillion Btu in 2030. The net difference between supply and demand is expected, largely, to be exported out of the country through pipeline to Mexico or off the continent by conversion to LNG. The EIA forecasts that the U.S. will transition from a net importer of gas in 2014 of 1.14 Tcf to a net exporter of gas in 2030 of 4.81 Tcf of which net exports of LNG will be 3.29 Tcf. We believe our assets provide a unique footprint from the Marcellus and Utica regions to the Gulf of Mexico where the majority of the liquefaction facilities for LNG export have been announced, putting us in position to capitalize on the LNG export market.
Columbia Pipeline Group, Inc.
ITEM 7. MANAGEMENT’S DISCUSSION AND ANALYSIS OF FINANCIAL CONDITION AND RESULTS OF OPERATIONS (continued)
Results of Operations
The following schedule presents our historical consolidated and combined key operating and financial metrics.
|
| | | | | | | | | | | |
Year Ended December 31, (in millions) | 2015 | | 2014 | | 2013 |
| | | | | Predecessor |
Operating Revenues | | | | | |
Transportation revenues | $ | 1,054.4 |
| | $ | 990.8 |
| | $ | 850.9 |
|
Transportation revenues-affiliated | 47.5 |
| | 95.7 |
| | 94.1 |
|
Storage revenues | 171.4 |
| | 144.0 |
| | 142.8 |
|
Storage revenues-affiliated | 26.2 |
| | 53.2 |
| | 53.6 |
|
Other revenues | 35.4 |
| | 64.3 |
| | 39.1 |
|
Total Operating Revenues | 1,334.9 |
| | 1,348.0 |
| | 1,180.5 |
|
Operating Expenses | | | | | |
Operation and maintenance | 652.1 |
| | 628.4 |
| | 509.0 |
|
Operating and maintenance-affiliated | 52.9 |
| | 123.2 |
| | 118.6 |
|
Depreciation and amortization | 139.9 |
| | 118.8 |
| | 107.0 |
|
Gain on sale of assets and impairment, net | (52.9 | ) | | (34.5 | ) | | (18.6 | ) |
Property and other taxes | 75.3 |
| | 67.1 |
| | 62.2 |
|
Total Operating Expenses | 867.3 |
| | 903.0 |
| | 778.2 |
|
Equity Earnings in Unconsolidated Affiliates | 60.5 |
| | 46.6 |
| | 35.9 |
|
Operating Income | 528.1 |
| | 491.6 |
| | 438.2 |
|
Other Income (Deductions) | | | | | |
Interest expense | (67.6 | ) | | — |
| | — |
|
Interest expense-affiliated | (29.3 | ) | | (62.0 | ) | | (37.9 | ) |
Other, net | 29.3 |
| | 8.8 |
| | 17.9 |
|
Total Other Deductions, net | (67.6 | ) | | (53.2 | ) | | (20.0 | ) |
Income from Continuing Operations before Income Taxes | 460.5 |
| | 438.4 |
| | 418.2 |
|
Income Taxes | 153.0 |
| | 169.7 |
| | 146.5 |
|
Income from Continuing Operations | 307.5 |
| | 268.7 |
| | 271.7 |
|
(Loss) Income from Discontinued Operations-net of taxes | (0.4 | ) | | (0.6 | ) | | 9.0 |
|
Net Income | 307.1 |
| | $ | 268.1 |
| | $ | 280.7 |
|
Less: Net income attributable to noncontrolling interest | 39.9 |
| | | | |
Net income attributable to CPG | $ | 267.2 |
| | | | |
Throughput (MMDth) | | | | | |
Columbia Gas Transmission | 1,460.1 |
| | 1,379.4 |
| | 1,354.3 |
|
Columbia Gulf | 562.7 |
| | 626.7 |
| | 643.0 |
|
Crossroads | 15.5 |
| | 16.7 |
| | 16.9 |
|
Total | 2,038.3 |
| | 2,022.8 |
| | 2,014.2 |
|
Year Ended December 31, 2015 Compared to Year Ended December 31, 2014
Operating Revenues. Operating revenues were $1,334.9 million for 2015, a decrease of $13.1 million from the same period in 2014. The decrease in operating revenues was due primarily to a decrease of $112.4 million attributable to recovery of operating costs under certain regulatory tracker mechanisms, which are offset in operating expenses, decreased mineral rights royalty revenue of $17.6 million, lower condensate revenues of $4.5 million, decreased revenue from the settlement of gas imbalances of $4.0 million, and lower commodity revenue of $2.3 million. These decreases were partially offset by increased demand revenue of $126.8 million primarily from the CCRM, the West Side Expansion growth project and other new contracts. Additionally, there were higher shorter term transportation services of $3.5 million.
Columbia Pipeline Group, Inc.
ITEM 7. MANAGEMENT’S DISCUSSION AND ANALYSIS OF FINANCIAL CONDITION AND RESULTS OF OPERATIONS (continued)
Operating Expenses. Operating expenses were $867.3 million for 2015, a decrease of $35.7 million from the same period in 2014. The decrease in operating expenses was primarily due to $112.4 million of decreased operating costs under certain regulatory tracker mechanisms, recoveries of which are offset in operating revenues, and increased gains on the conveyances of mineral interests of $17.8 million. These variances were partially offset by higher employee and administrative expenses of $24.4 million due to higher employee costs, increased depreciation of $21.1 million primarily due to increased capital expenditures related to projects placed in service, $18.8 million in Separation costs, higher outside service costs of $15.0 million, and increased property and other taxes of $8.2 million.
Equity Earnings in Unconsolidated Affiliates. Equity Earnings in Unconsolidated Affiliates were $60.5 million in 2015, an increase of $13.9 million compared to the same period in 2014. Equity earnings increased primarily due to the Pennant joint venture going fully in-service and new compression assets being placed into service at Millennium Pipeline.
Other Income (Deductions). Other Income (Deductions) in 2015 reduced income by $67.6 million compared to a reduction in income of $53.2 million in 2014. The increased expense was primarily due to an increase of $36.1 million in interest expense. This was a result of increased interest of $67.5 million related to the May 2015 issuance of $2.75 billion of long-term debt at CPG, offset by lower affiliated interest of $30.6 million with NiSource Finance due to the repayment of long-term debt-affiliated. Additionally, this increase in interest expense was partially offset by an increase of $17.3 million in the equity portion of AFUDC and an increase in the debt portion of AFUDC of $6.7 million.
Income Taxes. The effective income tax rates were 33.2% and 38.7% in 2015 and 2014, respectively. The change in the overall effective tax rates between 2015 and 2014 was primarily due to income before income tax attributable to noncontrolling interest following CPPL’s IPO that is not subject to an income tax provision, as well as the effects of tax credits, state income taxes, utility rate-making and other permanent book-to-tax differences.
Throughput. Throughput totaled 2,038.3 MMDth for 2015, compared to 2,022.8 MMDth for the same period in 2014. The increase of 15.5 MMDth was primarily due to increased transportation of Marcellus and Utica natural gas production.
Year Ended December 31, 2014 Compared to Year Ended December 31, 2013
Operating Revenues. Operating revenues were $1,348.0 million for 2014, an increase of $167.5 million from the same period in 2013. The increase in operating revenues was due primarily to increased revenue of $88.4 million attributable to recovery of operating costs under our regulatory tracker mechanisms, which are offset in operating expenses, increased revenue of $54.7 million primarily from the West Side Expansion, Warren County and Big Pine projects and other new contracts. Additionally there was increased mineral rights royalty revenue of $22.6 million primarily attributable to increased third-party drilling activity.
Operating Expenses. Operating expenses were $903.0 million for 2014, an increase of $124.8 million from the same period in 2013. The increase in operating expenses was primarily due to $88.4 million of increased operating costs under certain regulatory tracker mechanisms, which are offset in operating revenues, increased employee and administrative expenses of $28.3 million due to higher employee costs, increased outside service costs of $13.3 million, higher depreciation and amortization of $11.8 million primarily due to increased capital expenditures related to projects placed in service, and higher property taxes of $4.0 million. These increases were partially offset by higher gains on the sale of assets of $15.9 million resulting from higher gains on the conveyances of mineral interests of $27.2 million, offset by the sale of storage base gas in 2013 of $11.1 million. Operating expenses were further offset by lower software data conversion costs of $8.9 million.
Equity Earnings in Unconsolidated Affiliates. Equity Earnings in Unconsolidated Affiliates were $46.6 million in 2014, an increase of $10.7 million compared to the same period in 2013. Equity earnings increased primarily due to new compression assets being placed into service at Millennium Pipeline.
Other Income (Deductions). Other Income (Deductions) in 2014 reduced income by $53.2 million compared to a reduction in income of $20.0 million in 2013. The increase in deductions was primarily due to a $24.1 million increase in interest expense resulting from $768.9 million of additional borrowings on the intercompany long-term note that originated on December 9, 2013, and a $10.5 million gain from insurance proceeds in 2013. These increases were partially offset by a $4.2 million increase in the equity portion of AFUDC.
Income Taxes. The effective income tax rates were 38.7% and 35.0% in 2014 and 2013, respectively. The change in the overall effective tax rates between 2014 and 2013 were due primarily to higher AFUDC-Equity and consolidated state income taxes.
Columbia Pipeline Group, Inc.
ITEM 7. MANAGEMENT’S DISCUSSION AND ANALYSIS OF FINANCIAL CONDITION AND RESULTS OF OPERATIONS (continued)
Throughput. Throughput for the Predecessor totaled 2,022.8 MMDth for 2014, compared to 2,014.2 MMDth for the same period in 2013. This increase is primarily due to colder weather experienced during early 2014 throughout much of our system.
Liquidity and Capital Resources
Our principal liquidity requirements are to finance our operations, fund capital expenditures, satisfy our indebtedness obligations and pay dividends to our stockholders, as deemed appropriate. Our ability to meet these liquidity requirements will depend on our ability to generate cash in the future.
On December 7, 2015, we completed the sale of 82,225,000 shares of common stock, including 10,725,000 shares of common stock that were issued pursuant to the exercise in full of the underwriters' over-allotment option. We received net proceeds of $1,394.7 million, net of underwriting discounts and estimated offering expenses of approximately $44.2 million.
On May 22, 2015, we sold $2,750.0 million of senior unsecured notes. The net proceeds from the sale were used to repay approximately $1,087.3 million of intercompany short-term and long-term debt between CPG and NiSource and to pay a $1,450.0 million special dividend to NiSource. We intend to use the remaining net proceeds for our general corporate purposes.
Following the Separation, our sources of liquidity include:
| |
• | cash generated from our operations; |
| |
• | our $1,500.0 million revolving credit facility and our commercial paper program; |
| |
• | CPPL's $500.0 million revolving credit facility; |
| |
• | equity offerings, including CPPL equity offerings. |
We believe that cash on hand, cash generated from operations and availability under our credit facilities will be adequate to meet our operating needs, our planned short-term debt service requirements and anticipated dividends to our stockholders. We believe that future internal growth projects will be funded primarily through borrowings under our credit facilities or through issuances of debt and equity securities.
Cash Flow. Net cash from operating activities, net cash used for investing activities and net cash from financing activities for the years ended December 31, 2015, 2014 and 2013, were as follows:
|
| | | | | | | | | | |
(in millions) | 2015 | | 2014 | | 2013 |
| | | | | Predecessor |
Net cash from operating activities | $ | 493.5 |
| | $ | 564.8 |
| | 457.2 |
|
Net cash used for investing activities | (968.6 | ) | | (860.1 | ) | | (790.9 | ) |
Net cash from finance activities | 1,405.5 |
| | 295.4 |
| | 333.1 |
|
Operating Activities
Net cash from operating activities for the year ended December 31, 2015 was $493.5 million, a decrease of $71.3 million from December 31, 2014. The decrease in net cash from operating activities was primarily due to a customer deposit related to growth projects received in the prior year and higher distribution of earnings from equity investees, offset by other changes in working capital.
Net cash from operating activities for the year ended December 31, 2014 was $564.8 million, an increase of $107.6 million from December 31, 2014. The increase in net cash from operating activities was primarily due to an increase in customer deposits related to growth projects of $75.6 million partially offset by a decrease in working capital from income tax receivables of $27.4 million primarily due to a refund from the IRS received in 2013.
Columbia Pipeline Group, Inc.
ITEM 7. MANAGEMENT’S DISCUSSION AND ANALYSIS OF FINANCIAL CONDITION AND RESULTS OF OPERATIONS (continued)
Pension and Other Postretirement Plan Funding. We expect to make contributions of approximately $0.8 million to our pension plans and approximately $2.2 million to our postretirement medical and life plans in 2016. For the year ended December 31, 2015, we contributed $20.0 million to our pension plans and $13.5 million to our other postretirement medical and life plans.
Investing Activities
The table below reflects actual maintenance and expansion capital expenditures and other investing activities for years ended December 31, 2015, 2014 and 2013 and estimates for 2016.
|
| | | | | | | | | | | | | | | |
(in millions) | 2016E | | 2015 | | 2014 | | 2013 |
| | | | | | | Predecessor |
Expansion - modernization, system growth and equity investments | $ | 1,446.1 |
| | $ | 1,073.4 |
| | $ | 700.5 |
| | $ | 664.8 |
|
Maintenance and other(1) | 167.8 |
| | 140.9 |
| | 143.4 |
| | 132.7 |
|
Separation(2) | 11.3 |
| | 75.4 |
| | — |
| | — |
|
Total(3) | $ | 1,625.2 |
| | $ | 1,289.7 |
| | $ | 843.9 |
| | $ | 797.5 |
|
(1) For 2016, amount includes approximately $29 million of CPGSC maintenance capital expenditures which consist primarily of IT related projects.
(2) For 2016, we will continue to incur capital IT related Separation costs as we transition these items through the Transition Services Agreement period.
(3) The difference between total capital expenditures in this table and the capital expenditures line item on our statement of cash flows primarily consists of (i) contributions to equity investees, (ii) the non-cash change in capital expenditures included in current liabilities, (iii) the non-cash change in working interest payable and (iv) non-cash AFUDC equity.
Capital expenditures for the year ended December 31, 2015 were $1,289.7 million, compared to $843.9 million for the comparable period in 2014. This increased spending is mainly due to higher spending on various growth projects primarily in the Marcellus and Utica Shale areas and for expenditures under the modernization program, as well as Separation costs. Capital expenditures in 2014 were $46.4 million higher compared to 2013 due to system growth in the Marcellus and Utica shale areas. We project 2016 capital expenditures to be approximately $1.6 billion.
Short-term lendings-affiliated for the year ended December 31, 2015 were an inflow of $145.5 million, compared to an outflow of $57.2 million for the comparable period in 2014. This change is due to the settlement of the NiSource money pool in connection with the Separation. Short-term lendings-affiliated in 2014 increased $54.0 million from the comparable period in 2013 due to increased money pool deposits.
Contributions to equity investees were $1.4 million for the year ended December 31, 2015, a decrease of $67.8 million from a year ago. The contributions in 2015 were made to Millennium Pipeline. During the year ended December 31, 2014, we contributed $66.6 million and $2.6 million to Pennant and Millennium Pipeline, respectively. Contributions to equity investees in 2014 were $56.3 million lower compared to 2013. During the year ended December 31, 2013, the Predecessor contributed $108.9 million and $16.6 million to Pennant and Millennium Pipeline, respectively. Distributions received from equity investees increased $16.0 million during the year ended December 31, 2015, primarily due to an additional member joining the Pennant joint venture.
Proceeds from disposition of assets increased $68.3 million during the year ended December 31, 2015, primarily due to increased proceeds received on conveyances of mineral rights positions and proceeds received from NiSource for asset transfers related to the Separation.
Financing Activities
Net cash from financing activities for the year ended December 31, 2015 was $1,405.5 million, an increase of $1,110.1 million compared to the year ended December 31, 2014. The increase in net cash from financing activities was primarily due to the long-term debt issuance of $2,745.9 million, net proceeds of the CPPL IPO of $1,168.4 million and net proceeds of our common stock offering of $1,394.7 million, offset by the repayment of approximately $1,087.3 million of intercompany debt and short-term borrowings, including, net amounts due from the money pool between CPG and NiSource Finance in May 2015, the special dividend of $1,450.0 million to NiSource, the $500.0 million return of pre-formation capital expenditures to NiSource, and a $79.5 million dividend paid on CPG common stock. Refer to Note 2, “CPPL Initial Public Offering” and Note 4, "Transactions with Affiliates" in the Notes to Consolidated and Combined Financial Statements for more information.
Columbia Pipeline Group, Inc.
ITEM 7. MANAGEMENT’S DISCUSSION AND ANALYSIS OF FINANCIAL CONDITION AND RESULTS OF OPERATIONS (continued)
Net cash from financing activities for the year ended December 31, 2014 was $295.4 million, a decrease of $37.7 million compared to the year ended December 31, 2013. The decrease in net cash from financing activities was due to a decrease in short-term borrowings from the money pool to fund capital expenditures. These decreases were partially offset by a decrease in dividends to parent and additional borrowings on the intercompany long-term note that originated on December 9, 2013.
Dividends. We expect to continue our policy of paying regular cash dividends. The declaration and payment of dividends are subject to the sole discretion of our board of directors and will depend upon many factors, including the financial condition, earnings and capital requirements of our operating subsidiaries, covenants associated with certain debt obligations, legal requirements, regulatory constraints and other factors deemed relevant by our board of directors. All of CPG's retained earnings at December 31, 2015 are free of restrictions. We declared a quarterly cash dividend of $0.12875 per common share on January 29, 2016, payable on February 19, 2016, to stockholders at the close of business on February 8, 2016.
Description of Senior Unsecured Notes. On May 22, 2015, we sold $2,750.0 million of senior unsecured notes. The $2,750.0 million of senior unsecured notes are comprised of $500.0 million of 2.45% senior notes due 2018 (the “2018 Notes”), $750.0 million of 3.30% senior notes due 2020 (the “2020 Notes”), $1,000.0 million of 4.50% senior notes due 2025 (the “2025 Notes”) and $500.0 million of 5.80% senior notes due 2045 (the “2045 Notes” and, together with the 2018 Notes, 2020 Notes and 2025 Notes, the “Notes”). The Notes were issued at a discount and incurred issuance costs, resulting in net proceeds of approximately $2,722.3 million.
Indenture. The Notes are governed by an Indenture, dated as of May 22, 2015 (the “Indenture”), by and among CPG and the Guarantors named in the Indenture (the “Guarantors”) with U.S. Bank National Association, as trustee (the “Trustee”).
The initial Guarantors are three subsidiaries of CPG, CEG, Columbia OpCo and OpCo GP. The Notes are fully and unconditionally guaranteed, jointly and severally, on a senior unsecured basis by all of the Guarantors. Each guarantee of CPG’s obligations under the Notes is a direct, unsecured and unsubordinated obligation of the Guarantor and has the same ranking with respect to indebtedness of that Guarantor as the Notes have with respect to CPG’s indebtedness.
The guarantees of any Guarantor may be released under certain circumstances. First, if CPG discharges or defeases its obligations with respect to the Notes of any series, then any guarantee will be released with respect to that series. Second, if no event of default has occurred and is continuing under the Indenture, a Guarantor will be automatically and unconditionally released and discharged from its guarantee (i) at any time after June 1, 2018, upon any sale, exchange or transfer, whether by way of merger or otherwise, to any person that is not CPG’s affiliate, of all of CPG’s direct or indirect limited partnership, limited liability or other equity interests in the Guarantor; (ii) upon the merger of a guarantor into CPG or any other Guarantor or the liquidation and dissolution of such Guarantor; or (iii) at any time after June 1, 2018, upon release of all guarantees or other obligations of the Guarantor with respect to any of CPG’s funded debt, except the Notes.
The Notes and the guarantees are (a) unsecured, (b) effectively junior in right of payment to any future secured indebtedness of CPG and the Guarantors, (c) equal in right of payment with any existing and future unsubordinated indebtedness of CPG and the Guarantors and (d) senior in right of payment to any future subordinated indebtedness of CPG and the Guarantors.
The Indenture contains covenants that, among other things, limit the ability of CPG and certain of its subsidiaries to incur liens, to enter into sale and lease-back transactions and to enter into mergers, consolidations or transfers of all or substantially all of their assets. The Indenture also contains customary events of default.
The 2018 Notes will mature on June 1, 2018, the 2020 Notes will mature on June 1, 2020, the 2025 Notes will mature on June 1, 2025 and the 2045 Notes will mature on June 1, 2045. Interest on the Notes of each series will be payable semi-annually in arrears on June 1 and December 1 of each year, commencing December 1, 2015.
Columbia Pipeline Group, Inc.
ITEM 7. MANAGEMENT’S DISCUSSION AND ANALYSIS OF FINANCIAL CONDITION AND RESULTS OF OPERATIONS (continued)
Registration Rights Agreement. In connection with the private placement of the Notes, CPG and the Guarantors entered into a Registration Rights Agreement with the Initial Purchasers named in the Registration Rights Agreement, pursuant to which CPG and the Guarantors agreed to file, and use their reasonable best efforts to cause to become effective, an exchange offer registration statement with the SEC and to consummate an exchange offer within 360 days after the date of issuance of the Notes pursuant to which holders of each series of the Notes can exchange the Notes issued in the offering for registered notes having the same terms as the Notes. Under certain circumstances set forth in the Registration Rights Agreement, in lieu of a registered exchange offer, CPG and the Guarantors must file, and use reasonable best efforts to cause to become effective, a shelf registration statement for the resale of the Notes. If CPG fails to satisfy these obligations on a timely basis, the annual interest borne by the Notes will be increased by up to 0.50% per annum until the exchange offer is completed or the shelf registration statement is declared effective.
Description of Revolving Credit Agreements. We have two credit agreements: the CPG revolving credit facility and CPPL revolving credit facility.
CPG Revolving Credit Facility. CPG entered into a $1,500.0 million senior revolving credit facility, of which $250.0 million in letters of credit is available. The revolving credit facility became effective as of the Separation with a termination date of July 2, 2020. CPG expects that $750.0 million of this facility will be utilized as credit support for Columbia OpCo and its subsidiaries and that the remaining $750.0 million of this facility will be available for CPG’s general corporate purposes, including working capital. The revolving credit facility will provide liquidity support for CPG's $1,000.0 million commercial paper program.
Obligations under the CPG revolving credit facility are unsecured. Loans under the CPG revolving credit facility will bear interest at CPG’s option at either (i) the greatest of (a) the federal funds effective rate plus 0.500 percent, (b) the reference prime rate of JPMorgan Chase Bank, N.A., or (c) the Eurodollar rate which is based on the London Interbank Offered Rate ("LIBOR"), plus 1.000 percent, each of which is subject to a margin that varies from 0.000 percent to 0.650 percent per annum, according to the credit rating of CPG, or (ii) the Eurodollar rate plus a margin that varies from 1.000 percent to 1.650 percent per annum, according to the credit rating of CPG. CPG’s revolving credit facility is subject to a facility fee that varies from 0.125 percent to 0.350 percent per annum, according to CPG’s credit rating.
Revolving indebtedness under the CPG credit facility will rank equally with all of CPG’s outstanding unsecured and unsubordinated debt. CEG, OpCo GP and Columbia OpCo have each fully guaranteed the CPG credit facility. The CPG revolving credit facility contains various customary covenants and restrictive provisions which, among other things, limit CPG’s and its restricted subsidiaries’ ability to incur additional indebtedness, guarantees and/or liens; consolidate, merge or transfer all or substantially all of their assets; make certain investments or restricted payments; modify certain material agreements; engage in certain types of transactions with affiliates; dispose of assets; and prepay certain indebtedness, each of which is subject to customary and usual exceptions and baskets, including an exception to the limitation on restricted payments for distributions of available cash, as permitted by their organizational documents. The restricted payment provision does not prohibit CPG or any of its restricted subsidiaries from making distributions in accordance with their respective organizational documents unless there has been an event of default (as defined in the revolving credit agreement), and neither CPG nor any of its restricted subsidiaries has any restrictions on its ability to make distributions under its organizational documents. The CPG revolving credit facility also contains customary events of default, including cross default provisions that apply to any other indebtedness CPG may have with an outstanding principal amount in excess of $50.0 million.
The CPG revolving credit facility also contains certain financial covenants that require CPG to maintain a consolidated total leverage ratio that does not exceed (i) 5.75 to 1.00 for any period of four consecutive fiscal quarters (each, a “test period”) ending December 31, 2015, (ii) 5.50 to 1.00 for any test period ending after December 31, 2015 and on or before December 31, 2017, and (iii) 5.00 to 1.00 for any test period ending after December 31, 2017, provided that after December 31, 2017, and during a Specified Acquisition Period (as defined in the CPG revolving credit facility), the leverage ratio may not exceed 5.50 to 1.00.
A breach of any of these covenants could result in a default in respect of the related debt. If a default occurred, the relevant lenders could elect to declare the debt, together with accrued interest and other fees, to be immediately due and payable and proceed against CPG or any guarantor.
As of December 31, 2015, CPG was in compliance with these covenants. As of December 31, 2015, CPG had no borrowings outstanding and had $18.1 million in letters of credit under the revolving credit facility.
CPPL Revolving Credit Facility. CPPL has a $500.0 million senior revolving credit facility, of which $50.0 million is available for the issuance of letters of credit. The revolving credit facility became effective at the closing of CPPL's IPO with a termination
Columbia Pipeline Group, Inc.
ITEM 7. MANAGEMENT’S DISCUSSION AND ANALYSIS OF FINANCIAL CONDITION AND RESULTS OF OPERATIONS (continued)
date of February 11, 2020. The credit facility is available for general partnership purposes, including working capital and capital expenditures, including the funding of capital calls.
CPPL’s obligations under its revolving credit facility are unsecured. Loans under CPPL's revolving credit facility will bear interest at CPPL’s option at either (i) the greatest of (a) the federal funds effective rate plus 0.500 percent, (b) the reference prime rate of Wells Fargo Bank, National Association or (c) the Eurodollar rate which is based on the LIBOR, plus 1.000 percent, each of which is subject to a margin that varies from 0.000 percent to 0.650 percent per annum, according to the credit rating of CPG, or (ii) the Eurodollar rate plus a margin that varies from 1.000 percent to 1.650 percent per annum, according to the credit rating of CPG. CPPL's revolving credit facility is subject to a facility fee that varies from 0.125 percent to 0.350 percent per annum, according to the credit rating of CPG.
The revolving indebtedness under CPPL's credit facility ranks equally with all of CPPL’s outstanding unsecured and unsubordinated debt. CPG, CEG, OpCo GP, and Columbia OpCo have each fully guaranteed CPPL's credit facility.
CPPL's revolving credit agreement contains various covenants and restrictive provisions which, among other things, limit CPPL’s and its restricted subsidiaries’ ability to incur additional indebtedness, guarantees and/or liens; consolidate, merge or transfer all or substantially all of their assets; make certain investments or restricted payments; modify certain material agreements; engage in certain types of transactions with affiliates; dispose of assets; and prepay certain indebtedness, each of which is subject to customary and usual exceptions and baskets, including an exception to the limitation on restricted payments for distributions of available cash, as permitted by CPPL’s organizational documents. The restricted payment provision does not prohibit CPPL or any of its restricted subsidiaries from making distributions in accordance with their respective organizational documents unless there has been an event of default (as defined in the CPPL revolving credit agreement), and neither CPPL nor any of its restricted subsidiaries has any restrictions on its ability to make distributions under its organizational documents. If CPPL fails to perform its obligations under these and other covenants, the revolving credit commitment could be terminated and any outstanding borrowings, together with accrued interest, under the revolving credit facility could be declared immediately due and payable. CPPL's revolving credit agreement also contains customary events of default, including cross default provisions that apply to any other indebtedness CPPL may have with an outstanding principal amount in excess of $50.0 million.
CPPL's revolving credit agreement also contains certain financial covenants that require CPPL to maintain a consolidated total leverage ratio that does not exceed (i) 5.75 to 1.00 for the test period ending December 31, 2015, (ii) 5.50 to 1.00 for any test period ending after December 31, 2015 and on or before December 31, 2017, and (iii) 5.00 to 1.00 for any test period ending after December 31, 2017, provided that after December 31, 2017 and during a Specified Acquisition Period (as defined in the CPPL revolving credit agreement), then the leverage ratio may not exceed 5.50 to 1.00.
A breach of any of these covenants could result in a default in respect of the related debt. If a default occurred, the relevant lenders could elect to declare the debt, together with accrued interest and other fees, to be immediately due and payable and proceed against CPPL or any guarantor.
As of December 31, 2015, CPPL was in compliance with these covenants. As of December 31, 2015, CPPL had $15.0 million in outstanding borrowings and issued no letters of credit under the revolving credit facility.
CPG Commercial Paper Program. On October 5, 2015, CPG established a commercial paper program (the “Program”) pursuant to which CPG may issue short-term promissory notes (the “Promissory Notes”) pursuant to the exemption from registration contained in Section 4(a)(2) of the Securities Act. Amounts available under the Program may be borrowed, repaid and re-borrowed from time to time, with the aggregate face or principal amount of the Promissory Notes outstanding under the Program at any time not to exceed $1,000.0 million. CEG, OpCo GP and Columbia OpCo have each agreed, jointly and severally, unconditionally and irrevocably to guarantee payment in full of the principal of and interest (if any) on the Promissory Notes. The net proceeds of issuances of the Promissory Notes are expected to be used for general corporate purposes. CPG does not expect to issue Promissory Notes at any time in excess of amounts available under its revolving credit facility. As of December 31, 2015, CPG had no Promissory Notes outstanding under the Program.
Credit ratings. On May 4, 2015, CPG received initial credit ratings with a stable outlook from Standard & Poor's, Moody's and Fitch of BBB-, Baa2, and BBB-, respectively. Although all ratings are investment grade, a downgrade by Standard & Poor's or Fitch would result in a rating that is below investment grade. CPG is committed to maintaining its investment grade credit ratings.
Following the Separation, CPG and its subsidiaries are no longer party to agreements that contain "ratings triggers" that require increased collateral if the credit ratings of CPG or certain of its subsidiaries are rated below BBB- by Standard & Poor's or Baa3
Columbia Pipeline Group, Inc.
ITEM 7. MANAGEMENT’S DISCUSSION AND ANALYSIS OF FINANCIAL CONDITION AND RESULTS OF OPERATIONS (continued)
by Moody's. However, there are agreements that contain "adequate assurance" or "material adverse change" provisions that could necessitate additional credit support, such as letters of credit and cash collateral to transact business.
Contractual Obligations. CPG has certain contractual obligations requiring payments at specified periods. The obligations include short-term borrowings, long-term debt, lease obligations and service obligations for pipeline service agreements and IBM service obligation. The total contractual obligations in existence at December 31, 2015 and their maturities were:
|
| | | | | | | | | | | | | | | | | | | | | |
(in millions) | Total | 2016 | 2017 | 2018 | 2019 | 2020 | After |
Short-term borrowings | $ | 15.0 |
| $ | 15.0 |
| $ | — |
| $ | — |
| $ | — |
| $ | — |
| $ | — |
|
Long-term debt(1) | 2,750.0 |
| — |
| — |
| 500.0 |
| — |
| 750.0 |
| 1,500.0 |
|
Interest payments on long-term debt | 1,425.0 |
| 111.0 |
| 111.0 |
| 104.9 |
| 98.8 |
| 86.4 |
| 912.9 |
|
Pipeline transportation capacity arrangements | 259.4 |
| 51.5 |
| 49.5 |
| 42.0 |
| 25.4 |
| 24.2 |
| 66.8 |
|
IBM service obligation | 165.3 |
| 38.6 |
| 33.0 |
| 31.7 |
| 31.0 |
| 31.0 |
| — |
|
Operating leases(2) | 53.9 |
| 5.4 |
| 6.7 |
| 6.2 |
| 5.5 |
| 5.4 |
| 24.7 |
|
Total contractual obligations | $ | 4,668.6 |
| $ | 221.5 |
| $ | 200.2 |
| $ | 684.8 |
| $ | 160.7 |
| $ | 897.0 |
| $ | 2,504.4 |
|
(1) Long-term debt balance excludes unamortized discounts of $3.8 million.
(2) Operating lease expense was $21.2 million in 2015, $14.9 million in 2014, and $13.3 million in 2013, which includes amounts for fleet leases and storage well leases that can be renewed beyond the initial lease term, but the anticipated payments associated with the renewals do not meet the definition of expected minimum lease payments and, therefore, are not included above.
We have third-party transportation agreements that provide for transportation and storage services. These agreements, which have expiration dates ranging from 2016 to 2025, require us to pay fixed monthly charges and allow us to use third-party transportation as operationally needed. Most of these costs are eligible to be collected through a FERC-approved regulatory tracker from our shippers.
On June 15, 2015, CPG entered into a five-year IT services agreement including cloud, mobile, analytics and security technologies with IBM. The agreement became effective with the closing of the Separation on July 1, 2015, with tiered commencement dates by service line. Under the agreement, at December 31, 2015, CPG expects to pay approximately $165.3 million to IBM in service fees as shown in the table above. Upon any termination of the agreement by CPG for any reason (other than material breach by IBM), CPG may be required to pay IBM a termination charge that could include a breakage fee, repayment of IBM's capital investments not yet recovered and IBM's wind-down expense. This termination fee could be material depending on the events giving rise to the termination and the timing of the termination.
Off Balance Sheet Arrangements
We do not have any off balance sheet arrangements.
Columbia Pipeline Group, Inc.
ITEM 7. MANAGEMENT’S DISCUSSION AND ANALYSIS OF FINANCIAL CONDITION AND RESULTS OF OPERATIONS (continued)
Other Information
Critical Accounting Policies
We apply certain accounting policies based on the accounting requirements discussed below that have had, and may continue to have, significant impacts on the CPG’s results of operations and Consolidated and Combined Balance Sheets.
Basis of Accounting for Rate-Regulated Subsidiaries. ASC Topic 980, Regulated Operations, provides that rate-regulated subsidiaries account for and report assets and liabilities consistent with the economic effect of the way in which regulators establish rates, if the rates established are designed to recover the costs of providing the regulated service and if the competitive environment makes it probable that such rates can be charged and collected. Certain expenses and credits subject to utility regulation or rate determination normally reflected in income are deferred on the Consolidated and Combined Balance Sheets and are recognized in income as the related amounts are included in service rates and recovered from or refunded to customers. The total amounts of regulatory assets and liabilities reflected on the Consolidated and Combined Balance Sheets were $182.7 million and $322.8 million at December 31, 2015, and $158.0 million and $297.0 million at December 31, 2014, respectively. For additional information, refer to Note 11, “Regulatory Matters,” in the Notes to Consolidated and Combined Financial Statements.
In the event that regulation significantly changes the opportunity for us to recover our costs in the future, all or a portion of our regulated operations may no longer meet the criteria for the application of ASC Topic 980, Regulated Operations. In such event, a write-down of all or a portion of our existing regulatory assets and liabilities could result. If transition cost recovery is approved by the appropriate regulatory bodies that would meet the requirements under GAAP for continued accounting as regulatory assets and liabilities during such recovery period, the regulatory assets and liabilities would be reported at the recoverable amounts. If unable to continue to apply the provisions of ASC Topic 980, Regulated Operations, we would be required to apply the provisions of ASC Topic 980-20, Discontinuation of Rate-Regulated Accounting. In management’s opinion, our regulated companies will be subject to ASC Topic 980, Regulated Operations for the foreseeable future.
No regulatory assets are earning a return on investment at December 31, 2015. Regulatory assets of $35.6 million are covered by specific regulatory orders and are being recovered as components of cost of service over a remaining life up to 7 years.
Pensions and Postretirement Benefits. CPG has defined benefit plans for both pensions and other postretirement benefits that cover its employees. The calculation of the net obligations and annual expense related to the plans requires a significant degree of judgment regarding the discount rates to be used in bringing the liabilities to present value, long-term returns on plan assets and employee longevity, among other assumptions. Due to the size of the plans and the long-term nature of the associated liabilities, changes in the assumptions used in the actuarial estimates could have material impacts on the measurement of the net obligations and annual expense recognition. For further discussion of CPG’s pensions and other postretirement benefits, please see Note 14, “Pension and Other Postretirement Benefits,” in the audited Notes to Consolidated and Combined Financial Statements.
Goodwill. In accordance with the provisions for goodwill accounting under GAAP, we test our goodwill for impairment annually as of May 1 each year unless indicators, events, or circumstances would require an immediate review. Goodwill is tested for impairment at a level of reporting referred to as a reporting unit, which generally is an operating segment or a component of an operating segment as defined by the FASB. Columbia Gas Transmission Operations is a component and has been determined to be a reporting unit. Our goodwill assets at December 31, 2015 and 2014 were $1,975.5 million pertaining to NiSource's acquisition of CEG on November 1, 2000.
The Predecessor completed a quantitative (“step 1”) fair value measurement of our reporting unit during the May 1, 2012 goodwill test. The test indicated that the fair value of the reporting unit substantially exceeded the carrying value, indicating that no impairment existed under the step 1 annual impairment test. For 2014 and 2015, a qualitative (“step 0”) test was performed as of May 1 of each respective period. We assessed various assumptions, events and circumstances that would have affected the estimated fair value of the reporting unit in its baseline May 1, 2012 test. The results of this assessment indicated that it is not more likely than not that its reporting unit fair value is less than the reporting unit carrying value and no impairments is necessary.
Although there was no goodwill asset impairment as of May 1, 2015, an interim impairment test could be triggered by the following: actual earnings results that are materially lower than expected, significant adverse changes in the operating environment, an increase in the discount rate, changes in other key assumptions which require judgment and are forward looking in nature, or if our market capitalization stays below book value for an extended period of time. CPG reviewed the market capitalization method due to the recent decline in CPG's share price. Following this review CPG determined there were no indicators that would require goodwill impairment testing subsequent to May 1, 2015.
Columbia Pipeline Group, Inc.
ITEM 7. MANAGEMENT’S DISCUSSION AND ANALYSIS OF FINANCIAL CONDITION AND RESULTS OF OPERATIONS (continued)
Please see Notes 1-I and 9, “Goodwill” in the Notes to Consolidated and Combined Financial Statements for further discussion.
Revenue Recognition. Revenue is recognized as services are performed. For regulated entities, revenues are billed to customers monthly at rates established through the FERC’s cost-based rate-making process or at rates less than those allowed by the FERC. Revenues are recorded on the accrual basis and include estimates for services provided but not billed.
The demand and commodity charges for transportation of gas under long-term agreements are recognized separately. Demand revenues are recognized monthly over the term of the agreement with the customer regardless of the volume of natural gas transported. Commodity revenues for both firm and interruptible transportation are recognized in the period the transportation services are provided based on volumes of natural gas physically delivered at the agreed upon delivery point.
CPG provides shorter term transportation and storage services for which cash is received at inception of the service period resulting in the recording of deferred revenues that are recognized in revenues over the period the services are provided.
Storage capacity revenues are recognized monthly over the term of the agreement with the customer regardless of the volume of storage service actually utilized. Injection and withdrawal revenues are recognized in the period when volumes of natural gas are physically injected into or withdrawn from storage.
CPG includes the subsidiary CEVCO, which owns the mineral rights to approximately 460,000 acres in the Marcellus and Utica shale areas. CEVCO leases or contributes the mineral rights to producers in return for royalty interest. Royalties from mineral interests are recognized on an accrual basis when earned and realizable. Royalty revenue was $26.5 million, $43.8 million and $21.2 million for the years ended December 31, 2015, 2014 and 2013, respectively, and are included in “Other revenues” on the Statements of Consolidated and Combined Operations.
We periodically recognize gains on the conveyance of mineral interest related to the pooling of assets (production rights) in joint undertakings intended to find, develop, or produce oil or gas from a particular property or group of properties. The gains are initially deferred if CPG has a substantial obligation for future performance. As the obligation for future performance is satisfied, the deferred revenue is relieved and the associated gain is recognized. Gains on the conveyance of mineral interest amounted to $52.3 million, $34.5 million and $7.3 million for the years ended December 31, 2015, 2014 and 2013, respectively, and are included in “Gain on sale of assets and impairment, net” on the Statements of Consolidated and Combined Operations.
Recently Issued Accounting Pronouncements
Refer to Note 3, "Recent Accounting Pronouncements," in the Notes to Consolidated and Combined Financial Statements.
Columbia Pipeline Group, Inc.
ITEM 7A. QUANTITATIVE AND QUALITATIVE DISCLOSURES ABOUT MARKET RISK
Risk is an inherent part of our business. The extent to which we properly and effectively identify, assess, monitor and manage each of the various types of risk involved in our businesses is critical to its profitability. We seek to identify, assess, monitor and manage, in accordance with defined policies and procedures, the following principal risks that are involved in our businesses: commodity market risk, interest rate risk and credit risk. Our senior management takes an active role in the risk management process and has developed policies and procedures that require specific administrative and business functions to assist in the identification, assessment and control of various risks. These include but are not limited to market, operational, financial, compliance and strategic risk types. In recognition of the increasingly varied and complex nature of our business, our risk management processes, policies and procedures continue to evolve and are subject to ongoing review and modification.
Commodity Price Risk. Other than the base gas purchased and used in the natural gas storage facilities, which is necessary to maintain pressure and deliverability in the storage pools, we generally do not take title to the natural gas that we store and/or transport for customers and, accordingly, we are not exposed to commodity price fluctuations on natural gas stored in our facilities or transported through our pipelines by our customers. Base gas purchased and used in natural gas storage facilities is considered a long-term asset and is not re-valued at current market prices. A certain amount of gas is naturally lost in connection with transporting natural gas across our pipeline system and, under our contractual arrangements with our customers, we are entitled to retain a specified volume of natural gas in order to compensate us for such lost and unaccounted for volumes as well as our fuel usage. Except for the base gas in our natural gas storage facilities, which we consider to be a long-term asset, and volume and pricing variations related to the volumes of fuel we purchase to make up for line loss, our current business model is designed to minimize our exposure to fluctuations in commodity prices. As a result, absent other market factors that could adversely impact our operations, changes in the price of natural gas over the intermediate term should not materially impact our operations. We have not historically engaged in material commodity hedging activities relating to our assets. However, we may engage in commodity hedging activities in the future, particularly if we undertake growth projects or engage in acquisitions that expose us to direct commodity price risk.
Interest Rate Risk. We are exposed to interest rate risk as a result of changes in interest rates on borrowings our revolving credit facility and CPPL's revolving credit facility, which have interest rates that are indexed to short-term market interest rates, and our commercial paper program. Based upon average borrowings, an increase or decrease in interest rates of 100 basis points (1%) would have resulted in increased or decreased interest expense of $2.1 million for the year ended December 31, 2015. Our revolving credit facility, commercial paper program and CPPL's revolving credit facility were not effective until 2015. As a result, there is no effect on the year ended December 31, 2014. We monitor market debt rates to identify the need to mitigate this risk.
Credit Risk. Due to the nature of the industry, credit risk is embedded in our business activities. Our extension of credit is governed by CPG’s Corporate Credit Risk Policy. In addition, CPG’s Risk Management Committee guidelines are in place which document management approval levels for credit limits, evaluation of creditworthiness, and credit risk mitigation efforts. Exposures to credit risks are monitored by CPG’s Corporate Credit Risk function which is independent of operations. Credit risk arises due to the possibility that a customer, supplier or counterparty will not be able or willing to fulfill its obligations on a transaction on or before the settlement date. Exposure to credit risk is measured in terms of current obligations net of any posted collateral such as cash, letters of credit and qualified guarantees of support.
Columbia Pipeline Group, Inc.
ITEM 8. FINANCIAL STATEMENTS AND SUPPLEMENTARY DATA
ITEM 8. FINANCIAL STATEMENTS AND SUPPLEMENTARY DATA (continued)
Columbia Pipeline Group, Inc.
REPORT OF INDEPENDENT REGISTERED PUBLIC ACCOUNTING FIRM
To the Board of Directors and Stockholders of Columbia Pipeline Group, Inc.
Houston, Texas
We have audited the accompanying consolidated balance sheets of Columbia Pipeline Group, Inc. and subsidiaries (the “Company”) as of December 31, 2015 and 2014, and the related statements of consolidated operations, comprehensive income, cash flows and equity for each of the two years in the period ended December 31, 2015. We have also audited the accompanying Columbia Pipeline Group, Inc. Predecessor statements of combined operations, comprehensive income, cash flows and equity for the year ended December 31, 2013. These financial statements are the responsibility of the Company’s management. Our responsibility is to express an opinion on the financial statements based on our audits.
We conducted our audits in accordance with the standards of the Public Company Accounting Oversight Board (United States). Those standards require that we plan and perform the audit to obtain reasonable assurance about whether the financial statements are free of material misstatement. An audit includes examining, on a test basis, evidence supporting the amounts and disclosures in the financial statements. An audit also includes assessing the accounting principles used and significant estimates made by management, as well as evaluating the overall financial statement presentation. We believe that our audits provide a reasonable basis for our opinion.
In our opinion, such consolidated and combined financial statements present fairly, in all material respects, the financial position of the Columbia Pipeline Group, Inc. as of December 31, 2015 and 2014, and the results of their operations and their cash flows for each of the two years in the period ended December 31, 2015 as well as the results of operations and cash flows for the year ended December 31, 2013 of Columbia Pipeline Group, Inc. Predecessor in conformity with accounting principles generally accepted in the United States of America.
As discussed in Note 2 to the consolidated and combined financial statements, on February 11, 2015 the Company completed the initial public offering of limited partner interests of Columbia Pipeline Partners LP for net proceeds of $1,168.4 million and as discussed in Note 1 on July 1, 2015 the Company completed its spin-off from NiSource Inc.
We have also audited, in accordance with the standards of the Public Company Accounting Oversight Board (United States), the Company’s internal control over financial reporting as of December 31, 2015, based on the criteria established in Internal Control -Integrated Framework (2013) issued by the Committee of Sponsoring Organizations of the Treadway Commission and our report dated February 18, 2016 expressed an unqualified opinion on the Company’s internal control over financial reporting.
/s/ DELOITTE & TOUCHE LLP
Columbus, Ohio
February 18, 2016
ITEM 8. FINANCIAL STATEMENTS AND SUPPLEMENTARY DATA (continued)
Columbia Pipeline Group, Inc.
REPORT OF INDEPENDENT REGISTERED PUBLIC ACCOUNTING FIRM
To the Board of Directors and Stockholders of Columbia Pipeline Group, Inc.
Houston, Texas
We have audited the internal control over financial reporting of Columbia Pipeline Group, Inc. and subsidiaries (the "Company") as of December 31, 2015, based on criteria established in Internal Control - Integrated Framework (2013) issued by the Committee of Sponsoring Organizations of the Treadway Commission. The Company's management is responsible for maintaining effective internal control over financial reporting and for its assessment of the effectiveness of internal control over financial reporting, included in the accompanying Management’s Report on Internal Control Over Financial Reporting. Our responsibility is to express an opinion on the Company's internal control over financial reporting based on our audit.
We conducted our audit in accordance with the standards of the Public Company Accounting Oversight Board (United States). Those standards require that we plan and perform the audit to obtain reasonable assurance about whether effective internal control over financial reporting was maintained in all material respects. Our audit included obtaining an understanding of internal control over financial reporting, assessing the risk that a material weakness exists, testing and evaluating the design and operating effectiveness of internal control based on the assessed risk, and performing such other procedures as we considered necessary in the circumstances. We believe that our audit provides a reasonable basis for our opinion.
A company's internal control over financial reporting is a process designed by, or under the supervision of, the company's principal executive and principal financial officers, or persons performing similar functions, and effected by the company's board of directors, management, and other personnel to provide reasonable assurance regarding the reliability of financial reporting and the preparation of financial statements for external purposes in accordance with generally accepted accounting principles. A company's internal control over financial reporting includes those policies and procedures that (1) pertain to the maintenance of records that, in reasonable detail, accurately and fairly reflect the transactions and dispositions of the assets of the company; (2) provide reasonable assurance that transactions are recorded as necessary to permit preparation of financial statements in accordance with generally accepted accounting principles, and that receipts and expenditures of the company are being made only in accordance with authorizations of management and directors of the company; and (3) provide reasonable assurance regarding prevention or timely detection of unauthorized acquisition, use, or disposition of the company's assets that could have a material effect on the financial statements.
Because of the inherent limitations of internal control over financial reporting, including the possibility of collusion or improper management override of controls, material misstatements due to error or fraud may not be prevented or detected on a timely basis. Also, projections of any evaluation of the effectiveness of the internal control over financial reporting to future periods are subject to the risk that the controls may become inadequate because of changes in conditions, or that the degree of compliance with the policies or procedures may deteriorate.
In our opinion, the Company maintained, in all material respects, effective internal control over financial reporting as of December 31, 2015, based on the criteria established in Internal Control -Integrated Framework (2013) issued by the Committee of Sponsoring Organizations of the Treadway Commission.
We have also audited, in accordance with the standards of the Public Company Accounting Oversight Board (United States), the consolidated financial statements as of and for the year ended December 31, 2015, of the Company and our report dated February 18, 2016 expressed an unqualified opinion on those financial statements and included an explanatory paragraph relating to the Company’s February 11, 2015 initial public offering of limited partner interests of Columbia Pipeline Partners LP and its spin-off from NiSource Inc. which was completed on July 1, 2015.
/s/ DELOITTE & TOUCHE LLP
Columbus, Ohio
February 18, 2016
ITEM 8. FINANCIAL STATEMENTS AND SUPPLEMENTARY DATA (continued)
Columbia Pipeline Group, Inc.
CONSOLIDATED BALANCE SHEETS
|
| | | | | | | |
(in millions) | December 31, 2015 | | December 31, 2014 |
ASSETS | | | |
Current Assets | | | |
Cash and cash equivalents | $ | 930.9 |
| | $ | 0.5 |
|
Accounts receivable (less reserve of $0.6 and $0.6, respectively) | 152.4 |
| | 149.4 |
|
Accounts receivable-affiliated | — |
| | 180.0 |
|
Materials and supplies, at average cost | 32.8 |
| | 24.9 |
|
Exchange gas receivable | 19.0 |
| | 34.8 |
|
Deferred property taxes | 52.0 |
| | 48.9 |
|
Deferred income taxes | — |
| | 60.0 |
|
Prepayments and other | 48.5 |
| | 20.8 |
|
Total Current Assets | 1,235.6 |
| | 519.3 |
|
Investments | | | |
Unconsolidated affiliates | 438.1 |
| | 444.3 |
|
Other investments | 13.8 |
| | 2.7 |
|
Total Investments | 451.9 |
| | 447.0 |
|
Property, Plant and Equipment | | | |
Property, plant and equipment | 9,052.3 |
| | 7,935.4 |
|
Accumulated depreciation and amortization | (2,988.6 | ) | | (2,976.8 | ) |
Net Property, Plant and Equipment | 6,063.7 |
| | 4,958.6 |
|
Other Noncurrent Assets | | | |
Regulatory assets | 177.7 |
| | 151.9 |
|
Goodwill | 1,975.5 |
| | 1,975.5 |
|
Postretirement and postemployment benefits assets | 115.7 |
| | 90.0 |
|
Deferred charges and other | 36.1 |
| | 15.2 |
|
Total Other Noncurrent Assets | 2,305.0 |
| | 2,232.6 |
|
Total Assets | $ | 10,056.2 |
| | $ | 8,157.5 |
|
The accompanying Notes to Consolidated and Combined Financial Statements are an integral part of these statements.
ITEM 8. FINANCIAL STATEMENTS AND SUPPLEMENTARY DATA (continued)
Columbia Pipeline Group, Inc.
CONSOLIDATED BALANCE SHEETS
|
| | | | | | | |
(in millions, except share amounts) | December 31, 2015 | | December 31, 2014 |
LIABILITIES AND EQUITY | | | |
Current Liabilities | | | |
Current portion of long-term debt-affiliated | $ | — |
| | $ | 115.9 |
|
Short-term borrowings | 15.0 |
| | — |
|
Short-term borrowings-affiliated | — |
| | 252.5 |
|
Accounts payable | 56.8 |
| | 56.0 |
|
Accounts payable-affiliated | — |
| | 53.6 |
|
Customer deposits | 17.9 |
| | 13.4 |
|
Taxes accrued | 106.0 |
| | 103.2 |
|
Interest accrued | 9.5 |
| | — |
|
Exchange gas payable | 18.6 |
| | 34.7 |
|
Deferred revenue | 15.0 |
| | 22.5 |
|
Accrued capital expenditures | 100.1 |
| | 61.1 |
|
Accrued compensation and related costs | 51.9 |
| | 31.2 |
|
Other accruals | 70.0 |
| | 40.1 |
|
Total Current Liabilities | 460.8 |
| | 784.2 |
|
Noncurrent Liabilities | | | |
Long-term debt | 2,746.2 |
| | — |
|
Long-term debt-affiliated | — |
| | 1,472.8 |
|
Deferred income taxes | 1,348.1 |
| | 1,255.7 |
|
Accrued liability for postretirement and postemployment benefits | 49.4 |
| | 53.0 |
|
Regulatory liabilities | 321.6 |
| | 295.7 |
|
Asset retirement obligations | 25.7 |
| | 23.2 |
|
Other noncurrent liabilities | 91.4 |
| | 96.6 |
|
Total Noncurrent Liabilities | 4,582.4 |
| | 3,197.0 |
|
Total Liabilities | 5,043.2 |
| | 3,981.2 |
|
Commitments and Contingencies (Refer to Note 19) | | | |
Equity | | | |
Common stock, $0.01 par value, 2,000,000,000 shares authorized; 399,841,350 and no shares outstanding, respectively | 4.0 |
| | — |
|
Additional paid-in capital | 4,032.7 |
| | — |
|
Retained earnings | 46.9 |
| | — |
|
Net parent investment | — |
| | 4,210.8 |
|
Accumulated other comprehensive loss | (27.0 | ) | | (34.5 | ) |
Total CPG Equity | 4,056.6 |
| | 4,176.3 |
|
Noncontrolling Interest | 956.4 |
| | — |
|
Total Equity | 5,013.0 |
| | 4,176.3 |
|
Total Liabilities and Equity | $ | 10,056.2 |
| | $ | 8,157.5 |
|
The accompanying Notes to Consolidated and Combined Financial Statements are an integral part of these statements.
ITEM 8. FINANCIAL STATEMENTS AND SUPPLEMENTARY DATA (continued)
Columbia Pipeline Group, Inc.
STATEMENTS OF CONSOLIDATED AND COMBINED OPERATIONS
|
| | | | | | | | | | | |
Year Ended December 31, (in millions, except per share amounts) | 2015 | | 2014 | | 2013 |
| | | | | Predecessor |
Operating Revenues | | | | | |
Transportation revenues | $ | 1,054.4 |
| | $ | 990.8 |
| | $ | 850.9 |
|
Transportation revenues-affiliated | 47.5 |
| | 95.7 |
| | 94.1 |
|
Storage revenues | 171.4 |
| | 144.0 |
| | 142.8 |
|
Storage revenues-affiliated | 26.2 |
| | 53.2 |
| | 53.6 |
|
Other revenues | 35.4 |
| | 64.3 |
| | 39.1 |
|
Total Operating Revenues | 1,334.9 |
| | 1,348.0 |
| | 1,180.5 |
|
Operating Expenses | | | | | |
Operation and maintenance | 652.1 |
| | 628.4 |
| | 509.0 |
|
Operating and maintenance-affiliated | 52.9 |
| | 123.2 |
| | 118.6 |
|
Depreciation and amortization | 139.9 |
| | 118.8 |
| | 107.0 |
|
Gain on sale of assets and impairment, net | (52.9 | ) | | (34.5 | ) | | (18.6 | ) |
Property and other taxes | 75.3 |
| | 67.1 |
| | 62.2 |
|
Total Operating Expenses | 867.3 |
| | 903.0 |
| | 778.2 |
|
Equity Earnings in Unconsolidated Affiliates | 60.5 |
| | 46.6 |
| | 35.9 |
|
Operating Income | 528.1 |
| | 491.6 |
| | 438.2 |
|
Other Income (Deductions) | | | | | |
Interest expense | (67.6 | ) | | — |
| | — |
|
Interest expense-affiliated | (29.3 | ) | | (62.0 | ) | | (37.9 | ) |
Other, net | 29.3 |
| | 8.8 |
| | 17.9 |
|
Total Other Deductions, net | (67.6 | ) | | (53.2 | ) | | (20.0 | ) |
Income from Continuing Operations before Income Taxes | 460.5 |
| | 438.4 |
| | 418.2 |
|
Income Taxes | 153.0 |
| | 169.7 |
| | 146.5 |
|
Income from Continuing Operations | $ | 307.5 |
| | $ | 268.7 |
| | $ | 271.7 |
|
(Loss) Income from Discontinued Operations-net of taxes | (0.4 | ) | | (0.6 | ) | | 9.0 |
|
Net Income | $ | 307.1 |
| | $ | 268.1 |
| | $ | 280.7 |
|
Less: Net income attributable to noncontrolling interest | 39.9 |
| | | | |
Net Income Attributable to CPG | $ | 267.2 |
| |
|
| |
|
|
Amounts Attributable to CPG: | | | | | |
Income from continuing operations | $ | 267.6 |
| | $ | 268.7 |
| | $ | 271.7 |
|
(Loss) Income from discontinued operations-net of taxes | (0.4 | ) | | (0.6 | ) | | 9.0 |
|
Net Income Attributable to CPG | $ | 267.2 |
| | $ | 268.1 |
| | $ | 280.7 |
|
Basic Earnings Per Share | | | | | |
Continuing operations | $ | 0.81 |
| | $ | 0.84 |
| | $ | 0.86 |
|
Discontinued operations | — |
| | — |
| | 0.03 |
|
Basic Earnings Per Share | $ | 0.81 |
| | $ | 0.84 |
| | $ | 0.89 |
|
Diluted Earnings Per Share | | | | | |
Continuing operations | $ | 0.81 |
| | $ | 0.84 |
| | $ | 0.86 |
|
Discontinued operations | — |
| | — |
| | 0.03 |
|
Diluted Earnings Per Share | $ | 0.81 |
| | $ | 0.84 |
| | $ | 0.89 |
|
Basic Average Common Shares Outstanding | 328.5 |
| | 317.6 |
| | 317.6 |
|
Diluted Average Common Shares | 329.1 |
| | 317.6 |
| | 317.6 |
|
Dividends Declared Per Common Share | $ | 0.25 |
| | $ | — |
| | $ | — |
|
The accompanying Notes to Consolidated and Combined Financial Statements are an integral part of these statements.
ITEM 8. FINANCIAL STATEMENTS AND SUPPLEMENTARY DATA (continued)
Columbia Pipeline Group, Inc.
STATEMENTS OF CONSOLIDATED AND COMBINED COMPREHENSIVE INCOME
|
| | | | | | | | | | | |
Year Ended December 31, (in millions, net of taxes) | 2015 | | 2014 | | 2013 |
| | | | | Predecessor |
Net Income | $ | 307.1 |
| | $ | 268.1 |
| | $ | 280.7 |
|
Other comprehensive income | | | | | |
Net unrealized gain on cash flow hedges(1) | 0.2 |
| | 1.0 |
| | 1.1 |
|
Unrecognized pension and OPEB benefit (costs)(2)(3) | 5.2 |
| | (9.7 | ) | | 8.2 |
|
Total other comprehensive income (loss) | 5.4 |
| | (8.7 | ) | | 9.3 |
|
Total Comprehensive Income | 312.5 |
| | 259.4 |
| | 290.0 |
|
Less: Comprehensive Income-noncontrolling interest | 40.0 |
| | — |
| | — |
|
Comprehensive Income-controlling interests | $ | 272.5 |
| | $ | 259.4 |
| | $ | 290.0 |
|
(1) Net unrealized gain on derivatives qualifying as cash flow hedges, net of $0.2 million, $0.7 million and $0.6 million tax expense in 2015, 2014 and 2013, respectively.
(2) Unrecognized pension and other postretirement ("OPEB") benefit (costs), net of $1.2 million tax benefit, $6.1 million tax benefit, and $5.3 million tax expense in 2015, 2014 and 2013, respectively.
(3) Unrecognized pension and OPEB costs are primarily related to pension and OPEB remeasurement recorded during 2015.
The accompanying Notes to Consolidated and Combined Financial Statements are an integral part of these statements.
ITEM 8. FINANCIAL STATEMENTS AND SUPPLEMENTARY DATA (continued)
Columbia Pipeline Group, Inc.
STATEMENTS OF CONSOLIDATED AND COMBINED CASH FLOWS
|
| | | | | | | | | | | |
Year Ended December 31, (in millions) | 2015 | | 2014 | | 2013 |
| | | | | Predecessor |
Operating Activities | | | | | |
Net Income | $ | 307.1 |
| | $ | 268.1 |
| | $ | 280.7 |
|
Adjustments to Reconcile Net Income to Net Cash from Continuing Operations: | | | | | |
Depreciation and amortization | 139.9 |
| | 118.8 |
| | 107.0 |
|
Deferred income taxes and investment tax credits | 131.9 |
| | 142.6 |
| | 173.9 |
|
Deferred revenue | 4.2 |
| | 1.6 |
| | (7.8 | ) |
Equity-based compensation expense and profit sharing contribution | 9.4 |
| | 6.3 |
| | 2.2 |
|
Gain on sale of assets and impairment, net | (52.9 | ) | | (34.5 | ) | | (18.6 | ) |
Equity earnings in unconsolidated affiliates | (60.5 | ) | | (46.6 | ) | | (35.9 | ) |
Loss (income) from discontinued operations-net of taxes | 0.4 |
| | 0.6 |
| | (9.0 | ) |
Amortization of debt related costs | 3.1 |
| | — |
| | — |
|
AFUDC equity | (28.3 | ) | | (11.0 | ) | | (6.8 | ) |
Distributions of earnings received from equity investees | 57.2 |
| | 37.8 |
| | 32.1 |
|
Changes in Assets and Liabilities: | | | | | |
Accounts receivable | (17.4 | ) | | (20.3 | ) | | 2.8 |
|
Accounts receivable-affiliated | 34.7 |
| | (3.6 | ) | | (10.1 | ) |
Accounts payable | (5.0 | ) | | 2.8 |
| | 5.5 |
|
Accounts payable-affiliated | (53.6 | ) | | 12.4 |
| | 16.3 |
|
Customer deposits | (22.9 | ) | | 77.5 |
| | 1.3 |
|
Taxes accrued | 8.2 |
| | 12.0 |
| | (33.8 | ) |
Interest accrued | 9.4 |
| | — |
| | — |
|
Exchange gas receivable/payable | (0.3 | ) | | 1.1 |
| | (0.5 | ) |
Other accruals | 50.2 |
| | 0.9 |
| | 0.8 |
|
Prepayments and other current assets | (27.1 | ) | | (4.4 | ) | | 21.7 |
|
Regulatory assets/liabilities | 20.2 |
| | 9.0 |
| | 42.6 |
|
Postretirement and postemployment benefits | (4.4 | ) | | (1.3 | ) | | (115.3 | ) |
Deferred charges and other noncurrent assets | (16.3 | ) | | (4.3 | ) | | 9.9 |
|
Other noncurrent liabilities | 6.5 |
| | 0.7 |
| | (15.6 | ) |
Net Operating Activities from Continuing Operations | 493.7 |
| | 566.2 |
| | 443.4 |
|
Net Operating Activities (used for) from Discontinued Operations | (0.2 | ) | | (1.4 | ) | | 13.8 |
|
Net Cash Flows from Operating Activities | 493.5 |
| | 564.8 |
| | 457.2 |
|
Investing Activities | | | | | |
Capital expenditures | (1,181.0 | ) | | (747.2 | ) | | (674.8 | ) |
Insurance recoveries | 2.1 |
| | 11.3 |
| | 6.4 |
|
Changes in short-term lendings-affiliated | 145.5 |
| | (57.2 | ) | | (3.2 | ) |
Proceeds from disposition of assets | 77.6 |
| | 9.3 |
| | 15.4 |
|
Contributions to equity investees | (1.4 | ) | | (69.2 | ) | | (125.5 | ) |
Distributions from equity investees | 16.0 |
| | — |
| | — |
|
Other investing activities | (27.4 | ) | | (7.1 | ) | | (9.2 | ) |
Net Cash Flows used for Investing Activities | (968.6 | ) | | (860.1 | ) | | (790.9 | ) |
Financing Activities | | | | | |
Change in short-term borrowings | 15.0 |
| | — |
| | — |
|
Change in short-term borrowings-affiliated | (252.5 | ) | | (467.1 | ) | | 391.0 |
|
Issuance of long-term debt | 2,745.9 |
| | — |
| | — |
|
Debt related costs | (23.6 | ) | | (6.4 | ) | | — |
|
Issuance of long-term debt-affiliated | 1,217.3 |
| | 768.9 |
| | 65.1 |
|
Payments of long-term debt-affiliated, including current portion | (2,807.8 | ) | | — |
| | — |
|
Proceeds from issuance of common units, net of offering costs | 1,168.4 |
| | — |
| | — |
|
Issuance of common stock, net of offering costs | 1,394.7 |
| | — |
| | — |
|
Distribution of IPO proceeds to parent | (500.0 | ) | | — |
| | — |
|
Distribution to parent | (1,450.0 | ) | | — |
| | (123.0 | ) |
Distribution to noncontrolling interest | (23.2 | ) | | — |
| | — |
|
Dividends paid - common stock | (79.5 | ) | | — |
| | — |
|
Transfer from parent | 0.8 |
| | — |
| | — |
|
Net Cash Flows from Financing Activities | 1,405.5 |
| | 295.4 |
| | 333.1 |
|
Change in cash and cash equivalents | 930.4 |
| | 0.1 |
| | (0.6 | ) |
Cash and cash equivalents at beginning of period | 0.5 |
| | 0.4 |
| | 1.0 |
|
Cash and Cash Equivalents at End of Period | $ | 930.9 |
| | $ | 0.5 |
| | $ | 0.4 |
|
The accompanying Notes to Consolidated and Combined Financial Statements are an integral part of these statements.
ITEM 8. FINANCIAL STATEMENTS AND SUPPLEMENTARY DATA (continued)
Columbia Pipeline Group, Inc.
STATEMENTS OF CONSOLIDATED AND COMBINED EQUITY
|
| | | | | | | | | | | | | | | | | | | | | | | | | | | |
(in millions) | Common Stock | | Additional Paid-in Capital | | Retained Earnings | | Net Parent Investment | | Accumulated Other Comprehensive Income (Loss) | | Noncontrolling interest | | Total |
Balance as of January 1, 2013 - Predecessor | $ | — |
| | $ | — |
| | $ | — |
| | $ | 3,778.4 |
| | $ | (35.1 | ) | | $ | — |
| | $ | 3,743.3 |
|
Net Income | — |
| | — |
| | — |
| | 280.7 |
| | — |
| | — |
| | 280.7 |
|
Other comprehensive income, net of tax | — |
| | — |
| | — |
| | — |
| | 9.3 |
| | — |
| | 9.3 |
|
Dividends to parent | — |
| | — |
| | — |
| | (123.0 | ) | | — |
| | — |
| | (123.0 | ) |
Net transfers from parent | — |
| | — |
| | — |
| | 5.3 |
| | — |
| | — |
| | 5.3 |
|
Balance as of December 31, 2013 - Predecessor | $ | — |
| | $ | — |
| | $ | — |
| | $ | 3,941.4 |
| | $ | (25.8 | ) | | $ | — |
| | $ | 3,915.6 |
|
Net Income | — |
| | — |
| | — |
| | 268.1 |
| | — |
| | — |
| | 268.1 |
|
Other comprehensive loss, net of tax | — |
| | — |
| | — |
| | — |
| | (8.7 | ) | | — |
| | (8.7 | ) |
Net transfers from parent | — |
| | — |
| | — |
| | 1.3 |
| | — |
| | — |
| | 1.3 |
|
Balance as of December 31, 2014 | $ | — |
| | $ | — |
| | $ | — |
| | $ | 4,210.8 |
| | $ | (34.5 | ) | | $ | — |
| | $ | 4,176.3 |
|
Net Income | — |
| | — |
| | 126.4 |
| | 140.8 |
| | — |
| | 39.9 |
| | 307.1 |
|
Other comprehensive income, net of tax | — |
| | — |
| | — |
| | — |
| | 5.3 |
| | 0.1 |
| | 5.4 |
|
Allocation of AOCI to noncontrolling interest | — |
| | — |
| | — |
| | — |
| | 2.2 |
| | (2.2 | ) | | — |
|
Issuance of common units of CPPL | — |
| | — |
| | — |
| | — |
| | — |
| | 1,168.4 |
| | 1,168.4 |
|
Distribution of IPO proceeds to NiSource | — |
| | — |
| | — |
| | (500.0 | ) | | — |
| | — |
| | (500.0 | ) |
Distribution to NiSource | — |
| | — |
| | — |
| | (1,450.0 | ) | | — |
| | — |
| | (1,450.0 | ) |
Sale of interest in Columbia OpCo to CPPL(1) | — |
| | — |
| | — |
| | 227.1 |
| | — |
| | (227.1 | ) | | — |
|
Distributions to noncontrolling interest | — |
| | — |
| | — |
| | — |
| | — |
| | (23.2 | ) | | (23.2 | ) |
Net transfers from NiSource prior to Separation | — |
| | — |
| | — |
| | 6.3 |
| | — |
| | — |
| | 6.3 |
|
Reclassification of net parent investment to additional paid-in capital | — |
| | 2,635.0 |
| | — |
| | (2,635.0 | ) | | — |
| | — |
| | — |
|
Issuance of common stock at Separation | 3.2 |
| | (3.2 | ) | | — |
| | — |
| | — |
| | — |
| | — |
|
Net transfers from NiSource subsequent to Separation | — |
| | 1.0 |
| | — |
| | — |
| | — |
| | 0.5 |
| | 1.5 |
|
Issuance of common stock, net of offering costs | 0.8 |
| | 1,393.9 |
| | — |
| | — |
| | — |
| | — |
| | 1,394.7 |
|
Long-term incentive plan | — |
| | 6.0 |
| | — |
| | — |
| | — |
| | — |
| | 6.0 |
|
Common stock dividends | — |
| | — |
| | (79.5 | ) | | — |
| | — |
| | — |
| | (79.5 | ) |
Balance as of December 31, 2015 | $ | 4.0 |
| | $ | 4,032.7 |
| | $ | 46.9 |
| | $ | — |
| | $ | (27.0 | ) | | $ | 956.4 |
| | $ | 5,013.0 |
|
(1) Represents the sale of an additional 8.4% limited partner interest in Columbia OpCo, recorded at the historical carrying value of Columbia OpCo's net assets after giving effect to the $1,168.4 million equity contribution. This decreases the noncontrolling interest by the same amount it increases the net parent investment because CPPL's purchase price for its additional 8.4% interest in Columbia OpCo exceeded book value. The accompanying Notes to Consolidated and Combined Financial Statements are an integral part of these statements.
Columbia Pipeline Group, Inc.
Notes to Consolidated and Combined Financial Statements
ITEM 8. FINANCIAL STATEMENTS AND SUPPLEMENTARY DATA (continued)
| |
1. | Nature of Operations and Summary of Significant Accounting Policies |
A. Company Structure and Basis of Presentation. Columbia Pipeline Group, Inc. ("CPG") is a growth-oriented Delaware corporation formed by NiSource Inc. ("NiSource") on September 26, 2014 to own, operate and develop a portfolio of pipelines, storage and related midstream assets. CPG owns and operates, through its subsidiaries, approximately 15,000 miles of strategically located interstate gas pipelines extending from New York to the Gulf of Mexico and one of the nation’s largest underground natural gas storage systems, with approximately 300 MMDth of working gas capacity, as well as related gathering and processing assets. CPG indirectly owns the general partner of CPPL and all of CPPL’s subordinated units and incentive distribution rights. CPG did not have any material assets or liabilities as a separate corporate entity until the contribution of CEG from NiSource on February 11, 2015. As a result of this contribution, the financial statements for periods as of and subsequent to September 26, 2014 reflect the consolidated financial position, results of operations and cash flows for CPG. All periods prior to September 26, 2014 reflect the combined financial position, results of operations and cash flows for CPG's Predecessor (the "Predecessor").
CPG is engaged in regulated gas transportation and storage services for LDCs, marketers, producers and industrial and commercial customers located in northeastern, mid-Atlantic, Midwestern and southern states and the District of Columbia along with unregulated businesses that include midstream services, including gathering, treating, conditioning, processing, compression and liquids handling, and development of mineral rights positions. The regulated services are performed under a tariff at rates subject to FERC approval.
Separation. On June 2, 2015, NiSource announced that its board of directors approved the separation of CPG from NiSource (the “Separation”) through the distribution of CPG common stock to holders of NiSource common stock as of June 19, 2015 (the “Record Date”). On July 1, 2015, NiSource distributed, pursuant to an effective registration statement on Form 10, 317.6 million shares, one share of CPG common stock for every one share of NiSource common stock held by NiSource stockholders on the Record Date. As of July 1, 2015, CPG is an independent, publicly traded company, and NiSource did not retain any ownership interest in CPG. CPG's common stock began trading "regular-way" under the ticker symbol "CPGX" on the NYSE on July 2, 2015. In connection with the Separation, CPG completed the following transactions:
| |
• | In May 2015, CPG completed its private placement of senior notes and received proceeds of approximately $2,722.3 million. CPG utilized a portion of the proceeds to repay approximately $1,087.3 million of intercompany debt and short-term borrowings, including, net amounts due from the money pool between CPG and NiSource Finance Corp. ("NiSource Finance"); |
| |
• | CPG further utilized the proceeds from the senior notes to make a cash distribution of approximately $1,450.0 million to NiSource; and |
| |
• | Accounts related to NiSource and its subsidiaries, including accounts receivable and accounts payable, were reclassified from affiliated to non-affiliated. |
Agreements with NiSource following the Separation. CPG entered into the Separation and Distribution Agreement and several other agreements with NiSource to effect the Separation and provide a framework for CPG’s relationship with NiSource, and its subsidiaries, after the Separation. The Separation and Distribution Agreement contains many of the key provisions related to CPG’s separation from NiSource and the distribution of CPG’s shares of common stock to NiSource’s stockholders, including cross-indemnities between CPG and NiSource. In general, NiSource has agreed to indemnify CPG for any liabilities relating to NiSource's business and CPG has agreed to indemnify NiSource for any liabilities relating to CPG's business. In addition to the Separation and Distribution Agreement, CPG entered into the following agreements with NiSource related to the Separation:
| |
• | Tax Allocation Agreement - Provides for the respective rights, responsibilities, and obligations of NiSource and CPG with respect to tax liabilities and benefits, tax attributes, the preparation and filing of tax returns, tax contests, and certain other matters regarding taxes. |
| |
• | Employee Matters Agreement - Provides for the respective obligations to employees and former employees who are or were associated with CPG (including those employees who transferred employment from NiSource to CPG prior to the Separation) and for other employment and employee benefits matters. |
| |
• | Transition Services Agreement - Provides for the provision of certain transitional services by NiSource to CPG, and vice versa. The services may include the provision of administrative and other services identified by the parties. The charge for these services is expected to be based on actual costs incurred by the party rendering the services without profit. |
Columbia Pipeline Group, Inc.
Notes to Consolidated and Combined Financial Statements
ITEM 8. FINANCIAL STATEMENTS AND SUPPLEMENTARY DATA (continued)
CPG’s accompanying Consolidated and Combined Financial Statements have been prepared in accordance with GAAP. These financial statements include the accounts of the following subsidiaries: Columbia Gas Transmission, Columbia Gulf, Columbia Midstream, CEVCO, CNS Microwave, Crossroads, CPGSC, CEG, Columbia Remainder Corporation, CPP GP LLC, CPPL, OpCo GP, Columbia OpCo and CPG. Also included in the Consolidated and Combined Financial Statements are equity method investments Hardy Storage, Millennium Pipeline, and Pennant. All intercompany transactions and balances have been eliminated.
B. Use of Estimates. The preparation of financial statements in conformity with accounting principles generally accepted in the United States requires management to make estimates and assumptions that affect the reported amounts of assets and liabilities and disclosure of contingent assets and liabilities at the date of the financial statements, and the reported amounts of revenues and expenses during the reporting period. Actual results could differ from those estimates.
C. Cash and Cash Equivalents. Cash and cash equivalents are liquid marketable securities with an original maturity date of less than three months.
D. Allowance for Uncollectible Accounts. The reserve for uncollectible receivables is CPG's best estimate of the amount of probable credit losses in the existing accounts receivable. Collectability of accounts receivable is reviewed regularly and an allowance is established or adjusted, as necessary, using the specific identification method. Account balances are charged against the allowance when it is anticipated the receivable will not be recovered.
E. Basis of Accounting for Rate-Regulated Subsidiaries. Rate-regulated subsidiaries account for and report assets and liabilities consistent with the economic effect of the way in which regulators establish rates, if the rates established are designed to recover the costs of providing the regulated service and it is probable that such rates can be charged and collected. Certain expenses and credits subject to utility regulation or rate determination normally reflected in income are deferred on the Consolidated Balance Sheets and are recognized in income as the related amounts are included in service rates and recovered from or refunded to customers.
In the event that regulation significantly changes the opportunity for CPG to recover its costs in the future, all or a portion of CPG’s regulated operations may no longer meet the criteria for regulatory accounting. In such an event, a write-down of all or a portion of CPG’s existing regulatory assets and liabilities could result. If CPG is unable to continue to apply the provisions of regulatory accounting, CPG would be required to apply the provisions of Discontinuation of Rate-Regulated Accounting. In management’s opinion, CPG’s regulated subsidiaries will be subject to regulatory accounting for the foreseeable future. Please see Note 11, "Regulatory Matters," in the Notes to Consolidated and Combined Financial Statements for further discussion.
F. Property, Plant and Equipment and Related AFUDC and Maintenance. Property, plant and equipment is stated at cost. CPG's rate-regulated subsidiaries record depreciation using composite rates on a straight-line basis over the remaining service lives of the properties as approved by the appropriate regulators. CPG's non-regulated companies depreciate assets on a component basis on a straight-line basis over the remaining service lives of the properties.
CPG capitalizes AFUDC on all classes of property except organization costs, land, autos, office equipment, tools and other general property purchases. The allowance is applied to construction costs for that period of time between the date of the expenditure and the date on which such project is placed in service. A combination of short-term borrowings, long-term debt and equity were used to fund construction efforts for all three years presented. The pre-tax rate for AFUDC debt and ADUFC equity are summarized in the table below:
|
| | | | | | | | | | | | | | | | | |
| 2015 | | 2014 | | 2013 |
| Debt | | Equity | | Debt | | Equity | | Debt | | Equity |
| | | | | | | | | Predecessor |
Columbia Gas Transmission | 1.8 | % | | 6.3 | % | | 0.9 | % | | 3.0 | % | | 2.5 | % | | 3.2 | % |
Columbia Gulf | 2.9 | % | | 6.3 | % | | 2.1 | % | | 9.4 | % | | 2.5 | % | | 3.2 | % |
CPG follows the practice of charging maintenance and repairs, including the cost of removal of minor items of property, to expense as incurred. When regulated property that represents a retired unit is replaced or removed, the cost of such property is credited to utility plant, and such cost, net of salvage, is charged to the accumulated provision for depreciation in accordance with composite depreciation.
Columbia Pipeline Group, Inc.
Notes to Consolidated and Combined Financial Statements
ITEM 8. FINANCIAL STATEMENTS AND SUPPLEMENTARY DATA (continued)
G. Gas Stored-Base Gas. Base gas, which is valued at original cost, represents storage volumes that are maintained to ensure that adequate well pressure exists to deliver current gas inventory. There were no purchases of base gas during the years ended December 31, 2015, 2014 and 2013. Please see Note 7, "Gain on Sale of Assets," in the Notes to Consolidated and Combined Financial Statements for information regarding the sale of storage base gas in 2013. Gas stored-base gas is included in Property, plant and equipment on the Consolidated Balance Sheets.
H. Amortization of Software Costs. External and internal costs associated with computer software developed for internal use are capitalized. Capitalization of such costs commences upon the completion of the preliminary stage of each project. Once the installed software is ready for its intended use, such capitalized costs are amortized on a straight-line basis generally over a period of five years. CPG amortized $8.7 million in 2015, $4.3 million in 2014 and $5.0 million in 2013 related to software costs. CPG’s unamortized software balance was $59.8 million and $18.3 million at December 31, 2015 and 2014, respectively.
I. Goodwill. CPG has $1,975.5 million in goodwill. All goodwill relates to the excess of cost over the fair value of the net assets acquired in the CEG acquisition on November 1, 2000. Please see Note 9, "Goodwill," in the Notes to Consolidated and Combined Financial Statements for further discussion.
J. Impairments. An impairment loss on long-lived assets shall be recognized only if the carrying amount of a long-lived assets is not recoverable and exceeds its fair value. The test for impairment compares the carrying amount of the long-lived asset to the sum of the undiscounted cash flows expected to result from the use and eventual disposition of the asset. CPG recognized an impairment loss of $2.4 million for the year ended December 31, 2015 and zero for the years ended December 31, 2014 and 2013.
K. Revenue Recognition. Revenue is recorded as services are performed. Revenues are billed to customers monthly at rates established through the FERC's cost-based rate-making process or at rates less than those allowed by the FERC. Revenues are recorded on the accrual basis and include estimates for transportation provided but not billed.
The demand and commodity charges for transportation of gas under long-term agreements are recognized separately. Demand revenues are recognized monthly over the term of the agreement with the customer regardless of the volume of natural gas transported. Commodity revenues for both firm and interruptible transportation are recognized in the period the transportation services are provided based on volumes of natural gas physically delivered at the agreed upon delivery point.
CPG provides shorter term transportation and storage services for which cash is received at inception of the service period resulting in the recording of deferred revenues that are recognized in revenues over the period the services are provided.
Storage capacity revenues are recognized monthly over the term of the agreement with the customer regardless of the volume of storage service actually utilized. Injection and withdrawal revenues are recognized in the period when volumes of natural gas are physically injected into or withdrawn from storage.
CPG includes the subsidiary CEVCO, which owns the mineral rights to approximately 460,000 acres in the Marcellus and Utica shale areas. CEVCO leases or contributes the mineral rights to producers in return for royalty interest. Royalties from mineral interests are recognized on an accrual basis when earned and realized. Royalty revenue was $26.5 million, $43.8 million and $21.2 million for the years ended December 31, 2015, 2014 and 2013, respectively, and is included in "Other revenues" on the Statements of Consolidated and Combined Operations.
CPG periodically recognizes gains on the conveyance of mineral interest related to pooling of assets (production rights) in joint undertakings intended to find, develop, or produce oil or gas from a particular property or group of properties. The gains are initially deferred if CPG has a substantial obligation for future performance. As the obligation for future performance is satisfied, the deferred revenue is relieved and the associated gain is recognized. Gains on conveyances amounted to $52.3 million, $34.5 million and $7.3 million for the years ended December 31, 2015, 2014 and 2013, respectively, and are included in "Gain on sale of assets and impairment, net" on the Statements of Consolidated and Combined Operations.
L. Earnings Per Share. Basic EPS is based on net income attributable to CPG and is calculated based upon the daily weighted-average number of common shares outstanding during the periods presented. Also, this calculation includes fully vested awards that have not yet been issued as common stock. Diluted EPS includes the above, plus unvested stock awards granted under CPG's compensation plans, but only to the extent these instruments dilute earnings per share.
Columbia Pipeline Group, Inc.
Notes to Consolidated and Combined Financial Statements
ITEM 8. FINANCIAL STATEMENTS AND SUPPLEMENTARY DATA (continued)
On July 1, 2015, 317.6 million shares of CPG common stock were distributed to NiSource stockholders in conjunction with the Separation. For comparative purposes, and to provide a more meaningful calculation for weighted-average shares, CPG has assumed this amount to be outstanding as of the beginning of each period prior to the Separation presented in the calculation of weighted-average shares outstanding.
The calculation of diluted average common shares is as follows:
|
| | | | | | | | |
Year Ended December 31, (in millions) | 2015 | | 2014 | | 2013 |
| | | | | Predecessor |
Basic average common shares outstanding | 328.5 |
| | 317.6 |
| | 317.6 |
|
Dilutive potential common shares: | | | | | |
Shares restricted under stock plans | 0.6 |
| | — |
| | — |
|
Diluted weighted average shares outstanding | 329.1 |
| | 317.6 |
| | 317.6 |
|
Dividends. CPG paid a dividend of $0.125 per share to common stockholders on August 20, 2015. On August 4, 2015, CPG declared a dividend of $0.125 per share to common stockholders of record at October 30, 2015, payable November 20, 2015. On January 29, 2016, CPG declared a dividend of $0.12875 per share to common stockholders of record at February 8, 2016, payable February 19, 2016.
M. Estimated Rate Refunds. CPG collects revenue subject to refund pending final determination in rate proceedings. In connection with such revenues, estimated rate refund liabilities are recorded which reflect management’s current judgment of the ultimate outcomes of the proceedings. No provisions are made when, in the opinion of management, the facts and circumstances preclude a reasonable estimate of the outcome.
N. Accounting for Exchange and Balancing Arrangements of Natural Gas. CPG enters into balancing and exchange arrangements of natural gas as part of its operations. CPG records a receivable or payable for its respective cumulative gas imbalances. These receivables and payables are recorded as “Exchange gas receivable” or “Exchange gas payable” on CPG’s Consolidated Balance Sheets, as appropriate.
O. Income Taxes and Investment Tax Credits. CPG records income taxes to recognize full inter period tax allocations. Under the liability method, deferred income taxes are provided for the tax consequences of temporary differences by applying enacted statutory tax rates applicable to future years to differences between the financial statement carrying amounts and the tax basis of existing assets and liabilities. To the extent certain deferred income taxes of CPG are recoverable or payable through future rates, regulatory assets and liabilities have been established.
In prior years, and for the period ending July 1, 2015, CPG joined in the filing of consolidated federal and state income tax returns with NiSource. CPG was a party to an agreement (“Tax Allocation Agreement”) that provides for the allocation of consolidated tax liabilities. The Tax Allocation Agreement generally provides that each party is allocated an amount of tax similar to that which would be owed had the party been separately subject to tax. In addition, the Tax Allocation Agreement provides that tax benefits associated with NiSource parent’s tax losses, excluding tax benefits from interest expense on acquisition debt, are allocated to and reduce the income tax liability of all NiSource subsidiaries having a positive separate company tax liability in a particular tax year.
The amounts of such tax benefits allocated to CPG that were recorded in equity in 2015, 2014 and 2013 were $5.8 million, $1.3 million and $5.3 million, respectively.
P. Environmental Expenditures. CPG accrues for costs associated with environmental remediation obligations when the incurrence of such costs is probable and the amounts can be reasonably estimated, regardless of when the expenditures are actually made. The undiscounted estimated future expenditures are based on currently enacted laws and regulations, existing technology and estimated site-specific costs where assumptions may be made about the nature and extent of site contamination, the extent of cleanup efforts, costs of alternative cleanup methods and other variables. The liability is adjusted as further information is discovered or circumstances change. The reserves for estimated environmental expenditures are recorded on the Consolidated Balance Sheets in “Other Accruals” for short-term portions of these liabilities and “Other noncurrent liabilities” for the respective long-term portions of these liabilities. CPG establishes regulatory assets on the Consolidated Balance Sheets to the extent that future recovery of environmental remediation costs is probable through the regulatory process. Please see Note 19, "Other Commitments and Contingencies" in the Notes to Consolidated and Combined Financial Statements for further discussion.
Columbia Pipeline Group, Inc.
Notes to Consolidated and Combined Financial Statements
ITEM 8. FINANCIAL STATEMENTS AND SUPPLEMENTARY DATA (continued)
Q. Accounting for Investments. CPG accounts for its ownership interests in Millennium Pipeline using the equity method of accounting. Columbia Gas Transmission owns a 47.5% interest in Millennium Pipeline. The equity method of accounting is applied for investments in unconsolidated companies where CPG (or a subsidiary) owns 20 to 50 percent of the voting rights and can exercise significant influence.
CPG owns a 50.0% interest in Hardy Storage for the periods presented. CPG reflects the investment in Hardy Storage as an equity method investment.
Columbia Midstream entered into a 50:50 joint venture in 2012 with Hilcorp to construct Pennant, a new wet natural gas gathering infrastructure and NGL processing facilities to support natural gas production in the Utica Shale region of northeastern Ohio and western Pennsylvania. During the third quarter of 2015, an additional member, an affiliate of Williams Partners, joined the Pennant joint venture. Williams Partners' initial ownership investment in Pennant is 5.00%, and by funding specified investment amounts for future growth projects, Williams Partners can invest directly in the growth of Pennant. Such funding will potentially increase Williams Partners' ownership in Pennant up to 33.33% over a defined investment period. As a result of the buy-in, Columbia Midstream received $12.7 million in cash and recorded a gain of $2.9 million, and its ownership interest in Pennant decreased from 50.0% to 47.5%. CPG accounts for the joint venture under the equity method of accounting.
R. Natural Gas and Oil Properties. CEVCO participates as a working interest partner in the development of a broader acreage dedication. The working interest allows CEVCO to invest in the drilling operations of the partnership in addition to a royalty interest in well production. Please see Note 1K, “Revenue Recognition,” in the Notes to Consolidated and Combined Financial Statements for further discussion regarding the royalty revenue. CEVCO uses the successful efforts method of accounting for natural gas and oil producing activities for their portion of drilling activities. Capitalized well costs are depleted based on the units of production method.
CEVCO’s portion of unproved property investment is periodically evaluated for impairment. The majority of these costs generally relate to CEVCO’s portion of the working interest. The costs are capitalized and evaluated (at least quarterly) as to recoverability, based on changes brought about by economic factors and potential shifts in business strategy employed by management. Impairment of individually significant unproved property is assessed on a field-by-field basis considering a combination of time, geologic and engineering factors.
The following table reflects the changes in capitalized exploratory well costs for the years ended December 31, 2015 and 2014:
|
| | | | | | | |
(in millions) | 2015 | | 2014 |
Beginning Balance | $ | 14.9 |
| | $ | 1.9 |
|
Additions pending the determination of proved reserves | 1.3 |
| | 20.1 |
|
Reclassifications of proved properties | (14.5 | ) | | (7.1 | ) |
Ending Balance | $ | 1.7 |
| | $ | 14.9 |
|
As of December 31, 2015, there was $0.3 million of capitalized exploratory well costs that have been capitalized for more than one year relating to one project initiated in 2013.
2. CPPL Initial Public Offering
On December 5, 2007, NiSource formed CPPL (NYSE: CPPL) to own, operate and develop a portfolio of pipelines, storage and related assets.
On February 11, 2015, CPPL completed its offering of 53.8 million common units representing limited partner interests, constituting 53.5% of CPPL's outstanding limited partner interests. CPPL received $1,168.4 million of net proceeds from the IPO. CPG owns the general partner of CPPL, all of CPPL's subordinated units and incentive distribution rights. The assets of CPPL consist of a 15.7% limited partner interest in Columbia OpCo, which prior to the Separation, consisted of substantially all of NiSource's Columbia Pipeline Group Operations segment. The operations of CPPL are consolidated into CPG's results. As of December 31, 2015, the portion of CPPL owned by the public is reflected as a noncontrolling interest in the Consolidated and Combined Financial Statements.
Columbia Pipeline Group, Inc.
Notes to Consolidated and Combined Financial Statements
ITEM 8. FINANCIAL STATEMENTS AND SUPPLEMENTARY DATA (continued)
The table below summarizes the effects of the changes in CPG's ownership interest in Columbia OpCo on equity:
|
| | | |
| Year Ended December 31, |
(in millions) | 2015 |
Net income attributable to CPG | $ | 267.2 |
|
Increase in CPG's net parent investment for the sale of 8.4% of Columbia OpCo | 227.1 |
|
Change from net income attributable to CPG and transfers to noncontrolling interest | $ | 494.3 |
|
| |
3. | Recent Accounting Pronouncements |
In November 2015, the FASB issued ASU 2015-17, Income Taxes (Topic 740): Balance Sheet Classification of Deferred Taxes. ASU 2015-17 simplifies the presentation of deferred taxes by requiring that all deferred tax assets and liabilities be classified as noncurrent on the balance sheet. CPG is required to adopt ASU 2015-17 for periods beginning after December 15, 2016, including interim periods, and the new standard is to be applied prospectively or retrospectively to all presented periods with early adoption permitted. On December 31, 2015 CPG prospectively adopted ASU 2015-17 in the Consolidated and Combined Financial Statements and Notes to Consolidated and Combined Financial Statements.
In April 2015, the FASB issued ASU 2015-03, Interest - Imputation of Interest (Subtopic 835-30): Simplifying the Presentation of Debt Issuance Costs. ASU 2015-03 changes the way entities present debt issuance costs in financial statements by presenting issuance costs on the balance sheet as a direct deduction from the related liability rather than as a deferred charge. Amortization of these costs will continue to be reported as interest expense. In August 2015, the FASB issued ASU 2015-15 to clarify the SEC staff's position on these costs in relation to line-of-credit agreements stating that the SEC staff would not object to an entity deferring and presenting debt issuance costs related to a line-of-credit arrangement as an asset and subsequently amortizing the deferred debt issuance costs ratably over the term of such arrangement, regardless of whether there are any outstanding borrowings on the line-of-credit. CPG is required to adopt ASU 2015-03 and ASU 2015-15 for periods beginning after December 15, 2015, including interim periods, and the guidance is to be applied retrospectively with early adoption permitted. The adoption of ASU 2015-3 and ASU 2015-15 will result in a reclassification from "Deferred charges and other" to "Long-term debt" of the unamortized balance of debt issuance costs. At December 31, 2015, the balance of unamortized debt issuance costs recorded in "Deferred charges and other" was $20.6 million.
In May 2014, the FASB issued ASU 2014-09, Revenue from Contracts with Customers (Topic 606). ASU 2014-09 outlines a single, comprehensive model for entities to use in accounting for revenue arising from contracts with customers and supersedes most current revenue recognition guidance. The core principle of the new standard is that an entity should recognize revenue to depict the transfer of goods or services to customers in an amount that reflects the consideration to which the entity expects to be entitled in exchange for those goods or services. In August 2015, the FASB issued ASU 2015-14 to extend the adoption date for ASU 2014-09 to periods beginning after December 15, 2017, including interim periods, and the new standard is to be applied retrospectively with early adoption permitted on the original effective date of ASU 2014-09 on a limited basis. CPG is currently evaluating the impact the adoption of ASU 2014-09 and ASU 2015-14 will have on the Consolidated and Combined Financial Statements and Notes to Consolidated and Combined Financial Statements.
In February 2015, the FASB issued ASU 2015-02, Consolidation (Topic 810): Amendments to the Consolidation Analysis. ASU 2015-02 amends consolidation guidance by including changes to the variable and voting interest models used by entities to evaluate whether an entity should be consolidated. CPG is required to adopt ASU 2015-02 for periods beginning after December 15, 2015, including interim periods, and the guidance is to be applied retrospectively or using a modified retrospective approach, with early adoption permitted. CPG is currently evaluating the impact the adoption of ASU 2015-02 will have on the Consolidated and Combined Financial Statements and Notes to Consolidated and Combined Financial Statements but does not anticipate that the impact will be material.
Columbia Pipeline Group, Inc.
Notes to Consolidated and Combined Financial Statements
ITEM 8. FINANCIAL STATEMENTS AND SUPPLEMENTARY DATA (continued)
4. Transactions with Affiliates
Prior to the Separation, CPG engaged in transactions with subsidiaries of NiSource, which at that time were deemed to be affiliates of CPG. The Separation occurred on July 1, 2015 and for periods after this date CPG and subsidiaries of NiSource are no longer affiliates. Transactions with affiliates prior to the Separation are summarized below:
Statement of Operations
|
| | | | | | | | | | | |
| Year Ended December 31, |
(in millions) | 2015 | | 2014 | | 2013 |
| | | | | Predecessor |
Transportation revenues | $ | 47.5 |
| | $ | 95.7 |
| | $ | 94.1 |
|
Storage revenues | 26.2 |
| | 53.2 |
| | 53.6 |
|
Other revenues | 0.2 |
| | 0.3 |
| | 0.3 |
|
Operation and maintenance expense | 52.9 |
| | 123.2 |
| | 118.6 |
|
Interest expense | 29.3 |
| | 62.0 |
| | 37.9 |
|
Interest income | 2.5 |
| | 0.7 |
| | 0.7 |
|
Balance Sheet
|
| | | | | | | |
(in millions) | December 31, 2015 | | December 31, 2014 |
Accounts receivable | $ | — |
| | $ | 180.0 |
|
Current portion of long term debt- affiliated | — |
| | 115.9 |
|
Short-term borrowings | — |
| | 252.5 |
|
Accounts payable | — |
| | 53.6 |
|
Long-term debt | — |
| | 1,472.8 |
|
Transportation, Storage and Other Revenues. CPG provided natural gas transportation, storage and other services to subsidiaries of NiSource, which were deemed to be affiliates prior to the Separation.
Operation and Maintenance Expense. CPG received executive, financial, legal, information technology and other administrative and general services from a former affiliate, NiSource Corporate Services. Expenses incurred as a result of these services consisted of employee compensation and benefits, outside services and other expenses. CPG was charged directly or allocated using various allocation methodologies based on a combination of gross fixed assets, total operating expense, number of employees and other measures. Management believes the allocation methodologies are reasonable. However, these allocations and estimates may not represent the amounts that would have been incurred had the services been provided by an outside entity.
Interest Expense and Income. Prior to the private placement of senior notes on May 22, 2015, CPG paid NiSource interest for intercompany long-term debt outstanding. CPG was charged interest for long-term debt of $31.0 million, $61.6 million and $40.6 million for the years ended December 31, 2015, 2014 and 2013, respectively, offset by associated AFUDC of $2.4 million, $2.7 million and $6.8 million for the years ended December 31, 2015, 2014 and 2013, respectively.
Columbia OpCo and its subsidiaries entered into an intercompany money pool agreement with NiSource Finance, which became effective on the closing date of CPPL's IPO. Following the Separation, the agreement is with CPG. The money pool is available for Columbia OpCo and its subsidiaries' general purposes, including capital expenditures and working capital. This intercompany money pool agreement is discussed in connection with Short-term Borrowings below. Prior to CPPL's IPO, the subsidiaries of CPG participated in a similar money pool agreement with NiSource Finance. Prior to the Separation, NiSource Corporate Services administered the money pools. Prior to the Separation, the cash accounts maintained by the subsidiaries of Columbia OpCo and CPG were swept into a NiSource corporate account on a daily basis, creating an affiliated receivable or decreasing an affiliated payable, as appropriate, between NiSource and the subsidiary. The amount of interest expense and income for short-term borrowings was determined by the net position of each subsidiary in the money pool. Subsequent to the Separation, the intercompany money
Columbia Pipeline Group, Inc.
Notes to Consolidated and Combined Financial Statements
ITEM 8. FINANCIAL STATEMENTS AND SUPPLEMENTARY DATA (continued)
pool balances and related interest expense and income are eliminated as intercompany activity. The money pool weighted-average interest rate was 1.21% at June 30, 2015 and 0.70% at December 31, 2014, respectively. The interest expense for short-term borrowings charged for the years ended December 31, 2015, 2014 and 2013 was $0.7 million, $3.1 million and $4.1 million, respectively.
Accounts Receivable. CPG included in accounts receivable amounts due from the money pool discussed above of $145.5 million at December 31, 2014 for subsidiaries in a net deposit position. Also included in the balance at December 31, 2014 are amounts due from subsidiaries of NiSource for transportation and storage services of $34.5 million. Net cash flows related to the money pool receivables, including the receipt of money pool deposits from NiSource at the time of Separation, are included as Investing Activities on the Statements of Consolidated and Combined Statements of Cash Flows. All other affiliated receivables are included as Operating Activities.
Short-term Borrowings. The subsidiaries of CPG entered into an intercompany money pool agreement with NiSource Finance with $750.0 million of reserved borrowing capacity. Following the Separation, the agreement is with CPG. In furtherance of the money pool agreement, CPG entered into a $1,500.0 million revolving credit agreement on December 5, 2014. The CPG revolving credit agreement became effective at the completion of the Separation with a termination date of July 2, 2020. Each of CEG, OpCo GP and Columbia OpCo is a guarantor of CPG's revolving credit facility. As guarantors and restricted subsidiaries, CEG, OpCo GP and Columbia OpCo are subject to various customary covenants and restrictive provisions which, among other things, limit CPG’s and its restricted subsidiaries’ ability to incur additional indebtedness, guarantees and/or liens; consolidate, merge or transfer all or substantially all of their assets; make certain investments or restricted payments; modify certain material agreements; engage in certain types of transactions with affiliates; dispose of assets; and prepay certain indebtedness; each of which is subject to customary and usual exceptions and baskets, including an exception to the limitation on restricted payments for distributions of available cash, as permitted by their organizational documents. The restricted payment provision does not prohibit CPG or any of its restricted subsidiaries from making distributions in accordance with their respective organizational documents unless there has been an event of default (as defined in the revolving credit agreement), and neither CPG not any of its restricted subsidiaries has any restrictions on its ability to make distributions under its organizational documents. Under Columbia OpCo's partnership agreement, it is required to distribute all of its available cash each quarter, less the amounts of cash reserves that OpCo GP determines are necessary or appropriate in its reasonable discretion to provide for the proper conduct of Columbia OpCo's business. In addition, subject to Delaware law, the board of directors of CPG may similarly determine whether to declare dividends at CPG without restriction under its revolving credit agreement. At December 31, 2015, neither CPG nor its consolidated subsidiaries had any restricted net assets. If Columbia OpCo and the other loan parties fail to perform their obligations under these and other covenants, it could adversely affect Columbia OpCo’s ability to finance future business opportunities and make cash distributions to CPG. CPG’s revolving credit facility also contains customary events of default, including cross default provisions that apply to any other indebtedness CPG may have with an outstanding principal amount in excess of $50.0 million. If a default occurred, the relevant lenders could elect to declare the debt, together with accrued interest and other fees, to be immediately due and payable and proceed against Columbia OpCo as a guarantor.
The balance of Short-term Borrowings at December 31, 2014 of $252.5 million included those subsidiaries of CPG in a net borrower position of the NiSource Finance money pool discussed above. Net cash flows related to Short-term Borrowings, including the repayment of money pool borrowings to NiSource at the time of Separation, are included as Financing Activities on the Statements of Consolidated and Combined Statements of Cash Flows.
Accounts Payable. The affiliated accounts payable balance primarily included amounts due for services received from NiSource Corporate Services and interest payable to NiSource Finance.
Columbia Pipeline Group, Inc.
Notes to Consolidated and Combined Financial Statements
ITEM 8. FINANCIAL STATEMENTS AND SUPPLEMENTARY DATA (continued)
Long-term Debt. CPG's long-term financing requirements, prior to the private placement of seniors notes on May 22, 2015, were satisfied through borrowings from NiSource Finance. CPG used a portion of net proceeds from the senior notes to repay approximately $1,087.3 million of intercompany debt and short-term borrowings, net of amounts due from the money pool, between CPG and NiSource Finance. Details of the affiliated long-term debt balance are summarized in the table below:
|
| | | | | | | | | | | | | |
Origination Date | | Interest Rate | | Maturity Date | | December 31, 2015 | | December 31, 2014 |
(in millions) | | | | | | | | |
November 28, 2005(1) | | 5.41 | % | | November 30, 2015 | | $ | — |
| | $ | 115.9 |
|
November 28, 2005 | | 5.45 | % | | November 28, 2016 | | — |
| | 45.3 |
|
November 28, 2005 | | 5.92 | % | | November 28, 2025 | | — |
| | 133.5 |
|
November 28, 2012 | | 4.63 | % | | November 28, 2032 | | — |
| | 45.0 |
|
November 28, 2012 | | 4.94 | % | | November 30, 2037 | | — |
| | 95.0 |
|
December 19, 2012 | | 5.16 | % | | December 21, 2037 | | — |
| | 55.0 |
|
November 28, 2012 | | 5.26 | % | | November 28, 2042 | | — |
| | 170.0 |
|
December 19, 2012 | | 5.49 | % | | December 18, 2042 | | — |
| | 95.0 |
|
December 9, 2013 | | 4.75 | % | | December 31, 2016 | | — |
| | 834.0 |
|
Total Long-term Debt | | | | | | $ | — |
| | $ | 1,588.7 |
|
(1) The debt balance for the note originating on November 28, 2005 and maturing on November 30, 2015 is included in "Current portion of long-term debt-affiliated" on the Consolidated Balance Sheets as of December 31, 2014.
Dividends. Prior to the Separation, CPG distributed $500.0 million of the proceeds from CPPL's IPO to NiSource as a reimbursement of preformation capital expenditures with respect to the assets contributed to Columbia OpCo and $1,450.0 million of proceeds related to the issuance of senior notes in May 2015. CPG paid no dividends to NiSource in the year ended December 31, 2014 and paid $123.0 million to NiSource in the year ended December 31, 2013. There were no restrictions on the payment by CPG of dividends to NiSource.
5. Short-Term Borrowings
CPG Revolving Credit Facility. On December 5, 2014, CPG entered into a $1,500.0 million senior revolving credit facility, of which $250.0 million in letters of credit is available. The revolving credit facility became effective as of the Separation with a termination date of July 2, 2020. CPG expects that $750.0 million of this facility will be utilized as credit support for Columbia OpCo and its subsidiaries and the remaining $750.0 million of this facility will be available for CPG’s general corporate purposes, including working capital. The revolving credit facility will provide liquidity support for CPG's $1,000.0 million commercial paper program.
Obligations under the CPG revolving credit facility are unsecured. Loans under the CPG revolving credit facility will bear interest at CPG’s option at either (i) the greatest of (a) the federal funds effective rate plus 0.500 percent, (b) the reference prime rate of JPMorgan Chase Bank, N.A., or (c) the Eurodollar rate which is based on the London Interbank Offered Rate ("LIBOR"), plus 1.000 percent, each of which is subject to a margin that varies from 0.000 percent to 0.650 percent per annum, according to the credit rating of CPG, or (ii) the Eurodollar rate plus a margin that varies from 1.000 percent to 1.650 percent per annum, according to the credit rating of CPG. CPG’s revolving credit facility is subject to a facility fee that varies from 0.125 percent to 0.350 percent per annum, according to CPG’s credit rating.
Revolving indebtedness under the CPG credit facility will rank equally with all of CPG’s outstanding unsecured and unsubordinated debt. CEG, OpCo GP and Columbia OpCo have each fully guaranteed the CPG credit facility. The CPG revolving credit facility contains various customary covenants and restrictive provisions which, among other things, limit CPG’s and its restricted subsidiaries’ ability to incur additional indebtedness, guarantees and/or liens; consolidate, merge or transfer all or substantially all of their assets; make certain investments or restricted payments; modify certain material agreements; engage in certain types of transactions with affiliates; dispose of assets; and prepay certain indebtedness, each of which is subject to customary and usual exceptions and baskets, including an exception to the limitation on restricted payments for distributions of available cash, as permitted by their organizational documents. The restricted payment provision does not prohibit CPG or any of its restricted subsidiaries from making distributions in accordance with their respective organizational documents unless there has been an event of default (as defined in the revolving credit agreement), and neither CPG nor any of its restricted subsidiaries has any restrictions on its ability to make distributions under its organizational documents. Under Columbia OpCo's partnership agreement,
Columbia Pipeline Group, Inc.
Notes to Consolidated and Combined Financial Statements
ITEM 8. FINANCIAL STATEMENTS AND SUPPLEMENTARY DATA (continued)
it is required to distribute all of its available cash each quarter, less the amounts of cash reserves that OpCo GP determines are necessary or appropriate in its reasonable discretion to provide for the proper conduct of Columbia OpCo’s business. In addition, subject to Delaware law, the board of directors of CPG may similarly determine whether to declare dividends at CPG without restriction under its revolving credit agreement. At December 31, 2015, neither CPG nor its consolidated subsidiaries had any restricted net assets. If Columbia OpCo and the other loan parties fail to perform their obligations under these and other covenants, it could adversely affect Columbia OpCo’s ability to finance future business opportunities and make cash distributions to CPG. The CPG revolving credit facility also contains customary events of default, including cross default provisions that apply to any other indebtedness CPG may have with an outstanding principal amount in excess of $50.0 million.
The CPG revolving credit facility also contains certain financial covenants that require CPG to maintain a consolidated total leverage ratio that does not exceed (i) 5.75 to 1.00 for any period of four consecutive fiscal quarters (each, a “test period”) ending December 31, 2015, (ii) 5.50 to 1.00 for any test period ending after December 31, 2015 and on or before December 31, 2017, and (iii) 5.00 to 1.00 for any test period ending after December 31, 2017, provided that after December 31, 2017, and during a Specified Acquisition Period (as defined in the CPG revolving credit facility), the leverage ratio may not exceed 5.50 to 1.00.
A breach of any of these covenants could result in a default in respect of the related debt. If a default occurred, the relevant lenders could elect to declare the debt, together with accrued interest and other fees, to be immediately due and payable and proceed against CPG or any guarantor.
As of December 31, 2015, CPG had no borrowings outstanding and had $18.1 million in letters of credit under the revolving credit facility.
CPPL Revolving Credit Facility. On December 5, 2014, CPPL entered into a $500.0 million senior revolving credit facility, of which $50.0 million in letters of credit is available. The revolving credit facility became effective at the closing of CPPL's IPO with a termination date of February 11, 2020. The credit facility is available for general partnership purposes, including working capital and capital expenditures, including the funding of capital calls to Columbia OpCo.
CPPL’s obligations under the revolving credit facility are unsecured. The loans thereunder bear interest at CPPL’s option at either (i) the greatest of (a) the federal funds effective rate plus 0.500 percent, (b) the reference prime rate of Wells Fargo Bank, National Association or (c) the Eurodollar rate which is based on the LIBOR, plus 1.000 percent, each of which is subject to a margin that varies from 0.000 percent to 0.650 percent per annum, according to the credit rating of CPG, or (ii) the Eurodollar rate plus a margin that varies from 1.000 percent to 1.650 percent per annum, according to the credit rating of CPG. The revolving credit facility is subject to a facility fee that varies from 0.125 percent to 0.350 percent per annum, according to the credit rating of CPG.
The revolving indebtedness under CPPL's credit facility ranks equally with all CPPL’s outstanding unsecured and unsubordinated debt. CPG, CEG, OpCo GP and Columbia OpCo have each fully guaranteed CPPL's credit facility.
CPPL’s revolving credit facility contains various covenants and restrictive provisions which, among other things, limit CPPL’s ability and CPPL’s restricted subsidiaries’ ability to incur additional indebtedness, guarantees and/or liens; consolidate, merge or transfer all or substantially all of CPPL’s assets; make certain investments or restricted payments; modify certain material agreements; engage in certain types of transactions with affiliates; dispose of assets; and prepay certain indebtedness; each of which is subject to customary and usual exceptions and baskets, including an exception to the limitation on restricted payments for distributions of available cash, as permitted by CPPL’s organizational documents. The restricted payment provision does not prohibit CPPL or any of its restricted subsidiaries from making distributions in accordance with their respective organizational documents unless there has been an event of default (as defined in the CPPL revolving credit agreement), and neither CPPL nor any of its restricted subsidiaries has any restrictions on its ability to make distributions under its organizational documents. In particular, in accordance with CPPL's partnership agreement, the general partner has adopted a policy that CPPL will make quarterly cash distributions in amounts equal to at least the minimum quarterly distribution of $0.1675 on each common and subordinated unit. However, the determination to make any distributions of cash is subject to the discretion of the general partner. At December 31, 2015, neither CPPL nor its consolidated subsidiaries had any restricted net assets. If CPPL fails to perform the obligations under these and other covenants, the revolving credit commitment could be terminated and any outstanding borrowings, together with accrued interest, under the revolving credit facility could be declared immediately due and payable. CPPL’s revolving credit facility also contains customary events of default, including cross default provisions that apply to any other indebtedness it may have with an outstanding principal amount in excess of $50.0 million.
Columbia Pipeline Group, Inc.
Notes to Consolidated and Combined Financial Statements
ITEM 8. FINANCIAL STATEMENTS AND SUPPLEMENTARY DATA (continued)
The revolving credit facility also contains certain financial covenants that require CPPL to maintain a consolidated total leverage ratio that does not exceed (i) 5.75 to 1.00 for the period of four consecutive fiscal quarters (“test period”) ending December 31, 2015, (ii) 5.50 to 1.00 for any test period ending after December 31, 2015 and on or before December 31, 2017, and (iii) 5.00 to 1.00 for any test period ending after December 31, 2017, provided that after December 31, 2017 and during a Specified Acquisition Period (as defined in the CPPL revolving credit facility), the leverage ratio shall not exceed 5.50 to 1.00.
A breach of any of these covenants could result in a default in respect of the related debt. If a default occurred, the relevant lenders could elect to declare the debt, together with accrued interest and other fees, to be immediately due and payable and proceed against CPPL or any guarantor.
As of December 31, 2015, CPPL had $15.0 million in outstanding borrowings and issued no letters of credit under the revolving credit facility.
CPG Commercial Paper Program. On October 5, 2015, CPG established a commercial paper program (the “Program”) pursuant to which CPG may issue short-term promissory notes (the “Promissory Notes”) pursuant to the exemption from registration contained in Section 4(a)(2) of the Securities Act of 1933, as amended (the "Securities Act"). Amounts available under the Program may be borrowed, repaid and re-borrowed from time to time, with the aggregate face or principal amount of the Promissory Notes outstanding under the Program at any time not to exceed $1,000.0 million. CEG, OpCo GP and Columbia OpCo have each agreed, jointly and severally, unconditionally and irrevocably to guarantee payment in full of the principal of and interest (if any) on the Promissory Notes. The net proceeds of issuances of the Promissory Notes are expected to be used for general corporate purposes. As of December 31, 2015, CPG had no Promissory Notes outstanding under the Program.
Short-term borrowings were as follows:
|
| | | | | | | |
At December 31, (in millions) | 2015 | | 2014 |
Commercial paper borrowings | $ | — |
| | $ | — |
|
CPG credit facility borrowings | — |
| | — |
|
CPPL credit facility borrowings, weighted average interest rate of 1.28% at December 31, 2015 | 15.0 |
| | — |
|
Total Short-Term Borrowings | $ | 15.0 |
| | $ | — |
|
Given their maturity and turnover is less than 90 days, cash flows related to the borrowings and repayments of the items listed above are presented net in the Statements of Consolidated and Combined Cash Flows.
Senior notes issuance. On May 22, 2015, CPG issued its private placement of $2,750.0 million in aggregated principal amount of its senior notes, comprised of $500.0 million of 2.45% senior notes due 2018 (the "2018 Notes"), $750.0 million of 3.30% senior notes due 2020 (the "2020 Notes"), $1,000.0 million of 4.50% senior notes due 2025 (the "2025 Notes") and $500.0 million of 5.80% senior notes due 2045 (the “2045 Notes” and, together with the 2018 Notes, 2020 Notes and 2025 Notes, the “Notes”). The Notes were issued at a discount, for net proceeds of approximately $2,722.3 million after deducting the Initial Purchasers’ discount and offering expenses of CPG.
Indenture. The Notes are governed by an Indenture, dated as of May 22, 2015 (the “Indenture”), entered into by CPG and the certain subsidiary guarantors named therein (the "Guarantors") with U.S. Bank National Association, as trustee (the “Trustee”).
The initial Guarantors are three subsidiaries of CPG, CEG, Columbia OpCo and OpCo GP. The Notes are fully and unconditionally guaranteed, jointly and severally, on a senior unsecured basis by all of the Guarantors. Each guarantee of CPG’s obligations under the Notes is a direct, unsecured and unsubordinated obligation of the applicable Guarantor and has the same ranking with respect to indebtedness of that Guarantor as the Notes have with respect to CPG’s indebtedness.
The guarantees of any Guarantor may be released under certain circumstances. First, if CPG discharges or defeases its obligations with respect to the Notes of any series, then any guarantee will be released with respect to that series. Second, if no event of default has occurred and is continuing under the Indenture, a Guarantor will be automatically and unconditionally released and discharged from its guarantee (i) at any time after June 1, 2018, upon any sale, exchange or transfer, whether by way of merger or otherwise, to any person that is not CPG’s affiliate, of all of CPG’s direct or indirect limited partnership, limited liability or other equity
Columbia Pipeline Group, Inc.
Notes to Consolidated and Combined Financial Statements
ITEM 8. FINANCIAL STATEMENTS AND SUPPLEMENTARY DATA (continued)
interests in the Guarantor; (ii) upon the merger of a guarantor into CPG or any other Guarantor or the liquidation and dissolution of such Guarantor; or (iii) at any time after June 1, 2018, upon release of all guarantees or other obligations of the Guarantor with respect to any of CPG’s funded debt, except the Notes.
The Indenture governing the Notes contains covenants that, among other things, limit the ability of CPG and certain of its subsidiaries to incur liens, to enter into sale and lease-back transactions and to enter into mergers, consolidations or transfers of all or substantially all of their assets. The Indenture also contains customary events of default.
The 2018 Notes will mature on June 1, 2018, the 2020 Notes will mature on June 1, 2020, the 2025 Notes will mature on June 1, 2025 and the 2045 Notes will mature on June 1, 2045. Interest on the Notes of each series will be payable semi-annually in arrears on June 1 and December 1, commencing on December 1, 2015.
Registration Rights Agreement. In connection with the private placement of the Notes, CPG and the Guarantors entered into a Registration Rights Agreement (the “Registration Rights Agreement”) with the Initial Purchasers, pursuant to which CPG and the Guarantors agreed to file, and use their reasonable best efforts to cause to become effective, an exchange offer registration statement with the SEC and to consummate an exchange offer within 360 days after the date of issuance of the Notes pursuant to which holders of each series of the Notes can exchange the Notes issued in the offering for registered notes having the same terms as the Notes. Under certain circumstances set forth in the Registration Rights Agreement, in lieu of a registered exchange offer, CPG and the Guarantors must file, and use reasonable best efforts to cause to become effective, a shelf registration statement for the resale of the Notes. If CPG fails to satisfy these obligations on a timely basis, the annual interest borne by the Notes will be increased by up to 0.50% per annum until the exchange offer is completed or the shelf registration statement is declared effective.
The following table summarizes the outstanding long-term debt maturities at December 31, 2015.
|
| | | |
Year Ending December 31, (in millions) | |
2016 | $ | — |
|
2017 | — |
|
2018 | 500.0 |
|
2019 | — |
|
2020 | 750.0 |
|
After | 1,500.0 |
|
Total (1) | $ | 2,750.0 |
|
(1) This amount excludes unamortized discount of $3.8 million. The unamortized discount applicable to the Notes is being amortized over the weighted average life of the Notes.
7. Gain on Sale of Assets
CPG recognizes gains on conveyances of mineral rights positions into earnings as any obligation associated with conveyance is satisfied. For the years ended December 31, 2015, 2014 and 2013, gains on conveyances amounted to $52.3 million, $34.5 million and $7.3 million, respectively, and are included in "Gain on sale of assets and impairment, net" on the Statements of Consolidated and Combined Operations. Included in the gains on conveyances is a cash bonus payment of $35.8 million received by CEVCO from CNX Gas Company LLC during the year ended December 31, 2015, for the lease of Utica Shale and Upper Devonian gas rights in Greene and Washington Counties in Pennsylvania and Marshall and Ohio Counties in West Virginia. As of December 31, 2015 and 2014, deferred gains of approximately $8.1 million and $19.6 million, respectively, were deferred pending performance of future obligations and recorded in "Deferred revenue" on the Consolidated Balance Sheets.
In 2013, Columbia Gas Transmission sold storage base gas. The difference between the sale proceeds and amounts capitalized to Property, plant and equipment resulted in a gain of $11.1 million.
Columbia Pipeline Group, Inc.
Notes to Consolidated and Combined Financial Statements
ITEM 8. FINANCIAL STATEMENTS AND SUPPLEMENTARY DATA (continued)
| |
8. | Property, Plant and Equipment |
CPG’s property, plant and equipment on the Consolidated Balance Sheets are classified as follows:
|
| | | | | | | |
At December 31, (in millions) | 2015 | | 2014 |
Property, plant and equipment | | | |
Pipeline and other transmission assets | $ | 6,160.4 |
| | $ | 5,333.0 |
|
Storage facilities | 1,370.1 |
| | 1,326.5 |
|
Gas stored base gas | 299.5 |
| | 299.5 |
|
Gathering and processing facilities | 370.2 |
| | 263.3 |
|
Construction work in process | 487.6 |
| | 454.2 |
|
General plant, software, and other assets | 364.5 |
| | 258.9 |
|
Property, plant and equipment | 9,052.3 |
| | 7,935.4 |
|
Accumulated depreciation and amortization | (2,988.6 | ) | | (2,976.8 | ) |
Net property, plant and equipment | $ | 6,063.7 |
| | $ | 4,958.6 |
|
The table below lists CPG's applicable annual depreciation rates: |
| | | | | |
| Year Ended December 31, |
| 2015 | | 2014 | | 2013 |
| | | | | Predecessor |
Depreciation rates | | | | | |
Pipeline and other transmission assets | 1.00% - 2.50% | | 1.00% - 2.50% | | 1.00% - 2.50% |
Storage facilities | 2.19% - 3.00% | | 2.19% - 3.30% | | 2.19% - 3.50% |
Gathering and processing facilities | 1.67% - 2.50% | | 1.67% - 2.50% | | 1.67% - 2.50% |
General plant, software, and other assets | 1.00% - 21.00% | | 1.00% - 10.00% | | 1.00% - 10.00% |
CPG tests its goodwill for impairment annually as of May 1 unless indicators, events, or circumstances would require an immediate review. Goodwill is tested for impairment using financial information at the reporting unit level, referred to as the Columbia Gas Transmission Operations reporting unit, which is consistent with the level of discrete financial information reviewed by management. The Columbia Gas Transmission Operations reporting unit includes the following entities: Columbia Gas Transmission (including its equity method investment in the Millennium Pipeline joint venture), Columbia Gulf and the equity method investment in Hardy Storage. All of CPG's goodwill relates to NiSource's acquisition of CEG in 2000, which was contributed to CPG prior to the Separation. CPG's goodwill assets at December 31, 2015 and December 31, 2014 were $1,975.5 million.
The Predecessor completed a quantitative ("step 1") fair value measurement of the reporting unit during the May 1, 2012 goodwill test. The test indicated that the fair value of the reporting unit substantially exceeded the carrying value, indicating that no impairment existed.
In estimating the fair value of Columbia Gas Transmission Operations for the May 1, 2012 test, the Predecessor used a weighted average of the income and market approaches. The income approach utilized a discounted cash flow model. This model was based on management’s short-term and long-term forecast of operating performance for each reporting unit. The two main assumptions used in the models were the growth rates, which were based on the cash flows from operations for the reporting unit, and the weighted average cost of capital, or discount rate. The starting point for the reporting unit’s cash flow from operations was the detailed five year plan, which takes into consideration a variety of factors such as the current economic environment, industry trends, and specific operating goals set by management. The discount rates were based on trends in overall market as well as industry specific variables and include components such as the risk-free rate, cost of debt, and company volatility at May 1, 2012. Under the market approach, the Predecessor utilized three market-based models to estimate the fair value of the reporting unit: (i) the comparable company multiples method, which estimated fair value of the reporting unit by analyzing EBITDA multiples
Columbia Pipeline Group, Inc.
Notes to Consolidated and Combined Financial Statements
ITEM 8. FINANCIAL STATEMENTS AND SUPPLEMENTARY DATA (continued)
of a peer group of publicly traded companies and applying that multiple to the reporting unit’s EBITDA, (ii) the comparable transactions method, which valued the reporting unit based on observed EBITDA multiples from completed transactions of peer companies and applying that multiple to the reporting unit’s EBITDA, and (iii) the market capitalization method, which used the NiSource share price and allocated NiSource’s total market capitalization among both the goodwill and non-goodwill reporting units based on the relative EBITDA, revenues, and operating income of each reporting unit. Each of the three market approaches were calculated with the assistance of a third-party valuation firm, using multiples and assumptions inherent in today’s market. The degree of judgment involved and reliability of inputs into each model were considered in weighting the various approaches. The resulting estimate of fair value of the reporting unit, using the weighted average of the income and market approaches, exceeded its carrying value, indicating that no impairment exists under step 1 of the annual impairment test.
Certain key assumptions used in determining the fair value of the reporting unit included planned operating results, discount rates and the long-term outlook for growth. In 2012, the Predecessor used the discount rate of 5.60% for Columbia Gas Transmission Operations, resulting in excess fair value of approximately $1,643.0 million.
GAAP allows entities testing goodwill for impairment the option of performing a qualitative ("step 0") assessment before calculating the fair value of a reporting unit for the goodwill impairment test. If a step 0 assessment is performed, an entity is no longer required to calculate the fair value of a reporting unit unless the entity determines that, based on that assessment, it is more likely than not that its fair value is less than its carrying amount.
The Predecessor applied the qualitative step 0 analysis to the reporting unit for the annual impairment test performed as of May 1, 2015. For the current year test, the Predecessor assessed various assumptions, events and circumstances that would have affected the estimated fair value of the reporting unit as compared to its base line May 1, 2012 step 1 fair value measurement. The results of this assessment indicated that it is not more likely than not that the reporting unit fair value is less than the reporting unit carrying value.
CPG considered whether there were any events or changes in circumstances subsequent to the annual test that would reduce the fair value of the reporting unit below its carrying amount and necessitate another goodwill impairment test. CPG reviewed the market capitalization method due to the recent decline in CPG's share price. Following this review CPG determined there were no indicators that would require goodwill impairment testing subsequent to May 1, 2015.
| |
10. | Asset Retirement Obligations |
Changes in CPG’s liability for asset retirement obligations for the years 2015 and 2014 are presented in the table below:
|
| | | | | | | |
(in millions) | 2015 | | 2014 |
Beginning Balance | $ | 23.2 |
| | $ | 26.3 |
|
Accretion expense | 1.2 |
| | 1.5 |
|
Additions | 4.1 |
| | 2.2 |
|
Settlements | — |
| | (6.6 | ) |
Change in estimated cash flows | (2.8 | ) | | (0.2 | ) |
Ending Balance | $ | 25.7 |
| | $ | 23.2 |
|
CPG's asset retirement obligations above relate to the modernization program of pipelines and transmission facilities, the retiring of offshore facilities, polychlorinated biphenyl ("PCB") remediation and asbestos removal at several compressor and measuring stations. CPG recognizes that certain assets, which include gas pipelines and natural gas storage wells, will operate for an indeterminate future period when properly maintained. A liability for these asset retirement obligations will be recorded only if and when a future retirement obligation with a determinable life is identified.
Columbia Pipeline Group, Inc.
Notes to Consolidated and Combined Financial Statements
ITEM 8. FINANCIAL STATEMENTS AND SUPPLEMENTARY DATA (continued)
Regulatory Assets and Liabilities
Current and noncurrent regulatory assets and liabilities were comprised of the following items:
|
| | | | | | | |
At December 31, (in millions) | 2015 | | 2014 |
Assets | | | |
Unrecognized pension benefit and other postretirement benefit costs | $ | 135.2 |
| | $ | 120.9 |
|
Other postretirement costs | 9.0 |
| | 10.8 |
|
Deferred taxes on AFUDC equity | 35.4 |
| | 21.8 |
|
Other | 3.1 |
| | 4.5 |
|
Total Regulatory Assets | $ | 182.7 |
| | $ | 158.0 |
|
|
| | | | | | | |
At December 31, (in millions) | 2015 | | 2014 |
Liabilities | | | |
Cost of removal | $ | 154.7 |
| | $ | 157.6 |
|
Regulatory effects of accounting for income taxes | 10.6 |
| | 10.9 |
|
Unrecognized pension benefit and other postretirement benefit costs | 0.7 |
| | 8.3 |
|
Other postretirement costs | 155.6 |
| | 117.3 |
|
Other | 1.2 |
| | 2.9 |
|
Total Regulatory Liabilities | $ | 322.8 |
| | $ | 297.0 |
|
No regulatory assets are earning a return on investment at December 31, 2015. Regulatory assets of $35.6 million are covered by specific regulatory orders and are being recovered as components of cost of service over a remaining life of up to 7 years.
Assets:
Unrecognized pension benefit and other postretirement benefit costs – In 2007, the Predecessor adopted certain updates of ASC 715 which required, among other things, the recognition in other comprehensive income or loss of the actuarial gains or losses and the prior service costs or credits that arise during the period but that are not immediately recognized as components of net periodic benefit costs. Certain subsidiaries defer the costs as a regulatory asset in accordance with regulatory orders to be recovered through base rates.
Other postretirement costs – Primarily comprised of costs approved through rate orders to be collected through future base rates, revenue riders or tracking mechanisms.
Deferred taxes on AFUDC equity - ASC 740 considers the equity component of AFUDC a temporary difference for which deferred income taxes must be provided. CPG is required to record the deferred tax liability for the equity component of AFUDC offset to this regulatory asset for wholly-owned subsidiaries and equity method investments. The regulatory asset is itself a temporary difference for which deferred incomes taxes are recognized.
Liabilities:
Cost of removal - Represents anticipated costs of removal that have been, and continue to be, included in depreciation rates and collected in the service rates of some rate-regulated subsidiaries for future costs to be incurred.
Regulatory effects of accounting for income taxes - Represents amounts related to state income taxes collected at a higher rate than the current statutory rates assumed in rates, which is being amortized to earnings in association with depreciation on related property.
Columbia Pipeline Group, Inc.
Notes to Consolidated and Combined Financial Statements
ITEM 8. FINANCIAL STATEMENTS AND SUPPLEMENTARY DATA (continued)
Unrecognized pension benefit and other postretirement benefit costs - In 2007, the Predecessor adopted certain updates of ASC 715 which required, among other things, the recognition in other comprehensive income or loss of the actuarial gains or losses and the prior service costs or credits that arise during the period but that are not immediately recognized as components of net periodic benefit costs. Certain subsidiaries defer the benefits as a regulatory liability in accordance with regulatory orders.
Other postretirement costs - Primarily represents amounts being collected through rates in excess of the GAAP expense on a cumulative basis. In addition, according to regulatory order, a certain level of benefit expense is recognized in the Predecessor’s results, which exceeds the amount funded in the plan.
Regulatory Matters
Columbia Gas Transmission Customer Settlement. On January 24, 2013, the FERC approved the Settlement. In March 2013, Columbia Gas Transmission paid $88.1 million in refunds to customers pursuant to the Settlement with its customers in conjunction with its comprehensive interstate natural gas pipeline modernization program. The refunds were made as part of the Settlement, which included a $50.0 million refund to max rate contract customers and a base rate reduction retroactive to January 1, 2012. Columbia Gas Transmission expects to invest approximately $1.5 billion over a five-year period, which began in 2013, to modernize its system to improve system integrity and enhance service reliability and flexibility. The Settlement with firm customers includes an initial five-year term with provisions for potential extensions thereafter.
The Settlement also provided for a depreciation rate reduction to 1.5% and elimination of negative salvage rate effective January 1, 2012 and for a second base rate reduction, which began January 1, 2014, which equates to approximately $25.0 million in revenues annually thereafter.
The Settlement includes a CCRM, a tracker mechanism that will allow Columbia Gas Transmission to recover, through an additive capital demand rate, its revenue requirement for capital investments made under Columbia Gas Transmission's long-term plan to modernize its interstate transmission system. The CCRM provides for a 14.0% revenue requirement with a portion designated as a recovery of taxes other than income taxes. The additive demand rate is earned on costs associated with projects placed into service by October 31 each year. The initial additive demand rate was effective on February 1, 2014. The CCRM will give Columbia Gas Transmission the opportunity to recover its revenue requirement associated with a $1.5 billion investment in the modernization program. The CCRM recovers the revenue requirement associated with qualifying modernization costs that Columbia Gas Transmission incurs after satisfying the requirement associated with $100.0 million in annual maintenance capital expenditures. The CCRM applies to Columbia Gas Transmission's transportation shippers. The CCRM will not exceed $300.0 million per year in investment in eligible facilities, subject to a 15.0% annual tolerance and a total cap of $1.5 billion for the entire five-year initial term.
On January 28, 2016, Columbia Gas Transmission received FERC approval of its December 2015 filing to recover costs associated with the third year of its comprehensive system modernization program. Total program adjusted spend to date is $937.1 million. The program includes replacement of bare steel and wrought iron pipeline and compressor facilities, enhancements to system inspection capabilities and improvements in control systems. In December 2015, Columbia Gas Transmission filed an extension of this settlement and has requested FERC’s approval of the customer agreement by March 31, 2016.
Columbia Gulf. On January 21, 2016, the FERC issued an Order (the "January 21 Order") initiating an investigation pursuant to Section 5 of the NGA to determine whether Columbia Gulf’s existing rates for jurisdictional services are unjust and unreasonable. Columbia Gulf intends to file a cost and revenue study with FERC on April 5, 2016, as required by the January 21 Order. The January 21 Order directed that a hearing be conducted pursuant to an accelerated timeline and that an initial decision be issued by February 28, 2017. The outcome of this proceeding to Columbia Gulf is not currently determinable.
Cost Recovery Trackers and other similar mechanisms. Under section 4 of the NGA, the FERC allows for the recovery of certain operating costs of our interstate transmission and storage companies that are significant and recurring in nature via cost tracking mechanisms. These tracking mechanisms allow the transmission and storage companies’ rates to fluctuate in response to changes in certain operating costs or conditions as they occur to facilitate the timely recovery of costs incurred. The tracking mechanisms involve a rate adjustment that is filed at a predetermined frequency, typically annually, with the FERC and is subject to regulatory review before new rates go into effect.
Columbia Pipeline Group, Inc.
Notes to Consolidated and Combined Financial Statements
ITEM 8. FINANCIAL STATEMENTS AND SUPPLEMENTARY DATA (continued)
A significant portion of our revenues and expenses are related to the recovery of costs under these tracking mechanisms. The associated costs for which we are obligated are reported in operating expenses with the offsetting recoveries reflected in revenues. These costs include: third-party transportation, electric compression, and certain approved operational purchases of natural gas. The tracking of certain environmental costs ended in 2015.
Additionally, we recover fuel for company used gas and lost and unaccounted for gas through in-kind trackers where a retainage rate is charged to each customer to collect fuel. The recoveries and costs are both reflected in operating expenses.
| |
12. | Equity Method Investments |
Certain investments of CPG are accounted for under the equity method of accounting. These investments are recorded within "Unconsolidated Affiliates" on CPG's Consolidated Balance Sheets and CPG's portion of the results is reflected in "Equity Earnings in Unconsolidated Affiliates" on CPG's Statements of Consolidated and Combined Operations. In the normal course of business, CPG engages in various transactions with these unconsolidated affiliates. During the year ended December 31, 2015, CPG had billed approximately $13.1 million for services and other costs to Millennium Pipeline. These investments are integral to CPG's business. Contributions are made to these equity investees to fund CPG's share of projects.
The following is a list of CPG's equity method investments at December 31, 2015:
|
| | | |
Investee | Type of Investment | % of Voting Power or Interest Held |
Hardy Storage Company, LLC | LLC Membership | 50.0 | % |
Pennant Midstream, LLC | LLC Membership | 47.5 | % |
Millennium Pipeline Company, L.L.C. | LLC Membership | 47.5 | % |
As the Millennium Pipeline, Hardy Storage and Pennant investments are considered, in aggregate, material to CPG's business, the following table contains condensed summary financial data.
Columbia Pipeline Group, Inc.
Notes to Consolidated and Combined Financial Statements
ITEM 8. FINANCIAL STATEMENTS AND SUPPLEMENTARY DATA (continued)
|
| | | | | | | | | | | |
Year Ended December 31, (in millions) | 2015 | | 2014 | | 2013 |
| | | | | Predecessor |
Millennium Pipeline | | | | | |
Statement of Income Data: | | | | | |
Net Revenues | $ | 206.3 |
| | $ | 190.5 |
| | $ | 157.8 |
|
Operating Income | 136.1 |
| | 128.8 |
| | 101.3 |
|
Net Income | 98.0 |
| | 89.6 |
| | 63.0 |
|
Balance Sheet Data: | | | | | |
Current Assets | 35.7 |
| | 32.1 |
| | 38.3 |
|
Noncurrent Assets | 987.1 |
| | 1,016.3 |
| | 1,033.8 |
|
Current Liabilities | 44.4 |
| | 42.6 |
| | 58.8 |
|
Noncurrent Liabilities | 535.8 |
| | 568.3 |
| | 599.7 |
|
Total Members’ Equity | 442.6 |
| | 437.5 |
| | 413.6 |
|
Contribution/Distribution Data:(1) | | | | | |
Contributions to Millennium Pipeline | 1.4 |
| | 2.6 |
| | 16.6 |
|
Distribution of earnings from Millennium Pipeline | 47.5 |
| | 35.6 |
| | 29.0 |
|
Hardy Storage | | | | | |
Statement of Income Data: | | | | | |
Net Revenues | $ | 23.4 |
| | $ | 23.6 |
| | $ | 24.4 |
|
Operating Income | 15.3 |
| | 16.1 |
| | 16.5 |
|
Net Income | 10.3 |
| | 10.6 |
| | 10.6 |
|
Balance Sheet Data: | | | | | |
Current Assets | 12.1 |
| | 12.0 |
| | 12.5 |
|
Noncurrent Assets | 155.5 |
| | 157.4 |
| | 160.2 |
|
Current Liabilities | 19.3 |
| | 17.1 |
| | 18.3 |
|
Noncurrent Liabilities | 68.5 |
| | 77.4 |
| | 85.7 |
|
Total Members’ Equity | 79.8 |
| | 74.9 |
| | 68.7 |
|
Contribution/Distribution Data:(1) | | | | | |
Contributions to Hardy Storage | — |
| | — |
| | — |
|
Distribution of earnings from Hardy Storage | 2.6 |
| | 2.2 |
| | 3.1 |
|
Pennant | | | | | |
Statement of Income Data: | | | | | |
Net Revenues | $ | 34.6 |
| | $ | 8.5 |
| | $ | 2.0 |
|
Operating Income (Loss) | 17.8 |
| | (2.4 | ) | | 1.3 |
|
Net Income (Loss) | 17.8 |
| | (2.4 | ) | | 1.3 |
|
Balance Sheet Data: | | | | | |
Current Assets | 11.0 |
| | 23.7 |
| | 34.1 |
|
Noncurrent Assets | 389.6 |
| | 380.0 |
| | 231.9 |
|
Current Liabilities | 8.4 |
| | 8.6 |
| | 11.4 |
|
Total Members’ Equity | 392.2 |
| | 395.1 |
| | 254.6 |
|
Contribution/Distribution Data:(1) | | | | | |
Contributions to Pennant | — |
| | 66.6 |
| | 108.9 |
|
Distribution of earnings from Pennant | 7.1 |
| | — |
| | — |
|
Return of capital from Pennant | 16.0 |
| | — |
| | — |
|
(1)Contribution and distribution data represents CPG's portion based on CPG's ownership percentage of each investment.
Columbia Pipeline Group, Inc.
Notes to Consolidated and Combined Financial Statements
ITEM 8. FINANCIAL STATEMENTS AND SUPPLEMENTARY DATA (continued)
The components of income tax expense were as follows:
|
| | | | | | | | | | | |
Year Ended December 31, (in millions) | 2015 | | 2014 | | 2013 |
| | | | | Predecessor |
Income Taxes | | | | | |
Current | | | | | |
Federal | $ | 12.1 |
| | $ | 19.5 |
| | $ | (15.5 | ) |
State | 9.1 |
| | 7.6 |
| | (11.9 | ) |
Total Current | 21.2 |
| | 27.1 |
| | (27.4 | ) |
Deferred | | | | | |
Federal | 120.2 |
| | 119.2 |
| | 157.4 |
|
State | 11.6 |
| | 23.5 |
| | 16.6 |
|
Total Deferred | 131.8 |
| | 142.7 |
| | 174.0 |
|
Deferred Investment Credits | — |
| | (0.1 | ) | | (0.1 | ) |
Total Income Taxes | $ | 153.0 |
| | $ | 169.7 |
| | $ | 146.5 |
|
Total income taxes from continuing operations were different from the amount that would be computed by applying the statutory federal income tax rate to book income before income tax. The major reasons for this difference were as follows:
|
| | | | | | | | | | | | | | | | | | | | |
Year Ended December 31, (in millions) | 2015 | | 2014 | | 2013 |
| | | | | | | Predecessor |
Book income from Continuing Operations before income taxes | $ | 460.5 |
| | | | $ | 438.4 |
| | | | $ | 418.2 |
| | |
Tax expense at statutory federal income tax rate | 161.2 |
| | 35.0 | % | | 153.5 |
| | 35.0 | % | | 146.4 |
| | 35.0 | % |
Increases (reductions) in taxes resulting from: | | | | | | | | | | | |
State income taxes, net of federal income tax benefit | 13.4 |
| | 2.9 |
| | 20.3 |
| | 4.6 |
| | 3.0 |
| | 0.7 |
|
Noncontrolling interest | (14.0 | ) | | (3.0 | ) | | — |
| | — |
| | — |
| | — |
|
AFUDC-Equity | (9.2 | ) | | (2.0 | ) | | (3.7 | ) | | (0.8 | ) | | (2.4 | ) | | (0.6 | ) |
Other, net | 1.6 |
| | 0.3 |
| | (0.4 | ) | | (0.1 | ) | | (0.5 | ) | | (0.1 | ) |
Total Income Taxes | $ | 153.0 |
| | 33.2 | % | | $ | 169.7 |
| | 38.7 | % | | $ | 146.5 |
| | 35.0 | % |
The effective income tax rates were 33.2%, 38.7% and 35.0% in 2015, 2014 and 2013, respectively. The 5.5% decrease in the overall effective tax rate in 2015 versus 2014 was primarily due to income received following CPPL’s IPO that is not subject to income tax at the partnership level, as well as state income taxes, utility rate-making and other permanent book-to-tax differences.
On December 18, 2015, the President signed into law the Protecting Americans from Tax Hikes Act of 2015 (PATH). PATH, among other things, permanently extends and modifies the research credit under Internal Revenue Code Section 41, and extends bonus depreciation (additional first-year depreciation) under a phase-down through 2019, as follows:
In general, 50% bonus depreciation is available for qualified property placed in service in 2015, and in the following years, using the percentages above. CPG recorded the bonus depreciation effects of PATH for 2015 in the fourth quarter 2015. The permanent extension of the research credit did not have a significant effect on net income.
Columbia Pipeline Group, Inc.
Notes to Consolidated and Combined Financial Statements
ITEM 8. FINANCIAL STATEMENTS AND SUPPLEMENTARY DATA (continued)
On December 19, 2014, the President signed into law the Tax Increase Prevention Act ("TIPA"). TIPA extended and modified 50% bonus depreciation for 2014. CPG recorded the effects of TIPA in the fourth quarter 2014. In general, 50% bonus depreciation is available for property placed in service before January 1, 2015, or in the case of certain property having longer production periods, before January 1, 2016. The retroactive extension of the research credit did not have a significant effect on net income.
On January 2, 2013, the President signed into law the American Taxpayer Relief Act of 2012 ("ATRA"). ATRA, among other things, extended retroactively the research credit under Internal Revenue Code section 41 until December 31, 2013, and also extended and modified 50% bonus depreciation for 2013. CPG recorded the effects of ATRA in the first quarter 2013.
In November 2015, the FASB issued Accounting Standard Update (ASU) 2015-17 simplifying the presentation of accumulated deferred income taxes on the balance sheet. ASU 2015-17 eliminated the requirement to separate deferred tax liabilities and assets into a current amount and a noncurrent amount on the balance sheet. ASU 2015-17 simplifies the presentation of ADIT by requiring ADIT liabilities and ADIT assets be classified as noncurrent on the balance sheet. The FASB decided that the amendments in ASU 2015-17 can be applied either prospectively to all deferred tax liabilities and assets or retrospectively to all periods presented. The update is effective for annual periods, and interim periods within those annual periods, beginning after December 15, 2016 and earlier application is permitted.
CPG’s Consolidated Balance Sheet reflects prospective early adoption of ASU 2015-17. The December 31, 2015 accumulated deferred income taxes is presented with application of ASU 2015-17, and is presented on the Consolidated Balance Sheet as a noncurrent liability. The December 31, 2014 balances were not restated.
Deferred income taxes result from temporary differences between the financial statement carrying amounts and the tax basis of existing assets and liabilities.
The principal components of CPG’s net deferred tax liability were as follows:
|
| | | | | | | |
At December 31, (in millions) | 2015 | | 2014 |
Deferred tax liabilities | | | |
Accelerated depreciation and other property differences | $ | 1,429.2 |
| | $ | 1,235.2 |
|
Pension and other postretirement/postemployment benefits | 29.9 |
| | 27.7 |
|
Other regulatory assets | 71.8 |
| | 62.8 |
|
Equity method investments | 124.3 |
| | 99.2 |
|
Total Deferred Tax Liabilities | 1,655.2 |
| | 1,424.9 |
|
Deferred tax assets | | | |
Other regulatory liabilities | (126.8 | ) | | (116.7 | ) |
Net operating loss carryforward | (141.4 | ) | | (70.3 | ) |
Other | (38.9 | ) | | (42.2 | ) |
Total Deferred Tax Assets | (307.1 | ) | | (229.2 | ) |
Net Deferred Tax Liabilities | 1,348.1 |
| | 1,195.7 |
|
Less: Deferred income taxes related to current assets and liabilities | — |
| | (60.0 | ) |
Non-Current Deferred Tax Liability | $ | 1,348.1 |
| | $ | 1,255.7 |
|
State income tax net operating loss benefits for West Virginia were recorded at their full value which CPG anticipates it is more likely than not that it will realize these benefits, prior to their expiration. The $127.7 million Federal carryforward will expire in various tax years from 2033 through 2035 and the $13.7 million state net operating loss benefit carryforward will expire in various tax years from 2028 through 2035.
The total amount of unrecognized tax benefits that, if recognized, would affect the effective tax rate is a $0.4 million decrease for December 31, 2015, zero for December 31, 2014 and a $0.1 million increase for December 31, 2013. CPG recognizes accrued interest on unrecognized tax benefits, accrued interest on other income tax liabilities, and tax penalties in income tax expense. No material amounts were recorded for the years ended December 31, 2015, 2014 and 2013, respectively.
Columbia Pipeline Group, Inc.
Notes to Consolidated and Combined Financial Statements
ITEM 8. FINANCIAL STATEMENTS AND SUPPLEMENTARY DATA (continued)
CPG is subject to income taxation in the United States and various state jurisdictions, primarily Indiana, West Virginia, Virginia, Pennsylvania, Kentucky, Louisiana, Mississippi, Maryland, Tennessee, New Jersey and New York.
CPG was included in NiSource’s consolidated federal return prior to its separation from NiSource on July 1, 2015. Because NiSource is part of the IRS's Large and Mid-Size Business program, each year's federal income tax return is typically audited by the IRS. As of December 31, 2015, federal income tax years through 2013 have been audited and are effectively closed to further assessment, except for immaterial carryforward amounts. The audit of NiSource’s 2014 and 2015 consolidated federal tax return began in 2014 and 2015, respectively.
The statute of limitations in each of the state jurisdictions in which CPG operates remain open until the years are settled for federal income tax purposes, at which time amended state income tax returns reflecting all federal income tax adjustments are filed. As of December 31, 2015, there were no state income tax audits in progress that would have a material impact on the consolidated and combined financial statements.
| |
14. | Pension and Other Postretirement Benefits |
CPG provides defined contribution plans and noncontributory defined benefit retirement plans ("the CPG Plans") that cover its employees. Benefits under the defined benefit retirement plans reflect the employees’ compensation, years of service and age at retirement. Additionally, CPG provides health care and life insurance benefits for certain retired employees. The majority of employees may become eligible for these benefits if they reach retirement age while working for CPG. The expected cost of such benefits is accrued during the employees’ years of service. Current rates charged to customers of CPG include postretirement benefit costs. Cash contributions are remitted to grantor trusts.
Prior to the Separation, CPG was a participant in the consolidated NiSource defined benefit retirement plans and was allocated a ratable portion of NiSource's grantor trusts for the plans in which its employees and retirees participated. As a result, CPG followed multiple employer accounting under the provisions of GAAP. As of July 1, 2015, in connection with the Separation, accrued pension and postretirement benefit obligations for CPG participants and related plan assets were transferred to CPG. CPG continues to follow multiple employer accounting following the Separation.
Pension and Other Postretirement Benefit Plans’ Asset Management. CPG employs a total return investment approach whereby a mix of equities and fixed income investments are used to maximize the long-term return of plan assets for a prudent level of risk. Risk tolerance is established through careful consideration of plan liabilities, plan funded status, and asset class volatility. The investment portfolio contains a diversified blend of equity and fixed income investments. Furthermore, equity investments are diversified across U.S. and non-U.S. stocks, as well as growth, value, small and large capitalizations. Other assets such as private equity funds may be used judiciously to enhance long-term returns while improving portfolio diversification. Derivatives may be used to gain market exposure in an efficient and timely manner; however, derivatives may not be used to leverage the portfolio beyond the market value of the underlying assets. Investment risk is measured and monitored on an ongoing basis through quarterly investment portfolio reviews, annual liability measurements, and periodic asset/liability studies.
To establish a long-term rate of return for plan assets assumption, past historical capital market returns and a proprietary forecast are evaluated. The long-term historical relationships between equities and fixed income are analyzed to ensure that they are consistent with the widely accepted capital market principle that assets with higher volatility generate greater return over the long run. Current market factors such as inflation and interest rates are evaluated before long-term capital market assumptions are determined. Peer data and historical returns are reviewed to check for reasonability and appropriateness.
The most important component of an investment strategy is the portfolio asset mix, or the allocation between the various classes of securities available to the pension and other postretirement benefit plans for investment purposes. The asset mix and acceptable minimum and maximum ranges established for the CPG plan assets represents a long-term view and are listed in the following table.
Columbia Pipeline Group, Inc.
Notes to Consolidated and Combined Financial Statements
ITEM 8. FINANCIAL STATEMENTS AND SUPPLEMENTARY DATA (continued)
In 2012, an asset allocation policy for the pension fund was approved. This policy calls for a gradual reduction in the allocation to return-seeking assets (equities, real estate, private equity and hedge funds) and a corresponding increase in the allocation to liability-hedging assets (fixed income) as the funded status of the plans increase above 90% (as measured by the projected benefit obligations of the qualified pension plans divided by the market value of qualified pension plan assets). The asset mix and acceptable minimum and maximum ranges established by the policy for the pension fund at the pension plans funded status on December 31, 2015 are as follows:
Asset Mix Policy of Funds:
|
| | | | | | | |
| Defined Benefit Pension Plan | | Postretirement Benefit Plan |
Asset Category | Minimum | | Maximum | | Minimum | | Maximum |
Domestic Equities | 25% | | 45% | | 35% | | 55% |
International Equities | 15% | | 25% | | 15% | | 25% |
Fixed Income | 23% | | 37% | | 20% | | 50% |
Real Estate/Private Equity/Hedge Funds | 0% | | 15% | | 0% | | 0% |
Short-Term Investments | 0% | | 10% | | 0% | | 10% |
Pension Plan and Postretirement Plan Asset Mix at December 31, 2015 and December 31, 2014:
|
| | | | | | | | | | | | | |
December 31, 2015 | Defined Benefit Pension Plan Assets | | Postretirement Benefit Plan Assets |
Asset Class | Asset Value | | % of Total Assets | | Asset Value | | % of Total Assets |
| (in millions) | | | | (in millions) | | |
Domestic Equities | $ | 141.0 |
| | 39.4 | % | | $ | 101.6 |
| | 44.4 | % |
International Equities | 62.5 |
| | 17.5 | % | | 42.8 |
| | 18.8 | % |
Fixed Income | 123.3 |
| | 34.4 | % | | 76.6 |
| | 33.6 | % |
Cash/Other | 31.0 |
| | 8.7 | % | | 7.2 |
| | 3.2 | % |
Total | $ | 357.8 |
| | 100.0 | % | | $ | 228.2 |
| | 100.0 | % |
| | | | | | | |
December 31, 2014 | Defined Benefit Pension Plan Assets | | Postretirement Benefit Plan Assets |
Asset Class | Asset Value | | % of Total Assets | | Asset Value | | % of Total Assets |
| (in millions) | | | | (in millions) | | |
Domestic Equities | $ | 144.2 |
| | 41.1 | % | | $ | 105.7 |
| | 47.2 | % |
International Equities | 63.3 |
| | 18.1 | % | | 41.2 |
| | 18.4 | % |
Fixed Income | 120.9 |
| | 34.4 | % | | 76.3 |
| | 34.1 | % |
Real Estate/Private Equity/Hedge Funds | 17.7 |
| | 5.0 | % | | — |
| | — | % |
Cash/Other | 4.9 |
| | 1.4 | % | | 0.6 |
| | 0.3 | % |
Total | $ | 351.0 |
| | 100.0 | % | | $ | 223.8 |
| | 100.0 | % |
The categorization of investments into the asset classes in the table above are based on definitions established by the CPG Benefits Committee.
Fair Value Measurements. The following table sets forth, by level within the fair value hierarchy, the CPG Pension Plan Trust and OPEB investment assets at fair value as of December 31, 2015 and 2014. Assets and liabilities are classified in their entirety based on the lowest level of input that is significant to the fair value measurement. Total CPG Pension Plan Trust and OPEB investment assets at fair value classified within Level 3 were zero and $17.6 million as of December 31, 2015 and December 31, 2014, respectively. Such amounts were approximately zero and 3% of the CPG Pension Plan Trust and OPEB’s total investments as reported on the statement of net assets available for benefits at fair value as of December 31, 2015 and 2014, respectively.
Columbia Pipeline Group, Inc.
Notes to Consolidated and Combined Financial Statements
ITEM 8. FINANCIAL STATEMENTS AND SUPPLEMENTARY DATA (continued)
Valuation Techniques Used to Determine Fair Value:
Level 1 Measurements
Most common and preferred stock are traded in active markets on national and international securities exchanges and are valued at closing prices on the last business day of each period presented. Cash is stated at cost which approximates their fair value, with the exception of cash held in foreign currencies which fluctuates with changes in the exchange rates. Government bonds, short-term bills and notes are priced based on quoted market values.
Level 2 Measurements
Most U.S. Government Agency obligations, mortgage/asset-backed securities, and corporate fixed income securities are generally valued by benchmarking model-derived prices to quoted market prices and trade data for identical or comparable securities. To the extent that quoted prices are not available, fair value is determined based on a valuation model that includes inputs such as interest rate yield curves and credit spreads. Securities traded in markets that are not considered active are valued based on quoted market prices, broker or dealer quotations, or alternative pricing sources with reasonable levels of price transparency. Other fixed income includes futures and options which are priced on bid valuation or settlement pricing.
Commingled funds that hold underlying investments that have prices which are derived from the quoted prices in active markets are classified as Level 2. The funds' underlying assets are principally marketable equity and fixed income securities. Units held in commingled funds are valued at the unit value as reported by the investment managers. The fair value of the investments in commingled funds has been estimated using the net asset value per share of the investments.
Level 3 Measurements
Commingled funds that hold underlying investments that have prices which are not derived from the quoted prices in active markets are classified as Level 3. The respective fair values of these investments are determined by reference to the funds' underlying assets, which are principally marketable equity and fixed income securities. Units held in commingled funds are valued at the unit value as reported by the investment managers. These investments are often valued by investment managers on a periodic basis using pricing models that use market, income, and cost valuation methods.
The hedge funds of funds invest in several strategies including fundamental long/short, relative value, and event driven. Hedge fund of fund investments may be redeemed annually, usually with 100 days' notice. Private equity investment strategies include buy-out, venture capital, growth equity, distressed debt, and mezzanine debt. Private equity investments are held through limited partnerships.
Limited partnerships are valued at estimated fair market value based on their proportionate share of the partnership's fair value as recorded in the partnerships' audited financial statements. Partnership interests represent ownership interests in private equity funds and real estate funds. Real estate partnerships invest in natural resources, commercial real estate and distressed real estate. The fair value of these investments is determined by reference to the funds' underlying assets, which are principally securities, private businesses, and real estate properties. The value of interests held in limited partnerships, other than securities, is determined by the general partner, based upon third-party appraisals of the underlying assets, which include inputs such as cost, operating results, discounted cash flows and market based comparable data. Private equity and real estate limited partnerships typically call capital over a 3 to 5 year period and pay out distributions as the underlying investments are liquidated. The typical expected life of these limited partnerships is 10-15 years and these investments typically cannot be redeemed prior to liquidation.
For the year ended December 31, 2015, there were no significant changes to valuation techniques to determine the fair value of CPG's pension and other postretirement benefits' assets.
Columbia Pipeline Group, Inc.
Notes to Consolidated and Combined Financial Statements
ITEM 8. FINANCIAL STATEMENTS AND SUPPLEMENTARY DATA (continued)
Fair Value Measurements at December 31, 2015:
|
| | | | | | | | | | | | | | | |
Fair Value Measurements (in millions) | December 31, 2015 | | Quoted Prices in Active Markets for Identical Assets (Level 1) | | Significant Other Observable Inputs (Level 2) | | Significant Unobservable Inputs (Level 3) |
Pension plan assets | | | | | | | |
Cash | $ | 0.9 |
| | $ | 0.9 |
| | $ | — |
| | $ | — |
|
Equity securities | | | | | | | |
International equities | 6.6 |
| | 6.6 |
| | — |
| | — |
|
Fixed income securities | | | | | | | |
Government | 8.5 |
| | — |
| | 8.5 |
| | — |
|
Corporate | 13.0 |
| | — |
| | 13.0 |
| | — |
|
Commingled funds | | | | | | | |
Short-term money markets | 31.1 |
| | — |
| | 31.1 |
| | — |
|
U.S. equities | 141.0 |
| | — |
| | 141.0 |
| | — |
|
International equities | 55.6 |
| | — |
| | 55.6 |
| | — |
|
Fixed income | 100.9 |
| | — |
| | 100.9 |
| | — |
|
Pension plan assets subtotal | 357.6 |
| | 7.5 |
| | 350.1 |
| | — |
|
Other postretirement benefit plan assets | | | | | | | |
Commingled funds | | | | | | | |
Short-term money markets | 7.3 |
| | — |
| | 7.3 |
| | — |
|
U.S. equities | 13.9 |
| | — |
| | 13.9 |
| | — |
|
Mutual funds | | | | | | | |
U.S. equities | 87.7 |
| | 87.7 |
| | — |
| | — |
|
International equities | 42.8 |
| | 42.8 |
| | — |
| | — |
|
Fixed income | 76.5 |
| | 76.5 |
| | — |
| | — |
|
Other postretirement benefit plan assets subtotal | 228.2 |
| | 207.0 |
| | 21.2 |
| | — |
|
Due to brokers, net(1) | (0.4 | ) | | | | | | |
Accrued investment income/dividends | 0.6 |
| | | | | | |
Total pension and other postretirement benefit plan assets | $ | 586.0 |
| | $ | 214.5 |
| | $ | 371.3 |
| | $ | — |
|
(1) This class represents pending trades with brokers.
The table below sets forth a summary of changes in the fair value of the Plan’s Level 3 assets for the year ended December 31, 2015:
|
| | | | | | | | | | | | | | | | | | | | | | | | | | | |
(in millions) | Balance at January 1, 2015 | | Total gains or losses (unrealized / realized) | | Purchases | | (Sales) | | Transfers into/(out of) level 3 | | Separation Allocation(1) | | Balance at December 31, 2015 |
Fixed income securities | | | | | | | | | | | | | |
Other fixed income | $ | 0.1 |
| | $ | — |
| | $ | — |
| | $ | — |
| | $ | — |
| | $ | (0.1 | ) | | $ | — |
|
Private equity limited partnerships | | | | | | | | | | | | | |
U.S. multi-strategy | 8.5 |
| | — |
| | — |
| | — |
| | — |
| | (8.5 | ) | | — |
|
International multi-strategy | 5.3 |
| | — |
| | — |
| | — |
| | — |
| | (5.3 | ) | | — |
|
Distressed opportunities | 1.1 |
| | — |
| | — |
| | — |
| | — |
| | (1.1 | ) | | — |
|
Real estate | 2.6 |
| | — |
| | — |
| | — |
| | — |
| | (2.6 | ) | | — |
|
Total | $ | 17.6 |
| | $ | — |
| | $ | — |
| | $ | — |
| | $ | — |
| | (17.6 | ) | | $ | — |
|
(1) Level 3 assets were not contributed to the CPG Plans upon Separation from NiSource and no subsequent investments were made in Level 3 assets post Separation.
Columbia Pipeline Group, Inc.
Notes to Consolidated and Combined Financial Statements
ITEM 8. FINANCIAL STATEMENTS AND SUPPLEMENTARY DATA (continued)
Fair Value Measurements at December 31, 2014:
|
| | | | | | | | | | | | | | | |
Fair Value Measurements (in millions) | December 31, 2014 | | Quoted Prices in Active Markets for Identical Assets (Level 1) | | Significant Other Observable Inputs (Level 2) | | Significant Unobservable Inputs (Level 3) |
Pension plan assets | | | | | | | |
Cash | $ | 2.6 |
| | $ | 2.6 |
| | $ | — |
| | $ | — |
|
Equity securities | | | | | | | |
U.S. equities | 0.1 |
| | 0.1 |
| | — |
| | — |
|
International equities | 20.3 |
| | 20.2 |
| | 0.1 |
| | — |
|
Fixed income securities | | | | | | | |
Government | 17.8 |
| | 15.7 |
| | 2.1 |
| | — |
|
Corporate | 38.7 |
| | — |
| | 38.7 |
| | — |
|
Mortgages/Asset backed securities | 0.4 |
| | — |
| | 0.4 |
| | — |
|
Other fixed income | 0.1 |
| | — |
| | — |
| | 0.1 |
|
Commingled funds | | | | | | | |
Short-term money markets | 4.9 |
| | — |
| | 4.9 |
| | — |
|
U.S. equities | 144.2 |
| | — |
| | 144.2 |
| | — |
|
International equities | 42.1 |
| | — |
| | 42.1 |
| | — |
|
Fixed income | 61.6 |
| | — |
| | 61.6 |
| | — |
|
Private equity limited partnerships | | | | | | | |
U.S. multi-strategy(1) | 8.5 |
| | — |
| | — |
| | 8.5 |
|
International multi-strategy(2) | 5.3 |
| | — |
| | — |
| | 5.3 |
|
Distressed opportunities | 1.1 |
| | — |
| | — |
| | 1.1 |
|
Real Estate | 2.6 |
| | — |
| | — |
| | 2.6 |
|
Pension plan assets subtotal | 350.3 |
| | 38.6 |
| | 294.1 |
| | 17.6 |
|
Other postretirement benefit plan assets | | | | | | | |
Commingled funds | | | | | | | |
Short-term money markets | 0.8 |
| | — |
| | 0.8 |
| | — |
|
U.S. equities | 14.3 |
| | — |
| | 14.3 |
| | — |
|
Mutual funds | | | | | | | |
U.S. equities | 91.3 |
| | 91.3 |
| | — |
| | — |
|
International equities | 41.2 |
| | 41.2 |
| | — |
| | — |
|
Fixed income | 76.2 |
| | 76.2 |
| | — |
| | — |
|
Other postretirement benefit plan assets subtotal | 223.8 |
| | 208.7 |
| | 15.1 |
| | — |
|
Due to brokers, net(3) | (0.1 | ) | | | | | | |
Accrued investment income/dividends | 0.1 |
| | | | | | |
Net receivables | 0.7 |
| | | | | | |
Total pension and other postretirement benefit plan assets | $ | 574.8 |
| | $ | 247.3 |
| | $ | 309.2 |
| | $ | 17.6 |
|
(1) This class includes limited partnerships/fund of funds that invest in a diverse portfolio of private equity strategies, including buy-outs, venture capital, growth capital, special situations and secondary markets, primarily in the United States.
(2) This class includes limited partnerships/fund of funds that invest in a diverse portfolio of private equity strategies, including buy-outs, venture capital, growth capital, special situations and secondary markets, primarily outside the United States.
(3) This class represents pending trades with brokers.
Columbia Pipeline Group, Inc.
Notes to Consolidated and Combined Financial Statements
ITEM 8. FINANCIAL STATEMENTS AND SUPPLEMENTARY DATA (continued)
The table below sets forth a summary of changes in the fair value of the Plan’s Level 3 assets for the year ended December 31, 2014:
|
| | | | | | | | | | | | | | | | | | | | | | | |
(in millions) | Balance at January 1, 2014 | | Total gains or losses (unrealized / realized) | | Purchases | | (Sales) | | Transfers into/(out of) level 3 | | Balance at December 31, 2014 |
Fixed income securities | | | | | | | | | | | |
Other fixed income | $ | — |
| | $ | — |
| | $ | 0.1 |
| | $ | — |
| | $ | — |
| | $ | 0.1 |
|
Private equity limited partnerships | | | | | | | | | | | |
U.S. multi-strategy | 8.7 |
| | 0.4 |
| | 0.4 |
| | (1.0 | ) | | — |
| | 8.5 |
|
International multi-strategy | 5.8 |
| | (0.1 | ) | | 0.1 |
| | (0.5 | ) | | — |
| | 5.3 |
|
Distress opportunities | 1.4 |
| | 0.1 |
| | — |
| | (0.4 | ) | | — |
| | 1.1 |
|
Real estate | 3.0 |
| | 0.3 |
| | — |
| | (0.7 | ) | | — |
| | 2.6 |
|
Total | $ | 18.9 |
| | $ | 0.7 |
| | $ | 0.6 |
| | $ | (2.6 | ) | | $ | — |
| | $ | 17.6 |
|
Columbia Pipeline Group, Inc.
Notes to Consolidated and Combined Financial Statements
ITEM 8. FINANCIAL STATEMENTS AND SUPPLEMENTARY DATA (continued)
Pension and Other Postretirement Benefit Plans’ Funded Status and Related Disclosure. The following table provides a reconciliation of the plans’ funded status and amounts reflected in CPG’s Consolidated Balance Sheets at December 31 based on a December 31 measurement date:
|
| | | | | | | | | | | | | | | |
| Pension Benefits | | Other Postretirement Benefits |
(in millions) | 2015 | | 2014 | | 2015 | | 2014 |
Change in projected benefit obligation(1) | | | | | | | |
Benefit obligation at beginning of year | $ | 397.6 |
| | $ | 376.7 |
| | $ | 124.2 |
| | $ | 120.9 |
|
Service cost | 5.9 |
| | 4.8 |
| | 1.0 |
| | 1.1 |
|
Interest cost | 15.0 |
| | 15.7 |
| | 4.7 |
| | 5.2 |
|
Plan participants’ contributions | — |
| | — |
| | 2.3 |
| | 3.0 |
|
Actuarial loss (gain) | (6.9 | ) | | 22.7 |
| | (12.4 | ) | | 5.7 |
|
Benefits paid | (29.7 | ) | | (22.3 | ) | | (9.8 | ) | | (12.4 | ) |
Estimated benefits paid by incurred subsidy | — |
| | — |
| | 0.3 |
| | 0.7 |
|
Transfer of participant balances from NiSource plans(2) | 22.6 |
| | — |
| | 1.8 |
| | — |
|
Projected benefit obligation at end of year | $ | 404.5 |
| | $ | 397.6 |
| | $ | 112.1 |
| | $ | 124.2 |
|
Change in plan assets | | | | | | | |
Fair value of plan assets at beginning of year | $ | 351.0 |
| | $ | 344.5 |
| | $ | 223.8 |
| | $ | 209.7 |
|
Actual return on plan assets | 1.2 |
| | 21.1 |
| | (2.5 | ) | | 11.6 |
|
Employer contributions | 20.0 |
| | 7.7 |
| | 13.5 |
| | 11.9 |
|
Plan participants’ contributions | — |
| | — |
| | 2.3 |
| | 3.0 |
|
Benefits paid | (29.7 | ) | | (22.3 | ) | | (9.8 | ) | | (12.4 | ) |
Transfer of participant balances from NiSource plans(2) | 15.3 |
| | — |
| | 0.9 |
| | — |
|
Fair value of plan assets at end of year | $ | 357.8 |
| | $ | 351.0 |
| | $ | 228.2 |
| | $ | 223.8 |
|
Funded status at end of year | $ | (46.7 | ) | | $ | (46.6 | ) | | $ | 116.1 |
|
| $ | 99.6 |
|
Amounts recognized in the balance sheet consist of: | | | | | | | |
Noncurrent assets | $ | — |
| | $ | — |
| | $ | 116.1 |
| | $ | 113.1 |
|
Current liabilities | (0.8 | ) | | — |
| | — |
| | — |
|
Noncurrent liabilities | (45.9 | ) | | (46.6 | ) | | — |
| | (13.5 | ) |
Net amount recognized at end of year(3) | $ | (46.7 | ) | | $ | (46.6 | ) | | $ | 116.1 |
| | $ | 99.6 |
|
Amounts recognized in AOCI or regulatory assets/liabilities(4) | | | | | | | |
Unrecognized prior service credit | $ | (3.7 | ) | | $ | (4.7 | ) | | $ | (2.0 | ) | | $ | (2.6 | ) |
Unrecognized actuarial loss (gain) | 164.5 |
| | 148.7 |
| | (3.9 | ) | | (12.5 | ) |
Total recognized AOCI or regulatory assets/liabilities | $ | 160.8 |
| | $ | 144.0 |
| | $ | (5.9 | ) | | $ | (15.1 | ) |
(1) The change in benefit obligation for Pension Benefits represents the change in Projected Benefit Obligation while the change in benefit obligation for Other Postretirement Benefits represents the change in Accumulated Postretirement Benefit Obligation.
(2) Reflects the transfer of additional pension and OPEB plan participants to CPGSC upon Separation from NiSource that were determined in the current year.
(3) CPG recognizes in its Consolidated Balance Sheets the underfunded and overfunded status of its various defined benefit postretirement plans, measured as the difference between the fair value of the plan assets and the benefit obligation.
(4) CPG determined that the future recovery of pension and other postretirement benefits costs is probable. CPG recorded regulatory assets and liabilities of $135.2 million and $0.7 million, respectively, as of December 31, 2015, and $120.9 million and $8.3 million, respectively, as of December 31, 2014 that would otherwise have been recorded to accumulated other comprehensive loss.
CPG’s accumulated benefit obligation for its pension plans was $404.5 million and $397.6 million as of December 31, 2015 and 2014, respectively. The accumulated benefit obligation as of a date is the actuarial present value of benefits attributed by the pension benefit formula to employee service rendered prior to that date and based on current and past compensation levels.
CPG's pension plans were underfunded by $46.7 million at December 31, 2015, compared to being underfunded by $46.6 million at December 31, 2014. CPG contributed $20.0 million and $7.7 million to its pension plans in 2015 and 2014, respectively.
During 2015, CPG’s funded status for its other postretirement benefit plans improved by $16.5 million to an overfunded status of $116.1 million primarily due to favorable claims experience and the implementation of new mortality assumptions released by the Society of Actuaries in 2014, offset by unfavorable asset returns. CPG contributed approximately $13.5 million and $11.9
Columbia Pipeline Group, Inc.
Notes to Consolidated and Combined Financial Statements
ITEM 8. FINANCIAL STATEMENTS AND SUPPLEMENTARY DATA (continued)
million to its other postretirement benefit plans in 2015 and 2014, respectively. No amounts of CPG’s pension or other postretirement benefit plans’ assets are expected to be returned to CPG or any of its subsidiaries in 2016.
In 2013, NiSource pension plans had year to date lump sum payouts exceeding the plans' 2013 service cost plus interest cost and, therefore, settlement accounting was required. As a result, the Predecessor recorded a settlement charge of $13.8 million in 2013. The Predecessor's net periodic pension benefit cost for 2013 was decreased by $1.3 million as a result of the interim remeasurements.
The following table provides the key assumptions that were used to calculate the pension and other postretirement benefits obligations for CPG’s various plans as of December 31:
|
| | | | | | | | | | | |
| Pension Benefits | | Other Postretirement Benefits |
| 2015 | | 2014 | | 2015 | | 2014 |
Weighted-average assumptions to Determine Benefit Obligation | | | | | | | |
Discount Rate | 4.05 | % | | 3.64 | % | | 4.29 | % | | 3.96 | % |
Rate of Compensation Increases | 4.00 | % | | 4.00 | % | | | | |
Health Care Trend Rates | | | | | | | |
Trend for Next Year | | | | | 8.39 | % | | 6.90 | % |
Ultimate Trend | | | | | 4.50 | % | | 4.50 | % |
Year Ultimate Trend Reached | | | | | 2022 |
| | 2021 |
|
Assumed health care cost trend rates have a significant effect on the amounts reported for the health care plans. A one-percentage-point change in assumed health care cost trend rates would have the following effects:
|
| | | | | | | |
(in millions) | 1% point increase | | 1% point decrease |
Effect on service and interest components of net periodic cost | $ | 0.1 |
| | $ | (0.1 | ) |
Effect on accumulated postretirement benefit obligation | 3.1 |
| | (2.8 | ) |
CPG expects to make contributions of approximately $0.8 million to its pension plans and approximately $2.2 million to its postretirement medical and life plans in 2016.
The following table provides benefits expected to be paid in each of the next five fiscal years, and in the aggregate for the five fiscal years thereafter. The expected benefits are estimated based on the same assumptions used to measure CPG's benefit obligation at the end of the year and includes benefits attributable to the estimated future service of employees:
|
| | | | | | | | | | | |
(in millions) | Pension Benefits | | Other Postretirement Benefits | | Federal Subsidy Receipts |
Year(s) | | | | | |
2016 | $ | 34.9 |
| | $ | 8.2 |
| | $ | 0.6 |
|
2017 | 33.9 |
| | 8.0 |
| | 0.6 |
|
2018 | 35.1 |
| | 8.0 |
| | 0.6 |
|
2019 | 35.8 |
| | 7.9 |
| | 0.6 |
|
2020 | 37.1 |
| | 7.9 |
| | 0.5 |
|
2021-2025 | 175.3 |
| | 37.4 |
| | 1.7 |
|
Columbia Pipeline Group, Inc.
Notes to Consolidated and Combined Financial Statements
ITEM 8. FINANCIAL STATEMENTS AND SUPPLEMENTARY DATA (continued)
The following table provides the components of the plans’ net periodic benefits cost for each of the three years ended December 31, 2015, 2014 and 2013:
|
| | | | | | | | | | | | | | | | | | | | | | | |
| Pension Benefits | | Other Postretirement Benefits |
(in millions) | 2015 | | 2014 | | 2013 | | 2015 | | 2014 | | 2013 |
| | | | | Predecessor | | | | | | Predecessor |
Components of Net Periodic Benefit Cost (Income) | | | | | | | | | | | |
Service cost | $ | 5.9 |
| | $ | 4.8 |
| | $ | 4.9 |
| | $ | 1.0 |
| | $ | 1.1 |
| | $ | 1.5 |
|
Interest cost | 15.0 |
| | 15.7 |
| | 14.6 |
| | 4.7 |
| | 4.6 |
| | 5.4 |
|
Expected return on assets | (28.2 | ) | | (27.3 | ) | | (25.5 | ) | | (18.1 | ) | | (16.6 | ) | | (13.8 | ) |
Amortization of prior service (credit) cost | (1.1 | ) | | (1.1 | ) | | (1.1 | ) | | (0.3 | ) | | 0.1 |
| | 0.1 |
|
Recognized actuarial loss (gain) | 9.9 |
| | 7.5 |
| | 12.3 |
| | (0.3 | ) | | — |
| | 1.0 |
|
Net Periodic Benefit Cost (Income) | 1.5 |
| | (0.4 | ) | | 5.2 |
| | (13.0 | ) | | (10.8 | ) | | (5.8 | ) |
Settlement loss | — |
| | — |
| | 13.8 |
| | — |
| | — |
| | — |
|
Total Net Periodic Benefit Cost (Income) | $ | 1.5 |
| | $ | (0.4 | ) | | $ | 19.0 |
| | $ | (13.0 | ) | | $ | (10.8 | ) | | $ | (5.8 | ) |
The $1.9 million increase in the actuarially-determined pension benefit cost (income) is due primarily to the transfer of additional pension plan participants to CPGSC upon Separation from NiSource, decreased discount rates and unfavorable asset returns in 2015 compared to 2014. For its other postretirement benefit plans, CPG recognized $13.0 million in net periodic benefit income in 2015 compared to net periodic benefit income of $10.8 million in 2014 due primarily to favorable claims experience, offset by a decrease in discount rates in 2015 compared to 2014.
The following table provides the key assumptions that were used to calculate the net periodic benefits cost for CPG’s various plans:
|
| | | | | | | | | | | | | | | | | |
| Pension Benefits | | Other Postretirement Benefits |
| 2015 | | 2014 | | 2013 | | 2015 | | 2014 | | 2013 |
| | | | | Predecessor | | | | | | Predecessor |
|
Weighted-average Assumptions to Determine Net Periodic Benefit Cost | | | | | | | | | | | |
Discount Rate | 3.84 | % | | 4.34 | % | | 3.36 | % | | 4.10 | % | | 4.76 | % | | 3.92 | % |
Expected Long-Term Rate of Return on Plan Assets | 8.20 | % | | 8.30 | % | | 8.30 | % | | 8.05 | % | | 8.14 | % | | 8.17 | % |
Rate of Compensation Increases | 4.00 | % | | 4.00 | % | | 4.00 | % | | | | | | |
CPG believes it is appropriate to assume an 8.20% and 8.05% rate of return on pension and other postretirement plan assets, respectively, for its calculation of 2015 pension benefits cost. This is primarily based on asset mix and historical rates of return.
Columbia Pipeline Group, Inc.
Notes to Consolidated and Combined Financial Statements
ITEM 8. FINANCIAL STATEMENTS AND SUPPLEMENTARY DATA (continued)
The following table provides other changes in plan assets and projected benefit obligations recognized in other comprehensive income or regulatory asset or liability:
|
| | | | | | | | | | | | | | | |
| Pension Benefits | | Other Postretirement Benefits |
(in millions) | 2015 | | 2014 | | 2015 | | 2014 |
Other changes in plan assets and projected benefit obligations recognized in other comprehensive income or regulatory assets or liabilities | | | | | | | |
Net actuarial loss | $ | 25.6 |
| | $ | 28.9 |
| | $ | 8.6 |
| | $ | 11.8 |
|
Less: amortization of prior service (credit) cost | 1.1 |
| | 1.1 |
| | 0.3 |
| | (0.1 | ) |
Less: amortization of net actuarial (gain) loss | (9.9 | ) | | (7.5 | ) | | 0.3 |
| | — |
|
Total recognized in other comprehensive income or regulatory assets or liabilities | $ | 16.8 |
| | $ | 22.5 |
| | $ | 9.2 |
| | $ | 11.7 |
|
Amount recognized in net periodic benefit cost and other comprehensive income or regulatory assets or liabilities | $ | 18.3 |
| | $ | 22.1 |
| | $ | (3.8 | ) | | $ | 0.9 |
|
Based on a December 31 measurement date, the net unrecognized actuarial loss, unrecognized prior service cost (credit), and unrecognized transition obligation that will be amortized into net periodic benefit cost during 2016 for the pension plans are $12.4 million, $(1.2) million and zero, respectively, and for other postretirement benefit plans are $0.2 million, $(0.7) million and zero, respectively.
CPG has certain financial instruments that are not measured at fair value on a recurring basis but nevertheless are recorded at amounts that approximate fair value due to their liquid or short-term nature, including cash and cash equivalents, customer deposits, short-term borrowings and short-term borrowings-affiliated. CPG’s long-term debt and long-term debt-affiliated are recorded at historical amounts.
The following methods and assumptions were used to estimate the fair value of each class of financial instruments for which it is practicable to estimate fair value.
Long-term debt and Long-term debt-affiliated. The fair values of these securities are estimated based on the quoted market prices for similar issues or on the rates offered for securities of the same remaining maturities. These fair value measurements are classified as Level 2 within the fair value hierarchy. For the years ended December 31, 2015 and 2014, there were no changes in the method or significant assumptions used to estimate the fair value of the financial instruments.
The carrying amount and estimated fair values of financial instruments were as follows:
|
| | | | | | | | | | | | | | | |
At December 31, (in millions) | Carrying Amount 2015 | | Estimated Fair Value 2015 | | Carrying Amount 2014 | | Estimated Fair Value 2014 |
Current portion of long-term debt - affiliated | $ | — |
| | $ | — |
| | $ | 115.9 |
| | $ | 120.0 |
|
Long-term debt | 2,746.2 |
| | 2,592.1 |
| | — |
| | — |
|
Long-term debt - affiliated | — |
| | — |
| | 1,472.8 |
| | 1,550.4 |
|
16. Authorized Preferred Stock
CPG has 80,000,000 authorized shares of preferred stock with a $0.01 par value.
As of December 31, 2015, CPG had no preferred shares outstanding. All of CPG's retained earnings at December 31, 2015 are free of restrictions.
Columbia Pipeline Group, Inc.
Notes to Consolidated and Combined Financial Statements
ITEM 8. FINANCIAL STATEMENTS AND SUPPLEMENTARY DATA (continued)
17. Common Stock
As of December 31, 2015, CPG had 2,000,000,000 authorized shares of common stock with a $0.01 par value.
Common Stock Offering. On December 7, 2015, CPG completed the sale of 82,225,000 shares of common stock, including 10,725,000 shares of common stock that were issued pursuant to the exercise in full of the underwriters' over-allotment option. CPG received net proceeds of $1,394.7 million, net of underwriting discounts and estimated offering expenses of approximately $44.2 million.
Common Stock Dividends. Holders of shares of CPG's common stock are entitled to receive dividends when, as and if declared by the board of directors out of funds legally available for that purpose. CPG paid quarterly common dividends totaling $0.25 per share for the year ended December 31, 2015. At its January 29, 2016 meeting, the board of directors declared a $0.12875 per share quarterly common dividend, payable on February 19, 2016 to holders of record on February 8, 2016.
| |
18. | Share-Based Compensation |
Prior to the Separation, CPG employees participated in NiSource's Omnibus Incentive Plan (the "NiSource Plan") and had outstanding awards under the NiSource Director Stock Incentive Plan (“NiSource Director Plan”), which was terminated in 2010. Upon the Separation, outstanding CPG employee restricted stock units, performance units and employee director awards previously issued under the NiSource Plan and NiSource Director Plan were adjusted and converted into new CPG share-based awards under the Columbia Pipeline Group, Inc. 2015 Omnibus Incentive Plan (the "Omnibus Plan") using a formula designed to preserve the intrinsic value and fair value of the awards immediately prior to the Separation. The performance targets applicable to the performance units were frozen at the levels achieved as of the Separation and pro-rated to reflect the proportion of the service period completed. Under the Omnibus Plan, these awards represent restricted stock units with no performance contingencies. All adjusted awards retained the vesting schedule of the original awards.
The Omnibus Plan term began on the effective date of the Separation. The Omnibus Plan provides for awards to employees and non-employee directors of incentive and nonqualified stock options, stock appreciation rights, restricted stock and restricted stock units, performance shares, performance units, cash-based awards and other stock-based awards. The Omnibus Plan provides that the number of shares of common stock of CPG available for awards is 8,000,000. At December 31, 2015, there were 5,513,260 shares reserved for future awards under the Omnibus Plan.
CPG recognized stock-based employee compensation expense of $7.9 million, $4.4 million and $1.1 million, during 2015, 2014 and 2013, respectively, as well as related tax benefits of $2.9 million, $1.6 million and $0.4 million, respectively.
As of December 31, 2015, the total remaining unrecognized compensation cost related to nonvested awards amounted to $21.0 million, which will be amortized over the weighted-average remaining requisite service period of 2.0 years.
Restricted Stock Units and Restricted Stock. In 2015, CPG granted restricted stock units and shares of restricted stock of 130,160, subject to service conditions. The total grant date fair value of the shares of restricted stock units and shares of restricted stock was $3.6 million, based on the average market price of CPG’s common stock at the date of each grant less the present value of any dividends not received during the vesting period, which will be expensed, net of forfeitures, over the vesting period which is generally three years. As of December 31, 2015, 129,665 nonvested (all of which are expected to vest) restricted stock units and shares of restricted stock were granted and outstanding for the 2015 award.
In 2015, NiSource granted restricted stock units and shares of restricted stock that were converted into 450,107 CPG restricted stock units at Separation, subject to service conditions. The total grant date fair value of the shares of restricted stock units and shares of restricted stock was $11.6 million, based on the average market price of NiSource’s common stock at the date of each grant less the present value of any dividends not received during the vesting period converted into CPG common stock awards, which will be expensed, net of forfeitures, over the vesting period which is generally three years. As of December 31, 2015, 450,107 nonvested (all of which are expected to vest) restricted stock units and shares of restricted stock were granted and outstanding for the 2015 award.
In 2014, NiSource granted restricted stock units and shares of restricted stock that were converted into 198,532 CPG restricted stock units at Separation, subject to service conditions. The total grant date fair value of the restricted stock units and shares of restricted stock was $4.2 million, based on the average market price of NiSource’s common stock at the date of each grant less the present value of dividends not received during the vesting period converted into CPG common stock awards, which will be
Columbia Pipeline Group, Inc.
Notes to Consolidated and Combined Financial Statements
ITEM 8. FINANCIAL STATEMENTS AND SUPPLEMENTARY DATA (continued)
expensed, net of forfeitures, over the vesting period which is generally three years. As of December 31, 2015, 198,532 nonvested (all of which are expected to vest) restricted stock units and shares of restricted stock were granted and outstanding for the 2014 award.
In 2013, NiSource granted restricted stock units and shares of restricted stock that were converted into 31,655 CPG restricted stock units at Separation, subject to service conditions. The total grant date fair value of the restricted stock units and shares of restricted stock was $0.5 million, based on the average market price of NiSource’s common stock at the date of each grant less the present value of dividends not received during the vesting period converted into CPG common stock awards, which will be expensed, net of forfeitures, over the vesting period which is generally three years. As of December 31, 2015, 30,087 nonvested (all of which are expected to vest) restricted stock units and shares of restricted stock were granted and outstanding for the 2013 award.
If the employee terminates employment before the service conditions lapse under the 2013, 2014 and 2015 awards due to (1) Retirement or Disability (as defined in the award agreement), or (2) death, the service conditions will lapse on the date of such termination with respect to a pro rata portion of the restricted stock units and shares of restricted stock. In the event of a Change-in-Control (as defined in the award agreement), all unvested shares of restricted stock and restricted stock units awarded prior to 2015 will immediately vest upon termination of employment occurring in connection with a change-in-control. Termination due to any other reason will result in all unvested shares of restricted stock and restricted stock units awarded being forfeited effective on the employee's date of termination.
|
| | | | | | |
| Restricted Stock Units | | Weighted Average Grant Date Fair Value |
Nonvested at December 31, 2014 | 230,187 |
| | $ | 20.27 |
|
Performance shares converted to restricted shares at Separation | 1,460,401 |
| | 15.66 |
|
Granted | 580,267 |
| | 26.29 |
|
Forfeited | (495 | ) | | 28.25 |
|
Vested | (1,568 | ) | | 18.24 |
|
Nonvested and Expected to Vest at December 31, 2015 | 2,268,792 |
| | $ | 18.85 |
|
Performance Shares. In 2015, CPG granted 161,504 performance shares subject to performance and service conditions. The grant date fair-value of the awards was $4.5 million, based on the average market price of CPG’s common stock at the date of the grant less the present value of dividends not received during the vesting period which will be expensed, net of forfeitures, over the three year requisite service period. The performance condition is based on achievement of relative total stockholder return, a non-GAAP financial measure that CPG defines as the annualized growth in dividends and share price as a share of CPG's common stock (calculated using a 20 trading day average of CPG's closing price, over a period beginning July 31, 2015 and ending on June 30, 2018) compared to the total stockholder return performance of a predetermined peer group of companies. The service conditions lapse on July 12, 2018 when the shares vest provided the performance criteria is satisfied. As of December 31, 2015, 161,504 nonvested performance shares were granted and outstanding of the 2015 award.
In 2014, NiSource granted performance shares that were converted to 586,219 CPG restricted stock units at Separation, subject to performance and service conditions. The grant date fair-value of the awards was $11.3 million, based on the average market price of NiSource’s common stock at the date of each grant less the present value of dividends not received during the vesting period which will be expensed, net of forfeitures, over the three year requisite service period. Through the conversion, the performance contingencies were removed from these awards. The service conditions lapse on February 28, 2017, when the shares vest. As of December 31, 2015, 586,219 nonvested (all of which are expected to vest) restricted stock units and shares of restricted stock were granted and outstanding for the 2014 award.
In 2013, NiSource granted performance shares that were converted to 874,182 CPG restricted stock units at Separation, subject to performance and service conditions. The grant date fair-value of the awards was $11.6 million, based on the average market price of NiSource’s common stock at the date of each grant less the present value of dividends not received during the vesting period which will be expensed, net of forfeitures, over the three year requisite service period. Through the conversion, the performance contingencies were removed from these awards. The service conditions lapsed on January 30, 2016 when the shares vested. As of December 31, 2015, 874,182 nonvested (all of which are expected to vest) restricted stock units and shares of restricted stock were granted and outstanding for the 2013 award.
Columbia Pipeline Group, Inc.
Notes to Consolidated and Combined Financial Statements
ITEM 8. FINANCIAL STATEMENTS AND SUPPLEMENTARY DATA (continued)
If the employee terminates employment before the performance and service conditions lapse under the 2013, 2014 and 2015 awards due to (1) Retirement or Disability (as defined in the award agreement), or (2) death, the employment conditions will lapse with respect to a pro rata portion of the performance shares payable at target on the date of termination provided the performance criteria are met. In the event of a Change-in-Control (as defined in the award agreement), all unvested performance shares will immediately vest. Termination due to any other reason will result in all performance shares awarded being forfeited effective on the employee’s date of termination.
|
| | | | | | |
| Contingent Awards | | Weighted Average Grant Date Fair Value |
Nonvested at December 31, 2014 | 1,460,401 |
| | $ | 15.66 |
|
Performance shares converted to restricted shares at Separation | (1,460,401 | ) | | 15.66 |
|
Granted | 161,504 |
| | 28.16 |
|
Forfeited | — |
| | — |
|
Vested | — |
| | — |
|
Nonvested and Expected to Vest at December 31, 2015 | 161,504 |
| | $ | 28.16 |
|
Non-employee Director Awards. Currently, restricted stock units are granted annually to non-employee directors, subject to a non-employee director’s election to defer receipt of such restricted stock unit award. The non-employee director’s restricted stock units vest the first anniversary of the grant thereof, subject to special pro-rata vesting rules in the event of Retirement or Disability (as defined in the award agreement), or death. The vested restricted stock units are payable as soon as practicable following vesting except as otherwise provided pursuant to the non-employee director’s election to defer. As of December 31, 2015, a total of 52,035 units are outstanding to non-employee directors under the Omnibus Plan. Of these awards, 13,495 were granted under the NiSource Plan and converted into 21,399 CPG units while the remaining 30,636 were granted by CPG subsequent to the Separation.
Fully vested restricted stock units that remained outstanding under the NiSource Plan and NiSource Director Plan as of the Separation date were converted into CPG awards. All such awards shall be distributed to the directors upon their separation from CPG's board of directors or such later date as elected. As of December 31, 2015, 226,908 restricted stock units remain outstanding.
401(k) Match, Profit Sharing and Company Contribution. CPG has a voluntary 401(k) savings plan covering eligible employees that allows for periodic discretionary matches as a percentage of each participant’s contributions. CPG also has a retirement savings plan that provides for discretionary profit sharing contributions payable in shares of common stock to eligible employees based on earnings results; and eligible employees hired after January 1, 2010, receive a non-elective company contribution of three percent of eligible pay. For the years ended December 31, 2015, 2014 and 2013, CPG recognized 401(k) match, profit sharing and non-elective contribution expense of $9.8 million, $8.4 million and $6.1 million, respectively.
19.Other Commitments and Contingencies
A.Guarantees and Indemnities. In the normal course of business, CPG and certain subsidiaries enter into various agreements providing financial or performance assurance to third parties on behalf of certain subsidiaries. Such agreements include guarantees and stand-by letters of credit. These agreements are entered into primarily to support or enhance the creditworthiness otherwise attributed to a parent or subsidiary on a stand-alone basis, thereby facilitating the extension of sufficient credit to accomplish the parent or subsidiaries' intended commercial purposes. The total guarantees and indemnities in existence at December 31, 2015 and the years in which they expire were:
|
| | | | | | | | | | | | | | | | | | | | | |
(in millions) | Total | 2016 | 2017 | 2018 | 2019 | 2020 | After |
Letters of credit | $ | 18.1 |
| $ | 18.1 |
| $ | — |
| $ | — |
| $ | — |
| $ | — |
| $ | — |
|
Other guarantees | 45.7 |
| 0.6 |
| 2.0 |
| — |
| — |
| — |
| 43.1 |
|
Total commercial commitments | $ | 63.8 |
| $ | 18.7 |
| $ | 2.0 |
| $ | — |
| $ | — |
| $ | — |
| $ | 43.1 |
|
Guarantees of Debt. Certain of CPG's subsidiaries, including OpCo GP, Columbia OpCo and CEG have guaranteed payment of $2,750.0 million in aggregated principal amount of CPG's senior notes. Each guarantor of CPG's obligations is required to comply
Columbia Pipeline Group, Inc.
Notes to Consolidated and Combined Financial Statements
ITEM 8. FINANCIAL STATEMENTS AND SUPPLEMENTARY DATA (continued)
with covenants under the debt indenture and in the event of default the guarantors would be obligated to pay the debt's principal and related interest. CPG does not anticipate its subsidiaries will have any difficulty maintaining compliance.
Lines and Letters of Credit. CPG maintains a $1,500.0 million senior revolving credit facility, of which $250.0 million in letters of credit is available. CPG expects that $750.0 million of this facility will be utilized as credit support for Columbia OpCo and its subsidiaries and the remaining $750.0 million of this facility will be available for CPG’s general corporate purposes, including working capital. The revolving credit facility will provide liquidity support for CPG's $1,000.0 million commercial paper program. As of December 31, 2015, CPG had no borrowings outstanding and $18.1 million in letters of credit outstanding under its revolving credit facility. CPPL maintains a $500.0 million senior revolving credit facility, of which $50.0 million is available for issuance of letters of credit. The purpose of the facility is to provide cash for general partnership purposes, including working capital, capital expenditures, and the funding of capital calls. As of December 31, 2015, CPPL had $15.0 million in outstanding borrowings and no letters of credit under its revolving credit facility.
CPG has established a commercial paper program (the “Program”) pursuant to which CPG may issue short-term promissory notes (the “Promissory Notes”) pursuant to the exemption from registration contained in Section 4(a)(2) of the Securities Act of 1933, as amended (the "Securities Act"). Amounts available under the Program may be borrowed, repaid and re-borrowed from time to time, with the aggregate face or principal amount of the Promissory Notes outstanding under the Program at any time not to exceed $1,000.0 million. CEG, OpCo GP and Columbia OpCo have each agreed, jointly and severally, unconditionally and irrevocably to guarantee payment in full of the principal of and interest (if any) on the Promissory Notes. The net proceeds of issuances of the Promissory Notes are expected to be used for general corporate purposes. As of December 31, 2015, CPG had no Promissory Notes outstanding under the Program.
Other Guarantees or Obligations. CPG has purchase and sale agreement guarantees totaling $45.7 million, which guarantee purchaser performance or seller performance under covenants, obligations, liabilities, representations or warranties under the agreements. No amounts related to the purchase and sale agreement guarantees are reflected in the Consolidated Balance Sheets. Management believes that the likelihood CPG would be required to perform or otherwise incur any significant losses associated with any of the aforementioned guarantees is remote.
CPG has on deposit a letter of credit with MUFG Union Bank, N.A., Collateral Agent, in a debt service reserve account in association with Millennium Pipeline's notes as required under the Deposit and Disbursement Agreement that governs the Millennium Pipeline notes. This account is to be drawn upon by the note holders in the event that Millennium Pipeline is delinquent on its principal and interest payments. The value of CPG’s letter of credit represents 47.5% (CPG’s ownership interest in Millennium Pipeline) of the debt service reserve account requirement, or $16.2 million. The total exposure for CPG is $16.2 million. CPG has an accrued liability of $1.5 million related to the inception date fair value of this guarantee as of December 31, 2015.
Other Legal Proceedings. In the normal course of its business, CPG has been named as a defendant in various legal proceedings. In the opinion of CPG, the ultimate disposition of these currently asserted claims will not have a material impact on CPG's consolidated financial statements.
B.Tax Matters. CPG records liabilities for potential income tax assessments. The accruals relate to tax positions in a variety of taxing jurisdictions and are based on CPG’s estimate of the ultimate resolution of these positions. These liabilities may be affected by changing interpretations of laws, rulings by tax authorities, or the expiration of the statute of limitations. CPG was included in NiSource's consolidated federal return for tax years prior to December 31, 2014 and will be included in NiSource's consolidated 2015 federal return through July 1, 2015. NiSource is part of the IRS Large and Mid-Size Business program. As a result, each year’s federal income tax return is typically audited by the IRS. As of December 31, 2015, tax years through 2013 have been audited and are effectively closed to further assessment, except for immaterial carryforward amounts. The audit of tax years 2014 and 2015 under the Compliance Assurance Program (“CAP”) is in process. As of December 31, 2015, there were no state income tax audits in progress that would have a material impact on the consolidated and combined financial statements.
CPG is currently being audited for sales and use tax compliance in the state of Louisiana, New York, Ohio, and West Virginia. None of these sales and use tax audits are expected to have a material impact on the consolidated and combined financial statements.
C.Environmental Matters. CPG’s operations are subject to environmental statutes and regulations related to air quality, water quality, hazardous waste and solid waste. CPG believes that it is in substantial compliance with those environmental regulations currently applicable to its operations and believes that it has all necessary material permits to conduct its operations.
Columbia Pipeline Group, Inc.
Notes to Consolidated and Combined Financial Statements
ITEM 8. FINANCIAL STATEMENTS AND SUPPLEMENTARY DATA (continued)
It is CPG’s continued intent to address environmental issues in cooperation with regulatory authorities in such a manner as to achieve mutually acceptable compliance plans. However, there can be no assurance that CPG will not incur fines and penalties.
As of December 31, 2015 and 2014, CPG has liabilities recorded of approximately $8.3 million and $14.3 million, respectively, to cover environmental remediation at various sites. The current portion of these liabilities is included in “Other accruals” in the Consolidated Balance Sheets. The noncurrent portion is included in “Other noncurrent liabilities” in the Consolidated Balance Sheets. CPG accrues for costs associated with environmental remediation obligations when the incurrence of such costs is probable and the amounts can be reasonably estimated. The original estimates for cleanup can differ materially from the amount ultimately expended. The actual future expenditures depend on many factors, including currently enacted laws and regulations, the nature and extent of contamination, the method of cleanup, and the availability of cost recovery from customers. As of the date of these financial statements, these expenditures are not estimable at some sites. CPG periodically adjusts its accrual as information is collected and estimates become more refined.
Air
The CAA and comparable state laws regulate emissions of air pollutants from various industrial sources, including compressor stations, and also impose various monitoring and reporting requirements. Such laws and regulations may require pre-approval for the construction or modification of certain projects or facilities expected to produce air emissions or result in an increase of existing air emissions; application for, and strict compliance with, air permits containing various emissions and operational limitations; or the utilization of specific emission control technologies to limit emissions. The actions listed below could require further reductions in emissions from various emission sources. CPG will continue to closely monitor developments in these matters.
National Ambient Air Quality Standards. The federal CAA requires the EPA to set NAAQS for particulate matter and five other pollutants considered harmful to public health and the environment. Periodically, the EPA imposes new or modifies existing NAAQS. States that contain areas that do not meet the new or revised standards must take steps to maintain or achieve compliance with the standards. These steps could include additional pollution controls on boilers, engines, turbines, and other facilities owned by gas transmission operations.
The following NAAQS were recently added or modified:
Ozone: On October 1, 2015, the EPA issued a final rule lowering the NAAQS for ground-level ozone to 70 ppb under both the primary and secondary standards to provide requisite protection of public health and welfare, respectively. The EPA is required to include an adequate margin of safety in establishing the primary ozone standard for protection of public health, whereas the secondary ozone standard is intended to improve protection for trees, plants and ecosystems. The final rule becomes effective sixty days after the rule is published in the Federal Register. The EPA is required to make attainment and non-attainment designations for specific geographic locations under the revised standards by October 1, 2017 and, depending on the severity of the ozone present, non-attainment areas will have until between 2020 and 2037 to meet the health standard. With the EPA lowering the ground-level ozone standard, states may be required to implement more stringent regulations. Based on the current version of the rule, CPG does not expect a material impact on its operations.
Nitrogen Dioxide (NO2): The EPA revised the NO2 NAAQS by adding a one-hour standard while retaining the annual standard. The new standard could impact some CPG combustion sources. The EPA designated all areas of the country as unclassifiable/attainment in January 2012. After the establishment of a new monitoring network and possible modeling implementation, areas will potentially be re-designated sometime in 2016. States with areas that do not meet the standard will be required to develop rules to bring areas into compliance within five years of designation. Additionally, under certain permitting circumstances, emissions from some existing CPG combustion sources may need to be assessed and mitigated. CPG will continue to monitor this matter and cannot estimate the impact of these rules at this time.
Climate Change. The EPA has already promulgated regulations requiring the monitoring and reporting of GHG emissions from, among other sources, certain onshore natural gas transmission and storage facilities, including gathering and boosting facilities, completions and workovers of oil wells with hydraulic fracturing, and blowdowns of natural gas transmission pipelines between compressor stations, in the U.S. on an annual basis. Future legislative and regulatory programs could significantly restrict emissions of greenhouse gases including methane.
New Source Performance Standards: On August 18, 2015, the EPA proposed to regulate fugitive methane emissions for compressor stations in the natural gas transmission and storage sector. The proposed rule was subsequently published in the Federal Register on September 18, 2015. Semiannual leak detection and repair requirements using optical gas imaging are proposed for all
Columbia Pipeline Group, Inc.
Notes to Consolidated and Combined Financial Statements
ITEM 8. FINANCIAL STATEMENTS AND SUPPLEMENTARY DATA (continued)
components at new or existing compressor stations. Existing compressor stations trigger leak detection and repair requirements if any unit at the facility is modified. The EPA proposed additional requirements for any new or modified centrifugal or reciprocating compressors. Replacement of wet seals with dry seals or demonstrating a 95% reduction of methane emissions from wet seals is proposed for centrifugal compressors and rod packing replacement for reciprocating compressors is proposed every 26,000 hours of operation or every three years. CPG will continue to monitor this matter and cannot estimate the impact of these rules at this time.
Waste
CPG has liabilities associated with the cleanup of some of its former operations. Four sites are associated with its former propane operations and ten sites associated with former petroleum operations. The total liability related to these sites was $6.5 million and $12.5 million at December 31, 2015 and 2014, respectively. The liability represents CPG’s best estimate of the cost to remediate the facilities.
CPG has liabilities associated with the PCB remediation of its existing facilities. The total liability related to these sites was $1.8 million at December 31, 2015 and 2014. The liability represents CPG's best estimate of the cost to remediate the facilities.
D.Operating Lease Commitments. CPG leases assets in several areas of its operations. Payments made in connection with operating leases were $21.2 million in 2015, $14.9 million in 2014 and $13.3 million in 2013, and are primarily charged to operation and maintenance expense as incurred.
Future minimum rental payments required under operating and capital leases that have initial or remaining non-cancelable lease terms in excess of one year are:
|
| | | |
(in millions) | Operating Leases (1) |
2016 | $ | 5.4 |
|
2017 | 6.7 |
|
2018 | 6.2 |
|
2019 | 5.5 |
|
2020 | 5.4 |
|
After | 24.7 |
|
Total future minimum payments | $ | 53.9 |
|
(1) Operating lease expense includes amounts for fleet leases and storage well leases that can be renewed beyond the initial lease term, but the anticipated payments associated with the renewals do not meet the definition of expected minimum lease payments and, therefore, are not included above.
E.Service Obligations. CPG has entered into various service agreements whereby CPG is contractually obligated to make certain minimum payments in future periods. CPG has pipeline service agreements that provide for pipeline capacity, transportation and storage services. These agreements, which have expiration dates ranging from 2016 to 2025, require CPG to pay fixed monthly charges.
On June 15, 2015, CPG entered into a five-year IT services agreement including cloud, mobile, analytics and security technologies with IBM. The agreement became effective with the closing of the Separation on July 1, 2015, with tiered commencement dates by service line. Under the agreement, at December 31, 2015, CPG expects to pay approximately $165.3 million to IBM in service fees as shown in the table below. Upon any termination of the agreement by CPG for any reason (other than material breach by IBM), CPG may be required to pay IBM a termination charge that could include a breakage fee, repayment of IBM's capital investments not yet recovered and IBM's wind-down expense. This termination fee could be material depending on the events giving rise to the termination and the timing of the termination.
Columbia Pipeline Group, Inc.
Notes to Consolidated and Combined Financial Statements
ITEM 8. FINANCIAL STATEMENTS AND SUPPLEMENTARY DATA (continued)
The estimated aggregate amounts of minimum fixed payments at December 31, 2015, were:
|
| | | | | | | |
(in millions) | Pipeline Service Agreements | | IBM Service Agreement |
2016 | $ | 51.5 |
| | $ | 38.6 |
|
2017 | 49.5 |
| | 33.0 |
|
2018 | 42.0 |
| | 31.7 |
|
2019 | 25.4 |
| | 31.0 |
|
2020 | 24.2 |
| | 31.0 |
|
After | 66.8 |
| | — |
|
Total future minimum payments | $ | 259.4 |
| | $ | 165.3 |
|
20.Accumulated Other Comprehensive Loss
The following table displays the activity of Accumulated Other Comprehensive Loss, net of tax:
|
| | | | | | | | | | | |
(in millions) | Gains and Losses on Cash Flow Hedges(1) | | Pension and OPEB Items(1) | | Accumulated Other Comprehensive Loss(1) |
Balance as of January 1, 2013 - Predecessor | $ | (18.7 | ) | | $ | (16.4 | ) | | $ | (35.1 | ) |
Other comprehensive income before reclassifications | — |
| | 6.5 |
| | 6.5 |
|
Amounts reclassified from accumulated other comprehensive income | 1.1 |
| | 1.7 |
| | 2.8 |
|
Net current-period other comprehensive income | 1.1 |
| | 8.2 |
| | 9.3 |
|
Balance as of December 31, 2013 - Predecessor | $ | (17.6 | ) | | $ | (8.2 | ) | | $ | (25.8 | ) |
Other comprehensive income before reclassifications | — |
| | (9.3 | ) | | (9.3 | ) |
Amounts reclassified from accumulated other comprehensive income | 1.0 |
| | (0.4 | ) | | 0.6 |
|
Net current-period other comprehensive income | 1.0 |
| | (9.7 | ) | | (8.7 | ) |
Balance as of December 31, 2014 | $ | (16.6 | ) | | $ | (17.9 | ) | | $ | (34.5 | ) |
Other comprehensive income before reclassifications | (0.9 | ) | | 5.0 |
| | 4.1 |
|
Amounts reclassified from accumulated other comprehensive income | 1.1 |
| | 0.2 |
| | 1.3 |
|
Net current-period other comprehensive income | 0.2 |
| | 5.2 |
| | 5.4 |
|
Allocation of accumulated other comprehensive loss to noncontrolling interest | 2.1 |
| | — |
| | 2.1 |
|
Balance as of December 31, 2015 | $ | (14.3 | ) | | $ | (12.7 | ) | | $ | (27.0 | ) |
(1)All amounts are net of tax. Amounts in parentheses indicate debits.
Equity Method Investment
During 2008, Millennium Pipeline, in which CPG has an equity investment, entered into three interest rate swap agreements with a notional amount totaling $420.0 million with seven counterparties. During August 2010, Millennium Pipeline completed the refinancing of its long-term debt, securing permanent fixed-rate financing through the private placement issuance of two tranches of notes totaling $725.0 million, $375.0 million at 5.33% due June 30, 2027 and $350.0 million at 6.00% due June 30, 2032. Upon the issuance of these notes, Millennium Pipeline repaid all outstanding borrowings under its credit agreement, terminated the sponsor guarantee, and cash settled the interest rate hedges. These interest rate swap derivatives were primarily accounted for as cash flow hedges by Millennium Pipeline. As an equity method investment, CPG is required to recognize a proportional share of Millennium Pipeline’s OCI. The remaining unrecognized loss of $14.3 million, net of tax, related to these terminated interest rate swaps is being amortized over a 15 year period ending June 2025 into earnings using the effective interest method through interest expense as interest payments are made by Millennium Pipeline. The unrecognized loss of $14.3 million and $16.6 million at December 31, 2015 and December 31, 2014, respectively, is included in unrealized losses on cash flow hedges above.
Columbia Pipeline Group, Inc.
Notes to Consolidated and Combined Financial Statements
ITEM 8. FINANCIAL STATEMENTS AND SUPPLEMENTARY DATA (continued)
|
| | | | | | | | | | | |
Year Ended December 31, (in millions) | 2015 | | 2014 | | 2013 |
| | | | | Predecessor |
AFUDC Equity | $ | 28.3 |
| | $ | 11.0 |
| | $ | 6.8 |
|
Miscellaneous(1) | 1.0 |
| | (2.2 | ) | | 11.1 |
|
Total Other, net | $ | 29.3 |
| | $ | 8.8 |
| | $ | 17.9 |
|
(1) Miscellaneous primarily consists of a gain from insurance proceeds in 2013.
|
| | | | | | | | | | | |
Year Ended December 31, (in millions) | 2015 | | 2014 | | 2013 |
| | | | | Predecessor |
Interest on long-term debt | $ | 67.5 |
| | $ | — |
| | $ | — |
|
Interest on short-term borrowings(1) | 1.4 |
| | — |
| | — |
|
Debt discount/cost amortization | 3.1 |
| | — |
| | — |
|
Allowance for funds used during construction | (6.8 | ) | | — |
| | — |
|
Other | 2.4 |
| | — |
| | — |
|
Total Interest Expense(2) | $ | 67.6 |
| | $ | — |
| | $ | — |
|
(1) Refer to Note 5, "Short-Term Borrowings" for additional information.
(2) Refer to Note 4, "Transactions with Affiliates" for a discussion of interest expense-affiliated for the year ended December 31, 2014 and 2013.
Operating segments are components of an enterprise for which separate financial information is available and evaluated regularly by the chief operating decision maker in deciding how to allocate resources and assess performance. The CPG Chief Executive Officer is the chief operating decision maker for the periods presented.
At December 31, 2015, CPG's operations comprise one operating segment. CPG's segment offers gas transportation and storage services for LDCs, marketers and industrial and commercial customers located in northeastern, mid-Atlantic, Midwestern and southern states and the District of Columbia along with unregulated businesses that include midstream services and development of mineral rights positions. The chief operating decision maker evaluates the performance of CPG operations and determines how to allocate resources on a consolidated basis.
24.Supplemental Cash Flow Information
The following tables provide additional information regarding the CPG’s Statements of Consolidated and Combined Cash Flows for the years ended December 31, 2015, 2014 and 2013:
|
| | | | | | | | | | | |
Year Ended December 31, (in millions) | 2015 | | 2014 | | 2013 |
| | | | | Predecessor |
Supplemental Disclosures of Cash Flow Information | | | | | |
Non-cash transactions: | | | | | |
Capital expenditures included in current liabilities(1) | $ | 128.4 |
| | $ | 78.5 |
| | $ | 53.1 |
|
Schedule of interest and income taxes paid: | | | | | |
Cash paid for interest, net of interest capitalized amounts | $ | 96.9 |
| | $ | 53.6 |
| | $ | 38.4 |
|
Cash paid for income taxes(2) | 32.3 |
| | 21.2 |
| | 15.3 |
|
(1)Capital expenditures included in current liabilities is comprised of "Accrued capital expenditures" and certain other amounts included within "Accounts payable" on the Consolidated Balance Sheets.
(2)Cash paid for income taxes for the year ended December 31, 2015 includes $20.9 million paid to NiSource under the Tax Allocation Agreement.
Columbia Pipeline Group, Inc.
Notes to Consolidated and Combined Financial Statements
ITEM 8. FINANCIAL STATEMENTS AND SUPPLEMENTARY DATA (continued)
25. Concentration of Credit Risk
Columbia Gas of Ohio, an affiliated party prior to the Separation, accounted for greater than 10% of total operating revenues in the years ended December 31, 2015, 2014 and 2013. The following table provides this customer's operating revenues and percentage of total operating revenues for the years ended December 31, 2015, 2014 and 2013:
|
| | | | | | | | | | | | | | | | | | | | |
Year Ended December 31, | 2015 | | 2014 | | 2013 |
(in millions) | Total Operating Revenues | | Percentage of Total Operating Revenues | | Total Operating Revenues | | Percentage of Total Operating Revenues | | Total Operating Revenues | | Percentage of Total Operating Revenues |
| | | | | | | | | Predecessor |
Columbia Gas of Ohio(1) | $ | 167.3 |
| | 12.5 | % | | $ | 168.5 |
| | 12.5 | % | | $ | 167.5 |
| | 14.2 | % |
(1)Represents the gross amount of revenue contracted for with Columbia Gas of Ohio and, therefore, subject to risk at the loss of this customer. Columbia Gas of Ohio has entered into certain capacity release agreements with third parties which ultimately can decrease the net revenue amount CPG receives from Columbia Gas of Ohio in any given period.
The loss of a significant portion of operating revenues from this customer would have a material adverse effect on the business of CPG.
Columbia Pipeline Group, Inc.
Notes to Consolidated and Combined Financial Statements
ITEM 8. FINANCIAL STATEMENTS AND SUPPLEMENTARY DATA (continued)
| |
26. | Quarterly Financial Data (Unaudited) |
|
| | | | | | | | | | | | | | | |
(in millions, except per unit data) | First Quarter | | Second Quarter | | Third Quarter | | Fourth Quarter |
2015 | | | | | | | |
Total Operating Revenues | $ | 340.0 |
| | $ | 316.1 |
| | $ | 320.9 |
| | $ | 357.9 |
|
Operating Income | 162.7 |
| | 107.3 |
| | 135.9 |
| | 122.2 |
|
Income from Continuing Operations | 97.1 |
| | 60.1 |
| | 74.9 |
| | 75.4 |
|
Results from Discontinued Operations - net of taxes | — |
| | (0.3 | ) | | (0.1 | ) | | — |
|
Net Income attributable to CPG | 90.0 |
| | 50.8 |
| | 63.0 |
| | 63.4 |
|
Basic Earnings Per Share | | | | | | | |
Continuing Operations | 0.28 |
| | 0.16 |
| | 0.20 |
| | 0.19 |
|
Discontinued Operations | — |
| | — |
| | — |
| | — |
|
Basic Earnings Per Share | $ | 0.28 |
| | $ | 0.16 |
| | $ | 0.20 |
| | $ | 0.19 |
|
Diluted Earnings Per Share | | | | | | | |
Continuing Operations | 0.28 |
| | 0.16 |
| | 0.20 |
| | 0.19 |
|
Discontinued Operations | — |
| | — |
| | — |
| | — |
|
Diluted Earnings Per Share | $ | 0.28 |
| | $ | 0.16 |
| | $ | 0.20 |
| | $ | 0.19 |
|
2014 | | | | | | | |
Total Operating Revenues | $ | 345.8 |
| | $ | 343.5 |
| | $ | 318.0 |
| | $ | 340.7 |
|
Operating Income | 159.1 |
| | 103.9 |
| | 94.5 |
| | 134.1 |
|
Income from Continuing Operations | 93.0 |
| | 59.4 |
| | 53.7 |
| | 62.6 |
|
Results from Discontinued Operations - net of taxes | (0.2 | ) | | (0.3 | ) | | (0.1 | ) | | — |
|
Net Income attributable to CPG | 92.8 |
| | 59.1 |
| | 53.6 |
| | 62.6 |
|
Basic Earnings Per Share | | | | | | | |
Continuing Operations | 0.29 |
| | 0.19 |
| | 0.17 |
| | 0.20 |
|
Discontinued Operations | — |
| | — |
| | — |
| | — |
|
Basic Earnings Per Share | $ | 0.29 |
| | $ | 0.19 |
| | $ | 0.17 |
| | $ | 0.20 |
|
Diluted Earnings Per Share | | | | | | | |
Continuing Operations | 0.29 |
| | 0.19 |
| | 0.17 |
| | 0.20 |
|
Discontinued Operations | — |
| | — |
| | — |
| | — |
|
Diluted Earnings Per Share | $ | 0.29 |
| | $ | 0.19 |
| | $ | 0.17 |
| | $ | 0.20 |
|
Columbia Pipeline Group, Inc.
ITEM 9. CHANGES IN AND DISAGREEMENTS WITH ACCOUNTANTS ON ACCOUNTING AND FINANCIAL DISCLOSURE
None.
ITEM 9A. CONTROLS AND PROCEDURES
Evaluation of Disclosure Controls and Procedures
CPG's chief executive officer and its principal financial officer, are responsible for evaluating the effectiveness of our disclosure controls and procedures (as defined in Exchange Act Rules 13a-15(e) and 15d-15(e)). CPG's disclosure controls and procedures are designed to provide reasonable assurance that the information required to be disclosed by us in reports that we file or submit under the Exchange Act is accumulated and communicated to our management, including CPG's chief executive officer and principal financial officer, as appropriate, to allow timely decisions regarding required disclosure and is recorded, processed, summarized and reported within the time periods specified in the rules and forms of the SEC. Based upon that evaluation, CPG's chief executive officer and principal financial officer concluded that, as of the end of the period covered by this report, our disclosure controls and procedures were effective at the reasonable assurance level.
Management’s Report on Internal Control over Financial Reporting
CPG management, including CPG’s principal executive officer and principal financial officer, are responsible for establishing and maintaining CPG’s internal control over financial reporting, as such term is defined under Rule 13a-15(f) promulgated under the Securities Exchange Act of 1934, as amended. However, management would note that a control system can provide only reasonable, not absolute, assurance that the objectives of the control system are met. CPG’s management has adopted the 2013 framework set forth in the Committee of Sponsoring Organizations of the Treadway Commission report, Internal Control - Integrated Framework, the most commonly used and understood framework for evaluating internal control over financial reporting, as its framework for evaluating the reliability and effectiveness of internal control over financial reporting. During 2015, CPG conducted an evaluation of its internal control over financial reporting. Based on this evaluation, CPG management concluded that CPG’s internal control over financial reporting was effective as of the end of the period covered by this annual report.
Disclosure controls and procedures include, without limitation, controls and procedures designed to provide reasonable assurance that information required to be disclosed by CPG in the reports that it files or submits under the Exchange Act is accumulated and communicated to CPG’s management, including its Chief Executive Officer and Chief Financial Officer, as appropriate to allow timely decisions regarding required disclosure.
Deloitte & Touche LLP, CPG’s independent registered public accounting firm, issued an attestation report on CPG’s internal controls over financial reporting which is contained in Item 8, “Financial Statements and Supplementary Data.”
Changes in Internal Controls
There have been no changes in CPG’s internal control over financial reporting during the most recently completed quarter covered by this report that has materially affected, or is reasonably likely to affect, CPG’s internal control over financial reporting.
ITEM 9B. OTHER INFORMATION
Annual Stockholders’ Meeting
Our 2016 Annual Meeting of stockholders (the “2016 Annual Meeting”) will be held on May 10, 2016. The official notice for the 2016 Annual Meeting and proxy materials are expected to be mailed and/or available to stockholders on or about April 5, 2016. At the meeting, the Company will elect two directors, ratify the appointment of the Company’s independent registered public accounting firm and conduct such other business as may properly come before the Annual Meeting.
Columbia Pipeline Group, Inc.
PART III
ITEM 10. DIRECTORS, EXECUTIVE OFFICERS AND CORPORATE GOVERNANCE
Information regarding executive officers is included as a supplemental item at the end of Item 4 of Part I of the Form 10-K.
Information regarding directors will be included in the Notice of Annual Meeting and Proxy Statement for the Annual Meeting of Stockholders to be held on May 10, 2016, which information is incorporated by reference.
Information regarding CPG’s code of ethics, the audit committee and the audit committee financial expert and procedures for stockholder recommendations for director nominations will be included in the Notice of Annual Meeting and Proxy Statement for the Annual Meeting of Stockholders to be held on May 10, 2016, which information is incorporated by reference.
ITEM 11. EXECUTIVE COMPENSATION
Information regarding executive compensation will be included in the Notice of Annual Meeting and Proxy Statement for the Annual Meeting of Stockholders to be held on May 10, 2016, which information is incorporated by reference.
ITEM 12. SECURITY OWNERSHIP OF CERTAIN BENEFICIAL OWNERS AND MANAGEMENT AND RELATED STOCKHOLDER MATTERS
Information regarding security ownership of certain beneficial owners and management and the Equity Compensation Plan Information will be included in the Notice of Annual Meeting and Proxy Statement for the Annual Meeting of Stockholders to be held on May 10, 2016, which information is incorporated by reference.
ITEM 13. CERTAIN RELATIONSHIPS AND RELATED TRANSACTIONS, AND DIRECTOR INDEPENDENCE
Information required under this Item with respect to certain relationships and related transactions and director independence will be included in the Notice of Annual Meeting and Proxy Statement for the Annual Meeting of Stockholders to be held on May 10, 2016, which information is incorporated by reference.
ITEM 14. PRINCIPAL ACCOUNTING FEES AND SERVICES
Information regarding principal accounting fees and services will be included in the Notice of Annual Meeting and Proxy Statement for the Annual Meeting of Stockholders to be held on May 10, 2016, which information is incorporated by reference.
Columbia Pipeline Group, Inc.
PART IV
ITEM 15. EXHIBITS, FINANCIAL STATEMENT SCHEDULES
Financial Statements and Financial Statement Schedules
The following financial statements and financial statement schedules filed as a part of the Annual Report on Form 10-K are included in Item 8, "Financial Statements and Supplementary Data."
Exhibits
The exhibits filed herewith as a part of this report on Form 10-K are listed on the Exhibit Index immediately following the signature page. Each management contract or compensatory plan or arrangement of CPG, listed on the Exhibit Index, is separately identified by a (†).
Pursuant to Item 601(b), paragraph (4)(iii)(A) of Regulation S-K, certain instruments representing long-term debt of CPG’s subsidiaries have not been included as Exhibits because such debt does not exceed 10% of the total assets of CPG and its subsidiaries on a consolidated basis. CPG agrees to furnish a copy of any such instrument to the SEC upon request.
Columbia Pipeline Group, Inc.
SIGNATURES
Pursuant to the requirements of Section 13 or 15(d) of the Securities Exchange Act of 1934, the registrant has duly caused this report to be signed on its behalf by the undersigned, hereunto duly authorized.
|
| | |
| | Columbia Pipeline Group, Inc. |
| | (Registrant) |
| | |
Date: February 18, 2016 | By: | /s/ ROBERT C. SKAGGS, JR. |
| | Robert C. Skaggs, Jr. |
| | Chief Executive Officer |
Pursuant to the requirements of the Securities Exchange Act of 1934, this report has been signed below by the following persons on behalf of the registrant and in the capacities and on the dates indicated.
|
| | | | | | |
| | /s/ | ROBERT C. SKAGGS, JR. | | President, Chief Executive Officer, | Date: February 18, 2016 |
| | | Robert C. Skaggs, Jr. | | Chairman and Director (Principal Executive Officer) | |
| | | | | | |
| | /s/ | STEPHEN P. SMITH | | Executive Vice President and | Date: February 18, 2016 |
| | | Stephen P. Smith | | Chief Financial Officer (Principal Financial Officer) | |
| | | | | | |
| | /s/ | JON D. VEURINK | | Senior Vice President and | Date: February 18, 2016 |
| | | Jon D. Veurink | | Chief Accounting Officer (Principal Accounting Officer) | |
| | | | | | |
| | /s/ | SIGMUND L. CORNELIUS | | Director | Date: February 18, 2016 |
| | | Sigmund L. Cornelius | | | |
| | | | | | |
| | /s/ | MARTY R. KITTRELL | | Director | Date: February 18, 2016 |
| | | Marty R. Kittrell | | | |
| | | | | | |
| | /s/ | W. LEE NUTTER | | Director | Date: February 18, 2016 |
| | | W. Lee Nutter | | | |
| | | | | | |
| | /s/ | DEBORAH S. PARKER | | Director | Date: February 18, 2016 |
| | | Deborah S. Parker | | | |
| | | | | | |
| | /s/ | LESTER P. SILVERMAN | | Director | Date: February 18, 2016 |
| | | Lester P. Silverman | | | |
| | | | | | |
| | /s/ | TERESA A. TAYLOR | | Director | Date: February 18, 2016 |
| | | Teresa A. Taylor | | | |
| | | | | | |
Columbia Pipeline Group, Inc.
EXHIBIT INDEX
Exhibits designated by an asterisk (*) are filed herewith and those designated with asterisks (**) are furnished herewith; all exhibits not so designated are incorporated herein by reference to a prior filing as indicated. Exhibits designated with (†) are management contracts or compensatory plan or agreement of Columbia Pipeline Group, Inc.
|
| |
(2.1) | Separation and Distribution Agreement, dated as of June 30, 2015, between NiSource Inc. and Columbia Pipeline Group, Inc. (Incorporated by reference to Exhibit 2.1 to the Columbia Pipeline Group, Inc. Current Report on Form 8-K (File No. 001-36838) filed on July 2, 2015). |
| |
(3.1) | Restated Certificate of Incorporation of Columbia Pipeline Group, Inc. (Incorporated by reference to Exhibit 3.1 to Amendment No. 4 to the Columbia Pipeline Group, Inc. Registration Statement on Form 10 (File No. 001-36838) filed on May 22, 2015). |
| |
(3.2) | Amended and Restated Bylaws of Columbia Pipeline Group, Inc. (Incorporated by reference to Exhibit 3.2 to Amendment No. 1 to the Columbia Pipeline Group, Inc. Registration Statement on Form 10 (File No. 001-36838) filed on March 13, 2015). |
| |
(4.1) | Indenture, dated as of May 22, 2015, by and among Columbia Pipeline Group, Inc., the Guarantors named therein and U.S. Bank National Association, as Trustee (Incorporated by reference to Exhibit 4.1 to Amendment No. 4 to the Columbia Pipeline Group, Inc. Registration Statement on Form 10 (File No. 001-36838) filed on May 22, 2015). |
| |
(4.2) | Registration Rights Agreement, dated as of May 22, 2015, by and among Columbia Pipeline Group, Inc., the Guarantors named therein and the Initial Purchasers (Incorporated by reference to Exhibit 4.2 to Amendment No. 4 to the Columbia Pipeline Group, Inc. Registration Statement on Form 10 (File No. 001-36838) filed on May 22, 2015). |
| |
(4.3) | Form of 2.45% Senior Note due 2018 (Incorporated by reference to Exhibit 4.1 to Amendment No. 4 to the Columbia Pipeline Group, Inc. Registration Statement on Form 10 (File No. 001-36838) filed on May 22, 2015). |
| |
(4.4) | Form of 3.30% Senior Note due 2018 (Incorporated by reference to Exhibit 4.1 to Amendment No. 4 to the Columbia Pipeline Group, Inc. Registration Statement on Form 10 (File No. 001-36838) filed on May 22, 2015). |
| |
(4.5) | Form of 4.50% Senior Note due 2018 (Incorporated by reference to Exhibit 4.1 to Amendment No. 4 to the Columbia Pipeline Group, Inc. Registration Statement on Form 10 (File No. 001-36838) filed on May 22, 2015). |
| |
(4.6) | Form of 5.80% Senior Note due 2018 (Incorporated by reference to Exhibit 4.1 to Amendment No. 4 to the Columbia Pipeline Group, Inc. Registration Statement on Form 10 (File No. 001-36838) filed on May 22, 2015). |
| |
(10.1) | Revolving Credit Agreement, dated as of December 5, 2014, by and among Columbia Pipeline Group, Inc., as Borrower, the Lenders party thereto, JPMorgan Chase Bank, N.A., as Administrative Agent, Citibank, N.A., as Syndication Agent, Barclays Bank PLC, The Bank of Nova Scotia and BNP Paribas, as Co-Documentation Agents and Barclays Bank PLC, Citigroup Global Markets, Inc., The Bank of Nova Scotia, BNP Paribas and J.P. Morgan Securities LLC, as Joint Lead Arrangers and Joint Bookrunners (Incorporated by reference to Exhibit 10.6 to the Columbia Pipeline Group, Inc. Form 10 (File No. 001-36838) filed on February 6, 2015). |
| |
(10.2) | Revolving Credit Agreement, dated as of December 5, 2014, by and among Columbia Pipeline Partners LP, as Borrower, NiSource Inc., Columbia Pipeline Group, Inc., Columbia Energy Group, CPG OpCo LP, CPG OpCo GP LLC, as Guarantors, the Lenders party thereto, Wells Fargo Bank, National Association, as Administrative Agent and The Bank of Tokyo-Mitsubishi UFJ, LTD, as Syndication Agent (Incorporated by reference to Exhibit 10.7 to the Columbia Pipeline Group, Inc. Form 10 (File No. 001-36838) filed on February 6, 2015). |
| |
(10.3) | Trademark License Agreement, dated as of February 11, 2015, between NiSource Corporate Services Company and Columbia Pipeline Group Services Company filed April 17, 2015. (Incorporated by reference to Exhibit 10.3 to the Columbia Pipeline Group, Inc. Amendment No. 2 Form 10 (File No. 001-36838) filed on April 17, 2015). |
| |
(10.4)† | Employment Offer Letter Agreement, dated May 14, 2008, between NiSource Inc. and Stephen P. Smith, assumed by Columbia Pipeline Group, Inc. (Incorporated by reference to Exhibit 10.21 to the Columbia Pipeline Group, Inc. Amendment No. 4 to the Form 10 (File No. 001-36838) filed on May 22, 2015). |
| |
(10.5)† | Retention Bonus Letter Agreement, dated March 11, 2014, between NiSource Inc. and Shawn Patterson, assumed by Columbia Pipeline Group, Inc. (Incorporated by reference to Exhibit 10.22 to the Columbia Pipeline Group, Inc. Form 10 Amendment No. 4 to the Form 10 (File No. 001-36838) filed on May 22, 2015). |
| |
(10.6)† | Retention Bonus Letter Agreement, dated September 2, 2014, between NiSource Inc. and Stanley Chapman, assumed by Columbia Pipeline Group, Inc. (Incorporated by reference to Exhibit 10.23 to the Columbia Pipeline Group, Inc. Amendment No. 4 to the Form 10 (File No. 001-36838) filed on May 22, 2015). |
| |
Columbia Pipeline Group, Inc.
|
| |
(10.7) | Tax Allocation Agreement, dated June 30, 2015, between NiSource Inc. and Columbia Pipeline Group, Inc. (Incorporated by reference to Exhibit 10.1 to the Columbia Pipeline Group, Inc. Current Report on Form 8-K (File No. 001-36838) filed on July 2, 2015). |
| |
(10.8) | Employee Matters Agreement, dated June 30, 2015, between NiSource Inc. and Columbia Pipeline Group, Inc., (Incorporated by reference to Exhibit 10.2 to the Columbia Pipeline Group, Inc. Current Report on Form 8-K (File No. 001-36838) filed on July 2, 2015). |
| |
(10.9) | Form of Transition Services Agreement (NiSource to CPG) between NiSource Corporate Services Company and Columbia Pipeline Group Services Company (Incorporated by reference to Exhibit 10.4 to Amendment No. 4 to the Columbia Pipeline Group, Inc. Registration Statement on Form 10 (File No. 001-36838) filed on May 22, 2015). |
| |
(10.10) | Form of Transition Services Agreement (CPG to NiSource) between NiSource Corporate Services Company and Columbia Pipeline Group Services Company (Incorporated by reference to Exhibit 10.5 to Amendment No. 4 to the Columbia Pipeline Group, Inc. Registration Statement on Form 10 (File No. 001-36838) filed on May 22, 2015). |
| |
(10.11)† | Form of Columbia Pipeline Group, Inc. 2015 Omnibus Plan (Incorporated by reference to Exhibit 10.8 to Amendment No. 4 to the Columbia Pipeline Group, Inc. Registration Statement on Form 10 (File No. 001-36838) filed on May 22, 2015). |
| |
(10.12)† | Form of Restricted Stock Unit Award Agreement (Incorporated by reference to Exhibit 10.9 to Amendment No. 4 to the Columbia Pipeline Group, Inc. Registration Statement on Form 10 (File No. 001-36838) filed on May 22, 2015). |
| |
(10.13)† | Form of Performance Share Award Agreement (Incorporated by reference to Exhibit 10.10 to Amendment No. 4 to the Columbia Pipeline Group, Inc. Registration Statement on Form 10 (File No. 001-36838) filed on May 22, 2015). |
| |
(10.14)† | Form of Restricted Stock Unit Award Agreement with Nonemployee Directors (Incorporated by reference to Exhibit 10.11 to Amendment No. 4 to the Columbia Pipeline Group, Inc. Registration Statement on Form 10 (File No. 001-36838) filed on May 22, 2015). |
| |
(10.15)† | Form of Restricted Stock Unit Award Agreement with Nonemployee Directors of Columbia Pipeline Group, Inc. Relating to Vested by Unpaid NiSource Restricted Stock Units (Incorporated by reference to Exhibit 10.12 to Amendment No. 4 to the Columbia Pipeline Group, Inc. Registration Statement on Form 10 (File No. 001-36838) filed on May 22, 2015). |
| |
(10.16)† | Form of Director Restricted Stock Unit Award Agreement Relating to Unvested NiSource Restricted Stock Units (Incorporated by reference to Exhibit 10.13 to Amendment No. 4 to the Columbia Pipeline Group, Inc. Registration Statement on Form 10 (File No. 001-36838) filed on May 22, 2015). |
| |
(10.17)† | Form of Columbia Pipeline Group, Inc. Phantom Stock Unit Agreement (Incorporated by reference to Exhibit 10.14 to Amendment No. 4 to the Columbia Pipeline Group, Inc. Registration Statement on Form 10 (File No. 001-36838) filed on May 22, 2015). |
| |
(10.18)† | Form of Change in Control and Termination Agreement with Robert Skaggs (Incorporated in reference to Exhibit 10.15 to Amendment No. 4 to the Columbia Pipeline Group, Inc. Registration Statement on Form 10 (File No. 001-36838) filed on May 22, 2015). |
| |
(10.19)† | Form of Change in Control and Termination Agreement with Other Named Executive Officers (Incorporated in reference to Exhibit 10.16 to Amendment No. 4 to the Columbia Pipeline Group, Inc. Registration Statement on Form 10 (File No. 001-36838) filed on May 22, 2015). |
| |
(10.20)† | Form of Columbia Pipeline Group, Inc. Executive Severance Policy (Incorporated by reference to Exhibit 10.17 to Amendment No. 4 to the Columbia Pipeline Group, Inc. Registration Statement on Form 10 (File No. 001-36838) filed on May 22, 2015). |
| |
(10.21)† | Form of Columbia Pipeline Group Executive Deferred Compensation Plan (Incorporated by reference to Exhibit 10.18 to Amendment No. 4 to the Columbia Pipeline Group, Inc. Registration Statement on Form 10 (File No. 001-36838) filed on May 22, 2015). |
| |
(10.22)† | Form of Columbia Pipeline Group Savings Restoration Plan (Incorporated by reference to Exhibit 10.19 to Amendment No. 4 to the Columbia Pipeline Group, Inc. Registration Statement on Form 10 (File No. 001-36838) filed on May 22, 2015). |
| |
Columbia Pipeline Group, Inc.
|
| |
(10.23)† | Form of Columbia Pipeline Group Pension Restoration Plan (Incorporated by reference to Exhibit 10.20 to Amendment No. 4 to the Columbia Pipeline Group, Inc. Registration Statement on Form 10 (File No. 001-36838) filed on May 22, 2015). |
| |
(10.24) | Form of Commercial Paper Dealer Agreement (Incorporated by reference to Exhibit 10.1 to the Columbia Pipeline Group, Inc. Current Report on Form 8-K (File No. 001-36838) filed on October 6, 2015) |
| |
(10.25) | Amended and Restated System Money Pool Agreement, dated as of July 1, 2015, by and among Columbia Pipeline Group, Inc., Columbia Pipeline Group Services Company, as administrative agent, and the direct and indirect subsidiaries of Columbia Pipeline Group, Inc. (Incorporated by reference to Exhibit 10.2 to the Columbia Pipeline Group, Inc. Quarterly Report on Form 10-Q (File No. 001-36838) filed on November 3, 2015). |
| |
(12.1)* | Ratio of Earnings to Fixed Charges |
| |
(21.1)* | List of Subsidiaries of Columbia Pipeline Group, Inc. |
| |
(23.1)* | Consent of Deloitte & Touche LLP |
| |
(31.1)* | Certification of Chief Executive Officer, pursuant to Rule 13a-14(a)/15d-14(a), as adopted pursuant to Section 302 of the Sarbanes-Oxley Act of 2002. |
| |
(31.2)* | Certification of Chief Financial Officer, pursuant to Rule 13a-14(a)/15d-14(a), as adopted pursuant to Section 302 of the Sarbanes-Oxley Act of 2002. |
| |
(32.1)** | Certification of Chief Executive Officer, pursuant to 18. U.S.C. Section 1350, as adopted pursuant to Section 906 of the Sarbanes-Oxley Act of 2002. |
| |
(32.2)** | Certification of Chief Financial Officer, pursuant to 18. U.S.C. Section 1350, as adopted pursuant to Section 906 of the Sarbanes-Oxley Act of 2002. |
| |
(101.INS)* | XBRL Instance Document |
| |
(101.SCH)* | XBRL Schema Document |
| |
(101.CAL)* | XBRL Calculation Linkbase Document |
| |
(101.LAB)* | XBRL Labels Linkbase Document |
| |
(101.PRE)* | XBRL Presentation Linkbase Document |
| |
(101.DEF)* | XBRL Definition Linkbase Document |