Use these links to rapidly review the document
TABLE OF CONTENTS
INDEX TO FINANCIAL STATEMENTS
TABLE OF CONTENTS
Filed Pursuant to Rule 424(b)(4)
Registration No. 333-202053
PROSPECTUS
23,000,000 Common Units
Representing Limited Partner Interests
This is the initial public offering of our common units representing limited partner interests. Upon completion of this offering, we will own approximately 30.2% of the outstanding limited partner interests in EQT Midstream Partners, LP (NYSE: EQM), which we refer to as EQM, a 2.0% general partner interest in EQM and all of the incentive distribution rights in EQM. EQM is a growth-oriented limited partnership formed by EQT Corporation (NYSE: EQT), which we refer to as EQT, to own, operate, acquire and develop midstream energy assets.
All of the units being sold in this offering are being offered by EQT Gathering Holdings, LLC, a subsidiary of EQT. We will not receive any of the proceeds from this offering. Upon completion of this offering, EQT will own 243,165,000 of our common units, or approximately 91.4% of our outstanding limited partner interests.
Prior to this offering, there has been no public market for our common units. We have been approved to list our common units, subject to official notice of issuance, on the New York Stock Exchange under the symbol "EQGP."
Investing in our common units involves risks. Please read "Risk Factors" beginning on page 27.
These risks include the following:
| |
Per Common Unit |
Total | |||||
|---|---|---|---|---|---|---|---|
| Initial Public Offering Price | $ | 27.00 | $ | 621,000,000 | |||
| Underwriting Discount(1) | $ | 1.35 | $ | 31,050,000 | |||
| Proceeds to Selling Unitholder (Before Expenses) | $ | 25.65 | $ | 589,950,000 | |||
The selling unitholder has granted the underwriters an option to purchase an additional 3,450,000 common units on the same terms and conditions as set forth in this prospectus if the underwriters sell more than 23,000,000 common units in this offering. We will not receive any proceeds from any units to be sold by such selling unitholder upon any exercise of the underwriters' option to purchase additional units.
Neither the Securities and Exchange Commission nor any other regulatory body has approved or disapproved of these securities or determined if this prospectus is truthful or complete. Any representation to the contrary is a criminal offense.
Barclays, on behalf of the underwriters, expects to deliver the common units to purchasers on or about May 15, 2015, through the book-entry facilities of The Depository Trust Company.
Joint Book-Running Managers
| Barclays | Goldman, Sachs & Co. |
| BofA Merrill Lynch | Citigroup | Credit Suisse | Deutsche Bank Securities |
| J.P. Morgan | RBC Capital Markets | Wells Fargo Securities |
Co-Managers
| MUFG | BNP PARIBAS | PNC Capital Markets LLC |
| Scotia Howard Weil | SunTrust Robinson Humphrey |
| Ladenburg Thalmann | Oppenheimer & Co. | U.S. Capital Advisors |
Prospectus dated May 11, 2015
i
ii
iii
iv
We have not authorized anyone to provide any information or to make any representations other than those contained in this prospectus or in any free writing prospectuses we have prepared. Neither we nor the underwriters take any responsibility for, and can provide no assurance as to the reliability of, any other information that others may give you. We are not, and the underwriters are not, making an offer to sell these securities in any jurisdiction where an offer or sale is not permitted. You should assume that the information appearing in this prospectus is accurate as of the date on the front cover of this prospectus only, unless otherwise indicated. Our business, financial condition, results of operations and prospects may have changed since that date.
Unless the context otherwise requires, all references in this prospectus to:
v
The market and statistical data included in this prospectus regarding the midstream natural gas industry, including descriptions of trends in the market and our position and the position of our competitors within the industry, is based on a variety of sources, including independent industry publications, government publications and other published independent sources, information obtained from customers, distributors, suppliers and trade and business organizations, commissioned reports and publicly available information, as well as our good faith estimates, which have been derived from management's knowledge and experience in the industry in which we operate. Although we have not independently verified the accuracy or completeness of the third-party information included in this prospectus, based on management's knowledge and experience, we believe that these third-party sources are reliable and that the third-party information included in this prospectus or in our estimates is accurate and complete. While we are not aware of any misstatements regarding the market, industry or similar data presented herein, such data involve risks and uncertainties and are subject to change based on various factors, including those discussed under the headings "Forward-Looking Statements" and "Risk Factors" in this prospectus.
Presentation of Assets, Operations and Financial Statements
References in this prospectus to the historical financial statements of EQT GP Holdings Predecessor are to the historical combined financial statements of EQT GP Holdings, LP for periods prior to the completion of this offering and the transactions described in "Prospectus Summary—Our Structure." The historical combined financial statements of our Predecessor include the assets, liabilities and results of operations of EQM GP and EQT Midstream Investments, LLC (EQM LP). Prior to this offering and the transactions described in "Prospectus Summary—Our Structure," EQM GP and EQM LP were wholly owned subsidiaries of EQT and directly held EQT's partnership interests in EQM, with EQM GP holding the EQM general partner and incentive distribution rights interests and EQM LP holding EQT's limited partner interest in EQM. Because EQM GP controls EQM through its general partner interest, the historical financial statements of EQM and its consolidated subsidiaries are also included in the combined financial statements of our Predecessor.
Unless the context otherwise indicates, references in this prospectus to the assets and operations of EQM are to the assets owned by EQM as of the dates indicated. Because EQT controls EQM through its ultimate ownership of EQM GP, each acquisition by EQM from EQT was a transaction between entities under common control. As such, the assets and liabilities of businesses EQM acquired from EQT were initially recorded at EQT's historical carrying value, which does not correlate to the price paid by EQM. The difference between EQT's net carrying amount and the total consideration paid to EQT was recorded as a capital transaction with EQT and resulted in a reduction in partners' capital. After any acquisition from EQT, EQM may be required to recast its financial statements to include the activities of acquired entities from the date of common control. The combined financial statements included in this prospectus for periods prior to transactions between entities under common control with EQT have been prepared from EQT's historical cost-basis accounts and may not necessarily be indicative of the actual results of operations that would have occurred if EQM had owned the acquired entities during the periods reported.
vi
This summary highlights information contained elsewhere in this prospectus. You should read the entire prospectus carefully, including the historical combined financial statements and pro forma condensed combined financial statements and the notes to those financial statements, and the other documents to which we refer for a more complete understanding of this offering. Furthermore, you should carefully read "Risk Factors" and "Forward-Looking Statements" for more information about important risks that you should consider before making a decision to purchase common units in this offering. Except as otherwise indicated, the information presented in this prospectus assumes that the underwriters do not exercise their option to purchase additional common units from the selling unitholder. Upon the completion of this offering, we will own a 30.2% limited partner interest in EQM. The 67.8% limited partner interest in EQM that is held by the public is reflected as being attributable to noncontrolling interests in our results of operations. Unless otherwise specifically noted, financial results and operating data are shown on a 100% basis and are not adjusted to reflect our 30.2% limited partner interest in EQM. We include a glossary of some of the industry terms used in this prospectus as Appendix B.
We are a limited partnership formed in January 2015 to own partnership interests in EQT Midstream Partners, LP (NYSE: EQM), a growth-oriented limited partnership formed by EQT Corporation (NYSE: EQT) to own, operate, acquire and develop midstream assets in the Appalachian Basin. EQT is a large, investment grade natural gas producer with approximately 630,000 gross acres within the Marcellus Shale, as of December 31, 2014. EQT is the ultimate parent company of us and EQM. Upon completion of this offering, EQT will own approximately 91.4% of our outstanding limited partner interests and 100% of our non-economic general partner interest. Our only cash-generating assets consist of our partnership interests in EQM, which upon the completion of this offering will consist of:
EQM's operations are primarily focused in southwestern Pennsylvania and northern West Virginia, a strategic location in the core of the rapidly developing natural gas shale play known as the Marcellus Shale. This same region is also the core operating area of EQT, EQM's largest customer. EQT accounted for approximately 69% of EQM's revenues generated for the three months ended March 31, 2015 and the year ended December 31, 2014. EQM provides midstream services to EQT and multiple third parties across 21 counties in Pennsylvania and West Virginia through its two primary assets: its transmission and storage system, which serves as a header system transmission pipeline, and its gathering system, which delivers natural gas from wells and other receipt points to transmission pipelines. EQM provides substantially all of its natural gas transmission, storage and gathering services under contracts with long-term, firm reservation and/or usage fees. This contract structure enhances the stability of EQM's cash flows and limits its direct exposure to commodity price risk. As of December 31, 2014, the weighted average remaining contract life based on total projected contracted revenues for firm transmission and storage contracts, including those on the Allegheny Valley Connector facilities (AVC), was approximately 17 years. As of December 31, 2014, approximately 87% of EQM's contracted transmission firm capacity was subscribed by customers under negotiated rate agreements under its tariff.
1
EQT is one of the largest natural gas producers in the Appalachian Basin. As of December 31, 2014, EQT reported 10.7 Tcfe of proved natural gas, natural gas liquids and crude oil reserves and, for the year ended December 31, 2014, EQT reported total production sales volumes of 476 Bcfe, representing a 26% increase compared to the year ended December 31, 2013. Since 2010, EQT has successfully grown production by 254% through the year ended December 31, 2014, primarily driven by production from the Marcellus Shale, while increasing proved reserves 106% over the same time period. EQT believes the Marcellus Shale is one of the most prolific unconventional resource plays in the United States. EQT has announced a 2015 capital expenditure forecast of $1.5 billion for well development, which will be primarily focused in the Marcellus Shale.
We believe that EQM's strategically located assets, combined with its working relationship with EQT, position EQM as a leading Appalachian Basin midstream energy company. Since EQM's initial public offering, EQM has grown its quarterly distribution 74% from $0.35 per unit (or $1.40 per unit on an annualized basis) for the quarter ended September 30, 2012 (the initial quarter for which EQM paid a quarterly cash distribution) to $0.61 per unit (or $2.44 per unit on an annualized basis) for the quarter ended March 31, 2015, through a combination of organic growth projects at EQM and accretive acquisitions from EQT. We believe that EQM will be able to continue executing its business objective to increase its quarterly distribution to unitholders over time due to the following:
We will pay to our unitholders, on a quarterly basis, distributions equal to the cash we receive from EQM, less certain reserves for expenses and other uses of cash, including:
Based on an assumed EQM quarterly distribution of $0.64 per common unit for the second quarter of 2015 and our expected ownership of EQM following this offering, aggregate quarterly cash distributions to us on all our interests in EQM would be approximately $25.2 million ($14.0 million on
2
our common units, $1.1 million on our general partner interest and $10.1 million on our IDRs) based upon the number of outstanding EQM partnership interests at the closing of this offering. Based on this aggregate quarterly distribution, the number of our units outstanding upon the closing of this offering and our expected level of expenses and reserves that our general partner believes prudent to maintain, any of which are subject to change, we expect to make an initial quarterly distribution of $0.09175 per common unit, or $0.367 per common unit on an annualized basis.
We may, but are not required to, facilitate EQM's growth activities by, among other things, (i) agreeing to modify the IDRs on a temporary or permanent basis, (ii) making a loan or capital contribution to EQM with funds raised through the offering of our equity or debt securities or our potential borrowing under our anticipated working capital facility with EQT or under a future third-party credit facility to fund an acquisition or growth capital project by EQM or (iii) providing EQM with other forms of credit support, such as guarantees related to financing a project or other types of support related to a merger or acquisition transaction. As described under "Use of Proceeds," EQT Gathering Holdings, LLC, a wholly owned subsidiary of EQT, will receive all the proceeds from this offering. EQT intends to use the proceeds of the offering to fund a portion of its 2015 capital expenditure budget, a portion of which includes continued investments in midstream assets of EQT, and for other general corporate purposes. EQT does not intend to use the proceeds from this offering to directly facilitate EQM's growth activities, although we believe EQT's continued investment in midstream assets will ultimately benefit EQM, and us as a result of our partnership interests in EQM.
As a result of our ownership of EQM's IDRs, we are positioned to grow our distributions disproportionately relative to the growth rate of EQM's common unit distributions. The following graphs illustrate the historical quarterly distributions per limited partner unit paid by EQM since its initial public offering through the first quarter of 2015 and the corresponding aggregate distributions on the EQM interests to be owned by us immediately following this offering, including common units, a 2.0% general partner interest and IDRs, based on the outstanding EQM partnership interests on the distribution record dates for the periods presented. Accordingly, our primary business objective is to increase our cash available for distribution to our unitholders through EQM's execution of its business strategy of expanding its natural gas transmission, storage and gathering operations through accretive acquisitions and organic growth opportunities.
3
Historical Quarterly Cash Distributions by EQM and Indicative Distributions to EQGP
|
|
4
The following graph illustrates the impact to the aggregate quarterly distribution of EQM paid to its limited partners and general partner by raising or lowering its per unit quarterly distribution relative to its declared $0.61 per unit distribution for the first quarter of 2015. This information is presented for illustrative purposes only and is not intended to be a prediction of future results. This illustration assumes that EQM's total outstanding partnership interests as of the closing of this offering remains constant.
The impact to EQM's limited and general partner unitholders of changes in EQM's per unit cash distribution levels will vary depending on several factors, including the number of EQM common units outstanding on the record date for cash distributions. In addition, the level of cash distributions we receive may be affected by risks associated with the underlying business of EQM. Please read "Risk Factors." Because the IDRs have participated or will participate at the maximum target cash distribution level of 48.0% for the distributions paid with respect to the third and fourth quarters of 2014 and the first quarter of 2015, future growth in distributions we receive from EQM will not result from an increase in the target cash distribution level associated with the IDRs.
5
In the graph below, we present the impact to us of EQM's raising or lowering its quarterly cash distribution relative to its declared first quarter 2015 distribution of $0.61 per unit. This illustration assumes our ownership of partnership interests in EQM and EQM's total outstanding partnership interests as of the closing of this offering remain constant. This information is presented for illustrative purposes only and is not intended to be a prediction of future performance.
EQM is a growth-oriented limited partnership formed by EQT to own, operate, acquire and develop midstream assets in the Appalachian Basin. EQM provides midstream services to EQT and multiple third parties across 21 counties in Pennsylvania and West Virginia through its two primary assets: its transmission and storage system, which serves as a header system transmission pipeline, and its gathering system, which delivers natural gas from wells and other receipt points to transmission pipelines. EQM believes that its strategically located assets, combined with its working relationship with EQT, position it as a leading Appalachian Basin midstream energy company.
The following table provides information regarding EQM's transmission and storage and gathering systems as of December 31, 2014, including the AVC that EQM leases from EQT:
System
|
Approximate Number of Miles |
Approximate Number of Receipt Points |
Approximate Compression (Horsepower) |
|||||||
|---|---|---|---|---|---|---|---|---|---|---|
Transmission and storage |
700 | 80 | 69,000 | |||||||
AVC (leased transmission and storage) |
200 | 60 | 13,000 | |||||||
Gathering |
1,645 | 2,400 | 98,000 | |||||||
Transmission and Storage System
As of December 31, 2014, EQM's transmission and storage system included an approximately 700-mile interstate pipeline regulated by the Federal Energy Regulatory Commission (FERC) that connects to five interstate pipelines and multiple distribution companies. The transmission system is supported by 14 associated natural gas storage reservoirs with approximately 400 MMcf per day of peak withdrawal capacity, 32 Bcf of working gas capacity and 27 compressor units, with total throughput capacity of approximately 3.0 Bcf per day. Through a lease with EQT, EQM also operates the AVC
6
facilities, which include an approximately 200-mile FERC-regulated interstate pipeline that interconnects with its transmission and storage system in the Marcellus Shale region. As of December 31, 2014, the AVC facilities provided 0.45 Bcf per day of additional firm capacity to EQM's system and are supported by four associated natural gas storage reservoirs with approximately 260 MMcf per day of peak withdrawal capacity, 15 Bcf of working gas capacity and 11 compressor units. Revenues associated with EQM's transmission and storage system, including those on AVC, represented approximately 53%, 49% and 51% of its total revenues for the years ended December 31, 2014, 2013 and 2012, respectively.
As of December 31, 2014, the weighted average remaining contract life based on total projected contracted revenues for firm transmission and storage contracts, including those on AVC, was approximately 17 years. As of December 31, 2014, approximately 87% of EQM's contracted transmission firm capacity was subscribed by customers under negotiated rate agreements under its tariff. The remaining 13% of EQM's contracted transmission firm capacity was subscribed at the recourse rates under the tariff, which are the maximum rates an interstate pipeline may charge for its services under its tariff. EQM generally does not take title to the natural gas transported or stored for its customers.
Pursuant to an acreage dedication to EQM from EQT, EQM has the right to elect to transport on its transmission and storage system all natural gas produced from wells drilled by EQT under an area covering approximately 60,000 acres in Allegheny, Washington and Greene counties in Pennsylvania and Wetzel, Marion, Taylor, Tyler, Doddridge, Harrison and Lewis counties in West Virginia. EQT has a significant natural gas drilling program in these areas.
EQM's gathering system consists of approximately 145 miles of high-pressure gathering lines, which have multiple interconnects with EQM's transmission and storage system, as well as approximately 1,500 miles of FERC-regulated low-pressure gathering lines that have multiple delivery interconnects with EQM's transmission and storage system. Gathering revenues represented approximately 47%, 51% and 49% of EQM's total revenues for the years ended December 31, 2014, 2013 and 2012, respectively.
On March 10, 2015, EQM entered into a contribution and sale agreement (Contribution Agreement) pursuant to which, on March 17, 2015, EQT contributed the Northern West Virginia Marcellus Gathering System (NWV Gathering) to EQM Gathering Opco, LLC (EQM Gathering), a wholly owned indirect subsidiary of EQM (the NWV Gathering Acquisition), as further described under "Business—EQT Midstream Partners, LP—Overview—NWV Gathering Acquisition, Equity Offering and MVP Interest Acquisition in 2015." At the closing of the NWV Gathering Acquisition, EQM paid total consideration of approximately $925.7 million to the EQT entities, consisting of approximately $873.2 million in cash and $52.5 million in common units and general partner units. NWV Gathering consists of approximately 70 miles of high pressure natural gas gathering pipeline and nine compressor units with approximately 25,000 horsepower of compression and a wet gas header pipeline, which is an approximately 30-mile high pressure pipeline that receives wet gas from development areas in northern West Virginia and provides delivery to the MarkWest Mobley processing facility. The NWV Gathering assets also interconnect with the transmission and storage assets that EQM operates and have firm gathering capacity of 460 MMcf per day.
EQM has various firm gas gathering agreements which provide for firm reservation fees in certain high pressure development areas. Including expected future capacity from expansion projects that are not yet fully constructed but for which EQM had entered into firm gathering agreements, approximately 875 MMcf per day of firm gathering capacity was subscribed under EQM's firm gathering contracts as of December 31, 2014. Following the execution of the gas gathering agreements associated with the NWV Gathering Acquisition in the first quarter of 2015, subscribed firm capacity increased to approximately 1,515 MMcf per day. As of December 31, 2014, EQM's firm gathering
7
contracts had a weighted average remaining contract life, based on total projected contracted revenues, of approximately 10 years. After the expansion and other capital projects scheduled to be completed by the end of 2018 have been placed into service, revenue from EQM's firm gathering agreements is expected to be approximately $360 million annually.
Transmission and Gathering System Expansion Projects
We expect that the following expansion projects will allow EQM to capitalize on drilling activity by EQT and other third-party producers:
8
negotiation with additional shippers who have expressed interest in the MVP project. As a result, the final project scope and total capacity has not yet been determined; however, the voluntary pre-filing process with the FERC began in October 2014. The pipeline, which is subject to FERC approval, is expected to be in-service during the fourth quarter of 2018.
In connection with the NWV Gathering Acquisition, EQM assumed two firm gathering agreements. Each agreement has a ten year term (with year-to-year rollovers), beginning on March 1, 2015. EQM anticipates future expansion projects which are expected to increase firm gathering capacity. The gathering agreements for the additional firm gathering capacity associated with such expansion projects will include separate ten year terms (with year-to-year rollovers). After the gathering expansion and other capital projects scheduled to be completed by 2018 have been placed into service, revenue from all of EQM's firm gathering agreements is expected to be approximately $360 million annually.
EQM's principal business objective is to increase the quarterly cash distributions that it pays to its unitholders over time while ensuring the ongoing stability of its business. EQM expects to achieve this objective through the following business strategies:
9
We believe that EQM is well-positioned to successfully execute its business strategies because of the following competitive strengths:
10
fee-based cash flows, should afford EQM efficient access to the capital markets at a competitive cost of capital that it expects will serve to enhance returns. We expect EQM to seek to maintain a disciplined approach of financing acquisitions and growth projects with an appropriate mix of debt and equity. EQM has a $750 million revolving credit facility that matures on February 18, 2019. As of March 31, 2015, EQM had borrowings of approximately $299 million outstanding under its credit facility. In addition, as of March 31, 2015, EQM had $500 million of long term debt outstanding.
Our and EQM's Relationship with EQT
One of our and EQM's principal attributes is our and its relationship with EQT.
Headquartered in Pittsburgh, Pennsylvania in the heart of the Appalachian Basin, EQT is an integrated energy company with an emphasis on natural gas production, gathering and transmission. EQT conducts its business through two business segments: EQT Production and EQT Midstream. EQT Production is one of the largest natural gas producers in the Appalachian Basin with 10.7 Tcfe of proved natural gas, natural gas liquids and crude oil reserves across approximately 3.4 million gross acres as of December 31, 2014, of which approximately 630,000 gross acres were located in the Marcellus Shale. EQT Midstream provides transmission, storage and gathering services for EQT's produced gas and to third parties in the Appalachian Basin.
In order to facilitate production growth in its areas of operation, EQT has invested $1.6 billion in midstream infrastructure from January 1, 2010 through December 31, 2014. EQT has announced a capital expenditure forecast range of $200 million to $225 million for its midstream segment in 2015, which excludes capital expenditures and capital contributions of approximately $475 million to $505 million that EQM expects to make. As EQT expands its exploration and production operations in the Marcellus Shale into areas that are currently underserviced by midstream infrastructure, we expect EQT will develop additional midstream assets to provide takeaway capacity for expected production growth, although EQT is under no obligation to develop infrastructure in partnership with EQM.
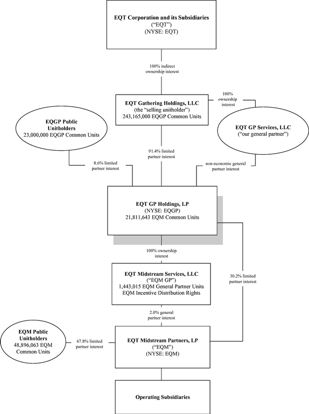
Upon completion of this offering and the transactions described under "—Our Structure," we will own an approximate 30.2% limited partner interest in EQM, a 2% general partner interest in EQM and all of the incentive distribution rights in EQM, and EQT will indirectly own approximately 91.4% of our outstanding limited partner interests and 100% of our non-economic general partner interest. In addition, upon completion of this offering, we expect that EQT will provide us with a $50 million working capital facility.
Because of the significant interest in EQM that EQT owns through us, EQT is positioned to directly benefit from committing additional natural gas volumes to EQM's systems and from facilitating accretive acquisitions and organic growth opportunities for EQM. However, EQT is under no obligation to make acquisition opportunities available to EQM, is not restricted from competing with EQM and may acquire, construct or dispose of midstream assets without any obligation to offer EQM the opportunity to purchase or construct these assets.
11
An investment in our common units involves risks associated with our and EQM's business, regulatory and legal matters, limited partnership structure and the tax characteristics of our and EQM's common units. You should carefully consider the risks described in "Risk Factors" beginning on page 27 of this prospectus and the other information in this prospectus before deciding whether to invest in our common units.
Risks Inherent in an Investment in Us
Risks Related to Conflicts of Interest
12
permit it to favor its own interests or the interests of its affiliates to the detriment of us and our unitholders.
Risks Inherent in EQM's Business
Tax Risks to Our Common Unitholders
13
We were formed in January 2015 as a Delaware limited partnership and a wholly owned subsidiary of EQT Gathering Holdings, LLC (EQT Gathering Holdings), a Delaware limited liability company and wholly owned subsidiary of EQT Corporation. EQT Corporation and certain of its affiliates currently own, directly or indirectly, the 2.0% general partner interest, the incentive distribution rights and 21,811,643 common units representing limited partner interests in EQM, all of which will be contributed to us at or prior to the closing of this offering.
In connection with the offering, the following transactions have occurred:
At the closing of this offering, EQT Gathering Holdings will sell 23,000,000 of our common units to the public in this offering, representing an 8.6% limited partner interest in us, and will use the proceeds of this offering as described in "Use of Proceeds."
In addition, at the closing of this offering, we expect to enter into a $50 million working capital facility with EQT. Please read "Certain Relationships and Related Party Transactions—Agreements Entered Into or to be Entered Into in Connection with this Offering—Working Capital Loan Agreement."
While we, like EQM, are structured as a limited partnership, our capital structure and cash distribution policy differ materially from those of EQM. Most notably, (i) our general partner does not have an economic interest in us and is not entitled to receive any distributions from us and (ii) our capital structure does not include incentive distribution rights. Therefore, our distributions will be allocated exclusively to our common units.
14
The following chart depicts our organization and ownership structure after giving effect to this offering and the related transactions.
15
EQT GP Services, LLC, our general partner, will manage our operations and activities, including, among other things, establishing the quarterly cash distribution levels for our common units and the reserves that it believes are prudent to maintain for the proper conduct of our business. We control and manage EQM through our ownership of its general partner, EQM GP. All of the officers of our general partner are also officers of EQM GP, and the officers of our general partner, as well as the employees that operate EQM, are EQT employees. Five of our directors are affiliated with EQT, three of which are also directors of EQM GP. Three of our directors will be independent directors as defined by the New York Stock Exchange (NYSE). Stephen A. Thorington, who is also a director of EQT, will serve as the initial independent director of our general partner's board of directors. A second independent director will be appointed within 90 days of the date of effectiveness of the registration statement of which this prospectus forms a part and the third independent director will be appointed within one year of the effective date. EQT is the owner of our general partner and will have the right to appoint our entire board of directors. Furthermore, because we are the sole member of EQM GP, EQT indirectly has the right to appoint the entire board of directors of EQM GP. The board of directors of EQM GP is responsible for overseeing EQM GP's role as the general partner of EQM. Please read "Management."
In connection with the closing of this offering, we will enter into an omnibus agreement with EQT and our general partner pursuant to which we will agree upon certain aspects of our relationship with them, including the provision by EQT to us of certain administrative services and employees, our agreement to reimburse EQT for the cost of such services and employees, the use by us of the name "EQT" and related marks, and other matters. Neither our general partner nor EQT will receive any management fee or other compensation in connection with our general partner's management of our business. However, prior to making any distribution on our common units, we will reimburse our general partner and its affiliates, including EQT, for all expenses they incur and payments they make on our behalf pursuant to the omnibus agreement. Our partnership agreement provides that our general partner will determine in good faith the expenses that are allocable to us. Please read "Certain Relationships and Related Party Transactions—Agreements Entered Into or to be Entered Into in Connection with this Offering—Omnibus Agreement."
Principal Executive Offices and Internet Address
Our principal executive offices are located at 625 Liberty Avenue, Suite 1700, Pittsburgh, Pennsylvania 15222, and our telephone number is (412) 553-5700. Our website is located at www.eqtmidstreampartners.com and the portion of the website applicable to our business will be activated at the completion of this offering. We expect to make available our periodic reports and other information filed with or furnished to the Securities and Exchange Commission, which we refer to as the SEC, free of charge through our website, as soon as reasonably practicable after those reports and other information are electronically filed with or furnished to the SEC. Information on our website or any other website is not incorporated by reference herein and does not constitute a part of this prospectus.
Summary of Conflicts of Interest and Duties
Under our partnership agreement, our general partner has a duty to manage us in a manner it subjectively believes is in our best interests. However, because our general partner is a wholly owned subsidiary of EQT, the officers and directors of our general partner also have duties to manage the business of our general partner in a manner that is beneficial to its owner, EQT. As a result of this relationship, conflicts of interest may arise in the future between us and our unitholders, on the one hand, and our general partner and its affiliates, including EQT, on the other hand. For example, our general partner will be entitled to make determinations that affect the amount of cash distributions we
16
make to our common unitholders. For a more detailed description of the conflicts of interest and duties of our general partner, please read "Risk Factors—Risks Inherent in an Investment in Us" and "Conflicts of Interest and Fiduciary Duties."
Delaware law provides that a Delaware limited partnership may, in its partnership agreement, expand, restrict or eliminate the fiduciary duties owed by the general partner to limited partners and the partnership. Pursuant to these provisions, our partnership agreement contains various provisions replacing the fiduciary duties that would otherwise be owed by our general partner with contractual standards governing the duties of our general partner and the methods of resolving conflicts of interest. The effect of these provisions is to restrict the remedies available to our limited partners for actions taken by our general partner that might otherwise constitute breaches of fiduciary duty under Delaware law. Our partnership agreement also provides that affiliates of our general partner, including EQT and its other subsidiaries and affiliates, are not restricted from competing with us, and neither our general partner nor its affiliates have any obligation to present business opportunities to us. By purchasing a common unit, the purchaser agrees to be bound by the terms of our partnership agreement, and each common unitholder is treated as having consented to various actions and potential conflicts of interest contemplated in the partnership agreement that might otherwise be considered a breach of fiduciary or other duties under Delaware law. Please read "Conflicts of Interest and Fiduciary Duties—Fiduciary Duties" for a description of the fiduciary duties imposed on our general partner by Delaware law, the replacement of those duties with contractual standards under our partnership agreement and certain legal rights and remedies available to holders of our common units. For a description of our other relationships with our affiliates, please read "Certain Relationships and Related Party Transactions."
17
| Common units offered to the public | 23,000,000 common units, or 26,450,000 common units if the underwriters exercise their option to purchase additional common units in full. | |
Units outstanding after this offering |
266,165,000 common units. |
|
Use of proceeds |
We will not receive any proceeds from this offering. EQT Gathering Holdings, LLC, a wholly owned subsidiary of EQT, will receive all the proceeds from this offering. We expect the net proceeds of this offering to EQT Gathering Holdings, LLC will be approximately $588.4 million, based upon the initial public offering price of $27.00 per common unit, after deducting underwriting discounts and structuring fees. EQT will pay the expenses of the offering. |
|
Cash distributions |
Upon the closing of this offering, we expect to pay quarterly distributions at an initial rate of $0.09175 per common unit ($0.367 per common unit on an annual basis) to the extent we have sufficient cash from operations after establishment of cash reserves and payment of fees and expenses. Our ability to pay cash distributions at this initial rate is subject to various restrictions and other factors described in more detail under the caption "Our Cash Distribution Policy and Restrictions on Distributions." |
|
We will pay our unitholders a prorated cash distribution for the first quarter that we are publicly traded. This cash distribution will be paid for the period beginning on the closing date of this offering and ending on the last day of that fiscal quarter. We expect to pay this cash distribution on or about August 24, 2015. Any distributions received by us from EQM related to periods prior to the closing of this offering will be distributed to EQT. |
||
Our pro forma available cash for each of the twelve months ended March 31, 2015 and the year ended December 31, 2014 would have been approximately $97.7 million. This amount would have been sufficient for us to pay our estimated annualized initial quarterly distribution of $97.7 million on all of our common units for each such period. |
18
| We believe that we will have sufficient available cash to pay the estimated annualized initial quarterly distribution for the twelve months ending June 30, 2016. Please read "Our Cash Distribution Policy and Restrictions on Distributions." | ||
Issuance of additional units |
Our partnership agreement authorizes us to issue an unlimited number of additional units and other equity securities without the approval of our unitholders. Please read "Units Eligible for Future Sale" and "The Partnership Agreement of EQT GP Holdings, LP—Issuance of Additional Securities." |
|
Limited voting rights |
Our general partner will manage and operate us. Unlike the holders of common stock in a corporation, you will have only limited voting rights on matters affecting our business. You will have no right to elect our general partner or its directors on an annual or other continuing basis. Our general partner may not be removed except by a vote of the holders of at least 80% of the outstanding units, including any units owned by our general partner and its affiliates, voting together as a single class. Following the completion of this offering, EQT and its affiliates will own an aggregate of approximately 91.4% of our common units. This will give EQT the ability to prevent the involuntary removal of our general partner. Please read "The Partnership Agreement of EQT GP Holdings, LP—Voting Rights." |
|
Limited call right |
If at any time our general partner and its affiliates own more than 95% of the outstanding common units, our general partner will have the right, but not the obligation, to purchase all, but not less than all, of the remaining common units at a price not less than the then-current market price of the common units, as calculated in accordance with our partnership agreement. |
19
| Directed unit program | At our request, the underwriters have reserved for sale, at the initial public offering price, up to 6.0% of the common units offered by this prospectus for sale to some of the directors, officers, employees, business associates and related persons of our general partner and its affiliates; a portion of such reserved common units may be purchased by directors and officers with matching funds from EQT and/or EQGP. If these persons purchase reserved common units, the purchased units will be subject to the lock-up restrictions described in "Underwriting—Directed Unit Program" and the purchased units will reduce the number of common units available for sale to the general public. Any reserved common units that are not so purchased will be offered by the underwriters to the general public on the same terms as the other common units offered by this prospectus. Please read "Underwriting—Directed Unit Program," and "Certain Relationships and Related Party Transactions—Agreements Entered Into or to be Entered Into in Connection with this Offering." | |
Material federal income tax consequences |
We estimate that if you own the common units you purchase in this offering through the record date for distributions for the period ending December 31, 2017, you will be allocated, on a cumulative basis, an amount of federal taxable income for that period that will be 20% or less of the cash distributed to you with respect to that period. For example, if you receive an annual distribution of $0.367 per common unit, we estimate that your average allocable taxable income per year will be no more than $0.0734 per common unit. Thereafter, the ratio of allocable taxable income to cash distributions to you could substantially increase. Please read "Material Federal Income Tax Consequences—Tax Consequences of Unit Ownership—Ratio of Taxable Income to Distributions." |
|
For a discussion of other material federal income tax consequences that may be relevant to prospective unitholders who are individual citizens or residents of the United States, please read "Material Federal Income Tax Consequences." |
||
Agreement to be bound by the partnership agreement |
By purchasing a common unit, you will be deemed to have agreed to be bound by all the terms of our partnership agreement. |
20
| Listing and trading symbol | We have been approved to list our common units, subject to official notice of issuance, on the New York Stock Exchange under the symbol "EQGP." |
21
Summary Historical and Pro Forma Financial and Operating Data
The following table shows the summary historical financial and operating data of EQT GP Holdings Predecessor, and selected pro forma financial data of EQT GP Holdings, LP as of the dates and for the periods indicated. The summary historical combined statements of operations and cash flow data for the three months ended March 31, 2015 and 2014 and the balance sheet data as of March 31, 2015 are derived from our unaudited historical combined financial statements included elsewhere in this prospectus. The summary historical combined statements of operations and cash flow data for the years ended December 31, 2014, 2013 and 2012 and the balance sheet data as of December 31, 2014 and 2013 are derived from our audited historical combined financial statements included elsewhere in this prospectus. The summary historical combined balance sheet data as of December 31, 2012 is derived from our unaudited historical combined financial statements not included in this prospectus. This financial information is an integral part of, and should be read in conjunction with, the combined financial statements and notes thereto included elsewhere in this prospectus, "Selected Historical and Pro Forma Financial and Operating Data" and "Management's Discussion and Analysis of Financial Condition and Results of Operations."
The summary historical combined financial statements of our Predecessor include the assets, liabilities and results of operations of EQM GP and EQM LP. Prior to this offering and the transactions described in "Prospectus Summary—Our Structure," EQM GP and EQM LP were wholly owned subsidiaries of EQT and directly held EQT's partnership interests in EQM, with EQM GP holding the EQM general partner and incentive distribution rights interests and EQM LP holding EQT's limited partner interest in EQM. Because EQM GP controls EQM through its general partner interest, the historical financial statements of EQM and its consolidated subsidiaries are also included in the combined financial statements of our Predecessor.
We have no separate operating activities apart from those conducted by EQM, and our cash flows consist solely of distributions from EQM on the partnership interests we own, including the incentive distribution rights. Accordingly, the summary historical financial data set forth in the following table primarily reflect the operating activities and results of operations of EQM. The limited partner interests in EQM owned by the public are reflected as noncontrolling interests on our balance sheet and the public unitholders' (non-affiliated partners') share of income from EQM is reflected as a reduction of net income available to us in our results of operations.
The summary unaudited pro forma financial data presented below have been prepared as if certain transactions to be effected at the closing of this offering had taken place on January 1, 2014 in the case of the unaudited pro forma statement of operations data for the three months ended March 31, 2015 and the year ended December 31, 2014, and as if certain transactions occurred on March 31, 2015 in the case of unaudited pro forma balance sheet data. These transactions include:
For a description of all of the assumptions used in preparing the unaudited summary pro forma financial data, you should read the notes to our unaudited pro forma condensed combined financial statements included elsewhere in this prospectus. The pro forma financial data should not be considered as indicative of the historical results we would have had or the future results that we will have after this offering.
22
| |
|
|
Historical | |||||||||||||||||||
|---|---|---|---|---|---|---|---|---|---|---|---|---|---|---|---|---|---|---|---|---|---|---|
| |
Pro Forma |
|||||||||||||||||||||
| |
Three Months Ended March 31, |
|
|
|
||||||||||||||||||
| |
Year Ended December 31, | |||||||||||||||||||||
| |
Three Months Ended March 31, 2015 |
Year Ended December 31, 2014 |
||||||||||||||||||||
| |
2015 | 2014 | 2014 | 2013 | 2012 | |||||||||||||||||
| |
(unaudited) |
(unaudited) |
|
|
|
|||||||||||||||||
| |
(In thousands, except per unit and operating data) |
|||||||||||||||||||||
Statement of Operations Data: |
||||||||||||||||||||||
Total operating revenues |
$ | 154,811 | $ | 476,547 | $ | 154,811 | $ | 107,908 | $ | 476,547 | $ | 354,001 | $ | 236,293 | ||||||||
Operating expenses: |
||||||||||||||||||||||
Operating and maintenance |
14,479 | 55,276 | 14,479 | 12,739 | 55,276 | 42,727 | 38,709 | |||||||||||||||
Selling, general and administrative (a) |
15,653 | 48,505 | 15,653 | 12,555 | 48,505 | 35,574 | 24,978 | |||||||||||||||
Depreciation and amortization |
11,927 | 46,054 | 11,927 | 9,997 | 46,054 | 30,906 | 22,006 | |||||||||||||||
| | | | | | | | | | | | | | | | | | | | | | | |
Total operating expenses |
42,059 | 149,835 | 42,059 | 35,291 | 149,835 | 109,207 | 85,693 | |||||||||||||||
| | | | | | | | | | | | | | | | | | | | | | | |
Operating income |
112,752 | 326,712 | 112,752 | 72,617 | 326,712 | 244,794 | 150,600 | |||||||||||||||
Other income |
714 | 2,349 | 714 | 269 | 2,349 | 1,242 | 8,228 | |||||||||||||||
Interest expense |
11,457 | 30,856 | 11,457 | 5,655 | 30,856 | 1,672 | 2,944 | |||||||||||||||
Income tax expense (b) |
6,703 | 31,705 | 20,334 | 18,610 | 70,619 | 86,471 | 53,182 | |||||||||||||||
| | | | | | | | | | | | | | | | | | | | | | | |
Net income |
95,306 | 266,500 | 81,675 | 48,621 | 227,586 | 157,893 | 102,702 | |||||||||||||||
Net income attributable to noncontrolling interests |
47,741 | 124,025 | 47,741 | 18,742 | 124,025 | 47,243 | 13,016 | |||||||||||||||
| | | | | | | | | | | | | | | | | | | | | | | |
Net income attributable to EQT GP Holdings Predecessor |
$ | 47,565 | $ | 142,475 | $ | 33,934 | $ | 29,879 | $ | 103,561 | $ | 110,650 | $ | 89,686 | ||||||||
| | | | | | | | | | | | | | | | | | | | | | | |
| | | | | | | | | | | | | | | | | | | | | | | |
| | | | | | | | | | | | | | | | | | | | | | | |
Pro forma net income per EQGP common unit |
$ | 0.14 | $ | 0.33 | ||||||||||||||||||
Balance Sheet Data (at period end; data as of December 31, 2012 is unaudited): |
||||||||||||||||||||||
Total assets (c) |
$ | 2,012,868 | $ | 2,383,358 | $ | 2,126,679 | $ | 1,581,565 | $ | 1,312,568 | ||||||||||||
Property, plant and equipment, net |
1,649,353 | 1,649,353 | 1,605,317 | 1,277,428 | 900,876 | |||||||||||||||||
Long-term debt |
492,825 | 492,825 | 492,633 | — | — | |||||||||||||||||
Long-term lease obligation (d) |
144,794 | 144,794 | 143,828 | 133,733 | — | |||||||||||||||||
Total equity and partners' capital |
1,007,711 | 1,177,733 | 1,011,998 | 1,112,460 | 1,034,430 | |||||||||||||||||
Cash Flow Data: |
||||||||||||||||||||||
Net cash provided by (used in): |
||||||||||||||||||||||
Operating activities |
$ | 114,659 | $ | 47,648 | $ | 300,578 | $ | 261,125 | $ | 200,094 | ||||||||||||
Investing activities |
(532,435 | ) | (52,008 | ) | (486,303 | ) | (283,011 | ) | (273,225 | ) | ||||||||||||
Financing activities |
458,101 | (79,768 | ) | 109,028 | (92,821 | ) | 435,826 | |||||||||||||||
Other EQM Financial Data (unaudited): |
||||||||||||||||||||||
Adjusted EBITDA (e) |
$ | 96,560 | $ | 41,089 | $ | 255,648 | $ | 119,510 | $ | 80,329 | ||||||||||||
Distributable cash flow (e) |
89,981 | 38,891 | 229,484 | 101,371 | 66,748 | |||||||||||||||||
EQM Operating Data (unaudited): |
||||||||||||||||||||||
Transmission pipeline throughput (BBtu per day) |
2,238 | 1,600 | 1,794 | 1,146 | 606 | |||||||||||||||||
Gathered volumes (BBtu per day) |
1,487 | 954 | 1,153 | 864 | 464 | |||||||||||||||||
Capital expenditures |
$ | 57,731 | $ | 48,450 | $ | 353,302 | $ | 275,532 | $ | 286,000 | ||||||||||||
23
Non-GAAP Financial Measures
EQM defines adjusted EBITDA as net income plus interest expense, depreciation and amortization expense, income tax expense (if applicable) and non-cash long-term compensation expense less non-cash adjustments (if applicable), other income, capital lease payments, Jupiter adjusted EBITDA prior to the Jupiter Acquisition and NWV Gathering adjusted EBITDA prior to the NWV Gathering Acquisition. EQM defines distributable cash flow as adjusted EBITDA less interest expense, excluding capital lease interest and ongoing maintenance capital expenditures, net of expected reimbursements. Adjusted EBITDA and distributable cash flow are non-GAAP supplemental financial measures that management and external users of EQM's combined financial statements, such as industry analysts, investors, lenders and rating agencies, use to assess:
EQM believes that adjusted EBITDA and distributable cash flow provide useful information to investors in assessing EQM's financial condition and results of operations. Adjusted EBITDA and distributable cash flow should not be considered as alternatives to net income, operating income, net cash provided by operating activities or any other measure of financial performance or liquidity presented in accordance with GAAP. Adjusted EBITDA and distributable cash flow have important limitations as analytical tools because they exclude some, but not all, items that affect net income and net cash provided by operating activities. Additionally, because adjusted EBITDA and distributable cash flow may be defined differently by other companies in its industry, EQM's definition of adjusted EBITDA and distributable cash flow may not be comparable to similarly titled measures of other companies, thereby diminishing their utility. Distributable cash flow should not be viewed as indicative of the actual amount of cash that EQM has available for distributions from operating surplus or that EQM plans to distribute.
Reconciliation to GAAP Measures
The following table presents a reconciliation of the non-GAAP measures adjusted EBITDA and distributable cash flow with the most directly comparable GAAP financial measures of net income and net cash provided by operating activities.
24
| |
Three Months Ended March 31, |
Years Ended December 31, | ||||||||||||||
|---|---|---|---|---|---|---|---|---|---|---|---|---|---|---|---|---|
| |
2015 | 2014 | 2014 | 2013 | 2012 | |||||||||||
| |
(Thousands) |
|||||||||||||||
Net income |
$ | 95,306 | $ | 54,998 | $ | 266,500 | $ | 189,791 | $ | 110,216 | ||||||
Add: |
||||||||||||||||
Interest expense |
11,457 | 5,655 | 30,856 | 1,672 | 2,944 | |||||||||||
Depreciation and amortization expense |
11,927 | 9,997 | 46,054 | 30,906 | 22,006 | |||||||||||
Income tax expense |
6,703 | 12,233 | 31,705 | 54,573 | 45,668 | |||||||||||
Non-cash long-term compensation expense |
566 | 978 | 3,368 | 981 | 2,282 | |||||||||||
Less: |
||||||||||||||||
Non-cash adjustments |
— | — | (1,520 | ) | (680 | ) | (2,508 | ) | ||||||||
Other income |
(714 | ) | (269 | ) | (2,349 | ) | (1,242 | ) | (8,228 | ) | ||||||
Capital lease payments for AVC (a) |
(8,844 | ) | (6,979 | ) | (21,802 | ) | (1,030 | ) | — | |||||||
Pre-merger capital lease payments for Sunrise (a) |
— | — | — | (15,201 | ) | (10,336 | ) | |||||||||
Adjusted EBITDA attributable to Jupiter prior to acquisition (b) |
— | (25,237 | ) | (34,733 | ) | (103,593 | ) | (53,662 | ) | |||||||
Adjusted EBITDA attributable to NWV Gathering prior to acquisition (c) |
(19,841 | ) | (10,287 | ) | (62,431 | ) | (36,667 | ) | (28,053 | ) | ||||||
| | | | | | | | | | | | | | | | | |
Adjusted EBITDA |
$ | 96,560 | $ | 41,089 | $ | 255,648 | $ | 119,510 | $ | 80,329 | ||||||
| | | | | | | | | | | | | | | | | |
| | | | | | | | | | | | | | | | | |
| | | | | | | | | | | | | | | | | |
Less: |
||||||||||||||||
Interest expense, excluding capital lease interest |
(5,532 | ) | (717 | ) | (10,968 | ) | (939 | ) | (445 | ) | ||||||
Ongoing maintenance capital expenditures, net of reimbursements (d) |
(1,047 | ) | (1,481 | ) | (15,196 | ) | (17,200 | ) | (13,136 | ) | ||||||
| | | | | | | | | | | | | | | | | |
Distributable cash flow |
$ | 89,981 | $ | 38,891 | $ | 229,484 | $ | 101,371 | $ | 66,748 | ||||||
| | | | | | | | | | | | | | | | | |
| | | | | | | | | | | | | | | | | |
| | | | | | | | | | | | | | | | | |
Net cash provided by operating activities |
$ | 114,659 | $ | 47,643 | $ | 300,546 | $ | 260,300 | $ | 200,095 | ||||||
Adjustments: |
||||||||||||||||
Interest expense |
11,457 | 5,655 | 30,856 | 1,672 | 2,944 | |||||||||||
Current tax expense (benefit) |
3,705 | 8,739 | 12,177 | 16,910 | (15,302 | ) | ||||||||||
Capital lease payments for AVC (a) |
(8,844 | ) | (6,979 | ) | (21,802 | ) | (1,030 | ) | — | |||||||
Pre-merger capital lease payments for Sunrise (a) |
— | — | — | (15,201 | ) | (10,336 | ) | |||||||||
Adjusted EBITDA attributable to Jupiter prior to acquisition (b) |
— | (25,237 | ) | (34,733 | ) | (103,593 | ) | (53,662 | ) | |||||||
Adjusted EBITDA attributable to NWV Gathering prior to acquisition (c) |
(19,841 | ) | (10,287 | ) | (62,431 | ) | (36,667 | ) | (28,053 | ) | ||||||
Other, including changes in working capital |
(4,576 | ) | 21,555 | 31,035 | (2,881 | ) | (15,357 | ) | ||||||||
| | | | | | | | | | | | | | | | | |
Adjusted EBITDA |
$ | 96,560 | $ | 41,089 | $ | 255,648 | $ | 119,510 | $ | 80,329 | ||||||
| | | | | | | | | | | | | | | | | |
| | | | | | | | | | | | | | | | | |
| | | | | | | | | | | | | | | | | |
25
Jupiter for 2014 prior to the acquisition was calculated as net income of $20.1 million plus depreciation and amortization expense of $2.1 million plus income tax expense of $12.5 million. Adjusted EBITDA attributable to Jupiter for the years ended December 31, 2013 and 2012 was calculated as net income of $61.3 million and $31.1 million, respectively, plus depreciation and amortization expense of $4.7 million and $3.8 million, respectively, plus income tax expense of $37.5 million and $18.8 million, respectively.
26
Limited partner interests are inherently different from shares of capital stock of a corporation, although many of the business risks to which we are subject are similar to those that would be faced by a corporation engaged in similar businesses. We urge you to carefully consider the following risk factors together with all of the other information included in this prospectus in evaluating an investment in our common units.
If any of the following risks were to occur, our business, financial condition, results of operations, liquidity or ability to make distributions could be materially and adversely affected. In that case, we might not be able to pay the initial quarterly distribution on our common units, the trading price of our common units could decline and you could lose all or part of your investment in us.
Risks Inherent in an Investment in Us
Our only cash-generating assets are our ownership interests in EQM, and our cash flow is therefore completely dependent upon the ability of EQM to make cash distributions to its partners.
The amount of cash that EQM can distribute each quarter to its partners, including us, principally depends upon the amount of cash it generates from its operations, which will fluctuate from quarter to quarter based on, among other things:
In addition, the actual amount of cash EQM will have available for distribution will depend on other factors, including:
27
Because of these factors, EQM may not have sufficient available cash each quarter to pay quarterly distributions at its most recently declared amount of $0.61 per unit or any other amount. The amount of cash that EQM has available for distribution depends primarily upon its cash flow, including cash flow from operations and working capital borrowings, and is not solely a function of profitability, which will be affected by non-cash items. As a result, EQM may be able to make cash distributions when it records losses for financial accounting purposes and may not be able to make cash distributions during periods when it records net income for financial accounting purposes. Please read "—Risks Inherent in EQM's Business" for a discussion of risks affecting EQM's ability to generate cash flow.
EQM GP, with our consent but without the consent of our unitholders, may limit or modify the incentive distributions we are entitled to receive from EQM, which may reduce cash distributions to you.
We own EQM GP, which owns the incentive distribution rights in EQM that entitle us to receive increasing percentages, up to a maximum of 48.0%, of any cash distributed by EQM as certain target distribution levels in excess of $0.4025 per EQM unit are reached in any quarter. A growing portion of the cash flow we receive from EQM is expected to be provided by these incentive distribution rights.
EQM, like other publicly traded partnerships, will generally only undertake an acquisition or expansion capital project if, after giving effect to related costs and expenses, the transaction would be expected to be accretive, meaning it would increase cash distributions per unit in future periods. Because EQM GP currently participates in the incentive distribution rights at all levels, including the highest sharing level of 48%, it is more difficult for an acquisition or capital project to show accretion for the common unitholders of EQM than if the incentive distribution rights received less incremental cash flow. As a result, EQM GP may determine, in certain cases, to propose a reduction in the incentive distribution rights to facilitate a particular acquisition or expansion capital project. Such a reduction may relate to all of the cash flow on the incentive distribution rights or only to the expected cash flow from the transaction and may be either temporary or permanent in nature.
EQM's partnership agreement authorizes EQM GP to approve any waiver, reduction, limitation or modification of or to EQM's incentive distribution rights without the consent of our or EQM's unitholders, as long as such modification does not adversely affect EQM's limited partners considered as a whole or any particular class of EQM partnership interests as compared to other classes of EQM partnership interests in any material respect. In determining whether or not to approve any such waiver or modification, EQM GP's board of directors may consider whatever information it believes appropriate in making such determination. EQM GP's board of directors must also subjectively believe that any such modification is in the best interest of EQM. Any determination with respect to such modification could include consideration of one or more financial cases based on a number of business, industry, economic, legal, regulatory and other assumptions applicable to the proposed transaction. Although we expect a reasonable basis will exist for those assumptions, the assumptions will generally involve current estimates of future conditions, which are difficult to predict. Realization of many of the assumptions will be beyond EQM GP's control. Moreover, the uncertainty and risk of inaccuracy associated with any financial projection will increase with the length of the forecasted period.
Additionally, in certain circumstances, EQM GP, as the holder of EQM's incentive distribution rights, will have the right to reset the minimum quarterly distribution and the target distribution levels at which the incentive distributions receive increasing percentages of the cash EQM distributes to higher levels based on EQM's cash distributions at the time of the exercise of this reset election. In
28
connection with resetting the minimum quarterly distribution amount and the target distribution levels and the corresponding relinquishment by EQM GP of incentive distribution payments based on the target distributions prior to the reset, EQM GP will be entitled to receive a number of newly issued EQM common units based on a predetermined formula that takes into account the "cash parity" value of the average cash distributions related to the incentive distribution rights received by EQM GP for the two quarters immediately preceding the reset event as compared to the average cash distributions per EQM common unit during that two-quarter period. In addition, EQM GP will be issued the number of EQM general partner units necessary to maintain its general partner interest in EQM immediately prior to the reset election. EQM GP's right to reset the minimum quarterly distribution amount and the target distribution levels upon which the incentive distributions payable to EQM GP are based may be exercised without approval of EQM's unitholders or EQM's conflicts committee. The reset minimum quarterly distribution amount and target distribution levels will be higher than the minimum quarterly distribution amount and the target distribution levels prior to the reset such that EQM GP will not receive any incentive distributions under the reset target distribution levels until cash distributions per unit following this event increase accordingly. EQM GP may exercise this reset right in order to facilitate acquisitions or internal growth projects that would otherwise not be sufficiently accretive to cash distributions per EQM common unit, taking into account the existing levels of incentive distribution payments being made to EQM GP.
If distributions on the incentive distribution rights were reduced for the benefit of the EQM common units, the total amount of cash distributions we would receive from EQM, and therefore the amount of cash distributions we could pay to our unitholders, would be reduced.
Our rate of growth may be reduced to the extent we purchase additional EQM common units, which will reduce the percentage of our cash flow that we receive from the incentive distribution rights.
Our business strategy includes supporting the growth of EQM through the use of our capital resources, including by purchasing EQM common units or lending funds to EQM to finance acquisitions or internal growth projects. To the extent we purchase common units, or securities not entitled to a current distribution from EQM, the rate of our distribution growth may be reduced, at least in the short term, because a smaller percentage of our cash distributions will come from our ownership of the EQM incentive distribution rights, the distributions on which increase at a faster rate than those of the other securities we hold.
In the future, we may not have sufficient cash to pay our estimated initial quarterly distribution or to increase distributions.
Because our only source of operating cash flow consists of cash distributions from EQM, the amount of distributions we are able to make to our unitholders may fluctuate based on the level of distributions EQM makes to its partners, including us. We cannot assure you that EQM will continue to make quarterly distributions at its most recently declared level of $0.61 per unit or any other level, or increase its quarterly distributions in the future. In addition, while we would expect to increase or decrease distributions to our unitholders if EQM were to increase or decrease distributions to us, the timing and amount of such changes in distributions, if any, would not necessarily be comparable to the timing and amount of any changes in distributions made by EQM to us. Various factors such as reserves established by the board of directors of our general partner may affect the distributions we make to our unitholders. In addition, prior to making any distributions to our unitholders, we will reimburse our general partner and its affiliates for all direct and indirect expenses incurred by them on our behalf. Our general partner will determine the amount of these reimbursed expenses. The reimbursement of these expenses could adversely affect the amount of distributions we make to our unitholders. We cannot guarantee that in the future we will be able to pay distributions or that any distributions EQM does pay to us will allow us to pay distributions at or above our estimated initial
29
quarterly distribution of $0.09175 per common unit. The actual amount of cash that is available for distribution to our unitholders will depend on numerous factors, many of which are beyond our control or the control of our general partner.
Our ability to meet our financial needs may be adversely affected by our cash distribution policy and our lack of operational assets.
Our cash distribution policy, which is consistent with our partnership agreement, requires us to distribute all of our available cash quarterly. Our only cash-generating assets are partnership interests in EQM, and we currently have no independent operations separate from those of EQM. Moreover, as discussed below, a reduction in EQM's distributions will disproportionately affect the amount of cash distributions we receive. Given that our cash distribution policy is to distribute available cash and not retain it and that our only cash-generating assets are partnership interests in EQM, we may not have enough cash to meet our needs if any of the following events occur:
A reduction in EQM's distributions will disproportionately affect the amount of cash distributions to which we are currently entitled.
Our ownership of all the incentive distribution rights in EQM entitles us to receive specified percentages of total cash distributions made by EQM with respect to any particular quarter only in the event that EQM distributes more than $0.4025 per unit for such quarter. As a result, the holders of EQM's common units have a priority over us to cash distributions by EQM up to and including $0.4025 per unit for any quarter.
Because we are currently participating at the 48.0% level on the incentive distribution rights, future growth in distributions paid by EQM will not result in an increase in our share of incremental cash distributed by EQM. Furthermore, a decrease in the amount of distributions by EQM to less than $0.5250 per unit per quarter would reduce our percentage of the incremental cash distributions above $0.4375 per common unit per quarter from 48.0% to 23.0%, and a decrease in the amount of distributions by EQM to levels below the other established target distribution level of $0.4025 would further reduce our percentage of the incremental cash distributions from EQM. As a result, any reduction in quarterly cash distributions from EQM would have the effect of disproportionately reducing the amount of distributions that we receive from EQM based on our ownership of the incentive distribution rights in EQM as compared to cash distributions we receive from EQM with respect to our 2.0% general partner interest in EQM and our EQM common units.
If distributions on our common units are not paid with respect to any fiscal quarter, including our expected initial quarterly distribution, our unitholders will not be entitled to receive such missed payments in the future.
Our distributions to our unitholders will not be cumulative. Consequently, if distributions on our common units are not paid with respect to any fiscal quarter, including our expected initial quarterly distribution, our unitholders will not be entitled to receive such missed payments in the future.
Our and EQM's cash distribution policies limit our respective abilities to grow.
Because we distribute all of our available cash, our growth may not be as fast as that of businesses that reinvest their available cash to expand ongoing operations. In fact, our growth will initially and in
30
the future is expected to be completely dependent upon EQM's ability to increase its quarterly distribution per unit because currently our only cash-generating assets are partnership interests in EQM. If we issue additional units or incur debt, including under our working capital facility, the payment of distributions on those additional units or interest on that debt could increase the risk that we will be unable to maintain or increase our per unit distribution level.
In addition, consistent with the terms of its partnership agreement, EQM distributes to its partners all of its available cash each quarter. To the extent EQM does not have sufficient cash reserves or is unable to finance growth externally, its cash distribution policy will significantly impair its ability to grow. Further, to the extent EQM issues additional units in connection with any acquisitions or expansion capital projects, the payment of distributions on those additional units may increase the risk that EQM will be unable to maintain or increase its per unit distribution level, which in turn may impact the available cash that we have to distribute to our unitholders. The incurrence of additional debt to finance EQM's growth strategy would result in increased interest expense to EQM, which in turn may reduce the available cash that we have to distribute to our unitholders.
The future debt that we incur may limit the distributions that we can pay to our unitholders.
Our payment of principal and interest on any indebtedness, including under our working capital facility, will reduce our cash available for distribution to our unitholders. We anticipate that any credit facility we enter into in the future would limit our ability to pay distributions to our unitholders during an event of default or if an event of default would result from the distributions.
In addition, pursuant to the terms of our working capital facility, EQT may terminate the facility upon 90 days' notice. If EQT were to terminate the working capital facility, we may be unable to enter into additional financing arrangements with third parties on commercially reasonable terms, or at all. Moreover, any future indebtedness may adversely affect our ability to obtain additional financing for future operations or capital needs, limit our ability to pursue other business opportunities, or make our results of operations more susceptible to adverse economic or operating conditions.
Our unitholders do not elect our general partner or vote on our general partner's directors. In addition, upon completion of this offering, EQT will own a sufficient number of our common units to allow it to prevent the removal of our general partner.
Unlike the holders of common stock in a corporation, our unitholders have only limited voting rights and, therefore, limited ability to influence management's decisions regarding our business. Our unitholders do not have the ability to elect our general partner or the members of our general partner's board of directors and will have no right to elect our general partner or the directors of our general partner on an annual or other continuing basis in the future. The members of our general partner's board of directors, including the independent directors, are chosen by EQT, the owner of our general partner. Furthermore, if our public unitholders are dissatisfied with the performance of our general partner, they will have little ability to remove our general partner. Our general partner may not be removed except upon the vote of the holders of at least 80% of the outstanding common units. Because EQT will own more than 20% of our outstanding common units after this offering, our public unitholders will be unable to remove our general partner without EQT's consent. Moreover, any removal of our general partner is also subject to approval of a successor general partner by the vote of the holders of a majority of the outstanding common units. Upon completion of this offering, EQT will own approximately 91.4% of our outstanding units. Please read "The Partnership Agreement of EQT GP Holdings, LP—Withdrawal or Removal of the General Partner."
As a result of these provisions, the price at which our common units will trade may be lower because of the absence or reduction of a takeover premium in the trading price. Please read "The Partnership Agreement of EQT GP Holdings, LP—Meetings; Voting."
31
You will experience immediate and substantial dilution in net tangible book value of $23.21 per common unit.
The initial public offering price of $27.00 per common unit exceeds our pro forma net tangible book value of $3.79 per unit. Based on the initial public offering price of $27.00 per common unit, you will incur immediate and substantial dilution of $23.21 per common unit. Please read "Dilution."
Our general partner may cause us to issue additional common units or other equity securities without your approval, which would dilute your ownership interests.
Our general partner may cause us to issue additional common units or other equity securities, including securities that rank senior to the common units, without the approval of our unitholders. The issuance by us of additional common units or other equity securities will have the following effects:
Please read "The Partnership Agreement of EQT GP Holdings, LP—Issuance of Additional Securities."
Our general partner interest or the control of our general partner may be transferred to a third party without unitholder consent.
Our general partner may transfer its general partner interest to a third party, including in a merger or in a sale of all or substantially all of its assets, without the consent of the unitholders. Furthermore, EQT, the owner of our general partner, may transfer all or a portion of its ownership interest in our general partner to a third party, also without unitholder consent. The new owner of our general partner would then be in a position to replace the board of directors and officers of our general partner with its own designees and thereby exert significant control over the decisions made by the board of directors and officers.
If EQM's unitholders remove EQM GP, we would lose our general partner interest and incentive distribution rights in EQM and the ability to manage EQM.
We currently manage EQM through EQM GP, our wholly owned subsidiary and the general partner of EQM. EQM's partnership agreement, however, gives unitholders of EQM the right to remove EQM GP upon the affirmative vote of holders of 662/3% of EQM's outstanding units. If EQM GP were to be removed as general partner of EQM, it would receive cash or EQM common units in exchange for its 2.0% general partner interest and the incentive distribution rights and would lose its ability to manage EQM. While the EQM common units or cash EQM GP would receive are intended under the terms of EQM's partnership agreement to fully compensate it in the event such an exchange is required, the value of these EQM common units or of the investments EQM GP makes with the cash over time may not be equivalent to the value of the general partner interest and the incentive distribution rights had it retained them. Furthermore, the conversion of the incentive distribution rights into EQM common units would disproportionately impact the amount of cash distributions to which we are entitled with respect to increases in EQM distributions. Please read "The Partnership Agreement of EQT Midstream Partners, LP—Withdrawal or Removal of the General Partner" and "—If in the future we cease to manage and control EQM, we may be deemed to be an investment company under the Investment Company Act."
32
Our ability to sell our partnership interests in EQM may be limited by securities law restrictions and liquidity constraints.
Upon completion of this offering and the transactions described in "Prospectus Summary—Our Structure," we will own 21,811,643 common units of EQM, all of which are unregistered and restricted securities, within the meaning of Rule 144 under the Securities Act of 1933, as amended (Securities Act). Unless we exercise our registration rights with respect to these common units, we will be limited to selling into the market in any three-month period an amount of EQM common units that does not exceed the greater of 1.0% of the total number of EQM common units outstanding or the average weekly reported trading volume of the EQM common units for the four calendar weeks prior to the sale. In addition, we face contractual limitations under EQM's partnership agreement on our ability to sell EQM general partner units, and the market for such general partner units and incentive distribution rights is illiquid.
Your liability may not be limited if a court finds that unitholder action constitutes control of our business.
Under Delaware law, you could be held liable for our obligations to the same extent as a general partner if a court were to determine that the right or the exercise of the right by our unitholders as a group to remove or replace our general partner, to approve some amendments to our partnership agreement or to take other action under our partnership agreement constituted participation in the "control" of our business. Additionally, the limitations on the liability of holders of limited partner interests for the liabilities of a limited partnership have not been clearly established in many jurisdictions.
Furthermore, Section 17-607 of the Delaware Revised Uniform Limited Partnership Act (the Delaware Act) provides that, under some circumstances, a unitholder may be liable to us for the amount of a distribution for a period of three years from the date of the distribution. Please read "The Partnership Agreement of EQT GP Holdings, LP—Limited Liability" for a discussion of the implications of the limitations on liability to a unitholder.
If in the future we cease to manage and control EQM, we may be deemed to be an investment company under the Investment Company Act.
If we cease to manage and control EQM and are deemed to be an investment company under the Investment Company Act of 1940 (Investment Company Act), we will either have to register as an investment company under the Investment Company Act, obtain exemptive relief from the SEC or modify our organizational structure or our contractual rights to fall outside the definition of an investment company. Registering as an investment company could, among other things, materially limit our ability to engage in transactions with affiliates, including the purchase and sale of certain securities or other property to or from our affiliates, restrict our ability to borrow funds or engage in other transactions involving leverage, require us to add additional directors who are independent of us and our affiliates, and adversely affect the price of our common units. In addition, if we were required to register under the Investment Company Act, we would be taxed as a corporation for U.S. federal income tax purposes, which would substantially reduce our cash available for distribution to you.
Our partnership agreement restricts the rights of unitholders owning 20% or more of our units.
Our unitholders' voting rights are restricted by a provision in our partnership agreement which provides that any units held by a person or group that owns 20% or more of any class of units then outstanding, other than our general partner, its affiliates, their transferees and persons who acquired such units with the prior approval of the board of directors of our general partner, cannot be voted on any matter. In addition, our partnership agreement contains provisions limiting the ability of our unitholders to call meetings or to acquire information about our operations, as well as other provisions
33
limiting our unitholders' ability to influence the manner or direction of our management. As a result, the price at which our common units will trade may be lower because of the absence or reduction of a takeover premium in the trading price.
EQM may issue additional limited partner interests or other equity securities, which may increase the risk that EQM will not have sufficient available cash to maintain or increase its cash distribution level.
EQM has wide latitude to issue additional limited partner interests on the terms and conditions established by its general partner. We receive cash distributions from EQM on the general partner interest, incentive distribution rights and limited partner interests that we hold. Because we expect a growing portion of the cash we receive from EQM to be attributable to our ownership of the incentive distribution rights, payment of distributions on additional EQM limited partner interests may increase the risk that EQM will be unable to maintain or increase its quarterly cash distribution per unit, which in turn may reduce the amount of incentive distributions we receive and the available cash that we have to distribute to our unitholders.
If EQM GP is not fully reimbursed or indemnified for obligations and liabilities it incurs in managing the business and affairs of EQM, its value and, therefore, the value of our common units could decline.
EQM GP, as the general partner of EQM, may make expenditures on behalf of EQM for which it will seek reimbursement from EQM. Under Delaware partnership law, EQM GP, in its capacity as the general partner of EQM, has unlimited liability for the obligations of EQM, such as its debts and environmental liabilities, except for those contractual obligations of EQM that are expressly made without recourse to the general partner. To the extent EQM GP incurs obligations on behalf of EQM, it is entitled to be reimbursed or indemnified by EQM. If EQM is unable or unwilling to reimburse or indemnify EQM GP, EQM GP may not be able to satisfy those liabilities or obligations, which would reduce its cash flows to us.
The amount of cash distributions that we will be able to distribute to our unitholders will be reduced by the incremental costs associated with our being a publicly traded partnership, other general and administrative expenses and any reserves that our general partner believes it is prudent to maintain for the proper conduct of our business and for future distributions.
Before we can pay distributions to our unitholders, we will first pay our expenses, including the costs of being a publicly traded partnership, which we expect to be approximately $3.0 million per year, and other operating expenses, and may establish reserves for debt service requirements, if any, for future distributions during periods of limited cash flows or for other purposes. In addition, we may reserve funds to allow our wholly owned subsidiary, EQM GP, to make capital contributions to EQM in order to maintain EQM GP's 2.0% general partner interest in EQM in the event that EQM issues additional common units.
There is no existing market for our common units, and a trading market that will provide you with adequate liquidity may not develop. Following this offering, the market price of our common units may fluctuate significantly, and you could lose all or part of your investment.
Prior to this offering there has been no public market for our common units. After this offering, there will be only 23,000,000 publicly traded common units, assuming no exercise of the underwriters' option to purchase additional units. In addition, EQT will own 243,165,000 common units, representing a 91.4% limited partner interest in us. We do not know the extent to which investor interest will lead to the development of a trading market or how liquid that market might be. You may not be able to resell your common units at or above the initial public offering price. Additionally, the lack of liquidity may result in wide bid-ask spreads, contribute to significant fluctuations in the market price of the common units and limit the number of investors who are able to buy the common units.
34
The initial public offering price for the common units was determined by negotiations between us, the selling unitholder and the representatives of the underwriters and may not be indicative of the market price of the common units that will prevail in the trading market. The market price of our common units may decline below the initial public offering price. The market price of our common units may also be influenced by many factors, some of which are beyond our control, including:
Our common units and EQM's common units may not trade in relation or proportion to one another.
Our common units and EQM's common units may not trade in simple relation or proportion to one another. Instead the trading prices may diverge because, among other things:
The market price of our common units could be adversely affected by sales of substantial amounts of our common units in the public or private markets, including sales by EQT or other large holders.
After this offering, we will have 266,165,000 common units outstanding. All of the 243,165,000 common units that are held by EQT, representing 91.4% of our outstanding common units (assuming no exercise by the underwriters of their option to purchase additional units), will be subject to resale restrictions under a 180-day lock-up agreement with the underwriters. This lock-up agreement with the underwriters may be waived in the discretion of Barclays Capital Inc. and Goldman, Sachs & Co., as representatives of the underwriters. Sales by EQT or other large holders of a substantial number of our common units in the public markets following this offering, or the perception that such sales might occur, could have a material adverse effect on the price of our common units or could impair our ability to obtain capital through an offering of equity securities. In addition, under our partnership agreement, our general partner and its affiliates, including EQT, have registration rights relating to the offer and sale of any units that they hold, subject to certain limitations. Please read "Units Eligible for Future Sale."
35
Increases in interest rates may cause the market price of our common units, or EQM's common units, to decline.
Interest rates may increase in the future, whether because of inflation, increased yields on U.S. Treasury obligations or otherwise. As is true with other master limited partnerships (the common units of which are often viewed by investors as yield-oriented securities), the price of our and EQM's common units are impacted by our and EQM's levels of cash distributions and implied distribution yields. The distribution yield is often used by investors to compare and rank yield-oriented securities for investment decision-making purposes. Therefore, changes in interest rates, either positive or negative, may affect the yield requirements of investors who invest in our common units or EQM's common units, and a rising interest rate environment could have an adverse impact on our unit price, EQM's unit price, and our and EQM's ability to make cash distributions at desired levels.
If we or EQM fail to develop or maintain an effective system of internal controls, we may not be able to report our financial results accurately or prevent fraud, which would likely have a negative impact on the market price of our common units.
Prior to this offering, we have not been required to file reports with the SEC. Upon the completion of this offering, we will become subject to the public reporting requirements of the Securities Exchange Act of 1934, as amended, or the Exchange Act. We prepare our financial statements in accordance with U.S. generally accepted accounting principles (GAAP), but our internal accounting controls may not currently meet all standards applicable to companies with publicly traded securities. Effective internal controls are necessary for us to provide reliable financial reports, prevent fraud and to operate successfully as a publicly traded partnership. Our efforts to develop and maintain our internal controls may not be successful, and we may be unable to maintain effective controls over our financial processes and reporting in the future or to comply with our obligations under Section 404 of the Sarbanes-Oxley Act of 2002, which we refer to as Section 404. For example, Section 404 will require us, among other things, to annually review and report on, and our independent registered public accounting firm to attest to, the effectiveness of our internal controls over financial reporting. We must comply with Section 404 beginning with the year following our first annual report required to be filed with the SEC. Any failure to develop, implement or maintain effective internal controls or to improve our internal controls could harm our operating results or cause us to fail to meet our reporting obligations. Given the difficulties inherent in the design and operation of internal controls over financial reporting, we can provide no assurance as to our, or our independent registered public accounting firm's, conclusions about the effectiveness of our internal controls, and we may incur significant costs in our efforts to comply with Section 404. Ineffective internal controls will subject us to regulatory scrutiny and a loss of confidence in our reported financial information, which could have an adverse effect on our business and would likely have a negative effect on the trading price of our common units.
The NYSE does not require a publicly traded partnership like us to comply with certain of its corporate governance requirements.
We have been approved to list our common units, subject to official notice of issuance, on the NYSE under the symbol "EQGP." Unlike most corporations, we are not required by NYSE rules to have, and we do not intend to have, a majority of independent directors on our general partner's board of directors or a compensation committee or a nominating and corporate governance committee. Additionally, any future issuance of additional common units or other securities, including to affiliates, will not be subject to the NYSE's shareholder approval rules. Accordingly, unitholders will not have the same protections afforded to certain corporations that are subject to all of the NYSE corporate governance requirements. Please read "Management."
36
Risks Related to Conflicts of Interest
Conflicts of interest exist and may arise in the future among us, EQM and our respective general partners and affiliates, including EQT, the owner of our general partner. For a further discussion of conflicts of interest that may arise, please read "Conflicts of Interest and Fiduciary Duties."
EQM GP owes duties to EQM's unitholders that may conflict with our interests, including in connection with the terms of contractual agreements, the determination of cash distributions to be made by EQM, and the determination of whether EQM should make acquisitions and on what terms.
Conflicts of interest exist and may arise in the future as a result of the relationships between us and our affiliates, including EQM GP, on the one hand, and EQM and its limited partners, on the other hand. The directors and officers of EQM GP have duties to manage EQM in a manner beneficial to us, as EQM GP's owner. At the same time, EQM GP, as the general partner of EQM, has a duty to manage EQM in a manner beneficial to EQM and its limited partners. The board of directors of EQM GP or its conflicts committee will resolve any such conflict and have broad latitude to consider the interests of all parties to the conflict. The resolution of these conflicts may not always be in the best interest of us or our unitholders.
For example, conflicts of interest may arise in connection with the following:
Potential conflicts of interest may arise among our general partner, its affiliates and us. Our general partner has limited its state law fiduciary duties to us and our unitholders, which may permit it to favor its own interests to the detriment of us and our unitholders.
Upon completion of this offering, EQT, the owner of our general partner, will own a 91.4% limited partner interest in us. Conflicts of interest may arise among our general partner and its affiliates (including EQT), on the one hand, and us and our unitholders, on the other hand. In resolving these conflicts, our general partner may favor its own interests and the interests of its affiliates over the interests of our unitholders. These conflicts include, among others, the following situations:
37
liabilities and restricts the remedies available to our unitholders for actions that, without such limitations, might constitute breaches of fiduciary duty;
Please read "Certain Relationships and Related Party Transactions—Our Relationship with EQM and EQM GP" and "Conflicts of Interest and Fiduciary Duties—Conflicts of Interest."
The duties of our general partner's officers and directors may conflict with their duties as officers and/or directors of EQT and/or EQM GP.
Our general partner's officers and directors have duties to manage our business in a manner beneficial to us, our unitholders and the owner of our general partner, EQT. However, three of our general partner's directors and all of its officers are also officers and/or directors of EQM GP, which has duties to manage the business of EQM in a manner beneficial to EQM and EQM's unitholders. Additionally, all of our general partner's officers are also officers of EQT, five of our general partner's directors are affiliated with EQT and two directors of our general partner are also directors of EQT. Consequently, these directors and officers may encounter situations in which their obligations to EQM or EQT, as applicable, on the one hand, and us, on the other hand, are in conflict. The resolution of these conflicts may not always be in our best interest or that of our unitholders.
In addition, our general partner's officers, all of whom are also officers of EQM GP and EQT, will have responsibility for overseeing the allocation of their own time and time spent by administrative personnel on our behalf and on behalf of EQM and/or EQT. These officers face conflicts regarding these time allocations that may adversely affect our or EQM's results of operations, cash flows, and financial condition.
EQT may compete with us or EQM, which could adversely affect our or EQM's ability to grow and our or EQM's results of operations and cash available for distribution.
EQT is not restricted in its ability to compete with us or EQM. If EQT competes with us or EQM, our or EQM's results of operations and cash available for distribution may be adversely affected.
38
Our partnership agreement replaces our general partner's fiduciary duties to holders of our common units with contractual standards governing its duties.
Our partnership agreement contains provisions that eliminate the fiduciary standards to which our general partner would otherwise be held by state fiduciary duty law and replace those duties with several different contractual standards. For example, our partnership agreement permits our general partner to make a number of decisions in its individual capacity, as opposed to in its capacity as our general partner, free of any duties to us and our unitholders other than the implied contractual covenant of good faith and fair dealing, which means that a court will enforce the reasonable expectations of the partners where the language in the partnership agreement does not provide for a clear course of action. This provision entitles our general partner to consider only the interests and factors that it desires and relieves it of any duty or obligation to give any consideration to any interest of, or factors affecting, us, our affiliates or our limited partners. Examples of decisions that our general partner may make in its individual capacity include:
By purchasing a common unit, a common unitholder agrees to become bound by the provisions in our partnership agreement, including the provisions discussed above. Please read "Conflicts of Interest and Fiduciary Duties—Fiduciary Duties."
Our partnership agreement restricts the remedies available to holders of our common units for actions taken by our general partner that might otherwise constitute breaches of fiduciary duty.
Our partnership agreement contains provisions that restrict the remedies available to unitholders for actions taken by our general partner that might otherwise constitute breaches of fiduciary duty under state fiduciary duty law. For example, our partnership agreement provides that:
39
fraud or willful misconduct or, in the case of a criminal matter, acted with knowledge that the conduct was criminal; and
In connection with a situation involving a transaction with an affiliate or a conflict of interest, any determination by our general partner or the conflicts committee must be made in good faith. If an affiliate transaction or the resolution of a conflict of interest is not approved by our common unitholders or the conflicts committee and the board of directors of our general partner determines that the resolution or course of action taken with respect to the affiliate transaction or conflict of interest satisfies either of the standards set forth in the third and fourth sub-bullets above, then it will be presumed that, in making its decision, the board of directors acted in good faith, and in any proceeding brought by or on behalf of any limited partner or the partnership challenging such determination, the person bringing or prosecuting such proceeding will have the burden of overcoming such presumption.
Our general partner has a call right that may require you to sell your common units at an undesirable time or price.
If at any time more than 95% of our outstanding common units are owned by our general partner and its affiliates, our general partner will have the right, which it may assign to any of its affiliates or to us, but not the obligation, to acquire all, but not less than all, of the remaining units held by unaffiliated persons at a price that is not less than the then-current market price of the common units. As a result, you may be required to sell your common units at an undesirable time or price and may not receive any return on your investment. You may also incur a tax liability upon a sale of your common units. At the completion of this offering and assuming the underwriters do not exercise their option to purchase additional common units, affiliates of our general partner will own 91.4% of our common units. For additional information about the call right, please read "The Partnership Agreement of EQT GP Holdings, LP—Limited Call Right."
Our general partner may mortgage, pledge, hypothecate or grant a security interest in all or substantially all of our assets without prior approval of our unitholders.
Our general partner may mortgage, pledge, hypothecate or grant a security interest in all or substantially all of our assets without prior approval of our unitholders. If our general partner at any time were to decide to incur debt and secure its obligations or indebtedness by all or substantially all of our assets, and if our general partner were to be unable to satisfy such obligations or repay such indebtedness, the lenders could seek to foreclose on our assets. The lenders could also sell all or substantially all of our assets under such foreclosure or other realization upon those encumbrances without prior approval of our unitholders, which would adversely affect the price of our common units.
40
Risks Inherent in EQM's Business
EQM is dependent on EQT for a substantial majority of its revenues and future growth. Therefore, EQM is indirectly subject to the business risks of EQT. EQM has no control over EQT's business decisions and operations, and EQT is under no obligation to adopt a business strategy that favors EQM.
Historically, EQM has provided a substantial percentage of its natural gas transmission, storage and gathering services to EQT. During the three months ended March 31, 2015 and the year ended December 31, 2014, approximately 69% of EQM's revenues were from EQT. EQM expects to derive a substantial majority of its revenues from EQT for the foreseeable future. Therefore, any event, whether in EQM's area of operations or otherwise, that adversely affects EQT's production, financial condition, leverage, results of operations or cash flows may adversely affect EQM's and our ability to sustain or increase cash distributions to its and our respective unitholders. Accordingly, we and EQM are indirectly subject to the business risks of EQT, including the following:
For example, as a result of lower commodity prices, EQT recently reduced its 2015 capital expenditure forecast for well development from $1.95 billion to $1.5 billion. EQT may further reduce its capital expenditure spending in the future based on commodity prices or other factors. Unless EQM is successful in attracting significant unaffiliated third-party customers, its ability to maintain or increase the capacity subscribed and volumes transported under service arrangements on its transmission and storage system as well as the volumes gathered on its gathering system will be dependent on receiving consistent or increasing commitments from EQT. While EQT has dedicated acreage to, and entered into long-term firm transmission and gathering contracts on, EQM's systems, it may determine in the future that drilling in areas outside of EQM's current areas of operations is strategically more attractive to it and it is under no contractual obligation to maintain its production dedicated to EQM. A reduction in the capacity subscribed or volumes transported, stored or gathered on EQM's systems by EQT could have a material adverse effect on EQM's business, financial condition, results of operations and ability to make quarterly cash distributions to its unitholders, including us.
41
EQM may not have sufficient cash from operations following the establishment of cash reserves and payment of fees and expenses, including cost reimbursements to EQT and its affiliates, to enable EQM to pay quarterly distributions at its most recently paid amount to holders of its common units, including us.
In order to pay the quarterly distributions at its most recently declared amount of $0.61 per unit, or $2.44 per unit on an annualized basis, EQM will require available cash of approximately $52.2 million per quarter, or $208.8 million per year, based on the number of common and general partner units currently outstanding. EQM may not have sufficient available cash each quarter to enable it to pay distributions at such level. The amount of cash EQM can distribute on its units principally depends upon the amount of cash EQM generates from its operations, which will fluctuate from quarter to quarter based on, among other things:
In addition, the actual amount of cash EQM will have available for distribution will depend on other factors, including:
42
EQM's natural gas transmission, storage and gathering services are subject to extensive regulation by federal, state and local regulatory authorities. Changes or additional regulatory measures adopted by such authorities could have a material adverse effect on EQM's business, financial condition, results of operations, liquidity and ability to make distributions.
EQM's interstate natural gas transmission and storage operations are regulated by the FERC under the NGA, the NGPA, and the Energy Policy Act of 2005. EQM's gathering operations are also rate-regulated by the FERC in connection with its interstate transmission operations. EQM's system operates under a tariff approved by the FERC that establishes rates, cost recovery mechanisms and terms and conditions of service to its customers. Generally, the FERC's authority extends to:
Interstate pipelines may not charge rates or impose terms and conditions of service that, upon review by the FERC, are found to be unjust and unreasonable or unduly discriminatory. The recourse rate that may be charged by EQM's interstate pipeline for its transmission and storage services is established through the FERC's ratemaking process. The maximum applicable recourse rate and terms and conditions for service are set forth in EQM's FERC-approved tariff.
Pursuant to the NGA, existing interstate transmission and storage rates and terms and conditions of service may be challenged by complaint and are subject to prospective change by the FERC. Additionally, rate increases and changes to terms and conditions of service proposed by a regulated interstate pipeline may be protested and such increases or changes can be delayed and may ultimately be rejected by the FERC. EQM currently holds authority from the FERC to charge and collect (i) "recourse rates," which are the maximum rates an interstate pipeline may charge for its services under its tariff, and (ii) "negotiated rates," which involve rates above or below the "recourse rates," provided that the affected customers are willing to agree to such rates and that the FERC has approved the negotiated rate agreement. As of December 31, 2014, approximately 87% of the contracted firm transmission capacity on EQM's system was committed under such "negotiated rate" contracts, rather than recourse rate or discount rate contracts. There can be no guarantee that EQM will be allowed to continue to operate under such rate structures for the remainder of those assets' operating lives. Any successful challenge against rates charged for EQM's transmission and storage services could have a material adverse effect on its business, financial condition, results of operations, liquidity and ability to make distributions.
While the FERC does not generally regulate the rates and terms of service over facilities determined to be performing a natural gas gathering function, the FERC has traditionally regulated rates charged by interstate pipelines for gathering services performed on the pipeline's own gathering facilities when those gathering services are performed in connection with jurisdictional interstate transmission facilities. EQM maintains rates and terms of service in its tariff for unbundled gathering services performed on its gathering facilities, which are connected to its transmission and storage
43
system. Just as with rates and terms of service for transmission and storage services, EQM's rates and terms of services for its gathering may be challenged by complaint and are subject to prospective change by the FERC. Rate increases and changes to terms and conditions of service which EQM proposes for its gathering service may be protested and such increases or changes can be delayed and may ultimately be rejected by the FERC.
The FERC's jurisdiction extends to the certification and construction of interstate transmission and storage facilities, including, but not limited to, acquisitions, facility maintenance, expansions, and abandonment of facilities and services. While the FERC exercises jurisdiction over the rates and terms of service for EQM's gathering operations, EQM's gathering facilities are not subject to the FERC's certification and construction authority. Prior to commencing construction of new or existing interstate transmission and storage facilities, an interstate pipeline must obtain a certificate authorizing the construction, or file to amend its existing certificate, from the FERC. Typically, a significant expansion project requires review by a number of governmental agencies, including state and local agencies, whose cooperation is important in completing the regulatory process on schedule. Any refusal by an agency to issue authorizations or permits for one or more of these projects may mean that EQM will not be able to pursue these projects or that they will be constructed in a manner or with capital requirements that EQM did not anticipate. Such refusal or modification could materially and negatively impact the additional revenues expected from these projects.
FERC regulations also extend to the terms and conditions set forth in agreements for transmission and storage services executed between interstate pipelines and their customers. These service agreements are required to conform, in all material respects, with the form of service agreements set forth in the pipeline's FERC-approved tariff. Non-conforming agreements must be filed with, and accepted by, the FERC. In the event that the FERC finds that an agreement, in whole or part, is materially non-conforming, it could reject the agreement or require EQM to seek modification, or alternatively require EQM to modify its tariff so that the non-conforming provisions are generally available to all customers.
Under current policy, the FERC permits interstate pipelines to include an income tax allowance in the cost-of-service used as the basis for calculating their regulated rates. For pipelines owned by partnerships or limited liability companies taxed as partnerships for federal income tax purposes, the tax allowance will reflect the actual or potential income tax liability on the FERC-jurisdictional income attributable to all partnership or limited liability company interests if the ultimate owner of the interest has an actual or potential income tax liability on such income. This policy was upheld on May 29, 2007 by the Court of Appeals for the District of Columbia Circuit. The FERC will determine, on a case-by-case basis, whether the owners of an interstate pipeline have such actual or potential income tax liability. In a future rate case, EQM may be required to demonstrate the extent to which inclusion of an income tax allowance in the applicable cost-of-service is permitted under the current income tax allowance policy. In addition, the FERC's income tax allowance policy is frequently the subject of challenge, and EQM cannot predict whether the FERC or a reviewing court will alter the existing policy. If the FERC's policy were to change and if the FERC were to disallow a substantial portion of the EQM pipelines' income tax allowance, EQM's regulated rates, and therefore its revenues and ability to make distributions, could be materially adversely affected.
The FERC may not continue to pursue its approach of pro-competitive policies as it considers matters such as interstate pipeline rates and rules and policies that may affect rights of access to natural gas transmission capacity and transmission and storage facilities.
Section 1(b) of the NGA exempts certain natural gas gathering facilities from regulation by FERC as a natural gas company under the NGA. EQM believes that the natural gas pipelines in the Jupiter gathering systems meet the traditional tests FERC has used to establish a pipeline's status as an exempt gatherer not subject to regulation as a natural gas company. However, the distinction between
44
FERC-regulated transmission services and federally unregulated gathering services is the subject of ongoing litigation, so the classification and regulation of the Jupiter gathering facilities are subject to change based on future determinations by the FERC, the courts or Congress. Failure to comply with applicable provisions of the NGA, the NGPA, the Pipeline Safety Act of 1968 and certain other laws, as well as with the regulations, rules, orders, restrictions and conditions associated with these laws, could result in the imposition of administrative and criminal remedies and civil penalties of up to $1,000,000 per day, per violation.
In addition, future federal, state, or local legislation or regulations under which EQM will operate its natural gas transmission, storage and gathering businesses may have a material adverse effect on its business, financial condition, results of operations, liquidity and ability to make distributions to its unitholders, including us.
Any significant decrease in production of natural gas in EQM's areas of operation could adversely affect its business and operating results and reduce its distributable cash flow.
EQM's business is dependent on the continued availability of natural gas production and reserves in its areas of operation. Low prices for natural gas or regulatory limitations could adversely affect development of additional reserves and production that is accessible by EQM's pipeline and storage assets. Production from existing wells and natural gas supply basins with access to EQM's systems will naturally decline over time. The amount of natural gas reserves underlying these wells may also be less than anticipated, and the rate at which production from these reserves declines may be greater than anticipated. Additionally, the competition for natural gas supplies to serve other markets could reduce the amount of natural gas supply for EQM's customers or lower natural gas prices could cause producers to determine in the future that drilling activities in areas outside of EQM's current areas of operation are strategically more attractive to them. A reduction in the natural gas volumes supplied by EQT or other third party producers could result in reduced throughput on EQM's systems and adversely impact its ability to grow its operations and increase cash distributions to its unitholders, including us. Accordingly, to maintain or increase the contracted capacity or the volume of natural gas transported, stored and gathered on EQM's systems and cash flows associated therewith, EQM's customers must continually obtain adequate supplies of natural gas.
The primary factors affecting EQM's ability to obtain non-dedicated sources of natural gas include (i) the level of successful drilling activity near EQM's systems and (ii) EQM's ability to compete for volumes from successful new wells. While EQT has dedicated production from certain of its leased properties to EQM, EQM has no control over the level of drilling activity in its areas of operation, the amount of reserves associated with wells connected to EQM's gathering system or the rate at which production from a well declines. In addition, EQM has no control over EQT or other producers or their drilling or production decisions, which are affected by, among other things, the availability and cost of capital, prevailing and projected energy prices, demand for hydrocarbons, levels of reserves, geological considerations, environmental or other governmental regulations, the availability of drilling permits, the availability of drilling rigs, and other production and development costs.
Fluctuations in energy prices can also greatly affect the development of new natural gas reserves. In general terms, the prices of natural gas, oil and other hydrocarbon products fluctuate in response to changes in supply and demand, market uncertainty and a variety of additional factors that are beyond EQM's control. For example, average daily prices for New York Mercantile Exchange (NYMEX) West Texas Intermediate crude oil ranged from a high of $107.26 per barrel to a low of $43.46 per barrel from January 1, 2014 through April 20, 2015. Average daily prices for NYMEX Henry Hub natural gas ranged from a high of $6.15 per MMBtu to a low of $2.51 per MMBtu from January 1, 2014 through April 20, 2015. Factors affecting commodity prices include worldwide economic conditions; weather conditions and seasonal trends; the levels of domestic production and consumer demand; the availability of imported LNG; the ability to export LNG; the availability of transportation systems with
45
adequate capacity; the volatility and uncertainty of regional basis differentials and premiums; the price and availability of alternative fuels; the effect of energy conservation measures; the nature and extent of governmental regulation and taxation; and the anticipated future prices of natural gas, LNG and other commodities. Declines in natural gas prices could have a negative impact on exploration, development and production activity and, if sustained, could lead to a material decrease in such activity. Sustained reductions in exploration or production activity in EQM's areas of operation would lead to reduced utilization of EQM's systems. Because of these factors, even if new natural gas reserves are known to exist in areas served by EQM's assets, producers may choose not to develop those reserves. Moreover, EQT may not develop the acreage it has dedicated to EQM. If reductions in drilling activity result in EQM's inability to maintain levels of contracted capacity and throughput, it could reduce EQM's revenue and impair its ability to make quarterly cash distributions to its unitholders, including us.
In addition, it may be more difficult to maintain or increase the current volumes on EQM's gathering systems in unconventional resource plays such as the Marcellus Shale, as the basins in those plays generally have higher initial production rates and steeper production decline curves than wells in more conventional basins. Furthermore, EQM's gathering assets were initially constructed as a low-pressure system designed for shallow, vertical wells and Marcellus Shale production is increasingly from horizontal wells at higher pressure than EQM's existing gathering assets were designed to handle. If natural gas prices remain low, production in the area around EQM's low-pressure gathering system may continue to decline. Accordingly, volumes on EQM's gathering system would need to be replaced at a faster rate to maintain or grow the current volumes than may be the case in other regions of production. Should EQM determine that the economics of its gathering assets do not justify the capital expenditures needed to grow or maintain volumes associated therewith, revenues associated with these assets will decline over time.
EQM typically does not obtain independent evaluations of natural gas reserves connected to its systems. Accordingly, EQM does not have independent estimates of total reserves connected to its systems or the anticipated life of such reserves. If the total reserves or estimated life of the reserves connected to EQM's systems are less than EQM anticipates, or the timeline for the development of reserves is longer than EQM anticipates, and EQM is unable to secure additional sources of natural gas, there could be a material adverse effect on its business, results of operations, financial condition and its ability to make cash distributions to its unitholders, including us.
If new supplies of natural gas are not obtained to replace the natural decline in volumes from existing supply basins, or if natural gas supplies are diverted to serve other markets, the overall volume of natural gas transported and stored on EQM's systems would decline, which could have a material adverse effect on EQM's business, financial condition, results of operations, liquidity and on EQM's ability to make quarterly cash distributions to its unitholders, including us.
EQM may not be able to increase its third-party throughput and resulting revenue due to competition and other factors, which could limit its ability to grow and extend its dependence on EQT.
Part of EQM's growth strategy includes diversifying its customer base by identifying opportunities to offer services to third parties other than EQT. For the years ended December 31, 2014, 2013 and 2012, EQT accounted for approximately 51%, 80% and 81%, respectively, of EQM's transmission revenues, 2%, 61% and 68%, respectively, of EQM's storage revenues, 93%, 96% and 93%, respectively, of EQM's gathering revenues and 69%, 88% and 87%, respectively, of EQM's total revenues. EQM's ability to increase its third-party throughput and resulting revenue is subject to numerous factors beyond its control, including competition from third parties and the extent to which EQM has available capacity when third-party shippers require it. To the extent that EQM lacks available capacity on its systems for third-party volumes, it may not be able to compete effectively with third-party systems for additional natural gas production in its areas of operation.
46
EQM has historically provided transmission, storage and gathering services to third parties on only a limited basis and may not be able to attract material third-party service opportunities. EQM's efforts to attract new unaffiliated customers may be adversely affected by its relationship with EQT and its desire to provide services pursuant to fee-based contracts. EQM's potential customers may prefer to obtain services under other forms of contractual arrangements under which EQM would be required to assume direct commodity exposure, and potential customers may desire to contract for gathering services that are not subject to FERC regulation. In addition, EQM will need to continue to improve its reputation among its potential customer base for providing high quality service in order to continue to successfully attract unaffiliated third parties.
EQM is exposed to the credit risk of its customers in the ordinary course of its business.
EQM extends credit to its customers as a normal part of its business. As a result, EQM is exposed to the risk of loss resulting from the nonpayment and/or nonperformance of its customers. While EQM has established credit policies, including assessing the creditworthiness of its customers as permitted by its FERC-approved natural gas tariff, and requiring appropriate terms or credit support from them based on the results of such assessments, EQM may not have adequately assessed the creditworthiness of its existing or future customers. Furthermore, unanticipated future events could result in a deterioration of the creditworthiness of EQM's contracted customers, including EQT. Any resulting nonpayment and/or nonperformance by EQM's customers could have a material adverse effect on its business, financial condition, results of operations, liquidity and ability to make quarterly cash distributions to its unitholders.
Increased competition from other companies that provide transmission, storage or gathering services, or from alternative fuel sources, could have a negative impact on the demand for EQM's services, which could adversely affect its financial results.
EQM's ability to renew or replace existing contracts at rates sufficient to maintain current revenues and cash flows could be adversely affected by the activities of its competitors. EQM's systems compete primarily with other interstate and intrastate pipelines and storage facilities in the transmission and storage of natural gas. Some of EQM's competitors have greater financial resources and may now, or in the future, have access to greater supplies of natural gas than EQM does. Some of these competitors may expand or construct transmission and storage systems that would create additional competition for the services EQM provides to its customers. In addition, EQM's customers may develop their own transmission, storage or gathering services instead of using EQM's. Moreover, EQT and its affiliates are not limited in their ability to compete with EQM.
The policies of the FERC promoting competition in natural gas markets are having the effect of increasing the natural gas transmission and storage options for EQM's traditional customer base. As a result, EQM could experience some "turnback" of firm capacity as existing agreements expire. If EQM is unable to remarket this capacity or can remarket it only at substantially discounted rates compared to previous contracts, EQM may have to bear the costs associated with the turned back capacity. Increased competition could reduce the volumes of natural gas transported or stored by EQM's systems or, in cases where EQM does not have long-term fixed rate contracts, could force EQM to lower its transmission or storage rates.
Further, natural gas as a fuel competes with other forms of energy available to end-users, including electricity, coal and liquid fuels. Increased demand for such forms of energy at the expense of natural gas could lead to a reduction in demand for natural gas storage and transmission services.
All of these competitive pressures could make it more difficult for EQM to retain its existing customers and/or attract new customers as EQM seeks to expand its business, which could have a material adverse effect on EQM's business, financial condition, results of operations, liquidity and
47
ability to make quarterly cash distributions to its unitholders, including us. In addition, competition could intensify the negative impact of factors that decrease demand for natural gas in the markets served by EQM's systems, such as adverse economic conditions, weather, higher fuel costs and taxes or other governmental or regulatory actions that directly or indirectly increase the cost or limit the use of natural gas.
If third-party pipelines and other facilities interconnected to EQM's pipelines and facilities become unavailable to transport natural gas, EQM's revenues and cash available to make distributions to its unitholders could be adversely affected.
EQM depends upon third-party pipelines and other facilities that provide receipt and delivery options to and from EQM's transmission and storage system. For example, EQM's transmission and storage system interconnects with the following interstate pipelines: Texas Eastern, Dominion Transmission, Columbia Gas Transmission, Tennessee Gas Pipeline Company and National Fuel Gas Supply Corporation, as well as multiple distribution companies. Similarly, EQM's gathering system has multiple delivery interconnects to multiple interstate pipelines. In the event that EQM's access to such systems was impaired or if it were unable to maintain processing and treating contracts on acceptable terms, the amount of natural gas that EQM's gathering system can gather and transport onto its transmission and storage system would be adversely affected, which could reduce revenues from EQM's gathering activities. Because EQM does not own these third party pipelines or facilities, their continuing operation is not within EQM's control. If these or any other pipeline connections or facilities were to become unavailable for current or future volumes of natural gas due to repairs, damage to the facility, lack of capacity or any other reason, EQM's ability to operate efficiently and continue shipping natural gas to end markets could be restricted, thereby reducing EQM's revenues. Any temporary or permanent interruption at any key pipeline interconnect or facility could have a material adverse effect on EQM's business, financial condition, results of operations, liquidity and ability to make quarterly cash distributions to its unitholders, including us.
Certain of the services EQM provides on its transmission and storage system are subject to long-term, fixed-price "negotiated rate" contracts that are not subject to adjustment, even if EQM's cost to perform such services exceeds the revenues received from such contracts, and, as a result, EQM's costs could exceed its revenues received under such contracts.
It is possible that costs to perform services under "negotiated rate" contracts will exceed the negotiated rates. If this occurs, it could decrease the cash flow realized by EQM's systems and, therefore, the cash EQM has available for distribution to its unitholders, including us. Under FERC policy, a regulated service provider and a customer may mutually agree to a "negotiated rate," and that contract must be filed with and accepted by the FERC. As of December 31, 2014, approximately 87% of EQM's contracted transmission firm capacity was subscribed under such "negotiated rate" contracts. These "negotiated rate" contracts are not generally subject to adjustment for increased costs which could be caused by inflation or other factors relating to the specific facilities being used to perform the services.
EQM may not be able to renew or replace expiring contracts at favorable rates or on a long-term basis.
EQM's primary exposure to market risk occurs at the time its existing contracts expire and are subject to renegotiation and renewal. As of December 31, 2014, the weighted average remaining contract life based on total projected contracted revenues for EQM's firm transmission and storage contracts, including those on AVC, was approximately 17 years. The extension or replacement of existing contracts, including its contracts with EQT, depends on a number of factors beyond EQM's control, including:
48
Any failure to extend or replace a significant portion of EQM's existing contracts, or extending or replacing them at unfavorable or lower rates, could have a material adverse effect on EQM's business, financial condition, results of operations, liquidity and ability to make quarterly cash distributions to its unitholders, including us.
If the tariff governing the services EQM provides is successfully challenged, EQM could be required to reduce its tariff rates, which would have a material adverse effect on EQM's business, financial condition, results of operations, liquidity and ability to make quarterly cash distributions to its unitholders, including us.
On January 14, 2013, Equitrans filed a Stipulation and Agreement of Settlement (the Settlement) with the FERC. The Settlement associated with the Pipeline Safety Cost Tracker (PSCT) provides that EQM will not file a general rate case on or before October 1, 2015 and that the parties to the Settlement will not file a challenge to such rates prior to December 31, 2015. However, the FERC, or other interested stakeholders, such as state regulatory agencies, may still challenge the recourse rates or the terms and conditions of service included in EQM's tariff. EQM does not have an agreement in place that would prohibit EQT or its affiliates from challenging EQM's tariff. If any challenge were successful, among other things, the rates that EQM charges on its systems could be reduced. Successful challenges could have a material adverse effect on EQM's business, financial condition, results of operations, liquidity and ability to make quarterly cash distributions to its unitholders, including us.
If EQM is unable to make acquisitions on economically acceptable terms from EQT or third parties, its future growth may be limited, and the acquisitions EQM does make may reduce, rather than increase, its cash generated from operations on a per unit basis.
EQM's ability to grow depends, in part, on its ability to make acquisitions that increase its cash generated from operations on a per unit basis. The acquisition component of EQM's strategy is based, in large part, on its expectation of ongoing divestitures of midstream energy assets by industry participants, including EQT. EQM has no contractual arrangement with EQT that would require EQT to provide EQM with an opportunity to offer to purchase midstream assets that EQT may sell. Accordingly, while we believe EQT will be incentivized as a consequence of its economic relationship with EQM to offer EQM opportunities to purchase midstream assets, there can be no assurance that any such offer will be made. Furthermore, many factors could impair EQM's ability to acquire future midstream assets and the willingness of EQT to offer EQM acquisition opportunities, including a change in control of EQT or a transfer of the incentive distribution rights by EQM GP to a third party. A material decrease in divestitures of midstream energy assets from EQT or otherwise would limit EQM's opportunities for future acquisitions and could have a material adverse effect on EQM's business, financial condition, results of operations, liquidity and ability to make quarterly cash distributions to its unitholders, including us.
If EQM is unable to make accretive acquisitions from EQT or third parties, whether because, among other reasons, (i) EQT elects not to sell or contribute additional assets to EQM or to offer acquisition opportunities to EQM, (ii) EQM is unable to identify attractive third-party acquisition opportunities, (iii) EQM is unable to negotiate acceptable purchase contracts with EQT or third
49
parties, (iv) EQM is unable to obtain financing for these acquisitions on economically acceptable terms, (v) EQM is outbid by competitors or (vi) EQM is unable to obtain necessary governmental or third-party consents, then EQM's future growth and ability to increase distributions will be limited.
Furthermore, even if EQM does make acquisitions that it believes will be accretive, these acquisitions may nevertheless result in a decrease in the cash generated from operations on a per unit basis. Any acquisition involves potential risks, including, among other things:
If any acquisition fails to be accretive to EQM's distributable cash flow per unit, it could have a material adverse effect on EQM's business, financial condition, results of operations, liquidity and ability to make quarterly cash distributions to its unitholders, including us.
If EQM does not complete expansion projects, its future growth may be limited.
A significant component of EQM's growth strategy is to continue to grow the cash distributions on its units by expanding its business. EQM's ability to grow depends, in part, upon its ability to complete expansion projects that result in an increase in the cash EQM generates. EQM may be unable to complete successful, accretive expansion projects for many reasons, including, but not limited to, the following:
Expanding EQM's business by constructing new midstream assets subjects EQM to risks.
Organic and greenfield growth projects are a significant component of EQM's growth strategy. The development and construction of pipelines and storage facilities involves numerous regulatory, environmental, political and legal uncertainties beyond EQM's control and may require the expenditure of significant amounts of capital. The development and construction of pipelines and storage facilities exposes EQM to construction risks such as the failure to meet affiliate and third-party contractual requirements, delays caused by landowners, environmental hazards, the lack of available skilled labor, equipment and materials and the inability to obtain necessary approvals and permits from regulatory agencies on a timely basis. These types of projects may not be completed on schedule, at the budgeted cost or at all. Moreover, EQM's revenues may not increase for some time after completion of a particular project. For instance, EQM will be required to pay construction costs generally as they are
50
incurred but construction will typically occur over an extended period of time, and EQM will not receive material increases in revenues until the project is placed into service. Moreover, EQM may construct facilities to capture anticipated future growth in production and/or demand in a region in which such growth does not materialize. As a result, new facilities may not be able to attract enough throughput to achieve EQM's expected investment return, which could adversely affect EQM's business, financial condition, results of operations, liquidity and ability to make distributions.
Certain of EQM's internal growth projects may require regulatory approval from federal and state authorities prior to construction, including any extensions from or additions to its transmission and storage system. The approval process for storage and transportation projects has become increasingly challenging, due in part to state and local concerns related to unregulated exploration and production and gathering activities in new production areas, including the Marcellus Shale. Such authorization may not be granted or, if granted, such authorization may include burdensome or expensive conditions.
If EQM is unable to obtain needed capital or financing on satisfactory terms to fund expansions of its asset base, its ability to make quarterly cash distributions may be diminished or its financial leverage could increase. EQM does not have any commitment with any of its affiliates to provide any direct or indirect financial assistance to EQM.
In order to expand EQM's asset base and complete the announced expansion projects described elsewhere in this prospectus, EQM will need to make expansion capital expenditures. If EQM does not make sufficient or effective expansion capital expenditures, it will be unable to expand its business operations and may be unable to maintain or raise the level of its quarterly cash distributions. EQM will be required to use cash from its operations or incur borrowings or sell additional common units or other limited partner interests in order to fund its expansion capital expenditures. Using cash from operations will reduce distributable cash flow to EQM's common unitholders, including us. EQM's ability to obtain bank financing or to access the capital markets for future equity or debt offerings may be limited by its financial condition at the time of any such financing or offering, by the covenants in EQM's debt agreements, general economic conditions and contingencies and uncertainties that are beyond EQM's control. Even if EQM is successful in obtaining funds for expansion capital expenditures through equity or debt financings, the terms thereof could limit its ability to pay distributions to its common unitholders, including us. In addition, incurring additional debt may significantly increase EQM's interest expense and financial leverage, and issuing additional limited partner interests may result in significant common unitholder dilution and increase the aggregate amount of cash required to maintain the then-current distribution rate, which could materially decrease EQM's and our ability to pay distributions at the then-current distribution rate.
EQM does not have any commitment with EQM GP or other affiliates, including EQT, to provide any direct or indirect financial assistance to EQM.
EQM is subject to numerous hazards and operational risks.
EQM's business operations are subject to all of the inherent hazards and risks normally incidental to the gathering, compressing, transmission and storage of natural gas. These operating risks include, but are not limited to:
51
These risks could result in loss of human life, personal injuries, significant damage to property, environmental pollution, impairment of EQM's operations and substantial losses to EQM. The location of certain segments of EQM's systems in or near populated areas, including residential areas, commercial business centers and industrial sites, could increase the damages resulting from these risks. In spite of any precautions taken, an event such as those described above could cause considerable harm to people or property and could have a material adverse effect on EQM's business, financial condition, results of operations, liquidity and ability to make distributions. Accidents or other operating risks could further result in loss of service available to EQM's customers. Such circumstances, including those arising from maintenance and repair activities, could result in service interruptions on segments of EQM's systems. Potential customer impacts arising from service interruptions on segments of EQM's systems could include limitations on its ability to satisfy customer requirements, obligations to provide reservation charge credits to customers in times of constrained capacity, and solicitation of EQM's existing customers by others for potential new projects that would compete directly with EQM's existing services. Such circumstances could adversely impact EQM's ability to meet contractual obligations and retain customers, with a resulting negative impact on EQM's business, financial condition, results of operations, liquidity and on its ability to make distributions to its unitholders, including us.
EQM does not insure against all potential losses and could be seriously harmed by unexpected liabilities.
EQM is not fully insured against all risks inherent in its businesses, including environmental accidents that might occur. In addition, EQM does not maintain business interruption insurance of the types and in amounts necessary to cover all possible risks of loss. The occurrence of any operating risks not fully covered by insurance could have a material adverse effect on EQM's business, financial condition, results of operations, liquidity and on its ability to make distributions to its unitholders, including us.
EQT currently maintains excess liability insurance that covers EQT and its affiliates, including EQM's, legal and contractual liabilities arising out of bodily injury, personal injury or property damage, including resulting loss of use, to third parties. This excess liability insurance includes coverage for sudden and accidental pollution liability but excludes: release of pollutants subsequent to their disposal; release of substances arising from the combustion of fuels that result in acidic deposition; and testing, monitoring, clean-up, containment, treatment or removal of pollutants from property owned, occupied by, rented to, used by or in the care, custody or control of EQT and its affiliates.
EQT also maintains coverage for itself and its affiliates, including EQM, for physical damage to assets and resulting business interruption, including damage caused by terrorist acts.
All of EQT's insurance is subject to deductibles. If a significant accident or event occurs for which EQM is not fully insured, it could adversely affect EQM's operations and financial condition. EQM may not be able to maintain or obtain insurance of the types and in the amounts it desires at reasonable rates, and it may elect to self-insure a portion of its asset portfolio. The insurance coverage EQM does obtain may contain large deductibles or fail to cover certain hazards or cover all potential losses. In addition, EQM shares insurance coverage with EQT, for which EQM will reimburse EQT pursuant to the terms of the EQM Omnibus Agreement. To the extent EQT experiences covered losses under the insurance policies, the limit of EQM's coverage for potential losses may be reduced.
52
EQM is subject to stringent environmental laws and regulations that may expose it to significant costs and liabilities.
EQM's operations are regulated extensively at the federal, state and local levels. Laws, regulations and other legal requirements have increased the cost to plan, design, install, operate and abandon transmission and gathering systems and pipelines. Environmental, health and safety legal requirements govern discharges of substances into the air and water; the management and disposal of hazardous substances and wastes; the clean-up of contaminated sites; groundwater quality and availability; plant and wildlife protection; locations available for pipeline construction; environmental impact studies and assessments prior to permitting; restoration of properties after construction or operations are completed; pipeline safety (including replacement requirements); and work practices related to employee health and safety. Compliance with the laws, regulations and other legal requirements applicable to EQM's businesses may increase its cost of doing business or result in delays or restrictions in the performance of operations due to the need to obtain additional or more detailed governmental approvals and permits. For example, on April 1, 2015, the U.S. Fish and Wildlife Service announced its listing of the northern long-eared bat, a mammal whose range includes some areas where EQM operates, as a threatened species under the Endangered Species Act. This listing will become effective on May 4, 2015. Such designations of previously unprotected species as being endangered or threatened, or the designation of previously unprotected areas as a critical habitat for such species, can result in increased costs, construction delays or restrictions in operations for EQM. In addition, compliance with laws, regulations, or other legal requirements could subject EQM to claims for personal injuries, property damage and other damages. EQM's failure to comply with the laws, regulations and other legal requirements applicable to its businesses, even if as a result of factors beyond its control, could result in the suspension or termination of its operations and subject EQM to administrative, civil and criminal penalties and damages.
Laws, regulations and other legal requirements are constantly changing, and implementation of compliant processes in response to such changes could be costly and time consuming. For example, in December 2014, the U.S. Environmental Protection Agency (EPA) published a proposed regulation that it expects to finalize by October 1, 2015, which proposes to revise the National Ambient Air Quality Standard (NAAQS) for ozone between 65 to 70 parts per billion (ppb) for both the 8-hour primary and secondary standards. The current primary and secondary ozone standards are set at 75 ppb. Compliance with this or other new regulations could, among other things, require installation of new emission controls on some of EQM's equipment, result in longer permitting timelines, and significantly increase EQM's capital expenditures and operating costs, which could adversely impact EQM's business. In addition to periodic changes to air, water and waste laws, as well as recent EPA initiatives to impose climate change-based air regulations on industry, the U.S. Congress and various states have been evaluating climate-related legislation and other regulatory initiatives that would further restrict emissions of greenhouse gases, including methane (a primary component of natural gas) and carbon dioxide (a byproduct of burning natural gas). Such restrictions may result in additional compliance obligations with respect to, or taxes on the release, capture and use of, greenhouse gases that could have an adverse effect on EQM's operations.
These laws and regulations may impose numerous obligations that are applicable to EQM's operations, including the acquisition of permits to conduct regulated activities, the incurrence of capital or operating expenditures to limit or prevent releases of materials from EQM's pipelines and facilities, and the imposition of substantial liabilities and remedial obligations for pollution resulting from EQM's operations. Numerous governmental authorities, such as the EPA and analogous state agencies, have the power to enforce compliance with these laws and regulations and the permits issued under them, oftentimes requiring difficult and costly corrective actions. Failure to comply with these laws, regulations and permits may result in the assessment of administrative, civil and criminal penalties, the imposition of remedial obligations and the issuance of injunctions limiting or preventing some or all of
53
EQM's operations. In addition, EQM may experience a delay in obtaining or be unable to obtain required permits or regulatory authorizations, which may cause it to lose potential and current customers, interrupt its operations and limit its growth and revenue. There is a risk that EQM may incur costs and liabilities in connection with its operations due to historical industry operations and waste disposal practices, its handling of wastes and potential emissions and discharges related to EQM's operations. Private parties, including the owners of the properties through which EQM's transmission and storage system or its gathering system pass and facilities where its wastes are taken for reclamation or disposal, may have the right to pursue legal actions to require remediation of contamination or enforce compliance with environmental requirements as well as to seek damages for personal injury or property damage. Pursuant to the terms of the EQM Omnibus Agreement, EQT will indemnify EQM for certain potential environmental and toxic tort claims, losses and expenses associated with the operation of EQM's assets before the closing date of EQM's initial public offering, on July 2, 2012. However, the maximum liability of EQT for these indemnification obligations will not exceed $15 million, which may not be sufficient to fully compensate EQM for such claims, losses and expenses. In addition, changes in environmental laws occur frequently, and any such changes that result in more stringent and costly waste handling, storage, transport, disposal or remediation requirements could have a material adverse effect on EQM's business, financial condition, results of operations, liquidity or ability to make distributions. EQM may not be able to recover all or any of these costs from insurance.
Climate change and related legislation, regulatory initiatives and litigation could result in increased operating costs and reduced demand for the natural gas services EQM provides.
Legislative and regulatory measures to address climate change and greenhouse gas (GHG) emissions are in various phases of discussion or implementation. The EPA regulates GHG emissions from new and modified facilities that are potential major sources of criteria pollutants under the Clean Air Act's Prevention of Significant Deterioration and Title V programs. In addition, on January 14, 2015, the Obama Administration announced its goal to significantly reduce methane emissions from oil and gas sources by 2025. As part of this announcement, the EPA announced that it will issue a proposed rule in the summer of 2015 and a final rule in 2016 setting standards for methane and volatile organic compounds (VOC) emissions from new and modified oil and gas production sources and natural gas processing and transmission sources. PHMSA also stated that it will propose natural gas pipeline safety standards in 2015 that are expected to lower methane emissions.
The U.S. Congress, along with federal and state agencies, have considered measures to reduce the emissions of GHGs. Legislation or regulation that restricts carbon emissions could increase EQM's cost of environmental compliance by requiring it to install new equipment to reduce emissions from larger facilities and/or, depending on any future legislation, purchase emission allowances. Climate change and greenhouse gas legislation or regulation could also delay or otherwise negatively affect efforts to obtain permits and other regulatory approvals for existing and new facilities, impose additional monitoring and reporting requirements or adversely affect demand for the natural gas EQM transports, stores and gathers. For example, while the EPA has had rules in effect since 2011 that require the monitoring and annual reporting of GHG emissions from certain petroleum and natural gas sources in the United States, including among others, onshore processing, transmission and storage facilities, only recently, in December 2014, the agency proposed changes to this reporting rule that would expand the petroleum and natural gas system sources for which annual GHG emissions reporting is currently required to include, beginning in the 2016 reporting year, certain onshore gathering and boosting systems consisting primarily of gathering pipelines, compressors and processing equipment used to perform natural gas compression, dehydration and acid gas removal activities. Conversely, legislation or regulation that sets a price on or otherwise restricts carbon emissions could also benefit EQM by increasing demand for natural gas because the combustion of natural gas results in substantially fewer carbon emissions per Btu of heat generated than other fossil fuels such as coal. The effect on EQM of any new legislative or regulatory measures will depend on the particular provisions that are ultimately adopted.
54
Significant portions of EQM's pipeline systems have been in service for several decades. There could be unknown events or conditions or increased maintenance or repair expenses and downtime associated with its pipelines that could have a material adverse effect on EQM's business, financial condition, results of operations, liquidity and ability to make distributions.
Significant portions of EQM's transmission and storage system and its gathering system have been in service for several decades. The age and condition of EQM's systems could result in increased maintenance or repair expenditures, and any downtime associated with increased maintenance and repair activities could materially reduce its revenue. Any significant increase in maintenance and repair expenditures or loss of revenue due to the age or condition of EQM's systems could adversely affect its business, financial condition, results of operations, liquidity and EQM's ability to make cash distributions to its unitholders, including us.
EQM may incur significant costs and liabilities as a result of pipeline integrity management program testing and related repairs.
Pursuant to the Pipeline Safety Improvement Act of 2002, as reauthorized and amended by the Pipeline Inspection, Protection, Enforcement and Safety Act of 2006, the DOT has adopted regulations requiring pipeline operators to develop integrity management programs for transmission pipelines located where a leak or rupture could harm "high consequence areas," including high population areas, unless the operator effectively demonstrates by risk assessment that the pipeline could not affect the area. The regulations require operators, including EQM, to:
Changes to pipeline safety laws and regulations that result in more stringent or costly safety standards could have a significant adverse effect on us and similarly situated midstream operators. For example, in August 2011, PHMSA published an advance notice of proposed rulemaking in which the agency was seeking public comment on a number of changes to regulations governing the safety of gas transmission pipelines and gathering lines, including, for example, revising the definitions of "high consequence areas" and "gathering lines" and strengthening integrity management requirements as they apply to existing regulated operators and to currently exempt operators should certain exemptions be removed. Most recently, in an August 2014 U.S. Government Accountability Office (GAO) report to Congress, the GAO acknowledged PHMSA's August 2011 proposed rulemaking as well as PHMSA's continued assessment of the safety risks posed by these gathering lines as part of rulemaking process, and recommended that PHMSA move forward with rulemaking to address larger-diameter, higher-pressure gathering lines, including subjecting such pipelines to emergency response planning requirements that currently do not apply.
On September 25, 2013, the PHMSA released a final rule increasing the civil penalty maximums for pipeline safety violations. The rule increased the maximum penalties from $100,000 to $200,000 per day for each violation, and from $1,000,000 to $2,000,000 for a related series of violations. Additionally, PHMSA issued an Advisory Bulletin in May 2012, which advised pipeline operators of changes in annual reporting requirements. The bulletin also advised operators that if they rely on design, construction, inspection, testing or other data to determine the pressures at which their pipelines should operate, the records of that data must be traceable, verifiable and complete. In the absence of
55
any such records, the bulletin advised that operators should verify maximum pressures through physical testing or modify/replace facilities to meet the demands of such pressures. As required by the Pipeline Safety, Regulatory Certainty, and Job Creation Act of 2011, EQM verified its records for all applicable pipeline segments and submitted a report to DOT identifying each pipeline segment for which records were insufficient.
States are generally preempted by federal law in the area of pipeline safety, but state agencies may qualify to assume responsibility for enforcing federal regulations over intrastate pipelines. They may also promulgate additive pipeline safety regulations provided that the state standards are at least as stringent as the federal standards. Although many of EQM's natural gas facilities fall within a class that is not subject to integrity management requirements, EQM may incur significant costs and liabilities associated with repair, remediation, preventive or mitigation measures associated with its non-exempt pipelines, particularly its gathering pipelines. This estimate does not include the costs, if any, for repair, remediation, preventive or mitigating actions that may be determined to be necessary as a result of the testing program, which could be substantial. Such costs and liabilities might relate to repair, remediation, preventive or mitigating actions that may be determined to be necessary as a result of the testing program, as well as lost cash flows resulting from shutting down our pipelines during the pendency of such repairs. Additionally, should EQM fail to comply with DOT regulations, it could be subject to penalties and fines. In addition, EQM may be required to make additional maintenance capital expenditures in the future for similar regulatory compliance initiatives that are not reflected in its forecasted maintenance capital expenditures.
The adoption of legislation relating to hydraulic fracturing and the enactment of severance taxes and impact fees on natural gas wells could cause EQM's current and potential customers to reduce the number of wells they drill in the Marcellus Shale. If drilling reductions are significant for those or other reasons, the reductions would have a material adverse effect on EQM's business, financial condition, results of operations, liquidity and ability to make quarterly cash distributions to its unitholders.
EQM's assets are primarily located in the Marcellus Shale fairway in southwestern Pennsylvania and northern West Virginia and a majority of the production that EQM receives from customers is produced from wells completed using hydraulic fracturing. Hydraulic fracturing is an important and commonly used process in the completion of oil and gas wells, particularly in unconventional resource plays like the Marcellus Shale. Hydraulic fracturing is typically regulated by state oil and gas commissions and similar agencies but several federal agencies have asserted regulatory authority over aspects of the process, including the EPA, which published proposed effluent limit guidelines on April 7, 2015 for waste water from shale gas extraction operations before being discharged to a treatment plant, and the federal Bureau of Land Management (BLM), which issued a final rule on March 20, 2015 that establishes new or more stringent standards for performing hydraulic fracturing on federal and Indian lands including, among other things, submission of various detailed notices, plans and other information relating to the fracturing activities that are subject to BLM pre-approval, implementation of measures designed to protect usable water from fracturing activities; and public disclosure of chemicals used in hydraulic fracturing fluids through the FracFocus website. The BLM rule has an expected effective date of June 2015 but is currently subject to one or more legal challenges that seek to block implementation of the rule. In addition, Congress has from time to time considered the adoption of legislation to provide for federal regulation of hydraulic fracturing, while a growing number of states, including those in which EQM operates, have adopted, and other states are considering adopting, regulations that could impose more stringent disclosure and/or well construction requirements on hydraulic fracturing operations. Some states, such as Pennsylvania, have imposed fees on the drilling of new unconventional oil and gas wells. States could elect to prohibit hydraulic fracturing altogether, as was announced in December 2014 with regard to fracturing activities in New York. Also, local governments may seek to adopt ordinances within their jurisdictions regulating the time, place and manner of drilling activities in general or hydraulic fracturing activities in particular. In
56
fact, legislation or regulation banning hydraulic fracturing has been adopted in a number of local jurisdictions, including ones in which EQM has limited operations. Further, several federal governmental agencies are conducting reviews and studies on the environmental aspects of hydraulic fracturing, including the EPA, which is planning to issue a draft of its final report on the effects of hydraulic fracturing on drinking water resources in the first half of 2015. The results of such review or studies could spur initiatives to further regulate hydraulic fracturing. The adoption of new laws, regulations or ordinances at the federal, state or local levels imposing more stringent restrictions on hydraulic fracturing could make it more difficult for EQM's customers to complete natural gas wells, increase customers' costs of compliance and doing business, and otherwise adversely affect the hydraulic fracturing services they perform, which could negatively impact demand for EQM's gathering, storage and transmission services. In addition, the tax laws, rules and regulations that affect EQM's customers, such as the imposition of or increase in severance taxes (a tax on the extraction of natural resources) in states in which they produce gas, could change. Any such increase or change could adversely impact EQM's customers' earnings, cash flows and financial position and cause them to reduce their drilling in the areas in which EQM operates.
EQM is exposed to costs associated with fuel usage and other requirements.
A certain amount of natural gas is utilized in connection with its transportation across a pipeline system and under EQM's contractual arrangements with its customers, it is entitled to retain a specified volume of natural gas in order to compensate itself for such fuel usage and other requirements. The level of fuel usage and other requirements on EQM's gathering system may exceed the natural gas volumes retained from its customers as compensation for EQM's fuel usage and other requirements pursuant to EQM's contractual agreements. In this case it will be necessary for EQM to purchase natural gas in the market to make up for the difference, which exposes EQM to commodity price risk. For the years ended December 31, 2014, 2013 and 2012, EQM's actual commodity usage volumes exceeded the amounts recovered from its gathering customers for which EQM recognized $1.6 million, $3.3 million and $4.0 million of purchased gas cost as a component of operating and maintenance expense in 2014, 2013 and 2012, respectively. Future exposure to the volatility of natural gas prices as a result of gas imbalances could have a material adverse effect on EQM's business, financial condition, results of operations, liquidity and ability to make quarterly cash distributions to its unitholders, including us.
EQM's exposure to direct commodity price risk may increase in the future.
Although EQM intends to enter into fixed-fee contracts with new customers in the future, its efforts to obtain such contractual terms may not be successful. In addition, EQM may acquire or develop additional midstream assets in the future that do not provide services primarily based on capacity reservation charges or other fixed fee arrangements and therefore have a greater exposure to fluctuations in commodity price risk than its current operations. Future exposure to the volatility of natural gas prices, including regional basis differentials, as a result of EQM's future contracts could have a material adverse effect on its business, financial condition, results of operations, liquidity and ability to make quarterly cash distributions to its unitholders, including us.
EQM does not own all of the land on which its pipelines and facilities are located, which could disrupt its operations.
EQM does not own all of the land on which its pipelines and facilities have been constructed, and it is therefore subject to the possibility of more onerous terms and/or increased costs to retain necessary land use if it does not have valid rights-of-way, if such rights-of-way lapse or terminate or if its facilities are not properly located within the boundaries of such rights-of-way. Although many of these rights are perpetual in nature, EQM occasionally obtains the rights to construct and operate its
57
pipelines on land owned by third parties and governmental agencies for a specific period of time. If EQM were to be unsuccessful in renegotiating rights-of-way, it might have to institute condemnation proceedings on its FERC-regulated assets or relocate its facilities for non-regulated assets. A loss of rights-of-way or a relocation could have a material adverse effect on EQM's business, financial condition, results of operations, liquidity and on its ability to make distributions to its unitholders, including us.
Any significant and prolonged change in or stabilization of natural gas prices could have a negative impact on EQM's natural gas storage business.
Historically, natural gas prices have been seasonal and volatile, which has enhanced demand for EQM's storage services. The natural gas storage business has benefited from significant price fluctuations resulting from seasonal price sensitivity, which impacts the level of demand for EQM's services and the rates it is able to charge for such services. On a system-wide basis, natural gas is typically injected into storage between April and October when natural gas prices are generally lower and withdrawn during the winter months of November through March when natural gas prices are typically higher. However, the market for natural gas may not continue to experience volatility and seasonal price sensitivity in the future at the levels previously seen. If volatility and seasonality in the natural gas industry decrease, because of increased production capacity or otherwise, the demand for EQM's storage services and the prices that EQM will be able to charge for those services may decline.
In addition to volatility and seasonality, an extended period of high natural gas prices would increase the cost of acquiring base gas and likely place upward pressure on the costs of associated storage expansion activities. For instance, the settlement approved by the FERC in EQM's most recent rate case included a provision allowing EQM to recover 7.1 Bcf of storage base gas through its transmission fuel retention percentage. Under the Settlement related to the PSCT, the transmission fuel retention percentage was reduced from 3.72% to 2.72% effective April 1, 2013. The Settlement also eliminated the tracking mechanism that related to the recovery of 7.1 Bcf of storage base gas. To the extent EQM needs to replace storage base gas under the terms of the Settlement, it may not be able to recover the cost of acquiring such base gas from its customers and will be subject to commodity price risk. An extended period of low natural gas prices could adversely impact storage values for some period of time until market conditions adjust. These commodity price impacts could have a negative impact on EQM's business, financial condition, results of operations, liquidity and ability to make distributions.
Restrictions in EQM's credit facility could adversely affect its business, financial condition, results of operations, liquidity and ability to make quarterly cash distributions to its unitholders.
EQM maintains a credit facility with a syndicate of lenders. EQM's credit facility contains various covenants and restrictive provisions that limit EQM's ability to, among other things:
58
EQM's credit facility also contains a covenant requiring EQM to maintain a consolidated leverage ratio of not more than 5.00 to 1.00 (or, not more than 5.50 to 1.00 for certain measurement periods following the consummation of certain acquisitions). EQM's ability to meet these covenants can be affected by events beyond its control and EQM cannot assure its unitholders that it will meet these covenants. In addition, EQM's credit facility contains events of default customary for such facilities, including the occurrence of a change of control (which will occur if EQT fails to control EQM GP, EQM fails to own 100% of Equitrans, L.P., or EQM GP fails to be EQM's general partner).
The provisions of EQM's credit facility may affect EQM's ability to obtain future financing and pursue attractive business opportunities and its flexibility in planning for, and reacting to, changes in business conditions. In addition, a failure to comply with the provisions of EQM's credit facility could result in an event of default, which could enable EQM's lenders to, subject to the terms and conditions of the credit facility, declare any outstanding principal of that debt, together with accrued and unpaid interest, to be immediately due and payable. If the payment of EQM's debt is accelerated, EQM's assets may be insufficient to repay such debt in full, and its unitholders could experience a partial or total loss of their investment. The credit facility also has cross default provisions that apply to any other indebtedness EQM may have with an aggregate principal amount in excess of $15.0 million.
EQM's future debt levels may limit its flexibility to obtain financing and to pursue other business opportunities.
EQM has the ability to incur debt, subject to limitations in its credit facility. EQM's level of debt could have important consequences to EQM, including the following:
EQM's ability to service its debt will depend upon, among other things, its future financial and operating performance, which will be affected by prevailing economic conditions and financial, business, regulatory and other factors, some of which are beyond its control. If EQM's operating results are not sufficient to service its current or future indebtedness, EQM will be forced to take actions such as reducing distributions, reducing or delaying its business activities, acquisitions, investments or capital expenditures, selling assets or seeking additional equity capital. EQM may not be able to effect any of these actions on satisfactory terms or at all.
The credit and risk profile of EQM GP and its owner, EQT, could adversely affect EQM's credit ratings and risk profile, which could increase EQM's ultimate borrowing costs or hinder its ability to raise capital.
The credit and business risk profiles of EQM GP and EQT may be factors considered in credit evaluations of EQM. This is because EQM GP, which is owned by EQT through EQT's ownership in us, controls EQM's business activities, including its cash distribution policy and growth strategy. Any adverse change in the financial condition of EQT, including the degree of its financial leverage and its dependence on cash flow from EQM to service its indebtedness, or a downgrade of EQT's investment grade credit rating, may adversely affect EQM's credit ratings and risk profile.
59
EQM may enter into joint ventures that might restrict its operational and corporate flexibility.
EQM may from time to time enter into joint venture arrangements with third parties. Joint venture arrangements may restrict EQM's operational and corporate flexibility. Moreover, joint venture arrangements involve various risks and uncertainties, such as committing EQM to fund operating and/or capital expenditures, the timing and amount of which EQM may not control, and EQM's joint venture partners may not satisfy their financial obligations to the joint venture.
A downgrade of EQM's credit ratings, which are determined by independent third parties, could impact EQM's liquidity, access to capital, and its costs of doing business.
A downgrade of EQM's credit ratings, particularly a downgrade resulting in a non-investment grade rating, might inhibit EQM's access to the capital markets and increase EQM's cost of borrowing, negatively impacting its liquidity and diminishing its financial results. In addition, EQM's current credit rating by Moody's Investors Service is Ba1, which is considered non-investment grade and may result in greater borrowing costs and collateral requirements than would be available to EQM if all its credit ratings were investment grade. EQM's ability to access capital markets could also be limited by economic, market or other disruptions. An increase in the level of EQM's indebtedness in the future may result in a downgrade in the ratings that are assigned to its debt.
Credit rating agencies perform an independent analysis when assigning credit ratings. This analysis includes a number of criteria such as business composition, market and operational risks, as well as various financial tests. Credit rating agencies continue to review the criteria for industry sectors and various debt ratings and may make changes to those criteria from time to time. Credit ratings are subject to revision or withdrawal at any time by the ratings agencies.
Increases in interest rates could adversely impact demand for EQM's storage capacity, its unit price, its ability to issue equity or incur debt for acquisitions or other purposes and its ability to make cash distributions at its intended levels.
There is a financing cost for EQM's customers to store natural gas in its storage facilities. That financing cost is impacted by the cost of capital or interest rates incurred by the customer in addition to the commodity cost of the natural gas in inventory. Absent other factors, a higher financing cost adversely impacts the economics of storing natural gas for future sale. As a result, a significant increase in interest rates could adversely affect the demand for EQM's storage capacity independent of other market factors.
In addition, interest rates on future credit facilities and debt securities could be higher than current levels, causing EQM's financing costs to increase. As with other yield-oriented securities, EQM's unit price is impacted by the level of its cash distributions and implied distribution yield. The distribution yield is often used by investors to compare and rank yield-oriented securities for investment decision-making purposes. Therefore, changes in interest rates, either positive or negative, may affect the yield requirements of investors who invest in EQM's units, and a rising interest rate environment could have an adverse impact on EQM's unit price, its ability to issue equity or incur debt for acquisitions or other purposes and its ability to make cash distributions at its intended levels.
The amount of cash EQM has available for distribution to unitholders depends primarily on its cash flow rather than on its profitability, which may prevent EQM from making distributions, even during periods in which EQM records net income.
The amount of cash EQM has available for distribution depends primarily upon its cash flow and not solely on profitability, which will be affected by non-cash items. As a result, EQM may make cash distributions during periods when it records losses for financial accounting purposes and may not make cash distributions during periods when it records net earnings for financial accounting purposes.
60
EQM typically does not obtain independent evaluations of natural gas reserves connected to its systems. Accordingly, EQM does not have independent estimates of total reserves connected to its systems or the anticipated life of such reserves. If the total reserves or estimated life of the reserves connected to EQM's systems are less than EQM anticipates, or the timeline for the development of reserves is longer than EQM anticipates, and EQM is unable to secure additional sources of natural gas, there could be a material adverse effect on its business, results of operations, financial condition and its ability to make cash distributions to its unitholders, including us.
The lack of diversification of EQM's assets and geographic locations could adversely affect its ability to make distributions to its unitholders.
EQM relies exclusively on revenues generated from transmission, storage and gathering systems, which are exclusively located in the Appalachian Basin in Pennsylvania and West Virginia. Due to EQM's lack of diversification in assets and geographic location, an adverse development in these businesses or EQM's areas of operations, including adverse developments due to catastrophic events, weather, regulatory action and decreases in demand for natural gas, could have a significantly greater impact on EQM's results of operations and distributable cash flow to its unitholders than if EQM maintained more diverse assets and locations.
Terrorist or cyber security attacks or threats thereof aimed at EQM's facilities or surrounding areas could adversely affect its business.
EQM's business has become increasingly dependent upon digital technologies, including information systems, infrastructure and cloud applications, to operate its businesses, and the maintenance of EQM's financial and other records has long been dependent upon such technologies. The U.S. government has issued public warnings that indicate that energy assets might be specific targets of cyber security threats. Deliberate attacks on, or unintentional events affecting, EQM's systems or infrastructure, the systems or infrastructure of third parties or the cloud could lead to corruption or loss of EQM's proprietary data and potentially sensitive data, delays in delivery of natural gas and NGLs, difficulty in completing and settling transactions, challenges in maintaining EQM's books and records, environmental damage, communication interruptions, personal injury, property damage, other operational disruptions and third party liability. Further, as cyber incidents continue to evolve, EQM may be required to expend additional resources to continue to modify or enhance its protective measures or to investigate and remediate any vulnerability to cyber incidents.
Tax Risks to Our Common Unitholders
In addition to reading the following risk factors, you should read "Material Federal Income Tax Consequences" for a more complete discussion of the expected material federal income tax consequences of owning and disposing of our common units.
Our tax treatment depends on our status as a partnership for federal income tax purposes. Likewise, EQM's tax treatment depends on its status as a partnership for federal income tax purposes. If the IRS were to treat EQM or us as a corporation for federal income tax purposes or either EQM or we were to become subject to entity-level taxation, then our distributable cash flow to our unitholders would be substantially reduced.
The anticipated after-tax economic benefit of an investment in our common units depends largely on our being treated as a partnership for federal income tax purposes. We have not requested, and do not currently plan to request, a ruling from the Internal Revenue Service, or IRS, on this or any other tax matter affecting us. The value of our investment in EQM depends largely on EQM being treated as a partnership for federal income tax purposes.
61
Despite the fact that we are a limited partnership under Delaware law, it is possible in certain circumstances for a partnership such as ours to be treated as a corporation for federal income tax purposes. A change in our business or a change in current law could cause us to be treated as a corporation for federal income tax purposes or otherwise subject us to taxation as an entity.
If we were treated as a corporation for federal income tax purposes, we would pay federal income tax on our taxable income at the corporate tax rate, which is currently a maximum of 35%, and would likely pay state and local income tax at varying rates. Distributions to you would generally be taxed again as corporate dividends (to the extent of our current and accumulated earnings and profits), and no income, gains, losses, deductions, or credits would flow through to you. Because a tax would be imposed upon us as a corporation, our distributable cash flow to our unitholders would be substantially reduced. Therefore, if we were treated as a corporation for federal income tax purposes there would be a material reduction in the anticipated cash flow and after-tax return to our unitholders, likely causing a substantial reduction in the value of our common units.
Our partnership agreement provides that, if a law is enacted or existing law is modified or interpreted in a manner that subjects us to taxation as a corporation or otherwise subjects us to entity-level taxation for federal, state or local income tax purposes, the minimum quarterly distribution amount and the target distribution amounts may be adjusted to reflect the impact of that law on us.
If EQM were treated as a corporation for federal income tax purposes, it would pay federal income tax on its taxable income at the corporate tax rate. Distributions to us would generally be taxable again as corporate dividends (to the extent of EQM's current and accumulated earnings and profits), and, in general, no income, gains, losses, deductions, or credits would flow through to us. As a result, there would be a material reduction in our anticipated cash flow, likely causing a substantial reduction in the value of our common units.
If we or EQM were subjected to a material amount of additional entity-level taxation by individual states or other taxing jurisdictions, it would reduce our distributable cash flow to our unitholders.
Following EQM's expansion into Ohio with the OVC, we and/or EQM may be subject to an entity-level gross receipts tax in Ohio. Changes in current law may subject us or EQM to additional entity-level taxation by individual states or other taxing jurisdictions. Because of widespread budget deficits and other reasons, several states and other taxing jurisdictions are evaluating ways to subject partnerships to entity-level taxation through the imposition of income, franchise and other forms of taxation. Imposition of such additional tax on us or EQM would reduce our distributable cash flow to our unitholders. Our partnership agreement provides that, if a law is enacted or existing law is modified or interpreted in a manner that subjects us to entity-level taxation, the minimum quarterly distribution amount and the target distribution amounts may be adjusted to reflect the impact of that law on us.
The tax treatment of publicly traded partnerships or an investment in our common units could be subject to potential legislative, judicial or administrative changes and differing interpretations, possibly on a retroactive basis.
The present federal income tax treatment of publicly traded partnerships, including us and EQM, or an investment in our common units or in EQM's common units may be modified by administrative, legislative or judicial changes or differing interpretations at any time. For example, the Obama administration's budget proposal for fiscal year 2016 recommends that certain publicly traded partnerships earning income from activities related to fossil fuels be taxed as corporations beginning in 2021. From time to time, members of the U.S. Congress propose and consider such substantive changes to the existing federal income tax laws that affect publicly traded partnerships. If successful, the Obama administration's proposal or other similar proposals could eliminate the qualifying income exception to the treatment of all publicly-traded partnerships as corporations upon which we rely for our treatment
62
as a partnership for U.S. federal income tax purposes. Please read "Material Federal Income Tax Consequences—Partnership Status." We are unable to predict whether any of these changes or other proposals will ultimately be enacted, but it is possible that a change in law could affect us and may, if enacted, be applied retroactively. Any such changes could negatively impact the value of an investment in our common units.
Our unitholders' share of our income will be taxable to them for U.S. federal income tax purposes even if they do not receive any cash distributions from us.
Because a unitholder will be treated as a partner to whom we will allocate taxable income which could be different in amount than the cash we distribute, a unitholder's allocable share of our taxable income will be taxable to it, which may require the payment of federal income taxes and, in some cases, state and local income taxes on its share of our taxable income even if it receives no cash distributions from us. Our unitholders may not receive cash distributions from us equal to their share of our taxable income or even equal to the actual tax liability that results from that income.
If the IRS contests the federal income tax positions we or EQM take, the market for our common units or EQM's common units may be adversely impacted and the cost of any IRS contest will reduce our distributable cash flow to our unitholders.
We have not requested a ruling from the IRS with respect to our treatment as a partnership for federal income tax purposes or any other tax matter affecting us. The IRS may adopt positions that differ from the conclusions of our counsel expressed in this prospectus or from the positions we or EQM take, and the IRS's positions may ultimately be sustained. It may be necessary to resort to administrative or court proceedings to sustain some or all of our counsel's conclusions or the positions we take and such positions may not ultimately be sustained. A court may not agree with some or all of our counsel's conclusions or the positions we or EQM take. Any contest with the IRS, and the outcome of any IRS contest, may have a materially adverse impact on the market for our common units or EQM's common units and the price at which they trade. In addition, our costs of any contest with the IRS will be borne indirectly by our unitholders and our general partner because the costs will reduce our distributable cash flow.
Tax gain or loss on the disposition of our common units could be more or less than expected.
If you sell your common units, you will recognize a gain or loss for federal income tax purposes equal to the difference between the amount realized and your tax basis in those common units. Because distributions in excess of your allocable share of our net taxable income decrease your tax basis in your common units, the amount, if any, of such prior excess distributions with respect to the common units you sell will, in effect, become taxable income to you if you sell such common units at a price greater than your tax basis in those common units, even if the price you receive is less than your original cost. Furthermore, a substantial portion of the amount realized on any sale or other disposition of your common units, whether or not representing gain, may be taxed as ordinary income due to potential recapture items, including depreciation recapture. In addition, because the amount realized includes a unitholder's share of our nonrecourse liabilities, if you sell your common units, you may incur a tax liability in excess of the amount of cash you receive from the sale. Please read "Material Federal Income Tax Consequences—Disposition of Common Units—Recognition of Gain or Loss" for a further discussion of the foregoing.
Tax-exempt entities and non-U.S. persons face unique tax issues from owning our common units that may result in adverse tax consequences to them.
Investment in common units by tax-exempt entities, such as employee benefit plans and individual retirement accounts (known as IRAs), and non-U.S. persons raises issues unique to them. For example,
63
virtually all of our income allocated to organizations that are exempt from federal income tax, including IRAs and other retirement plans, will be unrelated business taxable income and will be taxable to them. Distributions to non-U.S. persons will be reduced by withholding taxes at the highest applicable effective tax rate, and non-U.S. persons will be required to file U.S. federal income tax returns and pay tax on their share of our taxable income. If you are a tax-exempt entity or a non-U.S. person, you should consult a tax advisor before investing in our common units.
We will treat each purchaser of common units as having the same tax benefits without regard to the actual common units purchased. The IRS may challenge this treatment, which could adversely affect the value of the common units.
Because we cannot match transferors and transferees of common units and because of other reasons, we will adopt depreciation and amortization positions that may not conform to all aspects of existing Treasury Regulations. A successful IRS challenge to those positions could adversely affect the amount of tax benefits available to you. Our counsel is unable to opine as to the validity of such filing positions. It also could affect the timing of these tax benefits or the amount of gain from your sale of common units and could have a negative impact on the value of our common units or result in audit adjustments to your tax returns. Please read "Material Federal Income Tax Consequences—Tax Consequences of Unit Ownership—Section 754 Election" for a further discussion of the effect of the depreciation and amortization positions we will adopt.
We prorate our items of income, gain, loss and deduction for U.S. federal income tax purposes between transferors and transferees of our units each month based upon the ownership of our units on the first day of each month, instead of on the basis of the date a particular unit is transferred. The IRS may challenge this treatment, which could change the allocation of items of income, gain, loss and deduction among our unitholders.
We will prorate our items of income, gain, loss and deduction for U.S. federal income tax purposes between transferors and transferees of our units each month based upon the ownership of our units on the first day of each month, instead of on the basis of the date a particular unit is transferred. Although simplifying conventions are contemplated by the Code and most publicly traded partnerships use similar simplifying conventions, the use of this method may not be permitted under existing Treasury Regulations as there is no direct or indirect controlling authority on this issue. Even though the Department of the Treasury and the IRS have issued proposed Treasury Regulations that provide a safe harbor pursuant to which publicly traded partnerships may use a similar monthly simplifying convention to allocate tax items among transferor and transferee unitholders, these proposed regulations do not specifically authorize the use of the proration method we have adopted. If the IRS were to challenge this method or new Treasury regulations were issued, we may be required to change the allocation of items of income, gain, loss and deduction among our unitholders. Our counsel has not rendered an opinion with respect to whether our monthly convention for allocating taxable income and losses is permitted under by existing Treasury Regulations. Please read "Material Federal Income Tax Consequences—Disposition of Common Units—Allocations Between Transferors and Transferees."
A unitholder whose common units are loaned to a "short seller" to cover a short sale of common units may be considered as having disposed of those common units. If so, he would no longer be treated for federal income tax purposes as a partner with respect to those common units during the period of the loan and may recognize gain or loss from the disposition.
Because a unitholder whose common units are loaned to a "short seller" to cover a short sale of common units may be considered as having disposed of the loaned common units, he may no longer be treated for federal income tax purposes as a partner with respect to those common units during the period of the loan to the short seller and the unitholder may recognize gain or loss from such
64
disposition. Moreover, during the period of the loan to the short seller, any of our income, gain, loss or deduction with respect to those common units may not be reportable by the unitholder and any cash distributions received by the unitholder as to those common units could be fully taxable as ordinary income. Our counsel has not rendered an opinion regarding the treatment of a unitholder where common units are loaned to a short seller to cover a short sale of common units; therefore, our unitholders desiring to assure their status as partners and avoid the risk of gain recognition from a loan to a short seller are urged to consult a tax advisor to discuss whether it is advisable to modify any applicable brokerage account agreements to prohibit their brokers from loaning their common units.
We and EQM have adopted certain valuation methodologies in determining a unitholder's allocations of income, gain, loss and deduction. The IRS may challenge these methodologies or the resulting allocations, and such a challenge could adversely affect the value of EQM's common units and our common units.
In determining the items of income, gain, loss and deduction allocable to our and EQM's unitholders, we and EQM must routinely determine the fair market value of our respective assets. Although we or EQM may from time to time consult with professional appraisers regarding valuation matters, we and EQM make many fair market value estimates using a methodology based on the market value of our respective common units as a means to measure the fair market value of our respective assets. The IRS may challenge these valuation methods and the resulting allocations of income, gain, loss and deduction.
A successful IRS challenge to these methods or allocations could adversely affect the timing or amount of taxable income or loss being allocated to our unitholders, or EQM's unitholders. It also could affect the amount of gain on the sale of common units by our unitholders or EQM's unitholders and could have a negative impact on the value of our common units or those of EQM or result in audit adjustments to the tax returns of our or EQM's unitholders without the benefit of additional deductions.
The sale or exchange of 50% or more of our capital and profits interests during any twelve-month period will result in the termination of our partnership for federal income tax purposes.
We will be considered to have technically terminated our partnership for federal income tax purposes if there is a sale or exchange of 50% or more of the total interests in our capital and profits within a twelve-month period. For purposes of determining whether the 50% threshold has been met, multiple sales of the same interest will be counted only once. Immediately following this offering, EQT will indirectly own more than 50% of the total interests in our capital and profits. Therefore, a transfer of all or a portion of EQT's indirect interests in us could result in a technical termination of us as a partnership for federal income tax purposes as well as a technical termination of EQM as a partnership for federal income tax purposes due to the deemed transfer of our interests in EQM as a result of our termination. Our technical termination would, among other things, result in the closing of our taxable year for all unitholders, which would result in us filing two tax returns (and our unitholders could receive two Schedules K-1 if relief was not available and/or granted by the IRS to provide one Schedule K-1 to unitholders for the year notwithstanding two partnership tax years) for one fiscal year and could result in a deferral of depreciation deductions allowable in computing our taxable income, including our share of the taxable income of EQM to the extent EQM is also treated as having terminated as a partnership for federal income tax purposes. In the case of a unitholder reporting on a taxable year other than a fiscal year ending December 31, the closing of our taxable year may also result in more than twelve months of our taxable income or loss being includable in his taxable income for the year of termination. Our termination currently would not affect our classification as a partnership for federal income tax purposes, but instead we would be treated as a new partnership for tax purposes. If treated as a new partnership, we must make new tax elections and could be subject to penalties if we are unable to determine that a termination occurred. Please read "Material Federal
65
Income Tax Consequences—Disposition of Common Units—Constructive Termination" for a discussion of the consequences of our termination for federal income tax purposes.
As a result of investing in our common units, you may become subject to state and local taxes and return filing requirements in jurisdictions where we operate or own or acquire properties.
In addition to federal income taxes, our unitholders will likely be subject to other taxes, including state and local taxes, unincorporated business taxes and estate, inheritance or intangible taxes that are imposed by the various jurisdictions in which we or EQM conduct business or own property now or in the future, even if they do not live in any of those jurisdictions. Our unitholders will likely be required to file state and local income tax returns and pay state and local income taxes in some or all of these various jurisdictions. Further, our unitholders may be subject to penalties for failure to comply with those requirements. EQM owns property or conducts business in Pennsylvania and West Virginia and will be expanding into Ohio with the OVC and Virginia with the MVP, each of which currently impose a personal income tax on individuals. Each of these states also impose an income or gross receipts tax on corporations and other entities. As we or EQM make acquisitions or expand our business, we or EQM may own property or conduct business in additional states that impose a personal income tax. It is your responsibility to file all U.S. federal, state and local tax returns. Our counsel has not rendered an opinion on the state or local tax consequences of an investment in our common units.
Compliance with and changes in tax laws could adversely affect our performance.
We are subject to extensive tax laws and regulations, including federal, state and foreign income taxes and transactional taxes such as excise, sales/use, payroll, franchise and ad valorem taxes. New tax laws and regulations and changes in existing tax laws and regulations are continuously being enacted that could result in increased tax expenditures in the future. Many of these tax liabilities are subject to audits by the respective taxing authority. These audits may result in additional taxes as well as interest and penalties.
66
We will not receive any proceeds from the sale of the units in this offering. All of the units being sold in this offering are being offered by EQT Gathering Holdings, LLC, a wholly owned subsidiary of EQT. Please read "Security Ownership of Management and Selling Unitholder." EQT intends to use the net proceeds from this offering to fund a portion of its 2015 capital expenditure budget and for other general corporate purposes. EQT does not intend to use the proceeds from this offering to directly facilitate EQM's growth activities. We expect that the total expenses of this offering, excluding underwriting discounts, commissions and structuring fees, will be approximately $3.3 million. EQT will pay the expenses of the offering.
67
The following table shows our cash and cash equivalents and the historical capitalization of EQT GP Holdings Predecessor as of March 31, 2015:
We derived this table from, and it should be read in conjunction with and is qualified in its entirety by reference to, the historical and pro forma financial statements and the accompanying notes included elsewhere in this prospectus. You should also read this table in conjunction with "Management's Discussion and Analysis of Financial Condition and Results of Operations."
| |
As of March 31, 2015 | ||||||
|---|---|---|---|---|---|---|---|
| |
Predecessor Historical |
EQT GP Holdings, LP Pro Forma |
|||||
| |
(In thousands) |
||||||
Cash and cash equivalents |
$ | 211,616 | $ | 211,616 | |||
| | | | | | | | |
| | | | | | | | |
| | | | | | | | |
Debt: |
|||||||
EQM short-term loans |
$ | 299,000 | $ | 299,000 | |||
EQM 4.00% senior notes due 2024 (a) |
492,825 | 492,825 | |||||
EQM lease obligation |
144,794 | 144,794 | |||||
| | | | | | | | |
Total debt (b) |
936,619 | 936,619 | |||||
Equity and partners' capital: |
|||||||
Partners' capital |
$ | (1,138,673 | ) | $ | — | ||
Common unitholders—public |
— | 621,000 | |||||
Common unitholders—EQT |
— | (1,929,695 | ) | ||||
Noncontrolling interests |
2,316,406 | 2,316,406 | |||||
| | | | | | | | |
Total equity and partners' capital |
1,177,733 | 1,007,711 | |||||
| | | | | | | | |
Total capitalization |
$ | 2,114,352 | $ | 1,944,330 | |||
| | | | | | | | |
| | | | | | | | |
| | | | | | | | |
68
Dilution is the amount by which the offering price paid by the purchasers of common units sold in this offering will exceed the pro forma net tangible book value per unit after the offering. On a pro forma basis as of March 31, 2015, after giving effect to the offering of common units at an initial public offering price of $27.00, the net tangible book value of our assets would have been $1,007.7 million, or $3.79 per common unit. The net tangible book value remains unchanged when adjusted for the sale of common units in this offering by a subsidiary of EQT and regardless of whether the underwriters' option to purchase additional units is exercised. Purchasers of common units in this offering will experience substantial and immediate dilution in net tangible book value per common unit for financial accounting purposes, as illustrated in the following table:
Initial public offering price per common unit |
$ | 27.00 | |||||
Less: Pro forma net tangible book value per unit before and after this offering (a) |
3.79 | ||||||
| | | | | | | | |
Immediate dilution in pro forma net tangible book value per unit attributable to purchasers in this offering |
$ | 23.21 | |||||
| | | | | | | | |
| | | | | | | | |
| | | | | | | | |
69
OUR CASH DISTRIBUTION POLICY AND RESTRICTIONS ON DISTRIBUTIONS
You should read the following discussion of our cash distribution policy in conjunction with the factors and assumptions upon which our cash distribution policy is based. In addition, please read "Forward-Looking Statements" and "Risk Factors" for information regarding statements that do not relate strictly to historical or current facts and certain risks inherent in our and EQM's business. For additional information regarding our historical and pro forma operating results, you should refer to our historical and pro forma financial statements, and the notes thereto, included elsewhere in this prospectus.
Rationale for Our Cash Distribution Policy
Our partnership agreement requires us to distribute all of our available cash quarterly. Our cash distribution policy reflects a basic judgment that our unitholders will be better served by our distributing rather than retaining our available cash. It is important that you understand that our only cash-generating assets are our partnership interests in EQM, consisting of general partner units, common units and incentive distribution rights, on which we expect to receive quarterly distributions. We currently have no operations other than our ownership of these interests in EQM. Generally, our available cash is all cash on hand at the date of determination of available cash for the distribution in respect of such quarter (including expected distributions from EQM in respect of such quarter) after the payment of our expenses and the establishment of cash reserves. Our partnership agreement will not restrict our ability to borrow to pay distributions.
Limitations on Cash Distributions and Our Ability to Change Our Cash Distribution Policy
There is no guarantee that our unitholders will receive quarterly distributions from us. We will not have an obligation to pay any distribution except as provided in our partnership agreement. Our cash distribution policy may be changed at any time and is subject to certain restrictions, including the following:
70
partners, other than in an event of default, EQM may in the future enter into other debt arrangements containing restrictions on making cash distributions.
Our Cash Distribution Policy Limits Our Ability to Grow
As with most other publicly traded partnerships, because we distribute all of our available cash, our growth may not be as fast as that of businesses that reinvest their available cash to expand ongoing operations. Since our only cash-generating assets are our partnership interests in EQM, our growth will be dependent upon EQM's ability to increase its quarterly cash distributions. If we issue additional common units or incur debt, the payment of distributions on those additional common units or interest on that debt could increase the risk that we will be unable to maintain or increase our per unit distribution level.
EQM's Ability to Grow is Dependent on its Ability to Access External Expansion Capital
Consistent with the terms of its partnership agreement, EQM distributes to its partners all of its available cash each quarter. As a result, it relies primarily upon external financing sources, including commercial bank borrowings and the issuance of debt and equity securities, to fund its acquisitions and expansion capital expenditures. As a result, to the extent EQM is unable to finance growth externally, our cash distribution policy will significantly impair our ability to grow. In addition, because EQM distributes all of its available cash, its growth may not be as fast as that of businesses that reinvest their available cash to expand ongoing operations. To the extent EQM issues additional common units and maintains or increases its distribution level per unit, the available cash that we have to distribute to our unitholders should generally increase. However, if EQM issues additional common units and is unable to maintain its distribution level, the cash that we have to distribute to our unitholders should generally decrease. In addition, the incurrence of additional debt to finance EQM's growth strategy would result in increased interest expense to EQM, which in turn may impact its distributions to us and the available cash that we have to distribute to our unitholders.
71
Our Initial Quarterly Distribution
Our Cash Distribution Policy
Upon completion of this offering, we expect to pay an initial quarterly distribution of $0.09175 per common unit, or $0.367 per common unit on an annualized basis. This equates to an aggregate cash distribution of approximately $24.4 million per quarter (approximately $97.7 million on an annualized basis) based on the number of common units expected to be outstanding immediately after the completion of this offering.
Any distributions received by us from EQM related to periods prior to the closing of this offering will be distributed entirely to EQT or its affiliates. We will pay a prorated cash distribution for the first quarter that we are a publicly traded partnership. This cash distribution will be paid for the period beginning on the closing date of this offering and ending on the last day of that fiscal quarter. We expect to pay this cash distribution on or about August 24, 2015. However, we can provide no assurance that any distributions will be declared or paid by us. See "Risk Factors—Risks Inherent in an Investment in Us—In the future, we may not have sufficient cash to pay our estimated initial quarterly distribution or to increase distributions." We will pay our cash distributions within 55 days after the end of each fiscal quarter to holders of record on the applicable record date.
The following table sets forth the number of common units expected to be outstanding upon the completion of this offering (assuming that the underwriters do not exercise their option to purchase additional common units from the selling unitholder) and the aggregate cash distributions payable on these common units during the first four full quarters following the completion of this offering at our initial quarterly distribution of $0.09175 per common unit, or $0.367 per common unit on an annualized basis.
| |
|
Aggregate Distributions ($ in millions) |
||||||||
|---|---|---|---|---|---|---|---|---|---|---|
| |
Number of Units | One Quarter | Four Quarters | |||||||
Publicly held common units |
23,000,000 | $ | 2.1 | $ | 8.4 | |||||
Common units held by EQT |
243,165,000 | $ | 22.3 | $ | 89.3 | |||||
| | | | | | | | | | | |
Total |
266,165,000 | $ | 24.4 | $ | 97.7 | |||||
| | | | | | | | | | | |
| | | | | | | | | | | |
| | | | | | | | | | | |
Our cash distributions will not be cumulative. Consequently, if we do not pay the initial quarterly distribution on our common units with respect to any fiscal quarter, our unitholders will not be entitled to receive such missed payments in the future.
Our cash distribution policy is consistent with the terms of our partnership agreement, which requires that we distribute all of our available cash quarterly. Under our partnership agreement, available cash is defined to mean generally, for each fiscal quarter, all cash on hand at the date of determination of available cash in respect of such quarter (including expected distributions from EQM in respect of such quarter):
72
Our partnership agreement provides that any determination made by our general partner in its capacity as our general partner, including a determination with respect to establishing cash reserves, must be made in good faith, and that any such determination will not be the subject of any other standard imposed by our partnership agreement, the Delaware Act or any other law, rule or regulation applicable to us or at equity. Our partnership agreement also provides that, in order for a determination by our general partner to be made in "good faith," our general partner must subjectively believe that the determination is in our best interests.
EQM's Cash Distribution Policy
Like us, EQM has adopted a cash distribution policy that requires it to distribute all of its available cash to its partners on a quarterly basis. Under EQM's partnership agreement, available cash is generally defined to mean the sum of its (i) cash on hand at the end of a quarter after the payment of its expenses and the establishment of cash reserves and (ii) cash on hand resulting from working capital borrowings made after the end of a quarter. EQM GP may establish cash reserves to, among other things:
EQM makes its quarterly distributions from cash generated from its operations, and those distributions have grown over time as its business has grown, primarily as a result of acquisitions and organic expansion projects that have been funded through external financing sources and cash from operations. For more information about EQM's cash distribution policy, please read "EQT Midstream Partners, LP's Cash Distribution Policy."
EQM has an established record of paying quarterly cash distributions to its partners. The following table sets forth, for the periods indicated, the per unit amount and payment date of the cash
73
distributions paid by EQM since the third quarter of 2012. EQM's cash distributions to its partners are generally paid within 45 days after the end of each quarter.
| |
Cash Distribution History | ||||
|---|---|---|---|---|---|
| |
Per Unit | Payment Date | |||
2012 |
|||||
3rd Quarter |
$ | 0.35 | November 2012 | ||
4th Quarter |
$ | 0.35 | February 2013 | ||
2013 |
|||||
1st Quarter |
$ | 0.37 | May 2013 | ||
2nd Quarter |
$ | 0.40 | August 2013 | ||
3rd Quarter |
$ | 0.43 | November 2013 | ||
4th Quarter |
$ | 0.46 | February 2014 | ||
2014 |
|||||
1st Quarter |
$ | 0.49 | May 2014 | ||
2nd Quarter |
$ | 0.52 | August 2014 | ||
3rd Quarter |
$ | 0.55 | November 2014 | ||
4th Quarter |
$ | 0.58 | February 2015 | ||
2015 |
|||||
1st Quarter |
$ | 0.61 | May 2015 (a) | ||
In the sections that follow, we present the basis for our belief that we will be able to pay our aggregate annualized initial quarterly distribution for the year ending December 31, 2015. In those sections, we present two tables, consisting of:
EQT GP Holdings, LP Unaudited Pro Forma Cash Available for Distribution for the Twelve Months Ended March 31, 2015 and the Year Ended December 31, 2014
Our pro forma cash available for distribution for each of the twelve months ended March 31, 2015 and the year ended December 31, 2014 would have been approximately $97.7 million. These amounts would have been sufficient for us to pay our aggregate annualized initial quarterly distribution of $97.7 million on all of our common units for each such period.
Our calculation of pro forma cash available for distribution includes estimated incremental general and administrative expenses that we expect we will incur as a result of being a publicly traded partnership, such as expenses associated with annual and quarterly reporting; tax return and Schedule K-1 preparation and distribution expenses; Sarbanes-Oxley compliance expenses; expenses
74
associated with listing on the NYSE; independent auditor fees; legal fees; investor relations expenses; registrar and transfer agent fees; director and officer liability insurance expenses and director compensation. We expect that these items will increase our annual general and administrative expenses by approximately $3.0 million.
The pro forma estimated amounts, upon which pro forma cash available for distribution is based, were derived from the audited annual and unaudited interim financial statements and pro forma financial statements included elsewhere in this prospectus. However, cash available for distribution is generally a cash accounting concept, while our pro forma financial statements have been prepared on an accrual basis. We derived the amounts of pro forma cash available for distribution in the manner described in the table below.
75
The following table illustrates, on a pro forma basis, for the twelve months ended March 31, 2015 and the year ended December 31, 2014, the amount of cash that would have been available for distribution to our unitholders. Certain of the pro forma adjustments presented below are explained in the accompanying footnotes.
EQT GP Holdings, LP
Unaudited Pro Forma Cash Available for Distribution
| |
Twelve Months Ended March 31, 2015 |
Year Ended December 31, 2014 |
|||||
|---|---|---|---|---|---|---|---|
| |
(in thousands) |
||||||
EQT Midstream Partners, LP (a) |
|||||||
Net income |
$ | 306,808 | $ | 266,500 | |||
Add: |
|||||||
Interest expense |
36,658 | 30,856 | |||||
Depreciation and amortization expense |
47,984 | 46,054 | |||||
Income tax expense (b) |
26,175 | 31,705 | |||||
Non-cash long-term compensation expense (c) |
2,956 | 3,368 | |||||
Less: |
|||||||
Non-cash adjustments |
(1,520 | ) | (1,520 | ) | |||
Other income |
(2,794 | ) | (2,349 | ) | |||
Capital lease payments for AVC (d) |
(23,667 | ) | (21,802 | ) | |||
Adjusted EBITDA attributable to Jupiter prior to acquisition (e) |
(9,496 | ) | (34,733 | ) | |||
Adjusted EBITDA attributable to NWV Gathering prior to acquisition (f) |
(71,985 | ) | (62,431 | ) | |||
| | | | | | | | |
EQM adjusted EBITDA (g) |
$ | 311,119 | $ | 255,648 | |||
Less: |
|||||||
Interest expense, excluding capital lease interest |
(15,783 | ) | (10,968 | ) | |||
Ongoing maintenance capital expenditures, net of reimbursements |
(14,762 | ) | (15,196 | ) | |||
| | | | | | | | |
EQM distributable cash flow (h) |
$ | 280,574 | $ | 229,484 | |||
| | | | | | | | |
| | | | | | | | |
| | | | | | | | |
Pro forma cash distributed by EQM (i) |
|||||||
Distributions to public unitholders of EQM |
$ | 125,173 | $ | 125,173 | |||
Distributions to EQGP: |
|||||||
2% general partner interest |
4,517 | 4,517 | |||||
Incentive distribution rights |
40,328 | 40,328 | |||||
Common units |
55,838 | 55,838 | |||||
| | | | | | | | |
Total distributions to EQGP |
100,683 | 100,683 | |||||
| | | | | | | | |
Total pro forma cash distributions by EQM |
$ | 225,856 | $ | 225,856 | |||
| | | | | | | | |
| | | | | | | | |
| | | | | | | | |
EQM's excess distributable cash flow |
$ | 54,718 | $ | 3,628 | |||
EQT GP Holdings, LP |
|||||||
Pro forma distributions received by EQGP from EQM |
$ | 100,683 | $ | 100,683 | |||
Less: |
|||||||
General and administrative expenses (j) |
(3,000 | ) | (3,000 | ) | |||
Cash reserves |
— | — | |||||
| | | | | | | | |
Pro forma cash available for distribution by EQGP |
$ | 97,683 | $ | 97,683 | |||
| | | | | | | | |
| | | | | | | | |
| | | | | | | | |
Pro forma cash distributed by EQGP: |
|||||||
Pro forma distributions to common unitholders—public |
8,441 | 8,441 | |||||
Pro forma distributions to common unitholders—EQT |
89,242 | 89,242 | |||||
| | | | | | | | |
Total pro forma cash distributions by EQGP |
$ | 97,683 | $ | 97,683 | |||
| | | | | | | | |
76
financial measures in "Management's Discussion and Analysis of Financial Condition and Results of Operations—How EQM Evaluates Its Operations—Reconciliation to GAAP Measures."
77
EQM's net cash provided by operating activities for the twelve months ended March 31, 2015 and the year ended December 31, 2014 to EQM's adjusted EBITDA (in thousands).
| |
Twelve Months Ended March 31, 2015 |
Year Ended December 31, 2014 |
|||||
|---|---|---|---|---|---|---|---|
Net cash provided by operating activities |
$ | 367,562 | $ | 300,546 | |||
Adjustments: |
|||||||
Interest expense |
36,658 | 30,856 | |||||
Current tax expense (benefit) |
7,143 | 12,177 | |||||
Capital lease payments for AVC |
(23,667 | ) | (21,802 | ) | |||
Adjusted EBITDA attributable to Jupiter prior to acquisition |
(9,496 | ) | (34,733 | ) | |||
Adjusted EBITDA attributable to NWV Gathering prior to acquisition |
(71,985 | ) | (62,431 | ) | |||
Other, including changes in working capital |
4,904 | 31,035 | |||||
| | | | | | | | |
Adjusted EBITDA |
$ | 311,119 | $ | 255,648 | |||
| | | | | | | | |
| | | | | | | | |
| | | | | | | | |
| |
|
|
Cash Distributions to EQGP | |
|||||||||||||||||
|---|---|---|---|---|---|---|---|---|---|---|---|---|---|---|---|---|---|---|---|---|---|
| |
Quarterly Distribution per Unit |
Cash Distribution to Public Unitholders |
Distribution to Common Units |
2.0% General Partner Interest |
IDRs |
Total |
Total Distribution |
||||||||||||||
| |
|
||||||||||||||||||||
Minimum Quarterly Distribution |
$0.3500 | $ | 17,113,622 | $ | 7,634,075 | $ | 505,055 | $ | — | $ | 8,139,130 | $ | 25,252,752 | ||||||||
First Target Distribution |
above $0.3500 | ||||||||||||||||||||
|
up to $0.4025 | $ | 2,567,043 | $ | 1,145,111 | $ | 75,758 | $ | — | $ | 1,220,869 | $ | 3,787,912 | ||||||||
Second Target Distribution |
above $0.4025 | ||||||||||||||||||||
|
up to $0.4375 | $ | 1,711,362 | $ | 763,408 | $ | 58,230 | $ | 378,494 | $ | 1,200,132 | $ | 2,911,494 | ||||||||
Third Target Distribution |
above $0.4375 | ||||||||||||||||||||
|
up to $0.5250 | $ | 4,278,406 | $ | 1,908,519 | $ | 164,985 | $ | 1,897,323 | $ | 3,970,827 | $ | 8,249,233 | ||||||||
Thereafter |
above $0.5250 | $ | 5,623,047 | $ | 2,508,339 | $ | 325,256 | $ | 7,806,131 | $ | 10,639,726 | $ | 16,262,773 | ||||||||
| | | | | | | | | | | | | | | | | | | | | | |
Total |
$ | 31,293,480 | $ | 13,959,452 | $ | 1,129,284 | $ | 10,081,948 | $ | 25,170,684 | $ | 56,464,164 | |||||||||
| | | | | | | | | | | | | | | | | | | | | | |
| | | | | | | | | | | | | | | | | | | | | | |
| | | | | | | | | | | | | | | | | | | | | | |
Estimated Minimum EQM Adjusted EBITDA Necessary for Us to Pay the Aggregate Annualized Initial Quarterly Distribution for the Twelve Months Ending June 30, 2016
In the table below, we show the minimum adjusted EBITDA that EQM would need to generate during the twelve months ending June 30, 2016 necessary for us to be able to pay the initial quarterly distribution on all of our common units.
78
We believe that our partnership interests in EQM, including the incentive distribution rights, will generate sufficient cash flow to enable us to pay the aggregate annualized initial quarterly distribution on all of our common units for the twelve months ending June 30, 2016. In the table below, we show that the minimum adjusted EBITDA necessary for us to pay the aggregate annualized initial quarterly distribution for the twelve months ending June 30, 2016 can be achieved from cash flows generated by approximately 80% of the annualized revenues from EQM's fixed-fee firm contracts for the quarter ended March 31, 2015. Please see the breakdown of EQM's revenues between firm and interruptible contracts for the year ended December 31, 2014 under "Business—EQT Midstream Partners, LP—Overview—Customer Contracts." The utilization of only approximately 80% of fixed-fee firm revenues is not intended to imply an actual expectation that EQM's revenues will decline from the first quarter of 2015 levels. That assumption is used to demonstrate our conservative belief that EQM will generate more than sufficient cash flow to enable us to pay our aggregate annualized initial quarterly distribution. You should also read the material assumptions and considerations to the table below for additional support. Our belief is based on several assumptions and reflects our judgment of conditions we expect to exist and the course of action we expect EQM to take. While we believe that these assumptions are reasonable in light of our current expectations regarding future events, the assumptions underlying our belief are inherently uncertain and are subject to significant business, economic, regulatory and competitive risks and uncertainties that could cause actual results to differ materially from those we anticipate. If EQM's expected results of operations are not realized, the amount of cash that EQM distributes to us could be substantially less than that currently expected and could, therefore, be insufficient to permit us to pay the initial quarterly distribution, or any distribution, on our common units, which could cause the market price of our common units to decline materially. Consequently, our belief that we will have sufficient available cash to pay the initial quarterly distribution on all of our common units for the twelve months ending June 30, 2016 should not be regarded as a representation by us, the underwriters or any other person that we will declare and pay such a distribution.
We have prepared the table below and related disclosure to substantiate our belief that we will have sufficient available cash to pay the aggregate annualized initial quarterly distribution on all of our common units for the twelve months ending June 30, 2016. The statements below are forward-looking statements and should be read together with "Management's Discussion and Analysis of Financial Condition and Results of Operations" and the historical and pro forma financial statements and the accompanying notes included elsewhere in this prospectus. The financial information below was not prepared with a view toward complying with the guidelines established by the American Institute of Certified Public Accountants with respect to prospective financial information, but, in the view of our management, was prepared on a reasonable basis and presents, to the best of management's knowledge and belief, the assumptions on which we base our belief that we can generate sufficient available cash to pay the aggregate annualized initial quarterly distribution on all of our common units for the twelve months ending June 30, 2016. However, this information is not fact and should not be relied upon as being necessarily indicative of future results. Moreover, this information is more conservative than EQM's publicly announced guidance for the period, and we undertake no obligation to release publicly the results of any future revisions we may make to this financial information to reflect events or circumstances after the date of this prospectus. As a result, readers of this prospectus are cautioned not to place undue reliance on this financial information.
Neither our independent auditors nor any other independent accountants have compiled, examined or performed any procedures with respect to the prospective financial information contained herein, nor have they expressed any opinion or any other form of assurance on such information or its achievability, and they assume no responsibility for, and disclaim any association with, the prospective financial information.
When reading this section, you should keep in mind the risk factors and other cautionary statements under the heading "Risk Factors" in this prospectus. Any of these factors or the other risks discussed in this prospectus could cause our financial condition and consolidated results of operations to vary significantly from those set forth in the table below.
79
EQT GP Holdings, LP
Estimated Minimum Cash Available for Distribution by EQM
Based on Estimated Minimum EQM Adjusted EBITDA
(Unaudited)
| |
Twelve Months Ending June 30, 2016 |
|||
|---|---|---|---|---|
| |
(in millions, except per unit data) |
|||
EQT Midstream Partners, LP |
||||
Operating revenues |
$ | 448.6 | ||
Less: |
||||
Operating and maintenance expense |
(57.9 | ) | ||
Selling, general and administrative expense |
(59.8 | ) | ||
Depreciation and amortization expense |
(47.7 | ) | ||
| | | | | |
Total operating expenses |
(165.4 | ) | ||
| | | | | |
Operating income |
283.2 | |||
Other income (a) |
2.9 | |||
Interest expense (b) |
(58.0 | ) | ||
| | | | | |
Net income |
228.1 | |||
Add: |
||||
Depreciation and amortization expense |
47.7 | |||
Interest expense (b) |
58.0 | |||
Non-cash long-term compensation expense |
2.3 | |||
Less: |
||||
Other income (a) |
(2.9 | ) | ||
Capital lease payments for AVC (b) |
(35.4 | ) | ||
| | | | | |
Estimated minimum EQM adjusted EBITDA |
$ | 297.8 | ||
Less: |
||||
Interest, excluding capital lease interest (b) |
(41.9 | ) | ||
Ongoing maintenance capital expenditures, net of reimbursements (c) |
(30.0 | ) | ||
Expansion capital expenditures |
(505.0 | ) | ||
Plus: |
||||
Borrowings to fund expansion capital expenditures |
505.0 | |||
| | | | | |
Estimated minimum cash available for distribution by EQM |
$ | 225.9 | ||
| | | | | |
| | | | | |
| | | | | |
Distributions to EQM Unitholders |
||||
Assumed annualized EQM distribution per unit ($0.64 per unit per quarter) |
$ | 2.56 | ||
Distributions to non-affiliated owners of EQM |
$ | 125.2 | ||
Distributions to EQT GP Holdings, LP |
||||
2% general partner interest |
4.5 | |||
Incentive distribution rights |
40.3 | |||
Limited partner units |
55.9 | |||
| | | | | |
Total distributions to EQT GP Holdings, LP |
$ | 100.7 | ||
| | | | | |
Total distributions of EQT Midstream Partners, LP |
$ | 225.9 | ||
| | | | | |
| | | | | |
| | | | | |
EQT GP Holdings, LP |
||||
Distributions from EQT Midstream Partners, LP |
$ | 100.7 | ||
Less: |
||||
Selling, general and administrative expense |
(3.0 | ) | ||
| | | | | |
Estimated cash available for distribution of EQT GP Holdings, LP |
$ | 97.7 | ||
Aggregate Annualized Initial Quarterly Distribution of EQT GP Holdings, LP |
||||
Distributions to common unitholders—public |
8.4 | |||
Distributions to common unitholders—EQT |
89.3 | |||
| | | | | |
Total Aggregate Annualized Initial Quarterly Distribution |
$ | 97.7 | ||
Annualized Initial Quarterly Distribution per Unit |
$ |
0.367 |
||
80
Assumptions and Considerations Related to the Estimated Minimum Cash Available for Distribution by EQM Based on Estimated Minimum EQM Adjusted EBITDA
In order for us to have sufficient available cash to pay the aggregate annualized initial quarterly distribution on all of our outstanding common units for the twelve months ending June 30, 2016, we will need to receive cash distributions from EQM of at least $100.7 million. We base this amount on the number of our common units outstanding as of the close of this offering, which we assume will remain constant through the end of the period. There will be no increase in the number of our common units if the underwriters exercise their option to purchase additional common units as all of the units sold in this offering are being sold by the selling unitholder. We have established the initial quarterly distribution rate on the assumption that EQM's per unit distribution each quarter will be at least $0.64 (or $2.56 per common unit on an annualized basis), which assumes a $0.03 increase from EQM's declared distribution with respect to the first quarter of 2015, and that EQM will not issue additional units during the period. In order for EQM to pay us at least $100.7 million in cash distributions, we calculate that EQM will need to generate adjusted EBITDA of at least $297.8 million for the twelve months ending June 30, 2016, as compared to adjusted EBITDA of $311.1 million for the twelve months ended March 31, 2015.
The estimated minimum cash available for distribution presented in the table above is intended to be an indicator or benchmark of the amount management considers to be the lowest amount of EQM revenues and adjusted EBITDA necessary for EQM to pay distributions to its partners, including us, which will enable us to have sufficient available cash to pay the initial quarterly distribution of $0.09175 per common unit per quarter (or $0.367 per common unit on an annualized basis) on our common units for the twelve months ending June 30, 2016. In calculating estimated EQM adjusted EBITDA, we have primarily annualized EQM's 2015 first quarter revenues and expenses after recasting for the NWV Gathering Acquisition. We believe this is a conservative assumption because we have assumed we receive for the forecast period only approximately 80% of the revenues generated from charges under fixed-fee firm contracts for the first quarter of 2015 while assuming 100% of EQM's operating expenses incurred during the first quarter of 2015, excluding transaction expenses for the NWV Gathering Acquisition. The baseline estimate of EQM revenues and adjusted EBITDA should not be viewed as management's full projection of EQM's expected operating results and financial performance for the twelve months ending June 30, 2016, nor is such baseline estimate intended to modify or replace the guidance that EQM has previously provided publicly. As discussed in more detail below under "—Distributions from EQM to EQT GP Holdings, LP", our management believes that EQM's adjusted EBITDA during the twelve months ending June 30, 2016 will exceed the amount of estimated minimum EQM adjusted EBITDA presented herein.
Operating Revenues
A significant portion of EQM's revenue is generated from charges under long-term fixed-fee firm contracts, which have a weighted average remaining term of approximately 17 years for firm transmission and storage contracts and approximately 10 years for firm gathering contracts as of December 31, 2014. Under fixed-fee firm contracts, EQM will receive reservation revenues regardless of the actual throughput on its pipelines; in addition, EQM may also collect usage charges when a firm customer uses the capacity it has reserved under these firm contracts. EQM collects additional usage
81
charges under firm contracts when customers transport volumes in excess of firm capacity; however, customers are not assured capacity for those services as they have the same priority as interruptible service. Under interruptible service contracts, customers pay usage fees based on their actual utilization of assets. Customers that have executed interruptible contracts are not assured capacity or service on the applicable systems. To the extent that physical capacity that is contracted for firm service is not fully utilized or excess capacity that has not been contracted for service exists, the system can allocate such capacity to interruptible services. Please see the table on page 127 for a breakdown of EQM's revenues for the year ended December 31, 2014 and the three months ended March 31, 2015 between firm and interruptible contracts. For purposes of calculating EQM's assumed revenues, we assume EQM's revenues will be $448.6 million for the twelve months ending June 30, 2016 compared to total revenues of $523.5 million generated for the twelve months ended March 31, 2015. EQM's assumed revenue for the twelve months ending June 30, 2016 represents approximately 80% of the annualized long-term fixed-fee firm contract reservation and usage revenue for transmission, storage and gathering generated during the quarter ended March 31, 2015.
Operating and Maintenance Expense
We assume operating and maintenance expense for the twelve months ending June 30, 2016 of approximately $57.9 million compared to $57.0 million for the twelve months ended March 31, 2015. Our expense assumption for the twelve months ending June 30, 2016 is based on an annualization of the expenses incurred during the quarter ended March 31, 2015. Operating and maintenance expense is comprised primarily of pipeline and compression operating and maintenance costs, non-income taxes, direct labor costs, insurance costs and contract services. The assumed increase in this expense is primarily attributable to higher repair and maintenance expenses associated with increased throughput during the forecast period.
Selling, General and Administrative Expense
We assume selling, general and administrative expense for the twelve months ending June 30, 2016 of approximately $59.8 million compared to $51.6 million for the twelve months ended March 31, 2015. Our expense assumption for the twelve months ending June 30, 2016 is based on an annualization of the expenses incurred during the quarter ended March 31, 2015, excluding $0.7 million of transaction expenses for the acquisition of the NWV Gathering System that are not expected to be incurred during the twelve months ending June 30, 2016.
Depreciation and Amortization Expense
We assume depreciation and amortization expense for the twelve months ending June 30, 2016 of approximately $47.7 million compared to $48.0 million for the twelve months ended March 31, 2015. Our expense assumption for the twelve months ending June 30, 2016 is based on an annualization of depreciation and amortization expense incurred during the quarter ended March 31, 2015.
Interest Expense
We assume interest expense for the twelve months ending June 30, 2016 of approximately $58.0 million compared to $36.7 million for the twelve months ended March 31, 2015. Our interest expense assumption for the twelve months ending June 30, 2016 is based on the actual interest to be charged on our long-term debt plus an assumed interest rate of 3.35% on the debt used to fund expansion capital expenditures. Our aggregate interest expense assumption assumes 50% of our anticipated capital expenditure borrowings are long-term debt bearing a 4.5% interest rate, with the balance drawn on EQM's credit facility bearing a 2.2% interest rate. Our assumed interest rate for EQM's credit facility is based on the maximum of the one month London InterBank Offered Rate (LIBOR) forward curve during the twelve months ending June 30, 2016 plus the spread indicated in
82
the EQM credit facility's credit ratings based pricing grid, assuming credit ratings remain at their current levels.
The assumed increase in interest expense from the twelve months ended March 31, 2015 is attributable to interest expense associated with debt used to fund expansion capital expenditures. We have not assumed any interest income on excess cash generated from operations. Borrowings on EQM's credit facility at the beginning of the forecast period are assumed to be $299.0 million.
Allegheny Valley Connector
EQM entered into a lease with EQT for the AVC facilities on December 17, 2013 pursuant to which EQM operates the AVC facilities. The lease payment EQM is required to make to EQT is designed to transfer any revenues in excess of EQM's costs of operating the AVC facilities to EQT. As a result, the AVC lease will not have a net positive or negative impact on our estimated minimum cash available for distribution. We assume AVC lease payments for the twelve months ending June 30, 2016 of approximately $35.4 million compared to $23.7 million for the twelve months ended March 31, 2015. Our lease payment assumption for the twelve months ending June 30, 2016 is based on an annualization of the lease payment incurred during the quarter ended March 31, 2015. The increase in the assumed lease payment is a result of higher firm transmission and storage contracted capacity assumed on the AVC facilities.
Capital Expenditures and Related Borrowings
We assume ongoing maintenance capital expenditures of approximately $30.0 million for the twelve months ending June 30, 2016, as compared to $14.8 million for the twelve months ended March 31, 2015. The assumed increase is primarily related to EQM's growing asset base and asset maintenance schedule, as reflected in EQM's publicly announced capital expenditure forecast for 2015. Ongoing maintenance capital expenditures are capital expenditures (including expenditures for the construction or development of new capital assets or the replacement, improvement or expansion of existing capital assets) made to maintain, over the long term, EQM's operating capacity or operating income. Examples of maintenance capital expenditures are expenditures to refurbish and replace pipelines to maintain equipment reliability, integrity and safety and to address environmental laws and regulations.
We assume expansion capital expenditures, which include capital contributions to the MVP Joint Venture, of approximately $505.0 million for the twelve months ending June 30, 2016, as compared to $392.6 million for the twelve months ended March 31, 2015. The assumed increase is primarily attributable to amounts EQM anticipates spending on the OVC, the MVP, the Equitrans transmission expansion projects and gathering projects during the forecast period. Expansion capital expenditures are capital expenditures incurred for acquisitions or capital improvements that EQM expects will increase its operating income or operating capacity over the long term.
EQM expects to fund future capital expenditures primarily through cash on hand, cash generated from operations, availability under EQM's credit facility, debt offerings and the issuance of additional partnership units. Although some expenditures may initially be funded entirely with borrowings, portions of these borrowings are typically repaid with equity proceeds consistent with EQM's stated intention to fund expansion capital expenditures with a mix of equity, long-term debt and excess cash flow. Our forecast assumes EQM does not issue any additional equity. We have assumed that all expansion capital expenditures are funded with incremental debt during the twelve months ending June 30, 2016.
83
Distributions from EQM to EQT GP Holdings, LP
Distributions from EQM to EQT GP Holdings, LP assumes the following:
We believe that it is reasonable to expect EQM to achieve the financial performance necessary to generate the estimated minimum adjusted EBITDA and maintain, at a minimum, a $0.64 per unit distribution due to the following:
84
EQGP Selling, General and Administrative Expenses
We estimate that our incremental selling, general and administrative expenses associated with being a publicly traded partnership will be approximately $3.0 million for the twelve months ending June 30, 2016.
Other Assumptions
Other assumptions underlying our Minimum Adjusted EBITDA of EQT Midstream Partners, LP include:
We cannot assure you that any of the assumptions summarized above, or any other assumptions upon which our Estimated Minimum EQM Adjusted EBITDA is based, will prove to be correct. If the assumptions are incorrect or not achieved, we may not have sufficient available cash to make the contemplated distributions.
85
PROVISIONS OF OUR PARTNERSHIP AGREEMENT RELATING TO CASH DISTRIBUTIONS
Set forth below is a summary of the significant provisions of our partnership agreement that relate to cash distributions.
Distributions of Available Cash
General
Our partnership agreement requires that, within 55 days after the end of each quarter, beginning with the quarter ending June 30, 2015, we distribute all of our available cash to unitholders of record on the applicable record date. We will prorate the initial quarterly distribution for the period from the closing of the offering through the last day of the fiscal quarter in which the offering closes. Any distributions received by us from EQM related to periods prior to the closing of this offering will be distributed entirely to EQT or its affiliates.
Definition of Available Cash
Available cash is defined in our partnership agreement and generally means, for each fiscal quarter, all cash on hand at the date of determination of available cash for the distribution in respect of such quarter (including expected distributions from EQM in respect of such quarter):
Our general partner owns a non-economic general partner interest in us, which does not entitle it to receive cash distributions. However, our general partner may own common units or other equity securities in us and is entitled to receive cash distributions on any such interests.
Adjustments to Capital Accounts
We will make adjustments to capital accounts upon the issuance of additional units. In doing so, we will allocate any unrealized and, for tax purposes, unrecognized gain or loss resulting from the adjustments to the unitholders and the general partner in the same manner as we allocate gain or loss upon liquidation.
Distributions of Cash Upon Liquidation
If we dissolve in accordance with our partnership agreement, we will sell or otherwise dispose of our assets in a process called a liquidation. We will first apply the proceeds of liquidation to the payment of our creditors in the order of priority provided in our partnership agreement and by law and, thereafter, we will distribute any remaining proceeds to the unitholders and our general partner in
86
accordance with their respective capital account balances, as adjusted to reflect any gain or loss upon the sale or other disposition of our assets in liquidation.
Our Sources of Distributable Cash
Our only cash-generating assets are our partnership interests in EQM. Therefore, our cash flow and resulting ability to make cash distributions will be completely dependent upon the ability of EQM to make cash distributions in respect of those partnership interests. The actual amount of cash that EQM will have available for distribution will primarily depend on the amount of cash it generates from its operations. The actual amount of this cash will fluctuate from quarter to quarter based on certain factors, including:
Please read "Risk Factors—Risks Inherent in an Investment in Us—Our only cash-generating assets are our ownership interests in EQM, and our cash flow is therefore completely dependent upon the ability of EQM to make cash distributions to its partners."
Our Partnership Interests in EQM
All of our cash flows are generated from the cash distributions we receive with respect to our partnership interests in EQM, which upon completion of this offering will consist of the following:
Distributions by EQM of Available Cash from Operating Surplus
EQM's partnership agreement provides that distributions of available cash from operating surplus for any quarter will be made in the following manner:
EQM Incentive Distribution Rights
The right of EQM GP, our wholly owned subsidiary and the general partner of EQM, to receive incentive distributions is contained in EQM's partnership agreement. EQM's partnership agreement provides that if a quarterly cash distribution to EQM's unitholders exceeds a target of $0.4025 per
87
common unit, then EQM will distribute any additional available cash from operating surplus for that quarter among the unitholders and its general partner, EQM GP (for so long as it holds the IDRs), in the following manner:
EQM's distributions to EQM GP above, other than in its capacity as a holder of EQM common units, that are in excess of EQM GP's aggregate 2% general partner interest represent the IDRs. The right to receive incentive distributions is not part of the general partner interest of EQM and may be transferred separately from that interest, subject to certain restrictions.
88
SELECTED HISTORICAL AND PRO FORMA FINANCIAL AND OPERATING DATA
The following table shows the selected historical and pro forma financial and operating data of EQT GP Holdings Predecessor, and selected pro forma financial data of EQT GP Holdings, LP as of the dates and for the periods indicated. The summary historical combined statements of operations and cash flow data for the three months ended March 31, 2015 and 2014 and the balance sheet data as of March 31, 2015 are derived from our unaudited historical combined financial statements included elsewhere in this prospectus. The selected historical combined statements of operations and cash flow data for the years ended December 31, 2014, 2013 and 2012 and the balance sheet data as of December 31, 2014 and 2013 are derived from our audited historical combined financial statements included elsewhere in this prospectus. The selected historical combined balance sheet data as of December 31, 2012, 2011 and 2010 and statement of operations data for the years ended December 31, 2011 and 2010 is derived from our unaudited historical combined financial statements not included in this prospectus. This financial information is an integral part of, and should be read in conjunction with, the combined financial statements and notes thereto included elsewhere in this prospectus and "Management's Discussion and Analysis of Financial Condition and Results of Operations."
The selected historical combined financial statements of our Predecessor include the assets, liabilities and results of operations of EQM GP and EQM LP. Prior to this offering and the transactions described in "Prospectus Summary—Our Structure," EQM GP and EQM LP were wholly owned subsidiaries of EQT and directly held EQT's partnership interests in EQM, with EQM GP holding the EQM general partner and incentive distribution rights interests and EQM LP holding EQT's limited partner interest in EQM. Because EQM GP controls EQM through its general partner interest, the historical financial statements of EQM and its consolidated subsidiaries are also included in the combined financial statements of our Predecessor.
We have no separate operating activities apart from those conducted by EQM, and our cash flows consist solely of distributions from EQM on the partnership interests we own, including the incentive distribution rights. Accordingly, the selected historical financial data set forth in the following table primarily reflect the operating activities and results of operations of EQM. The limited partner interests in EQM owned by the public are reflected as noncontrolling interests on our balance sheet and the public unitholders' (non-affiliated partners') share of income from EQM is reflected as a reduction of net income available to us in our results of operations.
The unaudited pro forma financial data presented below have been prepared as if certain transactions to be effected at the closing of this offering had taken place on January 1, 2014 in the case of the unaudited pro forma statement of operations data for the three months ended March 31, 2015 and the year ended December 31, 2014, and as if certain transactions occurred on March 31, 2015 in the case of unaudited pro forma balance sheet data. These transactions include:
For a description of all of the assumptions used in preparing the unaudited selected pro forma financial data, you should read the notes to our unaudited pro forma condensed combined financial statements included elsewhere in this prospectus. The pro forma financial data should not be
89
considered as indicative of the historical results we would have had or the future results that we will have after this offering.
| |
Pro Forma | Historical | ||||||||||||||||||||||||||
|---|---|---|---|---|---|---|---|---|---|---|---|---|---|---|---|---|---|---|---|---|---|---|---|---|---|---|---|---|
| |
|
|
Three Months Ended March 31, |
|
|
|
|
|
||||||||||||||||||||
| |
|
Year Ended December 31, |
Year Ended December 31, | |||||||||||||||||||||||||
| |
Three Months Ended March 31, 2015 |
|||||||||||||||||||||||||||
| |
2014 | 2015 | 2014 | 2014 | 2013 | 2012 | 2011 | 2010 | ||||||||||||||||||||
| |
(unaudited) |
(unaudited) |
|
|
|
(unaudited) |
||||||||||||||||||||||
| |
(In thousands, except per unit and operating data) |
|||||||||||||||||||||||||||
Statement of Operations Data: |
||||||||||||||||||||||||||||
Total operating revenues |
$ | 154,811 | $ | 476,547 | $ | 154,811 | $ | 107,908 | $ | 476,547 | $ | 354,001 | $ | 236,293 | $ | 169,759 | $ | 123,456 | ||||||||||
Operating expenses: |
||||||||||||||||||||||||||||
Operating and maintenance |
14,479 | 55,276 | 14,479 | 12,739 | 55,276 | 42,727 | 38,709 | 31,747 | 26,419 | |||||||||||||||||||
Selling, general and administrative (a) |
15,653 | 48,505 | 15,653 | 12,555 | 48,505 | 35,574 | 24,978 | 21,090 | 19,469 | |||||||||||||||||||
Depreciation and amortization |
11,927 | 46,054 | 11,927 | 9,997 | 46,054 | 30,906 | 22,006 | 15,863 | 12,549 | |||||||||||||||||||
| | | | | | | | | | | | | | | | | | | | | | | | | | | | | |
Total operating expenses |
42,059 | 149,835 | 42,059 | 35,291 | 149,835 | 109,207 | 85,693 | 68,700 | 58,437 | |||||||||||||||||||
| | | | | | | | | | | | | | | | | | | | | | | | | | | | | |
Operating income |
112,752 | 326,712 | 112,752 | 72,617 | 326,712 | 244,794 | 150,600 | 101,059 | 65,019 | |||||||||||||||||||
Other income |
714 | 2,349 | 714 | 269 | 2,349 | 1,242 | 8,228 | 3,826 | 498 | |||||||||||||||||||
Interest expense |
11,457 | 30,856 | 11,457 | 5,655 | 30,856 | 1,672 | 2,944 | 5,051 | 5,164 | |||||||||||||||||||
Income tax expense (b) |
6,703 | 31,705 | 20,334 | 18,610 | 70,619 | 86,471 | 53,182 | 38,445 | 24,193 | |||||||||||||||||||
| | | | | | | | | | | | | | | | | | | | | | | | | | | | | |
Net income |
95,306 | 266,500 | 81,675 | 48,621 | 227,586 | 157,893 | 102,702 | 61,389 | 36,160 | |||||||||||||||||||
Net income attributable to noncontrolling interests |
47,741 | 124,025 | 47,741 | 18,742 | 124,025 | 47,243 | 13,016 | — | — | |||||||||||||||||||
| | | | | | | | | | | | | | | | | | | | | | | | | | | | | |
Net income attributable to EQT GP Holdings Predecessor |
$ | 47,565 | $ | 142,475 | $ | 33,934 | $ | 29,879 | $ | 103,561 | $ | 110,650 | $ | 89,686 | $ | 61,389 | $ | 36,160 | ||||||||||
| | | | | | | | | | | | | | | | | | | | | | | | | | | | | |
| | | | | | | | | | | | | | | | | | | | | | | | | | | | | |
| | | | | | | | | | | | | | | | | | | | | | | | | | | | | |
Pro forma net income per EQGP common unit |
$ | 0.14 | $ | 0.33 | ||||||||||||||||||||||||
Balance Sheet Data (at period end; data as of December 31, 2012, 2011 and 2010 is unaudited): |
||||||||||||||||||||||||||||
Total assets (c) |
$ | 2,012,868 | $ | 2,383,358 | $ | 2,126,679 | $ | 1,581,565 | $ | 1,312,568 | $ | 673,239 | $ | 534,166 | ||||||||||||||
Property, plant and equipment, net |
1,649,353 | 1,649,353 | 1,605,317 | 1,277,428 | 900,876 | 627,416 | 453,544 | |||||||||||||||||||||
Long-term debt |
492,825 | 492,825 | 492,633 | — | — | — | — | |||||||||||||||||||||
Long-term debt—affiliate |
— | — | — | — | — | 135,235 | 135,235 | |||||||||||||||||||||
Long-term lease obligation (d) |
144,794 | 144,794 | 143,828 | 133,733 | — | — | — | |||||||||||||||||||||
Total equity and partners' capital |
1,007,711 | 1,177,733 | 1,011,998 | 1,112,460 | 1,034,430 | 283,939 | 223,111 | |||||||||||||||||||||
Cash Flow Data: |
||||||||||||||||||||||||||||
Net cash provided by (used in): |
||||||||||||||||||||||||||||
Operating activities |
$ | 114,659 | $ | 47,648 | $ | 300,578 | $ | 261,125 | $ | 200,094 | $ | 150,546 | $ | (19,034 | ) | |||||||||||||
Investing activities |
(532,435 | ) | (52,008 | ) | (486,303 | ) | (283,011 | ) | (273,225 | ) | (173,291 | ) | (127,172 | ) | ||||||||||||||
Financing activities |
458,101 | (79,768 | ) | 109,028 | (92,821 | ) | 435,826 | 8,405 | 141,269 | |||||||||||||||||||
EQM Operating Data (unaudited): |
||||||||||||||||||||||||||||
Transmission pipeline throughput (BBtu per day) |
2,238 | 1,600 | 1,794 | 1,146 | 606 | 397 | 204 | |||||||||||||||||||||
Gathered volumes (BBtu per day) |
1,487 | 954 | 1,153 | 864 | 464 | 328 | 159 | |||||||||||||||||||||
Capital expenditures |
$ | 57,731 | $ | 48,450 | $ | 353,302 | $ | 275,532 | $ | 286,000 | $ | 179,544 | $ | 126,195 | ||||||||||||||
90
MANAGEMENT'S DISCUSSION AND ANALYSIS OF
FINANCIAL CONDITION AND RESULTS OF OPERATIONS
You should read the following discussion of the financial condition and results of operations in conjunction with the historical combined financial statements of EQT GP Holdings Predecessor included elsewhere in this prospectus. Among other things, those historical financial statements include more detailed information regarding the basis of presentation for the following discussion. In addition, you should read "Forward-Looking Statements" and "Risk Factors" for information regarding certain risks inherent in our and EQM's business.
We are a limited partnership formed in January 2015 to own three types of partnership interests in EQT Midstream Partners, LP, a growth-oriented limited partnership formed by EQT to own, operate, acquire and develop midstream assets in the Appalachian Basin. Our only cash-generating assets consist of our partnership interests in EQM, which upon the completion of this offering will consist of (i) 21,811,643 EQM common units, representing a 30.2% limited partner interest in EQM; (ii) 1,443,015 EQM general partner units, representing a 2.0% general partner interest in EQM; and (iii) all of EQM's incentive distribution rights, or IDRs, which entitle us to receive, without duplication:
EQT is the ultimate parent company of us and EQM. Upon completion of this offering, EQT will own approximately 91.4% of our outstanding limited partner interests and 100% of our non-economic general partner interest.
Based on an assumed EQM quarterly distribution of $0.64 per common unit for the second quarter of 2015 and our expected ownership of EQM following this offering, aggregate quarterly cash distributions to us on all our interests in EQM would be approximately $25.2 million ($14.0 million on our common units, $1.1 million on our general partner interest and $10.1 million on our IDRs) based upon the number of outstanding EQM partnership interests at the closing of this offering. Based on this aggregate quarterly distribution, the number of our units outstanding upon the closing of this offering and our expected level of expenses and reserves that our general partner believes prudent to maintain, any of which are subject to change, we expect to make an initial quarterly distribution of $0.09175 per common unit, or $0.367 per common unit on an annualized basis.
As a result of our ownership of EQM's IDRs, we are positioned to grow our distributions disproportionately relative to the growth rate of EQM's common unit distributions. Accordingly, our primary business objective is to increase our cash available for distribution to our unitholders through the execution by EQM of its business strategy of expanding its natural gas transmission, storage and gathering operations through accretive acquisitions and organic growth opportunities.
We may, but are not required to, facilitate EQM's growth activities by, among other things, (i) agreeing to modify the IDRs on a temporary or permanent basis, (ii) making a loan or capital contribution to EQM with funds raised through the offering of our equity or debt securities or our potential borrowing under our anticipated working capital facility with EQT or under a future credit facility to fund an acquisition or growth capital project by EQM or (iii) providing EQM with other forms of credit support, such as guarantees related to financing a project or other types of support
91
related to a merger or acquisition transaction. As described under "Use of Proceeds," EQT Gathering Holdings, LLC, a wholly owned subsidiary of EQT, will receive all the proceeds from this offering. EQT intends to use the proceeds of the offering to fund a portion of its 2015 capital expenditure budget, a portion of which includes continued investments in midstream assets of EQT, and for other general corporate purposes. EQT does not intend to use the proceeds from this offering to directly facilitate EQM's growth activities, although we believe EQT's continued investment in midstream assets will ultimately benefit EQM, and us as a result of our partnership interests in EQM.
EQM is required by its partnership agreement to distribute, and it has historically distributed, within 45 days of the end of each quarter all of its cash on hand at the end of each quarter, less reserves established by EQM GP in its sole discretion to provide for the proper conduct of EQM's business or to provide funds for future distributions. Our cash flows will consist entirely of the cash distributions we receive with respect to the EQM partnership interests we own. These cash distributions are tied to (i) EQM's per unit distribution level and (ii) the number of EQM common units outstanding. An increase in either factor (assuming the other factor remains constant or increases) will result in an increase in the amount of cash distributions we receive from EQM. Because the IDRs have participated at the maximum target cash distribution level of 48.0% for the distributions paid with respect to the third and fourth quarters of 2014, future growth in distributions we receive from EQM will not result from an increase in the target cash distribution level associated with the IDRs.
Since its initial public offering, EQM has engaged in transactions that have resulted in significant increases in both its per unit distribution level and outstanding equity capitalization, and we expect EQM to engage in similar transactions in the future, though it is not obligated to do so. EQM has increased its quarterly cash distribution from $0.35 per common unit, or $1.40 per common unit on an annualized basis, for the quarter ended September 30, 2012 (the initial quarter for which EQM paid a quarterly cash distribution), to $0.61 per common unit, or $2.44 per common unit on an annualized basis, for the quarter ended March 31, 2015. EQM has issued 53,367,988 common units since its initial public offering (including 17,339,718 subordinated units that converted into common units in February 2015).
While we, like EQM, are structured as a limited partnership, our capital structure and cash distribution policy differ materially from those of EQM. Most notably, (i) our general partner does not have an economic interest in us and is not entitled to receive any distributions from us and (ii) our capital structure does not include incentive distribution rights. Therefore, our distributions will be allocated exclusively to our common units.
Financial Presentation
Because our Predecessor includes the assets, liabilities and results of operations of EQM GP, which in turn controls EQM through its general partner interest in EQM, our historical combined financial statements include the historical financial statements of EQM and its subsidiaries. The publicly held limited partner interests in EQM not owned by us are reflected as noncontrolling interests in our results of operations. We have no separate operating activities apart from those conducted by EQM, and our cash flows currently consist of distributions from EQM on the partnership interests, including the incentive distribution rights. Accordingly, the discussion of our financial position and results of operations in this "Management's Discussion and Analysis of Financial Condition and Results of Operations" do not differ from the results of operations of EQM, except for the presentation of noncontrolling interests that are held by the limited partners of EQM other than us and income taxes. The historical results of our operations do not reflect the incremental expenses we expect to incur as a result of being a publicly traded partnership.
92
EQT Midstream Partners, LP
EQM is a growth-oriented limited partnership formed by EQT to own, operate, acquire and develop midstream assets in the Appalachian Basin. EQM provides substantially all of its natural gas transmission, storage and gathering services under contracts with long-term, firm reservation and/or usage fees. This contract structure enhances the stability of EQM's cash flows and limits its direct exposure to commodity price risk. For the year ended December 31, 2014, approximately 50% of EQM's revenues were generated from capacity reservation charges under long-term firm contracts, which have a weighted average remaining term of approximately 17 years for firm transmission and storage contracts, and approximately 10 years for firm gathering contracts as of December 31, 2014. EQM's operations are primarily focused in southwestern Pennsylvania and northern West Virginia, a strategic location in the core of the rapidly developing natural gas shale play known as the Marcellus Shale. This same region is also the core operating area of EQT, EQM's largest customer. EQT accounted for approximately 69% of EQM's revenues generated for the three months ended March 31, 2015 and for the year ended December 31, 2014. EQM provides midstream services to EQT and multiple third parties across 21 counties in Pennsylvania and West Virginia through its two primary assets: its transmission and storage system, which serves as a header system transmission pipeline, and its gathering system, which delivers natural gas from wells and other receipt points to transmission pipelines. EQM believes that its strategically located assets, combined with its working relationship with EQT, position it as a leading Appalachian Basin midstream energy company.
Items Affecting the Comparability of Financial Results—EQT GP Holdings, LP
Because our Predecessor includes EQM GP, which in turn controls EQM through its general partner interest, the historical combined financial statements of our Predecessor include the financial statements of EQM and its consolidated subsidiaries. Our Predecessor's results of operations do not differ from the results of operations of EQM, except for the presentation of publicly held common units in EQM not owned by us, which are reflected as noncontrolling interests, and income taxes. Our Predecessor's cash flows do not differ from the cash flows of EQM, except for financing cash flows related to distributions to EQM GP and EQM LP, which are presented in EQM's cash flows and eliminated in our Predecessor's cash flows, and net contributions from (distributions to) EQT in our Predecessor's cash flows. Our Predecessor's combined statements of operations and those of EQM are reconciled below.
Reconciliation of net income attributable to EQT Midstream Partners, LP to net income attributable to EQT GP Holdings Predecessor. The difference between net income attributable to EQT Midstream Partners, LP and net income attributable to EQT GP Holdings Predecessor is comprised of our incremental income tax expense and net income attributable to noncontrolling interests which represents the publicly held common units in EQM not owned by us or our affiliates.
| |
Three Months Ended March 31, |
Year Ended December 31, | ||||||||||||||
|---|---|---|---|---|---|---|---|---|---|---|---|---|---|---|---|---|
| |
2015 | 2014 | 2014 | 2013 | 2012 | |||||||||||
| |
(in thousands) |
|||||||||||||||
Reconciliation of Net Income Attributable to EQM to Net Income Attributable to EQT GP Holdings Predecessor |
||||||||||||||||
Net income attributable to EQM |
$ | 95,306 | $ | 54,998 | $ | 266,500 | $ | 189,791 | $ | 110,216 | ||||||
Less: Incremental income tax expense |
13,631 | 6,377 | 38,914 | 31,898 | 7,514 | |||||||||||
Net income attributable to noncontrolling interests |
47,741 | 18,742 | 124,025 | 47,243 | 13,016 | |||||||||||
| | | | | | | | | | | | | | | | | |
Net income attributable to EQT GP Holdings Predecessor |
$ | 33,934 | $ | 29,879 | $ | 103,561 | $ | 110,650 | $ | 89,686 | ||||||
| | | | | | | | | | | | | | | | | |
| | | | | | | | | | | | | | | | | |
| | | | | | | | | | | | | | | | | |
93
Income taxes. Our Predecessor includes EQM GP and EQM LP, which are single-member limited liability company subsidiaries of EQT which hold EQT's partnership interests in EQM. The separate existence of a single-member limited liability company is disregarded for U.S. federal income tax purposes, resulting in treatment of EQM GP and EQM LP as divisions of EQT and their inclusion in EQT's consolidated income tax return for federal and state tax purposes. As a result, in addition to EQM's historic income tax provision, the accompanying combined financial statements also include the income taxes incurred by EQM LP and EQM GP computed on a separate-return basis.
The incremental income tax expense was $13.6 million and $6.4 million for the three months ended March 31, 2015 and 2014, respectively, and $38.9 million, $31.9 million and $7.5 million for the years ended December 31, 2014, 2013 and 2012, respectively, in the accompanying combined financial statements. The increase for all periods was primarily the result of an increase in pre-tax earnings, partially offset by an increase in noncontrolling interests related to the EQM ownership structure, whereby we consolidate 100% of the pre-tax income related to the noncontrolling public limited partners' share of EQM's earnings, but are not required to record an income tax provision with respect to the portion of EQM's earnings allocated to the noncontrolling public limited partners.
Upon the completion of this offering, we will be treated as a partnership for U.S. federal and state income tax purposes and therefore will not be subject to U.S. federal and state income taxes.
Noncontrolling interests. The publicly held common units in EQM not held by us are reflected as noncontrolling interests in our combined financial statements. These amounts will fluctuate based on EQM's results of operations as well as EQM equity issuances.
Net income attributable to noncontrolling interests of EQM was $47.7 million for the three months ended March 31, 2015, compared to $18.7 million for the three months ended March 31, 2014. The increase resulted from higher EQM net income, as well as additional noncontrolling interest unitholders in 2015 resulting from EQM's underwritten public offerings of common units in March 2015 and May 2014.
Net income attributable to noncontrolling interests was $124.0 million for the year ended December 31, 2014, compared to $47.2 million for the year ended December 31, 2013. The increase resulted from higher EQM net income, as well as increased noncontrolling interest unitholders in 2014. Noncontrolling interests in EQM increased from 55.4% to 63.6% during the year ended December 31, 2014 as a result of the underwritten public offering of additional common units representing limited partner interests in EQM in May 2014.
Net income attributable to noncontrolling interests of EQM was $47.2 million for the year ended December 31, 2013, compared to $13.0 million for the year ended December 31, 2012. The increase resulted from higher EQM net income, a full year of noncontrolling interests in 2013 following completion by EQM of its initial public offering in the third quarter of 2012, as well as increased noncontrolling interests in 2013. Noncontrolling interests in EQM increased from 40.6% to 55.4% during the year ended December 31, 2013 as a result of the underwritten public offering of additional common units representing limited partner interests in EQM in July 2013.
The following table sets forth the distributions that EQM has paid in respect of its partnership interests for the periods indicated. We may not distribute all of the cash that we receive from EQM to our unitholders, as cash will be used to pay expenses and debt service and as our general partner may
94
establish reserves for general, administrative and other expenses, future distributions and other purposes.
| |
Three Months Ended March 31, |
Year Ended December 31, | ||||||||||||||
|---|---|---|---|---|---|---|---|---|---|---|---|---|---|---|---|---|
| |
2015 | 2014 | 2014 | 2013 | 2012 | |||||||||||
| |
(in thousands, except per unit amounts) |
|||||||||||||||
Cash distribution paid per common unit by EQM (a) |
$ | 0.58 | $ | 0.46 | $ | 2.02 | $ | 1.55 | $ | 0.35 | ||||||
Average number of EQM common units outstanding (b) |
63,211 | 47,819 | 55,745 | 40,739 | 34,679 | |||||||||||
Total cash distributions made by EQM to all partners |
$ | 41,180 | $ | 23,039 | $ | 119,628 | $ | 66,176 | $ | 12,386 | ||||||
Cash distributions paid by EQM to EQT GP Holdings Predecessor: |
||||||||||||||||
Distributions on general partner interest |
824 | 461 | 2,393 | 1,323 | 248 | |||||||||||
Distributions on limited partner interest (c) |
12,354 | 9,560 | 42,535 | 31,870 | 7,106 | |||||||||||
Distributions on incentive distribution rights |
5,157 | 586 | 6,881 | 201 | — | |||||||||||
| | | | | | | | | | | | | | | | | |
Total cash distributions received by EQT GP Holdings Predecessor |
$ | 18,335 | $ | 10,607 | $ | 51,809 | $ | 33,394 | $ | 7,354 | ||||||
| | | | | | | | | | | | | | | | | |
| | | | | | | | | | | | | | | | | |
| | | | | | | | | | | | | | | | | |
Factors That Significantly Affect Our and EQM's Results
Our only cash-generating assets consist of our partnership interests, including the incentive distribution rights, in EQM. Therefore, our cash flow and resulting ability to make distributions will be completely dependent upon the ability of EQM to make distributions in respect of those partnership interests. The actual amount of cash that EQM will have available for distribution will primarily depend on the amount of cash it generates from its operations.
The amount of cash EQM generates will fluctuate from quarter to quarter based on, among other things:
95
In addition, the actual amount of cash that EQM will have available for distribution will depend on other factors, some of which are beyond EQM's control, including:
Please read "Risk Factors—Risk Inherent in an Investment in Us—Our only cash-generating assets are our ownership interests in EQM, and our cash flow is therefore completely dependent upon the ability of EQM to make cash distributions to its partners."
As discussed above, we have no independent operating activities apart from those conducted by EQM. Accordingly, the overview of our operations primarily reflects the operating activities of EQM. EQM provides midstream services to EQT and multiple third parties across 21 counties in Pennsylvania and West Virginia through its two primary assets: its transmission and storage system, which serves as a header system transmission pipeline, and its gathering system, which delivers natural gas from wells and other receipt points to transmission pipelines. For more information about EQM's business and operating assets, please read "Business—EQT Midstream Partners, LP—Overview."
How EQM Evaluates Its Operations
EQM evaluates its business on the basis of the following key measures:
Revenues and Contract Mix
EQM's results are driven primarily by the volume of natural gas under fixed-fee contracts, the volume of natural gas that EQM gathers and transports, and the fees assessed for such services. One of EQM's main operational goals is to maximize the portion of its physical transportation and gathering capacity that is contracted under long-term fixed-fee firm contracts in order to enhance the stability and visibility of its revenue stream. This contract structure enhances the stability of EQM's cash flows and minimizes exposure to commodity price risk. EQM provides a substantial portion of its transmission, storage and gathering services through firm contracts and derives a small portion of its revenues through interruptible service contracts. To the extent that physical capacity that is contracted by firm service customers is not being fully utilized, EQM can offer such capacity to interruptible service customers.
Operating Expenses
The primary components of EQM's operating expenses that it evaluates include operating and maintenance expense, selling, general and administrative expense and depreciation and amortization expense. EQM's operating expenses typically do not vary significantly based upon the amount of
96
natural gas that EQM transports, stores and gathers, but rather are driven primarily by expenses related to the maintenance and growth of EQM's asset base. EQM reimburses EQT for certain costs and operating expenses pursuant to the EQM Omnibus Agreement.
Operating and maintenance expense. Operating and maintenance expense is composed primarily of operating and maintenance costs, electricity, non-income taxes, direct labor costs, insurance costs and contract services. The timing of maintenance expenditures during a year generally fluctuates with customer demands as EQM typically endeavors to schedule as much planned maintenance as possible during off-peak periods. Changes in regulation can also impact maintenance requirements and affect the timing and amount of EQM's costs and expenditures. As an example, the Pipeline Inspection, Protection, Enforcement, and Safety Act of 2006 set new standards for pipelines in assessing the safety and reliability of the pipeline infrastructure and EQM has incurred and will continue to incur additional costs, as have other pipelines, to meet these standards. For more information read "Business—Regulatory Environment."
Selling, general and administrative expense. Selling, general and administrative expense is composed primarily of labor expenses and expenses attributable to EQM's status as a publicly traded partnership, such as: expenses associated with annual and quarterly reporting; tax return and Schedule K-1 preparation and distribution expenses; Sarbanes-Oxley compliance expenses; expenses associated with listing on the NYSE; independent auditor fees; legal fees; investor relations expenses; and registrar and transfer agent fees; director and officer liability insurance expenses and director compensation.
Depreciation and amortization expense. Depreciation and amortization expense consists of EQM's estimate of the decrease in value of the assets capitalized in property, plant, and equipment as a result of using the assets throughout the applicable year. Depreciation is recorded using composite rates on a straight-line basis. EQM estimates its pipelines have useful lives ranging from 25 years to 65 years and its compression equipment has useful lives ranging from 25 years to 50 years.
Non-GAAP Financial Measures
EQM defines adjusted EBITDA as net income plus interest expense, depreciation and amortization expense, income tax expense (if applicable) and non-cash long-term compensation expense less non-cash adjustments (if applicable), other income, capital lease payments, Jupiter adjusted EBITDA prior to the Jupiter Acquisition and NWV Gathering adjusted EBITDA prior to the NWV Gathering Acquisition. EQM defines distributable cash flow as adjusted EBITDA less interest expense, excluding capital lease interest and ongoing maintenance capital expenditures, net of expected reimbursements. Adjusted EBITDA and distributable cash flow are non-GAAP supplemental financial measures that management and external users of EQM's combined financial statements, such as industry analysts, investors, lenders and rating agencies, use to assess:
97
EQM believes that adjusted EBITDA and distributable cash flow provide useful information to investors in assessing EQM's financial condition and results of operations. Adjusted EBITDA and distributable cash flow should not be considered as alternatives to net income, operating income, net cash provided by operating activities or any other measure of financial performance or liquidity presented in accordance with GAAP. Adjusted EBITDA and distributable cash flow have important limitations as analytical tools because they exclude some, but not all, items that affect net income and net cash provided by operating activities. Additionally, because adjusted EBITDA and distributable cash flow may be defined differently by other companies in its industry, EQM's definition of adjusted EBITDA and distributable cash flow may not be comparable to similarly titled measures of other companies, thereby diminishing their utility. Distributable cash flow should not be viewed as indicative of the actual amount of cash that EQM has available for distributions from operating surplus or that EQM plans to distribute.
Reconciliation to GAAP Measures
The following table presents a reconciliation of the non-GAAP measures adjusted EBITDA and distributable cash flow with the most directly comparable GAAP financial measures of net income and net cash provided by operating activities.
98
Reconciliation of EQT Midstream Partners, LP Non-GAAP Financial Measures
| |
Three Months Ended March 31, |
Years Ended December 31, | ||||||||||||||
|---|---|---|---|---|---|---|---|---|---|---|---|---|---|---|---|---|
| |
2015 | 2014 | 2014 | 2013 | 2012 | |||||||||||
| |
(Thousands) |
|||||||||||||||
Net income |
$ | 95,306 | $ | 54,998 | $ | 266,500 | $ | 189,791 | $ | 110,216 | ||||||
Add: |
||||||||||||||||
Interest expense |
11,457 | 5,655 | 30,856 | 1,672 | 2,944 | |||||||||||
Depreciation and amortization expense |
11,927 | 9,997 | 46,054 | 30,906 | 22,006 | |||||||||||
Income tax expense |
6,703 | 12,233 | 31,705 | 54,573 | 45,668 | |||||||||||
Non-cash long-term compensation expense |
566 | 978 | 3,368 | 981 | 2,282 | |||||||||||
Less: |
||||||||||||||||
Non-cash adjustments |
— | — | (1,520 | ) | (680 | ) | (2,508 | ) | ||||||||
Other income |
(714 | ) | (269 | ) | (2,349 | ) | (1,242 | ) | (8,228 | ) | ||||||
Capital lease payments for AVC (a) |
(8,844 | ) | (6,979 | ) | (21,802 | ) | (1,030 | ) | — | |||||||
Pre-merger capital lease payments for Sunrise (a) |
— | — | — | (15,201 | ) | (10,336 | ) | |||||||||
Adjusted EBITDA attributable to Jupiter prior to acquisition (b) |
— | (25,237 | ) | (34,733 | ) | (103,593 | ) | (53,662 | ) | |||||||
Adjusted EBITDA attributable to NWV Gathering prior to acquisition (c) |
(19,841 | ) | (10,287 | ) | (62,431 | ) | (36,667 | ) | (28,053 | ) | ||||||
| | | | | | | | | | | | | | | | | |
Adjusted EBITDA |
$ | 96,560 | $ | 41,089 | $ | 255,648 | $ | 119,510 | $ | 80,329 | ||||||
| | | | | | | | | | | | | | | | | |
| | | | | | | | | | | | | | | | | |
| | | | | | | | | | | | | | | | | |
Less: |
||||||||||||||||
Interest expense, excluding capital lease interest |
(5,532 | ) | (717 | ) | (10,968 | ) | (939 | ) | (445 | ) | ||||||
Ongoing maintenance capital expenditures, net of reimbursements (d) |
(1,047 | ) | (1,481 | ) | (15,196 | ) | (17,200 | ) | (13,136 | ) | ||||||
| | | | | | | | | | | | | | | | | |
Distributable cash flow |
$ | 89,981 | $ | 38,891 | $ | 229,484 | $ | 101,371 | $ | 66,748 | ||||||
| | | | | | | | | | | | | | | | | |
| | | | | | | | | | | | | | | | | |
| | | | | | | | | | | | | | | | | |
Net cash provided by operating activities |
$ | 114,659 | $ | 47,643 | $ | 300,546 | $ | 260,300 | $ | 200,095 | ||||||
Adjustments: |
||||||||||||||||
Interest expense |
11,457 | 5,655 | 30,856 | 1,672 | 2,944 | |||||||||||
Current tax expense (benefit) |
3,705 | 8,739 | 12,177 | 16,910 | (15,302 | ) | ||||||||||
Capital lease payments for AVC (a) |
(8,844 | ) | (6,979 | ) | (21,802 | ) | (1,030 | ) | — | |||||||
Pre-merger capital lease payments for Sunrise (a) |
— | — | — | (15,201 | ) | (10,336 | ) | |||||||||
Adjusted EBITDA attributable to Jupiter prior to acquisition (b) |
— | (25,237 | ) | (34,733 | ) | (103,593 | ) | (53,662 | ) | |||||||
Adjusted EBITDA attributable to NWV Gathering prior to acquisition (c) |
(19,841 | ) | (10,287 | ) | (62,431 | ) | (36,667 | ) | (28,053 | ) | ||||||
Other, including changes in working capital |
(4,576 | ) | 21,555 | 31,035 | (2,881 | ) | (15,357 | ) | ||||||||
| | | | | | | | | | | | | | | | | |
Adjusted EBITDA |
$ | 96,560 | $ | 41,089 | $ | 255,648 | $ | 119,510 | $ | 80,329 | ||||||
| | | | | | | | | | | | | | | | | |
| | | | | | | | | | | | | | | | | |
| | | | | | | | | | | | | | | | | |
99
expense of $1.5 million plus income tax expense of $9.1 million. Adjusted EBITDA attributable to Jupiter for 2014 prior to the acquisition was calculated as net income of $20.1 million plus depreciation and amortization expense of $2.1 million plus income tax expense of $12.5 million. Adjusted EBITDA attributable to Jupiter for the years ended December 31, 2013 and 2012 was calculated as net income of $61.3 million and $31.1 million, respectively, plus depreciation and amortization expense of $4.7 million and $3.8 million, respectively, plus income tax expense of $37.5 million and $18.8 million, respectively.
Adjusted EBITDA increased by $55.5 million for the three months ended March 31, 2015 as compared to the three months ended March 31, 2014, primarily as a result of higher operating income due to increased firm reservation fee revenues related to production development in the Marcellus Shale and the Jupiter Acquisition, which resulted in Jupiter EBITDA subsequent to the transaction being reflected in adjusted EBITDA. Adjusted EBITDA was $255.6 million, $119.5 million and $80.3 million for the years ended December 31, 2014, 2013 and 2012, respectively. The increase for the year ended December 31, 2014 compared to the year ended December 31, 2013 was primarily a result of increased operating income related to production development in the Marcellus Shale and the Jupiter Acquisition and Sunrise Merger, which resulted in Jupiter and Sunrise EBITDA being reflected in adjusted EBITDA subsequent to the transactions. For the year ended December 31, 2013 compared to the year ended December 31, 2012, the increase was primarily a result of higher net income excluding the impacts of Sunrise and Jupiter prior to the acquisition. Distributable cash flow increased by $51.1 million for the three months ended March 31, 2015 as compared to the three months ended March 31, 2014, mainly attributable to the increase in adjusted EBITDA which was partly offset by an increase in interest expense, excluding capital lease interest. Distributable cash flow was $229.5 million,
100
$101.4 million and $66.7 million for the years ended December 31, 2014, 2013 and 2012, respectively. These increases were mainly attributable to the increase in adjusted EBITDA partly offset by an increase in interest expense, excluding capital lease interest in 2014 compared to 2013 and in ongoing maintenance capital expenditures net of reimbursements in 2013 compared to 2012.
Business Segment Results—Combined Overview
Operating segments are revenue-producing components of the enterprise for which separate financial information is produced internally and is subject to evaluation by the chief operating decision maker in deciding how to allocate resources. Interest and other income are managed on a consolidated basis. We have presented each segment's operating income and various operational measures in the sections below. Management believes that the presentation of this information provides useful information to management and investors regarding the financial condition, results of operations and trends of segments. Our two segments are the same as those of EQM as EQT GP Holdings Predecessor does not have any operating revenues separate from those of EQM. We have reconciled each segment's operating income to our combined operating income and net income in Note 3 to the accompanying combined financial statements.
Operating revenues and operating expenses related to the AVC facilities do not have an impact on adjusted EBITDA or distributable cash flow as the excess of the AVC revenues over operating and maintenance and selling, general and administrative expenses is paid to EQT as the current monthly lease payment. All revenues related to the AVC facilities are from third-parties.
101
Transmission and Storage Results of Operations
The following table and discussion presents a summary of EQM's transmission and storage results of operations for the three months ended March 31, 2015 and 2014 and for each of the years ended December 31, 2014, 2013 and 2012.
| |
Three Months Ended March 31, | Years Ended December 31, | |||||||||||||||||||||||
|---|---|---|---|---|---|---|---|---|---|---|---|---|---|---|---|---|---|---|---|---|---|---|---|---|---|
| |
2015 | 2014 | % change 2015 - 2014 |
2014 | 2013 | % change 2014 - 2013 |
2012 | % change 2013 - 2012 |
|||||||||||||||||
| |
(Thousands, other than per day amounts) |
||||||||||||||||||||||||
FINANCIAL DATA |
|||||||||||||||||||||||||
Firm reservation fee revenues |
$ | 68,183 | $ | 47,997 | 42.1 | $ | 202,112 | $ | 127,022 | 59.1 | $ | 84,864 | 49.7 | ||||||||||||
Volumetric based fee revenues: |
|||||||||||||||||||||||||
Usage fees under firm contracts (1) |
8,933 | 9,025 | (1.0 | ) | 41,828 | 42,312 | (1.1 | ) | 29,221 | 44.8 | |||||||||||||||
Usage fees under interruptible contracts |
2,245 | 2,295 | (2.2 | ) | 10,880 | 4,547 | 139.3 | 6,712 | (32.3 | ) | |||||||||||||||
| | | | | | | | | | | | | | | | | | | | | | | | | | |
Total volumetric based fee revenues |
11,178 | 11,320 | (1.3 | ) | 52,708 | 46,859 | 12.5 | 35,933 | 30.4 | ||||||||||||||||
| | | | | | | | | | | | | | | | | | | | | | | | | | |
Total operating revenues |
79,361 | 59,317 | 33.8 | 254,820 | 173,881 | 46.5 | 120,797 | 43.9 | |||||||||||||||||
Operating expenses: |
|||||||||||||||||||||||||
Operating and maintenance |
7,256 | 5,158 | 40.7 | 24,780 | 15,041 | 64.7 | 15,191 | (1.0 | ) | ||||||||||||||||
Selling, general and administrative |
8,047 | 5,963 | 34.9 | 19,954 | 15,567 | 28.2 | 11,578 | 34.5 | |||||||||||||||||
Depreciation and amortization |
6,768 | 6,159 | 9.9 | 26,792 | 18,323 | 46.2 | 12,901 | 42.0 | |||||||||||||||||
| | | | | | | | | | | | | | | | | | | | | | | | | | |
Total operating expenses |
22,071 | 17,280 | 27.7 | 71,526 | 48,931 | 46.2 | 39,670 | 23.3 | |||||||||||||||||
| | | | | | | | | | | | | | | | | | | | | | | | | | |
Operating income |
$ | 57,290 | $ | 42,037 | 36.3 | $ | 183,294 | $ | 124,950 | 46.7 | $ | 81,127 | 54.0 | ||||||||||||
| | | | | | | | | | | | | | | | | | | | | | | | | | |
| | | | | | | | | | | | | | | | | | | | | | | | | | |
| | | | | | | | | | | | | | | | | | | | | | | | | | |
OPERATIONAL DATA |
|||||||||||||||||||||||||
Transmission pipeline throughput (BBtu per day) |
|||||||||||||||||||||||||
Firm capacity reservation |
2,025 | 1,338 | 51.3 | 1,405 | 855 | 64.3 | 433 | 97.5 | |||||||||||||||||
Volumetric based services (2) |
213 | 262 | (18.7 | ) | 389 | 291 | 33.7 | 173 | 68.2 | ||||||||||||||||
| | | | | | | | | | | | | | | | | | | | | | | | | | |
Total transmission pipeline throughput |
2,238 | 1,600 | 39.9 | 1,794 | 1,146 | 56.5 | 606 | 89.1 | |||||||||||||||||
Contracted firm transmission reservation commitments (BBtu per day) |
2,947 | 2,004 | 47.1 | 2,909 | 1,994 | 45.9 | 1,122 | 77.8 | |||||||||||||||||
Capital expenditures |
$ | 21,462 | $ | 14,001 | 53.3 | $ | 127,134 | $ | 77,989 | 63.0 | $ | 188,143 | (58.5 | ) | |||||||||||
Three Months Ended March 31, 2015 Compared to Three Months Ended March 31, 2014
Transmission and storage revenues increased as a result of higher firm reservation fees of $20.2 million for the three months ended March 31, 2015 compared to the three months ended March 31, 2014, reflecting increased production development in the Marcellus Shale by third party and affiliate producers.
Operating expenses increased by $4.8 million for the three months ended March 31, 2015 compared to the three months ended March 31, 2014. The increase in operating and maintenance
102
expense resulted from higher repairs and maintenance expenses associated with increased throughput and higher allocations, including personnel costs, from EQT. Selling, general and administrative expenses increased primarily as a result of higher allocations and personnel costs from EQT including incentive compensation. The increase in depreciation and amortization expense was primarily a result of higher depreciation on the increased investment in transmission infrastructure.
Year Ended December 31, 2014 Compared to Year Ended December 31, 2013
Transmission and storage revenues increased by $80.9 million as a result of higher firm transmission and storage contracted capacity and throughput, including $29.2 million related to the AVC facilities, and higher interruptible transmission service. The increase in transmission revenue is the result of increased production development in the Marcellus Shale by third parties and affiliates.
Operating expenses increased $22.6 million for the year ended December 31, 2014 compared to the year ended December 31, 2013. The increase in operating and maintenance expense resulted from additional costs associated with operating the AVC facilities of $5.3 million, $2.3 million of increased repairs and maintenance expenses associated with increased throughput and $1.2 million of higher allocations including personnel costs from EQT. Selling, general and administrative expense increased primarily from additional costs associated with operating the AVC facilities of $3.1 million and $1.1 million of increased personnel costs including incentive compensation. The increase in depreciation and amortization expense was primarily a result of higher AVC facilities capital lease depreciation expense of $5.4 million and higher depreciation on the increased investment in transmission infrastructure, most notably the Low Pressure East expansion project that was placed into service in the fourth quarter of 2013 and Jefferson compressor station expansion project that was placed into service in the third quarter of 2014.
Year Ended December 31, 2013 Compared to Year Ended December 31, 2012
Transmission and storage revenues increased in 2013 by $53.1 million as a result of higher firm transmission contracted capacity and throughput by affiliates and third parties as compared to the prior year. This increase included revenue associated with increased reservation fees under firm contracts and fees associated with usage fees under firm contracts and transported volumes in excess of firm capacity. These increases were primarily driven by activity related to the Sunrise Pipeline and the Blacksville compressor station, which were completed in July and September 2012, respectively, as well as the addition of the AVC facilities in December 2013. This increased activity was a result of increased production development in the Marcellus Shale. These increases were partly offset by a decrease in storage and parking revenues of $3.2 million.
Operating expenses totaled $48.9 million for the year ended December 31, 2013 compared to $39.7 million for the year ended December 31, 2012. The increase in selling, general and administrative expense resulted from several items, including $2.4 million of lower reserve adjustments, $0.9 million of increased personnel costs and $0.7 million of transaction costs in connection with the Sunrise Merger. The lower reserve adjustments related to a long-term regulatory asset and a legal accrual. The regulatory reserve was established for the recovery of base storage gas. As a result of higher than anticipated recoveries through its transmission retainage factor due to increased volumes on the system and system integrity improvements, EQM revised its estimate of the appropriate reserve and recorded reserve reductions of $2.5 million in 2012 and $0.7 million in 2013. The difference between the 2012 reserve reduction and the 2013 reduction resulted in a $1.8 million increase in selling, general and administrative expenses in 2013. EQM also recorded a $0.6 million reduction to a legal reserve in 2012. The increase in depreciation and amortization expense was a result of increased investment in transmission infrastructure, most notably a full year of depreciation in 2013 for both the Sunrise Pipeline and the Blacksville compressor station.
103
Gathering Results of Operations
The following table and discussion presents a summary of EQM's gathering results of operations for the three months ended March 31, 2015 and 2014 and for each of the years ended December 31, 2014, 2013 and 2012.
| |
Three Months Ended March 31, | Years Ended December 31, | |||||||||||||||||||||||
|---|---|---|---|---|---|---|---|---|---|---|---|---|---|---|---|---|---|---|---|---|---|---|---|---|---|
| |
2015 | 2014 | % change 2015 - 2014 |
2014 | 2013 | % change 2014 - 2013 |
2012 | % change 2013 - 2012 |
|||||||||||||||||
| |
(Thousands, other than per day amounts) |
||||||||||||||||||||||||
FINANCIAL DATA |
|||||||||||||||||||||||||
Firm reservation fee revenues |
$ | 54,258 | $ | — | N/A | $ | 37,449 | $ | — | N/A | $ | — | N/A | ||||||||||||
Volumetric based fee revenues: |
|||||||||||||||||||||||||
Usage fees under firm contracts (1) |
9,432 | — | N/A | 44,594 | — | N/A | — | N/A | |||||||||||||||||
Usage fees under interruptible contracts |
11,760 | 48,591 | (75.8 | ) | 39,684 | 180,120 | (22.4 | ) | 115,496 | 56.0 | |||||||||||||||
| | | | | | | | | | | | | | | | | | | | | | | | | | |
Total volumetric based fee revenues |
21,192 | 48,591 | (56.4 | ) | 184,278 | 180,120 | 2.3 | 115,496 | 56.0 | ||||||||||||||||
| | | | | | | | | | | | | | | | | | | | | | | | | | |
Total operating revenues |
75,450 | 48,591 | 55.3 | 221,727 | 180,120 | 23.1 | 115,496 | 56.0 | |||||||||||||||||
Operating expenses: |
|||||||||||||||||||||||||
Operating and maintenance |
7,223 | 7,581 | (4.7 | ) | 30,496 | 27,686 | 10.1 | 23,518 | 17.7 | ||||||||||||||||
Selling, general and administrative |
7,606 | 6,592 | 15.4 | 28,551 | 20,007 | 42.7 | 13,400 | 49.3 | |||||||||||||||||
Depreciation and amortization |
5,159 | 3,838 | 34.4 | 19,262 | 12,583 | 53.1 | 9,105 | 38.2 | |||||||||||||||||
| | | | | | | | | | | | | | | | | | | | | | | | | | |
Total operating expenses |
19,988 | 18,011 | 11.0 | 78,309 | 60,276 | 29.9 | 46,023 | 31.0 | |||||||||||||||||
| | | | | | | | | | | | | | | | | | | | | | | | | | |
Operating income |
$ | 55,462 | $ | 30,580 | 81.4 | $ | 143,418 | $ | 119,844 | 19.7 | $ | 69,473 | 72.5 | ||||||||||||
| | | | | | | | | | | | | | | | | | | | | | | | | | |
| | | | | | | | | | | | | | | | | | | | | | | | | | |
| | | | | | | | | | | | | | | | | | | | | | | | | | |
OPERATIONAL DATA |
|||||||||||||||||||||||||
Gathering volumes (BBtu per day) |
|||||||||||||||||||||||||
Firm reservation |
1,046 | — | N/A | 180 | — | N/A | — | N/A | |||||||||||||||||
Volumetric based services (2) |
441 | 954 | (53.8 | ) | 973 | 864 | 12.6 | 464 | 86.2 | ||||||||||||||||
| | | | | | | | | | | | | | | | | | | | | | | | | | |
Total gathered volumes |
1,487 | 954 | 55.9 | 1,153 | 864 | 33.4 | 464 | 86.2 | |||||||||||||||||
Capital expenditures |
$ | 36,269 | $ | 34,449 | 5.3 | $ | 226,168 | $ | 197,543 | 14.5 | $ | 97,857 | 101.9 | ||||||||||||
Three Months Ended March 31, 2015 Compared to Three Months Ended March 31, 2014
Gathering revenues increased as a result of higher affiliate volumes gathered for the three months ended March 31, 2015 compared to the three months ended March 31, 2014. EQM significantly increased gathering revenues under firm reservation contracts in the first quarter of 2015 compared to 2014 as a result of the NWV Gathering and Jupiter Acquisitions, consistent with its business strategy.
Operating expenses increased by $2.0 million for the three months ended March 31, 2015 compared to the three months ended March 31, 2014. The increase in selling, general and administrative expense primarily resulted from increased transaction costs of $0.7 million incurred by EQM in connection with the NWV Gathering Acquisition and increased allocations from EQT. The increase in depreciation and amortization expense resulted from additional assets placed in-service.
104
Year Ended December 31, 2014 Compared to Year Ended December 31, 2013
Gathering revenues increased by $60.3 million as a result of higher gathered volumes partly offset by $18.7 million related to a lower average gathering rate due to new gathering agreements for the year ended December 31, 2014. The increase in gathered volumes was due to higher volumes gathered for both EQT and third parties as a result of increased production development in the Marcellus Shale.
Operating expenses increased by $18.0 million for the year ended December 31, 2014 compared to the year ended December 31, 2013. The increase in operating and maintenance expense was primarily due to increases in allocations from EQT including higher personnel costs and repairs and maintenance, consistent with the growth of the gathering systems. The increase in selling, general and administrative expense primarily resulted from increased allocations from EQT of $7.3 million including personnel costs and transaction costs of $1.0 million incurred by EQM in connection with the Jupiter Acquisition. The increase in depreciation and amortization expense resulted from additional assets placed in-service.
Year Ended December 31, 2013 Compared to Year Ended December 31, 2012
Gathering revenues increased by $98.9 million due to an increase in the average daily volumes gathered of 400 BBtu, or 86%, compared to the prior year, partly offset by $34.3 million related to a decrease in the average gathering fee due to new gathering agreements. The increase in gathered volumes was primarily the result of higher volumes gathered for EQT in the Marcellus Shale.
Operating expenses totaled $60.3 million for the year ended December 31, 2013 compared to $46.0 million for the year ended December 31, 2012. The increase in operating and maintenance expense was primarily due to an increase in allocations from EQT including higher personnel costs of $2.3 million and repairs and maintenance, consistent with the growth in the gathering systems. The increase in selling, general and administrative expense was primarily due to an increase in allocations from EQT including higher personnel costs. The increase in depreciation and amortization expense resulted from additional assets placed in-service.
Other income primarily represents the equity portion of AFUDC which generally increases during periods of increased construction, and decreases during periods of reduced construction, of regulated assets. The increase of $1.1 million for the year ended December 31, 2014 compared to the year ended December 31, 2013 was related to increased spending on the Ohio Valley Connector project and the Jefferson compressor station expansion project. The decrease of $7.0 million for the year ended December 31, 2013 compared to the year ended December 31, 2012 primarily resulted from a decrease in applicable construction expenditures on regulated projects as the Sunrise Pipeline and Blacksville compressor station projects were turned-in-line during 2012.
Interest expense increased by $5.8 million for the three months ended March 31, 2015 compared to the three months ended March 31, 2014, primarily related to interest of $5.0 million incurred on long-term debt issued in August 2014 and increased interest related to the AVC facilities capital lease. For the years ended December 31, 2014, 2013 and 2012, interest expense was $30.9 million, $1.7 million and $2.9 million, respectively. For the year ended December 31, 2014, interest expense primarily consisted of interest related to the AVC capital lease of $19.9 million and interest incurred on long term debt, credit facility borrowings and credit facility commitment fees. For the year ended December 31, 2013, interest expense primarily consisted of commitment fees paid to maintain availability under EQM's credit facility and interest related to the AVC capital lease for the period of December 17, 2013 to December 31, 2013. For the year ended December 31, 2012, interest expense primarily related to intercompany debt which was repaid in June 2012.
105
Income tax expense was $6.7 million and $12.2 million for the three months ended March 31, 2015 and 2014, respectively. Income tax expense was $31.7 million, $54.6 million and $45.7 million for the years ended December 31, 2014, 2013 and 2012, respectively. From and after the EQM IPO on July 2, 2012, EQM has not been subject to U.S. federal and state income taxes. Income earned prior to the EQM IPO was subject to federal and state income tax. As previously noted, the NWV Gathering Acquisition on March 17, 2015, the Jupiter Acquisition on May 7, 2014 and the Sunrise Merger on July 22, 2013 were transactions between entities under common control for which the combined financial statements of EQM have been retrospectively recast to reflect the combined entities. Accordingly, the income tax effects associated with NWV Gathering's operations prior to the NWV Gathering Acquisition, Jupiter's operations prior to the Jupiter Acquisition and Sunrise's operations prior to the Sunrise Merger are reflected in EQM's combined financial statements as NWV Gathering, Jupiter and Sunrise were previously part of EQT's consolidated federal tax return. The fluctuations in income tax expense between periods resulted primarily from the change in the tax status as a result of the Jupiter Acquisition, the Sunrise Merger and the EQM IPO.
See "Investing Activities" and "Capital Requirements" in the "Capital Resources and Liquidity" section below for a discussion of capital expenditures.
Expiration of Subordination Period
The subordination period with respect to all 17,339,718 EQM subordinated units expired on February 17, 2015. As a result, all of the outstanding EQM subordinated units converted into EQM common units on a one-for-one basis on February 17, 2015.
Both subordinated units and common units are limited partner interests in EQM and both received the same per unit distribution each quarter prior to the termination of the subordination period; therefore, the conversion of subordinated units into common units did not have a dilutive impact on EQM's common units. After taking into account the issuance of EQM common units in connection with the EQM 2015 Equity Offering and the Contribution Agreement, EQT, through its wholly owned subsidiary, EQM LP, currently owns an approximate 30.2% limited partner interest in EQM. This percentage was unchanged by the conversion of subordinated units. In addition, EQT, through its wholly owned subsidiary, EQM GP, currently owns the 2% general partner interest and all of the incentive distribution rights in EQM. As described under "Summary—Our Structure," upon the closing of this offering, we will own the EQM limited partner interest, general partner interest and incentive distribution rights held by EQT prior to the closing of this offering.
We expect to continue to be affected by certain key factors and trends described below. Our expectations are based on assumptions made by us and information currently available to us. To the extent our underlying assumptions about or interpretations of available information prove to be incorrect, our actual results may vary materially from our expected results. Please read "Risk Factors."
Growth Associated with Acquisition and Expansion Projects
EQM's principal business objective is to increase the quarterly cash distributions that it pays to its unitholders, including us, over time while ensuring the ongoing growth of its business. We believe that EQM is well-positioned to achieve growth based on the combination of its relationship with EQT and its strategically located assets, which cover portions of the Marcellus Shale that lack substantial natural gas pipeline infrastructure. As production increases in EQM's areas of operations, we believe EQM will have a competitive advantage in pursuing economically attractive organic expansion projects, which we believe will be a key driver of growth in the future. EQM is also currently pursuing organic growth projects that are expected to provide access to markets in the Midwest, Gulf Coast and Southeast regions. Additionally, EQM may acquire additional midstream assets from EQT, or pursue asset
106
acquisitions from third parties. Should EQT choose to pursue midstream asset sales, it is under no contractual obligation to offer the assets to EQM.
We expect that the following expansion projects will allow EQM to capitalize on drilling activity by EQT and other third-party producers:
107
In connection with the NWV Gathering Acquisition, EQM assumed two firm gathering agreements. Each agreement has a ten year term (with year-to-year rollovers), beginning on March 1, 2015. EQM anticipates future expansion projects which are expected to increase firm gathering capacity. The gathering agreements for the additional firm gathering capacity associated with such expansion projects will include separate ten year terms (with year-to-year rollovers). After the gathering expansion and other capital projects scheduled to be completed by 2018 have been placed into service, revenue from all of EQM's firm gathering agreements is expected to be approximately $360 million annually.
See further discussion of capital expenditures in "Capital Resources and Liquidity—Capital Requirements" below.
Commodity Prices
EQM's business is dependent on the continued availability of natural gas production and reserves in its areas of operation. Low prices for natural gas, including those resulting from regional basis differentials, could adversely affect development of additional reserves and production that is accessible by EQM's pipeline and storage assets. For example, average daily prices for NYMEX West Texas Intermediate crude oil ranged from a high of $107.26 per barrel to a low of $43.46 per barrel from January 1, 2014 through April 20, 2015. Average daily prices for NYMEX Henry Hub natural gas ranged from a high of $6.15 per MMBtu to a low of $2.51 per MMBtu from January 1, 2014 through April 20, 2015. The markets will likely continue to be volatile in the future. In addition, lower natural gas prices could cause producers to determine in the future that drilling activities in areas outside of EQM's current areas of operation are strategically more attractive to them. For example, in response to recent commodity price decreases, a number of large natural gas producers have recently announced their intention to re-evaluate and/or reduce their drilling programs in certain areas, including the Appalachian Basin. In addition, due to lower commodity prices, EQT recently reduced its 2015 capital expenditure forecast for well development from $1.95 billion to $1.5 billion. EQT may further reduce its capital expenditure spending in the future based on commodity prices or other factors. EQM's ability to maintain or increase the capacity subscribed and volumes transported under service arrangements on its transmission and storage system as well as the volumes gathered on its gathering system will be dependent on receiving consistent or increasing commitments from EQT.
EQM believes the high percentage of its revenues derived from reservation charges under long-term, fixed-fee contracts will mitigate the risk of revenue fluctuations due to changes in near-term supply and demand conditions and commodity prices. For more information see "Risk Factors—Risks Inherent in EQM's Business—Any significant decrease in production of natural gas in EQM's areas of operation could adversely affect its business and operating results and reduce its distributable cash flow."
Production Growth in the Marcellus Shale
EQM's operations are primarily focused in the Marcellus Shale. As of December 31, 2014, approximately 79% of EQT's production was derived from the Marcellus Shale, and EQT's 2015 forecast for well development is primarily focused in the Marcellus Shale. The Marcellus Shale is widely viewed as a premier North American shale play due to its significant reserves of hydrocarbon resources, consistent and predictable geology, high well recoveries relative to drilling and completion costs and proximity to high-demand metropolitan markets in the northeastern United States. According
108
to the U.S. Energy Information Administration (EIA), natural gas production from the Marcellus Shale is expected to grow from 1.9 Tcf in 2012 to a peak production volume of 5.0 Tcf per year from 2022 through 2025. The EIA forecasts that given the formation's production increase, it could provide up to 39% of the natural gas needed to meet demand in markets east of the Mississippi River from 2022 through 2025, up from 16% in 2012. Although the EIA forecasts Marcellus gas production to decline after 2024, the EIA forecasts the Marcellus production to still provide sufficient natural gas to meet at least 31% of the region's total demand through 2040.
We believe EQM's midstream assets are well positioned to serve forecasted production growth in the Marcellus Shale. Rising production in the region has outpaced growth in the region's pipeline capacity, which has resulted in a favorable market environment for midstream service providers. EQM currently provides midstream services across 21 counties in Pennsylvania and West Virginia, spanning some of the most productive areas of the Marcellus Shale. Rapid production growth in the Marcellus Shale resulted in increases in gathering, transmission and storage volumes on EQM's systems during 2014, and we expect that EQT, as well as other Marcellus producers, will continue to rely on EQM to deliver the midstream infrastructure necessary to support continued growth in the region.
Capital Resources and Liquidity
Other than capital funding obligations relating to the maintenance of EQM GP's 2.0% interest in EQM, we historically have not had any material capital requirements separate from those of EQM, and we do not expect to have separate capital requirements in the future, except to the extent that we determine in the future to facilitate EQM's growth activities by raising external capital in order to make a loan or capital contribution to EQM or provide similar forms of financial support to EQM. Upon the closing of this offering, we expect to enter into a $50 million working capital facility with EQT. Borrowings under the facility will mature on the earlier of February 18, 2019 or at least 90 days after EQT gives notice of termination, and will bear interest, at our option, at either (a) LIBOR plus the margin then applicable to EQT's LIBOR-based borrowings under its primary revolving credit facility or (b) the alternate base rate (the greater of (x) LIBOR plus 1%, (y) the prime rate or (z) The Federal Funds Open Rate plus 0.5%) plus the margin then applicable to EQT's alternate base rate-based borrowings under its primary revolving credit facility. We believe that we will have adequate liquidity over the next twelve months to meet currently anticipated expenditures, and we have no plan to use the working capital facility or any other financing sources during that period.
EQM's principal liquidity requirements are to finance its operations, fund capital expenditures and acquisitions, make cash distributions and satisfy any indebtedness obligations. EQM's ability to meet these liquidity requirements will depend on its ability to generate cash in the future as well as its ability to raise capital in the banking, capital and other markets. EQM's available sources of liquidity include cash generated from operations, borrowings under EQM's credit facility, cash on hand, debt offerings and issuances of additional EQM partnership units.
Operating Activities
Net cash provided by operating activities was $114.7 million for the three months ended March 31, 2015 compared to $47.6 million for the three months ended March 31, 2014. The increase in net cash provided by operating activities was primarily driven by higher operating income for which contributing factors are discussed in "—Business Segment Results—Combined Overview" herein and timing of payments between the two periods.
Net cash provided by operating activities for the year ended December 31, 2014 was $300.5 million compared to $260.3 million for the year ended December 31, 2013. The increase in net cash provided by operating activities was driven by higher operating income and timing of payments between the two periods.
109
Net cash provided by operating activities for the year ended December 31, 2013 was $260.3 million compared to $200.1 million for the year ended December 31, 2012. The increase in operating receipts was primarily due to increased firm transmission service, increased fees associated with transported volumes in excess of firm capacity and increased gathered volumes, all related to production development in the Marcellus Shale. These increases were partly offset by a decrease year-over-year related to the 2012 cash receipt from EQT related to its use of Sunrise's depreciation deductions prior to the Sunrise Merger when Sunrise was included in the consolidated tax return of EQT.
Investing Activities
Net cash used in investing activities was $532.4 million for the three months ended March 31, 2015 compared to $52.0 million for the three months ended March 31, 2014. The increase in net cash used in investing activities was primarily attributable to the acquisition of the NWV Gathering net assets from EQT and EQM's assumption of the MVP Interest as well as the following expansion projects: the OVC project, the Jupiter gathering expansion and the Antero project. See a further discussion of capital expenditures in "—Capital Requirements" below.
Net cash used in investing activities totaled $486.3 million for the year ended December 31, 2014 as compared to $283.0 million for the year ended December 31, 2013. The increase was primarily attributable to the acquisition of the Jupiter net assets from EQT as well as the following expansion projects: the Jupiter gathering expansion, the Ohio Valley Connector project, the Range Resources project, the Jefferson compressor station expansion project and the Antero project. These increases were partly offset by a decrease in capital expenditures related to the NWV Gathering system.
Cash flows used in investing activities totaled $283.0 million for 2013 as compared to $273.2 million for 2012. The 2013 capital expenditures primarily related to the NWV Gathering system, the Jupiter gathering system, the Low Pressure East expansion project and the Jefferson compressor station expansion project. The 2012 capital expenditures primarily related to the Sunrise Pipeline, the NWV Gathering system and Blacksville compressor station projects.
See further discussion of capital expenditures in the "Capital Requirements" section below.
Financing Activities
Net cash provided by financing activities totaled $441.7 million for the three months ended March 31, 2015 compared to $10.1 million for the three months ended March 31, 2014. Cash inflows for the first three months of 2015 from the EQM 2015 Equity Offering and net short-term loans were partly offset by cash payments for the NWV Gathering Acquisition in excess of net assets acquired and distributions to EQM unitholders. Cash inflows for the first three months of 2014 related to short-term loans and net contributions from EQT and were largely offset by the Sunrise Merger payment and distributions to EQM unitholders.
Net cash provided by financing activities totaled $293.6 million for the year ended December 31, 2014 as compared to net cash used in financing activities of $9.0 million for the year ended December 31, 2013. During the second quarter of 2014, EQM completed an underwritten public offering of 12,362,500 common units. During the third quarter of 2014, EQM issued 4.00% Senior Notes due August 2024 in the aggregate principal amount of $500 million. Cash inflows in 2014 from the equity and debt offerings, net of offering costs, totaling $1.4 billion were largely offset by cash payments for the Jupiter Acquisition of approximately $1.0 billion, distributions to EQM unitholders of $119.6 million, and the Sunrise Merger deferred consideration payment of $110.0 million. Additionally in 2014, EQM received net contributions from EQT of $85.1 million. These net contributions from EQT related to the NWV Gathering and Jupiter entities prior to the acquisitions.
Net cash used in financing activities totaled $9.0 million for the year ended December 31, 2013 as compared to $123.2 million of net cash provided by financing activities for the same period of 2012. In
110
July 2013, EQM received net proceeds from its equity offering of approximately $529.4 million, after deducting the underwriters' discount and offering expenses. The net proceeds from the equity offering were used to pay Sunrise Merger consideration to EQT of $507.5 million in July 2013. In 2013, EQM received net contributions from EQT of $61.0 million related to the NWV Gathering and Jupiter Acquisitions. Additionally in 2013, EQM paid cash distributions to unitholders of $66.2 million and Sunrise paid pre-merger distributions to EQT of $31.4 million. In 2012, EQM received net proceeds from its initial public offering of approximately $276.8 million, after deducting the underwriters' discount and offering expenses. Approximately $230.9 million of the proceeds were distributed to EQT, $12.0 million was retained by EQM to replenish amounts distributed by Equitrans to EQT prior to the EQM IPO, $32.0 million was retained by EQM to pre-fund certain maintenance capital expenditures and $1.9 million was used by EQM to pay credit facility origination fees associated with its credit facility. During the fourth quarter of 2012, EQM made its first cash distribution to unitholders of $12.4 million.
In 2012, EQM received net contributions from EQT of $284.8 million. These net contributions from EQT related to periods prior to the EQM IPO and to the NWV Gathering, Jupiter and Sunrise entities prior to the acquisitions. Additionally, EQM had financing cash outflows of $10.2 million for distributions paid to EQT, $49.7 million related to reimbursements to EQT and $135.2 million paid to EQT to retire long-term intercompany debt. Prior to the EQM IPO, and to the NWV Gathering Acquisition, Jupiter Acquisition and Sunrise Merger in the case of NWV Gathering, Jupiter and Sunrise, certain advances to or from affiliates were viewed as financing transactions as EQM, NWV Gathering, Jupiter and Sunrise would have otherwise obtained or repaid demand notes or term loans from EQT to fund these transactions. Subsequent to the EQM IPO, acquisitions and merger, these transactions reflect services rendered on behalf of these entities by EQT and its affiliates for operating expenses and the balances are settled monthly. Therefore, these transactions are classified as operating activities subsequent to the EQM IPO, acquisitions and merger.
Capital Requirements
The transmission, storage and gathering businesses are capital intensive, requiring significant investment to develop new facilities and to maintain and upgrade existing operations. The below table presents capital expenditures for the three months ended March 31, 2015 and 2014 and for the years ended December 31, 2014, 2013 and 2012.
| |
Three Months Ended March 31, |
Years Ended December 31, | ||||||||||||||
|---|---|---|---|---|---|---|---|---|---|---|---|---|---|---|---|---|
| |
2015 | 2014 | 2014 | 2013 | 2012 | |||||||||||
| |
(Thousands) |
|||||||||||||||
Expansion capital expenditures |
$ | 55,494 | $ | 46,306 | $ | 329,206 | $ | 241,254 | $ | 254,349 | ||||||
Maintenance capital expenditures: |
||||||||||||||||
Ongoing maintenance |
1,597 | 1,579 | 16,493 | 22,185 | 24,658 | |||||||||||
Funded regulatory compliance (a) |
640 | 565 | 7,603 | 12,093 | 6,993 | |||||||||||
| | | | | | | | | | | | | | | | | |
Total maintenance capital expenditures |
2,237 | 2,144 | 24,096 | 34,278 | 31,651 | |||||||||||
| | | | | | | | | | | | | | | | | |
Total capital expenditures (b) |
$ | 57,731 | $ | 48,450 | $ | 353,302 | $ | 275,532 | $ | 286,000 | ||||||
| | | | | | | | | | | | | | | | | |
| | | | | | | | | | | | | | | | | |
| | | | | | | | | | | | | | | | | |
111
were $51.1 million, $16.3 million and $23.7 million at December 31, 2014, 2013 and 2012, respectively, and $17.4 and $12.6 million at March 31, 2015 and 2014, respectively. Additionally, EQM capitalizes certain labor overhead costs which include a portion of non-cash equity-based compensation. These non-cash capital expenditures in the table above were less than $0.1 million and approximately $0.1 million for the three months ended March 31, 2015 and 2014, respectively. These non-cash capital expenditures in the table above were approximately $0.3 million for the year ended December 31, 2014. There were no amounts capitalized for the years ended December 31, 2013 and 2012.
Expansion capital expenditures are expenditures incurred for capital improvements that EQM expects to increase its operating income or operating capacity over the long term. Expansion capital expenditures increased by $9.2 million for the three months ended March 31, 2015 compared to the three months ended March 31, 2014, primarily due to expenditures related to the OVC project, the Jupiter gathering expansion and the Antero project. In 2014, expansion capital expenditures primarily related to the NWV Gathering expansion, the Jupiter gathering expansion, the Ohio Valley Connector project, the Range Resources project, the Jefferson compressor station expansion project and the Antero project. In 2013, expansion capital expenditures primarily related to the NWV Gathering expansion, the Jupiter gathering expansion, the Low Pressure East expansion project and the Jefferson compressor station expansion project. In 2012, expansion capital expenditures were primarily related to the Sunrise Pipeline the NWV Gathering expansion, and Blacksville compressor station projects.
Maintenance capital expenditures are expenditures made to maintain, over the long term, EQM's operating capacity or operating income. Examples of maintenance capital expenditures are expenditures to repair, refurbish and replace pipelines, to connect new wells to maintain throughput, to maintain equipment reliability, integrity and safety and to address environmental laws and regulations.
Ongoing maintenance capital expenditures are all maintenance capital expenditures other than funded regulatory compliance capital expenditures described in this section. The period over period changes primarily relate to the timing of projects. Included in these amounts for the years ended December 31, 2014, 2013 and 2012 were $0.5 million, $3.1 million and $4.2 million, respectively, of maintenance capital expenditures for which EQM was reimbursed by EQT under the terms of the EQM Omnibus Agreement. Under the EQM Omnibus Agreement, for a period of ten years after the closing of the EQM IPO, EQT has agreed to reimburse EQM for plugging and abandonment expenditures for certain identified wells of EQT and third parties. Additionally, EQT has agreed to reimburse EQM for bare steel replacement capital expenditures in the event that ongoing maintenance capital expenditures (other than capital expenditures associated with plugging and abandonment liabilities to be reimbursed by EQT) exceed $17.2 million (with respect to EQM's assets owned at the time of the EQM IPO) in any year. If such ongoing maintenance capital expenditures and bare steel replacement capital expenditures exceed $17.2 million during a year, EQT will reimburse EQM for the lesser of (i) the amount of bare steel replacement capital expenditures during such year and (ii) the amount by which such ongoing capital expenditures and bare steel replacement capital expenditures exceeds $17.2 million. This bare steel replacement reimbursement obligation is capped at an aggregate amount of $31.5 million over the ten years following the EQM IPO. Since the EQM IPO, EQM has been reimbursed approximately $7.8 million from EQT. Amounts reimbursed are recorded as capital contributions when received.
Funded regulatory compliance capital expenditures are previously identified maintenance capital expenditures necessary to comply with certain regulatory and other legal requirements. Prior to the EQM IPO, EQM identified two specific regulatory compliance initiatives which EQM expected to require it to expend approximately $32 million, largely over the two years following the EQM IPO. EQM retained approximately $32 million from the net proceeds of the EQM IPO to fund these expenditures. The specific initiatives of this program are to install remote valve and pressure monitoring equipment on EQM's transmission and storage lines and to relocate certain valve operators
112
above ground and apply corrosion protection. The period over period changes primarily relate to the timing of projects. Since the EQM IPO, funded regulatory compliance capital expenditures have totaled $26.5 million.
In 2015, expansion capital expenditures, including MVP capital contributions, are expected to total $475 million to $505 million and ongoing maintenance capital expenditures, net of expected reimbursements are expected to be approximately $25 million to $30 million. EQM's future expansion capital investments may vary significantly from period to period based on the available investment opportunities and will grow substantially with respect to the OVC project and MVP capital contributions. Maintenance related capital expenditures are also expected to vary quarter to quarter. EQM expects to fund future capital expenditures primarily through cash on hand, cash generated from operations, availability under the EQM's credit facility, debt offerings and the issuance of additional EQM partnership units. EQM does not forecast capital expenditures associated with potential midstream projects not committed as of the filing of this prospectus.
Credit Facility and Debt
Credit Facility. In February 2014, EQM entered into an amended and restated credit facility that replaced its prior credit facility and increased the borrowing capacity to $750 million. The amended credit facility will expire in February 2019. The credit facility is available to fund working capital requirements and capital expenditures, to purchase assets, to pay distributions and to repurchase units and for general partnership purposes. Subject to certain terms and conditions, the credit facility has an accordion feature that allows EQM to increase the available revolving borrowings under the facility by up to an additional $250 million. In addition, the credit facility includes a sublimit up to $75 million for same-day swing line advances and a sublimit up to $150 million for letters of credit. EQM has the right to request that one or more lenders make term loans to it under the credit facility subject to the satisfaction of certain conditions, which term loans will be secured by cash and qualifying investment grade securities. EQM's obligations under the revolving portion of the credit facility are unsecured.
EQM's credit facility contains various provisions that, if not complied with, could result in termination of the credit facility, require early payment of amounts outstanding or similar actions. The covenants and events of default under the credit facility relate to maintenance of permitted leverage ratio, limitations on transactions with affiliates, limitations on restricted payments, insolvency events, nonpayment of scheduled principal or interest payments, acceleration of and certain other defaults under other financial obligations and change of control provisions. Under the credit facility, EQM is required to maintain a consolidated leverage ratio of not more than 5.00 to 1.00 (or, not more than 5.50 to 1.00 for certain measurement periods following the consummation of certain acquisitions). As of March 31, 2015, EQM was in compliance with all credit facility provisions and covenants.
In January 2015, EQM amended its credit facility to, among other things: exclude the MVP Joint Venture from the definitions of "Consolidated Debt", "Consolidated EBITDA", "Consolidated Subsidiary" and "Subsidiary"; permit the MVP Joint Venture to incur non-recourse debt which may be secured by a pledge of the interests of the MVP Joint Venture without affecting the calculation of the consolidated leverage ratio in the credit facility, and release the subsidiary guarantors from their guarantee of obligations under the credit facility.
On March 17, 2015, EQM borrowed $390 million on its credit facility for the NWV Gathering Acquisition. On March 27, 2015, after the underwriters exercised their option to purchase additional EQM common units, EQM repaid $91 million of its outstanding balance on the credit facility. EQM had $299 million outstanding on the credit facility as of March 31, 2015.
Senior Notes. During the third quarter of 2014, EQM issued 4.00% Senior Notes due August 2024 in the aggregate principal amount of $500 million (the 4.00% Senior Notes). Net proceeds from the offering of $492.3 million were used to repay the outstanding borrowings under EQM's credit
113
facility and for general partnership purposes. The indenture governing the 4.00% Senior Notes contains covenants that limit EQM's ability to, among other things, incur certain liens securing indebtedness, engage in certain sale and leaseback transactions, and enter into certain consolidations, mergers, conveyances, transfers or leases of all or substantially all of EQM's assets. The payment obligations under the 4.00% Senior Notes were unconditionally guaranteed by each of EQM's subsidiaries that guaranteed EQM's credit facility (other than EQT Midstream Finance Corporation), which entities are referred to as the Senior Note Guarantors. In connection with the release of the subsidiary guarantors from their guarantees under the credit facility in January 2015, the Senior Note Guarantors were released from their guarantees of the 4.00% Senior Notes.
Security Ratings
The table below sets forth the credit ratings for debt instruments of EQM at March 31, 2015. Changes in credit ratings may affect EQM's cost of future borrowings (including interest rates and fees under its credit facility) and access to the credit markets.
Rating Service
|
Senior Notes | Outlook | ||
|---|---|---|---|---|
Moody's Investors Service |
Ba1 | Stable | ||
Standard & Poor's Ratings Services |
BBB– | Stable | ||
Fitch Ratings |
BBB– | Stable |
EQM's credit ratings are subject to revision or withdrawal at any time by the assigning rating organization, and each rating should be evaluated independently of any other rating. EQM cannot ensure that a rating will remain in effect for any given period of time or that a rating will not be lowered or withdrawn entirely by a credit rating agency if, in its judgment, circumstances so warrant. If the credit rating agencies downgrade EQM's ratings, particularly below investment grade, EQM's access to the capital markets may be limited, borrowing costs could increase, counterparties may request additional assurances and the potential pool of investors and funding sources may decrease. In order to be considered investment grade, a company must be rated BBB– or higher by S&P, Baa3 or higher by Moody's or BBB– or higher by Fitch. Anything below these ratings, including EQM's current credit rating of Ba1 by Moody's, is considered non-investment grade. Having a non-investment grade rating may result in greater borrowing costs and collateral requirements than would be available to EQM if all its credit ratings were investment grade.
Distributions
On January 22, 2015, EQM announced that the board of directors of EQM GP declared a cash distribution to EQM's unitholders of $0.58 per unit related to the fourth quarter of 2014. The cash distribution was paid on February 13, 2015 to EQM unitholders of record at the close of business on February 3, 2015. In connection with this cash distribution, EQT received approximately $5.2 million related to its incentive distribution rights.
On April 21, 2015, the board of directors of EQM GP declared a cash distribution to EQM's unitholders of $0.61 per unit related to the first quarter of 2015. The cash distribution will be paid on May 15, 2015 to EQM unitholders of record at the close of business on May 5, 2015. In connection with this cash distribution, EQT is expected to receive approximately $8.1 million related to its incentive distribution rights.
114
Schedule of Contractual Obligations
The following represents EQM's contractual obligations as of December 31, 2014. EQGP did not have any contractual obligations as of December 31, 2014.
| |
Total | 2015 | 2016 - 2017 | 2018 - 2019 | 2020+ | |||||||||||
|---|---|---|---|---|---|---|---|---|---|---|---|---|---|---|---|---|
| |
(Thousands) |
|||||||||||||||
Capital lease obligation (a) |
$ | 403,081 | $ | 21,383 | $ | 38,677 | $ | 38,262 | $ | 304,759 | ||||||
Long-term debt |
500,000 | — | — | — | 500,000 | |||||||||||
Interest payments |
191,667 | 20,000 | 40,000 | 40,000 | 91,667 | |||||||||||
Purchase obligations |
17,146 | 17,146 | — | — | — | |||||||||||
| | | | | | | | | | | | | | | | | |
Total contractual obligations |
$ | 1,111,894 | $ | 58,529 | $ | 78,677 | $ | 78,262 | $ | 896,426 | ||||||
| | | | | | | | | | | | | | | | | |
| | | | | | | | | | | | | | | | | |
| | | | | | | | | | | | | | | | | |
In the ordinary course of business, various legal and regulatory claims and proceedings are pending or threatened against EQM. While the amounts claimed may be substantial, EQM is unable to predict with certainty the ultimate outcome of such claims and proceedings. EQM accrues legal and other direct costs related to loss contingencies when actually incurred. EQM has established reserves it believes to be appropriate for pending matters, and after consultation with counsel and giving appropriate consideration to available insurance, we believe that the ultimate outcome of any matter currently pending against EQM will not materially affect its business, financial condition, results of operations, liquidity or ability to make distributions. There are currently no legal or regulatory claims and proceedings pending or threatened against EQGP.
Off-Balance Sheet Arrangements
In December 2014, EQT issued a $130 million performance guarantee (the Original MVP Guarantee) in connection with the obligations of MVP Holdco, LLC (MVP Holdco) to fund its proportionate share of the construction budget for MVP. Upon the transfer of EQT's interest in MVP Holdco to EQM on March 30, 2015, EQM entered into a performance guarantee to provide performance assurances for the MVP in an amount and on terms and conditions similar to the Original MVP Guarantee. The Original MVP Guarantee was concurrently terminated. Upon the FERC's initial release to begin construction of the MVP, EQM's guarantee will terminate, and EQM will be obligated to issue a new guarantee in an amount equal to 33% of MVP Holdco's remaining obligations to make capital contributions to the MVP Joint Venture in connection with the then remaining construction budget.
Recently Issued Accounting Standards
In May 2014, the FASB issued Accounting Standards Update (ASU) No. 2014-09, Revenue from Contracts with Customers. The standard requires an entity to recognize revenue in a manner that depicts the transfer of goods or services to customers at an amount that reflects the consideration to which the entity expects to be entitled in exchange for those goods or services. ASU No. 2014-09 will replace most of the existing revenue recognition requirements in United States GAAP when it becomes effective. The guidance in ASU No. 2014-09 is effective for public entities for annual reporting periods beginning after December 15, 2017, including interim periods therein. Early adoption is not permitted. EQM and EQGP are currently evaluating the method of adoption and impact this standard will have on their respective financial statements and related disclosures.
115
In February 2015, the FASB issued ASU No. 2015-02, Consolidation: Amendments to the Consolidation Analysis, which is intended to improve targeted areas of consolidation guidance for legal entities such as limited partnerships, limited liability corporations and securitization structures (e.g. collateralized debt obligations, collateralized loan obligations and mortgage-backed security transactions). The ASU will be effective for fiscal years beginning after December 15, 2015. EQM and EQGP are currently evaluating the impact this standard will have on their respective financial statements and related disclosures.
In April 2015, the FASB issued ASU No. 2015-03, Interest—Imputation of Interest. The standard requires an entity to present the debt issuance costs related to a recognized debt liability as a direct deduction from the carrying amount of that debt liability, consistent with debt discounts. The guidance in ASU No. 2015-03 is effective for public entities for annual reporting periods beginning after December 15, 2015, and interim periods therein. Early adoption is permitted. EQM and EQGP have adopted this standard.
In April 2015, the FASB issued ASU No. 2015-05, Intangibles—Goodwill and Other—Internal-Use Software (Subtopic 350-40): Customer's Accounting for Fees Paid in a Cloud Computing Arrangement. The amendments add guidance to Subtopic 350-40, Intangibles—Goodwill and Other—Internal-Use Software, which will help entities evaluate the accounting for fees paid by a customer in a cloud computing arrangement. The amendments will be effective for fiscal years beginning after December 15, 2015. EQM and EQGP are currently evaluating the impact this standard will have on their respective financial statements and related disclosures.
Critical Accounting Policies and Significant Estimates
Our Predecessor's and EQM's financial statements have been prepared in accordance with GAAP. The preparation of such financial statements requires our and EQM's management to make estimates and judgments that affect the reported amounts of assets, liabilities, revenues and expenses and the related disclosure of contingent assets and liabilities. The following critical accounting policies, which were reviewed by the audit committee of EQM GP, relate to EQM's more significant judgments and estimates used in the preparation of its financial statements. Actual results could differ from those estimates. Also see EQM's significant accounting policies described in Note 1 to the Combined Financial Statements for additional information.
Property, Plant and Equipment
Determination of depreciation expense requires judgment regarding the estimated useful lives and salvage values of property, plant and equipment. In addition, any accounting estimate related to asset impairment requires EQM's management to make assumptions about cash flows over future years. Management's assumptions about future cash flows require significant judgment because actual operating levels have fluctuated in the past and are expected to do so in the future. EQM has not historically experienced material changes in its results of operations from changes in the estimated useful lives or salvage values of property, plant and equipment, although these estimates are reviewed periodically and anytime EQM files with the FERC for a change in transportation and storage rates. Further, EQM has not historically had indications of impairments of its long lived assets and does not anticipate material changes to these trends in the future. However, EQM believes that the accounting estimates related to depreciation expense and impairment are "critical accounting estimates" because they are susceptible to change period to period. These assumptions affect the amount of depreciation and any potential impairment, which would have an impact on the results of operations and financial position. See Note 1 to the Combined Financial Statements for additional information.
116
Contingencies and Asset Retirement Obligations
EQM is involved in various regulatory and legal proceedings that arise in the ordinary course of business. A liability is recorded for contingencies based upon EQM's assessment that a loss is probable and that the amount of the loss can be reasonably estimated. EQM considers many factors in making these assessments, including history and specifics of each matter. Estimates are developed in consultation with legal counsel and are based upon an analysis of potential results.
EQM operates and maintains its transmission and storage system and its gathering system and intends to do so as long as supply and demand for natural gas exists, which is expected for the foreseeable future. Therefore, we believe that EQM cannot reasonably estimate the asset retirement obligations for its system assets as these assets have indeterminate lives.
EQM believes that the accounting estimates related to contingencies and asset retirement obligations are "critical accounting estimates" because EQM must assess the probability of loss related to contingencies and the expected amount and timing of asset retirement obligations. In addition, EQM must determine the estimated present value of future liabilities. Future results of operations for any particular quarterly or annual period could be materially affected by changes in the assumptions.
Equity-Based Compensation
EQM's equity-based compensation is paid in units; therefore, EQM treats these awarded units as equity awards. Awards that contain a market condition require EQM to obtain a valuation while other awards are recorded at the fair value which utilizes the published market price on the grant date and an estimated payout multiple based on expected performance on plan metrics. Significant assumptions made in valuing EQM's awards include the market price of units at payout date, total unitholder return threshold to be achieved, volatility, risk-free rate, term, dividend yield and forfeiture rate. EQM has not historically experienced material differences between estimated expense for awards and the actual expense recognized in the financial statements; however, awards recognized on an estimated payout multiple could ultimately result in materially different results based on actual performance compared to plan metrics. Specifically, EQM's 2014 EQM Value Driver Award (2014 EQM VDA) could result in expense of zero should the performance condition not be met or approximately $5.4 million if the condition is met at the maximum payout value. As of December 31, 2014, EQM has recognized approximately $2.7 million for the 2014 EQM VDA.
EQM believes that the accounting estimates related to equity-based compensation are "critical accounting estimates" because the assumptions affecting the valuation of the awards including the market price and volatility of EQM's common units and performance against plan metrics could have a significant impact on the expense recognized. See Note 11 to the Combined Financial Statements for additional information regarding EQM's equity-based compensation.
Revenue Recognition
Revenue from the gathering of natural gas is generally recognized when the service is provided. Revenues related to these services provided but not yet billed are estimated each month. These estimates are generally based on contract data and preliminary throughput and allocation measurements. Final bills for the current month are billed and collected in the following month. Reservation revenues related to firm contracted capacity are recognized ratably over the contract period based on the contracted volume regardless of the amount of natural gas that is transported. Transmission and storage revenue from usage fees is recorded on actual volumes subject to prior period adjustments.
EQM records a monthly provision for accounts receivable that are considered to be uncollectible. In order to calculate the appropriate monthly provision, a historical rate of accounts receivable losses as a percentage of total revenue is utilized. This historical rate is applied to the current revenues on a
117
monthly basis and is updated periodically based on events that may change the rate, such as a significant change to the natural gas industry or to the economy as a whole. Management reviews the adequacy of the allowance on a quarterly basis using the assumptions that apply at that time. While EQM has not historically experienced material bad debt expense, declines in the market price for natural gas combined with the increase in third party customers on EQM's systems may result in a greater exposure to potential losses than management's current estimates. As of December 31, 2014, EQM had third party accounts receivable of $16.5 million and an allowance for doubtful accounts of $0.3 million.
EQM believes that the accounting estimates related to revenue recognition and the allowance for doubtful accounts receivable are "critical accounting policies" because estimated volumes are subject to change based on actual measurements including prior period adjustments and the underlying assumptions used for the allowance can change from period to period which could potentially have a material impact on the results of operations and on working capital. In addition, the actual mix of customers and their ability to pay may vary significantly from management's estimates and may impact the collectability of customer accounts.
Quantitative and Qualitative Disclosures About Market Risk
Interest Rate Risk
Changes in interest rates affect the amount of interest we and EQM earn on cash, cash equivalents and short-term investments and the interest rates EQM pays on borrowings on its credit facility. EQM's long-term borrowings are fixed rate and thus do not expose EQM to fluctuations in its results of operations or liquidity from changes in market interest rates. Changes in interest rates do affect the fair value of EQM's fixed rate debt. EQM may from time to time hedge the interest on portions of its borrowings under its credit facility in order to manage risks associated with floating interest rates.
Credit Risk
We are exposed to credit risk through EQM. Credit risk is the risk that EQM may incur a loss if a counterparty fails to perform under a contract. EQM manages its exposure to credit risk associated with customers through credit analysis, credit approval, credit limits and monitoring procedures. For certain transactions, EQM may request letters of credit, cash collateral, prepayments or guarantees as forms of credit support. EQM's FERC tariff requires tariff customers that do not meet specified credit standards to provide three months of credit support; however, EQM is exposed to credit risk beyond this three month period when its tariff does not require its customers to provide additional credit support. For some of EQM's more recent long-term contracts associated with system expansions, it has entered into negotiated credit agreements that provide for enhanced forms of credit support if certain credit standards are not met. EQM has historically experienced only minimal credit losses in connection with its receivables. Approximately 39% and 41% of the EQM's third party accounts receivable balances as of March 31, 2015 and December 31, 2014, respectively, represent amounts due from marketers. EQM is also exposed to the credit risk of EQT, its largest customer. In connection with the EQM IPO, EQT guaranteed all payment obligations, up to a maximum of $50 million, due and payable to Equitrans by EQT Energy, LLC, one of Equitrans' largest customers. The EQT guaranty will terminate on November 30, 2023 unless terminated earlier by EQT upon 10 days written notice. At March 31, 2015, EQT's public senior debt had an investment grade credit rating.
Other Market Risks
EQM has a $750 million revolving credit facility that expires in February 2019. The credit facility is underwritten by a syndicate of financial institutions, each of which is obligated to fund its pro-rata portion of any borrowings by EQM. As of March 31, 2015, EQM had borrowings of approximately $299 million outstanding under its credit facility. No one lender of the large group of financial institutions in the syndicate holds more than 10% of the facility. EQM's large syndicate group and relatively low percentage of participation by each lender is expected to limit EQM's exposure to problems or consolidation in the banking industry.
118
We are a limited partnership formed in January 2015 to own partnership interests in EQT Midstream Partners, LP (NYSE: EQM), a growth-oriented limited partnership formed by EQT Corporation (NYSE: EQT) to own, operate, acquire and develop midstream assets in the Appalachian Basin. EQM is a midstream focused affiliate of EQT, a large, investment grade natural gas producer with approximately 630,000 gross acres within the Marcellus Shale, as of December 31, 2014. EQT is the ultimate parent company of us and EQM. Upon completion of this offering, EQT will own approximately 91.4% of our outstanding limited partner interests and 100% of our non-economic general partner interest. Our only cash-generating assets consist of our partnership interests in EQM, which upon the completion of this offering will consist of:
EQM provides substantially all of its natural gas transmission, storage and gathering services under contracts with long-term, firm reservation and/or usage fees. This contract structure enhances the stability of EQM's cash flows and limits its direct exposure to commodity price risk. For the year ended December 31, 2014, approximately 50% of EQM's revenues were generated from capacity reservation charges under long-term firm contracts, which have a weighted average remaining term of approximately 17 years for firm transmission and storage contracts, and approximately 10 years for firm gathering contracts as of December 31, 2014. EQM's operations are primarily focused in southwestern Pennsylvania and northern West Virginia, a strategic location in the core of the rapidly developing natural gas shale play known as the Marcellus Shale. This same region is also the core operating area of EQT, EQM's largest customer. EQT accounted for approximately 69% of EQM's revenues generated for the year ended December 31, 2014 and the three months ended March 31, 2015. EQM provides midstream services to EQT and multiple third parties across 21 counties in Pennsylvania and West Virginia through its two primary assets: the transmission and storage system, which serves as a header system transmission pipeline, and the gathering system, which delivers natural gas from wells and other receipt points to transmission pipelines. EQM believes that its strategically located assets, combined with its working relationship with EQT, position it as a leading Appalachian Basin midstream energy company.
EQT is one of the largest natural gas producers in the Appalachian Basin. As of December 31, 2014, EQT reported 10.7 Tcfe of proved natural gas, natural gas liquids and crude oil reserves and, for the year ended December 31, 2014, EQT reported total production sales volumes of 476 Bcfe, representing a 26% increase compared to the year ended December 31, 2013. Since 2010, EQT has successfully grown production by 254% through the year ended December 31, 2014, primarily driven by production from the Marcellus Shale, while increasing proved reserves 106% over the same time period. EQT has announced that estimated sales volumes in 2015 are expected to be 575 to 600 Bcfe, an increase of approximately 23% over 2014. EQT has also announced a 2015 capital expenditure forecast of $1.5 billion for well development, which will be primarily focused in the Marcellus Shale. In order to facilitate production growth in its areas of operation, EQT invested approximately $1.6 billion in midstream infrastructure from January 1, 2010 through December 31, 2014. EQM believes its economic relationship with EQT incentivizes EQT to provide EQM with access to production growth in and around EQM's existing assets and with acquisitions and organic growth opportunities, although EQT is under no obligation to make such opportunities available to EQM.
119
We believe that EQM's strategically located assets, combined with its working relationship with EQT, position EQM as a leading Appalachian Basin midstream energy company. Since EQM's initial public offering, EQM has grown its quarterly distribution 74% from $0.35 per unit (or $1.40 per unit on an annualized basis) for the quarter ended September 30, 2012 (the initial quarter for which EQM paid a quarterly cash distribution) to $0.61 per unit (or $2.44 per unit on an annualized basis) for the quarter ended March 31, 2015, through a combination of organic growth projects at EQM and accretive acquisitions from EQT. EQM has issued 53,367,988 common units since its initial public offering. EQM also issued 17,339,718 subordinated units in connection with its initial public offering, all of which were owned by EQT. The subordination period expired on February 17, 2015 pursuant to EQM's partnership agreement, at which time all subordinated units converted to common units on a one-for-one basis and the right to receive arrearages on EQM's common units ceased.
We believe that EQM will be able to continue executing its business objective to increase its quarterly distribution to unitholders over time due to the following:
EQM is required by its partnership agreement to distribute, and it has historically distributed, within 45 days of the end of each quarter all of its cash on hand at the end of each quarter, less reserves established by EQM GP in its sole discretion to provide for the proper conduct of EQM's business or to provide funds for future distributions. Our cash flows will consist entirely of the cash distributions we receive with respect to the EQM partnership interests we own. These cash distributions are tied to (i) EQM's per unit distribution level and (ii) the number of EQM common units outstanding. An increase in either factor (assuming the other factor remains constant or increases) will result in an increase in the amount of cash distributions we receive from EQM. Because the IDRs have participated or will participate at the maximum target cash distribution level of 48.0% for the distributions paid with respect to the third and fourth quarters of 2014 and the first quarter of 2015, future growth in distributions we receive from EQM will not result from an increase in the target cash distribution level associated with the IDRs.
While we, like EQM, are structured as a limited partnership, our capital structure and cash distribution policy differ materially from those of EQM. Most notably, (i) our general partner does not have an economic interest in us and is not entitled to receive any distributions from us and (ii) our capital structure does not include incentive distribution rights. Therefore, our distributions will be allocated exclusively to our common units.
120
We will pay to our unitholders, on a quarterly basis, distributions equal to the cash we receive from EQM, less certain reserves for expenses and other uses of cash, including:
Based on an assumed EQM quarterly distribution of $0.64 per common unit for the second quarter of 2015 and our expected ownership of EQM following this offering, aggregate quarterly cash distributions to us on all our interests in EQM would be approximately $25.2 million ($14.0 million on our common units, $1.1 million on our general partner interest and $10.1 million on our IDRs) based upon the number of outstanding EQM partnership interests at the closing of this offering. Based on this aggregate quarterly distribution, the number of our units outstanding upon the closing of this offering and our expected level of expenses and reserves that our general partner believes prudent to maintain, any of which are subject to change, we expect to make an initial quarterly distribution of $0.09175 per common unit, or $0.367 per common unit on an annualized basis.
We may, but are not required to, facilitate EQM's growth activities by, among other things, (i) agreeing to modify the IDRs on a temporary or permanent basis, (ii) making a loan or capital contribution to EQM with funds raised through the offering of our equity or debt securities or our potential borrowing under a future credit facility to fund an acquisition or growth capital project by EQM or (iii) providing EQM with other forms of credit support, such as guarantees related to financing a project or other types of support related to a merger or acquisition transaction. As described under "Use of Proceeds," EQT Gathering Holdings, LLC, a wholly owned subsidiary of EQT, will receive all the proceeds from this offering. EQT intends to use the proceeds of the offering to fund a portion of its 2015 capital expenditure budget, a portion of which includes continued investments in midstream assets of EQT, and for other general corporate purposes. EQT does not intend to use the proceeds from this offering to directly facilitate EQM's growth activities, although we believe EQT's continued investment in midstream assets will benefit EQM, and us as a result of our partnership interests in EQM.
As a result of our ownership of EQM's IDRs, we are positioned to grow our distributions disproportionately relative to the growth rate of EQM's common unit distributions. The following graphs illustrate the historical quarterly distributions per limited partner unit paid by EQM since its initial public offering through the first quarter of 2015 and the corresponding aggregate distributions on the EQM interests to be owned by us immediately following this offering, including common units, a 2.0% general partner interest and IDRs, based on the outstanding EQM partnership interests on the distribution record dates for the periods presented. Accordingly, our primary business objective is to increase our cash available for distribution to our unitholders through EQM's execution of its business strategy of expanding its natural gas transmission, storage and gathering operations through accretive acquisitions and organic growth opportunities.
121
Historical Quarterly Cash Distributions by EQM and Indicative Distributions to EQGP
|
|
If EQM is successful in implementing its business strategy and increasing distributions to its partners, we generally would expect to increase distributions to our unitholders, although the timing and amount of any such increase in our distributions will not necessarily correlate to any increase in EQM's distributions. However, we cannot assure you that any distributions will be declared or paid. The common units offered hereby are not entitled to arrearages in distributions. Please read "Our Cash Distribution Policy and Restrictions on Distributions" and "Risk Factors."
The following graph illustrates the impact to the aggregate quarterly distribution of EQM paid to its limited partners and general partner by raising or lowering its per unit quarterly distribution relative to its declared $0.61 per unit distribution for the first quarter of 2015. This information is presented for illustrative purposes only and is not intended to be a prediction of future results. This illustration assumes that EQM's total outstanding partnership interests as of the closing of this offering remains constant.
122
The impact to EQM's limited and general partner unitholders of changes in EQM's per unit cash distribution levels will vary depending on several factors, including the number of EQM common units outstanding on the record date for cash distributions. In addition, the level of cash distributions we receive may be affected by risks associated with the underlying business of EQM. Please read "Risk Factors."
123
In the graph below, we present the impact to us of EQM's raising or lowering its quarterly cash distribution relative to its declared first quarter 2015 distribution of $0.61 per unit. This illustration assumes our ownership of partnership interests in EQM and EQM's total outstanding partnership interests as of the closing of this offering remain constant. This information is presented for illustrative purposes only and is not intended to be a prediction of future performance.
Our only cash-generating assets are our partnership interests in EQM, and we currently have no independent operations. Accordingly, our financial performance and our ability to pay cash distributions to our unitholders will be directly dependent upon the performance of EQM. The following sections describe the services provided by EQM in its areas of operation.
EQT Midstream Partners, LP—Overview
EQM is a growth-oriented limited partnership formed by EQT to own, operate, acquire and develop midstream assets in the Appalachian Basin. EQM's operations are primarily focused in southwestern Pennsylvania and northern West Virginia, a strategic location in the core of the rapidly developing natural gas shale play known as the Marcellus Shale. This same region is also the core operating area of EQT, EQM's largest customer, accounting for approximately 69% of revenues generated for the year ended December 31, 2014 and the three months ended March 31, 2015. EQM provides midstream services to EQT and multiple third parties across 21 counties in Pennsylvania and West Virginia through its two primary assets: its transmission and storage system, which serves as a header system transmission pipeline, and its gathering system, which delivers natural gas from wells and other receipt points to transmission pipelines. EQM believes that its strategically located assets, combined with its working relationship with EQT, position it as a leading Appalachian Basin midstream energy company.
EQT is EQM's largest customer and is one of the largest natural gas producers in the Appalachian Basin. For the year ended December 31, 2014, EQT reported 10.7 Tcfe of proved natural gas, natural gas liquids and crude oil reserves and total production sales volumes of 476 Bcfe, representing a 26% increase compared to the year ended December 31, 2013. Approximately 79% of EQT's total production in 2014 was from Marcellus wells, and overall Marcellus volumes increased 38% compared to the year ended December 31, 2013. During the year ended December 31, 2014, approximately 67%
124
of EQM's total natural gas transmission and gathering volumes consisted of natural gas produced by EQT and other affiliated volumes. In order to facilitate production growth in its areas of operation, EQT invested approximately $1.6 billion in midstream infrastructure from January 1, 2010 through December 31, 2014. We believe EQM's economic relationship with EQT incentivizes EQT to provide EQM with access to production growth in and around its existing assets and with acquisitions and organic growth opportunities, although EQT is under no obligation to make such opportunities available to EQM.
2014 Highlights
On May 7, 2014, EQM acquired Jupiter from EQT. As of December 31, 2014, this system consists of an approximately 45-mile natural gas gathering system located in Greene and Washington counties, Pennsylvania with three compressor stations, which have approximately 575 MMcf per day of firm gathering capacity. Jupiter has six interconnects with EQM's transmission and storage system and a total of 970 MMcf per day of interconnect capacity. The aggregate consideration paid by EQM to EQT for Jupiter was approximately $1,180 million, consisting of a $1,121 million cash payment, 516,050 EQM common units and 262,828 EQM general partner units.
Additionally on May 7, 2014, EQM completed an underwritten public offering of 12,362,500 common units. EQM received net proceeds of approximately $902 million from the offering after deducting the underwriters' discount and offering expenses which were used to pay the cash portion of the Jupiter Acquisition consideration.
During the third quarter of 2014, EQM issued $500 million of its 4.00% Senior Notes. Net proceeds of the offering of approximately $492 million were used to repay the outstanding borrowings under EQM's credit facility and for general partnership purposes.
NWV Gathering Acquisition, Equity Offering and MVP Interest Acquisition in 2015
On March 10, 2015, EQM entered into the Contribution Agreement pursuant to which, on March 17, 2015, EQT contributed NWV Gathering to EQM Gathering. NWV Gathering consists of approximately 70 miles of high pressure natural gas gathering pipeline and nine compressor units with approximately 25,000 horsepower of compression and a wet gas header pipeline, which is an approximately 30-mile high pressure pipeline that receives wet gas from development areas in northern West Virginia and provides delivery to the MarkWest Mobley processing facility. The NWV Gathering assets also interconnect with the transmission and storage assets that EQM operates and have firm gathering capacity of approximately 460 MMcf per day. EQM paid total consideration of $925.7 million to EQT, consisting of approximately $873.2 million in cash, 511,973 common units of EQM and 178,816 general partner units of EQM. As NWV Gathering is a business and the acquisition was a transaction between entities under common control, EQM's historical combined financial statements have been retrospectively recast to reflect the results attributable to NWV Gathering for all periods presented.
The Contribution Agreement also contemplated the sale to EQM of a preferred interest in EQT Energy Supply, LLC, a wholly owned subsidiary of EQT that generates revenue from services provided to a local distribution company. This sale was completed on April 15, 2015. The consideration paid by EQM to EQT in connection with the acquisition of the preferred interest in EQT Energy Supply, LLC was approximately $124.3 million.
On March 17, 2015, EQM completed an underwritten public offering of 8,250,000 common units (EQM 2015 Equity Offering). EQM received net proceeds of approximately $605.4 million from the offering after deducting the underwriters' discount and estimated offering expenses. EQM used these net proceeds from the offering and borrowings under EQM's credit facility of $390.0 million to finance the cash consideration paid to EQT in connection with the NWV Gathering Acquisition. On March 18, 2015, the underwriters exercised their option to purchase 1,237,500 additional common units on the
125
same terms as the EQM 2015 Equity Offering. The net proceeds from the sale of these additional common units was approximately $91.0 million after deducting the underwriters' discount. As a result of the sale of these additional common units, EQT purchased 25,255 general partner units to maintain its 2% general partner interest. Following the NWV Gathering Acquisition and the EQM 2015 Equity Offering, including the full exercise of the underwriters' option to purchase additional common units, EQT owns a 32.2% equity interest in EQM, which includes 21,811,643 common units and 1,443,015 general partner units of EQM. On March 27, 2015, EQM used the net proceeds from the sale of additional common units of approximately $91.0 million to reduce EQM's outstanding balance on its credit facility.
On March 30, 2015, EQM assumed 100% of the membership interests in MVP Holdco, which owns an approximate 55% interest in the MVP Joint Venture, for approximately $54.2 million, which represents EQM's reimbursement to EQT for 100% of the capital contributions made by EQT to the MVP Joint Venture as of March 30, 2015.
The following table provides information regarding EQM's transmission and storage and gathering systems as of December 31, 2014, including the AVC facilities that EQM leases from EQT:
System
|
Approximate Number of Miles |
Approximate Number of Receipt Points |
Approximate Compression (Horsepower) |
|||||||
|---|---|---|---|---|---|---|---|---|---|---|
Transmission and storage |
700 | 80 | 69,000 | |||||||
AVC (leased transmission and storage) |
200 | 60 | 13,000 | |||||||
Gathering |
1,645 | 2,400 | 98,000 | |||||||
Customer Contracts
EQM provides substantially all of its natural gas transmission, storage and gathering services under contracts with long-term, firm reservation and or/usage fees. EQM generally provides services in two manners: firm service and interruptible service. The fixed monthly fee under a firm contract is referred to as a capacity reservation fee, which is recognized ratably over the contract period based on the contracted volume regardless of the amount of natural gas that is transported, stored or gathered. For the year ended December 31, 2014, approximately 50% of EQM's revenues were generated from capacity reservation fees under long-term contracts which had a weighted average remaining term of approximately 17 years for firm transmission and storage contracts, and approximately 10 years for firm gathering contracts as of December 31, 2014. In addition to capacity reservation fees, EQM may also collect usage fees when a firm customer uses the capacity it has reserved under these firm contracts. Where applicable, these fees are assessed on the actual volume of natural gas transported on the system. A firm customer may also be billed an additional usage fee on volumes in excess of firm capacity when the level of natural gas received for delivery from the customer exceeds its reserved capacity. Customers are not assured capacity or service for volumes in excess of firm capacity on the applicable pipeline as these volumes have the same priority as interruptible service.
Under interruptible service contracts, customers pay usage fees based on their actual utilization of assets. Customers that have executed interruptible contracts are not assured capacity or service on the applicable systems. To the extent that physical capacity that is contracted for firm service is not fully utilized or excess capacity that has not been contracted for service exists, the system can allocate such capacity to interruptible services.
Including AVC and expected future capacity from expansion projects that are not yet fully constructed but for which EQM has entered into firm transmission and storage agreements, approximately 3.7 Bcf per day of transmission capacity and 31.9 Bcf of storage capacity, respectively, were subscribed under firm transmission and storage contracts as of December 31, 2014.
126
EQM has various firm gas gathering agreements which provide for firm reservation fees in certain high pressure development areas. Including expected future capacity from expansion projects that are not yet fully constructed but for which EQM has entered into firm gathering agreements, approximately 875 MMcf per day of firm gathering capacity was subscribed under firm gathering contracts as of December 31, 2014. Following the execution of the gas gathering agreement associated with the NWV Gathering Acquisition the first quarter of 2015 subscribed firm capacity increased to approximately 1,515 MMcf per day. On EQM's low pressure regulated gathering system, the primary term of a typical gathering agreement is one year with month-to-month roll over provisions terminable upon at least 30 days' notice.
The following table provides a revenue breakdown of EQM's contracts by business segment for the year ended December 31, 2014:
| |
Revenue Composition % | ||||||||||||
|---|---|---|---|---|---|---|---|---|---|---|---|---|---|
| |
Firm Contracts | Interruptible Contracts | |
||||||||||
| |
Capacity Reservation Fees |
Usage Fees |
Usage Fees |
Total | |||||||||
Transmission and Storage |
42 | % | 9 | % | 2 | % | 53 | % | |||||
Gathering |
8 | % | 10 | % | 29 | % | 47 | % | |||||
Following the execution of the gas gathering agreements associated with the NWV Gathering Acquisition in the first quarter of 2015, approximately 80% of both transmission and storage and gathering system revenues and revenue in total are derived from firm reservation fees. As a result, EQM believes the high percentage of its revenues derived from reservation fees under long-term, fixed-fee contracts will mitigate the risk of revenue fluctuations due to changes in near to medium-term supply and demand conditions and commodity prices. As a result, EQM believes that short or medium term declines in volumes of gas produced, gathered, transported or stored on EQM's systems will not have a significant impact on its results of operations, liquidity, financial position or ability to pay distributions because these firm reservation fees are paid regardless of volumes supplied to the system by customers. Longer term, price declines could have an impact on customer creditworthiness and related ability to pay firm reservation fees under long-term contracts which could impact EQM's results of operations, liquidity, financial position or ability to pay distributions.
Transmission and Storage System
As of December 31, 2014, EQM's transmission and storage system included an approximately 700-mile FERC-regulated interstate pipeline that connects to five interstate pipelines and multiple distribution companies. The transmission system is supported by 14 associated natural gas storage reservoirs with approximately 400 MMcf per day of peak withdrawal capacity, 32 Bcf of working gas capacity and 27 compressor units with total throughput capacity of approximately 3.0 Bcf per day. Through a lease with EQT, EQM also operates the AVC facilities, which include an approximately 200-mile FERC-regulated interstate pipeline that interconnects with EQM's transmission and storage system in the Marcellus Shale region. As of December 31, 2014, the AVC facilities provided 0.45 Bcf per day of additional firm capacity to EQM's system and are supported by four associated natural gas storage reservoirs with approximately 260 MMcf per day of peak withdrawal capacity, approximately 15 Bcf of working gas capacity and 11 compressor units. Revenues associated with EQM's transmission and storage system, including those on AVC, represented approximately 53%, 49% and 51% of total revenues for the years ended December 31, 2014, 2013 and 2012, respectively. As of December 31, 2014, the weighted average remaining contract life based on total projected contracted revenues for firm transmission and storage contracts, including those on AVC, was approximately 17 years.
127
EQM has completed, and continues to work on, numerous transmission projects aimed at increasing system capacity. In 2014, EQM completed the following transmission projects:
In 2015, EQM will focus on the following transmission projects:
128
As of December 31, 2014, approximately 87% of EQM's contracted transmission firm capacity was subscribed by customers under negotiated rate agreements under its tariff. The remaining 13% of EQM's contracted transmission firm capacity was subscribed at the recourse rates under its tariff, which are the maximum rates an interstate pipeline may charge for its services under its tariff. For the years ended December 31, 2014, 2013 and 2012, EQM's transportation agreements with EQT accounted for approximately 57%, 80% and 84%, respectively, of the natural gas throughput on EQM's transmission system and 51%, 80% and 81%, respectively, of EQM's transmission revenues. Please read "Certain Relationships and Related Party Transactions—Related Party Transactions of EQT Midstream Partners, LP—Transportation Service and Precedent Agreements."
EQM has an acreage dedication from EQT pursuant to which EQM has the right to elect to transport on its transmission and storage system all natural gas produced from wells drilled by EQT under an area covering approximately 60,000 acres in Allegheny, Washington and Greene counties in Pennsylvania and Wetzel, Marion, Taylor, Tyler, Doddridge, Harrison and Lewis counties in West Virginia. EQT has a significant natural gas drilling program in these areas. EQM generally does not take title to the natural gas transported or stored for its customers.
129
Transmission and Storage System
Gathering System
EQM's gathering system consists of approximately 145 miles of high-pressure gathering lines, which have multiple interconnects with EQM's transmission and storage system, as well as approximately 1,500 miles of FERC-regulated low-pressure gathering lines that have multiple delivery interconnects with EQM's transmission and storage system. Gathering revenues represented approximately 47%, 51% and 49% of total revenues for the years ended December 31, 2014, 2013 and 2012, respectively.
EQM has various firm gas gathering agreements which provide for firm reservation fees in certain high pressure development areas. Including expected future capacity from expansion projects that are not yet fully constructed but for which EQM had entered into firm gathering agreements, approximately 875 MMcf per day of firm gathering capacity was subscribed under EQM's firm gathering contracts as of December 31, 2014. Following the execution of the gas gathering agreements associated with the NWV Gathering Acquisition in the first quarter of 2015, subscribed firm capacity increased to approximately 1,515 MMcf per day. As of December 31, 2014, EQM's firm gathering contracts had a weighted average remaining contract life, based on total projected contracted revenues,
130
of approximately 10 years. After the expansion and other capital projects scheduled to be completed by the end of 2018 have been placed into service, revenue from EQM's firm gathering agreements is expected to be approximately $360 million annually.
In the fourth quarter of 2014, EQM placed one compressor station in service and added compression at the two existing compressor stations in Greene County, Pennsylvania. In total, this expansion added approximately 350 MMcf per day of firm gathering capacity in the Jupiter development area, which was fully subscribed, and cost approximately $71 million.
In 2015, EQM will also invest approximately $40 million in gathering infrastructure for third-party producers. This gathering infrastructure will primarily support Range Resources' production development in eastern Washington County, Pennsylvania under an agreement signed in 2014.
On EQM's low pressure regulated gathering system, the primary term of a typical gathering agreement is one year with month-to-month roll over provisions terminable upon at least 30 days' notice. The rates for gathering service on the regulated system are based on the maximum posted tariff rate and assessed on actual receipts into the gathering system. EQM also retains a percentage of wellhead natural gas receipts to recover natural gas used to run its compressor stations and other requirements on all of its gathering systems.
131
132
EQM's principal business objective is to increase the quarterly cash distributions that it pays to its unitholders over time while ensuring the ongoing stability of its business. EQM expects to achieve this objective through the following business strategies:
133
risk. EQM will focus on obtaining additional long-term firm commitments from customers, which may include reservation-based fees, volume commitments and acreage dedications.
We believe that EQM is well-positioned to successfully execute its business strategies because of the following competitive strengths:
Our and EQM's Relationship with EQT
One of our and EQM's principal attributes is our and its relationship with EQT.
Headquartered in Pittsburgh, Pennsylvania in the heart of the Appalachian Basin, EQT is an integrated energy company with an emphasis on natural gas production, gathering and transmission.
134
EQT conducts its business through two business segments: EQT Production and EQT Midstream. EQT Production is one of the largest natural gas producers in the Appalachian Basin with 10.7 Tcfe of proved natural gas, natural gas liquids and crude oil reserves across approximately 3.4 million gross acres as of December 31, 2014, of which approximately 630,000 gross acres were located in the Marcellus Shale. EQT Midstream provides transmission, storage and gathering services for EQT's produced gas and to third parties in the Appalachian Basin.
In order to facilitate production growth in its areas of operation, EQT has invested $1.6 billion in midstream infrastructure from January 1, 2010 through December 31, 2014. EQT has announced a capital expenditure forecast range of $200 million to $225 million for its midstream segment in 2015, which excludes capital expenditures and capital contributions of approximately $475 million to $505 million that EQM expects to make. As EQT expands its exploration and production operations in the Marcellus Shale into areas that are currently underserviced by midstream infrastructure, we expect EQT will develop additional midstream assets to provide takeaway capacity for expected production growth, although EQT is under no obligation to develop infrastructure in partnership with EQM.
Upon completion of this offering and the transactions described under "Prospectus Summary—Our Structure," we will own approximately 30.2% of the outstanding limited partner interests in EQM, a 2% general partner interest in EQM and all of the incentive distribution rights in EQM, and EQT will indirectly own approximately 91.4% of our outstanding limited partner interests and 100% of our non-economic general partner interest.
Because of the significant interest in EQM that EQT owns through us, EQT is positioned to directly benefit from committing additional natural gas volumes to EQM's systems and from facilitating accretive acquisitions and organic growth opportunities for EQM. However, EQT is under no obligation to make acquisition opportunities available to EQM, is not restricted from competing with EQM and may acquire, construct or dispose of midstream assets without any obligation to offer EQM the opportunity to purchase or construct these assets.
We believe that our and EQM's relationship with EQT is advantageous for the following reasons:
135
While our and EQM's relationship with EQT may provide significant benefits, it may also become a source of potential conflicts. For example, EQT is not restricted from competing with EQM. In addition, all of the officers of our general partner are also officers of EQM GP, and our officers, as well as the employees that operate EQM, are EQT employees. Further, five of our directors are affiliated with EQT, three of which are also directors of EQM GP. These overlapping officers and directors face conflicts of interest, which include the allocation of their time among us, EQM and EQT. For a description of these conflicts, please read "Conflicts of Interest and Fiduciary Duties."
Reclassifying Equitable Gas Company revenues as discussed below to third party revenues in 2013 and 2012, EQT accounted for approximately 69%, 77% and 71% of EQM's total revenues for the years ended December 31, 2014, 2013 and 2012, respectively. In December 2013, EQT completed the sale of its LDC subsidiary, Equitable Gas Company, LLC (Equitable Gas Company) to PNG Companies LLC, the parent of Peoples Natural Gas Company, LLC. As a result, revenues from Equitable Gas Company were reported as third party revenues in 2014. For the years ended December 31, 2013 and 2012, Equitable Gas Company accounted for approximately 11% and 16%, respectively, of EQM's total revenues. These were reported as affiliate revenues for the respective years.
For the year ended December 31, 2014, Peoples Natural Gas Company, LLC accounted for approximately 16% of EQM's total revenues. Other than EQT, no single customer accounted for more than 10% of EQM's total revenues in 2013 or 2012.
Transmission and Storage Customers
EQM provides natural gas transmission services for EQT and third parties, predominantly consisting of LDCs, marketers, producers and commercial and industrial users that EQM believes to be creditworthy. EQM's transmission system serves not only adjacent markets in Pennsylvania and West Virginia but also provides its customers access to high-demand end-user markets in the Mid-Atlantic and Northeastern United States through 3.3 Bcf per day of delivery interconnect capacity with major interstate pipelines. EQM provides storage services to a mix of customers, including marketers and LDCs.
EQM's primary transmission and storage customer is EQT. For the years ended December 31, 2014, 2013 and 2012, EQT and its affiliates, including Equitable Gas Company for the years ended December 31, 2013 and 2012, accounted for approximately 51%, 80% and 81%, respectively, of transmission revenues and 2%, 61% and 68%, respectively, of storage revenues. Additionally for the year ended December 31, 2014, Peoples Natural Gas Company, LLC accounted for approximately 30% of EQM's transmission and storage revenues. Other than EQT, no single customer accounted for more than 10% of EQM's total transmission and storage revenue in 2013 or 2012.
136
Gathering Customers
EQM's gathering system has approximately 2,400 receipt points with numerous natural gas producers. EQT represented approximately 96%, 97% and 95% of the gathering revenues for the years ended December 31, 2014, 2013 and 2012, respectively.
Competition for natural gas transmission and storage volumes is primarily based on rates, customer commitment levels, timing, performance, commercial terms, reliability, service levels, location, reputation and fuel efficiencies. EQM's principal competitors in its natural gas transmission and storage market include companies that own major natural gas pipelines. In addition, EQM competes with companies that are building high pressure gathering facilities that are not subject to FERC jurisdiction to move volumes to interstate pipelines. EQT also owns, and in the future may construct, natural gas transmission pipelines and high-pressure gathering facilities. Major pipeline natural gas transmission companies that compete with EQM also have existing storage facilities connected to their transmission systems that compete with certain of EQM's storage facilities. Pending and future third-party construction projects, if and when brought on-line, may also compete with EQM's natural gas transmission and storage services. These third-party projects may include FERC-certificated expansions and greenfield construction projects.
Key competitors for new gathering systems include companies that own major natural gas pipelines, independent gas gatherers and integrated energy companies. Many of EQM's competitors have capital resources and control supplies of natural gas greater than it does.
FERC Regulation
EQM's interstate natural gas transportation and storage operations are regulated by the FERC under the Natural Gas Act of 1938, or the NGA, the Natural Gas Policy Act of 1978, or the NGPA, and the Energy Policy Act of 2005. EQM's regulated system operates under a tariff approved by the FERC that establishes rates, cost recovery mechanisms, and the terms and conditions of service to its customers. Generally, the FERC's authority extends to:
EQM holds certificates of public convenience and necessity for its transmission and storage system issued by FERC pursuant to Section 7 of the NGA covering rates, facilities, activities and services. These certificates require EQM to provide open-access services on its interstate pipeline and storage facilities on a non-discriminatory basis to all customers that qualify under the FERC gas tariff. In addition, under Section 8 of the NGA, FERC has the power to prescribe the accounting treatment of
137
certain items for regulatory purposes. Thus, the books and records of EQM's interstate pipeline and storage facilities may be periodically audited by FERC.
FERC regulates the rates and charges for transportation and storage in interstate commerce. Under the NGA, rates charged by interstate pipelines must be just and reasonable. FERC's cost-of-service regulations generally limit the recourse rates for transportation and storage services to the cost of providing service plus a reasonable rate of return. In each rate case, FERC must approve service costs, the allocation of costs, the allowed rate of return on capital investment, rate design and other rate factors. A negative determination on any of these rate factors could adversely affect EQM's business, financial condition, results of operations, liquidity and ability to make distributions.
The recourse rate that EQM may charge for its services is established through FERC's ratemaking process. Generally, the maximum filed recourse rates for interstate pipelines are based on the cost of providing that service including recovery of and a return on the pipeline's actual prudent historical cost of investment. Key determinants in the ratemaking process include the depreciated capital costs of the facilities, the costs of providing service, the allowed rate of return and volume throughput and contractual capacity commitment assumptions. The maximum applicable recourse rates and terms and conditions for service are set forth in the pipeline's FERC approved tariff. Rate design and the allocation of costs also can impact a pipeline's profitability. While the ratemaking process establishes the maximum rate that can be charged, interstate pipelines such as EQM's transmission and storage system are permitted to discount their firm and interruptible rates without further FERC authorization down to the variable cost of performing service, provided they do not "unduly discriminate." In addition, pipelines are allowed to negotiate different rates with their customers, as described below.
Pursuant to the NGA, changes to rates or terms and conditions of service can be proposed by a pipeline company under Section 4, or the existing interstate transportation and storage rates or terms and conditions of service may be challenged by a complaint filed by interested persons including customers, state agencies or the FERC under Section 5. Rate increases proposed by a pipeline may be allowed to become effective subject to refund, while rates or terms and conditions of service which are the subject of a complaint under Section 5 are subject to prospective change by FERC. Rate increases proposed by a regulated interstate pipeline may be challenged and such increases may ultimately be rejected by FERC. Any successful challenge against rates charged for EQM's transportation and storage services could have a material adverse effect on its business, financial condition, results of operations, liquidity and ability to make distributions.
EQM's interstate pipeline may also use negotiated rates which could involve rates above or below the recourse rate or rates that are subject to a different rate structure, provided that the affected customers are willing to agree to such rates and that the FERC has approved the negotiated rate agreement. A prerequisite for allowing the negotiated rates is that negotiated rate customers must have had the option to take service under the pipeline's recourse rates. As of December 31, 2014, approximately 87% of the system's contracted firm transportation capacity was committed under negotiated rate contracts. Each negotiated rate transaction is designed to fix the negotiated rate for the term of the firm transportation agreement, and the fixed rate is generally not subject to adjustment for increased or decreased costs occurring during the contract term.
FERC regulations also extend to the terms and conditions set forth in agreements for transportation and storage services executed between interstate pipelines and their customers. These service agreements are required to conform, in all material respects, with the form of service agreements set forth in the pipeline's FERC-approved tariff. In the event that the FERC finds that an agreement, in whole or part, is materially non-conforming, it could reject the agreement, require EQM to seek modification of the agreement or require EQM to modify its tariff so that the non-conforming provisions are generally available to all customers.
138
FERC Regulation of Gathering Rates and Terms of Service
While the FERC does not generally regulate the rates and terms of service over facilities determined to be performing a natural gas gathering function, it has traditionally regulated rates charged by interstate pipelines for gathering services performed on the pipeline's own gathering facilities when those gathering services are performed in connection with jurisdictional interstate transportation. EQM maintains rates and terms of service in its tariff for unbundled gathering services performed on its gathering facilities in connection with the transportation service. Just as with rates and terms of service for transmission and storage services, EQM's rates and terms of services for its FERC regulated low pressure gathering system may be challenged by complaint and are subject to prospective change by the FERC. Rate increases and changes to terms and conditions of service EQM proposes for its FERC regulated low pressure gathering service may be protested and such increases or changes may ultimately be rejected by the FERC.
Pipeline Safety and Maintenance
EQM's interstate natural gas pipeline system is subject to regulation by PHMSA. PHMSA has established safety requirements pertaining to the design, installation, testing, construction, operation and maintenance of gas pipeline facilities, including requirements that pipeline operators develop a written qualification program for individuals performing covered tasks on pipeline facilities and implement pipeline integrity management programs. These integrity management plans require more frequent inspections and other preventive measures to ensure safe operation of oil and natural gas transportation pipelines in "high consequence areas," such as high population areas or facilities that are hard to evacuate and areas of daily concentrations of people.
Notwithstanding the investigatory and preventative maintenance costs incurred in EQM's performance of customary pipeline management activities, EQM may incur significant additional expenses if anomalous pipeline conditions are discovered or more stringent pipeline safety requirements are implemented. On August 25, 2011, PHMSA published an advance notice of proposed rulemaking in which the agency solicited public comment on a number of changes to the federal natural gas transmission pipeline regulations, including: (i) modifying the definition of high consequence areas; (ii) strengthening integrity management requirements as they apply to existing regulated operators; (iii) strengthening or expanding various non-integrity pipeline management standards relating to such matters as valve spacing, automatic or remotely-controlled valves, corrosion protection, and gathering lines; and (iv) adding new regulations to govern the safety of underground natural gas storage facilities including underground storage caverns and injection withdrawal well piping that are not currently regulated under the federal regulations.
In 2012, the Pipeline Safety, Regulatory Certainty and Job Creation Act of 2011 was enacted. Among other things, the Act increases the maximum civil penalties for administrative enforcement actions, requires the DOT to study and report on the sufficiency of existing gathering line regulations to ensure safety and the use of leak detection systems by hazardous liquid pipelines, requires pipeline operators to verify their records on maximum allowable operating pressure and imposes new emergency response and incident notification requirements. In September 2013, PHMSA released a final rule increasing the civil penalty maximums for pipeline safety violations. The rule increased the maximum penalties from $100,000 to $200,000 per day for each violation and from $1,000,000 to $2,000,000 for a related series of violations. The rule applies safety regulations to certain rural low-stress hazardous liquid pipelines not previously covered by some of its safety regulations. In August 2014, in response to a report to Congress from the U.S. Government Accountability Office, PHMSA stated that it is developing a rulemaking to revise its pipeline safety regulations and is examining the need to adopt safety requirements for gas gathering pipelines that are not currently subject to regulations. PHMSA also published an advisory bulletin providing guidance to natural gas transmission operators of the need to verify records related to the maximum allowable operating pressure for each section of a pipeline
139
system. As required by the Pipeline Safety, Regulatory Certainty, and Job Creation Act of 2011, EQM verified its records for all applicable pipeline segments and submitted a report to the DOT identifying each pipeline segment for which records were insufficient.
States are generally preempted by federal law in the area of pipeline safety, but state agencies may qualify to assume responsibility for enforcing federal regulations over intrastate pipelines. They may also promulgate additive pipeline safety regulations provided that the state standards are at least as stringent as the federal standards. Although many of EQM's natural gas facilities fall within a class that is not subject to integrity management requirements, EQM may incur significant costs and liabilities associated with repair, remediation, preventive or mitigation measures associated with its non-exempt pipelines, particularly its gathering pipelines. This estimate does not include the costs, if any, for repair, remediation, preventive or mitigating actions that may be determined to be necessary as a result of the testing program, which could be substantial. Such costs and liabilities might relate to repair, remediation, preventive or mitigating actions that may be determined to be necessary as a result of the testing program, as well as lost cash flows resulting from shutting down EQM's pipelines during the pendency of such repairs. Additionally, should EQM fail to comply with DOT regulations, it could be subject to penalties and fines. In addition, EQM may be required to make additional maintenance capital expenditures in the future for similar regulatory compliance initiatives that are not reflected in its forecasted maintenance capital expenditures.
We believe that EQM's operations are in substantial compliance with all existing federal, state and local pipeline safety laws and regulations, but we can provide no assurance that the adoption of new laws and regulations such as those proposed by PHMSA will not result in significant added costs that could have such a material adverse effect in the future.
General
EQM's operations are subject to stringent federal, state and local laws and regulations relating to the protection of the environment. These laws and regulations can restrict or impact EQM's business activities in many ways, such as:
In addition, EQM's operations and construction activities are subject to county and local ordinances that restrict the time, place or manner in which those activities may be conducted so as to reduce or mitigate nuisance-type conditions, such as, for example, excessive levels of dust or noise or increased traffic congestion, requiring EQM to take curative actions to reduce or mitigate such conditions. However, the performance of such actions has not had a material adverse effect on EQM's results of operations.
Failure to comply with these laws and regulations may trigger a variety of administrative, civil and criminal enforcement measures, including the assessment of monetary penalties, the imposition of investigatory and remedial obligations and the issuance of orders enjoining future operations or imposing additional compliance requirements. Also, certain environmental statutes impose strict, and in some cases joint and several, liability for costs required to clean up and restore sites where
140
hydrocarbons or wastes have been disposed or otherwise released. Consequently, EQM may be subject to environmental liability at its currently owned or operated facilities for conditions caused by others prior to its involvement.
EQM has implemented programs and policies designed to keep its pipelines and other facilities in compliance with existing environmental laws and regulations and EQM does not believe that its compliance with such legal requirements will have a material adverse effect on its business, financial condition, results of operations, liquidity or ability to make distributions. Nonetheless, the trend in environmental regulation is to place more restrictions and limitations on activities that may affect the environment, and thus, there can be no assurance as to the amount or timing of future expenditures for environmental compliance or remediation and actual future expenditures may be significantly in excess of the amounts EQM currently anticipates. For example, in December 2014, the EPA published a proposed regulation that it expects to finalize by October 1, 2015, which proposes to revise the NAAQS for ozone from 75 ppb for the current 8-hour primary and secondary ozone standards to between 65 to 70 ppb for both standards. EQM tries to anticipate future regulatory requirements that might be imposed and plan accordingly to remain in compliance with changing environmental laws and regulations and to minimize the costs of such compliance. While we believe that EQM is in substantial compliance with existing environmental laws and regulations, there is no assurance that the current conditions will continue in the future.
Below is a discussion of several of the material environmental laws and regulations, as amended from time to time, that relate to EQM's business.
Hazardous Substances and Waste
CERCLA and comparable state laws impose liability, without regard to fault or the legality of the original conduct, on certain classes of persons who are considered to be responsible for the release of a "hazardous substance" into the environment. These persons include current and prior owners or operators of the site where a release of hazardous substances occurred and companies that transported, disposed or arranged for the transportation or disposal of the hazardous substances found at the site. Under CERCLA, these "responsible persons" may be subject to strict and joint and several liability for the costs of cleaning up hazardous substances that have been released into the environment, for damages to natural resources and for the costs of certain health studies. CERCLA also authorizes the EPA and, in some instances, third parties to act in response to threats to the public health or the environment and to seek to recover from the responsible classes of persons the costs they incur. It is not uncommon for neighboring landowners and other third parties to file claims for personal injury and property damage allegedly caused by hazardous substances or other pollutants released into the environment. EQM generates materials in the course of its ordinary operations that are regulated as "hazardous substances" under CERCLA or similar state laws and, as a result, may be jointly and severally liable under CERCLA, or such laws, for all or part of the costs required to clean up sites at which these hazardous substances have been released into the environment.
EQM also generates solid wastes, including hazardous wastes, which are subject to the requirements of the federal Resource Conservation and Recovery Act (RCRA) and comparable state statutes. While RCRA regulates both solid and hazardous wastes, it imposes strict requirements on the generation, storage, treatment, transportation and disposal of hazardous wastes. In the ordinary course of EQM's operations, EQM generates wastes constituting solid waste and, in some instances, hazardous wastes. While certain petroleum production wastes are excluded from RCRA's hazardous waste regulations, it is possible that these wastes will in the future be designated as "hazardous wastes" and be subject to more rigorous and costly disposal requirements, which could have a material adverse effect on EQM's maintenance capital expenditures and operating expenses.
141
EQM owns, leases and operates properties where petroleum hydrocarbons are being or have been handled for many years. EQM has generally utilized operating and disposal practices that were standard in the industry at the time, although petroleum hydrocarbons or other wastes may have been disposed of or released on or under the properties owned, leased or operated by EQM, or on or under the other locations where these petroleum hydrocarbons and wastes have been transported for treatment or disposal. In addition, certain of these properties have been operated by third parties whose treatment and disposal or release of petroleum hydrocarbons and other wastes was not under EQM's control. These properties and the wastes disposed thereon may be subject to CERCLA, RCRA and analogous state laws. Under these laws, EQM could be required to remove or remediate previously disposed wastes (including wastes disposed of or released by prior owners or operators), to clean up contaminated property (including contaminated groundwater) or to perform remedial operations to prevent future contamination.
Air Emissions
The federal Clean Air Act and comparable state laws and regulations restrict the emission of air pollutants from various industrial sources, including EQM's compressor stations, and also impose various monitoring and reporting requirements. Such laws and regulations may require that EQM obtain pre-approval for the construction or modification of certain projects or facilities, obtain and strictly comply with air permits containing various emissions and operational limitations and utilize specific emission control technologies to limit emissions. EQM's failure to comply with these requirements could subject it to monetary penalties, injunctions, conditions or restrictions on operations and, potentially, criminal enforcement actions. EQM may be required to incur certain capital expenditures in the future for air pollution control equipment in connection with obtaining and maintaining permits and approvals for air emissions. Compliance with these requirements may require modifications to certain of EQM's operations, including the installation of new equipment to control emissions from EQM's compressors that could result in significant costs, including increased capital expenditures and operating costs, and could adversely impact EQM's business.
Climate Change
Legislative and regulatory measures to address climate change and GHG emissions are in various phases of discussion or implementation. The EPA regulates GHG emissions from new and modified facilities that are potential major sources of criteria pollutants under the Clean Air Act's Prevention of Significant Deterioration and Title V programs. In addition, on January 14, 2015, the federal government announced its goal to significantly reduce methane emissions from oil and gas sources by 2025. As part of this announcement, the EPA announced that it will issue a proposed rule in the summer of 2015 and a final rule in 2016 setting standards for methane and VOC emissions from new and modified oil and gas production sources and natural gas processing and transmission sources. In addition, PHMSA stated that it will propose natural gas pipeline safety standards in 2015 that are expected to lower methane emissions.
The U.S. Congress, along with federal and state agencies, have considered measures to reduce the emissions of GHGs. Legislation or regulation that restricts carbon emissions could increase EQM's cost of environmental compliance by requiring EQM to install new equipment to reduce emissions from larger facilities and/or purchase emission allowances. Climate change and GHG legislation or regulation could also delay or otherwise negatively affect efforts to obtain permits and other regulatory approvals with regard to existing and new facilities or impose additional monitoring and reporting requirements. For example, while the EPA has had rules in effect since 2011 that require the monitoring and annual reporting of GHG emissions from certain petroleum and natural gas sources in the United States, including among others, onshore processing, transmission and storage facilities, only recently, in December 2014, the EPA proposed changes to this reporting rule that would expand the petroleum and
142
natural gas system sources for which annual GHG emissions reporting is currently required to include, beginning in the 2016 reporting year, certain onshore gathering and boosting systems consisting primarily of gathering pipelines, compressors and processing equipment used to perform natural gas compression, dehydration and acid gas removal activities. Conversely, legislation or regulation that sets a price on or otherwise restricts carbon emissions could also benefit EQM by increasing demand for natural gas because the combustion of natural gas results in substantially fewer carbon emissions per Btu of heat generated than other fossil fuels such as coal. The effect on EQM of any new legislative or regulatory measures will depend on the particular provisions that are ultimately adopted.
Water Discharges
The federal Clean Water Act and analogous state laws impose restrictions and strict controls regarding the discharge of pollutants or dredged and fill material into state waters as well as waters of the U.S., including adjacent wetlands. The discharge of pollutants into regulated waters is prohibited, except in accordance with the terms of permits issued by the EPA, the Army Corps of Engineers or an analogous state agency. Spill prevention, control and countermeasure requirements of federal laws require appropriate containment berms and similar structures to help prevent the contamination of regulated waters in the event of a hydrocarbon spill, rupture or leak. In addition, the Clean Water Act and analogous state laws require individual permits or coverage under general permits for discharges of storm water runoff from certain types of facilities. Federal and state regulatory agencies can impose administrative, civil and criminal penalties for non-compliance with discharge permits or other requirements of the Clean Water Act and analogous state laws. We believe that EQM's compliance with existing permits and foreseeable new permit requirements will not have a material adverse effect on its business, financial condition, results of operations, liquidity or ability to make distributions.
National Environmental Policy Act
The construction of interstate natural gas transportation pipelines pursuant to the NGA requires authorization from the FERC. FERC actions are subject to the National Environmental Policy Act (NEPA). NEPA requires federal agencies, such as the FERC, to evaluate major agency actions having the potential to significantly impact the environment. In the course of such evaluations, an agency will prepare an environmental assessment that assesses the potential direct, indirect and cumulative impacts of a proposed project and, if necessary, will prepare a more detailed Environmental Impact Statement that may be made available for public review and comment. Any proposed plans for future activities that require FERC authorization will be subject to the requirements of NEPA. This process has the potential to delay or limit, or increase the cost of, development of midstream infrastructure.
Endangered Species Act
The federal Endangered Species Act (ESA) restricts activities that may adversely affect endangered and threatened species or their habitats. Federal agencies are required to ensure that any action authorized, funded or carried out by them is not likely to jeopardize the continued existence of listed species or modify their critical habitat. While some of EQM's facilities may be located in areas that are designated as habitats for endangered or threatened species, we believe that EQM is in substantial compliance with the ESA. In addition, the designation of previously unprotected species as being endangered or threatened, or the designation of previously unprotected areas as a critical habitat for such species, could cause EQM to incur additional costs, result in delays in construction of pipelines and facilities, or cause EQM to become subject to operating restrictions in areas where the species are known to exist. For example, on April 1, 2015, the U.S. Fish and Wildlife Service announced its listing of the northern long-eared bat, a mammal whose range includes some areas where we and our customers operate, as a threatened species under the ESA, effective on May 4, 2015.
143
Employee Health and Safety
EQM is subject to a number of federal and state laws and regulations, including the federal Occupational Safety and Health Act (OSHA) and comparable state statutes, whose purpose is to protect the health and safety of workers. In addition, the OSHA hazard communication standard, the EPA community "right-to-know" regulations and comparable state laws and regulations require that information be maintained concerning hazardous materials used or produced in EQM's operations and that this information be provided to employees, state and local government authorities and citizens. We believe that EQM is in substantial compliance with all applicable laws and regulations relating to worker health and safety.
Weather impacts natural gas demand for power generation and heating purposes. Peak demand for natural gas typically occurs during the winter months as a result of the heating load.
Title to Properties and Rights-of-Way
EQM's real property falls into two categories: (i) parcels that it owns in fee and (ii) parcels in which its interest derives from leases, easements, rights-of-way, permits or licenses from landowners or governmental authorities, permitting the use of such land for EQM's operations. Portions of the land on which EQM's pipelines and facilities are located are owned by EQM in fee title, and we believe that EQM has satisfactory title to these lands. The remainder of the land on which EQM's pipelines and facilities are located are held by EQM pursuant to surface leases or easements between EQM, as lessee or grantee, and the respective fee owners of the lands, as lessors or grantors. EQM has held, leased or owned many of these lands for many years without any material challenge known to EQM relating to the title to the land upon which the assets are located, and it is believed that EQM has satisfactory leasehold estates, easement interests or fee ownership to such lands. We believe that EQM has satisfactory title to all of its material leases, easements, rights-of-way, permits and licenses, and have no knowledge of any material challenge to EQM's title to such assets or their underlying fee title.
However, there are certain lands within EQM's storage pools as to which it does not currently have real property rights. EQM has identified the lands as to which it believes it must obtain such rights and is in the midst of a program to acquire such rights. Since the beginning of this program in 2009 through December 31, 2014, EQM has successfully acquired such rights for approximately 28,373 acres out of a total 52,036 acres, and we expect EQM will acquire the remainder within the next three years. In accordance with EQM's FERC certificate, the geological formations within which its permitted storage facilities are located cannot be used by third parties in any way that would detrimentally affect its storage operations and EQM has the power of eminent domain with respect to the acquisition of necessary real property rights to use such storage facilities. We believe the cost to EQM to acquire the remaining rights will be approximately $6 million over the next three years.
Some of the leases, easements, rights-of-way, permits and licenses which were transferred to EQM at the closing of its initial public offering in July 2012 required the consent of the grantor of such rights, which in certain instances is a governmental entity. EQM obtained, prior to the closing of its initial public offering, sufficient third-party consents, permits and authorizations for the transfer of the assets necessary to enable it to operate its business in all material respects.
EQT and its affiliates continue to hold record title to portions of certain assets until EQM makes the appropriate filings in the jurisdictions in which such assets are located and obtains any consents and approvals that were not obtained prior to the EQM IPO. Such consents and approvals include those required by federal and state agencies or political subdivisions. In some cases, EQT or its affiliates may, where required consents or approvals have not been obtained, temporarily hold title to property as nominee for EQM's benefit until a future date. We anticipate that there will be no material change in
144
the tax treatment of EQM's common units resulting from EQT holding the title to any part of such assets subject to future conveyance or as EQM's nominee.
EQT leases its corporate offices in Pittsburgh, Pennsylvania. We and EQM pay a proportionate share of the costs to operate the building to EQT pursuant to our respective omnibus agreements. Please read "Certain Relationships and Related Party Transactions—Agreements Entered Into or to be Entered Into in Connection with this Offering—Omnibus Agreement" and "Certain Relationships and Related Party Transactions—Related Party Transactions of EQT Midstream Partners, LP—EQM Omnibus Agreement."
Neither we, EQM nor our respective general partners have employees. Similar to EQM, we are managed by the directors and officers of our general partner. Additionally, like EQM, all of the executive management personnel of our general partner are employees of EQT or an affiliate of EQT and devote the portion of their time to our business and affairs that is required to manage and conduct our operations. We believe that our and EQM's relationship with EQT's employees is satisfactory. For more information regarding the management of our business and expense reimbursement to EQT for the provision of management services, please read "Management" and "Certain Relationships and Related Party Transactions—Agreements Entered Into or to be Entered Into in Connection with this Offering—Omnibus Agreement."
We are not currently party to any legal proceedings.
In the ordinary course of business, various legal and regulatory claims and proceedings are pending or threatened against EQM. While the amounts claimed may be substantial, EQM is unable to predict with certainty the ultimate outcome of such claims and proceedings. EQM accrues legal or other direct costs related to loss contingencies when actually incurred. EQM has established reserves it believes to be appropriate for pending matters, and after consultation with counsel and giving appropriate consideration to available insurance, EQM believes that the ultimate outcome of any matter currently pending against EQM will not materially affect its business, financial condition, results of operations, liquidity or ability to make distributions.
145
Our general partner will manage our operations and activities, including, among other things, establishing the quarterly cash distribution levels for our common units and the reserves that it believes prudent to maintain for the proper conduct of our business. Neither EQT nor our general partner will receive any management fee or other compensation in connection with its management of our business but will be entitled to be reimbursed for all direct and indirect expenses incurred on our behalf. Please read "Certain Relationships and Related Party Transactions—Agreements Entered Into or to be Entered Into in Connection with this Offering—Omnibus Agreement."
We control and manage EQM through our ownership of its general partner, EQM GP. All of the officers of our general partner are also officers of EQM GP, and the officers of our general partner, as well as the employees that operate EQM, are EQT employees. Five of our directors are affiliated with EQT, three of which are also directors of EQM GP. Our remaining three directors will be independent directors as defined by the NYSE. Stephen A. Thorington, who is also a director of EQT, will serve as the initial independent director of our general partner's board of directors. A second independent director will be appointed within 90 days of the date of effectiveness of the registration statement of which this prospectus forms a part and the third independent director will be appointed within one year of the effective date. EQT is the owner of our general partner and will have the right to appoint our entire board of directors. Furthermore, because we are the sole member of EQM GP, EQT has the right to appoint the entire board of directors of EQM GP. The board of EQM GP is responsible for overseeing EQM GP's role as the general partner of EQM.
Directors and Executive Officers
The following table sets forth certain information for the executive officers and members of the boards of directors of our general partner and EQM GP. Directors will serve until their successors are duly elected and qualified or until the earlier of their death, resignation, removal or disqualification. Officers serve at the discretion of the board of directors. There are no family relationships among any of the directors or executive officers of our general partner. Ages shown are as of April 15, 2015.
Name
|
Age | Position with Our General Partner | Position with EQM's General Partner | |||
|---|---|---|---|---|---|---|
David L. Porges |
57 | Chairman, President and Chief Executive Officer | Chairman, President and Chief Executive Officer | |||
Philip P. Conti |
55 | Director, Senior Vice President and Chief Financial Officer | Director, Senior Vice President and Chief Financial Officer | |||
Lewis B. Gardner |
58 | Director | Director | |||
Steven T. Schlotterbeck |
49 | Director | — | |||
Stephen A. Thorington |
59 | Director | — | |||
Theresa Z. Bone |
51 | Vice President, Finance and Chief Accounting Officer | Vice President, Finance and Chief Accounting Officer | |||
Randall L. Crawford |
52 | — | Director, Executive Vice President and Chief Operating Officer | |||
Julian M. Bott |
52 | — | Director | |||
Michael A. Bryson |
68 | — | Director | |||
Lara E. Washington |
47 | — | Director |
Mr. Porges serves as Chairman of the Board and as President and Chief Executive Officer of our general partner. Mr. Porges has served as Chairman of the Board and as President and Chief Executive Officer of EQM GP since January 2012. Mr. Porges is currently the Chairman, President and Chief Executive Officer of EQT and has held such positions since May 2011. Mr. Porges was President, Chief Executive Officer and Director of EQT from April 2010 through May 2011 and President, Chief Operating Officer and Director of EQT from February 2007 through April 2010. Mr. Porges has served as a member of EQT's board since May 2002.
146
Mr. Porges brings extensive business, leadership, management and financial experience, as well as tremendous knowledge of EQM's operations and industry to the board. Mr. Porges has served in a number of senior management positions with EQT since joining EQT as Senior Vice President and Chief Financial Officer in 1998. He has also served as a member of EQT's board since May 2002. Prior to joining EQT, Mr. Porges held various senior positions within the investment banking industry and also held several managerial positions with Exxon Corporation (now, Exxon Mobil Corporation, an international oil and gas company). Mr. Porges served on the board of directors of Westport Resources Corp. (an oil and natural gas production company that is now part of Anadarko Petroleum Corporation) from April 2000 through 2004. Mr. Porges' strong financial and industry experience, along with his understanding of EQM's business operations, enable Mr. Porges to provide unique and valuable perspectives on most issues facing us and EQM.
Mr. Conti serves as a director and as Senior Vice President and Chief Financial Officer of our general partner. Mr. Conti has served as a director and as Senior Vice President and Chief Financial Officer of EQM GP since January 2012. Mr. Conti is currently the Senior Vice President and Chief Financial Officer of EQT and has held such position since February 2007.
Mr. Conti brings significant energy industry management, finance and corporate development experience to the board. Since joining EQT in 1996, Mr. Conti has served in a number of finance, business planning and business development senior management positions. From 1992 to 1996, Mr. Conti was vice president in the natural resources department at The PNC Financial Services Group, Inc. (formerly PNC Bank Corporation). Prior to that, he was a banking officer in the energy and utilities department of Mellon Bank, N.A., and before that, senior production engineer at Tenneco Oil Company. Given his experience as Senior Vice President and Chief Financial Officer of EQT, Mr. Conti has a thorough understanding of EQM's capital structure and financing requirements, enabling him to provide leadership to our board and the EQM GP board in these areas. Mr. Conti also brings valuable industry financial expertise from his prior role as an energy industry banker, including experience with capital markets transactions.
Mr. Gardner serves as a director of our general partner. Mr. Gardner has served as a director of EQM GP since January 2012. Mr. Gardner is currently the General Counsel and Vice President, External Affairs of EQT and has held such position since April 2008.
In his current role with EQT, Mr. Gardner oversees legal and external affairs, which includes the safety and environmental, governmental relations and corporate communications functions. Prior to joining EQT in 2003, Mr. Gardner was a partner in the Houston and Austin, Texas offices of Brown, McCarroll & Oaks Hartline, general counsel to General Glass International Corp., a privately held glass manufacturing and trading company, and senior counsel, employment law with Northrop Grumman Corporation (formerly TRW, Inc.). Mr. Gardner's experiences enable him to provide insight to our board and EQM GP's board with respect to legal and external affairs issues, along with providing valuable perspectives with respect to business management and corporate governance issues.
Mr. Schlotterbeck serves as a director of our general partner. Mr. Schlotterbeck is currently the Executive Vice President and President, Exploration and Production of EQT and has held such position since December 2013. Mr. Schlotterbeck was Senior Vice President and President, Exploration and Production from April 2010 to December 2013 and Vice President and President, Production from January 2008 to April 2010.
Mr. Schlotterbeck brings extensive business, senior management and natural gas industry experience to the board, having held various senior management and petroleum engineering positions within the energy industry over the past 27 years. Since 2008, Mr. Schlotterbeck has led EQT's production business. In his role, Mr. Schlotterbeck is responsible for, among other things, executing EQT's natural gas production growth strategy. Prior to joining EQT, Mr. Schlotterbeck held various petroleum engineering and management positions within the energy industry. Mr. Schlotterbeck's
147
extensive industry knowledge and senior management experience enables him to bring valuable perspectives regarding the natural gas industry and business management issues.
Stephen A. Thorington serves as a director of our general partner. Mr. Thorington has served as a director of EQT since September 2010. Mr. Thorington served as a director of QRE GP, LLC, the general partner of QR Energy, LP, an oil and natural gas production master limited partnership, from January 2011 through the acquisition of QR Energy, LP by Breitburn Energy Partners LP during November 2014. Mr. Thorington also served as a director of KMG Chemicals, Inc., a diversified chemical company, from May 2007 through December 2014, at which time he retired from the board at the conclusion of his then-current term. Prior to that, Mr. Thorington served as the Executive Vice President and Chief Financial Officer of Plains Exploration & Production Company, an energy company engaged in the upstream oil and gas business (now part of Freeport-McMoRan Inc.), from September 2002 through April 2006.
Mr. Thorington has significant experience in energy company management, finance and corporate development, as well as natural gas exploration and production. Mr. Thorington has served in a number of senior management positions with energy industry companies and, earlier in his career, held various senior positions within the investment banking industry. Finally, Mr. Thorington has extensive experience on other public company boards, including recent service as a member of audit, compensation, conflicts and nominating and corporate governance committees. Mr. Thorington is able to draw upon these diverse experiences to provide guidance with respect to accounting matters, financial markets and financing transactions, exploration and production operations and investor relations.
Ms. Bone serves as Vice President, Finance and Chief Accounting Officer of our general partner. Ms. Bone has served as Vice President, Finance and Chief Accounting Officer of EQM GP since October 2013; and from January 2012 to October 2013, Ms. Bone served as Vice President and Principal Accounting Officer. Ms. Bone is currently the Vice President, Finance and Chief Accounting Officer of EQT and has held such position since October 2013. From July 2007 to October 2013, Ms. Bone served as Vice President and Corporate Controller of EQT.
Mr. Crawford was appointed as a director of EQM GP in January 2012. Mr. Crawford has served as Executive Vice President and Chief Operating Officer of EQM GP since December 2013; and from January 2012 to December 2013, Mr. Crawford served as Executive Vice President. Mr. Crawford is currently the Senior Vice President and President, Midstream and Commercial of EQT and has held such position since December 2013. Mr. Crawford was Senior Vice President and President, Midstream, Commercial and Distribution from April 2010 to December 2013 and Senior Vice President and President, Midstream and Distribution from January 2008 to April 2010.
Mr. Crawford brings deep business, senior management and technical industry experience as well as in-depth knowledge of EQM's business operations to the EQM GP board. Since 2007, Mr. Crawford has served as President of EQT's midstream operations, including EQM's operations. In this role, Mr. Crawford is responsible for executing the growth strategy for EQT's natural gas midstream and production marketing companies operating in the rapidly growing Marcellus and Utica Shale natural gas supply regions. Prior to joining EQT, Mr. Crawford held various financial and regulatory management positions with Consolidated Natural Gas Company (now part of Dominion Resources, Inc.) in Pittsburgh, and started his career with Price Waterhouse LLC Utility Services Practice. Mr. Crawford's extensive understanding of EQM's assets and operations enables him to bring valuable perspectives to the EQM GP board, particularly with respect to setting and implementing EQM's business strategy.
Mr. Bott was appointed as a director of EQM GP in May 2012. Mr. Bott is currently the Chief Financial Officer of Texas American Resources Company, a privately held oil and gas acquisition, exploration and production company, and has held such position since December 2009. Prior to that,
148
Mr. Bott held various senior energy industry focused positions within the investment banking and financial advisory industries.
Mr. Bott has significant experience in energy company senior management, finance and corporate development. Mr. Bott is able to draw upon his diverse senior management and investment banking experience to provide guidance with respect to accounting matters, financial markets, financing transactions and energy company operations.
Mr. Bryson was appointed as a director of EQM GP in May 2012. Mr. Bryson retired in June 2008 as Executive Vice President of The Bank of New York Mellon Corporation, a financial services firm. He obtained such position in July 2007 following the merger of Mellon Financial Corporation and The Bank of New York. Prior to the merger, Mr. Bryson served in various senior management positions over a 33-year career with Mellon Financial Corporation, including his service as Executive Vice President and Chief Financial Officer from December 2001 to June 2007.
Mr. Bryson brings to EQM GP's board over three decades of management and financial experience, having served as Treasurer and Chief Financial Officer of a large publicly traded financial institution. In these roles, Mr. Bryson obtained a wealth of experience related to financial statement preparation, auditing and accounting matters, financial markets, financing transactions and investor relations.
Ms. Washington was appointed as a director of EQM GP in February 2013. Ms. Washington is currently President of the Allegheny County Rehabilitation Corporation (AHRCO), a privately held residential property management company serving Western Pennsylvania. She obtained such position in May 2008. Ms. Washington joined AHRCO in 2001 as Vice President of Development. Prior to joining AHRCO, Ms. Washington was a senior consultant with PricewaterhouseCoopers, LLP.
Ms. Washington's service as President of a private company provides significant senior management, leadership and financial experience. Ms. Washington utilizes her broad business experience to provide valuable insights with respect to general business and management issues facing EQM.
The board of directors of our general partner believes that the functions of the Chairman of the Board are distinct from those of the Chief Executive Officer but that both functions, at the option of the board, may be effectively performed by the same individual. The board of directors of our general partner has no policy that the Chairman of the Board and the Chief Executive Officer should be separate, and if separate, whether the Chairman of the Board should be an outside director or an inside director. It is the policy of the board of directors of our general partner that this matter should be dealt with when appropriate. Members of the board of directors of our general partner are designated or elected by EQT. Accordingly, unlike holders of common stock in a corporation, our unitholders will have only limited voting rights on matters affecting our business or governance, subject in all cases to any specific unitholder rights contained in our partnership agreement.
Our corporate governance guidelines will provide that the board of directors of our general partner is responsible for reviewing the process for assessing the major risks facing us and the options for their mitigation. This responsibility will be largely satisfied by the audit committee, which will be responsible for reviewing and discussing with management and our registered public accounting firm our major risk exposures and the policies management has implemented to monitor such exposures, including our financial risk exposures and risk management policies.
149
Committees of the Board of Directors
Audit Committee
Our general partner has an audit committee comprised of three directors. The initial members of our general partner's audit committee are Messrs. Thorington, Conti and Gardner. The board of directors of our general partner has determined that Mr. Thorington meets the independence standards established by the NYSE and the Exchange Act. Additionally, the board of directors of our general partner has determined that each of Messrs. Thorington and Conti qualifies as an "audit committee financial expert" as such term is defined under the SEC's regulations. As audit committee financial experts, Messrs. Thorington and Conti also have the accounting or related financial management expertise required by the NYSE rules. EQT will appoint two additional independent directors to the audit committee to replace Messrs. Conti and Gardner, one within 90 days of the effective date of the registration statement of which this prospectus forms a part and another within one year of the effective date. The audit committee will assist the board of directors in its oversight of the integrity of our financial statements and our compliance with legal and regulatory requirements and corporate policies and controls. The audit committee will have the sole authority to retain and terminate our independent registered public accounting firm, approve all auditing services and related fees and the terms thereof, and pre-approve any non-audit services to be rendered by our independent registered public accounting firm. The audit committee will also be responsible for confirming the independence and objectivity of our independent registered public accounting firm. Our independent registered public accounting firm will be given unrestricted access to the audit committee.
Conflicts Committee
At least two members of the board of directors of our general partner will serve on our conflicts committee. We will appoint one member to the conflicts committee within 90 days of the completion of this offering and we will appoint a second member within one year of the completion of this offering. The conflicts committee will determine if the resolution of any conflict of interest referred to it by our general partner is in the best interests of our partnership. There is no requirement that our general partner seek the approval of the conflicts committee for the resolution of any conflict. The members of the conflicts committee may not be officers or employees of either our general partner or EQM GP or directors, officers or employees of any of their affiliates, including EQT, may not hold an ownership interest in our general partner, EQM GP or their affiliates other than our common units or awards under any long-term incentive plan, equity compensation plan or similar plan implemented by us, our general partner, EQM or EQM GP, and must meet the independence and experience standards established by the NYSE and the Exchange Act to serve on an audit committee of a board of directors. Any matters approved by the conflicts committee in good faith will be deemed to be approved by all of our partners and not a breach by our general partner of any duties it may owe us or our unitholders. Any unitholder challenging any matter approved by the conflicts committee will have the burden of proving that the members of the conflicts committee did not subjectively believe that the matter was in the best interests of our partnership. Moreover, any acts taken or omitted to be taken in reliance upon the advice or opinions of experts such as legal counsel, accountants, appraisers, management consultants and investment bankers, where our general partner (or any members of the board of directors of our general partner including any member of the conflicts committee) reasonably believes the advice or opinion to be within such person's professional or expert competence, shall be conclusively presumed to have been done or omitted in good faith. For a more detailed description of the conflicts of interest involving us and the resolution of these conflicts, please read "Conflicts of Interest and Fiduciary Duties—Conflicts of Interest."
Our general partner's limited liability company agreement establishes a board of directors that will be responsible for the oversight of our business and operations. Our general partner's board of
150
directors will be elected by the members that hold a majority interest, as defined in the limited liability company agreement.
Officers or employees of EQT or its affiliates who also serve as our general partner's directors do not receive additional compensation for their service as directors. Our general partner's directors who are not also officers or employees of EQT or its affiliates receive cash compensation on a quarterly basis as a retainer and for attending meetings of the board of directors and committee meetings as follows:
In addition, each non-employee director is reimbursed for out-of-pocket expenses in connection with attending meetings. We also provide non-employee directors who are not also directors of EQT with $20,000 of life insurance and $250,000 of travel accident insurance while traveling on business for us. To further our support for charitable giving, all directors are eligible to participate in the Matching Gifts Program of the EQT Foundation on the same terms as EQT employees and directors. Under this program, the EQT Foundation will match gifts of at least $100 made by the director to eligible charities, up to an aggregate total of $50,000 in any calendar year. Additionally, to the extent that our general partner's independent directors elect to purchase common units in the Directed Unit Program, we will provide matching funds of up to $20,000 on behalf of such persons to enable them to purchase additional common units in the Directed Unit Program. For more information, please see "Certain Relationships and Related Party Transactions—Agreements Entered Into or to be Entered Into in Connection with this Offering—Cash Match in connection with Directed Unit Program."
Each director will be fully indemnified by us for actions associated with being a director to the fullest extent permitted under Delaware law pursuant to a director indemnification agreement and our partnership agreement.
Directors of our general partner who are not also officers or employees of EQT or its affiliates will also receive phantom unit grants as described below. These non-employee directors are subject to unit ownership guidelines which require them to hold units (or unit equivalents, including phantom units) with a value equal to at least three times the annual cash retainer. Under the guidelines, directors have up to three years to acquire a sufficient number of units (or unit equivalents, including phantom units) to meet this requirement.
EQGP's Long-Term Incentive Plan
We will adopt the EQT GP Services, LLC 2015 Long-Term Incentive Plan (EQGP LTIP) for the employees and directors of our general partner and its affiliates, including EQM, who perform services for us. We may issue to eligible individuals long-term equity based awards under the plan, which awards will be intended to compensate such eligible individuals based on the performance of our common units and their continued service during the vesting period, as well as align their long-term interests with those of our unitholders. We are responsible for the cost of awards granted under the long-term incentive plan.
Purpose; Eligibility. The purpose of the plan is to assist in attracting, retaining and motivating individuals of outstanding ability and to align their interests with those of our unitholders. Employees and non-employee directors of our general partner or any affiliate, including our subsidiaries, are eligible to receive awards under the plan.
151
Units Available for Awards. The aggregate number of units that may be issued under the plan is 2,000,000 units, subject to proportionate adjustment in the event of unit splits and similar events. Units underlying options and unit appreciation rights will count as one unit, and units underlying all other unit-based awards will count as two units, against the number of units available for issuance under the plan. Units subject to awards that terminate or expire unexercised, or are cancelled, forfeited or lapse for any reason, and units underlying awards that are ultimately settled in cash, will again become available for future grants of awards under the plan. Units delivered by the participant or withheld from an award to satisfy tax withholding requirements, units delivered or withheld to pay the exercise price of an option, units not issued or delivered as a result of the net settlement of an option or unit appreciation right and units repurchased on the open market with the proceeds of the exercise price of an option will not be used to replenish the plan unit reserve.
Administration. The plan will be administered by the board of directors of our general partner or such committee of the board as may be designated by the board to administer the plan. Each member of such committee must be a "non-employee director" as defined in Rule 16b-3 under the Exchange Act and an independent director under the NYSE rules.
The board of directors of our general partner, or any such committee designated by the board, which we refer to herein as the "plan administrator," has full authority, in its discretion, to interpret the plan and to determine the persons who will receive awards and the number of units to be covered by each award. The plan administrator may delegate to the Management Development and Compensation Committee of the board of directors of EQT (the EQT MDC Committee) all of its powers under the plan with respect to awards granted under the plan to employees or directors of EQT or its subsidiaries.
Permissible Awards. The plan authorizes the granting of awards in any of the following forms:
152
Limitations on Vesting Provisions. In the case of awards to employees, the restriction period applicable to options, unit appreciation rights, restricted units or phantom units may not be less than three years, with no more frequent than annual ratable vesting over such period, in the case of a time-based restriction, or one year in the case of a performance-based restriction, except that up to 100,000 units may be granted pursuant to awards with no minimum vesting period.
Limitations on Non-Employee Director Awards. The maximum aggregate number of units associated with any award granted under the plan to any single non-employee director of our general partner in any calendar year will be 25,000 units.
Performance Awards. Any award available under our long-term incentive plan may be structured as a performance award. Performance awards will be based on achievement of such goals and will be subject to such terms, conditions and restrictions as the plan administrator will determine.
Adjustments. In the event of a transaction between us and our unitholders that causes the per unit value of our common units to change (including, without limitation, any unit distribution, unit split, spin-off, rights offering or large nonrecurring cash distribution), the plan administrator must make such adjustments to the plans and awards thereunder as it deems to be necessary, in its sole discretion, to prevent dilution or enlargement of rights immediately resulting from such transaction. In the event of a unit split, a unit dividend or a combination or consolidation of the outstanding common units into a lesser number of units, the authorization limits under the plan will automatically be adjusted proportionately, and the units then subject to each award will automatically be adjusted proportionately without any change in the aggregate purchase price. The plan administrator also has discretion to make certain other adjustments to outstanding awards in the event of partnership events or transactions, such as a determination that awards will be settled in cash rather than units, that awards will become vested or that awards will be assumed by another party to a transaction or otherwise be equitably converted or substituted in connection with such transaction and the like.
Prohibition on Repricing. Except as provided in the anti-dilution provisions of the plan, outstanding options and unit appreciation rights cannot be repriced, directly or indirectly, without the prior consent of our unitholders. The exchange of an "underwater" option or unit appreciation right (i.e., an option or unit appreciation right having an exercise price or base price in excess of the current market value of the underlying units) for another award would be considered an indirect repricing and would, therefore, require the prior consent of our unitholders. In addition, we may not, without the prior consent of our unitholders, repurchase an option or unit appreciation right from a participant if the current fair market value of our units is less than the exercise price or base price of the option or unit appreciation right.
Treatment of Awards Upon a Change of Control. Unless otherwise provided in the award agreement, the following provisions will apply in the case of a change of control, as defined in the plan:
Double Trigger Vesting. With respect to awards assumed by the surviving entity or otherwise equitably converted or substituted in connection with a change of control, if within two years after the effective date of the change of control, a participant's employment is terminated due to death or disability or without "cause" or the participant resigns for "good reason," as such terms are defined in the plan, then:
153
Single Trigger Vesting. Upon the occurrence of a change of control in which awards are not assumed by the surviving entity or otherwise equitably converted or substituted in connection with the change of control:
Termination and Amendment. The board of directors of our general partner may amend, suspend or terminate the plan at any time, except that no amendment may be made without the approval of our unitholders if unitholder approval is required by any federal or state law or regulation or by the rules of any exchange on which the units may then be listed, or if the amendment, alteration or other change materially increases the benefits accruing to participants, increases the number of units available under the plan or modifies the requirements for participation under the plan, or if the board of directors of our general partner in its discretion determines that obtaining such unitholder approval is for any reason advisable. Without the prior approval of our unitholders, the plan may not be amended to permit the repricing of options or unit appreciation rights, directly or indirectly.
Source of Units. Our common units to be delivered pursuant to awards under the plan may be common units acquired by the board of directors of our general partner in the open market, from any other person, directly from us or any combination of the foregoing. When we issue new common units upon the grant, vesting or payment of awards under the plan, the total number of our common units outstanding increases.
Initial Director Awards
At the closing of this offering, our general partner will grant, subject to and effective upon the closing of the offering, to each of the non-employee directors of our general partner phantom units under the EQGP LTIP with a value of $65,000 (prorated based on the date of election of the director), with the number of phantom units determined by dividing the award amount by the initial offering price of our common units and rounding up to the next ten units. The phantom units will be fully vested as of the grant date and distribution equivalents will accrue on such phantom units. The phantom units (and the accrued distribution equivalents) will be converted into common units on the date that the grantee ceases to be one of our directors. We also expect to make a grant of phantom units to individuals who become non-employee directors after the closing of this offering, with the number of phantom units to be determined at the time such individual' s service commences.
154
Executive Compensation Discussion and Analysis
Because our only cash-generating assets are partnership interests in EQM, we expect that the officers of our general partner, who are also executive officers of EQM GP, will devote more of their time to EQM's business, as compared to our business. Neither our general partner nor EQM GP directly employ any of the persons responsible for managing its respective business. Rather, EQT employs all of the individuals who service our and EQM's business, including the executive officers of our general partner and EQM GP, and these individuals devote such portion of their productive time to our and EQM's business and affairs as is required to manage and conduct our and EQM's respective operations, though the majority of their time is devoted to EQT's business. We and EQM reimburse EQT for all salaries and related benefits and expenses for the employees of EQT who provide services to us and EQM, respectively, pursuant to the terms of our respective omnibus agreements. Please read "Certain Relationships and Related Party Transactions—Agreements Entered into or to be Entered into in Connection with this Offering—Omnibus Agreement" and "Certain Relationships and Related Party Transactions—Related Party Transactions of EQT Midstream Partners, LP—EQM Omnibus Agreement."
We expect the amount of time that the officers of our general partner devote to our business as opposed to EQM's business in future periods will not be substantial unless significant changes are made to the nature of our business. Accordingly, we do not expect that the officers of our general partner will receive any compensation for services rendered to us in addition to the compensation that such officers receive as officers of EQM GP. The following discussion relates to the compensation of the officers of EQM GP, who, other than Mr. Crawford, are also officers of our general partner, as it relates to their services performed on behalf of EQM for the year ended December 31, 2014.
A discussion of EQM's compensation policies and programs as they apply to EQM GP's named executive officers, including Messrs. Porges and Conti and Ms. Bone, is set forth in EQM's annual report on Form 10-K for the year ended December 31, 2014 (EQM's 2014 Annual Report). Accordingly, please see EQM's 2014 Annual Report for the Compensation Discussion and Analysis with respect to the named executive officers of EQM GP.
EQM does not directly employ any of the persons responsible for managing or operating its business and has no compensation committee. Instead, EQM is managed by EQM GP, the executive officers of which are employees of EQT. EQM's reimbursement for the compensation of executive officers is governed by the EQM's Omnibus Agreement and EQM's Operation and Management Services Agreement with EQT Gathering. Please read "Certain Relationships and Related Party Transactions—Related Party Transactions of EQT Midstream Partners, LP—EQM Omnibus Agreement" and "Certain Relationships and Related Party Transactions—Related Party Transactions of EQT Midstream Partners, LP—Operation and Management Services Agreement."
The Summary Compensation Table below reflects the total compensation of the principal executive officer, principal financial officer and the two other executive officers of EQM GP who were serving as executive officers of EQM GP at the end of 2014, which we refer to as the named executive officers, for services rendered to all EQT-related entities, including EQM, EQM GP and EQT. The
155
compensation information set forth in this section "Management—Executive Compensation," was provided by EQT.
NAME AND PRINCIPAL POSITION
|
YEAR | SALARY ($) (a) |
BONUS ($) |
STOCK AWARDS ($) (b) |
OPTION AWARDS ($) (c) |
NON-EQUITY INCENTIVE PLAN COMPENSATION ($) (d) |
ALL OTHER COMPENSATION ($) (e) |
TOTAL ($) |
|||||||||||||||||
|---|---|---|---|---|---|---|---|---|---|---|---|---|---|---|---|---|---|---|---|---|---|---|---|---|---|
David L. Porges |
2014 | 850,000 | — | 4,169,644 | 1,059,100 | 2,275,000 | 400,156 | 8,753,900 | |||||||||||||||||
Chairman, President and |
2013 | 882,693 | — | 2,649,147 | 1,544,928 | 2,500,000 | 345,305 | 7,922,073 | |||||||||||||||||
Chief Executive Officer |
2012 | 826,923 | — | 4,176,362 | 1,395,502 | 1,996,000 | 317,893 | 8,712,680 | |||||||||||||||||
Philip P. Conti |
2014 |
404,846 |
— |
1,843,334 |
469,475 |
840,000 |
178,022 |
3,735,677 |
|||||||||||||||||
Senior Vice President and |
2013 | 415,385 | — | 900,531 | 525,008 | 950,000 | 157,523 | 2,948,447 | |||||||||||||||||
Chief Financial Officer |
2012 | 400,001 | — | 1,151,708 | 427,356 | 730,000 | 144,991 | 2,854,056 | |||||||||||||||||
Theresa Z. Bone |
2014 |
285,000 |
— |
1,026,173 |
— |
275,000 |
59,481 |
1,645,654 |
|||||||||||||||||
Vice President, Finance and |
|||||||||||||||||||||||||
Chief Accounting Officer |
|||||||||||||||||||||||||
Randall L. Crawford |
2014 |
448,461 |
— |
2,150,834 |
547,350 |
962,500 |
204,558 |
4,313,703 |
|||||||||||||||||
Executive Vice President and |
2013 | 459,000 | — | 1,263,199 | 737,352 | 1,100,000 | 171,235 | 3,730,786 | |||||||||||||||||
Chief Operating Officer |
2012 | 436,923 | — | 1,707,462 | 590,912 | 820,000 | 164,055 | 3,719,352 | |||||||||||||||||
The
2012 EPIP was a three-year program that provided for EQT stock-based awards. Each named executive officer for whom compensation is reported for 2012 was granted an award under the 2012 EPIP on
January 1, 2012. The vesting and payment of the awards occurred in the first quarter of 2015. The performance period for the 2012 EPIP was January 1, 2012 through December 31,
2014. The grant date fair values of the awards were: $3,413,600 for Mr. Porges; $1,044,000 for Mr. Conti; and $1,445,600 for Mr. Crawford. The grant date fair values were computed
by multiplying the number of units awarded to each applicable named executive officer (42,670 for Mr. Porges; 13,050 for Mr. Conti; and 18,070 for Mr. Crawford) by $80.00, the
grant date fair value of each unit calculated using a Monte Carlo pricing model with the following assumptions: (i) risk-free rate of return: 0.36%; (ii) dividend yield: 5.97%;
(iii) volatility: 37.26%; and (iv) term: three years. Assuming, instead, that the highest level of performance conditions would be achieved, the grant date fair values of
these awards would have been: $5,834,696 for Mr. Porges; $1,784,457 for Mr. Conti; and $2,470,892 for Mr. Crawford.
The
EQM TR Program is a three and one-half year program (subject to certain quarterly extensions as described under "Stock Awards—EQM TR Program" under the caption "Narrative Disclosure to
Summary Compensation Table and 2014 Grants of Plan-Based Awards Table" below) that provides EQM unit-based awards. Each named executive officer for whom compensation is reported for 2012 was granted
an award on July 2, 2012. The performance period for the EQM TR Program is June 27, 2012 through December 31, 2015 (subject to quarterly extensions). The grant date fair values of
the awards were: $762,762 for Mr. Porges; $107,708 for Mr. Conti; and $261,862 for Mr. Crawford. The grant date fair values were computed by multiplying the number of units
awarded to each applicable named executive officer (38,100 for Mr. Porges; 5,380 for Mr. Conti; and 13,080 for Mr. Crawford) by $20.02, the grant date fair value of each unit
calculated using a Monte Carlo pricing model with the following assumptions: (i) risk-free rate of return for periods within the contractual life of the awards based on the applicable U.S.
Treasury yield curves in effect at the time of the grant; (ii) an expected quarterly distribution of $0.35 per EQM common unit for the first year and assuming annual increases of 10% per annum
thereafter; (iii) the annual historical volatility of a peer group of companies for the expected term of the awards (the valuation model calculated a range of expected volatilities of 27% to
72% and a weighted average expected volatility of 38%); and (iv) a term of five years.
The
2013 EPIP is a three-year program that provides EQT stock-based awards. Each named executive officer for whom compensation is reported for 2013 was granted an award under the 2013 EPIP on
January 1, 2013. The performance period for the 2013 EPIP is January 1, 2013 through December 31, 2015. The grant date fair values of the awards were: $2,649,147 for
Mr. Porges; $900,531 for Mr. Conti; and $1,263,199 for Mr. Crawford. The grant date fair values were computed by multiplying the number of units awarded to each applicable named
executive officer (23,740 for Mr. Porges; 8,070 for Mr. Conti; and 11,320 for Mr. Crawford) by $111.59, the grant date fair value of each unit calculated using a Monte Carlo
pricing model with the following assumptions: (i) risk-free rate of return: 0.36%; (ii) dividend yield: 0.72%; (iii) volatility: 32.97%; and (iv) term: three years.
Assuming, instead, that the highest level of performance conditions would be achieved, the grant date fair values of these awards would have been: $3,323,600 for Mr. Porges; $1,129,800 for
Mr. Conti; and $1,584,800 for Mr. Crawford.
The 2014 EPIP is a three-year program that provides EQT stock-based awards. Each named executive officer was granted an award under the 2014 EPIP on January 1, 2014. The performance period for the 2014 EPIP is January 1, 2014 through December 31, 2016. The grant date fair values of the awards were: $4,169,644 for Mr. Porges; $1,843,334 for Mr. Conti; $494,675 for Ms. Bone; and $2,150,834 for Mr. Crawford. The grant date fair values were computed by multiplying the number of units awarded to each named executive officer (24,950 for Mr. Porges; 11,030 for Mr. Conti; 2,960 for Ms. Bone; and 12,870 for Mr. Crawford) by $167.12,
156
the
grant date fair value of each unit calculated using a Monte Carlo pricing model with the following assumptions: (i) risk-free rate of return: 0.78%; (ii) dividend yield: 0.46%;
(iii) volatility: 31.38%; and (iv) term: three years. Assuming, instead, that the highest level of performance conditions would be achieved, the grant date fair values of these awards
would have been: $5,241,247 for Mr. Porges; $2,317,072 for Mr. Conti; $621,807 for Ms. Bone; and $2,703,601 for Mr. Crawford.
The
2014 VDA is a two-year program that provides EQT stock-based awards. Ms. Bone was granted an award under the 2014 VDA on January 1, 2014. No other named executive officer
participates in the 2014 VDA. Fifty percent of the confirmed performance awards under the 2014 VDA vested on payment in the first quarter of 2015, and the remainder of the confirmed performance awards
are expected to vest and be paid out in the first quarter of 2016. The performance period for the 2014 VDA was January 1, 2014 through December 31, 2014. The grant date fair value of the
award was $531,498. The grant date fair value was computed by multiplying (i) the
number of target units awarded to Ms. Bone (2,960) by (ii) $89.78, the closing stock price of EQT's common stock on the date prior to the date of grant, by (iii) 2.0, the assumed
performance multiple. Assuming, instead, that the highest level of performance conditions would be achieved, the grant date fair value of this award would have been $797,246.
See "Narrative Disclosure to Summary Compensation Table and 2014 Grants of Plan-Based Awards Table" below for a further discussion of the 2012 EPIP, the EQM TR Program, the 2013 EPIP, the 2014 EPIP and the 2014 VDA.
The
grant date fair values of the 2012 EQT stock option awards were calculated by multiplying the number of options awarded to the applicable named executive officer (105,800 for Mr. Porges;
32,400 for Mr. Conti; and 44,800 for Mr. Crawford) by $13.19, the grant date fair value of each option calculated using a Black-Scholes option pricing model with the following
assumptions: (i) risk-free rate of return: 0.89%; (ii) dividend yield: 1.64%; (iii) volatility factor: 31.44%; and (iv) expected term: five years.
The
grant date fair values of the 2013 EQT stock option awards were calculated by multiplying the number of options awarded to the applicable named executive officer (92,400 for Mr. Porges;
31,400 for Mr. Conti; and 44,100 for Mr. Crawford) by $16.72, the grant date fair value of each option calculated using a Black-Scholes option pricing model with the following
assumptions: (i) risk-free rate of return: 0.76%; (ii) dividend yield: 0.22%; (iii) volatility factor: 31.69%; and (iv) expected term: five years.
The
grant date fair values of the 2014 EQT stock option awards were calculated by multiplying the number of options awarded to the applicable named executive officer (47,600 for Mr. Porges;
21,100 for Mr. Conti; and 24,600 for Mr. Crawford) by $22.25, the grant date fair value of each option calculated using a Black-Scholes option pricing model with the following
assumptions: (i) risk-free rate of return: 1.72%; (ii) dividend yield: 0.15%; (iii) volatility factor: 24.80%; and (iv) expected term: five years.
See "Option Awards—EQT 2012 Options", "Option Awards—EQT 2013 Options" and "Option Awards—EQT 2014 Options" under the caption "Narrative Disclosure to Summary Compensation Table and 2014 Grants of Plan-Based Awards Table" below for further discussion of the EQT 2012, 2013 and 2014 options.
NAME
|
INSURANCE ($) |
401(K) CONTRIBUTIONS ($) |
2006 PAYROLL DEDUCTION AND CONTRIBUTION PROGRAM ($) |
PERQUISITES (SEE BELOW) ($) |
TOTAL ($) |
||||||||||||
|---|---|---|---|---|---|---|---|---|---|---|---|---|---|---|---|---|---|
David L. Porges |
2,448 | 23,400 | 328,100 | 46,208 | 400,156 | ||||||||||||
Philip P. Conti |
1,169 | 23,400 | 117,536 | 35,917 | 178,022 | ||||||||||||
Theresa Z. Bone |
821 | 23,400 | — | 35,260 | 59,481 | ||||||||||||
Randall L. Crawford |
1,296 | 23,400 | 137,962 | 41,900 | 204,558 | ||||||||||||
Once 401(k) contributions for Messrs. Porges, Conti and Crawford reach the maximum level permitted under the 401(k) plan or by regulation, EQT contributions are continued on an after-tax basis under the 2006 Payroll Deduction and Contribution Program through an annuity program offered by Fidelity Investments Life Insurance Co. Each year, EQT also contributes an amount equal to 11% of the annual incentive awards for each of Messrs. Porges, Conti and Crawford to such program.
EQT provides full discussion of its plans and arrangements in its filings with the SEC, including its annual proxy statement relating to the annual meeting of the shareholders of EQT, which filings are available on the SEC's website at www.sec.gov and on EQT's website at www.EQT.com on the "SEC
157
Filings" page under the "Investors Relations" tab. The corporate secretary of EQM GP will also provide a copy to you free of charge upon request.
The perquisites EQT provided to each named executive officer in 2014 are itemized below:
NAME
|
CAR ALLOWANCE ($) |
COUNTRY AND DINING CLUB ANNUAL DUES ($) |
FINANCIAL PLANNING ($) |
PARKING ($) |
PHYSICAL ($) |
TOTAL PERQUISITES ($) |
|||||||||||||
|---|---|---|---|---|---|---|---|---|---|---|---|---|---|---|---|---|---|---|---|
David L. Porges |
9,180 | 15,518 | 15,000 | 2,160 | 4,350 | 46,208 | |||||||||||||
Philip P. Conti |
9,060 | 9,902 | 10,400 | 2,160 | 4,395 | 35,917 | |||||||||||||
Theresa Z. Bone |
9,060 | 9,690 | 10,000 | 2,160 | 4,350 | 35,260 | |||||||||||||
Randall L. Crawford |
9,060 | 12,930 | 13,400 | 2,160 | 4,350 | 41,900 | |||||||||||||
The car allowance is an amount paid to the executive intended to cover the annual cost of acquiring, maintaining and insuring a car. The entire cost of country and dining club dues has been included in the table although EQT believes that only a portion of the cost represents a perquisite. Financial planning is the actual cost to EQT of providing to each executive financial planning and tax preparation services. The named executive officers may use two tickets purchased by EQT to attend up to four sporting or other events when such tickets are not otherwise being used for business purposes. The costs of such tickets used for personal purposes are considered de minimis by EQT and are not included as perquisites in the Summary Compensation Table because there are no incremental costs to EQT associated with such use.
2014 Grants of Plan-Based Awards Table
| |
|
|
|
|
|
|
|
|
|
ALL OTHER OPTION AWARDS; NUMBER OF SECURITIES UNDERLYING OPTIONS (#) |
|
|
||||||||||||||||||||||||
|---|---|---|---|---|---|---|---|---|---|---|---|---|---|---|---|---|---|---|---|---|---|---|---|---|---|---|---|---|---|---|---|---|---|---|---|---|
| |
|
|
|
ESTIMATED FUTURE PAYOUTS UNDER NON-EQUITY INCENTIVE PLAN AWARDS |
ESTIMATED FUTURE PAYOUTS UNDER EQUITY INCENTIVE PLAN AWARDS |
EXERCISE OR BASE PRICE OF OPTION AWARDS ($/SH) |
GRANT DATE FAIR VALUE OF STOCK AND OPTION AWARDS ($) |
|||||||||||||||||||||||||||||
NAME
|
TYPE OF AWARD (a) |
GRANT DATE |
APPROVAL DATE |
THRESHOLD ($) |
TARGET ($) (b) |
MAXIMUM ($) (b) |
THRESHOLD (#) |
TARGET (#) (c) |
MAXIMUM (#) (c) |
|||||||||||||||||||||||||||
David L. Porges |
EPIP | 1/1/2014 | 12/10/2013 | — | — | — | — | 24,950 | 74,850 | — | — | 4,169,644 | ||||||||||||||||||||||||
|
ESTIP | — | — | — | 850,000 | 5,000,000 | — | — | — | — | — | — | ||||||||||||||||||||||||
|
SO | 1/1/2014 | 12/10/2013 | — | — | — | — | — | — | 47,600 | 89.78 | 1,059,100 | ||||||||||||||||||||||||
Philip P. Conti |
EPIP | 1/1/2014 | 12/10/2013 | — | — | — | — | 11,030 | 33,090 | — | — | 1,843,344 | ||||||||||||||||||||||||
|
ESTIP | — | — | — | 320,000 | 5,000,000 | — | — | — | — | — | — | ||||||||||||||||||||||||
|
SO | 1/1/2014 | 12/10/2013 | — | — | — | — | — | — | 21,100 | 89.78 | 469,475 | ||||||||||||||||||||||||
Theresa Z. Bone |
EPIP | 1/1/2014 | 12/10/2013 | — | — | — | — | 2,960 | 8,880 | — | — | 494,675 | ||||||||||||||||||||||||
|
ESTIP | — | — | — | 135,000 | 5,000,000 | — | — | — | — | — | — | ||||||||||||||||||||||||
|
VDA | 1/1/2014 | 12/10/2013 | — | — | — | — | 2,960 | 8,880 | — | — | 531,498 | ||||||||||||||||||||||||
Randall L. Crawford |
EPIP | 1/1/2014 | 12/10/2013 | — | — | — | — | 12,870 | 38,610 | — | — | 2,150,834 | ||||||||||||||||||||||||
|
ESTIP | — | — | — | 385,000 | 5,000,000 | — | — | — | — | — | — | ||||||||||||||||||||||||
|
SO | 1/1/2014 | 12/10/2013 | — | — | — | — | — | — | 24,600 | 89.78 | 547,350 | ||||||||||||||||||||||||
EPIP = 2014 EPIP Awards
ESTIP = Executive STIP for the 2014 Plan Year
SO = Stock Options
VDA = 2014 VDA Awards
158
business plan. See "Stock Awards—EQT Executive Performance Incentive Plan (2014 EPIP)" and "Stock Awards—EQT Value Driver Performance Award Program (2014 VDA)" under the caption "Narrative Disclosure to Summary Compensation Table and 2014 Grants of Plan-Based Awards Table" below for further discussion of the 2014 EPIP and 2014 VDA.
Narrative Disclosure to Summary Compensation Table and 2014 Grants of Plan-Based Awards Table
Set forth below is a discussion of the material elements of compensation paid to EQM's named executive officers as reflected in the Summary Compensation Table and the 2014 Grants of Plan-Based Awards Table. This discussion should be read in conjunction with the Summary Compensation Table and the 2014 Grants of Plan-Based Awards Table above.
Base Salary
The base salary for each named executive officer reflected in the Summary Compensation Table above is the base salary actually earned and reflects a proportionate amount of any increase made during the applicable year.
Non-Equity Incentive Plan Compensation—EQT Executive Short-Term Incentive Plan (Executive STIP)
Before or at the start of each year, the EQT MDC Committee establishes the performance measure for determining awards under the Executive STIP. This performance measure establishes the maximum annual incentive award that the EQT MDC Committee may approve as "performance-based compensation" for tax purposes pursuant to Code Section 162(m) subject to the shareholder approved individual limit set forth in the Executive STIP but does not set an expectation for the amount of annual incentive that will actually be paid. The EQT MDC Committee is permitted to exercise, and has generally exercised, discretion downward in determining the actual payout under the annual incentive plan. The EQT MDC Committee may not exercise upward discretion. The performance measure approved for the Executive STIP for the 2014 plan year was EQT's 2014 EBITDA calculated using a fixed natural gas price of $4.00 per Mcfe, normalized for weather and excluding the effects of acquisitions and dispositions greater than $100 million (the adjusted 2014 EQT EBITDA), compared to EQT's 2014 business plan as follows:
ADJUSTED 2014 EQT EBITDA COMPARED TO BUSINESS PLAN |
PERCENTAGE OF ADJUSTED 2014 EQT EBITDA AVAILABLE FOR ALL EXECUTIVE OFFICER 2014 ANNUAL INCENTIVE AWARDS |
|
|---|---|---|
At or above plan |
2% | |
5% below plan |
1.5% | |
25% below plan |
1% | |
Greater than 25% below plan |
No bonus |
The percentage of adjusted 2014 EQT EBITDA available for all executive officer annual incentives was interpolated between levels and capped at 2%. Actual adjusted 2014 EQT EBITDA of $1,693 million exceeded plan by approximately 8%, which allowed the EQT MDC Committee to award annual incentives to EQT's executive officers in an aggregate amount of $33.8 million, subject to a $5 million cap per executive officer. The EQT MDC Committee exercised its discretion to pay each named executive officer a lesser amount based on the individual's 2014 target award and 2014 performance on EQT, business unit and individual value drivers. Adjusted 2014 EQT EBITDA along with a reconciliation thereof is set forth in EQT's 2015 proxy statement filed with the SEC (EQT's 2015 Proxy Statement). EQT's SEC filings are available on the SEC's website at www.sec.gov.
The Executive STIP provides that the annual awards will be paid in cash, subject to EQT MDC Committee discretion to pay in equity. The EQT MDC Committee typically considers settling awards in equity rather than cash only when an executive has not satisfied the applicable equity ownership guidelines.
159
Stock Awards—EQT 2012 Executive Performance Incentive Plan (2012 EPIP)
Awards under the 2012 EPIP were granted on January 1, 2012. Each named executive officer for whom compensation is reported for 2012 was granted an award under the 2012 EPIP.
The performance measures for the 2012 EPIP were:
The payout opportunity under the 2012 EPIP ranged from:
The performance period for the 2012 EPIP ended on December 31, 2014, with EQT having achieved a TSR of 44.6%, resulting in a ranking of 9th in the applicable peer group, and cumulative cash flow per share of $26.41. The EQT MDC Committee certified performance under, and confirmed a 2.54X payout multiple for, the 2012 EPIP, and the awards (including accrued dividends) were distributed in EQT common stock in the first quarter of 2015.
Stock Awards—EQT Midstream Partners, LP Total Return Program (EQM TR Program)
Performance awards under the EQM TR Program, a program adopted under EQT's 2009 Long-Term Incentive Plan and the EQT Midstream Services, LLC 2012 Long-Term Incentive Plan (EQM LTIP), were granted on July 2, 2012. Each named executive officer for whom compensation is reported for 2012 was awarded performance units under the EQM TR Program.
The performance measure for the program is total EQM unitholder return of at least 10%, measured from June 27, 2012, the date of EQM's initial public offering, through December 31, 2015. If the unitholder return measure is not achieved as of December 31, 2015, the performance condition will nonetheless be satisfied if the 10% unitholder return threshold is satisfied as of the end of any calendar quarter ending after December 31, 2015 and on or before December 31, 2017.
The payout opportunity under the EQM TR Program is:
If earned, the performance awards are expected to be distributed in EQM common units equal to the target award (including accrued distributions).
Stock Awards—EQT 2013 Executive Performance Incentive Plan (2013 EPIP)
Awards under the 2013 EPIP were granted on January 1, 2013. Each named executive officer for whom compensation is reported for 2013 was granted an award under the 2013 EPIP.
160
The performance measures for the 2013 EPIP are:
The payout opportunity under the 2013 EPIP ranges from:
If earned, the share units are expected to be distributed in shares of EQT common stock equal to the target award (including accrued dividends) multiplied by the applicable payout multiple.
Stock Awards—EQT 2014 Executive Performance Incentive Plan (2014 EPIP)
Awards under the 2014 EPIP were granted on January 1, 2014. Each named executive officer was granted an award under the 2014 EPIP.
The performance measures for the 2014 EPIP are:
The payout opportunity under the 2014 EPIP ranges from:
If earned, the share units are expected to be distributed in shares of EQT common stock equal to the target award (including accrued dividends) multiplied by the applicable payout multiple.
Stock Awards—EQT 2014 Value Driver Performance Award Program (2014 VDA)
Awards under the 2014 VDA were granted on January 1, 2014. Ms. Bone was the only named executive officer awarded performance awards under the 2014 VDA. The performance measure for the 2014 VDA was adjusted 2014 EQT EBITDA compared to EQT's 2014 business plan.
161
The payout opportunity under the 2014 VDA was:
Adjusted 2014 EQT EBITDA was $1,693 million, which satisfied the threshold performance goal and allowed the EQT MDC Committee to confirm performance awards equal to 3.00X Ms. Bone's target award. The EQT MDC exercised downward discretion and confirmed Ms. Bone's award under the 2014 VDA as described in EQM's 2014 Annual Report. Fifty percent of the confirmed performance awards (including accrued dividends) were distributed in cash in the first quarter of 2015, and the remainder (including accrued dividends) are expected to vest and be paid in cash in the first quarter of 2016, contingent upon continued employment with EQT on such date. Adjusted 2014 EQT EBITDA along with a reconciliation thereof is set forth in EQT's 2015 Proxy Statement.
Option Awards—EQT 2012 Options
The 2012 options for EQT common stock were awarded on January 1, 2012 with an exercise price of $54.79. The options expire on January 1, 2022 and vested as follows: 50% on January 1, 2013 and 50% on January 1, 2014.
Option Awards—EQT 2013 Options
The 2013 options for EQT common stock were awarded on January 1, 2013 with an exercise price of $58.98. The options expire on January 1, 2023 and vested as follows: 50% on January 1, 2014 and 50% on January 1, 2015.
Option Awards—EQT 2014 Options
The 2014 options for EQT common stock were awarded on January 1, 2014 with an exercise price of $89.78. The options expire on January 1, 2024 and vest on January 1, 2017, contingent upon continued employment with EQT on such date.
162
Outstanding Equity Awards at Fiscal Year-End
The following table reflects all outstanding equity awards as of December 31, 2014, including equity awards of both EQT and EQM.
| |
OPTION AWARDS | EQUITY AWARDS | |||||||||||||||||||||||
|---|---|---|---|---|---|---|---|---|---|---|---|---|---|---|---|---|---|---|---|---|---|---|---|---|---|
| |
NUMBER OF SECURITIES UNDERLYING UNEXERCISED OPTIONS EXERCISABLE (#) |
NUMBER OF SECURITIES UNDERLYING UNEXERCISED OPTIONS UNEXERCISABLE (#) (a) |
OPTION EXERCISE PRICE ($) |
OPTION EXPIRATION DATE |
NUMBER OF SHARES OR UNITS OF STOCK THAT HAVE NOT VESTED (#) (b) |
MARKET VALUE OF SHARES OR UNITS OF STOCK THAT HAVE NOT VESTED ($) (c) |
EQUITY INCENTIVE PLAN AWARDS: NUMBER OF UNEARNED SHARES, UNITS OR OTHER RIGHTS THAT HAVE NOT VESTED (#) (d) |
EQUITY INCENTIVE PLAN AWARDS: MARKET OR PAYOUT VALUE OF UNEARNED SHARES, UNITS OR OTHER RIGHTS THAT HAVE NOT VESTED ($) (e) |
|||||||||||||||||
David L. Porges |
57,200 | — | 43.92 | 1/1/2017 | — | — | 130,512 | 9,879,758 | |||||||||||||||||
|
76,800 | — | 38.53 | 8/2/2017 | — | — | 40,894 | 3,598,672 | |||||||||||||||||
|
76,700 | — | 44.84 | 1/1/2018 | — | — | 71,418 | 5,406,343 | |||||||||||||||||
|
105,800 | — | 54.79 | 1/1/2022 | — | — | 74,940 | 5,672,958 | |||||||||||||||||
|
46,200 | — | 58.98 | 1/1/2023 | — | — | — | — | |||||||||||||||||
|
— | 46,200 | 58.98 | 1/1/2023 | — | — | — | — | |||||||||||||||||
|
— | 47,600 | 89.78 | 1/1/2024 | — | — | — | — | |||||||||||||||||
Philip P. Conti |
28,300 | — | 44.84 | 1/1/2018 | — | — | 39,915 | 3,021,566 | |||||||||||||||||
|
32,400 | — | 54.79 | 1/1/2022 | — | — | 5,774 | 508,112 | |||||||||||||||||
|
15,700 | — | 58.98 | 1/1/2023 | — | — | 24,276 | 1,837,693 | |||||||||||||||||
|
— | 15,700 | 58.98 | 1/1/2023 | — | — | 33,129 | 2,507,865 | |||||||||||||||||
|
— | 21,100 | 89.78 | 1/1/2024 | — | — | — | — | |||||||||||||||||
Theresa Z. Bone |
5,000 | — | 44.84 | 1/1/2018 | 1,003 | 75,927 | 7,128 | 539,590 | |||||||||||||||||
|
— | — | — | — | 3,986 | 301,740 | 2,125 | 187,000 | |||||||||||||||||
|
— | — | — | — | 6,858 | 519,151 | 4,002 | 302,951 | |||||||||||||||||
|
— | — | — | — | — | — | 8,892 | 673,124 | |||||||||||||||||
Randall L. Crawford |
87,000 | — | 48.91 | 8/5/2015 | — | — | 55,269 | 4,183,863 | |||||||||||||||||
|
21,400 | — | 43.92 | 1/1/2017 | — | — | 14,039 | 1,235,432 | |||||||||||||||||
|
38,500 | — | 44.84 | 1/1/2018 | — | — | 34,053 | 2,577,812 | |||||||||||||||||
|
44,800 | — | 54.79 | 1/1/2022 | — | — | 38,658 | 2,926,411 | |||||||||||||||||
|
22,050 | — | 58.98 | 1/1/2023 | — | — | — | — | |||||||||||||||||
|
— | 22,050 | 58.98 | 1/1/2023 | — | — | — | — | |||||||||||||||||
|
— | 24,600 | 89.78 | 1/1/2024 | — | — | — | — | |||||||||||||||||
163
2013 EPIP and the 2014 EPIP and accrued distributions for the EQM TR Program). The number of performance units under the 2012 EPIP, the 2013 EPIP and the 2014 EPIP reflects maximum award levels because, through December 31, 2014, payout was projected above the target level for each program. The number of performance units under the EQM TR Program reflects target award levels because, through December 31, 2014, total EQM unitholder return was projected to exceed 10% at the end of the performance period and there is no award level above target for this program. Awards under the EQM TR Program, the 2013 EPIP and the 2014 EPIP do not vest until payment following the end of the respective performance periods. Awards under the 2012 EPIP vested upon payment in the first quarter of 2015. In the event of a change of control of EQT (or, in the case of the EQM TR Program, a change of control of EQM), the vesting of the awards under the EQM TR Program, the 2013 EPIP and the 2014 EPIP may accelerate. See "Potential Payments Upon Termination or Change of Control" below for a discussion of, among other things, circumstances under which the vesting of an award will accelerate.
Option Exercises and Stock Vested
The following table reflects the EQT stock options exercised by the named executive officers during 2014 and the named executive officers' EQT performance awards that vested during 2014. No other equity awards of EQT or EQM were exercised or vested during 2014.
| |
OPTION AWARDS | STOCK AWARDS | |||||||||||
|---|---|---|---|---|---|---|---|---|---|---|---|---|---|
NAME
|
NUMBER OF EQT SHARES ACQUIRED ON EXERCISE (#) |
VALUE REALIZED ON EXERCISE ($) (a) |
NUMBER OF EQT SHARES ACQUIRED ON VESTING ($) (b) |
VALUE REALIZED ON VESTING ($) (c) |
|||||||||
David L. Porges |
109,200 | 5,661,572 | 103,566 | 10,440,482 | |||||||||
Philip P. Conti |
— | — | 38,197 | 3,850,649 | |||||||||
Theresa Z. Bone |
16,500 | 796,932 | 13,280 | 1,304,962 | |||||||||
Randall L. Crawford |
— | — | 51,964 | 5,238,462 | |||||||||
164
The executive officers of EQM GP participate in employee benefit plans and arrangements sponsored by EQT. Neither EQM nor EQM GP currently offers any deferred compensation program or any supplemental executive retirement plan to any of the executive officers of EQM GP.
Potential Payments Upon Termination or Change of Control
EQM Plans and Arrangements
EQM maintains and has entered into certain plans and agreements (including those described above in "Narrative Disclosure to Summary Compensation Table and 2014 Grants of Plan-Based Awards Table") that require EQM to provide compensation to the named executive officers, among others, in the event of a termination of employment or a change of control of EQM. EQM provides a discussion of these plans and agreements in its filings with the SEC, including in EQM's 2014 Annual Report filed with the SEC. EQM's SEC filings are available on the SEC's website at www.sec.gov.
EQT Plans and Agreements
EQT maintains and has entered into certain plans and agreements (including those described above in "Narrative Disclosure to Summary Compensation Table and 2014 Grants of Plan-Based Awards Table") that require EQT to provide compensation to the named executive officers, among others, in the event of a termination of employment or a change of control of EQT. EQT provides a discussion of these plans, other than the 2013 VDA and the 2014 VDA (which are described above and for which Ms. Bone is the only participating named executive officer), and agreements in its filings with the SEC, including in EQT's 2015 Proxy Statement filed with the SEC.
EQM's Long-Term Incentive Plan
In connection with EQM's initial public offering, EQM GP adopted the EQM LTIP for officers, directors and employees of EQM GP, and any of its affiliates who perform services for EQM. EQM may issue its executive officers long-term equity based awards under the plan, which awards will be intended to compensate the officers based on the performance of EQM's common units and their continued employment during the vesting period, as well as align their long-term interests with those of EQM's unitholders. EQM is responsible for the cost of awards granted under the long-term incentive plan.
Purpose; Eligibility. The purpose of the plan is to assist in attracting, retaining and motivating individuals of outstanding ability and to align their interests with those of EQM's unitholders. Employees and non-employee directors of EQM GP or any affiliate, including EQM's subsidiaries, are eligible to receive awards under the plan.
Units Available for Awards. The aggregate number of units that may be issued under the plan is 2,000,000 units, subject to proportionate adjustment in the event of unit splits and similar events. Units underlying options and unit appreciation rights will count as one unit, and units underlying all other unit-based awards will count as two units, against the number of units available for issuance under the plan. Units subject to awards that terminate or expire unexercised, or are cancelled, forfeited or lapse for any reason, and units underlying awards that are ultimately settled in cash, will again become available for future grants of awards under the plan. Units delivered by the participant or withheld from an award to satisfy tax withholding requirements, and units delivered or withheld to pay the exercise price of an option, will not be used to replenish the plan unit reserve.
Administration. The plan is administered by the board of directors of EQM GP or such other committee of the board as may be designated by the board to administer the plan. Each member of
165
such committee must be a "non-employee director" as defined in Rule 16b-3 under the Exchange Act and an independent director under the NYSE rules.
The board of directors of EQM GP, or any such committee designated by the board, which we refer to herein as the "plan administrator," has full authority, in its discretion, to interpret the plan and to determine the persons who will receive awards and the number of units to be covered by each award. The plan administrator may delegate to the EQT MDC Committee all of its powers under the plan with respect to awards granted under the plan to employees of EQT or its subsidiaries.
Permissible Awards. The plan authorizes the granting of awards in any of the following forms:
Limitations on Vesting Provisions. In the case of awards to employees, the restriction period applicable to restricted units or phantom units may not be less than three years, with no more frequent than annual ratable vesting over such period, in the case of a time-based restriction, or one year in the case of a performance-based restriction, except that up to 50,000 restricted units or phantom units with no minimum vesting period may be granted.
Performance Awards. Any award available under EQM's long-term incentive plan may be structured as a performance award. Performance awards will be based on achievement of such goals and will be subject to such terms, conditions and restrictions as the plan administrator will determine.
Adjustments. In the event of a unit dividend or distribution, the number of units then subject to any outstanding awards and the number of other units that may be issued under the plan, as described above, shall be appropriately adjusted.
If the units are changed into or exchangeable for a different number or kind of units or other securities, or cash or other property, whether through reorganization, reclassification, recapitalization, unit split-up, combination of units, merger or consolidation, then appropriate substitutions shall be
166
made for each unit subject to any then outstanding award, and for each other unit that may be issued under the plan.
In case of any such adjustment or substitution, the aggregate exercise price for units subject to each then outstanding option, unit appreciation right and other purchase right, prior to such adjustment or substitution shall be the aggregate exercise price for all units or other securities, cash or other property to which such units shall have been adjusted or substituted.
If the outstanding units will be changed in value by reason of any spin-off, split-off or split-up, or distribution in partial liquidation, distribution in property other than cash, or extraordinary distribution to unitholders, the plan administrator shall make any adjustments to any then outstanding awards that it determines are equitably required to prevent dilution or enlargement of the rights of participants that would otherwise result from any such transaction.
Prohibition on Repricing. Outstanding options and unit appreciation rights cannot be repriced, directly or indirectly, without the prior consent of EQM's unitholders. The exchange of an "underwater" option or unit appreciation right (i.e., an option or unit appreciation right having an exercise price or base price in excess of the current market value of the underlying units) for another award would be considered an indirect repricing and would, therefore, require the prior consent of EQM's unitholders. In addition, EQM may not, without the prior consent of its unitholders, repurchase an option or unit appreciation right from a participant if the current fair market value of EQM's units is less than the exercise price or base price of the option or unit appreciation right.
Additional Rights in Certain Events. The plan provides for certain additional rights upon the occurrence of a change of control, as defined in the plan. Unless an award agreement otherwise provides or the plan administrator otherwise determines at the time of grant, in the event that a change of control occurs (1) all outstanding options, unit appreciation rights and other exercise rights will become immediately and fully exercisable, and (2) all restrictions, excluding performance-based restrictions, applicable to awards under the plan will lapse, and (3) all performance criteria and other conditions to payment of awards under which payments are subject to performance conditions shall be deemed to be achieved or fulfilled, measured at the actual performance level achieved as of the end of the calendar quarter immediately preceding the date of the change of control, and payment of such awards on that basis shall be made or otherwise settled at the time of the change of control, provided that if the awards constitute deferred compensation the awards shall vest on the basis described above and shall remain payable on the dates provided in the underlying award agreements.
If within three years following the date of any change of control the employment or service of a participant is terminated voluntarily or involuntarily for any reason other than for "cause," as defined in the plan, then unless otherwise provided in the applicable award agreement, any option, unit appreciation right or other purchase right shall be exercisable for a period of 90 days following the date of such termination of employment or service but not later than the expiration date of the award.
Termination and Amendment. The board of directors of EQM GP may amend, suspend or terminate the plan at any time, except that no amendment may be made without the approval of EQM's unitholders if unitholder approval is required by any federal or state law or regulation or by the rules of any exchange on which the units may then be listed, or if the amendment, alteration or other change materially increases the benefits accruing to participants, increases the number of units available under the plan or modifies the requirements for participation under the plan, or if the board of directors of EQM GP in its discretion determines that obtaining such unitholder approval is for any reason advisable.
Source of Units. EQM's common units to be delivered pursuant to awards under the plan may be common units acquired by the board of directors of EQM GP in the open market, from any other person, directly from EQM or any combination of the foregoing. When EQM issues new common units
167
upon the grant, vesting or payment of awards under the plan, the total number of common units of EQM outstanding increases.
Compensation of EQM GP Directors
Officers or employees of EQT or its affiliates who also serve as directors of EQM GP do not receive additional compensation for their service as directors. Directors of EQM GP who are not also officers or employees of EQT or its affiliates receive cash compensation on a quarterly basis as a retainer and for attending meetings of the board of directors and committee meetings as follows:
In addition, each non-employee director is reimbursed for out-of-pocket expenses in connection with attending meetings. EQM also provides non-employee directors with $20,000 of life insurance and $250,000 of travel accident insurance while traveling on business for EQM. To further EQM's support for charitable giving, all directors are eligible to participate in the Matching Gifts Program of the EQT Foundation on the same terms as EQT employees and directors. Under this program, the EQT Foundation will match gifts of at least $100 made by the director to eligible charities, up to an aggregate total of $50,000 in any calendar year.
On an annual basis, EQM GP grants to each non-employee director phantom units as a vehicle to deliver compensation for their annual service on the board. On January 1, 2014, EQM GP granted to each non-employee director phantom units with a value of $50,000 under the EQM LTIP (with the number of phantom units (860) determined by dividing the award value by the closing price of EQM's common units on December 31, 2013 ($58.79) and rounding up to the next ten units). The phantom units were fully vested as of the grant date, with distribution equivalents accruing on such units. The phantom units (and the accrued distribution equivalents) will be converted into common units on the date that the grantee ceases to be a director. For 2015, the value of the annual phantom unit award increased to $65,000.
The table below shows the total 2014 compensation of EQM GP's non-employee directors:
NAME
|
FEES EARNED OR PAID IN CASH ($) (a) |
STOCK AWARDS ($) (b) |
ALL OTHER COMPENSATION ($) (c) |
TOTAL ($) |
|||||||||
|---|---|---|---|---|---|---|---|---|---|---|---|---|---|
Michael A. Bryson |
78,250 | 50,559 | 25,055 | 153,864 | |||||||||
Julian M. Bott |
78,250 | 50,559 | 1,055 | 129,864 | |||||||||
Lara E. Washington |
61,750 | 50,559 | 11,555 | 123,864 | |||||||||
168
Compensation Committee Interlocks and Insider Participation
Neither EQM GP's nor our board of directors is required to maintain, and neither does maintain, a compensation committee. Each of Mr. Porges and Mr. Conti, who are directors of EQM GP and our general partner, Mr. Crawford, who is a director of EQM GP, and Mr. Schlotterbeck, who is a director of our general partner, are also executive officers of EQT. However, all compensation decisions with respect to each of these executive officers are made by EQT and none of these individuals receives any compensation directly from us, our general partner, EQM or EQM GP for their service as a director.
169
SECURITY OWNERSHIP OF MANAGEMENT AND SELLING UNITHOLDER
Prior to this offering, EQT was the beneficial owner of all of our issued and outstanding common units. EQT Gathering Holdings, LLC is offering 23,000,000 of our common units in this offering, or an 8.6% limited partner interest in us. Following the offering, EQT will own a 91.4% limited partner interest in us, assuming the underwriters do not exercise their option to purchase additional common units.
The following table sets forth the beneficial ownership of our common units that, upon the consummation of this offering, will be owned by:
The amounts and percentage of units beneficially owned are reported on the basis of SEC regulations governing the determination of beneficial ownership of securities. Under the rules of the SEC, a person is deemed to be a "beneficial owner" of a security if that person has or shares "voting power," which includes the power to vote or to direct the voting of such security, or "investment power," which includes the power to dispose of or to direct the disposition of such security. Except as indicated by footnote, the persons named in the table below have sole voting and investment power with respect to all units shown as beneficially owned by them, subject to community property laws where applicable.
Percentage of total units to be beneficially owned after this offering is based on 266,165,000 common units outstanding.
170
The selling unitholder is not a broker-dealer registered under Section 15 of the Exchange Act or an affiliate of a broker-dealer registered under the Exchange Act. The selling unitholder may be deemed to be an underwriter with respect to the common units that it will sell in this offering.
| |
Units Beneficially Owned Prior to the Offering |
|
Units Beneficially Owned After the Offering (c) |
|||||||||||||
|---|---|---|---|---|---|---|---|---|---|---|---|---|---|---|---|---|
Name of Beneficial Owner (a)
|
Common Units | Percentage of Common Units |
Number of Common Units Being Offered |
Common Units | Percentage of Common Units |
|||||||||||
Selling Unitholder and 5% Unitholders: |
||||||||||||||||
EQT Gathering Holdings, LLC (b) |
266,165,000 | 100 | % | 23,000,000 | 243,165,000 | 91.4 | % | |||||||||
Directors and Executive Officers: |
||||||||||||||||
David L. Porges |
— | — | — | — | — | |||||||||||
Philip P. Conti |
— | — | — | — | — | |||||||||||
Lewis B. Gardner |
— | — | — | — | — | |||||||||||
Theresa Z. Bone |
— | — | — | — | — | |||||||||||
Steven T. Schlotterbeck |
— | — | — | — | — | |||||||||||
Stephen A. Thorington |
— | — | — | — | — | |||||||||||
All directors and executive officers as a group (6 persons) |
— | — | — | — | — | |||||||||||
171
The following table sets forth, as of April 15, 2015, the number of common units of EQM owned by each of the named executive officers and directors of our general partner and all directors and executive officers of our general partner as a group.
Name of Beneficial Owner (a)
|
Common Units Beneficially Owned (b) |
Percentage of Outstanding Units Beneficially Owned (c) |
|||
|---|---|---|---|---|---|
David L. Porges |
20,000 | * | |||
Philip P. Conti |
9,750 | * | |||
Lewis B. Gardner |
6,500 | * | |||
Steven T. Schlotterbeck |
— | — | |||
Theresa Z. Bone |
10,000 | * | |||
Stephen A. Thorington |
5,000 | * | |||
All directors and executive officers as a group (6 persons) |
51,250 | * | |||
The common units of EQM presented as being beneficially owned by our directors and executive officers do not include the EQM common units held by us that may be attributable to such directors and officers based on their ownership of equity interests in us.
The following table sets forth, as of April 15, 2015, the number of shares of EQT owned by each of the named executive officers and directors of our general partner and all directors and executive officers of our general partner as a group.
Name of Beneficial Owner (a)
|
Exercisable Stock Options (b) |
Number of Shares Beneficially Owned (c) |
Deferred Stock Units Payable in Cash (d) |
Percentage of Outstanding Shares Beneficially Owned (e) |
|||||||||
|---|---|---|---|---|---|---|---|---|---|---|---|---|---|
David L. Porges (f) |
408,900 | 543,419 | — | * | |||||||||
Philip P. Conti |
92,100 | 131,981 | — | * | |||||||||
Lewis B. Gardner |
26,900 | 28,773 | — | * | |||||||||
Steven T. Schlotterbeck |
147,200 | 108,010 | — | * | |||||||||
Theresa Z. Bone |
5,000 | 40,546 | — | * | |||||||||
Stephen A. Thorington |
— | 16,712 | 5,928 | * | |||||||||
All directors and executive officers as a group (6 persons) |
680,100 | 869,441 | 5,928 | 1.0 | % | ||||||||
172
173
CERTAIN RELATIONSHIPS AND RELATED PARTY TRANSACTIONS
Our Relationship with EQM and EQM GP
We own and control EQM GP, the general partner of EQM. EQM is a growth-oriented limited partnership formed by EQT to own, operate, acquire and develop midstream assets in the Appalachian Basin. EQT is the ultimate parent company of us and EQM. Upon completion of this offering, EQT will own approximately 91.4% of our outstanding limited partner interests and 100% of our non-economic general partner interest. Our only cash-generating assets consist of our partnership interests in EQM, which upon the completion of this offering will consist of the following:
We control, manage and operate EQM through our ownership of EQM GP. All of the officers of our general partner, as well as the employees that operate EQM, are EQT employees. Five of our directors are affiliated with EQT, three of which are also directors of EQM GP. Three of our directors will be independent as defined by the NYSE. We also appoint the directors of EQM GP.
Indemnification of Our Directors and Officers
Under our partnership agreement and subject to specified limitations, we will indemnify to the fullest extent permitted by Delaware law, from and against all losses, claims, damages or similar events, any of our or our affiliates' directors or officers, or any person who is or was serving at our general partner's request as a director, officer, member, employee, partner, manager, fiduciary or trustee of any other person.
Any indemnification under our partnership agreement will only be out of our assets. We are authorized to purchase insurance against liabilities asserted against us and expenses incurred by persons for our activities, regardless of whether we would have the power to indemnify the person against liabilities under our partnership agreement.
In connection with the closing of this offering, our general partner will enter into indemnification agreements with each of its officers and directors (each, an Indemnitee). Each indemnification agreement will provide that our general partner will indemnify and hold harmless each Indemnitee against all expense, liability and loss (including attorney's fees, judgments, fines or penalties and amounts to be paid in settlement) actually and reasonably incurred or suffered by the Indemnitee in connection with serving in his capacity as an officer and director of our general partner (or of any subsidiary of our general partner) or in any capacity at the request of our general partner or its board of directors to the fullest extent permitted by applicable law, including Section 18-108 of the Delaware Limited Liability Company Act in effect on the date of the agreement or as such laws may be amended to provide more advantageous rights to the Indemnitee. The indemnification agreements will also provide that our general partner must advance payment of certain expenses to the Indemnitee, including fees of counsel, in advance of final disposition of any proceeding subject to receipt of an undertaking from the Indemnitee to return such advance if it is ultimately determined that the Indemnitee is not entitled to indemnification.
174
Agreements Entered Into or to be Entered Into in Connection with this Offering
Omnibus Agreement
In connection with the closing of this offering, we will enter into an omnibus agreement with our general partner and EQT that addresses the following matters:
Working Capital Loan Agreement
Upon the closing of this offering, we expect to enter into a working capital loan agreement with EQT, providing for loans of up to $50 million at any one time outstanding, maturing on the earlier of February 18, 2019 or at least 90 days after EQT gives notice of termination, and bearing interest, at our option, at either (a) LIBOR plus the margin then applicable to EQT's LIBOR-based borrowings under its primary revolving credit facility or (b) the alternate base rate (the greater of (x) LIBOR plus 1%, (y) the prime rate or (z) The Federal Funds Open Rate plus 0.5%) plus the margin then applicable to EQT's alternate base rate-based borrowings under its primary revolving credit facility. We believe that we will have adequate liquidity over the next twelve months to meet currently anticipated expenditures, and we currently have no plans to use the working capital facility or any other financing services during that period.
EQM GP Contribution Agreement
On April 13, 2015, we entered into a definitive Contribution, Conveyance and Assumption Agreement with EQT Gathering Holdings, LLC, EQT Gathering, LLC and our general partner (EQM GP Contribution Agreement), pursuant to which (i) EQT Gathering, LLC distributed all of the outstanding limited liability company interests in EQM LP and all of the outstanding limited liability company interests in EQM GP to EQT Gathering Holdings, LLC and (ii) EQT Gathering Holdings, LLC subsequently contributed the limited liability company interests in EQM GP to us, resulting in our ownership of a 2.0% general partner interest in EQM and all of EQM's incentive distribution rights.
EQM LP Merger Agreement
On April 13, 2015, we entered into an Agreement of Merger with EQM LP (the EQM LP Merger Agreement), pursuant to which EQM LP merged with and into us, resulting in our ownership of 21,811,643 EQM common units, representing a 30.2% limited partner interest in EQM (the Merger). The Merger was effective as of April 13, 2015.
EQT GP Corporation Contribution Agreement
On April 14, 2015, EQT Gathering Holdings, LLC and EQT GP Corporation entered into a definitive Contribution, Conveyance and Assumption Agreement, pursuant to which EQT Gathering Holdings, LLC contributed a 0.1% limited partner interest in us to EQT GP Corporation.
Cash Match in connection with Directed Unit Program
To the extent that our general partner's executive officers and directors elect to purchase common units in the Directed Unit Program, EQT will provide matching funds on behalf of such persons to enable them to purchase additional common units in the Directed Unit Program up to certain designated limits per person as approved by the board of directors of EQT or the EQT MDC Committee, as applicable. The approved limits for this cash match range from $1,000,000, with respect to our general partner's Chief Executive Officer, to $20,000, with respect to Mr. Thorington. In addition, EQGP will provide our general partner's independent directors matching funds of up to $20,000.
175
Review, Approval or Ratification of Transactions with Related Persons
The board of directors of our general partner has adopted a related person transaction approval policy that establishes procedures for the identification, review and approval of related person transactions. Pursuant to the policy, the management of our general partner is charged with primary responsibility for determining whether, based on the facts and circumstances, a proposed transaction is a related person transaction. For the purposes of the policy, a "Related Person" is any director or executive officer of our general partner, any nominee for director, any unitholder known to us to be the beneficial owner of more than 5% of any class of our voting securities, and any immediate family member of any such person and a "Related Person Transaction" is generally a transaction in which we are, or our general partner or any of our subsidiaries is, a participant, the amount involved exceeds $120,000, and a Related Person has a direct or indirect material interest. Transactions resolved under the conflicts provision of our partnership agreement or EQM's partnership agreement are not required to be reviewed or approved under the policy. Please read "Conflicts of Interest and Fiduciary Duties—Conflicts of Interest."
To assist management in making this determination, the policy sets forth certain categories of transactions that are deemed to be pre-approved by the board under the policy. The transactions which are automatically pre-approved include (i) transactions involving employment of our executive officers, as long as the executive officer is not an immediate family member of another of our executive officers or directors and the compensation paid to such executive officer was approved by the board; (ii) transactions involving compensation and benefits paid to our directors for service as a director; (iii) transactions on competitive business terms with another company in which a director or immediate family member of the director's only relationship is as an employee or executive officer, a director, or beneficial owner of less than 10% of that company's shares, provided that the amount involved does not exceed the greater of $1,000,000 or 2% of the other company's consolidated gross revenues; (iv) transactions where the interest of the Related Person arises solely from the ownership of a class of equity securities of the company, and all holders of that class of equity securities receive the same benefit on a pro rata basis; (v) transactions where the rates or charges involved are determined by competitive bids; (vi) transactions involving the rendering of services as a common or contract carrier or public utility at rates or charges fixed in conformity with law or governmental regulation; (vii) transactions involving services as a bank depositary of funds, transfer agent, registrar, trustee under a trust indenture or similar services; and (viii) any charitable contribution, grant or endowment by us or any affiliated charitable foundation to a charitable or non-profit organization, foundation or university in which a Related Person's only relationship is as an employee or a director or trustee, if the aggregate amount involved does not exceed the greater of $1,000,000 or 2% of the recipient's consolidated gross revenues. If, after applying these categorical standards and weighing all of the facts and circumstances, management determines that a proposed transaction is a Related Person Transaction, management must present the proposed transaction to the board of directors of our general partner for review or, if impracticable under the circumstances, to the chairman of the board. The board must then either approve or reject the transaction in accordance with the terms of the policy taking into account all facts and circumstances, including (i) the benefits to us of the transaction; (ii) the terms of the transaction; (iii) the terms available to unaffiliated third parties and employees generally; (iv) the extent of the affected director or executive officer's interest in the transaction; and (v) the potential for the transaction to affect the individual's independence or judgment. The board of our general partner may, but is not required to, seek the approval of the conflicts committee for the resolution of any related person transaction.
Related Party Transactions of EQT Midstream Partners, LP
EQM and its affiliates have entered into various agreements with EQT and its affiliates, other than EQM, as described in detail below. These agreements were negotiated in connection with, among other things, the formation of EQM, EQM's initial public offering and EQM's acquisitions from EQT. These agreements address, among other things, the acquisition of assets and the assumption of liabilities by
176
EQM and its subsidiaries. These agreements were not the result of arm's length negotiations and, as such, they or underlying transactions may not be based on terms as favorable as those that could have been obtained from unaffiliated third parties.
EQM Omnibus Agreement
General. EQM and EQM GP have entered into the EQM Omnibus Agreement with EQT, which governs EQM's relationship with EQT regarding the following matters:
Reimbursement of Expenses. Under the EQM Omnibus Agreement, EQT performs, or causes its affiliates to perform, centralized corporate, general and administrative services for EQM, such as: legal, corporate recordkeeping, planning, budgeting, regulatory, accounting, billing, business development, treasury, insurance administration and claims processing, risk management, health, safety and environmental, information technology, human resources, investor relations, cash management and banking, payroll, internal audit, taxes and engineering. In exchange, EQM reimburses EQT and its affiliates for the expenses incurred by them in providing these services. The EQM Omnibus Agreement further provides that EQM reimburse EQT and its affiliates for EQM's allocable portion of the premiums on any insurance policies covering EQM's assets.
EQM is required to reimburse EQT for any additional state income, franchise or similar tax paid by EQT resulting from the inclusion of EQM (and its subsidiaries) in a combined state income, franchise or similar tax report with EQT as required by applicable law. The amount of any such reimbursement is limited to the tax that EQM (and its subsidiaries) would have paid had they not been included in a combined group with EQT.
The table below sets forth the amounts and categories of expenses described above for which EQM was obligated to reimburse EQT pursuant to the EQM Omnibus Agreement for the year ended December 31, 2014.
DESCRIPTION OF EXPENSES
|
EXPENSE (IN MILLIONS) | |||
|---|---|---|---|---|
Reimbursement of general and administrative expenses |
$ | 22.0 | ||
Reimbursement of operation and management expenses |
$ | 25.1 | ||
177
The expenses for which EQM reimburses EQT and its subsidiaries may not necessarily reflect the actual expenses that EQM would incur on a stand-alone basis and EQM is unable to estimate what those expenses would be on a stand-alone basis.
Indemnification. EQT's indemnification obligations to EQM include the following:
178
In no event is EQT obligated to indemnify EQM for any claims, losses or expenses or income taxes referred to in the first seven bullets above to the extent either (i) reserved for in EQM's financial statements as of December 31, 2011, or (ii) EQM recovers any such amounts under available insurance coverage, from contractual rights or other recoveries against any third party or in the tariffs paid by the customers of EQM's affected pipeline system.
EQM indemnifies EQT for all losses attributable to (i) the post-closing operations of the assets owned by EQM, to the extent not subject to EQT's indemnification obligations; and (ii) any amounts owed to EQT by a third party that has exercised a contractual right of offset against amounts owed by EQM to such third party.
The table below sets forth the amounts and categories of obligations described above for which EQT was obligated to indemnify and/or reimburse EQM pursuant to the EQM Omnibus Agreement for the year ended December 31, 2014.
DESCRIPTION OF OBLIGATION
|
AMOUNT OF OBLIGATION (IN MILLIONS) |
|||
|---|---|---|---|---|
Plugging and abandonment liabilities |
$ | 0.5 | ||
Bare steel replacement |
— | |||
Competition. Under EQM's partnership agreement, EQT and its affiliates are expressly permitted to compete with EQM. EQT and any of its affiliates may acquire, construct or dispose of additional transportation and storage or other assets in the future without any obligation to offer EQM the opportunity to purchase or construct those assets.
Amendment and Termination. The EQM Omnibus Agreement may be amended by written agreement of all parties to the agreement. However, EQM may not agree to any amendment or modification that would, in the determination of EQM GP, be adverse in any material respect to the holders of EQM's common units without the prior approval of the conflicts committee. In the event of (i) a "change in control" (as defined in the EQM Omnibus Agreement) of EQM, EQM GP or EQT or (ii) the removal of EQT Midstream Services, LLC as EQM's general partner in circumstances where (a) "cause" (as defined in EQM's partnership agreement) does not exist and the common units held by EQM GP and its affiliates were not voted in favor of such removal or (b) cause exists, the EQM Omnibus Agreement (other than the indemnification and reimbursement provisions therein) will be terminable by EQT, and EQM will have a 90-day transition period to cease EQM's use of the name "EQT" and related marks.
179
Operation and Management Services Agreement
Upon the closing of EQM's initial public offering, EQM entered into an operation and management services agreement with EQT Gathering under which EQT Gathering provides EQM's pipelines and storage facilities with certain operational and management services, such as operation and maintenance of flow and pressure control, maintenance and repair of EQM's pipeline and storage facilities, conducting routine operational activities, managing transportation and logistics, contract administration, gas control and measurement, engineering support and such other services as EQM and EQT Gathering may mutually agree upon from time to time. EQM reimburses EQT Gathering for such services pursuant to the terms of the EQM Omnibus Agreement as described above. Please read "Related Party Transactions of EQT Midstream Partners, LP—EQM Omnibus Agreement."
The operation and management services agreement will terminate upon the termination of the EQM Omnibus Agreement. If a force majeure event prevents a party from carrying out its obligations (other than to make payments due), such party's obligations under the agreement, to the extent affected by force majeure, will be suspended during the continuation of the force majeure event. These force majeure events include acts of God, strikes, lockouts or other industrial disturbances, wars, riots, fires, floods, storms, explosions, terrorist acts, breakage or accident to machinery or lines of pipe and inability to obtain or unavoidable delays in obtaining material, equipment or supplies and similar events or circumstances, so long as such events or circumstances are beyond the reasonable control of the party claiming force majeure and could not have been prevented or overcome by such party's reasonable diligence.
Under the operation and management services agreement, EQT Gathering is required to indemnify EQM from claims, losses or liabilities incurred by EQM, including third-party claims, arising out of EQT Gathering's gross negligence or willful misconduct. EQM is required to indemnify EQT Gathering from any claims, losses or liabilities incurred by EQT Gathering, including any third-party claims, arising from the performance of the agreement, but not to the extent of losses or liabilities caused by EQT Gathering's gross negligence or willful misconduct. Neither party is liable for any consequential, incidental or punitive damages under the agreement, except to the extent such damages are included in a third-party claim for which a party is obligated to indemnify the other party pursuant to the agreement. Neither party may assign its rights or obligations under the agreement without the prior written consent of the other party, which shall not be unreasonably withheld, conditioned or delayed.
Equitable Gas Transaction
On December 19, 2012, EQT and a direct wholly owned subsidiary, Distribution Holdco, LLC, entered into a Master Purchase Agreement with PNG Companies LLC (PNG Companies), the parent company of Peoples Natural Gas Company LLC, to transfer 100% ownership of EQT's LDC, Equitable Gas Company to PNG Companies (the Equitable Gas Transaction). The parties completed the Equitable Gas Transaction on December 17, 2013. As consideration for the Equitable Gas Transaction, EQT received cash proceeds of approximately $748 million, select midstream assets, including an approximately 200 mile FERC-regulated natural gas transmission pipeline, referred to as the AVC facilities, that interconnects with EQM's transmission and storage system, and commercial arrangements with the PNG Companies and its affiliates.
Prior to the completion of the Equitable Gas Transaction, Equitable Gas Company had contracts for an aggregate peak winter firm transmission capacity of 448 BBtu per day on EQM's transmission and storage system, pursuant to firm transportation agreements at the maximum rates specified in EQM's tariff, including two service agreements under EQM's no-notice firm transportation rate schedule, which features a higher maximum tariff rate than EQM's customary firm transportation service. Upon the completion of the Equitable Gas Transaction, the primary terms of Equitable Gas
180
Company's firm transportation service agreements and no-notice firm transportation service agreements were extended through March of 2034.
In connection with the Equitable Gas Transaction, EQT, Equitable Gas Company and Equitrans entered into an Asset Exchange Agreement, pursuant to which the parties transferred and exchanged to one another certain assets prior to the closing of the transfer of Equitable Gas Company. The asset transfers involving Equitrans consisted of (a) the transfer from Equitrans to Equitable Gas Company of the natural gas pipelines known as the Pennsylvania Gathering Pipelines, Tombaugh Gathering Pipeline, the M-85 Transmission Pipeline, the H-153 Transmission Pipeline and the Crooked Creek property, and (b) the transfer from Equitable Gas Company to Equitrans of the natural gas pipeline known as the D-494 Transmission Pipeline.
AVC Lease
In connection with EQT's acquisition of the AVC facilities in the Equitable Gas Transaction, EQM entered into a lease agreement with EQT pursuant to which EQM markets the capacity, enters into all agreements for transportation service with customers and operates the AVC facilities according to the terms of its tariff. The lease payment due each month is the lesser of the following alternatives: (1) a revenue-based payment reflecting the revenues generated by the operation of AVC minus the actual costs of operating AVC and (2) a payment based on depreciation expense and pre-tax return on invested capital for AVC. As a result, the payments to be made under the AVC lease will be variable and are not expected to have a net positive or negative impact on distributable cash flow. Upon termination of the AVC lease agreement, EQM will have the option to purchase the AVC facilities at a price to be negotiated between the parties. The lease payments related to 2014 totaled $21.8 million.
Sunrise Merger Agreement
On July 15, 2013, EQM and Equitrans entered into an Agreement and Plan of Merger with EQT and Sunrise Pipeline, LLC (Sunrise), a wholly owned subsidiary of EQT and the owner of the Sunrise Pipeline. Effective July 22, 2013, Sunrise merged with and into Equitrans, with Equitrans continuing as the surviving company. EQM paid EQT consideration of $540 million, consisting of a $507.5 million cash payment, 479,184 EQM common units and 267,942 EQM general partner units. Prior to the Sunrise Merger, Equitrans entered into a precedent agreement with a third party for firm transportation service on the Sunrise Pipeline over a 20-year term (the Precedent Agreement). Pursuant to the Agreement and Plan of Merger, EQM made an additional payment of $110 million to EQT in January 2014 following the effectiveness of the transportation agreement contemplated by the Precedent Agreement.
Prior to the Sunrise Merger, EQM operated the Sunrise Pipeline as part of its transmission and storage system under a lease agreement with EQT. The lease was a capital lease under GAAP and, as a result, revenues and expenses associated with Sunrise were included in EQM's consolidated financial statements. Effective as of the closing of the Sunrise Merger, the lease agreement was terminated.
Jupiter Contribution Agreement
On April 30, 2014, EQM, EQM GP, EQM Gathering, and EQT Gathering entered into a contribution agreement in connection with the Jupiter Acquisition. The aggregate consideration paid by EQM to EQT in connection with the Jupiter Acquisition was approximately $1,180 million, consisting of a $1,121 million cash payment and issuance of 516,050 common units and 262,828 general partner units of EQM.
NWV Gathering Contribution Agreement
On March 10, 2015, EQM entered into the Contribution Agreement pursuant to which, on March 17, 2015, EQT contributed NWV Gathering to EQM Gathering. EQM paid total consideration of $925.7 million to EQT, consisting of approximately $873.2 million in cash, financed as described below, 511,973 common units of EQM and 178,816 general partner units of EQM.
181
The Contribution Agreement also contemplated the sale to EQM of a preferred interest in EQT Energy Supply, LLC, a wholly owned subsidiary of EQT that generates revenue from services provided to a local distribution company. This sale was completed on April 15, 2015. The consideration paid by EQM to EQT in connection with the acquisition of the preferred interest in EQT Energy Supply, LLC was approximately $124.3 million. EQM expects the preferred interest to generate annual firm cash flows of approximately $11 million commencing in 2016 and continuing through 2033 and approximately $8 million in 2034.
Mountain Valley Pipeline
On March 30, 2015, EQM assumed EQT's 55% interest in the MVP Joint Venture for approximately $54.2 million, which represents EQM's reimbursement to EQT for 100% of the capital contributions made by EQT to the MVP Joint Venture as of March 30, 2015. EQM also expects to assume the role of operator of the MVP to be constructed by the joint venture. The estimated 300-mile MVP is currently targeted at 42" in diameter and a minimum capacity of 2.0 Bcf per day, and will extend from the Partnership's existing transmission and storage system in Wetzel County, West Virginia to Pittsylvania County, Virginia. As currently designed, MVP is estimated to cost a total of $3.0 billion to $3.5 billion, excluding AFUDC, with EQM funding its proportionate share through capital contributions made to the joint venture. In 2015, EQM's capital contributions are expected to be approximately $105 million to $115 million and will be primarily in support of environmental and land assessments, design work and materials. Expenditures are expected to increase substantially as construction commences, with the bulk of the expenditures expected to be made in 2017 and 2018. The joint venture has secured a total of 2.0 Bcf per day of 20 year firm capacity commitments and is currently in negotiation with additional shippers who have expressed interest in the MVP project. As a result, the final project scope and total capacity has not yet been determined; however, the voluntary pre-filing process with the FERC began in October 2014. The pipeline, which is subject to FERC approval, is expected to be in-service during the fourth quarter of 2018.
Transportation Service and Precedent Agreements
For the years ended December 31, 2014, 2013 and 2012, EQM's transportation agreements with EQT accounted for approximately 57%, 80% and 84%, respectively, of the natural gas throughput on EQM's transmission system and 51%, 80% and 81%, respectively, of EQM's transmission revenues. EQT Energy, LLC, a wholly-owned subsidiary of EQT (EQT Energy), has contracted for firm transmission capacity of 1,076 BBtu per day on EQM's transmission and storage system with a primary term through October of 2024. The reserved capacity under this contract will decrease to 1,035 BBtu on August 1, 2016, 630 BBtu on July 1, 2023, 325 BBtu on September 1, 2023 and 30 BBtu on October 1, 2024.
EQT Energy's firm transportation agreement will automatically renew for one year periods upon the expiration of the primary term, subject to six months prior written notice by either party to terminate. In addition, EQM has also entered into an agreement with EQT Energy to provide interruptible transmission service, which is currently renewing automatically for one year periods, subject to six months prior written notice by either party to terminate.
In July 2014, EQT Energy entered into a precedent agreement for 650 BBtu per day of firm transmission capacity on EQM's proposed Ohio Valley Connector pipeline. The firm transmission capacity will become available upon completion of the pipeline, which EQM expects to occur in mid-year 2016.
Storage Agreements
EQT is not currently a party to any firm storage agreements with EQM. EQM does, however, provide interruptible storage and lending and parking services to EQT pursuant to Rate Schedules
182
INSS and LPS. Prior to the Equitable Gas Transaction, EQM provided firm storage services to Equitable Gas Company under four firm storage service agreements at the maximum rates specified in EQM's tariff. Upon the completion of the Equitable Gas Transaction, the primary terms of Equitable Gas Company's firm storage service agreements were extended through March of 2034. For the years ended December 31, 2014, 2013 and 2012, EQT accounted for approximately 2%, 61% and 68%, respectively, of EQM's storage revenues. The reduction in storage revenue from EQT in 2014 is because Equitable Gas Company is no longer an affiliate of EQT.
Gas Gathering Agreements
Prior to the Jupiter Acquisition, EQM entered into two gas gathering agreements with EQT Energy. Prior to the Equitable Gas Transaction, EQM also provided gas gathering services to Equitable Gas Company under a gas gathering agreement. These agreements have a primary term of one year and renew automatically for one month periods, subject to 30 days prior written notice by either party to terminate. Service provided under these gathering agreements is fee-based at the rate specified in EQM's tariff.
On April 30, 2014, EQT entered into the Jupiter Gas Gathering Agreement with EQT Gathering. The Jupiter Gas Gathering Agreement has a 10-year term (with year-to-year rollovers), which began on May 1, 2014. Under the agreement, EQT subscribed for approximately 225 MMcf per day of firm compression capacity which was available on Jupiter at that time. In the fourth quarter of 2014, EQM placed one compressor station in service and added compression at the two existing compressor stations in Greene County, Pennsylvania. In total, this expansion added approximately 350 MMcf per day of compression capacity. EQT's firm capacity subscribed under the Jupiter Gas Gathering Agreement increased by 200 MMcf per day effective December 1, 2014 and by 150 MMcf per day effective January 1, 2015. EQM anticipates future expansion projects which are expected to bring the total Jupiter compression capacity to approximately 775 MMcf per day by year-end 2015. The Jupiter Gas Gathering Agreement provides for separate ten year terms (with year-to-year rollovers) for the compression capacity associated with each expansion project. After the expansion projects scheduled to be completed in 2015 have been placed into service, EQT's firm reservation fee is expected to result in revenue to EQM of approximately $173 million annually. EQT also agreed to pay a monthly usage fee for volumes gathered in excess of firm compression capacity. In connection with the closing of the Jupiter Acquisition, the Jupiter Gas Gathering Agreement was assigned to EQM Gathering.
On March 10, 2015, EQT entered into two gas gathering agreements with EQT Gathering, LLC for gathering services on the NWV Gathering system. The gathering agreement for gathering services on the wet gas header pipeline (WG-100 Gas Gathering Agreement) has a 10-year term (with year-to-year rollovers), beginning March 1, 2015. Under the agreement, EQT has subscribed for approximately 400 MMcf per day of firm capacity currently available on the wet gas header pipeline. EQT's firm reservation fee will result in revenue of approximately $45 million annually. EQT also agreed to pay a usage fee for each dekatherm of natural gas gathered in excess of firm capacity. In connection with the closing of the NWV Acquisition, the WG-100 Gas Gathering Agreement was assigned to EQM Gathering.
The gathering agreement for gathering services in the Mercury, Pandora, Pluto and Saturn development areas (MPPS Gas Gathering Agreement) has a 10-year term (with year-to-year rollovers), beginning March 1, 2015. Under the agreement, EQT has subscribed for approximately 200 MMcf per day of firm capacity currently available in the Mercury development area, 40 MMcf per day of firm compression capacity in the Pluto development area and 220 MMcf per day of firm compression capacity in the Saturn development area. Planned expansion projects are expected to bring the total Pandora compression capacity to 100 MMcf per day and the total Saturn compression capacity to 300 MMcf per day. EQT has agreed to separate 10-year terms (with year-to-year rollovers) for the compression capacity associated with each expansion project. After all of the expansion and other
183
capital projects scheduled to be completed by the end of 2018 have been placed into service, EQT's firm reservation fee will result in revenue of approximately $142 million annually. EQT also agreed to pay a usage fee for each dekatherm of natural gas gathered in excess of firm capacity. In connection with the closing of the NWV Gathering Acquisition, the MPPS Gas Gathering Agreement was assigned to EQM Gathering.
For the years ended December 31, 2014, 2013 and 2012, EQT accounted for approximately 96%, 97% and 95%, respectively, of EQM's gathering revenues in each year.
The table below sets forth the revenues recognized by EQM with respect to the transportation, storage and gathering agreements described above with EQT for the year ended December 31, 2014.
DESCRIPTION OF REVENUE
|
REVENUES (IN MILLIONS) |
|||
|---|---|---|---|---|
Transmission and storage |
$ | 116.4 | ||
Gathering |
$ | 212.1 | ||
EQT Corporation Guaranty
EQT has entered into a guaranty agreement to guarantee all payment obligations, plus interest and any other charges, due and payable by EQT Energy to Equitrans pursuant to the transportation services agreements discussed above, up to $50 million. This guaranty will terminate on November 30, 2023 unless terminated earlier by EQT by providing 10 days written notice.
Acreage Dedication
Pursuant to an acreage dedication to EQM by EQT, EQM has the right to elect to transport, at a negotiated rate, which will be the higher of a market or cost of service rate, all natural gas produced from wells drilled by EQT on the dedicated acreage, which is an area covering approximately 60,000 acres surrounding EQM's storage assets in Allegheny, Washington and Greene counties in Pennsylvania and Wetzel, Marion, Taylor, Tyler, Doddridge, Harrison and Lewis counties in West Virginia. The acreage dedication is contained in a sublease agreement in which EQM granted to EQT all of the oil and gas interests, including the exclusive rights to drill, explore for, produce and market such oil and gas, EQM had received as part of certain of its oil and gas leasehold estates EQM uses for gas storage and protection. Furthermore, if EQT acquires acreage with natural gas storage rights within the area of mutual interest established by the acreage dedication, then EQT will enter into an agreement with EQM to permit it to store natural gas on such acreage. Likewise, if EQM acquires acreage within the area of mutual interest with natural gas or oil production, development, marketing and exploration rights, such acreage will automatically become subject to EQT's rights under the acreage dedication.
Review, Approval or Ratification of Related Party Transactions Involving EQM
The board of directors of EQM GP has adopted a related person transaction approval policy that establishes procedures for the identification, review and approval of related person transactions. Pursuant to the policy, the management of EQM GP is charged with primary responsibility for determining whether, based on the facts and circumstances, a proposed transaction is a related person transaction.
For purposes of the policy, a "Related Person" is any director or executive officer of EQM GP, any nominee for director, any unitholder known to EQM to be the beneficial owner of more than 5% of any class of EQM's voting securities, and any immediate family member of any such person. A "Related Person Transaction" is generally a transaction in which EQM is, or EQM GP or any of its subsidiaries is, a participant, where the amount involved exceeds $120,000, and a Related Person has a direct or indirect material interest. Transactions resolved under the conflicts provision of EQM's
184
partnership agreement are not required to be reviewed or approved under the policy. Please read "—Conflicts of Interest Involving EQM" below.
To assist management in making this determination, the policy sets forth certain categories of transactions that are deemed to be pre-approved by EQM GP's board under the policy. The transactions which are automatically pre-approved include (i) transactions involving employment of EQM GP's executive officers, as long as the executive officer is not an immediate family member of another of EQM GP's executive officers or directors and the compensation paid to such executive officer was approved by EQM GP's board; (ii) transactions involving compensation and benefits paid to EQM GP's directors for service as a director; (iii) transactions on competitive business terms with another company in which a director or immediate family member of the director's only relationship is as an employee or executive officer, a director, or beneficial owner of less than 10% of that company's shares, provided that the amount involved does not exceed the greater of $1,000,000 or 2% of the other company's consolidated gross revenues; (iv) transactions where the interest of the Related Person arises solely from the ownership of a class of equity securities of EQM, and all holders of that class of equity securities receive the same benefit on a pro rata basis; (v) transactions where the rates or charges involved are determined by competitive bids; (vi) transactions involving the rendering of services as a common or contract carrier or public utility at rates or charges fixed in conformity with law or governmental regulation; (vii) transactions involving services as a bank depositary of funds, transfer agent, registrar, trustee under a trust indenture or similar services; and (viii) any charitable contribution, grant or endowment by EQM or any affiliated charitable foundation to a charitable or non-profit organization, foundation or university in which a Related Person's only relationship is as an employee or a director or trustee, if the aggregate amount involved does not exceed the greater of $1,000,000 or 2% of the recipient's consolidated gross revenues.
If, after applying these categorical standards and weighing all of the facts and circumstances, management determines that a proposed transaction is a related person transaction, management must present the proposed transaction to the board of directors of EQM GP for review or, if impracticable under the circumstances, to the chairman of the EQM GP board. The board must then either approve or reject the transaction in accordance with the terms of the policy taking into account all facts and circumstances, including (i) the benefits to EQM of the transaction; (ii) the terms of the transaction; (iii) the terms available to unaffiliated third parties and employees generally; (iv) the extent of the affected director or executive officer's interest in the transaction; and (v) the potential for the transaction to affect the individual's independence or judgment. The EQM GP board may, but is not required to, seek the approval of EQM GP's conflicts committee for the resolution of any related person transaction.
Conflicts of Interest Involving EQM
Conflicts of interest exist and may arise in the future as a result of the relationships between EQM GP and its affiliates, including us and EQT, on the one hand, and EQM and its limited partners, on the other hand. The directors and officers of EQM GP have duties to manage EQM GP in a manner beneficial to us. At the same time, EQM GP has a duty to manage EQM in a manner beneficial to EQM and its unitholders. The Delaware Revised Uniform Limited Partnership Act (the Delaware Act) provides that Delaware limited partnerships may, in their partnership agreements, expand, restrict or eliminate the fiduciary duties otherwise owed by a general partner to limited partners and the partnership. Pursuant to these provisions, EQM's partnership agreement contains various provisions replacing the fiduciary duties that would otherwise be owed by its general partner with contractual standards governing the duties of the general partner and the methods of resolving conflicts of interest. EQM's partnership agreement also specifically defines the remedies available to limited partners for actions taken that, without these defined liability standards, might constitute breaches of fiduciary duty under applicable Delaware law.
185
Whenever a conflict arises between EQM GP or its affiliates, on the one hand, and EQM and its limited partners, on the other hand, EQM GP will resolve the conflict. EQM GP may seek the approval of such resolution from the conflicts committee of the EQM GP board. There is no requirement that EQM GP seek the approval of the conflicts committee for the resolution of any conflict, and, under EQM's partnership agreement, EQM GP may decide to seek such approval or resolve a conflict of interest in any other way permitted by EQM's partnership agreement, as described below, in its sole discretion. EQM GP will decide whether to refer the matter to its conflicts committee on a case-by-case basis. An independent third party is not required to evaluate the fairness of the resolution.
EQM GP will not be in breach of its obligations under EQM's partnership agreement or its duties to EQM or EQM's unitholders if the resolution of the conflict is any of the following:
EQM GP may, but is not required to, seek the approval of such resolution from the conflicts committee of its board of directors. If EQM GP does not seek approval from the EQM GP conflicts committee and its board of directors determines that the resolution or course of action taken with respect to the conflict of interest satisfies either of the standards set forth in the third and fourth bullet points above, then it will be presumed that, in making its decision, the board of directors acted in good faith, and in any proceeding brought by or on behalf of EQM or any of its limited partners challenging such determination, the person bringing or prosecuting such proceeding will have the burden of overcoming such presumption. In resolving conflicts of interest under the standard set forth in the fourth bullet point above, the EQM partnership agreement permits the board of directors of EQM GP to take into account the totality of the relationships among the parties involved, including other transactions that may be particularly favorable or advantageous to EQM, in determining what is fair and reasonable to EQM. Fair and reasonable is not defined in the EQM partnership agreement and what constitutes fair and reasonable will depend on the circumstances. Furthermore, the EQM partnership agreement permits the EQM GP board to consult with legal counsel, investment bankers and other advisors in making decisions, though the extent to which the board will seek such advice will depend on the facts and circumstances of the transaction being considered. If the EQM GP board reasonably believes that advice or an opinion provided by such advisors is within such person's professional or expert competence, then any act taken in reliance upon such advice or opinion will conclusively be deemed to be fair and reasonable. Unless the resolution of a conflict is specifically provided for in EQM's partnership agreement, EQM GP or the conflicts committee of EQM GP may consider any factors that it determines in good faith to be appropriate when resolving a conflict. When EQM's partnership agreement requires someone to act in good faith, it requires that person to subjectively believe that he is acting in the best interests of EQM or meets the specified standard, for example, a transaction on terms no less favorable to EQM than those generally being provided to or available from unrelated third parties.
186
CONFLICTS OF INTEREST AND FIDUCIARY DUTIES
Conflicts of interest exist and may arise in the future as a result of the relationships among us, EQT, EQM and our and EQM's general partners and any of our and their affiliates on the one hand, and us and our limited partners, on the other hand. Like EQM, our general partner is controlled by EQT. Accordingly, EQT has the ability to elect, remove and replace the directors and officers of our general partner and the directors and officers of the general partner of EQM. The directors and officers of our general partner have duties to manage our general partner in a manner beneficial to its owner, EQT. At the same time, our general partner has a duty to manage us in a manner beneficial to us and our unitholders.
The Delaware Revised Uniform Limited Partnership Act, which we refer to as the Delaware Act, provides that Delaware limited partnerships may, in their partnership agreements, expand, restrict or eliminate the fiduciary duties otherwise owed by a general partner to limited partners and the partnership. Pursuant to these provisions, our partnership agreement contains various provisions replacing the fiduciary duties that would otherwise be owed by our general partner with contractual standards governing the duties of the general partner and the methods of resolving conflicts of interest. Our partnership agreement also specifically defines the remedies available to limited partners for actions taken that, without these defined liability standards, might constitute breaches of fiduciary duty under applicable Delaware law.
Three of our general partner's directors and all of its officers are also officers and/or directors of EQM GP, which has duties to manage the business of EQM in a manner beneficial to EQM and EQM's unitholders. Additionally, all of our general partner's officers are also officers of EQT, and two of our general partner's directors are also directors of EQT. Consequently, these directors and officers may encounter situations in which their obligations to EQM or EQT, as applicable, on the one hand, and us, on the other hand, are in conflict.
Whenever a conflict arises between our general partner or its affiliates, including EQM, on the one hand, and us or any of our limited partners, on the other, our general partner will resolve that conflict. Our general partner may seek the approval of such resolution from the conflicts committee of the board of directors of our general partner. There is no requirement that our general partner seek the approval of the conflicts committee for the resolution of any conflict, and, under our partnership agreement, our general partner may decide to seek such approval or resolve a conflict of interest in any other way permitted by our partnership agreement, as described below, in its sole discretion. Our general partner will decide whether to refer the matter to the conflicts committee on a case-by-case basis. An independent third party is not required to evaluate the fairness of the resolution.
Our general partner will not be in breach of its obligations under the partnership agreement or its duties to us or our limited partners if the resolution of the conflict is:
187
If our general partner does not seek approval from the conflicts committee and our general partner's board of directors determines that the resolution or course of action taken with respect to the conflict of interest satisfies either of the standards set forth in the third and fourth bullet points above, then it will be presumed that, in making its decision, the board of directors acted in good faith, and in any proceeding brought by or on behalf of any limited partner or the partnership challenging such determination, the person bringing or prosecuting such proceeding will have the burden of overcoming such presumption. In resolving conflicts of interest under the standard set forth in the fourth bullet point above, our partnership agreement permits the board of directors of our general partner to take into account the totality of the relationships among the parties involved, including other transactions that may be particularly favorable or advantageous to us, in determining what is fair and reasonable to us. Fair and reasonable is not defined in our partnership agreement and what constitutes fair and reasonable will depend on the circumstances. Furthermore, our partnership agreement permits the board of our general partner to consult with legal counsel, investment bankers and other advisors in making decisions, though the extent to which the board will seek such advice will depend on the facts and circumstances of the transaction being considered. If the board reasonably believes that advice or an opinion provided by such advisors is within such person's professional or expert competence, then any act taken in reliance upon such advice or opinion will conclusively be deemed to be in good faith. Unless the resolution of a conflict is specifically provided for in our partnership agreement, our general partner or the conflicts committee of our general partner's board of directors may consider any factors it determines in good faith to consider when resolving a conflict. When our partnership agreement requires someone to act in good faith, it requires that person to subjectively believe that he is acting in the best interests of the partnership or meets the specified standard, for example, a transaction on terms no less favorable to the partnership than those generally being provided to or available from unrelated third parties. Please read "Management—Committees of the Board of Directors—Conflicts Committee" for information about the conflicts committee of our general partner's board of directors.
Conflicts of interest could arise in the situations described below, among others.
Actions taken by our general partner may affect the amount of cash available for distribution to our unitholders.
The amount of cash that is available for distribution to our unitholders is affected by decisions of our general partner regarding such matters as:
We do not have any officers or employees and rely solely on officers of our general partner, all of whom are employees of EQT, and on other employees of EQT. In addition, all of our general partner's officers also serve as officers of EQM GP.
Affiliates of our general partner conduct businesses and activities of their own in which we have no economic interest. There could be material competition for the time and effort of the officers and employees who provide services to our general partner.
188
All of the officers of our general partner are also officers of EQM GP, and the officers of our general partner, as well as the employees that operate EQM, are EQT employees. These officers will devote such portion of their productive time to our business and affairs as is required to manage and conduct our operations. These officers are also required to devote time to the affairs of EQM and/or EQT or their respective affiliates and are compensated by EQT for the services rendered to them. Our general partner's non-executive directors devote as much time as is necessary to prepare for and attend board of directors and committee meetings.
We will reimburse our general partner and its affiliates for expenses.
We reimburse our general partner and its affiliates for costs incurred in managing and operating us, including costs incurred in rendering corporate staff and support services to us. Our partnership agreement provides that our general partner will determine in good faith the expenses that are allocable to us. Please read "The Partnership Agreement of EQT GP Holdings, LP—Reimbursement of Expenses" and "Certain Relationships and Related Party Transactions—Agreements Entered Into or to be Entered Into in Connection with this Offering—Omnibus Agreement."
Our general partner intends to limit its liability regarding our obligations.
Our general partner intends to limit its liability under contractual arrangements so that the other party to such agreements has recourse only to our assets and not against our general partner or its assets or any affiliate of our general partner or its assets. Our partnership agreement permits our general partner to limit its or our liability, even if we could have obtained terms that are more favorable without the limitation on liability.
Contracts between us, on the one hand, and our general partner and its affiliates, on the other, will not be the result of arm's-length negotiations.
Neither our partnership agreement nor any of the other agreements, contracts and arrangements between us and our general partner and its affiliates are or will be the result of arm's-length negotiations. Our partnership agreement generally provides that any affiliated transaction, such as an agreement, contract or arrangement between us and our general partner and its affiliates that does not receive unitholder or conflicts committee approval, must be determined by the board of directors of our general partner to be:
Our general partner and its affiliates have no obligation to permit us to use any facilities or assets of our general partner and its affiliates, except as may be provided in contracts entered into specifically dealing with that use. Our general partner may also enter into additional contractual arrangements with any of its affiliates on our behalf. There is no obligation of our general partner and its affiliates to enter into any contracts of this kind.
Our general partner is allowed to take into account the interests of parties other than us, such as EQT, in resolving conflicts of interest.
Our partnership agreement contains provisions that permissibly modify and reduce the standards to which our general partner would otherwise be held by state fiduciary duty law. For example, our partnership agreement permits our general partner to make a number of decisions in its individual
189
capacity, as opposed to in its capacity as our general partner or otherwise, free of any duty or obligation whatsoever to us and our unitholders, including any duty to act in the best interests of us or our unitholders, other than the implied contractual covenant of good faith and fair dealing, which means that a court will enforce the reasonable expectations of the partners where the language in the partnership agreement does not provide for a clear course of action. This entitles our general partner to consider only the interests and factors that it desires and relieves it of any duty or obligation to give any consideration to any interest of, or factors affecting, us, our affiliates or any limited partner. Examples of decisions that our general partner may make in its individual capacity include the allocation of corporate opportunities among us and our affiliates, the exercise of its limited call right, its voting rights with respect to the units it owns and whether or not to consent to any merger, consolidation or conversion of the partnership or amendment to our partnership agreement.
Common units are subject to our general partner's call right.
Our general partner may exercise its right to call and purchase common units as provided in our partnership agreement or assign this right to one of its affiliates or to us free of any liability or obligation to us or our partners. As a result, a common unitholder may have his common units purchased from him at an undesirable time or price. Please read "The Partnership Agreement of EQT GP Holdings, LP—Limited Call Right."
Limited partners have no right to enforce obligations of our general partner and its affiliates under agreements with us.
Any agreements between us, on the one hand, and our general partner and its affiliates, on the other, will not grant to the limited partners, separate and apart from us, the right to enforce the obligations of our general partner and its affiliates in our favor.
We may not choose to retain separate counsel for ourselves or for the holders of common units.
The attorneys, independent accountants and others who perform services for us are selected and retained by our general partner and may also perform services for our general partner and its affiliates. We may retain separate counsel for ourselves or the holders of common units in the event of a conflict of interest between our general partner and its affiliates, including EQM, on the one hand, and us or the holders of common units, on the other, depending on the nature of the conflict. We do not intend to do so in most cases.
The Delaware Act provides that Delaware limited partnerships may, in their partnership agreements, expand, restrict or eliminate the fiduciary duties otherwise owed by a general partner to limited partners and the partnership.
Pursuant to these provisions, our partnership agreement contains various provisions replacing the fiduciary duties that would otherwise be owed by our general partner with contractual standards governing the duties of the general partner and the methods of resolving conflicts of interest. We have adopted these provisions to allow our general partner or its affiliates to engage in transactions with us that otherwise might be prohibited or restricted by state-law fiduciary standards and to take into account the interests of other parties in addition to our interests when resolving conflicts of interest. We believe this is appropriate and necessary because the board of directors of our general partner has fiduciary duties to manage our general partner in a manner beneficial both to its owner, EQT, as well as to our limited partners. Without these provisions, the general partner's ability to make decisions involving conflicts of interests would be restricted. These provisions benefit our general partner by enabling it to take into consideration all parties involved in the proposed action. These provisions also
190
strengthen the ability of our general partner to attract and retain experienced and capable directors. These provisions represent a detriment to the limited partners, however, because they restrict the remedies available to limited partners for actions that, without those provisions, might constitute breaches of fiduciary duty, as described below and permit our general partner to take into account the interests of third parties in addition to our interests when resolving conflicted interests. The following is a summary of:
By purchasing our common units, each unitholder automatically agrees to be bound by the provisions in our partnership agreement, including the provisions set forth in this "Conflicts of Interest and Fiduciary Duties." This is in accordance with the policy of the Delaware Act favoring the principle of freedom of contract and the enforceability of partnership agreements. The failure of a limited partner or assignee to sign a partnership agreement does not render the partnership agreement unenforceable against that person.
State Law Fiduciary Duty Standards
Fiduciary duties are generally considered to include an obligation to act in good faith and with due care and loyalty. The duty of care, in the absence of a provision in a partnership agreement providing otherwise, would generally require a general partner of a Delaware limited partnership to use that amount of care that an ordinarily careful and prudent person would use in similar circumstances and to consider all material information reasonably available in making business decisions. The duty of loyalty, in the absence of a provision in a partnership agreement providing otherwise, would generally prohibit a general partner of a Delaware limited partnership from taking any action or engaging in any transaction where a conflict of interest is present unless such transaction was entirely fair to the partnership.
Partnership Agreement Standards
Our partnership agreement contains provisions that waive or consent to conduct by our general partner and its affiliates that might otherwise raise issues as to compliance with fiduciary duties or applicable law. For example, our partnership agreement provides that when our general partner is acting in its capacity as our general partner, as opposed to in its individual capacity, it must act in "good faith," meaning that it subjectively believes that the decision is in our best interests, and will not be subject to any other standard under applicable law, other than the implied contractual covenant of good faith and fair dealing. In addition, when our general partner is acting in its individual capacity, as opposed to in its capacity as our general partner, it may act free of any duty or obligation whatsoever to us or the limited partners, other than the implied contractual covenant of good faith and fair dealing. These standards reduce the obligations to which our general partner would otherwise be held under applicable Delaware law.
Our partnership agreement generally provides that affiliated transactions and resolutions of conflicts of interest not approved by the public common unitholders or the conflicts committee of the
191
board of directors of our general partner must be determined by the board of directors of our general partner to be:
If our general partner does not seek approval from the public common unitholders or the conflicts committee and the board of directors of our general partner determines that the resolution or course of action taken with respect to the conflict of interest satisfies either of the standards set forth in the bullet points above, then it will be presumed that, in making its decision, the board of directors of our general partner acted in good faith, and in any proceeding brought by or on behalf of any limited partner or the partnership challenging such determination, the person bringing or prosecuting such proceeding will have the burden of overcoming such presumption. These standards reduce the obligations to which our general partner would otherwise be held. In addition to the other more specific provisions limiting the obligations of our general partner, our partnership agreement further provides that our general partner, its affiliates and their officers and directors will not be liable for monetary damages to us or our limited partners for losses sustained or liabilities incurred as a result of any acts or omissions unless there has been a final and non-appealable judgment by a court of competent jurisdiction determining that such person acted in bad faith or engaged in fraud or willful misconduct or, in the case of a criminal matter, acted with knowledge that the conduct was criminal.
Rights and Remedies of Limited Partners
The Delaware Act generally provides that a limited partner may institute legal action on behalf of the partnership to recover damages from a third party where a general partner has wrongfully refused to institute the action or where an effort to cause a general partner to do so is not likely to succeed. These actions include actions against a general partner for breach of its fiduciary duties, if any, or of the partnership agreement.
A transferee of or other person acquiring a common unit will be deemed to have agreed to be bound by the provisions in our partnership agreement, including the provisions discussed above. Please read "Description of the Common Units—Transfer of Common Units." The failure of a limited partner to sign our partnership agreement does not render the partnership agreement unenforceable against that person.
Under the partnership agreement, we must indemnify our general partner and its officers, directors and managers, to the fullest extent permitted by law, against liabilities, costs and expenses incurred by our general partner or these other persons. We must provide this indemnification unless there has been a final and non-appealable judgment by a court of competent jurisdiction determining that these persons acted in bad faith or engaged in fraud or willful misconduct. We also must provide this indemnification for criminal proceedings unless our general partner or these other persons acted with knowledge that their conduct was unlawful. Thus, our general partner could be indemnified for its negligent acts if it meets the requirements set forth above. To the extent that these provisions purport to include indemnification for liabilities arising under the Securities Act, in the opinion of the SEC such indemnification is contrary to public policy and therefore unenforceable. Please read "The Partnership Agreement of EQT GP Holdings, LP—Indemnification."
192
DESCRIPTION OF THE COMMON UNITS
The common units represent limited partner interests in us. The holders of common units are entitled to participate in partnership distributions and exercise the rights or privileges available to limited partners under our partnership agreement. For a description of the rights and preferences of holders of common units in and to partnership distributions, please read "Our Cash Distribution Policy and Restrictions on Distributions." For a description of the rights and privileges of limited partners under our partnership agreement, including voting rights, please read "The Partnership Agreement of EQT GP Holdings, LP."
Duties
American Stock Transfer & Trust Company, LLC will serve as the registrar and transfer agent for the common units. We will pay all fees charged by the transfer agent for transfers of common units except the following that must be paid by unitholders:
There will be no charge to unitholders for disbursements of our cash distributions. We will indemnify the transfer agent, its agents and each of their stockholders, directors, officers and employees against all claims and losses that may arise out of acts performed or omitted for its activities in that capacity, except for any liability due to any gross negligence or intentional misconduct of the indemnified person or entity.
Resignation or Removal
The transfer agent may resign, by notice to us, or be removed by us. The resignation or removal of the transfer agent will become effective upon our appointment of a successor transfer agent and registrar and its acceptance of the appointment. If no successor has been appointed and has accepted the appointment within 30 days after notice of the resignation or removal, our general partner may act as the transfer agent and registrar until a successor is appointed.
By transfer of common units in accordance with our partnership agreement, each transferee of common units shall be admitted as a limited partner with respect to the common units transferred when such transfer or admission is reflected in our register and such limited partner becomes the record holder of the common units so transferred. Each transferee:
193
all with or without executing our partnership agreement.
We are entitled to treat the nominee holder of a common unit as the absolute owner in the event such nominee is the record holder of such common unit. In that case, the beneficial holder's rights are limited solely to those that it has against the nominee holder as a result of any agreement between the beneficial owner and the nominee holder.
Common units are securities and are transferable according to the laws governing transfer of securities. Until a common unit has been transferred on our register, we and the transfer agent may treat the record holder of the unit as the absolute owner for all purposes, except as otherwise required by law or stock exchange regulations.
Comparison of Rights of Holders of EQM's Common Units and Our Common Units
Our common units and EQM's common units are unlikely to trade in simple relation or proportion to one another. Instead, the trading prices may diverge because, among other things, we participate in EQM's incentive distribution rights and EQM's common unitholders do not.
Based on an assumed EQM quarterly distribution of $0.64 per common unit for the second quarter of 2015, as well as our expected level of expenses and reserves that our general partner believes prudent to maintain, we expect that our initial quarterly distribution will be $0.09175 per common unit. If EQM is successful in implementing its business strategy and increasing distributions to its limited partners, we generally would expect to increase distributions to our unitholders, although the timing and amount of any such increased distributions will not necessarily be comparable to any increased EQM distributions. We will pay our unitholders a prorated distribution for the first quarter that we are a publicly traded partnership. This distribution will be prorated based on the number of days of the period beginning on the closing date of this offering and ending on the last day of that fiscal quarter. Therefore, we will pay you a distribution prorated for the period from the closing date of this offering to and including June 30, 2015. We expect to pay this cash distribution on or about August 24, 2015. However, we cannot assure you that any distributions will be declared or paid. The common units offered hereby are not entitled to arrearages in distributions. Please read "Our Cash Distribution Policy and Restrictions on Distributions."
The following table compares certain features of EQM's common units and our common units.
| |
EQM's Common Units | Our Common Units | ||
|---|---|---|---|---|
Distributions and Incentive Distribution Rights |
EQM pays its limited partners and general partner quarterly distributions equal to the cash it receives from its operations, less certain reserves for expenses and other uses of cash. EQM GP currently has a 2.0% general partner interest in EQM and owns the incentive distribution rights in EQM. | We expect to pay our limited partners quarterly distributions equal to the cash we receive from EQM, less certain reserves for expenses and other uses of cash. We do not have incentive distribution rights. As a result, distributions to our common unitholders will be based on their respective ownership interests. |
194
| |
EQM's Common Units | Our Common Units | ||
|---|---|---|---|---|
Taxation of Entity and Entity Owners |
EQM is a pass-through entity that is not subject to an entity-level federal income tax. |
We are also a pass-through entity that is not subject to an entity-level federal income tax. |
||
Assets and Operations |
EQM and its subsidiaries own, operate, acquire and develop midstream energy assets that expand their business and operations. |
We currently have no independent operations. Our only cash-generating assets are our partnership interests in EQM, which upon the closing of this offering, will consist of 21,811,643 common units, representing a 30.2% limited partner interest in EQM, 1,443,015 general partner units, representing a 2.0% general partner interest in EQM and the incentive distribution rights in EQM. Accordingly, our financial performance and our ability to pay cash distributions to our unitholders is directly dependent upon the performance of EQM. |
195
| |
EQM's Common Units | Our Common Units | ||
|---|---|---|---|---|
Limitation on Issuance of Additional Units |
EQM may issue an unlimited number of additional partnership interests and other equity securities without obtaining unitholder approval. |
We also may issue an unlimited number of additional partnership interests and other equity securities without obtaining unitholder approval. |
196
THE PARTNERSHIP AGREEMENT OF EQT GP HOLDINGS, LP
The following is a summary of the material provisions of our partnership agreement. The form of our partnership agreement is included in this prospectus as Appendix A and will be adopted contemporaneously with the closing of this offering. We will provide prospective investors with a copy of our partnership agreement upon request at no charge.
We summarize the following provisions of our partnership agreement elsewhere in this prospectus:
Our partnership was organized in January 2015 and will have a perpetual existence unless terminated pursuant to the terms of our partnership agreement.
Our purpose under the partnership agreement is limited to any business activity that is approved by our general partner and that lawfully may be conducted by a limited partnership organized under Delaware law; provided that our general partner shall not cause us to engage, directly or indirectly, in any business activity that our general partner determines would be reasonably likely to cause us to be treated as an association taxable as a corporation or otherwise taxable as an entity for federal income tax purposes.
Although our general partner has the ability to cause us and our subsidiaries to engage in activities other than the ownership of partnership interests in EQM, our general partner has no current plans to do so and may decline to do so free of any duty or obligation whatsoever to us or the limited partners, including any duty to act in the best interests of us or the limited partners, other than the implied contractual covenant of good faith and fair dealing. Our general partner is authorized in general to perform all acts it determines to be necessary or appropriate to carry out our purposes and to conduct our business.
Our unitholders are not obligated to make additional capital contributions, except as described below under "—Limited Liability."
Assuming that a limited partner does not participate in the control of our business within the meaning of the Delaware Act and that he otherwise acts in conformity with the provisions of the partnership agreement, his liability under the Delaware Act will be limited, subject to possible exceptions, to the amount of capital he is obligated to contribute to us for his common units plus his
197
share of any undistributed profits and assets. If it were determined, however, that the right, or exercise of the right, by the limited partners as a group:
constituted "participation in the control" of our business for the purposes of the Delaware Act, then the limited partners could be held personally liable for our obligations under the laws of Delaware, to the same extent as the general partner. This liability would extend to persons who transact business with us who reasonably believe that the limited partner is a general partner. Neither the partnership agreement nor the Delaware Act specifically provides for legal recourse against the general partner if a limited partner were to lose limited liability through any fault of the general partner. While this does not mean that a limited partner could not seek legal recourse, we know of no precedent for this type of a claim in Delaware case law.
Under the Delaware Act, a limited partnership may not make a distribution to a partner if, after the distribution, all liabilities of the limited partnership, other than liabilities to partners on account of their limited partner interests and liabilities for which the recourse of creditors is limited to specific property of the partnership, would exceed the fair value of the assets of the limited partnership, except that the fair value of property that is subject to a liability for which the recourse of creditors is limited is included in the assets of the limited partnership only to the extent that the fair value of that property exceeds that liability. For the purpose of determining the fair value of the assets of a limited partnership, the Delaware Act provides that the fair value of property subject to liability for which recourse of creditors is limited shall be included in the assets of the limited partnership only to the extent that the fair value of that property exceeds the non-recourse liability. The Delaware Act provides that a limited partner who receives a distribution and knew at the time of the distribution that the distribution was in violation of the Delaware Act shall be liable to the limited partnership for the amount of the distribution for three years. Under the Delaware Act, a substituted limited partner of a limited partnership is liable for the obligations of his assignor to make contributions to the partnership, except that such person is not obligated for liabilities unknown to him at the time he became a limited partner and that could not be ascertained from the partnership agreement.
Limitations on the liability of limited partners for the obligations of a limited partnership have not been clearly established in many jurisdictions. While we currently have no operations distinct from EQM, if in the future, by our ownership in an operating company or otherwise, it were determined that we were conducting business in any state without compliance with the applicable limited partnership or limited liability company statute, or that the right or exercise of the right by the limited partners as a group to remove or replace our general partner, to approve some amendments to our partnership agreement, or to take other action under our partnership agreement constituted "participation in the control" of our business for purposes of the statutes of any relevant jurisdiction, then the limited partners could be held personally liable for our obligations under the law of that jurisdiction to the same extent as our general partner under the circumstances. We will operate in a manner that our general partner considers reasonable and necessary or appropriate to preserve the limited liability of the limited partners.
The following is a summary of the unitholder vote required for the matters specified below. Our general partner interest represents a non-voting general partner interest in us. Matters requiring the approval of a "unit majority" require the approval of a majority of the outstanding common units. The holders of a majority of our outstanding units, represented in person or by proxy, will constitute a
198
quorum unless any action by the unitholders requires approval by holders of a greater percentage of the units, in which case the quorum will be the greater percentage.
In voting their common units, our general partner and its affiliates will have no fiduciary duty or obligation whatsoever to us or our limited partners, including any duty to act in the best interests of us or our limited partners, other than the implied contractual covenant of good faith and fair dealing.
Issuance of additional units |
No unitholder approval right. | |
Amendment of our partnership agreement |
Certain amendments may be made by our general partner without the approval of our unitholders. Other amendments generally require the approval of a unit majority. Please read "—Amendments to Our Partnership Agreement." |
|
Merger of our partnership or the sale of all or substantially all of our assets |
Unit majority in certain circumstances. Please read "—Merger, Consolidation, Conversion, Sale or Other Disposition of Assets." |
|
Dissolution of our partnership |
Unit majority. Please read "—Termination and Dissolution." |
|
Continuation of our business upon dissolution |
Unit majority. Please read "—Termination and Dissolution." |
|
Withdrawal of our general partner |
Under most circumstances, the approval of a majority of our outstanding units, excluding units held by our general partner and its affiliates, is required for the withdrawal of the general partner prior to June 30, 2022 in a manner that would cause a dissolution of our partnership. Please read "—Withdrawal or Removal of the General Partner." |
|
Removal of our general partner |
Not less than 80% of our outstanding units, voting as a single class, including units held by our general partner and its affiliates. Please read "—Withdrawal or Removal of the General Partner." |
|
Transfer of the general partner interest |
No unitholder approval right. Please read "—Transfer of General Partner Interest." |
|
Transfer of ownership interests in our general partner |
No unitholder approval right. Please read "—Transfer of Ownership Interests in Our General Partner." |
If any person or group other than our general partner and its affiliates acquires beneficial ownership of 20% or more of any class of our units, that person or group loses voting rights on all of its units. This loss of voting rights does not apply to any person or group that acquires the units from our general partner or its affiliates or any transferees of such person or group who are notified by our general partner that they will not lose their voting rights or to any person or group who acquires the units with the specific prior approval of the board of directors of our general partner.
199
Issuance of Additional Securities
Our partnership agreement authorizes us to issue an unlimited number of additional limited partner interests and other equity securities for the consideration and on the terms and conditions determined by our general partner without the approval of the unitholders.
It is possible that we will fund acquisitions through the issuance of additional units or other equity securities. Holders of any additional units we issue will be entitled to share equally with the then-existing holders of units in our distributions of available cash. In addition, the issuance of additional limited partner interests may dilute the value of the interests of the then-existing holders of units in our net assets.
In accordance with Delaware law and the provisions of our partnership agreement, we may also issue additional partnership interests that, as determined by our general partner, may have special voting rights to which the common units are not entitled. In addition, our partnership agreement does not prohibit the issuance by our subsidiaries of equity interests, which may effectively rank senior to the common units.
Our general partner will have the right, which it may from time to time assign in whole or in part to any of its affiliates, to purchase common units or other partnership interests whenever, and on the same terms that, we issue those interests to persons other than our general partner and its affiliates, to the extent necessary to maintain the percentage interest of our general partner and its affiliates, including such interest represented by common units that existed immediately prior to each issuance. The other holders of our common units will not have preemptive rights to acquire additional common units or other partnership interests.
Amendments to Our Partnership Agreement
General
Amendments to our partnership agreement may be proposed only by our general partner. However, our general partner will have no duty or obligation to propose any amendment and may decline to do so free of any duty or obligation whatsoever to us or the limited partners, including any duty to act in the best interests of us or the limited partners, other than the implied contractual covenant of good faith and fair dealing. In order to adopt a proposed amendment, other than the amendments discussed below, our general partner is required to seek written approval of the holders of the number of units required to approve the amendment or call a meeting of the limited partners to consider and vote upon the proposed amendment. Except as described below, an amendment must be approved by a unit majority.
Prohibited Amendments
No amendment may be made that would:
The provisions of our partnership agreement preventing the amendments having the effects described in any of the clauses above can be amended upon the approval of the holders of at least 90% of the outstanding units voting together as a single class (including units owned by EQT and its
200
affiliates). Upon completion of this offering, EQT and its affiliates will own approximately 91.4% of our outstanding common units.
No Unitholder Approval
Our general partner may generally make amendments to our partnership agreement without the approval of any limited partner to reflect:
In addition, our general partner may make any amendment to our partnership agreement without the approval of any limited partner if our general partner determines that those amendments:
201
Opinion of Counsel and Unitholder Approval
For amendments of the type not requiring unitholder approval, our general partner will not be required to obtain an opinion of counsel to the effect that an amendment will not affect the limited liability of any limited partner under Delaware law. No other amendments to our partnership agreement will become effective without the approval of holders of at least 90% of the outstanding units voting as a single class unless we first obtain such an opinion.
In addition to the above restrictions, any amendment that would have a material adverse effect on the rights or preferences of any type or class of partnership interests in relation to other classes of partnership interests will require the approval of at least a majority of the type or class of partnership interests so affected. Any amendment that would reduce the percentage of units required to take any action, other than to remove our general partner or call a meeting of unitholders, must be approved by the affirmative vote of limited partners whose aggregate outstanding units constitute not less than the percentage sought to be reduced. Any amendment that would increase the percentage of units required to remove our general partner must be approved by the affirmative vote of limited partners whose aggregate outstanding units constitute not less than 90% of outstanding units. Any amendment that would increase the percentage of units required to call a meeting of unitholders must be approved by the affirmative vote of limited partners whose aggregate outstanding units constitute at least a majority of the outstanding units.
Merger, Consolidation, Conversion, Sale or Other Disposition of Assets
A merger, consolidation or conversion of us requires the prior consent of our general partner. However, our general partner will have no duty or obligation to consent to any merger, consolidation or conversion and may decline to do so free of any duty or obligation whatsoever to us or the limited partners, including any duty to act in the best interest of us or the limited partners, other than the implied contractual covenant of good faith and fair dealing.
In addition, our partnership agreement generally prohibits our general partner without the prior approval of the holders of a unit majority, from causing us to, among other things, sell, exchange or otherwise dispose of all or substantially all of our assets in a single transaction or a series of related transactions, including by way of merger, consolidation or other combination, or approving on our behalf the sale, exchange or other disposition of all or substantially all of the assets of EQM and its subsidiaries. Our general partner may, however, mortgage, pledge, hypothecate or grant a security interest in all or substantially all of our assets without that approval. Our general partner may also sell any or all of our assets under a foreclosure or other realization upon those encumbrances without that approval. Finally, our general partner may consummate any merger with another limited liability entity without the prior approval of our unitholders if we are the surviving entity in the transaction, our general partner has received an opinion of counsel regarding limited liability and tax matters, the
202
transaction would not result in an amendment to the partnership agreement requiring unitholder approval, each of our units will be an identical unit of our partnership following the transaction, and the partnership interests to be issued by us in such merger do not exceed 20% of our outstanding partnership interests immediately prior to the transaction.
If the conditions specified in the partnership agreement are satisfied, our general partner may convert us or any of our subsidiaries into a new limited liability entity or merge us or any of our subsidiaries into, or convey all of our assets to, a newly formed entity if the sole purpose of that conversion, merger or conveyance is to effect a change in our legal form into another limited liability entity, our general partner has received an opinion of counsel regarding limited liability and tax matters, and the general partner determines that the governing instruments of the new entity provide the limited partners and the general partner with the same rights and obligations as contained in the partnership agreement. The unitholders are not entitled to dissenters' rights of appraisal under the partnership agreement or applicable Delaware law in the event of a conversion, merger or consolidation, a sale of substantially all of our assets or any other similar transaction or event.
We will continue as a limited partnership until dissolved under our partnership agreement. We will dissolve upon:
Upon a dissolution under the last clause above, the holders of a unit majority may also elect, within specific time limitations, to continue our business on the same terms and conditions described in our partnership agreement by appointing as a successor general partner an entity approved by the holders of units representing a unit majority, subject to our receipt of an opinion of counsel to the effect that:
Liquidation and Distribution of Proceeds
Upon our dissolution, unless we are continued as a new limited partnership, the liquidator authorized to wind up our affairs will act with all of the powers of our general partner that are necessary or appropriate to liquidate our assets and apply the proceeds of the liquidation as described in "Provisions of Our Partnership Agreement Relating to Cash Distributions—Distributions of Cash Upon Liquidation." The liquidator may defer liquidation or distribution of our assets for a reasonable period of time or distribute assets to partners in kind if it determines that a sale would be impractical or would cause undue loss to our partners.
203
Withdrawal or Removal of the General Partner
Except as described below, our general partner has agreed not to withdraw voluntarily as our general partner prior to June 30, 2022 without obtaining the approval of the holders of at least a majority of our outstanding common units, excluding common units held by the general partner and its affiliates, and furnishing an opinion of counsel regarding limited liability and tax matters. On or after June 30, 2022, our general partner may withdraw as general partner without first obtaining approval of any unitholder by giving 90 days' written notice, and that withdrawal will not constitute a violation of our partnership agreement. Notwithstanding the information above, our general partner may withdraw without unitholder approval upon 90 days' notice to the limited partners if at least 50% of the outstanding units are held or controlled by one person and its affiliates other than the general partner and its affiliates. In addition, the partnership agreement permits our general partner in some instances to sell or otherwise transfer all of its general partner interest in us without the approval of our unitholders. Please read "—Transfer of General Partner Interest."
Upon voluntary withdrawal of our general partner by giving written notice to the other partners, the holders of a unit majority may select a successor to that withdrawing general partner. If a successor is not elected, or is elected but an opinion of counsel regarding limited liability and tax matters cannot be obtained, we will be dissolved, wound up and liquidated, unless within a specified period after that withdrawal, the holders of a unit majority agree to continue our business by appointing a successor general partner. Please read "—Dissolution" above.
Our general partner may not be removed unless that removal is approved by the vote of the holders of not less than 80% of our outstanding units, voting together as a single class, including units held by our general partner and its affiliates, and we receive an opinion of counsel regarding limited liability and tax matters. Any removal of our general partner is also subject to the approval of a successor general partner by the vote of the holders of a majority of the outstanding common units. The ownership of more than 20% of our outstanding units by our general partner and its affiliates would give them the practical ability to prevent our general partner's removal. Upon completion of this offering, EQT, which owns our general partner, and its affiliates will own approximately 91.4% of our outstanding units.
In the event of removal of a general partner under circumstances where cause exists or withdrawal of a general partner where that withdrawal violates our partnership agreement, a successor general partner will have the option to purchase the general partner interest of the departing general partner for a cash payment equal to the fair market value of those interests. Under all other circumstances where a general partner withdraws or is removed by the limited partners, the departing general partner will have the option to require the successor general partner to purchase the general partner interest of the departing general partner for fair market value. In each case, this fair market value will be determined by agreement between the departing general partner and the successor general partner. If no agreement is reached, an independent investment banking firm or other independent expert selected by the departing general partner and the successor general partner will determine the fair market value. Or, if the departing general partner and the successor general partner cannot agree upon an expert, then an expert chosen by agreement of the experts selected by each of them will determine the fair market value.
If the option described above is not exercised by either the departing general partner or the successor general partner, the departing general partner will become a limited partner and its general partner interest will automatically convert into common units pursuant to a valuation of those interests as determined by an investment banking firm or other independent expert selected in the manner described in the preceding paragraph.
In addition, we will be required to reimburse the departing general partner for all amounts due the departing general partner, including, without limitation, all employee-related liabilities, including
204
severance liabilities, incurred for the termination of any employees employed by the departing general partner or its affiliates for our benefit.
Transfer of General Partner Interest
At any time, our general partner may transfer all or any of its general partner interest to another person without the approval of our common unitholders. As a condition of this transfer, the transferee must, among other things, assume the rights and duties of our general partner, agree to be bound by the provisions of our partnership agreement and furnish an opinion of counsel regarding limited liability and tax matters.
Transfer of Ownership Interests in Our General Partner
At any time, EQT and its affiliates may sell or transfer all or part of their membership interest in our general partner, or their membership interest in EQT Gathering Holdings, LLC, the sole member of our general partner, to an affiliate or third party without the approval of our unitholders.
Change of Management Provisions
Our partnership agreement contains specific provisions that are intended to discourage a person or group from attempting to remove our general partner as general partner or otherwise change management. If any person or group other than our general partner and its affiliates acquires beneficial ownership of 20% or more of any class of our units, that person or group loses voting rights on all of its units. This loss of voting rights does not apply to any person or group that acquires the units from our general partner or its affiliates and any transferees of that person or group who are notified by our general partner that they will not lose their voting rights or to any person or group who acquires the units with the prior approval of the board of directors of our general partner.
If at any time our general partner and its affiliates own more than 95% of the then-issued and outstanding common units, our general partner will have the right, which it may assign in whole or in part to any of its affiliates or to us, to acquire all, but not less than all, of the common units held by unaffiliated persons as of a record date to be selected by our general partner, on at least 10 but not more than 60 days' notice. The purchase price in the event of this purchase is the greater of:
Upon completion of this offering, our current owner, EQT, will own approximately 91.4% of our outstanding common units.
As a result of our general partner's right to purchase outstanding common units, a holder of common units may have his common units purchased at a price that may be lower than market prices at various times prior to such purchase or lower than a unitholder may anticipate the market price to be in the future. The tax consequences to a unitholder of the exercise of this call right are the same as a sale by that unitholder of his common units in the market. Please read "Material Federal Income Tax Consequences—Disposition of Common Units."
205
Except as described below regarding a person or group owning 20% or more of any class of units then outstanding, record holders of units on the record date will be entitled to notice of, and to vote at, meetings of our limited partners and to act upon matters for which approvals may be solicited.
Our general partner does not anticipate that any meeting of unitholders will be called in the foreseeable future. Any action that is required or permitted to be taken by the unitholders may be taken either at a meeting of the unitholders or, if authorized by our general partner, without a meeting if consents in writing describing the action so taken are signed by holders of the number of units that would be necessary to authorize or take that action at a meeting where all limited partners were present and voted. Meetings of the unitholders may be called by our general partner or by unitholders owning at least 20% of the outstanding units of the class for which a meeting is proposed. Unitholders may vote either in person or by proxy at meetings. The holders of a majority of the outstanding units of the class or classes for which a meeting has been called represented in person or by proxy will constitute a quorum unless any action by the unitholders requires approval by holders of a greater percentage of the units, in which case the quorum will be the greater percentage.
Each record holder of a unit has a vote according to his percentage interest in us, although additional limited partner interests having special voting rights could be issued. Please read "—Issuance of Additional Securities" above. However, if at any time any person or group, other than our general partner and its affiliates, a direct transferee of our general partner and its affiliates, a transferee of such direct transferee who is notified by our general partner that it will not lose its voting rights or any person or group with the prior approval of the board of directors of our general partner, acquires, in the aggregate, beneficial ownership of 20% or more of any class of units then outstanding, that person or group will lose voting rights on all of its units and the units may not be voted on any matter and will not be considered to be outstanding when sending notices of a meeting of unitholders, calculating required votes, determining the presence of a quorum or for other similar purposes. Common units held in nominee or street name account will be voted by the broker or other nominee in accordance with the instruction of the beneficial owner unless the arrangement between the beneficial owner and his nominee provides otherwise.
Any notice, demand, request, report or proxy material required or permitted to be given or made to record holders of common units under our partnership agreement will be delivered to the record holder by us or by the transfer agent.
By transfer of common units in accordance with our partnership agreement, each transferee of common units shall be admitted as a limited partner with respect to the common units transferred when such transfer and admission is reflected in our register. Except as described under "—Limited Liability" above, the common units will be fully paid, and unitholders will not be required to make additional contributions.
Non-Citizen Assignees; Redemption
If we are or become subject to federal, state or local laws or regulations that, in the reasonable determination of our general partner, create a substantial risk of cancellation or forfeiture of any property that we have an interest in because of the nationality, citizenship or other related status of any limited partner, we may redeem the units held by the limited partner or assignee at their current market price. To avoid any cancellation or forfeiture, our general partner may require each limited partner or assignee to furnish information about his nationality, citizenship or related status. If a limited partner or assignee fails to furnish information about his nationality, citizenship or other related status within 30 days after a request for the information or our general partner determines after receipt
206
of the information that the limited partner or assignee is not an eligible citizen, the limited partner or assignee may be treated as a non-citizen assignee. In addition to other limitations on the rights of an assignee that is not a substituted limited partner, a non-citizen assignee does not have the right to direct the voting of his units and may not receive distributions in kind upon our liquidation.
Under our partnership agreement, in most circumstances, we will indemnify the following persons, to the fullest extent permitted by law, from and against all losses, claims, damages or similar events:
Any indemnification under these provisions will only be out of our assets. Unless it otherwise agrees, our general partner will not be personally liable for, or have any obligation to contribute or lend funds or assets to us to enable us to effectuate, indemnification. We will purchase insurance against liabilities asserted against and expenses incurred by persons for our activities, regardless of whether we would have the power to indemnify the person against such liabilities under our partnership agreement.
Our partnership agreement requires us to reimburse our general partner for all direct and indirect expenses it incurs or payments it makes on our behalf and all other expenses allocable to us or otherwise incurred by our general partner in connection with operating our business. These expenses include salary, bonus, incentive compensation and other amounts paid to persons who perform services for us or on our behalf and expenses allocated to our general partner by its affiliates. The general partner is entitled to determine in good faith the expenses that are allocable to us. Please read "Certain Relationships and Related Party Transactions—Agreements Entered Into or to be Entered Into in Connection with this Offering—Omnibus Agreement."
Our general partner is required to keep appropriate books of our business at our principal offices. The books will be maintained for financial reporting purposes on an accrual basis. For tax and fiscal reporting purposes, our fiscal year is the calendar year.
We will mail or make available to record holders of common units, within 105 days after the close of each fiscal year, an annual report containing audited financial statements and a report on those financial statements by our independent public accountants. Except for our fourth quarter, we will also mail or make available summary financial information within 50 days after the close of each quarter.
207
We will furnish each record holder of a unit with information reasonably required for tax reporting purposes within 90 days after the close of each calendar year. This information is expected to be furnished in summary form so that some complex calculations normally required of partners can be avoided. Our ability to furnish this summary information to unitholders will depend on the cooperation of unitholders in supplying us with specific information. Every unitholder will receive information to assist him in determining his federal and state tax liability and filing his federal and state income tax returns, regardless of whether he supplies us with information.
Right to Inspect Our Books and Records
Our partnership agreement provides that a limited partner can, for a purpose reasonably related to his interest as a limited partner, upon reasonable written demand stating the purpose of such demand and at his own expense, have furnished to him:
Our general partner may, and intends to, keep confidential from the limited partners, trade secrets or other information the disclosure of which our general partner determines is not in our best interests or that we are required by law or by agreements with third parties to keep confidential. Our partnership agreement limits the right to information that a limited partner would otherwise have under Delaware law.
Under our partnership agreement, we have agreed to register for resale under the Securities Act and applicable state securities laws any common units or other partnership interests proposed to be sold by our general partner or any of its affiliates or their assignees if an exemption from the registration requirements is not otherwise available. These registration rights continue for two years following any withdrawal or removal of EQT GP Services, LLC as our general partner. We are obligated to pay all expenses incidental to the registration, excluding underwriting discounts, commissions and structuring fees. Please read "Units Eligible for Future Sale."
208
EQT MIDSTREAM PARTNERS, LP'S CASH DISTRIBUTION POLICY
Distributions of Available Cash
General
EQM will distribute, within 45 days after the end of each quarter, all of its available cash to unitholders of record on the applicable record date in the manner described below (and more particularly described in EQM's partnership agreement).
Definition of Available Cash
Available cash generally means, for any quarter, all cash and cash equivalents on hand at the end of that quarter:
The purpose and effect of the last bullet point above is to allow EQM's general partner, if it so decides, to use cash from working capital borrowings made after the end of the quarter but on or before the date of determination of available cash for that quarter to pay distributions to unitholders. Under EQM's partnership agreement, working capital borrowings are generally borrowings that are made under a credit facility, commercial paper facility or similar financing arrangement, and in all cases are used solely for working capital purposes or to pay distributions to partners, and with the intent of the borrower to repay such borrowings within 12 months with funds other than from additional working capital borrowings.
Operating Surplus and Capital Surplus
General
Cash distributions to EQM's unitholders will be characterized as either operating surplus or capital surplus. EQM distributes available cash from operating surplus differently than available cash from capital surplus. Please read "—Quarterly Distributions of Available Cash."
Definition of Operating Surplus
Operating surplus is defined in EQM's partnership agreement as:
209
Definition of Capital Surplus
Capital surplus is defined in EQM's partnership agreement as any distribution of available cash in excess of EQM's cumulative operating surplus. Accordingly, except as described above, capital surplus would generally be generated by:
EQM will treat all available cash distributed as coming from operating surplus until the sum of all available cash distributed since the closing of EQM's initial public offering equals the operating surplus from the closing of such offering through the end of the quarter prior to the distribution. Any available cash in excess of operating surplus, regardless of its source, will be treated as capital surplus. EQM currently does not anticipate that it will make distributions from capital surplus.
Effect of Issuance of Additional Units
EQM can issue additional common units or other equity securities for consideration and under terms and conditions approved by its general partner in its sole discretion and without the approval of EQM's unitholders. EQM may fund acquisitions through the issuance of additional common units or other equity securities.
210
Holders of any additional common units that EQM issues will be entitled to share equally with its then-existing unitholders in distributions of available cash. In addition, the issuance of additional interests may dilute the value of the interests of the then-existing unitholders. If EQM issues additional partnership interests, its general partner will have the right, but not the obligation, to make an additional capital contribution to EQM to maintain or attain a 2.0% general partner interest in EQM.
Quarterly Distributions of Available Cash
EQM will make quarterly distributions to its partners prior to its liquidation in an amount equal to 100% of its available cash for that quarter. EQM is required to make distributions of all available cash within 45 days after the end of each quarter to holders of record on the applicable record date. The minimum quarterly distribution and the target distribution levels are also subject to certain other adjustments as described below under "—Distributions from Capital Surplus" and "—Adjustment to the Minimum Quarterly Distribution and Target Distribution Levels."
Distributions from Operating Surplus
EQM's common units will have the right to receive distributions of available cash from operating surplus each quarter in an amount equal to $0.3500 per common unit (the minimum quarterly distribution), and are not entitled to any arrearages in the payment of the minimum quarterly distribution on the common units from prior quarters.
EQM will make distributions of available cash from operating surplus in the following manner:
The preceding discussion is based on the assumptions that EQM's general partner maintains its 2.0% general partner interest and that EQM does not issue additional classes of equity securities.
The incentive distribution rights represent the right to receive an increasing percentage of EQM's quarterly distributions of available cash from operating surplus after the minimum quarterly distribution and the target distribution levels have been achieved. The target distribution levels are based on the amounts of available cash from operating surplus distributed above the payments made under the minimum quarterly distribution, if any, and the related 2% distribution to EQM's general partner.
For any quarter that EQM has distributed available cash from operating surplus to the common unitholders in an amount equal to the minimum quarterly distribution, EQM will distribute any additional available cash from operating surplus for that quarter among the unitholders and its general partner (for so long as it holds the IDRs) in the following manner:
211
EQM's distributions to its general partner above, other than in its capacity as a holder of EQM common units, that are in excess of its general partner's aggregate 2% general partner interest represent the IDRs. The right to receive incentive distributions is not part of the general partner interest and may be transferred separately from that interest, subject to certain restrictions.
EQM GP's Right to Reset Incentive Distribution Levels
EQM's general partner has the right under EQM's partnership agreement, subject to certain conditions, to elect to relinquish the right to receive incentive distribution payments based on the initial target distribution levels and to reset, at higher levels, the minimum quarterly distribution amount and target distribution levels upon which the incentive distribution payments to EQM's general partner would be set. The general partner's right to reset the minimum quarterly distribution amount and target distribution levels upon which the incentive distributions payable to the general partner are based may be exercised, subject to certain restrictions, without approval of EQM's unitholders or the conflicts committee of EQM GP's board of directors. The reset minimum quarterly distribution amount and target distribution levels will be higher than the minimum quarterly distribution amount and the target distribution levels prior to the reset such that EQM GP will not receive any incentive distributions under the reset target distribution levels until cash distributions per unit following this event increase.
EQM's general partner would exercise this reset right in order to facilitate acquisitions or internal growth projects that would otherwise not be sufficiently accretive to cash distributions per EQM common unit, taking into account the existing levels of incentive distribution payments being made to EQM's general partner.
Distributions from Capital Surplus
How Distributions from Capital Surplus Will Be Made
Assuming EQM's general partner maintains its 2.0% general partner interest in EQM and EQM does not issue any additional classes of equity securities, EQM will make distributions of available cash from capital surplus, if any, in the following manner:
Effect of a Distribution from Capital Surplus
EQM's partnership agreement treats a distribution of capital surplus as the repayment of the initial unit price, which is a return of capital. The initial unit price less any distributions of capital surplus per unit is referred to as the "unrecovered initial unit price." Each time a distribution of capital surplus is made, the minimum quarterly distribution and the target distribution levels will be reduced in the same proportion as the corresponding reduction in the unrecovered initial unit price.
Once EQM distributes capital surplus on a unit in an amount equal to the initial unit price:
212
Distributions of capital surplus will reduce the minimum quarterly distribution; however, any distribution of capital surplus before the unrecovered initial unit price is reduced to zero cannot be applied to the payment of the minimum quarterly distribution.
Adjustment to the Minimum Quarterly Distribution and Target Distribution Levels
In addition to adjusting the minimum quarterly distribution and target distribution levels to reflect a distribution of capital surplus, if EQM combines its units into fewer units or subdivides its units into a greater number of units (but not if EQM issues additional common units for cash or property), EQM will proportionately adjust:
For example, in the event of a two-for-one split of EQM's common units, the minimum quarterly distribution, the target distribution levels and the unrecovered initial unit price would each be reduced to 50% of their initial levels.
In addition, if legislation is enacted or if existing law is modified or interpreted by the relevant governmental authority so that EQM becomes taxable as a corporation or otherwise subject to taxation as an entity for federal, state or local income tax purposes, EQM will reduce the minimum quarterly distribution and the target distribution levels for each quarter by multiplying each distribution level by a fraction, which is equal to (i) the available cash for that quarter divided by (ii) the sum of available cash for that quarter plus EQM's general partner's estimate of EQM's aggregate liability for the quarter for such income taxes payable by reason of such legislation or interpretation. To the extent that the actual tax liability differs from the estimated tax liability for any quarter, the difference may be accounted for in subsequent quarters.
Distribution of Cash Upon Liquidation
General
If EQM were to dissolve, EQM would sell its assets or otherwise dispose of its assets in a process called liquidation. EQM would first apply the proceeds of liquidation to the payment of its creditors in the order of priority provided in EQM's partnership agreement and by law and, thereafter, distribute any remaining proceeds to the unitholders and its general partner in accordance with their capital account balances, as adjusted to reflect any gain or loss upon the sale or other disposition of EQM's assets in liquidation.
Manner of Adjustment
If EQM were to liquidate, EQM would allocate any gain to its general partner and each unitholder as follows:
213
If EQM were to liquidate, EQM would allocate any losses, after making allocations of loss to its general partner and the unitholders in a manner intended to offset in reverse order the allocations of gains set forth above, to its general partner and each unitholder as follows:
Adjustments to Capital Accounts
EQM's partnership agreement requires that it make adjustments to capital accounts upon the issuance of additional units. In this regard, EQM's partnership agreement specifies that it allocate any unrealized and, for tax purposes, unrecognized gain resulting from the adjustments to the unitholders and its general partner in the same manner as it allocates gain upon liquidation. In the event that EQM makes positive adjustments to the capital accounts upon the issuance of additional units, its partnership agreement requires that EQM generally allocate any later negative adjustments to the capital accounts resulting from the issuance of additional units or upon EQM's liquidation in a manner which results, to the extent possible, in the partners' capital account balances equaling the amount which they would have been if no earlier positive adjustments to the capital accounts had been made. In contrast to the allocations of gain, and except as provided above, EQM generally will allocate any unrealized and unrecognized loss resulting from the adjustments to capital accounts upon the issuance of additional units to the unitholders and its general partner based on their respective percentage ownership of EQM. If EQM makes negative adjustments to the capital accounts as a result of such loss, future positive adjustments resulting from the issuance of additional units will be allocated in a manner designed to reverse the prior negative adjustments, and special allocations will be made upon liquidation in a manner that results, to the extent possible, in EQM's unitholders' capital account balances equaling the amounts they would have been if no earlier adjustments for loss had been made.
214
THE PARTNERSHIP AGREEMENT OF EQT MIDSTREAM PARTNERS, LP
The following is a summary of the material provisions of EQM's partnership agreement. The partnership agreement, including all amendments and restatements thereto, is located in EQM's public filings with the SEC, available at www.sec.gov. We will provide prospective investors with a copy of EQM's partnership agreement upon request at no charge.
EQM was organized on January 18, 2012 and will have a perpetual existence unless terminated pursuant to the terms of its partnership agreement.
EQM's purpose under its partnership agreement is limited to any business activity that is approved by EQM GP and that lawfully may be conducted by a limited partnership organized under Delaware law; provided that EQM GP shall not cause EQM to engage, directly or indirectly, in any business activity that EQM GP determines would be reasonably likely to cause EQM to be treated as an association taxable as a corporation or otherwise taxable as an entity for federal income tax purposes.
Although EQM GP has the ability to cause EQM and EQM's subsidiaries to engage in activities other than the business of transporting, storing and gathering natural gas, EQM GP has no current plans to do so and may decline to do so free of any duty or obligation whatsoever to EQM or its limited partners, including any duty to act in the best interests of EQM or its limited partners, other than the implied contractual covenant of good faith and fair dealing. EQM GP is authorized in general to perform all acts it determines to be necessary or appropriate to carry out EQM's purposes and to conduct EQM's business.
EQM unitholders are not obligated to make additional capital contributions, except as described below under "—Limited Liability."
For a discussion of EQM GP's right to contribute capital to maintain its 2.0% general partner interest if EQM issues additional units, please read "—Issuance of Additional Partnership Interests."
The following is a summary of the EQM unitholder vote required for the matters specified below. EQM general partner units are not deemed outstanding units for purposes of voting rights and such units represent a non-voting general partner interest in EQM. Matters requiring the approval of a "unit majority" require the approval of a majority of the outstanding EQM common units.
In voting their common units, EQM GP and its affiliates will have no duty or obligation whatsoever to EQM or the limited partners, including any duty to act in the best interests of EQM or the limited partners, other than the implied contractual covenant of good faith and fair dealing.
Issuance of additional units |
No approval right. | |
Amendment of the partnership agreement |
Certain amendments may be made by EQM's general partner without the approval of EQM's unitholders. Other amendments generally require the approval of a unit majority. Please read "—Amendment of EQM's Partnership Agreement." |
215
Merger of EQM or the sale of all or substantially all of EQM's assets |
Unit majority in certain circumstances. Please read "—Merger, Consolidation, Conversion, Sale or Other Disposition of Assets." |
|
Dissolution of EQM |
Unit majority. Please read "—Termination and Dissolution." |
|
Continuation of EQM's business upon dissolution |
Unit majority. Please read "—Termination and Dissolution." |
|
Withdrawal of EQM's general partner |
Under most circumstances, the approval of EQM's unitholders holding at least a majority of EQM's outstanding common units, excluding common units held by EQM GP and its affiliates, is required for the withdrawal of EQM GP prior to June 30, 2022 in a manner that would cause a dissolution of EQM's partnership. Please read "—Withdrawal or Removal of the General Partner." |
|
Removal of EQM's general partner |
Not less than 662/3% of the outstanding EQM units, voting as a single class, including units held by EQM GP and its affiliates. Please read "—Withdrawal or Removal of the General Partner." |
|
Transfer of the general partner interest |
EQM GP may transfer all, but not less than all, of its general partner interest in EQM without a vote of EQM's unitholders to an affiliate or another person in connection with its merger or consolidation with or into, or sale of all or substantially all of its assets to, such person. The approval of a majority of the outstanding EQM common units, excluding common units held by EQM GP and its affiliates, is required in other circumstances for a transfer of EQM's general partner interest to a third party prior to June 30, 2022. Please read "—Transfer of General Partner Units." |
|
Transfer of incentive distribution rights |
EQM GP may transfer any or all of the incentive distribution rights without a vote of EQM's unitholders to an affiliate or another person. Please read "—Transfer of Incentive Distribution Rights." |
|
Reset of incentive distribution levels |
No approval right. |
|
Transfer of ownership interests EQM's general partner |
No approval right. Please read "—Transfer of Ownership Interests in the General Partner." |
216
Assuming that a limited partner does not participate in the control of EQM's business within the meaning of the Delaware Act and that he otherwise acts in conformity with the provisions of EQM's partnership agreement, his liability under the Delaware Act will be limited, subject to possible exceptions, to the amount of capital he is obligated to contribute to EQM for his common units plus his share of any undistributed profits and assets. If it were determined, however, that the right, or exercise of the right, by the limited partners as a group:
constituted "participation in the control" of EQM's business for the purposes of the Delaware Act, then the limited partners could be held personally liable for EQM's obligations under the laws of Delaware, to the same extent as EQM's general partner. This liability would extend to persons who transact business with EQM who reasonably believe that the limited partner is a general partner. Neither EQM's partnership agreement nor the Delaware Act specifically provides for legal recourse against EQM's general partner if a limited partner were to lose limited liability through any fault of EQM's general partner. While this does not mean that a limited partner could not seek legal recourse, EQM knows of no precedent for this type of a claim in Delaware case law.
Under the Delaware Act, a limited partnership may not make a distribution to a partner if, after the distribution, all liabilities of the limited partnership, other than liabilities to partners on account of their limited partner interests and liabilities for which the recourse of creditors is limited to specific property of the partnership, would exceed the fair value of the assets of the limited partnership, except that the fair value of property that is subject to a liability for which the recourse of creditors is limited is included in the assets of the limited partnership only to the extent that the fair value of that property exceeds that liability. For the purpose of determining the fair value of the assets of a limited partnership, the Delaware Act provides that the fair value of property subject to liability for which recourse of creditors is limited shall be included in the assets of the limited partnership only to the extent that the fair value of that property exceeds the non-recourse liability. The Delaware Act provides that a limited partner who receives a distribution and knew at the time of the distribution that the distribution was in violation of the Delaware Act shall be liable to the limited partnership for the amount of the distribution for three years. Under the Delaware Act, a substituted limited partner of a limited partnership is liable for the obligations of his assignor to make contributions to the partnership, except that such person is not obligated for liabilities unknown to him at the time he became a limited partner and that could not be ascertained from the partnership agreement.
EQM's subsidiaries conduct business in several states and EQM may have subsidiaries that conduct business in other states in the future. Maintenance of EQM's limited liability as a limited partner of its operating subsidiaries may require compliance with legal requirements in the jurisdictions in which its operating subsidiaries conduct business, including qualifying its subsidiaries to do business there.
Limitations on the liability of limited partners or members for the obligations of a limited partnership or limited liability company have not been clearly established in many jurisdictions. If, by virtue of EQM's interest in its operating subsidiaries or otherwise, it were determined that EQM was conducting business in any state without compliance with the applicable limited partnership or limited liability company statute, or that the right or exercise of the right by the limited partners as a group to remove or replace the general partner, to approve some amendments to EQM's partnership agreement, or to take other action under EQM's partnership agreement constituted "participation in the control" of EQM's business for purposes of the statutes of any relevant jurisdiction, then the limited partners could be held personally liable for EQM's obligations under the law of that jurisdiction to the same
217
extent as the general partner under the circumstances. EQM will operate in a manner that its general partner considers reasonable and necessary or appropriate to preserve the limited liability of EQM's limited partners.
Issuance of Additional Partnership Interests
EQM's partnership agreement authorizes EQM to issue an unlimited number of additional partnership interests for the consideration and on the terms and conditions determined by EQM GP without the approval of its unitholders.
It is possible that EQM will fund acquisitions through the issuance of additional common units or other partnership interests. Holders of any additional common units EQM issues will be entitled to share equally with the then-existing holders of EQM common units in EQM's distributions of available cash. In addition, the issuance by EQM of additional common units or other partnership interests may dilute the value of the interests of the then-existing holders of EQM common units in EQM's net assets.
In accordance with Delaware law and the provisions of EQM's partnership agreement, EQM may also issue additional partnership interests that, as determined by EQM GP, may have special voting rights to which the EQM common units are not entitled. In addition, EQM's partnership agreement does not prohibit the issuance by EQM's subsidiaries of equity interests, which may effectively rank senior to EQM's common units.
Upon issuance of additional limited partner interests (other than the issuance of common units in connection with a reset of the incentive distribution target levels or the issuance of common units upon conversion of outstanding partnership interests), EQM GP will be entitled, but not required, to make additional capital contributions to the extent necessary to maintain its 2.0% general partner interest in EQM. EQM GP's 2.0% interest in EQM will be reduced if EQM issues additional units in the future and EQM GP does not contribute a proportionate amount of capital to EQM to maintain its 2.0% general partner interest. Moreover, EQM GP will have the right, which it may from time to time assign in whole or in part to any of its affiliates, to purchase EQM common units or other partnership interests whenever, and on the same terms that, EQM issues those interests to persons other than EQM GP and its affiliates, to the extent necessary to maintain the percentage interest of the general partner and its affiliates, including such interest represented by EQM common units that existed immediately prior to each issuance. The other holders of EQM common units will not have preemptive rights to acquire additional EQM common units or other partnership interests.
Amendment of EQM's Partnership Agreement
General
Amendments to EQM's partnership agreement may be proposed only by EQM GP. However, EQM GP will have no duty or obligation to propose any amendment and may decline to do so free of any duty or obligation whatsoever to EQM or the limited partners, including any duty to act in the best interests of EQM or the limited partners, other than the implied contractual covenant of good faith and fair dealing. In order to adopt a proposed amendment, other than the amendments discussed below, EQM GP is required to seek written approval of the holders of the number of EQM units required to approve the amendment or call a meeting of the EQM limited partners to consider and vote upon the proposed amendment. Except as described below, an amendment must be approved by a unit majority.
218
Prohibited Amendments
No amendment may be made that would:
The provisions of EQM's partnership agreement preventing the amendments having the effects described in any of the clauses above can be amended upon the approval of the holders of at least 90% of the outstanding EQM units voting together as a single class (including units owned by EQM GP and its affiliates). Upon completion of this offering, EQT and its affiliates, including us, will own approximately 30.2% of EQM's outstanding common units.
No Unitholder Approval
EQM GP may generally make amendments to EQM's partnership agreement without the approval of any EQM limited partner to reflect:
219
In addition, EQM GP may make amendments to EQM's partnership agreement without the approval of any limited partner if EQM GP determines that those amendments:
Opinion of Counsel and Unitholder Approval
For amendments of the type not requiring unitholder approval, EQM GP will not be required to obtain an opinion of counsel to the effect that an amendment will not affect the limited liability of any limited partner under Delaware law. No other amendments to EQM's partnership agreement will become effective without the approval of holders of at least 90% of the outstanding units voting as a single class unless EQM first obtains such an opinion.
In addition to the above restrictions, any amendment that would have a material adverse effect on the rights or preferences of any type or class of partnership interests in relation to other classes of partnership interests will require the approval of at least a majority of the type or class of partnership interests so affected. Any amendment that would reduce the percentage of units required to take any action, other than to remove EQM GP or call a meeting of EQM unitholders, must be approved by the affirmative vote of limited partners whose aggregate outstanding units constitute not less than the percentage sought to be reduced. Any amendment that would increase the percentage of units required to remove EQM GP must be approved by the affirmative vote of limited partners whose aggregate outstanding units constitute not less than 90% of outstanding units. Any amendment that would increase the percentage of units required to call a meeting of EQM unitholders must be approved by the affirmative vote of limited partners whose aggregate outstanding units constitute at least a majority of the outstanding units.
Merger, Consolidation, Conversion, Sale or Other Disposition of Assets
A merger, consolidation or conversion of EQM requires the prior consent of EQM GP. However, EQM GP will have no duty or obligation to consent to any merger, consolidation or conversion and may decline to do so free of any duty or obligation whatsoever to EQM or its limited partners, including any duty to act in the best interest of EQM or its limited partners, other than the implied contractual covenant of good faith and fair dealing.
220
In addition, EQM's partnership agreement generally prohibits EQM GP without the prior approval of the holders of a unit majority, from causing EQM to, among other things, sell, exchange or otherwise dispose of all or substantially all of EQM's assets in a single transaction or a series of related transactions. EQM GP may, however, mortgage, pledge, hypothecate or grant a security interest in all or substantially all of EQM's assets without that approval. EQM GP may also sell any or all of EQM's assets under a foreclosure or other realization upon those encumbrances without that approval. Finally, EQM GP may consummate any merger with another limited liability entity without the prior approval of EQM's unitholders if EQM is the surviving entity in the transaction, EQM GP has received an opinion of counsel regarding limited liability and tax matters, the transaction would not result in an amendment to EQM's partnership agreement requiring unitholder approval, each of EQM's units will be an identical unit of EQM's partnership following the transaction, and the partnership interests to be issued by EQM in such merger do not exceed 20% of EQM's outstanding partnership interests immediately prior to the transaction.
If the conditions specified in EQM's partnership agreement are satisfied, EQM GP may convert EQM or any of EQM's subsidiaries into a new limited liability entity or merge EQM or any of EQM's subsidiaries into, or convey all of EQM's assets to, a newly formed entity if the sole purpose of that conversion, merger or conveyance is to effect a mere change in EQM's legal form into another limited liability entity, EQM GP has received an opinion of counsel regarding limited liability and tax matters, and EQM GP determines that the governing instruments of the new entity provide the limited partners and the general partner with the same rights and obligations as contained in EQM's partnership agreement. The EQM unitholders are not entitled to dissenters' rights of appraisal under EQM's partnership agreement or applicable Delaware law in the event of a conversion, merger or consolidation, a sale of substantially all of EQM's assets or any other similar transaction or event.
EQM will continue as a limited partnership until dissolved under EQM's partnership agreement. EQM will dissolve upon:
Upon a dissolution under the last clause above, the holders of a unit majority may also elect, within specific time limitations, to continue EQM's business on the same terms and conditions described in EQM's partnership agreement by appointing as a successor general partner an entity approved by the holders of units representing a unit majority, subject to EQM's receipt of an opinion of counsel to the effect that:
221
Liquidation and Distribution of Proceeds
Upon EQM's dissolution, unless EQM is continued as a new limited partnership, the liquidator authorized to wind up EQM's affairs will act with all of the powers of EQM GP that are necessary or appropriate to liquidate EQM's assets and apply the proceeds of the liquidation. The liquidator may defer liquidation or distribution of EQM's assets for a reasonable period of time or distribute assets to partners in kind if it determines that a sale would be impractical or would cause undue loss to EQM's partners.
Withdrawal or Removal of the General Partner
Except as described below, EQM GP has agreed not to withdraw voluntarily as EQM's general partner prior to June 30, 2022 without obtaining the approval of the holders of at least a majority of EQM's outstanding common units, excluding common units held by the general partner and its affiliates, and furnishing an opinion of counsel regarding limited liability and tax matters. On or after June 30, 2022, EQM GP may withdraw as general partner without first obtaining approval of any EQM unitholder by giving 90 days' written notice, and that withdrawal will not constitute a violation of EQM's partnership agreement. Notwithstanding the information above, EQM GP may withdraw without EQM unitholder approval upon 90 days' notice to the limited partners if at least 50% of EQM's outstanding units are held or controlled by one person and its affiliates other than the general partner and its affiliates. In addition, EQM's partnership agreement permits EQM GP in some instances to sell or otherwise transfer all of its general partner interest in EQM without the approval of the EQM unitholders. Please read "—Transfer of Ownership Interests in the General Partner" and "—Transfer of Incentive Distribution Rights."
Upon voluntary withdrawal of EQM GP by giving written notice to the other partners, the holders of a unit majority may select a successor to that withdrawing general partner. If a successor is not elected, or is elected but an opinion of counsel regarding limited liability and tax matters cannot be obtained, EQM will be dissolved, wound up and liquidated, unless within a specified period after that withdrawal, the holders of a unit majority agree to continue EQM's business by appointing a successor general partner. Please read "—Dissolution."
EQM GP may not be removed unless that removal is approved by the vote of the holders of not less than 662/3% of EQM's outstanding units, voting together as a single class, including units held by EQM GP and its affiliates, and EQM receives an opinion of counsel regarding limited liability and tax matters. Any removal of EQM GP is also subject to the approval of a successor general partner by the vote of the holders of a majority of EQM's outstanding common units. The ownership of more than 331/3% of EQM's outstanding units by EQM GP and its affiliates would give them the practical ability to prevent EQM GP's removal. At the closing of this offering, EQT, which owns EQM GP, and its affiliates will own 91.4% of EQM's outstanding common units.
EQM's partnership agreement also provides that if EQM GP is removed as the general partner under circumstances where cause does not exist and units held by EQM GP and its affiliates are not voted in favor of that removal, EQM GP will have the right to convert its general partner interest and its incentive distribution rights into EQM common units or to receive cash in exchange for those interests based on the fair market value of those interests as of the effective date of its removal.
In the event of removal of a general partner under circumstances where cause exists or withdrawal of a general partner where that withdrawal violates EQM's partnership agreement, a successor general partner will have the option to purchase the general partner interest and incentive distribution rights of the departing general partner for a cash payment equal to the fair market value of those interests. Under all other circumstances where a general partner withdraws or is removed by the limited partners, the departing general partner will have the option to require the successor general partner to purchase the general partner interest of the departing general partner and its incentive distribution rights for fair
222
market value. In each case, this fair market value will be determined by agreement between the departing general partner and the successor general partner. If no agreement is reached, an independent investment banking firm or other independent expert selected by the departing general partner and the successor general partner will determine the fair market value. Or, if the departing general partner and the successor general partner cannot agree upon an expert, then an expert chosen by agreement of the experts selected by each of them will determine the fair market value.
If the option described above is not exercised by either the departing general partner or the successor general partner, the departing general partner will become a limited partner and its general partner interest and its incentive distribution rights will automatically convert into EQM common units pursuant to a valuation of those interests as determined by an investment banking firm or other independent expert selected in the manner described in the preceding paragraph.
In addition, EQM will be required to reimburse the departing general partner for all amounts due the departing general partner, including, without limitation, all employee-related liabilities, including severance liabilities, incurred for the termination of any employees employed by the departing general partner or its affiliates for EQM's benefit.
Transfer of General Partner Units
Except for transfer by EQM GP of all, but not less than all, of its general partner units to:
EQM GP may not transfer all or any of its general partner units to another person prior to June 30, 2022 without the approval of the holders of at least a majority of the outstanding EQM common units, excluding EQM common units held by EQM GP and its affiliates. As a condition of this transfer, the transferee must assume, among other things, the rights and duties of EQM GP, agree to be bound by the provisions of EQM's partnership agreement, and furnish an opinion of counsel regarding limited liability and tax matters. On or after June 30, 2022, EQM GP may at any time, transfer units to one or more persons, without unitholder approval.
Transfer of Ownership Interests in the General Partner
At any time, EQT and its affiliates may sell or transfer all or part of their membership interest in EQM GP, or their membership interest in us, as the sole member of EQM GP, to an affiliate or third party without the approval of EQM's unitholders.
Transfer of Incentive Distribution Rights
At any time, EQM GP may sell or transfer its incentive distribution rights to an affiliate or third party without the approval of EQM's unitholders.
Change of Management Provisions
EQM's partnership agreement contains specific provisions that are intended to discourage a person or group from attempting to remove EQT Midstream Services, LLC as the general partner or otherwise change EQM's management. If any person or group other than EQM GP and its affiliates acquires beneficial ownership of 20% or more of any class of units, that person or group loses voting rights on all of its units. This loss of voting rights does not apply to any person or group that acquires the units from EQM GP or its affiliates and any transferees of that person or group who are notified
223
by EQM GP that they will not lose their voting rights or to any person or group who acquires the units with the prior approval of the board of directors of EQM GP.
EQM's partnership agreement also provides that if EQM GP is removed as the general partner under circumstances where cause does not exist and units held by EQM GP and its affiliates are not voted in favor of that removal, EQM GP will have the right to convert its general partner units and its incentive distribution rights into EQM common units or to receive cash in exchange for those interests based on the fair market value of those interests as of the effective date of its removal.
If at any time EQM GP and its affiliates own more than 80% of the then-issued and outstanding EQM limited partner interests of any class, EQM GP will have the right, which it may assign in whole or in part to any of its affiliates or to EQM, to acquire all, but not less than all, of the limited partner interests of such class held by unaffiliated persons as of a record date to be selected by EQM GP, on at least 10 but not more than 60 days' notice. The purchase price in the event of this purchase is the greater of:
As a result of EQM GP's right to purchase outstanding limited partner interests, a holder of EQM limited partner interests may have his limited partner interests purchased at a price that may be lower than market prices at various times prior to such purchase or lower than an EQM unitholder may anticipate the market price to be in the future. The tax consequences to an EQM unitholder of the exercise of this call right are the same as a sale by that unitholder of his EQM common units in the market.
Redemption of Ineligible Holders
In order to avoid any material adverse effect on the maximum applicable rates that can be charged to customers by EQM's subsidiaries on assets that are subject to rate regulation by FERC or analogous regulatory body, EQM GP, acting on EQM's behalf, may at any time require any or all EQM unitholders to certify that such unitholder or its respective transferee is an entity:
Furthermore, in order to avoid a substantial risk of cancellation or forfeiture of any property in which EQM has an interest as the result of any federal, state or local law or regulation concerning the nationality, citizenship or other related status of any unitholder, EQM GP may at any time request unitholders to certify as to, or provide other information with respect to, their nationality, citizenship or other related status.
The certifications as to taxpayer status and nationality, citizenship or other related status can be changed in any manner EQM GP determines is necessary or appropriate to implement its original purpose.
224
If a unitholder fails to furnish the certification or other requested information with 30 days or if EQM GP determines, with the advice of counsel, upon review of such certification or other information that a unitholder does not meet the status set forth in the certification, EQM will have the right to redeem all of the units held by such unitholder at the market price as of the date three days before the date the notice of redemption is mailed.
The purchase price will be paid in cash or by delivery of a promissory note, as determined by EQM GP. Any such promissory note will bear interest at the rate of 5.0% annually and be payable in three equal annual installments of principal and accrued interest, commencing one year after the redemption date. Further, the units will not be entitled to any allocations of income or loss, distributions or voting rights while held by such unitholder.
Except as described below regarding a person or group owning 20% or more of any class of units then outstanding, record holders of EQM units on the record date will be entitled to notice of, and to vote at, meetings of EQM's limited partners and to act upon matters for which approvals may be solicited.
EQM GP does not anticipate that any meeting of EQM unitholders will be called in the foreseeable future. Any action that is required or permitted to be taken by the EQM unitholders may be taken either at a meeting of the unitholders or, if authorized by EQM GP, without a meeting if consents in writing describing the action so taken are signed by holders of the number of EQM units that would be necessary to authorize or take that action at a meeting where all limited partners were present and voted. Meetings of the EQM unitholders may be called by EQM GP or by EQM unitholders owning at least 20% of the outstanding units of the class for which a meeting is proposed. EQM unitholders may vote either in person or by proxy at meetings. The holders of a majority of the outstanding units of the class or classes for which a meeting has been called represented in person or by proxy will constitute a quorum unless any action by the EQM unitholders requires approval by holders of a greater percentage of the units, in which case the quorum will be the greater percentage.
Each record holder of a unit has a vote according to his percentage interest in EQM, although additional limited partner interests having special voting rights could be issued. Please read "—Issuance of Additional Partnership Interests." However, if at any time any person or group, other than EQM GP and its affiliates, a direct transferee of EQM GP and its affiliates or a transferee of such direct transferee who is notified by EQM GP that it will not lose its voting rights, acquires, in the aggregate, beneficial ownership of 20% or more of any class of EQM units then outstanding, that person or group will lose voting rights on all of its units and the units may not be voted on any matter and will not be considered to be outstanding when sending notices of a meeting of EQM unitholders, calculating required votes, determining the presence of a quorum or for other similar purposes. EQM common units held in nominee or street name account will be voted by the broker or other nominee in accordance with the instruction of the beneficial owner unless the arrangement between the beneficial owner and his nominee provides otherwise.
Any notice, demand, request, report or proxy material required or permitted to be given or made to record holders of common units under EQM's partnership agreement will be delivered to the record holder by EQM or by the transfer agent.
By transfer of common units in accordance with EQM's partnership agreement, each transferee of EQM common units shall be admitted as a limited partner with respect to the EQM common units transferred when such transfer and admission is reflected in EQM's register. Except as described under
225
"—Limited Liability," the EQM common units will be fully paid, and EQM unitholders will not be required to make additional contributions.
Under EQM's partnership agreement, in most circumstances, EQM will indemnify the following persons, to the fullest extent permitted by law, from and against all losses, claims, damages or similar events:
Any indemnification under these provisions will only be out of EQM's assets. Unless it otherwise agrees, EQM GP will not be personally liable for, or have any obligation to contribute or lend funds or assets to EQM to enable EQM to effectuate, indemnification. EQM will purchase insurance against liabilities asserted against and expenses incurred by persons for EQM's activities, regardless of whether EQM would have the power to indemnify the person against such liabilities under its partnership agreement.
EQM's partnership agreement requires EQM to reimburse EQM GP for all direct and indirect expenses it incurs or payments it makes on EQM's behalf and all other expenses allocable to EQM or otherwise incurred by EQM GP in connection with operating EQM's business. These expenses include salary, bonus, incentive compensation and other amounts paid to persons who perform services for EQM or on EQM's behalf and expenses allocated to EQM GP by its affiliates. The general partner is entitled to determine in good faith the expenses that are allocable to EQM.
EQM GP is required to keep appropriate books of EQM's business at EQM's principal offices. The books will be maintained for financial reporting purposes on an accrual basis. For tax and fiscal reporting purposes, EQM's fiscal year is the calendar year.
EQM will mail or make available to record holders of EQM common units, within 105 days after the close of each fiscal year, an annual report containing audited financial statements and a report on those financial statements by EQM's independent public accountants. Except for EQM's fourth quarter, EQM will also mail or make available summary financial information within 50 days after the close of each quarter.
EQM will furnish each record holder of an EQM unit with information reasonably required for tax reporting purposes within 90 days after the close of each calendar year. This information is expected to be furnished in summary form so that some complex calculations normally required of partners can be
226
avoided. EQM's ability to furnish this summary information to its unitholders will depend on the cooperation of such unitholders in supplying EQM with specific information. Every EQM unitholder will receive information to assist him in determining his federal and state tax liability and filing his federal and state income tax returns, regardless of whether he supplies EQM with information.
Right to Inspect EQM's Books and Records
EQM's partnership agreement provides that an EQM limited partner can, for a purpose reasonably related to his interest as a limited partner, upon reasonable written demand stating the purpose of such demand and at his own expense, have furnished to him:
EQM GP may, and intends to, keep confidential from EQM limited partners, trade secrets or other information the disclosure of which EQM GP determines is not in EQM's best interests or that EQM is required by law or by agreements with third parties to keep confidential. EQM's partnership agreement limits the right to information that an EQM limited partner would otherwise have under Delaware law.
Under EQM's partnership agreement, EQM has agreed to register for resale under the Securities Act and applicable state securities laws any EQM common units or other partnership interests proposed to be sold by EQM GP or any of its affiliates or their assignees if an exemption from the registration requirements is not otherwise available. These registration rights continue for two years following any withdrawal or removal of EQT Midstream Services, LLC as general partner of EQM. EQM is obligated to pay all expenses incidental to the registration, excluding underwriting discounts and commissions.
227
UNITS ELIGIBLE FOR FUTURE SALE
After the sale of the common units offered hereby, assuming the underwriters do not exercise their option to purchase additional units, EQT and its affiliates will hold an aggregate of 243,165,000 common units. The sale of these units could have an adverse impact on the price of the common units or on any trading market that may develop.
The common units sold in this offering will generally be freely transferable without restriction or further registration under the Securities Act. However, any common units held by an "affiliate" of ours may not be resold publicly except in compliance with the registration requirements of the Securities Act or under an exemption from the registration requirements of the Securities Act pursuant to Rule 144 or otherwise. Rule 144 permits securities acquired by our affiliates to be sold into the market in an amount that does not exceed, during any three-month period, the greater of:
Sales under Rule 144 by our affiliates are also subject to specific manner of sale provisions, holding period requirements, notice requirements and the availability of current public information about us. A person who is not deemed to have been an affiliate of ours at any time during the 90 days preceding a sale, and who has beneficially owned common units for at least six months (provided we are in compliance with the current public information requirement) or one year (regardless of whether we are in compliance with the current public information requirement), would be entitled to sell those common units under Rule 144 without regard to the volume limitations, manner of sale provisions and notice requirements of Rule 144.
Our Partnership Agreement and Registration Rights
Our partnership agreement provides that we may issue an unlimited number of partnership interests of any type without a vote of the unitholders. Any issuance of additional common units or other equity interests would result in a corresponding decrease in the proportionate ownership interest in us represented by, and could adversely affect the cash distributions to and market price of, common units then outstanding. See "The Partnership Agreement of EQT GP Holdings, LP—Issuance of Additional Securities."
Under our partnership agreement, our general partner and its affiliates have the right to cause us to register under the Securities Act and applicable state securities laws the offer and sale of any units that they hold. Subject to the terms and conditions of our partnership agreement, these registration rights allow our general partner and its affiliates or their assignees holding any units or other partnership securities to require registration of any of these units or other partnership securities and to include any of these units in a registration by us of other units, including units offered by us or by any unitholder. Our general partner will continue to have these registration rights for two years after it ceases to be our general partner. In connection with any registration of this kind, we will indemnify each unitholder participating in the registration and its officers, directors and controlling persons from and against any liabilities under the Securities Act or any applicable state securities laws arising from the registration statement or prospectus. We will bear all costs and expenses incidental to any registration, excluding any underwriting discounts. Our general partner and its affiliates also may sell their units or other partnership interests in private transactions at any time, subject to compliance with applicable laws.
228
We, EQT, our general partner and the directors and executive officers of our general partner as well as all participants in the directed unit program have agreed with the underwriters not to sell or offer to sell any common units for a period of 180 days from the date of this prospectus. For a description of these lock-up provisions, please read "Underwriting."
Registration Statement on Form S-8
We intend to file a registration statement on Form S-8 under the Securities Act following this offering to register all common units issued or reserved for issuance under our general partner's long-term incentive plan. We expect to file this registration statement as soon as practicable after this offering. Common units covered by the registration statement on Form S-8 will be eligible for sale in the public market, subject to applicable vesting requirements and the terms of applicable lock-up agreements described above.
229
MATERIAL FEDERAL INCOME TAX CONSEQUENCES
This section is a summary of the material tax considerations that may be relevant to prospective unitholders who are individual citizens or residents of the U.S. and, unless otherwise noted in the following discussion, is the opinion of Baker Botts L.L.P., counsel to our general partner and us, insofar as it relates to legal conclusions with respect to matters of U.S. federal income tax law. This section is based upon current provisions of the Internal Revenue Code of 1986, as amended (the Code), existing and proposed Treasury regulations promulgated under the Code (the Treasury Regulations) and current administrative rulings and court decisions, all of which are subject to change. Later changes in these authorities may cause the tax consequences to vary substantially from the consequences described below. Unless the context otherwise requires, references in this section to "us" or "we" are references to EQT GP Holdings, LP and our combined subsidiaries.
The following discussion does not comment on all federal income tax matters affecting us or our unitholders. Moreover, the discussion focuses on unitholders who are individual citizens or residents of the U.S. and has only limited application to corporations, estates, trusts, partnerships and entities treated like partnerships for federal income tax purposes, nonresident aliens, U.S. expatriates and former citizens or long-term residents of the United States or other unitholders subject to specialized tax treatment, such as banks, insurance companies and other financial institutions, tax-exempt institutions, foreign persons (including, without limitation, controlled foreign corporations, passive foreign investment companies and non-U.S. persons eligible for the benefits of an applicable income tax treaty with the United States), IRAs, real estate investment trusts (REITs), employee benefit plans or mutual funds, dealers in securities or currencies, traders in securities, U.S. persons whose "functional currency" is not the U.S. dollar, persons holding their units as part of a "straddle," "hedge," "conversion transaction" or other risk reduction transaction, and persons deemed to sell their units under the constructive sale provisions of the Code. In addition, the discussion only comments to a limited extent on state, and does not comment on local or foreign, tax consequences. Accordingly, we encourage each prospective unitholder to consult, and depend on, his own tax advisor in analyzing the federal, state, local and foreign tax consequences particular to him of the ownership or disposition of our common units.
All statements as to matters of law and legal conclusions, but not as to factual matters, contained in this section, unless otherwise noted, are the opinion of Baker Botts L.L.P. and are based on the accuracy of the representations made by us and by EQM.
No ruling has been or will be requested from the IRS regarding any matter affecting us or prospective unitholders. Instead, we will rely on opinions of Baker Botts L.L.P. Unlike a ruling, an opinion of counsel represents only that counsel's best legal judgment and does not bind the IRS or the courts. Accordingly, the opinions and statements made herein may not be sustained by a court if contested by the IRS. Any contest of this sort with the IRS may materially and adversely impact the market for the common units and the prices at which common units trade. In addition, the costs of any contest with the IRS, principally legal, accounting and related fees, will result in a reduction in cash available for distribution to our unitholders and thus will be borne indirectly by our unitholders. Furthermore, the tax treatment of us, or of an investment in us, may be significantly modified by future legislative or administrative changes or court decisions. Any modifications may or may not be retroactively applied.
For the reasons described below, Baker Botts L.L.P. has not rendered an opinion with respect to the following specific federal income tax issues: (i) the treatment of a unitholder whose common units are loaned to a short seller to cover a short sale of common units (please read "—Tax Consequences of Unit Ownership—Treatment of Securities Loans"); (ii) whether our monthly convention for allocating taxable income and losses is permitted by existing Treasury Regulations (please read "—Disposition of Common Units—Allocations Between Transferors and Transferees"); and (iii) whether our method for
230
depreciating Section 743 adjustments is sustainable in certain cases (please read "—Tax Consequences of Unit Ownership—Section 754 Election" and "—Uniformity of Units").
A partnership is not a taxable entity and incurs no federal income tax liability. Instead, each partner of a partnership is required to take into account his share of items of income, gain, loss and deduction of the partnership in computing his federal income tax liability, regardless of whether cash distributions are made to him by the partnership. Pursuant to Code Section 731, distributions by a partnership to a partner are generally not taxable to the partnership or the partner unless the amount of cash distributed to him is in excess of the partner's adjusted basis in his partnership interest.
Section 7704 of the Code provides that publicly traded partnerships will, as a general rule, be taxed as corporations. However, an exception, referred to as the "Qualifying Income Exception," exists with respect to publicly traded partnerships of which 90% or more of the gross income for every taxable year consists of "qualifying income." Qualifying income includes income and gains derived from the transportation, storage, processing and marketing of crude oil, natural gas and other products thereof. Other types of qualifying income include interest (other than from a financial business), dividends, gains from the sale of real property, gains from the sale or other disposition of capital assets held for the production of income that otherwise constitutes qualifying income and our allocable share of such income from EQM. We estimate that less than 5% of our current gross income is not qualifying income; however, this estimate could change from time to time. Based upon and subject to this estimate, the factual representations made by us, by EQM, and by our general partner and a review of the applicable legal authorities, Baker Botts L.L.P. is of the opinion that at least 90% of our current gross income constitutes qualifying income. The portion of our income that is qualifying income may change from time to time.
No ruling has been or will be sought from the IRS and the IRS has made no determination as to our status or the status of our operating subsidiaries for federal income tax purposes or whether our operations generate "qualifying income" under Section 7704 of the Code. Instead, we will rely on the opinion of Baker Botts L.L.P. on such matters. It is the opinion of Baker Botts L.L.P. that, based upon the Code, its regulations, published revenue rulings and court decisions and the representations described below that:
In rendering its opinion, Baker Botts L.L.P. has relied on factual representations made by us, EQM, and our general partner. The representations made by us, by EQM, and by our general partner upon which Baker Botts L.L.P. has relied include, without limitation:
We believe that these representations have been true in the past and expect that these representations will continue to be true in the future.
231
If we fail to meet the Qualifying Income Exception, other than a failure that is determined by the IRS to be inadvertent and that is cured within a reasonable time after discovery (in which case the IRS may also require us to make adjustments with respect to our unitholders or pay other amounts), we will be treated as if we had transferred all of our assets, subject to liabilities, to a newly formed corporation, on the first day of the year in which we fail to meet the Qualifying Income Exception, in return for stock in that corporation, and then distributed that stock to the unitholders in liquidation of their interests in us. This deemed contribution and liquidation should be tax-free to unitholders and us so long as we, at that time, do not have liabilities in excess of the tax basis of our assets. Thereafter, we would be treated as a corporation for federal income tax purposes.
If we were taxed as a corporation for federal income tax purposes in any taxable year, either as a result of a failure to meet the Qualifying Income Exception or otherwise, our items of income, gain, loss and deduction would be reflected only on our tax return rather than being passed through to our unitholders, and our net income would be taxed to us at corporate rates. Moreover, if EQM were taxed as a corporation in any taxable year, our share of EQM's items of income, gain, loss and deduction would generally not be passed through to us, and EQM would be subject to tax on its income at corporate rates. In addition, pursuant to Code Section 301, any distribution made to a unitholder (or by EQM to us, as applicable) would be treated as taxable dividend income, to the extent of our current and accumulated earnings and profits, or, in the absence of earnings and profits, a nontaxable return of capital, to the extent of the unitholder's tax basis in his common units (or, if applicable, our tax basis in our interest in EQM), or taxable capital gain, after the unitholder's tax basis in his common units (or, if applicable, our tax basis in our interest in EQM) is reduced to zero. Accordingly, taxation as a corporation would result in a material reduction in a unitholder's cash flow and after-tax return and thus would likely result in a substantial reduction of the value of the units.
The discussion below is based on Baker Botts L.L.P.'s opinion that we and EQM will each be classified as a partnership for federal income tax purposes.
Unitholders who are admitted as limited partners of EQT GP Holdings, LP will be treated as partners of EQT GP Holdings, LP for federal income tax purposes. Also, unitholders whose common units are held in street name or by a nominee and who have the right to direct the nominee in the exercise of all substantive rights attendant to the ownership of their common units will be treated as partners of EQT GP Holdings, LP for federal income tax purposes.
A beneficial owner of common units whose units have been transferred to a short seller to complete a short sale would appear to lose his status as a partner with respect to those units for federal income tax purposes. Please read "—Tax Consequences of Unit Ownership—Treatment of Securities Loans."
Income, gain, deductions or losses would not appear to be reportable by a unitholder who is not a partner for federal income tax purposes, and any cash distributions received by a unitholder who is not a partner for federal income tax purposes would therefore be fully taxable as ordinary income. These holders are urged to consult their own tax advisors with respect to the tax consequences of holding common units in EQT GP Holdings, LP. The references to "unitholders" in the discussion that follows are to persons who are treated as partners in EQT GP Holdings, LP for federal income tax purposes.
Tax Consequences of Unit Ownership
Flow-Through of Taxable Income
Subject to the discussion below under "—Entity-Level Collections," we will not pay any federal income tax. Instead, each unitholder will be required to report on his income tax return his share of
232
our income, gains, losses and deductions without regard to whether we make cash distributions to him. Consequently, we may allocate income to a unitholder even if he has not received a cash distribution. The income we allocate to common unitholders will generally be taxable as ordinary income. Each unitholder will be required to include in income his allocable share of our income, gains, losses and deductions for our taxable year ending with or within his taxable year. Our taxable year ends on December 31.
Treatment of Distributions
Pursuant to Code Section 731, distributions by us to a unitholder generally will not be taxable to the unitholder for federal income tax purposes, except to the extent the amount of any such cash distribution exceeds his tax basis in his common units immediately before the distribution. Cash distributions made by us to a unitholder in an amount in excess of a unitholder's tax basis generally will be considered to be gain from the sale or exchange of the common units, taxable in accordance with the rules described under "—Disposition of Common Units" below. Any reduction in a unitholder's share of our liabilities for which no partner, including the general partner, bears the economic risk of loss, known as "nonrecourse liabilities," will be treated as a distribution by us of cash to that unitholder. To the extent our distributions cause a unitholder's "at-risk" amount to be less than zero at the end of any taxable year, Section 465 of the Code requires the recapture of any losses deducted in previous years. Please read "—Limitations on Deductibility of Losses."
A decrease in a unitholder's percentage interest in us because of our issuance of additional common units will decrease his share of our nonrecourse liabilities under Section 752 of the Code, and thus will result in a corresponding deemed distribution of cash. This deemed distribution may constitute a non-pro rata distribution. A non-pro rata distribution of money or property may result in ordinary income to a unitholder, regardless of his tax basis in his common units, if the distribution reduces the unitholder's share of our "unrealized receivables," including depreciation recapture, depletion recapture and/or substantially appreciated "inventory items," each as defined in the Code, and collectively, "Section 751 Assets." To that extent, the unitholder will be treated as having been distributed his proportionate share of the Section 751 Assets and then having exchanged those assets with us in return for the non-pro rata portion of the actual distribution made to him. This latter deemed exchange will generally result in the unitholder's realization of ordinary income, which will equal the excess of (i) the non-pro rata portion of that distribution over (ii) the unitholder's tax basis for the share of Section 751 Assets deemed relinquished in the exchange.
Ratio of Taxable Income to Distributions
We estimate that a purchaser of common units in this offering who owns those common units from the date of closing of this offering through the record date for distributions for the period ending December 31, 2017, will be allocated, on a cumulative basis, an amount of federal taxable income for that period that will be 20% or less of the cash distributed with respect to that period. However, the ratio of taxable income to distributions for any single year in the projection period may be higher or lower. Thereafter, we anticipate that the ratio of taxable income to cash distributions to the unitholders will increase. Moreover, if EQM is successful in increasing distributable cash flow over time, our income allocations from incentive distribution rights will increase, and, therefore, our ratio of taxable income to cash distributions will further increase. These estimates are based upon the assumption that earnings from operations will approximate the amount required to make the initial quarterly distribution on all units and other assumptions with respect to capital expenditures, cash flow, net working capital and anticipated cash distributions. These estimates and assumptions are subject to, among other things, numerous business, economic, regulatory, legislative, competitive and political uncertainties beyond our control. Further, the estimates are based on current tax law and tax reporting positions that we will adopt and with which the IRS could disagree. Accordingly, we cannot assure you
233
that these estimates will prove to be correct. The actual ratio of taxable income to cash distributions could be higher or lower than expected, and any differences could be material and could materially affect the value of the common units. For example, the ratio of taxable income to cash distributions to a purchaser of common units in this offering will be higher, and perhaps substantially higher, than our estimate with respect to the period described above if:
Basis of Common Units
A unitholder's initial tax basis for his common units will be determined under Sections 722, 742 and 752 of the Code and will generally equal the amount he paid for the common units plus his share of our nonrecourse liabilities. That basis will be increased under Section 705 of the Code by his share of our income and by any increases in his share of our nonrecourse liabilities and decreased, but not below zero, by distributions from us, by the unitholder's share of our losses, by any decreases in his share of our nonrecourse liabilities and by his share of our expenditures that are not deductible in computing taxable income and are not required to be capitalized. A unitholder will have no share of our debt that is recourse to our general partner to the extent of the general partner's "net value," as defined in Treasury Regulations under Section 752 of the Code, but will have a share, generally based on his share of profits, of our nonrecourse liabilities. Please read "—Disposition of Common Units—Recognition of Gain or Loss."
Limitations on Deductibility of Losses
Under Sections 704 and 465 of the Code, the deduction by a unitholder of his share of our losses will be limited to the tax basis in his units and, in the case of an individual unitholder, estate, trust, or corporate unitholder (if more than 50% of the value of the corporate unitholder's stock is owned directly or indirectly by or for five or fewer individuals or some tax-exempt organizations) to the amount for which the unitholder is considered to be "at risk" with respect to our activities, if that is less than his tax basis. A common unitholder subject to these limitations must recapture losses deducted in previous years to the extent that distributions cause his at-risk amount to be less than zero at the end of any taxable year. Losses disallowed to a unitholder or recaptured as a result of these limitations will carry forward and will be allowable as a deduction to the extent that his at-risk amount is subsequently increased, provided such losses do not exceed such common unitholder's tax basis in his common units. Upon the taxable disposition of a unit, any gain recognized by a unitholder can be offset by losses that were previously suspended by the at-risk limitation but may not be offset by losses suspended by the basis limitation. Any loss previously suspended by the at-risk limitation in excess of that gain would no longer be utilizable.
In general, a unitholder will be at risk to the extent of the tax basis of his units, excluding any portion of that basis attributable to his share of our nonrecourse liabilities, reduced by (i) any portion of that basis representing amounts otherwise protected against loss because of a guarantee, stop loss agreement or other similar arrangement and (ii) any amount of money he borrows to acquire or hold his units, if the lender of those borrowed funds owns an interest in us, is related to another unitholder
234
or can look only to the units for repayment. A unitholder's at-risk amount will increase or decrease as the tax basis of the unitholder's units increases or decreases, other than tax basis increases or decreases attributable to increases or decreases in his share of our nonrecourse liabilities.
In addition to the basis and at-risk limitations on the deductibility of losses, the passive loss limitations of Code Section 469 generally provide that individuals, estates, trusts and some closely-held corporations and personal service corporations can deduct losses from passive activities, which are generally defined as trade or business activities in which the taxpayer does not materially participate, only to the extent of the taxpayer's income from those passive activities. The passive loss limitations are applied separately with respect to each publicly traded partnership. Consequently, any passive losses we generate will only be available to offset our passive income generated in the future and will not be available to offset income from other passive activities or investments, including our investments or a unitholder's investments in other publicly traded partnerships, or salary or active business income. Passive losses that are not deductible because they exceed a unitholder's share of income we generate may be deducted in full when he disposes of his entire investment in us in a fully taxable transaction with an unrelated party. The passive loss limitations are applied after other applicable limitations on deductions, including the at-risk rules and the basis limitation.
A unitholder's share of our net income may be offset by any of our suspended passive losses, but it may not be offset by any other current or carryover losses from other passive activities, including those attributable to other publicly traded partnerships.
The application of the requirement that the passive loss limitations are applied separately with respect to each publicly traded partnership to one of our unitholders who is also an EQM unitholder is uncertain. It is possible that amounts allocated to one of our unitholders that are attributable to our interest in EQM may be combined with amounts allocated directly to our unitholder. Alternatively, such amounts may need to be treated as attributable to interests in separate publicly traded partnerships. If you hold interests in both us and EQM, you should consult your own tax advisor regarding the application of the passive loss rules.
Limitations on Interest Deductions
Section 163 of the Code generally limits the deductibility of a non-corporate taxpayer's "investment interest expense" to the amount of that taxpayer's "net investment income." Investment interest expense includes:
The computation of a unitholder's investment interest expense will take into account interest on any margin account borrowing or other loan incurred to purchase or carry a unit. Net investment income includes gross income from property held for investment and amounts treated as portfolio income under the passive loss rules, less deductible expenses, other than interest, directly connected with the production of investment income, but generally does not include gains attributable to the disposition of property held for investment or (if applicable) qualified dividend income. The IRS has indicated in Notice 88-75, 1988-2 C.B. 386, that the net passive income earned by a publicly traded partnership will be treated as investment income to its unitholders. In addition, the unitholder's share of our portfolio income will be treated as investment income.
235
Entity-Level Collections
If we are required or elect under applicable law to pay any federal, state, local or foreign income tax on behalf of any unitholder or our general partner or any former unitholder, we are authorized to pay those taxes from our funds. That payment, if made, will be treated as a distribution of cash to the unitholder on whose behalf the payment was made. If the payment is made on behalf of a person whose identity cannot be determined, we are authorized to treat the payment as a distribution to all current unitholders. We are authorized to amend our partnership agreement in the manner necessary to maintain uniformity of intrinsic tax characteristics of units and to adjust later distributions, so that after giving effect to these distributions, the priority and characterization of distributions otherwise applicable under our partnership agreement is maintained as nearly as is practicable. Payments by us as described above could give rise to an overpayment of tax on behalf of an individual unitholder in which event the unitholder would be required to file a claim in order to obtain a credit or refund.
Allocation of Income, Gain, Loss and Deduction
In general, under Section 704 of the Code, our items of income, gain, loss and deduction will be allocated among the unitholders in accordance with their percentage interests in us.
Section 704(c) of the Code requires us to assign each asset contributed to us in connection with this offering a "book" basis equal to the fair market value of the asset at the time of this offering. Purchasers of units in this offering are entitled to calculate tax depreciation and amortization deductions and other relevant tax items with respect to our assets based upon that "book" basis, which effectively puts purchasers in this offering in the same position as if our assets had a tax basis equal to their fair market value at the time of this offering. In this context, we use the term "book" as that term is used in Treasury regulations under Section 704 of the Code. The "book" basis assigned to our assets for this purpose may not be the same as the book value of our property for financial reporting purposes.
Upon any issuance of units by us after this offering, rules similar to those of Section 704(c) described above will apply for the benefit of recipients of units in that later issuance. This may have the effect of decreasing the amount of our tax depreciation or amortization deductions thereafter allocated to purchasers of units in this offering or of requiring purchasers of units in this offering to thereafter recognize "remedial income" rather than depreciation and amortization deductions.
In addition, items of recapture income will be allocated to the extent possible to the unitholder who was allocated the deduction giving rise to the treatment of that gain as recapture income in order to minimize the recognition of ordinary income by some unitholders. Finally, although we do not expect that our operations will result in the creation of negative capital accounts, if negative capital accounts nevertheless result, items of our income and gain will be allocated in an amount and manner sufficient to eliminate the negative balance as quickly as possible.
An allocation of items of our income, gain, loss or deduction, other than an allocation required under the Section 704(c) principles described above, will generally be given effect for federal income tax purposes in determining a partner's share of an item of income, gain, loss or deduction only if the allocation has "substantial economic effect." In any other case, a partner's share of an item will be determined on the basis of his interest in us, which will be determined by taking into account all the facts and circumstances, including:
236
Baker Botts L.L.P. is of the opinion that, with the exception of the issues described in "—Section 754 Election," "—Disposition of Common Units—Allocations Between Transferors and Transferees," and "Uniformity of Units," allocations under our partnership agreement will be given effect under Section 704 of the Code for federal income tax purposes in determining a partner's share of an item of income, gain, loss or deduction.
Treatment of Securities Loans
A unitholder whose units are loaned to a "short seller" to cover a short sale of units may be considered as having disposed of those units. If so, he would no longer be treated for tax purposes as a partner with respect to those units during the period of the loan and may recognize gain or loss from the disposition. As a result, during this period:
Because there is no direct or indirect controlling authority on the issue relating to partnership interests, Baker Botts L.L.P. has not rendered an opinion regarding the tax treatment of a unitholder whose common units are loaned to a short seller to cover a short sale of common units; therefore, unitholders desiring to assure their status as partners and avoid the risk of gain recognition from a loan to a short seller are urged to modify any applicable brokerage account agreements to prohibit their brokers from borrowing and loaning their units. The IRS has previously announced in the preamble to certain temporary regulations, 53 FR 34488-01, 1988-2 C.B. 346, that it is studying issues relating to the tax treatment of short sales of partnership interests. Please also read "—Disposition of Common Units—Recognition of Gain or Loss."
Alternative Minimum Tax
Each unitholder will be required to take into account his distributive share of any items of our income, gain, loss or deduction for purposes of the alternative minimum tax. For many but not all noncorporate taxpayers, the current minimum tax is 26% on the first $185,400 of alternative minimum taxable income in excess of the exemption amount and 28% on any additional alternative minimum taxable income. Prospective unitholders are urged to consult with their tax advisors as to the impact of an investment in units on their liability for the alternative minimum tax.
Tax Rates
The highest marginal U.S. federal income tax rates applicable to ordinary income and long-term capital gains (generally, capital gains on certain assets held for more than twelve months) of individuals currently are 39.6% and 20%, respectively. These rates are subject to change by new legislation at any time.
Section 1411 of the Code imposes a 3.8% Medicare tax on certain net investment income earned by individuals, estates and trusts. For these purposes, net investment income generally includes a unitholder's allocable share of our income and gain realized by a unitholder from a sale of units. In the case of an individual, the tax will be imposed on the lesser of (i) the unitholder's net investment income and (ii) the amount by which the unitholder's modified adjusted gross income exceeds $250,000 (if the unitholder is married and filing jointly or a surviving spouse), $125,000 (if the unitholder is married and filing separately) or $200,000 (in any other case). In the case of an estate or trust, the tax will be imposed on the lesser of (i) undistributed net investment income, and (ii) the excess adjusted gross income over the dollar amount at which the highest income tax bracket applicable to an estate or trust begins.
237
Section 754 Election
We will make the election permitted by Section 754 of the Code. That election is irrevocable without the consent of the IRS unless there is a constructive termination of the partnership. Please read "—Disposition of Common Units—Constructive Termination." The election will generally permit us to adjust a common unit purchaser's tax basis in our assets, or inside basis, under Section 743(b) of the Code to reflect his purchase price. This election does not apply with respect to a person who purchases common units directly from us, including a purchaser of units in this offering. The Section 743(b) adjustment belongs to the purchaser and not to other unitholders. For purposes of this discussion, the inside basis in our assets with respect to a unitholder will be considered to have two components: (i) his share of our tax basis in our assets, or common basis, and (ii) his Section 743(b) adjustment to that basis.
The timing of deductions attributable to a Section 743(b) adjustment to our common basis will depend upon a number of factors, including the nature of the assets to which the adjustment is allocable, the extent to which the adjustment offsets any Section 704(c) type gain or loss with respect to an asset and certain elections we make as to the manner in which we apply Section 704(c) principles with respect to an asset with respect to which the adjustment is allocable. Please read "—Allocation of Income, Gain, Loss and Deduction." The timing of these deductions may affect the uniformity of our units. Please read "—Uniformity of Units."
A Section 754 election is advantageous if the transferee's tax basis in his units is higher than the units' share of the aggregate tax basis of our assets immediately prior to the transfer. In that case, as a result of the election, the transferee would have, among other items, a greater amount of depreciation deductions and his share of any gain or loss on a sale of our assets would be less. Conversely, a Section 754 election is disadvantageous if the transferee's tax basis in his units is lower than those units' share of the aggregate tax basis of our assets immediately prior to the transfer. Thus, the fair market value of the units may be affected either favorably or unfavorably by the election. A basis adjustment is required regardless of whether a Section 754 election is made in the case of a transfer of an interest in us if we have a substantial built-in loss immediately after the transfer, or if we distribute property and have a substantial basis reduction. Generally a built-in loss or a basis reduction is substantial if it exceeds $250,000.
The calculations involved in the Section 754 election are complex and will be made on the basis of assumptions as to the value of our assets and other matters. For example, the allocation of the Section 743(b) adjustment among our assets must be made in accordance with the Code. The IRS could seek to reallocate some or all of any Section 743(b) adjustment allocated by us to tangible assets owned by us or by EQM to goodwill instead. Goodwill, as an intangible asset, is generally nonamortizable or amortizable over a longer period of time or under a less accelerated method than our tangible assets. We cannot assure you that the determinations we make will not be successfully challenged by the IRS and that the deductions resulting from them will not be reduced or disallowed altogether. Should the IRS require a different basis adjustment to be made, and should, in our opinion, the expense of compliance exceed the benefit of the election, we may seek permission from the IRS to revoke our Section 754 election. If permission is granted, a subsequent purchaser of units may be allocated more income than he would have been allocated had the election not been revoked.
Accounting Method and Taxable Year
We use the year ending December 31 as our taxable year and the accrual method of accounting for federal income tax purposes. Each unitholder will be required to include in income his share of our income, gain, loss and deduction for our taxable year ending within or with his taxable year. In addition, a unitholder who has a taxable year ending on a date other than December 31 and who
238
disposes of all of his units following the close of our taxable year but before the close of his taxable year must include his share of our income, gain, loss and deduction in income for his taxable year, with the result that he will be required to include in income for his taxable year his share of more than twelve months of our income, gain, loss and deduction. Please read "—Disposition of Common Units—Allocations Between Transferors and Transferees."
Initial Tax Basis, Depreciation and Amortization
The tax basis of our and EQM's assets will be used for purposes of computing depreciation and cost recovery deductions and, ultimately, gain or loss on the disposition of these assets. Under Section 704 of the Code, the federal income tax burden associated with the difference between the fair market value of our assets and their tax basis immediately prior to (i) this offering will be borne by our general partner and its affiliates, and (ii) any other offering will be borne by all of our unitholders as of that time. Please read "—Tax Consequences of Unit Ownership—Allocation of Income, Gain, Loss and Deduction."
To the extent allowable, we may elect to use the depreciation and cost recovery methods, including bonus depreciation to the extent available, that will result in the largest deductions being taken in the early years after assets subject to these allowances are placed in service. Part or all of the goodwill, going concern value and other intangible assets we acquire in connection with this offering may not produce any amortization deductions because of the application of the anti-churning restrictions of Section 197 of the Code. Please read "—Uniformity of Units." Property we subsequently acquire or construct may be depreciated using accelerated methods permitted by the Code.
If we or EQM dispose of depreciable property by sale, foreclosure or otherwise, all or a portion of any gain, determined by reference to the amount of depreciation previously deducted and the nature of the property, may be subject to the recapture rules under Section 1245 or Section 1250 of the Code and taxed as ordinary income rather than capital gain. Similarly, a unitholder who has taken cost recovery or depreciation deductions with respect to property we own or EQM owns will likely be required to recapture some or all of those deductions as ordinary income upon a sale of his interest in us. Please read "—Tax Consequences of Unit Ownership—Allocation of Income, Gain, Loss and Deduction" and "—Disposition of Common Units—Recognition of Gain or Loss."
The costs we incur in selling our units (called "syndication expenses") must be capitalized under Section 709 of the Code and cannot be deducted currently, ratably or upon our termination. There are uncertainties regarding the classification of costs as organization expenses, which may be amortized by us, and as syndication expenses, which may not be amortized by us. The underwriting discounts, commissions and structuring fees we incur will be treated as syndication expenses.
Valuation and Tax Basis of Our Properties
The federal income tax consequences of the ownership and disposition of units will depend in part on our estimates of the relative fair market values, and the initial tax bases, of our or EQM's assets. Although we may from time to time consult with professional appraisers regarding valuation matters, we will make many of the relative fair market value estimates ourselves. These estimates and determinations of basis are subject to challenge and will not be binding on the IRS or the courts. If the estimates of fair market value or basis are later found to be incorrect, the character and amount of items of income, gain, loss or deductions previously reported by unitholders might change, and unitholders might be required to adjust their tax liability for prior years and incur interest and penalties with respect to those adjustments.
239
Recognition of Gain or Loss
Gain or loss will be recognized on a sale of units equal to the difference between the amount realized and the unitholder's tax basis for the units sold. A unitholder's amount realized will be measured by the sum of the cash or the fair market value of other property received by him plus his share of our nonrecourse liabilities. Because the amount realized includes a unitholder's share of our nonrecourse liabilities, the gain recognized on the sale of units could result in a tax liability in excess of any cash received from the sale.
Prior distributions from us that in the aggregate were in excess of cumulative net taxable income for a common unit and, therefore, decreased a unitholder's tax basis in that common unit will, in effect, become taxable income if the common unit is sold at a price greater than the unitholder's tax basis in that common unit, even if the price received is less than his original cost.
Except as noted below, gain or loss recognized by a unitholder, other than a "dealer" in units, on the sale or exchange of a unit will generally be taxable as capital gain or loss. Capital gain recognized by an individual on the sale of units held for more than twelve months will generally be taxed at a maximum U.S. federal income tax rate of 20%. However, a portion of this gain or loss, which will likely be substantial, will be separately computed and taxed as ordinary income or loss under Section 751 of the Code to the extent attributable to assets giving rise to depreciation recapture or other "unrealized receivables" or to "inventory items" we or EQM own. The term "unrealized receivables" includes potential recapture items, including depreciation recapture. Ordinary income attributable to unrealized receivables, inventory items and depreciation recapture may exceed net taxable gain realized upon the sale of a unit and may be recognized even if there is a net taxable loss realized on the sale of a unit. Thus, a unitholder may recognize both ordinary income and a capital loss upon a sale of units. Capital losses may offset capital gains and no more than $3,000 of ordinary income each year, in the case of individuals, and may only be used to offset capital gains in the case of corporations.
The IRS ruled in Rev. Rul. 84-53,1984-1 C.B. 159, that a partner who acquires interests in a partnership in separate transactions must combine those interests and maintain a single adjusted tax basis for all those interests. Upon a sale or other disposition of less than all of those interests, a portion of that tax basis must be allocated to the interests sold using an "equitable apportionment" method, which generally means that the tax basis allocated to the interest sold equals an amount that bears the same relation to the partner's tax basis in his entire interest in the partnership as the value of the interest sold bears to the value of the partner's entire interest in the partnership. Treasury Regulations under Section 1223 of the Code allow a selling unitholder who can identify common units transferred with an ascertainable holding period to elect to use the actual holding period of the common units transferred. Thus, according to the ruling discussed above, a common unitholder will be unable to select high or low basis common units to sell as would be the case with corporate stock, but, according to the Treasury Regulations, he may designate specific common units sold for purposes of determining the holding period of units transferred. A unitholder electing to use the actual holding period of common units transferred must consistently use that identification method for all subsequent sales or exchanges of common units. A unitholder considering the purchase of additional units or a sale of common units purchased in separate transactions is urged to consult his tax advisor as to the possible consequences of this ruling and application of the Treasury Regulations.
Section 1259 of the Code can affect the taxation of some financial products and securities, including partnership interests, by treating a taxpayer as having sold an "appreciated" partnership interest, one in which gain would be recognized if it were sold, assigned or terminated at its fair market value, if the taxpayer or related persons enter(s) into:
240
in each case, with respect to the partnership interest or substantially identical property.
Moreover, if a taxpayer has previously entered into a short sale, an offsetting notional principal contract or a futures or forward contract with respect to the partnership interest, the taxpayer will be treated as having sold that position if the taxpayer or a related person then acquires the partnership interest or substantially identical property. The Secretary of the Treasury is also authorized to issue regulations that treat a taxpayer that enters into transactions or positions that have substantially the same effect as the preceding transactions as having constructively sold the financial position.
Allocations Between Transferors and Transferees
In general, our taxable income and losses will be determined annually, will be prorated on a monthly basis and will be subsequently apportioned among the unitholders in proportion to the number of units owned by each of them as of the opening of the applicable exchange on the first business day of the month, which we refer to in this prospectus as the "Allocation Date." However, gain or loss realized on a sale or other disposition of our assets other than in the ordinary course of business will be allocated among the unitholders on the Allocation Date in the month in which that gain or loss is recognized. As a result, a unitholder transferring units may be allocated income, gain, loss and deduction realized after the date of transfer.
Although simplifying conventions are contemplated by the Code and most publicly traded partnerships use similar simplifying conventions, the use of this method may not be permitted under existing Treasury Regulations as there is no direct or indirect controlling authority on this issue. Even though the Department of the Treasury and the IRS have issued proposed Treasury Regulations under Section 706 of the Code that provide a safe harbor pursuant to which a publicly traded partnership may use a similar monthly simplifying convention to allocate tax items among transferor and transferee unitholders, the proposed regulations do not specifically authorize the use of the proration method we have adopted. Existing publicly traded partnerships are entitled to rely on these proposed Treasury Regulations; however, they are not binding on the IRS and are subject to change until final Treasury Regulations are issued. Accordingly, Baker Botts L.L.P. is unable to opine on the validity of this method of allocating income and deductions between transferor and transferee unitholders because the issue has not been finally resolved by the IRS or the courts. If this method is not allowed under the Treasury Regulations, or only applies to transfers of less than all of the unitholder's interest, our taxable income or losses might be reallocated among the unitholders. We are authorized to revise our method of allocation between transferor and transferee unitholders, as well as unitholders whose interests vary during a taxable year, to conform to a method permitted under future Treasury Regulations.
A unitholder who disposes of units prior to the record date set for a cash distribution for any quarter will be allocated items of our income, gain, loss and deductions attributable to the month of sale but will not be entitled to receive that cash distribution.
Notification Requirements
A unitholder who sells any of his units is generally required by regulations under Section 6050K of the Code to notify us in writing of that sale within 30 days after the sale (or, if earlier, January 15 of the year following the sale). A purchaser of units who purchases units from another unitholder is also generally required under Section 743 of the Code to notify us in writing of that purchase within 30 days after the purchase. Upon receiving such notifications, we are required to notify the IRS of that transaction and to furnish specified information to the transferor and transferee. Failure to notify us of
241
a sale may lead to the imposition of penalties under Section 6723 of the Code. However, these reporting requirements do not apply to a sale by an individual who is a citizen of the U.S. and who effects the sale or exchange through a broker who will satisfy such requirements.
Constructive Termination
We will be considered under Section 708 of the Code to have terminated our tax partnership for federal income tax purposes upon the sale or exchange of our interests that, in the aggregate, constitute 50% or more of the total interests in our capital and profits within a twelve-month period. For purposes of measuring whether the 50% threshold is reached, multiple sales of the same interest are counted only once. A constructive termination results in the closing of our taxable year for all unitholders. In the case of a unitholder reporting on a taxable year other than a fiscal year ending December 31, the closing of our taxable year may result in more than twelve months of our taxable income or loss being includable in his taxable income for the year of termination. A constructive termination occurring on a date other than December 31 will result in us filing two tax returns (and unitholders could receive two Schedules K-1 if the relief discussed below is not available) for one fiscal year and the cost of the preparation of these returns will be borne by all common unitholders. We would be required to make new tax elections after a termination, including a new election under Section 754 of the Code, and a termination would result in a deferral of our deductions for depreciation. A termination could also result in penalties if we were unable to determine that the termination had occurred. Moreover, a termination might either accelerate the application of, or subject us to, any tax legislation enacted before the termination. The IRS has recently announced in an Industry Director Communication, LMSB-04-0210-006, a relief procedure whereby if a publicly traded partnership that has technically terminated requests publicly traded partnership technical termination relief and the IRS grants such relief, among other things, the partnership will only have to provide one Schedule K-1 to unitholders for the year notwithstanding two partnership tax years.
A constructive termination of us as a partnership for federal income tax purposes as described above may result in the termination of EQM as a partnership for federal income tax purposes due to the deemed transfer of our interests in EQM as a result of our termination. If EQM determines that there have occurred sales or exchanges which, in the aggregate, constitute 50% or more of the total interests in its capital and profits within a twelve-month period, whether as a result of our termination or otherwise, EQM would be treated as having terminated as a partnership for federal income tax purposes. A constructive termination of EQM as a partnership for federal income tax purposes could result in a deferral of depreciation deductions allowable in computing its taxable income, which would affect our share of the taxable income of EQM and, therefore, could increase the amount of taxable income to be allocated to our unitholders. Although the amount of the increase cannot be estimated because it depends upon numerous factors, including the time of the termination, the amount could be material.
Because we cannot match transferors and transferees of units, we must maintain uniformity of the economic and tax characteristics of the units to a purchaser of these units. In the absence of uniformity, we may be unable to completely comply with a number of federal income tax requirements, both statutory and regulatory. Any non-uniformity could have an impact upon the value of our units. The timing of deductions attributable to Section 743(b) adjustments to the common basis of our assets with respect to persons purchasing units from another unitholder may affect the uniformity of our units. Please read "—Tax Consequences of Unit Ownership—Section 754 Election."
For example, some types of depreciable assets are not subject to the typical rules governing depreciation (under Section 168 of the Code) or amortization (under Section 197 of the Code). If we were to acquire any assets of that type, the timing of a unit purchaser's deductions with respect to
242
Section 743(b) adjustments to the common basis of those assets might differ depending upon when and to whom the unit he purchased was originally issued. We do not currently expect to acquire any assets of that type. However, if we were to acquire a material amount of assets of that type, we intend to adopt tax positions as to those assets that will not result in any such lack of uniformity. Any such tax positions taken by us might result in allocations to some unitholders of smaller depreciation deductions than they would otherwise be entitled to receive. Baker Botts L.L.P. has not rendered an opinion with respect to those types of tax positions. Moreover, the IRS might challenge those tax positions. If we took such a tax position and the IRS successfully challenged the position, the uniformity of our units might be affected, and the gain from the sale of our units might be increased without the benefit of additional deductions. Please read "—Disposition of Common Units—Recognition of Gain or Loss."
Tax-Exempt Organizations and Other Investors
Ownership of units by employee benefit plans, other tax-exempt organizations, non-resident aliens, foreign corporations and other foreign persons raises issues unique to those investors and, as described below to a limited extent, may have substantially adverse tax consequences to them. If you are a tax-exempt entity or a non-U.S. person, you should consult your tax advisor before investing in our common units.
Employee benefit plans and most other organizations exempt from federal income tax, including individual retirement accounts and other retirement plans, are subject to federal income tax under Section 511 of the Code on unrelated business taxable income. Virtually all of our income allocated to a unitholder that is a tax-exempt organization will be unrelated business taxable income and will be taxable to it. Please read "Investment in EQT GP Holdings, LP By Employee Benefit Plans."
Non-resident aliens and foreign corporations, trusts or estates that own units will be considered under Section 875 of the Code to be engaged in business in the U.S. because of the ownership of units. As a consequence, they will be required to file federal tax returns to report their share of our income, gain, loss or deduction and pay federal income tax at regular rates on their share of our net income or gain. Moreover, under rules applicable to publicly traded partnerships, we will withhold at the highest applicable effective tax rate from cash distributions made quarterly to foreign unitholders. Each foreign unitholder must obtain a taxpayer identification number from the IRS and submit that number to our transfer agent on a Form W-8BEN or applicable substitute form in order to obtain credit for these withholding taxes. A change in applicable law may require us to change these procedures.
In addition, because a foreign corporation that owns units will be treated as engaged in a U.S. trade or business, that corporation may be subject to the U.S. branch profits tax under Section 884 of the Code at a rate of 30%, in addition to regular federal income tax, on its share of our income and gain, as adjusted for changes in the foreign corporation's "U.S. net equity," which is effectively connected with the conduct of a U.S. trade or business. That tax may be reduced or eliminated by an income tax treaty between the U.S. and the country in which the foreign corporate unitholder is a "qualified resident." In addition, this type of unitholder is subject to special information reporting requirements under Section 6038C of the Code.
A foreign unitholder who sells or otherwise disposes of a common unit will be subject to U.S. federal income tax on gain realized from the sale or disposition of that unit to the extent the gain is effectively connected with a U.S. trade or business of the foreign unitholder. Under Rev. Rul. 91-32, 1991-1 C.B. 107, interpreting the scope of "effectively connected income," a foreign unitholder would be considered to be engaged in a trade or business in the U.S. by virtue of the U.S. activities of the partnership, and part or all of that unitholder's gain would be effectively connected with that unitholder's indirect U.S. trade or business. Moreover, under the Foreign Investment in Real Property Tax Act, a foreign common unitholder generally will be subject to U.S. federal income tax upon the sale or disposition of a common unit if (i) he owned (directly or constructively applying certain
243
attribution rules) more than 5% of our common units at any time during the five-year period ending on the date of such disposition and (ii) 50% or more of the fair market value of all of our assets consisted of U.S. real property interests at any time during the shorter of the period during which such unitholder held the common units or the five-year period ending on the date of disposition. Currently, more than 50% of our assets consist of U.S. real property interests and we do not expect that to change in the foreseeable future. Therefore, foreign unitholders may be subject to federal income tax on gain from the sale or disposition of their units.
Information Returns and Audit Procedures
We intend to furnish to each unitholder, within 100 days after the close of each taxable year, specific tax information, including a Schedule K-1, which describes his share of our income, gain, loss and deduction for our preceding taxable year. In preparing this information, which will not be reviewed by counsel, we will take various accounting and reporting positions, some of which have been mentioned earlier, to determine each unitholder's share of income, gain, loss and deduction. We cannot assure you that those positions will yield a result that conforms to the requirements of the Code, Treasury Regulations or administrative interpretations of the IRS. Neither we nor Baker Botts L.L.P. can assure prospective unitholders that the IRS will not successfully contend in court that those positions are impermissible. Any challenge by the IRS could negatively affect the value of the units.
The IRS may audit our federal income tax information returns. Adjustments resulting from an IRS audit may require each unitholder to adjust a prior year's tax liability, and possibly may result in an audit of his return. Any audit of a unitholder's return could result in adjustments not related to our returns as well as those related to our returns.
Partnerships generally are treated as separate entities under Section 6221 of the Code for purposes of federal tax audits, judicial review of administrative adjustments by the IRS and tax settlement proceedings. The tax treatment of partnership items of income, gain, loss and deduction are determined in a partnership proceeding rather than in separate proceedings with the partners. The Code requires that one partner be designated as the "Tax Matters Partner" for these purposes. Our partnership agreement names our general partner as our Tax Matters Partner.
The Tax Matters Partner has made and will make some elections on our behalf and on behalf of unitholders. In addition, the Tax Matters Partner can extend the statute of limitations for assessment of tax deficiencies against unitholders for items in our returns. The Tax Matters Partner may bind a unitholder with less than a 1% profits interest in us to a settlement with the IRS unless that unitholder elects, by filing a statement with the IRS, not to give that authority to the Tax Matters Partner. The Tax Matters Partner may seek judicial review, by which all the unitholders are bound, of a final partnership administrative adjustment and, if the Tax Matters Partner fails to seek judicial review, judicial review may be sought by any unitholder having at least a 1% interest in profits or by any group of unitholders having in the aggregate at least a 5% interest in profits. However, only one action for judicial review will go forward, and each unitholder with an interest in the outcome may participate.
A unitholder must file a statement with the IRS pursuant to Section 6222 of the Code identifying the treatment of any item on his federal income tax return that is not consistent with the treatment of the item on our return. Intentional or negligent disregard of this consistency requirement may subject a unitholder to substantial penalties.
Additional Withholding Requirements
Withholding taxes may apply to certain types of payments made to "foreign financial institutions" (as specially defined in the Code) and certain other non-U.S. entities. Specifically, a 30% withholding
244
tax may be imposed on interest, dividends and other fixed or determinable annual or periodical gains, profits and income from sources within the U.S. (FDAP Income), or gross proceeds from the sale or other disposition of any property of a type which can produce interest or dividends from sources within the U.S. (Gross Proceeds) paid to a foreign financial institution or to a "non-financial foreign entity" (as specially defined in the Code), unless (i) the foreign financial institution undertakes certain diligence and reporting, (ii) the non-financial foreign entity either certifies it does not have any substantial U.S. owners or furnishes identifying information regarding each substantial U.S. owner or (iii) the foreign financial institution or non-financial foreign entity otherwise qualifies for an exemption from these rules. If the payee is a foreign financial institution and is subject to the diligence and reporting requirements in clause (i) above, it must enter into an agreement with the U.S. Treasury requiring, among other things, that it undertake to identify accounts held by certain U.S. persons or U.S.-owned foreign entities, annually report certain information about such accounts, and withhold 30% on payments to noncompliant foreign financial institutions and certain other account holders. An intergovernmental treaty, diplomatic note or similar tax agreement between the United States and an applicable foreign country, or future Treasury Regulations, may modify these requirements.
These rules generally will apply to payments of FDAP Income made on or after July 1, 2014 and to payments of relevant Gross Proceeds made on or after January 1, 2017. Thus, to the extent we have FDAP Income or Gross Proceeds after these dates that are not treated as effectively connected with a U.S. trade or business (please read "—Tax-Exempt Organizations and Other Investors"), unitholders who are foreign financial institutions or certain other non-U.S. entities may be subject to withholding on distributions they receive from us, or their distributive share of our income, pursuant to the rules described above.
Prospective investors should consult their own tax advisors regarding the potential application of these withholding provisions to their investment in our common units.
Nominee Reporting
Persons who hold an interest in us as a nominee for another person are required under Section 6031 of the Code to furnish to us:
Brokers and financial institutions are required under Section 6031 of the Code to furnish additional information, including whether they are U.S. persons and specific information on units they acquire, hold or transfer for their own account. A penalty of $100 per failure, up to a maximum of $1.5 million per calendar year, is imposed by Section 6722 of the Code for failure to report that information to us. The nominee is required to supply the beneficial owner of the units with the information furnished to us.
245
Accuracy-Related Penalties
An additional tax equal to 20% of the amount of any portion of an underpayment of tax that is attributable to one or more specified causes, including negligence or disregard of rules or regulations, substantial understatements of income tax and substantial valuation misstatements, is imposed under Section 6662 of the Code. No penalty will be imposed, however, for any portion of an underpayment if it is shown that there was a reasonable cause for that portion and that the taxpayer acted in good faith regarding that portion.
For individuals, a substantial understatement of income tax in any taxable year exists if the amount of the understatement exceeds the greater of 10% of the tax required to be shown on the return for the taxable year or $5,000 ($10,000 for most corporations). The amount of any understatement subject to penalty generally is reduced if any portion is attributable to a position adopted on the return:
If any item of income, gain, loss or deduction included in the distributive shares of unitholders might result in that kind of an "understatement" of income for which no "substantial authority" exists, we must disclose the pertinent facts on our return. In addition, we will make a reasonable effort to furnish sufficient information for unitholders to make adequate disclosure on their returns and to take other actions as may be appropriate to permit unitholders to avoid liability for this penalty. More stringent rules apply to "tax shelters," which we do not believe includes us, or any of our investments, plans or arrangements.
A substantial valuation misstatement exists if (a) the value of any property, or the adjusted basis of any property, claimed on a tax return is 150% or more of the amount determined to be the correct amount of the valuation or adjusted basis, (b) the price for any property or services (or for the use of property) claimed on any such return with respect to any transaction between persons described in Section 482 of the Code is 200% or more (or 50% or less) of the amount determined under Code Section 482 to be the correct amount of such price, or (c) the net Section 482 transfer price adjustment for the taxable year exceeds the lesser of $5 million or 10% of the taxpayer's gross receipts.
No penalty is imposed unless the portion of the underpayment attributable to a substantial valuation misstatement exceeds $5,000 ($10,000 for most corporations). If the valuation claimed on a return is 200% or more than the correct valuation or certain other thresholds are met, the penalty imposed increases to 40%. We do not anticipate making any valuation misstatements.
In addition, the 20% accuracy-related penalty also applies to any portion of an underpayment of tax that is attributable to transactions lacking economic substance. To the extent that such transactions are not disclosed, the penalty imposed is increased to 40%. Additionally, there is no reasonable cause defense to the imposition of this penalty to such transactions.
Reportable Transactions
If we were to engage in a "reportable transaction," we (and possibly you and others) would be required under Treasury Regulations under Section 6011 of the Code and related provisions to make a detailed disclosure of the transaction to the IRS. A transaction may be a reportable transaction based upon any of several factors, including the fact that it is a type of tax avoidance transaction publicly identified by the IRS as a "listed transaction" or that it produces certain kinds of losses for partnerships, individuals, S corporations, and trusts in excess of $2 million in any single year, or $4 million in any combination of six successive tax years. Our participation in a reportable transaction
246
could increase the likelihood that our federal income tax information return (and possibly your tax return) would be audited by the IRS. Please read "—Information Returns and Audit Procedures."
Moreover, if we were to participate in a reportable transaction with a significant purpose to avoid or evade tax, or in any listed transaction, you may be subject to the following provisions of the American Jobs Creation Act of 2004:
We do not expect to engage in any "reportable transactions."
State, Local, Foreign and Other Tax Considerations
In addition to federal income taxes, you likely will be subject to other taxes, such as state, local and foreign income taxes, unincorporated business taxes, and estate, inheritance or intangible taxes that may be imposed by the various jurisdictions in which we or EQM do business or own property or in which you are a resident. We, through EQM, currently do business or own property in Pennsylvania and West Virginia and will be expanding into Ohio with the OVC, each of which currently impose a personal income tax on individuals. Each of these states also impose an income or gross receipts tax on corporations and other entities. Moreover, we or EQM may also own property or do business in other states in the future that impose income or similar taxes on nonresident individuals. Although an analysis of those various taxes is not presented here, each prospective unitholder should consider their potential impact on his investment in us. A unitholder may be required to file income tax returns and to pay income taxes in many of these jurisdictions in which we or EQM do business or own property and may be subject to penalties for failure to comply with those requirements. In some jurisdictions, tax losses may not produce a tax benefit in the year incurred and may not be available to offset income in subsequent taxable years. Some of the jurisdictions may require us, or we may elect, to withhold a percentage of income from amounts to be distributed to a unitholder who is not a resident of the jurisdiction. Withholding, the amount of which may be greater or less than a particular unitholder's income tax liability to the jurisdiction, generally does not relieve a nonresident unitholder from the obligation to file an income tax return. Amounts withheld will be treated as if distributed to unitholders for purposes of determining the amounts distributed by us. Please read "—Tax Consequences of Unit Ownership—Entity-Level Collections." Based on current law and our estimate of our future operations, our general partner anticipates that any amounts required to be withheld will not be material.
It is the responsibility of each unitholder to investigate the legal and tax consequences, under the laws of pertinent jurisdictions, of his investment in us. Accordingly, each prospective unitholder is urged to consult, and depend upon, his tax counsel or other advisor with regard to those matters. Further, it is the responsibility of each unitholder to file all state, local and foreign, as well as U.S. federal tax returns, that may be required of him. Baker Botts L.L.P. has not rendered an opinion on the state, local or foreign tax consequences of an investment in us.
247
INVESTMENT IN OUR COMMON UNITS BY EMPLOYEE BENEFIT PLANS
An investment in our common units by an employee benefit plan is subject to certain additional considerations because the investments of these plans are subject to the fiduciary responsibility and prohibited transaction provisions of the Employee Retirement Income Security Act of 1974, as amended, or ERISA, as well as the prohibited transaction restrictions imposed by Section 4975 of the Code, and may be subject to provisions under certain other laws or regulations that are similar to ERISA or the Code (collectively, Similar Laws). As used herein, the term "employee benefit plan" includes, but is not limited to, qualified pension, profit-sharing, and stock bonus plans, certain Keogh plans, certain simplified employee pension plans, and tax-deferred annuities, IRAs and other arrangements established or maintained by an employer or employee organization, and entities whose underlying assets are considered to include "plan assets" of such plans, accounts and arrangements.
ERISA and the Code impose certain duties on persons who are fiduciaries of an employee benefit plan that is subject to Title I of ERISA or Section 4975 of the Code (an ERISA Plan) and prohibit certain transactions involving the assets of an ERISA Plan and its fiduciaries or other interested parties. Under ERISA and the Code, any person who exercises any discretionary authority or control over the administration of an ERISA Plan or the management or disposition of the assets of an ERISA Plan, or who renders investment advice for a fee or other compensation to an ERISA Plan, is generally considered to be a fiduciary of the ERISA Plan. In considering an investment in our common units, among other things, consideration should be given to:
The person with investment discretion with respect to the assets of an employee benefit plan should determine whether an investment in our common units is authorized by the appropriate governing instruments and whether such investment is otherwise a proper investment for the employee benefit plan or IRA.
Section 406 of ERISA and Section 4975 of the Code prohibit employee benefit plans, and certain IRAs that are not considered part of an employee benefit plan, from engaging in specified transactions, referred to as prohibited transactions involving "plan assets" with parties that are "parties in interest" under ERISA or "disqualified persons" under the Code with respect to the employee benefit plan or
248
IRA, unless an exemption is applicable. A party in interest or disqualified person who engages in a non-exempt prohibited transaction may be subject to excise taxes and other penalties and liabilities under ERISA and the Code. In addition, the fiduciary of the ERISA Plan that engaged in such a prohibited transaction may be subject to excise taxes, penalties and liabilities under ERISA and the Code.
In addition to considering whether the purchase of our common units is a prohibited transaction, a fiduciary of an employee benefit plan should consider whether the plan will, by investing in our common units, be deemed to own an undivided interest in our assets, with the result that our general partner also would be a fiduciary of the plan and our operations would be subject to the regulatory restrictions of ERISA, including its prohibited transaction rules, as well as the prohibited transaction rules of the Code and any other applicable Similar Laws.
The Department of Labor regulations provide guidance with respect to whether the assets of an entity in which employee benefit plans acquire equity interests would be deemed "plan assets" under certain circumstances. Under these regulations, an entity's underlying assets generally would not be considered to be "plan assets" if, among other things:
With respect to an investment in our common units, we believe that our assets should not be considered "plan assets" under these regulations because it is expected that the investment will satisfy the requirements in the first two clauses above and may also satisfy the requirements in clause three above (although we do not monitor the level of investment by benefit plan investors as required for compliance with clause three).
The foregoing discussion of issues arising for employee benefit plan investments under ERISA, the Code and applicable Similar Laws is general in nature and is not intended to be all inclusive, nor should it be construed as legal advice. In light of the complexity of these rules and the excise taxes, penalties and liabilities that may be imposed on persons involved in non-exempt prohibited transactions or other violations, plan fiduciaries contemplating a purchase of our common units should consult with their own counsel regarding the consequences of such purchase under ERISA, the Code and Similar Laws.
249
Barclays Capital Inc. and Goldman, Sachs & Co. are acting as representatives of the underwriters and book-running managers of this offering. Under the terms of an underwriting agreement, which will be filed as an exhibit to the registration statement, each of the underwriters named below has severally agreed to purchase from the selling unitholder the respective number of common units shown opposite its name below:
Underwriters
|
Number of Common Units |
|||
|---|---|---|---|---|
| Barclays Capital Inc. | 4,082,500 | |||
| Goldman, Sachs & Co. | 3,680,000 | |||
| Merrill Lynch, Pierce, Fenner & Smith Incorporated |
1,897,500 | |||
| Citigroup Global Markets Inc. | 1,897,500 | |||
| Credit Suisse Securities (USA) LLC | 1,897,500 | |||
| Deutsche Bank Securities Inc. | 1,897,500 | |||
| J.P. Morgan Securities LLC | 1,897,500 | |||
| RBC Capital Markets, LLC | 1,897,500 | |||
| Wells Fargo Securities, LLC | 1,897,500 | |||
| Mitsubishi UFJ Securities (USA), Inc. | 322,000 | |||
| BNP Paribas Securities Corp. | 322,000 | |||
| PNC Capital Markets LLC | 322,000 | |||
| Scotia Capital (USA) Inc. | 322,000 | |||
| SunTrust Robinson Humphrey, Inc. | 322,000 | |||
| Ladenburg Thalmann & Co. Inc. | 115,000 | |||
| Oppenheimer & Co. Inc. | 115,000 | |||
| USCA Securities LLC | 115,000 | |||
| | | | | |
Total |
23,000,000 | |||
| | | | | |
| | | | | |
| | | | | |
The underwriting agreement provides that the underwriters' obligation to purchase common units depends on the satisfaction of the conditions contained in the underwriting agreement including:
The following table summarizes the underwriting discounts and commissions the selling unitholder will pay to the underwriters. These amounts are shown assuming both no exercise and full exercise of the underwriters' option to purchase additional common units. The underwriting fee is the difference
250
between the initial price to the public and the amount the underwriters pay to the selling unitholder for the common units.
| |
No Exercise | Full Exercise | |||||
|---|---|---|---|---|---|---|---|
Per Common Unit |
$ | 1.35 | $ | 1.35 | |||
Total |
$ | 31,050,000 | $ | 35,707,500 | |||
We will also pay Barclays Capital Inc. and Goldman, Sachs & Co. an aggregate structuring fee equal to 0.25% of the gross proceeds of this offering for the evaluation, analysis and structuring of our partnership.
We have also agreed to reimburse the underwriters for up to $20,000 of reasonable fees and expenses of counsel related to the review by the Financial Industry Regulatory Authority, Inc., or FINRA, of the terms of sale of the common units offered hereby.
The representatives have advised us that the underwriters propose to offer the common units directly to the public at the public offering price on the cover of this prospectus and to selected dealers, which may include the underwriters, at such offering price less a selling concession not in excess of $0.81 per common unit. After the offering, the representatives may change the offering price and other selling terms.
The expenses of the offering that are payable by EQT are estimated to be approximately $3.3 million (excluding underwriting discounts, commissions and structuring fees).
Option to Purchase Additional Common Units
The selling unitholder has granted the underwriters an option exercisable for 30 days after the date of this prospectus to purchase, from time to time, in whole or in part, up to an aggregate of 3,450,000 common units from the selling unitholder at the public offering price less underwriting discounts and commissions. This option may be exercised to the extent the underwriters sell more than 23,000,000 common units in connection with this offering. To the extent that this option is exercised, each underwriter will be obligated, subject to certain conditions, to purchase its pro rata portion of these additional common units based on the underwriter's percentage underwriting commitment in the offering as indicated in the table at the beginning of this Underwriting section.
We, all of the directors and executive officers of our general partner and the selling unitholder have agreed that, for a period of 180 days after the date of this prospectus subject to certain limited exceptions, we and they will not directly or indirectly, without the prior written consent of the representatives, (i) offer, pledge, sell or contract to sell, or otherwise dispose of (or enter into any transaction which is designed to, or would reasonably be likely to, result in the disposition, (whether by actual disposition or effective economic disposition due to cash settlement or otherwise) by us or any person in privity with us or any affiliate of ours) any common units or securities convertible into, or exercisable, or exchangeable for common units, or sell or grant options, rights or warrants with respect to any common units or securities convertible, exercisable or exchangeable for common units (other than common units and securities issued pursuant to employee benefit plans, qualified option plans or other employee compensation plans existing on the closing date of the offering); (ii) file (or participate in the filing of) a registration statement with the SEC in respect of, or establish or increase a put equivalent position or liquidate or decrease a call equivalent position within the meaning of Section 16 of the Exchange Act with respect to, any other common units or any securities convertible into, or exercisable, or exchangeable for common units; or (iii) publicly announce an intention to effect any such foregoing transaction.
251
If:
the 180-day restricted period described above will be extended (and the restrictions above will continue to apply) until the expiration of the 18-day period beginning on the issuance of the earnings release or the announcement of the material news or occurrence of the material event, unless the representatives (in their discretion) confirm to us in writing that such extension will not be required.
The representatives in their discretion, may release the common units and other securities subject to the lock-up agreements described above in whole or in part at any time. When determining whether or not to release common units and other securities from lock-up agreements, the representatives will consider, among other factors, the holder's reasons for requesting the release, the number of common units and other securities for which the release is being requested and market conditions at the time.
At our request, the underwriters have reserved up to 6.0% of the common units for sale at the initial public offering price to the officers, directors and employees of our general partner and its affiliates and certain other persons associated with us, as designated by us, through a directed unit program. Under an agreement with the selling unitholder, the directed unit program will be managed by Fidelity Capital Markets, a division of National Financial Services LLC (Fidelity). In this capacity, Fidelity will act as a dealer, purchasing directed units from the underwriters at the public offering price on the cover of this prospectus, less a selling concession, and selling such units to participants in the directed unit program at the initial offering price. The number of common units available for sale to the general public will be reduced by the number of directed units purchased by participants in the program. Except for certain directors and executive officers of our general partner who have entered into lock-up agreements as contemplated in the immediately preceding paragraph, each person purchasing common units through the directed unit program has agreed that, for a period of 180 days from the date of this prospectus, he or she will not, without the prior written consent of Barclays Capital Inc., dispose of or hedge any common units or any securities convertible into or exchangeable for our common units with respect to units purchased in the program. For certain directors and executive officers of our general partner purchasing common units through the directed unit program, the lock-up agreements contemplated in the immediately preceding paragraph shall govern with respect to their purchases. Barclays Capital Inc. in its sole discretion may release any of the securities subject to these lock-up agreements at any time, which, in the case of executive officers and directors of our general partner, shall be with notice. Any directed units not purchased will be offered by the underwriters to the general public on the same basis as all other common units offered. We and the selling unitholder have agreed to indemnify the underwriters against certain liabilities and expenses, including liabilities under the Securities Act, in connection with the sales of the directed units.
Prior to this offering, there has been no public market for our common units. The initial public offering price was negotiated between us, the selling unitholder and the representative. In determining the initial public offering price of our common units, the representative considered:
252
We and the selling unitholder have agreed to indemnify the underwriters against certain liabilities, including liabilities under the Securities Act, and to contribute to payments that the underwriters may be required to make for these liabilities.
Stabilization, Short Positions and Penalty Bids
The representative may engage in stabilizing transactions, short sales and purchases to cover positions created by short sales, and penalty bids or purchases for the purpose of pegging, fixing or maintaining the price of the common units, in accordance with Regulation M under the Exchange Act:
These stabilizing transactions, syndicate covering transactions and penalty bids may have the effect of raising or maintaining the market price of our common units or preventing or retarding a decline in the market price of the common units. As a result, the price of the common units may be higher than the price that might otherwise exist in the open market. These transactions may be effected on the NYSE or otherwise and, if commenced, may be discontinued at any time.
Neither we, the selling unitholder nor any of the underwriters make any representation or prediction as to the direction or magnitude of any effect that the transactions described above may have on the price of the common units. In addition, neither we nor any of the underwriters make any
253
representation that the representative will engage in these stabilizing transactions or that any transaction, once commenced, will not be discontinued without notice.
We have been approved to list our common units, subject to official notice of issuance, on the NYSE under the symbol "EQGP".
The underwriters have informed us that they do not expect to sell more than 5% of the common units in the aggregate to accounts over which they exercise discretionary authority.
If you purchase common units offered in this prospectus, you may be required to pay stamp taxes and other charges under the laws and practices of the country of purchase, in addition to the offering price listed on the cover page of this prospectus.
The underwriters and certain of their affiliates are full service financial institutions engaged in various activities, which may include securities trading, commercial and investment banking, financial advisory, investment management, investment research, principal investment, hedging, financing and brokerage activities. The underwriters and certain of their affiliates have, from time to time, performed, and may in the future perform, various commercial and investment banking and financial advisory services for us and our respective affiliates, for which they received or may in the future receive customary fees and expenses.
Affiliates of certain of the underwriters are lenders under EQM's and EQT's credit facilities. None of the affiliates of such underwriters will receive any proceeds of this offering as a result of their lending relationships with EQM and/or EQT. In addition, certain of the underwriters also were underwriters in the EQM 2015 Equity Offering.
In the ordinary course of their various business activities, the underwriters and certain of their affiliates may make or hold a broad array of investments and actively trade debt and equity securities (or related derivative securities) and financial instruments (including bank loans) for their own account and for the accounts of their customers, and such investment and securities activities may involve securities and/or instruments of ours and our affiliates. If the underwriters or their affiliates have a lending relationship with us or EQM, certain of those underwriters or their affiliates routinely hedge, and certain other of those underwriters or their affiliates may hedge, their credit exposure to us or EQM, as applicable, consistent with their customary risk management policies. Typically, the underwriters and their affiliates would hedge such exposure by entering into transactions which consist of either the purchase of credit default swaps or the creation of short positions in our securities or the securities of our affiliates, including potentially the common units offered hereby. Any such credit default swaps or short positions could adversely affect future trading prices of the common units offered hereby. The underwriters and certain of their affiliates may also communicate independent investment recommendations, market color or trading ideas and/or publish or express independent research views in respect of such securities or instruments and may at any time hold, or recommend to clients that they acquire, long and/or short positions in such securities and instruments.
254
Australia
No placement document, prospectus, product disclosure statement or other disclosure document has been lodged with the Australian Securities and Investments Commission ("ASIC"), in relation to this offering. This prospectus does not constitute a prospectus, product disclosure statement or other disclosure document under the Corporations Act 2001 (the "Corporations Act"), and does not purport to include the information required for a prospectus, product disclosure statement or other disclosure document under the Corporations Act.
Any offer in Australia of the common units may only be made to persons (the "Exempt Investors"), who are:
(a) "sophisticated investors" (within the meaning of section 708(8) of the Corporations Act), "professional investors" (within the meaning of section 708(11) of the Corporations Act) or otherwise pursuant to one or more exemptions contained in section 708 of the Corporations Act; and
(b) "wholesale clients" (within the meaning of section 761G of the Corporations Act),
so that it is lawful to offer the common units without disclosure to investors under Chapters 6D and 7 of the Corporations Act.
The common units applied for by Exempt Investors in Australia must not be offered for sale in Australia in the period of 12 months after the date of allotment under this offering, except in circumstances where disclosure to investors under Chapters 6D and 7 of the Corporations Act would not be required pursuant to an exemption under both section 708 and Subdivision B of Division 2 of Part 7.9 of the Corporations Act or otherwise or where the offer is pursuant to a disclosure document which complies with Chapters 6D and 7 of the Corporations Act. Any person acquiring common units must observe such Australian on-sale restrictions.
This prospectus contains general information only and does not take account of the investment objectives, financial situation or particular needs of any particular person. It does not contain any securities recommendations or financial product advice. Before making an investment decision, investors need to consider whether the information in this prospectus is appropriate to their needs, objectives and circumstances, and, if necessary, seek expert advice on those matters.
This offering document contains general information only and does not take account of the investment objectives, financial situation or particular needs of any particular person. It does not contain any securities recommendations or financial product advice. Before making an investment decision, investors need to consider whether the information in this offering document is appropriate to their needs, objectives and circumstances, and, if necessary, seek expert advice on those matters.
255
The validity of the common units will be passed upon for us by Baker Botts L.L.P., Houston, Texas. Certain legal matters in connection with the common units offered hereby will be passed upon for the underwriters by Vinson & Elkins L.L.P., Houston, Texas.
The combined financial statements of EQT GP Holdings Predecessor at December 31, 2014 and 2013 and for each of the three years in the period ended December 31, 2014 appearing in this prospectus and registration statement have been audited by Ernst & Young LLP, independent registered public accounting firm, as set forth in their report thereon appearing elsewhere herein, and are included in reliance upon such report given on the authority of such firm as experts in accounting and auditing.
The balance sheet of EQT GP Holdings, LP as of March 31, 2015 appearing in this prospectus and registration statement has been audited by Ernst & Young LLP, independent registered public accounting firm, as set forth in their report thereon appearing elsewhere herein, and is included in reliance upon such report given on the authority of such firm as experts in accounting and auditing.
WHERE YOU CAN FIND MORE INFORMATION
We have filed with the SEC a registration statement on Form S-l regarding the common units. This prospectus does not contain all of the information found in the registration statement. For further information regarding us and the common units offered by this prospectus, you may desire to review the full registration statement, including its exhibits and schedules, filed under the Securities Act. The registration statement of which this prospectus forms a part, including its exhibits and schedules, may be inspected and copied at the public reference room maintained by the SEC at 100 F Street, N.E., Room 1580, Washington, D.C. 20549. Copies of the materials may also be obtained from the SEC at prescribed rates by writing to the public reference room maintained by the SEC at 100 F Street, N.E., Room 1580, Washington, D.C. 20549. You may obtain information on the operation of the public reference room by calling the SEC at 1-800-SEC-0330.
The SEC maintains a website on the Internet at http://www.sec.gov. Our registration statement, of which this prospectus constitutes a part, can be downloaded from the SEC's website.
You should rely only on the information contained in this prospectus or in any free writing prospectus we may authorize to be delivered to you. We have not, and the underwriters have not, authorized any other person to provide you with different information. If anyone provides you with different or inconsistent information, you should not rely on it. We are not, and the underwriters are not, making an offer to sell these securities in any jurisdiction where an offer or sale is not permitted. You should assume that the information appearing in this prospectus is accurate as of the date on the front cover of this prospectus only. Our business, financial condition, results of operations and prospects may have changed since that date.
Upon completion of this offering, we will file with or furnish to the SEC periodic reports and other information. These reports and other information may be inspected and copied at the public reference facilities maintained by the SEC or obtained from the SEC's website as provided above. Our website on the Internet is located at www.eqtmidstreampartners.com and we make our periodic reports and other information filed with or furnished to the SEC available, free of charge, through our website, as soon as reasonably practicable after those reports and other information are electronically filed with or furnished to the SEC. Information on our website or any other website is not incorporated by reference into this prospectus and does not constitute a part of this prospectus.
256
We intend to furnish or make available to our unitholders annual reports containing our audited financial statements and furnish or make available to our unitholders quarterly reports containing our unaudited interim financial information, including the information required by Form 10-Q, for the first three fiscal quarters of each fiscal year.
257
Some of the information in this prospectus may contain certain forward-looking statements. Forward-looking statements give our current expectations, contain projections of results of operations or of financial condition, or forecast future events. Statements that do not relate strictly to historical or current facts are forward-looking and usually identified by the use of words such as "anticipate," "estimate," "could," "would," "will," "may," "forecast," "approximate," "expect," "project," "intend," "plan," "believe" and other words of similar meaning in connection with any discussion of future operating or financial matters. Without limiting the generality of the foregoing, forward-looking statements contained in this prospectus include the matters discussed in "Business—EQM's Strategies" and "Management's Discussion and Analysis—General Trends and Outlook" and the expectations of plans, strategies, objectives and growth and anticipated financial and operational performance of us and our subsidiaries and affiliates, including guidance regarding EQM's transmission and storage and gathering revenue and volume growth; revenue projections; the weighted average contract life of transmission, storage and gathering contracts; infrastructure programs (including the timing, cost, capacity and sources of funding with respect to transmission and gathering expansion projects); the timing, cost, capacity and expected interconnections with facilities and pipelines of the OVC and MVP projects; the ultimate terms, partners and structure of the MVP joint venture; natural gas production growth in EQM's operating areas for EQT Corporation and third parties; asset acquisitions, including EQM's ability to complete any asset acquisitions from EQT Corporation or third parties; the amount of cash flows resulting from our preferred interest in an EQT subsidiary; the amount and timing of distributions, including expected increases; the effect of the AVC facilities lease on distributable cash flow; future projected AVC lease payments; projected operating and capital expenditures, including the amount of capital expenditures reimbursable by EQT Corporation; liquidity and financing requirements, including sources and availability; the effects of government regulation and litigation; and tax position. The forward-looking statements included in this prospectus involve risks and uncertainties that could cause actual results to differ materially from projected results. Accordingly, you should not place undue reliance on forward-looking statements as a prediction of actual results. We have based these forward-looking statements on current expectations and assumptions about future events. While we consider these expectations and assumptions to be reasonable, they are inherently subject to significant business, economic, competitive, regulatory and other risks and uncertainties, many of which are difficult to predict and are beyond our control. The risks and uncertainties that may affect the operations, performance and results of our business and forward-looking statements include, but are not limited to, those set forth under "Risk Factors" and elsewhere in this prospectus.
Additionally, factors that could cause our actual results to differ materially from the results contemplated by such forward-looking statements include:
258
Any forward-looking statement speaks only as of the date on which such statement is made and we do not intend to correct or update any forward-looking statement, whether as a result of new information, future events or otherwise other than pursuant to the securities laws.
In reviewing any agreements incorporated by reference in or filed with the registration statement of which this prospectus forms a part, please remember that such agreements are included to provide information regarding the terms of such agreements and are not intended to provide any other factual or disclosure information about us or EQM. The agreements may contain representations and warranties by us or EQM, which should not in all instances be treated as categorical statements of fact, but rather as a way of allocating the risk to one of the parties to such agreements should those statements prove to be inaccurate. The representations and warranties were made only as of the date of the relevant agreement or such other date or dates as may be specified in such agreement and are subject to more recent developments. Accordingly, these representations and warranties alone may not describe the actual state of affairs of us or our affiliates as of the date they were made or at any other time.
259
F-1
EQT GP HOLDINGS, LP
UNAUDITED PRO FORMA CONDENSED COMBINED FINANCIAL STATEMENTS
The unaudited pro forma condensed combined financial statements of EQT GP Holdings, LP (EQGP) for the year ended December 31, 2014 and as of and for the three months ended March 31, 2015 should be read in conjunction with the accompanying notes. These statements are derived from the historical audited annual and unaudited interim combined financial statements of EQT GP Holdings Predecessor (the Predecessor) and should be read in conjunction with those financial statements and accompanying notes. These unaudited pro forma condensed combined financial statements have been prepared to reflect the results of operations of EQGP following the formation and initial public offering (the Offering) and related transactions described below. The unaudited pro forma condensed combined financial statements have been prepared as if the transactions to be effected at the closing of the Offering occurred as of January 1, 2014, in the case of the unaudited pro forma combined statement of operations for the three months ended March 31, 2015 and for the year ended December 31, 2014 and on March 31, 2015, in the case of the unaudited pro forma condensed combined balance sheet.
EQGP was formed in January 2015 as a Delaware limited partnership and wholly owned subsidiary of EQT Gathering Holdings, LLC, a Delaware limited liability company and wholly owned subsidiary of EQT Corporation. EQGP was formed to own certain partnership interests in EQT Midstream Partners, LP. For purposes of these unaudited pro forma condensed combined financial statements, "EQM" refers to EQT Midstream Partners, LP together with its subsidiaries. "EQM GP" refers to EQT Midstream Services, LLC the general partner of EQM, which will be a subsidiary of EQGP following the consummation of the transactions described in "Prospectus Summary—Our Structure." "EQM LP" refers to EQT Midstream Investments, LLC, a subsidiary of EQT that holds EQT's limited partner interests in EQM and will merge into EQGP in connection with the transactions described in "Prospectus Summary—Our Structure." "EQT" refers to EQT Corporation and its consolidated subsidiaries.
Upon completion of the Offering contemplated in this prospectus, EQGP will be treated as a partnership for U.S. federal and state income tax purposes and therefore will not be subject to U.S. federal and state income taxes.
The unaudited pro forma condensed combined balance sheet and the unaudited pro forma combined statements of operations were derived by adjusting the historical audited and unaudited interim financial statements of the Predecessor. The adjustments, as discussed in detail in Note 2—Pro Forma Adjustments and Assumptions, are based on currently available information and certain estimates and assumptions. The unaudited pro forma condensed combined financial statements are not necessarily indicative of the results that would have occurred if EQGP had completed the contemplated transactions at the closing of its initial public offering on the dates indicated, nor are they indicative of the future operating results of EQGP. However, management believes that the assumptions provide a reasonable basis for presenting the significant effects of the transactions as contemplated and that the pro forma adjustments are factually supportable and give appropriate effect to those assumptions and are properly applied in the unaudited pro forma financial data.
The unaudited pro forma condensed combined financial statements give effect to the following transactions:
F-2
EQT GP HOLDINGS, LP
UNAUDITED PRO FORMA STATEMENT OF COMBINED OPERATIONS
THREE MONTHS ENDED MARCH 31, 2015
| |
EQT GP Holdings Predecessor Historical |
Pro Forma Adjustments |
EQT GP Holdings, LP Pro Forma |
|||||||
|---|---|---|---|---|---|---|---|---|---|---|
| |
(Thousands) |
|||||||||
Operating revenues |
$ | 154,811 | $ | — | $ | 154,811 | ||||
Operating expenses: |
||||||||||
Operating and maintenance |
14,479 | — | 14,479 | |||||||
Selling, general and administrative |
15,653 | — | 15,653 | |||||||
Depreciation and amortization |
11,927 | — | 11,927 | |||||||
Total operating expenses |
42,059 | — | 42,059 | |||||||
| | | | | | | | | | | |
Operating income |
112,752 | — | 112,752 | |||||||
Other income |
714 | — | 714 | |||||||
Interest expense |
11,457 | — | 11,457 | |||||||
| | | | | | | | | | | |
Income before income taxes |
102,009 | — | 102,009 | |||||||
Income tax expense |
20,334 | (13,631 | )(b) | 6,703 | ||||||
| | | | | | | | | | | |
Net income |
81,685 | 13,621 | 95,306 | |||||||
Net income attributable to noncontrolling interests |
47,741 | — | 47,741 | |||||||
| | | | | | | | | | | |
Net income attributable to EQT GP Holdings, LP |
$ | 33,934 | $ | 13,631 | $ | 47,565 | ||||
| | | | | | | | | | | |
| | | | | | | | | | | |
| | | | | | | | | | | |
Limited Partners' Interest in Net Income: |
||||||||||
Net income attributable to EQT GP Holdings, LP |
$ | 47,565 | ||||||||
Less: pre-acquisition income allocated to EQT |
11,106 | |||||||||
| | | | | | | | | | | |
Limited partners' interest in net income |
$ | 36,459 | ||||||||
Net income per common unit—basic and diluted |
$ |
0.14 |
||||||||
Weighted average number of common units outstanding—basic and diluted |
266,165 |
|||||||||
See accompanying notes to unaudited pro forma condensed combined financial statements.
F-3
EQT GP HOLDINGS, LP
UNAUDITED PRO FORMA STATEMENT OF COMBINED OPERATIONS
YEAR ENDED DECEMBER 31, 2014
| |
EQT GP Holdings Predecessor Historical |
Pro Forma Adjustments |
EQT GP Holdings, LP Pro Forma |
|||||||
|---|---|---|---|---|---|---|---|---|---|---|
| |
(Thousands) |
|||||||||
Operating revenues |
$ | 476,547 | $ | — | $ | 476,547 | ||||
Operating expenses: |
||||||||||
Operating and maintenance |
55,276 | — | 55,276 | |||||||
Selling, general and administrative |
48,505 | — | 48,505 | |||||||
Depreciation and amortization |
46,054 | — | 46,054 | |||||||
| | | | | | | | | | | |
Total operating expenses |
149,835 | — | 149,835 | |||||||
| | | | | | | | | | | |
Operating income |
326,712 | — | 326,712 | |||||||
Other income |
2,349 | — | 2,349 | |||||||
Interest expense |
30,856 | — | 30,856 | |||||||
| | | | | | | | | | | |
Income before income taxes |
298,205 | — | 298,205 | |||||||
Income tax expense |
70,619 | (38,914 | )b | 31,705 | ||||||
| | | | | | | | | | | |
Net income |
227,586 | 38,914 | 266,500 | |||||||
Net income attributable to noncontrolling interests |
124,025 | — | 124,025 | |||||||
| | | | | | | | | | | |
Net income attributable to EQT GP Holdings, LP |
$ | 103,561 | $ | 38,914 | $ | 142,475 | ||||
| | | | | | | | | | | |
| | | | | | | | | | | |
| | | | | | | | | | | |
Limited Partners' Interest in Net Income: |
||||||||||
Net income attributable to EQT GP Holdings, LP |
$ | 142,475 | ||||||||
Less: pre-acquisition income allocated to EQT |
53,878 | |||||||||
| | | | | | | | | | | |
Limited partners' interest in net income |
$ | 88,597 | ||||||||
Net income per common unit—basic and diluted |
$ |
0.33 |
||||||||
Weighted average number of common units outstanding—basic and diluted |
266,165 |
|||||||||
See accompanying notes to unaudited pro forma condensed combined financial statements.
F-4
EQT GP HOLDINGS, LP
UNAUDITED PRO FORMA CONDENSED COMBINED BALANCE SHEET
MARCH 31, 2015
| |
EQT GP Holdings Predecessor Historical |
Pro Forma Adjustments |
EQT GP Holdings, LP Pro Forma |
|||||||
|---|---|---|---|---|---|---|---|---|---|---|
| |
(Thousands) |
|||||||||
ASSETS |
||||||||||
Cash and cash equivalents |
$ | 211,616 | $ | — | $ | 211,616 | ||||
Accounts receivable, net |
16,461 | — | 16,461 | |||||||
Accounts receivable—affiliate |
59,371 | — | 59,371 | |||||||
Other current assets |
12,353 | — | 12,353 | |||||||
Net property plant & equipment |
1,649,353 | — | 1,649,353 | |||||||
Deferred income taxes, net |
370,490 | (370,490 | )b | — | ||||||
Equity in nonconsolidated investments |
45,886 | — | 45,886 | |||||||
Other assets |
17,828 | — | 17,828 | |||||||
| | | | | | | | | | | |
TOTAL ASSETS |
$ | 2,383,358 | $ | (370,490 | ) | $ | 2,012,868 | |||
| | | | | | | | | | | |
| | | | | | | | | | | |
| | | | | | | | | | | |
LIABILITIES, EQUITY AND PARTNERS' CAPITAL |
||||||||||
Accounts payable |
$ | 21,562 | $ | — | $ | 21,562 | ||||
Due to related party |
231,441 | (200,468 | )b | 30,973 | ||||||
Other current liabilities |
8,131 | — | 8,131 | |||||||
Short-term loans |
299,000 | — | 299,000 | |||||||
Long-term debt |
492,825 | — | 492,825 | |||||||
Lease obligation |
144,794 | — | 144,794 | |||||||
Other long-term liabilities |
7,872 | — | 7,872 | |||||||
Common unitholders—public |
— |
621,000 |
a |
621,000 |
||||||
|
— | |||||||||
Common unitholders—EQT |
— | (1,308,695 | )c | (1,929,695 | ) | |||||
|
(621,000 | )a | ||||||||
Partners' capital |
(1,138,673 | ) | (170,022 | )b | — | |||||
|
1,308,695 | c | ||||||||
Noncontrolling interests |
2,316,406 | — | 2,316,406 | |||||||
| | | | | | | | | | | |
TOTAL LIABILITIES, EQUITY AND PARTNERS' CAPITAL |
$ | 2,383,358 | $ | (370,490 | ) | $ | 2,012,868 | |||
| | | | | | | | | | | |
| | | | | | | | | | | |
| | | | | | | | | | | |
See accompanying notes to unaudited pro forma condensed combined financial statements.
F-5
EQT GP HOLDINGS, LP
NOTES TO UNAUDITED PRO FORMA CONDENSED COMBINED FINANCIAL STATEMENTS
1. Basis of Presentation
The historical financial information is derived from the audited annual and unaudited interim historical combined financial statements of the Predecessor. The pro forma adjustments have been prepared to present the impact of transactions described in this prospectus, including those to be effected at the closing of the initial public offering of EQGP as if such transactions occurred as of January 1, 2014, in the case of the unaudited pro forma combined statement of operations for the three months ended March 31, 2015 and for the year ended December 31, 2014 and on March 31, 2015, in the case of the unaudited pro forma condensed combined balance sheet. The adjustments are based on currently available information and certain estimates and assumptions and therefore the actual effects of these transactions will differ from the pro forma adjustments.
Upon completion of this offering, EQGP anticipates incremental selling, general and administrative expenses of approximately $3.0 million per year as a result of becoming a publically traded partnership, including expenses associated with annual and quarterly reporting; tax return and schedule K-1 preparation and distribution expenses; Sarbanes Oxley compliance expenses; expenses associated with listing on the NYSE; independent auditor fees; legal fees; investor relations expenses; registrar and transfer agent fees; director and officer liability insurance expenses; and director compensation. The unaudited pro forma condensed combined financial statements do not reflect these incremental selling, general and administrative expenses.
Additionally, upon completion of this offering, EQGP will adopt the EQT GP Services, LLC 2015 Long-Term Incentive Plan for the employees, directors and consultants of our general partner and its affiliates including EQM, who perform services for us. No additional expense related to this plan has been included as an adjustment in the unaudited pro forma condensed combined financial statements.
2. Pro Forma Adjustments and Assumptions
The pro forma adjustments are based on currently available information and certain estimates and assumptions, and therefore the actual effects of these transactions will differ from the pro forma adjustments. A general description of these transactions and adjustments are provided as follows:
F-6
EQT GP HOLDINGS, LP
NOTES TO UNAUDITED PRO FORMA CONDENSED COMBINED FINANCIAL STATEMENTS (Continued)
3. Pro Forma Net Income per Common Unit
Pro forma basic and diluted net income per common unit is calculated by dividing the limited partners' interest in net income by the number of common units expected to be outstanding at the closing of the Offering. Pro forma net income per common unit is calculated assuming that pro forma cash distributions are equal to the pro forma net income attributable to EQGP. Pro forma net income attributable to EQGP for periods prior to the acquisition of assets from EQT, through EQGP's partnership interests in EQM, is not allocated to the limited partners of EQGP for purposes of calculating pro forma net income per common unit. Basic and diluted pro forma net income per unit are equivalent as there are no dilutive units at the date of the closing of the initial public offering of the common units of EQGP.
F-7
REPORT OF INDEPENDENT REGISTERED PUBLIC ACCOUNTING FIRM
The Board of Directors of EQT Corporation
We have audited the accompanying combined balance sheets of EQT GP Holdings Predecessor (the Predecessor) as of December 31, 2014 and 2013 and the related combined statements of operations, equity and partners' capital, and cash flows for each of the three years in the period ended December 31, 2014. These financial statements are the responsibility of the Predecessor's management. Our responsibility is to express an opinion on these financial statements based on our audits.
We conducted our audits in accordance with the standards of the Public Company Accounting Oversight Board (United States). Those standards require that we plan and perform the audit to obtain reasonable assurance about whether the financial statements are free of material misstatement. We were not engaged to perform an audit of the Predecessor's internal control over financial reporting. Our audits included consideration of internal control over financial reporting as a basis for designing audit procedures that are appropriate in the circumstances, but not for the purpose of expressing an opinion on the effectiveness of the Predecessor's internal control over financial reporting. Accordingly, we express no such opinion. An audit also includes examining, on a test basis, evidence supporting the amounts and disclosures in the financial statements, assessing the accounting principles used and significant estimates made by management, and evaluating the overall financial statement presentation. We believe that our audits provide a reasonable basis for our opinion.
In our opinion, the financial statements referred to above present fairly, in all material respects, the combined financial position of EQT GP Holdings Predecessor at December 31, 2014 and 2013, and the combined results of its operations and its cash flows for each of the three years ended December 31, 2014, in conformity with U.S. generally accepted accounting principles.
|
Pittsburgh,
Pennsylvania
April 1, 2015
F-8
EQT GP HOLDINGS PREDECESSOR
COMBINED STATEMENTS OF OPERATIONS (a)
YEARS ENDED DECEMBER 31,
| |
2014 | 2013 | 2012 | |||||||
|---|---|---|---|---|---|---|---|---|---|---|
| |
(Thousands) |
|||||||||
Operating revenues (b): |
$ | 476,547 | $ | 354,001 | $ | 236,293 | ||||
Operating expenses: |
||||||||||
Operating and maintenance (c) |
55,276 | 42,727 | 38,709 | |||||||
Selling, general and administrative (c) |
48,505 | 35,574 | 24,978 | |||||||
Depreciation and amortization |
46,054 | 30,906 | 22,006 | |||||||
| | | | | | | | | | | |
Total operating expenses |
149,835 | 109,207 | 85,693 | |||||||
Operating income |
326,712 |
244,794 |
150,600 |
|||||||
Other income |
2,349 |
1,242 |
8,228 |
|||||||
Interest expense (d) |
30,856 | 1,672 | 2,944 | |||||||
| | | | | | | | | | | |
Income before income taxes |
298,205 | 244,364 | 155,884 | |||||||
Income tax expense |
70,619 | 86,471 | 53,182 | |||||||
| | | | | | | | | | | |
Net income |
227,586 | 157,893 | 102,702 | |||||||
Net income attributable to noncontrolling interests |
124,025 | 47,243 | 13,016 | |||||||
| | | | | | | | | | | |
Net income attributable to EQT GP Holdings Predecessor |
$ | 103,561 | $ | 110,650 | $ | 89,686 | ||||
| | | | | | | | | | | |
| | | | | | | | | | | |
| | | | | | | | | | | |
See notes to combined financial statements.
F-9
EQT GP HOLDINGS PREDECESSOR
COMBINED STATEMENTS OF CASH FLOWS (a)
YEARS ENDED DECEMBER 31,
| |
2014 | 2013 | 2012 | |||||||
|---|---|---|---|---|---|---|---|---|---|---|
| |
(Thousands) |
|||||||||
Cash flows from operating activities: |
||||||||||
Net income |
$ | 227,586 | $ | 157,893 | $ | 102,702 | ||||
Adjustments to reconcile net income to net cash provided by operating activities: |
||||||||||
Depreciation and amortization |
46,054 | 30,906 | 22,006 | |||||||
Deferred income taxes |
(317,489 | ) | (152,097 | ) | 24,403 | |||||
Other income |
(2,349 | ) | (1,242 | ) | (8,228 | ) | ||||
Non-cash long term compensation expense |
3,368 | 981 | 2,282 | |||||||
Non-cash adjustments |
(1,520 | ) | (680 | ) | (2,508 | ) | ||||
Changes in other assets and liabilities: |
||||||||||
Accounts receivable |
(8,029 | ) | (4,720 | ) | (10,825 | ) | ||||
Accounts payable |
4,713 | (4,534 | ) | (4,739 | ) | |||||
Due to/from EQT affiliates |
337,075 | 234,953 | 80,807 | |||||||
Other assets and other liabilities |
11,169 | (335 | ) | (5,806 | ) | |||||
| | | | | | | | | | | |
Net cash provided by operating activities |
300,578 | 261,125 | 200,094 | |||||||
| | | | | | | | | | | |
Cash flows from investing activities: |
||||||||||
Capital expenditures |
(318,105 | ) | (283,011 | ) | (273,225 | ) | ||||
Jupiter Acquisition—net assets from EQT |
(168,198 | ) | — | — | ||||||
| | | | | | | | | | | |
Net cash used in investing activities |
(486,303 | ) | (283,011 | ) | (273,225 | ) | ||||
| | | | | | | | | | | |
Cash flows from financing activities: |
||||||||||
Proceeds from the issuance of EQM common units, net of offering costs |
902,467 | 529,442 | 276,780 | |||||||
Jupiter Acquisition—purchase price in excess of net assets from EQT |
(952,802 | ) | — | — | ||||||
Sunrise Merger payment |
— | (507,500 | ) | — | ||||||
Proceeds from short-term loans |
450,000 | — | — | |||||||
Payments of short-term loans |
(450,000 | ) | — | — | ||||||
Proceeds from the issuance of long-term debt |
500,000 | — | — | |||||||
Retirements of long-term debt |
— | — | (135,235 | ) | ||||||
Due to/from EQT |
— | — | (49,657 | ) | ||||||
Net (distributions to) contributions from EQT |
(261,277 | ) | (87,612 | ) | 348,971 | |||||
Capital contributions |
382 | 5,631 | 1,863 | |||||||
Distributions to noncontrolling interests |
(67,819 | ) | (32,782 | ) | (5,032 | ) | ||||
Payment of credit facility fees |
(9,707 | ) | — | (1,864 | ) | |||||
Capital lease principal payments |
(2,216 | ) | — | — | ||||||
| | | | | | | | | | | |
Net cash (used in) provided by financing activities |
109,028 | (92,821 | ) | 435,826 | ||||||
| | | | | | | | | | | |
Net change in cash and cash equivalents |
(76,697 | ) | (114,707 | ) | 362,695 | |||||
Cash and cash equivalents at beginning of year |
247,988 | 362,695 | — | |||||||
| | | | | | | | | | | |
Cash and cash equivalents at end of year |
$ | 171,291 | $ | 247,988 | $ | 362,695 | ||||
| | | | | | | | | | | |
| | | | | | | | | | | |
| | | | | | | | | | | |
Cash paid during the year for: |
||||||||||
Interest paid |
$ | 20,693 | $ | 939 | $ | 6,461 | ||||
| | | | | | | | | | | |
| | | | | | | | | | | |
| | | | | | | | | | | |
Non-cash activity during the year: |
||||||||||
Non-cash distributions |
$ | — | $ | — | $ | 12,229 | ||||
EQM limited partner and general partner units issued for acquisitions |
$ | 59,000 | $ | 32,500 | $ | — | ||||
Capital lease asset/obligation |
$ | 9,161 | $ | 134,395 | $ | — | ||||
Net settlement of current income taxes payable with EQT |
$ | 215,389 | $ | 16,117 | $ | 29,152 | ||||
Deferred taxes related to public offering of EQM units |
$ | — | $ | 1,641 | $ | 5,368 | ||||
See notes to combined financial statements.
F-10
EQT GP HOLDINGS PREDECESSOR
COMBINED BALANCE SHEETS (a)
| |
Supplemental Unaudited Pro Forma December 31, 2014 |
December 31, 2014 |
December 31, 2013 |
|||||||
|---|---|---|---|---|---|---|---|---|---|---|
| |
(Thousands) |
|||||||||
ASSETS |
||||||||||
Current assets: |
||||||||||
Cash and cash equivalents |
$ | 171,291 | $ | 171,291 | $ | 247,988 | ||||
Accounts receivable (net of allowance for doubtful accounts of $260 and $152 as of December 31, 2014 and 2013, respectively) |
16,492 | 16,492 | 8,463 | |||||||
Accounts receivable—affiliate |
55,068 | 55,068 | 28,610 | |||||||
Other current assets |
1,710 | 1,710 | 1,526 | |||||||
| | | | | | | | | | | |
Total current assets |
244,561 | 244,561 | 286,587 | |||||||
Property, plant and equipment |
1,821,803 |
1,821,803 |
1,453,843 |
|||||||
Less: accumulated depreciation |
(216,486 | ) | (216,486 | ) | (176,415 | ) | ||||
| | | | | | | | | | | |
Net property, plant and equipment |
1,605,317 | 1,605,317 | 1,277,428 | |||||||
Deferred income taxes, net |
258,744 |
258,744 |
— |
|||||||
Other assets |
18,057 | 18,057 | 17,550 | |||||||
| | | | | | | | | | | |
Total assets |
$ | 2,126,679 | $ | 2,126,679 | 1,581,565 | |||||
| | | | | | | | | | | |
| | | | | | | | | | | |
| | | | | | | | | | | |
LIABILITIES, EQUITY AND PARTNERS' CAPITAL |
||||||||||
Current liabilities: |
||||||||||
Accounts payable |
$ | 43,785 | $ | 43,785 | $ | 20,449 | ||||
Due to related party |
409,931 | 409,931 | 243,829 | |||||||
Distribution payable to EQT |
45,116 | — | — | |||||||
Distribution payable to noncontrolling interests |
22,845 | — | — | |||||||
Other current liabilities |
17,393 | 17,393 | 5,542 | |||||||
| | | | | | | | | | | |
Total current liabilities |
539,070 | 471,109 | 269,820 | |||||||
Long-term debt |
492,633 |
492,633 |
— |
|||||||
Lease obligation |
143,828 | 143,828 | 133,733 | |||||||
Deferred income taxes, net |
— | — | 59,538 | |||||||
Other long-term liabilities |
7,111 | 7,111 | 6,014 | |||||||
| | | | | | | | | | | |
Total liabilities |
1,182,642 | 1,114,681 | 469,105 | |||||||
Equity and partners' capital: |
||||||||||
Partners' capital |
(820,458 | ) | (775,342 | ) | 283,793 | |||||
Noncontrolling interests |
1,764,495 | 1,787,340 | 828,667 | |||||||
| | | | | | | | | | | |
Total equity and partners' capital |
944,037 | 1,011,998 | 1,112,460 | |||||||
| | | | | | | | | | | |
Total liabilities, equity and partners' capital |
$ | 2,126,679 | $ | 2,126,679 | $ | 1,581,565 | ||||
| | | | | | | | | | | |
| | | | | | | | | | | |
| | | | | | | | | | | |
See notes to combined financial statements.
F-11
EQT GP HOLDINGS PREDECESSOR
COMBINED STATEMENTS OF EQUITY AND PARTNERS' CAPITAL (a)
| |
Partners' Capital |
Noncontrolling Interests |
Total | |||||||
|---|---|---|---|---|---|---|---|---|---|---|
| |
(Thousands) |
|||||||||
Balance at January 1, 2012 |
$ | 283,939 | $ | — | $ | 283,939 | ||||
Net income |
89,686 | 13,016 | 102,702 | |||||||
Net contributions from EQT |
378,123 | — | 378,123 | |||||||
Non-cash distributions to EQT |
(12,229 | ) | — | (12,229 | ) | |||||
Issuance of EQM common units to public, net |
— | 276,780 | 276,780 | |||||||
Distributions to EQM noncontrolling interests |
— | (5,032 | ) | (5,032 | ) | |||||
Capital contribution |
4,244 | — | 4,244 | |||||||
Equity-based compensation plans |
535 | — | 535 | |||||||
Deferred taxes related to public offering of EQM units |
5,368 | — | 5,368 | |||||||
| | | | | | | | | | | |
Balance at December 31, 2012 |
$ | 749,666 | $ | 284,764 | $ | 1,034,430 | ||||
Net income |
110,650 | 47,243 | 157,893 | |||||||
Net distributions to EQT |
(71,495 | ) | — | (71,495 | ) | |||||
Distributions to EQM noncontrolling interests |
— | (32,782 | ) | (32,782 | ) | |||||
Acquisitions from affiliates |
(540,000 | ) | — | (540,000 | ) | |||||
EQM equity transactions (b) |
32,500 | 529,442 | 561,942 | |||||||
Capital contribution |
3,132 | — | 3,132 | |||||||
Equity-based compensation plans |
981 | — | 981 | |||||||
Deferred taxes related to public offering of EQM units |
(1,641 | ) | — | (1,641 | ) | |||||
| | | | | | | | | | | |
Balance at December 31, 2013 |
$ | 283,793 | $ | 828,667 | $ | 1,112,460 | ||||
Net income |
103,561 | 124,025 | 227,586 | |||||||
Net distributions to EQT |
(45,888 | ) | — | (45,888 | ) | |||||
Distributions paid to EQM noncontrolling interests |
— | (67,819 | ) | (67,819 | ) | |||||
Acquisitions from affiliates |
(1,180,000 | ) | — | (1,180,000 | ) | |||||
EQM equity transactions (b) |
59,000 | 902,467 | 961,467 | |||||||
Capital contribution |
500 | — | 500 | |||||||
Equity-based compensation plans |
3,692 | — | 3,692 | |||||||
| | | | | | | | | | | |
Balance at December 31, 2014 |
$ | (775,342 | ) | $ | 1,787,340 | $ | 1,011,998 | |||
| | | | | | | | | | | |
| | | | | | | | | | | |
| | | | | | | | | | | |
See notes to combined financial statements.
F-12
EQT GP HOLDINGS PREDECESSOR
NOTES TO COMBINED FINANCIAL STATEMENTS
1. Summary of Operations and Significant Accounting Policies
EQT GP Holdings, LP (EQGP) was formed in January 2015 as a Delaware limited partnership and wholly owned subsidiary of EQT Gathering Holdings, LLC, a Delaware limited liability company and wholly owned subsidiary of EQT Corporation (EQT). EQT Midstream Partners, LP (EQM), is a growth-oriented limited partnership formed to own, operate, acquire and develop midstream assets in the Appalachian Basin. EQM was formed by EQT in January 2012 and closed its initial public offering (the EQM IPO) on July 2, 2012. EQGP was formed to own three types of partnership interests in EQM, which are currently owned by EQT and certain of its affiliates, including EQT Midstream Services, LLC (EQM GP) and EQT Midstream Investments, LLC (EQM LP).
EQGP intends to offer a portion of its common units, representing limited partner interests, pursuant to an initial public offering (IPO). At or prior to the completion of this proposed initial public offering, the three types of partnership interests in EQM to be owned by EQGP will consist of the following: (i) 21,811,643 EQM common units, representing a 30.2% limited partner interest in EQM, (ii) 1,443,015 EQM general partner units, representing a 2.0% general partner interest in EQM, and (iii) all of EQM's incentive distribution rights (IDRs), which entitle EQGP to receive up to 48.0% of incremental cash distributed by EQM if certain target distribution levels are reached in any quarter. The accompanying combined financial statements and related notes include the assets, liabilities and results of operations of EQM GP and EQM LP, presented on a combined basis, prior to the proposed IPO and represent the predecessor for accounting purposes of EQGP (the Predecessor) for each of the periods presented. Because EQM GP controls EQM through its general partner interest, the financial statements of EQM and its consolidated subsidiaries are also included in these combined financial statements. References in these combined financial statements to EQGP refer collectively to EQT GP Holdings, LP and the Predecessor, when referring to periods prior to the proposed IPO.
Equitrans, L.P. (Equitrans) is a Pennsylvania limited partnership and the predecessor for accounting purposes of EQM (EQM Predecessor). EQM GP is EQM's general partner. References in these combined financial statements to EQM, when used for periods prior to EQM's IPO, refer to Equitrans. References in these combined financial statements to EQM, when used for periods beginning at or following the EQM IPO, refer collectively to EQM and its consolidated subsidiaries. References in these combined financial statements to EQT refer collectively to EQT Corporation and its consolidated subsidiaries. Immediately prior to the closing of the EQM IPO, EQT contributed all of the partnership interests in Equitrans to EQM. Therefore, the historical financial statements contained in this report reflect the assets, liabilities and results of operations of Equitrans for periods ending before July 2, 2012 and EQT Midstream Partners for periods beginning at or following July 2, 2012. Additionally, as discussed in Note 2, EQGP's financial statements include the historical results of Sunrise (as defined in Note 2), which was merged into EQM on July 22, 2013, Jupiter (as defined in Note 2), which was acquired by EQM on May 7, 2014, and NWV Gathering, which was acquired on March 17, 2015 because these transactions were between entities under common control.
EQGP and EQM do not have any employees. Operational support for EQGP is provided by EQT. Operational support for EQM is provided by EQT Gathering, LLC (EQT Gathering), one of EQT's operating subsidiaries engaged in midstream business operations. EQT Gathering's employees manage and conduct EQM's daily business operations.
F-13
EQT GP HOLDINGS PREDECESSOR
NOTES TO COMBINED FINANCIAL STATEMENTS (Continued)
1. Summary of Operations and Significant Accounting Policies (Continued)
EQGP currently has no independent operations and EQGP's only cash-generating assets consist of partnership interests in EQM. EQM provides midstream services to EQT and multiple third parties across 21 counties in Pennsylvania and West Virginia through two primary assets: the transmission and storage system and the gathering system.
Transmission and Storage System: EQM's transmission and storage system includes an approximately 700 mile Federal Energy Regulatory Commission (FERC)-regulated interstate pipeline that connects to five interstate pipelines and multiple distribution companies. The transmission system is supported by 14 associated natural gas storage reservoirs with approximately 400 MMcf per day of peak withdrawal capacity, 32 Bcf of working gas capacity and 27 compressor units. As of December 31, 2014, the transmission assets had total throughput capacity of approximately 3.0 Bcf per day. EQM also operates the Allegheny Valley Connector (AVC) facilities as described in Note 12. Revenues are primarily driven by EQM's firm transmission and storage contracts.
Gathering System: EQM's gathering system includes approximately 145 miles of high-pressure gathering lines. This gathering system has access to multiple interconnect points with EQM's transmission and storage system and includes five compressor stations with approximately 575 MMcf per day of total contracted firm gathering capacity as of December 31, 2014, which increased by 460 MMcf per day in the first quarter of 2015. EQM's gathering system also includes approximately 1,500 miles of FERC-regulated low-pressure gathering lines. Revenues associated with EQM's gathering system are generated under firm and interruptible gathering service contracts.
At December 31, 2014, EQT, through its ownership of EQGP, owned a total 36.4% equity interest in EQM which included 3,959,952 common units, 17,339,718 subordinated units, 1,238,514 general partner units, representing a 2.0% general partner interest, and all of the incentive distribution rights as discussed in Note 10. The public held 39,387,500 common units, representing a 63.6% interest in EQM.
The following table summarizes EQM's common, subordinated and general partner units issued from the date of its IPO through December 31, 2014.
| |
Limited Partner Units | |
|
||||||||||
|---|---|---|---|---|---|---|---|---|---|---|---|---|---|
| |
General Partner Units |
|
|||||||||||
| |
Common | Subordinated | Total | ||||||||||
Issued in connection with IPO |
17,339,718 | 17,339,718 | 707,744 | 35,387,180 | |||||||||
| | | | | | | | | | | | | | |
Balance at December 31, 2012 |
17,339,718 | 17,339,718 | 707,744 | 35,387,180 | |||||||||
July 2013 equity offering |
12,650,000 | — | — | 12,650,000 | |||||||||
Sunrise Merger consideration |
479,184 | — | 267,942 | 747,126 | |||||||||
| | | | | | | | | | | | | | |
Balance at December 31, 2013 |
30,468,902 | 17,339,718 | 975,686 | 48,784,306 | |||||||||
| | | | | | | | | | | | | | |
May 2014 equity offering |
12,362,500 | — | — | 12,362,500 | |||||||||
Jupiter Acquisition consideration |
516,050 | — | 262,828 | 778,878 | |||||||||
| | | | | | | | | | | | | | |
Balance at December 31, 2014 |
43,347,452 | 17,339,718 | 1,238,514 | 61,925,684 | |||||||||
| | | | | | | | | | | | | | |
| | | | | | | | | | | | | | |
| | | | | | | | | | | | | | |
F-14
EQT GP HOLDINGS PREDECESSOR
NOTES TO COMBINED FINANCIAL STATEMENTS (Continued)
1. Summary of Operations and Significant Accounting Policies (Continued)
Immediately prior to the closing of the EQM IPO, EQT contributed all of the partnership interests in Equitrans to EQM. EQM issued 14,375,000 common units to the public in the IPO and received net proceeds of approximately $277 million, after deducting the underwriters' discount and offering expenses. At the time of the IPO, EQT retained 2,964,718 common units, 17,339,718 subordinated units and 707,744 general partner units.
In July 2013, EQM completed an underwritten public offering of 12,650,000 common units. EQM received net proceeds of approximately $529 million from this offering after deducting the underwriters' discount and offering expenses of approximately $21 million. Net proceeds from the offering were used to fund the cash consideration paid to EQT in connection with the Sunrise Merger discussed in Note 2.
In May 2014, EQM completed an underwritten public offering of 12,362,500 common units. EQM received net proceeds of approximately $902 million from this offering after deducting the underwriters' discount and offering expenses of approximately $34 million. Net proceeds from the offering were used to fund the cash consideration paid to EQT in connection with the Jupiter Acquisition discussed in Note 2.
On March 17, 2015, EQM completed an underwritten public offering of 8,250,000 common units. EQM received net proceeds of approximately $605.4 million from the offering after deducting the underwriters' discount and estimated offering expenses which were used to finance a portion of the cash consideration paid to EQT in connection with the NWV Gathering Acquisition (defined in Note 2). On March 18, 2015, the underwriters exercised their option to purchase additional common units of 1,237,500 on the same terms as the offering. The net proceeds from the sale of these additional common units of approximately $91.0 million after deducting the underwriters' discount were used to reduce EQM's outstanding balance on the credit facility. As a result of the sale of these additional common units, EQT purchased 25,255 general partner units to maintain its 2.0% general partner interest. Following the NWV Gathering Acquisition and the equity offering including the full exercise of the underwriters' option to purchase additional common units, EQT through its ownership of EQGP, owns a 32.2% equity interest in EQM, which included 21,811,643 common units and 1,443,015 general partner units.
Significant Accounting Policies
Basis of Presentation: The accompanying combined financial statements have been prepared in conformity with United States generally accepted accounting principles (GAAP). The combined financial statements include the accounts of EQGP and entities in which it holds a controlling financial interest. All significant intercompany transactions have been eliminated.
The Jupiter Acquisition, Sunrise Merger and NWV Gathering Acquisition were considered transactions between entities under common control as discussed in Note 2. The combined financial statements for periods prior to each of these transactions have been prepared from EQT's historical cost-basis accounts and may not necessarily be indicative of the actual results of operations that would have occurred if EQM had owned them during the periods presented. After any common control acquisition from EQT, EQM and EQGP may be required to recast its financial statements to include the activities of the acquired entity from the date of common control.
F-15
EQT GP HOLDINGS PREDECESSOR
NOTES TO COMBINED FINANCIAL STATEMENTS (Continued)
1. Summary of Operations and Significant Accounting Policies (Continued)
Throughout these notes to the combined financial statements, and to the extent material, any differences between the financial results of EQGP and EQM are identified as those of EQGP as a standalone parent and its subsidiaries, excluding EQM.
EQGP has no independent operations or material assets other than its partnership interests in EQM. EQGP's financial statements differ from those of EQM primarily as a result of: (i) the presentation of noncontrolling interest ownership in EQM attributable to the publically held limited partner interests in EQM and (ii) incremental income tax expense as further discussed within the Income Taxes section within this footnote as well as Note 5 to the combined financial statements.
Noncontrolling interests: Noncontrolling interests represent third-party equity ownership in EQM and are presented as a component of equity and partners' capital in the accompanying Combined Balance Sheets. In the Combined Statements of Operations, noncontrolling interests reflect the allocation of earnings to third-party investors in EQM.
Segments: Operating segments are revenue-producing components of the enterprise for which separate financial information is produced internally and are subject to evaluation by the chief operating decision maker in deciding how to allocate resources. EQM reports its operations in two segments, which reflect its lines of business. Transmission and storage includes EQM's FERC-regulated interstate pipeline and storage business. Gathering includes the high-pressure gathering lines and the FERC-regulated low pressure gathering lines. The operating segments are evaluated on their contribution to operating income. All of EQM's operating revenues, income and assets are generated or located in the United States (see Note 3).
Use of Estimates: The preparation of financial statements in conformity with GAAP requires management to make estimates and assumptions that affect the amounts reported in the combined financial statements and accompanying notes. Actual results could differ from those estimates.
Cash and Cash Equivalents: All highly liquid investments with an original maturity of three months or less when purchased are considered to be cash equivalents. Interest earned on cash equivalents is included as a reduction to interest expense in the accompanying statements of combined operations.
Trade and Other Receivables: Trade and other receivables are stated at their historical carrying amount. Judgment is required to assess the ultimate realization of accounts receivable, including assessing the probability of collection and the creditworthiness of customers. Based upon management's assessments, allowances for doubtful accounts of approximately $0.3 million and $0.2 million were provided at December 31, 2014 and 2013, respectively. EQGP also has receivables due from EQT as discussed in Note 4.
Fair Value of Financial Instruments: EQGP has categorized its assets and liabilities recorded at fair value into a three-level fair value hierarchy, based on the priority of the inputs to the valuation technique. The fair value hierarchy gives the highest priority to quoted prices in active markets for identical assets and liabilities (Level 1) and the lowest priority to unobservable inputs (Level 3). The carrying value of cash and cash equivalents, accounts receivable, amounts due to/from related parties and accounts payable approximate fair value due to the short maturity of the instruments; these are considered Level 1 fair values. The carrying value of short-term loans under EQM's credit facility approximates fair value as the interest rates are based on prevailing market rates; this is considered a
F-16
EQT GP HOLDINGS PREDECESSOR
NOTES TO COMBINED FINANCIAL STATEMENTS (Continued)
1. Summary of Operations and Significant Accounting Policies (Continued)
Level 1 fair value. As EQM's long-term debt is not actively traded, the fair value of the debt is a Level 2 fair value measurement which is estimated using a standard industry income approach model which utilizes a discount rate based on market rates for debt with similar remaining time to maturity and credit risk.
Property, Plant and Equipment: Property, plant and equipment are stated at depreciated cost. Maintenance projects that do not increase the overall life of the related assets are expensed as incurred. Expenditures that extend the useful life of the underlying asset are capitalized.
| |
As of December 31, | ||||||
|---|---|---|---|---|---|---|---|
| |
2014 | 2013 | |||||
| |
(Thousands) |
||||||
Transmission and storage assets |
$ | 1,045,207 | $ | 904,699 | |||
Accumulated depreciation |
(159,583 | ) | (135,949 | ) | |||
| | | | | | | | |
Net transmission and storage assets |
885,624 | 768,750 | |||||
Gathering assets |
776,596 | 549,144 | |||||
Accumulated depreciation |
(56,903 | ) | (40,466 | ) | |||
| | | | | | | | |
Net gathering assets |
719,693 | 508,678 | |||||
| | | | | | | | |
Net property, plant and equipment |
$ | 1,605,317 | $ | 1,227,428 | |||
| | | | | | | | |
| | | | | | | | |
| | | | | | | | |
Depreciation is recorded using composite rates on a straight-line basis over the estimated useful life of the assets. The overall rate of depreciation for the years ended December 31, 2014, 2013 and 2012 were approximately 2.5%, 2.1% and 2.1%, respectively. EQM estimates the pipelines have useful lives ranging from 25 years to 65 years and the compression equipment has useful lives ranging from 25 years to 50 years. As circumstances warrant, depreciation estimates are reviewed to determine if any changes in the underlying assumptions are necessary. For EQM's regulated fixed assets, depreciation rates are re-evaluated each time EQM files with the FERC for a change in its transportation and storage rates.
Whenever events or changes in circumstances indicate that the carrying amount of long-lived assets may not be recoverable, management reviews its long-lived assets for impairment by first comparing the carrying value of the assets to the sum of the undiscounted cash flows expected to result from the use and eventual disposition of the assets. The EQM transmission, storage and gathering systems are evaluated as one asset group for impairment purposes because the cash flows are not independent of one another. If the carrying value exceeds the sum of the assets' undiscounted cash flows, an impairment loss is measured as the difference between the carrying value and fair value of the assets.
Unamortized Debt Discount and Issuance Expense: Discounts and expenses incurred with the issuance of long-term debt are amortized over the term of the debt. These amounts are presented as a reduction of long-term debt on the accompanying combined balance sheets.
Natural Gas Imbalances: EQM experiences natural gas imbalances when the actual amount of natural gas delivered from a pipeline system or storage facility differs from the amount of natural gas scheduled to be delivered. EQM values these imbalances due to or from shippers and operators at current index prices. Imbalances are settled in-kind, subject to the terms of the FERC tariff. Imbalances as of December 31, 2014 and 2013 were $2.0 million and $1.1 million, respectively, and are
F-17
EQT GP HOLDINGS PREDECESSOR
NOTES TO COMBINED FINANCIAL STATEMENTS (Continued)
1. Summary of Operations and Significant Accounting Policies (Continued)
included in accrued liabilities in the accompanying combined balance sheets with offsetting amounts recorded to system gas, a component of property, plant and equipment. Imbalance liabilities are classified as current as they are expected to settle within a year.
Asset Retirement Obligations: EQM operates and maintains its transmission and storage system and its gathering system, and intends to do so as long as supply and demand for natural gas exists, which is expected for the foreseeable future. Therefore, EQM believes that it cannot reasonably estimate the asset retirement obligations for its system assets as these assets have indeterminate lives.
Contingencies: EQGP is involved in various regulatory and legal proceedings that arise in the ordinary course of business. A liability is recorded for contingencies based upon the assessment that a loss is probable and that the amount of the loss can be reasonably estimated. EQGP considers many factors in making these assessments, including history and specifics of each matter. Estimates are developed in consultation with legal counsel and are based upon the analysis of potential results.
Regulatory Accounting: EQM's regulated operations consist of interstate pipeline, intrastate gathering and storage operations subject to regulation by the FERC. Rate regulation provided by the FERC is designed to enable EQM to recover the costs of providing the regulated services plus an allowed return on invested capital. The application of regulatory accounting allows EQM to defer expenses and income in its combined balance sheets as regulatory assets and liabilities when it is probable that those expenses and income will be allowed in the rate setting process in a period different from the period in which they would have been reflected in the statements of combined operations for a non-regulated entity. The deferred regulatory assets and liabilities are then recognized in the statements of combined operations in the period in which the same amounts are reflected in rates. The amounts deferred in the combined balance sheets relate primarily to the accounting for income taxes, post-retirement benefit costs, base storage gas and the storage retainage tracker on the AVC system. The amounts established for accounting for income taxes were primarily generated during the pre-IPO period when EQM was included as part of EQT's consolidated federal tax return. EQM believes that it will continue to be subject to rate regulation that will provide for the recovery of deferred costs.
Revenue Recognition: Revenues relating to EQM's transmission, storage and gathering of natural gas are recognized in the period service is provided. Reservation revenues on firm contracted capacity are recognized ratably over the contract period based on the contracted volume regardless of the amount of natural gas that is transported. Revenues associated with transported volumes under firm and interruptible services are recognized as physical deliveries of natural gas are made.
Allowance for Funds Used During Construction (AFUDC): EQM capitalizes the carrying costs for the construction of certain regulated long-term assets and amortizes the costs over the life of the related assets. The calculated AFUDC includes capitalization of the cost of financing construction of assets subject to regulation by the FERC (the interest component). AFUDC also includes a designated cost of equity for financing the construction of these regulated assets (the equity component). AFUDC applicable to interest cost for the years ended December 31, 2014, 2013 and 2012 was $0.7 million, $0.4 million and $1.9 million, respectively, and was included as a reduction of interest expense in the statements of combined operations. AFUDC applicable to equity funds for the years ended December 31, 2014, 2013 and 2012 was $2.2 million, $1.2 million and $6.7 million, respectively, and was recorded in other income in the statements of combined operations.
F-18
EQT GP HOLDINGS PREDECESSOR
NOTES TO COMBINED FINANCIAL STATEMENTS (Continued)
1. Summary of Operations and Significant Accounting Policies (Continued)
Equity-Based Compensation: EQM has awarded equity-based compensation in connection with the EQT Midstream Services, LLC 2012 Long-Term Incentive Plan. These awards will be paid in units; therefore, EQM treats these programs as equity awards. These awards have a market condition related to total unitholder return; therefore the expense associated with these awards is based on the fair value as determined by a Monte Carlo analysis. Significant assumptions made in the Monte Carlo analysis included the market price of units at payout date, total unitholder return threshold to be achieved, volatility, risk-free rate, term, dividend yield and forfeiture rate.
Income Taxes: Prior to the anticipated IPO and EQGP's conversion to limited partnership legal form, EQGP was part of EQM GP and EQM LP, which were both single-member Delaware limited liability companies which were treated as divisions of EQT and disregarded for U.S. federal income tax purposes. As a result, both EQM GP and EQM LP were included as a part of EQT's consolidated federal tax return. The accompanying combined financial statements include the income taxes incurred by EQM GP and EQM LP computed on a separate-return basis. Deferred federal and state income taxes included in the accompanying financial statements are primarily attributable to temporary differences between the financial statement carrying amount and the tax basis of EQGP's investment in EQM.
Recently Issued Accounting Standards: In May 2014, the Financial Accounting Standards Board (FASB) and the International Accounting Standards Board issued a converged standard on revenue recognition to clarify the principles for recognizing revenue and to develop a common revenue standard for GAAP and International Financial Reporting Standards. To meet those objectives, the FASB is amending the FASB Accounting Standards Codification and creating a new Topic 606, Revenue from Contracts with Customers. The revenue standard is effective for fiscal years beginning after December 15, 2016. EQGP is currently evaluating the impact this standard will have on its financial statements and related disclosures.
In February 2015, the FASB has issued an Accounting Standards Update (ASU) No. 2015-02, Consolidation: Amendments to the Consolidation Analysis, which is intended to improve targeted areas of consolidation guidance for legal entities such as limited partnerships, limited liability corporations and securitization structures (e.g. collateralized debt obligations, collateralized loan obligations and mortgage-backed security transactions). The ASU will be effective for fiscal years beginning after December 15, 2015. EQGP is currently evaluating the impact this standard will have on its financial statements and related disclosures.
Supplemental Unaudited Pro Forma Balance Sheet
Staff Accounting Bulletin 1.B.3 requires that certain distributions to owners prior to or coincident with an initial public offering be considered as distributions in contemplation of that offering. Prior to completion of the EQGP initial public offering, the following cash distributions have occurred or are expected to occur from cash on hand: (i) on January 22, 2015, the Board of Directors of EQM GP declared a distribution to EQM public unitholders for the fourth quarter of 2014 in the amount of $0.58 per common unit which was paid on February 13, 2015 to unitholders of record at the close of business on February 3, 2015 (see Note 16), and (ii) EQGP expects that it will distribute approximately $45.1 million to EQT. The supplemental pro forma balance sheet as of December 31, 2014 gives pro forma effect to the these assumed distributions as though they were declared and payable as of December 31, 2014.
F-19
EQT GP HOLDINGS PREDECESSOR
NOTES TO COMBINED FINANCIAL STATEMENTS (Continued)
2. Acquisitions and Merger
On April 30, 2014, EQM, EQM GP, EQM Gathering Opco, LLC (EQM Gathering), a wholly owned subsidiary of EQM, and EQT Gathering entered into a contribution agreement pursuant to which, on May 7, 2014, EQT Gathering contributed to EQM Gathering certain assets (Jupiter) constituting the Jupiter natural gas gathering system (Jupiter Acquisition). The aggregate consideration paid by EQM to EQT in connection with the Jupiter Acquisition was approximately $1,180 million, consisting of a $1,121 million cash payment and issuance of 516,050 common units and 262,828 general partner units of EQM. The cash portion of the purchase price was funded with the net proceeds from an equity offering of common units and borrowings under the EQM credit facility.
On July 15, 2013, EQM and Equitrans entered into an Agreement and Plan of Merger with EQT and Sunrise Pipeline, LLC (Sunrise), a wholly owned subsidiary of EQT and the owner of the Sunrise Pipeline. Effective July 22, 2013, Sunrise merged with and into Equitrans, with Equitrans continuing as the surviving company (Sunrise Merger). Upon closing, EQM paid EQT consideration of $540 million, consisting of a $507.5 million cash payment, 479,184 EQM common units and 267,942 EQM general partner units. Prior to the Sunrise Merger, Equitrans entered into a precedent agreement with a third party for firm transportation service on the Sunrise Pipeline over a twenty-year term (the Precedent Agreement). Pursuant to the Agreement and Plan of Merger, following the effectiveness of the transportation agreement contemplated by the Precedent Agreement in December 2013, EQM was obligated to pay additional consideration of $110 million to EQM LP. This consideration was paid in 2014. Because EQM LP is a part of the Predecessor, the impact of this additional consideration was eliminated in these combined financial statements as an intercompany transaction.
Jupiter and Sunrise were businesses and the Jupiter Acquisition and Sunrise Merger were transactions between entities under common control; therefore, EQM recorded the assets and liabilities of Jupiter and Sunrise at their carrying amounts to EQT on the date of the respective transactions. The difference between EQT's net carrying amount and the total consideration paid to EQT was recorded as a capital transaction with EQT, which resulted in a reduction in partners' capital. This portion of the consideration was recorded in financing activities in the combined statements of cash flows. EQM's financial statements reflect the Jupiter Acquisition and Sunrise Merger as if the entities were owned for all periods presented; however, the combined financial statements are not necessarily indicative of the results of operations that would have occurred if EQM had owned them during the periods reported.
Prior to the Sunrise Merger, EQM operated the Sunrise Pipeline as part of its transmission and storage system under a lease agreement with EQT. The lease was a capital lease under GAAP; therefore, revenues and expenses associated with Sunrise were included in EQM historical financial statements and the Sunrise Pipeline was depreciated over the lease term of 15 years. Effective as of the closing of the Sunrise Merger on July 22, 2013, the lease agreement was terminated. As a result, the recast of the financial statements for the Sunrise Merger included recasting depreciation expense recognized for the periods prior to the merger to reflect the pipeline's useful life of 40 years. The decrease in depreciation expense and interest expense associated with the capital lease increased previously reported net income for the year ended December 31, 2012 and the first six months of 2013. In addition, because the effect of the recast of the financial statements resulted in the elimination of the capital lease obligation from EQM to Sunrise, which was essentially equal to the carrying value of the net assets acquired with the Sunrise Merger, the consideration paid was recorded in financing activities in the combined statements cash flows.
F-20
EQT GP HOLDINGS PREDECESSOR
NOTES TO COMBINED FINANCIAL STATEMENTS (Continued)
2. Acquisitions and Merger (Continued)
On March 10, 2015, EQM entered into a contribution and sale agreement (Contribution Agreement) pursuant to which, on March 17, 2015, EQT contributed NWV Gathering to EQM Gathering (the NWV Gathering Acquisition). EQM paid total consideration of $925.7 million to EQT, consisting of approximately $873.2 million in cash, 511,973 common units of EQM and 178,816 general partner units of EQM. The cash portion of the purchase price was funded with net proceeds from an equity offering and borrowings under EQM's credit facility. NWV Gathering is a business and the acquisition was a transaction between entities under common control. As a result, the financial statements have been retrospectively recast to reflect the NWV Gathering Acquisition.
The Contribution Agreement also contemplated the sale to EQM of a preferred interest in EQT Energy Supply, LLC, a wholly owned subsidiary of EQT that generates revenue from services provided to a local distribution company. This sale is expected to occur by April 16, 2015 and is subject to customary closing conditions under the Contribution Agreement, in addition to the condition that EQT obtain consent from the requisite note holders under, or pay off all obligations with respect to, an existing note purchase agreement related to approximately $6 million of outstanding indebtedness. The consideration to be paid by EQM to EQT in connection with the acquisition of the preferred interest in EQT Energy Supply, LLC is approximately $124.3 million.
On March 30, 2015, EQM assumed 100% of the membership interests in MVP Holdco, LLC (MVP Holdco), an indirect wholly owned subsidiary of EQT that owns a 55% interest (the MVP Interest) in Mountain Valley Pipeline, LLC (MVP Joint Venture) for approximately $54.2 million (MVP Interest Acquisition), which represents EQM's reimbursement to EQT for 100% of the capital contributions made by EQT to the MVP Joint Venture as of March 30, 2015. The MVP Joint Venture plans to construct the Mountain Valley Pipeline (MVP) project, an estimated 300-mile natural gas interstate pipeline spanning from northern West Virginia to southern Virginia. The MVP project is subject to FERC approval. The voluntary pre-filing process with the FERC began in October 2014, and the pipeline is expected to be in-service during the fourth quarter of 2018. EQM will account for the MVP Interest beginning on the date it is assumed from EQT as an equity method investment as EQM does not control but does exert significant influence over the MVP Joint Venture. EQT's investment in the MVP Joint Venture was approximately $9.3 million as of December 31, 2014.
F-21
EQT GP HOLDINGS PREDECESSOR
NOTES TO COMBINED FINANCIAL STATEMENTS (Continued)
3. Financial Information by Business Segment
| |
Years Ended December 31, | |||||||||
|---|---|---|---|---|---|---|---|---|---|---|
| |
2014 | 2013 | 2012 | |||||||
| |
(Thousands) |
|||||||||
Revenues from external customers (including affiliates): |
||||||||||
Transmission and storage |
$ | 254,820 | $ | 173,881 | $ | 120,797 | ||||
Gathering |
221,727 | 180,120 | 115,496 | |||||||
| | | | | | | | | | | |
Total |
$ | 476,547 | $ | 354,001 | $ | 236,293 | ||||
| | | | | | | | | | | |
| | | | | | | | | | | |
| | | | | | | | | | | |
Operating income: |
||||||||||
Transmission and storage |
$ | 183,294 | $ | 124,950 | $ | 81,127 | ||||
Gathering |
143,418 | 119,844 | 69,473 | |||||||
| | | | | | | | | | | |
Total operating income |
$ | 326,712 | $ | 244,794 | $ | 150,600 | ||||
| | | | | | | | | | | |
| | | | | | | | | | | |
| | | | | | | | | | | |
Reconciliation of operating income to net income: |
||||||||||
Other income |
$ | 2,349 | $ | 1,242 | $ | 8,228 | ||||
Interest expense |
30,856 | 1,672 | 2,944 | |||||||
Income tax expense |
70,619 | 86,471 | 53,182 | |||||||
| | | | | | | | | | | |
Net income |
$ | 227,586 | $ | 157,893 | $ | 102,702 | ||||
| | | | | | | | | | | |
| | | | | | | | | | | |
| | | | | | | | | | | |
| |
As of December 31, | |||||||||
|---|---|---|---|---|---|---|---|---|---|---|
| |
2014 | 2013 | 2012 | |||||||
| |
(Thousands) |
|||||||||
Segment assets: |
||||||||||
Transmission and storage |
$ | 928,864 | $ | 807,287 | $ | 619,163 | ||||
Gathering |
765,090 | 526,290 | 330,710 | |||||||
| | | | | | | | | | | |
Total operating segments |
1,693,954 | 1,333,577 | 949,873 | |||||||
Headquarters, including cash |
432,725 | 247,988 | 362,695 | |||||||
| | | | | | | | | | | |
Total assets |
$ | 2,126,679 | $ | 1,581,565 | $ | 1,312,568 | ||||
| | | | | | | | | | | |
| | | | | | | | | | | |
| | | | | | | | | | | |
F-22
EQT GP HOLDINGS PREDECESSOR
NOTES TO COMBINED FINANCIAL STATEMENTS (Continued)
3. Financial Information by Business Segment (Continued)
| |
Years Ended December 31, | |||||||||
|---|---|---|---|---|---|---|---|---|---|---|
| |
2014 | 2013 | 2012 | |||||||
| |
(Thousands) |
|||||||||
Depreciation and amortization: |
||||||||||
Transmission and storage |
$ | 26,792 | $ | 18,323 | $ | 12,901 | ||||
Gathering |
19,262 | 12,583 | 9,105 | |||||||
| | | | | | | | | | | |
Total |
$ | 46,054 | $ | 30,906 | $ | 22,006 | ||||
| | | | | | | | | | | |
| | | | | | | | | | | |
| | | | | | | | | | | |
Expenditures for segment assets: |
||||||||||
Transmission and storage |
$ | 127,134 | $ | 77,989 | $ | 188,143 | ||||
Gathering |
226,168 | 197,543 | 97,857 | |||||||
| | | | | | | | | | | |
Total (a) |
$ | 353,302 | $ | 275,532 | $ | 286,000 | ||||
| | | | | | | | | | | |
| | | | | | | | | | | |
| | | | | | | | | | | |
4. Related-Party Transactions
Affiliate transactions. In the ordinary course of business, EQGP and EQM have various contracts with affiliates including, but not limited to, transportation service and precedent agreements, storage agreements and gas gathering agreements.
EQM Operation and Management Services Agreement. EQM has an operation and management services agreement with EQT Gathering, pursuant to which EQT Gathering provides EQM's pipelines and storage facilities with certain operational and management services. EQM reimburses EQT Gathering for such services pursuant to the terms of the omnibus agreement described below.
EQM is allocated the portion of operating and maintenance expense and selling, general and administrative expense incurred by EQT and EQT Gathering which are related to EQM.
Expenses allocated to EQM include expenses for employees of EQT who operate EQM's assets. EQT charges EQM for the payroll and benefit costs associated with these individuals and for retirees of Equitrans. EQT carries the obligations for pension and other employee-related benefits in its combined financial statements. EQM is allocated a portion of EQT's defined benefit pension plan and retiree medical and life insurance cost for the retirees of Equitrans. EQM's share of those costs is recorded in due to related parties and reflected in operating expenses in the accompanying statements of combined operations. See Note 9.
The historical financial statements of EQM's Predecessor, NWV Gathering, Jupiter and Sunrise as applicable, included long-term incentive compensation plan expense associated with the EQT long-term
F-23
EQT GP HOLDINGS PREDECESSOR
NOTES TO COMBINED FINANCIAL STATEMENTS (Continued)
4. Related-Party Transactions (Continued)
incentive plan, which was not an expense of EQM subsequent to the EQM IPO, under the omnibus agreement. At the time of the EQM IPO, EQM's general partner established its own long-term incentive compensation plan as discussed in Note 11. Effective January 1, 2015, EQM amended the omnibus agreement to provide for the reimbursement by EQM of direct and indirect costs and expenses attributable to EQT's long-term incentive program as these plans will be utilized to compensate and retain EQT employees who provide services to EQM.
Omnibus Agreement. EQM entered into an omnibus agreement by and among EQM, its general partner and EQT. Pursuant to the omnibus agreement, EQT agreed to provide EQM with a license to use the name "EQT" and related marks in connection with EQM's business. The omnibus agreement also provides for certain indemnification and reimbursement obligations between EQT and EQM. The following table summarizes the reimbursement amounts.
| |
Years Ended December 31, | |||||||||
|---|---|---|---|---|---|---|---|---|---|---|
| |
2014 | 2013 | 2012 (a) | |||||||
| |
(Thousands) |
|||||||||
EQM Reimbursements to EQT |
||||||||||
Operating and maintenance expense (b) |
$ | 21,999 | $ | 14,296 | $ | 8,534 | ||||
Selling, general and administrative expense (b) |
$ | 25,051 | $ | 18,322 | $ | 7,728 | ||||
EQM Reimbursements from EQT |
||||||||||
Plugging and abandonment (c) |
$ | 500 | $ | 566 | $ | 1,585 | ||||
Bare steel replacement (c) |
— | 2,566 | 2,659 | |||||||
Big Sandy Pipeline claims |
$ | — | $ | — | $ | 2,700 | ||||
F-24
EQT GP HOLDINGS PREDECESSOR
NOTES TO COMBINED FINANCIAL STATEMENTS (Continued)
4. Related-Party Transactions (Continued)
Summary of affiliate transactions. The following table summarizes affiliate transactions:
| |
Years Ended December 31, | |||||||||
|---|---|---|---|---|---|---|---|---|---|---|
| |
2014 | 2013 | 2012 | |||||||
| |
(Thousands) |
|||||||||
Operating revenues (a) |
$ | 328,527 | $ | 310,245 | $ | 205,563 | ||||
Operating and maintenance (b) |
28,688 | 21,931 | 17,537 | |||||||
Selling, general and administrative (b) |
40,663 | 31,263 | 24,978 | |||||||
Interest expense |
$ | 19,888 | $ | 843 | $ | 4,110 | ||||
The following table summarizes affiliate balances:
| |
As of December 31, | ||||||
|---|---|---|---|---|---|---|---|
| |
2014 | 2013 | |||||
| |
(Thousands) |
||||||
Accounts receivable—affiliate |
$ | 55,068 | $ | 28,610 | |||
Due to related parties (a) |
409,931 | 243,829 | |||||
Capital lease obligation, including current portion |
147,588 | 135,238 | |||||
As discussed in Note 7, prior to EQM's IPO, EQT provided financing predominantly through intercompany demand and term loans. Prior to its IPO, Equitrans had demand and term notes due to EQT of approximately $135.2 million which were repaid in June 2012. Interest expense on affiliate long-term debt and demand loans amounted to $4.1 million for the year ended December 31, 2012. In addition, prior to the IPO and prior to the common control transactions described in Note 2, EQT made advances for changes in working capital, cash used for capital expenditures and other cash flow needs which were viewed as financing transactions as demand or term notes would have been otherwise obtained from EQT to fund them.
F-25
EQT GP HOLDINGS PREDECESSOR
NOTES TO COMBINED FINANCIAL STATEMENTS (Continued)
5. Income Taxes
The components of the income tax expense/(benefit) are as follows:
| |
Years Ended December 31, | |||||||||
|---|---|---|---|---|---|---|---|---|---|---|
| |
2014 | 2013 | 2012 | |||||||
| |
(Thousands) |
|||||||||
Current: |
||||||||||
Federal |
$ | 357,613 | $ | 211,421 | $ | 19,396 | ||||
State |
30,495 | 27,147 | 9,474 | |||||||
| | | | | | | | | | | |
Subtotal |
388,108 | 238,568 | 28,870 | |||||||
Deferred: |
||||||||||
Federal |
(297,865 | ) | (144,323 | ) | 24,720 | |||||
State |
(19,624 | ) | (7,774 | ) | (317 | ) | ||||
| | | | | | | | | | | |
Subtotal |
(317,489 | ) | (152,097 | ) | 24,403 | |||||
Amortization of deferred investment tax credit |
— | — | (91 | ) | ||||||
| | | | | | | | | | | |
Total |
$ | 70,619 | $ | 86,471 | $ | 53,182 | ||||
| | | | | | | | | | | |
| | | | | | | | | | | |
| | | | | | | | | | | |
Prior to the NWV Gathering Acquisition, Jupiter Acquisition, the Sunrise Merger and the EQM IPO, tax obligations were the responsibility of EQT. EQT's consolidated federal income tax was allocated among the group's members on a separate return basis. The current tax expense recorded in each year primarily relates to the federal and state tax liability as a result of tax gains generated from the EQM IPO, the Sunrise Merger and the Jupiter Acquisition, as applicable.
Income tax expense differed from amounts computed at the federal statutory rate of 35% on pre-tax book income from continuing operations as follows:
| |
Years Ended December 31, | |||||||||
|---|---|---|---|---|---|---|---|---|---|---|
| |
2014 | 2013 | 2012 | |||||||
| |
(Thousands) |
|||||||||
Tax at statutory rate |
$ | 104,372 | $ | 85,527 | $ | 54,559 | ||||
Noncontrolling partners' share of partnership earnings |
(43,409 | ) | (16,535 | ) | (4,571 | ) | ||||
State income taxes |
10,010 | 16,528 | 5,007 | |||||||
Other |
(354 | ) | 951 | (1,813 | ) | |||||
| | | | | | | | | | | |
Income tax expense |
$ | 70,619 | $ | 86,471 | $ | 53,182 | ||||
| | | | | | | | | | | |
| | | | | | | | | | | |
| | | | | | | | | | | |
Effective tax rate |
23.7 | % | 35.4 | % | 34.1 | % | ||||
| | | | | | | | | | | |
| | | | | | | | | | | |
| | | | | | | | | | | |
For all periods presented, the overall effective tax rate was favorably impacted as EQGP recognized 100% of the pre-tax income of EQM related to the noncontrolling public limited partners' share of partnership earnings, but is not required to record an income tax provision with respect to the portion of EQM's earnings allocated to the noncontrolling public limited partners. EQM's earnings increased primarily due to the IPO in 2012, the Sunrise Merger in 2013 and the Jupiter Acquisition in 2014, each of which also resulted in increases in the noncontrolling public partners' share of partnership earnings as a result of the related EQM equity offerings.
F-26
EQT GP HOLDINGS PREDECESSOR
NOTES TO COMBINED FINANCIAL STATEMENTS (Continued)
5. Income Taxes (Continued)
The increase in the effective tax rate from 2012 to 2013 was primarily due to a shift in business among state tax jurisdictions, partially offset by an increase in permanent benefit from the noncontrolling partners' share of partnership earnings that are not subject to tax. The decrease in the effective rate from 2013 to 2014 was primarily due to the increase in permanent benefit from the noncontrolling partners' share of partnership earnings that are not subject to tax as well as a state tax benefit due to an internal legal entity restructuring.
EQGP's historical uncertain tax positions were immaterial and were attributable to NWV Gathering for periods prior to the NWV Gathering Acquisition, Jupiter for periods prior to the Jupiter Acquisition, Sunrise for periods prior to the Sunrise Merger or EQM or its predecessor for periods prior to the EQM IPO, as applicable. Additionally, EQT has indemnified EQM for these historical tax positions; therefore, EQGP does not anticipate any future liabilities arising from these uncertain tax positions.
The following table summarizes the source and tax effects of temporary differences between financial reporting and tax basis of assets and liabilities:
| |
December 31, | ||||||
|---|---|---|---|---|---|---|---|
| |
2014 | 2013 | |||||
| |
(Thousands) |
||||||
Deferred income taxes: |
|||||||
Total deferred income tax assets |
$ | 338,167 | $ | 40,427 | |||
Total deferred income tax liabilities |
(78,583 | ) | (98,976 | ) | |||
| | | | | | | | |
Total net deferred income tax assets/(liabilities) |
$ | 259,584 | $ | (58,549 | ) | ||
| | | | | | | | |
| | | | | | | | |
| | | | | | | | |
Total deferred income tax assets/(liabilities): |
|||||||
Investment in EQM and its affiliates |
$ | 337,327 | $ | 39,438 | |||
PP&E tax deductions in excess of book deductions |
(78,583 | ) | (98,976 | ) | |||
Other (reported as other current assets) |
840 | 989 | |||||
| | | | | | | | |
Total net deferred income tax assets/(liabilities) |
$ | 259,584 | $ | (58,549 | ) | ||
| | | | | | | | |
| | | | | | | | |
| | | | | | | | |
The deferred tax assets and liabilities associated with the NVW Gathering Acquisition were eliminated in the first quarter of 2015.
EQT has indemnified EQM from and against any losses suffered or incurred by EQM related to, arising out of or in connection with any federal, state or local income tax liabilities attributable to the ownership or operation of EQM's assets prior to the acquisition of such assets from EQT. Therefore, EQGP does not anticipate any future liabilities arising from the historical deferred tax liabilities.
F-27
EQT GP HOLDINGS PREDECESSOR
NOTES TO COMBINED FINANCIAL STATEMENTS (Continued)
6. Regulatory Assets and Liabilities
All regulatory assets and liabilities are associated with EQM. Regulatory assets and regulatory liabilities are recoverable or reimbursable over various periods, do not earn a return on investment and are included in other assets and other long-term liabilities, respectively, in the accompanying combined balance sheets.
EQM has a regulatory asset associated with deferred taxes of $13.4 million and $14.1 million as of December 31, 2014 and 2013, respectively, primarily related to deferred income taxes recoverable through future rates related to a historical deferred tax position and the equity component of AFUDC. EQM expects to recover the amortization of the deferred tax position ratably over the corresponding life of the underlying assets that created the difference. Taxes on the equity component of AFUDC and the offsetting deferred income taxes will be collected through rates over the depreciable lives of the long-lived assets to which they relate. The amounts established for deferred taxes were primarily generated during the period prior to the EQM IPO when EQM or its predecessor were included as part of EQT's consolidated federal tax return. Effective July 2, 2012, EQM is a partnership for income tax purposes and no longer subject to federal and state income taxes.
EQM defers expenses for on-going post-retirement benefits other than pensions which are subject to recovery in approved rates. The regulatory liability as of December 31, 2014 and 2013 of $4.5 million and $3.7 million, respectively, reflects lower cumulative actuarial expenses than the amounts recovered through rates, which could be subject to reimbursement to customers in the next rate case.
Regulatory assets associated with other recoverable costs were $1.7 million and $2.2 million as of December 31, 2014 and 2013, respectively, and primarily related to the recovery of storage base gas. Regulatory liabilities associated with other reimbursable costs were $2.1 million as of December 31, 2014 and primarily related to the storage retainage tracker on the AVC system. EQM defers the monthly over or under recovery of storage retainage gas on the AVC system and annually returns the excess to or recovers the deficiency from customers.
7. Debt
In February 2014, EQM amended its credit facility to increase the borrowing capacity to $750 million. The amended credit facility will expire in February 2019 and is available to fund working capital requirements and capital expenditures, to purchase assets, to pay distributions, to repurchase units and for general partnership purposes. Subject to certain terms and conditions, the credit facility has an accordion feature that allows EQM to increase the available borrowings under the facility by up to an additional $250 million. In addition, the credit facility includes a sublimit up to $75 million for same-day swing line advances and a sublimit up to $150 million for letters of credit. Further, EQM has the ability to request that one or more lenders make term loans to it under the credit facility subject to the satisfaction of certain conditions, which term loans will be secured by cash and qualifying investment grade securities. EQM's obligations under the revolving portion of the credit facility are unsecured. EQM's obligations under the credit facility were unconditionally guaranteed by each of EQM's subsidiaries. In January 2015, EQM amended its credit facility to, among other things, release its subsidiaries from their guarantee obligations under the credit facility.
During the third quarter of 2014, EQM issued 4.00% Senior Notes due August 1, 2024 in the aggregate principal amount of $500 million (the 4.00% Senior Notes). Net proceeds from the offering of $492.3 million, inclusive of a discount of $2.9 million and debt issuance costs of $4.8 million, were used to repay the outstanding borrowings under EQM's credit facility and for general partnership
F-28
EQT GP HOLDINGS PREDECESSOR
NOTES TO COMBINED FINANCIAL STATEMENTS (Continued)
7. Debt (Continued)
purposes. The 4.00% Senior Notes contain covenants that limit EQM's ability to, among other things, incur certain liens securing indebtedness, engage in certain sale and leaseback transactions, and enter into certain consolidations, mergers, conveyances, transfers or leases of all or substantially all of EQM's assets. At December 31, 2014, the unamortized discount and debt issuance costs were $2.8 million and $4.6 million, respectively.
The payment obligations under the 4.00% Senior Notes were unconditionally guaranteed by each of EQM's subsidiaries that guaranteed EQM's credit facility (other than EQT Midstream Finance Corporation), which entities are referred to as "the Senior Note Guarantors." In connection with the release of the subsidiary guarantors from their guarantees under the credit facility, the Senior Note Guarantors were released from their guarantees of the 4.00% Senior Notes.
As of December 31, 2014, there were no amounts outstanding under the credit facility. During 2014, the maximum amount of outstanding short-term loans at any time was $450 million, the average daily balance of short-term loans outstanding was approximately $119 million and interest was incurred on the loans at a weighted average annual interest rate of 1.67%. EQM did not have any short-term loans outstanding at any time during the years ended December 31, 2013 and 2012. For the years ended December 31, 2014, 2013 and 2012, commitment fees of $1.4 million, $0.9 million and $0.4 million, respectively, were paid to maintain credit availability under the EQM credit facility. On March 17, 2015, EQM borrowed approximately $390 million on its credit facility for the NWV Gathering Acquisition. On March 27, 2015, EQM used the net proceeds from the sale of additional common units of approximately $91.0 million as discussed in Note 1 to reduce EQM's outstanding balance on the credit facility.
EQM's credit facility contains various provisions that, if not complied with, could result in termination of the credit facility, require early payment of amounts outstanding or similar actions. The most significant covenants and events of default under the credit facility relate to maintenance of permitted leverage ratio, limitations on transactions with affiliates, limitations on restricted payments, insolvency events, nonpayment of scheduled principal or interest payments, acceleration of other financial obligations and change of control provisions. Under the credit facility, EQM is required to maintain a consolidated leverage ratio of not more than 5.00 to 1.00 (or, not more than 5.50 to 1.00 for certain measurement periods following the consummation of certain acquisitions). As of December 31, 2014, EQM was in compliance with all credit facility provisions and covenants.
Prior to its IPO, EQT provided financing to EQM generally through intercompany term and demand loans. On June 21, 2012, the term note of $135.2 million was retired.
8. Fair Value Measurements
The carrying value of cash and cash equivalents, accounts receivable, amounts due to/from related parties and accounts payable approximate fair value due to the short maturity of the instruments. The carrying value of short-term loans under EQM's credit facility approximates fair value as the interest rates are based on prevailing market rates. As of December 31, 2014, the estimated fair value of long-term debt was approximately $496 million and the carrying value of long-term debt was approximately $493 million.
F-29
EQT GP HOLDINGS PREDECESSOR
NOTES TO COMBINED FINANCIAL STATEMENTS (Continued)
9. Pension and Other Postretirement Benefit Plans
Employees of EQT operate EQM's assets. EQT charges EQM for the payroll and benefit costs associated with these individuals and retirees of Equitrans. EQT carries the obligations for pension and other employee-related benefits in its financial statements.
Equitrans' retirees participate in a defined benefit pension plan sponsored by EQT. For the years ended December 31, 2014, 2013 and 2012, EQM reimbursed EQT approximately $0.2 million, $0.3 million and $0.3 million, respectively, in order to meet certain funding targets. EQM expects to make cash payments to EQT of approximately $0.3 million in 2015 to reimburse for defined benefit pension plan funding. Historically, pension plan contributions have been designed to meet minimum funding requirements and keep plan assets at least equal to 80% of projected liabilities. EQM's reimbursements to EQT are based on the proportion of the plan's total liabilities allocable to Equitrans retirees. For the years ended December 31, 2014, 2013 and 2012, EQM was allocated $0.5 million, $0.1 million and $0.1 million, respectively, of the expenses associated with the plan. The dollar amount of a cash reimbursement to EQT in any particular year will vary as a result of gains or losses sustained by the pension plan assets during the year due to market conditions. EQM does not expect the variability of contribution requirements to have a significant effect on its business, financial condition, results of operations, liquidity or ability to make distributions.
EQT, as the sponsor of the defined benefit pension plan, terminated the plan effective December 31, 2014. Following satisfaction of applicable regulatory requirements, which is expected to occur by the end of 2016, EQT will fully fund the defined benefit pension plan by purchasing one or more annuities for participants from an insurance company or other financial institution. EQM will reimburse EQT for its proportionate share of such funding which is not expected to significantly impact EQM's financial condition, results of operations, liquidity or ability to make distributions.
EQM contributes to a defined contribution plan sponsored by EQT. The contribution amount is a percentage of allocated base salary. In 2014, 2013 and 2012, EQM was charged its contribution percentage through the EQT payroll and benefit costs discussed in Note 4.
The individuals who operate the EQM's assets and Equitrans' retirees participate in certain other post-employment benefit plans sponsored by EQT. EQM was allocated $0.1 million, $0.2 million and $0.3 million in 2014, 2013 and 2012, respectively, of the expenses associated with these plans.
EQM recognizes expenses for ongoing post-retirement benefits other than pensions, which are subject to recovery in the approved rates. Expenses recognized by EQM for the years ended December 31, 2014, 2013 and 2012 for ongoing post-retirement benefits other than pensions were approximately $1.2 million per year.
10. Distributions
The EQM partnership agreement requires that, within 45 days after the end of each quarter, beginning with the quarter ended September 30, 2012, EQM distribute all of its available cash (described below) to unitholders of record on the applicable record date. EQM declared the following
F-30
EQT GP HOLDINGS PREDECESSOR
NOTES TO COMBINED FINANCIAL STATEMENTS (Continued)
10. Distributions (Continued)
cash distributions to its unitholders, including distributions to EQGP, for the periods presented (see also Note 15):
Quarter Ended
|
Total Quarterly Distribution |
Total Cash Distribution |
Distribution to Noncontrolling Interests |
Date of Distribution |
|||||||
|---|---|---|---|---|---|---|---|---|---|---|---|
2012 |
|||||||||||
September 30 |
$ | 0.35 | $ | 12,386 | $ | 5,032 | November 2012 | ||||
December 31 |
$ | 0.35 | $ | 12,386 | $ | 5,032 | February 2013 | ||||
2013 |
|||||||||||
March 31 |
$ | 0.37 | $ | 13,093 | $ | 5,318 | May 2013 | ||||
June 30 |
$ | 0.40 | $ | 19,514 | $ | 10,811 | August 2013 | ||||
September 30 |
$ | 0.43 | $ | 21,183 | $ | 11,621 | November 2013 | ||||
December 31 |
$ | 0.46 | $ | 23,039 | $ | 12,432 | February 2014 | ||||
2014 |
|||||||||||
March 31 |
$ | 0.49 | $ | 24,950 | $ | 13,241 | May 2014 | ||||
June 30 |
$ | 0.52 | $ | 34,100 | $ | 20,482 | August 2014 | ||||
September 30 |
$ | 0.55 | $ | 37,539 | $ | 21,664 | November 2014 | ||||
December 31 (a) |
$ | 0.58 | $ | 41,180 | $ | 22,845 | (a) | February 2015 | |||
Available cash
Available cash generally means, for any quarter, all cash and cash equivalents on hand at the end of that quarter:
F-31
EQT GP HOLDINGS PREDECESSOR
NOTES TO COMBINED FINANCIAL STATEMENTS (Continued)
10. Distributions (Continued)
Subordinated Units
As of December 31, 2014, all subordinated units were held by EQT through its ownership of EQGP. EQM's partnership agreement provides that, during the period of time referred to as the "subordination period," the common units will have the right to receive distributions of available cash from operating surplus each quarter in an amount equal to $0.35 per common unit (the minimum quarterly distribution, as defined in EQM's partnership agreement) plus any arrearages in the payment of the minimum quarterly distribution on the common units from prior quarters, before any distributions of available cash from operating surplus may be made on the subordinated units. The practical effect of the subordinated units is to increase the likelihood that during the subordination period there will be available cash to distribute the minimum quarterly distribution to the common units. The subordination period ended during the first quarter of 2015 and the subordinated units were converted to common units on a one-for-one basis when certain distribution requirements, as defined in EQM's partnership agreement, were met. See Note 16.
Incentive Distribution Rights
All incentive distribution rights are held by EQM GP. Incentive distribution rights represent the right to receive an increasing percentage (13.0%, 23.0% and 48.0%) of quarterly distributions of available cash from operating surplus after the minimum quarterly distribution and the target distribution levels described below have been achieved. EQM's general partner may transfer the incentive distribution rights separately from its general partner interest, subject to restrictions in EQM's partnership agreement.
The following discussion assumes that EQM GP owns both its 2.0% general partner interest and the incentive distribution rights.
If for any quarter:
then, EQM will distribute any additional available cash from operating surplus for that quarter among the unitholders and EQM's general partner in the following manner:
| |
|
Marginal Percentage Interest in Distributions |
|||||||
|---|---|---|---|---|---|---|---|---|---|
| |
Total Quarterly Distribution per Unit Target Amount |
Unitholders | General Partner |
||||||
Minimum Quarterly Distribution |
$0.3500 | 98.0 | % | 2.0 | % | ||||
First Target Distribution |
Above $0.3500 up to $0.4025 | 98.0 | % | 2.0 | % | ||||
Second Target Distribution |
Above $0.4025 up to $0.4375 | 85.0 | % | 15.0 | % | ||||
Third Target Distribution |
Above $0.4375 up to $0.5250 | 75.0 | % | 25.0 | % | ||||
Thereafter |
Above $0.5250 | 50.0 | % | 50.0 | % | ||||
F-32
EQT GP HOLDINGS PREDECESSOR
NOTES TO COMBINED FINANCIAL STATEMENTS (Continued)
10. Distributions (Continued)
To the extent these incentive distributions are made to the general partner, more available cash proportionally is allocated to the general partner than to holders of common and subordinated units.
EQGP and EQM also made cash distributions and received cash contributions from EQT and its affiliates during the years ended December 31, 2014, 2013 and 2012 which are reflected net in the statement of combined equity and partners' capital and in the combined statement of cash flows as part of investments by partners' and net change in parent advances.
11. Equity-Based Compensation
Equity-based compensation expense recorded by EQM was $3.4 million, $1.0 million and $0.5 million for the years ended December 31, 2014, 2013 and 2012, respectively.
At the closing of the IPO in July 2012, EQM's general partner granted awards representing 146,490 common units under the EQM Total Return Program. These awards have a market condition related to the total unitholder return realized on EQM's common units from the IPO through December 31, 2015. If earned, the units are expected to be distributed in EQM common units. EQM accounted for these awards as equity awards using the $20.02 grant date fair value as determined using a Monte Carlo simulation as the valuation model. The price was generated using annual historical volatility of peer-group companies for the expected term of the awards, which is based upon the performance period. The range of expected volatilities calculated by the valuation model was 27% to 72% and the weighted-average expected volatility was 38%. Additional assumptions included the risk-free rate for periods within the contractual life of the awards based on the U.S. Treasury yield curve in effect at the time of grant and an expected distribution growth rate of 10%. As of December 31, 2013, 142,500 of these performance awards were outstanding. Adjusting for 2,520 forfeitures, 139,980 performance awards were outstanding as of December 31, 2014. As of December 31, 2014, $0.8 million of unrecognized compensation cost related to the EQM Total Return Program was expected to be recognized by December 31, 2015.
In the first quarter of 2014, performance units were granted to EQT employees who provide services to EQM under the 2014 EQM Value Driver Award (2014 EQM VDA). The 2014 EQM VDA was established to align the interests of key EQT employees with the interests of unitholders and customers and the strategic objectives of EQM. Under the 2014 EQM VDA, 50% of the units confirmed vested upon payment following the first anniversary of the grant date; the remaining 50% of the units confirmed will vest upon the payment date following the second anniversary of the grant date. The performance metrics were EQM's 2014 adjusted earnings before interest, taxes, depreciation and amortization performance as compared to its annual business plan and individual, business unit and value driver performance over the period January 1, 2014 through December 31, 2014. As of December 31, 2014, 62,845 awards including accrued distributions were outstanding under the 2014 EQM VDA. The first tranche of the confirmed award vested and was paid in EQM common units in February 2015. The remainder of the confirmed awards is expected to vest and be paid in EQM common units in the first quarter of 2016. EQM accounts for these awards as equity awards using the $58.79 grant date fair value per unit which was equal to EQM's common unit price on the date prior to the date of grant. Due to the graded vesting of the award, EQM recognizes compensation cost over the requisite service period for each separately vesting tranche of the award as though the award was, in substance, multiple awards. EQM capitalizes certain labor overhead costs which include a portion of non-cash equity-based compensation. The total compensation cost capitalized in 2014 was $0.3 million.
F-33
EQT GP HOLDINGS PREDECESSOR
NOTES TO COMBINED FINANCIAL STATEMENTS (Continued)
11. Equity-Based Compensation (Continued)
No amounts were capitalized for the years ended December 31, 2013 and 2012. As of December 31, 2014, $0.9 million of unrecognized compensation cost related to the 2014 EQM VDA was expected to be recognized by December 31, 2015.
EQM's general partner has granted equity-based phantom units that vested upon grant to the its independent directors. The value of the phantom units will be paid in common units on a director's termination of service on the general partner's Board of Directors. EQM accounted for these awards as equity awards and recorded compensation expense for the fair value of the awards at the grant date fair value. A total of 11,759 independent director unit-based awards including accrued distributions were outstanding as of December 31, 2014. A total of 2,580, 3,790 and 4,780 unit-based awards were granted to the independent directors during the years ended December 31, 2014, 2013 and 2012, respectively. The weighted average fair value of these grants, based on EQM's common unit price on the grant date, was $58.79, $37.92 and $24.30 for the years ended December 31, 2014, 2013 and 2012, respectively.
Common units to be delivered pursuant to vesting of the equity based awards may be common units acquired by EQM's general partner in the open market, from any other person, directly from EQM or any combination of the foregoing.
12. Lease Obligations
On December 17, 2013, EQM entered into a lease with EQT for the AVC facilities with an initial term of 25 years. Under the lease, EQM operates the facilities as part of its transmission and storage system under the rates, terms and conditions of its FERC-approved tariff. The AVC facilities include an approximately 200 mile pipeline that interconnects with EQM's transmission and storage system and provides 450 MMcf per day of additional firm capacity to EQM's system, four associated natural gas storage reservoirs with approximately 260 MMcf per day of peak withdrawal capacity and approximately 15 Bcf of working gas capacity. The lease payment due each month is the lesser of the following alternatives: (1) a revenue-based payment reflecting the revenues generated by the operation of AVC minus the actual costs of operating AVC and (2) a payment based on depreciation expense and pre-tax return on invested capital for AVC. As a result, the payments to be made under the AVC lease will be variable. Any difference between the estimated minimum lease payments at inception of the lease and the actual lease payment is recorded to interest expense as contingent rent. For the year ended December 31, 2014, contingent rentals were approximately $3.4 million.
Management determined that the AVC lease was a capital lease under GAAP. The gross capital lease assets and obligations recorded in 2013 were approximately $134.4 million. EQM expects modernization capital expenditures will be incurred primarily by EQT to upgrade the AVC assets. As the capital expenditures are incurred by EQT, EQM's capital lease assets and obligations will increase. In 2014, modernization capital expenditures were incurred by EQT were approximately $9.2 million which increased the capital lease assets and obligations. Cash payments under the lease were approximately $16.7 million for the year ended December 31, 2014.
For the years ended December 31, 2014 and 2013, interest expense, which includes contingent rent, of $19.9 million and $0.8 million, respectively, and depreciation expense of $5.8 million and $0.4 million, respectively, were recorded related to the capital lease. Of the $19.9 million interest expense for the year ended December 31, 2014, approximately $2.7 million was unpaid and therefore increased the capital lease obligation due to the variability on the payments under the lease. At
F-34
EQT GP HOLDINGS PREDECESSOR
NOTES TO COMBINED FINANCIAL STATEMENTS (Continued)
12. Lease Obligations (Continued)
December 31, 2014, accumulated depreciation was $6.2 million, net capital lease assets were $137.4 million and capital lease obligations were $147.6 million. At December 31, 2014 and 2013, the current portion of capital lease obligations was $3.8 million and $1.5 million, respectively, and was included in accrued liabilities on the combined balance sheets.
The following is a schedule of the estimated future minimum lease payments under the capital lease together with the present value of the net minimum lease payments as of December 31, 2014:
| |
Year ending December 31, |
|||
|---|---|---|---|---|
| |
(Thousands) |
|||
2015 |
$ | 21,383 | ||
2016 |
18,200 | |||
2017 |
20,477 | |||
2018 |
20,214 | |||
2019 |
18,048 | |||
Later years |
304,759 | |||
| | | | | |
Total minimum lease payments (a) |
$ | 403,081 | ||
Less: Amount representing interest (b) |
(255,493 | ) | ||
| | | | | |
Present value of net minimum lease payments |
$ | 147,588 | ||
| | | | | |
| | | | | |
| | | | | |
13. Concentrations of Credit Risk
EQM's transmission and storage and gathering operations provide services to utility and end-user customers located in the northeastern United States. EQM also provides services to customers engaged in commodity procurement and delivery, including large industrial, utility, commercial and institutional customers and certain marketers primarily in the Appalachian and mid-Atlantic regions. For the years ended December 31, 2014, 2013 and 2012, EQT accounted for approximately 69%, 88% and 87%, respectively, of EQM's total revenues. Additionally for the year ended December 31, 2014, one customer accounted for approximately 16% of EQM's total revenues. Other than EQT, no single customer accounted for more than 10% of EQM's total revenues in 2013 or 2012.
Approximately 41% and 59% of third party accounts receivable balances of $16.5 million and $8.5 million as of December 31, 2014 and 2013, respectively, represent amounts due from marketers. EQM manages the credit risk of sales to marketers by limiting EQM's dealings to those marketers that meet specified criteria for credit and liquidity strength and by actively monitoring these accounts. EQM may request a letter of credit, guarantee, performance bond or other credit enhancement from a marketer in order for that marketer to meet EQM's credit criteria. EQM did not experience any significant defaults on accounts receivable during the years ended December 31, 2014, 2013 and 2012.
F-35
EQT GP HOLDINGS PREDECESSOR
NOTES TO COMBINED FINANCIAL STATEMENTS (Continued)
14. Commitments and Contingencies
EQGP is subject to federal, state and local environmental laws and regulations. These laws and regulations, which are constantly changing, can require expenditures for remediation and in certain instances result in assessment of fines. EQGP has established procedures for ongoing evaluation of its operations to identify potential environmental exposures and assure compliance with regulatory policies and procedures. The estimated costs associated with identified situations that require remedial action are accrued. However, when recoverable through regulated rates, certain of these costs are deferred as regulatory assets. Ongoing expenditures for compliance with environmental law and regulations, including investments in plant and facilities to meet environmental requirements, have not been material. Management believes that any such required expenditures will not be significantly different in either nature or amount in the future and does not know of any environmental liabilities that will have a material effect on its business, financial condition, results of operations, liquidity or ability to make distributions.
In the ordinary course of business, various legal and regulatory claims and proceedings are pending or threatened against EQGP. While the amounts claimed may be substantial, EQGP is unable to predict with certainty the ultimate outcome of such claims and proceedings. EQGP accrues legal and other direct costs related to loss contingencies when actually incurred. EQGP has established reserves it believes to be appropriate for pending matters and, after consultation with counsel and giving appropriate consideration to available insurance, EQGP believes that the ultimate outcome of any matter currently pending against EQGP will not materially affect its business, financial condition, results of operations, liquidity or ability to make distributions.
15. Subsidiary Guarantors
EQM and EQT Midstream Finance Corporation (a 100% owned subsidiary of EQM whose primary purpose is to act as co-issuer of debt securities) filed a registration statement on Form S-3 with the SEC on July 1, 2013, as amended by a post- effective amendment filed with the SEC on June 26, 2014. The purpose of the Form S-3 was to register, among other securities, debt securities. Certain subsidiaries of EQM (the Subsidiary Guarantors) are co-registrants with EQM, and the registration statement registered guarantees of debt securities by one or more of the Subsidiary Guarantors. The Subsidiary Guarantors are 100% owned by EQM and any guarantees by the Subsidiary Guarantors will be full and unconditional. Subsidiaries of EQM other than the Subsidiary Guarantors and EQT Midstream Finance Corporation, if any, are minor. As further discussed in Note 7, during the third quarter of 2014 EQM issued 4.00% Senior Notes. The payment obligations under the 4.00% Senior Notes were unconditionally guaranteed by each of EQM's subsidiaries that guaranteed EQM's credit facility (other than EQT Midstream Finance Corporation). See Note 16 for a discussion of the release of these guarantors.
16. Subsequent Events
Subsequent events have been evaluated through April 1, 2015, the date our financial statements were available to be issued.
On January 22, 2015, EQM announced that the Board of Directors of its general partner declared a cash distribution to EQM unitholders for the fourth quarter of 2014 of $0.58 per common and subordinated unit, $0.8 million to the general partner related to its 2% general partner interest and $5.2 million to the general partner related to its incentive distribution rights. The cash distribution was
F-36
EQT GP HOLDINGS PREDECESSOR
NOTES TO COMBINED FINANCIAL STATEMENTS (Continued)
16. Subsequent Events (Continued)
paid on February 13, 2015 to unitholders of record at the close of business on February 3, 2015. Following this cash distribution, all of EQM's 17,339,718 subordinated units converted, for no additional consideration, into common units on a one-for-one basis on February 17, 2015 upon satisfaction of certain financial tests for termination of the subordination period set forth in the First Amended and Restated Agreement of Limited Partnership of EQM, dated July 2, 2012 (as amended, the EQM Partnership Agreement). This change did not affect EQT's ownership percentage of EQM.
On January 22, 2015, EQM amended its credit facility to, among other things: exclude the MVP Joint Venture from the definitions of "Consolidated Debt", "Consolidated EBITDA", "Consolidated Subsidiary" and "Subsidiary"; permit MVP Joint Venture to incur non-recourse debt which may be secured by a pledge of the interests of MVP Joint Venture without affecting the calculation of the consolidated leverage ratio in the credit facility, and release the subsidiary guarantors under the credit facility from their guarantees of the obligations under the credit facility. In connection with the release of the subsidiary guarantors from their guarantees under the credit facility, the Senior Note Guarantors were released from their guarantees of the 4.00% Senior Notes.
In February 2015, EQM issued 21,063 common units related to the 2014 EQM VDA award. See Note 11 for discussion of equity-based compensation.
See Note 7 for discussion regarding the borrowings subsequent to December 31, 2014.
See Note 2 for discussion regarding the NWV Gathering Acquisition on March 17, 2015 and the MVP Interest Acquisition on March 30, 2015 and Note 1 for discussion of the related March 2015 equity offering.
On March 17, 2015, EQM amended the omnibus agreement, effective as of January 1, 2015, to provide for the reimbursement by EQM of direct and indirect costs and expenses attributable to EQT's long-term incentive programs. See Note 4.
F-37
COMBINED STATEMENTS OF OPERATIONS (UNAUDITED) (a)
| |
Three Months Ended March 31, |
||||||
|---|---|---|---|---|---|---|---|
| |
2015 | 2014 | |||||
| |
(Thousands) |
||||||
Operating revenues (b): |
$ | 154,811 | $ | 107,908 | |||
Operating expenses: |
|||||||
Operating and maintenance (c) |
14,479 | 12,739 | |||||
Selling, general and administrative (c) |
15,653 | 12,555 | |||||
Depreciation and amortization |
11,927 | 9,997 | |||||
| | | | | | | | |
Total operating expenses |
42,059 | 35,291 | |||||
Operating income |
112,752 |
72,617 |
|||||
Other income |
714 |
269 |
|||||
Interest expense (d) |
11,457 | 5,655 | |||||
| | | | | | | | |
Income before income taxes |
102,009 | 67,231 | |||||
Income tax expense |
20,334 | 18,610 | |||||
| | | | | | | | |
Net income |
81,675 | 48,621 | |||||
Net income attributable to noncontrolling interests |
47,741 | 18,742 | |||||
| | | | | | | | |
Net income attributable to EQT GP Holdings Predecessor |
$ | 33,934 | $ | 29,879 | |||
| | | | | | | | |
| | | | | | | | |
| | | | | | | | |
See notes to combined financial statements.
F-38
EQT GP HOLDINGS PREDECESSOR
COMBINED STATEMENTS OF CASH FLOWS (UNAUDITED) (a)
| |
Three Months Ended March 31, |
||||||
|---|---|---|---|---|---|---|---|
| |
2015 | 2014 | |||||
| |
(Thousands) |
||||||
Cash flows from operating activities: |
|||||||
Net income |
$ | 81,675 | $ | 48,621 | |||
Adjustments to reconcile net income to net cash provided by operating activities: |
|||||||
Depreciation and amortization |
11,927 | 9,997 | |||||
Deferred income taxes |
(183,840 | ) | 3,305 | ||||
Other income |
(714 | ) | (269 | ) | |||
Non-cash long term compensation expense |
566 | 978 | |||||
Changes in other assets and liabilities: |
|||||||
Accounts receivable |
32 | (5,625 | ) | ||||
Accounts payable |
(4,784 | ) | (243 | ) | |||
Due to/from EQT affiliates |
213,092 | (8,188 | ) | ||||
Other assets and other liabilities |
(3,295 | ) | (928 | ) | |||
| | | | | | | | |
Net cash provided by operating activities |
114,659 | 47,648 | |||||
| | | | | | | | |
Cash flows from investing activities: |
|||||||
Capital expenditures |
(91,415 | ) | (52,008 | ) | |||
MVP Interest Acquisition |
(54,229 | ) | — | ||||
NWV Gathering Acquisition—net assets from EQT |
(386,791 | ) | — | ||||
| | | | | | | | |
Net cash used in investing activities |
(532,435 | ) | (52,008 | ) | |||
| | | | | | | | |
Cash flows from financing activities: |
|||||||
Proceeds from the issuance of EQM common units, net of offering costs |
696,681 | — | |||||
NWV Gathering Acquisition—purchase price in excess of net assets from EQT |
(486,392 | ) | — | ||||
Proceeds from short-term loans |
390,000 | 110,000 | |||||
Payments of short-term loans |
(91,000 | ) | — | ||||
Discount, debt issuance costs and credit facility fees |
— | (2,020 | ) | ||||
Net distributions to EQT |
(23,866 | ) | (174,250 | ) | |||
Capital contributions |
— | (118 | ) | ||||
Distributions to noncontrolling interests |
(22,845 | ) | (12,432 | ) | |||
Capital lease principal payments |
(4,477 | ) | (948 | ) | |||
| | | | | | | | |
Net cash provided by (used in) financing activities |
458,101 | (79,768 | ) | ||||
| | | | | | | | |
Net change in cash and cash equivalents |
40,325 | (84,128 | ) | ||||
Cash and cash equivalents at beginning of year |
171,291 | 247,988 | |||||
| | | | | | | | |
Cash and cash equivalents at end of year |
$ | 211,616 | $ | 163,860 | |||
| | | | | | | | |
| | | | | | | | |
| | | | | | | | |
Cash paid during the period for: |
|||||||
Interest paid |
$ | 17,823 | $ | 4,866 | |||
| | | | | | | | |
| | | | | | | | |
| | | | | | | | |
Non-cash activity during the year: |
|||||||
EQM limited partner and general partner units issued for acquisitions |
$ | 52,500 | $ | — | |||
Increase in capital lease asset/obligation |
$ | 3,087 | $ | 3,625 | |||
Net settlement of current income taxes payable with EQT |
$ | 379,656 | $ | 202,687 | |||
See notes to combined financial statements.
F-39
EQT GP HOLDINGS PREDECESSOR
COMBINED BALANCE SHEETS (UNAUDITED) (a)
| |
Supplemental Pro Forma March 31, 2015 |
March 31, 2015 |
December 31, 2014 |
|||||||
|---|---|---|---|---|---|---|---|---|---|---|
| |
(Thousands) |
|||||||||
ASSETS |
||||||||||
Current assets: |
||||||||||
Cash and cash equivalents |
$ | 211,616 | $ | 211,616 | $ | 171,291 | ||||
Accounts receivable (net of allowance for doubtful accounts of $245 and $260 as of March 31, 2015 and December 31, 2014, respectively) |
16,461 | 16,461 | 16,492 | |||||||
Accounts receivable—affiliate |
59,371 | 59,371 | 55,068 | |||||||
Other current assets |
12,353 | 12,353 | 1,710 | |||||||
| | | | | | | | | | | |
Total current assets |
299,801 | 299,801 | 244,561 | |||||||
Property, plant and equipment |
1,876,267 |
1,876,267 |
1,821,803 |
|||||||
Less: accumulated depreciation |
(226,914 | ) | (226,914 | ) | (216,486 | ) | ||||
| | | | | | | | | | | |
Net property, plant and equipment |
1,649,353 | 1,649,353 | 1,605,317 | |||||||
Deferred income taxes, net |
370,490 |
370,490 |
258,744 |
|||||||
Equity in nonconsolidated investments |
45,886 | 45,886 | — | |||||||
Other assets |
17,828 | 17,828 | 18,057 | |||||||
| | | | | | | | | | | |
Total assets |
$ | 2,383,358 | $ | 2,383,358 | $ | 2,126,679 | ||||
| | | | | | | | | | | |
| | | | | | | | | | | |
| | | | | | | | | | | |
LIABILITIES, EQUITY AND PARTNERS' CAPITAL |
||||||||||
Current liabilities: |
||||||||||
Accounts payable |
$ | 21,562 | $ | 21,562 | $ | 43,785 | ||||
Due to related party |
231,441 | 231,441 | 409,931 | |||||||
Distribution payable to EQT |
61,499 | — | — | |||||||
Distribution payable to noncontrolling interests |
29,827 | — | — | |||||||
Short-term loans |
299,000 | 299,000 | — | |||||||
Other current liabilities |
8,131 | 8,131 | 17,393 | |||||||
| | | | | | | | | | | |
Total current liabilities |
651,460 | 560,134 | 471,109 | |||||||
Long-term debt |
492,825 |
492,825 |
492,633 |
|||||||
Lease obligation |
144,794 | 144,794 | 143,828 | |||||||
Other long-term liabilities |
7,872 | 7,872 | 7,111 | |||||||
| | | | | | | | | | | |
Total liabilities |
1,296,951 | 1,205,625 | 1,114,681 | |||||||
Equity and partners' capital: |
||||||||||
Partners' capital |
(1,200,172 | ) | (1,138,673 | ) | (775,342 | ) | ||||
Noncontrolling interests |
2,286,579 | 2,316,406 | 1,787,340 | |||||||
| | | | | | | | | | | |
Total equity and partners' capital |
1,086,407 | 1,177,733 | 1,011,998 | |||||||
| | | | | | | | | | | |
Total liabilities, equity and partners' capital |
$ | 2,383,358 | $ | 2,383,358 | $ | 2,126,679 | ||||
| | | | | | | | | | | |
| | | | | | | | | | | |
| | | | | | | | | | | |
See notes to combined financial statements.
F-40
EQT GP HOLDINGS PREDECESSOR
COMBINED STATEMENTS OF EQUITY AND PARTNERS' CAPITAL (UNAUDITED) (a)
| |
Partners' Capital |
Noncontrolling Interests |
Total | |||||||
|---|---|---|---|---|---|---|---|---|---|---|
| |
(Thousands) |
|||||||||
Balance at January 1, 2014 |
$ | 283,793 | $ | 828,667 | $ | 1,112,460 | ||||
Net income |
29,879 | 18,742 | 48,621 | |||||||
Net contributions from EQT |
28,437 | — | 28,437 | |||||||
Distributions to EQM noncontrolling interests |
— | (12,432 | ) | (12,432 | ) | |||||
Equity-based compensation plans |
1,060 | — | 1,060 | |||||||
| | | | | | | | | | | |
Balance at March 31, 2014 |
$ | 343,169 | $ | 834,977 | $ | 1,178,146 | ||||
| | | | | | | | | | | |
| | | | | | | | | | | |
| | | | | | | | | | | |
Balance at January 1, 2015 |
$ | (775,342 | ) | $ | 1,787,340 | $ | 1,011,998 | |||
Net income |
33,934 | 47,741 | 81,675 | |||||||
Net contributions from EQT |
355,790 | — | 355,790 | |||||||
Acquisitions from affiliates |
(925,683 | ) | — | (925,683 | ) | |||||
EQM equity transactions (b) |
52,500 | 696,681 | 749,181 | |||||||
Changes in ownership of EQM, net |
119,557 | (192,511 | ) | (72,954 | ) | |||||
Distributions to EQM noncontrolling interests |
— | (22,845 | ) | (22,845 | ) | |||||
Equity-based compensation plans |
571 | — | 571 | |||||||
| | | | | | | | | | | |
Balance at March 31, 2015 |
$ | (1,138,673 | ) | $ | 2,316,406 | $ | 1,177,733 | |||
| | | | | | | | | | | |
| | | | | | | | | | | |
| | | | | | | | | | | |
See notes to combined financial statements.
F-41
EQT GP HOLDINGS PREDECESSOR
NOTES TO COMBINED FINANCIAL STATEMENTS (UNAUDITED)
1. Summary of Operations and Significant Accounting Policies
Organization
EQT GP Holdings, LP (EQGP) was formed in January 2015 as a Delaware limited partnership and wholly owned subsidiary of EQT Gathering Holdings, LLC (EQT Gathering Holdings), a Delaware limited liability company and wholly owned subsidiary of EQT Corporation (EQT). EQT Midstream Partners, LP (EQM), is a growth-oriented limited partnership formed to own, operate, acquire and develop midstream assets in the Appalachian Basin. EQM was formed by EQT in January 2012 and closed its initial public offering (the EQM IPO) on July 2, 2012. EQGP was formed to own three types of partnership interests in EQM, which are owned by EQT and certain of its affiliates, including EQT Midstream Services, LLC (EQM GP) and EQT Midstream Investments, LLC (EQM LP), prior to the structuring transactions described in Note 10.
EQGP intends to offer a portion of its common units, representing limited partner interests, pursuant to an initial public offering (IPO). At or prior to the completion of this proposed initial public offering, the three types of partnership interests in EQM to be owned by EQGP will consist of the following: (i) 21,811,643 EQM common units, representing a 30.2% limited partner interest in EQM, (ii) 1,443,015 EQM general partner units, representing a 2.0% general partner interest in EQM, and (iii) all of EQM's incentive distribution rights (IDRs), which entitle EQGP to receive up to 48.0% of incremental cash distributed by EQM if certain target distribution levels are reached in any quarter. The accompanying combined financial statements and related notes include the assets, liabilities and results of operations of EQM GP and EQM LP, presented on a combined basis, prior to the proposed IPO and represent the predecessor for accounting purposes of EQGP (the Predecessor) for each of the periods presented. Because EQM GP controls EQM through its general partner interest, the financial statements of EQM and its consolidated subsidiaries are also included in these combined financial statements. References in these combined financial statements to EQGP refer collectively to EQT GP Holdings, LP and the Predecessor, when referring to periods prior to the proposed IPO.
EQM GP is EQM's general partner. References in these combined financial statements to EQM, refer collectively to EQM and its consolidated subsidiaries. References in these combined financial statements to EQT refer collectively to EQT Corporation and its consolidated subsidiaries. As discussed in Note 2, EQGP's financial statements include the historical results of Jupiter (as defined in Note 2), which was acquired by EQM on May 7, 2014, and NWV Gathering (as defined in Note 2), which was acquired on March 17, 2015 because these transactions were between entities under common control.
F-42
EQT GP HOLDINGS PREDECESSOR
NOTES TO COMBINED FINANCIAL STATEMENTS (UNAUDITED) (Continued)
1. Summary of Operations and Significant Accounting Policies (Continued)
Holdings of EQM Equity
The following table summarizes EQM's common, subordinated and general partner units issued from January 1, 2014 through March 31, 2014.
| |
Limited Partner Units | |
|
||||||||||
|---|---|---|---|---|---|---|---|---|---|---|---|---|---|
| |
General Partner Units |
|
|||||||||||
| |
Common | Subordinated | Total | ||||||||||
Balance at January 1, 2014 |
30,468,902 | 17,339,718 | 975,686 | 48,784,306 | |||||||||
| | | | | | | | | | | | | | |
May 2014 equity offering |
12,362,500 | — | — | 12,362,500 | |||||||||
Jupiter Acquisition consideration |
516,050 | — | 262,828 | 778,878 | |||||||||
| | | | | | | | | | | | | | |
Balance at December 31, 2014 |
43,347,452 | 17,339,718 | 1,238,514 | 61,925,684 | |||||||||
| | | | | | | | | | | | | | |
Conversion of subordinated units to common units |
17,339,718 | (17,339,718 | ) | — | — | ||||||||
2014 EQM VDA issuance |
21,063 | — | 430 | 21,493 | |||||||||
March 2015 equity offering |
9,487,500 | — | 25,255 | 9,512,755 | |||||||||
NWG Gathering Acquisition consideration |
511,973 | — | 178,816 | 690,789 | |||||||||
| | | | | | | | | | | | | | |
Balance at March 31, 2015 |
70,707,706 | — | 1,443,015 | 72,150,721 | |||||||||
| | | | | | | | | | | | | | |
| | | | | | | | | | | | | | |
| | | | | | | | | | | | | | |
In connection with the EQM IPO in 2012, EQM issued 17,339,718 subordinated units. As a result of EQM's payment of its cash distribution for the fourth quarter 2014 on February 13, 2015, the subordinated units converted, for no additional consideration, into common units of EQM on a one-for-one basis on February 17, 2015 upon satisfaction of certain financial tests for termination of the subordination period set forth in the EQM partnership agreement.
In February 2015, EQM issued 21,063 common units under the 2014 EQM Value Driver Award (2014 EQM VDA). EQT purchased 430 general partner units to maintain its 2.0% general partner interest.
On March 17, 2015, EQM completed an underwritten public offering of 8,250,000 common units. On March 18, 2015, the underwriters exercised their option to purchase 1,237,500 additional common units on the same terms as the offering. EQM received net proceeds of approximately $696.7 million after deducting the underwriters' discount and offering expenses which were used to finance a portion of the cash consideration paid to EQT in connection with the NWV Gathering Acquisition (defined in Note 2). As a result of the sale of the additional common units, EQT through its ownership of EQGP, purchased 25,255 general partner units for approximately $1.9 million to maintain its 2.0% general partner interest.
In connection with the March 17, 2015 underwritten public offering by EQM, EQGP recorded a $122.8 million gain to additional-paid-in-capital, a decrease in non-controlling interest of EQM of $195.8 million and an increase to deferred tax liability of $73.0 million. This transaction is classified as non-cash and is not included on the combined statement of cash flows for the three months ended March 31, 2015.
At March 31, 2015, EQT, through its ownership of EQGP, owned a 32.2% equity interest in EQM, which included 21,811,643 common units, 1,443,015 general partner units and all of the incentive distribution rights. The public held 48,896,063 common units, representing a 67.8% interest in EQM.
F-43
EQT GP HOLDINGS PREDECESSOR
NOTES TO COMBINED FINANCIAL STATEMENTS (UNAUDITED) (Continued)
1. Summary of Operations and Significant Accounting Policies (Continued)
Basis of Presentation
The accompanying combined financial statements have been prepared in conformity with United States generally accepted accounting principles (GAAP) for interim financial information. Accordingly, they do not include all of the information and footnotes required by GAAP for complete financial statements. In the opinion of management, these unaudited combined financial statements include all adjustments (consisting of only normal recurring adjustments, unless otherwise disclosed in this filing) necessary for a fair presentation of the financial position of EQGP as of March 31, 2015 and December 31, 2014, the results of its operations, cash flows and equity and partners' capital for the three months ended March 31, 2015 and 2014.
The balance sheet at December 31, 2014, has been derived from the audited financial statements at that date but does not include all of the information and footnotes required by GAAP for complete financial statements.
EQGP has no independent operations or material assets other than its partnership interests in EQM. EQGP's financial statements differ from those of EQM primarily as a result of: (i) the presentation of noncontrolling interest ownership in EQM attributable to the publically held limited partner interests in EQM and (ii) incremental income tax expense. See Note 5.
Throughout these notes to the unaudited combined financial statements, and to the extent material, any differences between the financial results of EQGP and EQM are identified as those of EQGP as a standalone parent and its subsidiaries, excluding EQM.
NWV Gathering and Jupiter were businesses and the NWV Gathering Acquisition and Jupiter Acquisition (defined in Note 2) were transactions between entities under common control; therefore, EQM recorded the assets and liabilities of NWV Gathering and Jupiter at their carrying amounts to EQT on the date of the respective transactions. The difference between EQT's net carrying amount and the total consideration paid to EQT was recorded as a capital transaction with EQT, which resulted in a reduction in partners' capital. After any common control acquisition of a business from EQT, EQM and EQGP may be required to recast their financial statements to include the activities of the acquired entity from the date of common control. EQM recast its consolidated financial statements to retrospectively reflect the NWV Gathering Acquisition and Jupiter Acquisition as if the entities were owned for all periods presented; however, the consolidated financial statements are not necessarily indicative of the results of operations that would have occurred if EQM had owned them during the periods reported.
Due to the seasonal nature of EQM's utility customer contracts, the interim statements for the three months ended March 31, 2015 are not necessarily indicative of the results that may be expected for the year ending December 31, 2015.
For further information, refer to the combined financial statements and footnotes thereto for the year ended December 31, 2014 included in this registration statement, as well as "Management's Discussion and Analysis of Financial Condition and Results of Operations" contained therein.
Recently Issued Accounting Standards
In May 2014, the Financial Accounting Standards Board (FASB) issued Accounting Standards Update (ASU) No. 2014-09, Revenue from Contracts with Customers. The standard requires an entity to
F-44
EQT GP HOLDINGS PREDECESSOR
NOTES TO COMBINED FINANCIAL STATEMENTS (UNAUDITED) (Continued)
1. Summary of Operations and Significant Accounting Policies (Continued)
recognize revenue in a manner that depicts the transfer of goods or services to customers at an amount that reflects the consideration to which the entity expects to be entitled in exchange for those goods or services. ASU No. 2014-09 will replace most of the existing revenue recognition requirements in United States GAAP when it becomes effective. The guidance in ASU No. 2014-09 is effective for public entities for annual reporting periods beginning after December 15, 2017, including interim periods therein. Early adoption is not permitted. EQGP is currently evaluating the method of adoption and impact this standard will have on its financial statements and related disclosures.
In February 2015, the FASB issued ASU No. 2015-02, Consolidation: Amendments to the Consolidation Analysis, which is intended to improve targeted areas of consolidation guidance for legal entities such as limited partnerships, limited liability corporations and securitization structures (e.g. collateralized debt obligations, collateralized loan obligations and mortgage-backed security transactions). The ASU will be effective for fiscal years beginning after December 15, 2015. EQGP is currently evaluating the impact this standard will have on its financial statements and related disclosures.
In April 2015, the FASB issued ASU No. 2015-03, Interest—Imputation of Interest. The standard requires an entity to present the debt issuance costs related to a recognized debt liability as a direct deduction from the carrying amount of that debt liability, consistent with debt discounts. The guidance in ASU No. 2015-03 is effective for public entities for annual reporting periods beginning after December 15, 2015, and interim periods therein. Early adoption is permitted. EQGP has adopted this standard.
In April 2015, the FASB issued ASU No. 2015-05, Intangibles—Goodwill and Other—Internal-Use Software (Subtopic 350-40): Customer's Accounting for Fees Paid in a Cloud Computing Arrangement. The amendments add guidance to Subtopic 350-40, Intangibles—Goodwill and Other—Internal-Use Software, which will help entities evaluate the accounting for fees paid by a customer in a cloud computing arrangement. The amendments will be effective for fiscal years beginning after December 15, 2015. EQGP is currently evaluating the impact this standard will have on its financial statements and related disclosures.
Supplemental Unaudited Pro Forma Balance Sheet
Staff Accounting Bulletin 1.B.3 requires that certain distributions to owners prior to or coincident with an initial public offering be considered as distributions in contemplation of that offering. Prior to completion of the EQGP initial public offering, the following cash distributions have occurred or are expected to occur from cash on hand: (i) on April 21, 2015, the Board of Directors of EQM GP declared a cash distribution to EQM unitholders for the first quarter of 2015 of $0.61 per common unit which will be paid on May 15, 2015 to unitholders of record at the close of business on May 5, 2015 (see Note 10), and (ii) EQGP expects that it will distribute approximately $61.5 million to EQT. The supplemental pro forma balance sheet as of March 31, 2015 gives pro forma effect to the these assumed distributions as though they were declared and payable as of March 31, 2015.
F-45
EQT GP HOLDINGS PREDECESSOR
NOTES TO COMBINED FINANCIAL STATEMENTS (UNAUDITED) (Continued)
2. Acquisitions
NWV Gathering Acquisition
On March 10, 2015, EQM entered into a contribution and sale agreement (Contribution Agreement) pursuant to which, on March 17, 2015, EQT contributed NWV Gathering to EQM Gathering Opco, LLC (EQM Gathering), an indirect wholly owned subsidiary of EQM (the NWV Gathering Acquisition). EQM paid total consideration of $925.7 million to EQT, consisting of approximately $873.2 million in cash, 511,973 common units of EQM and 178,816 general partner units of EQM. The cash portion of the purchase price was funded with net proceeds from the equity offering described in Note 1 and borrowings under EQM's credit facility.
On April 15, 2015, pursuant to the Contribution Agreement, EQM acquired a preferred interest in EQT Energy Supply, LLC, an indirect wholly owned subsidiary of EQT that generates revenue from services provided to a local distribution company, from EQT for approximately $124.3 million.
MVP Interest Acquisition
On March 30, 2015, EQM assumed 100% of the membership interests in MVP Holdco, LLC (MVP Holdco), an indirect wholly owned subsidiary of EQT that owns an approximately 55% interest (the MVP Interest) in Mountain Valley Pipeline, LLC (MVP Joint Venture) for approximately $54.2 million (MVP Interest Acquisition), which represented EQM's reimbursement to EQT for 100% of the capital contributions made by EQT to the MVP Joint Venture as of March 30, 2015. The MVP Joint Venture plans to construct the Mountain Valley Pipeline (MVP) project, an estimated 300-mile natural gas interstate pipeline spanning from northern West Virginia to southern Virginia. The MVP project is subject to FERC approval. The voluntary pre-filing process with the FERC began in October 2014, and the pipeline is expected to be in-service during the fourth quarter of 2018. The MVP Joint Venture has been determined to be a variable interest entity because the MVP Joint Venture has insufficient equity to finance activities during the construction stage of MVP. EQM is not the primary beneficiary because it does not have the power to direct the activities of the MVP Joint Venture that most significantly impact its economic performance. EQM accounted for the MVP Interest beginning on the date it was assumed from EQT as an equity method investment. On March 11, 2015, MVP Joint Venture announced that WGL Holdings, Inc. and Vega Energy Partners, Ltd. had acquired 7% and 3% ownership interests, respectively, in the MVP Joint Venture. As a result, EQM will be reimbursed approximately $8.3 million of capital contributions and this reimbursement has been reflected in the combined balance sheet as a receivable and a corresponding reduction in the investment in the MVP Joint Venture to $45.9 million as of March 31, 2015.
Jupiter Acquisition
On April 30, 2014, EQM, EQM GP, EQM Gathering and EQT Gathering, LLC (EQT Gathering), a wholly owned subsidiary of EQT entered into a contribution agreement pursuant to which, on May 7, 2014, EQT Gathering contributed to EQM Gathering certain assets constituting the Jupiter natural gas gathering system (Jupiter Acquisition). The aggregate consideration paid by EQM to EQT in connection with the Jupiter Acquisition was approximately $1,180 million, consisting of a $1,121 million cash payment and issuance of 516,050 common units and 262,828 general partner units of EQM. The cash portion of the purchase price was funded with the net proceeds from an equity offering of common units, as discussed in Note 1, and borrowings under EQM's credit facility.
F-46
EQT GP HOLDINGS PREDECESSOR
NOTES TO COMBINED FINANCIAL STATEMENTS (UNAUDITED) (Continued)
2. Acquisitions (Continued)
NWV Gathering and Jupiter were businesses and the related acquisitions were transactions between entities under common control; therefore, EQM recast its consolidated financial statements to retrospectively reflect these transactions as discussed in Note 1.
3. Financial Information by Business Segment
EQGP has no independent operations or material assets other than its partnership interests in EQM. As such, the segment information presented below aligns with EQM's operating segments. Operating segments are revenue-producing components of the enterprise for which separate financial information is produced internally and is subject to evaluation by the chief operating decision maker in deciding how to allocate resources. EQM reports its operations in two segments, which reflect its lines of business. Transmission and storage includes EQM's FERC-regulated interstate pipeline and storage business. Gathering includes high-pressure gathering lines and the FERC-regulated low pressure gathering lines. The operating segments are evaluated on their contribution to EQM's operating income. All of EQM's operating revenues, income from operations and assets are generated or located in the United States.
| |
Three Months Ended March 31, | ||||||
|---|---|---|---|---|---|---|---|
| |
2015 | 2014 | |||||
| |
(Thousands) |
||||||
Revenues from external customers (including affiliates): |
|||||||
Transmission and storage |
$ | 79,361 | $ | 59,317 | |||
Gathering |
75,450 | 48,591 | |||||
| | | | | | | | |
Total |
$ | 154,811 | $ | 107,908 | |||
| | | | | | | | |
| | | | | | | | |
| | | | | | | | |
Operating income: |
|||||||
Transmission and storage |
$ | 57,290 | $ | 42,037 | |||
Gathering |
55,462 | 30,580 | |||||
| | | | | | | | |
Total operating income |
$ | 112,752 | $ | 72,617 | |||
| | | | | | | | |
| | | | | | | | |
| | | | | | | | |
Reconciliation of operating income to net income: |
|||||||
Other income |
$ | 714 | $ | 269 | |||
Interest expense |
11,457 | 5,655 | |||||
Income tax expense |
20,334 | 18,610 | |||||
| | | | | | | | |
Net income |
$ | 81,675 | $ | 48,621 | |||
| | | | | | | | |
| | | | | | | | |
| | | | | | | | |
| |
March 31, 2015 |
December 31, 2014 |
|||||
|---|---|---|---|---|---|---|---|
| |
(Thousands) |
||||||
Segment assets: |
|||||||
Transmission and storage |
$ | 936,265 | $ | 928,864 | |||
Gathering |
808,233 | 765,090 | |||||
| | | | | | | | |
Total operating segments |
1,744,498 | 1,693,954 | |||||
Headquarters, including cash |
638,860 | 432,725 | |||||
| | | | | | | | |
Total assets |
$ | 2,383,358 | $ | 2,126,679 | |||
| | | | | | | | |
| | | | | | | | |
| | | | | | | | |
F-47
EQT GP HOLDINGS PREDECESSOR
NOTES TO COMBINED FINANCIAL STATEMENTS (UNAUDITED) (Continued)
3. Financial Information by Business Segment (Continued)
| |
Three Months Ended March 31, | ||||||
|---|---|---|---|---|---|---|---|
| |
2015 | 2014 | |||||
| |
(Thousands) |
||||||
Depreciation and amortization: |
|||||||
Transmission and storage |
$ | 6,768 | $ | 6,159 | |||
Gathering |
5,159 | 3,838 | |||||
| | | | | | | | |
Total |
$ | 11,927 | $ | 9,997 | |||
| | | | | | | | |
| | | | | | | | |
| | | | | | | | |
Expenditures for segment assets: |
|||||||
Transmission and storage |
$ | 21,462 | $ | 14,001 | |||
Gathering |
36,269 | 34,449 | |||||
| | | | | | | | |
Total (a) |
$ | 57,731 | $ | 48,450 | |||
| | | | | | | | |
| | | | | | | | |
| | | | | | | | |
4. Related-Party Transactions
In the ordinary course of business, EQGP and EQM have transactions with affiliated companies. EQGP and EQM also have various contracts with affiliates including, but not limited to, transportation service and precedent agreements, storage agreements and gas gathering agreements.
EQM has various agreements with EQT. Pursuant to an omnibus agreement, EQT performs centralized corporate, general and administrative services for EQM, such as legal, corporate recordkeeping, planning, budgeting, regulatory, accounting, billing, business development, treasury, insurance administration and claims processing, risk management, health, safety and environmental, information technology, human resources, investor relations, cash management and banking, payroll, internal audit, taxes and engineering. In exchange, EQM reimburses EQT for the expenses incurred in providing these services. The omnibus agreement further requires that EQM reimburse EQT for EQM's allocable portion of the premiums on any insurance policies covering EQM's assets. Effective January 1, 2015, EQM amended the omnibus agreement to provide for reimbursement by EQM of direct and indirect costs and expenses attributable to EQT's long-term incentive programs as these plans will be utilized to compensate and retain EQT employees who provide services to EQM.
Pursuant to an operation and management services agreement, EQT Gathering provides EQM's pipelines and storage facilities with certain operational and management services. EQM reimburses EQT Gathering for such services pursuant to the terms of the omnibus agreement. The expenses for which EQM reimburses EQT and its subsidiaries may not necessarily reflect the actual expenses that
F-48
EQT GP HOLDINGS PREDECESSOR
NOTES TO COMBINED FINANCIAL STATEMENTS (UNAUDITED) (Continued)
4. Related-Party Transactions (Continued)
EQM would incur on a stand-alone basis and EQM is unable to estimate what those expenses would be on a stand-alone basis.
5. Income Taxes
EQGP estimates an annual effective tax rate based on projected results for the year and applies this rate to income before taxes to calculate income tax expense. All of EQM's earnings are included in EQGP's net income. However, EQGP is not required to record income tax expense with respect to the portion of EQM's earnings allocated to its noncontrolling public limited partners, which reduced EQGP's effective tax rate.
EQGP's effective income tax rate for the three months ended March 31, 2015 was 19.9%, compared to 27.7% for the three months ended March 31, 2014. The decrease in the effective tax rate is primarily attributable to the increase in EQM's earnings allocated to the noncontrolling limited partners resulting from EQM's underwritten public offering of common units in May 2014 and March 2015.
There were no material changes to EQGP's methodology for determining unrecognized tax benefits during the three months ended March 31, 2015. EQGP believes that it is appropriately reserved for uncertain tax positions.
6. Debt
EQM has a $750 million credit facility that expires in February 2019. The credit facility is available to fund working capital requirements and capital expenditures, to purchase assets, to pay distributions, to repurchase units and for general partnership purposes.
On March 17, 2015, EQM borrowed $390 million on its credit facility for the NWV Gathering Acquisition. On March 27, 2015, after the underwriters exercised their option to purchase additional common units, EQM repaid $91 million of its outstanding balance on the credit facility. As of March 31, 2015, EQM had $299 million outstanding on the credit facility. There were no amounts outstanding as of December 31, 2014. The maximum amount of EQM's outstanding short-term loans at any time during the three months ended March 31, 2015 and 2014 was $390 million and $110 million, respectively. The average daily balance of short-term loans outstanding was approximately $60 million and $93 million for the three months ended March 31, 2015 and 2014, respectively. Interest was incurred on the loans at a weighted average annual interest rate of 1.68% and 1.72% for the three months ended March 31, 2015 and 2014, respectively.
8. Fair Value Measurements
The carrying value of cash and cash equivalents, accounts receivable, amounts due to/from related parties and accounts payable approximate fair value due to the short maturity of the instruments. The carrying value of short-term loans under EQM's credit facility approximates fair value as the interest rates are based on prevailing market rates. As of March 31, 2015, the estimated fair value of long-term debt was approximately $498 million and the carrying value of long-term debt was approximately $493 million.
F-49
EQT GP HOLDINGS PREDECESSOR
NOTES TO COMBINED FINANCIAL STATEMENTS (UNAUDITED) (Continued)
9. Distributions
The EQM partnership agreement requires that, within 45 days after the end of each quarter, EQM distributed all of its available cash to unitholders of record on the applicable record date. EQM declared the following cash distributions to its unitholders, including distributions to EQGP, for the periods presented:
Quarter Ended
|
Total Quarterly Distribution |
Total Cash Distribution |
Distribution to Noncontrolling Interests |
Date of Distribution |
|||||||
|---|---|---|---|---|---|---|---|---|---|---|---|
2014 |
|||||||||||
March 31 |
$ | 0.49 | $ | 24,950 | $ | 13,241 | May 2014 | ||||
June 30 |
$ | 0.52 | $ | 34,100 | $ | 20,482 | August 2014 | ||||
September 30 |
$ | 0.55 | $ | 37,539 | $ | 21,664 | November 2014 | ||||
December 31 (a) |
$ | 0.58 | $ | 41,180 | $ | 22,845 | February 2015 | ||||
2015 |
|||||||||||
March 31 |
$ | 0.61 | $ | 52,222 | $ | 29,827 | (a) | May 2015 | |||
10. Subsequent Events
Subsequent events have been evaluated through April 23, 2015, the date our financial statements were available to be issued.
On April 15, 2015, pursuant to the Contribution Agreement, EQM acquired a preferred interest in EQT Energy Supply, LLC, an indirect wholly owned subsidiary of EQT that generates revenue from services provided to a local distribution company, from EQT for approximately $124.3 million.
On April 21, 2015, the Board of Directors of EQM GP declared a cash distribution to EQM unitholders for the first quarter of 2015 of $0.61 per common unit, $1.0 million to the general partner related to its 2% general partner interest and $8.1 million to the general partner related to its incentive distribution rights. The cash distribution will be paid on May 15, 2015 to unitholders of record at the close of business on May 5, 2015.
In anticipation of EQGP's initial public offering, EQT and its subsidiaries completed certain structuring transactions in April 2015. On April 13, 2015, (i) EQT Gathering, distributed 100% of the outstanding limited liability company interests in EQM LP and EQM GP, to EQT Gathering Holdings; (ii) EQT Gathering Holdings contributed 100% of the outstanding limited liability company interests in EQM GP to EQGP, resulting in EQGP's ownership of a 2.0% general partner interest in EQM and all of EQM's incentive distribution rights; and (iii) EQM LP merged with and into EQGP, resulting in EQGP's ownership of 21,811,643 EQM common units representing a 30.2% limited partner interest in EQM. On April 14, 2015, EQT Gathering Holdings contributed a 0.1% limited partner interest in EQGP to EQT GP Corporation, a wholly owned subsidiary of EQT Gathering Holdings.
F-50
REPORT OF INDEPENDENT REGISTERED PUBLIC ACCOUNTING FIRM
The Board of Directors of EQT GP Services, LLC
We have audited the accompanying balance sheet of EQT GP Holdings, LP (the Partnership) as of March 31, 2015. This balance sheet is the responsibility of the Partnership's management. Our responsibility is to express an opinion on this balance sheet based on our audit.
We conducted our audit in accordance with the standards of the Public Company Accounting Oversight Board (United States). Those standards require that we plan and perform the audit to obtain reasonable assurance about whether the balance sheet is free of material misstatement. We were not engaged to perform an audit of the Partnership's internal control over financial reporting. Our audit included consideration of internal control over financial reporting as a basis for designing audit procedures that are appropriate in the circumstances, but not for the purpose of expressing an opinion on the effectiveness of the Partnership's internal control over financial reporting. Accordingly, we express no such opinion. An audit also includes examining, on a test basis, evidence supporting the amounts and disclosures in the balance sheet, assessing the accounting principles used and significant estimates made by management, and evaluating the overall financial statement presentation. We believe that our audit provides a reasonable basis for our opinion.
In our opinion, the balance sheet referred to above presents fairly, in all material respects, the financial position of EQT GP Holdings, LP at March 31, 2015, in conformity with U.S. generally accepted accounting principles.
|
Pittsburgh,
Pennsylvania
April 23, 2015
F-51
EQT GP HOLDINGS, LP
BALANCE SHEET
MARCH 31, 2015
| ASSETS |
||||
|---|---|---|---|---|
Assets: |
||||
| | | | | |
Total assets |
$ | — | ||
| | | | | |
| | | | | |
| | | | | |
PARTNERS' CAPITAL |
||||
Partners' capital: |
||||
Limited partner |
$ | 1,000 | ||
Less: Note receivable from limited partner |
(1,000 | ) | ||
| | | | | |
Total partners' capital |
$ | — | ||
| | | | | |
| | | | | |
| | | | | |
The accompanying notes are an integral part of this balance sheet.
F-52
EQT GP HOLDINGS, LP
NOTES TO BALANCE SHEET
1. Nature of Operations
EQT GP Holdings, LP (EQGP) is a Delaware limited partnership formed on January 31, 2015 by EQT Gathering Holdings, LLC (EQT Gathering Holdings) as the organizational limited partner. EQT GP Services, LLC (EQT GP Services) is a Delaware limited liability company formed on January 30, 2015 and is the general partner of EQGP. EQT GP Services does not hold any economic interest in EQGP. EQT Gathering Holdings is a Delaware limited liability company. Both EQT Gathering Holdings and EQT GP Services are wholly owned subsidiaries of EQT Corporation (EQT).
EQGP was formed to own partnership interests in EQT Midstream Partners, LP (EQM), a growth-oriented limited partnership formed to own, operate, acquire and develop midstream energy assets in the Appalachian Basin. A subsidiary of EQT intends to sell a portion of EQGP common units, representing limited partner interests, pursuant to an initial public offering.
On January 31, 2015, EQT Gathering Holdings contributed $1,000, in the form of a note receivable to EQGP. There have been no other transactions involving the EQGP as of March 31, 2015 except as described in Note 2.
2. Subsequent Events
Subsequent events have been evaluated through April 23, 2015, the date the balance sheet was available to be issued.
In anticipation of EQGP's initial public offering, EQT and its subsidiaries completed certain structuring transactions in April 2015. On April 13, 2015, (i) EQT Gathering LLC (EQT Gathering), a wholly owned subsidiary of EQT, distributed 100% of the outstanding limited liability company interests in EQT Midstream Investments, LLC (EQM LP) and EQT Midstream Services, LLC (EQM GP), the general partner of EQM, to EQT Gathering Holdings; (ii) EQT Gathering Holdings contributed 100% of the outstanding limited liability company interests in EQM GP to EQGP, resulting in EQGP's ownership of a 2.0% general partner interest in EQM and all of EQM's incentive distribution rights; and (iii) EQM LP merged with and into EQGP, resulting in EQGP's ownership of 21,811,643 EQM common units representing a 30.2% limited partner interest in EQM. On April 14, 2015, EQT Gathering Holdings contributed a 0.1% limited partner interest in EQGP to EQT GP Corporation, a wholly owned subsidiary of EQT Gathering Holdings.
F-53
FORM OF FIRST AMENDED AND RESTATED
AGREEMENT OF LIMITED PARTNERSHIP
OF
EQT GP HOLDINGS, LP
A Delaware Limited Partnership
Dated as of
, 2015
A-i
A-ii
A-iii
FIRST AMENDED AND RESTATED AGREEMENT OF
LIMITED PARTNERSHIP OF EQT GP HOLDINGS, LP
THIS FIRST AMENDED AND RESTATED AGREEMENT OF LIMITED PARTNERSHIP OF EQT GP HOLDINGS, LP dated as of , 2015, is entered into by and among EQT GP Services, LLC, a Delaware limited liability company, as the General Partner, EQT Gathering Holdings, LLC, a Delaware limited liability company, and EQT GP Corporation, a Delaware corporation, together with any other Persons who become Partners in the Partnership or parties hereto as provided herein. In consideration of the covenants, conditions and agreements contained herein, the parties hereto hereby agree as follows:
Section 1.1 Definitions. The following definitions shall be for all purposes, unless otherwise clearly indicated to the contrary, applied to the terms used in this Agreement.
"Adjusted Capital Account" means, with respect to any Partner, the balance in such Partner's Capital Account at the end of each taxable period of the Partnership, after giving effect to the following adjustments:
(a) credit to such Capital Account any amounts which such Partner is (i) obligated to restore under the standards set by Treasury Regulation Section 1.704-1(b)(2)(ii)(c) or (ii) deemed obligated to restore pursuant to the penultimate sentences of Treasury Regulation Sections 1.704-2(g)(1) and 1.704-2(i)(5); and
(b) debit to such Capital Account the items described in Treasury Regulation Sections 1.704-1(b)(2)(ii)(d)(4), 1.704-1(b)(2)(ii)(d)(5) and 1.704-1(b)(2)(ii)(d)(6).
The foregoing definition of Adjusted Capital Account is intended to comply with the provisions of Treasury Regulation Section 1.704-1(b)(2)(ii)(d) and shall be interpreted consistently therewith. The "Adjusted Capital Account" of a Partner in respect of any Partnership Interest shall be the amount that such Adjusted Capital Account would be if such Partnership Interest were the only interest in the Partnership held by such Partner from and after the date on which such Partnership Interest was first issued.
"Adjusted Property" means any property the Carrying Value of which has been adjusted pursuant to Section 5.5(d).
"Affiliate" means, with respect to any Person, any other Person that directly or indirectly through one or more intermediaries controls, is controlled by or is under common control with, the Person in question. As used herein, the term "control" means the possession, direct or indirect, of the power to direct or cause the direction of the management and policies of a Person, whether through ownership of voting securities, by contract or otherwise.
"Agreed Allocation" means any allocation, other than a Required Allocation, of an item of income, gain, loss or deduction pursuant to the provisions of Section 6.1, including a Curative Allocation (if appropriate to the context in which the term "Agreed Allocation" is used).
"Agreed Value" of (a) a Contributed Property means the fair market value of such Contributed Property at the time of contribution and (b) an Adjusted Property means the fair market value of such Adjusted Property on the date of the Revaluation Event, in each case as determined by the General Partner.
"Agreement" means this First Amended and Restated Agreement of Limited Partnership of EQT GP Holdings, LP, as it may be amended, supplemented or restated from time to time.
"Associate" means, when used to indicate a relationship with any Person, (a) any corporation or organization of which such Person is a director, officer, manager, general partner or managing member or
A-1
is, directly or indirectly, the owner of 20% or more of any class of voting stock or other voting interest, (b) any trust or other estate in which such Person has at least a 20% beneficial interest or as to which such Person serves as trustee or in a similar fiduciary capacity, and (c) any relative or spouse of such Person, or any relative of such spouse, who has the same principal residence as such Person.
"Available Cash" means, with respect to any Quarter ending prior to the Liquidation Date:
(a) all cash and cash equivalents of the Partnership Group (or the Partnership's proportionate share of cash and cash equivalents in the case of Subsidiaries that are not wholly owned) on hand on the date of determination of Available Cash with respect to such Quarter (including any distributions received from the MLP Group with respect to such Quarter), less;
(b) the amount of any cash reserves established by the General Partner (or the Partnership's proportionate share of cash reserves in the case of Subsidiaries that are not wholly owned) to:
(i) provide for the proper conduct of the business of the Partnership Group (including reserves for future capital expenditures and for anticipated future debt service requirements of the Partnership Group) subsequent to such Quarter;
(ii) comply with applicable law or any loan agreement, security agreement, mortgage, debt instrument or other agreement or obligation to which any Group Member is a party or by which it is bound or its assets are subject;
(iii) permit the MLP General Partner to make capital contributions to the MLP to maintain its then current general partner interest in the MLP upon the issuance of additional Partnership Interests (as defined in the MLP Agreement) by the MLP; or
(iv) provide funds for distributions under Section 6.3 in respect of any one or more of the next four Quarters;
provided, however, that disbursements made by a Group Member or cash reserves established, increased or reduced after the end of such Quarter but on or before the date of determination of Available Cash with respect to such Quarter shall be deemed to have been made, established, increased or reduced, for purposes of determining Available Cash, within such Quarter if the General Partner so determines.
Notwithstanding the foregoing, "Available Cash" with respect to the Quarter in which the Liquidation Date occurs and any subsequent Quarter shall equal zero.
"Board of Directors" means, with respect to the General Partner, its board of directors or board of managers, if the General Partner is a corporation or limited liability company, or the board of directors or board of managers of the general partner of the General Partner, if the General Partner is a limited partnership, as applicable.
"Book-Tax Disparity" means, with respect to any item of Contributed Property or Adjusted Property, as of the date of any determination, the difference between the Carrying Value of such Contributed Property or Adjusted Property and the adjusted basis thereof for federal income tax purposes as of such date. A Partner's share of the Partnership's Book-Tax Disparities in all of its Contributed Property and Adjusted Property will be reflected by the difference between such Partner's Capital Account balance as maintained pursuant to Section 5.5 and the hypothetical balance of such Partner's Capital Account computed as if it had been maintained strictly in accordance with federal income tax accounting principles.
"Business Day" means Monday through Friday of each week, except that a legal holiday recognized as such by the government of the United States of America or the Commonwealth of Pennsylvania shall not be regarded as a Business Day.
"Capital Account" means the capital account maintained for a Partner pursuant to Section 5.5. The "Capital Account" of a Partner in respect of any Partnership Interest shall be the amount that such Capital
A-2
Account would be if such Partnership Interest were the only interest in the Partnership held by such Partner from and after the date on which such Partnership Interest was first issued.
"Capital Contribution" means (a) any cash, cash equivalents or the Net Agreed Value of Contributed Property that a Partner contributes to the Partnership or that is contributed or deemed contributed to the Partnership on behalf of a Partner (including, in the case of an underwritten offering of Units, the amount of any underwriting discounts or commissions) or (b) current distributions that a Partner is entitled to receive but otherwise waives.
"Carrying Value" means (a) with respect to a Contributed Property or an Adjusted Property, the Agreed Value of such property reduced (but not below zero) by all depreciation, amortization and other cost recovery deductions charged to the Partners' Capital Accounts in respect of such property, and (b) with respect to any other Partnership property, the adjusted basis of such property for federal income tax purposes, all as of the time of determination. The Carrying Value of any property shall be adjusted from time to time in accordance with Section 5.5(d) and to reflect changes, additions or other adjustments to the Carrying Value for dispositions and acquisitions of Partnership properties, as deemed appropriate by the General Partner.
"Cause" means a court of competent jurisdiction has entered a final, non-appealable judgment finding the General Partner liable to the Partnership or any Limited Partner for actual fraud or willful misconduct in its capacity as a general partner of the Partnership.
"Certificate" means a certificate in such form (including global form if permitted by applicable rules and regulations) as may be adopted by the General Partner, issued by the Partnership evidencing ownership of one or more classes of Partnership Interests. The initial form of certificate approved by the General Partner for Common Units is attached as Exhibit A to this Agreement.
"Certificate of Limited Partnership" means the Certificate of Limited Partnership of the Partnership filed with the Secretary of State of the State of Delaware as referenced in Section 7.2, as such Certificate of Limited Partnership may be amended, supplemented or restated from time to time.
"claim" (as used in Section 7.12(g)) has the meaning given such term in Section 7.12(g).
"Closing Date" means the first date on which Common Units are sold by Gathering Holdings to the IPO Underwriters pursuant to the provisions of the Underwriting Agreement.
"Closing Price" for any day, means the last sale price on such day, regular way, or in case no such sale takes place on such day, the average of the last closing bid and ask prices on such day, regular way, in either case as reported on the principal National Securities Exchange on which such Limited Partner Interests are listed or admitted to trading or, if such Limited Partner Interests of such class are not listed or admitted to trading on any National Securities Exchange, the average of the high bid and low ask prices on such day in the over-the-counter market, as reported by such other system then in use, or, if on any such day such Limited Partner Interests of such class are not quoted by any such organization, the average of the closing bid and ask prices on such day as furnished by a professional market maker making a market in such Limited Partner Interests of such class selected by the General Partner, or if on any such day no market maker is making a market in such Limited Partner Interests of such class, the fair value of such Limited Partner Interests on such day as determined by the General Partner.
"Code" means the Internal Revenue Code of 1986, as amended and in effect from time to time. Any reference herein to a specific section or sections of the Code shall be deemed to include a reference to any corresponding provision of any successor law.
"Combined Interest" has the meaning given such term in Section 11.3(a).
"Commission" means the United States Securities and Exchange Commission.
A-3
"Common Unit" means a Limited Partner Interest having the rights and obligations specified with respect to Common Units in this Agreement.
"Conflicts Committee" means a committee of the Board of Directors of the General Partner composed of two or more directors, each of whom (a) is not an officer or employee of the General Partner, (b) is not an officer, director or employee of any Affiliate of the General Partner including the MLP General Partner (other than Group Members), (c) is not a holder of any ownership interest in the General Partner or its Affiliates, the Partnership Group or the MLP Group other than (i) Common Units and (ii) awards that are granted to such director in his capacity as a director under any long-term incentive plan, equity compensation plan or similar plan implemented by the General Partner or the Partnership and (d) is determined by the Board of Directors of the General Partner to be independent under the independence standards for directors who serve on an audit committee of a board of directors established by the Exchange Act and the rules and regulations of the Commission thereunder and by the National Securities Exchange on which the Common Units are listed or admitted to trading (or if the Common Units are not listed or admitted to trading, the New York Stock Exchange).
"Contributed Property" means each property or other asset, in such form as may be permitted by the Delaware Act, but excluding cash, contributed to the Partnership. Once the Carrying Value of a Contributed Property is adjusted pursuant to Section 5.5(d), such property or other asset shall no longer constitute a Contributed Property, but shall be deemed an Adjusted Property.
"Contribution Agreements" means the following: that certain Contribution, Conveyance and Assumption Agreement, dated as of April 13, 2015, among the Partnership, the General Partner, Gathering Holdings and EQT Gathering, LLC, and that certain Contribution, Conveyance and Assumption Agreement, dated as of April 14, 2015 between Gathering Holdings and EQT GP Corporation, in each case together with the additional conveyance documents and instruments contemplated or referenced thereunder, as such may be amended, supplemented or restated from time to time.
"Curative Allocation" means any allocation of an item of income, gain, deduction, loss or credit pursuant to the provisions of Section 6.1(c)(x).
"Current Market Price" as of any date of any class of Limited Partner Interests, means the average of the daily Closing Prices per Limited Partner Interest of such class for the 20 consecutive Trading Days immediately prior to such date.
"Delaware Act" means the Delaware Revised Uniform Limited Partnership Act, 6 Del C. Section 17-101, et seq., as amended, supplemented or restated from time to time, and any successor to such statute.
"Departing General Partner" means a former general partner from and after the effective date of any withdrawal or removal of such former general partner pursuant to Section 11.1 or Section 11.2.
"Derivative Partnership Interests" means any options, rights, warrants, appreciation rights, tracking, profit and phantom interests and other derivative securities relating to, convertible into or exchangeable for Partnership Interests.
"Economic Risk of Loss" has the meaning set forth in Treasury Regulation Section 1.752-2(a).
"Eligibility Certificate" means a certificate the General Partner may request a Limited Partner or a transferee of a Limited Partner Interest to execute as to such Person's nationality, citizenship or other related status for the purpose of determining whether such Person is an Ineligible Holder.
"EQT Corp" means EQT Corporation, a Pennsylvania corporation.
"Event Issue Value" means, with respect to any Common Unit as of any date of determination, (i) in the case of a Revaluation Event that includes the issuance of Common Units pursuant to a public offering and solely for cash, the price paid for such Common Units, or (ii) in the case of any other Revaluation Event, the Closing Price of the Common Units on the date of such Revaluation Event or, if the General Partner
A-4
determines that a value for the Common Unit other than such Closing Price more accurately reflects the Event Issue Value, the value determined by the General Partner.
"Event of Withdrawal" has the meaning given such term in Section 11.1(a).
"Exchange Act" means the Securities Exchange Act of 1934, as amended, supplemented or restated from time to time, and any successor to such statute.
"Gathering Holdings" EQT Gathering Holdings, LLC, a Delaware limited liability company.
"General Partner" means EQT GP Services, LLC, a Delaware limited liability company, and its successors and permitted assigns that are admitted to the Partnership as general partner of the Partnership, in their capacity as general partner of the Partnership (except as the context otherwise requires).
"General Partner Interest" means the non-economic management and ownership interest, if any, of the General Partner in the Partnership (in its capacity as a general partner without reference to any Limited Partner Interest held by it) and includes any and all rights, powers and benefits to which the General Partner is entitled as provided in this Agreement, together with all obligations of the General Partner to comply with the terms and provisions of this Agreement.
"Gross Liability Value" means, with respect to any Liability of the Partnership described in Treasury Regulation Section 1.752-7(b)(3)(i), the amount of cash that a willing assignor would pay to a willing assignee to assume such Liability in an arm's-length transaction.
"Group" means two or more Persons that with or through any of their respective Affiliates or Associates have any contract, arrangement, understanding or relationship for the purpose of acquiring, holding, voting (except voting pursuant to a revocable proxy or consent given to such Person in response to a proxy or consent solicitation made to 10 or more Persons), exercising investment power over or disposing of any Partnership Interests with any other Person that beneficially owns, or whose Affiliates or Associates beneficially own, directly or indirectly, Partnership Interests.
"Group Member" means a member of the Partnership Group.
"Group Member Agreement" means the partnership agreement of any Group Member, other than the Partnership, that is a limited or general partnership, the limited liability company agreement of any Group Member that is a limited liability company, the certificate of incorporation and bylaws or similar organizational documents of any Group Member that is a corporation, the joint venture agreement or similar governing document of any Group Member that is a joint venture and the governing or organizational or similar documents of any other Group Member that is a Person other than a limited or general partnership, limited liability company, corporation or joint venture, as such may be amended, supplemented or restated from time to time.
"Holder" means any of the following:
(a) the General Partner who is the Record Holder of Registrable Securities;
(b) any Affiliate of the General Partner who is the Record Holder of Registrable Securities (other than natural persons who are Affiliates of the General Partner by virtue of being officers, directors or employees of the General Partner or any of its Affiliates);
(c) any Person that has been the General Partner within the prior two years and who is the Record Holder of Registrable Securities;
(d) any Person that has been an Affiliate of the General Partner within the prior two years and who is the Record Holder of Registrable Securities (other than natural persons who were Affiliates of the General Partner by virtue of being officers, directors or employees of the General Partner or any of its Affiliates); and
A-5
(e) a transferee and current Record Holder of Registrable Securities to whom the transferor of such Registrable Securities, who was a Holder at the time of such transfer, assigns its rights and obligations under this Agreement; provided such transferee agrees in writing to be bound by the terms of this Agreement and provides its name and address to the Partnership promptly upon such transfer.
"Indemnified Persons" has the meaning given such term in Section 7.12(g).
"Indemnitee" means (a) the General Partner, (b) any Departing General Partner, (c) any Person who is or was an Affiliate of the General Partner or any Departing General Partner, (d) any Person who is or was a manager, managing member, general partner, director, officer, fiduciary or trustee of (i) any Group Member, the General Partner or any Departing General Partner or (ii) any Affiliate of any Group Member, the General Partner or any Departing General Partner, (e) any Person who is or was serving at the request of the General Partner or any Departing General Partner or any Affiliate of the General Partner or any Departing General Partner as a manager, managing member, general partner, director, officer, fiduciary or trustee of another Person owing a fiduciary duty to any Group Member; provided that a Person shall not be an Indemnitee by reason of providing, on a fee-for-services basis, trustee, fiduciary or custodial services, and (f) any Person the General Partner designates as an "Indemnitee" for purposes of this Agreement because such Person's status, service or relationship exposes such Person to potential claims, demands, suits or proceedings relating to the Partnership Group's business and affairs.
"Ineligible Holder" means a Limited Partner whose nationality, citizenship or other related status the General Partner determines, upon receipt of an Eligibility Certificate or other requested information, has created or would create under any federal, state or local law or regulation to which a Group Member is subject, a substantial risk of cancellation or forfeiture of any property in which a Group Member has an interest.
"Initial Limited Partners" means the Organizational Limited Partner and EQT GP Corporation (with respect to the Common Units received by them, respectively, pursuant to Section 5.2(b)) and the IPO Underwriters in connection with the Initial Public Offering.
"Initial Public Offering" means the initial offering and sale of Common Units to the public (including the offer and sale of Common Units pursuant to the Over-Allotment Option), as described in the IPO Registration Statement.
"Initial Unit Price" means the initial public offering price per Common Unit at which the Common Units were first offered to the public for sale as set forth on the cover page of the IPO Prospectus.
"IPO Prospectus" means the final prospectus relating to the Initial Public Offering dated , 2015 and filed by the Partnership with the Commission pursuant to Rule 424 under the Securities Act on , 2015.
"IPO Registration Statement" means the Registration Statement on Form S-1 (File No. 333-202053) as it has been or as it may be amended or supplemented from time to time, filed by the Partnership with the Commission under the Securities Act to register the offering and sale of the Common Units in the Initial Public Offering.
"IPO Underwriter" means each Person named as an underwriter in Schedule I to the Underwriting Agreement that purchases Common Units pursuant thereto.
"Liability" means any liability or obligation of any nature, whether accrued, contingent or otherwise.
"Limited Partner" means, unless the context otherwise requires, each Initial Limited Partner, each additional Person that becomes a Limited Partner pursuant to the terms of this Agreement and any Departing General Partner upon the change of its status from General Partner to Limited Partner pursuant to Section 11.3, in each case, in such Person's capacity as a limited partner of the Partnership.
A-6
"Limited Partner Interest" means an interest of a Limited Partner in the Partnership, which may be evidenced by Common Units or other Partnership Interests (other than a General Partner Interest) or a combination thereof (but excluding Derivative Partnership Interests), and includes any and all benefits to which such Limited Partner is entitled as provided in this Agreement, together with all obligations of such Limited Partner pursuant to the terms and provisions of this Agreement.
"Liquidation Date" means (a) in the case of an event giving rise to the dissolution of the Partnership of the type described in clauses (a) and (b) of the first sentence of Section 12.2, the date on which the applicable time period during which the holders of Outstanding Units have the right to elect to continue the business of the Partnership has expired without such an election being made and (b) in the case of any other event giving rise to the dissolution of the Partnership, the date on which such event occurs.
"Liquidator" means one or more Persons selected by the General Partner to perform the functions described in Section 12.4 as liquidating trustee of the Partnership within the meaning of the Delaware Act.
"Merger Agreement" has the meaning given such term in Section 14.1.
"Midstream Investments Merger Agreement" means that certain Agreement of Merger of EQT Midstream Investments, LLC with and into the Partnership, dated April 13, 2015.
"MLP" means EQT Midstream Partners, LP, a Delaware limited partnership, and any successor thereto.
"MLP Agreement" means the First Amended and Restated Agreement of Limited Partnership of EQT Midstream Partners, LP, dated July 2, 2012, as heretofore amended (including as amended by Amendment No. 1 to the First Amended and Restated Agreement of Limited Partnership effective as of July 24, 2014) and as it may be amended, supplemented or restated from time to time.
"MLP General Partner" means EQT Midstream Services, LLC, a Delaware limited liability company and the general partner of the MLP, and any successor thereto.
"MLP Group" means the MLP and its Subsidiaries.
"MLP Group Member" means any member of the MLP Group.
"MLP Group Member Agreement" means the partnership agreement of any MLP Group Member that is a limited or general partnership, the limited liability company agreement of any MLP Group Member that is a limited liability company, the certificate of incorporation and bylaws or similar organizational documents of any MLP Group Member that is a corporation, the joint venture agreement or similar governing document of any MLP Group Member that is a joint venture and the governing or organizational or similar documents of any other MLP Group Member that is a Person other than a limited or general partnership, limited liability company, corporation or joint venture, as such may be amended, supplemented or restated from time to time.
"National Securities Exchange" means an exchange registered with the Commission under Section 6(a) of the Exchange Act (or any successor to such Section).
"Net Agreed Value" means, (a) in the case of any Contributed Property, the Agreed Value of such Contributed Property reduced by any Liabilities either assumed by the Partnership upon such contribution or to which such Contributed Property is subject when contributed and (b) in the case of any property distributed to a Partner by the Partnership, the Partnership's Carrying Value of such property (as adjusted pursuant to Section 5.5(d)(ii)) at the time such property is distributed, reduced by any Liabilities either assumed by such Partner upon such distribution or to which such property is subject at the time of distribution.
"Net Income" means, for any taxable period, the excess, if any, of the Partnership's items of income and gain for such taxable period over the Partnership's items of loss and deduction for such taxable period. The
A-7
items included in the calculation of Net Income shall be determined in accordance with Section 5.5 and shall not include any items specially allocated under Section 6.1(c).
"Net Loss" means, for any taxable period, the excess, if any, of the Partnership's items of loss and deduction for such taxable period over the Partnership's items of income and gain for such taxable period. The items included in the calculation of Net Loss shall be determined in accordance with Section 5.5 and shall not include any items specially allocated under Section 6.1(c).
"Noncompensatory Option" has the meaning set forth in Treasury Regulation Section 1.721-2(f).
"Nonrecourse Built-in Gain" means with respect to any Contributed Properties or Adjusted Properties that are subject to a mortgage or pledge securing a Nonrecourse Liability, the amount of any taxable gain that would be allocated to the Partners pursuant to Section 6.2(b) if such properties were disposed of in a taxable transaction in full satisfaction of such liabilities and for no other consideration.
"Nonrecourse Deductions" means any and all items of loss, deduction or expenditure (including any expenditure described in Section 705(a)(2)(B) of the Code) that, in accordance with the principles of Treasury Regulation Section 1.704-2(b), are attributable to a Nonrecourse Liability.
"Nonrecourse Liability" has the meaning set forth in Treasury Regulation Section 1.752-1(a)(2).
"Notice" means a written request from a Holder pursuant to Section 7.12 which shall (i) specify the Registrable Securities intended to be registered, offered and sold by such Holder, (ii) describe the nature or method of the proposed offer and sale of Registrable Securities, and (iii) contain the undertaking of such Holder to provide all such information and materials and take all action as may be required or appropriate in order to permit the Partnership to comply with all applicable requirements and obligations in connection with the registration and disposition of such Registrable Securities pursuant to Section 7.12.
"Notice of Election to Purchase" has the meaning given such term in Section 15.1(b).
"Omnibus Agreement" means that certain Omnibus Agreement, dated as of , 2015, among EQT Corp, the General Partner and the Partnership, as such agreement may be amended, supplemented or restated from time to time.
"Opinion of Counsel" means a written opinion of counsel (who may be regular counsel to, or the general counsel or other inside counsel of, the Partnership or the General Partner or any of its Affiliates) acceptable to the General Partner or to such other person selecting such counsel or obtaining such opinion.
"Option Closing Date" means the date or dates on which any Common Units are sold by Gathering Holdings to the IPO Underwriters upon exercise of the Over-Allotment Option.
"Organizational Limited Partner" means Gathering Holdings in its capacity as the organizational limited partner of the Partnership pursuant to this Agreement.
"Outstanding" means, with respect to Partnership Interests, all Partnership Interests that are issued by the Partnership and reflected as outstanding in the Register as of the date of determination; provided, however, that if at any time any Person or Group (other than the General Partner or its Affiliates) beneficially owns 20% or more of the Outstanding Partnership Interests of any class then Outstanding, all Partnership Interests owned by such Person or Group shall not be entitled to be voted on any matter and shall not be considered to be Outstanding when sending notices of a meeting of Limited Partners to vote on any matter (unless otherwise required by law), calculating required votes, determining the presence of a quorum or for other similar purposes under this Agreement, except that Partnership Interests so owned shall be considered to be Outstanding for purposes of Section 11.1(b)(iv) (such Partnership Interests shall not, however, be treated as a separate class of Partnership Interests for purposes of this Agreement or the Delaware Act); provided, further, that the foregoing limitation shall not apply to (i) any Person or Group who acquired 20% or more of the Outstanding Partnership Interests of any class then Outstanding directly
A-8
from the General Partner or its Affiliates (other than the Partnership), (ii) any Person or Group who acquired 20% or more of the Outstanding Partnership Interests of any class then Outstanding directly or indirectly from a Person or Group described in clause (i) provided that, upon or prior to such acquisition, the General Partner shall have notified such Person or Group in writing that such limitation shall not apply, or (iii) any Person or Group who acquired 20% or more of any Partnership Interests issued by the Partnership with the prior approval of the Board of Directors of the General Partner.
"Over-Allotment Option" means the over-allotment option to purchase additional Common Units granted to the IPO Underwriters by Gathering Holdings pursuant to the Underwriting Agreement.
"Partner Nonrecourse Debt" has the meaning set forth in Treasury Regulation Section 1.704-2(b)(4).
"Partner Nonrecourse Debt Minimum Gain" has the meaning set forth in Treasury Regulation Section 1.704-2(i)(2).
"Partner Nonrecourse Deductions" means any and all items of loss, deduction or expenditure (including any expenditure described in Section 705(a)(2)(B) of the Code) that, in accordance with the principles of Treasury Regulation Section 1.704-2(i), are attributable to a Partner Nonrecourse Debt.
"Partners" means the General Partner and the Limited Partners.
"Partnership" means EQT GP Holdings, LP, a Delaware limited partnership.
"Partnership Group" means, collectively, the Partnership and its Subsidiaries, but excluding the MLP Group.
"Partnership Interest" means any class or series of equity interest in the Partnership, which shall include any Limited Partner Interests and the General Partner Interest but shall exclude any Derivative Partnership Interests.
"Partnership Minimum Gain" means that amount determined in accordance with the principles of Treasury Regulation Sections 1.704-2(b)(2) and 1.704-2(d).
"Percentage Interest" means as of any date of determination (a) as to any Unitholder with respect to Units, the product obtained by multiplying (i) 100% less the percentage applicable to clause (b) below by (ii) the quotient obtained by dividing (A) the number of Units held by such Unitholder by (B) the total number of Outstanding Units, and (b) as to the holders of other Partnership Interests, including those issued by the Partnership in accordance with Section 5.6, the percentage established as part of such issuance. The Percentage Interest with respect to the General Partner Interest shall at all times be zero.
"Person" means an individual or a corporation, firm, limited liability company, partnership, joint venture, trust, estate, unincorporated organization, association, government agency or political subdivision thereof or other entity.
"Plan of Conversion" has the meaning given such term in Section 14.1.
"Pro Rata" means (a) when used with respect to Units or any class thereof, apportioned among all designated Units in accordance with their relative Percentage Interests, (b) when used with respect to Partners or Record Holders, apportioned among all Partners or Record Holders in accordance with their relative Percentage Interests, and (c) when used with respect to Holders who have requested to include Registrable Securities in a Registration Statement pursuant to Section 7.12(a) or 7.12(b), apportioned among all such Holders in accordance with the relative number of Registrable Securities held by each such holder and included in the Notice relating to such request.
"Purchase Date" means the date determined by the General Partner as the date for purchase of all Outstanding Limited Partner Interests of a certain class (other than Limited Partner Interests owned by the General Partner and its Affiliates) pursuant to Article XV.
A-9
"Quarter" means, unless the context requires otherwise, a fiscal quarter of the Partnership, or, with respect to the fiscal quarter of the Partnership which includes the Closing Date, the portion of such fiscal quarter after the Closing Date.
"Recapture Income" means any gain recognized by the Partnership (computed without regard to any adjustment required by Section 734 or Section 743 of the Code) upon the disposition of any property or asset of the Partnership, which gain is characterized as ordinary income because it represents the recapture of deductions previously taken with respect to such property or asset.
"Record Date" means the date established by the General Partner or otherwise in accordance with this Agreement for determining (a) the identity of the Record Holders entitled to receive notice of, or entitled to exercise rights in respect of, any lawful action of Limited Partners (including voting) or (b) the identity of Record Holders entitled to receive any report or distribution or to participate in any offer.
"Record Holder" means (a) with respect to any class of Partnership Interests for which a Transfer Agent has been appointed, the Person in whose name a Partnership Interest of such class is registered on the books of the Transfer Agent and the Register as of the Partnership's close of business on a particular Business Day or (b) with respect to other classes of Partnership Interests, the Person in whose name any such other Partnership Interest is registered in the Register as of the Partnership's close of business on a particular Business Day.
"Redeemable Interests" means any Partnership Interests for which a redemption notice has been given, and has not been withdrawn, pursuant to Section 4.9.
"Register" has the meaning given such term in Section 4.5(a) of this Agreement.
"Registrable Security" means any Partnership Interest other than the General Partner Interest; provided any Registrable Security shall cease to be a Registrable Security (a) at the time a Registration Statement covering such Registrable Security is declared effective by the Commission or otherwise becomes effective under the Securities Act, and such Registrable Security has been sold or disposed of pursuant to such Registration Statement; (b) at the time such Registrable Security has been disposed of pursuant to Rule 144 (or any successor or similar rule or regulation under the Securities Act); (c) when such Registrable Security is held by a Group Member; and (d) at the time such Registrable Security has been sold in a private transaction in which the transferor's rights under Section 7.12 of this Agreement have not been assigned to the transferee of such securities.
"Registration Statement" has the meaning given such term in Section 7.12(a) of this Agreement.
"Required Allocations" means (a) any limitation on any allocation of Net Losses under Section 6.1(b) and (b) any allocation of an item of income, gain, loss or deduction pursuant to Section 6.1(c)(i), Section 6.1(c)(ii), Section 6.1(c)(iii), Section 6.1(c)(iv), Section 6.1(c)(v), Section 6.1(c)(vi) or Section 6.1(c)(viii).
"Revaluation Event" means an event that results in adjustment of the Carrying Value of each Partnership property pursuant to Section 5.5(d).
"Securities Act" means the Securities Act of 1933, as amended, supplemented or restated from time to time, and any successor to such statute.
"Selling Holder" means a Holder who is selling Registrable Securities pursuant to the procedures in Section 7.12 of this Agreement.
"Special Approval" means approval by a majority of the members of the Conflicts Committee acting in good faith.
"Subsidiary" means, with respect to any Person, (a) a corporation of which more than 50% of the voting power of shares entitled (without regard to the occurrence of any contingency) to vote in the
A-10
election of directors or other governing body of such corporation is owned, directly or indirectly, at the date of determination, by such Person, by one or more Subsidiaries of such Person or a combination thereof, (b) a partnership (whether general or limited) in which such Person or a Subsidiary of such Person is, at the date of determination, a general or limited partner of such partnership, but only if more than 50% of the partnership interests of such partnership (considering all of the partnership interests of the partnership as a single class) are owned, directly or indirectly, at the date of determination, by such Person, by one or more Subsidiaries of such Person, or a combination thereof; or (c) any other Person (other than a corporation or a partnership) in which such Person, one or more Subsidiaries of such Person, or a combination thereof, directly or indirectly, at the date of determination, has (i) at least a majority ownership interest or (ii) the power to elect or direct the election of a majority of the directors or other governing body of such Person.
"Surviving Business Entity" has the meaning given such term in Section 14.2(b).
"Trading Day" means a day on which the principal National Securities Exchange on which the referenced Partnership Interests of any class are listed or admitted for trading is open for the transaction of business or, if such Partnership Interests are not listed or admitted for trading on any National Securities Exchange, a day on which banking institutions in New York City are not legally required to be closed.
"Transaction Documents" has the meaning given such term in Section 7.1(b).
"transfer" has the meaning given such term in Section 4.4(a).
"Transfer Agent" means such bank, trust company or other Person (including the General Partner or one of its Affiliates) as may be appointed from time to time by the General Partner to act as registrar and transfer agent for any class of Partnership Interests in accordance with the Exchange Act and the rules of the National Securities Exchange on which such Partnership Interests are listed (if any); provided that, if no such Person is appointed as registrar and transfer agent for any class of Partnership Interests, the General Partner shall act as registrar and transfer agent for such class of Partnership Interests.
"Treasury Regulation" means the United States Treasury regulations promulgated under the Code.
"Underwriting Agreement" means that certain Underwriting Agreement dated as of , 2015 among the IPO Underwriters, the Partnership, the General Partner and Gathering Holdings providing for the purchase of Common Units by the IPO Underwriters.
"Underwritten Offering" means (a) an offering pursuant to a Registration Statement in which Partnership Interests are sold to an underwriter on a firm commitment basis for reoffering to the public (other than the Initial Public Offering), (b) an offering of Partnership Interests pursuant to a Registration Statement that is a "bought deal" with one or more investment banks, or (c) an "at-the-market" offering pursuant to a Registration Statement in which Partnership Interests are sold to the public through one or more investment banks or managers on a best efforts basis.
"Unit" means a Partnership Interest that is designated by the General Partner as a "Unit" and shall include Common Units but shall not include the General Partner Interest.
"Unit Majority" means a majority of the Outstanding Common Units.
"Unitholders" means the Record Holders of Units.
"Unrealized Gain" attributable to any item of Partnership property means, as of any date of determination, the excess, if any, of (a) the fair market value of such property as of such date (as determined under Section 5.5(d)) over (b) the Carrying Value of such property as of such date (prior to any adjustment to be made pursuant to Section 5.5(d) as of such date).
A-11
"Unrealized Loss" attributable to any item of Partnership property means, as of any date of determination, the excess, if any, of (a) the Carrying Value of such property as of such date (prior to any adjustment to be made pursuant to Section 5.5(d) as of such date) over (b) the fair market value of such property as of such date (as determined under Section 5.5(d)).
"Unrestricted Person" means (a) each Indemnitee, (b) each of the Partners, (c) each Person who is or was a member, partner, director, officer, employee or agent of any Group Member, a General Partner or any Departing General Partner or any Affiliate of any Group Member, a General Partner or any Departing General Partner and (d) any Person the General Partner designates as an "Unrestricted Person" for purposes of this Agreement from time to time.
"U.S. GAAP" means United States generally accepted accounting principles, as in effect from time to time, consistently applied.
"Withdrawal Opinion of Counsel" has the meaning given such term in Section 11.1(b).
"Working Capital Loan Agreement" means that certain Working Capital Loan Agreement by and between the Partnership and EQT Corp dated as of , 2015, as such agreement may be amended, supplemented or restated from time to time.
Section 1.2 Construction. Unless the context requires otherwise: (a) any pronoun used in
this Agreement shall include the corresponding masculine, feminine or neuter forms, and the
singular form of nouns, pronouns and verbs shall include the plural and vice versa; (b) references to Articles and Sections refer to Articles and Sections of this Agreement; (c) the
terms "include," "includes," "including" or words of like import shall be deemed to be followed by the words "without limitation"; and (d) the terms "hereof," "herein" or "hereunder" refer to
this Agreement as a whole and not to any particular provision of this Agreement. The table of contents and headings contained in this Agreement are for reference purposes only, and shall not affect in
any way the meaning or interpretation of this Agreement. The General Partner has the power to construe and interpret this Agreement and to act upon any such construction or interpretation. Any
construction or interpretation of this Agreement by the General Partner and any action taken pursuant thereto and any determination made by the General Partner in good faith shall, in each case, be
conclusive and binding on all Record Holders and all other Persons for all purposes.
Section 2.1 Formation. The General Partner and the Organizational Limited Partner have formed
the Partnership as a limited partnership pursuant to the provisions of the Delaware Act
and, together with EQT GP Corporation, hereby amend and restate the original Agreement of Limited Partnership of EQT GP Holdings, LP in its entirety. This amendment and
restatement shall become effective on the date of this Agreement. Except as expressly provided to the contrary in this Agreement, the rights, duties, liabilities and obligations of the Partners and
the administration, dissolution and termination of the Partnership shall be governed by the Delaware Act. All Partnership Interests shall constitute personal property of the record owner thereof for
all purposes.
Section 2.2 Name. The name of the Partnership shall be "EQT GP Holdings, LP". Subject
to applicable law, the Partnership's business may be conducted under any other
name or names as determined by the General Partner, including the name of the General Partner. The words "Limited Partnership," "L.P.," "Ltd." or similar words or letters shall be included in the
Partnership's name where necessary for the purpose of complying with the laws of any jurisdiction that so requires. The General Partner may change the name of the Partnership at any time and from time
to time and shall notify the Limited Partners of such change in the next regular communication to the Limited Partners.
A-12
Section 2.3 Registered Office; Registered Agent; Principal Office; Other Offices. Unless and
until changed by the General Partner, the registered office of the Partnership in the State of Delaware shall be located at 1209 Orange Street,
Wilmington, New Castle County, Delaware 19801, and the registered agent for service of process on the Partnership in the State of Delaware at such registered office shall be The Corporation Trust
Company. The principal office of the Partnership shall be located at 625 Liberty Avenue, Suite 1700, Pittsburgh, Pennsylvania 15222, or such other place as the General Partner may from time to
time designate by notice to the Limited Partners. The Partnership may maintain offices at such other place or places within or outside the State of Delaware as the General Partner determines to be
necessary or appropriate. The address of the General Partner shall be 625 Liberty Avenue, Suite 1700, Pittsburgh, Pennsylvania 15222, or such other place as the General Partner may from time to
time designate by notice to the Limited Partners.
Section 2.4 Purpose and Business. The purpose and nature of the business to be conducted by the
Partnership shall be to (a) engage directly in, or enter into or form, hold and dispose of
any corporation, partnership, joint venture, limited liability company or other arrangement to engage indirectly in, any business activity that is approved by the General Partner and that lawfully may
be conducted by a limited partnership organized pursuant to the Delaware Act and, in connection therewith, to exercise all of the rights and powers conferred upon the Partnership pursuant to the
agreements relating to such business activity, and (b) do anything necessary or appropriate to the foregoing, including the making of capital contributions or loans to a Group Member or MLP
Group Member; provided, however, that the General Partner shall not cause the Partnership to engage, directly or indirectly, in any business activity that the General Partner determines would be
reasonably likely to cause the Partnership to be treated as an association taxable as a corporation or otherwise taxable as an entity for federal income tax purposes. To the fullest extent permitted
by law, the General Partner shall have no duty or obligation to propose or approve the conduct by the Partnership of any business and may decline to do so free of any duty or obligation whatsoever to
the Partnership or any Limited Partner and, in declining to so propose or approve, shall not be required to act in good faith or pursuant to any other standard imposed by this Agreement, any Group
Member Agreement, any other agreement contemplated hereby or under the Delaware Act or any other law, rule or regulation or at equity and the General Partner in determining whether to propose or
approve the conduct by the Partnership of any business shall be permitted to do so in its sole and absolute discretion.
Section 2.5 Powers. The Partnership shall be empowered to do any and all acts and things
necessary, appropriate, proper, advisable, incidental to or convenient for the furtherance
and accomplishment of the purposes and business described in Section 2.4 and for the protection and benefit of the Partnership.
Section 2.6 Term. The term of the Partnership commenced as of the effective time stated in the
Certificate of Limited Partnership in accordance with the Delaware Act and shall
continue in existence until the dissolution of the Partnership in accordance with the provisions of Article XII. The existence of the Partnership as a separate legal entity shall continue until
the cancellation of the Certificate of Limited Partnership as provided in the Delaware Act.
Section 2.7 Title to Partnership Assets. Title to the assets of the Partnership, whether real,
personal or mixed and whether tangible or intangible, shall be deemed to be owned by the Partnership as an
entity, and no Partner, individually or collectively, shall have any ownership interest in such assets of the Partnership or any portion thereof. Title to any or all assets of the Partnership may be
held in the name of the Partnership, the General Partner, one or more of its Affiliates or one or more nominees of the General Partner or its Affiliates, as the General Partner may determine. The
General Partner hereby declares and warrants that any assets of the Partnership for which record title is held in the name of the General Partner or one or more of its Affiliates or one or more
nominees of the General Partner or its Affiliates shall be held by the General Partner or such Affiliate or nominee for the use and benefit of the Partnership in accordance with the provisions of this
Agreement; provided, however, that the General Partner shall use
A-13
reasonable efforts to cause record title to such assets (other than those assets in respect of which the General Partner determines that the expense and difficulty of conveyancing makes transfer of record title to the Partnership impracticable) to be vested in the Partnership or one or more of the Partnership's designated Affiliates as soon as reasonably practicable; provided, further, that, prior to the withdrawal or removal of the General Partner or as soon thereafter as practicable, the General Partner shall use reasonable efforts to effect the transfer of record title to the Partnership and, prior to any such transfer, will provide for the use of such assets in a manner satisfactory to any successor General Partner. All assets of the Partnership shall be recorded as the property of the Partnership in its books and records, irrespective of the name in which record title to such assets of the Partnership is held.
ARTICLE III
RIGHTS OF LIMITED PARTNERS
Section 3.1 Limitation of Liability. The Limited Partners shall have no liability under this
Agreement except as expressly provided in this Agreement or the Delaware Act.
Section 3.2 Management of Business. No Limited Partner, in its capacity as such, shall
participate in the operation, management or control (within the meaning of the Delaware Act) of the
Partnership's business, transact any business in the Partnership's name or have the power to sign documents for or otherwise bind the Partnership. No action taken by any Affiliate of the General
Partner or any officer, director, employee, manager, member, general partner, agent or trustee of the General Partner or any of its Affiliates, or any officer, director, employee, manager, member,
general partner, agent or trustee of a Group Member or MLP Group Member, in its capacity as such, shall be deemed to be participating in the control of the business of the Partnership by a limited
partner of the Partnership (within the meaning of Section 17-303(a) of the Delaware Act), nor shall any such action affect, impair or eliminate the limitations on the liability of the Limited
Partners under this Agreement.
Section 3.3 Rights of Limited Partners.
(a) Each Limited Partner shall have the right, for a purpose reasonably related to such Limited Partner's interest as a Limited Partner in the Partnership, upon reasonable written demand stating the purpose of such demand, and at such Limited Partner's own expense:
(i) to obtain from the General Partner either (A) the Partnership's most recent filings with the Commission on Form 10-K and any subsequent filings on Form 10-Q and 8-K or (B) if the Partnership is no longer subject to the reporting requirements of the Exchange Act, the information specified in, and meeting the requirements of, Rule 144A(d)(4) under the Securities Act or any successor or similar rule or regulation under the Securities Act (provided that the foregoing materials shall be deemed to be available to a Limited Partner in satisfaction of the requirements of this Section 3.3(a)(i) if posted on or accessible through the Partnership's or the Commission's website);
(ii) to obtain a current list of the name and last known business, residence or mailing address of each Partner; and
(iii) to obtain a copy of this Agreement and the Certificate of Limited Partnership and all amendments hereto and thereto.
(b) To the fullest extent permitted by law, the rights to information granted the Limited Partners pursuant to Section 3.3(a) replace in their entirety any rights to information provided for in Section 17-305(a) of the Delaware Act and each of the Partners and each other Person or Group who acquires an interest in Partnership Interests hereby agrees to the fullest extent permitted by law that they do not have any rights as Partners to receive any information either pursuant to
A-14
Sections 17-305(a) of the Delaware Act or otherwise except for the information identified in Section 3.3(a).
(c) The General Partner may keep confidential from the Limited Partners, for such period of time as the General Partner deems reasonable, (i) any information that the General Partner determines is in the nature of trade secrets or (ii) other information the disclosure of which the General Partner determines (A) is not in the best interests of the Partnership Group or the MLP Group, (B) could damage the Partnership Group or the MLP Group or either of their consolidated businesses or (C) that any Group Member is required by law or regulation or by agreement with any third party to keep confidential (other than agreements with Affiliates of the Partnership the primary purpose of which is to circumvent the obligations set forth in this Section 3.3).
(d) Notwithstanding any other provision of this Agreement or Section 17-305 of the Delaware Act, each of the Partners, each other Person or Group who acquires an interest in a Partnership Interest and each other Person bound by this Agreement hereby agrees to the fullest extent permitted by law that they do not have rights to receive information from the Partnership or any Indemnitee for the purpose of determining whether to pursue litigation or assist in pending litigation against the Partnership or any Indemnitee relating to the affairs of the Partnership except pursuant to the applicable rules of discovery relating to litigation commenced by such Person or Group.
ARTICLE IV
CERTIFICATES; RECORD HOLDERS; TRANSFER OF PARTNERSHIP
INTERESTS; REDEMPTION OF PARTNERSHIP INTERESTS
Section 4.1 Certificates. Owners of Partnership Interests and, where appropriate, Derivative
Partnership Interests, shall be recorded in the Register and ownership of such interests shall
be evidenced by a physical certificate or book entry notation in the Register. Notwithstanding anything to the contrary in this Agreement, unless the General Partner shall determine otherwise in
respect of some or all of any or all classes of Partnership Interests and Derivative Partnership Interests, Partnership Interests and Derivative Partnership Interests shall not be evidenced by
physical certificates. Certificates, if any, shall be executed on behalf of the Partnership by the Chief Executive Officer, President, Chief Financial Officer or any Executive Vice President, Senior
Vice President or Vice President and the Secretary, any Assistant Secretary, or other authorized officer of the General Partner, and shall bear the legend set forth in Section 4.7(d). The
signatures of such officers upon a certificate may, to the extent permitted by law, be facsimiles. In case any officer who has signed or whose signature has been placed upon such certificate shall
have ceased to be such officer before such certificate is issued, it may be issued by the Partnership with the same effect as if he were such officer at the date of its issuance. If a Transfer Agent
has been appointed for a class of Partnership Interests, no Certificate for such class of Partnership Interests shall be valid for any purpose until it has been countersigned by the Transfer Agent;
provided, however, that, if the General Partner elects to cause the Partnership to issue Partnership Interests of such class in global form, the Certificate shall be valid upon receipt of a
certificate from the Transfer Agent certifying that the Partnership Interests have been duly registered in accordance with the directions of the Partnership. With respect to any Partnership Interests
that are represented by physical certificates, the General Partner may determine that such Partnership Interests will no longer be represented by physical certificates and may, upon written notice to
the holders of such Partnership Interests and subject to applicable law, take whatever actions it deems necessary or appropriate to cause such Partnership Interests to be registered in book entry or
global form and may cause such physical certificates to be cancelled or deemed cancelled. The General Partner shall have the power and authority to make all such other rules and regulations as it may
deem appropriate or expedient concerning the issue, transfer and registration or replacement of Certificates.
A-15
Section 4.2 Mutilated, Destroyed, Lost or Stolen Certificates.
(a) If any mutilated Certificate is surrendered to the Transfer Agent, the appropriate officers of the General Partner on behalf of the Partnership shall execute, and the Transfer Agent shall countersign and deliver in exchange therefor, a new Certificate evidencing the same number and type of Partnership Interests or Derivative Partnership Interests as the Certificate so surrendered.
(b) The appropriate officers of the General Partner on behalf of the Partnership shall execute and deliver, and the Transfer Agent shall countersign, a new Certificate in place of any Certificate previously issued, if the Record Holder of the Certificate:
(i) makes proof by affidavit, in form and substance satisfactory to the General Partner, that a previously issued Certificate has been lost, destroyed or stolen;
(ii) requests the issuance of a new Certificate before the General Partner has notice that the Certificate has been acquired by a purchaser for value in good faith and without notice of an adverse claim;
(iii) if requested by the General Partner, delivers to the General Partner a bond, in form and substance satisfactory to the General Partner, with surety or sureties and with fixed or open penalty as the General Partner may direct to indemnify the Partnership, the Partners, the General Partner and the Transfer Agent against any claim that may be made on account of the alleged loss, destruction or theft of the Certificate; and
(iv) satisfies any other reasonable requirements imposed by the General Partner or the Transfer Agent.
If a Limited Partner fails to notify the General Partner within a reasonable period of time after such Limited Partner has notice of the loss, destruction or theft of a Certificate, and a transfer of the Limited Partner Interests represented by the Certificate is registered before the Partnership, the General Partner or the Transfer Agent receives such notification, to the fullest extent permitted by law, the Limited Partner shall be precluded from making any claim against the Partnership, the General Partner or the Transfer Agent for such transfer or for a new Certificate.
(c) As a condition to the issuance of any new Certificate under this Section 4.2, the General Partner may require the payment of a sum sufficient to cover any tax or other governmental charge that may be imposed in relation thereto and any other expenses (including the fees and expenses of the Transfer Agent) reasonably connected therewith.
Section 4.3 Record Holders. The names and addresses of Unitholders as they appear in the
Register shall be the official list of Record Holders of the Partnership Interests for all purposes.
The Partnership and the General Partner shall be entitled to recognize the Record Holder as the Partner with respect to any Partnership Interest and, accordingly, shall not be bound to recognize any
equitable or other claim to, or interest in, such Partnership Interest on the part of any other Person or Group, regardless of whether the Partnership or the General Partner shall have actual or other
notice thereof, except as otherwise provided by law or any applicable rule, regulation, guideline or requirement of any National Securities Exchange on which such Partnership Interests are listed or
admitted to trading. Without limiting the foregoing, when a Person (such as a broker, dealer, bank, trust company or clearing corporation or an agent of any of the foregoing) is acting as nominee,
agent or in some other representative capacity for another Person or Group in acquiring and/or holding Partnership Interests, as between the Partnership on the one hand, and such other Person on the
other, such representative Person shall be the Limited Partner with respect to such Partnership Interest upon becoming the Record Holder in accordance with Section 10.1(b) and have the rights
and obligations of a Partner hereunder as, and to the extent, provided herein, including Section 10.1(c).
A-16
Section 4.4 Transfer Generally.
(a) The term "transfer," when used in this Agreement with respect to a Partnership Interest, shall mean a transaction by which the holder of a Partnership Interest assigns such Partnership Interest to another Person who is or becomes a Partner, and includes a sale, assignment, gift, exchange or any other disposition by law or otherwise (but not the pledge, grant of security interest, encumbrance, hypothecation or mortgage), including any transfer upon foreclosure or other exercise of remedies of any pledge, security interest, encumbrance, hypothecation or mortgage.
(b) No Partnership Interest shall be transferred, in whole or in part, except in accordance with the terms and conditions set forth in this Article IV. Any transfer or purported transfer of a Partnership Interest not made in accordance with this Article IV shall be null and void, and the Partnership shall have no obligation to effect or recognize any such transfer or purported transfer.
(c) Nothing contained in this Agreement shall be construed to prevent or limit a disposition by any stockholder, member, partner or other owner of the General Partner or any Limited Partner of any or all of such Person's shares of stock, membership interests, partnership interests or other ownership interests in the General Partner or such Limited Partner and the term "transfer" shall not include any such disposition.
Section 4.5 Registration and Transfer of Limited Partner Interests.
(a) The General Partner shall keep, or cause to be kept by the Transfer Agent on behalf of the Partnership, one or more registers in which, subject to such reasonable regulations as it may prescribe and subject to the provisions of Section 4.5(b), the registration and transfer of Limited Partner Interests, and any Derivative Partnership Interests as applicable, shall be recorded (the "Register").
(b) The General Partner shall not recognize any transfer of Limited Partner Interests evidenced by Certificates until the Certificates evidencing such Limited Partner Interests are surrendered for registration of transfer. No charge shall be imposed by the General Partner for such transfer; provided, that as a condition to the issuance of any new Certificate under this Section 4.5, the General Partner may require the payment of a sum sufficient to cover any tax or other governmental charge that may be imposed with respect thereto and any other expenses (including the fees and expenses of the Transfer Agent) reasonably connected therewith. Upon surrender of a Certificate for registration of transfer of any Limited Partner Interests evidenced by a Certificate, and subject to the provisions of this Section 4.5(b), the appropriate officers of the General Partner on behalf of the Partnership shall execute and deliver, and in the case of Certificates evidencing Limited Partner Interests for which a Transfer Agent has been appointed, the Transfer Agent shall countersign and deliver, in the name of the holder or the designated transferee or transferees, as required pursuant to the holder's instructions, one or more new Certificates evidencing the same aggregate number and type of Limited Partner Interests as was evidenced by the Certificate so surrendered. Upon the proper surrender of a Certificate, such transfer shall be recorded in the Register.
(c) Upon the receipt by the General Partner of proper transfer instructions from the Record Holder of uncertificated Partnership Interests, such transfer shall be recorded in the Register.
(d) By acceptance of the transfer of any Limited Partner Interests in accordance with this Section 4.5 and except as provided in Section 4.8, each transferee of a Limited Partner Interest (including any nominee holder or an agent or representative acquiring such Limited Partner Interests for the account of another Person) acknowledges and agrees to the provisions of Section 10.1(b).
(e) Subject to (i) the foregoing provisions of this Section 4.5, (ii) Section 4.3, (iii) Section 4.7, (iv) with respect to any class or series of Limited Partner Interests, the provisions of any statement of designations or an amendment to this Agreement establishing such class or series, (v) any contractual
A-17
provisions binding on any Limited Partner and (vi) provisions of applicable law, including the Securities Act, Limited Partner Interests shall be freely transferable.
(f) The General Partner and its Affiliates shall have the right at any time to transfer their Common Units to one or more Persons.
Section 4.6 Transfer of the General Partner's General Partner Interest.
(a) Subject to Section 4.6(b), the General Partner may transfer all or any part of its General Partner Interest without the approval of any Limited Partner or any other Person.
(b) Notwithstanding anything herein to the contrary, no transfer by the General Partner of all or any part of its General Partner Interest to another Person shall be permitted unless (i) the transferee agrees to assume the rights and duties of the General Partner under this Agreement and to be bound by the provisions of this Agreement and (ii) the Partnership receives an Opinion of Counsel that such transfer would not result in the loss of limited liability of any Limited Partner under the Delaware Act or cause the Partnership to be treated as an association taxable as a corporation or otherwise to be taxed as an entity for federal income tax purposes (to the extent not already so treated or taxed). In the case of a transfer pursuant to and in compliance with this Section 4.6, the transferee or successor (as the case may be) shall, subject to compliance with the terms of Section 10.2, be admitted to the Partnership as the General Partner effective immediately prior to the transfer of the General Partner Interest, and the business of the Partnership shall continue without dissolution.
Section 4.7 Restrictions on Transfers.
(a) Except as provided in Section 4.7(c), notwithstanding the other provisions of this Article IV, no transfer of any Partnership Interests shall be made if such transfer would (i) violate the then applicable federal or state securities laws or rules and regulations of the Commission, any state securities commission or any other governmental authority with jurisdiction over such transfer, (ii) terminate the existence or qualification of the Partnership under the laws of the jurisdiction of its formation, or (iii) cause the Partnership to be treated as an association taxable as a corporation or otherwise to be taxed as an entity for federal income tax purposes (to the extent not already so treated or taxed). The Partnership may issue stop transfer instructions to any Transfer Agent in order to implement any restriction on transfer contemplated by this Agreement.
(b) The General Partner may impose restrictions on the transfer of Partnership Interests if it receives an Opinion of Counsel that such restrictions are necessary to (i) avoid a significant risk of the Partnership's becoming taxable as a corporation or otherwise becoming taxable as an entity for federal income tax purposes (to the extent not already so treated or taxed) or (ii) preserve the uniformity of the Limited Partner Interests (or any class or classes thereof). The General Partner may impose such restrictions by amending this Agreement; provided, however, that any amendment that would result in the delisting or suspension of trading of any class of Limited Partner Interests on the principal National Securities Exchange on which such class of Limited Partner Interests is then listed or admitted to trading must be approved, prior to such amendment being effected, by the holders of at least a majority of the Outstanding Limited Partner Interests of such class.
(c) Nothing contained in this Article IV, or elsewhere in this Agreement, shall preclude the settlement of any transactions involving Partnership Interests entered into through the facilities of any National Securities Exchange on which such Partnership Interests are listed or admitted to trading.
(d) Each certificate evidencing Partnership Interests shall bear a conspicuous legend in substantially the following form:
THE HOLDER OF THIS SECURITY ACKNOWLEDGES FOR THE BENEFIT OF EQT GP HOLDINGS, LP THAT THIS SECURITY MAY NOT BE TRANSFERRED IF SUCH TRANSFER (AS DEFINED IN THE PARTNERSHIP AGREEMENT) WOULD
A-18
(A) VIOLATE THE THEN APPLICABLE FEDERAL OR STATE SECURITIES LAWS OR RULES AND REGULATIONS OF THE SECURITIES AND EXCHANGE COMMISSION, ANY STATE SECURITIES COMMISSION OR ANY OTHER GOVERNMENTAL AUTHORITY WITH JURISDICTION OVER SUCH TRANSFER, (B) TERMINATE THE EXISTENCE OR QUALIFICATION OF EQT GP HOLDINGS, LP UNDER THE LAWS OF THE STATE OF DELAWARE, OR (C) CAUSE EQT GP HOLDINGS, LP TO BE TREATED AS AN ASSOCIATION TAXABLE AS A CORPORATION OR OTHERWISE TO BE TAXED AS AN ENTITY FOR FEDERAL INCOME TAX PURPOSES (TO THE EXTENT NOT ALREADY SO TREATED OR TAXED). THE GENERAL PARTNER OF EQT GP HOLDINGS, LP MAY IMPOSE ADDITIONAL RESTRICTIONS ON THE TRANSFER OF THIS SECURITY IF IT RECEIVES AN OPINION OF COUNSEL THAT SUCH RESTRICTIONS ARE NECESSARY TO AVOID A SIGNIFICANT RISK OF EQT GP HOLDINGS, LP BECOMING TAXABLE AS A CORPORATION OR OTHERWISE BECOMING TAXABLE AS AN ENTITY FOR FEDERAL INCOME TAX PURPOSES. THIS SECURITY MAY BE SUBJECT TO ADDITIONAL RESTRICTIONS ON ITS TRANSFER PROVIDED IN THE PARTNERSHIP AGREEMENT. COPIES OF SUCH AGREEMENT MAY BE OBTAINED AT NO COST BY WRITTEN REQUEST MADE BY THE HOLDER OF RECORD OF THIS SECURITY TO THE SECRETARY OF THE GENERAL PARTNER AT THE PRINCIPAL OFFICE OF THE PARTNERSHIP. THE RESTRICTIONS SET FORTH ABOVE SHALL NOT PRECLUDE THE SETTLEMENT OF ANY TRANSACTIONS INVOLVING THIS SECURITY ENTERED INTO THROUGH THE FACILITIES OF ANY NATIONAL SECURITIES EXCHANGE ON WHICH THIS SECURITY IS LISTED OR ADMITTED TO TRADING.
Section 4.8 Eligibility Certificates; Ineligible Holders.
(a) The General Partner may upon demand or on a regular basis require Limited Partners, and transferees of Limited Partner Interests in connection with a transfer, to execute an Eligibility Certificate or provide other information as is necessary for the General Partner to determine if any such Limited Partners or transferees are Ineligible Holders.
(b) If any Limited Partner (or its beneficial owners) fails to furnish to the General Partner within 30 days of its request an Eligibility Certificate and other information related thereto, or if upon receipt of such Eligibility Certificate or other requested information the General Partner determines that a Limited Partner is an Ineligible Holder, the Limited Partner Interests owned by such Limited Partner shall be subject to redemption in accordance with the provisions of Section 4.9. In addition, the General Partner shall be substituted for any Limited Partner that is an Ineligible Holder as the Limited Partner in respect of the Ineligible Holder's Limited Partner Interests.
(c) The General Partner shall, in exercising voting rights in respect of Limited Partner Interests held by it on behalf of Ineligible Holders, distribute the votes in the same ratios as the votes of Limited Partners (including the General Partner and its Affiliates) in respect of Limited Partner Interests other than those of Ineligible Holders are cast, either for, against or abstaining as to the matter.
(d) Upon dissolution of the Partnership, an Ineligible Holder shall have no right to receive a distribution in kind pursuant to Section 12.4 but shall be entitled to the cash equivalent thereof, and the Partnership shall provide cash in exchange for an assignment of the Ineligible Holder's share of any distribution in kind. Such payment and assignment shall be treated for Partnership purposes as a purchase by the Partnership from the Ineligible Holder of its Limited Partner Interest (representing the right to receive its share of such distribution in kind).
(e) At any time after an Ineligible Holder can and does certify that it no longer is an Ineligible Holder, it may, upon application to the General Partner, request that with respect to any Limited
A-19
Partner Interests of such Ineligible Holder not redeemed pursuant to Section 4.9, such Ineligible Holder be admitted as a Limited Partner, and upon approval of the General Partner, such Ineligible Holder shall be admitted as a Limited Partner and shall no longer constitute an Ineligible Holder and the General Partner shall cease to be deemed to be the Limited Partner in respect of such Limited Partner Interests.
(f) If at any time a transferee of a Partnership Interest fails to furnish an Eligibility Certificate or any other information requested by the General Partner pursuant to Section 4.8 within 30 days of such request, or if upon receipt of such Eligibility Certificate or such other information the General Partner determines, with the advice of counsel, that such transferee is an Ineligible Holder, the Partnership may, unless the transferee establishes to the satisfaction of the General Partner that such transferee is not an Ineligible Holder, prohibit and void the transfer, including by placing a stop order with the Transfer Agent.
Section 4.9 Redemption of Partnership Interests of Ineligible Holders.
(a) If at any time a Limited Partner fails to furnish an Eligibility Certificate or any other information requested by the General Partner pursuant to Section 4.8 within 30 days of such request, or if upon receipt of such Eligibility Certificate or such other information the General Partner determines, with the advice of counsel, that a Limited Partner is an Ineligible Holder, the Partnership may, unless the Limited Partner establishes to the satisfaction of the General Partner that such Limited Partner is not an Ineligible Holder or has transferred his Limited Partner Interests to a Person who is not an Ineligible Holder and who furnishes an Eligibility Certificate to the General Partner prior to the date fixed for redemption as provided below, redeem the Limited Partner Interest of such Limited Partner as follows:
(i) The General Partner shall, not later than the 30th day before the date fixed for redemption, give notice of redemption to the Limited Partner, at his last address designated in the Register, by registered or certified mail, postage prepaid. The notice shall be deemed to have been given when so mailed. The notice shall specify the Redeemable Interests, the date fixed for redemption, the place of payment, that payment of the redemption price will be made upon redemption of the Redeemable Interests (or, if later in the case of Redeemable Interests evidenced by Certificates, upon surrender of the Certificate evidencing the Redeemable Interests) and that on and after the date fixed for redemption no further allocations or distributions to which the Limited Partner would otherwise be entitled in respect of the Redeemable Interests will accrue or be made.
(ii) The aggregate redemption price for Redeemable Interests shall be an amount equal to the Current Market Price (the date of determination of which shall be the date fixed for redemption) of Limited Partner Interests of the class to be so redeemed multiplied by the number of Limited Partner Interests of each such class included among the Redeemable Interests. The redemption price shall be paid, as determined by the General Partner, in cash or by delivery of a promissory note of the Partnership in the principal amount of the redemption price, bearing interest at the rate of 5% annually and payable in three equal annual installments of principal together with accrued interest, commencing one year after the redemption date.
(iii) The Limited Partner or his duly authorized representative shall be entitled to receive the payment for the Redeemable Interests at the place of payment specified in the notice of redemption on the redemption date (or, if later in the case of Redeemable Interests evidenced by Certificates, upon surrender by or on behalf of the Limited Partner or transferee at the place specified in the notice of redemption, of the Certificate evidencing the Redeemable Interests, duly endorsed in blank or accompanied by an assignment duly executed in blank).
A-20
(iv) After the redemption, Redeemable Interests shall no longer constitute issued and Outstanding Limited Partner Interests.
(b) The provisions of this Section 4.9 shall also be applicable to Limited Partner Interests held by a Limited Partner as nominee, agent or representative of a Person determined to be an Ineligible Holder.
(c) Nothing in this Section 4.9 shall prevent the recipient of a notice of redemption from transferring his Limited Partner Interest before the redemption date if such transfer is otherwise permitted under this Agreement and the transferor provides notice of such transfer to the General Partner. Upon receipt of notice of such a transfer, the General Partner shall withdraw the notice of redemption, provided the transferee of such Limited Partner Interest certifies to the satisfaction of the General Partner that such transferee is not an Ineligible Holder. If the transferee fails to make such certification within 30 days after the request and, in any event, before the redemption date, such redemption shall be effected from the transferee on the original redemption date.
ARTICLE V
CAPITAL CONTRIBUTIONS AND ISSUANCE OF PARTNERSHIP INTERESTS
Section 5.1 Organizational Contributions. In connection with the formation of the Partnership under the Delaware Act, the General Partner was admitted as the General Partner of the Partnership, and the Organizational Limited Partner made an initial Capital Contribution to the Partnership in the amount of $1,000.00 in exchange for a Limited Partner Interest equal to a 100.0% Percentage Interest in the Partnership and was admitted as a Limited Partner of the Partnership. Concurrent with the issuance of Common Units described in Section 5.2(b), the Limited Partner Interests issued in exchange for the initial Capital Contribution described in the previous sentence were cancelled for no consideration.
Section 5.2 Contributions by and Issuances to the General Partner and its Affiliates.
(a) Pursuant to the Contribution Agreements and the Midstream Investments Merger Agreement, (i) Gathering Holdings transferred or assigned 100% of the outstanding limited liability company membership interests of MLP General Partner to the Partnership effective April 13, 2015, (ii) EQT Midstream Investments, LLC, a wholly owned subsidiary of Gathering Holdings, merged with and into the Partnership, with the Partnership surviving, effective April 13, 2015, and (iii) Gathering Holdings transferred or assigned a 0.1% Limited Partner Interest in the Partnership to EQT GP Corporation, its wholly owned subsidiary, and EQT GP Corporation was admitted as a Limited Partner of the Partnership effective April 14, 2015.
(b) Immediately prior to the Initial Public Offering, (i) Gathering Holdings' 99.9% Limited Partner Interest was converted hereby into, and the Partnership issued to Gathering Holdings, Common Units, (ii) EQT GP Corporation's 0.1% Limited Partner Interest was converted hereby into, and the Partnership issued to EQT GP Corporation, Common Units, and (iii) the non-economic General Partner Interest was continued.
(c) Except as set forth in Article XII, the General Partner shall not be obligated to make any additional Capital Contributions to the Partnership.
Section 5.3 Unit Transfers to Limited Partners.
(a) On the Closing Date and pursuant to the Underwriting Agreement, each IPO Underwriter shall pay cash to the Organizational Limited Partner in exchange for the acquisition of Common Units by each IPO Underwriter from the Organizational Limited Partner, all as set forth in the Underwriting Agreement.
(b) Upon the exercise, if any, of the Over-Allotment Option, each IPO Underwriter shall pay cash to the Organizational Limited Partner on the Option Closing Date in exchange for the
A-21
acquisition of Common Units by each IPO Underwriter from the Organizational Limited Partner, all as set forth in the Underwriting Agreement.
(c) No Limited Partner Interests will be issued or issuable as of or at the Closing Date other than the Common Units issued to each of Gathering Holdings and EQT GP Corporation pursuant to subparagraph (b) of Section 5.2.
(d) No Limited Partner will be required to make any additional Capital Contribution to the Partnership pursuant to this Agreement.
Section 5.4 Interest and Withdrawal. No interest shall be paid by the Partnership on Capital
Contributions. No Partner shall be entitled to the withdrawal or return of its Capital Contribution,
except to the extent, if any, that distributions made pursuant to this Agreement or upon termination of the Partnership may be considered as such by law and then only to the extent provided for in
this Agreement. Except to the extent expressly provided in this Agreement, no Partner shall have priority over any other Partner either as to the return of Capital Contributions or as to profits,
losses or distributions. Any such return shall be a compromise to which all Partners agree within the meaning of Section 17-502(b) of the Delaware Act.
(a) The Partnership shall maintain for each Partner (or a beneficial owner of Partnership Interests held by a nominee, agent or representative in any case in which such nominee, agent or representative has furnished the identity of such beneficial owner to the Partnership in accordance with Section 6031(c) of the Code or any other method acceptable to the General Partner) owning a Partnership Interest a separate Capital Account with respect to such Partnership Interest in accordance with the rules of Treasury Regulation Section 1.704-1(b)(2)(iv). Immediately following the closing of the Initial Public Offering, (i) the initial Capital Account balance attributable to the Common Units held by any Unitholder shall be equal to the product of the number of Common Units held by such Unitholder and the Initial Unit Price, and (ii) the initial Capital Account balance attributable to the General Partner Interest shall be zero. Thereafter, the Capital Account shall in respect of each such Partnership Interest be increased by (i) the amount of all Capital Contributions made to the Partnership with respect to such Partnership Interest and (ii) all items of Partnership income and gain (including income and gain exempt from tax) computed in accordance with Section 5.5(b) and allocated with respect to such Partnership Interest pursuant to Section 6.1, and decreased by (x) the amount of cash or Net Agreed Value of all actual and deemed distributions of cash or property made with respect to such Partnership Interest and (y) all items of Partnership deduction and loss computed in accordance with Section 5.5(b) and allocated with respect to such Partnership Interest pursuant to Section 6.1.
(b) For purposes of computing the amount of any item of income, gain, loss or deduction that is to be allocated pursuant to Article VI and is to be reflected in the Partners' Capital Accounts, the determination, recognition and classification of any such item shall be the same as its determination, recognition and classification for federal income tax purposes (including any method of depreciation, cost recovery or amortization used for that purpose), provided, that:
(i) Solely for purposes of this Section 5.5, the Partnership shall be treated as owning directly its proportionate share (as determined by the General Partner based upon the provisions of the applicable Group Member Agreement or governing, organizational or similar documents) of all property owned by (x) any other Group Member that is classified as a partnership for federal income tax purposes and (y) any other partnership, limited liability company, unincorporated business or other entity classified as a partnership for federal income tax purposes of which a Group Member is, directly or indirectly, a partner, member or other equity holder.
A-22
(ii) All fees and other expenses incurred by the Partnership to promote the sale of (or to sell) a Partnership Interest that can neither be deducted nor amortized under Section 709 of the Code, if any, shall, for purposes of Capital Account maintenance, be treated as an item of deduction at the time such fees and other expenses are incurred and shall be allocated among the Partners pursuant to Section 6.1.
(iii) The computation of all items of income, gain, loss and deduction shall be made (x) except as otherwise provided in this Agreement and Treasury Regulation Section 1.704-1(b)(2)(iv)(m), without regard to any election under Section 754 of the Code that may be made by the Partnership, and (y) as to those items described in Section 705(a)(1)(B) or 705(a)(2)(B) of the Code, without regard to the fact that such items are not includable in gross income or are neither currently deductible nor capitalized for federal income tax purposes.
(iv) To the extent an adjustment to the adjusted tax basis of any Partnership asset pursuant to Section 734(b) of the Code (including pursuant to Treasury Regulation Section 1.734-2(b)(1)) is required, pursuant to Treasury Regulation Section 1.704-1(b)(2)(iv)(m), to be taken into account in determining Capital Accounts, the amount of such adjustment in the Capital Accounts shall be treated as an item of gain or loss.
(v) In the event the Carrying Value of Partnership property is adjusted pursuant to Section 5.5(d), any Unrealized Gain resulting from such adjustment shall be treated as an item of gain and any Unrealized Loss resulting from such adjustment shall be treated as an item of loss.
(vi) Any income, gain or loss attributable to the taxable disposition of any Partnership property shall be determined as if the adjusted basis of such property as of such date of disposition were equal in amount to the property's Carrying Value as of such date.
(vii) Any deductions for depreciation, cost recovery or amortization attributable to any Contributed Property or Adjusted Property shall be determined under the rules prescribed by Treasury Regulation Section 1.704-3(d) as if the adjusted basis of such property were equal to the Carrying Value of such property.
(viii) The Gross Liability Value of each Liability of the Partnership described in Treasury Regulation Section 1.752-7(b)(3)(i) shall be adjusted at such times as provided in this Agreement for an adjustment to the Carrying Values of Partnership property. The amount of any such adjustment shall be treated for purposes hereof as an item of loss (if the adjustment increases the Carrying Value of such Liability of the Partnership) or an item of gain (if the adjustment decreases the Carrying Value of such Liability of the Partnership).
(c) The transferee of a Partnership Interest shall succeed to a Pro Rata portion of the Capital Account of the transferor relating to the Partnership Interest so transferred.
(d) (i) Consistent with Treasury Regulation Sections 1.704-1(b)(2)(iv)(f) and 1.704-1(b)(2)(iv)(h)(2), on an issuance of additional Partnership Interests for cash or Contributed Property, the issuance of a Noncompensatory Option, the issuance of Partnership Interests as consideration for the provision of services (including upon the lapse of a "substantial risk of forfeiture" with respect to a Unit) or the conversion of the Combined Interest to Common Units pursuant to Section 11.3(b), the Carrying Value of each Partnership property immediately prior to such issuance shall be adjusted upward or downward to reflect any Unrealized Gain or Unrealized Loss attributable to such Partnership property; provided, however, that in the event of the issuance of a Partnership Interest pursuant to the exercise of a Noncompensatory Option where the right to share in Partnership capital represented by such Partnership Interest differs from the consideration paid to acquire and exercise such option, the Carrying Value of each Partnership property immediately after the issuance of such Partnership Interest shall be adjusted upward or downward to reflect any Unrealized Gain or Unrealized Loss attributable to such Partnership property and the Capital
A-23
Accounts of the Partners shall be adjusted in a manner consistent with Treasury Regulation Section 1.704-1(b)(2)(iv)(s); provided further, that in the event of an issuance of Partnership Interests for a de minimis amount of cash or Contributed Property, in the event of an issuance of a Noncompensatory Option to acquire a de minimis Partnership Interest or in the event of an issuance of a de minimis amount of Partnership Interests as consideration for the provision of services, the General Partner may determine that such adjustments are unnecessary for the proper administration of the Partnership. In determining such Unrealized Gain or Unrealized Loss, the aggregate fair market value of all Partnership property (including cash or cash equivalents) immediately prior to the issuance of additional Partnership Interests (or, in the case of a Revaluation Event resulting from the exercise of a Noncompensatory Option, immediately after the issuance of the Partnership Interest acquired pursuant to the exercise of such Noncompensatory Option) shall be determined by the General Partner using such method of valuation as it may adopt. In making its determination of the fair market values of individual properties, the General Partner may first determine an aggregate value for the assets of the Partnership that takes into account the current trading price of the Common Units, the fair market value of all other Partnership Interests at such time and the value of Partnership Liabilities. The General Partner may allocate such aggregate value among the individual properties of the Partnership in such manner as it determines appropriate. Absent a contrary determination by the General Partner, the aggregate fair market value of all Partnership assets (including, without limitation, cash or cash equivalents) immediately prior to a Revaluation Event shall be the value that would result in the Capital Account for each Common Unit that is Outstanding prior to such Revaluation Event being equal to the Event Issue Value.
(ii) In accordance with Treasury Regulation Section 1.704-1(b)(2)(iv)(f), immediately prior to any distribution to a Partner of any Partnership property (other than a distribution of cash that is not in redemption or retirement of a Partnership Interest), the Carrying Value of all Partnership property shall be adjusted upward or downward to reflect any Unrealized Gain or Unrealized Loss attributable to such Partnership property. In determining such Unrealized Gain or Unrealized Loss the aggregate fair market value of all Partnership property (including cash or cash equivalents) immediately prior to a distribution shall (A) in the case of a distribution other than one made pursuant to Section 12.4, be determined in the same manner as that provided in Section 5.5(d)(i) or (B) in the case of a liquidating distribution pursuant to Section 12.4, be determined by the Liquidator using such method of valuation as it may adopt.
Section 5.6 Issuances of Additional Partnership Interests.
(a) The Partnership may issue additional Partnership Interests (other than General Partner Interests) and Derivative Partnership Interests for any Partnership purpose at any time and from time to time to such Persons for such consideration and on such terms and conditions as the General Partner shall determine, all without the approval of any Limited Partners.
(b) Each additional Partnership Interest authorized to be issued by the Partnership pursuant to Section 5.6(a) may be issued in one or more classes, or one or more series of any such classes, with such designations, preferences, rights, powers and duties (which may be senior to existing classes and series of Partnership Interests) as shall be fixed by the General Partner, including (i) the right to share in Partnership profits and losses or items thereof; (ii) the right to share in Partnership distributions; (iii) the rights upon dissolution and liquidation of the Partnership; (iv) whether, and the terms and conditions upon which, the Partnership may or shall be required to redeem the Partnership Interest; (v) whether such Partnership Interest is issued with the privilege of conversion or exchange and, if so, the terms and conditions of such conversion or exchange; (vi) the terms and conditions upon which each Partnership Interest will be issued, evidenced by Certificates and assigned or transferred; (vii) the method for determining the Percentage Interest as to such Partnership Interest; and (viii) the right, if any, of each such Partnership Interest to vote on Partnership matters, including matters relating to the relative rights, preferences and privileges of such Partnership Interest.
A-24
(c) The General Partner shall take all actions that it determines to be necessary or appropriate in connection with (i) each issuance of Partnership Interests and Derivative Partnership Interests pursuant to this Section 5.6, (ii) the conversion of the Combined Interest into Units pursuant to the terms of this Agreement, (iii) reflecting admission of such additional Limited Partners in the Register as the Record Holders of such Limited Partner Interests and (iv) all additional issuances of Partnership Interests and Derivative Partnership Interests. The General Partner shall determine the relative rights, powers and duties of the holders of the Units or other Partnership Interests or Derivative Partnership Interests being so issued. The General Partner shall do all things necessary to comply with the Delaware Act and is authorized and directed to do all things that it determines to be necessary or appropriate in connection with any future issuance of Partnership Interests or Derivative Partnership Interests or in connection with the conversion of the Combined Interest into Units pursuant to the terms of this Agreement, including compliance with any statute, rule, regulation or guideline of any federal, state or other governmental agency or any National Securities Exchange on which the Units or other Partnership Interests are listed or admitted to trading.
Section 5.7 Limited Preemptive Right. Except as provided in this
Section 5.7 or as otherwise provided in a separate agreement by the Partnership, no Person shall have any preemptive,
preferential or other similar right with respect to the issuance of any Partnership Interest, whether unissued, held in the treasury or hereafter created. The General Partner shall have the right,
which it may from time to time assign in whole or in part to any of its Affiliates, to purchase Partnership Interests from the Partnership whenever, and on the same terms that, the Partnership issues
Partnership Interests to Persons other than the General Partner and its Affiliates, to the extent necessary to maintain the Percentage Interests of the General Partner and its Affiliates equal to that
which existed immediately prior to the issuance of such Partnership Interests.
Section 5.8 Splits and Combinations.
(a) The Partnership may make a Pro Rata distribution of Partnership Interests to all Record Holders or may effect a subdivision or combination of Partnership Interests so long as, after any such event, each Partner shall have the same Percentage Interest in the Partnership as before such event, and any amounts calculated on a per Unit basis or stated as a number of Units are proportionately adjusted.
(b) Whenever such a distribution, subdivision or combination of Partnership Interests is declared, the General Partner shall select a Record Date as of which the distribution, subdivision or combination shall be effective and shall send notice thereof at least 20 days prior to such Record Date to each Record Holder as of a date not less than 10 days prior to the date of such notice (or such shorter periods as required by applicable law). The General Partner also may cause a firm of independent public accountants selected by it to calculate the number of Partnership Interests to be held by each Record Holder after giving effect to such distribution, subdivision or combination. The General Partner shall be entitled to rely on any certificate provided by such firm as conclusive evidence of the accuracy of such calculation.
(c) Promptly following any such distribution, subdivision or combination, the Partnership may issue Certificates or uncertificated Partnership Interests to the Record Holders of Partnership Interests as of the applicable Record Date representing the new number of Partnership Interests held by such Record Holders, or the General Partner may adopt such other procedures that it determines to be necessary or appropriate to reflect such changes. If any such combination results in a smaller total number of Partnership Interests Outstanding, the Partnership shall require, as a condition to the delivery to a Record Holder of Partnership Interests represented by Certificates, the surrender of any Certificate held by such Record Holder immediately prior to such Record Date.
Section 5.9 Fully Paid and Non-Assessable Nature of Limited Partner Interests. All Limited
Partner Interests issued pursuant to, and in accordance with the requirements of, this Article V shall be fully paid
A-25
and non-assessable Limited Partner Interests in the Partnership, except as such non-assessability may be affected by Sections 17-303, 17-607 or 17-804 of the Delaware Act.
ARTICLE VI
ALLOCATIONS AND DISTRIBUTIONS
Section 6.1 Allocations for Capital Account Purposes. For purposes of maintaining the Capital
Accounts and in determining the rights of the Partners among themselves, the Partnership's items of income, gain, loss and
deduction (computed in accordance with Section 5.5(b)) for each taxable period shall be allocated among the Partners as provided herein below.
(a) Net Income. Net Income for each taxable period (including a pro rata part of each item of income, gain, loss and deduction taken into account in computing Net Income for such taxable period) shall be allocated as follows:
(i) First, to the General Partner until the aggregate amount of Net Income allocated to the General Partner pursuant to this Section 6.1(a)(i) for the current and all previous taxable periods is equal to the aggregate amount of Net Loss allocated to the General Partner pursuant to Section 6.1(b)(ii) for all previous taxable periods; and
(ii) Second, the balance, if any, 100% to the Unitholders, Pro Rata.
(b) Net Loss. Net Loss for each taxable period (including a pro rata part of each item of income, gain, loss and deduction taken into account in computing Net Loss for such taxable period) shall be allocated as follows:
(i) First, to the Unitholders, Pro Rata; provided, that Net Losses shall not be allocated pursuant to this Section 6.1(b)(i) to the extent that such allocation would cause any Unitholder to have a deficit balance in its Adjusted Capital Account at the end of such taxable period (or increase any existing deficit balance in its Adjusted Capital Account); and
(ii) The balance, if any, 100% to the General Partner.
(c) Special Allocations. Notwithstanding any other provision of this Section 6.1, the following special allocations shall be made for each taxable period in the following order:
(i) Partnership Minimum Gain Chargeback. Notwithstanding any other provision of this Section 6.1, if there is a net decrease in Partnership Minimum Gain during any Partnership taxable period, each Partner shall be allocated items of Partnership income and gain for such period (and, if necessary, subsequent periods) in the manner and amounts provided in Treasury Regulation Sections 1.704- 2(f)(6), 1.704-2(g)(2) and 1.704-2(j)(2)(i), or any successor provision. For purposes of this Section 6.1(c), each Partner's Adjusted Capital Account balance shall be determined, and the allocation of income or gain required hereunder shall be effected, prior to the application of any other allocations pursuant to this Section 6.1(c) with respect to such taxable period (other than an allocation pursuant to Section 6.1(c)(v) and Section 6.1(c)(vi)). This Section 6.1(c)(i) is intended to comply with the Partnership Minimum Gain chargeback requirement in Treasury Regulation Section 1.704-2(f) and shall be interpreted consistently therewith.
(ii) Chargeback of Partner Nonrecourse Debt Minimum Gain. Notwithstanding the other provisions of this Section 6.1 (other than Section 6.1(c)(i)), except as provided in Treasury Regulation Section 1.704-2(i)(4), if there is a net decrease in Partner Nonrecourse Debt Minimum Gain during any Partnership taxable period, any Partner with a share of Partner Nonrecourse Debt Minimum Gain at the beginning of such taxable period shall be allocated items of Partnership income and gain for such period (and, if necessary, subsequent periods) in
A-26
the manner and amounts provided in Treasury Regulation Sections 1.704-2(i)(4) and 1.704-2(j)(2)(ii), or any successor provisions. For purposes of this Section 6.1(c), each Partner's Adjusted Capital Account balance shall be determined, and the allocation of income or gain required hereunder shall be effected, prior to the application of any other allocations pursuant to this Section 6.1(c) and other than an allocation pursuant to Section 6.1(c)(i), Section 6.1(c)(v) and Section 6.1(c)(vi) with respect to such taxable period. This Section 6.1(c)(ii) is intended to comply with the chargeback of items of income and gain requirement in Treasury Regulation Section 1.704-2(i)(4) and shall be interpreted consistently therewith.
(iii) Qualified Income Offset. In the event any Partner unexpectedly receives any adjustments, allocations or distributions described in Treasury Regulation Sections 1.704-1(b)(2)(ii)(d)(4), 1.704-1(b)(2)(ii)(d)(5), or 1.704-1(b)(2)(ii)(d)(6), items of Partnership gross income and gain shall be specially allocated to such Partner in an amount and manner sufficient to eliminate, to the extent required by the Treasury Regulations promulgated under Section 704(b) of the Code, the deficit balance, if any, in its Adjusted Capital Account created by such adjustments, allocations or distributions as quickly as possible; provided, that an allocation pursuant to this Section 6.1(c)(iii) shall be made only if and to the extent that such Partner would have a deficit balance in its Adjusted Capital Account as adjusted after all other allocations provided for in this Section 6.1 have been tentatively made as if this Section 6.1(c)(iii) were not in this Agreement.
(iv) Gross Income Allocation. In the event any Partner has a deficit balance in its Capital Account at the end of any taxable period in excess of the sum of (A) the amount such Partner is required to restore pursuant to the provisions of this Agreement and (B) the amount such Partner is deemed obligated to restore pursuant to Treasury Regulation Sections 1.704-2(g) and 1.704-2(i)(5), such Partner shall be specially allocated items of Partnership gross income and gain in the amount of such excess as quickly as possible; provided, that an allocation pursuant to this Section 6.1(c)(iv) shall be made only if and to the extent that such Partner would have a deficit balance in its Capital Account as adjusted after all other allocations provided for in this Section 6.1 have been tentatively made as if Section 6.1(c)(iii) and this Section 6.1(c)(iv) were not in this Agreement.
(v) Nonrecourse Deductions. Nonrecourse Deductions for any taxable period shall be allocated to the Partners Pro Rata. If the General Partner determines that the Partnership's Nonrecourse Deductions should be allocated in a different ratio to satisfy the safe harbor requirements of the Treasury Regulations promulgated under Section 704(b) of the Code, the General Partner is authorized, upon notice to the other Partners, to revise the prescribed ratio to the numerically closest ratio that does satisfy such requirements.
(vi) Partner Nonrecourse Deductions. Partner Nonrecourse Deductions for any taxable period shall be allocated 100% to the Partner that bears the Economic Risk of Loss with respect to the Partner Nonrecourse Debt to which such Partner Nonrecourse Deductions are attributable in accordance with Treasury Regulation Section 1.704-2(i). If more than one Partner bears the Economic Risk of Loss with respect to a Partner Nonrecourse Debt, the Partner Nonrecourse Deductions attributable thereto shall be allocated between or among such Partners in accordance with the ratios in which they share such Economic Risk of Loss.
(vii) Nonrecourse Liabilities. For purposes of Treasury Regulation Section 1.752-3(a)(3), the Partners agree that Nonrecourse Liabilities of the Partnership in excess of the sum of (A) the amount of Partnership Minimum Gain and (B) the total amount of Nonrecourse Built-in Gain shall be allocated first, to any Partner that contributed property to the Partnership in proportion to and to the extent of the amount by which each such Partner's share of any built-in gains under
A-27
Section 704(c) of the Code exceeds such Partner's share of Nonrecourse Built-In Gain, and second, among the Partners Pro Rata.
(viii) Code Section 754 Adjustments. To the extent an adjustment to the adjusted tax basis of any Partnership asset pursuant to Section 734(b) or 743(b) of the Code is required, pursuant to Treasury Regulation Section 1.704-1(b)(2)(iv)(m), to be taken into account in determining Capital Accounts, the amount of such adjustment to the Capital Accounts shall be treated as an item of gain (if the adjustment increases the basis of the asset) or loss (if the adjustment decreases such basis), and such item of gain or loss shall be specially allocated to the Partners in a manner consistent with the manner in which their Capital Accounts are required to be adjusted pursuant to such Section of the Treasury Regulations.
(ix) Economic Uniformity; Changes in Law. For the proper administration of the Partnership and for the preservation of uniformity of the Limited Partner Interests (or any class or classes thereof) that are publicly traded as a single class, the General Partner shall (A) adopt such conventions as it deems appropriate in determining the amount of depreciation, amortization and cost recovery deductions; (B) make special allocations of income, gain, loss, deduction, Unrealized Gain or Unrealized Loss; and (C) amend the provisions of this Agreement as appropriate (x) to reflect the proposal or promulgation of Treasury Regulations under Section 704(b) or Section 704(c) of the Code or (y) otherwise to preserve or achieve uniformity of the Limited Partner Interests (or any class or classes thereof) that are publicly traded as a single class. The General Partner may adopt such conventions, make such allocations and make such amendments to this Agreement as provided in this Section 6.1(c)(ix) only if such conventions, allocations or amendments would not have a material adverse effect on the Partners, the holders of any class or classes of Limited Partner Interests issued and Outstanding or the Partnership.
(x) Curative Allocation.
(A) Notwithstanding any other provision of this Section 6.1, other than the Required Allocations, the Required Allocations shall be taken into account in making the Agreed Allocations so that, to the extent possible, the net amount of items of gross income, gain, loss and deduction allocated to each Partner pursuant to the Required Allocations and the Agreed Allocations, together, shall be equal to the net amount of such items that would have been allocated to each such Partner under the Agreed Allocations had the Required Allocations and the related Curative Allocation not otherwise been provided in this Section 6.1. In exercising its discretion under this Section 6.1(c)(x)(A), the General Partner may take into account future Required Allocations that, although not yet made, are likely to offset other Required Allocations previously made. Allocations pursuant to this Section 6.1(c)(x)(A) shall only be made with respect to Required Allocations to the extent the General Partner determines that such allocations will otherwise be inconsistent with the economic agreement among the Partners.
(B) The General Partner shall, with respect to each taxable period, (1) apply the provisions of Section 6.1(c)(x)(A) in whatever order is most likely to minimize the economic distortions that might otherwise result from the Required Allocations, and (2) divide all allocations pursuant to Section 6.1(c)(x)(A) among the Partners in a manner that is likely to minimize such economic distortions.
Section 6.2 Allocations for Tax Purposes.
(a) Except as otherwise provided herein, for federal income tax purposes, each item of income, gain, loss and deduction shall be allocated among the Partners in the same manner as its correlative item of "book" income, gain, loss or deduction is allocated pursuant to Section 6.1.
A-28
(b) In an attempt to eliminate Book-Tax Disparities attributable to a Contributed Property or Adjusted Property, items of income, gain, loss, depreciation, amortization and cost recovery deductions shall be allocated for federal income tax purposes among the Partners in the manner provided under Section 704(c) of the Code, and the Treasury Regulations promulgated under Section 704(b) and 704(c) of the Code, as determined to be appropriate by the General Partner (taking into account the General Partner's discretion under Section 6.1(c)(ix)); provided, that the General Partner shall apply the "remedial allocation method" in accordance with the principles of Treasury Regulation Section 1.704-3(d) in all events.
(c) The General Partner may determine to depreciate or amortize the portion of an adjustment under Section 743(b) of the Code attributable to unrealized appreciation in any Adjusted Property (to the extent of the unamortized Book-Tax Disparity) using a predetermined rate derived from the depreciation or amortization method and useful life applied to the unamortized Book-Tax Disparity of such property, despite any inconsistency of such approach with Treasury Regulation Section 1.167(c)-l(a)(6) or any successor regulations thereto. If the General Partner determines that such reporting position cannot reasonably be taken, the General Partner may adopt depreciation and amortization conventions under which all purchasers acquiring Limited Partner Interests in the same month would receive depreciation and amortization deductions, based upon the same applicable rate as if they had purchased a direct interest in the Partnership's property. If the General Partner chooses not to utilize such aggregate method, the General Partner may use any other depreciation and amortization conventions to preserve the uniformity of the intrinsic tax characteristics of any Limited Partner Interests, so long as such conventions would not have a material adverse effect on the Limited Partners or the Record Holders of any class or classes of Limited Partner Interests.
(d) In accordance with Treasury Regulation Sections 1.1245-1(e) and 1.1250-1(f), any gain allocated to the Partners upon the sale or other taxable disposition of any Partnership asset shall, to the extent possible, after taking into account other required allocations of gain pursuant to this Section 6.2, be characterized as Recapture Income in the same proportions and to the same extent as such Partners (or their predecessors in interest) have been allocated any deductions directly or indirectly giving rise to the treatment of such gains as Recapture Income.
(e) All items of income, gain, loss, deduction and credit recognized by the Partnership for federal income tax purposes and allocated to the Partners in accordance with the provisions hereof shall be determined without regard to any election under Section 754 of the Code that may be made by the Partnership; provided, however, that such allocations, once made, shall be adjusted (in the manner determined by the General Partner) to take into account those adjustments permitted or required by Sections 734 and 743 of the Code.
(f) Each item of Partnership income, gain, loss and deduction, for federal income tax purposes, shall be determined for each taxable period and prorated on a monthly basis and shall be allocated to the Partners as of the opening of the National Securities Exchange on which the Partnership Interests are listed or admitted to trading on the first Business Day of each month; provided, however, such items for the period beginning on the Closing Date and ending on the last day of the month in which the last Option Closing Date or the expiration of the Over-Allotment Option occurs shall be allocated to the Partners as of the opening of the National Securities Exchange on which the Partnership Interests are listed or admitted to trading on the first Business Day of the next succeeding month; and provided, further, that gain or loss on a sale or other disposition of any assets of the Partnership or any other extraordinary item of income or loss realized and recognized other than in the ordinary course of business, as determined by the General Partner, shall be allocated to the Partners as of the opening of the National Securities Exchange on which the Partnership Interests are listed or admitted to trading on the first Business Day of the month in which such gain or loss is recognized for federal income tax purposes. The General Partner may revise, alter or otherwise modify such methods of
A-29
allocation to the extent permitted or required by Section 706 of the Code and the regulations or rulings promulgated thereunder.
(g) Allocations that would otherwise be made to a Limited Partner under the provisions of this Article VI shall instead be made to the beneficial owner of Limited Partner Interests held by a nominee, agent or representative in any case in which such nominee, agent or representative has furnished the identity of such owner to the Partnership in accordance with Section 6031(c) of the Code or any other method determined by the General Partner.
(h) If, as a result of an exercise of a Noncompensatory Option, a Capital Account reallocation is required under Treasury Regulation Section 1.704-1(b)(2)(iv)(s)(3), the General Partner shall make corrective allocations pursuant to Treasury Regulation Section 1.704-1(b)(4)(x).
Section 6.3 Requirement and Characterization of Distributions; Distributions to Record Holders.
(a) Except as provided in Section 6.4, within 55 days following the end of each Quarter commencing with the Quarter ending on June 30, 2015, an amount equal to 100% of Available Cash with respect to such Quarter shall be distributed in accordance with this Article VI by the Partnership to the Partners as of the Record Date selected by the General Partner in accordance with their respective Percentage Interests as of such date. All distributions required to be made under this Agreement shall be made subject to Sections 17-607 and 17-804 of the Delaware Act.
(b) Notwithstanding Section 6.3(a) (but subject to the last sentence of Section 6.3(a)), in the event of the dissolution and liquidation of the Partnership, all Partnership assets shall be applied and distributed solely in accordance with, and subject to the terms and conditions of, Section 12.4.
(c) The General Partner may treat taxes paid by the Partnership on behalf of, or amounts withheld with respect to, all or less than all of the Partners, as a distribution of Available Cash to such Partners, as determined appropriate under the circumstances by the General Partner.
(d) Each distribution in respect of a Partnership Interest shall be paid by the Partnership, directly or through the Transfer Agent or through any other Person or agent, only to the Record Holder of such Partnership Interest as of the Record Date set for such distribution. Such payment shall constitute full payment and satisfaction of the Partnership's liability in respect of such payment, regardless of any claim of any Person who may have an interest in such payment by reason of an assignment or otherwise.
Section 6.4 Non-Pro Rata Distributions of Available Cash.
(a) All cash of the Partnership Group on hand as of the Closing Date shall be distributed to Gathering Holdings and EQT GP Corporation in accordance with their respective Percentage Interests immediately prior to the Initial Public Offering. Such amounts shall not constitute Available Cash for any purposes of this Agreement.
(b) Notwithstanding any provision of Section 6.3(a) or any other provision of this Agreement to the contrary, Available Cash with respect to the Quarter in which the Closing Date occurs shall be distributed as follows: (i) a portion of the Available Cash, calculated by multiplying Available Cash for such Quarter by a fraction, the numerator of which is the number of days in such Quarter before the Closing Date and the denominator of which is the total number of days in such Quarter, shall be distributed to Gathering Holdings and EQT GP Corporation in accordance with their respective Percentage Interests immediately prior to the Initial Public Offering; and (ii) the remaining Available Cash for such Quarter shall be distributed to the Unitholders in accordance with their respective Percentage Interests as of the Record Date selected by the General Partner.
A-30
ARTICLE VII
MANAGEMENT AND OPERATION OF BUSINESS
(a) The General Partner shall conduct, direct and manage all activities of the Partnership. Except as otherwise expressly provided in this Agreement, but without limitation on the ability of the General Partner to delegate its rights and power to other Persons, all management powers over the business and affairs of the Partnership shall be exclusively vested in the General Partner, and no Limited Partner in its capacity as such shall have any management power over the business and affairs of the Partnership. In addition to the powers now or hereafter granted a general partner of a limited partnership under applicable law or that are granted to the General Partner under any other provision of this Agreement, the General Partner, subject to Section 7.3, shall have full power and authority to do all things and on such terms as it determines to be necessary or appropriate to conduct the business of the Partnership, to exercise all powers set forth in Section 2.5 and to effectuate the purposes set forth in Section 2.4, including the following:
(i) the making of any expenditures, the lending or borrowing of money, the assumption or guarantee of, or other contracting for, indebtedness and other liabilities, the issuance of evidences of indebtedness, including indebtedness that is convertible into or exchangeable for Partnership Interests, and the incurring of any other obligations;
(ii) the making of tax, regulatory and other filings, or rendering of periodic or other reports to governmental or other agencies having jurisdiction over the business or assets of the Partnership;
(iii) the acquisition, disposition, mortgage, pledge, encumbrance, hypothecation or exchange of any or all of the assets of the Partnership or the merger or other combination of the Partnership with or into another Person (the matters described in this clause (iii) being subject, however, to any prior approval that may be required by Section 7.3 and Article XIV);
(iv) the use of the assets of the Partnership (including cash on hand) for any purpose consistent with the terms of this Agreement, including the financing of the conduct of the business or operations of the Partnership Group and the MLP Group; subject to Section 7.6(a), the lending of funds to other Persons (including other Group Members or MLP Group Members); the repayment or guarantee of obligations of any Group Member or MLP Group Member; and the making of capital contributions to any Group Member or MLP Group Member;
(v) the negotiation, execution and performance of any contracts, conveyances or other instruments (including instruments that limit the liability of the Partnership under contractual arrangements to all or particular assets of the Partnership, with the other party to the contract to have no recourse against the General Partner or its assets other than its interest in the Partnership, even if the same results in the terms of the transaction being less favorable to the Partnership than would otherwise be the case);
(vi) the distribution of cash held by the Partnership;
(vii) the selection and dismissal of employees and officers (including employees having titles such as "president," "executive vice president," "senior vice president," "vice president," "secretary" and "treasurer") and agents, internal and outside attorneys, accountants, consultants and contractors and the determination of their compensation and other terms of employment or hiring;
A-31
(viii) the maintenance of insurance for the benefit of the Partnership Group, the Partners and Indemnitees;
(ix) the formation of, or acquisition of an interest in, and the contribution of assets and the making of loans to, any further limited or general partnerships, joint ventures, corporations, limited liability companies or other Persons (including the acquisition of interests in, and the contributions of assets to, any Group Member or MLP Group Member from time to time) subject to the restrictions set forth in Section 2.4;
(x) the control of any matters affecting the rights and obligations of the Partnership, including the bringing and defending of actions at law or in equity and otherwise engaging in the conduct of litigation, arbitration or mediation and the incurring of legal expense and the settlement of claims and litigation;
(xi) the indemnification of any Person against liabilities and contingencies to the extent permitted by law;
(xii) the entering into of listing agreements with any National Securities Exchange and the delisting of some or all of the Limited Partner Interests from, or requesting that trading be suspended on, any such exchange (subject to any prior approval that may be required under Section 4.7);
(xiii) the purchase, sale or other acquisition or disposition of Partnership Interests, or the issuance of Derivative Partnership Interests;
(xiv) the undertaking of any action in connection with the Partnership's participation in the management of any Group Member or MLP Group Member through its directors, officers or employees or the Partnership's ownership of all of the membership interests in the MLP General Partner;
(xv) the approval and authorization of any action taken by the MLP General Partner to waive, reduce, limit or modify the incentive distribution rights in the MLP held by the MLP General Partner or any Affiliate of the Partnership; and
(xvi) the entering into of agreements with any of its Affiliates to render services to a Group Member or to itself in the discharge of its duties as General Partner of the Partnership.
(b) Notwithstanding any other provision of this Agreement, any Group Member Agreement, the Delaware Act or any applicable law, rule or regulation, each of the Partners and each other Person who may acquire an interest in Partnership Interests hereby (i) approves, ratifies and confirms the execution, delivery and performance by the parties thereto of this Agreement and the Group Member Agreement of each other Group Member, the Underwriting Agreement, the Omnibus Agreement, the Working Capital Loan Agreement and the other agreements described in or filed as exhibits to the IPO Registration Statement that are related to the transactions contemplated by the IPO Registration Statement (collectively, the "Transaction Documents") (in each case other than this Agreement, without giving effect to any amendments, supplements or restatements thereof entered into after the date such Person becomes bound by the provisions of this Agreement); (ii) agrees that the General Partner (on its own or on behalf of the Partnership) is authorized to execute, deliver and perform the agreements referred to in clause (i) of this sentence and the other agreements, acts, transactions and matters described in or contemplated by the IPO Registration Statement on behalf of the Partnership without any further act, approval or vote of the Partners or the other Persons who may acquire an interest in Partnership Interests or otherwise bound by this Agreement; and (iii) agrees that the execution, delivery or performance by the General Partner, any Group Member or any Affiliate of any of them of this Agreement or any agreement authorized or permitted under this Agreement (including the exercise by the General Partner or any Affiliate of the General Partner of the rights
A-32
accorded pursuant to Article XV) shall not constitute a breach by the General Partner of any duty or any other obligation of any type whatsoever that the General Partner may owe the Partnership or the Limited Partners or any other Persons under this Agreement (or any other agreements) or of any duty existing at law, in equity or otherwise.
Section 7.2 Certificate of Limited Partnership. The General Partner has caused
the Certificate of Limited Partnership to be filed with the Secretary of State of the State of Delaware as required by the Delaware
Act. The General Partner shall use all reasonable efforts to cause to be filed such other certificates or documents that the General Partner determines to be necessary or appropriate for the
formation, continuation, qualification and operation of a limited partnership (or a partnership in which the limited partners have limited liability) in the State of Delaware or any other state in
which the Partnership may elect to do business or own property. To the extent the General Partner determines such action to be necessary or appropriate, the General Partner shall file amendments to
and restatements of the Certificate of Limited Partnership and do all things to maintain the Partnership as a limited partnership (or a partnership or other entity in which the limited partners have
limited liability) under the laws of the State of Delaware or of any other state in which the Partnership may elect to do business or own property. Subject to the terms of Section 3.3(a), the
General Partner shall not be required, before or after filing, to deliver or mail a copy of the Certificate of Limited Partnership, any qualification document or any amendment thereto to any Limited
Partner.
Section 7.3 Restrictions on the General Partner's Authority to Sell Assets of the Partnership Group or MLP Group. Except as provided in Article XII and Article XIV, the General Partner may not sell, exchange or otherwise dispose of all or substantially all of
the assets of the Partnership Group, taken as a whole, in a single transaction or a series of related transactions or approve on behalf of the Partnership the sale, exchange or disposition of all or
substantially all of the assets of the MLP Group without the approval of holders of a Unit Majority; provided, however, that this provision shall not preclude or limit the General Partner's ability to
mortgage, pledge, hypothecate or grant a security interest in all or substantially all of the assets of the Partnership Group or to approve on behalf of the Partnership the mortgage, pledge,
hypothecation or grant of a security interest in all or substantially all of the assets of the MLP Group and shall not apply to any forced sale of any or all of the assets of the Partnership Group or
the MLP Group pursuant to the foreclosure of, or other realization upon, any such encumbrance.
Section 7.4 Reimbursement of the General Partner.
(a) Except as provided in this Section 7.4 and elsewhere in this Agreement, the General Partner shall not be compensated for its services as a general partner or managing member of any Group Member.
(b) Subject to the Omnibus Agreement, the General Partner shall be reimbursed on a monthly basis, or such other basis as the General Partner may determine, for (i) all direct and indirect expenses it incurs or payments it makes on behalf of the Partnership Group (including salary, bonus, incentive compensation and other amounts paid to any Person, including Affiliates of the General Partner, to perform services for the Partnership Group or for the General Partner in the discharge of its duties to the Partnership Group), and (ii) all other expenses allocable to the Partnership Group or otherwise incurred by the General Partner or its Affiliates in connection with managing and operating the Partnership Group's business and affairs (including expenses allocated to the General Partner by its Affiliates). The General Partner shall determine the expenses that are allocable to the Partnership Group. Reimbursements pursuant to this Section 7.4 shall be in addition to any reimbursement to the General Partner as a result of indemnification pursuant to Section 7.7. This provision does not affect the ability of the General Partner and its Affiliates to enter into an agreement to provide services to any Group Member for a fee.
(c) The General Partner, without the approval of the Limited Partners (who shall have no right to vote in respect thereof), may propose and adopt on behalf of the Partnership employee benefit
A-33
plans, employee programs and employee practices (including plans, programs and practices involving the issuance of Partnership Interests or Derivative Partnership Interests), or cause the Partnership to issue Partnership Interests or Derivative Partnership Interests in connection with, or pursuant to, any employee benefit plan, employee program or employee practice maintained or sponsored by the General Partner or any of its Affiliates in each case for the benefit of employees and directors of the General Partner or any of its Affiliates, in respect of services performed, directly or indirectly, for the benefit of the Partnership Group or the MLP Group. The Partnership agrees to issue and sell to the General Partner or any of its Affiliates any Partnership Interests or Derivative Partnership Interests that the General Partner or such Affiliates are obligated to provide to any employees, consultants and directors pursuant to any such employee benefit plans, employee programs or employee practices. Expenses incurred by the General Partner in connection with any such plans, programs and practices (including the net cost to the General Partner or such Affiliates of Partnership Interests or Derivative Partnership Interests purchased by the General Partner or such Affiliates from the Partnership to fulfill options or awards under such plans, programs and practices) shall be reimbursed in accordance with Section 7.4(b). Any and all obligations of the General Partner under any employee benefit plans, employee programs or employee practices adopted by the General Partner as permitted by this Section 7.4(c) shall constitute obligations of the General Partner hereunder and shall be assumed by any successor General Partner approved pursuant to Section 11.1 or Section 11.2 or the transferee of or successor to all of the General Partner's General Partner Interest pursuant to Section 4.6.
(d) The General Partner and its Affiliates may charge any member of the Partnership Group a management fee to the extent necessary to allow the Partnership Group to reduce the amount of any state franchise or income tax or any tax based upon the revenues or gross margin of any member of the Partnership Group if the tax benefit produced by the payment of such management fee or fees exceeds the amount of such fee or fees.
Section 7.5 Outside Activities.
(a) The General Partner, for so long as it is the General Partner of the Partnership, shall not engage in any business or activity or incur any debts or liabilities except in connection with or incidental to (i) its performance as general partner or managing member, if any, of one or more Group Members or as described in or contemplated by the IPO Registration Statement, (ii) the acquiring, owning or disposing of debt securities or equity interests in any Group Member or MLP Group Member, (iii) the guarantee of, and mortgage, pledge or encumbrance of any or all of its assets in connection with, any indebtedness of any Group Member or MLP Group Member or (iv) subject to the limitations contained in the Omnibus Agreement, the performance of its obligations under the Omnibus Agreement.
(b) Subject to the terms of Section 7.5(c), each Unrestricted Person (other than the General Partner) shall have the right to engage in businesses of every type and description and other activities for profit and to engage in and possess an interest in other business ventures of any and every type or description, whether in businesses engaged in or anticipated to be engaged in by any Group Member or MLP Group Member, independently or with others, including business interests and activities in direct competition with the business and activities of any Group Member or MLP Group Member, and none of the same shall constitute a breach of this Agreement or any duty otherwise existing at law, in equity or otherwise, to any Group Member, any MLP Group Member or any Partner; provided such Unrestricted Person does not engage in such business or activity using confidential or proprietary information provided by or on behalf of any Group Member or any MLP Group Member to such Unrestricted Person. No Group Member, MLP Group Member, Limited Partner or other Person shall have any rights by virtue of this Agreement, any Group Member Agreement, any MLP Group Member Agreement, or the partnership relationship established hereby in any business ventures of any Unrestricted Person.
A-34
(c) Subject to the terms of Sections 7.5(a) and (b), but otherwise notwithstanding anything to the contrary in this Agreement, (i) the engaging in competitive activities by any Unrestricted Person (other than the General Partner) in accordance with the provisions of this Section 7.5 is hereby approved by the Partnership and all Partners, (ii) it shall be deemed not to be a breach of any duty otherwise existing at law, in equity or otherwise, of the General Partner or any other Unrestricted Person for the Unrestricted Persons (other than the General Partner) to engage in such business interests and activities in preference to or to the exclusion of the Partnership and (iii) the Unrestricted Persons shall have no obligation hereunder or as a result of any duty otherwise existing at law, in equity or otherwise, to present business opportunities to any Group Member or any MLP Group Member. Notwithstanding anything to the contrary in this Agreement, the doctrine of corporate opportunity, or any analogous doctrine, shall not apply to any Unrestricted Person (including the General Partner). No Unrestricted Person (including the General Partner) who acquires knowledge of a potential transaction, agreement, arrangement or other matter that may be an opportunity for the Partnership, shall have any duty to communicate or offer such opportunity to any Group Member or any MLP Group Member, and such Unrestricted Person (including the General Partner) shall not be liable to any Group Member, any MLP Group Member, any Limited Partner or any other Person bound by this Agreement for breach of any duty otherwise existing at law, in equity or otherwise, by reason of the fact that such Unrestricted Person (including the General Partner) pursues or acquires such opportunity for itself, directs such opportunity to another Person or does not communicate such opportunity or information to the Partnership Group or MLP Group, provided such Unrestricted Person does not engage in such business or activity using confidential or proprietary information provided by or on behalf of any Group Member or any MLP Group Member to such Unrestricted Person.
(d) The General Partner and each of its Affiliates may acquire Units or other Partnership Interests in addition to those acquired on the Closing Date and, except as otherwise provided in this Agreement, shall be entitled to exercise, at their option, all rights relating to all Units and/or other Partnership Interests acquired by them. The term "Affiliates" when used in this Section 7.5(d) with respect to the General Partner shall not include any Group Member.
Section 7.6 Loans from the General Partner; Loans or Contributions from the Partnership or Group Members.
(a) The General Partner or any of its Affiliates may lend to any Group Member or any MLP Group Member, and any Group Member or any MLP Group Member may borrow from the General Partner or any of its Affiliates, funds needed or desired by the Group Member or MLP Group Member, as applicable, for such periods of time and in such amounts as the General Partner may determine; provided, however, that in any such case the lending party may not charge the borrowing party interest at a rate greater than the rate that would be charged the borrowing party or impose terms less favorable to the borrowing party than would be charged or imposed on the borrowing party by unrelated lenders on comparable loans made on an arm's-length basis (without reference to the lending party's financial abilities or guarantees), all as determined by the General Partner. The borrowing party shall reimburse the lending party for any costs (other than any additional interest costs) incurred by the lending party in connection with the borrowing of such funds. For purposes of this Section 7.6(a) and Section 7.6(b), the term "Group Member" shall include any Affiliate of a Group Member that is controlled by the Group Member and the term "MLP Group Member" shall include any Affiliate of an MLP Group Member that is controlled by the MLP Group Member.
(b) Any Group Member may lend or contribute to any other Group Member, and any Group Member may borrow from any other Group Member, funds on terms and conditions determined by the General Partner. No Group Member may lend funds to the General Partner or any of its Affiliates (other than another Group Member).
A-35
(a) To the fullest extent permitted by law but subject to the limitations expressly provided in this Agreement, all Indemnitees shall be indemnified and held harmless by the Partnership from and against any and all losses, claims, damages, liabilities, joint or several, expenses (including legal fees and expenses), judgments, fines, penalties, interest, settlements or other amounts arising from any and all threatened, pending or completed claims, demands, actions, suits or proceedings, whether civil, criminal, administrative or investigative, and whether formal or informal and including appeals, in which any Indemnitee may be involved, or is threatened to be involved, as a party or otherwise, by reason of its status as an Indemnitee and acting (or omitting or refraining to act) in such capacity on behalf of or for the benefit of the Partnership; provided, that the Indemnitee shall not be indemnified and held harmless pursuant to this Agreement if there has been a final and non-appealable judgment entered by a court of competent jurisdiction determining that, in respect of the matter for which the Indemnitee is seeking indemnification pursuant to this Agreement, the Indemnitee acted in bad faith or engaged in fraud, willful misconduct or, in the case of a criminal matter, acted with knowledge that the Indemnitee's conduct was unlawful; provided, further, no indemnification pursuant to this Section 7.7 shall be available to any Indemnitee (other than a Group Member) with respect to any such Affiliate's obligations pursuant to the Transaction Documents. Any indemnification pursuant to this Section 7.7 shall be made only out of the assets of the Partnership, it being agreed that the General Partner shall not be personally liable for such indemnification and shall have no obligation to contribute or loan any monies or property to the Partnership to enable it to effectuate such indemnification.
(b) To the fullest extent permitted by law, expenses (including legal fees and expenses) incurred by an Indemnitee who is indemnified pursuant to Section 7.7(a) in appearing at, participating in or defending any claim, demand, action, suit or proceeding shall, from time to time, be advanced by the Partnership prior to a final and non-appealable judgment entered by a court of competent jurisdiction determining that, in respect of the matter for which the Indemnitee is seeking indemnification pursuant to this Section 7.7, the Indemnitee is not entitled to be indemnified upon receipt by the Partnership of any undertaking by or on behalf of the Indemnitee to repay such amount if it shall be ultimately determined that the Indemnitee is not entitled to be indemnified as authorized by this Section 7.7.
(c) The indemnification provided by this Section 7.7 shall be in addition to any other rights to which an Indemnitee may be entitled under this Agreement, any other agreement, pursuant to any vote of the holders of Outstanding Limited Partner Interests, as a matter of law, in equity or otherwise, both as to actions in the Indemnitee's capacity as an Indemnitee and as to actions in any other capacity (including any capacity under the Underwriting Agreement), and shall continue as to an Indemnitee who has ceased to serve in such capacity and shall inure to the benefit of the heirs, successors, assigns and administrators of the Indemnitee.
(d) The Partnership may purchase and maintain (or reimburse the General Partner or its Affiliates for the cost of) insurance, on behalf of the General Partner, its Affiliates and such other Persons as the General Partner shall determine, against any liability that may be asserted against, or expense that may be incurred by, such Person in connection with the Partnership's activities or such Person's activities on behalf of the Partnership, regardless of whether the Partnership would have the power to indemnify such Person against such liability under the provisions of this Agreement.
(e) For purposes of this Section 7.7, the Partnership shall be deemed to have requested an Indemnitee to serve as fiduciary of an employee benefit plan whenever the performance by it of its duties to the Partnership also imposes duties on, or otherwise involves services by, it to the plan or participants or beneficiaries of the plan; excise taxes assessed on an Indemnitee with respect to an employee benefit plan pursuant to applicable law shall constitute "fines" within the meaning of
A-36
Section 7.7(a); and action taken or omitted by it with respect to any employee benefit plan in the performance of its duties for a purpose reasonably believed by it to be in the best interest of the participants and beneficiaries of the plan shall be deemed to be for a purpose that is in the best interests of the Partnership.
(f) In no event may an Indemnitee subject the Limited Partners to personal liability by reason of the indemnification provisions set forth in this Agreement.
(g) An Indemnitee shall not be denied indemnification in whole or in part under this Section 7.7 because the Indemnitee had an interest in the transaction with respect to which the indemnification applies if the transaction was otherwise permitted by the terms of this Agreement.
(h) The provisions of this Section 7.7 are for the benefit of the Indemnitees and their heirs, successors, assigns, executors and administrators and shall not be deemed to create any rights for the benefit of any other Persons.
(i) No amendment, modification or repeal of this Section 7.7 or any provision hereof shall in any manner terminate, reduce or impair the right of any past, present or future Indemnitee to be indemnified by the Partnership, nor the obligations of the Partnership to indemnify any such Indemnitee under and in accordance with the provisions of this Section 7.7 as in effect immediately prior to such amendment, modification or repeal with respect to claims arising from or relating to matters occurring, in whole or in part, prior to such amendment, modification or repeal, regardless of when such claims may arise or be asserted.
Section 7.8 Liability of Indemnitees.
(a) Notwithstanding anything to the contrary set forth in this Agreement, no Indemnitee shall be liable for monetary damages to the Partnership, the Limited Partners, or any other Persons who have acquired interests in the Partnership Interests, for losses sustained or liabilities incurred as a result of any act or omission of an Indemnitee unless there has been a final and non-appealable judgment entered by a court of competent jurisdiction determining that, in respect of the matter in question, the Indemnitee acted in bad faith or engaged in fraud, willful misconduct or, in the case of a criminal matter, acted with knowledge that the Indemnitee's conduct was criminal.
(b) The General Partner may exercise any of the powers granted to it by this Agreement and perform any of the duties imposed upon it hereunder either directly or by or through its agents, and the General Partner shall not be responsible for any misconduct or negligence on the part of any such agent appointed by the General Partner in good faith.
(c) To the extent that, at law or in equity, an Indemnitee has duties (including fiduciary duties) and liabilities relating thereto to the Partnership or to the Partners, the General Partner and any other Indemnitee acting in connection with the Partnership's business or affairs shall not be liable to the Partnership or to any Partner for its good faith reliance on the provisions of this Agreement.
(d) Any amendment, modification or repeal of this Section 7.8 or any provision hereof shall be prospective only and shall not in any way affect the limitations on the liability of the Indemnitees under this Section 7.8 as in effect immediately prior to such amendment, modification or repeal with respect to claims arising from or relating to matters occurring, in whole or in part, prior to such amendment, modification or repeal, regardless of when such claims may arise or be asserted.
Section 7.9 Resolution of Conflicts of Interest; Standards of Conduct and Modification of Duties.
(a) Unless otherwise expressly provided in this Agreement or any Group Member Agreement, whenever a potential conflict of interest exists or arises between the General Partner or any of its Affiliates, including any MLP Group Member, on the one hand, and the Partnership, any Group Member or any Partner, on the other, any resolution or course of action by the General Partner or its
A-37
Affiliates in respect of such conflict of interest shall be permitted and deemed approved by all Partners, and shall not constitute a breach of this Agreement, of any Group Member Agreement, of any agreement contemplated herein or therein, or of any duty stated or implied by law or equity, if the resolution or course of action in respect of such conflict of interest is (i) approved by Special Approval, (ii) approved by the vote of a majority of the Outstanding Common Units (excluding Common Units owned by the General Partner and its Affiliates), (iii) determined by the Board of Directors of the General Partner to be on terms no less favorable to the Partnership than those generally being provided to or available from unrelated third parties or (iv) determined by the Board of Directors of the General Partner to be fair and reasonable to the Partnership, taking into account the totality of the relationships between the parties involved (including other transactions that may be particularly favorable or advantageous to the Partnership). The General Partner shall be authorized but not required in connection with its resolution of such conflict of interest to seek Special Approval or Unitholder approval of such resolution, and the General Partner may also adopt a resolution or course of action that has not received Special Approval or Unitholder approval. Unless otherwise expressly provided in this Agreement or any Group Member Agreement, whenever the General Partner makes a determination to refer any potential conflict of interest to the Conflicts Committee for Special Approval, seek Unitholder Approval or adopt a resolution or course of action that has not received Special Approval or Unitholder Approval, then the General Partner shall be entitled, to the fullest extent permitted by law, to make such determination or to take or decline to take such other action free of any duty or obligation whatsoever to the Partnership or any Limited Partner, and the General Partner shall not, to the fullest extent permitted by law, be required to act in good faith or pursuant to any other standard imposed by this Agreement, any Group Member Agreement, any other agreement contemplated hereby or under the Delaware Act or any other law, rule or regulation or at equity, and the General Partner in making such determination or taking or declining to take such other action shall be permitted to do so in its sole and absolute discretion. If Special Approval is sought, then it shall be presumed that, in making its decision, the Conflicts Committee acted in good faith, and if the Board of Directors of the General Partner determines that the resolution or course of action taken with respect to a conflict of interest satisfies either of the standards set forth in clauses (iii) or (iv) above, then it shall be presumed that, in making its decision, the Board of Directors of the General Partner acted in good faith. In any proceeding brought by any Limited Partner or by or on behalf of such Limited Partner or any other Limited Partner or the Partnership challenging any action by the Conflicts Committee with respect to any matter referred to the Conflicts Committee for Special Approval by the General Partner, any action by the Board of Directors of the General Partner in determining whether the resolution or course of action taken with respect to a conflict of interest satisfies either of the standards set forth in clauses (iii) or (iv) above or whether a director satisfies the eligibility requirements to be a member of the Conflicts Committee, the Person bringing or prosecuting such proceeding shall have the burden of overcoming the presumption that the Conflicts Committee or the Board of Directors of the General Partner, as applicable, acted in good faith; in all cases subject to the provisions for conclusive determination in Section 7.9(b). Notwithstanding anything to the contrary in this Agreement or any duty otherwise existing at law or equity, the existence of the conflicts of interest described in the IPO Registration Statement are hereby approved by all Partners and shall not constitute a breach of this Agreement.
(b) Whenever the General Partner or the Board of Directors, or any committee thereof (including the Conflicts Committee), makes a determination or takes or declines to take any other action, or any Affiliate of the General Partner causes the General Partner to do so, in its capacity as the general partner of the Partnership as opposed to in its individual capacity, whether under this Agreement, any Group Member Agreement or any other agreement, then, unless another express standard is provided for in this Agreement, the General Partner, the Board of Directors or such committee or such Affiliates causing the General Partner to do so, shall make such determination or take or decline to take such other action in good faith and shall not be subject to any other or different
A-38
standards (including fiduciary standards) imposed by this Agreement, any Group Member Agreement, any other agreement contemplated hereby or under the Delaware Act or any other law, rule or regulation or at equity. A determination or other action or inaction will conclusively be deemed to be in "good faith" for all purposes of this Agreement, if the Person or Persons making such determination or taking or declining to take such other action subjectively believe that the determination or other action or inaction is in the best interests of the Partnership Group; provided, that if the Board of Directors of the General Partner is making a determination or taking or declining to take an action pursuant to clause (iii) or clause (iv) of the first sentence of Section 7.9(a), then in lieu thereof, such determination or other action or inaction will conclusively be deemed to be in "good faith" for all purposes of this Agreement if the members of the Board of Directors of the General Partner making such determination or taking or declining to take such other action subjectively believe that the determination or other action or inaction meets the standard set forth in clause (iii) or clause (iv) of the first sentence of Section 7.9(a), as applicable; provided further, that if the Board of Directors of the General Partner is making a determination that a director satisfies the eligibility requirements to be a member of a Conflicts Committee, then in lieu thereof, such determination will conclusively be deemed to be in "good faith" for all purposes of this Agreement if the members of the Board of Directors of the General Partner making such determination subjectively believe that the director satisfies the eligibility requirements to be a member of the Conflicts Committee. Without limiting the generality of the foregoing, in considering whether to approve, on behalf of the Partnership in its capacity as the sole member of MLP General Partner, any concession with respect to, or modification, amendment or elimination of, any incentive distribution rights held by the MLP General Partner, the General Partner and the Board of Directors of the General Partner shall be entitled to take into account all relevant factors, including (without limitation), to the extent that it believes relevant, (i) anticipated increases in distributions to the Partnership or any of its Subsidiaries expected to be received as a result of the issuance of any securities by the MLP in connection therewith, (ii) any increase in value of such incentive distribution rights associated with any such expected increase in distributions and (iii) the effect of such action on the long-term distribution growth prospects of the MLP or any of the MLP's subsidiaries.
(c) Whenever the General Partner makes a determination or takes or declines to take any other action, or any of its Affiliates causes it to do so, in its individual capacity as opposed to in its capacity as the general partner of the Partnership, whether under this Agreement, any Group Member Agreement or any other agreement contemplated hereby or otherwise, then the General Partner, or such Affiliates causing it to do so, are entitled, to the fullest extent permitted by law, to make such determination or to take or decline to take such other action free of any duty or obligation whatsoever to the Partnership or any Limited Partner, and the General Partner, or such Affiliates causing it to do so, shall not, to the fullest extent permitted by law, be required to act in good faith or pursuant to any other standard imposed by this Agreement, any Group Member Agreement, any other agreement contemplated hereby or under the Delaware Act or any other law, rule or regulation or at equity, and the Person or Persons making such determination or taking or declining to take such other action shall be permitted to do so in their sole and absolute discretion. By way of illustration and not of limitation, whenever the phrase, "the General Partner at its option," or some variation of that phrase, is used in this Agreement, it indicates that the General Partner is acting in its individual capacity. For the avoidance of doubt, whenever the General Partner votes or transfers its Partnership Interests, or refrains from voting or transferring its Partnership Interests, it shall be acting in its individual capacity.
(d) The General Partner's organizational documents may provide that determinations to take or decline to take any action in its individual, rather than representative, capacity may or shall be determined by its members, if the General Partner is a limited liability company, stockholders, if the General Partner is a corporation, or the members or stockholders of the General Partner's general partner, if the General Partner is a partnership.
A-39
(e) Notwithstanding anything to the contrary in this Agreement, the General Partner and its Affiliates shall have no duty or obligation, express or implied, to (i) sell or otherwise dispose of any asset of the Partnership Group other than in the ordinary course of business or (ii) permit any Group Member or MLP Group Member to use any facilities or assets of the General Partner and its Affiliates, except as may be provided in contracts entered into from time to time specifically dealing with such use. Any determination by the General Partner or any of its Affiliates to enter into such contracts shall be at its option.
(f) Except as expressly set forth in this Agreement or required by the Delaware Act, neither the General Partner nor any other Indemnitee shall have any duties or liabilities, including fiduciary duties, to the Partnership or any Limited Partner and the provisions of this Agreement, to the extent that they restrict, eliminate or otherwise modify the duties and liabilities, including fiduciary duties, of the General Partner or any other Indemnitee otherwise existing at law or in equity, are agreed by the Partners to replace such other duties and liabilities of the General Partner or such other Indemnitee.
(g) The Unitholders hereby authorize the General Partner, on behalf of the Partnership as a general partner or managing member of a Group Member, to approve actions by the general partner or managing member of such Group Member similar to those actions permitted to be taken by the General Partner pursuant to this Section 7.9.
Section 7.10 Other Matters Concerning the General Partner.
(a) The General Partner and any other Indemnitee may rely and shall be protected in acting or refraining from acting upon any resolution, certificate, statement, instrument, opinion, report, notice, request, consent, order, bond, debenture or other paper or document believed by it to be genuine and to have been signed or presented by the proper party or parties.
(b) The General Partner and any other Indemnitee may consult with legal counsel, accountants, appraisers, management consultants, investment bankers and other consultants and advisers selected by it, and any act taken or omitted to be taken in reliance upon the advice or opinion (including an Opinion of Counsel) of such Persons as to matters that the General Partner or such Indemnitee, respectively, reasonably believes to be within such Person's professional or expert competence shall be conclusively presumed to have been done or omitted in good faith and in accordance with such advice or opinion.
(c) The General Partner shall have the right, in respect of any of its powers or obligations hereunder, to act through any of its duly authorized officers, a duly appointed attorney or attorneys-in-fact or the duly authorized officers of the Partnership or any Group Member.
Section 7.11 Purchase or Sale of Partnership Interests. The General Partner may cause the
Partnership to purchase or otherwise acquire Partnership Interests or Derivative Partnership Interests. As long as Partnership
Interests are held by any Group Member, such Partnership Interests shall not be considered Outstanding for any purpose, except as otherwise provided herein. The General Partner or any Affiliate of the
General Partner may also purchase or otherwise acquire and sell or otherwise dispose of Partnership Interests for its own account, subject to the provisions of Articles IV and X.
Section 7.12 Registration Rights of the General Partner and its Affiliates.
(a) Demand Registration. Upon receipt of a Notice from any Holder at any time after the 180th day after the Closing Date, the Partnership shall file with the Commission as promptly as reasonably practicable a registration statement under the Securities Act (each, a "Registration Statement") providing for the resale of the Registrable Securities identified in such Notice, which may, at the option of the Holder giving such Notice, be a Registration Statement that provides for the resale of the Registrable Securities from time to time pursuant to Rule 415 under the Securities Act. The Partnership shall not be required pursuant to this Section 7.12(a) to file more than one
A-40
Registration Statement in any twelve-month period nor to file more than three Registration Statements in the aggregate. The Partnership shall use commercially reasonable efforts to cause such Registration Statement to become effective as soon as reasonably practicable after the initial filing of the Registration Statement and to remain effective and available for the resale of the Registrable Securities by the Selling Holders named therein until the earlier of (i) six months following such Registration Statement's effective date and (ii) the date on which all Registrable Securities covered by such Registration Statement have been sold. In the event one or more Holders request in a Notice to dispose of Registrable Securities pursuant to a Registration Statement in an Underwritten Offering and such Holder or Holders reasonably anticipate gross proceeds from such Underwritten Offering of at least $20,000,000 in the aggregate, the Partnership shall retain underwriters that are reasonably acceptable to such Selling Holders in order to permit such Selling Holders to effect such disposition through an Underwritten Offering; provided the Partnership shall have the exclusive right to select the bookrunning managers. The Partnership and such Selling Holders shall enter into an underwriting agreement in customary form that is reasonably acceptable to the Partnership and take all reasonable actions as are requested by the managing underwriters to facilitate the Underwritten Offering and sale of Registrable Securities therein. No Holder may participate in the Underwritten Offering unless it agrees to sell its Registrable Securities covered by the Registration Statement on the terms and conditions of the underwriting agreement and completes and delivers all necessary documents and information reasonably required under the terms of such underwriting agreement. In the event that the managing underwriter of such Underwritten Offering advises the Partnership and the Holder in writing that in its opinion the inclusion of all or some Registrable Securities would adversely and materially affect the timing or success of the Underwritten Offering, the amount of Registrable Securities that each Selling Holder requested be included in such Underwritten Offering shall be reduced on a Pro Rata basis to the aggregate amount that the managing underwriter deems will not have such material and adverse effect. Any Holder may withdraw from such Underwritten Offering by notice to the Partnership and the managing underwriter; provided such notice is delivered prior to the launch of such Underwritten Offering.
(b) Piggyback Registration. At any time after the 180th day after the Closing Date, if the Partnership shall propose to file a Registration Statement (other than pursuant to a demand made pursuant to Section 7.12(a)) for an offering of Partnership Interests for cash (other than an offering relating solely to an employee benefit plan, an offering relating to a transaction on Form S-4 or an offering on any registration statement that does not permit secondary sales), the Partnership shall notify all Holders of such proposal at least five Business Days before the proposed filing date. The Partnership shall use commercially reasonable efforts to include such number of Registrable Securities held by any Holder in such Registration Statement as each Holder shall request in a Notice received by the Partnership within two Business Days of such Holder's receipt of the notice from the Partnership. If the Registration Statement about which the Partnership gives notice under this Section 7.12(b) is for an Underwritten Offering, then any Holder's ability to include its desired amount of Registrable Securities in such Registration Statement shall be conditioned on such Holder's inclusion of all such Registrable Securities in the Underwritten Offering; provided that, in the event that the managing underwriter of such Underwritten Offering advises the Partnership and the Holder in writing that in its opinion the inclusion of all or some Registrable Securities would adversely and materially affect the timing or success of the Underwritten Offering, the amount of Registrable Securities that each Selling Holder requested be included in such Underwritten Offering shall be reduced on a Pro Rata basis to the aggregate amount that the managing underwriter deems will not have such material and adverse effect. In connection with any such Underwritten Offering, the Partnership and the Selling Holders involved shall enter into an underwriting agreement in customary form that is reasonably acceptable to the Partnership and take all reasonable actions as are requested by the managing underwriters to facilitate the Underwritten Offering and sale of Partnership Interests therein. No Holder may participate in the Underwritten Offering unless it agrees to sell its Registrable
A-41
Securities covered by the Registration Statement on the terms and conditions of the underwriting agreement and completes and delivers all necessary documents and information reasonably required under the terms of such underwriting agreement. Any Holder may withdraw from such Underwritten Offering by notice to the Partnership and the managing underwriter; provided such notice is delivered prior to the launch of such Underwritten Offering. The Partnership shall have the right to terminate or withdraw any Registration Statement or Underwritten Offering initiated by it under this Section 7.12(b) prior to the effective date of the Registration Statement or the pricing date of the Underwritten Offering, as applicable.
(c) Sale Procedures. In connection with its obligations under this Section 7.12, the Partnership shall:
(i) furnish to each Selling Holder (A) as far in advance as reasonably practicable before filing a Registration Statement or any supplement or amendment thereto, upon request, copies of reasonably complete drafts of all such documents proposed to be filed (including exhibits and each document incorporated by reference therein to the extent then required by the rules and regulations of the Commission), and provide each such Selling Holder the opportunity to object to any information pertaining to such Selling Holder and its plan of distribution that is contained therein and make the corrections reasonably requested by such Selling Holder with respect to such information prior to filing a Registration Statement or supplement or amendment thereto, and (B) such number of copies of such Registration Statement and the prospectus included therein and any supplements and amendments thereto as such Persons may reasonably request in order to facilitate the public sale or other disposition of the Registrable Securities covered by such Registration Statement; provided that the Partnership will not have any obligation to provide any document pursuant to clause (B) hereof that is available on the Commission's website;
(ii) if applicable, use its commercially reasonable efforts to register or qualify the Registrable Securities covered by a Registration Statement under the securities or blue sky laws of such jurisdictions as the Selling Holders or, in the case of an Underwritten Offering, the managing underwriter, shall reasonably request; provided, however, that the Partnership will not be required to qualify generally to transact business in any jurisdiction where it is not then required to so qualify or to take any action that would subject it to general service of process in any jurisdiction where it is not then so subject;
(iii) promptly notify each Selling Holder and each underwriter, at any time when a prospectus is required to be delivered under the Securities Act, of (A) the filing of a Registration Statement or any prospectus or prospectus supplement to be used in connection therewith, or any amendment or supplement thereto, and, with respect to such Registration Statement or any post-effective amendment thereto, when the same has become effective; and (B) any written comments from the Commission with respect to any Registration Statement or any document incorporated by reference therein and any written request by the Commission for amendments or supplements to a Registration Statement or any prospectus or prospectus supplement thereto;
(iv) immediately notify each Selling Holder and each underwriter, at any time when a prospectus is required to be delivered under the Securities Act, of (A) the occurrence of any event or existence of any fact (but not a description of such event or fact) as a result of which the prospectus or prospectus supplement contained in a Registration Statement, as then in effect, includes an untrue statement of a material fact or omits to state any material fact required to be stated therein or necessary to make the statements therein not misleading (in the case of the prospectus contained therein, in the light of the circumstances under which a statement is made); (B) the issuance or threat of issuance by the Commission of any stop order suspending the effectiveness of a Registration Statement, or the initiation of any proceedings for that purpose; or
A-42
(C) the receipt by the Partnership of any notification with respect to the suspension of the qualification of any Registrable Securities for sale under the applicable securities or blue sky laws of any jurisdiction. Following the provision of such notice, subject to Section 7.12(f), the Partnership agrees to, as promptly as practicable, amend or supplement the prospectus or prospectus supplement or take other appropriate action so that the prospectus or prospectus supplement does not include an untrue statement of a material fact or omit to state a material fact required to be stated therein or necessary to make the statements therein not misleading in the light of the circumstances then existing and to take such other reasonable action as is necessary to remove a stop order, suspension, threat thereof or proceedings related thereto; and
(v) enter into customary agreements and take such other actions as are reasonably requested by the Selling Holders or the underwriters, if any, in order to expedite or facilitate the disposition of the Registrable Securities, including the provision of comfort letters and legal opinions as are customary in such securities offerings.
(d) Suspension. Each Selling Holder, upon receipt of notice from the Partnership of the happening of any event of the kind described in Section 7.12(c)(iv), shall forthwith discontinue disposition of the Registrable Securities by means of a prospectus or prospectus supplement until such Selling Holder's receipt of the copies of the supplemented or amended prospectus contemplated by such subsection or until it is advised in writing by the Partnership that the use of the prospectus may be resumed, and has received copies of any additional or supplemental filings incorporated by reference in the prospectus.
(e) Expenses. Except as set forth in an underwriting agreement for the applicable Underwritten Offering or as otherwise agreed between a Selling Holder and the Partnership, all costs and expenses of a Registration Statement filed or an Underwritten Offering that includes Registrable Securities pursuant to this Section 7.12 (other than underwriting discounts and commissions on Registrable Securities and fees and expenses of counsel and advisors to Selling Holders) shall be paid by the Partnership.
(f) Delay Right. Notwithstanding anything to the contrary herein, if the Conflicts Committee determines that the Partnership's compliance with its obligations in this Section 7.12 would be detrimental to the Partnership because such registration would (x) materially interfere with a significant acquisition, reorganization or other similar transaction involving the Partnership or the MLP, (y) require premature disclosure of material information that the Partnership has a bona fide business purpose for preserving as confidential or (z) render the Partnership unable to comply with requirements under applicable securities laws, then the Partnership shall have the right to postpone compliance with such obligations for a period of not more than six months; provided that such right may not be exercised more than twice in any 24-month period.
(g) Indemnification.
(i) In addition to and not in limitation of the Partnership's obligation under Section 7.7, the Partnership shall, to the fullest extent permitted by law but subject to the limitations expressly provided in this Agreement, indemnify and hold harmless each Selling Holder, its officers, directors and each Person who controls the Selling Holder (within the meaning of the Securities Act) and any agent thereof (collectively, "Indemnified Persons") from and against any and all losses, claims, damages, liabilities, joint or several, expenses (including legal fees and expenses), judgments, fines, penalties, interest, settlements or other amounts arising from any and all claims, demands, actions, suits or proceedings, whether civil, criminal, administrative or investigative, in which any Indemnified Person may be involved, or is threatened to be involved, as a party or otherwise, under the Securities Act or otherwise (hereinafter referred to in this Section 7.12(g) as a "claim" and in the plural as "claims") based upon, arising out of or resulting from any untrue statement or alleged untrue statement of any material fact contained in any Registration
A-43
Statement, preliminary prospectus, final prospectus or issuer free writing prospectus under which any Registrable Securities were registered or sold by such Selling Holder under the Securities Act, or arising out of, based upon or resulting from the omission or alleged omission to state therein a material fact required to be stated therein or necessary to make the statements therein not misleading; provided, however, that the Partnership shall not be liable to any Indemnified Person to the extent that any such claim arises out of, is based upon or results from an untrue statement or alleged untrue statement or omission or alleged omission made in such Registration Statement, preliminary prospectus, final prospectus or issuer free writing prospectus in reliance upon and in conformity with written information furnished to the Partnership by or on behalf of such Selling Holder specifically for use in the preparation thereof.
(ii) Each Selling Holder shall, to the fullest extent permitted by law, indemnify and hold harmless the Partnership, the General Partner, the General Partner's officers and directors and each Person who controls the Partnership or the General Partner (within the meaning of the Securities Act) and any agent thereof to the same extent as the foregoing indemnity from the Partnership to the Selling Holders, but only with respect to information regarding such Selling Holder furnished in writing by or on behalf of such Selling Holder expressly for inclusion in such Registration Statement, preliminary prospectus, final prospectus or free writing prospectus.
(iii) The provisions of this Section 7.12(g) shall be in addition to any other rights to which an Indemnified Person may be entitled under law, equity, contract or otherwise.
(h) Specific Performance. Damages in the event of breach of Section 7.12 by a party hereto may be difficult, if not impossible, to ascertain, and it is therefore agreed that each party, in addition to and without limiting any other remedy or right it may have, will have the right to an injunction or other equitable relief in any court of competent jurisdiction, enjoining any such breach, and enforcing specifically the terms and provisions hereof, and each of the parties hereto hereby waives, to the fullest extent permitted by law, any and all defenses it may have on the ground of lack of jurisdiction or competence of the court to grant such an injunction or other equitable relief. The existence of this right will not preclude any such party from pursuing any other rights and remedies at law or in equity that such party may have.
Section 7.13 Reliance by Third Parties. Notwithstanding anything to the contrary in this
Agreement, any Person (other than the General Partner and its Affiliates) dealing with the Partnership shall be
entitled to assume that the General Partner and any officer of the General Partner authorized by the General Partner to act on behalf of and in the name of the Partnership has full power and authority
to encumber, sell or otherwise use in any manner any and all assets of the Partnership and to enter into any authorized contracts on behalf of the Partnership, and such Person shall be entitled to
deal with the General Partner or any such officer as if it were the Partnership's sole party in interest, both legally and beneficially. Each Limited Partner hereby waives, to the fullest extent
permitted by law, any and all defenses or other remedies that may be available against such Person to contest, negate or disaffirm any action of the General Partner or any such officer in connection
with any such dealing. In no event shall any Person (other than the General Partner and its Affiliates) dealing with the General Partner or any such officer or its representatives be obligated to
ascertain that the terms of this Agreement have been complied with or to inquire into the necessity or expedience of any act or action of the General Partner or any such officer or its
representatives. Each and every certificate, document or other instrument executed on behalf of the Partnership by the General Partner or its representatives shall be conclusive evidence in favor of
any and every Person relying thereon or claiming thereunder that (a) at the time of the execution and delivery of such certificate, document or instrument, this Agreement was in full force and
effect, (b) the Person executing and delivering such certificate, document or instrument was duly authorized and empowered to do so for and on behalf of the Partnership and (c) such
certificate, document or instrument was duly executed and delivered in accordance with the terms and provisions of this Agreement and is binding upon the Partnership.
A-44
ARTICLE VIII
BOOKS, RECORDS, ACCOUNTING AND REPORTS
Section 8.1 Records and Accounting. The General Partner shall keep or cause to be kept at the principal office of the Partnership appropriate books and records with respect to the Partnership's business, including the Register and all other books and records necessary to provide to the Limited Partners any information required to be provided pursuant to Section 3.3(a). Any books and records maintained by or on behalf of the Partnership in the regular course of its business, including the Register, books of account and records of Partnership proceedings, may be kept on, or be in the form of, computer disks, hard drives, punch cards, magnetic tape, photographs, micrographics or any other information storage device; provided, that the books and records so maintained are convertible into clearly legible written form within a reasonable period of time. The books of the Partnership shall be maintained, for financial reporting purposes, on an accrual basis in accordance with U.S. GAAP.
Section 8.2 Fiscal Year. The fiscal year of the Partnership shall be a fiscal year ending
December 31.
(a) Whether or not the Partnership is subject to the requirement to file reports with the Commission, as soon as practicable, but in no event later than 105 days after the close of each fiscal year of the Partnership (or such shorter period as required by the Commission), the General Partner shall cause to be mailed or made available, by any reasonable means (including posting on or accessible through the Partnership's or the Commission's website) to each Record Holder of a Unit as of a date selected by the General Partner, an annual report containing financial statements of the Partnership for such fiscal year of the Partnership, presented in accordance with U.S. GAAP, including a balance sheet and statements of operations, Partnership equity and cash flows, such statements to be audited by a firm of independent public accountants selected by the General Partner, and such other information as may be required by applicable law, regulation or rule of the Commission or any National Securities Exchange on which the Units are listed or admitted to trading, or as the General Partner determines to be necessary or appropriate.
(b) Whether or not the Partnership is subject to the requirement to file reports with the Commission, as soon as practicable, but in no event later than 50 days after the close of each Quarter (or such shorter period as required by the Commission) except the last Quarter of each fiscal year, the General Partner shall cause to be mailed or made available, by any reasonable means (including posting on or accessible through the Partnership's or the Commission's website) to each Record Holder of a Unit, as of a date selected by the General Partner, a report containing unaudited financial statements of the Partnership and such other information as may be required by applicable law, regulation or rule of the Commission or any National Securities Exchange on which the Units are listed or admitted to trading, or as the General Partner determines to be necessary or appropriate.
Section 9.1 Tax Returns and Information. The Partnership shall timely file all returns of the Partnership that are required for federal, state and local income tax purposes on the basis of the accrual method and the taxable period or year that it is required by law to adopt, from time to time, as determined by the General Partner. In the event the Partnership is required to use a taxable period other than a year ending on December 31, the General Partner shall use reasonable efforts to change the taxable period of the Partnership to a year ending on December 31. The tax information reasonably required by Record Holders for federal and state income tax reporting purposes with respect to a taxable period shall be furnished to them within 90 days of the close of the calendar year in which the Partnership's taxable period ends. The classification, realization and recognition of income, gain, losses and deductions and other items shall be on the accrual method of accounting for federal income tax purposes.
A-45
(a) The Partnership shall make the election under Section 754 of the Code in accordance with applicable regulations thereunder, subject to the reservation of the right to seek to revoke any such election upon the General Partner's determination that such revocation is in the best interests of the Limited Partners. Notwithstanding any other provision herein contained, for the purposes of computing the adjustments under Section 743(b) of the Code, the General Partner shall be authorized (but not required) to adopt a convention whereby the price paid by a transferee of a Limited Partner Interest will be deemed to be the lowest quoted closing price of the Limited Partner Interests on any National Securities Exchange on which such Limited Partner Interests are listed or admitted to trading during the calendar month in which such transfer is deemed to occur pursuant to Section 6.2(f) without regard to the actual price paid by such transferee.
(b) Except as otherwise provided herein, the General Partner shall determine whether the Partnership should make any other elections permitted by the Code.
Section 9.3 Tax Controversies. Subject to the provisions hereof, the General Partner is
designated as the "tax matters partner" (as defined in Section 6231(a)(7) of the Code) and is
authorized and required to represent the Partnership (at the Partnership's expense) in connection with all examinations of the Partnership's affairs by tax authorities, including resulting
administrative and judicial proceedings, and to expend Partnership funds for professional services and costs associated therewith. Each Partner agrees to cooperate with the General Partner and to do
or refrain from doing any or all things reasonably required by the General Partner to conduct such proceedings.
Section 9.4 Withholding. Notwithstanding any other provision of this Agreement, the General
Partner is authorized to take any action that may be required to cause the Partnership and
other Group Members to comply with any withholding requirements established under the Code or any other federal, state or local law including pursuant to Sections 1441, 1442, 1445 and 1446 of
the Code, or established under any foreign law. To the extent that the Partnership is required or elects to withhold and pay over to any taxing authority any amount resulting from the allocation or
distribution of income to any Partner (including by reason of Section 1446 of the Code), the General Partner may treat the amount withheld as a distribution of cash pursuant to
Section 6.3 or Section 12.4(c) in the amount of such withholding from such Partner.
ARTICLE X
ADMISSION OF PARTNERS
Section 10.1 Admission of Limited Partners.
(a) Upon the issuance by the Partnership of Common Units to Gathering Holdings and the sale by Gathering Holdings of Common Units to the IPO Underwriters in connection with the Initial Public Offering as described in Article V, such Persons shall, by acceptance of such Partnership Interests, and upon becoming the Record Holders of such Partnership Interests, be admitted to the Partnership as Initial Limited Partners in respect of the Common Units issued or transferred to them and be bound by this Agreement, all with or without execution of this Agreement by such Persons.
(b) By acceptance of any Limited Partner Interests transferred in accordance with Article IV or acceptance of any Limited Partner Interests issued pursuant to Article V or pursuant to a merger, consolidation or conversion pursuant to Article XIV, and except as provided in Section 4.8, each transferee of, or other such Person acquiring, a Limited Partner Interest (including any nominee, agent or representative acquiring such Limited Partner Interests for the account of another Person or Group, which nominee, agent or representative shall be subject to Section 10.1(c) below) (i) shall be admitted to the Partnership as a Limited Partner with respect to the Limited Partner Interests so transferred or issued to such Person when such Person becomes the Record Holder of the Limited
A-46
Partner Interests so transferred or acquired, (ii) shall become bound, and shall be deemed to have agreed to be bound, by the terms of this Agreement, (iii) shall be deemed to represent that the transferee or acquirer has the capacity, power and authority to enter into this Agreement and (iv) shall be deemed to make any consents, acknowledgements or waivers contained in this Agreement, all with or without execution of this Agreement by such Person. The transfer of any Limited Partner Interests and the admission of any new Limited Partner shall not constitute an amendment to this Agreement. A Person may become a Limited Partner without the consent or approval of any of the Partners. A Person may not become a Limited Partner without acquiring a Limited Partner Interest and becoming the Record Holder of such Limited Partner Interest. The rights and obligations of a Person who is an Ineligible Holder shall be determined in accordance with Section 4.8.
(c) With respect to Units that are held for a Person's account by another Person that is the Record Holder (such as a broker, dealer, bank, trust company or clearing corporation, or an agent of any of the foregoing), such Record Holder shall, in exercising the rights of a Limited Partner in respect of such Units, including the right to vote, on any matter, and unless the arrangement between such Persons provides otherwise, take all action as a Limited Partner by virtue of being the Record Holder of such Units in accordance with the direction of the Person who is the beneficial owner of such Units, and the Partnership shall be entitled to assume such Record Holder is so acting without further inquiry. The provisions of this Section 10.1(c) are subject to the provisions of Section 4.3.
(d) The name and mailing address of each Record Holder shall be listed in the Register. The General Partner shall update the Register from time to time as necessary to reflect accurately the information therein (or shall cause the Transfer Agent to do so, as applicable).
(e) Any transfer of a Limited Partner Interest shall not entitle the transferee to share in the profits and losses, to receive distributions, to receive allocations of income, gain, loss, deduction or credit or any similar item or to any other rights to which the transferor was entitled until the transferee becomes a Limited Partner pursuant to Section 10.1(b).
Section 10.2 Admission of Successor General Partner. A successor General Partner approved
pursuant to Section 11.1 or Section 11.2 or the transferee of or successor to all of the General Partner
Interest pursuant to Section 4.6 who is proposed to be admitted as a successor General Partner shall be admitted to the Partnership as the General Partner, effective immediately prior to the
withdrawal or removal of the predecessor or transferring General Partner, pursuant to Section 11.1 or 11.2 or the transfer of the General Partner Interest pursuant to Section 4.6,
provided, however, that no such successor shall be admitted to the Partnership until compliance with the terms of Section 4.6 has occurred and such successor has executed and delivered such
other documents or instruments as may be required to effect such admission. Any such successor is hereby authorized to and shall, subject to the terms hereof, carry on the business of the members of
the Partnership Group without dissolution.
Section 10.3 Amendment of Agreement and Certificate of Limited Partnership. To effect the
admission to the Partnership of any Partner, the General Partner shall take all steps necessary or appropriate under the Delaware Act to amend the
Register and any other records of the Partnership to reflect such admission and, if necessary, to prepare as soon as practicable an amendment to this Agreement and, if required by law, the General
Partner shall prepare and file an amendment to the Certificate of Limited Partnership.
A-47
ARTICLE XI
WITHDRAWAL OR REMOVAL OF PARTNERS
Section 11.1 Withdrawal of the General Partner.
(a) The General Partner shall be deemed to have withdrawn from the Partnership upon the occurrence of any one of the following events (each such event herein referred to as an "Event of Withdrawal");
(i) The General Partner voluntarily withdraws from the Partnership by giving written notice to the other Partners;
(ii) The General Partner transfers all of its General Partner Interest pursuant to Section 4.6;
(iii) The General Partner is removed pursuant to Section 11.2;
(iv) The General Partner (A) makes a general assignment for the benefit of creditors; (B) files a voluntary bankruptcy petition for relief under Chapter 7 of the United States Bankruptcy Code; (C) files a petition or answer seeking for itself a liquidation, dissolution or similar relief (but not a reorganization) under any law; (D) files an answer or other pleading admitting or failing to contest the material allegations of a petition filed against the General Partner in a proceeding of the type described in clauses (A)-(C) of this Section 11.1(a)(iv); or (E) seeks, consents to or acquiesces in the appointment of a trustee (but not a debtor-in-possession), receiver or liquidator of the General Partner or of all or any substantial part of its properties;
(v) A final and non-appealable order of relief under Chapter 7 of the United States Bankruptcy Code is entered by a court with appropriate jurisdiction pursuant to a voluntary or involuntary petition by or against the General Partner; or
(vi) (A) if the General Partner is a corporation, a certificate of dissolution or its equivalent is filed for the General Partner, or 90 days expire after the date of notice to the General Partner of revocation of its charter without a reinstatement of its charter, under the laws of its state of incorporation; (B) if the General Partner is a partnership or a limited liability company, the dissolution and commencement of winding up of the General Partner; (C) if the General Partner is acting in such capacity by virtue of being a trustee of a trust, the termination of the trust; (D) if the General Partner is a natural person, his death or adjudication of incompetency; and (E) otherwise upon the termination of the General Partner.
If an Event of Withdrawal specified in Section 11.1(a)(iv), (v) or (vi)(A), (B), (C) or (E) occurs, the withdrawing General Partner shall give notice to the Limited Partners within 30 days after such occurrence. The Partners hereby agree that only the Events of Withdrawal described in this Section 11.1 shall result in the withdrawal of the General Partner from the Partnership.
(b) Withdrawal of the General Partner from the Partnership upon the occurrence of an Event of Withdrawal shall not constitute a breach of this Agreement under the following circumstances: (i) at any time during the period beginning on the Closing Date and ending at 12:00 midnight, Central Time, on June 30, 2022 the General Partner voluntarily withdraws by giving at least 90 days' advance notice of its intention to withdraw to the Limited Partners; provided, that prior to the effective date of such withdrawal, the withdrawal is approved by Unitholders holding at least a majority of the Outstanding Common Units (excluding Common Units held by the General Partner and its Affiliates) and the General Partner delivers to the Partnership an Opinion of Counsel ("Withdrawal Opinion of Counsel") that such withdrawal (following the selection of the successor General Partner) would not result in the loss of the limited liability under the Delaware Act of any Limited Partner or cause any Group Member to be treated as an association taxable as a corporation or otherwise to be taxed as an
A-48
entity for federal income tax purposes (to the extent not already so treated or taxed); (ii) at any time after 12:00 midnight, Central Time, on June 30, 2022 the General Partner voluntarily withdraws by giving at least 90 days' advance notice to the Unitholders, such withdrawal to take effect on the date specified in such notice; (iii) at any time that the General Partner ceases to be the General Partner pursuant to Section 11.1(a)(ii) or is removed pursuant to Section 11.2; or (iv) notwithstanding clause (i) of this sentence, at any time that the General Partner voluntarily withdraws by giving at least 90 days' advance notice of its intention to withdraw to the Limited Partners, such withdrawal to take effect on the date specified in the notice, if at the time such notice is given one Person and its Affiliates (other than the General Partner and its Affiliates) own beneficially or of record or control at least 50% of the Outstanding Units. The withdrawal of the General Partner from the Partnership upon the occurrence of an Event of Withdrawal shall also constitute the withdrawal of the General Partner as general partner or managing member, if any, to the extent applicable, of the other Group Members. If the General Partner gives a notice of withdrawal pursuant to Section 11.1(a)(i), the holders of a Unit Majority may, prior to the effective date of such withdrawal, elect a successor General Partner. The Person so elected as successor General Partner shall automatically become the successor general partner or managing member, to the extent applicable, of the other Group Members of which the General Partner is a general partner or a managing member. If, prior to the effective date of the General Partner's withdrawal pursuant to Section 11.1(a)(i), a successor is not selected by the Unitholders as provided herein or the Partnership does not receive a Withdrawal Opinion of Counsel, the Partnership shall be dissolved in accordance with Section 12.1 unless the business of the Partnership is continued pursuant to Section 12.2. Any successor General Partner elected in accordance with the terms of this Section 11.1 shall be subject to the provisions of Section 10.2.
Section 11.2 Removal of the General Partner. The General Partner may be removed if such removal
is approved by the Unitholders holding at least 80% of the Outstanding Units (including Units held by the
General Partner and its Affiliates) voting as a single class. Any such action by such holders for removal of the General Partner must also provide for the election of a successor General Partner by
the Unitholders holding a majority of the Outstanding Units (including Units held by the General Partner and its Affiliates). Such removal shall be effective immediately following the admission of a
successor General Partner pursuant to Section 10.2. The removal of the General Partner shall also automatically constitute the removal of the General Partner as general partner or managing
member, to the extent applicable, of the other Group Members of which the General Partner is a general partner or a managing member. If a Person is elected as a successor General Partner in accordance
with the terms of this Section 11.2, such Person shall, upon admission pursuant to Section 10.2, automatically become a successor general partner or managing member, to the extent
applicable, of the other Group Members of which the General Partner is a general partner or a managing member. The right of the holders of Outstanding Units to remove the General Partner shall not
exist or be exercised unless the Partnership has received an opinion opining as to the matters covered by a Withdrawal Opinion of Counsel. Any successor General Partner elected in accordance with the
terms of this Section 11.2 shall be subject to the provisions of Section 10.2.
Section 11.3 Interest of Departing General Partner and Successor General Partner.
(a) In the event of (i) withdrawal of the General Partner under circumstances where such withdrawal does not violate this Agreement or (ii) removal of the General Partner by the holders of Outstanding Units under circumstances where Cause does not exist, if the successor General Partner is elected in accordance with the terms of Section 11.1 or Section 11.2, the Departing General Partner shall have the option, exercisable prior to the effective date of the withdrawal or removal of such Departing General Partner, to require its successor to purchase its General Partner Interest and its or its Affiliates' general partner interest (or equivalent interest), if any, in the other Group Members (collectively, the "Combined Interest") in exchange for an amount in cash equal to the fair market value of such Combined Interest, such amount to be determined and payable as of the effective date
A-49
of its withdrawal or removal. If the General Partner is removed by the Unitholders under circumstances where Cause exists or if the General Partner withdraws under circumstances where such withdrawal violates this Agreement, and if a successor General Partner is elected in accordance with the terms of Section 11.1 or Section 11.2 (or if the business of the Partnership is continued pursuant to Section 12.2 and the successor General Partner is not the former General Partner), such successor shall have the option, exercisable prior to the effective date of the withdrawal or removal of such Departing General Partner (or, in the event the business of the Partnership is continued, prior to the date the business of the Partnership is continued), to purchase the Combined Interest for such fair market value of such Combined Interest. In either event, the Departing General Partner shall be entitled to receive all reimbursements due such Departing General Partner pursuant to Section 7.4, including any employee-related liabilities (including severance liabilities), incurred in connection with the termination of any employees employed by the Departing General Partner or its Affiliates (other than any Group Member) for the benefit of the Partnership or the other Group Members.
For purposes of this Section 11.3(a), the fair market value of the Combined Interest shall be determined by agreement between the Departing General Partner and its successor or, failing agreement within 30 days after the effective date of such Departing General Partner's withdrawal or removal, by an independent investment banking firm or other independent expert selected by the Departing General Partner and its successor, which, in turn, may rely on other experts, and the determination of which shall be conclusive as to such matter. If such parties cannot agree upon one independent investment banking firm or other independent expert within 45 days after the effective date of such withdrawal or removal, then the Departing General Partner shall designate an independent investment banking firm or other independent expert, the Departing General Partner's successor shall designate an independent investment banking firm or other independent expert, and such firms or experts shall mutually select a third independent investment banking firm or independent expert, which third independent investment banking firm or other independent expert shall determine the fair market value of the Combined Interest. In making its determination, such third independent investment banking firm or other independent expert may consider the then current trading price of Units on any National Securities Exchange on which Units are then listed or admitted to trading, the value of the Partnership's assets, the rights and obligations of the Departing General Partner, the value of the General Partner Interest and other factors it may deem relevant.
(b) If the Combined Interest is not purchased in the manner set forth in Section 11.3(a), the Departing General Partner (or its transferee) shall become a Limited Partner and its Combined Interest shall be converted into Common Units pursuant to a valuation made by an investment banking firm or other independent expert selected pursuant to Section 11.3(a), without reduction in such Partnership Interest (but subject to proportionate dilution by reason of the admission of its successor). Any successor General Partner shall indemnify the Departing General Partner (or its transferee) as to all debts and liabilities of the Partnership arising on or after the date on which the Departing General Partner (or its transferee) becomes a Limited Partner. For purposes of this Agreement, conversion of the Combined Interest of the Departing General Partner to Common Units will be characterized as if the Departing General Partner (or its transferee) contributed its Combined Interest to the Partnership in exchange for the newly issued Common Units.
Section 11.4 Withdrawal of Limited Partners. No Limited Partner shall have any right to withdraw
from the Partnership; provided, however, that when a transferee of a Limited Partner's Limited Partner
Interest becomes a Record Holder of the Limited Partner Interest so transferred, such transferring Limited Partner shall cease to be a Limited Partner with respect to the Limited Partner Interest so
transferred.
A-50
ARTICLE XII
DISSOLUTION AND LIQUIDATION
Section 12.1 Dissolution. The Partnership shall not be dissolved by the admission of additional Limited Partners or by the admission of a successor General Partner in accordance with the terms of this Agreement. Upon the removal or withdrawal of the General Partner, if a successor General Partner is elected pursuant to Section 11.1, Section 11.2 or Section 12.2, the Partnership shall not be dissolved and such successor General Partner shall continue the business of the Partnership. The Partnership shall dissolve, and (subject to Section 12.2) its affairs shall be wound up, upon:
(a) an Event of Withdrawal of the General Partner as provided in Section 11.1(a) (other than Section 11.1(a)(ii)), unless a successor is elected and a Withdrawal Opinion of Counsel is received as provided in Section 11.1(b) or 11.2 and such successor is admitted to the Partnership pursuant to Section 10.2;
(b) an election to dissolve the Partnership by the General Partner that is approved by the holders of a Unit Majority;
(c) the entry of a decree of judicial dissolution of the Partnership pursuant to the provisions of the Delaware Act; or
(d) at any time there are no Limited Partners, unless the Partnership is continued without dissolution in accordance with the Delaware Act.
Section 12.2 Continuation of the Business of the Partnership After Dissolution. Upon
(a) dissolution of the Partnership following an Event of Withdrawal caused by the withdrawal or removal of the General Partner as provided in
Section 11.1(a)(i) or (iii) and the failure of the Partners to select a successor to such Departing General Partner pursuant to Section 11.1 or Section 11.2, then, to the
maximum extent permitted by law, within 90 days thereafter, or (b) dissolution of the Partnership upon an event constituting an Event of Withdrawal as defined in
Section 11.1(a)(iv), (v) or (vi), then, to the maximum extent permitted by law, within 180 days thereafter, the holders of a Unit Majority may elect to continue the business of
the Partnership on the same terms and conditions set forth in this Agreement by appointing as a successor General Partner a Person approved by the holders of a Unit Majority. Unless such an election
is made within the applicable time period as set forth above, the Partnership shall conduct only activities necessary to wind up its affairs. If such an election is so made, then:
(i) the Partnership shall continue without dissolution unless earlier dissolved in accordance with this Article XII;
(ii) if the successor General Partner is not the former General Partner, then the interest of the former General Partner shall be treated in the manner provided in Section 11.3; and
(iii) the successor General Partner shall be admitted to the Partnership as General Partner, effective as of the Event of Withdrawal, by agreeing in writing to be bound by this Agreement;
provided, that the right of the holders of a Unit Majority to approve a successor General Partner and to continue the business of the Partnership shall not exist and may not be exercised unless the Partnership has received an Opinion of Counsel that (x) the exercise of the right would not result in the loss of limited liability of any Limited Partner under the Delaware Act and (y) neither the Partnership nor any Group Member or MLP Group Member would be treated as an association taxable as a corporation or otherwise be taxable as an entity for federal income tax purposes upon the exercise of such right to continue (to the extent not already so treated or taxed).
Section 12.3 Liquidator. Upon dissolution of the Partnership in accordance with the provisions
of Article XII, the General Partner shall select one or more Persons to act as
Liquidator. The Liquidator (if other than the General Partner) shall be entitled to receive such compensation for its services as may be
A-51
approved by a Unit Majority. The Liquidator (if other than the General Partner) shall agree not to resign at any time without 15 days' prior notice and may be removed at any time, with or without cause, by notice of removal approved by holders of a Unit Majority. Upon dissolution, removal or resignation of the Liquidator, a successor and substitute Liquidator (who shall have and succeed to all rights, powers and duties of the original Liquidator) shall within 30 days thereafter be approved by holders of a Unit Majority. The right to approve a successor or substitute Liquidator in the manner provided herein shall be deemed to refer also to any such successor or substitute Liquidator approved in the manner herein provided. Except as expressly provided in this Article XII, the Liquidator approved in the manner provided herein shall have and may exercise, without further authorization or consent of any of the parties hereto, all of the powers conferred upon the General Partner under the terms of this Agreement (but subject to all of the applicable limitations, contractual and otherwise, upon the exercise of such powers, other than the limitation on sale set forth in Section 7.3) necessary or appropriate to carry out the duties and functions of the Liquidator hereunder for and during the period of time required to complete the winding up and liquidation of the Partnership as provided for herein.
Section 12.4 Liquidation. The Liquidator shall proceed to dispose of the assets of the
Partnership, discharge its liabilities, and otherwise wind up its affairs in such manner and over
such period as determined by the Liquidator, subject to Section 17-804 of the Delaware Act and the following:
(a) The assets may be disposed of by public or private sale or by distribution in kind to one or more Partners on such terms as the Liquidator and such Partner or Partners may agree. If any property is distributed in kind, the Partner receiving the property shall be deemed for purposes of Section 12.4(c) to have received cash equal to its fair market value; and contemporaneously therewith, appropriate cash distributions must be made to the other Partners. The Liquidator may defer liquidation or distribution of the Partnership's assets for a reasonable time if it determines that an immediate sale or distribution of all or some of the Partnership's assets would be impractical or would cause undue loss to the Partners. The Liquidator may distribute the Partnership's assets, in whole or in part, in kind if it determines that a sale would be impractical or would cause undue loss to the Partners.
(b) Liabilities of the Partnership include amounts owed to the Liquidator as compensation for serving in such capacity (subject to the terms of Section 12.3) and amounts to Partners otherwise than in respect of their distribution rights under Article VI. With respect to any liability that is contingent, conditional or unmatured or is otherwise not yet due and payable, the Liquidator shall either settle such claim for such amount as it thinks appropriate or establish a reserve of cash or other assets to provide for its payment. When paid, any unused portion of the reserve shall be distributed as additional liquidation proceeds.
(c) All property and all cash in excess of that required to discharge liabilities as provided in Section 12.4(b) shall be distributed to the Partners in accordance with, and to the extent of, the positive balances in their respective Capital Accounts, as determined after taking into account all Capital Account adjustments (other than those made by reason of distributions pursuant to this Section 12.4(c)) for the taxable period of the Partnership during which the liquidation of the Partnership occurs (with such date of occurrence being determined pursuant to Treasury Regulation Section 1.704-1(b)(2)(ii)(g)), and such distribution shall be made by the end of such taxable period (or, if later, within 90 days after said date of such occurrence).
Section 12.5 Cancellation of Certificate of Limited Partnership. Upon the completion of the
distribution of Partnership cash and property as provided in Section 12.4 in connection with the liquidation of the Partnership,
the Certificate of Limited Partnership and all qualifications of the Partnership as a foreign limited partnership in jurisdictions other than the State of Delaware shall be canceled and such other
actions as may be necessary to terminate the Partnership shall be taken.
A-52
Section 12.6 Return of Contributions. The General Partner shall not be personally liable for,
and shall have no obligation to contribute or loan any monies or property to the Partnership to enable it
to effectuate, the return of the Capital Contributions of the Limited Partners or Unitholders, or any portion thereof, it being expressly understood that any such return shall be made solely from
assets of the Partnership.
Section 12.7 Waiver of Partition. To the maximum extent permitted by law, each Partner hereby
waives any right to partition of the Partnership property.
Section 12.8 Capital Account Restoration. No Limited Partner shall have any obligation to
restore any negative balance in its Capital Account upon liquidation of the Partnership. The General Partner shall
be obligated to restore any negative balance in its Capital Account upon liquidation of its interest in the Partnership by the end of the taxable year of the Partnership during which such liquidation
occurs, or, if later, within 90 days after the date of such liquidation.
ARTICLE XIII
AMENDMENT OF PARTNERSHIP AGREEMENT; MEETINGS; RECORD DATE
Section 13.1 Amendments to be Adopted Solely by the General Partner. Each Partner agrees that the General Partner, without the approval of any Partner, may amend any provision of this Agreement and execute, swear to, acknowledge, deliver, file and record whatever documents may be required in connection therewith, to reflect:
(a) a change in the name of the Partnership, the location of the principal office of the Partnership, the registered agent of the Partnership or the registered office of the Partnership;
(b) admission, substitution, withdrawal or removal of Partners in accordance with this Agreement;
(c) a change that the General Partner determines to be necessary or appropriate to qualify or continue the qualification of the Partnership as a limited partnership or a partnership in which the Limited Partners have limited liability under the laws of any state or to ensure that the Group Members or MLP Group Members will not be treated as associations taxable as corporations or otherwise taxed as entities for federal income tax purposes;
(d) a change that the General Partner determines (i) does not adversely affect the Limited Partners considered as a whole or any particular class of Partnership Interests as compared to other classes of Partnership Interests in any material respect, (ii) to be necessary or appropriate to (A) satisfy any requirements, conditions or guidelines contained in any opinion, directive, order, ruling or regulation of any federal or state agency or judicial authority or contained in any federal or state statute (including the Delaware Act) or (B) facilitate the trading of the Units (including the division of any class or classes of Outstanding Units into different classes to facilitate uniformity of tax consequences within such classes of Units) or comply with any rule, regulation, guideline or requirement of any National Securities Exchange on which the Units are or will be listed or admitted to trading, (iii) to be necessary or appropriate in connection with action taken by the General Partner pursuant to Section 5.8 or (iv) is required to effect the intent expressed in the IPO Registration Statement or the intent of the provisions of this Agreement or is otherwise contemplated by this Agreement;
(e) a change in the fiscal year or taxable year of the Partnership and any other changes that the General Partner determines to be necessary or appropriate as a result of a change in the fiscal year or taxable year of the Partnership including a change in the definition of "Quarter" and the dates on which distributions are to be made by the Partnership;
A-53
(f) an amendment that is necessary, in the Opinion of Counsel, to prevent the Partnership, or the General Partner or its directors, officers, trustees or agents from in any manner being subjected to the provisions of the Investment Company Act of 1940, as amended, the Investment Advisers Act of 1940, as amended, or "plan asset" regulations adopted under the Employee Retirement Income Security Act of 1974, as amended, regardless of whether such are substantially similar to plan asset regulations currently applied or proposed by the United States Department of Labor;
(g) an amendment that the General Partner determines to be necessary or appropriate in connection with the authorization or issuance of any class or series of Partnership Interests pursuant to Section 5.6;
(h) any amendment expressly permitted in this Agreement to be made by the General Partner acting alone;
(i) an amendment effected, necessitated or contemplated by a Merger Agreement approved in accordance with Section 14.3;
(j) an amendment that the General Partner determines to be necessary or appropriate to reflect and account for the formation by the Partnership of, or investment by the Partnership in, any corporation, partnership, joint venture, limited liability company or other entity, in connection with the conduct by the Partnership of activities permitted by the terms of Section 2.4;
(k) a merger, conveyance or conversion pursuant to Section 14.3(c); or
(l) any other amendments substantially similar to the foregoing.
Section 13.2 Amendment Procedures. Amendments to this Agreement may be proposed
only by the General Partner. To the fullest extent permitted by law, the General Partner shall have no duty or
obligation to propose or approve any amendment to this Agreement and may decline to do so free of any duty or obligation whatsoever to the Partnership, any Limited Partner or any other Person bound by
this Agreement, and, in declining to propose or approve an amendment to this Agreement, to the fullest extent permitted by law shall not be required to act in good faith or pursuant to any other
standard imposed by this Agreement, any Group Member Agreement, any other agreement contemplated hereby or under the Delaware Act or any other law, rule or regulation or at equity, and the General
Partner in determining whether to propose or approve any amendment to this Agreement shall be permitted to do so in its sole and absolute discretion. An amendment to this Agreement shall be effective
upon its approval by the General Partner and, except as otherwise provided by Section 13.1 or Section 13.3, the holders of a Unit Majority, unless a greater or different percentage of
Outstanding Units is required under this Agreement. Each proposed amendment that requires the approval of the holders of a specified percentage of Outstanding Units shall be set forth in a writing
that contains the text of the proposed amendment. If such an amendment is proposed, the General Partner shall seek the written approval of the requisite percentage of Outstanding Units or call a
meeting of the Unitholders to consider and vote on such proposed amendment. The General Partner shall notify all Record Holders upon final adoption of any amendments. The General Partner shall be
deemed to have notified all Record Holders as required by this Section 13.2 if it has posted or made accessible such amendment through the Partnership's or the Commission's website.
Section 13.3 Amendment Requirements.
(a) Notwithstanding the provisions of Section 13.1 and Section 13.2, no provision of this Agreement that establishes a percentage of Outstanding Units (including Units deemed owned by the General Partner) required to take any action shall be amended, altered, changed, repealed or rescinded in any respect that would have the effect of (i) in the case of any provision of this Agreement other than Section 11.2 or Section 13.4, reducing such percentage or (ii) in the case of Section 11.2 or Section 13.4, increasing such percentages, unless such amendment is approved by the
A-54
written consent or the affirmative vote of holders of Outstanding Units whose aggregate Outstanding Units constitute (x) in the case of a reduction as described in subclause (a)(i) hereof, not less than the voting requirement sought to be reduced, (y) in the case of an increase in the percentage in Section 11.2, not less than 90% of the Outstanding Units, or (z) in the case of an increase in the percentage in Section 13.4, not less than a majority of the Outstanding Units.
(b) Notwithstanding the provisions of Section 13.1 and Section 13.2, no amendment to this Agreement may (i) enlarge the obligations of any Limited Partner without its consent, unless such shall be deemed to have occurred as a result of an amendment approved pursuant to Section 13.3(c) or (ii) enlarge the obligations of, restrict in any way any action by or rights of, or reduce in any way the amounts distributable, reimbursable or otherwise payable to, the General Partner or any of its Affiliates without its consent, which consent may be given or withheld at its option.
(c) Except as provided in Section 14.3, and without limitation of the General Partner's authority to adopt amendments to this Agreement without the approval of any Partners as contemplated in Section 13.1, any amendment that would have a material adverse effect on the rights or preferences of any class of Partnership Interests in relation to other classes of Partnership Interests must be approved by the holders of not less than a majority of the Outstanding Partnership Interests of the class affected.
(d) Notwithstanding any other provision of this Agreement, except for amendments pursuant to Section 13.1 and except as otherwise provided by Section 14.3(b), no amendments shall become effective without the approval of the holders of at least 90% of the Outstanding Units voting as a single class unless the Partnership obtains an Opinion of Counsel to the effect that such amendment will not affect the limited liability of any Limited Partner under applicable partnership law of the state under whose laws the Partnership is organized.
(e) Except as provided in Section 13.1, this Section 13.3 shall only be amended with the approval of the holders of at least 90% of the Outstanding Units.
Section 13.4 Special Meetings. All acts of Limited Partners to be taken pursuant to this
Agreement shall be taken in the manner provided in this Article XIII. Special meetings of the
Limited Partners may be called by the General Partner or by Limited Partners owning 20% or more of the Outstanding Units of the class or classes for which a meeting is proposed. Limited Partners shall
call a special meeting by delivering to the General Partner one or more requests in writing stating that the signing Limited Partners wish to call a special meeting and indicating the specific
purposes for which the special meeting is to be called and the class or classes of Units for which the meeting is proposed. No business may be brought by any Limited Partner before such special
meeting except the business listed in the related request. Within 60 days after receipt of such a call from Limited Partners or within such greater time as may be reasonably necessary for the
Partnership to comply with any statutes, rules, regulations, listing agreements or similar requirements governing the holding of a meeting or the solicitation of proxies for use at such a meeting, the
General Partner shall send a notice of the meeting to the Limited Partners either directly or indirectly. A meeting shall be held at a time and place determined by the General Partner on a date not
less than 10 days nor more than 60 days after the time notice of the meeting is given as provided in Section 16.1. Limited Partners shall not be permitted to vote on matters that
would cause the Limited Partners to be deemed to be taking part in the management and control of the business and affairs of the Partnership so as to jeopardize the Limited Partners' limited liability
under the Delaware Act or the law of any other state in which the Partnership is qualified to do business. If any such vote were to take place, it shall be deemed null and void to the extent necessary
so as not to jeopardize the Limited Partners' limited liability under the Delaware Act or the law of any other state in which the Partnership is qualified to do business.
Section 13.5 Notice of a Meeting. Notice of a meeting called pursuant to Section 13.4 shall
be given to the Record Holders of the class or classes of Units for which a meeting is proposed
in writing by mail or other means of written communication in accordance with Section 16.1.
A-55
Section 13.6 Record Date. For purposes of determining the Limited Partners who are Record
Holders of the class or classes of Limited Partner Interests entitled to notice of or to vote at a
meeting of the Limited Partners or to give approvals without a meeting as provided in Section 13.11, the General Partner shall set a Record Date, which shall not be less than 10 nor more than
60 days before (a) the date of the meeting (unless such requirement conflicts with any rule, regulation, guideline or requirement of any National Securities Exchange on which the Units
are listed or admitted to trading or U.S. federal securities laws, in which case the rule, regulation, guideline or requirement of such National Securities Exchange or U.S. federal securities laws
shall govern) or (b) in the event that approvals are sought without a meeting, the date by which such Limited Partners are requested in writing by the General Partner to give such approvals.
Section 13.7 Postponement and Adjournment. Prior to the date upon which any meeting of Limited
Partners is to be held, the General Partner may postpone such meeting one or more times for any reason by
giving notice to each Limited Partner entitled to vote at the meeting so postponed of the place, date and hour at which such meeting would be held. Such notice shall be given not fewer than two days
before the date of such meeting and otherwise in accordance with this Article XIII. When a meeting is postponed, a new Record Date need not be fixed unless the aggregate amount of such
postponement shall be for more than 45 days after the original meeting date. Any meeting of Limited Partners may be adjourned by the General Partner one or more times for any reason, including
the failure of a quorum to be present at the meeting with respect to any proposal or the failure of any proposal to receive sufficient votes for approval. No vote of the Limited Partners shall be
required for any adjournment. A meeting of Limited Partners may be adjourned by the General Partner as to one or more proposals regardless of whether action has been taken on other matters. When a
meeting is adjourned to another time or place, notice need not be given of the adjourned meeting and a new Record Date need not be fixed, if the time and place thereof are announced at the meeting at
which the adjournment is taken, unless such adjournment shall be for more than 45 days. At the adjourned meeting, the Partnership may transact any business which might have been transacted at
the original meeting. If the adjournment is for more than 45 days or if a new Record Date is fixed for the adjourned meeting, a notice of the adjourned meeting shall be given in accordance with
this Article XIII.
Section 13.8 Waiver of Notice; Approval of Meeting. The transactions of any meeting of Limited
Partners, however called and noticed, and whenever held, shall be as valid as if it had occurred at a meeting duly held
after call and notice in accordance with Sections 13.4 and 13.5, if a quorum is present either in person or by proxy. Attendance of a Limited Partner at a meeting shall constitute a waiver of
notice of the meeting, except when the Limited Partner attends the meeting for the express purpose of objecting, at the beginning of the meeting, to the transaction of any business because the meeting
is not lawfully called or convened; and except that attendance at a meeting is not a waiver of any right to disapprove of any matters submitted for consideration or to object to the failure to submit
for consideration any matters required to be included in the notice of the meeting, but not so included, if such objection is expressly made at the beginning of the meeting.
Section 13.9 Quorum and Voting. The presence, in person or by proxy, of holders of a majority of
the Outstanding Units of the class or classes for which a meeting has been called (including
Outstanding Units deemed owned by the General Partner and its Affiliates) shall constitute a quorum at a meeting of Limited Partners of such class or classes unless any such action by the Limited
Partners requires approval by holders of a greater percentage of such Units, in which case the quorum shall be such greater percentage. At any meeting of the Limited Partners duly called and held in
accordance with this Agreement at which a quorum is present, the act of Limited Partners holding Outstanding Units that in the aggregate represent a majority of the Outstanding Units entitled to vote
at such meeting shall be deemed to constitute the act of all Limited Partners, unless a different percentage is required with respect to such action under the provisions of this Agreement, in which
case the act of the Limited Partners holding Outstanding Units that in the aggregate represent at least such different percentage shall be required. The
A-56
Limited Partners present at a duly called or held meeting at which a quorum is present may continue to transact business until adjournment, notwithstanding the exit of enough Limited Partners to leave less than a quorum, if any action taken (other than adjournment) is approved by the required percentage of Outstanding Units specified in this Agreement.
Section 13.10 Conduct of a Meeting. The General Partner shall have full power and authority
concerning the manner of conducting any meeting of the Limited Partners or solicitation of approvals in
writing, including the determination of Persons entitled to vote, the existence of a quorum, the satisfaction of the requirements of Section 13.4, the conduct of voting, the validity and effect
of any proxies and the determination of any controversies, votes or challenges arising in connection with or during the meeting or voting. The General Partner shall designate a Person to serve as
chairman of any meeting and shall further designate a Person to take the minutes of any meeting. All minutes shall be kept with the records of the Partnership maintained by the General Partner. The
General Partner may make such other regulations consistent with applicable law and this Agreement as it may deem advisable concerning the conduct of any meeting of the Limited Partners or solicitation
of approvals in writing, including regulations in regard to the appointment of proxies, the appointment and duties of inspectors of votes and approvals, the submission and examination of proxies and
other evidence of the right to vote, and the submission and revocation of approvals in writing.
Section 13.11 Action Without a Meeting. If authorized by the General Partner, any action that
may be taken at a meeting of the Limited Partners may be taken without a meeting if an approval in writing
setting forth the action so taken is signed by Limited Partners owning not less than the minimum percentage of the Outstanding Units (including Units deemed owned by the General Partner and its
Affiliates) that would be necessary to authorize or take such action at a meeting at which all the Limited Partners were present and voted (unless such provision conflicts with any rule, regulation,
guideline or requirement of any National Securities Exchange on which the Units are listed or admitted to trading, in which case the rule, regulation, guideline or requirement of such National
Securities Exchange shall govern). Prompt notice of the taking of action without a meeting shall be given to the Limited Partners who have not approved in writing. The General Partner may specify that
any written ballot submitted to Limited Partners for the purpose of taking any action without a meeting shall be returned to the Partnership within the time period, which shall be not less than
20 days, specified by the General Partner. If a ballot returned to the Partnership does not vote all of the Outstanding Units held by such Limited Partners, the Partnership shall be deemed to
have failed to receive a ballot for the Outstanding Units that were not voted. If approval of the taking of any permitted action by the Limited Partners is solicited by any Person other than by or on
behalf of the General Partner, the written approvals shall have no force and effect unless and until (a) approvals sufficient to take the action proposed are deposited with the Partnership in
care of the General Partner, (b) approvals sufficient to take the action proposed are dated as of a date not more than 90 days prior to the date sufficient approvals are first deposited
with the Partnership and (c) an Opinion of Counsel is delivered to the General Partner to the effect that the exercise of such right and the action proposed to be taken with respect to any
particular matter (i) will not cause the Limited Partners to be deemed to be taking part in the management and control of the business and affairs of the Partnership so as to jeopardize the
Limited Partners' limited liability, and (ii) is otherwise permissible under the state statutes then governing the rights, duties and liabilities of the Partnership and the Partners.
Section 13.12 Right to Vote and Related Matters.
(a) Only those Record Holders of the Outstanding Units on the Record Date set pursuant to Section 13.6 (and also subject to the limitations contained in the definition of "Outstanding") shall be entitled to notice of, and to vote at, a meeting of Limited Partners or to act with respect to matters as to which the holders of the Outstanding Units have the right to vote or to act. All references in this Agreement to votes of, or other acts that may be taken by, the Outstanding Units shall be deemed to be references to the votes or acts of the Record Holders of such Outstanding Units.
A-57
(b) With respect to Units that are held for a Person's account by another Person that is the Record Holder (such as a broker, dealer, bank, trust company or clearing corporation, or an agent of any of the foregoing), such Record Holder shall, in exercising the voting rights in respect of such Units on any matter, and unless the arrangement between such Persons provides otherwise, vote such Units in favor of, and in accordance with the direction of, the Person who is the beneficial owner of such Units, and the Partnership shall be entitled to assume such Record Holder is so acting without further inquiry. The provisions of this Section 13.12(b) (as well as all other provisions of this Agreement) are subject to the provisions of Section 4.3.
ARTICLE XIV
MERGER, CONSOLIDATION OR CONVERSION
Section 14.1 Authority. The Partnership may merge or consolidate with or into one or more
corporations, limited liability companies, statutory trusts or associations, real estate
investment trusts, common law trusts or unincorporated businesses, including a partnership (whether general or limited (including a limited liability partnership)) or convert into any such entity,
whether such entity is formed under the laws of the State of Delaware or any other state of the United States of America, pursuant to a written plan of merger or consolidation
("Merger Agreement") or a written plan of conversion ("Plan of Conversion"), as the case may be, in
accordance with this Article XIV.
Section 14.2 Procedure for Merger, Consolidation or Conversion.
(a) Merger, consolidation or conversion of the Partnership pursuant to this Article XIV requires the prior consent of the General Partner, provided, however, that, to the fullest extent permitted by law, the General Partner shall have no duty or obligation to consent to any merger, consolidation or conversion of the Partnership and may decline to do so free of any duty or obligation whatsoever to the Partnership or any Limited Partner and, in declining to consent to a merger, consolidation or conversion, shall not be required to act in good faith or pursuant to any other standard imposed by this Agreement, any other agreement contemplated hereby or under the Delaware Act or any other law, rule or regulation or at equity, and the General Partner in determining whether to consent to any merger, consolidation or conversion of the Partnership shall be permitted to do so in its sole and absolute discretion.
(b) If the General Partner shall determine to consent to the merger or consolidation, the General Partner shall approve the Merger Agreement, which shall set forth:
(i) the name and state of domicile of each of the business entities proposing to merge or consolidate;
(ii) the name and state of domicile of the business entity that is to survive the proposed merger or consolidation (the "Surviving Business Entity");
(iii) the terms and conditions of the proposed merger or consolidation;
(iv) the manner and basis of exchanging or converting the equity securities of each constituent business entity for, or into, cash, property or interests, rights, securities or obligations of the Surviving Business Entity; and (A) if any general or limited partner interests, securities or rights of any constituent business entity are not to be exchanged or converted solely for, or into, cash, property or general or limited partner interests, rights, securities or obligations of the Surviving Business Entity, the cash, property or interests, rights, securities or obligations of any general or limited partnership, corporation, trust, limited liability company, unincorporated business or other entity (other than the Surviving Business Entity) which the holders of such general or limited partner interests, securities or rights are to receive in exchange for, or upon conversion of their interests, securities or rights, and (B) in the case of securities represented by
A-58
certificates, upon the surrender of such certificates, which cash, property or general or limited partner interests, rights, securities or obligations of the Surviving Business Entity or any general or limited partnership, corporation, trust, limited liability company, unincorporated business or other entity (other than the Surviving Business Entity), or evidences thereof, are to be delivered;
(v) a statement of any changes in the constituent documents or the adoption of new constituent documents (the articles or certificate of incorporation, articles of trust, declaration of trust, certificate or agreement of limited partnership, operating agreement or other similar charter or governing document) of the Surviving Business Entity to be effected by such merger or consolidation;
(vi) the effective time of the merger, which may be the date of the filing of the certificate of merger pursuant to Section 14.4 or a later date specified in or determinable in accordance with the Merger Agreement (provided, that if the effective time of the merger is to be later than the date of the filing of such certificate of merger, the effective time shall be fixed at a date or time certain at or prior to the time of the filing of such certificate of merger and stated therein); and
(vii) such other provisions with respect to the proposed merger or consolidation that the General Partner determines to be necessary or appropriate.
(c) If the General Partner shall determine to consent to the conversion, the General Partner shall approve the Plan of Conversion, which shall set forth:
(i) the name of the converting entity and the converted entity;
(ii) a statement that the Partnership is continuing its existence in the organizational form of the converted entity;
(iii) a statement as to the type of entity that the converted entity is to be and the state or country under the laws of which the converted entity is to be incorporated, formed or organized;
(iv) the manner and basis of exchanging or converting the equity securities of each constituent business entity for, or into, cash, property or interests, rights, securities or obligations of the converted entity;
(v) in an attachment or exhibit, the certificate of limited partnership of the Partnership;
(vi) in an attachment or exhibit, the certificate of limited partnership, articles of incorporation, or other organizational documents of the converted entity;
(vii) the effective time of the conversion, which may be the date of the filing of the certificate of conversion or a later date specified in or determinable in accordance with the Plan of Conversion (provided, that if the effective time of the conversion is to be later than the date of the filing of such certificate of conversion, the effective time shall be fixed at a date or time certain at or prior to the time of the filing of such certificate of conversion and stated therein); and
(viii) such other provisions with respect to the proposed conversion that the General Partner determines to be necessary or appropriate.
Section 14.3 Approval by Limited Partners. Except as provided in Sections 14.3(c) and (d),
the General Partner, upon its approval of the Merger Agreement or the Plan of Conversion, as the case may
be, shall direct that the Merger Agreement or the Plan of Conversion, as applicable, be submitted to a vote of Limited Partners, whether at a special meeting or by written consent, in either case in
accordance with the requirements of Article XIII. A copy or a summary of the Merger Agreement or the Plan of Conversion, as the case may be, shall be included in or enclosed with the notice of
a special meeting or the written consent and, subject to any applicable requirements of Regulation 14A pursuant to the Exchange
A-59
Act or successor provision, no other disclosure regarding the proposed merger, consolidation or conversion shall be required.
(a) Except as provided in Sections 14.3(d) and (e), the Merger Agreement or Plan of Conversion, as the case may be, shall be approved upon receiving the affirmative vote or consent of the holders of a Unit Majority unless the Merger Agreement or Plan of Conversion, as the case may be, effects an amendment to any provision of this Agreement that, if contained in an amendment to this Agreement adopted pursuant to Article XIII, would require for its approval the vote or consent of a greater percentage of the Outstanding Units or of any class of Limited Partners, in which case such greater percentage vote or consent shall be required for approval of the Merger Agreement or the Plan of Conversion, as the case may be.
(b) Except as provided in Sections 14.3(d) and (e), after such approval by vote or consent of the Limited Partners, and at any time prior to the filing of the certificate of merger or certificate of conversion pursuant to Section 14.4, the merger, consolidation or conversion may be abandoned pursuant to provisions therefor, if any, set forth in the Merger Agreement or Plan of Conversion, as the case may be.
(c) Notwithstanding anything else contained in this Article XIV or in this Agreement, the General Partner is permitted, without Limited Partner approval, to convert the Partnership or any Group Member into a new limited liability entity, to merge the Partnership or any Group Member into, or convey all of the Partnership's assets to, another limited liability entity that shall be newly formed and shall have no assets, liabilities or operations at the time of such conversion, merger or conveyance other than those it receives from the Partnership or other Group Member if (i) the General Partner has received an Opinion of Counsel that the conversion, merger or conveyance, as the case may be, would not result in the loss of limited liability under the laws of the jurisdiction governing the other limited liability entity (if that jurisdiction is not Delaware) of any Limited Partner as compared to its limited liability under the Delaware Act or cause the Partnership to be treated as an association taxable as a corporation or otherwise to be taxed as an entity for federal income tax purposes (to the extent not previously treated as such), (ii) the sole purpose of such conversion, merger, or conveyance is to effect a mere change in the legal form of the Partnership into another limited liability entity and (iii) the General Partner determines that the governing instruments of the new entity provide the Limited Partners and the General Partner with substantially the same rights and obligations as are herein contained.
(d) Additionally, notwithstanding anything else contained in this Article XIV or in this Agreement, the General Partner is permitted, without Limited Partner approval, to merge or consolidate the Partnership with or into another limited liability entity if (i) the General Partner has received an Opinion of Counsel that the merger or consolidation, as the case may be, would not result in the loss of the limited liability of any Limited Partner under the laws of the jurisdiction governing the other limited liability entity (if that jurisdiction is not Delaware) as compared to its limited liability under the Delaware Act or cause the Partnership to be treated as an association taxable as a corporation or otherwise to be taxed as an entity for federal income tax purposes (to the extent not previously treated as such), (ii) the merger or consolidation would not result in an amendment to this Agreement, other than any amendments that could be adopted pursuant to Section 13.1, (iii) the Partnership is the Surviving Business Entity in such merger or consolidation, (iv) each Unit outstanding immediately prior to the effective date of the merger or consolidation is to be an identical Unit of the Partnership after the effective date of the merger or consolidation, and (v) the number of Partnership Interests to be issued by the Partnership in such merger or consolidation does not exceed 20% of the Partnership Interests Outstanding immediately prior to the effective date of such merger or consolidation.
A-60
(e) Pursuant to Section 17-211(g) of the Delaware Act, an agreement of merger or consolidation approved in accordance with this Article XIV may (i) effect any amendment to this Agreement or (ii) effect the adoption of a new partnership agreement for the Partnership if it is the Surviving Business Entity. Any such amendment or adoption made pursuant to this Section 14.3 shall be effective at the effective time or date of the merger or consolidation.
Section 14.4 Certificate of Merger or Certificate of Conversion. Upon the required approval by
the General Partner and the Unitholders of a Merger Agreement or the Plan of Conversion, as the case may be, a certificate of merger
or certificate of conversion or other filing, as applicable, shall be executed and filed with the Secretary of State of the State of Delaware or the appropriate filing office of any other
jurisdiction, as applicable, in conformity with the requirements of the Delaware Act or other applicable law.
Section 14.5 Effect of Merger, Consolidation or Conversion.
(a) At the effective time of the merger:
(i) all of the rights, privileges and powers of each of the business entities that has merged or consolidated, and all property, real, personal and mixed, and all debts due to any of those business entities and all other things and causes of action belonging to each of those business entities, shall be vested in the Surviving Business Entity and after the merger or consolidation shall be the property of the Surviving Business Entity to the extent they were of each constituent business entity;
(ii) the title to any real property vested by deed or otherwise in any of those constituent business entities shall not revert and is not in any way impaired because of the merger or consolidation;
(iii) all rights of creditors and all liens on or security interests in property of any of those constituent business entities shall be preserved unimpaired; and
(iv) all debts, liabilities and duties of those constituent business entities shall attach to the Surviving Business Entity and may be enforced against it to the same extent as if the debts, liabilities and duties had been incurred or contracted by it.
(b) At the effective time of the conversion:
(i) the Partnership shall continue to exist, without interruption, but in the organizational form of the converted entity rather than in its prior organizational form;
(ii) all rights, title, and interests to all real estate and other property owned by the Partnership shall continue to be owned by the converted entity in its new organizational form without reversion or impairment, without further act or deed, and without any transfer or assignment having occurred, but subject to any existing liens or other encumbrances thereon;
(iii) all liabilities and obligations of the Partnership shall continue to be liabilities and obligations of the converted entity in its new organizational form without impairment or diminution by reason of the conversion;
(iv) all rights of creditors or other parties with respect to or against the prior interest holders or other owners of the Partnership in their capacities as such in existence as of the effective time of the conversion will continue in existence as to those liabilities and obligations and may be pursued by such creditors and obligees as if the conversion did not occur;
(v) a proceeding pending by or against the Partnership or by or against any of Partners in their capacities as such may be continued by or against the converted entity in its new
A-61
organizational form and by or against the prior partners without any need for substitution of parties; and
(vi) the Partnership Interests that are to be converted into partnership interests, shares, evidences of ownership, or other securities in the converted entity as provided in the Plan of Conversion shall be so converted, and Partners shall be entitled only to the rights provided in the Plan of Conversion.
ARTICLE XV
RIGHT TO ACQUIRE LIMITED PARTNER INTERESTS
Section 15.1 Right to Acquire Limited Partner Interests.
(a) Notwithstanding any other provision of this Agreement, if at any time the General Partner and its Affiliates hold more than 95% of the total Common Units then Outstanding or more than 80% of any other class of Limited Partner Interests then Outstanding, the General Partner shall then have the right, which right it may assign and transfer in whole or in part to the Partnership or any Affiliate of the General Partner, exercisable at its option, to purchase all, but not less than all, of such Limited Partner Interests of such class then Outstanding held by Persons other than the General Partner and its Affiliates, at the greater of (x) the Current Market Price as of the date three Business Days prior to the date that the notice described in Section 15.1(b) is mailed and (y) the highest price paid by the General Partner or any of its Affiliates for any such Limited Partner Interest of such class purchased during the 90-day period preceding the date that the notice described in Section 15.1(b) is mailed.
(b) If the General Partner any Affiliate of the General Partner or the Partnership elects to exercise the right to purchase Limited Partner Interests granted pursuant to Section 15.1(a), the General Partner shall deliver to the applicable Transfer Agent or exchange agent notice of such election to purchase (the "Notice of Election to Purchase") and shall cause the Transfer Agent or exchange agent to mail a copy of such Notice of Election to Purchase to the Record Holders of Limited Partner Interests of such class (as of a Record Date selected by the General Partner), together with such information as may be required by law, rule or regulation, at least 10, but not more than 60, days prior to the Purchase Date. Such Notice of Election to Purchase shall also be filed and distributed as may be required by the Commission or any National Securities Exchange on which such Limited Partner Interests are listed. The Notice of Election to Purchase shall specify the Purchase Date and the price (determined in accordance with Section 15.1(a)) at which Limited Partner Interests will be purchased and state that the General Partner, its Affiliate or the Partnership, as the case may be, elects to purchase such Limited Partner Interests, upon surrender of Certificates representing such Limited Partner Interests, in the case of Limited Partner Interests evidenced by Certificates, or instructions agreeing to such redemption in exchange for payment, at such office or offices of the Transfer Agent or exchange agent as the Transfer Agent or exchange agent, as applicable, may specify, or as may be required by any National Securities Exchange on which such Limited Partner Interests are listed. Any such Notice of Election to Purchase mailed to a Record Holder of Limited Partner Interests at his address as reflected in the Register shall be conclusively presumed to have been given regardless of whether the owner receives such notice. On or prior to the Purchase Date, the General Partner, its Affiliate or the Partnership, as the case may be, shall deposit with the Transfer Agent or exchange agent cash in an amount sufficient to pay the aggregate purchase price of all of such Limited Partner Interests to be purchased in accordance with this Section 15.1. If the Notice of Election to Purchase shall have been duly given as aforesaid at least 10 days prior to the Purchase Date, and if on or prior to the Purchase Date the deposit described in the preceding sentence has been made for the benefit of the holders of Limited Partner Interests subject to purchase as provided herein, then from and after the Purchase Date, notwithstanding that any Certificate or redemption instructions shall not have been surrendered for purchase or provided, respectively, all
A-62
rights of the holders of such Limited Partner Interests (including any rights pursuant to Article IV, Article V, Article VI, and Article XII) shall thereupon cease, except the right to receive the purchase price (determined in accordance with Section 15.1(a)) for Limited Partner Interests therefor, without interest, upon surrender to the Transfer Agent or exchange agent of the Certificates representing such Limited Partner Interests, in the case of Limited Partner Interests evidenced by Certificates, or instructions agreeing to such redemption, and such Limited Partner Interests shall thereupon be deemed to be transferred to the General Partner, its Affiliate or the Partnership, as the case may be, in the Register, and the General Partner, any Affiliate of the General Partner, or the Partnership, as the case may be, shall be deemed to be the Record Holder of all such Limited Partner Interests from and after the Purchase Date and shall have all rights as the Record Holder of such Limited Partner Interests (including all rights as owner of such Limited Partner Interests pursuant to Article IV, Article V, Article VI and Article XII).
(c) In the case of Limited Partner Interests evidenced by Certificates, at any time from and after the Purchase Date, a holder of an Outstanding Limited Partner Interest subject to purchase as provided in this Section 15.1 may surrender his Certificate evidencing such Limited Partner Interest to the Transfer Agent or exchange agent in exchange for payment of the amount described in Section 15.1(a), therefor, without interest thereon, in accordance with procedures set forth by the General Partner.
ARTICLE XVI
GENERAL PROVISIONS
Section 16.1 Addresses and Notices; Written Communications.
(a) Any notice, demand, request, report or proxy materials required or permitted to be given or made to a Partner under this Agreement shall be in writing and shall be deemed given or made when delivered in person or when sent by first class United States mail or by other means of written communication to the Partner at the address described below. Except as otherwise provided herein, any notice, payment or report to be given or made to a Partner hereunder shall be deemed conclusively to have been given or made, and the obligation to give such notice or report or to make such payment shall be deemed conclusively to have been fully satisfied, upon sending of such notice, payment or report to the Record Holder of such Partnership Interests at his address as shown in the Register, regardless of any claim of any Person who may have an interest in such Partnership Interests by reason of any assignment or otherwise. Notwithstanding the foregoing, if (i) a Partner shall consent to receiving notices, demands, requests, reports or proxy materials via electronic mail or by the Internet or (ii) the rules of the Commission shall permit any report or proxy materials to be delivered electronically or made available via the Internet, any such notice, demand, request, report or proxy materials shall be deemed given or made when delivered or made available via such mode of delivery. An affidavit or certificate of making of any notice, payment or report in accordance with the provisions of this Section 16.1 executed by the General Partner, the Transfer Agent or the mailing organization shall be prima facie evidence of the giving or making of such notice, payment or report. If any notice, payment or report addressed to a Record Holder at the address of such Record Holder appearing in the Register is returned by the United States Postal Service marked to indicate that the United States Postal Service is unable to deliver it, such notice, payment or report and any subsequent notices, payments and reports shall be deemed to have been duly given or made without further mailing (until such time as such Record Holder or another Person notifies the Transfer Agent or the Partnership of a change in his address) if they are available for the Partner at the principal office of the Partnership for a period of one year from the date of the giving or making of such notice, payment or report to the other Partners. Any notice to the Partnership shall be deemed given if received by the General Partner at the principal office of the Partnership designated pursuant to Section 2.3. The General Partner may rely and shall be protected in relying on any notice or other document from a Partner or other Person if believed by it to be genuine.
A-63
(b) The terms "in writing," "written communications," "written notice" and words of similar import shall be deemed satisfied under this Agreement by use of e-mail and other forms of electronic communication.
Section 16.2 Further Action. The parties shall execute and deliver all
documents, provide all information and take or refrain from taking action as may be necessary or appropriate to achieve
the purposes of this Agreement.
Section 16.3 Binding Effect. This Agreement shall be binding upon and inure to the benefit of the
parties hereto and their heirs, executors, administrators, successors, legal representatives
and permitted assigns.
Section 16.4 Integration. This Agreement constitutes the entire agreement among the parties
hereto pertaining to the subject matter hereof and supersedes all prior agreements and
understandings pertaining thereto.
Section 16.5 Creditors. None of the provisions of this Agreement shall be for the benefit of, or
shall be enforceable by, any creditor of the Partnership.
Section 16.6 Waiver. No failure by any party to insist upon the strict performance of any
covenant, duty, agreement or condition of this Agreement or to exercise any right or remedy
consequent upon a breach thereof shall constitute waiver of any such breach of any other covenant, duty, agreement or condition.
Section 16.7 Third-Party Beneficiaries. Each Partner agrees that (a) any Indemnitee shall
be entitled to assert rights and remedies hereunder as a third-party beneficiary hereto with respect to
those provisions of this Agreement affording a right, benefit or privilege to such Indemnitee and (b) any Unrestricted Person shall be entitled to assert rights and remedies hereunder as a
third-party beneficiary hereto with respect to those provisions of this Agreement affording a right, benefit or privilege to such Unrestricted Person.
Section 16.8 Counterparts. This Agreement may be executed in counterparts, all of which together
shall constitute an agreement binding on all the parties hereto, notwithstanding that all
such parties are not signatories to the original or the same counterpart. Each party shall become bound by this Agreement immediately upon affixing its signature hereto or, in the case of a Person
acquiring a Limited Partner Interest, pursuant to Section 10.1(a) or (b) without execution hereof.
Section 16.9 Applicable Law; Forum; Venue and Jurisdiction; Waiver of Trial by Jury.
(a) This Agreement shall be construed in accordance with and governed by the laws of the State of Delaware, without regard to the principles of conflicts of law.
(b) Each of the Partners and each Person or Group holding any beneficial interest in the Partnership (whether through a broker, dealer, bank, trust company or clearing corporation or an agent of any of the foregoing or otherwise):
(i) irrevocably agrees that any claims, suits, actions or proceedings (A) arising out of or relating in any way to this Agreement (including any claims, suits or actions to interpret, apply or enforce the provisions of this Agreement or the duties, obligations or liabilities among Partners or of Partners to the Partnership, or the rights or powers of, or restrictions on, the Partners or the Partnership), (B) brought in a derivative manner on behalf of the Partnership, (C) asserting a claim of breach of a duty (including a fiduciary duty) owed by any director, officer, or other employee of the Partnership or the General Partner, or owed by the General Partner, to the Partnership or the Partners, (D) asserting a claim arising pursuant to any provision of the Delaware Act or (E) asserting a claim governed by the internal affairs doctrine shall be exclusively brought in the Court of Chancery of the State of Delaware (or, if such court does not
A-64
have subject matter jurisdiction, any other court located in the State of Delaware with subject matter jurisdiction), in each case regardless of whether such claims, suits, actions or proceedings sound in contract, tort, fraud or otherwise, are based on common law, statutory, equitable, legal or other grounds, or are derivative or direct claims;
(ii) irrevocably submits to the exclusive jurisdiction of such courts in connection with any such claim, suit, action or proceeding;
(iii) agrees not to, and waives any right to, assert in any such claim, suit, action or proceeding that (A) it is not personally subject to the jurisdiction of such courts or of any other court to which proceedings in such courts may be appealed, (B) such claim, suit, action or proceeding is brought in an inconvenient forum, or (C) the venue of such claim, suit, action or proceeding is improper;
(iv) expressly waives any requirement for the posting of a bond by a party bringing such claim, suit, action or proceeding; and
(v) consents to process being served in any such claim, suit, action or proceeding by mailing, certified mail, return receipt requested, a copy thereof to such party at the address in effect for notices hereunder, and agrees that such services shall constitute good and sufficient service of process and notice thereof; provided, nothing in clause (v) hereof shall affect or limit any right to serve process in any other manner permitted by law.
Section 16.10 Invalidity of Provisions. If any provision or part of a provision of this
Agreement is or becomes for any reason, invalid, illegal or unenforceable in any respect, the validity, legality
and enforceability of the remaining provisions and/or parts thereof contained herein shall not be affected thereby and this Agreement shall, to the fullest extent permitted by law, be reformed and
construed as if such invalid, illegal or unenforceable provision, or part of a provision, had never been contained herein, and such provisions and/or part shall be reformed so that it would be valid,
legal and enforceable to the maximum extent possible.
Section 16.11 Consent of Partners. Each Partner hereby expressly consents and agrees that,
whenever in this Agreement it is specified that an action may be taken upon the affirmative vote or
consent of less than all of the Partners, such action may be so taken upon the concurrence of less than all of the Partners and each Partner shall be bound by the results of such action.
Section 16.12 Facsimile and Email Signatures. The use of facsimile signatures and signatures
delivered by email in portable document (.pdf) or similar format affixed in the name and on behalf of the Transfer
Agent of the Partnership on certificates representing Common Units is expressly permitted by this Agreement.
[REMAINDER OF THIS PAGE INTENTIONALLY LEFT BLANK.]
A-65
IN WITNESS WHEREOF, the parties hereto have executed this Agreement as of the date first written above.
| GENERAL PARTNER: | ||||||
EQT GP SERVICES, LLC |
||||||
By: |
||||||
| Name: | ||||||
| Title: | ||||||
LIMITED PARTNERS: |
||||||
EQT GATHERING HOLDINGS, LLC |
||||||
By: |
||||||
| Name: | ||||||
| Title: | ||||||
EQT GP CORPORATION |
||||||
By: |
||||||
| Name: | ||||||
| Title: | ||||||
Signature Page to First Amended and Restated
Agreement of Limited Partnership of EQT GP Holdings, LP
EXHIBIT A
to the First Amended and Restated
Agreement of Limited Partnership of
EQT GP Holdings, LP
Certificate Evidencing Common Units
Representing Limited Partner
Interests in
EQT GP Holdings, LP
No. Common Units
In accordance with Section 4.1 of the First Amended and Restated Agreement of Limited Partnership of EQT GP Holdings, LP, as amended, supplemented or restated from time to time (the "Partnership Agreement"), EQT GP Holdings, LP, a Delaware limited partnership (the "Partnership"), hereby certifies that (the "Holder") is the registered owner of Common Units representing limited partner interests in the Partnership (the "Common Units") transferable on the books of the Partnership, in person or by duly authorized attorney, upon surrender of this Certificate properly endorsed. The rights, preferences and limitations of the Common Units are set forth in, and this Certificate and the Common Units represented hereby are issued and shall in all respects be subject to the terms and provisions of, the Partnership Agreement. Copies of the Partnership Agreement are on file at, and will be furnished without charge on delivery of written request to the Partnership at, the principal office of the Partnership located at 625 Liberty Avenue, Suite 1700, Pittsburgh, Pennsylvania 15222. Capitalized terms used herein but not defined shall have the meanings given them in the Partnership Agreement.
THE HOLDER OF THIS SECURITY ACKNOWLEDGES FOR THE BENEFIT OF EQT GP HOLDINGS, LP THAT THIS SECURITY MAY NOT BE TRANSFERRED IF SUCH TRANSFER (AS DEFINED IN THE PARTNERSHIP AGREEMENT) WOULD (A) VIOLATE THE THEN APPLICABLE FEDERAL OR STATE SECURITIES LAWS OR RULES AND REGULATIONS OF THE SECURITIES AND EXCHANGE COMMISSION, ANY STATE SECURITIES COMMISSION OR ANY OTHER GOVERNMENTAL AUTHORITY WITH JURISDICTION OVER SUCH TRANSFER, (B) TERMINATE THE EXISTENCE OR QUALIFICATION OF EQT GP HOLDINGS, LP UNDER THE LAWS OF THE STATE OF DELAWARE, OR (C) CAUSE EQT GP HOLDINGS, LP TO BE TREATED AS AN ASSOCIATION TAXABLE AS A CORPORATION OR OTHERWISE TO BE TAXED AS AN ENTITY FOR FEDERAL INCOME TAX PURPOSES (TO THE EXTENT NOT ALREADY SO TREATED OR TAXED). THE GENERAL PARTNER OF EQT GP HOLDINGS, LP MAY IMPOSE ADDITIONAL RESTRICTIONS ON THE TRANSFER OF THIS SECURITY IF IT RECEIVES AN OPINION OF COUNSEL THAT SUCH RESTRICTIONS ARE NECESSARY TO AVOID A SIGNIFICANT RISK OF EQT GP HOLDINGS, LP BECOMING TAXABLE AS A CORPORATION OR OTHERWISE BECOMING TAXABLE AS AN ENTITY FOR FEDERAL INCOME TAX PURPOSES. THIS SECURITY MAY BE SUBJECT TO ADDITIONAL RESTRICTIONS ON ITS TRANSFER PROVIDED IN THE PARTNERSHIP AGREEMENT. COPIES OF SUCH AGREEMENT MAY BE OBTAINED AT NO COST BY WRITTEN REQUEST MADE BY THE HOLDER OF RECORD OF THIS SECURITY TO THE SECRETARY OF THE GENERAL PARTNER AT THE PRINCIPAL OFFICE OF THE PARTNERSHIP. THE RESTRICTIONS SET FORTH ABOVE SHALL NOT PRECLUDE THE SETTLEMENT OF ANY TRANSACTIONS INVOLVING THIS SECURITY ENTERED INTO THROUGH THE FACILITIES OF ANY NATIONAL SECURITIES EXCHANGE ON WHICH THIS SECURITY IS LISTED OR ADMITTED TO TRADING.
The Holder, by accepting this Certificate, is deemed to have (i) requested admission as, and agreed to become, a Limited Partner and to have agreed to comply with and be bound by and to have executed the Partnership Agreement, (ii) represented and warranted that the Holder has all right, power and authority
A-1
and, if an individual, the capacity necessary to enter into the Partnership Agreement, and (iii) made the waivers and given the consents and approvals contained in the Partnership Agreement.
This Certificate shall not be valid for any purpose unless it has been countersigned and registered by the Transfer Agent. This Certificate shall be governed by and construed in accordance with the laws of the State of Delaware
| Dated: |
|
EQT GP Holdings, LP | ||||||
By: |
EQT GP Services, LLC |
|||||||
By: |
||||||||
By: |
||||||||
| Countersigned and Registered by: | ||||
American Stock Transfer & Trust Company, LLC as Transfer Agent and Registrar |
||||
By: |
Authorized Signature |
|||
A-2
[Reverse of Certificate]
The following abbreviations, when used in the inscription on the face of this Certificate, shall be construed as follows according to applicable laws or regulations:
| TEN COM—as tenants in common | UNIF GIFT TRANSFERS MIN ACT | |
TEN ENT—as tenants by the entireties |
Custodian (Cust) (Minor) |
|
JT TEN—as joint tenants with right of survivorship and not as tenants in common |
under Uniform Gifts/Transfers to CD Minors Act (State) |
Additional abbreviations, though not in the above list, may also be used.
A-3
ASSIGNMENT OF COMMON UNITS OF
EQT GP HOLDINGS, LP
FOR VALUE RECEIVED, hereby assigns, conveys, sells and transfers unto
| |
||
(Please print or typewrite name and address of assignee) |
(Please insert Social Security or other identifying number of assignee) |
Common Units representing limited partner interests evidenced by this Certificate, subject to the Partnership Agreement, and does hereby irrevocably constitute and appoint as its attorney-in-fact with full power of substitution to transfer the same on the books of EQT GP Holdings, LP.
| Date: | |
NOTE: The signature to any endorsement hereon must correspond with the name as written upon the face of this Certificate in every particular, without alteration, enlargement or change. |
| (Signature) |
||
(Signature) |
||
THE SIGNATURE(S) MUST BE GUARANTEED BY AN ELIGIBLE GUARANTOR INSTITUTION (BANKS, STOCKBROKERS, SAVINGS AND LOAN ASSOCIATIONS AND CREDIT UNIONS WITH MEMBERSHIP IN AN APPROVED SIGNATURE GUARANTEE MEDALLION PROGRAM), PURSUANT TO S.E.C. RULE 17Ad-15 |
||
No transfer of the Common Units evidenced hereby will be registered on the books of the Partnership, unless the Certificate evidencing the Common Units to be transferred is surrendered for registration or transfer.
A-4
Appendix B—Glossary of Commonly Used Terms, Abbreviations and Measurements
adjusted EBITDA—a supplemental non-GAAP financial measure that we define as net income plus interest expense, depreciation and amortization expense, income tax expense (if applicable), non-cash long-term compensation expense and other non-cash adjustments (if applicable) less other income, capital lease payments and Jupiter adjusted EBITDA prior to the Jupiter Acquisition.
AFUDC (Allowance for Funds Used During Construction)—carrying costs for the construction of certain long-term regulated assets are capitalized and amortized over the related assets' estimated useful lives. The capitalized amount for construction of regulated assets includes interest cost and a designated cost of equity for financing the construction of these regulated assets.
Appalachian Basin—the area of the United States composed of those portions of West Virginia, Pennsylvania, Ohio, Maryland, Kentucky and Virginia that lie in the Appalachian Mountains.
British thermal unit—a measure of the amount of energy required to raise the temperature of one pound of water one degree Fahrenheit.
distributable cash flow—a supplemental non-GAAP financial measure that we define as adjusted EBITDA less interest expense, excluding capital lease interest and ongoing maintenance capital expenditures, net of reimbursements.
end-user markets—the ultimate users and consumers of transported energy products.
firm contracts—contracts for transportation, storage or gathering services that generally obligate customers to pay a fixed monthly charge to reserve an agreed upon amount of pipeline capacity regardless of the actual pipeline capacity used by a customer during each month.
gas—all references to "gas" in this prospectus refer to natural gas.
horizontal wells—wells that are drilled horizontal or near horizontal to increase the length of the well bore penetrating the target formation.
Jupiter Acquisition—On May 7, 2014, EQM, EQM GP, EQM Gathering Opco, LLC (EQM Gathering), a wholly owned subsidiary of EQM, and EQT Gathering, LLC (EQT Gathering), a wholly owned subsidiary of EQT Corporation, completed the contribution agreement (Contribution Agreement) pursuant to which EQT Gathering contributed the Jupiter natural gas gathering system (Jupiter) to EQM Gathering.
local distribution company or LDC—LDCs are companies involved in the delivery of natural gas to consumers within a specific geographic area.
liquefied natural gas or LNG—natural gas that has been cooled to minus 161 degrees Celsius for transportation, typically by ship. The cooling process reduces the volume of natural gas by 600 times.
NGA—Natural Gas Act of 1938.
NGLs—natural gas liquids.
NGPA—Natural Gas Policy Act of 1978.
OSHA—Occupational Safety and Health Act of 1970.
park and loan services—those services pursuant to which customers receive the right to store natural gas in (park), or borrow gas from (loan), EQM's facilities.
PSCT—Pipeline Safety Cost Tracker.
play—a proven geological formation that contains commercial amounts of hydrocarbons.
B-1
receipt point—the point where production is received by or into a gathering system or transportation pipeline.
reservoir—a porous and permeable underground formation containing an individual and separate natural accumulation of producible hydrocarbons (crude oil and/or natural gas) which is confined by impermeable rock or water barriers and is characterized by a single natural pressure system.
throughput—the volume of natural gas transported or passing through a pipeline, plant, terminal or other facility during a particular period.
wellhead—the equipment at the surface of a well used to control the well's pressure and the point at which the hydrocarbons and water exit the ground.
working gas—the volume of natural gas in the storage reservoir that can be extracted during the normal operation of the storage facility.
ASC—Accounting Standards Codification
CERCLA—The Comprehensive Environmental Response, Compensation and Liability Act
DOT—U.S. Department of Transportation
FASB—Financial Accounting Standards Board
FERC—Federal Energy Regulatory Commission
GAAP—Generally Accepted Accounting Principles
IRS—Internal Revenue Service
LDC—Local Distribution Company
NYSE—New York Stock Exchange
PHMSA—Pipeline and Hazardous Materials Safety Administration of the DOT
SEC—Securities and Exchange Commission
Bbl = barrel
Btu = British thermal unit
BBtu = billion British thermal units
Bcf = billion cubic feet
Bcfe = billion cubic feet of natural gas equivalents, with one barrel of NGLs and crude oil being equivalent to 6,000 cubic feet of natural gas
Dth = million British thermal units
Mcf = thousand cubic feet
MMBtu = million British thermal units
MMcf = million cubic feet
TBtu = trillion British thermal units
Tcfe = trillion cubic feet equivalent
B-2
23,000,000 Common Units
Representing Limited Partner Interests
Prospectus
May 11, 2015
Joint Book-Running Managers
Barclays
Goldman, Sachs & Co.
BofA Merrill Lynch
Citigroup
Credit Suisse
Deutsche Bank Securities
J.P. Morgan
RBC Capital Markets
Wells Fargo Securities
Co-Managers
MUFG
BNP PARIBAS
PNC Capital Markets LLC
Scotia Howard Weil
SunTrust Robinson Humphrey
Ladenburg Thalmann
Oppenheimer & Co.
U.S. Capital Advisors
Through and including June 5, 2015 (the 25th day after the date of this prospectus), all dealers that effect transactions in these securities, whether or not participating in this offering, may be required to deliver a prospectus. This is in addition to the dealers' obligation to deliver a prospectus when acting as an underwriter and with respect to their unsold allotments or subscriptions.