Registration No. 333-214021
UNITED STATES
SECURITIES AND EXCHANGE COMMISSION
Washington, D.C. 20549
AMENDMENT NO. 4 TO
FORM S-11
FOR REGISTRATION UNDER THE
SECURITIES ACT OF 1933 OF SECURITIES
OF CERTAIN REAL ESTATE COMPANIES
Clipper Realty Inc.
(Exact name of Registrant as specified in governing instruments)
4611 12th Avenue, Suite 1L
Brooklyn, New York 11219
(718) 438-2804
(Address, Including Zip Code, and Telephone Number, Including Area Code, of Registrant’s Principal Executive Offices)
David Bistricer
Co-Chairman and Chief Executive Officer
Clipper Realty Inc.
4611 12th Avenue, Suite 1L
Brooklyn, New York 11219
(718) 438-2804
(Name, Address, Including Zip Code, and Telephone Number, Including Area Code, of Agent for Service)
Copies to:
| Robert W. Downes | Daniel M. LeBey |
| Sullivan & Cromwell LLP | Vinson & Elkins LLP |
| 125 Broad Street | Riverfront Plaza, West Tower |
| New York, NY 10004 | 901 East Byrd Street, Suite 1500 |
| (212) 558-4000 | Richmond, VA 23219 |
| (212) 558-3588 (Facsimile) | (804) 327-6310 |
| (804) 479-8286 (Facsimile) |
Approximate date of commencement of proposed sale to the public: As soon as practicable after this registration statement becomes effective.
If any of the securities being registered on this Form are to be offered on a delayed or continuous basis pursuant to Rule 415 under the Securities Act, check the following box. ¨
If this Form is filed to register additional securities for an offering pursuant to Rule 462(b) under the Securities Act, check the following box and list the Securities Act registration statement number of the earlier effective registration statement for the same offering. ¨
If this Form is a post-effective amendment filed pursuant to Rule 462(c) under the Securities Act, check the following box and list the Securities Act registration statement number of the earlier effective registration statement for the same offering. ¨
If this Form is a post-effective amendment filed pursuant to Rule 462(d) under the Securities Act, check the following box and list the Securities Act registration statement number of the earlier effective registration statement for the same offering. ¨
If delivery of the prospectus is expected to be made pursuant to Rule 434, check the following box. ¨
Indicate by check mark whether the registrant is a large accelerated filer, an accelerated filer, a non-accelerated filer, or a smaller reporting company. See the definitions of “large accelerated filer,” “accelerated filer” and “smaller reporting company” in Rule 12b-2 of the Exchange Act.
| Large accelerated filer ¨ | Accelerated filer ¨ | Non-accelerated filer x | Smaller reporting company ¨ |
| (Do not check if a smaller reporting company) |
The registrant hereby amends this registration statement on such date or dates as may be necessary to delay its effective date until the registrant shall file a further amendment which specifically states that this registration statement shall thereafter become effective in accordance with Section 8(a) of the Securities Act of 1933 or until the registration statement shall become effective on such date or dates as the Commission, acting pursuant to said Section 8(a), may determine.
The information set forth in this preliminary prospectus is not complete and may be changed. We may not distribute these securities until the registration statement filed with the Securities and Exchange Commission is effective. This preliminary prospectus is not an offer to sell these securities and is not soliciting an offer to buy these securities in any jurisdiction where the offer or sale is not permitted.
PROSPECTUS
Subject to Completion, Dated February 7, 2017
Clipper Realty Inc.

7,109,851 Shares of Common Stock
This is the initial public offering of Clipper Realty Inc. We are a self-administered and self-managed real estate company that acquires, owns, manages, operates and repositions multi-family residential and commercial properties in the New York metropolitan area, with an initial portfolio in Manhattan and Brooklyn. We are selling 7,000,000 shares of our common stock, $0.01 par value per share, and the selling stockholders named in this prospectus are selling 109,851 shares of our common stock. We will not receive any proceeds from the sale of our common stock by the selling stockholders.
We expect the public offering price to be between $13.50 and $15.50 per share. Currently, no public market exists for the shares. We will apply to list our common stock on the New York Stock Exchange (“NYSE”) under the symbol “CLPR”.
We are an “emerging growth company” as defined in the Jumpstart Our Business Startups Act of 2012, and will be subject to reduced public company reporting requirements.
We have been organized and operate in conformity with the requirements for qualification and taxation as a real estate investment trust (“REIT”) under the U.S. federal income tax laws. We have elected to be treated as a REIT commencing with our taxable year ended December 31, 2015, and we expect to satisfy the requirements for qualification and taxation as a REIT for subsequent taxable years. To assist us in qualifying as a REIT, among other reasons, our charter generally limits beneficial ownership by any person to no more than 9.8% in value or number of shares, whichever is more restrictive, of the outstanding shares of any class or series of our common stock or 9.8% of the aggregate value of all our outstanding stock. In addition, our charter contains various other restrictions on the ownership and transfer of shares of our stock. See “Description of Capital Stock—Restrictions on Ownership and Transfer.”
Investing in the common stock involves risks. See “Risk Factors” beginning on page 25 of this prospectus.
| Per Share | Total | |||||||
| Public offering price | $ | $ | ||||||
| Underwriting discount(1) | $ | $ | ||||||
| Proceeds, before expenses, to us | $ | $ | ||||||
| Proceeds, before expenses, to the selling stockholders | $ | $ | ||||||
| (1) | See “Underwriting” for additional disclosure regarding the underwriting discount and expenses payable to the underwriters by us and the selling stockholders. |
We have granted the underwriters an option to purchase up to an additional 1,066,470 shares from us at the public offering price set forth in the table above, less the underwriting discount, within 30 days after the date of this prospectus.
Neither the Securities and Exchange Commission nor any state securities commission has approved or disapproved of these securities or determined if this prospectus is truthful or complete. Any representation to the contrary is a criminal offense.
Delivery of the shares of common stock is expected to be made in book-entry form on or about , 2017.
| FBR | Raymond James |
| Janney Montgomery Scott | Wunderlich |
The date of this prospectus is , 2017.
TABLE OF CONTENTS
None of us, the selling stockholders or the underwriters have authorized anyone to provide any information or to make any representation other than as contained in this prospectus or any free writing prospectus prepared by, or on behalf of, us. We, the selling stockholders and the underwriters take no responsibility for, and can provide no assurance as to the reliability of, any other information that others may give you. This prospectus is an offer to sell the shares of common stock offered hereby, but only under circumstances and in jurisdictions where it is lawful to do so. The information contained in this prospectus is current only as of its date or as of another date specified herein. Our business, financial condition, results of operations and prospects may have changed since those dates.
-i-
GLOSSARY
In this prospectus, unless the context otherwise requires or indicates:
| · | references to “50/53 JV” are to 50/53 JV LLC, a Delaware limited liability company; |
| · | references to the “Aspen acquisition” are to the acquisition on June 27, 2016 of the building located at 1955 First Avenue, New York, NY; |
| · | references to “Berkshire” are to Berkshire Equity LLC, a Delaware limited liability company; |
| · | references to “class A LLC units” and “class B LLC units” are to class A LLC units and class B LLC units in our predecessor entities, respectively, which have the terms described under “Description of the Limited Liability Company Agreements of Our LLC Subsidiaries”; |
| · | references to “Clipper Equity” are to the real estate business of David Bistricer in which our company did not invest in connection with the formation transactions; |
| · | references to “Clipper Realty” are to Clipper Realty Inc., a Maryland corporation; |
| · | references to “Clipper TRS” are to Clipper TRS, LLC, a Delaware limited liability company; |
| · | references to the “Code” are to the Internal Revenue Code of 1986, as amended; |
| · | references to the “Columbia Heights acquisition” are to the proposed acquisition of the building located at 107 Columbia Heights, Brooklyn, NY; |
| · | references to the “Company,” “our company,” “we,” “our” and “us” are to Clipper Realty and its consolidated subsidiaries; |
| · | references to the “continuing investors” are to holders of interests in the predecessor entities who received class B LLC units or shares of our common stock upon consummation of the formation transactions; |
| · | references to “continuing investors registration rights agreement” are to that certain registration rights agreement, dated as of August 3, 2015, by and among Clipper Realty and each of the Holders (as defined therein) from time to time party thereto; |
| · | references to the “Exchange Act” are to the Securities Exchange Act of 1934, as amended; |
| · | references to the “formation transactions” are to the series of investment and other transactions described in this prospectus that were consummated prior to and in connection with the private offering; |
| · | references to “GLA” are to gross leasable area; |
| · | references to “Gunki” are to Gunki Holdings LLC, a Delaware limited liability company; |
| · | references to the “JOBS Act” are to the Jumpstart Our Business Startups Act of 2012; |
| · | references to the “non-contributed properties and businesses” are to properties and businesses that are controlled by our continuing investors but that are not part of our predecessor entities and were not contributed to us in the formation transactions; |
| · | references to the “offering” are to the initial public offering of our common stock as described in this prospectus; |
-ii-
| · | references to the “OP units” are to units of limited partnership in our operating partnership, which have the terms described under “Description of the Limited Partnership Agreement of Our Operating Partnership”; |
| · | references to the “operating partnership” are to Clipper Realty L.P., a Delaware limited partnership; |
| · | references to the “predecessor entities” or “LLC subsidiaries” are to 50/53 JV, Berkshire, Gunki and Renaissance; |
| · | references to the “Predecessor” are to our Predecessor, which consists of the predecessor entities; |
| · | references to the “private offering” are to the private offering of 10,666,667 shares of our common stock, which closed on August 3, 2015; |
| · | references to the “registration rights agreement” are to that certain registration rights agreement, dated as of August 3, 2015, between Clipper Realty and FBR Capital Markets & Co., as the initial purchaser/placement agent for the benefit of the investors in the private offering, as amended; |
| · | references to “Renaissance” are to Renaissance Equity Holdings LLC, a New York limited liability company; |
| · | references to the “SEC” are to the United States Securities and Exchange Commission; |
| · | references to the “Securities Act” are to the Securities Act of 1933, as amended; |
| · | references to the “selling stockholders” are to our stockholders named in the “Selling Stockholders” section in this prospectus; and |
| · | references to “series A preferred stock” are to shares of 12.5% Series A Cumulative Non-Voting Preferred Stock issued by the Company on January 28, 2016 in a private offering pursuant to Regulation D under the Securities Act. |
-iii-
MARKET DATA
Market data used in this prospectus have been obtained from independent industry sources and publications as well as from research reports prepared for other purposes. While we are not aware of any misstatements regarding any market data presented herein, such data involve uncertainties and are subject to change based on various factors, including those discussed under “Cautionary Note Concerning Forward-Looking Statements” and “Risk Factors” in this prospectus.
BASIS OF PRESENTATION
In this prospectus, unless the context otherwise requires or indicates: (i) information regarding occupancy levels and rental rates is presented as of January 31, 2017; (ii) average rental rates per square foot are presented on an annual basis; (iii) references to square feet refer to leasable square feet; (iv) information assumes no exercise by the underwriters of their option to purchase additional shares of common stock; and (v) references to percentages on a “fully diluted basis” as of any date assume that the LTIP units and class B LLC units outstanding on such date are exchanged for shares of our common stock and that any restricted stock units outstanding on such date are vested and settled in exchange for shares of common stock.
-iv-
This summary highlights information contained elsewhere in this prospectus, but it does not contain all of the information that you may consider important in making your investment decision. Before investing in our common stock, you should read the entire prospectus carefully, including the sections entitled “Risk Factors” and “Management’s Discussion and Analysis of Financial Condition and Results of Operations” and our consolidated financial statements and the related notes included elsewhere herein.
See “Glossary” for certain defined terms used, and “Basis of Presentation” for certain explanations with respect to the information presented, in this prospectus.
Overview
We are a self-administered and self-managed real estate company that acquires, owns, manages, operates and repositions multi-family residential and commercial properties in the New York metropolitan area, with an initial portfolio in Manhattan and Brooklyn. The Company was formed to continue and expand the commercial real estate business of the Predecessor. Our primary focus is to continue to own, manage and operate our initial portfolio and to acquire and reposition additional multi-family residential and commercial properties in the New York metropolitan area.
Clipper Realty was incorporated on July 7, 2015. On August 3, 2015, we closed a private offering of shares of our common stock, in which we raised net proceeds of approximately $130.2 million. In connection with the private offering, we consummated a series of investment and other formation transactions that were designed, among other things, to enable us to qualify as a REIT for U.S. federal income tax purposes and we have elected to be treated as a REIT commencing with the taxable year ended December 31, 2015.
The Company owns:
| · | two neighboring residential/retail rental properties at 50 Murray Street and 53 Park Place in the Tribeca neighborhood of Manhattan, which we collectively refer to as the Tribeca House properties; |
| · | one residential property complex in the East Flatbush neighborhood of Brooklyn consisting of 59 buildings, which we refer to as the Flatbush Gardens properties or complex; |
| · | two primarily commercial properties in Downtown Brooklyn (one of which includes 36 residential apartment units), which we refer to as the 141 Livingston Street property and the 250 Livingston Street property; and |
| · | one residential/retail rental property at 1955 1st Avenue in Manhattan, which we refer to as the Aspen property. |
In January 2017, the Company entered into a letter of intent to purchase a residential property located at 107 Columbia Heights in Brooklyn, which we refer to as the Columbia Heights property.
These properties are located in the most densely populated major city in the United States, each with immediate access to mass transportation.
The Company’s ownership interest in its initial portfolio of properties, which includes the Tribeca House, Flatbush Gardens and Livingston Street properties, was acquired in the formation transactions in connection with the private offering. These properties are owned by the LLC subsidiaries, which are managed by the Company through the operating partnership. The operating partnership’s interest in the LLC subsidiaries generally entitles the operating partnership to all cash distributions from, and the profits and losses of, the LLC subsidiaries other than the preferred distribution to the continuing investors who hold class B LLC units in these LLC subsidiaries described below. The continuing investors own an aggregate amount of 26,317,396 class B LLC units, representing 68.8% of the Company’s common stock on a fully diluted basis (58.2% immediately following this offering). Accordingly, the operating partnership’s interests in the LLC subsidiaries entitle the operating partnership to receive approximately 31.2% of the aggregate distributions from the LLC subsidiaries (41.8% immediately following this offering). The Company, through the operating partnership, owns all of the ownership interests in the Aspen property.
| -1- |
The table below presents an overview of the Company’s portfolio as of January 31, 2017.
| Address | Submarket | Year Built/ Renovated | Leasable Sq. Ft. | # Units | Percent Leased | 2017 Base Rental Revenue (in millions) | Net Effective Rent Per Square Foot | |||||||||||||||||||||
| Multifamily | ||||||||||||||||||||||||||||
| 50 Murray Street | Manhattan | 1964 | 395,848 | 389 | 92.8 | % | $ | 24.0 | $ | 68.48 | ||||||||||||||||||
| 53 Park Place | Manhattan | 1921 | 85,423 | 116 | 99.1 | % | $ | 5.4 | $ | 66.11 | ||||||||||||||||||
| Flatbush Gardens complex | Brooklyn | 1950 | 1,734,885 | (1) | 2,496 | 97.1 | % | $ | 35.9 | $ | 21.52 | |||||||||||||||||
| 250 Livingston Street | Brooklyn | 1920 | 26,819 | (2) | 36 | 94.4 | % | $ | 1.3 | $ | 50.35 | |||||||||||||||||
| Aspen | Manhattan | 2004 | 165,542 | 232 | 99.1 | % | $ | 5.5 | $ | 33.34 | ||||||||||||||||||
| 2,408,517 | 3,269 | 96.6 | % | $ | 72.1 | $ | 31.00 | |||||||||||||||||||||
| Commercial | ||||||||||||||||||||||||||||
| 141 Livingston Street | Brooklyn | 1959 | 206,084 | (3) | 1 | 100.0 | % | $ | 8.2 | $ | 40.00 | |||||||||||||||||
| 250 Livingston Street | Brooklyn | 1920 | 294,144 | (4) | 1 | 100.0 | % | $ | 8.2 | $ | 27.88 | |||||||||||||||||
| 500,228 | 2 | 100.0 | % | $ | 16.4 | $ | 32.79 | |||||||||||||||||||||
| Retail | ||||||||||||||||||||||||||||
| 50 Murray Street (retail) | Manhattan | 44,436 | 7 | 100.0 | % | $ | 2.3 | $ | 51.07 | |||||||||||||||||||
| 50 Murray Street (parking) | Manhattan | 24,200 | 1 | 100.0 | % | $ | 1.1 | $ | 44.06 | |||||||||||||||||||
| 53 Park Place (retail) | Manhattan | 8,600 | 1 | 100.0 | % | $ | 0.3 | $ | 39.19 | |||||||||||||||||||
| 141 Livingston Street (parking/other) | Brooklyn | 9,989 | (3) | 1 | – | (5) | $ | 0.3 | $ | 32.68 | ||||||||||||||||||
| 250 Livingston Street (retail) | Brooklyn | 990 | 1 | 100.0 | % | $ | 0.1 | $ | 83.45 | |||||||||||||||||||
| 250 Livingston Street (parking) | Brooklyn | – | – | – | $ | 0.2 | – | |||||||||||||||||||||
| Aspen (retail) | Manhattan | 21,060 | 3 | 100.0 | % | $ | 0.9 | $ | 42.60 | |||||||||||||||||||
| Aspen (parking) | Manhattan | – | – | – | $ | 0.3 | – | |||||||||||||||||||||
| 109,275 | 14 | 100.0 | % | $ | 5.5 | $ | 50.39 | |||||||||||||||||||||
| Total | 3,018,020 | 3,285 | 97.2 | % | $ | 94.0 | $ | 32.04 | ||||||||||||||||||||
| (1) | Comprises 59 buildings. |
| (2) | Conversion of floors 9-12 into residential units occurred in 2003-2005, 2008-2009 and 2013, with renovation of residential units on the 12th floor from 2014 to the present. |
| (3) | Measured according to Real Estate Board of New York (“REBNY”) standards. |
| (4) | Has been remeasured to 353,895 square feet according to REBNY standards. |
| (5) | Month-to-month. |
| -2- |

The Tribeca House properties, purchased in December 2014, consist of two nearly adjacent properties in the Tribeca neighborhood of Manhattan. The Company manages the two related properties as a single unit and the residents of both properties share all services and amenities. They comprise approximately 480,000 square feet of leasable area with 505 residential apartment units and approximately 77,200 square feet of retail space (comprising approximately 53,000 square feet of street-level and mezzanine-level retail space and an externally managed garage).
| · | The residential apartment units, featuring ceilings as high as 11 feet and extensive amenities, are approximately 94% leased at an average rental rate of approximately $68 per square foot, up from $61 per square foot at acquisition. The retail space, which includes a premium fitness club, is fully occupied at an average rental rate of approximately $49 per square foot, up from approximately $43 per square foot at acquisition. |
| · | The Company’s primary goals for the residential portion of the Tribeca House properties are to improve service levels and quality of finishes in the buildings commensurate with those expected by residents in the Tribeca neighborhood. We believe that accomplishing this, as well as managing the re-leasing process more efficiently than the prior owner, will position us to achieve comparable rents in excess of $80 per square foot in the Tribeca neighborhood as of January 30, 2017, according to StreetEasy listings. |
| · | We believe that our average rental rate of approximately $49 per square foot under in-place leases for the retail portion of the Tribeca House properties is significantly below market for comparable retail properties, based on current leasing activity in the surrounding Tribeca submarket. For example, on July 1, 2015, we signed a lease for a 3,186 square foot street-level retail unit at our Tribeca House properties providing for a rental rate of $140 per square foot, which is a 237% increase over the average rental rate under our existing retail leases. Similarly, according to a report by REBNY, the average asking retail rental rate in downtown Manhattan, which includes the Tribeca neighborhood, was $142 per square foot as of November 2016. Accordingly, we believe we will be able to significantly increase retail rental revenue from our Tribeca House properties as in-place leases (which have a current average lease term of 9.1 years) expire over time and are re-leased at higher market rates. |
| -3- |
| · | In addition, we have the opportunity to monetize apartment units through conversion to for-sale condominium or cooperative units, which we believe would have a potential market value in excess of $2,100 per square foot based on StreetEasy listings for comparable buildings in the Tribeca neighborhood as of January 30, 2017. This value compares favorably to the December 2014 purchase price of approximately $998 per rentable square foot. Any sales of condominium or cooperative units would be conducted by a taxable REIT subsidiary (a “TRS”), which would be subject to U.S. federal, state and local income tax on any gain from, and transfer tax from, the sale of the units. |
The Flatbush Gardens property complex, purchased in September 2005, extends over 21.4 acres and consists of 59 primarily six-story buildings containing a total of approximately 1.7 million rentable square feet and 2,496 residential apartment units, and space for approximately 240 vehicles in parking structures.
| · | The property is approximately 97% occupied at an average rental rate of approximately $21.52 per square foot. The property is subject to rent stabilization, a form of New York City rent regulation that limits the amount of legally allowable rent increases. Current in-place rents are, on average, 17% lower than the legal maximum rent that may be charged pursuant to rent regulation. We believe this provides an opportunity to increase rents with increasing market rates before being limited by rent regulation. |
| · | Since acquisition in 2005, our management team has undertaken a renovation and repositioning strategy that has included upgrades to both the exterior and interior of the buildings. These have included replacements or upgrades to building systems and components, including elevators, basements, boilers, roofs, parapets, facades, sidewalks and landscaping, as well as a refurbishing of apartment interiors on turnover of residents. As a result of our effort in managing the complex, including these upgrades, we have reduced outstanding New York City violations from over 8,000 at the time of the acquisition to approximately 577 currently, and substantially improved resident safety. In addition, our management team proactively attempts to remedy potential violations that are reported by residents. We have been able to consistently increase rents as a result of these efforts, as well as external market factors. Average rent per square foot increased from $18.88 (94.4% occupancy) at December 31, 2013 to $19.69 (95.6% occupancy) at December 31, 2014 to $20.63 (97.0% occupancy) at December 31, 2015 and $21.52 at January 31, 2017 (97.1% occupancy). Since acquisition in 2005, the average rent per square foot has risen from approximately $13.25 to approximately $21.52, a 62% increase. |
| · | We estimate that approximately $16 million will be required to complete a comprehensive renovation and modernization program through the end of 2018, which may include enhanced landscaping on a renovated terrace area; restored, renovated, upgraded or new lobbies; elevator modernization; renovated public areas and bathrooms; refurbished or new windows; façade restorations; installation of revenue generating laundry and storage areas in restored basement areas; and modernization of building-wide systems, including security cameras and lighting. These improvements are designed to increase the overall value and attractiveness of the Flatbush Gardens complex and contribute to tenant repositioning efforts, which seek to increase occupancy, raise rental rates, increase aggregate rental revenue and improve tenant credit quality. We believe we will be able to continue to increase rents as leases expire and units are re-leased. |
| · | Flatbush Gardens is currently not built to its maximum floor-area ratio (“FAR”) and therefore, subject to various regulations and approvals, may have expansion potential. In this regard, we are reviewing the regulatory, architectural and financial issues regarding building approximately 500,000 additional square feet by adding four floors above certain of our 59 buildings at Flatbush Gardens. However, there can be no assurance that we will be able to pursue this FAR expansion project or that if we are able to expand Flatbush Gardens, that the expanded buildings will provide a return to recover our investment. |
The 141 Livingston Street property in the Downtown Brooklyn neighborhood, purchased in 2002 along with the below-mentioned 250 Livingston Street property, is a 15-story, 206,084 square foot GLA office building.
| · | In December 2015, the property’s main commercial tenant, the City of New York, executed a new 10-year lease at $40.00 per square foot, with effect as of June 2014. Under the lease, the tenant has an option to terminate the lease after five years; however, if it decides to continue to occupy the building at that time, the annual rent will increase by 25%, or $2.1 million, to $50.00 per square foot beginning the sixth year of the lease. |
| -4- |
| · | The lease requires us to refurbish the building’s air-conditioning system and perform other upgrades, which we estimate will cost a total of approximately $5.2 million. Additionally, we intend to spend a total of approximately $2.6 million through 2017 to make other improvements, including elevator replacement, boiler and roof replacement and building systems upgrades. |
The 250 Livingston Street property, purchased in 2002 along with the 141 Livingston Street property, is a 12-story commercial and residential building. It has 294,144 square feet GLA of office space and 36 residential apartment units totaling 26,815 square feet.
| · | The leasable office space recently has been remeasured according to REBNY standards to approximately 353,000 square feet, an increase of approximately 33%. |
| · | The property’s sole commercial tenant, the City of New York, has two leases expiring in August 2020, with current lease rates that are approximately 50% of the rate recently negotiated at the 141 Livingston Street property with the same tenant. We recently entered into a lease renewal and amendment agreement with the City of New York for renewal of a lease covering approximately 36% of total office space that expired at the end of 2016 at $40.00 per square foot for increased square feet measured according to REBNY standards that increased annual rent by approximately $2.6 million. |
| · | To more fully optimize available space, from 2003 through 2013, we converted the top four floors of the building into 36 apartment units, which are 94% leased at an average rental rate of approximately $50 per square foot. |
The Aspen property, purchased on June 27, 2016, is located at 1955 1st Avenue, New York, NY in Manhattan. The property is a seven-story building which comprises 186,602 square feet, 232 residential rental units, three retail units and a parking garage.
| · | The residential units are subject to regulations established by the New York City Housing Development Corporation (“HDC”) under which there are no rental restrictions on approximately 55% of the units and low and middle income restrictions on approximately 45% of the units. The residential apartment units are approximately 99% leased at an average rental rate of approximately $33 per square foot. The retail space is fully occupied at an average rental rate of approximately $43 per square foot. |
| · | While the building is relatively new, the Company believes there is an opportunity to increase rents by improving certain of the finishes of the property. We believe there is an opportunity to increase rents over one to three years for the units with no rental restrictions (approximately 55% of the units, representing 58.4% of the residential square footage) from the existing $38 per square foot closer to comparable rentals in the immediate neighborhood which on average are in excess of $50 per square foot, as measured by StreetEasy listings as of January 30, 2017 for doorman rentals eight blocks north, four blocks south and three blocks west of the Aspen property. |
Proposed acquisition of the Columbia Heights property. In January 2017, the Company entered into a letter of intent to purchase the Columbia Heights property located at 107 Columbia Heights in Brooklyn for $87.5 million. The property comprises approximately 154,000 square feet, 161 residential units and an indoor parking garage. Following completion of the acquisition, the Company plans to create twelve additional residential units by converting various public areas on the property. Based on current market prices in the area, the units are expected to be leased at an average rental rate of $65-$75 per rentable square foot. Although the building was fully renovated in 2007, the Company also plans to spend approximately $10 million to $15 million on further renovations and improvements, focusing on unit flooring and fixtures. We believe these improvements will allow us to achieve maximum rents over time. While the Company believes the completion of the acquisition is probable, it is subject to substantial uncertainties and there can be no assurance that it will be completed.
The Company is led by David Bistricer, its Co-Chairman and Chief Executive Officer, who has over 30 years of real estate experience specifically in acquiring, expanding, renovating, repositioning and managing properties in our line of business. Mr. Bistricer, who has a strong reputation within the New York metropolitan area for real estate acquisitions, management, repositioning and marketing expertise, together with our senior management team, has developed our strategy with a focus on broker relationships and the cultivation of our track record of execution. Our senior management team averages approximately 21 years of experience covering all aspects of real estate, including asset and property management, leasing, marketing, acquisitions, construction, development, legal and finance.
Competitive Strengths
We believe that the following competitive strengths distinguish our company from other owners and operators of commercial and multi-family residential properties:
Diverse Portfolio of Properties in New York Metropolitan Area. Our current portfolio of commercial and multi-family residential properties in Manhattan and Brooklyn is located in one of the most prized real estate markets in the world. The combination of supply constraints, high barriers to entry, near-term and long-term prospects for job creation, vacancy absorption and rental rate growth make New York City an extremely attractive place to own real property. Our management believes that, in light of the land and construction costs, our current portfolio could not be replaced today on a cost-competitive basis. As described above, we own two primarily commercial properties in the Downtown Brooklyn neighborhood, one multi-family residential property complex in the East Flatbush neighborhood of Brooklyn, one primarily multi-family residential property group in the Tribeca neighborhood of Manhattan and one primarily multi-family residential property in a transitional neighborhood located just north of the Yorkville neighborhood of Manhattan. We have also entered into a letter of intent to purchase the Columbia Heights property, which, if completed, will add a residential property in the historic district of Brooklyn Heights to our portfolio. We believe that we are one of the only REITs with a portfolio solely composed of multi-family residential, commercial and retail properties in the New York metropolitan area. Further, our multi-family residential portfolio is diversified by tenant demographics (both luxury and work-force units).
| -5- |
Expertise in Repositioning and Managing Multi-family Residential Properties. Our management team has substantial expertise in renovating and repositioning multi-family residential properties. At the Flatbush Gardens property, beginning in 2006, we have engaged in a property renovation program that includes replacement or upgrades to building systems and components as well as the refurbishment of apartment interiors. As a result of our effort in managing the property, including these upgrades, we have reduced outstanding New York City violations from over 8,000 at the time of the acquisition to approximately 577 currently, and substantially improved resident safety. At the 250 Livingston Street property, from 2003 through 2013, we converted the top four floors into 36 residential apartment units (approximately 94% leased at January 31, 2017) to more fully optimize available space. We believe that the post-renovation high quality of our buildings and the services we provide also attract higher income and credit-quality tenants and allow for increased cash flow.
Attractive Commercial and Residential Properties in Densely Populated Metropolitan Communities. Our commercial properties in Downtown Brooklyn are located in a premier commercial corridor that features convenient access to mass transportation, a diverse tenant base and high pedestrian traffic. The commercial portfolio consists of approximately 473,000 square feet (remeasured to approximately 560,000 square feet) leased to the City of New York.
Our residential properties in Tribeca are located in a neighborhood that has one of the highest average market rents in Manhattan and one of the lowest vacancy rates in Manhattan (based on a CitiHabitats market report as of July 2016 combining Tribeca with the adjacent SoHo neighborhood) as well as convenient access to mass transit. We believe that these favorable market characteristics, coupled with our plans to reposition the Tribeca House properties to provide better service levels and finishes, will allow for improved rents and financial results for the Tribeca House properties over the next two to three years.
Our newly acquired Aspen residential property in Manhattan is a relatively new building occupying a full city block in a transitional neighborhood located just north of the Yorkville neighborhood, which, according to StreetEasy, as of January 30, 2017, has average asking rents per square foot in excess of $50, as compared to the average existing rent in the Aspen property of approximately $33 per square foot. Additionally, the first phase of the new Second Avenue subway line was completed in December 2016, extending to within five blocks of the Aspen property. We believe these transitional activities and our plans to upgrade the finishes of the property will allow for improved rents and financial results for the Aspen property over the next two to three years.
Our residential property complex in the East Flatbush neighborhood is located in an entry-level, low-cost area that provides more reasonably priced housing than that in Manhattan and more upscale Brooklyn neighborhoods. The complex has convenient access to public transportation, including the Newkirk Avenue and Flatbush Avenue – Brooklyn College subway stations. Brooklyn College, Beth Israel Hospital and SUNY Downstate Medical Center are all within approximately one mile of the complex and a higher-priced condominium development has begun in East Flatbush. Additionally, surrounding neighborhoods are experiencing higher rents. We believe that these nearby improvements to the residential market, coupled with our ongoing renovation and repositioning strategy, will steadily allow higher rents, improved tenant credit quality and improved financial results for the Flatbush Gardens property.
Experienced and Committed Management Team with Proven Track Record over Generations. Our senior management team is highly regarded in the real estate community and has extensive relationships with a broad range of brokers, owners, tenants and lenders. We have substantial in-house expertise and resources in asset and property management, leasing, marketing, acquisitions, construction, development and financing, and have a platform that is highly scalable. Members of our senior management team have worked in the real estate industry an average of approximately 21 years, and David Bistricer and Sam Levinson, Co-Chairmen of our board of directors, have worked together for approximately 19 years. Our senior management and their immediate family members own shares of our common stock and LLC units of our predecessor entities that are exchangeable into shares of our common stock on a one-for-one basis, which will in the aggregate represent about 44.0% of our common stock on a fully diluted basis immediately following this offering. As a result, we believe the interests of management are aligned with those of our stockholders, creating an incentive to maximize returns for our stockholders.
Balance Sheet Well Positioned for Future Growth. We have established a target leverage ratio in the range of 45% to 55%. We define our leverage ratio as the ratio of our net debt (defined as total debt less cash) to the fair market value of our properties. We will seek to use the net proceeds of this offering, together with our cash on hand, which at September 30, 2016 was $41.6 million, pro forma for the refinancing of Tribeca House debt on November 9, 2016 and refund of an acquisition deposit on November 14, 2016 (actual amount as of that date was $82.1 million), to fund approximately $46 million of certain capital improvements to reposition and modernize our properties, including the Columbia Heights property, through 2018 and fund acquisitions of properties consistent with our strategy of acquiring multi-family or commercial properties in the New York metropolitan area, including the Columbia Heights acquisition. In addition, we expect to benefit from organic deleveraging through ongoing cash flow generation and increases in property values over time. As of September 30, 2016, we had total net debt outstanding, pro forma for the refinancing of Tribeca House debt on November 9, 2016 and refund of an acquisition deposit on November 14, 2016, of approximately $723.1 million (actual amount as of that date was $732.6 million), before debt issuance costs, all of which is property-level debt, indicating a leverage ratio of approximately 49.3%, which is within our target range. We are not obligated to maintain any specific leverage ratio and our leverage ratio may from time to time be higher or lower than our target level, which may be changed by our board of directors.
| -6- |
As of September 30, 2016, pro forma for the refinancing of Tribeca House debt on November 9, 2016, our debt had a weighted average interest rate of 4.3%, a weighted average maturity of 5.5 years, and 46.4% of the debt was fixed-rate indebtedness. For the nine months ended September 30, 2016 and the year ended December 31, 2015, our pro forma adjusted earnings before interest, income tax, depreciation, amortization and stock based compensation (“Adjusted EBITDA”) was $34.5 million and $45.9 million respectively; and pro forma net loss available to common stockholders was approximately $1.5 million and $1.5 million, respectively. Following the refinancing of the Tribeca House debt on November 9, 2016, we have no debt maturing until November 2018.
Strong Internal Growth Prospects. We have substantial rent growth potential within our current portfolio as a result of the strong historical and projected future rental rate growth within our submarkets, contractual fixed rental rate increases included in our leases, incremental rent potential from the lease-up of our portfolio and anticipated rent increases resulting from our ongoing property repositioning efforts. For the 141 Livingston Street property, the main commercial tenant, the City of New York, entered in December 2015 into a new 10-year lease, resulting in an overall increase in annual rental revenue of approximately 149% as compared to the prior lease. For the 250 Livingston Street property, a property featuring a similar class of office space as the nearby 141 Livingston Street property, the same tenant has two leases expiring in August 2020. We recently entered into a lease renewal and amendment agreement to renew a lease covering approximately 36% of total office space that terminated in December 2016 on annual terms that increased rent by approximately $2.6 million. Should new leases for the leases expiring in August 2020 be entered into on the same annual terms (adjusted for the increase of rent under the 141 Livingston Street lease to $50.00 per square foot beginning the sixth year of that lease), the implied increase in annualized rent for those leases would be $9.4 million beginning in September 2020. For the residential Tribeca House properties, we believe we can achieve substantial increases in rents based on comparable rents in the Tribeca neighborhood and our intention to improve service levels and quality of finishes in the buildings commensurate with standards at comparable buildings in the neighborhood. Currently, residential rents in our Tribeca House properties average approximately $68 per square foot, whereas comparable residential rents in the Tribeca neighborhood average in excess of $80 per square foot (based on StreetEasy listings as of January 30, 2017), indicating an opportunity to increase our total 2016 rental revenue as of January 30, 2017 by approximately $7.1 million per year ($5.8 million predicated on attainment of market rents and $1.3 million on attainment of higher occupancy). As of January 29, 2017, 0.2% of the apartments in our Tribeca House properties rented below $50 per square foot, 14.2% rented between $50 and $60 per square foot, 36.9% rented between $60 and $70 per square foot, 33.1% rented between $70 and $80 per square foot, 12.2% rented between $80 and $90 per square foot, and 3.3% rented above $90 per square foot (compared to percentages of 3.4%, 23.8%, 42.2%, 23.6%, 6.3% and 0.8%, respectively, as of March 31, 2015, the end of the first full quarter following the acquisition of the property). (We also expect that real estate tax expense will increase by approximately $3.7 million as a result of cessation of certain exemptions and abatements and increased assessments). In 2016, we experienced an 11.5% increase in rents on approximately 181 new leases in addition to a 3.7% increase in rents for renewing tenants. At the newly acquired Aspen property, we believe there is an opportunity to increase rents over one to three years for the units with no rental restrictions (approximately 55% of the units, representing 58.4% of the residential square footage) from the existing $38 per square foot closer to comparable rentals in the immediate neighborhood which on average are in excess of $50 per square foot, as measured by StreetEasy listings as of January 30, 2017 for doorman rentals eight blocks north, four blocks south and three blocks west of the Aspen property. For the Flatbush Gardens residential complex, we believe we can achieve steady increases in rent approximating $1 to $2 million total per year as a result of our property renovation programs and increases in market rents already experienced in surrounding neighborhoods. In 2016, we experienced a 25.1% increase in rents on approximately 254 new leases in addition to a 3.4% annual increase in rents for renewing tenants. Average rent per square foot increased from $18.88 (94.4% occupancy) at December 31, 2013 to $19.69 (95.6% occupancy) at December 31, 2014 to $20.63 (97.0% occupancy) at December 31, 2015 and $21.52 at January 31, 2017 (97.1% occupancy). Since acquisition in 2005, the average rent per square foot has risen from approximately $13.25 to approximately $21.25, a 62% increase. As a result of the rent stabilization laws and regulations of New York City (including, in particular, a determination of the New York City Rent Guidelines Board in June 2016), effective for at least one year beginning October 1, 2016, increases for rent stabilized apartments, comprising approximately 46% of our apartments at our Flatbush Gardens property, will be limited to no increase for one-year leases and 2% for two-year leases.
| -7- |
Business and Growth Strategies
Our primary business objective is to enhance stockholder value by increasing cash flow from operations and total return to stockholders. The strategies we intend to execute to achieve this goal include:
Increase Existing Below-Market Rents. We believe we can capitalize on the successful repositioning of our portfolio and improving market fundamentals to increase rents at several of our properties. At the 250 Livingston Street property, we have 294,144 square feet of leases with the City of New York that expire in August 2020, which have been remeasured according to REBNY standards to approximately 353,000 square feet and for which we believe we can achieve increases in rent similar to the increase achieved recently at nearby 141 Livingston Street, featuring a similar class of office space. We recently entered into a lease renewal and amendment agreement with the City of New York for a portion that expired on December 31, 2016, increasing GLA from the current 79,424 square feet at $21.50 per square foot to approximately 107,000 square feet at $40.00 per square foot, generating additional annual revenue of approximately $2.6 million. This lease terminates with the other lease expiring August 2020 presently covering 187,145 square feet at $20.68 per square foot. Should new leases be entered into at that time to the remeasured square feet of approximately 353,000 and rent of $50.00 per square foot (as indicated in the lease with the City of New York at our neighboring 141 Livingston Street property), we would realize additional aggregate annual rental revenue of approximately $9.4 million. We also believe that the significant growth in Downtown Brooklyn as a residential location offers a potential alternative to convert 250 Livingston Street and/or 141 Livingston Street to residential apartments, an activity for which management has demonstrated expertise. Our management will continue to evaluate alternative strategies for these buildings to maximize risk-adjusted returns to stockholders. At the Tribeca House properties, the buildings’ average rent of $68 per square foot is significantly below the average rent for other comparable Tribeca rentals in excess of $80 per square foot based on StreetEasy listings as of January 30, 2017. We believe we can achieve significant growth in rents over the next two to three years by improving service levels and quality of finishes in the buildings, and more efficiently managing the re-leasing process. We also believe that the average rental rate of approximately $49 per square foot under in-place leases for the retail portion of the Tribeca House properties is significantly below market, as evidenced by a lease we signed in July 2015 to rent our only then-vacant street-front retail space at the Tribeca House properties for $140 per square foot, a space that had been vacant since 2001. Two other leases comprising approximately 4,600 square feet expire in 2019. At the Flatbush Gardens complex, as a result of our renovation and repositioning strategy since 2006 and our intention to continue refurbishing the property, as well as improvements in the residential rental market in surrounding neighborhoods, we believe we can continue to improve tenant quality and increase rents, as demonstrated by the above-mentioned steady increase in aggregate rents per square foot and continued high occupancy levels. At the newly acquired Aspen property, we believe there is an opportunity to increase rents over one to three years for the units with no rental restrictions (approximately 55% of the units, representing 58.4% of the residential square footage) from the existing $38 per square foot closer to comparable rentals in the immediate neighborhood which on average are in excess of $50 per square foot, as measured by StreetEasy listings as of January 30, 2017 for doorman rentals eight blocks north, four blocks south and three blocks west of the Aspen property.
Disciplined Acquisition Strategy Focused on Premier Submarkets and Assets. Since 1979, David Bistricer has overseen the acquisition of multi-family residential and commercial properties, including our current portfolio, primarily in our targeted submarkets of New York City. We intend to continue our core strategy of acquiring, owning and operating multi-family residential rental and commercial properties within submarkets that have high barriers to entry, are supply-constrained, exhibit strong economic characteristics and have a pool of prospective tenants in various industries that have a strong demand for high-quality commercial space. We believe that owning assets within New York City, one of the best residential and commercial markets in the United States, will allow us to generate strong cash flow growth and attractive long-term returns. We will opportunistically pursue attractive opportunities to acquire multi-family residential and commercial properties, focusing our acquisition strategy primarily on multi-family residential properties in densely populated communities in the New York metropolitan area (primarily in Brooklyn and Manhattan) and, to a lesser extent, on commercial properties, where we will maintain a disciplined approach to ensure that our acquisitions meet our core strategy. Our strong balance sheet, access to capital and ability to offer operating partnership units in tax deferred acquisition transactions should give us significant flexibility in structuring and consummating acquisitions. We seek to acquire properties that will command premium rental rates and maintain higher occupancy levels than other properties in our markets. We are a highly active market participant that reviews numerous acquisition opportunities annually; however, we are highly selective in the properties that we ultimately acquire. We intend to strategically increase our market share in our existing submarkets and selectively enter into other submarkets in the New York City metropolitan area with similar characteristics. Our acquisition strategy will focus primarily on long-term growth and total return potential rather than short-term cash returns. We believe we can utilize our deep industry relationships and our expertise in redeveloping and repositioning both residential and commercial properties to identify acquisition opportunities where we believe we can increase occupancy and rental rates. Many of our Predecessor’s acquisitions were sourced on an off-market basis. As long-term owners and operators in our submarkets, we have a reputation among the broker community for moving expeditiously and for being a reliable counterparty.
Proactive Asset and Property Management. We believe our proactive, service-intensive approach to asset and property management helps increase occupancy and rental rates, manage operating expenses and maximize Adjusted EBITDA. We provide our own fully integrated asset and property management platform, which includes in-house legal, marketing, accounting, finance and leasing departments for our portfolio, and our own tenant improvement construction services. The development and retention of top-performing property management personnel have been critical to our success. We utilize our comprehensive building management services and our strong commitment to tenant relationships to negotiate attractive leasing deals and to attract and retain high credit-quality tenants.
Capital Program to Reposition Assets. We believe we can reposition our properties through a capital program to achieve rent growth in an expedited fashion. Together with the proceeds of this offering and our cash on hand, which at September 30, 2016 was $41.6 million, pro forma for the refinancing of Tribeca House debt on November 9, 2016 and refund of an acquisition deposit on November 14, 2016 (actual amount on that date was $82.1 million), we intend to set aside approximately $31 million to cover this program through 2018 (as well as to fund acquisitions of properties consistent with our strategy).
| -8- |
Our Tribeca House properties will undergo an upgrade to common areas (media/conference room, game room, children’s room, basketball court and roof) and a redesign of our lobbies at a cost of approximately $5.0 million in 2016 and 2017—all with the goal of enhancing the experience of our renters as they first enter the building and utilize the common areas. To date, we have spent approximately $2.1 million on the common areas and lobbies project. Concurrently, we intend to redesign and replace floors, kitchens, lighting and appliances on the interior of apartments as new renters move in at a cost of approximately $4.2 million in 2017 and 2018, representing renovations of approximately 165 units, and approximately $1.5–$2.0 million per year thereafter, representing renovations of an average of 60 units per year. To date, we have spent approximately $4.9 million on apartment renovations. We expect the improved experience in common areas will support higher rents consistent with the rent levels in the neighborhood.
At our Flatbush Gardens apartment complex, which consists of 2,496 apartments in 59 buildings clustered around seven courtyards spread over 21.4 acres, we expect to undertake a significant modernization program. We have undertaken and expect to continue projects to landscape and waterproof a significant terrace area and refurbish a number of lobbies, stairwells and windows for tenant enjoyment, to upgrade outdoor lighting and install a comprehensive security camera network for enhanced security and to refurbish basement areas for installation of revenue generating laundry facilities and storage units at a cost of approximately $12.4 million in 2016 and 2017. Supported by these improvements to common areas, we then may perform substantial upgrades to an increasing number of apartments (floors, windows and appliances), which may cost approximately $3.8 million for up to 125 units in 2016 and 2017 in addition to more routine refurbishments of $1.7 million to up to 335 units. To date, we have spent approximately $10.9 million on the terrace and common areas improvements, and approximately $2.0 million on apartment renovations.
Our 141 Livingston Street property will have approximately $4.1 million of improvements in accordance with the new lease with the City of New York described above that has increased our rent from approximately $3.3 million per annum to approximately $8.2 million per annum. In addition, we expect to spend approximately $2.6 million to modernize elevators, replace a boiler and roof and install a modern building management system. To date, we have spent approximately $500,000 on improvements required in accordance with the new lease with the City of New York, and approximately $701,000 on elevator, boiler and roof upgrades. At our 250 Livingston Street property we expect to renovate the facade and entrance and build new penthouses at a cost of approximately $3.1 million. Lastly, at our Aspen property, while the building is relatively new, the Company presently expects to spend a minimum of $1 million to improve certain finishes of the property.
| -9- |
Private Offering and Formation Transactions
In August 2015, we issued and sold 10,666,667 shares of our common stock, $0.01 par value per share, at an offering price of $13.50 per share, to various institutional investors, accredited investors and offshore investors, in reliance upon exemptions from registration provided by Rule 144A and Regulation S and pursuant to Regulation D under the Securities Act. 1,000,000 of the shares in the private offering were sold directly by us to members of our management and board of directors, and their friends, family members and affiliates. We received approximately $130.2 million of net proceeds from the private offering.
In connection with the private offering, we consummated the following formation transactions:
| · | We formed our operating partnership as a Delaware limited partnership, of which we are the sole general partner. The holders of LTIP units, discussed below, are the initial limited partners of our operating partnership. |
| · | We invested the net proceeds from the private offering in our operating partnership and our operating partnership invested such proceeds in the predecessor entities in consideration for class A LLC units in each predecessor entity. Our operating partnership became the managing member of each of our predecessor entities. |
As a result, we acquired an indirect ownership interest in the Company’s initial portfolio of properties (which continue to be owned by the predecessor entities) and have the exclusive power under our predecessor entities’ limited liability company agreements to manage and conduct the business and affairs of those entities and their properties through our operating partnership, subject to certain limited approval and voting rights of the other members, which are described more fully below in “Description of the Limited Liability Company Agreements of Our LLC Subsidiaries.” Our operating partnership’s interest in our predecessor entities generally entitles the operating partnership to all cash distributions from, and the profits and losses of, our predecessor entities other than the preferred distribution to class B LLC unit holders described below. Accordingly, our share of any distribution from any particular predecessor entity may differ from our share of distributions from other predecessor entities and from one distribution to another, based on the amount distributed by each predecessor entity.
| · | Prior to the contribution by our operating partnership described above, our predecessor entities distributed approximately $15 million of available unrestricted cash to the continuing investors. |
| · | The continuing investors had their LLC interests in the predecessor entities converted into class B LLC units in the predecessor entities. The class B LLC units entitle the holders to a preferred distribution equal to the lesser of (i) the per OP unit distribution paid by our operating partnership or (ii) a pro rata share (determined for this purpose without regard to any class A LLC units held by our operating partnership) of all of the cash flow of the applicable predecessor entity. The operating partnership, as the holder of class A LLC units in each of the predecessor entities, is entitled to the entire remaining distribution from each predecessor entity. The class B LLC units are exchangeable, together with one share of our special voting stock, for an amount of cash equal to the fair market value of a share of our common stock or, at our election, one share of our common stock, subject to certain adjustments and restrictions. In addition, we issued to one continuing investor 755,939 shares of our common stock. See “Description of the Limited Liability Company Agreements of Our LLC Subsidiaries.” |
The following table sets forth the number of shares of common stock and class B LLC units issued to our continuing investors attributable to the respective properties, debt attributable to the contributed properties as of August 3, 2015, and implied contribution value as of that date:
| -10- |
| Total Shares of Common Stock and Class B LLC Units | Value of Shares of Common Stock and LLC Units at the Offering Price ($13.50/share) | Plus: Debt Assumed | Implied Contribution Value | |||||||||||||
| Tribeca House | 7,393,333 | $ | 99,809,996 | $ | 460,000,000 | $ | 559,809,996 | |||||||||
| Flatbush Gardens | 8,753,335 | 118,170,023 | 170,000,000 | 288,170,023 | ||||||||||||
| 141 Livingston | 6,540,000 | 88,290,000 | 55,000,000 | 143,290,000 | ||||||||||||
| 250 Livingston | 4,386,667 | 59,220,005 | 36,000,808 | 95,220,813 | ||||||||||||
| Total Contributed Properties | 27,073,335 | $ | 365,490,024 | $ | 721,000,808 | $ | 1,086,490,832 | |||||||||
| · | We issued a number of shares of our special voting stock to our continuing investors equal to the number of class B LLC units issued to them. Our special voting stock is a series of voting stock that does not share in any distributions to our stockholders, including distributions upon our liquidation, dissolution or winding up, but gives the holder thereof one vote per share on all matters on which our common stockholders vote (other than certain matters relating to special election meetings, as described in this prospectus). The special voting stock permits our continuing investors to vote in accordance with their economic interests, as if they had exchanged their class B LLC units for shares of our common stock. |
| · | Our operating partnership formed Clipper TRS. We jointly elected with Clipper TRS for Clipper TRS to be treated as a taxable REIT subsidiary under the Code for U.S. federal income tax purposes. Clipper TRS and/or its wholly owned subsidiaries may provide certain services to the tenants of our properties. |
| · | We granted to members of our senior management team a total of 290,002 LTIP units, and to our non-employee directors a total of 105,001 LTIP units, all of which are subject to certain vesting requirements. The LTIP units represent profits interests in our operating partnership, which are exchangeable for OP units in our operating partnership upon reaching capital account parity with OP units. |
| · | We granted a total of 16,666 LTIP units to two Clipper employees (who are not members of our senior management team), all of which are subject to certain vesting requirements and represent less than a 0.1% ownership interest in our company on a fully diluted basis. |
| -11- |
| · | We entered into a tax protection agreement with our continuing investors pursuant to which we agreed to indemnify the continuing investors against certain tax liabilities incurred during the 8-year period following the private offering (or with respect to item (iv) below, certain tax liabilities resulting from certain transfers occurring during the 8-year period following the private offering) if those tax liabilities result from (i) the sale, transfer, conveyance or other taxable disposition of any of the properties of our LLC subsidiaries, (ii) any of Renaissance, Berkshire or Gunki failing to maintain a level of indebtedness allocable for U.S. federal income tax purposes to any of the continuing investors such that any of the continuing investors is allocated less than a specified minimum indebtedness in each such LLC subsidiary (in order to comply with this requirement, (1) Renaissance needs to maintain approximately $101.3 million of indebtedness, (2) Berkshire needs to maintain approximately $125.8 million of indebtedness and (3) Gunki needs to maintain approximately $34.4 million of indebtedness), (iii) in a case that such level of indebtedness cannot be maintained by the applicable LLC subsidiary, failing to make available to such a continuing investor the opportunity to execute a guarantee of indebtedness of the LLC subsidiary meeting certain requirements that would enable the continuing investor to continue to defer certain tax liabilities, or (iv) the imposition of New York City or New York State real estate transfer tax liability upon a continuing investor as a result of the formation transactions, private offering, this offering and/or certain subsequent transactions (including subsequent issuances of additional LLC units or interests, issuances of OP units by the operating partnership, issuances of common stock by Clipper Realty, issuances of common stock in exchange for class B LLC units or dispositions of property by any LLC subsidiary), or as a result of any of those transfers being aggregated. See “Risk Factors—Risks Related to Real Estate.” We estimate that had all of their assets subject to the tax protection agreement been sold in a taxable transaction immediately after the private offering, the amount of our LLC subsidiaries’ indemnification obligations under the tax protection agreement (based on then current tax rates and the valuations of our assets based on the private offering price of $13.50 per share, and including additional payments to compensate the indemnified continuing investors for additional tax liabilities resulting from the indemnification payments) would have been approximately $364.9 million. In addition, we estimate that if New York City or New York State real estate transfer taxes had been imposed on our continuing investors, the maximum amount of our LLC subsidiaries’ indemnification obligations pursuant to the tax protection agreement in respect of New York City or New York State real estate transfer tax liability (based on then current tax rates and the valuations of our assets based on the private offering price of $13.50 per share, and including additional payments to compensate the indemnified continuing investors for additional tax liabilities resulting from the indemnification payments) would have been approximately $74.9 million (although the amount may have been significantly less). We do not presently intend to sell or take any other action that would result in a tax protection payment with respect to the properties covered by the tax protection agreement. |
| · | All of the previous employees of our Predecessor’s management companies who spent a majority of their time on matters related to the properties in our portfolio became our employees. We entered into two services agreements with entities that own interests in the non-contributed properties and businesses. One of these agreements is a services agreement under which the non-contributed properties and businesses continue to provide us with the services they previously provided to the properties in our portfolio and one is a services agreement with the non-contributed properties and businesses pursuant to which our employees continue to provide the services they previously provided for those non-contributed properties and businesses. We expect that the net amount paid by or to us under these agreements will not exceed $120,000 per year. See “Certain Relationships and Related Party Transactions—Non-Contributed Properties and Businesses.” |
| · | As a result of the formation transactions and the private offering, as of September 30, 2016, we had approximately $732.6 million (or $723.1 million on a pro forma basis, giving effect to the refinancing of Tribeca House debt on November 9, 2016 and the refund of an acquisition deposit on November 14, 2016) of total net debt, before debt issuance costs. |
The completion of the private offering and the formation transactions resulted in material benefits to our senior management team, our directors and our continuing investors, including the following (all amounts are based on an initial public offering price of $14.50 per share, which is the midpoint of the price range set forth on the front cover of this prospectus):
| · | David Bistricer, our Co-Chairman and Chief Executive Officer, beneficially owns 12.5% of our common stock on a fully diluted basis and 12.2% of the voting power in our company (10.6% and 10.3%, respectively, immediately following completion of this offering, or 10.3% and 10.0%, respectively, if the underwriters exercise their option to purchase additional shares in full), with a total value of approximately $69.3 million, represented by 4,278,058 class B LLC units, 4,278,058 shares of special voting stock, and 185,186 LTIP units (including LTIP units awarded in 2016) and 318,262 shares of our common stock purchased in the private offering. |
| · | Sam Levinson, our Co-Chairman and the Head of our Investment Committee, beneficially owns 22.3% of our common stock on a fully diluted basis and 22.3% of the voting power in our company (18.9% and 18.8%, respectively, immediately following completion of this offering, or 18.4% and 18.4%, respectively, if the underwriters exercise their option to purchase additional shares in full), with a total value of approximately $123.7 million, represented by 1,119,415 shares of our common stock, 7,296,279 class B LLC units, 7,296,279 shares of special voting stock and 115,742 LTIP units (including LTIP units awarded in 2016). This amount includes shares of our common stock, class B LLC units and shares of special voting stock held by entities in which Mr. Levinson is the managing member. |
| -12- |
| · | Lawrence E. Kreider, our Chief Financial Officer, beneficially owns 0.2% of our common stock on a fully diluted basis (0.1% immediately following completion of this offering, or 0.1% if the underwriters exercise their option to purchase additional shares in full), with a total value of approximately $837,795, represented by 57,779 LTIP units (including LTIP units awarded in 2016). |
| · | JJ Bistricer, our Chief Operating Officer, beneficially owns 0.2% of our common stock on a fully diluted basis (0.1% immediately following completion of this offering, or 0.1% if the underwriters exercise their option to purchase additional shares in full), with a total value of $918,343, represented by 63,334 LTIP units (including LTIP units awarded in 2016). |
| · | Jacob Schwimmer, our Chief Property Management Officer, beneficially owns 6% of our common stock on a fully diluted basis and 5.8% of the voting power in our company (5% and 5%, respectively, immediately following completion of this offering, or 4.9% and 4.8%, respectively, if the underwriters exercise their option to purchase additional shares in full), with a total value of approximately $33.1 million, represented by 2,188,334 class B LLC units, 2,188,334 shares of special voting stock, 57,779 LTIP units and 35,000 shares of our common stock. |
| · | We entered into employment agreements with David Bistricer, Lawrence Kreider, JJ Bistricer and Jacob Schwimmer providing for salary, bonus and other benefits, including certain payments and benefits upon a termination of employment under certain circumstances and the issuance of equity awards. Under those employment agreements, each of David Bistricer, JJ Bistricer and Jacob Schwimmer is required to spend such time on matters relating to our company as is appropriate and Lawrence Kreider is required to spend all of his working time on matters relating to our company. See “Management—Employment Agreements.” |
| · | We entered into indemnification agreements with our directors and executive officers providing for the indemnification by us for certain liabilities and expenses incurred as a result of actions brought, or threatened to be brought, against such persons in their capacities with us and our subsidiaries. |
| · | We entered into the tax protection agreement and the services agreements described above. |
| · | David Bistricer and entities controlled by Sam Levinson were released from and otherwise indemnified for liabilities arising under certain guarantees and indemnities with respect to approximately $721.1 million of mortgage loans on our properties, which were assumed by us upon closing of the formation transactions in respect of obligations arising after the closing of the private offering. The guarantees and indemnities with respect to all of the indebtedness are, in most instances, limited to losses incurred by the applicable lender arising from acts such as fraud, misappropriation of funds, intentional breach, bankruptcy and certain environmental matters. In connection with our assumption of these mortgage loans, we have sought to have the guarantors and indemnitors released from these guarantees and indemnities and to have our operating partnership assume any such guarantee and indemnity obligations as replacement guarantor or indemnitor. To the extent lenders did not consent to the release of these guarantors and indemnitors, and they remain guarantors or indemnitors on assumed indebtedness following the private offering, our operating partnership entered into indemnification agreements with the guarantors and indemnitors pursuant to which our operating partnership is obligated to indemnify such guarantors and indemnitors for any amounts paid by them under guarantees and indemnities with respect to the assumed indebtedness. We believe that since we control the properties, it is appropriate, and consistent with market practice, for Mr. Bistricer and entities controlled by Mr. Levinson to be indemnified by our operating partnership to the extent the lenders did not consent to the release of these guarantors and indemnitors. In addition, in connection with future mortgage loans that we would enter into in connection with future property acquisitions or refinancing of our properties, we intend to enter into any necessary guarantees directly and neither Mr. Bistricer and entities controlled by Mr. Levinson nor any of our other directors, executive officers or stockholders would be expected to enter into such guarantees. |
| · | We entered into a continuing investors registration rights agreement with certain persons receiving shares of our common stock and class B LLC units in the formation transactions, including certain members of our senior management team and the other continuing investors. The continuing investors registration rights agreement provides for the registration of such shares of common stock and shares of common stock that are issuable upon the exchange of class B LLC units. |
| -13- |
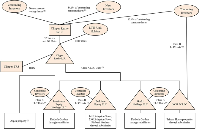
Our Structure
The following diagram depicts our ownership structure following the formation transactions, the private offering and the recent Aspen acquisition and prior to the completion of this offering.

| (1) | Purchasers of shares of our common stock in the private offering (including the selling stockholders) currently own 84.3% of our outstanding common stock. Continuing investors currently own the remaining 15.7% of our outstanding common stock. Immediately following this offering, the purchasers in the private offering (excluding continuing investors) and the public stockholders will collectively own 90.3% of our outstanding common stock (90.8% if the underwriters exercise their option to purchase additional shares in full). |
Continuing investors own 74.4% of our common stock on a fully diluted basis. Immediately following this offering, the continuing investors will own 62.9% of our common stock on a fully diluted basis (61.5% if the underwriters exercise their option to purchase additional shares in full).
Continuing investors currently own shares of our special voting stock giving them one vote per share on all matters on which our stockholders vote (other than certain matters relating to special election meetings, as described in this prospectus) for each class B LLC unit held by them, subject to certain adjustments and restrictions, meaning that such continuing investors currently generally have 74.8% of the voting power in our company. Immediately following this offering, the continuing investors generally will have 62.8% of the voting power in the company (61.4% if the underwriters exercise their option to purchase additional shares in full).
For additional information, see “Security Ownership of Certain Beneficial Owners and Management.”
| (2) | We also have 132 shares of series A preferred stock issued and outstanding. |
| (3) | The operating partnership’s interests in the predecessor entities entitle the operating partnership to receive approximately 31.2% of the aggregate distributions from our predecessor entities (41.8% immediately following this offering). The continuing investors own an aggregate amount of 26,317,396 class B LLC units, representing 68.8% of our common stock on a fully diluted basis (58.2% immediately following this offering). Our share and any continuing investor’s share of any distribution from any particular predecessor entity may differ from our share and that continuing investor’s share (if any) of distributions from other predecessor entities and from one distribution to another, based on the amount distributed by each predecessor entity. |
| (4) | Indirectly held through Aspen 2016 LLC, of which Clipper Realty L.P. is the sole member. |
| -14- |
Private Offering of Series A Preferred Stock
On January 28, 2016, we completed an offering of 132 shares of 12.5% Series A Cumulative Non-Voting Preferred Stock in a private offering pursuant to Regulation D under the Securities Act. Each share of series A preferred stock was sold for $1,000 and our net proceeds from this private offering were $109,500, which will be used for general corporate purposes. We sold the series A preferred stock in order to assist us in qualifying as a REIT by satisfying the 100 holder requirement under the REIT rules.
Refinancing of Tribeca House Debt
On November 9, 2016, the Company refinanced $460 million of loans due November 2016 secured by the Tribeca House property with a loan package comprising a $335 million mortgage and a $75 million mezzanine note agreement. The loans bear a combined interest rate of one-month LIBOR plus 3.75%, mature on November 9, 2018 and are subject to three one-year extension options.
Summary Risk Factors
An investment in our common stock involves various risks, and prospective investors are urged to carefully consider the matters discussed under “Risk Factors” prior to making an investment in our common stock. The following is a list of some of these risks.
| · | Unfavorable market and economic conditions in the United States, globally, and in the New York metropolitan area could adversely affect occupancy levels, rental rates, rent collections, operating expenses and the overall market value of our assets, impair our ability to sell, recapitalize or refinance our assets and have an adverse effect on our results of operations, financial condition and our ability to make distributions to our stockholders. |
| · | All of our properties are located in New York City and adverse economic or regulatory developments in this area could negatively affect our results of operations, financial condition and ability to make distributions to our stockholders. |
| · | We may be unable to renew leases or lease currently vacant space or vacating space on favorable terms or at all as leases expire, which could adversely affect our financial condition, results of operations and cash flow. |
| · | Competition could limit our ability to acquire attractive investment opportunities and increase the costs of those opportunities, which may adversely affect us, including our profitability, and impede our growth. |
| · | We may from time to time be subject to litigation, which could have an adverse effect on our financial condition, results of operations, cash flow and the market value of our common stock. |
| · | Present or future rent stabilization regulations may limit our ability to raise rents above specified maximum amounts and could give rise to claims by tenants that their rents exceed such specified maximum amounts. |
| · | We depend on key personnel, including David Bistricer, our Co-Chairman and Chief Executive Officer, and the loss of services of one or more members of our senior management team, or our inability to attract and retain highly qualified personnel, could adversely affect our business and diminish our investment opportunities, which could negatively affect our financial condition, results of operations, cash flow and the market value of our common stock. |
| · | Our continuing investors (who include David Bistricer, our Co-Chairman and Chief Executive Officer, Sam Levinson, our Co-Chairman and the Head of our Investment Committee and Jacob Schwimmer, our Chief Property Management Officer) generally have the ability to exercise 74.8% of the voting power in our company prior to this offering, which means the continuing investors are able to significantly influence the composition of our board of directors, the approval of actions requiring stockholder approval, and our management, business plan and policies. |
| · | Our stockholders’ ability to control our policies and effect a change of control of our company is limited by certain provisions of our charter and bylaws and by Maryland law. |
| · | We have a substantial amount of indebtedness that may limit our financial and operating activities and may adversely affect our ability to incur additional debt to fund future needs. |
| · | Failure to qualify or to maintain our qualification as a REIT would have significant adverse consequences to the value of our common stock. |
| · | REIT distribution requirements could adversely affect our liquidity and ability to execute our business plan. |
Investment Policy
We will generally target wholly-owned multi-family and commercial properties located in the New York metropolitan area; however, we may also make majority or minority investments alongside partners.
Clipper Equity owns interests in and controls and manages entities that own interests in multi-family and commercial properties in the New York metropolitan area. Each of David Bistricer, our Co-Chairman and Chief Executive Officer, and JJ Bistricer, our Chief Operating Officer, is an officer of Clipper Equity and will continue to be involved in such capacity with Clipper Equity. Each of Sam Levinson, our Co-Chairman and the Head of our Investment Committee, and Jacob Schwimmer, our Chief Property Management Officer, have ownership interests in Clipper Equity and will continue to be involved in such capacity with Clipper Equity.
| -15- |
We have adopted an Investment Policy that provides that our directors and officers, including officers involved with Clipper Equity, will not invest in any multi-family or commercial property (other than excluded assets) located in the metropolitan New York City area, unless the investment opportunity is first offered to our company and our board of directors (or an independent committee of our board of directors) determines that our company will not pursue the investment opportunity. Our officers and directors, including each of David Bistricer, Sam Levinson, JJ Bistricer and Jacob Schwimmer, can pursue investment opportunities related to excluded assets which include (i) for-sale condominium or cooperative conversion or development projects, (ii) projects that would require us to obtain guarantees from third parties or to backstop obligations of other parties, or (iii) land acquisitions, without first offering them to our company. Our charter provides that we renounce any interest or expectancy in, or right to be offered or to participate in, any business opportunity identified in any investment policy (including the Investment Policy) or agreement with any of our directors or officers unless the policy or agreement contemplates that the director or officer must present, communicate or offer such business opportunity to us. See “Certain Provisions of Maryland Law and Clipper Realty’s Charter and Bylaws—Competing Interests and Activities of our Directors and Officers.”
Our Tax Status
We have elected to be treated and to qualify as a REIT for U.S. federal income tax purposes beginning with our first taxable year ended December 31, 2015. We have been organized and operate in conformity with the requirements for qualification and taxation as a REIT under the Code, and our manner of operation has enabled us to meet the requirements for qualification and taxation as a REIT commencing with our taxable year ended December 31, 2015 and thereafter. To qualify as a REIT, we must meet a number of organizational and operational requirements, including a requirement that we annually distribute at least 90% of our taxable income to our stockholders, computed without regard to the dividends paid deduction and excluding our net capital gain, plus 90% of our net income after tax from foreclosure property (if any), minus the sum of various items of excess non-cash income.
In any year in which we qualify as a REIT, we generally will not be subject to U.S. federal income tax on that portion of our taxable income or capital gain that is distributed to stockholders. If we lose our REIT status, and the statutory relief provisions of the Code do not apply, we will be subject to entity-level income tax, including any applicable alternative minimum tax, on our taxable income at regular U.S. corporate tax rates. Even if we qualify as a REIT, we will be subject to certain U.S. federal, state and local taxes on our income and property and on taxable income that we do not distribute to our stockholders. In addition, Clipper TRS will be subject to U.S. federal, state and local income tax on its taxable income. See “Material U.S. Federal Income Tax Consequences.”
Restrictions on Ownership of Our Capital Stock
Due to limitations on the concentration of ownership of REIT stock imposed by the Code, among other reasons, our charter generally prohibits any person from actually, beneficially or constructively owning more than 9.8% in value or number of shares, whichever is more restrictive, of the outstanding shares of any class or series of our common stock or 9.8% of the aggregate value of all our outstanding stock. We refer to these restrictions as the “ownership limit.” Our charter permits our board of directors, in its sole and absolute discretion, to exempt a person, prospectively or retroactively, from the ownership limit if, among other conditions, the person’s ownership of our stock in excess of the ownership limit could not cause us to fail to qualify as a REIT. Our charter contains certain other limits on beneficial and constructive ownership and transfer of our stock. See “Description of Capital Stock—Restrictions on Ownership and Transfer.”
Distribution Policy
To qualify as a REIT, we must distribute annually to our stockholders an amount at least equal to 90% of our REIT taxable income, determined without regard to the deduction for dividends paid and excluding any net capital gain. We will be subject to income tax on our taxable income that is not distributed and to an excise tax to the extent that certain percentages of our taxable income are not distributed by specified dates. See “Material U.S. Federal Income Tax Consequences.” Income as computed for purposes of the foregoing tax rules will not necessarily correspond to our income as determined for financial reporting purposes. Accordingly, we generally expect to distribute a significant percentage of our available cash to holders of our common stock.
| -16- |
On December 4, 2015, we paid a cash dividend of $0.043333 per share (totaling $494,976) and on each of March 11, June 3, September 2 and December 2, 2016, we paid a cash dividend of $0.065 per share (each totaling $742,469). Any future distributions we make will be at the discretion of our board of directors and will depend on a number of factors, including prohibitions or restrictions under financing agreements or applicable law and other factors described below. See “Distribution Policy.”
We cannot assure you that our board of directors will not change our distribution policy in the future. Any distributions we pay in the future will depend upon our actual results of operations, liquidity, cash flows, financial condition, economic conditions, debt service requirements and other factors that could differ materially from our current expectations. Our actual results of operations, liquidity, cash flows and financial condition will be affected by a number of factors, including the revenue we receive from our properties, our operating expenses, interest expense, the ability of our tenants to meet their obligations and unanticipated expenditures. For more information regarding risk factors that could materially adversely affect our ability to pay dividends and make other distributions to our stockholders, see “Risk Factors.”
Registration Rights Agreement and Selling Stockholders
Pursuant to the registration rights agreement entered into in connection with the private offering, as amended, we are required, among other things, to use our commercially reasonable efforts to cause a shelf registration statement registering for resale the registrable shares (as defined in the registration rights agreement) that are not sold by the selling stockholders in this offering, to be declared effective by the SEC as soon as practicable (but in no event later than the earlier of (i) March 31, 2017 and (ii) 60 days after the closing of this offering; provided that if this offering occurs within the 60 days prior to March 31, 2017, such date shall be 60 days after the closing of the initial public offering of our common stock). See “Description of Capital Stock—Registration Rights.”
Pursuant to, and subject to the terms and conditions of, the registration rights agreement, persons who purchased shares of our common stock in the private offering and their transferees have the right to sell their shares of our common stock in this offering, subject to customary terms and conditions including underwriter cutback rights. We are including 109,851 shares of our common stock in this offering to be sold by the selling stockholders identified in this prospectus under “Selling Stockholders.” We will not receive any proceeds from the sale of shares of our common stock by the selling stockholders.
Implications of Being an Emerging Growth Company
We qualify as an “emerging growth company,” as defined in the JOBS Act. An emerging growth company may take advantage of specified reduced reporting requirements and is relieved of certain other significant requirements that are otherwise generally applicable to public companies. As an emerging growth company, among other things:
| · | we are exempt from the auditor attestation requirement in the assessment of our internal control over financial reporting; |
| · | we are permitted to provide less extensive disclosure about our executive compensation arrangements; |
| -17- |
| · | we are not required to give our stockholders non-binding advisory votes on executive compensation or golden parachute arrangements; and |
| · | we have elected to use an extended transition period for complying with new or revised accounting standards. |
We may take advantage of some or all of the reduced regulatory and reporting requirements that will be available to us as long as we qualify as an “emerging growth company.” We will, in general, qualify as an “emerging growth company” until the earliest of:
| · | the last day of our fiscal year following the fifth anniversary of the date of the first sale of our common stock pursuant to an effective registration statement; |
| · | the last day of our fiscal year in which we have annual gross revenue of $1.0 billion or more; |
| · | the date on which we have, during the previous three-year period, issued more than $1.0 billion in non-convertible debt; and |
| · | the date on which we are deemed to be a “large accelerated filer,” which will occur after we first meet the following conditions as of the end of our fiscal year: (1) we have an aggregate worldwide market value of common equity securities held by non-affiliates of $700 million or more as of the last business day of our most recently completed second fiscal quarter, (2) we have been required to file annual and quarterly reports under the Exchange Act for a period of at least 12 months and (3) we have filed at least one annual report pursuant to the Exchange Act. |
Company Information
As of November 25, 2016, we had approximately 180 employees. Our principal executive offices are located at 4611 12th Avenue, Brooklyn, New York 11219. Our telephone number is (718) 438-2804. Our website address is www.clipperrealty.com. The information on, or otherwise accessible through, our website does not constitute a part of this prospectus.
| -18- |
| Common stock offered by us | 7,000,000 shares | |
| Common stock offered by the selling stockholders | 109,851 shares | |
| Common stock outstanding immediately after this offering | 18,422,606 shares (19,489,076 shares if the underwriters exercise their option to purchase additional shares in full)(1) | |
| Offering price | $14.50 per share of common stock (midpoint of the price range set forth on the front cover page of this prospectus) | |
| Use of proceeds | We estimate that the net proceeds to us from this offering, after deducting underwriting discounts and commissions and other estimated offering expenses payable by us, will be approximately $91.4 million, based on the mid-point of the price range set forth on the front cover page of this prospectus ($105.8 million if the underwriters exercise their option to purchase additional shares in full). We intend to use all or a portion of the net proceeds of this offering, together with cash on hand, which was $41.6 million at September 30, 2016, pro forma for the refinancing of Tribeca House debt on November 9, 2016 and refund of an acquisition deposit on November 14, 2016 (actual amount as of that date was $82.1 million), to (i) fund approximately $46 million of certain capital improvements to reposition and modernize our properties, including the Columbia Heights property and (ii) fund acquisitions of properties consistent with our strategy of acquiring multi-family or commercial properties in the New York metropolitan area, including the Columbia Heights acquisition. Pending application of the net proceeds, we will invest the net proceeds in short-term, interest-bearing securities that are consistent with our election to be taxed as a REIT for U.S. federal income tax purposes. Such investments may include obligations of the Government National Mortgage Association, other government agency securities, certificates of deposit, and interest-bearing bank deposits.
We will not receive any of the proceeds from the sale of shares of our common stock by the selling stockholders.
See “Use of Proceeds.” |
| (1) | Excludes (i) an aggregate of 26,317,396 shares of our common stock that we may issue in exchange for class B LLC units outstanding, (ii) an aggregate of 380,744 shares of our common stock underlying LTIP units we have granted to our executive officers and certain of our employees pursuant to our 2015 Omnibus Plan, (iii) an aggregate of 120,743 shares of our common stock underlying LTIP units we have granted to our non-employee directors pursuant to our 2015 Director Plan, (iv) 619,256 shares of our common stock reserved for future issuance under our 2015 Omnibus Plan, and (v) 229,257 of our common stock reserved for future issuance under our 2015 Director Plan. |
| -19- |
| Proposed NYSE symbol | “CLPR” | |
| Ownership and transfer restrictions | To assist us in qualifying as a REIT, among other purposes, our charter generally limits beneficial ownership by any person to no more than 9.8% in value or number of shares, whichever is more restrictive, of the outstanding shares of any class or series of our common stock or 9.8% of the aggregate value of all our outstanding stock. In addition, our charter contains various other restrictions on the ownership and transfer of shares of our stock. See “Description of Capital Stock—Restrictions on Ownership and Transfer.” | |
| Risk factors | Investing in our common stock involves a high degree of risk. For a discussion of factors you should consider in making an investment, see “Risk Factors” beginning on page 25. |
| -20- |
Summary Selected Historical and Pro Forma Financial Data
Clipper Realty Inc. (the “Company” or “We”) was incorporated under the laws of the state of Maryland on July 7, 2015. On August 3, 2015, we completed certain formation transactions and the sale of shares of our common stock in a private offering. We contributed the net proceeds of the private offering to Clipper Realty L.P., our operating partnership subsidiary (the “Operating Partnership”), in exchange for units in the Operating Partnership. The Operating Partnership in turn contributed such net proceeds to the limited liability companies (“LLCs”) that comprise the Predecessor, as described below, in exchange for class A LLC units in such LLCs and became the managing member of each LLC. The owners of the LLCs exchanged their interests for class B LLC units and an equal number of shares of our non-economic, special voting stock of the Company. The class B LLC units (together with the shares of our special voting stock) are convertible into shares of our common stock and are entitled to distributions pursuant to the limited liability company agreements of the LLCs.
The Predecessor was a combination of the four LLCs, including one formed in 2014 in connection with the acquisition of the Tribeca House properties on December 15, 2014. The Predecessor did not represent a legal entity. The LLCs that comprised the Predecessor and the Company at formation were under common control.
As more fully described elsewhere in this prospectus, on June 27, 2016, we acquired the Aspen property. As a result, as of September 30, 2016, our properties included the following five properties:
| · | Tribeca House properties in Manhattan, comprising two buildings, one with 21 stories and one with 12 stories, containing residential and retail space with an aggregate of approximately 480,000 square feet of residential rental GLA and 77,236 of rental retail and parking GLA; |
| · | Flatbush Gardens in Brooklyn, a 59-building multi-family housing complex with 2,496 rentable units; |
| · | 141 Livingston Street in Brooklyn, a 15-story office building with approximately 216,073 square feet of GLA; |
| · | 250 Livingston Street in Brooklyn, a 12-story office and residential building with approximately 294,378 square feet of GLA; and |
| · | the Aspen property located at 1955 1st Avenue, New York, NY, a 7 story residential and retail rental building with 186,602 square feet of GLA. |
Following completion of the private offering and the formation transactions, the operations of the Company have been carried on primarily through the Operating Partnership. The Company is the sole general partner of the Operating Partnership and the Operating Partnership is the sole managing member of the LLCs that comprise the Predecessor.
The Company has elected to be treated, commencing with its 2015 tax year, and intends to continue to qualify as, a REIT for U.S. federal income tax purposes. The following table shows the summary selected consolidated historical and pro forma financial data for the Predecessor and the Company for the periods indicated. You should read the summary selected historical and pro forma financial data in conjunction with the more detailed information contained in the financial statements and related notes and “Management’s Discussion and Analysis of Financial Condition and Results of Operations” included in this prospectus. As disclosed in “Management’s Discussion and Analysis of Financial Condition and Results of Operations—Significant Accounting Policies,” real estate assets held for investment are carried at historical cost.
The Company’s and the Predecessor’s historical consolidated and combined balance sheet data as of December 31, 2015 and 2014 and consolidated and combined statements of operations data for the years ended December 31, 2015 and 2014 have been derived from historical financial statements audited by our independent auditors, whose report with respect thereto is included elsewhere in this prospectus. The Company’s and the Predecessor’s consolidated and combined balance sheet data as of September 30, 2016 and 2015 and consolidated and combined statements of operations data for the nine months ended September 30, 2016 and 2015 have been derived from unaudited financial statements. The unaudited consolidated and combined financial statements have been prepared on a basis consistent with the annual audited consolidated and combined financial statements. In the opinion of management, the unaudited financial data reflect all adjustments, consisting of only normal and recurring adjustments considered necessary for a fair presentation of the operating results for those interim periods. The operating results for the nine months ended September 30, 2016 are not necessarily indicative of the results that may be expected for the year ending December 31, 2016.
| -21- |
The summary selected pro forma consolidated and combined results of operations data for the nine months ended September 30, 2016 and the year ended December 31, 2015 give effect to this offering, the formation transactions and the private offering of August 3, 2015, the acquisition of the Aspen property and additional borrowings and repayments as if each had occurred at the beginning of the respective periods for the operating data and as of the stated date for the balance sheet data. The pro forma data is not necessarily indicative of what our actual financial position and results of operations would have been as of September 30, 2016 and December 31, 2015 or for the nine months ended September 30, 2016 and the year ended December 31, 2015, nor does it purport to represent our future financial position or results of operations.
| (Dollars,
share and Class B LLC units in thousands) |
||||||||||||||||||||||||
| Nine months ended September 30, | Years ended December 31, | |||||||||||||||||||||||
| Consolidated Statement of Operations | Pro
Forma 2016 |
2016 | 2015 | Pro
Forma 2015 |
2015 | 2014 | ||||||||||||||||||
| Residential rental income | $ | 51,901 | $ | 49,405 | $ | 45,596 | $ | 65,907 | $ | 60,784 | $ | 31,413 | ||||||||||||
| Commercial rental income | 14,444 | 13,843 | 13,042 | 18,489 | 17,256 | 12,382 | ||||||||||||||||||
| Tenant recoveries | 2,988 | 2,969 | 2,651 | 3,514 | 3,477 | 2,415 | ||||||||||||||||||
| Garage and other income | 2,594 | 2,550 | 2,315 | 3,175 | 3,087 | 1,562 | ||||||||||||||||||
| Total revenues | 71,927 | 68,767 | 63,604 | 91,085 | 84,604 | 47,772 | ||||||||||||||||||
| Operating Expenses | ||||||||||||||||||||||||
| Property operating expenses | 19,659 | 18,885 | 17,691 | 24,855 | 23,283 | 19,673 | ||||||||||||||||||
| Real estate taxes and insurance | 13,372 | 13,023 | 10,904 | 15,645 | 14,926 | 6,560 | ||||||||||||||||||
| General and administrative | 6,317 | 6,317 | 3,266 | 6,870 | 5,296 | 2,358 | ||||||||||||||||||
| Acquisition costs | – | 407 | – | – | 75 | 326 | ||||||||||||||||||
| Depreciation and amortization | 12,095 | 10,646 | 9,656 | 14,594 | 12,521 | 4,472 | ||||||||||||||||||
| Total operating expenses | 51,443 | 49,278 | 41,517 | 61,964 | 56,101 | 33,389 | ||||||||||||||||||
| Income from operations | 20,484 | 19,489 | 22,087 | 29,121 | 28,503 | 14,383 | ||||||||||||||||||
| Interest expense, net | (25,461) | (28,749 | ) | (27,728 | ) | (34,176) | (36,703 | ) | (9,145 | ) | ||||||||||||||
| Net (loss) income | (4,977) | (9,260 | ) | $ | (5,641 | ) | (5,055) | (8,200 | ) | $ | 5,238 | |||||||||||||
| Net loss attributable to Predecessor and non-controlling interests | 2,927 | 6,457 | 5,051 | 2,973 | 6,835 | |||||||||||||||||||
| Dividends attributable to preferred shares | (12) | (11 | ) | (17) | – | |||||||||||||||||||
| Net loss attributable to common stockholders | $ | (2,062) | $ | (2,814 | ) | $ | (590 | ) | $ | (2,099) | $ | (1,365 | ) | |||||||||||
| Basic and diluted loss per share | $ | (0.12) | $ | (0.25 | ) | $ | (0.05 | ) | $ | (0.12) | $ | (0.12 | ) | |||||||||||
| Weighted average per share / Class B LLC unit information: | ||||||||||||||||||||||||
| Common shares outstanding | 18,423 | 11,423 | 11,423 | 18,423 | 11,423 | |||||||||||||||||||
| Class B LLC units outstanding | 26,317 | 26,317 | 26,317 | 26,317 | 26,317 | |||||||||||||||||||
| 44,740 | 37,740 | 37,740 | 44,740 | 37,740 | ||||||||||||||||||||
| Cash flow data | ||||||||||||||||||||||||
| Operating activities | $ | 5,253 | $ | 5,722 | $ | 9,440 | $ | 7,472 | ||||||||||||||||
| Investing activities | (130,833 | ) | (6,360 | ) | (9,025 | ) | (226,822 | ) | ||||||||||||||||
| Financing activities | $ | 82,349 | $ | 118,446 | $ | 115,760 | $ | 224,707 | ||||||||||||||||
| Non-GAAP measures | ||||||||||||||||||||||||
| FFO (1) | $ | 7,118 | $ | 1,386 | $ | 4,015 | $ | 9,539 | $ | 4,321 | $ | 9,710 | ||||||||||||
| AFFO (1) | 11,007 | 7,180 | 7,352 | 14,754 | 9,247 | 8,266 | ||||||||||||||||||
| Adjusted EBITDA (2) | $ | 34,472 | $ | 32,202 | $ | 31,792 | $ | 45,934 | $ | 41,531 | $ | 18,482 | ||||||||||||
| Balance sheet data | ||||||||||||||||||||||||
| Investment in real estate, net | $ | 821,466 | $ | 821,466 | $ | $ | 726,107 | $ | 728,744 | |||||||||||||||
| Cash and cash equivalents | 133,001 | 82,101 | 125,332 | 9,157 | ||||||||||||||||||||
| Restricted cash | 14,196 | 14,196 | 9,962 | 5,876 | ||||||||||||||||||||
| Total assets | 999,009 | 963,109 | 881,118 | 766,856 | ||||||||||||||||||||
| Notes payable, net of unamortized debt costs | 752,861 | 807,893 | 713,440 | 708,228 | ||||||||||||||||||||
| Total liabilities | 776,920 | 831,952 | 734,741 | 729,659 | ||||||||||||||||||||
| Stockholders’ equity | 91,450 | 39,696 | 44,303 | – | ||||||||||||||||||||
| Total equity | $ | 222,089 | $ | 131,157 | $ | $ | 146,377 | $ | 37,197 | |||||||||||||||
| Property related data (unaudited) | ||||||||||||||||||||||||
| Residential property rentable square feet | ||||||||||||||||||||||||
| Flatbush Gardens | 1,734 | 1,734 | 1,734 | |||||||||||||||||||||
| % occupied | 96.6 | % | 96.2 | % | 94.4 | % | ||||||||||||||||||
| Tribeca House properties | 481 | 479 | 479 | |||||||||||||||||||||
| % occupied | 90.7 | % | 83.5 | % | 94.5 | % | ||||||||||||||||||
| 250 Livingston Street | 36 | 36 | 36 | |||||||||||||||||||||
| % occupied | 85.2 | % | 94.4 | % | 90.0 | % | ||||||||||||||||||
| Commercial and retail property rentable square feet | ||||||||||||||||||||||||
| 141 Livingston Street (2015 data remeasured) | 208 | 216 | 159 | |||||||||||||||||||||
| % occupied | 100 | % | 100.0 | % | 100.0 | % | ||||||||||||||||||
| 250 Livingston Street (2015 data remeasured) | 353 | 353 | 353 | |||||||||||||||||||||
| % occupied | 100 | % | 99.7 | % | 99.7 | % | ||||||||||||||||||
| Tribeca House properties | 77 | 77 | 77 | |||||||||||||||||||||
| % occupied | 100 | % | 95.9 | % | 95.9 | % | ||||||||||||||||||
| (1) | FFO is defined by the National Association of Real Estate Investment Trusts (“NAREIT”) as net income (computed in accordance with GAAP), excluding gains (losses) from sales of property (and impairment adjustments), plus depreciation and amortization, and after adjustments for unconsolidated partnerships and joint ventures. Our calculation of FFO is consistent with FFO as defined by NAREIT. |
AFFO is defined by us as FFO excluding amortization of identifiable intangibles incurred in property acquisitions, straight line rent adjustments to revenue from long-term leases and amortization of costs incurred in originating debt.
Historical cost accounting for real estate assets implicitly assumes that the value of real estate assets diminishes predictably over time. In fact, real estate values have historically risen or fallen with market conditions. FFO is intended to be a standard supplemental measure of operating performance that excludes historical cost depreciation and valuation adjustments from net income. We consider FFO to be useful in evaluating potential property acquisitions and measuring operating performance. We further consider AFFO to be useful in determining funds available for payment of distributions. FFO and AFFO do not represent net income or cash flows from operations as defined by GAAP. You should not consider FFO and AFFO to be alternatives to net income as a reliable measure of our operating performance; nor should you consider FFO and AFFO to be alternatives to cash flows from operating, investing or financing activities (as defined by GAAP) as measures of liquidity.
FFO and AFFO do not measure whether cash flow is sufficient to fund all of our cash needs, including principal amortization, capital improvements and distributions to stockholders. FFO and AFFO do not represent cash flows from operating, investing or financing activities as defined by GAAP. Further, FFO and AFFO as disclosed by other REITs might not be comparable to our calculations of FFO and AFFO.
| -22- |
The following table sets forth a reconciliation of FFO and AFFO for the periods presented to net (loss) income before allocation to non-controlling interests, as computed in accordance with GAAP (amounts in thousands):
| Nine months ended September 30, | Years ended December 31, | |||||||||||||||||||||||
| Pro
Forma 2016 |
2016 | 2015 | Pro
Forma 2015 |
2015 | 2014 | |||||||||||||||||||
| FFO | ||||||||||||||||||||||||
| Net (loss) income before allocation to non-controlling interests | $ | (4,977) | $ | (9,260 | ) | $ | (5,641 | ) | $ | (5,055) | $ | (8,200 | ) | $ | 5,238 | |||||||||
| Real estate depreciation and amortization | 12,095 | 10,646 | 9,656 | 14,594 | 12,521 | 4,472 | ||||||||||||||||||
| FFO | $ | 7,118 | $ | 1,386 | $ | 4,015 | $ | 9,539 | $ | 4,321 | $ | 9,710 | ||||||||||||
| AFFO | ||||||||||||||||||||||||
| FFO | $ | 7,118 | $ | 1,386 | $ | 4,015 | $ | 9,539 | $ | 4,321 | $ | 9,710 | ||||||||||||
| Real estate tax intangible amortization | 1,429 | 1,186 | 996 | 1,813 | 1,328 | 238 | ||||||||||||||||||
| Amortization of above and below-market leases | (1,367) | (1,357 | ) | (1,286 | ) | (1,736) | (1,714 | ) | (1,450 | ) | ||||||||||||||
| Straight-line rent adjustment | (60) | (60 | ) | 55 | 109 | 109 | 513 | |||||||||||||||||
| Amortization of debt origination costs | 2,731 | 4,253 | 4,496 | 5,310 | 6,036 | 704 | ||||||||||||||||||
| Interest rate cap mark-to-market | (0) | 9 | 511 | 25 | 522 | 49 | ||||||||||||||||||
| Amortization of LTIP awards | 1,891 | 1,891 | 284 | 2,033 | 709 | – | ||||||||||||||||||
| Acquisition costs | – | 407 | – | – | 75 | 326 | ||||||||||||||||||
| Recurring capital spending | (735) | (535 | ) | (1,719 | ) | (2,339) | (2,139 | ) | (1,824 | ) | ||||||||||||||
| AFFO | $ | 11,007 | $ | 7,180 | $ | 7,352 | $ | 14,754 | $ | 9,247 | $ | 8,266 | ||||||||||||
| -23- |
| (2) | We believe that Adjusted EBITDA is a useful measure of our operating performance. We define Adjusted EBITDA as net (loss) income before allocation to non-controlling interests plus real estate depreciation and amortization, amortization of identifiable intangibles, interest expense, net, acquisition costs and stock based compensation. Other REITs may use different methodologies for calculating Adjusted EBITDA, and accordingly, our Adjusted EBITDA may not be comparable to other REITs. We believe that this measure provides an operating perspective not immediately apparent from GAAP operating income or net income. We use Adjusted EBITDA to evaluate our performance because Adjusted EBITDA allows us to evaluate the operating performance of our company by measuring the core operations of property performance and administrative expenses available for debt service and capturing trends in rental housing and property operating expenses. However, Adjusted EBITDA should only be used as an alternative measure of our financial performance. For a further discussion about our use of Adjusted EBITDA as a non-GAAP financial measure, see “Management’s Discussion and Analysis of Financial Condition and Results of Operations—Non-GAAP Financial Measures—Adjusted earnings before interest, income taxes, depreciation, amortization and stock based compensation.” |
The following table reconciles Adjusted EBITDA to net (loss) income before allocation to non-controlling interests (amounts in thousands):
| Nine months ended September 30, | Years ended December 31, | |||||||||||||||||||||||
| Pro Forma 2016 | 2016 | 2015 | Pro Forma 2015 | 2015 | 2014 | |||||||||||||||||||
| Adjusted EBITDA | ||||||||||||||||||||||||
| Net (loss) income before allocation to non-controlling interest | $ | (4,977 | ) | $ | (9,260 | ) | $ | (5,641 | ) | $ | (5,055 | ) | $ | (8,200 | ) | $ | 5,238 | |||||||
| Depreciation and amortization | 12,095 | 10,646 | 9,656 | 14,594 | 12,521 | 4,472 | ||||||||||||||||||
| Amortization of real estate tax intangible | 1,429 | 1,186 | 996 | 1,813 | 1,328 | 238 | ||||||||||||||||||
| Amortization of above and below-market leases | (1,367 | ) | (1,357 | ) | (1,286 | ) | (1,736 | ) | (1,714 | ) | (1,450 | ) | ||||||||||||
| Straight-line rent adjustment | (60 | ) | (60 | ) | 55 | 109 | 109 | 513 | ||||||||||||||||
| Amortization of LTIP awards | 1,891 | 1,891 | 284 | 2,033 | 709 | – | ||||||||||||||||||
| Interest expense, net | 25,461 | 28,749 | 27,728 | 34,176 | 36,703 | 9,145 | ||||||||||||||||||
| Acquisition costs | – | 407 | – | – | 75 | 326 | ||||||||||||||||||
| Adjusted EBITDA | $ | 34,472 | $ | 32,202 | $ | 31,792 | $ | 45,934 | $ | 41,531 | $ | 18,482 | ||||||||||||
| -24- |
An investment in our common stock involves a high degree of risk. You should carefully consider the following material risks, as well as the other information contained in this prospectus, before making an investment in our company. If any of the following risks actually occur, our business, prospects, financial condition, results of operations and/or cash flow could be materially and adversely affected. In such an event, the market value of our common stock could decline and you could lose part or all of your investment. Some statements in this prospectus, including statements in the following risk factors, constitute forward-looking statements. Please refer to the section of this prospectus entitled “Cautionary Note Concerning Forward-Looking Statements.”
Risks Related to Real Estate
Unfavorable market and economic conditions in the United States and globally and in the specific markets or submarkets where our properties are located could adversely affect occupancy levels, rental rates, rent collections, operating expenses, and the overall market value of our assets, impair our ability to sell, recapitalize or refinance our assets and have an adverse effect on our results of operations, financial condition, cash flow and our ability to make distributions to our stockholders.
Unfavorable market conditions in the areas in which we operate and unfavorable economic conditions in the United States and/or globally may significantly affect our occupancy levels, rental rates, rent collections, operating expenses, the market value of our assets and our ability to strategically acquire, dispose, recapitalize or refinance our properties on economically favorable terms or at all. Our ability to lease our properties at favorable rates may be adversely affected by increases in supply of commercial, retail and/or residential space in our markets and is dependent upon overall economic conditions, which are adversely affected by, among other things, job losses and increased unemployment levels, recession, stock market volatility and uncertainty about the future. Some of our major expenses, including mortgage payments and real estate taxes, generally do not decline when related rents decline. We expect that any declines in our occupancy levels, rental revenues and/or the values of our buildings would cause us to have less cash available to pay our indebtedness, fund necessary capital expenditures and to make distributions to our stockholders, which could negatively affect our financial condition and the market value of our common stock. Our business may be affected by volatility and illiquidity in the financial and credit markets, a general global economic recession and other market or economic challenges experienced by the real estate industry or the U.S. economy as a whole. Our business may also be adversely affected by local economic conditions, as all of our revenues are currently derived from properties located in New York City, with all of our current portfolio being in Manhattan and Brooklyn.
Factors that may affect our occupancy levels, our rental revenues, our income from operations, our funds from operations (“FFO”) and adjusted FFO (“AFFO”), our earnings before interest, income tax, depreciation, amortization (“EBITDA”), our cash flow and/or the value of our properties include the following, among others:
| · | downturns in global, national, regional and local economic and demographic conditions; |
| · | declines in the financial condition of our tenants, which may result in tenant defaults under leases due to bankruptcy, lack of liquidity, operational failures or other reasons, and declines in the financial condition of buyers and sellers of properties; |
| · | declines in local, state and/or federal government budgets and/or increases in local, state and/or federal government budget deficits, which among other things could have an adverse effect on the financial condition of our only commercial tenant, the City of New York, and may result in tenant defaults under leases and/or cause such tenant to seek alternative office space arrangements; |
| · | the inability or unwillingness of our tenants to pay rent increases, or our inability to collect rents and other amounts due from our tenants; |
| -25- |
| · | significant job losses in the industries in which our commercial and/or retail tenants operate, and/or from which our residential tenants derive their incomes, which may decrease demand for our commercial, retail and/or residential space, causing market rental rates and property values to be affected negatively; |
| · | an oversupply of, or a reduced demand for, commercial and/or retail space and/or apartment homes; |
| · | declines in household formation; |
| · | favorable residential mortgage rates; |
| · | changes in market rental rates in our markets and/or the attractiveness of our properties to tenants, particularly as our buildings continue to age, and our ability to fund repair and maintenance costs; |
| · | competition from other available commercial and/or retail lessors and other available apartments and housing alternatives, and from other real estate investors with significant capital, such as other real estate operating companies, other REITs and institutional investment funds; |
| · | economic conditions that could cause an increase in our operating expenses, such as increases in property taxes (particularly as a result of increased local, state and national government budget deficits and debt and potentially reduced federal aid to state and local governments), utilities, insurance, compensation of on-site personnel and routine maintenance; |
| · | opposition from local community or political groups with respect to the development and/or operations at a property; |
| · | investigation, removal or remediation of hazardous materials or toxic substances at a property; |
| · | changes in, and changes in enforcement of, laws, regulations and governmental policies, including without limitation, health, safety, environmental and zoning laws; |
| · | rent control or stabilization laws, or other laws regulating rental housing, which could prevent us from raising rents to offset increases in operating costs; and |
| · | changes in rental housing subsidies provided by the government and/or other government programs that favor single-family rental housing or owner-occupied housing over multi-family rental housing. |
All of our properties are located in New York City, and adverse economic or regulatory developments in New York City or parts thereof, including the boroughs of Brooklyn and Manhattan, could negatively affect our results of operations, financial condition, cash flow, and ability to make distributions to our stockholders.
All of our properties are located in New York City, with all of our current portfolio being in the boroughs of Manhattan and Brooklyn. As a result, our business is dependent on the condition of the economy in New York City and the views of potential tenants regarding living and working in New York City, which may expose us to greater economic risks than if we owned a more geographically diverse portfolio. We are susceptible to adverse developments in New York City (such as business layoffs or downsizing, industry slowdowns, relocations of businesses, terror attacks, increases in real estate and other taxes, costs of complying with governmental regulations or increased regulation). Such adverse developments could materially reduce the value of our real estate portfolio and our rental revenues, and thus adversely affect our ability to meet our debt obligations and to make distributions to our stockholders.
| -26- |
We depend on a single government tenant in our office buildings, which could cause an adverse effect on us, including our results of operations and cash flow, if the City of New York were to suffer financial difficulty.
Our rental revenue depends on entering into leases with and collecting rents from tenants. As of January 30, 2017, Kings County Court, the Human Resources Administration, and the Department of Environmental Protection, all of which are agencies of the City of New York, leased an aggregate of 500,228 rentable square feet of commercial space at our commercial office properties at 141 Livingston Street and 250 Livingston Street, representing approximately 16% of the total rentable square feet in our portfolio and approximately 18% of our total portfolio’s annualized rent. General and regional economic conditions may adversely affect the City of New York and potential tenants in our markets. The City of New York may experience a material business downturn or suffer negative effects from declines in local, state and/or federal government budgets and/or increases in local, state and/or federal government budget debt and deficits, which could potentially result in a failure to make timely rental payments and/or a default under its leases. In many cases, through tenant improvement allowances and other concessions, we have made substantial upfront investments in the applicable leases that we may not be able to recover. In the event of a tenant default, we may experience delays in enforcing our rights and may also incur substantial costs to protect our investments.
The bankruptcy or insolvency of a major tenant may adversely affect the income produced by our properties and may delay our efforts to collect past due balances under the relevant leases and could ultimately preclude collection of these sums altogether. If a lease is rejected by a tenant in bankruptcy, we would have only a general unsecured claim for damages that is limited in amount and which may only be paid to the extent that funds are available and in the same percentage as is paid to all other holders of unsecured claims. If any of our significant tenants were to become bankrupt or insolvent, suffer a downturn in their business or a reduction in funds available to them, default under their leases, fail to renew their leases or renew on terms less favorable to us than their current terms, our results of operations and cash flow could be adversely affected.
The leases for the Human Resources Administration and the Department of Environmental Protection, which comprise 56% of the rentable square feet rented by the City of New York, will each expire in 2020.
Our portfolio’s rent is generated from five properties.
As of January 30, 2017, our portfolio consisted of five properties, our Tribeca House properties, the Flatbush Gardens complex, the 141 Livingston Street property, the 250 Livingston Street property, and the Aspen property, which accounted for 36%, 37.8%, 11.2%, 8.8%, and 6.2%, respectively, of our portfolio’s rent in the third quarter of 2016. Our results of operations and cash available for distribution to our stockholders would be adversely affected if any of these properties were materially damaged or destroyed.
We may be unable to renew leases or lease currently vacant space or vacating space on favorable terms or at all as leases expire, which could adversely affect our financial condition, results of operations and cash flow.
As of January 29, 2017, we had approximately 105,000 rentable square feet of vacant residential space (excluding leases signed but not yet commenced) and leases representing approximately 69% of the square footage of residential space at properties in our portfolio will expire in the twelve months between February 2017 and January 2018 (including month-to-month leases). As of January 30, 2017, we had no vacant commercial and retail space. We cannot assure you that expiring leases will be renewed or that our properties will be re-leased at net effective rental rates equal to or above the current average net effective rental rates. If the rental rates for our commercial and/or residential space decrease, our existing commercial tenants do not renew their leases or we do not re-lease a significant portion of our available and soon-to-be-available commercial and/or residential space, our financial condition, results of operations, cash flow, the market value of our common stock and our ability to satisfy our debt obligations and to make distributions to our stockholders would be adversely affected.
| -27- |
The actual rents we receive for the properties in our portfolio may be less than market rents, and we may experience a decline in realized rental rates, which could adversely affect our financial condition, results of operations and cash flow. Short-term leases with respect to our residential tenants expose us to the effects of declining market rents.
Throughout this prospectus, we make certain comparisons between our in-place rents and estimates of market rents for the commercial, retail and residential space in our portfolio used for budgeting purposes. As a result of potential factors, including competitive pricing pressure in our markets, a general economic downturn and the desirability of our properties compared to other properties in our markets, we may be unable to realize market rents across the properties in our portfolio. In addition, depending on market rental rates at any given time as compared to expiring leases in our portfolio, from time to time rental rates for expiring leases may be higher than starting rental rates for new leases. A majority of our apartment leases are for a term of one year. Because these leases generally permit the residents to leave at the end of the lease term without penalty, our rental revenues for residential space in our properties are affected by declines in market rents more quickly than if those leases were for longer terms. If we are unable to obtain sufficient rental rates across our portfolio, then our ability to generate cash flow growth will be negatively affected.
We may engage in development, redevelopment or repositioning activities, which could expose us to different risks that could adversely affect us, including our financial condition, cash flow and results of operations.
We may engage in development, redevelopment or repositioning activities with respect to our properties as we believe market conditions dictate. For example, we plan to spend approximately $16 million to complete a comprehensive renovation and modernization program at our Flatbush Gardens property through the end of 2018, which will include improvements to the common areas of the complex and upgrades to individual apartments. In addition, our lease at 141 Livingston Street requires us to refurbish the air-conditioning system and perform other upgrades at an estimated cost of approximately $5.2 million. Additionally, we intend to spend a total of approximately $2.6 million through 2017 to make other improvements at our 141 Livingston Street property. We are also reviewing the regulatory, architectural and financial issues regarding building approximately 500,000 additional square feet by adding four floors above certain of our 59 buildings at Flatbush Gardens. Further development at Flatbush Gardens will require a significant capital investment.
If we engage in these activities, we will be subject to certain risks, which could adversely affect us, including our financial condition, cash flow and results of operations. These risks include, without limitation,
| · | the availability and pricing of financing on favorable terms or at all; |
| · | the availability and timely receipt of zoning and other regulatory approvals; |
| · | the potential for the fluctuation of occupancy rates and rents at development and redeveloped properties, which may result in our investment not being profitable; |
| · | start up, development, repositioning and redevelopment costs may be higher than anticipated; |
| · | cost overruns and untimely completion of construction (including risks beyond our control, such as weather or labor conditions or material shortages); and |
| · | changes in the pricing and availability of buyers and sellers of such properties. |
These risks could result in substantial unanticipated delays or expenses and could prevent the initiation or the completion of development and redevelopment activities, any of which could have an adverse effect on our financial condition, results of operations, cash flow, the market value of our common stock and our ability to satisfy our debt obligations and to make distributions to our stockholders.
| -28- |
We may be required to make rent or other concessions and/or significant capital expenditures to improve our properties in order to retain and attract tenants, generate positive cash flows or to make real estate properties suitable for sale, which could adversely affect us, including our financial condition, results of operations and cash flow.
In the event that there are adverse economic conditions in the real estate market and demand for commercial, retail and/or residential space decreases with respect to our current vacant space and as leases at our properties expire, we may be required to increase tenant improvement allowances or concessions to tenants, accommodate increased requests for renovations, build-to-suit remodeling (with respect to our commercial and retail space) and other improvements or provide additional services to our tenants, all of which could negatively affect our cash flow. If the necessary capital is unavailable, we may be unable to make these potentially-significant capital expenditures. This could result in non-renewals by tenants upon expiration of their leases and our vacant space remaining untenanted, which could adversely affect our financial condition, results of operations, cash flow and the market value of our common stock.
Our dependence on rental revenue may adversely affect us, including our profitability, our ability to meet our debt obligations and our ability to make distributions to our stockholders.
Our income is derived from rental revenue from real property. See “Our Business and Properties—Overview.” As a result, our performance depends on our ability to collect rent from tenants. Our income and funds for distribution would be adversely affected if a significant number of our tenants, or any of our major tenants,
| · | delay lease commencements, |
| · | decline to extend or renew leases upon expiration, |
| · | fail to make rental payments when due, or |
| · | declare bankruptcy. |
Any of these actions could result in the termination of such tenants’ leases with us and the loss of rental revenue attributable to the terminated leases. In these events, we cannot assure you that such tenants will renew those leases or that we will be able to re-lease spaces on economically advantageous terms or at all. The loss of rental revenues from our tenants and our inability to replace such tenants may adversely affect us, including our profitability, our ability to meet our debt and other financial obligations and our ability to make distributions to our stockholders.
Real estate investments are relatively illiquid and may limit our flexibility.
Equity real estate investments are relatively illiquid, which may tend to limit our ability to react promptly to changes in economic or other market conditions. Our ability to dispose of assets in the future will depend on prevailing economic and market conditions. Our inability to sell our properties on favorable terms or at all could have an adverse effect on our sources of working capital and our ability to satisfy our debt obligations. In addition, real estate can at times be difficult to sell quickly at prices we find acceptable. The Code also imposes restrictions on REITs, which are not applicable to other types of real estate companies, on the disposal of properties. These potential difficulties in selling real estate in our markets may limit our ability to change, or reduce our exposure to, the properties in our portfolio promptly in response to changes in economic or other conditions.
Competition could limit our ability to acquire attractive investment opportunities and increase the costs of those opportunities, which may adversely affect us, including our profitability, and impede our growth.
We compete with numerous commercial developers, real estate companies and other owners and operators of real estate for properties for acquisition and pursuing buyers for dispositions. We expect that other real estate investors, including insurance companies, private equity funds, sovereign wealth funds, pension funds, other REITs and other well-capitalized investors will compete with us to acquire existing properties and to develop new properties. Our markets are each generally characterized by high barriers-to-entry to construction and limited land on which to build new commercial, retail and residential space, which contributes to the competition we face to acquire existing properties and to develop new properties in these markets. This competition could increase prices for properties of the type we may pursue and adversely affect our profitability and impede our growth.
| -29- |
Competition may impede our ability to attract or retain tenants or re-lease space, which could adversely affect our results of operations and cash flow.
The leasing of real estate in our markets is highly competitive. The principal means of competition are rent charged, location, services provided and the nature and condition of the premises to be leased. The number of competitive properties in our markets, which may be newer or better located than our properties, could have an adverse effect on our ability to lease space at our properties and on the effective rents that we are able to charge. If other lessors and developers of similar spaces in our markets offer leases at prices comparable to or less than the prices we offer, we may be unable to attract or retain tenants or re-lease space in our properties, which could adversely affect our results of operations and cash flow.
We are subject to potential losses that are either uninsurable, not economically insurable or that are in excess of our insurance coverage.
Our properties are located in areas that could be subject to, among other things, flood and windstorm losses. Insurance coverage for flood and windstorms can be costly because of limited industry capacity. As a result, we may experience shortages in desired coverage levels if market conditions are such that insurance is not available or the cost of insurance makes it, in our belief, economically impractical to maintain such coverage. In addition, our properties may be subject to a heightened risk of terrorist attacks. We carry commercial general liability insurance, property insurance and terrorism insurance with respect to our properties with limits and on terms we consider commercially reasonable. We cannot assure you, however, that our insurance coverage will be sufficient or that any uninsured loss or liability will not have an adverse effect on our business and our financial condition and results of operations.
We are subject to risks from natural disasters such as severe weather.
Natural disasters and severe weather such as hurricanes or floods may result in significant damage to our properties. The extent of our casualty losses and loss in operating income in connection with such events is a function of the severity of the event and the total amount of exposure in the affected area. When we have geographic concentration of exposures, a single catastrophe or destructive weather event (such as a hurricane) affecting New York City may have a significant negative effect on our financial condition, results of operations and cash flows. As a result, our operating and financial results may vary significantly from one period to the next. Our financial results may be adversely affected by our exposure to losses arising from natural disasters or severe weather. We also are exposed to risks associated with inclement winter weather, including increased need for maintenance and repair of our buildings.
Climate change may adversely affect our business.
To the extent that climate change does occur, we may experience extreme weather and changes in precipitation and temperature, all of which may result in physical damage or a decrease in demand for our properties located in the areas affected by these conditions. Should the impact of climate change be material in nature or occur for lengthy periods of time, our financial condition or results of operations would be adversely affected. In addition, changes in federal and state legislation and regulation on climate change could result in increased capital expenditures to improve the energy efficiency of our existing properties in order to comply with such regulations.
| -30- |
Actual or threatened terrorist attacks may adversely affect our ability to generate revenues and the value of our properties.
All of our properties are located in New York City, which has been and may in the future be the target of actual or threatened terrorist attacks. As a result, some tenants in these markets may choose to relocate their businesses or homes to other markets or buildings within New York City that may be perceived to be less likely to be affected by future terrorist activity. This could result in an overall decrease in the demand for commercial, retail and/or residential space in these markets generally or in our properties in particular, which could increase vacancies in our properties or necessitate that we lease our properties on less favorable terms or both. In addition, future terrorist attacks in these markets could directly or indirectly damage our properties, both physically and financially, or cause losses that materially exceed our insurance coverage. As a result of the foregoing, our ability to generate revenues and the value of our properties could decline materially. See also “—We are subject to potential losses that are either uninsurable, not economically insurable or that are in excess of our insurance coverage.”
We may become subject to liability relating to environmental and health and safety matters, which could have an adverse effect on us, including our financial condition and results of operations.
Under various federal, state and/or local laws, ordinances and regulations, as a current or former owner or operator of real property, we may be liable for costs and damages resulting from the presence or release of hazardous substances (such as lead, asbestos and polychlorinated biphenyls), waste, petroleum products and other miscellaneous products (including but not limited to natural products such as methane and radon gas) at, on, in, under or from such property, including costs for investigation or remediation, natural resource damages, or third-party liability for personal injury or property damage. These laws often impose liability without regard to whether the owner or operator knew of, or was responsible for, the presence or release of such materials, and the liability may be joint and several. Some of our properties may be affected by contamination arising from current or prior uses of the property or from adjacent properties used for commercial, industrial or other purposes. Such contamination may arise from spills of petroleum or hazardous substances or releases from tanks used to store such materials. We also may be liable for the costs of remediating contamination at off-site disposal or treatment facilities when we arrange for disposal or treatment of hazardous substances at such facilities, without regard to whether we comply with environmental laws in doing so. The presence of contamination or the failure to remediate contamination on our properties may adversely affect our ability to attract and/or retain tenants and our ability to develop or sell or borrow against those properties. In addition to potential liability for cleanup costs, private plaintiffs may bring claims for personal injury, property damage or for similar reasons. Environmental laws also may create liens on contaminated sites in favor of the government for damages and costs it incurs to address such contamination. Moreover, if contamination is discovered on our properties, environmental laws may impose restrictions on the manner in which that property may be used or how businesses may be operated on that property. See “Our Business and Properties—Regulation—Environmental and Related Matters.”
In addition, our properties are subject to various federal, state and local environmental and health and safety laws and regulations. Noncompliance with these environmental and health and safety laws and regulations could subject us or our tenants to liability. These liabilities could affect a tenant’s ability to make rental payments to us. Moreover, changes in laws could increase the potential costs of compliance with such laws and regulations or increase liability for noncompliance. This may result in significant unanticipated expenditures or may otherwise adversely affect our operations and/or cash flow, or those of our tenants, which could in turn have an adverse effect on us.
Certain of our properties have only temporary certificates of occupancy or are awaiting a certificate of occupancy which, if not granted, would require us to stop using the property.
As the owner or operator of real property, we may also incur liability based on various building conditions. For example, buildings and other structures on properties that we currently own or those we acquire or operate in the future contain, may contain, or may have contained, asbestos-containing material (“ACM”). Environmental and health and safety laws require that ACM be properly managed and maintained and may impose fines or penalties on owners, operators or employers for non-compliance with those requirements. These requirements include special precautions, such as removal, abatement or air monitoring, if ACM would be disturbed during maintenance, renovation or demolition of a building, potentially resulting in substantial costs. In addition, we may be subject to liability for personal injury or property damage sustained as a result of exposure to ACM or releases of ACM into the environment.
| -31- |
In addition, our properties may contain or develop harmful mold or suffer from other indoor air quality issues. Indoor air quality issues also can stem from inadequate ventilation, chemical contamination from indoor or outdoor sources, and other biological contaminants such as pollen, viruses and bacteria. Indoor exposure to airborne toxins or irritants can be alleged to cause a variety of adverse health effects and symptoms, including allergic or other reactions. As a result, the presence of significant mold or other airborne contaminants at any of our properties could require us to undertake a costly remediation program to contain or remove the mold or other airborne contaminants or to increase ventilation. In addition, the presence of significant mold or other airborne contaminants could expose us to liability from our tenants or others if property damage or personal injury occurs.
We cannot assure you that costs or liabilities incurred as a result of environmental issues will not affect our ability to make distributions to our stockholders or that such costs, liabilities, or other remedial measures will not have an adverse effect on our financial condition, results of operations and cash flows.
We may incur significant costs complying with the Americans with Disabilities Act of 1990 (“ADA”) and similar laws (including but not limited to the Fair Housing Amendments Act of 1988 (“FHAA”) and the Rehabilitation Act of 1973), which could adversely affect us, including our future results of operations and cash flows.
Under the ADA, all public accommodations must meet federal requirements related to access and use by disabled persons. The FHAA requires apartment communities first occupied after March 13, 1991, to comply with design and construction requirements for disabled access. For projects receiving federal funds, the Rehabilitation Act of 1973 also has requirements regarding disabled access. We have not conducted a recent audit or investigation of all of our properties to determine our compliance with these or other federal, state or local laws. If one or more of our properties were not in compliance with such laws, then we could be required to incur additional costs to bring the property into compliance. We cannot predict the ultimate amount of the cost of compliance with such laws. Noncompliance with these laws could also result in the imposition of fines or an award of damages to private litigants. Substantial costs incurred to comply with such laws, as well as fines or damages resulting from actual or alleged noncompliance with such laws, could adversely affect us, including our future results of operations and cash flows.
Multi-family residential properties are subject to rent stabilization regulations, which limit our ability to raise rents above specified maximum amounts and could give rise to claims by tenants that their rents exceed such specified maximum amounts.
Numerous municipalities, including New York City where our multi-family residential properties are located, impose rent control or rent stabilization on apartment buildings. The rent stabilization regulations applicable to our multi-family residential properties set maximum rates for annual rent increases, entitle our tenants to receive required services from us and entitle our tenants to have their leases renewed. The rent stabilization regulations applicable to our multi-family residential properties permit luxury deregulation of rent-stabilized apartments, generally providing that apartments that became vacant before June 24, 2011 with a legal regulated rent of $2,000 or more per month are made permanently exempt from rent stabilization. That amount was increased to $2,500 or more per month where an apartment becomes vacant on or after June 24, 2011. In 2015, New York City’s Mayor de Blasio released a series of proposals that, if enacted, would alter the rent stabilization guidelines and make it harder for property owners, such as us, to implement luxury deregulation of rent-stabilized apartments, including eliminating vacancy decontrol and eliminating vacancy allowance. These proposals were not enacted when the New York State legislature extended the current rent stabilization guidelines in June 2015, although subsequently the New York City Rent Guidelines Board determined that the maximum rent for expiring leases would be frozen for the next year. Although Mayor de Blasio’s proposals were not enacted for 2016, there can be no assurances that they will not be pursued in the future.
The limitations established by present or future rent stabilization regulations may impair our ability to maintain rents at market levels. For example, our Flatbush Gardens property is subject to rent stabilization and currently in-place rents are generally about 17% below the maximum rent that could be charged under rent stabilization. However, we have been able to consistently increase rents as a result of our comprehensive renovation and repositioning strategy, allowing us to realize an increase of approximately 25% in rent per square foot on new leases in 2016 and a 14.5% increase in rent per square foot on new leases in 2015, compared to expiring leases. If our current and planned renovation and modernization program at Flatbush Gardens is successful, certain apartments may reach the maximum rents permitted under rent stabilization, which could happen even sooner if rent increases continue to be frozen in subsequent years. Therefore our future ability to attain market rents would be limited until such apartments are eligible for luxury deregulation, which generally requires both a legal maximum rent of $2,500 or more per month and a vacancy (although we can apply to destabilize an apartment where the legal maximum rent is $2,500 or more per month without a vacancy if the tenant’s income exceeds certain levels). However, if Mayor de Blasio’s rent stabilization proposals are enacted in future years, luxury deregulation may no longer be available.
| -32- |
In addition, we are subject to claims from tenants that the rent charged by us exceeds the amount permitted by rent stabilization. Although we believe that all of our rents are compliant with applicable rent stabilization regulation, tenants have in the past made claims that their rents exceed the maximum rent that could be charged under rent stabilization. These claims include claims that the annual increases in the maximum rent have in the past been inapplicable as a result of a failure to provide essential services by us or the prior owners. The number of these claims may increase as our rents approach the maximum rent that could be charged under rent stabilization. Tenants could also claim that our determination that luxury deregulation was applicable to their apartment was incorrect and seek a reduction in rent and/or return of rents paid in excess of the maximum legal rent. Finally, a tenant in an apartment eligible for tax benefits, such as Section 421-g of the Real Property Tax Law, could claim that rent stabilization applies to the tenant’s apartment while those tax benefits are available, even if the apartment is eligible for luxury deregulation.
The application of rent stabilization to apartments in our multi-family residential properties could limit the amount of rent we are able to collect, which could have a material adverse effect on our adjusted EBITDA and our ability to fully take advantage of the investments that we are making in our properties. In addition, there can be no assurances that changes to rent stabilization laws, such as those proposed by New York City’s Mayor de Blasio, will not have a similar or greater negative impact on our ability to collect rents.
As we increase rents and improve our properties, we could become the target of public scrutiny and investigations similar to the public scrutiny and investigations that other apartment landlords in Brooklyn and other neighborhoods in the New York metropolitan area have experienced, which could lead to negative publicity and require that we expend significant resources to defend ourselves, all of which could adversely affect our operating results and our ability to pay distributions to our stockholders.
Other apartment landlords in gentrifying neighborhoods in Brooklyn and other parts of the New York metropolitan area have come under public scrutiny, and in a few cases have been the subject of civil and criminal investigations, for their alleged treatment of tenants who cannot afford the rent increases that often result from neighborhood gentrification and landlord improvements to properties. It is possible that we or members of our management team could come under similar public scrutiny or become the target of similar investigations regardless of whether we have done anything wrong, which could lead to negative publicity and require that we expend significant resources to defend ourselves, all of which could adversely affect our operating results and our ability to pay distributions to our stockholders.
We may be unable to identify and successfully complete acquisitions and, even if acquisitions are identified and completed, we may fail to successfully operate acquired properties, which could adversely affect us and impede our growth.
Our ability to identify and acquire properties on favorable terms and successfully develop, redevelop and/or operate them may be exposed to significant risks. Agreements for the acquisition of properties are subject to customary conditions to closing, including completion of due diligence investigations and other conditions that are not within our control, which may not be satisfied. In this event, we may be unable to complete an acquisition after incurring certain acquisition-related costs. In addition, if mortgage debt is unavailable at reasonable rates, we may be unable to finance the acquisition on favorable terms in the time period we desire, or at all. We may spend more than budgeted to make necessary improvements or renovations to acquired properties and may not be able to obtain adequate insurance coverage for new properties. Further, acquired properties may be located in new markets where we may face risks associated with a lack of market knowledge or understanding of the local economy, lack of business relationships in the area and unfamiliarity with local governmental and permitting procedures. We may also be unable to integrate new acquisitions into our existing operations quickly and efficiently, and as a result, our results of operations and financial condition could be adversely affected. Any delay or failure on our part to identify, negotiate, finance and consummate such acquisitions in a timely manner and on favorable terms, or operate acquired properties to meet our financial expectations, could impede our growth and have an adverse effect on us, including our financial condition, results of operations, cash flow and the market value of our common stock.
| -33- |
Should we decide at some point in the future to expand into new markets, we may not be successful, which could adversely affect our financial condition, results of operations, cash flow and the market value of our common stock.
If opportunities arise, we may explore acquisitions of properties in new markets. Each of the risks applicable to our ability to acquire and integrate successfully and operate properties in our current markets is also applicable in new markets. In addition, we will not possess the same level of familiarity with the dynamics and market conditions of the new markets we may enter, which could adversely affect the results of our expansion into those markets, and we may be unable to build a significant market share or achieve our desired return on our investments in new markets. If we are unsuccessful in expanding into new markets, it could adversely affect our financial condition, results of operations, cash flow, the market value of our common stock and ability to satisfy our debt obligations and to make distributions to our stockholders.
We may acquire properties or portfolios of properties through tax-deferred contribution transactions, which could result in stockholder dilution and limit our ability to sell such assets.
In the future we may acquire properties or portfolios of properties through tax-deferred contribution transactions in exchange for partnership interests in our operating partnership, which may result in stockholder dilution. This acquisition structure may have the effect of, among other things, reducing the amount of tax depreciation we could deduct over the tax life of the acquired properties, and may require that we agree to protect the contributors’ ability to defer recognition of taxable gain through restrictions on our ability to dispose of the acquired properties and/or the allocation of partnership debt to the contributors to maintain their tax bases. These restrictions could limit our ability to sell an asset at a time, or on terms, that would be favorable absent such restrictions.
We may experience a decline in the fair value of our assets, which may have a material impact on our financial condition, liquidity and results of operations and adversely impact the market value of our common stock.
A decline in the fair market value of our assets may require us to recognize an other-than-temporary impairment against such assets under GAAP if we were to determine that we do not have the ability and intent to hold any assets in unrealized loss positions to maturity or for a period of time sufficient to allow for recovery to the amortized cost of such assets. In such event, we would recognize unrealized losses through earnings and write down the amortized cost of such assets to a new cost basis, based on the fair value of such assets on the date they are considered to be other-than-temporarily impaired. Such impairment charges will reflect non-cash losses at the time of recognition. Subsequent disposition or sale of such assets could further affect our future losses or gains, as they will be based on the difference between the sale price received and adjusted amortized cost of such assets at the time of sale, which may adversely affect our financial condition, liquidity and results of operations.
From time to time, we may enter into joint venture relationships or other arrangements regarding the joint ownership of property. Our investments in and through such arrangements could be adversely affected by our lack of sole decision-making authority regarding major decisions, our reliance on our joint venture partners’ financial condition, any disputes that may arise between us and our joint venture partners and our exposure to potential losses from the actions of our joint venture partners. Risks associated with joint venture arrangements may include but are not limited to the following:
| · | our joint venture partners might experience financial distress, become bankrupt or fail to fund their share of required capital contributions, which may delay construction or development of a property or increase our financial commitment to the joint venture; |
| · | we may be responsible to our partners for indemnifiable losses; |
| · | our joint venture partners may have business interests or goals with respect to a property that conflict with our business interests and goals, which could increase the likelihood of disputes regarding the ownership, management or disposition of the property; |
| -34- |
| · | we may be unable to take actions that are opposed by our joint venture partners under arrangements that require us to share decision-making authority over major decisions affecting the ownership or operation of the joint venture and any property owned by the joint venture, such as the sale or financing of the property or the making of additional capital contributions for the benefit of the property; |
| · | our joint venture partners may take actions that we oppose; |
| · | our ability to sell or transfer our interest in a joint venture to a third party without prior consent of our joint venture partners may be restricted; |
| · | we may disagree with our joint venture partners about decisions affecting a property or a joint venture, which could result in litigation or arbitration that increases our expenses, distracts our officers and directors and disrupts the day-to-day operations of the property, including by delaying important decisions until the dispute is resolved; |
| · | we may suffer losses as a result of actions taken by our joint venture partners with respect to our joint venture investments; and |
| · | in the event that we obtain a minority position in a joint venture, we may not have significant influence or control over such joint venture or the performance of our investment therein. |
If there is a transfer of a controlling interest in any of our properties (or in the entities through which we hold our properties), including as a result of the private offering, this offering, issuances of our common stock in exchange for class B LLC units pursuant to the exchange right granted to holders of class B LLC units, sales of class B LLC units by the holders thereof or the issuance of LLC interests to our operating partnership in connection with the private offering or a subsequent offering of our stock, or as a result of any of those transfers being aggregated, we may be obligated to pay New York City and New York State transfer tax based on the fair market value of the New York City and/or New York State real property transferred.
Subject to certain exceptions, New York City and New York State impose a tax on the transfer of New York City and/or New York State real property or the transfer of a controlling interest in New York City and/or New York State real property, generally at a current combined rate of 3.025% of the fair market value of the New York City and/or New York State real property. A direct or indirect transfer of a 50% or greater interest in any of our properties (or in the entities that own our properties) generally would constitute a transfer of a controlling interest in real property. Certain aggregation rules apply in determining whether a transfer of a controlling interest has occurred. For example, transfers made within a three year period generally are presumed to be aggregated. Therefore, a transfer of a controlling interest could occur as a result of the combination of one or more of the private offering, this offering, other offerings of common stock by us resulting of an increase in our investment in the entities that own our properties, issuances of our common stock to our continuing investors in exchange for class B LLC units pursuant to the exchange right granted to holders of class B LLC units, sales of class B LLC units by the holders thereof, the issuance of LLC interests to our operating partnership in connection with the private offering or a subsequent offering of our stock, or as a result of any combination of such transfers being aggregated. In addition to any transfer tax that may be imposed upon us, we have agreed with our continuing investors to pay any such transfer taxes imposed upon a continuing investor as a result of the private offering and the related formation transactions (including subsequent issuances of additional LLC units or interests, issuances of OP units by the operating partnership or issuances of our common stock by the Company), issuances of our common stock in exchange for class B LLC units, dispositions of property by any LLC subsidiary, the issuance of LLC interests to our operating partnership in connection with this or a subsequent offering of our stock, or as a result of any combination of such transfers being aggregated. If a transfer of a controlling interest in an entity owning our properties occurs, New York City and/or New York State transfer tax could be payable based on the fair market value of the New York City and/or New York State property at the time of each such transfer (including any transfers that are treated as a part of the transfer of the controlling interest that occur prior to the transfer that caused the 50% threshold to be met). For example, if exchanges of class B LLC units resulted in our ownership of the entities that own our properties increasing to greater than 50%, we could be subject to New York City and New York State transfer tax at a current combined rate of 3.025% of the fair market value of such New York City and/or New York State properties. In addition, we may or may not be eligible to take advantage of the 50% reduction to the New York City and New York State transfer tax rates that could apply with respect to transfers of real property to certain REITs.
| -35- |
Risks Related to Our Business and Operations
Capital and credit market conditions may adversely affect our access to various sources of capital or financing and/or the cost of capital, which could affect our business activities, dividends, earnings and common stock price, among other things.
In periods when the capital and credit markets experience significant volatility, the amounts, sources and cost of capital available to us may be adversely affected. We primarily use third-party financing to fund acquisitions of properties and to refinance indebtedness as it matures. As of September 30, 2016, we had no corporate debt and $814.7 million in property-level debt. On November 9, 2016, the Company refinanced $460.0 million of loans due November 2016 secured by the Tribeca House property with a loan package comprising a $335 million mortgage and a $75 million mezzanine note agreement. If sufficient sources of external financing are not available to us on cost effective terms, we could be forced to limit our acquisition, development and redevelopment activities and/or take other actions to fund our business activities and repayment of debt, such as selling assets, reducing our cash dividend or paying out less than 100% of our taxable income. To the extent that we are able and/or choose to access capital at a higher cost than we have experienced in recent years (reflected in higher interest rates for debt financing or a lower stock price for equity financing) our earnings per share and cash flow could be adversely affected. In addition, the price of our common stock may fluctuate significantly and/or decline in a high interest rate or volatile economic environment. If economic conditions deteriorate, the ability of lenders to fulfill their obligations under working capital or other credit facilities that we may have in the future may be adversely affected.
The form, timing and amount of dividend distributions in future periods may vary and be affected by economic and other considerations.
The form, timing and amount of dividend distributions will be authorized at the discretion of our board of directors and will depend on actual cash from operations, our financial condition, capital requirements, the annual distribution requirements applicable to REITs under the Code and other factors as our board of directors may consider relevant. See “Distribution Policy.”
We may from time to time be subject to litigation that could have an adverse effect on our financial condition, results of operations, cash flow and the market value of our common stock.
We are a party to various claims and routine litigation arising in the ordinary course of business. Some of these claims or others to which we may be subject from time to time may result in defense costs, settlements, fines or judgments against us, some of which are not, or cannot be, covered by insurance. Payment of any such costs, settlements, fines or judgments that are not insured could have an adverse effect on our financial position and results of operations. In addition, certain litigation or the resolution of certain litigation may affect the availability or cost of some of our insurance coverage, which could adversely affect our results of operations and cash flow, expose us to increased risks that would be uninsured, and/or adversely affect our ability to attract officers and directors.
We may be subject to unknown or contingent liabilities related to properties or businesses that we acquire for which we may have limited or no recourse against the sellers.
Assets and entities that we have acquired or may acquire in the future may be subject to unknown or contingent liabilities for which we may have limited or no recourse against the sellers. Unknown or contingent liabilities might include liabilities for clean-up or remediation of environmental conditions, claims of tenants, vendors or other persons dealing with the acquired entities, tax liabilities and other liabilities whether incurred in the ordinary course of business or otherwise. In the future we may enter into transactions with limited representations and warranties or with representations and warranties that do not survive the closing of the transactions or that only survive for a limited period, in which event we would have no or limited recourse against the sellers of such properties. While we usually require the sellers to indemnify us with respect to breaches of representations and warranties that survive, such indemnification is often limited and subject to various materiality thresholds, a significant deductible or an aggregate cap on losses.
| -36- |
As a result, there is no guarantee that we will recover any amounts with respect to losses due to breaches by the sellers of their representations and warranties. In addition, the total amount of costs and expenses that we may incur with respect to liabilities associated with acquired properties and entities may exceed our expectations, which may adversely affect our business, financial condition, results of operations and cash flow. Finally, indemnification agreements between us and the sellers typically provide that the sellers will retain certain specified liabilities relating to the assets and entities acquired by us. While the sellers are generally contractually obligated to pay all losses and other expenses relating to such retained liabilities, there can be no guarantee that such arrangements will not require us to incur losses or other expenses as well.
We depend on key personnel, including David Bistricer, our Chief Executive Officer, Lawrence Kreider, our Chief Financial Officer, JJ Bistricer, our Chief Operating Officer, and Jacob Schwimmer, our Chief Property Management Officer, and the loss of services of one or more members of our senior management team, or our inability to attract and retain highly qualified personnel, could adversely affect our business, diminish our investment opportunities and weaken our relationships with lenders, business partners and existing and prospective industry participants, which could negatively affect our financial condition, results of operations, cash flow and the market value of our common stock.
There is substantial competition for qualified personnel in the real estate industry and the loss of our key personnel could have an adverse effect on us. Our continued success and our ability to manage anticipated future growth depend, in large part, upon the efforts of key personnel, particularly David Bistricer, our Chief Executive Officer, who has extensive market knowledge and relationships and exercises substantial influence over our acquisition, development, redevelopment, financing, operational and disposition activities. Among the reasons that David Bistricer is important to our success is that he has a reputation that attracts business and investment opportunities and assists us in negotiations with financing sources and industry personnel. If we lose his services, our business and investment opportunities and our relationships with such financing sources and industry personnel would diminish.
Our other senior executives, Lawrence Kreider, our Chief Financial Officer, JJ Bistricer, our Chief Operating Officer, and Jacob Schwimmer, our Chief Property Management Officer, also have extensive experience and strong reputations in the real estate industry, which aid us in identifying or attracting investment opportunities and negotiating with sellers of properties. The loss of services of one or more members of our senior management team, or our inability to attract and retain highly qualified personnel, could adversely affect our business, diminish our investment opportunities and weaken our relationships with lenders, business partners and industry participants, which could negatively affect our financial condition, results of operations, cash flow and the market value of our common stock.
Breaches of our data security could adversely affect our business, including our financial performance and reputation.
We collect and retain certain personal information provided by our tenants and employees. While we have implemented a variety of security measures to protect the confidentiality of this information and periodically review and improve our security measures, we can provide no assurance that we will be able to prevent unauthorized access to this information. Any breach of our data security measures and/or loss of this information may result in legal liability and costs (including damages and penalties) that could adversely affect our business, including our financial performance and reputation.
Our subsidiaries may be prohibited from making distributions and other payments to us.
All of our properties are owned indirectly by subsidiaries, in particular our LLC subsidiaries, and substantially all of our operations are conducted by our operating partnership. As a result, we depend on distributions and other payments from our operating partnership and subsidiaries in order to satisfy our financial obligations and make payments to our investors. The ability of our subsidiaries to make such distributions and other payments depends on their earnings and cash flow and may be subject to statutory or contractual limitations. See “Management’s Discussion and Analysis of Financial Condition and Results of Operations—Liquidity and Capital Resources—Property-Level Debt.” As an equity investor in our subsidiaries, our right to receive assets upon their liquidation or reorganization will be effectively subordinated to the claims of their creditors. To the extent that we are recognized as a creditor of such subsidiaries, our claims may still be subordinate to any security interest in, or other lien on, their assets and to any of such subsidiaries’ debt or other obligations that are senior to our claims.
| -37- |
Risks Related to Our Organization and Structure
Our continuing investors hold shares of our special voting stock that entitle them to vote together with holders of our common stock on an as-exchanged basis, based on their ownership of class B LLC units in our predecessor entities, and are generally able to significantly influence the composition of our board of directors, our management and the conduct of our business.
Our continuing investors hold shares of our special voting stock, which generally allows them to vote together as a single class with holders of our common stock on all matters (other than matters considered at a special election meeting, the removal or reelection of directors initially elected at a special election meeting, the expansion of the size of the board of directors and amendments to certain provisions of our charter and bylaws relating to any special election meeting or the vote required to amend such provisions) brought before our common stockholders, including the election of directors, on an as-exchanged basis, as if our continuing investors had exchanged their class B LLC units in our predecessor entities and shares of our special voting stock for shares of our common stock. In addition, several continuing investors own shares of our common stock. See “Security Ownership of Certain Beneficial Owners and Management.” As a result, our continuing investors are generally entitled to exercise 74.8% of the voting power in our company (62.8% immediately following this offering, or 61.4% if the underwriters exercise their option to purchase additional shares in full). In particular, immediately following this offering, David Bistricer will be entitled to exercise 10.3% of the voting power in our company, Jacob Schwimmer will be entitled to exercise 5% of the voting power in our company and Sam Levinson will be entitled to exercise 18.8% of the voting power in our company (10.0%, 18.4% and 4.8%, respectively, if the underwriters exercise their option to purchase additional shares in full). Even though none of our continuing investors is, by himself or together with his affiliates, entitled to exercise a majority of the total voting power in our company, for so long as any continuing investor continues to be entitled to exercise a significant percentage of our voting power, our continuing investors are generally able to significantly influence the composition of our board of directors and the approval of actions requiring stockholder approval, and have significant influence with respect to our management, business plans and policies, including appointing and removing our officers, issuing additional shares of our common stock and other equity securities, paying dividends, incurring additional debt, making acquisitions, selling properties or other assets, acquiring or merging with other companies and undertaking other extraordinary transactions. In any of these matters, any of our continuing investors may have interests that differ or conflict with the interests of our other stockholders, and they may exercise their voting power in a manner that is not consistent with the interests of other stockholders. For so long as our continuing investors continue to own shares of our stock entitling them to exercise a significant percentage of our voting power, the concentration of voting power in our continuing investors may discourage unsolicited acquisition proposals and may delay, defer or prevent any change of control of our company that might involve a premium price for holders of our common stock or otherwise be in their best interest.
The ability of stockholders to control our policies and effect a change of control of our company is limited by certain provisions of our charter and bylaws and by Maryland law.
Certain provisions in our charter and bylaws may discourage a third party from making a proposal to acquire us, even if some of our stockholders might consider the proposal to be in their best interests. These provisions include the following:
| · | Our continuing investors hold shares of our special voting stock and shares of our common stock that generally entitle them to exercise 74.8% of the voting power in our company (62.8% immediately following this offering, or 61.4% if the underwriters exercise their option to purchase additional shares in full), including in connection with a merger or other acquisition of our company or a change in the composition of our board of directors. As a result, our continuing investors as a group or individually could delay, defer or prevent any change of control of our company and, as a result, adversely affect our stockholders’ ability to realize a premium for their shares of common stock. |
| -38- |
| · | Our charter authorizes our board of directors to, without common stockholder approval, amend our charter to increase or decrease the aggregate number of our authorized shares of stock or the authorized number of shares of any class or series of our stock, authorize us to issue additional shares of our common stock or preferred stock and classify or reclassify unissued shares of our common stock or preferred stock and thereafter authorize us to issue such classified or reclassified shares of stock. We believe these charter provisions provide us with increased flexibility in structuring possible future financings and acquisitions and in meeting other needs that might arise. The additional classes or series, as well as the additional authorized shares of our common stock, will be available for issuance without further action by our common stockholders, unless such action is required by applicable law or the rules of any stock exchange or automated quotation system on which our securities may be listed or traded. Although our board of directors does not currently intend to do so, it could authorize us to issue a class or series of stock that could, depending upon the terms of the particular class or series, delay, defer or prevent a transaction or a change of control of our company that might involve a premium price for holders of our common stock or that our common stockholders otherwise believe to be in their best interests. |
| · | In order to qualify as a REIT, not more than 50% in value of our outstanding stock may be owned, directly or indirectly, by or for five or fewer individuals (as defined in the Code to include certain entities such as private foundations) at any time during the last half of any taxable year (beginning with our second taxable year as a REIT). In order to help us qualify as a REIT, among other reasons, our charter generally prohibits any person or entity from owning or being deemed to own by virtue of the applicable constructive ownership provisions, more than 9.8% in value or number of shares, whichever is more restrictive, of the outstanding shares of any class or series of our common stock or 9.8% of the aggregate value of all our outstanding stock. We refer to these restrictions as the “ownership limit.” The ownership limit may prevent or delay a change in control and, as a result, could adversely affect our stockholders’ ability to realize a premium for their shares of our common stock. |
| · | The provisions in our charter regarding the removal of directors and the advance notice provisions of our bylaws, among others, could delay, defer or prevent a transaction or a change of control of our company that might involve a premium price for holders of our common stock or otherwise be in their best interest. |
In addition, certain provisions of the Maryland General Corporation Law (“MGCL”) may have the effect of deterring a third party from making a proposal to acquire us or of impeding a change of control under circumstances that otherwise could provide the holders of shares of our common stock with the opportunity to realize a premium over the then-prevailing market price of such shares, including the Maryland business combination and control share provisions. See “Certain Provisions of Maryland Law and Clipper Realty’s Charter and Bylaws.”
| · | The “business combination” provisions of the MGCL, subject to limitations, prohibit certain business combinations between us and an “interested stockholder” (defined generally as any person who beneficially owns 10% or more of our then-outstanding voting shares or an affiliate or associate of ours who, at any time within the two-year period prior to the date in question, was the beneficial owner of 10% or more of our then-outstanding voting shares) or an affiliate of an interested stockholder for five years after the most recent date on which the stockholder becomes an interested stockholder and, thereafter, imposes special appraisal rights and supermajority stockholder approval requirements on these combinations. As permitted by the MGCL, our board of directors has adopted a resolution exempting any business combinations between us and any other person or entity from the business combination provisions of the MGCL, if such business combination is approved by our board of directors, including a majority of our directors who are not affiliated or associated with the interested stockholder. |
| · | The “control share” provisions of the MGCL provide that “control shares” of a Maryland corporation (defined as shares which, when aggregated with all other shares controlled by the stockholder (except solely by virtue of a revocable proxy), entitle the stockholder to exercise one of three increasing ranges of voting power in electing directors) acquired in a “control share acquisition” (or the direct or indirect acquisition of ownership or control of control shares) have no voting rights unless approved by a supermajority vote our stockholders excluding the acquirer of control shares, our officers and our directors who are also our employees. As permitted by the MGCL, our bylaws contain a provision exempting from the control share acquisition provisions of the MGCL any and all acquisitions by any person of shares of our stock. |
| -39- |
| · | Title 3, Subtitle 8 of the MGCL permits our board of directors, without stockholder approval and regardless of what is currently provided in our charter or bylaws, to implement certain takeover defenses, including adopting a classified board. Such takeover defenses may have the effect of deterring a third party from making an acquisition proposal for us or of delaying, deferring or preventing a change in control of us under circumstances that otherwise could provide our common stockholders with the opportunity to realize a premium over the then-current market price. |
Each item discussed above may delay, deter or prevent a change in control of our company, even if a proposed transaction is at a premium over the then-current market price for our common stock. Further, these provisions may apply in instances where some stockholders consider a transaction beneficial to them. As a result, our stock price may be negatively affected by these provisions.
Our board of directors may change our policies without stockholder approval.
Our policies, including any policies with respect to investments, leverage, financing, growth, debt and capitalization, will be determined by our board of directors or those committees or officers to whom our board of directors may delegate such authority. Our board of directors will also establish the amount of any dividends or other distributions that we may pay to our stockholders. Our board of directors or the committees or officers to which such decisions are delegated have the ability to amend or revise these and our other policies at any time without stockholder approval. For example, we have established a policy for our target leverage ratio in a range of 45% to 55%. Under the policy, our leverage ratio may be greater than or less than the target range from time to time and our board of directors may amend our target leverage ratio range at any time without stockholder approval. Accordingly, while not intending to do so, we may adopt policies that may have an adverse effect on our financial condition, results of operations our ability to pay dividends or make other distributions to our stockholders and the market value of our common stock.
Our rights and the rights of our stockholders to take action against our directors and officers are limited, which could limit your recourse in the event of actions that you do not believe are in your best interests.
Maryland law generally provides that a director has no liability in that capacity if he or she satisfies his or her duties to us. As permitted by the MGCL, our charter eliminates the liability of our directors and officers to us and our stockholders for money damages to the maximum extent permitted by Maryland law. Under current Maryland law and our charter, our directors and officers do not have any liability to us or our stockholders for money damages, except for liability resulting from:
| · | actual receipt of an improper benefit or profit in money, property or services; or |
| · | a final judgment based upon a finding of active and deliberate dishonesty by the director or officer that was material to the cause of action adjudicated. |
In addition, our charter authorizes us to agree to indemnify our present and former directors and officers for liability and expenses arising from actions taken by them in those and other capacities to the maximum extent permitted by Maryland law. Our bylaws require us to indemnify each present and former director or officer, to the maximum extent permitted by Maryland law, in any proceeding to which he or she is made, or threatened to be made, a party or witness by reason of his or her service to us in those and other capacities. We are obligated to pay or reimburse the defense costs incurred by our present and former directors and officers without requiring a preliminary determination of their ultimate entitlement to indemnification. Indemnification agreements that we have entered into with our directors and executive officers also require us to indemnify such directors and executive officers for actions taken by them in those and certain other capacities to the maximum extent permitted by Maryland law. As a result, we and our stockholders may have more limited rights against our directors and officers than might otherwise exist. Accordingly, in the event that actions taken by any of our directors or officers impede the performance of our company, your ability to recover damages from such director or officer will be limited.
| -40- |
Conflicts of interest may exist or could arise in the future between the interests of our stockholders and the interests of holders of OP units and of LLC units in our predecessor entities, which may impede business decisions that could benefit our stockholders.
Conflicts of interest may exist or could arise in the future as a result of the relationships between us and our affiliates, on the one hand, and our operating partnership or any of its partners or our predecessor entities and their members, on the other. Our directors and officers have duties to our company under Maryland law in connection with their management of our company. At the same time, we, as the general partner of our operating partnership, and our operating partnership, as managing member of our predecessor entities, have fiduciary duties and obligations to our operating partnership and its limited partners and our predecessor entities and their members under Delaware and New York law, the partnership agreement of our operating partnership in connection with the management of our operating partnership, and the limited liability company agreements of our predecessor entities in connection with the management of those entities. Our fiduciary duties and obligations as the general partner of our operating partnership and managing member of our predecessor entities may come into conflict with the duties of our directors and officers to our company. We have adopted policies that are designed to eliminate or minimize certain potential conflicts of interest, and the members of our predecessor entities have agreed that, in the event of a conflict in the duties owed by us to our stockholders and the fiduciary duties owed by our operating partnership, in its capacity as managing member of our predecessor entities, to such members, we may give priority to the separate interests of our company or our stockholders, including with respect to tax consequences to limited partners, LLC members, assignees or our stockholders. Nevertheless, the duties and obligations of the general partner of our operating partnership and the duties and obligations of the managing member of our predecessor entities may come into conflict with the duties of our directors and officers to our company and our stockholders.
Our charter contains a provision that expressly permits certain of our directors and officers to compete with us.
Our directors and officers have outside business interests and may compete with us for investments in properties and for tenants. There is no assurance that any conflicts of interest created by such competition will be resolved in our favor. Our charter provides that we renounce any interest or expectancy in, or right to be offered or to participate in, any business opportunity identified in any investment policy or agreement with any of our directors or officers unless the policy or agreement contemplates that the director or officer must present, communicate or offer such business opportunity to us. We have adopted an Investment Policy that provides that our directors and officers, including David Bistricer, Sam Levinson, JJ Bistricer and Jacob Schwimmer, are not required to present certain identified investment opportunities to us, including assets located outside the New York metropolitan area, for-sale condominium or cooperative conversions, development projects, projects that would require us to obtain guarantees from third parties or to backstop obligations of other parties, and land acquisitions. As a result, except to the extent that our officers and directors must present certain identified business opportunities to us, our officers and directors have no duty to refrain from engaging, directly or indirectly, in the same business activities or similar business activities or lines of business in which we or our subsidiaries engage or propose to engage or to refrain from otherwise competing with us. These individuals also may pursue acquisition opportunities that may be complementary to our business, and, as a result, those acquisition opportunities may not be available to us. These provisions may limit our ability to pursue business or investment opportunities that we might otherwise have had the opportunity to pursue, which could have an adverse effect on our financial condition, our results of operations, our cash flow, the market value of our common stock and our ability to meet our debt obligations and to make distributions to our stockholders.
The consideration given by us in exchange for our interests in the predecessor entities in connection with the formation transactions may have exceeded their fair market value.
We did not obtain any third-party appraisals of the properties in which we have invested in connection with the formation transactions. As a result, the value that forms the basis for the consideration given by us for our interest in the predecessor entities may have exceeded the fair market value of those properties owned by such entities.
| -41- |
We may have assumed unknown liabilities in connection with the formation transactions, which, if significant, could adversely affect our business.
As part of the formation transactions, we acquired indirect interests in the properties and assets of our predecessor entities, subject to existing liabilities, some of which may have been unknown at the time the private offering was consummated. As part of the formation transactions, each of the predecessor entities made limited representations, warranties and covenants to us regarding the predecessor entities and their assets. Because many liabilities, including tax liabilities, may not have been identified, we may have no recourse for such liabilities. Any unknown or unquantifiable liabilities to which the properties and assets previously owned by our predecessor entities are subject could adversely affect the value of those properties and as a result adversely affect us. See “—Risks Related to Real Estate —We may become subject to liability relating to environmental and health and safety matters, which could have an adverse effect on us, including our financial condition and results of operations” as to the possibility of undisclosed environmental conditions potentially affecting the value of the properties in our portfolio.
The terms of the formation transactions may not have been as favorable to us as if all of the terms were negotiated at arm’s length.
Certain of our directors and executive officers, including David Bistricer, our Co-Chairman and Chief Executive Officer and Sam Levinson, our Co-Chairman and the head of our Investment Committee, own interests, directly or indirectly, in our predecessor entities that own properties included in the Company’s initial portfolio of properties and as such had interests in the formation transactions. As a result, the terms of the formation transactions may not have been as favorable to us as if all of the terms were negotiated at arm’s length.
We may pursue less vigorous enforcement of terms of employment agreements with certain of our executive officers which could negatively impact our stockholders.
Upon completion of the private offering, certain of our executive officers, including David Bistricer, Lawrence Kreider, JJ Bistricer and Jacob Schwimmer, entered into employment agreements with us. We may choose not to enforce, or to enforce less vigorously, our rights under these agreements because of our desire to maintain our ongoing relationships with members of our senior management or our board of directors and their affiliates, with possible negative impact on stockholders. Moreover, these agreements were not negotiated at arm’s length and in the course of structuring the formation transactions, certain of our executive officers had the ability to influence the types and level of benefits that they receive from us under these agreements.
David Bistricer, our Co-Chairman and Chief Executive Officer, and Sam Levinson, our Co-Chairman and the Head of the Investment Committee, have outside business interests that will take their time and attention away from us, which could materially and adversely affect us. In addition, notwithstanding the Investment Policy, members of our senior management may in certain circumstances engage in activities that compete with our activities or in which their business interests and ours may be in conflict.
Our Co-Chairman and Chief Executive Officer, David Bistricer, our Co-Chairman and the Head of the Investment Committee, Sam Levinson, and other members of our senior management team continue to own interests in properties and businesses that were not contributed to us in the formation transactions. For instance, each of David Bistricer, our Co-Chairman and Chief Executive Officer, and JJ Bistricer, our Chief Operating Officer, is an officer of Clipper Equity and each of Sam Levinson, our Co-Chairman and the Head of our Investment Committee, and Jacob Schwimmer, our Chief Property Management Officer, has ownership interests in Clipper Equity. Clipper Equity owns interests in and controls and manages entities that own interests in multi-family and commercial properties in the New York metropolitan area.
We have adopted an Investment Policy that provides that our directors and officers, including David Bistricer, Sam Levinson, JJ Bistricer and Jacob Schwimmer, are not required to present certain identified investment opportunities to us, including assets located outside the New York metropolitan area, for-sale condominium or cooperative conversions, development projects, projects that would require us to obtain guarantees from third parties or to backstop obligations of other parties, and land acquisitions. As a result, except to the extent that our officers and directors must present certain identified business opportunities to us, our officers and directors have no duty to refrain from engaging, directly or indirectly, in the same business activities or similar business activities or lines of business in which we or our subsidiaries engage or propose to engage or to refrain from otherwise competing with us, and therefore may compete with us for investments in properties and for tenants. These individuals also may pursue acquisition opportunities that may be complementary to our business, and, as a result, those acquisition opportunities may not be available to us.
We and members of our senior management may also determine to enter into joint ventures or co-investment relationships with respect to one or more properties. As a result of the foregoing, there may at times be a conflict between the interests of members of our senior management and our business interests. Further, although David Bistricer, JJ Bistricer and Jacob Schwimmer will devote such portion of their business time and attention to our business as is appropriate and will be compensated on that basis, under their employment agreements, they will also devote substantial time to other business and investment activities.
| -42- |
We may experience conflicts of interest with certain of our directors and officers and significant stockholders as a result of their tax positions.
We have entered into a tax protection agreement with our continuing investors pursuant to which we have agreed to indemnify the continuing investors against certain tax liabilities incurred during the 8-year period following the private offering (or with respect to item (iv) below, certain tax liabilities resulting from certain transfers occurring during the 8-year period following the private offering) if those tax liabilities result from (i) the sale, transfer, conveyance or other taxable disposition of any of the properties of our LLC subsidiaries, (ii) any of Renaissance, Berkshire or Gunki LLC failing to maintain a level of indebtedness allocable for U.S. federal income tax purposes to any of the continuing investors such that any of the continuing investors is allocated less than a specified minimum indebtedness in each such LLC subsidiary (in order to comply with this requirement, (1) Renaissance needs to maintain approximately $101.3 million of indebtedness, (2) Berkshire needs to maintain approximately $125.8 million of indebtedness and (3) Gunki needs to maintain approximately $34.4 million of indebtedness), (iii) in a case that such level of indebtedness cannot be maintained, failing to make available to such a continuing investor the opportunity to execute a guarantee of indebtedness of the LLC subsidiary meeting certain requirements that would enable the continuing investor to continue to defer certain tax liabilities, or (iv) the imposition of New York City or New York State real estate transfer tax liability upon a continuing investor as a result of the formation transactions, private offering, this offering and/or certain subsequent transactions (including subsequent issuances of additional LLC units or interests, issuances of OP units by the operating partnership, issuances of common stock by Clipper Realty, issuances of common stock in exchange for class B LLC units or dispositions of property by any LLC subsidiary), or as a result of any of those transfers being aggregated. We estimate that had all of their assets subject to the tax protection agreement been sold in a taxable transaction immediately after the private offering, the amount of our LLC subsidiaries’ indemnification obligations (based on then current tax rates and the valuations of our assets based on the private offering price of $13.50 per share, and including additional payments to compensate the indemnified continuing investors for additional tax liabilities resulting from the indemnification payments) would have been approximately $364.9 million. In addition, we estimate that if New York City or New York State real estate transfer taxes had been imposed on our continuing investors, the maximum amount of our LLC subsidiaries’ indemnification obligations pursuant to the tax protection agreement in respect of New York City or New York State real estate transfer tax liability (based on then current tax rates and the valuations of our assets based on the private offering price of $13.50 per share, and including additional payments to compensate the indemnified continuing investors for additional tax liabilities resulting from the indemnification payments) would have been approximately $74.9 million (although the amount may be significantly less). We do not presently intend to sell or take any other action that would result in a tax protection payment with respect to the properties covered by the tax protection agreement.
In addition, David Bistricer and Sam Levinson may be subject to tax on a disproportionately large amount of the built-in gain that would be realized upon the sale or refinancing of certain properties. David Bistricer and Sam Levinson may therefore influence us to not sell or refinance certain properties, even if such sale or refinancing might be financially advantageous to our stockholders, or to enter into tax deferred exchanges with the proceeds of such sales when such a reinvestment might not otherwise be in our best interest, as they may wish to avoid realization of their share of the built-in gains in those properties. Alternatively, to avoid realizing such built-in gains they may have to agree to additional reimbursements or guarantees involving additional financial risk.
Our tax protection agreement could limit our ability to sell or otherwise dispose of certain properties including through condominium or cooperative conversions.
In connection with the formation transactions, we entered into a tax protection agreement pursuant to which we agreed to indemnify the continuing investors against certain tax liabilities incurred during the 8-year period following the private offering (or with respect to certain transfers occurring during the 8-year period following the private offering) if those tax liabilities result from the sale, transfer, conveyance or other taxable disposition of any of the properties of our LLC subsidiaries. Therefore, although it may be in our stockholders’ best interests that we sell one of these properties or convert all or a portion of the property into a condominium or cooperative and sell condominium or cooperative units, it may be economically prohibitive for us to do so because of these obligations.
| -43- |
Deficiencies in our internal control over financial reporting could adversely affect our ability to present accurately our financial statements and could materially and adversely affect us, including our business, reputation, results of operations, financial condition or liquidity.
Effective internal control is necessary for us to accurately report our financial results. There can be no guarantee that our internal control over financial reporting will be effective in accomplishing all control objectives all of the time. In connection with the audit of our Predecessor’s historical financial statements, our registered independent public accounting firm identified certain significant deficiencies in our internal control over financial reporting and we are taking steps to remediate them. As we grow our business, our internal control will become more complex, and we may require significantly more resources to ensure our internal control remains effective. Deficiencies, including any material weakness, in our internal control over financial reporting which may occur in the future could result in misstatements of our results of operations that could require a restatement, failing to meet our reporting obligations and causing investors to lose confidence in our reported financial information. These events could materially and adversely affect us, including our business, reputation, results of operations, financial condition or liquidity.
Risks Related to Our Indebtedness and Financing
We have a substantial amount of indebtedness that may limit our financial and operating activities and may adversely affect our ability to incur additional debt to fund future needs.
As of September 30, 2016, we had approximately $814.7 million of total indebtedness, all of which was property-level debt. On November 9, 2016, the Company refinanced $460 million of loans due November 2016 secured by the Tribeca House property with a loan package comprising a $335 million mortgage and a $75 million mezzanine note agreement.
Payments of principal and interest on borrowings may leave us with insufficient cash resources to operate our properties, fully implement our capital expenditure, acquisition and redevelopment activities, or meet the REIT distribution requirements imposed by the Code. Our level of debt and the limitations imposed on us by our debt agreements could have significant adverse consequences, including the following:
| · | require us to dedicate a substantial portion of cash flow from operations to the payment of principal, and interest on, indebtedness, thereby reducing the funds available for other purposes; |
| · | make it more difficult for us to borrow additional funds as needed or on favorable terms, which could, among other things, adversely affect our ability to meet operational needs; |
| · | force us to dispose of one or more of our properties, possibly on unfavorable terms (including the possible application of the 100% tax on income from prohibited transactions, discussed below in “Material U.S. Federal Income Tax Consequences”) or in violation of certain covenants to which we may be subject; |
| · | subject us to increased sensitivity to interest rate increases; |
| · | make us more vulnerable to economic downturns, adverse industry conditions or catastrophic external events; |
| · | limit our ability to withstand competitive pressures; |
| · | limit our ability to refinance our indebtedness at maturity or result in refinancing terms that are less favorable than the terms of our original indebtedness; |
| · | reduce our flexibility in planning for or responding to changing business, industry and economic conditions; and/or |
| · | place us at a competitive disadvantage to competitors that have relatively less debt than we have. |
| -44- |
If any one of these events were to occur, our financial condition, results of operations, cash flow and the market value of our common stock could be adversely affected. Furthermore, foreclosures could create taxable income without accompanying cash proceeds, which could hurt our ability to meet the REIT distribution requirements imposed by the Code.
Our tax protection agreement requires our operating partnership to maintain certain debt levels that otherwise would not be required to operate our business.
Under our tax protection agreement, we undertake that our LLC subsidiaries will maintain a certain level of indebtedness and, in the case that level of indebtedness cannot be maintained, we are required to provide our continuing investors the opportunity to guarantee debt. If we fail to maintain such debt levels, or fail to make such opportunities available, we will be required to deliver to each applicable continuing investor a cash payment intended to approximate the continuing investor’s tax liability resulting from our failure and the tax liabilities incurred as a result of such tax protection payment. We agreed to these provisions in order to assist our continuing investors in deferring the recognition of taxable gain as a result of and after the formation transactions. These obligations require us to maintain more or different indebtedness than we would otherwise require for our business.
We may be unable to refinance current or future indebtedness on favorable terms, if at all.
We may not be able to refinance existing debt on terms as favorable as the terms of existing indebtedness, or at all, including as a result of increases in interest rates or a decline in the value of our portfolio or portions thereof. If principal payments due at maturity cannot be refinanced, extended or paid with proceeds from other capital transactions, such as new equity capital, our operating cash flow will not be sufficient in all years to repay all maturing debt. As a result, certain of our other debt may cross default, we may be forced to postpone capital expenditures necessary for the maintenance of our properties, we may have to dispose of one or more properties on terms that would otherwise be unacceptable to us or we may be forced to allow the mortgage holder to foreclose on a property. See “Management’s Discussion and Analysis of Financial Condition and Results of Operations—Liquidity and Capital Resources—Property-Level Debt.” We also may be forced to limit distributions and may be unable to meet the REIT distribution requirements imposed by the Code. Foreclosure on mortgaged properties or an inability to refinance existing indebtedness would likely have a negative impact on our financial condition and results of operations and could adversely affect our ability to make distributions to our stockholders.
We may not have sufficient cash flow to meet the required payments of principal and interest on our debt or to pay distributions on our common stock at expected levels.
In the future, our cash flow could be insufficient to meet required payments of principal and interest or to pay distributions on our shares at expected levels. In this regard, we note that in order for us to qualify as a REIT, we are required to make annual distributions generally equal to at least 90% of our taxable income, computed without regard to the dividends paid deduction and excluding net capital gain. In addition, as a REIT, we will be subject to U.S. federal income tax to the extent that we distribute less than 100% of our taxable income (including capital gains) and will be subject to a 4% nondeductible excise tax on the amount by which our distributions in any calendar year are less than a minimum amount specified by the Code. These requirements and considerations may limit the amount of our cash flow available to meet required principal and interest payments.
If we are unable to make required payments on indebtedness that is secured by a mortgage on our property, the asset may be transferred to the lender resulting in the loss of income and value to us, including adverse tax consequences related to such a transfer.
Mortgage debt obligations expose us to the possibility of foreclosure, which could result in the loss of our investment in a property or group of properties subject to mortgage debt.
Incurring mortgage and other secured debt obligations increases our risk of property losses because defaults on indebtedness secured by property may result in foreclosure actions initiated by lenders and ultimately our loss of the property securing any loans for which we are in default. Any foreclosure on a mortgaged property or group of properties could adversely affect the overall value of our portfolio of properties. For tax purposes, a foreclosure of any of our properties that is subject to a nonrecourse mortgage loan would be treated as a sale of the property for a purchase price equal to the outstanding balance of the debt secured by the mortgage. If the outstanding balance of the debt secured by the mortgage exceeds our tax basis in the property, we would recognize taxable income on foreclosure, but would not receive any cash proceeds, which could hurt our ability to meet the distribution requirements applicable to REITs under the Code.
| -45- |
Our debt agreements include restrictive covenants and default provisions which could limit our flexibility, our ability to make distributions and require us to repay the indebtedness prior to its maturity.
The mortgages on our properties contain customary negative covenants that, among other things, limit our ability, without the prior consent of the lender, to further mortgage the property and to reduce or change insurance coverage. As of September 30, 2016, we had $814.7 million of combined property mortgages and other secured debt. On November 9, 2016, the Company refinanced $460.0 million of loans due November 2016 secured by the Tribeca House property with a loan package comprising a $335 million mortgage and a $75 million mezzanine note agreement. The loans bear a combined interest rate of one-month LIBOR plus 3.75%, mature on November 9, 2018 and are subject to three one-year extension options. Additionally, our debt agreements contain customary covenants that, among other things, restrict our ability to incur additional indebtedness and, in certain instances, restrict our ability to engage in material asset sales, mergers, consolidations and acquisitions, and restrict our ability to make capital expenditures. These debt agreements, in some cases, also subject us to guarantor and liquidity covenants. Some of our debt agreements contain certain cash flow sweep requirements and mandatory escrows, and our property mortgages generally require certain mandatory prepayments upon disposition of underlying collateral. In addition, early repayment of certain mortgages may be subject to prepayment penalties.
Variable rate debt is subject to interest rate risk that could increase our interest expense, increase the cost to refinance and increase the cost of issuing new debt.
As of September 30, 2016, approximately $460.0 million of our outstanding consolidated debt was subject to instruments which bear interest at variable rates, and we may also borrow additional money at variable interest rates in the future. On November 9, 2016, the Company refinanced $460.0 million of loans due November 2016 secured by the Tribeca House property with a loan package comprising a $335 million and $75 million mezzanine note agreement. The loans bear a combined interest rate of one-month LIBOR plus 3.75%, mature on November 9, 2018 and are subject to three one-year extension options. Unless we have made arrangements that hedge against the risk of rising interest rates, increases in interest rates would increase our interest expense under these instruments, increase the cost of refinancing these instruments or issuing new debt, and adversely affect cash flow and our ability to service our indebtedness and make distributions to our stockholders, which could adversely affect the market price of our common stock. Based on our aggregate variable rate debt outstanding as of September 30, 2016 (pro forma for the refinancing of Tribeca House debt on November 9, 2016), an increase of 100 basis points in interest rates would result in a hypothetical increase of approximately $4.1 million in interest expense on an annual basis. The amount of this change includes the benefit of swaps and caps we currently have in place.
Hedging activity may expose us to risks, including the risks that a counterparty will not perform and that the hedge will not yield the economic benefits we anticipate, which could adversely affect us.
We may, in a manner consistent with our qualification as a REIT, seek to manage our exposure to interest rate volatility by using interest rate hedging arrangements that involve risk, such as the risk that counterparties may fail to honor their obligations under these arrangements, and that these arrangements may not be effective in reducing our exposure to interest rate changes. Moreover, there can be no assurance that our hedging arrangements will qualify for hedge accounting or that our hedging activities will have the desired beneficial impact on our results of operations. Should we desire to terminate a hedging agreement, there could be significant costs and cash requirements involved to fulfill our obligations under the hedging agreement. Generally, failure to hedge effectively against interest rate changes may adversely affect our results of operations.
When a hedging agreement is required under the terms of a mortgage loan, it is often a condition that the hedge counterparty maintains a specified credit rating. With the current volatility in the financial markets, there is an increased risk that hedge counterparties could have their credit rating downgraded to a level that would not be acceptable under the loan provisions. If we were unable to renegotiate the credit rating condition with the lender or find an alternative counterparty with an acceptable credit rating, we could be in default under the loan and the lender could seize that property through foreclosure, which could adversely affect us.
| -46- |
Complying with REIT requirements may limit our ability to hedge effectively and may cause us to incur tax liabilities.
The REIT provisions of the Code limit our ability to hedge our liabilities. Generally, income from a hedging transaction we enter into either to manage risk of interest rate changes with respect to borrowings incurred or to be incurred to acquire or carry real estate assets, or to manage the risk of currency fluctuations with respect to any item of income or gain (or any property which generates such income or gain) that constitutes “qualifying income” for purposes of the 75% or 95% gross income tests applicable to REITs, does not constitute “gross income” for purposes of the 75% or 95% gross income tests, provided that we properly identify the hedging transaction pursuant to the applicable sections of the Code and Treasury regulations. To the extent that we enter into other types of hedging transactions, the income from those transactions is likely to be treated as non-qualifying income for purposes of both gross income tests. As a result of these rules, we may need to limit our use of otherwise advantageous hedging techniques or implement those hedges through a TRS. The use of a TRS could increase the cost of our hedging activities (because our TRS would be subject to tax on income or gain resulting from hedges entered into by it) or expose us to greater risks than we would otherwise want to bear. In addition, net losses in any of our TRSs will generally not provide any tax benefit except for being carried forward for use against future taxable income in the TRSs.
A portion of our distributions may be treated as a return of capital for U.S. federal income tax purposes, which could reduce the basis of a stockholder’s investment in shares of our common stock and may trigger taxable gain.
A portion of our distributions may be treated as a return of capital for U.S. federal income tax purposes. As a general matter, a portion of our distributions will be treated as a return of capital for U.S. federal income tax purposes if the aggregate amount of our distributions for a year exceeds our current and accumulated earnings and profits for that year. To the extent that a distribution is treated as a return of capital for U.S. federal income tax purposes, it will reduce a holder’s adjusted tax basis in the holder’s shares, and to the extent that it exceeds the holder’s adjusted tax basis will be treated as gain resulting from a sale or exchange of such shares. See “Material U.S. Federal Income Tax Consequences.”
Risks Related to Our Status as a REIT
Although provisions of the Code generally relevant to an investment in shares of our common stock are described in “Material U.S. Federal Income Tax Consequences,” you should consult your tax advisor concerning the effects of U.S. federal, state, local and foreign tax laws to you with regard to an investment in shares of our common stock.
Failure to qualify or to maintain our qualification as a REIT would have significant adverse consequences to the value of our common stock.
We elected to qualify to be treated as a REIT commencing with our first taxable year ended December 31, 2015. The Code generally requires that a REIT distribute at least 90% of its taxable income (without regard to the dividends paid deduction and excluding net capital gains) to stockholders annually, and a REIT must pay tax at regular corporate rates to the extent that the REIT distributes less than 100% of its taxable income (including capital gains) in a given year. In addition, a REIT is required to pay a 4% nondeductible excise tax on the amount, if any, by which the distributions the REIT makes in a calendar year are less than the sum of 85% of the REIT’s ordinary income, 95% of the REIT’s capital gain net income and 100% of the REIT’s undistributed income from prior years. To avoid entity-level U.S. federal income and excise taxes, we anticipate distributing at least 100% of our taxable income.
We believe that we are organized, have operated and will continue to operate in a manner that will allow us to qualify as a REIT commencing with our first taxable year ended December 31, 2015. However, we cannot assure you that we are organized, have operated and will continue to operate as such. This is because qualification as a REIT involves the application of highly technical and complex provisions of the Code as to which there may only be limited judicial and administrative interpretations and involves the determination of facts and circumstances not entirely within our control. We have not requested and do not intend to request a ruling from the Internal Revenue Service (“IRS”) that we qualify as a REIT. Moreover, in order to qualify as a REIT, we must meet, on an ongoing basis, various tests regarding the nature and diversification of our assets and our income, the ownership of our outstanding stock and the amount of our distributions. Our ability to satisfy the asset tests depends upon our analysis of the characterization and fair market values of our assets, some of which are not susceptible to a precise determination, and for which we will not obtain independent appraisals. Our compliance with the REIT gross income and quarterly asset requirements also depends upon our ability to manage successfully the composition of our gross income and assets on an ongoing basis. Future legislation, new regulations, administrative interpretations or court decisions may significantly change the tax laws or the application of the tax laws with respect to qualification as a REIT for U.S. federal income tax purposes or the U.S. federal income tax consequences of such qualification. Accordingly, it is possible that we may not meet the requirements for qualification as a REIT.
| -47- |
If, with respect to any taxable year, we fail to maintain our qualification as a REIT, we would not be allowed to deduct distributions to stockholders in computing our taxable income. If we were not entitled to relief under the relevant statutory provisions, we would also be disqualified from treatment as a REIT for the four subsequent taxable years. If we fail to qualify as a REIT, we would be subject to entity-level income tax, including any applicable alternative minimum tax, on our taxable income at regular corporate tax rates. As a result, the amount available for distribution to holders of our common stock would be reduced for the year or years involved, and we would no longer be required to make distributions. In addition, our failure to qualify as a REIT could impair our ability to expand our business and raise capital, and adversely affect the value of our common stock.
If our special voting stock and the class B LLC units are treated as a single stock interest in the Company, we could fail to qualify as a REIT.
We believe that the special voting stock and class B LLC units will be treated as separate interests in the Company and its predecessor entities, respectively. However, no assurance can be given that the IRS will not argue, or that a court would not find or hold, that the special voting stock and the class B LLC units should be treated as a single stock interest in the Company for U.S. federal income tax purposes. If the special voting stock and class B LLC units were treated as a single stock interest in the Company, it is possible that more than 50% in value of the outstanding stock of the Company could be treated as held by five or fewer individuals. In such a case, we could be treated as “closely held” and we could therefore fail to qualify as a REIT. Such failure would have significant adverse consequences. See “—Failure to qualify or to maintain our qualification as a REIT would have significant adverse consequences to the value of our common stock” above.
We may owe certain taxes notwithstanding our qualification as a REIT.
Even if we qualify as a REIT, we will be subject to certain U.S. federal, state and local taxes on our income and property, on taxable income that we do not distribute to our stockholders, on net income from certain “prohibited transactions,” and on income from certain activities conducted as a result of foreclosure. We may, in certain circumstances, be required to pay an excise or penalty tax (which could be significant in amount) in order to utilize one or more relief provisions under the Code to maintain our qualification as a REIT. In addition, we may provide services that are not customarily provided by a landlord, hold properties for sale and engage in other activities through TRSs (as defined under “Material U.S. Federal Income Tax Consequences—Taxation of the Company as a REIT—Requirements for Qualification—Taxable REIT Subsidiaries”) and the income of those subsidiaries will be subject to U.S. federal income tax at regular corporate rates.
Dividends payable by REITs generally do not qualify for reduced tax rates.
The maximum U.S. federal income tax rate for certain qualified dividends payable to U.S. stockholders that are individuals, trusts and estates generally is 20% (plus a 3.8% Medicare tax discussed below under “Material U.S. Federal Income Tax Consequences”). Dividends payable by REITs, however, are generally not eligible for the reduced rates and therefore may be subject to a 39.6% (plus 3.8% Medicare tax) maximum U.S. federal income tax rate on ordinary income when paid to such stockholders. Although the reduced U.S. federal income tax rate applicable to dividend income from regular corporate dividends does not adversely affect the taxation of REITs or dividends paid by REITs, the more favorable rates applicable to regular corporate dividends could cause investors who are individuals, trusts and estates or are otherwise sensitive to these lower rates to perceive investments in REITs to be relatively less attractive than investments in the stock of non-REIT corporations that pay dividends, which could adversely affect the value of the shares of REITs, including our common stock.
| -48- |
Complying with the REIT requirements may cause us to forego otherwise attractive opportunities or liquidate certain of our investments.
To qualify as a REIT for U.S. federal income tax purposes, we must continually satisfy tests concerning, among other things, the sources of our income, the nature and diversification of our assets, the amounts we distribute to our stockholders and the ownership of our stock. We may be required to make distributions to our stockholders at disadvantageous times or when we do not have funds readily available for distribution. Thus, compliance with the REIT requirements may, for instance, hinder our ability to make certain otherwise attractive investments or undertake other activities that might otherwise be beneficial to us and our stockholders, or may require us to borrow or liquidate investments in unfavorable market conditions and, therefore, may hinder our investment performance.
As a REIT, at the end of each calendar quarter, at least 75% of the value of our assets must consist of cash, cash items, government securities and qualified real estate assets. The remainder of our investments in securities (other than cash, cash items, government securities, securities issued by a TRS and qualified real estate assets) generally cannot include more than 10% of the outstanding voting securities of any one issuer or more than 10% of the total value of the outstanding securities of any one issuer. In addition, in general, no more than 5% of the value of our total assets (other than cash, cash items, government securities, securities issued by a TRS and qualified real estate assets) can consist of the securities of any one issuer, no more than 20% of the value of our total securities can be represented by securities of one or more TRSs (25% for taxable years ending on or before December 31, 2017), and no more than 25% of the value of our total assets may consist of “nonqualified” debt instruments issued by publicly offered REITs. After meeting these requirements at the close of a calendar quarter, if we fail to comply with these requirements at the end of any subsequent calendar quarter, we must correct the failure within 30 days after the end of the calendar quarter or qualify for certain statutory relief provisions to avoid losing our REIT qualification. As a result, we may be required to liquidate from our portfolio otherwise attractive investments. These actions could have the effect of reducing our income and amounts available for distribution to our stockholders.
We may be subject to a 100% penalty tax on any prohibited transactions that we enter into, or may be required to forego certain otherwise beneficial opportunities in order to avoid the penalty tax on prohibited transactions.
If we are found to have held, acquired or developed property primarily for sale to customers in the ordinary course of business, we may be subject to a 100% “prohibited transactions” tax under U.S. federal tax laws on the gain from disposition of the property unless the disposition qualifies for one or more safe harbor exceptions for properties that have been held by us for at least two years and satisfy certain additional requirements (or the disposition is made through a TRS and, therefore, is subject to corporate U.S. federal income tax).
Under existing law, whether property is held primarily for sale to customers in the ordinary course of a trade or business is a question of fact that depends on all the facts and circumstances. We intend to hold, and, to the extent within our control, to have any joint venture to which our operating partnership is a partner hold, properties for investment with a view to long-term appreciation, to engage in the business of acquiring, owning, operating and developing the properties, and to make sales of our properties and other properties acquired subsequent to the date hereof as are consistent with our investment objectives. Based upon our investment objectives, we believe that overall, our properties should not be considered property held primarily for sale to customers in the ordinary course of business. However, it may not always be practical for us to comply with one of the safe harbors, and, therefore, we may be subject to the 100% penalty tax on the gain from dispositions of property if we otherwise are deemed to have held the property primarily for sale to customers in the ordinary course of business.
The potential application of the prohibited transactions tax could cause us to forego potential dispositions of other property or to forego other opportunities that might otherwise be attractive to us, or to hold investments or undertake such dispositions or other opportunities through a TRS, which would generally result in corporate income taxes being incurred. For example, we anticipate that we would have to conduct any condominium or cooperative conversion of our Tribeca House properties and 141 Livingston Street property through a TRS.
| -49- |
REIT distribution requirements could adversely affect our liquidity and adversely affect our ability to execute our business plan.
In order to maintain our qualification as a REIT and to meet the REIT distribution requirements, we may need to modify our business plans. Our cash flow from operations may be insufficient to fund required distributions, for example, as a result of differences in timing between our cash flow, the receipt of income for GAAP purposes and the recognition of income for U.S. federal income tax purposes, the effect of non-deductible capital expenditures, the creation of reserves, payment of required debt service or amortization payments, or the need to make additional investments in qualifying real estate assets. The insufficiency of our cash flow to cover our distribution requirements could require us to (i) sell assets in adverse market conditions, (ii) borrow on unfavorable terms, (iii) distribute amounts that would otherwise be invested in future acquisitions or capital expenditures or used for the repayment of debt, (iv) pay dividends in the form of “taxable stock dividends” or (v) use cash reserves, in order to comply with the REIT distribution requirements. As a result, compliance with the REIT distribution requirements could adversely affect the market value of our common stock. The inability of our cash flow to cover our distribution requirements could have an adverse impact on our ability to raise short- and long-term debt or sell equity securities. In addition, if we are compelled to liquidate our assets to repay obligations to our lenders or make distributions to our stockholders, we may be subject to a 100% tax on any resultant gain if we sell assets that are treated as property held primarily for sale to customers in the ordinary course of business.
The ability of our board of directors to revoke our REIT qualification without stockholder approval may cause adverse consequences to our stockholders.
Our charter provides that our board of directors may revoke or otherwise terminate our REIT election, without the approval of our stockholders, if it determines that it is no longer in our best interest to continue to qualify as a REIT. If we cease to be a REIT, we will not be allowed a deduction for dividends paid to stockholders in computing our taxable income and will be subject to U.S. federal income tax at regular corporate rates and state and local taxes, which may have adverse consequences on our total return to our stockholders.
Our ability to provide certain services to our tenants may be limited by the REIT rules, or may have to be provided through a TRS.
As a REIT, we generally cannot provide services to our tenants other than those that are customarily provided by landlords, nor can we derive income from a third party that provides such services. If we forego providing such services to our tenants, we may be at a disadvantage to competitors who are not subject to the same restrictions. However, we can provide such non-customary services to tenants or share in the revenue from such services if we do so through a TRS, though income earned through the TRS will be subject to corporate income taxes. Clipper TRS will provide certain services at our properties.
Although our use of TRSs may partially mitigate the impact of meeting certain requirements necessary to maintain our qualification as a REIT, there are limits on our ability to own TRSs, and a failure to comply with the limits would jeopardize our REIT qualification and may result in the application of a 100% excise tax.
A REIT may own up to 100% of the stock of one or more TRSs. A TRS may hold assets and earn income that would not be qualifying assets or income if held or earned directly by a REIT. Both the subsidiary and the REIT must jointly elect to treat the subsidiary as a TRS. A corporation of which a TRS directly or indirectly owns more than 35% of the voting power or value of the stock will automatically be treated as a TRS. Overall, no more than 20% of the value of a REIT’s assets may consist of securities of one or more TRSs (25% for taxable years ending on or before December 31, 2017). In addition, rules limit the deductibility of interest paid or accrued by a TRS to its parent REIT to assure that the TRS is subject to an appropriate level of corporate taxation. Rules also impose a 100% excise tax on certain transactions between a TRS and its parent REIT that are treated as not being conducted on an arm’s-length basis.
Clipper TRS and any other TRSs that we form will pay U.S. federal, state and local income tax on the TRSs’ taxable income, and the TRSs’ after-tax net income will be available for distribution to us but is not required to be distributed to us unless necessary to maintain our REIT qualification. Although we will monitor the aggregate value of the securities of such TRSs and intend to conduct our affairs so that such securities will represent less than 20% of the value of our total assets, there can be no assurance that we will be able to comply with the TRS limitation in all market conditions.
| -50- |
Possible legislative, regulatory or other actions could adversely affect our stockholders and us.
The rules dealing with U.S. federal, state and local income taxation are constantly under review by persons involved in the legislative process and by the IRS and the U.S. Treasury Department. Changes to tax laws (which changes may have retroactive application) could adversely affect our stockholders or us. In recent years, many such changes have been made and changes are likely to continue to occur in the future. We cannot predict whether, when, in what form, or with what effective dates, tax laws, regulations and rulings may be enacted, promulgated or decided, which could result in an increase in our, or our stockholders’, tax liability or require changes in the manner in which we operate in order to minimize increases in our tax liability. A shortfall in tax revenues for states and municipalities in which we operate may lead to an increase in the frequency and size of such changes. If such changes occur, we may be required to pay additional taxes on our assets or income and/or be subject to additional restrictions. These increased tax costs could, among other things, adversely affect our financial condition, the results of operations and the amount of cash available for the payment of dividends. Stockholders are urged to consult with their own tax advisors with respect to the impact that recent legislation may have on their investment and the status of legislative, regulatory or administrative developments and proposals and their potential effect on their investment in our shares.
Our property taxes could increase due to property tax rate changes or reassessment, which could impact our cash flow.
Even if we qualify as a REIT for U.S. federal income tax purposes, we will be required to pay state and local taxes on our properties. The real property taxes on our properties may increase as property tax rates change or as our properties are assessed or reassessed by taxing authorities. In particular, our portfolio of properties may be reassessed as a result of this offering. In particular, our portfolio of properties may be reassessed as a result of this offering. Therefore, the amount of property taxes we pay in the future may increase substantially from what we have paid in the past and such increases may not be covered by tenants pursuant to our lease agreements. If the property taxes we pay increase, our financial condition, results of operations, cash flow, per share trading price of our common stock and our ability to satisfy our principal and interest obligations and to make distributions to our stockholders could be adversely affected.
Risks Related to this Offering and Ownership of Our Common Stock
A trading market for our common stock may never develop or be sustained.
Although we intend to apply to list our common stock on the NYSE, even if such application is approved, an active trading market for our common stock may not develop on that exchange or elsewhere, or, if developed, that market may not be sustained. Accordingly, if an active trading market for our common stock does not develop or is not sustained, the liquidity of our common stock, your ability to sell your shares of common stock when desired and the prices that you may obtain for your shares of common stock will be adversely affected.
The market price and trading volume of our common stock may be volatile, which could result in rapid and substantial losses for our stockholders.
Even if an active trading market develops for our common stock, the market price of our common stock may be highly volatile and subject to wide fluctuations. In addition, the trading volume in our common stock may fluctuate and cause significant price variations to occur. The initial public offering price of our common stock will be determined by negotiation between us and the representatives of the underwriters based on a number of factors and may not be indicative of prices that will prevail in the open market following completion of this offering. If the market price of our common stock declines significantly, you may be unable to resell your shares at or above your purchase price, if at all. The market price of our common stock may fluctuate or decline significantly in the future.
Our financial performance, government regulatory action, tax laws, interest rates and market conditions in general could have a significant impact on the future market price of our common stock. Some of the factors that could negatively affect or result in fluctuations in the market price of our common stock include:
| · | actual or anticipated variations in our quarterly or annual operating results; |
| -51- |
| · | increases in market interest rates that lead purchasers of our shares to demand a higher yield; |
| · | changes in market valuations of similar companies; |
| · | adverse market reaction to any increased indebtedness we incur in the future; |
| · | additions or departures of key personnel; |
| · | actions by stockholders; |
| · | speculation in the press or investment community; |
| · | general market, economic and political conditions, including an economic slowdown or dislocation in the global credit markets; |
| · | our operating performance and the performance of other similar companies; |
| · | negative publicity regarding us specifically or our business lines generally; |
| · | changes in accounting principles; and |
| · | passage of legislation or other regulatory developments that adversely affect us or our industry. |
Broad market and industry factors may decrease the market price of our common stock, regardless of our actual operating performance. The stock market in general has from time to time experienced extreme price and volume fluctuations, including in recent months. In addition, in the past, following periods of volatility in the overall market and the market price of a company’s securities, securities class action litigation has often been instituted against these companies. This litigation, if instituted against us, could result in substantial costs and a diversion of our management’s attention and resources.
The initial public offering price per share of common stock in this offering may not accurately reflect the value of your investment.
Immediately prior to this offering, there was no market for our common stock. The initial public offering price per share of common stock offered in this offering was determined by negotiations between us and the representatives of the underwriters. Factors considered in determining the price of our common stock may include:
| · | the history and prospects of companies whose principal business is commercial and multi-family real estate ownership; |
| · | prior offerings of those companies; |
| · | our capital structure; |
| · | an assessment of our management and its experience; |
| · | general conditions of the securities markets at the time of this offering; and |
| · | other factors we deem relevant. |
| -52- |
There are restrictions on ownership and transfer of our common stock.
To assist us in qualifying as a REIT, among other purposes, our charter generally limits beneficial ownership by any person to no more than 9.8% in value or number of shares, whichever is more restrictive, of the outstanding shares of any class or series of our common stock or 9.8% of the aggregate value of all our outstanding stock. In addition, our charter contains various other restrictions on the ownership and transfer of shares of our stock. See “Description of Capital Stock— Restrictions on Ownership and Transfer.” As a result, an investor that purchases shares of our common stock in this offering may not be able to readily resell such common stock.
Investors in this offering will suffer immediate and substantial dilution.
The initial public offering price of our common stock will be substantially higher than the as adjusted net tangible book value per share issued and outstanding immediately after this offering. Our net tangible book value as of September 30, 2016 was approximately $112.79 million, or approximately $2.99 per share based on the shares of common stock and class B LLC units issued and outstanding as of such date. After giving effect to our sale of common stock in this offering at the initial public offering price of $14.50 per share (the midpoint of the price range set forth on the front cover page of this prospectus), and after deducting the estimated underwriting discounts and commissions and estimated offering expenses payable by us, our pro forma as adjusted net tangible book value as of September 30, 2016 would have been approximately $204.19 million, or $4.56 per share. Therefore, if you purchase shares of our common stock in this offering, you will experience immediate and substantial dilution of $9.94 per share, based upon the initial public offering price of $14.50 per share. Investors that purchase common stock in this offering will have purchased 15.6% of the shares and Class B LLC units issued and outstanding immediately after the offering, but will have paid 16.6% of the total consideration for those shares.
Future sales of our common stock or other securities convertible into our common stock could cause the market value of our common stock to decline and could result in dilution of your shares.
Our board of directors is authorized, without approval of our common stockholders, to cause us to issue additional shares of our stock or to raise capital through the issuance of preferred stock, options, warrants and other rights on terms and for consideration as our board of directors in its sole discretion may determine.
Pursuant to the registration rights agreement entered into in connection with the private offering, as amended, we are required, among other things, to use our commercially reasonable efforts to cause a shelf registration statement registering for resale the registrable shares (as defined in the registration rights agreement) that are not sold by the selling stockholders in this offering, to be declared effective by the SEC as soon as practicable (but in no event later than the earlier of (i) March 31, 2017 and (ii) 60 days after the closing of this offering; provided that if this offering occurs within the 60 days prior to March 31, 2017, such date shall be 60 days after the closing of the initial public offering of our common stock). See “Description of Capital Stock—Registration Rights.” Once we register the registrable shares, they can be freely sold in the public market, subject to any applicable lock-up agreements. See “Shares Eligible for Future Sale.”
In connection with this offering, we intend to file a registration statement on Form S-8 to register 1,350,000 shares of our common stock for issuance to our employees, consultants and non-employee directors pursuant to the Clipper Realty Inc. 2015 Omnibus Incentive Plan and the Clipper Realty Inc. 2015 Non-Employee Director Plan. We may increase the number of shares registered for this purpose from time to time. Once we register these shares, they generally will be able to be sold to the public market upon issuance.
Sales of substantial amounts of our common stock could dilute your ownership and could cause the market price of our common stock to decrease significantly. We cannot predict the effect, if any, of future sales of our common stock, or the availability of our common stock for future sales, on the value of our common stock. Sales of substantial amounts of our common stock, or the perception that such sales could occur, may adversely affect the market price of our common stock.
In addition, our operating partnership may issue additional OP units and our LLC subsidiaries may issue additional LLC units to third parties without the consent of our stockholders, which would reduce our ownership percentage in our operating partnership or LLC subsidiaries, as applicable, and would have a dilutive effect on the amount of distributions made to us by our operating partnership and, if applicable, to our operating partnership by our LLC subsidiaries and, therefore, the amount of distributions we can make to our stockholders. Any such issuances, or the perception of such issuances, could materially and adversely affect the market price of our common stock.
Future offerings of debt securities or preferred stock, which would rank senior to our common stock upon our bankruptcy liquidation, and future offerings of equity securities that may be senior to our common stock for the purposes of dividend and liquidating distributions, may adversely affect the market price of our common stock.
In the future, we may attempt to raise additional capital by making offerings of debt securities or additional offerings of equity securities, including preferred stock. Upon bankruptcy or liquidation, holders of our debt securities and shares of preferred stock and lenders with respect to other borrowings will receive a distribution of our available assets prior to the holders of our common stock. Our preferred stock, if issued, could have a preference on liquidating distributions or a preference on dividend payments or both that could limit our ability to pay a dividend or other distribution to the holders of our common stock. Our decision to issue securities in any future offering will depend on market conditions and other factors beyond our control. As a result, we cannot predict or estimate the amount, timing or nature of our future offerings, and purchasers of our common stock in this offering bear the risk of our future offerings reducing the market price of our common stock and diluting their ownership interest in our company.
| -53- |
We are an “emerging growth company” and as a result of the reduced disclosure and governance requirements applicable to emerging growth companies, our common stock may be less attractive to investors.
We are an “emerging growth company” as defined in the JOBS Act, and we intend to take advantage of certain exemptions from various reporting requirements that are applicable to other public companies that are not emerging growth companies, including not being required to comply with the auditor attestation requirements of Section 404 of the Sarbanes-Oxley Act, reduced disclosure obligations regarding executive compensation in our periodic reports and proxy statements, an extended transition period for complying with new or revised accounting standards and exemptions from the requirements of holding a nonbinding advisory vote on executive compensation and stockholder approval of any golden parachute payments not previously approved. We cannot predict if investors will find our common stock less attractive because we will rely on these exemptions. If some investors find our common stock less attractive as a result, there may be a less active trading market for our common stock and our stock price may be more volatile. We may take advantage of these reporting exemptions until we are no longer an emerging growth company. We will remain an emerging growth company until the earlier of (1) the last day of the fiscal year (a) following the fifth anniversary of the completion of this offering, (b) in which we have total annual gross revenue of at least $1 billion, or (c) in which we are deemed to be a large accelerated filer, which means, among other things, the market value of our common stock that is held by non-affiliates exceeds $700 million as of the prior June 30th, and (2) the date on which we have issued more than $1 billion in non-convertible debt during the prior three-year period.
As a public company, we will incur additional costs and face increased demands on our management.
As a public company with shares listed on a U.S. exchange, we will need to comply with an extensive body of regulations that did not apply to us previously, including provisions of the Sarbanes-Oxley Act, regulations of the SEC and requirements of the NYSE. We expect these rules and regulations to increase our legal and financial compliance costs and to make some activities more time-consuming and costly, particularly after we are no longer an emerging growth company. In addition, these rules and regulations may make it more difficult and more expensive for us to obtain director and officer liability insurance coverage. We cannot predict or estimate the amount of additional costs we may incur as a result of these requirements or the timing of such costs.
| -54- |
CAUTIONARY NOTE CONCERNING FORWARD-LOOKING STATEMENTS
Various statements contained in this prospectus, including those that express a belief, expectation or intention, as well as those that are not statements of historical fact, are forward-looking statements. These forward-looking statements may include projections and estimates concerning the timing and success of specific projects and our future production, revenues, income and capital spending. Our forward-looking statements are generally accompanied by words such as “estimate,” “project,” “predict,” “believe,” “expect,” “intend,” “anticipate,” “potential,” “plan,” “goal” or other words that convey the uncertainty of future events or outcomes. The forward-looking statements in this prospectus speak only as of the date of this prospectus; we disclaim any obligation to update these statements unless required by law, and we caution you not to rely on them unduly. We have based these forward-looking statements on our current expectations and assumptions about future events. While our management considers these expectations and assumptions to be reasonable, they are inherently subject to significant business, economic, competitive, regulatory and other risks, contingencies and uncertainties, most of which are difficult to predict and many of which are beyond our control. These and other important factors, including those discussed under “Risk Factors” may cause our actual results, performance or achievements to differ materially from any future results, performance or achievements expressed or implied by these forward-looking statements. These risks, contingencies and uncertainties include, but are not limited to, the following:
| · | market and economic conditions affecting occupancy levels, rental rates, the overall market value of our properties, our access to capital and the cost of capital and our ability to refinance indebtedness; |
| · | economic or regulatory developments in New York City; |
| · | the single government tenant in our commercial buildings may suffer financial difficulty; |
| · | our ability to control operating costs to the degree anticipated; |
| · | the risk of damage to our properties, including from severe weather, natural disasters, climate change, and terrorist attacks; |
| · | risks related to financing, cost overruns, and fluctuations in occupancy rates and rents resulting from development or redevelopment activities and the risk that we may not be able to pursue or complete development or redevelopment activities or that such development or redevelopment activities may not be profitable; |
| · | concessions or significant capital expenditures that may be required to attract and retain tenants; |
| · | the relative illiquidity of real estate investments; |
| · | competition affecting our ability to engage in investment and development opportunities or attract or retain tenants; |
| · | unknown or contingent liabilities in properties acquired in formative and future transactions; |
| · | changes in rent stabilization regulations or claims by tenants in rent-stabilized units that their rents exceed specified maximum amounts under current regulations; |
| · | the possible effects of departure of key personnel in our management team on our investment opportunities and relationships with lenders and prospective business partners; |
| · | conflicts of interest faced by members of management relating to the acquisition of assets and the development of properties, which may not be resolved in our favor; |
| · | a transfer of a controlling interest in any of our properties may obligate us to pay transfer tax based on the fair market value of the real property transferred; |
| -55- |
| · | a trading market for our common stock may never develop or be sustained; |
| · | the market price and trading volume of our common stock may be volatile, which could result in rapid and substantial losses for our stockholders; |
| · | the initial public offering price per share of common stock in this offering may not accurately reflect the value of your investment; |
| · | investors in this offering will suffer immediate and substantial dilution; |
| · | future sales of our common stock or other securities convertible into our common stock could cause the market value of our common stock to decline and could result in dilution; |
| · | failure to qualify or remain qualified as a REIT would subject us to U.S. federal income tax and applicable state and local taxes, which would reduce the amount of cash available for distribution to holders of our stock; |
| · | our common stock may be less attractive to investors given that we have reduced disclosure and governance requirements as an “emerging growth company”; and |
| · | as a public company, we will incur additional costs and face increased demands on our management. |
| -56- |
We estimate that the net proceeds to us from the sale of the shares of our common stock offered by us will be approximately $91.4 million, based on an assumed initial public offering price of $14.50 per share, the midpoint of the price range set forth on the front cover page of this prospectus, and after deducting underwriting discounts and commissions and estimated offering expenses payable by us. If the underwriters’ option to purchase additional shares in this offering is exercised in full, we estimate that our net proceeds will be approximately $105.8 million, after deducting underwriting discounts and commissions and expenses.
A $1.00 increase (decrease) in the assumed initial public offering price of $14.50 per share would increase (decrease) the net proceeds to us from this offering by approximately $6.51 million, assuming the number of shares offered by us, as set forth on the front cover page of this prospectus, remains the same and after deducting underwriting discounts and commissions and estimated offering expenses payable by us. Each increase (decrease) of one million shares in the number of shares of common stock offered by us would increase (decrease) the net proceeds to us from this offering by approximately $13.49 million, assuming the assumed initial public offering price remains the same and after deducting underwriting discounts and commissions and estimated offering expenses payable by us.
We intend to use all or a portion of the net proceeds of this offering, together with cash on hand, which was $41.6 million at September 30, 2016, pro forma for the refinancing of Tribeca House debt on November 9, 2016 and refund of an acquisition deposit on November 14, 2016 (actual amount as of that date was $82.1 million), to (i) fund approximately $46 million of certain capital improvements to reposition and modernize our properties, including the Columbia Heights property, and (ii) fund acquisitions of properties consistent with our strategy of acquiring multi-family or commercial properties in the New York metropolitan area, including the Columbia Heights acquisition. Pending application of the net proceeds, we will invest the net proceeds in short-term, interest-bearing securities that are consistent with our election to be taxed as a REIT for U.S. federal income tax purposes. Such investments may include obligations of the Government National Mortgage Association, other government agency securities, certificates of deposit, and interest-bearing bank deposits.
We will not receive any of the proceeds from the sale of shares of our common stock by the selling stockholders. However, we have agreed to pay all expenses relating to the registration of the shares sold by the selling stockholders, other than any brokers’ or underwriters’ discounts and commissions.
| -57- |
There is no guarantee that we will make quarterly cash distributions to holders of our common stock. We may make distributions only when, as and if authorized by our board of directors from funds legally available for distribution. Our cash distribution policy may be changed at any time and is subject to certain restrictions, including the following:
| · | we may lack sufficient cash to pay distributions on shares of our common stock for a number of reasons, including as a result of increases in our operating or general and administrative expenses, principal and interest payments on our debt, working capital requirements or cash needs; |
| · | our ability to make cash distributions to holders of our common stock depends on the performance of our subsidiaries and their ability to distribute cash to us and on the performance of our properties and tenants; and |
| · | the ability of our subsidiaries to make distributions to us may be restricted by, among other things, covenants in the instruments governing current or future debt of these subsidiaries. |
As described below, U.S. federal income tax law requires that we distribute annually at least 90% of our taxable income (without regard to the dividends paid deduction and excluding net capital gains). As a result, we expect to generally distribute a significant percentage of our available cash to holders of our common stock. Therefore, our growth may not be as fast as businesses that reinvest their available cash to expand ongoing operations. We expect that we will rely primarily upon external financing sources, including commercial bank borrowings and the issuance of debt and equity securities to fund our acquisitions and capital expenditures. As a result, to the extent we are unable to finance growth externally, our cash distribution policy will significantly impair our ability to grow. To the extent we issue additional shares of common stock, our operating partnership issues OP units or our existing or new LLC subsidiaries issue LLC units in connection with any acquisitions or other transactions, the payment of distributions on those additional securities may increase the risk that we will be unable to maintain or increase our distributions to stockholders.
| -58- |
On December 4, 2015, we paid a cash dividend of $0.043333 per share (totaling $494,976) and on March 11, June 3, September 2 and December 2, 2016, we paid a cash dividend of $0.065 per share (each totaling $742,469). Any future distributions we make will be at the discretion of our board of directors and will depend on a number of factors, including prohibitions or restrictions under financing agreements, our charter or applicable law and other factors described below.
We cannot assure you that our board of directors will not change our distribution policy in the future. Any distributions we pay in the future will depend upon our actual results of operations, liquidity, cash flows, financial condition, economic conditions, debt service requirements and other factors that could differ materially from our current expectations. Our actual results of operations, liquidity, cash flows and financial condition will be affected by a number of factors, including the revenue we receive from our properties, our operating expenses, interest expense, the ability of our tenants to meet their obligations and unanticipated expenditures. For more information regarding risk factors that could materially adversely affect our ability to pay dividends and make other distributions to our stockholders, see “Risk Factors.”
U.S. federal income tax law requires that a REIT distribute annually at least 90% of its taxable income (without regard to the dividends paid deduction and excluding net capital gains) and that it pay U.S. federal income tax at regular corporate rates to the extent that it distributes annually less than 100% of its taxable income (including capital gains). In addition, a REIT is required to pay a 4% nondeductible excise tax on the amount, if any, by which the distributions it makes in a calendar year are less than the sum of 85% of its ordinary income, 95% of its capital gain net income and 100% of its undistributed income from prior years. For more information, see “Material U.S. Federal Income Tax Consequences.” We anticipate that our cash available for distribution will be sufficient to enable us to meet the annual distribution requirements applicable to REITs and to avoid or minimize the imposition of U.S. federal income and excise taxes. However, under some circumstances, we may be required to pay distributions in excess of cash available for distribution in order to meet these distribution requirements or to avoid or minimize the imposition of tax, and we may need to borrow funds or dispose of assets to make such distributions.
It is possible that, at least initially, our distributions will exceed our then current and accumulated earnings and profits as determined for U.S. federal income tax purposes. Therefore, a portion of our distributions may represent a return of capital for U.S. federal income tax purposes. That portion of our distributions in excess of our current and accumulated earnings and profits will not be taxable to a taxable U.S. stockholder under current U.S. federal income tax law to the extent that portion of our distributions does not exceed the stockholder’s adjusted tax basis in the stockholder’s common stock, but instead will reduce the adjusted basis of the common stock. As a result, the gain recognized on a subsequent sale of that common stock or upon our liquidation will be increased (or a loss decreased) accordingly. To the extent those distributions exceed a taxable U.S. stockholder’s adjusted tax basis in his or her shares of common stock, they generally will be treated as a capital gain realized from the taxable disposition of those shares. The percentage of our stockholder distributions that exceeds our current and accumulated earnings and profits may vary substantially from year to year. For a more complete discussion of the tax treatment of distributions to holders of our common stock, see “Material U.S. Federal Income Tax Consequences.”
| -59- |
The following table sets forth our capitalization as of September 30, 2016, on an actual basis, on an as adjusted basis to give effect to the refinancing of Tribeca House debt on November 9, 2016 and on an as adjusted basis to give effect to the sale by us of 7,000,000 shares of our common stock in this offering at an initial public offering price of $14.50 per share, which is the midpoint of the price range set forth on the front cover page of this prospectus, less underwriting discounts and commissions and other estimated offering expenses payable by us.
You should read the following table in conjunction with the more detailed information contained in the financial statements and related notes and “Management’s Discussion and Analysis of Financial Condition and Results of Operations” included in this prospectus. As disclosed therein under “Management’s Discussion and Analysis of Financial Condition and Results of Operations—Significant Accounting Policies,” real estate assets held for investment are carried at historical cost.
Clipper Realty Inc.
Actual and As Adjusted
As of September 30, 2016
(unaudited, in thousands)
| September 30, 2016 | ||||||||||||
| Historical | As Adjusted Subtotal(1) | As Adjusted | ||||||||||
| Notes payable, net of unamortized loan costs | $ | 807,893 | $ | 752,861 | $ | 752,861 | ||||||
| Stockholders’ equity | 39,696 | 39,554 | 91,450 | |||||||||
| Non-controlling interests | 91,461 | 91,135 | 130,639 | |||||||||
| Total capitalization | $ | 939,050 | $ | 883,550 | $ | 974,950 | ||||||
(1) Reflects the incurrence of $410,000 of mortgage indebtedness on November 9, 2016, bearing interest of one-month LIBOR plus 3.75%, net of cost of $5,500 and repayment of $100,000 and $360,000 of indebtedness, net of unamortized debt issuance costs of $468, together with cash on hand, as if all occurred on September 30, 2016.
| -60- |
If you invest in our common stock, your ownership interest will be diluted to the extent of the difference between the initial public offering price in this offering per share of our common stock and the net tangible book value per share of our common stock upon consummation of this offering. Net tangible book value per share represents the book value of our total tangible assets less the book value of our total liabilities divided by the number of shares of common stock outstanding, assuming all class B LLC units are exchanged for shares of common stock.
Our net tangible book value as of September 30, 2016 was approximately $112.79 million, or approximately $2.99 per share based on the 11,422,606 shares of common stock and 26,317,396 class B LLC units issued and outstanding as of such date. After giving effect to our sale of common stock in this offering at the initial public offering price of $14.50 per share (the midpoint of the price range set forth on the cover page of this prospectus), and after deducting the estimated underwriting discounts and commissions and estimated offering expenses payable by us, our pro forma as adjusted net tangible book value as of September 30, 2016 would have been approximately $204.19 million, or $4.56 per share (assuming no exercise of the underwriters’ option to purchase additional shares of common stock). This represents an immediate increase in net tangible book value of $1.57 per share to existing equityholders and an immediate dilution of $9.94 per share to investors purchasing common stock in this offering.
The following table illustrates this dilution per share assuming the underwriters do not exercise their option to purchase additional shares of common stock:
| Assumed initial public offering price per share | $ | 14.5 |
Net tangible book value per share as of September 30, 2016, before giving effect to this offering |
2.99 | |
| Increase in net tangible book value per share attributable to this offering | 1.57 | |
| Net tangible book value per share, after this offering | 4.56 | |
| Dilution in net tangible book value per share to investors purchasing shares in this offering | $ | 9.94 |
A $1.00 increase (decrease) in the assumed initial public offering price of $14.5 per share (the midpoint of the price range set forth on the cover page of this prospectus) would increase (decrease) our net tangible book value after this offering by approximately $6.51 million, the net tangible book value per share after this offering by approximately $0.14 per share and the dilution to investors in this offering by approximately $0.85 per share, assuming the number of shares of common stock offered by us, as set forth on the cover page of this prospectus, remains the same and after deducting the estimated underwriting discounts and commissions and estimated offering expenses payable by us.
The following table summarizes, as of January 31, 2017 the differences between the number of shares of common stock purchased from us, the total price and the average price per share paid by existing equityholders (including the selling stockholders and assuming all class B LLC units are exchanged for shares of common stock) and by the new investors in this offering, before deducting the underwriting discounts and commissions and estimated offering expenses payable by us, at an assumed initial public offering price of $14.5 per share (the midpoint of the price range set forth on the cover page of this prospectus).
| Shares of Common Stock Purchased | Total Consideration | Average Price Per Share of | ||||||||||||||||||
| Number | Percent | Amount | Percent | Common Stock | ||||||||||||||||
Existing equityholders |
37,740,002 | 84.4 | % | $ | 509,490,027 | 83.4 | % | $ | 13.5 | |||||||||||
| Investors in this offering | 7,000,000 | 15.6 | 101,500,000 | 16.6 | 14.5 | |||||||||||||||
| Total | 44,740,002 | 100.0 | % | 610,990,027 | 100.0 | % | $ | 13.7 | ||||||||||||
If the underwriters’ option to purchase additional shares of common stock is fully exercised, the net tangible book value per share after this offering as of September 30, 2016 would be approximately $4.77 per share and the dilution to investors in this offering per share after this offering would be $9.73 per share.
| -61- |
SELECTED HISTORICAL FINANCIAL DATA
Clipper Realty Inc. was incorporated under the laws of the state of Maryland on July 7, 2015. On August 3, 2015, we completed certain formation transactions and the sale of shares of our common stock in a private offering. We contributed the net proceeds of the private offering to Clipper Realty L.P., our operating partnership subsidiary (the “Operating Partnership”), in exchange for units in the Operating Partnership. The Operating Partnership in turn contributed such net proceeds to the limited liability companies that comprise the Predecessor, as described below, in exchange for class A LLC units in such LLCs and became the managing member of each LLC. The owners of the LLCs exchanged their interests for class B LLC units and an equal number of shares of our non-economic, special, voting stock. The class B LLC units (together with the shares of our special voting stock) are convertible into shares of our common stock and are entitled to distributions pursuant to the limited liability company agreements of the LLCs.
The
Predecessor was a combination of the four LLCs, including one formed in 2014 in connection with the acquisition of the Tribeca
House properties on December 15, 2014. The Predecessor did not represent a legal entity. The LLCs that comprised the Predecessor
and the Company at formation were under common control.
As more fully described elsewhere in this prospectus, on June 27, 2016, we acquired the Aspen property. As a result, as of September 30, 2016, our properties included the following five properties:
| · | Tribeca House properties in Manhattan, comprising two buildings, one with 21 stories and one with 12 stories, containing residential and retail space with an aggregate of approximately 480,000 square feet of residential rental GLA and 77,236 of rental retail and parking GLA; |
| · | Flatbush Gardens in Brooklyn, a 59-building multi-family housing complex with 2,496 rentable units; |
| · | 141 Livingston Street in Brooklyn, a 15-story office building with approximately 216,073 square feet of GLA; |
| · | 250 Livingston Street in Brooklyn, a 12-story office and residential building with approximately 294,378 square feet of GLA; and |
| · | the Aspen property located at 1955 1st Avenue, New York, NY, a 7-story residential and retail rental building with 186,602 square feet of GLA. |
Following completion of the private offering and the formation transactions, the operations of the Company have been carried on primarily through the Operating Partnership. The Company is the sole general partner of the Operating Partnership and the Operating Partnership is the sole managing member of the LLCs that comprise the Predecessor.
The Company has elected to be treated, commencing with its 2015 tax year, and intends to continue to qualify as, a REIT for U.S. federal income tax purposes. The following table shows selected consolidated financial data for the Predecessor and the Company for the periods indicated. You should read the selected historical financial data in conjunction with the more detailed information contained in the financial statements and related notes and “Management’s Discussion and Analysis of Financial Condition and Results of Operations” included in this prospectus. As disclosed in “Management’s Discussion and Analysis of Financial Condition and Results of Operations–Significant Accounting Policies,” real estate assets held for investment are carried at historical cost.
The Company’s and the Predecessor’s historical consolidated and combined balance sheet data as of December 31, 2015 and 2014 and consolidated and combined statements of operations data for the years ended December 31, 2015 and 2014 have been derived from historical financial statements audited by our independent auditors, whose report with respect thereto is included elsewhere in this prospectus. The Company’s and the Predecessor’s consolidated and combined balance sheet data as of September 30, 2016 and 2015 and consolidated and combined statements of operations data for the nine months ended September 30, 2016 and 2015 have been derived from unaudited financial statements. The unaudited consolidated and combined financial statements have been prepared on a basis consistent with the annual audited consolidated and combined financial statements. In the opinion of management, the unaudited financial data reflect all adjustments, consisting of only normal and recurring adjustments considered necessary for a fair presentation of the operating results for those interim periods. The operating results for the nine months ended September 30, 2016 are not necessarily indicative of the results that may be expected for the year ending December 31, 2016.
| -62- |
| (Dollars, share and Class B LLC units in thousands) | ||||||||||||||||
| Nine months ended September 30, | Year ended December 31, | |||||||||||||||
| 2016 | 2015 | 2015 | 2014 | |||||||||||||
| Consolidated Statement of Operations | ||||||||||||||||
| Residential rental revenue | $ | 49,405 | $ | 45,596 | $ | 60,784 | $ | 31,413 | ||||||||
| Commercial rental revenue | 13,843 | 13,042 | 17,256 | 12,382 | ||||||||||||
| Tenant recoveries | 2,969 | 2,651 | 3,477 | 2,415 | ||||||||||||
| Garage and other income | 2,550 | 2,315 | 3,087 | 1,562 | ||||||||||||
| Total revenues | 68,767 | 63,604 | 84,604 | 47,772 | ||||||||||||
| Operating Expenses | ||||||||||||||||
| Property operating expenses | 18,885 | 17,691 | 23,283 | 19,673 | ||||||||||||
| Real estate taxes and insurance | 13,023 | 10,904 | 14,926 | 6,560 | ||||||||||||
| General and administrative | 6,317 | 3,266 | 5,296 | 2,358 | ||||||||||||
| Acquisition costs | 407 | – | 75 | 326 | ||||||||||||
| Depreciation and amortization | 10,646 | 9,656 | 12,521 | 4,472 | ||||||||||||
| Total operating expenses | 49,278 | 41,517 | 56,101 | 33,389 | ||||||||||||
| Income from operations | 19,489 | 22,087 | 28,503 | 14,383 | ||||||||||||
| Interest expense, net | (28,749 | ) | (27,728 | ) | (36,703 | ) | (9,145 | ) | ||||||||
| Net (loss) income | (9,260 | ) | $ | (5,641 | ) | (8,200 | ) | $ | 5,238 | |||||||
| Net loss attributable to Predecessor and non-controlling interests | 6,457 | 5,051 | 6,835 | |||||||||||||
| Dividends attributable to preferred shares | (11 | ) | – | |||||||||||||
| Net loss attributable to common stockholders | $ | (2,814 | ) | $ | (590 | ) | $ | (1,365 | ) | |||||||
| Basic and diluted loss per share | $ | (0.25 | ) | $ | (0.05 | ) | $ | (0.12 | ) | |||||||
| Weighted average per share / Class B LLC unit information: | ||||||||||||||||
| Common shares outstanding | 11,423 | 11,423 | 11,423 | |||||||||||||
| Class B LLC units outstanding | 26,317 | 26,317 | 26,317 | |||||||||||||
| 37,740 | 37,740 | 37,740 | ||||||||||||||
| Cash flow data | ||||||||||||||||
| Operating activities | $ | 5,253 | $ | 5,722 | $ | 9,440 | $ | 7,472 | ||||||||
| Investing activities | (130,833 | ) | (6,360 | ) | (9,025 | ) | (226,822 | ) | ||||||||
| Financing activities | 82,349 | $ | 118,446 | $ | 115,760 | $ | 224,707 | |||||||||
| Non-GAAP measures | ||||||||||||||||
| FFO (1) | $ | 1,386 | $ | 4,015 | $ | 4,321 | $ | 9,710 | ||||||||
| AFFO (1) | 7,180 | 7,352 | 9,247 | 8,266 | ||||||||||||
| Adjusted EBITDA (2) | $ | 32,202 | $ | 31,792 | $ | 41,531 | $ | 18,482 | ||||||||
| Balance sheet data | ||||||||||||||||
| Investment in real estate, net | $ | 821,466 | $ | 726,107 | $ | 728,744 | ||||||||||
| Cash and cash equivalents | 82,101 | 125,332 | 9,157 | |||||||||||||
| Restricted cash | 14,196 | 9,962 | 5,876 | |||||||||||||
| Total assets | 963,109 | 881,118 | 766,856 | |||||||||||||
| Notes payable, net of unamortized debt costs | 807,893 | 713,440 | 708,228 | |||||||||||||
| Total liabilities | 831,952 | 734,741 | 729,659 | |||||||||||||
| Stockholders’ equity | 39,696 | 44,303 | – | |||||||||||||
| Total equity | $ | 131,157 | $ | 146,377 | $ | 37,197 | ||||||||||
| Property related data (unaudited) | ||||||||||||||||
| Residential property rentable square feet | ||||||||||||||||
| Flatbush Gardens | 1,734 | 1,734 | 1,734 | |||||||||||||
| % occupied | 96.6 | % | 96.2 | % | 94.4 | % | ||||||||||
| Tribeca House properties | 481 | 479 | 479 | |||||||||||||
| % occupied | 90.7 | % | 83.5 | % | 94.5 | % | ||||||||||
| 250 Livingston Street | 36 | 36 | 36 | |||||||||||||
| % occupied | 85.2 | % | 94.4 | % | 90.0 | % | ||||||||||
| Commercial and retail property rentable square feet | ||||||||||||||||
| 141 Livingston Street (2015 data remeasured) | 208 | 216 | 159 | |||||||||||||
| % occupied | 100 | % | 100.0 | % | 100.0 | % | ||||||||||
| 250 Livingston Street (2015 data remeasured) | 353 | 353 | 353 | |||||||||||||
| % occupied | 100 | % | 99.7 | % | 99.7 | % | ||||||||||
| Tribeca House properties | 77 | 77 | 77 | |||||||||||||
| % occupied | 100 | % | 95.9 | % | 95.9 | % | ||||||||||
| -63- |
| (1) | FFO and AFFO do not measure whether cash flow is sufficient to fund all of our cash needs, including principal amortization, capital improvements and distributions to stockholders. FFO and AFFO do not represent cash flows from operating, investing or financing activities as defined by GAAP. Further, FFO and AFFO as disclosed by other REITs might not be comparable to our calculation of FFO. For a further discussion about our use of FFO as a non-GAAP financial measure, see “Management’s Discussion and Analysis of Financial Condition and Results of Operations—Non-GAAP Financial Measures—Funds from Operations and Adjusted Funds from Operations.” |
The following table sets forth a reconciliation of FFO for the periods presented to net loss before allocation to non-controlling interests, as computed in accordance with GAAP (amounts in thousands):
| Nine months ended September 30, | Years ended December 31, | |||||||||||||||
| 2016 | 2015 | 2015 | 2014 | |||||||||||||
| FFO | ||||||||||||||||
| Net (loss) income before allocation to non-controlling interests | $ | (9,260 | ) | $ | (5,641 | ) | $ | (8,200 | ) | $ | 5,238 | |||||
| Real estate depreciation and amortization | 10,646 | 9,656 | 12,521 | 4,472 | ||||||||||||
| FFO | $ | 1,386 | $ | 4,015 | $ | 4,321 | $ | 9,710 | ||||||||
| AFFO | ||||||||||||||||
| FFO | $ | 1,386 | $ | 4,015 | $ | 4,321 | $ | 9,710 | ||||||||
| Real estate tax intangible amortization | 1,186 | 996 | 1,328 | 238 | ||||||||||||
| Amortization of above and below-market leases | (1,357 | ) | (1,286 | ) | (1,714 | ) | (1,450 | ) | ||||||||
| Straight-line rent adjustment | (60 | ) | 55 | 109 | 513 | |||||||||||
| Amortization of debt origination costs | 4,253 | 4,496 | 6,036 | 704 | ||||||||||||
| Interest rate cap mark-to-market | 9 | 511 | 522 | 49 | ||||||||||||
| Amortization of LTIP awards | 1,891 | 284 | 709 | – | ||||||||||||
| Acquisition costs | 407 | – | 75 | 326 | ||||||||||||
| Recurring capital spending | (535 | ) | (1,719 | ) | (2,139 | ) | (1,824 | ) | ||||||||
| AFFO | $ | 7,180 | $ | 7,352 | $ | 9,247 | $ | 8,266 | ||||||||
| (2) | We believe that Adjusted EBITDA is a useful measure of our operating performance. We define Adjusted EBITDA as net (loss) income before allocation to non-controlling interests plus real estate depreciation and amortization, amortization of identifiable intangibles, interest expense, net, acquisition costs and stock based compensation. Other REITs may use different methodologies for calculating Adjusted EBITDA, and accordingly, our Adjusted EBITDA may not be comparable to other REITs. We believe that this measure provides an operating perspective not immediately apparent from GAAP operating income or net income. We use Adjusted EBITDA to evaluate our performance because Adjusted EBITDA allows us to evaluate the operating performance of our company by measuring the core operations of property performance and administrative expenses available for debt service and capturing trends in rental housing and property operating expenses. However, Adjusted EBITDA should only be used as an alternative measure of our financial performance. For a further discussion about our use of Adjusted EBITDA as a non-GAAP financial measure, see “Management’s Discussion and Analysis of Financial Condition and Results of Operations—Non-GAAP Financial Measures—Adjusted earnings before interest, income taxes, depreciation, amortization and stock based compensation.” |
| -64- |
The following table reconciles Adjusted EBITDA to net (loss) income before allocation to non-controlling interests (amounts in thousands):
| Nine months ended September 30, | Years ended December 31, | |||||||||||||||
| 2016 | 2015 | 2015 | 2014 | |||||||||||||
| Adjusted EBITDA | ||||||||||||||||
| Net (loss) income before allocation to non-controlling interests | $ | (9,260 | ) | $ | (5,641 | ) | $ | (8,200 | ) | $ | 5,238 | |||||
| Depreciation and amortization | 10,646 | 9,656 | 12,521 | 4,472 | ||||||||||||
| Amortization of real estate tax intangible | 1,186 | 996 | 1,328 | 238 | ||||||||||||
| Amortization of above and below-market leases | (1,357 | ) | (1,286 | ) | (1,714 | ) | (1,450 | ) | ||||||||
| Straight-line rent adjustment | (60 | ) | 55 | 109 | 513 | |||||||||||
| Amortization of LTIP awards | 1,891 | 284 | 709 | – | ||||||||||||
| Interest expense, net | 28,749 | 27,728 | 36,703 | 9,145 | ||||||||||||
| Acquisition costs | 407 | – | 75 | 326 | ||||||||||||
| Adjusted EBITDA | $ | 32,202 | $ | 31,792 | $ | 41,531 | $ | 18,482 | ||||||||
| -65- |
PRO FORMA FINANCIAL INFORMATION
The following unaudited pro forma condensed consolidated and combined financial information of Clipper Realty Inc. as of and for the nine months ended September 30, 2016 and for the year ended December 31, 2015 has been derived from the historical financial statements of the Company and our Predecessor included in this prospectus.
Our pro forma condensed consolidated/combined statements of operations reflect, for the nine months ended September 30, 2016 and for the year ended December 31, 2015, adjustments to our historical financial data to give effect to this offering, the formation transactions and the private offering of August 3, 2015, the acquisition of the Aspen property and additional borrowings and repayments as if each had occurred at the beginning of the respective periods.
We have based our unaudited pro forma adjustments upon available information and assumptions that we consider reasonable. Our unaudited pro forma condensed combined financial information is not necessarily indicative of what our actual financial position or results of operations would have been as of and for the nine months ended September 30, 2016 and for the year ended December 31, 2015, nor does it purport to represent our future financial position or results of operations.
You should read our unaudited pro forma condensed consolidated and combined financial information, together with the notes thereto, in conjunction with the more detailed information contained in our consolidated and combined audited historical financial statements and related notes and “Management’s Discussion and Analysis of Financial Condition and Results of Operations” included in this prospectus. As disclosed herein under “Management’s Discussion and Analysis of Financial Condition and Results of Operations–Significant Accounting Policies,” real estate assets held for investment are carried at historical cost.
| -66- |
Clipper Realty Inc.
Unaudited Pro Forma Condensed Consolidated Balance Sheet
As of September 30, 2016
(in thousands)
| Historical | Debt Repayment | Subtotal | Offering | Pro Forma | ||||||||||||||||
| Assets | ||||||||||||||||||||
| Investment in real estate | ||||||||||||||||||||
| Land and improvements | $ | 434,097 | – | $ | 434,097 | $ | 434,097 | |||||||||||||
| Building and improvements | 430,008 | – | 430,008 | 430,008 | ||||||||||||||||
| Tenant improvements | 2,986 | – | 2,986 | 2,986 | ||||||||||||||||
| Furniture, fixtures and equipment | 8,892 | – | 8,892 | 8,892 | ||||||||||||||||
| Total Investment in real estate | 875,983 | – | 875,983 | – | 875,983 | |||||||||||||||
| Accumulated depreciation | (54,517 | ) | – | (54,517 | ) | (54,517) | ||||||||||||||
| Investment in real estate, net | 821,466 | – | 821,466 | – | 821,466 | |||||||||||||||
| Cash and cash equivalents | 82,101 | (55,500 | )(1) | 41,601 | 91,400 | (3) | 133,001 | |||||||||||||
| 15,000 | (2) | |||||||||||||||||||
| Restricted cash | 14,196 | – | 14,196 | 14,196 | ||||||||||||||||
| Accounts receivable | 3,927 | – | 3,927 | 3,927 | ||||||||||||||||
| Deferred rent receivable | 3,941 | – | 3,941 | 3,941 | ||||||||||||||||
| Deferred costs and intangible assets, net | 14,879 | – | 14,879 | 14,879 | ||||||||||||||||
| Prepaid expense and other assets | 22,599 | (15,000 | )(2) | 7,559 | 7,599 | |||||||||||||||
| Total assets | $ | 963,109 | $ | (55,500 | ) | $ | 907,609 | $ | 91,400 | $ | 999,009 | |||||||||
| Liabilities and Stockholders’ Equity | ||||||||||||||||||||
| Mortgage notes payable | $ | 807,893 | $ | 404,500 | (1) | $ | 752,861 | $ | 752,861 | |||||||||||
| $ | (359,695 | )(1) | ||||||||||||||||||
| $ | (99,837 | )(1) | ||||||||||||||||||
| Accounts payable and accrued liabilities | 7,593 | – | 7,593 | 7,593 | ||||||||||||||||
| Security deposits | 6,267 | – | 6,267 | 6,267 | ||||||||||||||||
| Below-market leases | 7,269 | – | 7,269 | 7,269 | ||||||||||||||||
| Other Liabilities | 2,930 | – | 2,930 | 2,930 | ||||||||||||||||
| Total liabilities | 831,952 | (55,032 | ) | 776,920 | - | 776,920 | ||||||||||||||
| Stockholders’ equity | ||||||||||||||||||||
| Preferred stock | – | – | – | |||||||||||||||||
| Common stock and additional paid in capital | 46,597 | – | 46,597 | 51,896 | 98,493 | |||||||||||||||
| Accumulated deficit | (6,901 | ) | (142 | ) | (7,043 | ) | (7,043) | |||||||||||||
| Total stockholders’ equity | 39,696 | (142 | ) | 39,554 | 51,896 | 91,450 | ||||||||||||||
| Non-controlling interests | 91,461 | (326 | ) | 91,135 | 39,504 | 130,639 | ||||||||||||||
| Total equity | 131,157 | (468 | )(1) | 130,689 | (1) | 91,400 | (3) | 222,089 | ||||||||||||
| Total liabilities and stockholders’ equity | $ | 963,109 | $ | (55,500 | ) | $ | 907,609 | $ | 91,400 | $ | 999,009 | |||||||||
| (1) | Incurrence of $410,000 of mortgage indebtedness on November 9, 2016, bearing interest of one-month LIBOR plus 3.75%, net of cost of $5,500, and repayment of $100,000 and $360,000 of indebtedness, net of unamortized debt issuance costs of $468, together with cash on hand, as if all occurred on September 30, 2016. |
| (2) | Repayment of acquisition deposit on November 14, 2016 as if it occurred on September 30, 2016. |
| (3) | Represents the issuance of 7,000 shares of our common stock at $14.50 per share for $101,500 of gross proceeds, net of underwriting and offering-related costs of $10,100, as if it occurred at September 30, 2016. Pro forma for the offering, non-controlling interests will own approximately 58.8% of the Company’s common stock on a fully diluted basis. Net proceeds of the offering are allocated to non-controlling interests based on the Hypothetical Liquidation at Book Value method to give effect to this proportional share of equity in the balance sheet of the Company. |
| -67- |
Clipper Realty Inc.
Unaudited Pro Forma Condensed Consolidated Statement of Operations
for the nine months ended September 30, 2016
(in thousands)
| Historical | Aspen Acquisition (1) | Refinancing and Preferred Stock | Subtotal | Offerings | Pro Forma | |||||||||||||||||||
| (Unaudited) | ||||||||||||||||||||||||
| Revenues | ||||||||||||||||||||||||
| Residential rental income | $ | 49,405 | $ | 2,488 | – | $ | 51,901 | $ | 51,901 | |||||||||||||||
| 8 | (2) | |||||||||||||||||||||||
| Commercial rental income | 13,843 | 599 | – | 14,444 | 14,444 | |||||||||||||||||||
| 2 | (2) | |||||||||||||||||||||||
| Tenant recoveries | 2,969 | 19 | – | 2,988 | 2,988 | |||||||||||||||||||
| Garage and other income | 2,550 | 44 | – | 2,594 | 2,594 | |||||||||||||||||||
| Total revenues | 68,767 | 3,159 | – | 71,927 | – | 71,927 | ||||||||||||||||||
| Operating Expenses | ||||||||||||||||||||||||
| Property operating expenses | 18,885 | 744 | – | 19,659 | 19,659 | |||||||||||||||||||
| Real estate taxes and insurance | 13,023 | 106 | – | 13,372 | 13,372 | |||||||||||||||||||
| 243 | (2) | |||||||||||||||||||||||
| General and administrative | 6,317 | – | – | 6,317 | 6,317 | |||||||||||||||||||
| Acquisition costs | 407 | (407 | ) | – | – | |||||||||||||||||||
| Depreciation and amortization | 10,646 | 1,449 | – | 12,095 | 12,095 | |||||||||||||||||||
| Total operating expenses | 49,278 | 2,165 | – | 51,443 | – | 51,443 | ||||||||||||||||||
| Income from operations | 19,489 | 995 | – | 20,484 | – | 20,484 | ||||||||||||||||||
| Interest expense | (28,749 | ) | (1,420 | )(3) | 526 | (4) | (25,461 | ) | (25,461 | ) | ||||||||||||||
| 4,182 | (5) | |||||||||||||||||||||||
| Net (loss) income before allocation to non-controlling interests | (9,260 | ) | (426 | ) | 4,709 | (4,977 | ) | – | (4,977 | ) | ||||||||||||||
| Net (loss) income attributable to non-controlling interests | 6,457 | 297 | (3,283 | )(6) | 3,471 | (544) | (8) | 2,927 | ||||||||||||||||
| Dividends attributable to preferred shares | (11 | ) | – | (1 | )(7) | (12 | ) | (12 | ) | |||||||||||||||
| Net (loss) income attributable to common stockholders | $ | (2,814 | ) | $ | (128 | ) | $ | 1,424 | $ | (1,518 | ) | $ | (544 | ) | $ | (2,062 | ) | |||||||
| Basic and diluted loss per | $ | (0.25 | ) | $ | (0.14 | ) | $ | (0.12 | ) | |||||||||||||||
| Weighted average per share / OP unit information: | ||||||||||||||||||||||||
| Common shares outstanding | 11,423 | 11,423 | 7,000 | (6) | 18,423 | |||||||||||||||||||
| OP units outstanding | 26,317 | 26,317 | 26,317 | |||||||||||||||||||||
| 37,740 | 37,740 | 7,000 | 44,740 | |||||||||||||||||||||
| -68- |
Clipper Realty Inc.
Unaudited Pro Forma Condensed Consolidated Statement of Operations
for the nine months ended September 30, 2016
(in thousands)
Notes:
| (1) | Represents pro forma results of the Aspen acquisition as if made at the beginning of 2016. |
| (2) | Represents pro forma amortization of preliminary allocation of purchase price to identifiable assets and liabilities as follows: |
| Amortization Period in Years | Balance | Amortization | Included in: | |||||||||||
| Building | 43.7 | $ | 42,226 | $ | 483 | Depreciation and amortization | ||||||||
| Site improvements | 1.8 | 91 | 25 | Depreciation and amortization | ||||||||||
| Tenant improvements | 6.3 | 26 | 2 | Depreciation and amortization | ||||||||||
| Furniture, fixtures and equipment | 4.0 | 304 | 38 | Depreciation and amortization | ||||||||||
| Above market leases – retail | 10.0 | 448 | 22 | Commercial rental income | ||||||||||
| Below market leases – retail | 10.0 | (493 | ) | (24 | ) | Commercial rental income | ||||||||
| Below market leases – residential | 18.5 | (297 | ) | (8 | ) | Residential rental income | ||||||||
| Leases in place – residential | 0.2 | 826 | 826 | Depreciation and amortization | ||||||||||
| Leases in place – retail | 12.0 | 276 | 12 | Depreciation and amortization | ||||||||||
| Lease origination costs | 6.3 | 800 | 63 | Depreciation and amortization | ||||||||||
| Real estate tax abatements | 19.0 | 9,223 | 243 | Real estate taxes and insurance | ||||||||||
| (3) | Pro forma interest and debt cost amortization on mortgage debt incurred in the acquisition of Aspen: |
| Rate | Balance | Expense | ||||||||||
| Mortgage debt | 3.68 | % | $ | 70,000 | $ | 1,288 | ||||||
| Amortization of debt costs | (3,221 | ) | 134 | |||||||||
| $ | 66,779 | $ | 1,422 | |||||||||
| Less 4 days recorded | (2 | ) | ||||||||||
| $ | 1,420 | |||||||||||
| (4) | Pro forma interest and debt cost amortization adjustments due to refinancing the $55 million mortgage loan secured by the 141 Livingston Street property with a $79.5 million mortgage loan in May 2016. |
| Rate | Balance | Expense | ||||||||||
| New mortgage debt | 3.88 | % | $ | 79,500 | $ | 1,104 | ||||||
| Amortization of debt costs | (1,350 | ) | 41 | |||||||||
| Retired mortgage debt | Libor + 3.25 | % | (55,000 | ) | (720 | ) | ||||||
| Amortization of debt costs | 951 | (951 | ) | |||||||||
| $ | 24,101 | $ | (526 | ) | ||||||||
| (5) | Pro forma interest and debt cost amortization adjustments due to refinancing $460 million of loans due November 2016 secured by the Tribeca House property with a $410 million mortgage loan in November 2018. |
| Rate | Balance | Expense | ||||||||||
| Mortgage loan issued | 4.25 | % | (a) | $ | 410,000 | $ | 13,069 | |||||
| Amortization of debt costs | (5,500 | ) | 2,063 | |||||||||
| Mortgage loan repaid | 3.80 | % | (360,000 | ) | (10,530 | ) | ||||||
| Amortization of debt costs | 2,137 | $ | (1,831 | ) | ||||||||
| Interest rate caps | (7 | ) | ||||||||||
| Mezzanine loan repaid | 7.78 | % | (100,000 | ) | (5,966 | ) | ||||||
| Amortization of debt costs | 1,140 | (977 | ) | |||||||||
| Interest rate caps | (2 | ) | ||||||||||
| $ | (98,860 | ) | $ | (4,182 | ) | |||||||
| (a) | Based on our aggregate variable interest rate, an increase (decrease) of 12.5 basis points in interest rates would result in a hypothetical increase (decrease) of approximately $512,000 in interest expense on an annual basis. |
| (6) | Represents the reallocation of net (loss) income to noncontrolling interest. |
| (7) | Represents dividends on preferred shares issued in January 2016 as if issued at the beginning of 2015. |
| (8) | Represents the effect of issuance of 7,000 shares of our common stock at $14.50 per share for $101,500 of gross proceeds, as if it occurred at the beginning of the year. |
| -69- |
Clipper Realty Inc.
Unaudited Pro Forma Condensed Consolidated Statement of Operations
for the year ended December 31, 2015
(in thousands)
| Historical | Aspen Acquisition (1) | Private Offering | Refinancings and Preferred Stock | Subtotal | Offering | Pro Forma | ||||||||||||||||||||||
| Revenues | ||||||||||||||||||||||||||||
| Residential rental income | $ | 60,784 | $ | 5,107 | $ | 65,907 | $ | 65,907 | ||||||||||||||||||||
| 16 | (2) | |||||||||||||||||||||||||||
| Commercial rental income | 17,256 | 1,228 | 18,489 | 18,489 | ||||||||||||||||||||||||
| 5 | (2) | |||||||||||||||||||||||||||
| Tenant recoveries | 3,477 | 37 | 3,514 | 3,514 | ||||||||||||||||||||||||
| Garage and other income | 3,087 | 88 | 3,175 | 3,175 | ||||||||||||||||||||||||
| Total revenues | 84,604 | 6,481 | – | – | 91,085 | – | 91,085 | |||||||||||||||||||||
| Operating Expenses | ||||||||||||||||||||||||||||
| Property operating expenses | 23,283 | 1,572 | 24,855 | 24,855 | ||||||||||||||||||||||||
| Real estate taxes and insurance | 14,926 | 234 | 15,645 | 15,645 | ||||||||||||||||||||||||
| 485 | (2) | |||||||||||||||||||||||||||
| General and administrative | 5,296 | – | 1,324 | (4) | 6,870 | 6,870 | ||||||||||||||||||||||
| 250 | (5) | |||||||||||||||||||||||||||
| Acquisition costs | 75 | (75 | ) | - | – | |||||||||||||||||||||||
| Depreciation and amortization | 12,521 | 2,073 | (2) | 14,594 | 14,594 | |||||||||||||||||||||||
| Total operating expenses | 56,101 | 4,289 | 1,574 | – | 61,964 | – | 61,964 | |||||||||||||||||||||
| Income from operations | 28,503 | 2,192 | (1,574 | ) | – | 29,121 | – | 29,121 | ||||||||||||||||||||
| Interest expense | (36,703 | ) | (2,844 | )(3) | – | 493 | (6) | (34,176 | ) | (34,176) | ||||||||||||||||||
| 4,878 | (7) | |||||||||||||||||||||||||||
| Net income (loss) before allocation to non-controlling interests | (8,200 | ) | (652 | ) | (1,574 | ) | 5,371 | (5,055 | ) | – | (5,055) | |||||||||||||||||
| Net loss attributable to predecessor | 3,690 | (3,690 | )(8) | – | – | |||||||||||||||||||||||
| Net loss attributable to non-controlling interests | 3,145 | 454 | (75 | )(8) | 3,524 | (551) | (10) | 2,973 | ||||||||||||||||||||
| Dividends attributable to preferred shares | (17 | )(9) | (17 | ) | (17) | |||||||||||||||||||||||
| Net income (loss) available to common stockholders | $ | (1,365 | ) | $ | (198 | ) | $ | (5,339 | ) | $ | 5,354 | $ | (1,548 | ) | $ | (551) | $ | (2,099) | ||||||||||
| Basic and diluted loss per share | $ | (0.12 | ) | $ | (0.14 | ) | $ | (0.12) | ||||||||||||||||||||
| Weighted average share / OP Unit information: | ||||||||||||||||||||||||||||
| Common shares outstanding | 11,423 | 11,423 | 7,000 | (10) | 18,423 | |||||||||||||||||||||||
| OP units outstanding | 26,317 | 26,317 | 26,317 | |||||||||||||||||||||||||
| 37,740 | 37,740 | 7,000 | 44,740 | |||||||||||||||||||||||||
| -70- |
Clipper Realty Inc.
Unaudited Pro Forma Condensed Consolidated Statement of Operations
for the year ended December 31, 2015
(in thousands)
| (1) | Represents pro forma results of the Aspen acquisition as if made at the beginning of 2015 |
| (2) | Represents pro forma amortization of preliminary allocation of purchase price to identifiable assets and liabilities as follows: |
| Amortization Period in Years | Balance | Amortization | Included in: | |||||||||||
| Building | 43.7 | $ | 42,226 | $ | 966 | Depreciation and amortization | ||||||||
| Site improvements | 1.8 | 91 | 51 | Depreciation and amortization | ||||||||||
| Tenant improvements | 6.3 | 26 | 4 | Depreciation and amortization | ||||||||||
| Furniture, fixtures and equipment | 4.0 | 304 | 76 | Depreciation and amortization | ||||||||||
| Above market leases – retail | 10.0 | 448 | 45 | Commercial rental income | ||||||||||
| Below market leases – retail | 10.0 | (493 | ) | (50 | ) | Commercial rental income | ||||||||
| Below market leases – residential | 18.5 | (297 | ) | (16 | ) | Residential rental income | ||||||||
| Leases in place – residential | 0.2 | 826 | 826 | Depreciation and amortization | ||||||||||
| Leases in place – retail | 12.0 | 276 | 23 | Depreciation and amortization | ||||||||||
| Lease origination costs | 6.3 | 800 | 127 | Depreciation and amortization | ||||||||||
| Real estate tax abatements | 19.0 | 9,223 | 485 | Real estate taxes and insurance | ||||||||||
| (3) | Interest and debt cost amortization on mortgage debt incurred in the acquisition of Aspen: |
| Rate | Balance | Expense | ||||||||||
| Mortgage debt | 3.68 | % | $ | 70,000 | $ | 2,576 | ||||||
| Amortization of debt costs | (3,221 | ) | 268 | |||||||||
| $ | 66,779 | $ | 2,844 | |||||||||
| -71- |
Clipper Realty Inc.
Unaudited Pro Forma Condensed Consolidated Statement of Operations
for the year ended December 31, 2015
(in thousands)
| (4) | Represents full-year effect on compensation expense from the issuance of $5,557 of LTIP units in the private offering on August 3, 2015 and restricted stock units to management, certain other employees and Sam Levinson, a non-employee director, that vest over three years, and the issuance of LTIP units to the other non-employee directors that vest over one year. |
| (5) | Net increases in expenses after giving effect to the formation transaction. We expect to incur incremental general and administrative expenses following the private offering and us becoming a public company with shares listed on a U.S. exchange, including expenses associated with annual and quarterly reporting, tax return preparation and distribution expenses, compliance expenses, director and officer compensation expenses, independent auditor fees, legal fees, registrar and transfer agent fees, director and officer liability insurance expenses, annual and quarterly SEC reporting, Sarbanes-Oxley Act compliance expenses, expenses associated with listing on the NYSE and investor relation expenses. |
| (6) | Interest and debt cost amortization adjustments due to refinancing the $55 million mortgage loan secured by the 141 Livingston Street property with a $79.5 million mortgage loan in May 2016. |
| Term in Years | Rate | Balance | Expense | |||||||||||
| New mortgage debt | 12 | 3.88 | % | $ | 79,500 | $ | 3,080 | |||||||
| Amortization of debt costs | (1,350 | ) | 113 | |||||||||||
| Retired mortgage debt | 1 5/12 | Libor + 3.25 | % | (55,000 | ) | (1,927 | ) | |||||||
| Amortization of debt costs | 2,735 | (1,759 | ) | |||||||||||
| $ | 25,885 | $ | (493 | ) | ||||||||||
| (7) | Pro forma interest and debt cost amortization adjustments due to repayment of $460 million of loans secured by the Tribeca House property with a $410 million mortgage loan in November 2016. |
| Term in Years | Rate | Balance | Expense | |||||||||||
| Mortgage loan issued | 4.25 | % | (a) | $ | 410,000 | $ | 17,425 | |||||||
| Amortization of debt costs | (5,500 | ) | 2,750 | |||||||||||
| Interest rate caps | ||||||||||||||
| Mortgage loan repaid | 3.80 | % | (360,000 | ) | (13,176 | ) | ||||||||
| Amortization of debt costs | 4,580 | $ | (2,442 | ) | ||||||||||
| Interest rate caps | (362 | ) | ||||||||||||
| Mezzanine loan | 24 | 7.78 | % | (100,000 | ) | (7,635 | ) | |||||||
| Amortization of debt costs | 2,442 | (1,303 | ) | |||||||||||
| Interest rate cap mark-to-market | (135 | ) | ||||||||||||
| $ | (48,478 | ) | $ | (4,878 | ) | |||||||||
| (a) | Based on our aggregate variable interest rate, an increase (decrease) of 12.5 basis points in interest rates would result in a hypothetical increase (decrease) of approximately $512,000 in interest expense on an annual basis. |
| (8) | Represents the effects of the private offering, formation transactions and issuance of our common stock and OP units as if they occurred at the beginning of 2015. |
| (9) | Represents dividends on preferred shares issued in January 2016 as if issued at the beginning of 2015. |
| (10) | Represents the effect of 7,000 shares of our common stock issued in the offering at $14.50 per share for $101,500 of gross proceeds, as if issued at the beginning of the year. |
| -72- |
MANAGEMENT’S
DISCUSSION AND ANALYSIS OF FINANCIAL CONDITION
AND RESULTS OF OPERATIONS
You should read the following discussion of our financial condition and results of operations in conjunction with the more detailed information set forth under the caption “Selected Historical Financial Data,” and in our financial statements and the related notes thereto appearing elsewhere in this prospectus. The financial statements for periods and as of dates prior to the formation transactions represent consolidated historical financials of the Predecessor.
Overview of Our Company
We are a self-administered and self-managed real estate company that acquires, owns, manages, operates and repositions multi-family residential and commercial properties in the New York metropolitan area, with an initial portfolio in Manhattan and Brooklyn. The Company was formed to continue and expand the commercial real estate business of the Predecessor. Our primary focus is to continue to own, manage and operate our initial portfolio and to acquire and reposition additional multi-family residential and commercial properties in the New York metropolitan area. The Company has been organized and operates in conformity with the requirements for qualification and taxation as a REIT under the U.S. federal income tax law and elected to be treated as a REIT commencing with the taxable year ended December 31, 2015.
Clipper Realty was incorporated on July 7, 2015. On August 3, 2015, we closed a private offering of shares of our common stock, in which we raised net proceeds of approximately $130.2 million. In connection with the private offering, we consummated a series of investment and other formation transactions that were designed, among other things, to enable us to qualify as a REIT for U.S. federal income tax purposes.
The Company owns:
| · | two neighboring residential/retail rental properties at 50 Murray Street and 53 Park Place in the Tribeca neighborhood of Manhattan; |
| · | one residential property complex in the East Flatbush neighborhood of Brooklyn consisting of 59 buildings; |
| · | two primarily commercial properties in Downtown Brooklyn (one of which includes 36 residential apartment units); and |
| · | one residential/retail rental property at 1955 1st Avenue in Manhattan. |
In addition, in January 2017, the Company reached an agreement to purchase a 161 residential unit building for approximately $87.5 million, 65% to 75% of which will be funded with mortgage borrowings secured by the property, with the remainder to be funded with available cash resources, including from the net proceeds of this offering. Following completion of the acquisition, the Company plans to create twelve additional residential units in the Columbia Heights property by converting various public areas on the property. These properties are located in the most densely populated major city in the United States, each with immediate access to mass transportation.
The Company’s ownership interest in its initial portfolio of properties, which includes the Tribeca House, Flatbush Gardens and Livingston Street properties, was acquired in the formation transactions in connection with the private offering. These properties are owned by the LLC subsidiaries, which are managed by the Company through the operating partnership. The operating partnership’s interest in the LLC subsidiaries generally entitles the operating partnership to all cash distributions from, and the profits and losses of, the LLC subsidiaries other than the preferred distribution to the continuing investors who hold class B LLC units in these LLC subsidiaries described below. The continuing investors own an aggregate amount of 26,317,396 class B LLC units, representing 68.8% of the Company’s common stock on a fully diluted basis (58.2% immediately following this offering). Accordingly, the operating partnership’s interests in the LLC subsidiaries entitle the operating partnership to receive approximately 31.2% of the aggregate distributions from the LLC subsidiaries (41.8% immediately following this offering). The Company, through the operating partnership, owns all of the ownership interests in the Aspen property.
The Tribeca House properties, purchased in December 2014, consist of two nearly adjacent properties in the Tribeca neighborhood of Manhattan. The Company manages the two related properties as a single unit and the residents of both properties share all services and amenities. They comprise approximately 480,000 square feet of leasable area with 505 residential apartment units and approximately 77,200 square feet of retail space (comprising approximately 53,000 square feet of street-level and mezzanine-level retail space and an externally managed garage).
| · | The residential apartment units, featuring ceilings as high as 11 feet and extensive amenities, are approximately 89% occupied at an average rental rate of approximately $68 per square foot, up from $61 per square foot at acquisition. The retail space, which includes a premium fitness club, is fully occupied at an average rental rate of approximately $49 per square foot, up from approximately $43 per square foot at acquisition. |
| · | The Company’s primary goals for the residential portion of the Tribeca House properties are to improve service levels and quality of finishes in the buildings commensurate with those expected by residents in the Tribeca neighborhood. We believe that accomplishing this, as well as managing the re-leasing process more efficiently than the prior owner, will position us to achieve comparable rents in excess of $80 per square foot in the Tribeca neighborhood as of January 30, 2017, according to StreetEasy listings. |
| -73- |
| · | We believe that our average rental rate of approximately $49 per square foot under in-place leases for the retail portion of the Tribeca House properties is significantly below market for comparable retail properties, based on current leasing activity in the surrounding Tribeca submarket. For example, on July 1, 2015, we signed a lease for a 3,186 square foot street-level retail unit at our Tribeca House properties providing for a rental rate of $140 per square foot, which is a 237% increase over the average rental rate under our existing retail leases. Similarly, according to a report by REBNY, the average asking retail rental rate in downtown Manhattan, which includes the Tribeca neighborhood, was $142 per square foot as of November 2016. Accordingly, we believe we will be able to significantly increase retail rental revenue from our Tribeca House properties as in-place leases (which have a current average lease term of 9.1 years) expire over time and are re-leased at higher market rates. |
| · | In addition, we have the opportunity to monetize apartment units through conversion to for-sale condominium or cooperative units, which we believe would have a potential market value in excess of $2,100 per square foot based on StreetEasy listings for comparable buildings in the Tribeca neighborhood as of January 30, 2017. This value compares favorably to the December 2014 purchase price of approximately $998 per rentable square foot. Any sales of condominium or cooperative units would be conducted by a TRS, which would be subject to U.S. federal, state and local income tax on any gain from, and transfer tax from, the sale of the units. |
The Flatbush Gardens property complex, purchased in September 2005, extends over 21.4 acres and consists of 59 primarily six-story buildings containing a total of approximately 1.7 million rentable square feet and 2,496 residential apartment units, and space for approximately 240 vehicles in parking structures.
| · | The property is approximately 97% occupied at an average rental rate of approximately $21.52 per square foot. The property is subject to rent stabilization, a form of New York City rent regulation that limits the amount of legally allowable rent increases. Current in-place rents are, on average, 17% lower than the legal maximum rent that may be charged pursuant to rent regulation. We believe this provides an opportunity to increase rents with increasing market rates before being limited by rent regulation. |
| · | Since acquisition in 2005, our management team has undertaken a renovation and repositioning strategy that has included upgrades to both the exterior and interior of the buildings. These have included replacements or upgrades to building systems and components, including elevators, basements, boilers, roofs, parapets, facades, sidewalks and landscaping, as well as a refurbishing of apartment interiors on turnover of residents. As a result of our effort in managing the complex, including these upgrades, we have reduced outstanding New York City violations from over 8,000 at the time of the acquisition to approximately 577 currently, and substantially improved resident safety. In addition, our management team proactively attempts to remedy potential violations that are reported by residents. We have been able to consistently increase rents as a result of these efforts, as well as external market factors. Average rent per square foot increased from $18.88 (94.4% occupancy) at December 31, 2013 to $19.69 (95.6% occupancy) at December 31, 2014 to $20.63 (97.0% occupancy) at December 31, 2015 and $21.52 at January 31, 2017 (97.1% occupancy). Since acquisition in 2005, the average rent per square foot has risen from approximately $13.25 to approximately $21.52, a 62% increase. |
| · | We estimate that approximately $16 million will be required to complete a comprehensive renovation and modernization program through the end of 2017, which may include enhanced landscaping on a renovated terrace area; restored, renovated, upgraded or new lobbies; elevator modernization; renovated public areas and bathrooms; refurbished or new windows; façade restorations; installation of revenue generating laundry and storage areas in restored basement areas; and modernization of building-wide systems including security cameras and lighting. These improvements are designed to increase the overall value and attractiveness of the Flatbush Gardens complex and contribute to tenant repositioning efforts, which seek to increase occupancy, raise rental rates, increase aggregate rental revenue and improve tenant credit quality. We believe we will be able to continue to increase rents as leases expire and units are re-leased. |
| -74- |
| · | Flatbush Gardens is currently not built to its maximum floor-area ratio and thus, subject to various regulations and approvals, may have expansion potential. In this regard, we are reviewing the regulatory, architectural and financial issues regarding building approximately 500,000 additional square feet by adding four floors above certain of our 59 buildings at Flatbush Gardens. However, there can be no assurance that we will be able to pursue this FAR expansion project or that if we are able to expand Flatbush Gardens, that the expanded buildings will provide a return to recover our investment. |
The 141 Livingston Street property in the Downtown Brooklyn neighborhood, purchased in 2002 along with the below-mentioned 250 Livingston Street property, is a 15-story, 206,084 square foot GLA office building.
| · | In December 2015, the property’s main commercial tenant, the City of New York, executed a new 10-year lease at $40.00 per square foot, with effect as of June 2014. Under the lease, the tenant has an option to terminate the lease after five years; however, if it decides to continue to occupy the building at that time, the annual rent will increase by 25%, or $2.1 million, to $50.00 per square foot beginning the sixth year of the lease. | |
| · | The lease requires us to refurbish the building’s air-conditioning system and perform other upgrades, which we estimate will cost a total of approximately $5.2 million. Additionally, we intend to spend a total of approximately $2.6 million through 2017 to make other improvements, including elevator replacement, boiler and roof replacement and building systems upgrades. |
The 250 Livingston Street property, purchased in 2002 along with the 141 Livingston Street property, is a 12-story commercial and residential building. It has 294,144 square feet GLA of office space and 36 residential apartment units totaling 26,815 square feet.
| · | The leasable office space recently has been remeasured according to REBNY standards to approximately 353,000 square feet, an increase of approximately 33%. |
| · | The property’s sole commercial tenant, the City of New York, has two leases expiring in August 2020, with current lease rates that are approximately 50% of the rate recently negotiated at the 141 Livingston Street property with the same tenant. We recently entered into a lease renewal and amendment agreement with the City of New York for renewal of a lease covering approximately 36% of total office space that expired at the end of 2016 at $40.00 per square foot for increased square feet measured according to REBNY standards that increased annual rent by approximately $2.6 million. |
| · | To more fully optimize available space, from 2003 through 2013, we converted the top four floors of the building into 36 apartment units, which are 94% leased at an average rental rate of approximately $50 per square foot. |
The Aspen property, purchased on June 27, 2016, is located at 1955 1st Avenue, New York, NY in Manhattan. The property is a seven-story building which comprises 186,602 square feet, 232 residential rental units, three retail units and a parking garage.
| · | The residential units are subject to regulations established by the HDC under which there are no rental restrictions on approximately 55% of the units and low and middle income restrictions on approximately 45% of the units. The residential apartment units are approximately 99% leased at an average rental rate of approximately $33 per square foot. The retail space is fully occupied at an average rental rate of $42.60 per square foot. |
| · | While the building is relatively new, the Company believes there is an opportunity to increase rents by improving certain of the finishes of the property. We believe there is an opportunity to increase rents over one to three years for the units with no rental restrictions (approximately 55% of the units, representing 58.4% of the residential square footage) from the existing $38 per square foot closer to comparable rentals in the immediate neighborhood which on average are in excess of $50 per square foot, as measured by StreetEasy listings as of January 30, 2017 for doorman rentals eight blocks north, four blocks south and three blocks west of the Aspen property. |
Proposed acquisition of the Columbia Heights property. In January 2017, the Company entered into a letter of intent to purchase the Columbia Heights property located at 107 Columbia Heights in Brooklyn for $87.5 million. The property comprises approximately 154,000 square feet, 161 residential units and an indoor parking garage. Following the acquisition, the Company plans to create twelve additional residential units by converting various public areas on the property. Based on current market rates, the units are expected to be leased at an average rental rate of $65-$75 per rentable square foot. Although the building was fully renovated in 2007, the Company plans to spend approximately $10 million to $15 million on further renovations and improvements, focusing on unit flooring and fixtures. We believe these improvements will allow us to achieve maximum rents over time. While the Company believes the completion of the acquisition is probable, it is subject to substantial uncertainties and there can be no assurance that it will be completed.
As of November 25, 2016, we had approximately 180 employees who provide property management, maintenance, landscaping, construction management and accounting services.
How We Derive Our Revenue
Our revenue consists primarily of rents received from our residential, commercial and, to a lesser extent, retail properties.
| -75- |
Trends
During 2015 and the first nine months of 2016, the Company’s properties generally experienced increasing demand. At the Company’s commercial property at 141 Livingston Street, in the Downtown Brooklyn neighborhood, the Company entered into a new lease in December 2015, effective as of June 2014, that provides for a 94% increase in rent per square foot and a 29% increase in rentable square feet through a remeasurement. At the Company’s nearby commercial property, also rented to the City of New York, the Company recently entered into a lease renewal and amendment agreement for the renewal of a lease that expired in December 2016. Each City of New York lease expires in August 2020. At the Company’s Flatbush Gardens residential apartment complex, the Company increased average rent per square foot from $18.88 at December 31, 2013 to $19.69 at December 31, 2014, $20.63 at December 31, 2015 and $21.52 at January 31, 2017. The Company purchased the Tribeca House properties in December 2014, and although operating the property for a short period of time, has increased average rent from $61.09 per square foot to $67.78 per square foot. No retail properties in these buildings have been subject to renewal.
Throughout 2014, 2015 and the first nine months of 2016, we have continued to benefit from lower interest rates. Our average interest rate as of September 30, 2016 is approximately 4.3% per annum. Short term interest rates continue to be at historically low levels and, as a result, we expect a continuation of favorable interest rates in the near term with rates rising as the economy improves.
Factors that May Influence Future Results of Operations
We derive approximately 75% of our revenues from rents received from residents in our apartment rental properties and the remainder from commercial and retail rental customers. We believe we have expertise in operating, renovating and repositioning our properties. As we grow we will likely add personnel as necessary to provide outstanding customer service to our residents in order to maintain or increase occupancy levels at our apartment communities and to preserve the ability to increase rents. This is likely to result in an increase in our operating and general and administrative expenses.
A majority of the leases at our apartment communities are for approximately one-year terms, which generally enables us to seek increased rents upon renewal of existing leases or commencement of new leases. This may offset the potential adverse effect of inflation or deflation on rental revenue, although residents may leave without penalty at the end of their lease terms for any reason. Our ability to seek increased rents at our Flatbush Gardens property is limited, however, as a result of the rent stabilization laws and regulation of New York City. These generally limit the increase in rents we can charge at our Flatbush Gardens property upon lease renewal for approximately 47% of our tenants, effective October 1, 2016, to 0% for a one-year lease and 2% for a two-year lease. They also limit the maximum rent we can charge at our Flatbush Gardens property on new leases although, on average, the maximum rent is approximately 30% above our actual average rental rates for such leases. At our Aspen property, the residential units are subject to regulation established by the HDC under which there are no rental restrictions on approximately 55% of the units and low and middle income restrictions on approximately 45% of the units. There are no such rent stabilization restrictions at the Tribeca House properties and the 250 Livingston Street property.
We also incur costs on turnover of residents when one resident moves out and we prepare the apartment for a new resident. The costs include the costs of repainting and repairing apartment units, replacing obsolete or damaged appliances and re-leasing the units. While we budget for turnover and the costs associated therewith, our turnover cost may be affected by certain factors we cannot control. Excessive turnover and failure to properly manage turnover cost may adversely affect our operations and could adversely affect our financial condition, results of operations, cash flows and ability to pay distributions on, and the market price of, our common stock.
We seek earnings growth primarily through increasing rents and occupancy at existing properties, and acquiring additional apartment communities in markets complementing our existing portfolio locations. Our apartment and commercial properties are concentrated in four neighborhoods within the boroughs of Manhattan and Brooklyn in New York City which makes us susceptible to adverse developments in these markets. As a result, we are particularly affected by the local economic conditions in these markets, including, but not limited to, changes in supply of or demand for apartment units in our markets, competition for real property investments in our markets, changes in government rules, regulations and fiscal policies, including those governing real estate usage and tax, and any environmental risks related to the presence of hazardous or toxic substances or materials at or in the vicinity of our properties, which could negatively affect our overall performance.
| -76- |
We may be unable to accurately predict future changes in national, regional or local economic, demographic or real estate market conditions. For example, continued volatility and uncertainty in the global, national, regional and local economies could make it more difficult for us to lease apartment, commercial and retail space and may require us to lease our apartment, commercial and retail space at lower rental rates than projected and may lead to an increase in resident defaults. In addition, these conditions may also lead to a decline in the value of our properties and make it more difficult for us to dispose of these properties at competitive prices. These conditions, or others we cannot predict, could adversely affect our financial condition, results of operations, cash flows and ability to pay distributions on, and the market price of, our common stock.
In connection with the purchase of the Tribeca House and Aspen properties and the private offering, we have incurred substantial, one-time general and administrative expenses. Upon us becoming a public company with shares listed on a U.S. exchange, we will incur increased general and administrative expenses, including legal, accounting and other expenses related to corporate governance, public reporting and compliance with various provisions of the Sarbanes-Oxley Act, related regulations of the SEC, including compliance with the reporting requirements of the Exchange Act, and the requirements of the national securities exchange on which our stock is listed.
Significant Accounting Policies
The accompanying consolidated and combined financial statements include the accounts and operations of the Company and its Predecessor. The entities that comprised the Predecessor have been combined on the basis that, for the periods presented, such entities were under common control.
Basis of Consolidation and Combination
The consolidated and combined financial statements of the Company and its Predecessor included elsewhere herein are prepared in accordance with generally accepted accounting principles in the United States (“GAAP”). The effect of all significant intercompany balances and transactions has been eliminated. The consolidated and combined financial statements include the accounts of all entities in which the Company and its Predecessor has a controlling interest. All significant intercompany transactions and balances are eliminated in consolidation/combination.
Use of Estimates
The preparation of financial statements in conformity with GAAP requires management to make estimates and assumptions that affect the reported amounts of assets and liabilities and disclosure of commitments and contingencies at the date of the financial statements and the reported amounts of revenues and expenses during the reporting period. Management adjusts such estimates when facts and circumstances dictate. The most significant estimates made include the recoverability of accounts receivable, allocation of property purchase price to tangible and intangible assets acquired and liabilities assumed and the useful lives of long-lived assets. Actual results could materially differ from these estimates.
Investment in Real Estate
Real estate assets held for investment are carried at historical cost and consist of land, buildings and improvements, furniture, fixtures and equipment. Expenditures for ordinary repair and maintenance costs are charged to expense as incurred. Expenditures for improvements, renovations, and replacements of real estate assets are capitalized and depreciated over their estimated useful lives if the expenditures qualify as betterment or the life of the related asset will be substantially extended beyond the original life expectancy.
Upon acquisition of real estate, the Company assesses the fair values of acquired tangible and intangible assets including land, buildings, tenant improvements, above and below-market leases, in-place leases and any other identified intangible assets and assumed liabilities. The Predecessor allocates the purchase price to the assets acquired and liabilities assumed based on their fair values. In estimating fair value of tangible and intangible assets acquired, the Predecessor assesses and considers fair value based on estimated cash flow projections that utilize appropriate discount and capitalization rates, estimates of replacement costs, net of depreciation, and available market information. The fair value of the tangible assets of an acquired property considers the value of the property as if it were vacant.
| -77- |
The Company records acquired above-market and below-market lease values initially based on the present value, using a discount rate which reflects the risks associated with the leases acquired based on the difference between (i) the contractual amounts to be paid pursuant to each in-place lease and (ii) management’s estimate of fair market lease rates for each corresponding in-place lease, measured over a period equal to the remaining term of the lease for above-market leases and the initial term plus the term of any below-market fixed renewal options for the below-market leases. Other intangible assets acquired include amounts for in-place lease values and tenant relationship values (if any) that are based on management’s evaluation of the specific characteristics of each tenant’s lease and the Predecessor’s overall relationship with the respective tenant. Factors to be considered by management in its analysis of in-place lease values include an estimate of carrying costs to execute similar leases. In estimating carrying costs, management includes real estate taxes, insurance and other operating expenses and estimates of lost rentals at market rates during the expected lease-up periods, depending on local market conditions. In estimating costs to execute similar leases, management considers leasing commission, legal and other related expenses.
The Company reviews long-lived assets for impairment whenever events or changes in circumstances indicate that the carrying amount of an asset may not be recoverable. A property’s value is impaired if management’s estimate of the aggregate future cash flows (undiscounted and without interest charges) to be generated by the property is less than the carrying value of the property. To the extent impairment has occurred, a write-down is recorded and measured by the amount of the difference between the carrying value of the asset and the fair value of the asset.
For long-lived assets to be disposed of, impairment losses are recognized when the fair value of the assets less estimated cost to sell is less than the carrying value of the assets. Properties classified as real estate held for sale generally represent properties that are actively marketed or contracted for sale with closing expected to occur within the next twelve months. Real estate held for sale is carried at the lower of cost, net of accumulated depreciation, or fair value less cost to sell, determined on an asset-by-asset basis. Expenditures for ordinary repair and maintenance costs on held for sale properties are charged to expense as incurred. Expenditures for improvements, renovations, and replacements related to held-for-sale properties are capitalized at cost. Depreciation is not recorded on real estate held for sale.
If a tenant vacates its space prior to the contractual termination of the lease and no rental payments are being made on the lease, any unamortized balances of the related intangibles are written off. The tenant improvements and origination costs are amortized to expense over the remaining life of the lease (or charged against earnings if the lease is terminated prior to its contractual expiration date).
Depreciation is computed using the straight-line method over the estimated useful lives of the assets as follows:
| Building and improvements | 30 – 40 years |
| Tenant improvements | Shorter of useful life or lease term |
| Furniture, fixtures and equipment | 3 – 15 years |
Capitalized above-market lease values are amortized as a reduction of base rental revenue over the remaining term of the respective leases, and capitalized below-market lease values are amortized as an increase to base rental revenue over the remaining initial terms plus the terms of any below-market fixed rate renewal options of the respective leases. The value of in-place leases are amortized to expense over the remaining initial terms of the respective leases.
Tenant and Other Receivables and Allowance for Doubtful Accounts
Tenant and other receivables are comprised of amounts due for monthly rents and other charges. The Company periodically performs a detailed review of amounts due from tenants to determine if accounts receivable balances are impaired based on factors affecting the collectability of those balances. If a tenant fails to make contractual payments beyond any allowance, the Company may recognize additional bad debt expense in future periods.
| -78- |
Deferred Costs
Deferred lease costs consist of fees incurred to initiate and renew operating leases. Lease costs are being amortized using the straight-line method over the terms of the respective leases. Deferred financing costs represent commitment fees, legal and other third-party costs associated with obtaining financing. These costs are amortized over the term of the financing and are recorded in interest expense in the combined financial statements. Unamortized deferred financing costs are expensed when the associated debt is refinanced or repaid before maturity. Costs incurred in seeking financing transactions which do not close are expensed in the period the financing transaction is terminated.
Revenue Recognition
Rental revenue for commercial leases is recognized on a straight-line basis over the terms of the respective leases. Rental income attributable to residential leases and parking is recognized as earned, which is not materially different from the straight-line basis. Leases entered into by residents for an apartment unit are generally for a one-year term, renewable upon consent of both parties on an annual or monthly basis. Deferred rents receivable represents the amount by which straight-line rental revenue exceeds rents currently billed in accordance with lease agreements.
Reimbursements for operating expenses due from tenants pursuant to their lease agreements are recognized as revenue in the period the applicable expenses are incurred. These costs generally include real estate taxes, utilities, insurance, common area maintenance costs and other recoverable costs.
Internal Controls and Procedures
We have had limited accounting personnel and systems to adequately execute accounting processes and limited other supervisory resources with which to address internal controls over financial reporting. As such, our internal controls may not be sufficient to ensure that (1) all transactions are recorded as necessary to permit the preparation of financial statements in conformity with GAAP and (2) the design and execution of our controls has consistently resulted in effective review of our financial statements and supervision by individuals with financial reporting oversight roles.
We are not currently required to comply with the SEC’s rules implementing Section 404 of the Sarbanes-Oxley Act, and are, therefore, not required to make a formal assessment of the effectiveness of our internal control over financial reporting for that purpose. Upon becoming a public company, we will be required to comply with the SEC’s rules implementing Section 302 of the Sarbanes-Oxley Act, which will require our management to certify financial and other information in our quarterly and annual reports and provide an annual management report on the effectiveness of our internal control over financial reporting. We will not be required to make our first assessment of our internal control over financial reporting until the year following the first annual report required to be filed with the SEC. To comply with the requirements of being a public company, we may need to implement additional financial and management controls, reporting systems and procedures and hire additional accounting and finance staff.
Further, our independent registered public accounting firm is not required to formally attest to the effectiveness of our internal controls over financial reporting for as long as we are an emerging growth company under the JOBS Act. Once it is required to do so, our independent registered public accounting firm may issue a report that is adverse in the event it is not satisfied with the level at which our controls are documented, designed, operated or reviewed.
| -79- |
Historical Results of Operations
Our focus throughout the years ended December 31, 2015 and 2014 and the nine months ended September 30, 2016 was to manage our properties to optimize revenue and control costs at each property while continuing to renovate and reposition certain properties. The discussions below will identify the specific properties contributing to the changes in the results of operations. The discussion will focus on the properties the Company held for the full period in each comparison. Results of the Tribeca House properties for the years ended December 31, 2015 and in 2014, for the 17-day period of ownership, and the Aspen property for the 96-day period of ownership during the nine months ended September 30, 2016, are separately identified in the tables that follow.
| -80- |
Income Statement for the Years Ended December 31, 2015 and 2014 (in thousands)
| Year ended December 31, 2015 | Year ended December 31, 2014 | |||||||||||||||||||||||||||||||
| 2015 | Less: Tribeca House FY 2015 | 2015 Excluding Tribeca House | 2014 | Less: Tribeca House 15 days | 2014 Excluding Tribeca House | Other Changes | % | |||||||||||||||||||||||||
| Revenues | ||||||||||||||||||||||||||||||||
| Residential rental revenue | $ | 60,784 | $ | 27,469 | $ | 33,315 | $ | 31,413 | $ | 1,381 | $ | 30,032 | $ | 3,283 | 10.9 | % | ||||||||||||||||
| Commercial rental revenue | 17,256 | 3,170 | 14,086 | 12,382 | 159 | 12,223 | 1,863 | 15.2 | % | |||||||||||||||||||||||
| Tenant recoveries | 3,477 | 310 | 3,167 | 2,415 | – | 2,415 | 752 | 31.1 | % | |||||||||||||||||||||||
| Garage and other income | 3,087 | 1,589 | 1,498 | 1,562 | 59 | 1,503 | (5 | ) | -0.4 | % | ||||||||||||||||||||||
| Total revenues | 84,604 | 32,538 | 52,066 | 47,772 | 1,599 | 46,173 | 5,893 | 12.8 | % | |||||||||||||||||||||||
| Operating Expenses | ||||||||||||||||||||||||||||||||
| Property operating expenses | 23,283 | 4,613 | 18,670 | 19,673 | 406 | 19,267 | (597 | ) | -3.1 | % | ||||||||||||||||||||||
| Real estate taxes and insurance | 14,926 | 8,086 | 6,840 | 6,560 | 338 | 6,222 | 618 | 9.9 | % | |||||||||||||||||||||||
| General and administrative | 5,296 | 1,063 | 4,233 | 2,358 | 66 | 2,292 | 1,941 | 84.7 | % | |||||||||||||||||||||||
| Acquisition costs | 75 | – | 75 | 326 | 211 | 115 | (40 | ) | -34.8 | % | ||||||||||||||||||||||
| Depreciation and amortization | 12,521 | 8,059 | 4,462 | 4,472 | 363 | 4,109 | 353 | 8.6 | % | |||||||||||||||||||||||
| Total operating expenses | 56,101 | 21,821 | 34,280 | 33,389 | 1,384 | 32,005 | 2,275 | 7.1 | % | |||||||||||||||||||||||
| Income from operations | 28,503 | 10,717 | 17,786 | 14,383 | 215 | 14,168 | 3,618 | 25.5 | % | |||||||||||||||||||||||
| Interest expense, net | (36,703 | ) | (24,945 | ) | (11,758 | ) | (9,145 | ) | (1,078 | ) | (8,067 | ) | (3,691 | ) | 45.8 | % | ||||||||||||||||
| Net (loss) income | $ | (8,200 | ) | $ | (14,228 | ) | $ | 6,028 | $ | 5,238 | $ | (863 | ) | $ | 6,101 | $ | (73 | ) | -1.2 | % | ||||||||||||
Revenue. Residential rental revenue, excluding the Tribeca House properties, increased from $30,032 in 2014 to $33,315 in 2015 due to higher revenues on new leases, higher occupancy and routine annual increases on renewed rentals primarily at the Flatbush Gardens property complex. Base rent per square foot increased at the Flatbush Gardens property from $19.69 (95.6% occupancy) at December 31, 2014 to $20.63 (97.0% occupancy) at December 31, 2015. Routine annual rent increases on renewed leases at Flatbush Gardens were approximately 1%.
Commercial rental revenue, excluding the Tribeca House properties, increased from $12,223 in 2014 to $14,086 in 2015 primarily due to the new lease with the City of New York at our 141 Livingston Street property. The lease, executed in December 2015 and effective June 1, 2014, included an 82% increase in base rent per square foot and a 37% increase in rentable space through a remeasurement over the previous agreement with the City of New York. The lease has a 10 year term with a termination option by the City of New York at the end of the fifth year.
Tenant recoveries, excluding the Tribeca House properties, increased from $2,415 in 2014 to $3,167 in 2015 primarily due to terms in the above-mentioned new lease related to the 141 Livingston Street property.
Garage and other income, excluding the Tribeca House properties, was $1,503 in 2014 and $1,498 in 2015, primarily at the Flatbush Gardens property.
Property Operations Expense. Property operating expenses, excluding the Tribeca House properties, include property-level costs including compensation costs for property-level personnel, repairs and maintenance, supplies, utilities and landscaping. Property operating expenses decreased from $19,267 in 2014 to $18,670 in 2015 primarily due to lower utilities expense at all of the properties.
Real estate taxes and insurance expenses, excluding the Tribeca House properties, increased from $6,222 in 2014 to $6,840 in 2015.
General and Administrative Expense. General and administrative expense, excluding the Tribeca House properties, increased from $2,292 in 2014 to $4,233 in 2015 primarily due to incremental legal, insurance and accounting costs incurred in 2014 and 2015 for the formation transactions and the private offering, including accounting and auditing fees.
| -81- |
Depreciation and Amortization. Depreciation and amortization expense, excluding the Tribeca House properties, decreased from $4,109 in 2014 to $4,462 in 2015 due to fully depreciated assets, partially offset by additions.
Interest Expense, net. Interest expense, net, excluding the Tribeca House properties, increased from $8,067 in 2014 to $11,758 in 2015 due to higher outstanding borrowings on new loans obtained in September and December of 2014 secured by the Flatbush Gardens and 141 Livingston Street properties. Interest expense includes amortization of loan costs and change in fair value of interest rate cap of $753 and $2,317 in 2014 and 2015, respectively.
Tribeca House properties. Tribeca House properties net loss of $14,228 in 2015 included $8,059 of depreciation and amortization expense and $24,945 of interest charges of which $4,241 was amortization of debt issuance costs and interest rate cap mark-to-market.
| -82- |
Net Income. As a result of the foregoing, net income, excluding the Tribeca House properties, decreased from $6,101 in 2014 to $6,028 in 2015.
Income Statement for the Nine Months Ended September 30, 2016 (in thousands)
| 2016 | Less: Aspen
for 96 days | 2016 excluding Aspen | 2015 | Increase (decrease) | % | |||||||||||||||||||
| Revenues | ||||||||||||||||||||||||
| Residential rental revenue | $ | 49,405 | $ | 1,337 | $ | 48,068 | $ | 45,596 | $ | 2,472 | 5.4 | % | ||||||||||||
| Commercial rental revenue | 13,843 | 305 | 13,538 | 13,042 | 496 | 3.8 | % | |||||||||||||||||
| Tenant recoveries | 2,969 | 1 | 2,968 | 2,651 | 317 | 12.0 | % | |||||||||||||||||
| Garage and other income | 2,550 | 4 | 2,546 | 2,315 | 231 | 10.0 | % | |||||||||||||||||
| Total revenues | 68,767 | 1,647 | 67,120 | 63,604 | 3,516 | 5.5 | % | |||||||||||||||||
| Operating Expenses | ||||||||||||||||||||||||
| Property operating expenses | 18,885 | 185 | 18,700 | 17,691 | 1,009 | 5.7 | % | |||||||||||||||||
| Real estate taxes and insurance | 13,023 | 295 | 12,728 | 10,904 | 1,824 | 16.7 | % | |||||||||||||||||
| General and administrative | 6,317 | 84 | 6,233 | 3,266 | 2,967 | 90.8 | % | |||||||||||||||||
| Acquisition costs | 407 | 399 | 8 | – | 8 | n/a | ||||||||||||||||||
| Depreciation and amortization | 10,646 | 435 | 10,211 | 9,656 | 555 | 5.7 | % | |||||||||||||||||
| Total operating expenses | 49,278 | 1,398 | 47,880 | 41,517 | 6,363 | 15.3 | % | |||||||||||||||||
| Income from operations | 19,489 | 249 | 19,240 | 22,087 | (2,847 | ) | -12.9 | % | ||||||||||||||||
| Interest expense, net | (28,749 | ) | (704 | ) | (28,045 | ) | (27,728 | ) | (317 | ) | 1.1 | % | ||||||||||||
| Net loss | $ | (9,260 | ) | $ | (455 | ) | $ | (8,805 | ) | $ | (5,641 | ) | $ | (3,164 | ) | 56.1 | % | |||||||
Revenue. Residential rental revenue, excluding Aspen, increased from $45,596 for the nine months ended September 30, 2015 to $48,068 for the nine months ended September 30, 2016 due to higher revenues on new leases and routine annual increases on renewed rentals primarily at the Flatbush Gardens property complex. Base rent per square foot increased at the Flatbush Gardens property from $20.41 (97.2% occupancy) at September 30, 2015 to $21.04 (96.6% occupancy) at September 30, 2016. Routine annual rent increases on renewed leases at Flatbush Gardens were approximately 1%.
Commercial rental revenue, excluding Aspen, increased from $13,042 for the nine months ended September 30, 2015 to $13,538 for the nine months ended September 30, 2016 primarily due to the commencement of the new retail lease at our Tribeca House property. The lease, executed in July 2015 and effective February 11, 2016, has a 15-year term and calls for base rent per square foot of approximately $140.
Tenant recoveries, excluding Aspen, increased from $2,651 for the nine months ended September 30, 2015 to $2,968 for the nine months ended September 30, 2016 primarily due to terms in one of the retail leases at our Tribeca House property which called for no escalation payments until July 2015.
Garage and other income, excluding Aspen, increased from $2,315 for the nine months ended September 30, 2015 to $2,546 for the nine months ended September 30, 2016 , primarily due to increased storage fees at our Tribeca House property and damage fees collected at our 250 Livingston Street property.
Property Operations Expense. Property operating expenses, excluding Aspen, include property-level costs including compensation costs for property-level personnel, repairs and maintenance, supplies, utilities and landscaping. Property operating expenses increased from $17,691 for the nine months ended September 30, 2015 to $18,700 for the nine months ended September 30, 2016 primarily due to higher collection costs at Flatbush Gardens and higher commissions at Tribeca House.
| -83- |
Real estate taxes and insurance expenses, excluding Aspen, increased from $10,904 for the nine months ended September 30, 2015 to $12,728 for the nine months ended September 30, 2016 primarily due to increased taxes at our Tribeca House property.
General and Administrative Expense. General and administrative expense, excluding Aspen, increased from $3,266 for the nine months ended September 30, 2015 to $6,233 for the nine months ended September 30, 2016 primarily due to executive compensation effected by the REIT formation transactions in August of 2015, which includes non-cash LTIP amortization of $1,891.
Depreciation and Amortization. Depreciation and amortization expense, excluding Aspen, increased from $9,656 for the nine months ended September 30, 2015 to $10,211 for the nine months ended September 30, 2016, due to additions to fixed assets.
Interest Expense, Net. Interest expense, net, excluding Aspen, increased from $27,728 for the nine months ended September 30, 2015 to $28,045 for the nine months ended September 30, 2016 primarily due to higher outstanding borrowings on a refinance which closed in May of 2016 on the 141 Livingston Street property, and a higher LIBOR rate on the Tribeca House property loans. Interest expense includes amortization of loan costs and change in fair value of interest rate cap of $4,262 and $5,007 for the nine months ended September 30, 2016 and 2015, respectively.
Net Loss. As a result of the foregoing, net loss, excluding Aspen, increased from $5,641 for the nine months ended September 30, 2015 to $8,805 for the nine months ended September 30, 2016.
Liquidity and Capital Resources
We estimate that the net proceeds to us from the sale of the shares of our common stock offered by us will be approximately $91.4 million, based on an assumed initial public offering price of $14.50 per share, the mid-point of the price range set forth on the front cover page of this prospectus, and after deducting underwriting discounts and commissions and other estimated offering expenses payable by us. If the underwriters’ option to purchase additional shares in this offering is exercised in full, we estimate that our net proceeds will be approximately $105.8 million, after deducting underwriting discounts and commissions and estimated offering expenses. We expect to use the net proceeds as set forth in “Use of Proceeds.”
As of September 30, 2016, we had $814.7 million of mortgage indebtedness secured by our properties and $82 million of cash of which we used approximately $55.5 million to refinance the Tribeca House debt on November 9, 2016, and received $15.0 million from a refund of an acquisition deposit on November 14, 2016. We also expect to use approximately $31.0 million for capital projects. Additionally, apart from regularly scheduled amortization, we also have $410.0 million of debt maturing in November 2018 subject to three one-year extension options as a result of the Tribeca House refinancing, $35.2 million of debt maturing in May 2023, $170.0 million of debt maturing in October 2024, $70.0 million maturing in July 2028 and $79.5 million maturing in June 2028. We intend to use cash on hand and the net proceeds of this offering, among other uses, to fund approximately $31 million in capital improvements, for operating purposes and to fund potential acquisitions. No assurance can be given that we will be able to refinance any of these loans on favorable terms or at all.
| -84- |
As a REIT, we are required to distribute at least 90% of our REIT taxable income, computed without regard to the dividends paid deduction and excluding net capital gains, to stockholders on an annual basis. We expect that these needs will be met from cash generated from operations and other sources, including proceeds from secured mortgages and unsecured indebtedness, proceeds from additional equity issuances and cash generated from the sale of property.
Short-Term and Long-Term Liquidity Needs
Our short-term liquidity needs will primarily be to fund operating expenses, recurring capital expenditures, property taxes and insurance, interest and scheduled debt principal payments, general and administrative expenses and distributions to stockholders and unit holders. We generally expect to meet our short-term liquidity requirements through proceeds of the private offering and net cash provided by operations, and we believe we will have sufficient resources to meet our short-term liquidity requirements. We believe that net cash provided by operations will be adequate to meet the REIT operating requirements in both the short and the long-term.
Our principal long-term liquidity needs will primarily be to fund major renovation and upgrading projects, debt payments and retirements at maturity and additional property acquisitions. We do not expect that net cash provided by operations will be sufficient to meet all of these long-term liquidity needs. We anticipate meeting our long-term liquidity requirements by using cash as an interim measure and funds from public and private equity offerings and long-term secured and unsecured debt offerings.
We believe that as a publicly traded REIT, we will have access to multiple sources of capital to fund our long-term liquidity requirements. These sources include the incurrence of additional debt and the issuance of additional equity. However, we cannot assure you that this will be the case. Our ability to secure additional debt will depend on a number of factors, including our cash flow from operations, our degree of leverage, the value of our unencumbered assets and borrowing restrictions that may be imposed. Our ability to access the equity capital markets will depend on a number of factors as well, including general market conditions for REITs and market perceptions about our company.
We believe that our current cash flows from operations, coupled with additional mortgage debt, will be sufficient to allow us to continue operations, satisfy our contractual obligations and make distributions to our stockholders and the members of our LLC subsidiaries.
Property-Level Debt
The mortgages and mezzanine notes which are collateralized by their respective properties, member’s interest in the properties and assignment of leases, and the principal amounts outstanding as of September 30, 2016 were as follows:
| Property | Maturity | Interest Rate | Principal Amount Outstanding (in thousands) | |||||||
| Flatbush Gardens | 10/1/2024 | 3.88% | $ | 150,000 | ||||||
| Flatbush Gardens | 10/1/2024 | 3.88% | 20,000 | |||||||
| 250 Livingston Street | 5/6/2023 | 4.00% | 35,213 | |||||||
| 141 Livingston Street | 6/1/2028 | 3.88% | 79,500 | |||||||
| Tribeca House properties | 11/9/2016 | Libor + 3.40% | 360,000 | |||||||
| Tribeca House properties | 11/9/2016 | Libor + 7.38% | 100,000 | |||||||
| Aspen | 7/1/2028 | 3.68% | 70,000 | |||||||
| $ | 814,713 | |||||||||
| -85- |
Tribeca House properties
Following the refinancing of the Tribeca House debt on November 9, 2016, there is $410 million in mortgage and mezzanine debt related to the Tribeca House properties, in the form a mortgage note of $335 million to Deutsche Bank and a $75 million mezzanine note to SL Green Finance. Both the mortgage note and the mezzanine note mature on November 9, 2018 and give us the option to extend the maturity date up to three one-year terms. Under the mortgage note, we have the option to prepay the balance in whole, but not in part without a prepayment penalty. Under the mezzanine note, we have the option to prepay the balance in whole, but not in part. In connection with both the mortgage and mezzanine debt, David Bistricer and an entity controlled by Sam Levinson entered into guaranties of recourse obligations.
Flatbush Gardens
There is $170 million in mortgage debt secured by Flatbush Gardens, as of September 30, 2016, in the form of two mortgage notes to New York Community Bank. A $150 million mortgage note matures on October 1, 2024 and has a fixed interest rate of 3.88%. A $20 million mortgage note also matures on October 1, 2024 and has an interest rate of 3.88% through September 2019, after which the interest is Prime plus 2.75% subject to an option to fix the rate. Under both notes, we have the option to prepay all (but not less than all) of the unpaid balance of the loan prior to the maturity date, but must pay a prepayment premium of 4% if the prepayment occurs prior to September 30, 2017, 2% if it occurs from October 1, 2017 through September 30, 2018, and 1% if it occurs from October 1, 2018 through June 30, 2019. David Bistricer entered into guaranties of recourse obligations in connection with both notes.
141 Livingston Street
There is $79.5 million in mortgage debt secured by 141 Livingston Street, as of September 30, 2016, in the form of a mortgage note to New York Community Bank. The note bears interest at 3.875% and matures on June 1, 2028. We may prepay the debt in whole or in part, subject to a prepayment premium. David Bistricer and Sam Levinson entered into a guaranty of recourse obligations in connection with this loan for which we will indemnify them.
250 Livingston Street
There is approximately $35 million in mortgage debt secured by 250 Livingston Street, as of September 30, 2016, in the form of a mortgage note to Citigroup Global Markets Realty Corp, which has been securitized. The note requires monthly principal and interest payments of $179,000, bears interest of 4.00% and matures on May 6, 2023. We may prepay the debt within two months of May 6, 2023 in whole without having to pay a prepayment premium. David Bistricer entered into a guaranty of recourse obligations in connection with this loan for which we will indemnify him.
The Aspen Property
There is $70 million in mortgage debt secured by Aspen as of September 30, 2016 in the form of a mortgage note with Capital One Multifamily finance LLC. The note matures on July 1, 2028 and bears interest at 3.68%. The note requires interest-only payments through July 2017, monthly principal and interest payments of $321,000 from August 2017 through July 2028 based on a 30-year amortization schedule and principal and interest payments thereafter based on the remaining period of the initial 30-year amortization schedule.
Contractual Obligations and Commitments
The following table summarizes principal and interest payment requirements under terms as of September 30, 2016 of our debt:
| (in thousands) | ||||||||||||
| Principal | Interest | Total | ||||||||||
| 2016 | 460,186 | 7,348 | 467,534 | |||||||||
| 2017 | 4,490 | 13,590 | 18,080 | |||||||||
| 2018 | 6,731 | 13,352 | 20,083 | |||||||||
| 2019 | 6,678 | 13,426 | 20,104 | |||||||||
| 2020 | 6,360 | 14,869 | 21,229 | |||||||||
| Thereafter | 330,268 | 69,405 | 399,673 | |||||||||
| Total | $ | 814,713 | 131,990 | 946,703 | ||||||||
| -86- |
The Predecessor is also obligated to provide parking through 2020 under a lease with a tenant at the property on 250 Livingston Street at a cost of approximately $160,000 per year.
Cash Flows for the Years Ended December 31, 2015 and 2014 (in thousands)
| Year Ended December 31, | ||||||||
| 2015 | 2014 | |||||||
| Operating activities | $ | 9,440 | $ | 7,472 | ||||
| Investing activities | $ | (9,025 | ) | $ | (226,822 | ) | ||
| Financing activities | $ | 115,760 | $ | 224,707 | ||||
Cash flows provided by (used in) operating activities, investing activities and financing activities for the years ended December 31, 2015 and 2014 were as follows:
Net cash flow provided by operating activities was $9,440 in 2015 as compared to $7,472 in 2014. 2015 reflects the collection of a receivable from the City of New York in May 2015 relating to the lease at the 141 Livingston Street property that had been unpaid since June 1, 2014, partially offset by interest expense on the $360,000 mortgage payable and the $100,000 mezzanine note payable entered into in connection with the acquisition of the Tribeca House properties discussed above and increase in restricted cash balances.
Net cash used in investing activities was $9,025 in 2015 as compared to $226,822 in 2014. The decrease in 2015 as compared to 2014 reflects the cost of acquisition of the Tribeca House property acquired in December 2014 offset in part by higher capital costs in 2015 of apartment and building renovations at Flatbush Gardens and Tribeca House properties in December 2015.
Net cash provided by financing activities was $115,760 in 2015 and $224,707 in 2014. Amounts in 2015 reflect $130,199 net cash received from the sale of common stock net of costs on August 3, 2015, a contribution of $2,357 by members of the Predecessor and distributions of $15,884 to members of the Predecessor before the sale of common stock. Amounts in 2014 reflect $188,739 debt, net of costs, incurred in connection with the acquisition of the Tribeca House properties in December 2014 and $36,623 of net distributions in connection with the formation transactions and offering. Both periods included scheduled principal payments of mortgage debt.
Cash Flows for the Nine Months Ended September 30, 2016 and 2015 (in thousands)
| Nine Months Ended September 30, | ||||||||
| 2016 | 2015 | |||||||
| Operating activities | $ | 5,253 | $ | 5,722 | ||||
| Investing activities | $ | (130,833 | ) | $ | (6,360 | ) | ||
| Financing activities | $ | 82,349 | $ | 118,446 | ||||
Cash flows provided by (used in) operating activities, investing activities and financing activities for the nine months ended September 30, 2016 and 2015 were as follows:
Net cash flow provided by operating activities was $5,253 for the nine months ended September 30, 2016 as compared to $5,722 for the nine months ended September 30, 2015. 2015 reflects the collection of a large outstanding receivable on the 141 Livingston Street property, and an increase in payables, partially offset by the recording of executive compensation during the full nine months of 2016.
Net cash used in investing activities was $130,833 for the nine months ended September 30, 2016 as compared to $6,360 for the nine months ended September 30, 2015. The increase in 2016 as compared to 2015 reflects the cost of acquisition of the Aspen property acquired in June 2016, higher capital costs in 2016 of apartment and building renovations at Flatbush Gardens and Tribeca House properties, and a refundable deposit paid in connection with a potential acquisition.
Net cash provided by financing activities was $82,349 for the nine months ended September 30, 2016 as compared to $118,446 for the nine months ended September 30, 2015. The decrease from 2015 reflects the proceeds from the sale of common stock in 2015, offset by the $94,500 cash received from the mortgage relating to the Aspen property acquisition and the refinancing of the mortgage relating to the 141 Livingston Street property in 2016, dividends of $7,457 and debt issuance costs relating to the mortgages of $3,770. Both periods included scheduled principal payments of mortgage debt.
Income Taxes
No provision has been made for income taxes since all of the Company’s operations are held in pass-through entities and accordingly the income or loss of the Company is included in the individual income tax returns of the partners or members.
| -87- |
We elected to be treated as a REIT for U.S. federal income tax purposes, beginning with our first taxable year ended December 31, 2015. As a REIT, we generally will not be subject to federal income tax on income that we distribute to our stockholders. If we fail to qualify as a REIT in any taxable year, we will be subject to federal income tax on our taxable income at regular corporate tax rates. We believe that we are organized and operate in a manner that will enable us to qualify and be taxed as a REIT and we intend to continue to operate so as to satisfy the requirements for qualification as a REIT for federal income tax purposes.
Inflation
Inflation in the United States has been relatively low in recent years and did not have a significant impact on the results of operations for the Company’s business for the periods shown in the consolidated historical financial statements. We do not believe that inflation currently poses a material risk to the Company. The leases at our residential rental properties which comprise approximately 75% of our revenue are short-term in nature. Our longer-term commercial and retail leases would generally allow us to recover some increased costs in the event of significant inflation.
Although the impact of inflation has been relatively insignificant in recent years, it does remain a factor in the United States economy and could increase the cost of acquiring or replacing properties in the future.
Quantitative and Qualitative Disclosures About Market Risk
Our future income, cash flows and fair value relevant to our financial instruments depends upon prevailing market interest rates. Market risk refers to the risk of loss from adverse changes in market prices and interest rates. Based upon the nature of our operations, the principal market risk to which we are exposed is the risk related to interest rate fluctuations. Many factors, including governmental monetary and tax policies, domestic and international economic and political considerations, and other factors that are beyond our control contribute to interest rate risk. To manage this risk, we purchased interest rate caps on approximately $515 million of the $814.7 million of mortgage debt outstanding as of September 30, 2016 that would provide interest protection if one month LIBOR exceeds 2.0%.
A one percent increase in interest rates on our $460 million of variable rate mortgage debt would decrease annual net income by approximately $4.6 million.
Off-Balance Sheet Arrangements
As of September 30, 2016, we do not have any off-balance sheet arrangements that have had or are reasonably likely to have a material effect on our financial condition, revenues or expenses, results of operations, liquidity, capital resources or capital expenditures.
Non-GAAP Financial Measures
In this prospectus, we disclose and discuss funds from operations (“FFO”), adjusted funds from operations (“AFFO”), Adjusted EBITDA, and net operating income (“NOI”) for the Flatbush Gardens property, all of which meet the definition of “non-GAAP financial measure” set forth in Item 10(e) of Regulation S-K promulgated by the SEC.
While management and the investment community in general believes that presentation of these measures provides useful information to investors, neither FFO, AFFO, Adjusted EBITDA nor NOI should be considered as an alternative to net income (determined in accordance with GAAP) or operating income as an indication of our performance. We believe that to understand our performance further, FFO, AFFO and Adjusted EBITDA should be compared with our reported net income or net loss and considered in addition to cash flows in accordance with GAAP, as presented in our consolidated financial statements. We believe that NOI provides an operating perspective not immediately apparent from GAAP operating income or net income.
| -88- |
Funds from Operations and Adjusted Funds from Operations
FFO is defined by the National Association of Real Estate Investment Trusts (“NAREIT”) as net income (computed in accordance with GAAP), excluding gains (losses) from sales of property (and impairment adjustments), plus depreciation and amortization, and after adjustments for unconsolidated partnerships and joint ventures. Our calculation of FFO is consistent with FFO as defined by NAREIT.
AFFO is defined by us as FFO excluding amortization of identifiable intangibles incurred in property acquisitions, straight line rent adjustments to revenue from long-term leases and amortization costs incurred in originating debt.
Historical cost accounting for real estate assets implicitly assumes that the value of real estate assets diminishes predictably over time. In fact, real estate values have historically risen or fallen with market conditions. FFO is intended to be a standard supplemental measure of operating performance that excludes historical cost depreciation and valuation adjustments from net income. We consider FFO useful in evaluating potential property acquisitions and measuring operating performance. We further consider AFFO useful in determining funds available for payment of distributions. FFO and AFFO do not represent net income or cash flows from operations as defined by GAAP. You should not consider FFO and AFFO to be alternatives to net income as a reliable measure of our operating performance; nor should you consider FFO and AFFO to be alternatives to cash flows from operating, investing or financing activities (as defined by GAAP) as measures of liquidity.
FFO and AFFO do not measure whether cash flow is sufficient to fund all of our cash needs, including principal amortization, capital improvements and distributions to stockholders. FFO and AFFO do not represent cash flows from operating, investing or financing activities as defined by GAAP. Further, FFO and AFFO as disclosed by other REITs might not be comparable to our calculations of FFO and AFFO.
The following table sets forth a reconciliation of FFO and AFFO for the periods presented to net loss before allocation to non-controlling interests, as computed in accordance with GAAP (amounts in thousands):
| Nine months ended September 30, | Years ended December 31, | |||||||||||||||
| 2016 | 2015 | 2015 | 2014 | |||||||||||||
| FFO | ||||||||||||||||
| Net (loss) income before allocation to non-controlling interests | $ | (9,260 | ) | $ | (5,641 | ) | $ | (8,200 | ) | $ | 5,238 | |||||
| Real estate depreciation and amortization | 10,646 | 9,656 | 12,521 | 4,472 | ||||||||||||
| FFO | $ | 1,386 | $ | 4,015 | $ | 4,321 | $ | 9,710 | ||||||||
| AFFO | ||||||||||||||||
| FFO | $ | 1,386 | $ | 4,015 | $ | 4,321 | $ | 9,710 | ||||||||
| Real estate tax intangible amortization | 1,186 | 996 | 1,328 | 238 | ||||||||||||
| Amortization of above and below-market leases | (1,357 | ) | (1,286 | ) | (1,714 | ) | (1,450 | ) | ||||||||
| Straight-line rent adjustment | (60 | ) | 55 | 109 | 513 | |||||||||||
| Amortization of debt origination costs | 4,253 | 4,496 | 6,036 | 704 | ||||||||||||
| Interest rate cap mark-to-market | 9 | 511 | 522 | 49 | ||||||||||||
| Amortization of LTIP awards | 1,891 | 284 | 709 | – | ||||||||||||
| Acquisition costs | 407 | – | 75 | 326 | ||||||||||||
| Recurring capital spending | (535 | ) | (1,719 | ) | (2,139 | ) | (1,824 | ) | ||||||||
| AFFO | $ | 7,180 | $ | 7,352 | $ | 9,247 | $ | 8,266 | ||||||||
| -89- |
Adjusted earnings before interest, income taxes, depreciation, amortization and stock based compensation
We believe that Adjusted EBITDA is a useful measure of our operating performance. We define Adjusted EBITDA as net (loss) income before allocation to non-controlling interests plus real estate depreciation and amortization, amortization of identifiable intangibles, interest expense, net, and acquisition costs and stock based compensation. Other REITs may use different methodologies for calculating Adjusted EBITDA, and accordingly, our Adjusted EBITDA may not be comparable to other REITs.
| -90- |
We believe that this measure provides an operating perspective not immediately apparent from GAAP operating income or net income. We use Adjusted EBITDA to evaluate our performance because Adjusted EBITDA allows us to evaluate the operating performance of our company by measuring the core operations of property performance and administrative expenses available for debt service.
However, Adjusted EBITDA should only be used as an alternative measure of our financial performance. The following table reconciles Adjusted EBITDA to net (loss) income:
| Nine Months Ended September 30, | Year Ended December 31, Historical | |||||||||||||||
| 2016 | 2015 | 2015 | 2014 | |||||||||||||
| Net (loss) income before allocation to non-controlling interests | $ | (9,260 | ) | $ | (5,641 | ) | $ | (8,200 | ) | $ | 5,238 | |||||
| Depreciation and amortization | 10,646 | 9,656 | 12,521 | 4,472 | ||||||||||||
| Amortization of real estate tax intangible | 1,186 | 996 | 1,328 | 238 | ||||||||||||
| Amortization of above and below-market leases | (1,357 | ) | (1,286 | ) | (1,714 | ) | (1,450 | ) | ||||||||
| Straight-line rent adjustment | (60 | ) | 55 | 109 | 513 | |||||||||||
| Amortization of LTIP awards | 1,891 | 284 | 709 | – | ||||||||||||
| Interest expense, net | 28,749 | 27,728 | 36,703 | 9,145 | ||||||||||||
| Acquisition costs | 407 | – | 75 | 326 | ||||||||||||
| Adjusted EBITDA | $ | 32,202 | $ | 31,792 | $ | 41,531 | $ | 18,482 | ||||||||
Net operating income
We believe that NOI is a useful measure of our operating performance as it applies to the Company as a consolidated total and to each individual property. We define NOI as income from operations excluding general and administrative expenses, depreciation and amortization, amortization of real estate tax intangibles and below-market leases, straight-line rent adjustment, and acquisition costs. Other REITs may use different methodologies for calculating NOI, and accordingly, our NOI may not be comparable to other REITs. We believe that this measure provides an operating perspective not immediately apparent from GAAP operating income or net income. We use NOI to evaluate our performance because NOI allows us to evaluate the operating performance of our company by measuring the core operations of property performance, capturing trends in rental housing and property operating expenses. It is also a widely used measure in financial analysis and property valuation. However, NOI should only be used as an alternative measure of our financial performance.
The following table reconciles Flatbush Gardens NOI to income from operations (amounts in thousands):
Three months ended September 30, 2016 Annualized |
Year ended December 31, | |||||||||||||||
| 2015 | 2014 | 2006 | ||||||||||||||
| Flatbush Gardens NOI | ||||||||||||||||
| Income from operations | $ | 29,398 | $ | 28,503 | $ | 14,383 | $ | NA | ||||||||
| Less income from operations other than Flatbush Gardens | (16,151 | ) | (17,536 | ) | (6,159 | ) | NA | |||||||||
| Flatbush Gardens income from operations:* | 13,247 | 10,967 | 8,224 | 1,144 | ||||||||||||
| Depreciation and amortization | 4,008 | 3,059 | 2,687 | 6,411 | ||||||||||||
| Amortization of real estate tax intangible | - | 185 | 185 | 185 | ||||||||||||
| Amortization of below-market leases | - | - | - | (4,540 | ) | |||||||||||
| Flatbush Gardens NOI | $ | 17,255 | $ | 14,211 | $ | 11,096 | $ | 3,200 | ||||||||
* Excludes any allocation of general and administrative expenses.
Recent Accounting Pronouncements
See Note 3 of Notes to the consolidated and combined financial statements included elsewhere in this prospectus for information relating to new accounting pronouncements.
| -91- |
Overview
We are a self-administered and self-managed real estate company that acquires, owns, manages, operates and repositions multi-family residential and commercial properties in the New York metropolitan area, with an initial portfolio in Manhattan and Brooklyn. The Company was formed to continue and expand the commercial real estate business of the Predecessor. Our primary focus is to continue to own, manage and operate our initial portfolio and to acquire and reposition additional multi-family residential and commercial properties in the New York metropolitan area. Clipper Realty was incorporated on July 7, 2015. On August 3, 2015, we closed a private offering of shares of our common stock, in which we raised net proceeds of approximately $130.2 million. In connection with the private offering, we consummated a series of investment and other formation transactions that were designed, among other things, to enable us to qualify as a REIT for U.S. federal income tax purposes and we have elected to be treated as a REIT commencing with the taxable year ended December 31, 2015.
The Company owns:
| · | two neighboring residential/retail rental properties at 50 Murray Street and 53 Park Place in the Tribeca neighborhood of Manhattan, which we collectively refer to as the Tribeca House properties; |
| · | one residential property complex in the East Flatbush neighborhood of Brooklyn consisting of 59 buildings, which we refer to as the Flatbush Gardens properties or complex; |
| · | two primarily commercial properties in Downtown Brooklyn (one of which includes 36 residential apartment units), which we refer to as the 141 Livingston Street property and the 250 Livingston Street property; and |
| · | one residential/retail rental property at 1955 1st Avenue in Manhattan, which we refer to as the Aspen property. |
In January 2017, the Company entered into a letter of intent to purchase a residential property located at 107 Columbia Heights in Brooklyn for $87.5 million, which we refer to as the Columbia Heights property. These properties are located in the most densely populated major city in the United States, each with immediate access to mass transportation.
The Company’s ownership interest in its initial portfolio of properties, which includes the Tribeca House, Flatbush Gardens and Livingston Street properties, was acquired in the formation transactions in connection with the private offering. These properties are owned by the LLC subsidiaries, which are managed by the Company through the operating partnership. The operating partnership’s interest in the LLC subsidiaries generally entitles the operating partnership to all cash distributions from, and the profits and losses of, the LLC subsidiaries other than the preferred distribution to the continuing investors who hold class B LLC units in these LLC subsidiaries described below. The continuing investors own an aggregate amount of 26,317,396 class B LLC units, representing 68.8% of the Company’s common stock on a fully diluted basis (58.2% immediately following this offering). Accordingly, the operating partnership’s interests in the LLC subsidiaries entitle the operating partnership to receive approximately 31.2% of the aggregate distributions from the LLC subsidiaries (41.8% immediately following this offering). The Company, through the operating partnership, owns all of the ownership interests in the Aspen property.
The Tribeca House properties were purchased in December 2014 and consist of two nearly adjacent properties in the Tribeca neighborhood of Manhattan, New York. They comprise approximately 480,000 square feet of leasable area with 505 residential apartment units with 11 foot ceilings and extensive amenities and approximately 77,200 square feet of retail space, including an externally managed garage. The residential units are approximately 94% leased at approximately $68 per square foot and the retail units are fully occupied.
The Flatbush Gardens property complex was purchased in September 2005 and consists of 59 primarily six-story buildings, approximately 1.7 million square feet and 2,496 residential apartment units. The property is approximately 97% occupied at approximately $21.52 per square feet. The property is subject to rent control regulations of New York City which allow rents approximately 30% higher than existing average rents. Since the acquisition in 2005, the management team has undertaken a comprehensive renovation and repositioning strategy that has included upgrades in the exterior and interior of the buildings. The Company has been able to consistently improve rents as a result of these efforts and other factors and experienced an approximately 7% increase in rents per square foot on new leases in the first half of 2016.
The 141 Livingston Street property in the Downtown Brooklyn neighborhood was purchased in 2002 along with the below-mentioned 250 Livingston Street property. It is a 15-story commercial building with a gross leasable area of 206,084 square feet. The property’s main commercial tenant, the City of New York, executed a new 10-year lease in December 2015, with effect as of June 2014. Under the agreement with the City of New York, the tenant has an option to terminate the lease after five years. However, if it decides to continue to occupy the building after five years, the rent will increase by 25% beginning the sixth year of the lease. The agreement with the City of New York, as compared to the prior lease, increases rent by 82% per square foot and increases the rentable square feet by 37% as a result of a building remeasurement, resulting in an overall increase in rental revenue of approximately 149%. The lease imposes a requirement on the Company to refurbish the air-conditioning system and perform other upgrades that the Company estimates will cost a total of approximately $5.2 million. In the future we may be able to convert the property to residential units, a change made at several nearby buildings, including 110 Livingston Street. Additionally, the property includes an adjacent lot at 22 Smith Street currently used as a parking lot having approximately 5,000 square feet for which the Company has received written expressions of interest in excess of $15 million.
| -92- |
The 250 Livingston Street property was purchased in 2002 along with the 141 Livingston Street property and consists of a 12-story commercial and residential building. It has approximately 267,000 square feet GLA of commercial space and approximately 26,800 square feet of residential space. The property’s sole office tenant, the City of New York, has leases expiring at the end of 2016 and 2020 with lease rates approximately 50% of the rate recently negotiated at the 141 Livingston Street property with the same tenant and similar space. The leasable area of the office portion recently has been remeasured according to REBNY standards to approximately 353,000 square feet, an increase of approximately 33% consistent with the remeasurement described above at the nearby 141 Livingston Street property, which features a similar class of office space. To more fully optimize available space, in 2003 through 2013, the Company converted the top four floors of the building into 36 apartment units which are presently approximately 94% leased.
The Aspen property, purchased on June 27, 2016, is located at 1955 1st Avenue, New York, NY. The property is a seven-story building which comprises 186,602 square feet, 232 residential rental units, three retail units and a parking garage. The residential units are subject to regulations established by the HDC under which there are no rental restrictions on approximately 55% of the units and low and middle income restrictions on approximately 45% of the units. The residential apartment units are approximately 99% leased at an average rental rate of approximately $33 per square foot. The retail units comprise of three grade-level commercial spaces and a grade level parking garage with 109 licensed spaces. The retail space is fully occupied at an average rental rate of approximately $43 per square foot. While the building is relatively new, the Company believes there is an opportunity to increase rents by improving certain of the finishes of the property.
History
The Company’s Predecessor is a combination of four limited liability companies, Renaissance Equity Holdings LLC, Berkshire Equity LLC, Gunki Holdings LLC and 50/53 JV LLC, which were formed by principals of our management team from 2002 to 2014. Upon completion of the private offering and the formation transactions, we assumed responsibility for managing the predecessor LLCs.
The Company is led by David Bistricer, its Co-Chairman and Chief Executive Officer, who has a strong reputation within the New York metropolitan area for real estate acquisitions, management, repositioning and marketing expertise. Mr. Bistricer, together with the Company’s senior management team, has developed the Company’s strategy with a focus on broker relationships and the cultivation of the Company’s track record of execution. Mr. Bistricer has over 30 years of real estate experience specifically in expanding, renovating, repositioning and managing the Company’s current portfolio and other properties. The Company’s senior management team has an average of approximately 21 years of experience covering all aspects of real estate, including asset and property management, leasing, marketing, acquisitions, construction, development, legal and finance.
Our Competitive Strengths
We believe that the following competitive strengths distinguish our company from other owners and operators of commercial and multi-family residential properties:
| · | Diverse Portfolio of Properties in New York Metropolitan Area. Our current portfolio of commercial and multi-family residential properties in Manhattan and Brooklyn is located in one of the most prized real estate markets in the world. The combination of supply constraints, high barriers to entry, near-term and long-term prospects for job creation, vacancy absorption and rental rate growth make New York City an extremely attractive place to own real property. Our management believes that, in light of the land and construction costs, our current portfolio could not be replaced today on a cost-competitive basis. As described above, we own two primarily commercial properties in the Downtown Brooklyn neighborhood, one multi-family residential property complex in the East Flatbush neighborhood of Brooklyn, one primarily multi-family residential property group in the Tribeca neighborhood of Manhattan and one primarily multi-family residential property in a transitional neighborhood just north of the Yorkville neighborhood of Manhattan. We have also entered into a letter of intent to purchase the Columbia Heights property, which, if completed, will add a residential property in the historic district of Brooklyn Heights to our portfolio. We believe that we are one of the only REITs with a portfolio solely composed of multi-family residential, commercial and retail properties in the New York metropolitan area. Further, our multi-family residential portfolio is diversified by tenant demographics (both luxury and work-force units). |
| -93- |
| · | Expertise in Repositioning and Managing Multi-family Residential Properties. Our management team has substantial expertise in renovating and repositioning multi-family residential properties. At the Flatbush Gardens property, beginning in 2006, we have engaged in a property renovation program that includes replacement or upgrades to building systems and components as well as the refurbishment of apartment interiors. As a result of our effort in managing the property, including these upgrades, we have reduced outstanding New York City violations from over 8,000 at the time of the acquisition to approximately 577 currently, and substantially improved resident safety. At the 250 Livingston Street property, from 2003 through 2013, we converted the top four floors into 36 residential apartment units (approximately 94% leased at January 31, 2017) to more fully optimize available space. We believe that the post-renovation high quality of our buildings and the services we provide also attract higher income and credit-quality tenants and allow for increased cash flow. |
| · | Attractive Commercial and Residential Properties in Densely Populated Metropolitan Communities. Our commercial properties in Downtown Brooklyn are located in a premier commercial corridor that features convenient access to mass transportation, a diverse tenant base and high pedestrian traffic. The commercial portfolio consists of approximately 473,000 square feet (remeasured to approximately 560,000 square feet) leased to the City of New York. |
Our residential properties in Tribeca are located in a neighborhood that has one of the highest average market rents in Manhattan and one of the lowest vacancy rates in Manhattan (based on a CitiHabitats market report as of July 2016 combining Tribeca with the adjacent SoHo neighborhood) as well as convenient access to mass transit. We believe that these favorable market characteristics, coupled with our plans to reposition the Tribeca House properties to provide better service levels and finishes, will allow for improved rents and financial results for the Tribeca House properties over the next two to three years.
Our newly acquired Aspen residential property in Manhattan is a relatively new building occupying a full city block in a transitional neighborhood located just north of the Yorkville neighborhood, which, according to StreetEasy, as of January 30, 2017, had average asking rents per square foot in excess of $50, as compared to the average existing rent in the Aspen property of approximately $33 per square foot. Additionally, the first phase of the new Second Avenue subway line was completed in December 2016, extending to within five blocks of the Aspen property. We believe these transitional activities and our plans to upgrade the finishes of the property will allow for improved rents and financial results for the Aspen property over the next two to three years.
Our residential property complex in the East Flatbush neighborhood is located in an entry-level, low-cost area that provides more reasonably priced housing than that in Manhattan and more upscale Brooklyn neighborhoods. The complex has convenient access to public transportation, including the Newkirk Avenue and Flatbush Avenue – Brooklyn College subway stations. Brooklyn College, Beth Israel Hospital and SUNY Downstate Medical Center are all within approximately one mile of the complex and a higher-priced condominium development has begun in East Flatbush. Additionally, surrounding neighborhoods are experiencing higher rents. We believe that these nearby improvements to the residential market, coupled with our ongoing renovation and repositioning strategy, will steadily allow higher rents, improved tenant credit quality and improved financial results for the Flatbush Gardens property.
| · | Experienced and Committed Management Team with Proven Track Record over Generations. Our senior management team is highly regarded in the real estate community and has extensive relationships with a broad range of brokers, owners, tenants and lenders. We have substantial in-house expertise and resources in asset and property management, leasing, marketing, acquisitions, construction, development and financing, and have a platform that is highly scalable. Members of our senior management team have worked in the real estate industry an average of approximately 21 years, and David Bistricer and Sam Levinson, Co-Chairmen of our board of directors, have worked together for approximately 19 years. Our senior management and their immediate family members own shares of our common stock and LLC units of our predecessor entities that are exchangeable into shares of our common stock on a one-for-one basis, which will in the aggregate represent about 44.0% of our common stock on a fully diluted basis immediately after this offering. As a result, we believe the interests of management are aligned with those of our stockholders, creating an incentive to maximize returns for our stockholders. |
| · | Balance Sheet Well Positioned for Future Growth. We have established a target leverage ratio in the range of 45% to 55%. We define our leverage ratio as the ratio of our net debt (defined as total debt less cash) to the fair market value of our properties. We will seek to use the net proceeds of this offering, together with our cash on hand, which at September 30, 2016 was $41.6 million, pro forma for the refinancing of Tribeca House debt on November 9, 2016, and refund of an acquisition deposit on November 14, 2016 (actual amount as of that date was $82.1 million), to fund approximately $46 million of certain capital improvements to reposition and modernize our properties, including the Columbia Heights property, through 2018 and fund acquisitions of properties consistent with our strategy of acquiring multi-family or commercial properties in the New York metropolitan area, including the Columbia Heights acquisition. In addition, we expect to benefit from organic deleveraging through ongoing cash flow generation and increases in property values over time. As of September 30, 2016, we had total net debt outstanding pro forma for the refinancing of Tribeca House debt on November 9, 2016, and refund of an acquisition deposit on November 14, 2016 of approximately $723.1 million (actual amount as of that date was $732.6 million), before debt issuance costs, all of which is property-level debt, indicating a leverage ratio of approximately 49.3%, which is within our target range. We are not obligated to maintain any specific leverage ratio and our leverage ratio may from time to time be higher or lower than our target level, which may be changed by our board of directors. |
| -94- |
As of September 30, 2016, pro forma for the refinancing of Tribeca House debt on November 9, 2016, our debt had a weighted average interest rate of 4.3%, a weighted average maturity of 5.5 years, and 46.4% of the debt was fixed-rate indebtedness. For the nine months ended September 30, 2016 and the year ended December 31, 2015, our pro forma adjusted earnings before interest, income tax, depreciation, amortization and stock based compensation (“Adjusted EBITDA”) was $34.5 million and $45.9 million respectively; and pro forma net loss available to common stockholders was approximately $1.5 million and $1.5 million, respectively. Following the refinancing of the Tribeca House debt on November 9, 2016, we have no debt maturing until November 2018.
| · | Strong Internal Growth Prospects. We have substantial rent growth potential within our current portfolio as a result of the strong historical and projected future rental rate growth within our submarkets, contractual fixed rental rate increases included in our leases, incremental rent potential from the lease-up of our portfolio and anticipated rent increases resulting from our ongoing property repositioning efforts. For the 141 Livingston Street property, the main commercial tenant, the City of New York, entered in December 2015 into a new 10-year lease, resulting in an overall increase in annual rental revenue of approximately 149% as compared to the prior lease. For the 250 Livingston Street property, a property featuring a similar class of office space as the nearby 141 Livingston Street property, the same tenant has two leases expiring in August 2020. We recently entered into a lease renewal and amendment agreement to renew a lease that terminated in December 2016 on annual terms that increased rent by approximately $2.6 million. Should new leases for the leases expiring in August 2020 be entered into on the same annual terms (adjusted for the increase of rent under the 141 Livingston Street lease to $50.00 per square foot beginning the sixth year of that lease), the implied increase in annualized rent for those leases would be $9.4 million beginning in September 2020. For the residential Tribeca House properties, we believe we can achieve substantial increases in rents based on comparable rents in the Tribeca neighborhood and our intention to improve service levels and quality of finishes in the buildings commensurate with standards at comparable buildings in the neighborhood. Currently, residential rents in our Tribeca House properties average approximately $68 per square foot, whereas comparable residential rents in the Tribeca neighborhood average in excess of $80 per square foot (based on StreetEasy listings as of January 30, 2017), indicating an opportunity to increase our total 2016 rental revenue as of January 30, 2017 by approximately $7.1 million per year ($5.8 million predicated on attainment of market rents and $1.3 million on attainment of higher occupancy). As of January 29, 2017, 0.2% of the apartments in our Tribeca House properties rented below $50 per square foot, 14.2% rented between $50 and $60 per square foot, 36.9% rented between $60 and $70 per square foot, 33.1% rented between $70 and $80 per square foot, 12.2% rented between $80 and $90 per square foot, and 3.3% rented above $90 per square foot (compared to percentages of 3.4%, 23.8%, 42.2%, 23.6%, 6.3% and 0.8%, respectively, as of March 31, 2015, the end of the first full quarter following the acquisition of the property). (We also expect that real estate tax expense will increase by approximately $3.7 million as a result of cessation of certain exemptions and abatements and increased assessments.) In 2016, we experienced an 11.5% increase in rents on approximately 181 new leases in addition to a 3.7% increase in rents for renewing tenants. At the newly acquired Aspen property, we believe there is an opportunity to increase rents over one to three years for the units with no rental restrictions (approximately 55% of the units) from the existing $38 per square foot closer to comparable rentals in the immediate neighborhood which on average are in excess of $50 per square foot, as measured by StreetEasy listings as of January 30, 2017 for doorman rentals eight blocks north, four blocks south and three blocks west of the Aspen property. For the Flatbush Gardens residential complex, we believe we can achieve steady increases in rent approximating $1 to $2 million total per year as a result of our property renovation programs and increases in market rents already experienced in surrounding neighborhoods. In 2016, we experienced a 25.1% increase in rents on approximately 254 new leases in addition to a 3.4% annual increase in rents for renewing tenants. Average rent per square foot increased from $18.88 (94.4% occupancy) at December 31, 2013 to $19.69 (95.6% occupancy) at December 31, 2014 to $20.63 (97.0% occupancy) at December 31, 2015 and $21.52 at January 31, 2017 (96.8% occupancy). Since acquisition in 2005, the average rent per square foot has risen from approximately $13.25 to approximately $21.52, a 62% increase. At the same time, we have been able to increase our income from operations and net operating income, which were negative at acquisition. In 2006, the first full year of ownership, our income from operations and net operating income for the Flatbush Gardens residential complex were approximately $1.1 million and approximately $3.2 million, respectively. More recently, in 2014, our income from operations and net operating income for the Flatbush Gardens residential complex were approximately $8.2 million and approximately $11.1 million, respectively; in 2015, our income from operations and net operating income were approximately $11.0 million and approximately $14.2 million, respectively, and annualized in the third quarter of 2016, our income from operations and net operating income were approximately $13.2 million and approximately $17.3 million, respectively. For a further discussion about our use of NOI as a non-GAAP financial measure, see “Management’s Discussion and Analysis of Financial Condition and Results of Operations—Non-GAAP Financial Measures—Net operating income.” As a result of the rent stabilization laws and regulations of New York City (including, in particular, a determination of the New York City Rent Guidelines Board in June 2016), effective for at least one year beginning October 1, 2016, increases for rent stabilized apartments, comprising approximately 46% of our apartments at our Flatbush Gardens property, will be limited to no increase for one-year leases and 2% for two-year leases. See “Risk Factors—Risks Related to Real Estate—Multi-family residential properties are subject to rent stabilization regulations, which limit our ability to raise rents above specified maximum amounts and could give rise to claims by tenants that their rents exceed such specified maximum amounts.” |
Business and Growth Strategies
Our primary business objective is to enhance stockholder value by increasing cash flow from operations and total return to stockholders. The strategies we intend to execute to achieve this goal include:
| -95- |
| · | Increase Existing Below-Market Rents. We believe we can capitalize on the successful repositioning of our portfolio and improving market fundamentals to increase rents at several of our properties. At the 250 Livingston Street property, we have 294,144 square feet of leases with the City of New York that expire in August 2020, which have been remeasured according to REBNY standards to approximately 353,000 square feet and for which we believe we can achieve increases in rent similar to the increase achieved recently at nearby 141 Livingston Street, featuring a similar class of office space. We recently entered into a lease renewal and amendment agreement with the City of New York for a portion that expired on December 31, 2016, increasing GLA from the current 79,424 square feet at $21.50 per square foot to approximately 107,000 square feet at $40.00 per square foot, generating additional annual revenue of approximately $2.6 million. This lease terminates with the other lease expiring August 2020 presently covering 187,145 square feet at $20.68 per square foot. Should new leases be entered into at that time to the remeasured square feet of approximately 353,000 and rent of $50.00 per square foot (as indicated in the lease with the City of New York at our neighboring 141 Livingston Street property), we would realize additional aggregate annual rental revenue of approximately $9.4 million. We also believe that the significant growth in Downtown Brooklyn as a residential location offers a potential alternative to convert 250 Livingston Street and/or 141 Livingston Street to residential apartments, an activity for which management has demonstrated expertise. Our management will continue to evaluate alternative strategies for these buildings to maximize risk-adjusted returns to stockholders. At the Tribeca House properties, the buildings’ average rent of $68 per square foot is significantly below the average rent for other comparable Tribeca House rentals in excess of $80 per square foot based on StreetEasy listings as of January 30, 2017. We believe we can achieve significant growth in rents over the next two to three years by improving service levels and quality of finishes in the buildings, and more efficiently managing the re-leasing process. We also believe that the average rental rate of approximately $49 per square foot under in-place leases for the retail portion of the Tribeca House properties is significantly below market, as evidenced by a lease we signed in July 2015 to rent our only then-vacant street-front retail space at the Tribeca House properties for $140 per square foot, a space that had been vacant since 2001. Two other leases comprising approximately 4,600 square feet expire in 2019. At the Flatbush Gardens complex, as a result of our renovation and repositioning strategy since 2006 and our intention to continue refurbishing the property, as well as improvements in the residential rental market in surrounding neighborhoods, we believe we can continue to improve tenant quality and increase rents, as demonstrated by the above-mentioned steady increase in aggregate rents per square foot and continued high occupancy levels. At the newly acquired Aspen property, we believe there is an opportunity to increase rents over one to three years for the units with no rental restrictions (approximately 55% of the units, representing 58.4% of the residential square footage) from the existing $38 per square foot closer to comparable rentals in the immediate neighborhood which on average are in excess of $50 per square foot, as measured by StreetEasy listings as of January 30, 2017 for doorman rentals eight blocks north, four blocks south and three blocks west of the Aspen property. |
| · | Disciplined Acquisition Strategy Focused on Premier Submarkets and Assets. Since 1979, David Bistricer has overseen the acquisition of multi-family residential and commercial properties, including our current portfolio, primarily in our targeted submarkets of New York City. We intend to continue our core strategy of acquiring, owning and operating multi-family residential rental and commercial properties within submarkets that have high barriers to entry, are supply-constrained, exhibit strong economic characteristics and have a pool of prospective tenants in various industries that have a strong demand for high-quality commercial space. We believe that owning assets within New York City, one of the best residential and commercial markets in the United States, will allow us to generate strong cash flow growth and attractive long-term returns. We will opportunistically pursue attractive opportunities to acquire multi-family residential and commercial properties, focusing our acquisition strategy primarily on multi-family residential properties in densely populated communities in the New York metropolitan area (primarily in Brooklyn and Manhattan) and, to a lesser extent, on commercial properties, where we will maintain a disciplined approach to ensure that our acquisitions meet our core strategy. Our strong balance sheet, access to capital and ability to offer operating partnership units in tax deferred acquisition transactions should give us significant flexibility in structuring and consummating acquisitions. We seek to acquire properties that will command premium rental rates and maintain higher occupancy levels than other properties in our markets. We are a highly active market participant that reviews numerous acquisition opportunities annually; however, we are highly selective in the properties that we ultimately acquire. We intend to strategically increase our market share in our existing submarkets and selectively enter into other submarkets in the New York City metropolitan area with similar characteristics. Our acquisition strategy will focus primarily on long-term growth and total return potential rather than short-term cash returns. We believe we can utilize our deep industry relationships and our expertise in redeveloping and repositioning both residential and commercial properties to identify acquisition opportunities where we believe we can increase occupancy and rental rates. Many of our Predecessor’s acquisitions were sourced on an off-market basis. As long-term owners and operators in our submarkets, we have a reputation among the broker community for moving expeditiously and for being a reliable counterparty. |
| -96- |
| · | Proactive Asset and Property Management. We believe our proactive, service-intensive approach to asset and property management helps increase occupancy and rental rates, manage operating expenses and maximize Adjusted EBITDA. We provide our own fully integrated asset and property management platform, which includes in-house legal, marketing, accounting, finance and leasing departments for our portfolio, and our own tenant improvement construction services. The development and retention of top-performing property management personnel have been critical to our success. We utilize our comprehensive building management services and our strong commitment to tenant relationships to negotiate attractive leasing deals and to attract and retain high credit-quality tenants. |
| · | Capital Program to Reposition Assets. We believe we can reposition our properties through a capital program to achieve rent growth in an expedited fashion. Together with the proceedings of this offering and our cash on hand, which at September 30, 2016 was $41.6 million, pro forma for the refinancing of Tribeca House debt on November 9, 2016 and refund of an acquisition deposit on November 14, 2016 (actual amount on that date was $82.1 million), we intend to set aside approximately $31 million to cover this program through 2018 (as well as to fund acquisitions of properties consistent with our strategy). |
Our Tribeca House properties will undergo an upgrade to common areas (media/conference room, game room, children’s room, basketball court and roof) and a redesign of our lobbies at a cost of approximately $5.0 million in 2016 and 2017—all with the goal of enhancing the experience of our renters as they first enter the building and utilize the common areas. To date, we have spent approximately $2.1 million the common areas and lobbies project. Concurrently, we intend to redesign and replace floors, kitchens, lighting and appliances on the interior of apartments as new renters move in at a cost of approximately $4.2 million in 2017 and 2018, representing renovations of approximately 165 units, and approximately $1.5–$2.0 million per year thereafter, representing renovations of an average of 60 units per year. To date, we have spent approximately $4.9 million on apartment renovations. We expect the improved experience in common areas will support higher rents consistent with the rent levels in the neighborhood.
At our Flatbush Gardens apartment complex, which consists of 2,496 apartments in 59 buildings clustered around seven courtyards spread over 21.4 acres, we expect to undertake a significant modernization program. We have undertaken and expect to continue projects to landscape and waterproof a significant terrace area and refurbish a number of lobbies, stairwells and windows for tenant enjoyment, to upgrade outdoor lighting and install a comprehensive security camera network for enhanced security and to refurbish basement areas for installation of revenue generating laundry facilities and storage units at a cost of approximately $12.4 million in 2016 and 2017. Supported by these improvements to common areas, we then may perform substantial upgrades to an increasing number of apartments (floors, windows and appliances), which may cost approximately $3.8 million for up to 125 units in 2016 and 2017 in addition to more routine refurbishments of $1.7 million to up to 335 units. To date, we have spent approximately $10.9 million on the terrace and common areas improvements, and approximately $2.0 million on apartment renovations.
Our 141 Livingston Street property will have approximately $4.1 million of improvements in accordance with the new lease with the City of New York described above that has increased our rent from approximately $3.3 million per annum to approximately $8.2 million per annum. In addition, we expect to spend approximately $2.6 million to modernize elevators, replace a boiler and roof and install a modern building management system. To date, we have spent approximately $500,000 on improvements required in accordance with the new lease with the City of New York, and approximately $701,000 on elevator, boiler and roof upgrades. Lastly, at our 250 Livingston Street property we expect to renovate the facade and entrance and build new penthouses at a cost of approximately $3.1 million. Lastly, at our Aspen property, while the building is relatively new, the Company presently expects to spend a minimum of $1 million to improve certain finishes of the property.
Our Portfolio Summary
As of January 31, 2017 our portfolio consisted of five properties totaling approximately 2.9 million rentable square feet and was approximately 97.2% leased. These properties include the Flatbush Gardens complex, a 59-building residential complex, two properties in Downtown Brooklyn, one of which is exclusively commercial and one of which is mixed commercial and residential, the Tribeca House properties which consist of two nearly adjacent residential properties with some street level and mezzanine level retail space and an externally managed parking garage, and the Aspen property, which is a residential building with some street level retail space and an externally managed parking garage.
| -97- |
The table below presents an overview of the Company’s portfolio as of January 31, 2017:
| Address | Submarket | Year Built/ Renovated | Leasable Sq. Ft. | # Units | Percent Leased | 2017 Base Rental Revenue (in millions) | Net Effective Rent
Per | |||||||||||||||||||
| Multifamily | ||||||||||||||||||||||||||
| 50 Murray Street | Manhattan | 1964 | 395,848 | 389 | 92.8 | % | $ | 24.0 | $ | 68.48 | ||||||||||||||||
| 53 Park Place | Manhattan | 1921 | 85,423 | 116 | 99.1 | % | $ | 5.4 | $ | 66.11 | ||||||||||||||||
| Flatbush Gardens complex | Brooklyn | 1950 | 1,734,885 | (1) | 2,496 | 97.1 | % | $ | 35.9 | $ | 21.52 | |||||||||||||||
| 250 Livingston Street | Brooklyn | 1920 | 26,819 | (2) | 36 | 94.4 | % | $ | 1.3 | $ | 50.35 | |||||||||||||||
| Aspen | Manhattan | 2004 | 165,542 | 232 | 99.1 | % | $ | 5.5 | $ | 33.34 | ||||||||||||||||
| 2,408,517 | 3,269 | 96.6 | % | $ | 72.1 | $ | 31.00 | |||||||||||||||||||
| Commercial | ||||||||||||||||||||||||||
| 141 Livingston Street | Brooklyn | 1959 | 206,084 | (3) | 1 | 100.0 | % | $ | 8.2 | $ | 40.00 | |||||||||||||||
| 250 Livingston Street | Brooklyn | 1920 | 294,144 | (4) | 1 | 100.0 | % | $ | 8.2 | $ | 27.88 | |||||||||||||||
| 500,228 | 2 | 100.0 | % | $ | 16.4 | $ | 32.79 | |||||||||||||||||||
| Retail | ||||||||||||||||||||||||||
| 50 Murray Street (retail) | Manhattan | 44,436 | 7 | 100.0 | % | $ | 2.3 | $ | 51.07 | |||||||||||||||||
| 50 Murray Street (parking) | Manhattan | 24,200 | 1 | 100.0 | % | $ | 1.1 | $ | 44.06 | |||||||||||||||||
| 53 Park Place (retail) | Manhattan | 8,600 | 1 | 100.0 | % | $ | 0.3 | $ | 39.19 | |||||||||||||||||
| 141 Livingston Street (parking/other) | Brooklyn | 9,989 | (3) | 1 | – | (5) | $ | 0.3 | $ | 32.68 | ||||||||||||||||
| 250 Livingston Street (retail) | Brooklyn | 990 | 1 | 100.0 | % | $ | 0.1 | $ | 83.45 | |||||||||||||||||
| 250 Livingston Street (parking) | Brooklyn | $ | 0.2 | |||||||||||||||||||||||
| Aspen (retail) | Manhattan | 21,060 | 3 | 100.0 | % | $ | 0.9 | $ | 42.60 | |||||||||||||||||
| Aspen (parking) | Manhattan | – | – | – | $ | 0.3 | – | |||||||||||||||||||
| 109,275 | 14 | 100.0 | % | $ | 5.5 | $ | 50.39 | |||||||||||||||||||
| Total | 3,018,020 | 3,285 | 97.2 | % | $ | 94.0 | $ | 32.04 | ||||||||||||||||||
| (1) | Comprises 59 buildings |
| (2) | Conversion of floors 9-12 into residential units occurred in 2003-2005, 2008-2009 and 2013, with renovation of residential units on the 12th floor from 2014 to the present. |
| (3) | Measured according to REBNY standards. |
| (4) | Has been remeasured to 353,895 square feet according to REBNY standards. |
| (5) | Month-to-month. |
| -98- |
The table below presents an overview of commercial and retail lease expirations for 10 years beginning 2016.
| Year | Number of Tenants | Total Area Square Feet | Gross Annual Rent | % Gross Annual Rental | ||||||||||
| 2016 | 1 | 79,424 | 1,707,616 | 8.8 | % | |||||||||
| 2017 | 1 | 33,000 | 1,026,092 | 5.3 | % | |||||||||
| 2018 | – | – | – | – | ||||||||||
| 2019 | 3 | 9,838 | 543,500 | 2.8 | % | |||||||||
| 2020 | 1 | 187,145 | 4,095,098 | 21.2 | % | |||||||||
| 2021 | – | – | – | – | ||||||||||
| 2022 | 1 | 24,200 | 1,066,266 | 5.5 | % | |||||||||
| 2023 | – | 10,812 | 653,470 | 3.4 | % | |||||||||
| 2024 | 1 | 206,084 | 8.243,360 | 42.7 | % | |||||||||
| 2025 | 1 | 8,627 | 495,621 | 2.6 | % | |||||||||
| -99- |
Descriptions of Our Properties
Tribeca House Properties
The Company purchased the 50 Murray Street and 53 Park Place buildings on December 15, 2014.
These buildings were built in 1964 and 1921, respectively, renovated in 2001, and comprise a total of 505 units which include studio and one- and two-bedroom apartments as well as retail space and parking. The buildings are both full service luxury rentals which include building finishes such as ceilings as high as 11 feet, stainless steel appliances and granite countertops and amenities such as a doorman, elevator, landscaped roof deck, rooftop basketball court, tenant lounge, game room, toddlers’ play room, in-house valet service and screening room. 50 Murray Street includes 389 units and 394,238 square feet and 53 Park Place includes 116 units and 85,423 square feet. Both buildings are unencumbered by rent regulation.
The Tribeca neighborhood has one of the highest average market rents in Manhattan and one of the lowest vacancy rates in Manhattan (based on a CitiHabitats market report as of July 2016 combining Tribeca with the adjacent SoHo neighborhood) as well as convenient access to mass transit. These conditions indicate an owner-favorable residential rental market where renters occupy their units for an extended period of time. We believe many affluent renters have been priced out of Manhattan for-sale coop and condo markets and have limited options in the residential rental market in Tribeca.
The properties also feature approximately 77,200 square feet of retail space, comprising approximately 53,000 square feet of street-level and mezzanine-level retail space and an externally-managed garage. Tenants in this space include Equinox, a premium fitness club, and the Amish Market, a food market. Other tenants include AT&T, Starbucks and Apple Bank. The average lease duration of retail tenants is approximately nine years.
The Company is in the process of undertaking a capital program for the Tribeca House properties. The program’s budget is estimated to be $15.6 million and it will be conducted in phases. The first phase will focus on improvements in the lobby at 50 Murray Street. The lobby has not been renovated since the 2001 conversion of the building from office space and needs to be updated to suit the tastes and styles of tenants in the present. We believe capital investments in select units will allow us to attract more affluent tenants that will be willing to pay higher rents in exchange for high quality finishes, appliances, remodeled kitchens and bathrooms, and improved closet space. We believe a capital plan that upgrades the common areas and individual units will bring the Tribeca House properties up to the standards of the surrounding neighborhood.
Following the refinancing of Tribeca House debt on November 9, 2016, there is $410 million in mortgage and mezzanine debt related to the Tribeca House properties, in the form a mortgage note of $335 million to Deutsche Bank and a $75 million mezzanine note to SL Green Finance. The notes bear interest at blended rate of one-month LIBOR plus 3.75%. Both the mortgage note and the mezzanine note mature on November 9, 2018 and give us the option to extend the maturity date of both loans together up to three one-year terms. David Bistricer and an entity controlled by Sam Levinson entered into guaranties of recourse obligations.
Property highlights include:
| Location | · | 50 Murray Street and 53 Park Place |
| Building Type | · | Residential |
| · | Retail |
| -100- |
| Number of units | · | 505 units |
| Other Amenities | · | Doorman |
| · | Landscaped roof deck | |
| · | Rooftop basketball court | |
| · | Tenant lounge | |
| · | Game room | |
| · | Toddler’s play room | |
| · | In house valet service | |
| · | Screening room | |
| Nearby rapid transit access | · | MTA Subway A, C, E, N, R, 1, 2, 3 trains |
| · | PATH train |
Flatbush Gardens
Flatbush Gardens is a 59-building complex located along Foster Avenue between Nostrand and Brooklyn Avenues in the East Flatbush neighborhood of Brooklyn. The property’s 59 buildings are located on seven tax parcels. The complex was constructed around 1950 and contains 2,496 studio, one-bedroom, two-bedroom, and three-bedroom apartments and four below-grade garages. The aggregate site area is 898,940 square feet, the aggregate gross building area is 1,926,180 square feet and the gross leasable area is 1,734,885 square feet.
| Site Area | Net Leasable | No. of | ||||||||||||||||||
| Address | Block | Lot | (Sq. Ft.) | Area (Sq. Ft.) | Units | |||||||||||||||
| 3101 Foster Avenue | 4964 | 47 | 60,000 | 118,320 | 168 | |||||||||||||||
| 1405 Brooklyn Avenue | 5000 | 200 | 47,500 | 86,850 | 144 | |||||||||||||||
| 1402 Brooklyn Avenue | 4981 | 50 | 161,655 | 292,920 | 420 | |||||||||||||||
| 1368 New York Avenue | 4964 | 40 | 195,865 | 352,800 | 504 | |||||||||||||||
| 3505 Foster Avenue | 4967 | 40 | 182,300 | 353,520 | 504 | |||||||||||||||
| 3202-24 Foster Avenue | 4995 | 30 | 112,875 | 237,360 | 336 | |||||||||||||||
| 1401 New York Avenue | 4981 | 1 | 138,745 | 293,115 | 420 | |||||||||||||||
| Total | 898,940 | 1,734,885 | 2,496 | |||||||||||||||||
Community District 17 is a mixed-income community. Based on the 2010 Census data, Environmental Systems Research Institute (ESRI) estimates the 2011 median and average household incomes were $39,558 and $47,014, respectively. ESRI projects that over the next five years the number of households with income levels of $75,000 or greater will increase significantly and continue the gentrification of the neighborhood. East Flatbush possesses adequate linkage to the area’s shopping centers, recreational facilities, public service facilities and employment centers to make it a highly desirable residential neighborhood.
| -101- |
We believe Flatbush Gardens represents an entry-level, low-cost option in the market and that we will increasingly draw tenants who have been priced out of other New York City sub-markets.
The neighborhood surrounding the Flatbush Gardens complex is residential on all sides. For long periods of time, Flatbush Gardens stood side by side with a vibrant working-class neighborhood, but in the 1960s the area began to change. The neighborhood shifted as longstanding middle-class residents moved out of the neighborhood and were replaced by recent immigrants. Over time, Flatbush Gardens became a low-cost rental option in Brooklyn and the tenant quality and the physical appearance of the complex declined rapidly and criminal activity increased significantly. When we acquired the complex in 2005, it was in disrepair. However, the essential residential neighborhood feel around the complex remained. Unlike other New York City housing communities where entire neighborhoods were blighted, we believe the residential areas surrounding this property’s neighborhood remained intact. The Newkirk Avenue subway station, which is serviced by the No. 2 and No. 5 trains, is located on the west side of the complex. Brooklyn College is located 0.6 miles along Nostrand Avenue to south of Flatbush Gardens. The No. 2 and No. 5 trains, which service both Flatbush Gardens and Brooklyn College, provide direct access to the west side and east side, respectively, of Manhattan, as well as other points in Brooklyn. Two larger regional medical centers are located within a mile of the complex.
Over the past eight years, we have steadily expended funds to bring the internal and external areas of the complex to code and provide reliable basic services. As a result of our effort in managing the complex, including these upgrades, we have reduced outstanding New York City violations from over 8,000 at the time of the acquisition to approximately 577 currently, and substantially improved resident safety. The management team uses EMPOWER software, commonly used in this space, to efficiently and effectively manage resident complaints in order to remedy potential violations to the extent possible. EMPOWER alerts the management team with real-time data directly from New York City agencies, including the Department of Housing Preservation & Development, so management can take appropriate action in responding to residents’ concerns. Utilizing the software provides the management team with powerful tools to manage work orders, requests, complaints, violations, hearings, compliance, inspections, registrations, permits, job fillings and financial statements. By streamlining day-to-day operations, delivering early notifications of new complaints and keeping track of important dates and events, EMPOWER allows the management team to save time addressing potential violations by resolving them before they escalate.
We believe we are now in position to take the complex to a higher level of service and amenities. The neighboring areas are improving rapidly, as rental rates have increased significantly and condo development has begun to penetrate the neighborhood. Neighborhood schools and parks have been upgraded. We believe that the gentrification trends that are moving east across Brooklyn have arrived in East Flatbush. These trends tie into our belief that rental rates at Flatbush Gardens are now significantly below the local market rates. The surrounding neighborhood has moved well ahead of Flatbush Gardens in terms of rental rates which we believe provides us with an opportunity to significantly improve our position in the market. Based on the improving tenant credit profile that we see in tenant applications on a weekly basis, we believe residents who would not have considered our complex when we acquired the property are now looking at Flatbush Gardens as a viable lower-cost housing option. We believe a capital investment plan that upgrades the common areas and park-like open spaces of the complex will bring Flatbush Gardens up to the standards of the surrounding neighborhood. Increasingly, the limited supply of units in Flatbush Gardens—currently a low-cost option in East Flatbush—supports our vision.
The Company is in the process of undertaking a comprehensive capital program for the Flatbush Gardens complex. The program’s budget is estimated to be approximately $31 million and it will be conducted in multiple phases dependent on various tiers of priority. The first phase of the capital program will focus on completing improvements on the common areas of the complex, including the lobbies, outdoor activity space and playgrounds. This will improve the overall facade of the complex and assist in increasing rent growth. Through this program, we plan to develop a community atmosphere in the complex. The second phase of the capital program will focus on upgrades to individual apartments on a rolling basis. We expect to perform both major overhauls and minor improvements where deemed necessary. The Company is currently receiving average rents of $21.52 per square foot, while market rents in the area average approximately $27.00 per square foot per StreetEasy listings in Flatbush and Northeast Flatbush as of January 30, 2017. We believe committing to such capital improvements in Flatbush Gardens will permit us to realize the difference in rents between existing rates and where the market is pricing similar apartments in nearby neighborhoods. To implement the program, we intend to utilize contractors with whom we have worked in the past, both at Flatbush Gardens and in other locations, and we have the ability to engage additional contractors given our strong relationships and reputation in the local market. Additionally, given the size of the complex, we will be able to take advantage of bulk pricing and economies of scale to reduce costs and enhance returns on our investment. We expect to complete the aforementioned capital program at Flatbush Gardens in 2018 with respect to exterior work and in 2019 with respect to interior work.
| -102- |
There is $170 million in mortgage debt secured by Flatbush Gardens, as of June 30, 2016, in the form of two mortgage notes to New York Community Bank. A $150 million mortgage note matures on October 1, 2024 and has a fixed interest rate of 3.88%. A $20 million mortgage note also matures on October 1, 2024 and has an interest rate of 3.88% through September 2019, after which the interest is Prime plus 2.75% subject to an option to fix the rate. Under both notes, we have the option to prepay all (but not less than all) of the unpaid balance of the loan prior to the maturity date, but must pay a prepayment premium of 4% if the prepayment occurs prior to October 1, 2016, 3% if it occurs from October 1, 2016 through September 30, 2017, 2% if it occurs from October 1, 2017 through September 30, 2018, and 1% if it occurs from October 1, 2018 through June 30, 2019. David Bistricer entered into guaranties of recourse obligations in connection with both notes for which we will indemnify him.
Property highlights include:
| Building Type | · | Residential |
| Number of units | · | 2,496 units |
| Other Amenities | · | Park-like space between buildings |
| · | Parking lots | |
| Nearby rapid transit access | · | MTA Subway 2, 5 trains |
141 Livingston Street
The 141 Livingston Street property is a 15-story commercial property totaling 206,084 square feet located on a 0.26-acre site at 141 Livingston Street in Downtown Brooklyn. The property’s main commercial tenant, the City of New York, executed a new 10-year lease in December 2015, with effect as of June 2014. Under the agreement with the City of New York, the tenant has an option to terminate the lease after five years. However, if it decides to continue to occupy the building after five years, the rent will increase by 25%, or $2.1 million, beginning the sixth year of the lease. The agreement with the City of New York, as compared to the prior lease, increases rent by 82% per square foot and increases the rentable square feet by 37% as a result of a building remeasurement, resulting in an overall increase in rental revenue of approximately 149%. The lease imposes a requirement on the Company to refurbish the air-conditioning system and perform other upgrades that the Company estimates will cost approximately $5.2 million.
The 141 Livingston Street property is located in Downtown Brooklyn, approximately 500 feet from the Jay Street-Metrotech, Hoyt-Schermerhorn, Hoyt Street, and Borough Hall subway stops, offering direct one-seat access to the east and west sides of Manhattan, as well as access to surrounding regions of Brooklyn and Queens, and connections to every other New York City subway line. The property is located near the Fulton Street Mall, a pedestrian mall that runs along Fulton Street between Boerum Place and Flatbush Avenue, and is within walking distance from Barclays Center and Atlantic Avenue. Due to its proximity to lower Manhattan and excellent transit accessibility, Downtown Brooklyn occupies a valuable and unique position in New York City as a competitive, back-office alternative to New Jersey. In addition, the significant residential development activity over the past few years has increased the residential population within Downtown Brooklyn. In the future we may be able to convert the property to residential units, a change made at several nearby buildings, including 110 Livingston Street. Additionally, the property includes an adjacent lot at 22 Smith Street currently used as a parking lot having approximately 5,000 square feet for which the Company has received written expressions of interest in excess of $15 million.
| -103- |
There is $79.5 million in mortgage debt secured by 141 Livingston Street, as of September 30, 2016, in the form of a mortgage note to New York Community Bank. The note bears interest at 3.875% and matures on June 1, 2028. We may prepay the debt in whole or in part, subject to a prepayment premium. David Bistricer and Sam Levinson entered into a guaranty of recourse obligations in connection with this loan for which we will indemnify them.
Property highlights include:
| Location | · | 141 Livingston Street |
| Building Type | · | Commercial |
| · | Retail (parking) | |
| Tenant | · | City of New York |
| Other Amenities | · | Elevators |
| · | Parking | |
| Nearby rapid transit access | · | MTA Subway A, C, F, G, R, 2, 3, 4, 5 trains |
250 Livingston Street
250 Livingston Street is a 12-story mixed-use building with commercial and residential uses on the upper floors and office and retail at grade. The total land area of the site is 29,707 square feet. This space recently has been remeasured according to REBNY standards to approximately 353,000 square feet, an increase of approximately 33% consistent with the remeasurement described above at the nearby 141 Livingston Street property, which features a similar class of office space. There is 294,144 square feet of office space which is currently 100% leased to the City of New York’s Department of Environmental Protection and Human Resources Administration under two leases which each expire in August 2020. We recently entered into a lease renewal and amendment agreement with the City of New York for renewal of a lease that expired at the end of 2016 at $40.00 per square foot for increased square feet that increased annual rent by approximately $2.6 million. Additionally, the property includes 36 units, or 26,819 square feet, of multi-family residential apartment units, which were developed by Clipper Equity in 2003 through 2013.
250 Livingston Street is situated on a block through site that is located along the north side of Schermerhorn Street and the south side of Livingston Street between Bond and Hoyt Streets within Downtown Brooklyn. The upscale rental properties have a separate entrance on Schermerhorn Street, which allows residential tenants access away from the office tenants’ entrance on Livingston. We are currently working on a small capital plan to upgrade the 233 Schermerhorn entrance street façade, which we believe will provide a more residential feel consistent with residential development in the area. Additionally, we recently entered into a lease for the retail space on Schermerhorn Street close to the residential entrance. The new tenant, which operates multiple upscale delis in New York, is paying approximately $80 per square foot. We believe this addition to Schermerhorn Street is an attractive, high quality amenity for our residential tenants.
| -104- |
The property is located in Downtown Brooklyn near the Hoyt-Schermerhorn, Hoyt Street, DeKalb Avenue, and Nevins Street subway stations, offering direct one-seat access to the east and west sides of Manhattan, as well as access to surrounding regions of Brooklyn and Queens, and connections to every other New York City subway line. The Fulton Street Mall is one block north, and the property is within easy walking distance of Barclays Center and Atlantic Avenue. The surrounding area is the site of much commercial and residential development, with new residential developments including the Schermerhorn House, a 9-story, 217 unit residential building located at 160 Schermerhorn Street, and the 25-story, 246-unit residential condominium building known as Be@Schermorhorn located at 189 Schermerhorn.
There is approximately $35 million in mortgage debt secured by 250 Livingston Street, as of September 30, 2016, in the form of a mortgage note to Citigroup Global Markets Realty Corp., which has been securitized. The note requires monthly principal and interest payments of $179,000, bears interest of 4.00% and matures on May 6, 2023. We may prepay the debt within two months of May 6, 2023 in whole without having to pay a prepayment premium. David Bistricer entered into a guaranty of recourse obligations in connection with this loan for which we will indemnify him.
| Location | · | 250 Livingston Street |
| Building Type | · | Commercial |
| · | Residential | |
| · | Retail | |
| Tenant | · | City of New York |
| Other Amenities | · | Elevators |
| Nearby rapid transit access | · | MTA Subway A, B, C, F, G, Q, R, 2, 3, 4, 5 trains |
The Aspen property
On June 27, 2016, the Company purchased the Aspen property located at 1955 1st Avenue, New York, NY for $103 million. The property fronts the west side of First Avenue on the full block between 100th and 101st Streets, and comprises 186,602 square feet, 232 residential rental units, three retail units and a parking garage. The residential units are subject to regulations established by the HDC under which there are no rental restrictions on approximately 55% of the units and low and middle income restrictions on approximately 45% of the units. The residential units feature stainless steel appliances including a range, oven, refrigerator, microwave, and dishwasher. The project amenities include a courtyard, game-room, fitness center, clubhouse, laundry facilities and onsite below-grade garage parking. The residential apartment units are approximately 99% leased at an average rental rate of approximately $33 per square foot. The retail units comprise of three grade-level commercial spaces and a grade level parking garage with 109 licensed spaces. The retail space is fully occupied at an average rental rate of approximately $42.60 per square foot.
There is $70 million in mortgage debt secured by Aspen as of June 30, 2016 in the form of a mortgage note with Capital One Multifamily finance LLC. The note matures on July 1, 2028 and bears interest at 3.68%. The note requires interest-only payments through July 2017, monthly principal and interest payments of $321,000 from August 2017 through July 2028 based on a 30-year amortization schedule and principal and interest payments thereafter based on the remaining period of the initial 30-year amortization schedule.
| Location | · | 1955 1st Avenue |
| Building Type | · | Residential |
| · | Retail | |
| Other Amenities | · | Courtyard, game room, fitness center |
| Nearby rapid transit access | · | MTA Subway 4, 5, 6 trains |
Proposed acquisition of the Columbia Heights property
In January 2017, the Company entered into a letter of intent to purchase the Columbia Heights property located at 107 Columbia Heights in Brooklyn for $87.5 million. The property comprises approximately 154,000 square feet, 161 residential units and an indoor parking garage. Following completion of the acquisition, the Company plans to create twelve additional residential units by converting various public areas on the property. The property is located near the Clark Street subway stop, the Brooklyn-Queens Expressway, the Brooklyn Bridge, the Manhattan Bridge and multiple bus lines. Based on current market prices in the area, the units are expected to be leased at an average rental rate of $65-$75 per rentable square foot. The project amenities include various unit terraces, a roof top terrace, a fitness center and a landscaped garden. Although the building was fully renovated in 2007, the Company also plans to spend approximately $10 million to $15 million on further renovations and improvements, focusing on unit flooring and fixtures. We believe these improvements will allow us to achieve maximum rents over time. While the Company believes the completion of the acquisition is probable, it is subject to substantial uncertainties and there can be no assurance that it will be completed.
| -105- |
Regulation
Environmental and Related Matters
Under various federal, state and local laws, ordinances and regulations, as a current or former owner and operator of real property, we may be liable for costs and damages resulting from the presence or release of hazardous substances (such as lead, asbestos and polychlorinated biphenyls), waste, petroleum products and other miscellaneous products (including but not limited to natural products such as methane and radon gas) at, on, in, under or from such property, including costs for investigation or remediation, natural resource damages, or third-party liability for personal injury or property damage. These laws often impose liability without regard to whether the owner or operator knew of, or was responsible for, the presence or release of such materials, and the liability may be joint and several. Some of our properties have been or may be affected by contamination arising from current or prior uses of the property or adjacent properties for commercial, industrial or other purposes. Such contamination may arise from spills of petroleum or hazardous substances or releases from tanks used to store such materials. We also may be liable for the costs of remediating contamination at off-site disposal or treatment facilities when we arrange for disposal or treatment of hazardous substances at such facilities, without regard to whether we comply with environmental laws in doing so. The presence of contamination or the failure to remediate contamination on our properties may adversely affect our ability to attract and retain tenants, and our ability to develop or sell or borrow against those properties. In addition to potential liability for cleanup costs, private plaintiffs may bring claims for personal injury, property damage or for similar reasons. Environmental laws also may create liens on contaminated sites in favor of the government for damages and costs it incurs to address such contamination. Moreover, if contamination is discovered on our properties, environmental laws may impose restrictions on the manner in which that property may be used or how businesses may be operated on that property.
| -106- |
Some of our properties may be adjacent to or near other properties used for industrial or commercial purposes or that have contained or currently contain underground storage tanks used to store petroleum products or other hazardous or toxic substances. Releases from these properties could affect our properties.
In addition, our properties are subject to various federal, state and local environmental and health and safety laws and regulations. Noncompliance with these environmental and health and safety laws and regulations could subject us or our tenants to liability. These liabilities could affect a tenant’s ability to make rental payments to us. Moreover, changes in laws could increase the potential costs of compliance with such laws and regulations or increase liability for noncompliance. This may result in significant unanticipated expenditures or may otherwise materially and adversely affect our operations, or those of our tenants, which could in turn have a material adverse effect on us. We sometimes require our tenants to comply with environmental and health and safety laws and regulations and to indemnify us for any related liabilities in our leases with them. However, in the event of the bankruptcy or inability of any of our tenants to satisfy such obligations, we may be required to satisfy such obligations. We are not presently aware of any instances of material noncompliance with environmental or health and safety laws or regulations at our properties, and we believe that we and our tenants have all material permits and approvals necessary under current laws and regulations to operate our properties.
As the owner or operator of real property, we may also incur liability based on various building conditions. For example, buildings and other structures on properties that we currently own or operate or those we acquire or operate in the future contain, may contain, or may have contained, asbestos-containing material. Environmental and health and safety laws require that asbestos-containing material be properly managed and maintained and may impose fines or penalties on owners, operators or employers for noncompliance with those requirements. These requirements include special precautions, such as removal, abatement or air monitoring, if asbestos-containing material would be disturbed during maintenance, renovation or demolition of a building, potentially resulting in substantial costs. In addition, we may be subject to liability for personal injury or property damage sustained as a result of releases of asbestos-containing material into the environment. We are not presently aware of any material liabilities related to building conditions, including any instances of material noncompliance with asbestos requirements or any material liabilities related to asbestos.
In addition, our properties may contain or develop harmful mold or suffer from other indoor air quality issues, which could lead to liability for adverse health effects or property damage or costs for remediation. When excessive moisture accumulates in buildings or on building materials, mold growth may occur, particularly if the moisture problem remains undiscovered or is not addressed over a period of time. Some molds may produce airborne toxins or irritants. Indoor air quality issues can also stem from inadequate ventilation, chemical contamination from indoor or outdoor sources, and other biological contaminants such as pollen, viruses and bacteria. Indoor exposure to airborne toxins or irritants above certain levels can be alleged to cause a variety of adverse health effects and symptoms, including allergic or other reactions. As a result, the presence of significant mold or other airborne contaminants at any of our properties could require us to undertake a costly remediation program to contain or remove the mold or other airborne contaminants from the affected property or increase indoor ventilation. In addition, the presence of significant mold or other airborne contaminants could expose us to liability from our tenants, employees of our tenants or others if property damage or personal injury occurs. We are not presently aware of any material adverse indoor air quality issues at our properties.
Americans with Disabilities Act and Similar Laws
Our properties must comply with Title III of the ADA to the extent that such properties are “public accommodations” as defined by the ADA. The ADA may require removal of structural barriers to access by persons with disabilities in certain public areas of our properties where such removal is readily achievable. In addition, The FHAA requires apartment communities first occupied after March 13, 1991, to comply with design and construction requirements for disabled access. For projects receiving Federal funds, the Rehabilitation Act of 1973 also has requirements regarding disabled access. We have not conducted a recent audit or investigation of all of our properties to determine our compliance with these or other federal, state or local laws. Noncompliance with the ADA could result in imposition of fines or an award of damages to private litigants. The obligation to make readily achievable accommodations is an ongoing one, and we will continue to assess our properties and to make alterations as appropriate in this respect.
| -107- |
Insurance
We carry commercial general liability insurance coverage on our properties, with limits of liability customary within the industry to insure against liability claims and related defense costs. Similarly, we are insured against the risk of direct and indirect physical damage to our properties including coverage for the perils of flood and earthquake shock. Our policies also cover the loss of rental revenue during any reconstruction period. Our policies reflect limits and deductibles customary in the industry and specific to the buildings and portfolio. We also obtain title insurance policies when acquiring new properties, which insure fee title to our real properties. We currently have coverage for losses incurred in connection with both domestic and foreign terrorist-related activities. While we do carry commercial general liability insurance, property insurance and terrorism insurance with respect to our properties, these policies include limits and terms we consider commercially reasonable. In addition, there are certain losses (including, but not limited to, losses arising from known environmental conditions or acts of war) that are not insured, in full or in part, because they are either uninsurable or the cost of insurance makes it, in our belief, economically impractical to maintain such coverage. Should an uninsured loss arise against us, we would be required to use our own funds to resolve the issue, including litigation costs. In addition, for properties we may self-insure certain portions of our insurance program, and therefore, use our own funds to satisfy those limits, when applicable. We believe the policy specifications and insured limits are adequate given the relative risk of loss, the cost of the coverage and industry practice and, in the opinion of our management, the properties in our portfolio are adequately insured.
Competition
The leasing of real estate is highly competitive in Manhattan, Brooklyn, and the greater New York metropolitan market in which we operate. We compete with numerous acquirers, developers, owners and operators of commercial and residential real estate, many of which own or may seek to acquire or develop properties similar to ours in the same markets in which our properties are located. The principal means of competition are rent charged, location, services provided and the nature and condition of the facility to be leased.
In addition, we face competition from numerous commercial developers, real estate companies and other owners and operators of real estate for commercial buildings for acquisition and pursuing buyers for dispositions. We expect competition from other real estate investors, including other REITs, private real estate funds, domestic and foreign financial institutions, life insurance companies, pension trusts, partnerships, individual investors and others that may have greater financial resources or access to capital than we do or that are willing to acquire properties in transactions which are more highly leveraged or are less attractive from a financial viewpoint than we are willing to pursue.
Employees
As of November 25, 2016, we had approximately 180 employees who provide property management, maintenance, landscaping, construction management and accounting services. Certain of these employees are covered by union-sponsored, collectively bargained, multiemployer defined benefit pension and profit-sharing plans, and health insurance, legal and training plans. Contributions to the plans are determined in accordance with the provisions of the negotiated labor contract. The Local 32BJ Service Employees International Union contract is in effect through December 31, 2019.
Legal Proceedings
From time to time, we are party to various lawsuits, claims for negligence and other legal proceedings that arise in the ordinary course of our business. We do not believe that the results of any such claims or litigation, individually or in the aggregate, will have a material effect on our business, financial condition or results of operations if determined adversely to us.
Clipper Equity
As has been widely reported, several prosecutorial and regulatory entities have opened inquiries regarding the fundraising activities of New York City Mayor Bill de Blasio. In connection with one of those inquiries, in August 2016 information subpoenas were sent to David Bistricer and Clipper Equity, the entity through which David Bistricer operates his real estate business in properties in which our company does not invest. Mr. Bistricer had organized a March 2016 fundraiser to benefit Mr. de Blasio's campaign committee. Mr. Bistricer and Clipper Equity were advised that they were not targets of the investigation. In September 2016, Mr. Bistricer and Clipper Equity provided the documents requested by the subpoenas, which focused on contacts with de Blasio fundraisers or senior de Blasio administration officials, contributions made to or solicited for campaign committees associated with Mr. de Blasio, and two business transactions with the City of New York, including the renewal of our lease with the City of New York at our 141 Livingston Street property.
| -108- |
Company Information
Our principal executive offices are located at 4611 12th Avenue, Brooklyn, New York 11219. Our current facilities are adequate for our present and future operations. Our telephone number is (718) 438-2804. Our website address is www.clipperrealty.com. The information on, or otherwise accessible through, our website does not constitute a part of this prospectus.
| -109- |
Executive Officers and Directors
Our board of directors consists of five directors. Of these five directors, four are “independent” under NYSE listing standards.
Set forth below are the names, ages and positions of our directors and executive officers as of the date of this prospectus.
| Name | Age | Position with the Company | ||
| David Bistricer | 67 | Co-Chairman and Chief Executive Officer | ||
| Lawrence E. Kreider, Jr. | 69 | Chief Financial Officer | ||
| JJ Bistricer | 35 | Chief Operating Officer | ||
| Jacob Schwimmer | 46 | Chief Property Management Officer | ||
| Sam Levinson | 43 | Co-Chairman, Head of Investment Committee | ||
| Howard M. Lorber | 68 | Director | ||
| Robert J. Ivanhoe | 63 | Director | ||
| Roberto A. Verrone | 48 | Director |
David Bistricer has been the managing member of Clipper Equity for more than 10 years. He served as Co-Chairman of the board of directors of Coleman Cable Inc. from January 1999 through February 2011. He was previously Co-Chairman of Riblet Products Corporation from January 1987 until its merger with the Coleman Cable Inc. in 2000. Mr. Bistricer brings to our board of directors industry experience, leadership abilities and strategic insight that make him a valuable asset as Co-Chairman of the board of directors and Chief Executive Officer. Mr. Bistricer has also been the managing member of Berkshire Capital LLC and Morgan Capital, real estate investment firms that are no longer active, for more than 10 years. He has also been the managing member and investor in a number of real estate investments unrelated to those of the Company, principally in the New York City area, since approximately 1978.
Lawrence E. Kreider, Jr. was retired and self-employed as a financial consultant from 2012 to August 2015, when he became the Chief Financial Officer of the Company. Mr. Kreider was Chief Financial Officer of Cedar Realty Trust from 2007 to 2011, where he had direct responsibility for all aspects of the Company’s financial operations. From 2001 to 2007, Mr. Kreider was Senior Vice President, Chief Financial Officer, Chief Information Officer and Chief Accounting Officer for Affordable Residential Communities, now named Hilltop Holdings Inc. From 1999 to 2001, Mr. Kreider was Senior Vice President of Finance for Warnaco Group Inc. and, in 2000 and 2001, President of Warnaco Europe. From 1986 to 1999, Mr. Kreider held several senior finance positions with Revlon, Inc., as Senior Vice President, Controller and Chief Accounting Officer, and with MacAndrews & Forbes Holdings. Prior to 1986, he held senior finance positions with Zale Corporation, Johnson Matthew Jewelry Corporation and Refinement International Company. Mr. Kreider began his career with Coopers & Lybrand, now PricewaterhouseCoopers. Mr. Kreider holds a B.A. from Yale University and an M.B.A. from the Stanford Graduate School of Business.
JJ Bistricer has, since 2006, served as Chief Operating Officer at several properties in the New York City metropolitan area in which David Bistricer is General Manager, with direct responsibility for acquisitions dispositions, leasing, property development and property operations. Mr. Bistricer has been an officer of Clipper Equity since 2006. At the Flatbush Gardens property, Mr. Bistricer has served as overall operating manager since 2006. At the 250 Livingston Street property, Mr. Bistricer managed the conversion of office space to residential since 2006. Mr. Bistricer has served as Chief Operating Officer at the Tribeca House properties since acquisition in December 2014, responsible for residential and retail leasing, development and operations. JJ Bistricer is the son of David Bistricer. As Chief Operating Officer at a number of other properties in the New York metropolitan area, Mr. Bistricer has additional experience in repositioning properties from office and hospital use to residential rental and condominium use.
| -110- |
Jacob Schwimmer, since 1992, has been actively involved in managing, developing and investing in residential and commercial real estate properties in the New York City metropolitan area in conjunction with his parents and in partnership with David Bistricer and Sam Levinson. Mr. Schwimmer, members of his family and family trusts were principal investors in the acquisitions of the 141 and 250 Livingston Street properties in 2002 and the Flatbush Gardens property in 2005. Mr. Schwimmer has served as the principal property management executive at these properties since acquisition. Mr. Schwimmer also serves in the same capacity at another property in New York City in which David Bistricer is the managing member.
Sam Levinson is the Chief Investment Officer at Glick Family Investments, a private family office located in New York, New York, where he has overseen private equity investments since 2004. He has been a member of the board of directors of Stonegate Mortgage Corporation (NYSE: SGM) since 2013, serving as Chairman of the Compensation Committee. Mr. Levinson has served as a director of Canary Wharf Group, a U.K. property developer and manager of over 16 million square feet of Class A office and retail space, since 2004, including as a member of the Operating Committee and Chairman of the Audit Committee. Mr. Levinson has also served as a non-executive director of Songbird Estates, Canary Wharf Group’s holding company, since 2004; of American European Group Insurance Company since 2006; and of Dynasty Financial Partners, LLC, which provides investment and technology platforms for independent financial, investment, and wealth management advisors, since 2011. Additionally, Mr. Levinson served as a director of Coleman Cable Inc., a manufacturer of wire and cable, from 2005 until its sale in 2014 and of West Coast Bancorp of Portland, Oregon from February 2011 until its sale in April 2013. Mr. Levinson’s wife is the niece of David Bistricer. We believe Mr. Levinson is qualified to serve as a Co-Chairman of our board of directors because he is an experienced executive and director with numerous years of experience in the financial and real estate industries.
Howard M. Lorber is President and Chief Executive Officer and member of the board of directors of Vector Group Ltd. (NYSE: VGR) and Chairman of Douglas Elliman Realty, LLC, a majority-owned subsidiary of Vector Group, which operates the largest residential brokerage company in the New York City metropolitan area and the fourth-largest in the United States. Mr. Lorber has been with Vector Group and its diversified interests since 1994. Mr. Lorber is also Chairman of the board of directors of Nathan’s Famous, Inc.; a director of United Capital Corp., a real estate investment and diversified manufacturing company; Vice Chairman of the board of directors of Ladenburg Thalmann Financial Services; and Chairman of Morgans Hotel Group Co. Mr. Lorber brings to our board of directors his valuable expertise in the real estate and investment industries, including more than 25 years of experience serving on the board of a restaurant and real estate company.
Robert J. Ivanhoe is Chair of the 200+ lawyer Global Real Estate Practice and Co-Chair of the REIT group at Greenberg Traurig LLP, where he has worked since 1996. He concentrates his practice in sophisticated real estate structures, financings, workouts, restructurings, acquisitions and dispositions of all asset classes of real estate. Mr. Ivanhoe is actively involved in real estate industry current affairs and is regularly asked to write and lecture on industry topics. He has been recognized by Chambers and Partners USA, The New York Observer and Real Estate New York as one of the leading real estate attorneys in New York City and throughout the United States. He has represented numerous nationally-recognized owner/developer and institutional lender/investor clients domestically and internationally for more than 30 years. Mr. Ivanhoe is a member of Greenberg Traurig LLP’s Executive Committee, Board of Directors and Operating Committee. Mr. Ivanhoe brings to our board of directors valuable expertise in the real estate industry.
Roberto A. Verrone is a founder and principal owner of Iron Hound Management Company, which provides advisory and capital placement services in the commercial real estate industry. Mr. Verrone began his career at Bear Stearns in 1990, which included time in the Commercial Real Estate Group. In 2001, he joined Wachovia Corporation following the merger of First Union and Wachovia, and in 2002 he became manager of Wachovia’s Large Loan Group. Prior to founding Iron Hound in early 2009, Mr. Verrone also served as Co-Head of Wachovia’s Real Estate Group, where he was responsible for managing approximately 600 employees and oversaw a debt portfolio valued in excess of $80 billion. Mr. Verrone received a Bachelor of Arts degree from Moravian College. Mr. Verrone brings to our board of directors his valuable expertise in the commercial real estate industry, in which he has more than 23 years of experience.
| -111- |
Board of Directors
Pursuant to our charter and bylaws, the number of our directors may not be fewer than the minimum number required by Maryland law, which is one, and may not be greater than fifteen, and will generally be determined from time to time by resolution of the board of directors. Our current board of directors consists of five persons. Our board of directors has determined that Messrs. Ivanhoe, Lorber, Levinson and Verrone meet the independence standards of the NYSE.
Our board of directors believes its members collectively have the experience, qualifications, attributes and skills to effectively oversee the management of our company, including a high degree of personal and professional integrity, an ability to exercise sound business judgment on a broad range of issues, sufficient experience and background to have an appreciation of the issues facing our company, a willingness to devote the necessary time to board of directors duties, a commitment to representing the best interests of our company and our stockholders and a dedication to enhancing stockholder value.
Committees of the Board of Directors
Our board of directors has four committees: the Audit Committee, the Investment Committee, the Compensation Committee and the Nominating and Corporate Governance Committee, each of which meets the NYSE independence standards and other governance requirements for such a committee, subject to certain transition rules for newly public companies as noted below. Each of these committees consists of three members.
Audit Committee. We have established an Audit Committee comprising Messrs. Lorber, Ivanhoe and Verrone. The Audit Committee assists the board of directors in overseeing our accounting and financial reporting processes and the audits of our financial statements. Our board of directors has affirmatively determined that a majority of the directors who serve on the Audit Committee meet the independence standards of the NYSE for audit committee members, and satisfy the independence requirements of Rule 10A-3 of the Exchange Act. Mr. Ivanhoe is the only director who serves on the Audit Committee who does not satisfy the independence requirements for audit committee members. Our board of directors has also determined that Mr. Lorber qualifies as an “audit committee financial expert” under SEC rules and regulations. In accordance with applicable transition rules, our board of directors will change the membership of the Audit Committee in due course as may be necessary to ensure that all of its members will satisfy the independence requirements within one year after the effective date of the registration statement of which this prospectus forms a part.
Investment Committee. The Investment Committee, comprising Messrs. Levinson, Bistricer and Verrone, supports the board of directors in identifying and analyzing the Company’s investment activity. Specifically, the Investment Committee’s duties include reviewing and making recommendations to the board of directors about potential investments in properties by the Company and the Company’s Investment Policy; reviewing and making recommendations to the board of directors with respect to related party transactions; and reporting to the board of directors about potential investment opportunities.
Compensation Committee. We have established a Compensation Committee comprising Messrs. Bistricer, Levinson and Lorber. The Compensation Committee supports the board of directors in fulfilling its oversight responsibilities relating to senior management and director compensation, including the administration of the Clipper Realty Inc. 2015 Omnibus Incentive Compensation Plan and the Clipper Realty Inc. 2015 Non-Employee Director Plan. A majority of directors who serve on the Compensation Committee meet the independence standards of the NYSE for compensation committee members. Mr. Bistricer is the only director who serves on the Compensation Committee who does not meet the independence standards of the NYSE for compensation committee members. In accordance with applicable transition rules, our board of directors will change the membership of the Compensation Committee in due course as may be necessary to ensure that all of its members will satisfy the independence requirements within one year after our listing date.
Nominating and Corporate Governance Committee. We have established a Nominating and Corporate Governance Committee comprising Messrs Bistricer, Levinson and Ivanhoe. The Nominating and Corporate Governance Committee assists the board of directors in identifying and recommending candidates to fill vacancies on the board of directors and for election by the stockholders, recommending committee assignments for members to the board of directors, overseeing the board of directors’ annual evaluation of the performance of the board of directors, its committees and individual directors, reviewing compensation received by directors for service on the board of directors and its committees and developing and recommending to the board of directors appropriate corporate governance policies, practices and procedures for our company. Mr. Bistricer is the only director who serves on the Nominating and Corporate Governance Committee who does not meet the independence standards of the NYSE. In accordance with applicable transition rules, our board of directors will change the membership of the Nominating and Corporate Governance Committee in due course as may be necessary to ensure that all of its members will satisfy the independence requirements within one year after our listing date.
| -112- |
Compensation Committee Interlocks and Insider Participation
None of our executive officers currently serves, or has served during the last completed fiscal year, on the compensation committee or board of directors of any other legal entity that has one or more executive officers serving as a member of our board of directors or Compensation Committee.
Code of Business Conduct and Ethics
Our board of directors has adopted a code of business conduct and ethics that applies to our officers, directors and employees. Among other matters, this code of conduct works together with our Investment Policy and is designed to promote honest and ethical conduct, including ethical handling of conflicts of interest. The purpose of the code of conduct is to ensure that our honesty and integrity, and therefore our reputation, are not compromised.
A fundamental principle of the code of conduct is that service to our Company should never be subordinated to personal gain and advantage and conflicts of interest should be avoided unless they have been approved by or exist at the direction of our board of directors or our Audit Committee. The code of conduct recognizes that our corporate structure and business do not make it practicable to avoid all relationships that could give rise to conflicts of interest and, accordingly, permits conflicts of interest that have been approved by or at the direction of our board of directors or the Audit Committee. For example, our Investment Policy provides that our officers and directors, including David Bistricer, Sam Levinson, JJ Bistricer and Jacob Schwimmer, are not required to present certain identified investment opportunities to us, including for-sale condominium or cooperative conversions, development projects that would require us to obtain guarantees from third parties or to backstop obligations of other parties, and land acquisitions.
The full text of the code of conduct will be posted on our website. We intend to disclose future amendments to the code or waivers of its requirements on our website.
Limitations on Liability and Indemnification of Directors and Officers
Maryland law permits a Maryland corporation to include in its charter a provision eliminating the liability of its directors and officers to the corporation and its stockholders for money damages except for liability resulting from:
| · | actual receipt of an improper benefit or profit in money, property or services; or |
| · | active and deliberate dishonesty that is established by a final adverse judgment and is material to the cause of action. |
Our charter contains a provision that eliminates the liability of our directors and officers to the maximum extent permitted by Maryland law.
Maryland law requires a Maryland corporation (unless its charter provides otherwise, which our charter does not) to indemnify a director or officer who has been successful, on the merits or otherwise, in the defense of any proceeding to which he or she is made a party by reason of his or her service in that capacity. Maryland law permits a Maryland corporation to indemnify its present and former directors and officers, among others, against judgments, penalties, fines, settlements and reasonable expenses actually incurred by the director or officer in connection with any proceeding to which he or she may be made or threatened to be made a party by reason of their service in those or other capacities unless it is established that:
| · | the act or omission of the director or officer was material to the matter giving rise to the proceeding and (i) was committed in bad faith or (ii) was the result of active and deliberate dishonesty; |
| · | the director or officer actually received an improper personal benefit in money, property or services; or |
| -113- |
| · | in the case of any criminal proceeding, the director or officer had reasonable cause to believe that the act or omission was unlawful. |
Under Maryland law, a Maryland corporation also may not indemnify a director or officer in a suit by or on behalf of the corporation in which the director or officer was adjudged liable to the corporation or for a judgment of liability on the basis that personal benefit was improperly received. A court may order indemnification if it determines that the director or officer is fairly and reasonably entitled to indemnification, even though the director or officer did not meet the prescribed standard of conduct; however, indemnification for an adverse judgment in a suit by or on behalf of the corporation, or for a judgment of liability on the basis that personal benefit was improperly received, is limited to expenses.
In addition, the MGCL permits a Maryland corporation to advance reasonable expenses to a director or officer upon the corporation’s receipt of:
| · | a written affirmation by the director or officer of his or her good faith belief that he or she has met the standard of conduct necessary for indemnification by the corporation; and |
| · | a written undertaking by the director or officer or on his or her behalf to repay the amount paid or reimbursed by the corporation if it is ultimately determined that he or she did not meet the standard of conduct necessary for indemnification by the corporation. |
To the maximum extent permitted by Maryland law in effect from time to time, our charter authorizes us to indemnify any individual who serves or has served, and our bylaws obligate us to indemnify any individual who is made or threatened to be made a party to or witness in a proceeding by reason of his or her service:
| · | as a present or former director or officer; or |
| · | while a director or officer and at our request, as a director, officer, partner, manager, member or trustee of another corporation, real estate investment trust, partnership, joint venture, trust, limited liability company, employee benefit plan or other enterprise |
from and against any claim or liability to which he or she may become subject or that he or she may incur by reason of his or her service in any of these capacities. Our charter authorizes us, and our bylaws require us, without requiring a preliminary determination of such individual’s ultimate entitlement to indemnification, to pay or reimburse any such individual’s reasonable expenses in advance of final disposition of a proceeding. Our charter and bylaws also permit us to indemnify and advance expenses to any individual who served a predecessor of our company in any of the capacities described above and any employee or agent of our company or a predecessor of our company.
We have entered into indemnification agreements with each of our directors and executive officers that provide for indemnification and advance of expenses to the maximum extent permitted by Maryland law.
We have purchased and maintained insurance on behalf of all of our directors and executive officers against liability asserted against or incurred by them in their official capacities, whether or not we are required or have the power to indemnify them against the same liability.
| -114- |
Summary Compensation Table
The following table presents compensation awarded in the fiscal years ended December 31, 2016 and December 31, 2015 to our principal executive officer and our two other most highly compensated persons serving as executive officers as of December 31, 2016. We refer to these executive officers as our “named executive officers”.
| Name & Principal Position | Year | Salary(1) | Stock Awards(2) | Non-Equity
Incentive Plan Compensation(3) | All Other Compensation(4) | Total | ||||||||||||||||
| David Bistricer | 2016 | $ | 500,000 | $ | 700,000 | — | $ | 44,778 | $ | 1,244,778 | ||||||||||||
| Chief Executive Officer | 2015 | $ | 208,333 | $ | 1,800,000 | — | $ | 5,778 | $ | 2,014,111 | ||||||||||||
| Lawrence Kreider | 2016 | $ | 325,000 | $ | 150,000 | — | $ | 14,300 | $ | 489,300 | ||||||||||||
| Chief Financial Officer | 2015 | $ | 135,417 | $ | 630,000 | — | $ | 2,022 | $ | 767,439 | ||||||||||||
| JJ Bistricer | 2016 | $ | 250,000 | $ | 225,005 | — | $ | 15,384 | $ | 490,389 | ||||||||||||
| Chief Operating Officer | 2015 | $ | 104,167 | $ | 630,000 | $ | 250,000 | $ | 2,022 | $ | 986,189 | |||||||||||
| (1) | We entered into employment agreements with each of our named executive officers on August 3, 2015, and did not pay a salary to our named executive officers prior to such date. |
| (2) | 2015 annual incentive bonuses for David Bistricer and Lawrence Kreider were paid in the form of LTIP units in March 2016, and are reflected as Stock Awards for 2016. David Bistricer’s 2015 annual incentive bonus was equal to $700,000 (represented by 51,852 LTIP units), and Lawrence Kreider’s 2015 annual incentive bonus was equal to $150,000 (represented by 11,112 LTIP units). In March 2016 and in connection with the private offering, we made a special additional one-time grant of 16,667 LTIP units to JJ Bistricer. | |
| (3) | Annual incentive awards for fiscal year 2016 are not yet calculable as of the date of this filing and therefore have not been reported in this table. The Company anticipates that such incentive awards will be determined in March 2017. |
| (4) | The amounts in this column for 2016 represent the payment of cash dividends on each of March 11, June 3, September 2 and December 2, 2016 in respect of outstanding LTIP units. |
Outstanding Equity Awards at Fiscal Year End
The following table provides information about the outstanding Clipper Realty equity-based awards held by each of our named executive officers as of December 31, 2016:
| Name | Number of Shares or Units of Stock That Have Not Vested (#) | Market
Value of Shares or Units of Stock That Have Not Vested (1) | Equity Incentive Plan
Awards: Number of Unearned Shares, Units or Other Rights That Have Not Vested (#) | Equity Incentive Plan
Awards: Market or Payout Value of Unearned Shares, Units or Other Rights That Have Not Vested | ||||||||||||
| David Bistricer | 185,186 | (2) | $ | 2,685,197 | — | — | ||||||||||
| Lawrence Kreider | 57,778 | (3) | $ | 837,781 | — | — | ||||||||||
| JJ Bistricer | 63,334 | (4) | $ | 918,343 | — | — | ||||||||||
| (1) | The market value of our common stock is based on our initial offering price of $14.50 per share (the midpoint of the price range set forth on the front cover of this prospectus). | |
| (2) | Represents a special one-time grant of 133,334 LTIP units on August 3, 2015, which are scheduled to cliff vest on August 3, 2018, generally subject to continued employment through the vesting date and an award made in March 2016 of 51,852 LTIP units as payment for David Bistricer’s 2015 annual incentive bonus, which are scheduled to vest on January 2, 2018. |
| (3) | Represents a special one-time grant of 46,667 LTIP units on August 3, 2015, which are scheduled to cliff vest on August 3, 2018, generally subject to continued employment through the vesting date, and an award made in March 2016 of 11,112 LTIP units as payment for Lawrence Kreider’s 2015 annual incentive bonus, which are scheduled to vest on January 2, 2018. |
| (4) | Represents a special one-time grant of 46,667 LTIP units on August 3, 2015, which are scheduled to cliff vest on August 3, 2018, generally subject to continued employment through the vesting date, and a special additional one-time grant of 16,667 LTIP units award made in March 2016, in connection with the private offering. |
| -115- |
Employment Agreements
On August 3, 2015, we entered into, through our operating partnership, employment agreements with each of our named executive officers for fiscal year 2015. Under the employment agreements, David Bistricer serves as Chief Executive Officer, Lawrence Kreider serves as Chief Financial Officer and JJ Bistricer serves as Chief Operating Officer. The term of each employment agreement is for an unspecified duration and constitutes “at will” employment.
Each employment agreement provides for, among other things: (i) an annual base salary of $500,000 for David Bistricer, $325,000 for Lawrence Kreider and $250,000 for JJ Bistricer, (ii) an annual incentive bonus with a target bonus opportunity of 50% of annual base salary for David Bistricer, 46% of annual base salary for Lawrence Kreider and 100% of annual base salary for JJ Bistricer, with the actual amount earned ranging from 0% to 200% of target based on actual achievement against performance metrics to be established by the Compensation Committee, (iii) annual long-term equity incentive compensation awards to be granted beginning in 2016 in form, including vesting restrictions, and amount determined in the sole discretion of the Compensation Committee and the board of directors and (iv) participation in the Company’s employee benefit and welfare plans.
Annual incentive bonuses for 2015 were paid to our named executive officers in March 2016 in the following amounts: David Bistricer—$700,000; JJ Bistricer—$250,000 and Lawrence Kreider—$150,000. David Bistricer’s and Lawrence Kreider’s bonuses were paid in the form of LTIP units. Such LTIP units are scheduled to vest on January 2, 2018, and are reflected under the “Stock Awards” column of the Summary Compensation Table for 2016. JJ Bistricer’s bonus was paid in cash, and is reflected under the “Non-Equity Incentive Plan Compensation” column of the Summary Compensation Table for 2015. Annual incentive awards for fiscal year 2016 are not yet calculable as of the date of this filing. The Company anticipates that such incentive awards will be determined in March 2017.
Upon a termination of any executive’s employment by the Company without “cause,” subject to a general release of claims in favor of the Company, the executive will be entitled to: (i) a prorated annual incentive bonus for the year of termination based on actual performance, (ii) either (A) continued benefits under the Company’s group healthcare, vision and dental plans through the 12-month anniversary of termination of employment or (B) a lump-sum payment (grossed up for applicable taxes) equal to 12 times the monthly COBRA cost of continued health and medical coverage and (iii) continued vesting of any outstanding equity compensation awards as if the executive had remained employed through the applicable vesting dates.
“Cause” generally means the executive’s: (i) conviction of, or plea of guilty or no contest to, any felony or any crime involving fraud or moral turpitude, (ii) engagement in gross misconduct that causes material financial or reputation harm to the company, (iii) material violation of the terms of the employment agreement or any written Company policy or (iv) disqualification or bar by any governmental or self-regulatory authority from serving in the capacity required by the executive’s job description, or loss of any governmental or self-regulatory license that is reasonably necessary for the executive to perform his duties or responsibilities.
| -116- |
Each employment agreement also contains confidentiality and non-disparagement provisions, which apply indefinitely, and non-competition as well as client and employee non-solicitation provisions that apply during the term of the employment agreement and for one year following a termination of employment for any reason. In addition, the employment agreements for David Bistricer and JJ Bistricer acknowledge that each such executive provides services to Clipper Equity and other entities and businesses affiliated with David Bistricer (which we refer to as the “affiliated entities”), that such responsibilities preclude the executives from devoting substantially all of their time to the Company, and that there may be certain potential conflicts of interest or duties associated with their roles at the Company and the affiliated entities.
Other than the employment agreements described above and the employment agreement with Jacob Schwimmer, we do not currently have any agreements, plans or arrangements that provide for severance payments to our executive officers.
Retirement Benefits
We do not currently offer plans that provide for retirement benefits, including but not limited to tax-qualified defined benefit plans, supplemental executive retirement plans, tax-qualified defined contribution plans, or nonqualified defined contribution plans.
| -117- |
Director Compensation
The following table provides information concerning the compensation of each non-employee director for service on our board in 2016. Directors who are employees of us or any of our subsidiaries did not receive, and will not receive, any compensation for their services as directors.
| Name | Fees Earned or Paid in Cash | Stock Awards | All Other Compensation(1) | Total | ||||||||||||
| Sam Levinson | $ | — | $ | 212,500 | (2) | $ | 27,023 | $ | 239,523 | |||||||
| Howard M. Lorber | $ | 95,000 | $ | — | $ | 432 | $ | 95,432 | ||||||||
| Robert J. Ivanhoe | $ | 75,000 | $ | — | $ | 432 | $ | 75,432 | ||||||||
| Roberto A. Verrone | $ | 75,000 | $ | — | $ | 432 | $ | 75,432 | ||||||||
| (1) | The amounts in this column represent the payment of cash dividends on each of March 11, June 3, September 2 and December 2, 2016 in respect of outstanding LTIP units. |
| (2) | This amount includes the grant of 4,630 LTIP units, with an initial value of $62,500, as compensation for 2015 because the grant was made in August 2016. |
In connection with the private offering, we adopted a compensation program for our directors, effective August 2015, pursuant to which we pay customary fees to each of our non-employee directors, including a $75,000 base cash retainer and other board of directors and board committee fees as determined from time to time, including additional fees for the chairman of each of our board committees and for the co-chairman of our board. Sam Levinson’s retainer and other fees are paid in the form of LTIP unit awards.
We granted a total of 105,001 LTIP units in 2015 to our non-employee directors in connection with the private offering, with an initial value of $1,350,000 (represented by 100,000 LTIP units) for Sam Levinson and approximately $22,500 (represented by 1,667 LTIP units) for each of the other non-employee directors. The LTIP units granted to Sam Levinson in 2015 vested on the third anniversary of the grant date and the LTIP units granted to the other non-employee directors will cliff vest on the first anniversary of the grant date, in each case generally subject to continued service as a director.
In 2016, we determined Sam Levinson’s compensation should be a total of $150,000 per year, effective August 3, 2015, and we granted 4,360 LTIP units, with an initial value of $62,500, as compensation for 2015 and 11,112 LTIP units, with an initial value of $150,000, as compensation for 2016. The LTIP units granted to Sam Levinson in 2016 as compensation for 2015 vested at grant and, of the LTIP units granted in 2016 as compensation for 2016, 5,556 LTIP units vested at grant, 2,778 LTIP units vested on September 30, 2016 and 2,778 LTIP units vested on December 31, 2016.
We also reimburse our directors for reasonable out-of-pocket expenses incurred in connection with the performance of their duties as directors, including without limitation travel expenses in connection with their attendance in-person at board of directors and committee meetings.
| -118- |
CERTAIN RELATIONSHIPS AND RELATED PARTY TRANSACTIONS
Private Offering; Formation Transactions and Related Transactions
1,000,000 of the shares in the private offering were sold directly by us to members of our management and board of directors, and their friends, family members and affiliates.
In connection with the private offering, we consummated the following formation transactions:
| · | We formed our operating partnership, of which we are the sole general partner. The holders of LTIP units are the initial limited partners of our operating partnership. |
| · | We invested the net proceeds from the private offering in our operating partnership and our operating partnership invested such proceeds in the predecessor entities in consideration for class A LLC units in each predecessor entity. Our operating partnership became the managing member of each of our predecessor entities. |
| · | Prior to the contribution by our operating partnership described above, our predecessor entities distributed approximately $15 million of available unrestricted cash to the continuing investors. |
| · | The continuing investors had their LLC interests in the predecessor entities converted into class B LLC units. In addition, we issued to one continuing investor 755,939 shares of our common stock. |
| · | We issued a number of shares of our special voting stock to our continuing investors equal to the number of class B LLC units issued to them. |
| · | We granted to members of our senior management team a total of 290,002 LTIP units, and to our non-employee directors a total of 105,001 LTIP units, all of which are subject to certain vesting requirements. |
| · | We entered into the tax protection agreement described below with our continuing investors. |
| · | We entered into the services agreements described below. |
| · | We entered into employment agreements with David Bistricer, Lawrence Kreider, JJ Bistricer and Jacob Schwimmer providing for salary, bonus and other benefits, including certain payments and benefits upon a termination of employment under certain circumstances and the issuance of equity awards. Under those employment agreements, David Bistricer, JJ Bistricer and Jacob Schwimmer spend such time on matters relating to our company as is appropriate and Lawrence Kreider spends all of his working time on matters relating to our company. See “Management—Employment Agreements.” |
| · | We entered into indemnification agreements with our directors and executive officers providing for the indemnification by us for certain liabilities and expenses incurred as a result of actions brought, or threatened to be brought, against such persons in their capacities with us and our subsidiaries. |
| · | David Bistricer and entities controlled by Sam Levinson were released from and otherwise indemnified for liabilities arising under certain guarantees and indemnities with respect to approximately $721.1 million of mortgage loans on our properties, which were assumed by us upon closing of the formation transactions in respect of obligations arising after the closing of the private offering. The guarantees and indemnities with respect to all of the indebtedness are, in most instances, limited to losses incurred by the applicable lender arising from acts such as fraud, misappropriation of funds, intentional breach, bankruptcy and certain environmental matters. In connection with our assumption of these mortgage loans, we have sought to have the guarantors and indemnitors released from these guarantees and indemnities and to have our operating partnership assume any such guarantee and indemnity obligations as replacement guarantor or indemnitor. To the extent lenders did not consent to the release of these guarantors and indemnitors, and they remain guarantors or indemnitors on assumed indebtedness following the private offering, our operating partnership entered into indemnification agreements with the guarantors and indemnitors pursuant to which our operating partnership is obligated to indemnify such guarantors and indemnitors for any amounts paid by them under guarantees and indemnities with respect to the assumed indebtedness. We believe that since we control the properties, it is appropriate, and consistent with market practice, for Mr. Bistricer and entities controlled by Mr. Levinson to be indemnified by our operating partnership to the extent the lenders did not consent to the release of these guarantors and indemnitors. In addition, in connection with future mortgage loans that we would enter into in connection with future property acquisitions or refinancing of our properties, we intend to enter into any necessary guarantees directly and neither Mr. Bistricer and entities controlled by Mr. Levinson nor any of our other directors, executive officers or stockholders would be expected to enter into such guarantees. |
| -119- |
| · | We entered into a continuing investors registration rights agreement described below. |
Non-Contributed Properties and Businesses
All of the previous employees of our Predecessor’s management companies who spent a majority of their time on matters related to the properties in our portfolio became our employees. We entered into two services agreements with entities that own interests in the non-contributed properties and businesses. One of these agreements is a services agreement under which the non-contributed properties and businesses continue to provide us with the services they previously provided to the properties in our portfolio, including certain construction and information technology services, finance services and executive support services, and one is a services agreement with the non-contributed properties and businesses pursuant to which our employees continue to provide the services they previously provided for those non-contributed properties and businesses, including certain financial controller services and leasing services. The term of each services agreement commenced on August 3, 2015 and each will terminate on August 3, 2018, unless earlier terminated pursuant to the provisions therein or renewed by mutual consent of the parties thereto. We expect that the net amount paid by or to us under these agreements will not exceed $120,000 per year.
Tax Protection Agreement
We do not presently intend to sell or take any other action that would result in a tax protection payment with respect to the properties covered by the tax protection agreement. We entered into a tax protection agreement with our continuing investors pursuant to which we agreed to indemnify the continuing investors against certain tax liabilities incurred during the 8-year period following the private offering (or with respect to item (iv) below, certain tax liabilities resulting from certain transfers occurring during the 8-year period following the private offering) if those tax liabilities result from (i) the sale, transfer, conveyance or other taxable disposition of any of the properties of our LLC subsidiaries, (ii) any of Renaissance, Berkshire or Gunki failing to maintain a level of indebtedness allocable for U.S. federal income tax purposes to any of the continuing investors such that any of the continuing investors is allocated less than a specified minimum indebtedness in each such LLC subsidiary (in order to comply with this requirement, (1) Renaissance needs to maintain approximately $101.3 million of indebtedness, (2) Berkshire needs to maintain approximately $125.8 million of indebtedness and (3) Gunki needs to maintain approximately $34.4 million of indebtedness), (iii) in a case that such level of indebtedness cannot be maintained by the applicable LLC subsidiary, failing to make available to such a continuing investor the opportunity to execute a guarantee of indebtedness of the LLC subsidiary meeting certain requirements that would enable the continuing investor to continue to defer certain tax liabilities, or (iv) the imposition of New York City or New York State real estate transfer tax liability upon a continuing investor as a result of the formation transactions, private offering, this offering and/or certain subsequent transactions (including subsequent issuances of additional LLC units or interests, issuances of OP units by the operating partnership, issuances of common stock by Clipper Realty, issuances of common stock in exchange for class B LLC units, or dispositions of property by any LLC subsidiary) or as a result of any of those transfers being aggregated. See “Risk Factors—Risks Related to Real Estate.” We estimate that had all of their assets subject to the tax protection agreement been sold in a taxable transaction immediately after the private offering, the amount of our LLC subsidiaries’ indemnification obligations under the tax protection agreement (based on then current tax rates and the valuations of our assets based on the private offering price of $13.50 per share, and including additional payments to compensate the indemnified continuing investors for additional tax liabilities resulting from the indemnification payments) would have been approximately $364.9 million. In addition, we estimate that if New York City or New York State real estate transfer taxes had been imposed on our continuing investors, the maximum amount of our LLC subsidiaries’ indemnification obligations pursuant to the tax protection agreement in respect of New York City or New York State real estate transfer tax liability (based on then current tax rates and the valuations of our assets based on the private offering price of $13.50 per share, and including additional payments to compensate the indemnified continuing investors for additional tax liabilities resulting from the indemnification payments) would have been approximately $74.9 million (although the amount may have been significantly less).
| -120- |
Operating Partnership Agreement and Limited Liability Company Agreements
Concurrently with the completion of the private offering, we entered into the operating partnership agreement with the various persons who received LTIP units, and the operating partnership entered into amended and restated limited liability company agreements with the various continuing investors in our LLC subsidiaries. These include certain members of our senior management team and our other continuing investors. As a result, such persons became either limited partners of our operating partnership or non-managing members in our LLC subsidiaries.
Pursuant to the partnership agreement and LLC agreements, each limited partner of our operating partnership has the right, subject to the terms and conditions set forth in the partnership agreement to require our operating partnership to redeem all or a portion of the OP units held by such limited partner in exchange for a cash amount equal to the number of tendered OP units multiplied by the price of a share of our common stock (determined in accordance with, and subject to adjustment under, the terms of the partnership agreement), unless the terms of such OP units or a separate agreement entered into between the operating partnership and the holder of such OP units provide that the holder is not entitled to a right of redemption or impose conditions on the exercise of such right of redemption. On or before the close of business on the fifth business day after we receive a notice of redemption, we may, in our sole and absolute discretion, but subject to the restrictions on the ownership of our stock imposed under our charter and the transfer restrictions and other limitations thereof, elect to acquire some or all of the tendered OP units from the tendering person in exchange for shares of our common stock, based on an exchange ratio of one share of our common stock for each OP unit (subject to anti-dilution adjustments provided in the partnership agreement). See “Description of the Limited Partnership Agreement of Our Operating Partnership.”
Each non-managing member of the LLC subsidiaries has the right, subject to the terms and conditions set forth in the LLC agreements, to require the operating partnership to exchange all or a portion of the class B LLC units held by such non-managing member, together with the same number of shares of our special voting stock, for a cash amount equal to the number of tendered class B LLC units multiplied by the price of a share of our common stock (determined in accordance with, and subject to adjustment under, the terms of the LLC agreements), unless the terms of such class B LLC units or a separate agreement entered into between an LLC subsidiary and the holder of such class B LLC units provide that the holder is not entitled to a right of exchange or imposes conditions on the exercise of such right of exchange. On or before the close of business on the fifth business day after we and the operating partnership receive a notice of exchange, we may, in our sole and absolute discretion, but subject to the restrictions on the ownership of our stock imposed under our charter and the transfer restrictions and other limitations thereof, elect to acquire some or all of the tendered class B LLC units from the tendering non-managing member in exchange for shares of our common stock, based on an exchange ratio of one share of our common stock for each class B LLC unit (subject to anti-dilution adjustments provided in the LLC agreements). See “Description of the Limited Liability Company Agreements of our LLC Subsidiaries.”
Continuing Investor Registration Rights Agreement
We entered into a continuing investors registration rights agreement with certain persons receiving shares of our common stock and class B LLC units in the formation transactions, including certain members of our senior management team and the other continuing investors. The continuing investors registration rights agreement provides for the registration of such shares of common stock and shares of common stock that are issuable upon the exchange of class B LLC units.
| -121- |
Indemnification of Our Directors and Officers
To the maximum extent permitted by Maryland law in effect from time to time, our charter authorizes us to indemnify any individual who serves or has served, and our bylaws obligate us to indemnify any individual who is made or threatened to be made a party to or witness in a proceeding by reason of his or her service:
| · | as a present or former director or officer; or |
| · | while a director or officer and at our request, as a director, officer, partner, manager, member or trustee of another corporation, real estate investment trust, partnership, joint venture, trust, limited liability company, employee benefit plan or other enterprise |
from and against any claim or liability to which he or she may become subject or that he or she may incur by reason of his or her service in any of these capacities. Our charter authorizes us, and our bylaws require us, without requiring a preliminary determination of such individual’s ultimate entitlement to indemnification, to pay or reimburse any such individual’s reasonable expenses in advance of final disposition of a proceeding. Our charter and bylaws also permit us to indemnify and advance expenses to any individual who served a predecessor of our company in any of the capacities described above and any employee or agent of our company or a predecessor of our company.
Following completion of the private offering, we entered into indemnification agreements with each of our directors and executive officers that provided for indemnification and advance of expenses to the maximum extent permitted by Maryland law. See “Management—Limitations on Liability and Indemnification of Directors and Officers” and “Description of the Limited Liability Company Agreements of Our LLC Subsidiaries—Management Liability and Indemnification.”
Related Party Transaction Approval Policy
Our board of directors will adopt, prior to completion of this offering, a written related party transaction approval policy pursuant to which an independent committee (which may be a standing or ad hoc committee) of our board of directors will review and approve or take such other action as it may deem appropriate with respect to the following transactions:
| -122- |
| · | a transaction in which we are a participant and which involves an amount exceeding $120,000 and in which any of our directors, officers or 5% stockholders, or any other “related person” as defined in Item 404 of SEC Regulation S-K (“Item 404”), has or will have a direct or indirect material interest; |
| · | any material amendment, modification or extension of the tax protection agreement, services agreements or continuing investors registration rights agreement; and |
| · | any other transaction that meets the related party disclosure requirements of the SEC as set forth in Item 404. |
This policy will set forth factors to be considered by an independent committee in determining whether to approve any such transaction, including the nature of our involvement in the transaction, whether we have demonstrable business reasons to enter into the transaction, whether the transaction would impair the independence of a director and whether the proposed transaction involves any potential reputational or other risk issues.
To simplify the administration of the approval process under this policy, an independent committee may, where appropriate, establish guidelines for certain types of related party transactions or designate certain types of such transactions that will be deemed pre-approved. This policy will also provide that the following transactions are deemed pre-approved:
| · | decisions on compensation or benefits or the hiring or retention of our directors or executive officers, if approved by the applicable committee of the board of directors; |
| · | the indemnification and advancement of expenses pursuant to our charter, bylaws or an indemnification agreement; and |
| · | transactions where the related person’s interest or benefit arises solely from such person’s ownership of our securities and holders of such securities receive the same benefit on a pro rata basis. |
If our board of directors appoints an ad hoc independent committee to review and take action with regard to any one or more related party transactions, the committee will be comprised of at least three independent directors. A director on any committee considering a related party transaction who has an interest in the transaction will not participate in the consideration of that transaction unless requested by the chairperson of the committee.
This policy will not apply to the implementation or administration of the tax protection agreement, the services agreements or the continuing investors registration rights agreement.
| -123- |
INVESTMENT POLICY AND POLICIES WITH RESPECT TO CERTAIN ACTIVITIES
The following is a discussion of our Investment Policy and certain of our other policies with respect to financing and other activities. These policies may be amended or revised from time to time at the discretion of our board of directors, without a vote of our stockholders.
Investment Policy
We will generally target wholly-owned multi-family and commercial properties located in the New York metropolitan area; however, we may also make majority or minority investments alongside partners.
We have adopted an Investment Policy that
provides that our directors and officers (including officers involved with Clipper Equity), will not invest in any multi-family
or commercial property (other than excluded assets) located in the metropolitan New York City area, unless the investment opportunity
is first offered to our company and our board of directors (or an independent committee of our board of directors) determines
that our company will not pursue the investment opportunity. Our officers and directors, including each of David Bistricer, Sam
Levinson, JJ Bistricer and Jacob Schwimmer, can pursue investment opportunities related to excluded assets, which include (i)
for-sale condominium or cooperative conversion or development projects, (ii) projects that would require us to obtain guarantees
from third parties or to backstop obligations of other parties, or (iii) land acquisitions, without first offering them to our
company. In addition, our board of directors has established a conflict of interest and business ethics policy that is designed
to work together with the Investment Policy. See “Management—Code of Business Conduct and Ethics.”
Our charter provides that we renounce any interest or expectancy in, or right to be offered or to participate in, any business opportunity identified in any investment policy (including the Investment Policy) or agreement with any of our directors or officers unless the policy or agreement contemplates that the director or officer must first present, communicate or offer such business opportunity to us. See “Certain Provisions of Maryland Law and Clipper Realty’s Charter and Bylaws—Competing Interests and Activities of our Directors and Officers.”
Clipper Equity, which includes the real estate business of David Bistricer in which our company did not invest in connection with the formation transactions, owns interests in and controls and manages entities that own interests in multi-family and commercial properties in the New York metropolitan area. Each of David Bistricer, our Co-Chairman and Chief Executive Officer, and JJ Bistricer, our Chief Operating Officer, is an officer of Clipper Equity and will continue to be involved in such capacity with Clipper Equity. Each of Sam Levinson, our Co-Chairman and the Head of our Investment Committee, and Jacob Schwimmer, our Chief Property Management Officer, have ownership interests in Clipper Equity and will continue to be involved in such capacity with Clipper Equity. The employment agreements of David Bistricer, Jacob Schwimmer and JJ Bistricer with the Company acknowledge that each such executive provides services to other businesses affiliated with David Bistricer (including Clipper Equity in the case of David Bistricer and JJ Bistricer), that such responsibilities preclude the executives from devoting substantially all of their time to the Company, and that there may be certain potential conflicts of interest or duties associated with their roles at the Company and these affiliated entities.
Policies with Respect to Financing and Other Activities
Our board of directors is authorized, without approval of our common stockholders, to cause us to issue additional shares of our stock or to raise capital through the issuance of equity or debt securities, including preferred stock, options, warrants and other rights on terms and for consideration as our board of directors in its sole discretion may determine. In addition, our operating partnership may issue additional OP units or other partnership interests and our LLC subsidiaries may issue additional LLC units or equivalent interests without the consent of our stockholders, any limited partners of our operating partnership or any non-managing member of the applicable LLC subsidiary. See also “Description of the Limited Partnership Agreement of Our Operating Partnership–Operating Partnership Interests” and “Description of the Limited Liability Company Agreements of Our LLC Subsidiaries–LLC Units.” We have not adopted a specific policy governing the issuance of senior securities at this time.
We have not made any loans to third parties and do not intend to engage in lending activities, although we do not have a policy limiting our ability to make loans to third parties and we may do so in the future, including making loans to, or guaranteeing indebtedness of, joint ventures in which we may participate. We have not engaged in trading, underwriting or agency distribution or sale of securities of other issuers and do not intend to do so. Our board of directors does not currently intend to cause us to repurchase any shares of common stock, although it has the power to do so.
We intend to make investments in such a manner as to qualify as a REIT. However, our board of directors may revoke or otherwise terminate our REIT election, without the approval of our stockholders, if it determines that it is no longer in our best interest to continue to qualify as a REIT.
Reporting Policies
Upon completion of this offering, we will become subject to the information and periodic reporting requirements of the Exchange Act. Under the Exchange Act, we will file annual, quarterly and current reports, as well as proxy statements and other information with the SEC. These periodic reports, proxy statements, and other information will be available for inspection and copying at the SEC’s Public Reference Room and the website of the SEC referred to above. We intend to make this information available on the investor relations section of our website, www.clipperrealty.com. Information on, or accessible through, our website is not part of this prospectus.
We are an “emerging growth company” as defined in the JOBS Act, and we intend to take advantage of certain exemptions from various reporting requirements that are applicable to other public companies that are not emerging growth companies. We may take advantage of these reporting exemptions until we are no longer an emerging growth company.
| -124- |
The following table sets forth information, as of December 31, 2016, known to us about the beneficial ownership of shares of our common stock immediately before this offering and immediately after this offering by the selling stockholders. The SEC has defined “beneficial” ownership of a security to mean the possession, directly or indirectly, of voting power and/or investment power of such security. A stockholder is also deemed to be, as of any date, the beneficial owner of all securities that such stockholder has the right to acquire within 60 days after the date through (i) the exercise of any option, warrant or right, (ii) the conversion of a security, (iii) the power to revoke a trust, discretionary account or similar arrangement, or (iv) the automatic termination of a trust, discretionary account or similar arrangement.
The common stock offered by the selling stockholders pursuant to this prospectus were originally issued and sold by us in connection with the private offering.
The selling stockholders who do not sell all of the shares of our common stock beneficially owned by them in this offering have agreed with FBR Capital Markets & Co. to restrictions on their ability to sell any shares of our common stock they do not sell in this offering for a period of 180 days after the effective date of the registration statement of which this prospectus forms a part. See “Underwriting.”
Percentage ownership calculations are based on 11,422,606 shares of common stock outstanding as of December 31, 2016 and 18,422,606 shares of our common stock outstanding following this offering. To our knowledge, except as indicated in the footnotes to the following table and under applicable community property laws, the persons or entities identified in the table below have sole voting and investment power with respect to all of the common stock shown as beneficially owned by them.
| Shares
of Common Stock Beneficially Owned Before the Offering |
Number of Shares of Common |
Shares
of Common Stock Beneficially Owned After the Offering |
||||||||||||||||||
| Name of Beneficial Owner | Shares | Percent of Class |
Stock
Being Offered |
Shares | Percent of Class |
|||||||||||||||
| Jerica Capital Management, LP (1) | 72,074 | * | 72,074 | — | — | |||||||||||||||
| Cedarview Capital Management, LP (2) | 30,000 | * | 30,000 | — | — | |||||||||||||||
| Michael H. Schwartz Profit Sharing Plan (3) | 7,407 | * | 7,407 | — | — | |||||||||||||||
| Falcon Global Partners LLC (4) | 370 | * | 370 | — | — | |||||||||||||||
| (1) | Represents shares held by Jerica Commercial Mortgage Opportunity Master Fund Ltd. Warren Ashenmil is the Chief Executive Officer and Chief Investment Officer of Jerica Capital Management, LP and as such has voting and dispositive power over these shares. |
| (2) | Represents shares held in the name of Cedarview Opportunities Master Fund LP. Burton Weinstein is the managing partner of Cedarview Capital Management LP and as such has voting and dispositive power over these shares. |
| (3) | Michael H. Schwartz, the sole trustee of the Michael H. Schwartz Profit Sharing Plan, has sole voting and dispositive power over these shares. |
| (4) | Bobbie J. Lee has voting and investment power over the shares held by Falcon Global Partners LLC. |
* Less than one percent
The selling stockholders do not have, and have not had within the past three years any position, office or other material relationship with us, the predecessor or any of our affiliates.
| -125- |
SECURITY OWNERSHIP OF CERTAIN BENEFICIAL OWNERS AND MANAGEMENT
The following table sets forth information, as of December 31, 2016, known to us about the beneficial ownership of shares of our common stock and special voting stock immediately before this offering and immediately after this offering by our 5% or greater stockholders and by our executive officers and directors. The SEC has defined “beneficial” ownership of a security to mean the possession, directly or indirectly, of voting power or investment power of such security. A stockholder is also deemed to be, as of any date, the beneficial owner of all securities that such stockholder has the right to acquire within 60 days after the date through (i) the exercise of any option, warrant or right, (ii) the conversion of a security, (iii) the power to revoke a trust, discretionary account or similar arrangement, or (iv) the automatic termination of a trust, discretionary account or similar arrangement.
As of December 31, 2016, there are 11,422,606 shares of our common stock and 26,317,396 shares of special voting stock outstanding. Immediately following the completion of this offering, there will be 18,422,606 shares of our common stock and 26,317,396 shares of our special voting stock outstanding.
Unless otherwise indicated below, the address of each beneficial owner listed in the table below is c/o Clipper Realty Inc., 4611 Twelfth Avenue, Brooklyn, New York 11219.
| Immediately Prior to this Offering | Immediately After this Offering | |||||||||||||||||||||||||||||||||||||||||||||||
| Name
of Beneficial Owner | Number
of Common
Stock | Percent of Class | Number
of Shares of Special Voting Stock Beneficially Owned | Percent of Class | Aggregate number of Voting Securities Beneficially Owned | Percent of Class1 | Number
of Beneficially | Percent of Class | Number
of Shares of Special Voting Stock Beneficially Owned | Percent of Class | Aggregate number of Voting Securities Beneficially Owned | Percent of Class1 | ||||||||||||||||||||||||||||||||||||
| 5% or Greater Stockholders | ||||||||||||||||||||||||||||||||||||||||||||||||
| David Bistricer | 318,262 | 2.8 | % | 4,278,058 | 16.3 | % | 4,596,320 | 2 | 12.2 | % | 318,262 | 1.7 | % | 4,278,058 | 16.3 | % | 4,596,320 | 10.3 | % | |||||||||||||||||||||||||||||
| Moric Bistricer | - | - | 4,278,058 | 16.3 | % | 4,278,058 | 3 | 11.3 | % | - | - | 4,278,058 | 16.3 | % | 4,278,058 | 9.6 | % | |||||||||||||||||||||||||||||||
| Sam Levinson | 1,119,415 | 9.8 | % | 7,296,279 | 27.7 | % | 8,415,694 | 4 | 22.3 | % | 1,119,415 | 6.1 | % | 7,296,279 | 27.7 | % | 8,415,694 | 18.8 | % | |||||||||||||||||||||||||||||
| Eva Schwimmer | - | - | 2,731,667 | 10.4 | % | 2,731,667 | 7.2 | % | - | - | 2,731,667 | 10.4 | % | 2,731,667 | 6.1 | % | ||||||||||||||||||||||||||||||||
| Jacob Schwimmer | 35,000 | 0.3 | % | 2,188,334 | 8.3 | % | 2,223,334 | 5 | 5.9 | % | 35,000 | 0.2 | % | 2,188,334 | 8.3 | % | 2,223,334 | 5.0 | % | |||||||||||||||||||||||||||||
| David Bistricer Trust of 20146 | - | - | 2,772,500 | 10.5 | % | 2,772,500 | 7.3 | % | - | - | 2,772,500 | 10.5 | % | 2,772,500 | 6.2 | % | ||||||||||||||||||||||||||||||||
| Moric Bistricer Trust of 20147 | - | - | 2,772,500 | 10.5 | % | 2,772,500 | 7.3 | % | - | - | 2,772,500 | 10.5 | % | 2,772,500 | 6.2 | % | ||||||||||||||||||||||||||||||||
| Indaba Capital Fund L.P.8 | 1,115,730 | 9.8 | % | - | - | 1,115,730 | 3.0 | % | 1,115,730 | 6.1 | % | - | - | 1,115,730 | 2.5 | % | ||||||||||||||||||||||||||||||||
| Signature Global Asset Management9 | 1,116,311 | 9.8 | % | - | - | 1,116,311 | 3.0 | % | 1,116,311 | 6.0 | % | - | - | 1,116,311 | 2.5 | % | ||||||||||||||||||||||||||||||||
| American Financial Group, Inc.10 | 1,111,111 | 9.7 | % | - | - | 1,111,111 | 2.9 | % | 1,111,111 | 6.0 | % | - | - | 1,111,111 | 2.5 | % | ||||||||||||||||||||||||||||||||
| Greenlight Capital, Inc.11 | 1,000,000 | 8.7 | % | - | - | 1,000,000 | 2.6 | % | 1,000,000 | 5.4 | % | - | - | 1,000,000 | 2.2 | % | ||||||||||||||||||||||||||||||||
| BHCO Master, Ltd.12 | 740,740 | 6.5 | % | - | - | 740,740 | 2.0 | % | 740,740 | 4.0 | % | - | - | 740,740 | 1.7 | % | ||||||||||||||||||||||||||||||||
| AmTrust Financial Services, Inc.13 | 740,740 | 6.5 | % | - | - | 740,740 | 2.0 | % | 740,740 | 4.0 | % | - | - | 740,740 | 1.7 | % | ||||||||||||||||||||||||||||||||
| Metacapital Management, L.P.14 | 740,741 | 6.5 | % | - | - | 740,741 | 2.0 | % | 740,741 | 4.0 | % | - | - | 740,741 | 1.7 | % | ||||||||||||||||||||||||||||||||
| -126- |
| Immediately Prior to this Offering | Immediately After this Offering | |||||||||||||||||||||||||||||||||||||||||||||||
| Name of Beneficial Owner | Number
of Common Shares Beneficially Owned | Percent of Class | Number
of Shares of Special Voting Stock Beneficially Owned | Percent of Class | Aggregate number of Voting Securities Beneficially Owned | Percent of Class1 | Number
of Common Shares Beneficially Owned | Percent of Class | Number
of Shares of Special Voting Stock Beneficially Owned | Percent of Class | Aggregate number of Voting Securities Beneficially Owned | Percent of Class1 | ||||||||||||||||||||||||||||||||||||
| Executive Officers and Directors | ||||||||||||||||||||||||||||||||||||||||||||||||
| David Bistricer | 318,262 | 2.8 | % | 4,278,058 | 16.3 | % | 4,596,320 | 2 | 12.2 | % | 318,262 | 1.7 | % | 4,278,058 | 16.3 | % | 4,596,320 | 10.3 | % | |||||||||||||||||||||||||||||
| Sam Levinson | 1,119,415 | 9.8 | % | 7,296,279 | 27.7 | % | 8,415,694 | 4 | 22.3 | % | 1,119,415 | 6.1 | % | 7,296,279 | 27.7 | % | 8,415,694 | 18.8 | % | |||||||||||||||||||||||||||||
| Robert J. Ivanhoe | - | - | - | - | - | - | - | - | - | - | - | - | ||||||||||||||||||||||||||||||||||||
| Howard Lorber | - | - | - | - | - | - | - | - | - | - | - | - | ||||||||||||||||||||||||||||||||||||
| Roberto Verrone | - | - | - | - | - | - | - | - | - | - | - | - | ||||||||||||||||||||||||||||||||||||
| Lawrence E. Kreider, Jr. | - | - | - | - | - | - | - | - | - | - | - | - | ||||||||||||||||||||||||||||||||||||
| JJ Bistricer | - | - | - | - | - | - | - | - | - | - | - | - | ||||||||||||||||||||||||||||||||||||
| Jacob Schwimmer | 35,000 | 0.3 | % | 2,188,334 | 8.3 | % | 2,223,334 | 5 | 5.9 | % | 35,000 | - | 2,188,334 | 8.3 | % | 2,223,334 | ||||||||||||||||||||||||||||||||
| All executive officers and directors as a group (8 persons) | 1,472,677 | 12.9 | % | 13,762,671 | 52.3 | % | 15,235,348 | 40.4 | % | 1,472,677 | 8.0 | % | 13,762,671 | 52.3 | % | 15,235,348 | 34.0 | % | ||||||||||||||||||||||||||||||
Percentages are rounded.
| 1 | Holders of our special voting stock generally are entitled to vote together as a single class with holders of our common stock on all matters on which our common stockholders are entitled to vote, as described under “Description of Capital Stock—Special Voting Stock.” Holders of shares of our special voting stock also hold an equal number of class B LLC units. As of December 31, 2016, the aggregate number of outstanding shares of common stock and special voting stock is 37,740,002. Immediately following the completion of this offering, the aggregate number of outstanding shares of common stock and special voting stock will be 44,740,002. |
| 2 | Represents 4,278,058 shares of special voting stock held directly and 318,262 shares of common stock owned by the Moric Bistricer 2012 Family Trust, for which David Bistricer is one of two trustees. Excludes 185,186 LTIP units, which will vest in 2018, generally subject to continued employment through the vesting date. Excludes 318,262 shares of common stock owned by the David Bistricer Trust of 2013 and 2,772,500 shares of special voting stock owned by the David Bistricer Trust of 2014. Marc Bistricer, the son of David Bistricer, is the sole trustee of the David Bistricer Trust of 2013 and the David Bistricer Trust of 2014. David Bistricer disclaims beneficial ownership of the shares of common stock and special voting stock owned by the David Bistricer Trust of 2013 and David Bistricer Trust of 2014, respectively. |
| 3 | Represents 4,278,058 shares of special voting stock held directly. Excludes (i) 318,262 shares of common stock owned by the Moric Bistricer 2012 Family Trust, for which David Bistricer is one of two trustees and (ii) 2,772,500 shares of special voting stock owned by the Moric Bistricer Trust of 2014, for which Marc Bistricer, the grandson of Moric Bistricer, is the sole trustee. Moric Bistricer disclaims beneficial ownership of the shares of common stock and special voting stock owned by the Moric Bistricer 2012 Family Trust and the Moric Bistricer Trust of 2014, respectively. |
| 4 | Represents (i) 991,598 shares of common stock and 4,464,692 shares of special voting stock owned by Trapeze Inc., a Delaware corporation, (ii) 61,482 shares of common stock and 1,362,039 shares of special voting stock owned by Trapeze D Holdings LLC, a Delaware limited liability company and (iii) 66,335 shares of common stock and 1,469,548 shares of special voting stock owned by ECL Holdings LLC, a Delaware limited liability company. Sam Levinson has sole voting and investment control over all of the shares held by these entities. Excludes 115,742 LTIP units, 15,742 of which have vested and 100,000 of which will vest in 2018 generally subject to Mr. Levinson’s continued service as a director. The address for Trapeze Inc., Trapeze D Holdings LLC, ECL Holdings LLC and Sam Levinson is 810 Seventh Avenue, 28th Floor, New York, New York 10019. |
| -127- |
| 5 | Represents (i) 35,000 shares of common stock and 437,667 shares of special voting stock owned by Jacob Schwimmer and (ii) 1,750,667 shares of special voting stock owned by the Schwimmer Family Irrevocable Gift Trust 2. Excludes 57,779 LTIP units owned by Jacob Schwimmer, which will vest in 2018, generally subject to continued employment through the vesting date. Jacob Schwimmer is the trustee of the Schwimmer Family Irrevocable Gift Trust 2 and has sole voting and investment control over all of the shares held by this trust. |
| 6 | Marc Bistricer, the sole trustee of the David Bistricer Trust of 2014, has sole voting and investment control over all of the shares held by this trust. |
| 7 | Marc Bistricer, the sole trustee of the Moric Bistricer Trust of 2014, has sole voting and investment control over all of the shares held by this trust. | |
| 8 | Indaba Capital Fund, L.P. is a limited partnership organized under the laws of the Cayman Islands. Derek Schrier, the Managing Partner and Chief Investment officer of the general partner of the limited partnership (Indaba Capital Partners, LLC) controls the voting power and dispositive power over the shares held by Indaba Capital Fund, L.P. The address for Indaba Capital Fund, L.P., Indaba Partners LLC and Derek Schrier is c/o Indaba Capital Management, L.P., 1 Letterman Drive, Building D, Suite DM 700, San Francisco, CA 94129. | |
| 9 | Represents (i) 523,500 shares of common stock owned by Signature Diversified Yield II Fund, (ii) 279,710 shares of common stock owned by Signature Diversified Yield Fund, (iii) 161,530 shares of common stock owned by CI Income Fund, (iv) 146,371 shares of common stock owned by Signature Diversified Yield Corporate Class and (v) 5,200 shares of common stock owned by Signature Real Estate Pool (collectively, the “Signature Funds”). Signature Global Asset Management (“Signature”), a division of CI Investments Inc. (“CI”), a company incorporated under the laws of the Province of Ontario, Canada, is the investment manager of each of the Signature Funds. Eric Bushell, Geofrey Marshall, Josh Varghese and Alfred Lam, currently disclosed in the simplified prospectus of the Signature Funds as the individuals principally responsible for managing the Signature Funds, are employees of Signature and together with CI Investments Inc. share the voting power and dispositive power over the shares held by the Signature Funds. The address for each of these entities is 2 Queen St. East, 18th Floor, Toronto, ON MSC 367. |
| 10 | Represents 666,667 shares of common stock owned by Great American Life Insurance Company (“GALIC”) and 444,444 shares of common stock owned by Great American Insurance Company (“GAIC”). Each of GALIC and GAIC is a wholly-owned subsidiary of American Financial Group, Inc. (“AFG”). The board of directors of AFG controls the voting power and dispositive power over the shares held by GALIC and GAIC. The address for all of these entities is 301 East 4th Street, Cincinnati, OH 45202. Based on publicly available information, as of January 31, 2017, the board of directors of AFG consists of Carl H. Lindner III, S. Craig Lindner, Kenneth C. Ambrecht, John. B. Berding, Joseph E. Consolino, Virginia C. Drosos, James E. Evans, Terry S. Jacobs, Gregory G. Joseph, William W. Verity and John I. von Lehman. |
| 11 | Represents (i) (A) 195,400 shares of common stock held by Greenlight Capital Qualified, L.P., (B) 33,900 shares of common stock held by Greenlight Capital, L.P. and (C) 362,600 shares of common stock held by Greenlight Capital Offshore Partners (collectively, the “Greenlight Capital Funds”), (ii) 131,000 shares of common stock held by Greenlight Reinsurance, Ltd. (“Greenlight Reinsurance”) and (iii) (A) 137,200 shares of common stock held by Greenlight Capital (Gold), LP and (B) 139,900 shares of common stock held by Greenlight Capital Offshore Master (Gold), Ltd. (collectively, the “Greenlight Capital (Gold) Funds”). Greenlight Capital, Inc. (“Greenlight Inc.”) is the investment manager for each of the Greenlight Capital Funds, and as such has voting and dispositive power over the shares owned by the Greenlight Capital Funds. DME Advisors, LP (“DME Advisors”) is the investment manager for Greenlight Reinsurance, and as such has voting and dispositive power over the shares owned by Greenlight Reinsurance. DME Capital Management, LP (“DME Management”) is the investment manager for the Greenlight Capital (Gold) Funds, and as such has voting and dispositive power over the shares owned by the Greenlight Capital (Gold) Funds. DME Advisors GP, LLC (“DME GP”) is the general partner of DME Advisors and DME Management, and as such has voting and dispositive power over 408,100 shares of common stock. David Einhorn is the principal of Greenlight Inc., DME Advisors, DME Management and DME GP, and as such has voting and dispositive power over 1,000,000 shares of common stock held by these affiliates of Green light, Inc. Mr. Einhorn disclaims beneficial ownership of these shares, except to the extent of any pecuniary interest therein. The address for all of these entities and Mr. Einhorn is c/o Greenlight Capital, Inc., 140 East 45th Street, 24th Floor, New York, NY 10017. |
| -128- |
| 12 | BHCO Master, Ltd. is an Exempted Company incorporated in the Cayman Islands. Michael Thompson is the portfolio manager of BHCO Master, Ltd. and controls the voting power and dispositive power over the shares held by BHCO Master, Ltd. The address for BHCO Master, Ltd. and Michael Thompson is c/o BHR Capital LLC, 733 Third Avenue, 15th Floor, New York, NY 10017. | |
| 13 | Represents (i) 195,000 shares of common stock owned by Technology Insurance Company, Inc., (ii) 146,000 shares of common stock owned by Wesco Insurance Company, (iii) 143,000 shares of common stock owned by Security National Insurance Company, (iv) 107,740 shares of common stock owned by Associated Industries Insurance Company, Inc., (v) 76,000 shares of common stock owned by First Nonprofit Insurance Company and (vi) 73,000 shares of common stock owned by Sequoia Insurance Company (collectively, the “AmTrust Entities”). Each of the AmTrust Entities is a subsidiary of AmTrust Financial Services, Inc. The elected officers of each of the AmTrust Entities, subject to investment guidelines adopted by each of the AmTrust Entities’ boards of directors, control the voting power and dispositive power over the shares held by it. The address for each of these entities is 59 Maiden Lane, 43rd Floor, New York, NY 10038. As of December 27, 2016, (i) the elected officers of Technology Insurance Company, Inc. consist of Jeffrey P. Leo – President, Kerry J. Heitz – Executive Vice President and Chief Financial Officer, Harry Schlachter – Treasurer, Stephen B. Ungar – Secretary, Barry W. Moses – Vice President, Regulatory & Compliance and Assistant Secretary, and Jeffrey H. Mayer – Chief Actuary, (ii) the elected officers of Wesco Insurance Company consist of Jeffrey P. Leo – President, Kerry J. Heitz – Executive Vice President and Chief Financial Officer, Harry Schlachter – Treasurer, Stephen B. Ungar – Secretary, Barry W. Moses – Vice President, Regulatory & Compliance and Assistant Secretary, and Jeffrey H. Mayer – Chief Actuary, (iii) the elected officers of Security National Insurance Company consist of Jeffrey P. Leo – President, Melanie S. Garrison – Vice President, Harry Schlachter – Treasurer, Stephen B. Ungar – Secretary, Barry W. Moses – Vice President, Regulatory & Compliance and Assistant Secretary, and Jeffrey H. Mayer – Chief Actuary, (iv) the elected officers of Associated Industries Insurance Company, Inc. consist of Elissa M. Pacheco – President and Chief Underwriting Officer, Kerry J. Heitz – Executive Vice President and Chief Financial Officer, Anita Ward – Vice President, Harry Schlachter – Treasurer, Stephen B. Ungar – Secretary, Barry W. Moses – Vice President, Regulatory & Compliance and Assistant Secretary, and Jeffrey H. Mayer – Chief Actuary, (v) the elected officers of First Nonprofit Insurance Company consist of Kerry J. Heitz – Executive Vice President and Chief Financial Officer, Harry Schlachter – Treasurer, Stephen B. Ungar – Secretary, Barry W. Moses – Vice President, Regulatory & Compliance and Assistant Secretary, and Jeffrey H. Mayer – Chief Actuary and (vi) the elected officers of Sequoia Insurance Company consist of William K. Walton – President and Chief Operating Officer, Kerry J. Heitz – Executive Vice President and Chief Financial Officer, Harry Schlachter – Treasurer, Stephen B. Ungar – Secretary, Barry W. Moses – Vice President, Regulatory & Compliance and Assistant Secretary, and Jeffrey H. Mayer – Chief Actuary. | |
| 14 | Represents (i) 522,667 shares of common stock owned by Metacapital Mortgage Opportunities Master Fund, Ltd., (ii) 171,735 shares of common stock owned by Metacapital Mortgage Value Master Fund, Ltd. and (iii) 46,339 shares of common stock owned by Super Certus Cayman Fund Limited (collectively, the “Metacapital Funds”). Metacapital Management, L.P. (“Metacapital”) is the investment manager of each of the Metacapital Funds. In such capacity, Metacapital controls the voting power and dispositive power over the shares held by the Metacapital Funds. Deepak Narula is the managing member of Metacapital GP, LLC (“Metacapital GP”), which is the general partner of Metacapital. Each of Metacapital, Metacapital GP, and Mr. Narula disclaims beneficial ownership of the shares owned by the Metacapital Funds. The address for each of these entities, and Mr. Narula is 152 West 57th Street, 38th Floor, New York, NY 10019. |
| -129- |
The following description of the material terms of our stock is only a summary. For a complete description, we refer you to the Maryland General Corporation Law, and our charter and our bylaws, which have been filed as exhibits to the registration statement of which this prospectus forms a part.
General
Our charter provides that we may issue up to 500,000,000 shares of common stock, $0.01 par value per share, 150,000,000 shares of special voting stock, $0.01 par value per share, and up to 100,000,000 shares of preferred stock, $0.01 par value per share, of which 140 shares are classified and designated as 12.5% Series A Cumulative Non-Voting Preferred Stock. Our charter provides that our board of directors, without common stockholder approval, may amend our charter to increase or decrease the aggregate number of shares of stock that we are authorized to issue or the number of authorized shares of any class or series of our stock. On the date hereof, we have 11,422,606 shares of our common stock, 26,317,396 shares of our special voting stock, and 132 shares of series A preferred stock issued and outstanding. Under Maryland law, our stockholders generally are not liable for our debts or obligations solely as a result of the stockholder’s status as a stockholder. Following this offering, 18,422,606 shares of common stock will be issued and outstanding (19,489,076 shares if the underwriters exercise their option to purchase additional shares in full).
Class B LLC units in our predecessor entities are exchangeable, together with an equal number of shares of our special voting stock, for an amount of cash equal to the fair market value of an equal number of shares of our common stock or, at our election, an equal number of shares of our common stock, subject to certain adjustments and restrictions.
Common Stock
All of the shares of common stock offered by this prospectus will be duly authorized, validly issued, fully paid and nonassessable. Subject to the preferential rights, if any, of holders of any other class or series of our stock (including our series A preferred stock) and to the provisions of our charter relating to the restrictions on ownership and transfer of our stock, holders of our common stock are entitled to receive dividends when authorized by our board of directors and declared by us out of assets legally available for distribution to our stockholders, and will be entitled to share ratably in our assets legally available for distribution to our stockholders in the event of our liquidation, dissolution or winding up, after payment of or adequate provision for all of our known debts and liabilities.
Subject to (a) the specific class voting rights of holders of any other class or series of our stock, including our series A preferred stock and our special voting stock (b) certain restrictions required by the registration rights agreement on the rights of our directors and executive officers, and their affiliates, to vote at a special election meeting, on amendments to the provisions of our charter and bylaws relating to special election meetings and the vote required to amend such provisions and, after a special election meeting and, until our common stock is listed on a national securities exchange as required by the registration rights agreement, on the removal or reelection of directors initially elected at a special election meeting and the expansion of the size of the board of directors, and (c) to the provisions of our charter relating to the restrictions on ownership and transfer of our stock, each outstanding share of common stock entitles the holder to one vote on all matters submitted to a vote of our stockholders, including the election of directors. Except as provided with respect to any other class or series of our stock (including our series A preferred stock and our special voting stock), the holders of our common stock will possess the exclusive voting power. There is no cumulative voting in the election of directors and directors will be elected by a plurality of the votes cast in the election of directors, which means that stockholders (including holders of our special voting stock) entitled to cast a majority of the votes entitled to be cast in the election of directors can elect all of the directors then standing for election, and the holders of the remaining shares will not be able to elect any directors.
Holders of our common stock have no preference, conversion, exchange, sinking fund, redemption or appraisal rights and have no preemptive rights to subscribe for any of our securities. Subject to the provisions of our charter relating to the restrictions on ownership and transfer of our stock, all holders of our common stock will have equal dividend, liquidation and other rights.
| -130- |
Under Maryland law, a Maryland corporation generally cannot amend its charter, consolidate, merge, convert, sell all or substantially all of its assets, engage in a statutory share exchange or dissolve unless the action is advised by its board of directors and approved by the affirmative vote of stockholders entitled to cast at least two-thirds of the votes entitled to be cast on the matter. As permitted by Maryland law, except for amendments to the provisions of our charter relating to the removal of directors and the vote required to amend the removal provision, which must be approved by the affirmative vote of at least two-thirds of the votes entitled to be cast on the matter, our charter provides that any of these actions may be approved by the affirmative vote of stockholders entitled to cast a majority of all of the votes entitled to be cast on the matter. Holders of our special voting stock and holders of our series A preferred stock have the right to vote as separate classes of stock on certain amendments to our charter (including, in the case of our series A preferred stock, certain amendments to our charter effected by merger, consolidation, sale of assets or otherwise) as described below under “ —Special Voting Stock” and “—Series A Preferred Stock.” In addition, as long as the registration rights agreement remains in effect, our directors and executive officers, as well as their affiliates, are not entitled to vote on amendments to certain provisions of our charter relating to special election meetings or the vote required to amend such provisions. Maryland law also permits a Maryland corporation to transfer all or substantially all of its assets without the approval of its stockholders to an entity owned, directly or indirectly, by the corporation. Because our operating assets may be held by our wholly owned subsidiaries, these subsidiaries may be able to merge or transfer all or substantially all of their assets without the approval of our stockholders.
Except for amendments to certain provisions of our bylaws relating to any special election meeting described below under the caption “Certain Provisions of Maryland Law and Clipper Realty’s Charter and Bylaws – Special Meetings of Stockholders,” or the vote required to amend such provisions, which, for so long as the registration rights agreement remains in effect, must be approved by our board of directors and the holders of two-thirds of our outstanding common stock, excluding shares held by our directors and executive officers and their affiliates, and our special voting stock, our board of directors has the exclusive power to amend our bylaws.
Special Voting Stock
Holders of our special voting stock are entitled to vote together as a single class with holders of our common stock on all matters (other than, for so long as the registration rights agreement remains in effect, matters considered at a special election meeting, amendments to certain provisions of our charter and bylaws relating to special election meetings and the vote required to amend such provisions and, after a special election meeting and until our common stock is listed on a national securities exchange as required by the registration rights agreement, the removal or reelection of directors initially elected at a special election meeting or the expansion of the size of the board of directors) brought before our common stockholders, including the election of directors, on an as-exchanged basis, as if such holder of our special voting stock had exchanged any class B LLC units in our predecessor entities held by such holder for shares of our common stock. In addition, holders of our special voting stock have the exclusive right to vote, as a single class, on any amendment to our charter on which our stockholders are entitled to vote that would alter only the contract rights, as expressly set forth in our charter, of the special voting stock. Holders of our special voting stock are not entitled to any dividends or other distributions from us, including any distribution of our assets upon our liquidation, dissolution or winding up, except that holders of special voting stock may receive distributions of our securities, including shares of any class or series of our stock, when, as and if authorized by our board of directors and declared by us. Holders of our special voting stock have no preference, conversion, exchange, sinking fund, redemption or appraisal rights and have no preemptive rights to subscribe for any of our securities. Shares of our special voting stock are exchangeable, together with an equal number of class B LLC units in our predecessor entities, for an amount of cash equal to the fair market value of an equal number of shares of our common stock or, at our election, an equal number of shares of our common stock, subject to certain adjustments and restrictions.
| -131- |
Series A Preferred Stock
With respect to the payment of dividends and redemption rights and the distribution of our assets upon dissolution, liquidation or winding up, the series A preferred stock is senior to all other existing classes and series of our stock, including our common stock and our special voting stock. Holders of our series A preferred stock are entitled to dividends that accrue on a daily basis at the rate of 12.5% per annum of the sum of $1,000 plus all accumulated and unpaid dividends thereon, and are cumulative from and including the date of issuance. Dividends on outstanding shares of series A preferred stock accrue whether or not they have been declared and whether or not we have funds that are legally available for distribution. We must pay or set apart for payment all accrued and unpaid dividends for all past dividend periods on all outstanding shares of series A preferred stock before we may pay any dividend or other distribution to holders of, or redeem or repurchase, shares of any other class or series of our stock, including common stock. If we pay less than the total amount of dividends then accrued with respect to the outstanding shares of series A preferred stock, such a payment must be distributed ratably among the holders of outstanding shares of series A preferred stock on the basis of the number of shares of series A preferred stock then owned by each holder.
Dividends on series A preferred stock are payable semiannually, in arrears, on or before June 30 and December 31 of each year, when, as and if authorized by our board and declared by us, except that no dividends on series A preferred stock will be payable at any time that the payment of such dividends would be restricted or prohibited by law or would constitute a breach of or default under the terms of any written agreement between the us and any person that is not our affiliate. Dividends payable on series A preferred stock for any partial period, including the first dividend period, are computed on the basis of a 360-day year consisting of twelve 30-day months. We will pay dividends to holders of record of series A preferred stock as they appear in our stock transfer records at the close of business as of June 15 and December 15 of each year, or on such other date designated by our board as the record date for the payment of such dividend that is not more than 30 days before the applicable payment date for such dividend.
The holders of series A preferred stock are not entitled to vote in the election of directors or on any other matters submitted to our stockholders, except that the approval of the holders of at least a majority of the outstanding shares of series A preferred stock, voting as a separate class, is required for us to (a) authorize or issue any equity security senior to or on a parity with series A preferred stock, (b) reclassify the outstanding series A preferred stock or (c) amend our charter, whether by merger, consolidation, transfer or conveyance of all or substantially all of our assets or otherwise (an “Event”), in a manner that materially and adversely affects any right, preference, privilege or voting power of the series A preferred stock or that increases the number of authorized shares of series A preferred stock to a number greater than 140. So long as shares of series A preferred stock remain outstanding with their terms materially unchanged after the occurrence of an Event or, as a result of an Event, the holders of series A preferred stock receive equity securities of the successor or survivor of the Event with substantially identical rights as the series A preferred stock (even if, after the Event, we are not the surviving entity or the surviving entity is not a corporation), the occurrence of the Event will not be deemed to materially and adversely affect the rights, preferences, privileges or voting powers of the series A preferred stock and the holders of series A preferred stock will not be entitled to vote with respect to the Event unless the number of authorized series A preferred stock is increased to a number greater than 140 as a result of the Event.
The outstanding shares of series A preferred stock are subject to redemption, in whole or in part, at any time, upon notice by us to the record holders of the series A preferred stock to be redeemed, on the redemption date selected by us. If we elect to redeem any shares of series A preferred stock, such shares will be redeemed for a price per share, payable in cash on the redemption date, equal to $1,000 plus all accrued and unpaid dividends thereon (whether or not declared) to and including the redemption date, plus a redemption premium of $100 per share if the redemption date falls on or before December 31, 2017. No redemption premium will be payable if the redemption date is after December 31, 2017. Unless full cumulative dividends on all outstanding shares of series A preferred stock for all past dividend periods that have ended have been, or contemporaneously are, paid or set apart for payment for all past dividend periods, we may not redeem less than all of the outstanding shares of series A preferred stock or, generally, redeem or repurchase equity securities that rank junior to the series A preferred stock, including common stock and the special voting stock, except by conversion into or exchange for other equity securities that rank junior to the series A preferred stock or pursuant to the provisions of our charter relating to the restrictions on ownership and transfer of our stock.
| -132- |
In the event of any voluntary or involuntary dissolution, liquidation or winding up of our affairs, the holders of outstanding shares of series A preferred stock will be entitled to be paid, out of our assets that are legally available for distribution, a liquidation preference per share of series A preferred stock equal to $1,000 plus the amount of any accrued and unpaid dividends thereon (whether or not declared) to and including the date the liquidation preference is paid, plus the redemption premium described above, if any, that would be payable if the shares of series A preferred stock were redeemed on the date the liquidation preference is paid. If our assets that are legally available for distribution upon dissolution, liquidation or winding up are insufficient to pay the full amount of the liquidation preference, the assets available for distribution will be distributed ratably among the holders of outstanding shares of series A preferred stock on the basis of the number of shares of series A preferred stock then owned by each holder. A consolidation or merger the Company with one or more entities, a sale or transfer of all or substantially all of our assets, or a statutory share exchange will not be deemed a dissolution, liquidation, or winding up of the Company.
The series A preferred stock is not convertible or exchangeable for any other of our property or securities.
Power to Reclassify and Increase the Number of Authorized Shares of Stock
Our board of directors may, without common stockholder approval, classify any unissued shares of our preferred stock and reclassify any unissued previously-classified shares of our stock into other classes or series of stock. Before authorizing the issuance of shares of any new class or series, our board of directors must set, subject to the provisions of our charter relating to the restrictions on ownership and transfer of our stock and the rights of holders of our series A preferred stock, the preferences, conversion and other rights, voting powers, restrictions, limitations as to dividends and other distributions, qualifications or terms and conditions of redemption for each class or series of stock. In addition, our charter authorizes our board of directors, with the approval of a majority of the entire board of directors and without common stockholder approval, to amend our charter to increase or decrease the aggregate number of shares of stock, or the number of shares of any class or series of stock, that we are authorized to issue. These actions can be taken without common stockholder approval, unless stockholder approval is required by applicable law, the terms of any other class or series of our stock (including our series A preferred stock) or the rules of any stock exchange or automated quotation system on which our securities may be listed or traded.
| -133- |
Restrictions on Ownership and Transfer
In order for us to qualify as a REIT under the Code, our stock must be beneficially owned by 100 or more persons during at least 335 days of a taxable year of 12 months (other than the first year for which an election to be a REIT has been made) or during a proportionate part of a shorter taxable year. Also, not more than 50% of the value of the outstanding shares of our stock may be owned, directly or indirectly, by five or fewer individuals (as defined in the Code to include certain entities such as qualified pension plans) during the last half of a taxable year (other than the first year for which an election to be a REIT has been made). To qualify as a REIT, we must satisfy other requirements as well. See “Material U.S. Federal Income Tax Consequences—Taxation of the Company as a REIT—Requirements for Qualification.”
Our charter contains restrictions on the ownership and transfer of our stock. Subject to the exceptions described below, no person or entity may beneficially own, or be deemed to own by virtue of the applicable constructive ownership provisions of the Code, more than 9.8% in value or number of shares, whichever is more restrictive, of the outstanding shares of any class or series of our common stock, excluding any shares of such class or series of common stock that are not treated as outstanding for federal income tax purposes, or 9.8% of the aggregate value of all our outstanding stock, excluding any shares of our stock not treated as outstanding for federal income tax purposes. We refer to these restrictions collectively as the “ownership limit.”
The constructive ownership rules under the Code are complex and may cause stock owned actually or constructively by a group of related individuals and/or entities to be owned constructively by one individual or entity. As a result, the acquisition of less than 9.8% of the outstanding shares of any class or series of our common stock, or the acquisition of an interest in an entity that owns shares of our common stock of any class or series could, nevertheless, cause the acquiror or another individual or entity to own shares of our common stock of any class or series in excess of the ownership limit.
Our board of directors may, upon receipt of such representations and agreements as it may require and in its sole discretion, prospectively or retroactively, exempt a person from all or any component of the ownership limit or establish a different limit on ownership for a person if the person’s ownership in excess of the ownership limit could not result in our being “closely held” under Section 856(h) of the Code (without regard to whether the interest is held during the last half of a taxable year) or otherwise failing to qualify as a REIT. As a condition of granting a waiver of the ownership limit or creating an excepted holder limit, our board of directors may, but is not required to, require an opinion of counsel or IRS ruling satisfactory to our board of directors as it may deem necessary or advisable to determine or ensure our status as a REIT and may impose any conditions or restrictions on such a waiver or excepted holder limit as it deems appropriate.
In connection with granting a waiver of the ownership limit or creating an excepted holder limit or at any other time, our board of directors may increase or decrease the ownership limit or any component of the ownership limit unless, after giving effect to any increased or decreased ownership limit, five or fewer persons could beneficially own, in the aggregate, more than 49.9% in value of the aggregate outstanding shares of our stock or we would otherwise fail to qualify as a REIT. A decreased ownership limit will not apply to any person whose ownership of our stock at the time the ownership limit is decreased exceeds the decreased ownership limit until the person’s ownership of our stock, in the aggregate, or of the applicable classes or series of our common stock, equals or falls below the decreased ownership limit, but any acquisition of our stock, or of shares of the applicable class or series of our common stock, by such a person after the decrease in the ownership limit will violate the decreased ownership limit.
In addition to the ownership limit, our charter prohibits:
| · | any person from beneficially or constructively owning shares of our stock that could result in our being “closely held” under Section 856(h) of the Code (without regard to whether the stockholder’s interest is held during the last half of a taxable year) or otherwise cause us to fail to qualify as a REIT; |
| · | any person from transferring shares of our stock if the transfer would result in shares of our stock being beneficially owned by fewer than 100 persons; |
| -134- |
| · | until our common stock qualifies as a class of publicly offered securities or we qualify for another exception to the DOL Plan Asset Regulations (other than the insignificant participation exception), Benefit Plan Investors from beneficially owning 25% or more of the total value of the outstanding shares of our common stock, disregarding shares of common stock (or interests therein) held by Controlling Persons (other than Controlling Persons who are Benefit Plan Investors); |
| · | until our common stock qualifies as a class of publicly offered securities or we qualify for another exemption from the DOL Plan Asset Regulations (other than the insignificant participation exception), any person from transferring shares of our common stock unless the transferee provides to us (a) a representation that the transferee is not, and will not be acting on behalf of, a Benefit Plan Investor or Controlling Person and will not transfer or assign its interest in our common stock to any Benefit Plan Investor or Controlling Person and (b) an agreement that such transferee will obtain from its transferee the representation and agreement set forth in this sentence (including without limitation clauses (a) and (b)); and |
| · | until we qualify for an exception to the DOL Plan Asset Regulations (other than the insignificant participation exception), no person may transfer shares of any class or series of our stock that does not qualify as a class or series of publicly offered securities (other than shares of our common stock transferred after obtaining the representation and agreement referenced in the immediately preceding bullet) unless such person obtains from its transferee a representation and agreement that (a) such transferee is not, and will not be, and is not acting on behalf of, a Benefit Plan Investor or Controlling Person and (b) such transferee will obtain from its subsequent transferee the foregoing representations and agreements described in clauses (a) and (b). |
Any person who acquires or attempts to acquire beneficial or constructive ownership of shares of our stock that will or may violate the ownership limit or any of the other restrictions on transfer and ownership of our stock discussed above, or who would have owned shares of our stock that are transferred to the trust as described below, must give notice immediately to us or, in the case of a proposed transaction, give at least 15 days prior written notice to us and provide us with any other information we request in order to determine the effect of such transfer on our qualification as a REIT or our qualification for any exception from the DOL Plan Asset Regulations.
Any attempted transfer of shares of our stock that, if effective, would result in our stock being beneficially owned by fewer than 100 persons will be void and the intended transferee will acquire no rights in the shares. Any attempted transfer of our stock that, if effective, would result in a violation of the ownership limit, our being “closely held” under Section 856(h) of the Code (without regard to whether the stockholder’s interest is held during the last half of a taxable year) or our otherwise failing to qualify as a REIT, will cause the number of shares causing the violation (rounded up to the nearest whole share) to be transferred automatically to one or more trusts for the exclusive benefit of one or more charitable beneficiaries, and the proposed transferee will not acquire any rights in the shares. The automatic transfer will be effective as of the close of business on the business day before the date of the attempted transfer or other event that resulted in the transfer to the trust. If the transfer to the trust as described above does not occur or is not automatically effective, for any reason, to prevent a violation of the applicable restrictions on ownership and transfer of our stock, then the attempted transfer which, if effective, would have resulted in a violation of the restrictions on ownership and transfer of our stock will be null and void.
We expect that immediately following this offering our common stock will qualify as a class of publicly offered securities and, as a result, the restrictions in the last three bullet points in the immediately preceding paragraph will cease to apply.
Shares of our stock held in the trust will be issued and outstanding shares. The proposed transferee will not benefit economically from ownership of any shares of our stock held in the trust and will have no rights to dividends and no rights to vote or other rights attributable to the shares of our stock held in the trust. The trustee of the trust will exercise all voting rights and receive all dividends and other distributions with respect to shares held in the trust for the exclusive benefit of the charitable beneficiary of the trust. Any dividend or other distribution paid before we discover that the shares have been transferred to a trust as described above must be repaid by the recipient to the trustee upon demand by us. Subject to Maryland law, effective as of the date that the shares have been transferred to the trust, the trustee will have the authority to rescind as void any vote cast by a proposed transferee before our discovery that the shares have been transferred to the trust and to recast the vote in accordance with the desires of the trustee. However, if we have already taken irreversible corporate action, then the trustee may not rescind and recast the vote.
| -135- |
Within 20 days of receiving notice from us of a transfer of shares to the trust, the trustee must sell the shares to a person that could own the shares without violating the ownership limit or the other restrictions on ownership and transfer of our stock contained in our charter. After the sale of the shares, the interest of the charitable beneficiary in the shares transferred to the trust will terminate and the trustee must distribute to the proposed transferee an amount equal to the lesser of:
| · | the price paid by the proposed transferee for the shares or, if the event causing the shares to be held in the trust did not involve a purchase of such shares at market price, the market price of the shares on the day of such event; and |
| · | the net sale price received by the trustee from the sale or other disposition of the shares. |
The trustee may reduce the amount payable to the proposed transferee by the amount of any dividends or other distributions that we paid to the proposed transferee before we discovered that the shares had been transferred to the trust and that is owed by the proposed transferee to the trustee as described above. The trustee must distribute any remaining amounts held by the trust with respect to the shares to the charitable beneficiary. If the shares are sold by the proposed transferee before we discover that they have been transferred to the trust, the shares will be deemed to have been sold on behalf of the trust and the proposed transferee must pay to the trustee, upon demand the amount, if any, that the proposed transferee received in excess of the amount that the proposed transferee would have received had the shares been sold by the trustee.
Shares of our stock held in the trust will be deemed to be offered for sale to us, or our designee, at a price per share equal to the lesser of:
| · | the price per share in the transaction that resulted in the transfer to the trust (or, if the event causing the shares to be held in the trust did not involve a purchase of such shares at market price, the market price of the shares on the day of such event); and |
| · | the market price on the date we, or our designee, accept the offer. |
We may reduce the amount so payable by the amount of any dividends or other distributions that we paid to the proposed transferee before we discovered that the shares had been transferred to the trust and that is owed by the proposed transferee to the trustee as described above, and, in such case, we must pay such amount to the trustee for distribution to the beneficiary of the trust. We have the right to accept the offer until the trustee has otherwise sold the shares of our stock held in the trust. Upon a sale to us, the interest of the charitable beneficiary in the shares sold will terminate and the trustee must distribute the net proceeds of the sale to the proposed transferee and distribute any dividends or other distributions held by the trustee with respect to the shares to the charitable beneficiary.
Every owner of 5% or more (or such lower percentage as required by the Code or the regulations promulgated thereunder) of the outstanding shares of our stock, within 30 days after the end of each taxable year, must give us written notice stating the person’s name and address, the number of shares of our stock of each class and series that the person beneficially owns and a description of the manner in which the shares are held. Each such owner also must promptly provide to us, in writing, any additional information that we request in order to determine the effect, if any, of the person’s beneficial ownership on our status as a REIT and to ensure compliance with the ownership limit. In addition, any person or entity that is a beneficial owner or constructive owner of shares of our stock and any person or entity (including the stockholder of record) who is holding shares of our stock for a beneficial owner or constructive owner must, on request, disclose to us in writing such information as we may request in order to determine our status as a REIT or our qualification for any exception from the DOL Plan Asset Regulations or to comply, or determine our compliance, with the requirements of any governmental or taxing authority.
| -136- |
Any certificates representing shares of our stock will bear a legend referring to the restrictions described above.
Certain of these restrictions on ownership and transfer of our stock will not apply if our board of directors determines that it is no longer in our best interests to attempt to qualify, or to continue to qualify, as a REIT or that compliance with any or all such restrictions is no longer required in order for us to qualify as a REIT.
These restrictions on ownership and transfer of our stock could delay, defer or prevent a transaction or a change of control of us that might involve a premium price for our common stock or otherwise be in the best interests of our stockholders.
Transfer Agent and Registrar
The transfer agent and registrar for our common stock is American Stock Transfer & Trust Company, LLC. The transfer agent’s address is 6201 15th Avenue, Brooklyn, New York 11219.
Market Listing
We will apply for listing our common stock on the NYSE under the symbol “CLPR”.
Registration Rights
The purchasers of common stock in the private offering and their transferees, including the persons who received common stock in the formation transactions, are entitled to the benefits of a registration rights agreement between us and FBR Capital Markets & Co., the initial purchaser and placement agent in the private offering, acting for itself and for the benefit of the investors in that offering, which has been filed as an exhibit to the registration statement of which this prospectus forms a part.
Under the registration rights agreement, as amended, we were obligated, among other things and at our expense, to use our commercially reasonable efforts to confidentially submit or file with the SEC as soon as reasonably practicable following the completion of the private offering (but in no event later than November 1, 2015) a shelf registration statement registering for resale the registrable shares (as defined in the registration rights agreement) plus any additional common stock issued in respect thereof whether by stock dividend, stock distribution, stock split, or otherwise. We refer to this registration statement as the “resale shelf registration statement.” We are obligated to use our commercially reasonable efforts to cause the resale shelf registration statement to be declared effective by the SEC as soon as practicable after filing, but in no event later than the earlier of (i) March 31, 2017 and (ii) 60 days after the closing of this offering (such earlier date, the “first trigger date”), so long as the closing date of this offering is not later than March 31, 2017; provided, however, that if this offering occurs within the 60 days prior to March 31, 2017, such date shall be 60 days after the closing of this offering of our common stock.
We are also required to use our commercially reasonable efforts to cause the registrable shares to be listed on a national securities exchange concurrently with the effectiveness of the resale shelf registration statement.
If (A) a resale shelf registration statement registering for resale the registrable shares has not been declared effective by the SEC by the first trigger date, or (B) the registrable shares have not been listed for trading on a national securities exchange by such first trigger date, then we will be required to call a special meeting of our stockholders, which we refer to as a “special election meeting,” for the purpose of considering and voting on proposals to expand the size of our board of directors by two, in the event of a failure to satisfy the requirements of clause (A) of this paragraph, or by three, in the event of a failure to satisfy the requirements of clause (B) of this paragraph, and to elect new directors to fill such vacancies.
| -137- |
If (A) a resale shelf registration statement registering for resale the registrable shares has not been declared effective by the SEC by the first anniversary of the first trigger date (the “second trigger date”), or (B) the registrable shares have not been listed for trading on a national securities exchange by such second trigger date, then we will be required to call a special election meeting for the purpose of considering and voting on proposals to remove all of the then-serving directors of our company and to elect new directors to fill the vacancies created by such removals and any other vacancies on our board of directors. Individuals nominated for election at a special election meeting in accordance with the procedures specified in the registration rights agreement will be required to resign upon the effectiveness of the resale shelf registration statement or the listing of the registrable shares on a national securities exchange, as applicable.
The holders of at least two-thirds of the outstanding registrable shares (other than registrable shares held by certain of our directors or executive officers or their affiliates) may waive or defer the requirement that we hold any special election meeting. Our directors and officers and their affiliates, and holders of shares of our special voting stock, are not entitled to vote at any special election meeting.
A share of common stock will cease to be a “registrable share” upon the earliest to occur of: (i) the date on which the resale of such share has been registered pursuant to the Securities Act and it has been disposed of in accordance with the registration statement relating to it, (ii) the date on which such share either (a) has been transferred pursuant to Rule 144 or (b) is freely saleable, without being subject to any volume limitation or other condition pursuant to Rule 144, including any current public information requirements, (iii) the date on which such share is sold to us, or (iv) the date on which such share ceases to be outstanding.
We will use our commercially reasonable efforts to cause the resale shelf registration statement to become effective under the Securities Act as soon as practicable after the filing and, subject to certain blackout periods, to continuously maintain the effectiveness of the resale shelf registration statement under the Securities Act until the earliest of:
| · | the date on which the registrable shares covered by the resale shelf registration statement have been sold in accordance with the resale shelf registration statement; |
| · | there are no registrable shares outstanding; or |
| · | the first anniversary of the effective date of the resale shelf registration statement (subject to the condition that the registrable shares have been transferred to an unrestricted CUSIP, are listed on a national securities exchange or an alternative trading system with the registrable shares qualified under the applicable state securities or “blue sky” laws of all 50 states). |
All holders of the registrable shares may elect to offer their shares for resale in this offering, subject to:
| · | execution of a customary underwriting agreement; completion and execution of any questionnaires, powers of attorney, indemnities, custody agreements, securities escrow agreements and other documents, including opinions of counsel, reasonably required under the terms of such underwriting agreement; and provision to us of such information as we may reasonably request in writing for inclusion in the registration statement; |
| · | compliance with the registration rights agreement; |
| · | cutback rights on the part of the underwriters, provided that the holders of registrable shares will be permitted to include registrable shares comprising at least 25% of the total number of shares included in this offering; and |
| · | other conditions and limitations that may be imposed by the underwriters. |
Election by a holder to include registrable shares in this offering will not affect the inclusion of such registrable shares in the resale shelf registration statement until such registrable shares have been sold in the offering.
| -138- |
We will bear certain expenses incident to our registration obligations upon exercise of these registration rights, including the payment of federal securities law and state “blue sky” registration fees, except that we will not bear any brokers’ or underwriters’ discounts and commissions or transfer taxes relating to sales of our common stock. We have agreed to indemnify each selling stockholder for certain violations of federal or state securities laws in connection with any registration statement in which such selling stockholder sells its common stock pursuant to these registration rights. Each selling stockholder has in turn agreed to indemnify us for federal or state securities law violations that occur in reliance upon written information it provides to us for use in the registration statement.
The preceding summary of certain provisions of the registration rights agreement is not intended to be complete, and is subject to, and qualified in its entirety by reference to, all of the provisions of the registration rights agreement, as amended. You should read this summary together with the complete text of the registration rights agreement, a copy of which has been filed as an exhibit to the registration statement.
We also entered into a continuing investors registration rights agreement with certain persons receiving shares of our common stock and class B LLC units in the formation transactions, including certain members of our senior management team and the other continuing investors. The continuing investors registration rights agreement provides for the registration of such shares of common stock and shares of common stock that are issuable upon the exchange of class B LLC units.
| -139- |
CERTAIN PROVISIONS OF MARYLAND LAW AND CLIPPER REALTY’S
CHARTER AND BYLAWS
The following description of certain provisions of Maryland law and of our charter and bylaws is only a summary. For a complete description, we refer you to the Maryland General Corporation Law, and our charter and bylaws.
Election and Removal of Directors
Our charter and bylaws provide that, except as provided in connection with a special election meeting as described below, the number of our directors may be established only by our board of directors but may not be fewer than one nor, unless our bylaws are amended, more than fifteen.
There is no cumulative voting in the election of directors, and directors will be elected by a plurality of the votes cast in the election of directors. Consequently, stockholders entitled to cast a majority of the votes entitled to be cast in the election of directors will be able to elect all of the directors to be elected at any annual or special meeting of our stockholders.
Pursuant to a provision of our charter, we have elected to be subject to a provision of Maryland law that provides that, at such time as we have a class of securities registered under the Exchange Act and at least three independent directors (which we expect will be upon completion of this offering), and subject to the rights, if any, of holders of any class or series of our stock other than our common stock and except at a special election meeting, vacancies on our board of directors may be filled only by the remaining directors and that any directors elected by the board of directors to fill a vacancy will serve for the remainder of the full term of the class of directors in which the vacancy occurred.
Our charter provides that a director may be removed with or without cause and only by the affirmative vote of at least two-thirds of the votes entitled to be cast generally in the election of directors, except that, for so long as the registration rights agreement is in effect, after any special election meeting and until our common stock is listed on a national securities exchange as required by the registration rights agreement, holders of our special voting stock and our directors and executive officers, and their affiliates, are not entitled to vote on the removal or reelection of directors initially elected at a special election meeting or on the expansion of the size of the board of directors.
Business Combinations
Under Maryland law, certain “business combinations” between a Maryland corporation and an interested stockholder or an affiliate of an interested stockholder are prohibited for five years after the most recent date on which the interested stockholder becomes an interested stockholder. These business combinations include a merger, consolidation, share exchange or, in circumstances specified in the statute, an asset transfer or issuance or reclassification of equity securities. An interested stockholder is defined as:
| · | any person who beneficially owns ten percent or more of the voting power of the corporation’s outstanding voting stock; or |
| · | an affiliate or associate of the corporation who, at any time within the two-year period before the date in question, was the beneficial owner of ten percent or more of the voting power of the then outstanding voting stock of the corporation. |
A person is not an interested stockholder if the board of directors approved in advance the transaction by which he or she otherwise would have become an interested stockholder. However, in approving a transaction, the board of directors may provide that its approval is subject to compliance, at or after the time of approval, with any terms and conditions determined by the board.
| -140- |
After the five-year prohibition, any business combination between the Maryland corporation and an interested stockholder generally must be recommended by the board of directors of the corporation and approved by the affirmative vote of at least:
| · | 80% of the votes entitled to be cast by stockholders entitled to vote generally in the election of directors; and |
| · | two-thirds of the votes entitled to be cast by stockholders entitled to vote generally in the election of directors, other than the interested stockholder with whom or with whose affiliate the business combination is to be effected or an affiliate or associate of the interested stockholder. |
These super-majority vote requirements do not apply if the corporation’s common stockholders receive a minimum price, as defined under Maryland law, for their shares in the form of cash or other consideration in the same form as previously paid by the interested stockholder for its shares.
The statute permits various exemptions from its provisions, including business combinations that are exempted by the board of directors before the time that the interested stockholder becomes an interested stockholder. As permitted by statute, our board of directors has adopted a resolution exempting any business combination between us and any other person that has been approved by our board of directors, including a majority of our directors who are not affiliates or associates of such person. There can be no assurance that our board of directors will not amend or revoke this resolution at any time in the future.
Control Share Acquisitions
Maryland law provides that a holder of control shares of a Maryland corporation acquired in a control share acquisition has no voting rights with respect to the control shares except to the extent approved by at least two-thirds of the votes entitled to be cast by stockholders entitled to vote generally in the election of directors, excluding votes entitled to be cast by the acquiror, officers and employees who are directors of the corporation. Control shares are voting shares of stock that, if aggregated with all other shares of stock owned by the acquiror or in respect of which the acquiror is able to exercise or direct the exercise of voting power (except solely by virtue of a revocable proxy), would cause the acquiror to be entitled to exercise voting power in electing directors within one of the following ranges of voting power:
| · | one-tenth or more but less than one-third, |
| · | one-third or more but less than a majority, or |
| · | a majority or more. |
Control shares do not include shares that the acquiror is then entitled to vote as a result of having previously obtained stockholder approval or shares acquired directly from the corporation. A control share acquisition means the acquisition of issued and outstanding control shares, subject to certain exceptions.
A person who has made or proposes to make a control share acquisition may, upon satisfaction of certain conditions (including an undertaking to pay expenses), compel the corporation to call a special meeting of stockholders to be held within 50 days of demand to consider the voting rights of the shares. If no request for a meeting is made, the corporation may itself present the question at any stockholders meeting.
If voting rights of control shares are not approved at the meeting or if the acquiror does not deliver an acquiring person statement as required by the statute, then the corporation may, subject to certain limitations and conditions, redeem for fair value any or all of the control shares, except those for which voting rights have previously been approved. Fair value is determined, without regard to the absence of voting rights for the control shares, as of the date of any meeting of stockholders at which the voting rights of such shares are considered and not approved or, if no such meeting is held, as of the date of the last control share acquisition by the acquiror. If voting rights for control shares are approved at a stockholders meeting and the acquiror becomes entitled to vote a majority of the shares entitled to vote, all other stockholders may exercise appraisal rights, unless the corporation’s charter or bylaws provide otherwise. The fair value of the shares as determined for purposes of appraisal rights may not be less than the highest price per share paid by the acquiror in the control share acquisition.
| -141- |
The control share acquisition statute does not apply to (a) shares acquired in a merger, consolidation or share exchange if the corporation is a party to the transaction, or (b) acquisitions approved or exempted by the charter or bylaws of the corporation.
Our bylaws contain a provision exempting from the control share acquisition statute any and all acquisitions by any person of shares of our stock. There can be no assurance that this provision will not be amended or eliminated at any time in the future.
Subtitle 8
Subtitle 8 of Title 3 of the MGCL permits a Maryland corporation with a class of equity securities registered under the Exchange Act and at least three independent directors to elect to be subject, by provision in its charter or bylaws or a resolution of its board of directors and notwithstanding any contrary provision in the charter or bylaws, to any or all of five provisions of the MGCL which provide, respectively, that:
| · | the corporation’s board of directors will be divided into three classes; |
| · | the affirmative vote of two-thirds of the votes entitled to be cast in the election of directors generally is required to remove a director; |
| · | the number of directors may be fixed only by vote of the directors; |
| · | a vacancy on the board be filled only by the remaining directors and that directors elected to fill a vacancy will serve for the remainder of the full term of the class of directors in which the vacancy occurred; and |
| · | the request of stockholders entitled to cast a majority of the votes entitled to be cast at a special meeting is required for stockholders to require the calling of a special meeting of stockholders. |
Through provisions in our charter and bylaws unrelated to Subtitle 8, we already (a) require the affirmative vote of at least two-thirds of the votes entitled to be cast generally in the election of directors to remove a director from our board of directors, (b) vest in our board of directors the exclusive power to fix the number of directors, by vote of a majority of the entire board, and (c) require, unless called by either of our Co-Chairmen of our board of directors, our President, our Chief Executive Officer or our board of directors, the request of stockholders entitled to cast a majority of votes entitled to be cast at the meeting to call a special meeting. Our charter provides that, at such time as we become eligible to make the election provided for under Subtitle 8 (which we expect will be upon completion of this offering) and subject to the rights, if any, of holders of any class or series of our stock other than our common stock and except at a special election meeting, vacancies on our board of directors may be filled only by the affirmative vote of a majority of the remaining directors then in office, and directors elected to fill a vacancy will serve for the full term of the class of directors in which the vacancy occurred. Our board of directors is not currently classified. In the future, our board of directors may elect, without stockholder approval, to classify our board of directors or elect to be subject to any of the other provisions of Subtitle 8.
Special Meetings of Stockholders
Either of our Co-Chairmen, our President, our Chief Executive Officer or our board of directors may call special meetings of our stockholders. A special meeting of our stockholders to act on any matter that may properly be considered at a meeting of our stockholders must also be called by our secretary upon the written request of stockholders entitled to cast a majority of all the votes entitled to be cast on such matter at the meeting and containing the information required by our bylaws. Our secretary will inform the requesting stockholders of the reasonably estimated cost of preparing and mailing the notice of meeting (including our proxy materials), and the requesting stockholder must pay such estimated cost before our secretary may prepare and mail the notice of the special meeting.
| -142- |
In addition, pursuant to the registration rights agreement and our bylaws, if (A) a resale shelf registration statement registering for resale the registrable shares has not been declared effective by the SEC by the first trigger date, or (B) the registrable shares have not been listed for trading on a national securities exchange by such first trigger date, then we will be required to call a special election meeting for the purposes of considering and voting on proposals to expand the size of our board of directors by two, in the event of a failure to satisfy the requirements of clause (A) of this paragraph, or by three, in the event of a failure to satisfy the requirements of clause (B) of this paragraph, and to elect new directors to fill such vacancies, unless the holders of at least two-thirds of the registrable shares, other than registrable shares held by our officers, directors and their affiliates, waive the requirement to call such a special meeting of stockholders.
If (A) a resale shelf registration statement registering for resale the registrable shares has not been declared effective by the SEC by the second trigger date, or (B) the registrable shares have not been listed for trading on a national securities exchange by such second trigger date, then, unless the holders of at least two-thirds of the registrable shares, other than registrable shares held by our officers, directors and their affiliates, waive the requirement to call such a special meeting of stockholders, we will be required to call a special election meeting, for the purpose of considering and voting on proposals to remove of all of the then-serving directors of our company and to elect new directors to fill the vacancies created by such removals and any other vacancies on our board of directors. Individuals nominated for election at a special election meeting in accordance with the procedures specified in the registration rights agreement will be required to resign upon the effectiveness of the resale shelf registration statement or the listing of the registrable shares on a national securities exchange, as applicable.
For so long as the registration rights agreement is in effect, holders of our special voting stock and our directors and executive officers, and their affiliates, are not entitled to vote at any special election meeting or, after any special election meeting and until our common stock is listed on a national securities exchange as required by the registration rights agreement, on the removal or reelection of directors initially elected at a special election meeting or on the expansion of the size of the board of directors. For so long as the registration rights agreement is in effect, certain provisions of our charter and bylaws that relate to special election meetings or the vote required to amend such provisions may not be amended without the approval of our board of directors and the affirmative vote of two-thirds of votes entitled to be cast on such amendments and our directors and executive officers and their affiliates and holders of our special voting stock are not entitled to vote on such amendments.
Advance Notice of Director Nomination and New Business
Our bylaws provide that nominations of individuals for election to our board of directors and proposals of business to be considered by stockholders at any annual meeting of our stockholders may be made only (i) pursuant to our notice of the meeting, (ii) by our board of directors or (iii) by any stockholder who was a stockholder of record, as of the record date for the meeting, at the time the stockholder provides the notice required by our bylaws and at the time of the meeting, who is entitled to vote at the meeting in the election of the individuals so nominated or on such other proposed business and who has complied with the advance notice requirements of, and provided the information and other materials required by, our bylaws. Stockholders generally must provide notice to our secretary not earlier than the 150th day nor later than the 120th day before the first anniversary of the date of our proxy statement for the solicitation of proxies for the election of directors at the preceding year’s annual meeting.
Only the business specified in our notice of the meeting may be brought before a special meeting of our stockholders. Nominations of individuals for election to our board of directors at a special meeting of stockholders may be made only (i) pursuant to our notice of the meeting, (ii) by or at the direction of our board of directors or (iii) if the special meeting has been called in accordance with our bylaws for the purpose of electing directors, by any stockholder who is a stockholder of record, as of the record date for the meeting, at the time the stockholder provides the notice required by our bylaws and at the time of the special meeting, who is entitled to vote at the meeting in the election of each individual so nominated and who has complied with the advance notice requirements of, and provided the information and other materials required by, our bylaws. Stockholders generally must provide notice to our secretary not before the 120th day before such special meeting and after the later of the 90th day before the special meeting or the tenth day after public announcement of the date of the special meeting and the nominees of our board of directors to be elected at the meeting.
| -143- |
With respect to a special election meeting, our bylaws provide that nominations of individuals for election as directors at a special election meeting also may be made by holders of at least 20% of the outstanding registrable shares within the time period and containing the information specified in our bylaws and the registration rights agreement.
Competing Interests and Activities of Our Directors and Officers
Our charter provides that we renounce any interest or expectancy in, or right to be offered or to participate in, any business opportunity identified in any investment policy adopted by our board of directors or agreement with any of our directors or officers unless the policy or agreement contemplates that the director or officer must present, communicate or offer such business opportunity to us, or an identified opportunity. Accordingly, except for an identified opportunity (a) no director or officer of our company is required to present, communicate or offer any business opportunity to us and (b) any director or officer of our company, on his or her own behalf or on behalf of any other person, may hold and exploit any business opportunity, or direct, recommend, offer, sell, assign or otherwise transfer such business opportunity to himself or herself or to any person or entity other than us. Our charter also provides that the taking by any of our directors or officers for himself or herself, or the offering or other transfer to another person or entity, of any identified opportunity, will not constitute or be construed or interpreted as an act or omission of the director committed in bad faith or as the result of active or deliberate dishonesty or receipt by the director of an improper benefit or profit in money, property, services or otherwise.
We have adopted an Investment Policy that provides that our directors and officers, including David Bistricer, Sam Levinson, JJ Bistricer and Jacob Schwimmer, are not required to present certain identified investment opportunities to us, including assets located outside the New York metropolitan area, for-sale condominium or cooperative conversions, development projects, projects that would require us to obtain guarantees from third parties or to backstop obligations of other parties, and land acquisitions. As a result, except to the extent that our officers and directors must present certain identified business opportunities to us, our officers and directors will have no duty to refrain from engaging, directly or indirectly, in the same business activities or similar business activities or lines of business in which we or our subsidiaries engage or propose to engage or to refrain from otherwise competing with us.
Effect of Certain Provisions of Maryland law and our Charter and Bylaws
The restrictions on ownership and transfer of our stock discussed under the caption “Description of Capital Stock—Restrictions on Ownership and Transfer” prevent any person from acquiring more than 9.8% in value or number of shares, whichever is more restrictive, of the outstanding shares of any class or series of our common stock or 9.8% of the aggregate value of all our outstanding stock without the approval of our board of directors. These provisions, as well as the voting power represented by our special voting stock, the business combination statute and control share statute discussed above under the captions “– Business Combinations” and “– Control Share Acquisitions” and the supermajority vote required to remove our directors or to amend certain provisions of our charter may delay, defer or prevent a change in control of us. Our board of directors, without common stockholder approval, has the power to increase the aggregate number of authorized shares and to classify and reclassify any unissued shares of our stock into other classes or series of stock, and to authorize us to issue the newly-classified shares, as discussed under the captions “Description of Capital Stock—General” and “Description of Capital Stock—Power to Reclassify and Increase the Number of Authorized Shares of Stock,” and could authorize the issuance of shares of a class or series of stock that could have the effect of delaying, deferring or preventing a change in control of us. We believe that the power to increase the aggregate number of authorized shares and to classify or reclassify unissued shares of stock, without common stockholder approval, provides us with increased flexibility in structuring possible future financings and acquisitions and in meeting other needs that might arise.
| -144- |
The provisions of our charter requiring that our directors may be removed only by the affirmative vote of at least two-thirds of the votes entitled to be cast generally in the election of directors prevent our stockholders from removing incumbent directors except upon a substantial affirmative vote. Our charter and bylaws also provide that, other than in connection with a special election meeting, the number of directors may be established only by our board of directors, which prevents our stockholders from increasing the number of directors on our board of directors and filling any vacancies created by such removal with their own nominees. The provisions of our bylaws discussed above under the captions “– Special Meetings of Stockholders” and “– Advance Notice of Director Nomination and New Business” require stockholders seeking to call a special meeting, nominate an individual for election as a director or propose other business at an annual meeting to comply with certain notice and information requirements. We believe that these provisions will help to assure the continuity and stability of our business strategies and policies as determined by our board of directors and promote good corporate governance by providing us with clear procedures for calling special meetings, information about a stockholder proponent’s interest in us and adequate time to consider stockholder nominees and other business proposals. However, these provisions, alone or in combination, could make it more difficult for our stockholders to remove incumbent directors or fill vacancies on our board of directors with their own nominees and could delay, defer or prevent a change in control, including a proxy contest or tender offer that might involve a premium price for our common stockholders or otherwise be in the best interest of our stockholders.
| -145- |
DESCRIPTION OF THE LIMITED PARTNERSHIP AGREEMENT
OF OUR OPERATING PARTNERSHIP
The following is a summary of the material provisions of the limited partnership agreement of Clipper Realty L.P., our operating partnership. The following description does not purport to be complete and is subject to and qualified in its entirety by reference to applicable provisions of the Delaware Revised Uniform Limited Partnership Act, as amended, and the partnership agreement. For the purposes of this section, references to the “general partner” refer to Clipper Realty Inc.
General
Clipper Realty L.P. (the “operating partnership”) is a Delaware limited partnership. Clipper Realty Inc. is the sole general partner of the operating partnership. Pursuant to the partnership agreement of the operating partnership (the “partnership agreement”), the general partner has full, exclusive and complete responsibility and discretion in the management and control of the operating partnership, including the ability to cause the operating partnership to enter into certain major transactions such as acquisitions, dispositions and borrowings. No limited partner may take part in the operation, management or control of the business of the operating partnership by virtue of being a holder of OP units, LTIP units or other limited partnership units. The limited partners have no power to remove the general partner without the general partner’s consent.
The general partner is under no obligation to give priority to the separate interests of the limited partners or our stockholders in deciding whether to cause the operating partnership to take or decline to take any actions. If there is a conflict between the interests of our stockholders on one hand and the limited partners on the other, the general partner will endeavor in good faith to resolve the conflict in a manner not adverse to either our stockholders or the limited partners. However, the general partner may give priority to the separate interests of the Company and its stockholders, including with respect to tax consequences to limited partners. The general partner is not liable under the partnership agreement to the operating partnership or to any partner for monetary damages for losses sustained, liabilities incurred, or benefits not derived by limited partners in connection with such decisions, provided that the general partner has acted in good faith. We and our affiliates may also engage in any transactions with the operating partnership on such terms as we may determine in our sole and absolute discretion.
Substantially all of our business activities, including all activities pertaining to the acquisition and operation of properties, must be conducted through the operating partnership and its subsidiaries, and the operating partnership must be operated in a manner that will enable us to satisfy the requirements for qualification as a REIT.
Operating Partnership Interests
The operating partnership’s interests are currently classified as the general partner interest and LTIP units. The general partner is authorized to cause the operating partnership to issue OP units or other partnership interests and to admit additional limited partners to the operating partnership from time to time, on such terms and conditions and for such capital contributions as the general partner may establish in its sole and absolute discretion, without the approval or consent of any limited partner, including: (i) upon the conversion, redemption or exchange of any debt, units or other partnership interests or other securities issued by the operating partnership; (ii) for less than fair market value; or (iii) in connection with any merger of any other entity into the operating partnership.
Pursuant to the partnership agreement, upon the issuance of our stock other than in connection with a redemption of OP units (as described below), we will generally be obligated to contribute or cause to be contributed the cash proceeds or other consideration received from the issuance to the operating partnership, thereby increasing the general partner interest.
| -146- |
Redemption Rights; Exchange for Common Stock
Each limited partner of our operating partnership has the right, subject to the terms and conditions set forth in the partnership agreement to require our operating partnership to redeem all or a portion of the OP units held by such limited partner in exchange for a cash amount equal to the number of tendered OP units multiplied by the price of a share of our common stock (determined in accordance with, and subject to adjustment under, the terms of the partnership agreement), unless the terms of such OP units or a separate agreement entered into between the operating partnership and the holder of such OP units provide that they are not entitled to a right of redemption or impose conditions on the exercise of such right of redemption. On or before the close of business on the fifth business day after we receive a notice of redemption, we may, in our sole and absolute discretion, but subject to the restrictions on the ownership of our stock imposed under our charter and the transfer restrictions and other limitations thereof, elect to acquire some or all of the tendered OP units from the tendering person in exchange for shares of our common stock, based on an exchange ratio of one share of our common stock for each OP unit (subject to anti-dilution adjustments provided in the partnership agreement). Without the consent of the general partner, an exchange may not be effected for less than 1,000 OP units of the applicable LLC subsidiary (or, if the holder holds less than 1,000 OP units, all of the units held by such holder). In addition, the consummation of any exchange shall be subject to the expiration or termination of the applicable waiting period, if any, under the Hart-Scott-Rodino Antitrust Improvements Act of 1976, as amended.
Transferability of Interests
We, as general partner of the operating partnership, are not able to withdraw voluntarily from the operating partnership or transfer our interest in the operating partnership, unless the transfer is made in connection with (i) any merger, consolidation or other combination in which, following the consummation of such transaction, the equity holders of the surviving entity are substantially identical to our stockholders, (ii) a transfer to a qualified REIT subsidiary or (iii) as otherwise expressly permitted under the partnership agreement. The partnership agreement permits us to engage in a merger, consolidation or other combination, or sale of substantially all of our assets if:
| · | we receive the consent of a majority in interest of the limited partners; |
| · | following the consummation of such transaction, substantially all of the assets of the surviving entity consist of partnership units; or |
| · | as a result of such transaction all limited partners will receive, or will have the right to receive, for each partnership unit an amount of cash, securities or other property equal in value to the greatest amount of cash, securities or other property paid in the transaction to a holder of one share of our common stock, provided that if, in connection with the transaction, a purchase, tender or exchange offer shall have been made to and accepted by the holders of more than 50% of the outstanding shares of our common stock, each holder of partnership units shall be given the option to exchange its partnership units for the greatest amount of cash, securities or other property that a limited partner would have received had it exercised its redemption right (described above) and received shares of our common stock immediately prior to the expiration of the offer. |
With certain limited exceptions, the limited partners may not transfer their interests in our operating partnership, in whole or in part, without the general partner’s prior written consent, which consent may be withheld in the general partner’s sole and absolute discretion.
Distributions
The partnership agreement generally provides that the general partner may cause the operating partnership to make quarterly (or more frequent) distributions of all, or such portion as the general partner may in its sole and absolute discretion determine, of available cash (which is defined to be cash available for distribution as determined by the general partner) pro rata according to the partners’ respective percentage interests. The operating partnership also has the ability to grant preferred operating partnership interests, which would be entitled to distributions in accordance with any such preference (and, within each such class, pro rata according to their respective percentage interests).
| -147- |
Allocations of Net Income and Net Loss
Except as otherwise provided in the partnership agreement, net income and net loss of our operating partnership (including a corresponding share of each item of income, gain, loss or deduction that is taken into account in computing net income or net loss) are generally allocated at the end of each fiscal year to the partners in accordance with their respective percentage interests; provided that any limited partners holding preferred operating partnership interests would be allocated net income in a manner that reflects any preference in distributions. Notwithstanding the foregoing, net capital gain will be allocated first to the LTIP unitholders until the capital account balances of such LTIP unitholders are in proportion to the capital account balances of partners that are not LTIP unitholders. Under the Code, items of income, gain, loss and deduction with respect to appreciated or depreciated property which is contributed to a partnership, such as the operating partnership, in a tax-free transaction must be specially allocated among the partners in such a manner so as to take into account such variation between tax basis and fair market value.
Tax Matters
Pursuant to the partnership agreement, the general partner is the tax matters partner of the operating partnership and has certain other rights relating to tax matters. Accordingly, as both the general partner and tax matters partner, we have authority to handle tax audits and to make tax elections under the Code, in each case, on behalf of the operating partnership. The partnership agreement provides that the operating partnership is to be operated in a manner that will enable us to satisfy the requirements for qualification as a REIT for U.S. federal income tax purposes, and ensure that the operating partnership will not be classified as a “publicly traded partnership” taxable as a corporation for purposes of the Code.
Term
The operating partnership will continue perpetually, unless earlier terminated in the following circumstances:
| · | a final and non-appealable judgment is entered by a court of competent jurisdiction ruling that the general partner is bankrupt or insolvent, or a final and non-appealable order for relief is entered by a court with appropriate jurisdiction against the general partner, in each case under any federal or state bankruptcy or insolvency laws as now or hereafter in effect, unless, prior to the entry of such order or judgment, a majority in interest of the remaining outside limited partners agree in writing, in their sole and absolute discretion, to continue the business of the operating partnership and to the appointment, effective as of a date prior to the date of such order or judgment, of a successor general partner; |
| · | an election to dissolve the operating partnership made by the general partner in its sole and absolute discretion; |
| · | entry of a decree of judicial dissolution of the operating partnership pursuant to the provisions of the Delaware Revised Uniform Limited Partnership Act; |
| · | the occurrence of any sale or other disposition of all or substantially all of the assets of the operating partnership or a related series of transactions that, taken together, result in the sale or other disposition of all or substantially all of the assets of the operating partnership; or |
| · | the incapacity or withdrawal of the general partner, unless all of the remaining partners in their sole and absolute discretion agree in writing to continue the business of the operating partnership and to the appointment, effective as of a date prior to the date of such incapacity, of a substitute general partner. |
Amendments to the Partnership Agreement
Amendments to the partnership agreement may only be proposed by the general partner. Generally, the partnership agreement may be amended with the general partner’s approval and the approval of the limited partners holding a majority in interests of all limited partners. Certain amendments that would, among other things, have the following effects, must be approved by each partner adversely affected thereby:
| · | convert a limited partner’s interest into a general partner’s interest (except as a result of the general partner acquiring such interest); |
| -148- |
| · | modify the limited liability of a limited partner; |
| · | alter the rights of any partner to receive the distributions to which such partner is entitled (subject to certain exceptions); |
| · | alter or modify the redemption rights provided by the partnership agreement; or |
| · | alter or modify the provisions governing transfer of the general partner’s partnership interest. |
Notwithstanding the foregoing, the general partner has the power, without the consent of the limited partners, to amend the partnership agreement as may be required to:
| · | add to our obligations or surrender any right or power granted to us or any of our affiliates for the benefit of the limited partners; |
| · | reflect the admission, substitution, or withdrawal of partners or the termination of the operating partnership in accordance with the partnership agreement and to amend the list of OP unit and LTIP unit holders in connection with such admission, substitution or withdrawal; |
| · | reflect a change that is of an inconsequential nature or does not adversely affect the limited partners as such in any material respect, or to cure any ambiguity, correct or supplement any provision in the partnership agreement not inconsistent with the law or with other provisions, or make other changes with respect to matters arising under the partnership agreement that will not be inconsistent with the law or with the provisions of the partnership agreement; |
| · | satisfy any requirements, conditions, or guidelines contained in any order, directive, opinion, ruling or regulation of a U.S. federal or state agency or contained in U.S. federal or state law; |
| · | set forth or amend the designations, preferences, conversion or other rights, voting powers, duties restrictions, limitations as to distributions, qualifications or terms or conditions of redemption of the holders of any additional partnership interests issued or established pursuant to the partnership agreement; |
| · | reflect such changes as are reasonably necessary for us to maintain or restore our qualification as a REIT, to satisfy the REIT requirements or to reflect the transfer of all or any part of a partnership interest among our company and any qualified REIT subsidiary or entity that is disregarded as an entity separate from the general partner for U.S. federal income tax purposes; |
| · | modify either or both the manner in which items of net income or net loss are allocated or the manner in which capital accounts are computed (but only to the extent set forth in the partnership agreement, or to the extent required by the Code or applicable income tax regulations under the Code); |
| · | issue additional partnership interests; and |
| · | reflect any other modification to the partnership agreement as is reasonably necessary for the business or operations of the operating partnership or the general partner and which does not otherwise require the consent of each partner adversely affected. |
| -149- |
Liability and Indemnification
Neither the general partner nor its directors and officers are liable to the operating partnership, the limited partners or their assignees for losses sustained, liabilities incurred or benefits not derived as a result of errors in judgment or mistakes of fact or law or of any act or omission, so long as such person acted in good faith. The partnership agreement provides for indemnification of the general partner, its affiliates and each of their respective officers, directors, employees and any persons the general partner may designate from time to time in its sole and absolute discretion, to the fullest extent permitted by applicable law against any and all losses, claims, damages, liabilities (whether joint or several), expenses (including, without limitation, attorneys’ fees and other legal fees and expenses), judgments, fines, settlements and other amounts arising from any and all claims, demands, actions, suits or proceedings, civil, criminal, administrative or investigative, that relate to the operations of the operating partnership, provided that the operating partnership will not indemnify such person, for (i) willful misconduct or a knowing violation of the law, (ii) any transaction for which such person received an improper personal benefit in violation or breach of any provision of the partnership agreement, or (iii) in the case of a criminal proceeding, the person had reasonable cause to believe the act or omission was unlawful, as set forth in the partnership agreement.
The limited partners of the operating partnership have agreed that in the event of a conflict in the duties owed by our directors and officers to us and our stockholders and the fiduciary duties owed by us, in our capacity as general partner of the operating partnership, to such limited partners, we will fulfill our fiduciary duties to such limited partners by acting in the best interests of our stockholders.
| -150- |
DESCRIPTION OF THE LIMITED LIABILITY COMPANY AGREEMENTS
OF OUR LLC SUBSIDIARIES
The following is a summary of the material provisions of the amended and restated limited liability company agreements of our LLC subsidiaries, Renaissance, Berkshire, Gunki, and 50/53 JV. The following description does not purport to be complete and is subject to and qualified in its entirety by reference to applicable provisions of the New York Limited Liability Company Act, as amended, the Delaware Limited Liability Company Act, as amended, and the limited liability company agreements. For the purposes of this section, references to the terms “operating partnership” or “managing member” refer to Clipper Realty L.P.
General
Renaissance Equity Holdings LLC is a New York limited liability company that was formed on September 22, 2005. Berkshire Equity LLC is a Delaware limited liability company that was formed on March 27, 2002. Gunki Holdings LLC is a Delaware limited liability company that was formed on January 10, 2003. 50/53 JV LLC is a Delaware limited liability company that was formed on November 26, 2014. Each LLC subsidiary is a predecessor entity of the Company.
Following the formation transactions and the amendment and restatement of the limited liability company agreement of each LLC subsidiary (the “LLC agreements”), the operating partnership is the sole managing member of each LLC subsidiary. The continuing investors are the initial non-managing members of the LLC subsidiaries. The operating partnership has, subject to certain protective rights of non-managing members described below, full, exclusive and complete responsibility and discretion in the management and control of the LLC subsidiaries, including the ability to cause an LLC subsidiary to enter into certain major transactions such as acquisitions, dispositions and borrowings. The non-managing members have no power to remove the operating partnership as managing member without the operating partnership’s consent.
The managing member is under no obligation to give priority to the separate interests of the non-managing members in deciding whether to cause an LLC subsidiary to take or decline to take any actions. If there is a conflict between the interests of our stockholders or the operating partnership or its partners on one hand and the non-managing members on the other, the managing member will endeavor in good faith to resolve the conflict in a manner not adverse to our stockholders, the operating partnership, its partners or the non-managing members. However, the managing member may give priority to the separate interests of the Company and its stockholders, including with respect to tax consequences to the members of the LLC subsidiaries. The managing member is not liable under the LLC agreements to the LLC subsidiaries or to any non-managing member for monetary damages for losses sustained, liabilities incurred, or benefits not derived by non-managing members in connection with such decisions, provided that it acted in good faith. We, the operating partnership and our affiliates may also engage in any transactions with an LLC subsidiary on such term as we may determine in our sole and absolute discretion.
LLC Units
The operating partnership owns class A units of each of the LLC subsidiaries and the continuing investors own class B units of each of the LLC subsidiaries. The following table sets forth information about the number of class B LLC units that are held by the continuing investors in each LLC subsidiary:
| LLC Subsidiary | Number of Class B LLC Units held by Continuing Investors |
|||
| Renaissance Equity Holdings LLC | 5,216,987 | |||
| Berkshire Equity LLC | 12,694,841 | |||
| Gunki Holdings LLC | 1,768,174 | |||
| 50/53 JV LLC | 6,637,394 | |||
| -151- |
The managing member is authorized to acquire interests in, and manage and control additional limited liability companies, limited partnerships or any other entities that will become LLC subsidiaries and to issue additional LLC units or equivalent interests from time to time, on such terms and conditions and for such contributions (in cash or in kind) as the managing member may establish in its sole and absolute discretion, without the approval or consent of any non-managing member, including: (i) upon the conversion, redemption or exchange of any debt, units, interests or other securities issued by an LLC subsidiary; (ii) for less than fair market value; or (iii) in connection with any merger of any other entity into an LLC subsidiary.
The LLC agreements generally provide that the managing member may cause the LLC subsidiaries to make quarterly (or more frequent) distributions of all, or such portion as the managing member may in its sole and absolute discretion determine, of available cash (which is defined to be cash available for distribution as determined by the managing member). The holders of the class B LLC units are entitled to a preferred distribution equal to the lesser of (i) the per OP unit distribution paid by the operating partnership or (ii) a pro rata share (determined for this purpose without regard to any class A LLC units held by the operating partnership) of all of the cash flow of the applicable LLC subsidiary. The class A LLC units held by our operating partnership are entitled to any remaining cash flow of such LLC subsidiary, subject to the discretion of the managing member of the LLC subsidiary to hold surplus amounts in reserve for application in future periods, including distributions to holders of class B LLC units in the subsequent periods in accordance with the previous sentence.
Exchange Rights
Each non-managing member of the LLC subsidiaries has the right, subject to the terms and conditions set forth in the LLC agreements, to require the operating partnership to exchange all or a portion of the class B LLC units held by such non-managing member, together with the same number of shares of our special voting stock, for a cash amount equal to the number of tendered class B LLC units multiplied by the price of a share of our common stock (determined in accordance with, and subject to adjustment under, the terms of the LLC agreements), unless the terms of such class B LLC units or a separate agreement entered into between an LLC subsidiary and the holder of such class B LLC units provides that the holder is not entitled to a right of exchange or imposes conditions on the exercise of such right of exchange. On or before the close of business on the fifth business day after we and the operating partnership receive a notice of exchange, we may, in our sole and absolute discretion, but subject to the restrictions on the ownership of our stock imposed under our charter and the transfer restrictions and other limitations thereof, elect to acquire some or all of the tendered class B LLC units from the tendering non-managing member in exchange for shares of our common stock, based on an exchange ratio of one share of our common stock for each class B LLC unit (subject to anti-dilution adjustments provided in the LLC agreements). Without the consent of the managing member, an exchange may not be effected (i) for less than 1,000 class B LLC units of the applicable LLC subsidiary (or, if the non-managing member holds less than 1,000 class B LLC units, all of the units held by such member) or (ii) during the period after the record date with respect to a distribution by the Company for a distribution to its stockholders of some or all of its portion of such distribution. In addition, the consummation of any exchange shall be subject to the expiration or termination of the applicable waiting period, if any, under the Hart-Scott-Rodino Antitrust Improvements Act of 1976, as amended.
Transferability of Interests
The operating partnership, as managing member, is not able to withdraw voluntarily from the LLC subsidiaries or transfer its interest in the LLC subsidiaries unless the transfer is made in connection with (i) any merger, consolidation or other combination in which, following the consummation of such transaction, the equity holders of the surviving entity are either the operating partnership or substantially identical to our stockholders, (ii) a transfer to a qualified REIT subsidiary or (iii) as otherwise expressly permitted under the LLC agreements. The LLC agreements permit an LLC subsidiary to engage in a merger, consolidation or other combination, or sale of substantially all of its assets if:
| · | the LLC subsidiary receives the consent of the managing member and a majority in interest of the non-managing members (excluding the managing member); |
| · | following the consummation of such transaction, substantially all of the assets of the surviving entity consist of LLC units; or |
| · | as a result of such transaction all non-managing members will receive, or will have the right to receive, for each LLC unit an amount of cash, securities or other property equal in value to the greatest amount of cash, securities or other property paid in the transaction to a holder of one share of our common stock, provided that if, in connection with the transaction, a purchase, tender or exchange offer shall have been made to and accepted by the holders of more than 50% of the outstanding shares of our common stock, each holder of LLC units shall be given the option to exchange its LLC units for the greatest amount of cash, securities or other property that a non-managing member would have received had it exercised its redemption right (described above) and received shares of our common stock immediately prior to the expiration of the offer. |
| -152- |
Allocations of Net Income and Net Loss
Except as otherwise provided in the LLC agreements, net income and net loss of each LLC subsidiary (including a corresponding share of each item of income, gain, loss or deduction that is taken into account in computing net income or net loss) is generally allocated at the end of each fiscal year to its members in a manner consistent with the distributions that each member is entitled to receive; provided that any holders of the class B LLC units that are entitled to the preferred distribution will be allocated net loss only to the extent such holders have a positive capital account. Under the Code, items of income, gain, loss and deduction with respect to appreciated or depreciated property which is contributed to a partnership, such as the LLCs, in a tax-free transaction must be specially allocated among the partners (the members) in such a manner so as to take into account such variation between tax basis and fair market value.
Tax Matters
Pursuant to the LLC agreements, the managing member is the tax matters member of the LLC subsidiaries and has certain other rights relating to tax matters. Accordingly, as both the managing member and tax matters partner, the operating partnership has authority to handle tax audits and to make tax elections under the Code, in each case, on behalf of the LLC subsidiaries. The LLC agreements provide that the LLC subsidiaries are to be operated in a manner that enables us to satisfy the requirements for qualification as a REIT for federal income tax purposes, and ensure that none of the LLC subsidiaries is classified as a “publicly traded partnership” taxable as a corporation for purposes of the Code.
Term
Each LLC subsidiary will continue perpetually, unless earlier terminated in the following circumstances:
| · | a final and non-appealable judgment is entered by a court of competent jurisdiction ruling that the managing member is bankrupt or insolvent, or a final and non-appealable order for relief is entered by a court with appropriate jurisdiction against the managing member, in each case under any federal or state bankruptcy or insolvency laws as now or hereafter in effect, unless, prior to the entry of such order or judgment, a majority in interest of the remaining non-managing members of the applicable LLC subsidiary, agrees in writing, in their sole and absolute discretion, to continue the business of the applicable LLC subsidiary and to the appointment, effective as of a date prior to the date of such order or judgment, of a successor managing member; |
| · | an election to dissolve an LLC subsidiary made by the managing member in its sole and absolute discretion; |
| · | entry of a decree of judicial dissolution of an LLC subsidiary pursuant to the provisions of the Delaware Limited Liability Company Act or the New York Limited Liability Company Law, as applicable; |
| · | the occurrence of any sale or other disposition of all or substantially all of the assets of an LLC subsidiary or a related series of transactions that, taken together, result in the sale or other disposition of all or substantially all of the assets of the LLC subsidiary; |
| · | the exchange (or acquisition by the operating partnership) of all LLC units that the applicable LLC subsidiary has authorized other than those held by the operating partnership; or |
| · | the incapacity or withdrawal of the managing member, unless all of the remaining non-managing members in their sole and absolute discretion agree in writing to continue the business of the applicable LLC subsidiary and to the appointment, effective as of a date prior to the date of such incapacity, of a substitute managing member. |
| -153- |
Amendments to the LLC Agreements
Amendments to the LLC agreements may only be proposed by the managing member. Generally, the LLC agreements may be amended with the managing member’s approval and the approval of the non-managing members holding a majority of all outstanding LLC units of the applicable LLC subsidiary. Certain amendments that would, among other things, have the following effects, must be approved by each non-managing member adversely affected thereby:
| · | modify the limited liability of a non-managing member; |
| · | alter the rights of any non-managing member to receive the distributions to which such non-managing member is entitled (subject to certain exceptions); |
| · | alter or modify the exchange rights provided by LLC agreements; or |
| · | alter or modify the provisions governing transfer of the managing member’s interest in the subsidiary LLCs. |
Notwithstanding the foregoing, the managing member has the power, without the consent of the non-managing members, to amend the LLC agreements as may be required to:
| · | add to the operating partnership’s obligations or surrender any right or power granted to the operating partnership or any of its affiliates for the benefit of the non-managing members; |
| · | reflect the admission, substitution, or withdrawal of members or the termination of the managing member in accordance with the LLC agreements and to amend the list of LLC units holders in connection with such admission, substitution or withdrawal; |
| · | reflect a change that is of an inconsequential nature or does not adversely affect the non-managing members as such in any material respect, or to cure any ambiguity, correct or supplement any provision in the LLC agreements not inconsistent with the law or with other provisions, or make other changes with respect to matters arising under the LLC agreements that will not be inconsistent with the law or with the provisions of the LLC agreements; |
| · | satisfy any requirements, conditions, or guidelines contained in any order, directive, opinion, ruling or regulation of a U.S. federal or state agency or contained in U.S. federal or state law; |
| · | set forth or amend the designations, preferences, conversion or other rights, voting powers, duties restrictions, limitations as to distributions, qualifications or terms or conditions of exchange of the holders of any additional LLC units issued or established pursuant to the LLC agreements; |
| · | reflect such changes as are reasonably necessary for us to maintain or restore our qualification as a REIT, to satisfy the REIT requirements or to reflect the transfer of all or any part of a LLC interest among our the operating partnership and any qualified REIT subsidiary or entity that is disregarded as an entity separate from the operating partnership for U.S. federal income tax purposes; |
| · | modify either or both the manner in which items of net income or net loss are allocated or the manner in which capital accounts are computed (but only to the extent set forth in the LLC agreements, or to the extent required by the Code or applicable income tax regulations under the Code); |
| · | become the managing member of additional LLC subsidiaries and issue additional LLC units; and |
| -154- |
| · | reflect any other modification to the LLC agreements as are reasonably necessary for the business or operations of the LLC subsidiaries or the managing member of the LLC subsidiaries and which does not otherwise require the consent of each member adversely affected. |
Management Liability and Indemnification
Neither the managing member nor its directors and officers is liable to the LLC subsidiaries, the non-managing members or assignees for losses sustained, liabilities incurred or benefits not derived as a result of errors in judgment or mistakes of fact or law or of any act or omission, so long as such person acted in good faith. The LLC agreements provide for indemnification of the managing member, its affiliates and each of their respective officers, directors, employees and any persons the managing member may designate from time to time in its sole and absolute discretion, including members, managers, officers or controlling persons of the LLC subsidiaries and their subsidiaries prior to the formation transactions, to the fullest extent permitted by applicable law against any and all losses, claims, damages, liabilities (whether joint or several), expenses (including, without limitation, attorneys’ fees and other legal fees and expenses), judgments, fines, settlements and other amounts arising from any and all claims, demands, actions, suits or proceedings, civil, criminal, administrative or investigative, that relate to the operations of the LLC subsidiaries, provided that the LLC subsidiaries do not indemnify such person, for (i) willful misconduct or a knowing violation of the law, (ii) any transaction for which such person received an improper personal benefit in violation or breach of any provision of the LLC agreements, or (iii) in the case of a criminal proceeding, the person had reasonable cause to believe the act or omission was unlawful, as set forth in the LLC agreements.
The non-managing members of the LLC subsidiaries have agreed that in the event of a conflict in the duties owed by our directors and officers to us and our stockholders and the fiduciary duties owed by us, in our capacity as general partner of the managing member, to such non-managing members, we will fulfill our fiduciary duties to such non-managing members by acting in the best interests of our stockholders.
| -155- |
SHARES ELIGIBLE FOR FUTURE SALE
General
Upon the completion of this offering, as a result of the issuance of 7,000,000 shares in this offering, we will have 18,422,606 shares of common stock outstanding (19,489,076 shares if the underwriters exercise their option to purchase additional shares in full), some of which are subject to the registration rights agreement or the continuing investors registration rights agreement. Upon completion of this offering, we will also have 501,489 LTIP units outstanding, which, subject to certain conditions, are exchangeable for OP units in our operating partnership, which, in turn, may be submitted for redemption in exchange, at our option, for cash in an amount equal to the value of shares of our common stock or shares of our common stock. See “Description of the Limited Partnership Agreement of Our Operating Partnership.” In addition, upon completion of this offering, we will have 26,317,396 class B LLC units outstanding, which are exchangeable, together with an equal number of shares of our special voting stock, for an amount of cash equal to the fair market value of an equal number of shares of our common stock or, at our election, an equal number of shares of our common stock, subject to certain adjustments and restrictions. For a description of the terms of exchange of the class B LLC units, see “Description of the Limited Liability Company Agreements of Our LLC Subsidiaries.”
Upon effectiveness of the registration statement of which this prospectus forms a part, the shares offered for resale by the selling stockholders listed herein will be freely transferable without restriction or further registration under the Securities Act, subject to the limitations on ownership set forth in our charter, unless such shares are purchased by our “affiliates,” as that term is defined in Rule 144 under the Securities Act. The remaining outstanding shares of our common stock that were issued in the private offering and in connection with the formation transactions will be deemed to be “restricted securities” as that term is defined in Rule 144. Subject to certain contractual restrictions, including the lock-up agreements, holders of restricted shares will be entitled to sell those shares in the public market if and when they qualify for an exemption from registration under Rule 144 or any other applicable exemption under the Securities Act. See “—Rule 144” below.
Rule 144
In general, under Rule 144, a person (or persons whose shares are aggregated) who is not an affiliate of ours and has not been one of our affiliates at any time during the three months preceding a sale, and who has beneficially owned the restricted securities proposed to be sold for at least one year, including the holding period of any prior owner other than an affiliate, is entitled to sell his or her securities without registration and without complying with the manner of sale, public information, volume limitation or notice provisions of Rule 144. In addition, under Rule 144, beginning 90 days after the date of this prospectus, a person (or persons whose securities are aggregated) who is not an affiliate of ours and has not been one of our affiliates at any time during the three months preceding a sale, may sell his or her securities without registration, subject to the continued availability of current public information about us after a six-month holding period. Any sales by affiliates under Rule 144, even after the applicable holding periods, are subject to requirements and limitations with respect to volume, manner of sale, notice and the availability of current public information about us.
There is currently no established public market for our common stock. We intend to apply to have our common stock listed on the NYSE under the symbol “CLPR”. However, we can give no assurances that our common stock will be listed, as to the likelihood that an active trading market for our common stock will develop, the liquidity of any such market, the ability of our stockholders to sell their shares or the prices that our stockholders may obtain for any of their shares. No prediction can be made as to the effect, if any, that future sales of shares of our common stock, or the availability of shares of our common stock for future sale, will have on the market price prevailing from time to time. Sales of substantial amounts of our common stock, or the perception that such sales could occur, may affect adversely prevailing market prices of our securities. See “Risk Factors—Risks Related to Ownership of Our Common Stock.”
| -156- |
For a description of certain restrictions on transfers of our common stock held by certain of our stockholders, see “Description of Capital Stock—Restrictions on Ownership and Transfer.”
2015 Omnibus Plan and 2015 Director Plan
We adopted the 2015 Omnibus Plan and 2015 Director Plan to give us a competitive advantage in attracting, retaining and motivating employees, consultants and directors and to more directly link incentives to the success of the Company and increases in stockholder value. 1,000,000 shares of our common stock were reserved for grant under the 2015 Omnibus Plan and 350,000 shares of our common stock were reserved for grant under the 2015 Director Plan. In connection with this offering, we intend to file a registration statement on Form S-8 under the Securities Act covering all of the shares of our common stock issued and issuable pursuant to the 2015 Omnibus Plan and the 2015 Director Plan. Shares of our common stock registered under that registration statement will be available for sale on the open market, subject to Rule 144 volume limitations applicable to affiliates and vesting restrictions with us.
In connection with the private offering, on August 3, 2015, we granted LTIP units in respect of 273,335 shares to our executive officers. In connection with the private offering, in 2016, we made a special additional one-time grant of 16,667 LTIP units to an executive officer and we granted a total of 16,666 LTIP units to two key employees under our 2015 Omnibus Plan. In 2016, we also granted 74,076 LTIP units to our executive officers as an incentive award under our 2015 Omnibus Plan. In addition, on August 3, 2015, we granted LTIP units in respect of an aggregate of 105,001 shares to our non-employee directors and in 2016 we granted LTIP units in respect of an additional 15,742 shares to a non-employee director, in each case under our 2015 Director Plan. As of the date of this prospectus, we have 619,256 shares of our common stock remaining for future issuance under our 2015 Omnibus Plan and 229,257 shares of our common stock remaining for future issuance under our 2015 Director Plan. For a description of our 2015 Omnibus Plan and 2015 Director Plan, see “Management—2015 Omnibus Incentive Plan” and “Management—2015 Non-Employee Director Plan.”
Registration Rights
In the private offering, we issued and sold an aggregate of 10,666,667 shares of our common stock and entered into a registration rights agreement for the benefit of the purchasers in the private offering. Pursuant to the registration rights agreement, the purchasers in the private offering have a right to participate in this offering, subject to certain conditions, and holders of 109,851 shares of our common stock have exercised their rights to sell in this offering. In addition, under this registration rights agreement, as amended, we have agreed to use our commercially reasonable efforts to cause a resale shelf registration statement to become effective under the Securities Act as promptly as practicable after the filing of the resale shelf registration statement, and in any event, subject to certain exceptions, no later than March 31, 2017 and to maintain the resale shelf registration statement continuously effective under the Securities Act for a specified period. We also entered into a continuing investors registration rights agreement with certain persons receiving shares of our common stock and class B LLC units in the formation transactions, including certain members of our senior management team and other continuing investors. The continuing investors registration rights agreement provides for the registration of such shares of common stock and shares of common stock that are issuable upon the exchange of class B LLC units. See “Description of Capital Stock—Registration Rights.”
Lock-Up Periods
For a description of certain lock-ups, see “Underwriting—Lock-Up Agreements.”
| -157- |
MATERIAL U.S. FEDERAL INCOME TAX CONSEQUENCES
The following discussion summarizes the taxation of the Company and the material U.S. federal income tax consequences to holders of shares of our common stock for your general information only. This summary is not tax advice. The tax treatment of a holder will vary depending upon the holder’s particular situation, and this summary addresses only holders that hold these shares as capital assets and does not deal with all aspects of taxation that may be relevant to particular holders in light of their personal investment or tax circumstances. This summary also does not deal with all aspects of taxation that may be relevant to certain types of holders to which special provisions of the U.S. federal income tax laws apply, including:
| · | dealers in securities or currencies; |
| · | traders in securities that elect to use a mark-to-market method of accounting for such traders’ securities holdings; |
| · | banks; |
| · | insurance companies; |
| · | tax-exempt organizations; |
| · | persons liable for the alternative minimum tax; |
| · | persons that hold shares of common stock that are a hedge, that are hedged against interest rate or currency risks or that are part of a straddle or conversion transaction; |
| · | persons that purchase or sell shares of common stock as part of a wash sale for tax purposes; and |
| · | U.S. stockholders whose functional currency is not the U.S. dollar. |
This summary is based on the Code, its legislative history, existing and proposed regulations under the Code, published rulings and court decisions. This summary describes the provisions of these sources of law only as they are currently in effect. All of these sources of law may change at any time, and any change in the law may apply retroactively.
If a partnership holds shares of common stock, the U.S. federal income tax treatment of a partner will generally depend on the status of the partner and the tax treatment of the partnership. A partner in a partnership holding our common stock should consult such partner’s tax advisor with regard to the U.S. federal income tax treatment of an investment in our common stock.
We urge you to consult with your tax advisors regarding the tax consequences to you of acquiring, owning and selling our common stock, including the federal, state, local and foreign tax consequences of acquiring, owning and selling our common stock in your particular circumstances and potential changes in applicable laws.
Taxation of the Company as a REIT
In the opinion of Sullivan & Cromwell LLP, the Company has been organized in conformity with the current requirements for qualification as a REIT under the Code, the Company’s method of operation has enabled the Company to satisfy the requirements for qualification and taxation as a REIT under the Code for the taxable years ended December 31, 2015 and December 31, 2016 and the Company’s current and proposed method of operation will enable the Company to satisfy the current requirements for qualification and taxation as a REIT under the Code for subsequent taxable years. Investors should be aware, however, that opinions of counsel are not binding upon the IRS or any court.
| -158- |
In providing its opinion, Sullivan & Cromwell LLP is relying, without independent investigation, as to certain factual matters upon the statements and representations contained in a certificate provided to Sullivan & Cromwell LLP with respect to the Company.
The Company’s qualification as a REIT will depend upon the satisfaction by the Company of the requirements of the Code relating to qualification for REIT status. Some of these requirements depend upon actual operating results, distribution levels, diversity of stock ownership, asset composition, source of income and record keeping. Accordingly, while the Company intends to qualify to be taxed as a REIT, the actual results of the Company for any particular year might not satisfy these requirements. Neither Sullivan & Cromwell LLP nor any other such law firm will monitor the compliance of the Company with the requirements for REIT qualification on an ongoing basis.
The sections of the Code applicable to REITs are highly technical and complex. The following discussion summarizes material aspects of these sections of the Code.
As a REIT, the Company generally will not have to pay U.S. federal corporate income taxes on the Company’s net income that the Company currently distributes to its stockholders. This treatment substantially eliminates the “double taxation” at the corporate and stockholder levels that generally results from investment in a regular corporation. The Company’s dividends, however, generally will not be eligible for (i) the reduced rates of tax applicable to dividends received by noncorporate holders and (ii) the corporate dividends-received deduction.
However, the Company will have to pay U.S. federal income tax as follows:
| · | First, the Company will have to pay tax at regular corporate rates on any undistributed real estate investment trust taxable income, including undistributed net capital gains. |
| · | Second, under certain circumstances, the Company may have to pay the alternative minimum tax on the Company’s items of tax preference. |
| · | Third, if the Company has (a) net income from the sale or other disposition of “foreclosure property,” as defined in the Code, which is held primarily for sale to customers in the ordinary course of business or (b) other non-qualifying income from foreclosure property, the Company will have to pay tax at the highest corporate rate on that income. |
| · | Fourth, if the Company has net income from “prohibited transactions,” as defined in the Code, the Company will have to pay a 100% tax on that income. Prohibited transactions are, in general, certain sales or other dispositions of property, other than foreclosure property, held primarily for sale to customers in the ordinary course of business. |
| · | Fifth, if the Company should fail to satisfy the 75% gross income test or the 95% gross income test, as discussed below under “ — Requirements for Qualification — Income Tests,” but has nonetheless maintained the Company’s qualification as a REIT because the Company has satisfied some other requirements, the Company will have to pay a 100% tax on an amount equal to (a) the gross income attributable to the greater of (i) 75% of the Company’s gross income over the amount of gross income that is qualifying income for purposes of the 75% test, and (ii) 95% of the Company’s gross income over the amount of gross income that is qualifying income for purposes of the 95% test, multiplied by (b) a fraction intended to reflect the Company’s profitability. |
| · | Sixth, if the Company should fail to distribute during each calendar year at least the sum of (1) 85% of the Company’s real estate investment trust ordinary income for that year, (2) 95% of the Company’s real estate investment trust capital gain net income for that year and (3) any undistributed taxable income from prior periods, the Company would have to pay a 4% excise tax on the excess of that required distribution over the sum of the amounts actually distributed and retained amounts on which income tax is paid at the corporate level. |
| -159- |
| · | Seventh, if the Company acquires any asset from a C corporation in certain transactions in which the Company must adopt the basis of the asset or any other property in the hands of the C corporation as the basis of the asset in the hands of the Company, and the Company recognizes gain on the disposition of that asset during the 10-year period beginning on the date on which the Company acquired that asset, then the Company will have to pay tax on the built-in gain at the highest regular corporate rate. A C corporation means generally a corporation that has to pay full corporate-level tax. |
| · | Eighth, if the Company derives “excess inclusion income” from a residual interest in a real estate mortgage investment conduit, or “REMIC,” or certain interests in a taxable mortgage pool, or “TMP,” the Company could be subject to corporate-level U.S. federal income tax at a 35% rate to the extent that such income is allocable to certain types of tax-exempt stockholders that are not subject to unrelated business income tax, such as government entities. |
| · | Ninth, if the Company receives non-arm’s-length income from a TRS (as defined under “ — Requirements for Qualification — Taxable REIT Subsidiaries”), or as a result of services provided by a TRS to tenants of the Company, the Company will be subject to a 100% tax on the amount of the Company’s non-arm’s-length income. |
| · | Tenth, if the Company fails to satisfy a REIT asset test, as described below, due to reasonable cause and the Company nonetheless maintains its REIT qualification because of specified cure provisions, the Company will generally be required to pay a tax equal to the greater of $50,000 or the highest corporate tax rate multiplied by the net income generated by the nonqualifying assets that caused the Company to fail such test. |
| · | Eleventh, if the Company fails to satisfy any provision of the Code that would result in the Company’s failure to qualify as a REIT (other than a violation of the REIT gross income tests or a violation of the asset tests described below) and the violation is due to reasonable cause, the Company may retain its REIT qualification but will be required to pay a penalty of $50,000 for each such failure. |
Requirements for Qualification
The Code defines a REIT as a corporation, trust or association:
| · | that is managed by one or more trustees or directors; |
| · | the beneficial ownership of which is evidenced by transferable shares, or by transferable certificates of beneficial interest; |
| · | that would otherwise be taxable as a domestic corporation, but for the sections of the Code defining and providing special rules for REITs; |
| · | that is neither a financial institution nor an insurance company to which certain provisions of the Code apply; |
| · | except for the first taxable year in which an election is made to treat the corporation, trust or association as a REIT, the beneficial ownership of which is held by 100 or more persons; |
| · | during the last half of each taxable year (other than the first taxable year in which an election is made to treat the corporation, trust or association as a REIT), not more than 50% in value of the outstanding stock of which is owned, directly or constructively, by five or fewer individuals, as defined in the Code to include certain entities (the “not closely held requirement”); and |
| · | that meets certain other tests, including tests described below regarding the nature of its income and assets. |
| -160- |
The Code provides that the conditions described in the first through fourth bullet points above must be met during the entire taxable year and that the condition described in the fifth bullet point above must be met (other than the first taxable year in which an election is made to treat the corporation, trust or association as a REIT) during at least 335 days of a taxable year of 12 months, or during a proportionate part of a taxable year of less than 12 months.
The Company expects to satisfy the conditions described in the first through fourth bullet points of the second preceding paragraph for the taxable year ended December 31, 2015 and subsequent taxable years. The Company intends to comply with the fifth and sixth bullet points of the second preceding paragraph beginning with the Company’s first taxable year following the Company’s taxable year ended December 31, 2015. In addition, the Company’s charter provides for restrictions regarding the ownership and transfer of the shares of common stock. These restrictions are intended to assist the Company in satisfying the share ownership requirements described in the fifth and sixth bullet points of the preceding paragraph. The ownership and transfer restrictions pertaining to our common stock are described in this prospectus under the heading “Description of Capital Stock—Restrictions on Ownership and Transfer.”
The Company believes that the Company’s special voting stock and class B LLC units in the Company’s LLC subsidiaries will be treated as separate interests in the Company and its LLC subsidiaries, respectively. The discussion in this section, except for this paragraph, assumes that the special voting stock and class B LLC units will be so treated. However, no assurance can be given that the IRS will not argue, or that a court would not find or hold, that the special voting stock and the class B LLC units should be treated as a single stock interest in the Company for U.S. federal income tax purposes. If the special voting stock and class B LLC units were treated as a single stock interest in the Company, and the provisions of our charter otherwise requiring such shares to be transferred to a trust for the benefit of a charitable beneficiary were found to be ineffective to prevent the violation, it is possible that more than 50 percent in value of the outstanding stock of the Company could be treated as held by five or fewer individuals. In such a case, the Company could be treated as “closely held” and could therefore fail to qualify as a REIT. Such failure could have significant adverse consequences as described under “Failure to Qualify as a REIT” below.
Qualified REIT Subsidiaries. A corporation that is a “qualified REIT subsidiary,” as defined in the Code, will not be treated as a separate corporation, and all assets, liabilities and items of income, deduction and credit of a qualified REIT subsidiary will be treated as assets, liabilities and items of these kinds of the REIT, unless the REIT makes an election to treat such corporation as a TRS. Thus, in applying the requirements described in this section, the Company’s qualified REIT subsidiaries (if any) will be ignored, and all assets, liabilities and items of income, deduction and credit of these subsidiaries will be treated as assets, liabilities and items of these kinds of the Company.
Investments in Partnerships. If a REIT is a partner in a partnership, Treasury regulations provide that the REIT will be deemed to own its proportionate share of the assets of the partnership and will be deemed to be entitled to the income of the partnership attributable to that proportionate share. In addition, the character of the assets and gross income of the partnership will retain the same character in the hands of the REIT for purposes of the rules of the Code defining REITs, including satisfying the gross income tests and the asset tests. Thus, the Company’s proportionate share of the assets, liabilities and items of income of any partnership in which the Company is a partner will be treated as assets, liabilities and items of income of the Company for purposes of applying the requirements described in this section. Thus, actions taken by partnerships in which the Company owns an interest, either directly or through one or more tiers of partnerships or qualified REIT subsidiaries, can affect the Company’s ability to satisfy the REIT income and asset tests and the determination of whether the Company has net income from prohibited transactions. See the fourth bullet point under the heading “Taxation of the Company as a REIT” above for a brief description of prohibited transactions.
Taxable REIT Subsidiaries. A taxable REIT subsidiary, or TRS, is any corporation in which a REIT directly or indirectly owns stock, provided that the REIT and that corporation make a joint election to treat that corporation as a TRS. The election can be revoked at any time as long as the REIT and the TRS revoke such election jointly. In addition, if a TRS holds, directly or indirectly, more than 35% of the securities of any other corporation other than a REIT (by vote or by value), then that other corporation is also treated as a TRS. A corporation can be a TRS with respect to more than one REIT.
| -161- |
A TRS is subject to U.S. federal income tax at regular corporate rates (currently a maximum rate of 35%), and may also be subject to state and local taxation. Any dividends paid or deemed paid by any one of the Company’s TRSs will also be taxable, either (1) to the Company to the extent the dividend is retained by the Company, or (2) to the Company’s stockholders to the extent the dividends received from the TRS are paid to the Company’s stockholders. The Company may hold more than 10% of the stock of a TRS without jeopardizing its qualification as a REIT notwithstanding the rule described below under “— Asset Tests” that generally precludes ownership of more than 10% of any issuer’s securities. However, as noted below, in order for the Company to qualify as a REIT, the securities of all of the TRSs in which the Company has invested either directly or indirectly may not represent more than 20% of the total value of the Company’s assets (25% with respect to the Company’s taxable years ending on or before December 31, 2017). The Company expects that the aggregate value of all of its interests in TRSs will represent at the time of the Company’s formation, and will continue to represent, less than 20% of the total value of the Company’s assets; however, the Company cannot assure that this will always be true. Other than certain activities related to operating or managing a lodging or health care facility, a TRS may generally engage in any business including the provision of customary or non-customary services to tenants of the parent REIT. We will have one TRS, Clipper TRS, which may provide certain non-customary services at our properties and may be the entity through which we convert certain of our properties into condominiums.
Income Tests. In order to maintain the Company’s qualification as a REIT, the Company annually must satisfy two gross income requirements.
| · | First, the Company must derive at least 75% of its gross income, excluding gross income from prohibited transactions, for each taxable year directly or indirectly from investments relating to real property, mortgages on real property or investments in REIT equity securities, including “rents from real property,” as defined in the Code, or from certain types of temporary investments. Rents from real property generally include expenses of the Company that are paid or reimbursed by tenants. |
| · | Second, at least 95% of the Company’s gross income, excluding gross income from prohibited transactions, for each taxable year must be derived from real property investments as described in the preceding bullet point, dividends, interest and gain from the sale or disposition of stock or securities, or from any combination of these types of sources. |
Rents that the Company receives will qualify as rents from real property in satisfying the gross income requirements for a REIT described above only if the rents satisfy several conditions.
| · | First, the amount of rent must not be based in whole or in part on the income or profits of any person. However, an amount received or accrued generally will not be excluded from rents from real property solely because the rent is based on a fixed percentage or percentages of receipts or sales. |
| · | Second, the Code provides that rents received from a tenant will not qualify as rents from real property in satisfying the gross income tests if the REIT, directly or under the applicable attribution rules, owns a 10% or greater interest in that tenant; except that rents received from a TRS under certain circumstances qualify as rents from real property even if the Company owns more than a 10% interest in the subsidiary. We refer to a tenant in which the Company owns a 10% or greater interest as a “related party tenant.” |
| · | Third, if rent attributable to personal property leased in connection with a lease of real property is greater than 15% of the total rent received under the lease, then the portion of rent attributable to the personal property will not qualify as rents from real property. |
| · | Finally, for rents received to qualify as rents from real property, except as described below, the REIT generally must not operate or manage the property or furnish or render services to the tenants of the property, other than through an independent contractor from whom the REIT derives no revenue or through a TRS. However, the Company may directly perform certain services that landlords usually or customarily render when renting space for occupancy only or that are not considered rendered to the occupant of the property. |
| -162- |
The Company directly performs services for some of its tenants. The Company may provide certain non-customary services through Clipper TRS. The Company does not believe that the provision of the services it provides directly will cause its gross income attributable to these tenants to fail to be treated as rents from real property. If the Company were to provide services to a tenant of a property of the Company other than those services landlords usually or customarily provide to tenants of properties of a similar class in the same geographic market when renting space for occupancy only, amounts received or accrued by the Company for any of these services will not be treated as rents from real property for purposes of the REIT gross income tests. However, the amounts received or accrued for these services will not cause other amounts received with respect to the property to fail to be treated as rents from real property unless the amounts treated as received in respect of the service, together with amounts received for certain management services, exceed 1% of all amounts received or accrued by the Company during the taxable year with respect to the property. If the sum of the amounts received in respect of the services to tenants and management services described in the preceding sentence exceeds the 1% threshold, then all amounts received or accrued by the Company with respect to the property will not qualify as rents from real property, even if the Company provides the impermissible service to some, but not all, of the tenants of the property.
The term “interest” generally does not include any amount received or accrued, directly or indirectly, if the determination of that amount depends in whole or in part on the income or profits of any person. However, an amount received or accrued generally will not be excluded from the term interest solely because the amount of the interest is based on a fixed percentage or percentages of receipts or sales.
From time to time, the Company may enter into hedging transactions with respect to one or more of the Company’s assets or liabilities. The Company’s hedging activities may include entering into interest rate swaps, caps, and floors, options to purchase these items, and futures and forward contracts. Except to the extent provided by Treasury regulations, any income the Company derives from a hedging transaction that is clearly identified as such as specified in the Code, including gain from the sale or disposition of such a hedging transaction, will not constitute gross income for purposes of the 75% or 95% gross income tests, and therefore will be excluded for purposes of these tests, but only to the extent that the transaction hedges indebtedness incurred or to be incurred by us to acquire or carry real estate. The term “hedging transaction,” as used above, generally means any transaction the Company enters into in the normal course of its business primarily to manage risk of interest rate or price changes or currency fluctuations with respect to borrowings made or to be made, or ordinary obligations incurred or to be incurred, by the Company. The term “hedging transaction” also includes any transaction entered into primarily to manage the risk of currency fluctuations with respect to any item of income or gain that would be qualifying income under the 75% or 95% gross income test (or any property that generates such income or gain), including gain from the termination of such a transaction. If, in connection with an extinguishment of indebtedness or a disposition of property with respect to which the Company has entered into a hedging transaction described above in this paragraph, the Company enters into another hedge to effect the termination of the first hedge, the term “hedging transaction” generally includes both such hedges. The Company intends to structure any hedging transactions in a manner that does not jeopardize its status as a REIT.
If the Company fails to satisfy one or both of the 75% or 95% gross income tests for any taxable year, the Company may nevertheless qualify as a REIT for that year if the Company satisfies the requirements of other provisions of the Code that allow relief from disqualification as a REIT. These relief provisions will generally be available if:
| · | The Company’s failure to meet the income tests was due to reasonable cause and not due to willful neglect; and |
| · | The Company files a schedule of each item of income in excess of the limitations described above in accordance with regulations to be prescribed by the IRS. |
The Company might not be entitled to the benefit of these relief provisions, however. Even if these relief provisions apply, the Company would have to pay a tax on the excess income. The tax will be a 100% tax on an amount equal to (a) the gross income attributable to the greater of (i) 75% of the Company’s gross income over the amount of gross income that is qualifying income for purposes of the 75% test, and (ii) 95% of the Company’s gross income over the amount of gross income that is qualifying income for purposes of the 95% test, multiplied by (b) a fraction intended to reflect the Company’s profitability.
| -163- |
Asset Tests. The Company, at the close of each quarter of its taxable year, must also satisfy four tests relating to the nature of its assets.
| · | First, at least 75% of the value of the Company’s total assets must be represented by real estate assets, including (a) real estate assets held by the Company’s qualified REIT subsidiaries (if any), the Company’s allocable share of real estate assets held by partnerships in which the Company owns an interest and stock issued by another REIT, (b) for a period of one year from the date of the Company’s receipt of proceeds of an offering of the Company’s shares of beneficial interest or publicly offered debt with a term of at least five years, stock or debt instruments purchased with these proceeds and (c) cash, cash items and government securities. |
| · | Second, not more than 25% of the Company’s total assets may be represented by securities other than those in the 75% asset class. |
| · | Third, not more than 20% of the Company’s total assets may constitute securities issued by TRSs (25% with respect to the Company’s taxable years ending on or before December 31, 2017) and of the investments included in the 25% asset class, the value of any one issuer’s securities, other than equity securities issued by another REIT or securities issued by a TRS, owned by the Company may not exceed 5% of the value of the Company’s total assets. In addition, not more than 25% of the value of the Company’s total assets may consist of “nonqualified” debt instruments issued by publicly offered REITs. |
| · | Fourth, the Company may not own more than 10% of the vote or value of the outstanding securities of any one issuer, except for issuers that are REITs, qualified REIT subsidiaries or TRSs, or certain securities that qualify under a safe harbor provision of the Code (such as so-called “straight-debt” securities). |
Solely for the purposes of the 10% value test described above, the determination of the Company’s interest in the assets of any partnership or other entity treated as a partnership for U.S. federal income tax purposes in which the Company owns an interest will be based on the Company’s proportionate interest in any securities issued by the partnership or other entity treated as a partnership for U.S. federal income tax purposes, excluding for this purpose certain securities described in the Code. Otherwise the determination of the Company’s interests in the assets of any partnership or other entity treated as a partnership for U.S. federal income tax purposes will be based on the Company’s proportionate capital interest.
If the IRS successfully challenges the partnership status of any of the partnerships in which the Company maintains a more than 10% vote or value interest, and the partnership is reclassified as a corporation or a publicly traded partnership taxable as a corporation, the Company could lose its REIT status. In addition, in the case of such a successful challenge, the Company could lose its REIT status if such recharacterization results in the Company otherwise failing one of the asset tests described above.
Certain relief provisions may be available to the Company if it fails to satisfy the asset tests described above after a 30-day cure period. Under these provisions, the Company will be deemed to have met the 5% and 10% REIT asset tests if the value of the Company’s nonqualifying assets (i) does not exceed the lesser of (a) 1% of the total value of the Company’s assets at the end of the applicable quarter and (b) $10,000,000, and (ii) the Company disposes of the nonqualifying assets within (a) six months after the last day of the quarter in which the failure to satisfy the asset tests is discovered or (b) the period of time prescribed by Treasury regulations to be issued. For violations due to reasonable cause and not willful neglect that are not described in the preceding sentence, the Company may avoid disqualification as a REIT under any of the asset tests, after the 30-day cure period, by taking steps including (i) the disposition of the nonqualifying assets to meet the asset test within (a) six months after the last day of the quarter in which the failure to satisfy the asset tests is discovered or (b) the period of time prescribed by Treasury regulations to be issued, (ii) paying a tax equal to the greater of (a) $50,000 or (b) the highest corporate tax rate multiplied by the net income generated by the nonqualifying assets, and (iii) disclosing certain information to the IRS.
Annual Distribution Requirements. The Company, in order to qualify as a REIT, is required to distribute dividends, other than capital gain dividends, to the Company’s stockholders in an amount at least equal to (1) the sum of (a) 90% of the Company’s “real estate investment trust taxable income,” computed without regard to the dividends paid deduction and the Company’s net capital gain, and (b) 90% of the Company’s net after-tax income, if any, from foreclosure property minus (2) the sum of certain items of non-cash income.
| -164- |
In addition, if the Company acquires an asset from a C corporation in a carryover basis transaction and disposes of such asset within 10 years of acquiring the asset, the Company may be required to distribute at least 90% of the after-tax built-in gain, if any, recognized on the disposition of the asset.
These distributions must be paid in the taxable year to which the distributions relate, or in the following taxable year if declared before the Company timely files its tax return for the year to which the distributions relate and if paid on or before the first regular dividend payment after the declaration. However, for U.S. federal income tax purposes, these distributions that are declared in October, November or December as of a record date in such month and actually paid in January of the following year will be treated as if the distributions were paid on December 31 of the year declared.
To the extent that the Company does not distribute all of its net capital gain or distributes at least 90%, but less than 100%, of the Company’s real estate investment trust taxable income, as adjusted, the Company will have to pay tax on the undistributed amounts at regular ordinary and capital gain corporate tax rates. Furthermore, if the Company fails to distribute during each calendar year at least the sum of (a) 85% of the Company’s ordinary income for that year, (b) 95% of the Company’s capital gain net income for that year and (c) any undistributed taxable income from prior periods, the Company would have to pay a 4% excise tax on the excess of the required distribution over the sum of the amounts actually distributed and retained amounts on which income tax is paid at the corporate level.
The Company intends to satisfy the annual distribution requirements.
From time to time, the Company may not have sufficient cash or other liquid assets to meet the 90% distribution requirement due to timing differences between (a) when the Company actually receives income and when the Company actually pays deductible expenses and (b) when the Company includes the income and deducts the expenses in arriving at the Company’s taxable income. If timing differences of this kind occur, in order to meet the 90% distribution requirement, the Company may find it necessary to arrange for short-term, or possibly long-term, borrowings or to pay dividends in the form of taxable stock dividends.
Under certain circumstances, the Company may be able to rectify a failure to meet the distribution requirement for a year by paying “deficiency dividends” to stockholders in a later year, which may be included in the Company’s deduction for dividends paid for the earlier year. Thus, the Company may be able to avoid being taxed on amounts distributed as deficiency dividends; however, the Company will be required to pay interest based upon the amount of any deduction taken for deficiency dividends.
Failure to Qualify as a REIT
If the Company would otherwise fail to qualify as a REIT because of a violation of one of the requirements described above, the Company’s qualification as a REIT will not be terminated if the violation is due to reasonable cause and not willful neglect and the Company pays a penalty tax of $50,000 for the violation. The immediately preceding sentence does not apply to violations of the income tests described above or a violation of the asset tests described above, each of which have specific relief provisions that are described above.
If the Company fails to qualify for taxation as a REIT in any taxable year, and the relief provisions do not apply, the Company will have to pay tax, including any applicable alternative minimum tax, on the Company’s taxable income at regular corporate rates. The Company will not be able to deduct distributions to stockholders in any year in which the Company fails to qualify, nor will the Company be required to make distributions to stockholders. In this event, to the extent of current and accumulated earnings and profits, all distributions to stockholders will be taxable to the stockholders as dividend income (which may be subject to tax at preferential rates) and corporate distributees may be eligible for the dividends-received deduction if such distributees satisfy the relevant provisions of the Code. Unless entitled to relief under specific statutory provisions, the Company will also be disqualified from taxation as a REIT for the four taxable years following the year during which qualification was lost. The Company might not be entitled to the statutory relief described above in all circumstances.
| -165- |
Prohibited Transactions
If the Company is found to have held, acquired or developed property, other than foreclosure property, primarily for sale to customers in the ordinary course of business, the Company may be subject to a 100% “prohibited transactions” tax under U.S. federal tax laws on the gain from disposition of the property unless the disposition qualifies for one or more safe harbor exceptions for properties that have been held by the Company for at least two years and satisfies certain additional requirements (or the disposition is made through a TRS and, therefore, is subject to corporate U.S. federal income tax).
Whether property is held primarily for sale to customers in the ordinary course of a trade or business is a question of fact that depends on all the facts and circumstances. Based upon the Company’s investment objectives, the Company believes that overall, its properties should not be considered property held primarily for sale to customers in the ordinary course of business. However, it may not always be practical for the Company to comply with one of the safe harbors, and, therefore, the Company may be subject to the 100% penalty tax on the gain from dispositions of property if the Company is otherwise deemed to have held the property primarily for sale to customers in the ordinary course of business.
In addition, the potential application of the prohibited transactions tax could cause the Company to forego potential dispositions of other property or to forego other opportunities that might otherwise be attractive to the Company, or to hold investments or undertake such dispositions or other opportunities through a TRS, which would generally result in corporate income taxes being incurred. For example, the Company anticipates that it would be necessary for the Company to transfer a property to a TRS prior to undergoing any condominium or cooperative conversion project with respect to such property.
Excess Inclusion Income
If the Company holds a residual interest in a REMIC or certain interests in a TMP from which the Company derives “excess inclusion income,” the Company may be required to allocate such income among its stockholders in proportion to the dividends received by the Company’s stockholders, even though the Company may not receive such income in cash. To the extent that excess inclusion income is allocable to a particular stockholder, the income (1) would not be allowed to be offset by any net operating losses otherwise available to the stockholder, (2) would be subject to tax as unrelated business taxable income in the hands of most types of stockholders that are otherwise generally exempt from U.S. federal income tax, and (3) would result in the application of U.S. federal income tax withholding at the maximum rate (30%), without reduction pursuant to any otherwise applicable income tax treaty, to the extent allocable to most types of foreign stockholders.
Certain Tax Aspects of Investments in Partnerships
The Company holds investments through entities that are classified as partnerships for U.S. federal income tax purposes, including the Company’s operating partnership and LLC subsidiaries. In general, partnerships are “pass-through” entities that are not subject to U.S. federal income tax. Rather, partners are allocated their proportionate shares of the items of income, gain, loss, deduction and credit of a partnership, and are subject to tax on these items without regard to whether the partners receive a distribution from the partnership. As described above under “—Taxation of the Company as a REIT – Requirements for Qualification – Investments in Partnerships,” the Company includes in its income the Company’s proportionate share of these partnership items for purposes of the REIT asset and income tests. Consequently, to the extent that the Company holds an equity interest in a partnership, the partnership’s assets and operations may affect the Company’s ability to qualify as a REIT, even if the Company has no control, or only limited influence, over the partnership.
| -166- |
The operating partnership agreement generally provides that items of net income and net loss are allocated to the holders of units in accordance with their respective percentage interests, provided that any limited partners holding preferred operating partnership interests would be allocated net income in a manner to reflect any preference in distributions. The LLC agreements of the Company’s LLC subsidiaries generally provide that items of net income and net loss of each LLC subsidiary are allocated at the end of each fiscal year to the holders of LLC units in a manner consistent with the distributions that each member is entitled; provided that any holders of LLC units that are entitled to a preferred distribution will be allocated net loss only to the extent that such holders have a positive capital account. If an allocation of partnership income or loss does not comply with the requirements of the Code and Treasury regulations thereunder, the item subject to the allocation will be reallocated in accordance with the partners’ interests in the partnership. This reallocation will be determined by taking into account all of the facts and circumstances relating to the economic arrangement of the partners with respect to such item. The operating partnership’s and LLC subsidiaries’ allocations of income and loss are intended to comply with the requirements of the Code of Treasury regulations thereunder.
Income, gain, loss and deduction attributable to appreciated or depreciated property that is contributed to a partnership in exchange for an interest in the partnership must be allocated for tax purposes in a manner such that the contributing partner is charged with, or benefits from, the unrealized gain or unrealized loss associated with the property at the time of the contribution. In addition, income, gain, loss and deduction attributable to appreciated or depreciated property that is revalued by a partnership in connection with a contribution to or distribution by the partnership must be allocated for tax purposes in a manner such that the existing partners are charged with, or benefit from, the unrealized gain or unrealized loss associated with the property at the time of the revaluation. The amount of the unrealized gain or unrealized loss is generally equal to the difference between the fair market value, or book value, of the contributed property and the adjusted tax basis of such property at the time of the contribution or revaluation (a “book-tax difference”). Such allocations are solely for U.S. federal income tax purposes and do not affect partnership capital accounts or other economic or legal arrangements among the partners.
Treasury regulations provide partnerships with a choice of several methods of allocating book-tax differences. Under the tax protection agreement, the Company’s LLC subsidiaries have agreed to use the “traditional method” for accounting for book-tax differences for the properties in the Company’s current portfolio. The use of the traditional method (i) may cause the Company to be allocated lower amounts of depreciation and other deductions for tax purposes than would be allocated to the Company if all of the properties in the Company’s current portfolio were to have a tax basis equal to their fair market value at the time of formation transactions and (ii) in the event of a sale of such properties, could cause the Company to be allocated gain in excess of the Company’s corresponding economic or book gain (or taxable loss that is less than the Company’s economic or book loss), with a corresponding benefit to the continuing investors. Therefore, the use of the traditional method could result in the Company having taxable income that is in excess of the Company’s economic or book income as well as the Company’s cash distributions from the operating partnership, which might adversely affect the Company’s ability to comply with the REIT distribution requirements or result in a greater portion of the Company’s distributions being treated as taxable dividend income.
Pursuant to the Bipartisan Budget Act of 2015, for tax years beginning after December 31, 2017, if the IRS makes audit adjustments to the income tax returns of a partnership, it may assess and collect any taxes (including any applicable penalties and interest) resulting from such audit adjustment directly from the partnership. The Company’s operating partnership and LLC subsidiaries may elect to have its partners take such audit adjustment into account in accordance with their interests in the applicable partnership during the tax year under audit, but there can be no assurance that such election will be effective in all circumstances. If, as a result of any such audit adjustment, the Company’s operating partnership or one of the LLC subsidiaries is required to make payments of taxes, penalties and interest, the cash available for distribution to its partners might be substantially reduced. These rules are not generally applicable for tax years beginning on or prior to December 31, 2017.
Taxation of Holders of Common Stock
U.S. Stockholders
As used in this section, the term “U.S. stockholder” means a beneficial owner of shares of our common stock who, for U.S. federal income tax purposes, is:
| · | a citizen or resident of the United States; |
| · | a domestic corporation; |
| · | an estate whose income is subject to U.S. federal income taxation regardless of the income’s source; or |
| · | a trust if a United States court can exercise primary supervision over the trust’s administration and one or more United States persons have authority to control all substantial decisions of the trust. |
| -167- |
Dividends. As long as the Company qualifies as a REIT, distributions made by the Company out of its current or accumulated earnings and profits, and not designated as capital gain dividends, will constitute dividends taxable to the Company’s taxable U.S. stockholders as ordinary income. Noncorporate U.S. stockholders will generally not be entitled to the lower tax rate applicable to qualified dividend income except with respect to the portion of any distribution (a) that represents income from dividends the Company received from a corporation in which the Company owns shares (but only if such dividends would be eligible for the lower rate on dividends if paid by the corporation to its individual stockholders), (b) that is equal to the sum of the Company’s real estate investment trust taxable income (taking into account the dividends paid deduction available to the Company) and certain net built-in gain with respect to property acquired from a C corporation in certain transactions in which the Company must adopt the basis of the asset in the hands of the C corporation for the Company’s previous taxable year and less any taxes paid by the Company during its previous taxable year, or (c) that represents earnings and profits that were accumulated in a non-REIT taxable year, in each case, provided that certain holding period and other requirements are satisfied at both the REIT and individual stockholder level. Noncorporate U.S. stockholders should consult their own tax advisors to determine the impact of tax rates on dividends received from the Company. Distributions made by the Company will not be eligible for the dividends received deduction in the case of U.S. stockholders that are corporations. Distributions made by the Company that the Company properly designates as capital gain dividends will be taxable to U.S. stockholders as gain from the sale of a capital asset held for more than one year, to the extent that such dividends do not exceed our actual net capital gain for the taxable year, without regard to the period for which a U.S. stockholder has held our common stock. Thus, with certain limitations, capital gain dividends received by an individual U.S. stockholder may be eligible for preferential rates of taxation. U.S. stockholders that are corporations may, however, be required to treat up to 20% of certain capital gain dividends as ordinary income.
To the extent that the Company makes distributions not designated as capital gain dividends in excess of the Company’s current and accumulated earnings and profits, these distributions will be treated first as a tax-free return of capital to each U.S. stockholder. Thus, these distributions will reduce the adjusted basis that the U.S. stockholder has in our common stock for tax purposes by the amount of the distribution, but not below zero. Distributions in excess of a U.S. stockholder’s adjusted basis in our common stock will be taxable as capital gains, provided that our common stock has been held as a capital asset. For purposes of determining the portion of distributions on separate classes of shares that will be treated as dividends for U.S. federal income tax purposes, current and accumulated earnings and profits will be allocated to distributions resulting from priority rights of preferred stock before being allocated to other distributions.
As described above, dividends authorized by the Company in October, November, or December of any year and payable to a stockholder of record on a specified date in any of these months will be treated as both paid by the Company and received by the stockholder on December 31 of that year, provided that the Company actually pays the dividend on or before January 31 of the following calendar year. Stockholders may not include in their own income tax returns any net operating losses or capital losses of the Company.
The Company may make distributions to holders of shares of common stock that are paid in shares of common stock. In certain circumstances, these distributions may be intended to be treated as dividends for U.S. federal income tax purposes and a U.S. stockholder would, therefore, generally have taxable income with respect to such distributions of shares and may have a tax liability on account of such distribution in excess of the cash (if any) that is received.
U.S. stockholders holding common stock at the close of the Company’s taxable year will be required to include, in computing the U.S. stockholders’ long-term capital gains for the taxable year in which the last day of the Company’s taxable year falls, the amount of the Company’s undistributed net capital gain that the Company designates in a written notice mailed to its stockholders. The Company may not designate amounts in excess of the Company’s undistributed net capital gain for the taxable year. Each U.S. stockholder required to include the designated amount in determining the stockholder’s long-term capital gains will be deemed to have paid, in the taxable year of the inclusion, the tax paid by the Company in respect of the undistributed net capital gains. U.S. stockholders to whom these rules apply will be allowed a credit or a refund, as the case may be, for the tax such stockholders are deemed to have paid. U.S. stockholders will increase their basis in our common stock by the difference between the amount of the includible gains and the tax deemed paid by the stockholder in respect of these gains.
| -168- |
Distributions made by the Company and gain arising from a U.S. stockholder’s sale or exchange of common stock will not be treated as passive activity income. As a result, U.S. stockholders generally will not be able to apply any passive losses against that income or gain.
Sale or Exchange of Common Stock. When a U.S. stockholder sells or otherwise disposes of shares of common stock, the stockholder will recognize gain or loss for U.S. federal income tax purposes in an amount equal to the difference between (a) the amount of cash and the fair market value of any property received on the sale or other disposition, and (b) the holder’s adjusted basis in the shares for tax purposes. This gain or loss will be capital gain or loss if the U.S. stockholder has held the shares as capital assets. The gain or loss will be long-term gain or loss if the U.S. stockholder has held the shares for more than one year. Long-term capital gain of an individual U.S. stockholder is generally taxed at preferential rates. In general, any loss recognized by a U.S. stockholder when the stockholder sells or otherwise disposes of shares of common stock that the stockholder has held for six months or less, after applying certain holding period rules, will be treated as a long-term capital loss, to the extent of distributions received by the stockholder from the Company that were required to be treated as long-term capital gains.
Backup Withholding. The Company will report to its U.S. stockholders and the IRS the amount of dividends paid during each calendar year, and the amount of tax withheld, if any. Under the backup withholding rules, backup withholding may apply to a stockholder with respect to dividends paid unless the holder (a) is a corporation or comes within certain other exempt categories and, when required, demonstrates this fact, or (b) provides a taxpayer identification number, certifies as to no loss of exemption from backup withholding, and otherwise complies with applicable requirements of the backup withholding rules. The IRS may also impose penalties on a U.S. stockholder that does not provide the Company with such stockholder’s correct taxpayer identification number. A stockholder may credit any amount paid as backup withholding against the stockholder’s income tax liability. In addition, the Company may be required to withhold a portion of capital gain distributions to any stockholders who fail to certify their non-foreign status to the Company.
Taxation of Tax-Exempt Stockholders. The IRS has ruled that amounts distributed as dividends by a REIT generally do not constitute unrelated business taxable income when received by a tax-exempt entity. Based on that ruling, provided that a tax-exempt stockholder is not one of the types of entities described below and has not held our common stock as “debt financed property” within the meaning of the Code, the dividend income from our common stock will not be unrelated business taxable income to a tax-exempt stockholder. Similarly, income from the sale of shares of common stock will not constitute unrelated business taxable income unless the tax-exempt stockholder has held the shares as “debt financed property” within the meaning of the Code or has used the shares in a trade or business.
Notwithstanding the above paragraph, while the Company does not expect to have any “excess inclusion” income with respect to a REMIC residual interest or an interest in a TMP, tax-exempt stockholders would be required to treat as unrelated business taxable income any dividends paid by the Company that are allocable to any “excess inclusion” income of the Company.
Income from an investment in the Company’s common stock will constitute unrelated business taxable income for tax-exempt stockholders that are social clubs, voluntary employee benefit associations, supplemental unemployment benefit trusts, and qualified group legal services plans exempt from U.S. federal income taxation under the applicable subsections of Section 501(c) of the Code, unless the organization is able to properly deduct amounts set aside or placed in reserve for certain purposes so as to offset the income generated by our common stock. Prospective investors of the types described in the preceding sentence should consult such investors’ own tax advisors concerning these “set aside” and reserve requirements.
Notwithstanding the foregoing, however, a portion of the dividends paid by a “pension-held REIT” will be treated as unrelated business taxable income to any trust that
| · | is described in certain provisions of the Code relating to qualified pension, profit-sharing and stock bonus plans; |
| -169- |
| · | is described in certain provisions of the Code relating to tax-exempt organizations; and |
| · | holds more than 10% (by value) of the equity interests in the REIT. |
Tax-exempt pension, profit-sharing and stock bonus funds described in the first bullet point above are referred to below as “qualified trusts.” A REIT is a “pension-held REIT” if:
| · | the REIT would not have qualified as a REIT but for the fact that the Code provides that stock owned by qualified trusts will be treated, for purposes of the “not closely held” requirement, as owned by the beneficiaries of the trust (rather than by the trust itself); and |
| · | either (a) at least one qualified trust holds more than 25% by value of the interests in the REIT or (b) one or more qualified trusts, each of which owns more than 10% by value of the interests in the REIT, hold in the aggregate more than 50% by value of the interests in the REIT. |
The percentage of any REIT dividend treated as unrelated business taxable income to a qualifying trust is equal to the ratio of (a) the gross income of the REIT from unrelated trades or businesses, determined as though the REIT were a qualified trust, less direct expenses related to this gross income, to (b) the total gross income of the REIT, less direct expenses related to the total gross income. A de minimis exception applies where this percentage is less than 5% for any year. The Company does not expect to be classified as a pension-held REIT.
The rules described above under the heading “U.S. Stockholders” concerning the inclusion of the Company’s designated undistributed net capital gains in the income of the Company’s stockholders will apply to tax-exempt entities. Thus, tax-exempt entities will be allowed a credit or refund of the tax deemed paid by these entities in respect of the includible gains.
Medicare Tax. A U.S. stockholder that is an individual or estate, or a trust that does not fall into a special class of trusts that is exempt from such tax, is subject to a 3.8% tax on the lesser of (1) the U.S. stockholder’s “net investment income” (or “undistributed net investment income” in the case of an estate or trust) for the relevant taxable year and (2) the excess of the U.S. stockholder’s modified adjusted gross income for the taxable year over a certain threshold (which in the case of individuals is between $125,000 and $250,000, depending on the individual’s circumstances). A holder’s net investment income generally includes the holder’s dividend income and the holder’s net gains from the disposition of shares of the Company’s common stock, unless such dividends or net gains are derived in the ordinary course of the conduct of a trade or business (other than a trade or business that consists of certain passive or trading activities). If you are a U.S. stockholder that is an individual, estate or trust, you are urged to consult your tax advisors regarding the applicability of the Medicare tax to your income and gains in respect of your investment in our common stock.
Non-U.S. Stockholders
The rules governing U.S. federal income taxation of nonresident alien individuals, foreign corporations, foreign partnerships and estates or trusts that in either case are not subject to U.S. federal income tax on a net income basis, who own shares of our common stock, which we call “non-U.S. stockholders,” are complex. The following discussion is only a limited summary of these rules. Prospective non-U.S. stockholders should consult with their own tax advisors to determine the impact of U.S. federal, state and local income tax laws with regard to an investment in our common stock, including any reporting requirements.
| -170- |
Ordinary Dividends. Distributions, other than distributions that are treated as attributable to gain from sales or exchanges by the Company of U.S. real property interests, as discussed below, and other than distributions designated by the Company as capital gain dividends, will be treated as ordinary income to the extent that the distributions are made out of the Company’s current or accumulated earnings and profits. A withholding tax equal to 30% of the gross amount of the distribution will ordinarily apply to distributions of this kind to non-U.S. stockholders, unless an applicable tax treaty reduces that tax. However, if income from the investment in our common stock is treated as effectively connected with the non-U.S. stockholder’s conduct of a U.S. trade or business or is attributable to a permanent establishment that the non-U.S. stockholder maintains in the United States (if that is required by an applicable income tax treaty as a condition for subjecting the non-U.S. stockholder to U.S. taxation on a net income basis), tax at graduated rates will generally apply to the non-U.S. stockholder in the same manner as U.S. stockholders are taxed with respect to dividends, and the 30% branch profits tax may also apply if the stockholder is a foreign corporation. The Company expects that it or the required withholding agent will withhold U.S. tax at the rate of 30% on the gross amount of any dividends, other than dividends treated as attributable to gain from sales or exchanges of U.S. real property interests and capital gain dividends, paid to a non-U.S. stockholder, unless (a) a lower treaty rate applies and the required form evidencing eligibility for that reduced rate is filed with the Company or the appropriate withholding agent or (b) the non-U.S. stockholder files an IRS Form W-8ECI or a successor form with the Company or the appropriate withholding agent claiming that the distributions are effectively connected with the non-U.S. stockholder’s conduct of a U.S. trade or business and in either case other applicable requirements were met.
While the Company does not expect to have any “excess inclusion” income with respect to a REMIC residual interest or an interest in a TMP, if a non-U.S. stockholder received an allocation of “excess inclusion income”, the non-U.S. stockholder would be subject to U.S. federal income tax withholding at the maximum rate of 30% with respect to such allocation, without reduction pursuant to any otherwise applicable income tax treaty.
Return of Capital. Distributions in excess of the Company’s current and accumulated earnings and profits, which are not treated as attributable to the gain from the Company’s disposition of a U.S. real property interest, will not be taxable to a non-U.S. stockholder to the extent that the distributions do not exceed the non-U.S. stockholder’s adjusted basis in such stockholder’s shares of common stock. Distributions of this kind will instead reduce the adjusted basis of such shares. To the extent that distributions of this kind exceed the non-U.S. stockholder’s adjusted basis in such stockholder’s shares of common stock, the distributions will give rise to tax liability if the non-U.S. stockholder otherwise would have to pay tax on any gain from the sale or disposition of the shares, as described below. If it cannot be determined at the time a distribution is made whether the distribution will be in excess of current and accumulated earnings and profits, withholding will apply to the distribution at the rate applicable to dividends. However, the non-U.S. stockholder may seek a refund of these amounts from the IRS if it is subsequently determined that the distribution was, in fact, in excess of the Company’s current and accumulated earnings and profits.
Also, the Company (or applicable withholding agent) could potentially be required to withhold at least 15% of any distribution in excess of the Company’s current and accumulated earnings and profits, even if the non-U.S. stockholder is not liable for U.S. tax on the receipt of that distribution. However, a non-U.S. stockholder may seek a refund of these amounts from the IRS if the non-U.S. stockholder’s tax liability with respect to the distribution is less than the amount withheld. Such withholding should generally not be required if a non-U.S. stockholder would not be taxed under the Foreign Investment in Real Property Tax Act of 1980, as amended (“FIRPTA”), upon a sale or exchange of shares of common stock. See discussion below under “ — Sales of Common Stock.”
Capital Gain Dividends. Distributions that are attributable to gain from sales or exchanges by the Company of U.S. real property interests that are paid with respect to any class of stock that is regularly traded on an established securities market located in the United States and held by a non-U.S. stockholder who does not own more than 10% of such class of stock at any time during the one year period ending on the date of distribution will be treated as a normal distribution by the Company, and such distributions will be taxed as described above in “— Ordinary Dividends.” However, the Company believes that the Company’s common stock will be regularly traded on an established securities market for this purpose following this offering.
Distributions that are not described in the preceding paragraph that are attributable to gain from sales or exchanges by the Company of U.S. real property interests will be taxed to a non-U.S. stockholder under the provisions of FIRPTA. Under this statute, these distributions are taxed to a non-U.S. stockholder as if the gain were effectively connected with a U.S. business. Thus, non-U.S. stockholders will be taxed on the distributions at the normal capital gain rates applicable to U.S. stockholders, subject to any applicable alternative minimum tax and special alternative minimum tax in the case of individuals, and the 30% branch profits tax may also apply if the stockholder is a foreign corporation. The Company (or applicable withholding agent) is required by applicable Treasury regulations under this statute to withhold 35% of any distribution that the Company could designate as a capital gain dividend. However, if the Company designates as a capital gain dividend a distribution made before the day the Company actually effects the designation, then although the distribution may be taxable to a non-U.S. stockholder, withholding does not apply to the distribution under this statute. Rather, the Company must effect the 35% withholding from distributions made on and after the date of the designation, until the distributions so withheld equal the amount of the prior distribution designated as a capital gain dividend. The non-U.S. stockholder may credit the amount withheld against its U.S. tax liability.
| -171- |
Distributions to a non-U.S. stockholder that are designated by the Company at the time of distribution as capital gain dividends that are not attributable to or treated as attributable to the disposition by the Company of a U.S. real property interest generally will not be subject to U.S. federal income taxation, except as described above.
Share Distributions. The Company may make distributions to holders of shares of common stock that are paid in shares of common stock. In certain circumstances, these distributions may be intended to be treated as dividends for U.S. federal income tax purposes and, accordingly, would be treated in a manner consistent with the discussion above under “— Ordinary Dividends” and “— Capital Gains Dividends.” If the Company (or applicable withholding agent) is required to withhold an amount in excess of any cash distributed along with the shares of common stock, some of the shares that would otherwise be distributed will be retained and sold in order to satisfy such withholding obligations.
Sales of Common Stock. Gain recognized by a non-U.S. stockholder upon a sale or exchange of shares of common stock generally will not be taxed under FIRPTA if the Company is a “domestically controlled REIT,” defined generally as a REIT, less than 50% in value of the stock of which is and was held directly or indirectly by foreign persons at all times during a specified testing period (provided that, if any class of a REIT’s stock is regularly traded on an established securities market in the United States, a person holding less than 5% of such class during the testing period is presumed not to be a foreign person, unless the REIT has actual knowledge otherwise). The Company believes that it is a domestically controlled REIT, and, therefore, assuming that the Company continues to be a domestically controlled REIT, that taxation under this statute generally will not apply to the sale of shares of common stock. However, gain to which this statute does not apply will be taxable to a non-U.S. stockholder if investment in our common stock is treated as effectively connected with the non-U.S. stockholder’s U.S. trade or business or is attributable to a permanent establishment that the non-U.S. stockholder maintains in the United States (if that is required by an applicable income tax treaty as a condition for subjecting the non-U.S. stockholder to U.S. taxation on a net income basis). In this case, the same treatment will apply to the non-U.S. stockholder as to U.S. stockholders with respect to the gain. In addition, gain to which FIRPTA does not apply will be taxable to a non-U.S. stockholder if the non-U.S. stockholder is a nonresident alien individual who was present in the United States for 183 days or more during the taxable year and has a “tax home” in the United States, or maintains an office or a fixed place of business in the United States to which the gain is attributable. In this case, a 30% tax will apply to the nonresident alien individual’s capital gains. A similar rule will apply to capital gain dividends to which this statute does not apply.
If the Company does not qualify as a domestically controlled REIT, the tax consequences to a non-U.S. stockholder of a sale of shares of common stock depends upon whether such stock is regularly traded on an established securities market and the amount of such stock that is held by the non-U.S. stockholder. Specifically, a non-U.S. stockholder that holds a class of shares that is traded on an established securities market will only be subject to FIRPTA in respect of a sale of such shares if the stockholder owned more than 10% of the shares of such class at any time during a specified period. This period is generally the shorter of the period that the non-U.S. stockholder owned such shares or the five-year period ending on the date when the stockholder disposed of the shares. As discussed above, the Company expects that the Company’s common stock will be regularly traded on an established securities market for this purpose following this offering. If tax under FIRPTA applies to the gain on the sale of shares, the same treatment would apply to the non-U.S. stockholder as to U.S. stockholders with respect to the gain, subject to any applicable alternative minimum tax and a special alternative minimum tax in the case of nonresident alien individuals.
Backup Withholding and Information Reporting. If you are a non-U.S. stockholder, we and other payors are required to report payments of dividends on IRS Form 1042-S even if the payments are exempt from withholding. However, you are otherwise generally exempt from backup withholding and information reporting requirements with respect to:
| -172- |
| · | dividend payments and |
| · | the payment of the proceeds from the sale of shares of common stock effected at a U.S. office of a broker, |
as long as the income associated with these payments is otherwise exempt from U.S. federal income tax, and:
| · | the payor or broker does not have actual knowledge or reason to know that you are a U.S. person and you have furnished to the payor or broker: |
| · | a valid IRS Form W-8BEN or W-8BEN-E, as applicable, or an acceptable substitute form upon which you certify, under penalties of perjury, that you are a non-U.S. person, or |
| · | other documentation upon which the payor or broker may rely to treat the payments as made to a non-U.S. person in accordance with U.S. Treasury regulations, or |
| · | you otherwise establish an exemption. |
Payment of the proceeds from the sale of shares of common stock effected at a foreign office of a broker generally will not be subject to information reporting or backup withholding. However, a sale of such shares that is effected at a foreign office of a broker will be subject to information reporting and backup withholding if:
| · | the proceeds are transferred to an account maintained by you in the United States, |
| · | the payment of proceeds or the confirmation of the sale is mailed to you at a United States address, or |
| · | the sale has some other specified connection with the United States as provided in U.S. Treasury regulations, |
unless the broker does not have actual knowledge or reason to know that you are a U.S. person and the documentation requirements described above are met or you otherwise establish an exemption.
In addition, a sale of shares of common stock will be subject to information reporting if such sale is effected at a foreign office of a broker that is:
| · | a U.S. person, |
| · | a controlled foreign corporation for U.S. federal tax purposes, |
| · | a foreign person 50% or more of whose gross income is effectively connected with the conduct of a U.S. trade or business for a specified three-year period, or |
| · | a foreign partnership, if at any time during its tax year: |
| · | one or more of such foreign partnership’s partners are “U.S. persons,” as defined in U.S. Treasury regulations, who in the aggregate hold more than 50% of the income or capital interest in the partnership, or |
| · | such foreign partnership is engaged in the conduct of a U.S. trade or business, unless the broker does not have actual knowledge or reason to know that you are a United States person and the documentation requirements described above are met or you otherwise establish an exemption. Backup withholding will apply if the sale is subject to information reporting and the broker has actual knowledge that you are a U.S. person. |
| -173- |
You generally may obtain a refund of any amounts withheld under the backup withholding rules that exceed your income tax liability by filing a refund claim with the IRS.
FATCA Withholding
Pursuant to sections 1471 through 1474 of the Code, commonly known as the Foreign Account Tax Compliance Act (“FATCA”), a 30% withholding tax (“FATCA withholding”) will be imposed on certain payments to you or to certain foreign financial institutions, investment funds and other non-U.S. persons receiving payments on your behalf if you or such persons fail to comply with certain information reporting requirements. Such payments will include U.S.-source dividends and the gross proceeds from the sale or other disposition of stock that can produce U.S.-source dividends. Payments of dividends that you receive in respect of our common stock will be affected by this withholding if you are subject to the FATCA information reporting requirements and fail to comply with them or if you hold our common stock through a non-U.S. person (e.g., a foreign bank or broker) that fails to comply with these requirements (even if payments to you would not otherwise have been subject to FATCA withholding). However, FATCA withholding will not apply to payments of gross proceeds from a sale or other disposition of shares of common stock before January 1, 2019. You should consult your own tax advisors regarding the relevant U.S. law and other official guidance on FATCA withholding.
Federal Estate Taxes
Shares of common stock held by a non-U.S. stockholder at the time of death will be included in the stockholder’s gross estate for U.S. Federal estate tax purposes, unless an applicable estate tax treaty provides otherwise.
Other Tax Consequences
State or local taxation may apply to the Company and its stockholders in various state or local jurisdictions, including those in which the Company or its stockholders transact business or reside. The state and local tax treatment of the Company and its stockholders may not conform to the U.S. federal income tax consequences discussed above. Consequently, prospective stockholders should consult their own tax advisors regarding the effect of state and local tax laws on an investment in the Company.
| -174- |
Subject to the terms and conditions set forth in the underwriting agreement between us and the underwriters named below, for whom FBR Capital Markets & Co. and Raymond James & Associates, Inc. are acting as representatives (the “Representatives”), we and the selling stockholders have agreed to sell to the underwriters, and each underwriter has severally agreed to purchase, the number of shares of our common stock listed next to its name in the following table:
| Underwriter | Number of Shares | |||
| FBR Capital Markets & Co. | ||||
| Raymond James & Associates, Inc. | ||||
| Janney Montgomery Scott LLC | ||||
| Wunderlich Securities, Inc. | ||||
| Total | 7,109,851 | |||
Under the terms of the underwriting agreement, the underwriters are committed to purchase all of the shares offered by this prospectus (other than the shares subject to the underwriters’ option to purchase additional shares), if the underwriters buy any of such shares. The underwriters’ obligation to purchase the shares is subject to satisfaction of certain conditions, including, among others, the continued accuracy of representations and warranties made by us in the underwriting agreement, delivery of legal opinions and the absence of any material changes in our assets, business or prospects after the date of this prospectus.
The underwriters initially propose to offer the common stock directly to the public at the public offering price set forth on the front cover page of this prospectus and to certain dealers at such offering price less a concession not to exceed $ per share. After the initial public offering of the shares of common stock, the offering price and other selling terms may be changed by the underwriters. Sales of shares of common stock made outside the United States may be made by affiliates of certain of the underwriters.
Over-Allotment Option
We have granted to the underwriters an option to purchase up to 1,066,470 additional shares of our common stock at the same price per share as they are paying for the shares shown in the table above. The underwriters may exercise this option in whole or in part at any time within 30 days after the date of the underwriting agreement. To the extent the underwriters exercise this option, each underwriter will be committed, so long as the conditions of the underwriting agreement are satisfied, to purchase a number of additional shares proportionate to that underwriters’ initial commitment as indicated in the table at the beginning of this section plus, in the event that any underwriter defaults in its obligation to purchase shares under the underwriting agreement, certain additional shares.
Discounts and Commissions
The following table shows the per share and total underwriting discounts and commissions we and the selling stockholders will pay to the underwriters. These amounts are shown assuming both no exercise and full exercise of the underwriters’ option to purchase additional shares of our common stock.
| Total | ||||||||||||
| Per Share | No Exercise | Full Exercise | ||||||||||
| Public Offering Price | $ | $ | $ | |||||||||
| Underwriting discounts and commissions to be paid by: | ||||||||||||
| Us | $ | $ | $ | |||||||||
| The selling stockholders | $ | $ | $ | |||||||||
| Total | $ | $ | $ | |||||||||
| Proceeds, before expenses, to us | $ | $ | $ | |||||||||
| Proceeds, before expenses, to the selling stockholders | $ | $ | $ | |||||||||
| -175- |
We estimate that the total expenses of the offering payable by us, excluding underwriting discounts and commissions, will be approximately $3 million. We have agreed to reimburse the underwriters for (i) the reasonable legal fees and filing fees and other reasonable disbursements of counsel for the underwriters not to exceed $10,000 in connection with the qualification of the shares for offering and sale under state laws that the Company and the Representatives have mutually agreed are appropriate and (ii) the legal fees and other reasonable disbursements of counsel for the underwriters in the maximum amount of $20,000 in connection with the filing for review of the public offering of the shares by the Financial Industry Regulatory Authority.
Right of First Refusal
In connection with the private offering, we granted FBR Capital Markets & Co. a right of first refusal until March 31, 2017 to act (i) as lead underwriter and lead book runner in connection with any public offering of our equity or debt securities, including this offering, (ii) as sole placement agent for any private offering of our equity or debt securities, and (iii) as financial advisor in connection with any merger and acquisition advisory work where an investment banker represents us.
Listing
We intend to apply to have our common stock listed on the NYSE under the symbol “CLPR”.
Stabilization
In accordance with Regulation M under the Exchange Act, the underwriters may engage in activities that stabilize, maintain or otherwise affect the price of our common stock, including short sales and purchases to cover positions created by short positions, stabilizing transactions, syndicate covering transactions, penalty bids and passive market making.
| · | Short positions involve sales by the underwriters of shares in excess of the number of shares the underwriters are obligated to purchase, which creates a syndicate short position. The short position may be either a covered short position or a naked short position. In a covered short position, the number of shares involved in the sales made by the underwriters in excess of the number of shares they are obligated to purchase is not greater than the number of shares that they may purchase by exercising their option to purchase additional shares. In a naked short position, the number of shares involved is greater than the number of shares in their option to purchase additional shares. The underwriters may close out any short position by either exercising their option to purchase additional shares or purchasing shares in the open market. |
| · | Stabilizing transactions permit bids to purchase the underlying security as long as the stabilizing bids do not exceed a specific maximum price. |
| · | Syndicate covering transactions involve purchases of our common stock in the open market after the distribution has been completed to cover syndicate short positions. In determining the source of shares to close out the short position, the underwriters will consider, among other things, the price of shares available for purchase in the open market as compared to the price at which they may purchase shares through the underwriters’ option to purchase additional shares. If the underwriters sell more shares than could be covered by the underwriters’ option to purchase additional shares, thereby creating a naked short position, the position can only be closed out by buying shares in the open market. A naked short position is more likely to be created if the underwriters are concerned that there could be downward pressure on the price of the shares in the open market after pricing that could adversely affect investors who purchase in the offering. |
| · | Penalty bids permit the representative to reclaim a selling concession from a syndicate member when the common stock originally sold by the syndicate member is purchased in a stabilizing or syndicate covering transaction to cover syndicate short positions. |
| · | In passive market making, market makers in the common stock who are underwriters or prospective underwriters may, subject to limitations, make bids for or purchase shares of our common stock until the time, if any, at which a stabilizing bid is made. |
These activities may have the effect of raising or maintaining the market price of our common stock or preventing or retarding a decline in the market price of our common stock. As a result of these activities, the price of our common stock may be higher than the price that might otherwise exist in the open market. These transactions may be effected on the NYSE or otherwise and, if commenced, may be discontinued at any time.
Neither we nor any of the underwriters make any representation or prediction as to the direction or magnitude of any effect that the transactions described above may have on the price of our common stock. In addition, neither we nor any of the underwriters make any representation that the Representatives will engage in these stabilizing transactions or that any transaction, once commenced, will not be discontinued without notice.
| -176- |
Indemnification We, the selling stockholders and the underwriters have agreed to indemnify each other against certain liabilities, including liabilities under the Securities Act, or to contribute to payments the underwriters or the selling stockholders may be required to make in respect of such liabilities.
Discretionary Accounts The underwriters have informed us that they do not expect to make sales to accounts over which they exercise discretionary authority in excess of 5% of the shares of our common stock being offered in this offering.
IPO Pricing Prior to the completion of this offering, there has been no public market for our common stock. The initial public offering price has been negotiated between us and the representatives of the underwriters. Among the factors considered in these negotiations are: the history of, and prospects for, us and the industry in which we compete; our past and present financial performance; an assessment of our management; the present state of our development; the prospects for our future earnings; the prevailing conditions of the applicable United States securities market at the time of this offering; previous trading prices for our common stock in the private market and market valuations of publicly traded companies that we and the representative believe to be comparable to us.
Lock-up Agreements We have agreed that for a period of 180 days after the date of the underwriting agreement, we will not, without the prior written consent of FBR Capital Markets & Co., which may be withheld or delayed in FBR Capital Markets & Co.’s sole discretion:
| · | offer, pledge, sell, contract to sell, sell any option or contract to purchase, purchase any option or contract to sell, grant any option, right or warrant for the sale of, lend or otherwise dispose of or transfer, directly or indirectly, any of Company common stock or any securities convertible into or exercisable or exchangeable for Company common stock, or file any registration statement under the Securities Act with respect to any of the foregoing; or |
| · | enter into any swap or other arrangement that transfers to another, in whole or in part, directly or indirectly, any of the economic consequences of ownership of any of Company common stock, |
whether any such transaction described above is to be settled by delivery of shares of our common stock or such other securities, in cash or otherwise. The prior sentence will not apply to (i) the shares to be sold pursuant to the underwriting agreement, (ii) filing of a registration statement and the sale of the shares of Company common stock in accordance with the terms of the Registration Rights Agreement, (iii) any shares of Company common stock issued by the Company upon the exercise of an option or other security outstanding on the date hereof, (iv) such issuances of options or grants of restricted stock or other equity-based awards under the Company’s stock option and incentive plans described and the issuance of shares issuable upon exercise of any such equity-based awards, (v) the filing by the Company of registration statements on Form S-8, (vi) issuances not to exceed 7.5% in the aggregate of the total shares of Company common stock outstanding, calculated following the issuance and sale of Company common stock pursuant to the underwriting agreement and assuming that all outstanding class B LLC units of the LLC subsidiaries are exchanged for shares of Company common stock, in connection with any acquisition, merger, consolidation or joint venture, including the filing of any registration statement under the Securities Act in connection therewith.
Each of our directors and our executive officers has agreed that for a period ending 180 days after the date of the underwriting agreement, none of them will, without the prior written consent of the Representatives which may be withheld or delayed in the Representatives’ sole discretion:
| · | offer, pledge, sell, contract to sell, sell any option or contract to purchase, purchase any option or contract to sell, grant any option, right or warrant for the sale of, lend or otherwise dispose of or transfer, directly or indirectly, any shares of Company common stock, or any securities convertible into or exercisable or exchangeable for Company common stock owned directly by such director or executive officer or with respect to which such director or executive officer has beneficial ownership; or |
| · | enter into any swap or other arrangement that transfers to another, in whole or in part, directly or indirectly, any of the economic consequences of ownership of Common Stock, whether any such transaction described above is to be settled by delivery of Company common stock or such other securities, in cash or otherwise. |
| -177- |
Notwithstanding the prior sentence, subject to applicable securities laws and the restrictions contained in our charter, our directors and executive officers may transfer our securities: (i) pursuant to the exercise or conversion of securities of the Company or any subsidiary of the Company, including, without limitation, options, warrants, notes, preferred stock, partnership interests or limited liability company interests; (ii) as a bona fide gift or gifts, provided that the donee or donees thereof agree to be bound in writing by the restrictions set forth above; (iii) to any affiliate of such director or executive officer, which affiliate is a controlling person of such director or executive officer or a person or entity controlled by such director or executive officer, provided that the transferee agrees to be bound in writing by the restrictions set forth above; (iv) to any trust for the direct or indirect benefit of such director or executive officer or the immediate family of such director or executive officer, provided that the trustee of the trust agrees to be bound in writing by the restrictions set forth above; (v) to or from any grantor retained annuity trust established by such director or executive officer or to or from continuing trusts for such director or executive officer’s immediate family members, provided that the trustee of any trust agrees to be bound in writing by the restrictions set forth above; (vi) as an indirect or direct distribution to stockholders, partners or members of such director or executive officer, provided that such stockholders, partners, or members agree to be bound in writing by the restrictions set forth above; (vii) any transfer required under any benefit plans or the Company’s charter or bylaws; (viii) as required by participants in the Company’s stock incentive plan in order to reimburse or pay federal income tax and withholding obligations in connection with vesting of restricted stock grants, LTIP units or the exercise of stock options or warrants (ix) as collateral for any loan, provided that the lender agrees in writing to be bound by the restrictions set forth above; (x) in or in connection with any merger, consolidation, combination or sale of all or substantially all the assets of the Company where all the shareholders will receive equal consideration for their interests and in or in connection with any tender offer or other offer to purchase at least 90% of the Common Stock of the Company; or (xi) with respect to sales of Securities acquired after the closing of the initial public offering in the open market.
Notwithstanding the foregoing, nothing shall prevent our directors or executive officers from, or restrict their ability to, (i) purchase securities of the Company in a public or private transaction, purchase any exchange traded options or warrants based on shares of our common stock, or purchase other publicly traded securities of or related to the Company on the open market, (ii) exercise or convert any options, warrants or other convertible securities issued to or held by such director or executive officer, including those granted under any benefit plan of the Company, (iii) request the registration of any securities of the Company held by such director or executive officer pursuant to any registration rights agreement with the Company or (iv) sign a registration statement to be filed with the SEC.
Each of the selling stockholders has agreed, for a period of 180 days after the date of the underwriting agreement, that such selling stockholder will not, with the prior written consent of the Representatives which may be withheld or delayed in the Representatives’ sole discretion.
| · | offer, pledge, sell, contract to sell, sell any option or contract to purchase, purchase any option or contract to sell, grant any option, right or warrant to sell, or otherwise transfer or dispose of, directly or indirectly, any shares of Company common stock or any securities convertible into or exercisable or exchangeable for Company common stock (including without limitation, Company common stock or such other securities convertible into or exercisable or exchangeable for equity securities of the Company which may be deemed to be beneficially owned by such selling stockholder in accordance with the rules and regulations of the Commission and equity securities which may be issued upon exercise of a stock option or warrant), or publicly disclose the intention to make any offer, sale, pledge or disposition; |
| · | enter into any swap or other agreement that transfers to another, in whole or in part, any of the economic consequences of ownership of the Company common stock or any such other securities, whether any such transaction described above is to be settled by delivery of Company common stock or such other securities, in cash or otherwise; or |
| · | make any demand for or exercise any right with respect to the registration of any shares of Company common stock or any security convertible into or exercisable or exchangeable for Company common stock, other than the shares to be sold by such selling stockholder pursuant to the underwriting agreement. |
Notwithstanding the foregoing, subject to applicable securities laws and the restrictions contained in the Company’s charter, such selling stockholder may transfer any securities of the Company (including, without limitation, Company common stock) as follows: (i) as a bona fide gift or gifts, provided that the donee or donees thereof agree to be bound in writing by the same restrictions set forth above; (ii) to any trust for the direct or indirect benefit of such selling stockholder or the immediate family of such selling stockholder, provided that the trustee of the trust agrees to be bound in writing by the same restrictions set forth above; (iii) as a distribution to stockholders, partners or members of such selling stockholder, provided that such stockholders, partners or members agree to be bound in writing by the same restrictions set forth above; (iv) any transfer required under the Company’s amended and restated bylaws; (v) as collateral for any loan, provided that the lender agrees in writing to be bound by the same restrictions set forth above; or (vi) with respect to sales of securities acquired after the closing of the initial public offering in the open market.
Additionally, in connection with this offering, all of our other stockholders have agreed with us, to the extent requested by us or the lead managing underwriter(s), not to directly or indirectly sell, offer to sell, grant any option or otherwise transfer or dispose of our common stock for 180 days, in the case of the holders that are the selling stockholders in this offering and 60 days, in the case of the holders who are not selling stock in this offering, in each case after the effective date of the registration statement of which this prospectus forms a part.
Other Relationships
FBR Capital Markets & Co. was the sole initial purchaser and placement agent for the private offering, for which it was paid customary fees. FBR Capital Markets & Co. may in the future provide us and our affiliates with investment banking and financial advisory services for which FBR Capital Markets & Co. may in the future receive customary fees.
The Representatives in their sole discretion, may release, or authorize us to release, as the case may be, the common stock and other securities subject to the lock-up agreements described above in whole or in part at any time with or without notice.
Electronic Distribution
A prospectus in electronic format may be made available on the websites maintained by one or more of the underwriters or selling group members, if any, participating in the offering. The representative may allocate a number of shares to the underwriters and selling group members, if any, for sale to their online brokerage account holders. Any such allocations for online distributions will be made by the representative on the same basis as other allocations.
| -178- |
Selling Restrictions
Notice to Prospective Investors in Canada
Prospective Canadian investors are advised that the information contained within this document has not been prepared with regard to matters that may be of particular concern to Canadian investors. Accordingly, prospective Canadian investors should consult with their own legal, financial and tax advisers concerning the information contained within this document and as to the suitability of an investment in our shares of common stock in their particular circumstances.
The offer and sale of our shares of common stock in Canada will only be made in the provinces of Alberta, British Columbia, Ontario and Québec or to residents thereof and not in, or to the residents of, any other province or territory of Canada. Such offers and sales will be made only under exemptions from the requirement to file a prospectus in the above mentioned provinces.
Our shares of common stock may be sold only to purchasers purchasing, or deemed to be purchasing, as principal that are accredited investors, as defined in National Instrument 45-106 Prospectus Exemptions (“NI 45-106”) or subsection 73.3(1) of the Securities Act (Ontario), and are permitted clients, as defined in National Instrument 31-103 Registration Requirements, Exemptions and Ongoing Registrant Obligations. Any resale of our shares of common stock must be made in accordance with an exemption from, or in a transaction not subject to, the prospectus requirements of applicable securities laws.
Securities legislation in certain provinces or territories of Canada may provide a purchaser with remedies for rescission or damages if this document (including any amendment thereto) contains a misrepresentation, provided that the remedies for rescission or damages are exercised by the purchaser within the time limit prescribed by the securities legislation of the purchaser’s province or territory. The purchaser should refer to any applicable provisions of the securities legislation of the purchaser’s province or territory for particulars of these rights or consult with a legal advisor.
Pursuant to section 3A.3 of National Instrument 33-105 Underwriting Conflicts (“NI 33-105”), the underwriters are not required to comply with the disclosure requirements of NI 33-105 regarding underwriter conflicts of interest in connection with this offering.
We hereby notify prospective Canadian purchasers that: (a) we may be required to provide personal information pertaining to the purchaser as required to be disclosed in Schedule I of Form 45-106F1 under NI 45-106 (including its name, address, telephone number and the aggregate purchase price of any shares of common stock purchased) (“personal information”), which Form 45-106F1 may be required to be filed by us under NI 45-106, (b) such personal information may be delivered to the Ontario Securities Commission (the “OSC”) in accordance with NI 45-106, (c) such personal information is collected indirectly by the OSC under the authority granted to it under the securities legislation of Ontario, (d) such personal information is collected for the purposes of the administration and enforcement of the securities legislation of Ontario, and (e) the public official in Ontario who can answer questions about the OSC’s indirect collection of such personal information is the Administrative Support Clerk at the OSC, Suite 1903, Box 55, 20 Queen Street West, Toronto, Ontario M5H 3S8, Telephone: (416) 593-3684. Prospective Canadian purchasers that purchase shares of our common stock in this offering will be deemed to have authorized the indirect collection of the personal information by the OSC, and to have acknowledged and consented to its name, address, telephone number and other specified information, including the aggregate purchase price paid by the purchaser, being disclosed to other Canadian securities regulatory authorities, and to have acknowledged that such information may become available to the public in accordance with requirements of applicable Canadian laws.
Upon receipt of this document, each Canadian purchaser hereby confirms that it has expressly requested that all documents evidencing or relating in any way to the sale of the securities described herein (including for greater certainty any purchase confirmation or any notice) be drawn up in the English language only. Par la réception de ce document, chaque acheteur canadien confirme par les présentes qu’il a expressément exigé que tous les documents faisant foi ou se rapportant de quelque manière que ce soit à la vente des valeurs mobilières décrites aux présentes (incluant, pour plus de certitude, toute confirmation d’achat ou tout avis) soient rédigés en anglais seulement.
| -179- |
Notice to Prospective Investors in the United Kingdom
This prospectus is only being distributed to and is only directed at persons in the United Kingdom that are qualified investors within the meaning of Article 2(1)(e) of the Prospectus Directive that are also (i) to investment professionals falling within Article 19(5) of the Financial Services and Markets Act 2000 (Financial Promotion) Order 2005, or the Order, and/or (ii) high net worth entities, and other persons to whom it may lawfully be communicated, falling with Article 49(2)(a) to (d) of the Order (all such persons together being referred to as “relevant persons”).
This prospectus and its contents are confidential and should not be distributed, published or reproduced (in whole or in part) or disclosed by recipients to any other persons in the United Kingdom. Any person in the United Kingdom who is not a relevant person should not act or rely on this document or any of its contents.
Each underwriter has represented, warranted and agreed that:
| (A) | it has only communicated or caused to be communicated and will only communicate or cause to be communicated an invitation or inducement to engage in investment activity (within the meaning of Section 21 of the Financial Services and Markets Act 2000, as amended, or the FSMA) received by it in connection with the issue or sale of the Shares in circumstances in which Section 21(1) of the FSMA does not apply to us; and |
| (B) | it has complied and will comply with all applicable provisions of the FSMA with respect to anything done by it in relation to the shares of our common stock in, from or otherwise involving the United Kingdom. |
Notice to Prospective Investors in Switzerland
This document, as well as any other material relating to the shares which are the subject of the offering contemplated by this prospectus, do not constitute an issue prospectus pursuant to Article 652a and/or 1156 of the Swiss Code of Obligations. The shares will not be listed on the SIX Swiss Exchange and, therefore, the documents relating to the shares, including, but not limited to, this document, do not claim to comply with the disclosure standards of the listing rules of SIX Swiss Exchange and corresponding prospectus schemes annexed to the listing rules of the SIX Swiss Exchange. The shares are being offered in Switzerland by way of a private placement, i.e., to a small number of selected investors only, without any public offer and only to investors who do not purchase the shares with the intention to distribute them to the public. The investors will be individually approached by the issuer from time to time. This document, as well as any other material relating to the shares, is personal and confidential and do not constitute an offer to any other person. This document may only be used by those investors to whom it has been handed out in connection with the offering described herein and may neither directly nor indirectly be distributed or made available to other persons without express consent of the issuer. It may not be used in connection with any other offer and shall in particular not be copied and/or distributed to the public in (or from) Switzerland.
| -180- |
Notice to Prospective Investors in the Dubai International Financial Centre
This prospectus relates to an Exempt Offer in accordance with the Offered Securities Rules of the Dubai Financial Services Authority (“DFSA”). This prospectus is intended for distribution only to persons of a type specified in the Offered Securities Rules of the DFSA. It must not be delivered to, or relied on by, any other person. The DFSA has no responsibility for reviewing or verifying any documents in connection with Exempt Offers. The DFSA has not approved this prospectus nor taken steps to verify the information set forth herein and has no responsibility for the prospectus. The shares to which this prospectus relates may be illiquid and/or subject to restrictions on their resale. Prospective purchasers of the shares offered should conduct their own due diligence on the shares. If you do not understand the contents of this prospectus you should consult an authorized financial advisor.
Notice to Prospective Investors in Australia
No placement document, prospectus, product disclosure statement or other disclosure document has been lodged with the Australian Securities and Investments Commission (“ASIC”), in relation to the offering. This prospectus does not constitute a prospectus, product disclosure statement or other disclosure document under the Corporations Act 2001 (the “Corporations Act”), and does not purport to include the information required for a prospectus, product disclosure statement or other disclosure document under the Corporations Act.
Any offer in Australia of the shares may only be made to persons (the “Exempt Investors”) who are “sophisticated investors” (within the meaning of section 708(8) of the Corporations Act), “professional investors” (within the meaning of section 708(11) of the Corporations Act) or otherwise pursuant to one or more exemptions contained in section 708 of the Corporations Act so that it is lawful to offer the shares without disclosure to investors under Chapter 6D of the Corporations Act.
The shares applied for by Exempt Investors in Australia must not be offered for sale in Australia in the period of 12 months after the date of allotment under the offering, except in circumstances where disclosure to investors under Chapter 6D of the Corporations Act would not be required pursuant to an exemption under section 708 of the Corporations Act or otherwise or where the offer is pursuant to a disclosure document which complies with Chapter 6D of the Corporations Act. Any person acquiring shares must observe such Australian on-sale restrictions.
This prospectus contains general information only and does not take account of the investment objectives, financial situation or particular needs of any particular person. It does not contain any securities recommendations or financial product advice. Before making an investment decision, investors need to consider whether the information in this prospectus is appropriate to their needs, objectives and circumstances, and, if necessary, seek expert advice on those matters.
Notice to Prospective Investors in Hong Kong
The securities have not been offered or sold and will not be offered or sold in Hong Kong, by means of any document, other than (a) to “professional investors” as defined in the Securities and Futures Ordinance (Cap. 571) of Hong Kong and any rules made under that Ordinance; or (b) in other circumstances which do not result in the document being a “prospectus” as defined in the Companies Ordinance (Cap. 32) of Hong Kong or which do not constitute an offer to the public within the meaning of that Ordinance. No advertisement, invitation or document relating to the securities has been or may be issued or has been or may be in the possession of any person for the purposes of issue, whether in Hong Kong or elsewhere, which is directed at, or the contents of which are likely to be accessed or read by, the public of Hong Kong (except if permitted to do so under the securities laws of Hong Kong) other than with respect to securities which are or are intended to be disposed of only to persons outside Hong Kong or only to “professional investors” as defined in the Securities and Futures Ordinance and any rules made under that Ordinance.
| -181- |
Notice to Prospective Investors in Japan
The securities have not been and will not be registered under the Financial Instruments and Exchange Law of Japan (Law No. 25 of 1948, as amended) and, accordingly, will not be offered or sold, directly or indirectly, in Japan, or for the benefit of any Japanese Person or to others for re-offering or resale, directly or indirectly, in Japan or to any Japanese Person, except in compliance with all applicable laws, regulations and ministerial guidelines promulgated by relevant Japanese governmental or regulatory authorities in effect at the relevant time. For the purposes of this paragraph, “Japanese Person” shall mean any person resident in Japan, including any corporation or other entity organized under the laws of Japan.
Notice to Prospective Investors in Singapore
This prospectus has not been registered as a prospectus with the Monetary Authority of Singapore. Accordingly, this prospectus and any other document or material in connection with the offer or sale, or invitation for subscription or purchase, of Non-CIS Securities may not be circulated or distributed, nor may the Non-CIS Securities be offered or sold, or be made the subject of an invitation for subscription or purchase, whether directly or indirectly, to persons in Singapore other than (i) to an institutional investor under Section 274 of the Securities and Futures Act, Chapter 289 of Singapore (the “SFA”), (ii) to a relevant person pursuant to Section 275(1), or any person pursuant to Section 275(1A), and in accordance with the conditions specified in Section 275, of the SFA, or (iii) otherwise pursuant to, and in accordance with the conditions of, any other applicable provision of the SFA.
Where the Non-CIS Securities are subscribed or purchased under Section 275 of the SFA by a relevant person which is:
| a. | a corporation (which is not an accredited investor (as defined in Section 4A of the SFA)) the sole business of which is to hold investments and the entire share capital of which is owned by one or more individuals, each of whom is an accredited investor; or |
| b. | a trust (where the trustee is not an accredited investor) whose sole purpose is to hold investments and each beneficiary of the trust is an individual who is an accredited investor, |
securities (as defined in Section 239(1) of the SFA) of that corporation or the beneficiaries’ rights and interest (howsoever described) in that trust shall not be transferred within six months after that corporation or that trust has acquired the Non-CIS Securities pursuant to an offer made under Section 275 of the SFA except:
| a. | to an institutional investor or to a relevant person defined in Section 275(2) of the SFA, or to any person arising from an offer referred to in Section 275(1A) or Section 276(4)(i)(B) of the SFA; |
| b. | where no consideration is or will be given for the transfer; |
| c. | where the transfer is by operation of law; |
| d. | as specified in Section 276(7) of the SFA; or |
| e. | as specified in Regulation 32 of the Securities and Futures (Offers of Investments) (Shares and Debentures) Regulations 2005 of Singapore. |
| -182- |
The validity of the common stock offered hereby will be passed upon for us by Venable LLP. In addition, certain legal matters will be passed upon for us by Sullivan & Cromwell LLP, New York, New York. Certain legal matters in connection with this offering will be passed upon for the underwriters by Vinson & Elkins L.L.P., Richmond, Virginia. Sidley Austin LLP has acted as counsel for the selling stockholders.
The consolidated and combined financial statements of Clipper Realty Inc. and Predecessor and schedule III as of December 31, 2015 and 2014 and for each of the two years in the period ended December 31, 2015 included in this prospectus and in the registration statement have been so included in reliance on the reports of BDO USA, LLP, an independent registered public accounting firm, appearing elsewhere herein and in the registration statement, given on the authority of said firm as experts in auditing and accounting.
The statement of revenues and certain expenses of the Tribeca House properties for the year ended December 31, 2013 and the related notes to the statement included in this prospectus have been audited by Berdon LLP, independent public accountants, as stated in their report appearing herein.
The statement of revenues and certain expenses of the Aspen property for the year ended December 31, 2015 and the related notes to the statement included in this prospectus have been audited by Lipsky Goodkin & Co., P.C., independent public accountants, as stated in their report appearing herein.
| -183- |
WHERE YOU CAN FIND MORE INFORMATION
We have filed with the SEC a registration statement on Form S-11 (including exhibits, schedules, and amendments) under the Securities Act with respect to the shares of common stock offered by this prospectus. This prospectus does not contain all the information set forth in the registration statement. For further information about us and the shares of common stock to be sold in this offering, you should refer to the registration statement. Statements contained in this prospectus relating to the contents of any contract, agreement or other document are not necessarily complete and are qualified in all respects by the complete text of the applicable contract, agreement or other document.
You may read and copy all or any portion of the registration statement or any other information we file at the SEC’s public reference room at 100 F Street, N.E., Room 1580, Washington, D.C. 20549. You can request copies of these documents, upon payment of a duplicating fee, by writing to the SEC. Please call the SEC at 1-800-SEC-0330 for further information about the operation of the public reference rooms. Our SEC filings, including the registration statement, are also available to you on the SEC’s website (http://www.sec.gov).
In connection with this offering we will become subject to the information and periodic reporting requirements of the Exchange Act. Under the Exchange Act, we will file annual, quarterly and current reports, as well as proxy statements and other information with the SEC. These periodic reports, proxy statements, and other information will be available for inspection and copying at the SEC’s Public Reference Room and the website of the SEC referred to above. We intend to make this information available on the investor relations section of our website, www.clipperrealty.com. Information on, or accessible through, our website is not part of this prospectus.
| -184- |
INDEX TO CONSOLIDATED AND COMBINED FINANCIAL STATEMENTS
F-1
Report of Independent Registered Public Accounting Firm
Members of Clipper Realty Inc. and Predecessor
Brooklyn, NY 11219
We have audited the accompanying consolidated and combined balance sheets of Clipper Realty Inc. and Predecessor (the “Company”) as of December 31, 2015 and 2014, and the related consolidated and combined statements of operations, equity and cash flows for the years then ended. In connection with our audits of the financial statements, we have also audited the financial statement schedule listed in the accompanying index. These financial statements and schedule are the responsibility of the Company’s management. Our responsibility is to express an opinion on these financial statements based on our audits.
We conducted our audits in accordance with the standards of the Public Company Accounting Oversight Board (United States). Those standards require that we plan and perform the audit to obtain reasonable assurance about whether the financial statements are free of material misstatement. The Company is not required to have, nor were we engaged to perform, an audit of its internal control over financial reporting. Our audits included consideration of internal control over financial reporting as a basis for designing audit procedures that are appropriate in the circumstances, but not for the purpose of expressing an opinion on the effectiveness of the Company’s internal control over financial reporting. Accordingly, we express no such opinion. An audit also includes examining, on a test basis, evidence supporting the amounts and disclosures in the financial statements, assessing the accounting principles used and significant estimates made by management, as well as evaluating the overall financial statement presentation. We believe that our audits provide a reasonable basis for our opinion.
Opinion
In our opinion, the consolidated and combined financial statements referred to above present fairly, in all material respects, the financial position of Clipper Realty Inc. and Predecessor as of December 31, 2015 and 2014, and the results of their operations and their cash flows for the years then ended in accordance with accounting principles generally accepted in the United States of America.
Also in our opinion, the financial statements schedule, when considered in relation to the basic consolidated and combined financial statements taken as a whole, presents fairly, in all material respects, the information set forth therein.
/s/ BDO USA, LLP
New York, NY
March 30, 2016
F-2
Clipper Realty Inc. and Predecessor
Consolidated and Combined Balance Sheets
(In thousands, except for share data)
| September 30, 2016 | December 31, 2015 | Predecessor December 31, 2014 | ||||||||||
| (unaudited) | ||||||||||||
| ASSETS | ||||||||||||
| Investment in real estate | ||||||||||||
| Land and improvements | $ | 434,097 | $ | 384,437 | $ | 384,350 | ||||||
| Building and improvements | 430,008 | 376,225 | 368,598 | |||||||||
| Tenant improvements | 2,986 | 2,525 | 2,485 | |||||||||
| Furniture, fixtures and equipment | 8,892 | 7,592 | 6,321 | |||||||||
| Total Investment in real estate | 875,983 | 770,779 | 761,754 | |||||||||
| Accumulated depreciation | (54,517 | ) | (44,672 | ) | (33,010 | ) | ||||||
| Investment in real estate, net | 821,466 | 726,107 | 728,744 | |||||||||
| Cash and cash equivalents | 82,101 | 125,332 | 9,157 | |||||||||
| Restricted cash | 14,196 | 9,962 | 5,876 | |||||||||
| Tenant and other receivables, net of allowance for doubtful accounts of $2,495 (unaudited), $2,534 and $2,600, respectively | 3,927 | 1,476 | 4,111 | |||||||||
| Deferred rent | 3,941 | 3,881 | 3,990 | |||||||||
| Deferred costs and intangible assets, net | 14,879 | 5,267 | 7,258 | |||||||||
| Prepaid expenses and other assets | 22,599 | 9,093 | 7,720 | |||||||||
| TOTAL ASSETS | $ | 963,109 | $ | 881,118 | $ | 766,856 | ||||||
| LIABILITIES AND EQUITY | ||||||||||||
| Notes payable, net of unamortized loan costs of $6,820 (unaudited), $7,303 and $13,252, respectively | $ | 807,893 | $ | 713,440 | $ | 708,228 | ||||||
| Accounts payable and accrued liabilities | 7,593 | 5,326 | 4,944 | |||||||||
| Security deposits | 6,267 | 5,558 | 5,460 | |||||||||
| Below-market leases, net | 7,269 | 7,848 | 9,562 | |||||||||
| Other liabilities | 2,930 | 2,569 | 1,465 | |||||||||
| TOTAL LIABILITIES | $ | 831,952 | $ | 734,741 | $ | 729,659 | ||||||
| Preferred stock, $0.01 par value, 12.5% Series A Cumulative Non-Voting Preferred Stock; $137,500 liquidation preference, 132 shares issued and outstanding | – | – | – | |||||||||
| Common stock, $0.01 par value, 500,000,000 shares authorized, 11,422,606 issued and outstanding | 114 | 114 | – | |||||||||
| Additional paid-in-capital | 46,483 | 46,049 | – | |||||||||
| Accumulated deficit | (6,901 | ) | (1,860 | ) | – | |||||||
| Predecessor equity (members’ capital) | – | – | 37,197 | |||||||||
| Total stockholders’ and predecessor equity | 39,696 | 44,303 | 37,197 | |||||||||
| Non-controlling interests | 91,461 | 102,074 | – | |||||||||
| TOTAL EQUITY | 131,157 | 146,377 | 37,197 | |||||||||
| TOTAL LIABILITIES AND EQUITY | $ | 963,109 | $ | 881,118 | $ | 766,856 | ||||||
See accompanying notes to these consolidated and combined financial statements.
F-3
Clipper Realty Inc. and Predecessor
Consolidated and Combined Statements of Operations
(In thousands)
| Nine Months Ended September 30, | Years Ended December 31, | |||||||||||||||
| 2016 | 2015 | 2015 | 2014 | |||||||||||||
| (unaudited) | ||||||||||||||||
| REVENUES | ||||||||||||||||
| Residential rental income | $ | 49,405 | $ | 45,596 | $ | 60,784 | $ | 31,413 | ||||||||
| Commercial income | 13,843 | 13,042 | 17,256 | 12,382 | ||||||||||||
| Tenant recoveries | 2,969 | 2,651 | 3,477 | 2,415 | ||||||||||||
| Garage and other income | 2,550 | 2,315 | 3,087 | 1,562 | ||||||||||||
| TOTAL REVENUES | 68,767 | 63,604 | 84,604 | 47,772 | ||||||||||||
| OPERATING EXPENSES | ||||||||||||||||
| Property operating expenses | 18,885 | 17,691 | 23,283 | 19,673 | ||||||||||||
| Real estate taxes and insurance | 13,023 | 10,904 | 14,926 | 6,560 | ||||||||||||
| General and administrative | 6,317 | 3,266 | 5,296 | 2,358 | ||||||||||||
| Acquisition costs | 407 | – | 75 | 326 | ||||||||||||
| Depreciation and amortization | 10,646 | 9,656 | 12,521 | 4,472 | ||||||||||||
| TOTAL OPERATING EXPENSES | 49,278 | 41,517 | 56,101 | 33,389 | ||||||||||||
| INCOME FROM OPERATIONS | 19,489 | 22,087 | 28,503 | 14,383 | ||||||||||||
| Interest expense, net | (28,749 | ) | (27,728 | ) | (36,703 | ) | (9,145 | ) | ||||||||
| Net (loss) income | $ | (9,260 | ) | $ | (5,641 | ) | $ | (8,200 | ) | $ | 5,238 | |||||
| Less: | ||||||||||||||||
| Net loss attributable to Predecessor | – | 3,690 | 3,690 | |||||||||||||
| Net loss attributable to non-controlling interests | 6,457 | 1,361 | 3,145 | |||||||||||||
| Dividends attributable to preferred shares | (11 | ) | – | – | ||||||||||||
| Net loss attributable to common stockholders | $ | (2,814 | ) | $ | (590 | ) | $ | (1,365 | ) | |||||||
| Basic and diluted loss per share | $ | (0.25 | ) | $ | (0.05 | ) | $ | (0.12 | ) | |||||||
See accompanying notes to these consolidated and combined financial statements.
F-4
Clipper Realty Inc. and Predecessor
Consolidated and Combined Statements of Equity
(In thousands, except for share data)
| Preferred Shares | Number of common shares | Common Stock | Additional paid-in- capital | Accumulated deficit | Predecessor Equity | Total Stockholders’ and Predecessor equity | Non- controlling interests | Total equity | ||||||||||||||||||||||||||||
| Predecessor | ||||||||||||||||||||||||||||||||||||
| Balance December 31, 2013 | – | – | – | – | – | (4,664 | ) | (4,664 | ) | – | (4,664 | ) | ||||||||||||||||||||||||
| Contributions | – | – | – | – | – | 104,073 | 104,073 | – | 104,073 | |||||||||||||||||||||||||||
| Distributions | – | – | – | – | – | (67,450 | ) | (67,450 | ) | – | (67,450 | ) | ||||||||||||||||||||||||
| Net (loss) Income | – | – | – | – | – | 5,238 | 5,238 | – | 5,238 | |||||||||||||||||||||||||||
| Balance December 31, 2014 | – | – | – | – | – | 37,197 | 37,197 | – | 37,197 | |||||||||||||||||||||||||||
| Contributions | – | – | – | – | – | 2,357 | 2,357 | – | 2,357 | |||||||||||||||||||||||||||
| Distributions | – | – | – | – | – | (14,233 | ) | (14,233 | ) | – | (14,233 | ) | ||||||||||||||||||||||||
| Net Loss | – | – | – | – | – | (3,690 | ) | (3,690 | ) | – | (3,690 | ) | ||||||||||||||||||||||||
| Balance August 3, 2015 | – | – | – | – | – | 21,631 | 21,631 | – | 21,631 | |||||||||||||||||||||||||||
| Clipper Realty Inc. | ||||||||||||||||||||||||||||||||||||
| Net proceeds from sale of common shares | – | 10,666,667 | $ | 107 | $ | 130,092 | $ | – | $ | – | $ | 130,199 | $ | – | $ | 130,199 | ||||||||||||||||||||
| Formation transaction | – | 755,939 | 7 | (84,043 | ) | – | (21,631 | ) | (105,667 | ) | 105,667 | – | ||||||||||||||||||||||||
| Amortization of LTIP grants | – | – | – | – | – | – | – | 709 | 709 | |||||||||||||||||||||||||||
| Dividends and distributions | – | – | – | – | (495 | ) | – | (495 | ) | (1,157 | ) | (1,652 | ) | |||||||||||||||||||||||
| Net loss | – | – | – | – | (1,365 | ) | – | (1,365 | ) | (3,145 | ) | (4,510 | ) | |||||||||||||||||||||||
| Balance December 31, 2015 | – | 11,422,606 | 114 | 46,049 | (1,860 | ) | – | 44,303 | 102,074 | 146,377 | ||||||||||||||||||||||||||
| Costs in connection with issuance of common and preferred shares | – | – | $ | – | $ | (526 | ) | $ | – | $ | – | $ | (526 | ) | $ | – | $ | (526 | ) | |||||||||||||||||
| Proceeds from issuance of 132 preferred shares | 132 | – | – | 132 | – | – | 132 | – | 132 | |||||||||||||||||||||||||||
| Amortization of LTIP grants | – | – | – | – | – | – | – | 1,891 | 1,891 | |||||||||||||||||||||||||||
| Dividends and distributions | – | – | – | – | (2,238 | ) | – | (2,238 | ) | (5,219 | ) | (7,457 | ) | |||||||||||||||||||||||
| Net loss | – | – | – | – | (2,803 | ) | – | (2,803 | ) | (6,457 | ) | (9,260 | ) | |||||||||||||||||||||||
| Reallocation of noncontrolling interest | – | – | – | 828 | – | – | 828 | (828 | ) | – | ||||||||||||||||||||||||||
| Balance September 30, 2016 (unaudited) | $ | 132 | 11,422,606 | $ | 114 | $ | 46,483 | $ | (6,901 | ) | $ | – | $ | 39,696 | $ | 91,461 | $ | 131,157 | ||||||||||||||||||
See accompanying notes to these consolidated and combined financial statements.
F-5
Clipper Realty Inc. and Predecessor
Consolidated and Combined Statements of Cash Flows
(In thousands)
| Nine Months Ended September 30, | Years ended December 31, | |||||||||||||||
| 2016 | 2015 | 2015 | 2014 | |||||||||||||
| (unaudited) | ||||||||||||||||
| CASH FLOWS FROM OPERATING ACTIVITIES | ||||||||||||||||
| Net (loss) income | $ | (9,260 | ) | $ | (5,641 | ) | $ | (8,200 | ) | $ | 5,238 | |||||
| Adjustments to reconcile net (loss) income to net cash provided by operating activities: | ||||||||||||||||
| Depreciation | 9,845 | 8,999 | 11,662 | 4,034 | ||||||||||||
| Amortization of deferred financing costs | 4,253 | 4,496 | 6,036 | 704 | ||||||||||||
| Amortization of deferred costs and intangible assets | 1,987 | 1,598 | 2,187 | 712 | ||||||||||||
| Amortization of above and below market leases | (1,357 | ) | (1,286 | ) | (1,714 | ) | (1,450 | ) | ||||||||
| Deferred rent | (60 | ) | 56 | 109 | 513 | |||||||||||
| Stock-based compensation | 1,891 | 284 | 709 | – | ||||||||||||
| Change in fair value of interest rate caps | 9 | 511 | 522 | 49 | ||||||||||||
| Changes in operating assets and liabilities: | ||||||||||||||||
| Restricted cash | (4,234 | ) | (6,200 | ) | (4,086 | ) | 14,372 | |||||||||
| Accounts and other receivables | (2,451 | ) | 1,571 | 2,635 | (3,220 | ) | ||||||||||
| Prepaid expenses, other assets and deferred costs | 1,747 | 1,079 | (2,004 | ) | (3,594 | ) | ||||||||||
| Accounts payable and accrued liabilities | 2,267 | (287 | ) | 382 | 1,870 | |||||||||||
| Related party payables | – | – | – | (14,821 | ) | |||||||||||
| Security deposits | 257 | 300 | 98 | 3,081 | ||||||||||||
| Other liabilities | 359 | 242 | 1,104 | (16 | ) | |||||||||||
| Net cash provided by operating activities | 5,253 | 5,722 | 9,440 | 7,472 | ||||||||||||
| CASH FLOW FROM INVESTING ACTIVITIES | ||||||||||||||||
| Additions to land, buildings, and improvements | (12,988 | ) | (6,360 | ) | (9,025 | ) | (2,542 | ) | ||||||||
| Increase in restricted cash | – | – | – | (2,000 | ) | |||||||||||
| Refundable acquisition deposit | (15,000 | ) | – | – | – | |||||||||||
| Cash paid in connection with acquisition of real estate | (102,845 | ) | – | – | (222,280 | ) | ||||||||||
| Net cash used in investing activities | (130,833 | ) | (6,360 | ) | (9,025 | ) | (226,822 | ) | ||||||||
| CASH FLOW FROM FINANCING ACTIVITIES | ||||||||||||||||
| Costs in connection with issuance of common and preferred stock | (526 | ) | (13,114 | ) | (13,801 | ) | – | |||||||||
| Proceeds from sale of common and preferred stock | 132 | 144,000 | 144,000 | – | ||||||||||||
| Payments of notes payable | (55,530 | ) | (564 | ) | (737 | ) | (655 | ) | ||||||||
| Proceeds from notes payable | 149,500 | – | – | 200,000 | ||||||||||||
| Contributions | – | 2,357 | 2,357 | 104,073 | ||||||||||||
| Dividends and distributions | (7,457 | ) | (14,233 | ) | (15,884 | ) | (67,450 | ) | ||||||||
| Loan costs and other | (3,770 | ) | – | (175 | ) | (11,261 | ) | |||||||||
| Net cash provided by financing activities | 82,349 | 118,446 | 115,760 | 224,707 | ||||||||||||
| Net (decrease) increase in cash and cash equivalents | (43,231 | ) | 117,808 | 116,175 | 5,357 | |||||||||||
| Cash and cash equivalents - beginning of period | 125,332 | 9,157 | 9,157 | 3,800 | ||||||||||||
| Cash and cash equivalents - end of period | $ | 82,101 | $ | 126,965 | $ | 125,332 | $ | 9,157 | ||||||||
| Supplemental cash flow information: | ||||||||||||||||
| Cash paid for interest | $ | 24,868 | $ | 23,316 | $ | 31,005 | $ | 7,389 | ||||||||
| Supplemental non cash investing and financing activities: | ||||||||||||||||
| Assumption of loan in connection with acquisition of real estate | – | – | – | 335,000 | ||||||||||||
See accompanying notes to these consolidated and combined financial statements.
F-6
Clipper Realty Inc. and Predecessor
Notes to Consolidated and Combined Financial Statements
(In thousands)
1. Organization
Clipper Realty Inc. (the “Company” or “We”) was organized in the state of Maryland on July 7, 2015. On August 3, 2015, we completed certain formation transactions and the sale of shares of common stock in a private offering. We contributed the net proceeds of the private offering to Clipper Realty L.P., our operating partnership subsidiary (the “Operating Partnership”), in exchange for units in the Operating Partnership. The Operating Partnership in turn contributed such net proceeds to the limited liability companies (“LLC’s”) that comprise the Predecessor, as described below, in exchange for class A LLC units in such LLC’s and became the managing member of such LLC’s. The owners of the LLC’s exchanged their interests for class B LLC units and an equal number of special, non-economic, voting stock in the Company. The class B LLC units, together with the special voting shares, are convertible into common shares of the Company on a one-for-one basis and are entitled to distributions.
The predecessor to the Company (the “Predecessor”) was a combination of four limited liability companies, including one formed in 2014 in connection with the acquisition of a property on December 15, 2014. The Predecessor did not represent a legal entity. The LLC’s that comprised the Predecessor and the Company at formation were under common control.
On December 15, 2014, the Predecessor acquired the properties at 50 Murray Street and 53 Park Place in the Tribeca neighborhood of Manhattan, New York. On June 27, 2016, the Operating Partnership acquired the property at 1955 First Avenue in Manhattan, known as the Aspen (“Aspen”), with approximately 186,582 square feet of GLA. As a result, as of September 30, 2016, the properties owned by the Company consist of the following (collectively, the “Properties”):
| · | Tribeca House properties in Manhattan, comprising two buildings, one with 21 stories and one with 12 stories, containing residential and retail space with an aggregate of approximately 480,000 square feet of residential rental Gross Leasable Area (“GLA”) and 77,236 of rental retail and parking GLA; |
| · | Flatbush Gardens in Brooklyn, comprised of a 59-building multi-family housing complex with 2,496 rentable units; |
| · | 141 Livingston Street in Brooklyn, a 15-story office building with approximately 216,073 square feet of GLA; |
| · | 250 Livingston Street in Brooklyn, a 12-story office and residential building with approximately 294,378 square feet of GLA; and |
| · | Aspen property in Manhattan, a seven-story building containing residential and retail space with approximately 166,000 square feet of residential rental GLA and approximately 21,000 of rental retail GLA. |
Following completion of the private offering and the formation transactions, the operations of the Clipper Realty, Inc. and its consolidated subsidiaries (the “Company”) have been carried on primarily through the Operating Partnership. The Company has elected to be taxed as a Real Estate Investment Trust (“REIT”) under Sections 856 through 860 of the Internal Revenue Code. The Company is the sole general partner of the Operating Partnership and the Operating Partnership is the sole managing member of the LLC’s that comprise the Predecessor.
The Company’s interest, through the operating partnership, in the LLC subsidiaries comprising the Predecessor generally entitles it to 30.3% of the aggregate cash distributions from, and the profits and losses of, the LLC subsidiaries. The Company, through the operating partnership, owns all of the ownership interests in the Aspen property.
As further discussed in Note 3, upon adoption of ASU 2015-02, the Company determined that the LLCs comprising the Predecessor were variable interest entities (“VIEs”) and that the Company was the primary beneficiary. The assets and liabilities of these VIEs represented substantially all of the Company’s assets and liabilities as of December 31, 2015 and 2014. As of September 30, 2016, the assets of these VIEs were $843.1 million (87.5% of total assets) and the liabilities of these VIEs were $761.7 million (91.6% of total liabilities).
2. Sale of Common Stock and Formation Transactions
On August 3, 2015, the Company sold 10,666,667 shares of common stock to private investors at a price of $13.50 per share. The proceeds, net of offering costs, were approximately $130,199.
The Company contributed the net proceeds of the common stock offering to the Operating Partnership in exchange for units in the Operating Partnership as described in Note 1. Following the other transactions described in Note 1, substantially all the net proceeds raised were available to the Company.
The following is a summary of the Company’s Statement of Operations for the period from August 3, 2015 through December 31, 2015 and the Predecessor’s Statements of Operations for the period from January 1, 2015 through August 2, 2015. These amounts are included in the consolidated and combined statement of operations herein for the year ended December 31, 2015. All balances as of December 31, 2014 are those of the Predecessor.
F-7
Clipper Realty Inc. and Predecessor
Notes to Consolidated and Combined Financial Statements
(In thousands)
| Clipper Realty Inc. | Predecessor | |||||||
August
3, 2015 - | January
1, 2015 - | |||||||
| REVENUES | ||||||||
| Residential rental income | $ | 24,902 | $ | 35,882 | ||||
| Commercial income | 7,091 | 10,165 | ||||||
| Tenant recoveries | 1,433 | 2,044 | ||||||
| Garage and other income | 1,779 | 1,308 | ||||||
| TOTAL REVENUES | 35,205 | 49,399 | ||||||
| OPERATING EXPENSES | ||||||||
| Property operating expenses | 9,611 | 13,672 | ||||||
| Real estate taxes and insurance | 6,774 | 8,152 | ||||||
| General and administrative | 2,861 | 2,435 | ||||||
| Acquisition costs | 75 | – | ||||||
| Depreciation and amortization | 5,292 | 7,229 | ||||||
| TOTAL OPERATING EXPENSES | 24,613 | 31,488 | ||||||
| INCOME FROM OPERATIONS | 10,592 | 17,911 | ||||||
| Interest expense, net | (15,102 | ) | (21,601 | ) | ||||
| Net loss | (4,510 | ) | (3,690 | ) | ||||
| Less: | ||||||||
| Net loss attributable to non-controlling interests | 3,145 | |||||||
| Net loss attributable to stockholders | $ | (1,365 | ) | |||||
3. Significant Accounting Policies
Basis of Consolidation and Combination
The accompanying consolidated and combined financial statements of the Company and the Predecessor are prepared in accordance with generally accepted accounting principles in the United States (“GAAP”). The effect of all intercompany balances has been eliminated. The consolidated and combined financial statements include the accounts of all entities in which the Company and the Predecessor have a controlling interest. The ownership interests of other investors in these entities are recorded as noncontrolling interest. The Predecessor entities have been combined on the basis that, for the periods presented, such entities were under common control.
Unaudited Interim Financial Information
The unaudited consolidated and combined financial statements for the periods ended September 30, 2016 and 2015 have been prepared in accordance with GAAP for interim financial information and Article 10 of Regulation S-X. Accordingly, they do not include all of the information and footnotes required by GAAP for complete financial statements. The information furnished in the accompanying consolidated financial statements reflects all adjustments that, in the opinion of management, are necessary for a fair presentation of the aforementioned consolidated financial statements for the interim periods.
F-8
Clipper Realty Inc. and Predecessor
Notes to Consolidated and Combined Financial Statements
(In thousands)
3. Significant Accounting Policies
Use of Estimates
The preparation of financial statements in conformity with GAAP requires management to make estimates and assumptions that affect the reported amounts of assets and liabilities and disclosure of commitments and contingencies at the date of the financial statements and the reported amounts of revenues and expenses during the reporting period. Actual results could materially differ from these estimates.
Investment in Real Estate
Real estate assets held for investment are carried at historical cost and consist of land, buildings and improvements, furniture, fixtures and equipment. During the year ended December 31, 2014, the Predecessor wrote off $3,261 of fully depreciated tenant improvements. Expenditures for ordinary repair and maintenance costs are charged to expense as incurred. Expenditures for improvements, renovations, and replacements of real estate assets are capitalized and depreciated over their estimated useful lives if the expenditures qualify as betterment or the life of the related asset will be substantially extended beyond the original life expectancy.
Upon acquisition of real estate, the Company assesses the fair values of acquired tangible and intangible assets including land, buildings, tenant improvements, above and below-market leases, in-place leases and any other identified intangible assets and assumed liabilities. The Company allocates the purchase price to the assets acquired and liabilities assumed based on their fair values. In estimating fair value of tangible and intangible assets acquired, the Company assesses and considers fair value based on estimated cash flow projections that utilize appropriate discount and capitalization rates, estimates of replacement costs, net of depreciation, and available market information. The fair value of the tangible assets of an acquired property considers the value of the property as if it were vacant.
The Company records acquired above-market and below-market lease values initially based on the present value, using a discount rate which reflects the risks associated with the leases acquired based on the difference between (i) the contractual amounts to be paid pursuant to each in-place lease and (ii) management’s estimate of fair market lease rates for each corresponding in-place lease, measured over a period equal to the remaining term of the lease for above-market leases and the initial term plus the term of any below-market fixed renewal options for the below-market leases. Other intangible assets acquired include amounts for in-place lease values and tenant relationship values (if any) that are based on management’s evaluation of the specific characteristics of each tenant’s lease and the Company’s overall relationship with the respective tenant. Factors to be considered by management in its analysis of in-place lease values include an estimate of carrying costs to execute similar leases. In estimating carrying costs, management includes real estate taxes, insurance and other operating expenses and estimates of lost rentals at market rates during the expected lease-up periods, depending on local market conditions. In estimating costs to execute similar leases, management considers leasing commission, legal and other related expenses.
The Company reviews long-lived assets for impairment whenever events or changes in circumstances indicate that the carrying amount of an asset may not be recoverable. A property’s value is impaired if management’s estimate of the aggregate future cash flows (undiscounted and without interest charges) to be generated by the property is less than the carrying value of the property. To the extent impairment has occurred, a write-down is recorded and measured by the amount of the difference between the carrying value of the asset and the fair value of the asset. Management of the Company does not believe that any of its properties within the portfolio are impaired as of September 30, 2016 and December 31, 2015 and 2014.
F-9
Clipper Realty Inc. and Predecessor
Notes to Consolidated and Combined Financial Statements
(In thousands)
3. Significant Accounting Policies (cont.)
For long-lived assets to be disposed of, impairment losses are recognized when the fair value of the assets less estimated cost to sell is less than the carrying value of the assets. Properties classified as real estate held for sale generally represent properties that are actively marketed or contracted for sale with closing expected to occur within the next twelve months. Real estate held for sale is carried at the lower of cost, net of accumulated depreciation, or fair value less cost to sell, determined on an asset-by-asset basis. Expenditures for ordinary repair and maintenance costs on held for sale properties are charged to expense as incurred. Expenditures for improvements, renovations, and replacements related to held-for-sale properties are capitalized at cost. Depreciation is not recorded on real estate held for sale.
If a tenant vacates its space prior to the contractual termination of the lease and no rental payments are being made on the lease, any unamortized balances of the related intangibles are written off. The tenant improvements and origination costs are amortized to expense over the remaining life of the lease (or charged against earnings if the lease is terminated prior to its contractual expiration date).
Depreciation is computed using the straight-line method over the estimated useful lives of the assets as follows:
| Building and improvements | 30–40 years |
| Tenant improvements | Shorter of useful life or lease term |
| Furniture, fixtures and equipment | 3–15 years |
The capitalized above-market lease values are amortized as a reduction of base rental revenue over the remaining term of the respective leases, and the capitalized below-market lease values are amortized as an increase to base rental revenue over the remaining initial terms plus the terms of any below-market fixed rate renewal options of the respective leases. The value of in-place leases are amortized to expense over the remaining initial terms of the respective leases.
Cash and Cash Equivalents
Cash and cash equivalents are defined as cash on hand and in banks plus all short-term investments with a maturity of three months or less when purchased. The Company maintains some of its cash in bank deposit accounts, which, at times, may exceed the federally insured limit. No losses have been experienced related to such accounts.
Restricted Cash
Restricted cash generally consists of escrows for future real estate taxes and insurance expenditures, repairs and capital improvements and security deposits.
F-10
Clipper Realty Inc. and Predecessor
Notes to Consolidated and Combined Financial Statements
(In thousands)
3. Significant Accounting Policies (cont.)
Tenant and Other Receivables and Allowance for Doubtful Accounts
Tenant and other receivables are comprised of amounts due for monthly rents and other charges. The Company periodically performs a detailed review of amounts due from tenants to determine if accounts receivable balances are impaired based on factors affecting the collectability of those balances. If a tenant fails to make contractual payments beyond any allowance, the Company may recognize additional bad debt expense in future periods.
Deferred Costs
Deferred lease costs consist of fees incurred to initiate and renew operating leases. Lease costs are being amortized using the straight-line method over the terms of the respective leases.
Deferred financing costs represent commitment fees, legal and other third-party costs associated with obtaining financing. These costs are amortized over the term of the financing and are recorded in interest expense in the consolidated and combined financial statements. Unamortized deferred financing costs are expensed when the associated debt is refinanced or repaid before maturity. Cost incurred in seeking financing transactions which do not close are expensed in the period the financing transaction is terminated.
Comprehensive Income
Comprehensive income is comprised of net income adjusted for changes in unrealized gains and losses, reported in equity, for financial instruments required to be reported at fair value under GAAP. For the nine months ended September 30, 2016 and the years ended December 31, 2015 and 2014, the Company did not own any financial instruments for which the change in value was not reported in net income accordingly and its comprehensive income was its net income as presented in the consolidated and combined statements of operations.
Revenue Recognition
Rental revenue for commercial leases is recognized on a straight-line basis over the terms of the respective leases. Rental income attributable to residential leases and parking is recognized as earned, which is not materially different from the straight-line basis. Leases entered into by a resident for an apartment unit are generally for a one year term, renewable upon consent of both parties on an annual or monthly basis. Deferred rents receivable represents the amount by which straight-line rental revenue exceeds rents currently billed in accordance with lease agreements.
Reimbursements for operating expenses due from tenants pursuant to their lease agreements are recognized as revenue in the period the applicable expenses are incurred. These costs generally include real estate taxes, utilities, insurance, common area maintenance costs and other recoverable costs.
F-11
Clipper Realty
Inc. and Predecessor
Notes to Consolidated and Combined Financial Statements
(In thousands)
3. Significant Accounting Policies (cont.)
Stock-based Compensation
The Company accounts for stock-based compensation pursuant to Financial Accounting Standards Board Accounting Standards Codification (“FASB ASC”) Topic 718, “Compensation - Stock Compensation.” As such, all equity based awards are reflected as compensation expense in the Company’s consolidated financial statements over their vesting period based on the fair value at the date of grant.
The following is a summary of awards during the year ended December 31, 2015 and the nine months ended September 30, 2016.
| Unvested Restricted Shares and LTIP Units | LTIP Units | Weighted Grant-Date Fair Value | ||||||
| Unvested at December 31, 2014 | – | $ | – | |||||
| Granted | 378,333 | 13.50 | ||||||
| Vested | – | – | ||||||
| Forfeited | – | – | ||||||
| Unvested at December 31, 2015 | 378,333 | $ | 13.50 | |||||
| Granted | 123,148 | $ | 13.50 | |||||
| Vested | (17,964 | ) | – | |||||
| Forfeited | – | – | ||||||
| Unvested at September 30, 2016 (unaudited) | 483,517 | $ | 13.50 | |||||
As of September 30, 2016 and December 31, 2015, there was $4.1 million and $6.0 million, respectively, of total unrecognized compensation cost related to unvested share- based compensation arrangements granted under share incentive plans. As of September 30, 2016, the weighted average period over which the unrecognized compensation expense will be recorded is approximately 1.7 years.
On August 8, 2016, the Company granted 15,742 LTIP units to a non-employee director, with an estimated fair value of approximately $212,000. During the third quarter, $175,000 of the fair value was recognized, and the remaining portion will be recognized in the fourth quarter.
Income Taxes
The Company elected to be taxed and to operate in a manner that will allow it to qualify as a REIT under the U.S. Internal Revenue Code (the “Code”) commencing with its taxable year ended December 31, 2015. To qualify as a REIT, the Company is required to distribute dividends equal to at least 90% of the REIT taxable income (computed without regard to the dividends paid deduction and net capital gains) to its stockholders, and meet the various other requirements imposed by the Code relating to matters such as operating results, asset holdings, distribution levels and diversity of stock ownership. Provided the Company qualifies for taxation as a REIT, it is generally not subject to U.S. federal corporate-level income tax on the earnings distributed currently to its stockholders. If the Company fails to qualify as a REIT in any taxable year, the Company will be subject to U.S. federal and state income tax on its taxable income at regular corporate tax rates and any applicable alternative minimum tax. In addition, the Company may not be able to re-elect as a REIT for the four subsequent taxable years. The entities comprising the Predecessor are limited liability companies and are treated as pass-through entities for income tax purposes. Accordingly, no provision has been made for federal, state or local income or franchise taxes in the accompanying consolidated and combined financial statements.
In accordance with the FASB ASC Topic 740, the Company believes that it has appropriate support for the income tax positions taken and, as such, does not have any uncertain tax positions that, if successfully challenged, could result in a material impact on its or the Predecessor’s financial position or results of operation. The prior three years’ income tax returns are subject to review by the Internal Revenue Service.
The Company has determined that the cash distributed to the stockholders is characterized as follows for Federal income tax purposes:
| For the year ended December 31, 2015 | ||||
| Ordinary income | – | |||
| Capital gain | – | |||
| Return of capital | 100 | % | ||
| 100 | % | |||
F-12
Clipper Realty
Inc. and Predecessor
Notes to Consolidated and Combined Financial Statements
(In thousands)
Fair Value Measurements
Refer to Note 9, “Fair Value of Financial Instruments”.
Derivative Financial Instruments
The FASB derivative and hedging guidance establishes accounting and reporting standards for derivative instruments, including certain derivative instruments embedded in other contracts, and for hedging activities. As required by the FASB guidance, the Company records all derivatives on the consolidated and combined balance sheets at fair value. The accounting for changes in the fair value of derivatives depends on the intended use of the derivative and the resulting designation.
Derivatives used to hedge the exposure to changes in the fair value of an asset, liability, or firm commitment attributable to a particular risk, such as interest rate risk, are considered fair value hedges. Derivatives used to hedge the exposure to variability in expected future cash flows, or other types of forecast transactions, are considered cash flow hedges. For derivatives designated as fair value hedges, changes in the fair value of the derivative and the hedged item related to the hedged risk are recognized in earnings. For derivatives designated as cash flow hedges, the effective portion of changes in the fair value of the derivative is initially reported in other comprehensive income (outside of earnings) and subsequently reclassified to earnings when the hedged transaction affects earnings, and the ineffective portion of changes in the fair value of the derivative is recognized directly in earnings. The Company assesses the effectiveness of each hedging relationship by comparing the changes in the fair value or cash flows of the derivative hedging instrument with the changes in the fair value or cash flows of the designated hedged item or transaction. For derivatives not designated as hedges, changes in fair value would be recognized in earnings.
Earnings (Loss) Per Share
Basic and diluted earnings (loss) per share is computed by dividing net income (loss) attributable to common stockholders by the weighted average common shares outstanding. As of September 30, 2016, the Company has unvested LTIP Units (Note 3) which provide for non-forfeitable rights to dividend equivalent payments. Accordingly, these unvested LTIP Units are considered participating securities and are included in the computation of basic and diluted earnings (loss) per share pursuant to the two-class method. The Company does not have diluted securities as of December 31, 2015 or September 30, 2016.
The effect of the conversion of the 26,317 Class B LLC units outstanding is not reflected in the computation of basic and diluted earnings (loss) per share, as the effect would be anti-dilutive. The income (loss) allocable to such units is reflected as noncontrolling interests in the accompanying consolidated and combined financial statements.
The following table sets forth the computation of basic and diluted earnings (loss) per share for the periods indicated:
| (dollar in thousands, except per share amounts) | Nine Months Ended September 30, 2016 | Year Ended December 31, 2015 | ||||||
| (unaudited) | ||||||||
| Numerator | ||||||||
| Net loss attributable to common stockholders | $ | (2,814 | ) | $ | (1,365 | ) | ||
| Less: net income attributable to participating securities | (87 | ) | (16 | ) | ||||
| (2,901 | ) | (1,381 | ) | |||||
| Denominator | ||||||||
| Common shares outstanding | 11,423 | 11,423 | ||||||
| Basic and diluted loss per share attributable to common stockholders | $ | (0.25 | ) | $ | (0.12 | ) | ||
F-13
Clipper Realty Inc. and Predecessor
Notes to Consolidated and Combined Financial Statements
(In thousands)
3. Significant Accounting Policies (cont.)
Recently Issued Pronouncements
In August 2016, the Financial Accounting Standards Board (“FASB”) issued Accounting Standards Update (“ASU”) No. 2016-15, “Statement of Cash Flows (Topic 230)”, which is intended to reduce diversity in practice in how certain transactions are classified in the statement of cash flows. This standard will be effective for the first annual reporting period beginning after December 15, 2017. The Company is currently evaluating the effect that ASU No. 2016-15 will have on its consolidated financial statements.
In February 2016, the FASB issued ASU No. 2016-02, “Leases (Topic 842).” The new standard requires a lessor to classify leases as either sales-type, finance or operating. A lease will be treated as a sale if it transfers all of the risks and rewards, as well as control of the underlying asset, to the lessee. If risks and rewards are conveyed without the transfer of control, the lease is treated as a financing. If the lessor does not convey risks and rewards or control, an operating lease results. The new standard is effective for fiscal years beginning after December 15, 2018, including interim periods within those fiscal years. A modified retrospective transition approach is required for lessors for sales-type, direct financing, and operating leases existing at, or entered into after, the beginning of the earliest comparative period presented in the financial statements, with certain practical expedients available. We are currently evaluating the impact of our pending adoption of the new standard on our consolidated financial statements.
In October 2015, the FASB issued Accounting Standards Update (“ASU”) 2015-16, “Business Combination (Topic 805): Simplifying the Accounting for Measurement-Period Adjustments.” The amendments require adjustments to provisional amounts that are identified during the measurement period, including the cumulative effect of changes in depreciation, amortization, or other income effects to be recognized in the current-period financial statements. Prior periods should no longer be adjusted. The new standard takes effect in 2016 for public companies and early adoption is permitted. ASU 2015-16 is not expected to have a material impact on the Company’s consolidated and combined financial statements.
In April 2015, the FASB issued ASU 2015-03 “Simplifying the Presentation of Debt Issuance Costs.” ASU 2015-03 revises Subtopic 835-30 to require that debt issuance costs be reported in the balance sheet as a direct deduction from the face amount of the related liability, consistent with the presentation of debt discounts. Prior to the amendments, debt issuance costs were presented as a deferred charge (i.e., an asset) on the balance sheet. The amendments also require the amortization of debt issuance costs to be reported as interest expense, which we believe is largely consistent with current practice. Similarly, debt issuance costs and any discount or premium are considered in the aggregate when determining the effective interest rate on the debt. The amendments are effective for public business entities for fiscal years beginning after December 15, 2015, and interim periods within those fiscal years. The amendments are effective for all other entities for fiscal years beginning after December 15, 2015, and interim periods within fiscal years beginning after December 15, 2016. The amendments must be applied retrospectively. All entities have the option of adopting the new requirements as of an earlier date for financial statements that have not been previously issued. Applicable disclosures for a change in an accounting principle are required in the year of adoption, including interim periods. On January 1, 2016, the Company adopted ASU 2015-03. Accordingly, deferred financing costs, as of December 31, 2015 and 2014 of $7,303 and $13,252, respectively, have been reclassified from assets to liabilities in the consolidated and combined balance sheets.
On January 1, 2016, the Company adopted ASU 2015-02, “Consolidation—Amendments to the Consolidation Analysis.” ASU 2015-02 modified the evaluation of whether limited partnerships and similar legal entities are variable interest entities (“VIEs”) or voting interest entities, particularly those that have fee arrangements and related party relationships. Additionally, the amendments eliminate the presumption that a general partner should consolidate a limited partnership. Consolidated VIE’s are those of which the Company is considered to be the primary beneficiary. The primary beneficiary is the entity that has a controlling financial interest in the VIE, which is defined by the entity having both the following characteristics: 1) the power to direct the activities that, when taken together, most significantly impact the VIE’s performance, and 2) the obligation to absorb losses or the right to receive the returns from the VIE that could potentially be significant to the VIE. The Company reviewed all of its entities in accordance with ASU 2015-02 and concluded that the LLCs comprising the Predecessor, which had previously been consolidated, are now VIEs. As a result of the classification of the LLCs as VIE, substantially all of the Company’s assets and liabilities are assets and liabilities of VIEs. There were not entities qualifying under the scope of the revised guidance that were consolidated as a result of the adoption. Accordingly, the adoption of ASU 2015-02 had no impact on the Company’s consolidated and combined financial statements.
During January 2015, the FASB issued ASU 2015-01, “Income Statement—Extraordinary and Unusual Items.” ASU 2015-01 eliminates the concept of extraordinary items. However, the presentation and disclosure requirements for items that are either unusual or in nature or infrequent in occurrence remain and will be expanded to include items that are both unusual in nature and infrequent in occurrence. ASU 2015-01 is effective for periods beginning after December 15, 2015. ASU 2015-01 does not have a material impact on the Company’s consolidated and combined financial statements.
During August 2014, the FASB issued ASU 2014-15, “Presentation of Financial Statements—Going Concern.” ASU 2014-15 requires an entity’s management to evaluate whether there are conditions or events, considered in the aggregate, that raise substantial doubt about the entity’s ability to continue as a going concern within one year after the date that the financial statements are issued. ASU 2014-15 is effective for periods beginning after December 15, 2016. ASU 2014-15 is not expected to have a material impact on the Company’s consolidated and combined financial statements.
F-14
Clipper Realty Inc. and Predecessor
Notes to Consolidated and Combined Financial Statements
(In thousands)
3. Significant Accounting Policies (cont.)
During June 2014, the FASB issued ASU 2014-12, “Accounting for Share-Based Payments When the Terms of an Award Provide That a Performance Target Could Be Achieved after the Requisite Service Period.” ASU 2014-12 provides explicit guidance on how to account for share-based payments that require a specific performance target to be achieved which may be achieved after an employee completes the requisite service period. ASU 2014-12 is effective for periods beginning after December 15, 2015 and may be applied either prospectively or retrospectively. ASU 2014-12 does not have a material impact on the Company’s consolidated financial statements.
In May 2014, the FASB issued ASU No. 2014-09, “Revenue from Contracts with Customers.” ASU 2014-09 requires entities to recognize revenue when it transfers promised goods or services to customers in an amount that reflects the consideration to which the entity expects to be entitled in exchange for those good or services. For the real estate industry, leasing transactions are not within the scope of the new standard. A majority of our tenant-related revenue is recognized pursuant to lease agreements. The FASB has subsequently issued several additional ASUs to clarify the implementation guidance on principal versus agent considerations, identifying performance obligations, assessing collectability, presentation of sales taxes and other similar taxes collected from customers, non-cash consideration, contract modifications and completed contracts at transition. These ASUs are effective for annual periods beginning after December 15, 2017, including interim periods within that reporting period. Early application is permitted for annual periods beginning after December 15, 2016. The Company is currently evaluating the impact of the adoption of these ASUs on its consolidated financial statements.
Reclassifications
Certain amounts included in December 31, 2015 and 2014 consolidated financial statements have been reclassified to conform to the September 30, 2016 presentation. There was no effect on operations or equity related to these reclassifications.
F-15
Clipper Realty Inc. and Predecessor
Notes to Consolidated and Combined Financial Statements
(In thousands)
4. Acquisition
On December 15, 2014, the Predecessor acquired the Tribeca House properties for $557,280. The purchase price consisted of the following:
| Cash paid | $ | 222,280 | ||
| Mortgage debt assumed | 335,000 | |||
| $ | 557,280 |
The purchase price was allocated as follows:
| Land | $ | 273,103 | ||
| Buildings | 282,015 | |||
| Tenant improvements | 288 | |||
| Furniture, fixtures and equipment | 834 | |||
| Above-market leases | 36 | |||
| Below-market leases | (4,911 | ) | ||
| In-place leases | 1,562 | |||
| Lease origination costs | 556 | |||
| Interest rate caps | 369 | |||
| Real estate tax abatements | 3,428 | |||
| $ | 557,280 |
On June 27, 2016, the Company acquired the Aspen property for $103,000.
The purchase price was allocated as follows (unaudited):
| Land | $ | 49,569 | ||
| Buildings | 42,226 | |||
| Tenant improvements | 26 | |||
| Site improvements | 91 | |||
| Furniture, fixtures and equipment | 304 | |||
| Above-market leases | 448 | |||
| Below-market leases | (790 | ) | ||
| In-place leases | 1,103 | |||
| Lease origination costs | 800 | |||
| Real estate tax abatements | 9,223 | |||
| $ | 103,000 |
We have prepared the following unaudited pro forma income statement information for the nine months ended September 30, 2016 as if the acquisition had occurred as of January 1, 2015. The pro forma data is not necessarily indicative of the results that actually would have occurred if the acquisition had been consummated on January 1, 2015.
| Nine Months Ended September 30, 2016 | Year Ended December 31, 2015 | |||||||
| (unaudited) | ||||||||
| Revenue | $ | 71,927 | $ | 91,085 | ||||
| Total expenses | (81,612 | ) | (99,937 | ) | ||||
| Net loss | $ | (9,685 | ) | $ | (8,852 | ) | ||
F-16
Clipper Realty Inc. and Predecessor
Notes to Consolidated and Combined Financial Statements
(In thousands)
5. Deferred Costs and Intangible Assets
Deferred costs and intangible assets consist of the following:
| September 30, 2016 | December 31, 2015 | December 31, 2014 | ||||||||||
| (unaudited) | ||||||||||||
| Lease origination costs | $ | 3,087 | $ | 2,079 | $ | 3,318 | ||||||
| In-place lease | 7,559 | 6,254 | 6,254 | |||||||||
| Real estate tax abatements | 14,629 | 5,406 | 5,406 | |||||||||
| Other | 63 | – | – | |||||||||
| 25,338 | 13,739 | 14,978 | ||||||||||
| Less accumulated amortization | (10,459 | ) | (8,472 | ) | (7,720 | ) | ||||||
| Total deferred costs and intangible assets, net | $ | 14,879 | $ | 5,267 | $ | 7,258 | ||||||
Amortization of lease origination costs and in-place lease intangible assets was $801 and $602 for the nine months ended September 30, 2016 and 2015, respectively, and $860 and $438 for the years ended December 31, 2015 and 2014, respectively. Amortization of real estate abatements of $1,186 and $996 for the nine months ended September 30, 2016 and 2015, respectively, and $1,328 and $238 for the years ended December 31, 2015 and 2014, respectively, is included in real estate taxes and insurance in the consolidated and combined statements of operations.
Deferred costs and intangible assets as of December 31, 2015 amortize to expenses in future years as follows:
| 2016 | $ | 2,101 | ||||
| 2017 | 1,838 | |||||
| 2018 | 565 | |||||
| 2019 | 343 | |||||
| 2020 | 103 | |||||
| Thereafter | 317 | |||||
| Total | $ | 5,267 |
6. Above and Below-Market Lease Intangibles
The Company’s above-market lease intangibles assets and liabilities are included in prepaid expense and other assets and are as follows:
| September
30, 2016 | ||||||||||||
| (unaudited) | ||||||||||||
| Above-market leases | $ | 448 | ||||||||||
| Less accumulated amortization | (11 | ) | ||||||||||
| $ | 437 | |||||||||||
The Company’s below-market lease intangibles assets and liabilities are as follows:
| September 30, 2016 | December 31, 2015 | December 31, 2014 | ||||||||||
| (unaudited) | ||||||||||||
| Below-market leases | $ | 23,184 | $ | 22,395 | $ | 22,400 | ||||||
| Less accumulated amortization | (15,915 | ) | $ | (14,547 | ) | (12,838 | ) | |||||
| $ | 7,269 | $ | 7,848 | $ | 9,562 | |||||||
Rental income includes amortization of above and below-market leases of $1,357 and $1,286 for the nine months ended September 30, 2016 and 2015, respectively, and $1,714 and $1,450 for the years ended December 31, 2015 and 2014, respectively.
F-17
Clipper Realty Inc. and Predecessor
Notes to Consolidated and Combined Financial Statements
(In thousands)
6. Below-Market Lease Intangibles (cont.)
The balance of below-market leases as of December 31, 2015 amortize to rental income in future years as follows:
| 2016 | $ | 1,719 | |||
| 2017 | 1,715 | ||||
| 2018 | 1,715 | ||||
| 2019 | 1,201 | ||||
| 2020 | 424 | ||||
| Thereafter | 1,074 | ||||
| Total | $ | 7,848 |
7. Notes Payable
The first mortgages and mezzanine notes payable collateralized by the respective properties, or the Company’s interest in the entities that own the properties and assignment of leases were as follows:
| Property | Maturity | Interest Rate | September
30, 2016 | December 31, 2015 | December 31, 2014 | |||||||||||||||
| (unaudited) | ||||||||||||||||||||
| Flatbush Gardens, Brooklyn, NY | 10/1/2024 | 3.88 | % | $ | 150,000 | $ | 150,000 | $ | 150,000 | |||||||||||
| Flatbush Gardens, Brooklyn, NY | 10/1/2024 | 3.88 | % | 20,000 | 20,000 | 20,000 | ||||||||||||||
| 250 Livingston Street, Brooklyn, NY | 5/6/2023 | 4.00 | % | 35,213 | 35,743 | 36,480 | ||||||||||||||
| 141 Livingston Street, Brooklyn, NY | 7/9/2016 | LIBOR + 3.25 | % | – | 55,000 | 55,000 | ||||||||||||||
| 141 Livingston Street, Brooklyn, NY | 6/1/2028 | 3.875 | % | 79,500 | – | – | ||||||||||||||
| Tribeca House properties, NY | 11/9/2016 | LIBOR + 3.40 | % | 360,000 | 360,000 | 360,000 | ||||||||||||||
| Tribeca House properties, NY | 11/9/2016 | LIBOR + 7.38 | % | 100,000 | 100,000 | 100,000 | ||||||||||||||
| Aspen property, NY | 7/1/2028 | 3.68 | % | 70,000 | – | – | ||||||||||||||
| $ | 814,713 | $ | 720,743 | $ | 721,480 | |||||||||||||||
| Unamortized debt issuance costs | $ | (6,820 | ) | $ | (7,303 | ) | $ | (13,252 | ) | |||||||||||
Total debt net of debt issuance costs | $ | 807,893 | $ | 713,440 | $ | 708,228 | ||||||||||||||
On September 24, 2012, the Predecessor entered into a $150,000 mortgage note agreement with New York Community Bank. The loan matures on October 1, 2024 and bears interest at a fixed-rate of interest of 3.88%. The note requires interest only payments through April 2017 and monthly principal and interest payments thereafter based on a 30-year amortization.
On May 1, 2013, the Predecessor entered into a mortgage note agreement with Citigroup Global Markets Realty Corp. for $37,500 that requires monthly principal and interest payments of $179, bears interest of 4.00% and matures on May 6, 2023.
On October 31, 2014, the Predecessor entered into an additional $20,000 note with New York Community Bank. This note is coterminous with the above $150,000 mortgage, matures on October 1, 2024 and bears interest at 3.88% through September 2019 and thereafter at prime plus 2.75%, subject to an option to fix the rate. The note requires interest only payments through April 2017, monthly principal and interest payments of $94 from May 2017 through September 2019 based on a 30 year amortization schedule and principal and interest payments thereafter based on the remaining period of the initial 30-year amortization schedule.
F-18
Clipper Realty Inc. and Predecessor
Notes to Consolidated and Combined Financial Statements
(In thousands)
7. Notes Payable (cont.)
On December 12, 2014, the Predecessor entered into a $55,000 loan agreement related to the property at 141 Livingston Street, Brooklyn, New York with Citigroup Global Markets Inc. On May 11, 2016, the Company repaid the $55,000 loan from the proceeds of a new $79,500 loan from New York Community Bank. The new loan matures on June 1, 2028, and bears interest at 3.875%. The note requires interest only payments through June 2017, monthly principal and interest payments of $374 from July 2017 through June 2028 based on a 30 year amortization schedule and principal and interest payments thereafter based on the remaining period of the initial 30-year amortization schedule.
In connection with the purchase of the Tribeca House properties, on December 15, 2014, the Predecessor assumed a $335,000 mortgage note with Deutsche Bank (“DB”) and entered into additional $25,000 and $100,000 mortgage note and mezzanine note agreements with DB and SL Green Finance, respectively. The mortgage and mezzanine loans mature on November 9, 2016 and bear interest at one-month LIBOR plus 3.40% and 7.38%, respectively (3.731% and 7.572% respectively at December 31, 2015). The notes are subject to three one-year extension options.
On November 9, 2016, the Company refinanced the above loans with a $410,000 loan package with DB and SL Green Finance. The package bears a blended interest rate of one-month LIBOR plus 3.75%, matures on November 9, 2018 and is subject to three one-year extension options.
On June 27, 2016, the Company entered into a $70,000 mortgage note agreement with Capital One Multifamily finance LLC, related to the Aspen property acquisition. The note matures on July 1, 2028 and bears interest at 3.68%. The note requires interest only payments through July 2017, monthly principal and interest payments of $321 from August 2017 through July 2028 based on a 30 year amortization schedule and principal and interest payments thereafter based on the remaining period of the initial 30-year amortization schedule.
The following table summarizes principal payment requirements under terms as of December 31, 2015:
| 2016 | 515,732 | ||||
| 2017 | 2,788 | ||||
| 2018 | 3,932 | ||||
| 2019 | 3,771 | ||||
| 2020 | 2,314 | ||||
| Thereafter | 192,206 | ||||
| Total | $ | 720,743 |
8. Rental Income under Operating Leases
The Company’s three commercial properties are leased to commercial tenants under operating leases with fixed terms of varying lengths. As of December 31, 2015, the minimum future cash rents receivable (excluding tenant reimbursements for operating expenses) under non-cancelable operating leases for the commercial tenants in each of the next five years and thereafter are as follows:
| 2016 | $ | 16,817 | |||
| 2017 | 15,048 | ||||
| 2018 | 14,924 | ||||
| 2019 | 10,039 | ||||
| 2020 | 5,345 | ||||
| Thereafter | 62,665 | ||||
| Total | $ | 124,838 |
The Company has commercial leases with the City of New York that comprised 19% and 20%, and 20% and 31% of total revenue for the nine months ended September 30, 2016 and 2015, and for the years ended December 31, 2015 and 2014, respectively. In December 2015, the City of New York executed a new 10-year lease at the Company’s property at 141 Livingston Street. Under the lease, the tenant has an option to terminate the lease after five years; however, if it decides to continue to occupy the building at that time, the rent will increase 25% beginning the sixth year of the lease.
F-19
Clipper Realty Inc. and Predecessor
Notes to Consolidated and Combined Financial Statements
(In thousands)
9. Fair Value of Financial Instruments
GAAP requires the measurement of certain financial instruments at fair value on a recurring basis. In addition, GAAP requires the measure of other financial instruments and balances at fair value on a non-recurring basis (e.g., carrying value of impaired real estate and long-lived assets). Fair value is defined as the price that would be received upon the sale of an asset or paid to transfer a liability in an orderly transaction between market participants at the measurement date. The GAAP fair value framework uses a three-tiered approach. Fair value measurements are classified and disclosed in one of the following three categories:
| · | Level 1: unadjusted quoted prices in active markets that are accessible at the measurement date for identical assets or liabilities; |
| · | Level 2: quoted prices for similar instruments in active markets, quoted prices for identical or similar instruments in markets that are not active, and model-derived valuations in which significant inputs and significant value drivers are observable in active markets; and |
| · | Level 3: prices or valuation techniques where little or no market data is available that requires inputs that are both significant to the fair value measurement and unobservable. |
When available, the Company utilizes quoted market prices from an independent third-party source to determine fair value and classifies such items in Level 1 or Level 2. In instances where the market for a financial instrument is not active, regardless of the availability of a nonbinding quoted market price, observable inputs might not be relevant and could require the Company to make a significant adjustment to derive a fair value measurement. Additionally, in an inactive market, a market price quoted from an independent third party may rely more on models with inputs based on information available only to that independent third party. When the Company determines the market for a financial instrument owned by the Company to be illiquid or when market transactions for similar instruments do not appear orderly, the Company uses several valuation sources (including internal valuations, discounted cash flow analysis and quoted market prices) and establishes a fair value by assigning weights to the various valuation sources.
Changes in assumptions or estimation methodologies can have a material effect on these estimated fair values. In this regard, the derived fair value estimates cannot be substantiated by comparison to independent markets and, in many cases, may not be realized in an immediate settlement of the instrument.
The financial assets and liabilities in the consolidated and combined balance sheets include cash and cash equivalents, restricted cash, receivables, accounts payable and accrued expenses, including interest rate caps, and mortgages. The carrying amount of cash and cash equivalents, restricted cash, receivables, and accounts payable and accrued expenses reported in the consolidated and combined balance sheets approximates fair value due to the short-term nature of these instruments. The fair value of mortgages, which is classified as Level 2, is estimated by discounting the contractual cash flows of each debt instrument to their present value using adjusted market interest rates.
F-20
Clipper Realty Inc. and Predecessor
Notes to Consolidated and Combined Financial Statements
(In thousands)
9. Fair Value of Financial Instruments (cont.)
The carrying amount and fair value of the mortgage notes payable were as follows:
| September 30, 2016 | December 31, 2015 | December 31, 2014 | ||||||||||
| (unaudited) | ||||||||||||
| Carrying amount (excluding unamortized debt issuance costs) | $ | 814,713 | $ | 720,743 | $ | 721,480 | ||||||
| Fair value | $ | 819,818 | $ | 712,904 | $ | 700,987 | ||||||
The Predecessor purchased interest rate caps in connection with the mortgage loans on December 12, 2014 and December 15, 2014 with LIBOR strike prices of 2.00%. The interest rate caps have an aggregate notional value of $515 million and expire coterminously with the related debt. Their fair value, which is classified as Level 2, is estimated using market inputs and credit valuation inputs. These instruments were not designated as hedges and accordingly their changes in fair value are recognized in earnings. The fair value of these instruments is $1 at September 30, 2016 and $10 and $532 at December 31, 2015 and 2014, respectively, and the change in fair value of $9 and $446, and $522 and $49 is included in interest expense for the nine months ended September 30, 2016 and 2015, and for the years ended December 31, 2015 and 2014, respectively.
Disclosures about fair value of financial instruments were based on pertinent information available as of September 30, 2016, December 31, 2015 and December 31, 2014. Although the Company is not aware of any factors that would significantly affect the reasonable fair value amounts, such amounts have not been comprehensively revalued for purposes of these financial statements since that date and current estimates of fair value may differ significantly from the amounts presented herein.
10. Commitments and Contingencies
Legal
The Company is subject to certain legal proceedings and claims arising in connection with its business. Management believes, based in part upon consultation with legal counsel, that the ultimate resolution of all such claims will not have a material adverse effect on the Company’s consolidated and combined results of operations, financial position, or cash flows.
Commitments
The Company is obligated to provide parking through 2020 under a lease with a tenant at the property on 250 Livingston Street costing approximately $160 per year.
Concentrations
The Company’s properties are located in the Boroughs of Manhattan and Brooklyn in New York City, which exposes the Company to greater economic risks than if it owned a more geographically dispersed portfolio. For the nine months ended September 30, 2016 and 2015, commercial properties accounted for approximately 26% and 27%, respectively, and residential properties accounted for approximately 74% and 73%, respectively, of total revenue. For the year ended December 31, 2015 and 2014, commercial properties accounted for approximately 26% and 32%, respectively, and the residential properties accounted for approximately 74% and 68%, respectively, of total revenue.
11. Related-Party Transactions
For the nine months ended September 30, 2015 and the years ended December 31, 2015 and 2014, the Predecessor recorded management fees of approximately $529, $574 and $410, respectively, to related companies or individuals included in general and administrative expense in the consolidated and combined statements of operations.
During the nine months ended September 30, 2016, the Company recorded overhead charges related to office expenses of approximately $275 to a related company included in general and administrative expense in the accompanying consolidated and combined statements of operations.
F-21
Clipper Realty Inc. and Predecessor
Notes to Consolidated and Combined Financial Statements
(In thousands)
12. Segment Reporting
The Company has classified its reporting segments into commercial and residential rental properties. The commercial properties include the 141 Livingston Street property and portions of the 250 Livingston Street, Tribeca House, and Aspen properties. The residential reporting segment includes the Flatbush Gardens property and a portion of the 250 Livingston Street, Tribeca House, and Aspen properties. Interest expense related to the commercial and residential segments for the nine months ended September 30, 2016 and 2015 is $5,594 and $23,155, and $5,550 and $22,178, respectively, and for the years ended December 31, 2015 and 2014 is $7,346 and $29,357, respectively, and, $1,776 and $7,369, respectively.
The Company’s income from operations by segment for the nine months ended September 30, 2016 and 2015 and for the years ended December 31, 2015 and 2014 is as follows:
| Nine months ended September 30, 2016 (unaudited) | Commercial | Residential | Total | |||||||||
| Rental revenues | $ | 13,843 | $ | 49,405 | $ | 63,248 | ||||||
| Tenant recoveries | 2,969 | – | 2,969 | |||||||||
| Garage and other revenue income | 1,186 | 1,364 | 2,550 | |||||||||
| Total revenues | 17,998 | 50,769 | 68,767 | |||||||||
| Property operating expenses | 3,023 | 15,862 | 18,885 | |||||||||
| Real estate taxes and insurance | 2,996 | 10,027 | 13,023 | |||||||||
| General and administrative | 541 | 5,776 | 6,317 | |||||||||
| Acquisition costs | – | 407 | 407 | |||||||||
| Depreciation and amortization | 1,980 | 8,666 | 10,646 | |||||||||
| Total operating expenses | 8,540 | 40,738 | 49,278 | |||||||||
| Income from operations | $ | 9,458 | $ | 10,031 | $ | 19,489 | ||||||
| Nine months ended September 30, 2015 (unaudited) | Commercial | Residential | Total | |||||||||
| Rental revenues | $ | 13,042 | $ | 45,596 | $ | 58,638 | ||||||
| Tenant recoveries | 2,651 | – | 2,651 | |||||||||
| Garage and other revenue income | 1,453 | 862 | 2,315 | |||||||||
| Total revenues | 17,146 | 46,458 | 63,604 | |||||||||
| Property operating expenses | 3,276 | 14,415 | 17,691 | |||||||||
| Real estate taxes and insurance | 2,726 | 8,178 | 10,904 | |||||||||
| General and administrative | 666 | 2,600 | 3,266 | |||||||||
| Depreciation and amortization | 1,892 | 7,764 | 9,656 | |||||||||
| Total operating expenses | 8,560 | 32,957 | 41,517 | |||||||||
| Income from operations | $ | 8,586 | $ | 13,501 | $ | 22,087 | ||||||
| Year ended December 31, 2015 | Commercial | Residential | Total | |||||||||
| Rental revenues | $ | 17,256 | $ | 60,784 | $ | 78,040 | ||||||
| Tenant recoveries | 3,477 | – | 3,477 | |||||||||
| Garage and other revenue income | 1,578 | 1,509 | 3,087 | |||||||||
| Total revenues | 22,311 | 62,293 | 84,604 | |||||||||
| Property operating expenses | 4,217 | 19,066 | 23,283 | |||||||||
| Real estate taxes and insurance | 3,705 | 11,221 | 14,926 | |||||||||
| General and administrative | 840 | 4,456 | 5,296 | |||||||||
| Acquisition costs | – | 75 | 75 | |||||||||
| Depreciation and amortization | 2,471 | 10,050 | 12,521 | |||||||||
| Total operating expenses | 11,233 | 44,868 | 56,101 | |||||||||
| Income from operations | $ | 11,078 | $ | 17,425 | $ | 28,503 | ||||||
| Year ended December 31, 2014 | Commercial | Residential | Total | |||||||||
| Rental revenues | $ | 12,382 | $ | 31,413 | $ | 43,795 | ||||||
| Tenant recoveries | 2,415 | – | 2,415 | |||||||||
| Garage and other income | 518 | 1,044 | 1,562 | |||||||||
| Total revenues | 15,315 | 32,457 | 47,772 | |||||||||
| Property operating expenses | 3,810 | 15,863 | 19,673 | |||||||||
| Real estate taxes and insurance | 2,355 | 4,205 | 6,560 | |||||||||
| General and administrative | 537 | 1,821 | 2,358 | |||||||||
| Acquisition costs | 30 | 296 | 326 | |||||||||
| Depreciation and amortization | 1,398 | 3,074 | 4,472 | |||||||||
| Total operating expenses | 8,130 | 25,259 | 33,389 | |||||||||
| Income from operations | $ | 7,185 | $ | 7,198 | $ | 14,383 | ||||||
F-22
Clipper Realty Inc. and Predecessor
Notes to Consolidated and Combined Financial Statements
(In thousands)
12. Segment Reporting (cont.)
The Company’s total assets by segment are as follows as of:
| Commercial | Residential | Total | ||||||||||||
| September 30, 2016 (unaudited) | $ | 285,818 | $ | 677,291 | $ | 963,109 | ||||||||
| December 31, 2015 | $ | 196,563 | $ | 684,555 | $ | 881,118 | ||||||||
| December 31, 2014 | $ | 137,316 | $ | 629,540 | $ | 766,856 | ||||||||
The Company’s capital expenditures are $12,988 (unaudited) and $6,360 (unaudited) for the nine months ended September 30, 2016 and 2015, respectively, and $9,025 and $2,542 for the years ended December 31, 2015 and 2014, respectively. The Company’s capital expenditures were all in the residential segment except for $1,383 (unaudited) for the nine months ended September 30, 2016, and $245 for the year ended December 31, 2015 in the commercial segment.
13. Multiemployer Union Agreement and Pension Plan
Certain of the Company’s employees are covered by a union sponsored, collectively bargained, multiemployer defined benefit pension, profit sharing, health insurance, legal and training plans. Contributions to the plans are determined in accordance with the provisions of the negotiated labor contract. The Local 32BJ Service Employees International Union (“Local 32BJ”) contract is in effect through December 31, 2015.
Contributions to the Local 32BJ are not segregated or otherwise restricted to provide benefits only to the Company’s employees. The risks of participating in a multiemployer pension plan differ from those of a single-employer pension plan in the following aspects: (a) assets contributed to a multiemployer pension plan by one employer may be used to provide benefits to employees of other participating employers; (b) if a participating employer stops contributing to the plan, the unfunded obligation of the plan may be borne by the remaining participating employers and (c) if the Company chooses to stop participating in the multiemployer plan, it may be required to pay the plan an amount based on the unfunded status of the plan, which is referred to as the withdrawal liability. The Company has no intention of withdrawing from the plan.
The information for the Union’s multiemployer pension plan is as follows:
| Legal name | Building Services 32BJ Pension Plan |
| Employer identification number | 13-1879376 |
| Plan number | 001 |
| Type of plan | Defined benefit pension plan |
| Plan year end date | June 30 |
| Certified Zone Status for 2015 and 2014* | Red |
| Funding improvement plan/rehabilitation plan* | Implemented |
| Surcharges paid to plan | None |
F-23
Clipper Realty Inc. and Predecessor
Notes to Consolidated and Combined Financial Statements
(In thousands)
13. Multiemployer Union Agreement and Pension Plan (cont.)
| Pension contribution made for 2015 and 2014, respectively | $205 and $197 |
| Minimum weekly required pension contribution per employee for 2015 and 2014, respectively (in dollars) | $98.75 and $94.75 |
* Certified pension zone status (as defined by the Pension Protection Act) represents the level at which the pension plan is funded. Plans in the red zone are less than 65% funded; plans in the yellow zone are less than 80% funded; and plans in the green zone are at least 80% funded. The rehabilitation plan may involve a surcharge on employers or a reduction or elimination of certain employee adjustable benefits.
The information provided above is from the pension plan’s most current annual report, which for Local 32BJ is for the year ended June 30, 2015. The Pension Protection Act Zone Status, the most recent zone status available, was provided to the Company by the plan and is certified by the plans’ actuary. The Company’s contributions to the pension plan are less than 5% of all the employers’ contribution to the plan. In connection with the acquisition of the Tribeca House properties, the Company increased the number of employees covered by the 32BJ contract.
14. Subsequent Events
The Company evaluated subsequent events through the date of which these consolidated and combined financial statements were available to be issued. On November 9, 2016, the Company refinanced its loans at the Tribeca House property as described in Note 7. On November 14, 2016, the Company received $15 million from a return of an acquisition deposit reflected in Prepaid and Other Assets.
F-24
Clipper Realty Inc. and Predecessor
Schedule III – Real Estate and Accumulated Depreciation
(In thousands)
| Encumbrances at December 31, | Initial Costs | Gross
Amounts At Which Carried at December 31, 2015 | ||||||||||||||||||||||||||||||||||||
| Property | Location | Description | Encumbrances | Land | Building
and Improvements | Cost Capitalized Subsequent to Acquisition | Land | Building
and Improvements | Total | Accumulated Depreciation | Date Acquired | |||||||||||||||||||||||||||
| Tribeca House Properties | Manhattan, NY | Residential/ Commercial | $ | 460,000 | $ | 273,103 | $ | 283,137 | $ | 3,037 | $ | 273,103 | $ | 286,174 | $ | 559,277 | $ | 7,894 | Dec-14 | |||||||||||||||||||
| Flatbush Gardens | Brooklyn, NY | Residential | 170,000 | 89,965 | 49,607 | 15,489 | 90,052 | 65,096 | 155,148 | 24,522 | Oct-05 | |||||||||||||||||||||||||||
| 250 Livingston Street | Brooklyn, NY | Commercial/ Residential | 35,743 | 10,452 | 20,204 | 3,814 | 10,452 | 24,018 | 34,470 | 8,520 | May-02 | |||||||||||||||||||||||||||
| 141 Livingston Street | Brooklyn, NY | Commercial | 55,000 | 10,830 | 12,079 | (1,025 | ) | 10,830 | 11,054 | 21,884 | 3,736 | May-02 | ||||||||||||||||||||||||||
| $ | 720,743 | $ | 384,350 | $ | 365,027 | $ | 21,315 | $ | 384,437 | $ | 386,342 | $ | 770,779 | $ | 44,672 | |||||||||||||||||||||||
| (1) | The aggregate cost for Federal tax purposes at December 31, 2015 of our real estate assets was $624,902. |
| (2) | The following summarized activity for real estate and accumulated depreciation for the year ended December 31, 2015 as follows: Investment in real estate: |
| 2015 | 2014 | |||||||
| Balance at beginning of period | $ | 761,754 | $ | 206,233 | ||||
| Acquisition of real estate | – | 556,240 | ||||||
| Additions during period | 9,025 | 2,542 | ||||||
| Writeoff of fully depreciated assets | – | (3,261 | ) | |||||
| Balance at end of year | $ | 770,779 | $ | 761,754 | ||||
Accumulated depreciation:
| Balance at beginning of period | 33,010 | 32,237 | ||||||
| Depreciation expense | 11,662 | 4,034 | ||||||
| Writeoff of fully depreciated assets | – | (3,261 | ) | |||||
| Balance at end of year | $ | 44,672 | $ | 33,010 |
F-25
To the Board of Directors
of
Clipper Realty Inc.
Report on the Statement
We have audited the accompanying statement of revenues and certain expenses (the “Statement”) of the properties located at 50 Murray Street and 53 Park Place in the Tribeca neighborhood of New York, New York (“Tribeca Properties”), for the year ended December 31, 2013, and the related notes to the Statement.
Management’s Responsibility for the Statement
Management is responsible for the preparation and fair presentation of the Statement in accordance with accounting principles generally accepted in the United States of America; this includes the design, implementation, and maintenance of internal control relevant to the preparation and fair presentation of the Statement that is free from material misstatement, whether due to fraud or error.
Auditors’ Responsibility
Our responsibility is to express an opinion on the Statement based on our audit. We conducted our audit in accordance with auditing standards generally accepted in the United States of America. Those standards require that we plan and perform the audit to obtain reasonable assurance about whether the Statement is free from material misstatement.
An audit involves performing procedures to obtain audit evidence about the amounts and disclosures in the Statement. The procedures selected depend on the auditors’ judgment, including the assessment of the risks of material misstatement of the Statement, whether due to fraud or error. In making those risk assessments, the auditors consider internal control relevant to the entity’s preparation and fair presentation of the Statement in order to design audit procedures that are appropriate in the circumstances, but not for the purpose of expressing an opinion on the effectiveness of the entity’s internal control. Accordingly, we express no such opinion. An audit also includes evaluating the appropriateness of accounting policies used and the reasonableness of significant accounting estimates made by management, as well as evaluating the overall presentation of the Statement.
We believe that the audit evidence we have obtained is sufficient and appropriate to provide a basis for our audit opinion.
Opinion
In our opinion, the Statement referred to above presents fairly, in all material respects, the revenues and certain expenses described in Note 1 to the Statement of Tribeca Properties for the year ended December 31, 2013, in accordance with accounting principles generally accepted in the United States of America.
F-26
Basis of Presentation
As described in Note 1 to the Statement, the accompanying Statement has been prepared for the purpose of complying with Rule 3-14 of Regulation S-X promulgated under the Securities Act of 1933, as amended, and is not intended to be a complete presentation of Tribeca Properties’ revenues and expenses. Our opinion is not modified with respect to this matter.
| /s/ Berdon LLP | |
| Certified Public Accountants |
New York, New York
October 9, 2015
F-27
Tribeca Properties
Statement
of Revenues and Certain Expenses
For the Year Ended December 31, 2013 and Nine Months Ended September 30, 2014 (unaudited)
(In thousands)
| Nine Months Ended September 30, 2014 | Year Ended December 31, 2013 | |||||||
| (Unaudited) | ||||||||
| REVENUES | ||||||||
| Residential rental income | $ | 20,108 | $ | 25,302 | ||||
| Commercial income | 2,317 | 2,863 | ||||||
| Tenant recoveries | 78 | 177 | ||||||
| Other income | 454 | 618 | ||||||
| TOTAL REVENUES | 22,957 | 28,960 | ||||||
| CERTAIN EXPENSES | ||||||||
| Property operating expenses | 4,611 | 5,252 | ||||||
| Real estate taxes and insurance | 3,302 | 3,136 | ||||||
| TOTAL OPERATING EXPENSES | 7,913 | 8,388 | ||||||
| REVENUES IN EXCESS OF EXPENSES | $ | 15,044 | $ | 20,572 | ||||
The accompanying notes to this financial statement is an integral part of this statement.
1. Basis of Presentation
The accompanying statement of revenues and certain expenses include the operations of the residential and retail properties at 50 Murray Street (a/k/a 110-120 Church Street) and 53 Park Place in the Tribeca neighborhood of Manhattan, NY that were owned in 2013 by Lionshead 53 Development LLC and Lionshead 110 Development LLC (the “Tribeca Properties” or “Properties”). On December 15, 2014, the Tribeca Properties were acquired by a predecessor limited liability company of Clipper Realty, Inc.
The accompanying statement of revenues and certain expenses relate to the Tribeca Properties and have been prepared for the purpose of complying with Rule 3-14 of Regulation S-X promulgated under the Securities Act of 1933, as amended. Accordingly, the statement is not representative of the actual operations for the periods presented as revenues and certain operating expenses, which may not be directly attributable to the revenues and expenses expected to be incurred in the future operations of the Tribeca Properties, have been excluded. Such items include depreciation, amortization, management fees, interest expense, interest income and amortization of above- and below-market leases.
2. Summary of Significant Accounting Policies
Revenue Recognition
The Tribeca Properties recognize residential and commercial rental revenue from tenants on a straight-line basis over the lease term when collectability is reasonably assured and the tenant has taken possession or controls the physical use of the leased asset. Commercial rental income includes revenue from a tenant who operates the garage.
Tenant recoveries related to reimbursement of real estate taxes, insurance, repairs and maintenance, and other operating expenses are recognized as revenue in the period the applicable expenses are incurred. The reimbursements are recognized and presented gross, as the Tribeca Properties are generally the primary obligor with respect to purchasing goods and services from third-party suppliers, has discretion in selecting the supplier and bears the associated credit risk.
F-28
Tribeca
Properties
Notes to Financial Statement
(In thousands)
2. Summary of Significant Accounting Policies (cont.)
Other revenue is revenue that is derived from the tenants’ use of facilities for storage, laundry and common areas and other services and income from an early lease termination. Other revenue is recognized when the related services are utilized by the tenants.
Interim Unaudited Financial Information
The statement of revenues and certain operating expenses for the nine months ended September 30, 2014, is unaudited; however, in the opinion of management, all adjustments (consisting solely of normal, recurring adjustments) necessary for the fair presentation of the financial statement for the interim period have been included. The results of the interim period are not necessarily indicative of the results to be obtained for a full fiscal year.
Use of Estimates
Management has made a number of estimates and assumptions relating to the reporting and disclosure of revenues and certain expenses during the reporting periods to present the statements of revenues and certain expenses in conformity with U.S. GAAP. Actual results could differ from those estimates.
3. Minimum Future Lease Rentals
There are various lease agreements in place with tenants to lease space in the Tribeca Properties. As of September 30, 2014, the minimum future cash rents receivable under non-cancelable operating leases in each of the next five years and thereafter are as follows (unaudited):
| 2014 (three months ending December 31, 2014) | $ | 771 | |||
| 2015 | 3,135 | ||||
| 2016 | 3,184 | ||||
| 2017 | 2,902 | ||||
| 2018 | 2,373 | ||||
| Thereafter | 8,509 | ||||
| Total | $ | 20,874 |
In addition, the leases require payments by the tenants of additional rentals based on various escalation clauses. For the year ended December 31, 2013 and the nine months ended September 30, 2014 (unaudited), such additional rents amounted to approximately $177 and $78.
4. Tenant concentrations
For the year ended December 31, 2013 and the nine months ended September 30, 2014, no tenant comprised more than 5% of the Tribeca Properties’ rental revenues.
5. Real estate tax exemption and abatement
The Tribeca Properties are eligible for the real estate tax exemption and abatement program, pursuant to Section 421-g of the New York State Real Property Tax Law, as a result of construction whereby the buildings were converted from commercial to mixed-use residential and commercial use.
Under the program, the Tribeca Properties received a 100% exemption on the real estate tax assessment attributable to the conversion of the properties through June 2011; the exemption will be phased out during the period from July 2011 through June 2015. Taxes on the nonexempt portion of the properties were abated through June 2013; the abatement will be phased out during the period from July 2013 through June 2017. The commercial portion of the properties is currently subject to real estate taxes on the increased value of the real estate and/or as rates increase.
F-29
Tribeca Properties
Notes to Financial Statement
(In thousands)
6. Commitments and Contingencies
The Tribeca Properties are subject to various legal proceedings and claims that arise in the ordinary course of business. These matters are generally covered by insurance. Management believes that the ultimate settlement of these actions will not have a material adverse effect on the Tribeca Properties’ results of operations.
The Tribeca Properties contribute to a number of multiemployer benefit plans under the terms of collective bargaining agreements that cover their union-represented employees. The risks of participating in these multiemployer plans are different from single-employer plans in the following aspects:
| (i) | Assets contributed to the multiemployer plan by one employer may be used to provide benefits to employees of other participating employers. |
| (ii) | If a participating employer stops contributing to the plan, the unfunded obligations of the plan may be borne by the remaining participating employers. |
| (iii) | If the properties choose to stop participating in some of their multiemployer plans, the properties may be required to pay those plans an amount based on the underfunded status of the plan, referred to as a withdrawal liability. |
The Tribeca Properties’ participation in these plans for the annual period ended December 31, 2013 is outlined in the following table. The “EIN/Pension Plan Number” column provides the Employee Identification Number (EIN) and the three-digit plan number, if applicable.
The Building Service 32BJ Pension Fund, Building Service 32BJ Supplemental Retirement Savings Plan, and Building Service 32BJ Health Fund were all established under the terms of the collective bargaining agreement between Local 32BJ Service Employees International Union and the Realty Advisory Board on Labor Relations, Inc. (“Realty Advisory Board”), a multiemployer association which is authorized to enter in collective-bargaining agreements on behalf of the Tribeca Properties and its other employer members. The binding agreement in effect as of the balance sheet date expired in April 2014 and a new contract entered into expires April 2018.
The most recent Pension Protection Act (PPA) zone status available for defined benefit pension plans, for 2013 for the Building Service 32BJ Pension Fund is for the plan’s year-end at June 30, 2013. The zone status is based on information that the Tribeca Properties received from the plan and is certified by the plan’s actuary. Among other factors, plans in the red zone are generally less than 65% funded, plans in the yellow zone are less than 80% funded, and plans in the green zone are at least 80% funded. The “FIP/RP Status Pending/Implemented” column indicates plans for which a financial improvement plan (FIP) or a rehabilitation plan (RP) is either pending or has been implemented. The last column lists the expiration dates of the collective bargaining agreements to which the plans are subject.
F-30
| Benefit Plan | Benefit Plan Type | EIN/Pension Plan Number | Pension Protection Act Zone Status | FIP/RP Status Pending/ Implemented | Contributions | Sur-charge Imposed | Expiration Date of Collective Bargaining Agreement | |||||||||
| Building Service 32BJ Pension Fund | Defined Benefit Pension Plan | 13-1879376-001 | Red as of 7/21/2013 | Yes | $ | 133,000 | No | 4/20/2018 | ||||||||
| Building Service 32BJ Supplemental Retirement Savings Plan | Defined Contribution Profit Sharing Plan | 13-3507075-001 | N/A | N/A | 14,000 | 4/20/2018 | ||||||||||
| Building Service 32BJ Health Fund | Welfare Plan | 13-2928869-501 | N/A | N/A | 397,000 | 4/20/2018 | ||||||||||
| Other funds | N/A | N/A | 10,000 | |||||||||||||
| $ | 554,000 | |||||||||||||||
F-31
Tribeca Properties
Notes to Financial Statement
(In thousands)
7. Subsequent Events.
The Tribeca Properties evaluated subsequent events through October 9, 2015, the date the financial statements were available to be issued.
F-32
Board of Directors
Clipper Realty Inc.
Brooklyn, NY 11219
We have audited the accompanying statement of revenues and certain expenses of the Aspen (hereinafter referred to as the “Company”) for the year ended December 31, 2015.
Management’s Responsibility for the Financial Statements
Management is responsible for the preparation and fair presentation of the statement of revenues and expenses in accordance with accounting principles generally accepted in the United States of America; this includes the design, implementation and maintenance of internal control relevant to the preparation and fair presentation of the statement of revenues and certain expenses that are free from material misstatement, whether due to fraud or error.
Auditor’s Responsibility
Our responsibility is to express an opinion on the statement of revenues and certain expenses based on our audit. We conducted our audit in accordance with auditing standards generally accepted in the United States of America. Those standards require that we plan and perform the audit to obtain reasonable assurance about whether the statement of revenues and certain expenses is free from material misstatement.
An audit involves performing procedures to obtain audit evidence about the amounts and disclosures in the statement of revenues and certain expenses. The procedures selected depend on our judgment, including the assessment of the risks of material misstatement of the statement of revenues and certain expenses, whether due to fraud or error. In making those risk assessments, we consider internal control relevant to the Company’s preparation and fair presentation of the statement of revenues and certain expense in order to design audit procedures that are appropriate in the circumstances, but not for the purpose of expressing an opinion on the effectiveness of the Company’s internal control. Accordingly, we express no such opinion. An audit also includes evaluating the appropriateness of accounting policies used and the reasonableness of significant accounting estimates made by management, as well as evaluating the overall presentation of the statement of revenues and certain expenses. We believe that the audit evidence we have obtained is sufficient and appropriate to provide a basis for our opinion.
Opinion
In our opinion, the accompany statement of revenues and certain expenses presents fairly, in all material respects, the revenues and certain expenses of the Company for the year ended December 31, 2015 in accordance with accounting principles generally accepted in the United States of America.
Emphasis of Matter
We draw attention to Note 1 to the Statements, which describes that the accompanying statement was prepared for the purpose of complying with provisions of Rule 3-14 of Regulation S-X promulgated by the Securities and Exchange Commission (“SEC”) (for inclusion in the Registration Statement on Form S-11 of Clipper Realty Inc.), and were not intended to be a complete presentation of the Company’s revenues and expenses. Our opinion is not modified with respect to this matter.
/s/ Lipsky Goodkin & Co., P.C.
New York, New York
March 29, 2016
F-33
Statement
of Revenues and Certain Expenses
For the Year Ended December 31, 2015 and Three Months Ended March 31, 2016 (unaudited)
(In thousands)
| Three Months Ended March 31, 2016 | Year Ended December 31, 2015 | |||||||
| REVENUES | ||||||||
| Residential rental income | $ | 1,304 | $ | 5,107 | ||||
| Commercial income | 171 | 1,228 | ||||||
| Tenant recoveries | – | 37 | ||||||
| Other income | 164 | 88 | ||||||
| TOTAL REVENUES | 1,639 | 6,460 | ||||||
| CERTAIN EXPENSES | ||||||||
| Property operating expenses | 376 | 1,572 | ||||||
| Real estate taxes and insurance | 52 | 234 | ||||||
| TOTAL OPERATING EXPENSES | 428 | 1,806 | ||||||
| REVENUES IN EXCESS OF EXPENSES | $ | 1,211 | $ | 4,654 | ||||
The accompanying notes to this financial statement is an integral part of this statement.
1. Basis of Presentation
The accompanying statement of revenues and certain expenses include the operations of the residential and retail property at 1955 1st Avenue in Manhattan, NY that was owned in 2015 by 100 Street Tri Venture LLC (the “Property” or “Aspen”).
The accompanying statement of revenues and certain expenses relate to the Property and have been prepared for the purpose of complying with Rule 3-14 of Regulation S-X promulgated under the Securities Act of 1933, as amended. Accordingly, the statement is not representative of the actual operations for the periods presented as revenues and certain operating expenses, which may not be directly attributable to the revenues and expenses expected to be incurred in the future operations of the Property, have been excluded. Such items include depreciation, amortization, management fees, interest expense, interest income and amortization of above- and below-market leases.
2. Summary of Significant Accounting Policies
Revenue Recognition
The Property recognizes residential and commercial rental revenue from tenants on a straight-line basis over the lease term when collectability is reasonably assured and the tenant has taken possession or controls the physical use of the leased asset. Commercial rental income includes revenue from a tenant who operates the garage.
Tenant recoveries related to reimbursement of real estate taxes, insurance, repairs and maintenance, and other operating expenses are recognized as revenue in the period the applicable expenses are incurred. The reimbursements are recognized and presented gross, as the Property is generally the primary obligor with respect to purchasing goods and services from third-party suppliers, has discretion in selecting the supplier and bears the associated credit risk.
Other revenue is revenue that is derived from the tenants’ use of facilities for laundry and common areas and other services. Other revenue is recognized when the related services are utilized by the tenants.
F-34
Use of Estimates
Management has made a number of estimates and assumptions relating to the reporting and disclosure of revenues and certain expenses during the reporting periods to present the statements of revenues and certain expenses in conformity with U.S. GAAP. Actual results could differ from those estimates.
3. Minimum Future Lease Rentals
There are various lease agreements in place with tenants to lease space in the Property. As of December 31, 2015, the minimum future cash rents receivable under non-cancelable operating leases in each of the next five years and thereafter are as follows (unaudited):
| 2016 | $ | 1,191 | ||||
| 2017 | 1,215 | |||||
| 2018 | 1,243 | |||||
| 2019 | 1,243 | |||||
| 2020 | 948 | |||||
| Thereafter | 10,448 | |||||
| Total | $ | 16,288 |
In addition, the leases require payments by the tenants of additional rentals based on various escalation clauses. For the year ended December 31, 2015, such additional rents amounted to approximately $37.
4. Tenant concentrations
For the three months ended March 31, 2016 and the year ended December 31, 2015, no tenant comprised more than 10% of the Property’s rental revenues.
5. Real estate tax exemption and abatement
The Property is eligible for the real estate tax exemption and abatement program, pursuant to Section 421-a of the New York State Real Property Tax Law.
Under the program, the Property receives a 100% exemption on the real estate tax assessment attributable to the increase in property value that results from new construction. The commercial portion of the properties is currently subject to real estate taxes on the increased value of the real estate and/or as rates increase.
6. Commitments and Contingencies
The Property is subject to various legal proceedings and claims that arise in the ordinary course of business. These matters are generally covered by insurance. Management believes that the ultimate settlement of these actions will not have a material adverse effect on the Property’s results of operations.
7. Subsequent Events.
The Property evaluated subsequent events through September 28, 2016, the date the financial statements were available to be issued.
F-35
Until ,2017 all dealers that effect transactions in these securities, whether or not participating in this offering, may be required to deliver a prospectus. This is in addition to the dealers’ obligation to deliver a prospectus when acting as underwriters and with respect to their unsold allotments or subscriptions.
Clipper Realty Inc.

7,109,851 Shares Common Stock
PROSPECTUS
| FBR | Raymond James | |
| Janney Montgomery Scott | Wunderlich |
, 2017
PART II
INFORMATION NOT REQUIRED IN PROSPECTUS
Item 31. Other Expenses of Issuance and Distribution.
The following table sets forth the fees and expenses in connection with the issuance and distribution of the securities being registered (excluding the underwriting discount). Except for the SEC registration fee and the Financial Industry Regulatory Authority (“FINRA”), filing and NYSE listing fee, all amounts are estimates.
| Amount Paid or to be Paid |
||||
| SEC registration fee | $ | 14,688.5 | ||
| FINRA filing fee | 19,510 | |||
| NYSE listing fee | 77,956.5 | |||
| Legal fees and expenses | 2,000,000 | |||
| Accounting fees and expenses | 250,000 | |||
| Printing expenses | 170,000 | |||
| Transfer agent and registrar fee | 6,600 | |||
| Miscellaneous | 460,000 | |||
| Total | $ | 2,998,755 | ||
Item 32. Sales to Special Parties
The information in Item 33 is herein incorporated by reference.
Item 33. Recent Sales of Unregistered Securities
On August 3, 2015 we issued an aggregate of 10,666,667 shares of our common stock to various institutional investors, accredited investors and offshore investors at an offering price of $13.50 per share in reliance on the exemptions from registration under Rule 144A, Regulation S and Rule 506(b) of Regulation D of the Securities Act. 1,000,000 of the shares in the private offering were sold directly by us to members of our management and board of directors, and their friends, family members and affiliates. We received approximately $130.2 million of net proceeds, after expenses, from the private offering.
In connection with the private offering, we consummated a series of investment and other formation transactions described in this registration statement, whereby, among other things, the continuing investors had their LLC interests in the predecessor entities converted into class B LLC units in the predecessor entities. In addition, we issued to one continuing investor, Trapeze Inc., 755,939 shares of our common stock based on the private offering price of $13.50 per share. An aggregate of 26,317,396 class B LLC units were issued in connection with the formation transactions and an equal number of shares of our special voting stock was issued to our continuing investors. Each of these transactions was made in reliance on Section 4(a)(2) of the Securities Act in that it did not involve any public offering.
Each limited partner of our operating partnership has the right, subject to the terms and conditions set forth in the partnership agreement to require our operating partnership to redeem all or a portion of the OP units held by such limited partner in exchange for a cash amount equal to the number of tendered OP units multiplied by the price of a share of our common stock (determined in accordance with, and subject to adjustment under, the terms of the partnership agreement), unless the terms of such OP units or a separate agreement entered into between the operating partnership and the holder of such OP units provide that the holder is not entitled to a right of redemption or impose conditions on the exercise of such right of redemption. On or before the close of business on the fifth business day after we receive a notice of redemption, we may, in our sole and absolute discretion, but subject to the restrictions on the ownership of our stock imposed under our charter and the transfer restrictions and other limitations thereof, elect to acquire some or all of the tendered OP units from the tendering person in exchange for shares of our common stock, based on an exchange ratio of one share of our common stock for each OP unit (subject to anti-dilution adjustments provided in the partnership agreement).
| II-1 |
Each non-managing member of the LLC subsidiaries has the right, subject to the terms and conditions set forth in the LLC agreements, to require the operating partnership to exchange all or a portion of the class B LLC units held by such non-managing member, together with the same number of shares of our special voting stock, for a cash amount equal to the number of tendered class B LLC units multiplied by the price of a share of our common stock (determined in accordance with, and subject to adjustment under, the terms of the LLC agreements), unless the terms of such class B LLC units or a separate agreement entered into between an LLC subsidiary and the holder of such class B LLC units provides that the holder is not entitled to a right of exchange or imposes conditions on the exercise of such right of exchange. On or before the close of business on the fifth business day after we and the operating partnership receive a notice of exchange, we may, in our sole and absolute discretion, but subject to the restrictions on the ownership of our stock imposed under our charter and the transfer restrictions and other limitations thereof, elect to acquire some or all of the tendered class B LLC units from the tendering non-managing member in exchange for shares of our common stock, based on an exchange ratio of one share of our common stock for each class B LLC unit (subject to anti-dilution adjustments provided in the LLC agreements).
On August 3, 2015, we also granted to members of our senior management team a total of 273,335 LTIP units, and to our non-employee directors a total of 105,001 LTIP units. In 2016, we granted to a non-employee director an additional 15,742 LTIP units. In 2016, we made a special additional one-time grant of 16,667 LTIP units to an executive officer and a total of 16,666 LTIP units to two key employees, all of which are subject to certain vesting requirements. The LTIP units represent profits interests in our operating partnership, which, subject to certain conditions, are exchangeable for units of limited partnership, or OP units, in our operating partnership, which, in turn, may be submitted for redemption in exchange, at our option, for common stock or cash in an amount equal to the value of our common stock.
On January 29, 2016, we issued an aggregate of 132 shares of our 12.5% Series A Cumulative Non-Voting Preferred Stock at an offering price of $1,000 per share in a private offering pursuant to Rule 506(b) of Regulation D of the Securities Act. We received net proceeds of $109,500 from this private offering, which will be used for general corporate purposes.
Item 34. Indemnification of Directors and Officers.
Maryland law permits a Maryland corporation to include in its charter a provision eliminating the liability of its directors and officers to the corporation and its stockholders for money damages except for liability resulting from: (i) actual receipt of an improper benefit or profit in money, property or services; or (ii) active and deliberate dishonesty that is established by a final judgment and is material to the cause of action. Our charter contains a provision that eliminates the liability of our directors and officers to us and our stockholders to the maximum extent permitted by Maryland law.
Maryland law requires a Maryland corporation (unless its charter provides otherwise, which our charter does not) to indemnify a director or officer who has been successful, on the merits or otherwise, in the defense of any proceeding to which he or she is made a party by reason of his or her service in that capacity. Maryland law permits a Maryland corporation to indemnify its present and former directors and officers, among others, against judgments, penalties, fines, settlements and reasonable expenses actually incurred by them in connection with any proceeding to which they may be made or threatened to be made a party by reason of their service in those or other capacities unless it is established that:
| · | the act or omission of the director or officer was material to the matter giving rise to the proceeding and (i) was committed in bad faith or (ii) was the result of active and deliberate dishonesty; |
| · | the director or officer actually received an improper personal benefit in money, property or services; or |
| · | in the case of any criminal proceeding, the director or officer had reasonable cause to believe that the act or omission was unlawful. |
Under Maryland law, a Maryland corporation also may not indemnify a director or officer in a suit by or on behalf of the corporation in which the director or officer was adjudged liable to the corporation or for a judgment of liability on the basis that personal benefit was improperly received. A court may order indemnification if it determines that the director or officer is fairly and reasonably entitled to indemnification, even though the director or officer did not meet the prescribed standard of conduct; however, indemnification for an adverse judgment in a suit by or on behalf of the corporation, or for a judgment of liability on the basis that personal benefit was improperly received, is limited to expenses.
| II-2 |
In addition, the MGCL permits a Maryland corporation to advance reasonable expenses to a director or officer upon the corporation’s receipt of:
| · | a written affirmation by the director or officer of his or her good faith belief that he or she has met the standard of conduct necessary for indemnification by the corporation; and |
| · | a written undertaking by the director or officer or on his or her behalf to repay the amount paid or reimbursed by the corporation if it is ultimately determined that he or she did not meet the standard of conduct necessary for indemnification by the corporation. |
To the maximum extent permitted by Maryland law in effect from time to time, our charter authorizes us to indemnify any individual who serves or has served, and our bylaws obligate us to indemnify any individual who is made or threatened to be made a party to or witness in a proceeding by reason of his or her service:
| · | as a present or former director or officer; or |
| · | while a director or officer and at our request, as a director, officer, partner, manager, member or trustee of another corporation, real estate investment trust, partnership, joint venture, trust, limited liability company, employee benefit plan or other enterprise |
from and against any claim or liability to which he or she may become subject or that he or she may incur by reason of his or her service in any of these capacities. Our charter authorizes us, and our bylaws require us, without requiring a preliminary determination of such individual’s ultimate entitlement to indemnification, to pay or reimburse any such individual’s reasonable expenses in advance of final disposition of a proceeding. We have entered into indemnification agreements with each of our directors and executive officers that provided for indemnification and advance of expenses to the maximum extent permitted by Maryland law.
Item 35. Treatment of Proceeds from Stock Being Registered
None of the proceeds will be contributed to an account other than the appropriate capital account.
Item 36. Exhibits and Financial Statement Schedules.
| (a) | Financial Statements |
See page F-1 for an index to the financial statements included in this registration statement.
| (b) | Exhibits |
The list of exhibits filed with or incorporated by reference in this registration statement is set forth in the exhibit index following the signature page herein.
Item 37. Undertakings.
| A. | The undersigned registrant hereby undertakes: |
| (1) | To provide to the underwriters at the closing specified in the underwriting agreement certificates in such denominations and registered in such names as required by the underwriters to permit prompt delivery to each purchaser. |
| II-3 |
| (2) | To file a sticker supplement pursuant to Rule 424(c) under the Securities Act during the distribution period describing each property not identified in the prospectus at such time as there arises a reasonable probability that such property will be acquired and to consolidate all such stickers into a post-effective amendment filed at least once every three months, with the information contained in such amendment provided simultaneously to the existing stockholders. Each sticker supplement should disclose all compensation and fees received by the operating partnership and its affiliates in connection with any such acquisition. The post-effective amendment shall include audited financial statements meeting the requirements of Rule 3-14 of Regulation S-X only for properties acquired during the distribution period. |
| (3) | To file, after the end of the distribution period, a current report on Form 8-K containing the financial statements and any additional information required by Rule 3-14 of Regulation S-X, to reflect each commitment (i.e., the signing of a binding purchase agreement) made after the end of the distribution period involving the use of 10% or more (on a cumulative basis) of the net proceeds of the offering and to provide the information contained in such report to the stockholders at least once each quarter after the distribution period of the offering has ended. |
| (4) | That for purposes of determining any liability under the Securities Act, the information omitted from the form of prospectus filed as part of this registration statement in reliance upon Rule 430A and contained in a form of prospectus filed by the registrant pursuant to Rule 424(b)(1) or (4) or 497(h) under the Securities Act shall be deemed to be part of this registration statement as of the time it was declared effective. |
| (5) | That, for the purpose of determining any liability under the Securities Act, each such post-effective amendment shall be deemed to be a new registration statement relating to the securities offered therein, and the offering of such securities at that time shall be deemed to be the initial bona fide offering thereof. |
| B. | Insofar as indemnification for liabilities arising under the Securities Act may be permitted to directors, officers and controlling persons of the registrant pursuant to the foregoing provisions, or otherwise, the registrant has been advised that in the opinion of the Securities and Exchange Commission such indemnification is against public policy as expressed in the Securities Act and is, therefore, unenforceable. In the event that a claim for indemnification against such liabilities (other than the payment by the registrant of expenses incurred or paid by a director, officer or controlling person of the registrant in the successful defense of any action, suit or proceeding) is asserted by such director, officer or controlling person in connection with the securities being registered, the registrant will, unless in the opinion of its counsel the matter has been settled by controlling precedent, submit to a court of appropriate jurisdiction the question whether such indemnification by it is against public policy as expressed in the Securities Act and will be governed by the final adjudication of such issue. |
| II-4 |
SIGNATURES
Pursuant to the requirements of the Securities Act of 1933, as amended, the registrant certifies that it has reasonable grounds to believe that it meets all of the requirements for filing on Form S-11 and has duly caused this registration statement to be signed on its behalf by the undersigned, thereunto duly authorized, in the City of New York, New York on February 7, 2017.
| Clipper realty inc. | ||
| By: | /s/ David Bistricer | |
| David Bistricer | ||
| Co-Chairman and Chief Executive Officer | ||
Pursuant to the requirements of the Securities Act of 1933, this registration statement on Form S-11 has been signed by the following persons in the capacities and on the dates indicated.
| Name | Title | Date | ||
| /s/ David Bistricer | Co-Chairman of the Board and Chief Executive Officer | February 7, 2017 | ||
| David Bistricer | (Principal Executive Officer) | |||
| /s/ Lawrence E. Kreider, Jr. | Chief Financial Officer | February 7, 2017 | ||
| Lawrence E. Kreider, Jr. | (Principal Financial Officer and Principal Accounting Officer) | |||
| * | Co-Chairman of the Board | February 7, 2017 | ||
| Sam Levinson | ||||
| * | Director | February 7, 2017 | ||
| Howard M. Lorber | ||||
| * | Director | February 7, 2017 | ||
| Robert J. Ivanhoe | ||||
| * | Director | February 7, 2017 | ||
| Roberto A. Verrone |
* Pursuant to Power of Attorney
| By: | /s/ David Bistricer | |
| David Bistricer |
Exhibits
| Exhibit Number |
Description | |
1.1** |
Form of Underwriting Agreement | |
| 3.1** | Articles of Amendment and Restatement | |
| 3.2** | Bylaws | |
| 3.3** | Articles Supplementary | |
| 5.1 | Opinion of Venable LLP | |
| 8.1 | Opinion of Sullivan & Cromwell LLP as to tax matters | |
| 10.1** | Amended and Restated Limited Liability Company Agreement of Berkshire Equity LLC | |
| 10.2** | Amended and Restated Limited Liability Company Agreement of 50/53 JV LLC | |
| 10.3** | Second Amended and Restated Limited Liability Company Agreement of Renaissance Equity Holdings LLC | |
| 10.4** | Amended and Restated Limited Liability Company Agreement of Gunki Holdings LLC | |
| 10.5** | Registration Rights Agreement, made and entered into as of August 3, 2015, between Clipper Realty Inc. and FBR Capital Markets & Co. | |
| 10.6** | Registration Rights Agreement, made and entered into as of August 3, 2015, by and among Clipper Realty Inc. and each of the Holders from time to time party thereto. | |
| 10.7†** | Employment Agreement, made and entered into as of August 3, 2015, by and among Clipper Realty Inc. and David Bistricer | |
| 10.8†** | Employment Agreement, made and entered into as of August 3, 2015, by and among Clipper Realty Inc. and Lawrence Kreider | |
| 10.9†** | Employment Agreement, made and entered into as of August 3, 2015, by and among Clipper Realty Inc. and Jacob Schwimmer | |
| 10.10†** | Employment Agreement, made and entered into as of August 3, 2015, by and among Clipper Realty Inc. and JJ Bistricer | |
| 10.11†** | Clipper Realty Inc. 2015 Omnibus Incentive Compensation Plan | |
| 10.12†** | Clipper Realty Inc. 2015 Non-Employee Director Plan | |
| 10.13†** | Clipper Realty Inc. 2015 Executive Incentive Compensation Plan | |
| 10.14†** | Clipper Realty Inc. 2015 Omnibus Incentive Compensation Plan Restricted LTIP Unit Agreement | |
| 10.15†** | Clipper Realty Inc. 2015 Non-Employee Director Plan Restricted LTIP Unit Agreement | |
| 10.16** | Investment Agreement, made and entered into as of August 3, 2015, by and among Clipper Realty L.P. and Renaissance Equity Holdings LLC |
| Exhibit Number |
Description | |
| 10.17** | Investment Agreement, made and entered into as of August 3, 2015, by and among Clipper Realty L.P. and Berkshire Equity LLC | |
| 10.18** | Investment Agreement, made and entered into as of August 3, 2015, by and among Clipper Realty L.P. and Gunki Holdings LLC | |
| 10.19** | Investment Agreement, made and entered into as of August 3, 2015, by and among Clipper Realty L.P. and 50/53 JV LLC | |
| 10.20** | Tax Protection Agreement, made and entered into as of August 3, 2015, by and among Clipper Realty Inc., Clipper Realty L.P., Renaissance Equity Holdings LLC, Berkshire Equity LLC, Gunki Holdings LLC, 50/53 JV LLC, and each of the Continuing Investors listed on Schedules A-D thereto | |
| 10.21** | Shared Services Agreement, made and entered into as of August 3, 2015, by and among Clipper Equity LLC and Clipper Realty L.P. | |
| 10.22** | Shared Services Agreement, made and entered into as of August 3, 2015, by and among Clipper Realty L.P. and Clipper Equity LLC | |
| 10.23** | Loan Indemnification Agreement, made and entered into as of August 3, 2015, by and among Clipper Realty Inc., Clipper Realty L.P. and the Guarantor defined therein | |
| 10.24** | Loan Indemnification Agreement, made and entered into as of August 3, 2015, by and among Clipper Realty Inc., Clipper Realty L.P. and the Guarantor defined therein | |
| 10.25** | Loan Indemnification Agreement, made and entered into as of August 3, 2015, by and among Clipper Realty Inc., Clipper Realty L.P. and the Guarantor defined therein | |
| 10.26** | Loan Indemnification Agreement, made and entered into as of August 3, 2015, by and among Clipper Realty Inc., Clipper Realty L.P. and the Guarantor defined therein | |
| 10.27** | Loan Indemnification Agreement, made and entered into as of August 3, 2015, by and among Clipper Realty Inc., Clipper Realty L.P. and the Guarantor defined therein | |
| 10.28** | Indemnification Agreement, made and entered into as of August 3, 2015, by and among David Bistricer, Trapeze Inc., Clipper Realty Inc., Clipper Realty L.P., and Berkshire Equity LLC | |
| 10.29** | Amended and Restated Loan Agreement, made and entered into as of December 15, 2014, by and among 50 Murray Street Acquisition LLC, German American Capital Corporation, and Deutsche Bank AG, New York Branch | |
| 10.30** | Joinder, Reaffirmation and Ratification of Guaranty of Recourse Obligations and Environmental Indemnity Agreement, made and entered into as of August 3, 2015, by and among David Bistricer, Trapeze Inc., Clipper Realty L.P., and Deutsche Bank AG, New York Branch | |
| 10.31** | First Mezzanine Loan Agreement, made and entered into as of December 15, 2014, by and among 50 Murray Mezz LLC, 50 Murray Mezz Funding LLC, and 50 Murray Mezz Funding LLC | |
| 10.32** | Joinder, Reaffirmation and Ratification of First Mezzanine Guaranty of Recourse Obligations and First Mezzanine Environmental Indemnity Agreement, made and entered into as of August 3, 2015, by and among David Bistricer, Trapeze Inc., Clipper Realty L.P., and 50 Murray Mezz Funding LLC |
| Exhibit Number |
Description | |
| 10.33** | Loan Agreement, made and entered into as of December 12, 2014, by and among 141 Livingston Owner LLC and Citibank, N.A. | |
| 10.34** | First Amendment to Loan Agreement, Guaranty, Environmental Indemnity and other Loan Documents, made and entered into as of August 3, 2015, by and among 141 Livingston Owner LLC, Citibank, N.A., Clipper Realty L.P., David Bistricer, and Sam Levinson | |
| 10.35** | Loan Agreement, made and entered into as of May 1, 2013, by and among 250 Livingston Owner LLC and Citigroup Global Markets Realty Corp. | |
| 10.36** | Consolidation, Modification, Extension and Spreader Agreement, Assignment of Lease and Rents and Security Agreement, made and entered into as of September 24, 2012, by and among Renaissance Equity Holdings LLC A, Renaissance Equity Holdings LLC B, Renaissance Equity Holdings LLC C, Renaissance Equity Holdings LLC D, Renaissance Equity Holdings LLC E, Renaissance Equity Holdings LLC F, Renaissance Equity Holdings LLC G, and New York Community Bank | |
| 10.37** | Mortgage, Assignment of Leases and Rents, and Security Agreement, made and entered into as of October 31, 2014, by and among Renaissance Equity Holdings LLC A, Renaissance Equity Holdings LLC B, Renaissance Equity Holdings LLC C, Renaissance Equity Holdings LLC D, Renaissance Equity Holdings LLC E, Renaissance Equity Holdings LLC F, Renaissance Equity Holdings LLC G, and New York Community Bank | |
| 10.38** | Lease, made and entered into as of December 17, 2015, by and between Berkshire Equity LLC and the City of New York. | |
| 10.39** | Lease, made and entered into as of January 1, 1997, by and between NPMM Realty Inc. and the City of New York | |
| 10.40** | Letter Regarding Option to Renew Lease, dated as of December 28, 2010, from the City of New York to Berkshire Equity LLC | |
| 10.41** | Lease, made and entered into as of July 30, 1999, by and between Livingston Acquisition, LLC and the City of New York | |
| 10.42** | Consent Agreement, made and entered into as of December 7, 2015, by and among Deutsche Bank Trust Company Americas, as trustee on behalf of the registered holders of GS Mortgage Securities Corporation II, Commercial Mortgage Pass Through Certificates, Series 2013-GCJ12, and 250 Livingston Owner LLC | |
| 10.43** | Amendment No. 1 to Registration Rights Agreement, made and entered into as of July 7, 2016, between Clipper Realty Inc. and FBR Capital Markets & Co. | |
| 10.44** | Multifamily Loan and Security Agreement (Non-Recourse), dated as of June 27, 2016, by and between Aspen 2016 LLC and Capital One Multifamily Finance, LLC | |
| 10.45** | Consolidation, Modification and Extension Agreement, Assignment of Leases and Rents and Security Agreement, made as of May 11, 2016, between 141 Livingston Owner LLC and New York Community Bank | |
| 10.46** | Guaranty of Recourse Obligations, dated as of May 11, 2016, made by Clipper Realty Inc. to and in favor of New York Community Bank | |
| 10.47** | Guaranty, dated as of May 11, 2016, made by Clipper Realty Inc. to and in favor of New York Community Bank | |
| 10.48** | First Mezzanine Loan Agreement, made and entered into as of November 9, 2016, by and among 50 Murray Mezz LLC, 50 Murray Mezz Funding LLC | |
| 10.49** | Loan Agreement, made and entered into as of November 9, 2016, by and among 50 Murray Street Acquisition LLC and Deutsche Bank AG, New York Branch, as Lender and as Agent thereto | |
| 10.50** | Amendment No. 2 to Registration Rights Agreement, made and entered into as of November 3, 2016, between Clipper Realty Inc. and FBR Capital Markets & Co. | |
10.51** |
Lease Renewal and Amendment Agreement, made and entered into as of December 15, 2016, by and between 250 Livingston Owner, LLC and the City of New York | |
| 10.52** | Limited Partnership Agreement of Clipper Realty L.P., dated as of August 3, 2015 | |
10.53 |
Amendment No. 3 to Registration Rights Agreement, made and entered into February 2, 2017, between Clipper Realty Inc. and FBR Capital Markets & Co. |
| 21.1** | List of subsidiaries | |
| 23.1 | Consent of Venable LLP (included in Exhibit 5.1) | |
| 23.2 | Consent of Sullivan & Cromwell LLP (included in Exhibit 8.1) | |
| 23.3 | Consent of BDO USA, LLP | |
| 23.4 | Consent of Berdon LLP | |
| 23.5 | Consent of Lipsky Goodkin & Co., P.C. | |
| 24.1** | Power of Attorney |
| * | To be filed by amendment | |
| ** | Previously filed | |
| † | Indicates management contract or compensation plan |