Please wait
TABLE OF CONTENTS
As filed with the Securities and Exchange Commission on February 22, 2022
Registration Nos. 333-258347 and 258347-01
UNITED STATES
SECURITIES AND EXCHANGE COMMISSION
WASHINGTON, DC 20549
AMENDMENT NO. 5 TO
FORM F-1
REGISTRATION STATEMENT
UNDER
THE SECURITIES ACT OF 1933
BROOKFIELD BUSINESS CORPORATION
(Exact name of Registrant as specified in their charters)
BROOKFIELD BUSINESS PARTNERS L.P.
(Exact name of Registrant as specified in their charters)
Not Applicable
(Translation of Registrant’s name into English)
Not Applicable
(Translation of Registrant’s name into English)
Canada
(State or other jurisdiction of incorporation or organization)
Bermuda
(State or other jurisdiction of incorporation or organization)
1700
(Primary Standard Industrial Classification Code Numbers)
1700
(Primary Standard Industrial Classification Code Numbers)
Not Applicable
(IRS Employer Identification Numbers)
Not Applicable
(IRS Employer Identification Numbers)
Brookfield Business Corporation
250 Vesey Street, 15th Floor
New York, New York 10281-1021
(212) 417-7000
(Address, including zip code, and telephone number, including area code, of Registrants’ principal executive offices)
Brookfield Business Partners L.P.
73 Front Street, 5th Floor
Hamilton, HM 12, Bermuda
+1 (441) 295-1443
(Address, including zip code, and telephone number, including area code, of Registrants’ principal executive offices)
Brookfield BBP US Holdings LLC
Brookfield Place
250 Vesey Street, 15th Floor
New York, NY 10281-1023
(212) 417-7000
(Name, address, including zip code, and telephone number, including area code, of agent for service of the Registrants)
Copies to:
Mile T. Kurta, Esq.
Torys LLP
1114 Avenue of the Americas, 23rd Floor
New York, New York 10036
(212) 880-6000
Approximate date of commencement of proposed sale to the public: as soon as practicable after the effective date of this registration statement.
If any of the securities being registered on this Form are to be offered on a delayed or continuous basis pursuant to Rule 415 under the Securities Act of 1933, check the following box. ☒
If this Form is filed to register additional securities for an offering pursuant to Rule 462(b) under the Securities Act, check the following box and list the Securities Act registration statement number of the earlier effective registration statement for the same offering. ☐
If this Form is a post-effective amendment filed pursuant to Rule 462(c) under the Securities Act, check the following box and list the Securities Act registration statement number of the earlier effective registration statement for the same offering. ☐

TABLE OF CONTENTS
If this Form is a post-effective amendment filed pursuant to Rule 462(d) under the Securities Act, check the following box and list the Securities Act registration statement number of the earlier effective registration statement for the same offering. ☐
Indicate by check mark whether the registrants are emerging growth companies as defined in Rule 405 of the Securities Act of 1933.
Emerging growth company ☐
If an emerging growth company that prepares its financial statements in accordance with U.S. GAAP (as defined below), indicate by check mark if the registrants have elected not to use the extended transition period for complying with any new or revised financial accounting standards† provided pursuant to Section 7(a)(2)(B) of the Securities Act. ☐

The term “new or revised financial accounting standard” refers to any update issued by the Financial Accounting Standards Board to its Accounting Standards Codification after April 5, 2012.
The Registrants hereby amend this registration statement on such date or dates as may be necessary to delay its effective date until the Registrants shall file a further amendment which specifically states that this registration statement shall thereafter become effective in accordance with Section 8(a) of the Securities Act of 1933 or until the registration statement shall become effective on such date as the Securities and Exchange Commission, acting pursuant to said Section 8(a), may determine.

TABLE OF CONTENTS
A copy of this preliminary prospectus has been filed with the securities regulatory authority in each of the provinces and territories of Canada but has not yet become final for the purpose of the sale of securities. Information contained in this preliminary prospectus may not be complete and may have to be amended. The securities may not be sold until a receipt for the prospectus is obtained from the securities regulatory authorities.
The information in this preliminary prospectus is not complete and may be changed. We may not issue these securities until the registration statement filed with the Securities and Exchange Commission is effective. This Prospectus is not an offer to sell these securities and it is not soliciting an offer to buy these securities in any jurisdiction where the offer or sale is not permitted.
Information has been incorporated by reference in this prospectus from documents filed with securities commissions or similar authorities in Canada. Copies of the documents incorporated herein by reference may be obtained on request without charge from the office of the partnership’s Corporate Secretary at 73 Front Street, 5th Floor, Hamilton, HM 12, Bermuda, + 1 441 294 3304, and are also available electronically at www.sedar.com.
SUBJECT TO COMPLETION
PRELIMINARY PROSPECTUS DATED FEBRUARY 22, 2022
February [•], 2022
BROOKFIELD BUSINESS CORPORATION
BROOKFIELD BUSINESS PARTNERS L.P.
[MISSING IMAGE: lg_broolfield-pn.jpg]
Class A Exchangeable Subordinate Voting Shares of Brookfield Business Corporation
Limited Partnership Units of Brookfield Business Partners L.P. (issuable or deliverable upon exchange, redemption or acquisition of Class A Exchangeable Subordinate Voting Shares)
This prospectus is being furnished to you as a unitholder of Brookfield Business Partners L.P., or the partnership, in connection with the planned special distribution, or the special distribution, by the partnership to the holders of its non-voting limited partnership units, or units, of approximately 39 million class A exchangeable subordinate voting shares, or exchangeable shares, of Brookfield Business Corporation, or our company, a corporation incorporated under, and governed by, the laws of British Columbia. Each exchangeable share will be structured with the intention of providing an economic return equivalent to one unit (subject to adjustment to reflect certain capital events). Each exchangeable share will be exchangeable at the option of the holder for one unit (subject to adjustment to reflect certain capital events) or its cash equivalent (the form of payment to be determined at the election of our company). The partnership may elect to satisfy our exchange obligation by acquiring such tendered exchangeable shares for an equivalent number of units (subject to adjustment to reflect certain capital events) or its cash equivalent (the form of payment to be determined at the election of the partnership). See “Description of Our Share Capital — Exchange by Holder — Adjustments to Reflect Certain Capital Events”. Our company and the partnership currently intend to satisfy any exchange requests on the exchangeable shares through the delivery of units rather than cash. It is expected that following completion of the special distribution, our company will target to pay dividends per exchangeable share that are identical to the distributions on each unit, as more fully described in this prospectus. We therefore expect that the market price of our exchangeable shares will be significantly impacted by the market price of the units and the combined business performance of the partnership, our company and our respective subsidiaries as a whole, which we refer to throughout this prospectus as our group. In November and December 2021, we acquired our operating subsidiaries from certain of the partnership’s subsidiaries. Following completion of the special distribution, our company will own and operate high-quality businesses that are low-cost producers and/or benefit from high barriers to entry. Our initial operations will consist of services and industrial operations primarily located in Australia, the United Kingdom, the United States and Brazil.
This prospectus also relates to (i) the delivery of up to approximately 74 million units to holders of exchangeable shares if our company or the partnership elects to satisfy any exchange, redemption or acquisition of exchangeable shares by delivering units pursuant to this prospectus (including in connection with any liquidation, dissolution or winding up of our company) and (ii) the delivery by Brookfield Asset Management Inc., as selling unitholder, of up to approximately 74 million units to holders of exchangeable shares, pursuant to the rights agreement between Brookfield Asset Management Inc. and Wilmington Trust, National Association. Brookfield has agreed that, until the fifth anniversary of the distribution date, in the event that our company or the partnership has not satisfied an exchange of exchangeable shares in cash or by delivering units, then Brookfield, as selling unitholder, will satisfy or cause to be satisfied such exchange by paying such cash amount or delivering such units pursuant to this prospectus. The partnership and Brookfield currently intend to satisfy any exchange, redemption or acquisition, as applicable, of exchangeable shares through the delivery of units rather than cash.
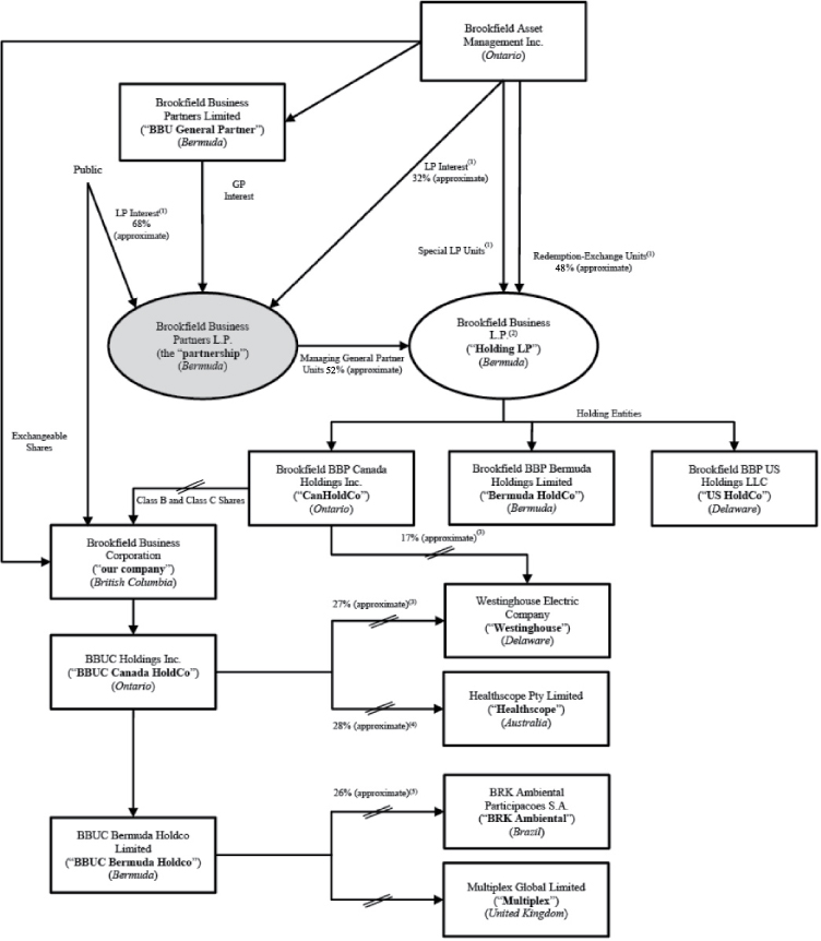
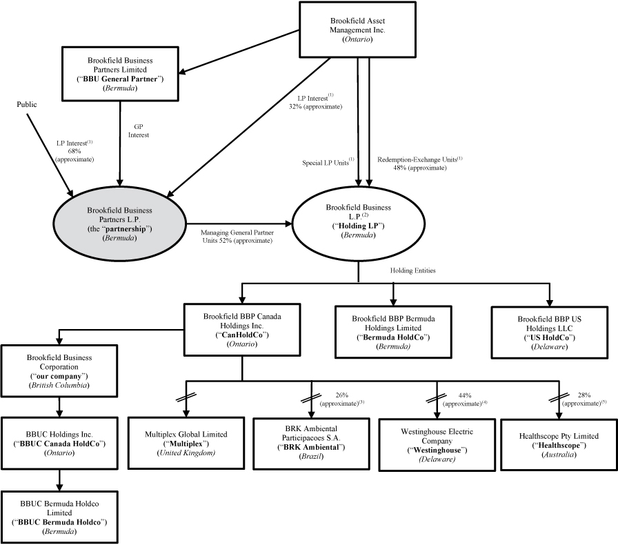
The partnership is a holding entity and its sole material asset is its managing general partnership interest in Brookfield Business L.P., or Holding LP. Immediately prior to the special distribution, the partnership will receive our exchangeable shares through a distribution in specie by Holding LP, or the Holding LP Distribution, of the exchangeable shares to its unitholders. As a result of the Holding LP Distribution, (i) Brookfield Asset Management Inc. and its subsidiaries (other than entities within our group), or Brookfield, as indirect holder of Redemption-Exchange Units and Special LP Units of Holding LP, will receive approximately 35 million exchangeable shares, and (ii) the partnership will receive approximately 39 million exchangeable shares, which it will subsequently distribute to unitholders pursuant to the special distribution. Of the approximately 39 million exchangeable shares to be distributed by the partnership to unitholders pursuant to the special distribution, approximately 12.4 million exchangeable shares will be distributed by the partnership to Brookfield, as a direct holder of units of
(continued on next page)

TABLE OF CONTENTS
(continued from cover)
the partnership, and approximately 26.6 million exchangeable shares will be distributed by the partnership to holders of units, excluding Brookfield. Immediately following the special distribution, our company’s sole direct investment will be an interest in the common equity of BBUC Holdings Inc., or BBUC Canada Holdco. It is currently anticipated that immediately following the special distribution, (i) holders of units, excluding Brookfield, will hold approximately 35.5% of the issued and outstanding exchangeable shares of our company, (ii) Brookfield and its affiliates will hold approximately 64.5% of the issued and outstanding exchangeable shares, and (iii) the partnership will indirectly own all of the issued and outstanding class B multiple voting shares, or class B shares, which represent a 75% voting interest in our company, and all of the issued and outstanding class C non-voting shares, or class C shares, which entitle the partnership to all of the residual value in our company after payment in full of the amount due to holders of exchangeable shares and class B shares, and subject to the prior rights of holders of preferred shares. Holders of exchangeable shares are expected to hold an aggregate 25% voting interest in our company. Brookfield, through its ownership of exchangeable shares, will initially hold an approximate 16% voting interest in our company. Holders of exchangeable shares, excluding Brookfield, will initially hold an approximate 9% aggregate voting interest in our company. Together, Brookfield and Brookfield Business Partners will hold an approximate 91% voting interest in our company. The holders of the exchangeable shares will be entitled to one vote for each exchangeable share held at all meetings of our shareholders, except for meetings at which only holders of another specified class or series of shares of our company are entitled to vote separately as a class or series. The holders of the class B shares will be entitled to cast, in the aggregate, a number of votes equal to three times the number of votes attached to the exchangeable shares. Except as otherwise expressly provided in the articles or as required by law, the holders of exchangeable shares and class B shares will vote together and not as separate classes. Holders of class C shares will have no voting rights.
Pursuant to the special distribution, holders of units as of March 7, 2022, the record date for the special distribution, or the record date, will be entitled to receive one (1) exchangeable share for every two (2) units held as of the record date, provided that the special distribution will be subject to any applicable withholding tax and no holder will be entitled to receive any fractional interests in the exchangeable shares. The distribution date for the special distribution is expected to be on or about March 15, 2022, or the distribution date. Holders of units who would otherwise be entitled to a fractional exchangeable share will receive a cash payment.
Holders of units will not be required to pay for the exchangeable shares to be received upon completion of the special distribution or tender or surrender units or take any other action in connection with the special distribution. Holders of units are not being asked for a proxy and are requested not to send a proxy. See “Questions and Answers Regarding the Special Distribution” for further details.
Our company may, at any time and in our sole discretion, upon sixty (60) days’ prior written notice to holders of exchangeable shares, redeem all of the outstanding exchangeable shares for one unit per exchangeable share held (subject to adjustment to reflect certain capital events as described in more detail in this prospectus) or its cash equivalent. See “Description of Our Share Capital”.
In addition, wholly-owned subsidiaries of Brookfield will provide management services to us pursuant to the partnership’s existing master services agreement, or the Master Services Agreement, which will be amended in connection with the completion of the special distribution. Upon completion of the special distribution, there will be no increase to the base management fee or incentive distribution currently paid by Holding LP to the Service Providers, other than as may result from an increase in the trading price of the units or exchangeable shares after reflecting the dilutive effect of the special distribution. Following completion of the special distribution, our company will be responsible for reimbursing Holding LP for its proportionate share of the base management fee but will not be required to reimburse Holding LP for any portion of any incentive distributions. See “Management and the Master Services Agreement — The Master Services Agreement” and “Relationship with Brookfield — Incentive Distributions”.
There is currently no public market for our exchangeable shares. We have applied to list our exchangeable shares on the New York Stock Exchange, or the NYSE, and the Toronto Stock Exchange, or the TSX, under the symbol “BBUC”. We anticipate that trading in our exchangeable shares will begin on a “when-issued” basis as early as one (1) trading day prior to the record date and will continue up to and including the distribution date. “When-issued” trades generally settle within two (2) trading days after the distribution date. On the first trading day following the distribution date, any “when-issued” trading of our exchangeable shares will end and “regular-way” trading will begin. The NYSE has conditionally authorized our company to list on the NYSE and the TSX has conditionally approved the listing of our exchangeable shares. Listing on the NYSE is subject to our company fulfilling all of the requirements of the NYSE, and listing on the TSX is subject to our company fulfilling all of the requirements of the TSX, including distribution of our exchangeable shares to a minimum number of public shareholders.
In reviewing this prospectus, you should carefully consider the matters described in the section entitled “Risk Factors” beginning on page 32.
NEITHER THE UNITED STATES SECURITIES AND EXCHANGE COMMISSION NOR ANY STATE SECURITIES COMMISSION HAS APPROVED OR DISAPPROVED OF THESE SECURITIES OR DETERMINED IF THIS INFORMATION IS TRUTHFUL OR COMPLETE. ANY REPRESENTATION TO THE CONTRARY IS A CRIMINAL OFFENSE.
This prospectus does not constitute an offer to sell or the solicitation of an offer to buy any securities.

TABLE OF CONTENTS
 
TABLE OF CONTENTS
Page
1
2
3
9
19
31
32
66
69
74
74
74
74
75
75
78
83
84
91
116
129
137
144
169
172
Page
180
195
199
200
201
202
208
219
219
219
220
220
221
221
222
223
225
226
A-1
B-1
F-1
 - i - 

TABLE OF CONTENTS
 
NOTICE TO INVESTORS
About this Prospectus
In Canada, this prospectus constitutes (i) a long-form prospectus of our company with respect to the exchangeable shares to be distributed in the special distribution and (ii) a short-form prospectus of the partnership with respect to the units to be issued or delivered in connection with the exchange, redemption or acquisition, if any, of exchangeable shares (including in connection with any liquidation, dissolution or winding up of our company). In the U.S., for purposes of the Securities Act, this prospectus constitutes (i) a prospectus of our company with respect to the exchangeable shares to be distributed in the special distribution and (ii) a prospectus of the partnership with respect to the units to be issued or delivered in connection with the exchange, redemption or acquisition, if any, of exchangeable shares (including in connection with any liquidation, dissolution or winding up of our company).
You should rely only on the information contained in or incorporated by reference into this prospectus. No one has been authorized to provide you with information that is different from that contained in, or incorporated by reference into, this prospectus. You should assume that the information appearing in this prospectus is accurate only as of the date on the front cover of this prospectus, regardless of the time of delivery of this prospectus. Our business, financial condition, results of operations and prospects could have changed since that date. We expressly disclaim any duty to update this prospectus, except as required by applicable law.
This prospectus does not constitute an offer to sell, or a solicitation of an offer to buy, any securities in any jurisdiction in which, or from any person with respect to whom, it is unlawful to make any such offer in such jurisdiction.
Meaning of Certain References
Unless otherwise noted or the context otherwise requires, when used in this prospectus, the terms “we”, “us”, “our” and “our company” mean Brookfield Business Corporation together with all of its subsidiaries. References to “Brookfield Business Partners” mean the partnership collectively with Holding LP, the Holding Entities and the Operating Entities (but excluding our company). References to “our group” mean, collectively, our company and Brookfield Business Partners. Unless otherwise noted or the context otherwise requires, the disclosure in this prospectus assumes that the special distribution has been completed and we have acquired our operating subsidiaries from Brookfield Business Partners, although we will not acquire such subsidiaries until prior to the special distribution. Certain capitalized terms and phrases used in this prospectus are defined in the “Glossary”. Words importing the singular number include the plural, and vice versa, and words importing any gender include all genders.
Historical Performance and Market Data
This prospectus contains information relating to our Business as well as historical performance and market data for Brookfield Business Partners and certain of its operating subsidiaries. When considering this data, you should bear in mind that historical results and market data may not be indicative of the future results that you should expect from us or the partnership.
Financial Information
The financial information contained in this prospectus is presented in United States dollars and, unless otherwise indicated, has been prepared in accordance with International Financial Reporting Standards, or IFRS, as issued by the International Accounting Standards Board, or the IASB. All figures are unaudited unless otherwise indicated. In this prospectus, all references to “$” are to United States dollars, references to “£” are to British Pounds, references to “€” are to Euros and references to “C$” are to Canadian dollars.
Market Data and Industry Data
Market and industry data presented throughout, or incorporated by reference in, this prospectus was obtained from third party sources, industry publications, and publicly available information, as well as industry and other data prepared by us and the partnership on the basis of our collective knowledge of the Canadian,
1

TABLE OF CONTENTS
 
U.S. and international markets and economies (including estimates and assumptions relating to these markets and economies based on that knowledge). Our group believes that the market and economic data is accurate and that the estimates and assumptions are reasonable, but there can be no assurance as to the accuracy or completeness thereof. The accuracy and completeness of the market and economic data used throughout this prospectus, or incorporated by reference herein, are not guaranteed and our group does not make any representation as to the accuracy of such information. Although our group believes it to be reliable, our group has not independently verified any of the data from third party sources referred to or incorporated by reference in this prospectus, analyzed or verified the underlying studies or surveys relied upon or referred to by such sources, or ascertained the underlying economic and other assumptions relied upon by such sources.
RECENT DEVELOPMENTS
Acquisitions of DexKo Global (“DexKo”), Scientific Games Corporation’s global lottery services and technology business (“Scientific Games Lottery”), Modulaire Group (“Modulaire”) and the Cupa Group
On October 4, 2021, the partnership together with institutional partners acquired DexKo for $3.7 billion (the “DexKo Acquisition”). DexKo is a global manufacturer of highly engineered components for trailer, recreational vehicle and towable equipment providers. The partnership and its institutional partners funded the acquisition with approximately $1.1 billion of equity. The partnership invested approximately $396 million, and the balance of the equity investments was funded by institutional partners. A portion of the partnership’s commitment may be syndicated to other institutional investors.
On October 27, 2021, the partnership together with institutional partners announced an agreement to acquire Scientific Games Lottery for approximately $5.8 billion (the “Scientific Games Lottery Acquisition”). Scientific Games Lottery is a market leading supplier of products, services and technology to leading lottery programs around the world, with long-term relationships with approximately 130 lottery entities in over 50 countries. The Scientific Games Lottery Acquisition will be funded with approximately $2.5 billion of equity. The partnership intends to fund approximately 30% of the equity on closing from existing liquidity, with the balance expected to be funded by institutional partners. Prior to or following closing, a portion of the partnership’s commitment may be syndicated to other institutional investors. The closing of the Scientific Games Lottery Acquisition remains subject to customary closing conditions including regulatory approvals and is expected to close in the first half of 2022.
On December 15, 2021, the partnership together with institutional partners acquired Modulaire for approximately $4.8 billion (the “Modulaire Acquisition”). Modulaire is a leading provider of modular leasing services in Europe and Asia-Pacific meeting the needs of a diversified customer base across the industrial, infrastructure and public sectors. The investment was funded with approximately $1.6 billion of equity, of which the partnership funded approximately $580 million, with the balance funded by institutional partners. A portion of the partnership’s commitment may be syndicated to other institutional partners.
In January 2022, the partnership together with institutional partners entered into an agreement to acquire the Cupa Group (the “Cupa Acquisition”), an international leading producer of premium natural slate roofing products for approximately $950 million. The transaction will be funded with approximately $390 million of equity, of which the partnership intends to fund approximately 25% on closing, with the balance funded by institutional partners. Prior to or following closing, a portion of the partnership’s commitment may be syndicated to other institutional investors. The Cupa Acquisition remains subject to customary closing conditions including regulatory approvals and is expected to close in the second quarter of 2022.
Brookfield Commitment Agreement
On February 4, 2022, Brookfield entered into a commitment agreement with the partnership (the “Brookfield Commitment Agreement”) pursuant to which Brookfield agreed to subscribe for up to $1 billion of 6% perpetual preferred equity securities of the partnership, our company or our respective subsidiaries. Proceeds will be available for the partnership or our company to draw upon for future growth opportunities as they arise. Brookfield will have the right to cause the partnership or our company to redeem certain preferred securities at par to the extent that the partnership or our company have available cash, including any net proceeds received by the partnership or our company from any issuance of equity, incurrence of indebtedness or sale of assets. Brookfield has the right to waive its redemption option.
2

TABLE OF CONTENTS
 
GLOSSARY
Annual Report” means the partnership’s annual report on Form 20-F for the fiscal year ended December 31, 2020, filed with the SEC on March 17, 2021, which includes the partnership’s audited consolidated statements of financial position as of December 31, 2020 and December 31, 2019, and the related consolidated statements of operating results, comprehensive income, changes in equity and cash flows for each of the three years in the period ended December 31, 2020, together with the report thereon of the independent registered public accounting firm and management’s discussion and analysis of the partnership as of December 31, 2020 and 2019 and for each of the three years in the period ended December 31, 2020;
articles” means the notice of articles and articles of our company;
audit committee” means the audit committee of our board of directors, as further described under “Governance — Corporate Governance Disclosure — Committees of the Board of Directors — Audit Committee”;
BBU General Partner” means Brookfield Business Partners Limited, a wholly-owned subsidiary of Brookfield Asset Management Inc.;
BBUC” means Brookfield Business Corporation;
BBUC Bermuda HoldCo” means BBUC Bermuda Holdco Limited;
BBUC Canada Holdco” means BBUC Holdings Inc.;
BBUC Voting Agreements” has the meaning ascribed thereto under “Relationship with Brookfield Business Partners — Voting Agreements”;
BCBCA” means the Business Corporations Act (British Columbia);
Bermuda Holdco” means Brookfield BBP Bermuda Holdings Limited;
board” means the board of directors of our company;
BPEG” means Brookfield Private Equity Group Holdings LP;
BRK Ambiental” means BRK Ambiental Participações S.A.;
Brookfield” means Brookfield Asset Management and any subsidiary of Brookfield Asset Management, other than Brookfield Business Partners and our company;
Brookfield Accounts” means Brookfield and/or other Brookfield-sponsored vehicles, consortiums and/or partnerships (including private funds, joint ventures and similar arrangements);
Brookfield Asset Management” means Brookfield Asset Management Inc.;
“Brookfield Brazil” means Brookfield Brasil Asset Management Investmentos Ltda.;
Brookfield Business Partners” means the partnership collectively with Holding LP, the Holding Entities, the Operating Entities and any other direct or indirect subsidiary of a Holding Entity (but excluding our company);
Brookfield Class A Shares” has the meaning ascribed thereto under “Executive Compensation —  Compensation Elements Paid by Brookfield”;
Brookfield Personnel” means the partners, members, shareholders, directors, officers and employees of Brookfield;
Brookfield Trading Policy” has the meaning ascribed thereto under “Governance — Corporate Governance Disclosure — Personal Trading Policy”;
Brookfield’s compensation committee” has the meaning ascribed thereto under “Executive Compensation — Compensation Elements Paid by Brookfield”;
3

TABLE OF CONTENTS
 
Business” means the initial services and industrial operations to be acquired by our company immediately prior to the special distribution;
CanHoldCo” means Brookfield BBP Canada Holdings Inc.;
CanHoldCo Promissory Note” has the meaning ascribed thereto under “The Special Distribution — Transaction Agreements”;
CDS” means CDS Clearing and Depository Services Inc.;
chair” means the chairperson of the board;
class B shares” means the class B multiple voting shares in the capital of our company, as further described under “Description of Our Share Capital — Class B Shares”, and “class B share” means any one of them;
class C shares” means the class C non-voting shares in the capital of our company, as further described under “Description of Our Share Capital — Class C Shares”, and “class C share” means any one of them;
Code” means the U.S. Internal Revenue Code of 1986, as amended;
Code of Business” means the Code of Business Conduct and Ethics;
CODM” means Chief Operating Decision Makers;
collateral account” means the non-interest bearing trust account established by Brookfield or its affiliates to be administered by the rights agent;
committees” means the audit committee and the nominating and governance committee;
company” has the meaning ascribed thereto on the cover page of this prospectus;
company notice” has the meaning ascribed thereto under “Relationship with Brookfield — Rights Agreement — Satisfaction of Secondary Exchange Rights”;
conflicts management policy” has the meaning ascribed thereto under “Relationship with Brookfield — Conflicts of Interest and Fiduciary Duties”;
CRA” means the Canada Revenue Agency;
customary rates” means the same or substantially similar services provided by Brookfield to one or more third parties;
D&A expense” means depreciation and amortization expense;
DexKo” means DexKo Global;
distribution date” has the meaning ascribed thereto on the cover page of this prospectus;
DSU allotment price” has the meaning ascribed thereto under “Executive Compensation — Cash Bonus and Long-Term Incentive Plans”;
DSUP” means the Deferred Share Unit Plan;
DSUs” has the meaning ascribed thereto under “Executive Compensation — Cash Bonus and Long-Term Incentive Plans”;
DTC” means the Depository Trust Company;
EBITDA” means earnings before interest, taxes, depreciation and amortization;
EDGAR” means the Electronic Data Gathering, Analysis, and Retrieval system at www.sec.gov;
escrow company” has the meaning ascribed thereto under “Executive Compensation — Cash Bonus and Long-Term Incentive Plans”;
4

TABLE OF CONTENTS
 
escrowed shares” has the meaning ascribed thereto under “Executive Compensation — Cash Bonus and Long-Term Incentive Plans”;
ESG” means environmental, social and governance;
Exchange Act” means the United States Securities Exchange Act of 1934, as amended, and the rules and regulations promulgated from time to time thereunder;
exchangeable shares” means the class A exchangeable subordinate voting shares in the capital of our company, as further described under “Description of Our Share Capital — Exchangeable Shares”, and “exchangeable share” means any one of them;
forward-looking information” has the meaning ascribed thereto under “Special Note Regarding Forward-Looking Information”;
G&A expenses” means general and administrative expenses;
group” means collectively, our company and Brookfield Business Partners;
Healthscope” means Healthscope Pty Limited;
Holding Entities” means the primary holding subsidiaries of Holding LP, from time to time, through which the partnership holds its interest in the operating businesses, including CanHoldCo, US Holdco and Bermuda Holdco;
Holding LP” means Brookfield Business L.P.;
Holding LP Distribution” means the distribution in specie by Holding LP of the exchangeable shares to unitholders of Holding LP that occurs immediately prior to the special distribution;
Holding LP Limited Partnership Agreement” means the Amended and Restated Limited Partnership Agreement of Brookfield Business L.P., dated May 31, 2016, as thereafter amended;
IASB” means the International Accounting Standards Board;
IFRS” means International Financial Reporting Standards as issued by the IASB;
investing affiliate” has the meaning ascribed thereto under “Relationship with Brookfield — Conflicts of Interest and Fiduciary Duties — Investments by the Investing Affiliate”;
IRS” means the Internal Revenue Service;
LIBOR” means the London Inter-bank Offered Rate or its replacement rate, as specified in the context;
Licensing Agreement” has the meaning ascribed thereto under “Relationship with Brookfield — Licensing Agreement”;
Managing General Partner Units” means the means the general partner interests in Holding LP;
Master Services Agreement” means the amended and restated master services agreement dated as of May 31, 2016, among the Service Providers, the partnership, Holding LP, the Holding Entities and others, as will be amended in connection with the special distribution;
MI 61-101” means Multilateral Instrument 61-101-Protection of Minority Security Holders in Special Transactions;
Modulaire” means Modulaire Group;
MSOP” means the Management Share Option Plan;
Multiplex” means Multiplex Global Limited;
NEOs” means the named executive officers of our company;
5

TABLE OF CONTENTS
 
nominating and governance committee” means the nominating and governance committee of the board, as further described under “Governance — Corporate Governance Disclosure — Committees of the Board of Directors — Nominating and Governance Committee”;
non-resident holder” has the meaning ascribed thereto under “Material Canadian Federal Income Tax Considerations — Taxation of Holders Not Resident in Canada”;
non-U.S. unitholder” has the meaning ascribed thereto under “Material United States Federal Income Tax Considerations”;
NRC” means the U.S. Nuclear Regulatory Commission;
NYSE” means the New York Stock Exchange;
Oaktree” means Oaktree Capital Group, LLC together with its affiliates;
Oaktree Accounts” means Oaktree-managed funds and accounts;
OEM” means original equipment manufacturer;
operating businesses” means the businesses in which the Holding Entities hold interests and that directly or indirectly hold the partnership’s operations and assets, other than entities in which the Holding Entities hold interests for investment purposes only of less than 5% of the outstanding equity securities of that entity;
Ownership Requirement” has the meaning ascribed thereto under “Governance — Director Share Ownership Requirements”;
partnership” means Brookfield Business Partners L.P., except as the context otherwise requires;
PP&E” means property, plant and equipment;
pre-approval policy” means the written policy on auditor independence that our board of directors has adopted;
preferred shares” has the meaning ascribed thereto under “Description of Our Share Capital”;
proposed amendments” has the meaning ascribed thereto under “Material Canadian Federal Income Tax Considerations”;
prospectus” means this prospectus dated as of            , 2022;
PSG” means Brookfield’s Public Securities Group;
RDSP” means registered disability savings plan;
record date” has the meaning ascribed thereto on the cover page of this prospectus;
Redemption-Exchange Mechanism” means the mechanism by which Brookfield may request redemption of its Redemption-Exchange Units in whole or in part in exchange for cash, subject to the right of the partnership to acquire such interests (in lieu of such redemption) in exchange for units of the partnership;
Redemption-Exchange Units” means the non-voting limited partnership interests in Holding LP that are redeemable for cash, subject to the right of the partnership to acquire such interests (in lieu of such redemption) in exchange for units of the partnership, pursuant to the Redemption-Exchange Mechanism;
Registration Rights Agreement” has the meaning ascribed thereto under “Relationship with Brookfield — Registration Rights Agreement”;
Relationship Agreement” means the relationship agreement dated June 1, 2016 by and among Brookfield Asset Management, the partnership, Holding LP, the Holding Entities and the Service Providers as will be amended in connection with the special distribution;
resident holder” has the meaning ascribed thereto under “Material Canadian Federal Income Tax Considerations — Taxation of Holders Resident in Canada”;
6

TABLE OF CONTENTS
 
RESP” means registered education savings plan;
restricted shares” has the meaning ascribed thereto under “Executive Compensation — Compensation Elements Paid by Brookfield”;
restricted stock plan” has the meaning ascribed thereto under “Executive Compensation — Compensation Elements Paid by Brookfield”;
rights agent” means Wilmington Trust, National Association;
Rights Agreement” has the meaning ascribed thereto under “Relationship with Brookfield — Rights Agreement”;
RRIF” means registered retirement income fund;
RRSP” means registered retirement savings plan;
RSUP” means the Restricted Share Unit Plan;
RSUs” has the meaning ascribed thereto under “Executive Compensation — Option Awards and Share-Based Awards at December 31, 2020”;
Sarbanes-Oxley Act” means the Sarbanes-Oxley Act of 2002 (United States);
Scientific Games Lottery” means the global lottery services and technology business of Scientific Games Corporation;
SEC” means the United States Securities and Exchange Commission;
SEDAR” means the System for Electronic Document Analysis and Retrieval at www.sedar.com;
Service Providers” means the affiliates of Brookfield that provide services to Brookfield Business Partners pursuant to the Master Services Agreement, which are Brookfield Asset Management (Barbados) Inc., Brookfield Asset Management Private Institutional Capital Adviser (Private Equity), L.P., Brookfield Canadian Business Advisor L.P., Brookfield Canadian GP L.P. and Brookfield Global Business Advisors Limited, which are wholly-owned subsidiaries of Brookfield Asset Management, and unless the context otherwise requires, any other affiliate of Brookfield that is appointed by Brookfield Global Business Advisor Limited from time to time to act as a Service Provider pursuant to the Master Services Agreement or to whom the Service Providers have subcontracted for the provision of such services;
Service Recipients” means the partnership, Holding LP, the Holding Entities and, at the option of the Holding Entities, any wholly-owned subsidiary of a Holding Entity excluding any operating businesses, and following the completion of the special distribution, includes our company;
special distribution” has the meaning ascribed thereto on the cover page of this prospectus;
Special LP Units” means special limited partnership units of Holding LP;
Tax Act” means the Income Tax Act (Canada);
TFSA” means tax-free savings account;
Transactions” has the meaning ascribed thereto under “Unaudited Pro Forma Financial Statements”;
Treasury Regulations” means the U.S. Treasury Regulations promulgated under the Code;
TSX” means the Toronto Stock Exchange;
U.K.” means United Kingdom;
Unaudited Pro Forma Financial Statements” means our unaudited condensed combined pro forma financial statements;
units” means the non-voting publicly traded limited partnership units of the partnership;
7

TABLE OF CONTENTS
 
US Holdco” means Brookfield BBP US Holdings LLC;
U.S. Securities Act” means the United States Securities Act of 1933, as amended, and the rules and regulations promulgated from time to time thereunder;
U.S. unitholder” has the meaning ascribed thereto under “Material United States Federal Income Tax Considerations”; and
Westinghouse” means Westinghouse Electric Company.
8

TABLE OF CONTENTS
 
QUESTIONS AND ANSWERS REGARDING THE SPECIAL DISTRIBUTION
The following questions and answers address briefly some questions you may have regarding the special distribution. These questions and answers may not address all questions that may be important to you as a holder of units and these questions and answers should be read together with the more detailed information and financial data and statements contained elsewhere in this prospectus. See “Glossary” for the definitions of the various defined terms used throughout this prospectus.
Questions
Answers About the Special Distribution
Why is the partnership distributing our exchangeable shares to its unitholders?
The partnership believes that certain investors in certain jurisdictions may be dissuaded from investing in the partnership because of the tax reporting framework that results from investing in units of a Bermuda-exempted limited partnership, or for other reasons associated with being invested in a Bermuda-exempted limited partnership. Creating our company, a corporation, and distributing our exchangeable shares, which have been structured with the intention of providing an economic return equivalent to the units, is intended to achieve the following objectives:

Provide investors that would not otherwise invest in the partnership with an opportunity to gain access to the partnership’s globally diversified portfolio of high-quality services and industrial operations and the returns associated with our investment strategy.

Provide investors with the flexibility to own, through the ownership of an exchangeable share of our company, the economic equivalent of a unit because of the ability to exchange into a unit or its cash equivalent and our company’s target to pay dividends per exchangeable share that are identical to the distributions on each unit.

Provide investors with a tax reporting framework that may be favored by investors in some jurisdictions over the tax reporting framework provided by an investment in the partnership, which we believe will attract new investors who will benefit from investing in our business.

Create a company that we expect to be eligible for inclusion in several indices, which may be attractive to certain investors.

Provide an expanded securityholder base, thereby creating enhanced liquidity for our group’s securityholders.

Create a company that will provide our group with the ability to access new capital pools.
See “The Special Distribution — Background to and Purpose of the Special Distribution” and “Relationship with Brookfield Business Partners — Credit Support”. For additional information regarding Brookfield Business Partners, see “Brookfield Business Partners L.P.
How will our company’s performance track to the partnership’s performance?
Each exchangeable share has been structured with the intention of providing an economic return equivalent to one unit. We therefore expect that the market price of our exchangeable shares will be significantly impacted by the combined business performance of our group as a whole and the market price of the units in a manner that should result in the market price of the exchangeable shares tracking the market price of the units. Following the special distribution, our company will target that dividends on our exchangeable shares will be declared and paid at the same time as distributions are declared and paid on the units and that dividends on each exchangeable share will be declared and paid in the same amount as distributions are declared and paid on each unit to provide holders of
9

TABLE OF CONTENTS
 
Questions
Answers About the Special Distribution
our exchangeable shares with an economic return equivalent to holders of units. We intend to commence paying dividends on our exchangeable shares on the first distribution payment date for the units occurring after the distribution date for the special distribution.
Each exchangeable share will be exchangeable at the option of the holder for one unit (subject to adjustment to reflect certain capital events) or its cash equivalent (the form of payment to be determined at the election of our company), as more fully described in this prospectus. The partnership may elect to satisfy our exchange obligation by acquiring such tendered exchangeable shares for an equivalent number of units (subject to adjustment to reflect certain capital events) or its cash equivalent (the form of payment to be determined at the election of the partnership). See “Description of Our Share Capital — Exchange by Holder — Adjustments to Reflect Certain Capital Events” for a description of such capital events. Our company and the partnership currently intend to satisfy any exchange requests on the exchangeable shares through the delivery of units rather than cash. However, factors that the partnership and our company may consider when determining whether to satisfy any exchange request for cash rather than units include, without limitation, compliance with applicable securities laws, changes in law (including the Bermuda limited partnership laws), the partnership’s and our company’s respective available consolidated liquidity, and any tax consequences to the partnership or our company or to a holder as a result of delivery of units.
Do you intend to pay dividends on the exchangeable shares?
Yes. The board of directors of our company, or our board of directors, may declare dividends at its discretion. Each exchangeable share has been structured with the intention of providing an economic return equivalent to one unit and our company will target that dividends on the exchangeable shares will be declared and paid at the same time as distributions are declared and paid on units and that dividends on each exchangeable share will be declared and paid in the same amount as distributions are declared and paid on each unit. We intend to commence paying dividends on our exchangeable shares on the first distribution payment date for the units occurring after the distribution date for the special distribution.
Immediately following completion of the special distribution, there will be no change to the quarterly distribution per unit paid by the partnership, and our company will target to pay dividends per exchangeable share that are identical to the distributions on each unit. See also “Dividend Policy”.
See “Risk Factors — Our company cannot assure you that it will be able to pay dividends equal to levels currently paid by the partnership and holders of exchangeable shares may not receive dividends equal to distributions paid on the units and, accordingly, may not receive the intended economic equivalence of those securities.”
What will our relationship with Brookfield be after the special distribution?
Our relationship with Brookfield will be substantially the same as Brookfield Business Partners’ existing relationship with Brookfield. After the special distribution:

Brookfield will be our largest investor and will hold approximately 64.5% of our exchangeable shares.

The Service Providers, being wholly-owned subsidiaries of Brookfield,
10

TABLE OF CONTENTS
 
Questions
Answers About the Special Distribution
will provide management services to our company pursuant to the amended Master Services Agreement in exchange for a base management fee. The amended Master Services Agreement will continue in perpetuity until terminated in accordance with its terms.

Until the fifth anniversary of the distribution date, if our company or the partnership has not satisfied its obligation under our articles to deliver the unit amount or its cash equivalent amount upon an exchange request, Brookfield will satisfy or cause to be satisfied the obligation to deliver units or cash on an exchange of the exchangeable shares.
For additional information, see “Management and the Master Services Agreement — The Master Services Agreement” and “Relationship with Brookfield”.
What will our company’s relationship with Brookfield Business Partners be after the special distribution?
Brookfield Business Partners, together with our company, comprise our group, which will serve as a primary vehicle through which Brookfield will own and operate services and industrial operations on a global basis. After the special distribution:

Each exchangeable share has been structured with the intention of providing an economic return equivalent to one unit. We therefore expect that the market price of our exchangeable shares will be significantly impacted by the combined business performance of our group as a whole and the market price of the units in a manner that should result in the market price of the exchangeable shares tracking the market price of the units.

Each exchangeable share will be exchangeable at the option of the holder for one unit (subject to adjustment to reflect certain capital events) or its cash equivalent (the form of payment to be determined at the election of our company). The partnership may elect to satisfy our exchange obligation by acquiring such tendered exchangeable shares for an equivalent number of units (subject to adjustment to reflect certain capital events) or its cash equivalent (the form of payment to be determined at the election of the partnership).

Brookfield Business Partners will hold a 75% voting interest in our company through its holding of our class B shares and will hold all of the class C shares which entitles the partnership to all of the residual value in our company after payment in full of the amount due to holders of exchangeable shares and class B shares and subject to the prior rights of holders of preferred shares. Brookfield Business Partners’ ownership of class C shares will entitle it to receive dividends as and when declared by our board of directors, subject to the holders of the exchangeable shares receiving the dividends to which they are entitled.

Brookfield Business Partners will provide our company with an equity commitment in the amount of $2 billion. In addition, we expect to enter into two credit agreements with Brookfield Business Partners, one as borrower and one as lender, each providing for a ten-year revolving credit facility to facilitate the movement of cash within our group. Each credit facility will contemplate potential deposit arrangements pursuant to which the lender thereunder would, with the consent of the borrower, deposit funds on a demand basis to such borrower’s account at a reduced rate of interest.
11

TABLE OF CONTENTS
 
Questions
Answers About the Special Distribution

We expect that our board of directors will mirror the board of the general partner of the partnership, except that there will be two additional non-overlapping board members to assist us with, among other things, resolving any conflicts of interest that may arise from our relationship with Brookfield Business Partners. David Court and Michael Warren will initially serve as the non-overlapping members of our board of directors. Mr. Court has served on the board of directors of the general partner of the partnership since February 2018 and will resign from such board of directors prior to the special distribution. Mr. Warren is not a director of the general partner of the partnership and will be joining the board of directors of our company in connection with the completion of the special distribution. If in the twelve (12) months following the completion of the special distribution, our company considers a related party transaction in which the partnership is an interested party within the meaning of MI 61-101, Mr. Court will not be considered an independent director under MI 61-101 for purposes of serving on a special committee to consider such transaction.

Following the special distribution, it is expected that dividends on our exchangeable shares will be declared and paid at the same time as distributions are declared and paid on the units and that dividends on each exchangeable share will be declared and paid in the same amount as distributions are declared and paid on each unit to provide holders of our exchangeable shares with an economic return equivalent to holders of units. We intend to commence paying dividends on our exchangeable shares on the first distribution payment date for the units occurring after the distribution date for the special distribution. Immediately following completion of the special distribution, there will be no change to the quarterly distribution per unit paid by the partnership, and our company will target to pay dividends per exchangeable share that are identical to the distributions on each unit. See “Risk Factors — Our company cannot assure you that it will be able to pay dividends equal to levels currently paid by the partnership and holders of exchangeable shares may not receive dividends equal to distributions paid on the units and, accordingly, may not receive the intended economic equivalence of those securities.”
This prospectus, which forms a part of a registration statement on Form F-1, constitutes a prospectus of the partnership with respect to the delivery of units to holders of exchangeable shares upon exchange, redemption or acquisition of the exchangeable shares as contemplated by our articles and the Rights Agreement (including in connection with any liquidation, dissolution or winding up of our company); however, the partnership expects to file a registration statement on Form F-3 in order to register the delivery of units in connection with any such redemption, exchange or acquisition, as applicable, from and after the effective date of the special distribution.
For additional information, see “Description of Our Share Capital — Exchangeable Shares”, “Description of Our Share Capital — Exchange by Holder — Adjustments to Reflect Certain Capital Events,” and “Relationship with Brookfield Business Partners”.
12

TABLE OF CONTENTS
 
Questions
Answers About the Special Distribution
Will there be any significant shareholders of our company after the special distribution?
Yes. Brookfield Business Partners will hold all of our class B shares, thereby giving Brookfield Business Partners a 75% voting interest and all of our class C shares, which entitle the partnership to all of the residual value in our company after payment in full of the amount due to holders of exchangeable shares and class B shares and subject to the prior rights of holders of preferred shares. In addition, Brookfield will, directly and indirectly, hold approximately 64.5% of our exchangeable shares immediately upon completion of the special distribution as a result of exchangeable shares distributed to Brookfield on the Redemption-Exchange Units it holds in Holding LP and the units that it holds in the partnership. Together, Brookfield and Brookfield Business Partners will hold an approximate 91% voting interest in our company. See “The Special Distribution — Background to and Purpose of the Special Distribution”.
How will the special distribution work?
Immediately prior to the special distribution, Holding LP will complete the Holding LP Distribution pursuant to which the partnership will receive approximately 39 million exchangeable shares of our company. The partnership will subsequently make a special distribution to unitholders of these exchangeable shares. As a result of the special distribution, holders of units will be entitled to receive one (1) exchangeable share for every two (2) units held as of the record date, provided that the special distribution will be subject to any applicable withholding tax and no holder will be entitled to receive any fractional interests in the exchangeable shares. Holders who would otherwise be entitled to a fractional exchangeable share will receive a cash payment. For additional information, see “The Special Distribution — Mechanics of the Special Distribution”.
The special distribution is, in effect, a stock split of the units of the partnership. As of the date of this prospectus, there are approximately 148 million units outstanding (assuming exchange of the Redemption-Exchange Units of Holding LP), which are expected to receive a cash distribution of $0.0625 per unit in the next quarter, for a total of approximately $9.2 million to be paid. As a result of the special distribution of one (1) exchangeable share for every two (2) units held:

a total of approximately 39 million exchangeable shares will be distributed to the unitholders of the partnership and 35 million exchangeable shares will be distributed to holders of Redemption-Exchange Units and Special LP Units of Holding LP;

there will be no change to the quarterly distribution per unit paid by the partnership, and our company will target to pay dividends per exchangeable share that are identical to the distributions on each unit;

a holder who decides to exchange its exchangeable share for a unit will own three (3) units in lieu of the two (2) units pre-distribution (and a holder who decides to sell the one (1) exchangeable share, will now have the cash value of that share and 2/3rds of its initial investment in the partnership); and

if all of the exchangeable shares are exchanged, there will be approximately 222 million units outstanding (assuming exchange of the Redemption-Exchange Units of Holding LP), our company will be wholly-owned by the partnership and there will be more units outstanding, each receiving the same per unit distribution as before the special distribution.
13

TABLE OF CONTENTS
 
Questions
Answers About the Special Distribution
The distribution ratio is intended to cause a proportionate split of the market capitalization of the partnership between the units and the exchangeable shares based on the value of the businesses to be transferred to our company relative to the partnership’s market capitalization. The final distribution ratio has been determined using the fair market value of the businesses to be transferred by the partnership to our company, the number of the units outstanding (assuming exchange of the Redemption-Exchange Units of Holding LP), and the market capitalization of the partnership. The fair market value of the businesses to be transferred by the partnership has been determined by the management of the partnership using commonly accepted valuation methodologies and the value of the exchangeable shares and the partnership’s market capitalization has been determined using the market price for the units, and the number of issued and outstanding units (assuming exchange of the Redemption-Exchange Units of Holding LP)., each as of the most recent practicable date.
By way of example, if the special distribution was completed on September 30, 2021, when the total market capitalization of the units was approximately $6.8 billion, the resulting market capitalization of the partnership and our company immediately after giving effect to the special distribution would have been approximately $4.5 billion and $2.3 billion, respectively.
The proposed acquisitions of Scientific Games Lottery and the Cupa Group by the partnership and its institutional partners is not expected to impact the final distribution ratio. In addition, since the exchangeable shares are intended to provide an economic return equivalent to one unit, these acquisitions, if completed, are not expected to impact the comparative economic returns of the units and exchangeable shares.
If I am a holder of units, what do I have to do to participate in the distribution?
Nothing. You are not required to pay for the exchangeable shares that you will receive upon the special distribution or tender or surrender your units or take any other action in connection with the special distribution. No vote of the partnership’s unitholders will be required for the special distribution. If you own units as of the close of business on the record date, a book-entry account statement reflecting your ownership of the exchangeable shares will be mailed to you, or your brokerage account will be credited for the exchangeable shares, on or about March 15, 2022.
Are there risks associated with owning the exchangeable shares or units?
Yes, our Business and the ownership of exchangeable shares are subject to both general and specific risks and uncertainties. Owning units of the partnership also is subject to risks. For a discussion of factors you should consider, please see “Risk Factors”.
How will owning an exchangeable share be different from owning a unit?
Each exchangeable share will be structured with the intention of providing an economic return equivalent to one unit (subject to adjustment to reflect certain capital events), and our company will target to pay dividends per exchangeable share that are identical to the distributions on each unit. See “Description of Our Share Capital — Exchange by Holder — Adjustments to Reflect Certain Capital Events.” Our company and the partnership currently intend to satisfy any exchange requests on the exchangeable shares through the delivery of units rather than cash. However, there are certain material differences between the rights of holders of exchangeable shares and holders of the units under the governing documents of our
14

TABLE OF CONTENTS
 
Questions
Answers About the Special Distribution
company and the partnership and applicable law, such as the right of holders of exchangeable shares to request an exchange of their exchangeable shares for an equivalent number of units or its cash equivalent (the form of payment to be determined at the election of the partnership) and the redemption right of our company. These material differences are described in the section entitled “Comparison of Rights of Holders of Our Exchangeable Shares and the Partnership’s Units”.
What are the key dates associated with the special distribution?
The key dates associated with the special distribution are as follows:
Special distribution declaration date: February 22, 2022
Commencement of “when-issued” trading of exchangeable shares: March 4, 2022
Commencement of “due bill” and “ex-distribution” trading of units: March 4, 2022
Record date: March 7, 2022
Distribution date: On or about March 15, 2022
“When-issued” trading in the context of the special distribution refers to a sale or purchase made conditionally on or before the distribution date because the securities of the entity have not yet been distributed. If you own units at the close of business on the record date, you will be entitled to receive exchangeable shares in the special distribution. You may trade this entitlement to receive our exchangeable shares, without units you own, on the “when-issued” markets established by the NYSE and the TSX under the symbols “BBUC.WI” and “BBUC,” respectively. We expect “when-issued” trades of our exchangeable shares to settle within two (2) days after the distribution date.
“Due bill” trading in the context of the special distribution refers to a sale or purchase of units that includes a sale or purchase of the entitlement to receive our exchangeable shares in the special distribution.
“Ex-distribution” trading in the context of the special distribution refers to a sale or purchase of units that does not include a sale or purchase of the entitlement to receive our exchangeable shares in the special distribution.
How many exchangeable shares will I receive?
You will be entitled to receive one (1) exchangeable share for every two (2) units you hold as of the record date of the special distribution. Based on the number of units expected to be outstanding on the record date for the special distribution, the partnership expects to distribute approximately 74 million exchangeable shares. As a result of the Holding LP Distribution, approximately 47 million exchangeable shares will be distributed to Brookfield on its indirectly owned Redemption-Exchange Units and Special LP Units in Holding LP and on its directly owned units of the partnership, and approximately 27 million exchangeable shares will be distributed to holders of units, excluding Brookfield. No holder will be entitled to receive any fractional interests in the exchangeable shares. Holders who would otherwise be entitled to a fractional exchangeable share will receive a cash payment. For additional information on the distribution, see “The Special Distribution — Mechanics of the Special Distribution”.
15

TABLE OF CONTENTS
 
Questions
Answers About the Special Distribution
Can units be exchanged for exchangeable shares of our company?
No, units are not exchangeable. A unitholder who would like to acquire additional exchangeable shares of our company would be required to acquire them in the market. However, our company or one of its affiliates may in the future consider, subject to market and other conditions, making an offer to unitholders to permit them to exchange their units for exchangeable shares.
Is the special distribution taxable for Canadian federal income tax purposes?
In general, subject to the conditions and limitations set forth below under the heading “Material Canadian Federal Income Tax Considerations”, the special distribution will reduce the adjusted cost base of a resident holder’s interest in the partnership and the special distribution should not be taxable to a non-resident holder for Canadian federal income tax purposes.
Unitholders who receive exchangeable shares pursuant to the special distribution should consult their own tax advisors having regard to their particular circumstances.
Is the special distribution taxable for United States federal income tax purposes?
Although the special distribution generally is expected to be a treated as a tax-free distribution for U.S. unitholders, as discussed below, certain U.S. federal income tax consequences are expected to result from the transactions preceding the special distribution. In particular, as a result of these transactions, the general partner of the partnership expects each U.S. unitholder generally to recognize taxable dividend income in an amount equal to the sum of the fair market values of (i) the exchangeable shares received by the unitholder in the special distribution, (ii) the amount of cash received in lieu of a fractional exchangeable share by the unitholder, and (iii) the exchange rights associated with the exchangeable shares (in each case, without reduction for any tax withheld), as discussed below under the heading “Material United States Federal Income Tax Considerations.” In addition, because no cash will be distributed in the special distribution (except for cash in lieu of fractional exchangeable shares), a U.S. unitholder generally will need to satisfy any resulting tax liability from the unitholder’s own funds, including, for example, by selling a portion of the exchangeable shares received in the special distribution.
In general, the special distribution of exchangeable shares to a U.S. unitholder that is an “eligible partner” ​(as defined below) is expected to qualify as a tax-free distribution of property for U.S. federal income tax purposes, based on the opinion of Torys LLP that each of the partnership and Holding LP should qualify as an “investment partnership” within the meaning of the Code. The treatment of the partnership and Holding LP as investment partnerships is not free from doubt, however, as it depends on the highly factual determination that, for such U.S. federal income tax purposes, neither the partnership nor Holding LP has ever been engaged in a trade or business since the date of formation. Accordingly, no assurance can be given that the IRS will not assert, or that a court would not sustain, a position contrary to any of the positions described herein.
U.S. unitholders should consult their tax advisors regarding the U.S. federal income tax consequences of the special distribution and the transactions preceding the special distribution in light of their particular circumstances.
Where will I be able to trade the exchangeable shares?
There is no public trading market for our exchangeable shares. However, our company has applied to list our exchangeable shares on the NYSE and
16

TABLE OF CONTENTS
 
Questions
Answers About the Special Distribution
the TSX under the symbol “BBUC”. The NYSE has conditionally authorized our company to list on the NYSE and the TSX has conditionally approved the listing of our exchangeable shares. Listing on the NYSE is subject to our company fulfilling all of the requirements of the NYSE, and listing on the TSX is subject to our company fulfilling all of the requirements of the TSX, including distribution of our exchangeable shares to a minimum number of public shareholders.
We anticipate that trading in our exchangeable shares will begin on a “when-issued” basis as early as one (1) trading day prior to the record date and will continue up to and including the distribution date. “When-issued” trading in the context of a special distribution refers to a sale or purchase made conditionally on or before the distribution date because the securities of the entity have not yet been distributed.
How do I exchange the exchangeable shares I will receive into units?
As an exchangeable shareholder, you will be entitled to exchange your exchangeable shares for an equivalent number of units (subject to adjustment to reflect certain capital events) or its cash equivalent (the form of payment to be determined at the election of our company) at any time. The partnership may elect to satisfy our exchange obligation by acquiring such tendered exchangeable shares for an equivalent number of units (subject to adjustment to reflect certain capital events) or its cash equivalent (the form of payment to be determined at the election of the partnership). Our company and the partnership currently intend to satisfy any exchange requests through the delivery of units rather than cash. For additional information, see “Description of Our Share Capital — Exchangeable Shares” and “— Exchange by Holder — Adjustments to Reflect Certain Capital Events.” However, factors that the partnership and our company may consider when determining whether to satisfy any exchange request for cash rather than units include, without limitation, compliance with applicable securities laws, changes in law (including the Bermuda limited partnership laws), the partnership’s and our company’s respective available consolidated liquidity, and any tax consequences to the partnership or our company or to a holder as a result of delivery of units.
If you hold your units and exchangeable shares through a broker, please contact your broker to request an exchange. If you are a registered holder and hold your units and exchangeable shares in certificated form or in an account directly with the transfer agent, TSX Trust Company, please contact the transfer agent to request an exchange.
An exchange of exchangeable shares for an equivalent number of units or its cash equivalent may have tax consequences. See “Material Canadian Federal Income Tax Considerations” and “Material United States Federal Income Tax Considerations”.
Will the number of units I own or the distributions I receive change as a result of the special distribution?
No. The number of units that you own will not change as a result of the special distribution. Following completion of the special distribution, there will be no change to the quarterly distribution per unit paid by the partnership, and our company will target to pay dividends per exchangeable share that are identical to the distributions on each unit.
What will happen to the listing of the partnership’s units?
Nothing. The units will continue to trade on the TSX under the symbol “BBU.UN” and on the NYSE under the symbol “BBU”.
17

TABLE OF CONTENTS
 
Questions
Answers About the Special Distribution
Whom do I contact for information regarding our company and the special distribution?
Before the special distribution, you should direct inquiries relating to the special distribution to:
Brookfield Business Partners L.P.
73 Front Street, 5th Floor
Hamilton HM12, Bermuda
Attention: Company Secretary
After the special distribution, you should direct inquiries relating to the exchangeable shares to:
Brookfield Business Corporation
250 Vesey Street, 15th Floor
New York NY 10281
Attention: Investor Relations
Phone: (416) 645-2736
Email: bbu.enquiries@brookfield.com
After the special distribution, we expect that the transfer agent and registrar for the exchangeable shares will be:
TSX Trust Company
P.O. Box 700, Station B
Montreal, QC H3B 3K3
Canada
and the co-transfer agent and co-registrar for the exchangeable shares will be:
American Stock Transfer & Trust Company, LLC
6201 15th Avenue
Brooklyn, New York, 11219
18

TABLE OF CONTENTS
 
SUMMARY
This summary highlights selected information contained elsewhere in this prospectus and in the documents incorporated herein by reference and does not contain all of the information you should know about our business, the exchangeable shares and the units. You should read this entire prospectus carefully, especially the “Risk Factors” section and the more detailed information and financial data and statements contained elsewhere in this prospectus and incorporated herein by reference. Some of the statements in this prospectus constitute forward-looking statements that involve risks and uncertainties. See “Special Note Regarding Forward-Looking Information” for more information. Unless otherwise indicated or the context otherwise requires, the disclosure in this prospectus assumes that the special distribution has been completed. See “Glossary” for the definitions of the various defined terms used throughout this prospectus.
Special Distribution Key Dates
The key dates associated with the special distribution are as follows:
Special distribution declaration date:February  22, 2022      
Commencement of “when-issued” trading of exchangeable shares:March  4, 2022      
Commencement of “due bill” and “ex-distribution” trading of units:March  4, 2022      
Record date:March 7, 2022      
Distribution date: On or about March 15, 2022      
“When-issued” trading in the context of the special distribution refers to a sale or purchase made conditionally on or before the distribution date because the securities of the entity have not yet been distributed. If you own units at the close of business on the record date, you will be entitled to receive exchangeable shares in the special distribution. You may trade this entitlement to receive our exchangeable shares, without units you own, on the “when-issued” markets established by the NYSE and the TSX under the symbols “BBUC.WI” and “BBUC”, respectively. We expect “when-issued” trades of our exchangeable shares to settle within two (2) days after the distribution date.
“Due bill” trading in the context of the special distribution refers to a sale or purchase of units that includes a sale or purchase of the entitlement to receive our exchangeable shares in the special distribution. “Ex-distribution” trading in the context of the special distribution refers to a sale or purchase of units that does not include a sale or purchase of the entitlement to receive our exchangeable shares in the special distribution.
Our Business
Our company is a Canadian corporation established by Brookfield Business Partners as a vehicle to own and operate certain services and industrials operations on a global basis and an alternative vehicle for investors who prefer investing in our operations through a corporate structure. Each exchangeable share of our company is exchangeable at the option of the holder for one unit of the partnership or its cash equivalent and structured with the intention of providing an economic return equivalent to one unit. In November and December 2021, we acquired our operating subsidiaries from Brookfield Business Partners. Following completion of the special distribution, through these operating subsidiaries, we will own and operate high-quality services and industrial operations that benefit from barriers to entry and/or are low-cost producers. We seek to build value by pursuing an operations-oriented approach to enhancing cash flows and opportunistically recycling capital to grow our existing operations and make new acquisitions. We strive to ensure that all our operations have a clear, concise business strategy built on competitive advantages, while focusing on profitability and the sustainability of cash flows.
Our goal is to generate returns primarily through long-term capital appreciation with a modest distribution yield. Our initial operations will consist of certain services and industrial operations acquired from Brookfield Business Partners, which include a healthcare services business with operations in Australia; a construction services business with operations primarily in the United Kingdom and Australia; a global nuclear technology services provider; and a water and wastewater service provider in Brazil. Upon Brookfield’s recommendation and allocation of opportunities to our Company, we intend to seek acquisition opportunities in other sectors with similar attributes and in which we can deploy our operations-oriented approach to create value. See “Our Business — Current Operations” for further details.
19

TABLE OF CONTENTS
 
Current Operations
Services
Business Services
Our Australian healthcare services operations, Healthscope, is a leading private hospital operator and provider of essential social infrastructure to the Australian healthcare system. We operate forty-two (42) private hospitals, providing doctors and patients with access to operating theaters, nursing staff, accommodations, and other critical care and consumables primarily in support of elective surgery activity. We will own an approximate 28% economic interest in this operation.
Our construction services operations, Multiplex, is a global contractor with a focus on high-quality construction, primarily on large scale and complex landmark buildings and social infrastructure. Construction projects are generally delivered through contracts for design, program, procurement, and construction for a defined price. Most construction activity is typically subcontracted to reputable specialists whose obligations generally mirror those contained within our main construction contract. We primarily operate in Australia and the United Kingdom across a broad range of sectors, including office, residential, hospitality and leisure, social infrastructure, retail and mixed-use properties. We will own a 100% economic interest in this operation.
A significant portion of our construction services revenues is generated from large projects and results can fluctuate quarterly and annually depending on the timing of project awards and the commencement and progress of work under contracts already awarded. We believe the financial strength and stability of our construction services business and the mature and robust risk management processes we have adopted position us to effectively service our current client base and attract new clients.
Infrastructure Services
Our nuclear technology services operations, Westinghouse, is a leading supplier of services to the global nuclear power generation industry and generates a significant majority of its earnings from recurring refueling and maintenance services. We are the original equipment manufacturer (OEM) or technology provider for approximately 50% of global commercial nuclear power plants and provide services to approximately two thirds of the world’s operating fleet. Decades of technological innovation have supported the build-out of world-class capabilities and a highly skilled workforce with know-how across technologies in the key markets of North America, Europe, the Middle East and Asia. We will own an approximate 27% economic interest in this operation.
We generate revenue through the entire life of the nuclear power plant. Our products and services include mission-critical fuel, ongoing maintenance services, engineering solutions, instrumentation and control systems and manufactured components. We also participate in the decontamination, decommissioning and remediation of power plant sites, primarily at the end of their useful lives, as well as provide technology, equipment, and engineering and design services to new power plants on a global basis. Our products and services help keep the existing commercial nuclear fleet operating safely and reliably.
Most of the profitability is generated by the core operating plants business and is driven by recurring refueling and maintenance outages. While seasonal in nature, outage periods and services provided are required by regulatory standards, creating a stable business demand. We expect there will be some inter-year and intra-year seasonality given the planned timing of the outage cycles at customer plants. The majority of fuel operations revenue is generated as we make shipments to customers ahead of the spring and fall when power plants go offline to perform maintenance and replenish their fuel. In addition to performing recurring services, we deliver upgrades and perform event-driven work for operating plants, manufacture equipment and instrumentation, and control systems for new power plants and perform decontamination, decommissioning and remediation to plants as they cease operations and come offline.
Industrials
We are the leading private sanitation provider, including collection, treatment and distribution of water and wastewater, to a broad range of residential and governmental customers through long-term, inflation-adjusted concession, public private partnerships and take-or-pay contracts throughout Brazil. We operate under the BRK Ambiental brand and provide services that benefit more than 15 million people in over 100 municipalities in Brazil. We will own an approximate 26% economic interest in this operation.
20

TABLE OF CONTENTS
 
We generate revenue from developing and operating water systems that source, treat, and distribute water to customers and sewage systems that collect and treat sewage prior to its return to the environment. Generally, a concession contract will define the coverage rates, service levels and other specific metrics that the municipality is seeking to achieve. We will bid the required tariff or payment to meet our targeted rate of return, while also considering any capital expenditures required to achieve the targets. Operating revenue is generally derived from direct billing to end users based on consumption or from government payments related to public concession contracts. Construction revenue is generally derived from the development of water and sewage projects, specifically the formation of new infrastructure or the expansion and/or improvement of existing infrastructure.
On September 30, 2020, we acquired a 35-year concession to provide and expand water services in Maceió, a city of 1.5 million people located in the northeast region of Brazil where we already have extensive operations. We plan to build approximately 3,000 km of pipeline and install approximately 400,000 new customer connections that will extend sewage collection access to approximately 90% of residents from less than 30% today. The concession acquisition cost of approximately $350 million was funded by the operation through a combination of debt and cash.
Growth Strategy
We seek to build value through enhancing operating cash flows, pursuing an acquisition strategy and opportunistically recycling capital to grow our existing businesses and make new acquisitions. We look to ensure that our operations have a clear, concise business strategy built on competitive advantages, while focusing on profitability and the sustainability of cash flows. We emphasize downside protection by utilizing business plans that do not rely exclusively on top-line growth or excessive leverage.
We plan to grow by primarily acquiring positions of control or significant influence in businesses at attractive valuations and by enhancing earnings of the businesses we operate. In addition to pursuing accretive acquisitions within our current operations, we will opportunistically pursue transactions wherein our expertise, or the broader Brookfield platforms, provide insight into global trends to source acquisitions that are not available or obvious to competitors.
We offer a long-term ownership structure to companies whose management teams are seeking additional sources of capital but prefer not to be public as a standalone business. From time to time, we will monetize businesses and recycle capital, but we will have the ability to own and operate businesses for the long-term.
Management
Similar to Brookfield Business Partners, the Service Providers, being wholly-owned subsidiaries of Brookfield, will provide management services to our company pursuant to the Master Services Agreement of Brookfield Business Partners. The senior management team that is principally responsible for providing Brookfield Business Partners with management services includes many of the same executives that have successfully overseen and grown Brookfield’s services and industrial operations, including Cyrus Madon who will serve as Chief Executive Officer, and Jaspreet Dehl who will serve as our Chief Financial Officer. See “Management and the Master Services Agreement” for further details.
Stock Exchange Listing
There is currently no public market for our exchangeable shares. We have applied to list our exchangeable shares on the NYSE and the TSX under the symbol “BBUC”. The NYSE has conditionally authorized our company to list on the NYSE and the TSX has conditionally approved the listing of our exchangeable shares. Listing on the NYSE is subject to our company fulfilling all of the requirements of the NYSE, and listing on the TSX is subject to our company fulfilling all of the requirements of the TSX, including distribution of our exchangeable shares to a minimum number of public shareholders.
The Special Distribution
The special distribution will entitle unitholders to receive one (1) exchangeable share for every two (2) units held as of the record date. The record date for the special distribution is March 7, 2022 and the distribution date is expected to be on or about March 15, 2022.
21

TABLE OF CONTENTS
 
The partnership believes that certain investors in certain jurisdictions may be dissuaded from investing in the partnership because of the tax reporting framework that results from investing in units of a Bermuda-exempted limited partnership, or for other reasons associated with being invested in a Bermuda-exempted limited partnership. Creating our company, a corporation, and distributing our exchangeable shares, with each share structured with the intention of providing an economic return equivalent to one unit, is intended to achieve the following objectives:

Provide investors that would not otherwise invest in the partnership with an opportunity to gain access to the partnership’s globally diversified portfolio of high-quality services and industrial operations and the returns associated with our investment strategy.

Provide investors with the flexibility to own, through the ownership of an exchangeable share of our company, the economic equivalent of a unit because of the ability to exchange into a unit or its cash equivalent and our company’s target to pay dividend per exchangeable share that are identical to the distributions on each unit.

Provide investors with a tax reporting framework that may be favored by investors in some jurisdictions over the tax reporting framework provided by an investment in the partnership, which we believe will attract new investors who will benefit from investing in our business.

Create a company that we expect to be eligible for inclusion in several indices, which may be attractive to certain investors.

Provide an expanded securityholder base, thereby creating enhanced liquidity for our group’s securityholders.

Create a company that will provide our group with the ability to access new capital pools.
The special distribution is, in effect, a stock split of the units of the partnership. As of the date of this prospectus, there are approximately 148 million units outstanding (assuming exchange of the Redemption-Exchange Units of Holding LP), which are expected to receive a cash distribution of $0.0625 per unit in the next quarter, for a total of approximately $9.2 million to be paid. As a result of the special distribution of one (1) exchangeable share for every two (2) units held:

a total of approximately 39 million exchangeable shares will be distributed to the unitholders of the partnership and 35 million exchangeable shares will be distributed to holders of units of Holding LP;

immediately following completion of the special distribution, there will be no change to the quarterly distribution per unit paid by the partnership, and our company will target to pay dividends per exchangeable share that are identical to the distributions on each unit.

a holder who decides to exchange its exchangeable share for a unit will own three (3) units in lieu of the two (2) units pre-distribution (and a holder who decides to sell the one (1) exchangeable share, will now have the cash value of that share and 2/3rds of its initial investment in the partnership); and

if all of the exchangeable shares are exchanged, there will be approximately 222 million units outstanding (assuming exchange of the Redemption-Exchange Units of Holding LP), our company will be wholly-owned by the partnership and there will be more units outstanding.
For additional information regarding Brookfield Business Partners, see “Brookfield Business Partners L.P.
Ownership and Organizational Structure
Prior to the completion of the special distribution, our company was an indirect subsidiary of the partnership. The following diagram provides an illustration of the simplified corporate structure of our group
22

TABLE OF CONTENTS
 
immediately prior to certain re-organizational transactions completed in November and December 2021 (as described in further detail on page 72) in preparation for the special distribution.
[MISSING IMAGE: tm2121593d35-fc_publicbw.jpg]
(1)
Public holders of the units currently own approximately 68% of units of the partnership and Brookfield currently owns approximately 32% of the units. The partnership’s sole direct investment is a managing general partnership interest in Holding LP. Brookfield also owns a limited partnership interest in Holding LP through Brookfield’s ownership of Redemption-Exchange Units and Special LP units. Brookfield indirectly owns 100% of the Redemption-Exchange Units of Holding LP, which represent 48% of the units on a fully diluted basis. The Redemption-Exchange Units are redeemable for cash or exchangeable for the units in accordance with the Redemption-Exchange Mechanism. The Special LP units entitle the holder to receive incentive distributions.
(2)
Holding LP currently owns, directly or indirectly, all of the common shares or equity interests, as applicable, of the Holding Entities. Brookfield currently has an aggregate of 1% of the votes of each of the three entities.
(3)
The partnership indirectly holds a 26% economic interest in BRK Ambiental. Subsidiaries of the partnership have entered into voting agreements with affiliates of Brookfield that provide the partnership with 70% voting control. As a result, the partnership consolidates BRK Ambiental from an accounting point of view.
(4)
The partnership indirectly holds a 44% economic interest in Westinghouse. A subsidiary of the partnership has entered into a voting agreement with affiliates of Brookfield that provide the partnership with 100% voting control. As a result, the partnership consolidates Westinghouse from an accounting point of view.
23

TABLE OF CONTENTS
 
(5)
The partnership indirectly holds a 28% economic interest in Healthscope. Subsidiaries of the partnership have entered into voting agreements with affiliates of Brookfield that provide the partnership with 100% voting control. As a result, the partnership consolidates Healthscope from an accounting point of view.
The following diagram provides an illustration of the simplified corporate structure of our group after completion of the special distribution.
[MISSING IMAGE: tm2121593d35-fc_brookbwlr.jpg]
(1)
Public holders of the units currently own approximately 68% of the units of the partnership and Brookfield currently owns approximately 32% of the Units. The partnership’s sole direct investment is a managing general partnership interest in Holding LP. Brookfield also owns a limited partnership interest in Holding LP through Brookfield’s ownership of Redemption-Exchange Units and Special LP units. Brookfield indirectly owns 100% of the Redemption-Exchange Units of Holding LP, which represent 48% of the units on a fully diluted basis. The Redemption-Exchange Units are redeemable for cash or exchangeable for the units in accordance with the Redemption-Exchange Mechanism. The Special LP units entitle the holder to receive incentive distributions.
(2)
Holding LP currently owns, directly or indirectly, all of the common shares or equity interests, as applicable, of the Holding Entities. Brookfield currently has an aggregate of 1% of the votes of each of the three entities.
(3)
The partnership will indirectly hold a 17% economic interest in Westinghouse and our company will indirectly hold an additional 27% economic interest in Westinghouse. In addition, a subsidiary of our company will be party to a voting agreement with affiliates of Brookfield that will provide our company with 100% voting control of Westinghouse. As a result, our company will consolidate Westinghouse from an accounting point of view.
(4)
Our company will indirectly hold a 28% economic interest in Healthscope. In addition, a subsidiary of our company will be party to voting agreements with affiliates of Brookfield that will provide our company with 100% voting control. As a result, our company will consolidate Healthscope from an accounting point of view.
(5)
Our company will indirectly hold a 26% economic interest in BRK Ambiental. In addition, a subsidiary of our company will be
24

TABLE OF CONTENTS
 
party to voting agreements with affiliates of Brookfield that will provide our company with 70% voting control. As a result, our company will consolidate BRK Ambiental from an accounting point of view.
The following table provides the percentage of voting securities owned, controlled or directed, directly or indirectly, by us, and our economic interest in our operating businesses:
Our Group
Our Company
Operating Subsidiaries
Voting
Interest
Economic
Interest
Voting
Interest
Economic
Interest
Healthscope
100% 28% 100% 28%
Westinghouse
100% 44% 100% 27%
Multiplex
100% 100% 100% 100%
BRK Ambiental
70% 26% 70% 26%
Relationship with Brookfield and Brookfield Business Partners
Our organizational and ownership structure involves a number of relationships that may give rise to conflicts of interest between our company and our shareholders, on the one hand, and Brookfield and Brookfield Business Partners, on the other hand. For example, we expect that our board of directors will mirror the board of the general partner of the partnership, except that prior to the completion of the special distribution, we will add two additional non-overlapping board members to assist us with, among other things, resolving any conflicts of interest that may arise from our relationship with Brookfield Business Partners. David Court and Michael Warren will initially serve as the non-overlapping members of our board of directors. Mr. Court has served on the board of directors of the general partner of the partnership since February 2018 and will resign from such board of directors prior to the special distribution. Mr. Warren is not a director of the general partner of the partnership and will be joining the board of directors of our company in connection with the completion of the special distribution. If in the twelve (12) months following the special distribution, our company considers a related party transaction in which the partnership is an interested party within the meaning of MI 61-101, Mr. Court will not be considered an independent director under MI 61-101 for purposes of serving on a special committee to consider such transaction. In certain instances, the interests of Brookfield or Brookfield Business Partners may differ from the interests of our company and our shareholders. Further, Brookfield may make decisions, including with respect to tax or other reporting positions, from time to time that may be more beneficial to one type of investor or beneficiary than another, or to Brookfield rather than to our company and our shareholders. See “Relationship with Brookfield — Conflicts of Interest and Fiduciary Duties” below for more information.
Dividend Policy
Our board of directors may declare dividends at its discretion. However, each exchangeable share has been structured with the intention of providing an economic return equivalent to one unit and, following the special distribution, our company will target to declare and pay dividends on our exchangeable shares at the same time as distributions are declared and paid on the units and target that dividends on each exchangeable share will be declared and paid in the same amount as distributions are declared and paid on each unit to provide holders of our exchangeable shares with an economic return equivalent to holders of units. For additional information, see “Management’s Discussion and Analysis of Financial Condition and Results of Operations — Liquidity and Capital Resources — Cash Flow” and “Dividend Policy”. We intend to commence paying dividends on our exchangeable shares on the first distribution payment date for the units occurring after the distribution date for the special distribution. The partnership’s objective is to generate returns to unitholders primarily through capital appreciation with a modest distribution yield. See “Risk Factors — Our company cannot assure you that it will be able to pay dividends equal to levels currently paid by the partnership and holders of exchangeable shares may not receive dividends equal to distributions paid on the units and, accordingly, may not receive the intended economic equivalence of those securities.”
Capital Structure
Each exchangeable share will be structured with the intention of providing an economic return equivalent to one unit (subject to adjustment to reflect certain capital events). Our company will target to pay dividends per exchangeable share that are identical to the distributions per unit, and each exchangeable share will be
25

TABLE OF CONTENTS
 
exchangeable at the option of the holder for one unit (subject to adjustment to reflect certain capital events) or its cash equivalent (the form of payment to be determined at the election of our company), as more fully described in this prospectus. The partnership may elect to satisfy our exchange obligation by acquiring such tendered exchangeable shares for an equivalent number of units (subject to adjustment to reflect certain capital events) or its cash equivalent (the form of payment to be determined at the election of the partnership). See “Description of Our Share Capital — Exchange by Holder — Adjustments to Reflect Certain Capital Events.” Our company and the partnership currently intend to satisfy any exchange requests on the exchangeable shares through the delivery of units rather than cash. We therefore expect that the market price of our exchangeable shares will be significantly impacted by the market price of the units and the combined business performance of our group as a whole. However, there are certain material differences between the rights of holders of exchangeable shares and holders of the units under the governing documents of our company and the partnership and applicable law, such as the right of holders of exchangeable shares to request an exchange of their exchangeable shares for an equivalent number of units or its cash equivalent (the form of payment to be determined at the election of our group) and the redemption right of our company. These material differences are described in the section entitled “Comparison of Rights of Holders of our Exchangeable Shares and the Partnership’s Units”. In making an investment decision relating to our securities, you should also carefully consult the documents prepared by the partnership and described in the section of this prospectus entitled “Brookfield Business Partners L.P. — Information Regarding the Units”.
Further, the exchangeable shares will be held by public shareholders and Brookfield, and the class B shares and class C shares will be held by Brookfield Business Partners. Dividends on each exchangeable share are expected to be declared and paid at the same time and in the same amount per share as distributions on each partnership unit. Brookfield Business Partners’ ownership of class C shares will entitle it to receive dividends as and when declared by our board of directors. The holders of the exchangeable shares will be entitled to one vote for each exchangeable share held at all meetings of our shareholders, except for meetings at which only holders of another specified class or series of shares of our company are entitled to vote separately as a class or series. The holders of the class B shares will be entitled to cast, in the aggregate, a number of votes equal to three times the number of votes attached to the exchangeable shares. Except as otherwise expressly provided in the articles or as required by law, the holders of exchangeable shares and class B shares will vote together and not as separate classes. Holders of class C shares will have no voting rights. See “Description of Our Share Capital”.
This prospectus, which forms a part of a registration statement on Form F-1, constitutes a prospectus of the partnership with respect to the delivery of units to holders of exchangeable shares upon exchange, redemption or acquisition of the exchangeable shares as contemplated by our articles and the Rights Agreement (including in connection with any liquidation, dissolution or winding up of our company); however, the partnership expects to file a registration statement on Form F-3 in order to register the delivery of units in connection with any such redemption, exchange or acquisition, as applicable, from and after the effective date of the special distribution. We intend to commence paying dividends on our exchangeable shares on the first distribution payment date for the units occurring after the distribution date for the special distribution.
Rights Agreement
Prior to the distribution date, Wilmington Trust, National Association, or the rights agent, and Brookfield will enter into a rights agreement, or the Rights Agreement, pursuant to which Brookfield has agreed that, until the fifth anniversary of the distribution date, in the event that, on the applicable specified exchange date with respect to any exchangeable shares submitted for exchange, (i) our company has not satisfied its obligation under our articles by delivering the unit amount or its cash equivalent amount and (ii) Brookfield Business Partners has not, upon its election in its sole and absolute discretion, acquired such exchanged exchangeable shares from the holder thereof and delivered the unit amount, Brookfield will satisfy, or cause to be satisfied, the obligations pursuant to our articles to exchange such subject exchangeable shares for the unit amount or its cash equivalent. The holders of exchangeable shares have a right to receive the unit amount or its cash equivalent in such circumstances, which we refer to as the secondary exchange rights. Brookfield currently intends to satisfy any exchange requests on the exchangeable shares through the delivery of units rather than cash. After the expiry of the Rights Agreement, holders of exchangeable shares will continue to have all of the rights provided for in our company’s articles but will no longer be entitled to rely on the secondary exchange rights.
26

TABLE OF CONTENTS
 
Management Fee and Incentive Distributions
Our company, like Brookfield Business Partners, will be externally managed by the Service Providers. In connection with the completion of the special distribution, the Master Services Agreement will be amended to contemplate our company receiving management services comparable to the services currently provided to Brookfield Business Partners by the Service Providers. Pursuant to the amended Master Services Agreement, in exchange for the management services provided to the Service Recipients by the Service Providers, Holding LP will pay a quarterly base management fee to the Service Providers equal to 0.3125% (1.25% annually) of the total capitalization of our group. For purposes of calculating the base management fee, the total capitalization of our group will be equal to the quarterly volume-weighted average trading price of a unit on the principal stock exchange for the units (based on trading volumes) multiplied by the number of units outstanding at the end of the quarter (and assuming full conversion of the Redemption-Exchange Units into units), plus the value of securities of the other Service Recipients (which following the completion of the special distribution will include the exchangeable shares) that are not held by our group, plus all outstanding third-party debt with recourse to a Service Recipient, less all cash held by such entities. When calculating the base management fee for the quarter during which the special distribution occurs, all trading data prior to the date of the special distribution will be reduced by one-third, commensurate with the distribution ratio of one (1) exchangeable share for every two (2) units, in order to account for the dilutive effect of the special distribution.
As a result of indirectly holding Special LP Units, Brookfield is entitled to receive from Holding LP incentive distributions calculated as (i) 20% of the growth in the market value of the units quarter-over-quarter (but only after the market value exceeds the “incentive distribution threshold”, which as of December 31, 2021 was $47.30, and adjusted at the beginning of each quarter to be equal to the greater of (A) the market value for the previous quarter and (B) the incentive distribution threshold at the end of the previous quarter) multiplied by (ii) the number of units and other economically equivalent securities of the Service Recipients (which following the completion of the special distribution will include the exchangeable shares) outstanding at the end of the quarter (and assuming full conversion of the Redemption-Exchange Units into units). For the purposes of calculating incentive distributions, the market value of the units (and other economically equivalent securities of the Service Recipients) is equal to the quarterly volume-weighted average price of the units on the principal stock exchange for the units (based on trading volumes). The incentive distribution amount, if any, is calculated at the end of each calendar quarter and paid concurrently with any other distributions by Holding LP in accordance with the Holding LP Limited Partnership Agreement. In the event that there is a decline in the units’ market value during any quarter, there will be no repayment or clawback of any incentive distribution amounts previously received by Brookfield from Holding LP and no further incentive distributions will be payable by Holding LP unless and until the previous incentive distribution threshold is exceeded. For any quarter in which the partnership determines that there is insufficient cash to pay the incentive distribution, the partnership may elect to pay all or a portion of this distribution in Redemption-Exchange Units or may elect to defer all or a portion of the amount distributable for payment from available cash in future quarters. We believe these arrangements create an incentive for Brookfield to manage the partnership in a way that helps us achieve the partnership’s goal of creating value for the partnership’s unitholders through capital appreciation while providing a modest distribution yield. For the year ended December 31, 2020, the three months ended March 31, 2021 and the three months ended September 30, 2021, the total incentive distribution was $nil. During the second quarter of 2021, the volume weighted average price per unit was $44.64, which was above the previous incentive distribution threshold of $41.96 per unit, resulting in an incentive distribution of $79 million for the quarter. During the fourth quarter of 2021, the volume weighted average price was $47.30, which was above the previous incentive distribution threshold of $44.64 per unit resulting in an incentive distribution of $78 million for the quarter. In order to account for the dilutive effect of the special distribution, the incentive distribution threshold will be reduced by one-third, commensurate with the distribution ratio of one (1) exchangeable share for every two (2) units. Accordingly, based on the current incentive distribution threshold of $47.30 per unit, the resulting new incentive distribution threshold will be $31.53. In addition, when calculating the market value of the units for the first quarter of 2022, all trading data prior to the date of the special distribution will be reduced by one-third in order to account for the dilutive effect of the special distribution. We expect there will be approximately 78 million units, approximately 74 million exchangeable shares and approximately 70 million Redemption-Exchange Units outstanding as at March 31, 2022, being the last day of the quarter in which the special distribution is expected to be completed.
27

TABLE OF CONTENTS
 
Upon completion of the special distribution, there will be no increase to the base management fee or incentive distribution currently paid by Holding LP to the Service Providers, other than as may result from an increase in the trading price of the units or exchangeable shares after reflecting the dilutive effect of the special distribution. Following completion of the special distribution, our company will be responsible for reimbursing Holding LP for its proportionate share of the base management fee but will not be required to reimburse Holding LP for any portion of any incentive distributions. Our company’s proportionate share of the base management fee will be calculated on the basis of the value of our company’s business relative to that of the partnership. See “Management and the Master Services Agreement — The Master Services Agreement” and “Relationship with Brookfield — Incentive Distributions”. As noted above, our exchangeable shares are intended to provide an economic return equivalent to one unit and, accordingly, our exchangeable shares will be treated as if they are economically equivalent to units for purposes of calculating the amount payable as incentive distributions. Brookfield Business Partners may in the future revisit the manner in which incentive distributions are calculated, including if the trading prices of the units and our exchangeable shares diverge.
Summary of Material Canadian Federal Income Tax Considerations
In general, subject to the conditions and limitations set forth below under the heading “Material Canadian Federal Income Tax Considerations”, the special distribution will reduce the adjusted cost base of a resident holder’s interest in the partnership and the special distribution should not be taxable to a non-resident holder for Canadian federal income tax purposes.
Unitholders who receive exchangeable shares pursuant to the special distribution should consult their own tax advisors having regard to their particular circumstances.
Summary of Material United States Federal Income Tax Considerations
Although the special distribution generally is expected to be a treated as a tax-free distribution for U.S. unitholders, as discussed below, certain U.S. federal income tax consequences are expected to result from the transactions preceding the special distribution. In particular, as a result of these transactions, the general partner of the partnership expects each U.S. unitholder generally to recognize taxable dividend income in an amount equal to the sum of the fair market values of (i) the exchangeable shares received by the unitholder in the special distribution, (ii) the amount of cash received in lieu of a fractional exchangeable share by the unitholder, and (iii) the exchange rights associated with the exchangeable shares (in each case, without reduction for any tax withheld), as discussed below under the heading “Material United States Federal Income Tax Considerations.” In addition, because no cash will be distributed in the special distribution (except for cash in lieu of fractional exchangeable shares), a U.S. unitholder generally will need to satisfy any resulting tax liability from the unitholder’s own funds, including, for example, by selling a portion of the exchangeable shares received in the special distribution.
In general, the special distribution of exchangeable shares to a U.S. unitholder that is an “eligible partner” (as defined below) is expected to qualify as a tax-free distribution of property for U.S. federal income tax purposes, based on the opinion of Torys LLP that each of the partnership and Holding LP should qualify as an “investment partnership” within the meaning of the Code. The treatment of the partnership and Holding LP as investment partnerships is not free from doubt, however, as it depends on the highly factual determination that, for such U.S. federal income tax purposes, neither the partnership nor Holding LP has ever been engaged in a trade or business since the date of formation. Accordingly, no assurance can be given that the IRS will not assert, or that a court would not sustain, a position contrary to any of the positions described herein.
U.S. unitholders should consult their tax advisors regarding the U.S. federal income tax consequences of the special distribution and the transactions preceding the special distribution in light of their particular circumstances.
Corporate Information
Our company’s head office is at 250 Vesey Street, 15th Floor, New York NY 10281 and our company’s registered office is at 1055 West Georgia Street, Suite 1500, P.O Box 11117, Vancouver, British Columbia V6E 4N7. Our telephone number is (212) 417-7000.
28

TABLE OF CONTENTS
 
Risk Factors
We are subject to a number of risks of which you should be aware. Below please find a summary of the principal risks we face, organized under relevant headings. These risks are discussed more fully in the section titled “Risk Factors” of this prospectus.
Risks Relating to our Company

risks relating to the intended structural equivalence of the exchangeable shares with the units

risks relating to our lack of separate operating history, including our ability to maintain effective internal controls and changes in IFRS accounting standards

risks related to our company’s status as a “foreign private issuer” under U.S. securities laws

risks relating to our company’s future operations

risks relating to our company’s future operations and completion of new acquisitions

risks relating to the possibility of our company becoming an investment company under U.S. securities laws
Risks Relating to the Exchangeable Shares

risks relating to our group’s ability to redeem our exchangeable shares at any time

risks relating to the trading price of our exchangeable shares relative to the units

risks relating to the liquidity and de-listing of our exchangeable shares

risks relating to possible future dilution of units upon the exchange of our exchangeable shares

risks relating to additional issuances of exchangeable shares and/or units, or other securities that have rights and privileges that are more favorable than the rights and privileges afforded to our shareholders

risks relating to the possibility that any dividends received by the holders of our exchangeable shares may not be equal to the distributions paid on the units

risks relating to foreign currency exchanges

risks relating to differing laws in effect in Canada and Bermuda
Risks Relating to our Business Services Operations

risks relating to the healthcare services business and its dependence on revenues from private health insurance funds and its relationships with accredited medical practitioners

risks relating to the healthcare services operations reliance on suppliers and skilled labor

risks relating to indemnification for our healthcare services operations

risks relating to operating costs and maintaining operations of the healthcare services operations

risks relating to the cyclical nature of the construction market

risks relating to the unpredictable award of new contracts in the construction market

risks relating to reduced profits or losses under contracts if costs increase above estimates

risks relating to performance guarantees and operating under various types of construction-related contracts

risks relating to macroeconomic factors and climate change affecting our construction operations
Risks Relating to Our Infrastructure Services Operations

risks relating to the public perception of nuclear power
29

TABLE OF CONTENTS
 

risks related to nuclear power plants, the nuclear power industry and our nuclear technology services operations, including nuclear services regulation
Risks Relating to Our Industrial Operations

risks associated with our water, wastewater and industrial water treatment businesses in Brazil

risks related to dependence on supplies of raw materials

risks relating to the Brazilian government’s control over the Brazilian economy and Brazilian corporations
Risks Relating to Our Relationship with Brookfield and Brookfield Business Partners

risks relating to senior executives of Brookfield Asset Management exercising influence over our company

risks relating to our reliance on Brookfield’s ability to identify and present our company with acquisitions

risks relating to our dependence on Brookfield and its personnel under our arrangements with Brookfield

risks relating to Brookfield and Brookfield Business Partners’ control over a significant percentage of our outstanding securities

risks relating to the Brookfield’s lack of fiduciary duty to our shareholders or the partnership’s unitholders

risks relating to our organizational, ownership and operational management structure potentially creating conflicts of interest
Risks Relating to Taxation

risks relating to Bermuda, Canadian and United States taxation laws
Each exchangeable share has been structured with the intention of providing an economic return equivalent to one unit. We therefore expect that the market price of our exchangeable shares will be significantly impacted by the market price of the units and the combined business performance of our group as a whole. See “Risk Factors” and the risk factors included in the partnership’s Annual Report that the partnership has incorporated herein by reference for a discussion of the risk factors applicable to Brookfield Business Partners’ business and an investment in units.
30

TABLE OF CONTENTS
 
SELECTED HISTORICAL FINANCIAL INFORMATION
Overview
The following tables present selected financial data for our Business and are derived from, and should be read in conjunction with, the combined carve-out financial statements of select services and industrial operations of Brookfield Business Partners L.P. as at December 31, 2020 and December 31, 2019 and for each of the years in the three years ended December 31, 2020, and the unaudited condensed combined carve-out financial statements of select services and industrial operations of Brookfield Business Partners L.P. as at September 30, 2021 and December 31, 2020 and for the three and nine months ended September 30, 2021 and September 30, 2020 and the notes thereto, each of which is included elsewhere in this prospectus. The information included in this section should also be read in conjunction with our Unaudited Pro Forma Financial Statements as at September 30, 2021 and for the nine months ended September 30, 2021 and for the year ended December 31, 2020, included elsewhere in this prospectus. Presentation of selected financial information as at December 31, 2018, December 31, 2017 and December 31, 2016 and for the fiscal periods ended December 31, 2017 and December 31, 2016 has not been provided due to the fact that the entities which comprise the combined carve-out financial statements had not existed as a combined standalone entity and could not be provided without unreasonable effort or expense.
Nine Months Ended
September 30,
Year Ended December 31,
US$ MILLIONS
2021
2020
2020
2019
2018
Statement of Operating Results Data
Revenues
$
7,161
$ 7,186 $ 9,606 $ 9,903 $ 6,956
Direct operating costs
(6,606)
(6,666) (8,853) (9,058) (6,513)
General and administrative expenses
(216)
(229) (313) (336) (212)
Interest income (expense), net
(305)
(282) (405) (396) (172)
Equity accounted income (loss), net
3
2 3 22 1
Impairment expense, net
(131)
Gain (loss) on acquisitions/dispositions, net
55 13
Other income (expense), net
(46)
(181) (234) (142) (136)
Income (loss) before income tax
(9)
(170) (141) (125) (76)
Income tax (expense) recovery
Current
(40)
(22) (27) (77) (46)
Deferred
21
42 41 68 3
Net income (loss)
$
(28)
$ (150) $ (127) $ (134) $ (119)
Attributable to:
Parent company
$
$ (167) $ (164) $ (128) $ (48)
Non-controlling interests
(28)
17 37 (6) (71)
US$ MILLIONS
September 30, 2021
December 31, 2020
Statement of Financial Position Data
Cash and cash equivalents
$ 829 $ 777
Total assets
15,697
16,657
Borrowings
5,202
5,189
Equity in net assets attributable to parent company
1,207
1,227
Non-controlling interests
1,377
1,479
Total equity in net assets
$ 2,584 $ 2,706
31

TABLE OF CONTENTS
 
RISK FACTORS
You should carefully consider the following risk factors in addition to the other information set forth or incorporated by reference in this prospectus. If any of the following risks were actually to occur, our business, financial condition and results of operations and the value of the exchangeable shares would likely suffer. Each exchangeable share has been structured with the intention of providing an economic return equivalent to one unit (subject to adjustment to reflect certain capital events). We therefore expect that the market price of our exchangeable shares will be significantly impacted by the market price of the units and the combined business performance of our group as a whole. In addition to carefully considering the risk factors contained in this prospectus and described below, you should carefully consider the risk factors applicable to Brookfield Business Partners’ business and an investment in units, which are incorporated by reference from the partnership’s Annual Report. For additional information regarding Brookfield Business Partners, see “Brookfield Business Partners L.P.” and “Where You Can Find More Information”.
Risks Relating to our Company
Each exchangeable share has been structured with the intention of providing an economic return equivalent to one unit and therefore we expect that the market price of our exchangeable shares will be significantly impacted by the market price of the units and the combined business performance of our group as a whole.
Each exchangeable share has been structured with the intention of providing an economic return equivalent to one unit. Our company will target to pay dividends per exchangeable, share that are identical to the distributions per unit, and each exchangeable share is exchangeable at the option of the holder for one unit (subject to adjustment to reflect certain capital events) or its cash equivalent (the form of payment to be determined at the election of our company). See “Description of Our Share Capital — Exchange by Holder — Adjustments to Reflect Certain Capital Events”. Our group currently intends to satisfy any exchange requests on the exchangeable shares through the delivery of units rather than cash. As a result, the business operations of Brookfield Business Partners, and the market price of the units, are expected to have a significant impact on the market price of the exchangeable shares, which could be disproportionate in circumstances where the business operations and results of our company on a standalone basis are not indicative of such market trends. Exchangeable shareholders will have no ability to control or influence the decisions or business of Brookfield Business Partners. You should therefore carefully consider the risk factors applicable to Brookfield Business Partners’ business and an investment in units, as described in the partnership’s Annual Report, which is incorporated by reference in this prospectus. For additional information regarding Brookfield Business Partners, see “Brookfield Business Partners L.P.”.
Our company is a newly formed corporation with no separate operating history and the historical and pro forma financial information included herein does not reflect the financial condition or operating results we would have achieved during the periods presented, and therefore may not be a reliable indicator of our future financial performance.
Our company was formed on June 21, 2021 and has only recently commenced its activities. Although our assets and operating businesses have been under Brookfield Business Partners’ control prior to the formation of our company, their combined results have not previously been reported on a stand-alone basis and the historical and pro forma financial statements included in this prospectus may not be indicative of our future financial condition or operating results and will make it difficult to assess our ability to operate profitably and pay dividends to our shareholders. Our company has not yet acquired its assets and operating businesses from Brookfield Business Partners and will do so prior to the special distribution. A failure by our company to acquire its assets and operating businesses from Brookfield Business Partners would represent a material change from the business, assets, revenues and operations of our company presented in this prospectus.
The material assets of our Company consist solely of interests in our operating subsidiaries.
Our company has no independent means of generating revenue. As a result, we depend on distributions and other payments from our operating businesses to provide our company with the funds necessary to meet our financial obligations. Our operating businesses are legally distinct from our company and some of them are or may become restricted in their ability to pay dividends and distributions or otherwise make funds available to our company pursuant to local law, regulatory requirements and their contractual agreements,
32

TABLE OF CONTENTS
 
including agreements governing their financing arrangements. Our operating businesses will generally be required to satisfy their own working capital requirements and service any debt obligations before making distributions to our company.
Our company is expected to be a “foreign private issuer” under U.S. securities law. Therefore, we will be exempt from requirements applicable to U.S. domestic registrants listed on the NYSE.
Although our company will be subject to the periodic reporting requirements of the Exchange Act, the periodic disclosure required of foreign private issuers under the Exchange Act is different from periodic disclosure required of U.S. domestic registrants. Therefore, there may be less publicly available information about our company than is regularly published by or about other companies in the United States. Our company is exempt from certain other sections of the Exchange Act to which U.S. domestic issuers are subject, including the requirement to provide our shareholders with information statements or proxy statements that comply with the Exchange Act. In addition, insiders and large shareholders of our company are not obligated to file reports under Section 16 of the Exchange Act, and we will be permitted to follow certain home country corporate governance practices (being Bermuda and British Columbia for the partnership and the company, respectively) instead of those otherwise required under the NYSE Listed Company Manual for domestic issuers. We currently intend to follow the same corporate practices as would be applicable to U.S. domestic companies under the U.S. federal securities laws and NYSE corporate governance standards (being Bermuda and British Columbia for the partnership and the company, respectively); however, as our company will be externally managed by the Service Providers pursuant to the Master Services Agreement, we will not have a compensation committee. However, we may in the future elect to follow our home country law for certain of our other corporate governance practices (being Bermuda and British Columbia for the partnership and our company, respectively), as permitted by the rules of the NYSE, in which case our shareholders would not be afforded the same protection as provided under NYSE corporate governance standards to U.S. domestic registrants. Following our home country governance practices as opposed to the requirements that would otherwise apply to a U.S. domestic company listed on the NYSE may provide less protection than is accorded to investors of U.S. domestic issuers.
Our company’s operations in the future may be different than our current business.
Our company’s current operations consist of interests in Healthscope, Westinghouse, Multiplex and BRK Ambiental, representing a portion of Brookfield Business Partners’ operations. Brookfield Business Partners currently has four operating segments: (i) business services, including residential mortgage insurance services, healthcare services, road fuel distribution and marketing, real estate and construction services, entertainment, financing services, and other businesses; (ii) infrastructure services, which includes services to the nuclear power generation industry and offshore oil production industry, and access, forming and shoring solutions and specialized services; (iii) industrials, which includes automotive batteries, graphite electrode and other manufacturing, water and wastewater services, natural gas production and well servicing, and a variety of other industrial operations; and (iv) corporate and other, which includes corporate cash and liquidity management, and activities related to the management of the partnership’s relationship with Brookfield. Brookfield Business Partners and our company may own interests in other operating subsidiaries in the future. The risks associated with the operations of Brookfield Business Partners, or our future operations, may differ from those associated with the Business.
The completion of new acquisitions can have the effect of significantly increasing the scale and scope of our group’s operations, including operations in new geographic areas and industry sectors, and the Service Providers may have difficulty managing these additional operations. In addition, acquisitions involve risks to our business.
A key part of our group’s strategy will involve seeking acquisition opportunities upon Brookfield’s recommendation and allocation of opportunities to our group. Acquisitions may increase the scale, scope and diversity of our operating businesses. We depend on the diligence and skill of Brookfield’s and our professionals to effectively manage our company and integrate acquired businesses with our existing operations. These individuals may have difficulty managing additional acquired businesses and may have other responsibilities within Brookfield’s asset management business. If any such acquired businesses are not effectively integrated and managed, our existing business, financial condition and results of operations may be adversely affected.
33

TABLE OF CONTENTS
 
Future acquisitions will likely involve some or all of the following risks, which could materially and adversely affect our business, financial condition or results of operations: the difficulty of integrating the acquired operations and personnel into our current operations; potential disruption of our current operations; diversion of resources, including Brookfield’s time and attention; the difficulty of managing the growth of a larger organization; the risk of entering markets in which we have little experience; the risk of becoming involved in labor, commercial or regulatory disputes or litigation related to the new enterprise; risk of environmental or other liabilities associated with the acquired business; and the risk of a change of control resulting from an acquisition triggering rights of third parties or government agencies under contracts with, or authorizations held by the operating business being acquired. While it is our practice to conduct extensive due diligence investigations into businesses being acquired, it is possible that due diligence may fail to uncover all material risks in the business being acquired, or to identify a change of control trigger in a material contract or authorization, or that a contractual counterparty or government agency may take a different view on the interpretation of such a provision to that taken by our company, thereby resulting in a dispute.
Our company is not, and does not intend to become, regulated as an investment company under the Investment Company Act of 1940, or the Investment Company Act (and similar legislation in other jurisdictions) and, if our company were deemed an “investment company” under the Investment Company Act, applicable restrictions could make it impractical for our company to operate as contemplated.
The Investment Company Act (and similar legislation in other jurisdictions) provides certain protections to investors and imposes certain restrictions on companies that are required to be regulated as investment companies. Among other things, such rules limit or prohibit transactions with affiliates, impose limitations on the issuance of debt and equity securities and impose certain governance requirements. Our company has not been and does not intend to become regulated as an investment company and our company intends to conduct its activities so it will not be deemed to be an investment company under the Investment Company Act (and similar legislation in other jurisdictions). In order to ensure that we are not deemed to be an investment company, we may be required to materially restrict or limit the scope of our operations or plans. We will be limited in the types of acquisitions that we may make, and we may need to modify our organizational structure or dispose of assets which we would not otherwise dispose of. Moreover, if anything were to happen which would cause our company to be deemed an investment company under the Investment Company Act, it would be impractical for our company to operate as contemplated. Agreements and arrangements between and among our company and Brookfield would be impaired, the type and number of acquisitions that we would be able to make as a principal would be limited and our business, financial condition and results of operations would be materially adversely affected. Accordingly, we would be required to take extraordinary steps to address the situation, such as the amendment or termination of the Master Services Agreement, the restructuring of our company (including our operating subsidiaries), the amendment of our governing documents or the dissolution of our company, any of which could materially adversely affect the value of the exchangeable shares.
Our failure to maintain effective internal controls could have a material adverse effect on our business in the future and the price of the exchangeable shares.
As a public company, we will be subject to the reporting requirements of the Exchange Act, the Sarbanes-Oxley Act of 2002, or the “Sarbanes-Oxley Act”, and stock exchange rules promulgated in response to the Sarbanes-Oxley Act. A number of our current operating subsidiaries are, and potential future acquisitions will be, private companies and their systems of internal controls over financial reporting may be less developed as compared to public company requirements. In addition, the partnership routinely excludes recently acquired companies from its evaluation of internal controls. For example, for the fiscal year ended December 31, 2020, the partnership excluded IndoStar which collectively represented 3% of total assets, 5% of net assets, 0% of revenues and 2% of net income of the partnership for the year. Any failure to maintain adequate internal controls over financial reporting or to implement required, new or improved controls, or difficulties encountered in their implementation, could cause material weaknesses or significant deficiencies in our internal controls over financial reporting and could result in errors or misstatements in our consolidated financial statements that could be material. If our company or our independent registered public accounting firm were to conclude that our internal controls over financial reporting were not effective, investors could lose confidence in our reported financial information and the price of our exchangeable shares could decline. Our failure to achieve and maintain effective internal controls could have a material adverse effect on our business,
34

TABLE OF CONTENTS
 
our ability to access capital markets and investors’ perception of our company. In addition, material weaknesses in our internal controls could require significant expense and management time to remediate.
Risks Relating to the Exchangeable Shares
Our company may redeem the exchangeable shares at any time without the consent of the holders.
Our board of directors, in its sole discretion and for any reason, and without the consent of holders of exchangeable shares, may elect to redeem all of the then outstanding exchangeable shares at any time upon sixty (60) days’ prior written notice, including without limitation following the occurrence of any of the following redemption events: (i) the total number of exchangeable shares outstanding decreases by 50% or more over any twelve- month period; (ii) a person acquires 90% of the units in a take-over bid (as defined by applicable securities law); (iii) unitholders of the partnership approve an acquisition of the partnership by way of arrangement or amalgamation; (iv) unitholders of the partnership approve a restructuring or other reorganization of the partnership; (v) there is a sale of all or substantially all of the partnership assets; (vi) there is a change of law (whether by legislative, governmental or judicial action), administrative practice or interpretation, or a change in circumstances of our company and our shareholders, that may result in adverse tax consequences for our company or our shareholders; or (vii) our board of directors, in its sole discretion, concludes that the unitholders of the partnership or holders of exchangeable shares are adversely impacted by a fact, change or other circumstance relating to our company. For greater certainty, unitholders do not have the ability to vote on such redemption and the board’s decision to redeem all of the then outstanding exchangeable shares will be final. In addition, the holder of class B shares may deliver a notice to our company specifying a redemption date upon which our company shall redeem all of the then outstanding exchangeable shares, and upon sixty (60) days’ prior written notice from our company to holders of the exchangeable shares and without the consent of holders of exchangeable shares, our company shall be required to redeem all of the then outstanding exchangeable shares on such redemption date. In the event of such redemption, holders of exchangeable shares will no longer own a direct interest in our company and will become unitholders of the partnership or receive cash based on the value of a unit, even if such holders desired to remain holders of exchangeable shares. Such redemption could occur at a time when the trading price of the exchangeable shares is greater than the trading price of the units, in which case holders would receive units (or its cash equivalent) with a lower trading price. See “Description of Our Share Capital — Exchangeable Shares — Redemption by Issuer”.
In the event that an exchangeable share held by a holder is redeemed by our company or exchanged by the holder, the holder will be considered to have disposed of such exchangeable share for Canadian income tax purposes. See “Material Canadian Federal Income Tax Considerations” for more information.
Holders of exchangeable shares do not have a right to elect whether to receive cash or units upon a liquidation, exchange or redemption event. Rather, our group has the right to make such election in its sole discretion.
In the event that (i) there is a liquidation, dissolution or winding up of our company or the partnership, (ii) our company or the partnership exercises its right to redeem (or cause the redemption of) all of the then outstanding exchangeable shares, or (iii) a holder of exchangeable shares requests an exchange of exchangeable shares, holders of exchangeable shares shall be entitled to receive one unit per exchangeable share held (subject to adjustment to reflect certain capital events described in this prospectus and certain other payment obligations in the case of a liquidation, dissolution or winding up of our company or the partnership) or its cash equivalent. The form of payment will be determined at the election of our group so a holder will not know whether cash or units will be delivered in connection with any of the events described above. Our company and the partnership currently intend to satisfy any exchange requests on the exchangeable shares through the delivery of units rather than cash. See “Description of Our Share Capital — Exchangeable Shares”.
Any holder requesting an exchange of their exchangeable shares for which our company or the partnership elects to provide units in satisfaction of the exchange amount may experience a delay in receiving such units, which may affect the value of the units the holder receives in an exchange.
Each exchangeable share will be exchangeable at the option of the holder for one unit (subject to adjustment to reflect certain capital events) or its cash equivalent (the form of payment to be determined at the election of our group). See “Description of Our Share Capital — Exchange by Holder — Adjustments to Reflect
35

TABLE OF CONTENTS
 
Certain Capital Events”. In the event cash is used to satisfy an exchange request, the amount payable per exchangeable share will be equal to the NYSE closing price of one unit on the date that the request for exchange is received by the transfer agent. As a result, any decrease in the value of the units after that date will not affect the amount of cash received. However, any holder whose exchangeable shares are exchanged for units will not receive such units for up to ten (10) business days after the applicable request is received. During this period, the market price of units may decrease. Any such decrease would affect the value of the unit consideration to be received by the holder of exchangeable shares on the effective date of the exchange.
The partnership will be required to maintain an effective registration statement in the United States in order to exchange any exchangeable shares for units. If a registration statement with respect to the units issuable upon any exchange, redemption or acquisition of exchangeable shares (including in connection with any liquidation, dissolution or winding up of our company) is not current or is suspended for use by the SEC, no exchange or redemption of exchangeable shares for units may be effected during such period.
The exchangeable shares may not trade at the same price as the units.
Although each exchangeable share is structured with the intention of providing an economic return that is equivalent to one unit (subject to adjustment to reflect certain capital events), there can be no assurance that the market price of exchangeable shares will be equal to the market price of units at any time. If our company redeems the exchangeable shares (which can be done without the consent of the holders) at a time when the trading price of the exchangeable shares is greater than the trading price of the units, holders will receive units (or its cash equivalent) with a lower trading price. Factors that could cause differences in such market prices may include:

perception and/or recommendations by analysts, investors and/or other third parties that these securities should be priced differently;

actual or perceived differences in distributions to holders of exchangeable shares versus holders of the units, including as a result of any legal prohibitions;

business developments or financial performance or other events or conditions that may be specific to only Brookfield Business Partners or our company; and

difficulty in the exchange mechanics between exchangeable shares and units, including any delays or difficulties experienced by the transfer agent in processing the exchange requests.
If a sufficient number of exchangeable shares are exchanged for units, then the exchangeable shares may be de-listed.
Upon completion of the special distribution, the exchangeable shares are expected to commence trading on the NYSE and the TSX. However, if a sufficient amount of exchangeable shares are exchanged for units following the special distribution, or our company exercises our redemption right at any time including if the total number of exchangeable shares decreases by 50% or more over any twelve-month period, our company may fail to meet the minimum listing requirements on the NYSE and the TSX, and the NYSE or the TSX may take steps to de-list the exchangeable shares. Though holders of exchangeable shares will still be entitled to exchange each such share at any time for one unit (subject to adjustment to reflect certain capital events described in this prospectus), or its cash equivalent (the form of payment to be determined at the election of our group), a de-listing of the exchangeable shares would have a significant adverse effect on the liquidity of the exchangeable shares, and holders thereof may not be able to exit their investments in the market on favorable terms.
The exchangeable shares have never been publicly traded and an active and liquid trading market for our exchangeable shares may not develop.
There is currently no public market for our exchangeable shares. We have applied to list our exchangeable shares on the NYSE and the TSX under the symbol “BBUC”. The NYSE has conditionally authorized our company to list on the NYSE and the TSX has conditionally approved the listing of our exchangeable shares. Listing on the NYSE is subject to our company fulfilling all of the requirements of the NYSE, and listing on the TSX is subject to our company fulfilling all of the requirements of the TSX, including distribution of our
36

TABLE OF CONTENTS
 
exchangeable shares to a minimum number of public shareholders. We cannot predict the extent to which investor interest will lead to the development of an active and liquid trading market for our exchangeable shares or, if such a market develops, whether it will be maintained. We cannot predict the effects on the price of our exchangeable shares if a liquid and active trading market for our exchangeable shares does not develop. In addition, if such a market does not develop, relatively small sales of our exchangeable shares may have a significant negative impact on the price of our exchangeable shares. A number of factors, principally factors relating to our company but also including factors specific to Brookfield Business Partners and its business, financial condition and liquidity, economic and financial market conditions, interest rates, availability of capital and financing sources, volatility levels and other factors could lead to a decline in the value of exchangeable shares and a lack of liquidity in any market for exchangeable shares.
The market price of the exchangeable shares and units may be volatile, and holders of exchangeable shares and/or units may lose a significant portion of their investment due to drops in the market price of exchangeable shares and/or units.
The market price of the exchangeable shares and the units may be volatile and holders of such securities may not be able to resell their securities at or above the implied price at which they acquired such securities due to fluctuations in the market price of such securities, including changes in market price caused by factors unrelated to our company or Brookfield Business Partners’ operating performance or prospects. Specific factors that may have a significant effect on the market price of the exchangeable shares and the units include:

changes in stock market analyst recommendations or earnings estimates regarding the exchangeable shares or units, other companies and partnerships that are comparable to our company or Brookfield Business Partners or are in the industries that they serve;

with respect to the exchangeable shares, changes in the market price of the units, and vice versa;

actual or anticipated fluctuations in our company and partnership’s operating results or future prospects;

reactions to public announcements by our company and Brookfield Business Partners;

strategic actions taken by our company or Brookfield Business Partners;

adverse conditions in the financial market or general U.S. or international economic conditions, including those resulting from pandemics, war, incidents of terrorism and responses to such events; and

sales of such securities by our company, Brookfield Business Partners or significant stockholders.
Exchanges of exchangeable shares for units may negatively affect the market price of the units, and additional issuances of exchangeable shares would be dilutive to the units.
Each exchangeable share will be exchangeable by the holder thereof for one unit (subject to adjustment to reflect certain capital events) or its cash equivalent (the form of payment to be determined at the election of our group). See “Description of Our Share Capital — Exchange by Holder — Adjustments to Reflect Certain Capital Events”. If our group elects to deliver units in satisfaction of any such exchange request, a significant number of additional units may be issued from time to time which could have a negative impact on the market price for units. Additionally, any exchangeable shares issued by our company in the future will be exchangeable for units, and, accordingly, any future exchanges satisfied by the delivery of units would dilute the percentage interest of existing holders of the units and may reduce the market price of the units.
We or the partnership may issue additional shares or units in the future, including in lieu of incurring indebtedness, which may dilute holders of our equity securities. We or the partnership may also issue securities that have rights and privileges that are more favorable than the rights and privileges accorded to our equity holders.
Subject to the terms of any of our securities then outstanding, we may issue additional securities, including exchangeable shares, class B shares, class C shares, preferred shares, options, rights and warrants for any purpose and for such consideration and on such terms and conditions as our board of directors may determine. Subject to the terms of any of our securities then outstanding, our board of directors will be able
37

TABLE OF CONTENTS
 
to determine the class, designations, preferences, rights, powers and duties of any additional securities, including any rights to share in our profits, losses and dividends, any rights to receive our company’s assets upon our dissolution or liquidation and any redemption, conversion and exchange rights. Subject to the terms of any of our securities then outstanding, our board of directors may use such authority to issue such additional securities, which would dilute holders of such securities, or to issue securities with rights and privileges that are more favorable than those of our exchangeable shares.
Similarly, under the partnership’s limited partnership agreement, the partnership’s general partner may issue additional partnership securities, including units, preferred units, options, rights, warrants and appreciation rights relating to partnership securities for any purpose and for such consideration and on such terms and conditions as the board of the partnership’s general partner may determine. Subject to the terms of any of the partnership securities then outstanding, the board of the partnership’s general partner will be able to determine the class, designations, preferences, rights, powers and duties of any additional partnership securities, including any rights to share in the partnership’s profits, losses and dividends, any rights to receive the partnership’s assets upon its dissolution or liquidation and any redemption, conversion and exchange rights. Subject to the terms of any of the partnership securities then outstanding, the board of the partnership’s general partner may use such authority to issue such additional partnership securities, which would dilute holders of such securities, or to issue securities with rights and privileges that are more favorable than those of the units.
The sale or issuance of a substantial number of our exchangeable shares, the units or other equity securities of our company or the partnership in the public markets, or the perception that such sales or issuances could occur, could depress the market price of our exchangeable shares and impair our ability to raise capital through the sale of additional exchangeable shares. We cannot predict the effect that future sales or issuances of our exchangeable shares, units or other equity securities would have on the market price of our exchangeable shares. Subject to the terms of any of our securities then outstanding, holders of exchangeable shares will not have any pre-emptive right or any right to consent to or otherwise approve the issuance of any securities or the terms on which any such securities may be issued.
Our company cannot assure you that it will be able to pay dividends equal to the levels currently paid by the partnership and holders of exchangeable shares may not receive dividends equal to the distributions paid on the units and, accordingly, may not receive the intended economic equivalence of those securities.
The exchangeable shares are intended to provide an economic return per exchangeable share equivalent to one unit (subject to adjustment to reflect certain capital events). See “Description of Our Share Capital — Exchange by Holder — Adjustments to Reflect Certain Capital Events”. However, dividends are at the discretion of our board and unforeseen circumstances (including legal prohibitions) may prevent the same dividends from being paid on each security. Accordingly, there can be no assurance that dividends and distributions will be identical for each exchangeable share and unit, respectively, in the future, which may impact the market price of these securities. Dividends on our exchangeable shares may not equal the levels currently paid by the partnership for various reasons, including, but not limited to, the following:

our company may not have enough unrestricted funds to pay such dividends due to changes in our company’s cash requirements, capital spending plans, cash flow or financial position;

decisions on whether, when and in which amounts to make any future dividends will be dependent on then-existing conditions, including our company’s financial conditions, earnings, legal requirements, including limitations under British Columbia law, restrictions on our company’s borrowing agreements that limit our ability to pay dividends and other factors we deem relevant; and

our company may desire to retain cash to improve our credit profile or for other reasons.
Non-U.S. shareholders will be subject to foreign currency risk associated with our company’s dividends.
A significant number of our shareholders will reside in countries where the U.S. dollar is not the functional currency. Our dividends are denominated in U.S. dollars but are settled in the local currency of the shareholder receiving the dividend. For each non-U.S. shareholder, the value received in the local currency from the dividend will be determined based on the exchange rate between the U.S. dollar and the applicable
38

TABLE OF CONTENTS
 
local currency at the time of payment. As such, if the U.S. dollar depreciates significantly against the local currency of the non-U.S. shareholder, the value received by such shareholder in its local currency will be adversely affected.
Our articles and the partnership’s limited partnership agreement provide (or will provide) that the federal district courts of the United States of America are the sole and exclusive forum for the resolution of any complaint asserting a cause of action arising under the U.S. Securities Act. This choice of forum provision could limit the ability of shareholders of our company and unitholders of the partnership to obtain a favorable judicial forum for disputes with directors, officers or employees.
Our articles provide, and the partnership’s limited partnership agreement will be amended on the closing of the special distribution to provide, that, unless our company or the partnership consent in writing to the selection of an alternative forum, the federal district courts of the United States of America shall, to the fullest extent permitted by law, be the sole and exclusive forum for the resolution of any complaint asserting a cause of action arising under the U.S. Securities Act. In the absence of these provisions, under the U.S. Securities Act, U.S. federal and state courts have been found to have concurrent jurisdiction over suits brought to enforce duties or liabilities created by the U.S. Securities Act. This choice of forum provision will not apply to suits brought to enforce duties or liabilities created by the Exchange Act, which already provides that such federal district courts have exclusive jurisdictions over such suits. Additionally, investors cannot waive the company and the partnership’s compliance with federal securities laws of the United States and the rules and regulations thereunder.
The choice of forum provision contained (or that will be contained) in the company’s articles and the partnership’s limited partnership agreement may limit a company shareholder’s or limited partnership unitholder’s ability to bring a claim in a judicial forum that it finds favorable for disputes with the company, the partnership or their directors, officers or other employees, which may discourage such lawsuits against the company, the partnership and their directors, officers and other employees. However, the enforceability of similar choice of forum provisions in other companies’ governing documents has been challenged in recent legal proceedings, and it is possible that a court in the relevant jurisdictions with respect to the company and the partnership could find the choice of forum provision contained (or that will be contained) in the company’s articles and the partnership’s limited partnership agreement to be inapplicable or unenforceable. While the Delaware Supreme Court ruled in March 2020 that U.S. federal forum selection provisions purporting to require claims under the U.S. Securities Act be brought in a U.S. federal court are “facially valid” under Delaware law, there can be no assurance that the courts in Canada (including in the Province of British Columbia) and Bermuda, and other courts within the United States, reach a similar determination regarding the choice of forum provision contained (or that will be contained) in the company’s articles and the partnership’s limited partnership agreement. If the relevant court were to find the choice of forum provision contained (or that will be contained) in the company’s articles or the partnership’s limited partnership agreement to be inapplicable or unenforceable in an action, the company and the partnership may incur additional costs associated with resolving such action in other jurisdictions, which could materially adversely affect their business, financial condition and operating results.
The exchangeable shares are not units and will not be treated as units for purposes of the application of applicable Canadian or U.S. rules relating to takeover bids, issuer bids and tender offers.
Units and exchangeable shares are not securities of the same class. As a result, holders of exchangeable shares will not be entitled to participate in an offer or bid made to acquire units, and holders of units will not be entitled to participate in an offer or bid made to acquire exchangeable shares. In the event of a takeover bid for units, a holder of exchangeable shares who would like to participate would be required to tender his or her exchangeable shares for exchange, in order to receive a unit, or the cash equivalent, at the election of our group, pursuant to the exchange right. If an issuer tender offer or issuer bid is made for the units at a price in excess of the market price of the units and a comparable offer is not made for the exchangeable shares, then the conversion factor for the exchangeable shares may be adjusted. See “Description of Our Share Capital — Exchangeable Shares — Exchange by Holder — Adjustments to Reflect Certain Capital Events” for more information on the circumstances in which adjustments may be made to the conversion factor.
39

TABLE OF CONTENTS
 
The Rights Agreement will terminate on the fifth anniversary of the distribution date.
The Rights Agreement will terminate on the fifth anniversary of the distribution date, unless otherwise terminated earlier pursuant to its terms. After such date, holders of exchangeable shares will no longer have the benefit of the protections provided for by the Rights Agreement and will be reliant solely on the rights provided for in our company’s articles. In the event that our company or the partnership fails to satisfy a request for exchange after the expiry of the Rights Agreement, a tendering holder will not be entitled to rely on the secondary exchange rights. See “Description of Our Share Capital — Exchange by Holder” and “Relationship with Brookfield — Rights Agreement”.
U.S. investors in our exchangeable shares may find it difficult or impossible to enforce service of process and enforcement of judgments against our company and our board of directors and the Service Providers.
The company was established under the laws of the Province of British Columbia, and most of our subsidiaries are organized in jurisdictions outside of the United States. In addition, our executive officers and the experts identified in this prospectus are located outside of the United States. Certain of our directors and officers and the Service Providers reside outside of the United States. A substantial portion of our assets are, and the assets of our directors and officers and the Service Providers and the experts identified in this prospectus may be located outside of the United States. It may not be possible for investors to effect service of process within the United States upon our directors and officers and the Service Providers or the experts identified in this prospectus. It may also not be possible to enforce against our company, the experts identified in this prospectus, or our directors and officers and the Service Providers, judgments obtained in U.S. courts predicated upon the civil liability provisions of applicable securities law in the United States.
Risks Relating to our Business Services Operations
The majority of the revenues from our healthcare services operations are derived from private health insurance funds.
The profitability of our healthcare services operations is influenced by its ability to reach ongoing commercial agreements with private health insurance funds. A failure to reach a satisfactory commercial agreement with any key private health insurance fund has the potential to negatively impact the financial and operational performance of our healthcare services operations. Additionally, a deterioration in the economic climate, changes to economic incentives, annual increases in private health insurance premiums and other factors may affect the participation rate or the level of private health insurance coverage of members in private health insurance funds. This has the potential to reduce demand for our healthcare services operations, resulting in decreased revenues. If the profitability of private health insurance funds deteriorates, there is a risk of increased pricing pressures on private hospital operators such as our healthcare services operations. Healthscope continues to incur additional costs in the current environment related to increased health and safety measures associated with the global pandemic. We can provide no assurance regarding the impact of these costs on our future results.
Our healthcare services operations are reliant on relationships with accredited medical practitioners.
Accredited medical practitioners prefer to work at hospitals which, amongst other things, provide high quality facilities, equipment and nursing staff, exceptional clinical safety outcomes and which are conveniently located. Accredited medical practitioners could cease to practice or stop referring patients to our facilities if the hospitals become a less attractive place to work. Our healthcare services operations are subject to rising costs, particularly labor costs associated with attracting and retaining key personnel. Nursing labor is the most significant cost in our hospital operations. Any increase in cost or tightening of supply of accredited medical practitioners or nursing labor is likely to adversely impact the financial and operational performance of our healthcare services operations.
Our healthcare services operations are reliant on suppliers and skilled labour.
The ability of our healthcare services operations to compete and grow will be dependent on it having access, at a reasonable cost and in a timely manner, to skilled labour, equipment, parts and components. No assurances can be given that the healthcare services operations will be successful in maintaining its supply of
40

TABLE OF CONTENTS
 
skilled labour, equipment, parts and components. COVID-19 and the measures in place to address COVID-19, including temporary lockdowns, have and continue to have an impact on our healthcare services operations’ ability to effectively manage skilled labour and facility staffing.
If we do not have adequate indemnification for our healthcare services, it could adversely affect our healthcare services operations and financial condition.
Current or former patients may commence or threaten litigation for medical negligence against our healthcare services operations. Subject to indemnity insurance arrangements, future medical malpractice litigation, or threatened litigation, could have an adverse impact on the financial performance and position and future prospects of our healthcare services operations. Insurance coverage is maintained by our healthcare services operations consistent with industry practice, including public liability and medical malpractice. However, no assurance can be given that such insurance will be available in the future on commercially reasonable terms or that any coverage will be adequate and available to cover all or any future claims.
Certain risks are inherent in the private hospital and healthcare provider industry.
Changes in operating costs (including costs for maintenance, insurance, and those related to the onset and ongoing nature of COVID-19), inability to obtain permits required to conduct hospital business operations, changes in health care laws and governmental regulations, and various other factors may significantly impact the ability of our healthcare services operations to generate revenues. Certain significant expenditures, including fees related to health and safety measures, legal fees, borrowing costs, maintenance costs, insurance costs and related charges must be made to operate the healthcare services operations’ operations.
Our construction services operations are vulnerable to the cyclical nature of the construction market.
The demand for our construction services operations, including scaffolding services, is dependent upon the existence of projects with engineering, procurement, construction and management needs. For example, a substantial portion of the revenues from our construction services operations derives from residential, commercial and office projects in Australia and the United Kingdom. Capital expenditures by our clients may be influenced by factors such as prevailing economic conditions and expectations about economic trends, technological advances, consumer confidence, domestic and international political, military, regulatory and economic conditions and other similar factors.
Our revenues and earnings from our construction services operations are largely dependent on the award of new contracts which we do not directly control.
A substantial portion of the revenues and earnings of our construction services operations, including scaffolding services, is generated from large-scale project awards. The timing of project awards is unpredictable and outside of our control. Awards often involve complex and lengthy negotiations and competitive bidding processes. These processes can be impacted by a wide variety of factors including a client’s decision to not proceed with the development of a project, governmental approvals, financing contingencies and overall market and economic conditions. We may not win contracts that we have bid upon due to price, a client’s perception of our ability to perform and/or perceived technology advantages held by others. Many of our competitors may be inclined to take greater or unusual risks or agree to terms and conditions in a contract that we might not deem acceptable. Because a significant portion of our construction services operations’ revenues is generated from large projects, the results of our construction services operations can fluctuate quarterly and annually depending on whether and when large project awards occur and the commencement and progress of work under large contracts already awarded. As a result, we are subject to the risk of losing new awards to competitors or the risk that revenues may not be derived from awarded projects as quickly as anticipated.
Our construction services operations may experience reduced profits or losses under contracts if costs increase above estimates.
Generally, our construction services operations, including scaffolding services, are performed under contracts that include cost and schedule estimates in relation to our services. Inaccuracies in these estimates may lead to cost overruns that may not be paid by our clients, thereby resulting in reduced profits or in losses.
41

TABLE OF CONTENTS
 
If a contract is significant or there are one or more events that impact a contract or multiple contracts, cost overruns could have a material impact on our reputation or our financial results, negatively impacting the financial condition, results of operations or cash flow of our construction services operations. A portion of our ongoing construction projects are in fixed-price contracts, where we bear a significant portion of the risk for cost overruns. Reimbursable contract types, such as those that include negotiated hourly billing rates, may restrict the kinds or amounts of costs that are reimbursable, therefore exposing us to risk that we may incur certain costs in executing these contracts that are above our estimates and not recoverable from our clients. If our construction services operations fail to accurately estimate the resources and time necessary for these types of contracts, or fail to complete these contracts within the timeframes and costs we have agreed upon, there could be a material impact on the financial results as well as reputation of our construction services operations. Risks under our construction contracts which could result in cost overruns, project delays or other problems can also include:

difficulties related to the performance of our clients, partners, subcontractors, suppliers or other third parties;

changes in local laws or difficulties or delays in obtaining permits, rights of way or approvals;

unanticipated technical problems, including design or engineering issues;

insufficient or inadequate project execution tools and systems needed to record, track, forecast and control cost and schedule;

unforeseen increases in, or failures to, properly estimate the cost of raw materials, components, equipment, labor or the inability to timely obtain them;

delays or productivity issues caused by weather conditions;

incorrect assumptions related to productivity, scheduling estimates or future economic conditions; and

project modifications creating unanticipated costs or delays.
These risks tend to be exacerbated for longer-term contracts because there is an increased risk that the circumstances under which we based our original cost estimates or project schedules will change with a resulting increase in costs. In many of these contracts, we may not be able to obtain compensation for additional work performed or expenses incurred, and if a project is not executed on schedule, we may be required to pay liquidated damages. In addition, these losses may be material and can, in some circumstances, equal or exceed the full value of the contract. In such circumstances, the financial condition, results of operations and cash flow of our construction services operations could be negatively impacted.
We enter into performance guarantees which may result in future payments.
In the ordinary course of our construction services operations, including scaffolding services, we enter into various agreements providing performance assurances and guarantees to clients on behalf of certain unconsolidated and consolidated partnerships, joint ventures and other jointly executed contracts. These agreements are entered into primarily to support the project execution commitments of these entities. The performance guarantees have various expiration dates ranging from mechanical completion of the project being constructed to a period extending beyond contract completion in certain circumstances. Any future payments under a performance guarantee could negatively impact the financial condition, results of operations and cash flow of our construction services operations.
Our construction services operations operate under various types of contracts.
Our construction services operations perform under a variety of contract types, including lump sum, guaranteed maximum price, cost reimbursable, schedule of rates, managing contractor, construction management and design-build. Some forms of construction contracts carry more risk than others. We attempt to maintain a diverse mix of contracts to prevent overexposure to the risk profile of any particular contractual structure; however, conditions influencing both private sector and public authority clients may alter the mix of available projects and contractual structures that our construction services operations undertake.
In most instances, our construction services operations guarantee to its clients that they will complete a project by a scheduled date. If the project subsequently fails to meet the scheduled date, we could incur
42

TABLE OF CONTENTS
 
additional costs or penalties commonly referred to as liquidated damages, which are usually capped. Although we attempt to negotiate waivers of consequential loss, on some contracts there is some liability, which is also usually capped. There can also be a liability where certain performance standards are not met. Such penalties may be significant and could impact our construction services operations’ financial position or results of future operations. Furthermore, schedule delays may also reduce profitability because staff may be prevented from pursuing and working on new projects. Project delays may also reduce customer satisfaction, which could impact future awards.
In addition, entitlement to contractual relief for increased costs and/or extension of time to complete work due to the direct and indirect impacts of the COVID-19 pandemic vary across the many contracts that our construction services operations have entered into. Some contracts provide full relief, while others are vague or silent or explicitly limit the client’s obligation to provide relief. From the outset of the COVID-19 pandemic, our construction services operations have pursued and continues to pursue various contractual entitlement mechanisms to recover increased costs and/or extend timeframes to complete work. Whether we succeed in recovering such increased costs and extending such timeframes may depend on factors that vary on a project-by-project basis, including contract type, contract language, client receptiveness, and the probability of and extent to which the COVID-19 pandemic impacts project execution.
Our construction services operations are highly impacted by macroeconomic factors.
Our construction services operations profitability is closely tied to the general state of the economy in those geographic areas in which we operate, all of which have experienced and continue to experience varying degrees of adverse impacts due to the COVID-19 pandemic. More specifically, the demand for construction and infrastructure development services, which is the principal component of our construction services operations, would typically be the largest single driver of our construction services operations’ growth and profitability. In periods of strong economic growth, there is generally an increase in the number of opportunities available in the construction and infrastructure development industry as capital spending increases. In periods of weak economic growth, the demand for our construction services operation services from private sector and public authority clients may be adversely affected.
The COVID-19 pandemic is expected to continue to impact our construction services operations’ ability to fully achieve its business objectives until there is greater dissemination of effective mass-produced vaccines worldwide and a broader and sustained relaxation of public health measures. The ongoing uncertainties regarding the mid- to long-term economic impact of the COVID-19 pandemic, a prolonged economic downturn in the markets in which we operate, related constraints on public sector funding, including as a result of government deficits due to unprecedented fiscal and monetary stimulus measures to bolster the economy in response to the impacts of the COVID-19 pandemic, and the ultimate ability of government action to contribute to an economic rebound will continue to impact our construction services operations’ clients and its business in 2022 and beyond and may have a significant adverse impact on our construction services operations.
Climate change and transitioning to a lower carbon economy may impact our construction services operations.
Many of our construction services operations’ activities are performed outdoors. The probability and unpredictability of extreme weather events and other associated incidents may continue to increase due to climate change and we may continue to see longer-term shifts in climate patterns. Increases in the severity and/or frequency of weather conditions due to climate change such as earthquakes, hurricanes, tornadoes, fires, floods, droughts and similar events, may cause more regular and severe interruptions in our construction services operations. Severe weather events may also impact the availability and cost of raw materials and may impact the raw materials supply chain and disrupt key manufacturing facilities.
In addition, the transition to a lower-carbon economy has the potential to be disruptive to traditional business models and investment strategies. Our construction services operations’ private and/or public-sector clients may shift their infrastructure priorities due to changes in project funding, regulatory requirements or public perception. This risk can be mitigated to an extent by identifying changing market demands to offset lower demand in some sectors with opportunities in others, forming strategic partnerships and pursuing sustainable innovations. Government action to address climate change may involve economic instruments such as carbon and energy consumption taxes, restrictions on economic sectors, such as cap-and-trade,
43

TABLE OF CONTENTS
 
increasing efficiency standards and more stringent regulation and reporting of greenhouse gas emissions that could also impact our construction services operations’ current or potential clients operating in industries that extract, distribute and transport fossil fuels.
Risks Relating to Our Infrastructure Services Operations
We and our customers operate in a politically sensitive environment, and the public perception of nuclear power and radioactive materials can affect our customers and our group.
Our infrastructure services business includes nuclear technology services operations, which is a politically sensitive environment. Opposition by third parties to particular projects, including in connection with any incident involving the potential discharge of radioactive materials, could affect our customers and our nuclear technology services operations. Adverse public reaction could also lead to increased regulation, limitations on the activities of our customers, more onerous operating requirements or other conditions that could have a material adverse impact on our customers’ and our nuclear technology services operations.
Nuclear power plant operations are also potentially subject to disruption by a nuclear accident. A future accident at a nuclear reactor anywhere in the world could result in the shutdown of existing plants or impact the continued acceptance by the public and regulatory authorities of nuclear energy and the future prospects for nuclear generators, each of which could have a material adverse impact on our group.
Furthermore, accidents, terrorism, natural disasters or other incidents occurring at nuclear facilities or involving shipments of nuclear materials or technological changes could reduce the demand for nuclear services.
Our nuclear technology services operations are highly regulated by U.S. and foreign governments, including under the U.S. Nuclear Regulatory Commission, the U.S. Department of Energy, as well as state and foreign laws, and could be significantly impacted by changes in government policies and priorities.
The international nuclear fuel and power industries are heavily regulated and impacted by government policies. Our nuclear technology services operations are subject to regulation by the U.S. Nuclear Regulatory Commission, or NRC. The NRC and other regulators have granted licenses to certain of our facilities which are necessary for the ongoing operations of such facilities. The NRC has the authority to issue notices of violation for violations of the Atomic Energy Act of 1954, as amended, the NRC regulations and conditions of licenses, certificates of compliance, or orders. The NRC also has the authority to impose civil penalties or additional requirements and to order cessation of operations for such violations. Penalties under the NRC regulations could include substantial fines, imposition of additional requirements or withdrawal or suspension of licenses or certificates. Any penalties imposed could have an adverse effect our nuclear technology services operations’ business, financial condition, and results of operations. The NRC also has the authority to issue new regulatory requirements or to change existing requirements. Changes to the regulatory requirements could also adversely affect our nuclear technology services operations’ business, financial condition, and results of operations.
In addition, certain of our nuclear technology services operations are subject to U.S. Department of Energy regulations and contractual requirements, and certain of our facilities are regulated by various state laws. State or federal agencies may have the authority to impose civil penalties and additional requirements which could adversely affect our nuclear technology services operations’ business, financial condition, and results of operations.
Further, changes in U.S. or foreign government policies and priorities can impact our nuclear technology services operations and the nuclear power industry in general. These include changes in interpretations of regulatory requirements, increased inspection or enforcement activities, changes in budgetary priorities, changes in tax laws and regulations and other actions. Any such changes could also adversely affect our nuclear technology services’ business, financial condition, and results of operations.
Nuclear power plants, and the products and services our business provides are highly sophisticated and specialized, and a major product failure or similar event could adversely affect our business, reputation, financial position and results of operations.
Our nuclear technology services operations produces highly sophisticated products and provides specialized services that incorporate or use complex or leading-edge technology, including both hardware and
44

TABLE OF CONTENTS
 
software. Many of our products and services involve complex industrial machinery or infrastructure projects, such as nuclear power generation and the manufacture of nuclear fuel rods, and accordingly a catastrophic product failure or similar event could have a significant impact on our nuclear technology services operations. While our products and services meet rigorous quality standards, there can be no assurance that we or our customers or other third parties will not experience operational process or product failures and other problems, including as a result of outdated technology, or through manufacturing or design defects, process or other failures of contractors or third-party suppliers, cyber-attacks or other intentional acts, that could result in potential product, safety, regulatory or environmental risks.
A failure of the nuclear power industry to expand could adversely affect our nuclear technology services operations.
The expansion of nuclear power depends on the pace of deployment and there are substantial uncertainties about the pace of these deployments. In addition, nuclear energy competes with other sources of energy, including natural gas, coal and hydroelectricity. These other energy sources are to some extent interchangeable with nuclear energy, particularly over the longer term. Sustained lower prices of natural gas, coal and hydro-electricity, as well as the possibility of developing other low cost sources for energy, may result in lower demand for nuclear energy.
If the nuclear power industry fails to expand, or if there is a reduction in demand by electric utilities for nuclear fuel rods for any reason, it would adversely affect our nuclear technology services operations and its results of operations, financial condition and prospects and could impact the market price of the exchangeable shares.
We may experience increased costs and decreased cash flows due to compliance with regulations related to nuclear services regulations.
Risks associated with nuclear projects, due to their size, construction duration and complexity, may be increased by new and modified permit, licensing and regulatory approvals and requirements that can be even more stringent and time consuming than similar processes for conventional construction projects. Our nuclear technology services operations and its customers are subject to numerous regulations, including the applicable U.S. regulatory bodies, such as the U.S. Nuclear Regulatory Commission, and non-U.S. regulatory bodies, such as the International Atomic Energy Agency and the EU, which can have a substantial effect on our service provider to the nuclear power generation industry. Delays in receiving necessary approvals, permits or licenses, failure to maintain sufficient compliance programs, or other problems encountered during construction (including changes to such regulatory requirements) could significantly increase our costs and have an adverse effect on our results of operations, financial position and cash flows. In the event of non-compliance, regulatory agencies may increase regulatory oversight, impose fines or shut down our group’s operations, depending upon the assessment of the severity of the situation. Revised security and safety requirements promulgated by these bodies could necessitate substantial capital and other expenditures.
If we do not have adequate indemnification for our nuclear services, it could adversely affect our nuclear technology services operations and financial condition.
The Price-Anderson Nuclear Industries Indemnity Act, commonly called the PAA, is a U.S. federal law, which, among other things, regulates radioactive materials and the nuclear energy industry, including liability and compensation in the event of nuclear related incidents. The PAA provides certain protections and indemnification to nuclear energy plant operators and U.S. Department of Energy contractors. The PAA protections and indemnification apply to our group as part of our services to the U.S. nuclear industry. Our nuclear technology services operations also offer similar services in other jurisdictions outside the U.S. For those jurisdictions, varying levels of nuclear liability protection is provided by international treaties, and/or domestic laws. If an incident or evacuation is not covered under PAA indemnification, international treaties and/or domestic laws, we could be held liable for damages, regardless of fault. Although we expect to have insurance coverage for such liabilities, such coverage may not be sufficient, and accordingly such liabilities could have an adverse effect on our results of operations and financial condition.
45

TABLE OF CONTENTS
 
Risks Relating to our Industrials Operations
There are risks associated with our water, wastewater and industrial water treatment businesses in Brazil.
Our water and wastewater operations subject our group to the risks incidental to the ownership and operation of such businesses in Brazil, any of which may adversely affect our financial condition, results of operations and cash flows, including the following risks:

The government may impose restrictions on water usage as a response to regional or seasonal drought, which may result in decreased use of water services, even if our water supplies are sufficient to serve our customers. Moreover, reductions in water consumption, including changed consumer behavior, may persist even after drought restrictions are repealed and the drought has ended.

Our water and wastewater operations will require significant capital expenditures and may suffer if we fail to secure appropriate funding to make investments, or if we experience delays in completing major capital expenditure projects.

In the event that water contamination occurs, there may be injury, damage or loss of life to our customers, employees or others, in addition to government enforcement actions, litigation, adverse publicity and reputational damage.

Water and wastewater businesses may be subject to organized efforts to convert their assets to public ownership and operation through exercise of the governmental power of eminent domain, or another similar authorized process. Moreover, there is a risk that any efforts to resist may be costly, distracting or unsuccessful.

Water related businesses are subject to extensive governmental economic regulation including with respect to the approval of rates.
Our industrial manufacturing operations are dependent on supplies of raw materials and results of operations could deteriorate if that supply is substantially disrupted for an extended period.
Raw material supply factors such as allocations, economic cyclicality, seasonality, pricing, quality, timeliness of delivery, transportation and warehousing costs may affect the raw material sourcing decisions we make. In the event of significant unanticipated increase in demand for our products, we may in the future be unable to manufacture certain products in a quantity sufficient to meet customer demand in any particular period without an adequate supply of raw materials.
The various raw materials used in our industrial operations are sourced and traded throughout the world and are subject to pricing volatility. Although we try to manage our exposure to raw material price volatility through the pricing of our products, there can be no assurance that the industry dynamics will allow our group to continue to reduce our exposure by passing on raw material price increases to our customers.
The Brazilian government has historically exercised, and continues to exercise, significant influence over the Brazilian economy. Brazilian political and economic conditions may adversely affect our water and wastewater operations in Brazil.
Political and economic conditions directly affect our water and wastewater operations and can result in a material adverse effect on our water and wastewater operations’ business, financial condition and results of operations. Macroeconomic policies imposed by the Brazilian government can have a significant impact on Brazilian companies or companies with significant operations in Brazil.
We cannot control or predict whether the current Brazilian government will implement changes to existing policies or the impact any such changes may have on our water and wastewater operations in Brazil. Our water and wastewater operations, operating results, financial condition and prospects may all be affected by any change in the macroeconomic conditions in Brazil.
Risks Relating to our Relationship with Brookfield and Brookfield Business Partners
Brookfield exercises substantial influence over our group and our group is highly dependent on the Service Providers.
Brookfield will, directly and indirectly, hold approximately 64.5% of our exchangeable shares immediately upon completion of the special distribution. In addition, Brookfield Business Partners, which itself is
46

TABLE OF CONTENTS
 
controlled by Brookfield, holds all of the issued and outstanding class B shares, having a 75% voting interest, and class C shares, which entitle the partnership to all of the residual value in our group after payment in full of the amount due to holders of exchangeable shares and class B shares and subject to the prior rights of holders of preferred shares. Together, Brookfield and Brookfield Business Partners will hold an approximate 91% voting interest in our group. As a result, Brookfield is able to control the appointment and removal of our directors and the directors of the partnership’s general partner and, accordingly, exercise substantial influence over our group. In addition, the Service Providers, which include wholly-owned subsidiaries of Brookfield, provide management and administration services to our group pursuant to the Master Services Agreement. With the exception of our group’s operating subsidiaries, our group generally does not have any employees and depends on the management and administration services provided by the Service Providers. Other subsidiaries of Brookfield also provide management services to certain of our group’s operating subsidiaries. The partners, members, shareholders, directors, officers and employees of Brookfield, or Brookfield Personnel, and support staff that provide services to our group are not required to have as their primary responsibility the management and administration of our group or to act exclusively for our group. Any failure to effectively manage our group’s current operations or to implement our group’s strategy could have a material adverse effect on our business, financial condition and results of operations.
Brookfield has no obligation to source acquisition opportunities for our group and our group may not have access to all acquisitions that Brookfield identifies.
Our group’s ability to grow depends on Brookfield’s ability to identify and present our group with acquisition opportunities. Brookfield established the partnership to be Brookfield’s flagship company for its services and industrial operations. However, Brookfield has no obligation to source acquisition opportunities for our group. In addition, Brookfield has not agreed to commit to our group any minimum level of dedicated resources for the pursuit of acquisitions. There are a number of factors which could materially and adversely impact the extent to which suitable acquisition opportunities are made available from Brookfield, including:

It is an integral part of Brookfield’s (and our) strategy to pursue acquisitions through consortium arrangements with institutional investors, strategic partners and/or financial sponsors and to form partnerships (including private funds, joint ventures and similar arrangements) to pursue such acquisitions on a specialized or global basis. Although Brookfield has agreed that it will not enter any such arrangements that are suitable for our group without giving our group an opportunity to participate in them, there is no minimum level of participation to which we will be entitled;

The same professionals within Brookfield’s organization that are involved in sourcing acquisitions that are suitable for our group are responsible for sourcing opportunities for the vehicles, consortiums and partnerships referred to above, as well as having other responsibilities within Brookfield’s broader asset management business. Limits on the availability of such individuals could result in a limitation on the number of acquisition opportunities sourced for our group;

Brookfield will only recommend acquisition opportunities that it believes are suitable and appropriate for our group. Our focus is on assets where we believe that our operations-oriented strategy can be deployed to create value in our services and industrial operations. Accordingly, opportunities where Brookfield cannot play an active role in influencing the underlying business or managing the underlying assets may not be consistent with our group’s acquisition strategy and, therefore may not be suitable for our group, even though they may be attractive from a purely financial perspective. Legal, regulatory, tax and other commercial considerations will likewise be an important consideration in determining whether an opportunity is suitable and/or appropriate for our group and will limit its ability to participate in certain acquisitions; and

In addition to structural limitations, the question of whether a particular acquisition is suitable and/or appropriate is highly subjective and is dependent on a number of portfolio construction and management factors including our group’s liquidity position at the relevant time, the expected risk-return profile of the opportunity, its fit with the balance of our investments and related operations, other opportunities that our group may be pursuing or otherwise considering at the relevant time, our group’s interest in preserving capital in order to secure other opportunities and/or to meet other obligations, and other factors. If Brookfield determines that an opportunity is not suitable or appropriate for our group, it may still pursue such opportunity on its own behalf, or on behalf of a
47

TABLE OF CONTENTS
 
Brookfield-sponsored vehicle, consortium or partnership such as Brookfield Business Partners, Brookfield Property Partners, Brookfield Infrastructure Partners, Brookfield Renewable Partners, and one or more Brookfield-sponsored private funds or other investment vehicles or programs.
In making determinations about acquisition opportunities and investments, consortium arrangements or partnerships, Brookfield may be influenced by factors that result in a misalignment or conflict of interest and may take the interests of others into account, as well as our company’s own interests and the interests of Brookfield Business Partners.
Among others, we may pursue acquisition opportunities indirectly through investments in Brookfield- sponsored vehicles, consortiums and partnerships or directly (including by investing alongside such vehicles, consortiums and partnerships). Any references to our acquisitions, investments, assets, expenses, portfolio companies or other terms should be understood to mean such items held, incurred or undertaken directly by our company or indirectly by our company through our investment in such Brookfield-sponsored vehicles, consortiums and partnerships.
We rely on related parties for a portion of our revenues, particularly in respect of our construction services operations.
We may enter into contracts for services or other engagements with related parties, including Brookfield. For example, our construction services business provides construction services to properties owned and operated by Brookfield. We are subject to risks as a result of our reliance on these related parties, including the risk that the business terms of our arrangements with them are not as fair to our company and that our management is subject to potential conflicts of interest that may not be resolved in our favor. In addition, if our transactions with these related parties cease, it could have a material adverse effect on our business, financial condition and results of operations.
The departure of some or all of Brookfield’s professionals could prevent our company and Brookfield Business Partners from achieving their objectives.
Our group depends on the diligence, skill and business contacts of Brookfield’s professionals and the information and opportunities they generate during the normal course of their activities. Our group’s future success will depend on the continued service of these individuals, who are not obligated to remain employed with Brookfield. Brookfield has experienced departures of key professionals in the past and may do so in the future, and we cannot predict the impact that any such departures will have on our group’s ability to achieve its objectives. The departure of a significant number of Brookfield’s professionals for any reason, or the failure to appoint qualified or effective successors in the event of such departures, could have a material adverse effect on our group’s ability to achieve its objectives. The Master Services Agreement does not require Brookfield to maintain the employment of any of its professionals or to cause any particular professionals to provide services to our company or on our group’s behalf.
Brookfield’s and Brookfield Business Partners’ ownership position of our company entitles them to a significant percentage of our dividends, and Brookfield may increase its ownership relative to other shareholders.
Brookfield will own, directly and indirectly, approximately 64.5% of our exchangeable shares, entitling it to all dividends exchangeable shareholders will receive. In addition, Brookfield Business Partners will own all of the issued and outstanding class B shares, which represent a 75% voting interest, and all of the issued and outstanding class C shares, which entitle the partnership to all of the residual value in our company after payment in full of the amount due to holders of exchangeable shares and class B shares and subject to the prior rights of holders of preferred shares. Together, Brookfield and Brookfield Business Partners will hold an approximate 91% voting interest in our company. Brookfield Business Partners’ ownership of class C shares will entitle it to receive dividends as and when declared by our board of directors. Accordingly, Brookfield and Brookfield Business Partners’ ownership position of exchangeable shares and class C shares of our company allows them to receive a substantial percentage of our dividends. In addition, Brookfield may increase its ownership position in our company. Brookfield may purchase additional exchangeable shares of our company in the open market or pursuant to a private placement, which may result in Brookfield increasing its ownership of our exchangeable shares relative to other shareholders, which could reduce the amount of cash available for distribution to public shareholders.
48

TABLE OF CONTENTS
 
None of British Columbia corporate law, the Master Services Agreement and our other arrangements with Brookfield impose on Brookfield any fiduciary duties to act in the best interests of our shareholders or the partnership’s unitholders.
None of British Columbia corporate law, the Master Services Agreement and our other arrangements with Brookfield impose on Brookfield any duty (statutory or otherwise) to act in the best interests of the Service Recipients, nor do they impose other duties that are fiduciary in nature.
Our organizational and ownership structure may create significant conflicts of interest that may be resolved in a manner that is not in the best interests of our company or the best interests of our shareholders.
Our organizational and ownership structure involves a number of relationships that may give rise to conflicts of interest between our company and our shareholders, on the one hand, and Brookfield and Brookfield Business Partners, on the other hand. For example, we expect that our board of directors will mirror the board of the general partner of the partnership, except that prior to the completion of the special distribution, we will add two additional non-overlapping board members to assist our company with, among other things, resolving any conflicts of interest that may arise from our relationship with Brookfield Business Partners. David Court and Michael Warren will initially serve as the non-overlapping members of our board of directors of directors Mr. Court has served on the board of directors of the general partner of the partnership since February 2018 and will resign from such board of directors prior to the special distribution. Mr. Warren is not a director of the general partner of the partnership and will be joining the board of directors of our company in connection with the completion of the special distribution. If in the 12 months following the special distribution, our company considers a related party transaction in which the partnership is an interested party within the meaning of MI 61-101, Mr. Court will not be considered an independent director under MI 61-101 for purposes of serving on a special committee to consider such transaction. In certain instances, the interests of Brookfield or Brookfield Business Partners may differ from the interests of our company and our shareholders, including with respect to the types of acquisitions made, the timing and amount of dividends by our company, the reinvestment of returns generated by our operations, the use of leverage when making acquisitions and the appointment of outside advisors and service providers. Further, Brookfield may make decisions, including with respect to tax or other reporting positions, from time to time that may be more beneficial to one type of investor or beneficiary than another, or to Brookfield rather than to our company and our shareholders.
It is expected that Brookfield will, directly and indirectly, hold approximately 64.5% of our exchangeable shares immediately upon completion of the special distribution. In accordance with our articles, the holders of the class B shares will be entitled to cast, in the aggregate, a number of votes equal to three times the number of votes attached to the exchangeable shares (which carry one vote per exchangeable share), and except as otherwise expressly provided in the articles or as required by law, the holders of exchangeable shares and class B shares will vote together and not as separate classes. Brookfield Business Partners, which itself is controlled by Brookfield, will hold all of our issued and outstanding class B shares, having a 75% voting interest in our company, and class C shares, which entitle the partnership to all of the residual value in our company after payment in full of the amount due to holders of exchangeable shares and class B shares and subject to the prior rights of holders of preferred shares. As a result, Brookfield is able to control the election and removal of our directors and the directors of the partnership’s general partner and, accordingly, exercises substantial influence over our company.
In addition, the Service Providers, being wholly-owned subsidiaries of Brookfield, will provide management services to our company pursuant to the Master Services Agreement. Pursuant to the Master Services Agreement, on a quarterly basis, Holding LP will pay a quarterly base management fee to the Service Providers equal to 0.3125% (1.25% annually) of the total capitalization of our group. We will reimburse Holding LP for our proportionate share of such fee. For purposes of calculating the base management fee, the total capitalization of our group will be equal to the quarterly volume-weighted average trading price of a unit on the principal stock exchange for the units (based on trading volumes) multiplied by the number of units outstanding at the end of the quarter (and assuming full conversion of the Redemption-Exchange Units into units), plus the value of securities of the other Service Recipients (which following the completion of the special distribution will include the exchangeable shares) that are not held by Brookfield Business Partners, plus all outstanding third-party debt with recourse to a Service Recipient, less all cash held by such entities.
49

TABLE OF CONTENTS
 
BPEG, or Brookfield Private Equity Holdings LP, a subsidiary of Brookfield, also receives incentive distributions from Holdings LP based on the growth in the market value of the units quarter-over-quarter (but only after the market value exceeds the incentive distribution threshold, which as of December 31, 2021 was $47.30, and adjusted at the beginning of each quarter to be equal to the greater of (i) the market value for the previous quarter and (ii) the incentive distribution threshold at the end of the previous quarter) multiplied by the number of units and other economically equivalent securities of the Service Recipients (which following the completion of the special distribution will include the exchangeable shares) outstanding at the end of the quarter (and assuming full conversion of the Redemption-Exchange Units into units). This relationship may give rise to conflicts of interest between our company and our shareholders, on the one hand, and Brookfield, on the other, as Brookfield’s interests may differ from the interests of Brookfield Business Partners, our company or our shareholders.
The incentive distributions for the year ended December 31, 2020, the three months ended March 31, 2021 and the three months ended September 30, 2021 were $nil. The incentive distribution for the three months ended June 30, 2021 was $79 million and for the three months ended December 31, 2021was $78 million. The incentive distribution threshold as at December 31, 2021 was $47.30. This relationship may give rise to conflicts of interest between our company and our shareholders, on the one hand, and Brookfield, on the other, as Brookfield’s interests may differ from the interests of Brookfield Business Partners, our company or our shareholders.
Brookfield Business Partners’ arrangements with Brookfield, which will apply to our company, were negotiated in the context of an affiliated relationship and may contain terms that are less favorable than those which otherwise might have been obtained from unrelated parties.
The terms of Brookfield Business Partners’ arrangements with Brookfield, that will apply to our company, were effectively determined by Brookfield. These terms, including terms relating to compensation, contractual or fiduciary duties, conflicts of interest and Brookfield’s ability to engage in outside activities, including activities that compete with our company, our activities and limitations on liability and indemnification, may be less favorable than otherwise might have resulted if the negotiations had involved unrelated parties.
The liability of the Service Providers is limited under our arrangements with them and we and the other Service Recipients have agreed to indemnify the Service Providers against claims that they may face in connection with such arrangements, which may lead them to assume greater risks when making decisions relating to our company than they otherwise would if acting solely for their own account.
Under the Master Services Agreement, the Service Providers have not assumed any responsibility other than to provide or arrange for the provision of the services described in the Master Services Agreement in good faith and will not be responsible for any action that our company takes in following or declining to follow their advice or recommendations. In addition, under the partnership’s limited partnership agreement, the liability of the general partner of the partnership and its affiliates, including the Service Providers, is limited to the fullest extent permitted by law to conduct involving bad faith, fraud or willful misconduct or, in the case of a criminal matter, action that was known to have been unlawful. The liability of the Service Providers under the Master Services Agreement is similarly limited, except that the Service Providers are also liable for liabilities arising from gross negligence. In addition, our company and the other Service Recipients, including Brookfield Business Partners, have agreed to indemnify the Service Providers to the fullest extent permitted by law from and against any claims, liabilities, losses, damages, costs or expenses incurred by an indemnified person or threatened in connection with our operations, investments and activities or in respect of or arising from the Master Services Agreement or the services provided by the Service Providers, except to the extent that the claims, liabilities, losses, damages, costs or expenses are determined to have resulted from the conduct in respect of which such persons have liability as described above. These protections may result in the Service Providers tolerating greater risks when making decisions than otherwise would be the case, including when determining whether to use leverage in connection with acquisitions. The indemnification arrangements to which the Service Providers are a party may also give rise to legal claims for indemnification that are adverse to our company and our shareholders.
50

TABLE OF CONTENTS
 
The role and ownership of Brookfield may change, and control of the partnership, general partner of the partnership or our company may change, without unitholder or shareholder consent.
Our arrangements with Brookfield do not require Brookfield to maintain any ownership level in our group, and Brookfield may sell the units or exchangeable shares that it holds in the partnership or our group. Brookfield may also sell or transfer all or part of its interests in the Service Providers without the approval of our group or holders of units or exchangeable shares, which could result in changes to the management of our group and its current growth strategy. The general partner of the partnership may also transfer its general partnership interest to a third party in a merger or consolidation or in a transfer of all or substantially all of its assets. Furthermore, at any time, the shareholder of the general partner of the partnership may sell or transfer all or part of its shares in the general partner. Unitholder or shareholder consent will not be sought in either case. If a new owner were to acquire ownership of the general partner of the partnership and to appoint new directors or officers of its own choosing, it would be able to exercise substantial influence over our policies and procedures and exercise substantial influence over management of our group and the types of acquisitions that we make. Such changes could result in our capital being used to make acquisitions in which Brookfield has no involvement or in making acquisitions that are substantially different from our targeted acquisitions.
Additionally, we cannot predict with any certainty the effect that any changes in ownership level of Brookfield of our group or any transfer in the control of our company or the general partner of the partnership would have on the trading price of the units or our ability to raise capital or make acquisitions in the future, because such matters would depend to a large extent on the identity of the new owner and the new owner’s intentions. As a result, our future would be uncertain and our business, financial condition and results of operations may suffer.
Brookfield may increase its ownership of the partnership, Holding LP and/or our company relative to other unitholders and shareholders.
Brookfield currently holds approximately 48% of the issued and outstanding interests in Holding LP through Special LP Units and Redemption-Exchange Units. The Redemption-Exchange Units are redeemable for cash or exchangeable for units in accordance with the Redemption-Exchange Mechanism, which could result in Brookfield eventually owning approximately 64.5% of the issued and outstanding units (including other issued and outstanding units that Brookfield currently owns).
Brookfield may also reinvest incentive distributions or dividends in exchange for Redemption-Exchange Units, units, or exchangeable shares, class B shares or class C shares of our company. Additional units of Holding LP acquired, directly or indirectly, by Brookfield are redeemable for cash or exchangeable for the units in accordance with the Redemption-Exchange Mechanism. Brookfield may also purchase additional units or exchangeable shares in the market. Any of these events may result in Brookfield increasing its ownership of our group or our company.
Our company is not entitled to terminate the Master Services Agreement. Only the general partner of the partnership may terminate the Master Services Agreement, and it may be unable or unwilling to do so.
Our company is not entitled to terminate the Master Services Agreement. Only the general partner of the partnership may terminate the Master Services Agreement, and it may be unable or unwilling to do so. The Master Services Agreement provides that the Service Recipients may terminate the agreement only if: (i) the Service Providers default in the performance or observance of any material term, condition or covenant contained in the agreement in a manner that results in material harm to the Service Recipients and the default continues unremedied for a period of thirty (30) days after written notice of the breach is given to the Service Providers; (ii) the Service Providers engage in any act of fraud, misappropriation of funds or embezzlement against any Service Recipient that results in material harm to the Service Recipients; (iii) the Service Providers are grossly negligent in the performance of their duties under the agreement and such negligence results in material harm to the Service Recipients; or (iv) upon the happening of certain events relating to the bankruptcy or insolvency of the Service Providers. The Master Services Agreement cannot be terminated by our group for any other reason, including if the Service Providers or Brookfield experience a change of control, and there is no fixed term to the agreement. In addition, because the general partner of the partnership is an affiliate of Brookfield, it may be unwilling to terminate the Master Services Agreement, even in the case of a default. If the Service Providers’ performance does not meet the expectations of investors, and the general partner of the
51

TABLE OF CONTENTS
 
partnership is unable or unwilling to terminate the Master Services Agreement, our group is not entitled to terminate the agreement and the market price of our exchangeable shares or the units could suffer. Furthermore, the termination of the Master Services Agreement would terminate our group’s rights under the Relationship Agreement and the Licensing Agreement. See “Relationship with Brookfield — Relationship Agreement” and “Relationship with Brookfield — Licensing Agreement” for more details.
We guarantee certain debt obligations of Brookfield Business Partners, which may adversely affect our financial health and make us more vulnerable to adverse economic conditions.
Prior to completion of the special distribution, a wholly-owned subsidiary of our company will fully and unconditionally guarantee Brookfield Business Partners’ obligations under the partnership’s $2,075 million bilateral credit facilities with global banks and its $1 billion revolving acquisition credit facility with Brookfield. In addition, our company may provide additional guarantees of Brookfield Business Partners’ debt or debt-like obligations in the future, thereby causing us to become liable for such obligations. As a result of the guarantees, our company is exposed to the credit risk of Brookfield Business Partners. If Brookfield Business Partners is unable or fails to pay any of its indebtedness in respect of which our company has provided a guarantee, we may be required to pay all amounts due under such indebtedness, which may affect our financial health and make us more vulnerable to adverse economic conditions. See “Relationship with Brookfield Business Partners — Credit Support.”
Brookfield and Oaktree operate their respective investment businesses largely independently, and do not expect to coordinate or consult on investment decisions, which may give rise to conflicts of interest and make it more difficult to mitigate certain conflicts of interest.
Brookfield and Oaktree operate their respective investment businesses largely independently pursuant to an information barrier, and Brookfield does not expect to coordinate or consult with Oaktree with respect to investment activities and/or decisions. In addition, neither Brookfield nor Oaktree is expected to be subject to any internal approvals over its investment activities and decisions by any person who would have knowledge and/or decision-making control of the investment decisions of the other. As a result, it is expected that our group, as well as Brookfield, Brookfield Accounts that our group may be invested in, directly or indirectly, and their portfolio companies, will engage in activities and have business relationships that give rise to conflicts (and potential conflicts) of interests between them, on the one hand, and Oaktree, Oaktree Accounts and their portfolio companies, on the other hand. These conflicts (and potential conflicts) of interests may include: (i) competing from time to time for the same investment opportunities; (ii) the pursuit by Oaktree Accounts of investment opportunities suitable for our group and Brookfield Accounts that we are invested in, without making such opportunities available to our group or those Brookfield Accounts; and (iii) the formation or establishment of new Oaktree Accounts that could compete or otherwise conduct their affairs without regard as to whether or not they adversely impact our group and/or Brookfield Accounts that we are invested in. Investment teams managing the activities of our group and/or Brookfield Accounts that we are invested in are not expected to be aware of, and will not have the ability to manage, such conflicts.
Our group and/or Brookfield Accounts that we are invested in could be adversely impacted by Oaktree’s activities. Competition from Oaktree Accounts for investment opportunities could also, under certain circumstances, adversely impact the purchase price of our group’s (direct and/or indirect) investments. As a result of different investment objectives, views and/or interests in investments, Oaktree will manage certain Oaktree Accounts in a way that is different than from the interests of our group and/or Brookfield Accounts that we may be invested in, directly or indirectly, which could adversely impact our group’s (direct and/or direct) investments.
Brookfield and Oaktree are likely to be deemed to be affiliates for purposes of certain laws and regulations, which may result in, among other things, earlier public disclosure of investments by our company and/or Brookfield Accounts that our group may be invested in directly or indirectly.
Brookfield and Oaktree are likely to be deemed to be affiliates for purposes of certain laws and regulations, notwithstanding their operational independence and/or information barrier, and it is anticipated that, from time to time, our group and/or Brookfield Accounts that we may be invested in, directly or indirectly, and Oaktree Accounts may each have significant positions in one or more of the same issuers. As such,
52

TABLE OF CONTENTS
 
Brookfield and Oaktree will likely need to aggregate certain investment holdings, including holdings of our group, Brookfield Accounts that we are invested in and Oaktree Accounts for certain securities law purposes and other regulatory purposes. Consequently, Oaktree’s activities could result in earlier public disclosure of investments by our group and/or Brookfield Accounts that our group may be invested in, directly or indirectly, restrictions on transactions by our group and/or Brookfield Accounts that our group may be invested in (including the ability to make or dispose of certain investments at certain times), adverse effects on the prices of investments made by our group and/or Brookfield Accounts that we are invested in, potential short-swing profit disgorgement, penalties and/or regulatory remedies, among others.
Breaches of the information barrier and related internal controls by Brookfield and/or Oaktree could result in significant adverse consequences to Brookfield and Oaktree and/or Brookfield Accounts that our group may be invested in, directly or indirectly, amongst others.
Although information barriers were implemented to address the potential conflicts of interests and regulatory, legal and contractual requirements of our group, Brookfield and Oaktree may decide, at any time and without notice to our group or our securityholders, to remove or modify the information barrier between Brookfield and Oaktree. In addition, there may be breaches (including inadvertent breaches) of the information barriers and related internal controls by Brookfield and/or Oaktree.
To the extent that the information barrier is removed or is otherwise ineffective and Brookfield has the ability to access analysis, model and/or information developed by Oaktree and its personnel, Brookfield will not be under any obligation or other duty to access such information or effect transactions for our company and/or Brookfield Accounts that our group is invested in in accordance with such analysis and models, and in fact may be restricted by securities laws from doing so. In such circumstances, Brookfield may make investment decisions for our company and/or Brookfield Accounts that our group is invested in that differ from those it would have made if Brookfield had pursued such information, which may be disadvantageous to our company and/or Brookfield Accounts that our group is invested in. The breach or failure of information barriers could result in our group obtaining material non-public information, which may restrict our group from acquiring or disposing investments and ultimately impact the returns generated for our group’s business. In addition, any such breach or failure could also result in potential regulatory investigations and claims for securities laws violations in connection with our direct and/or indirect investment activities. Any inadvertent trading on material non-public information, or perception of trading on material non-public information by one of our businesses or our personnel, could have a significant adverse effect on Brookfield’s reputation, result in the imposition of regulatory or financial sanctions, and negatively impact Brookfield’s ability to provide investment management services to its clients, all of which could result in negative financial impact to the investment activities of our group and/or Brookfield Accounts that we are invested in. See “Relationship with Brookfield — Conflicts of Interest and Fiduciary Duties” below for more information.
Risks Relating to Taxation
Certain transactions preceding the special distribution may result in adverse U.S. federal income tax consequences for U.S. unitholders.
Notwithstanding the expected U.S. federal income tax treatment of the special distribution generally as a tax-free distribution for U.S. unitholders, certain additional U.S. federal income tax consequences are expected to result from the transactions preceding the special distribution. In particular, as a result of these transactions, the general partner of the partnership expects each U.S. unitholder generally to recognize taxable dividend income in an amount equal to the sum of the fair market values of (i) the exchangeable shares received by the unitholder in the special distribution, (ii) the amount of cash received in lieu of a fractional exchangeable share by the unitholder, and (iii) the exchange rights associated with the exchangeable shares (in each case, without reduction for any tax withheld), as discussed below under the heading “Material United States Federal Income Tax Considerations.” In addition, because no cash will be distributed in the special distribution (except for cash in lieu of fractional exchangeable shares), a U.S. unitholder generally will need to satisfy any resulting tax liability from the unitholder’s own funds, including, for example, by selling a portion of the exchangeable shares received in the special distribution.
In general, the general partner of the partnership does not expect the transactions preceding the special distribution to materially affect the U.S. federal income tax consequences of owning and disposing of units in
53

TABLE OF CONTENTS
 
the future. In particular, based on the partnership’s organizational structure and expected income and assets immediately following the special distribution, the general partner of the partnership believes that a U.S. unitholder is unlikely to be regarded as owning an interest in an entity classified for U.S. federal income tax purposes as a “passive foreign investment company”, or PFIC, solely by reason of owning units during the taxable year that includes the special distribution. However, the partnership’s method of operation and structure may change following the special distribution, and PFIC status is a factual determination that depends on the assets and income of a given entity and must be made on an annual basis. Thus, there can be no assurance that a current or future subsidiary of the partnership will not be classified as a PFIC with respect to a U.S. unitholder. In general, if a U.S. person realizes gain upon the sale of PFIC stock or receives certain “excess distributions” from a PFIC for which an election for current inclusions has not been made, then any resulting gain or income is taxable at ordinary income rates and subject to an additional tax equivalent to an interest charge on the deferral of income inclusions from the PFIC. To the extent reasonably practicable, the general partner of the partnership intends to timely provide U.S. unitholders with information related to the PFIC status of each entity that the general partner is able to identify as a PFIC with respect to U.S. unitholders, including information necessary to make a “QEF election” with respect to each such entity, as discussed in greater detail in Item 10.E “Taxation — Certain Material U.S. Federal Income Tax Considerations — Consequences to U.S. Holders — Passive Foreign Investment Companies” in the partnership’s Annual Report.
U.S. unitholders should consult their tax advisors regarding the U.S. federal income tax consequences of the special distribution and the transactions preceding the special distribution in light of their particular circumstances.
The exchange of exchangeable shares for units may result in the U.S. federal income taxation of any gain realized by a U.S. unitholder.
Depending on the facts and circumstances, a U.S. unitholder’s exchange of exchangeable shares for units may result in the U.S. federal income taxation of any gain realized by the U.S. unitholder. In general, a U.S. unitholder exchanging exchangeable shares for units pursuant to the exercise of the exchange right will recognize capital gain or loss (i) if the exchange request is satisfied by the delivery of units by Brookfield pursuant to the Rights Agreement or (ii) if the exchange request is satisfied by the delivery of units by our company and the exchange is, within the meaning of Section 302(b) of the Code, in “complete redemption” of the U.S. unitholder’s equity interest in our company, a “substantially disproportionate” redemption of stock, or “not essentially equivalent to a dividend,” applying certain constructive ownership rules that take into account not only the exchangeable shares and other equity interests in our company actually owned but also other equity interests in our company treated as constructively owned by the U.S. unitholder for U.S. federal income tax purposes. If an exchange request satisfied by the delivery of units by our company is not treated as a sale or exchange under the foregoing rules, then it will be treated as a distribution equal to the amount of cash and the fair market value of property received (such as units), taxable under the rules generally applicable to distributions on stock of a corporation.
In general, if the partnership satisfies an exchange request by delivering units to a U.S. unitholder pursuant to the partnership’s exercise of the partnership call right, then the U.S. unitholder’s exchange of exchangeable shares for units will qualify as tax-free under Section 721(a) of the Code, unless, at the time of such exchange, the partnership (i) is a publicly traded partnership treated as a corporation or (ii) would be an “investment company” if it were incorporated for purposes of Section 721(b) of the Code. In the case described in (i) or (ii) of the preceding sentence, a U.S. unitholder may recognize gain upon the exchange. The general partner of the partnership believes that the partnership will be treated as a partnership and not as a corporation for U.S. federal income tax purposes. In addition, based on the shareholders’ rights in the event of the liquidation or dissolution of our company (or the partnership) and the terms of the exchangeable shares, which are intended to provide an economic return equivalent to the economic return on units (including identical distributions), and taking into account the expected relative values of the partnership’s assets and its ratable share of the assets of its subsidiaries for the foreseeable future, the general partner of the partnership currently expects that a U.S. unitholder’s exchange of exchangeable shares for units pursuant to the exercise of the partnership call right will not be treated as a transfer to an investment company for purposes of Section 721(b) of the Code. Accordingly, the general partner of the partnership currently expects a U.S. unitholder’s exchange of exchangeable shares for units pursuant to the partnership’s exercise of the partnership
54

TABLE OF CONTENTS
 
call right to qualify as tax-free under Section 721(a) of the Code. However, no definitive determination can be made as to whether any such future exchange will qualify as tax-free under Section 721(a) of the Code, as this will depend on the facts and circumstances at the time of the exchange. Many of these facts and circumstances are not within the control of the partnership, and no assurance can be provided as to the position, if any, taken by the general partner of the partnership with regard to the U.S. federal income tax treatment of any such exchange. Nor can any assurance be given that the IRS will not assert, or that a court would not sustain, a position contrary to any future position taken by the partnership. In addition, based on the highly factual nature of such future exchange, and taking into account that many of the relevant facts and circumstances are not within the control of the partnership, Torys LLP has rendered no opinion with respect to whether any such future exchange of exchangeable shares for units pursuant to the exercise of the partnership call right will qualify as tax-free under Section 721(a) of the Code. If Section 721(a) of the Code does not apply, then a U.S. unitholder who exchanges exchangeable shares for units pursuant to the partnership’s exercise of the partnership call right will be treated as if the holder had sold in a taxable transaction the holder’s exchangeable shares to the partnership for cash in an amount equal to the value of the units received.
Even if a U.S. unitholder’s transfer of exchangeable shares in exchange for units pursuant to the partnership’s exercise of the partnership call right qualifies as tax-free under Section 721(a) of the Code, the U.S. unitholder will be subject to special rules that may result in the recognition of additional taxable gain or income. Under Section 704(c)(1) of the Code, if appreciated property is contributed to a partnership, the contributing partner must recognize any gain that was realized but not recognized for U.S. federal income tax purposes with respect to the property at the time of the contribution (referred to as “built-in gain”) if the partnership sells such property (or otherwise transfers such property in a taxable exchange) at any time thereafter or distributes such property to another partner within seven years of the contribution in a transaction that does not otherwise result in the recognition of built-in gain by the partnership. Under Section 737 of the Code, the U.S. unitholder could be required to recognize built-in gain if the partnership were to distribute any property of the partnership other than money (or, in certain circumstances, exchangeable shares) to such former holder of exchangeable shares within seven years of exercise of the partnership call right. Under Section 707(a) of the Code, the U.S. unitholder could also be required to recognize built-in gain if the partnership were to make distributions (other than “operating cash flow distributions,” unless another exception were to apply) to the U.S. unitholder within two years of exercise of the partnership call right. If a distribution to a U.S. unitholder within two years of the transfer of exchangeable shares in exchange for units is treated as part of a deemed sale transaction under Section 707(a) of the Code, the U.S. unitholder will recognize gain or loss in the year of the transfer of exchangeable shares in exchange for units, and, if the U.S. unitholder has already filed a tax return for such year, the unitholder may be required to file an amended return. In such a case, the U.S. unitholder may also be required to report some amount of imputed interest income.
For a more complete discussion of the U.S. federal income tax consequences of the exchange of exchangeable shares for units, see “Material United States Federal Income Tax Considerations — Consequences to U.S. Unitholders — Ownership and Disposition of Exchangeable Shares” below. The U.S. federal income tax consequences of exchanging exchangeable shares for units are complex, and each U.S. unitholder should consult its tax advisor regarding such consequences in light of the unitholder’s particular circumstances.
Canadian federal income tax considerations described herein may be materially and adversely impacted by certain events.
If our company ceases to qualify as a “mutual fund corporation” under the Tax Act, the income tax considerations described under the heading “Material Canadian Federal Income Tax Considerations” would be materially and adversely different in certain respects.
In general, there can be no assurance that Canadian federal income tax laws respecting the treatment of mutual fund corporations or otherwise respecting the treatment of our company will not be changed in a manner that adversely affects our shareholders, or that such tax laws will not be administered in a way that is less advantageous to our company or our shareholders.
55

TABLE OF CONTENTS
 
Risks Relating to our Operations Generally
Our group may acquire distressed companies and these acquisitions may subject our group to increased risks, including the incurrence of additional legal or other expenses.
As part of our group’s acquisition strategy, our group may acquire distressed companies. This could involve acquisitions of securities of companies in event-driven special situations, such as acquisitions, tender offers, bankruptcies, recapitalizations, spinoffs, corporate and financial restructurings, litigation or other liability impairments, turnarounds, management changes, consolidating industries and other catalyst-oriented situations. Acquisitions of this type involve substantial financial and business risks that can result in substantial or total losses. Among the problems involved in assessing and making acquisitions in troubled issuers is the fact that it frequently may be difficult to obtain information as to the condition of such issuer. If, during the diligence process, our group fails to identify issues specific to a company or the environment in which our company operates, our group may be forced to later write down or write off assets, restructure our group’s operations, or incur impairment or other charges that may result in other reporting losses.
As a consequence of our group’s role as an acquirer of distressed companies, our group may be subject to increased risk of incurring additional legal, indemnification or other expenses, even if we are not named in any action. In distressed situations, litigation often follows when disgruntled shareholders, creditors and other parties seek to recover losses from poorly performing investments. The enhanced litigation risk for distressed companies is further elevated by the potential that Brookfield or entities within our group may have controlling or influential positions in these companies.
Our group operates in a highly competitive market for acquisition opportunities.
Our group’s acquisition strategy is dependent to a significant extent on Brookfield’s ability to identify acquisition opportunities that are suitable for our group. We face competition for acquisitions primarily from investment funds, operating companies acting as strategic buyers, commercial and investment banks and commercial finance companies. Many of these competitors are substantially larger and have considerably greater financial, technical and marketing resources than are available to our group. Some of these competitors may also have higher risk tolerances or different risk assessments, which could allow them to consider a wider variety of acquisitions and to offer terms that we are unable or unwilling to match. To finance our acquisitions, we compete for equity capital from institutional investors and other equity providers, including Brookfield, and our ability to consummate acquisitions will be dependent on such capital continuing to be available. Increases in interest rates could also make it more difficult to consummate acquisitions because our competitors may have a lower cost of capital, which may enable them to bid higher prices for assets. In addition, because of our affiliation with Brookfield, there is a higher risk that when we participate with Brookfield and others in joint ventures, partnerships and consortiums on acquisitions, we may become subject to antitrust or competition laws that we would not be subject to if we were acting alone. These factors may create competitive disadvantages for our group with respect to acquisition opportunities.
We cannot provide any assurance that the competitive pressures we face will not have a material adverse effect on our business, financial condition and results of operations or that Brookfield will be able to identify and make acquisitions on our behalf that are consistent with our objectives or that generate attractive returns for our shareholders and the partnership’s unitholders. We may lose acquisition opportunities in the future if we do not match prices, structures and terms offered by competitors, if we are unable to access sources of equity or obtain indebtedness at attractive rates or if we become subject to antitrust or competition laws. Alternatively, we may experience decreased rates of return and increased risks of loss if we match prices, structures and terms offered by competitors.
Our group may be unable to complete acquisitions, dispositions and other transactions as planned.
Our group’s acquisitions, dispositions and other transactions typically are subject to a number of closing conditions, including, as applicable, security holder approval, regulatory approval (including competition authorities) and other third party consents and approvals that are beyond our group’s control and may not be satisfied. In particular, many jurisdictions in which our group seeks to invest (or divest) impose government consent requirements on investments by foreign persons. Consents and approvals may not be obtained, may be obtained subject to conditions which adversely affect anticipated returns, and/or may be delayed and delay
56

TABLE OF CONTENTS
 
or ultimately preclude the completion of acquisitions, dispositions and other transactions. Government policies and attitudes in relation to foreign investment may change, making it more difficult to complete acquisitions, dispositions and other transactions in such jurisdictions. Furthermore, interested stakeholders could take legal steps to prevent transactions from being completed. If all or some of our group’s acquisitions, dispositions and other transactions are unable to be completed on the terms agreed, our group may need to modify or delay or, in some cases, terminate these transactions altogether, the market value of our group’s respective securities may significantly decline, and our group may not be able to achieve the expected benefits of the transactions.
Risks associated with the COVID-19 pandemic.
The rapid spread of COVID-19, which was declared by the World Health Organization to be a pandemic on March 11, 2020, and actions taken globally in response to COVID-19, have significantly disrupted international business activities. In addition, our businesses rely, to a certain extent, on free movement of goods, services, and capital from around the world, which has been significantly restricted as a result of COVID-19. We may experience direct or indirect impacts from the pandemic, including, but not limited to, supply chain delays, construction delays, the government mandated closure of certain of our businesses, the inability for certain of our businesses to operate or increased operating costs and the reduced demand for products and services offered by certain of our businesses, all of which would be expected to result in lower revenues for the partnership and negatively affect financial performance. We also have some risk that our contract counterparties could fail to meet their obligations to our group as a result of the economic impact on them associated with COVID-19.
Given the ongoing and dynamic nature of the circumstances surrounding COVID-19, it is difficult to predict how significant the impact of COVID-19, including any responses to it, will be on the global economy and the business of the partnership or for how long any disruptions are likely to continue. Potential adverse impacts of the COVID-19 pandemic include, but are not limited to:

the risk of a material reduction in demand for the products and services of our portfolio companies due to job losses and associated financial hardship, or changes in consumer behavior, which may lead to a decline in revenues;

issues delivering certain products and services, due to supply chain disruptions and the impact of business closures, travel restrictions and other steps taken in response to COVID-19;

increased challenges collecting revenues or other accounts receivable;

potential challenges identifying acquisition opportunities in the context of continued economic uncertainty, entering into, or consummating, proposed acquisitions on acceptable terms or anticipated timelines, or at all; and

potential challenges accessing credit and capital markets.
The nature and extent of such impacts will depend upon future developments, which are highly uncertain, rapidly evolving and difficult to predict, including the roll-out of multiple COVID-19 vaccines in the countries in which our company operates, new information which may emerge concerning the severity of COVID-19 (including new COVID-19 variants) and additional government actions which may be taken to contain COVID-19. Such developments could have a significant adverse effect on our assets, liabilities, business, financial condition, results of operations and cash flow.
Our group uses leverage and such indebtedness may result in our group or our group’s operating businesses being subject to certain covenants that restrict our group’s ability to engage in certain types of activities or to make distributions to equity.
Many of our group’s operating subsidiaries have entered into or will enter into credit facilities or have incurred or will incur other forms of debt, including for acquisitions. The total quantum of exposure to debt within our group is significant, and we may become more leveraged in the future.
Leveraged assets are more sensitive to declines in revenues, increases in expenses and interest rates, and adverse economic, market and industry developments. A leveraged company’s income and net assets also tend
57

TABLE OF CONTENTS
 
to increase or decrease at a greater rate than would otherwise be the case if money had not been borrowed. As a result, the risk of loss associated with a leveraged company, all other things being equal, is generally greater than for companies with comparatively less debt. In addition, the use of indebtedness in connection with an acquisition may give rise to negative tax consequences to certain investors. Leverage may also result in a requirement for short-term liquidity, which may force the sale of assets at times of low demand and/or prices for such assets. This may mean that our group is unable to realize fair value for the assets in a sale.
Our group’s credit facilities also contain, and may contain in the future, covenants applicable to the relevant borrower and events of default. Covenants can relate to matters including limitations on financial indebtedness, dividends, acquisitions, or minimum amounts for interest coverage, adjusted EBITDA, cash flow or net worth. If an event of default occurs, or minimum covenant requirements are not satisfied, this can result in a requirement to immediately repay any drawn amounts or the imposition of other restrictions including a prohibition on the payment of distributions to equity.
We may not be able to access the credit and capital markets at the times and in the amounts needed to satisfy capital expenditure requirements, to fund new acquisitions or otherwise.
General economic and business conditions that impact the debt or equity markets could impact the availability and cost of credit for our group. We have revolving credit facilities and other short-term borrowings. The amount of interest charged on these will fluctuate based on changes in short-term interest rates. Any economic event that affects interest rates or the ability to refinance borrowings could materially adversely impact our financial condition.
Some of our group’s operations require significant capital expenditures, and proposed acquisitions often require significant financing. If we are unable to generate enough cash to finance necessary capital expenditures and to fund acquisitions through existing liquidity and/or operating cash flow, then we may be required to issue additional equity or incur additional indebtedness. The issue of additional equity would be dilutive to existing shareholders at the time. Any additional indebtedness would increase our leverage and debt payment obligations, and may negatively impact our business, financial condition and results of operations.
Our businesses rely on continued access to capital to fund new acquisitions and capital projects. While we aim to prudently manage our capital requirements and ensure access to capital is always available, it is possible we may overcommit ourselves or misjudge the requirement for capital or the availability of capital. Such a misjudgment could result in negative financial consequences or, in extreme cases, bankruptcy.
Changes in our credit ratings may have an adverse effect on our financial position and ability to raise capital.
We cannot assure you that any credit rating assigned to our group or any of our operating subsidiaries or their debt securities or to the partnership will remain in effect for any given period of time or that any rating will not be lowered or withdrawn entirely by the relevant rating agency. A lowering or withdrawal of such ratings may have an adverse effect on our financial position and ability to raise capital.
Our group’s operating businesses are highly cyclical and subject to general economic conditions and risks relating to the economy.
Many industries, including the industries in which we operate, are impacted by adverse events in the broader economy and/or financial markets. A slowdown in the financial markets and/or the global economy or the local economies of the regions in which we operate, including, but not limited to, new home construction, employment rates, business conditions, inflation, fuel and energy costs, commodity prices, lack of available credit, the state of the financial markets, government policies in the jurisdictions in which our company operates, interest rates and tax rates may adversely affect our growth and profitability. For example, a worldwide recession, reduction in available skilled labour, a period of below-trend growth in developed countries, a slowdown in emerging markets or significant declines in commodity factors could have a material adverse effect on our business, financial condition and results of operations, if such increased levels of volatility and market turmoil were to persist for an extended duration. These and other unforeseen adverse events in the global economy could negatively impact our group’s operations and the trading price of the exchangeable shares and the units could be further adversely impacted.
58

TABLE OF CONTENTS
 
The demand for products and services provided by our operating businesses is, in part, dependent upon and correlated to general economic conditions and economic growth of the regions applicable to the relevant asset. Poor economic conditions or lower economic growth in a region or regions may, either directly or indirectly, reduce demand for the products and/or services provided by our operating businesses. In particular, the sectors in which we operate are highly cyclical, and we are subject to cyclical fluctuations in global economic conditions and end-use markets. We are unable to predict the future course of industry variables or the strength, pace or sustainability of the global economic recovery and the effects of government intervention. Negative economic conditions, such as an economic downturn, a prolonged recovery period or disruptions in the financial markets, could have a material adverse effect on our businesses, financial condition or results or operations.
Political instability and unfamiliar cultural factors could adversely impact the value of our investments.
We are subject to geographical uncertainties in all jurisdictions in which we operate, including North America. We also make investments in businesses that are based outside of North America and we may pursue investments in unfamiliar markets, which may expose our group to additional risks not typically associated with investing in North America. We may not properly adjust to the local culture and business practices in such markets, and there is the prospect that we may hire personnel or partner with local persons who might not comply with our culture and ethical business practices; either scenario could result in the failure of our initiatives in new markets and lead to financial losses for our group and our managed entities. There are risks of political instability in several of our major markets and in other parts of the world in which we conduct business, including, for example, the Brazil, from factors such as political conflict, protests, income inequality, refugee migration, terrorism, the potential break-up of political or economic unions (or the departure of a union member — e.g., Brexit) and political corruption; the materialization of one or more of these risks could negatively affect our financial performance.
It is unclear how the withdrawal of the U.K. from the E.U. may impact the economics of the U.K., the E.U. countries and other nations where we operate. Brexit continues to significantly disrupt the free movement of goods, services, and people between the U.K. and the E.U. and may result in increased legal and regulatory complexities, as well as potential higher costs of conducting business in Europe. Any of these effects of Brexit, among others, could adversely affect our financial position, results of operations or cash flows. While we have not experienced any material financial impact from Brexit on our businesses to date, we cannot predict its future implications.
Unforeseen political events in markets where our group’s operating subsidiaries own and operate assets and may look to for further growth of our businesses, such as the U.S., Brazilian, Australian, European and Asian markets, may create economic uncertainty that has a negative impact on our financial performance. Such uncertainty could cause disruptions to our businesses, including affecting the business of and/or our relationships with our customers and suppliers, as well as altering the relationship among tariffs and currencies, including the value of the British pound and the Euro relative to the U.S. dollar. Disruptions and uncertainties could adversely affect our financial condition, operating results and cash flows. In addition, political outcomes in the markets in which we operate may also result in legal uncertainty and potentially divergent national laws and regulations, which can contribute to general economic uncertainty. Economic uncertainty impacting our group and our managed entities could be exacerbated by political events, including those in the U.S., Brazil, Australia, Europe, Asia and elsewhere.
All of our group’s operating subsidiaries are subject to changes in government policy and legislation.
Our group’s financial condition and results of operations could also be affected by changes in economic or other government policies or other political or economic developments in each country or region, as well as regulatory changes or administrative practices over which our group has no control such as: the regulatory environment related to our group’s business operations, concession agreements and periodic regulatory resets; interest rates; benchmark interest rate reforms, including changes to the administration of the London Inter-bank Offered Rate, or LIBOR; currency fluctuations; exchange controls and restrictions; inflation; tariffs; liquidity of domestic financial and capital markets; policies relating to climate change or policies relating to tax; and other political, social, economic, and environmental and occupational health and safety developments
59

TABLE OF CONTENTS
 
that may occur in or affect the countries in which our group’s operating subsidiaries are located or conduct business or the countries in which the customers of our group’s operating subsidiaries are located or conduct business or both.
In addition, operating costs can be influenced by a wide range of factors, many of which may not be under the control of the owner/operator, including the need to comply with the directives of central and local government authorities. For example, in the case of our group’s utility, transport and energy operations, our group cannot predict the impact of future economic conditions, energy conservation measures, alternative fuel requirements or governmental regulation, all of which could reduce the demand for or availability of commodities our group’s transport and energy operations rely upon, most notably coal and natural gas. It is difficult to predict government policies and what form of laws and regulations will be adopted or how they will be construed by the relevant courts, or the extent to which any changes may adversely affect our group. The Financial Conduct Authority in the United Kingdom has announced that it will cease to compel banks to participate in LIBOR after 2021. This change to the administration of LIBOR, and any other reforms to benchmark interest rates, could create significant risks and challenges for us, our and our group’s operating subsidiaries. The discontinuance of, or changes to, benchmark interest rates may require adjustments to agreements to which our group and other market participants are parties, as well as to related systems and processes. Similarly, on June 23, 2016, the United Kingdom voted in favor of exiting the European Union, or Brexit. In January 2020, the United Kingdom exited the E.U., which has caused, and is anticipated to continue to cause, volatility in the financial markets generally, which may in turn have a material adverse effect on our business, financial condition and results of operations.
Alternative technologies could impact the demand for, or use of, the businesses and assets that our group’s entities own and operate and could impair or eliminate the competitive advantage of such businesses and assets.
There are alternative technologies that may impact the demand for, or use of, the businesses and assets that our group owns and operates. While some such alternative technologies are in earlier stages of development, ongoing research and development activities may improve such alternative technologies. If this were to happen, the competitive advantage of our businesses and assets may be significantly impaired or eliminated and our businesses, financial condition, results of operations and cash flow could be materially and adversely affected as a result.
A business disruption may adversely affect our financial condition and results of operations.
Our businesses are vulnerable to damages from any number of sources, including computer viruses, unauthorized access, energy blackouts, natural disasters, pandemics (such as the ongoing COVID-19 pandemic), terrorism, war and telecommunication failures. Any of these events that cause interruptions in our operations, or the operations at any of our portfolio companies, could result in a material disruption to our businesses. If we are unable to recover from a business disruption effectively or on a timely basis, our financial condition and results of operations would be adversely affected. We may also incur additional costs to remedy damages caused by such disruptions, which could adversely affect our financial condition and results of operations.
We are subject to foreign currency risk and our use of or failure to use derivatives to hedge certain financial positions may adversely affect the performance of our group’s operations.
A significant portion of our current operations are in countries where the U.S. dollar is not the functional currency. These operating businesses pay distributions in currencies other than the U.S. dollar, which we must convert to U.S. dollars prior to making distributions, and certain of our operating businesses have revenues denominated in currencies different from U.S. dollars, which is utilized in our financial reporting, thus exposing our group to currency risk. Fluctuations in currency exchange rates or a significant depreciation in the value of certain foreign currencies (for example, the Brazilian real) could reduce the value of cash flows generated by our operating businesses or could make it more expensive for our customers to purchase our services, and could have a material adverse effect on our business, financial condition and results of operations.
When managing our exposure to such market risks, we may use forward contracts, options, swaps, caps, collars and floors or pursue other strategies or use other forms of derivative instruments. However, a significant portion of this risk may remain unhedged. We may also choose to establish unhedged positions in
60

TABLE OF CONTENTS
 
the ordinary course of business. The success of any hedging or other derivative transactions that we enter into generally will depend on our ability to structure contracts that appropriately offset our risk position. As a result, while we may enter into such transactions in order to reduce our exposure to market risks, unanticipated market changes may result in poorer overall investment performance than if the derivative transaction had not been executed. Such transactions may also limit the opportunity for gain if the value of a hedged position increases.
The Dodd-Frank Wall Street Reform and Consumer Protection Act, or the Dodd-Frank Act, and similar laws in other jurisdictions impose rules and regulations governing federal and other governmental oversight of the over-the-counter derivatives market and its participants. These regulations may impose additional costs and regulatory scrutiny on our group. We cannot predict the effect of changing derivatives legislation on our hedging costs, our hedging strategy or its implementation, or the composition of the risks we hedge.
It can be very difficult or expensive to obtain the insurance we need for our business operations.
We maintain insurance both as a corporate risk management strategy and in some cases to satisfy the requirements of contracts entered into in the course of our group’s operations. Although in the past we have generally been able to cover our insurance needs, there can be no assurances that we can secure all necessary or appropriate insurance in the future, or that such insurance can be economically secured. We monitor the financial health of the insurance companies from which we procure insurance, but if any of our third-party insurers fail, abruptly cancel our coverage or otherwise cannot satisfy their insurance requirements to our group, then our overall risk exposure and operational expenses could be increased and some of our business operations could be interrupted.
Performance of our group’s operating subsidiaries may be harmed by future labor disruptions and economically unfavorable collective bargaining agreements.
Certain of our group’s current operations have workforces that are unionized or that in the future may become unionized and, as a result, are or will be required to negotiate the wages, benefits and other terms with many of their employees collectively. If an operating business were unable to negotiate acceptable contracts with any of its unions as existing agreements expire, it could experience a significant disruption of its operations, higher ongoing labor costs and restrictions on its ability to maximize the efficiency of its operations, which could have the potential to adversely impact our financial condition.
In addition, in some jurisdictions where our group has operations, labor forces have a legal right to strike which may have an impact on our group’s operations, either directly or indirectly, for example if a critical upstream or downstream counterparty was itself subject to a labor disruption which impacted our group’s ability to operate business.
Our group’s operations are exposed to occupational health and safety and accident risks.
Our group’s operations are highly exposed to the risk of accidents that may give rise to personal injury, loss of life, disruption to service and economic loss, including, for example, resulting from related litigation. Some of the tasks undertaken by employees and contractors are inherently dangerous and have the potential to result in serious injury or death.
Our group’s operations are subject to increasingly stringent laws and regulations governing health and safety matters. Occupational health and safety legislation and regulations differ in each jurisdiction. Any breach of these obligations, or serious accidents involving our employees, contractors or members of the public could expose us or our operating businesses to adverse regulatory consequences, including the forfeit or suspension of operating licenses, potential litigation, claims for material financial compensation, reputational damage, fines or other legislative sanction, which have the potential to adversely impact our financial condition. Furthermore, where our group does not control a business, we have a limited ability to influence their health and safety practices and outcomes.
We are subject to litigation risks that could result in significant liabilities that could adversely affect our group’s operations.
We are at risk of becoming involved in disputes and possible litigation, the extent of which cannot be ascertained. Any material or costly dispute or litigation could adversely affect the value of our assets or our
61

TABLE OF CONTENTS
 
future financial performance. We could be subject to various legal proceedings concerning disputes of a commercial nature, or to claims in the event of bodily injury or material damage. We may also be subject to professional liability claims, particularly in our healthcare services business, wherein current or former patients may commence or threaten litigation for medical negligence or malpractice. Such claims could result in damage awards in excess of the limits of available insurance coverage. The final outcome of any proceeding could have a negative impact on the business, financial condition or results of operations of our group.
In addition, under certain circumstances, we may ourselves commence litigation. There can be no assurance that litigation, once begun, would be resolved in our favor.
We will also be exposed to risk of litigation by third parties or government regulators if our management is alleged to have committed an act or acts of gross negligence, willful misconduct or dishonesty or breach of contract or organizational documents or to violate applicable law. In such actions, we would likely be obligated to bear legal, settlement and other costs (which may exceed our available insurance coverage).
We may have operations in jurisdictions with less developed legal systems, which could create potential difficulties in obtaining effective legal redress.
Some of our group’s operations are located in jurisdictions with less developed legal systems than those in more established economies. In these jurisdictions, our group could be faced with potential difficulties in obtaining effective legal redress; a higher degree of discretion on the part of governmental authorities; a lack of judicial or administrative guidance on interpreting applicable rules and regulations; inconsistencies or conflicts between and within various laws, regulations, decrees, orders and resolutions; and relative inexperience of the judiciary and courts in such matters.
In addition, in some jurisdictions, the commitment of local business people, government officials and agencies and the judicial system to abide by legal requirements and negotiated agreements could be uncertain, creating particular concerns with respect to permits, approvals and licenses required or desirable for, or agreements entered into in connection with, businesses in any such jurisdiction. These may be susceptible to revision or cancellation and legal redress may be uncertain or delayed. There can be no assurance that joint ventures, licenses, permits or approvals (or applications for licenses, permits or approvals) or other legal arrangements will not be adversely affected by the actions of government authorities or others and the effectiveness of and enforcement of such arrangements in these jurisdictions cannot be assured.
We do not control all of the businesses in which we own interests and may not be able to realize some or all of the benefits that we expect to realize from those interests.
We do not have control of certain of the businesses in which we own interests and we may take non-controlling positions in other businesses in the future. Such businesses may make financial or other decisions that we do not agree with. Because we do not have the ability to exercise control over such businesses, we may not be able to realize some or all of the benefits that we expect to realize from our ownership interests in them, including, for example, expected distributions. In addition, we must rely on the internal controls and financial reporting controls of such businesses and their failure to maintain effective controls or comply with applicable standards may adversely affect our group.
From time to time, we may have significant interests in public companies, and changes in the market prices of the stock of such public companies, particularly during times of increased market volatility, could have a negative impact on our financial condition and results of operations.
From time to time, we may hold significant interests in public companies, and changes in the market prices of the stock of such public companies could have a material impact on our financial condition and results of operations. Global securities markets have been highly volatile, and continued volatility may have a material negative impact on our consolidated financial position and results of operations.
We are exposed to the risk of environmental damage and costs associated with compliance with environmental laws.
Our group’s operating businesses are involved in using, handling or transporting substances that are toxic, radioactive, combustible or otherwise hazardous to the environment and may be in close proximity to
62

TABLE OF CONTENTS
 
environmentally sensitive areas or densely populated communities. If a leak, spill or other environmental incident occurred, it could pose a health risk to humans or wildlife, cause property damage, or result in substantial fines or penalties being imposed by regulatory authorities, revocation of licenses or permits required to operate the business or the imposition of more stringent conditions in those licenses or permits, or legal claims for compensation (including punitive damages) by affected stakeholders. For example, such risks are present in our nuclear services operations and our Brazilian operations, which include the largest private water and sewage treatment operations in Brazil. In addition, some of our operating businesses may be subject to regulations or rulings made by environmental agencies that conflict with existing obligations we have under concession or other permitting agreements. Resolution of such conflicts may lead to uncertainty and increased risk of delays or cost overruns on projects. In addition to fines, these laws and regulations sometimes require evaluation and registration or the installation of costly pollution control or safety equipment or costly changes in operations to limit pollution or decrease the likelihood of injuries. Certain of our current industrial manufacturing operations are also subject to increasingly stringent environmental laws and regulations relating to our current and former properties, neighboring properties and our current raw materials, products and operations, such as our automotive battery business, which is subject to laws and regulations governing hazardous waste storage, treatment and disposal. Governmental requirements relating to the protection of the environment, including solid waste management, air quality, water quality, the decontamination and decommissioning of nuclear manufacturing and processing facilities and cleanup of contaminated sites could have an impact on our group’s operations. All of these risks could require our group to incur costs or become the basis of new or increased liabilities that could be material and could have the potential to significantly impact our value or financial performance.
We are exposed to the risk of increasingly onerous environmental legislation and the broader impacts of climate change.
With an increasing global focus and public sensitivity to environmental sustainability and environmental regulation becoming more stringent, we could be subject to further environmental related responsibilities and associated liability. For example, many jurisdictions in which our group operates and invests are considering implementing, or have implemented, schemes relating to the regulation of carbon emissions. As a result, there is a risk that demand for some of the commodities supplied by certain of our group’s operations will be reduced. The nature and extent of future regulation in the various jurisdictions in which our group’s operations are situated is uncertain but is expected to become more complex and stringent.
Environmental legislation and permitting requirements are likely to evolve in a manner which will require stricter standards and enforcement, increased fines and penalties for non-compliance, more stringent environmental assessments of proposed projects and a heightened degree of responsibility for companies and their directors and employees.
It is difficult to assess the impact of any such changes on our group. These changes may result in increased costs to our group’s operations that may not be able to be passed onto customers and may have an adverse impact on prospects for growth of some of our businesses. To the extent such regimes (such as carbon emissions schemes or other carbon emissions regulations) become applicable to our group’s operations (and the costs of such regulations are not able to be fully passed on to consumers), our financial performance may be impacted due to costs applied to carbon emissions and increased compliance costs.
We are also subject to a wide range of laws and regulations relating to the protection of the environment and pollution. Standards are set by these laws and regulations regarding certain aspects of environmental quality and reporting, provide for penalties and other liabilities for the violation of such standards, and establish, in certain circumstances, obligations to remediate and rehabilitate current and former facilities and locations where our group’s operations are, or were, conducted. These laws and regulations may have a detrimental impact on our group’s financial performance through increased compliance costs or otherwise. Any breach of these obligations, or even incidents relating to the environment that do not amount to a breach, could adversely affect the results of our operating businesses and their reputations and expose them to claims for financial compensation or adverse regulatory consequences.
Our group’s operations may also be exposed directly or indirectly to the broader impacts of climate change, including extreme weather events, export constraints on commodities, increased resource prices and restrictions on energy and water usage.
63

TABLE OF CONTENTS
 
Some of our current operations are structured as joint ventures, partnerships and consortium arrangements, and we intend to continue to operate in this manner in the future, which will reduce Brookfield’s and our control over our group’s operations and may subject our group to additional obligations.
An integral part of our strategy is to participate with institutional investors in Brookfield-sponsored or co-sponsored consortiums for single asset acquisitions and as a partner in or alongside Brookfield-sponsored or co-sponsored partnerships that target acquisitions that suit our profile. Such arrangements involve risks not present where a third party is not involved, including the possibility that partners or co-venturers might become bankrupt or otherwise fail to fund their share of required capital contributions. Additionally, partners or co-venturers might at any time have economic or other business interests or goals different from our group and Brookfield. We generally owe fiduciary duties to our partners in our joint venture and partnership arrangements.
Joint ventures, partnerships and consortium investments generally provide for a reduced level of control over an acquired company because governance rights are shared with others. Accordingly, decisions relating to the underlying operations, including decisions relating to the management and operation and the timing and nature of any exit, are often made by a majority vote of the investors or by separate agreements that are reached with respect to individual decisions. For example, when we participate with institutional investors in Brookfield-sponsored or co-sponsored consortiums for asset acquisitions and as a partner in or alongside Brookfield-sponsored or co-sponsored partnerships, there is often a finite term to the investment, which could lead to the business being sold prior to the date we would otherwise choose. In addition, such operations may be subject to the risk that business, financial or management decisions are made with which we do not agree or the management of the operating business at issue may take risks or otherwise act in a manner that does not serve our interests. Because we may not have the ability to exercise sole control over such operations, we may not be able to realize some or all of the benefits that we believe will be created from our and Brookfield’s involvement. If any of the foregoing were to occur, our business, financial condition and results of operations could suffer as a result.
In addition, because some of our current operations are structured as joint ventures, partnerships or consortium arrangements, the sale or transfer of interests in some of our group’s operations are subject to rights of first refusal or first offer, tag along rights or drag along rights and some agreements provide for buy-sell or similar arrangements, any of which could be exercised outside of our control and accordingly could have an adverse impact on our group.
Our group relies on the use of technology, which may not be able to accommodate our growth or may increase in cost and may become subject to cyber-terrorism or other compromises and shut-downs.
Our group operates in businesses that are dependent on information systems and other technology, such as computer systems used for information storage, processing, administrative and commercial functions as well as the machinery and other equipment used in certain parts of our group’s operations. In addition, our businesses rely on telecommunication services to interface with their business networks and customers. The information and embedded systems of key business partners and regulatory agencies are also important to our group’s operations. Our businesses rely on this technology functioning as intended. Our information systems and technology may not continue to be able to accommodate our growth, and the cost of maintaining such systems may increase from its current level. Such a failure to accommodate growth, or an increase in costs related to such information systems, could have a material adverse effect on our group.
Our group relies heavily on our financial, accounting, communications and other data processing systems. Our businesses collect, store and use large amounts of sensitive information through our information technology systems, such as our healthcare services business, which handles confidential health information of patients, and our residential mortgage insurance services business, which receives personal and private information from borrowers and lenders. Our information technology systems may be subject to cyber-terrorism or other compromises and shut-downs, which may result in unauthorized access to our proprietary information or to client or third-party data stored on our systems, destruction of our data or disability, degradation or sabotage of our systems, often through the introduction of computer viruses, cyber-attacks and other means, and could originate from a wide variety of sources, including internal or unknown third parties. We cannot predict what effects such cyber-attacks or compromises or shut-downs may have on our business and on the privacy of the individuals or entities affected, and the consequences could be material.
64

TABLE OF CONTENTS
 
Cyber incidents may remain undetected for an extended period, which could exacerbate these consequences. Further, machinery and equipment used by our operating businesses may fail due to wear and tear, latent defect, design or operator errors or early obsolescence, among other things.
If our information systems and other technology are compromised, do not operate or are disabled, such could have a material adverse effect on our business prospects, financial condition, results of operations and cash flow.
We may suffer a significant loss resulting from fraud, bribery, corruption or other illegal acts, inadequate or failed internal processes or systems, or from external events.
Brookfield, the partnership and our company and our operating businesses are subject to a number of laws and regulations governing payments and contributions to public officials or other third parties, including restrictions imposed by the U.S. Foreign Corrupt Practices Act of 1977 and similar laws in non-U.S. jurisdictions, such as the U.K. Bribery Act 2010 and the Canadian Corruption of Foreign Public Officials Act.
Different laws that are applicable to our group and our operating businesses may contain conflicting provisions, making our compliance more difficult. The policies and procedures we have implemented to protect against non-compliance with anti-bribery and corruption legislation may be inadequate. If we fail to comply with such laws and regulations, we could be exposed to claims for damages, financial penalties, reputational harm, restrictions on our group’s operations and other liabilities, which could negatively affect our operating results and financial condition. In addition, we may be subject to successor liability for violations under these laws or other acts of bribery committed by our operating business.
65

TABLE OF CONTENTS
 
SPECIAL NOTE REGARDING FORWARD-LOOKING INFORMATION
This prospectus contains forward-looking statements and other “forward-looking information” within the meaning of applicable securities laws. Forward-looking information may relate to our group’s outlook and anticipated events or results and may include information regarding the financial position, business strategy, growth strategy, budgets, operations, financial results, taxes, dividends, distributions, plans and objectives of our group. Particularly, information regarding future results, performance, achievements, prospects or opportunities of our group or the Canadian, U.S. or international markets is forward-looking information. In some cases, forward-looking information can be identified by the use of forward-looking terminology such as “plans”, “targets”, “expects” or “does not expect”, “is expected”, “an opportunity exists”, “budget”, “scheduled”, “estimates”, “forecasts”, “intends”, “anticipates” or “does not anticipate” or “believes”, or variations of such words and phrases or state that certain actions, events or results “may”, “could”, “would”, “might”, “will” or “will be taken”, “occur” or “be achieved”.
Discussions containing forward-looking information may be found, among other places, under “Risk Factors”, “Capitalization”, “Our Business” and “Management’s Discussion and Analysis of Financial Condition and Results of Operations”.
The forward-looking statements are based on our beliefs, assumptions and expectations of our future performance, taking into account all information currently available to us. These beliefs, assumptions and expectations can change as a result of many possible events or factors, not all of which are known to us or within our control. If a change occurs, our business, financial condition, liquidity and results of operations may vary materially from those expressed in our forward-looking statements. The following factors, among others, which are discussed in greater detail in the “Risk Factors” section of this prospectus, could cause our actual results to vary from our forward-looking statements:

our company’s lack of operating history;

our company’s lack of independent means of generating revenue;

our company’s and the partnership’s financial condition and liquidity;

market volatility and the market price of the units and the exchangeable shares;

changes in the economic, political and market factors in the countries in which we do business and other international jurisdictions including as a result of government mandated economic restrictions related to the ongoing pandemic of a novel strain of coronavirus, COVID-19;

the behavior of financial markets, including fluctuations in interest and foreign exchange rates;

adverse conditions in the global equity, capital and credit markets;

the availability of equity and debt financing and refinancing within equity, capital and credit markets, and our ability to access these markets;

strategic actions, including acquisitions and dispositions;

the ability to complete previously announced acquisitions, dispositions or other transactions on the timeframe contemplated or at all;

risks associated with, and our ability to derive fully anticipated benefits from, future or existing acquisitions, joint ventures, investments or dispositions, including potential investments in distressed companies;

actions or potential actions that could be taken by our co-venturers, partners, fund investors or co-tenants;

the effective integration of acquisitions into our existing operations;

the cyclical nature of most of our operations;

actions of competitors;

risks commonly associated with a separation of economic interest from control;
66

TABLE OF CONTENTS
 

our dependence on Brookfield and Brookfield Business Partners and Brookfield’s significant influence over us;

the ability to appropriately manage human capital and the impact of the departure of some or all of Brookfield’s key professionals;

actions or potential actions that could be taken by our parent company, or its subsidiaries (other than the partnership);

technological change, including the rise of alternative technologies that could impact the demand for, or use of, the businesses and assets that we own and operate and that could impair or eliminate the competitive advantage of our businesses and assets;

changes in government regulation and legislation within the countries in which we operate and the potential difficulties in obtaining effective legal redress in certain jurisdictions;

changes in accounting policies and methods used to report financial condition (including uncertainties associated with critical accounting assumptions and estimates);

the effect of applying future accounting changes;

failure to maintain effective internal controls;

operating and financial restrictions imposed on us by our loan, debt and security agreements;

an inability to obtain financing or a downgrade in our credit ratings;

adverse changes in currency exchange rates and an inability to effectively manage foreign currency exposure;

Brookfield’s election not to source acquisition opportunities for our company or our group and our lack of access to all acquisitions that Brookfield identifies;

labor disruptions or economically unfavorable collective bargaining agreements;

occupational health and safety and accident risks;

governmental investigations;

pending or threatened litigation;

counterparties to our contracts not fulfilling their obligations and the time and expense of enforcing contracts against non-performing counter-parties and the uncertainty of success;

changes in tax laws;

ability to collect amounts owed;

ability to obtain adequate insurance at commercially reasonable rates;

possible environmental liabilities and other contingent liabilities, including those related to climate change;

the broader impact of climate change;

the impact of the potential break-up of political-economic unions (or the departure of a union member);

catastrophic events, such as earthquakes, hurricanes and epidemics/pandemics;

the possible impact of international conflicts and other developments including terrorist acts;

risks relating to our reliance on technology, including cyberterrorism;

being deemed an “investment company” under the Investment Company Act;

the risk of loss resulting from fraud, bribery, corruption or other illegal acts;

changes in how Brookfield or Brookfield Business Partners elects to hold ownership interests in our company;
67

TABLE OF CONTENTS
 

Brookfield acting in a way that is not in the best interests of our company;

the business operations of the partnership; and

the redemption of exchangeable shares by our company at any time or upon notice from the holder of the class B shares.
In addition, our future results may be impacted by the government mandated economic restrictions resulting from the COVID-19 pandemic and the related global reduction in commerce and travel and substantial volatility in stock markets worldwide, which may negatively impact our revenues, affect our ability to identify and complete future transactions, impact our liquidity position and result in a decrease of cash flows and impairment losses and/or revaluations on our investments and assets, and therefore we may be unable to achieve our expected returns.
We caution that the foregoing list of important factors that may affect future results is not exhaustive. These statements and other forward-looking information are based on opinions, assumptions and estimates made by us in light of our experience and perception of historical trends, current conditions and expected futuredevelopments, as well as other factors that we believe are appropriate and reasonable in the circumstances, but there can be no assurance that such estimates and assumptions will prove to be correct. Accordingly, readers should not place undue reliance on forward-looking information. These forward-looking statements are made and this forward-looking information is provided as of the date of this prospectus, and except as required by law, we undertake no obligation to publicly update or revise any forward-looking statements or information, whether written or oral, that may be as a result of new information, future events or otherwise.
68

TABLE OF CONTENTS
 
THE SPECIAL DISTRIBUTION
Background to and Purpose of the Special Distribution
The partnership is a business services and industrial company that focuses on owning and operating high-quality businesses that are low-cost producers and/or benefit from high barriers to entry. The partnership’s operations are primarily located in Canada, Australia, the United Kingdom, the United States, India and Brazil. Because each exchangeable share has been structured with the intention of providing an economic return equivalent to one unit of the partnership, we expect that the market price of our exchangeable shares will be significantly impacted by the market price of the units and the combined business performance of our group as a whole.
The partnership believes that certain investors in certain jurisdictions may be dissuaded from investing in the partnership because of the tax reporting framework that results from investing in units of a Bermuda-exempted limited partnership, or for other reasons associated with being invested in a Bermuda-exempted limited partnership. Creating our company, a corporation, and distributing our exchangeable shares, with each share structured with the intention of providing an economic return equivalent to one unit, is intended to achieve the following objectives:

Provide investors that would not otherwise invest in the partnership with an opportunity to gain access to the partnership’s globally diversified portfolio of high-quality services and industrial operations and the returns associated with our investment strategy.

Provide investors with the flexibility to own, through the ownership of an exchangeable share of our company, the economic equivalent of a unit because of the ability to exchange into a unit or its cash equivalent and our company’s target to pay dividends per exchangeable share that are identical to the distributions on each unit.

Provide investors with a tax reporting framework that may be favored by investors in some jurisdictions over the tax reporting framework provided by an investment in the partnership, which we believe will attract new investors who will benefit from investing in our business.

Create a company that we expect to be eligible for inclusion in several indices, which may be attractive to certain investors.

Provide an expanded securityholder base, thereby creating enhanced liquidity for our group’s securityholders.

Create a company that will provide our group with the ability to access new capital pools.
69

TABLE OF CONTENTS
 
Transactions Occurring Prior to the Special Distribution
TIMING
TRANSACTION
November and December 2021 CanHoldCo, a subsidiary of Holding LP, transferred its direct and indirect interests in Healthscope, Multiplex, BRK Ambiental, a portion of its indirect interest in Westinghouse and a related receivable to our company (an indirect wholly-owned subsidiary of CanHoldCo) for consideration which included promissory notes of our company and approximately 7 million common shares of our company.
After the record date and prior to the special distribution
Our company’s articles will be amended to provide for, among other share classes as described in “Description of Our Share Capital”, the exchangeable shares, class B shares and class C shares.
CanHoldCo will contribute cash to our company in exchange for a promissory note which, along with the promissory notes issued by our company in November 2021 and directly or indirectly held by CanHoldCo, will be settled in exchange for the issuance of approximately 74 million exchangeable shares and cash.
The approximate 7 million common shares of our company directly or indirectly held by CanHoldCo will be converted into class C shares. The exchangeable shares and class C shares directly and indirectly held by CanHoldCo will constitute all of the issued and outstanding exchangeable shares and class C shares of our company. CanHoldCo will also subscribe for one (1) class B share of our company for nominal consideration.
BBUC Canada Holdco, a subsidiary of our company, will then lend approximately $391 million to CanHoldCo (which amount will be updated immediately prior to the special distribution), to be evidenced by the CanHoldCo Promissory Note.
CanHoldCo will then distribute the exchangeable shares to Holding LP as a return of capital.
On the same date as and immediately prior to the special distribution
Holding LP will declare the Holding LP Distribution pursuant to which all unitholders of Holding LP will receive one exchangeable share for every two (2) units held, for an aggregate of approximately 74 million exchangeable shares. The Holding LP Distribution is being made proportionately to Holding LP unitholders’ interests. The holders of units of Holding LP include:

Brookfield Business Partners L.P., holding all of the managing general partnership units
70

TABLE OF CONTENTS
 
TIMING
TRANSACTION
(receiving approximately 39 million exchangeable shares);

Brookfield Private Equity Group Holdings LP, holding all of the Redemption-Exchange Units (receiving approximately 35 million exchangeable shares);

Brookfield Private Equity Group Holdings LP, holding all of the Special LP Units (receiving two (2) exchangeable shares).
The 39 million exchangeable shares received by the partnership will be distributed to holders of units through the special distribution.
Mechanics of the Special Distribution
The partnership is a holding entity and its sole direct investment is its managing general partnership interest in Holding LP. Immediately prior to the special distribution, the partnership will receive our exchangeable shares through the Holding LP Distribution. Brookfield, who has a current approximate 64.5% economic interest in the partnership including through its ownership of Redemption-Exchange Units and Special LP Units of Holding LP, will also receive exchangeable shares through the Holding LP Distribution.
Pursuant to the special distribution, holders of units will be entitled to receive one (1) exchangeable share (less any exchangeable shares withheld to satisfy withholding tax obligations) for every two (2) units held as of the record date of the special distribution. Because each exchangeable share is structured with the intention of providing an economic return equivalent to one unit, we expect that the market price of our exchangeable shares will be significantly impacted by the market price of the units and combined business performance of our group as a whole. Our company will target to pay dividends per exchangable share that are identical to the distributions on each unit, and each exchangeable share will be exchangeable at the option of the holder for one unit (subject to adjustment to reflect certain capital events) or its cash equivalent (the form of payment to be determined at the election of our company). The partnership may elect to satisfy our exchange obligation by acquiring such tendered exchangeable shares for an equivalent number of units (subject to adjustment to reflect certain capital events) or its cash equivalent (the form of payment to be determined at the election of the partnership). See “Description of Our Share Capital — Exchange by Holder — Adjustments to Reflect Certain Capital Events.” Our company and the partnership currently intend to satisfy any exchange requests on the exchangeable shares through the delivery of units rather than cash. However, factors that our company and the partnership may consider when determining whether to satisfy any exchange request for cash rather than units include, without limitation, compliance with applicable securities laws, changes in law (including the Bermuda limited partnership laws), our company’s or the partnership’s respective available consolidated liquidity, and any tax consequences to our company or the partnership or to a holder as a result of delivery of units.
Based on approximately 148 million units that we expect to be outstanding (assuming exchange of the Redemption-Exchange Units of Holding LP) on the record date for the special distribution, the partnership intends to make a special distribution of approximately 39 million exchangeable shares of our company to holders of units as of the record date. As a result of the Holding LP Distribution, approximately 35 million exchangeable shares will be distributed to Brookfield on its indirectly owned Redemption-Exchange Units and Special LP Units in Holding LP.
Holders of units as of the record date will not be required to take any action in connection with the special distribution, and no vote of the partnership’s unitholders will be required to approve the special distribution. If a holder owns units as of the close of business on the record date, a book-entry account statement reflecting the holder’s ownership of the exchangeable shares will be mailed to the holder, or the holder’s brokerage account will be credited for the exchangeable shares, on the distribution date. The number of units that a holder owns will not change as a result of the special distribution. Immediately following
71

TABLE OF CONTENTS
 
completion of the special distribution, there will be no change to the quarterly distribution per unit paid by the partnership, and our company will target to pay dividends per exchangeable share that are identical to the distributions on each unit. See “Risk Factors — Our company cannot assure you that it will be able to pay dividends equal to levels currently paid by the partnership and holders of exchangeable shares may not receive dividends equal to distributions paid on the units and, accordingly, may not receive the intended economic equivalence of those securities.”
The units will continue to be traded on the NYSE under the symbol “BBU” and on the TSX under the symbol “BBU.UN”.
No holder will be entitled to receive any fractional interests in the exchangeable shares. Holders who would otherwise be entitled to a fractional exchangeable share will receive a cash payment. The partnership will use the volume-weighted average of the trading price of the exchangeable shares for the five (5) trading days immediately following the special distribution date to determine the value of the exchangeable shares for the purpose of calculating the cash payable in lieu of any fractional interests.
Transaction Agreements
In November and December 2021, we acquired our operating subsidiaries from Brookfield Business Partners pursuant to securities purchase agreements and other agreements. These transfer agreements contained customary representations and warranties, including representations and warranties concerning: (i) organization and good standing; (ii) authorization, execution, delivery and enforceability of the agreement and all agreements executed in connection therewith; and (iii) title to the securities being transferred to us. The transfer agreements did not contain representations and warranties relating to the underlying assets and operations.
In consideration for the transfer of the Business, a related receivable and approximately $391 million in cash to our company, (i) Holding LP will directly, and indirectly through CanHoldCo, receive approximately 74 million exchangeable shares, which it will subsequently distribute to the partnership and others through the Holding LP Distribution, and (ii) CanHoldCo will directly and indirectly receive approximately 24 million class C shares. BBUC Canada Holdco, a subsidiary of our company, will then lend approximately $391 million to CanHoldCo (which amount will be updated immediately prior to the special distribution), to be evidenced by the CanHoldCo Promissory Note that is expected to bear interest at LIBOR or the forward‑looking term rate based on the Secured Overnight Funding Rate that is published by the Federal Reserve Bank of New York plus a margin, or the CanHoldCo Promissory Note. The determination to transfer the Australian healthcare services operations, the global construction services operations, the Brazilian private sanitation operations and a portion of the nuclear technology services operations from Brookfield Business Partners to our company was based on the size of the businesses and related regulatory, financial, legal and tax considerations. The distribution ratio is intended to cause a proportionate split of the market capitalization of the partnership between the units and the exchangeable shares based on the value of the businesses to be transferred to our company relative to the partnership’s market capitalization. The final distribution ratio has been determined using the fair market value of the businesses to be transferred by the partnership to our company, the number of the units outstanding (assuming exchange of the Redemption-Exchange Units of Holding LP), and the market capitalization of the partnership. The fair market value of the businesses to be transferred by the partnership has been determined by the management of the partnership using commonly accepted valuation methodologies and the value of the exchangeable shares and the partnership’s market capitalization has been determined using the market price for the units, and the number of issued and outstanding units (assuming exchange of the Redemption-Exchange Units of Holding LP), each as of the most recent practicable date.
By way of example, if the special distribution was completed on September 30, 2021, when the total market capitalization of the units was approximately $6.8 billion, the resulting market capitalization of the partnership and our company immediately after giving effect to the special distribution would have been approximately $4.5 billion and $2.3 billion respectively. Further, the proposed acquisition of Scientific Games Lottery by the partnership and its institutional partners is not expected to impact the final distribution ratio. In addition, since the exchangeable shares are intended to provide an economic return equivalent to one unit, this acquisition, if completed, is not expected to impact the comparative economic returns of the units and exchangeable shares.
72

TABLE OF CONTENTS
 
Our company and Brookfield Business Partners have determined that it is desirable for our company to have control over certain of the entities through which we hold our interest in Healthscope, BRK Ambiental, and Westinghouse. Accordingly, one or more subsidiaries of our company will enter into voting agreements to provide us with voting rights over these entities. See “Relationship with Brookfield Business Partners — Voting Agreements”.
Trading of Exchangeable Shares
We anticipate that trading in our exchangeable shares will begin on a “when-issued” basis as early as one (1) trading day prior to the record date for the special distribution and continue up to and including the distribution date.
“When-issued” trading in the context of the special distribution refers to a sale or purchase made conditionally on or before the distribution date because the securities of the entity have not yet been distributed. If you own units at the close of business on the record date, you will be entitled to receive exchangeable shares in the special distribution. You may trade this entitlement to receive our exchangeable shares, without units you own, on the “when-issued” markets established by the NYSE and the TSX under the symbols “BBUC.WI” and “BBUC”, respectively. We expect “when-issued” trades of our exchangeable shares to settle within two (2) days after the distribution date. On the first trading day following the distribution date, we expect that “when-issued” trading of our exchangeable shares will end and “regular-way” trading will begin.
We also anticipate that, as early as one (1) trading day prior to the record date and continuing up to and including the distribution date, there will be two markets in units: a “due bill” market and an “ex-distribution” market. Units that trade on the due bill market will trade with an entitlement to receive our exchangeable shares in the special distribution. Units that trade on the ex-distribution market will trade without an entitlement to receive our exchangeable shares in the special distribution. Therefore, if you sell units in the due bill market up to and including the distribution date, you will be selling your right to receive our exchangeable shares in the special distribution. However, if you own units at the close of business on the record date and sell those units on the ex-distribution market up to and including the distribution date, you will still receive our exchangeable shares that you would otherwise be entitled to receive in the special distribution.
We have applied to list our exchangeable shares on the NYSE and the TSX under the symbol “BBUC”. The NYSE has conditionally authorized our company to list on the NYSE and the TSX has conditionally approved the listing of our exchangeable shares. Listing on the NYSE is subject to our company fulfilling all of the requirements of the NYSE, and listing on the TSX is subject to our company fulfilling all of the requirements of the TSX, including distribution of our exchangeable shares to a minimum number of public shareholders. If the special distribution does not occur, all “when-issued” trading will be null and void.
73

TABLE OF CONTENTS
 
USE OF PROCEEDS
Neither our company, the partnership nor Brookfield, as selling unitholder, will receive any proceeds from the transactions described in this prospectus.
DIVIDEND POLICY
Our board of directors may declare dividends at its discretion. However, each exchangeable share has been structured with the intention of providing an economic return equivalent to one unit and, following the special distribution, our company will target to declare and pay dividends on our exchangeable shares at the same time as distributions are declared and paid on the units and target that dividends on each exchangeable share will be declared and paid in the same amount as distributions are declared and paid on each unit to provide holders of our exchangeable shares with an economic return equivalent to holders of units. For additional information, see “Management’s Discussion and Analysis of Financial Condition and Results of Operations — Liquidity and Capital Resources — Cash Flow”. We intend to commence paying dividends on our exchangeable shares on the first distribution payment date for the units occurring after the distribution date for the special distribution. The partnership’s objective is to generate returns to unitholders primarily through capital appreciation with a modest distribution yield.
See “Brookfield Business Partners L.P. — Distribution Policy and Distribution History” for further information on the partnership’s distribution policy and Brookfield Business Partners’ distribution history for the last two (2) years. Future distributions by Brookfield Business Partners will be at the discretion of the board of directors of its general partner, and dividends on the exchangeable shares also will be made at the discretion of our board of directors, and while Brookfield Business Partners expects future distributions to be made in accordance with its distribution policy, there can be no assurance that Brookfield Business Partners or our company will make comparable distributions or dividends in the future or at all.
Further, immediately following completion of the special distribution, there will be no change to the quarterly distribution per unit paid by the partnership, and our company will target to pay dividends per exchangeable share that are identical to the distributions on each unit. See “Risk Factors — Our company cannot assure you that it will be able to pay dividends equal to the levels currently paid by the partnership and holders of exchangeable shares may not receive dividends equal to the distributions paid on the units and, accordingly, may not receive the intended economic equivalence of those securities”.
After completion of the special distribution, our company does not expect there to be any material restrictions (contractual or otherwise) on our ability or the ability of our subsidiaries to declare or pay dividends.
LISTING OF OUR EXCHANGEABLE SHARES AND THE UNITS
We have applied to list our exchangeable shares listed on the NYSE and the TSX under the symbol “BBUC”. The NYSE has conditionally authorized our company to list on the NYSE and the TSX has conditionally approved the listing of our exchangeable shares. Listing on the NYSE is subject to our company fulfilling all of the requirements of the NYSE, and listing on the TSX is subject to our company fulfilling all of the requirements of the TSX, including distribution of our exchangeable shares to a minimum number of public shareholders.
The units are listed for trading under the symbols “BBU.UN” on the TSX and “BBU” on the NYSE.
CAPITALIZATION
The following table sets forth our cash and capitalization as at September 30, 2021 on an actual basis and on a pro forma basis to give effect to the special distribution and the transfer of the Business from Brookfield Business Partners to our company as though they had occurred on September 30, 2021 and the other Transactions described in the Unaudited Pro Forma Financial Statements.
This information should be read in conjunction with “Management’s Discussion and Analysis of Financial Condition and Results of Operations”, the “Unaudited Pro Forma Financial Information of Our Company”, and the unaudited interim condensed combined carve-out financial statements of select services
74

TABLE OF CONTENTS
 
and industrials operations of Brookfield Business Partners L.P. as at September 30, 2021 and December 31, 2020 and for the three and nine months ended September 30, 2021 and September 30, 2020 included elsewhere in this prospectus.
US$ MILLIONS
As at September 30, 2021
Actual(1)
Pro forma
Cash and cash equivalents
$ $ 829
Liabilities
Exchangeable shares and class B shares(2)
2,251
Non-recourse borrowings
5,202
Total borrowings
7,453
Equity
Equity in net assets attributable to parent company(3)
(627)
Non-controlling interests
1,377
Total equity
750
Total capitalization
$ $ 8,203
(1)
Brookfield Business Corporation was formed on June 21, 2021. The pro forma adjustments were based on the combined carve-out financial statements of select services and industrial operations of Brookfield Business Partners L.P. as at September 30, 2021.
(2)
Assumes approximately 39 million exchangeable shares expected to be issued in the special distribution. An additional approximately 35 million exchangeable shares are expected to be distributed to Brookfield. There will also be one class B share outstanding.
(3)
Reflects approximately 24 million class C shares expected to be owned by Brookfield Business Partners.
PRIOR SALES
On June 21, 2021, our company issued one common share to a subsidiary of Brookfield Business Partners in exchange for $100.
In November and December 2021, our company issued an aggregate of 7,345,845 common shares to subsidiaries of Brookfield Business Partners in connection with the transfer of the Business. See “The Special Distribution —  Transaction Agreements”.
CORPORATE STRUCTURE
Our company was incorporated under the Business Corporations Act (British Columbia), or the BCBCA, on June 21, 2021. Our head office is located at 250 Vesey Street, 15th Floor, New York NY 10281 and our registered office is located at 1055 West Georgia Street, Suite 1500, P.O. Box 11117, Vancouver, British Columbia V6E 4N7. As illustrated in the following organizational chart, unitholders of the partnership other than Brookfield and its affiliates will hold approximately 35.5% of the issued and outstanding exchangeable shares of our company, and Brookfield and its affiliates will hold approximately 64.5% of the issued and outstanding exchangeable shares of our company.
Brookfield BBP Canada Holdings Inc., or CanHoldCo, an indirect subsidiary of the partnership, will directly and indirectly own all of the issued and outstanding class B shares, which will represent a 75% voting interest in our company, and all of the issued and outstanding class C shares, which entitle the partnership to all of the residual value in our company after payment in full of the amount due to holders of exchangeable shares and class B shares and subject to the prior rights of holders of preferred shares. Holders of exchangeable shares are expected to hold an aggregate 25% voting interest in our company. Brookfield, through its ownership of exchangeable shares, will initially hold an approximate 16% voting interest in our company. Holders of exchangeable shares, excluding Brookfield, will initially hold an approximate 9% aggregate voting interest in our company. Together, Brookfield and Brookfield Business Partners will hold an approximate 91% voting interest in our company.
Prior to the completion of the special distribution, our company was an indirect subsidiary of the partnership. The following diagram provides an illustration of the simplified corporate structure of our group
75

TABLE OF CONTENTS
 
immediately prior to certain re-organizational transactions completed in November and December 2021 (as described in further detail on page 72) in preparation for the special distribution.
[MISSING IMAGE: tm2121593d35-fc_publicbw.jpg]
(1)
Public holders of the units currently own approximately 68% of units of the partnership and Brookfield currently owns approximately 32% of the units. The partnership’s sole direct investment is a managing general partnership interest in Holding LP. Brookfield also owns a limited partnership interest in Holding LP through Brookfield’s ownership of Redemption-Exchange Units and Special LP Units. Brookfield indirectly owns 100% of the Redemption-Exchange Units of Holding LP, which represent 48% of the units on a fully diluted basis. The Redemption-Exchange Units are redeemable for cash or exchangeable for the units in accordance with the Redemption-Exchange Mechanism. The Special LP units entitle the holder to receive incentive distributions.
(2)
Holding LP currently owns, directly or indirectly, all of the common shares or equity interests, as applicable, of the Holding Entities. Brookfield currently has an aggregate of 1% of the votes of each of the three entities.
(3)
The partnership indirectly holds a 26% economic interest in BRK Ambiental. Subsidiaries of the partnership have entered into voting agreements with affiliates of Brookfield that provide the partnership with 70% voting control. As a result, the partnership consolidates BRK Ambiental from an accounting point of view.
(4)
The partnership indirectly holds a 44% economic interest in Westinghouse. A subsidiary of the partnership has entered into a voting agreement with affiliates of Brookfield that provide the partnership with 100% voting control. As a result, the partnership consolidates Westinghouse from an accounting point of view.
(5)
The partnership indirectly holds a 28% economic interest in Healthscope. Subsidiaries of the partnership have entered into voting agreements with affiliates of Brookfield that provide the partnership with 100% voting control. As a result, the partnership consolidates Healthscope from an accounting point of view.
76

TABLE OF CONTENTS
 
The following diagram provides an illustration of the simplified corporate structure of our group after completion of the special distribution.
[MISSING IMAGE: tm2121593d35-fc_brookbwlr.jpg]
(1)
Public holders of the units currently own approximately 68% of the units of the partnership and Brookfield currently owns approximately 32% of the Units. The partnership’s sole direct investment is a managing general partnership interest in Holding LP. Brookfield also owns a limited partnership interest in Holding LP through Brookfield’s ownership of Redemption-Exchange Units and Special LP Units. Brookfield indirectly owns 100% of the Redemption-Exchange Units of Holding LP, which represent 48% of the units on a fully diluted basis. The Redemption-Exchange Units are redeemable for cash or exchangeable for the units in accordance with the Redemption-Exchange Mechanism. The Special LP units entitle the holder to receive incentive distributions.
(2)
Holding LP currently owns, directly or indirectly, all of the common shares or equity interests, as applicable, of the Holding Entities. Brookfield currently has an aggregate of 1% of the votes of each of the three entities.
(3)
The partnership will indirectly hold a 17% economic interest in Westinghouse and our company will indirectly hold an additional 27% economic interest in Westinghouse. In addition, a subsidiary of our company will be party to a voting agreement with affiliates of Brookfield that will provide our company with 100% voting control of Westinghouse. As a result, our company will consolidate Westinghouse from an accounting point of view.
(4)
Our company will indirectly hold a 28% economic interest in Healthscope. In addition, a subsidiary of our company will be party to voting agreements with affiliates of Brookfield that will provide our company with 100% voting control. As a result, our company will consolidate Healthscope from an accounting point of view.
(5)
Our company will indirectly hold a 26% economic interest in BRK Ambiental. In addition, a subsidiary of our company will be party to voting agreements with affiliates of Brookfield that will provide our company with 70% voting control. As a result, our company will consolidate BRK Ambiental from an accounting point of view.
77

TABLE OF CONTENTS
 
UNAUDITED PRO FORMA FINANCIAL STATEMENTS
These unaudited condensed combined pro forma financial statements, or the Unaudited Pro Forma Financial Statements, of our company have been prepared to illustrate the effects of the following transactions, which we refer to as the Transactions:

The transfer of Brookfield Business Partners’ indirect interest in the Business.

The issuance of exchangeable shares, class B shares and class C shares of our company in connection with the transfer of the Business, the contribution of a related receivable and $391 million of cash, and the completion of the special distribution. A subsidiary of our company will then lend $391 million to CanHoldCo in exchange for the CanHoldCo Promissory Note.

The delivery of exchangeable shares of our company to the unitholders of Holding LP, including the partnership.

The delivery of exchangeable shares of our company to the unitholders of the partnership through the special distribution.
Prior to the completion of the special distribution, we expect to enter into two credit agreements with the partnership, one as borrower and one as lender, each providing for a ten-year $1 billion revolving credit facility to permit the movement of cash within our group. We expect that no amounts will be drawn under these credit facilities as at the date of the special distribution.
It is currently anticipated that immediately following the special distribution, (i) holders of units will hold approximately 35.5% of the issued and outstanding exchangeable shares of our company, (ii) Brookfield and its affiliates will hold 64.5% of the issued and outstanding exchangeable shares, and (iii) a subsidiary of the partnership will own all of the issued and outstanding class B shares and all of the issued and outstanding class C shares of our company. The class B shares will represent a 75% voting interest in our company and the class C shares entitle the partnership to all of the residual value in our company after the exchange of the exchangeable shares and payment of any accrued dividends.
The information in the Unaudited Condensed Combined Pro Forma Statements of Operating Results give effect to the Transactions as if they had been consummated on January 1, 2020. The information in the Unaudited Condensed Combined Pro Forma Statement of Financial Position gives effect to the Transactions as if they had been consummated on September 30, 2021. All financial data in the Unaudited Pro Forma Financial Statements is presented in U.S. dollars and has been prepared using accounting policies that are consistent with IFRS as issued by the IASB. The Unaudited Pro Forma Financial Statements have been derived by the application of pro forma adjustments to the historical audited combined carve-out financial statements of select services and industrial operations of Brookfield Business Partners L.P. included elsewhere in this prospectus, to give effect to the Transactions.
The Unaudited Pro Forma Financial Statements are based on preliminary estimates, accounting judgments and currently available information and assumptions that management believes are reasonable. The notes to the Unaudited Pro Forma Financial Statements provide a detailed discussion of how such adjustments were derived and presented in the Unaudited Pro Forma Financial Statements. The Unaudited Pro Forma Financial Statements should be read in conjunction with “Capitalization”, “Selected Historical Financial Information”, “Management’s Discussion and Analysis of Financial Condition and Results of Operations”, the audited combined carve-out financial statements of select services and industrial operations of Brookfield Business Partners L.P. as at December 31, 2020 and 2019 and for each of the years in the three years ended December 31, 2020, the unaudited interim condensed combined carve-out financial statements of select services and industrial operations of Brookfield Business Partners L.P. as at September 30, 2021 and December 31, 2020 and for the three and nine months ended September 30, 2021 and September 30, 2020 and the consolidated statement of financial position of our company as at November 26, 2021 and related notes thereto included elsewhere in this prospectus. The Unaudited Pro Forma Financial Statements have been prepared for illustrative purposes only and are not necessarily indicative of our financial position or results of operations had the items for which we are giving pro forma effect occurred on the dates or for the periods indicated, nor is such pro forma financial information necessarily indicative of the results to be expected for any future period. A number of factors may affect our results.
78

TABLE OF CONTENTS
 
UNAUDITED CONDENSED COMBINED PRO FORMA STATEMENT OF FINANCIAL POSITION
US$ MILLIONS
As at September 30, 2021
BBUC
Historical
business
Transaction
accounting
adjustments(1)(2)
Autonomous
entity
adjustments(3)
Total pro 
forma
adjustments
Pro forma
Assets
Current Assets
Cash and cash equivalents
$ $ 829 $ $ $ $ 829
Financial assets
68 68
Accounts and other receivable, net
1,571 30 30 1,601
Inventory, net
588 588
Other assets
693 693
3,749 30 30 3,779
Financial assets
264 264
Accounts and other receivable, net
690 391 391 1,081
Other assets
168 168
Property, plant and equipment
3,967 3,967
Deferred income tax assets
337 337
Intangible assets
4,243 4,243
Equity accounted investments
71 71
Goodwill
2,208 2,208
$ $ 15,697 $ 421 $ $ 421 $ 16,118
Liabilities and Equity
Current Liabilities
Accounts payable and other
$ $ 3,679 $ $ 4 $ 4 $ 3,683
Non-recourse borrowings in subsidiaries of the company
74 74
Exchangeable shares and class B shares
2,251 2,251 2,251
3,753 2,251 4 2,255 6,008
Accounts payable and other
3,745 3,745
Non-recourse borrowings in subsidiaries of the company
5,128 5,128
Deferred income tax liabilities
487 487
13,113 2,251 4 2,255 15,368
Equity
Equity in net assets attributable to parent company
1,207 (1,830) (4) (1,834) (627)
Non-controlling interests
1,377 1,377
2,584 (1,830) (4) (1,834) 750
$ $ 15,697 $ 421 $ $ 421 $ 16,118
See the accompanying notes to the pro forma financial statements.
79

TABLE OF CONTENTS
 
UNAUDITED CONDENSED COMBINED PRO FORMA STATEMENTS OF OPERATING RESULTS
US$ MILLIONS
For the nine months ended September 30, 2021
BBUC
Historical
business
Transaction
accounting
adjustments(1)(2)
Autonomous
entity
adjustments(3)
Total
pro 
forma
adjustments
Pro forma
Revenues
$ $ 7,161 $ $ $ $ 7,161
Direct operating costs
(6,606) (6,606)
General and administrative expenses
(216) (216)
Interest income (expense), net
(305) 5 5 (300)
Equity accounted income (loss), net
3 3
Other income (expense), net
(46) (46)
Income (loss) before income tax
(9) 5 5 (4)
Income tax (expense) recovery
Current
(40) (40)
Deferred
21 21
Net income (loss)(4)
$ $ (28) $ 5 $ $ 5 $ (23)
Attributable to:
Parent company
5 5 5
Non-controlling interests
(28) (28)
US$ MILLIONS
For the year ended December 31, 2020
BBUC
Historical
business
Transaction
accounting
adjustments(1)(2)
Autonomous
entity
adjustments(3)
Total
pro 
forma
adjustments
Pro forma
Revenues
$ $ 9,606 $ $ $ $ 9,606
Direct operating costs
(8,853) (8,853)
General and administrative expenses
(313) (313)
Interest income (expense), net
(405) 6 6 (399)
Equity accounted income (loss), net
3 3
Gain (loss) on acquisitions/dispositions,
net
55 55
Other income (expense), net
(234) (234)
Income (loss) before income tax
(141) 6 6 (135)
Income tax (expense) recovery
Current
(27) (27)
Deferred
41 41
Net income (loss)(4)
$ $ (127) $ 6 $ $ 6 $ (121)
Attributable to:
Parent company
(164) 6 6 (158)
Non-controlling interests
37 37
See the accompanying notes to the pro forma financial statements.
80

TABLE OF CONTENTS
 
NOTES TO THE UNAUDITED PRO FORMA FINANCIAL STATEMENTS
(1)
Transaction accounting adjustments
Our company was formed on June 21, 2021 by a subsidiary of the partnership, which contributed one hundred dollars on formation. The unaudited pro forma financial statements are derived from the combined carve-out financial statements of select services and industrial operations of Brookfield Business Partners L.P., included elsewhere in this prospectus. In November and December 2021, the partnership contributed the Business to our company. This contribution will be valued based on the partnership’s book value on the date of contribution, as the transfer of these assets to our company is considered to be a transaction between entities under common control. The pro forma adjustments include necessary adjustments to account for the issuance of equity in exchange for the transfer of the Business to our company, a related receivable and approximately $391 million in cash. The pro forma adjustments also include the necessary adjustments to account for a subsidiary of our company lending $391 million to CanHoldCo in exchange for the CanHoldCo Promissory Note. For purposes of the unaudited pro forma financial statements we have assumed that the CanHoldCo Promissory Note will bear interest at LIBOR or the forward-looking term rate based on the Secured Overnight Funding Rate that is published by the Federal Reserve Bank of New York plus a margin, however the terms of the CanHoldCo Promissory Note have not been finalized as of the date of this prospectus and are subject to change.
(2)
Issuance of exchangeable shares, class B shares and class C shares
Immediately prior to the special distribution of exchangeable shares, our company’s capital structure will be comprised of exchangeable shares, class B shares and class C shares. Upon completion of the special distribution, our company expects to have outstanding approximately 74 million exchangeable shares, one class B share and approximately 24 million class C shares. Exchangeable shares will be exchangeable at the option of the holder at any time at a price equal to the market price of a unit (subject to adjustment in the event of certain dilutive or other capital events by our company or the partnership). See “Description of Our Share Capital — Exchange by Holder — Adjustments to Reflect Certain Capital Events”. Our company will have the option to satisfy the exchange either by delivering a unit or the cash equivalent. Class B shares and class C shares will be redeemable for cash in an amount equal to the market price of a unit. Due to the exchange feature of the exchangeable shares and the cash redemption feature of the class B shares and the class C shares, each class of shares are classified as financial liabilities in the Unaudited Condensed Combined Pro Forma Financial Statements. However, the class C shares, as the most subordinated class of all common shares, meet certain qualifying criteria and are presented as equity instruments given the narrow scope presentation exceptions existing in IAS 32.
Valuation of the liabilities associated with the exchangeable shares and class B shares will be based on market values, with mark-to-market gains or losses recognized in our company’s consolidated statements of operating results. The impact of the mark-to-market gains or losses has not been reflected in these pro forma statements. An increase or a decrease in the per share fair market value of the exchangeable shares and class B shares by 10% is expected to decrease or increase, respectively, net income by approximately $225 million for the nine months ended September 30, 2021 and the year ended December 31, 2020. The fluctuation in net income is estimated based on the VWAP unit price for the last five business days ending September 30, 2021 of $45.77, adjusted for the pro forma effect of the special distribution, and assuming that approximately 74 million of exchangeable shares and class B shares in aggregate will be issued.
(3)
Other pro forma adjustments
(i)
Transaction fees
The pro forma adjustments include provisions for transaction fees associated with the special distribution and the transfer of the Business to our company. As the transaction costs were incurred subsequent to the periods presented in the pro forma statements, the transaction costs of $4 million are recorded in equity.
(ii)
Tax impact
The adjustment to reflect the tax effects of the pro forma adjustments is calculated at the average statutory rates in effect in each relevant jurisdiction for the periods presented. The impact of the pro forma adjustments has the effect of increasing deductible temporary differences for which no deferred income tax recoveries have been recognized.
81

TABLE OF CONTENTS
 
(4)
Earnings per share
Earnings per share have not been presented as all the classes of common share do not represent “ordinary shares” under IAS 33, Earnings per share.
82

TABLE OF CONTENTS
 
SELECTED HISTORICAL FINANCIAL INFORMATION
Overview
The following tables present selected financial data for our Business and are derived from, and should be read in conjunction with, the combined carve-out financial statements of select services and industrial operations of Brookfield Business Partners L.P. as at December 31, 2020 and December 31, 2019 and for each of the years in the three years ended December 31, 2020, and the unaudited condensed combined carve-out financial statements of select services and industrial operations of Brookfield Business Partners L.P. as at September 30, 2021 and December 31, 2020 and for the three and nine months ended September 30, 2021 and September 30, 2020 and the notes thereto, each of which is included elsewhere in this prospectus. The information included in this section should also be read in conjunction with our Unaudited Pro Forma Financial Statements as at September 30, 2021 and for the nine months ended September 30, 2021 and for the year ended December 31, 2020, included elsewhere in this prospectus. Presentation of selected financial information as at December 31, 2018, December 31, 2017 and December 31, 2016 and for the fiscal periods ended December 31, 2017 and December 31, 2016 has not been provided due to the fact that the entities which comprise the combined carve-out financial statements had not existed as a combined standalone entity and could not be provided without unreasonable effort or expense.
Nine Months Ended
September 30,
Year Ended December 31,
US$ MILLIONS
2021
2020
2020
2019
2018
Statement of Operating Results Data
Revenues
$
7,161
$ 7,186 $ 9,606 $ 9,903 $ 6,956
Direct operating costs
(6,606)
(6,666) (8,853) (9,058) (6,513)
General and administrative expenses
(216)
(229) (313) (336) (212)
Interest income (expense), net
(305)
(282) (405) (396) (172)
Equity accounted income (loss), net
3
2 3 22 1
Impairment expense, net
(131)
Gain (loss) on acquisitions/dispositions, net
55 13
Other income (expense), net
(46)
(181) (234) (142) (136)
Income (loss) before income tax
(9)
(170) (141) (125) (76)
Income tax (expense) recovery
Current
(40)
(22) (27) (77) (46)
Deferred
21
42 41 68 3
Net income (loss)
$
(28)
$ (150) $ (127) $ (134) $ (119)
Attributable to:
Parent company
$
$ (167) $ (164) $ (128) $ (48)
Non-controlling interests
(28)
17 37 (6) (71)
US$ MILLIONS
September 30, 2021
December 31, 2020
Statement of Financial Position Data
Cash and cash equivalents
$ 829 $ 777
Total assets
15,697
16,657
Borrowings
5,202
5,189
Equity in net assets attributable to parent company
1,207
1,227
Non-controlling interests
1,377
1,479
Total equity in net assets
$ 2,584 $ 2,706
83

TABLE OF CONTENTS
 
OUR BUSINESS
Overview of Business
Our company is a Canadian corporation established on June 21, 2021 under the laws of British Columbia by Brookfield Business Partners as a vehicle to own and operate certain services and industrials operations on a global basis and an alternative vehicle for investors who prefer investing in our operations through a corporate structure. Each exchangeable share of our company is exchangeable at the option of the holder for one unit of the partnership or its cash equivalent and structured with the intention of providing an economic return equivalent to one unit. In November and December 2021, we acquired our operating subsidiaries from Brookfield Business Partners. Following completion of the special distribution, through these operating subsidiaries, we will own and operate high-quality services and industrial operations that benefit from barriers to entry and/or are low-cost producers. We seek to build value by pursuing an operations-oriented approach to enhancing cash flows and opportunistically recycling capital to grow our existing operations and make new acquisitions. We strive to ensure that all our operations have a clear, concise business strategy built on competitive advantages, while focusing on profitability and the sustainability of cash flows.
Our goal is to generate returns primarily through long-term capital appreciation with a modest distribution yield. Our initial operations will consist of certain services and industrial operations acquired from Brookfield Business Partners, which include a healthcare services business with operations in Australia; a construction services business with operations primarily in the United Kingdom and Australia; a global nuclear technology services provider; and our water and wastewater service provider in Brazil. See “Our Business — Current Operations” for further details.
Although our company will acquire only a subset of Brookfield Business Partners’ current investments prior to completion of the special distribution, each exchangeable share has been structured to provide an economic return equivalent to one unit. We therefore expect that the market price of our exchangeable shares will be significantly impacted by the combined business performance of our group as a whole and the market price of the units in a manner that should result in the market price of the exchangeable shares tracking the market price of the units. In making an investment decision relating to our securities, you should carefully consult the documents prepared by the partnership and described in the section of this prospectus entitled “Brookfield Business Partners L.P. — About the Partnership”.
Currently, the Service Providers, which are wholly-owned subsidiaries of Brookfield, provide certain management, administrative and advisory services to Brookfield Business Partners for a fee pursuant to the Master Services Agreement. Our company will also be externally managed by the Service Providers. In connection with the completion of the special distribution, the Master Services Agreement will be amended to contemplate our company receiving similar services. See “Management and the Master Services Agreement”.
Current Operations
Operating Segments
We have three operating segments which are organized based on how management views business activities within particular sectors:
(a)
Business services, including healthcare services and construction services;
(b)
Infrastructure services, which includes global nuclear technology services; and
(c)
Industrials, which includes water and wastewater operations in Brazil.
Services
Business Services
Our Australian healthcare services operations, Healthscope, is a leading private hospital operator and provider of essential social infrastructure to the Australian healthcare system. We operate 42 private hospitals, providing doctors and patients with access to operating theaters, nursing staff, accommodations, and other
84

TABLE OF CONTENTS
 
critical care and consumables primarily in support of elective surgery activity. We will own an approximate 28% economic interest in this operation.
On November 30, 2020, we completed the sale of our New Zealand pathology business for proceeds of approximately $390 million, of which $109 million was attributable to the Business. The proceeds from the sale were used to pay down debt at our healthcare services business.
Our construction services operations, Multiplex, is a global contractor with a focus on high-quality construction, primarily on large scale and complex landmark buildings and social infrastructure. Construction projects are generally delivered through contracts for design, program, procurement, and construction for a defined price. Most construction activity is typically subcontracted to reputable specialists whose obligations generally mirror those contained within our main construction contract. We primarily operate in Australia and the United Kingdom across a broad range of sectors, including office, residential, hospitality and leisure, social infrastructure, retail and mixed-use properties. We will own a 100% economic interest in this operation.
A significant portion of our construction services revenues is generated from large projects and results can fluctuate quarterly and annually depending on the timing of project awards and the commencement and progress of work under contracts already awarded. We believe the financial strength and stability of our construction services business and the mature and robust risk management processes we have adopted position us to effectively service our current client base and attract new clients.
Infrastructure Services
Our nuclear technology services operations, Westinghouse, is a leading supplier of services to the global nuclear power generation industry and generates a significant majority of its earnings from recurring refueling and maintenance services. We are the original equipment manufacturer (OEM) or technology provider for approximately 50% of global commercial nuclear power plants and provides services to approximately two thirds of the world’s operating fleet. Decades of technological innovation have supported the build out of world-class capabilities and a highly skilled workforce with know-how across technologies in the key markets of North America, Europe, the Middle East and Asia. We will own an approximate 27% economic interest in this operation.
We generate revenues through the entire life of the nuclear power plant, with products and services that include mission-critical fuel, ongoing maintenance services, engineering solutions, instrumentation and control systems and manufactured components. We also participate in the decontamination, decommissioning and remediation of power plant sites, primarily at the end of their useful lives, as well as provide technology, equipment, and engineering and design services to new power plants on a global basis.
Most of the profitability is generated by the core operating plants business and is driven by recurring refueling and maintenance outages. While seasonal in nature, outage periods and services provided are required by regulatory standards, creating a stable business demand. We expect that there will be some inter-year and intra-year seasonality given the planned timing of the outage cycles at customer plants. The majority of fuel operations revenue is generated as shipments are made to customers ahead of the spring and fall when power plants go offline to perform maintenance and replenish their fuel. In addition to performing recurring services, we deliver upgrades and perform event-driven work for operating plants, manufacture equipment and instrumentation, and control systems for new power plants and perform decontamination, decommissioning and remediation to plants as they cease operations and come offline.
Industrials
We are a leading private sanitation provider, including collection, treatment and distribution of water and wastewater, to a broad range of residential and governmental customers through long-term, inflation-adjusted concession, public private partnerships and take-or-pay contracts throughout Brazil. We operate under the BRK Ambiental brand and provide services that benefit more than 15 million people in over 100 municipalities in Brazil. We will own an approximate 26% economic interest in this operation.
We generate revenues from developing and operating water systems that source, treat, and distribute water to customers and sewage systems that collect and treat sewage prior to its return to the environment. Generally, a concession contract will define the coverage rates, service levels and other specific metrics that the
85

TABLE OF CONTENTS
 
municipality is seeking to achieve. We bid the required tariff or payment to meet our targeted rate of return, while also considering any capital expenditures required to achieve the targets. Operating revenue is generally derived from direct billing to end users based on consumption or from government payments related to public concession contracts. Construction revenue is generally derived from the development of water and sewage projects, specifically the formation of new infrastructure or the expansion and/or improvement of existing infrastructure.
On September 30, 2020, we acquired a 35-year concession to provide and expand water services in Maceió, a city of 1.5 million people located in the northeast region of Brazil where we already have extensive operations. We plan to build approximately 3,000 km of pipeline and install approximately 400,000 new customer connections that will extend sewage collection access to approximately 90% of residents from less than 30% today. The concession acquisition cost of approximately $350 million was funded by the operation through a combination of debt and cash.
Our Growth Strategy
We seek to build value through enhancing operating cash flows, pursuing an acquisition strategy and opportunistically recycling capital to grow our existing businesses and make new acquisitions. We look to ensure that our operations have a clear, concise business strategy built on competitive advantages, while focusing on profitability and the sustainability of cash flows. We emphasize downside protection by utilizing business plans that do not rely exclusively on top-line growth or excessive leverage.
We plan to grow by primarily acquiring positions of control or significant influence in businesses at attractive valuations and by enhancing earnings of the businesses we operate. In addition to pursuing accretive acquisitions within our current operations, we will opportunistically pursue transactions wherein our expertise, or the broader Brookfield platforms, provide insight into global trends to source acquisitions that are not available or obvious to competitors.
We offer a long-term ownership structure to companies whose management teams are seeking additional sources of capital but prefer not to be public as a standalone business. From time to time, we will monetize businesses and recycle capital opportunistically, but we will have the ability to own and operate businesses for the long-term.
Intellectual Property
Brookfield Business Partners, as licensee, has entered into a licensing agreement with Brookfield pursuant to which Brookfield has granted a non-exclusive, royalty-free license to use the name “Brookfield” and the Brookfield logo. We are automatically entitled to the benefits and certain obligations under this licensing agreement by virtue of the fact that our company is a controlled subsidiary of the partnership. Other than under this limited license, we do not have a legal right to the “Brookfield” name and the Brookfield logo. Brookfield may terminate this licensing agreement effective immediately upon termination of our Master Services Agreement and it may be terminated in the circumstances described under “Relationship with Brookfield — Licensing Agreement”.
Governmental, Legal and Arbitration Proceedings
Our group may be named as a party in various claims and legal proceedings which arise during the normal course of our business. Our group has not been in the previous 12 months and is not currently subject to any material governmental, legal or arbitration proceedings which may have or have had a significant impact on our company’s financial position or profitability, nor is our company aware of any such proceedings that are pending or threatened.
Employees
Our company will not employ any of the individuals who carry out the management and activities of our business, other than employees of our operating subsidiaries. The personnel that carry out these activities are employees of Brookfield, and their services are provided to Brookfield Business Partners or for its benefit under our Master Services Agreement. In connection with the completion of the special distribution, the
86

TABLE OF CONTENTS
 
Master Services Agreement will be amended to contemplate our company receiving similar services. For a discussion of the individuals from Brookfield’s management team that are expected to be involved in our business, see “Management and the Master Services Agreement — About Brookfield”.
Our operating subsidiaries currently employ approximately 35,400 individuals globally, including within Australia, Brazil, the United States and Europe.
Environmental, Social and Governance Management
We believe environmental, social and governance, or ESG, integration is fundamental to operating a productive, profitable and sustainable business. This is consistent with our philosophy of conducting business with a long-term perspective and in an ethical manner. Accordingly, we have a long history of incorporating ESG principles and practices into both our investment decisions and underlying business operations.
As described under the heading “Management and the Master Services Agreement — Our Management” Brookfield will provide services to us under the Master Services Agreement. At Brookfield, sound ESG practices are integral to building resilient businesses and creating long-term value for our investors and stakeholders. Brookfield employs a framework of having a common set of ESG principles across its business platforms, while at the same time recognizing that the geographic and sector diversity of our portfolio requires a tailored approach. The following are Brookfield’s and our group’s ESG principles:
Ensure the well-being and safety of employees

Employee Well-Being: Meet or exceed all applicable labor laws and standards, which includes respecting human rights, offering competitive wages and implementing non-discriminatory hiring practices.

Health & Safety: Aim to have zero serious safety incidents within our businesses by working towards consistent health and safety principles across the organization.
Be good stewards in the communities in which we operate

Community Engagement: Engage with community groups that might be affected to ensure that their interests, safety and well-being are appropriately integrated into decision-making.

Philanthropy: Empower employees to participate in and give back to communities.
Mitigate the impact of our operations on the environment

Environmental Stewardship: Strive to minimize environmental impacts and improve efficient use of resources over time.
Conduct business according to the highest ethical and legal/regulatory standards

Governance, Ethics and Fairness: Operate with high ethical standards by conducting business activities in compliance with applicable legal and regulatory requirements, and consistent with our Code of Business.

Transparency: Be accessible to our investors and stakeholders by being responsive to requests for information and timely in our communication.
ESG and the Investment Lifecycle
Our group considers ESG factors throughout the investment lifecycle. We incorporate ESG factors into our investment decisions, starting with the due diligence of a potential investment through to the exit process. To formally demonstrate our ongoing commitment to responsible investment and ESG integration, Brookfield became a signatory to the United Nations-supported PRI in early 2020. In line with PRI’s reporting process, Brookfield looks forward to preparing for its first official PRI reporting submission, which will take place in early 2022.
During the initial evaluation and due diligence of an acquisition, internal and external operating expertise are utilized as required to identify ESG risks and opportunities. Key factors typically considered during a review of a potential acquisition include, but are not limited to bribery and corruption risks, health and safety
87

TABLE OF CONTENTS
 
risks, ethical considerations, environmental matters as well as energy efficiency improvement opportunities. To further ensure that all relevant ESG risks and opportunities are considered, guidance from the Sustainability Accounting Standards Board, a globally recognized standard-settings organization for ESG information, is incorporated into our Investment ESG Due Diligence Guidelines. To ensure ESG considerations are integrated in the due diligence phase, the investment team reports regularly to the investment committee, with respect to ESG considerations.
Post-acquisition, our group creates a tailored integration plan that, among other things, ensures any material ESG-related matters are prioritized. ESG risks and opportunities are actively managed by the senior management teams within all our operations with support from the investment and operations team. This allows local management to draw on and apply local expertise, which provides valuable insight given our wide range of assets and locations, while leveraging best practices across operations.
Given the size of our group’s operations, a significant number of ESG initiatives are undertaken on an annual basis. Below are a few examples of key initiatives.
Environmental Initiatives
Our operations continuously strive to mitigate the impact of their operations on the environment. As an example, our global construction services operations became the first construction company in Canada to commit to the Science Based Targets Initiative (SBTi) and have its greenhouse gas emissions reduction target of 63% by 2035 approved by the SBTi.
Another area of focus is climate change mitigation and adaptation. Our group’s operations include a wide variety of businesses, many of which are well positioned to have a positive environmental impact and benefit from our focus on operational efficiency, including energy efficiency. During 2020, our group advanced alignment with the Task Force on Climate-related Financial Disclosures (TCFD), a globally recognized framework for assessing climate change risks and opportunities. We have assessed our practices against TCFD recommendations and are following an implementation roadmap for continued progress in our alignment.
Social Initiatives
Brookfield’s commitment to a positive, open, and inclusive work environment in all operations globally creates an environment that encourages strong relationships, provides an environment conducive to people development and enables the business to benefit from diverse perspectives, further enhancing the ability to add value. In addition to having a positive impact on the communities in which we operate, our group is involved in philanthropic and other community activities including making donations, in cash or supplies. Our group is committed to workplace diversity, including but not limited to, providing opportunities and support to promote the success for female employees and promoting diversity of gender, culture, geography, and skills. We are also deeply aware of the benefits that diversity and inclusion add to a workplace and the ability to achieve better business outcomes. To further our progress in this area, Brookfield has created an internal Global Diversity Advisory Group. The mandate of our group is to provide insight into the concerns, challenges, and successes around attracting and retaining members of diverse backgrounds and other underrepresented groups and find ways to increase engagement with these groups.
Employee health, safety and security is integral to business success. Our group targets zero serious safety incidents and encourages a culture of safe practice and leadership. To ensure this message is effectively and consistently communicated, a Safety Steering Committee is established at the corporate level to facilitate sharing of best practices and promote appropriate governance structures. In addition, our group conducts due diligence to assess the safety culture as well as the design and implementation of safety management systems at companies being considered for acquisition. Post-acquisition, observations and improvement opportunities are provided to portfolio company management for implementation.
Governance Initiatives
We maintain high governance standards across our operations and have governance frameworks in place for businesses in which our group has a controlling interest. Our governance standards are designed to meet or exceed the requirements of any jurisdiction in which we operate and include three noteworthy components among others:
(a)
Code of Business: each business is responsible for ensuring that its existing practices are consistent with our Code of Business.
88

TABLE OF CONTENTS
 
(b)
Anti-Bribery and Corruption Policy: each business is responsible for ensuring they have a zero-tolerance approach to bribery, including facilitation payments.
(c)
Ethics Hotline: each business is responsible for ensuring they have a whistle-blower hotline in operation and they take measures to ensure that every employee is aware of the existence and purpose of the hotline.
In addition to the above, our group also adheres to a rigorous conflict of interest policy where each potential investment is screened for possible conflicts and elevated for review to a Conflicts Committee, consisting of senior Brookfield executives, if necessary. Stringent personal trading policies are in place that exceed standard legal requirements to ensure the restriction of trading by employees involved in the investment decision-making processes.
In recent years, data privacy and cybersecurity have become key governance priorities for global companies. Our group continues to focus on strengthening our risk mitigation in this area through several measures. For example, we have established an information security program to protect the confidentiality, integrity and availability of information assets. This program is based on an internationally recognized framework and encompasses a wide range of elements from vulnerability scanning of our data systems to improving employees’ cybersecurity awareness through training. The effectiveness of the program is measured through both internal and third-party audits as part of our ongoing commitment to adopting sound governance practices.
Facilities
Our company’s head office is at 250 Vesey Street, 15th Floor, New York NY 10281 and our company’s registered office is at 1055 West Georgia Street, Suite 1500, P.O. Box 11117, Vancouver, British Columbia V6E 4N7. The partnership’s head and registered office is located at 73 Front Street, 5th Floor, Hamilton HM 12, Bermuda.
Our group’s operations are primarily located in Australia, Europe, the United States, and Brazil. In total, we lease and own approximately 7.9 million square feet and 5.4 million square feet of space, respectively, across these locations for such operations, including office, warehouse, and manufacturing space. Our primary facilities are:

Approximately 7.7 million square feet of office, manufacturing and warehouse facilities in Europe and the United States related to our nuclear technology services operations;

Approximately 5.1 million square feet of hospitals in Australia related to our healthcare services operations;

Approximately 0.3 million square feet of offices primarily in Australia and Europe related to our construction services operations; and

Approximately 0.2 million square feet of offices in Brazil related to our water and wastewater operations.
Our leases expire at various times during the coming years. We believe that our current facilities are suitable and adequate to meet our current needs and that suitable additional or substitute space will be available as needed to accommodate continuing and expanding of our operations.
Emerging Markets Operations
Brookfield and its predecessor corporations have invested in Brazil for over 100 years and Brookfield Business Partners has been invested in Brazil since 2017, with our leading private sanitation provider.
89

TABLE OF CONTENTS
 
Brookfield Business Partners employ a number of key practices in managing the various risks associated with the emerging markets in which they operate, including Brazil. These practices include the following:
Oversight of Subsidiaries. Our company’s corporate structure has been designed to ensure that our company controls, or has an appropriate measure of direct oversight over, the operations of our private sanitation provider. A majority of the equity interests in the operation are held in an entity externally managed by Brookfield Brazil, a subsidiary of Brookfield. The partnership has the right, and following completion of the special distribution our company will have the right, to remove Brookfield Brazil as the manager at any time.
Transfer of Funds. Brookfield, by virtue of its control of our water and wastewater operations, may cause the operation to make distributions to us.
Local Management and Advisors. Our operations are staffed by some personnel seconded from Brookfield to the operation and resident in the local jurisdiction, which ensures a degree of oversight and control in the day-to-day operations which would not be present in a passive investment. We also retain advisors, including legal advisors, with knowledge of the local laws and regulations. Some of these advisors are employees of ours, and others are external counsel who work in the foreign jurisdiction and are fluent in English and the local languages, familiar with the local laws, and resident or formerly resident in the local jurisdictions.
Internal Audit. As part of our internal audit plan, each year our internal auditor conducts an on-site internal audit with respect to specific matters as instructed by our audit committee. The results of the internal audit are reviewed and discussed by our audit committee as appropriate.
Strategic Direction. The board of directors of the general partner of the partnership is responsible for the overall stewardship of our business and, as such, supervises the management of the business and affairs of our business. Going forward, our board of directors and the board of directors of the general partner of the partnership will be responsible for reviewing the strategic business plans, corporate objectives, acquisitions, dispositions, investments, capital expenditures and other transactions and matters that are thought to be material to the partnership and our company, respectively, including those that occur relating to our private sanitation provider.
In addition to the above practices, many of Brookfield Business Partners’ directors and Brookfield’s directors and executive officers have acquired experience conducting business in Brazil. The board of directors of the general partner of the partnership is, and our company’s board following the special distribution will be, composed of directors residing in Canada, Bermuda, the United States and the United Kingdom who have experience with various international issuers. In addition, Brookfield has a global presence and an international network of corporate and regional offices that allows it to work with local management and oversee the operations of our subsidiaries in Brazil and elsewhere in the world.
90

TABLE OF CONTENTS
 
MANAGEMENT’S DISCUSSION AND ANALYSIS OF FINANCIAL
CONDITION AND RESULTS OF OPERATIONS
Introduction
This management’s discussion and analysis, or MD&A, covers the financial position as at December 31, 2020 and 2019 and results of operations for the years ended December 31, 2020, 2019, and 2018 of select services and industrial operations of Brookfield Business Partners L.P., which are prepared in accordance with IFRS as issued by the IASB and the interim financial position as at September 30, 2021 and December 31, 2020 and interim results of operations for the three and nine months ended September 30, 2021 and September 30, 2020 of select services and industrial operations of Brookfield Business Partners L.P. prepared in accordance with International Accounting Standard, or IAS, 34, Interim Financial Reporting. The information in this MD&A should be read in conjunction with the audited combined carve-out financial statements of select services and industrial operations of Brookfield Business Partners L.P. as at December 31, 2020 and December 31, 2019 and each of the years in the three years ended December 31, 2020 and the unaudited interim condensed combined carve-out financial statements as at September 30, 2021 and December 31, 2020 and for the three and nine months ended September 30, 2021 and September 30, 2020, in each case contained elsewhere in this prospectus.
In addition to historical information, this MD&A contains forward-looking statements. Readers are cautioned that these forward-looking statements are subject to risks and uncertainties that could cause actual results to differ materially from those reflected in the forward-looking statements. See “Special Note Regarding Forward-Looking Statements”.
Continuity of Interests
In November and December 2021, BBUC acquired the Business from the partnership. The carve-out financial statements included in the prospectus are in respect of the Business. As the financial performance of the Business has not been reported on a stand-alone basis, the historical financial statements may not be indicative of future operating results. The partnership directly and indirectly controlled the Business prior to the special distribution and will continue to control the Business subsequent to the special distribution through its interests in our company. Accordingly, we have reflected the Business and its financial position and results of operations using the partnership’s carrying values prior to the special distribution. Where the context requires, the discussion assumes the acquisition of the Business has been completed.
To reflect the continuity of interests, this MD&A provides comparative information of the Business for the periods prior to the special distribution.
Basis of Presentation
The financial position and results of operations of the Business have not previously been reported on a stand-alone basis and therefore the audited combined carve-out financial statements of the Business as at December 31, 2020 and December 31, 2019 and each of the years in the three years ended December 31, 2020 and the unaudited interim condensed combined carve-out financial statements as at September 30, 2021 and December 31, 2020 and the three and nine months ended September 30, 2021 and September 30, 2020 contained elsewhere in this prospectus may not be indicative of future financial condition or operating results. The financial statements include the assets, liabilities, revenues, expenses and cash flows of the Business, including non-controlling interests therein, which reflect the ownership interests of other parties.
The principal operating entities of the Business generally maintain their own independent management and infrastructure. However, certain resources for oversight of operations and associated overhead are incurred at the partnership. These corporate costs have been allocated on the basis of direct usage where identifiable, with the remainder allocated based on management’s best estimate of costs attributable to the Business.
Financial data provided has been prepared using accounting policies in accordance with IFRS. All dollar references, unless otherwise stated, are in millions of U.S. dollars.
91

TABLE OF CONTENTS
 
Overview of our Business
Our company is a Canadian corporation established by Brookfield Business Partners as an alternative vehicle for investors who prefer investing in our group’s operations through a corporate structure. Each exchangeable share of our company is exchangeable at the option of the holder for one unit of the partnership or its cash equivalent and structured with the intention of providing an economic return equivalent to one unit. In November and December 2021, we acquired our operating subsidiaries from Brookfield Business Partners. Following completion of the special distribution, through these operating subsidiaries, we will own and operate high-quality services and industrial operations that benefit from barriers to entry and/or are low-cost producers. We seek to build value by pursuing an operations-oriented approach to enhancing cash flows and opportunistically recycling capital to grow our existing operations and make new acquisitions. We strive to ensure that all our operations have a clear, concise business strategy built on competitive advantages, while focusing on profitability and the sustainability of cash flows.
Operating segments
We have three operating segments which are organized based on how management views business activities within particular sectors:
(i)
Business services, including healthcare services and construction operations;
(ii)
Infrastructure services, which includes global nuclear technology services; and
(iii)
Industrials, which includes water and wastewater operations in Brazil.
Services
Business Services
Our Australian healthcare services operations are conducted through Healthscope Limited, a leading private hospital operator and provider of essential social infrastructure to the Australian healthcare system. We operate 42 private hospitals, providing doctors and patients with access to operating theaters, nursing staff, accommodations, and other critical care and consumables primarily in support of elective surgery activity. We will own an approximate 28% economic interest in this operation.
The profitability of our healthcare services operations is influenced by its ability to reach ongoing commercial agreements with private health insurance funds. A failure to reach a satisfactory commercial agreement with any key private health insurance fund has the potential to negatively impact the financial and operational performance of our healthcare services operations. Changes to operating costs related to the onset and ongoing nature of COVID-19 as well as our ability to manage skilled labor and facility staffing during periods of temporary lockdown may impact the profitability of our healthcare services operations.
Our construction operations are conducted through Multiplex Global Limited, a global contractor with a focus on high-quality construction, primarily on large scale and complex landmark buildings and social infrastructure. Construction projects are generally delivered through contracts for design, program, procurement, and construction for a defined price. Most construction activity is typically subcontracted to reputable specialists whose obligations generally mirror those contained within our main construction contract. Our construction operations operate primarily in Australia and the United Kingdom across a broad range of sectors, including office, residential, hospitality and leisure, social infrastructure, retail and mixed-use properties. We will own a 100% economic interest in this operation.
A significant portion of revenue from our construction operations is generated from large projects and results can fluctuate quarterly and annually depending on the timing of project awards and the commencement and progress of work under contracts already awarded. We believe the financial strength and stability of our construction operations and the mature and robust risk management processes we have adopted position us to effectively service our current client base and attract new clients.
Profitability of our construction operations is closely tied to the general state of the economy in those geographic areas in which we operate, all of which have experienced and continue to experience varying degrees of adverse impacts due to the COVID-19 pandemic. In addition, entitlement to contractual relief for increased
92

TABLE OF CONTENTS
 
costs and/or extension of time to complete work due to the direct and indirect impacts of the COVID-19 pandemic vary across the many contracts that our construction operations have entered into. From the outset of the COVID-19 pandemic, our construction operations have pursued and continue to pursue various contractual entitlement mechanisms to recover increased costs and/or extend timeframes to complete work.
Infrastructure Services
Our nuclear technology services operations are conducted through Westinghouse Electric Company, a leading supplier of services to the global nuclear power generation industry that generates a significant majority of its earnings from recurring refueling and maintenance services. We are the original equipment manufacturer (OEM) or technology provider for approximately 50% of global commercial nuclear power plants and provide services to approximately two thirds of the world’s operating fleet. Decades of technological innovation have supported the build out of world-class capabilities and a highly skilled workforce with know-how across technologies in the key markets of North America, Europe, the Middle East and Asia. We will own an approximate 27% economic interest in this operation.
We generate revenues through the entire life of the nuclear power plant, with products and services that include mission-critical fuel, ongoing maintenance services, engineering solutions, instrumentation and control systems and manufactured components. We also participate in the decontamination, decommissioning and remediation of power plant sites, primarily at the end of their useful lives, as well as provide technology, equipment, and engineering and design services to new power plants on a global basis.
Most of the profitability is generated by the core operating plants business and is driven by recurring refueling and maintenance outages. While seasonal in nature, outage periods and services provided are required by regulatory standards, creating a stable business demand. We expect that there will be some inter-year and intra-year seasonality given the planned timing of the outage cycles at customer plants. The majority of fuel operations revenue is generated as shipments are made to customers ahead of the spring and fall when power plants go offline to perform maintenance and replenish their fuel. In addition to performing recurring services, we deliver upgrades and perform event-driven work for operating plants, manufacture equipment and instrumentation, and control systems for new power plants and perform decontamination, decommissioning and remediation to plants as they cease operations and come offline.
Industrials
Our water and wastewater operations, conducted through BRK Ambiental Participações S.A., the leading private sanitation provider in Brazil, include collection, treatment and distribution of water and wastewater, to a broad range of residential and governmental customers through long-term, inflation-adjusted concession, public private partnerships and take-or-pay contracts throughout Brazil. We operate under the BRK Ambiental brand and provide services that benefit more than 15 million people in over 100 municipalities in Brazil. We will own an approximate 26% economic interest in this operation.
We generate revenues from developing and operating water systems that source, treat, and distribute water to customers and sewage systems that collect and treat sewage prior to its return to the environment. Generally, a concession contract will define the coverage rates, service levels and other specific metrics that the municipality is seeking to achieve. We bid the required tariff or payment to meet our targeted rate of return, while also considering any capital expenditures required to achieve the targets. Operating revenue is generally derived from direct billing to end users based on consumption or from government payments related to public concession contracts. Construction revenue is generally derived from the development of water and sewage projects, specifically the formation of new infrastructure or the expansion and/or improvement of existing infrastructure.
Our water and wastewater operations subject our company to the risks and uncertainties incidental to the ownership and operation of such businesses in Brazil, including restrictions imposed by the government on water usage in response to a regional or seasonal drought, significant capital expenditure requirements or governmental economic regulation.
OPERATING RESULTS
Review of Interim Combined Results of Operations
The table below summarizes our interim results of operations for the three and nine months ended September 30, 2021 and 2020.
93

TABLE OF CONTENTS
 
Three Months Ended
September 30,
Nine Months Ended
September 30,
(US$ MILLIONS)
2021
2020
2021
2020
Revenues
$
2,340
$ 2,453
$
7,161
$ 7,186
Direct operating costs
(2,162)
(2,275)
(6,606)
(6,666)
General and administrative expenses
(74)
(71)
(216)
(229)
Interest income (expense), net
(106)
(103)
(305)
(282)
Equity accounted income (loss), net
2
1
3
2
Other income (expense), net
(19)
(49)
(46)
(181)
Income (loss) before income tax
(19)
(44)
(9)
(170)
Income tax (expense) recovery
Current
(9)
(13)
(40)
(22)
Deferred
7
15
21
42
Net income (loss)
$
(21)
$ (42)
$
(28)
$ (150)
Attributable to:
Parent company
$
1
$ (24)
$
$ (167)
Non-controlling interests
(22)
(18)
(28)
17
Net income (loss)
$
(21)
$ (42)
$
(28)
$ (150)
Comparison of the three and nine months ended September 30, 2021 and 2020
For the three months ended September 30, 2021, net loss was $21 million, with $1 million of net income attributable to the parent company. For the three months ended September 30, 2020, net loss was $42 million, with $24 million of net loss attributable to the parent company. The decrease in net loss was primarily due to increased contributions from our business services and infrastructure services segments.
For the nine months ended September 30, 2021, net loss was $28 million, with $nil of net loss attributable to the parent company. For the nine months ended September 30, 2020, net loss was $150 million, with $167 million of net loss attributable to the parent company.
Revenues
For the three months ended September 30, 2021, revenues decreased by $113 million to $2,340 million, compared to $2,453 million for the three months ended September 30, 2020. Revenues from our business services segment decreased by $170 million, primarily due to $138 million lower contributions from our construction operations and $32 million reduced contributions from our healthcare services as a result of lockdowns and restrictions imposed in select regions in Australia. This was partially offset by higher revenue from our infrastructure services segment, which increased by $4 million as a result of strong performance driven by higher volumes at our nuclear technology services and higher revenues from our industrials segment, which increased by $53 million, primarily due to increased concession revenues at our water and wastewater operations.
For the nine months ended September 30, 2021, revenues decreased by $25 million to $7,161 million, compared to $7,186 million for the nine months ended September 30, 2020. The decrease was primarily due to the same factors described above.
Direct operating costs
For the three months ended September 30, 2021, direct operating costs decreased by $113 million to $2,162 million, compared to $2,275 million for the three months ended September 30, 2020. The decrease was primarily due to lower activity at our construction operations and healthcare services, partially offset by increased costs incurred at our water and wastewater operations.
94

TABLE OF CONTENTS
 
For the nine months ended September 30, 2021, direct operating costs decreased by $60 million to $6,606 million, compared to $6,666 million for the nine months ended September 30, 2020. The decrease in direct operating costs was primarily due to the same factors described above.
General and administrative expenses
For the three months ended September 30, 2021, general and administrative, or G&A expenses increased by $3 million to $74 million, compared to $71 million for the three months ended September 30, 2020.
For the nine months ended September 30, 2021, G&A expenses decreased by $13 million to $216 million, compared to $229 million for the nine months ended September 30, 2020.
Review of Annual Combined Results of Operations
The table below summarizes our annual combined results of operations for the years ended December 31, 2020, 2019 and 2018.
Year ended December 31,
(US$ MILLIONS)
2020
2019
2018
Revenues
$
9,606
$ 9,903 $ 6,956
Direct operating costs
(8,853)
(9,058) (6,513)
General and administrative expenses
(313)
(336) (212)
Interest income (expense), net
(405)
(396) (172)
Equity accounted income (loss), net
3
22 1
Impairment expense, net
(131)
Gain (loss) on acquisitions/dispositions, net
55
13
Other income (expense), net
(234)
(142) (136)
Income (loss) before income tax
(141)
(125) (76)
Income tax (expense) recovery
Current
(27)
(77) (46)
Deferred
41
68 3
Net income (loss)
$
(127)
$ (134) $ (119)
Attributable to:
Parent company
$
(164)
$ (128) $ (48)
Non-controlling interests
37
(6) (71)
$
(127)
$ (134) $ (119)
Comparison of the years ended December 31, 2020 and December 31, 2019
For the year ended December 31, 2020, the Business reported a net loss of $127 million, of which $164 million of net loss was attributable to the parent company. This compares to the year ended December 31, 2019, where the Business reported a net loss of $134 million, of which $128 million of net loss was attributable to the parent company. The decrease in net loss was primarily attributable to an increased contribution attributable to a full year of results from our healthcare services operations, which was acquired in the second quarter of 2019.
Revenues
For the year ended December 31, 2020, revenues decreased by $297 million to $9,606 million, compared to $9,903 million for the year ended December 31, 2019. Within our industrials segment, revenues decreased by $228 million, driven primarily by the impact of foreign exchange at our water and wastewater operations which reduced revenues by $158 million combined with the sale of the industrial water treatment assets, which
95

TABLE OF CONTENTS
 
occurred in the third quarter of 2019. Within our infrastructure services segment, revenues decreased by $78 million, which was partially offset by a $9 million increase in revenues within our business services segment.
Direct operating costs
For the year ended December 31, 2020, direct operating costs decreased by $238 million to $8,853 million, compared to $9,058 million for the year ended December 31, 2019. This was driven by a decrease at our construction operations due to decreased activity, combined with the impact of foreign exchange movements at our water and wastewater operations, which decreased direct operating costs by $110 million. These factors were partially offset by a full year of contributions from our healthcare services operations, which was acquired in the second quarter of 2019.
General and administrative expenses
For the year ended December 31, 2020, G&A expenses decreased by $23 million to $313 million, compared to $336 million for the year ended December 31, 2019. G&A expenses increased primarily due to a full year of contributions from our healthcare services operations, which was acquired in the second quarter of 2019.
Interest income (expense), net
For the year ended December 31, 2020, net interest expense increased by $9 million to $405 million, compared to $396 million for the year ended December 31, 2019. The increase was primarily due to an increased interest expense of $40 million from a full year of contributions related to the borrowings at our healthcare services operations, which was acquired in the second quarter of 2019, partially offset by interest savings driven by a refinancing of debt at our nuclear technology services operations and the impact of foreign exchange at our water and wastewater operations.
Gain (loss) on acquisitions/dispositions, net
For the year ended December 31, 2020, net gain on acquisitions/dispositions increased by $42 million to $55 million, compared to $13 million for the year ended December 31, 2019. For the year ended December 31, 2020, net gain on acquisitions/dispositions primarily comprised the net gains realized on the sale of the pathology business at our healthcare services operations, which occurred in the fourth quarter of 2020. For the year ended December 31, 2019, net gain on acquisitions/disposition comprised the net gains realized at our water and wastewater operations due to the sale of industrial water treatment assets, which occurred in the third quarter of 2019.
Other income (expense), net
For the year ended December 31, 2020, net other expense increased by $92 million to $234 million, compared to net other expense of $142 million for the year ended December 31, 2019. For the year ended December 31, 2020, net other expense primarily related to provisions at our construction operations and transaction costs at our healthcare services operations, in addition to restructuring costs at our nuclear technology services operations. For the year ended December 31, 2019, net other expense primarily related to restructuring costs at our nuclear technology services operations and mark to market on derivatives across operations.
Comparison of the years ended December 31, 2019 and December 31, 2018
For the year ended December 31, 2019, the Business reported a net loss of $134 million, of which $128 million of net loss was attributable to the parent company. This compares to the year ended December 31, 2018, where the Business reported a net loss of $119 million, of which $48 million of net loss was attributable to the parent company. The increase in net loss was primarily attributable to higher depreciation and amortization expense, as well as transaction costs related to the acquisition of our healthcare services operations in the second quarter of 2019 and an impairment expense of $131 million recognized in 2019 related to the goodwill at our construction operations.
96

TABLE OF CONTENTS
 
Revenues
For the year ended December 31, 2019, revenues increased by $2,947 million to $9,903 million, compared to $6,956 million for the year ended December 31, 2018. Within our business services segment, revenues increased by $1,266 million, primarily due to the contribution of our healthcare services operations acquired in the second quarter of 2019, which contributed $1,062 million of revenues. Within our infrastructure services segment, revenues increased by $1,660 million, due to a full year of contributions from our nuclear technology services operations, which was acquired in the third quarter of 2018. Within our industrials segment, revenues increased by $21 million, due to increased concession revenues at our water and wastewater operations, partially offset by the impact of foreign exchange movements.
Direct operating costs
For the year ended December 31, 2019, direct operating costs increased by $2,272 million to $9,058 million, compared to $6,513 million for the year ended December 31, 2018. The increase in direct operating costs was primarily due to the growth of our business following the acquisition of our healthcare services operations in the second quarter of 2019, combined with a full year contribution from our nuclear technology services operations acquired in the third quarter of 2018, which contributed $2,075 million of the increase in direct operating costs.
General and administrative expenses
For the year ended December 31, 2019, G&A expenses increased by $124 million to $336 million, compared to $212 million for the year ended December 31, 2018. The increase in G&A expenses was primarily due to the growth of our business following the acquisition of our healthcare services operations in the second quarter of 2019, combined with a full year contribution from our nuclear technology services operations acquired in the third quarter of 2018, which contributed $138 million of the increase in G&A expenses.
Interest income (expense), net
For the year ended December 31, 2019, interest expense increased by $224 million to $396 million, compared to $172 million for the year ended December 31, 2018. The increase was due to the inclusion of the incremental borrowing costs following the acquisition of our healthcare services operations in the second quarter of 2019, combined with a full year contribution from our nuclear technology services operations acquired in the third quarter of 2018.
Impairment expense, net
For the year ended December 31, 2019, we recognized impairment expense of $131 million that was primarily related to goodwill at our construction operations.
Other income (expense), net
For the year ended December 31, 2019, net other expenses increased by $6 million to $142 million, compared to $136 million for the year ended December 31, 2018. Net other expense primarily related to restructuring costs at our nuclear technology services operations.
97

TABLE OF CONTENTS
 
Summary of Results
Quarterly results
Total revenues and net income (loss) for the eight most recent quarters were as follows:
2021
2020
2019
(US$ MILLIONS)
Q3
Q2
Q1
Q4
Q3
Q2
Q1
Q4
Revenues
$
2,340
$ 2,452 $ 2,369 $ 2,420 $ 2,453 $ 2,322 $ 2,411 $ 2,582
Direct operating costs
(2,162)
(2,269) (2,175) (2,187) (2,275) (2,131) (2,260) (2,394)
General and administrative expenses
(74)
(80) (62) (84) (71) (83) (75) (96)
Interest income (expense), net
(106)
(100) (99) (123) (103) (84) (95) (105)
Equity accounted income (loss), net
2
1 1 1 1 2
Impairment expense, net
(131)
Gain (loss) on acquisitions/dispositions, net
55 (3)
Other income (expense), net
(19)
(38) 11 (53) (49) (107) (25) (11)
Income (loss) before income tax
(19)
(35) 45 29 (44) (82) (44) (156)
Income tax (expense) recovery
Current
(9)
(8) (23) (5) (13) (7) (2) (16)
Deferred
7
14 (1) 15 10 17 14
Net income (loss)
$
(21)
$ (43) $ 36 $ 23 $ (42) $ (79) $ (29) $ (158)
Attributable to:
Parent company
$
1
$ (12) $ 11 $ 3 $ (24) $ (64) $ (79) $ (144)
Non-controlling interests
(22)
(31) 25 20 (18) (15) 50 (14)
$
(21)
$ (43) $ 36 $ 23 $ (42) $ (79) $ (29) $ (158)
Revenues and direct operating costs vary from quarter to quarter primarily due to acquisitions and dispositions of businesses, fluctuations in foreign exchange rates, business and economic cycles, weather and seasonality, broader economic factors and commodity market volatility. The majority of cyclical fluctuations are driven by our nuclear technology services operations which generates the majority of its revenues during the fall and spring when power plants go offline to perform maintenance and replenish their fuel; revenues are also impacted quarter-over-quarter based on volume of fuel shipments.
98

TABLE OF CONTENTS
 
Review of Combined Financial Position
The following is a summary of the combined statements of financial position as at September 30, 2021, December 31, 2020 and December 31, 2019:
(US$ MILLIONS)
September 30, 2021
December 31, 2020
December 31, 2019
Assets
Cash and cash equivalents
$
829
$ 777 $ 792
Financial assets
332
560 332
Accounts and other receivable, net
2,261
2,302 2,457
Inventory, net
588
713 726
Other assets
861
877 1,091
Property, plant and equipment
3,967
4,318 4,067
Deferred income tax assets
337
341 269
Intangible assets
4,243
4,365 4,510
Equity accounted investments
71
73 91
Goodwill
2,208
2,331 2,346
Total assets
$
15,697
$ 16,657 $ 16,681
Liabilities and equity
Liabilities
Accounts payable and other
$
7,424
$ 8,248 $ 7,587
Non-recourse borrowings
5,202
5,189 5,290
Deferred income tax liabilities
487
514 639
$
13,113
$ 13,951 $ 13,516
Equity
Net assets attributable to the parent company
$
1,207
$ 1,227 $ 1,397
Non-controlling interests
1,377
1,479 1,768
2,584
2,706 3,165
Total liabilities and equity
$
15,697
$ 16,657 $ 16,681
Financial assets
Financial assets decreased by $228 million to $332 million as at September 30, 2021, compared to $560 million as at December 31, 2020. The balance comprised loans and notes receivable, derivative contracts, restricted cash, and other financial assets. The decrease was primarily due to lower restricted cash following the acquisition of a concession at our water and wastewater operations.
Financial assets increased by $228 million to $560 million as at December 31, 2020, compared to $332 million as at December 31, 2019. The increase was primarily due to an increase in restricted cash at our water and wastewater operations.
The following table presents financial assets by segment as at September 30, 2021, December 31, 2020 and December 31, 2019:
(US$ MILLIONS)
Business
services
Infrastructure
services
Industrials
Total
September 30, 2021
$ 65 $ 254 $ 13 $ 332
December 31, 2020
48 273 239 560
December 31, 2019
93 230 9 332
99

TABLE OF CONTENTS
 
Accounts receivable and other, net
Accounts receivable and other, net decreased by $41 million to $2,261 million as at September 30, 2021, compared to $2,302 million as at December 31, 2020. The decrease was primarily due to collections of project billings at our construction operations.
Accounts receivable and other, net decreased by $155 million to $2,302 million as at December 31, 2020, compared to $2,457 million as at December 31, 2019. The decrease was primarily due to the impact of foreign exchange movements at our water and wastewater operations.
Inventory, net
Inventory, net decreased by $125 million to $588 million as at September 30, 2021, compared to $713 million as at December 31, 2020. The decrease was primarily due to fuel deliveries at our nuclear technology services operations.
Inventory, net decreased by $13 million to $713 million as at December 31, 2020, compared to $726 million as at December 31, 2019. The decrease was primarily due to the same factor described above.
Property, plant & equipment (PP&E) and intangible assets
PP&E decreased by $351 million to $3,967 million as at September 30, 2021, compared to $4,318 million as at December 31, 2020. The decrease was primarily due to the amortization of PP&E of $257 million, combined with the impact of foreign exchange of $191 million which is primarily attributable to our healthcare services operations. As at September 30, 2021, PP&E included $403 million of right-of-use assets.
PP&E increased by $251 million to $4,318 million as at December 31, 2020, compared to $4,067 million as at December 31, 2019. The increase was due to foreign exchange movements, primarily at our healthcare services operations, which increased PP&E by $364 million, combined with an increase in the decommissioning liabilities at our nuclear technology services operations. As at December 31, 2020, PP&E included $449 million of right-of-use assets.
Intangible assets decreased by $122 million to $4,243 million as at September 30, 2021, compared to $4,365 million as at December 31, 2020. The decrease was due to amortization expense of $193 million, primarily at our nuclear technology services operations.
Intangible assets decreased by $145 million to $4,365 million as at December 31, 2020, compared to $4,510 million as at December 31, 2019. The decrease was primarily due to amortization expense of $249 million at our nuclear technology services operations, combined with the impact of the sale of the pathology business within our healthcare services operations.
Capital expenditures represent additions to PP&E and certain intangible assets. Included in capital expenditures are maintenance capital expenditures, which are required to sustain the current performance of our operations, and growth capital expenditures, which are made for incrementally new assets that are expected to expand existing operations. Capital expenditures were primarily related to maintenance and improvements on hospital facilities and new hospital equipment at our healthcare services operations and equipment refurbishment, tooling and new fuel design at our nuclear technology services operations. In addition, we include additions to intangible assets in our water and wastewater operations within capital expenditures due to the nature of its concession agreements. Maintenance and growth capital expenditures for the nine months ended September 30, 2021 were $94 million and $430 million, respectively. Maintenance and growth capital expenditures for the year ended December 31, 2020 were $192 million and $241 million, respectively, compared to $123 million and $212 million, respectively, for the year ended December 31, 2019.
Deferred income tax assets
Deferred income tax assets decreased by $4 million to $337 million as at September 30, 2021, compared to $341 million as at December 31, 2020.
Deferred income tax assets increased by $72 million to $341 million as at December 31, 2020, compared to $269 million as at December 31, 2019. The increase in deferred tax assets was driven by tax loss
100

TABLE OF CONTENTS
 
carryforwards at our healthcare services operations, combined with deferred tax assets arising from provisions taken during the year at our construction operations.
Goodwill
Goodwill decreased by $123 million to $2,208 million as at September 30, 2021, compared to $2,331 million as at December 31, 2020. The decrease was primarily due to foreign exchange movements at our healthcare services and construction operations, which decreased goodwill by $129 million.
Goodwill decreased by $15 million to $2,331 million as at December 31, 2020, compared to $2,346 million as at December 31, 2019. The decrease was primarily due to the sale of the pathology business at our healthcare services operations, which decreased goodwill by $215 million, partially offset by foreign exchange movements at our construction operations.
Accounts payable and other
Accounts payable and other decreased by $824 million to $7,424 million as at September 30, 2021, compared to $8,248 million as at December 31, 2020. The decrease was primarily due to a decrease in other liabilities following the acquisition of a concession in our water and wastewater operations.
Accounts payable and other increased by $661 million to $8,248 million as at December 31, 2020, compared to $7,587 million as at December 31, 2019. The increase was due to an increase in decommissioning liabilities at our nuclear technology services operations, combined with higher project costs at our construction operations.
Deferred income tax liabilities
Deferred income tax liabilities decreased by $27 million to $487 million as at September 30, 2021, compared to $514 million as at December 31, 2020.
Deferred income tax liabilities decreased by $125 million to $514 million as at December 31, 2020, compared to $639 million as at December 31, 2019. The decrease was primarily attributable to foreign exchange movements at our water and wastewater operations.
Corporate and non-recourse borrowings
Borrowings are discussed in “Liquidity and Capital Resources”.
Review of Segment Results
Our operations are organized into three operating segments which are regularly reviewed by the CODM for the purpose of reviewing the results of the Business. The key measure used by the CODM in assessing performance is adjusted net operating income, reported in accordance with IFRS 8 – Operating segments, and is calculated as revenues less direct operating costs (excluding depreciation and amortization expense), less general and administrative expenses of our operating businesses.
Quarterly Segment Analysis
Business services
The following table presents adjusted net operating income in our business services segment for the three and nine months ended September 30, 2021 and 2020:
Three Months Ended
September 30,
Nine Months Ended
September 30,
(US$ MILLIONS)
2021
2020
2021
2020
Adjusted net operating income
$
82
$ 91
$
256
$ 163
The following table presents equity attributable to the parent company for our business services segment as at September 30, 2021 and December 31, 2020:
101

TABLE OF CONTENTS
 
(US$ MILLIONS)
September 30, 2021
December 31, 2020
Total assets
$
7,103
$ 7,563
Total liabilities
5,200
5,649
Non-controlling interests
887
906
Equity attributable to parent company
1,016
1,008
Total equity
1,903
1,914
Comparison of the three and nine months ended September 30, 2021 and 2020
Adjusted net operating income in our business services segment for the three months ended September 30, 2021 was $82 million, representing a decrease of $9 million compared to $91 million for the three months ended September 30, 2020. Our healthcare services operations contributed $14 million lower adjusted net operating income. The prior period results included contribution from the pathology business which we sold in the fourth quarter of 2020 and higher government funding received in return for making our facilities available for public use. Activity levels in the quarter were impacted by lockdowns and restrictions on elective surgeries. Our construction operations contributed $4 million higher adjusted net operating income due to strong project execution despite impacts from temporary site restrictions in certain regions of Australia which reduced productivity levels during the quarter. Adjusted net operating income in our business services segment for the nine months ended September 30, 2021 was $256 million, representing an increase of $93 million compared to $163 million for the nine months ended September 30, 2020.
Infrastructure services
The following table presents adjusted net operating income in our infrastructure services segment for the three and nine months ended September 30, 2021 and 2020:
Three Months Ended
September 30,
Nine Months Ended
September 30,
(US$ MILLIONS)
2021
2020
2021
2020
Adjusted net operating income
$
128
$ 133
$
422
$ 471
The following table presents equity attributable to the parent company for our infrastructure services segment as at September 30, 2021 and December 31, 2020:
(US$ MILLIONS)
September 30, 2021
December 31, 2020
Total assets
$
5,586
$ 5,830
Total liabilities
5,940
6,122
Non-controlling interests
(257)
(213)
Equity attributable to parent company
(97)
(79)
Total equity
(354)
(292)
Comparison of the three and nine months ended September 30, 2021 and 2020
Adjusted net operating income in our infrastructure services segment for the three months ended September 30, 2021 was $128 million, representing a decrease of $5 million compared to $133 million for the three months ended September 30, 2020. Our nuclear technology services contributed $5 million lower adjusted net operating income. Strong performance driven by higher volumes was in line with the expected timing and scope of the fall outage cycle in the Americas. The increase in year-over-year performance was offset by increased costs on two legacy manufacturing projects in Europe. Adjusted net operating income in our infrastructure services segment for the nine months ended September 30, 2021 was $422 million, representing a decrease of $49 million compared to $471 million for the nine months ended September 30, 2020.
102

TABLE OF CONTENTS
 
Industrials
The following table presents adjusted net operating income in our industrials segment for the three and nine months ended September 30, 2021 and 2020:
Three Months Ended
September 30,
Nine Months Ended
September 30,
(US$ MILLIONS)
2021
2020
2021
2020
Adjusted net operating income
$
50
$ 40
$
133
$ 118
The following table presents equity attributable to the parent company for our industrials segment as at September 30, 2021 and December 31, 2020:
(US$ MILLIONS)
September 30, 2021
December 31, 2020
Total assets
$
3,008
$ 3,265
Total liabilities
1,978
2,181
Non-controlling interests
747
786
Equity attributable to parent company
283
298
Total equity
1,030
1,084
Comparison of the three and nine months ended September 30, 2021 and 2020
Adjusted net operating income in our industrials segment for the three months ended September 30, 2021 was $50 million, representing an increase of $10 million compared to $40 million for the three months ended September 30, 2020. The increase in adjusted net operating income was due to increased concession revenues from our water and wastewater operations. Adjusted net operating income in our industrials segment for the nine months ended September 30, 2021 was $133 million, representing an increase of $15 million compared to $118 million for the nine months ended September 30, 2020.
Annual Segment Analysis
Business services
The following table presents adjusted net operating income in our business services segment for the years ended December 31, 2020, 2019, and 2018:
Year ended
December 31,
(US$ MILLIONS)
2020
2019
2018
Adjusted net operating income
$
243
$ 207 $ 43
The following table presents equity attributable to the parent company for our business services segment as at December 31, 2020 and 2019:
(US$ MILLIONS)
December 31, 2020
December 31, 2019
Total assets
$
7,562
$
7,565
Total liabilities
5,648
5,811
Non-controlling interests
906
723
Equity attributable to parent company
1,008
1,031
Total equity
1,914
1,754
Comparison of the years ended December 31, 2020 and 2019
Adjusted net operating income in our business services segment for the year ended December 31, 2020 was $243 million, representing an increase of $36 million compared to $207 million for the year ended December 31, 2019. The increase in adjusted net operating income was due to a full year of contributions
103

TABLE OF CONTENTS
 
from our healthcare services operations, which was acquired in the second quarter of 2019. Our healthcare services operations continued to operate in an elevated cost environment, but with the easing of restrictions on elective surgeries in Australia, activity levels at our hospitals returned to normal towards the end of the year. This increase was partially offset by reduced adjusted net operating income at our construction operations driven by decreased project activity. Construction activity levels across the business’s projects sites improved following the impact of economic shutdowns and restrictions at customer sites at the beginning of the year.
Comparison of the years ended December 31, 2019 and 2018
Adjusted net operating income in our business services segment for the year ended December 31, 2019 was $207 million, representing an increase of $164 million compared to $43 million for the year ended December 31, 2018. The increase in adjusted net operating income was due to a $136 million increase in contributions from our healthcare services operations, which was acquired during the year, combined with higher contributions from our construction operations due to higher project activity in Australia.
Infrastructure services
The following table presents adjusted net operating income in our infrastructure services segment for the years ended December 31, 2020, 2019, and 2018:
Year ended
December 31,
(US$ MILLIONS)
2020
2019
2018
Adjusted net operating income
$
651
$ 623 $ 250
The following table presents equity attributable to the parent company for our infrastructure services segment as at December 31, 2020 and 2019:
(US$ MILLIONS)
December 31, 2020
December 31, 2019
Total assets
$
5,830
$ 5,970
Total liabilities
6,122
5,828
Non-controlling interest
(213)
104
Equity attributable to parent company
(79)
38
Total equity
(292)
142
Comparison of the years ended December 31, 2020 and 2019
Adjusted net operating income in our infrastructure services segment for the year ended December 31, 2020 was $651 million, representing an increase of $28 million compared to $623 million for the year ended December 31, 2019. This increase was primarily due to higher contributions from our nuclear technology services operations during the year. Our nuclear technology services operations contributed strong performance during the year and the business’s execution on new plant projects and strong cost management more than offset the impact of limited maintenance deferrals at customer sites.
Comparison of the Years Ended December 31, 2019 and 2018
Adjusted net operating income in our infrastructure services segment for the year ended December 31, 2019 was $623 million, representing an increase of $373 million compared to $250 million the year ended December 31, 2018. This increase was attributable to our nuclear technology services operations, which reflected the positive impact of ongoing business improvement initiatives and a full year of contributions.
Industrials
The following table presents adjusted net operating income in our industrials segment for the years ended December 31, 2020, 2019, and 2018:
Year ended December 31,
(US$ MILLIONS)
2020
2019
2018
Adjusted net operating income
$
158
$ 225 $ 209
104

TABLE OF CONTENTS
 
The following table presents equity attributable to the parent company for our industrials segment as at December 31, 2020 and 2019:
(US$ MILLIONS)
December 31, 2020
December 31, 2019
Total assets
$
3,265
$ 3,146
Total liabilities
2,181
1,877
Non-controlling interests
786
941
Equity attributable to parent company
298
328
Total equity
1,084
1,269
Comparison of the years ended December 31, 2020 and 2019
Adjusted net operating income in our industrials segment for the year ended December 31, 2020 was $158 million, representing a decrease of $67 million compared to $225 million for the year ended December 31, 2019. The decrease was primarily due to lower contributions from our water and wastewater operations resulting from the impact of foreign exchange movements.
Comparison of the Years Ended December 31, 2019 and 2018
Adjusted net operating income in our industrials segment for the year ended December 31, 2019 was $225 million, representing an increase of $16 million compared to $209 million for the year ended December 31, 2018. The increase was primarily due to increased contributions from our water and wastewater operations driven by increased concession revenues.
105

TABLE OF CONTENTS
 
LIQUIDITY AND CAPITAL RESOURCES
Liquidity and capital requirements are managed through cash flows from operations, use of credit facilities, opportunistically monetizing mature operations and refinancing existing debt. We aim to maintain sufficient financial liquidity to meet our ongoing operating requirements and to fund debt service payments, recurring expenses, required capital expenditures, and acquisition opportunities as they arise. In addition, an integral part of our strategy is to pursue acquisitions through Brookfield-led consortium arrangements with institutional investors or strategic partners, and to form partnerships to pursue acquisitions on a specialized or global basis. Brookfield has an established track record of leading such consortiums and partnerships and actively managing underlying assets to improve performance. Overall, our liquidity profile is strong, positioning us and our businesses well to take advantage of accretive acquisition opportunities and handle economic cycles.
Our principal sources of liquidity are financial assets, undrawn credit facilities, cash flow from our operations and monetizations of mature businesses, and access to public and private capital markets.
As at September 30, 2021, the outstanding non-recourse borrowings were $5,202 million compared to $5,189 million as at December 31, 2020 and $5,290 million as at December 31, 2019. Non-recourse borrowings comprised the following:
(US$ MILLIONS)
September 30, 2021
December 31, 2020
December 31, 2019
Term loans and credit facilities
$
3,885
$ 3,962 $ 4,268
Project financing
527
503 462
Notes and debentures
790
724 560
Total non-recourse borrowings in subsidiaries
$
5,202
$ 5,189 $ 5,290
We principally finance our assets at the operating company level with debt that is non-recourse to both our company and to our other operations and is generally secured against assets within the respective operating companies. Moreover, debt instruments at the operating company level do not cross-accelerate or cross-default to debt at other operating companies. This debt is in the form of revolving credit facilities and term loans with variable interest rates, and notes and debentures with fixed interest rates, with varying maturities, ranging from on demand to 20 years. Borrowings increased by $13 million between September 30, 2021 and December 31, 2020, primarily due to net increased borrowings at our water and wastewater operations. Borrowings decreased by $101 million between December 31, 2020 and December 31, 2019. The decrease was primarily attributable to debt repayment at our healthcare services operations, partially offset by the issuance of debentures at our water and wastewater operations.
The use of the credit facilities, term loans and debt securities is primarily related to ongoing operations, capital expenditures and to fund acquisitions. Interest rates charged on these facilities are based on market interest rates. These borrowings are not subject to financial maintenance covenants, with the exception of certain non-recourse borrowings at our healthcare services operations and our water and wastewater operations which are subject to fixed charge coverage and leverage ratios. For the nine months ended September 30, 2021 and the year ended December 31, 2020, the financial performance of our businesses was in line with covenants and we took proactive measures, where necessary, to ensure compliance. Our operations are currently in compliance with all other material covenant requirements, and we continue to work with our portfolio companies to monitor performance against such covenant requirements.
The partnership will provide our company with an equity commitment in the amount of $2 billion in order to provide our company with access to equity capital on an as-needed basis and to maximize our flexibility.
On February 4, 2022, Brookfield entered into the Brookfield Commitment Agreement pursuant to which Brookfield agreed to subscribe for up to $1 billion of 6% perpetual preferred equity securities of the partnership, our company or our respective subsidiaries. Proceeds will be available for the partnership or our company to draw upon for future growth opportunities as they arise. Brookfield will have the right to cause the partnership or our company to redeem certain preferred securities at par to the extent that the partnership
106

TABLE OF CONTENTS
 
or our company have available cash, including any net proceeds received by the partnership or our company from any issuance of equity, incurrence of indebtedness or sale of assets. Brookfield has the right to waive its redemption option.
Our company will also enter into two credit facilities with the partnership, one as borrower and one as lender, each providing for a ten-year revolving credit facility for purposes of providing our company and the partnership with access to debt financing on an as-needed basis and to maximize our flexibility and facilitate the movement of cash within our group. Our company may also establish credit facilities with one or more arm’s length banks. We intend to use the liquidity provided by the equity commitment and credit facilities for working capital purposes, and we may use the proceeds from the equity commitment to fund growth capital investments and acquisitions. The determination of which of these sources of funding our company will access in any particular situation will be a matter of optimizing needs and opportunities at that time.
Dividend Policy
The board may declare dividends at its discretion. However, each exchangeable share has been structured with the intention of providing an economic return equivalent to one unit. Following the special distribution, our company will target to declare and pay dividends on the exchangeable shares at the same time as distributions are declared and paid on the units and target that dividends on each exchangeable share will be declared and paid in the same amount as distributions are declared and paid on each unit to provide holders of exchangeable shares with an economic return equivalent to holders of the units. We intend to commence paying dividends on our exchangeable shares on the first distribution payment date for the units occurring after the date of the special distribution. See “Risk Factors — Our company cannot assure you that it will be able to pay dividends equal to levels currently paid by the partnership and holders of exchangeable shares may not receive dividends equal to distributions paid on the units and, accordingly, may not receive the intended economic equivalence of those securities.”
Cash Flow
We believe that we have sufficient access to capital resources and will continue to use our available capital resources to fund our operations. Our future capital resources include cash flow from operations, borrowings and proceeds from potential future debt issues or equity offerings, if required.
Comparison of the nine months ended September 30, 2021 and 2020
As at September 30, 2021, we had cash and cash equivalents of $829 million, compared to $888 million as at September 30, 2020. The net cash flows for the nine months ended September 30, 2021 and September 30, 2020, were as follows:
Nine months ended September 30,
(US$ MILLIONS)
2021
2020
Cash flow provided by (used in) operating activities
$
436
$ 426
Cash flow provided by (used in) financing activities
(27)
(88)
Cash flow provided by (used in) investing activities
(327)
(195)
Effect of foreign exchange rates on cash
(30)
(47)
Change in cash and cash equivalents
$
52
$ 96
Cash flow provided by (used in) operating activities
Total cash flow provided by operating activities for the nine months ended September 30, 2021 was $436 million compared to $426 million for the nine months ended September 30, 2020. Net of working capital changes, the cash flow provided by operating activities for the nine months ended September 30, 2021 was $490 million compared to $433 million provided for the nine months ended September 30, 2020. The cash flow provided by operating activities during the nine months ended September 30, 2021 was primarily attributable to the cash generated by nuclear technology services operations and healthcare services operations.
107

TABLE OF CONTENTS
 
Cash flow provided by (used in) financing activities
Total cash flow used in financing activities was $27 million for the nine months ended September 30, 2021, compared to $88 million for the nine months ended September 30, 2020. During the nine months ended September 30, 2021, proceeds from borrowings, net of repayments, were $126 million, which primarily consisted of net increased borrowings at our water and wastewater operations. Distributions to non-controlling interest were $41 million, which was primarily attributable to the cash distribution from our nuclear technology services operations.
Cash flow provided by (used in) investing activities
Total cash flow used in investing activities was $327 million for the nine months ended September 30, 2021, compared to $195 million for the nine months ended September 30, 2020. Our investing activities were primarily related to the acquisition of property, plant and equipment and intangible assets within our water and wastewater operations and our nuclear technology services operations.
Comparison of the years ended December 31, 2020, 2019 and 2018
As at December 31, 2020, we had cash and cash equivalents of $777 million, compared to $792 million as at December 31, 2019 and $674 million as at December 31, 2018. The net cash flows for the years ended December 31, 2020, 2019 and 2018 were as follows:
Year ended December 31,
(US$ MILLIONS)
2020
2019
2018
Cash flow provided by (used in) operating activities
$
514
$ 753 $ (124)
Cash flow provided by (used in) financing activities
(293)
3,561 4,160
Cash flow provided by (used in) investing activities
(235)
(4,130) (3,744)
Effect of foreign exchange rates on cash
(1)
(9) (46)
Net change in cash classified within assets held for sale
(57)
Change in cash and cash equivalents
$
(15)
$ 118 $ 246
Cash flow provided by (used in) operating activities
Total cash flow provided by operating activities for the year ended December 31, 2020 was $514 million compared to $753 million for the year ended December 31, 2019. The cash provided by operating activities during the year ended December 31, 2020 was primarily attributable to cash generated at our nuclear technology services operations.
Total cash flow provided by operating activities for the year ended December 31, 2019 was $753 million, compared to $124 million cash flow used in operating activities in the year ended December 31, 2018. The cash provided by operating activities during the year ended December 31, 2019 was primarily attributable to cash generated at our nuclear technology services operations.
Cash flow provided by (used in) financing activities
Total cash flow used in financing activities was $293 million for the year ended December 31, 2020, compared to $3,561 million cash flow provided by financing activities for the year ended December 31, 2019. During the year ended December 31, 2020, cash flow used in financing activities was primarily due to net repayments of borrowings and distributions to non-controlling interests, net of capital provided, which were primarily attributable to dividends paid from our nuclear technology services operations.
Total cash flow provided by financing activities was $3,561 million for the year ended December 31, 2019, compared to $4,160 million cash flow provided by financing activities for the year ended December 31, 2018. During the year ended December 31, 2019, our borrowings, net of repayments, were $3,373 million, which primarily consisted of revolving lines of credit, term loans, and debt securities secured for the acquisition of our healthcare services operations. In the second quarter of 2019, proceeds of $1,721 million were received
108

TABLE OF CONTENTS
 
from other financing related to the sale and leaseback of hospital properties. Capital provided by non-controlling interests, net of distributions to others who have interests in our operating subsidiaries, was $417 million, which was primarily attributable to the acquisition of our healthcare services operations, partially offset by the distributions of dividends from our nuclear technology services operations.
Cash flow provided by (used in) investing activities
Total cash flow used in investing activities was $235 million for the year ended December 31, 2020, compared to $4,130 million for the year ended December 31, 2019. Our investing activities were primarily related to the acquisition of property, plant and equipment and intangible assets within our nuclear technology services operations and our water and wastewater operations, as well as additions to restricted cash accounts within our water and wastewater operations. This was partially offset by the cash proceeds received through our healthcare services operations from the sale of its pathology business during the year ended December 31, 2020.
Total cash flow used in investing activities was $4,130 million for the year ended December 31, 2019, compared to $3,744 million for the year ended December 31, 2018. Our investing activities were primarily related to the acquisition of our healthcare services operations, as well as the acquisition of property, plant and equipment and intangible assets within our industrials and infrastructure services segments.
Market Risks
Market risk is defined for these purposes as the risk that the fair value of future cash flows of a financial instrument held by the Business will fluctuate because of changes in market prices. Market risk includes the risk of changes in interest rates, currency exchange rates and changes in market prices due to factors other than interest rates or currency exchange rates, such as changes in equity prices or credit spreads.
Financial instruments held by the Business that are subject to market risk include loans and notes receivable, other financial assets, borrowings, derivative contracts, such as interest rate and foreign currency contracts, and marketable securities.
Interest rate risk
The observable impacts on the fair values and future cash flows of financial instruments that can be directly attributable to interest rate risk include changes in net income from financial instruments whose cash flows are determined with reference to floating interest rates and changes in the fair values of financial instruments whose cash flows are fixed in nature. The Business monitors interest rate fluctuations and may enter into interest rate derivative contracts to mitigate the impact from interest rate movements. A 10 basis point change is not expected to have a significant impact on the Business’ net income and other comprehensive income.
Foreign currency risk
We have operations in international markets denominated in currencies other than the U.S. dollar, primarily the Australian dollar, the Canadian dollar and the Brazilian real. As a result, we are subject to foreign currency risk due to potential fluctuations in exchange rates between foreign currencies and the U.S. dollar. We structure our operations such that foreign operations are primarily conducted by entities with a functional currency which is the same as the economic environment in which the operations take place. As a result, the net income impact of currency risk associated with financial instruments is limited as its financial assets and liabilities are generally denominated in the functional currency of the subsidiary that holds the financial instrument. However, we are exposed to foreign currency risk on the net assets of its foreign currency denominated operations and foreign currency denominated debt. We manage foreign currency risk through hedging contracts, typically foreign exchange forward contracts. There is no assurance that hedging strategies, to the extent used, will fully mitigate the risk.
The table below outlines the impact on net income and other comprehensive income of a 10% change in the exchange rates between the U.S. dollar and the major foreign currencies:
109

TABLE OF CONTENTS
 
2020
2019
2018
(US$ MILLIONS)
OCI
Net income
OCI
Net income
OCI
Net income
USD/AUD
$
86
$
(5)
$ 44 $ (3) $ 38 $ (21)
USD/BRL
30
33 28
USD/CAD
1
(1)
1 (1)
USD/Other
9
(9)
14 24 7 38
Related Party Transactions
We entered into a number of related party transactions with Brookfield and our parent company as described in Note 24 in our combined carve-out financial statements of select services and industrial operations of Brookfield Business Partners L.P. as at September 30, 2021 and December 31, 2020 and 2019 and for the three and nine months ended September 30, 2021 and 2020 and for each of the three years ended December 31, 2020, 2019 and 2018.
CRITICAL ACCOUNTING POLICIES, ESTIMATES AND JUDGEMENTS
The preparation of financial statements requires management to make critical judgments, estimates and assumptions that affect the reported amounts of assets and liabilities and disclosure of contingent assets and liabilities at the date of the financial statements and the reported amounts of revenues and expenses that are not readily apparent from other sources, during the reporting period. These estimates and associated assumptions are based on historical experience and other factors that are considered to be relevant. Actual results may differ from these estimates.
The estimates and underlying assumptions are reviewed on an ongoing basis. Revisions to accounting estimates are recognized in the period in which the estimate is revised if the revision affects only that period, or in the period of the revision and future periods if the revision affects both current and future periods.
Critical judgments made by management and utilized in the normal course of preparing our company’s combined financial statements are outlined below.
Due to the circumstances surrounding the global economic shutdown, such as significant volatility in capital markets, commodity prices and foreign currencies, restrictions on the conduct of business in many jurisdictions, and other impacts, we considered the impacts of these circumstances on the key critical judgments, estimates and assumptions that affect the reported and contingent amount of assets, liabilities, revenues and expenses, including whether goodwill, intangible assets and PP&E needed to be reevaluated for impairment as of September 30, 2021 and December 31, 2020. Our company has a diversified portfolio of operating businesses, many of which provide essential products and services to their customers. Based on our assessments, no additional impairments were required as at September 30, 2021 and December 31, 2020. Our company continues to monitor the situation and review our critical estimates and judgments as circumstances evolve.
For further reference on accounting policies, critical judgments and estimates, see our “Significant Accounting Policies” contained in Note 2 of the audited combined carve-out financial statements of select services and industrial operations of Brookfield Business Partners L.P. as at September 30, 2021, December 31, 2020 and 2019 and for the years ended December 31, 2020, 2019 and 2018, as well as the three months ended September 30, 2021 and 2020 included in this prospectus.
Business combinations
The Business accounts for business combinations using the acquisition method of accounting. The allocation of fair values to assets acquired and liabilities assumed through an acquisition requires numerous estimates that affect the valuation of certain assets and liabilities acquired including discount rates, operating costs, revenue estimates, commodity prices, future capital costs and other factors. The determination of the fair values may remain provisional for up to 12 months from the date of acquisition due to the time required to obtain independent valuations of individual assets and to complete assessments of provisions. When the
110

TABLE OF CONTENTS
 
accounting for a business combination has not been completed as at the reporting date, this is disclosed in the financial statements, including observations on the estimates and judgments made as at the reporting date.
Determination of control
The Business consolidates an investee when it controls the investee, with control existing if, and only if, the Business has power over the investee; exposure, or rights, to variable returns from involvement with the investee; and the ability to use that power over the investee to affect the amount of the Business’ returns.
In determining if the Business has power over an investee, judgments are made when identifying which activities of the investee are relevant in significantly affecting returns of the investee and the extent of existing rights that give the Business the current ability to direct the relevant activities of the investee. Judgments are made as to the amount of potential voting rights that provide voting powers, the existence of contractual relationships that provide voting power, and the ability for the Business to appoint directors. The Business enters into voting agreements which provide it the ability to contractually direct the relevant activities of the investee (formally referred to as “power” within IFRS 10, Consolidated financial statements). In assessing if the Business has exposure, or rights, to variable returns from involvement with the investee, judgments are made concerning whether returns from an investee are variable and how variable those returns are on the basis of the substance of the arrangement, the magnitude of those returns and the magnitude of those returns relative to others, particularly in circumstances where the Business’ voting interest differs from the ownership interest in an investee. In determining if the Business has the ability to use its power over the investee to affect the amount of its returns, judgments are made when the Businessis an investor as to whether the Business is a principal or agent and whether another entity with decision making rights is acting as the Business’ agent. If it is determined that the Business is acting as an agent, as opposed to a principal, the Business does not control the investee.
Common control transactions
IFRS 3 does not include specific measurement guidance for transfers of businesses or subsidiaries between entities under common control. Accordingly, the Business has developed an accounting policy to account for such transactions taking into consideration other guidance in the IFRS framework and pronouncements of other standard-setting bodies. The Business’ policy is to record assets and liabilities recognized as a result of transactions between entities under common control at the carrying values in the transferor’s financial statements.
Indicators of impairment
Judgment is applied when determining whether indicators of impairment exist when assessing the carrying values of the Business’ assets, including the determination of the Business’ ability to hold financial assets, the estimation of a cash generating unit’s future revenues and direct costs, the determination of discount rates, and when an asset’s or cash generation unit’s carrying value is above its fair value less costs of disposal or value in use.
Revenue recognition
Judgment is applied where certain of the Business’ subsidiaries use the cost-to-cost method to account for their contract revenue. The stage of completion is measured by reference to actual costs incurred to date as a percentage of estimated total costs for each contract. Significant assumptions are required to estimate the total contract costs and the recoverable variation works that affect the stage of completion and the contract revenue respectively. In making these estimates, management has relied on past experience or where necessary, the work of experts.
Financial instruments
Judgments inherent in accounting policies relating to derivative financial instruments relate to applying the criteria to the assessment of the effectiveness of hedging relationships. Estimates and assumptions used in determining the fair value of financial instruments are: equity and commodity prices; future interest rates; the
111

TABLE OF CONTENTS
 
creditworthiness of the Business relative to its counterparties; the credit risk of the Business’ counterparties; estimated future cash flows; discount rates and volatility utilized in option valuations.
Decommissioning liabilities
Decommissioning costs will be incurred at the end of the operating life of some of the licensed nuclear facilities serviced by the Business. This obligation is many years in the future and requires judgment to estimate. The estimate of decommissioning costs can vary in response to many factors including changes in relevant legal, regulatory, and environmental requirements, the emergence of new restoration techniques or experience at other production sites. Inherent in the calculations of these costs are assumptions and estimates including the ultimate settlement amounts, inflation factors, discount rates, and timing of settlements.
Uncertainty of income tax treatments
The Business applies IFRIC 23. The interpretation requires an entity to assess whether it is probable that a tax authority will accept an uncertain tax treatment used, or proposed to be used, by an entity in its income tax filings and to exercise judgment in determining whether each tax treatment should be considered independently or whether some tax treatments should be considered together. The decision should be based on which approach provides better predictions of the resolution of the uncertainty. An entity also has to consider whether it is probable that the relevant authority will accept each tax treatment, or group of tax treatments, assuming that the taxation authority with the right to examine any amounts reported to it will examine those amounts and will have full knowledge of all relevant information when doing so.
Other
Other estimates and assumptions utilized in the preparation of the Business’ financial statements are: the assessment or determination of recoverable amounts; depreciation and amortization rates and useful lives; estimation of recoverable amounts of cash-generating units for impairment assessments of goodwill and intangible assets; and ability to utilize tax losses and other tax measurements.
Other critical judgments include the determination of functional currency.
Future Changes in Accounting Policies
(ii)
Amendments to IAS 1 — Presentation of Financial Statements (“IAS 1”)
The amendments clarify how to classify debt and other liabilities as current or non-current. The amendments to IAS 1 apply to annual reporting periods beginning on or after January 1, 2023. The Business is currently assessing the impact of these amendments.
(iii)
Amendment to IAS 12 — Income taxes (“IAS 12”)
The amendment clarifies that the initial recognition exception does not apply to the initial recognition of leases and decommissioning obligations. The amendment to IAS 12 applies to annual reporting periods beginning on or after January 1, 2023. The Business is currently assessing the impact of these amendments.
There are currently no other future changes to IFRS with potential impact on the Business.
New Accounting Policies Adopted
(i)
Definition of material
In October 2018, the IASB issued amendments to IAS 1, Presentation of Financial Statements and IAS 8, Accounting policies, changes in accounting estimates and errors. These amendments clarify and align the definition of material and provide guidance to help improve consistency in the application of materiality when used in other IFRS standards. The Business adopted these amendments on January 1, 2020 and the adoption did not have an impact on the Business’ financial statements.
112

TABLE OF CONTENTS
 
(ii)
Rent concessions
In May 2020, the IASB issued an amendment to IFRS 16, effective for annual and interim reporting periods beginning on or after June 1, 2020. The amendment provides lessees with a practical expedient that relieves a lessee from assessing whether a COVID-19 related rent concession is a lease modification. A lessee that makes this election shall account for any change in lease payments resulting from the COVID-19 related rent concession the same way it would account for the change applying IFRS 16 if the change were not a lease modification. The application of the practical expedient did not have a significant impact on the Business’ financial statements.
(iii)
IFRS 9, IAS 39, IFRS 7, IFRS 4 and IFRS 16 amendments for IBOR reform
The amendments provide temporary relief which address the financial reporting effects when an interbank offered rate (“IBOR”) is replaced with an alternative nearly risk-free interest rate (“RFR”).
The amendments include the following practical expedients:

To require contractual changes, or changes to cash flows that are directly required by the reform, to be treated as changes to a floating interest rate, equivalent to a movement in a market rate of interest;

Permit changes required by IBOR reform to be made to hedge designations and hedge documentation without the hedging relationship being discontinued; and

Provide temporary relief to entities from having to meet the separately identifiable requirement when an RFR instrument is designated as a hedge of a risk component.
These amendments had no impact on the unaudited interim condensed combined financial statements of the Business. The Business intends to use the practical expedients in future periods when they become applicable.
113

TABLE OF CONTENTS
 
OFF-BALANCE SHEET ARRANGEMENTS
In the normal course of operations our operating subsidiaries have bank guarantees, insurance bonds and letters of credit outstanding to third parties. As at September 30, 2021 and December 31, 2020, the total outstanding amounts were approximately $1,685 million and $1,666 million, respectively. If these letters of credit or bonds are drawn upon, we will be obligated to reimburse the issuer of the letter of credit or bonds. The Business does not conduct its operations, other than those of equity accounted investments, through entities that are not combined in the financial statements, and has not guaranteed or otherwise contractually committed to support any material financial obligations not reflected in the financial statements.
Our construction and other operations are called upon to give, in the ordinary course of business, guarantees and indemnities in respect of the performance of controlled entities, associates and related parties of their contractual obligations. Any known losses have been brought to account.
In the normal course of operations, we execute agreements that provide for indemnification and guarantees to third parties in transactions such as business dispositions and acquisitions, construction projects, capital projects, and sales and purchases of assets and services. We have also agreed to indemnify our directors and certain of our officers and employees. The nature of substantially all of the indemnification undertakings prevents us from making a reasonable estimate of the maximum potential amount that we could be required to pay third parties, as many of the agreements do not specify a maximum amount and the amounts are dependent upon the outcome of future contingent events, the nature and likelihood of which cannot be determined at this time. Historically, we have made no significant payments under such indemnification agreements. In addition, we have also entered into indemnity agreements with Brookfield that relate to certain projects in the Middle East region that have been in place for several years. Under these indemnity agreements, Brookfield has agreed to indemnify us or refund us, as appropriate, for the receipt of payments relating to such projects.
From time to time, we may be contingently liable with respect to litigation and claims that arise in the normal course of operations. In our construction operations, this may include litigation and claims from clients or subcontractors, in addition to our associated counterclaims. On an ongoing basis, we assess the potential impact of these events. We have determined that the potential loss amount of these claims cannot be measured and is not probable at this time.
As described elsewhere in this prospectus, prior to the completion of the special distribution, a wholly-owned subsidiary of our company will fully and unconditionally guarantee the obligations of Brookfield Business Partners under the partnership’s $2,075 million bilateral credit facilities and its $1,000 million revolving acquisition credit facility with Brookfield.
114

TABLE OF CONTENTS
 
TABULAR DISCLOSURE OF CONTRACTUAL OBLIGATIONS
An integral part of our company’s strategy is to participate with institutional investors in Brookfield-sponsored private equity funds that target acquisitions that suit Brookfield private equity’s profile. In the normal course of business, our company may make commitments to Brookfield-sponsored private equity funds to participate in these target acquisitions in the future, if and when identified.
In the ordinary course of business, we enter into contractual arrangements that may require future cash payments. The table below outlines our undiscounted contractual obligations as at September 30, 2021 and December 31, 2020:
Payments as at September 30, 2021
(US$ MILLIONS)
Total
< 1 Year
1-2 Years
3-5 Years
5+ Years
Borrowings
$
5,349
$ 114 $ 628 $ 4,202 $ 405
Lease liabilities
848
47 72 158 571
Interest expense
944
220 214 437 73
Decommissioning liabilities
738
5 733
Pension obligations
955
88 87 281 499
Total
$
8,834
$ 474 $ 1,001 $ 5,078 $ 2,281
Payments as at December 31, 2020
(US$ MILLIONS)
Total
< 1 Year
1-2 Years
3-5 Years
5+ Years
Borrowings
$
5,343
$ 149 $ 102 $ 4,651 $ 441
Lease liabilities
716
78 66 144 428
Interest expense
1,126
241 238 569 78
Decommissioning liabilities
736
10 726
Pension obligations
941
85 85 276 495
Total
$
8,862
$ 563 $ 491 $ 5,640 $ 2,168
115

TABLE OF CONTENTS
 
GOVERNANCE
The Board of Directors
The following table presents certain information concerning the board of directors of our company:
Name and Municipality of Residence(1)
Age
Position
Independent
Principal Occupation
Jeffrey Blidner(3)(8)
Toronto, Ontario, Canada
73 Chair No Vice Chairman, Brookfield Asset Management
David Court(2)(6)
Toronto, Ontario, Canada
65 Director Yes Director Emeritus, McKinsey & Company
Jaspreet Dehl(7)
Toronto, Ontario, Canada
45 Director No Managing Partner, Brookfield Asset Management and Chief Financial Officer of the partnership
Stephen Girsky(2)
New York, New York, USA
59 Director No Managing Partner, VectoIQ
David Grosman(7)
Toronto, Ontario, Canada
52 Director No Managing Director, Private Equity, Brookfield Asset Management
David Hamill(2)(4)(5)
Eastern Heights,
Queensland, Australia
64 Director Yes Corporate Director
Anne Ruth Herkes(2)
Berlin, Germany
65 Director Yes Corporate Director
John Lacey(4)(8)
Thornhill, Ontario, Canada
78 Lead
Independent
Director
Yes Chairman, Doncaster Consolidated Ltd.
Don Mackenzie(2)(4)(5)
Penbroke Parish, Bermuda
61 Director Yes Chairman and Owner of New Venture Holdings
A.J. Silber(7)
Toronto, Ontario, Canada
42 Director No Senior Vice President, Legal Affairs, Brookfield Asset Management
Michael Warren(2)(6)
Washington, District of Columbia
54 Director Yes Managing Director of Albright Stonebridge Group
Patricia Zuccotti(2)(5)
Kirkland, Washington, USA
74 Director Yes Corporate Director
(1)
The business address for each of the directors is 250 Vesey Street, 15th Floor, New York New York, 10281.
(2)
Has agreed to serve on our board after completion of the special distribution. As such, will not be liable as a director for any misrepresentations in this prospectus for the purposes of Canadian securities laws (for which only the current directors have liability).
(3)
Expected to serve as chair of the board after completion of the special distribution.
(4)
Expected to serve as a member of the governance and nominating committee after completion of the special distribution. John Lacey is expected to serve as the chair of the governance and nominating committee.
(5)
Expected to serve as a member of the audit committee after completion of the special distribution. Ms. Zuccotti is expected to serve as the chair of the audit committee. Ms. Zuccotti is expected to serve as our audit committee financial expert. Our audit committee will consist solely of independent directors, each of whom are persons determined by our company to be financially literate within the meaning of National Instrument 52-110 — Audit Committees. Each of the audit committee members has the ability to read and understand a set of financial statements that present a breadth and level of complexity of accounting issues that are generally comparable to the breadth and complexity of the issues that can reasonably be expected to be raised by our company’s financial statements.
116

TABLE OF CONTENTS
 
(6)
Expected to serve as the non-overlapping board member of our company to assist us with, among other things, resolving any conflicts of interest that may arise from our relationship with Brookfield Business Partners. David Court and Michael Warren will initially serve as the non-overlapping members of the board of directors. Mr. Court has served on the board of directors of the general partner of the partnership since February 2018 and will resign from such board of directors prior to the special distribution. Mr. Warren is not a director of the general partner of the partnership and will be joining the board of directors of our company in connection with the completion of the special distribution. If in the 12 months following the special distribution, our company considers a related party transaction in which the partnership is an interested party within the meaning of MI-61-101, Mr. Court will not be considered an independent director under MI 61-101 for purposes of service on a special committee to consider such transaction.
(7)
Expected to resign from the board immediately prior to the completion of the special distribution.
(8)
Has agreed to serve on our board and will be appointed to our board before the date of the final prospectus.
Current Directors
Set forth below is biographical information for our company’s current directors, each of whom is expected to resign from the board immediately prior to the completion of the special distribution.
Jaspreet Dehl.   Ms. Dehl is the Chief Financial Officer of the partnership. Ms. Dehl is also a Managing Partner of Brookfield Asset Management. Since joining Brookfield in 2011, Ms. Dehl has held a number of senior finance positions, including within Brookfield’s Private Equity Group and in Brookfield’s Private Funds Group. Prior to joining Brookfield, Ms. Dehl was part of the Financial Advisory Services practice at Deloitte, specializing in corporate restructuring services and transaction execution services to private equity clients. Ms. Dehl is a Chartered Professional Accountant and holds a bachelor’s degree in economics from Wilfrid Laurier University.
David Grosman.   Mr. Grosman is a Managing Director in the Brookfield Private Equity Group, responsible for taxation globally. Mr. Grosman joined Brookfield in 2008, and since then has held a number of tax positions across the organization. Prior to joining Brookfield, Mr. Grosman was a partner at PricewaterhouseCoopers LLP in Toronto. Mr. Grosman is a Chartered Professional Accountant.
A.J. Silber.   Mr. Silber is the Senior Vice-President, Legal Affairs and Corporate Secretary of Brookfield Asset Management. He joined Brookfield in 2012 after working at the law firms of Torys LLP in Toronto and Ropes & Gray LLP in New York. Mr. Silber is a graduate of the JD/MBA program at the University of Toronto and holds a Bachelor of Commerce degree from McGill University. Mr. Silber is called to the Bar of Ontario and New York.
Directors upon Completion of the Special Distribution
Prior to completion of the special distribution, our company’s board will be expanded to nine (9) members, a majority of whom will be independent under applicable law and the regulations of the securities exchanges on which our exchangeable shares will be listed. We expect that the board will mirror the board of the general partner of the partnership, except that our company will have two non-overlapping board members to assist us with, among other things, resolving any conflicts of interest that may arise from our relationship with Brookfield. Members of the board are expected to include Jeffrey Blidner, David Court, Stephen Girsky, David Hamill, Anne Ruth Herkes, John Lacey, Don Mackenzie, Michael Warren and Patricia Zuccotti, with Jeffrey Blidner serving as chair of the board, Patricia Zuccotti as chair of the audit committee of the board, John Lacey as chair of the governance and nominating committee of the board and David Court and Michael Warren as the non-overlapping board members. Mr. Court has served on the board of directors of the general partner of the partnership since February 2018 and will resign from such board of directors prior to the special distribution. Mr. Warren is not a director of the general partner of the partnership and will be joining the board of directors of our company in connection with the completion of the special distribution. If in the 12 months following the special distribution, our company considers a related party transaction in which the partnership is an interested party within the meaning of MI 61-101, Mr. Court will not be considered an independent director under MI 61-101 for purposes of serving on a special committee to consider such transaction.
As indicated above, it is currently anticipated that Ms. Dehl and Messrs. Grosman and Silber will resign from the board immediately prior to the completion of the special distribution.
117

TABLE OF CONTENTS
 
Set forth below is biographical information for the proposed directors of the company following completion of the special distribution.
Jeffrey Blidner.   Mr. Blidner is a Vice Chair of Brookfield Asset Management and is the former Chief Executive Officer of Brookfield’s Private Funds Group. Mr. Blidner currently serves as the Chair of the general partner of Brookfield Renewable Partners L.P. (and of Brookfield Renewable Corporation) and Chair of the general partner of the partnership. He also serves as a director of Brookfield Asset Management, the general partner of Brookfield Infrastructure Partners L.P. (and of Brookfield Infrastructure Corporation) and the general partner of Brookfield Property Partners L.P. Prior to joining Brookfield in 2000, Mr. Blidner was a senior partner at a Canadian law firm where his practice focused on merchant banking transactions, public offerings, mergers and acquisitions, management buy-outs and private equity transactions. Mr. Blidner received his LLB from Osgoode Hall Law School and was called to the Bar in Ontario as a Gold Medalist. Mr. Blidner is not considered an independent director because of his role at Brookfield.
David Court.   Mr. Court is a Director Emeritus at McKinsey & Company. Mr. Court was previously McKinsey’s Global Director of Technology, Digitization and Communications, led McKinsey’s global practice in harnessing digital data and advanced analytics from 2011 to 2015, and was a member of the firm’s Board of Directors and its Global Operating Committee. Mr. Court is a director of Canadian Tire Corporation and a member of the National Geographic International Council of Advisors, a trustee of the Queen’s University Board of Trustees and chair of the advisory board of Georgian Partners. Mr. Court holds a Bachelor of Commerce from Queen’s University and a Master of Business Administration from Harvard Business School where he was a Baker Scholar.
Stephen Girsky.   Mr. Girsky is a Managing Partner of VectolQ, an independent advisory firm based in New York, and serves as Chairman and CEO of VectoIQ Acquisition Corp., a special purpose acquisition company. Mr. Girsky is the Chairman of the Board of Directors at Nikola Motor Company, a publicly traded company that designs and manufactures electric components, drivetrains and vehicles. He consulted for Brookfield on its acquisition of Clarios International, Inc., a leading automotive battery company, and serves on the Board and is Chair of the ESG and Risk Management Committee for Clarios. Mr. Girsky was previously the president of Centerbridge Industrial Partners and a Managing Director at Morgan Stanley, and served in a number of capacities at General Motors Co., including the office of Vice Chairman. Mr. Girsky holds a Bachelor of Science in mathematics from the University of California at Los Angeles and a Master of Business Administration from the Harvard Business School. Mr. Girsky is not considered an independent director because of his role consulting for Brookfield on its acquisition of Clarios.
David Hamill.   Dr. Hamill is a professional director and was Treasurer of the State of Queensland in Australia from 1998 to 2001, Minister for Education from 1995 to 1996, and Minister for Transport and Minister Assisting the Premier on Economic and Trade Development from 1989 to 1995. Dr. Hamill retired from the Queensland Parliament in February 2001 and since that time has served as a non-executive director or chairman of a range of listed and private companies as well as not-for-profit and public sector entities. Dr. Hamill holds a Bachelor of Arts (Honors) from the University of Queensland, a Master of Arts from Oxford University and a Doctorate of Philosophy from University of Queensland, and is a fellow of the Chartered Institute of Transport and the Australian Institute of Company Directors.
Anne Ruth Herkes.   Ms. Herkes is a partner at ELC European Leadership Consulting GmbH, a management coaching company and senior advisor at eightyLEO Holding GmbH, a New Space company. Ms. Herkes is also Deputy Chair of the board of directors of Merck Finck Privatbankiers AG, an asset and wealth management bank based in Munich, and chairs its audit and nomination committees. She serves on the board of directors of Quintet (S.A.) Europe Private Bank in Luxembourg, where she is also a member of the strategy and the remuneration and nomination committees. Ms. Herkes has over 30 years of professional experience in politics, diplomacy, and economic affairs in Europe, U.S., Japan and Qatar. She previously served as State Secretary at the German Federal Ministry for Economic Affairs and Energy, and as German Ambassador to Qatar.
John Lacey.   Mr. Lacey is Chairman of Doncaster Consolidated Ltd. and a director of Whittington Investments Ltd. Mr. Lacey also serves as a consultant to the Chairman of the Board of George Weston Ltd., a Canadian food processing and distribution company, and Loblaw Companies Limited, a Canadian food retailer. Mr. Lacey was previously the Chairman of the board of directors of Alderwoods Group, Inc., an
118

TABLE OF CONTENTS
 
organization operating funeral cemeteries within North America, until 2006. Mr. Lacey is the former President and Chief Executive Officer of The Oshawa Group (now part of Sobeys Inc.) and a former director of Loblaw Companies Limited and TELUS Corporation.
Don Mackenzie.   Mr. Mackenzie is the Chairman and Owner of New Venture Holdings, a well-established privately-owned holding company with operating company and real estate investments in Bermuda and Canada. Prior to moving to Bermuda in 1990, Mr. Mackenzie worked in the software and sales sector. Mr. Mackenzie acquired his first business in 1995, and New Venture Holdings was formed in 2000 to consolidate a number of operating investments under a holding company umbrella. Mr. Mackenzie has a Bachelor of Commerce from Queens University and a Master of Business Administration from Schulich School of Business of York University.
Michael Warren.   Mr. Warren is Managing Director of Albright Stonebridge Group, part of Dentons Global Advisors. Mr. Warren serves on the boards of a number of institutional investors. He is a Trustee of the District of Columbia Retirement Board, D.C.’s public pension fund, where he served two terms as Chairman and currently serves as Vice Chair of the Investment Committee. He serves on the Board of Trustees of the Commonfund, a Connecticut-based institutional investment firm that manages $24 billion in assets. In 2010, Mr. Warren was appointed by President Obama to serve as a member of the Board of Directors of the Overseas Private Investment Corporation (OPIC), the U.S. development finance institution, where he chairs the Audit Committee. Mr. Warren graduated from Yale University and from Balliol College, University of Oxford, where he was a Rhodes Scholar. He serves on the Yale School of Management’s Board of Advisors and on the Yale President’s Council for International Activities.
Patricia Zuccotti.   Ms. Zuccotti is a director of the general partner of Brookfield Renewable Partners L.P. (and of Brookfield Renewable Corporation), where she is the Chair of the Audit Committee. She served as Senior Vice President, Chief Accounting Officer and Controller of Expedia, Inc. from October 2005 to September 2011. Prior to joining Expedia, Ms. Zuccotti was the Director, Enterprise Risk Services of Deloitte & Touche LLP from June 2003 until October 2005. Ms. Zuccotti is a Certified Public Accountant (inactive) and received her Master of Business Administration, majoring in accounting and finance, from the University of Washington and a Bachelor of Arts, majoring in political science, from Trinity College.
Board Structure, Practices and Committees
The structure, practices and committees of our company’s board, including matters relating to the size, independence and composition of our board the election and removal of directors, requirements relating to board action and the powers delegated to board committees, are intended to mirror the practices of the partnership and are governed by our company’s articles and policies adopted by our board of directors. Our company’s board is responsible for exercising the management, control, power and authority of our company except as required by applicable law or the articles. The following is a summary of certain provisions of articles and policies that affect our company’s governance.
The structure, practices and committees of the board, including matters relating to the size, independence and composition of the board, the election and removal of directors, requirements relating to board action and the powers delegated to board committees, are intended to mirror the practices of the partnership and are governed by the articles and policies adopted by the board. The board is responsible for exercising the management, control, power and authority of the company except as required by applicable law or the articles. The following is a summary of certain provisions of articles and policies that affect our company’s governance.
Size, Independence and Composition of our Board of Directors
Following completion of the special distribution, the board will be set at nine (9) directors. The board may consist of between three (3) and eleven (11) directors or such other number of directors as may be determined from time to time by a resolution of our company’s shareholders and subject to the articles. At least three (3) directors and at least a majority of the directors holding office must be independent of our company and Brookfield, as determined by the full board using the standards for independence established by the NYSE. We expect that the board will mirror the board of the general partner of the partnership, except that there will be two additional non-overlapping board members who will assist us with, among other things,
119

TABLE OF CONTENTS
 
resolving any conflicts of interest that may arise from our relationship with the partnership. David Court and Michael Warren will initially serve as the non-overlapping members of the board of directors. Mr. Court has served on the board of directors of the general partner of the partnership since February 2018 and will resign from such board of directors prior to the special distribution. Mr. Warren is not a director of the general partner of the partnership and will be joining the board of directors of our company in connection with the completion of the special distribution. If in the 12 months following the special distribution, our company considers a related party transaction in which the partnership is an interested party within the meaning of MI-61-101, Mr. Court will not be considered an independent director under MI 61-101 for purposes of serving on a special committee to consider such transaction.
If the death, resignation or removal of an independent director results in the board consisting of less than a majority of independent directors, the vacancy must be filled promptly. Pending the filling of such vacancy, the board may temporarily consist of less than a majority of independent directors and those directors who do not meet the standards for independence may continue to hold office.
Our independent directors have selected John Lacey to serve as the lead independent director. The lead independent director’s primary role is to facilitate the functioning of the board (independently of the Service Providers and Brookfield), and to maintain and enhance the quality of our corporate governance practices. The lead independent director presides over the private sessions of our independent directors that take place following each meeting of the board and conveys the results of these meetings to the chair of the board. In addition, the lead independent director is available, when appropriate, for consultation and direct communication with unitholders or other stakeholders of our company.
Election and Removal of Directors
The board is elected by the shareholders and each of the current directors will serve until the close of the next annual meeting of shareholders of our company or his or her death, resignation or removal from office, whichever occurs first. Vacancies on the board may be filled and additional directors may be added by a resolution of the shareholders or a vote of the directors then in office. A director may be removed from office by a resolution duly passed by the shareholders. A director will be automatically removed from the board if he or she becomes bankrupt, insolvent or suspends payments to his or her creditors or becomes prohibited by law from acting as a director. Brookfield Business Partners, through its ownership of class B shares, will have a 75% voting interest in our company and will be able to control the election and removal of directors serving on the board. See “Risk Factors — Risks Relating to Our Relationship with Brookfield and Brookfield Business Partners — Brookfield exercises substantial influence over our group and our group is highly dependent on the Service Providers”.
Term Limits and Board Renewal
The governance and nominating committee reviews and assesses the qualifications of candidates to join the board with the goal, among other things, of reflecting a balance between the experience that comes with longevity of service on the board and the need for renewal and fresh perspectives.
The board does not have a mandatory age for the retirement of directors and there are no term limits nor any other mechanisms in place that operate to compel board turnover. While we believe that mandatory retirement ages, director term limits and other board turnover mechanisms are overly prescriptive, periodically adding new voices to the board can help us adapt to a changing business environment.
As such, the governance and nominating committee reviews the composition of the board on a regular basis in relation to approved director criteria and skill requirements and recommends changes as appropriate.
Board Diversity Policy
We have adopted a board diversity policy and are committed to enhancing the diversity of the board. The diversity policy is informed by our company’s and the partnership’s deep roots in many global jurisdictions and belief that our board of directors should reflect a diversity of backgrounds relevant to its strategic priorities. This includes such factors as diversity of business expertise and international experience, in addition to geographic and gender diversity.
120

TABLE OF CONTENTS
 
All board of director appointments will be based on merit, having due regard for the benefits of diversity, so that each nominee possesses the necessary skills, knowledge and experience to serve effectively as a director. Therefore, in the director identification and selection process, diversity criteria, such as gender and geographic background influences succession planning and is a criterion in adding new members to our board of directors. We appreciate the benefits of leveraging a range of diverse talents and perspectives and are committed to pursuing the spirit and letter of the diversity policy. The nominating and governance committee is responsible for overseeing the implementation of the diversity policy and for monitoring progress towards achieving its objectives. The Board has an ongoing gender diversity target of ensuring at least two independent directors are women.
Following completion of the special distribution, our board of directors will have nine (9) directors. Of the nine (9) directors, seven (7) are independent, two (2) are female (each of whom is an independent director). Accordingly, 22% of such directors are women, and women represent 29% of such independent directors.
Action by our Board of Directors
The board may take action in a duly convened meeting at which a quorum is present or by a written resolution signed by all directors then holding office. The board will hold a minimum of four meetings per year. When action is to be taken at a meeting of the board, the affirmative vote of a majority of the votes cast is required for any action to be taken.
Transactions Requiring Approval by Independent Directors
Our company's independent directors have approved a conflicts management policy which addresses the approval and other requirements for transactions in which there is greater potential for a conflict of interest to arise. These transactions include:

the dissolution of our company;

any material amendment to the Master Services Agreement, the partnership’s limited partnership agreement, Holding LP’s limited partnership agreement or the Articles and bye-laws of our company;

any material service agreement or other arrangement pursuant to which Brookfield will be paid a fee, or other consideration other than any agreement or arrangement contemplated by the Master Services Agreement;

acquisitions by our company from, and dispositions by our company to, Brookfield;

co-investments by our company with Brookfield;

approval of the protocol governing the allocation of employees between our company and the Service Providers;

any other material transaction involving our company and Brookfield (including the partnership); and

termination of, or any determinations regarding indemnification under, the Master Services Agreement.
Our company’s conflicts management policy requires certain transactions including those described above to be approved by a majority of our company’s independent directors. Pursuant to our conflicts management policy, independent directors may grant approvals for any such transactions in the form of general guidelines, policies or procedures in which case no further special approval will be required in connection with a particular transaction or matter permitted thereby.
Transactions in which a Director has an Interest
A director who directly or indirectly has an interest in a contract, transaction or arrangement with our company or certain of our affiliates is required to disclose the nature of his or her interest to the full board. Such disclosure may take the form of a general notice given to the board to the effect that the director has an interest in a specified company or firm and is to be regarded as interested in any contract, transaction or arrangement which may after the date of the notice be made with that company or firm or its affiliates. A director may participate in any meeting called to discuss or any vote called to approve the transaction in which
121

TABLE OF CONTENTS
 
the director has an interest and any transaction approved by the board will not be void or voidable solely because the director was present at or participates in the meeting in which the approval was given provided that the board or a board committee authorizes the transaction in good faith after the director’s interest has been disclosed or the transaction is fair to our company at the time it is approved.
Transactions Requiring Shareholder Approval
Shareholders have consent rights with respect to certain fundamental matters and on any other matters that require their approval in accordance with applicable corporate laws, securities laws and stock exchanges rules.
Service Contracts
There are no service contracts with directors that provide benefits upon termination of office or services.
Corporate Governance Disclosure
The board encourages sound corporate governance practices designed to promote the well-being and ongoing development of our company, including advancing the best interests of our company.
The board is of the view that its corporate governance policies and practices, outlined below, are comprehensive and consistent with the guidelines for corporate governance adopted by Canadian securities administrators. The board is also of the view that these policies and practices are consistent with the requirements of the NYSE and the applicable provisions under the Sarbanes-Oxley Act.
Board of Directors
Mandate of the Board of Directors
The board oversees the management of our company’s affairs directly and through two existing standing committees. The responsibilities of the board and each committee are set out in written charters, which are reviewed and approved annually.
In fulfilling its mandate, the board is, among other things, responsible for the following:

assessing the principal risks of our company’s business and reviewing, approving and monitoring the systems in place to manage these risks;

reviewing and approving the reports issued to the shareholders, including annual and interim financial statements; and

promoting the effective operation of the board.
Our company’s board mandate is attached as Appendix A to this prospectus.
Meetings of the Board of Directors
The board meets at least four times each year, with additional meetings held to consider specific items of business or as deemed necessary. Meeting frequency and agenda items may change depending on the opportunities or risks faced by our company. The board is responsible for its agenda. Prior to each board meeting, the chair of the board discusses agenda items for the meeting with Brookfield. At all quarterly meetings, the independent directors hold meetings without the presence of management and the directors that are not independent.
Other Directorships
The following directors of our company following the special distribution are also directors of other reporting issuers (or the equivalent in foreign jurisdictions) in addition to our company and the general partner of the partnership:
122

TABLE OF CONTENTS
 

Jeffrey Blidner: Brookfield Asset Management Inc., and the general partner of each of Brookfield Property Partners L.P., Brookfield Infrastructure Partners L.P. (and of Brookfield Infrastructure Corporation), and Brookfield Renewable Partners L.P. (and of Brookfield Renewable Corporation);

David Court: Canadian Tire Corporation;

Stephen Girsky: Clarios International, Inc. and Nikola Motor Company;

David Hamill: Dalrymple Bay Infrastructure Management Pty Ltd.;

Michael Warren: Walker & Dunlop, Inc. and Maximus Inc.; and

Patricia Zuccotti: Brookfield Renewable Partners L.P. (and of Brookfield Renewable Corporation).
Director Orientation and Education
New directors are provided with comprehensive information about our company and its affiliates. Arrangements are made for specific briefing sessions from appropriate senior personnel to help new directors better understand our strategies and operations. They also participate in the continuing education measures discussed below.
The board receives annual operating plans for each of our strategic business units and more detailed presentations on particular strategies. Existing directors are invited to join the orientation sessions for new directors as a refresher. The directors are also invited to participate in guided tours of our various operational facilities. They have the opportunity to meet and participate in work sessions with management to obtain insight into the operations of our company and our affiliates. Directors are regularly briefed to help better understand industry-related issues such as accounting rule changes, transaction activity, capital markets initiatives, significant regulatory developments, as well as trends in corporate governance.
Director Expectations
The board has adopted a Charter of Expectations for Directors, which applies to non-Brookfield-employed directors, which outlines the basic duties and responsibilities of directors and the expectations our company places on them in terms of professional and personal competencies, performance, behavior, security ownership, conflicts of interest and resignation events. Among other things, the Charter of Expectations for Directors outlines the role of non-Brookfield-employed directors in stakeholder engagement and the requirement of directors to attend board meetings and review meeting materials in advance.
A director who directly or indirectly has an interest in a contract, transaction or arrangement with our company or certain of its affiliates is required to disclose the nature of his or her interest to the full board. Directors are also expected to submit their resignations to the Chair of the board if they have been absent without leave from three consecutive meetings of the board or if they become involved in a legal dispute, regulatory or similar proceedings, take on new responsibilities or experience other changes in personal or professional circumstances that could adversely impact the company or their ability to serve as director. Further information on director exchangeable share and/or unit ownership requirements is set out in “Governance — Director Share Ownership Requirements”.
Committees of the Board of Directors
The board believes that its committees assist in the effective functioning of the board and help ensure that the views of independent directors are effectively represented.
The board has two committees:

the audit committee; and

the governance and nominating committee.
The responsibilities of these committees are set out in written charters, which are reviewed and approved annually by the board. Special committees may be formed from time to time as required to review particular matters or transactions. our company will not have a compensation committee as compensation will be
123

TABLE OF CONTENTS
 
determined by Brookfield, as employer of the personnel who carry out the management and activities of our infrastructure business. While the board retains overall responsibility for corporate governance matters, the audit committee and the governance and nominating committee each have specific responsibilities for certain aspects of corporate governance, in addition to their other responsibilities as described below.
Audit Committee
The board is required to establish and maintain at all times an audit committee that operates pursuant to a written charter. The audit committee is required to consist solely of independent directors and each member must be financially literate and there will be at least one member designated as an audit committee financial expert. The audit committee is responsible for assisting and advising the board with matters related to:

accounting and financial reporting processes;

the integrity and audits of our company’s financial statements;

compliance with legal and regulatory requirements; and

the qualifications, performance and independence of our company’s independent accountants.
The audit committee is also responsible for engaging our company’s independent accountants, reviewing the plans and results of each audit engagement with such independent accountants, approving professional services provided by such independent accountants, considering the range of audit and non-audit fees charged by such independent accountants and reviewing the adequacy of our company’s internal accounting controls.
The board has adopted a written policy on auditor independence, or the pre-approval policy. Under the pre-approval policy, except in very limited circumstances, all audit and permitted non-audit services are required to be pre-approved by the audit committee. The pre-approval policy prohibits the auditors from providing the following types of non-audit services:

bookkeeping or other services related to our company’s accounting records or financial statements;

financial information systems design and implementation;

appraisal or valuation services, fairness opinions or contribution-in-kind reports;

actuarial services;

internal audit outsourcing;

management functions or human resources;

broker/dealer, investment adviser, underwriting, securities, or investment banking services

legal services and expert services unrelated to the audit; and

certain tax services.
The pre-approval policy permits the auditors to provide other types of non-audit services, but only if approved in advance by the audit committee, subject to limited exceptions. The pre-approval policy also addresses issues relating to the disclosure of fees paid to the auditors.
The audit committee will consist solely of independent directors, each of whom are persons determined by our company to be financially literate within the meaning of National Instrument 52-110 — Audit Committees. Each of the audit committee members has the ability to read and understand a set of financial statements that present a breadth and level of complexity of accounting issues that are generally comparable to the breadth and complexity of the issues that can reasonably be expected to be raised by our company’s financial statements.
Our company’s audit committee charter is attached as Appendix B to this prospectus.
Governance and Nominating Committee
The board is required to establish and maintain at all times a governance and nominating committee that operates pursuant to a written charter. The governance and nominating committee is required to consist of a majority of independent directors.
124

TABLE OF CONTENTS
 
The governance and nominating committee has approved a conflicts policy which addresses the approval and other requirements for transactions in which there is a greater potential for a conflict of interest to arise. The governance and nominating committee may be required to approve any such transactions.
The governance and nominating committee is responsible for approving the appointment by the sitting directors of a person to the office of director and for recommending a slate of nominees for election as directors by our company’s shareholders. The governance and nominating committee is also responsible for assisting and advising the board with respect to matters relating to the general operation of the board, the governance of our company and the performance of its board and individual directors. The governance and nominating committee is also responsible for reviewing and making recommendations to the board concerning the remuneration of directors and committee members and supervising any changes in the fees to be paid pursuant to the Master Services Agreement.
Board of Directors, Committees and Director Evaluation
The board believes that a regular and formal process of evaluation improves the performance of the board as a whole, its committees and individual directors. Each year, a survey is sent to directors regarding the effectiveness of the board and its committees, inviting comments and suggestions on areas for improvement. The results of this survey are reviewed by the governance and nominating committee, which makes recommendations to the board as required. Each director also receives a list of questions for completing a self-assessment. The chair of the board also holds private interviews with each director annually to discuss the operations of the board and its committees and to provide any feedback on the individual director’s contributions.
Board of Directors and Management Responsibilities
The board has developed a written position description for the chair, which sets out the chair’s key responsibilities, including duties relating to chairing board meetings, setting board meeting agendas, ensuring that all directors receive the information required for the performance of their duties, ensuring that appropriate committee structures are in place, working with the chief executive officer and other members of senior management to monitor progress on strategic planning, policy implementation and succession planning.
The board has also developed a written position description for each of the chair of the audit committee and the chair of the governance and nominating committee which sets out key responsibilities, including, as applicable, duties relating to reviewing and approving the agenda for each committee meeting, presiding over all committee meetings, consulting or meeting with the chair or others as part of the agenda and meeting preparation process, reporting to the board on committee activities and presenting recommendations on matters requiring board approval.
The board has also developed a written position for the lead independent director of our company which sets out key responsibilities, including duties relating to corporate governance matters, the activities of the other independent directors, consulting and communicating directly with shareholders of our company and other stakeholders when appropriate, chairing private sessions of independent directors following every board meeting, and calling meetings of independent directors if necessary.
The board has also developed a written position description for the chief executive officer which sets out the key responsibilities of the chief executive officer, including duties relating to managing the business and affairs of our company, presenting a business plan to the board for approval annually, establishing and maintaining risk assessment processes and procedures, proposing operating plans to the board annually, and acting as a primary spokesperson for our company.
Code of Business
Our board of directors has adopted a Code of Business, a copy of which will be filed following completion of the special distribution on our SEDAR profile at www.sedar.com and EDGAR profile at www.sec.gov. The Code of Business incorporates a Positive Work Environment Policy and provides guidelines to ensure that all employees, including directors, respect our commitment to conducting business relationships with respect, openness and integrity. Management provides regular instructions and updates to the Code of Business to our
125

TABLE OF CONTENTS
 
employees, as appropriate, and has provided training and e-learning tools to support the understanding of the Code of Business throughout the organization. Employees may report activities which they feel are not consistent with the spirit and intent of the Code of Business through a hotline or through a designated ethics reporting website (in each case on an anonymous basis), or alternatively, to designated members of management. Monitoring of calls and of the ethics reporting website is managed by Navex, an independent third party. The audit committee is to be notified of any significant reports of activities that are not consistent with the Code of Business by Brookfield’s internal auditor. If the audit committee considers it appropriate, it will notify the governance and nominating committee and/or the board of such reports.
The board promotes the highest ethical business conduct. The board has taken measures to ensure directors exercise independent judgment in considering transactions and agreements in respect of which a director or our core senior management team has a material interest. Any director with a material interest in a transaction declares his or her interest and refrains from voting on such matter. Significant related party transactions, if any, are reviewed and approved by an independent committee made up of independent directors who may be advised by independent counsel and independent advisors.
Personal Trading Policy
Brookfield has adopted a personal trading policy, or the Brookfield Trading Policy, that applies to directors and employees of Brookfield and its controlled public affiliates, including the partnership and our company. The Brookfield Trading Policy sets forth basic guidelines for trading in the securities of Brookfield, the partnership and our company and prohibits trading on the basis of material non-public information. The Brookfield Trading Policy features “blackout” periods during which insiders and other persons who are subject to the policy are prohibited from trading in the securities of Brookfield, the partnership and our company. Regular trading blackout periods will generally commence at the close of business on the last business day of a quarter and end on the beginning of the first business day following the earnings call discussing the quarterly results. Our company intends to adopt a personal trading policy substantially similar to the Brookfield Trading Policy that will apply to the directors and officers of our company and our subsidiaries.
Indemnification and Limitations on Liability
Articles
Under our articles and subject to the BCBCA, our company is required to indemnify each individual (each an “eligible party”) who is or was a director or officer of our company and each individual who is or was a director or officer of an affiliate of our company and such individual’s heirs and legal personal representatives against all judgments, penalties and fines to which such person is or may be liable, and our company must, after the final disposition of a proceeding, pay the expenses actually and reasonably incurred by such person in respect of that proceeding.
Subject to any restrictions in the BCBCA, our company may agree to indemnify and may indemnify any person (including an eligible party) against judgments, penalties and fines and pay expenses incurred in connection with the performance of services by that person for our company.
Insurance
Our company has the benefit of insurance coverage under which the directors are insured, subject to the limits of the policy, against certain losses arising from claims made against such directors by reason of any acts or omissions covered under the policy in their respective capacities as directors of our company, including certain liabilities under securities laws.
Compensation
Except for the non-overlapping directors the directors of our company also serve as directors of the general partner of the partnership. Such overlapping directors will receive an annual retainer of $15,000 for their service on the board and committees, and reimbursement of expenses incurred in attending meetings. In addition, those directors receive an annual retainer of $125,000 for serving on the board of the general partner of the partnership. The members of the audit committee, including the chair of the audit committee, receive
126

TABLE OF CONTENTS
 
an additional $10,000 per year for serving in such positions. The chair of the audit committee also receives $20,000 for serving as the chair of the audit committee of the general partner of the partnership (no additional amount is paid for serving as our audit committee chair), and the lead independent director of the partnership receives an additional $10,000 per year for serving in such position (no additional amount is paid for serving as our lead independent director). Directors who are not independent due to their employment with Brookfield receive no fees for their services on the board of our company or the general partner of the partnership.
The non-overlapping directors who will not serve as a director of the general partner of the partnership will receive an annual retainer of $140,000 for their service on the board and its committees, and reimbursement of expenses incurred in attending meetings.
In coordination with the partnership, the governance and nominating committee periodically reviews board compensation in relation to its peers and other similarly-sized companies and is responsible for approving changes in compensation for non-employee directors.
The company does not have any employees, other than employees of our operating subsidiaries. Brookfield Business Partners has entered into a Master Services Agreement with the Service Providers pursuant to which the Service Providers provide or arranges for other service providers to provide day-to-day management and administrative services for Brookfield Business Partners and the other Service Recipients. In connection with the completion of the special distribution, the Master Services Agreement will be amended to contemplate our company receiving management services comparable to the services currently provided to Brookfield Business Partners by the Service Providers. For additional information, see “Management and the Master Services Agreement”.
Members of Brookfield’s senior management and other individuals from Brookfield’s global affiliates will be drawn upon to fulfill obligations under the Master Services Agreement. However, these individuals will not be compensated by our company. Instead, they will continue to be compensated by Brookfield.
Director Share Ownership Requirements
We believe that the directors of our company can better represent our shareholders if they have economic exposure to our company themselves. We expect that directors hold sufficient exchangeable shares and/or units of the partnership such that the acquisition costs of our exchangeable shares or units of the partnership held by such directors, in the aggregate, meets the Ownership Requirement, which is equal to at least two times their aggregate annual retainer for serving as a director of our company or the general partner of the partnership, as applicable, as determined by the board from time to time.
Directors are required to purchase our exchangeable shares and/or units of the partnership on an annual basis with an acquisition cost equal to not less than 40% of their aggregate annual retainer until the Ownership Requirement has been met. Our directors are required to achieve the Ownership Requirement within five years of joining the board (or the board of directors of the general partner of the partnership). In the event of an increase in the aggregate annual retainer, directors will have two years following the date of the change in the aggregate annual retainer to comply with the Ownership Requirement. In the case of directors who have served on the board (or the board of the general partner of the partnership) less than five years at the date of the change in the aggregate annual retainer, such directors will be required to comply with the Ownership Requirement by the date that is the later of: (i) the fifth anniversary of their appointment to the board, and (ii) two years following the date of the change in the aggregate annual retainer.
Management Diversity
Our company is externally managed by the Service Providers, and accordingly, our company does not evaluate, determine or make any hiring or promotion decisions for the Service Providers. The Service Providers make hiring and promotion decisions based solely on merit, so that each officer and employee possess the necessary skills, knowledge and experience to do his or her job. The Service Providers are committed to workplace diversity, including but not limited to, providing opportunities and support to promote success for female employees and promoting diversity of gender, culture, geography, and skills. The Service Providers are also deeply aware of the benefits that diversity and inclusion add to a workplace and the ability to achieve better business outcomes. The Service Providers’ focus begins at recruitment, continues in leadership training
127

TABLE OF CONTENTS
 
programs, diversity is woven into our policies and procedures, and is emphasized on a daily basis as part of our culture. In addition to having a diverse employee base, the Service Providers also seek to leverage the benefits of diversity by upholding an inclusive environment that encourages contribution from all individuals and provides equal development and advancement opportunities. To further our progress in this area, Brookfield has created an internal Global Diversity Advisory Group. The Service Providers do not have targets for the representation of women in executive officer positions because such targets do not accurately reflect the full range of factors considered in hiring or promoting executive officers.
128

TABLE OF CONTENTS
 
MANAGEMENT AND THE MASTER SERVICES AGREEMENT
Our Management
The Service Providers, wholly-owned subsidiaries of Brookfield, currently provide management services to Brookfield Business Partners pursuant to the Master Services Agreement. Members of Brookfield’s senior management and other individuals from Brookfield’s global affiliates are drawn upon to fulfill the Service Providers’ obligations to provide Brookfield Business Partners with management services under the Master Services Agreement.
Our company, like Brookfield Business Partners, will be externally managed by the Service Providers. In connection with the completion of the special distribution, the Master Services Agreement will be amended to contemplate our company receiving management services comparable to the services currently provided to Brookfield Business Partners by the Service Providers. Pursuant to the Master Services Agreement, in exchange for the management services provided to the Service Recipients by the Service Providers, Holding LP will pay a quarterly base management fee to the Service Providers equal to 0.3125% (1.25% annually) of the total capitalization of our group. For purposes of calculating the base management fee, the total capitalization of our group will be equal to the quarterly volume-weighted average trading price of a unit on the principal stock exchange for the units (based on trading volumes) multiplied by the number of units outstanding at the end of the quarter (and assuming full conversion of the Redemption-Exchange Units into units), plus the value of securities of the other Service Recipients (which following the completion of the special distribution will include the exchangeable shares) that are not held by our group, plus all outstanding third party debt with recourse to a Service Recipient, less all cash held by such entities. When calculating the base management fee for the quarter during which the special distribution occurs, all trading data prior to the date of the special distribution will be reduced by one-third, commensurate with the distribution ratio of one (1) exchangeable share for every two (2) units, in order to account for the dilutive effect of the special distribution. For any quarter in which the general partner of the partnership determines that there is insufficient available cash to pay the base management fee as well as the next regular distribution on the units, the Service Recipients may elect to pay all or a portion of the base management fee in units or Redemption-Exchange Units, subject to certain conditions.
BPEG, or Brookfield Private Equity Group Holdings LP, a subsidiary of Brookfield, also receives incentive distributions from Holding LP based on the growth in the market value of the units quarter-over-quarter (but only after the market value exceeds the “incentive distribution threshold”, which as of December 31, 2021 was $47.30, and adjusted at the beginning of each quarter to be equal to the greater of (i) the market value for the previous quarter and (ii) the incentive distribution threshold at the end of the previous quarter) multiplied by the number of units and other economically equivalent securities of the Service Recipients (which following the completion of the special distribution will include the exchangeable shares) outstanding at the end of the quarter (and assuming full conversion of the Redemption-Exchange Units into units). For the year ended December 31, 2020, the three months ended March 31, 2021 and the three months ended September 30, 2021, the total incentive distribution was $nil. During the second quarter of 2021, the volume weighted average price per unit was $44.64, which was above the previous incentive distribution threshold of $41.96 per unit, resulting in an incentive distribution of $79 million for the quarter. During the fourth quarter of 2021, the volume weighted average price per unit was $47.30, which was above the previous incentive distribution threshold of $44.64, resulting in an incentive distribution of $78 million for the quarter. In order to account for the dilutive effect of the special distribution, the incentive distribution threshold will be reduced by one-third, commensurate with the distribution ratio of one (1) exchangeable share for every two (2) units. Accordingly, based on the current incentive distribution threshold of $47.30 per unit, the resulting new incentive distribution threshold will be $31.53. In addition, when calculating the market value of the units for the first quarter of 2022, all trading data prior to the date of the special distribution will be reduced by one-third in order to account for the dilutive effect of the special distribution. We expect there will be approximately 78 million units, approximately 74 million exchangeable shares and approximately 70 million Redemption-Exchange Units outstanding as at March 31, 2022, being the last day of the quarter in which the special distribution is expected to be completed.
Upon completion of the special distribution, there will be no increase to the base management fee or incentive distribution currently paid by Holding LP to the Service Providers, other than as may result from an increase in the trading price of the units or exchangeable shares after reflecting the dilutive effect of the special
129

TABLE OF CONTENTS
 
distribution. Following completion of the special distribution, our company will be responsible for reimbursing Holding LP for its proportionate share of the base management fee but will not be required to reimburse Holding LP for any portion of any incentive distributions. Our company’s proportionate share of the base management fee will be calculated on the basis of the value of our company’s business relative to that of the partnership. See “—The Master Services Agreement” below and “Relationship with Brookfield — Incentive Distributions”. As noted above, our exchangeable shares are intended to provide an economic return equivalent to one unit and, accordingly, our exchangeable shares will be treated as if they are economically equivalent to units for purposes of calculating the amount payable as incentive distributions. Brookfield Business Partners may in the future revisit the manner in which incentive distributions are calculated, including if the trading prices of the units and our exchangeable shares diverge.
About Brookfield
Our company will not have any employees, other than employees of our operating subsidiaries. Instead, similar to Brookfield Business Partners, members of Brookfield’s senior management and other individuals from Brookfield’s global affiliates will be drawn upon to fulfil the Service Providers’ obligations under the Master Services Agreement. Brookfield is a leading global alternative asset manager with approximately $690 billion of assets under management across real estate, infrastructure, renewable power, private equity and credit. Brookfield is co-listed on the NYSE and the TSX under the symbols “BAM” and “BAM.A”, respectively.
Brookfield’s strategy, which is part of our strategy as well, is to combine best-in-class operating platforms and best-in-class transaction execution capabilities to acquire businesses and actively manage them to achieve superior returns on a long-term basis. Brookfield’s operations-oriented approach comprises the following attributes:

Business Development Capability.   Brookfield’s operating platforms have intimate knowledge of their respective markets. Additionally, Brookfield has a network of very senior relationships within its industry sectors. As a result, Brookfield believes it is well-positioned to proactively identify and originate transactions.

Operational Expertise.   Brookfield’s operating platforms are responsible for enhancing performance of their respective businesses. In particular, Brookfield has considerable experience in executing operational turnaround and operational value add initiatives within its business, focused on increasing operating margins by improving efficiency. This can be achieved by the application of best-in-class operating expertise and scale to identify opportunities to reduce operating costs while maintaining quality. In addition, Brookfield looks for opportunities to deploy capital to increase output and/or reduce costs as well as to put in place appropriate maintenance programs to reduce costs and preserve asset values over their life cycle.

Industry Insight.   Brookfield’s operating platforms enable it to develop fundamental views on the factors that impact key value drivers. Brookfield utilizes this knowledge to ensure it takes advantage of the most current operating and financing practices, as well as to make acquisition and divestiture decisions.

Contrarian Thinking.   Brookfield recognizes that superior returns often requires contrarian thinking.
By combining deep restructuring and expertise with operational turnaround capability, Brookfield endeavors to be a leader in each of its major operating areas, not through the size of its operating platforms but through the quality of its people and operations. Brookfield believes that its long-term commitment to building best-in-class operations will enable it to attract and retain high-quality personnel, which will, in turn, increase performance.
Once an operating platform within a sector is established, it will typically be scalable. This enables the pursuit of follow-on acquisitions that generally can be acquired and integrated into the operational platform with lower incremental cost, thereby enhancing returns.
Brookfield’s corporate group provides its operating platforms with access to transaction execution capability. Brookfield’s corporate group has in-depth mergers and acquisitions, corporate finance, accounting, tax and financial structuring expertise across a number of industries.
130

TABLE OF CONTENTS
 
The following table presents certain information concerning the core senior management team, or collectively, the named executive officers, or the NEOs, who will be principally responsible for our operations and their positions with the Service Providers as at the date of this prospectus.
Name
Age
Years of
Experience in
relevant
industry or role
Years at
Brookfield
Current Position with
the Service Providers
Cyrus Madon
56 34 23
Chief Executive Officer
Jaspreet Dehl
45 22 10
Chief Financial Officer
Denis Turcotte
60 31 4 Managing Partner
David Grosman
52 27 13 Managing Director
A.J. Silber
42 16 9 Senior Vice President
Each member of this team has substantial deal origination and execution expertise, having put together numerous consortiums, partnerships and joint ventures for large complex transactions. Members of this team have also been integral in building and developing Brookfield’s business services, infrastructure services and industrial operations. Set forth below is biographical information for each of the NEOs:
Cyrus Madon.   Mr. Madon is a Managing Partner, head of Brookfield’s Private Equity Group and Chief Executive Officer of Brookfield Business Partners. In this role, he is responsible for the expansion of Brookfield’s private equity business. Mr. Madon joined Brookfield in 1998 and has held a number of senior roles across the organization, including head of Brookfield’s Corporate Lending business. Prior to Brookfield, Mr. Madon worked at Pricewaterhouse Coopers in Corporate Finance and Recovery. He is a Chartered Professional Accountant and holds a Bachelor of Commerce degree from Queen’s University. He is also on the board of the C.D. Howe Institute.
Jaspreet Dehl.   Ms. Dehl is the Chief Financial Officer of the partnership. Ms. Dehl is also a Managing Partner of Brookfield Asset Management. Since joining Brookfield in 2011, Ms. Dehl has held a number of senior finance positions, including within Brookfield’s Private Equity Group and in Brookfield’s Private Funds Group. Prior to joining Brookfield, Ms. Dehl was part of the Financial Advisory Services practice at Deloitte, specializing in corporate restructuring services and transaction execution services to private equity clients. Ms. Dehl is a Chartered Professional Accountant and holds a bachelor’s degree in economics from Wilfrid Laurier University.
Denis Turcotte.   Mr. Turcotte is a Managing Partner in Brookfield’s Private Equity Group, responsible for business operations. Mr. Turcotte joined Brookfield in 2017, bringing expertise as a member of the BAM Private Equity Advisory Board for 10 years and a member of the Brookfield Business Partners’ board of directors from 2016 until 2017. He provides operational and financial oversight for portfolio companies within Brookfield’s Private Equity Group. Prior to joining Brookfield, Mr. Turcotte held several roles, including Principal with North Channel Management and Capital Partners, CEO of Algoma Steel, and President of the Paper Group and EVP Corporate Development and Planning with Tembec. Mr. Turcotte holds a Bachelor of Engineering from Lakehead University and an MBA from the University of Western Ontario. He received the Engineering Medal in Management from the Professional Engineers of Ontario, was named CEO of the Year by Canadian Business magazine in 2006 and received the 40 under 40 award from Caldwell Partners.
David Grosman.   Mr. Grosman is a Managing Director in the Brookfield Private Equity Group, responsible for taxation globally. Mr. Grosman joined Brookfield in 2008, and since then has held a number of tax positions across the organization. Prior to joining Brookfield, Mr. Grosman was a partner at PricewaterhouseCoopers LLP in Toronto. Mr. Grosman is a Chartered Professional Accountant.
A.J. Silber.   Mr. Silber is the Senior Vice-President, Legal Affairs and Corporate Secretary of Brookfield Asset Management. He joined Brookfield in 2012 after working at the law firms of Torys LLP in Toronto and Ropes & Gray LLP in New York. Mr. Silber is a graduate of the JD/MBA program at the University of Toronto and holds a Bachelor of Commerce degree from McGill University. Mr. Silber is called to the Bar of Ontario and New York.
131

TABLE OF CONTENTS
 
The Master Services Agreement
Our company, like Brookfield Business Partners, will be externally managed by the Service Providers. In connection with the completion of the special distribution, the Master Services Agreement will be amended to contemplate our company receiving management services comparable to the services currently provided to Brookfield Business Partners by the Service Providers. Upon completion of the special distribution, there will be no increase to the base management fee or incentive distribution currently paid by Holding LP to the Service Providers, other than as may result from an increase in the trading price of the units or exchangeable shares after reflecting the dilutive effect of the special distribution. Following completion of the special distribution, our company will be responsible for reimbursing Holding LP for its proportionate share of the base management fee but will not be required to reimburse Holding LP for any portion of any incentive distributions. Our company’s proportionate share of the base management fee will be calculated on the basis of the value of our company’s business relative to that of the partnership. See also “Relationship with Brookfield — Incentive Distributions”.
The following is a summary of certain provisions of the Master Services Agreement and is qualified in its entirety by reference to all of the provisions of the agreement. Because this description is only a summary of the Master Services Agreement, it does not necessarily contain all of the information that you may find useful. We therefore urge you to review the Master Services Agreement in its entirety. The Master Services Agreement is, and the amended Master Services Agreement will be, available electronically on EDGAR on the SEC’s website at www.sec.gov or on SEDAR at www.sedar.com.
Appointment of the Service Providers and Services Rendered
Under the Master Services Agreement, the Service Recipients have appointed the Service Providers, as the service providers, to provide the following services, or arrange for their provision by an appropriate service provider:

providing overall strategic advice to the Holding Entities including advising with respect to the expansion of their business into new markets;

identifying, evaluating and recommending to the Service Recipients acquisitions or dispositions from time to time and, where requested to do so, assisting in negotiating the terms of such acquisitions or dispositions;

recommending and, where requested to do so, assisting in the raising of funds whether by way of debt, equity or otherwise, including the preparation, review or distribution of any prospectus or offering memorandum in respect thereof and assisting with communications support in connection therewith;

recommending to the Service Recipients suitable candidates to serve on the boards of directors or their equivalents of the operating entities;

making recommendations with respect to the exercise of any voting rights to which the Service Recipients are entitled in respect of the operating entities;

making recommendations with respect to the payment of dividends or other distributions by the Service Recipients, including distributions by our company to our shareholders;

monitoring and/or oversight of the applicable Service Recipient’s accountants, legal counsel and other accounting, financial or legal advisors and technical, commercial, marketing and other independent experts, including making recommendations with respect to, and supervising the, making of tax elections determinations and designations, the timely calculation and payment of taxes payable, and the filing of all tax returns due, by each Service Recipient, and overseeing the preparation of the Service Recipients’ annual consolidated financial statements and quarterly interim financial statements;

making recommendations in relation to and effecting, when requested to do so, the entry into insurance of each Service Recipient’s assets, together with other insurances against other risks, including directors and officers insurance as the relevant service provider and the relevant board of directors or its equivalent may from time to time agree;

arranging for individuals to carry out the functions of principal executive, accounting and financial officers for the partnership only for purposes of applicable securities laws; and
132

TABLE OF CONTENTS
 

providing individuals to act as senior officers of Service Recipients as agreed from time to time, subject to the approval of the relevant board of directors or its equivalent.
The Service Providers’ activities are subject to the supervision of our board of directors and of the equivalent governing bodies of each of the other Service Recipients, as applicable. The relevant governing body remains responsible for all investment and divestment decisions made by the Service Recipient.
Any Service Provider may, from time to time, appoint an affiliate of Brookfield to act as a new Service Provider under the Master Services Agreement, effective upon the execution of a joinder agreement by the new Service Provider.
Management Fee
Pursuant to the Master Services Agreement, in exchange for the management services provided to the Service Recipients by the Service Providers, Holding LP will pay a quarterly base management fee to the Service Providers equal to 0.3125% (1.25% annually) of the total capitalization of our group. For purposes of calculating the base management fee, the total capitalization of our group is equal to the quarterly volume-weighted average trading price of a unit on the principal stock exchange for the units (based on trading volumes) multiplied by the number of units outstanding at the end of the quarter (assuming full conversion of any Redemption-Exchange Units into units), plus the value of securities of the other Service Recipients (which following the completion of the special distribution will include the exchangeable shares) that are not held by our group, plus all outstanding third party debt with recourse to a Service Recipient, less all cash held by such entities. BPEG, or Brookfield Private Equity Group Holdings LP, a subsidiary of Brookfield, also receives incentive distributions from Holding LP based on the growth in the market value of the units quarter-over-quarter (but only after the market value exceeds the “incentive distribution threshold”, which as of December 31, 2021 was $47.30, and adjusted at the beginning of each quarter to be equal to the greater of (i) the market value for the previous quarter and (ii) the incentive distribution threshold at the end of the previous quarter) multiplied by the number of units and other economically equivalent securities of the Service Recipients, (which following the completion of the special distribution will include the exchangeable shares), outstanding at the end of the quarter (and assuming full conversion of the Redemption-Exchange Units into units). For the year ended December 31, 2020, the three months ended March 31, 2021 and the three months ended September 30, 2021, the total incentive distribution was $nil. During the second quarter of 2021, the volume weighted average price per unit was $44.64, which was above the previous incentive distribution threshold of $41.96 per unit, resulting in an incentive distribution of $79 million for the quarter. During the fourth quarter of 2021, the volume weighted average price per unit was $47.30, which was above the previous incentive distribution threshold of $44.64, resulting in an incentive distribution of $78 million for the quarter. In order to account for the dilutive effect of the special distribution, the incentive distribution threshold will be reduced by one-third, commensurate with the distribution ratio of one (1) exchangeable share for every two (2) units. Accordingly, based on the current incentive distribution threshold of $47.30 per unit, the resulting new incentive distribution threshold will be $31.53. In addition, when calculating the market value of the units for the first quarter of 2022, all trading data prior to the date of the special distribution will be reduced by one-third in order to account for the dilutive effect of the special distribution. We expect there will be approximately 78 million units, approximately 74 million exchangeable shares and approximately 70 million Redemption-Exchange Units outstanding as at March 31, 2022, being the last day of the quarter in which the special distribution is expected to be completed.
The table below sets forth the base management fees for the years ended December 31, 2020, 2019 and 2018, respectively, all of which were paid by Holding LP.
For the year ended
December 31,
$ MILLIONS
2020
2019
2018
Base management fee
$ 63 $ 59 $ 56
To the extent that under any other arrangement we are obligated to pay a base management fee (directly or indirectly through an equivalent arrangement) to the Service Providers (or any affiliate) on a portion of our capital that is comparable to the base management fee, the base management fee payable for each quarter in
133

TABLE OF CONTENTS
 
respect thereof will be reduced on a dollar-for-dollar basis by our proportionate share of the comparable base management fee (or equivalent amount) under such other arrangement for that quarter.
Reimbursement of Expenses and Certain Taxes
The Service Recipients, including our company, also reimburse the Service Providers for any out-of-pocket fees, costs and expenses incurred in the provision of the management and administration services. However, the Service Recipients are not required to reimburse the Service Providers for the salaries and other remuneration of their management, personnel or support staff who carry out any services or functions for such Service Recipients or overhead for such persons, other than in certain situations when it is desirable for employees and other personnel of any member of Brookfield Business Partners or Brookfield and its affiliates to provide services not included in the services provided under the Management Services Agreement to a member of the other group. In these cases, all or a portion of the compensation paid or payable to employees or other personnel who devote a portion of their time to the provision of services to the other group may be allocated to a member of such other group.
The relevant Service Recipient is required to pay the Service Providers all other out-of-pocket fees, costs and expenses incurred in connection with the provision of the services including those of any third party and to reimburse the Service Providers for any such fees, costs and expenses. Such out-of-pocket fees, costs and expenses include, among other things, (i) fees, costs and expenses relating to any debt or equity financing; (ii) out-of-pocket fees, costs and expenses incurred in connection with the general administration of any Service Recipient; (iii) taxes, licenses and other statutory fees or penalties levied against or in respect of a Service Recipient; (iv) amounts owed under indemnification, contribution or similar arrangements; (v) fees, costs and expenses relating to our financial reporting, regulatory filings and investor relations and the fees, costs and expenses of agents, advisors and other persons who provide services to or on behalf of a Service Recipient; and (vi) any other fees, costs and expenses incurred by the Service Providers that are reasonably necessary for the performance by the Service Providers of their duties and functions under the Master Services Agreement.
In addition, the Service Recipients are required to pay all fees, costs and expenses incurred in connection with the investigation, acquisition, holding or disposal of any acquisition that is made or that is proposed to be made by one of more of the Service Recipients. Where the acquisition or proposed acquisition involves a joint acquisition that is made alongside one or more other persons, the Service Providers will be required to allocate such fees, costs and expenses in proportion to the notional amount of the acquisition made (or that would have been made in the case of an unconsummated acquisition) among all joint investors. Such additional fees, expenses and costs represent out-of-pocket costs associated with investment activities that are undertaken pursuant to the Master Services Agreement.
The Service Recipients are also required to pay or reimburse the Service Providers for all sales, use, value added, withholding, goods and services, harmonized sales or other taxes or customs duties or other governmental charges levied or imposed by reason of the Master Services Agreement or any agreement it contemplates, other than income taxes, corporation taxes, capital taxes or other similar taxes payable by the Service Providers, which are personal to the Service Providers.
Termination
The Master Services Agreement has no fixed term. However, the Service Recipients, including our company, may terminate the Master Services Agreement upon thirty (30) days’ prior written notice of termination from the partnership’s general partner (with the prior unanimous approval of the directors of the partnership’s general partner that are independent of Brookfield) to the Service Providers if any of the following occurs:

the Service Providers default in the performance or observance of any material term, condition or covenant contained in the agreement in a manner that results in material harm to the Service Recipients and the default continues unremedied for a period of thirty (30) days after written notice of the breach is given to the Service Providers, provided that if the default that is the subject of such obligation cannot reasonably be remedied within such thirty (30) day period and, if within such period, the Service Providers provide reasonable evidence to the Service Recipients that they have commenced, and
134

TABLE OF CONTENTS
 
thereafter proceed with all due diligence, to remedy the default, such period will be extended for a reasonable period satisfactory to the Service Recipients;

the Service Providers engage in any act of fraud, misappropriation of funds or embezzlement against any Service Recipient that results in material harm to the Service Recipients;

the Service Providers are grossly negligent in the performance of their duties under the agreement and such gross negligence results in material harm to the Service Recipients; or

certain events relating to the bankruptcy or insolvency of the Service Providers.
The Service Recipients have no right to terminate for any other reason, including if the Service Providers or Brookfield experiences a change of control. The Master Services Agreement may only be terminated with the prior unanimous approval of the directors of the partnership’s general partner that are independent of Brookfield.
The Master Services Agreement expressly provides that the agreement may not be terminated due solely to the poor performance or the underperformance of any of our operations.
The Service Providers may terminate the Master Services Agreement upon thirty (30) days’ prior written notice of termination to us if any Service Recipient defaults in the performance or observance of any material term, condition or covenant contained in the agreement in a manner that results in material harm and the default continues remedied for a period of thirty (30) days after written notice of the breach is given to the Service Recipient, provided that if the default that is the subject of such obligation cannot reasonably be remedied within such thirty (30) day period and, if within such period, the Service Recipients provide reasonable evidence to the Service Providers that they have commenced, and thereafter proceed with all due diligence, to remedy the default, such period will be extended for a reasonable period satisfactory to the Service Providers. The Service Providers may also terminate the Master Services Agreement upon the occurrence of certain events relating to the bankruptcy or insolvency of our company.
If the Master Services Agreement is terminated, the Licensing Agreement, the Relationship Agreement and any of Brookfield’s obligations under the Relationship Agreement would also terminate. See “Relationship with Brookfield — Licensing Agreement” and “Relationship with Brookfield — Relationship Agreement” for further details.
Indemnification and Limitations on Liability
Under the Master Services Agreement, the Service Providers have not assumed and will not assume any responsibility other than to provide or arrange for the provision of the services called for thereunder in good faith and will not be responsible for any action that the Service Recipients take in following or declining to follow the advice or recommendations of the Service Providers. The maximum amount of the aggregate liability of the Service Providers (other than any member of Brookfield Business Partners) or any of their affiliates, or of any director, officer, employee, contractor, subcontractor, delegates, agent, advisor or other representative of the Service Providers or any of their affiliates, will be equal to the base management fee previously paid by the Service Recipients in the two most recent calendar years pursuant to the Master Services Agreement. The Service Recipients have also agreed to indemnify each of the Service Providers, Brookfield and their directors, officers, agents, members, partners, shareholders and employees to the fullest extent permitted by law from and against any claims, liabilities, losses, damages, costs or expenses (including legal fees) incurred by an indemnified person or threatened in connection with our respective businesses, investments and activities or in respect of or arising from the Master Services Agreement or the services provided by the Service Providers, except to the extent that the claims, liabilities, losses, damages, costs or expenses are determined to have resulted from the indemnified person’s bad faith, fraud, willful misconduct or gross negligence, or in the case of a criminal matter, action that the indemnified person knew to have been unlawful. In addition, under the Master Services Agreement, to the fullest extent permitted by law, the indemnified persons will not be liable to the Service Recipients except for conduct that involved bad faith, fraud, willful misconduct, gross negligence or in the case of a criminal matter, action that the indemnified person knew to have been unlawful.
135

TABLE OF CONTENTS
 
Outside Activities
The Master Services Agreement does not prohibit the Service Providers or their affiliates from pursuing other business activities or providing services to third parties that compete directly or indirectly with us.
136

TABLE OF CONTENTS
 
EXECUTIVE COMPENSATION
Compensation Philosophy of Brookfield
Our NEOs are employees of the Service Providers and comprise the core senior management team of the Service Providers dedicated to the Partnership and our company. They perform functions for our company that would make them NEOs of our company. Brookfield, and not our group, determines the compensation of its employees and the executives and senior managers of its subsidiaries, which includes the Service Providers. Brookfield has adopted an approach to compensation that is intended to foster an entrepreneurial environment that encourages management to consider the risks associated with the decisions they make and take actions that will create long-term sustainable cash flow growth and will improve long-term shareholder value.
Compensation Elements Paid by Brookfield
The primary elements of total compensation paid by Brookfield to the NEOs include base salary, annual management incentive plan awards, or cash bonus, and participation in long-term incentive plans. Total annual compensation awarded to senior executives, including the NEOs, generally does not change significantly from year to year. This practice recognizes that rewarding short-term performance would not necessarily be consistent with Brookfield’s focus of long-term value creation. A significant amount of annual compensation for these executives is represented by awards pursuant to long-term incentive plans which vest over time, in order for the executives to increase their ownership interest in class A limited voting shares of Brookfield, or the Brookfield Class A Shares. Total compensation for executives who are at earlier stages in their careers also include awards pursuant to long-term incentive plans but a larger percentage of their total compensation is in the form of base salary and cash bonus awards in recognition of their personal needs and to be competitive in terms of total compensation within the alternative asset management industry. Changes in total compensation from year to year may vary more for these executives as they take on increasing responsibility. As executives progress within Brookfield, they have the opportunity to reinvest their cash bonus into deferred share units under the Deferred Share Unit Plan, or DSUP, or Restricted Shares, or restricted shares, under the Restricted Stock Plan of Brookfield, or the restricted stock plan, thereby enabling them to increase their ownership interests. In addition, notwithstanding the fact that regular total compensation for individuals may not change significantly year over year, management may request that the compensation committee of Brookfield, or Brookfield’s compensation committee, grant special compensation awards to executives who have taken on additional responsibilities and/or as a way to periodically recognize executives who have consistently performed at an exceptional level. These special awards are typically made in long-term incentive plan awards and assist Brookfield in retaining key employees who have the potential to add value to Brookfield over the longer-term.
Our group has no control over the form or amount of the compensation paid by Brookfield to the NEOs and participation in long-term incentive plans is not allocated to or payable by our group.
Base Salaries
Base salaries of the NEOs are determined and approved by Brookfield. Base salaries tend to remain fairly constant from one year to another unless the scope and responsibility of a position has changed. Base salaries deliver the only form of fixed compensation for the NEOs and are not intended to be the most significant component of their compensation.
Cash Bonus and Long-Term Incentive Plans
Given the NEOs’ focus on long-term decision making, the impact of which is difficult to assess in the short-term, Brookfield believes that a heavy emphasis on annual incentives and a formulaic calculation based on specific operational or individual targets may not appropriately reflect their long-term objectives. Accordingly, the cash bonus and compensation under long-term incentive plans are determined primarily through an evaluation of the progress made in executing the company’s strategy and the performance of the business as a whole. Significant contributions to the business strategy of Brookfield are also considered.
The level of cash bonus and long-term incentive compensation granted to each NEO is discretionary. While no specific weight is given to the achievement of any individual objective, consideration is given to their
137

TABLE OF CONTENTS
 
performance and the achievement of objectives that are set at the beginning of the year with Brookfield’s Chief Executive Officer. These pertain, in part, to the performance of the company’s funds from operations, capital improvement programs, operational expenditures, environment, health and safety programs, growth of its portfolio, financing activities, as well as sound management and governance practices.
Brookfield’s long-term incentive plans are intended to enable participants to create wealth through increases in the value of Brookfield Class A Shares. The purpose of these arrangements is to align the interests of Brookfield’s shareholders and management and to motivate executives to improve Brookfield’s and the company’s long-term financial success, measured in terms of enhanced shareholder value over the long-term. These compensation arrangements are intended to ensure that we are able to attract and retain executives: total compensation is competitive with our peers and enables us to attract new executives while the vesting of awards encourages executives to remain with Brookfield.
Brookfield has three types of long-term incentive plans. Awards are made under the following plans:
1.
Management Share Option Plan, or MSOP.   The MSOP governs the granting to executives of options to purchase Brookfield Class A Shares at a fixed price. The options typically vest as to 20% per year commencing on the first anniversary of the date of the award and are exercisable over a ten-year period. The MSOP is administered by the board of directors of Brookfield. Options are typically granted to the NEOs in late February or early March of each year as part of the annual compensation review. Brookfield’s compensation committee has a specific written mandate to review and approve executive compensation. Brookfield’s compensation committee makes recommendations to the board of directors of Brookfield with respect to the proposed allocation of options to the NEOs based, in part, upon the recommendations of the Chief Executive Officer of the Service Providers. The board of directors of Brookfield must then give its final approval. The number of options granted to NEOs is determined based on the scope of their roles and responsibilities and their success in achieving the company’s objectives. Consideration is also given to the number and value of previous grants of options. Since the annual option awards are generally made during a blackout period, the effective grant date for such options is set six (6) business days after the end of the blackout period. The exercise price for such options is the volume-weighted average trading price for Brookfield Class A Shares on the NYSE for the five (5) business days preceding the effective grant date.
2.
Deferred Share Unit Plan.   The DSUP provides for the issuance of deferred share units of Brookfield, or DSUs, the value of which are equal to the value of a Brookfield Class A Share. DSUs vest over periods of up to five years, with the exception of DSUs awarded in lieu of a cash bonus which vest immediately. DSUs can only be redeemed for cash upon cessation of employment through retirement, resignation, termination or death. The DSUP is administered by Brookfield’s compensation committee. DSUs are issued based on the value of Brookfield Class A Shares at the time of the award, or the DSU allotment price. In the case of DSUs acquired through the reinvestment of cash bonus awards, the DSU allotment price is equal to the exercise price for options granted at the same time as described above. Holders of DSUs will be allotted additional DSUs as dividends are paid on Brookfield Class A Shares on the same basis as if the dividends were reinvested pursuant to Brookfield’s dividend reinvestment plan. These additional DSUs are subject to the same vesting provisions as the underlying DSUs. The redemption value of DSUs will be equivalent to the market value of an equivalent number of Brookfield Class A Shares on the cessation of employment with Brookfield.
3.
Restricted Stock Plans.   Brookfield has a restricted stock plan and an escrowed stock plan. These plans were established to provide Brookfield and its executives with alternatives to Brookfield’s existing plans which would allow executives to increase their share ownership. Restricted shares have the advantage of allowing executives to become Brookfield shareholders, receive dividends, and to have full ownership of the shares after the restriction period ends. Vested and unvested restricted shares must be held until the vesting date (or in certain jurisdictions until the fifth anniversary of the award date). Holders of restricted shares receive dividends that are paid on the Brookfield Class A Shares in the form of cash, unless otherwise elected. The escrowed stock plan governs the award of non-voting common shares, or escrowed shares, of one or more private companies, or an escrow company, to executives or other individuals designated by Brookfield’s compensation committee.
138

TABLE OF CONTENTS
 
Each escrow company is capitalized with common shares and preferred shares issued to Brookfield for cash proceeds. Each escrow company uses its cash resources to directly and indirectly purchase Brookfield Class A Shares. Dividends paid to each escrow company on the Brookfield Class A Shares acquired by the escrow company will be used to pay dividends on the preferred shares which are held by Brookfield. The Brookfield Class A Shares acquired by an escrow company will not be voted. Escrowed shares typically vest 20% each year commencing on the date of the first anniversary of the award date and must generally be held until the fifth anniversary of the award date. Each holder may exchange escrowed shares for Brookfield Class A Shares issued from treasury of Brookfield no more than 10 years, from the award date. The value of Brookfield Class A Shares issued to a holder on an exchange is equal to the increase in value of the Brookfield Class A Shares held by the applicable escrow company.
In addition to these plans, executives who have responsibilities in Brookfield’s dedicated fund management groups may have compensation arrangements that also include a component more directly linked to the long- term performance of the fund being managed. However, the payments made under such plans are directly related to the value created for the fund’s investors which could include our group and, in turn, benefit Brookfield. The timing of these payments to executives who participate in these plans are therefore delayed until the funds’ performance is substantially realized and risk outcomes are determined.
Summary of Compensation
The following table sets out information concerning the compensation earned by, paid to or awarded to the NEOs during the year ended December 31, 2020, during which time the NEOs provided services to Brookfield Business Partners and which is indicative of the compensation expected to be earned by the NEOs when our company becomes a public company. Our NEOs are employed by Brookfield and their services are provided to our company pursuant to the Master Services Agreement. Our company is not responsible for determining or paying their compensation.
The NEOs are all remunerated in Canadian dollars. In order to provide for comparability with our company’s financial statements, which are reported in U.S. dollars, all Canadian dollar compensation amounts listed in the Summary Compensation Table have been converted to U.S. dollars at the average Bloomberg mid-market exchange rate for 2020 of C$1.00 = US$0.7464, unless otherwise noted.
Summary Compensation Table
Name and Principal Position
Year
Annual
Base
Salary
Non-equity Incentive Plan Compensation
Options-based Awards
All Other
Compensation
(f)
Total Annual
Compensation
Annual
Cash
Bonus
(a)
Deferred
Share
Units
(DSUs)
(b)
Restricted
Shares
Long Term
Incentive
Plans
(c)
Escrowed
Shares
(d)
Options
(e)
($)
($)
($)
($)
($)
($)
($)
($)
Cyrus Madon
Managing Partner,
Chief Executive Officer
2020 522,480 522,480 3,485,000 26,700 4,556,660
Jaspreet Dehl
Managing Partner,
Chief Financial Officer
2020 391,890 391,860 422,382 24,009 1,230,111
Denis Turcotte
Managing Partner,
Chief Operating Officer
2020 522,480 522,480 717,750 844,764 26,059 2,633,533
David Grosman
Managing Director
2020 270,197 271,500 93,300 54,889 18,500 708,385
A.J. Silber
Senior Vice President,
General Counsel
2020 238,848 131,366 119,424 16,975 506,614
(a)
Each NEO is awarded an annual incentive which he can elect to receive in cash, DSUs or restricted shares. One of the NEOs elected to receive some or all of the annual incentive in DSUs.
139

TABLE OF CONTENTS
 
(b)
Reflects DSUs issued in lieu of a cash incentive, at the election of the individual. DSU awards in this column for 2020 were awarded effective on February 22, 2021. The value in this column reflects the entire value of the incentive awarded converted to U.S. dollars at the exchange rate of C$1.00 = US$0.7464. The number of DSUs awarded was based on the volume-weighted average price of the Brookfield Class A Shares on the NYSE for the five days preceding the award date of $43.4264.
(c)
Reflects a payment under a Brookfield fund managed plan made in June 2020.
(d)
The amounts for 2020 reflect annual grants of escrowed shares for one NEO. The value awarded under the Escrowed Stock Plan for annual grants is determined by Brookfield and considers the stock market price of the Brookfield Class A Shares at the time of the award and the potential increase in value based on a hold period of 7.5 years, a volatility of 24.42%, a risk free rate of 1.0% and a dividend yield of 1.65%. This value, for the annual grants, has been discounted by 25% to reflect the five-year vesting and mandatory hold period.
(e)
The amounts for 2020 reflect annual grants of options to three of our NEOs and grants of carried interest in a Brookfield fund managed plan to one of our NEOs. The value awarded under the MSOP for annual grants is determined by Brookfield and considers the stock market price of the Brookfield Class A Shares at the time of the award and the potential increase in value based on a hold of 7.5 years, a volatility of 24.42%, a risk free rate of 1.0% and a dividend yield of 1.65%. This value, for the annual grants, has been discounted by 25% to reflect the five-year vesting.
The value of carried interests awarded to Denis Turcotte for 2020 were calculated based on an equivalent number of options using the discounted Black Scholes methodology relative to the option grants on February 22, 2021.
(f)
These amounts include annual retirement savings contributions and participation in the executive benefits program.
Option Awards and Share-Based Awards at December 31, 2020
The following table shows the options, RSUs, restricted shares, escrowed shares and DSUs outstanding at December 31, 2020. No RSUs have been awarded since 2005.
Option Awards
Vested and Unvested
Restricted Share Units
(RSU) Awards
Vested and Unvested(a)
Share-Based Awards
Restricted Shares
Escrowed Shares
Deferred Share Units (DSUs)
Name
Number of
Securities
Underlying
Unexercised
Options
Market
Value of
Unexercised
in-the-money
Options
(b)
Number of
Securities
Underlying
Outstanding
RSUs
Market
Value of
Outstanding
in-the-money
RSUs
(b)
Number of
Unvested
RSs
Market
Value of
Unvested
RSs
(c)
Market
Value of
Vested
RS
(c)
Number of
Unvested
ESs
Market
Value of
Unvested
ESs
(d)
Market
Value of
Vested ESs
(d)
Number of
Unvested
DSUs
Market
Value of
Unvested
DSUs
(e)
Market
Value of
Vested
DSUs
(e)
(#)
($)
(#)
($)
(#)
($)
($)
(#)
($)
($)
(#)
($)
($)
Cyrus Madon
2,100,730 77,007,491 11,320,586 2,610,000 30,695,514 47,258,586 39,685,114
Jaspreet Dehl
470,811 6,666,426 38,044 1,572,063 279,154 75,000 412,785
Denis Turcotte
90,562 810,053
David Grosman
161,099 2,815,969 2,993 123,667 38,205 939,165
A.J. Silber
109,162 2,182,852 3,464 143,159 33,983
(a)
The RSUP is no longer active. There have been no awards since 2005. Outstanding awards are redeemable for a cash payment only upon retirement, resignation, termination or death and have no expiration date.
(b)
The market value of the options and the RSUs is the amount by which the closing price of the Brookfield Class A Shares on December 31, 2020 exceeded the exercise price of the options or the issuance price of the RSUs. All values are calculated using the closing price of a Brookfield Class A Share on December 31, 2020 on the TSX and on the NYSE, as applicable. The closing price of a Brookfield Class A Share on the TSX on December 31, 2020 was $41.32 (C$52.62 converted to U.S. dollars at the Bloomberg mid-market exchange rate on that day of C$1.00 = US$0.7853) and $41.27 on the NYSE, as applicable.
(c)
The market value is calculated as the number of restricted shares multiplied by the closing price of a Brookfield Class A Share on December 31, 2020. The closing price of a Brookfield Class A Share on the TSX on December 31, 2020 was $41.32 (C$52.62 converted to U.S. dollars at the Bloomberg mid-market exchange rate on that day of C$1.00 = US$0.7853) and $41.27 on the NYSE, as applicable. The TSX or NYSE closing price on December 31, 2020 is used according to the currency in which the restricted shares were originally awarded.
(d)
The value of the escrowed shares is equal to the value of the Brookfield Class A Shares held by the escrow company less the net liabilities and preferred share obligations of the escrow company.
(e)
The market value is calculated as the number of vested DSUs multiplied by the closing price of a Brookfield Class A Share on December 31, 2020. The closing price of a Brookfield Class A Share on the TSX on December 31, 2020 was $41.32 (C$52.62 converted to U.S. dollars at the Bloomberg mid-market exchange rate on that day of C$1.00 = US$0.7853) and $41.27 on the NYSE, as applicable. The TSX or NYSE closing price on December 31, 2020 is used according to the currency in which the DSUs were originally awarded.
140

TABLE OF CONTENTS
 
Outstanding Option Awards and Restricted Share Units at December 31, 2020
The following table shows the details of each option and RSU outstanding at December 31, 2020. No RSUs have been awarded since 2005.
Option-based Awards
Restricted Share Units (RSUs)
Name
Number of
securities
underlying
unexercised
options
(#)
Options
exercise
price
($)
Options
expiration
date
Market
value of
unexercised
options(a)
($)
Number of
Securities
Underlying
RSUs
(#)
Issuance
price(b)
($)
Market
value of
outstanding
RSUs(a)
($)
Cyrus Madon
2,100,730 4.665 77,007,491
Jaspreet Dehl
33,750 $ 16.81 23-Feb-2023 $ 825,559
39,375 $ 17.84 24-Feb-2024 $ 922,379
30,937 $ 24.22 23-Feb-2025 $ 527,593
27,750 $ 22.50 22-Nov-2025 $ 520,868
13,125 $ 20.39 22-Feb-2026 $ 274,042
40,950 $ 24.59 16-Feb-2027 $ 683,124
51,750 $ 26.93 25-Feb-2028 $ 742,292
15,000 $ 26.93 25-Feb-2028 $ 215,157
153,300 $ 29.48 25-Feb-2029 $ 1,806,916
56,512 $ 38.64 13-Dec-2029 $ 148,497
8,362 $ 45.21 24-Feb-2030 $ 0
Denis Turcotte
25,875 $ 26.93 25-Feb-2028 $ 371,146
29,362 $ 29.48 25-Feb-2029 $ 346,084
35,325 $ 38.64 13-Dec-2029 $ 92,824
David Grosman
39,375 $ 17.84 24-Feb-2024 $ 922,379
29,250 $ 24.22 23-Feb-2025 $ 498,824
25,875 $ 22.50 22-Nov-2025 $ 485,674
3,750 $ 20.39 22-Feb-2026 $ 78,298
29,700 $ 24.59 16-Feb-2027 $ 495,452
11,250 $ 26.93 25-Feb-2028 $ 161,368
12,712 $ 29.48 25-Feb-2029 $ 149,834
9,187 $ 38.64 13-Dec-2029 $ 24,141
A.J. Silber
22,500 $ 16.81 25-Feb-2023 $ 550,373
22,500 $ 17.84 24-Feb-2024 $ 527,074
18,000 $ 24.22 23-Feb-2025 $ 306,968
17,250 $ 22.50 22-Nov-2025 $ 323,783
2,250 $ 20.39 22-Feb-2026 $ 46,979
19,350 $ 24.59 16-Feb-2027 $ 322,795
7,312 $ 26.93 25-Feb-2028 $ 104,882
(a)
The market value of the options and the RSUs is the amount by which the closing price of the Brookfield Class A Shares on December 31, 2020 exceeded the exercise price of the options or the issuance price of the RSUs. All values are calculated using the closing price of a Brookfield Class A Share on December 31, 2020 on the TSX and on the NYSE, as applicable. The closing price of a Brookfield Class A Share on the TSX on December 31, 2020 was $41.32 (C$52.62 converted to U.S. dollars at the Bloomberg mid-market exchange rate on that day of C$1.00 = US$0.7853) and $41.27 on the NYSE, as applicable.
(b)
The RSU issuance prices are in Canadian dollars and are presented in the table converted into U.S. dollars at the Bloomberg mid-market exchange rate on December 31, 2020 of C$1.00 = US$0.7853.
141

TABLE OF CONTENTS
 
Value Vested or Earned During December 31, 2020
The following table shows the value of all option, share-based awards, and non-equity plan compensation which vested during 2020.
Value Vested During 2020(a)
Named Executive Officer
Options(b)
($)
DSUs(c)
($)
Restricted
Shares(d)
($)
Escrowed
Shares
($)
Non-equity
incentive plan
compensation — 
Value earned
during the year
($)
Cyrus Madon
1,045,015 237,975 17,286,996
Jaspreet Dehl
1,088,256 231,650 391,860
Denis Turcotte
156,311 522,480
David Grosman
442,449 94,554 25,421 270,197
A.J. Silber
263,366 25,430 238,848
(a)
All values are calculated using the closing price of a Brookfield Class A Share on the vesting date on the TSX and on the NYSE, as applicable. Canadian dollar amounts are converted into U.S. dollars using the average Bloomberg mid-market exchange rate for 2020 of C$1.00 = US$0.7464.
(b)
Values represent the amount by which the value of Brookfield Class A Shares exceeded the exercise price on the day the options vested.
(c)
Values in this column represent the value of DSUs vested in 2020, including DSUs awarded on February 24, 2020 in lieu of the cash bonus related to performance in 2019.
(d)
Values in this column represent the value of restricted shares vested in 2020, including restricted shares awarded in lieu of the cash bonus related to performance in 2019.
Pension and Retirement Benefits
Our NEOs do not participate in a registered defined benefit plan or any other post-retirement supplementary compensation plans. The NEOs based in Canada receive an annual contribution from Brookfield to their registered retirement savings plans equal to 4.5% of their base salary, subject to an annual RRSP contribution limit established by the Canada Revenue Agency.
Termination and Change of Control Benefits
There are no employment contracts between the NEOs and our company. None of the NEOs have any termination, change of control arrangement or other compensatory plan, contract or arrangement with our company.
While the NEOs participate in Brookfield’s long-term incentive plans, our company does not reimburse the Service Providers for such participation and has no obligations under these plans to the NEOs in the event of a change of control or a termination of their employment.
The following table provides a summary of the termination provisions in Brookfield’s long-term incentive plans. No incremental entitlements are triggered by termination, resignation, retirement or a change in control. Any exceptions to these provisions are approved on an individual basis at the time of cessation of employment.
142

TABLE OF CONTENTS
 
Exceptions are approved by the chair of Brookfield Asset Management’s compensation committee or its board of directors, depending on the circumstances.
Termination Event
DSUs
Options
Restricted Shares / Escrowed Shares
Retirement (as determined at the discretion of Brookfield Asset Management’s board of directors)
Vested units are redeemable on the day employment terminates. Unvested units are forfeited
Vesting ceases on retirement. Vested options are exercisable until their expiration date. Unvested options are cancelled.
Vested shares are redeemable on the day employment terminates, subject to the hold period. Unvested shares are forfeited.
Termination Without Cause
Vested units are redeemable on the day employment terminates. Unvested units are forfeited.
Upon date of termination, unvested options are cancelled and vested options continue to be exercisable for 60 days(1) from the termination date, after which unexercised options are cancelled immediately.
Vested shares are redeemable on the day employment terminates, subject to the hold period. Unvested shares are forfeited.
Termination With Cause
Upon date of termination, all unvested and vested units are forfeited, with the exception of DSUs awarded as a result of a participant’s election to take their annual bonus in the form of DSUs.
Upon date of termination, all vested and unvested options are cancelled.
Upon date of termination, all vested and unvested shares are forfeited.
Resignation
Vested units are redeemable on the day employment terminates. Unvested units are forfeited.
Upon date of termination, all vested and unvested options are cancelled.
Vested shares are redeemable on the day employment terminates, and remain subject to the hold period. Unvested shares are forfeited.
Death
Vested units are redeemable on the date of death. Unvested units are forfeited.
Options continue to vest and are exercisable for six months following date of death(1) after which all unexercised options are cancelled immediately.
Vested shares are redeemable on the date of death, and remain subject to the hold period. Unvested shares are forfeited.
(1)
Up to but not beyond the expiry date of the options.
143

TABLE OF CONTENTS
 
RELATIONSHIP WITH BROOKFIELD
Brookfield Asset Management
Brookfield is a leading global alternative asset manager with approximately $690 billion of assets under management across real estate, infrastructure, renewable power, private equity and credit. Brookfield is listed on the NYSE under the symbol “BAM” and on the TSX under the symbol “BAM.A”.
Brookfield believes its operating experience is an essential differentiating factor in its past ability to generate significant risk-adjusted returns. In addition, Brookfield has demonstrated particular expertise in sourcing and executing large-scale, multifaceted transactions across a wide spectrum of sectors and geographies.
As a global alternative asset manager, Brookfield brings a strong and proven corporate platform supporting legal, tax, operations oversight, investor reporting, portfolio administration and other client services functions. Brookfield’s management team is multi-disciplinary, comprising investment and operations professionals, each with significant expertise in evaluating and executing acquisition opportunities on behalf of itself and institutional investors.
We believe that our ongoing relationship with Brookfield provides us and Brookfield Business Partners with a unique competitive advantage as well as access to opportunities that would otherwise not be available to us. We describe below these relationships as well as potential conflicts of interest (and the methods for resolving them) and other material considerations arising from our relationship with Brookfield.
Relationship Agreement
The partnership, Holding LP, the Holding Entities, the Service Providers and Brookfield have entered into a relationship agreement, or the Relationship Agreement, which governs aspects of the relationship among them. Our company, being a controlled subsidiary of the partnership, is automatically entitled to the benefits and subject to certain obligations under the Relationship Agreement. Pursuant to the Relationship Agreement, Brookfield has agreed that our group serves as the flagship public company for its services and industrial operations and the primary entity through which Brookfield owns and operates these businesses on a global basis. In connection with the completion of the special distribution, the Relationship Agreement will be amended to include certain amendments to reflect the creation of our company.
An integral part of our group’s strategy is to pursue acquisitions through consortium arrangements with institutional investors, strategic partners or financial sponsors and to form partnerships to pursue acquisitions on a specialized or global basis. Brookfield has also established and manages a number of private investment entities, managed accounts, joint ventures, consortiums, partnerships and investment funds whose investment objectives include the acquisition of businesses similar to those that our group operates and Brookfield may in the future establish similar funds. Nothing in the Relationship Agreement will limit or restrict Brookfield from establishing or advising these or similar entities or limit or restrict any such entities from carrying out any acquisition. Brookfield Asset Management has agreed that it will offer our group the opportunity to take up Brookfield’s share of any acquisition through these consortium arrangements or by one of these entities that involves the acquisition of services and industrial operations that are suitable for us, subject to certain limitations. Our group expects to invest in and/or alongside funds created, managed and sponsored by Brookfield. To the extent that our group invests in or alongside funds created, managed or sponsored by Brookfield, our group may pay a base management fee (directly or indirectly through an equivalent arrangement) on a portion of our group’s capital that is comparable to the base management fee payable pursuant to our Master Services Agreement. In this case, the base management fee payable for each quarter pursuant to the Master Services Agreement generally will be reduced on a dollar-for-dollar basis by our group’s proportionate share of the comparable base management fee (or equivalent amount) under such other arrangement for that quarter. The payment of base management fees under such other arrangements will not have any impact on the incentive distribution amount that Brookfield may be entitled to receive from Holding LP. Brookfield may be entitled to performance or incentive distributions in respect of funds created, managed or sponsored by Brookfield, and we may invest in or alongside such funds. To the extent that any Holding Entity or any operating business pays to Brookfield any comparable performance or incentive distribution, the amount of any future incentive distributions payable in respect of our group’s Special LP
144

TABLE OF CONTENTS
 
Units will be reduced in an equitable manner to avoid duplication of distributions; however, any such comparable performance or incentive distribution will not result in a reduction to the base management fee payable pursuant to the Master Services Agreement.
Under the terms of the Relationship Agreement, the partnership, Holding LP and the Holding Entities have acknowledged and agreed that Brookfield carries on a diverse range of businesses worldwide, and that except as explicitly provided in the Relationship Agreement, the Relationship Agreement does not in any way limit or restrict Brookfield from carrying on its business.
Our group’s ability to grow depends in part on Brookfield identifying and presenting us with acquisition opportunities. Brookfield’s commitment to our group and our group’s ability to take advantage of opportunities is subject to a number of limitations such as our group’s financial capacity, the suitability of the acquisition in terms of the underlying asset characteristics and its fit with our group’s strategy, limitations arising from the tax and regulatory regimes that govern our group’s affairs and certain other restrictions. Under the terms of the Relationship Agreement, the partnership, Holding LP and the Holding Entities have acknowledged and agreed that, subject to providing our group the opportunity to participate on the basis described above, Brookfield may pursue other business activities and provide services to third parties that compete directly or indirectly with us. In addition, Brookfield has established or advised, and may continue to establish or advise, other entities that rely on the diligence, skill and business contacts of Brookfield’s professionals and the information and acquisition opportunities they generate during the normal course of their activities. The partnership, Holding LP and the Holding Entities have acknowledged and agreed that some of these entities may have objectives that overlap with our group’s objectives or may acquire services and industrial operations that could be considered appropriate acquisitions for our group, and that Brookfield may have financial incentives to assist those other entities over our group. If any of the Service Providers determines that an opportunity is not suitable for our group, Brookfield may still pursue such opportunity on its own behalf. The partnership, Holding LP and the Holding Entities have further acknowledged and agreed that nothing in the Relationship Agreement will limit or restrict: (i) Brookfield’s ability to make any investment recommendation or take any other action in connection with its public securities businesses; (ii) Brookfield from investing in any loans or debt securities or from taking any action in connection with any loan or debt security notwithstanding that the underlying collateral comprises or includes services and industrial operations provided that the original purpose of the investment was not to acquire a controlling interest in such services and industrial operations; or (iii) Brookfield from acquiring or holding an investment of less than 5% of the outstanding shares of a publicly traded company or from carrying out any other investment in a company or real estate portfolio where the underlying assets do not principally constitute services and industrial operations. See above under “Risk Factors — Risks Relating to Our Relationship with Brookfield and Brookfield Business Partners”.
Due to the foregoing, our group expects to compete from time to time with other affiliates of Brookfield Asset Management or other third parties for access to the benefits that we expect to realize from Brookfield Asset Management’s involvement in our group’s business. This includes not only the allocation of acquisition opportunities but also the allocation of capital investment (e.g., co-investment) within such opportunities. Brookfield allocates co-investment opportunities on a case-by-case basis as they arise. Brookfield may, without notice to us, determine to provide priority rights with respect to all or a select geographic, industry or other subset of future co-investment opportunities generally to certain other affiliates of Brookfield Asset Management or other third parties pursuant to contracts or informal arrangements with such persons. For example, under one of these arrangements Brookfield may offer an initial priority allocation of each co-investment opportunity located outside of the United States and Canada to certain person(s), without making the opportunity to co-invest in such transaction available to us. In such a scenario, we would be less likely to be offered co-investment opportunities outside of the United States and Canada (or may be offered lesser amounts of such co-investment opportunities) than we might otherwise have received in the absence of such arrangements. In sum, we do not have any contractual or other right with respect to co-investment opportunities and should not expect that we will be offered any co-investment opportunities except in the sole discretion of Brookfield.
In the event of the termination of the Master Services Agreement, the Relationship Agreement would also terminate, including Brookfield’s commitments to provide our group with acquisition opportunities, as described above.
145

TABLE OF CONTENTS
 
Pursuant to the Relationship Agreement, Brookfield has also agreed that any voting rights with respect to any operating entity that are held by entities over which it has control will be:

voted in favor of the election of a director (or its equivalent) approved by the entity through which our interest in the relevant entity is held; and

voted in accordance with the direction of the entity through which our interest in the relevant entity is held with respect to the approval or rejection of the following matters relating to the operating entity, as applicable: (i) any sale of all or substantially all of its assets; (ii) any merger, amalgamation, consolidation, business combination or other material corporate transaction, except in connection with any internal reorganization that does not result in a change of control; (iii) any plan or proposal for a complete or partial liquidation or dissolution, or any reorganization or any case, proceeding or action seeking relief under any existing laws or future laws relating to bankruptcy or insolvency; (iv) any issuance of shares, units or other securities, including debt securities; or (v) any commitment or agreement to do any of the foregoing.
For these purposes, the relevant entity may maintain, from time to time, an approved slate of nominees or provide direction with respect to the approval or rejection of any matter in the form of general guidelines, policies or procedures in which case no further approval or direction will be required. Any such general guidelines, policies or procedures may be modified by the relevant entity in its discretion.
Under the Relationship Agreement, the partnership, Holding LP and the Holding Entities have agreed that none of Brookfield nor any affiliate, director, officer, employee, contractor, agent, advisor, member, partner, shareholder or other representative of Brookfield, will be liable to our group for any claims, liabilities, losses, damages, costs or expenses (including legal fees) arising in connection with the business and activities in respect of or arising from the Relationship Agreement, except to the extent that the claims, liabilities, losses, damages, costs or expenses (including legal fees) are determined to have resulted from the person’s bad faith, fraud, willful misconduct or gross negligence, or in the case of a criminal matter, action that the person knew to have been unlawful. The maximum amount of the aggregate liability of Brookfield, or any of its affiliates, or of any director, officer, employee, contractor, agent, advisor, member, partner, shareholder or other representative of Brookfield, will be equal to the amounts previously paid in the two most recent calendar years by the Service Recipients pursuant to our Master Services Agreement.
Management Services
As disclosed elsewhere in this prospectus, the Service Providers currently provide to Brookfield Business Partners, and upon completion of the special distribution will provide to our company, management services pursuant to the Master Services Agreement. See “Management and the Master Services Agreement”. In addition, Brookfield and its affiliates also provide management services to certain of our group’s operating subsidiaries. To the extent that under these or any other arrangements our group is obligated to pay a base management fee (directly or indirectly through an equivalent arrangement) to the Service Providers (or any affiliate) on a portion of our capital that is comparable to the base management fee, the base management fee payable for each quarter in respect thereof generally will be reduced on a dollar-for-dollar basis by our proportionate share of the comparable base management fee (or equivalent amount) under such other arrangement for that quarter. The base management fee will not be reduced by the amount of any incentive distribution payable by any Service Recipient or operating entity to the Service Providers (or any other affiliate) (for which there is a separate credit mechanism under the Holding LP Limited Partnership Agreement), or any other fees that are payable by any operating entity to Brookfield for financial advisory, operations and maintenance, development, operations management and other services.
Other Services and Arrangements
Brookfield may provide to our company services which are outside the scope of the Master Services Agreement under arrangements that are on market terms and conditions and pursuant to which Brookfield will receive fees. The services provided under these arrangements include financial advisory, operations and maintenance, development, operations management and other services. Pursuant to our conflict of interest guidelines, those arrangements may require prior approval by a majority of the independent directors, which
146

TABLE OF CONTENTS
 
may be granted in the form of general guidelines, policies or procedures. See below under “Relationship with Brookfield — Conflicts of Interest and Fiduciary Duties”.
Rights Agreement
Brookfield Asset Management will, on or prior to the completion of the special distribution, enter into the Rights Agreement with the rights agent pursuant to which Brookfield Asset Management has agreed that, until the fifth anniversary of the distribution date, upon an exchange of exchangeable shares, if our company has not satisfied its obligation under our articles by delivering the unit amount or its cash equivalent amount (or the partnership has not exercised its call right), Brookfield Asset Management will satisfy, or cause to be satisfy, the obligations pursuant to our articles to exchange such exchangeable shares for the unit amount or its cash equivalent. Brookfield Asset Management currently intends to satisfy any exchange requests on the exchangeable shares through the delivery of units rather than cash. The Master Services Agreement will be amended to provide that, so long as Brookfield Asset Management is a party to the Rights Agreement, Brookfield Asset Management shall have a consent right prior to the issuance by our company of any exchangeable shares, subject to certain exceptions. The summary that follows assumes that the Rights Agreement has been entered into.
Appointment of Rights Agent; Term.   The rights agent has agreed to act as the rights agent for the holders, as a class and not individually, of the exchangeable shares. Pursuant to and subject to the terms and conditions set forth in our articles, a holder of exchangeable shares may request to exchange each exchangeable share, or subject exchangeable share, for one unit per exchangeable share held (subject to adjustment to reflect certain capital events or its cash equivalent (the form of payment to be determined at the election of our group) — see “Description of Our Share Capital — Exchange by Holder — Adjustments to Reflect Certain Capital Events” below). Upon receipt of a notice of exchange, our company shall, within ten (10) business days after the date that the notice of exchange is received by our transfer agent, or the specified exchange date, deliver to the tendering holder of exchangeable shares, such unit or cash amount. Pursuant to the Rights Agreement, Brookfield has agreed that, in the event that, on the applicable specified exchange date with respect to any subject exchangeable shares, (i) our company has not satisfied its obligation under our articles by delivering the unit or cash amount and (ii) the partnership has not, upon its election in its sole and absolute discretion, acquired such subject exchangeable share from the holder thereof and delivered the unit or cash amount, Brookfield will satisfy, or cause to be satisfied, the obligations pursuant to our articles to exchange such subject exchangeable shares for the unit amount or the cash amount. The holders of exchangeable shares have a right to receive the unit amount or the cash amount in such circumstances, which we refer to as the secondary exchange rights.
The secondary exchange rights are a part of the terms of the exchangeable shares and may not be evidenced, transferred or assigned separate or apart from the exchangeable shares. The obligations of the rights agent under the Rights Agreement will become effective on the distribution date.
This Rights Agreement will terminate on the fifth anniversary of the distribution date, unless otherwise terminated pursuant to its terms as described below.
As at the date of the Rights Agreement, Brookfield will represent and warrant that Brookfield has the financial capacity to pay and perform its obligations under the Rights Agreement.
Satisfaction of Secondary Exchange Rights.   In accordance with the Rights Agreement, Brookfield has agreed to satisfy, or cause to be satisfied, the obligations with respect to the secondary exchange rights contained in our articles. The rights agent has agreed to establish a collateral account, and Brookfield will contribute an amount of cash or securities in accordance with the Rights Agreement (as further described below) in order to enable the rights agent to exchange subject exchangeable shares for the cash amount or the unit amount in accordance with the Rights Agreement.
In accordance with our articles, our company is required to deliver a notice, or the company notice, to the rights agent and Brookfield on the specified exchange date if the conditions to the exercise of the secondary exchange rights with respect to any subject exchangeable shares have been satisfied. The company notice must set forth the unit amount and the cash amount for such subject exchangeable shares and any necessary wire transfer or other delivery instructions. Brookfield may provide notice to the rights agent by the business day
147

TABLE OF CONTENTS
 
immediately following receipt of the company notice, providing that Brookfield has elected, in Brookfield’s sole discretion, to fund the cash amount. If the rights agent has not received such notice from Brookfield, the rights agent must exchange the subject exchangeable shares for a number of units held in the collateral account equal to the unit amount and promptly, and in any event within two (2) business days, deliver such units from the collateral account to the holder of the subject exchangeable shares. If there are not enough units in the collateral account to satisfy the unit amount with respect to one or more of such subject exchangeable shares, the rights agent will exchange such subject exchangeable shares for an amount of cash from the collateral account equal to the cash amount and promptly, and in any event within two (2) business days, deliver the cash amount to the holder of the subject exchangeable shares.
If the holder of subject exchangeable shares has not received the units amount or the cash amount by the specified exchange date, the holder of subject exchangeable shares may deliver, or cause to be delivered, a notice, or the exchanging exchangeable shareholder notice, to the rights agent and Brookfield. The exchanging exchangeable shareholder notice must set forth the number of such subject exchangeable shares and any necessary wire transfer or other delivery instructions and be in a format that is acceptable to the rights agent. As promptly as practicable and in an event on or prior to the next business day following receipt of the exchanging exchangeable shareholder notice, Brookfield will provide notice to the rights agent (i) setting forth the unit amount and the cash amount for such subject exchangeable shares and (ii) either (a) providing that Brookfield has elected, in Brookfield’s sole discretion, to fund the cash amount or (b) instructing the rights agent to exchange each subject exchangeable share. Brookfield is not obligated to deliver such notice if it has determined in good faith that the conditions to the exercise of the secondary exchange right have not been satisfied. On or prior to the second business day following receipt by the rights agent of such instruction by Brookfield, the exchanging exchangeable shareholder notice and the subject exchangeable shares, the rights agent will exchange such subject exchangeable shares for the unit amount from the collateral account or, if there are not enough units in the collateral account, for the cash amount from the collateral account.
With respect to any exchange of subject exchangeable shares, Brookfield may elect to instruct the rights agent to exchange the subject exchangeable shares for the cash amount. If Brookfield makes such an election and there is not a sufficient amount of cash in the collateral account, Brookfield must deposit the required amount into the collateral account simultaneously with such election.
In connection with the exercise by a holder of the secondary exchange right with respect to any subject exchangeable shares held through the Depository Trust Company, or DTC, such holder will deliver to the rights agent such subject exchangeable shares pursuant to DTC’s applicable procedures. In addition, such holder will deliver to the rights agent via e-mail on the business day prior to delivery of such subject exchangeable shares a copy of the exchanging exchangeable shareholder notice, if applicable.
Receipt of Subject Exchangeable Shares; Withholding.   Holders of subject exchangeable shares will deliver such shares free and clear of all liens, claims and encumbrances, and should any such liens, claims and encumbrances exist with respect to such subject exchangeable shares, the holder of such subject exchangeable shares will not be entitled to exercise its secondary exchange rights with respect to such shares. Each holder of subject exchangeable shares will pay to Brookfield the amount of any tax withholding due upon the exchange of such shares and, in the event Brookfield elects to acquire some or all of the subject exchangeable shares in exchange for the cash amount, will authorize Brookfield to retain a portion of the cash amount to satisfy tax withholding obligations. If Brookfield elects to acquire some or all of the subject exchangeable shares in exchange for the unit amount, Brookfield may elect to either satisfy the amount of any tax withholding by retaining units with a fair market value equal to the amount of such obligation, or satisfy such tax withholding obligation using amounts paid by Brookfield, which amounts will be treated as a loan by Brookfield to the holder of the subject exchangeable shares, in each case, unless the holder, at the holder’s election, has made arrangements to pay the amount of any such tax withholding.
Units Record Date.   Each former holder of subject exchangeable shares who receives the unit amount will be deemed to have become the owner of the units as of the date upon which such subject exchangeable shares are duly surrendered in accordance with the Rights Agreement.
Collateral Account.   Brookfield Asset Management or its affiliates will establish one or more non-interest bearing trust accounts to be administered by the rights agent, or the collateral account(s). At all times on and after the date of issuance of any exchangeable shares by our company, Brookfield Asset Management
148

TABLE OF CONTENTS
 
will ensure that the aggregate of (i) the units in or issuable pursuant to any convertible securities in the collateral account, or the collateral account unit balance, and (ii) the number of units equal to the aggregate amount of cash in the collateral account divided by the value of a unit, or the collateral cash balance and, together with the collateral account unit balance, the collateral account balance, will at all times be equal to or exceed the number of units that is equal to the product of the total number of exchangeable shares outstanding (excluding those owned by Brookfield Asset Management or its affiliates) multiplied by the conversion factor in accordance with our articles, or the required collateral account balance.
If the collateral account balance is at any time less than the required collateral account balance, Brookfield Asset Management will, within two (2) business days, deposit or cause to be deposited into the collateral account either (i) a number of units or any security convertible into or redeemable for units (other than exchangeable shares), or the unit convertibles, or (ii) an amount of cash or cash equivalents, in each case in an amount necessary to cause the collateral account balance to be at least equal to the required collateral account balance. To the extent that conversion or redemption of a unit convertible results in the imposition of any fees, payments, premiums or penalties, such fees, payments, premiums or penalties will be borne by Brookfield Asset Management or its affiliates, and must either be satisfied directly by Brookfield Asset Management or such affiliates or will be deemed to reduce the collateral account balance. Brookfield Asset Management must keep the rights agent informed of the collateral account balance and the required collateral account balance in writing on a regular basis, and must inform the rights agent in writing within two (2) business days of any change in the collateral account balance or the required collateral account balance for any reason, including as a result of an adjustment to the conversion factor pursuant to our articles.
Brookfield Asset Management and its affiliates will not be entitled to withdraw any unit or unit convertible from the collateral account, except (i) if the collateral account balance exceeds the required collateral account balance, either as a result of a change in the conversion factor pursuant to our articles or a decrease in the number of exchangeable shares outstanding (excluding exchangeable shares held by Brookfield Asset Management or its affiliates) or (ii) upon the deposit by Brookfield Asset Management or its affiliates of an amount in cash or cash equivalents equal to one hundred and fifty percent (150%) of the value of the units withdrawn.
If the collateral account contains any amount of cash in lieu of units, such cash amount is required to be no less than the product of the required collateral account balance minus the collateral account unit balance, multiplied by one hundred and twenty-five percent (125%) of the value of a unit, or the required collateral account cash balance. If at any time the collateral account cash balance is less than the required collateral account cash balance, Brookfield Asset Management will within two (2) business days cause to be deposited cash or cash equivalents in the collateral account in an amount sufficient to cause the collateral account cash balance to be at least equal to the required collateral account cash balance.
Brookfield Asset Management and its affiliates will not be entitled to withdraw any cash or cash equivalents from the collateral account, except (i) to the extent the collateral account cash balance is greater than one hundred and twenty percent (120%) of the required collateral account cash balance or (ii) upon the deposit in the collateral account of a corresponding number of units or unit convertibles.
Registration of Units.   Brookfield Asset Management has agreed that if a shelf registration statement has not been effective for five (5) consecutive business days with respect to all of the units in the collateral account, including units issuable from time to time upon conversion of or redemption for unit convertibles, and the transfer of such units from the collateral account to a holder of subject exchangeable shares, Brookfield Asset Management will cause to be deposited into the collateral account an amount of cash or cash equivalents equal to one hundred and fifty percent (150%) of the value of all units (including units issuable from time to time upon conversion of or redemption for unit convertibles) held in the collateral account at such time; provided, however, no such deposit is required to the extent all of the units in the collateral account, including units issuable from time to time upon conversion of or redemption for unit convertibles, and the transfer of such units from the collateral account to a holder of subject exchangeable shares, are registered under an effective shelf registration statement.
This prospectus, which forms a part of a registration statement on Form F-1, constitutes a prospectus of the partnership with respect to the delivery of units to holders of exchangeable shares upon exchange, redemption or acquisition of the exchangeable shares as contemplated by our articles and the Rights
149

TABLE OF CONTENTS
 
Agreement (including in connection with any liquidation, dissolution or winding up of our company); however, the partnership expects to file a registration statement on Form F-3 in order to register the delivery of units in connection with any such redemption, exchange or acquisition, as applicable, from and after the effective date of the special distribution.
Termination or Amendment.   This Rights Agreement will terminate automatically on the earliest of (i) the date on which there are no exchangeable shares outstanding, other than exchangeable shares owned by Brookfield Asset Management or its affiliates and (ii) the fifth anniversary of distribution date. Brookfield Asset Management may not, without the affirmative vote of holders of at least two-thirds (23rds) of the outstanding exchangeable shares not held by Brookfield Asset Management, voting as a class, and the approval of a majority of the independent directors of our company, materially amend, modify, or alter the Rights Agreement or repeal, terminate or waive any rights under the Rights Agreement. After the expiry of the Rights Agreement, holders of exchangeable shares will continue to have all of the rights provided for in our company’s articles but will no longer be entitled to rely on the secondary exchange rights.
Registration Rights Agreement
Prior to the completion of the special distribution, our company, the partnership and Brookfield will enter into a registration rights agreement, or the Registration Rights Agreement, comparable to the registration rights agreement existing between Brookfield and the partnership. Under the Registration Rights Agreement, our company will agree that, upon the request of Brookfield, our company will file one or more registration statements or prospectuses to register for sale and qualify for distribution under applicable securities laws any of our exchangeable shares held by Brookfield. In the Registration Rights Agreement, we will agree to pay expenses in connection with such registration and sales and will indemnify Brookfield for material misstatements or omissions in the registration statement.
Incentive Distributions
Brookfield is an indirect holder of Redemption-Exchange Units and Special LP Units of Holding LP and holds an approximate 52% interest in Holding LP through Managing General Partner Units held by the partnership. As a result of holding Special LP Units, Brookfield is entitled to receive from Holding LP incentive distributions calculated as (A) 20% of the growth in the market value of the units quarter-over-quarter (but only after the market value exceeds the “incentive distribution threshold”, which as of December 31, 2021 was $47.30, and adjusted at the beginning of each quarter to be equal to the greater of (i) the market value for the previous quarter and (ii) the incentive distribution threshold at the end of the previous quarter) multiplied by (B) the number of units and other economically equivalent securities of the Service Recipients (which following the completion of the special distribution will include the exchangeable shares) outstanding at the end of the quarter (and assuming full conversion of the Redemption-Exchange Units into units). For the purposes of calculating incentive distributions, the market value of the units (and other economically equivalent securities of the Service Recipients) is equal to the quarterly volume-weighted average price of the units on the principal stock exchange for the units (based on trading volumes). The incentive distribution amount, if any, is calculated at the end of each calendar quarter and paid concurrently with any other distributions by Holding LP in accordance with the Holding LP Limited Partnership Agreement. In the event that there is a decline in the market value of the units during any quarter, there will be no repayment or clawback of any incentive distribution amounts previously received by Brookfield from Holding LP and no further incentive distributions will be payable by Holding LP unless and until the previous “incentive distribution threshold” is exceeded. The incentive distribution threshold will be adjusted in accordance with Holding LP Limited Partnership Agreement in the event of transactions with a dilutive effect on the value of the units, including any quarterly cash distribution above the initial amount of $0.0625 per unit. For any quarter in which our group determines that there is insufficient cash to pay the incentive distribution, our group may elect to pay all or a portion of this distribution in Redemption-Exchange Units or may elect to defer all or a portion of the amount distributable for payment from available cash in future quarters. Our group believes these arrangements will create an incentive for Brookfield to manage our group in a way that helps us achieve our group’s goal of creating value for our shareholders and the partnership’s unitholders through capital appreciation while providing a modest distribution yield.
150

TABLE OF CONTENTS
 
For the year ended December 31, 2020, the three months ended March 31, 2021 and the three months ended September 30, 2021, the total incentive distribution was $nil. During the second quarter of 2021, the volume weighted average price per unit was $44.64, which was above the previous incentive distribution threshold of $41.96 per unit, resulting in an incentive distribution of $79 million for the quarter. During the fourth quarter of 2021, the volume weighted average price per unit was $47.30, which was above the previous incentive distribution threshold of $44.64, resulting in an incentive distribution of $78 million for the quarter. In order to account for the dilutive effect of the special distribution, the incentive distribution threshold will be reduced by one-third, commensurate with the distribution ratio of one (1) exchangeable share for every two (2) units. Accordingly, based on the current incentive distribution threshold of $47.30 per unit, the resulting new incentive distribution threshold will be $31.53. In addition, when calculating the market value of the units for the first quarter of 2022, all trading data prior to the date of the special distribution will be reduced by one-third in order to account for the dilutive effect of the special distribution. We expect there will be approximately 78 million units, approximately 74 million exchangeable shares and approximately 70 million Redemption-Exchange Units outstanding as at March 31, 2022, being the last day of the quarter in which the special distribution is expected to be completed.
Upon completion of the special distribution, there will be no increase to the base management fee or incentive distribution currently paid by Holding LP to the Service Providers, other than as may result from an increase in the trading price of the units or exchangeable shares after reflecting the dilutive effect of the special distribution. Following completion of the special distribution, our company will be responsible for reimbursing Holding LP for its proportionate share of the base management fee but will not be required to reimburse Holding LP for any portion of any incentive distributions. Our company’s proportionate share of the base management fee will be calculated on the basis of the value of our company’s business relative to that of the partnership. See also “Management and the Master Services Agreement — The Master Services Agreement”. As noted above, our company was established to provide an economic return equivalent to units of the partnership and, accordingly, our exchangeable shares will be treated as if they trade equivalently to units for purposes of calculating the amount payable as incentive distributions. Brookfield Business Partners may in the future revisit the manner in which incentive distributions are calculated, including if the trading prices of the units and our exchangeable shares diverge.
Indemnification Arrangements
Subject to certain limitations, Brookfield and its directors, officers, agents, members, partners, shareholders and employees generally benefit from indemnification provisions and limitations on liability that are included in our articles and other arrangements with Brookfield. See “Management and the Master Services Agreement — The Master Services Agreement — Indemnification and Limitations on Liability” and “Governance — Indemnification and Limitations on Liability”.
Licensing Agreement
Our company is automatically entitled to the benefits and certain obligations under the Licensing Agreement that Brookfield Business Partners has entered into with Brookfield, by virtue of the fact that our company is a controlled subsidiary of the partnership. Pursuant to the Licensing Agreement, Brookfield has granted a non-exclusive, royalty-free license to use the name “Brookfield” and the Brookfield logo. Other than under this limited license, we do not have a legal right to the “Brookfield” name and the Brookfield logo on a global basis.
The Licensing Agreement may be terminated by Brookfield Business Partners upon thirty (30) days’ prior written notice if Brookfield defaults in the performance of any material term, condition or agreement contained in the agreement and the default continues for a period of thirty (30) days after written notice of termination of the breach is given to Brookfield. Brookfield may terminate the Licensing Agreement effective immediately upon termination of the Master Services Agreement or with respect to any licensee upon thirty (30) days’ prior written notice of termination if any of the following occurs:

the licensee defaults in the performance of any material term, condition or agreement contained in the agreement and the default continues for a period of thirty (30) days after written notice of termination of the breach is given to the licensee;
151

TABLE OF CONTENTS
 

the licensee assigns, sublicenses, pledges, mortgages or otherwise encumbers the intellectual property rights granted to it pursuant to the Licensing Agreement;

certain events relating to a bankruptcy or insolvency of the licensee; or

the licensee ceases to be an affiliate of Brookfield.
A termination of the Licensing Agreement with respect to one or more licensees will not affect the validity or enforceability of the agreement with respect to any other licensee.
Brookfield Commitment Agreement
On February 4, 2022, Brookfield entered into the Brookfield Commitment Agreement with the partnership pursuant to which Brookfield agreed to subscribe for up to $1 billion of 6% perpetual preferred equity securities of the partnership, our company or our respective subsidiaries. Proceeds will be available for the partnership or our company to draw upon for future growth opportunities as they arise. Brookfield will have the right to cause the partnership or our company to redeem certain preferred securities at par to the extent that the partnership or our company have available cash, including any net proceeds received by the partnership or our company from any issuance of equity, incurrence of indebtedness or sale of assets. Brookfield has the right to waive its redemption option.
Conflicts of Interest and Fiduciary Duties
As a global alternative asset manager with various business lines, significant assets under management and a long history of owning and operating assets and businesses across various industries, sectors, geographies, Brookfield leverages its broad reach, expertise and relationships in managing its clients’ (including our group’s clients) investment and asset management activities. As such, our group’s organizational, ownership and management structure and strategy involve a number of aspects and relationships that give rise to conflicts (and potential conflicts) of interest considerations between our group and our group’s securityholders, on the one hand, and Brookfield and/or other Brookfield-sponsored vehicles, consortiums and/or partnerships (including private funds, joint ventures and similar arrangements), clients’ (including our group’s) on the other hand. While Brookfield (directly and/or indirectly) benefits from these aspects and relationship, Brookfield believes that they are in the best interest of its clients (including our group). The discussion below sets out certain of these conflicts of interest but does not purport to be a complete list or explanation of all potential conflicts of interest. While Brookfield acts in good faith to resolve all potential conflicts in a manner that is fair and equitable taking into account the facts and circumstances known to it at the time, there can be no assurance that any recommendation or determination made by Brookfield will be most beneficial or favorable to our group or would not have been different if additional information were available to it. Potential conflicts of interest generally will be resolved in accordance with the principles summarized herein and in accordance with a conflicts management policy that has been approved by our directors that are independent of Brookfield, and the directors of the partnership’s general partner that are independent from Brookfield. The conflicts management policy was put in place in recognition of the benefit to our group of our relationship with Brookfield and our intent to seek to maximize the benefits from this relationship. As it is not possible to predict all of the types of conflicts that may arise, the management policy generally provides for potential conflicts to be resolved on the basis of transparency and, in certain circumstances, third party validation and approvals. The policy focuses on addressing the principal activities that are expected to give rise to potential or actual conflicts of interest, including our group’s investment activities, our group’s participation in Brookfield Accounts, transactions with Brookfield (and Brookfield Accounts), and engagements of Brookfield affiliates (or of our group by Brookfield Accounts), including engagements for operational services entered into between underlying operating entities.
As described elsewhere herein, our group may pursue acquisition opportunities in various ways, including indirectly through investments in Brookfield Accounts or directly by investing alongside Brookfield Accounts. Any references in this section to our group’s acquisitions, investments, assets, expenses, portfolio companies or other terms should be understood to mean such items held, incurred or undertaken directly by our group or indirectly by our group through our investment in one or more Brookfield Accounts.
Allocation of Investment Opportunities.   In recommending acquisition opportunities, Brookfield has significant discretion to determine the suitability and/or appropriateness of opportunities for our group and
152

TABLE OF CONTENTS
 
to allocate such opportunities among our group, Brookfield, Brookfield Accounts, and/or third parties as it deems appropriate in its sole discretion. Brookfield and Brookfield Accounts have (and future Brookfield Accounts may in the future have) investment mandates that overlap with our group’s investment mandate, including Brookfield Accounts that invest in business services, industrial operations and related assets, and in which our group generally expects to be a significant investor. In addition, Brookfield has provided, and will in the future provide (without notice to our shareholders), priority rights with respect to certain investment opportunities, including all or a select geographic, industry or other subset of opportunities, to certain Brookfield Accounts (but not to our group) or to other persons pursuant to contractual or other arrangements. In particular, Brookfield Accounts with real estate, infrastructure, renewable power of technology-focused investment mandates generally have been (and will in the future be) given priority with respect to investment opportunities that are suitable and appropriate for them, including other Brookfield Accounts that invest in business assets and in which we generally expect to be a significant investor such as Brookfield Capital Partners V and our Brookfield Special Investments program. In addition, Brookfield has provided, and will in the future provide (without notice to our group’s securityholders), priority rights with respect to certain investment opportunities, including all or a select geographic, industry or other subset of opportunities, to certain Brookfield Accounts (but not us) or to other persons pursuant to contractual or other arrangements. As a result, in certain cases,, Brookfield Accounts will compete with, or have priority over, our group in respect of investment opportunities, and opportunities that would otherwise be suitable for our group will not be made available to our group, our group will receive a smaller allocation of such opportunities than would otherwise have been the case, or our group may receive an allocation of such opportunities on different terms than Brookfield or Brookfield Accounts (which may be less favorable than otherwise would have been the case).
The question of whether a particular opportunity is suitable and/or appropriate for our group, and to the extent it is the amount of such opportunity to be allocated to our group, is highly subjective and will be made in Brookfield’s sole discretion in a manner that Brookfield believes is fair and equitable and based on various portfolio construction and management factors, including among others: (i) the size, nature and type of the opportunity (including the expected risk-return profile of the investment, expected holding period and its fit with the balance of our group’s investments and related operations); (ii) the amount of capital available for investment; (iii) principles of diversification of assets (including whether our group will participate in the opportunity through our group’s investment in Brookfield Accounts); (iv) the nature and extent of involvement in the transaction and the sourcing of the transaction by the Brookfield investment professionals that manage our group; (v) the nature of potential acquirers upon disposition; (vi) our expected future capacity; (vii) cash and liquidity needs (including our group’s interest in preserving capital in order to secure other opportunities and/or to meet other obligations); (viii) the availability of other appropriate or similar investment opportunities (including other opportunities that our group may be pursuing or otherwise considering at the relevant time); and (ix) other considerations deemed relevant by Brookfield (including legal, regulatory, tax, timing and similar considerations). If Brookfield determines that an opportunity is not suitable or appropriate for our group, it could still pursue such opportunity on its own behalf or on behalf of one or more Brookfield Accounts. As a result, there are likely to be differences in the overall performance of our group, Brookfield and Brookfield Accounts that have overlapping investment mandates.
In allocating investment opportunities among our group, Brookfield and Brookfield Accounts (including Brookfield Accounts that have investment mandates that overlap with that of our group), Brookfield will face certain potential conflicts of interest between the interests of our group, its interests and the interests of Brookfield Accounts. These potential conflicts will be exacerbated in situations where Brookfield has larger interests in Brookfield Accounts than its interest in our group, where Brookfield is entitled to higher fees from Brookfield Accounts than from our group, where portfolio managers making an allocation decision are entitled to performance-based compensation from Brookfield or a Brookfield Account, or where there are capacity constraints with respect to a particular strategy or opportunity as a result of, for example, position limits and/or regulatory reporting obligations applicable to Brookfield. In addition, as an investment changes over time, additional conflicts of interest are expected to arise, including as a result of earlier investment allocation decisions. Brookfield will make investment allocation decisions taking into account our group’s, Brookfield’s and Brookfield Accounts’ investment mandates and interests.
Allocation of Broken-Deal Expenses.   Our group will incur expenses with respect to the consideration and pursuit of transactions that are not ultimately consummated, referred to as broken-deal expenses, including through our investments in Brookfield Accounts. Examples of broken-deal expenses include
153

TABLE OF CONTENTS
 
(i) research costs, (ii) fees and expenses of legal, financial, accounting, consulting or other advisors (including Brookfield) in connection with conducting due diligence or otherwise pursuing a particular non-consummated transaction, (iii) fees and expenses in connection with arranging financing for a particular non-consummated transaction, (iv) travel costs, (v) deposits or down payments that are forfeited in connection with, or amounts paid as a penalty for, a particular non-consummated transaction and (vi) other expenses incurred in connection with activities related to a particular non-consummated transaction. Broken-deal expenses generally will be allocated among our group, Brookfield and Brookfield Accounts in the manner that Brookfield determines to be fair and equitable, which may be pro rata or on a different basis.
Co-Investment Opportunities and Expenses.   Because of the scale of typical services and industrial operations acquisitions, our group offers portions of certain acquisition opportunities for co-investment. In addition, because our group’s strategy includes completing acquisitions through Brookfield Accounts, our group will likely make co-investments with Brookfield and Brookfield Accounts. Decisions regarding whether and to which parties to offer co-investment opportunities are made by Brookfield and are based on a number of factors, including portfolio construction, strategic or other considerations, taking into account the specific facts and circumstances relating to each potential co-investment opportunity. As a result, from time to time, our group expects to offer (or receive from Brookfield Accounts) larger or smaller portions of co-investment opportunities than would otherwise have been the case or no portion of certain opportunities.
In our group’s capacity as a co-investor, our group will typically bear its pro rata share of fees, costs and expenses related to the discovery, investigation, development, acquisition or consummation, ownership, maintenance, monitoring, hedging and disposition of our group’s co-investments and our group may be required to pay our group’s pro rata share of fees, costs and expenses related to potential investments that are not consummated, such as broken deal expenses (including “reverse” breakup fees). Brookfield will endeavor to allocate such fees, costs and expenses on a fair and equitable basis. Notwithstanding the foregoing, certain potential co-investors may not agree to pay or otherwise bear fees, costs and expenses related to unconsummated co-investments. In addition, in certain circumstances, potential co-investors may not bear such fees, costs and expenses, including because they have not yet been identified (or their anticipated allocation has not yet been identified) as of the time such potential investment ceases to be pursued, are not yet committed to such potential investment or are not contractually required to bear such fees, costs and expenses. In those events, such fees, costs and expenses will (i) be considered our operating expenses and be borne by our group (in connection with co-investment opportunities that our group offered) or (ii) be considered operating expenses of, and be borne by, the Brookfield Account (in connection with co-investments offered by the Brookfield Account), a pro rata portion of which will be borne by our group through our group’s investment in the Brookfield Account.
Other Activities of Our Investment Personnel.   The same professionals within Brookfield’s organization who are involved in sourcing and executing acquisitions that are suitable for our group are responsible for sourcing and executing opportunities for Brookfield Accounts as well as having other responsibilities within Brookfield’s broader asset management business. Limits on the availability of such individuals will likewise result in a limitation on the availability of acquisition opportunities for our group, and such individuals’ broader responsibilities will potentially conflict with their responsibilities to our group. These potential conflicts may be exacerbated in situations where Brookfield or its employees are entitled to greater fees, incentive compensation or other remuneration in connection with their activities for other Brookfield Accounts relative to their activities for our group or where there are differences in investments made for us relative to investments made for other Brookfield Accounts (including the investing affiliate (as defined below).
Investments by Brookfield Personnel.   Brookfield Personnel are permitted to buy and sell securities or other investments for their own or their family members’ accounts (including through Brookfield Accounts), subject to the limitations described below. Positions may be taken by such Brookfield Personnel that are the same, different from, or made at different times than positions taken directly or indirectly for our group. To reduce the possibility of (i) potential conflicts between our group’s investment activities and those of Brookfield Personnel and (ii) our group being materially adversely affected by Brookfield Personnel’s personal trading activities, Brookfield has established policies and procedures relating to personal securities trading. To this end, Brookfield Personnel that participate in managing our group’s investment activities are generally restricted from engaging in personal trading activities (unless such activities are conducted through accounts over which the personnel have no influence or control), and other personnel generally must pre-clear proposed
154

TABLE OF CONTENTS
 
personal trades. In addition, Brookfield’s policies include prohibitions on insider trading, front running, trading in securities that are on Brookfield’s restricted trading list, trading in securities that are subject to a black-out period and other restrictions.
Investments by the Investing Affiliate.   Certain Brookfield executives own a substantial majority of an entity that makes investments for its own account, which we refer to as the investing affiliate. The investing affiliate’s activities are managed separately from our group’s (or any Brookfield Account’s) activities. There is no formal informational barrier between the investing affiliate and the rest of Brookfield. Brookfield has adopted protocols designed to ensure that the investing affiliate’s activities do not materially adversely affect our group’s (and Brookfield Accounts’) activities and to ensure that potential conflicts are resolved in a manner pursuant to which our group’s (and Brookfield Accounts’) interests are, to the extent feasible, prioritized relative to the investing affiliate’s.
Warehousing Investments.   From time to time, Brookfield will “warehouse” certain investments on our group’s behalf, i.e., Brookfield will make an investment on our behalf and transfer it to our group at a later date at cost, plus a pre-agreed interest rate, after our group has raised sufficient capital, including financing to support the acquisition. Similarly, from time to time our group will warehouse one or more investments for a Brookfield Account which our group in is invested (or expects to invest) and transfer the warehoused investments to the applicable Brookfield Account at cost, plus a pre-agreed interest rate, once the Brookfield Account has raised sufficient capital, including financing, to support the acquisition. In the event the applicable Brookfield Account does not obtain sufficient capital and/or financing to purchase the warehoused investment and our group cannot find another buyer for the investment, our group would be forced to retain the investment, the value of which may have increased or declined.
Transacting with Brookfield.   When permitted by applicable law and subject to and in accordance with our and the partnership’s conflicts policy, our group may buy investments from or sell investments to Brookfield and/or Brookfield Accounts. Such transactions generally will require the approval of our independent directors and/or the directors of the general partner of the partnership that are independent of Brookfield and, in connection with transactions with a Brookfield Account, the advisory committee of the applicable Brookfield Account, and there can be no assurance that such transactions will be effected or that such transactions will be effected in the manner that is most favorable to our group as a party to any such transaction.
Terms of an Investment by Our Company May Benefit or Disadvantage Brookfield or a Brookfield Account. In making decisions with regard to certain potential investments by our group (or by a Brookfield Account in which our group is invested), Brookfield faces certain conflicts of interest between the interests of our group (or the Brookfield Account), on the one hand, and the interests of Brookfield, the investing affiliate and/or Brookfield Account(s) that have already made related investments, on the other hand. Similarly, prospective investments by Brookfield or Brookfield Account(s) present conflicts of interest with respect to investments held by our group. Subject to applicable law and our and the partnership’s conflicts policy, Brookfield from time to time causes our group to invest in securities, bank loans or other obligations of companies affiliated with or advised by Brookfield or in which Brookfield, the investing affiliate or a Brookfield Account has an equity, debt or other interest, or to engage in investment transactions that result in Brookfield, the investing affiliate or a Brookfield Account getting an economic benefit, being relieved of obligations or divested of investments. For example, from time to time our group makes debt or equity investments in entities which are expected to use the proceeds of such investment to repay loans from Brookfield or a Brookfield Account. Depending on the circumstance, Brookfield or such Brookfield Account would benefit if our group invested more money, thus providing sufficient funds to repay Brookfield or the Brookfield Account, or it would benefit if the loans remained outstanding and Brookfield or such Brookfield Account continued to receive payment under the existing loans, if the loans were on attractive terms (including an attractive interest rate) from the perspective of Brookfield or such Brookfield Account. Alternatively, from time to time Brookfield and/or Brookfield Account(s) are in the position of making an investment that could be used to repay loans from our group, which would present the opposite conflict. Similar conflicts arise in other situations as well. For example, in certain circumstances, our group may pursue take-private, asset purchase or other material transactions with an issuer in which Brookfield, the investing affiliate or a Brookfield Account is invested, which results in a benefit to Brookfield, the investing affiliate or the Brookfield Account. In situations where our activities enhance Brookfield’s, the investing affiliate’s or a Brookfield Account’s profitability, Brookfield
155

TABLE OF CONTENTS
 
could take its own, the investing affiliate’s or the Brookfield Account’s interests into consideration in connection with actions it takes on our group’s behalf.
Investments with Related Parties.   In certain circumstances, our group will participate in investments that involve Brookfield or Brookfield Accounts in equity or debt positions within a transaction. For example, from time to time Brookfield or Brookfield Accounts will: (i) enter into a joint transaction with our group; (ii) be borrowers of certain investments or lenders in respect of our group; or (iii) invest in different levels of an issuer’s capital structure. As a result of the various conflicts and related issues described herein, our group could sustain losses during periods in which Brookfield or Brookfield Accounts achieve profits generally or with respect to conflicts described herein not existed. Brookfield Accounts invest in a broad range of asset classes throughout the corporate capital structure, including debt positions (either junior or senior to our group’s positions) and equity securities (either common or preferred). It is possible that our group will hold an interest in one part of a company’s capital structure while Brookfield or a Brookfield Account holds an interest in another. The interests of Brookfield or Brookfield Accounts in such investments could differ from our group’s interests and could have been acquired at different times, at different prices and/or subject to different terms and conditions. Brookfield and/or Brookfield Accounts may dispose of their interests at different times and on different terms than our group.
In situations in which we invest alongside Brookfield or a Brookfield Account, conflicts of interest will potentially arise with respect to the nature and timing of the initial investment and purchase price, the allocation of control rights and the strategic objectives or timing of transactions, including in connection with the disposition of all or part of an investment. These conflicts could result from various factors, including investments in different levels of the capital structure, different investment objectives, different measurements of control, different risk profiles, different rights with respect to disposition alternatives, different investment horizons and/or different targeted rates of return. As a result of these differences, Brookfield or Brookfield Accounts expect to manage such interests in a way that is different from our group’s (including, for example, by investing in different portions of an issuer’s capital structure, investing in the same portion but on different terms, obtaining exposure to the investment using different types of securities or instruments, voting securities in a different manner, and/ or acquiring or disposing of its interests at different times than our group). In connection with the foregoing, Brookfield or Brookfield Accounts could pursue or enforce rights or activities, or refrain from pursuing or enforcing rights or activities, with respect to a particular investment in which our group has invested, even though such actions or inaction could adversely affect our group. For example, if an issuer in which our group has an investment and in which Brookfield or a Brookfield Account also has an investment, but at a different portion of the capital structure, becomes distressed or defaults on its obligations, Brookfield will have conflicting loyalties between its duties to our group and to itself or to the Brookfield Account. In such a situation Brookfield, acting on behalf of itself or a Brookfield Account, could seek a liquidation, reorganization or restructuring of the issuer that may have an adverse effect on our group’s holdings in the same issuer, and our transactions may be effected at prices or terms that would be less favorable than would otherwise have been the case (or vice versa). In addition, in the event that Brookfield or Brookfield Accounts hold voting securities of an issuer in which our group holds loans, bonds, or other credit-related securities, Brookfield or such Brookfield Accounts may have the right to vote on certain matters that have an adverse effect on the positions held by our group. Furthermore, to the extent that Brookfield or a Brookfield Account has holdings in the same issuer as our group, Brookfield has an incentive to take its interests or the interests of such Brookfield Account into consideration in connection with actions it takes on behalf of our group, even though taking such interests into account could adversely affect our group.
In addition, from time to time our group and Brookfield or a Brookfield Account may jointly acquire a portfolio of assets and thereafter divide up the assets. In this circumstance, Brookfield will determine the purchase price associated with each asset, which price may not represent the price our group would have paid if it had acquired only the assets our group ultimately retains. Furthermore, from time to time our group and Brookfield or a Brookfield Account may jointly enter into a binding agreement to acquire an investment. If Brookfield or such Brookfield Account is unable to consummate such investment, our group may be subject to additional liabilities, including the potential loss of any deposit or the obligation to fund the entire investment. In addition, from time to time our group provides for the repayment of indebtedness and/or the satisfaction of guarantees on behalf of a Brookfield Account in connection with investments made by such Brookfield Account alongside our company. Likewise, from time to time Brookfield Account(s) in which our group is invested may provide for the repayment of indebtedness and/or the satisfaction of guarantees on
156

TABLE OF CONTENTS
 
behalf of co-investment vehicles in connection with investments made by such vehicles alongside the Brookfield Account. In such circumstances, certain investors will benefit from such provision for repayment of indebtedness and/or the satisfaction of guarantees even though those investors are not providing the same level of credit support as our group (or the Brookfield Account, as applicable). In the event the Brookfield Account (or a co-invest vehicle) does not satisfy its share of any payment in respect of any such borrowing, our group (or the Brookfield Account in which our group is invested, as applicable) will be contractually obligated to satisfy their share even if our group (or the Brookfield Account) does not have recourse against the investor(s) benefiting from such support.
Subject to Brookfield policies, information barriers and applicable legal restrictions, other parts of Brookfield have and expect (but are under no obligation) to refer investment opportunities to our group, including investments in issuers in which Brookfield Accounts have existing investments. Referrals of such related investments give rise to potential conflicts of interest, including that an investment by our group will in certain circumstances benefit such Brookfield Accounts.
In situations in which our group invests alongside Brookfield or a Brookfield Account, conflicts of interest will potentially arise with respect to the nature and timing of the initial investment and purchase price, the allocation of control rights, strategic objectives, timing of transactions, such as the disposition of all or part of an investment, or resolution of a liability in connection with an investment.
These conflicts may result from various factors, including investments in different levels of the capital structure, different measurements of control, different risk profiles, different rights with respect to disposition alternatives, different investment horizons and different target rates of return.
As a result of the various conflicts and related issues described above, our group could sustain losses during periods where Brookfield or a Brookfield Account achieve profits generally or with respect to particular holdings, or could achieve lower profits or higher losses than would have been the case had the conflicts described above not existed.
Pursuit of Investment Opportunities by Certain Non-Controlled Affiliates.   Certain companies affiliated with Brookfield (i) are controlled, in whole or in part, by persons other than Brookfield, including, for example, joint ventures or similar arrangements with third parties where Brookfield does not have complete control; (ii) are separated from Brookfield pursuant to an information barrier; or (iii) do not coordinate or consult with Brookfield with respect to investment decisions, or together, non-controlled affiliates. Such non-controlled affiliates may have investment mandates that overlap with our group’s investment mandate giving rise to potential conflicts. For example, from time to time such non-controlled affiliates or investment vehicles managed by such non-controlled affiliates will pursue investment opportunities which are suitable for our group but which are not made available to our group since such non-controlled affiliates do not consult with and/or are not wholly controlled by Brookfield. Similarly, certain of Brookfield’s investment activities are managed independently of, and carried out without any reference to the management of our group. In certain instances, there are information barriers in place pursuant to which investment operations are managed independently of each other and information is not generally shared relating to such activities.
Arrangements with Brookfield.   Our group’s relationship with Brookfield involves a number of arrangements, including the Master Services Agreement and the Relationship Agreement, pursuant to which Brookfield provides various services, including access to financing arrangements and acquisition opportunities. Certain of these arrangements were effectively determined by Brookfield in the context of the special distribution and could contain terms that are less favorable than those which otherwise might have been negotiated between unrelated parties. Circumstances may arise in which these arrangements will need to be amended or new arrangements will need to be entered into, and conflicts of interest between our group and Brookfield will arise in negotiating such new or amended arrangements. Furthermore, Brookfield is generally entitled to share in the returns generated by our group’s operations, which could create an incentive for it to assume greater risks when making decisions than it otherwise would in the absence of such arrangements. In addition, our group’s investment in Brookfield Accounts provides Brookfield with certain ancillary benefits, such as satisfying Brookfield’s commitment to invest in such accounts (which Brookfield would otherwise need to satisfy from different sources) and assisting Brookfield in marketing the Brookfield Accounts.
Fees for Services.   Our group (or portfolio companies that our group is directly or indirectly invested in) may be retained to perform certain services to Brookfield, Brookfield Accounts and/or companies and assets
157

TABLE OF CONTENTS
 
they are invested in that would otherwise be provided by third parties. To the extent our group provides such services, our group will generally be compensated (a) at rates for the relevant services that do not exceed the rates that Brookfield reasonably believes to be customarily charged (at such time) for similar services by (i) persons engaged in the same or substantially similar activities or (ii) Brookfield in its provision of the same or substantially similar services to one or more third parties, or the customary rates; provided that, if customary rates are not able to be determined, such services may be provided at cost (including an allocable share of internal costs), (b) at such other rates for the relevant services approved by our independent directors and/or the directors of the general partner of the partnership that are independent of Brookfield. In determining customary rates, Brookfield will seek to determine what one or more comparable service providers who are engaged in the same or substantially similar activities as Brookfield charge in the ordinary course for similar services at the time of determination. While Brookfield will determine in good faith what rates it believes are customary for such services at such time, there will likely be variances in the marketplace based on an array of factors that affect service providers and the prices of their services, including loss leader pricing strategies or other marketing practices, integration efficiencies, geographic market differences and the quality of the services provided. Brookfield will make a good faith determination as to what it believes to be the customary rate at such time, and may base its determination on one or more factors, including market knowledge, prices charged by competitors, prices charged by Brookfield to one or more third parties, a third party valuation agent, commodity or other price forecasting, prices required in order to meet certain regulatory requirements or qualify for particular governmental programs or other subjective and objective metrics. However, there can be no assurances that the rates charged by our group will not be less than those charged by certain similarly situated service providers in any given circumstance. If the market rate for any service increases such that it is greater than the rate charged by our group, then our group may be obligated to continue to provide the applicable service at a below-market rate.
In the ordinary course, Brookfield employees are hired or retained by, or seconded or otherwise allocated to (in whole or in part), our group and/or portfolio companies that our group is directly or indirectly invested in for performance of operating services or roles that in the normal course are expected to be carried out by our group’s (or the relevant portfolio company’s) personnel. In connection with any such arrangement, all or a portion of the compensation and overhead expenses relating to such employees (including base salaries, benefits and incentive compensation (which may include long-term incentive awards of equity or options for equity in Brookfield), among other things) will directly or indirectly be borne by our group or the applicable portfolio companies. The compensation and overhead expenses relating to such employees generally will be within the market compensation range for the roles filled in the relevant market based on one or more of the following: (i) market compensation studies or guidance provided by third parties; (ii) recent market hires made by the relevant portfolio company for comparable positions; (iii) the employee’s peers at Brookfield and the portfolio company; and/or (iv) specific compensation reviews conducted by compensation consultants. For these purposes, given how certain compensation arrangements are structured and valued (particularly various forms of incentive compensation that vest over time and whose value upon payment is based on estimates) and how overhead expenses are generally allocated, in each case requiring certain judgments and assumptions, there can be no assurance that portfolio companies (and indirectly our group) will not bear higher costs than they would have had such expenses been valued, allocated or charged differently.
Brookfield and its personnel will receive certain intangible and/or other benefits and/or perquisites arising or resulting from their activities on behalf of our group and/or portfolio companies in which our group is (directly or indirectly) invested which will not reduce fees or other expenses or otherwise be shared with our group and/or our group’s portfolio companies. For example, airline travel and hotel stays incurred as direct or indirect expenses of our company and/or portfolio companies in which our group is (directly or indirectly) invested may result in “miles” or “points” or credit in loyalty/status programs, and such benefits and/or amounts will, whether or not de minimis or difficult to value, enure exclusively to Brookfield and/or such personnel (and not our group and/or our group’s portfolio companies) even though the cost of the underlying service is borne by directly or indirectly by our group and/or our group’s portfolio companies. In addition, Brookfield has in the past and expects to continue to make available certain discount programs to its employees as a result of Brookfield’s relationship with a portfolio company, such as “friends and family” and similar discounts.
Brookfield Investments in Companies.   Brookfield (or Brookfield Accounts) will from time to time make equity or other investments in companies or businesses that provide services to or otherwise contract with our
158

TABLE OF CONTENTS
 
group, Brookfield Accounts in which our group is invested or our group’s direct or indirect portfolio companies. In particular, Brookfield has in the past entered into, and expects to continue to enter into, relationships with companies in technology and other sectors and industries in which Brookfield has broad expertise and knowledge, whereby Brookfield acquires an equity or other interest in such companies that may, in turn, transact with our group, Brookfield Accounts in which our group is invested or our group’s direct or indirect portfolio companies. For example, Brookfield (through an investment program referred to as Brookfield Growth) invests in emerging technology companies that develop and offer technology products that are expected to be of relevance to our group, Brookfield Accounts in which our group is invested or our group’s direct or indirect portfolio companies (as well as third party companies). In connection with such relationships, Brookfield refers, introduces or otherwise facilitates transactions between such companies and our group, Brookfield Accounts in which our group is invested or our group’s direct or indirect portfolio companies. In all cases, Brookfield seeks to ensure that the transactions are in the best interests of our group, the Brookfield Accounts in which our group is invested and/or our direct or indirect portfolio companies, with terms to be determined in good faith as fair, reasonable and equitable under the circumstances. However, these transactions also result in benefits to Brookfield, including via increased profitability of the relevant company, as well as financial incentives and/or milestones which benefit Brookfield (including through increased equity allotments), which are likely in some cases to be significant. Such financial incentives that inure to or benefit Brookfield (or Brookfield Accounts) pose an incentive for Brookfield to cause our group, Brookfield Accounts in which our group is invested or our group’s direct or indirect portfolio companies to enter into such transactions that may or may not have otherwise been entered into. Financial incentives derived from relationships with such companies will generally not be shared with our group. Furthermore, such transactions are likely to contribute to the development of expertise, reputational benefits and/or the development of new products or services by Brookfield and/or the companies or businesses that Brookfield is invested in, which Brookfield will seek to capitalize on to generate additional benefits that are likely to inure solely to Brookfield (or Brookfield Accounts) and not to our group. For the avoidance of doubt, any of the arrangements and/or benefits described in this paragraph will not require notice to, or the consent of, our group’s securityholders. Brookfield may take its own interests into account in considering and making determinations regarding these matters.
Sharing of Services.   In certain circumstances, in order to create efficiencies and optimize performance, one or more of our group’s investments, portfolio companies or assets will determine to share the operational, legal, financial, back-office or other resources of another of our group’s investments, portfolio companies or assets, or of an investment, portfolio company or asset of Brookfield or a Brookfield Account. In connection therewith, the costs and expenses related to such services will be allocated among the relevant entities on a basis that Brookfield determines in good faith is fair and equitable (but which will be inherently subjective, and there can be no assurance that our group will not bear a disproportionate amount of any costs, including Brookfield’s internal costs).
Related Party Transactions.   Our group (including our group’s portfolio companies and portfolio companies of Brookfield Accounts that our group is invested in) are and will be counterparties in agreements, transactions and other arrangements with other Brookfield Accounts (including their portfolio companies) for the provision of goods and services, purchase and sale of assets and other matters that would otherwise be transacted with independent third parties. Some of these agreements, transactions and other arrangements would not have been entered into but for the affiliation or relationship with Brookfield and, in certain cases, are expected to replace agreements, transactions and/or arrangements with third parties. These agreements, transactions and other arrangements will involve payment of fees and other amounts and/or other benefits to Brookfield Accounts and their portfolio companies (including, in certain cases, performance-based compensation), none of which will result in any offset to management and other fees payable by our group to Brookfield. Such agreements, transactions and other arrangements will generally be entered into without the consent or direct involvement of the independent directors of the general partner of the partnership or our company or our group’s securityholders. These agreements, transactions or other arrangements are expected to be entered into in the ordinary course. In certain cases, they will be entered into with active participation by Brookfield and in other cases by the portfolio companies’ management teams independently of Brookfield. In all cases, Brookfield will seek to ensure that the agreements, transactions or other arrangements are in the portfolio companies’ best interests, with terms to be determined in good faith as fair, reasonable and equitable under the circumstances. However, there can be no assurance that the terms of any such agreement, transaction or other arrangement will be executed on an arm’s length basis, be as favorable to the applicable portfolio
159

TABLE OF CONTENTS
 
company as otherwise would be the case if the counterparty were not related to Brookfield, or be the same as those that other Brookfield Accounts and their portfolio companies receive from the counterparty. In some circumstances, our group and our group’s portfolio companies may receive better terms from the counterparty than from an independent counterparty. In other cases, these terms may be worse.
While these agreements, transactions and/or arrangements raise potential conflicts considerations, Brookfield believes that our access to Brookfield Accounts and their portfolio companies enhances our group’s capabilities and is an integral part of our group’s operations.
Information Sharing.   Because of the extensive scope of Brookfield’s activities, Brookfield often has or obtains information that can be utilized by Brookfield across multiple strategies. For example, information Brookfield has or acquires through its management of Brookfield Accounts and/or its own investing activities is used by Brookfield to identify or evaluate potential investments for our group. Conversely, information Brookfield has or acquires in connection with our group’s activities is used for the benefit of Brookfield and/or Brookfield Accounts (and, for the avoidance of doubt, Brookfield will have no duty (contractual, fiduciary or otherwise) to keep such information confidential from, or not to use such information in connection with the investment activities of, itself and/or Brookfield Accounts). Brookfield will trade, or may cause Brookfield Accounts to trade, on the basis of information it has or obtained through our group’s investment and operations activities. In some cases, this trading will result in Brookfield or a Brookfield Account taking a position that is different from, and potentially adverse to, a position taken by our group, or result in Brookfield or a Brookfield Account benefiting from our group’s investment activities. Brookfield has implemented policies and procedures to mitigate potential conflicts of interest and address certain regulatory requirements and contractual restrictions with respect to communication and information sharing. Such policies and procedures generally reduce synergies across Brookfield’s various activities, and negatively affect Brookfield’s or our group’s ability to pursue attractive investment opportunities that would otherwise be available to Brookfield or our group if such policies and procedures were not implemented. From time to time, such policies and procedures will result in our group, Brookfield or Brookfield Accounts having reduced investment opportunities or investment flexibility, or otherwise restrict our group, Brookfield or Brookfield Accounts in their activities with respect to such information.
Regardless of the existence of information barriers, Brookfield will not have any obligation or other duty to make available for our group’s benefit any information regarding Brookfield’s trading activities, strategies or views, or the activities, strategies or views used for other Brookfield Accounts. Furthermore, to the extent that Brookfield has access to analysis, models and/or information developed by Brookfield and its personnel, Brookfield will not be under any obligation or other duty to effect transactions on behalf of our group in accordance with such analysis and models. In the event Brookfield elects not to share certain information with our group, our group may make investment decisions that differ from those it would have made if Brookfield had provided such information, which may be disadvantageous to our group.
Material Non-Public Information; Trading Restrictions.   From time to time, our group’s ability to buy or sell certain securities will be restricted by applicable securities laws, regulatory requirements, information held by Brookfield, contractual obligations applicable to Brookfield, and potential reputational risks relating to our group, Brookfield and/or Brookfield Accounts (including Brookfield’s internal policies designed to comply with these and similar requirements). As a result, from time to time Brookfield will not engage in transactions or other activities for, or enforce certain rights in favor of, our company due to Brookfield’s activities outside our group and regulatory requirements, policies, and reputational risk assessments.
Brookfield will possess material, non-public information about companies that would limit our group’s ability to buy and sell securities related to those companies (or, potentially, to other companies). For example, Brookfield Personnel take seats on boards of directors of, or have board of directors observer rights with respect to, portfolio companies in which Brookfield invests (including on our group’s behalf). In addition, Brookfield often obtains access to confidential information relating to investment opportunities that it considers. As a result, Brookfield will be limited and/or restricted in its ability to trade in the securities of the companies about which it has obtained material non-public information. This will adversely affect our group’s ability to make and/or dispose of certain investments during certain times.
Furthermore, Brookfield (including Brookfield businesses that are separated by information barriers), Brookfield Accounts and our group are deemed to be affiliates for purposes of certain laws and regulations
160

TABLE OF CONTENTS
 
and it is anticipated that, from time to time, our group, Brookfield and Brookfield Accounts will each have positions (which in some cases will be significant) in one or more of the same issuers. As such, Brookfield needs to aggregate certain investment holdings, including holdings of Brookfield, our company and Brookfield Accounts for certain securities laws purposes (including trading restrictions under Rule 144 under the U.S. Securities Act, complying with reporting obligations under Section 13 of the Exchange Act and the reporting and short-swing profit disgorgement obligations under Section 16 of the Exchange Act) and other regulatory purposes (including (i) public utility companies and public utility holding companies; (ii) bank holding companies; (iii) owners of broadcast licenses, airlines, railroads, water carriers and trucking concerns; (iv) casinos and gaming businesses; and (v) public service companies (such as those providing gas, electric or telephone services)). Consequently, activities by Brookfield and Brookfield Accounts could result in earlier public disclosure of investments by our group and/or Brookfield Accounts that we are invested in, restrictions on transactions by our group and/or Brookfield Accounts that we are invested in (including the ability to make or dispose of certain investments at certain times), adverse effects on the prices of investments made by our group and/or Brookfield Accounts that we are invested in, potential short-swing profit disgorgement, penalties and/or regulatory remedies, or otherwise create conflicts of interests for our group and/or Brookfield Accounts that we are invested in.
Client and Other Relationships.   Brookfield pursues other business activities and provides certain services (including, in each case, through portfolio companies that it and Brookfield Accounts invest in) that compete directly with our group’s business activities without providing our group with an opportunity to participate, which results in the allocation of Brookfield’s resources, personnel and acquisition and business opportunities to others that compete with our group. In addition, certain portfolio companies in which our group, Brookfield and/or Brookfield Accounts are invested in may provide investment banking and other advisory services to third parties with respect to assets in which our group is invested or seeking to invest. The interests of such portfolio companies in such circumstances generally will conflict with (and be adverse to) our group’s interests, and our group generally will compete with such portfolio companies (and their third party clients) in pursuing certain investments. Brookfield generally implements policies and procedures (including, for example, information barriers) to mitigate potential conflicts of interest and address certain regulatory requirements relating to these potential circumstances.
Limited Liability of Brookfield.   The liability of Brookfield and its directors is limited under our group’s arrangements with them, and our group has agreed to indemnify Brookfield and its directors against claims, liabilities, losses, damages, costs or expenses which they may face in connection with those arrangements, which may lead them to assume greater risks when making decisions than they otherwise would if such decisions were being made solely for Brookfield’s own account, or may give rise to legal claims for indemnification that are adverse to the interests of our group’s securityholders.
Valuation of Our Investments.   Brookfield performs certain valuation services related to our group’s securities and assets. Brookfield performs such services in accordance with its valuation policies. From time to time, Brookfield will value a similar or identical asset differently for our group than for itself or a Brookfield Account, including because our group, Brookfield and Brookfield Accounts are subject to different valuation guidelines pursuant to our group’s and their respective governing agreements (e.g., in connection with differing applicable regulatory restrictions), different third party vendors are hired to perform valuation functions for our company, Brookfield or the Brookfield Accounts, or otherwise. In addition, Brookfield faces a conflict with respect to valuations generally because of their effect on Brookfield’s fees and other compensation.
Brookfield Public Securities Group.   Brookfield is an active participant, as agent and principal, in the global fixed income, currency, commodity, equities and other markets. Certain of Brookfield’s investment activities are managed independently of, and carried out without any reference to, the management of our group. For example, Brookfield invests, trades or makes a market in the equity, debt or other interests of certain of our group’s portfolio companies without regard to the impact on our group of such activities. In particular, Brookfield’s Public Securities Group, or PSG, manages investment funds and accounts that invest in public debt and equity markets. There is currently an information barrier in place pursuant to which PSG manages its investment operations independently of other parts of Brookfield and does not generally share information relating to such activities. Consequently, neither our group nor PSG consults the other about, or has awareness of, investment decisions made by the other, and neither is subject to any internal approvals over its investment decisions by any person who would have knowledge of the investment decisions of the other. As
161

TABLE OF CONTENTS
 
a result, PSG will not share investment opportunities that may otherwise be suitable for our group with our group, and our group will have no rights with respect to such opportunities. In addition, in certain circumstances, funds and/or accounts managed by PSG will hold an interest in one of our group’s investments and, as a result of different investment objectives and views, PSG is likely to manage such interests in a way that is different from our group (including, for example, by investing in different portions of an issuer’s capital structure, short selling securities, voting securities in a different manner, and/or selling its interests at different times than our group). As a result of the information sharing barrier, our group’s investment team may not be aware of, and may not have the ability to manage, such conflicts. Brookfield has discretion at any time, and without notice to our group’s securityholders, to remove or modify such information barrier. In the event that the information barrier is removed or modified, Brookfield would be subject to certain protocols, obligations and restrictions in managing our group, including, for example, conflicts-management protocols, aggregated regulatory reporting obligations and certain potential investment-related restrictions.
Oaktree.   Brookfield owns approximately 61% of the business of Oaktree. Oaktree is a global investment manager with significant assets under management, emphasizing an opportunistic, value-oriented and risk-controlled approach to investments in credit, private equity, real assets and listed equities. Brookfield and Oaktree operate their respective investment businesses largely independently pursuant to an information barrier, with each remaining under its current brand and led by its existing management and investment teams.
It is expected that our group and our group’s portfolio companies, as well as Brookfield, Brookfield Accounts that our group is invested in and their portfolio companies, will engage in activities and have business relationships that give rise to conflicts (and potential conflicts) of interest between them, on the one hand, and Oaktree, Oaktree-managed funds and accounts (collectively, “Oaktree Accounts”) and their portfolio companies, on the other hand. For so long as Brookfield and Oaktree manage their investment operations independently of each other pursuant to an information barrier, Oaktree, Oaktree Accounts and their respective portfolio companies generally will not be treated as affiliates of our group, our group’s portfolio companies, Brookfield, Brookfield Accounts and their portfolio companies, and conflicts (and potential conflicts) considerations, including in connection with allocation of investment opportunities, investment and trading activities, and agreements, transactions and other arrangements entered into with Oaktree, Oaktree Accounts and their portfolio companies, generally will be managed as summarized herein.
There is (and in the future will continue to be) some degree of overlap in investment strategies and investments pursued by our group (directly and indirectly) and Oaktree Accounts. Nevertheless, Brookfield does not expect to coordinate or consult with Oaktree with respect to investment activities and/or decisions. This absence of coordination and consultation, and the information barrier described above, will in some respects serve to mitigate conflicts of interests between our group and Oaktree Accounts; however, these same factors also will give rise to certain conflicts and risks in connection with our group’s and Oaktree’s investment activities, and make it more difficult to mitigate, ameliorate or avoid such situations. For example, because Brookfield and Oaktree are not expected to coordinate or consult with each other about investment activities and/or decisions, and neither Brookfield nor Oaktree is expected to be subject to any internal approvals over its investment activities and decisions by any person who would have knowledge and/or decision-making control of the investment decisions of the other, Oaktree Accounts will be entitled to pursue investment opportunities that are suitable for our group and Brookfield Accounts that we are invested in, but which are not made available to our group or those Brookfield Accounts. Our group and Brookfield Accounts that our group are invested in, on the one hand, and Oaktree Accounts, on the other hand, are also expected to compete, from time to time, for the same investment opportunities. Such competition could, under certain circumstances, adversely impact the purchase price of our group’s (direct and/or indirect) investments. Oaktree will have no obligation to, and generally will not, share investment opportunities that may be suitable for our group and Brookfield Accounts that we are invested in with Brookfield, and our group and Brookfield Accounts that our group are invested in will have no rights with respect to any such opportunities.
In addition, Oaktree will not be restricted from forming or establishing new Oaktree Accounts, such as additional funds or successor funds. Moreover, Brookfield expects to provide Oaktree, from time to time, with (i) access to marketing-related support, including, for example, strategy sessions, introductions to investor relationships and other marketing facilitation activities, and (ii) strategic oversight and business development support, including general market expertise and introductions to market participants such as portfolio companies, their management teams and other relationships. Certain such Oaktree Accounts could compete
162

TABLE OF CONTENTS
 
with or otherwise conduct their affairs without regard as to whether or not they adversely impact our group and/or Brookfield Accounts that we are invested in. In addition, Oaktree Accounts will be permitted to make investments of the type that are suitable for our group and Brookfield Accounts that our group are invested in without the consent of the clients or Brookfield. From time to time, our group and/or Brookfield Accounts that our group is invested in, on the one hand, and Oaktree Accounts, on the other hand, are expected to purchase or sell an investment from each other, as well as jointly pursue one or more investments. In addition, from time to time, Oaktree Accounts are expected to hold an interest in an investment held by our group and/or Brookfield Accounts that our group are invested in (or potential investment), and/or subsequently purchase (or sell) an interest in an investment held by our group and/or Brookfield Accounts that we are invested in (or potential investment). In such situations, Oaktree Accounts could benefit from our group’s (direct or indirect) activities. Conversely, our group and/or Brookfield Accounts that our group is invested in could be adversely impacted by Oaktree’s activities. In addition, as a result of different investment objectives, views and/or interests in investments, it is expected that Oaktree will manage certain Oaktree Accounts’ interests in a way that is different from the interests of our group and/or Brookfield Accounts that our group is invested in (including, for example, by investing in different portions of an issuer’s capital structure, short selling securities, voting securities or exercising rights it holds in a different manner, and/or selling its interests at different times than our group and/or Brookfield Accounts that our group is invested in), which could adversely impact our group’s (direct and/or indirect) interests. Oaktree and Oaktree Accounts are also expected to take positions, give advice and provide recommendations that are different, and potentially contrary to those which are taken by, or given or provided to, our group and/or Brookfield Accounts that our group is invested in, and are expected to hold interests that potentially are adverse to those held by our group (directly or indirectly). Our group and/or Brookfield Accounts that our group is invested in, on the one hand, and Oaktree Accounts, on the other hand, will in certain cases have divergent interests, including the possibility that the interests of our group and/or Brookfield Accounts that our group is invested in are subordinated to Oaktree Accounts’ interests or are otherwise adversely affected by Oaktree Accounts’ involvement in and actions related to the investment. Oaktree will not have any obligation or other duty to make available for the benefit of our group and/or Brookfield Accounts that our group is invested in any information regarding its activities, strategies and/or views.
Oaktree may provide similar information, support and/or knowledge to Brookfield, and the conflicts (and potential conflicts) of interest described above will apply equally in those circumstances.
The potential conflicts of interest described herein are expected to be magnified as a result of the lack of information sharing and coordination between Brookfield and Oaktree. Investment teams managing the activities of our group and/or Brookfield Accounts that our group is invested in are not expected to be aware of, and will not have the ability to manage, such conflicts. This will be the case even if they are aware of Oaktree’s investment activities through public information.
Brookfield and Oaktree may decide, at any time and without notice to our group or our group’s securityholders, to remove or modify the information barrier between Brookfield and Oaktree. In the event that the information barrier is removed or modified, it would be expected that Brookfield and Oaktree will adopt certain protocols designed to address potential conflicts and other considerations relating to the management of their investment activities in a different or modified framework.
Breaches (including inadvertent breaches) of the information barrier and related internal controls by Brookfield and/or Oaktree could result in significant consequences to Brookfield (and Oaktree) as well as have a significant adverse impact on our group and/or Brookfield Accounts that our group is invested in, including (among others) potential regulatory investigations and claims for securities laws violations in connection with our direct and/or indirect investment activities. These events could have adverse effects on Brookfield’s reputation, result in the imposition of regulatory or financial sanctions, negatively impact Brookfield’s ability to provide investment management services to its clients, all of which could result in negative financial impact to the investment activities of our group and/or Brookfield Accounts that we are invested in.
To the extent that the information barrier is removed or otherwise ineffective and Brookfield has the ability to access analysis, models and/or information developed by Oaktree and its personnel, Brookfield will not be under any obligation or other duty to access such information or effect transactions for our group
163

TABLE OF CONTENTS
 
and/or Brookfield Accounts that our group is invested in in accordance with such analysis and models, and in fact may be restricted by securities laws from doing so.
As noted under “Related Party Transactions” above, our group (including our group’s portfolio companies and portfolio companies of Brookfield Accounts that our group is invested in) are and will be counterparties in agreements, transactions and other arrangements with other Brookfield Accounts (including their portfolio companies) for the provision of goods and services, purchase and sale of assets and other matters that would otherwise be transacted with independent third parties. Similarly, our group (including our group’s portfolio companies and portfolio companies of Brookfield Accounts that our group is invested in) are and will be counterparties in arrangements with Oaktree, Oaktree Accounts and/or their portfolio companies to the extent practicable pursuant to the information barrier. These arrangements will give rise to the same potential conflicts considerations (and be resolved in the same manner) as set out under “Related Party Transactions.”
These agreements, transactions or other arrangements are expected to be entered into in the ordinary course. In certain cases, they will be entered into with active participation by Brookfield and in other cases by the portfolio companies’ management teams independently of Brookfield. In all cases, Brookfield will seek to ensure that the agreements, transactions or other arrangements are in our (direct and indirect) portfolio companies’ best interests, with terms to be determined in good faith as fair, reasonable and equitable under the circumstances. However, there can be no assurance that the terms of any such agreement, transaction or other arrangement will be executed on an arm’s length basis, be as favorable to the applicable portfolio company as otherwise would be the case if the counterparty were not related to Oaktree, or be the same as those that other Oaktree Accounts’ portfolio companies receive from the counterparty. In some circumstances, our group’s (direct and indirect) portfolio companies may receive better terms from an Oaktree Account portfolio company than from an independent counterparty. In other cases, these terms may be worse.
Brookfield may from time to time engage Oaktree, Oaktree Accounts and/or their portfolio companies to provide certain services to our group, Brookfield Accounts that we are invested in and their portfolio companies, including without limitation non-investment management related services and other services that would otherwise be provided by third-party service providers or Brookfield affiliates, as the case may be. Each such engagement will be in accordance with disclosures set out herein or in the applicable Brookfield Account’s offering documents.
In addition, Oaktree may from time to time engage our group or our group’s (direct or indirect) portfolio companies to provide services to Oaktree Accounts and/or their portfolio companies, and the conflicts (and potential conflicts) of interest described above will apply equally for each such engagement.
Third Party Service Providers.   Our group’s service providers or service providers of our group’s portfolio companies (including deal sourcers, consultants, lenders, brokers, accountants, attorneys and outside directors) may be (or their affiliates may be) securityholders and/or sources of investment opportunities and counterparties therein, or may otherwise participate in transactions or other arrangements with our group and/or Brookfield or Brookfield Accounts. Furthermore, employees of Brookfield or Brookfield portfolio companies have and may in the future have family members or relatives employed by service providers (particularly the large, global providers) to Brookfield, Brookfield Accounts, us, and portfolio companies that our group is directly or indirectly invested in. These factors may influence Brookfield in deciding whether to select such a service provider. Notwithstanding the foregoing, Brookfield will only select a service provider to the extent Brookfield determines that doing so is appropriate for our group given all surrounding facts and circumstances and is consistent with Brookfield’s responsibilities under applicable law, provided that, for the avoidance of doubt, Brookfield often will not seek out the lowest-cost option when engaging such service providers as other factors or considerations typically prevail over cost.
In addition, Brookfield, Brookfield Accounts and we will from time to time engage common service providers. In such circumstances, there may be a conflict of interest between Brookfield and Brookfield Accounts, on the one hand, and our group, on the other hand, in determining whether to engage such service providers. Further, our service providers may charge different rates to different recipients based on the specific services provided, the personnel providing the services, or other factors. As a result, the rates paid with respect to these service providers by our group, on the one hand, may be more or less favorable than the rates paid by Brookfield or Brookfield Accounts, on the other hand.
164

TABLE OF CONTENTS
 
Without limitation of the foregoing, conflicts arise with respect to Brookfield’s selection of financial institutions or other third parties to provide services to us and its negotiation of fees payable to such parties. Brookfield has relationships with many financial institutions and other third parties, which may introduce prospective investors, afford Brookfield the opportunity to market its services to certain qualified investors at no additional cost, provide benchmarking analysis or third-party verification of market rates, or provide other services (e.g., consulting services) at favorable or below market rates. Such relationships create incentives for Brookfield to select a financial institution over another. For example, in connection with the disposition of a portfolio company, several financial institutions with which Brookfield has pre-existing business relationships may provide valuation services through a bidding process. Although Brookfield will select the financial institution it believes is the most appropriate in the circumstances, the relationships between the financial institution and Brookfield as described herein will have an influence on Brookfield in deciding whether to select such a financial institution to underwrite the disposition, and may influence the financial institution in the terms offered.
Advisors.   Brookfield engages or retains strategic advisors, senior advisors, operating partners, executive advisors, consultants and/or other professionals who are not employees or affiliates of Brookfield (including former Brookfield employees as well as current and former executive officers of Brookfield portfolio companies) and who are expected, from time to time, to receive payments from, or allocations or performance-based compensation with respect to, our group’s portfolio companies (as well as from our group, Brookfield or Brookfield Accounts in which our group is invested). In such circumstances, such payments from, or allocations or performance-based compensation with respect to, our group’s direct and indirect portfolio companies and/or our group or Brookfield Accounts in which our group is invested generally will be treated as expenses of our group or such Brookfield Accounts. These strategic advisors, senior advisors, operating partners, executive advisors, consultants and/or other professionals (which may include certain former Brookfield employees) in certain circumstances are offered the ability to co-invest alongside our group, including in those investments in which they are involved (and for which they may be entitled to receive performance-based compensation, which will reduce our group’s returns), or otherwise participate in equity plans for management of a portfolio company. In certain cases, these persons are likely to have certain attributes of Brookfield “employees” ​(e.g., they have dedicated offices at Brookfield, participate in general meetings and events for Brookfield personnel, work on Brookfield matters as their primary or sole business activity, have Brookfield related email addresses and/or participate in certain benefit arrangements typically reserved for Brookfield employees) even though they are not considered Brookfield employees, affiliates or personnel. Where applicable, Brookfield allocates the costs of such personnel to the applicable portfolio companies, to our group and/or to Brookfield Accounts in which we are invested. Payments or allocations to Brookfield’s strategic advisors, senior advisors, operating partners, executive advisors, consultants and other similar professionals can be expected to increase the overall costs and expenses borne indirectly by securityholders. There can be no assurance that any of the strategic advisors, senior advisors, operating partners, executive advisors, consultants and/or other professionals will continue to serve in such roles and/or continue their arrangements with Brookfield and/or any portfolio companies or Brookfield Accounts.
Diverse Interests.   The various types of investors in and beneficiaries of our group, including Brookfield, have conflicting investment, tax and other interests with respect to their interests. When considering a potential investment for our group, Brookfield will generally consider our group’s investment objectives, not the investment objectives of any particular investor or beneficiary. Certain of Brookfield’s decisions, including with respect to tax or other reporting positions, will be more beneficial to one type of investor or beneficiary than another, or to Brookfield than to investors or beneficiaries unaffiliated with Brookfield. Brookfield reserves the right on behalf of itself and its affiliates to take actions adverse to our group or other Brookfield Accounts in these circumstances, including withholding amounts to pay actual or potential tax liabilities.
Furthermore, our group and any entities with which our group co-invests generally will have conflicting investment, tax and other interests with respect to the investments we make directly or indirectly. Conflicts of interest may arise in connection with the structure of the investments or decisions made by Brookfield which may be more beneficial for another investing entity and its partners, on the one hand, than for our group and our group’s securityholders, on the other hand (or vice versa) (for instance, the manner in which investments are structured, financed and/or harvested may produce tax results that are favorable to an investing entity targeted to non-U.S. investors, but not to our group (or vice versa), or are favorable to a taxable investor, as compared to a tax-exempt investor (or vice versa)).
165

TABLE OF CONTENTS
 
Reputational Considerations.   Given the nature of its broader platform, Brookfield has an interest in preserving its reputation, including with respect to certain of its affiliates’ statuses as publicly traded vehicles, and in certain circumstances, such reputational considerations may conflict with our group’s interests. Our company’s directors, the directors of the partnership’s general partner or Brookfield have made (and will likely make) decisions on our group’s behalf for reputational reasons that may not be directly aligned with the interests of our group’s securityholders or consistent with the determination our directors, the directors of the partnership’s general partner or Brookfield otherwise would have made absent its interest in Brookfield’s broader reputation. For example, Brookfield has limited (and will in the future limit) transactions and activities on our group’s behalf for reputational or other reasons, including where Brookfield is providing (or may provide) advice or services to an entity involved in such activity or transaction, where a Brookfield Account is or may be engaged in the same or a related activity or transaction to that being considered on our group’s behalf, where a Brookfield Account has an interest in an entity involved in such activity or transaction, or where such activity or transaction on behalf of or in respect of our group could affect our directors, the directors of the partnership’s general partner, Brookfield, Brookfield Accounts or their activities.
Possible Future Activities.   Brookfield expects to expand the range of services that it provides over time. Except as provided herein, Brookfield will not be restricted in the scope of its business or in the performance of any services (whether now offered or undertaken in the future) even if such activities could give rise to conflicts of interest, and whether or not such conflicts are described herein. Brookfield has, and will continue to develop, relationships with a significant number of companies, financial sponsors and their senior managers, including relationships with companies that may hold or may have held investments similar to those intended to be made by our group. These companies may themselves represent appropriate investment opportunities for our group or may compete with our group for investment opportunities.
Excess Funds Liquidity Arrangement with Related Parties.   Our group has an arrangement in place with Brookfield Asset Management pursuant to which our group lends Brookfield Asset Management excess funds from time to time and it lends our group funds from time to time. This arrangement is intended to enhance the use of excess funds between our group and Brookfield Asset Management when the lender has excess funds and the borrower has a business need for the capital (including, without limitation, to fund operating/investment activities and/or to pay down higher cost capital), providing (i) to the lender, a higher rate of return on the funds than it otherwise would be able to achieve in the market and (ii) to the borrower, a lower cost of funds than it otherwise would be able to obtain in the market.
Brookfield Asset Management, in its capacity as our group’s investment manager, determines when it is appropriate for our group to lend excess funds to, or borrow excess funds from, Brookfield Asset Management. Brookfield Asset Management has similar arrangements with other affiliates for whom it serves in one or more capacities, including (among others) promoter, principal investor and investment manager. It is therefore possible that, from time to time and to the extent that Brookfield Asset Management determines this to be in the best interests of the parties: (i) funds that are placed on deposit with Brookfield Asset Management by the partnership will, in the discretion of Brookfield Asset Management on a case-by-case basis, be lent on to other affiliates of Brookfield Asset Management and (ii) funds that are placed on deposit with Brookfield Asset Management by other Brookfield Asset Management affiliates will, in the discretion of Brookfield on a case-by-case basis, be lent on to the partnership. Because the interest rates charged are reflective of the credit ratings of the applicable borrowers, any loans by Brookfield Asset Management to its affiliates, including our group (as applicable), generally will be at higher interest rates than the rates then applicable to any balances deposited with Brookfield Asset Management by the partnership or other Brookfield Asset Management affiliates (as applicable). These differentials are approved according to protocols described below. Accordingly, Brookfield Asset Management also benefits from these arrangements and will earn a profit as a result of the differential in lending rates.
Amounts our group lends to or borrows from Brookfield Asset Management pursuant to this arrangement generally are repayable at any time upon either side’s request, and Brookfield Asset Management generally ensures that the borrower has sufficient available capital from another source in order meet potential repayment demands. As noted above, Brookfield Asset Management determines the interest rate to be applied to borrowed and/or loaned amounts taking into account each party’s credit rating and the interest rate that would otherwise be available to it in similar transactions on an arms’ length basis with unrelated parties.
166

TABLE OF CONTENTS
 
Conflicts of interest arising for Brookfield Asset Management under this arrangement have been approved by the Governance and Nominating Committee of the board and the directors of the general partner of the partnership in accordance with our group’s protocol for resolving potential conflicts of interest.
See above under “Risk Factors — Risks Relating to Our Relationship with Brookfield and Brookfield Business Partners — Our organizational and ownership structure may create significant conflicts of interest that may be resolved in a manner that is not in the best interests of our company or the best interests of our shareholders”.
As noted above, activities and transactions that give rise to potential conflicts of interests between our group and our group’s securityholders, on the one hand, and Brookfield and Brookfield Accounts, on the other hand, generally will be resolved in accordance with the principles summarized herein and in accordance with the conflicts management policy. The conflicts management policy was put in place in recognition of the benefit to our group of our group’s relationship with Brookfield and our group’s intent to seek to maximize the benefits from this relationship, and generally provides for potential conflicts to be resolved on the basis of transparency and, where applicable, third party validation and approvals. Addressing conflicts of interest is complex, and it is not possible to predict all of the types of conflicts that may arise over time. Accordingly, the policy focuses on addressing the principal activities that give rise to potential and/or actual conflicts of interests, including our group’s investment activities, our group’s participation in Brookfield Accounts, transactions with Brookfield (and Brookfield Accounts), and engagements of Brookfield affiliates (or of our group by Brookfield Accounts), including engagements for operational services entered into between underlying operating entities. Our group’s conflicts management policy may be amended from time to time at the discretion of the general partner of the partnership and our company. Prospective investors are encouraged to seek the advice of independent legal counsel in evaluating the conflicts involved in an investment in our group’s securities and our operations.
Pursuant to the conflicts management policy, certain conflicts of interest do not require the approval of our independent directors and/or the directors of the partnership’s general partner, provided they are addressed in accordance with pre-approved parameters. Brookfield is required to seek the prior approval of our independent directors and/or the directors of the partnership’s general partner that are independent from Brookfield for certain transactions, including, among others, for the following matters / activities: (i) subject to certain exceptions, acquisitions by our group from, and dispositions by our group to, Brookfield and Brookfield Accounts; (ii) acquisitions whereby our group and Brookfield are purchasing different assets as part of a single transaction; (iii) investing in a Brookfield Account; (iv) the dissolution of our company or the partnership; (v) any material amendment to the Master Services Agreement or the Relationship Agreement or the limited partnership agreement of the partnership or the articles of our company; (v) any material service agreement or other arrangement pursuant to which Brookfield will be paid a fee, or other consideration other than any agreement or arrangement contemplated by the Master Services Agreement; (vi) termination of, or any determinations regarding indemnification under the Master Services Agreement, the limited partnership agreement of the partnership or the articles of our company; and (vii) any other material transaction involving our group and Brookfield. Pursuant to the conflicts management policy, our independent directors and the directors of the partnership’s general partner that are independent from Brookfield have granted (and may in the future grant) prior approvals for certain type of transactions and/or activities provided they such transactions and/or activities that involve conflicts of interest, including any of the transactions listed above, in the form of general guidelines, policies or procedures that must be followed in connection with such transactions and/or matters, and in which case no further special approval will be required in connection with a particular transaction or matter permitted thereby, provided such transactions or matters are conducted in accordance with pre-approved guidelines, policies or parameters.
In addition, the conflicts management policy provides that acquisitions that are carried out jointly by our group and Brookfield, or in the context of a Brookfield Account that our group participates in, be carried out on the basis that the consideration paid by our group be no more, on a per share or proportionate basis, than the consideration paid by Brookfield or other participants, as applicable. The policy also provides that any fees or carried interest payable in respect of our group’s proportionate investment, or in respect of an acquisition made solely by our group, must be credited in the manner contemplated by the Master Services Agreement, the limited partnership agreement of the partnership or the articles of our company where applicable, or that such fees or carried interest must either have been negotiated with another arm’s length
167

TABLE OF CONTENTS
 
participant or otherwise demonstrated to be on market terms (or better). The policies also provide that in transactions involving (i) an acquisition by our group of an asset from Brookfield or (ii) the purchase by our group and Brookfield of different assets, a fairness opinion or a valuation or appraisal by a qualified expert be obtained, confirming that the consideration paid by us is fair from a financial point of view. These requirements are in addition to any disclosure, approval, or valuation requirements that may arise under applicable law.
In certain circumstances, these transactions may be related party transactions for the purposes of and subject to certain requirements of Multilateral Instrument 61-101 — Protection of Minority Security Holders in Special Transactions, which in some situations requires minority shareholder approval and/or valuation for transactions with related parties. An exemption from such requirements is available when the fair market value of the transaction is not more than 25% of the market capitalization of the issuer.
168

TABLE OF CONTENTS
 
RELATIONSHIP WITH BROOKFIELD BUSINESS PARTNERS
The partnership believes that certain investors in certain jurisdictions may be dissuaded from investing in the partnership because of the tax reporting framework that results from investing in units of a Bermuda-exempted limited partnership. Creating our company, a corporation, and distributing our exchangeable shares, with each share having been structured with the intention of providing an economic return equivalent to one unit, is intended to achieve the following objectives:

Provide investors that would not otherwise invest in the partnership with an opportunity to gain access to the partnership’s globally diversified portfolio of high-quality services and industrial operations.

Provide investors with the flexibility to own through the ownership of an exchangeable share of our company, the economic equivalent of a unit because of the ability to exchange into a unit or its cash equivalent and our company’s target to pay dividends per exchangable share that are identical to the distributions on each unit.

Provide investors with a tax reporting framework that may be favored by investors in some jurisdictions over the tax reporting framework provided by an investment in the partnership, which we believe will attract new investors who will benefit from investing in our business.

Create a company that we expect to be eligible for inclusion in several indices, which may be attractive to certain investors.

Provide our group with a greater securityholder base, thereby creating enhanced liquidity for our group’s securityholders.

Create a company that will provide our group with the ability to access new capital pools.
Each exchangeable share will be structured with the intention of providing an economic return equivalent to one unit (subject to adjustment to reflect certain capital events), Our company will target to pay dividends per exchangable share that are identical to the distributions on each unit, and each exchangable share will be exchangeable at the option of the holder for one unit (subject to adjustment to reflect certain capital events) or its cash equivalent (the form of payment to be determined at the election of our group). See “Description of Our Share Capital — Exchange by Holder — Adjustments to Reflect Certain Capital Events.” Therefore, we expect that the market price of our exchangeable shares will be significantly impacted by the market price of the units and the combined business performance of our group as a whole. Brookfield Business Partners will hold a 75% voting interest in our company through its holding of our class B shares, and will own all of our class C shares, which entitle the partnership to all of the residual value in our company after payment in full of the amount due to holders of exchangeable shares and class B shares and subject to the prior rights of holders of preferred shares.
In order to effect the special distribution, our company will acquire its Business from Brookfield Business Partners. In addition, the following agreements and arrangements are being entered into between our company and Brookfield Business Partners to create our company, while keeping it as a part of our group.
Credit Support
The partnership has bilateral credit facilities in the amount of $2,075 million backed by global banks. The credit facilities are available in Euros, Sterling, Australian, U.S. and Canadian dollars. Advances under the credit facilities bear interest at the specified LIBOR, EURIBOR, CDOR, BBSY or bankers’ acceptance rate plus 2.50%, or the specified base rate or prime rate plus 1.50%. The bilateral credit facilities require the partnership to maintain a minimum tangible net worth and deconsolidated debt to capitalization ratio at the corporate level. The maturity date of the facilities is June 29, 2026.
In addition, the partnership has a revolving acquisition credit facility with Brookfield that permits borrowings of up to $1 billion until April 27, 2023, which amount was recently temporarily increased from $500 million in connection with the Scientific Games Lottery Acquisition. The permitted borrowing will revert to $500 million for the period from April 27, 2023 until the maturity date. The credit facility is currently guaranteed by the partnership. The credit facility is available in U.S. or Canadian dollars, and advances are made by way of LIBOR, base rate, bankers’ acceptance rate or prime rate loans. The credit facility bears interest at the specified LIBOR or bankers’ acceptance rate plus 3.45%, or the specified base rate or prime rate plus 2.45%. The credit facility requires the partnership to maintain a minimum deconsolidated net worth and
169

TABLE OF CONTENTS
 
contains restrictions on the ability of the borrowers and the guarantors to, among other things, incur liens, engage in certain mergers and consolidations or enter into speculative hedging arrangements. Net proceeds above a specified threshold that are received by the borrowers from asset dispositions, debt incurrences or equity issuances by the borrowers or their subsidiaries must be used to pay down the credit facility (which can then be redrawn to fund future investments). The facility automatically renews for consecutive one-year periods until June 26, 2026.
Prior to the completion of the special distribution, a wholly-owned subsidiary of our company will fully and unconditionally guarantee the obligations of Brookfield Business Partners under the partnership’s $2,075 million bilateral credit facilities with global banks and its $1 billion revolving acquisition credit facility with Brookfield.
Brookfield Commitment Agreement
On February 4, 2022, Brookfield entered into the Brookfield Commitment Agreement with the partnership pursuant to which Brookfield agreed to subscribe for up to $1 billion of 6% perpetual preferred equity securities of the partnership, our company or our respective subsidiaries. Proceeds will be available for the partnership or our company to draw upon for future growth opportunities as they arise. Brookfield will have the right to cause the partnership or our company to redeem certain preferred securities at par to the extent that the partnership or our company have available cash, including any net proceeds received by the partnership or our company from any issuance of equity, incurrence of indebtedness or sale of assets. Brookfield has the right to waive its redemption option.
Subscription Agreement
Our company will enter into subscription agreements with the partnership from time to time, pursuant to which our company will subscribe for such number of units necessary to satisfy our obligations in respect of requests for exchange made by exchangeable shareholders, as and when they arise, or a redemption of our exchangeable shares by our company, in each case at a price per unit equal to the NYSE closing price of one unit on the date that the applicable request for exchange is received by our transfer agent, or the NYSE closing price of one unit on the trading day immediately preceding the announcement of a redemption, as the case may be.
Credit Facilities
Prior to the completion of the special distribution, we expect to enter into two credit agreements with Brookfield Business Partners, one as borrower and one as lender, each providing for a ten-year revolving $1 billion credit facility to facilitate the movement of cash within our group. Our credit facility will permit our company to borrow up to $1 billion from Brookfield Business Partners and the other will constitute an operating credit facility that will permit Brookfield Business Partners to borrow up to $1 billion from our company. We expect that no amounts will be drawn under these credit facilities as of the date of the special distribution.
The credit facilities will be available by way of U.S. advances that will bear interest based on the U.S. base rate or U.S. dollar LIBOR (until LIBOR is replaced with the applicable term Secured Overnight Financing Rate that is published by the Federal Reserve Bank of New York), or Canadian dollar advances that will bear interest based on the Canadian prime rate or Canadian dollar bankers’ acceptance rate, in each case plus an applicable margin that is subject to adjustment from time to time. In addition, each credit facility will contemplate potential deposit arrangements pursuant to which the lender thereunder would, with the consent of a borrower, deposit funds on a demand basis to such borrower’s account at a reduced rate of interest.
Equity Commitment
Prior to the completion of the special distribution, Brookfield Business Partners will provide to our company an equity commitment in the amount of $2 billion. The equity commitment may be called by our company in exchange for the issuance of a number of class C shares or preferred shares (as defined below), as the case may be, to Brookfield Business Partners, corresponding to the amount of the equity commitment called divided (i) in the case of a subscription for class C shares, by the volume-weighted average of the trading price for one exchangeable share on the principal stock exchange on which our exchangeable shares are listed for the five (5) days immediately preceding the date of the call, and (ii) in the case of a subscription for
170

TABLE OF CONTENTS
 
preferred shares, $25.00. The equity commitment will be available in minimum amounts of $10 million and the amount available under the equity commitment will be reduced permanently by the amount so called. Before funds may be called on the equity commitment, a number of conditions precedent must be met, including that Brookfield Business Partners continues to control our company and has the ability to elect a majority of our board of directors.
The rationale for the equity commitment is to provide our company with access to equity capital on an as-needed basis and to maximize our flexibility. As discussed above, our company will also enter into credit facilities with Brookfield Business Partners for purposes of providing our company and Brookfield Business Partners with access to debt financing on an as-needed basis and to maximize our flexibility. Our company may also establish credit facilities with one or more arm’s length banks. We intend to use the liquidity provided by the equity commitment and credit facilities for working capital purposes, and we may use the proceeds from the equity commitment to fund growth capital investments and acquisitions. The determination of which of these sources of funding our company will access in any particular situation will be a matter of optimizing needs and opportunities at that time.
Voting Agreements
Our company and Brookfield Business Partners have determined that it is desirable for our company to have control over certain of the entities through which we hold our interest in Healthscope, Westinghouse and BRK Ambiental. Accordingly, in connection with the special distribution, the voting agreements that currently provide the partnership with voting control over Healthscope, Westinghouse and BRK Ambiental will be amended or replaced as applicable in order to provide our company with voting control, which amended and replaced voting agreements we will refer to as the BBUC Voting Agreements.
Each of the BBUC Voting Agreements will provide a subsidiary of our company with the right to appoint or replace the general partner, managing member or board of directors, as applicable, of the entities through which our company will hold our interest in Healthscope, Westinghouse and BRK Ambiental. In addition, certain of the BBUC Voting Agreements will require that voting rights with respect to certain matters at these entities be voted in accordance with the direction of our company. As a result of the BBUC Voting Agreements, the company will consolidate each of Healthscope, Westinghouse and BRK Ambiental from an accounting point of view.
Conflicts of Interest
In order to effect the special distribution, our company will acquire its Business from Brookfield Business Partners. In addition, as described above, a number of agreements and arrangements are being entered into between our company and Brookfield Business Partners to create our company, while keeping it as a part of our group. Given our ownership structure, the rationale for our formation and because each exchangeable share will be structured with the intention of providing an economic return equivalent to one unit, we expect that the interests of our company and Brookfield Business Partners will typically be aligned.
However, following the special distribution, conflicts of interest might arise between our company and Brookfield Business Partners. In order to assist our company in addressing such conflicts, our board of directors is expected to include two non-overlapping directors. David Court and Michael Warren will initially serve as the non-overlapping members of our board of directors. Mr. Court has served on the board of directors of the general partner of the partnership since February 2018 and will resign from such board of directors prior to the special distribution. Mr Warren is not a director of the general partner of the partnership and will be joining the board of directors of our company in connection with the completion of the special distribution. If in the 12 months following the special distribution, our company considers a related party transaction in which the partnership is an interested party within the meaning of MI 61-101, Mr. Court will not be considered an independent director under MI 61-101 for purposes of serving on a special committee to consider such transaction. As with conflicts between our company and Brookfield, potential conflicts will be approached in a manner that (i) is fair and balanced taking into account the facts and circumstances known at the time, (ii) complies with applicable law, including, for example, independent approvals and advice or validation, if required in the circumstances and (iii) supports and reinforces our ownership structure, the rationale for our formation and the economic equivalence between the exchangeable shares and units. We will not generally consider it a conflict for our company and Brookfield Business Partners to form part of our
171

TABLE OF CONTENTS
 
group, including participating in acquisitions together, or to complete transactions contemplated by the agreements entered into prior to closing.
DESCRIPTION OF OUR SHARE CAPITAL
Upon completion of the special distribution, our authorized share capital will consist of (i) an unlimited number of exchangeable shares; (ii) an unlimited number of class B shares; (iii) an unlimited number of class C shares; (iv) an unlimited number of class A senior preferred shares (issuable in series); and (v) an unlimited number of class B junior preferred shares (issuable in series), which, together with the class A senior preferred shares, we refer to as the preferred shares.
Upon completion of the special distribution, approximately 74 million exchangeable shares, one class B share, approximately 24 million class C shares and no preferred shares will be issued and outstanding. Brookfield Business Partners will hold indirectly all of the class B shares, having a 75% voting interest in our company, and class C shares, which entitle the partnership to all of the residual value in our company after payment in full of the amount due to holders of exchangeable shares and class B shares and subject to the prior rights of holders of preferred shares. In addition, Brookfield will, directly and indirectly, hold approximately 64.5% of our exchangeable shares immediately upon completion of the special distribution as a result of exchangeable shares distributed to Brookfield on the Redemption-Exchange Units and Special LP Units that it holds in Holding LP and the units that it holds in the partnership.
Exchangeable Shares
The following description of exchangeable shares sets forth certain general terms and provisions of exchangeable shares. This description is in all respects subject to and qualified in its entirety by applicable law and the provisions of our company’s articles. Through the rights and governance structures described in this prospectus, each exchangeable share is intended to provide its holder with an economic return that is equivalent to that of a unit. Consequently, we expect that the market price of our exchangeable shares will be significantly impacted by the market price of the units and the combined business performance of our group as a whole.
Voting
Except as otherwise expressly provided in the articles or as required by law, each holder of exchangeable shares will be entitled to receive notice of, and to attend and vote at, all meetings of our shareholders. Each holder of exchangeable shares will be entitled to cast one vote for each exchangeable share held at the record date for determination of shareholders entitled to vote on any matter. Except as otherwise expressly provided in the articles or as required by law, the holders of exchangeable shares and class B shares will vote together and not as separate classes.
Holders of exchangeable shares will hold an aggregate 25% voting interest in our company.
Dividends
The holders of exchangeable shares will be entitled to receive dividends as and when declared by our board of directors subject to the special rights of the holders of all classes and series of the preferred shares and any other shares ranking senior to the exchangeable shares with respect to priority in payment of dividends. Our company will target to pay dividends per exchangable share that are identical to the distributions on each unit. We intend to commence paying dividends on our exchangeable shares on the first distribution payment date for the units occurring after the distribution date for the special distribution.
Subject to the prior rights of holders of all classes and series of preferred shares at the time outstanding having prior rights as to dividends, and in preference to the class C shares, each exchangeable share will entitle its holder to cumulative dividends per share in a cash amount equal in value to (i) the amount of any distribution made on a unit multiplied by (ii) the conversion factor (which initially shall be one, subject to adjustment in the event of certain dilutive or other capital events by our company or the partnership) determined in accordance with the articles and in effect on the record date of such dividend, which we refer to as the exchangeable dividend. See “Description of Our Share Capital — Exchange by Holder — Adjustments to Reflect Certain Capital Events”. The record and payment dates for the dividends on the exchangeable shares, to the extent not prohibited by applicable law, shall be the same as the record and payment dates for the distributions upon the units.
172

TABLE OF CONTENTS
 
If the full amount of an exchangeable dividend is not declared and paid concurrently with a distribution on the units, then the undeclared or unpaid amount of such exchangeable dividend shall accrue and accumulate (without interest), whether or not our company has earnings, whether or not there are funds legally available for the payment thereof and whether or not such exchangeable dividend has been earned, declared or authorized. Any exchangeable dividend payment made shall first be credited against the earliest accumulated but unpaid exchangeable dividends due which remain payable, which we refer to as unpaid dividends. All exchangeable dividends shall be paid prior and in preference to any dividends or distributions on the class C shares. The holders of exchangeable shares shall not be entitled to any dividends from our company other than the exchangeable dividends.
Exchange by Holder
At any time after the distribution date, holders of exchangeable shares shall have the right to exchange all or a portion of their exchangeable shares for one unit per exchangeable share held (subject to adjustment in the event of certain dilutive or other capital events by our company or the partnership as described below in “Description of Our Share Capital — Exchange by Holder — Adjustments to Reflect Certain Capital Events”) or its cash equivalent based on the NYSE closing price of one unit on the date that the request for exchange is received by our transfer agent (or if not a trading day, the next trading day thereafter) plus all unpaid dividends, if any (the form of payment to be determined at the sole election of our group). Holders of exchangeable shares that hold such shares through a broker must contact their brokers to request an exchange on their behalf. Holders of exchangeable shares that are registered holders must contact the transfer agent and follow the process described below.
Each holder of exchangeable shares who wishes to exchange one or more of his or her exchangeable shares for units or its cash equivalent is required to complete and deliver a notice of exchange in the form available from our transfer agent. Upon receipt of a notice of exchange, our company shall, within ten (10) business days after the date that the notice of exchange is received by our transfer agent, deliver to the tendering holder of exchangeable shares, in accordance with instructions set forth in the notice of exchange, one unit per exchangeable share held (subject to adjustments in the event of certain dilutive or other capital events by our company or the partnership as described below in “Description of Our Share Capital — Exchange by Holder — Adjustments to Reflect Certain Capital Events”) or its cash equivalent based on the NYSE closing price of one unit on the date that the request for exchange is received by our transfer agent (or if not a trading day, the next trading day thereafter) plus all unpaid dividends, if any (the form of payment to be determined at the sole election of our company). Upon completion of the exchange of any exchangeable shares as described herein, the holder of exchangeable shares who has exchanged their exchangeable shares will have no further right, with respect to any exchangeable shares so exchanged, to receive any dividends on exchangeable shares with a record date on or after the date on which such exchangeable shares are exchanged. Unitholders of the partnership are not entitled to vote on the partnership’s exercise of the overriding call right described in the preceding sentence.
Notwithstanding the paragraph above, when a notice of exchange has been delivered to each of the company and the partnership and, until such time as the Rights Agreement is terminated, Brookfield, by the transfer agent on behalf of a tendering holder of exchangeable shares, we will promptly, and in any event, within one (1) business day after receipt thereof, deliver to each of Brookfield and the partnership a written notification of our receipt of such notice of exchange setting forth the identity of the holder of exchangeable shares who wishes to exchange such exchangeable shares and the number of exchangeable shares to be exchanged. The partnership may elect to satisfy our exchange obligation by acquiring all of the tendered exchangeable shares in exchange for one unit per exchangeable share held (subject to adjustments in the event of certain dilutive or other capital events by our company or the partnership as described below in “Description of Our Share Capital — Exchange by Holder — Adjustments to Reflect Certain Capital Events”) or its cash equivalent based on the NYSE closing price of one unit on the date that the request for exchange is received by our transfer agent (or if not a trading day, the next trading day thereafter) plus all unpaid dividends, if any (the form of payment to be determined at the sole election of the partnership). If the partnership elects to satisfy our exchange obligation, it shall, within three (3) business days from the receipt of the holder’s notice of exchange, provide written notice to our transfer agent of its intention to satisfy the exchange obligation and shall satisfy such obligation within ten (10) business days from the date that the notice of exchange is received
173

TABLE OF CONTENTS
 
by our transfer agent by delivering to such holder of exchangeable shares the units or its cash equivalent. Unitholders are not entitled to vote on the partnership’s exercise of the overriding call right described in the preceding sentences.
In the event that a tendering holder of exchangeable shares has not received the number of units or its cash equivalent (the form of payment to be determined by us or the partnership in each of their sole discretion) in satisfaction of the tendered exchangeable shares, then such tendering holder of exchangeable shares will be entitled to receive the equivalent of such cash amount or units amount from Brookfield pursuant to the Rights Agreement until the fifth anniversary of the distribution date. In this scenario, the tendered exchangeable shares will be delivered to the rights agent in exchange for the delivery of the equivalent of the cash amount or units amount from a collateral account of Brookfield administered by the rights agent. See the section entitled “Relationship with Brookfield — Rights Agreement” for a further description of the Rights Agreement. Prior to completion of the special distribution, the partnership will agree to indemnify Brookfield, in its capacity as selling securityholder, for certain liabilities under applicable securities laws concerning selling securityholders, in connection with any units delivered by Brookfield pursuant to the Rights Agreement.
No Fractional Units.   No fractional units will be issued or delivered upon exchange of exchangeable shares. In lieu of any fractional units to which the tendering holder of exchangeable shares would otherwise be entitled at our group’s election, our group will pay an amount in cash equal to the unit value on the trading day immediately preceding the exchange date multiplied by such fraction of a unit.
Conversion of Tendered Exchangeable Shares.   Brookfield Business Partners will be entitled at any time to have any or all exchangeable shares acquired by Brookfield Business Partners converted into class C shares on a one-for-one basis. With each acquisition by the partnership of exchangeable shares and/or the election by the partnership to convert these acquired shares for class C shares, the partnership’s indirect ownership interest in our company will increase.
Adjustments to Reflect Certain Capital Events.   The conversion factor (which initially shall be one) is subject to adjustment in accordance with our company’s articles to reflect certain capital events, including (i) if the partnership or our company declares or pays a distribution to its unitholders consisting wholly or partly of units or a dividend to its shareholders consisting wholly or partly of exchangeable shares, as applicable, without a corresponding distribution or dividend, as applicable, being declared or paid by the other entity; (ii) if the partnership or our company splits, subdivides, reverse-splits or combines its outstanding units or exchangeable shares, as applicable, without a corresponding event occurring at the other entity; (iii) if the partnership or our company distributes any rights, options or warrants to all or substantially all holders of its units or exchangeable shares to convert into, exchange for or subscribe for or to purchase or to otherwise acquire units or exchangeable shares (or other securities or rights convertible into, exchangeable for or exercisable for units or exchangeable shares), as applicable, without a corresponding distribution of rights, options or warrants by the other entity; (iv) if the partnership distributes to all or substantially all holders of units evidences of its indebtedness or assets (including securities), or assets or rights, options or warrants to convert into, exchange for or subscribe for or to purchase or to otherwise acquire such securities but excluding all distributions where a comparable distribution (or the cash equivalent) is made by our company; or (v) if the partnership or one of its subsidiaries makes a payment in respect of a tender or exchange offer for the units (but excluding for all purposes any exchange or tender offer to exchange units for exchangeable shares or any other security economically equivalent to units), to the extent that the cash and value of any other consideration included in the payment per unit exceeds certain thresholds.
Redemption by Issuer
Our board of directors will have the right upon sixty (60) days’ prior written notice to holders of exchangeable shares to redeem all of the then outstanding exchangeable shares at any time and for any reason, in its sole discretion and subject to applicable law, including without limitation following the occurrence of any of the following redemption events: (i) the total number of exchangeable shares outstanding decreases by 50% or more over any twelve-month period; (ii) a person acquires 90% of the units in a take-over bid (as defined by applicable securities law); (iii) unitholders of the partnership approve an acquisition of the partnership by way of arrangement or amalgamation; (iv) unitholders of the partnership approve a restructuring or other reorganization of the partnership; (v) there is a sale of all or substantially all of the partnership assets; (vi) there is a change of law (whether by legislative, governmental or judicial action),
174

TABLE OF CONTENTS
 
administrative practice or interpretation, or a change in circumstances of our company and our shareholders, that may result in adverse tax consequences for our company or our shareholders; or (vii) our board of directors, in its sole discretion, concludes that the unitholders of the partnership or holders of exchangeable shares are adversely impacted by a fact, change or other circumstance relating to our company. For greater certainty, unitholders do not have the ability to vote on such redemption and the board’s decision to redeem all of the then outstanding exchangeable shares will be final. In addition, the holder of class B shares may deliver a notice to our company specifying a redemption date upon which our company shall redeem all of the then outstanding exchangeable shares, and upon sixty (60) days’ prior written notice from our company to holders of the exchangeable shares and without the consent of holders of exchangeable shares, our company shall be required to redeem all of the then outstanding exchangeable shares on such redemption date, subject to applicable law.
Upon any such redemption event, the holders of exchangeable shares shall be entitled to receive pursuant to such redemption one unit per exchangeable share held (subject to adjustment in the event of certain dilutive or other capital events by our company or the partnership as described above in “Description of Our Share Capital — Exchange by Holder — Adjustments to Reflect Certain Capital Events”) or its cash equivalent based on the NYSE closing price of one unit on the trading day immediately preceding the announcement of such redemption plus all unpaid dividends, if any (the form of payment to be determined at the election of our company).
Notwithstanding the foregoing, upon any redemption event, the partnership may elect to acquire all of the outstanding exchangeable shares in exchange for one unit per exchangeable share held (subject to adjustment in the event of certain dilutive or other capital events by our company or the partnership as described above in “Description of Our Share Capital — Exchange by Holder — Adjustments to Reflect Certain Capital Events”) or its cash equivalent based on the NYSE closing price of one unit on the trading day immediately preceding the announcement of such redemption plus all unpaid dividends, if any (the form of payment to be determined at the election of the partnership). Unitholders are not entitled to vote on the partnership’s exercise of the overriding call right described in the preceding sentences.
Liquidation
Upon any liquidation, dissolution or winding up of our company, and subject to the prior rights of holders of all classes and series of preferred shares and any other class of shares of our company ranking in priority or ratably with the exchangeable shares and after the payment in full to (i) any holder of exchangeable shares that has submitted a notice of the exercise of the exchange rights described above or any holder of class C shares that has submitted a notice of class C retraction, in each case at least ten (10) days prior to the date of the liquidation, dissolution or winding up, and (ii) any holder of class B shares that has submitted a notice of retraction at least thirty (30) days prior to the date of the liquidation, dissolution or winding up), the holders of exchangeable shares shall be entitled to an amount in cash per exchangeable share held (subject to adjustment in the event of certain dilutive or other capital events by our company or the partnership as described above in “Description of Our Share Capital — Exchange by Holder — Adjustments to Reflect Certain Capital Events”) equal to the NYSE closing price of one unit on the trading day immediately preceding announcement of such liquidation, dissolution or winding up, plus all unpaid dividends, if any. If, upon any such liquidation, dissolution or winding up, the assets of our company are insufficient to make such payment in full, then the assets of our company will be distributed among the holders of exchangeable shares ratably in proportion to the full amounts to which they would otherwise be respectively entitled to receive.
Notwithstanding the foregoing, upon any liquidation, dissolution or winding up of our company, (i) our company may elect to redeem all of the outstanding exchangeable shares for one unit per exchangeable share held (subject to adjustment in the event of certain dilutive or other capital events by our company or the partnership as described above in “Description of Our Share Capital — Exchange by Holder — Adjustments to Reflect Certain Capital Events”), plus all unpaid dividends, if any, and (ii) the partnership may elect to acquire all of the outstanding exchangeable shares for one unit per exchangeable share held (subject to adjustment in the event of certain dilutive or other capital events by our company or the partnership as described above in “Description of Our Share Capital — Exchange by Holder — Adjustments to Reflect Certain Capital Events”) plus all unpaid dividends, if any. Unitholders are not entitled to vote on any such redemption of the exchangeable shares by our company or on the partnership’s exercise of the overriding call right described in the preceding sentences.
175

TABLE OF CONTENTS
 
Automatic Redemption upon Liquidation of the Partnership
Upon any liquidation, dissolution or winding up of the partnership, including where substantially concurrent with a liquidation, dissolution or winding up of our company, all of the then outstanding exchangeable shares will be automatically redeemed by us, in our sole and absolute discretion, on the day prior to the liquidation, dissolution or winding up of the partnership. In such case, each holder of exchangeable shares shall be entitled to one unit per exchangeable share held (subject to adjustment in the event of certain dilutive or other capital events by our company or the partnership as described above in “Description of Our Share Capital — Exchange by Holder — Adjustments to Reflect Certain Capital Events”) or its cash equivalent based on the NYSE closing price of one unit on the trading day immediately preceding the announcement of such redemption plus all unpaid dividends, if any (the form of payment to be determined at the election of our company).
Notwithstanding the foregoing, upon any such redemption, the partnership may elect to acquire all of the outstanding exchangeable shares in exchange for one unit per exchangeable share held (subject to adjustment in the event of certain dilutive or other capital events by our company or the partnership as described above in “Description of Our Share Capital — Exchange by Holder — Adjustments to Reflect Certain Capital Events”) plus all unpaid dividends, if any. The acquisition by the partnership of all the outstanding exchangeable shares will occur on the day prior to the effective date of the liquidation, dissolution or winding up of the partnership. Unitholders are not entitled to vote on the partnership’s exercise of the overriding call right described in the preceding sentences.
Conversion to Class C Shares
At any time after the distribution date, the partnership, or any of its controlled subsidiaries, will be entitled to convert each held exchangeable share to a class C share on a one-for-one basis.
Book-Based System
The exchangeable shares may be represented in the form of one or more fully registered share certificates held by, or on behalf of, CDS Clearing and Depository Services Inc., or CDS, or DTC, as applicable, as custodian of such certificates for the participants of CDS or DTC, registered in the name of CDS or DTC or their respective nominee, and registration of ownership and transfers of the exchangeable shares may be effected through the book-based system administered by CDS or DTC, as applicable.
Treatment of Exchangeable Shares in Connection with a Takeover Bid, Issuer Bid or Tender Offer
The exchangeable shares are not units and will not be treated as units for purposes of the application of applicable Canadian or U.S. rules relating to takeover bids, issuer bids and tender offers. Units and exchangeable shares are not securities of the same class. As a result, holders of exchangeable shares will not be entitled to participate in an offer or bid made to acquire units, unless such offer is extended to holders of exchangeable shares and holders of units will not be entitled to participate in an offer or bid made to acquire exchangeable shares, unless such offer is extended to holders of units. In the event of a takeover bid for units, a holder of exchangeable shares who would like to participate would be required to tender his or her exchangeable shares for exchange, in order to receive a unit, or the cash equivalent, at the election of our group, pursuant to the exchange right. If an issuer tender offer or issuer bid is made for the units at a price in excess of the market price of the units and a comparable offer is not made for the exchangeable shares, then the conversion factor for the exchangeable shares may be adjusted. See “Description of Our Share Capital — Exchangeable Shares — Exchange by Holder — Adjustments to Reflect Certain Capital Events” for more information on the circumstances in which adjustments may be made to the conversion factor.
Choice of Forum for U.S. Securities Act Claims
The articles of our company provide that unless our company consents in writing to the selection of an alternative forum, the federal district courts of the United States of America shall, to the fullest extent permitted by law, be the sole and exclusive forum for the resolution of any complaint asserting a cause of action arising under the U.S. Securities Act. In the absence of this provision, under the U.S. Securities Act, U.S. federal and state courts have been found to have concurrent jurisdiction over suits brought to enforce duties or liabilities created by the U.S. Securities Act. This choice of forum provision will not apply to suits
176

TABLE OF CONTENTS
 
brought to enforce duties or liabilities created by the Exchange Act and could be found to be inapplicable or unenforceable if it is challenged in a legal proceeding or otherwise.
Class B Shares
The following description of class B shares sets forth certain general terms and provisions of class B shares. This description is in all respects subject to and qualified in its entirety by reference to applicable law and the provisions of the articles.
Voting
Except as otherwise expressly provided in the articles or as required by law, each holder of class B shares will be entitled to receive notice of, and to attend and vote at, all meetings of our shareholders. Each holder of class B shares will be entitled to cast a number of votes per class B share equal to: (i) the number that is three times the number of exchangeable shares then issued and outstanding divided by (ii) the number of class B shares then issued and outstanding. The effect of the foregoing is that the holders of the class B shares will be entitled to cast, in the aggregate, a number of votes equal to three times the number of votes attached to the exchangeable shares. Except as otherwise expressly provided in the articles or as required by law, the holders of exchangeable shares and class B shares will vote together and not as separate classes.
Dividends
Except as provided in the following sentence, the holders of class B shares will not be entitled to receive dividends. In the event a dividend is declared and paid on the exchangeable shares consisting of exchangeable shares, the board shall, subject to applicable law, contemporaneously declare and pay an equivalent dividend on the class B shares consisting of class B shares.
Liquidation
Upon any liquidation, dissolution or winding up of our company, subject to the prior rights of holders of all classes and series of preferred shares and after the payment in full of the amount due to the holders of exchangeable shares described under the section entitled “Description of Our Share Capital — Exchangeable Shares — Liquidation”, the holders of class B shares shall be entitled to be paid out of the assets of our company, and in preference to the class C shares, an amount in cash per class B share equal to the value of one unit per class B share held (subject to adjustment to effect certain capital events as described above in “Description of Our Share Capital — Exchange by Holder — Adjustments to Reflect Certain Capital Events”) based on the NYSE closing price on the trading day immediately preceding announcement of such liquidation, dissolution or winding up. At any time no class C shares are outstanding, holders of class B shares shall be entitled to receive the remaining assets of the company after satisfying the prior rights of holders of all classes of preferred shares, exchangeable shares and any other shares ranking in priority or rateably with the class B shares.
Redemption by Holder
At any time after the distribution date, holders of class B shares shall have the right to tender all or a portion of their class B shares for cash for each class B share equal to the NYSE closing price of one unit (subject to adjustment in the event of certain dilutive or other capital events by our company or the partnership as described above in “Description of Our Share Capital — Exchange by Holder — Adjustments to Reflect Certain Capital Events”) on the date of the request for redemption. Upon receipt of a request for redemption, we will have thirty (30) days to deliver the cash amount to the exchanging holder.
Restrictions on Transfer
The class B shares may only be transferred to the partnership or persons controlled by the partnership.
Class C Shares
The following description of class C shares sets forth certain general terms and provisions of class C shares. This description is in all respects subject to and qualified in its entirety by reference to applicable law and the provisions of the articles.
177

TABLE OF CONTENTS
 
Voting
Except as otherwise expressly provided in the articles or as required by law, each holder of a class C share shall be entitled to notice of, and to attend, any meetings of shareholders of the company, but shall not otherwise be entitled to vote at any such meetings.
Dividends
The holders of class C shares will be entitled to receive dividends as and when declared by our board of directors subject to the special rights of the holders of all classes and series of the preferred shares, exchangeable shares any other shares ranking senior to the class C shares with respect to priority in payment of dividends.
Subject to the prior rights of holders of all classes and series of preferred shares and the exchangeable shares at the time outstanding having prior rights as to dividends, each class C share will entitle its holder to dividends as and when declared by our board of directors, which we refer to as the class C dividend. The record and payment dates for the dividends or other distributions upon the class C shares, to the extent not prohibited by applicable law, shall be substantially the same as the record and payment dates for the dividends or other distributions upon the units.
In the event a dividend is declared and paid on the exchangeable shares consisting of exchangeable shares, the board shall, subject to applicable law, contemporaneously declare and pay an equivalent dividend on the class C shares consisting of class C shares.
Liquidation
Upon any liquidation, dissolution or winding up of our company, subject to the prior rights of holders of preferred shares and after the payment in full of the amount due to the holders of exchangeable shares described under the section entitled “Description of Our Share Capital — Exchangeable Shares — Liquidation” and the holders of class B shares described under the section entitled “Description of Our Share Capital — Class B Shares — Liquidation”, the remaining assets and property of our company will be distributed among the holders of class C shares.
Redemption by Holder
At any time after the distribution date, holders of class C shares shall have the right to tender all or a portion of their class C shares for cash in an amount for each class C share equal to the NYSE closing price of one unit (subject to adjustment in the event of certain dilutive or other capital events by our company or the partnership as described above in “Description of Our Share Capital — Exchange by Holder — Adjustments to Reflect Certain Capital Events”) on the date of the request for redemption. Upon receipt of a request for redemption, we will have ten (10) days to deliver the cash amount to the exchanging holder.
Restrictions on Transfer
The class C shares may only be transferred to the partnership or persons controlled by the partnership.
Preferred Shares
The following description of preferred shares sets forth certain general terms and provisions of class A senior preferred shares and class B junior preferred shares. This description is in all respects subject to and qualified in its entirety by reference to applicable law and the provisions of the articles.
Priority
Each series of exchangeable senior preferred shares will rank on a parity with every other series of class A senior preferred shares with respect to dividends and return of capital, and each series of class B junior preferred shares will rank on a parity with every other series of class B junior preferred shares with respect to dividends and return of capital. The preferred shares shall be entitled to a preference over the exchangeable shares, the class B shares, the class C shares and any other shares ranking junior to the preferred shares with respect to priority in payment of dividends and in the distribution of assets in the event of the liquidation, dissolution or winding-up of our company, whether voluntary or involuntary, or any other distribution of the
178

TABLE OF CONTENTS
 
assets of our company among our shareholders for the specific purpose of winding up our affairs. The class A senior preferred shares shall be entitled to preference over the class B junior preferred shares for all such matters.
Directors’ Right to Issue in One or More Series
The preferred shares may be issued at any time and from time to time in one or more series. Before any shares of a series are issued, our board of directors shall fix the number of shares that will form such series, if any, and shall, subject to any limitations set out in our articles or in applicable law, determine the designation, rights, privileges, restrictions and conditions to be attached to the preferred shares as the case may be, of such series.
Voting
Except as hereinafter referred to or as required by law or as specified in the rights, privileges, restrictions and conditions attached from time to time to any series of preferred shares, the holders of such preferred shares as a class shall not be entitled as such to receive notice of, to attend or to vote at any meeting of our shareholders.
Amendment with Approval of Holder of Preferred Shares
The rights, privileges, restrictions and conditions attached to the preferred shares as a class may be added to, changed or removed but only with the approval of the holders of such class of preferred shares given as hereinafter specified and subject to applicable law.
Approval of Holders of Preferred Shares
The approval of the holders of a class of preferred shares to add to, change or remove any right, privilege, restriction or condition attaching to such class of preferred shares as a class or in respect of any other matter requiring the consent of the holders of such class of preferred shares may be given in such manner as may then be required by law, subject to a minimum requirement that such approval be given by resolution signed by all the holders of such class of preferred shares or passed by the affirmative vote of at least two-thirds (23rds) of the votes cast at a meeting of the holders of such class of preferred shares duly called for that purpose.
The formalities to be observed with respect to the giving of notice of any such meeting or any adjourned meeting, the quorum required therefor and the conduct thereof shall be those from time to time required by applicable law as in force at the time of the meeting and those, if any, prescribed by our articles with respect to meetings of shareholders. On every poll taken at every meeting of the holders of a class of preferred shares as a class, or at any joint meeting of the holders of two or more series of a class of preferred shares, each holder of such class of preferred shares entitled to vote thereat shall have one vote in respect of each such preferred share held.
179

TABLE OF CONTENTS
 
COMPARISON OF RIGHTS OF HOLDERS OF OUR EXCHANGEABLE SHARES AND THE PARTNERSHIP’S UNITS
Our company is a corporation existing under British Columbia law. The partnership is an exempted limited partnership existing under Bermuda law. The rights of holders of exchangeable shares will be governed by the BCBCA and our company’s articles. The rights of holders of the units are governed by the partnership’s limited partnership agreement and certain provisions of Bermuda law.
The following comparison is a summary of certain material differences between the rights of holders of exchangeable shares and holders of the units under the governing documents of our company and the partnership and the applicable laws noted above. The following summary is qualified in its entirety by reference to the relevant provisions of (i) the BCBCA, (ii) the Bermuda Limited Partnership Act 1883, the Bermuda Exempted Partnerships Act 1992 and the Bermuda Partnership Act 1902, (iii) our company’s articles, (iv) the partnership’s limited partnership agreement as amended from time to time and (v) the bye-laws of the partnership’s general partner.
This section does not include a complete description of all of the differences between the rights of holders of exchangeable shares and holders of the units, nor does it include a complete description of the specific rights of such holders. Furthermore, the identification of some of the differences in the rights of such holders is not intended to indicate that other differences that may be equally important do not exist. You are urged to read carefully the relevant provisions of British Columbia law and Bermuda law, as well as the governing documents of each of our company and the partnership, each as amended, restated, supplemented or otherwise modified from time to time, copies of which are available, without charge, to any person, including any beneficial owner of units to whom this prospectus is delivered, by following the instructions listed under “Where You Can Find More Information”.
EXCHANGEABLE SHARES
UNITS
Corporate Governance
Our company is a corporation formed under the laws of the Province of British Columbia. The rights of holders of exchangeable shares, upon completion of the special distribution, will be governed by the BCBCA and the company’s articles. The partnership is a Bermuda-exempted limited partnership registered under the Bermuda Limited Partnership Act 1883 and the Bermuda Exempted Partnerships Act 1992. The partnership’s limited partnership agreement provides for the management and control of the partnership by a general partner, the partnership’s general partner.
Authorized Capital
Our company is authorized to issue an unlimited number of: (i) exchangeable shares; (ii) class B shares; (iii) class C shares; (iv) class A senior preferred shares, issuable in series, and (v) class B junior preferred shares, issuable in series. All exchangeable shares, class B shares, class C shares, class A senior preferred shares and class B junior preferred shares will be issued without par value. The number of authorized exchangeable shares can be changed in accordance with our articles or, if the articles are silent, by special resolution, in accordance with s. 54(3)(c) of the BCBCA.
Subject to our articles, including the terms of the shares then outstanding, our board of directors has broad rights to issue additional shares (including new classes of
The partnership’s interests consist of the general partner unit, which represents the general partnership interest, and the units, representing limited partnership interests in the partnership, and any additional partnership interests representing limited partnership interests that it may issue in the future.
The partnership’s general partner has broad rights to cause the partnership to issue additional partnership interests and may cause the partnership to issue additional partnership interests (including new classes of partners hip interests and options, rights, warrants and appreciation rights relating to such interests) for any partnership purpose, at any time and on such terms and conditions as it may determine without the approval of any limited partners. Any
180

TABLE OF CONTENTS
 
EXCHANGEABLE SHARES
UNITS
shares and options, rights, warrants, and appreciation rights relating to such shares) for any purpose, at any time and on such terms and conditions as it may determine without the approval of any shareholders. Any additional shares may be issued in one or more classes, or one or more series of classes, with such designations, preferences, rights, powers and duties (which may be senior to existing classes and series of shares) as may be determined by our board of directors in its sole discretion. additional partnership interests may be issued in one or more classes, or one or more series of classes, with such designations, preferences, rights, powers and duties (which may be senior to existing classes and series of partnership interests) as may be determined by the partnership’s general partner in its sole discretion, all without the approval of the partnership’s limited partners.
Voting Rights
Except as otherwise expressly provided in the articles or as required by law, the holders of exchangeable shares and class B shares, will vote together and not as separate classes. Each holder of an exchangeable share will be entitled to cast one vote per exchangeable share on all matters submitted to a vote. On each such matter, the holders of class B shares will be entitled to cast, in the aggregate, a number of votes equal to three times the number of votes attached to the exchangeable shares. As Brookfield Business Partners will hold all of the class B shares, it will hold 75% of the votes eligible to be cast on all matters where the exchangeable shares and class B shares vote together.
At any time that no exchangeable shares are outstanding and for any vote held only in respect of the class B shares, the holder of the class B shares will be entitled to cast one vote per class B share. At any time that no exchangeable shares are outstanding, quorum will be at least one holder of class B shares.
Limited partners are not entitled to vote on matters relating to the partnership, although holders of units are entitled to consent to certain matters with respect to certain amendments to the partnership’s limited partnership agreement and certain matters with respect to the withdrawal of the partnership’s general partner. Each unit entitles the holder thereof to one vote for the purposes of any approvals of holders of units. In addition to their rights under the partnership’s limited partnership agreement, limited partners have consent rights with respect to certain fundamental matters and on any other matters that require their approval in accordance with applicable securities laws and stock exchange rules.
Size of Board
Following completion of the special distribution, our company’s board will be set at nine (9) directors. Our board of directors may consist of between three (3) and eleven (11) directors or such other number of directors as may m be determined from time to time by a resolution of our company’s shareholders and subject to its articles. We expect that our board of directors will mirror the board of directors of the general partner of the partnership, except for two additional non-overlapping directors to assist us with, among other things, resolving any conflicts of interest that may arise from our The partnership’s general partner board is currently set at eight (8) directors but is expected to be set at seven (7) directors following the expected resignation of David Court prior to the special distribution. The board may consist of between three (3) and eleven (11) directors or such other number of directors as may be determined from time to time by a resolution of the shareholders of the partnership’s general partner and subject to its bye-laws. At least three (3) directors and at least a majority of the directors holding office must be independent of the partnership’s general partner and Brookfield, as determined by
181

TABLE OF CONTENTS
 
EXCHANGEABLE SHARES
UNITS
relationship with Brookfield Business Partners. David Court and Michael Warren will initially serve as the non-overlapping members of our board of directors. Mr. Court has served on the board of directors of the general partner of the partnership since February 2018 and will resign from such board of directors prior to the special distribution. Mr. Warren is not a director of the general partner of the partnership and will be joining the board of directors of our company in connection with the completion of the special distribution. If in the 12 months following the special distribution, our company considers a related party transaction in which the partnership is an interested party within the meaning of MI 61-101, Mr. Court will not be considered an independent director under MI 61-101 for purposes of serving on a special committee to consider such transaction. At least three (3) directors and at least a majority of the directors holding office must be independent of our company, as determined by the full board using the standards for independence established by the NYSE. the full board of directors using the standards of independence established by NYSE.
Election and Removal of Directors
Our company’s board is elected by our shareholders and each of our current directors will serve until immediately before the election or appointment of directors at the next annual meeting of shareholders of our company or his or her death, resignation or removal from office, whichever occurs first. Vacancies on our board of directors may be filled and additional directors may be added by a resolution of our company’s shareholders or a vote of the directors then in office. A director may be removed from office by a special resolution duly passed by our company’s shareholders or a resolution of the directors if the director is convicted of an indictable offence, or if the director ceases to be qualified to act as a director of our company and does not promptly resign. A director will be automatically removed from our board of directors if he or she becomes bankrupt, insolvent or suspends payments to his or her creditors or becomes disqualified by law from acting as a director pursuant to the BCBCA. The partnership’s general partner’s board of directors was elected by its shareholder and each of its current directors will serve until the close of the next annual meeting of shareholders of the partnership’s general partner or his or her death, resignation or removal from office, whichever occurs first. Vacancies on the partnership’s general partner’s board of directors may be filled and additional directors may be added by a resolution of the shareholders of the partnership’s general partner or a vote of the directors then in office. A director may be removed from office by a resolution duly passed by the shareholders of the partnership’s general partner or, if the director has been absent without leave from three consecutive meetings of the board of directors, by a written resolution requesting resignation signed by all other directors then holding office. A director will be automatically removed from the board of directors if he or she becomes bankrupt, insolvent or suspends payments to his or her creditors or becomes prohibited by law
182

TABLE OF CONTENTS
 
EXCHANGEABLE SHARES
UNITS
from acting as a director.
Process to Amend the Governing Instruments
Our company may from time to time amend, modify or repeal any provision contained in the articles of our company in a manner authorized by the BCBCA.
Under the BCBCA, alteration of the articles generally requires authorization by either court order, by a two-thirds (2/3rds) vote of all voting shares or by the methods specified in our company’s articles. Certain alterations to matters such as changes to company name or address or a change in directors will not require authorization by the above-mentioned methods. Specific alterations such as those of a nature affecting a particular class or series in a manner that would prejudice or interfere with the rights of such class or series, will entitle the affected class or series to consent by special resolution to the alteration, whether or not such class or series otherwise carries the right to vote.
Under the BCBCA, our company may resolve to alter its articles by the type of resolution specified in the BCBCA, if not specified in the BCBCA, by the type of resolution specified in our articles or if neither the BCBCA or our articles specify the type of resolution, by a two-thirds (2/3rds) vote of all voting shares; provided however, if such alteration would prejudice or interfere with the rights of a particular class or series, such class or series must consent by special resolution to the alteration, whether or not such class or series otherwise carries the right to vote.
Amendments to the partnership’s limited partnership agreement may be proposed only by or with the consent of the partnership’s general partner. To adopt a proposed amendment, other than the amendments that do not require limited partner approval discussed below, the partnership’s general partner must seek approval of a majority of outstanding units required to approve the amendment, either by way of a meeting of the limited partners to consider and vote upon the proposed amendment or by written approval.
No amendment may be made that would: (i) enlarge the obligations of any limited partner without its consent, except any amendment that would have a material adverse effect on the rights or preferences of any class of partnership interests in relation to other classes of partnership interests may be approved by at least a majority of the type or class of partnership interests so affected; or (ii) enlarge the obligations of, restrict in any way any action by or rights of, or reduce in any way the amounts distributable, reimbursable or otherwise payable by the partnership to, the partnership’s general partner or any of its affiliates without the consent of the partnership’s general partner, which may be given or withheld in its sole discretion. The provision of the partnership’s limited partnership agreement preventing the amendments having the effects described in clauses (i) and (ii) above can be amended upon the approval of the holders of at least 90% of the outstanding units.
Subject to applicable law, the partnership’s general partner may generally make amendments to the partnership’s limited partnership agreement without the approval of any limited partner to reflect: (i) a change in the name of the partnership, the location of its registered office or its registered agent; (ii) the admission, substitution or withdrawal of partners in accordance with the partnership’s limited partnership agreement; (iii) a change that the partnership’s general partner determines is reasonable and necessary or appropriate for the partnership to qualify
183

TABLE OF CONTENTS
 
EXCHANGEABLE SHARES
UNITS
or to continue its qualification as an exempted limited partnership under the laws of Bermuda or a partnership in which the limited partners have limited liability under the laws of any jurisdiction or is necessary or advisable in the opinion of the partnership’s general partner to ensure that the partnership will not be treated as an association taxable as a corporation or otherwise taxed as an entity for tax purposes; (iv) an amendment that the partnership’s general partner determines to be necessary or appropriate to address certain changes in tax regulations, legislation or interpretation; (v) an amendment that is necessary, in the opinion of the partnership’s counsel, to prevent the partnership or the partnership’s general partner or its directors or officers, from in any manner being subjected to the provisions of the Investment Company Act, or similar legislation in other jurisdictions; (vi) an amendment that the partnership’s general partner determines in its sole discretion to be necessary or appropriate for the creation, authorization or issuance of any class or series of partnership interests or options, rights, warrants or appreciation rights relating to partnership securities; (vii) any amendment expressly permitted in the partnership’s limited partnership agreement to be made by the partnership’s general partner acting alone; (viii) an amendment effected, necessitated or contemplated by a merger or consolidation of the partnership with one or more persons in accordance with the provisions of the partnership’s limited partnership agreement; (ix) any amendment that the partnership’s general partner determines in its sole discretion to be necessary or appropriate to reflect and account for the formation by the partnership of, or its investment in, any corporation, partnership, joint venture, limited liability company or other entity, as otherwise permitted by the partnership’s limited partnership agreement; (x) a change in the partnership’s fiscal year and related changes; or (xi) any other amendments substantially similar to any of the matters described in (i) through (x) above.
In addition, the partnership’s general
184

TABLE OF CONTENTS
 
EXCHANGEABLE SHARES
UNITS
partner may make amendments to the partnership’s limited partnership agreement without the approval of any limited partner if those amendments, in the discretion of the partnership’s general partner: (i) do not adversely affect the partnership’s limited partners considered as a whole (including any particular class of partnership interests as compared to other classes of partnership interests) in any material respect; (ii) are necessary or appropriate to satisfy any requirements, conditions or guidelines contained in any opinion, directive, order, ruling or regulation of any governmental agency or judicial authority; (iii) are necessary or appropriate to facilitate the trading of the units or to comply with any rule, regulation, guideline or requirement of any securities exchange on which the units are or will be listed for trading; (iv) are necessary or appropriate for any action taken by the partnership’s general partner relating to splits or combinations of units under the provisions of the partnership’s limited partnership agreement; or (v) are required to effect the intent expressed in the Registration Statement (as defined in the partnership’s limited partnership agreement) or the intent of the provisions of the partnership’s limited partnership agreement or are otherwise contemplated by the partnership’s limited partnership agreement.
The partnership’s general partner will not be required to obtain an opinion of counsel that an amendment will not result in a loss of limited liability to the limited partners if one of the amendments described in the preceding two paragraphs should occur. No other amendments to the partnership’s limited partnership agreement will become effective without the approval of holders of at least 90% of the units, unless the partnership obtains an opinion of counsel to the effect that the amendment will not (i) cause the partnership to be treated as an association taxable as a corporation or otherwise taxable as an entity for tax purposes (provided that for U.S. tax purposes the partnership’s general partner has not made the election described below under the section entitled “Qualification”), or (ii) affect the limited liability under the
185

TABLE OF CONTENTS
 
EXCHANGEABLE SHARES
UNITS
Bermuda Limited Partnership Act 1883 of any of the partnership’s limited partners.
In addition to the above restrictions, any amendment that would have a material adverse effect on the rights or preferences of any type or class of partnership interests in relation to other classes of partnership interests will also require the approval of the holders of at least a majority of the outstanding partnership interests of the class so affected.
In addition, any amendment that reduces the voting percentage required to take any action must be approved by the written consent or affirmative vote of limited partners whose aggregate outstanding voting units constitute not less than the voting requirement sought to be reduced.
Special Meetings of the Shareholders
A special meeting of the shareholders for any purpose or purposes may be called only by the company board on a date not less than twenty-one (21) days nor more than two (2) months after the sending of the notice of the meeting to each shareholder of record entitled to vote at such meeting. The partnership’s general partner may call special meetings of the limited partners at a time and place outside of Canada determined by the partnership’s general partner on a date not less than ten (10) days nor more than sixty (60) days after the mailing of notice of the meeting. The limited partners do not have the ability to call a special meeting. Only holders of record on the date set by the partnership’s general partner (which may not be less than ten (10) nor more than sixty (60) days before the meeting) are entitled to notice of any meeting.
Written Consent in Lieu of Meeting
Under the BCBCA, generally, shareholder action without a meeting may only be taken by consent resolution of the shareholders entitled to vote on the resolution: with a written consent executed by shareholders holding two-thirds (23rds) of the shares that carry the right to vote at general meetings being effective to approve an action requiring an ordinary resolution; or with a written consent executed by all shareholders that carry the right to vote at general meetings or by all of the shareholders holding shares of the applicable class or series of shares, as the case may be, being effective to approve an action requiring a special resolution or an exceptional resolution.
Written consents may be solicited only by or on behalf of the partnership’s general partner. Any such consent solicitation may specify that any written consents must be returned to the partnership within the time period, which may not be less than twenty (20) days, specified by the partnership’s general partner.
For purposes of determining holders of partnership interests entitled to provide consents to any action described above, the partnership’s general partner may set a record date, which may be not less than ten (10) nor more than sixty (60) days before the date by which record holders are requested in writing by the partnership’s general partner to provide such consents. Only those holders of partnership interests on the record date established by the
186

TABLE OF CONTENTS
 
EXCHANGEABLE SHARES
UNITS
partnership’s general partner will be entitled to provide consents with respect to matters as to which a consent right applies.
Limitation of Liability and Indemnification of Directors and Officers
No director will be personally liable to our company or its shareholders for monetary damages for breach of fiduciary duty, except to the extent such exemption is not permitted under the BCBCA. Under the BCBCA, no provision in our company’s articles or other contract relieves a director or officer from (i) the duty to act in accordance with the BCBCA and the regulations, or (ii) liability that by virtue of any enactment or rule of law or equity would otherwise attach to that director or officer in respect of any negligence, default, breach of duty or breach of trust of which the director or officer may be guilty in relation to our company.
To the fullest extent permitted by law, our company will indemnify any present or former director or officer of our company (or a person serving as a director, officer, trustee, employee or agent of another corporation), who was or is a party or is threatened to be made a party to, or is otherwise involved in, any threatened, pending or completed action while acting in such capacity, for all liability and loss suffered (including, without limitation, any judgments, fines, or penalties and amounts paid in settlement) and expenses (including attorneys’ fees and disbursements), actually and reasonably incurred.
Subject to any restrictions in the BCBCA, our company may agree to indemnify and may indemnify any person (including an eligible party) against eligible penalties and pay expenses incurred in connection with the performance of services by that person for our company.
Our company may enter into agreements with any such person to provide such indemnification. The right to indemnification includes the right to be paid by our company the expenses (including attorneys’ fees) incurred by such person in defending any such proceeding in advance of its final disposition, such that the advances are paid by our company within sixty (60) days after the receipt by
Under the partnership’s limited partnership agreement, the partnership is required to indemnify to the fullest extent permitted by law the partnership’s general partner and any of its affiliates (and their respective officers, directors, agents, shareholders, partners, members and employees), any person who serves on a governing body of a holding entity or operating entity of the partnership and any other person designated by the partnership’s general partner as an indemnified person, in each case, against all losses, claims, damages, liabilities, costs or expenses (including legal fees and expenses), judgments, fines, penalties, interest, settlements and other amounts arising from any and all claims, demands, actions, suits or proceedings, incurred by an indemnified person in connection with the partnership’s investments and activities or by reason of their holding such positions, except to the extent that the claims, liabilities, losses, damages, costs or expenses are determined to have resulted from the indemnified person’s bad faith, fraud or willful misconduct, or in the case of a criminal matter, action that the indemnified person knew to have been unlawful. In addition, under the partnership’s limited partnership agreement: (i) the liability of such persons has been limited to the fullest extent permitted by law, except to the extent that their conduct involves bad faith, fraud or willful misconduct, or in the case of a criminal matter, action that the indemnified person knew to have been unlawful; and (ii) any matter that is approved by the independent directors of the partnership’s general partner will not constitute a breach of the partnership’s limited partnership agreement or any duties stated or implied by law or equity, including fiduciary duties. The partnership’s limited partnership agreement requires the partnership to advance funds to pay the expenses of an indemnified person in connection with a matter in which indemnification may be sought until it is determined that the indemnified person is not entitled to
187

TABLE OF CONTENTS
 
EXCHANGEABLE SHARES
UNITS
our company of a statement or statements from the claimant requesting such advance or advances from time to time (and subject to filing a written request for indemnification pursuant to the articles).
Our company will not indemnify any present or former director or officer of our company for acts of bad faith, fraud, willful misfeasance, gross negligence, knowing violation of law or reckless disregard of the director’s duties or for any act for which indemnification is specifically prohibited under the BCBCA.
indemnification.
The partnership’s general partner’s bye-laws provide that, as permitted by the laws of Bermuda, it will pay or reimburse an indemnified person’s expenses in advance of a final disposition of a proceeding for which indemnification is sought.
Under the partnership’s general partner’s bye-laws, the partnership’s general partner is required to indemnify, to the fullest extent permitted by law, its affiliates, directors, officers, resident representatives, shareholders, employees or any of its subsidiaries and certain others against any and all losses, claims, damages, liabilities, costs or expenses (including legal fees and expenses), judgments, fines, penalties, interest, settlements or other amounts arising from any and all claims, demands, actions, suits or proceedings, incurred by an indemnified person in connection with the partnership’s investments and activities or in respect of or arising from their holding such positions, except to the extent that the claims, liabilities, losses, damages, costs or expenses are determined to have resulted from the indemnified person’s bad faith, fraud or willful misconduct, or in the case of a criminal matter, action that the indemnified person knew to have been unlawful. In addition, under the partnership’s general partner’s bye-laws: (i) the liability of such persons has been limited to the fullest extent permitted by law and except to the extent that their conduct involves bad faith, fraud or willful misconduct, or in the case of a criminal matter, action that the indemnified person knew to have been unlawful; and (ii) any matter that is approved by the independent directors will not constitute a breach of any duties stated or implied by law or equity, including fiduciary duties. The partnership’s general partner’s bye-laws require it to advance funds to pay the expenses of an indemnified person in connection with a matter in which indemnification may be sought until it is determined that the indemnified person is not entitled to indemnification.
188

TABLE OF CONTENTS
 
EXCHANGEABLE SHARES
UNITS
Dividends and Distributions
Pursuant to the articles and subject to the prior rights of holders of all classes and series of preferred shares at the time outstanding having prior rights as to dividends, each exchangeable share will entitle its holder to the exchangeable dividend, in a cash amount equal in value to (i) the amount of any distribution made on a unit multiplied by (ii) the conversion factor determined in accordance with the articles and in effect on the record date of such dividend (which conversion factor will initially be one, subject to adjustment in the event of certain dilutive or other capital events by our company or the partnership). See “Description of Our Share Capital — 
Exchange by Holder — Adjustments to Reflect Certain Capital Events”. The record and payment dates for the dividends upon the exchangeable shares, to the extent not prohibited by applicable law, shall be substantially the same as the record and payment dates for distributions on the units.
If the full amount of an exchangeable dividend is not declared and paid concurrent with a distribution on the units, then the undeclared or unpaid amount of such exchangeable dividend shall accrue and accumulate (without interest), whether or not our company has earnings, whether or not there are funds legally available for the payment thereof and whether or not such exchangeable dividend has been declared or authorized. Any exchangeable dividend payment made shall first be credited against the earliest accumulated but unpaid exchangeable dividends due which remain payable, which we refer to as unpaid dividends.
All exchangeable dividends shall be paid prior and in preference to any dividends or distributions on the class C shares. Share dividends, if any, paid on the exchangeable shares and class C shares will be declared contemporaneously and paid at the same time in equal numbers of additional shares of the same class and series such that share dividends will be paid in exchangeable shares to holders of the exchangeable shares and in class C shares to holders of the class C shares.
Distributions to partners of the partnership will be made in accordance with their Percentage Interests (as defined in the limited partnership agreement of the partnership) only as determined by the general partner in its sole discretion. However, the general partner will not be permitted to cause the partnership to make a distribution if the partnership does not have sufficient cash on hand to make the distribution, the distribution would render the partnership insolvent, or if, in the opinion of the general partner, the distribution would leave the partnership with insufficient funds to meet any future or contingent obligations, or the distribution would contravene applicable laws.
The general partner has sole authority to determine whether the partnership will make distributions and the amount and timing of these distributions.
189

TABLE OF CONTENTS
 
EXCHANGEABLE SHARES
UNITS
The holders of exchangeable shares shall not be entitled to any dividends from our company other than the exchangeable dividends.
Exchange by Holder
At any time after the distribution date, holders of exchangeable shares shall have the right to exchange all or a portion of their exchangeable shares for one unit per exchangeable share held (subject to adjustment in the event of certain dilutive or other capital events by our company or the partnership) or its cash equivalent based on the NYSE closing price of one unit on the date of the request for exchange (or if not a trading day, the next trading day thereafter) plus all unpaid dividends, if any (the form of payment to be determined at the election of our company). See “Description of Our Share Capital — 
Exchange by Holder — Adjustments to Reflect Certain Capital Events”.
The partnership may elect to satisfy our company’s exchange obligation by acquiring all of the tendered exchangeable shares for one unit per exchangeable share held (subject to adjustment in the event of certain dilutive or other capital events by our company or the partnership) or its cash equivalent based on the NYSE closing price of one unit on the date that the request for exchange is received by our transfer agent (or if not a trading day, the next trading day thereafter) plus all unpaid dividends, if any (the form of payment to be determined at the election of the partnership). See “Description of Our Share Capital — 
Exchange by Holder — Adjustments to Reflect Certain Capital Events”.
N/A
Redemption by Issuer
Our board of directors will have the right upon sixty (60) days’ prior written notice to holders of exchangeable shares to redeem all of the then outstanding exchangeable shares at any time and for any reason, in its sole discretion subject to applicable law, including without limitation following the occurrence of certain redemption events described in “Description of Our Share Capital — Exchangeable Shares — 
Redemption by Issuer”. In addition, the holder of class B shares may deliver a notice to our company specifying a redemption date upon which the company
N/A
190

TABLE OF CONTENTS
 
EXCHANGEABLE SHARES
UNITS
shall redeem all of the then outstanding exchangeable shares, and upon sixty (60) days’ prior written notice from our company to holders of the exchangeable shares and without the consent of holders of exchangeable shares, our company shall be required to redeem all of the then outstanding exchangeable shares on such redemption date, subject to applicable law.
Upon any such redemption event, the holders of exchangeable shares shall be entitled to one unit per exchangeable share held (subject to adjustment in the event of certain dilutive or other capital events by our company or the partnership) or its cash equivalent based on the NYSE closing price of one unit on the trading day immediately preceding the announcement of such redemption plus all unpaid dividends, if any (the form of payment to be determined at the election of our company). See “Description of Our Share Capital — 
Exchange by Holder — Adjustments to Reflect Certain Capital Events”.
Upon any liquidation, dissolution or winding up of the partnership, including where substantially concurrent with a liquidation, dissolution or winding up of our company, all of the then outstanding exchangeable shares of our company will be automatically redeemed by our company on the day prior to the liquidation, dissolution or winding up of the partnership. Each holder of exchangeable shares shall be entitled to one unit per exchangeable share held (subject to adjustment in the event of certain dilutive or other capital events by our company or the partnership) or its cash equivalent based on the NYSE closing price of one unit on the trading day immediately preceding the announcement of such liquidation, dissolution or winding up of the partnership (the form of payment to be determined at the election of our company) plus all unpaid dividends. See “Description of Our Share Capital — Exchange by Holder — Adjustments to Reflect Certain Capital Events”.
Qualification
N/A If the partnership’s general partner determines in its sole discretion that it is no longer in the partnership’s best interests to continue as a partnership for U.S. federal
191

TABLE OF CONTENTS
 
EXCHANGEABLE SHARES
UNITS
income tax purposes, the partnership’s general partner may elect to treat partnership as an association or as a publicly traded partnership taxable as a corporation for U.S. federal (and applicable state) income tax purposes.
Liquidation
Upon any liquidation, dissolution or winding up of our company, and subject to the prior rights of holders of preferred shares and any other class of shares of our company ranking in priority or ratably with the exchangeable shares and after the payment in full to (i) any holder of exchangeable shares or class C shares that has submitted a notice of the exercise of the exchange rights described above at least ten (10) days prior to the date of the liquidation, dissolution or winding up (or in the case of the class B shares, thirty (30) days prior to the date of the liquidation, dissolution or winding up) and (ii) any unpaid dividends, the holders of exchangeable shares shall be entitled to one unit per exchangeable share held (subject to adjustment in the event of certain dilutive or other capital events by our company or the partnership described in this prospectus) or its cash equivalent based on the NYSE closing price of one unit on the trading day immediately preceding announcement of such liquidation, dissolution or winding up (the form of payment to be determined at the election of our company). If, upon any such liquidation, dissolution or winding up, the assets of our company are insufficient to make such payment in full, then the assets of our company will be distributed among the holders of exchangeable shares ratably in proportion to the full amounts to which they would otherwise be respectively entitled to receive.
Notwithstanding the foregoing, upon any liquidation, dissolution or winding up of our company, the partnership may elect to acquire all of the outstanding exchangeable shares for one unit per exchangeable share held (subject to adjustment in the event of certain dilutive or other capital events by our company or the partnership) plus all unpaid dividends, if any. See “Description of Our Share Capital — Exchange by
The partnership will terminate upon the earlier to occur of: (i) the date on which all of the partnership’s assets have been disposed of or otherwise realized by the partnership and the proceeds of such disposals or realizations have been distributed to partners; (ii) the service of notice by the partnership’s general partner, with the special approval of a majority of its independent directors, that in its opinion the coming into force of any law, regulation or binding authority renders illegal or impracticable the continuation of the partnership; and (iii) at the election of the partnership’s general partner, if the partnership, as determined by the partnership’s general partner, is required to register as an “investment company” under the Investment Company Act or similar legislation in other jurisdictions.
The partnership will be dissolved upon the withdrawal of the partnership’s general partner as the general partner of the partnership (unless a successor entity becomes the general partner pursuant to the partnership’s limited partnership agreement) or the date on which any court of competent jurisdiction enters a decree of judicial dissolution of the partnership or an order to wind-up or liquidate the partnership’s general partner without the appointment of a successor in compliance with the partnership’s limited partnership agreement. The partnership will be reconstituted and continue without dissolution if within thirty (30) days of the date of dissolution (and provided a notice of dissolution has not been filed with the Bermuda Monetary Authority), a successor general partner executes a transfer deed pursuant to which the new general partner assumes the rights and undertakes the obligations of the general partner, but only if the partnership receives an opinion of counsel that the admission of the new general partner will not result in the loss of
192

TABLE OF CONTENTS
 
EXCHANGEABLE SHARES
UNITS
Holder — Adjustments to Reflect Certain Capital Events”. The acquisition by the partnership of all the outstanding exchangeable shares will occur on the day prior to the effective date of the liquidation, dissolution or winding up of our company.
limited liability of any limited partner.
Upon the partnership’s dissolution, unless the partnership is continued as a new limited partnership, the liquidator authorized to wind-up the partnership’s affairs will, acting with all of the powers of the partnership’s general partner that the liquidator deems necessary or appropriate in its judgment, liquidate the partnership’s assets and apply the proceeds of the liquidation first, to discharge the partnership’s liabilities as provided in its limited partnership agreement and by law, and thereafter to the partners pro rata according to the percentages of their respective partnership interests as of a record date selected by the liquidator. The liquidator may defer liquidation of the partnership’s assets for a reasonable period of time or distribute assets to partners in kind if it determines that an immediate sale or distribution of all or some of the partnership’s assets would be impractical or would cause undue loss to the partners.
Conversion
At any time after the distribution date, the partnership, or any of its controlled subsidiaries, will be entitled to convert each held exchangeable share to a class C share on a one-for-one basis. N/A
Fiduciary Duties
The directors of our company have three principal responsibilities under the BCBCA and our company’s articles, being (i) the duty to manage, (ii) the fiduciary duty, which is to act honestly and in good faith with a view to the best interests of our company, and (iii) the duty of care, which is to exercise the care, diligence and skill that a reasonably prudent individual would exercise in comparable circumstances. A general partner is required to act in good faith and in a manner which it reasonably believes to be in the best interests of a partnership. The partnership’s limited partnership agreement contains various express provisions that modify, waive and/or limit the fiduciary duties that might otherwise be owed to the partnership and the limited partners. These modifications inter alia restrict the remedies available for actions that might otherwise constitute a breach of fiduciary duty and permit the general partner of the partnership to take into account the interests of third parties, including Brookfield, when resolving conflicts of interest.
Protection of Shareholders
Under the BCBCA, pursuant to the oppression remedy, any holder of exchangeable shares may apply to court for an order where the affairs of our company are being or have been conducted, or that the powers of the directors are being or have been exercised, in a manner that is
There is no oppression remedy or derivative action remedy available under the Bermuda Limited Partnership Act 1883 and the Bermuda Exempted Partnerships Act 1992.
Furthermore, the partnership’s limited partnership agreement also stipulates that
193

TABLE OF CONTENTS
 
EXCHANGEABLE SHARES
UNITS
oppressive to one or more shareholders, or where there has been some act of our company that is unfairly prejudicial to one or more of the shareholders. Under the BCBCA, pursuant to the derivative action remedy, a shareholder (including a beneficial shareholder) may bring an action in the name of and on behalf of our company to enforce a right, duty or obligation owed to our company that could be enforced by our company itself or to obtain damages for any such breach of right, duty or obligation. unless otherwise determined by the general partner of the partnership, a Person (as defined in the limited partnership agreement) shall not have pre-emptive, preferential or other similar rights in respect to the issuance of a unit.
Takeover Bids, Issuer Bids and Tender Offers
The exchangeable shares are not units and will not be treated as units for purposes of the application of applicable Canadian or U.S. rules relating to takeover bids, issuer bids and tender offers. As a result, holders of exchangeable shares will not be entitled to participate in an offer or bid made to acquire units unless such offer has been extended to holders of exchangeable shares. The units are not exchangeable shares and will not be treated as exchangeable shares for purposes of the application of applicable Canadian or U.S. rules relating to takeover bids, issuer bids and tender offers. As a result, holders of units will not be entitled to participate in an offer or bid made to acquire the exchangeable shares unless such offer has been extended to holders of units.
Choice of Forum for U.S. Securities Act Claims
Our company’s articles provide that unless our company consents in writing to the selection of an alternative forum, the federal district courts of the United States of America shall, to the fullest extent permitted by law, be the sole and exclusive forum for the resolution of any complaint asserting a cause of action arising under the U.S. Securities Act. In the absence of this provision, under the U.S. Securities Act, U.S. federal and state courts have been found to have concurrent jurisdiction over suits brought to enforce duties or liabilities created by the U.S. Securities Act. This choice of forum provision will not apply to suits brought to enforce duties or liabilities created by the Exchange Act and could be found to be inapplicable or unenforceable if it is challenged in a legal proceeding or otherwise. The limited partnership agreement of the partnership will be amended on the closing of the special distribution to provide that unless the partnership consents in writing to the selection of an alternative forum, the federal district courts of the United States of America shall, to the fullest extent permitted by law, be the sole and exclusive forum for the resolution of any complaint asserting a cause of action arising under the U.S. Securities Act. In the absence of this provision, under the U.S. Securities Act, U.S. federal and state courts have been found to have concurrent jurisdiction over suits brought to enforce duties or liabilities created by the U.S. Securities Act. This choice of forum provision will not apply to suits brought to enforce duties or liabilities created by the Exchange Act and could be found to be inapplicable or unenforceable if it is challenged in a legal proceeding or otherwise.
194

TABLE OF CONTENTS
 
BROOKFIELD BUSINESS PARTNERS L.P.
About the Partnership
The partnership is a Bermuda-exempted limited partnership that was established on January 18, 2016 under the provisions of the Bermuda Exempted Partnerships Act 1992, as amended, and the Bermuda Limited Partnership Act 1883, as amended. The partnership’s head and registered office is located at 73 Front Street, 5th Floor, Hamilton HM 12, Bermuda and its telephone number at that address is +1 441 294 3304.
The partnership’s sole direct investment is its managing general partnership interest in Holding LP. Brookfield also owns a limited partnership interest in Holding LP through Brookfield’s ownership of Redemption-Exchange Units and Special LP Units. The partnership serves as Holding LP’s managing general partner and has sole authority for the management and control of Holding LP. Holding LP owns, directly or indirectly, all of the common shares or equity interests, as applicable, of each of (i) Brookfield BBP Bermuda Holdings Limited (Bermuda Holdco), a corporation incorporated under the laws of Bermuda, (ii) Brookfield BBP Canada Holdings Inc. (CanHoldCo), a corporation incorporated under the laws of Ontario and (iii) Brookfield BBP US Holdings LLC (US Holdco), a corporation incorporated under the laws of the State of Delaware.
The partnership focuses on owning and operating high-quality businesses that are low-cost producers and/or benefit from high barriers to entry. The partnership’s operations are primarily located in Canada, Australia, the United Kingdom, the United States, India and Brazil. The partnership seeks to build value by pursuing an operations-oriented approach to enhancing cash flows and opportunistically recycling capital to grow its existing operations and make new acquisitions. The partnership’s goal is to generate returns to unitholders primarily through capital appreciation with a modest distribution yield. The units are listed on the NYSE and the TSX under the symbols “BBU” and “BBU.UN”, respectively.
The partnership is the flagship listed services and industrial operations company of Brookfield, a leading global alternative asset manager with approximately $690 billion of assets under management across real estate, infrastructure, renewable power, private equity and credit.
Description of Partnership Capital
As at December 31, 2021, there were approximately 78 million units outstanding (approximately 148 million units assuming the exchange of all of Brookfield’s Redemption-Exchange Units of Holding LP), 4 general partnership units, and 4 Special LP Units outstanding. The Redemption-Exchange Units of Holding LP are redeemable for cash or exchangeable for limited partnership units in accordance with the Redemption-Exchange Mechanism, which could result in Brookfield owning approximately 64.5% of the units issued and outstanding.
Information Regarding the Units
The units are non-voting limited partnership interests in the partnership. Holders of units are not entitled to the withdrawal or return of capital contributions in respect of the units, except to the extent, if any, that distributions are made to such holders pursuant to the partnership’s limited partnership agreement or upon the liquidation of the partnership as described in the partnership’s Annual Report or as otherwise required by applicable law. Except to the extent expressly provided in the partnership’s limited partnership agreement, a holder of units will not have priority over any other holder of units, either as to the return of capital contributions or as to profits, losses or distributions. Holders of units will not be granted any preemptive or other similar right to acquire additional interests in the partnership. In addition, holders of units do not have any right to have their units redeemed by the partnership. For a more detailed description of the units, please refer to the partnership’s Annual Report, which is incorporated by reference herein, for further information regarding the principal rights, privileges, restrictions and conditions attaching to the units.
195

TABLE OF CONTENTS
 
The outstanding units are traded on the NYSE under the symbol “BBU” and the TSX under the symbol “BBU.UN”. The following table sets forth the price ranges and trading volumes of the units as reported by the TSX for the periods indicated, in Canadian dollars:
Units
High
Low
Volume
(CAD$)
(CAD$)
2021
January
49.33 45.40 1,493,519
February
55.45 46.07 3,181,892
March
54.27 47.90 1,188,356
April
54.47 48.70 957,832
May
59.83 53.01 1,790,642
June
58.50 52.04 1,053,033
July 61.13 53.69 1,402,522
August
55.70 49.58 1,078,719
September
59.81 51.83 1,089,089
October
61.00 56.80 740,120
November
65.35 56.45 2,080,575
December
60.69 56.51 1,054,260
2022
January
60.99 52.58 1,127,179
February 1 to 18
55.08 54.26 23,299
The following table sets forth the price ranges and trading volumes of the units as reported by the NYSE for the periods indicated, in U.S. dollars:
Units
High
Low
Volume
($)
($)
2021
January
38.90 35.39 411,457
February
44.34 35.79 433,921
March
42.99 38.50 633,559
April
44.16 38.85 580,944
May
49.11 43.13 502,357
June
47.36 42.17 396,816
July
49.07 43.07 449,942
August
44.87 38.70 535,262
September
47.46 40.39 487,688
October
49.43 45.07 221,422
November
51.98 44.06 280,536
December
47.72 43.79 303,966
2022
January
47.98 41.27 236,549
February 1 to 18
43.44 42.87 10,283
In the 12-month period before the date of this prospectus, the partnership made no issuances of units.
196

TABLE OF CONTENTS
 
Under the partnership’s normal course issuer bid, the partnership is authorized to repurchase annually up to 5% of its issued and outstanding limited partnership units, or 3,929,206 units, including up to 18,938 units on the TSX during any trading day. The partnership can make block purchases that exceed this daily purchase restriction, up to a maximum of 2,000,000 units and subject to the annual aggregate limit. In the 12-month period before the date of this prospectus, 2,043,173 units were repurchased by the partnership as part of the normal course issuer bid.
Distribution History
The following table presents the partnership’s distribution history for the dates indicated:
Record Date
Distribution Date
Amount
February 28, 2022
March 31, 2022
$ 0.0625
November 30, 2021
December 31, 2021
$ 0.0625
August 31, 2021
September 29, 2021
$ 0.0625
May 28, 2021
June 30, 2021
$ 0.0625
February 26, 2021
March 31, 2021
$ 0.0625
November 30, 2020
December 31, 2020
$ 0.0625
August 31, 2020
September 30, 2020
$ 0.0625
May 29, 2020
June 30, 2020
$ 0.0625
February 28, 2020
March 31, 2020
$ 0.0625
November 29, 2019
December 31, 2019
$ 0.0625
August 30, 2019
September 30, 2019
$ 0.0625
May 31, 2019
June 28, 2019
$ 0.0625
Consolidated Capitalization
The following table sets forth the partnership’s cash and capitalization as at September 30, 2021, on an actual basis and after giving effect to the special distribution and the transfer of certain business services and industrials operations from the partnership to the company as though it had occurred on September 30, 2021; and for the nine-months ended September 30, 2021 as if the special distribution and the transfer of certain business services and industrials operations from the partnership took place on January 1, 2021.
The effect of the special distribution on the partnership’s financial statements will be such that exchangeable shares issued by our company will be classified as non-controlling interests within the consolidated financial statements of the partnership on the basis that these exchangeable shares represent equity in a subsidiary not attributable, directly or indirectly, to the parent, being the partnership. Consequently, equity attributed to limited partners and non-controlling interest — Redemption-Exchange Units held by Brookfield will be reduced by $730 million and $652 million, respectively, as at the effective date of the special distribution with a corresponding increase in the amount of non-controlling interest attributable to the exchangeable shares. The effect of the special distribution on the consolidated financial statements of the
197

TABLE OF CONTENTS
 
partnership relating to equity, net income attributable to unitholders and non-controlling interest attributable to exchangeable shares, and basic and diluted earnings per unit attributable to limited partners is as follows:
US$ MILLIONS, EXCEPT PER UNIT AMOUNTS
Actual
Following
the Special
Distribution
As at September 30, 2021
Assets
Cash and cash equivalents
$ 2,371 $ 2,371
Liabilities
Non-recourse borrowings in subsidiaries of the partnership
21,338
21,338
Equity
Limited Partners
2,186
1,456
Total non-controlling interest — Redemption-Exchange Units held by Brookfield
1,957
1,305
Non-controlling interest — special limited partners
Non-controlling interest — preferred shares
15
15
Non-controlling interest — interest of others in operating subsidiaries
6,940
6,940
Non-controlling interest — the company
1,382
Total equity
$ 11,098 $ 11,098
US$ MILLIONS, EXCEPT PER UNIT AMOUNTS
Actual
Following
the special
distribution
For the nine months ended September 30, 2021
Net income (loss)
$
2,038
$
2,038
Attributable to:
Limited partners
$ 277 $ 185
Non-controlling interests attributable to:
Redemption-Exchange Units held by Brookfield Asset Management Inc.
246
164
Special Limited Partners
79
79
The company
174
Interest of others in operating subsidiaries
1,436
1,436
$ 2,038 $ 2,038
Basic and diluted earnings (loss) per limited partner unit
$ 3.53 $ 2.35
For additional information with respect to the partnership, see “Where You Can Find More Information”.
198

TABLE OF CONTENTS
 
SECURITY OWNERSHIP
The following table presents information regarding the beneficial ownership of our exchangeable shares immediately after completion of the special distribution by each person or entity that we expect will beneficially own 5% or more of our exchangeable shares. The exchangeable shares held by our principal shareholders do not entitle such shareholders to different voting rights than those of other holders of our exchangeable shares. However, the exchangeable shares and the class B shares have different voting rights. Holders of exchangeable shares hold a 25% voting interest in our company and holders of the class B shares hold a 75% voting interest in our company. See “Description of Our Share Capital — Exchangeable Shares — Voting” and “Description of Our Share Capital — Class B Shares — Voting”.
The current directors of our company, as well as the directors who will serve on the board following completion of the special distribution, together will beneficially own less than 1% of the exchangeable shares.
Exchangeable Shares Beneficially
Owned After the Special
Distribution(1)(2)(3)
Name and Address
Number
Percentage
Brookfield Asset Management Inc.(4)(5)
47,244,877 64.6%
(1)
Beneficial ownership is determined in accordance with the rules of the SEC and generally includes voting or investment power with respect to securities. Exchangeable shares relating to securities currently exercisable or exercisable within sixty (60) days of the date of this table are deemed outstanding for computing the percentage of the person holding such securities but are not deemed outstanding for computing the percentage of any other person.
(2)
Immediately prior to the special distribution, the partnership will hold all of the exchangeable shares. Brookfield may be deemed to have beneficial ownership of all of the exchangeable shares prior to the special distribution through its ownership of the general partner interest in the partnership.
(3)
The percentages shown are based on approximately 74 million exchangeable shares expected to be outstanding after the distribution date.
(4)
Brookfield will hold the exchangeable shares it will beneficially own through wholly-owned subsidiaries. The business address of Brookfield is Suite 300, 181 Bay Street, Toronto, Ontario, Canada, M5J 2T3.
(5)
BAM Class B Partners Inc., or BAM Partners, is the trustee of a trust established under the laws of Ontario, or the BAM Partnership, which is the sole owner of all of the class B limited voting shares of Brookfield, or the BAM Class B Shares. The BAM Class B Shares entitle BAM Partners to appoint one half of the board of directors of Brookfield and, as such, BAM Partners may be deemed to indirectly control the decisions of Brookfield regarding the vote and disposition of the exchangeable shares held by Brookfield. Therefore, BAM Partners may be deemed to have indirect beneficial ownership of the exchangeable shares held by Brookfield. However, BAM Partners and the BAM Partnership expressly disclaim beneficial ownership of such exchangeable shares.
Immediately following the special distribution, Brookfield Business Partners will hold all of the class B shares, having a 75% voting interest in our company, and class C shares of our company, which entitle the partnership to all of the residual value in our company after payment in full of the amount due to holders of exchangeable shares and class B shares and subject to the prior rights of holders of preferred shares. Together, Brookfield and Brookfield Business Partners will hold an approximate 91% voting interest in our company.
199

TABLE OF CONTENTS
 
SELLING UNITHOLDER
The table below sets forth information regarding beneficial ownership of units by Brookfield as at September 30, 2021. Brookfield will enter into the Rights Agreement pursuant to which Brookfield has agreed that, until the fifth anniversary of the distribution date, in the event that, on the applicable specified exchange date with respect to any subject exchangeable shares, (i) our company has not satisfied its obligations under our articles by delivering the unit amount or its cash equivalent amount and (ii) the partnership has not, upon its election in its sole and absolute discretion, acquired such subject exchangeable share from the holder thereof and delivered the unit amount or the cash equivalent amount, Brookfield will satisfy, or cause to be satisfied, the obligations pursuant to our articles to exchange such subject exchangeable shares for the unit amount or its cash equivalent. If Brookfield satisfies the exchange obligation, it will acquire exchangeable shares. See “Description of Our Share Capital — Exchangeable Shares — Exchange by Holder” and “Relationship with Brookfield — Rights Agreement”.
Selling Unitholder
Units
Beneficially
Owned(1)
Percentage of Units
Outstanding(2)
Maximum Number
of Units That May
Be Delivered upon
Exchange of
Exchangeable Shares
Percentage after
Maximum Number of
Units are Delivered
upon Exchange(4)
Brookfield Asset Management Inc.(3)
94,489,747 64.5% 74,000,000 14.6%
(1)
Beneficial ownership is determined in accordance with the rules of the SEC and generally includes voting or investment power with respect to securities. Units relating to securities currently exercisable or exercisable within sixty (60) days of the date of this table are deemed outstanding for computing the percentage of the person holding such securities but are not deemed outstanding for computing the percentage of any other person.
(2)
The percentage shown is based on 76,625,943 units outstanding and an aggregate of 69,705,497 Redemption-Exchange Units and 4 Special LP units in Holding LP. The number of outstanding units will not change as a result of the special distribution. Excludes any exchangeable shares to be issued to Brookfield in connection with the special distribution.
(3)
Brookfield may be deemed to be the beneficial owner of 94,489,747 units that it holds through wholly-owned subsidiaries, constituting approximately 64.5% of the issued and outstanding units, assuming that all of the Redemption-Exchange Units of Holding LP are exchanged for units. The business address of Brookfield is Suite 300, 181 Bay Street, Toronto, Ontario, Canada, M5J 2T3.
(4)
The percentage shown assumes that all exchange requests of exchangeable shares are satisfied in reliance on the secondary exchange rights and no units are delivered by our company or the partnership in satisfaction of exchange requests on the exchangeable shares. Our company and the partnership currently intend to satisfy any exchange requests on the exchangeable shares through the delivery of units rather than cash.
For a description of our company’s and the partnership’s relationship with Brookfield as well as potential conflicts of interest (and the methods for resolving them) and other material considerations arising from our relationship with Brookfield, please see “Relationship with Brookfield” in this prospectus.
200

TABLE OF CONTENTS
 
EXCHANGEABLE SHARES ELIGIBLE FOR FUTURE SALES
Immediately following the special distribution, we expect to have approximately 74 million exchangeable shares outstanding. The actual number of exchangeable shares to be distributed will be determined on the record date. All of the exchangeable shares issued in connection with the special distribution will be freely transferable by persons other than our “affiliates” without restriction or further registration under the U.S. Securities Act. Sales of substantial amounts of our exchangeable shares in the public market could adversely affect prevailing market prices of units and our ability to issue units in the future.
Under Rule 144, a person who has beneficially owned restricted units for at least six months would be entitled to sell their securities provided that (i) such person is not one of our affiliates at the time of, or has not been one of our affiliates at any time during the three months preceding a sale, and (ii) we are subject to the Exchange Act periodic reporting requirements for at least ninety (90) days before the sale.
Persons who have beneficially owned units for at least six months but who are our affiliates at the time of, or at any time during the three months preceding a sale, would be subject to additional restrictions by which such person could not sell within any three-month period a number of exchangeable shares in excess of the greater of: (i) 1% of the total number of exchangeable shares then outstanding; and (ii) the average weekly reported trading volume of the exchangeable shares during the four preceding calendar weeks.
Sales under Rule 144 must be made through unsolicited brokers’ transactions. They are also subject to manner of sale provisions, notice requirements and the availability of current public information about us.
201

TABLE OF CONTENTS
 
MATERIAL CANADIAN FEDERAL INCOME TAX CONSIDERATIONS
In the opinion of Torys LLP, counsel to our company, the following describes the material Canadian federal income tax consequences with respect to the receipt, holding and disposition of the exchangeable shares acquired by a holder who as beneficial owner, receives the exchangeable shares pursuant to the special distribution described in this prospectus and who, at all relevant times, for the purposes of the Income Tax Act (Canada), or the Tax Act, (i) deals at arm’s length and is not affiliated with our company and the partnership and (ii) holds the exchangeable shares as capital property. Generally, the exchangeable shares will be considered to be capital property to a holder provided the holder does not hold such shares in the course of carrying on a business of trading or dealing in securities and has not acquired them in one or more transactions considered to be an adventure or concern in the nature of trade.
This summary is based upon the facts as set out in this prospectus, the current provisions of the Tax Act and the regulations thereunder, and counsel’s understanding of the current administrative policies and assessing practices of the Canada Revenue Agency, or the CRA, published in writing prior to the date hereof. This summary takes into account all specific proposals to amend the Tax Act and the regulations thereunder publicly announced by or on behalf of the Minister of Finance (Canada) prior to the date hereof, or the proposed amendments, and assumes that all proposed amendments will be enacted in the form proposed. However, no assurances can be given that the proposed amendments will be enacted as proposed, or at all. This summary does not otherwise take into account or anticipate any changes in law or administrative policy or assessing practice whether by legislative, administrative or judicial action or decision, nor does it take into account tax legislation or considerations of any province, territory or foreign jurisdiction, which may differ from those discussed herein.
This summary assumes that at all relevant times (i) the exchangeable shares will be listed on a “designated stock exchange” in Canada for the purposes of the Tax Act (which currently includes the TSX), (ii) not more than 50% of the fair market value of an exchangeable share or a unit is attributable to one or more properties each of which is real property in Canada, a “Canadian resource property” or a “timber resource property”, and (iii) all or substantially all of the property of our company and the units of the partnership will not be “taxable Canadian property” ​(each as defined in the Tax Act). This summary also assumes that neither the partnership nor our company is a “tax shelter” or a “tax shelter investment”, each as defined in the Tax Act. However, no assurance can be given in this regard.
Following the special distribution, our company will qualify as a “mutual fund corporation” as defined in the Tax Act. Our company intends to file the necessary election under the Tax Act so that it will be deemed to be a “public corporation” effective from the beginning of its first taxation year, and therefore can qualify as a mutual fund corporation throughout its first taxation year. To maintain its mutual fund corporation status, our company is required to comply with specific restrictions under the Tax Act regarding its activities and the investments held by it. Our company intends to continue to qualify as a mutual fund corporation throughout each taxation year in which exchangeable shares are outstanding and this summary assumes that will be the case. If our company was to cease to qualify as a mutual fund corporation, material adverse tax consequences to it and the holders may arise.
This summary also relies as to certain matters on an officer’s certificate of our company and a letter obtained from an investment bank.
This summary is not applicable to a holder: (i) an interest in which would be a “tax shelter investment” or who holds units or acquires exchangeable shares as a “tax shelter investment”; (ii) that is a “financial institution” for purposes of the “mark-to-market property” rules; (iii) that reports its “Canadian tax results” in a currency other than Canadian currency; (iv) that has entered or will enter into a “derivative forward agreement” in respect of the units or the exchangeable shares (each as defined in the Tax Act); or (v) that is a corporation resident in Canada and is, or becomes (or does not deal at arm’s length for purposes of the Tax Act with a corporation that is or becomes) as part of a transaction or event or series of transactions or events that includes the acquisition of the exchangeable shares, controlled by a non-resident person or a group of non-resident persons not dealing with each other at arm’s length for purposes of section 212.3 of the Tax Act. Furthermore, this summary is not applicable to a holder that is a “controlling corporation” of our company (for purposes of subsection 191(1) of the Tax Act), a person with whom the controlling corporation does not deal at arm’s length or a partnership or trust of which the controlling corporation or person with whom the
202

TABLE OF CONTENTS
 
controlling corporation does not deal at arm’s length is a member or beneficiary for purposes of the Tax Act. Such holders should consult their own tax advisors.
This summary is of a general nature only and is not, and is not intended to be, nor should it be construed to be, legal or tax advice to any particular holder, and no representation concerning the tax consequences to any particular holder or prospective holder are made. This summary is not exhaustive of all Canadian federal income tax considerations. Accordingly, prospective holders should consult their own tax advisors with respect to an investment in the exchangeable shares having regard to their particular circumstances.
Generally, for purposes of the Tax Act, all amounts relating to the special distribution and the acquisition, holding or disposition or deemed disposition of an exchangeable share must be expressed in Canadian currency. Amounts denominated in another currency must be converted into Canadian currency using the applicable rate of exchange (pursuant to the Tax Act) quoted by the Bank of Canada on the date such amounts arose, or such other rate of exchange as is acceptable to the CRA.
Disposition by the partnership and Acquisition by Holders
The partnership will be deemed to have disposed of exchangeable shares distributed pursuant to the special distribution to the unitholders for proceeds equal to the fair market value of such shares at that time. The adjusted cost base to a holder of the exchangeable shares received pursuant to the special distribution will be equal to the fair market value of such shares at the time of the special distribution. The partnership expects that the aggregate deemed proceeds of disposition of the exchangeable shares will be equal to the aggregate of the partnership’s adjusted cost base in such shares at the time of the special distribution such that the partnership will neither realize a capital gain nor sustain a capital loss on the disposition of such shares to the unitholders. (See “Redemptions, Exchanges and Other Dispositions of the Exchangeable Shares” in relation to resident holders and non-resident holders, respectively, for a general description of the taxation of capital gains and losses.)
Taxation of Holders Resident in Canada
The following portion of the summary is applicable to a holder who, at all relevant times, is resident or deemed to be resident in Canada under the Tax Act, or a resident holder. Certain resident holders may be entitled to make, or may have already made, the irrevocable election permitted by subsection 39(4) of the Tax Act the effect of which may be to deem any exchangeable share (and all other “Canadian securities”, as defined in the Tax Act) owned by such resident holder to be capital property in the taxation year in which the election is made and in all subsequent taxation years. Resident holders whose exchangeable shares might not otherwise be considered to be capital property should consult their own tax advisors concerning this election.
In general, the special distribution will reduce the adjusted cost base of a resident holder’s interest in the partnership by an amount equal to the fair market value at the time of the special distribution of the exchangeable shares received by the resident holder. If the adjusted cost base to a resident holder of the resident holder’s interest in the partnership is negative at the end of the fiscal period of the partnership, the absolute value of such amount is generally deemed to be a capital gain realized by the resident holder and the resident holder’s adjusted cost base of the resident holder’s interest in the partnership will be reset to nil. (See “Redemptions, Exchanges and Other Dispositions of the Exchangeable Shares” for a general description of the taxation of capital gains and losses.)
Dividends on the Exchangeable Shares
Taxable dividends received on the exchangeable shares by a resident holder will be included in computing the resident holder’s income.
Dividends on the exchangeable shares received by a resident holder who is an individual will be included in computing the resident holder’s income subject to the gross-up and dividend tax credit rules normally applicable under the Tax Act to taxable dividends received from taxable Canadian corporations. Such dividends will be eligible for the enhanced gross-up and dividend tax credit if our company designates the dividends as “eligible dividends”. There may be limitations on our company’s ability to designate taxable dividends as eligible dividends.
203

TABLE OF CONTENTS
 
Subject to the potential application of subsection 55(2) of the Tax Act, dividends on the exchangeable shares received by a resident holder that is a corporation (other than a “specified financial institution” for purposes of the Tax Act) will be included in the corporation’s income and will generally be deductible by the corporation in computing its taxable income. In certain circumstances, subsection 55(2) of the Tax Act will treat a taxable dividend received by a resident holder that is a corporation as proceeds of disposition or a capital gain. Resident holders that are corporations should consult their own tax advisors having regard to their own circumstances.
In the case of a resident holder that is a “specified financial institution”, taxable dividends received on the exchangeable shares will be deductible in computing its taxable income only if either:
(a)
the specified financial institution did not acquire the exchangeable shares in the ordinary course of its business; or
(b)
at the time of receipt of the taxable dividends by the specified financial institution,
(i)
the exchangeable shares are listed on a designated stock exchange in Canada for the purposes of the Tax Act (which currently includes the TSX); and
(ii)
dividends are received in respect of not more than 10% of the issued and outstanding exchangeable shares by
(A)
the specified financial institution; or
(B)
the specified financial institution and persons with whom it does not deal at arm’s length (within the meaning of the Tax Act).
Notwithstanding the discussion above, during the period while the Rights Agreement is in place, the exchangeable shares will be subject to the “guaranteed share” provisions of the Tax Act. In the case of a resident holder of exchangeable shares that is a corporation in respect of which dividends on the exchangeable shares will be included in the resident holder’s income as a taxable dividend, such taxable dividends received on the exchangeable shares during such period will be deductible in computing its taxable income only if, at the time of receipt of the taxable dividends by the corporation, (a) the exchangeable shares are listed on a designated stock exchange for purposes of the Tax Act (which currently includes the TSX and NYSE); and (b) dividends are received in respect of not more than 10% of the issued and outstanding exchangeable shares by (i) the particular corporation, (ii) persons with whom the particular corporation does not deal at arm’s length, or (iii) partnerships or trusts of which the particular corporation or persons with whom it does not deal at arm’s length is a member or beneficiary.
Holders should be aware that exchanges at the request of holders of exchangeable shares may impact the percentage of exchangeable shares held by such holders.
A resident holder of the exchangeable shares which is a corporation other than a “private corporation” or a “financial intermediary corporation” ​(each as defined in the Tax Act) will generally be subject to a 10% tax under Part IV.1 of the Tax Act in respect of any taxable dividends received by it on the exchangeable shares to the extent that such taxable dividends are deductible in computing its taxable income.
A resident holder which is a “private corporation” ​(as defined in the Tax Act) or any other corporation controlled directly or indirectly by or for the benefit of an individual (other than a trust) or a related group of individuals (other than trusts) may be liable to pay a refundable tax under Part IV of the Tax Act, generally imposed at the rate of 38 1/3%, on taxable dividends received on the exchangeable shares, to the extent that such dividends are deductible in computing its taxable income. Where Part IV.1 tax also applies to a taxable dividend received by a corporation, the rate of Part IV tax payable by the corporation is reduced by the rate of Part IV.1 tax.
The amount of any dividend that our company elects to pay from its “capital gains dividend account” ​(as defined in the Tax Act), or a capital gains dividend, received by a resident holder of the exchangeable shares from our company will be considered to be a capital gain of such holder from the disposition of capital property in the taxation year of the resident holder in which the capital gains dividend is received.
204

TABLE OF CONTENTS
 
Having regard to the dividend policy of our company, a resident holder acquiring exchangeable shares may become taxable on income or capital gains accrued or realized before such holder acquired such exchangeable shares.
Taxable dividends or capital gains dividends paid to a resident holder that is an individual (other than certain trusts) may give rise to a liability for alternative minimum tax.
Redemptions, Exchanges and Other Dispositions of the Exchangeable Shares
A resident holder who disposes of, or who is deemed to dispose of, an exchangeable share, including a disposition to our company (whether on a redemption by our company, an exchange at the request of the holder or otherwise), will realize a capital gain (or sustain a capital loss) equal to the amount by which the proceeds of disposition exceed (or are exceeded by) the aggregate of the resident holder’s adjusted cost base of such share and any reasonable costs of disposition.
In general, one-half of a capital gain realized by a resident holder in a taxation year must be included in income as a taxable capital gain. One-half of a capital loss realized by a resident holder in a taxation year generally must be deducted as an “allowable capital loss” against taxable capital gains realized in the year. Allowable capital losses in excess of taxable capital gains realized in a taxation year may be carried back and deducted in any of the three preceding taxation years or carried forward and deducted in any subsequent taxation year against net taxable capital gains realized in such years in accordance with the provisions of the Tax Act.
The amount of any capital loss realized by a resident holder that is a corporation on the disposition of an exchangeable share may be reduced by the amount of any dividends received or deemed to be received by the resident holder on such exchangeable share to the extent and under the circumstances described in the Tax Act. Similar rules may apply where an exchangeable share is owned by a partnership or trust of which a corporation, partnership or trust is a member or beneficiary. Such resident holders should consult their own advisors.
A taxable capital gain realized by a resident holder that is an individual (other than certain trusts) may give rise to a liability for alternative minimum tax.
The cost of a unit to a resident holder received on the exchange of an exchangeable share will equal the fair market value of the exchangeable share for which it was exchanged at the time of the exchange. The adjusted cost base to a resident holder of the units at any time will be determined by averaging the cost of such units with the adjusted cost base of any other units owned by the resident holder as capital property at the time.
For a description of the Canadian federal income tax considerations of holding and disposing of units, please see the section titled Item 10.E “Certain Material Canadian Federal Income Tax Considerations” in the partnership’s Annual Report.
Additional Refundable Tax
A resident holder that is throughout its taxation year a “Canadian-controlled private corporation” ​(as defined in the Tax Act) will be liable to pay an additional refundable tax on its “aggregate investment income”, which includes an amount in respect of net taxable capital gains.
Eligibility for Investment
Based on the current provisions of the Tax Act, on the distribution date, provided that the exchangeable shares are then listed on a “designated stock exchange” ​(as defined in the Tax Act, which currently includes the TSX and NYSE), the exchangeable shares acquired pursuant to the special distribution on the distribution date will be, at that time, qualified investments under the Tax Act for a trust governed by a registered retirement savings plan, or RRSP, deferred profit sharing plan, registered retirement income fund, or RRIF, registered education savings plan, or RESP, registered disability savings plan, or RDSP, or a tax-free savings account, or TFSA.
205

TABLE OF CONTENTS
 
Notwithstanding that exchangeable shares may be qualified investments for a trust governed by a TFSA, RDSP, RRSP, RRIF or RESP, the holder of a TFSA or RDSP, the annuitant under an RRSP or RRIF or the subscriber of an RESP will be subject to a penalty tax in respect of the exchangeable shares if such exchangeable shares are a “prohibited investment” and not an “excluded property” ​(each as defined in subsection 207.01(1) of the Tax Act) for the TFSA, RDSP, RRSP, RRIF or RESP, as the case may be. The exchangeable shares will generally not be a prohibited investment for a trust governed by a TFSA, RDSP, RRSP, RRIF or RESP provided the holder of the TFSA or RDSP, the annuitant under the RRSP or RRIF or the subscriber of the RESP, as the case may be, deals at arm’s length with our company for purposes of the Tax Act and does not have a “significant interest” ​(within the meaning of subsection 207.01(4) of the Tax Act) in our company. Generally, such a holder, annuitant or subscriber, as the case may be, will not have a significant interest in our company provided the holder, annuitant or subscriber, together with persons with whom the holder, annuitant or subscriber does not deal at arm’s length, does not own (and is not deemed to own pursuant to the Tax Act) directly or indirectly, 10% or more of the issued shares of any class of the capital stock of our company or of any corporation that is related to our company (for purposes of the Tax Act). Holders should be aware that exchanges at the request of holders of exchangeable shares may impact the percentage of exchangeable shares held by such holders. Holders of TFSAs or RDSPs, annuitants under RRSPs or RRIFs and subscribers of RESPs should consult their own tax advisors as to whether such securities will be such a “prohibited investment”, including with respect to whether the exchangeable shares would be “excluded property for purposes of such rules”, in their particular circumstances.
Taxation of Holders Not Resident in Canada
The following portion of the summary is generally applicable to a holder who, at all relevant times, for the purposes of the Tax Act, is not, and is not deemed to be, resident in Canada and does not use or hold the exchangeable shares in a business carried on in Canada, or a non-resident holder. Special rules, which are not discussed in this summary, may apply to a non-resident holder that is an insurer that carries on an insurance business in Canada and elsewhere.
Dividends on the Exchangeable Shares
Dividends, other than capital gains dividends, paid or credited on the exchangeable shares or deemed to be paid or credited on the exchangeable shares to a non-resident holder will be subject to Canadian withholding tax at a rate of 25%, subject to any reduction in the rate of withholding to which the non-resident holder is entitled under any applicable income tax convention between Canada and the country in which the non-resident holder is resident.
The same Canadian withholding tax consequences apply to a capital gains dividend to the extent of the lesser of the amount of the dividend received by the non-resident holder and the non-resident holder’s portion (as determined under the Tax Act) of the “TCP gains balance” ​(as defined in the Tax Act) of our company unless 5% or less of the dividend is received by or on behalf of its shareholders each of whom is a non-resident person or is a partnership that is not a “Canadian partnership” for purposes of the Tax Act. In general, our company’s “TCP gains balance” is the amount of our company’s net capital gains from dispositions of “taxable Canadian property” ​(as defined in the Tax Act). Our company expects that it will not dispose of any “taxable Canadian property” in circumstances that would give rise to a “TCP gains balance”. Capital gains dividends are otherwise not subject to tax under the Tax Act and capital gains dividends received by a non-resident holder will be considered to be a capital gain of the non-resident holder from the disposition of capital property in the taxation year of the non-resident holder in which the capital gains dividend is received.
Redemptions, Exchanges and Other Dispositions of the Exchangeable Shares
A non-resident holder will not be subject to tax under the Tax Act on a disposition or deemed disposition of exchangeable shares unless the exchangeable shares are “taxable Canadian property” of the non-resident holder for purposes of the Tax Act at the time of the disposition or deemed disposition and the non-resident holder is not entitled to relief under an applicable income tax convention between Canada and the country in which the non-resident holder is resident.
Generally, the exchangeable shares will not constitute “taxable Canadian property” of a non-resident holder at a particular time provided that our company is a mutual fund corporation unless, at any particular
206

TABLE OF CONTENTS
 
time during the sixty (60)-month period that ends at that time, both of the following conditions are met concurrently: (i) 25% or more of the issued shares of any class of the capital stock of our company were owned by or belonged to one or any combination of: (A) the non-resident holder; (B) persons with whom the non-resident holder did not deal at arm’s length for purposes of the Tax Act; and (C) partnerships in which the non-resident holder or a person described in (B) holds a membership interest directly or indirectly through one or more partnerships; and (ii) more than 50% of the fair market value of the exchangeable shares was derived, directly or indirectly, from one or any combination of: (A) real or immovable property situated in Canada; (B) “Canadian resource properties” ​(as defined in the Tax Act); (C) “timber resource properties” ​(as defined in the Tax Act); and (D) options in respect of, or interests in, or for civil law rights in, property described in any of (ii)(A) to (C), whether or not the property exists. A holder of exchangeable shares that also holds one or more units will generally meet the condition in (i) above; however, our company does not expect that the condition in (ii) will be met.
Our company expects that at all relevant times, all or substantially all of its property and the units of the partnership will not be “taxable Canadian property”.
Notwithstanding the foregoing, in certain circumstances set out in the Tax Act, the exchangeable shares may be deemed to be “taxable Canadian property.” Non-resident holders for whom exchangeable shares may constitute “taxable Canadian property” should consult their own tax advisors.
The cost of a unit to a non-resident holder received on the exchange of an exchangeable share will equal the fair market value of the exchangeable share for which it was exchanged at the time of the exchange. The adjusted cost base to a non-resident holder of units at any time will be determined by averaging the cost of such units with the adjusted cost base of any other units owned by the non-resident holder as capital property at the time.
For a description of the Canadian federal income tax considerations of holding and disposing of units, please see the section titled Item 10.E “Certain Material Canadian Federal Income Tax Considerations” in the partnership’s Annual Report.
207

TABLE OF CONTENTS
 
MATERIAL UNITED STATES FEDERAL INCOME TAX CONSIDERATIONS
The following discussion is a summary of the material United States federal income tax considerations for unitholders relating to the special distribution of exchangeable shares described in this prospectus and the ownership and disposition of exchangeable shares as of the date hereof. This summary is based on provisions of the Code, on the regulations promulgated thereunder, or the Treasury Regulations, and on published administrative rulings, judicial decisions, and other applicable authorities, all as in effect on the date hereof and all of which are subject to change at any time, possibly with retroactive effect. This summary should be read in conjunction with the discussion of the principal U.S. federal income tax considerations associated with the operations of the partnership and the purchase, ownership, and disposition of units set forth in Item 10.E “Taxation — Certain Material U.S. Federal Income Tax Considerations” and Item 3.D “Risk Factors — Risks Related to Taxation” in the partnership’s Annual Report. The following discussion is limited as described in Item 10.E “Taxation — Certain Material U.S. Federal Income Tax Considerations” in the partnership’s Annual Report and as described herein.
This summary is necessarily general and may not apply to all categories of investors, some of whom may be subject to special rules, including, without limitation, persons that own (directly, indirectly or constructively, applying certain attribution rules) 5% or more of the units or that will own (directly, indirectly or constructively, applying certain attribution rules) 10% or more of the equity interests (by vote or value) of our company, dealers in securities or currencies, financial institutions or financial services entities, mutual funds, life insurance companies, persons that hold units as part of a straddle, hedge, constructive sale or conversion transaction with other investments, persons whose units are loaned to a short seller to cover a short sale of units, U.S. unitholders whose functional currency is not the U.S. dollar, persons who have elected mark-to-market accounting, persons who hold units through a partnership or other entity treated as a partnership for U.S. federal income tax purposes, persons for whom the units are not a capital asset, persons who are liable for the alternative minimum tax, certain U.S. expatriates or former long-term residents of the United States, and persons who are subject to special tax accounting rules under Section 451(b) of the Code. This summary does not address the consequences to U.S. unitholders who receive distributions on exchangeable shares other than in U.S. dollars. This summary does not address any tax consequences to persons who contributed property to the partnership in exchange for units, and such persons should consult their tax advisors regarding the U.S. federal income tax considerations relating to the special distribution, including, without limitation, under Sections 707(a) or 737 of the Code. The actual tax consequences of the special distribution of exchangeable shares and of the ownership and disposition of exchangeable shares will vary depending on a unitholder’s individual circumstances.
The following discussion, to the extent it expresses conclusions as to the application of U.S. federal income tax law and subject to the qualifications described herein, represents the opinion of Torys LLP. Such opinion is based in part on facts described in this prospectus and on various other factual assumptions, representations, and determinations. Any alteration or incorrectness of such facts, assumptions, representations, or determinations could adversely affect such opinion. Moreover, opinions of counsel are not binding upon the U.S. Internal Revenue Service (the “IRS”) or any court, and the IRS may challenge the conclusions herein and a court may sustain such challenge. Notwithstanding the foregoing, Torys LLP has rendered no opinion with respect to certain U.S. federal income tax matters, including: (i) whether any unitholder is an “eligible partner” of the partnership within the meaning of Section 731(c)(3)(C)(iii) of the Code (see “Consequences to U.S. Unitholders — Special Distribution of Exchangeable Shares”); (ii) whether the exchange of exchangeable shares for units pursuant to the exercise of the partnership call right qualifies as tax-free under Section 721(a) of the Code (see “Consequences to U.S. Unitholders — Ownership and Disposition of Exchangeable Shares — Exercise of the Partnership Call Right”); and (iii) whether the method used by the general partner of the partnership to estimate a unitholder’s basis in exchangeable shares exchanged for units pursuant to the exercise of the partnership call right is reasonable (see “Consequences to U.S. Unitholders — Ownership and Disposition of Exchangeable Shares — Exercise of the Partnership Call Right”).
For purposes of this discussion, a “U.S. unitholder” is a beneficial owner of units who receives exchangeable shares pursuant to the special distribution and who is for U.S. federal tax purposes: (i) an individual citizen or resident of the United States; (ii) a corporation (or other entity treated as a corporation for U.S. federal income tax purposes) created or organized in or under the laws of the United States, any state thereof or the District of Columbia; (iii) an estate the income of which is subject to U.S. federal income
208

TABLE OF CONTENTS
 
taxation regardless of its source; or (iv) a trust (a) the primary supervision of which is subject to a court within the United States and all substantial decisions of which one or more U.S. persons have the authority to control or (b) that has a valid election in effect under applicable Treasury Regulations to be treated as a U.S. person.
A “non-U.S. unitholder” is a beneficial owner of units, other than a U.S. unitholder or an entity classified as a partnership or other fiscally transparent entity for U.S. federal tax purposes, who receives exchangeable shares pursuant to the special distribution.
If a partnership holds units, the tax treatment of a partner of such partnership generally will depend upon the status of the partner and the activities of the partnership. Partners of partnerships that hold units should consult their tax advisors.
This discussion does not constitute tax advice and is not intended to be a substitute for tax planning. You should consult your own tax advisor concerning the U.S. federal, state and local income tax consequences particular to your ownership and disposition of units, as well as any tax consequences under the laws of any other taxing jurisdiction.
Partnership Status of the Partnership and Holding LP
Each of the partnership and Holding LP has made a protective election to be classified as a partnership for U.S. federal tax purposes. An entity that is treated as a partnership for U.S. federal tax purposes generally incurs no U.S. federal income tax liability. Instead, each partner is generally required to take into account its allocable share of items of income, gain, loss, deduction, or credit of the partnership in computing its U.S. federal income tax liability, regardless of whether cash distributions are made. Distributions of cash by a partnership to a partner generally are not taxable unless the amount of cash distributed to a partner is in excess of the partner’s adjusted basis in its partnership interest.
An entity that would otherwise be classified as a partnership for U.S. federal income tax purposes may nonetheless be taxable as a corporation if it is a “publicly traded partnership,” unless an exception applies. The partnership is publicly traded. However, an exception, referred to as the “Qualifying Income Exception,” exists with respect to a publicly traded partnership if (i) at least 90% of such partnership’s gross income for every taxable year consists of “qualifying income” and (ii) the partnership would not be required to register under the Investment Company Act if it were a U.S. corporation. Qualifying income includes certain interest income, dividends, real property rents, gains from the sale or other disposition of real property, and any gain from the sale or disposition of a capital asset or other property held for the production of income that otherwise constitutes qualifying income.
The general partner of the partnership intends to manage the affairs of the partnership and Holding LP so that the partnership will meet the Qualifying Income Exception in each taxable year. Based upon factual statements and representations made by the general partner of the partnership, Torys LLP is of the opinion that at least 90% of the partnership’s and Holding LP’s gross income has been, and currently is, of a type that constitutes qualifying income. However, the portion of the partnership’s and Holding LP’s income that is qualifying income may change from time to time, and there can be no assurance that at least 90% of the partnership’s and Holding LP’s gross income in any year will constitute qualifying income.
No ruling has been or will be sought from the IRS, and the IRS has made no determination as to the partnership’s or Holding LP’s status for U.S. federal income tax purposes or whether the partnership’s or Holding LP’s operations generate “qualifying income” under Section 7704 of the Code. It is the opinion of Torys LLP that, based upon the Code, Treasury Regulations, published revenue rulings, court decisions, and the factual statements and representations made by the general partner of the partnership, as of the date hereof, each of the partnership and Holding LP will be classified as a partnership and not as an association or publicly traded partnership taxable as a corporation for United States federal income tax purposes. An opinion of counsel with respect to an issue represents counsel’s best judgment as to the outcome on the merits with respect to such issue, is not binding on the IRS or the courts, and provides no assurance that the IRS will not assert a contrary position with respect to such issue or that a court will not sustain such a position if asserted by the IRS.
In rendering its opinion, Torys LLP has relied on numerous factual representations made by the general partner of the partnership, including but not limited to the following:
209

TABLE OF CONTENTS
 

Neither the partnership nor Holding LP has elected to be classified as a corporation for United States federal tax purposes, and neither the partnership nor Holding LP has any plan or intention to elect to be so classified.

For each of the partnership’s and Holding LP’s taxable years, more than 90% of each entity’s gross income has consisted of income of a type that Torys LLP is of the opinion constitutes “qualifying income” within the meaning of Section 7704(d) of the Code.
If the partnership fails to meet the Qualifying Income Exception, other than a failure which is determined by the IRS to be inadvertent and which is cured within a reasonable time after discovery, or if the partnership is required to register under the Investment Company Act, then the partnership will be treated as if it had transferred all of its assets, subject to liabilities, to a newly formed corporation, on the first day of the year in which the partnership fails to meet the Qualifying Income Exception, in return for stock in such corporation, and then distributed the stock to unitholders in liquidation. Thereafter, the partnership would be treated as a corporation for U.S. federal income tax purposes. Certain adverse tax consequences would result, as described in Item 10.E “Taxation — Certain Material U.S. Federal Income Tax Considerations” in the partnership’s Annual Report. If the partnership were so treated as a corporation in the year of the special distribution of exchangeable shares, either as a result of a failure to meet the Qualifying Income Exception or otherwise, then the special distribution would be treated as a distribution with respect to stock of a corporation instead of units of a partnership. Subject to the potential application of the “passive foreign investment company” rules to the partnership, the special distribution of exchangeable shares to U.S. unitholders would be treated as taxable dividend income to the extent of the partnership’s current or accumulated earnings and profits. Any distribution in excess of current and accumulated earnings and profits would first be treated as a tax-free return of capital to the extent of a U.S. unitholder’s adjusted tax basis in its units. Thereafter, to the extent such distribution were to exceed a U.S. unitholder’s adjusted tax basis in its units, the distribution would be treated as gain from the sale or exchange of such units. The amount of a distribution treated as a dividend and received by a non-corporate U.S. unitholder could be eligible for reduced rates of taxation, provided certain conditions are met. If Holding LP were to be treated as a corporation for U.S. federal income tax purposes, consequences similar to those described above would apply.
Based on the opinion of Torys LLP that each of the partnership and Holding LP will be classified as a partnership and not as an association or publicly traded partnership taxable as a corporation for United States federal income tax purposes, the remainder of this summary assumes that the partnership and Holding LP will be treated as partnerships for U.S. federal income tax purposes.
Characterization of the Exchangeable Shares
The U.S. federal income tax consequences for unitholders relating to the special distribution and the ownership and disposition of exchangeable shares will depend, in part, on whether the exchangeable shares are, for U.S. federal income tax purposes, treated as stock of our company and not as interests in the partnership. It is the opinion of Torys LLP that, based upon the Code, Treasury Regulations, published revenue rulings, and court decisions, and certain factual statements and representations made by our company, the general partner of the partnership, and Brookfield Asset Management Inc., as of the date hereof, the exchangeable shares should be treated as stock of our company for U.S. federal income tax purposes. However, there is no direct authority regarding the proper U.S. federal income tax treatment of securities similar to the exchangeable shares. An opinion of counsel with respect to an issue represents counsel’s best judgment as to the outcome on the merits with respect to such issue, is not binding on the IRS or the courts, and provides no assurance that the IRS will not assert a contrary position with respect to such issue or that a court would not sustain such a position if asserted by the IRS. If the exchangeable shares are not treated as stock of our company and are instead treated as units, then a holder of exchangeable shares generally would be expected to be taxed in the same manner as a holder of units. Based on the foregoing opinion of Torys LLP, the remainder of this summary assumes that the exchangeable shares will be treated as stock of our company for U.S. federal income tax purposes.
Consequences to U.S. Unitholders
Transactions Preceding the Special Distribution
Distribution on CanHoldCo Shares.   Immediately prior to the special distribution, the exchangeable shares received by unitholders will first be distributed by CanHoldCo to Holding LP (the “CanHoldCo
210

TABLE OF CONTENTS
 
Distribution”) and then to the partnership. The gross amount of the CanHoldCo Distribution (including any amounts withheld to pay Canadian withholding taxes) will be treated as a dividend for U.S. federal income tax purposes to the extent paid out of CanHoldCo’s current or accumulated earnings and profits (as determined under U.S. federal income tax principles). To the extent that the amount of the CanHoldCo Distribution exceeds CanHoldCo’s current and accumulated earnings and profits, it will be treated first as a tax-free return of capital to the extent of Holding LP’s tax basis in its CanHoldCo shares, and thereafter as capital gain. The general partner of the partnership expects the relevant earnings and profits of CanHoldCo to exceed the fair market value of the CanHoldCo Distribution, and therefore expects the entire amount of the CanHoldCo Distribution to be treated for U.S. federal income tax purposes as a dividend.
In general, each unitholder is required to take into account its allocable share of items of income of the partnership in computing its U.S. federal income tax liability, regardless whether cash distributions are made, as discussed in greater detail in Item 10.E “Taxation — Certain Material U.S. Federal Income Tax Considerations” in the partnership’s Annual Report. Additionally, income realized in the first instance by Holding LP is allocated to the partnership for reallocation to unitholders. Accordingly, each U.S. unitholder will be required to take into account its allocable share of the amount of the CanHoldCo Distribution treated for U.S. federal income tax purposes as a dividend. Based on CanHoldCo’s expected earnings and profits, as discussed above, the general partner of the partnership therefore expects each U.S. unitholder generally to recognize taxable dividend income in an amount equal to the sum of the fair market values (determined at the time of the CanHoldCo Distribution) of (i) the exchangeable shares received by the unitholder in the special distribution, (ii) the amount of cash received in lieu of a fractional exchangeable share by the unitholder, and (iii) the exchange rights associated with the exchangeable shares (in each case, without reduction for any tax withheld). The general partner of the partnership intends to treat the fair market value of the exchange right associated with the exchangeable shares as nominal for U.S. federal income tax reporting purposes. In addition, because no cash will be distributed in the special distribution (except for cash in lieu of fractional exchangeable shares), a U.S. unitholder generally will need to satisfy any resulting tax liability from the unitholder’s own funds, including, for example, by selling a portion of the exchangeable shares received in the special distribution.
The amount of the CanHoldCo Distribution treated as a dividend and allocated to individuals and other non-corporate U.S. unitholders generally will be subject to tax at preferential rates applicable to long-term capital gains, provided that such unitholders meet certain holding period and other requirements, CanHoldCo is not treated as a PFIC for U.S. federal income tax purposes for the taxable year in which the dividend is paid or for the preceding taxable year, and CanHoldCo is eligible for benefits under the income tax treaty between Canada and the United States. Based on CanHoldCo’s income, assets, and activities, the general partner of the partnership does not expect CanHoldCo to be a PFIC for the current taxable year and does not believe that CanHoldCo was a PFIC for the preceding taxable year. Moreover, the general partner of the partnership believes that CanHoldCo is eligible for benefits under such income tax treaty. However, there can be no assurance that CanHoldCo will not be considered a PFIC for the current or preceding taxable year, or that the IRS or a court will agree with the general partner’s determination as to CanHoldCo’s PFIC status. For a general summary of the PFIC rules, see Item 10.E “Taxation — Certain Material U.S. Federal Income Tax Considerations — Consequences to U.S. Holders — Passive Foreign Investment Companies” in the partnership’s Annual Report. The amount of the CanHoldCo Distribution treated as a dividend will not be eligible for the dividends-received deduction allowed to corporations. U.S. unitholders should consult their tax advisors regarding the application of the foregoing rules in light of their particular circumstances.
The amount of the CanHoldCo Distribution treated as a dividend generally will constitute foreign-source income for foreign tax credit limitation purposes. A U.S. unitholder may be entitled to deduct or credit any Canadian withholding taxes on dividends in determining its U.S. income tax liability, subject to certain limitations (including that the election to deduct or credit foreign taxes applies to all of the U.S. unitholder’s foreign taxes for a particular tax year). The limitation on foreign taxes eligible for credit is calculated separately with respect to specific classes of income. Such dividend generally will constitute “passive category income.” The rules governing the foreign tax credit are complex. U.S. unitholders should consult their tax advisors regarding the availability of the foreign tax credit with respect to their particular circumstances.
Ownership and Disposition of Units.   In general, the general partner of the partnership does not expect the transactions preceding the special distribution to materially affect the U.S. federal income tax consequences
211

TABLE OF CONTENTS
 
of owning and disposing of units in the future. In particular, based on the partnership’s organizational structure and expected income and assets immediately following the special distribution, the general partner of the partnership believes that a U.S. unitholder is unlikely to be regarded as owning an interest in an entity classified for U.S. federal income tax purposes as a PFIC solely by reason of owning units during the taxable year that includes the special distribution. However, the partnership’s method of operation and structure may change following the special distribution, and PFIC status is a factual determination that depends on the assets and income of a given entity and must be made on an annual basis. Thus, there can be no assurance that a current or future subsidiary of the partnership will not be classified as a PFIC with respect to a U.S. unitholder. In general, if a U.S. person realizes gain upon the sale of PFIC stock or receives certain “excess distributions” from a PFIC for which an election for current inclusions has not been made, then any resulting gain or income is taxable at ordinary income rates and subject to an additional tax equivalent to an interest charge on the deferral of income inclusions from the PFIC. To the extent reasonably practicable, the general partner of the partnership intends to timely provide U.S. unitholders with information related to the PFIC status of each entity that the general partner is able to identify as a PFIC with respect to U.S. unitholders, including information necessary to make a “QEF election” with respect to each such entity, as discussed in greater detail in Item 10.E “Taxation — Certain Material U.S. Federal Income Tax Considerations — Consequences to U.S. Holders — Passive Foreign Investment Companies” in the partnership’s Annual Report.
The U.S. federal income tax consequences to U.S. unitholders of the transactions preceding the special distribution are complicated. U.S. unitholders are urged to consult their tax advisors regarding such consequences in light of their particular circumstances.
Special Distribution of Exchangeable Shares
The U.S. federal income tax consequences to a U.S. unitholder of receiving exchangeable shares pursuant to the special distribution will depend on whether the distribution is treated as a distribution of property or as a distribution of cash from a partnership under Section 731 of the Code. For U.S. federal income tax purposes, a partner’s receipt of a distribution of property from a partnership generally is not taxable. However, under Section 731 of the Code, a distribution consisting of marketable securities generally is treated as a distribution of cash (rather than property) unless the distributing partnership is an “investment partnership” within the meaning of Section 731(c)(3)(C)(i) of the Code and the recipient is an “eligible partner” within the meaning of Section 731(c)(3)(C)(iii) of the Code. An investment partnership includes any partnership which has never been engaged in a trade or business and substantially all of the assets (by value) of which have always consisted of any combination of money; stock in a corporation; notes, bonds, debentures, or other evidences of indebtedness; foreign currencies; and certain derivative financial instruments. A U.S. unitholder generally is expected to qualify as an “eligible partner” if the unitholder’s contributions to the partnership before the date of the special distribution have consisted solely of cash. Torys LLP expresses no opinion with respect to whether any unitholder is an “eligible partner” of the partnership.
The exchangeable shares are expected to be treated for purposes of Section 731 of the Code as marketable securities. However, based upon the Code, Treasury Regulations, published revenue rulings, and court decisions, and certain factual statements and representations made by the general partner of the partnership as to the structure, activities, and assets of the partnership and Holding LP from their respective dates of formation, as of the date hereof, Torys LLP is of the opinion that each of the partnership and Holding LP should qualify as an investment partnership within the meaning of Section 731(c)(3)(C)(i) of the Code. If the partnership and Holding LP so qualify, then the special distribution of exchangeable shares to a U.S. unitholder that is an eligible partner will qualify as a non-taxable distribution of property (rather than cash) under Section 731 of the Code. However, the treatment of the partnership and Holding LP as investment partnerships is not free from doubt, as it depends on the highly factual determination that, for purposes of Section 731 of the Code, neither the partnership nor Holding LP has been engaged in a trade or business since its date of formation in 2016. An opinion of counsel with respect to an issue represents counsel’s best judgment as to the outcome on the merits with respect to such issue, is not binding on the IRS or the courts, and provides no assurance that the IRS will not assert a contrary position with respect to such issue or that a court would not sustain such a position if asserted by the IRS. U.S. unitholders should consult their tax advisors regarding the application of Section 731 of the Code to the special distribution in light of their particular circumstances.
212

TABLE OF CONTENTS
 
Treatment as a Distribution of Property.   If the special distribution of exchangeable shares to a U.S. unitholder is treated as a non-taxable distribution of property under Section 731 of the Code, then the distribution will result in the following tax consequences to the unitholder:

The U.S. unitholder will not recognize income, gain or loss as a result of the receipt of exchangeable shares pursuant to the special distribution.

The U.S. unitholder’s initial tax basis in the exchangeable shares received in the special distribution will equal the lesser of (i) the partnership’s adjusted tax basis in such exchangeable shares immediately before the distribution and (ii) the U.S. unitholder’s adjusted tax basis in its interest in the partnership reduced by the amount of any cash received in lieu of fractional exchangeable shares pursuant to the special distribution.

The U.S. unitholder’s tax basis in its interest in the partnership will be reduced, but not below zero, by (i) the U.S. unitholder’s initial tax basis in the exchangeable shares received in the special distribution and (ii) the amount of any cash received in lieu of fractional exchangeable shares pursuant to the special distribution.

The U.S. unitholder’s holding period in the exchangeable shares received in the distribution will include the partnership’s holding period in such exchangeable shares.
The basis allocation and holding period rules are complex. Each U.S. unitholder is urged to consult its tax advisor regarding the application of the foregoing rules in light of its particular circumstances.
Treatment as a Distribution of Cash.   If the special distribution of exchangeable shares to a U.S. unitholder is not treated as a distribution of property, then it will be treated as a distribution of cash under Section 731 of the Code. Such deemed distribution of cash will be non-taxable to a U.S. unitholder for U.S. federal income tax purposes, except to the extent that the fair market value of such exchangeable shares as of the date of the special distribution (plus the amount of cash received in lieu of fractional exchangeable shares pursuant to the special distribution) exceeds the U.S. unitholder’s adjusted tax basis in its interest in the partnership. In such case, the amount of such excess generally would be considered gain from the sale or exchange of units. Such gain generally would be taxable as capital gain and would be long-term capital gain if the unitholder’s units were held for more than one year as of the date of the special distribution. For a U.S. unitholder not electing to treat its share of the partnership’s investment in any PFIC as a “qualified electing fund,” gain attributable to such investment in a PFIC would be taxable in the manner described in Item 10.E “Taxation — Certain Material U.S. Federal Income Tax Considerations — Consequences to U.S. Holders — Passive Foreign Investment Companies” in the partnership’s Annual Report.
The U.S. federal income tax consequences of the special distribution are complex. U.S. unitholders should consult their tax advisors regarding the U.S. federal income tax consequences of the special distribution in light of their particular circumstances.
Ownership and Disposition of Exchangeable Shares
Taxation of Distributions.   Subject to the discussion below under the heading “— Passive Foreign Investment Company Considerations,” the gross amount of a distribution paid to a U.S. unitholder with respect to exchangeable shares (including amounts withheld to pay Canadian withholding taxes) will be included in the unitholder’s gross income as a dividend to the extent paid out of our company’s current or accumulated earnings and profits (as determined under U.S. federal income tax principles). To the extent that the amount of a distribution exceeds our company’s current and accumulated earnings and profits, it will be treated first as a tax-free return of a U.S. unitholder’s tax basis in its exchangeable shares, and to the extent the amount of the distribution exceeds the U.S. unitholder’s tax basis, the excess will be taxed as capital gain.
Dividends received by individuals and other non-corporate U.S. unitholders of exchangeable shares traded on the NYSE generally will be subject to tax at preferential rates applicable to long-term capital gains, provided that such holders meet certain holding period and other requirements and our company is not treated as a PFIC for the taxable year in which the dividend is paid or for the preceding taxable year. Dividends on exchangeable shares generally will not be eligible for the dividends-received deduction allowed to corporations. U.S. unitholders should consult their tax advisors regarding the application of the relevant rules in light of their particular circumstances.
213

TABLE OF CONTENTS
 
Dividends paid by our company generally will constitute foreign-source income for foreign tax credit limitation purposes. A U.S. unitholder may be entitled to deduct or credit any Canadian withholding taxes on dividends in determining its U.S. income tax liability, subject to certain limitations (including that the election to deduct or credit foreign taxes applies to all of the U.S. unitholder’s foreign taxes for a particular tax year). The limitation on foreign taxes eligible for credit is calculated separately with respect to specific classes of income. Dividends distributed by our company with respect to exchangeable shares generally will constitute “passive category income.” The rules governing the foreign tax credit are complex. U.S. unitholders should consult their tax advisors regarding the availability of the foreign tax credit with respect to their particular circumstances.
Sale, Redemption, Exchange, or Other Disposition of Exchangeable Shares..   Subject to the discussion below under the headings “— Exercise of the Partnership Call Right” and “— Passive Foreign Investment Company Considerations,” a U.S. unitholder generally will recognize capital gain or loss upon a sale, redemption, exchange at the request of the unitholder (other than a redemption or exchange that is treated as a distribution, as discussed below), or other taxable disposition of the exchangeable shares equal to the difference between the amount realized upon the disposition and the unitholder’s adjusted tax basis in the exchangeable shares so disposed. The amount realized will equal the amount of cash, if any, plus the fair market value of any property (such as units) received. Any such capital gain or loss will be long-term capital gain or loss if the unitholder’s holding period for the exchangeable shares exceeds one year at the time of disposition. Gain or loss recognized by a U.S. unitholder generally will be treated as U.S.-source gain or loss for foreign tax credit limitation purposes. Long-term capital gains of non-corporate U.S. unitholders generally are taxed at preferential rates. The deductibility of capital losses is subject to limitations.
The U.S. federal income tax consequences described in the preceding paragraph should also apply to a U.S. unitholder (i) whose exchange request is satisfied by the delivery of cash or units by Brookfield pursuant to the Rights Agreement, or (ii) whose exchange request is satisfied by the delivery of cash by the partnership pursuant to the exercise of the partnership call right. For the U.S. federal income tax consequences to a U.S. unitholder whose exchange request is satisfied by the delivery of units pursuant to the partnership’s exercise of the partnership call right, see the discussion below under the heading “— Exercise of the Partnership Call Right.” The U.S. federal income tax consequences to a U.S. unitholder whose exchange request is satisfied by the delivery of cash or units by our company is described in the following paragraph.
A redemption or exchange of exchangeable shares satisfied by our company will be treated as a sale or exchange as described above if such redemption or exchange is (i) in “complete redemption” of the U.S. unitholder’s equity interest in our company (within the meaning of Section 302(b)(3) of the Code), (ii) a “substantially disproportionate” redemption of stock (within the meaning of Section 302(b)(2) of the Code), or (iii) “not essentially equivalent to a dividend” ​(within the meaning of Section 302(b)(1) of the Code). In determining whether any of these tests has been met with respect to the redemption or exchange of the exchangeable shares, each U.S. unitholder may be required to take into account not only the exchangeable shares and other equity interests in our company actually owned by the unitholder, but also other equity interests in our company that are constructively owned by the unitholder within the meaning of Section 318 of the Code. If a U.S. unitholder owns (actually or constructively) only an insubstantial percentage of the total equity interests in our company and exercises no control over our company’s corporate affairs, the unitholder may be entitled to sale or exchange treatment on a redemption or exchange of the exchangeable shares if the unitholder experiences a reduction in its equity interest in our company (taking into account any constructively owned equity interests) as a result of the redemption or exchange. If a U.S. unitholder meets none of the alternative tests of Section 302(b) of the Code, the redemption or exchange will be treated as a distribution subject to the rules described above under “— Taxation of Distributions.” The amount of the distribution will be equal to the amount of cash, if any, and the fair market value of property received (such as units). Because the determination as to whether any of the alternative tests of Section 302(b) of the Code is satisfied with respect to any particular U.S. unitholder that redeems or exchanges exchangeable shares will depend upon the facts and circumstances as of the time the determination is made, each U.S. unitholder should consult its tax advisor regarding the tax treatment of a redemption or exchange, including the calculation of the unitholder’s tax basis in any remaining exchangeable shares in the event of a redemption or exchange that is treated as a distribution.
Exercise of the Partnership Call Right.   The partnership has the right to acquire exchangeable shares directly from a shareholder under certain circumstances in exchange for units or cash (the “partnership call
214

TABLE OF CONTENTS
 
right”). For the U.S. federal income tax consequences to a U.S. unitholder of the exchange of exchangeable shares for cash pursuant to the exercise of the partnership call right, see the discussion above under “— Sale, Redemption, Exchange, or Other Disposition of Exchangeable Shares.”
The U.S. federal income tax consequences to a U.S. unitholder of the exchange of exchangeable shares for units pursuant to the exercise of the partnership call right will depend in part on whether the exchange qualifies as tax-free under Section 721(a) of the Code. For the exchange to so qualify, the partnership (i) must be classified as a partnership and not as an association or publicly traded partnership taxable as a corporation for U.S. federal income tax purposes and (ii) must not be treated as an investment company for purposes of Section 721(b) of the Code. With respect to the classification of the partnership as a partnership, see the discussion above under “— Partnership Status of the Partnership and Holding LP.”
Section 721(b) of the Code provides that Section 721(a) of the Code will not apply to gain realized on a transfer of property to a partnership which would be treated as an investment company (within the meaning of Section 351 of the Code) if the partnership were incorporated. Under Section 351 of the Code and the Treasury Regulations thereunder, a transfer of property will be considered a transfer to an investment company only if (i) the transfer results, directly or indirectly, in “diversification” of the transferor’s interests, and (ii) the transferee is a regulated investment company, a real estate investment trust, or a corporation more than 80% of the value of whose assets are held for investment and (subject to certain exclusions) are stock or securities, as defined in Section 351(e) of the Code. For purposes of this determination, the stock and securities of a corporate subsidiary are disregarded and the parent corporation is treated as owning its ratable share of the subsidiary’s assets if the parent corporation owns 50% or more of the subsidiary corporation’s stock by voting power or value. The Treasury Regulations also provide that whether an entity is an investment company ordinarily will be determined by reference to the circumstances in existence immediately after the transfer in question. However, where circumstances change thereafter pursuant to a plan in existence at the time of the transfer, this determination will be made by reference to the later circumstances.
Based on the shareholders’ rights in the event of the liquidation or dissolution of our company (or the partnership) and the terms of the exchangeable shares, which are intended to provide an economic return equivalent to the economic return on units (including identical distributions), and taking into account the expected relative values of the partnership’s assets and its ratable share of the assets of its subsidiaries for the foreseeable future, the general partner of the partnership currently does not expect a U.S. unitholder’s transfer of exchangeable shares in exchange for units pursuant to the partnership’s exercise of the partnership call right to be treated as a transfer of property to an investment company within the meaning of Section 721(b) of the Code. Thus, the general partner of the partnership currently expects such exchange to qualify as tax-free under Section 721(a) of the Code. However, no definitive determination can be made as to whether any such future exchange will qualify as tax-free under Section 721(a) of the Code, as this will depend on the facts and circumstances at the time of the exchange. Many of these facts and circumstances are not within the control of the partnership, and no assurance can be provided as to the position, if any, taken by the general partner of the partnership with regard to the U.S. federal income tax treatment of any such exchange. Nor can any assurance be given that the IRS will not assert, or that a court would not sustain, a position contrary to any future position taken by the partnership. In addition, based on the highly factual nature of such future exchange, and taking into account that many of the relevant facts and circumstances are not within the control of the partnership, Torys LLP has rendered no opinion with respect to whether any such future exchange of exchangeable shares for units pursuant to the exercise of the partnership call right will qualify as tax-free under Section 721(a) of the Code. If the partnership were an investment company immediately following the exchange of exchangeable shares for units pursuant to the exercise of the partnership call right, and such exchange were to result in diversification of interests with respect to a U.S. unitholder, then Section 721(a) of the Code would not apply with respect to the unitholder, and the unitholder would be treated as if the unitholder had sold in a taxable transaction the unitholder’s exchangeable shares to the partnership for cash in an amount equal to the value of the units received.
Even if a U.S. unitholder’s transfer of exchangeable shares in exchange for units pursuant to the partnership’s exercise of the partnership call right qualifies as tax-free under Section 721(a) of the Code, the U.S. unitholder will be subject to special rules that may result in the recognition of additional taxable gain or income. Under Section 704(c)(1) of the Code, if appreciated property is contributed to a partnership, the contributing partner must recognize any gain that was realized but not recognized for U.S. federal income tax
215

TABLE OF CONTENTS
 
purposes with respect to the property at the time of the contribution (referred to as “built-in gain”) if the partnership sells such property (or otherwise transfers such property in a taxable exchange) at any time thereafter or distributes such property to another partner within seven years of the contribution in a transaction that does not otherwise result in the recognition of built-in gain by the partnership. If Section 704(c)(1) of the Code applies with respect to a U.S. unitholder, and the unitholder fails to disclose to the partnership its basis in exchangeable shares exchanged for units pursuant to the exercise of the partnership call right, then, solely for the purpose of allocating items of income, gain, loss, or deduction under Section 704(c) of the Code, the general partner of the partnership intends to use a reasonable method to estimate the unitholder’s basis in the exchangeable shares exchanged for units pursuant to the exercise of the partnership call right. To ensure compliance with Section 704(c) of the Code, such estimated basis could be lower than a U.S. unitholder’s actual basis in its exchangeable shares. As a result, the amount of gain reported by the partnership to the IRS with respect to the U.S. unitholder in connection with such subsequent transfers could be greater than the correct amount. Torys LLP has rendered no opinion with respect to whether the method used by the general partner of the partnership to estimate a unitholder’s basis in exchangeable shares exchanged for units pursuant to the exercise of the partnership call right is reasonable.
If Section 704(c)(1) does not apply as a result of any such subsequent transfers by the partnership or Holding LP of exchangeable shares transferred by a U.S. unitholder for units in an exchange qualifying as tax-free under Section 721(a) of the Code, then the U.S. unitholder could, nonetheless, be required to recognize part or all of the built-in gain in its exchangeable shares deferred as a result of such exchange under other provisions of the Code. Under Section 737 of the Code, the U.S. unitholder could be required to recognize built-in gain if the partnership were to distribute any property of the partnership other than money (or, in certain circumstances, exchangeable shares) to such former holder of exchangeable shares within seven years of exercise of the partnership call right. Under Section 707(a) of the Code, the U.S. unitholder could also be required to recognize built-in gain in certain circumstances. Section 707(a) of the Code and the Treasury Regulations thereunder create a presumption that any distributions of cash or other property made by a partnership to a partner that contributed property within two years of the distribution will be treated as a payment in consideration for the property otherwise treated as contributed to the partnership in exchange for a partnership interest, with certain limited exceptions, including an exception for “operating cash flow distributions.” For this purpose, an “operating cash flow distribution” is any distribution, including, but not limited to, a complete or partial redemption distribution, that does not exceed the product of the “net cash flow from operations” ​(as defined in the applicable Treasury Regulations) of the partnership for the year multiplied by the lesser of the partner’s percentage interest in overall partnership profits for that year or the partner’s percentage interest in overall partnership profits for the life of the partnership. If a distribution to a U.S. unitholder within two years of the transfer of exchangeable shares in exchange for units is treated as part of a deemed sale transaction under Section 707(a) of the Code, the U.S. unitholder will recognize gain or loss in an amount equal to the difference between (i) the amount of cash and the fair market value of the property received and (ii) the U.S. unitholder’s adjusted tax basis in the exchangeable shares deemed to have been sold. Such gain or loss will be recognized in the year of the transfer of exchangeable shares in exchange for units, and, if the U.S. unitholder has already filed a tax return for such year, the unitholder may be required to file an amended return. In such a case, the U.S. unitholder may also be required to report some amount of imputed interest income.
If Section 721(a) of the Code applies to a U.S. unitholder’s exchange of exchangeable shares for units pursuant to the exercise of the partnership call right by the partnership and none of the special provisions described in the two preceding paragraphs applies, then the U.S. unitholder generally should not recognize gain or loss with respect to exchangeable shares treated as contributed to the partnership in exchange for units, except as described below under the heading “— Passive Foreign Investment Company Considerations.” The aggregate tax basis of the units received by the U.S. unitholder pursuant to the partnership call right would be the same as the aggregate tax basis of the exchangeable shares (or single undivided portion thereof) exchanged therefor, increased by the unitholder’s share of the partnership’s liabilities, if any. The holding period of the units received in exchange for exchangeable shares would include the holding period of the exchangeable shares surrendered in exchange therefor. A U.S. unitholder who acquired different blocks of exchangeable shares at different times or different prices should consult its tax advisor regarding the manner in which gain or loss should be determined in the unitholder’s particular circumstances and the unitholder’s holding period in units received in exchange for exchangeable shares.
216

TABLE OF CONTENTS
 
For a general discussion of the tax consequences to a U.S. unitholder of owning and disposing of units received in exchange for exchangeable shares, see the discussion in Item 10.E “Taxation — Certain Material U.S. Federal Income Tax Considerations” in the partnership’s Annual Report. The U.S. federal income tax consequences of exchanging exchangeable shares for units are complex, and each U.S. unitholder should consult its tax advisor regarding such consequences in light of the unitholder’s particular circumstances.
Passive Foreign Investment Company Considerations.   Certain adverse tax consequences could apply to a U.S. unitholder if our company is treated as a PFIC for any taxable year during which the U.S. unitholder holds exchangeable shares. A non-U.S. corporation, such as our company, will be classified as a PFIC for U.S. federal income tax purposes for any taxable year in which, after applying certain look-through rules, either (i) 75% or more of its gross income for such year consists of certain types of “passive” income or (ii) 50% or more of the value of its assets during such year produce or are held for the production of passive income. Passive income generally includes dividends, interest, royalties, rents, annuities, net gains from the sale or exchange of property producing such income, and net foreign currency gains.
Based on its expected income, assets, and activities, our company does not expect to be a PFIC for the current taxable year, nor does it expect to become a PFIC in the foreseeable future. However, the determination of whether our company is or will be a PFIC must be made annually as of the close of each taxable year. Because PFIC status depends upon the composition of our company’s income and assets from time to time, there can be no assurance that our company will not be considered a PFIC for any taxable year, or that the IRS or a court will agree with our company’s determination as to its PFIC status.
If our company were a PFIC for any taxable year during which a U.S. unitholder held exchangeable shares, then gain recognized by the U.S. unitholder upon the sale or other taxable disposition of the exchangeable shares would be allocated ratably over the U.S. unitholder’s holding period for the exchangeable shares. The amounts allocated to the taxable year of the sale or other taxable disposition and to any year before our company became a PFIC would be taxed as ordinary income. The amount allocated to each other taxable year would be subject to tax at the highest rate in effect for individuals or corporations, as appropriate, for that taxable year, and an interest charge would be imposed on the tax on such amount. Further, to the extent that any distribution received by a U.S. unitholder on its exchangeable shares were to exceed 125% of the average of the annual distributions on the exchangeable shares received during the preceding three years or the U.S. unitholder’s holding period, whichever is shorter, that distribution would be subject to taxation in the same manner as gain, described immediately above. Similar rules would apply with respect to any lower-tier PFICs treated as owned indirectly by a U.S. unitholder through the unitholder’s ownership of exchangeable shares.
Certain elections may be available to U.S. unitholders to mitigate some of the adverse tax consequences resulting from PFIC treatment. If a U.S. unitholder were to elect to treat its interest in our company as a “qualified electing fund” ​(“QEF election”) for the first year the unitholder were treated as holding such interest, then in lieu of the tax consequences described in the paragraph immediately above, the U.S. unitholder would be required to include in income each year a portion of the ordinary earnings and net capital gains of our company, even if not distributed to the unitholder. A QEF election must be made by a U.S. unitholder on an entity-by-entity basis. To make a QEF election, a U.S. unitholder must, among other things, (i) obtain a PFIC annual information statement and (ii) prepare and submit IRS Form 8621 with the unitholder’s annual income tax return. To the extent reasonably practicable, we intend to make available information related to the PFIC status of our company and any other subsidiary of our company that we are able to identify as a PFIC with respect to U.S. holders of exchangeable shares, including information necessary to make a QEF election with respect to each such entity.
In the case of a PFIC that is a publicly traded foreign company, and in lieu of making a QEF election, an election may be made to “mark to market” the stock of such publicly traded foreign company on an annual basis. Pursuant to such an election, a U.S. unitholder would include in each year as ordinary income the excess, if any, of the fair market value of such stock over its adjusted basis at the end of the taxable year. No assurance can be provided that our company or any of its subsidiaries will qualify as PFICs that are publicly traded or that a mark-to-market election will be available for any such entity.
Subject to certain exceptions, a U.S. person who directly or indirectly owns an interest in a PFIC generally is required to file an annual report with the IRS, and the failure to file such report could result in the imposition
217

TABLE OF CONTENTS
 
of penalties on such U.S. person and in the extension of the statute of limitations with respect to federal income tax returns filed by such U.S. person. The application of the PFIC rules to U.S. unitholders is uncertain in certain respects. The U.S. Treasury Department recently issued final and proposed Treasury Regulations modifying certain aspects of the income and asset tests described above. The proposed regulations will not be effective unless and until they are adopted in final form. Each U.S. unitholder should consult its tax advisor regarding the application of the PFIC rules, including the foregoing filing requirements and the recently issued final and proposed Treasury Regulations, as well as the advisability of making any available election under the PFIC rules, with regard to the unitholder’s ownership and disposition of exchangeable shares.
Additional Tax on Net Investment Income.    Certain U.S. unitholders that are individuals, estates or trusts are subject to a 3.8% tax on all or a portion of their “net investment income,” which may include all or a portion of their dividend income and net gains from the disposition of exchangeable shares. Each U.S. unitholder that is an individual, estate or trust should consult its tax advisors regarding the applicability of this tax to its income and gains in respect of exchangeable shares.
Foreign Financial Asset Reporting.    Certain U.S. unitholders are required to report information relating to an interest in the exchangeable shares, subject to certain exceptions (including an exception for shares held in accounts maintained by certain financial institutions) by filing IRS Form 8938 (Statement of Specified Foreign Financial Assets) with their U.S. federal income tax returns. Significant penalties may apply for the failure to satisfy these reporting obligations. U.S. unitholders are urged to consult their tax advisors regarding the information reporting obligations, if any, with respect to their ownership and disposition of exchangeable shares.
Information Reporting and Backup Withholding.   Distributions on exchangeable shares made to a U.S. unitholder and proceeds from the sale or other disposition of exchangeable shares may, under certain circumstances, be subject to information reporting and backup withholding, unless the unitholder provides proof of an applicable exemption or, in the case of backup withholding, furnishes its taxpayer identification number and otherwise complies with all applicable requirements of the backup withholding rules. Backup withholding is not an additional tax and generally will be allowed as a refund or credit against the unitholder’s U.S. federal income tax liability, provided that the required information is timely furnished to the IRS.
Consequences to Non-U.S. Unitholders
Transactions Preceding the Special Distribution
In general, non-U.S. unitholders should not be subject to U.S. federal income tax as a result of the transactions immediately preceding the special distribution, with the possible exception of certain non-U.S. unitholders subject to special rules (as described below under “— Ownership and Disposition of Exchangeable Shares”).
Special Distribution of Exchangeable Shares
Based on the partnership’s organizational structure, as well as its expected income and assets, the general partner of the partnership currently believes that the partnership is unlikely to earn income treated as effectively connected with a U.S. trade or business, including effectively connected income attributable to the sale of a “United States real property interest,” as defined in the Code. Moreover, the general partner of the partnership intends to use commercially reasonable efforts to structure its activities to avoid the realization by the partnership and Holding LP of income treated as effectively connected with a U.S. trade or business. If, as anticipated, the partnership is not treated as engaged in a U.S. trade or business or as deriving income which is treated as effectively connected with a U.S. trade or business, and provided that a non-U.S. unitholder is not itself engaged in a U.S. trade or business, then the special distribution of exchangeable shares generally should not be a taxable event for U.S. federal income tax purposes to such non-U.S. unitholder.
If, contrary to expectation, either of the partnership or Holding LP is engaged in a U.S. trade or business, then the special distribution of exchangeable shares generally should remain a non-taxable event for U.S. federal income tax purposes to a non-U.S. unitholder, unless either of the partnership or Holding LP fails to qualify as an “investment partnership” within the meaning of Section 731(c)(3)(C)(i) of the Code (see above under “— Consequences to U.S. Unitholders — Special Distribution of Exchangeable Shares”). Non-U.S.
218

TABLE OF CONTENTS
 
unitholders should consult their tax advisors regarding the tax consequences of the special distribution with respect to their particular circumstances.
Ownership and Disposition of Exchangeable Shares
Distributions on exchangeable shares made to non-U.S. unitholders and proceeds from the sale or other disposition of exchangeable shares generally should not be subject to U.S. federal income tax. Special rules may apply to any non-U.S. unitholder (i) that has an office or fixed place of business in the United States; (ii) that is present in the United States for 183 days or more in a taxable year; or (iii) that is (a) a former citizen or long-term resident of the United States, (b) a foreign insurance company that is treated as holding a partnership interest in the partnership in connection with its U.S. business, (c) a PFIC, (d) a controlled foreign corporation, or (e) a corporation that accumulates earnings to avoid U.S. federal income tax. Non-U.S. unitholders should consult their tax advisors regarding the application of these special rules.
THE FOREGOING DISCUSSION IS NOT INTENDED AS A SUBSTITUTE FOR CAREFUL TAX PLANNING. THE TAX MATTERS RELATING TO THE PARTNERSHIP, UNITHOLDERS, OUR COMPANY, AND OUR SHAREHOLDERS ARE COMPLEX AND ARE SUBJECT TO VARYING INTERPRETATIONS. MOREOVER, THE EFFECT OF EXISTING INCOME TAX LAWS, THE MEANING AND IMPACT OF WHICH IS UNCERTAIN, AND OF PROPOSED CHANGES IN INCOME TAX LAWS WILL VARY WITH THE PARTICULAR CIRCUMSTANCES OF EACH UNITHOLDER, AND IN REVIEWING THIS PROSPECTUS THESE MATTERS SHOULD BE CONSIDERED. EACH UNITHOLDER SHOULD CONSULT ITS TAX ADVISOR WITH RESPECT TO THE U.S. FEDERAL, STATE, LOCAL, AND OTHER TAX CONSEQUENCES OF THE SPECIAL DISTRIBUTION OF EXCHANGEABLE SHARES AND OF THE OWNERSHIP AND DISPOSITION OF EXCHANGEABLE SHARES.
LEGAL MATTERS
The validity of the units offered pursuant to this prospectus and other matters of Bermuda law will be passed upon for the partnership by Appleby (Bermuda) Limited. The validity of the exchangeable shares offered by this prospectus will be passed upon by McMillan LLP, British Columbia counsel to our company. Certain legal matters relating to Canadian and U.S. federal income tax considerations will be passed upon on behalf of the partnership and our company by Torys LLP. As at the date of this prospectus, the partners and associates of each of Torys LLP, McMillan LLP and Appleby (Bermuda) Limited beneficially own, directly and indirectly, less than 1% of the outstanding securities or other property of the partnership and our company, its associates or its affiliates.
LEGAL PROCEEDINGS AND REGULATORY ACTIONS
Our company is, from time to time, involved in legal proceedings of a nature considered normal to our business. We believe that none of the litigation in which we are currently involved, or have been involved since the beginning of the most recently completed financial year, individually or in the aggregate, is material to our consolidated financial condition or results of operations.
INDEBTEDNESS OF DIRECTORS AND EXECUTIVE OFFICERS
To the knowledge of our company, no current or former director, officer or employee of our company, nor any associate or affiliate of any of them, is or was indebted to our company at any time since its formation.
219

TABLE OF CONTENTS
 
CEASE TRADE ORDERS, BANKRUPTCIES, PENALTIES OR SANCTIONS
Corporate Cease Trade Orders or Bankruptcies
To the knowledge of our company, within the past 10 years, none of the current or proposed directors of our company or executive officers of the Service Providers have: (i) served as a director, chief executive officer or chief financial officer of any company that was subject to a “cease trade” or similar order, or an order denying the relevant company access to any exemption under securities legislation, which remained in effect for more than thirty (30) consecutive days, and that was issued: (a) while the current or proposed nominee was acting as director, chief executive officer or chief financial officer; or (b) after the current or proposed nominee ceased to be a director, chief executive officer or chief financial officer and which resulted from an event that occurred while the current or proposed nominee was a director, chief executive officer or chief financial officer; (ii) served as a director or executive officer of any company that, while the current or proposed nominee was acting in that capacity, or within a year after the current or proposed nominee ceased to act in that capacity, became bankrupt, made a proposal under any legislation relating to bankruptcy or insolvency or was subject to or instituted any proceedings, arrangement or compromise with creditors or had a receiver, receiver manager or trustee appointed to hold our company’s assets; or (iii) become bankrupt, made a proposal under any legislation relating to bankruptcy or insolvency, or become subject to or instituted any proceedings, arrangement or compromise with creditors, or had a receiver, receiver manager or trustee appointed to hold his or her assets.
Penalties or Sanctions
To the knowledge of our company, no current or proposed director of our company or executive officer of the Service Providers, nor any personal holding company thereof owned or controlled by them: (i) has been subject to any penalties or sanctions imposed by a court relating to securities legislation or by a securities regulatory authority or has entered into a settlement agreement with a securities regulatory authority; or (ii) has been subject to any other penalties or sanctions imposed by a court or regulatory body that would likely be considered important to a reasonable investor in making an investment decision.
Personal Bankruptcies
To the knowledge of our company, within the past 10 years, no current or proposed director of our company or executive officer of the Service Providers, nor any personal holding company thereof owned or controlled by them, has become bankrupt, made a proposal under any legislation relating to bankruptcy or insolvency, has become subject to or instituted any proceedings, arrangement or compromise with creditors, or had a receiver, receiver manager or trustee appointed to hold his or her assets or the assets of his or her holding company.
INTERESTS OF MANAGEMENT AND OTHERS IN MATERIAL TRANSACTIONS
Except as discussed in this prospectus, there are no material interests, direct or indirect, of any director or executive officer of our company, any shareholder that beneficially owns, or controls or directs (directly or indirectly), more than 10% of any class or series of our company’s outstanding voting securities, or any associate or affiliate of any of the foregoing persons, in any transaction within the three years before the date hereof that has materially affected or is reasonably expected to materially affect our company or any of its subsidiaries.
220

TABLE OF CONTENTS
 
EXPERTS
The financial statements of the partnership as of December 31, 2020 and 2019, and for each of the three years in the period ended December 31, 2020, incorporated by reference in this prospectus, and the effectiveness of the partnership’s internal control over financial reporting have been audited by Deloitte LLP, an independent registered public accounting firm, as stated in their reports. Such financial statements are incorporated by reference in reliance upon the reports of such firm given their authority as experts in accounting and auditing.
The financial statements of the Business as of December 31, 2020 and 2019, and for each of the three years in the period ended December 31, 2020, included in this prospectus, have been audited by Deloitte LLP, an independent registered public accounting firm, as stated in their report. Such financial statements are included in reliance upon the report of such firm given their authority as experts in accounting and auditing.
The financial statements of our company as of November 26, 2021, included in this prospectus, have been audited by Deloitte LLP, an independent registered public accounting firm, as stated in their report. Such financial statements are included in reliance upon the report of such firm given their authority as experts in accounting and auditing.
Deloitte LLP is independent with respect to the partnership, the Business, and our company within the meaning of the U.S. Securities Act and the applicable rules and regulations thereunder adopted by the SEC and the Public Company Accounting Oversight Board (United States) and within the meaning of the rules of professional conduct of the Chartered Professional Accountants of Ontario. The offices of Deloitte LLP are located at 8 Adelaide Street West, Toronto, Ontario M5H 0A9.
The consolidated financial statements of Modulaire Investments 2 S.à r.l. as of and for the year ended December 31, 2020, prepared in accordance with International Financial Reporting Standards as issued by the International Accounting Standards Board, and subject to an audit under AICPA standards, have been incorporated by reference herein in reliance upon the report of PricewaterhouseCoopers, Société coopérative, and upon the authority of said firm as experts in accounting and auditing. The address of PricewaterhouseCoopers, Société coopérative is 2 rue Gerhard Mercator, L-2182 Luxembourg, Grand Duchy of Luxembourg.
The combined financial statements of the Lottery Business (a carve-out of certain operations of Scientific Games Corporation) as of December 31, 2020, 2019 and 2018, and for each of the three years in the period ended December 31, 2020, incorporated by reference in this Prospectus, have been audited by Deloitte & Touche LLP, an independent auditor, as stated in their report. Such financial statements are incorporated by reference in reliance upon the report of such firm given their authority as experts in accounting and auditing. The address of Deloitte & Touche LLP is 3883 Howard Hughes Parkway, Suite 400, Las Vegas, Nevada, 89169, United States of America.
TRANSFER AGENT AND REGISTRAR
The transfer agent and registrar for the units and exchangeable shares will be TSX Trust Company, at its principal office in Toronto, Ontario, Canada, and American Stock Transfer & Trust Company, LLC will be appointed to act as co-transfer agent and co-registrar for the purpose of registering the units and exchangeable shares and transfers of the units and exchangeable shares.
221

TABLE OF CONTENTS
 
SERVICE OF PROCESS AND ENFORCEABILITY OF CIVIL LIABILITIES
The partnership is formed under the laws of Bermuda. A substantial portion of our company’s and the partnership’s assets are located outside of Canada and the United States and certain of the directors of our company and the general partner of the partnership may be residents of jurisdictions outside of Canada and the United States. Our company and the partnership have expressly submitted to the jurisdiction of the Ontario courts and have appointed an attorney for service of process in Ontario and in the United States. However, it may be difficult for investors to effect service within Ontario or elsewhere in Canada or the United States upon those directors who are not residents of Canada or the United States, as applicable. Investors are advised that it may also not be possible for investors to enforce judgments obtained in Canada or the United States against any person or company that is incorporated, continued or otherwise organized under the laws of a foreign jurisdiction or resides outside of Canada or the United States, even if the party has appointed an agent for directors of our company or the general partner of the partnership since a substantial portion of our assets, the partnership’s assets and the assets of such persons may be located outside of Canada and the United States. The partnership has been advised by counsel that there is no treaty in force between Canada and Bermuda or the United States and Bermuda providing for the reciprocal recognition and enforcement of judgments in civil and commercial matters. As a result, whether a Canadian or U.S. judgment would be capable of being the subject of enforcement proceedings in Bermuda against the partnership or the directors of the general partner of the partnership depends on whether the Canadian or U.S. court that entered the judgment is recognized by a Bermuda court as having jurisdiction over the partnership or the directors of the general partner of the partnership, as determined by reference to Bermuda conflict of law rules. The courts of Bermuda would issue a valid, final and conclusive judgment in personam in respect of a judgment obtained in a Canadian or U.S. court pursuant to which a sum of money is payable (other than a sum of money payable in respect of multiple damages, taxes or other charges of a like nature or in respect of a fine or other penalty) as long as (i) the court had proper jurisdiction over the parties subject to the judgment according to Bermuda’s conflicts of law principles; (ii) the court did not contravene the rules of natural justice of Bermuda; (iii) the judgment was not obtained by fraud; (iv) the enforcement of the judgment would not be contrary to the public policy of Bermuda; and (v) there is due compliance with the applicable common law rules in Bermuda governing the enforcement of a foreign judgment.
In addition to and irrespective of jurisdictional issues, Bermuda courts will not enforce a provision of Canadian or U.S. federal securities laws that is either penal in nature or contrary to public policy. It is the advice of the partnership’s Bermuda counsel that an action brought pursuant to a public or penal law, the purpose of which is the enforcement of a sanction, power or right at the instance of the state in its sovereign capacity, is unlikely to be enforced by a Bermuda court. Specified remedies available under the laws of Canadian or U.S. jurisdictions, including specified remedies under Canadian securities laws or U.S. federal securities laws, would not likely be available under Bermuda law or enforceable in a Bermuda court, as they may be contrary to Bermuda public policy. Further, no claim may be brought in Bermuda against the partnership or the directors of the general partner of the partnership in the first instance for a violation of Canadian securities laws or U.S. federal securities laws because these laws have no extraterritorial application under Bermuda law and do not have force of law in Bermuda.
222

TABLE OF CONTENTS
 
WHERE YOU CAN FIND MORE INFORMATION
Our Company
This prospectus is a part of the registration statement filed with the SEC on Form F-1 and does not contain all of the information set forth in the registration statement. The rules and regulations of the SEC allow us to omit from this prospectus certain information included in the registration statement. For further information about us and our exchangeable shares, you should refer to the registration statement. This prospectus summarizes material provisions of contracts and other documents. Since this prospectus may not contain all of the information that you may find important, you should review the full text of these contracts and other documents. We have included copies of these documents as exhibits to our registration statement.
Because we qualify as a foreign private issuer under the Exchange Act, we are exempt from certain provisions of the securities laws in the United States that are applicable to domestic U.S. issuers, including:

the rules under the Exchange Act requiring the filing with the SEC of quarterly reports on Form 10-Q or current reports on Form 8-K;

the sections of the Exchange Act regulating the solicitation of proxies, consents or authorizations in respect of a security registered under the Exchange Act;

the sections of the Exchange Act requiring insiders to file public reports of their stock ownership and trading activities and liability for insiders who profit from trades made in a short period of time; and

the selective disclosure rules by issuers of material non-public information under Regulation FD.
As long as we are subject to the reporting requirements of the Exchange Act, we expect to file an annual report on Form 20-F within four months of the end of each fiscal year. Press releases relating to financial results and material events will also be filed or furnished to the SEC on Form 6-K. However, the information we are required to file with or furnish to the SEC may be less extensive and less timely compared to that required to be filed with the SEC by U.S. issuers.
The SEC maintains a website at www.sec.gov that contains reports and information statements and other information regarding registrants like us that file electronically with the SEC where you can access the registration statement and its exhibits and the other filings we make with the SEC from time to time. Copies of documents that have been filed with the Canadian securities authorities can be obtained at www.sedar.com.
The partnership
The partnership is currently subject to periodic reporting and other informational requirements of the Exchange Act, as applicable to foreign private issuers. Accordingly, the partnership is required to file reports, including annual reports on Form 20-F, and other information with the SEC. The partnership’s SEC filings are available to the public from the SEC’s website at http://www.sec.gov. Copies of documents that have been filed with the Canadian securities authorities can be obtained at www.sedar.com. Information about the partnership, including its SEC filings, is also available at its Internet site at https://bbu.brookfield.com/. However, the information on the partnership’s Internet site is not a part of this prospectus.
The SEC allows the partnership to incorporate by reference information into this document. This means that the partnership can disclose important information to you by referring you to another document filed separately with the SEC. The information incorporated by reference is considered to be a part of this document, except for any information superseded by information that is included directly in this prospectus or incorporated by reference subsequent to the date of this prospectus.
The partnership incorporates by reference the following documents or information that it has filed with the SEC:

The Annual Report on Form 20-F for the fiscal year ended December 31, 2020, filed with the SEC on March 17, 2021; and

The partnership’s Form 6-Ks filed with the SEC on August 6, 2021 (Exhibit 99.1 only), October 4, 2021 (Exhibit 99.1 only), November 8, 2021 (Exhibit 99.1 only), November 29, 2021 (Exhibits 99.1, 99.2 and 99.3 only), January 5, 2022, February 4, 2022 and February 22, 2022.
223

TABLE OF CONTENTS
 
Copies of the documents incorporated by reference herein may be obtained on written or oral request without charge from the office of the partnership’s Corporate Secretary at 73 Front Street, 5th Floor, Hamilton, HM 12, Bermuda, +1 441-294-3304, and are also available electronically on EDGAR on the SEC’s website at www.sec.gov or on SEDAR at www.sedar.com.
Any statement contained in this prospectus or in such publicly filed documents with respect to the partnership shall be deemed to be modified or superseded, for the purposes of this prospectus, to the extent that a statement contained in this prospectus or in any other subsequently filed document, modifies or supersedes that statement. The modifying or superseding statement need not state that it has modified or superseded a prior statement or include any other information set forth in the document that it modifies or supersedes. The making of a modifying or superseding statement shall not be deemed an admission for any purposes that the modified or superseded statement, when made, constituted a misrepresentation, an untrue statement of a material fact or an omission to state a material fact that is required to be stated or that is necessary to make a statement not misleading in light of the circumstances in which it was made. Any statement so modified or superseded shall not be deemed, except as so modified or superseded, to constitute a part of this prospectus.
Brookfield
More information about Brookfield is available at its Internet site at https://bam.brookfield.com. However, the information on Brookfield’s Internet site is not a part of this prospectus.
224

TABLE OF CONTENTS
 
MATERIAL CONTRACTS
The following are the only material contracts, other than the contracts entered into in the ordinary course of business, which (i) have been entered into by us since our formation or which are proposed to be entered into by us, (ii) have been entered into by Brookfield Business Partners or Brookfield in connection with the special distribution or which are proposed to be entered into by Brookfield Business Partners or Brookfield in connection with the special distribution, or (iii) are otherwise material to our company:
1.
Rights Agreement, to be dated as of the distribution date, between Brookfield and Wilmington Trust, National Association, described under the heading “Relationship with Brookfield — Rights Agreement”.
2.
Registration Rights Agreement, to be dated as of the distribution date, between our company, the partnership and Brookfield Asset Management Inc., described under the heading “Relationship with Brookfield — Registration Rights Agreement”.
3.
Relationship Agreement described under the heading “Relationship with Brookfield — Relationship Agreement”.
4.
First amendment to the Relationship Agreement, to be dated as of the distribution date, by and among Brookfield, the partnership, Holding LP, the Holding Entities and the Service Providers, described under the heading “Relationship with Brookfield — Relationship Agreement”.
5.
Licensing Agreement described under the heading “Relationship with Brookfield — Licensing Agreement”.
6.
Credit Agreement, to be dated as of the distribution date, between BBUC Canada Holdco, as borrower, and CanHoldCo, as lender, described under the heading “Relationship with Brookfield Business Partners — Credit Facilities”.
7.
Credit Agreement, to be dated as of the distribution date, between CanHoldCo, as borrower, and BBUC Canada Holdco, as lender, described under the heading “Relationship with Brookfield Business Partners — Credit Facilities”.
8.
CanHoldCo Promissory Note, described under the heading “The Special Distribution — Transaction Agreements”.
9.
Equity Commitment Agreement, to be dated as of the distribution date, between our company and CanHoldCo, described under the heading “Relationship with Brookfield Business Partners — Equity Commitment”.
10.
Master Services Agreement described under the heading “Management and the Master Services Agreement”.
11.
First amendment to the Master Services Agreement, to be dated as of the distribution date, by and among Brookfield, the Service Recipients and the Service Providers, described under the heading “Management and the Master Services Agreement — The Master Services Agreement”.
12.
Fourth Amendment and Restatement, to be dated as of the distribution date, to the partnership’s $500 million revolving acquisition credit facility with Brookfield in order to add BBUC Holdings Inc. as guarantor, described under the heading “Relationship with Brookfield Business Partners — Credit Support”.
13.
Guarantee, to be dated as of the distribution date, by BBUC Holdings Inc., in favour of each of the global bank lenders party to the partnership’s $2,075 million bilateral credit facilities, described under the heading “Relationship with Brookfield Business Partners — Credit Support.
14.
Brookfield Commitment Agreement, described under the heading “Relationship with Brookfield — Brookfield Commitment Agreement
Copies of the foregoing documents will be available following completion of the special distribution on EDGAR on the SEC’s website at www.sec.gov or on SEDAR at www.sedar.com.
225

TABLE OF CONTENTS
 
COSTS OF THE SPECIAL DISTRIBUTION
We estimate that the costs in connection with the special distribution will be as set forth below. All of these costs will be paid by Brookfield Business Partners.
Item
Amount
($)
U.S. Securities and Exchange Commission registration fee
217,436
Listing fees
200,000
Printing costs
1,800,000
Legal fees and costs
2,000,000
Transfer agent and related fees
185,000
Accounting fees and costs
2,000,000
Miscellaneous costs
280,000
TOTAL
6,352,436
226

TABLE OF CONTENTS
 
APPENDIX A
Mandate of the Board of Directors
A-1

TABLE OF CONTENTS
 
BROOKFIELD BUSINESS CORPORATION
BOARD OF DIRECTORS CHARTER
1.
PURPOSE OF THE CORPORATION
Brookfield Business Corporation (the “Corporation”) and its related entities have been established by Brookfield Business Partners L.P. (“BBU”) to issue a security (the “Class A Subordinate Voting Shares”) that provides an economic return equivalent to units of BBU. In furtherance of the foregoing, the Corporation will (i) establish, acquire and/or hold interests in certain holding subsidiaries (collectively, the “Holding Entities”); (ii) engage in any activity related to the capitalization and financing of the Corporation’s interests in the Holding Entities; and (iii) engage in any activity that is incidental to or in furtherance of the foregoing and that lawfully may be conducted by a corporation incorporated under the Business Corporations Act (British Columbia) and the Corporation’s constating documents, provided that as long as any Class A Subordinate Voting Share is listed and traded on a stock exchange in Canada, the Corporation shall not engage in an activity referred to in (ii) or (iii) to the extent such activity may disqualify the Corporation from being considered a “mutual fund corporation” for purposes of the Income Tax Act (Canada).
2.
ROLE OF THE BOARD
The board of directors (the “Board”) of the Corporation meets regularly to review reports by the Corporation’s Service Providers (as defined below) on the Corporation’s performance and other relevant matters of interest. In addition to the general supervision of the Service Providers, the Board performs the following functions:
(a)
supervising the service providers appointed pursuant to the master services agreement among the Corporation, such Service Providers and the Holding Entities (the “Master Services Agreement”) or any other service agreement or arrangement that is contemplated by the Master Services Agreement (collectively, the “Service Providers”) in the provision of services pursuant to the Master Services Agreement;
(b)
capitalizing and financing the Corporation’s interests in the Holding Entities;
(c)
providing oversight of the activities of Holding Entities; and
(d)
overseeing the other activities of the Corporation.
3.
AUTHORITY AND RESPONSIBILITIES
The Board meets regularly to review reports by the Service Providers on the Corporation’s performance. Because the Corporation is intimately connected to BBU and its subsidiaries (the “BBU Group”), the Board will also be informed of the performance, risks and business operations of the BBU Group. In addition to the general supervision of the provision of services by the Service Providers, the Board performs the following functions:
(a)
strategic planning — overseeing the long-term strategic-planning process of the Corporation and, at least annually, reviewing, approving and monitoring the strategic plan for the Corporation, including fundamental financial and business strategies and objectives;
(b)
risk assessment — assessing the major risks facing the Corporation and reviewing, approving and monitoring the manner of addressing those risks;
(c)
human resources — at least annually, reviewing the management team overseeing the Corporation’s business operations and activities, evaluating key members of senior management, including the CEO, and assessing the Corporation’s talent and succession plans and;
(d)
disclosure policy — adopting a disclosure policy for the Corporation, including ensuring the timeliness and integrity of communications to shareholders and establishing suitable mechanisms to receive stakeholder views;
(e)
environmental, social, governance — reviewing the Corporation’s approach to environmental, social,
A-2

TABLE OF CONTENTS
 
and governance (ESG) matters at both the Corporation level and within the Corporation’s subsidiaries as reported to the Board;
(f)
corporate governance — developing and promoting a set of effective corporate governance principles and guidelines applicable to the Corporation;
(g)
internal controls — reviewing and monitoring the controls and procedures within the Corporation and its subsidiaries to maintain its integrity including its disclosure controls and procedures, and its internal controls and procedures for financial reporting and compliance;
(h)
maintaining integrity — on an ongoing basis, satisfying itself as to the integrity of the Service Providers; and
(i)
whistleblowers — in conjunction with the Audit Committee of the Board, establish whistleblower policies for the Corporation providing employees, officers, directors and other stakeholders, including the public, with the opportunity to raise, anonymously or not, questions, complaints or concerns regarding the Corporation’s practices, including fraud, policy violations, any illegal or unethical conduct, and any accounting, auditing or internal control matters. The Board or a committee thereof will provide oversight over the Corporation’s whistleblower policies and practices to ensure that any questions, complaints or concerns are adequately received, reviewed, investigated, documented and resolved.
4.
COMPOSITION AND PROCEDURES
(a)
Size of Board and Selection Process — The directors of the Corporation are elected by its shareholders from time to time. The Governance and Nominating Committee recommends to the full Board the nominees for election to the Board and the Board proposes a slate of nominees for election, the number of which is subject to limits in the articles. The Board also recommends the number of directors from time to time. The Board of the Corporation is expected to mirror the board of directors of the general partner of BBU, except that the Corporation will have two non-overlapping directors.
(b)
Qualifications — Directors should have the highest personal and professional ethics and values. They should possess skills and competencies in areas that are relevant to the Corporation’s activities. At least a majority of the directors will be independent directors based on the rules and guidelines of applicable stock exchanges and securities regulatory authorities.
(c)
Director Education and Orientation — The Corporation’s management team is responsible for providing an orientation program for new directors and director roles and responsibilities. In addition, directors will, as required, receive continuing education to maintain a current understanding of the Corporation’s business and operations.
(d)
Meetings — The Board holds at least four scheduled meetings a year, including one at which the Board reviews and approves the annual business plan and long-term strategy. The Chair of the Board is responsible for approving the agenda for each Board meeting. Prior to each Board meeting, the Chair of the Board reviews agenda items for the meeting with the CEO, CFO and other members of senior management before circulation to the full Board. Materials for each meeting are distributed to the directors in advance of the meetings. At the conclusion of each regularly scheduled meeting, the Board meets in a private session, chaired by the Chair of the Board. The independent directors also meet in a private session at the conclusion of each regularly scheduled meeting, chaired by the Lead Independent Director.
(e)
Committees — The Board has established the following standing committees to assist it in discharging its responsibilities: Audit and Governance and Nominating. Special committees may be established to assist the Board with specific matters. The chair of each committee reports to the Board following meetings of the committee. The Charters of each standing committee are reviewed and approved annually by the Board.
(f)
Evaluation — The Governance and Nominating Committee performs an annual evaluation of the effectiveness of the Board as a whole and the committees of the Board.
A-3

TABLE OF CONTENTS
 
(g)
Compensation — The Governance and Nominating Committee recommends to the Board the compensation for directors. It is the policy of the Corporation that Brookfield-employed directors do not receive compensation for their service on the Board. In reviewing the adequacy and form of compensation for directors, the committee seeks to ensure that the compensation reflects the responsibilities and risks involved in being a director of the Corporation.
(h)
Access to Independent Advisors — The Board and any committee may at any time retain financial, legal or other advisors at the expense of the Corporation. Any director may, subject to the approval of the Chair of the Board, retain an advisor at the expense of the Corporation.
(i)
Charter of Expectations — The Board has adopted a Charter of Expectations for Directors which outlines the basic duties and responsibilities of non-Brookfield-employed directors and the expectations the Corporation places on them in terms of professional and personal competencies, performance, behaviour, security ownership, conflicts of interest and resignation events. Among other things, the Charter of Expectations outlines the role of non-Brookfield-employed directors in stakeholder engagement and the requirement of directors to attend Board meetings and review meeting materials in advance.
This description of the Board of Directors Charter was reviewed and approved by the board of directors of Brookfield Business Corporation on            , 2022.
A-4

TABLE OF CONTENTS
 
APPENDIX B
Audit Committee Charter
B-1

TABLE OF CONTENTS
 
BROOKFIELD BUSINESS CORPORATION
AUDIT COMMITTEE CHARTER
A committee of the board of directors (the “Board”) of Brookfield Business Corporation (the “Corporation”), to be known as the Audit Committee (the “Committee”) shall have the following terms of reference:
1. MEMBERSHIP AND CHAIR
Annually the Board shall appoint three or more directors (the “Members” and each a “Member”) to serve on the committee for the upcoming year or until the Member ceases to be a director, resigns or is replaced, whichever occurs first.
The Members will be selected by the Board on the recommendation of the Governance and Nominating Committee of the Corporation but will be expected to be the same as the Audit Committee of Brookfield Business Partners L.P. Any Member may be removed, with or without cause, from office or replaced at any time by the Board. All Members will be Independent directors (as defined below). In addition, every Member will be Financially Literate (as defined below). Members may not serve on more than two other public company audit committees, except with the prior approval of the Chair of the Board.
The Board shall appoint one Member as the chair of the Committee (the “Chair”). If the Board fails to appoint a Chair, the Members of the Committee shall elect a Chair by majority vote to serve at the pleasure of the majority. If the Chair is absent from a meeting, the Members shall select a Member from those in attendance to act as Chair of the meeting.
2. RESPONSIBILITIES
The Committee shall:
(a)
oversee the work of the Corporation’s independent auditor (the “Auditor”) engaged for the purpose of preparing or issuing an auditor’s report or performing other audit, review or attest services for the Corporation;
(b)
review and evaluate the Auditor’s independence, experience, qualifications and performance and determine whether the Auditor should be appointed or re-appointed and nominate the Auditor for appointment or re-appointment by the Board;
(c)
have the sole authority to retain, compensate, direct, oversee and terminate the Auditor and any counsel, other auditors and other advisors hired to assist the Committee, who shall ultimately be accountable to the Committee;
(d)
when a change of auditor is proposed, review all issues related to the change, including the information to be included in the notice of change of auditor required, and the orderly transition of such change;
(e)
review the terms of the Auditor’s engagement and the appropriateness and reasonableness of the proposed audit fees;
(f)
at least annually, obtain and review a report by the Auditor describing:
(i)
the Auditor’s internal quality-control procedures; and
(ii)
any material issues raised by the most recent internal quality control review, or peer review, of the Auditor, or review by any independent oversight body, or inquiry or investigation by any governmental or professional authorities, within the preceding five years respecting one or more independent audits carried out by the Auditor, and the steps taken to deal with any issues raised in any such review;
(g)
at least annually, confirm that the Auditor has submitted a formal written statement describing all of its relationships with the Corporation and any of its subsidiaries; discuss with the Auditor any disclosed relationships or services that may affect its objectivity and independence; obtain written
B-2

TABLE OF CONTENTS
 
confirmation from the Auditor that it is objective within the meaning of the applicable rules of professional conduct/code of ethics adopted by the order of chartered accountants to which it belongs and is an independent public accountant within the meaning of the applicable securities legislation and is in compliance with any independence requirements adopted by the Public Company Accounting Oversight Board; and, confirm that the Auditor has complied with applicable laws with the rotation of certain members of the audit engagement team;
(h)
review and evaluate the lead partner of the Auditor;
(i)
ensure the regular rotation of the audit engagement team members as required by law, and periodically consider whether there should be regular rotation of the Auditor;
(j)
meet privately with the Auditor as frequently as the Committee feels is appropriate to fulfill its responsibilities, which will not be less frequently than annually, to discuss any items of concern to the Committee or the Auditor, including:
(i)
planning and staffing of the audit;
(ii)
any material written communications between the Auditor and the Service Providers (as defined below) and between the Auditor and the Auditor’s national office;
(iii)
whether or not the Auditor is satisfied with the quality and effectiveness of financial recording procedures and systems;
(iv)
the extent to which the Auditor is satisfied with the nature and scope of its examination;
(v)
whether or not the Auditor has received the full co-operation of the Service Providers pursuant to the Master Services Agreement (as defined below);
(vi)
the Auditor’s opinion of the competence and performance of any key financial personnel of the Corporation;
(vii)
the items required to be communicated to the Committee in accordance with generally accepted auditing standards;
(viii)
all critical accounting policies and practices to be used by the Corporation, and all accounting adjustments that were noted or proposed by the Auditor but were “passed” ​(as immaterial or otherwise);
(ix)
all alternative treatments of financial information within International Financial Reporting Standards (“IFRS”) that have been discussed with the Service Providers, ramifications of the use of such alternative disclosures and treatments, and the treatment preferred by the Auditor;
(x)
any difficulties encountered in the course of the audit work, any restrictions imposed on the scope of activities or access to requested information, any significant disagreements with the Service Providers and the Service Providers’ response; and
(xi)
any illegal act that may have occurred and the discovery of which is required to be disclosed to the Committee pursuant to the applicable securities legislation;
(k)
establish and review, as necessary, the Audit and Non-Audit Services Pre-Approval Policy (the “Pre-Approval Policy”) which sets forth the parameters by which the Auditor can provide certain audit and non-audit services to the Corporation and its subsidiaries not prohibited by law and the process by which the Committee pre-approves such services. The Committee, or a Member(s) of the Committee duly delegated, will review and approve all Auditor requests to provide audit and non-audit services that are not pre-approved under the Pre-Approval Policy, or are in excess of the aggregate fee threshold for the amount of services that can be provided by the Auditor. At each quarterly meeting of the Committee, the Committee will ratify all audit and non-audit services provided by the Auditor to the Corporation and its subsidiaries for the then-ended quarter;
(l)
resolve any disagreements between the Service Providers and the Auditor regarding financial reporting;
B-3

TABLE OF CONTENTS
 
(m)
review, and, where appropriate, recommend for approval by the Board, the following:
(i)
audited annual financial statements, in conjunction with the report of the Auditor;
(ii)
interim financial statements;
(iii)
annual and interim earnings press releases;
(iv)
annual and interim management’s discussion and analysis of financial condition and results of operations;
(v)
any reconciliations of the annual or interim financial statements, to the extent required under applicable rules and regulations; and
(vi)
all other audited or unaudited financial (as considered appropriate) information contained in public disclosure documents, including without limitation, any prospectus, or other offering or public disclosure documents and financial statements required by regulatory authorities;
(n)
discuss press releases containing financial information (to ensure consistency of the disclosure to the financial statements), as well as financial information and earnings guidance provided to analysts and rating agencies including the use of “pro forma” or “adjusted” non-IFRS information in such press releases and financial information. Such review may consist of a general discussion of the types of information to be disclosed or the types of presentations to be made;
(o)
review the effect of regulatory and accounting initiatives as well as off-balance sheet structures on the Corporation’s financial statements;
(p)
review disclosures made to the Committee by the Chief Executive Officer and Chief Financial Officer of the Service Providers during their certification process for applicable securities law filings about any significant deficiencies and material weaknesses in the design or operation of the Corporation’s internal control over financial reporting which are reasonably likely to adversely affect the Corporation’s ability to record, process, summarize and report financial information, and any fraud involving management or other employees;
(q)
review the effectiveness of the Corporation’s policies and practices concerning financial reporting, any proposed changes in major accounting policies and the appointment and replacement of the person(s) responsible for financial reporting and the internal audit function;
(r)
review the adequacy of the internal controls that have been adopted by the Corporation to safeguard assets from loss and unauthorized use and to verify the accuracy of the financial records and any special audit steps adopted in light of material control deficiencies;
(s)
meet privately with the person(s) responsible for the Corporation’s internal audit function (the “internal auditor), which will be provided by the Service Providers, as frequently as the Committee feels appropriate to fulfill its responsibilities, which will not be less frequently than annually, to discuss any items of concern;
(t)
require the internal auditor to report directly to the Committee;
(u)
review the mandate, budget, planned activities, staffing and organizational structure of the internal audit function (which may be outsourced to a firm other than the Auditor) to confirm that it is independent and has sufficient resources to carry out its mandate. The Committee will discuss this mandate with the Auditor; review the appointment and replacement of the person(s) in charge of the Corporation’s internal audit and review the significant reports prepared by the internal audit function and the responses provided. As part of this process, the Committee will review and approve the governing charter of the internal audit function on an annual basis;
(v)
review the controls and procedures that have been adopted to confirm that material information about the Corporation and its subsidiaries that is required to be disclosed under applicable law or stock exchange rules is disclosed and to review the public disclosure of financial information extracted or derived from the Corporation’s financial statements and periodically assess the adequacy of such controls and procedures;
B-4

TABLE OF CONTENTS
 
(w)
review periodically the Corporation’s policies with respect to risk assessment and management, particularly financial risk exposure, including the steps taken to monitor and control risks;
(x)
within the context of the Committee’s risk management mandate, oversee the Corporation’s approach to environmental, social and governance (ESG) matters;
(y)
conduct an annual analysis on the Corporation’s use of swaps and if deemed appropriate, approve the use of the end-user exception to the U.S. Commodity and Futures Trading Commission’s mandatory swap clearing requirement;
(z)
review periodically the status of taxation matters of the Corporation;
(aa)
set clear policies for hiring partners and employees and former partners and employees of the Auditor;
(bb)
review, with legal counsel where required, such litigation, claims, tax assessments, transactions, material inquiries from regulators and governmental agencies or other contingencies which may have a material impact on financial results, or which may otherwise adversely affect the financial well-being of the Corporation;
(cc)
review periodically the Corporation’s susceptibility to fraud and oversee the Service Providers’ processes for identifying and managing the risks of fraud; and
(dd)
consider other matters of a financial nature as directed by the Board.
3. REPORTING
The Committee will regularly report to the Board on:
(a)
the Auditor’s qualifications and independence;
(b)
the performance of the Auditor and the Committee’s recommendations regarding its reappointment or termination;
(c)
the performance of the Corporation’s internal audit function;
(d)
internal controls and disclosure controls;
(e)
its recommendations regarding the annual and interim financial statements of the Corporation and, if applicable, any reconciliation of the Corporation’s financial statements, including any issues with respect to the quality or integrity of the financial statements;
(f)
its review of any other public disclosures including the annual and interim management’s discussion and analysis of financial condition and results of operations;
(g)
the Corporation’s compliance with legal and regulatory requirements, particularly those related to financial reporting; and
(h)
all other significant matters it has addressed and with respect to such other matters that are within its responsibilities.
4. COMPLAINTS PROCEDURE
The Brookfield Code of Business requires employees to report to their supervisor or internal legal counsel any suspected violations of the Code of Business, including: (i) fraud or deliberate errors in the preparation, maintenance, evaluation, review or audit of any financial statement or financial record; (ii) deficiencies in, or noncompliance with, internal accounting controls; (iii) misrepresentations or false statements in any public disclosure documents; and (iv) any deviations from full, true and plain reporting of the Corporation’s financial condition, as well as any other illegal or unethical behavior. Alternatively, employees may report such behavior anonymously through the Corporation’s reporting hotline which is managed by an independent third party. The Committee has primary Board oversight responsibility for the Corporation’s reporting hotline.
B-5

TABLE OF CONTENTS
 
5. REVIEW AND DISCLOSURE
The Committee will review this Charter at least annually and submit it to the Governance and Nominating Committee together with any proposed amendments. The Nominating and Governance Committee will review this Charter and submit it to the Board for approval with such further amendments as it deems necessary and appropriate.
This Charter will be posted on the Corporation’s website and the annual report of the Corporation will state that this Charter is available on the website or is available in print to any shareholder who requests a copy.
6. ASSESSMENT
At least annually, the Governance and Nominating Committee will review the effectiveness of this Committee in fulfilling its responsibilities and duties as set out in this Charter.
7. ACCESS TO ADVISORS AND MANAGEMENT
The Committee may retain any advisor, including legal counsel, at the expense of the Corporation, without the Board’s approval, at any time. The Committee has the authority to determine any such advisor’s fees.
The Corporation will provide for appropriate funding, for payment of compensation to any auditor engaged to prepare or issue an audit report or perform other audit, review or attest services, and ordinary administrative expenses of the Committee.
Members will meet privately with the Service Providers as frequently as they feel is appropriate to fulfill the Committee’s responsibilities, but not less than annually.
8. MEETINGS
Meetings of the Committee may be called by any Member or by the Secretary of the Corporation. Meetings will be held each quarter and at such additional times as is necessary for the Committee to fulfill its responsibilities. The Committee shall appoint a secretary (who may be the Secretary of the Corporation) to be the secretary of each meeting of the Committee and to maintain minutes of the meeting and deliberations of the Committee.
The powers of the Committee shall be exercisable at a meeting at which a quorum is present. A quorum shall be not less than a majority of the Members from time to time. Matters decided by the Committee shall be decided by majority vote.
Notice of each meeting shall be given to each Member, the internal auditor, the Auditor, and to the Chair of the Board. Notice of meeting may be given orally or by letter, electronic mail, telephone or other reasonable means not less than 24 hours before the time fixed for the meeting. Members may waive notice of any meeting and attendance at a meeting is deemed waiver of notice. The notice need not state the purpose or purposes for which the meeting is being held.
The Committee may invite from time to time such persons as it may see fit to attend its meetings and to take part in discussion and consideration of the affairs of the Committee. The Committee may require the Auditors to attend any or all meetings.
In addition, the Committee shall meet at least annually with the person responsible for the internal audit function and the independent Auditor in separate executive sessions to provide the opportunity for full and frank discussion without members of the Service Providers present.
9. DEFINITIONS
Capitalized terms used in this Charter and not otherwise defined have the meaning attributed to them below:
B-6

TABLE OF CONTENTS
 
Financially Literate” means the ability to read and understand a set of financial statements that present a breadth and level of complexity of accounting issues that are generally comparable to the breadth and complexity of the issues that can reasonably be expected to be raised by the Corporation’s financial statements.
Holding Entities” means the subsidiaries through which it indirectly holds all of the Corporation’s interests in the operating entities.
Independent” has the meaning based on the rules and guidelines of applicable stock exchanges and securities regulatory authorities.
Master Services Agreement” means the master services agreement among the Corporation, the Service Providers, Holding LP and the Holding Entities.
operating entities” means any entities in which the Holding Entities hold interests and that directly or indirectly hold the operations and assets of the Corporation other than entities in which the Holding Entities hold interests for investment purposes only of less than 5% of the equity securities.
Service Providers” means the service providers appointed pursuant to the Master Services Agreement or any other service agreement or arrangement that is contemplated by the Master Services Agreement.
This Audit Committee Charter was reviewed and approved by the board of directors of Brookfield Business Corporation on            , 2022.
B-7

TABLE OF CONTENTS
 
INDEX TO FINANCIAL STATEMENTS
Page
F-2
F-59
F-80
F-1

TABLE OF CONTENTS
 
COMBINED CARVE-OUT FINANCIAL STATEMENTS OF SELECT SERVICES AND INDUSTRIAL OPERATIONS OF BROOKFIELD BUSINESS PARTNERS L.P.
as at December 31, 2020 and December 31, 2019 and for each of the years in the three years ended
December 31, 2020
F-2

TABLE OF CONTENTS
 
REPORT OF INDEPENDENT REGISTERED PUBLIC ACCOUNTING FIRM
To the Board of Directors of Brookfield Business Partners L.P.
Opinion on the Financial Statements
We have audited the accompanying combined carve-out statements of financial position of select services and industrial operations of Brookfield Business Partners L.P. (the “Business”) as at December 31, 2020 and 2019, the related combined carve-out statements of operating results, comprehensive income (loss), changes in equity, and cash flow, for each of the three years in the period ended December 31, 2020, and the related notes (collectively referred to as the “financial statements”). In our opinion, the financial statements present fairly, in all material respects, the financial position of the Business as at December 31, 2020 and 2019, and its financial performance and its cash flows for each of the three years in the period ended December 31, 2020, in accordance with International Financial Reporting Standards as issued by the International Accounting Standards Board.
Basis for Opinion
These financial statements are the responsibility of the Business’s management. Our responsibility is to express an opinion on the Business’s financial statements based on our audits. We are a public accounting firm registered with the Public Company Accounting Oversight Board (United States) (“PCAOB”) and are required to be independent with respect to the Business in accordance with the U.S. federal securities laws and the applicable rules and regulations of the Securities and Exchange Commission and the PCAOB.
We conducted our audits in accordance with the standards of the PCAOB. Those standards require that we plan and perform the audit to obtain reasonable assurance about whether the financial statements are free of material misstatement, whether due to error or fraud. The Business is not required to have, nor were we engaged to perform, an audit of its internal control over financial reporting. As part of our audits, we are required to obtain an understanding of internal control over financial reporting but not for the purpose of expressing an opinion on the effectiveness of the Business’s internal control over financial reporting. Accordingly, we express no such opinion.
Our audits included performing procedures to assess the risks of material misstatement of the financial statements, whether due to error or fraud, and performing procedures that respond to those risks. Such procedures included examining, on a test basis, evidence regarding the amounts and disclosures in the financial statements. Our audits also included evaluating the accounting principles used and significant estimates made by management, as well as evaluating the overall presentation of the financial statements. We believe that our audits provide a reasonable basis for our opinion.
Critical Audit Matters
The critical audit matter communicated below is a matter arising from the current-period audit of the financial statements that was communicated or required to be communicated to the audit committee and that (1) relates to accounts or disclosures that are material to the financial statements and (2) involved our especially challenging, subjective, or complex judgments. The communication of critical audit matters does not alter in any way our opinion on the financial statements, taken as a whole, and we are not, by communicating the critical audit matter below, providing separate opinions on the critical audit matter or on the accounts or disclosures to which it relates.
Goodwill — Refer to Notes 2(c)(i), 2(m) and 13 to the financial statements
Critical Audit Matter Description
The Business’ evaluation of goodwill impairment at each of its healthcare services and construction operations cash generating units (“CGU”) (included within the business services segment) involves assessing if the carrying amount of a CGU, including the allocated goodwill, exceeds its recoverable amount determined using a value in use discounted cash flow model. This requires management to make significant estimates and assumptions related to unsecured revenue projections, terminal growth rates, forecasts of future revenues and operating margins, long-term growth rate and discount rates. The goodwill balance was $2,331 million as of
F-3

TABLE OF CONTENTS
 
December 31, 2020, of which $1,482 million was allocated to the Business’ healthcare services CGU and $655 million was allocated to the Business’ construction operations CGU. The recoverable amount of each of the healthcare services and construction operations CGUs exceeded their respective carrying amounts therefore no impairment was recognized.
We identified goodwill impairment as a critical audit matter because of the significant estimates and assumptions made by management to estimate the recoverable amount of each CGU, specifically the forecasts of future revenues and operating margins, long-term growth rate and discount rate at the healthcare services CGU, and unsecured revenue projections, terminal growth rates and discount rates at the construction operations CGU. This required a high degree of auditor judgment and an increased extent of audit effort, including the involvement of fair value specialists.
How the Critical Audit Matter Was Addressed in the Audit
Our audit procedures related to the estimates and assumptions used to determine the recoverable amount of the two CGUs included the following, among others:

Evaluated the effectiveness of controls over the determination of future revenue and operating margin forecasts, unsecured revenue projections, and the selection of terminal growth rates, long-term growth rate, and discount rates, made by management.

Evaluated the reasonableness of management’s forecasts of future revenues and operating margins (healthcare services) and unsecured revenue projections (construction operations) by:

Evaluating management’s ability to accurately forecast by comparing actual results to historical forecasts.

Comparing forecasts to historical results, the Board approved business plan, available macroeconomic and market specific information, and considering the impact of contradictory evidence identified through other audit procedures, as appropriate.

With the assistance of fair value specialists, evaluated the reasonableness of the long-term growth rate and terminal growth rates against actual results, applicable market data, and industry and macroeconomic benchmarks, as appropriate.

With the assistance of fair value specialists, evaluated the reasonableness of the discount rates by testing the source information underlying the determination of the discount rates, benchmarking the assumptions against publicly available information and developing a range of independent estimates based on market data and comparing those to the discount rates selected by management, as appropriate.
/s/ Deloitte LLP
Chartered Professional Accountants
Licensed Public Accountants
Toronto, Canada
November 29, 2021
We have served as the Business’s auditor since 2021.
F-4

TABLE OF CONTENTS
 
COMBINED CARVE-OUT FINANCIAL STATEMENTS OF SELECT SERVICES AND INDUSTRIAL OPERATIONS OF BROOKFIELD BUSINESS PARTNERS L.P.
COMBINED CARVE-OUT STATEMENTS OF FINANCIAL POSITION
(US$ MILLIONS)
Notes
December 31, 2020
December 31, 2019
Assets
Current Assets
Cash and cash equivalents
4
$
777
$ 792
Financial assets
5
319
117
Accounts and other receivable, net
6
1,631
1,663
Inventory, net
8
713
726
Other assets
9
723
836
4,163
4,134
Financial assets
5
241
215
Accounts and other receivable, net
6
671
794
Other assets
9
154
255
Property, plant and equipment
11
4,318
4,067
Deferred income tax assets
18
341
269
Intangible assets
12
4,365
4,510
Equity accounted investments
14
73
91
Goodwill
13
2,331
2,346
$
16,657
$ 16,681
Liabilities and Equity
Current Liabilities
Accounts payable and other
15
$
4,152
$ 3,824
Non-recourse borrowings in subsidiaries of the company
17
114
274
4,266
4,098
Accounts payable and other
15
4,096
3,763
Non-recourse borrowings in subsidiaries of the company
17
5,075
5,016
Deferred income tax liabilities
18
514
639
$
13,951
$ 13,516
Equity
Equity in net assets attributable to parent company
$
1,227
$ 1,397
Non-controlling interests
10
1,479
1,768
2,706
3,165
$
16,657
$ 16,681
   
The accompanying notes are an integral part of the financial statements.
F-5

TABLE OF CONTENTS
 
COMBINED CARVE-OUT FINANCIAL STATEMENTS OF SELECT SERVICES AND INDUSTRIAL OPERATIONS OF BROOKFIELD BUSINESS PARTNERS L.P.
COMBINED CARVE-OUT STATEMENTS OF OPERATING RESULTS
Year ended December 31,
(US$ MILLIONS)
Notes
2020
2019
2018
Revenues
23
$
9,606
$ 9,903 $ 6,956
Direct operating costs
20
(8,853)
(9,058) (6,513)
General and administrative expenses
(313)
(336) (212)
Interest income (expense), net
(405)
(396) (172)
Equity accounted income (loss), net
14
3
22 1
Impairment expense, net
11, 13
(131)
Gain (loss) on acquisitions/dispositions, net
7
55
13
Other income (expense), net
(234)
(142) (136)
Income (loss) before income tax
(141)
(125) (76)
Income tax (expense) recovery
Current
18
(27)
(77) (46)
Deferred
18
41
68 3
Net income (loss)
$
(127)
$ (134) $ (119)
Attributable to:
Parent company
$
(164)
$ (128) $ (48)
Non-controlling interests
10
37
(6) (71)
$
(127)
$ (134) $ (119)
   
The accompanying notes are an integral part of the financial statements.
F-6

TABLE OF CONTENTS
 
COMBINED CARVE-OUT FINANCIAL STATEMENTS OF SELECT SERVICES AND INDUSTRIAL OPERATIONS OF BROOKFIELD BUSINESS PARTNERS L.P.
COMBINED CARVE-OUT STATEMENTS OF COMPREHENSIVE INCOME (LOSS)
Year ended December 31,
(US$ MILLIONS)
Notes
2020
2019
2018
Net income (loss)
$
(127)
$ (134) $ (119)
Other comprehensive income (loss):
Items that may be reclassified subsequently to profit or loss:
Foreign currency translation
(127)
(51) (273)
Net investment and cash flow hedges
4
(44)
(61) (30)
Taxes on the above items
18
(8)
1 (3)
Reclassification to profit or loss
44
10 3
(135)
(101) (303)
Items that will not be reclassified subsequently to profit or loss:
Revaluation of pension obligations
29
(90)
(95) (72)
Taxes on the above items
18
4
1 2
Total other comprehensive income (loss)
(221)
(195) (373)
Comprehensive income (loss)
$
(348)
$ (329) $ (492)
Attributable to:
Parent company
$
(205)
$ (172) $ (157)
Non-controlling interests
(143)
(157) (335)
$
(348)
$ (329) $ (492)
   
The accompanying notes are an integral part of the financial statements.
F-7

TABLE OF CONTENTS
 
COMBINED CARVE-OUT FINANCIAL STATEMENTS OF SELECT SERVICES AND INDUSTRIAL OPERATIONS OF BROOKFIELD BUSINESS PARTNERS L.P.
COMBINED CARVE-OUT STATEMENTS OF CHANGES IN EQUITY
(US$ MILLIONS)
Capital
Retained
earnings
Ownership
changes
Accumulated
other
comprehensive
income (loss)(1)
Equity in
net assets
attributable
to parent
company
Non-
controlling
interests
Total
equity
Balance as at January 1, 2020
$ 1,880 $ (508) $ 439 $ (414) $ 1,397 $ 1,768 $ 3,165
Net income (loss)
(164)
(164)
37
(127)
Other comprehensive income
(41)
(41)
(180)
(221)
Total comprehensive income (loss)
(164)
(41)
(205)
(143)
(348)
Contributions
87
87
112
199
Distributions
(94)
(94)
(257)
(351)
Ownership changes(2)
36
6
42
(1)
41
Balance as at December 31, 2020
$ 1,967 $ (730) $ 445 $ (455) $ 1,227 $ 1,479 $ 2,706
Balance as at January 1, 2019
$ 1,585 $ (260) $ 412 $ (370) $ 1,367 $ 1,536 $ 2,903
Net income (loss)
(128) (128) (6) (134)
Other comprehensive income
(44) (44) (151) (195)
Total comprehensive income (loss)
(128) (44) (172) (157) (329)
Contributions
295 16 311 34 345
Distributions
(120) (120) (326) (446)
Ownership changes(2)
11 11 (64) (53)
Acquisition of interest(3)
745 745
Balance as at December 31, 2019
$ 1,880 $ (508) $ 439 $ (414) $ 1,397 $ 1,768 $ 3,165
(1)
See Note 19 for additional information.
(2)
Includes gains or losses on changes in ownership interests of subsidiaries.
(3)
See Note 3 for additional information.    
The accompanying notes are an integral part of the financial statements.
F-8

TABLE OF CONTENTS
 
(US$ MILLIONS)
Capital
Retained
earnings
Ownership
changes
Accumulated
other
comprehensive
income (loss)(1)
Equity
attributable to
parent company
Non-
controlling
interests
Total
equity
Balance as at January 1, 2018
$ 1,097 $ (215) $ 412 $ (263) $ 1,031 $ 1,226 $ 2,257
Net income (loss)
(48) (48) (71) (119)
Other comprehensive income
(109) (109) (264) (373)
Total comprehensive income (loss)
(48) (109) (157) (335) (492)
Contributions
488 488 159 647
Distributions
3 3 11 14
Ownership changes(2)
2 2 2
Acquisition of interest(3)
475 475
Balance as at December 31, 2018
$ 1,585 $ (260) $ 412 $ (370) $ 1,367 $ 1,536 $ 2,903
(1)
See Note 19 for additional information.
(2)
Includes gains or losses on changes in ownership interests of subsidiaries.
(3)
See Note 3 for additional information.    
The accompanying notes are an integral part of the financial statements.
F-9

TABLE OF CONTENTS
 
COMBINED CARVE-OUT FINANCIAL STATEMENTS OF SELECT SERVICES AND INDUSTRIAL OPERATIONS OF BROOKFIELD BUSINESS PARTNERS L.P.
COMBINED CARVE-OUT STATEMENTS OF CASH FLOW
Year Ended December 31,
(US$ MILLIONS)
Notes
2020
2019
2018
Operating Activities
Net income (loss)
$
(127)
$ (134) $ (119)
Adjusted for the following items:
Equity accounted earnings, net of distributions
14
(1)
(18) (1)
Impairment expense, net
11, 13
131
Depreciation and amortization expense
585
520 247
Gain on acquisitions/dispositions, net
3, 7
(55)
(13)
Provisions and other items
189
28 39
Deferred income tax (recovery)
18
(41)
(68) (3)
Changes in non-cash working capital, net
28
(36)
307 (287)
Cash from operating activities
514
753 (124)
Financing Activities
Proceeds from non-recourse borrowings in subsidiaries
1,103
4,402 3,729
Repayment of non-recourse borrowings in subsidiaries
(1,105)
(1,029) (720)
Proceeds from other financing
55
Repayment of other financing
(100)
(42)
Lease liability repayment
(71)
(67)
Capital provided by others who have interests in operating subsidiaries
111
751 346
Capital paid to others who have interests in operating subsidiaries
(10)
Distributions to others who have interests in operating subsidiaries
(255)
(324) 341
Capital provided from (to) parent
(31)
(120) 464
Cash from (used in) financing activities
(293)
3,561 4,160
Investing Activities
Acquisitions
Subsidiaries, net of cash acquired
3
(23)
(4,320) (3,485)
Property, plant and equipment and intangible assets
(477)
(407) (203)
Financial assets and other
(2)
(6) (6)
Dispositions
Subsidiaries, net of cash disposed
372
209
Property, plant and equipment
9
21 16
Financial assets and other
1
206
Net settlement of hedges
120
1
Restricted cash and deposits
(235)
167 (67)
Cash (used in) investing activities
(235)
(4,130) (3,744)
Cash
Change during the period
(14)
184 292
Impact of foreign exchange on cash
(1)
(9) (46)
Net change in cash reclassified as assets held for sale
(57)
Balance, beginning of year
792
674 428
Balance, end of year
$
777
$ 792 $ 674
Supplemental cash flow information is presented in Note 28    
The accompanying notes are an integral part of the financial statements.
F-10

TABLE OF CONTENTS
 
SELECT SERVICES AND INDUSTRIAL OPERATIONS OF BROOKFIELD BUSINESS PARTNERS L.P.
NOTES TO COMBINED CARVE-OUT FINANCIAL STATEMENTS
As at December 31, 2020 and 2019 and for the years ended December 31, 2020, 2019 and 2018
NOTE 1.   ORGANIZATION AND DESCRIPTION OF THE BUSINESS
The combined carve-out financial statements of select services and industrial operations of Brookfield Business Partners L.P., presented herein, reflect the combined carve-out statements of financial position, operations, changes in equity and cash flows of select services and industrial operations (the “Business”) of Brookfield Business Partners L.P. (the “partnership” or the “parent company”) (NYSE: BBU; TSX: BBU.UN). The partnership is an owner and operator of services and industrial operations on a global basis. The partnership intends to make a special distribution of the shares of Brookfield Business Corporation (“BBUC” or the “company”), a British Columbia corporation, to its unitholders. In November 2021, the partnership effected a reorganization that resulted in BBUC acquiring the Business.
The Business, through its affiliates, is an owner and operator of services and industrial operations on a global basis. BBUC was formed as a corporation established under the British Columbia Business Corporations Act and will be a subsidiary of the parent company. The parent company’s registered head office is 73 Front Street, 5th Floor, Hamilton HM 12, Bermuda.
Brookfield Asset Management Inc. (“Brookfield Asset Management” or together with its controlled subsidiaries, excluding the partnership, “Brookfield”) is the ultimate parent of BBUC and the partnership.
NOTE 2.   SIGNIFICANT ACCOUNTING POLICIES
(a)
Statement of compliance
These combined carve-out financial statements have been prepared in accordance with International Financial Reporting Standards (“IFRS”) as issued by the International Accounting Standards Board (“IASB”).
The combined carve-out financial statements were approved by the audit committee of the Board of Directors of the general partner of the partnership on November 29, 2021.
(b)
Basis of presentation
The combined carve-out financial statements are prepared on a going concern basis. All of the assets and liabilities presented are controlled by the partnership and will be transferred to the company at carrying value. The assets and liabilities in the combined carve-out financial statements have been presented on a historical cost basis, immediately prior to the transfer. The financial statements represent a combined carve-out of the assets, liabilities, revenues, expenses, and cash flows of the Business that have been contributed to the company. All intercompany balances, transactions, revenues and expenses within the Business have been eliminated.
The principal operating entities of the Business generally maintain their own independent management. However, certain resources for oversight of operations and associated overhead are incurred at the partnership. These corporate costs have been allocated on the basis of direct usage where identifiable, with the remainder allocated based on management’s best estimate of costs attributable to the Business.
Management believes the assumptions underlying the combined carve-out financial statements, including the assumptions regarding allocated expenses, reasonably reflect the utilization of services provided to or the benefit received by the Business during the periods presented. However, due to the inherent limitations of carving out the assets, liabilities, operations and cash flows from larger entities, these combined carve-out financial statements may not necessarily reflect the Business’ financial position, operations and cash flow for future periods, nor do they reflect the financial position, results of operations and cash flow that would have been realized had the Business been a stand-alone entity during the periods presented. The financial statements present the equity in the net assets attributable to the parent company rather than the shareholders’ equity. Non-controlling interests in the net assets within the Business are shown separately in equity in the combined carve-out statements of financial position.
Revision of comparatives
For the years ended December 31, 2020, 2019 and 2018, the Business reclassified depreciation and amortization expense from depreciation and amortization on the combined carve-out statements of operating results to direct operating costs. For the year ended December 31, 2020, this reclassification increased direct operating costs by $585 million (2019: increase of $520 million; 2018: increase of $247 million), with an offsetting decrease in depreciation and amortization expense. During the current period, the Business also corrected an immaterial error resulting in the reclassification of $67 million of general and administrative expenses to direct operating costs (2019: $34 million, 2018: $nil million). These reclassifications had no impact on revenues or net income (loss).
(c)
Interests in other entities
(i)
Subsidiaries
These combined carve-out financial statements include the accounts of the Business and subsidiaries over which the Business has control. Subsidiaries are consolidated from the date of acquisition, being the date on which the Business obtained control, and continue to be
F-11

TABLE OF CONTENTS
 
SELECT SERVICES AND INDUSTRIAL OPERATIONS OF BROOKFIELD BUSINESS PARTNERS L.P.
NOTES TO COMBINED CARVE-OUT FINANCIAL STATEMENTS
As at December 31, 2020 and 2019 and for the years ended December 31, 2020, 2019 and 2018
NOTE 2.   SIGNIFICANT ACCOUNTING POLICIES (Continued)
consolidated until the date when control is lost. The Business controls an investee when it is exposed, or has rights, to variable returns from its involvement with the investee and has the ability to affect those returns through its power over the investee.
Non-controlling interests may be initially measured either at fair value or at the non-controlling interests’ proportionate share of the fair value of the acquiree’s identifiable net assets. The choice of measurement basis is made on an acquisition by acquisition basis. Subsequent to acquisition, the carrying amount of non-controlling interests is the amount of those interests at initial recognition plus the non-controlling interests’ share of subsequent changes in share capital in addition to changes in ownership interests. Total comprehensive income (loss) is attributed to non-controlling interests, even if this results in the non-controlling interests having a deficit balance.
The following provides information about the wholly-owned subsidiaries of the Business as at December 31, 2020 and 2019:
Business type
Name of entity
Country of
incorporation
Voting interest
Economic
interest
2020
2019
2020
2019
Business services
Construction operations
Multiplex
United Kingdom
100%
100%
100%
100%
The following table presents details of non-wholly owned subsidiaries of the Business:
Business type
Name of entity
Country of
incorporation
Voting interest
Economic
interest
2020
2019
2020
2019
Business services
Healthcare services
Healthscope Limited
Australia
100%
100%
28%
27%
Infrastructure services
Nuclear technology services
Westinghouse Electric
Company
United States
100%
100%
27%
27%
Industrials
Water and wastewater services
BRK Ambiental
Participações S.A.
Brazil
70%
70%
26%
26%
(ii)
Associates and joint ventures
Associates are entities over which the Business exercises significant influence. Significant influence is the power to participate in the financial and operating policy decisions of the investee but without control or joint control over those policies. Joint ventures are joint arrangements whereby the parties that have joint control of the arrangement have the rights to the net assets of the joint arrangement. Joint control is the contractually agreed sharing of control over an arrangement, which exists only when decisions about the relevant activities require unanimous consent of the parties sharing control. The Business accounts for associates and joint ventures using the equity method of accounting for equity accounted investments in the combined carve-out statements of financial position.
Interests in associates and joint ventures accounted for using the equity method are initially recognized at cost. At the time of initial recognition, if the cost of the associate or joint venture is lower than the proportionate share of the investment’s fair value of net assets, the Business records a gain on the difference between the cost and the fair value of the investment’s fair value of net assets in net income. If the cost of the associate or joint venture is greater than the Business’ proportionate share of the fair value of net assets, goodwill relating to the associate or joint venture is included in the carrying amount of the investment.
Subsequent to initial recognition, the carrying value of the Business’ interest in an associate or joint venture is adjusted for the Business’ share of comprehensive income and distributions of the investee. Profit and loss resulting from transactions with an associate or joint venture are recognized in the combined carve-out financial statements based on the interests of unrelated investors in the investee. The carrying value of associates or joint ventures is assessed for impairment at each reporting date. Impairment losses on equity accounted investments may be subsequently reversed in net income. Further information on the impairment of long-lived assets is available in Note 2(k).
(d)
Foreign currency translation
The U.S. dollar is the functional and presentation currency of the Business. Each of the Business’ subsidiaries and equity accounted investments determines its own functional currency and items included in the financial statements of each subsidiary and equity accounted
F-12

TABLE OF CONTENTS
 
SELECT SERVICES AND INDUSTRIAL OPERATIONS OF BROOKFIELD BUSINESS PARTNERS L.P.
NOTES TO COMBINED CARVE-OUT FINANCIAL STATEMENTS
As at December 31, 2020 and 2019 and for the years ended December 31, 2020, 2019 and 2018
NOTE 2.   SIGNIFICANT ACCOUNTING POLICIES (Continued)
investment are measured using that functional currency. The Business’ subsidiaries have functional currencies other than the U.S. dollar consisting of Australian dollars, Brazilian reais, and British pounds.
Assets and liabilities of foreign operations having a functional currency other than the U.S. dollar are translated at the rate of exchange prevailing at the reporting date and revenues and expenses at average rates during the period. Gains or losses on translation are included as a component of equity.
On disposal of a foreign operation resulting in the loss of control, the component of other comprehensive income due to accumulated foreign currency translation relating to that foreign operation is reclassified to net income. Gains or losses on foreign currency denominated balances and transactions that are designated as hedges of net investments in these operations are reported in the same manner. On partial disposal of a foreign operation in which control is retained, the proportionate share of the component of other comprehensive income or loss relating to that foreign operation is reclassified to non-controlling interests in that foreign operation.
Foreign currency denominated monetary assets and liabilities are translated using the exchange rate prevailing at the reporting date and non-monetary assets and liabilities are measured at their historic cost and translated at the exchange rate on the transaction date. Revenues and expenses are measured at average exchange rates during the period. Gains or losses on translation of these items are included in the combined carve-out statements of operating results.
(e)
Business combinations
Business acquisitions, in which control is acquired, are accounted for using the acquisition method in accordance with IFRS 3, Business Combinations (“IFRS 3”), other than those between entities under common control.
The consideration of each acquisition is measured at the aggregate of the fair values at the acquisition date of assets transferred by the acquirer, liabilities incurred or assumed, and equity instruments issued by the Business in exchange for control of the acquiree. Acquisition related costs are recognized in the combined carve-out statements of operating results as incurred and included in other income (expense), net.
Where applicable, the consideration for each acquisition includes any asset or liability resulting from a contingent consideration arrangement, measured at its acquisition-date fair value. Subsequent changes in fair values are adjusted against the cost of the acquisition where they qualify as measurement period adjustments. All other subsequent changes in the fair value of contingent consideration classified as liabilities will be recognized in the combined carve-out statements of operating results, whereas changes in the fair values of contingent consideration classified within equity are not subsequently remeasured.
Where a business combination is achieved in stages, the Business’ previously held interests in the acquired entity are remeasured to fair value at the acquisition date, that is, the date the Business attains control. The resulting gain or loss, if any, is recognized in the combined carve-out statements of operating results. Amounts arising from interests in the acquiree prior to the acquisition date that have previously been recognized in other comprehensive income (loss) are reclassified to the combined carve-out statements of operating results, where such treatment would be appropriate if that interest were disposed of.
If the initial accounting for a business combination is incomplete by the end of the reporting period in which the acquisition occurs, the Business reports provisional amounts for the items for which the accounting is incomplete. Those provisional amounts are adjusted during the measurement period, or additional assets or liabilities are recognized, to reflect new information obtained about facts and circumstances that existed as of the acquisition date that, if known, would have affected the amounts recognized as of that date.
The measurement period is the period from the date of acquisition to the date the Business obtains complete information about facts and circumstances that existed as of the acquisition date. The measurement period is a maximum of one year subsequent to the acquisition date.
If, after reassessment, the Business’ interest in the fair value of the acquiree’s identifiable net assets exceeds the sum of the consideration transferred, the amount of any non-controlling interests in the acquiree and the fair value of the acquirer’s previously held equity interest in the acquiree if any, the excess is recognized immediately in income as a bargain purchase gain.
Contingent liabilities acquired in a business combination are initially measured at fair value at the date of acquisition. At the end of subsequent reporting periods, such contingent liabilities are measured at the higher of the amount that would be recognized in accordance with IAS 37, Provisions, contingent liabilities and contingent assets, and the amount initially recognized less cumulative amortization recognized in accordance with IFRS 15, Revenue from contracts with customers (“IFRS 15”).
(f)
Cash and cash equivalents
Cash and cash equivalents include cash on hand, non-restricted deposits, and short-term investments with original maturities of three months or less.
F-13

TABLE OF CONTENTS
 
SELECT SERVICES AND INDUSTRIAL OPERATIONS OF BROOKFIELD BUSINESS PARTNERS L.P.
NOTES TO COMBINED CARVE-OUT FINANCIAL STATEMENTS
As at December 31, 2020 and 2019 and for the years ended December 31, 2020, 2019 and 2018
NOTE 2.   SIGNIFICANT ACCOUNTING POLICIES (Continued)
(g)
Accounts and other receivable, net
Accounts and other receivable, net include trade receivables, construction retentions and other unbilled receivables, which are recognized initially at fair value and subsequently measured at amortized cost using the effective interest method, less any allowance for credit losses.
(h)
Inventory, net
Inventory, net, is valued at the lower of cost and net realizable value. Cost is determined using specific identification where possible and practicable or using the first-in, first-out or weighted average method. Costs include direct and indirect expenditures incurred in bringing the inventory to its existing condition and location. Net realizable value represents the estimated selling price in the ordinary course of business, less the estimated costs of completion and the estimated costs necessary to make the sale.
(i)
Related party transactions
In the normal course of operations, the Business enters into various transactions on market terms with related parties, which have been measured at their exchange value and are recognized in the financial statements. Related party transactions are further described in Note 24.
(j)
Property, plant and equipment, or PP&E
PP&E, which includes leasehold improvements, is measured at cost less accumulated depreciation and accumulated impairment losses, if any. Cost includes expenditures that are directly attributable to the acquisition of the asset. The cost of assets includes the cost of materials and direct labor, any other costs directly attributable to bringing the assets to a working condition for their intended use, and the cost of dismantling and removing the items and restoring the site on which they are located.
Depreciation of an asset commences when it is available for use. PP&E is depreciated for each component of the asset classes as follows:
Buildings
Up to 50 years
Leasehold improvements
Up to 40 years but not exceeding the term of the lease
Machinery and equipment
Up to 20 years
Depreciation on PP&E is calculated so as to write-off the net cost of each asset over its expected useful life to its estimated residual value. Buildings, machinery, and equipment are depreciated over their expected useful lives on a straight-line basis. Leasehold improvements are depreciated over the period of the lease or estimated useful life, whichever is the shorter, using the straight-line method. The estimated useful lives, residual values and depreciation methods are reviewed at the end of each annual reporting period, with the effect of any changes recognized on a prospective basis.
(k)
Asset impairment
At each reporting date, the Business assesses whether there is any indication that assets or cash generating units are impaired or impairment has been reversed. This assessment includes a review of internal and external factors which includes, but is not limited to, changes in the technological, political, economic or legal environment in which the entity operates, structural changes in the industry, changes in the level of demand, physical damage and obsolescence due to technological changes. An impairment is recognized if the recoverable amount, determined as the higher of the estimated fair value less costs of disposal or the value in use of the asset or cash generating unit, is less than their carrying value. The projections of future cash flows take into account the relevant operating plans and management’s best estimate of the most probable set of conditions anticipated to prevail. Where an impairment loss subsequently reverses, the carrying amount of the asset or cash generating unit is increased to the lesser of the revised estimate of recoverable amount and the carrying amount that would have been recorded had no impairment loss been recognized previously.
(l)
Intangible assets
Intangible assets acquired in a business combination and recognized separately from goodwill are initially recognized at their fair value at the acquisition date. The Business’ intangible assets comprise primarily water and sewage concession rights, brand names, computer software, customer relationships, proprietary technology and product development costs.
Subsequent to initial recognition, intangible assets acquired in a business combination are reported at cost less accumulated amortization and accumulated impairment losses, on the same basis as intangible assets acquired separately. Definite life intangible assets are amortized on a straight line basis over the following periods:
F-14

TABLE OF CONTENTS
 
SELECT SERVICES AND INDUSTRIAL OPERATIONS OF BROOKFIELD BUSINESS PARTNERS L.P.
NOTES TO COMBINED CARVE-OUT FINANCIAL STATEMENTS
As at December 31, 2020 and 2019 and for the years ended December 31, 2020, 2019 and 2018
NOTE 2.   SIGNIFICANT ACCOUNTING POLICIES (Continued)
Water and sewage concession rights
Up to 40 years
Brand names
Up to 20 years
Computer software
Up to 10 years
Customer relationships
Up to 30 years
Proprietary technology
Up to 20 years
Product development costs
Up to 5 years
Gains or losses arising from derecognition of an intangible asset are measured as the difference between the net disposal proceeds and the carrying amount of the asset and are recognized in the combined carve-out statements of operating results when the asset is derecognized.
Service concession arrangements which provide the Business the right to charge users for the services are accounted for as an intangible asset under IFRIC 12, Service Concession Arrangements. Water and sewage concession agreements were acquired as part of the acquisition of BRK Ambiental Participações S.A., the water and wastewater operations of the Business, and were initially recognized at their fair values.
Brand names represent the intrinsic value customers place on the operation’s various brand names and are amortized on a straight line basis over the estimated useful life of the intangible asset. As part of the acquisition of Westinghouse Electric Company, the Business’ nuclear technology services operations, the Business acquired the strong reputation and positive brand recognition that is embodied in its brand name. This brand name was classified as having an indefinite life and is subject to an annual impairment assessment.
Customer relationships acquired as part of the acquisition of the nuclear technology services operations pertain to strong and continuing relationships with many of the Business’ customers within the nuclear power generation industry. Customer relationships were initially recognized at fair value.
Proprietary technology pertains to developed technology that has the potential to provide competitive advantages and product differentiation. As part of the acquisition of the nuclear technology services operations, the Business acquired proprietary technology related to fuel products, components, plant designs, as well as engineering and other services provided to owners and operators of power plants.
(m)
Goodwill
Goodwill represents the excess of the price paid for the acquisition of a business over the fair value of the net tangible and intangible assets and liabilities acquired. Goodwill is allocated to the cash generating unit or units to which it relates. The Business identifies cash generating units as identifiable groups of assets whose cash inflows are largely independent of the cash inflows from other assets or groups of assets.
Goodwill is evaluated for impairment on an annual basis or when indicators of impairment exist. Impairment is determined for goodwill by assessing if the carrying value of a cash generating unit, including the allocated goodwill, exceeds its recoverable amount determined as the greater of the estimated fair value less costs of disposal or the value in use. Impairment losses recognized in respect of a cash generating unit are first allocated to the carrying value of goodwill and any excess is allocated to the carrying amount of assets in the cash generating unit. Any goodwill impairment is charged to impairment expense, net in the combined carve-out statements of operating results in the period in which the impairment is identified. Impairment losses on goodwill are not subsequently reversed.
On disposal of a subsidiary, the attributable amount of goodwill is included in the determination of the gain or loss on disposal of the operation.
(n)
Revenue from contracts with customers
Construction operations
The Business’ construction operations provide end-to-end design and development solutions under contracts with its customers. The Business recognizes revenues on these contracts over a period of time. The Business uses an input method (the cost-to-cost method) to measure progress towards complete satisfaction of the performance obligations under IFRS 15.
As work is performed, a contract asset in the form of contracts in progress is recognized, which is reclassified to accounts receivable when invoiced to the customer. If payment is received in advance of work being completed, a contract liability is recognized. Refer to Note 16 for further information on contracts in progress balances. There is not considered to be a significant financing component in construction contracts as the period between the recognition of revenues under the cost-to-cost method and when payment is received is typically less than one year.
F-15

TABLE OF CONTENTS
 
SELECT SERVICES AND INDUSTRIAL OPERATIONS OF BROOKFIELD BUSINESS PARTNERS L.P.
NOTES TO COMBINED CARVE-OUT FINANCIAL STATEMENTS
As at December 31, 2020 and 2019 and for the years ended December 31, 2020, 2019 and 2018
NOTE 2.   SIGNIFICANT ACCOUNTING POLICIES (Continued)
IFRS 15 requires a highly probable criterion be met with regards to recognizing revenue arising from variable consideration resulting from contract modifications and claims. For variable consideration, revenues are only recognized to the extent that it is highly probable that a significant reversal in the amount of revenues recognized will not occur when the uncertainty associated with the variable consideration is subsequently resolved.
Healthcare services
The fees and related costs for providing healthcare services are recognized over the time period in which the services are provided.
Nuclear technology services
Revenues from sales of products are recognized at a point in time when the product is shipped and control passes to the customer. Revenues from contracts to provide engineering, design or other services are recognized and reported over time based on an appropriate measure of progress over time. The Business uses an input method, the cost-to-cost method, to measure progress towards complete satisfaction of the performance obligations under IFRS 15.
IFRS 15 requires a highly probable criterion be met with regards to recognizing revenues arising from variable consideration and contract modification and claims. For variable consideration, revenues are only to be recognized to the extent that it is highly probable that a significant reversal in the amount of revenue recognized will not occur when the uncertainty associated with the variable consideration is subsequently resolved.
Water and wastewater operations
Revenues from the provision of water and wastewater services are recognized over time as the provision of water and wastewater services are delivered. Revenues from the sale of industrial water are recognized at the time of billing.
Revenues from construction are determined and recognized using the percentage of completion method by means of the addition of the profit margin to the related costs incurred on an accrual basis.
(o)
Contract work in progress
The gross amount due from customers for contract work for all contracts in progress for which costs incurred plus recognized profits (less recognized losses) exceed progress billings, is generally presented as an asset. Progress billings not yet paid by customers and retentions are included in accounts and other receivable, net on the combined carve-out statements of financial position. The gross amounts due to customers for contract work for all contracts in progress for which progress billings exceed costs incurred plus recognized profits (less recognized losses) is generally presented as a liability in accounts payable and other.
Construction work in progress on construction contracts is stated at cost plus profit recognized to date calculated in accordance with performance obligations satisfied over time, including retentions payable and receivable, less a provision for foreseeable losses and progress payments received to date.
F-16

TABLE OF CONTENTS
 
SELECT SERVICES AND INDUSTRIAL OPERATIONS OF BROOKFIELD BUSINESS PARTNERS L.P.
NOTES TO COMBINED CARVE-OUT FINANCIAL STATEMENTS
As at December 31, 2020 and 2019 and for the years ended December 31, 2020, 2019 and 2018
NOTE 2.   SIGNIFICANT ACCOUNTING POLICIES (Continued)
(p)
Financial instruments and hedge accounting
Classification and measurement
The table below summarizes the Business’ classification and measurement of financial assets and liabilities, under IFRS 9, Financial instruments (“IFRS 9”):
IFRS 9 measurement category
Combined carve-out statements of
financial position account
Financial assets
Cash and cash equivalents
Amortized cost Cash and cash equivalents
Accounts receivable
Amortized cost
Accounts and other receivable, net
Restricted cash
Amortized cost Financial assets
Equity securities
FVTPL / FVOCI Financial assets
Debt securities
FVTPL / FVOCI / Amortized cost Financial assets
Derivative assets
FVTPL(1) Financial assets
Other financial assets
FVTPL / FVOCI / Amortized cost Financial assets
Financial liabilities
Borrowings
Amortized cost
Non-recourse borrowings in subsidiaries of the company
Accounts payable and other
Amortized cost Accounts payable and other
Derivative liabilities
FVTPL(1) Accounts payable and other
(1)
Derivatives are classified and measured at FVTPL except those designated in hedging relationships.
The classification of financial instruments depends on the specific business model for managing the financial instruments and the contractual cash flow characteristics of the financial asset. The Business maintains a portfolio of marketable securities comprising equity and debt securities. Marketable securities are recognized on their trade date. They are subsequently measured at fair value at each reporting date with the change in fair value recorded in either profit or loss (“FVTPL”) or other comprehensive income (“FVOCI”). For investments in debt instruments, subsequent measurement will depend on the business model for which the investments are held and the cash flow characteristics of the debt instruments.
At initial recognition, the Business measures a financial asset at its fair value plus, in the case of a financial asset not at fair value through profit or loss, transaction costs that are directly attributable to the acquisition of the financial asset. Transaction costs of financial assets measured at fair value through profit or loss are expensed in other income (expense), net in the combined carve-out statements of operating results.
Financial assets are measured at amortized cost based on their contractual cash flow characteristics and the business model for which they are held. Financial assets classified as amortized cost are recorded initially at fair value, then subsequently measured at amortized cost using the effective interest method, less any impairment.
Derivatives and hedging activities
The Business selectively utilizes derivative financial instruments primarily to manage financial risks, including foreign exchange risks, interest rate risks and commodity price risks. Derivative financial instruments are recorded at fair value on initial recognition and subsequently measured at FVTPL or FVOCI, if in designated hedge relationships. Hedge accounting is applied when the derivative is designated as a hedge of a specific exposure and there is assurance that it will continue to be highly effective as a hedge based on an expectation of offsetting cash flows or fair value. Hedge accounting is discontinued prospectively when the derivative no longer qualifies as a hedge or the hedging relationship is terminated. Once discontinued, the cumulative change in fair value of a derivative that was previously recorded in other comprehensive income by the application of hedge accounting is recognized in profit or loss over the remaining term of the original hedging relationship as amounts related to the hedged item are recognized in profit or loss. The assets or liabilities relating to unrealized mark-to-market gains and losses on derivative financial instruments are recorded in financial assets and financial liabilities, respectively.
F-17

TABLE OF CONTENTS
 
SELECT SERVICES AND INDUSTRIAL OPERATIONS OF BROOKFIELD BUSINESS PARTNERS L.P.
NOTES TO COMBINED CARVE-OUT FINANCIAL STATEMENTS
As at December 31, 2020 and 2019 and for the years ended December 31, 2020, 2019 and 2018
NOTE 2.   SIGNIFICANT ACCOUNTING POLICIES (Continued)
(i)
Items classified as hedges
Net investment hedges
Realized and unrealized gains and losses on foreign exchange contracts and foreign currency debt that are designated as hedges of currency risks relating to a net investment in a subsidiary with a functional currency other than the U.S. dollar are included in other comprehensive income and are included in net income in the period in which the subsidiary is disposed of or to the extent partially disposed and control is not retained. Derivative financial instruments that are designated as hedges to offset corresponding changes in the fair value of assets and liabilities and cash flows are measured at fair value with changes in fair value recorded in profit or loss or as a component of equity, as applicable.
Cash flow hedges
Unrealized gains and losses on commodity contracts designated as hedges of commodity price fluctuations are included in equity as a cash flow hedge when the commodity price risk relates to inputs to production of inventory. Upon settlement of the commodity contracts designated as cash flow hedges, the realized gains and losses are reclassified from equity into inventory as a basis adjustment. The impact of the commodity contracts designated as cash flow hedges is recognized in profit or loss when the inventory is sold.
Unrealized gains and losses on interest rate contracts designated as hedges of future variable interest payments are included in equity as a cash flow hedge when the interest rate risk relates to an anticipated variable interest payment. The periodic exchanges of payments on interest rate contracts designated as hedges of debt are recorded on an accrual basis as an adjustment to interest expense.
(ii)
Items not classified as hedges
Derivative financial instruments that are not designated as hedges are recorded at fair value, and gains and losses arising from changes in fair value are recognized in net income in the period the changes occur. Realized and unrealized gains and losses on other derivatives not designated as hedges are recorded in other income (expense), net on the combined carve-out statements of operating results.
(q)
Interest income
Interest from interest-bearing assets and liabilities not measured at fair value through profit or loss is recognized as interest income using the effective interest method. The effective interest rate (“EIR”) is the rate that discounts expected future cash flows for the expected life of the financial instrument to its carrying value. The calculation takes into account the contractual interest rate, along with any fees or incremental costs that are directly attributable to the instrument and all other premiums or discounts.
(r)
Fair value measurement
Fair value is the price that would be received to sell an asset or paid to transfer a liability in an orderly transaction between market participants at the measurement date, regardless of whether that price is directly observable or estimated using another valuation technique. In estimating the fair value of an asset or a liability, the Business takes into account the characteristics of the asset or liability if market participants would take those characteristics into account when pricing the asset or liability at the measurement date.
Fair value measurement is disaggregated into three hierarchical levels: Level 1, 2 or 3. Fair value hierarchical levels are based on the degree to which the inputs to the fair value measurement are observable. The levels are as follows:
Level 1 —
Inputs are unadjusted, quoted prices in active markets for identical assets or liabilities at the measurement date.
Level 2 —
Inputs (other than quoted prices included in Level 1) are either directly or indirectly observable for the asset or liability through correlation with market data at the measurement date and for the duration of the asset’s or liability’s anticipated life.
Level 3 —
Inputs are unobservable and reflect management’s best estimate of what market participants would use in pricing the asset or liability at the measurement date. Consideration is given to the risk inherent in the valuation technique and the risk inherent in the inputs in determining the estimate.
Further information on fair value measurements is available in Note 4.
(s)
Income taxes
Income tax expense represents the sum of the tax accrued in the period and deferred income tax.
F-18

TABLE OF CONTENTS
 
SELECT SERVICES AND INDUSTRIAL OPERATIONS OF BROOKFIELD BUSINESS PARTNERS L.P.
NOTES TO COMBINED CARVE-OUT FINANCIAL STATEMENTS
As at December 31, 2020 and 2019 and for the years ended December 31, 2020, 2019 and 2018
NOTE 2.   SIGNIFICANT ACCOUNTING POLICIES (Continued)
(i)
Current income taxes
Current income tax assets and liabilities are measured at the amount expected to be paid to tax authorities, net of recoveries based on the tax rates and laws enacted or substantively enacted at the reporting date. Current income tax relating to items recognized directly in share capital are also recognized directly in share capital and other comprehensive income.
(ii)
Deferred income taxes
Deferred income tax liabilities are provided for using the liability method on temporary differences between the tax bases used in the computation of taxable income and carrying amounts of assets and liabilities in the financial statements. Deferred income tax assets are recognized for all deductible temporary differences, carry forward of unused tax credits and unused tax losses, to the extent that it is probable that deductions, tax credits and tax losses can be utilized. Such deferred income tax assets and liabilities are not recognized if the temporary difference arises from goodwill or from the initial recognition of other assets and liabilities in a transaction that affects neither the taxable income nor the accounting income, other than in a business combination. The carrying amount of deferred income tax assets are reviewed at each reporting date and reduced to the extent it is no longer probable that the income tax asset will be recovered.
Deferred income tax liabilities are recognized for taxable temporary differences associated with investments in subsidiaries and equity accounted investments, and interests in joint ventures, except where the Business is able to control the reversal of the temporary difference and it is probable that the temporary differences will not reverse in the foreseeable future. Deferred income tax assets arising from deductible temporary differences associated with such investments and interests are only recognized to the extent that it is probable that there will be sufficient taxable income against which to utilize the benefits of the temporary differences and they are expected to reverse in the foreseeable future.
Deferred income tax assets and liabilities are measured at the tax rates that are expected to apply in the period in which the liability is settled or the asset realized, based on tax rates and tax laws that have been enacted or substantively enacted by the end of the reporting period. The measurement of deferred income tax liabilities and assets reflect the tax consequences that would follow from the manner in which the Business expects, at the end of the reporting period, to recover or settle the carrying amount of its assets and liabilities.
Deferred income tax assets and liabilities are offset when there is a legally enforceable right to set off current tax assets against current tax liabilities and when they relate to income taxes levied by the same taxation authority within a single taxable entity or the Business intends to settle its current tax assets and liabilities on a net basis in the case where there exists different taxable entities in the same taxation authority and when there is a legally enforceable right to set off current tax assets against current tax liabilities.
(t)
Provisions
Provisions are recognized when the Business has a present obligation either legal or constructive as a result of a past event, it is probable that the Business will be required to settle the obligation, and a reliable estimate can be made of the amount of the obligation. Provisions are recorded within accounts payable and other in the combined carve-out statements of financial position with a corresponding expense recorded in other income (expense), net in the combined carve-out statements of operating results.
The amount recognized as a provision is the best estimate of the consideration required to settle the present obligation at the end of the reporting period, taking into account the risks and uncertainties surrounding the obligation. Where a provision is measured using the cash flows estimated to settle the obligation, its carrying amount is the present value of those cash flows.
When some or all of the economic benefits required to settle a provision are expected to be recovered from a third party, the receivable is recognized as an asset if it is virtually certain that reimbursement will be received and the amount of the receivable can be measured reliably.
(i)
Provisions for defects
Provisions made for defects are based on a standard percentage charge of the aggregate contract value of completed construction projects and represents a provision for potential latent defects that generally manifest over a period of time following practical completion.
Claims against the Business are also recorded as part of provisions for defects when it is probable that the Business will be required to settle the obligation and a reliable estimate can be made of the amount of the obligation.
(ii)
Decommissioning liabilities
Certain of the Business’ subsidiaries record decommissioning liabilities related to the requirement to remediate the property where operations are conducted.
F-19

TABLE OF CONTENTS
 
SELECT SERVICES AND INDUSTRIAL OPERATIONS OF BROOKFIELD BUSINESS PARTNERS L.P.
NOTES TO COMBINED CARVE-OUT FINANCIAL STATEMENTS
As at December 31, 2020 and 2019 and for the years ended December 31, 2020, 2019 and 2018
NOTE 2.   SIGNIFICANT ACCOUNTING POLICIES (Continued)
The Business recognizes a decommissioning liability in the period in which it has a present legal or constructive liability and a reasonable estimate of the amount can be made. Liabilities are measured based on current requirements, technology and price levels and the present value is calculated using amounts discounted over the useful economic lives of the assets. Amounts are discounted using a rate that reflects the risks specific to the liability. On a periodic basis, management reviews these estimates and changes, if any, will be applied prospectively. The fair value of the estimated decommissioning liability is recorded as a long-term liability, with a corresponding increase in the carrying amount of the related asset. The liability amount is increased in each reporting period due to the passage of time, and the amount of accretion is charged to other income (expense), net in the period. Periodic revisions to the estimated timing of cash flows, to the original estimated undiscounted cost and to changes in the discount rate can also result in an increase or decrease to the decommissioning liability. Actual costs incurred upon settlement of the obligation are recorded against the decommissioning liability to the extent of the liability recorded.
(iii)
Provisions for onerous contracts
Present obligations arising from onerous contracts are recognized as provisions in accounts payable and other, and measured at the present value of the best estimate of the expenditure required to settle the present obligation at the end of the reporting period. An onerous contract is considered to exist where the Business has a contract under which the unavoidable costs of meeting the obligations under the contract exceed the economic benefits expected to be received.
(u)
Earnings per share
The Business’ historical structure is not indicative of its prospective structure. Accordingly, historical earnings per share has not been presented in the combined carve-out financial statements.
(v)
Pensions and other post-employment benefits
Certain of the Business’ subsidiaries offer post-employment benefits to their employees by way of a defined contribution plan. Payments to defined contribution pension plans are expensed as they fall due.
Certain of the Business’ subsidiaries offer defined benefit plans. Defined benefit pension expense, which includes the current year’s service cost and net interest cost, is included in direct operating costs within the combined carve-out statements of operating results. For each defined benefit plan, the Business recognizes the present value of its defined benefit obligations less the fair value of the plan assets, as a defined benefit asset or liability reported as other assets or accounts payable and other in the combined carve-out statements of financial position. The Business’ obligations under its defined benefit pension plans are determined periodically through the preparation of actuarial valuations.
The cost of pensions and other retirement benefits earned by employees is actuarially determined using the projected unit credit method (also known as the projected benefit method pro-rated on service) and management’s best estimate of salary escalation, retirement ages of employees and their expected future longevity.
For the purposes of calculating the expected return on plan assets, the plan assets are measured at fair value.
The Business recognizes actuarial gains and losses in other comprehensive income (loss) in the period in which those gains and losses occur.
(w)
Assets held for sale
Non-current assets and disposal groups are classified as held for sale if their carrying amount will be recovered principally through a sale transaction rather than through continuing use. This condition is regarded as met only when the sale is highly probable and the non-current asset or disposal group is available for immediate sale in its present condition. Management must be committed to the sale, which should be expected to qualify for recognition as a completed sale within one year from the date of classification subject to limited exceptions.
Non-current assets and disposal groups classified as held for sale are measured at the lower of their carrying amount and fair value less costs to sell and are classified as current. Once classified as held for sale, property, plant and equipment and intangible assets are not depreciated or amortized, respectively.
(x)
Segments
The Business’ operating segments are components of the business for which discrete financial information is reviewed regularly by the Chief Operating Decision Maker (the “CODM”) to assess the performance of the Business. The Business has assessed the CODM to be the Chief Executive Officer and Chief Financial Officer. The Business’ operating segments are business services, infrastructure services and industrials.
F-20

TABLE OF CONTENTS
 
SELECT SERVICES AND INDUSTRIAL OPERATIONS OF BROOKFIELD BUSINESS PARTNERS L.P.
NOTES TO COMBINED CARVE-OUT FINANCIAL STATEMENTS
As at December 31, 2020 and 2019 and for the years ended December 31, 2020, 2019 and 2018
NOTE 2.   SIGNIFICANT ACCOUNTING POLICIES (Continued)
(y)
Leases
The Business accounts for leases under IFRS 16, Leases (“IFRS 16”). When the Business is a lessee, the Business assesses whether a contract is, or contains, a lease at inception of the contract and recognizes a right-of-use asset and a corresponding lease liability with respect to all lease arrangements in which it is a lessee, except for short-term leases (defined as leases with a lease term of 12 months or less) and leases of low value assets. For these leases, the Business recognizes the lease payments as an operating expense on a straight-line basis over the term of the lease unless another systematic basis is more representative of the time pattern in which economic benefits from the leased assets are consumed.
The lease liability is initially measured at the present value of the future lease payments, discounted using the interest rate implicit in the lease, if that rate can be determined, or otherwise the incremental borrowing rate. Lease payments included in the measurement of the lease liability comprise: (i) fixed lease payments, including in-substance fixed payments, less any lease incentives; (ii) variable lease payments that depend on an index or rate, initially measured using the index or rate at the commencement date; (iii) the amount expected to be payable by the lessee under residual value guarantees; (iv) the exercise price of purchase options, if it is reasonably certain that the option will be exercised; and (v) payments of penalties for terminating the lease, if the lease term reflects the exercise of an option to terminate the lease. The lease liability is subsequently measured by increasing the carrying amount to reflect interest on the lease liability (using the effective interest method) and by reducing the carrying amount to reflect the lease payments made.
The Business remeasures lease liabilities and makes a corresponding adjustment to the related right-of-use asset when: (i) the lease term has changed or there is a change in the assessment of exercise of a purchase option, in which case the lease liability is remeasured by discounting the revised lease payments using a revised discount rate; (ii) the lease payments have changed due to changes in an index or rate or a change in expected payment under a guaranteed residual value, in which cases the lease liability is remeasured by discounting the revised lease payments using the initial discount rate (unless the lease payments change is due to a change in a floating interest rate, in which case a revised discount rate is used); or (iii) a lease contract is modified and the lease modification is not accounted for as a separate lease, in which case the lease liability is remeasured by discounting the revised lease payments using a revised discount rate.
The right-of-use asset comprises the initial measurement of the corresponding lease liability, lease payments made at or before the commencement date and any initial direct costs. The right-of-use asset is subsequently measured at cost less accumulated depreciation and impairment losses. It is depreciated over the shorter period of the lease term and useful life of the underlying asset. If a lease transfers ownership of the underlying asset or the cost of the right-of-use asset reflects that the Business expects to exercise a purchase option, the related right-of-use asset is depreciated over the useful life of the underlying asset. The depreciation starts on the commencement date of the lease. The Business applies IAS 36, Impairment of Assets, to determine whether a right-of-use asset is impaired and accounts for any identified impairment loss as described in the property plant and equipment policy.
Variable rents that do not depend on an index or rate are not included in the measurement of the lease liability and the right-of-use asset. The related payments are recognized as an expense in the period in which the event or condition that triggers those payments occurs and are included in the line “direct operating costs” in the combined carve-out statements of operating results.
When the Business is a lessor, a lease is classified as either a finance or operating lease on commencement of the lease contract. If the contract represents a finance lease in which the risk and rewards of ownership have transferred to the lessee, the Business recognizes a finance lease receivable at an amount equal to the net investment in the lease discounted using the interest rate implicit in the lease. Subsequently, finance income is recognized at a constant rate on the net investment of the finance lease. Lease payments received from operating leases are recognized into income on a straight-line or other systematic basis.
On January 1, 2019 the Business adopted IFRS 16 using the modified retrospective approach and therefore the comparative information has not been restated and continues to be reported under IAS 17 — Leases (“IAS 17”) and IFRIC 4 — Determining Whether an Arrangement Contains a Lease (“IFRIC 4”).
(z)
Government assistance
The Business applied IAS 20, Accounting for Government Grants and Disclosure of Government Assistance (“IAS 20”) to account for government grants and other government assistance received by its subsidiaries. Government grants are recognized when there is reasonable assurance that the assistance will be received and the Business will comply with all relevant conditions. The Business recognizes government grants in the combined carve-out statements of operating results on a systematic basis over the periods in which the Business recognizes expenses for which the grants were provided.
(aa)
IFRS 9, IAS 39, and IFRS 7 amendments for IBOR reforms
The Business adopted Interest Rate Benchmark Reform — Amendments to IFRS 9, IAS 39, and IFRS 7, issued in September 2019 by the IASB (“IBOR Amendments”). The IBOR Amendments have been applied retrospectively to hedging relationships existing as at
F-21

TABLE OF CONTENTS
 
SELECT SERVICES AND INDUSTRIAL OPERATIONS OF BROOKFIELD BUSINESS PARTNERS L.P.
NOTES TO COMBINED CARVE-OUT FINANCIAL STATEMENTS
As at December 31, 2020 and 2019 and for the years ended December 31, 2020, 2019 and 2018
NOTE 2.   SIGNIFICANT ACCOUNTING POLICIES (Continued)
October 1, 2019 or were designated subsequently, and to the amount accumulated in the cash flow hedge reserve at that date. The IBOR Amendments provide temporary relief from applying specific hedge accounting requirements to the Business’ hedging relationships that are directly affected by IBOR reform, which primarily include US$ LIBOR, £ LIBOR, and € EURIBOR. In assessing whether a hedge is expected to be highly effective on a forward-looking basis, the Business assumes the interest rate benchmark on which the cash flows of the derivative which hedges borrowings is not altered by IBOR reform. These reliefs cease to apply to a hedged item or hedging instrument as applicable at the earlier of (i) when the uncertainty arising from IBOR reform is no longer present with respect to the timing and amount of the interest rate benchmark based future cash flows, and (ii) when the hedging relationship is discontinued. The adoption did not have an impact on the Business’ combined carve-out financial statements.
It is currently expected that Secured Overnight Financing Rate (“SOFR”) will replace US$ LIBOR, Sterling Overnight Index Average (“SONIA”) will replace £ LIBOR, and Euro Short-term Rate (“€STR”) will replace EURIBOR. The Business is currently monitoring the impact and effect changes as a result of amendments to the contractual terms of IBOR referenced floating-rate borrowings, interest rate swaps, interest rate swaptions, and interest rate caps, and updating hedge designations.
Note 25 provides details of the hedging instruments and hedged exposures to which the IBOR Amendments are applied.
(ab)
Critical accounting judgments and key sources of estimation uncertainty
The preparation of the Business’ financial statements requires management to make critical judgments, estimates and assumptions that affect the reported amounts of assets and liabilities and disclosure of contingent assets and liabilities at the date of the financial statements and the reported amounts of revenues and expenses that are not readily apparent from other sources, during the reporting period. These estimates and associated assumptions are based on historical experience and other factors that are considered to be relevant. Actual results may differ from these estimates.
The estimates and underlying assumptions are reviewed on an ongoing basis. Revisions to accounting estimates are recognized in the period in which the estimate is revised if the revision affects only that period, or in the period of the revision and future periods if the revision affects both current and future periods.
Critical judgments made by management and utilized in the normal course of preparing the Business’ financial statements are outlined below.
(i)
Business combinations
The Business accounts for business combinations using the acquisition method of accounting. The allocation of fair values to assets acquired and liabilities assumed through an acquisition requires numerous estimates that affect the valuation of certain assets and liabilities acquired including discount rates, operating costs, revenue estimates, commodity prices, future capital costs and other factors. The determination of the fair values may remain provisional for up to 12 months from the date of acquisition due to the time required to obtain independent valuations of individual assets and to complete assessments of provisions. When the accounting for a business combination has not been completed as at the reporting date, this is disclosed in the financial statements, including observations on the estimates and judgments made as at the reporting date.
(ii)
Determination of control
The Business consolidates an investee when it controls the investee, with control existing if, and only if, the Business has power over the investee; exposure, or rights, to variable returns from involvement with the investee; and the ability to use that power over the investee to affect the amount of the Business’ returns.
In determining if the Business has power over an investee, judgments are made when identifying which activities of the investee are relevant in significantly affecting returns of the investee and the extent of existing rights that give the Business the current ability to direct the relevant activities of the investee. Judgments are made as to the amount of potential voting rights that provide voting powers, the existence of contractual relationships that provide voting power, and the ability for the Business to appoint directors. The Business enters into voting agreements which provide it the ability to contractually direct the relevant activities of the investee (formally referred to as “power” within IFRS 10, Consolidated financial statements). In assessing if the Business has exposure, or rights, to variable returns from involvement with the investee, judgments are made concerning whether returns from an investee are variable and how variable those returns are on the basis of the substance of the arrangement, the magnitude of those returns and the magnitude of those returns relative to others, particularly in circumstances where the Business’ voting interest differs from the ownership interest in an investee. In determining if the Business has the ability to use its power over the investee to affect the amount of its returns, judgments are made when the Business is an investor as to whether the Business is a principal or agent and whether another entity with decision making rights is acting as the Business’ agent. If it is determined that the Business is acting as an agent, as opposed to a principal, the Business does not control the investee.
F-22

TABLE OF CONTENTS
 
SELECT SERVICES AND INDUSTRIAL OPERATIONS OF BROOKFIELD BUSINESS PARTNERS L.P.
NOTES TO COMBINED CARVE-OUT FINANCIAL STATEMENTS
As at December 31, 2020 and 2019 and for the years ended December 31, 2020, 2019 and 2018
NOTE 2.   SIGNIFICANT ACCOUNTING POLICIES (Continued)
(iii)
Common control transactions
IFRS 3 does not include specific measurement guidance for transfers of businesses or subsidiaries between entities under common control. Accordingly, the Business has developed an accounting policy to account for such transactions taking into consideration other guidance in the IFRS framework and pronouncements of other standard-setting bodies. The Business’ policy is to record assets and liabilities recognized as a result of transactions between entities under common control at the carrying values in the transferor’s financial statements.
(iv)
Indicators of impairment
Judgment is applied when determining whether indicators of impairment exist when assessing the carrying values of the Business’ assets, including the determination of the Business’ ability to hold financial assets, the estimation of a cash generating unit’s future revenues and direct costs, the determination of discount rates, and when an asset’s or cash generation unit’s carrying value is above its fair value less costs of disposal or value in use.
(v)
Revenue recognition
Judgment is applied where certain of the Business’ subsidiaries use the cost-to-cost method to account for their contract revenue. The stage of completion is measured by reference to actual costs incurred to date as a percentage of estimated total costs for each contract. Significant assumptions are required to estimate the total contract costs and the recoverable variation works that affect the stage of completion and the contract revenue respectively. In making these estimates, management has relied on past experience or where necessary, the work of experts.
(vi)
Financial instruments
Judgments inherent in accounting policies relating to derivative financial instruments relate to applying the criteria to the assessment of the effectiveness of hedging relationships. Estimates and assumptions used in determining the fair value of financial instruments are: equity and commodity prices; future interest rates; the creditworthiness of the Business relative to its counterparties; the credit risk of the Business’ counterparties; estimated future cash flows; discount rates and volatility utilized in option valuations.
(vii)
Decommissioning liabilities
Decommissioning costs will be incurred at the end of the operating life of some of the licensed nuclear facilities serviced by the Business. This obligation is many years in the future and requires judgment to estimate. The estimate of decommissioning costs can vary in response to many factors including changes in relevant legal, regulatory, and environmental requirements, the emergence of new restoration techniques or experience at other production sites. Inherent in the calculations of these costs are assumptions and estimates including the ultimate settlement amounts, inflation factors, discount rates, and timing of settlements.
(viii)
 Uncertainty of income tax treatments
The Business applies IFRIC 23, Uncertainty over Income Tax Treatments (“IFRIC 23”). The interpretation requires an entity to assess whether it is probable that a tax authority will accept an uncertain tax treatment used, or proposed to be used, by an entity in its income tax filings and to exercise judgment in determining whether each tax treatment should be considered independently or whether some tax treatments should be considered together. The decision should be based on which approach provides better predictions of the resolution of the uncertainty. An entity also has to consider whether it is probable that the relevant authority will accept each tax treatment, or group of tax treatments, assuming that the taxation authority with the right to examine any amounts reported to it will examine those amounts and will have full knowledge of all relevant information when doing so.
(ix)
Other
Other estimates and assumptions utilized in the preparation of the Business’ financial statements are: the assessment or determination of recoverable amounts; depreciation and amortization rates and useful lives; estimation of recoverable amounts of cash-generating units for impairment assessments of goodwill and intangible assets; and ability to utilize tax losses and other tax measurements.
Other critical judgments include the determination of functional currency.
(ac)
Future changes in accounting policies
(i)
IFRS 9, IAS 39, IFRS 7, IFRS 4 and IFRS 16 amendments for IBOR reform
On August 27, 2020, the IASB published Interest Rate Benchmark Reform — Amendments to IFRS 9, IAS 39, IFRS 7, IFRS 4 and IFRS 16 (“Phase II Amendments”), effective January 1, 2021, with early adoption permitted. The Phase II Amendments provide
F-23

TABLE OF CONTENTS
 
SELECT SERVICES AND INDUSTRIAL OPERATIONS OF BROOKFIELD BUSINESS PARTNERS L.P.
NOTES TO COMBINED CARVE-OUT FINANCIAL STATEMENTS
As at December 31, 2020 and 2019 and for the years ended December 31, 2020, 2019 and 2018
NOTE 2.   SIGNIFICANT ACCOUNTING POLICIES (Continued)
additional guidance to address issues that will arise during the transition of benchmark interest rates. The Phase II Amendments primarily relate to the modification of financial assets, financial liabilities and lease liabilities where the basis for determining the contractual cash flows changes as a result of IBOR reform, allowing for prospective application of the applicable benchmark interest rate and to the application of hedge accounting, providing an exception such that changes in the formal designation and documentation of hedge accounting relationships that are needed to reflect the changes required by IBOR reform do not result in the discontinuation of hedge accounting or the designation of new hedging relationships.
The Business is currently assessing the impact as a result of the amendments to the contractual terms of IBOR referenced floating-rate borrowings, interest rate swaps, interest rate caps, and updating hedge designations. The adoption is not expected to have a significant impact on the Business’ financial statements.
(ad)
New accounting policies adopted
The Business applied, certain new and revised standards issued by the IASB that are effective for the period beginning on or after January 1, 2020.
(i)
Definition of material
In October 2018, the IASB issued amendments to IAS 1, Presentation of Financial Statements and IAS 8, Accounting policies, changes in accounting estimates and errors. These amendments clarify and align the definition of material and provide guidance to help improve consistency in the application of materiality when used in other IFRS standards. The Business adopted these amendments on January 1, 2020 and the adoption did not have an impact on the Business’ financial statements.
(ii)
Rent concessions
In May 2020, the IASB issued an amendment to IFRS 16, effective for annual and interim reporting periods beginning on or after June 1, 2020. The amendment provides lessees with a practical expedient that relieves a lessee from assessing whether a COVID-19 related rent concession is a lease modification. A lessee that makes this election shall account for any change in lease payments resulting from the COVID-19 related rent concession the same way it would account for the change applying IFRS 16 if the change were not a lease modification. The application of the practical expedient did not have a significant impact on the Business’ financial statements.
NOTE 3.   ACQUISITION OF BUSINESSES
When determining the basis of accounting for the Business’ investees, the Business evaluates the degree of influence that the Business exerts directly or through an arrangement over the investees’ relevant activities. Control is obtained when the Business has power over the acquired entities and an ability to use its power to affect the returns of these entities.
The Business accounts for business combinations using the acquisition method of accounting, pursuant to which the cost of acquiring a business is allocated to its identifiable tangible and intangible assets and liabilities on the basis of the estimated fair values at the date of acquisition.
(a)
Acquisitions completed in 2020
There were no significant acquisitions for the year ended December 31, 2020.
(b)
Acquisitions completed in 2019
The following summarizes the consideration transferred, assets acquired and liabilities assumed at the applicable acquisition date for an acquisition in the business services segment:
F-24

TABLE OF CONTENTS
 
SELECT SERVICES AND INDUSTRIAL OPERATIONS OF BROOKFIELD BUSINESS PARTNERS L.P.
NOTES TO COMBINED CARVE-OUT FINANCIAL STATEMENTS
As at December 31, 2020 and 2019 and for the years ended December 31, 2020, 2019 and 2018
NOTE 3.   ACQUISITION OF BUSINESSES (Continued)
(US$ MILLIONS)
Total
Cash
$ 1,156
Total consideration(1)
$ 1,156
(US$ MILLIONS)
Cash and cash equivalents
$ 25
Accounts receivable and other, net
171
Inventory, net
41
Assets held for sale
6
Equity accounted investments
9
Property, plant and equipment
2,590
Intangible assets
286
Goodwill
1,551
Deferred income tax assets
138
Financial assets
11
Accounts payable and other
(694)
Deferred income tax liabilities
(81)
Net assets acquired before non-controlling interests
$ 4,053
Non-controlling interests(2)
(2,897)
Net assets acquired
$ 1,156
(1)
Excludes consideration attributable to non-controlling interests, which represents the interest of others in operating subsidiaries.
(2)
Non-controlling interests recognized on business combination were measured at fair value.
Business services
Healthscope Limited
On June 6, 2019, together with institutional partners, the Business acquired Healthscope Limited, an Australian based healthcare provider that operates private hospitals. The Business’ economic interest prior to syndication to institutional partners was 28% and was acquired for consideration of $1,156 million. The Business has a 100% voting interest in this business, which provides the Business with control. Accordingly, the Business consolidates this business for financial reporting purposes.
Acquisition costs of approximately $22 million were recorded as other expense on the combined carve-out statements of operating results. Goodwill of $1,551 million was acquired, which represents the expected growth the Business expects to receive from the integration of the operations. The goodwill recognized is not deductible for income tax purposes. Intangible assets of $286 million were acquired, primarily comprised customer contracts.
The Business’ combined carve-out results from operations for the year ended December 31, 2019 included $297 million of revenues and $7 million of net loss attributable to the parent from the acquisition. If this acquisition had been effective January 1, 2019, the Business would have recorded revenues of $453 million and net loss of $23 million attributable to the parent for the year ended December 31, 2019.
NOTE 4.   FAIR VALUE OF FINANCIAL INSTRUMENTS
The fair value of a financial instrument is the price that would be received to sell an asset or paid to transfer a liability in an orderly transaction between market participants at the measurement date. Fair values are determined by reference to quoted bid or ask prices, as appropriate. Where bid and ask prices are unavailable, the closing price of the most recent transaction of that instrument is used. In the absence of an active market, fair values are determined based on prevailing market rates such as bid and ask prices, as appropriate, for instruments with similar characteristics and risk profiles or internal or external valuation models, such as option pricing models and discounted cash flow analysis, using observable market inputs when available.
Fair values determined using valuation models require the use of assumptions concerning the amount and timing of estimated future cash flows and discount rates. In determining those assumptions, the Business looks primarily to external readily observable market inputs such as interest rate yield curves, currency rates, and price and rate volatility as applicable. Financial instruments classified as fair value through profit or loss are carried at fair value on the combined carve-out statements of financial position and changes in fair values are recognized in profit or loss.
F-25

TABLE OF CONTENTS
 
SELECT SERVICES AND INDUSTRIAL OPERATIONS OF BROOKFIELD BUSINESS PARTNERS L.P.
NOTES TO COMBINED CARVE-OUT FINANCIAL STATEMENTS
As at December 31, 2020 and 2019 and for the years ended December 31, 2020, 2019 and 2018
NOTE 4.   FAIR VALUE OF FINANCIAL INSTRUMENTS (Continued)
The following table provides the details of financial instruments and their associated financial instrument classifications as at December 31, 2020:
(US$ MILLIONS)
MEASUREMENT BASIS
FVTPL
FVOCI
Amortized
cost
Total
Financial assets
Cash and cash equivalents
$ $ $ 777 $ 777
Accounts and other receivable, net (current and non-current)
2,302
2,302
Other assets (current and non-current)(1)
481
481
Financial assets (current and non-current)(2)
3
52
505
560
Total(3) $ 3 $ 52 $ 4,065 $ 4,120
Financial liabilities
Accounts payable and other(2)(4)
$
5
$
232
$
4,619
$
4,856
Non-recourse borrowings (current and non-current)
5,189
5,189
Total $ 5 $ 232 $ 9,808 $ 10,045
(1)
Excludes prepayments and other assets of $396 million.
(2)
Refer to Hedging Activities in Note 4 (a) below.
(3)
Total financial assets include $1,584 million of assets pledged as collateral.
(4)
Excludes provisions, decommissioning liabilities, deferred revenue, work in progress, post-employment benefits and various tax and duties of $3,392 million.
Included in cash and cash equivalents as at December 31, 2020 is $548 million of cash (2019: $575 million) and $229 million of cash equivalents (2019: $217 million).
The following table provides the allocation of financial instruments and their associated financial instrument classifications as at December 31, 2019:
(US$ MILLIONS)
MEASUREMENT BASIS
FVTPL
FVOCI
Amortized
cost
Total
Financial assets
Cash and cash equivalents
$ $ $ 792 $ 792
Accounts and other receivable, net (current and non-current)
2,457 2,457
Other assets (current and non-current)(1)
559 559
Financial assets (current and non-current)(2)
20 13 299 332
Total(3)
$ 20 $ 13 $ 4,107 $ 4,140
Financial liabilities
Accounts payable and other(4)
$ 27 $ 97 $ 4,394 $ 4,518
Non-recourse borrowings (current and non-current)
5,290 5,290
Total
$ 27 $ 97 $ 9,684 $ 9,808
(1)
Excludes prepayments and other assets of $532 million.
(2)
Refer to Hedging Activities in Note 4 (a) below.
(3)
Total financial assets include $1,479 million of assets pledged as collateral.
(4)
Excludes provisions, decommissioning liabilities, deferred revenue, work in progress, post-employment benefits and various tax and duties of $3,069 million.
F-26

TABLE OF CONTENTS
 
SELECT SERVICES AND INDUSTRIAL OPERATIONS OF BROOKFIELD BUSINESS PARTNERS L.P.
NOTES TO COMBINED CARVE-OUT FINANCIAL STATEMENTS
As at December 31, 2020 and 2019 and for the years ended December 31, 2020, 2019 and 2018
NOTE 4.   FAIR VALUE OF FINANCIAL INSTRUMENTS (Continued)
(a)
Hedging activities
The Business uses foreign exchange contracts and foreign currency denominated debt instruments to manage foreign currency exposures arising from net investments in foreign operations. For the year ended December 31, 2020, pre-tax net loss of $80 million (2019: net loss of $12 million, 2018: net gain of $14 million) was recorded in other comprehensive income for the effective portion of hedges of net investments in foreign operations. As at December 31, 2020, there was an unrealized derivative asset balance of $1 million (2019: $nil) and derivative liability balance of $47 million (2019: $13 million) relating to derivative contracts designated as net investment hedges.
The Business uses foreign exchange contracts and option contracts to hedge highly probable future transactions and interest rate contracts to hedge the cash flows on its floating rate borrowings. A number of these contracts are designated as cash flow hedges. For the year ended December 31, 2020, pre-tax net loss of $124 million (2019: net loss of $49 million, 2018: net loss of $44 million) were recorded in other comprehensive income for the effective portion of cash flow hedges. As at December 31, 2020, there was an unrealized derivative asset balance of $51 million (2019: $13 million) and derivative liability balance of $185 million (2019: $84 million) relating to the derivative contracts designated as cash flow hedges.
Derivative instruments not designated in a hedging relationship are measured at fair value, with changes in fair value recognized in the combined carve-out financial statements of operating results.
In accordance with the fair value hierarchy of financial instruments, the derivatives are considered Level 2. As at December 31, 2020, the Business reported $55 million (2019: $33 million) of derivative assets and $237 million (2019: $124 million) of derivative liabilities.
(b)
Fair value hierarchical levels — financial instruments
The following table summarizes the valuation techniques and key inputs used in the fair value measurement of Level 2 financial instruments:
(US$ MILLIONS)
Type of
asset/liability
Carrying
value
December 31, 2020
Carrying
value
December 31, 2019
Valuation technique(s) and key input(s)
Derivative assets
$ 55 $ 33
Fair value of derivative contracts incorporates quoted market prices, or in their absence internal valuation models corroborated with observable market data; and for foreign exchange, interest rate, and commodity derivatives, observable forward exchange rates, current interest rates, and commodity prices, respectively, at the end of the reporting period.
Derivative liabilities
$ 237 $ 124
Fair value of derivative contracts incorporates quoted market prices, or in their absence internal valuation models corroborated with observable market data; and for foreign exchange, interest rate, and commodity derivatives, observable forward exchange rates, current interest rates, and commodity prices, respectively, at the end of the reporting period.
Offsetting of financial assets and liabilities
Financial assets and liabilities are offset with the net amount reported in the combined carve-out statements of financial position where the Business currently has a legally enforceable right to offset and there is an intention to settle on a net basis or realize the asset and settle the liability simultaneously. As at December 31, 2020, $42 million of financial assets (2019: $nil) and $3 million of financial liabilities (2019: $nil) were offset in the combined carve-out statements of financial position related to derivative financial instruments.
F-27

TABLE OF CONTENTS
 
SELECT SERVICES AND INDUSTRIAL OPERATIONS OF BROOKFIELD BUSINESS PARTNERS L.P.
NOTES TO COMBINED CARVE-OUT FINANCIAL STATEMENTS
As at December 31, 2020 and 2019 and for the years ended December 31, 2020, 2019 and 2018
NOTE 5.   FINANCIAL ASSETS
(US$ MILLIONS)
2020
2019
Current
Restricted cash
$
299
$ 64
Derivative contracts
19
23
Loans and notes receivable
1
30
Total current
$
319
$ 117
Non-current
Restricted cash
$
204
$ 200
Derivative contracts
36
10
Loans and notes receivable
1
5
Total non-current
$
241
$ 215
NOTE 6.   ACCOUNTS AND OTHER RECEIVABLE, NET
(US$ MILLIONS)
2020
2019
Current, net
$
1,631
$ 1,663
Non-current, net
Accounts receivable
48
11
Retainer on customer contract
68
102
Billing rights
555
681
Total non-current, net
$
671
$ 794
Total
$
2,302
$ 2,457
Non-current billing rights primarily represent unbilled rights arising at the water and wastewater operations of the Business from revenues earned from the construction on public concessions contracts classified as financial assets, which are recognized when there is an unconditional right to receive cash or other financial assets from the concession authority for the construction services.
The construction operations of the Business has a retention balance, which comprises amounts that have been earned but held back until the satisfaction of certain conditions specified in the contract are met. The retention balance included in the current accounts receivable balance as at December 31, 2020 was $244 million (2019: $163 million), and the retention balance included in the non-current accounts receivable balance as at December 31, 2020 was $68 million (2019: $102 million).
The amount of accounts and other receivables written down for bad debts was as follows:
(US$ MILLIONS)
2020
2019
2018
Loss allowance — beginning
$
60
$ 38 $ 30
Add: increase in allowance
20
34 20
Deduct: bad debt write offs
(7)
(12) (7)
Foreign currency translation and other
(8)
(5)
Loss allowance — ending
$
65
$ 60 $ 38
NOTE 7.   DISPOSITIONS
For the year ended December 31, 2020, the Business recognized net gains on dispositions of $55 million (2019: $13 million; 2018: $nil).
(a)
Dispositions completed in 2020
Business services — New Zealand pathology business
In November 2020, the Business’ healthcare services operations completed the sale of its New Zealand pathology business for gross proceeds of $390 million, resulting in a $55 million pre-tax gain recognized by the Business.
F-28

TABLE OF CONTENTS
 
SELECT SERVICES AND INDUSTRIAL OPERATIONS OF BROOKFIELD BUSINESS PARTNERS L.P.
NOTES TO COMBINED CARVE-OUT FINANCIAL STATEMENTS
As at December 31, 2020 and 2019 and for the years ended December 31, 2020, 2019 and 2018
NOTE 7.   DISPOSITIONS (Continued)
(b)
Dispositions completed in 2019
Industrials — Water and wastewater services
In September 2019, the Business’ water and wastewater operations completed the sale of certain assets and liabilities related to its industrial water treatment business segment for proceeds of approximately $220 million, resulting in a $16 million pre-tax gain recognized by the Business.
NOTE 8.   INVENTORY, NET
(US$ MILLIONS)
2020
2019
Raw materials and consumables
$
254
$ 173
Work in progress
119
127
Finished goods and other
340
426
Carrying amount of inventories
$
713
$ 726
The amount of inventory written down was as follows:
(US$ MILLIONS)
2020
2019
2018
Inventory obsolescence provision — beginning
$ 20
$
19
$
Add: increase in provision
3
2 20
Deduct: inventory obsolescence write off
(12)
(1) (1)
Impact of foreign exchange
1
Inventory obsolescence provision — ending
$ 12
$
20
$
19
NOTE 9.   OTHER ASSETS
(US$ MILLIONS)
2020
2019
Current
Work in progress(1)
$
481
$ 498
Prepayments and other assets
232
332
Assets held for sale
10
6
Total current
$
723
$ 836
Non-current
Prepayments and other assets
154
255
Total non-current
$
154
$ 255
(1)
See Note 16 for additional information.
NOTE 10.   NON-WHOLLY OWNED SUBSIDIARIES
The following tables present the gross assets and liabilities as well as gross amounts of revenues, net income (loss), other comprehensive income and distributions from the Business’ investments in material non-wholly owned subsidiaries for the years ended December 31, 2020, 2019 and 2018:
Year ended December 31, 2020
Total
Profit/(loss)
allocated to
others’
ownership
interest
Distributions
to others’
ownership
interest
Equity to
others’
ownership
interest
(US$ MILLIONS)
Current
assets
Non-
current
assets
Current
liabilities
Non-
current
liabilities
Revenues
Net
income
(loss)
OCI
Total
$
2,574
$
11,531
$
2,543
$
9,522
$
5,691
$
49
$
(222)
$
37
$
(257)
$
1,479
F-29

TABLE OF CONTENTS
 
SELECT SERVICES AND INDUSTRIAL OPERATIONS OF BROOKFIELD BUSINESS PARTNERS L.P.
NOTES TO COMBINED CARVE-OUT FINANCIAL STATEMENTS
As at December 31, 2020 and 2019 and for the years ended December 31, 2020, 2019 and 2018
NOTE 10.   NON-WHOLLY OWNED SUBSIDIARIES (Continued)
Year ended December 31, 2019
Total
Profit/(loss)
allocated to
others’
ownership
interest
Distributions
to others’
ownership
interest
Equity to
others’
ownership
interest
(US$ MILLIONS)
Current
assets
Non-
current
assets
Current
liabilities
Non-
current
liabilities
Revenues
Net
income
(loss)
OCI
Total
$ 2,464 $ 11,613 $ 2,542 $ 9,156 $ 5,157 $ 1 $ (193) $ (6) $ (326) $ 1,768
Year ended December 31, 2018
Total
Profit/(loss)
allocated to
others’
ownership
interest
Distributions
to others’
ownership
interest
Equity to
others’
ownership
interest
(US$ MILLIONS)
Revenues
Net
income
(loss)
OCI
Total
$ 2,414 $ (99) $ (344) $ (71) $ 11 $ 1,536
The following table outlines the composition of accumulated non-controlling interests related to the interest of others presented in the Business’ combined carve-out statements of financial position:
(US$ MILLIONS)
2020
2019
Non-controlling interests related to material non-wholly owned subsidiaries
Business services
$
905
$ 723
Infrastructure services
(213)
104
Industrials
787
941
Total non-controlling interests in material non-wholly owned subsidiaries
$
1,479
$ 1,768
NOTE 11.   PROPERTY, PLANT AND EQUIPMENT
(US$ MILLIONS)
Land
Buildings
Machinery
and
equipment
Others
Right-of-
use
assets
Total
assets
Gross carrying amount
Balance at January 1, 2019
$ 47 $ 429 $ 762 $ 100 $ $ 1,338
Additions (cash and non-cash)
1 86 162 48 104 401
Dispositions
(1) (6) (50) (4) (8) (69)
Acquisitions through business combinations(1)
24 1,821 176 437 96 2,554
Transfers and assets reclassified as held for sale(2)
(88) (39) (47) 39 (135)
Changes in accounting policy
308 308
Foreign currency translation and other
1 11 (7) 1 1 7
Balance at December 31, 2019
$ 72 $ 2,253 $ 1,004 $ 535 $ 540 $ 4,404
Additions (cash and non-cash)
25
167
13
72
277
Dispositions
(2)
(64)
(21)
(62)
(149)
Acquisitions through business combinations(1)
3
11
3
17
Transfers and assets reclassified as held for sale(2)
26
19
(73)
(28)
Foreign currency translation and other
14
290
55
22
15
396
Balance at December 31, 2020
$ 86 $ 2,595 $ 1,192 $ 476 $ 568 $ 4,917
F-30

TABLE OF CONTENTS
 
SELECT SERVICES AND INDUSTRIAL OPERATIONS OF BROOKFIELD BUSINESS PARTNERS L.P.
NOTES TO COMBINED CARVE-OUT FINANCIAL STATEMENTS
As at December 31, 2020 and 2019 and for the years ended December 31, 2020, 2019 and 2018
NOTE 11.   PROPERTY, PLANT AND EQUIPMENT (Continued)
(US$ MILLIONS)
Land
Buildings
Machinery
and
equipment
Others
Right-of-
use
assets
Total
assets
Accumulated depreciation and impairment
Balance at January 1, 2019
$ $ (21) (94) (4) (119)
Depreciation/depletion/impairment expense
(47) (149) (13) (66) (275)
Dispositions
3 33 2 5 43
Transfers and assets reclassified as held for sale(2)
6 15 (4) (5) 12
Foreign currency translation and other
4 (2) 2
Balances at December 31, 2019(3)
$ $ (55) $ (197) $ (19) $ (66) $ (337)
Depreciation/depletion/impairment expense
(60)
(164)
(25)
(86)
(335)
Dispositions
4
37
10
36
87
Transfers and assets reclassified as held for sale(2)
16
(5)
7
18
Foreign currency translation and other
(12)
(15)
(2)
(3)
(32)
Balance at December 31, 2020(3)
$ $ (107) $ (344) $ (29) $ (119) $ (599)
Net book value
December 31, 2019
$ 72 $ 2,198 $ 807 $ 516 $ 474 $ 4,067
December 31, 2020
$ 86 $ 2,488 $ 848 $ 447 $ 449 $ 4,318
(1)
See Note 3 for additional information.
(2)
Includes assets that were reclassified as held for sale and subsequently disposed. See Note 7 and Note 9 for additional information.
(3)
Includes accumulated impairment losses of $4 million (2019: $5 million) for machinery and equipment.
As at December 31, 2020, PP&E included approximately $449 million (2019: $474 million) of right-of-use assets and $2 million (2019: $3 million) of assets subject to operating leases in which the Business is a lessor. During the year ended December 31, 2020, additions to right-of-use assets from acquisitions and new lease contracts were $75 million (2019: $200 million), partially offset by depreciation expense of $86 million (2019: $66 million).
The right-of-use assets and assets subject to operating leases in which the Business is a lessor by class of underlying asset as at December 31, 2020 and the depreciation expense of right-of-use assets by class of underlying asset for the year ended December 31, 2020 are outlined below:
Year ended December 31, 2020
(US$ MILLIONS)
Land
Buildings
Machinery and equipment
Others
Total
Lessee
Right-of-use assets
$ 1 $ 398 $ 49 $ 1
$
449
Depreciation expense
(73) (12) (1)
$
(86)
Lessor
Assets subject to operating leases
2
$
2
Year ended December 31, 2019
(US$ MILLIONS)
Land
Buildings
Machinery and equipment
Others
Total
Lessee
Right-of-use assets
$ 2 $ 428 $ 39 $ 5
$
474
Depreciation expense
(1) (45) (17) (3)
$
(66)
Lessor
Assets subject to operating leases
3
$
3
F-31

TABLE OF CONTENTS
 
SELECT SERVICES AND INDUSTRIAL OPERATIONS OF BROOKFIELD BUSINESS PARTNERS L.P.
NOTES TO COMBINED CARVE-OUT FINANCIAL STATEMENTS
As at December 31, 2020 and 2019 and for the years ended December 31, 2020, 2019 and 2018
NOTE 12.   INTANGIBLE ASSETS
(US$ MILLIONS)
Water and
sewage
concession
agreements
Customer
relationships
Computer
software and
proprietary
technology
Brand
names(3)
Other
Total assets
Gross carrying amount:
Balance at January 1, 2019
$ 1,912 $ 591 $ 1,898 $ 296 $ 91 $ 4,788
Additions
157 (4) 6 1 40 200
Acquisitions through business combinations(1)
16 264 280
Assets reclassified as held for sale(2)
(27) (148) (175)
Foreign currency translation
(74) (3) (3) (80)
Balance at December 31, 2019
$ 1,968 $ 436 $ 1,920 $ 297 $ 392 $ 5,013
Additions
496
14
36
546
Acquisitions through business combinations(1)
7
7
14
Dispositions
(67)
(5)
(101)
(173)
Foreign currency translation
(429)
5
20
(6)
(410)
Balance at December 31, 2020
$ 2,035 $ 381 $ 1,949 $ 297 $ 328 $ 4,990
Accumulated amortization and impairment
Balance at January 1, 2019
$ (107) $ (99) $ (57) $ $ (3) $ (266)
Amortization expense
(62) (42) (128) (19) (251)
Dispositions
(1) (1)
Assets reclassified as held for sale(2)
6 7 (1) 3 15
Foreign currency translation
5 2 (7)
Balance at December 31, 2019
$ (159) $ (132) $ (193) $ $ (19) $ (503)
Amortization expense
(59)
(30)
(136)
(24)
(249)
Dispositions
67
3
16
86
Foreign currency translation
37
7
(4)
1
41
Balance at December 31, 2020
$ (181) $ (88) $ (330) $ $ (26) $ (625)
Net book value
December 31, 2019
$ 1,809 $ 304 $ 1,727 $ 297 $ 373 $ 4,510
December 31, 2020
$ 1,854 $ 293 $ 1,619 $ 297 $ 302 $ 4,365
(1)
See Note 3 for additional information.
(2)
Includes assets that were reclassified as held for sale and subsequently disposed. See Note 7 and Note 9 for additional information.
(3)
Includes indefinite life intangible assets with a carrying value of $297 million (2019: $297 million).
The terms and conditions of the water and sewage concession agreements, including fees that can be charged to the users and the duties to be performed by the operator, are regulated by various grantors, the majority of which are municipal governments across Brazil. The concession agreements provide the operator the right to charge fees to users using the services of the operator over the term of the concessions in exchange for water treatment services, ongoing and regular maintenance work on water distributions assets, and improvements to the water treatment and distribution system. Fees are revised annually for inflation in Brazil. The concession arrangements have expiration dates that range from 2037 to 2056 at which point the underlying concessions assets will be returned to the various grantors.
The proprietary technology acquired as part of the acquisition of the nuclear technology services operations pertains to developed technology that has the potential to provide competitive advantages and product differentiation. This developed technology is valued using an excess earnings method and a relief-from-royalty method to determine the after-tax cash flows associated to the portfolio of products and processes provided by the nuclear technology services operations. The technology includes fuel products, components, plant designs, as well as engineering and other services provided to the owners and operators of power plants. These services consist of production and services, field services, reactor services, pump and motor services and engineering services. The proprietary technology acquired was assessed to have an estimated useful life of 15 years.
Customer relationships acquired as part of the acquisition of the nuclear technology services operations pertain to strong and continuing relationships with customers within the nuclear power generation industry. Due to relatively high barriers to entry, regulatory requirements and the time required to recreate relationship due to the bidding and proposal process within the nuclear power generation industry, the
F-32

TABLE OF CONTENTS
 
SELECT SERVICES AND INDUSTRIAL OPERATIONS OF BROOKFIELD BUSINESS PARTNERS L.P.
NOTES TO COMBINED CARVE-OUT FINANCIAL STATEMENTS
As at December 31, 2020 and 2019 and for the years ended December 31, 2020, 2019 and 2018
NOTE 12.   INTANGIBLE ASSETS (Continued)
existing customer relationships the nuclear technology services operations have are expected to provide a future source of cash flows. These customer relationships are valued using the cost replacement approach to estimate the cost to recreate the existing customer base. The customer relationships acquired were assessed to have estimated useful lives of up to 15 years.
Brand names acquired as part of the acquisition of the nuclear technology services operations pertain to the recognition of its trade name which carries a strong reputation in the industry and positive brand recognition. The brand was valued using the income approach and has an indefinite useful life.
NOTE 13.   GOODWILL
(US$ MILLIONS)
2020
2019
Balance at beginning of year
$
2,346
$ 944
Acquisitions through business combinations(1)
9
1,521
Impairment losses
(125)
Dispositions(2)
(215)
Foreign currency translation
191
6
Balance at end of year
$
2,331
$ 2,346
(1)
See Note 3 for additional information.
(2)
See Note 7 for additional information.
For the year ended December 31, 2019, the Business recorded a goodwill impairment loss of $125 million within the business services segment.
Goodwill is allocated to the following segments as at December 31, 2020 and 2019:
(US$ MILLIONS)
2020
2019
Business services
$
2,137
$ 2,162
Infrastructure services
194
184
Total
2,331
2,346
NOTE 14.   EQUITY ACCOUNTED INVESTMENTS
The following table presents the ownership interest, voting interest, and carrying values of equity accounted investments as at December 31, 2020 and 2019:
(US$ MILLIONS,
except as noted)
Economic interest
Voting interest
Carrying value
2020
2019
2020
2019
2020
2019
Business services
50% – 70%
50% – 90%
49% – 50%
33% – 50%
$
11
$ 10
Infrastructure services
25% – 33%
25% – 33%
25% – 33%
25% – 33%
7
9
Industrials
50%
50%
50%
50%
55
72
Total
$
73
$ 91
F-33

TABLE OF CONTENTS
 
SELECT SERVICES AND INDUSTRIAL OPERATIONS OF BROOKFIELD BUSINESS PARTNERS L.P.
NOTES TO COMBINED CARVE-OUT FINANCIAL STATEMENTS
As at December 31, 2020 and 2019 and for the years ended December 31, 2020, 2019 and 2018
NOTE 14.   EQUITY ACCOUNTED INVESTMENTS (Continued)
The following table represents the change in the balance of equity accounted investments:
(US$ MILLIONS)
2020
2019
Balance at beginning of year
$
91
$ 81
Acquisitions through business combinations(1)
9
Dispositions(2)
(2)
Share of net income
3
22
Distributions received
(4)
(5)
Foreign currency translation
(15)
(16)
Balance at end of period
$
73
$ 91
(1)
See Note 3 for additional information.
(2)
Includes derecognition of equity accounted investments within the nuclear technology services operations.
For the year ended December 31, 2020, the Business received total distributions from equity accounted investments of $4 million (2019: $5 million).
The following tables present the gross assets and liabilities of the Business’ equity accounted investments:
Year ended December 31, 2020
Total
(US$ MILLIONS)
Current
assets
Non-
current
assets
Total
assets
Current
liabilities
Non-
current
liabilities
Total
liabilities
Total net
assets
Business services
$ 289 $ 1 $ 290 $ 287 $ $ 287 $ 3
Infrastructure services
40
3
43
24
24
19
Industrials
30
231
261
29
122
151
110
Total
$
359
$
235
$
594
$
340
$
122
$
462
$
132
Year ended December 31, 2019
Total
(US$ MILLIONS)
Current
assets
Non-
current
assets
Total
assets
Current
liabilities
Non-
current
liabilities
Total
liabilities
Total net
assets
Business services
$ 307 $ 1 $ 308 $ 296 $ 33 $ 329 $ (21)
Infrastructure services
28 3 31 14 14 17
Industrials
47 276 323 20 160 180 143
Total
$ 382 $ 280 $ 662 $ 330 $ 193 $ 523 $ 139
Certain equity accounted investments are subject to restrictions over the extent to which they can remit funds to the Business in the form of cash dividends, or repayments of loans and advances as a result of borrowing arrangements, regulatory restrictions and other contractual requirements.
The following tables present the gross amounts of revenues, net income and other comprehensive income from the Business’ equity accounted investments for the years ended December 31, 2020, 2019 and 2018:
F-34

TABLE OF CONTENTS
 
SELECT SERVICES AND INDUSTRIAL OPERATIONS OF BROOKFIELD BUSINESS PARTNERS L.P.
NOTES TO COMBINED CARVE-OUT FINANCIAL STATEMENTS
As at December 31, 2020 and 2019 and for the years ended December 31, 2020, 2019 and 2018
NOTE 14.   EQUITY ACCOUNTED INVESTMENTS (Continued)
Year ended December 31, 2020
Total
(US$ MILLIONS)
Revenues
Net income
OCI
Total
comprehensive
income
Business services
$ 42 $ 3 $ $ 3
Infrastructure services
145
4
4
Industrials
68
Total
$ 255 $ 7 $ $ 7
Year ended December 31, 2019
Total
(US$ MILLIONS)
Revenues
Net income
OCI
Total
comprehensive
income
Business services
$ 49 $ 2 $ $ 2
Infrastructure services
135 48 48
Industrials
89 6 6
Total
$ 273 $ 56 $ $ 56
Year ended December 31, 2018
Total
(US$ MILLIONS)
Revenues
Net income
OCI
Total
comprehensive
income
Business services
$ 18 $ $ $
Infrastructure services
36
Industrials
18 2 2
Total
$ 72 $ 2 $ $ 2
F-35

TABLE OF CONTENTS
 
SELECT SERVICES AND INDUSTRIAL OPERATIONS OF BROOKFIELD BUSINESS PARTNERS L.P.
NOTES TO COMBINED CARVE-OUT FINANCIAL STATEMENTS
As at December 31, 2020 and 2019 and for the years ended December 31, 2020, 2019 and 2018
NOTE 15.   ACCOUNTS PAYABLE AND OTHER
(US$ MILLIONS)
2020
2019
Current:
Accounts payable
$
1,403
$ 1,330
Accrued and other liabilities(1)
409
581
Lease liability
66
74
Financial liabilities(4)
400
129
Work in progress(2)
1,539
1,408
Provisions and decommissioning liabilities
335
302
Total current
$
4,152
$ 3,824
Non-current:
Accounts payable
$
79
$ 113
Accrued and other liabilities(1)
750
699
Lease liability
440
448
Financial liabilities(4)
2,043
1,791
Work in progress(2)
23
60
Provisions and decommissioning liabilities(3)
761
652
Total non-current
$
4,096
$ 3,763
(1)
Includes post-employment benefits of $674 million ($16 million current and $658 million non-current) as at December 31, 2020 and $587 million ($16 million current and $571 million non-current) as at December 31, 2019. See Note 29 for additional information.
(2)
See Note 16 for additional information.
(3)
Decommissioning liability results primarily from the nuclear technology services operations of the Business. The liability represents the estimated cost to reclaim and abandon the asset and takes into account the estimated timing of the cost to be incurred in future periods. The liability was determined using a risk rate of 1.7% (2019: 2.4%) and an inflation rate of 3.0% (2019: 3.0%), determined as appropriate for the underlying subsidiaries.
(4)
Includes financial liabilities of $1,847 million ($56 million current and $1,791 million non-current) as at December 31, 2020 (2019: $1,704 million) related to the sale and leaseback of hospitals.
Included within accounts payable and other is $506 million (2019: $522 million) of lease liabilities as at December 31, 2020. During the year ended December 31, 2020, $28 million (2019: $25 million) of interest expense on lease liabilities was incurred.
The Business’ exposure to currency and liquidity risk related to accounts payable and other is disclosed in Note 26.
F-36

TABLE OF CONTENTS
 
SELECT SERVICES AND INDUSTRIAL OPERATIONS OF BROOKFIELD BUSINESS PARTNERS L.P.
NOTES TO COMBINED CARVE-OUT FINANCIAL STATEMENTS
As at December 31, 2020 and 2019 and for the years ended December 31, 2020, 2019 and 2018
NOTE 15.   ACCOUNTS PAYABLE AND OTHER (Continued)
The following table presents the change in the provision balances for the Business:
(US$ MILLIONS)
Decommissioning
liability
Warranties
and provisions
for defects
Other
Total
provisions
Balance at January 1, 2019
$ 243 $ 81 $ 240 $ 564
Additions through business combinations
332 332
Additional provisions recognized
39 159 198
Reduction arising from payments/derecognition
(2) (12) (207) (221)
Accretion expenses
7 7
Change in discount rate
48 2 50
Change in other estimates
28 (4) 3 27
Net foreign currency exchange differences
(1) (2) (3)
Balance at December 31, 2019
$ 323 $ 104 $ 527 $ 954
Additional provisions recognized
19 148
167
Reduction arising from payments/derecognition
(3) (16) (155)
(174)
Accretion expenses
8
8
Change in discount rate
91
91
Change in other estimates
5 12
17
Transfers to held for sale
(9)
(9)
Net foreign currency exchange differences
3 4 35
42
Balance at December 31, 2020
$ 427 $ 123 $ 546 $ 1,096
NOTE 16.   CONTRACTS IN PROGRESS
A summary of the Business’ contracts in progress is presented below:
(US$ MILLIONS)
2020
2019
2018
Contract costs incurred to date
$
26,351
$ 22,911 $ 18,785
Profit recognized to date (less recognized losses)
1,467
1,833 1,826
27,818
24,744 20,611
Less: progress billings
(28,899)
(25,714) (21,880)
Contract work in progress (liability)
$
(1,081)
$ (970) $ (1,269)
Comprising:
Amounts due from customers — work in progress(1)
$
481
$ 498 $ 434
Amounts due to customers — creditors(2)
(1,562)
(1,468) (1,703)
Net work in progress
$
(1,081)
$ (970) $ (1,269)
(1)
The change in the balance from December 31, 2019 was due to billed amounts of $3,571 million, additions to work in progress of $3,547 million, acquisitions through business combinations of $3 million, dispositions of $nil and foreign exchange changes of $4 million.
(2)
The change in the balance from December 31, 2019 was due to recognized revenue of $1,808 million, additions to work in progress of $1,847 million, acquisitions through business combinations of $6 million, dispositions of $nil and foreign exchange changes of $49 million.
F-37

TABLE OF CONTENTS
 
SELECT SERVICES AND INDUSTRIAL OPERATIONS OF BROOKFIELD BUSINESS PARTNERS L.P.
NOTES TO COMBINED CARVE-OUT FINANCIAL STATEMENTS
As at December 31, 2020 and 2019 and for the years ended December 31, 2020, 2019 and 2018
NOTE 17.   BORROWINGS
Principal repayments on total borrowings due over the next five years and thereafter are as follows:
(US$ MILLIONS)
Business
services
Infrastructure
services
Industrials
Total
borrowings
2021
$ 11 $ 31 $ 107 $ 149
2022
3 31 69 103
2023
2 31 395 428
2024
1,036 31 115 1,182
2025
2,878 164 3,042
Thereafter
441 441
Total — Principal repayments
$ 1,052 $ 3,002 $ 1,291 $ 5,345
Total — Deferred financing costs and other
$ (45) $ (94) $ (17) $ (156)
Total — December 31, 2020
$ 1,007 $ 2,908 $ 1,274 $ 5,189
Total — December 31, 2019
$ 1,273 $ 2,966 $ 1,051 $ 5,290
Total borrowings as at December 31, 2020 were $5,189 million (2019: $5,290 million).
Some of the Business’ subsidiaries have credit facilities in which they borrow and repay on a monthly basis. This movement has been shown on a net basis in the combined carve-out statements of cash flow.
The Business has financing arrangements within its operating businesses that trade in public markets or are held at major financial institutions. The financing arrangements are primarily composed of term loans, credit facilities, and notes and debentures which are subject to fixed or floating rates. Most of these borrowings are not subject to financial maintenance covenants, however, some are subject to fixed charge coverage, debt-to-earnings ratios and minimum equity or liquidity covenants.
The Business’ operations are currently in compliance with or have obtained waivers related to all material covenant requirements, and the Business continues to work with its subsidiaries to monitor performance against such covenant requirements.
The weighted average interest rates and terms of total borrowings are as follows:
Weighted average rate
Weighted average term
(years)
Total
(US$ MILLIONS, except as noted)
2020
2019
2020
2019
2020
2019
Business services
4.7%
5.1%
3.4
4.2
$
1,007
$ 1,273
Infrastructure services
3.9%
5.3%
4.6
5.6
2,908
2,966
Industrials
7.1%
6.0%
8.5
9.0
1,274
1,051
Total
4.8%
5.4%
5.3
5.9
$
5,189
$ 5,290
Total borrowings by currency are as follows:
(US$ MILLIONS, except as noted)
December 31,
2020
Local currency
December 31,
2019
Local currency
U.S. dollars
$
2,908
2,908
$ 2,965 2,965
Brazilian reais
1,274
6,622
1,052 4,241
Australian dollars
994
1,292
1,264 1,801
Other
13
29
9 7
Total
$
5,189
$ 5,290
F-38

TABLE OF CONTENTS
 
SELECT SERVICES AND INDUSTRIAL OPERATIONS OF BROOKFIELD BUSINESS PARTNERS L.P.
NOTES TO COMBINED CARVE-OUT FINANCIAL STATEMENTS
As at December 31, 2020 and 2019 and for the years ended December 31, 2020, 2019 and 2018
NOTE 18.   INCOME TAXES
Income taxes are recognized for the amount of taxes payable by the Business’ subsidiaries and for the impact of deferred income tax assets and liabilities related to such subsidiaries.
The major components of income tax expense include the following for the years ended December 31:
(US$ MILLIONS)
2020
2019
2018
Current income tax expense (recovery)
$
27
$ 77 $ 46
Deferred income tax expense (recovery):
Origination and reversal of temporary differences
(47)
(68) (3)
Change of tax rates and imposition of new legislations
6
Deferred income tax expense (recovery)
(41)
(68) (3)
Total income taxes
$
(14)
$ 9 $ 43
The below reconciliation has been prepared using a composite statutory-rate for jurisdictions where the Business’ subsidiaries operate.
The Business’ effective tax rate is different from the Business’ composite income tax rate due to the following differences set out below:
2020
2019
2018
Composite income tax rate
27%
27% 27%
Increase (reduction) in rate resulting from:
Portion of gains subject to different tax rates
15
7 (4)
International operations subject to different tax rates
(16)
(19) (47)
Taxable income attributable to non-controlling interests
(3) (3)
Recognition of deferred tax assets
(14)
24 3
Non-recognition of the benefit of current year’s tax losses
(26) (14)
Change in tax rates and imposition of new legislation
3
(12)
Other
(5)
(5) (19)
Effective income tax rate
10%
(7)% (57)%
Deferred income tax assets and liabilities as at December 31, 2020 and 2019 relate to the following:
(US$ MILLIONS)
December 31, 2020
December 31, 2019
Non-capital losses (Canada)
$
9
$
Losses (U.S.)
126
Losses (International)
60
154
Difference in basis
(368)
(524)
Total net deferred tax (liability) asset
$
(173)
$ (370)
Reflected in the statement of financial position as follows:
Deferred income tax assets
$
341
$ 269
Deferred income tax liabilities
(514)
(639)
Total net deferred tax (liability) asset
$
(173)
$ (370)
F-39

TABLE OF CONTENTS
 
SELECT SERVICES AND INDUSTRIAL OPERATIONS OF BROOKFIELD BUSINESS PARTNERS L.P.
NOTES TO COMBINED CARVE-OUT FINANCIAL STATEMENTS
As at December 31, 2020 and 2019 and for the years ended December 31, 2020, 2019 and 2018
NOTE 18.   INCOME TAXES (Continued)
The deferred income tax movements are as follows:
(US$ MILLIONS)
December 31, 2020
December 31, 2019
Opening net deferred tax (liability) asset
$
(370)
$ (564)
Recognized in income
41
68
Recognized in other comprehensive income
(4)
2
Other(1)
160
124
Net deferred tax (liability) asset
$
(173)
$ (370)
(1)
The other category primarily relates to acquisitions and dispositions and the foreign exchange impact of the deferred tax asset calculated in the functional currency of the operating entities.
The following table details the expiry date, if applicable, of the unrecognized deferred tax assets:
(US$ MILLIONS)
December 31, 2020
December 31, 2019
After three years from reporting date
$
32
$ 18
Do not expire
353
223
Total
$
385
$ 241
The components of the income taxes in other comprehensive income for the years ended December 31, 2020, 2019, and 2018 are set out below:
(US$ MILLIONS)
2020
2019
2018
Net investment hedges
$
13
$ (2) $ 4
Cash flow hedges
(5)
1 (1)
Pension plan actuarial changes
(4)
(1) (2)
Total deferred tax expense (recovery) in other comprehensive income
$
4
$ (2) $ 1
Uncertain Tax Position
As at December 31, 2020, a historical tax matter at the healthcare services operations of the Business was in review by the Australian Taxation Office (ATO). In May 2021, the ATO provided conclusions of the internal review that the healthcare services operations of the Business disagrees with, and intends to lodge an objection to. The Business is regularly subject to information requests and audit activities by revenue authorities. The outcome of these reviews depends upon various factors which may result in further tax payments or refunds of tax payments already made. Provisions for potential further payments will be recognized if a present obligation in relation to a tax liability is assessed as probable and can be reliably estimated and measured using the guidance in IFRIC 23.
NOTE 19.   ACCUMULATED OTHER COMPREHENSIVE INCOME (LOSS)
Attributable to Parent company
(US$ MILLIONS)
Foreign currency
translation
Other(1)
Accumulated other
comprehensive
income (loss)
Balance as at January 1, 2020
$
(343)
$
(71)
$
(414)
Other comprehensive income (loss)
(28)
(13)
(41)
Balance as at December 31, 2020
$
(371)
$
(84)
$
(455)
(1)
Represents net investment hedges, cash flow hedges and other reserves.
F-40

TABLE OF CONTENTS
 
SELECT SERVICES AND INDUSTRIAL OPERATIONS OF BROOKFIELD BUSINESS PARTNERS L.P.
NOTES TO COMBINED CARVE-OUT FINANCIAL STATEMENTS
As at December 31, 2020 and 2019 and for the years ended December 31, 2020, 2019 and 2018
NOTE 19.   ACCUMULATED OTHER COMPREHENSIVE INCOME (LOSS) (Continued)
(US$ MILLIONS)
Foreign currency
translation
Other(1)
Accumulated other
comprehensive
income (loss)
Balance as at January 1, 2019
$ (340) $ (30) $ (370)
Other comprehensive income (loss)
(3) (41) (44)
Balance as at December 31, 2019
$ (343) $ (71) $ (414)
(1)
Represents net investment hedges, cash flow hedges and other reserves.
(US$ MILLIONS)
Foreign currency
translation
Other(1)
Accumulated other
comprehensive
income (loss)
Balance as at January 1, 2018
$ (250) $ (13) $ (263)
Other comprehensive income (loss)
(90) (19) (109)
Ownership changes
$ $ 2 $ 2
Balance as at December 31, 2018
$ (340) $ (30) $ (370)
(1)
Represents net investment hedges, cash flow hedges and other reserves.
NOTE 20.   DIRECT OPERATING COSTS
The Business has no key employees or directors and does not remunerate key management personnel. Details of the allocations of costs incurred by Brookfield on behalf of the Business are disclosed in Note 24. Key decision makers of the Business are all employees of the ultimate parent company or its subsidiaries, which provides management services under the master services agreement with Brookfield.
Direct operating costs are costs incurred to earn revenue and include all attributable expenses. The following table presents direct operating costs by nature for the years ended December 31, 2020, 2019, and 2018. Comparative figures have been reclassified to conform the current period’s presentation:
Year ended December 31,
(US$ MILLIONS)
2020
2019
2018
Inventory costs
$
1,256
$ 1,091 $ 521
Subcontractor and consultant costs
3,532
4,208 3,970
Concession construction materials and labor costs
163
229 175
Depreciation and amortization expense
585
520 247
Compensation
2,444
2,005 761
Other direct costs
873
1,005 839
Total
$
8,853
$ 9,058 $ 6,513
Total lease expenses relating to short-term and low-value leases included in direct operating costs for the year ended December 31, 2020 were $10 million (2019: $12 million) and $9 million (2019: $8 million), respectively.
NOTE 21.   GUARANTEES AND CONTINGENCIES
In the normal course of operations, the Business’ operating subsidiaries have bank guarantees, insurance bonds, and letters of credit outstanding to third parties. As at December 31, 2020, the total outstanding amount was $1,666 million (2019: $1,687 million). The Business does not conduct its operations, other than those of equity accounted investments, through entities that are not consolidated in these financial statements, and has not guaranteed or otherwise contractually committed to support any material financial obligations not reflected in these financial statements.
The Business and its subsidiaries are contingently liable with respect to litigation and claims that arise in the normal course of operations. It is not expected that any of the ongoing litigation and claims as at December 31, 2020 could result in a material settlement liability to the Business.
F-41

TABLE OF CONTENTS
 
SELECT SERVICES AND INDUSTRIAL OPERATIONS OF BROOKFIELD BUSINESS PARTNERS L.P.
NOTES TO COMBINED CARVE-OUT FINANCIAL STATEMENTS
As at December 31, 2020 and 2019 and for the years ended December 31, 2020, 2019 and 2018
NOTE 22.   CONTRACTUAL COMMITMENTS
(a)
Lease liabilities
As at December 31, 2020, the undiscounted maturity analysis for the Business’ lease liabilities obligation is as follows:
2020
(US$ MILLIONS)
1 Year
2-5 Years
5+ Years
Total
Lease liabilities
$ 78 $ 209 $ 428
$
715
Total lease liabilities
$ 78 $ 209 $ 428 $ 715
NOTE 23.   REVENUES
(a)
Revenues by type
The tables below summarize the Business’ segment revenues by type of revenues for the years ended December 31, 2020, 2019, and 2018:
Year ended December 31, 2020
(US$ MILLIONS)
Business
services
Infrastructure
services
Industrials
Total
Revenues by type
Revenues from contracts with customers
$ 5,743 $ 3,270 $ 517 $ 9,530
Other revenues
74 2 76
Total revenues
$ 5,817 $ 3,272 $ 517 $ 9,606
Year ended December 31, 2019
(US$ MILLIONS)
Business
services
Infrastructure
services
Industrials
Total
Revenues by type
Revenues from contracts with customers
$ 5,806 $ 3,350 $ 745 $ 9,901
Other revenues
2 2
Total revenues
$ 5,808 $ 3,350 $ 745 $ 9,903
Year ended December 31, 2018
(US$ MILLIONS)
Business
services
Infrastructure
services
Industrials
Total
Revenues by type
Revenues from contracts with customers
$ 4,538 $ 1,689 $ 710 $ 6,937
Other revenues
4 1 14 19
Total revenues
$ 4,542 $ 1,690 $ 724 $ 6,956
F-42

TABLE OF CONTENTS
 
SELECT SERVICES AND INDUSTRIAL OPERATIONS OF BROOKFIELD BUSINESS PARTNERS L.P.
NOTES TO COMBINED CARVE-OUT FINANCIAL STATEMENTS
As at December 31, 2020 and 2019 and for the years ended December 31, 2020, 2019 and 2018
NOTE 23.   REVENUES (Continued)
(b)
Timing of recognition of revenues from contracts with customers
The tables below summarize the Business’ segment revenues by timing of revenue recognition for total revenues from contracts with customers for the years ended December 31, 2020, 2019, and 2018:
Year ended December 31, 2020
(US$ MILLIONS)
Business
services
Infrastructure
services
Industrials
Total
Timing of revenue recognition
Goods and services provided at a point in time
$ 1,835 $ 1,381 $ 303 $ 3,519
Services transferred over a period of time
3,908 1,889 214 6,011
Total revenues from contracts with customers
$ 5,743 $ 3,270 $ 517 $ 9,530
Year ended December 31, 2019
(US$ MILLIONS)
Business
services
Infrastructure
services
Industrials
Total
Timing of revenue recognition
Goods and services provided at a point in time
$ 1,063 $ 1,376 $ 511 $ 2,950
Services transferred over a period of time
4,743 1,974 234 6,951
Total revenues from contracts with customers
$ 5,806 $ 3,350 $ 745 $ 9,901
Year ended December 31, 2018
(US$ MILLIONS)
Business
services
Infrastructure
services
Industrials
Total
Timing of revenue recognition
Goods and services provided at a point in time
$ $ 943 $ 541 $ 1,484
Services transferred over a period of time
4,538 746 169 5,453
Total revenues from contracts with customers
$ 4,538 $ 1,689 $ 710 $ 6,937
(c)
Revenues by geography
The table below summarizes the Business’ total revenues for the years ended December 31, 2020, 2019, and 2018:
(US$ MILLIONS)
2020
2019
2018
United Kingdom
$
1,024
$ 1,394 $ 1,499
United States of America
1,700
1,609 802
Europe
875
875 435
Australia
4,223
3,909 2,605
Brazil
530
754 726
Other
1,254
1,362 889
Total revenues
$
9,606
$ 9,903 $ 6,956
F-43

TABLE OF CONTENTS
 
SELECT SERVICES AND INDUSTRIAL OPERATIONS OF BROOKFIELD BUSINESS PARTNERS L.P.
NOTES TO COMBINED CARVE-OUT FINANCIAL STATEMENTS
As at December 31, 2020 and 2019 and for the years ended December 31, 2020, 2019 and 2018
NOTE 23.   REVENUES (Continued)
The tables below summarize the Business’ segment revenues by geography for the years ended December 31, 2020, 2019, and 2018:
Year ended December 31, 2020
(US$ MILLIONS)
Business
services
Infrastructure
services
Industrials
Total
United Kingdom
$ 810 $ 213 $ $ 1,023
United States of America
1,700
1,700
Europe
875
875
Australia
4,153
4,153
Brazil
13
517
530
Other
780
469
1,249
Total revenues from contracts with customers
$ 5,743 $ 3,270 $ 517 $ 9,530
Other revenues
$ 74 $ 2 $ $ 76
Total revenues
$ 5,817 $ 3,272 $ 517 $ 9,606
Year ended December 31, 2019
(US$ MILLIONS)
Business
services
Infrastructure
services
Industrials
Total
United Kingdom
$ 1,125 $ 265 $ $ 1,390
United States of America
1,609 1,609
Europe
876 876
Australia
3,909 3,909
Brazil
9 745 754
Other
772 591 1,363
Total revenues from contracts with customers
$ 5,806 $ 3,350 $ 745 $ 9,901
Other revenues
$ 2 $ $ $ 2
Total revenues
$ 5,808 $ 3,350 $ 745 $ 9,903
Year ended December 31, 2018
(US$ MILLIONS)
Business
services
Infrastructure
services
Industrials
Total
United Kingdom
$ 1,426 $ 69 $ $ 1,495
United States of America
802 802
Europe
434 434
Australia
2,605 2,605
Brazil
2 710 712
Other
507 382 889
Total revenues from contracts with customers
$ 4,538 $ 1,689 $ 710 $ 6,937
Other revenues
$ 4 $ 1 $ 14 $ 19
Total revenues
$ 4,542 $ 1,690 $ 724 $ 6,956
F-44

TABLE OF CONTENTS
 
SELECT SERVICES AND INDUSTRIAL OPERATIONS OF BROOKFIELD BUSINESS PARTNERS L.P.
NOTES TO COMBINED CARVE-OUT FINANCIAL STATEMENTS
As at December 31, 2020 and 2019 and for the years ended December 31, 2020, 2019 and 2018
NOTE 23.   REVENUES (Continued)
(d)
Lease income
The leases in which the Business is a lessor are operating in nature. Lease income from operating leases totaled $5 million for the year ended December 31, 2020 (2019: $6 million). The following table presents the undiscounted contractual earnings receivable of the Business’ leases by expected period of receipt for the year ended December 31, 2020:
(US$ MILLIONS)
1 Year
2-5 Years
5+ Years
Total
Operating leases
$ 5 $ 15 $ 12 $ 32
Total — December 31, 2020
$ 5 $ 15 $ 12 $ 32
(e)
Remaining performance obligations
Business services
At the Business’ construction operations, backlog is defined as revenue yet to be delivered (i.e. remaining performance obligations) on construction projects that have been secured via an executed contract, work order, or letter of intent. As at December 31, 2020, the backlog of construction projects at these operations was approximately $5.6 billion (2019: $7 billion), with the total backlog equating to approximately two years of activity.
Infrastructure services
The Business’ nuclear technology services operations had remaining backlog of approximately $9.9 billion as at December 31, 2020 (2019: $9.9 billion). Included in this amount is an estimate of expected future performance obligations related to long-term arrangements to provide fuel assemblies and associated components. The Business expects to recognize most of this amount within the next 10 years.
Industrials
The Business’ water and wastewater operations are party to certain remaining performance obligations which have a duration of more than one year. As at December 31, 2020, the remaining performance obligations were approximately $9.5 billion (2019: $12.2 billion), with the most significant relating to the service concession arrangements with various municipalities which have an average term of 24 years.
NOTE 24.   RELATED PARTY TRANSACTIONS
In the normal course of operations, the Business entered into the transactions below with related parties. The ultimate parent of the Business is Brookfield Asset Management Inc. (“Brookfield”). Other related parties of the Business represent Brookfield’s subsidiaries and operating entities.
Since inception, the partnership has had a management agreement (the “Master Services Agreement”) with a subsidiary of Brookfield (the “Service Provider”).
The Business’ combined carve-out financial statements include general corporate expenses of the parent company which were not historically allocated to the Business’ operations. These expenses relate to management fees payable to Brookfield. These allocated expenses have been included as appropriate in the Business’ combined carve-out statements of operating results. Key decision makers of the Business are employees of Brookfield. However, the financial statements may not include all of the expenses that would have been incurred and may not reflect the Business’ combined results of operations, financial position and cash flows had it been a standalone company during the periods presented. It is not practicable to estimate the actual costs that would have been incurred had the Business been a standalone business during the periods presented as this would depend on multiple factors, including organizational structure and infrastructure.
Pursuant to the Master Services Agreement, on a quarterly basis, the partnership pays a base management fee, referred to as the Base Management Fee, to the Service Provider equal to 0.3125% per quarter (1.25% annually) of the market value of the partnership. For purposes of calculating the Base Management Fee, the market value of the partnership is equal to the aggregate value of all the outstanding units, plus all outstanding third-party debt with recourse to a recipients of services under the Master Services Agreement, less all cash held by such entities.
The Base Management Fee allocated to the Business was $24 million for the year ended December 31, 2020 (2019: $22 million, 2018: $24 million). The allocation was based on the Business’ pro rata share of equity.
F-45

TABLE OF CONTENTS
 
SELECT SERVICES AND INDUSTRIAL OPERATIONS OF BROOKFIELD BUSINESS PARTNERS L.P.
NOTES TO COMBINED CARVE-OUT FINANCIAL STATEMENTS
As at December 31, 2020 and 2019 and for the years ended December 31, 2020, 2019 and 2018
NOTE 24.   RELATED PARTY TRANSACTIONS (Continued)
Brookfield has entered into indemnity agreements with the Business related to certain projects in the Middle East region that were in place prior to 2017. Under these indemnity agreements, Brookfield has agreed to indemnify or refund the Business, as appropriate, for the receipt of payments relating to such projects.
The following table summarizes other transactions the partnership has entered into with related parties:
Year ended December 31,
(US$ MILLIONS)
2020
2019
2018
Transactions during the period
Revenues(1)
$
609
$ 450 $ 430
(1)
Within the business services segment, the Business provides construction services to affiliates of Brookfield.
(US$ MILLIONS)
December 31, 2020
December 31, 2019
Balances at end of period:
Accounts and other receivable, net
$
117
$ 47
Accounts payable and other
$
5
$ 193
NOTE 25.   DERIVATIVE FINANCIAL INSTRUMENTS
The Business’ activities expose it to a variety of financial risks, including market risk (currency risk, interest rate risk, commodity risk and other price risks), credit risk and liquidity risk. The Business and its subsidiaries selectively use derivative financial instruments principally to manage these risks.
The aggregate notional amounts of the Business’ derivative positions as at December 31, 2020 and 2019 were as follows:
(US$ MILLIONS, except as noted)
2020
2019
Foreign exchange contracts
$
3,096
$ 3,147
Interest rate derivatives
4,432
2,632
$
7,528
$ 5,779
Foreign exchange contracts
The following table presents the notional amounts and average exchange rates for foreign exchange contracts held by the Business as at December 31, 2020 and 2019. The notional amounts as at December 31, 2020 and 2019 include both buy and sell contracts.
Notional amount
Average exchange rate
(US$ MILLIONS, except as noted)
2020
2019
2020
2019
Foreign exchange contracts
Australian dollars
$
305
$ 682
1.48
0.69
British pounds
985
557
0.74
1.31
Canadian dollars
33
3
1.27
0.77
European Union euros
122
318
0.81
Japanese yen
4
8
103.28
0.01
Swedish krona
1,647
1,578
8.58
9.10
$
3,096
$ 3,146
F-46

TABLE OF CONTENTS
 
SELECT SERVICES AND INDUSTRIAL OPERATIONS OF BROOKFIELD BUSINESS PARTNERS L.P.
NOTES TO COMBINED CARVE-OUT FINANCIAL STATEMENTS
As at December 31, 2020 and 2019 and for the years ended December 31, 2020, 2019 and 2018
NOTE 25.   DERIVATIVE FINANCIAL INSTRUMENTS (Continued)
Other Information Regarding Derivative Financial Instruments
The following table presents the notional amounts underlying derivative instruments by term to maturity as at December 31, 2020 and the comparative notional amounts as at December 31, 2019, for both derivatives that are classified as fair value through profit of loss and derivatives that qualify for hedge accounting:
2020
2019
(US$ MILLIONS)
< 1 Year
1-5 Years
5+ Years
Total notional amount
Total notional amount
Fair value through profit or loss
Foreign exchange contracts
$ 853 $ $ $ 853 $ 1,397
Elected for hedge accounting
Foreign exchange contracts
738 1,505 2,243 1,750
Interest rate derivatives
4,432 4,432 2,632
$
1,591
$
5,937
$
$
7,528
$ 5,779
The Business has early adopted the IBOR amendments to IFRS 9 effective October 1, 2019 as described in Note 2. This has been applied to the interest rate derivatives elected for hedge accounting. This had no impact as the IBOR amendments enable hedge accounting to continue for hedging relationships previously designated.
NOTE 26.   FINANCIAL RISK MANAGEMENT
The Business recognizes that risk management is an integral part of good management practice.
As a result of holding financial instruments, the Business is exposed to the following risks: capital risk, commodity price risk, liquidity risk, market risk (i.e. interest rate risk and foreign currency risk), and credit risk. The following is a description of these risks and how they are managed:
(a)
Capital risk management
The capital structure of the Business consists of non-recourse borrowings, offset by cash and equity.
(US$ MILLIONS, except as noted)
2020
2019
Non-recourse borrowings in subsidiaries of the company
5,189
5,290
Cash and cash equivalents
(777)
(792)
Net debt
4,412
4,498
Total equity
2,706
3,165
Total capital and net debt
$
7,118
$ 7,663
Net debt to capitalization ratio
62%
59%
The Business manages its debt exposure by financing its operations with non-recourse borrowings, ensuring a diversity of funding sources as well as managing its maturity profile. The Business also borrows in the currencies where its subsidiaries operate, where possible, in order to mitigate its currency risk.
The Business’ financing plan is to fund its recurring growth capital expenditures with cash flow generated by its operations after maintenance capital expenditure, as well as debt financing that is sized to maintain its credit profile. To fund large scale development projects and acquisitions, the Business will evaluate a variety of capital sources including proceeds from selling non-core and mature assets, equity and debt financing. The Business will seek to raise additional equity if the Business believes it can earn returns on these investments in excess of the cost of the incremental capital.
As disclosed within Note 17, the Business has various credit facilities in place. In certain cases, the facilities may have financial covenants which are generally in the form of interest coverage ratios and leverage ratios. The Business is in compliance with its externally imposed capital requirements.
(b)
Liquidity risk management
The Business maintains sufficient financial liquidity to be able to meet ongoing operating requirements and to be able to fund acquisitions. Principal liquidity needs for the next year include funding recurring expenses, meeting debt service payments, funding required capital
F-47

TABLE OF CONTENTS
 
SELECT SERVICES AND INDUSTRIAL OPERATIONS OF BROOKFIELD BUSINESS PARTNERS L.P.
NOTES TO COMBINED CARVE-OUT FINANCIAL STATEMENTS
As at December 31, 2020 and 2019 and for the years ended December 31, 2020, 2019 and 2018
NOTE 26.   FINANCIAL RISK MANAGEMENT (Continued)
expenditures and funding acquisition opportunities as they arise. The operating subsidiaries of the Business also generate liquidity by accessing capital markets on an opportunistic basis.
The following tables detail the contractual maturities for the Business’ financial liabilities. The tables reflect the undiscounted cash flows of financial liabilities based on the earliest date on which the Business can be required to pay. The tables include both interest and principal cash flows:
December 31, 2020
Total
contractual
cash flows
(US$ MILLIONS)
< 1 Year
1-2 Years
2-5 Years
5+ Years
Non-derivative financial liabilities
Accounts payable and other(1)
$
3,729
$
276
$
544
$
1,899
$
6,448
Interest-bearing liabilities
389
340
5,220
519
6,468
Lease liabilities
78
66
144
428
716
(1)
Excludes $1,770 million of decommissioning liabilities, other provisions, post-employment benefits and $18 million of intercompany loans and notes payable.
December 31, 2019
Total
contractual
cash flows
(US$ MILLIONS)
< 1 Year
1-2 Years
2-5 Years
5+ Years
Non-derivative financial liabilities
Accounts payable and other(1)
$ 3,221 $ 257 $ 302 $ 1,541 $ 5,321
Interest-bearing liabilities
460 500 1,945 3,337 6,242
Lease liabilities
69 49 113 295 526
(1)
Excludes $1,540 million of decommissioning liabilities, other provisions, post-employment benefits and $160 million of intercompany loans and notes payable.
(c)
Market risk management
Market risk is defined for these purposes as the risk that the fair value or future cash flows of a financial instrument held by the Business will fluctuate because of changes in market prices. Market risk includes the risk of changes in interest rates, currency exchange rates and changes in market prices due to factors other than interest rates or currency exchange rates, such as changes in equity prices, commodity prices or credit spreads.
Financial instruments held by the Business that are subject to market risk include loans and notes receivable, other financial assets, borrowings, derivative contracts, such as interest rate and foreign currency contracts, and marketable securities.
Interest rate risk management
The observable impacts on the fair values and future cash flows of financial instruments that can be directly attributable to interest rate risk include changes in net income from financial instruments whose cash flows are determined with reference to floating interest rates and changes in the fair values of financial instruments whose cash flows are fixed in nature. The Business monitors interest rate fluctuations and may enter into interest rate derivative contracts to mitigate the impact from interest rate movements. A 10 basis point change is not expected to have a significant impact on the Business’ net income and other comprehensive income.
Foreign currency risk management
Changes in currency rates will impact the carrying value of financial instruments and the Business’ net investment and cash flows denominated in currencies other than the U.S. dollar. The Business enters into foreign exchange contracts designated as net investment hedges to mitigate the impact from movements in foreign exchange rates against the U.S. dollar.
F-48

TABLE OF CONTENTS
 
SELECT SERVICES AND INDUSTRIAL OPERATIONS OF BROOKFIELD BUSINESS PARTNERS L.P.
NOTES TO COMBINED CARVE-OUT FINANCIAL STATEMENTS
As at December 31, 2020 and 2019 and for the years ended December 31, 2020, 2019 and 2018
NOTE 26.   FINANCIAL RISK MANAGEMENT (Continued)
The tables below set out the Business’ currency exposure as at December 31, 2020 and 2019:
December 31, 2020
(US$ MILLIONS)
USD
AUD
GBP
CAD
EUR
BRL
Other
Total
Assets
Current assets
$ 366 $ 921 $ 747 $ 93 $ 262 $ 604 $ 1,170 $ 4,163
Non-current assets
3,429
5,419
509
51
126
2,662
298
12,494
$ 3,795 $ 6,340 $ 1,256 $ 144 $ 388 $ 3,266 $ 1,468 $ 16,657
Liabilities
Current liabilities
$ 795 $ 1,140 $ 895 $ 99 $ 169 $ 473 $ 695 $ 4,266
Non-current liabilities
4,327
3,327
65
11
125
1,707
123
9,685
$ 5,122 $ 4,467 $ 960 $ 110 $ 294 $ 2,180 $ 818 $ 13,951
Non-controlling interests
(607)
921
119
22
68
788
168
1,479
Net investment attributable to parent equity
$ (720) $ 952 $ 177 $ 12 $ 26 $ 298 $ 482 $ 1,227
December 31, 2019
(US$ MILLIONS)
USD
AUD
GBP
CAD
EUR
BRL
Other
Total
Assets
Current assets
$ 994 $ 627 $ 586 $ 62 $ 295 $ 387 $ 1,183 $ 4,134
Non-current assets
2,852 4,845 1,009 39 273 2,759 770 12,547
$ 3,846 $ 5,472 $ 1,595 $ 101 $ 568 $ 3,146 $ 1,953 $ 16,681
Liabilities
Current liabilities
$ 751 $ 1,184 $ 588 $ 68 $ 338 $ 372 $ 797 $ 4,098
Non-current liabilities
4,088 3,141 144 9 86 1,506 444 9,418
$ 4,839 $ 4,325 $ 732 $ 77 $ 424 $ 1,878 $ 1,241 $ 13,516
Non-controlling interests
(267) 638 102 18 107 941 229 1,768
Net investment attributable to parent equity
$ (726) $ 509 $ 761 $ 6 $ 37 $ 327 $ 483 $ 1,397
The net income impact to the Business of currency risk associated with financial instruments is limited as its financial assets and liabilities are generally denominated in the functional currency of the subsidiary that holds the financial instrument. However, the Business is exposed to foreign currency risk on the net assets of its foreign currency denominated operations. The Business’ exposures to foreign currencies and the sensitivity of net income and other comprehensive income, on a pre-tax basis, to a 10% change in the exchange rates relative to the U.S. dollar is summarized below:
December 31, 2020
OCI attributable to parent, before taxes
Pre-tax income attributable to parent
(US$ MILLIONS)
10% decrease
10% increase
10% decrease
10% increase
Australian dollar
$ (86) $ 86 $ 5 $ (5)
Canadian dollar
(1)
1
1
(1)
Brazilian real
(30)
30
British pound
(18)
18
(4)
4
Other
(9)
9
9
(9)
F-49

TABLE OF CONTENTS
 
SELECT SERVICES AND INDUSTRIAL OPERATIONS OF BROOKFIELD BUSINESS PARTNERS L.P.
NOTES TO COMBINED CARVE-OUT FINANCIAL STATEMENTS
As at December 31, 2020 and 2019 and for the years ended December 31, 2020, 2019 and 2018
NOTE 26.   FINANCIAL RISK MANAGEMENT (Continued)
December 31, 2019
OCI attributable to parent, before taxes
Pre-tax income attributable to parent
(US$ MILLIONS)
10% decrease
10% increase
10% decrease
10% increase
Australian dollar
$ (44) $ 44 $ 3 $ (3)
Canadian dollar
(1) 1 1 (1)
Brazilian real
(33) 33
British pound
(60) 60 (18) 18
Other
(14) 14 (24) 24
December 31, 2018
OCI attributable to parent, before taxes
Pre-tax income attributable to parent
(US$ MILLIONS)
10% decrease
10% increase
10% decrease
10% increase
Australian dollar
$ (38) $ 38 $ 21 $ (21)
Brazilian real
(28) 28
British pound
4 (4) 3 (3)
Other
(7) 7 (38) 38
(d)
Credit risk management
Credit risk is the risk of loss due to the failure of a borrower or counterparty to fulfill its contractual obligations.
The Business assesses the creditworthiness of each counterparty before entering into contracts and ensures that counterparties meet minimum credit quality requirements. The Business also evaluates and monitors counterparty credit risk for derivative financial instruments and endeavors to minimize counterparty credit risk through diversification, collateral arrangements, and other credit risk mitigation techniques. All of the Business’ derivative financial instruments involve either counterparties that are banks or other financial institutions. The Business does not have any significant credit risk exposure to any single counterparty.
NOTE 27.   SEGMENT INFORMATION
The Business’ operations are organized into three operating segments which are regularly reviewed by the CODM for the purpose of assessing its performance. The key measure used by the CODM in assessing the performance of the Business is adjusted net operating income. Adjusted net operating income is calculated as revenues less direct costs, excluding depreciation and amortization expense, and general and administrative expenses of the operating businesses.
The tables below provide each segment’s results in the format that the CODM organizes reporting segments to assess performance. The tables below reconcile to the IFRS combined carve-out financial statements on a line by line basis.
F-50

TABLE OF CONTENTS
 
SELECT SERVICES AND INDUSTRIAL OPERATIONS OF BROOKFIELD BUSINESS PARTNERS L.P.
NOTES TO COMBINED CARVE-OUT FINANCIAL STATEMENTS
As at December 31, 2020 and 2019 and for the years ended December 31, 2020, 2019 and 2018
NOTE 27.   SEGMENT INFORMATION (Continued)
Year ended December 31, 2020
(US$ MILLIONS)
Business
services
Infrastructure
services
Industrials
Total
Revenues
$ 5,817 $ 3,272 $ 517 $ 9,606
Direct operating costs(1)
(5,454)
(2,477)
(337)
(8,268)
General and administrative expenses(2)
(120)
(144)
(22)
(286)
Adjusted net operating income
243 651 158 1,052
Unallocated corporate expenses(2)
(27)
Depreciation and amortization expense(1)
(585)
Interest expense, net
(405)
Equity accounted income (loss), net
3
Gain on acquisitions/dispositions, net
55
Other income (expenses), net
(234)
Income (loss) before income tax
(141)
Income tax (expense) recovery:
Current
(27)
Deferred
41
Net income (loss)
$ (127)
Attributable to:
Parent company
$
(164)
Non-controlling interests
37
Net income (loss)
$ (127)
(1)
The sum of these amounts equates to direct operating costs of $8,853 million as per the combined carve-out statements of operating results.
(2)
The sum of these amounts equates to general and administrative expenses of $313 million as per the combined carve-out statements of operating results.
F-51

TABLE OF CONTENTS
 
SELECT SERVICES AND INDUSTRIAL OPERATIONS OF BROOKFIELD BUSINESS PARTNERS L.P.
NOTES TO COMBINED CARVE-OUT FINANCIAL STATEMENTS
As at December 31, 2020 and 2019 and for the years ended December 31, 2020, 2019 and 2018
NOTE 27.   SEGMENT INFORMATION (Continued)
Year ended December 31, 2019
(US$ MILLIONS)
Business
services
Infrastructure
services
Industrials
Total
Revenues
$ 5,808 $ 3,350 $ 745 $ 9,903
Direct operating costs(1)
(5,511) (2,545) (482) (8,538)
General and administrative expenses(2)
(90) (182) (38) (310)
Adjusted net operating income
207 623 225 1,055
Unallocated corporate expenses(2)
(26)
Depreciation and amortization expense(1)
(520)
Interest expense, net
(396)
Equity accounted income (loss), net
22
Impairment expense, net
(131)
Gain on acquisitions/dispositions, net
13
Other income (expenses), net
(142)
Income (loss) before income tax
(125)
Income tax (expense) recovery:
Current
(77)
Deferred
68
Net income (loss)
$ (134)
Attributable to:
Parent company
$ (128)
Non-controlling interests
(6)
Net income (loss)
$ (134)
(1)
The sum of these amounts equates to direct operating costs of $9,058 million as per the combined carve-out statements of operating results.
(2)
The sum of these amounts equates to general and administrative expenses of $336 million as per the combined carve-out statements of operating results.
F-52

TABLE OF CONTENTS
 
SELECT SERVICES AND INDUSTRIAL OPERATIONS OF BROOKFIELD BUSINESS PARTNERS L.P.
NOTES TO COMBINED CARVE-OUT FINANCIAL STATEMENTS
As at December 31, 2020 and 2019 and for the years ended December 31, 2020, 2019 and 2018
NOTE 27.   SEGMENT INFORMATION (Continued)
Year ended December 31, 2018
(US$ MILLIONS)
Business
services
Infrastructure
services
Industrials
Total
Revenues
$ 4,542 $ 1,690 $ 724 $ 6,956
Direct operating costs(1)
(4,452) (1,356) (458) (6,266)
General and administrative expenses(2)
(47) (84) (57) (188)
Adjusted net operating income
43 250 209 502
Unallocated corporate expenses(2)
(24)
Depreciation and amortization expense(1)
(247)
Interest expense, net
(172)
Equity accounted income (loss), net
1
Other income (expenses), net
(136)
Income (loss) before income tax
(76)
Income tax (expense) recovery:
Current
(46)
Deferred
3
Net income (loss)
$ (119)
Attributable to:
Parent company
$ (48)
Non-controlling interests
(71)
Net income (loss)
$ (119)
(1)
The sum of these amounts equates to direct operating costs of $6,513 million as per the combined carve-out statements of operating results.
(2)
The sum of these amounts equates to general and administrative expenses of $212 million as per the combined carve-out statements of operating results.
Segment Assets
For the purpose of monitoring segment performance and allocating resources between segments, the CODM monitors the assets attributable to each segment.
The following is an analysis of the Business’ assets by reportable operating segment as at December 31, 2020 and 2019:
As at December 31, 2020
(US$ MILLIONS)
Business
services
Infrastructure
services
Industrials
Total
Total assets
$
7,562
$
5,830
$
3,265
$
16,657
As at December 31, 2019
(US$ MILLIONS)
Business
services
Infrastructure
services
Industrials
Total
Total assets
$ 7,565 $ 5,970 $ 3,146 $ 16,681
F-53

TABLE OF CONTENTS
 
SELECT SERVICES AND INDUSTRIAL OPERATIONS OF BROOKFIELD BUSINESS PARTNERS L.P.
NOTES TO COMBINED CARVE-OUT FINANCIAL STATEMENTS
As at December 31, 2020 and 2019 and for the years ended December 31, 2020, 2019 and 2018
NOTE 27.   SEGMENT INFORMATION (Continued)
The following table presents the Business’ non-current assets by geography:
(US$ MILLIONS)
2020
2019
Australia
5,419
5,092
United States of America
3,276
3,327
Brazil
2,662
2,759
Europe
520
462
United Kingdom
480
531
Canada
51
39
Other
86
337
Total non-current assets
12,494
$ 12,547
(1)
Non-current assets comprise financial assets, property, plant and equipment, intangible assets, equity accounted investments, goodwill and other non-current assets.
NOTE 28.   SUPPLEMENTAL CASH FLOW INFORMATION
Year ended December 31
(US$ MILLIONS)
2020
2019
2018
Interest paid
$
313
$ 303 $ 180
Income taxes paid
$
9
$ 44 $ 67
Amounts paid and received for interest were reflected as operating cash flows in the combined carve-out statements of cash flow.
Total cash outflows across the Business’ lease contracts were $121 million (2019: $103 million).
Details of “Changes in non-cash working capital, net” on the combined carve-out statements of cash flow are as follows:
Year ended December 31
(US$ MILLIONS)
2020
2019
2018
Accounts receivable
$
(9)
$ 214 $ (175)
Inventory
127
33 75
Prepayments and other
25
99 (30)
Accounts payable and other
(179)
(39) (157)
Changes in non-cash working capital, net
$
(36)
$ 307 $ (287)
The following table presents the change in the balance of liabilities arising from financing activities as at December 31, 2020 and 2019:
(US$ MILLIONS)
2020
2019
Balance at beginning of year
$
5,290
$ 4,139
Cash flows
(2)
3,373
Non-cash changes:
Acquisitions / (dispositions) of subsidiaries
(131)
Foreign currency translation
(106)
(23)
Fair value
(44)
Other changes
51
(2,068)
Balance at end of year
$
5,189
$ 5,290
F-54

TABLE OF CONTENTS
 
SELECT SERVICES AND INDUSTRIAL OPERATIONS OF BROOKFIELD BUSINESS PARTNERS L.P.
NOTES TO COMBINED CARVE-OUT FINANCIAL STATEMENTS
As at December 31, 2020 and 2019 and for the years ended December 31, 2020, 2019 and 2018
NOTE 29.   POST-EMPLOYMENT BENEFITS
The Business maintains several defined benefit pension plans within its subsidiaries. These plans are administered in various countries, the most significant of which is in the U.S. These benefits are provided through various insurance companies and the estimated net post-employment benefit costs are accrued during the employees’ credited service periods.
The following table shows the changes in the present value of the defined benefit pension plan and post-employment plan obligations and the fair values of plan assets as at December 31, 2020 and 2019:
Defined benefit
pension plan
Post-employment plan
(US$ MILLIONS)
2020
2019
2020
2019
Changes in defined benefit obligation
Defined benefit obligation at beginning of year
$
2,151
$ 1,842
$
53
$ 42
Defined benefit obligation through business combinations
Service cost
14
19
2
1
Interest cost
62
71
2
2
Participant contributions
2
2
3
4
Insurance premiums for risk benefits
Foreign currency exchange differences
32
14(1)
Actuarial gain due to financial assumption changes
212
266
2
12
Actuarial gain due to demographic assumption changes
(19)
(12)
Actuarial experience adjustments
4
22
(3)
Benefits paid from plan assets
(69)
(61)
Benefits paid from employer
(12)
(12)
(6)
(8)
Defined benefit obligation at end of year
$
2,377
$ 2,151
$
52
$ 53
Changes in fair value of plan assets
Fair value of plan assets at beginning of year
$
(1,618)
$ (1,391)
$
$
Fair value of plan assets through business combinations
Interest income
(48)
(55)
Return on plan assets (excluding interest income)
(109)
(193)
Foreign currency exchange differences
(15)
(9)
Employer contributions
(51)
(48)(3) (4)
Participant contributions
(2)
(2)
(3)
(4)
Employer direct settlements
Benefits paid from plan assets
69
61
Benefits paid from employer
12
12
6
8
Administrative expenses paid from plan assets
7
7
Insurance premiums for risk benefits
Fair value of plan assets at year end
$
(1,755)
$ (1,618)
$
$
Net liability at end of year
$
622
$ 533
$
52
$ 53
The net liabilities for the defined benefit pension plan and post-employment plan are recorded within accounts payable and other in the combined carve-out statements of financial position.
F-55

TABLE OF CONTENTS
 
SELECT SERVICES AND INDUSTRIAL OPERATIONS OF BROOKFIELD BUSINESS PARTNERS L.P.
NOTES TO COMBINED CARVE-OUT FINANCIAL STATEMENTS
As at December 31, 2020 and 2019 and for the years ended December 31, 2020, 2019 and 2018
NOTE 29.   POST-EMPLOYMENT BENEFITS (Continued)
The following table summarizes the defined benefit pension plan and post-employment plan obligations and the fair values of plan assets by geography as at December 31, 2020:
(US$ MILLIONS)
United States
of America
Other
Total
Defined benefit pension plan
Defined benefit obligation
$ 1,851 $ 526 $ 2,377
Fair value of plan assets
(1,364)
(391)
(1,755)
Net liability
$ 487 $ 135 $ 622
Post-employment benefits — net liability
Defined benefit obligation at end of year
$ 46 $ 6 $ 52
Fair value of plans assets
Net liability
$ 46 $ 6 $ 52
The following table summarizes the defined benefit pension plan and post-employment plan obligations and the fair values of plan assets by geography as at December 31, 2019:
(US$ MILLIONS)
United States
of America
Other
Total
Defined benefit pension plan
Defined benefit obligation
$ 1,704 $ 447 $ 2,151
Fair value of plan assets
(1,285) (333) (1,618)
Net liability
$ 419 $ 114 $ 533
Post-employment benefits — net liability
Defined benefit obligation at end of year
$ 45 $ 8 $ 53
Fair value of plans assets
Net liability
$ 45 $ 8 $ 53
Amounts recognized in respect of these defined benefit and post-employment plans during the year are as follows:
Defined benefit
pension plan
Post-employment
plan
(US$ MILLIONS)
2020
2019
2018
2020
2019
2018
Amounts recognized in profit and loss
Current service cost
$
14
$ 19 $ 7
$
2
$ 1 $
Net interest expense
15
16 5
2
2 1
Administrative expense
7
7 6
Total expense recognized in profit and loss
$
36
$ 42 $ 18
$
4
$ 3 $ 1
Amounts recognized in other comprehensive income
Return on plan assets (excluding amounts included in net interest expense)
$
(108)
$ (193) $ 105
$
$ $
Actuarial gains and losses arising from changes in demographic assumptions
(19)
(12) (4)
Actuarial gains and losses arising from changes in financial assumptions
213
265 (30)
3
13
Actuarial gains and losses arising from experience adjustments
4
22 1
(3)
Total expense (gain) recognized in other comprehensive income
$
90
$ 82 $ 72
$
$ 13 $
Total expense (gain) recognized in comprehensive income
$
126
$ 124 $ 90
$
4
$ 16 $ 1
The expense recorded in profit and loss is recognized within general and administrative expenses in the combined carve-out statements of operating results.
F-56

TABLE OF CONTENTS
 
SELECT SERVICES AND INDUSTRIAL OPERATIONS OF BROOKFIELD BUSINESS PARTNERS L.P.
NOTES TO COMBINED CARVE-OUT FINANCIAL STATEMENTS
As at December 31, 2020 and 2019 and for the years ended December 31, 2020, 2019 and 2018
NOTE 29.   POST-EMPLOYMENT BENEFITS (Continued)
The defined benefit pension plans and post-employment plans expose the partnership to certain actuarial risks such as investment risk, interest rate risk, and compensation risk. The present value of the defined benefit pension plan and post-employment plan obligation is calculated using a discount rate. If the return on plan assets is below this rate, a plan deficit occurs. The Business mitigates this investment risk by establishing a sound investment policy to be followed by the investment manager. The investment policy requires plan assets to be invested in a diversified portfolio and is set based on both asset return and local statutory requirements. A change in interest and compensation rates will also affect the defined benefit obligation. A sensitivity analysis of the discount rate and compensation rate is provided below.
The following table summarizes the fair value of plan assets by category as at December 31, 2020:
(US$ MILLIONS)
Level 1
Level 2(1)
Level 3(2)
Total
Cash and cash equivalents
$ 13 $ $ $ 13
Equity instruments
1,218
112
1,330
Debt instruments
15
243
154
412
Total plan assets
$ 1,246 $ 355 $ 154 $ 1,755
(1)
Level 2 assets represent the net asset value of the underlying assets held within an investment fund. The assets are valued by the fund administrator.
(2)
Level 3 assets consist of debt instruments held within an investment fund. The assets are valued using non-observable inputs by the plan administrator.
The following table summarizes the fair value of plan assets by category as at December 31, 2019:
(US$ MILLIONS)
Level 1
Level 2(1)
Level 3(2)
Total
Cash and cash equivalents
$ 29 $ $ $ 29
Equity instruments
1,127 89 1,216
Debt instruments
13 211 149 373
Total plan assets
$ 1,169 $ 300 $ 149 $ 1,618
(1)
Level 2 assets represent the net asset value of the underlying assets held within an investment fund. The assets are valued by the fund administrator.
(2)
Level 3 assets consist of debt instruments held within an investment fund. The assets are valued using non-observable inputs by the plan administrator.
Significant Assumptions
The Business annually reevaluates assumptions and estimates used in projecting the defined benefit and post-employment liabilities. These assumptions and estimates may affect the carrying value of the defined benefit and post-employment plan liabilities in the Business’ combined carve-out statements of financial position. The significant actuarial assumptions adopted are as follows:
Defined benefit plan
Discount rate
0.4% to 2.7%
Rate of compensation increase
0.0% to 2.7%
Post-employment plan
Discount rate
2.5% to 3.6%
Health care cost trend on covered charges:
Immediate trend rate
3.5% to 4.0%
Ultimate trend rate
3.5% to 4.0%
F-57

TABLE OF CONTENTS
 
SELECT SERVICES AND INDUSTRIAL OPERATIONS OF BROOKFIELD BUSINESS PARTNERS L.P.
NOTES TO COMBINED CARVE-OUT FINANCIAL STATEMENTS
As at December 31, 2020 and 2019 and for the years ended December 31, 2020, 2019 and 2018
NOTE 29.   POST-EMPLOYMENT BENEFITS (Continued)
These assumptions have a significant impact on the defined benefit and post-employment liabilities reported in the combined carve-out statements of financial position. The following table presents a sensitivity analysis of each assumption with the related impact on these liabilities as at December 31, 2020:
(US$ MILLIONS, except as noted)
Percentage
increase
Impact on
liability
Percentage
decrease
Impact on
liability
Defined benefit pension plan
Discount rate
1% $ (386) 1% $ 424
Rate of compensation increase
1% 34 1% (21)
Post-employment plan
Discount rate
1% $ (6) 1% $ 8
Health care cost trend rates
1% 2 1% (1)
The following table presents a sensitivity analysis of each assumption with the related impact on these liabilities as at December 31, 2019:
(US$ MILLIONS, except as noted)
Percentage
increase
Impact on
liability
Percentage
decrease
Impact on
liability
Defined benefit pension plan
Discount rate
3.0%
$ (157)
3.0%
$ 177
Rate of compensation increase
0% to 1.7%
11
0% to 1.7%
(11)
Post-employment plan
Discount rate
3.2% to 3.4%
$ (25)
3.2% to 3.4%
$ 28
Health care cost trend rates
3% to 4%
4
3% to 4%
(3)
The sensitivity analysis above has been determined based on reasonably possible changes of the respective assumptions occurring as at December 31, 2020 and December 31, 2019, while holding all other assumptions constant. These analyses may not be representative of the actual change in the defined benefit and post-employment obligations as it is unlikely that the change in assumptions would occur in isolation of one another.
The following table summarizes future planned benefit payments under defined benefit and post-employment plans as at December 31, 2020:
(US$ MILLIONS)
Defined benefit
pension plan
Post-employment
plan
Total
2021
$ 82 $ 4 $ 86
2022
82
4
86
2023
86
4
90
2024
90
4
94
2025
91
4
95
Thereafter
483
14
497
Total $ 914 $ 34 $ 948
F-58

TABLE OF CONTENTS
 
UNAUDITED INTERIM CONDENSED COMBINED CARVE-OUT FINANCIAL STATEMENTS OF SELECT SERVICES AND INDUSTRIAL OPERATIONS OF BROOKFIELD BUSINESS PARTNERS L.P.
as at September 30, 2021 and December 31, 2020 and for the three and nine months ended September 30, 2021 and September 30, 2020
F-59

TABLE OF CONTENTS
 
UNAUDITED INTERIM CONDENSED COMBINED CARVE-OUT FINANCIAL STATEMENTS OF SELECT SERVICES AND INDUSTRIAL OPERATIONS OF BROOKFIELD BUSINESS PARTNERS L.P.
UNAUDITED INTERIM CONDENSED COMBINED CARVE-OUT STATEMENTS OF FINANCIAL POSITION
(US$ MILLIONS)
Notes
September 30, 2021
December 31, 2020
Assets
Current Assets
Cash and cash equivalents
3
$
829
$ 777
Financial assets
4
68
319
Accounts and other receivable, net
5
1,571
1,631
Inventory, net
6
588
713
Other assets
7
693
723
3,749
4,163
Financial assets
4
264
241
Accounts and other receivable, net
5
690
671
Other assets
7
168
154
Property, plant and equipment
8
3,967
4,318
Deferred income tax assets
337
341
Intangible assets
9
4,243
4,365
Equity accounted investments
11
71
73
Goodwill
10
2,208
2,331
$
15,697
$ 16,657
Liabilities and Equity
Current Liabilities
Accounts payable and other
12
$
3,679
$ 4,152
Non-recourse borrowings in subsidiaries of the company
14
74
114
3,753
4,266
Accounts payable and other
12
3,745
4,096
Non-recourse borrowings in subsidiaries of the company
14
5,128
5,075
Deferred income tax liabilities
487
514
$
13,113
$ 13,951
Equity
Equity in net assets attributable to parent company
$
1,207
$ 1,227
Non-controlling interests
1,377
1,479
2,584
2,706
$
15,697
$ 16,657
   
The accompanying notes are an integral part of the unaudited interim condensed combined carve-out financial statements.
F-60

TABLE OF CONTENTS
 
UNAUDITED INTERIM CONDENSED COMBINED CARVE-OUT FINANCIAL STATEMENTS OF SELECT SERVICES AND INDUSTRIAL OPERATIONS OF BROOKFIELD BUSINESS PARTNERS L.P.
UNAUDITED INTERIM CONDENSED COMBINED CARVE-OUT STATEMENTS OF OPERATING RESULTS
Three Months Ended
September 30,
Nine Months Ended
September 30,
(US$ MILLIONS)
Notes
2021
2020
2021
2020
Revenues
17
$
2,340
$ 2,453
$
7,161
$ 7,186
Direct operating costs
16
(2,162)
(2,275)
(6,606)
(6,666)
General and administrative expenses
(74)
(71)
(216)
(229)
Interest income (expense), net
(106)
(103)
(305)
(282)
Equity accounted income (loss), net
11
2
1
3
2
Other income (expense), net
(19)
(49)
(46)
(181)
Income (loss) before income tax
(19)
(44)
(9)
(170)
Income tax (expense) recovery
Current
(9)
(13)
(40)
(22)
Deferred
7
15
21
42
Net income (loss)
$
(21)
$ (42)
$
(28)
$ (150)
Attributable to:
Parent company
$
1
$ (24)
$
$ (167)
Non-controlling interests
(22)
(18)
(28)
17
$
(21)
$ (42)
$
(28)
$ (150)
   
The accompanying notes are an integral part of the unaudited interim condensed combined carve-out financial statements.
F-61

TABLE OF CONTENTS
 
UNAUDITED INTERIM CONDENSED COMBINED CARVE-OUT FINANCIAL STATEMENTS OF SELECT SERVICES AND INDUSTRIAL OPERATIONS OF BROOKFIELD BUSINESS PARTNERS L.P.
UNAUDITED INTERIM CONDENSED COMBINED CARVE-OUT STATEMENTS OF COMPREHENSIVE INCOME (LOSS)
Three Months Ended
September 30,
Nine Months Ended
September 30,
(US$ MILLIONS)
Notes
2021
2020
2021
2020
Net income (loss)
$
(21)
$ (42)
$
(28)
$ (150)
Other comprehensive income (loss):
Items that may be reclassified subsequently to profit or loss:
Foreign currency translation
(160)
31
(182)
(371)
Net investment and cash flow hedges
3
40
(21)
95
(11)
Taxes on the above items
(4)
4
(10)
(3)
Reclassification to profit or loss
9
13
35
31
(115)
27
(62)
(354)
Total other comprehensive income (loss)
(115)
27
(62)
(354)
Comprehensive income (loss)
$
(136)
$ (15)
$
(90)
$ (504)
Attributable to:
Parent company
$
(31)
$ (15)
$
(25)
$ (260)
Non-controlling interests
(105)
(65)
(244)
$
(136)
$ (15)
$
(90)
$ (504)
   
The accompanying notes are an integral part of the unaudited interim condensed combined carve-out financial statements.
F-62

TABLE OF CONTENTS
 
UNAUDITED INTERIM CONDENSED COMBINED CARVE-OUT FINANCIAL STATEMENTS OF SELECT SERVICES AND INDUSTRIAL OPERATIONS OF BROOKFIELD BUSINESS PARTNERS L.P.
UNAUDITED INTERIM CONDENSED COMBINED CARVE-OUT STATEMENTS CHANGES IN EQUITY
(US$ MILLIONS)
Capital
Retained earnings
Ownership
changes
Accumulated
other
comprehensive
income (loss)(1)
Equity in net
assets attributable
to parent
company
Non-controlling
interests
Total
equity
Balance as at January 1, 2021
$ 1,967 $ (730) $ 445 $ (455) $ 1,227 $ 1,479 $ 2,706
Net income (loss)
(28)
(28)
Other comprehensive income
(25)
(25)
(37)
(62)
Total comprehensive income (loss)
(25)
(25)
(65)
(90)
Contributions
23
23
10
33
Distributions
(18)
(18)
(47)
(65)
Balance as at September 30, 2021
$ 1,990 $ (748) $ 445 $ (480) $ 1,207 1,377 2,584
Balance as at January 1, 2020
$ 1,880 $ (508) $ 439 $ (414) $ 1,397 $ 1,768 $ 3,165
Net income (loss)
(167) (167) 17 (150)
Other comprehensive income
(93) (93) (261) (354)
Total comprehensive income (loss)
(167) (93) (260) (244) (504)
Contributions
44 44 64 108
Distributions
(40) (40) (108) (148)
Ownership changes(2)
36 6 42 (1) 41
Balance as at September 30, 2020
1,924 (679) 445 (507) 1,183 $ 1,479 $ 2,662
(1)
See Note 15 for additional information.
(2)
Includes gains or losses on changes in ownership interests of subsidiaries.
   
The accompanying notes are an integral part of the unaudited interim condensed combined carve-out financial statements.
F-63

TABLE OF CONTENTS
 
UNAUDITED INTERIM CONDENSED COMBINED CARVE-OUT FINANCIAL STATEMENTS OF SELECT SERVICES AND INDUSTRIAL OPERATIONS OF BROOKFIELD BUSINESS PARTNERS L.P.
UNAUDITED INTERIM CONDENSED COMBINED CARVE-OUT STATEMENTS OF CASH FLOWS
Nine Months Ended September 30,
(US$ MILLIONS)
Notes
2021
2020
Operating Activities
Net income (loss)
$
(28)
$ (150)
Adjusted for the following items:
Equity accounted earnings, net of distributions
11
(1)
(2)
Depreciation and amortization expense
16
451
441
Provisions and other items
89
186
Deferred income tax expense (recovery)
(21)
(42)
Changes in non-cash working capital, net
21
(54)
(7)
Cash from (used in) operating activities
$
436
$ 426
Financing Activities
Proceeds from non-recourse borrowings in subsidiaries of the company
382
486
Repayment of non-recourse borrowings in subsidiaries of the company
(256)
(442)
Proceeds from other financing
47
50
Repayment of other financing
(77)
(78)
Lease liability repayment
(70)
(53)
Distributions to others who have interests in operating subsidiaries
(41)
(41)
Capital provided to parent
(12)
(10)
Cash from (used in) financing activities
$
(27)
$ (88)
Investing Activities
Acquisitions
Subsidiaries, net of cash acquired
(7)
(22)
Property, plant and equipment and intangible assets
(584)
(262)
Equity accounted investments
11
(2)
Financial assets and other
(2)
Dispositions
Property, plant and equipment and intangible assets
9
9
Financial assets and other
7
Net settlement of hedges
1
98
Restricted cash and deposits
249
(16)
Cash from (used in) investing activities
$
(327)
$ (195)
Cash
Change during the period
$
82
$ 143
Impact of foreign exchange on cash
(30)
(47)
Balance, beginning of year
777
792
Balance, end of period
$
829
$ 888
Supplemental cash flow information is presented in Note 21
   
The accompanying notes are an integral part of the financial statements.
F-64

TABLE OF CONTENTS
 
NOTE 1.   ORGANIZATION AND DESCRIPTION OF THE BUSINESS
The unaudited interim condensed combined carve-out financial statements of select services and industrial operations of Brookfield Business Partners L.P., presented herein, reflect the combined carve-out statements of financial position, operating results, comprehensive income (loss), changes in equity and cash flows of select services and industrial operations (the “Business”) of Brookfield Business Partners L.P. (the “partnership” or the “parent company”) (NYSE: BBU; TSX: BBU.UN). The partnership is an owner and operator of services and industrial operations on a global basis. The partnership intends to make a special distribution of the shares of Brookfield Business Corporation (“BBUC” or the “company”), a British Columbia corporation, to its unitholders. In November 2021, the partnership effected a reorganization that resulted in BBUC acquiring the Business.
The Business, through its affiliates, is an owner and operator of select services and industrial operations on a global basis. BBUC was formed as a corporation established under the British Columbia Business Corporations Act and is a subsidiary of the parent company. The parent company’s registered head office is 73 Front Street, 5th Floor, Hamilton HM 12, Bermuda.
The unaudited interim condensed combined carve-out financial statements were approved by the audit committee of the board of directors of the general partner of the partnership and authorized for issue on November 29, 2021.
Brookfield Asset Management Inc. (“Brookfield Asset Management” or together with its controlled subsidiaries, excluding the partnership, “Brookfield”) is the ultimate parent of BBUC and the partnership.
NOTE 2.   SIGNIFICANT ACCOUNTING POLICIES
(a)
Statement of compliance and basis of presentation
The unaudited interim condensed combined carve-out financial statements represent a carve-out of the assets, liabilities, revenues, expenses, and cash flows of the Business that have been contributed to the company. These financial statements have been prepared in accordance with IAS 34, Interim Financial Reporting as issued by the International Accounting Standards Board (“IASB”). Accordingly, certain information and footnote disclosures normally included in the annual audited combined carve-out financial statements prepared in accordance with International Financial Reporting Standards (“IFRS”), as issued by the IASB, have been omitted or condensed.
These unaudited interim condensed combined carve-out financial statements should be read in conjunction with the Business’s December 31, 2020 audited combined carve-out financial statements. The unaudited interim condensed combined carve-out financial statements have been prepared on a basis consistent with the accounting policies disclosed in the December 31, 2020 audited combined carve-out financial statements, unless otherwise noted.
The results reported in these unaudited interim condensed combined carve-out financial statements should not be regarded as necessarily indicative of results that may be expected for an entire year. The policies set out below are consistently applied to all periods presented, unless otherwise noted.
All figures are presented in millions of U.S. dollars, unless otherwise noted.
The unaudited interim condensed combined carve-out financial statements have been prepared on the basis of historical cost. Cost is recorded based on the fair value of the consideration given in exchange for assets.
Consolidation
These unaudited interim condensed combined carve-out financial statements include the accounts of the Business and its subsidiaries, which are the entities over which the Business has control. An investor controls an investee when it is exposed, or has rights, to variable returns from its involvement with the investee and has the ability to affect those returns through its power over the investee. Non-controlling interests in the equity of the Business’s subsidiaries are shown separately in equity in the unaudited interim condensed combined statements of financial position.
(i)
Critical accounting judgements and measurement uncertainty
The preparation of financial statements requires management to make critical judgments, estimates and assumptions that affect the reported amounts of assets and liabilities and disclosure of contingent assets and liabilities at the date of the financial statements and the reported amounts of revenues and expenses that are not readily apparent from other sources, during the reporting period. These estimates and associated assumptions are based on historical experience and other factors that are considered to be relevant. Actual results may differ from these estimates.
In March 2020, the World Health Organization declared a global pandemic related to COVID-19. To date, there has been significant volatility in capital markets, commodity prices and foreign currencies, restrictions on the conduct of business in many jurisdictions, and the global movement of people and some goods has become restricted. The Business considered the impacts of these circumstances on the key critical judgments, estimates and assumptions that affect the reported and contingent amount of assets, liabilities, revenues and expenses, including whether goodwill, intangible assets and property, plant and equipment needed to be reevaluated for impairment as at September 30, 2021. The Business has a diversified portfolio of operating businesses, many of which provide essential products and services to their customers. Based on its assessments, there were no indicators of impairment as at September 30, 2021. The Business will continue to monitor the situation and review its critical estimates and judgments as circumstances evolve.
F-65

TABLE OF CONTENTS
 
NOTE 2.   SIGNIFICANT ACCOUNTING POLICIES (Continued)
(b)
New accounting policies adopted
(i)
IFRS 9, IAS 39, IFRS 7, IFRS 4 and IFRS 16 amendments for IBOR reform
The amendments provide temporary relief which address the financial reporting effects when an interbank offered rate (“IBOR”) is replaced with an alternative nearly risk-free interest rate (“RFR”).
The amendments include the following practical expedients:

To require contractual changes, or changes to cash flows that are directly required by the reform, to be treated as changes to a floating interest rate, equivalent to a movement in a market rate of interest;

Permit changes required by IBOR reform to be made to hedge designations and hedge documentation without the hedging relationship being discontinued; and

Provide temporary relief to entities from having to meet the separately identifiable requirement when an RFR instrument is designated as a hedge of a risk component.
These amendments had no impact on the unaudited interim condensed combined financial statements of the Business. The Business intends to use the practical expedients in future periods when they become applicable.
(c)
Future changes in accounting policies
(i)
Amendments to IAS 1 — Presentation of Financial Statements (“IAS 1”)
The amendments clarify how to classify debt and other liabilities as current or non-current. The amendments to IAS 1 apply to annual reporting periods beginning on or after January 1, 2023. The Business is currently assessing the impact of these amendments.
(ii)
Amendment to IAS 12 — Income taxes (“IAS 12”)
The amendment clarifies that the initial recognition exception does not apply to the initial recognition of leases and decommissioning obligations. The amendment to IAS 12 applies to annual reporting periods beginning on or after January 1, 2023. The Business is currently assessing the impact of these amendments.
There are currently no other future changes to IFRS with potential impact on the Business.
NOTE 3.   FAIR VALUE OF FINANCIAL INSTRUMENTS
The following table provides the details of financial instruments and their associated classifications as at September 30, 2021:
(US$ MILLIONS)
MEASUREMENT BASIS
FVTPL
FVOCI
Amortized
cost
Total
Financial assets
Cash and cash equivalents
$ $ $ 829 $ 829
Accounts and other receivable, net (current and non-current)
2,261
2,261
Other assets (current and non-current)(1)
421
421
Financial assets (current and non-current)(2)
2
73
257
332
Total $ 2 $ 73 $ 3,768 $ 3,843
Financial liabilities
Accounts payable and other (current and non-current)(2)(3)
$
$
122
$
4,075
$
4,197
Non-recourse borrowings in subsidiaries of the company (current and non current)
5,202
5,202
Total $ $ 122 $ 9,277 $ 9,399
(1)
Excludes prepayments, other assets and assets held for sale of $440 million.
(2)
Refer to Hedging Activities in Note 3(a) below.
(3)
Excludes provisions, decommissioning liabilities, deferred revenues, work in progress and post-employment benefits of $3,227 million.
Included in cash and cash equivalents as at September 30, 2021 is $579 million of cash (December 31, 2020: $548 million) and $250 million of cash equivalents (December 31, 2020: $229 million).
F-66

TABLE OF CONTENTS
 
NOTE 3.   FAIR VALUE OF FINANCIAL INSTRUMENTS (Continued)
The following table provides the allocation of financial instruments and their associated classifications as at December 31, 2020:
(US$ MILLIONS)
MEASUREMENT BASIS
FVTPL
FVOCI
Amortized
cost
Total
Financial assets
Cash and cash equivalents
$ $ $ 777 $ 777
Accounts and other receivable, net (current and non-current)
2,302 2,302
Other assets (current and non-current)(1)
481 481
Financial assets (current and non-current)(2)
3 52 505 560
Total(3)
$ 3 $ 52 $ 4,065 $ 4,120
Financial liabilities
Accounts payable and other(2)(4)
$ 5 $ 232 $ 4,619 $ 4,856
Non recourse borrowings in the subsidiaries of the company (current and
non-current)
5,189 5,189
Total
$ 5 $ 232 $ 9,808 $ 10,045
(1)
Excludes prepayments, other assets and assets held for sale of $396 million.
(2)
Refer to Hedging Activities in Note 3(a) below.
(3)
Total financial assets include $1,584 million of assets pledged as collateral.
(4)
Excludes provisions, decommissioning liabilities, deferred revenues, work in progress and post-employment benefits of $3,392 million.
(a)
Hedging activities
Net investment hedges
The Business uses foreign exchange contracts to manage foreign currency exposures arising from net investments in foreign operations. For the three and nine months ended September 30, 2021, a pre-tax net gain of $34 million and $58 million, respectively (September 30, 2020: pre-tax net gain of $2 million and $136 million), was recorded in other comprehensive income for the effective portion of hedges of net investments in foreign operations. As at September 30, 2021, there was a derivative asset balance of $27 million (December 31, 2020: $1 million) and derivative liability balance of $11 million (December 31, 2020: $47 million) relating to derivative contracts designated as net investment hedges.
Cash flow hedges
The Business uses interest rate contracts to hedge the cash flows on its floating rate borrowings. A number of these contracts are designated as cash flow hedges. For the three and nine months ended September 30, 2021, a pre-tax net gain of $6 million and net gain of $37 million, respectively (September 30, 2020: pre-tax net loss of $23 million and $147 million), was recorded in other comprehensive income for the effective portion of cash flow hedges. As at September 30, 2021, there was a derivative asset balance of $45 million (December 31, 2020: $51 million) and derivative liability balance of $110 million (December 31, 2020: $185 million) relating to the derivative contracts designated as cash flow hedges.
Derivative instruments not designated in a hedging relationship are measured at fair value, with changes in fair value recognized in the unaudited interim condensed combined carve-out statements of operating results.
In accordance with the fair value hierarchy of financial instruments, the derivatives are considered Level 2. As at September 30, 2021, the Business reported $75 million of derivative assets (December 31, 2020: $55 million) and $122 million of derivative liabilities (December 31, 2020: $237 million).
Offsetting of financial assets and liabilities
Financial assets and liabilities are offset with the net amount reported in the unaudited interim condensed combined carve-out statements of financial position where the Business currently has a legally enforceable right to offset and there is an intention to settle on a net basis or realize the asset and settle the liability simultaneously. As at September 30, 2021, $nil of financial assets (December 31, 2020: $42 million) and $nil of financial liabilities (December 31, 2020: $3 million) were offset in the unaudited interim condensed combined carve-out statements of financial position.
F-67

TABLE OF CONTENTS
 
NOTE 4.   FINANCIAL ASSETS
(US$ MILLIONS)
September 30,
2021
December 31,
2020
Current
Restricted cash
$
40
$ 299
Derivative contracts
27
19
Loans and notes receivable
1
1
Total current
$ 68
$
319
Non-current
Restricted cash
$
209
$ 204
Derivative contracts
48
36
Loans and notes receivable
7
1
Total non-current
$
264
$ 241
NOTE 5.   ACCOUNTS AND OTHER RECEIVABLE, NET
(US$ MILLIONS)
September 30,
2021
December 31,
2020
Current, net
$
1,571
$ 1,631
Non-current, net
Accounts receivable
48
48
Retainer on customer contract
71
68
Billing rights
571
555
Total non-current, net
$
690
$ 671
Total
$
2,261
$ 2,302
Non-current billing rights primarily represent unbilled rights arising at the Business’s water and wastewater operations in Brazil from revenues earned from the construction on public concession contracts classified as financial assets, which are recognized when there is an unconditional right to receive cash or other financial assets from the concession authority for the construction services.
The Business’s construction operations has a retention balance, which comprises amounts that have been earned but held back until the satisfaction of certain conditions specified in the contract.
NOTE 6.   INVENTORY, NET
(US$ MILLIONS)
September 30,
2021
December 31,
2020
Current
Raw materials and consumables
$
248
$ 254
Work in progress
131
119
Finished goods and other
209
340
Carrying amount of inventories
$
588
$ 713
F-68

TABLE OF CONTENTS
 
NOTE 7.   OTHER ASSETS
(US$ MILLIONS)
September 30,
2021
December 31,
2020
Current
Work in progress(1)
$
421
$ 481
Prepayments and other assets
263
232
Assets held for sale
9
10
Total current
$
693
$ 723
Non-current
Prepayments and other assets
$
168
154
Total non-current
$
168
$ 154
(1)
See Note 13 for additional information.
NOTE 8.   PROPERTY, PLANT AND EQUIPMENT
(US$ MILLIONS)
September 30,
2021
December 31,
2020
Gross carrying amount
Balance at beginning of period
$
4,917
$ 4,404
Additions
110
277
Dispositions
(108)
(149)
Acquisitions through business combinations
17
Assets reclassified as held for sale
(3)
(28)
Foreign currency translation and other
(214)
396
Balance at end of period
$
4,702
$ 4,917
Accumulated depreciation
Balance at beginning of period
$
(599)
$ (337)
Depreciation/depletion
(257)
(335)
Dispositions
97
87
Assets reclassified as held for sale
1
18
Foreign currency translation and other
23
(32)
Balance at end of period
$
(735)
$ (599)
Net book value(1)
$
3,967
$ 4,318
(1)
Includes right-of-use assets of $403 million as at September 30, 2021 and $449 million as at December 31, 2020.
F-69

TABLE OF CONTENTS
 
NOTE 9.   INTANGIBLE ASSETS
(US$ MILLIONS)
September 30,
2021
December 31,
2020
Gross carrying amount
Balance at beginning of period
$
4,990
$ 5,013
Additions
185
546
Dispositions
(2)
(173)
Acquisitions through business combinations
1
14
Foreign currency translation
(131)
(410)
Balance at end of period
$
5,043
$ 4,990
Accumulated amortization and impairment
Balance at beginning of period
$
(625)
$ (503)
Amortization
(193)
(249)
Dispositions
1
86
Foreign currency translation
17
41
Balance at end of period
$
(800)
$ (625)
Net book value
$
4,243
$ 4,365
NOTE 10.   GOODWILL
(US$ MILLIONS)
September 30,
2021
December 31,
2020
Balance at beginning of period
$
2,331
$ 2,346
Acquisitions through business combinations
6
9
Dispositions
(215)
Foreign currency translation
(129)
191
Balance at end of period
$
2,208
$ 2,331
NOTE 11.   EQUITY ACCOUNTED INVESTMENTS
(US$ MILLIONS)
September 30,
2021
December 31,
2020
Balance at beginning of year
$
73
$ 91
Additions
2
Dispositions
(2)
Share of net income
3
3
Distributions received
(2)
(4)
Foreign currency translation
(5)
(15)
Balance at end of period
$
71
$ 73
F-70

TABLE OF CONTENTS
 
NOTE 12.   ACCOUNTS PAYABLE AND OTHER
(US$ MILLIONS)
September 30,
2021
December 31,
2020
Current:
Accounts payable
$
1,290
$ 1,403
Accrued and other liabilities(1)
398
409
Lease liabilities
65
66
Financial liabilities(2)
126
400
Work in progress(3)
1,469
1,539
Provisions and decommissioning liabilities
331
335
Total current
$
3,679
$ 4,152
Non-current:
Accounts payable
$
89
$ 79
Accrued and other liabilities(1)
765
750
Lease liabilities
396
440
Financial liabilities(2)
1,809
2,043
Work in progress(3)
3
23
Provisions and decommissioning liabilities
683
761
Total non-current
$
3,745
$ 4,096
(1)
Includes post-employment benefits of $678 million ($7 million current and $671 million non-current) as at September 30, 2021 and $674 million ($16 million current and $658 million non-current) as at December 31, 2020.
(2)
Includes financial liabilities of $1,722 million ($65 million current and $1,657 million non-current) as at September 30, 2021 and $1,847 million ($56 million current and $1,791 million non-current) as at December 31, 2020 related to the sale and leaseback of hospitals.
(3)
See Note 13 for additional information.
Uncertain Tax Position
In May 2021, the Australian Taxation Office (ATO) provided the healthcare services operations of the Business with conclusions of an internal ATO review related to a historical tax matter. The healthcare services operations disagrees with the conclusions and lodged an objection with the ATO in August 2021. The Business is regularly subject to information requests and audit activities by revenue authorities. The outcome of these reviews depends upon various factors which may result in further tax payments or refunds of tax payments already made. Provisions for potential further payments will be recognized if a present obligation in relation to a tax liability is assessed as probable and can be reliably estimated and measured using the guidance in IFRIC 23.
NOTE 13.   CONTRACTS IN PROGRESS
(US$ MILLIONS)
September 30,
2021
December 31,
2020
Contract costs incurred to date
$
25,115
$ 26,351
Profit recognized to date (less recognized losses)
1,543
1,467
26,658
27,818
Less: progress billings
(27,709)
(28,899)
Contract work in progress (liability)
$
(1,051)
$ (1,081)
Comprising:
Amounts due from customers — work in progress
$
421
$ 481
Amounts due to customers — creditors
(1,472)
(1,562)
Net work in progress
$
(1,051)
$ (1,081)
NOTE 14.   BORROWINGS
Total non-recourse borrowings in subsidiaries of the company as at September 30, 2021 were $5,202 million (December 31, 2020: $5,189 million).
F-71

TABLE OF CONTENTS
 
NOTE 14.   BORROWINGS (Continued)
Some of the Business’s subsidiaries have credit facilities in which they borrow and repay on a monthly basis. These movements have been shown on a net basis in the unaudited interim condensed combined carve-out statements of cash flows.
The Business has financing arrangements within its operating businesses that trade in public markets or are held at major financial institutions. The financing arrangements are primarily composed of term loans, credit facilities, and notes and debentures which are subject to fixed or floating rates. Most of these borrowings are not subject to financial management covenants, however, some are subject to fixed charge coverage, leverage ratios and minimum equity or liquidity covenants.
The Business’s operations are currently in compliance with or have obtained waivers related to all material covenant requirements, and the Business continues to work with its subsidiaries to monitor performance against such covenant requirements.
NOTE 15.   ACCUMULATED OTHER COMPREHENSIVE INCOME (LOSS)
Attributable to Parent company
(US$ MILLIONS)
Foreign currency
translation
Other(1)
Accumulated other
comprehensive
income (loss)
Balance as at January 1, 2021
$
(371)
$
(84)
$
(455)
Other comprehensive income (loss)
(62)
37
(25)
Balance as at September 30, 2021
$
(433)
$
(47)
$
(480)
(1)
Represents net investment hedges, cash flow hedges and other reserves.
(US$ MILLIONS)
Foreign currency
translation
Other(1)
Accumulated other
comprehensive
income (loss)
Balance as at January 1, 2020
$ (343) $ (71) $ (414)
Other comprehensive income (loss)
(109) 16 (93)
Balance as at September 30, 2020
$ (452) $ (55) $ (507)
(1)
Represents net investment hedges, cash flow hedges and other reserves.
NOTE 16.   DIRECT OPERATING COSTS
The Business has no key employees or directors and does not remunerate key management personnel. Details of the allocation of costs incurred by Brookfield on behalf of the partnership are disclosed in Note 18. Key decision makers of the partnership are all employees of the ultimate parent company or its subsidiaries, which provides management services under the Master Services Agreement with Brookfield.
Direct operating costs are costs incurred to earn revenue and include all attributable expenses. The following table presents direct operating costs by nature for the three and nine months ended September 30, 2021 and 2020.
Three Months Ended
September 30,
Nine Months Ended
September 30,
(US$ MILLIONS)
2021
2020
2021
2020
Inventory costs
$
322
$ 301
$
991
$ 998
Subcontractor and consultant costs
771
937
2,408
2,659
Concession construction materials and labor costs
61
37
145
113
Depreciation and amortization expense
149
151
451
441
Compensation
631
635
1,914
1,801
Other direct costs
228
214
697
654
Total
$
2,162
$ 2,275
$
6,606
$ 6,666
F-72

TABLE OF CONTENTS
 
NOTE 17.   REVENUES
(a)
Revenues by type
The tables below summarize the Business’s segment revenues by type of revenue for the three and nine months ended September 30, 2021:
Three Months Ended September 30, 2021
(US$ MILLIONS)
Business
services
Infrastructure
services
Industrials
Total
Revenues by type
Revenues from contracts with customers
$ 1,377 $ 780 $ 176 $ 2,333
Other revenues
7 7
Total revenues
$ 1,384 $ 780 $ 176 $ 2,340
Nine Months Ended September 30, 2021
(US$ MILLIONS)
Business
services
Infrastructure
services
Industrials
Total
Revenues by type
Revenues from contracts with customers
$ 4,331 $ 2,382 $ 439 $ 7,152
Other revenues
9 9
Total revenues
$ 4,340 $ 2,382 $ 439 $ 7,161
The tables below summarize the Business’s segment revenues by type of revenue for the three and nine months ended September 30, 2020:
Three Months Ended September 30, 2020
(US$ MILLIONS)
Business
services
Infrastructure
services
Industrials
Total
Revenues by type
Revenues from contracts with customers
$ 1,528 $ 776 $ 123 $ 2,427
Other revenues
26 26
Total revenues
$ 1,554 $ 776 $ 123 $ 2,453
Nine Months Ended September 30, 2020
(US$ MILLIONS)
Business
services
Infrastructure
services
Industrials
Total
Revenues by type
Revenues from contracts with customers
$ 4,258 $ 2,474 $ 380 $ 7,112
Other revenues
74 74
Total revenues
$ 4,332 $ 2,474 $ 380 $ 7,186
(b)
Timing of recognition of revenues from contracts with customers
The tables below summarize the Business’s segment revenues by timing of revenue recognition for the total revenues from contracts with customers for the three and nine months ended September 30, 2021:
Three Months Ended September 30, 2021
(US$ MILLIONS)
Business
services
Infrastructure
services
Industrials
Total
Timing of revenue recognition
Goods and services provided at a point in time
$ 499 $ 365 $ 114 $ 978
Services transferred over a period of time
878 415 62 1,355
Total revenues from contracts with customers
$ 1,377 $ 780 $ 176 $ 2,333
F-73

TABLE OF CONTENTS
 
NOTE 17.   REVENUES (Continued)
Nine Months Ended September 30, 2021
(US$ MILLIONS)
Business
services
Infrastructure
services
Industrials
Total
Timing of revenue recognition
Goods and services provided at a point in time
$ 1,523 $ 1,027 $ 290 $ 2,840
Services transferred over a period of time
2,808 1,355 149 4,312
Total revenues from contracts with customers
$ 4,331 $ 2,382 $ 439 $ 7,152
The tables below summarize the Business’s segment revenues by timing of revenue recognition for the total revenues from contracts with customers for the three and nine months ended September 30, 2020:
Three Months Ended September 30, 2020
(US$ MILLIONS)
Business
services
Infrastructure
services
Industrials
Total
Timing of revenue recognition
Goods and services provided at a point in time
$ 510 $ 355 $ 38 $ 903
Services transferred over a period of time
1,018 421 85 1,524
Total revenues from contracts with customers
$ 1,528 $ 776 $ 123 $ 2,427
Nine Months Ended September 30, 2020
(US$ MILLIONS)
Business
services
Infrastructure
services
Industrials
Total
Timing of revenue recognition
Goods and services provided at a point in time
$ 1,314 $ 1,117 $ 217 $ 2,648
Services transferred over a period of time
2,944 1,357 163 4,464
Total revenues from contracts with customers
$ 4,258 $ 2,474 $ 380 $ 7,112
(c)
Revenues by geography
The tables below summarize the Business’s segment revenues by geography for revenues from contracts with customers for the three and nine months ended September 30, 2021 and September 30, 2020:
Three Months Ended September 30, 2021
(US$ MILLIONS)
Business
services
Infrastructure
services
Industrials
Total
United Kingdom
$ 251 $ 56 $ $ 307
United States of America
448 448
Europe
176 176
Australia
1,083 1,083
Brazil
5 176 181
Other
43 95 138
Total revenues from contracts with customers
$ 1,377 $ 780 $ 176 $ 2,333
Other revenues
7 7
Total revenues
$ 1,384 $ 780 $ 176 $ 2,340
F-74

TABLE OF CONTENTS
 
NOTE 17.   REVENUES (Continued)
Nine Months Ended September 30, 2021
(US$ MILLIONS)
Business
services
Infrastructure
services
Industrials
Total
United Kingdom
$ 814 $ 167 $ $ 981
United States of America
1,132 1,132
Europe
663 663
Australia
3,309 3,309
Brazil
13 439 452
Other
208 407 615
Total revenues from contracts with customers
$ 4,331 $ 2,382 $ 439 $ 7,152
Other revenues
9 9
Total revenues
$ 4,340 $ 2,382 $ 439 $ 7,161
Three Months Ended September 30, 2020
(US$ MILLIONS)
Business
services
Infrastructure
services
Industrials
Total
United Kingdom
$ 206 $ 37 $ $ 243
United States of America
444 444
Europe
219 219
Australia
1,101 1,101
Brazil
3 123 126
Other
221 73 294
Total revenues from contracts with customers
$ 1,528 $ 776 $ 123 $ 2,427
Other revenues
26 26
Total revenues
$ 1,554 $ 776 $ 123 $ 2,453
Nine Months Ended September 30, 2020
(US$ MILLIONS)
Business
services
Infrastructure
services
Industrials
Total
United Kingdom
$ 537 $ 156 $ $ 693
United States of America
1,360 1,360
Europe
658 658
Australia
3,104 3,104
Brazil
10 380 390
Other
617 290 907
Total revenues from contracts with customers
$ 4,258 $ 2,474 $ 380 $ 7,112
Other revenues
74 74
Total revenues
$ 4,332 $ 2,474 $ 380 $ 7,186
NOTE 18.   RELATED PARTY TRANSACTIONS
In the normal course of operations, the Business entered into the transactions below with related parties. Other related parties of the Business represent Brookfield’s subsidiaries and operating entities.
Since inception, the partnership has had a management agreement (the “Master Services Agreement”) with a subsidiary of Brookfield (the “Service Provider”).
Pursuant to the Master Services Agreement, on a quarterly basis, the partnership pays a base management fee to the Service Provider equal to 0.3125% per quarter (1.25% annually) of the market value of the partnership. For purposes of calculating the Base Management Fee, the market value of the partnership is equal to the aggregate value of all the outstanding units, plus all outstanding debt with recourse to recipients of services under the Master Services Agreement, less all cash held by such entities.
Our Business’s financial statements include general corporate expenses of the parent company which were not historically allocated to the Business’s operations. These expenses relate to management fees payable to the Service Provider. These expenses, attributed to the Business
F-75

TABLE OF CONTENTS
 
NOTE 18.   RELATED PARTY TRANSACTIONS (Continued)
by the partnership, have been included as appropriate in the Business’s unaudited interim combined carve-out statements of operating results within general and administrative expenses. Key decision makers of the Business are employees of Brookfield. However, the financial statements may not include all of the expenses that would have been incurred and may not reflect the Business’s combined results of operations, financial position and cash flows had it been a standalone company during the periods presented. It is not practicable to estimate the actual costs that would have been incurred had the Business been a standalone business during the periods presented as this would depend on multiple factors, including organizational structure and infrastructure.
The Base Management Fee allocated to the Business for the three and nine months ended September 30, 2021 was $7 million and $18 million, respectively (September 30, 2020: $6 million and $18 million, respectively). The allocation was based on the Business’s pro rata share of equity.
Brookfield has entered into indemnity agreements with the Business related to certain projects in the Middle East region. Under these indemnity agreements, Brookfield has agreed to indemnify or refund the Business, as appropriate, for the receipt of payments relating to such projects.
The following table summarizes other transactions and balances the Business has entered into with related parties:
Three Months Ended September 30,
Nine Months Ended
September 30,
(US$ MILLIONS)
2021
2020
2021
2020
Transactions during the period
Business services revenues(1)
$
77
$ 167
$
356
$ 430
(1)
Within the business services segment, the Business provides construction services to affiliates of Brookfield.
(US$ MILLIONS)
September 30, 2021
December 31, 2020
Balances at end of period
Accounts and other receivable, net
$
106
$ 117
Accounts payable and other
$
6
$ 5
NOTE 19.   DERIVATIVE FINANCIAL INSTRUMENTS
The Business’s activities expose it to a variety of financial risks, including market risk, currency risk, interest rate risk and other price risks. The Business and its subsidiaries selectively use derivative financial instruments principally to manage these risks.
The aggregate fair values of the Business’s derivative financial instruments positions are as follows:
September 30, 2021
December 31, 2020
(US$ MILLIONS)
Financial
Asset
Financial
Liability
Financial
Asset
Financial
Liability
Foreign exchange contracts
$
64
$
15
$ 55 $ 73
Interest rate derivatives
11
107
164
Total
$
75
$
122
$ 55 $ 237
Total current
$
27
$
16
$ 19 $ 37
Total non-current
$
48
$
106
$ 36 $ 200
NOTE 20.   SEGMENT INFORMATION
The Business’s operations are organized into three operating segments which are regularly reviewed by the Chief Operating Decision Makers (“CODM”) for the purpose of assessing its performance. The key measure used by the CODM in assessing the performance of the Business is adjusted net operating income. Adjusted net operating income is calculated as revenues less direct operating costs (excluding depreciation and amortization expense) and general and administrative expenses of the operating businesses.
The tables below provide each segment’s results in the format that the CODM organizes reporting segments to assess performance. The tables below reconcile to the IFRS unaudited interim condensed combined carve-out financial statements on a line by line basis.
F-76

TABLE OF CONTENTS
 
NOTE 20.   SEGMENT INFORMATION (Continued)
Three Months Ended September 30, 2021
(US$ MILLIONS)
Business
services
Infrastructure
services
Industrials
Total
Revenues
$ 1,384 $ 780 $ 176 $ 2,340
Direct operating costs(1)
(1,273)
(622)
(118)
(2,013)
General and administrative expenses(2)
(29)
(30)
(8)
(67)
Adjusted net operating income
$ 82 $ 128 $ 50 $ 260
Unallocated corporate expenses(2)
(7)
Depreciation and amortization expense(1)
(149)
Interest income (expense), net
(106)
Equity accounted income (loss), net
2
Other income (expense), net
(19)
Income (loss) before income tax
(19)
Income tax (expense) recovery:
Current
(9)
Deferred
7
Net income (loss)
$ (21)
Attributable to:
Parent company
$
1
Non-controlling interests
(22)
Net income (loss)
$ (21)
(1)
The sum of these amounts equates to direct operating costs of $2,162 million as per the unaudited interim combined carve-out statements of operating results.
(2)
The sum of these amounts equates to general and administrative expenses of $74 million as per the unaudited interim combined carve-out statements of operating results.
Nine Months Ended September 30, 2021
(US$ MILLIONS)
Business
services
Infrastructure
services
Industrials
Total
Revenues
$ 4,340 $ 2,382 $ 439 $ 7,161
Direct operating costs(1)
(4,001)
(1,870)
(284)
(6,155)
General and administrative expenses(2)
(83)
(90)
(22)
(195)
Adjusted net operating income
$ 256 $ 422 $ 133 $ 811
Unallocated corporate expenses(2)
(21)
Depreciation and amortization expense(1)
(451)
Interest income (expense), net
(305)
Equity accounted income (loss), net
3
Other income (expense), net
(46)
Income (loss) before income tax
(9)
Income tax (expense) recovery:
Current
(40)
Deferred
21
Net income (loss)
$ (28)
Attributable to:
Parent company
$
Non-controlling interests
(28)
Net income (loss)
$ (28)
(1)
The sum of these amounts equates to direct operating costs of $6,606 million as per the unaudited interim combined carve-out statements of operating results.
(2)
The sum of these amounts equates to general and administrative expenses of $216 million as per the unaudited interim combined carve-out statements of operating results.
F-77

TABLE OF CONTENTS
 
NOTE 20.   SEGMENT INFORMATION (Continued)
Three Months Ended September 30, 2020
(US$ MILLIONS)
Business
services
Infrastructure
services
Industrials
Total
Revenues
$ 1,554 $ 776 $ 123 $ 2,453
Direct operating costs(1)
(1,431) (614) (79) (2,124)
General and administrative expenses(2)
(32) (29) (4) (65)
Adjusted net operating income
$ 91 $ 133 $ 40 $ 264
Unallocated corporate expenses(2)
(6)
Depreciation and amortization expense(1)
(151)
Interest income (expense), net
(103)
Equity accounted income (loss), net
1
Other income (expense), net
(49)
Income (loss) before income tax
(44)
Income tax (expense) recovery:
Current
(13)
Deferred
15
Net income (loss)
$ (42)
Attributable to:
Parent company
$ (24)
Non-controlling interests
(18)
Net income (loss)
$ (42)
(1)
The sum of these amounts equates to direct operating costs of $2,275 million as per the unaudited interim combined carve-out statements of operating results.
(2)
The sum of these amounts equates to general and administrative expenses of $71 million as per the unaudited interim combined carve-out statements of operating results.
Nine Months Ended September 30, 2020
(US$ MILLIONS)
Business
services
Infrastructure
services
Industrials
Total
Revenues
$ 4,332 $ 2,474 $ 380 $ 7,186
Direct operating costs(1)
(4,078) (1,901) (246) (6,225)
General and administrative expenses(2)
(91) (102) (16) (209)
Adjusted net operating income
$ 163 $ 471 $ 118 $ 752
Unallocated corporate expenses(2)
(20)
Depreciation and amortization expense(1)
(441)
Interest income (expense), net
(282)
Equity accounted income (loss), net
2
Other income (expense), net
(181)
Income (loss) before income tax
(170)
Income tax (expense) recovery:
Current
(22)
Deferred
42
Net income (loss)
$ (150)
Attributable to:
Parent company
$ (167)
Non-controlling interests
17
Net income (loss)
$ (150)
(1)
The sum of these amounts equates to direct operating costs of $6,666 million as per the unaudited interim combined carve-out statements of operating results.
(2)
The sum of these amounts equates to general and administrative expenses of $229 million as per the unaudited interim combined carve-out statements of operating results.
F-78

TABLE OF CONTENTS
 
NOTE 20.   SEGMENT INFORMATION (Continued)
Segment Assets
For the purpose of monitoring segment performance and allocating resources between segments, the CODM monitors the assets, including investments accounted for using the equity method, attributable to each segment.
The following is an analysis of the partnership’s assets by reportable operating segment as at September 30, 2021 and December 31, 2020:
As at September 30, 2021
(US$ MILLIONS)
Business
services
Infrastructure
services
Industrials
Total
Total assets
$ 7,103 $ 5,586 $ 3,008 $ 15,697
As at December 31, 2020
(US$ MILLIONS)
Business
services
Infrastructure
services
Industrials
Total
Total assets
$ 7,563 $ 5,829 $ 3,265 $ 16,657
NOTE 21.   SUPPLEMENTAL CASH FLOW INFORMATION
Nine Months Ended
(US$ MILLIONS)
September 30,
2021
September 30,
2020
Interest paid
$
229
$ 217
Income taxes paid (received)
$
69
$ (14)
Amounts paid and received for interest were reflected as operating cash flows in the unaudited interim condensed combined carve-out statements of cash flows.
Details of “Changes in non-cash working capital, net” on the unaudited interim condensed combined carve-out statements of cash flows are as follows:
Nine Months Ended
(US$ MILLIONS)
September 30,
2021
September 30,
2020
Accounts receivable
$
(9)
$ (57)
Inventory
110
131
Prepayments and other
(14)
13
Accounts payable and other
(141)
(94)
Changes in non-cash working capital, net
$
(54)
$ (7)
F-79

TABLE OF CONTENTS
 
CONSOLIDATED STATEMENT OF FINANCIAL POSITION OF BROOKFIELD BUSINESS CORPORATION
As at November 26, 2021
F-80

TABLE OF CONTENTS
 
REPORT OF INDEPENDENT REGISTERED PUBLIC ACCOUNTING FIRM
To the Board of Directors of Brookfield Business Corporation
Opinion on the Financial Statements
We have audited the accompanying statement of financial position of Brookfield Business Corporation (the “Company”) as at November 26, 2021, and the related notes (collectively referred to as the “financial statements”). In our opinion, the financial statements present fairly, in all material respects, the financial position of the Company as at November 26, 2021, in accordance with International Financial Reporting Standards as issued by the International Accounting Standards Board.
Basis for Opinion
These financial statements are the responsibility of the Company’s management. Our responsibility is to express an opinion on the Company’s financial statements based on our audit. We are a public accounting firm registered with the Public Company Accounting Oversight Board (United States) (“PCAOB”) and are required to be independent with respect to the Company in accordance with the U.S. federal securities laws and the applicable rules and regulations of the Securities and Exchange Commission and the PCAOB.
We conducted our audit in accordance with the standards of the PCAOB. Those standards require that we plan and perform the audit to obtain reasonable assurance about whether the financial statements are free of material misstatement, whether due to error or fraud. The Company is not required to have, nor were we engaged to perform, an audit of its internal control over financial reporting. As part of our audit, we are required to obtain an understanding of internal control over financial reporting but not for the purpose of expressing an opinion on the effectiveness of the Company’s internal control over financial reporting. Accordingly, we express no such opinion.
Our audit included performing procedures to assess the risks of material misstatement of the financial statements, whether due to error or fraud, and performing procedures that respond to those risks. Such procedures included examining, on a test basis, evidence regarding the amounts and disclosures in the financial statements. Our audit also included evaluating the accounting principles used and significant estimates made by management, as well as evaluating the overall presentation of the financial statements. We believe that our audit provides a reasonable basis for our opinion.
Critical Audit Matters
Critical audit matters are matters arising from the current-period audit of the financial statements that were communicated or required to be communicated to the audit committee and that (1) relate to accounts or disclosures that are material to the financial statements and (2) involved our especially challenging, subjective, or complex judgments. We determined that there are no critical audit matters.
/s/ Deloitte LLP
Chartered Professional Accountants
Licensed Public Accountants
Toronto, Canada
January 26, 2022
We have served as the Company’s auditor since 2021.
F-81

TABLE OF CONTENTS
 
BROOKFIELD BUSINESS CORPORATION
CONSOLIDATED STATEMENT OF FINANCIAL POSITION
(US$)
As at
November 26, 2021
Assets
Cash
$ 100
Equity
Share capital
100
Total equity
$ 100
The accompanying notes are an integral part of these consolidated financial statements.
F-82

TABLE OF CONTENTS
 
BROOKFIELD BUSINESS CORPORATION
NOTES TO THE CONSOLIDATED FINANCIAL STATEMENTS
AS AT NOVEMBER 26, 2021
1.   ORGANIZATION AND DESCRIPTION OF THE COMPANY
Brookfield Business Corporation (the “company”) is a Canadian corporation incorporated on June 21, 2021 under, and governed by, the laws of British Columbia, Canada. Our company is a subsidiary of Brookfield Business Partners L.P. (the “partnership”), which we also refer to as the parent company. Our company was established by the partnership to be an alternative investment vehicle for investors who prefer owning the partnership’s operations in a corporate entity. The partnership, a subsidiary of Brookfield Asset Management Inc., contributed $100.
During 2021, the company incorporated BBUC Holdings Inc. BBUC Holdings Inc., in turn, incorporated BBUC Bermuda Holdco Limited. There were no other activities in the subsidiaries of the company. As at November 26, 2021, the company wholly-owns a direct interest in BBUC Holdings Inc. and an indirect interest in BBUC Bermuda Holdco Limited, and consolidates these entities.
The company’s registered head office is located at 250 Vesey Street, New York, NY, United States.
The financial statements were approved by the Board of Directors of the company and authorized for issue on January 26, 2022.
2.   SUMMARY OF SIGNIFICANT ACCOUNTING POLICIES
(a)
Statement of Compliance
The Statement of Financial Position and notes thereto have been prepared in accordance with International Financial Reporting Standards (“IFRS”) as issued by the International Accounting Standards Board. Separate Statements of Operating Results, Changes in Equity and Cash Flows have not been presented as there have been no activities for the company since incorporation.
(b)
Cash
Cash includes cash on hand.
(c)
Foreign Currency Translation
The United States dollar is the functional and presentation currency of the company.
(d)
Basis of Consolidation
The financial statements include the accounts of the company and its consolidated subsidiaries, which are the entities over which the company has control. An investor controls an investee when it is exposed, or has rights, to variable returns from its involvement with the investee and has the ability to affect those returns through its power over the investee.
(e)
Critical Accounting Judgments and Key Sources of Estimation Uncertainty
The preparation of financial statements requires management to make critical judgments, estimates and assumptions that affect the reported amounts of assets and liabilities and disclosure of contingent assets and liabilities at the date of the financial statements and the reported amounts of revenues and expenses that are not readily apparent from other sources, during the reporting period. These estimates and associated assumptions are based on historical experience and other factors that are considered to be relevant. Actual results may differ from these estimates.
The estimates and underlying assumptions are reviewed on an ongoing basis. Revisions to accounting estimates are recognized in the period in which the estimate is revised if the revision affects only that period, or in the period of the revision and future periods if the revision affects both current and future periods.
Critical judgments and estimates made by management and utilized in the normal course of preparing the company’s financial statements are outlined below.
(i)   Common control transactions
IFRS 3, Business Combinations does not include specific measurement guidance for transfers of businesses or subsidiaries between entities under common control. Accordingly, the company has developed a policy to account for such transactions taking into consideration other guidance in the IFRS framework and pronouncements of other standard-setting bodies. The company’s policy is to record assets and liabilities recognized as a result of transactions between entities under common control at the carrying value on the transferor’s financial statements, and to have the combined carve-out statements of financial position, operating results, changes in equity and cash flows reflect the results of combining entities for all periods presented for which the entities were under the transferor’s common control, irrespective of when the combination takes place.
F-83

TABLE OF CONTENTS
 
BROOKFIELD BUSINESS CORPORATION
NOTES TO THE CONSOLIDATED FINANCIAL STATEMENTS
AS AT NOVEMBER 26, 2021
3.   CAPITAL STRUCTURE
As at November 26, 2021, one common share was issued and outstanding for $100. The company is authorized to issue an unlimited number of common shares. A holder of common shares is entitled to require the company to redeem the common shares for a price equal to the net asset value, being the amount by which the value of the company’s assets exceed the company’s liabilities.
4.   SUBSEQUENT EVENTS
In November and December 2021, a subsidiary of the partnership transferred its direct and indirect interests in Healthscope Pty Limited, Multiplex Global Limited, BRK Ambiental Participacoes S.A., a portion of its indirect interest in Westinghouse Electric Company and a related receivable to our company for consideration which included promissory notes of our company of $1,860 million and approximately 7 million common shares of our company. The transaction represents a transaction between entities under common control and will be accounted for in accordance with the company’s accounting policy election with respect to common control transactions provided in Note 2(e)(i).
F-84

TABLE OF CONTENTS
[MISSING IMAGE: lg_broolfield-pn.jpg]
BROOKFIELD BUSINESS
CORPORATION
BROOKFIELD BUSINESS
PARTNERS L.P.
Class A Exchangeable Subordinate
Voting Shares of Brookfield Business Corporation
Limited Partnership Units of Brookfield Business Partners L.P. (issuable or deliverable upon
exchange, redemption or acquisition of Class A Exchangeable Subordinate Voting Shares)
Prospectus dated                  , 2022
Until            , 2022, all dealers that effect transactions in the exchangeable shares whether or not participating in this offering, may be required to deliver a prospectus. This is in addition to the dealers’ obligation to deliver a prospectus when acting as underwriters and with respect to their unsold allotments or subscriptions.

TABLE OF CONTENTS
 
PART II
INFORMATION NOT REQUIRED IN PROSPECTUS
ITEM 6.   INDEMNIFICATION OF DIRECTORS AND OFFICERS.
Brookfield Business Partners L.P.
The sections of the Annual Report on Form 20-F of Brookfield Business Partners L.P. (the “partnership”) for the year ended December 31, 2020 entitled “Item 6.B. Compensation — Indemnification and Limitations on Liability,” “Item 7.B. Related Party Transactions — Master Services Agreement — Indemnification and Limitation on Liability,” “Item 10.B. Memorandum and Articles of Association — Description of Our Units and Our Limited Partnership Agreement — Indemnification; Limitations on Liability,” and “Item 10.B. Memorandum and Articles of Association — Description of the Holding LP Limited Partnership Agreement — Indemnification; Limitations on Liability” include disclosure relating to the indemnification of certain of the partnership’s affiliates and the directors and officers of the partnership’s general partner and the partnership’s service providers and are incorporated by reference herein.
Brookfield Business Corporation
Articles
Under the articles of Brookfield Business Corporation (our “company,” “our,” “us” or “we”), our company will, to the fullest extent permitted by law, indemnify any present or former director or officer of our company (or a person serving as a director or officer of another corporation at the request of our company or at a time when such other corporation is or was an affiliate of our company, or a person who at the request of our company is or was, or holds or held a position equivalent to that of, a director or officer of a partnership, trust, joint venture or other unincorporated entity), who was or is a party or is threatened to be made a party to, or is otherwise involved in, any threatened, pending or completed legal proceeding or investigative action while acting in such capacity, for all liability and loss suffered (including, without limitation, any judgments, fines, or penalties and amounts paid in settlement) and expenses (including attorneys’ fees and disbursements), actually and reasonably incurred. Our company may enter into agreements with any such person to provide such indemnification. The right to indemnification includes the right to be paid by our company the expenses (including attorneys’ fees) incurred by such person in defending any such proceeding in advance of its final disposition.
Our company will not indemnify any present or former director or officer of our company for acts of bad faith, fraud, willful misfeasance, gross negligence, knowing violation of law or reckless disregard of the director’s duties or for any act for which indemnification is specifically prohibited under the Business Corporations Act (British Columbia) (“BCBCA”).
Insurance
Our company has the benefit of insurance coverage under which the directors of our company are insured, subject to the limits of the policy, against certain losses arising from claims made against such directors by reason of any acts or omissions covered under the policy in their respective capacities as directors of our company, including certain liabilities under securities laws.
Master Services Agreement
Under the partnership’s existing master services agreement, which will be amended in connection with the completion of the special distribution to include our company as a service recipient (the “Master Services Agreement”), the Service Providers (as defined in the Master Services Agreement) have not assumed and will not assume any responsibility other than to provide or arrange for the provision of the services called for thereunder in good faith and will not be responsible for any action that the service recipients take in following or declining to follow the advice or recommendations of the Service Providers. The maximum amount of the aggregate liability of the Service Providers or any of their affiliates, or of any director, officer, employee, contractor, agent, advisor or other representative of the Service Providers or any of their affiliates, will be equal to the base management fee previously paid by the Service Recipients in the two most recent
II-1

TABLE OF CONTENTS
 
calendar years pursuant to the Master Services Agreement. The service recipients have also agreed to indemnify each of the Service Providers, Brookfield Asset Management Inc. and their directors, officers, agents, members, partners, shareholders and employees to the fullest extent permitted by law from and against any claims, liabilities, losses, damages, costs or expenses (including legal fees) incurred by an indemnified person or threatened in connection with our company’s respective businesses, investments and activities or in respect of or arising from the Master Services Agreement or the services provided by the service providers, except to the extent that the claims, liabilities, losses, damages, costs or expenses are determined to have resulted from the indemnified person’s bad faith, fraud or willful misconduct, or in the case of a criminal matter, action that the indemnified person knew to have been unlawful. In addition, under the Master Services Agreement, to the fullest extent permitted by law, the indemnified persons will not be liable to the service recipients except for conduct that involved bad faith, fraud, willful misconduct, gross negligence or in the case of a criminal matter, action that the indemnified person knew to have been unlawful.
BCBCA
Under the BCBCA, our company may indemnify a present or former director or officer of our company or a person who acts or acted at our company’s request as a director or officer of an associated corporation, (i) an amount paid to settle an action or satisfy a judgment, penalty or fine and (ii) all costs, charges and expenses, including legal and other fees, reasonably incurred by him or her in respect of any civil, criminal, administrative, regulatory action, investigative or other proceeding in which he or she is involved by reason of being or having been a director or officer of our company or such other entity and provided that the director or officer acted honestly and in good faith with a view to the best interests of our company or the or the associated corporation, as the case may be, and, in the case of a criminal, administrative, regulatory, or investigative action or proceeding that is enforced by a monetary penalty, provided that such director or officer had reasonable grounds for believing that his or her conduct was lawful. Such indemnification may be made in connection with an action by or on behalf of our company or such other entity to procure a judgment in its favor only with court approval. A director or officer is entitled to indemnification from our company as a matter of right if he or she was not judged by a court or other competent authority to have committed any fault or omitted to do anything that he or she ought to have done and fulfilled the conditions set forth above.
***
Insofar as indemnification for liabilities arising under the Securities Act of 1933, as amended (the “Securities Act”) may be permitted to directors, officers or persons controlling the registrants pursuant to the foregoing provisions, the registrants have been informed that, in the opinion of the U.S. Securities and Exchange Commission (the “SEC”), such indemnification is against public policy as expressed in the Securities Act and is therefore unenforceable.
ITEM 7.   RECENT SALES OF UNREGISTERED SECURITIES.
On June 21, 2021, one common share of Brookfield Business Corporation was issued on formation to the partnership in exchange for $100.
During the past three years, the partnership has made sales of unregistered securities listed below. The partnership believes that each of the following issuances was not subject to or exempt from registration under the Securities Act, in reliance on Regulation S under the Securities Act regarding sales by an issuer in offshore transactions or pursuant to section 4(a)(2) of the Securities Act regarding transactions not involving a public offering.
Persons Receiving Securities
Date of Sale or Issuance
Title and Number of
Securities
Consideration
Name of
Underwriters
OMERS Public Investments Holdings Inc.
June 28, 2019
5,077,000 units
$ 200,033,800 N/A
ITEM 8.   EXHIBITS AND FINANCIAL STATEMENT SCHEDULES.
Exhibits
See the Exhibit Index beginning on page II-5 of this registration statement.
II-2

TABLE OF CONTENTS
 
The agreements included as exhibits to this registration statement contain representations and warranties by each of the parties to the applicable agreement. These representations and warranties were made solely for the benefit of the other parties to the applicable agreement and (i) were not intended to be treated as categorical statements of fact, but rather as a way of allocating the risk to one of the parties if those statements prove to be inaccurate; (ii) may have been qualified in such agreement by disclosure that was made to the other party in connection with the negotiation of the applicable agreement; (iii) may apply contract standards of “materiality” that are different from “materiality” under the applicable securities laws; and (iv) were made only as of the date of the applicable agreement or such other date or dates as may be specified in the agreement.
The partnership and our company acknowledge that, notwithstanding the inclusion of the foregoing cautionary statements, the partnership and our company are responsible for considering whether additional specific disclosure of material information regarding material contractual provisions is required to make the statements in this registration statement not misleading.
Financial Statement Schedules
All schedules have been omitted because they are not required, are not applicable or the required information is otherwise set forth in the consolidated financial statements or related notes thereto.
ITEM 9.   UNDERTAKINGS.
(a)   The undersigned registrants hereby undertake:
(1)   To file, during any period in which offers or sales are being made, a post-effective amendment to this registration statement, unless the information required to be included in a post-effective amendment by paragraphs (i), (ii) and (iii) below is contained in reports filed with or furnished to the SEC by the registrants pursuant to section 13 or section 15(d) of the Securities Exchange Act of 1934, as amended (the “Exchange Act”) that are incorporated by reference in the registration statement, or is contained in a form of a prospectus filed pursuant to Rule 424(b) that is part of the registration statement:
(i)   To include any prospectus required by Section 10(a)(3) of the Securities Act;
(ii)   To reflect in the prospectus any facts or events arising after the effective date of this registration statement (or the most recent post-effective amendment thereof) which, individually or in the aggregate, represent a fundamental change in the information set forth in this registration statement. Notwithstanding the foregoing, any increase or decrease in the volume of securities offered (if the total dollar value of securities offered would not exceed that which was registered) and any deviation from the low or high end of the estimated maximum offering range may be reflected in the form of prospectus filed with the SEC pursuant to Rule 424(b) if, in the aggregate, the changes in volume and price represent no more than a 20 percent change in the maximum aggregate offering price set forth in the “Calculation of Registration Fee” table in the effective registration statement; and
(iii)   To include any material information with respect to the plan of distribution not previously disclosed in this registration statement or any material change to such information in this registration statement;
(2)   That, for the purpose of determining any liability under the Securities Act, each such post-effective amendment shall be deemed to be a new registration statement relating to the securities offered therein, and the offering of such securities at that time shall be deemed to be the initial bona fide offering thereof.
(3)   To remove from registration by means of a post-effective amendment any of the securities being registered which remain unsold at the termination of the offering.
(4)   To file a post-effective amendment to this Registration Statement to include any financial statements required by Item 8.A. of Form 20-F at the start of any delayed offering or throughout a continuous offering. Financial statements and information otherwise required by Section 10(a)(3) of the Securities Act need not be furnished, provided that the registrants include in the prospectus, by means of a post-effective amendment, financial statements required pursuant to this paragraph and other information necessary to ensure that all other information in the prospectus is at least as current as the date of those financial statements.
II-3

TABLE OF CONTENTS
 
(5)    That, for the purpose of determining liability under the Securities Act to any purchaser;
(i)    Each prospectus filed by the registrant pursuant to Rule 424(b)(3) shall be deemed to be part of the registration statement as of the date the filed prospectus was deemed part of and included in the registration statement; and
(ii)   Each prospectus required to be filed pursuant to Rule 424(b)(2), (b)(5), or (b)(7) as part of a registration statement in reliance on Rule 430B relating to an offering made pursuant to Rule 415(a)(1)(i), (vii), or (x) for the purpose of providing the information required by section 10(a) of the Securities Act shall be deemed to be part of and included in the registration statement as of the earlier of the date such form of prospectus is first used after effectiveness or the date of the first contract of sale of securities in the offering described in the prospectus. As provided in Rule 430B, for liability purposes of the issuer and any person that is at that date an underwriter, such date shall be deemed to be a new effective date of the registration statement relating to the securities in the registration statement to which that prospectus relates, and the offering of such securities at that time shall be deemed to be the initial bona fide offering thereof. Provided, however, that no statement made in a registration statement or prospectus that is part of the registration statement or made in a document incorporated or deemed incorporated by reference into the registration statement or prospectus that is part of the registration statement will, as to a purchaser with a time of contract of sale prior to such effective date, supersede or modify any statement that was made in the registration statement or prospectus that was part of the registration statement or made in any such document immediately prior to such effective date.
(b)   Insofar as indemnification for liabilities arising under the Securities Act may be permitted to directors, officers and controlling persons of the registrants pursuant to the foregoing provisions, or otherwise, the registrants have been advised that in the opinion of the Commission such indemnification is against public policy as expressed in the Securities Act and is, therefore, unenforceable. In the event that a claim for indemnification against such liabilities (other than the payment by the registrants of expenses incurred or paid by a director, officer or controlling person of the registrants in the successful defense of any action, suit or proceeding) is asserted by such director, officer or controlling person in connection with the securities being registered, each of the registrants will, unless in the opinion of its counsel the matter has been settled by controlling precedent, submit to a court of appropriate jurisdiction the question whether such indemnification by it is against public policy as expressed in the Securities Act and will be governed by the final adjudication of such issue.
(c)   the undersigned registrants hereby undertake:
(1)   That for purposes of determining any liability under the Securities Act, the information omitted from the form of prospectus filed as part of this registration statement in reliance upon Rule 430A and contained in a form of prospectus filed by the registrant pursuant to Rule 424(b)(1) or (4) or 497(h) under the Securities Act shall be deemed to be part of this registration statement as of the time it was declared effective.
(2)   For the purpose of determining any liability under the Securities Act, each post-effective amendment that contains a form of prospectus shall be deemed to be a new registration statement relating to the securities offered therein, and the offering of such securities at that time shall be deemed to be the initial bona fide offering thereof.
II-4

TABLE OF CONTENTS
 
Exhibit Index
Exhibit
Number
Description of Document
3.1# Form of Articles of Brookfield Business Corporation
3.2 Certificate of registration of Brookfield Business Partners L.P., registered as of January 18, 2016 — incorporated by reference to Exhibit 3.1 to Brookfield Business Partners L.P.’s Registration Statement on Form F-1, filed February 29, 2016
3.3 Amended and Restated Limited Partnership Agreement of Brookfield Business Partners L.P., dated as of May 31, 2016 and as thereafter amended — incorporated by reference to Exhibit 99.1 to Brookfield Business Partners L.P.’s Form 6-K, filed May 21, 2020
3.4 Bye-Laws of Brookfield Business Partners Limited, dated June 16, 2016 — incorporated by reference to Exhibit 1.3 to Brookfield Business Partners L.P.’s Annual Report on Form 20-F for the year ended December 31, 2017, filed March 9, 2018
5.1# Opinion of Appleby (Bermuda) Limited with respect to certain matters of Bermuda law
5.2# Opinion of McMillan LLP with respect to certain matters of British Columbia Law
8.1# Opinion of Torys LLP with respect to certain United States tax matters
8.2# Opinion of Torys LLP with respect to certain Canadian tax matters
10.1 Amended and Restated Limited Partnership Agreement of Brookfield Business L.P., dated May 31, 2016 and as thereafter amended — incorporated by reference to Exhibit 99.2 to Brookfield Business Partners L.P.’s Form 6-K, filed on May 21, 2020
10.2# Form of Amendment to the Amended and Restated Limited Partnership Agreement of Brookfield Business L.P.
10.3 Master Services Agreement by and among Brookfield Asset Management Inc., Brookfield Business Partners L.P., Brookfield Business L.P. and the other parties thereto, dated June 1, 2016 — incorporated by reference to Exhibit 99.3 to Brookfield Business Partners L.P.’s Form 6-K, filed on June 22, 2016
10.4 Relationship Agreement between Brookfield Business Partners L.P. and Brookfield Asset Management Inc., dated June 1, 2016 — incorporated by reference to Exhibit 99.5 to Brookfield Business Partners L.P.’s Form 6-K, filed on June 22, 2016
10.5 Registration Rights Agreement between Brookfield Business Partners L.P. and Brookfield Asset Management, dated June 1, 2016 — incorporated by reference to Exhibit 99.2 to Brookfield Business Partners L.P.’s Form 6-K, filed on June 22, 2016
10.6 Third Amended and Restated Credit Agreement by and among Brookfield Business L.P., Brookfield BBP Canada Holdings Inc., Brookfield BBP Bermuda Holdings Limited, Brookfield BBP US Holdings LLC and the other borrowers thereto, Brookfield Business Partners L.P. and BPEG US Inc., dated August 26, 2019 — incorporated by reference to Exhibit 4.5 to Brookfield Business Partners L.P.’s Annual Report on Form 20-F for the year ended December 31, 2019, filed March 6, 2020
10.7# First Amendment to the Third Amended and Restated Credit Agreement by and among Brookfield Business L.P., Brookfield BBP Canada Holdings Inc., Brookfield BBP Bermuda Holdings Limited, Brookfield BBP US Holdings LLC and the other borrowers thereto, Brookfield Business Partners L.P. and BPEG US Inc., dated October 27, 2021
10.8 Trade-Mark Sublicense Agreement, dated May 24, 2016, by and among Brookfield Asset Management Holdings Ltd., Brookfield Business Partners L.P. and Brookfield Business L.P. — incorporated by reference to Exhibit 99.8 to Brookfield Business Partners L.P.’s Form 6-K, filed on June 22, 2016
10.9# Form of First Amendment to the Amended and Restated Master Services Agreement by and among Brookfield Asset Management Inc., Brookfield Business Partners L.P., Brookfield Business L.P., Brookfield Business Corporation and others
10.10# Form of Rights Agreement by and between Brookfield Asset Management Inc. and Wilmington Trust, National Association
II-5

TABLE OF CONTENTS
 
Exhibit
Number
Description of Document
10.11#
10.12#
10.13#
10.14#
10.15#
10.16#
Form of Fourth Amended and Restated Credit Agreement by and among Brookfield Business L.P., Brookfield BBP Canada Holdings Inc., Brookfield BBP Bermuda Holdings Limited, Brookfield BBP US Holdings LLC and the other borrowers thereto, Brookfield Business Partners L.P., BBUC Holdings Inc. and BPEG US Inc.
10.17#
10.18#
10.19 Brookfield Commitment Agreement — incorporated by reference to Exhibit 99.1 to Brookfield Business Partners L. P.’s Form 6-K, filed on February 22, 2022
21.1 List of Significant Subsidiaries of Brookfield Business Corporation — incorporated by reference toSummary — Ownership and Organizational Structure” in the prospectus of this Form F-1/A
21.2 List of Significant Subsidiaries of Brookfield Business Partners L.P. — incorporated by reference to “Item 4.C — Organization Structure” in the Annual Report on Form 20-F of Brookfield Business Partners L.P. for the year ended December 31, 2020
23.1#
23.2#
23.3#
23.4+
23.5+ Consent of PricewaterhouseCoopers, Société coopérative
23.6+
23.7#
23.8#
23.9#
23.10#
23.11#
23.12#
23.13#
23.14#
23.15#
24.1#
99.1#
99.2#
107+
#
Previously filed.
+
Filed herewith.
The registrants hereby agree to furnish to the SEC at its request copies of long-term debt instruments defining the rights of holders of outstanding long-term debt that are not required to be filed herewith.
II-6

TABLE OF CONTENTS
 
SIGNATURES OF BROOKFIELD BUSINESS CORPORATION
Pursuant to the requirements of the Securities Act of 1933, as amended, the registrant certifies that it has reasonable grounds to believe that it meets all of the requirements for filing on Form F-1 and has duly caused this Amendment No. 5 to the registration statement to be signed on its behalf by the undersigned, thereunto duly authorized, in the city of Toronto, Canada on February 22, 2022.
BROOKFIELD BUSINESS CORPORATION
   
By:
/s/ A.J. Silber
Name: A.J. Silber
Title: Director
Pursuant to the requirements of the Securities Act of 1933, as amended, this Amendment No. 5 to the registration statement has been signed by the following persons in the capacities and on the dates indicated.
Signature
Title
Date
*
Cyrus Madon
Chief Executive Officer
(Principal Executive Officer)
February 22, 2022
*
Jaspreet Dehl
Chief Financial Officer and Director
(Principal Financial and Accounting Officer)
February 22, 2022
/s/ A.J. Silber
A.J. Silber
Director
February 22, 2022
*
David Grosman
Director
February 22, 2022
*By:
/s/ A.J. Silber
Name: A.J. Silber
Title: Attorney-in-fact

TABLE OF CONTENTS
 
SIGNATURES OF BROOKFIELD BUSINESS PARTNERS L.P.
Pursuant to the requirements of the Securities Act of 1933, as amended, the registrant certifies that it has reasonable grounds to believe that it meets all of the requirements for filing on Form F-1 and has duly caused this Amendment No. 5 to the registration statement to be signed on its behalf by the undersigned, thereunto duly authorized, in the city of Hamilton, Bermuda on February 22, 2022.
BROOKFIELD BUSINESS PARTNERS L.P., by its general partner, BROOKFIELD BUSINESS PARTNERS LIMITED
   
By:
/s/ Jane Sheere
Name: Jane Sheere
Title: Secretary
Pursuant to the requirements of the Securities Act of 1933, as amended, this Amendment No. 5 to the registration statement has been signed by the following persons in the capacities and on the dates indicated.
Signature
Title
Date
*
Cyrus Madon
Chief Executive Officer of Brookfield Private
Equity L.P., a service provider to the Registrant
(Principal Executive Officer)
February 22, 2022
*
Jaspreet Dehl
Chief Financial Officer of Brookfield Private
Equity L.P., a service provider to the Registrant
(Principal Financial and Accounting Officer)
February 22, 2022
*
Jeffrey Blidner
Director of
Brookfield Business Partners Limited
February 22, 2022
*
David Court
Director of
Brookfield Business Partners Limited
February 22, 2022
*
Stephen Girsky
Director of
Brookfield Business Partners Limited
February 22, 2022
*
David Hamill
Director of
Brookfield Business Partners Limited
February 22, 2022
*
Anne Ruth Herkes
Director of
Brookfield Business Partners Limited
February 22, 2022
*
John Lacey
Director of
Brookfield Business Partners Limited
February 22, 2022
*
Don Mackenzie
Director of
Brookfield Business Partners Limited
February 22, 2022

TABLE OF CONTENTS
 
Signature
Title
Date
*
Patricia Zuccotti
Director of
Brookfield Business Partners Limited
February 22, 2022
*By:
/s/ Jane Sheere
Name: Jane Sheere
Title: Attorney-in-fact

TABLE OF CONTENTS
 
SIGNATURE OF AUTHORIZED REPRESENTATIVE IN THE UNITED STATES
Pursuant to the requirements of the Securities Act of 1933, this Amendment No. 5 to the registration statement has been signed below by the undersigned, solely in its capacity as the registrants’ duly authorized representative in the United States, on February 22, 2022.
BROOKFIELD BBP US HOLDINGS LLC
   
By:
/s/ Craig Laurie
Name: Craig Laurie
Title: President