Please wait

Use these links to rapidly review the document
TABLE OF CONTENTS

Table of Contents

As filed with the Securities and Exchange Commission on October 23, 2017

Registration No. 333-         


UNITED STATES
SECURITIES AND EXCHANGE COMMISSION
Washington, D.C. 20549

FORM S-1
REGISTRATION STATEMENT
UNDER
THE SECURITIES ACT OF 1933



CAMPING WORLD HOLDINGS, INC.
(Exact name of registrant as specified in its charter)

Delaware
(State or other jurisdiction of
incorporation or organization)
  5561
(Primary Standard Industrial
Classification Code Number)
  81-1737145
(I.R.S. Employer
Identification No.)

250 Parkway Drive, Suite 270
Lincolnshire, IL 60069
Telephone: (847) 808-3000

(Address, including zip code, and telephone number, including
area code, of registrant's principal executive offices)



Thomas F. Wolfe
Chief Financial Officer
250 Parkway Drive, Suite 270
Lincolnshire, IL 60069
Telephone: (847) 808-3000

(Name, address, including zip code, and telephone number, including
area code, of agent for service)



Copies to:

Marc D. Jaffe, Esq.
Ian D. Schuman, Esq.
Latham & Watkins LLP
885 Third Avenue
New York, NY 10022
Telephone: (212) 906-1200
Fax: (212) 751-4864

 

Alexander D. Lynch, Esq.
Faiza N. Rahman, Esq.
Weil, Gotshal & Manges LLP
767 Fifth Avenue
New York, NY 10153
Telephone: (212) 310-8000
Fax: (212) 310-8007



APPROXIMATE DATE OF COMMENCEMENT OF PROPOSED SALE TO THE PUBLIC:
AS SOON AS PRACTICABLE AFTER THIS REGISTRATION STATEMENT IS DECLARED EFFECTIVE.



              If any of the securities being registered on this form are to be offered on a delayed or continuous basis pursuant to Rule 415 under the Securities Act of 1933, check the following box.    o

              If this form is filed to register additional securities for an offering pursuant to Rule 462(b) under the Securities Act, check the following box and list the Securities Act registration statement number of the earlier effective registration statement for the same offering.    o

              If this form is a post-effective amendment filed pursuant to Rule 462(c) under the Securities Act, check the following box and list the Securities Act registration statement number of the earlier effective registration statement for the same offering.    o

              If this form is a post-effective amendment filed pursuant to Rule 462(d) under the Securities Act, check the following box and list the Securities Act registration statement number of the earlier effective registration statement for the same offering.    o

              Indicate by check mark whether the registrant is a large accelerated filer, an accelerated filer, a non-accelerated filer, a smaller reporting company, or an emerging growth company. See the definitions of "large accelerated filer," "accelerated filer," "smaller reporting company," and "emerging growth company" in Rule 12b-2 of the Exchange Act.

Large accelerated filer o   Accelerated filer o   Non-accelerated filer ý
(Do not check if a
smaller reporting company)
  Smaller reporting company o

Emerging growth company o

              If an emerging growth company, indicate by check mark if the registrant has elected not to use the extended transition period for complying with any new or revised financial accounting standards provided pursuant to Section 7(a)(2)(B) of the Securities Act.    o



CALCULATION OF REGISTRATION FEE

               
 
Title of Each Class of Securities
to be Registered

  Amount to be
Registered(1)

  Proposed Maximum
Offering Price Per
Share(2)

  Proposed Maximum
Aggregate Offering
Price(1)(2)

  Amount of
Registration Fee

 

Class A common stock, $0.01 par value per share

  7,705,000   $43.23   $333,087,150.00   $41,469.35

 

(1)
Includes 1,005,000 shares of Class A common stock that may be sold if the underwriters' option to purchase additional shares of Class A common stock granted by the Selling Stockholders is exercised.

(2)
Estimated solely for the purpose of calculating the registration fee pursuant to Rule 457(a) under the Securities Act of 1933, as amended. In accordance with Rule 457(c) of the Securities Act of 1933, as amended, the price shown is the average of the high and low sales prices of the Class A common stock on October 17, 2017, as reported on the New York Stock Exchange.

              The Registrant hereby amends this Registration Statement on such date or dates as may be necessary to delay its effective date until the Registrant shall file a further amendment which specifically states that this Registration Statement shall thereafter become effective in accordance with Section 8(a) of the Securities Act of 1933 or until the Registration Statement shall become effective on such date as the Commission, acting pursuant to said Section 8(a), may determine.

   


Table of Contents

The information in this preliminary prospectus is not complete and may be changed. These securities may not be sold until the registration statement filed with the Securities and Exchange Commission is effective. This preliminary prospectus is not an offer to sell nor does it seek an offer to buy these securities in any jurisdiction where the offer or sale is not permitted.

Subject to Completion. Dated October 23, 2017.

PRELIMINARY PROSPECTUS

6,700,000 Shares

LOGO

Camping World Holdings, Inc.

Class A Common Stock



            The Selling Stockholders identified in this prospectus are offering an aggregate of 6,700,000 shares of Class A common stock. We will not receive any proceeds from the sale of shares of Class A common stock to be offered by the Selling Stockholders.

            Our Class A common stock is listed on the New York Stock Exchange (the "NYSE") under the symbol "CWH." We have three classes of common stock: Class A common stock, Class B common stock and Class C common stock. Each share of our Class A common stock and Class B common stock entitles its holders to one vote per share on all matters presented to our stockholders generally; provided that, for as long as the ML Related Parties (as defined herein and currently indirectly owned by each of Stephen Adams and our Chairman and Chief Executive Officer, Marcus Lemonis), directly or indirectly, beneficially own in the aggregate 27.5% or more of all of the outstanding common units of CWGS Enterprises, LLC ("CWGS, LLC"), the shares of Class B common stock held by the ML Related Parties entitle the ML Related Parties to the number of votes necessary such that the ML Related Parties, in the aggregate, cast 47% of the total votes eligible to be cast by all of our stockholders on all matters presented to a vote of our stockholders generally. Additionally, we have one authorized and outstanding share of Class C common stock that entitles its holder, ML RV Group, LLC, a Delaware limited liability company, wholly-owned by our Chairman and Chief Executive Officer, Marcus Lemonis ("ML RV Group"), to the number of votes necessary such that ML RV Group casts 5% of the total votes eligible to be cast by all of our stockholders on all matters presented to a vote of our stockholders generally. Upon a Class C Change of Control (as defined herein under "Description of Capital Stock"), our Class C common stock shall no longer have any voting rights, such share of our Class C common stock will be cancelled for no consideration and will be retired, and we will not reissue such share of Class C common stock. See "Basis of Presentation — Organizational Structure" and "Prospectus Summary."

            The last reported sale price for our Class A common stock as reported on the NYSE on October 20, 2017 was $44.35 per share.

            We currently are, and following this offering we will continue to be a "controlled company" within the meaning of the corporate governance rules of the NYSE. See the section entitled "Corporate Governance" in our 2016 Proxy Statement (as defined herein), which is incorporated by reference herein.

            See "Risk Factors" on page 26 and "Risk Factors" in our 2016 10-K (as defined herein) to read about factors you should consider before buying shares of the Class A common stock.



            Neither the Securities and Exchange Commission nor any other regulatory body has approved or disapproved of these securities or passed upon the accuracy or adequacy of this prospectus. Any representation to the contrary is a criminal offense.



    Per Share     Total
 

Public offering price

  $                      $                     

Underwriting discounts and commissions(1)

  $                      $                     

Proceeds, before expenses, to the Selling Stockholders

  $                      $                     

(1)
We have agreed to reimburse the underwriters for certain expenses in connection with this offering. See "Underwriting."

            To the extent that the underwriters sell more than 6,700,000 shares of Class A common stock, the underwriters have the option to purchase up to an additional 1,005,000 shares from the Selling Stockholders at the price to public less the underwriting discount.



            The underwriters expect to deliver the shares of Class A common stock against payment in New York, New York on                                        , 2017.

Goldman Sachs & Co. LLC   J.P. Morgan

BofA Merrill Lynch

 

Credit Suisse
Baird   BMO Capital Markets   KeyBanc Capital Markets   Stephens Inc.   Wells Fargo Securities



Prospectus dated                                        , 2017.


GRAPHIC


Table of Contents

TABLE OF CONTENTS

BASIS OF PRESENTATION

    ii  

TRADEMARKS

    v  

MARKET AND INDUSTRY DATA

    vi  

NON-GAAP FINANCIAL MEASURES

    vi  

PROSPECTUS SUMMARY

    1  

RISK FACTORS

    26  

CAUTIONARY NOTE REGARDING FORWARD-LOOKING STATEMENTS

    67  

USE OF PROCEEDS

    70  

CAPITALIZATION

    71  

PRICE RANGE OF CLASS A COMMON STOCK

    73  

DIVIDEND POLICY

    74  

UNAUDITED PRO FORMA CONSOLIDATED FINANCIAL INFORMATION

    76  

CERTAIN RELATIONSHIPS AND RELATED PERSON TRANSACTIONS

    88  

PRINCIPAL AND SELLING STOCKHOLDERS

    104  

DESCRIPTION OF CAPITAL STOCK

    108  

DESCRIPTION OF CERTAIN INDEBTEDNESS

    115  

SHARES ELIGIBLE FOR FUTURE SALE

    121  

MATERIAL U.S. FEDERAL INCOME TAX CONSIDERATIONS FOR NON-U.S. HOLDERS OF CLASS A COMMON STOCK

    124  

UNDERWRITING

    128  

LEGAL MATTERS

    133  

EXPERTS

    133  

INFORMATION INCORPORATED BY REFERENCE

    133  

WHERE YOU CAN FIND MORE INFORMATION

    134  



          You should rely only on the information contained, or incorporated by reference, in this prospectus or in any free writing prospectus we may authorize to be delivered or made available to you. We have not, the Selling Stockholders have not, and the underwriters have not, authorized anyone to provide any information or to make any representations other than those contained, or incorporated by reference, in this prospectus or in any free writing prospectuses we have prepared. We, the Selling Stockholders and the underwriters take no responsibility for, and can provide no assurance as to the reliability of, any other information that others may give you. This prospectus is an offer to sell only the shares offered hereby, but only under circumstances and in jurisdictions where it is lawful to do so. The information contained, or incorporated by reference, in this prospectus is current only as of its date. Our business, financial condition, results of operations and prospectus may have changed since that date.

          For investors outside the United States: we have not, the Selling Stockholders have not, and the underwriters have not, done anything that would permit this offering or possession or distribution of this prospectus or any free writing prospectus we may provide to you in connection with this offering in any jurisdiction where action for purpose is required, other than in the United States. Persons outside the United States who come into possession of this prospectus must inform themselves about, and observe any restrictions relating to, the offering of the shares of Class A common stock and the distribution of this prospectus outside the United States. See "Underwriting."

i


Table of Contents

BASIS OF PRESENTATION

Organizational Structure

          As used in this prospectus, unless the context otherwise requires, references to:

ii


Table of Contents

          We are a holding company and the sole managing member of CWGS, LLC, and our principal asset consists of common units of CWGS, LLC.

Public Offerings and Reorganization Transactions

          On October 13, 2016, we completed our initial public offering (the "IPO") of 11,363,636 shares of our Class A common stock at an initial public offering price of $22.00 per share. Additionally, on November 9, 2016, we sold an additional 508,564 shares of our Class A common stock at a price of $22.00 per share pursuant to the underwriters' exercise of their option, in part, to purchase additional shares of our Class A common stock. We received net proceeds of approximately $243.8 million, net of underwriting discounts and commissions, including the net proceeds received from the underwriters' exercise of their option to purchase additional shares of our Class A common stock, in part. We used all of the net proceeds from our IPO to purchase 11,872,200 newly-issued common units directly from CWGS, LLC at a price per unit equal to the initial public offering price per share of Class A common stock in the IPO less underwriting discounts and commissions.

          On September 21, 2016, we amended the credit agreement governing our Previous Senior Secured Credit Facilities (as defined herein) to, among other things, permit the IPO, provide for incremental term loan borrowings of $135.0 million, increase the capacity for payments by the Borrower (as defined herein) to CWGS, LLC for payment of regular quarterly distributions to its common unit holders, including us, and permit a $100.0 million special distribution of a portion of such incremental borrowings under our Previous Senior Secured Credit Facilities from the Borrower to CWGS, LLC for a distribution to its members, which was also made on September 21, 2016. The remainder of the proceeds were used for general corporate purposes, including the acquisition of RV dealerships. We refer to these transactions, collectively, as the "Recapitalization."

          In connection with our IPO, we completed the following transactions (together with the Recapitalization, the "Reorganization Transactions"):

iii


Table of Contents

          On May 31, 2017, we completed a follow-on offering of 3,500,000 shares of our Class A common stock and the selling stockholders completed a secondary offering of 6,500,000 shares of our Class A common stock. Additionally, on June 9, 2017, we sold an additional 600,000 shares of our Class A common stock and the selling stockholders sold an additional 825,000 shares of our Class A common stock, in each case, pursuant to the underwriters' exercise of their option, in part, to purchase additional shares of our Class A common stock. We received net proceeds of approximately $122.5 million, net of underwriting discounts and commissions, including the net proceeds received from the underwriters' exercise of their option to purchase additional shares of our Class A common stock, in part. We used all of the net proceeds from the follow-on offering to purchase 4,100,000 newly-issued common units directly from CWGS, LLC at a price per unit equal to the public offering price per share of Class A common stock in the offering less underwriting discounts and commissions. CWGS, LLC used the proceeds from the sale of common units for general corporate purposes, including the funding of the Gander Mountain Acquisition and certain costs related thereto. In connection with the secondary offering, certain of the Continuing Equity Owners that participated in the offering as selling stockholders exchanged 4,971,545 common units of CWGS, LLC for 4,971,545 shares of our Class A common stock, including common units of CWGS, LLC redeemed in connection with the underwriters' exercise of their option, in part, to purchase additional shares of our Class A common stock. When a Continuing Equity Owner exchanges common units of CWGS, LLC for shares of our Class A common stock, because we acquire additional common units of CWGS, LLC, the number of common units of CWGS, LLC owned by us will correspondingly increase.

          As of June 30, 2017, we owned 32.9% of CWGS, LLC and the Continuing Equity Owners owned the remaining 67.1% of CWGS, LLC. Immediately following this offering, the holders of our

iv


Table of Contents

Class A common stock, including certain of the Selling Stockholders (including the Former Equity Owners), will hold 100% of the economic interests in us and 33.0% of the voting power in us (or 100% of the economic interests in us and 33.7% of the voting power in us, if the underwriters exercise in full their option to purchase additional shares of Class A common stock), the Continuing Equity Owners (other than the Former Profit Unit Holders), through their ownership of 51,615,655 shares of Class B common stock, collectively, will hold no economic interest in us and 62.0% of the voting power in us (or 50,803,326 shares of Class B common stock, no economic interest in us and 61.3% of the voting power in us, if the underwriters exercise in full their option to purchase additional shares of Class A common stock) and ML RV Group, through its ownership of one share of Class C common stock, will hold no economic interest in us and the remaining 5.0% of the voting power in us. We are a holding company, and upon the consummation of this offering, our principal asset will be our 35,741,793 common units of CWGS, LLC, representing an aggregate 40.3% economic interest in CWGS, LLC (or 36,554,122 common units of CWGS, LLC, representing an aggregate 41.3% economic interest in CWGS, LLC, if the underwriters exercise in full their option to purchase additional shares of Class A common stock). The remaining 59.7% economic interest in CWGS, LLC will continue to be owned by Continuing Equity Owners through their ownership of 52,846,021 common units of CWGS, LLC (or 58.7% economic interest in CWGS, LLC and 52,033,692 common units of CWGS, LLC, if the underwriters exercise in full their option to purchase additional shares of Class A common stock). We are the sole managing member of CWGS, LLC and, although we will continue to have a minority economic interest in CWGS, LLC, we have the sole voting power in, and control the management of, CWGS, LLC. Accordingly, we consolidate the financial results of CWGS, LLC and report a non-controlling interest in our consolidated financial statements incorporated by reference herein.

Presentation of Financial and Other Information

          As the Reorganization Transactions are considered to be transactions between entities under common control, the financial statements for periods prior to the IPO and Reorganization Transactions have been adjusted to combine the previously separate entities for presentation purposes.

          We define an "Active Customer" as a customer who has transacted with us in any of the eight most recently completed fiscal quarters prior to the date of measurement. Unless otherwise indicated, the date of measurement is June 30, 2017, our most recently completed fiscal quarter for which financial statements are available.

          Certain monetary amounts, percentages and other figures included, or incorporated by reference, in this prospectus have been subject to rounding adjustments. Percentage amounts included in this prospectus have not in all cases been calculated on the basis of such rounded figures, but on the basis of such amounts prior to rounding. For this reason, percentage amounts included, or incorporated by reference, in this prospectus may vary from those obtained by performing the same calculations using the figures in our consolidated financial statements incorporated by reference in this prospectus. Certain other amounts that appear in this prospectus may not sum due to rounding.


TRADEMARKS

          This prospectus includes, or incorporates by reference, our trademarks, trade names and service marks, such as "Camping World" and "Good Sam," which are protected under applicable intellectual property laws and are our property. This prospectus also contains, or incorporates by reference, trademarks, trade names and service marks of other companies, which are the property of their respective owners. Solely for convenience, trademarks, trade names and service marks referred to, or incorporated by reference, in this prospectus may appear without the ®, TM or SM

v


Table of Contents

symbols, but such references are not intended to indicate, in any way, that we will not assert, to the fullest extent permitted under applicable law, our rights or the right of the applicable licensor to these trademarks, trade names and service marks. We do not intend our use or display of other parties' trademarks, trade names or service marks to imply, and such use or display should not be construed to imply, a relationship with, or endorsement or sponsorship of us by, these other parties.


MARKET AND INDUSTRY DATA

          Unless otherwise indicated, information contained, or incorporated by reference, in this prospectus concerning our industry and the markets in which we operate is based on information from independent industry and research organizations, other third-party sources and management estimates. Management estimates are derived from publicly available information released by independent industry analysts and third-party sources, as well as data from our internal research, and are based on assumptions made by us upon reviewing such data and our experience in, and knowledge of, such industry and markets, which we believe to be reasonable. References herein to the approximately 9 million U.S. households that own a recreational vehicle ("RV") are based on The RV Consumer in 2011, an industry report published by the University of Michigan in 2011 (the "RV Survey"), which we believe to be the most recent such survey. In addition, projections, assumptions and estimates of the future performance of the industry in which we operate and our future performance are necessarily subject to uncertainty and risk due to a variety of factors, including those described in "Risk Factors," "Risk Factors" in our 2016 10-K, which is incorporated by reference herein, and "Cautionary Note Regarding Forward-Looking Statements." These and other factors could cause results to differ materially from those expressed in the estimates made by the independent parties and by us.


NON-GAAP FINANCIAL MEASURES

          Certain financial measures presented or incorporated by reference in this prospectus, such as EBITDA, Adjusted EBITDA, Adjusted EBITDA Margin, Adjusted Pro Forma Net Income and Adjusted Pro Forma Earnings Per Fully Exchanged and Diluted Share, are not recognized under accounting principles generally accepted in the United States, which we refer to as "GAAP." We define these terms as follows:

vi


Table of Contents

          EBITDA, Adjusted EBITDA, Adjusted EBITDA Margin, Adjusted Pro Forma Net Income and Adjusted Pro Forma Earnings Per Fully Exchanged and Diluted Share are included, or incorporated by reference, in this prospectus because they are key metrics used by management and our board of directors as follows:

          We believe that EBITDA, Adjusted EBITDA, Adjusted EBITDA Margin, Adjusted Pro Forma Net Income and Adjusted Pro Forma Earnings Per Fully Exchanged and Diluted Share, when used in conjunction with GAAP financial measures, provide useful information about our operating results, enhance the overall understanding of past financial performance and future prospects and allow for greater transparency with respect to the key metrics we use in our financial and operational decision making. We present EBITDA, Adjusted EBITDA, Adjusted EBITDA Margin, Adjusted Pro Forma Net Income and Adjusted Pro Forma Earnings Per Fully Exchanged and Diluted Share because we consider them to be important supplemental measures of our performance and believe certain of these metrics are also frequently used by securities analysts, investors and other interested parties to evaluate companies in our industry. EBITDA, Adjusted EBITDA, Adjusted EBITDA Margin, Adjusted Pro Forma Net Income and Adjusted Pro Forma Earnings Per Fully Exchanged and Diluted Share are not GAAP measures of our financial performance and should not be considered as alternatives to net income as a measure of financial performance, or any other performance measure derived in accordance with GAAP. Adjusted EBITDA, Adjusted EBITDA Margin, Adjusted Pro Forma Net Income and Adjusted Pro Forma Earnings Per Fully Exchanged and Diluted Share should not be construed as an inference that our future results will be unaffected by unusual or non-recurring items. Additionally, EBITDA, Adjusted EBITDA, Adjusted EBITDA Margin, Adjusted Pro Forma Net Income and Adjusted Pro Forma Earnings Per Fully Exchanged

vii


Table of Contents

and Diluted Share are not intended to be measures of discretionary cash to invest in the growth of our business, as they do not reflect tax payments, debt service requirements, capital expenditures and certain other cash costs that may recur in the future, including, among other things, cash requirements for working capital needs and cash costs to replace assets being depreciated and amortized. Management compensates for these limitations by relying on our GAAP results in addition to using EBITDA, Adjusted EBITDA, Adjusted EBITDA Margin, Adjusted Pro Forma Net Income and Adjusted Pro Forma Earnings Per Fully Exchanged and Diluted Share supplementally. Our measures of EBITDA, Adjusted EBITDA, Adjusted EBITDA Margin, Adjusted Pro Forma Net Income and Adjusted Pro Forma Earnings Per Fully Exchanged and Diluted Share are not necessarily comparable to similarly titled captions of other companies due to different methods of calculation.

viii


Table of Contents


PROSPECTUS SUMMARY

          This summary highlights selected information contained elsewhere, or incorporated by reference, in this prospectus. This summary does not contain all of the information that you should consider before deciding to invest in our Class A common stock. You should read the entire prospectus carefully, including "Risk Factors" included elsewhere in this prospectus, the sections entitled "Risk Factors" and "Management's Discussion and Analysis of Financial Condition and Results of Operations" and our audited consolidated financial statements and the related notes, each included in our 2016 10-K, which is incorporated by reference herein, and the section entitled "Management's Discussion and Analysis of Financial Condition and Results of Operations" and our unaudited consolidated financial statements and the related notes, each included in our 2017 10-Qs, each incorporated by reference herein, before making an investment decision. Some of the statements in this prospectus and in our 2016 10-K and in our 2017 10-Qs, each incorporated by reference herein, constitute forward-looking statements. See "Cautionary Note Regarding Forward-Looking Statements."

Our Company

          We believe we are the only provider of a comprehensive portfolio of services, protection plans, products and resources for recreational vehicle ("RV") enthusiasts. Approximately 9 million households in the U.S. own an RV, and of that installed base, we had approximately 3.5 million Active Customers at June 30, 2017, excluding the impact of the Gander Mountain Acquisition. As of the date of consummation of the Gander Mountain Acquisition, Gander Mountain and Overton's had an additional 2.5 million unique Active Customers that do not overlap with the 3.5 million Active Customers noted above. We expect to operate significantly fewer retail locations than Gander Mountain operated prior to its bankruptcy. Therefore, we would anticipate that the favorable impact on our Active Customer count from the Gander Mountain Acquisition over time would be approximately 0.7 million to 1.5 million. We generate recurring revenue by providing RV owners and outdoor enthusiasts the full spectrum of services, protection plans, products and resources that we believe are essential to operate, maintain and protect their RV and to enjoy the RV and outdoor lifestyles. We provide these offerings through our two iconic brands: Good Sam and Camping World and, following the Gander Mountain Acquisition, Gander Mountain, which will be rebranded as Gander Outdoors, and Overton's.

Good Sam Consumer Services and
Plans
 
Camping World Retail
Consumer Services
and Plans
  New and Used
Vehicles
  Parts, Service
and Other
  Dealership Finance
and Insurance

Extended vehicle service contracts

Emergency roadside assistance

Property and casualty insurance programs

Membership clubs

Vehicle financing and refinancing

Travel protection

Co-branded credit cards

Consumer activities and resources:

Membership events and chapters

Consumer shows

Trip planning, travel directories and campground / fuel discounts

Consumer magazines

E-commerce and social media

Contact centers and technical hotlines

Hosted online forums

 

New and used travel trailers

New and used fifth wheel trailers

New and used motorhomes

 

RV and auto repair and maintenance

Installation of parts and accessories

Collision repair

OEM and aftermarket parts

RV accessories, maintenance products and supplies

Outdoor lifestyle products

Generators and electrical

Satellite receivers and GPS

Towing and hitching

RV appliances

Essential supplies

 

Vehicle financing

Protection plans

Extended vehicle service contracts

Tire, wheel, paint and fabric protection

Gap protection

Travel protection

Emergency roadside assistance and alert notifications

          We believe our Good Sam branded offerings provide the industry's broadest and deepest range of services, protection plans, products and resources, including: extended vehicle service contracts and insurance protection plans, roadside assistance, membership clubs and financing products. A majority of these programs are on a multi-year or annually renewable basis. Across our

1


Table of Contents

extended vehicle service contracts, emergency roadside assistance, property and casualty insurance programs and membership clubs, for each of the years ended December 31, 2016, 2015 and 2014, we experienced high annual retention rates that ranged between 65% and 74%, 66% and 74% and 63% and 76%, respectively. We also operate the Good Sam Club, which we believe is the largest RV organization in the world, with approximately 1.8 million members as of June 30, 2017. Membership benefits include a variety of discounts, exclusive benefits, specialty publications and other membership benefits, all of which we believe enhance the RV experience, drive customer engagement and provide cross-selling opportunities for our other services, protection plans and products.

          Our Camping World brand operates the largest national network of RV-centric retail locations in the United States through our 137 retail locations in 36 states, as of June 30, 2017, and through our e-commerce platforms. We believe we are significantly larger in scale than our next largest competitor. We provide new and used RVs, repair parts, RV accessories and supplies, RV repair and maintenance services, protection plans, travel assistance plans, RV financing, and lifestyle products and services for new and existing RV owners. Our retail locations are staffed with knowledgeable local team members, providing customers access to extensive RV expertise. Our Overton's brand operates two stores in one state and provides marine and watersport accessories and supplies. Our Camping World retail locations are strategically located in key national RV markets. In 2016, our network generated approximately 3.7 million transactions, continuing to build our Active Customer database.

          We attract new customers primarily through our retail locations, e-commerce platforms and direct marketing. Once we acquire our customers through a transaction, they become part of our customer database where we leverage customized customer relationship management ("CRM") tools and analytics to actively engage, market and sell multiple products and services. Our goal is to consistently grow our customer database through our various channels to increasingly cross-sell our products and services.

Summary of 2016 Financial Performance and Key Metrics

          We believe our strong, trusted Good Sam and Camping World brands, customer database, leading market position and scale, industry specific technical expertise, and disciplined and variable cost structure have been key drivers of our growth and strong financial performance:

          Adjusted EBITDA is a non-GAAP measure. For a reconciliation of Adjusted EBITDA to net income, the most closely comparable GAAP measure, see "— Summary Historical Consolidated Financial and Other Data."

Our Market and Our Customer

          The estimated number of U.S. households that own an RV is approximately 9 million, which we believe has grown consistently over the past 20 years, including during the last economic

2


Table of Contents

downturn. We have approximately 3.5 million Active Customers, excluding the impact of the Gander Mountain Acquisition, and aim to market and sell our services, protection plans, products and resources to the growing number of new market entrants.

          The recreational vehicle industry is characterized by RV enthusiasts' investment in, and steadfast commitment to, the RV lifestyle. Owners spend on insurance, extended service contracts, roadside assistance and regular maintenance in order to protect and maintain their RV. They typically invest in new accessories and the necessary installation costs as they upgrade their RV. They also spend on services and resources as they plan, engage in, and return from their road trips. Furthermore, based on industry research and management's estimates, we believe that RV owners typically trade-in to buy another RV every four to five years.

          A key factor supporting the growth of the installed base of RV owners is continued positive demographic trends within the consumer base. The RV owner installed base has benefited positively from the aging and the increased industry penetration of the baby boomer consumer demographic, those aged 52 to 70 years old. In addition to growth from baby boomers, the Recreational Vehicle Industry Association estimates the fastest growing RV owner age group includes Generation X consumers, those currently 35 to 54 years old. The U.S. Census Bureau estimates that approximately 84 million Americans were of the age 35 to 54 years old in 2014. Our strong brand awareness, breadth of services, scale of operations, and our targeted marketing and sponsorship have enabled us to generate meaningful growth with this younger demographic of new market entrants. This is evidenced by the decline in the average age of our customers in recent years.

          In addition to positive age trends, according to the RV Survey, the typical RV customer has, on average, a household income of approximately $75,000. This is approximately 50% higher than the median household income of the broader United States population at the time of the RV survey, according to the U.S. Census Bureau. The higher average income has resulted in a more resilient RV consumer with greater buying power across economic cycles.

          We believe the savings RVs offer on a variety of vacation costs, an increase in the pool of potential RV customers due to an aging baby boomer demographic, and the increased RV ownership amongst younger consumers should continue to grow the installed base of RV owners, and will have a positive impact on RV usage.

Our Strengths

          Our Iconic Brands.    With over fifty years of history dating back to 1966, we believe Camping World and Good Sam are iconic, industry defining brands that are synonymous with the RV lifestyle. Our consistent quality, breadth and depth of offerings, as well as our comprehensive range of RV lifestyle resources, have resulted in our customers having passionate loyalty to and enduring trust in our brands.

          Comprehensive Portfolio of Services, Protection Plans and Products.    We believe we are the only provider of a comprehensive portfolio of services, protection plans, products and resources for RV enthusiasts. We offer more than 10,000 products and services through our retail locations and membership clubs. Our offerings are based on 50 years of experience and customer feedback from RV enthusiasts. Further, we evaluate new products and, through acquisitions or our supplier collaborations, offer certain unique products that are developed based on customer feedback, including private label products.

          Customer Database.    We have over 18 million unique contacts in our database, including the impact of the Gander Mountain Acquisition, and we have approximately 3.5 million Active Customers, excluding the impact of the Gander Mountain Acquisition. We use a customized CRM

3


Table of Contents

system and database analytics to track customers and selectively market and cross-sell our offerings. We believe our customer database is a competitive advantage and significant barrier to entry.

          Leading Market Position and Scale.    Camping World is the largest national RV retail network in the United States, and we believe Good Sam is the largest RV organization in the world, with each of our businesses having a distinct web presence through our e-commerce platforms. Our scale and our long-term stability make us attractive to our suppliers, financiers and real estate investors. The strong relationship with our suppliers enables us to negotiate attractive product pricing and availability. We also align with our suppliers on product development in which we leverage our customer base to provide feedback in exchange for exclusive early launch periods for new products. In recent years, we have also leveraged our supplier relationships to introduce private label products, which has improved our product availability.

          Core of High Margin, Recurring Revenue.    At the core of our offerings are certain high margin products and services targeting the installed base of RV households that generate recurring revenue streams. These offerings include certain Consumer Services and Plan offerings, which we believe are characterized by increased customer engagement, such as our extended vehicle service contracts, emergency roadside assistance, property and casualty insurance programs and membership clubs. As of June 30, 2017 and December 31, 2016, 2015 and 2014, we had 2.7 million, 2.6 million, 2.5 million and 2.4 million participants, respectively, across these Consumer Services and Plan offerings, including those who participated in more than one of our offerings. The increased engagement of our customers in these areas has led to high annual retention rates. Across our extended vehicle service contracts, emergency roadside assistance, property and casualty insurance programs and membership clubs, for each of the years ended December 31, 2016, 2015 and 2014, we experienced high annual retention rates that ranged between 65% and 74%, 66% and 74% and 63% and 76%, respectively. These offerings also include our Retail parts, services and other offerings, which we believe to be stable and more consistent than the sale of new and used vehicles. Concentrating on our Consumer Services and Plans and Retail parts, services and other offerings has allowed us to grow a core of recurring revenue with gross margins of 57.1% and 46.4%, respectively, for the year ended December 31, 2016, which is significantly higher than our consolidated gross margins of 28.3% for the year ended December 31, 2016.

          Variable Cost Structure and Capital Efficient Model.    Our decentralized and flat management structure coupled with incentive programs focused on profitability have allowed us to achieve a highly variable cost structure. Our database analytics provide us significant flexibility and meaningfully improve our marketing efficiency via nimble, targeted marketing programs. We believe our model leads to strong and stable margins through economic cycles, resulting in what we believe to be high cash flow generation, low capital expenditure requirements and impressive returns on invested capital. As a result, we have been successful in generating access to highly attractive real estate and floor plan financing terms, thereby reducing costs and significantly reducing our need for capital. This capital efficient model provides a large share of capital funding at attractive terms for new locations and acquisitions.

          Experienced Team.    Our management team has an average of 21 years of industry experience. We offer highly competitive compensation tightly tied to performance, which has allowed us to attract and retain our highly experienced management team. Since 2012, our team has increased total revenue from $1,854.2 million to $3,526.7 million for the year ended December 31, 2016, increased net income from $42.3 million to $203.2 million for the year ended December 31, 2016 and increased Adjusted EBITDA from $129.5 million to $291.3 million for the year ended December 31, 2016. Adjusted EBITDA is a non-GAAP measure. For a reconciliation of

4


Table of Contents

Adjusted EBITDA to net income, the most closely comparable GAAP measure, see "— Summary Historical Consolidated Financial and Other Data."

Our Growth Strategy

          Grow Our Active Base of Customers.    We believe our strong brands, leading market position, ongoing investment in our service platform, broad product portfolio and full suite of resources will continue to provide us with competitive advantages in targeting and capturing a larger share of consumers with whom we do not currently transact in addition to the growing number of new RV and outdoor enthusiasts that are expected to enter the market. We expect to continue to grow the Active Customer base primarily through three strategies:

          Cross-Sell Growing Portfolio of Services, Protection Plans and Products.    We believe our customer database of over 18 million unique contacts, including the impact of the Gander Mountain Acquisition, provides us with the opportunity to continue our growth through the cross-selling of our products and services. We use our customized CRM system and database analytics to proactively market and cross-sell to Active Customers. We also seek to increase the penetration of our customers who exhibit higher multi-product attachment rates.

          New Products and Vertical Acquisitions.    Introduction of new products enhances our cross-selling effort, both by catering to evolving customer demands and by bringing in new customers.

5


Table of Contents

Through relationships with existing suppliers and through acquisitions, we will look to increase the new products we can offer to our customers. Similarly, an opportunistic vertical acquisition strategy allows us to earn an increased margin on our services, protection plans and products, and we evaluate such acquisitions that can allow us to capture additional sales from our customers at attractive risk-adjusted returns.

Recent Developments

Preliminary Estimated Financial Results for the Nine Months Ended September 30, 2017

          Set forth below are certain preliminary estimates of our results of operations based on information available as of the date of this prospectus for the nine months ended September 30, 2017. These preliminary estimates are not a comprehensive statement of our financial results for the nine months ended September 30, 2017 and have not been audited or reviewed by our independent registered public accounting firm. Our actual results may differ materially from these estimates due to the completion of our accounting closing procedures, final adjustments and other developments that may arise between now and the time the financial results for the nine months ended September 30, 2017 are finalized.

          The following are preliminary estimates for the nine months ended September 30, 2017:

          The preliminary estimated financial results included in this prospectus have been prepared by, and are the responsibility of our management. Neither our independent registered public accounting firm, Ernst & Young LLP, nor any other independent registered public accounting firm has audited, reviewed or compiled, examined or performed any procedures with respect to the estimated results, nor have they expressed any opinion or any other form of assurance on the preliminary estimated financial results. These preliminary estimates reflect management's estimates based solely upon information available as of the date of this prospectus and are not a comprehensive statement of our financial results for the nine months ended September 30, 2017. The information presented herein should not be considered a substitute for the financial statements for the nine months ended September 30, 2017 once they become available.

          The estimates for the preliminary estimated financial results described above constitute forward-looking statements and are not guarantees of future performance or outcomes. We have provided a range for certain of the preliminary estimated financial results described above primarily because our financial closing procedures for the nine months ended September 30, 2017 are not yet complete and our financial results for the nine months ended September 30, 2017 will not be publicly available prior to the completion of this offering. As a result, there is a possibility that actual results will vary materially from these preliminary estimates. Accordingly, you should not place

6


Table of Contents

undue reliance upon these preliminary financial results. We do not expect to disclose publicly whether or not our expectations have changed or to update our expectations, other than through the release of actual results in the ordinary course of business. Please refer to "Risk Factors" and "Cautionary Note Regarding Forward-Looking Statements" in this prospectus and the section entitled "Risk Factors" in our 2016 10-K, which is incorporated by reference herein, for factors that could cause actual results to differ from those described above. These preliminary results should be read in conjunction with section entitled "Management's Discussion and Analysis of Financial Condition and Results of Operations" and the consolidated financial statements and related notes thereto, each included in our 2016 10-K and in our 2017 10-Qs, each of which is incorporated by reference herein.

Retail Acquisitions

          Since June 30, 2017, we have acquired three additional retail locations, one in Michigan and two in Texas. Further, we have entered into agreements to acquire an additional two retail locations, one in Florida and one in Pennsylvania, which we anticipate will close in the fourth quarter of 2017, subject to customary closing conditions. See "Risk Factors — Risks Related to Our Business — Unforeseen expenses, difficulties, and delays frequently encountered in connection with expansion through acquisitions could inhibit our growth and negatively impact our profitability."

Gander Mountain Acquisition

          On May 26, 2017, CWI, Inc. ("CWI"), an indirect subsidiary of the Company, completed the acquisition of certain assets of the Gander Mountain Company ("Gander Mountain") and its Overton's, Inc. ("Overton's") boating business through a bankruptcy auction that took place in April 2017 for $35.4 million in cash and $1.0 million of contingent consideration. Prior to the acquisition, Gander Mountain operated 160 retail locations and an ecommerce business that serviced the hunting, camping, fishing, shooting sports, and outdoor markets, and Overton's operated two retail locations and an ecommerce business that services the marine and watersports markets. We believe these businesses are complementary to our existing businesses and will allow for cross marketing of our consumer services and plans to a wider customer base.

          The assets acquired include the right to designate any real estate leases for assignment to CWI or other third parties (the "Designation Rights"), other agreements CWI elects to assume, intellectual property rights, operating systems and platforms, certain distribution center equipment, the Gander Mountain and Overton's ecommerce businesses and fixtures and equipment for Overton's two retail locations and corporate operations. Furthermore, CWI committed to exercise Designation Rights and take an assignment of no fewer than 15 Gander Mountain retail leases on or before October 6, 2017, in addition to the two Overton's retail leases assumed at the closing of the acquisition. The Designation Rights expired on October 6, 2017 after CWI elected to be designated 15 Gander Mountain retail leases. CWI also assumed certain liabilities, such as cure costs for leases and other agreements it elected to assume, accrued time off for employees retained by CWI and retention bonuses payable to certain key Gander Mountain employees retained by CWI. The cure costs for the 15 Gander Mountain leases assumed under the Designation Rights were approximately $1.0 million.

          Contingent on our final lease negotiations, our current plan is to open the initial 15 to 20 Gander Mountain stores, which will be rebranded as Gander Outdoors, by the end of the first quarter of 2018 and another 40 to 45 stores during the second and third quarters of 2018, with measured growth thereafter. We assumed 15 Gander Mountain leases on October 6, 2017 through the exercise of Designation Rights and expect to enter into new leases directly with the lessors for the other locations. As a result, we will begin to incur meaningful incremental expenses without the benefit of the full revenue as we begin to ramp the Gander Outdoors business and open stores. We

7


Table of Contents

believe Gander Mountain's and Overton's consumers' affinity to the outdoor lifestyle complement our businesses with significant potential opportunity to build on our Good Sam strategy of selling clubs, warranties, insurance and other related products.

          Based on our current plans, we currently expect to fund the opening and initial working capital needs of our current goal to operate Gander Mountain stores and certain liabilities that we will assume in connection therewith with available cash on hand and proceeds from the Second Amendment to our Senior Secured Credit Facilities (as described below). We may also be required to raise additional capital from equity or debt financing to finance the opening and operation of Gander Mountain stores. See "Risk Factors — Risks Related to the Gander Mountain Acquisition."

TheHouse.com Acquisition

          On July 26, 2017, Camping World, Inc., an indirect subsidiary of the Company, entered into a stock purchase agreement to purchase all of the outstanding capital stock of TheHouse.com, an online retailer specializing in bikes, sailboards, skateboards, wakeboards, snowboards and outdoor gear, for total consideration of $30.0 million in cash, $5.7 million in shares of Class A common stock of the Company, payoff of $14.0 million of TheHouse.com's debt, and the purchase of a note payable of TheHouse.com of $21.3 million including accrued interest. The transaction closed on August 17, 2017.

Uncle Dan's Outfitters Acquisition

          On October 10, 2017, Camping World, Inc., an indirect subsidiary of the Company, entered into a stock purchase agreement to purchase all of the outstanding capital stock of Uncle Dan's LTD, a specialty retailer of outdoor gear, apparel and camping supplies, for total consideration of $7.5 million in cash and the payoff of $0.7 million of the target company's debt. The transaction closed on October 19, 2017.

Mark Boggess Retirement

          On October 13, 2017, Mark J. Boggess provided the Company with notice of his retirement as the President of Good Sam Enterprises, LLC and President of GS Media & Events, a division of Good Sam Enterprises, LLC, effective December 1, 2017 (the "Retirement Date") upon the end of the term under his existing employment agreement with the Company. Mr. Boggess will remain with the Company until his Retirement Date and will perform a variety of duties for the Company including transitioning his various responsibilities at the Company.

Amendment to Senior Secured Credit Facilities

          On October 6, 2017, we entered into an amendment to the credit agreement governing our Senior Secured Credit Facilities (the "Second Amendment") to increase the principal amount of term loan borrowings under the Senior Secured Credit Facilities by $205.0 million to $939.5 million and amend the applicable margin to 2.00% from 2.75% per annum, in the case of base rate loans, and to 3.00% from 3.75% per annum, in the case of LIBOR loans. We intend to use the proceeds from the Second Amendment to fund the opening and initial working capital needs of our current goal to operate certain Gander Mountain Stores and certain liabilities that we will assume in connection therewith and to fund the acquisition of dealerships. See "— Gander Mountain Acquisition."

          As of June 30, 2017, as adjusted for the Second Amendment, we had $919.6 million of term loans outstanding under the Senior Secured Credit Facilities, net of $6.5 million of unamortized original issue discount and $15.2 million of finance costs. We incurred fees and expenses in connection with the Second Amendment of approximately $4.3 million.

8


Table of Contents

          Term loan borrowings under the Senior Secured Credit Facilities bear interest at a rate per annum equal to, at our option, either: (a) the London Interbank Offered Rate ("LIBOR") multiplied by the statutory reserve rate (such product, the "Adjusted LIBOR Rate"), subject to a 0.75% floor, plus an applicable margin of 3.00%, in the case of Eurocurrency loans or (b) an alternate base rate (determined by reference to the greatest of: (i) the prime rate published by The Wall Street Journal (the "WSJ Prime Rate"), (ii) the federal funds effective rate plus 0.50% and (iii) the one-month Adjusted LIBOR Rate plus 1.00%), subject to a 1.75% floor, plus an applicable margin of 2.00%, in the case of alternate base rate loans. For additional information regarding our Senior Secured Credit Facilities, see "Description of Certain Indebtedness — Senior Secured Credit Facilities."

Summary Risk Factors

          Participating in this offering involves substantial risk. Our ability to execute our strategy is also subject to certain risks. The risks described under the heading "Risk Factors" included elsewhere in this prospectus and in our 2016 10-K, which is incorporated by reference herein, may cause us not to realize the full benefits of our strengths or may cause us to be unable to successfully execute all or part of our strategy. Some of the most significant challenges and risks include the following:

9


Table of Contents

          Before you invest in our Class A common stock, you should carefully consider all the information contained, or incorporated by reference, in this prospectus, including matters set forth under the heading "Risk Factors" in this prospectus and in the section entitled "Risk Factors" in our 2016 10-K, which is incorporated by reference herein.

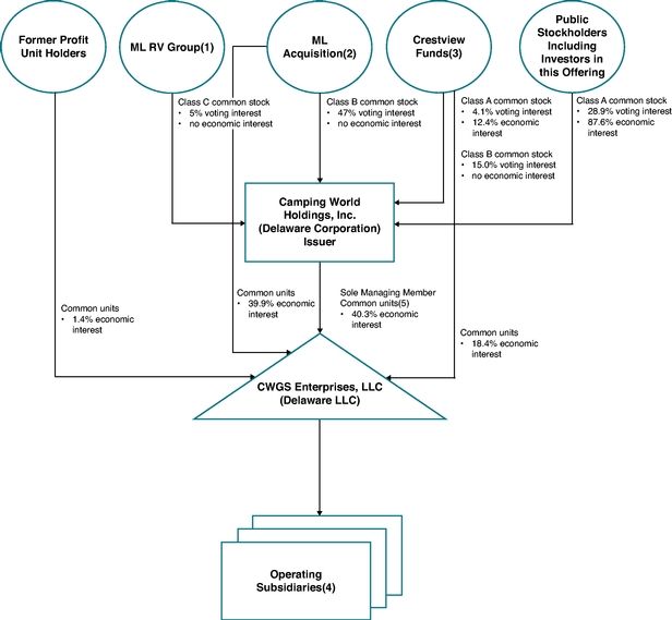
Ownership Structure

          The diagram below depicts our organizational structure immediately following this offering, assuming no exercise by the underwriters of their option to purchase additional shares of Class A common stock.

GRAPHIC


(1)
ML RV Group is wholly-owned by our Chairman and Chief Executive Officer, Marcus Lemonis.

(2)
ML Acquisition holds its shares of Class B common stock in Camping World Holdings, Inc. and its common units in CWGS, LLC through CWGS Holding, LLC, a wholly owned subsidiary of ML Acquisition. ML Acquisition is currently indirectly owned by each of Stephen Adams and our Chairman and Chief Executive Officer, Marcus Lemonis.

10


Table of Contents

(3)
Certain funds controlled by Crestview Partners II GP, L.P., as Continuing Equity Owners, hold their common units in CWGS, LLC through CVRV Acquisition LLC, which is wholly owned by such funds. Certain other funds controlled by Crestview Partners II GP, L.P., as Former Equity Owners, hold their Class A common stock in Camping World Holdings, Inc. through CVRV Acquisition II LLC, which is wholly owned by such funds. Certain other funds controlled by Crestview Partners II GP, L.P. hold their Class A common stock in Camping World Holdings, Inc. through Crestview Advisors, L.L.C., which is wholly owned by such funds.

(4)
CWGS Group, LLC, a direct wholly-owned subsidiary of CWGS, LLC, is the borrower under our Senior Secured Credit Facilities. FreedomRoads, LLC, an indirect wholly-owned subsidiary of CWGS, LLC, is the borrower under our Floor Plan Facility (as defined herein).

(5)
A portion of these common units are held through a wholly-owned subsidiary of Camping World Holdings, Inc. as a result of the Former Equity Owners exchanging their indirect ownership interests in common units of CWGS, LLC for shares of Class A common stock on a one-to-one basis in connection with our IPO.

Our History and Corporate Information

          Founded in 1966, our Good Sam and Camping World brands have delivered superior specialty services and protection plans, expert advice and high-quality products to the growing community of RV owners and outdoor enthusiasts for over 50 years. Good Sam combined with Camping World in 1997, when the Good Sam Club had approximately 911,000 members and Camping World had 26 retail locations. In 2011, Camping World Good Sam combined with FreedomRoads, a successful RV dealership business founded in 2003, to form the largest provider of products and services for RVs in North America. Since 2011, we have continued to invest in our growth, driving an increase in our Active Customer base from approximately 2.6 million as of December 31, 2011 to approximately 3.5 million as of June 30, 2017, excluding the impact of the Gander Mountain Acquisition.

          Camping World Holdings, Inc. was incorporated as a Delaware corporation on March 8, 2016. On June 8, 2016, we effected a name change from CWGS, Inc. to Camping World Holdings, Inc. Our corporate headquarters are located at 250 Parkway Drive, Suite 270, Lincolnshire, IL 60069. Our telephone number is (847) 808-3000. Our principal website address is www.campingworld.com. The information on any of our websites is deemed not to be incorporated by reference in this prospectus or to be part of this prospectus.

          Camping World Holdings, Inc. is a holding company, and upon the consummation of this offering, its principal asset will be its 35,741,793 common units of CWGS, LLC, representing an aggregate 40.3% economic interest in CWGS, LLC (or 36,554,122 common units of CWGS, LLC, representing an aggregate 41.3% economic interest in CWGS, LLC, if the underwriters exercise their option to purchase additional shares in full).

Crestview

          Founded in 2004, Crestview is a value-oriented private equity firm focused on the middle market. The firm is based in New York and manages funds with over $7 billion of aggregate capital commitments. The firm is led by a group of partners who have complementary experience and distinguished backgrounds in private equity, finance, operations and management. Crestview's senior investment professionals primarily focus on sourcing and managing investments in each of the specialty areas of the firm: media, energy, financial services and industrials. For additional information regarding Crestview's ownership in us after this offering see "Risk Factors — Risks Related to Our Organizational Structure — Marcus Lemonis, through his beneficial ownership of our shares directly or indirectly held by ML Acquisition and ML RV Group, has substantial control over us, including over decisions that require the approval of stockholders, and his interests, along with the interests of our other Continuing Equity Owners, in our business may conflict with yours" and "Principal and Selling Stockholders."

11


Table of Contents

The Offering

Shares of Class A common stock offered by the Selling Stockholders

  6,700,000 shares offered by the Selling Stockholders, including (i) certain of the Continuing Equity Owners, following the redemption or exchange of their common units of CWGS, LLC in exchange for such shares of Class A common stock, and (ii) the Former Equity Owners. See "— Redemption rights of holders of common units" and "Principal and Selling Stockholders."

Underwriters' option to purchase additional shares of Class A common stock from the Selling Stockholders

  1,005,000 shares.

Shares of Class A common stock to be outstanding immediately after this offering

  35,741,793 shares, representing 33.0% of the voting power and 100% of the economic interest in Camping World Holdings, Inc. (or 36,554,122 shares, representing 33.7% of the voting power and 100% of the economic interest in Camping World Holdings, Inc., if the underwriters exercise in full their option to purchase additional shares of Class A common stock).

Shares of Class B common stock to be outstanding immediately after this offering

  51,615,655 shares, representing 62.0% of the voting power and no economic interest in Camping World Holdings, Inc. (or 50,803,326 shares, representing 61.3% of the voting power and no economic interest in Camping World Holdings, Inc., if the underwriters exercise in full their option to purchase additional shares of Class A common stock). All of the shares of Class B common stock to be outstanding immediately after this offering will continue to be owned by the Continuing Equity Owners (other than the Former Profit Unit Holders).

Shares of Class C common stock to be outstanding immediately after this offering

  One share, representing 5% of the voting power and no economic interest in Camping World Holdings, Inc.

Common units of CWGS, LLC to be held by us immediately after this offering

  35,741,793 common units, representing a 40.3% economic interest in the business of CWGS, LLC (or 36,554,122 common units, representing a 41.3% economic interest in the business of CWGS, LLC if the underwriters exercise in full their option to purchase additional shares of Class A common stock).

12


Table of Contents

Common units of CWGS, LLC to be held by the Continuing Equity Owners after this offering

  52,846,021 common units, representing a 59.7% economic interest in the business of CWGS, LLC (or 52,033,692 common units, representing a 58.7% economic interest in the business of CWGS, LLC if the underwriters exercise in full their option to purchase additional shares of Class A common stock).

Ratio of shares of Class A common stock to common units

  Our amended and restated certificate of incorporation and the CWGS LLC Agreement each require that we and CWGS, LLC at all times maintain a one-to-one ratio between the number of shares of Class A common stock issued by us and the number of common units of CWGS, LLC owned by us.

Ratio of shares of Class B common stock to common units

  Our amended and restated certificate of incorporation and the CWGS LLC Agreement each require that we and CWGS, LLC at all times maintain a one-to-one ratio between the number of shares of Class B common stock owned by the Continuing Equity Owners (other than the Former Profit Unit Holders) and the number of common units of CWGS, LLC owned by the Continuing Equity Owners (other than the Former Profit Unit Holders).

Permitted holders of shares of Class B common stock

  Only the Continuing Equity Holders (other than the Former Profit Unit Holders) and their permitted transferees of common units as described herein are permitted to hold shares of our Class B common stock. Shares of Class B common stock are transferable only together with an equal number of common units of CWGS, LLC. See "Certain Relationships and Related Person Transactions — CWGS LLC Agreement."

Permitted holders of shares of Class C common stock

  Only ML RV Group, as described herein, is permitted to hold our Class C common stock, and upon a Class C Change of Control (as defined herein under "Description of Capital Stock"), our Class C common stock shall no longer have any voting rights, such share of our Class C common stock will be cancelled for no consideration and will be retired, and we will not reissue such share of Class C common stock.

13


Table of Contents

Voting rights

  Holders of shares of our Class A common stock, our Class B common stock and our Class C common stock vote together as a single class on all matters presented to stockholders for their vote or approval, except as otherwise required by law or our amended and restated certificate of incorporation. Each share of Class A common stock and Class B common stock entitles its holders to one vote per share on all matters presented to our stockholders generally; provided that, for as long as the ML Related Parties, directly or indirectly, beneficially own in the aggregate 27.5% or more of all of the outstanding common units of CWGS, LLC, the shares of our Class B common stock held by the ML Related Parties entitle the ML Related Parties to the number of votes necessary such that the ML Related Parties, in the aggregate, cast 47% of the total votes eligible to be cast by all of our stockholders on all matters presented to a vote of our stockholders generally.

  Additionally, our one share of Class C common stock entitles ML RV Group, its holder, to the number of votes necessary such that the holder casts 5% of the total votes eligible to be cast by all of our stockholders on all matters presented to a vote of our stockholders generally for as long as there is no Class C Change of Control. For the definition of "Class C Change of Control," please see "Description of Capital Stock." Accordingly, Marcus Lemonis, through his beneficial ownership of our shares directly or indirectly held by ML Acquisition and ML RV Group, controls, and upon the consummation of this offering will continue to control, more than 50% of the voting power of our common stock and, subject to the voting agreement (the "Voting Agreement") we entered into with ML Acquisition, ML RV Group, CVRV Acquisition LLC and CVRV Acquisition II LLC in connection with our IPO, as described herein, may approve or disapprove substantially all transactions and other matters requiring approval by our stockholders, including the election of directors.

14


Table of Contents

Redemption rights of holders of common units

  The Continuing Equity Owners may from time to time, at each of their options, require CWGS, LLC to redeem all or a portion of their common units (52,846,021 common units outstanding immediately after this offering (or 52,033,692 common units outstanding immediately after this offering if the underwriters exercise in full their option to purchase additional shares of Class A common stock)) in exchange for, at our election (determined solely by our independent directors (within the meaning of the rules of the NYSE) who are disinterested), newly-issued shares of our Class A common stock on a one-for-one basis or a cash payment equal to a volume weighted average market price of one share of Class A common stock for each common unit redeemed, in each case in accordance with the terms of the CWGS LLC Agreement; provided that, at our election (determined solely by our independent directors (within the meaning of the rules of the NYSE) who are disinterested), we may effect a direct exchange of such Class A common stock or such cash, as applicable, for such common units. The Continuing Equity Owners may exercise such redemption right for as long as their common units remain outstanding. See "Certain Relationships and Related Person Transactions — CWGS LLC Agreement — Common unit redemption right." Simultaneously with the payment of cash or shares of Class A common stock, as applicable, in connection with a redemption or exchange of common units pursuant to the terms of the CWGS LLC Agreement, a number of shares of our Class B common stock registered in the name of the redeeming or exchanging Continuing Equity Owner (other than Former Profit Unit Holders) will be cancelled for no consideration on a one-for-one basis with the number of common units so redeemed or exchanged. In order for a Continuing Equity Owner to participate in this offering as a Selling Stockholder, such Continuing Equity Owner will redeem a portion of its common units in accordance with the exchange procedures set forth in the CWGS LLC Agreement. In response to redemption notices received from certain of the Selling Stockholders in connection with this offering, the Company has irrevocably elected to consummate the exchange through a direct

15


Table of Contents

  exchange of such Selling Stockholder's common units for Class A common stock on a one-for-one basis, subject only to the Selling Stockholders entering into an underwriting agreement with the underwriters in connection with the offering, but not contingent on any specific purchase price. The Company expects that the exchange of common units for Class A common stock will occur after the pricing of this offering, but prior to the closing of this offering, and such Selling Stockholder's shares of Class B common stock will be cancelled on a one-for-one basis upon such issuance. As a result of the anticipated direct exchange of common units for shares of Class A common stock, the number of common units owned by Camping World Holdings, Inc. will correspondingly increase. See "Certain Relationships and Related Person Transactions — CWGS LLC Agreement — Common unit redemption right."

Use of proceeds

  The Selling Stockholders will receive all of the net proceeds from this offering. We will not receive any of the proceeds from the sale of shares of Class A common stock offered by the Selling Stockholders.

Dividend policy

  CWGS, LLC has made a regular quarterly cash distribution to its common unit holders of approximately $0.08 per common unit, and CWGS, LLC intends to continue to make such quarterly cash distributions, and we intend to use all of the proceeds from such distribution on our common units to pay a regular quarterly cash dividend of approximately $0.08 per share on our Class A common stock, subject to our discretion as the sole managing member of CWGS, LLC and the discretion of our board of directors. In addition, we have paid, and currently intend to continue to pay, a special cash dividend of all or a portion of the Excess Tax Distribution (as defined under "Dividend Policy") to the holders of our Class A common stock from time to time subject to the discretion of our board of directors as described under "Dividend Policy." For additional information on our payments of dividends, see "Dividend Policy."

16


Table of Contents

  Our ability to pay cash dividends on our Class A common stock depends on, among other things, our results of operations, financial condition, level of indebtedness, capital requirements, contractual restrictions, restrictions in our debt agreements and in any preferred stock, our business prospects and other factors that our board of directors may deem relevant. Additionally, our ability to distribute any Excess Tax Distribution will also be subject to no early termination or amendment of the tax receivable agreement (the "Tax Receivable Agreement") that we entered into with CWGS, LLC, each of the Continuing Equity Owners and Crestview Partners II GP, L.P. in connection with our IPO, as well as the amount of tax distributions actually paid to us and our actual tax liability. Furthermore, because we are a holding company, our ability to pay cash dividends on our Class A common stock depends on our receipt of cash distributions from CWGS, LLC and, through CWGS, LLC, cash distributions and dividends from its operating subsidiaries, which may further restrict our ability to pay dividends as a result of the laws of their jurisdiction of organization, agreements of our subsidiaries or covenants under any existing and future outstanding indebtedness we or our subsidiaries incur. In particular, our ability to pay any cash dividends on our Class A common stock is limited by restrictions on the ability of CWGS, LLC and our other subsidiaries and us to pay dividends or make distributions to us under the terms of our Senior Secured Credit Facilities and our Floor Plan Facility (as defined herein). We do not currently believe that the restrictions contained in our existing indebtedness will impair the ability of CWGS, LLC or our ability to make the distributions or pay the dividends as described above. See "Description of Certain Indebtedness" for a description of the restrictions on our ability to pay dividends. Our dividend policy has certain risks and limitations, particularly with respect to liquidity, and we may not pay dividends according to our policy, or at all. See "Dividend Policy" and "Risk Factors — Risks Related to This Offering and Ownership of Our Class A Common Stock — Our ability to pay regular and special dividends on our Class A common stock is subject to the

17


Table of Contents

  discretion of our board of directors and may be limited by our structure and statutory restrictions and restrictions imposed by our Senior Secured Credit Facilities and our Floor Plan Facility as well as any future agreements."

Controlled company exemption

  After the consummation of this offering, we will continue to be considered a "controlled company" for the purposes of the NYSE listing requirements as Marcus Lemonis, through his beneficial ownership of our shares directly or indirectly held by ML Acquisition and ML RV Group, and certain funds controlled by Crestview Partners II GP, L.P., will, in the aggregate, continue to have more than 50% of the voting power for the election of directors. See "Principal and Selling Stockholders." As a "controlled company," we are not subject to certain corporate governance requirements, including that: (i) a majority of our board of directors consists of "independent directors," as defined under the rules of NYSE; (ii) we have a nominating and corporate governance committee that is composed entirely of independent directors with a written charter addressing the committee's purpose and responsibilities; (iii) we have a compensation committee that is composed entirely of independent directors with a written charter addressing the committee's purpose and responsibilities; and (iv) we perform annual performance evaluations of the nominating and corporate governance and compensation committees. As a result, we may not have a majority of independent directors on our board of directors, an entirely independent nominating and corporate governance committee, an entirely independent compensation committee or perform annual performance evaluations of the nominating and corporate governance and compensation committees unless and until such time as we are required to do so.

18


Table of Contents

Tax Receivable Agreement

  In connection with our IPO, we entered into a Tax Receivable Agreement with CWGS, LLC, each of the Continuing Equity Owners and Crestview Partners II GP, L.P. that provides for the payment by Camping World Holdings, Inc. to the Continuing Equity Owners and Crestview Partners II GP, L.P. of 85% of the amount of tax benefits, if any, that Camping World Holdings, Inc. actually realizes (or in some circumstances is deemed to realize) as a result of (i) increases in tax basis resulting from the purchase of common units from Crestview Partners II GP, L.P. in connection with the IPO, from certain of the Continuing Equity Owners in connection with the consummation of this offering and from the Continuing Equity Owners in connection with any future redemptions that are funded by Camping World Holdings, Inc. or exchanges of common units described above under "— Redemption rights of holders of common units," and (ii) certain other tax benefits attributable to payments made under the Tax Receivable Agreement. See "Certain Relationships and Related Person Transactions — Tax Receivable Agreement" for a discussion of the Tax Receivable Agreement.

Risk Factors

  Investing in shares of our Class A common stock involves a high degree of risk. See the section entitled "Risk Factors" of this prospectus and the section entitled "Risk Factors" in our 2016 10-K, which is incorporated by reference herein, for a discussion of factors you should carefully consider before investing in shares of our Class A common stock.

Trading symbol

  Our Class A common stock is listed on the NYSE under the symbol "CWH."

          Unless we indicate otherwise or the context otherwise requires, the number of shares of Class A common stock to be outstanding after this offering is based on 30,326,264 shares of Class A common stock outstanding as of October 18, 2017 and all information in this prospectus:

19


Table of Contents


Summary Historical Consolidated Financial and Other Data

          The following tables present the summary historical consolidated financial and other data for Camping World Holdings, Inc. and its subsidiaries. The summary consolidated statements of income and statements of cash flows data for each of the years in the three-year period ended December 31, 2016 are derived from our audited consolidated financial statements included in our 2016 10-K, which is incorporated by reference herein. The summary consolidated balance sheets data as of December 31, 2016 and 2015 is derived from our audited consolidated financial statements included in our 2016 10-K, which is incorporated by reference herein. The summary consolidated statements of income and statements of cash flows data for the six months ended June 30, 2017 and 2016 and the summary consolidated balance sheet data as of June 30, 2017 are derived from our unaudited consolidated financial statements included in our 2017 Second Quarter 10-Q, which is incorporated by reference herein. We have prepared the unaudited consolidated financial information set forth below on the same basis as our audited consolidated financial statements and have included all adjustments, consisting of only normal recurring adjustments, that we consider necessary for a fair presentation of our financial position and operating results for such periods.

          Certain amounts for the years ended December 31, 2015 and 2014 have been revised to correct for immaterial errors in prior periods, as described in Note 1 to our audited consolidated financial statements included in our 2016 10-K, which is incorporated by reference herein.

          Subsequent to the IPO and the Reorganization Transactions, Camping World Holdings, Inc. has been a holding company whose principal asset is its equity interest in CWGS, LLC. As the sole managing member of CWGS, LLC, Camping World Holdings, Inc. operates and controls all of the business and affairs of CWGS, LLC, and, through CWGS, LLC, conducts its business. As a result, Camping World Holdings, Inc. consolidates CWGS, LLC's financial results and reports a non-controlling interest related to the common units not owned by Camping World Holdings, Inc. Such consolidation has been reflected for all periods presented. Our summary historical consolidated financial and other data does not reflect what our financial position, results of operations and cash flows would have been had we been a separate, stand-alone public company during those periods.

          The results for any interim period are not necessarily indicative of the results that may be expected for a full year. Additionally, our historical results are not necessarily indicative of future results. The information set forth below should be read together with the sections entitled "Selected Financial Data" and "Management's Discussion and Analysis of Financial Condition and Results of Operations" and our audited consolidated financial statements and the accompanying notes, each included in our 2016 10-K, which is incorporated by reference herein and the section entitled "Management's Discussion and Analysis of Financial Condition and Results of Operations" and our

20


Table of Contents

unaudited consolidated financial statements and the accompanying notes, each included in our 2017 Second Quarter 10-Q, which is incorporated by reference herein.

    Six Months Ended     Fiscal Year Ended
 

    June 30,
2017
    June 30,
2016
    December 31,
2016
    December 31,
2015
    December 31,
2014
 

    (unaudited)                    

    (in thousands, except per share data, margins and selected other operating data)  

Consolidated Statements of Income Data:

                               

Revenue:

                               

Consumer Services and Plans

  $ 98,349   $ 90,426   $ 184,773   $ 174,600   $ 162,598  

Retail

                               

New vehicles

    1,267,462     987,765     1,866,182     1,606,465     1,174,816  

Used vehicles

    342,993     395,289     705,893     806,399     680,190  

Parts, services and other

    290,419     271,226     540,019     507,810     482,254  

Finance and insurance, net

    167,259     120,897     229,839     190,820     135,140  

Subtotal

    2,068,133     1,775,177     3,341,933     3,111,494     2,472,400  

Total revenue

    2,166,482     1,865,603     3,526,706     3,286,094     2,634,998  

Gross profit:

                               

Consumer Services and Plans

    56,642     51,308     105,501     92,851     88,533  

Retail

                               

New vehicles

    178,464     141,758     261,648     227,309     168,427  

Used vehicles

    88,353     79,267     150,780     159,463     133,568  

Parts, services and other

    133,873     128,550     250,833     232,821     220,527  

Finance and insurance, net

    167,259     120,897     229,839     190,820     135,140  

Subtotal

    567,949     470,472     893,100     810,413     657,662  

Total gross profit

    624,591     521,780     998,601     903,264     746,195  

Operating expenses:

                               

Selling, general and administrative

    403,934     350,711     691,884     634,890     536,485  

Depreciation and amortization

    14,437     11,925     24,695     24,101     24,601  

Debt restructure expense

            1,218          

(Gain) loss on sale of assets

    (287 )   (248 )   (564 )   (237 )   33  

Total operating expenses

    418,084     362,388     717,233     658,754     561,119  

Income from operations

    206,507     159,392     281,368     244,510     185,076  

Other income (expense):

                               

Floor plan interest expense

    (11,889 )   (10,529 )   (18,854 )   (11,248 )   (10,675 )

Other interest expense, net

    (19,961 )   (25,325 )   (48,318 )   (53,377 )   (46,769 )

Loss on debt restructure

            (5,052 )       (1,831 )

Other income (expense), net

    17     (2 )       1     (35 )

Total other income (expense)

    (31,833 )   (35,856 )   (72,224 )   (64,624 )   (59,310 )

Income before income taxes

    174,674     123,536     209,144     179,886     125,766  

Income tax expense

    (19,911 )   (2,350 )   (5,907 )   (1,356 )   (2,140 )

Net income

    154,763     121,186     203,237     178,530     123,626  

Less: net income attributable to non-controlling interests

    (127,905 )       (11,576 )        

Net income attributable to Camping World Holdings, Inc. 

  $ 26,858   $ 121,186   $ 191,661   $ 178,530   $ 123,626  

Per Share Data:

                               

Weighted-average shares of Class A common stock outstanding(1):

                               

Basic

    20,973           18,766              

Diluted

    84,673           83,602              

Earnings per share of Class A common stock(1):

                               

Basic

  $ 1.28         $ 0.11              

Diluted

  $ 1.24         $ 0.09              

Cash dividends declared per share of Class A common stock

  $ 0.31         $ 0.08              

Pro Forma Per Share Data(2):

                               

Pro forma weighted-average shares of Class A common stock outstanding:

                               

Basic

    34,086           33,923              

Diluted

    88,372           33,923              

Pro forma earnings per share of Class A common stock:

                               

Basic

  $ 1.19         $ 1.49              

Diluted

  $ 1.19         $ 1.49              

Consolidated Statements of Cash Flows Data:

                               

Net cash provided by operating activities

  $ 127,203   $ 114,425   $ 233,710   $ 112,143   $ 44,064  

Net cash used in investing activities

  $ (279,955 ) $ (82,122 ) $ (115,703 ) $ (176,200 ) $ (50,225 )

Net cash (used in) provided by financing activities

  $ 290,717   $ (85,262 ) $ (85,836 ) $ 45,372   $ 80,366  

Selected Other Data:

                               

EBITDA(3)

  $ 209,072   $ 160,786   $ 282,157   $ 257,364   $ 197,136  

Adjusted EBITDA(3)

  $ 213,807   $ 161,850   $ 291,335   $ 253,718   $ 197,025  

Adjusted EBITDA Margin(3)

    9.9 %   8.7 %   8.3 %   7.7 %   7.5 %

Adjusted pro forma net income(3)

  $ 109,286   $ 76,472   $ 133,055   $ 107,484   $ 78,178  

Adjusted pro forma earnings per fully exchanged and diluted share(3)

  $ 1.29   $ 0.91   $ 1.58   $ 1.27   $ 0.93  

Same store sales growth(4)

    10.2 %   8.0 %   6.9 %   12.8 %   7.1 %

Selected Other Operating Data:

                               

Active Customers(5)

    3,549,196     3,280,907     3,344,959     3,131,961     2,845,612  

New vehicle units sold

    35,693     26,385     48,704     40,229     27,092  

Used vehicle units sold

    15,589     17,932     31,248     35,485     28,062  

21


Table of Contents

    Six Months Ended     Fiscal Year Ended
 

    June 30,
2017
    December 31,
2016
    December 31, 2015
 

    (unaudited)              

    (in thousands)  

Consolidated Balance Sheets Data (at period end):

                   

Cash and cash equivalents

  $ 252,161   $ 114,196   $ 92,025  

Total assets

  $ 2,266,416   $ 1,563,765   $ 1,338,105  

Total debt(6)

  $ 718,049   $ 626,753   $ 725,393  

Total noncurrent liabilities

  $ 896,154   $ 726,043   $ 769,867  

Total stockholders' equity (deficit)

  $ 222,161   $ (28,215 ) $ (294,860 )

(1)
Basic and diluted weighted-average shares of Class A common stock outstanding and earnings per share of Class A common stock are applicable only for periods after the IPO. For more information, please see Note 21 to our audited consolidated financial statements included in our 2016 10-K and Note 16 to our unaudited consolidated financial statements included in our 2017 Second Quarter 10-Q, each of which is incorporated by reference herein.

(2)
For more information regarding the pro forma presentation of these measures, see "Unaudited Pro Forma Consolidated Financial Information."

(3)
EBITDA, Adjusted EBITDA, Adjusted EBITDA Margin, Adjusted Pro Forma Net Income and Adjusted Pro Forma Earnings Per Fully Exchanged and Diluted Share are supplemental measures of our performance that are not required by, or presented in accordance with, GAAP. EBITDA, Adjusted EBITDA, Adjusted EBITDA Margin, Adjusted Pro Forma Net Income and Adjusted Pro Forma Earnings Per Fully Exchanged and Diluted Share are not measurements of our financial performance under GAAP and should not be considered as an alternative to net income or any other performance measure derived in accordance with GAAP, or as an alternative to cash flows from operating activities as a measure of our liquidity.

By providing these non-GAAP financial measures, together with reconciliations, we believe we are enhancing investors' understanding of our business and our results of operations, as well as assisting investors in evaluating how well we are executing our strategic initiatives. In addition, our Senior Secured Credit Facilities use EBITDA to measure our compliance with covenants such as consolidated leverage ratio. EBITDA, Adjusted EBITDA, Adjusted EBITDA Margin, Adjusted Pro Forma Net Income and Adjusted Pro Forma Earnings Per Fully Exchanged and Diluted Share have limitations as analytical tools, and should not be considered in isolation, or as an alternative to, or a substitute for net income or other financial statement data presented in our audited consolidated financial statements included in our 2016 10-K, which is incorporated by reference herein, as indicators of financial performance. Some of the limitations are:

such measures do not reflect our cash expenditures, or future requirements for capital expenditures or contractual commitments;

such measures do not reflect changes in, or cash requirements for, our working capital needs;

some of such measures do not reflect the interest expense, or the cash requirements necessary to service interest or principal payments on our debt;

some of such measures do not reflect our tax expense or the cash requirements to pay our taxes;

although depreciation and amortization are non-cash charges, the assets being depreciated and amortized will often have to be replaced in the future and such measures do not reflect any cash requirements for such replacements; and

other companies in our industry may calculate such measures differently than we do, limiting their usefulness as comparative measures.


Due to these limitations, EBITDA, Adjusted EBITDA, Adjusted EBITDA Margin, Adjusted Pro Forma Net Income and Adjusted Pro Forma Earnings Per Fully Exchanged and Diluted Share should not be considered as measures of discretionary cash available to us to invest in the growth of our business. We compensate for these limitations by relying primarily on our GAAP results and using these non-GAAP measures only supplementally. As noted in the tables

22


Table of Contents


The following tables reconcile EBITDA, Adjusted EBITDA and Adjusted EBITDA Margin to the most directly comparable GAAP financial performance measures, which are net income, net income and net income margin, respectively:

    Six Months Ended     Fiscal Year Ended
 

    June 30, 2017     June 30, 2016     December 31, 2016     December 31, 2015     December 31, 2014     December 31, 2013     December 31, 2012
 

    (in thousands)  

Net income

  $ 154,763   $ 121,186   $ 203,237   $ 178,530   $ 123,626   $ 19,810   $ 42,334  

Other interest expense, net

    19,961     25,325     48,318     53,377     46,769     74,728     78,097  

Income tax expense

    19,911     2,350     5,907     1,356     2,140     1,988     (7,470 )

Depreciation and amortization

    14,437     11,925     24,695     24,101     24,601     21,183     21,315  

EBITDA

    209,072     160,786     282,157     257,364     197,136     117,709     134,276  

Adjustments:

                                           

Loss and expense on debt restructure(a)

            6,270         1,831     49,450     440  

Loss (gain) on sale of assets and disposition of stores(b)

    (287 )   (246 )   (564 )   1,452     2,689     2,147     (1,220 )

Gain on derivative instruments(c)

                            (3,871 )

Monitoring fees(d)

        1,250     1,875     2,500     2,500     2,500     2,500  

Equity-based compensation expense(e)

    1,588     60     1,597                  

Adjustment to rent on right to use assets(f)

                (7,598 )   (7,131 )   (4,332 )   (2,578 )

Gain on remeasurement of Tax Receivable Agreement(g)

    (17 )                        

Acquisitions — transaction expense(h)

    2,100                          

Acquisitions — pre-opening costs(i)

    1,351                          

Adjusted EBITDA

  $ 213,807   $ 161,850   $ 291,335   $ 253,718   $ 197,025   $ 167,474   $ 129,547  

 

    Six Months Ended     Fiscal Year Ended
 

    June 30,
2017
    June 30,
2016
    December 31,
2016
    December 31,
2015
    December 31,
2014
 

    (as a percentage of total revenue)  

Net income margin

    7.1 %   6.5 %   5.8 %   5.4 %   4.7 %

Other interest expense, net

    0.9 %   1.4 %   1.4 %   1.6 %   1.8 %

Income tax expense

    0.9 %   0.1 %   0.2 %   0.0 %   0.1 %

Depreciation and amortization

    0.7 %   0.6 %   0.7 %   0.7 %   0.9 %

EBITDA Margin

    9.7 %   8.6 %   8.0 %   7.8 %   7.5 %

Adjustments:

                               

Loss and expense on debt restructure(a)

            0.2 %       0.1 %

Loss (gain) on sale of assets and disposition of stores(b)

    (0.0 )%   (0.0 )%   (0.0 )%   0.0 %   0.1 %

Monitoring fees(d)

        0.1 %   0.1 %   0.1 %   0.1 %

Equity-based compensation expense(e)

    0.1 %   0.0 %   0.0 %        

Adjustment to rent on right to use assets(f)

                (0.2 )%   (0.3 )%

Gain on remeasurement of Tax Receivable Agreement(g)

    (0.0 )%                

Acquisitions — transaction expense(h)

    0.1 %                

Acquisitions — pre-opening costs(i)

    0.1 %                

Adjusted EBITDA Margin

    9.9 %   8.7 %   8.3 %   7.7 %   7.5 %

(a)
Represents the (i) loss and expense incurred on debt restructure resulting from the write-off of a portion of the original issue discount, capitalized finance costs from the Previous Term Loan Facility (as defined herein) and rating agency fees and legal expenses related to the Term Loan Facility (as defined herein) in 2016, (ii) repayment of the 12.00% Series A Notes due 2018 in 2014 and (iii) repayment of the 11.50% Senior Secured Notes due 2016 in 2013.

(b)
Represents (i) an adjustment to eliminate the gains and losses on sales of various assets, including (a) a $1.8 million gain on the asset sale of seven outdoor power sports magazine titles, two power sports shows and two conferences in March 2013 and (b) the sale of the former FreedomRoads, LLC corporate office building at a loss of $3.5 million in November 2013; (ii) aggregate non-recurring losses from two non-performing locations that were sold in 2015; and (iii) a loss equal to the present value of the remaining net obligation under the non-cancellable operating leases in locations with no operating business, which represented $0.8 million and $1.3 million for the years ended December 31, 2015 and 2014, respectively.

(c)
Represents a gain on derivative instruments related to interest rate swap agreements.

(d)
Represents monitoring fees paid pursuant to a monitoring agreement to Crestview and Stephen Adams. The monitoring agreement was terminated on October 6, 2016 in connection with our IPO.

(e)
Represents non-cash equity-based compensation expense relating to our employees and directors.

(f)
Represents an adjustment to rent expense for the periods presented for certain right to use assets that were derecognized in the fourth quarter of 2015 due to lease modifications that resulted in the leases meeting the requirements to be reported as operating leases. The adjustments represent additional rent expense that would have been incurred for the periods presented had the leases previously been classified as operating leases. See Note 9 to our audited consolidated financial statements included in our 2016 10-K and Note 5 to our unaudited consolidated financial statements included in our 2017 Second Quarter 10-Q, each of which is incorporated by reference herein, for additional information.

23


Table of Contents

(g)
Represents an adjustment to eliminate the gains on remeasurement of the Tax Receivable Agreement primarily due to changes in our effective income tax rate.

(h)
Represents transaction expenses, primarily legal costs, associated with acquisitions into new or complimentary markets, including the Gander Mountain Acquisition. This amount excludes transaction expenses relating to the acquisition of RV dealerships and consumer shows.

(i)
Represents pre-opening store costs, including payroll costs, associated with the Gander Mountain Acquisition.

The following table reconciles Adjusted Pro Forma Net Income and Adjusted Pro Forma Earnings Per Fully Exchanged and Diluted Share to the most directly comparable GAAP financial performance measure, which is net income attributable to Camping World Holdings, Inc. and weighted-average shares of Class A common stock outstanding  — diluted, respectively:

    Six Months Ended     Fiscal Year Ended
 

    June 30,
2017
    June 30,
2016
    December 31,
2016
    December 31,
2015
    December 31,
2014
 

    (in thousands except per share amounts)  

Numerator

                               

Net income attributable to Camping World Holdings, Inc. 

  $ 26,858   $ 121,186   $ 191,661   $ 178,530   $ 123,626  

Adjustments:

                               

Reallocation of net income attributable to non-controlling interests from the assumed exchange of common units of CWGS, LLC(a)

    127,905         11,576          

Loss and expense on debt restructure(b)

            6,270         1,831  

Loss (gain) on sale of assets and disposition of stores(c)

    (287 )   (246 )   (564 )   1,452     2,689  

Monitoring fees(d)

        1,250     1,875     2,500     2,500  

Equity-based compensation expense(e)

    1,588     60     1,597          

Adjustment to rent on right to use assets(f)

                (7,598 )   (7,131 )

Interest expense on Series B Notes(g)

                    1,784  

Gain on remeasurement of Tax Receivable Agreement(h)

    (17 )                

Acquisitions — transaction expense(i)

    2,100                  

Acquisitions — pre-opening costs(j)

    1,351                  

Income tax expense(k)

    (50,212 )   (45,778 )   (79,360 )   (67,400 )   (47,121 )

Adjusted pro forma net income

  $ 109,286   $ 76,472   $ 133,055   $ 107,484   $ 78,178  

Denominator:

                               

Weighted-average Class A common shares outstanding — diluted

    84,673         83,602          

Adjustments:

                               

Assumed exchange of pre-IPO common unit equivalent of membership interests in CWGS, LLC(l)

        72,288     193     72,651     47,563  

Assumed issuance of Class A common stock in connection with IPO(k)

        11,872     170     11,872     11,872  

Assumed conversion of Series B Notes for Class A common stock(g)

                    24,599  

Dilutive options to purchase Class A common stock

    101                  

Dilutive restricted stock units

    59         6          

Adjusted pro forma fully exchanged weighted-average Class A common shares outstanding — diluted

    84,833     84,160     83,971     84,523     84,034  

Adjusted pro forma earnings per fully exchanged and diluted share

  $ 1.29   $ 0.91   $ 1.58   $ 1.27   $ 0.93  

(a)
Represents the reallocation of net income attributable to non-controlling interests from the assumed exchange of common units of CWGS, LLC in periods where income was attributable to non-controlling interests.

(b)
Represents the (i) loss and expense incurred on debt restructure resulting from the write-off of a portion of the original issue discount, capitalized finance costs from the Previous Term Loan Facility and rating agency fees and legal expenses related to the Term Loan Facility in 2016, (ii) repayment of the 12.00% Series A Notes due 2018 in 2014 and (iii) repayment of the 11.50% Senior Secured Notes due 2016 in 2013.

(c)
Represents (i) an adjustment to eliminate the gains and losses on sales of various assets, including (a) a $1.8 million gain on the asset sale of seven outdoor power sports magazine titles, two power sports shows and two conferences in March 2013 and (b) the sale of the former FreedomRoads, LLC corporate office building at a loss of $3.5 million in November 2013; (ii) aggregate non-recurring losses from two non-performing locations that were sold in 2015; and (iii) a loss equal to the present value of the remaining net obligation under the non-cancellable operating leases in locations with no operating business, which represented $0.8 million and $1.3 million for the years ended December 31, 2015 and 2014, respectively.

(d)
Represents monitoring fees paid pursuant to a monitoring agreement to Crestview and Stephen Adams. The monitoring agreement was terminated on October 6, 2016 in connection with our IPO.

(e)
Represents non-cash equity-based compensation expense relating to our employees and directors.

(f)
Represents an adjustment to rent expense for the periods presented for certain right to use assets that were derecognized in the fourth quarter of 2015 due to lease modifications that resulted in the leases meeting the requirements to be reported as operating leases. The adjustments represent additional rent expense that would have been incurred for the periods presented had the leases previously been classified as operating leases. See Note 9 to our audited consolidated financial statements included in our 2016 10-K and Note 5 to our unaudited consolidated financial statements included in our 2017 Second Quarter 10-Q, each of which is incorporated by reference herein, for additional information.

(g)
Represents the assumed exchange of the common unit equivalent of the Series B Notes if such notes were converted into membership interests in CWGS, LLC as of January 1 of each period for which the Series B Notes were outstanding. The related interest expense is added back using the "if-converted" method.

(h)
Represents an adjustment to eliminate the gains on remeasurement of the Tax Receivable Agreement primarily due to changes in our effective income tax rate.

(i)
Represents transaction expenses, primarily legal costs, associated with acquisitions into new or complimentary markets, including the Gander Mountain Acquisition. This amount excludes transaction expenses relating to the acquisition of RV dealerships and consumer shows.

24


Table of Contents

(j)
Represents pre-opening store costs, including payroll costs, associated with the Gander Mountain Acquisition.

(k)
Represents the income tax expense effect of the (i) above adjustments and (ii) pass-through entity taxable income as if the parent company was a subchapter C corporation in periods prior to the IPO. This assumption uses an effective tax rate of 38.5% for the adjustments and the pass-through entity taxable income in periods prior to the IPO.

(l)
Represents the assumed exchange of pre-IPO membership interests in CWGS, LLC at their common unit equivalent amount.

(m)
Represents the assumption that the shares of Class A common stock issued in connection with the IPO were outstanding as of January 1 of each period.
(4)
Same store sales growth represents the aggregate sales from a retail location, including the sale of new and used vehicles, parts and service, including RV accessories and supplies, and finance and insurance, during the current reporting period against the sales of the same retail location in the corresponding period of the previous year. Same store sales growth calculations for a given period include only those stores that were open both at the end of corresponding period and at the beginning of the preceding fiscal year.

(5)
We define an "Active Customer" as a customer who has transacted with us in any of the eight most recently completed fiscal quarters prior to the date of measurement.

(6)
Total debt consists of borrowings under our Senior Secured Credit Facilities and Previous Senior Secured Credit Facilities (each as defined herein), as applicable, net of unamortized original issue discount and capitalized finance costs, as of June 30, 2017 and December 31, 2016, 2015 and 2014, of $6.1 million and $12.1 million, $6.3 million and $11.9 million, $4.9 million and $11.1 million, and $4.9 million and $10.0 million, respectively, (as discussed in the section entitled "Management's Discussion and Analysis of Financial Condition and Results of Operations — Liquidity and Capital Resources" in each of our 2016 10-K and 2017 Second Quarter 10-Q, each of which is incorporated by reference herein, and under "Description of Certain Indebtedness" elsewhere in this prospectus). See our audited consolidated financial statements included in our 2016 10-K and our unaudited consolidated financial statements included in our 2017 Second Quarter 10-Q, each of which is incorporated by reference herein, which include all liabilities, including amounts outstanding under our Floor Plan Facility. On October 6, 2017, we entered into the Second Amendment to the credit agreement governing the Senior Secured Credit Facilities to increase the principal amount of the term loan borrowings under the Senior Secured Credit Facilities by $205.0 million to $939.5 million.

25


Table of Contents

RISK FACTORS

          You should carefully consider the risks described below, together with all of the other information included, or incorporated by reference, in this prospectus, before making an investment decision. You should also consider the matters discussed under "Risk Factors" in our 2016 10-K, which is incorporated by reference herein. Our business, financial condition and results of operations could be materially and adversely affected by any of these risks or uncertainties. In that case, the trading price of our Class A common stock could decline, and you may lose all or part of your investment.

Risks Related to Our Business

Our business is affected by the availability of financing to us and our customers.

          Our business is affected by the availability of financing to us and our customers. Generally, RV dealers, including us, finance their purchases of inventory with financing provided by lending institutions. As of June 30, 2017, we had up to $1.165 billion in maximum borrowing availability under a floor plan financing facility (the "Floor Plan Facility"). Additionally, as of June 30, 2017, we had $780.9 million in floor plan notes payable outstanding with $384.1 million of additional borrowing capacity under the Floor Plan Facility. As of June 30, 2017, approximately 88.0% of the invoice cost of new RV inventory and no used RV inventory was financed under the Floor Plan Facility. A decrease in the availability of this type of wholesale financing or an increase in the cost of such wholesale financing could prevent us from carrying adequate levels of inventory, which may limit product offerings and could lead to reduced sales and revenues.

          Furthermore, many of our customers finance their RV purchases. Although consumer credit markets have improved, consumer credit market conditions continue to influence demand, especially for RVs, and may continue to do so. There continue to be fewer lenders, more stringent underwriting and loan approval criteria, and greater down payment requirements than in the past. If credit conditions or the credit worthiness of our customers worsen, and adversely affect the ability of consumers to finance potential purchases at acceptable terms and interest rates, it could result in a decrease in the sales of our products and have a material adverse effect on our business, financial condition and results of operations.

Fuel shortages, or high prices for fuel, could have a negative effect on our business.

          Gasoline or diesel fuel is required for the operation of RVs. There can be no assurance that the supply of these petroleum products will continue uninterrupted, that rationing will not be imposed or that the price of or tax on these petroleum products will not significantly increase in the future. Shortages of gasoline and diesel fuel have had a material adverse effect on the RV industry as a whole in the past and any such shortages or substantial increases in the price of fuel could have a material adverse effect on our business, financial condition or results of operations.

Our success depends to a significant extent on the well-being, as well as the continued popularity and reputation for quality, of our manufacturers, particularly Thor Industries, Inc., Forest River, Inc. and Winnebago Industries, Inc.

          Thor Industries, Inc. (including Jayco Inc., which was acquired by Thor Industries, Inc. on June 30, 2016 and operates as a wholly-owned subsidiary of Thor Industries, Inc.), Forest River, Inc. and Winnebago Industries, Inc. supplied approximately 68.1%, 16.9% and 10.0%, respectively, of our new RV inventory as of June 30, 2017. We depend on our manufacturers to provide us with products that compare favorably with competing products in terms of quality, performance, safety and advanced features. Any adverse change in the production efficiency, product development efforts, technological advancement, marketplace acceptance, reputation, marketing capabilities or

26


Table of Contents

financial condition of our manufacturers, particularly Thor Industries, Inc., Forest River, Inc. and Winnebago Industries, Inc., could have a substantial adverse impact on our business. Any difficulties encountered by any of our manufacturers, particularly Thor Industries, Inc., Forest River, Inc. and Winnebago Industries, Inc., resulting from economic, financial, or other factors could adversely affect the quality and amount of products that they are able to supply to us and the services and support they provide to us.

          The interruption or discontinuance of the operations of Thor Industries, Inc., Forest River, Inc. and Winnebago Industries, Inc. or other manufacturers could cause us to experience shortfalls, disruptions, or delays with respect to needed inventory. Although we believe that adequate alternate sources would be available that could replace any manufacturer as a product source, those alternate sources may not be available at the time of any interruption, and alternative products may not be available at comparable quality and prices.

          Our supply arrangements with manufacturers are typically governed by dealer agreements, which are customary in the RV industry. Our dealer agreements with manufacturers are generally made on a location-by-location basis, and each retail location typically enters into multiple dealer agreements with multiple manufacturers. Our dealer agreements also generally provide for a one-year term, which is typically renewed annually. The terms of our dealer agreements are typically subject to:

          Our dealer agreements generally designate a specific geographical territory for us, which is often exclusive to us, provided that we are able to meet the material obligations of the applicable dealer agreement.

          In addition, many of our dealer agreements contain stocking level requirements and certain of our dealer agreements contain contractual provisions concerning minimum advertised product pricing for current model year units. Wholesale pricing is generally established on a model year basis and is subject to change in the manufacturer's sole discretion. In certain cases, the manufacturer may also establish a suggested retail price, below which we cannot advertise that manufacturer's RVs. Any change, non-renewal, unfavorable renegotiation or termination of these arrangements for any reason could adversely affect product availability and cost and our financial performance.

27


Table of Contents

Our business model is impacted by general economic conditions in our markets, and ongoing economic and financial uncertainties may cause a decline in consumer spending that may adversely affect our business, financial condition and results of operations.

          As a business that relies on consumer discretionary spending, we may be adversely affected if our customers reduce, delay or forego their purchases of our services, protection plans, products and resources as a result of:

          We also rely on our retail locations to attract and retain customers and to build our customer database. If we close retail locations or are unable to open or acquire new retail locations due to general economic conditions or otherwise, our ability to maintain and grow our customer database and our Active Customers will be limited, which could have a material adverse effect on our business, financial condition and results of operation.

          Decreases in Active Customers, average spend per customer or retention and renewal rates for our consumer services and plans would negatively affect our financial performance, and a prolonged period of depressed consumer spending could have a material adverse effect on our business. Promotional activities and decreased demand for consumer products could also affect our profitability and margins. In addition, adverse economic conditions may result in an increase in our operating expenses due to, among other things, higher costs of labor, energy, equipment and facilities. Due to recent fluctuations in the U.S. economy, our sales, operating and financial results for a particular period are difficult to predict, making it difficult to forecast results for future periods. Additionally, we are subject to economic fluctuations in local markets that may not reflect the economic conditions of the U.S. economy. Any of the foregoing factors could have a material adverse effect on our business, financial condition and results of operations.

          In addition, the success of our recurring Good Sam consumer services and plans depends, in part, on our customers' use of certain RV sites and/or the purchase of services, protection plans, products and resources through participating merchants. If general economic conditions worsen, our customers may perceive that they have less disposable income for leisure activities or they may not be able to obtain credit for discretionary purchases. As a result, they may travel less frequently, spend less when they travel and purchase and utilize our services, protection plans, products and resources less often, if at all, which could have a material adverse effect on our business, financial condition and results of operations. Furthermore, if we face increased competition from other businesses with similar product and service offerings, we may need to respond by establishing pricing, marketing and other programs or by seeking out additional strategic alliances or acquisitions that may be less favorable to us than we could otherwise establish or obtain in more

28


Table of Contents

favorable economic environments. In addition, declines in the national economy could cause merchants who participate in our programs to go out of business. It is likely that, should the number of merchants entering bankruptcy rise, the number of uncollectible accounts would also rise. These factors could have a material adverse effect on our business, financial condition and results of operations.

We depend on our ability to attract and retain customers.

          Our future success depends in large part upon our ability to attract and retain Active Customers for our services, protection plans, products and resources. The extent to which we achieve growth in our customer base and sustain high renewal rates of our recurring consumer services and plans materially influences our profitability. Any number of factors could affect our ability to grow our customer base and sustain high renewal rates of our recurring consumer services and plans. These factors include consumer preferences, the frequency with which customers utilize our services, protection plans, products and resources, general economic conditions, our ability to maintain our retail locations, weather conditions, the availability of alternative services, protection plans, products and resources, significant increases in gasoline prices, the disposable income of consumers available for discretionary expenditures and the external perception of our brands. Any significant decline in our customer base, the growth of our customer base or the usage of our services, protection plans, products or resources by our customers, including the renewal rates of our recurring consumer services and plans, could have a material adverse effect on our business, financial condition and results of operations.

Competition in the market for services, protection plans, products and resources targeting the RV lifestyle or RV enthusiast could reduce our revenues and profitability.

          The market for services, protection plans, products and resources targeting the RV lifestyle or RV enthusiast is highly fragmented and competitive. Competitive factors that drive the RV market are price, product and service features, technology, performance, reliability, quality, availability, variety, delivery and customer service. We compete directly or indirectly with the following types of companies:

          Additional competitors may enter the businesses in which we currently operate. Moreover, some of our mass merchandising competitors do not currently compete in many of the product categories we offer, but may choose to offer a broader array of competing products in the future. In addition, an increase in the number of aggregator and price comparison sites for insurance products may negatively impact our sales of these products. If any of our competitors successfully provides a broader, more efficient or attractive combination of services, protection plans, products and resources to our target customers, our business results could be materially adversely affected. Our inability to compete effectively with existing or potential competitors could have a material adverse effect on our business, financial condition and results of operations.

29


Table of Contents

Our expansion into new, unfamiliar markets, products lines or categories presents increased risks that may prevent us from being profitable in these new markets, products lines or categories. Delays in opening or acquiring new retail locations could have a material adverse effect on our business, financial condition and results of operations.

          We intend to expand by building or acquiring new retail locations in new markets and may elect to acquire new product lines or categories. As a result, we may have less familiarity with local consumer preferences and less product or category knowledge with respect to new product liens or categories and could encounter difficulties in attracting customers due to a reduced level of consumer familiarity with our brands or reduced product or category knowledge. Other factors that may impact our ability to open or acquire new retail locations in new markets and to operate them profitably or acquire new product lines or categories, many of which are beyond our control, include:

          Once we decide on a new market and identify a suitable location or acquisition opportunity, any delays in opening or acquiring new retail locations could impact our financial results. It is possible that events, such as delays in the entitlements process or construction delays caused by permitting or licensing issues, material shortages, labor issues, weather delays or other acts of god, discovery of contaminants, accidents, deaths or injuries, could delay planned openings beyond their expected dates or force us to abandon planned openings altogether.

          As we grow, we will face the risk that our existing resources and systems, including management resources, accounting and finance personnel and operating systems, may be inadequate to support our growth. We cannot assure you that we will be able to retain the personnel or make the changes in our systems that may be required to support our growth. Failure to secure these resources and implement these systems on a timely basis could have a material

30


Table of Contents

adverse effect on our results of operations. In addition, hiring additional personnel and implementing changes and enhancements to our systems will require capital expenditures and other increased costs that could also have a material adverse impact on our results of operations.

          Our expansion into new markets, products or categories may also create new distribution and merchandising challenges, including additional strain on our distribution centers, an increase in information to be processed by our management information systems and diversion of management attention from existing operations. To the extent that we are not able to meet these additional challenges, our sales could decrease and our operating expenses could increase, which could have a material adverse effect on our business, financial condition and results of operations.

          Finally, the size, timing, and integration of any future new retail location openings or acquisitions or the acquisition of new product lines or categories may cause substantial fluctuations in our results of operations from quarter to quarter. Consequently, our results of operations for any quarter may not be indicative of the results that may be achieved for any subsequent quarter or for a full fiscal year. These fluctuations could adversely affect the market price of our common stock.

          As a result of the above factors, we cannot assure you that we will be successful in operating our retail locations in new markets or acquiring new product lines or categories on a profitable basis, and our failure to do so could have a material adverse effect on our business, financial condition and results of operations.

Unforeseen expenses, difficulties, and delays frequently encountered in connection with expansion through acquisitions could inhibit our growth and negatively impact our profitability.

          Since January 1, 2012, we have acquired 49 retail locations, excluding the Gander Mountain Acquisition and the two Overton's retail locations, and we have sold two retail locations. Each acquired retail location operated independently prior to its acquisition by us. Our success depends, in part, on our ability to continue to make successful acquisitions and to integrate the operations of acquired retail locations, including centralizing certain functions to achieve cost savings and pursuing programs and processes that promote cooperation and the sharing of opportunities and resources among our retail locations and consumer services and plans. Unforeseen expenses, difficulties and delays frequently encountered in connection with rapid expansion through acquisitions could inhibit our growth and negatively impact our profitability.

          We also may be unable to identify suitable acquisition candidates or to complete the acquisitions of candidates that we identify. Increased competition for acquisition candidates or increased asking prices by acquisition candidates may increase purchase prices for acquisitions to levels beyond our financial capability or to levels that would not result in the returns required by our acquisition criteria. Acquisitions also may become more difficult or less attractive in the future as we continue to acquire the most attractive dealers and stores. In addition, we may encounter difficulties in integrating the operations of acquired dealers and stores with our own operations or managing acquired dealers and stores profitably without substantial costs, delays, or other operational or financial problems.

          Our ability to continue to grow through the acquisition of additional retail locations will depend upon various factors, including the following:

31


Table of Contents

          As a part of our acquisition strategy, we frequently engage in discussions with various dealerships regarding their potential acquisition by us. In connection with these discussions, we and each potential acquisition candidate exchange confidential operational and financial information, conduct due diligence inquiries, and consider the structure, terms, and conditions of the potential acquisition. Potential acquisition discussions frequently take place over a long period of time and involve difficult business integration and other issues, including in some cases, management succession and related matters. As a result of these and other factors, a number of potential acquisitions that from time to time appear likely to occur do not result in binding legal agreements and are not consummated. In addition, we may have disagreements with potential acquisition targets, which could lead to litigation. Any of these factors or outcomes could result in a material adverse effect on our business, financial condition and results of operations.

Failure to maintain the strength and value of our brands could have a material adverse effect on our business, financial condition and results of operations.

          Our success depends on the value and strength of our two iconic brands: Good Sam and Camping World and, following the Gander Mountain Acquisition, Gander Mountain, which will be rebranded as Gander Outdoors, and Overton's. The Camping World and Good Sam names and, following the Gander Mountain Acquisition, Gander Mountain, which will be rebranded as Gander Outdoors, and Overton's, are integral to our business as well as to the implementation of our strategies for expanding our business. Maintaining, enhancing, promoting and positioning our brands, particularly in new markets where we have limited brand recognition, will depend largely on the success of our marketing and merchandising efforts and our ability to provide high quality services, protection plans, products and resources and a consistent, high quality customer experience. Our brands could be adversely affected if we fail to achieve these objectives, if we fail to comply with local laws and regulations, if we are subject to publicized litigation or if our public image or reputation were to be tarnished by negative publicity. Some of these risks may be beyond our ability to control, such as the effects of negative publicity regarding our manufacturers, suppliers or third-party providers of services or negative publicity related to members of management. Any of these events could result in decreases in revenues. Further, maintaining, enhancing, promoting and positioning our brands image may require us to make substantial investments in areas such as merchandising, marketing, store operations, community relations, store graphics and employee training, which could adversely affect our cash flow and which may ultimately be unsuccessful. These factors could have a material adverse effect on our business, financial condition and results of operations.

Our failure to successfully order and manage our inventory to reflect consumer demand in a volatile market and anticipate changing consumer preferences and buying trends could have a material adverse effect on our business, financial condition and results of operations.

          Our success depends upon our ability to successfully manage our inventory and to anticipate and respond to merchandise trends and consumer demands in a timely manner. Our products appeal to consumers who are, or could become, RV owners across North America. The preferences of these consumers cannot be predicted with certainty and are subject to change. Further, the retail consumer industry, by its nature, is volatile and sensitive to numerous economic factors, including consumer preferences, competition, market conditions, general economic conditions and other factors outside of our control. We cannot predict consumer preferences with certainty, and consumer preferences often change over time. We typically order merchandise well in advance of the following selling season. The extended lead times for many of our purchases may make it

32


Table of Contents

difficult for us to respond rapidly to new or changing product trends, increases or decreases in consumer demand or changes in prices. If we misjudge either the market for our merchandise or our consumers' purchasing habits in the future, our revenues may decline significantly and we may not have sufficient quantities of merchandise to satisfy consumer demand or sales orders or we may be required to discount excess inventory, either of which could have a material adverse effect on our business, financial condition and results of operations.

Our same store sales may fluctuate and may not be a meaningful indicator of future performance.

          Our same store sales may vary from quarter to quarter. A number of factors have historically affected, and will continue to affect, our same store sales results, including:

          An unanticipated decline in revenues or same store sales may cause the price of our Class A common stock to fluctuate significantly.

The cyclical nature of our business has caused our sales and results of operations to fluctuate. These fluctuations may continue in the future, which could result in operating losses during downturns.

          The RV industry is cyclical and is influenced by many national and regional economic and demographic factors, including:

          As a result of the foregoing factors, our sales and results of operations have fluctuated, and we expect that they will continue to fluctuate in the future.

33


Table of Contents

Our business is seasonal and this leads to fluctuations in sales and revenues.

          We have experienced, and expect to continue to experience, variability in revenue, net income and cash flows as a result of annual seasonality in our business. Because RVs are used primarily by vacationers and campers, demand for services, protection plans, products and resources generally declines during the winter season, while sales and profits are generally highest during the spring and summer months. In addition, unusually severe weather conditions in some geographic areas may impact demand.

          On average, over the three years ended December 31, 2016, we have generated 29.9% and 28.7% of our annual revenue in the second and third fiscal quarters, respectively, which include the spring and summer months. We incur additional expenses in the second and third fiscal quarters due to higher purchase volumes, increased staffing in our retail locations and program costs. If, for any reason, we miscalculate the demand for our products or our product mix during the second and third fiscal quarters, our sales in these quarters could decline, resulting in higher labor costs as a percentage of sales, lower margins and excess inventory, which could have a material adverse effect on our business, financial condition and results of operations.

          Due to our seasonality, the possible adverse impact from other risks associated with our business, including atypical weather, consumer spending levels and general business conditions, is potentially greater if any such risks occur during our peak sales seasons.

Our ability to operate and expand our business and to respond to changing business and economic conditions will depend on the availability of adequate capital.

          The operation of our business, the rate of our expansion and our ability to respond to changing business and economic conditions depend on the availability of adequate capital, which in turn depends on cash flow generated by our business and, if necessary, the availability of equity or debt capital. We also require sufficient cash flow to meet our obligations under our existing debt agreements. As of June 30, 2017, as adjusted for the Second Amendment, we had a credit agreement that included a $941.3 million term loan (the "Term Loan Facility") and $35.0 million of commitments for revolving loans and letters of credit (the "Revolving Credit Facility" and, together with the Term Loan Facility, as amended, the "Senior Secured Credit Facilities"). Additionally, as of June 30, 2017, we also had up to $1.165 billion in maximum borrowing availability under our Floor Plan Facility. The Floor Plan Facility also provides a letter of credit commitment of $15.0 million. As of June 30, 2017, as adjusted for the Second Amendment, we had $919.6 million of term loans outstanding under the Senior Secured Credit Facilities, net of $6.5 million of unamortized original issue discount and $15.2 million of finance costs, $0.0 million of revolving borrowings outstanding under the Senior Secured Credit Facilities, aside from letters of credit in the aggregate amount of $3.2 million outstanding under the Revolving Credit Facility and $780.9 million in floor plan notes payable outstanding under the Floor Plan Facility, with $31.8 million of additional borrowing capacity under our Revolving Credit Facility and $384.1 million of additional borrowing capacity under our Floor Plan Facility. The proceeds from the original borrowings under the Term Loan Facility were used to repay our previous senior secured credit facilities (the "Previous Senior Secured Credit Facilities"). The proceeds from the First Amendment (as defined herein) were used to fund the acquisition of dealerships. The proceeds from the Second Amendment will be available to fund the opening and initial working capital needs of our current goal to operate Gander Mountain stores and certain liabilities that we will assume in connection therewith and to fund the acquisition of dealerships. See "Description of Certain Indebtedness — Senior Secured Credit Facilities."

          Our Term Loan Facility, which we entered into on November 8, 2016 and amended on March 17, 2017, requires us to make quarterly principal payments of 0.25% of the outstanding

34


Table of Contents

principal amount thereof. The second principal payment under the Term Loan Facility was paid on June 30, 2017. We also paid total cash interest on our Senior Secured Credit Facilities of $18.6 million during the six months ended June 30, 2017 and $45,000 for the portion of the quarter ended December 31, 2016 that the Revolving Credit Facility was outstanding. We also paid total cash interest on our Previous Senior Secured Credit Facilities of $41.6 million and $36.8 million for the years ended December 31, 2016 and 2015, respectively, and we paid total floor plan interest on our Floor Plan Facility of $11.5 million, $10.2 million, $18.9 million and $12.4 million for the six months ended June 30, 2017 and 2016 and the years ended December 31, 2016 and 2015, respectively. In addition to interest paid on our Senior Secured Credit Facilities and our Floor Plan Facility, we paid cash interest of $0.4 million and $0.5 million for the six months ended June 30, 2017 and 2016, respectively. In addition to interest paid on our Previous Senior Secured Credit Facilities, our Senior Secured Credit Facilities and our Floor Plan Facility, we paid cash interest of $1.4 million for the year ended December 31, 2016, and, in addition to interest paid on our Previous Senior Secured Credit Facilities and our Floor Plan Facility, we paid cash interest of $8.5 million for the year ended December 31, 2015. The Term Loan Facility also provides for an excess cash flow payment following the end of each fiscal year beginning with our fiscal year ending December 31, 2017, such that our indirect wholly-owned subsidiary, CWGS Group, LLC (the "Borrower"), will be required to prepay the term loan borrowings in an aggregate amount equal to 50% of excess cash flow for such fiscal year if the total leverage ratio is greater than 2.00 to 1.00. The required percentage of excess cash flow prepayment is reduced to 25% if the total leverage ratio is 1.50 to 1.00 or greater, but less than 2.00 to 1.00, and 0% if the total leverage ratio is less than 1.50 to 1.00. See the section entitled "Management's Discussion and Analysis of Financial Condition and Results of Operations — Liquidity and Capital Resources — Description of Senior Secured Credit Facilities and Floor Plan Facility" in each of our 2016 10-K and our 2017 Second Quarter 10-Q, each of which is incorporated by reference herein. We are dependent to a significant extent on our ability to finance our new and certain of our used RV inventory under our Floor Plan Facility. Floor plan financing arrangements allow us to borrow money to buy a particular new RV from the manufacturer or a used RV on trade-in or at auction and pay off the loan when we sell that particular RV. We may need to increase the capacity of our existing Floor Plan Facility in connection with our acquisition of dealerships and overall growth. In the event that we are unable to obtain such incremental financing, our ability to complete acquisitions could be limited.

          We cannot assure you that our cash flow from operations or cash available under our Revolving Credit Facility or our Floor Plan Facility will be sufficient to meet our needs. If we are unable to generate sufficient cash flows from operations in the future, and if availability under our Revolving Credit Facility or our Floor Plan Facility is not sufficient, we may have to obtain additional financing. If we obtain additional capital by issuing equity, the interests of our existing stockholders will be diluted. If we incur additional indebtedness, that indebtedness may contain significant financial and other covenants that may significantly restrict our operations. We cannot assure you that we could obtain refinancing or additional financing on favorable terms or at all.

Our Senior Secured Credit Facilities and our Floor Plan Facility contain restrictive covenants that may impair our ability to access sufficient capital and operate our business.

          Our Senior Secured Credit Facilities and our Floor Plan Facility contain various provisions that limit our ability to, among other things:

35


Table of Contents

          In addition, the restrictive covenants in our Senior Secured Credit Facilities and our Floor Plan Facility require us to maintain specified financial ratios. See the section entitled "Management's Discussion and Analysis of Financial Condition and Results of Operations — Liquidity and Capital Resources — Description of Senior Secured Credit Facilities and Floor Plan Facility" in each of our 2016 10-K and our 2017 Second Quarter 10-Q, each of which is incorporated by reference herein, and "Description of Certain Indebtedness" elsewhere in this prospectus. Our ability to comply with those financial ratios may be affected by events beyond our control, and our failure to comply with these ratios could result in an event of default.

          These covenants may affect our ability to operate and finance our business as we deem appropriate. Our inability to meet obligations as they become due or to comply with various financial covenants contained in the instruments governing our current or future indebtedness could constitute an event of default under the instruments governing our indebtedness.

          If there were an event of default under the instruments governing our indebtedness, the holders of the affected indebtedness could declare all of the affected indebtedness immediately due and payable, which, in turn, could cause the acceleration of the maturity of all of our other indebtedness. We may not have sufficient funds available, or we may not have access to sufficient capital from other sources, to repay any accelerated debt. Even if we could obtain additional financing, the terms of the financing may not be favorable to us. In addition, substantially all of our assets are subject to liens securing our Senior Secured Credit Facilities and our Floor Plan Facility. If amounts outstanding under our Senior Secured Credit Facilities and our Floor Plan Facility were accelerated, our lenders could foreclose on these liens and we could lose substantially all of our assets. Any event of default under the instruments governing our indebtedness could have a material adverse effect on our business, financial condition and results of operations.

We primarily rely on three fulfillment and distribution centers for our retail, e-commerce and catalog businesses, and, if there is a natural disaster or other serious disruption at either facility, we may be unable to deliver merchandise effectively to our stores or customers.

          We currently rely on three distribution and fulfillment centers located in Franklin, Kentucky, Bakersfield, California and Fort Worth, Texas for our retail, e-commerce and catalog businesses. We handle almost all of our e-commerce and catalog orders through these three facilities. Any natural disaster or other serious disruption at either facility due to fire, tornado, earthquake, flood or any other cause could damage our on-site inventory or impair our ability to use such distribution and fulfillment center. While we maintain business interruption insurance, as well as general property insurance, the amount of insurance coverage may not be sufficient to cover our losses in such an event. Any of these occurrences could impair our ability to adequately stock our stores or fulfill customer orders and harm our results of operations.

36


Table of Contents

Natural disasters, whether or not caused by climate change, unusual weather condition, epidemic outbreaks, terrorist acts and political events could disrupt business and result in lower sales and otherwise adversely affect our financial performance.

          The occurrence of one or more natural disasters, such as tornadoes, hurricanes, fires, floods, hail storms and earthquakes, unusual weather conditions, epidemic outbreaks such as Ebola, Zika virus or measles, terrorist attacks or disruptive political events in certain regions where our stores are located could adversely affect our business and result in lower sales. Severe weather, such as heavy snowfall or extreme temperatures, may discourage or restrict customers in a particular region from traveling to our stores or utilizing our products, thereby reducing our sales and profitability. Natural disasters including tornadoes, hurricanes, floods, hail storms and earthquakes may damage our stores or other operations, which may materially adversely affect our consolidated financial results. In addition to business interruption, our retailing business is subject to substantial risk of property loss due to the concentration of property at our retail locations. To the extent these events also impact one or more of our key suppliers or result in the closure of one or more of our distribution centers or our corporate headquarters, we may be unable to maintain inventory balances, maintain delivery schedules or provide other support functions to our stores. Any of these events could have a material adverse effect on our business, financial condition and results of operations.

We depend on our relationships with third-party providers of services, protection plans, products and resources and a disruption of these relationships or of these providers' operations could have an adverse effect on our business and results of operations.

          Our business depends in part on developing and maintaining productive relationships with third-party providers of services, protection plans, products and resources that we market to our customers. During the year ended December 31, 2016 we sourced our products from approximately 1,300 domestic and international vendors. Additionally, we rely on certain third-party providers to support our services, protection plans, products and resources, including insurance carriers for our property and casualty insurance and extended service contracts, banks and captive financing companies for vehicle financing and refinancing, Comenity Capital Bank as the issuer of our co-branded credit card and a tow provider network for our roadside assistance programs. We cannot accurately predict when, or the extent to which, we will experience any disruption in the supply of products from our vendors or services from our third-party providers. Any such disruption could negatively impact our ability to market and sell our services, protection plans, products and resources, which could have a material adverse effect on our business, financial condition and results of operations. In addition, Comenity Capital Bank could decline to renew our services agreement or become insolvent and unable to perform our contract, and we may be unable to timely find a replacement bank to provide these services.

          We depend on merchandise purchased from our vendors to obtain products for our retail locations. We have no contractual arrangements providing for continued supply from our key vendors, and our vendors may discontinue selling to us at any time. Changes in commercial practices of our key vendors or manufacturers, such as changes in vendor support and incentives or changes in credit or payment terms, could also negatively impact our results. If we lose one or more key vendors or are unable to promptly replace a vendor that is unwilling or unable to satisfy our requirements with a vendor providing equally appealing products at comparable prices, we may not be able to offer products that are important to our merchandise assortment.

          We also are subject to risks, such as the price and availability of raw materials and fabrics, labor disputes, union organizing activity, strikes, inclement weather, natural disasters, war and terrorism and adverse general economic and political conditions that might limit our vendors' ability to provide us with quality merchandise on a timely and cost-efficient basis. We may not be able to

37


Table of Contents

develop relationships with new vendors, and products from alternative sources, if any, may be of a lesser quality and more expensive than those we currently purchase. Any delay or failure in offering quality products and services to our customers could have a material adverse effect on our business, financial condition and results of operations.

          We offer emergency roadside assistance to our customers at a fixed price per year and we pay our tow provider network based on usage. If the amount of emergency roadside claims substantially exceeds our estimates or if our tow provider is unable to adequately respond to calls, it could have a material adverse effect on our business, financial condition or results of operations.

          With respect to the insurance programs that we offer, we are dependent on the insurance carriers that underwrite the insurance to obtain appropriate regulatory approvals and maintain compliance with insurance regulations. If such carriers do not obtain appropriate state regulatory approvals or comply with such changing regulations, we may be required to use an alternative carrier or change our insurance products or cease marketing certain insurance related products in certain states, which could have a material adverse effect on our business, financial condition and results of operations. If we are required to use an alternative insurance carrier or change our insurance related products, it may materially increase the time required to bring an insurance related product to market. Any disruption in our service offerings could harm our reputation and result in customer dissatisfaction.

          Additionally, we provide financing to qualified customers through a number of third-party financing providers. If one or more of these third-party providers ceases to provide financing to our customers, provides financing to fewer customers or no longer provides financing on competitive terms, or if we were unable to replace the current third-party providers upon the occurrence of one or more of the foregoing events, it could have a material adverse effect on our business, financial condition and results of operations.

          We also offer a co-branded credit card issued by Comenity Capital Bank, a third-party bank that manages and directly extends credit to our customers. The cardholders can earn promotional points on a variety of qualifying purchases, such as purchases at Camping World, on Good Sam purchases and at private campgrounds across the United States and Canada. We earn incentive payments from our card network partner based on the use of the credit card. A decrease in the popularity and use of our co-branded credit card could reduce our ability to earn incentive payment income as part of the program and could have a material adverse effect on our business, financial condition and results of operations.

A portion of our net income is from financing, insurance and extended service contracts, which depend on third-party lenders and insurance companies. We cannot assure you third-party lending institutions will continue to provide financing for RV purchases.

          A portion of our net income comes from the fees we receive from lending institutions and insurance companies for arranging financing and insurance coverage for our customers. The lending institution pays us a fee for each loan that we arrange. If these lenders were to lend to our customers directly rather than through us, we would not receive a fee. In addition, if customers prepay financing we arranged within a specified period (generally within six months of making the loan), we are required to rebate (or "chargeback") all or a portion of the commissions paid to us by the lending institution. Our revenues from financing fees and vehicle service contract fees are recorded net of a reserve for estimated future chargebacks based on historical operating results. Lending institutions may change the criteria or terms they use to make loan decisions, which could reduce the number of customers for whom we can arrange financing, or may elect to not continue to provide these products with respect to RVs. Our customers may also use the internet or other

38


Table of Contents

electronic methods to find financing alternatives. If any of these events occur, we could lose a significant portion of our income and profit.

          Furthermore, new and used vehicles may be sold and financed through retail installment sales contracts entered into between us and third-party purchasers. Prior to entering into a retail installment sales contract with a third-party purchaser, we typically have a commitment from a third-party lender for the assignment of such retail installment sales contract, subject to final review, approval and verification of the retail installment sales contract, related documentation and the information contained therein. Retail installment sales contracts are typically assigned by us to third-party lenders simultaneously with the execution of the retail installment sales contracts. Contracts in transit represent amounts due from third-party lenders from whom pre-arranged assignment agreements have been determined, and to whom the retail installment sales contract have been assigned. We recognize revenue when the applicable new or used vehicle is delivered and we have assigned the retail installment sales contract to a third-party lender and collectability is reasonably assured. Funding from the third-party lender is provided upon receipt, final review, approval and verification of the retail installment sales contract, related documentation and the information contained therein. Retail installment sales contracts are typically funded within ten days of the initial approval of the retail installment sales contract by the third-party lender. Contracts in transit are included in current assets in our consolidated financial statements included in each of our 2016 10-K and our 2017 Second Quarter 10-Q, each of which is incorporated by reference herein, and totaled $86.1 million as of June 30, 2017 and $29.0 million and $21.9 million as of December 31, 2016 and December 31, 2015, respectively. Any defaults on these retail installment sales contracts could have a material adverse effect on our business, financial condition and results of operations.

If we are unable to retain senior executives and attract and retain other qualified employees, our business might be adversely affected.

          Our success depends in part on our ability to attract, hire, train and retain qualified managerial, sales and marketing personnel. Competition for these types of personnel is high. We may be unsuccessful in attracting and retaining the personnel we require to conduct our operations successfully and, in such an event, our business could be materially and adversely affected. Our success also depends to a significant extent on the continued service and performance of our senior management team, including our Chairman and Chief Executive Officer Marcus Lemonis. The loss of any member of our senior management team could impair our ability to execute our business plan and could therefore have a material adverse effect on our business, results of operations and financial condition. Additionally, certain members of our management team, including Mr. Lemonis, currently pursue and may continue to pursue other business ventures, which could divert their attention from executing on our business plan and objectives. We do not currently maintain key-man life insurance policies on any member of our senior management team or other key employees. We have entered into employment agreements with Marcus A. Lemonis, our Chief Executive Officer, Thomas F. Wolfe, our Chief Financial Officer and Secretary, Brent L. Moody, our Chief Operating and Legal Officer, Roger L. Nuttall, our President of Camping World, and Mark J. Boggess, our President of Good Sam Enterprises (who will be retiring, effective December 1, 2017).

Our business depends on our ability to meet our labor needs.

          Our success depends in part upon our ability to attract, motivate and retain a sufficient number of qualified employees, including market managers, general managers, sales managers, department managers and sales associates. Qualified individuals of the requisite caliber and number needed to fill these positions may be in short supply in some areas, and the turnover rate in the retail industry is high. If we are unable to hire and retain sales associates capable of

39


Table of Contents

consistently providing a high level of customer service, as demonstrated by their enthusiasm for our culture and knowledge of our merchandise, our business could be materially adversely affected. Although none of our employees are currently covered by collective bargaining agreements, our employees may elect to be represented by labor unions in the future, which could increase our labor costs. Additionally, competition for qualified employees could require us to pay higher wages to attract a sufficient number of employees. An inability to recruit and retain a sufficient number of qualified individuals in the future may delay the planned openings of new stores. Any such delays, any material increases in employee turnover rates at existing stores or any increases in labor costs could have a material adverse effect on our business, financial condition or results of operations.

We primarily lease our retail locations. If we are unable to maintain those leases or locate alternative sites for our stores in our target markets and on terms that are acceptable to us, our revenues and profitability could be adversely affected.

          We lease substantially all of the real properties where we have operations, including, as of June 30, 2017, all 137 of our Camping World retail locations in 36 states and our three distribution centers. Our leases generally provide for fixed monthly rentals with escalation clauses and range from one to five years. There can be no assurance that we will be able to maintain our existing retail locations as leases expire, extend the leases or be able to locate alternative sites in our target markets and on favorable terms. Any failure to maintain our existing retail locations, extend the leases or locate alternative sites on favorable or acceptable terms could have a material adverse effect on our business, financial condition and results of operations.

Our business is subject to numerous federal, state and local regulations.

          Our operations are subject to varying degrees of federal, state and local regulation, including our RV sales, RV financing, outbound telemarketing, direct mail, roadside assistance programs and insurance activities. New regulatory efforts may be proposed from time to time that have a material adverse effect on our ability to operate our businesses or our results of operations. For example, in the past a principal source of leads for our direct response marketing efforts was new vehicle registrations provided by motor vehicle departments in various states. Currently, all states restrict access to motor vehicle registration information.

          We are also subject to federal and numerous state consumer protection and unfair trade practice laws and regulations relating to the sale, transportation and marketing of motor vehicles, including so-called "lemon laws." Federal, state and local laws and regulations also impose upon vehicle operators various restrictions on the weight, length and width of motor vehicles that may be operated in certain jurisdictions or on certain roadways. Certain jurisdictions also prohibit the sale of vehicles exceeding length restrictions. Federal and state authorities also have various environmental control standards relating to air, water, noise pollution and hazardous waste generation and disposal which affect our business and operations.

          Further, certain federal and state laws and regulations affect our activities. Areas of our business affected by such laws and regulations include, but are not limited to, labor, advertising, consumer protection, real estate, promotions, quality of services, intellectual property, tax, import and export, anti-corruption, anti-competition, environmental, health and safety. Compliance with these laws and others may be onerous and costly, at times, and may be inconsistent from jurisdiction to jurisdiction which further complicates compliance efforts.

          The Dodd-Frank Wall Street Reform and Consumer Protection Act (the "Dodd-Frank Act"), which was signed into law on July 21, 2010, established the Consumer Financial Protection Bureau (the "CFPB"), an independent federal agency funded by the United States Federal Reserve with broad regulatory powers and limited oversight from the United States Congress. Although

40


Table of Contents

automotive dealers are generally excluded, the Dodd-Frank Act could lead to additional, indirect regulation of automotive dealers, in particular, their sale and marketing of finance and insurance products, through its regulation of automotive finance companies and other financial institutions. In March 2013, the CFPB issued supervisory guidance highlighting its concern that the practice of automotive dealers being compensated for arranging customer financing through discretionary markup of wholesale rates offered by financial institutions ("dealer markup") results in a significant risk of pricing disparity in violation of The Equal Credit Opportunity Act (the "ECOA"). The CFPB recommended that financial institutions under its jurisdiction take steps to address compliance with the ECOA, which may include imposing controls on dealer markup, monitoring and addressing the effects of dealer markup policies, and eliminating dealer discretion to markup buy rates and fairly compensating dealers using a different mechanism that does not result in disparate impact to certain groups of consumers.

          In addition, the Patient Protection and Affordable Care Act, which was signed into law on March 23, 2010, may increase our annual employee health care costs that we fund and has increased our cost of compliance and compliance risk related to offering health care benefits.

          Furthermore, our property and casualty insurance programs that we offer through third-party insurance carriers are subject to various state laws and regulations governing the business of insurance, including, without limitation, laws and regulations governing the administration, underwriting, marketing, solicitation or sale of insurance programs. Our third-party insurance carriers are required to apply for, renew, and maintain licenses issued by state, federal or foreign regulatory authorities. Such regulatory authorities have relatively broad discretion to grant, renew and revoke such licenses. Accordingly, any failure by such parties to comply with the then current licensing requirements, which may include any determination of financial instability by such regulatory authorities, could result in such regulators denying their initial or renewal applications for such licenses, modifying the terms of licenses or revoking licenses that they currently possess, which could severely inhibit our ability to market these products. Additionally, certain state laws and regulations govern the form and content of certain disclosures that must be made in connection with the sale, advertising or offer of any insurance program to a consumer. We review all marketing materials we disseminate to the public for compliance with applicable insurance regulations. We are required to maintain certain licenses and approvals in order to market insurance programs.

          We have instituted various and comprehensive policies and procedures to address compliance. However, there can be no assurance that employees, contractors, vendors or our agents will not violate such laws and regulations or our policies and procedures.

Regulations applicable to the sale of extended service contracts could materially impact our business and results of operations.

          We offer extended service contracts that may be purchased as a supplement to the original purchaser's warranty. These products are subject to complex federal and state laws and regulations. There can be no assurance that regulatory authorities in the jurisdictions in which these products are offered will not seek to regulate or restrict these products. Failure to comply with applicable laws and regulations could result in fines or other penalties including orders by state regulators to discontinue sales of the warranty products in one or more jurisdictions. Such a result could materially and adversely affect our business, results of operations and financial condition.

          We currently transfer the majority of the administration and liability obligations associated with these extended service contracts to a third-party upon purchase by the customer. State laws and regulations, however, may limit or condition our ability to transfer these administration and liability obligations to third parties, which could in turn impact the way revenue is recognized from these products. Failure to comply with these laws could result in fines or other penalties, including orders

41


Table of Contents

by state regulators to discontinue sales of these product offerings as currently structured. Such a result could materially and adversely affect our business, financial condition and results of operations.

If state dealer laws are repealed or weakened, our dealerships will be more susceptible to termination, non-renewal or renegotiation of dealer agreements.

          State dealer laws generally provide that a manufacturer may not terminate or refuse to renew a dealer agreement unless it has first provided the dealer with written notice setting forth good cause and stating the grounds for termination or non-renewal. Some state dealer laws allow dealers to file protests or petitions or attempt to comply with the manufacturer's criteria within the notice period to avoid the termination or non-renewal. Though unsuccessful to date, manufacturers' lobbying efforts may lead to the repeal or revision of state dealer laws. If dealer laws are repealed in the states in which we operate, manufacturers may be able to terminate our dealer agreements without providing advance notice, an opportunity to cure or a showing of good cause. Without the protection of state dealer laws, it may also be more difficult for our dealerships to renew their dealer agreements upon expiration.

          The ability of a manufacturer to grant additional dealer agreements is based on several factors which are not within our control. If manufacturers grant new dealer agreements in areas near or within our existing markets, this could have a material adverse effect on our business, financial condition and results of operations.

Our failure to comply with certain environmental regulations could adversely affect our business, financial condition and results of operations.

          Our operations involve the use, handling, storage and contracting for recycling and/or disposal of materials such as motor oil and filters, transmission fluids, antifreeze, refrigerants, paints, thinners, batteries, cleaning products, lubricants, degreasing agents, tires and propane. Consequently, our business is subject to a complex variety of federal, state and local requirements that regulate the environment and public health and safety and we may incur significant costs to comply with such requirements. Our failure to comply with these regulations could cause us to become subject to fines and penalties or otherwise have an adverse impact on our business. In addition, we have indemnified certain of our landlords for any hazardous waste which may be found on or about property we lease. If any such hazardous waste were to be found on property that we occupy, a significant claim giving rise to our indemnity obligation could have a negative effect on our business, financial condition and results of operations.

Climate change legislation or regulations restricting emission of "greenhouse gases" could result in increased operating costs and reduced demand for the RVs we sell.

          The United States Environmental Protection Agency has adopted rules under existing provisions of the federal Clean Air Act that require a reduction in emissions of greenhouse gases from motor vehicles. The adoption of any laws or regulations requiring significant increases in fuel economy requirements or new federal or state restrictions on vehicles and automotive fuels in the United States could adversely affect demand for those vehicles and could have a material adverse effect on our business, financial condition and results of operations.

42


Table of Contents

A failure in our e-commerce operations, security breaches and cybersecurity risks could disrupt our business and lead to reduced sales and growth prospects and reputational damage.

          Our e-commerce business is an important element of our brands and relationship with our customers, and we expect it to continue to grow. In addition to changing consumer preferences and shifting traffic patterns and buying trends in e-commerce, we are vulnerable to additional risks and uncertainties associated with e-commerce sales, including rapid changes in technology, website downtime and other technical failures, security breaches, cyber-attacks, consumer privacy concerns, changes in state tax regimes and government regulation of internet activities. Our failure to successfully respond to these risks and uncertainties could reduce our e-commerce sales, increase our costs, diminish our growth prospects and damage our brands, which could negatively impact our results of operations and stock price.

          In addition, there is no guarantee that we will be able to expand our e-commerce business. Our competitors may have e-commerce businesses that are substantially larger and more developed than ours, which places us at a competitive disadvantage. Although we continually update our websites, we may not be successful in implementing improved website features and there is no guarantee that such improvements will expand our e-commerce business. If we are unable to expand our e-commerce business, our growth plans will suffer and the price of our common stock could decline.

We may be unable to enforce our intellectual property rights and we may be accused of infringing the intellectual property rights of third parties which could have a material adverse effect on our business, financial condition and results of operations.

          We own a variety of registered trademarks and service marks for the names of our clubs, magazines and other publications. We also own the copyrights to certain articles in our publications. We believe that our trademark and copyrights have significant value and are important to our marketing efforts. If we are unable to continue to protect the trademarks and service marks for our proprietary brands, if such marks become generic or if third parties adopt marks similar to our marks, our ability to differentiate our products and services may be diminished. In the event that our trademarks or service marks are successfully challenged by third parties, we could lose brand recognition and be forced to devote additional resources to advertising and marketing new brands for our products.

          From time to time, we may be compelled to protect our intellectual property, which may involve litigation. Such litigation may be time-consuming, expensive and distract our management from running the day-to-day operations of our business, and could result in the impairment or loss of the involved intellectual property. There is no guarantee that the steps we take to protect our intellectual property, including litigation when necessary, will be successful. The loss or reduction of any of our significant intellectual property rights could diminish our ability to distinguish our products from competitors' products and retain our market share for our proprietary products. Our inability to effectively protect our proprietary intellectual property rights could have a material adverse effect on our business, results of operations and financial condition.

          Other parties also may claim that we infringe their proprietary rights. Such claims, whether or not meritorious, may result in the expenditure of significant financial and managerial resources, injunctions against us or the payment of damages. These claims could have a material adverse effect on our business, financial condition and results of operations.

43


Table of Contents

If we are unable to maintain or upgrade our information technology systems or if we are unable to convert to alternate systems in an efficient and timely manner, our operations may be disrupted or become less efficient.

          We depend on a variety of information technology systems for the efficient functioning of our business. We rely on certain hardware, telecommunications and software vendors to maintain and periodically upgrade many of these systems so that we can continue to support our business. Various components of our information technology systems, including hardware, networks, and software, are licensed to us by third-party vendors. We rely extensively on our information technology systems to process transactions, summarize results and manage our business. Additionally, because we accept debit and credit cards for payment, we are subject to the Payment Card Industry Data Security Standard (the "PCI Standard"), issued by the Payment Card Industry Security Standards Council. The PCI Standard contains compliance guidelines with regard to our security surrounding the physical and electronic storage, processing and transmission of cardholder data. We are currently in compliance with the PCI Standard, however, complying with the PCI Standard and implementing related procedures, technology and information security measures requires significant resources and ongoing attention. Costs and potential problems and interruptions associated with the implementation of new or upgraded systems and technology such as those necessary to maintain compliance with the PCI Standard or with maintenance or adequate support of existing systems could also disrupt or reduce the efficiency of our operations. Any material interruptions or failures in our payment-related systems could have a material adverse effect on our business, financial condition and results of operations.

Any disruptions to our information technology systems or breaches of our network security could interrupt our operations, compromise our reputation, expose us to litigation, government enforcement actions and costly response measures and could have a material adverse effect on our business, financial condition and results of operations.

          We rely on the integrity, security and successful functioning of our information technology systems and network infrastructure across our operations. We use information technology systems to support our consumer services and plans, manage procurement and our supply chain, track inventory information at our retail locations, communicate customer information and aggregate daily sales, margin and promotional information. We also use information systems to report and audit our operational results.

          In connection with sales, we transmit encrypted confidential credit and debit card information. Although we are currently in compliance with the PCI Standard, there can be no assurance that in the future we will be able to continue to operate our facilities and our customer service and sales operations in accordance with PCI or other industry recommended or contractually required practices. Even if we continue to be compliant with such standards, we still may not be able to prevent security breaches.

          We also have access to, collect or maintain private or confidential information regarding our customers, associates and suppliers, as well as our business. For example, we maintain a customer database that had over 18 million unique contacts, including the impact of the Gander Mountain Acquisition, as of June 30, 2017. This customer database includes information about our approximately 1.8 million club members and our 3.5 million Active Customers, as of June 30, 2017, excluding the impact of the Gander Mountain Acquisition. The protection of our customer, club member, associate, supplier and company data is critical to us. The regulatory environment surrounding information security and privacy is increasingly demanding, with the frequent imposition of new and constantly changing requirements across our business. In addition, customers have a high expectation that we will adequately protect their personal information from cyber-attack or other security breaches. We have procedures in place to safeguard such data and

44


Table of Contents

information. However, a significant breach of club member, customer, employee, supplier, or company data could attract a substantial amount of negative media attention, damage our club member, customer and supplier relationships and our reputation, and result in lost sales, fines and/or lawsuits.

          An increasingly significant portion of our sales depends on the continuing operation of our information technology and communications systems, including but not limited to our point-of-sale system and our credit card processing systems. Our information technology, communication systems and electronic data may be vulnerable to damage or interruption from earthquakes, acts of war or terrorist attacks, floods, fires, tornadoes, hurricanes, power loss and outages, computer and telecommunications failures, computer viruses, loss of data, unauthorized data breaches, usage errors by our associates or our contractors or other attempts to harm our systems, including cyber-security attacks, hacking by third parties, computer viruses or other breaches of cardholder data. Some of our systems are not fully redundant, and our disaster recovery planning cannot account for all eventualities. The occurrence of a natural disaster, intentional sabotage or other unanticipated problems could result in lengthy interruptions in our service. Any errors or vulnerabilities in our systems, or damage to or failure of our systems, could result in interruptions in our services and non-compliance with certain regulations or expose us to risk of litigation and liability, which could have a material adverse effect on our business, financial condition and results of operations. Further, we have centralized the majority of our computer systems in our facilities in Englewood, Colorado and Bowling Green, Kentucky. It is possible that an event or disaster at our facilities in Englewood, Colorado and Bowling Green, Kentucky could materially and adversely affect the performance of our company and the ability of each of our stores to operate efficiently.

Increases in the minimum wage could adversely affect our financial results.

          From time to time, legislative proposals are made to increase the federal minimum wage in the United States, as well as the minimum wage in a number of individual states. As federal or state minimum wage rates increase, we may be required to increase not only the wage rates of our minimum wage employees, but also the wages paid to our other hourly employees as well. Any increase in the cost of our labor could have an adverse effect on our operating costs, financial condition and results of operations.

Increases in paper costs, postage costs and shipping costs may have an adverse impact on our future financial results.

          The price of paper is a significant expense relating to our publications and direct mail solicitations. Postage for publication distribution and direct mail solicitations is also a significant expense. In addition, shipping costs are a significant expense for our business. Paper, postage and shipping costs have increased in the past and may be expected to increase in the future. Such increases could have an adverse effect on our business if we are unable to pass them on to our customers.

We may be subject to product liability claims if people or property are harmed by the products we sell.

          Some of the products we sell may expose us to product liability claims relating to personal injury, death, or environmental or property damage, and may require product recalls or other actions. Although we maintain liability insurance, we cannot be certain that our coverage will be adequate for liabilities actually incurred or that insurance will continue to be available to us on economically reasonable terms, or at all. In addition, some of our agreements with our vendors and sellers do not indemnify us from product liability. In addition, even if a product liability claim is not successful or is not fully pursued, the negative publicity surrounding a product recall or any

45


Table of Contents

assertion that our products caused property damage or personal injury could damage our brand identity and our reputation with existing and potential consumers and have a material adverse effect on our business, financial condition and results of operations.

          We have a self-insured retention ("SIR") for products liability and personal injury matters ranging from $25,000 to $500,000 depending on the product type and when the occurrence took place. Generally, any occurrence (as defined by our insurance policies) after June 1, 2007 is subject to the $500,000 SIR. Amounts above the SIR, up to a certain dollar amount, are covered by our excess insurance policy. Currently, we maintain excess liability insurance aggregating $150.0 million with outside insurance carriers to minimize our risks related to catastrophic claims in excess of our self-insured positions for products liability and personal injury matters. Any material change in the aforementioned factors could have an adverse impact on our results of operations. Any increase in the frequency and size of these claims, as compared to our experience in prior years, may cause the premium that we are required to pay for insurance to increase significantly and may negatively impact future SIR levels. It may also increase the amounts we pay in punitive damages, not all of which are covered by our insurance.

We may be named in litigation, which may result in substantial costs and reputational harm and divert management's attention and resources.

          We face legal risks in our business, including claims from disputes with our employees and our former employees and claims associated with general commercial disputes, product liability and other matters. Risks associated with legal liability often are difficult to assess or quantify and their existence and magnitude can remain unknown for significant periods of time. While we maintain director and officer insurance, as well as general and product liability insurance, the amount of insurance coverage may not be sufficient to cover a claim and the continued availability of this insurance cannot be assured. We have been named in the past and may be named in the future as defendants of class action lawsuits. For example, we were named as a defendant in a class action lawsuit by Camp Coast to Coast club members, which alleged certain violations of California's Unfair Competition Law at Business and Professions Code and other laws, relating to our sale of trip points and certain advertising and marketing materials. In addition, we were also named as a defendant in a putative class action lawsuit filed by former employees in the State of California, which alleged various wage and hour claims under the California Labor Code. We have since settled both actions. Regardless of their subject matter or merits, class action lawsuits may result in significant cost to us, which may not be covered by insurance, may divert the attention of management or may otherwise have an adverse effect on our business, financial condition and results of operations. Negative publicity from litigation, whether or not resulting in a substantial cost, could materially damage our reputation. We may in the future be the target of litigation and this litigation may result in substantial costs and reputational harm and divert management's attention and resources. Costs, harm to our reputation and diversion could have a material adverse effect on our business, financial condition and results of operations.

Our private brand offerings expose us to various risks.

          We expect to continue to grow our exclusive private brand offerings through a combination of brands that we own and brands that we license from third parties. We have invested in our development and procurement resources and marketing efforts relating to these private brand offerings. Although we believe that our private brand products offer value to our customers at each price point and provide us with higher gross margins than comparable third-party branded products we sell, the expansion of our private brand offerings also subjects us to certain specific risks in addition to those discussed elsewhere in this section, such as:

46


Table of Contents

          An increase in sales of our private brands may also adversely affect sales of our vendors' products, which may, in turn, adversely affect our relationship with our vendors. Our failure to adequately address some or all of these risks could have a material adverse effect on our business, results of operations and financial condition.

Political and economic uncertainty and unrest in foreign countries where some of our merchandise vendors are located and trade restrictions upon imports from these foreign countries could adversely affect our ability to source merchandise and our results of operations.

          For the years ended December 31, 2016 and 2015, approximately 8% and 10%, respectively, of our merchandise was imported directly from vendors located in foreign countries, with a substantial portion of the imported merchandise being obtained directly from vendors in China. In addition, we believe that a significant portion of our domestic vendors obtain their products from foreign countries that may also be subject to political and economic uncertainty. We are subject to risks and uncertainties associated with changing economic, political and other conditions in foreign countries where our vendors are located, such as:

          We cannot predict when, or the extent to which, the countries in which our products are manufactured will experience any of the above events. Any event causing a disruption or delay of imports from foreign locations would likely increase the cost or reduce the supply of merchandise available to us and would adversely affect our results of operations.

          In addition, trade restrictions, including increased tariffs or quotas, embargoes, safeguards and customs restrictions against clothing items, as well as U.S. or foreign labor strikes, work stoppages or boycotts could increase the cost or reduce the supply of merchandise available to us or may require us to modify our current business practices, any of which could have a material adverse effect on our business, financial condition and results of operations.

47


Table of Contents

Our risk management policies and procedures may not be fully effective in achieving their purposes.

          Our policies, procedures, controls and oversight to monitor and manage our enterprise risks may not be fully effective in achieving their purpose and may leave exposure to identified or unidentified risks. Past or future misconduct by our employees or vendors could result in violations of law by us, regulatory sanctions and/or serious reputational harm or financial harm. We monitor our policies, procedures and controls; however, there can be no assurance that our policies, procedures and controls will be sufficient to prevent all forms of misconduct. We review our compensation policies and practices as part of our overall enterprise risk management program, but it is possible that our compensation policies could incentivize inappropriate risk taking or misconduct. If such inappropriate risks or misconduct occurs, it is possible that it could have a material adverse effect on our business, financial condition and results of operations.

We could incur asset impairment charges for goodwill, intangible assets or other long-lived assets.

          We have a significant amount of goodwill, intangible assets and other long-lived assets. At least annually, we review goodwill for impairment. Long-lived assets, identifiable intangible assets and goodwill are also reviewed for impairment whenever events or changes in circumstances indicate the carrying amount of an asset may not be recoverable from future cash flows. These events or circumstances could include a significant change in the business climate, legal factors, operating performance indicators, competition, sale or disposition of a significant portion of the business or other factors. If the carrying value of a long-lived asset is considered impaired, an impairment charge is recorded for the amount by which the carrying value of the long-lived asset exceeds its fair value. Our determination of future cash flows, future recoverability and fair value of our long-lived assets includes significant estimates and assumptions. Changes in those estimates or assumptions or lower than anticipated future financial performance may result in the identification of an impaired asset and a non-cash impairment charge, which could be material. Any such charge could adversely affect our business, financial condition and results of operations.

Risks Related to Our Organizational Structure

Marcus Lemonis, through his beneficial ownership of our shares directly or indirectly held by ML Acquisition and ML RV Group, has substantial control over us, including over decisions that require the approval of stockholders, and his interests, along with the interests of our other Continuing Equity Owners, in our business may conflict with yours.

          Each share of our Class B common stock entitles its holders to one vote per share on all matters presented to our stockholders generally, provided that, for as long as the ML Related Parties, directly or indirectly, beneficially own in the aggregate 27.5% or more of all of the outstanding common units of CWGS, LLC, the shares of our Class B common stock held by the ML Related Parties entitle the ML Related Parties, and, through his beneficial ownership of our shares directly or indirectly held by ML Acquisition, Marcus Lemonis, to the number of votes necessary such that the ML Related Parties, in the aggregate, cast 47% of the total votes eligible to be cast by all of our stockholders on all matters presented to a vote of our stockholders generally. Additionally, our one share of Class C common stock entitles ML RV Group, and, through his beneficial ownership of our shares directly or indirectly held by ML RV Group, Marcus Lemonis, to the number of votes necessary such that he casts 5% of the total votes eligible to be cast by all of our stockholders on all matters presented to a vote of our stockholders generally for as long as there is no Class C Change of Control. See "Description of Capital Stock." Accordingly, subject to the Voting Agreement as described below, Marcus Lemonis, through his beneficial ownership of our shares directly or indirectly held by ML Acquisition and ML RV Group, may approve or disapprove

48


Table of Contents

substantially all transactions and other matters requiring approval by our stockholders, such as a merger, consolidation, dissolution or sale of all or substantially all of our assets, the issuance or redemption of certain additional equity interests, and the election of directors. These voting and class approval rights may also enable Marcus Lemonis to approve transactions that may not be in the best interests of holders of our Class A common stock or, conversely, prevent the consummation of transactions that may be in the best interests of holders of our Class A common stock.

          Additionally, the Continuing Equity Owners may receive payments from us under the Tax Receivable Agreement upon any redemption or exchange of their common units in CWGS, LLC, including the issuance of shares of our Class A common stock upon any such redemption or exchange. As a result, the interests of the Continuing Equity Owners may conflict with the interests of holders of our Class A common stock. For example, the Continuing Equity Owners may have different tax positions from us which could influence their decisions regarding whether and when to dispose of assets, whether and when to incur new or refinance existing indebtedness, especially in light of the existence of the Tax Receivable Agreement, and whether and when we should terminate the Tax Receivable Agreement and accelerate our obligations thereunder. In addition, the structuring of future transactions may take into consideration tax or other considerations of the Continuing Equity Owners even in situations where no similar considerations are relevant to us. See "Certain Relationships and Related Person Transactions — Tax Receivable Agreement" for a discussion of the Tax Receivable Agreement and the related likely benefits to be realized by us and the Continuing Equity Owners.

          In addition, pursuant to the Voting Agreement, Crestview has the right to designate certain of our directors (the "Crestview Directors"), which will be four Crestview Directors (unless Marcus Lemonis is no longer our Chief Executive Officer, in which case, Crestview will have the right to designate three Crestview Directors) for as long as Crestview Partners II GP, L.P. directly or indirectly, beneficially owns, in the aggregate, 32.5% or more of our Class A common stock, three Crestview Directors for so long as Crestview Partners II GP, L.P., directly or indirectly, beneficially owns, in the aggregate, less than 32.5% but 25% or more of our Class A common stock, two Crestview Directors for as long as Crestview Partners II GP, L.P., directly or indirectly, beneficially owns, in the aggregate, less than 25% but 15% or more of our Class A common stock and one Crestview Director for as long as Crestview Partners II GP, L.P., directly or indirectly, beneficially owns, in the aggregate, less than 15% but 7.5% or more of our Class A common stock (assuming in each such case that all outstanding common units in CWGS, LLC are redeemed for newly issued shares of our Class A common stock on a one-for-one basis). After the consummation of this offering, Crestview will beneficially own, in the aggregate, 23.4% of our Class A common stock (or 22.3% of our Class A common stock, if the underwriters exercise in full their option to purchase additional shares of Class A common stock), assuming in each such case that all outstanding common units in CWGS, LLC are redeemed for newly issued shares of our Class A common stock on a one-for-one basis. Accordingly, after the consummation of this offering, Crestview will only have the right to designate two Crestview Directors. Each of ML Acquisition and ML RV Group has agreed to vote, or cause to vote, all of their outstanding shares of our Class A common stock, Class B common stock and Class C common stock at any annual or special meeting of stockholders in which directors are elected, so as to cause the election of the Crestview Directors. In addition, the ML Related Parties also have the right to designate certain of our directors (the "ML Acquisition Directors"), which will be four ML Acquisition Directors for as long as the ML Related Parties, directly or indirectly, beneficially own in the aggregate 27.5% or more of our Class A common stock, three ML Acquisition Directors for as long as the ML Related Parties, directly or indirectly, beneficially own, in the aggregate, less than 27.5% but 25% or more of our Class A common stock, two ML Acquisition Directors for as long as the ML Related Parties, directly or indirectly, beneficially own, in the aggregate, less than 25% but 15% or more of our Class A

49


Table of Contents

common stock and one ML Acquisition Director for as long as the ML Related Parties, directly or indirectly, beneficially own, in the aggregate, less than 15% but 7.5% or more of our Class A common stock (assuming in each such case that all outstanding common units in CWGS, LLC are redeemed for newly issued shares of our Class A common stock on a one-for-one basis). After the consummation of this offering, the ML Related Parties will beneficially own, in the aggregate, 39.9% of our Class A common stock (or 39.8% of our Class A common stock, if the underwriters exercise in full their option to purchase additional shares of Class A common stock), assuming in each such case that all outstanding common units in CWGS, LLC are redeemed for newly issued shares of our Class A common stock on a one-for-one basis. Accordingly, after the consummation of this offering, the ML Related Parties will continue to have the right to designate four ML Acquisition Directors. Moreover, ML RV Group has the right to designate one director for as long as it holds our one share of Class C common stock (the "ML RV Director"). Funds controlled by Crestview Partners II GP, L.P. have agreed to vote, or cause to vote, all of their outstanding shares of our Class A common stock and Class B common stock at any annual or special meeting of stockholders in which directors are elected, so as to cause the election of the ML Acquisition Directors and the ML RV Director. Additionally, pursuant to the Voting Agreement, we shall take commercially reasonable action to cause (i) the board of directors to be comprised at least of nine directors; (ii) the individuals designated in accordance with the terms of the Voting Agreement to be included in the slate of nominees to be elected to the board of directors at the next annual or special meeting of stockholders of the Company at which directors are to be elected and at each annual meeting of stockholders of the Company thereafter at which a director's term expires; (iii) the individuals designated in accordance with the terms of the Voting Agreement to fill the applicable vacancies on the board of directors; and (iv) a ML Acquisition Director or the ML RV Director to be the chairperson of the board of directors (as defined in our amended and restated bylaws). The Voting Agreement allows for the board of directors to reject the nomination, appointment or election of a particular director if such nomination, appointment or election would constitute a breach of the board of directors' fiduciary duties to the Company's stockholders or does not otherwise comply with any requirements of our amended and restated certificate of incorporation or our amended and restated bylaws or the charter for, or related guidelines of, the board of directors' nominating and corporate governance committee.

          The Voting Agreement further provides that, for so long as Crestview Partners II GP, L.P., directly or indirectly, beneficially owns, in the aggregate, 22.5% or more of our Class A common stock, or the ML Related Parties, directly or indirectly, beneficially own, in the aggregate, 22.5% or more of our Class A common stock (assuming in each such case that all outstanding common units in CWGS, LLC are redeemed for newly issued shares of our Class A common stock on a one-for-one basis), the approval of Crestview Partners II GP, L.P. and the ML Related Parties, as applicable, will be required for certain corporate actions. These actions include: (1) a change of control; (2) acquisitions or dispositions of assets above $100 million; (3) the issuance of securities of Camping World Holdings, Inc. or any of its subsidiaries (other than under equity incentive plans that have received the prior approval of our board of directors); (4) material amendments to our certificate of incorporation or bylaws; and (5) any change in the size of the board of directors. The Voting Agreement also provides that, for so long as either Crestview Partners II GP, L.P., directly or indirectly, beneficially owns, in the aggregate, 28% or more of our Class A common stock, or the ML Related Parties, directly or indirectly, beneficially own, in the aggregate, 28% or more of our Class A common stock (assuming in each such case that all outstanding common units of CWGS, LLC are redeemed for newly issued shares of our Class A common stock, on a one-for-one basis), the approval of Crestview Partners II GP, L.P. and the ML Related Parties, as applicable, will be required for the hiring and termination of our Chief Executive Officer; provided, however, that the approval of Crestview Partners II GP, L.P., and the ML Related Parties, as applicable, shall only be required at such time as Marcus Lemonis no longer serves as our Chief Executive Officer. See

50


Table of Contents

"Certain Relationships and Related Person Transactions — Voting Agreement." These rights may prevent the consummation of transactions that may be in the best interests of holders of our Class A common stock.

Our amended and restated certificate of incorporation provides that the doctrine of "corporate opportunity" does not apply with respect to any director or stockholder who is not employed by us or our affiliates.

          The doctrine of corporate opportunity generally provides that a corporate fiduciary may not develop an opportunity using corporate resources, acquire an interest adverse to that of the corporation or acquire property that is reasonably incident to the present or prospective business of the corporation or in which the corporation has a present or expectancy interest, unless that opportunity is first presented to the corporation and the corporation chooses not to pursue that opportunity. The doctrine of corporate opportunity is intended to preclude officers or directors or other fiduciaries from personally benefiting from opportunities that belong to the corporation. Our amended and restated certificate of incorporation provides that the doctrine of "corporate opportunity" does not apply with respect to any director or stockholder who is not employed by us or our affiliates. Any director or stockholder who is not employed by us or our affiliates therefore has no duty to communicate or present corporate opportunities to us, and has the right to either hold any corporate opportunity for their (and their affiliates') own account and benefit or to recommend, assign or otherwise transfer such corporate opportunity to persons other than us, including to any director or stockholder who is not employed by us or our affiliates.

          As a result, certain of our stockholders, directors and their respective affiliates are not prohibited from operating or investing in competing businesses. We therefore may find ourselves in competition with certain of our stockholders, directors or their respective affiliates, and we may not have knowledge of, or be able to pursue, transactions that could potentially be beneficial to us. Accordingly, we may lose a corporate opportunity or suffer competitive harm, which could negatively impact our business or prospects.

We are a "controlled company" within the meaning of the NYSE listing requirements and, as a result, qualify for, and intend to continue to rely on, exemptions from certain corporate governance requirements. You may not have the same protections afforded to stockholders of companies that are subject to such corporate governance requirements.

          Pursuant to the terms of the Voting Agreement, Marcus Lemonis, through his beneficial ownership of our shares directly or indirectly held by ML Acquisition and ML RV Group, and certain funds controlled by Crestview Partners II GP, L.P., have, and after the consummation of this offering will, in the aggregate, continue to have, more than 50% of the voting power for the election of directors, and, as a result, we are, and after the consummation of this offering will continue to be, considered, a "controlled company" for the purposes of the NYSE listing requirements. As such, we qualify for, and intend to continue to rely on, exemptions from certain corporate governance requirements, including the requirements to have a majority of independent directors on our board of directors, an entirely independent nominating and corporate governance committee, an entirely independent compensation committee or to perform annual performance evaluation of the nominating and corporate governance and compensation committees.

          The corporate governance requirements and specifically the independence standards are intended to ensure that directors who are considered independent are free of any conflicting interest that could influence their actions as directors. We have utilized, and, following this offering, we intend to continue to utilize, certain exemptions afforded to a "controlled company." As a result, we are not subject to certain corporate governance requirements, including that a majority of our board of directors consists of "independent directors," as defined under the rules of the NYSE. In

51


Table of Contents

addition, we are not required to have a nominating and corporate governance committee or compensation committee that is composed entirely of independent directors with a written charter addressing the committee's purpose and responsibilities or to conduct annual performance evaluations of the nominating and corporate governance and compensation committees and currently we do not have an entirely independent nominating and corporate governance committee. See the sections entitled "Corporate Governance" and "Committees of the Board" in our 2016 Proxy Statement, which is incorporated by reference herein. Accordingly, you may not have the same protections afforded to stockholders of companies that are subject to all of the corporate governance requirements of the NYSE.

Our principal asset is our interest in CWGS, LLC, and accordingly, we depend on distributions from CWGS, LLC to pay dividends, taxes and expenses, including payments under the Tax Receivable Agreement. CWGS, LLC's ability to make such distributions may be subject to various limitations and restrictions.

          We are a holding company and had no material assets as of June 30, 2017, other than our ownership of 29,061,420 common units, representing a 32.9% economic interest in the business of CWGS, LLC, and $2.8 million of cash. We have no independent means of generating revenue or cash flow, and our ability to pay dividends in the future, if any, will be dependent upon the financial results and cash flows of CWGS, LLC and its subsidiaries and distributions we receive from CWGS, LLC. There can be no assurance that our subsidiaries will generate sufficient cash flow to dividend or distribute funds to us or that applicable state law and contractual restrictions, including negative covenants in our debt instruments, will permit such dividends or distributions.

          CWGS, LLC is treated as a partnership for U.S. federal income tax purposes and, as such, is not subject to any entity-level U.S. federal income tax. Instead, taxable income is allocated to holders of its common units, including us. As a result, we incur income taxes on our allocable share of any net taxable income of CWGS, LLC. Under the terms of the CWGS LLC Agreement, CWGS, LLC is obligated to make tax distributions to holders of its common units, including us, except to the extent such distributions would render CWGS, LLC insolvent or are otherwise prohibited by law or our Senior Secured Credit Facilities, our Floor Plan Facility or any of our future debt agreements. In addition to tax expenses, we also incur expenses related to our operations, our interests in CWGS, LLC and related party agreements, including payment obligations under the Tax Receivable Agreement, and expenses and costs of being a public company, all of which could be significant. See "Certain Relationships and Related Person Transactions — Tax Receivable Agreement." We intend, as its managing member, to cause CWGS, LLC to make distributions in an amount sufficient to allow us to pay our taxes and operating expenses, including any ordinary course payments due under the Tax Receivable Agreement. However, CWGS, LLC's ability to make such distributions may be subject to various limitations and restrictions including, but not limited to, restrictions on distributions that would either violate any contract or agreement to which CWGS, LLC is then a party, including debt agreements, or any applicable law, or that would have the effect of rendering CWGS, LLC insolvent. If CWGS, LLC does not have sufficient funds to pay tax distributions or other liabilities to fund our operations, we may have to borrow funds, which could materially adversely affect our liquidity and financial condition and subject us to various restrictions imposed by any such lenders. To the extent that we are unable to make payments under the Tax Receivable Agreement for any reason, such payments will be deferred and will accrue interest until paid; provided, however, that nonpayment for a specified period may constitute a material breach of a material obligation under the Tax Receivable Agreement and therefore may accelerate payments due under the Tax Receivable Agreement. See "Certain Relationships and Related Person Transactions — Tax Receivable Agreement." If CWGS, LLC does not have sufficient funds to make distributions, our ability to declare and pay cash dividends may also be restricted or impaired. See "— Risks Related to This Offering and Ownership of Our Class A Common Stock."

52


Table of Contents

Our Tax Receivable Agreement with the Continuing Equity Owners and Crestview Partners II GP, L.P. requires us to make cash payments to them in respect of certain tax benefits to which we may become entitled, and the amounts that we may be required to pay could be significant.

          In connection with our IPO, we entered into a Tax Receivable Agreement with CWGS, LLC, each of the Continuing Equity Owners and Crestview Partners II GP, L.P. Pursuant to the Tax Receivable Agreement, we are required to make cash payments to the Continuing Equity Owners and Crestview Partners II GP, L.P. equal to 85% of the tax benefits, if any, that we actually realize, or in some circumstances are deemed to realize as a result of (i) increases in tax basis resulting from the purchase of common units from Crestview Partners II GP, L.P. in connection with the IPO, from certain of the Continuing Equity Owners in connection with the consummation of this offering and from the Continuing Equity Owners in connection with any future redemptions that are funded by Camping World Holdings, Inc. or exchanges of common units described under "Certain Relationships and Related Person Transactions — CWGS LLC Agreement — Common unit redemption right," and (ii) certain other tax benefits attributable to payments under the Tax Receivable Agreement. The amount of the cash payments that we may be required to make under the Tax Receivable Agreement could be significant. Payments under the Tax Receivable Agreement are based on the tax reporting positions that we determine, which tax reporting positions are subject to challenge by taxing authorities. Any payments made by us to the Continuing Equity Owners and Crestview Partners II GP, L.P. under the Tax Receivable Agreement will generally reduce the amount of overall cash flow that might have otherwise been available to us. To the extent that we are unable to make timely payments under the Tax Receivable Agreement for any reason, the unpaid amounts will be deferred and will accrue interest until paid by us. Nonpayment for a specified period may constitute a material breach of a material obligation under the Tax Receivable Agreement and therefore may accelerate payments due under the Tax Receivable Agreement. Furthermore, our future obligation to make payments under the Tax Receivable Agreement could make us a less attractive target for an acquisition, particularly in the case of an acquirer that cannot use some or all of the tax benefits that may be deemed realized under the Tax Receivable Agreement. The payments under the Tax Receivable Agreement are also not conditioned upon the Continuing Equity Owners or Crestview Partners II GP, L.P. maintaining a continued ownership interest in CWGS, LLC. See "Certain Relationships and Related Person Transactions — Tax Receivable Agreement" for a discussion of the Tax Receivable Agreement and the related likely benefits to be realized by us and the Continuing Equity Owners and Crestview Partners II GP, L.P.

The amounts that we may be required to pay to the Continuing Equity Owners and Crestview Partners II GP, L.P. under the Tax Receivable Agreement may be accelerated in certain circumstances and may also significantly exceed the actual tax benefits that we ultimately realize.

          The Tax Receivable Agreement provides that if certain mergers, asset sales, other forms of business combination, or other changes of control were to occur, if we materially breach any of our material obligations under the Tax Receivable Agreement or if, at any time, we elect an early termination of the Tax Receivable Agreement, then the Tax Receivable Agreement will terminate and our obligations, or our successor's obligations, to make payments under the Tax Receivable Agreement would accelerate and become immediately due and payable. The amount due and payable in those circumstances is determined based on certain assumptions, including an assumption that we would have sufficient taxable income to fully utilize all potential future tax benefits that are subject to the Tax Receivable Agreement. We may need to incur debt to finance payments under the Tax Receivable Agreement to the extent our cash resources are insufficient to meet our obligations under the Tax Receivable Agreement as a result of timing discrepancies or otherwise.

53


Table of Contents

          As a result of the foregoing, (i) we could be required to make cash payments to the Continuing Equity Owners and Crestview Partners II GP, L.P. that are greater than the specified percentage of the actual benefits we ultimately realize in respect of the tax benefits that are subject to the Tax Receivable Agreement and (ii) we would be required to make an immediate cash payment equal to the present value of the anticipated future tax benefits that are the subject of the Tax Receivable Agreement, which payment may be made significantly in advance of the actual realization, if any, of such future tax benefits. In these situations, our obligations under the Tax Receivable Agreement could have a substantial negative impact on our liquidity and could have the effect of delaying, deferring or preventing certain mergers, asset sales, other forms of business combination, or other changes of control. There can be no assurance that we will be able to finance our obligations under the Tax Receivable Agreement.

We will not be reimbursed for any payments made to the Continuing Equity Owners and Crestview Partners II GP, L.P. under the Tax Receivable Agreements in the event that any tax benefits are disallowed.

          We will not be reimbursed for any cash payments previously made to the Continuing Equity Owners and Crestview Partners II GP, L.P. pursuant to the Tax Receivable Agreement if any tax benefits initially claimed by us are subsequently challenged by a taxing authority and are ultimately disallowed. Instead, any excess cash payments made by us to a Continuing Equity Owner or Crestview Partners II GP, L.P. will be netted against any future cash payments that we might otherwise be required to make under the terms of the Tax Receivable Agreement. However, a challenge to any tax benefits initially claimed by us may not arise for a number of years following the initial time of such payment or, even if challenged early, such excess cash payment may be greater than the amount of future cash payments that we might otherwise be required to make under the terms of the Tax Receivable Agreement and, as a result, there might not be future cash payments from which to net against. The applicable U.S. federal income tax rules are complex and factual in nature, and there can be no assurance that the IRS or a court will not disagree with our tax reporting positions. As a result, it is possible that we could make cash payments under the Tax Receivable Agreement that are substantially greater than our actual cash tax savings. See "Certain Relationships and Related Person Transactions — Tax Receivable Agreement" for a discussion of the Tax Receivable Agreement and the related likely benefits to be realized by us and the Continuing Equity Owners and Crestview Partners II GP, L.P.

Unanticipated changes in effective tax rates or adverse outcomes resulting from examination of our income or other tax returns could adversely affect our operating results and financial condition.

          We are subject to income taxes in the United States, and our tax liabilities will be subject to the allocation of expenses in differing jurisdictions. Our future effective tax rates could be subject to volatility or adversely affected by a number of factors, including:

54


Table of Contents

          In addition, we may be subject to audits of our income, sales and other transaction taxes by U.S. federal and state authorities. Outcomes from these audits could have an adverse effect on our operating results and financial condition.

If we were deemed to be an investment company under the Investment Company Act of 1940, as amended (the "1940 Act"), as a result of our ownership of CWGS, LLC, applicable restrictions could make it impractical for us to continue our business as contemplated and could have a material adverse effect on our business, financial condition and results of operations.

          Under Sections 3(a)(1)(A) and (C) of the 1940 Act, a company generally will be deemed to be an "investment company" for purposes of the 1940 Act if (i) it is, or holds itself out as being, engaged primarily, or proposes to engage primarily, in the business of investing, reinvesting or trading in securities or (ii) it engages, or proposes to engage, in the business of investing, reinvesting, owning, holding or trading in securities and it owns or proposes to acquire investment securities having a value exceeding 40% of the value of its total assets (exclusive of U.S. government securities and cash items) on an unconsolidated basis. We do not believe that we are an "investment company," as such term is defined in either of those sections of the 1940 Act.

          As the sole managing member of CWGS, LLC, we control and operate CWGS, LLC. On that basis, we believe that our interest in CWGS, LLC is not an "investment security" as that term is used in the 1940 Act. However, if we were to cease participation in the management of CWGS, LLC, our interest in CWGS, LLC could be deemed an "investment security" for purposes of the 1940 Act.

          We and CWGS, LLC intend to conduct our operations so that we will not be deemed an investment company. However, if we were to be deemed an investment company, restrictions imposed by the 1940 Act, including limitations on our capital structure and our ability to transact with affiliates, could make it impractical for us to continue our business as contemplated and could have a material adverse effect on our business, financial condition and results of operations.

Our organizational structure, including the Tax Receivable Agreement, confers certain benefits upon the Continuing Equity Owners and Crestview Partners II GP, L.P. that do not benefit Class A common stockholders to the same extent as it benefits the Continuing Equity Owners and Crestview Partners II GP, L.P.

          Our organizational structure, including the Tax Receivable Agreement, confers certain benefits upon the Continuing Equity Owners and Crestview Partners II GP, L.P. that do not benefit the holders of our Class A common stock to the same extent as it benefits such Continuing Equity Owners and Crestview Partners II GP, L.P. In connection with our IPO, we entered into the Tax Receivable Agreement with CWGS, LLC and such Continuing Equity Owners and Crestview Partners II GP, L.P. and it provides for the payment by Camping World Holdings, Inc. to the Continuing Equity Owners and Crestview Partners II GP, L.P. of 85% of the amount of tax benefits, if any, that Camping World Holdings, Inc. actually realizes, or in some circumstances is deemed to realize, as a result of (i) increases in tax basis resulting from the purchase of common units from Crestview Partners II GP, L.P. in connection with the IPO, from certain of the Continuing Equity Owners in connection with the consummation of this offering and from the Continuing Equity Owners in connection with any future redemptions that are funded by Camping World Holdings, Inc. or exchanges of common units described under "Certain Relationships and Related Person Transactions — CWGS LLC Agreement — Common unit redemption right," and (ii) certain other tax benefits attributable to payments under the Tax Receivable Agreement. Although Camping World Holdings, Inc. will retain 15% of the amount of such tax benefits, this and other aspects of

55


Table of Contents

our organizational structure may adversely impact the future trading market for the Class A common stock.

Risks Related to the Gander Mountain Acquisition

If we continue to open and operate existing Gander Mountain retail locations, we may be required to raise additional funds in order to fund such openings. We cannot assure you that the terms of any additional debt or equity financing we obtain to fund the openings will be favorable to us.

          Contingent on our final lease negotiations, our current plan is to open the initial 15 to 20 Gander Mountain stores, which will be rebranded as Gander Outdoors, by the end of the first quarter of 2018 and another 40 to 45 stores during the second and third quarters of 2018, with measured growth thereafter. We assumed 15 Gander Mountain leases on October 6, 2017 through the exercise of Designation Rights and expect to enter into new leases for the other locations. As a result, we will begin to incur meaningful incremental expenses without the benefit of the full revenue as we begin to ramp the Gander Outdoors business and open stores.

          Based on our current plans, we currently expect to fund the opening and initial working capital needs of our current goal to operate Gander Mountain stores and certain liabilities that we will assume in connection therewith with available cash on hand and proceeds from the Second Amendment to our Senior Secured Credit Facilities. We may also be required to raise additional capital from equity or debt financing to finance the opening and operation of Gander Mountain stores. We cannot assure you that will be able to obtain such additional equity or debt financing on favorable terms or at all. Moreover, the issuance by us of Class A common stock in any future offerings may result in substantial dilution to our existing stockholders and may have a material adverse effect on the market price of our Class A common stock. Furthermore, to the extent that we need to incur additional debt financing in connection with the opening and operation of any Gander Mountain retail locations, such debt financings may have an adverse effect on our financial condition and may limit our ability to obtain financing in the future.

          Additionally, if we fail to realize the expected benefits from the Gander Mountain Acquisition or if the financial performance of Gander Mountain and Overton's do not meet our current expectations, it may make it more difficult for us to service our debt and our results of operations may fail to meet expectations.

We may not complete the opening of Gander Mountain retail locations within the time frame we anticipate or at all, which could have a negative effect on our business and our results of operations.

          On May 26, 2017, CWI, an indirect subsidiary of the Company, completed the acquisition of certain assets of Gander Mountain and its Overton's boating business through a bankruptcy auction that took place in April 2017 for $35.4 million in cash and $1.0 million of contingent consideration, as described in "Prospectus Summary — Recent Developments — Gander Mountain Acquisition."

          The assets acquired include the right to designate any real estate leases for assignment to CWI or other third parties (the "Designation Rights"), other agreements CWI elects to assume, intellectual property rights, operating systems and platforms, certain distribution center equipment, the Gander Mountain and Overton's ecommerce businesses and fixtures and equipment for Overton's two retail locations and corporate operations. Furthermore, CWI committed to exercise Designation Rights and take an assignment of no fewer than 15 Gander Mountain retail leases on or before October 6, 2017, in addition to the two Overton's retail leases assumed at the closing of the acquisition. The Designation Rights expired on October 6, 2017 after CWI elected to be designated 15 Gander Mountain retail leases. CWI also assumed certain liabilities, such as cure

56


Table of Contents

costs for leases and other agreements it elects to assume, accrued time off for employees retained by CWI and retention bonuses payable to certain key Gander Mountain employees retained by CWI. The cure costs for the 15 Gander Mountain leases assumed under the Designation Rights were approximately $1.0 million.

          Contingent on our final lease negotiations, our current plan is to open the initial 15 to 20 Gander Mountain stores, which will be rebranded as Gander Outdoors, by the end of the first quarter of 2018 and another 40 to 45 stores during the second and third quarters of 2018, with measured growth thereafter. We assumed 15 Gander Mountain leases on October 6, 2017 through the exercise of Designation Rights and expect to enter into new leases for the other locations. As a result, we will begin to incur meaningful incremental expenses without the benefit of the full revenue as we begin to ramp the Gander Outdoors business and open stores. Additionally, given the current liquidation of the existing Gander Mountain inventory, we will need to continue to supply each retail location that we determine to operate with new inventory in a timely manner, which may also require us to raise additional capital from equity or debt financings. If we are unable to negotiate lease terms with the landlords acceptable to us, order new inventory or raise additional capital, in each case, within the expected time frame, or at all, it could have a negative effect on our financial performance and our ability to execute on our operating strategy for Gander Mountain.

Combining Gander Mountain (including Overton's) with Camping World may be more difficult, costly or time consuming than expected and the anticipated benefits and cost savings of the transaction may not be fully realized.

          The success of the Gander Mountain Acquisition, including the realization of anticipated benefits and cost savings, will depend, in part, on our ability to successfully combine the businesses of Gander Mountain (including Overton's) and Camping World. The integration may be more difficult, costly or time consuming than expected. It is possible that the integration process could result in the loss of key employees or the disruption of each company's ongoing businesses or that the alignment of standards, controls, procedures and policies may adversely affect the combined company's ability to maintain relationships with clients, customers, suppliers and employees or to fully achieve the anticipated benefits and cost savings of the transaction. The loss of key employees could adversely affect our ability to successfully conduct our existing business in the markets in which Gander Mountain and Overton's operated prior to the Gander Mountain Acquisition, which could have an adverse effect on our financial results and the market price of our Class A common stock. Other potential difficulties of combining the businesses of Gander Mountain (including Overton's) and Camping World include unanticipated issues in integrating suppliers, logistics, distribution, retail operations, negotiation of lease terms with landlords on terms acceptable to us, information communications and other systems. We also expect to continue to incur non-recurring charges, including transaction costs, directly attributable to the Gander Mountain Acquisition and the opening of these retail locations.

          If we experience difficulties with the integration process, the anticipated benefits of the transaction may not be realized fully or at all, or may take longer to realize than expected. Integration efforts between the companies may also divert management attention and resources. These integration matters could have an adverse effect on each of Camping World and Gander Mountain (including Overton's) during this transition period and for an undetermined period after completion of the Gander Mountain Acquisition on the combined company.

          Moreover, in connection with the opening of the Gander Mountain retail locations, we expect that we will continue to expand into numerous new markets and will be selling various new product lines or categories, including firearms. See "— We may incur costs from litigation relating to products that we currently sell as a result of the consummation of the Gander Mountain Acquisition and the opening of retail locations, particularly firearms and ammunition, which could adversely

57


Table of Contents

affect our total revenue and profitability." As a result, opening retail locations may be more costly or time consuming than expected. Additionally, our unfamiliarity with the Gander Mountain product lines and new markets may also impact our ability to operate these locations profitably once they are opened. Other factors that may impact the profitability of these retail locations include our ability to retain existing store personnel or hire and train new store personnel, especially management personnel, our ability to provide a satisfactory mix of merchandise, our ability to negotiate favorable lease agreements, our ability to supply retail locations with inventory in a timely manner and the other factors described under "— Risks Related to our Business — Our expansion into new, unfamiliar markets, products lines or categories presents increased risks that may prevent us from being profitable in these new markets, products lines or categories. Delays in opening or acquiring new retail locations could have a material adverse effect on our business, financial condition and results of operations." As a result, we cannot assure you that we will be successful in operating the Gander Mountain business on a profitable basis, and our failure to do so could have a material adverse effect on our business, financial condition and results of operations.

We and Gander Mountain (including Overton's) will be subject to business uncertainties while the liquidation sales are pending.

          Uncertainty about the effect of the Gander Mountain Acquisition, the timing of the completion of liquidation sales at Gander Mountain's existing stores and the expected opening and operation of Gander Mountain and Overton's retail locations on employees, customers and suppliers may have an adverse effect on us. These uncertainties may impair our or Gander Mountain's (including Overton's) ability to attract, retain and motivate key personnel until the liquidation sales are completed, and could cause customers, suppliers and others that deal with Gander Mountain (including Overton's) or us to seek to change existing business relationships with Gander Mountain (including Overton's) or us. If key employees depart or current customers or suppliers terminate or modify their business relationships with us or Gander Mountain (including Overton's) because of issues relating to the uncertainty of the timing of the completion of liquidation sales at Gander Mountain's existing stores, the timing of the opening of retail locations and difficulty of integration or a desire not to remain with us or Gander Mountain (including Overton's), our business could be harmed.

The obligations and liabilities of Gander Mountain (including Overton's), some of which may be unanticipated or unknown, may be greater than we have anticipated which may diminish the value of Gander Mountain (including Overton's) to us.

          Under the asset purchase agreement entered into in connection with the Gander Mountain Acquisition, we have assumed, and will continue to assume, certain liabilities associated with Gander Mountain, including cure costs for real property leases and other agreements we elect to assume, accrued time off for employees retained by us and retention bonuses payable to certain key Gander Mountain employees retained by us. These liabilities may be greater than we have anticipated. The obligations and liabilities of Gander Mountain (including Overton's) could have a material adverse effect on Gander Mountain's (including Overton's) business or Gander Mountain (including Overton's) value to us or on our business, financial condition or results of operations.

We may incur costs from litigation relating to products that we currently sell as a result of the Gander Mountain Acquisition and the opening of retail locations, particularly firearms and ammunition, which could adversely affect our total revenue and profitability.

          We may incur damages due to lawsuits relating to products we currently sell as a result of the Gander Mountain Acquisition and the opening of Gander Mountain retail locations, including, but not limited to, lawsuits relating to firearms, ammunition, tree stands and archery equipment. We

58


Table of Contents

may incur losses due to lawsuits, including potential class actions, relating to our performance of background checks on firearms purchases and compliance with other sales laws as mandated by state and federal law. We may also incur losses from lawsuits relating to the improper use of firearms or ammunition sold by us, including lawsuits by municipalities or other organizations attempting to recover costs from manufacturers and retailers of firearms and ammunition. Our insurance coverage and the insurance provided by our vendors for certain products they sell to us may be inadequate to cover claims and liabilities related to products that we sell. In addition, claims or lawsuits related to products that we sell, or the unavailability of insurance for product liability claims, could result in the elimination of these products from our product line, thereby reducing total revenue. If one or more successful claims against us are not covered by or exceed our insurance coverage, or if insurance coverage is no longer available, our available working capital may be impaired and our operating results could be materially adversely affected. Even unsuccessful claims could result in the expenditure of funds and management time and could have a negative impact on our profitability and on future premiums we would be required to pay on our insurance policies.

Risks Related to This Offering and Ownership of Our Class A Common Stock

The Continuing Equity Owners (through common units) own interests in CWGS, LLC, and the Continuing Equity Owners have the right to redeem their interests in CWGS, LLC pursuant to the terms of the CWGS LLC Agreement for shares of Class A common stock or cash.

          After giving effect to this offering, we will have an aggregate of 214,249,041 shares of Class A common stock authorized but unissued (or 213,436,712 shares of Class A common stock if the underwriters exercise their option to purchase additional shares in full), including approximately 52,846,021 shares of Class A common stock issuable, at our election, upon redemption of CWGS, LLC common units held by the Continuing Equity Owners (or 52,033,692 shares of Class A common stock if the underwriters exercise their option to purchase additional shares in full). In connection with our IPO, CWGS, LLC entered into the CWGS LLC Agreement, and subject to certain restrictions set forth therein and as described elsewhere in this prospectus, the Continuing Equity Owners are entitled to have their common units redeemed from time to time, at each of their options, for, at our election (determined solely by our independent directors (within the meaning of the rules of the NYSE) who are disinterested), newly-issued shares of our Class A common stock on a one-for-one basis or a cash payment equal to a volume weighted average market price of one share of Class A common stock for each common unit redeemed, in each case in accordance with the terms of the CWGS LLC Agreement; provided that, at our election (determined solely by our independent directors (within the meaning of the rules of the NYSE) who are disinterested), we may effect a direct exchange of such Class A common stock or such cash, as applicable, for such common units. The Continuing Equity Owners may exercise such redemption right for as long as their common units remain outstanding. In connection with this offering, certain of the Continuing Equity Owners are expected to redeem an aggregate of 5,415,529 common units of CWGS, LLC in exchange for an aggregate of 5,415,529 shares of Class A common stock (or 6,227,858 common units if the underwriters exercise their option to purchase additional shares in full) and we will cancel their shares of Class B common stock on a one-for-one basis upon such exchange. See "Certain Relationships and Related Person Transactions — CWGS LLC Agreement." In connection with our IPO, we also entered into a registration rights agreement (the "Registration Rights Agreement") with the Original Equity Owners, pursuant to which the shares of Class A common stock issued upon such redemption and the shares of Class A common stock issued to the Former Equity Owners in connection with the Reorganization Transactions will be eligible for resale, subject to certain limitations set forth therein. See "Certain Relationships and Related Person Transactions — Registration Rights Agreement."

59


Table of Contents

          We cannot predict the size of future issuances of our Class A common stock or the effect, if any, that future issuances and sales of shares of our Class A common stock may have on the market price of our Class A common stock. Sales or distributions of substantial amounts of our Class A common stock, including shares issued in connection with an acquisition, or the perception that such sales or distributions could occur, may cause the market price of our Class A common stock to decline.

You may be diluted by future issuances of additional Class A common stock or common units in connection with our incentive plans, acquisitions or otherwise; future sales of such shares in the public market, or the expectations that such sales may occur, could lower our stock price.

          Our amended and restated certificate of incorporation authorizes us to issue shares of our Class A common stock and options, rights, warrants and appreciation rights relating to our Class A common stock for the consideration and on the terms and conditions established by our board of directors in its sole discretion, whether in connection with acquisitions or otherwise. In addition, we, CWGS, LLC and the Continuing Equity Owners are party to the CWGS LLC Agreement under which the Continuing Equity Owners (or certain permitted transferees thereof) have the right (subject to the terms of the CWGS LLC Agreement) to have their common units redeemed from time to time, at each of their options, by CWGS, LLC in exchange for, at our election (determined solely by our independent directors (within the meaning of the rules of the NYSE) who are disinterested), newly-issued shares of our Class A common stock on a one-for-one basis or a cash payment equal to a volume weighted average market price of one share of Class A common stock for each common unit redeemed, in each case in accordance with the terms of the CWGS LLC Agreement; provided that, at our election (determined solely by our independent directors (within the meaning of the rules of the NYSE) who are disinterested), we may effect a direct exchange of such Class A common stock or such cash, as applicable, for such common units. The Continuing Equity Owners may exercise such redemption right for as long as their common units remain outstanding. In connection with this offering, certain of the Continuing Equity Owners are expected to redeem an aggregate of 5,415,529 common units of CWGS, LLC in exchange for an aggregate of 5,415,529 shares of Class A common stock (or 6,227,858 common units if the underwriters exercise their option to purchase additional shares in full) and we will cancel their shares of Class B common stock on a one-for-one basis upon such exchange. See "Certain Relationships and Related Person Transactions — CWGS LLC Agreement." The market price of shares of our Class A common stock could decline as a result of these redemptions or exchanges or the perception that a redemption could occur. These redemptions or exchanges, or the possibility that these redemptions or exchanges may occur, also might make it more difficult for holders of our Class A common stock to sell such stock in the future at a time and at a price that they deem appropriate.

          We have reserved shares for issuance under our 2016 Incentive Award Plan in an amount equal to 14,632,645 shares of Class A common stock, including, as of October 18, 2017, shares of Class A common stock issuable pursuant to 1,026,168 stock options and 398,439 restricted stock units that were granted (net of forfeiture) to certain of our directors and certain of our employees in connection with our IPO as described under the sections entitled "Executive Compensation" and "Director Compensation" in our 2016 Proxy Statement, which is incorporated by reference herein. Any Class A common stock that we issue, including under our 2016 Incentive Award Plan or other equity incentive plans that we may adopt in the future, would dilute the percentage ownership held by the investors who purchase Class A common stock in this offering.

          In connection with this offering, we, the Selling Stockholders and our officers and directors, subject to certain exceptions, will agree that, without the prior written consent of Goldman Sachs & Co. LLC, on behalf of the underwriters, we and they will not, during the period ending

60


Table of Contents

60 days after the date of this prospectus (i) offer, pledge, sell, contract to sell, sell any option or contract to purchase, purchase any option or contract to sell, grant any option, right or warrant to purchase, lend or otherwise transfer or dispose of, directly or indirectly, beneficially any shares of Class A common stock or any securities convertible into or exercisable or exchangeable for shares of Class A common stock; (ii) file any registration statement with the SEC relating to the offering of any shares of Class A common stock or any securities convertible into or exercisable or exchangeable for Class A common stock; or (iii) enter into any swap or other arrangement that transfers to another, in whole or in part, any of the economic consequences of ownership of Class A common stock, subject to certain exceptions. Goldman Sachs & Co. LLC, in its sole discretion, may release the Class A common stock and other securities subject to the lock-up agreements described above in whole or in part at any time with or without notice. See "Underwriting."

          The market price of our Class A common stock may decline significantly when the restrictions on resale by our existing stockholders lapse or are waived and by the perception that any such sales may occur. A decline in the price of our Class A common stock might impede our ability to raise capital through the issuance of additional shares of Class A common stock or other equity securities or your ability to sell shares of Class A common stock at a time and price you deem appropriate.

          In connection our IPO, we entered into a Registration Rights Agreement with the Original Equity Owners. Any sales in connection with the Registration Rights Agreement, or the prospect of any such sales, could materially impact the market price of our Class A common stock and could impair our ability to raise capital through future sales of equity securities. For a further description of our Registration Rights Agreement, see "Certain Relationships and Related Person Transactions — Registration Rights Agreement."

          See "Shares Eligible for Future Sale" for a more detailed description of the restrictions on selling shares of our Class A common stock after this offering.

          In the future, we may also issue additional securities if we need to raise capital, including, but not limited to, in connection with acquisitions, which could constitute a material portion of our then-outstanding shares of Class A common stock.

Our Class A common stock price may be volatile or may decline regardless of our operating performance and you may not be able to resell your shares at or above the public offering price.

          It is possible that after this offering volatility in the market price of our Class A common stock may prevent you from being able to sell your shares at or above the price you paid for them. Many factors, which are outside our control, may cause the market price of our Class A common stock to fluctuate significantly, including those described elsewhere in this "Risk Factors" section of this prospectus and in the "Risk Factors" section in our 2016 10-K, which is incorporated by reference herein, as well as the following:

61


Table of Contents

          As a result, volatility in the market price of our Class A common stock may prevent investors from being able to sell their Class A common stock at or above the public offering price or at all. These broad market and industry factors may materially reduce the market price of our Class A common stock, regardless of our operating performance. In addition, price volatility may be greater if the public float and trading volume of our Class A common stock is low. As a result, you may suffer a loss on your investment.

Our ability to pay regular and special dividends on our Class A common stock is subject to the discretion of our board of directors and may be limited by our structure and statutory restrictions and restrictions imposed by our Senior Secured Credit Facilities and our Floor Plan Facility as well as any future agreements.

          CWGS, LLC has made a regular quarterly cash distribution to its common unit holders of approximately $0.08 per common unit, and CWGS, LLC intends to continue to make such quarterly cash distributions, and we intend to use all of the proceeds from such distribution on our common units to declare cash dividends on our Class A common stock as described under "Dividend Policy." CWGS, LLC is required to make cash distributions in accordance with the CWGS LLC Agreement in an amount sufficient for us to pay any expenses incurred by us in connection with the regular quarterly cash dividend, along with any of our other operating expenses and other obligations. See "Certain Relationships and Related Person Transactions — CWGS LLC Agreement — Distributions." In addition, we have paid, and currently intend to continue to pay, a special cash dividend of all or a portion of the Excess Tax Distribution (as defined under "Dividend Policy") to the holders of our Class A common stock from time to time, subject to the discretion of our board of directors as described under "Dividend Policy." However, the payment of future dividends on our Class A common stock will be subject to our discretion as the sole managing member of CWGS, LLC, the discretion of our board of directors and will depend on, among other things, our results of operations, financial condition, level of indebtedness, capital requirements, contractual restrictions, restrictions in our debt agreements and in any preferred stock, business prospects and other factors that our board of directors may deem relevant. Our Senior Secured Credit Facilities and our Floor Plan Facility also effectively limit our ability to pay dividends.

62


Table of Contents

Additionally, our ability to distribute any Excess Tax Distribution will also be subject to no early termination or amendment of the Tax Receivable Agreement, as well as the amount of tax distributions actually paid to us and our actual tax liability. As a consequence of these limitations and restrictions, we may not be able to make, or may have to reduce or eliminate, the payment of dividends on our Class A common stock. Accordingly, you may have to sell some or all of your Class A common stock after price appreciation in order to generate cash flow from your investment. You may not receive a gain on your investment when you sell your Class A common stock and you may lose the entire amount of the investment. Additionally, any change in the level of our dividends or the suspension of the payment thereof could adversely affect the market price of our Class A common stock. For additional information on our payments of dividends, see "Dividend Policy."

Delaware law and certain provisions in our amended and restated certificate of incorporation may prevent efforts by our stockholders to change the direction or management of our Company.

          We are a Delaware corporation, and the anti-takeover provisions of Delaware law impose various impediments to the ability of a third-party to acquire control of us, even if a change of control would be beneficial to our existing stockholders. In addition, our amended and restated certificate of incorporation and our amended and restated bylaws contain provisions that may make the acquisition of our Company more difficult without the approval of our board of directors, including, but not limited to, the following:

63


Table of Contents

          These provisions could discourage, delay or prevent a transaction involving a change in control of our company. These provisions could also discourage proxy contests and make it more difficult for you and other stockholders to elect directors of your choosing and cause us to take other corporate actions you desire, including actions that you may deem advantageous, or negatively affect the trading price of our Class A common stock. In addition, because our board of directors is responsible for appointing the members of our management team, these provisions could in turn affect any attempt by our stockholders to replace current members of our management team.

          Please see "— Risks Related to Our Organizational Structure — Marcus Lemonis, through his beneficial ownership of our shares directly or indirectly held by ML Acquisition and ML RV Group, has substantial control over us, including over decisions that require the approval of stockholders, and his interests, along with the interests of our other Continuing Equity Owners, in our business may conflict with yours."

Our amended and restated certificate of incorporation provides, subject to certain exceptions, that the Court of Chancery of the State of Delaware will be the sole and exclusive forum for certain stockholder litigation matters, which could limit our stockholders' ability to obtain a favorable judicial forum for disputes with us or our directors, officers, employees or stockholders.

          Our amended and restated certificate of incorporation provides, subject to limited exceptions, that the Court of Chancery of the State of Delaware will, to the fullest extent permitted by law, be the sole and exclusive forum for (i) any derivative action or proceeding brought on our behalf; (ii) any action asserting a claim of breach of a fiduciary duty owed by any of our directors, officers or other employees to us or our stockholders; (iii) any action asserting a claim against us, any director or our officers or employees arising pursuant to any provision of the DGCL, our amended and restated certificate of incorporation or our amended and restated bylaws; or (iv) any action asserting a claim against us, any director or our officers or employees that is governed by the internal affairs doctrine. Any person or entity purchasing or otherwise acquiring any interest in shares of our capital stock shall be deemed to have notice of and to have consented to the provisions of our amended and restated certificate of incorporation described above. This choice of forum provision may limit a stockholder's ability to bring a claim in a judicial forum that it finds favorable for disputes with us or any of our directors, officers, other employees or stockholders which may discourage lawsuits with respect to such claims. Alternatively, if a court were to find the choice of forum provision in our amended and restated certificate of incorporation to be inapplicable or unenforceable in an action, we may incur additional costs associated with resolving such action in other jurisdictions, which could materially adversely affect our business, financial condition and results of operations.

64


Table of Contents

We may issue shares of preferred stock in the future, which could make it difficult for another company to acquire us or could otherwise adversely affect holders of our Class A common stock, which could depress the price of our Class A common stock.

          Our amended and restated certificate of incorporation authorizes us to issue one or more series of preferred stock. Our board of directors will have the authority to determine the preferences, limitations and relative rights of the shares of preferred stock and to fix the number of shares constituting any series and the designation of such series, without any further vote or action by our stockholders. Our preferred stock could be issued with voting, liquidation, dividend and other rights superior to the rights of our Class A common stock. The potential issuance of preferred stock may delay or prevent a change in control of us, discouraging bids for our Class A common stock at a premium to the market price, and materially and adversely affect the market price and the voting and other rights of the holders of our Class A common stock.

The obligations associated with being a public company have required, and will continue to require, significant resources and management attention, which may divert from our business operations.

          As a public company, we are subject to the reporting requirements of the Securities Exchange Act of 1934, as amended (the "Exchange Act") and the Sarbanes-Oxley Act of 2002, as amended (the "Sarbanes-Oxley Act"). The Exchange Act requires that we file annual, quarterly and current reports with respect to our business and financial condition. The Sarbanes-Oxley Act requires, among other things, that we establish and maintain effective internal control over financial reporting. As a result, we have incurred, and will continue to incur, significant legal, accounting and other expenses that we did not previously incur prior to our IPO.

          In addition, the need to continue to establish the corporate infrastructure demanded of a public company may divert management's attention from implementing our business strategy, which could prevent us from improving our business, results of operations and financial condition. We have made, and will continue to make, changes to our internal control over financial reporting, including information technology controls, and procedures for financial reporting and accounting systems to meet our reporting obligations as a public company. However, the measures we take may not be sufficient to satisfy our obligations as a public company. If we do not continue to develop and implement the right processes and tools to manage our changing enterprise and maintain our culture, our ability to compete successfully and achieve our business objectives could be impaired, which could negatively impact our business, financial condition and results of operations. In addition, we cannot predict or estimate the amount of additional costs we may continue incur to comply with these requirements. We anticipate that these costs will materially increase our general and administrative expenses in comparison to the amount of such general and administrative expenses prior to our IPO.

          Furthermore, as a public company, we will continue to incur additional legal, accounting and other expenses that have not been reflected in our historical financial statements for periods prior to our IPO included in our 2016 10-K, which incorporated by reference herein, our 2017 10-Qs, each incorporated by reference herein, or our pro forma financial statements included elsewhere in this prospectus. In addition, rules implemented by the SEC and the NYSE have imposed various requirements on public companies, including establishment and maintenance of effective disclosure and financial controls and changes in corporate governance practices. Our management and other personnel have devoted, and will need to continue to devote, a substantial amount of time to these compliance initiatives. These rules and regulations result in our incurring legal and financial compliance costs and have made, and will continue to make, some activities more time-consuming and costly. For example, we expect these rules and regulations to make it more difficult and more expensive for us to obtain director and officer liability insurance, and we may be required to accept

65


Table of Contents

reduced policy limits and coverage or incur substantially higher costs to obtain the same or similar coverage. As a result, it may be more difficult for us to attract and retain qualified people to serve on our board of directors, our board committees or as executive officers.

As a public reporting company, we are subject to rules and regulations established from time to time by the SEC regarding our internal control over financial reporting. If we fail to establish and maintain effective internal control over financial reporting and disclosure controls and procedures, we may not be able to accurately report our financial results, or report them in a timely manner.

          As a public reporting company, we are subject to the rules and regulations established from time to time by the SEC and NYSE. These rules and regulations require, among other things, that we have, and periodically evaluate, procedures with respect to our internal control over financial reporting. Reporting obligations as a public company are likely to continue to place a considerable strain on our financial and management systems, processes and controls, as well as on our personnel.

          In addition, as a public company we are required to document and test our internal control over financial reporting pursuant to Section 404 of the Sarbanes-Oxley Act so that our management can certify as to the effectiveness of our internal control over financial reporting by the time our second annual report is filed with the SEC and thereafter, which will require us to document and make significant changes to our internal control over financial reporting. Likewise, our independent registered public accounting firm will be required to provide an attestation report on the effectiveness of our internal control over financial reporting.

          If our senior management is unable to conclude that we have effective internal control over financial reporting, or to certify the effectiveness of such controls, or if our independent registered public accounting firm cannot render an unqualified opinion on management's assessment and the effectiveness of our internal control over financial reporting, or if material weaknesses in our internal control over financial reporting are identified, we could be subject to regulatory scrutiny, a loss of public and investor confidence, and to litigation from investors and stockholders, which could have a material adverse effect on our business and the price of our Class A common stock. In addition, if we do not maintain adequate financial and management personnel, processes and controls, we may not be able to manage our business effectively or accurately report our financial performance on a timely basis, which could cause a decline in our common stock price and adversely affect our results of operations and financial condition. Failure to comply with the Sarbanes-Oxley Act could potentially subject us to sanctions or investigations by the SEC, the NYSE or other regulatory authorities, which would require additional financial and management resources.

If securities analysts do not publish research or reports about our company, or if they issue unfavorable commentary about us or our industry or downgrade our Class A common stock, the price of our Class A common stock could decline.

          The trading market for our Class A common stock depends in part on the research and reports that third-party securities analysts publish about our company and our industry. If one or more analysts cease coverage of our company, we could lose visibility in the market. In addition, one or more of these analysts could downgrade our Class A common stock or issue other negative commentary about our company or our industry. As a result of one or more of these factors, the trading price of our Class A common stock could decline.

66


Table of Contents

CAUTIONARY NOTE REGARDING FORWARD-LOOKING STATEMENTS

          This prospectus, our 2016 10-K and our 2017 10-Qs, each incorporated by reference herein, each contain forward-looking statements. We intend such forward-looking statements to be covered by the safe harbor provisions for forward-looking statements contained in Section 27A of the Securities Act of 1933 and Section 21E of the Exchange Act. All statements other than statements of historical facts contained, or incorporated by reference, in this prospectus may be forward-looking statements. Statements regarding our future results of operations and financial position, business strategy and plans and objectives of management for future operations, including, among others, statements regarding expected new retail location openings, including greenfield locations and acquired locations, profitability of new retail locations, future capital expenditures and debt service obligations, refinancing, retirement or exchange of outstanding debt, expectations regarding consumer behavior and growth, our comparative advantages and our plans and ability to expand our consumer base, our ability to respond to changing business and economic conditions, volatility in sales, our ability to drive growth, anticipated impact of the Gander Mountain Acquisition, the number of Gander Mountain locations the Company expects to operate, expectations regarding assumption and rejection of leases for the locations acquired under the Gander Mountain Acquisition and expectations regarding increase of certain expenses are forward-looking statements. In some cases, you can identify forward-looking statements by terms such as "may," "will," "should," "expects," "plans," "anticipates," "could," "intends," "targets," "projects," "contemplates," "believes," "estimates," "predicts," "potential" or "continue" or the negative of these terms or other similar expressions.

          Forward-looking statements involve known and unknown risks, uncertainties and other important factors that may cause our actual results, performance or achievements to be materially different from any future results, performance or achievements expressed or implied by the forward-looking statements. We believe that these important factors include, but are not limited to, the following:

67


Table of Contents

68


Table of Contents

          We qualify all of our forward-looking statements by these cautionary statements. The forward-looking statements included, or incorporated by reference, in this prospectus are only predictions. We have based these forward-looking statements largely on our current expectations and projections about future events and financial trends that we believe may affect our business, financial condition and results of operations. Because forward-looking statements are inherently subject to risks and uncertainties, some of which cannot be predicted or quantified, you should not rely on these forward-looking statements as predictions of future events. The events and circumstances reflected in our forward-looking statements may not be achieved or occur and actual results could differ materially from those projected in the forward-looking statements.

          These forward-looking statements included, or incorporated by reference, in this prospectus speak only as of the date made. Except as required by applicable law, we do not plan to publicly update or revise any such forward-looking statements, whether as a result of any new information, future events, changed circumstances or otherwise.

69


Table of Contents


USE OF PROCEEDS

          The Selling Stockholders will receive all of the net proceeds from this offering.

          We have agreed to pay the expenses associated with the sale of Class A common stock (other than the underwriting discounts and commissions applicable to the shares of Class A common stock to be sold by the Selling Stockholders), which we estimate to be approximately $1.0 million. See "Principal and Selling Stockholders" and "Underwriting."

70


Table of Contents


CAPITALIZATION

          The following table sets forth the cash and cash equivalents and capitalization as of June 30, 2017, as follows:

          For more information, please see "Unaudited Pro Forma Consolidated Financial Information" elsewhere in this prospectus. You should read this information in conjunction with our audited consolidated financial statements and the related notes thereto and the section entitled "Management's Discussion and Analysis of Financial Condition and Results of Operations," each included in our 2016 10-K, which is incorporated by reference herein, the section entitled "Management's Discussion and Analysis of Financial Condition and Results of Operations" and our unaudited consolidated financial statements and the accompanying notes, each included in our 2017 Second Quarter 10-Q, which is incorporated by reference herein, and the other financial information contained in this prospectus.

    As of June 30, 2017
 

(in thousands, except share and per share amounts)

    Actual     Pro Forma
 

Cash and cash equivalents

  $ 252,161   $ 251,211  

Indebtedness:

             

Revolving Credit Facility(1)

         

Term Loan Facility(1)(2)

    718,049     718,049  

Total indebtedness

    718,049     718,049  

Total equity:

             

Class A common stock, par value $0.01 per share; 250,000,000 shares authorized, 29,061,464 shares issued and 29,061,420 shares outstanding, actual; 34,476,993 shares issued and 34,476,949 shares outstanding, pro forma

    291     345  

Class B common stock, par value $0.0001 per share; 75,000,000 shares authorized, 69,066,445 shares issued and 57,031,184 shares outstanding, actual; 69,066,445 shares issued and 51,615,655 shares outstanding, pro forma

    6     5  

Class C common stock, par value $0.0001 per share; one share authorized, issued and outstanding, actual and pro forma

         

Additional paid-in capital

    153,071     183,364  

Retained earnings

    20,068     20,068  

Total stockholders' equity attributable to Camping World Holdings, Inc. 

    173,436     203,782  

Non-controlling interest

    48,725     44,276  

Total stockholders' equity

    222,161     248,058  

Total capitalization

  $ 940,210   $ 966,107  

(1)
For a discussion of our Senior Secured Credit Facilities, see the section entitled "Management's Discussion and Analysis of Financial Condition and Results of Operations — Liquidity and Capital Resources" in each

71


Table of Contents

(2)
Net of $6.1 million of unamortized original issue discount and $12.1 million of finance costs.

72


Table of Contents

PRICE RANGE OF CLASS A COMMON STOCK

          Our Class A common stock has been listed on the NYSE under the symbol "CWH" since October 7, 2016. Our IPO was priced at $22.00 per share on October 6, 2016. Prior to that date, there was no public market for our Class A common stock. The following table sets forth, for the indicated periods, the high and low sales price per share for our Class A common stock on the NYSE.

    High     Low
 

2016:

             

Fourth quarter (starting October 7, 2016)

  $ 33.59   $ 20.45  

2017:

             

First quarter

  $ 36.60   $ 29.41  

Second quarter

  $ 32.73   $ 26.30  

Third quarter

  $ 41.27   $ 28.77  

Fourth quarter (through October 20, 2017)

  $ 45.84   $ 39.15  

          On October 20, 2017, the last reported sale price of our Class A common stock on the NYSE was $44.35 per share. As of October 20, 2017, we had approximately seven holders of record of our Class A common stock. The actual number of stockholders is greater than this number of record holders, and includes stockholders who are beneficial owners, but whose shares are held in street name by brokers and other nominees. This number of holders of record also does not include stockholders whose shares may be held in trust by other entities. As of October 20, 2017, we had two holders of record of our Class B common stock. As of October 20, 2017, we had one holder of record of our Class C common stock.

73


Table of Contents


DIVIDEND POLICY

          CWGS, LLC has made a regular quarterly cash distribution to its common unit holders of approximately $0.08 per common unit, and CWGS, LLC intends to continue to make such quarterly cash distributions, and we intend to use all of the proceeds from such distribution on our common units to pay a regular quarterly cash dividend of approximately $0.08 per share on our Class A common stock, subject to our discretion as the sole managing member of CWGS, LLC and the discretion of our board of directors. Holders of our Class B common stock and Class C common stock are not entitled to participate in any dividends declared by our board of directors. Our first regular quarterly cash dividend of $0.08 per share of our Class A common stock, or $1.5 million, was paid during the quarter ended December 31, 2016. Our second regular quarterly cash dividend of $0.08 per share of our Class A common stock, or $1.5 million, was paid during the quarter ended March 31, 2017. Our third regular quarterly cash dividend of $0.08 per share of our Class A common stock, or $2.3 million, was paid during the quarter ended June 30, 2017. Our fourth regular quarterly cash dividend of $0.08 per share of our Class A common stock, or $2.4 million, was paid during the quarter ended September 30, 2017.

          CWGS, LLC is required to make cash distributions in accordance with the CWGS LLC Agreement in an amount sufficient for us to pay any expenses incurred by us in connection with the regular quarterly cash dividend, along with any of our other operating expenses and other obligations. See "Certain Relationships and Related Person Transactions — CWGS LLC Agreement — Distributions." We believe that our cash and cash equivalents and cash provided by operating activities will be sufficient for CWGS, LLC to make this regular quarterly cash distribution for at least the next twelve months.

          In addition, the CWGS LLC Agreement requires tax distributions to be made by CWGS, LLC to its members, including us. In general, tax distributions are made on a quarterly basis, to each member of CWGS, LLC, including us, based on such member's allocable share of the taxable income of CWGS, LLC (which, in our case, will be determined without regard to any Basis Adjustments described under "Certain Relationships and Related Person Transactions — Tax Receivable Agreement") and an assumed tax rate based on the highest combined federal, state, and local tax rate that may potentially apply to any one of CWGS, LLC's members (currently 52.62%), regardless of the actual final tax liability of any such member. See "Certain Relationships and Related Person Transactions — CWGS LLC Agreement" for additional information regarding these tax distributions. Based on the current applicable effective tax rates, we expect that (i) the assumed tax rate that will be used for purposes of determining tax distributions from CWGS, LLC will exceed our actual combined federal, state and local tax rate (assuming no changes in corporate tax rates) and (ii) the annual amount of tax distributions paid to us will exceed the sum of (A) our actual annual tax liability and (B) the annual amount payable by us under the Tax Receivable Agreement (assuming no early termination of the Tax Receivable Agreement) (such excess in clauses (A) and (B), collectively referred to herein as the "Excess Tax Distribution"). We currently intend to pay a special cash dividend of all or a portion of the Excess Tax Distribution to the holders of our Class A common stock from time to time subject to the discretion of our board of directors. Our first special cash dividend of $0.0732 per share, or $1.4 million, was paid during the quarter ended March 31, 2017. Our second special cash dividend of $0.0732 per share, or $2.1 million, was paid during the quarter ended June 30, 2017. Our third special cash dividend of $0.0732 per share, or $2.2 million, was paid during the quarter ended September 30, 2017.

          Our ability to pay cash dividends on our Class A common stock depends on, among other things, our results of operations, financial condition, level of indebtedness, capital requirements, contractual restrictions, restrictions in our debt agreements and in any preferred stock, restrictions under applicable law, the extent to which such distributions would render CWGS, LLC insolvent, our business prospects and other factors that our board of directors may deem relevant. Additionally,

74


Table of Contents

our ability to distribute any Excess Tax Distribution will also be subject to no early termination or amendment of the Tax Receivable Agreement, as well as the amount of tax distributions actually paid to us and our actual tax liability. Furthermore, because we are a holding company, our ability to pay cash dividends on our Class A common stock depends on our receipt of cash distributions from CWGS, LLC and, through CWGS, LLC, cash distributions and dividends from its operating subsidiaries, which may further restrict our ability to pay dividends as a result of the laws of their jurisdiction of organization, agreements of our subsidiaries or covenants under any existing and future outstanding indebtedness we or our subsidiaries incur. In particular, our ability to pay any cash dividends on our Class A common stock is limited by restrictions on the ability of CWGS, LLC and our other subsidiaries and us to pay dividends or make distributions to us under the terms of our Senior Secured Credit Facilities and Floor Plan Facility. We do not currently believe that the restrictions contained in our existing indebtedness will impair the ability of CWGS, LLC to make the distributions or pay the dividends as described above. See "Description of Certain Indebtedness" for a description of the restrictions on our ability to pay dividends. Our dividend policy has certain risks and limitations, particularly with respect to liquidity, and we may not pay dividends according to our policy, or at all. See "Description of Capital Stock" and "Risk Factors — Risks Related to This Offering and Ownership of Our Class A Common Stock — Our ability to pay regular and special dividends on our Class A common stock is subject to the discretion of our board of directors and may be limited by our structure and statutory restrictions and restrictions imposed by our Senior Secured Credit Facilities and our Floor Plan Facility as well as any future agreements." See also the section entitled "Management's Discussion and Analysis of Financial Condition and Results of Operations — Liquidity and Capital Resources" in each of our 2016 10-K and our 2017 Second Quarter 10-Q, each of which is incorporated by reference herein.

          CWGS, LLC paid cash tax distributions to its members during the six months ended June 30, 2017 and 2016 aggregating $88.9 million and $52.8 million, respectively, and during the years ended December 31, 2016, 2015 and 2014 aggregating $106.2 million, $83.1 million and $58.0 million, respectively. CWGS, LLC also made quarterly preferred return payments to one of its members during the years ended December 31, 2016, 2015 and 2014 aggregating $6.4 million, $8.4 million and $2.1 million, respectively. Additionally, CWGS, LLC paid special cash distributions to its members aggregating $111.2 million and $137.4 million during the years ended December 31, 2016 and 2015, respectively. CWGS, LLC did not pay any special cash distributions to its members during the six months ended June 30, 2017 or 2016.

75


Table of Contents


UNAUDITED PRO FORMA CONSOLIDATED FINANCIAL INFORMATION

          We have derived the unaudited consolidated pro forma statement of income for the year ended December 31, 2016 set forth below by the application of pro forma adjustments to the audited consolidated financial statements of Camping World Holdings, Inc. and its subsidiaries included in our 2016 10-K, which is incorporated by reference herein. We have derived the unaudited consolidated pro forma statement of income for the six months ended June 30, 2017 set forth below by the application of pro forma adjustments to the unaudited consolidated financial statements of Camping World Holdings, Inc. and its subsidiaries included in our 2017 Second Quarter 10-Q, which is incorporated by reference herein. We have derived the unaudited pro forma consolidated balance sheet as of June 30, 2017 set forth below by the application of pro forma adjustments to the unaudited consolidated financial statements of Camping World Holdings, Inc. and its subsidiaries included in our 2017 Second Quarter 10-Q, which is incorporated by reference herein.

          The unaudited pro forma consolidated statement of income for the year ended December 31, 2016 presents our consolidated results of income to give pro forma effect to the prior public offerings (including our IPO and our public offering in the six months ended June 30, 2017 (the "May 2017 Public Offering")), the Reorganization Transactions and the sale of shares in this offering (excluding shares issuable upon exercise of the underwriters' option to purchase additional shares, but including the direct exchange by certain of the Selling Stockholders of shares of common units of CWGS, LLC for shares of our Class A common stock), as if all such transactions had been completed as of January 1, 2016. The unaudited pro forma consolidated statement of income for the six months ended June 30, 2017 presents our consolidated results of income to give pro forma effect to the May 2017 Public Offering and the sale of shares in this offering (excluding shares issuable upon exercise of the underwriters' option to purchase additional shares, but including the direct exchange by certain of the Selling Stockholders of shares of common units of CWGS, LLC for shares of our Class A common stock), as if it had been completed as of January 1, 2017. The unaudited pro forma consolidated balance sheet as of June 30, 2017 presents our financial position to give pro forma effect to the sale of shares in this offering (excluding shares issuable upon exercise of the underwriters' option to purchase additional shares, but including the direct exchange by certain of the Selling Stockholders of shares of common units of CWGS, LLC for shares of our Class A common stock), as if it had been completed on June 30, 2017. The unaudited pro forma consolidated financial statements reflect pro forma adjustments that are described in the accompanying notes and are based on available information and certain assumptions we believe are reasonable, but are subject to change. We have made, in our opinion, all adjustments that are necessary to present fairly the pro forma financial data.

          The pro forma adjustments for the year ended December 31, 2016 related to the prior public offerings (including our IPO and the May 2017 Public Offering) and Reorganization Transactions, which we refer to as the "Prior Public Offerings and Reorganization Transactions Adjustments," principally give effect to the following items occurring on January 1, 2016 instead of occurring during the quarters ended December 31, 2016 and June 30, 2017:

76


Table of Contents

          The pro forma adjustments for the six months ended June 30, 2017 related to the May 2017 Public Offering, which we refer to as the "Prior Public Offering Adjustments," principally give effect to the following items occurring on January 1, 2017 instead of occurring during the six months ended June 30, 2017:

77


Table of Contents

          The pro forma adjustments related to this offering, which we refer to as the "Offering Adjustments," principally give effect to the following items:

          The unaudited pro forma consolidated financial information presented assumes no exercise by the underwriters of the option to purchase up to an additional 1,005,000 shares of Class A common stock.

          As described in greater detail under "Certain Relationships and Related Person Transactions — Tax Receivable Agreement," in connection with our IPO, we entered into the Tax Receivable Agreement with CWGS, LLC, each of the Continuing Equity Owners and Crestview Partners II GP, L.P. that provides for the payment by Camping World Holdings, Inc. to such persons of 85% of the amount of tax benefits, if any, that Camping World Holdings, Inc. actually realizes (or in some circumstances is deemed to realize) as a result of (i) increases in tax basis resulting from the purchase of common units from Crestview Partners II GP, L.P. in connection with the IPO, from certain of the Continuing Equity Owners in connection with the consummation of this offering and from the Continuing Equity Owners in connection with any future redemptions that are funded by Camping World Holdings, Inc. or exchanges of common units, and (ii) certain other tax benefits attributable to payments made under the Tax Receivable Agreement. Due to the uncertainty in the amount and timing of future redemptions or exchanges of common units by the Continuing Equity Owners, the unaudited pro forma consolidated financial information assumes that no redemptions or exchanges of common units have occurred, other than those contemplated in connection with the consummation of this offering. However, if all of the Continuing Equity Owners were to have their common units redeemed (after giving effect to this offering and assuming the underwriters do not exercise their option to purchase additional shares of Class A common stock), we would recognize a deferred tax asset of approximately $1.5 billion and a liability of approximately $1.4 billion, representing 85% of the tax benefits due to the Continuing Equity Owners (of which approximately 61%, 35% and 4% of the tax benefits would be attributable to ML Acquisition, funds controlled by Crestview Partners II GP, L.P. and the Former Profit Unit Holders, respectively), assuming (i) all exchanges occurred on June 30, 2017; (ii) a price of $42.74 per share (the average of the volume weighted average prices for our Class A common stock for the five full trading days prior to October 19, 2017); (iii) a constant corporate tax rate of 38.5%; (iv) we will have sufficient taxable income to fully utilize the tax benefits; and (v) no material changes in tax law. For each 5%

78


Table of Contents

increase (decrease) in the amount of common units exchanged by the Continuing Equity Owners, our deferred tax asset would increase (decrease) by approximately $6.3 million and the related liability would increase (decrease) by approximately $4.9 million, assuming that the price per share and corporate tax rate remain the same. For each $1.00 increase (decrease) in the assumed value of the exchanged common units in CWGS, LLC of $42.74 per share (the average of the volume weighted average prices for our Class A common stock for the five full trading days prior to October 19, 2017), our deferred tax asset would increase (decrease) by approximately $3.0 million and the related liability would increase (decrease) by approximately $2.5 million, assuming that the number of common units exchanged by the Continuing Equity Owners and the corporate tax rate remains the same. These amounts are estimates and have been prepared for informational purposes only. The actual amount of deferred tax assets and related liabilities that we will recognize will differ based on, among other things, the timing of the exchanges, the price of our shares of Class A common stock at the time of the exchange, and the tax rates then in effect.

          The unaudited pro forma consolidated financial statements reflect the acquisition of the equity interests in CWGS, LLC in connection with our IPO, the Reorganization Transactions and this offering and does not result in a change in the book basis of CWGS, LLC as such transactions are between entities under common control.

          The unaudited pro forma consolidated financial information is presented for informational purposes only and should not be considered indicative of actual results of operations that would have been achieved had the IPO, Reorganization Transactions and this offering been consummated on the dates indicated, and do not purport to be indicative of statements of financial condition, data or results of operations as of any future date or for any future period. You should read our unaudited pro forma consolidated financial information and the accompanying notes in conjunction with all of the historical financial statements and related notes included in each of our 2016 10-K and 2017 Second Quarter 10-Q, each of which is incorporated by reference herein, the financial and other information appearing elsewhere in this prospectus, including information contained in "Risk Factors," "Use of Proceeds" and "Capitalization" and the financial and other information appearing elsewhere or incorporated by reference in this prospectus, including information contained in the sections entitled "Selected Financial Data" and "Management's Discussion and Analysis of Financial Condition and Results of Operations," each included in our 2016 10-K, which is incorporated by reference herein and the information contained in the section entitled "Management's Discussion and Analysis of Financial Condition and Results of Operations," included in our 2017 Second Quarter 10-Q, which is incorporated by reference herein.

79


Table of Contents

Camping World Holdings, Inc. and Subsidiaries
Unaudited Pro Forma Consolidated Balance Sheet as of June 30, 2017
(amounts in thousands, except share and per share amounts)

    Historical
Camping
World
Holdings, Inc.
    Offering
Adjustments
    Pro Forma
Camping
World
Holdings, Inc.
 

Assets

                   

Cash and cash equivalents

  $ 252,161   $ (950 )(1) $ 251,211  

Contracts in transit

    86,114         86,114  

Accounts receivable, net

    73,164         73,164  

Inventories, net

    1,106,098         1,106,098  

Prepaid expenses and other assets

    24,189         24,189  

Total current assets

    1,541,726     (950 )   1,540,776  

Property and equipment, net

    151,965         151,965  

Deferred tax assets, net

    243,185     125,192 (2)   368,377  

Intangible assets, net

    21,785         21,785  

Goodwill

    289,884         289,884  

Other assets

    17,871         17,871  

Total assets

  $ 2,266,416   $ 124,242   $ 2,390,658  

Liabilities and stockholders' equity

                   

Current liabilities:

                   

Accounts payable

  $ 142,236   $   $ 142,236  

Accrued liabilities

    115,374         115,374  

Deferred revenues and gains

    69,920         69,920  

Current portion of capital lease obligations

    985         985  

Current portion of tax receivable agreement liability

    6,469     5,064 (2)   11,533  

Current portion of long-term debt

    7,400         7,400  

Notes payable — floor plan, net

    780,905         780,905  

Other current liabilities

    24,812         24,812  

Total current liabilities

    1,148,101     5,064     1,153,165  

Capital lease obligations, net of current portion

    389         389  

Right to use liability

    10,270         10,270  

Tax receivable agreement liability, net of current portion

    86,857     93,281 (2)   180,138  

Long-term debt, net of current portion

    710,649         710,649  

Deferred revenues and gains

    56,301         56,301  

Other long-term liabilities

    31,688         31,688  

Total liabilities

    2,044,255     98,345     2,142,600  

Commitments and contingencies

                   

Stockholders' equity:

                   

Class A common stock, par value $0.01 per share; 250,000,000 shares authorized, 29,061,464 shares issued and 29,061,420 shares outstanding, actual; 34,476,993 shares issued and 34,476,949 shares outstanding, pro forma

    291     54 (3)   345  

Class B common stock, par value $0.0001 per share; 75,000,000 shares authorized, 69,066,445 shares issued and 57,031,184 shares outstanding, actual; 69,066,445 shares issued and 51,615,655 shares outstanding, pro forma

    6     (1 )(3)   5  

Class C common stock, par value $0.0001 per share; one share authorized, issued and outstanding, actual and pro forma

             

Preferred stock; par value $0.01 per share; 20,000,000 shares authorized and no shares issued and outstanding, actual and pro forma

             

Additional paid-in capital

    153,071     30,293 (1)(2)(3)(4)   183,364  

Retained earnings

    20,068         20,068  

Total stockholders' equity attributable to Camping World Holdings, Inc. 

    173,436     30,346     203,782  

Non-controlling interest

    48,725     (4,449 )(4)   44,276  

Total stockholders' equity

    222,161     25,897     248,058  

Total liabilities and stockholders' equity

  $ 2,266,416   $ 124,242   $ 2,390,658  

See accompanying Notes to Unaudited Pro Forma Consolidated Balance Sheet.

80


Table of Contents

Camping World Holdings, Inc. and Subsidiaries
Notes to Unaudited Pro Forma Consolidated Balance Sheet

(1)
The Company has incurred, and will incur, certain costs associated with this offering, including certain legal, accounting and other related expenses. None of these costs had been incurred as of June 30, 2017. Upon completion of this offering, these costs will be recorded as a reduction to additional paid-in capital.

(2)
Camping World Holdings, Inc. is subject to U.S. federal and state income taxes and files consolidated income tax returns for U.S. federal and certain state jurisdictions. These adjustments reflect the recognition of additional deferred taxes in connection with this offering related to temporary differences in the book basis as compared to the tax basis of our investment in CWGS, LLC.

81


Table of Contents

(3)
These adjustments reflect the exchange by the Continuing Equity Owners participating in this offering of 5,415,529 common units in CWGS, LLC for a corresponding number of shares of Class A common stock (and the cancellation of their shares of Class B common stock on a one-for-one basis upon such exchange). The adjustments assume no exercise by the underwriters of their option to purchase additional shares of Class A common stock.

(4)
Camping World Holdings, Inc. is the sole managing member of CWGS, LLC. As sole managing member, Camping World Holdings, Inc. exclusively operates and controls the business and affairs of CWGS, LLC, which results in CWGS, LLC being included in the consolidated results of Camping World Holdings, Inc. The common units in CWGS, LLC owned by the Continuing Equity Owners are considered non-controlling interests in the consolidated financial statements of Camping World Holdings, Inc.

82


Table of Contents

Camping World Holdings, Inc. and Subsidiaries
Unaudited Pro Forma Consolidated Statement of Income for the
Year Ended December 31, 2016
(amounts in thousands, except share and per share amounts)

    Historical
Camping
World
Holdings, Inc.
    Prior Public
Offerings and
Reorganization
Transactions
Adjustments
    As Adjusted
Before
Offering
    Offering
Adjustments
    Pro Forma
Camping World
Holdings, Inc.
 

Revenue:

                               

Consumer Services and Plans

  $ 184,773   $   $ 184,773   $   $ 184,773  

Retail

                               

New vehicles

    1,866,182         1,866,182         1,866,182  

Used vehicles

    705,893         705,893         705,893  

Parts, services and other

    540,019         540,019         540,019  

Finance and insurance, net

    229,839         229,839         229,839  

Subtotal

    3,341,933         3,341,933         3,341,933  

Total revenue

    3,526,706         3,526,706         3,526,706  

Costs applicable to revenue (exclusive of depreciation and amortization shown separate below):

                               

Consumer Services and Plans

    79,272     81 (1)   79,353         79,353  

Retail

                               

New vehicles

    1,604,534         1,604,534         1,604,534  

Used vehicles

    555,113         555,113         555,113  

Parts, services and other

    289,186     227 (1)   289,413         289,413  

Subtotal

    2,448,833     227     2,449,060         2,449,060  

Total costs applicable to revenue

    2,528,105     308     2,528,413         2,528,413  

Operating expenses:

                               

Selling, general and administrative

    691,884     1,915 (1)   693,799         693,799  

Debt restructure expense

    1,218         1,218         1,218  

Depreciation and amortization

    24,695         24,695         24,695  

(Gain) loss on sale of assets

    (564 )       (564 )       (564 )

Total operating expenses

    717,233     1,915     719,148         719,148  

Income from operations

    281,368     (2,223 )   279,145         279,145  

Other income (expense):

                               

Floor plan interest expense

    (18,854 )       (18,854 )       (18,854 )

Other interest expense, net

    (48,318 )   12,388 (2)   (35,930 )       (35,930 )

Loss on debt restructure

    (5,052 )       (5,052 )       (5,052 )

Other income (expense), net

                     

Total other income (expense)

    (72,224 )   12,388     (59,836 )       (59,836 )

Income before income taxes

    209,144     10,165     219,309         219,309  

Income tax expense

    (5,907 )   (25,383) (3)   (31,290 )   (5,067) (5)   (36,357 )

Net income

  $ 203,237   $ (15,218 ) $ 188,019   $ (5,067 ) $ 182,952  

Less: net income attributable to non-controlling interests

    (11,576 )   (133,860) (4)   (145,436 )   13,158 (6)   (132,278 )

Net income attributable to Camping World Holdings, Inc. 

  $ 191,661   $ (149,078 ) $ 42,583   $ 8,091   $ 50,674  

Earnings per share of Class A common stock:

                               

Basic

  $ 0.11 (7)                   $ 1.49 (7)

Diluted

  $ 0.09 (7)                   $ 1.49 (7)

Weighted-average shares of Class A common stock outstanding:

                               

Basic

    18,766 (7)                     33,923 (7)

Diluted

    83,602 (7)                     33,923 (7)

See accompanying Notes to Unaudited Pro Forma Consolidated Statements of Income.

83


Table of Contents


Camping World Holdings, Inc. and Subsidiaries
Unaudited Pro Forma Consolidated Statement of Income for the
Six Months Ended June 30, 2017
(amounts in thousands, except share and per share amounts)

    Historical
Camping
World
Holdings, Inc.
    Prior Public
Offering
Adjustments
    As Adjusted
Before
Offering
    Offering
Adjustments
    Pro Forma
Camping World
Holdings, Inc.
 

Revenue:

                               

Consumer Services and Plans

  $ 98,349   $   $ 98,349   $   $ 98,349  

Retail

                               

New vehicles

    1,267,462         1,267,462         1,267,462  

Used vehicles

    342,993         342,993         342,993  

Parts, services and other

    290,419         290,419         290,419  

Finance and insurance, net

    167,259         167,259         167,259  

Subtotal

    2,068,133         2,068,133         2,068,133  

Total revenue

    2,166,482         2,166,482         2,166,482  

Costs applicable to revenue (exclusive of depreciation and amortization shown separate below):

                               

Consumer Services and Plans

    41,707         41,707         41,707  

Retail

                               

New vehicles

    1,088,998         1,088,998         1,088,998  

Used vehicles

    254,640         254,640         254,640  

Parts, services and other

    156,546         156,546         156,546  

Subtotal

    1,500,184         1,500,184         1,500,184  

Total costs applicable to revenue

    1,541,891         1,541,891         1,541,891  

Operating expenses:

                               

Selling, general and administrative

    403,934         403,934         403,934  

Debt restructure expense

                     

Depreciation and amortization

    14,437         14,437         14,437  

(Gain) loss on sale of assets

    (287 )       (287 )       (287 )

Total operating expenses

    418,084         418,084         418,084  

Income from operations

    206,507         206,507         206,507  

Other income (expense):

                               

Floor plan interest expense

    (11,889 )       (11,889 )       (11,889 )

Other interest expense, net

    (19,961 )       (19,961 )       (19,961 )

Loss on debt restructure

                     

Other income (expense), net

    17         17         17  

Total other income (expense)

    (31,833 )       (31,833 )       (31,833 )

Income before income taxes

    174,674         174,674         174,674  

Income tax expense

    (19,911 )   (4,578) (3)   (24,489 )   (4,049 )(5)   (28,538 )

Net income

  $ 154,763   $ (4,578 ) $ 150,185   $ (4,049 ) $ 146,136  

Less: net income attributable to non-controlling interests

    (127,905 )   11,897 (4)   (116,008 )   10,523 (6)   (105,485 )

Net income attributable to Camping World Holdings, Inc. 

  $ 26,858   $ 7,319   $ 34,177   $ 6,474   $ 40,651  

Earnings per share of Class A common stock:

                               

Basic

  $ 1.28 (7)                   $ 1.19 (7)

Diluted

  $ 1.24 (7)                   $ 1.19 (7)

Weighted-average shares of Class A common stock outstanding:

                               

Basic

    20,973 (7)                     34,086 (7)

Diluted

    84,673 (7)                     88,372 (7)

   

See accompanying Notes to Unaudited Pro Forma Consolidated Statements of Income.

84


Table of Contents

Camping World Holdings, Inc. and Subsidiaries
Notes to Unaudited Pro Forma Consolidated Statements of Income

(1)
This adjustment represents the increase in compensation expense we would incur if the 1,117,559 stock options and 143,500 restricted stock units granted (net of forfeiture through December 31, 2016) to certain employees and directors in connection with the IPO were granted on January 1, 2016 instead of in October 2016 in connection with the IPO. This amount was calculated assuming the stock options and restricted stock units were granted on January 1, 2016 with the stock options having an exercise price equal to $22.00 per share, the initial public offering price of the shares of Class A common stock issued and sold in our IPO. The grant date fair values of the stock options were determined using the Black-Scholes valuation model using the following assumptions:

Expected volatility

    36.05 %

Expected dividend yield

    1.10 %

Expected term (in years)

    6.25  

Risk-free interest rate

    1.47 %
(2)
On October 13, 2016, CWGS Group, LLC, a wholly owned subsidiary of CWGS, LLC, repaid $200.4 million of the then outstanding borrowings on the Company's Previous Term Loan Facility with the proceeds of the capital contribution made by Camping World Holdings, Inc. with the proceeds from our IPO. On November 8, 2016, CWGS Group, LLC entered into the Senior Secured Credit Facilities, consisting of a $645 million Term Loan Facility and a $35 million Revolving Credit Facility, and used the proceeds to repay the Previous Senior Secured Credit Facilities as described in our 2016 10-K and our 2017 First Quarter 10-Q, each of which is incorporated by reference herein. This adjustment represents the decrease in interest expense that would have been realized by us if the aforementioned principal repayment and debt refinancing had occurred on January 1, 2016, computed at a weighted average interest rate of 4.6%.

(3)
Camping World Holdings, Inc. is subject to U.S. federal income taxes, in addition to state and local taxes, with respect to its allocable share of any net taxable income of CWGS, LLC. For the year ended December 31, 2016 and the six months ended June 30, 2017, the adjustments of $25.4 million and $4.6 million, respectively, to the income tax expense resulting from the Prior Public Offerings and Reorganization Transactions Adjustments and Prior Public Offering Adjustments, respectively, reflects our effective tax rate of 38.5% applied to Camping World Holdings, Inc.'s economic interest of 32.3% and 32.4%, respectively, of CWGS, LLC following the Prior Public Offerings and Reorganization Transactions Adjustments and Prior Public Offering Adjustments, respectively, further applied to the portion of net income of CWGS, LLC that relates to pass-through entities whose income has not been previously subject to income tax expense following the Prior Public Offerings and Reorganization Transactions Adjustments and Prior Public Offering Adjustments, respectively, less the income tax expense recorded for Camping World Holdings, Inc. prior to the Prior Public Offerings and Reorganization Transactions Adjustments and Prior Public Offering Adjustments, respectively.

(4)
The common units in CWGS, LLC owned by the Continuing Equity Owners are considered non-controlling interests in the consolidated financial statements of Camping World Holdings, Inc. For the year ended December 31, 2016 and the six months ended June 30, 2017, as a result of the Prior Public Offerings and Reorganization Transactions Adjustments and Prior Public Offering Adjustments, respectively, the non-controlling interests held by the Continuing Equity Owners represented 67.7% and 67.6% economic ownership of CWGS, LLC, respectively, and as such, 67.7% and 67.6% of CWGS, LLC's net income, respectively, is attributable to the non-controlling interests. The pro forma adjustment reflects the allocation of

85


Table of Contents

(5)
Camping World Holdings, Inc. is subject to U.S. federal income taxes, in addition to state and local taxes, with respect to its allocable share of any net taxable income of CWGS, LLC. For the year ended December 31, 2016 and the six months ended June 30, 2017, the pro forma adjustment of $5.1 million and $4.0 million, respectively, to the income tax expense resulting from this offering reflects our effective tax rate of 38.5% applied to the additional 6.1% economic interest in CWGS, LLC that will be held by Camping World Holdings, Inc. upon consummation of the offering and the exchange by the Continuing Equity Owners participating in this offering of 5,415,529 common units in CWGS, LLC for a corresponding number of shares of Class A common stock in connection with this offering further applied to the portion of net income of CWGS, LLC that relates to pass-through entities whose income has not been previously subject to income tax expense.

(6)
The common units in CWGS, LLC owned by the Continuing Equity Owners are considered non-controlling interests in the consolidated financial statements of Camping World Holdings, Inc. Immediately following the consummation of this offering, the non-controlling interests held by the Continuing Equity Owners will have 61.0% economic ownership of CWGS, LLC, and as such, 61.0% of CWGS, LLC's net income will be attributable to the non-controlling interests. The pro forma adjustment reflects the reduction in the allocation of CWGS, LLC net income to the non-controlling interests. The remaining economic ownership of CWGS, LLC will be held by Camping World Holdings, Inc. following the consummation of this offering.

(7)
Pro forma basic earnings per share for the year ended December 31, 2016 is calculated based on pro forma net income reflecting the adjustments discussed above divided by 33,923,000 shares of Class A common stock, which is the sum of the Class A common stock outstanding at December 31, 2016, the Class A common stock issued in the May 2017 Public Offering during the six months ended June 30, 2017, and the Class A common stock that will be issued in connection with this offering, which includes the exchange by the Continuing Equity Owners participating in this offering of 5,415,529 common units in CWGS, LLC for a corresponding number of shares of Class A common stock. Pro forma basic earnings per share for the six months ended June 30, 2017 is calculated based on pro forma net income reflecting the adjustments discussed above divided by 34,086,000 shares of Class A common stock, which is the sum of the weighted-average shares of Class A common stock outstanding for the six months ended June 30, 2017, the Class A common stock issued in the May 2017 Public Offering during the six months ended June 30, 2017, and the Class A common stock that will be issued in connection with this offering, which includes the exchange by the Continuing Equity Owners participating in this offering of 5,415,529 common units in CWGS, LLC for a corresponding number of shares of Class A common stock. The shares of Class B common stock and Class C common stock have no rights to dividends or distributions, whether in cash or stock, and therefore are excluded from this calculation. For the year ended December 31, 2016, we have determined that (i) the assumed conversion of common units in CWGS, LLC into Class A common stock under the if-converted method of calculating earnings per share and (ii) the incremental shares from the outstanding stock options and restricted stock units under the treasury stock method of calculating earnings per share each do not result in a dilutive impact and therefore that basic and dilutive pro forma net income per share are the same. For the six months ended June 30, 2017, the incremental shares from the outstanding stock options and restricted stock units under the treasury stock

86


Table of Contents

(in thousands except per share amounts)

    Year ended
December 31,
2016
    Six months
ended
June 30,
2017
 

Basic and diluted net income per share:

             

Numerator

             

Net income

  $ 182,952   $ 146,136  

Less: net income attributable to non-controlling interests

    (132,278 )   (105,485 )

Net income attributable to Class A common stockholders — basic

    50,674     40,651  

Add: Reallocation of net income attributable to non-controlling interests from the assumed exchange of common units in CWGS, LLC for Class A common stock

        64,569  

Net income attributable to Camping World Holdings, Inc. — diluted

  $ 50,674   $ 105,220  

Denominator

             

Class A common shares outstanding

    28,507     28,670  

Incremental shares of Class A common stock issued in connection with this offering

    5,416     5,416  

Weighted-average Class A common shares outstanding — basic

    33,923     34,086  

Dilutive common units in CWGS, LLC that are convertible into Class A common stock

        54,286  

Weighted-average Class A common shares outstanding — diluted

    33,923     88,372  

Earnings per share — basic

  $ 1.49   $ 1.19  

Earnings per share — diluted

  $ 1.49   $ 1.19  

87


Table of Contents

CERTAIN RELATIONSHIPS AND RELATED PERSON TRANSACTIONS

          The following are certain transactions, arrangements and relationships with our directors, executive officers and stockholders owning 5% or more of our outstanding Class A common stock, our Class B common stock or our Class C common stock. Each of the related party transactions described below were negotiated on an arm's length basis. We believe that the terms of such agreements are as favorable as those we could have obtained from parties not related to us.

          The following are summaries of certain provisions of our related party agreements and are qualified in their entirety by reference to all of the provisions of such agreements. Because these descriptions are only summaries of the applicable agreements, they do not necessarily contain all of the information that you may find useful. We therefore urge you to review the agreements in their entirety. Copies of the agreements have been filed as exhibits to the registration statement of which this prospectus is a part and are available electronically on the website of the SEC at www.sec.gov.

Related Party Agreements in Effect Prior to this Offering

Monitoring Agreement

          Crestview and Stephen Adams (together, the "Managers" and each, a "Manager") and CWGS, LLC were parties to a monitoring agreement relating to each Manager's monitoring of its (or its affiliate's) investment in CWGS, LLC. Pursuant to the monitoring agreement, CWGS, LLC agreed to pay each of the Managers an aggregate per annum monitoring fee equal to $1.0 million, payable in quarterly installments of $0.3 million. In addition, CWGS, LLC agreed to reimburse each Manager and its affiliates, employees and agents for up to an aggregate per annum amount of $0.3 million for all reasonable fees and expenses incurred in connection with such Manager's monitoring of its (or its affiliate's) investment in CWGS, LLC. CWGS, LLC also agreed to indemnify each Manager and its respective affiliates from and against all losses, claims, damages and liabilities arising out of the performance by such Managers' monitoring of its (or its affiliate's) investment in CWGS, LLC.

          Pursuant to the monitoring agreement, we incurred monitoring fees of $1.7 million, $2.0 million and $2.0 million in the years ended December 31, 2016, 2015 and 2014, respectively. In addition, we recorded an expense for the Managers' reimbursable expenses, totaling $0.2 million, $0.5 million and $0.5 million for the years ended December 31, 2016, 2015 and 2014, respectively. We terminated the monitoring agreement upon the consummation of our IPO.

Private Placement of Securities

          In February 2011, CWGS, LLC entered into a securities purchase agreement with CVRV Acquisition LLC ("CVRV"), an affiliate of Crestview Partners II GP, L.P., Stephen Adams, AGI Holding Corp., an entity controlled by Mr. Adams, and CWGS Holding, LLC, a member of CWGS, LLC ("CWGS Holding") and wholly-owned subsidiary of ML Acquisition, pursuant to which CWGS, LLC issued an aggregate principal amount of $80.0 million Series A Notes due 2018 (the "Series A Notes") and a $70.0 million Series B Note due 2018 (the "Series B Note" and, together with the Series A Notes, the "Enterprise Notes") to CVRV. CWGS, LLC valued and recorded the Series A Notes at $68.1 million, a discount of $11.9 million, and the Series B Note at $81.9 million, a premium of $11.9 million. Interest on the Series A Notes was 3.00% per quarter. Interest on the Series B Note was 3.00% per quarter; provided, that CWGS, LLC was entitled to elect to not pay the accrued interest on the Series B Note for up to twelve quarters in the aggregate, in which case the interest rate would increase to 3.25% per quarter. We did not pay the accrued interest on the Series B Note from June 2011 to September 2013.

          On November 20, 2013, CWGS, LLC repaid the Series A Notes in full in the amount of $80.0 million and the remaining unamortized discount of $5.4 million on the Series A Notes was

88


Table of Contents

written off and recorded as a loss on debt repayment. On March 2, 2011, CVRV, the holder of the Series B Note, received an option from CWGS Holding to purchase 70,000 preferred units of CWGS, LLC, which represented 44.999%, on a fully diluted basis, of CWGS, LLC's equity interests at such date, at an aggregate price of $70.0 million, through the delivery of the Series B Note to CWGS Holding, and the further contribution of the Series B Note by CWGS Holding to CWGS, LLC. On September 30, 2014, CVRV exercised the option and delivered the Series B Note to CWGS Holding in exchange for the equity interest and CWGS Holding contributed the Series B Note CWGS, LLC for cancellation. Upon surrender and cancellation of the $70.0 million Series B Note, the remaining unamortized premium of $3.4 million was written off to members' deficit.

          Since the exchange of the Series B Note for the preferred equity interest in CWGS, LLC until the consummation of our IPO, CVRV, as the holder of the preferred equity interest, received a quarterly preferred return equal to 3.00% (or 12.00% on an annual basis) of CVRV's unrecovered capital contribution in CWGS, LLC, which was paid quarterly. Preferred return payments of $6.4 million, $8.4 million and $2.1 million were paid for the years ended December 31, 2016, 2015 and 2014, respectively.

          The largest aggregate amount of principal outstanding under the Enterprise Notes was $150.0 million during the three years ended December 31, 2016. We made a principal payment on the Enterprise Notes of $80.0 million in the year ended December 31, 2013 in satisfaction of the Series A Note. The Series B Note was delivered to CWGS Holding on September 30, 2014 in exchange for the preferred equity interest in CWGS, LLC and contributed by CWGS Holding to CWGS, LLC for cancellation on September 30, 2014. We did not make any principal payments on the Series B Note prior to its exchange for the preferred equity interest in CWGS, LLC and subsequent cancellation. We made interest payments on the Enterprise Notes of $6.3 million for the year ended December 31, 2014.

Transactions with Directors, Equity Holders and Executive Officers

          In 2001, certain subsidiaries of CWGS, LLC sold certain real estate consisting of seven retail locations, a distribution facility and three office buildings (the "AGRP Sites") to certain subsidiaries of AGRP Holding Corp. ("AGRP"), an entity controlled by Stephen Adams, in which Mr. Adams had a 100% economic interest. Certain subsidiaries of CWGS, LLC leased back the AGRP Sites pursuant to various leases (the "AGRP Leases") with initial lease terms expiring in 2027. Additionally, as part of such sale and leaseback transactions, (i) Affinity Group, Inc. ("Affinity Group"), k/n/a Good Sam Enterprises, LLC (as successor by conversion) and AGRP entered into a management agreement, pursuant to which Affinity Group agreed to manage the AGRP Sites on behalf of AGRP and AGRP agreed to pay us a management fee equal to the difference between the total base rent payable under the AGRP Leases and the amount of AGRP's debt service on loans secured by the AGRP Sites (the "AGRP Loans") and (ii) AGRP issued to us a note due December 2012 in the original amount of $4.8 million (the "Leaseback Note"). In December 2011, the AGRP Sites, consisting of the six retail locations, were sold by AGRP to an unrelated third-party, and the proceeds were utilized to satisfy the AGRP Loans and certain subsidiaries of CWGS, LLC entered into new leases with the purchaser of such AGRP Sites. In 2012, the AGRP Sites, consisting of an office building in Ventura, California and a retail location in Bowling Green, Kentucky, were sold to unrelated third parties and the corresponding AGRP Leases therefor were terminated at the election of CWGS, LLC. In 2013, the distribution facility was sold to an unrelated third-party and the corresponding AGRP Lease was amended and restated to provide for an initial term expiring in 2033. In 2014, the remaining AGRP Sites, consisting of two office buildings, were sold to an unrelated third-party and their corresponding AGRP Leases were amended and restated to provide for initial terms expiring in 2034. For the year ended December 31, 2014, we made lease payments

89


Table of Contents

of $0.1 million under the AGRP Leases. In November 2013, CWGS, LLC distributed the balance of the Leaseback Note to CWGS Holding in the form of a dividend.

          Over the period from 2007 to 2011, various subsidiaries of FreedomRoads, LLC ("FreedomRoads") and certain entities owned by Stephen Adams conveyed real properties between each other resulting in a net receivable of $0.9 million due to FreedomRoads. In 2015, this receivable was distributed to CWGS Holding in the form of a non-cash distribution.

          In January 2012, FreedomRoads entered into a lease (the "Original Lease") with respect to our Lincolnshire, Illinois offices, which was amended in March 2013 in connection with our leasing of additional premises within the same office building (the "Expansion Lease"). The Original Lease is payable in 132 monthly payments of base rent equal to approximately $29,000, commencing April 2013, subject to annual increases. The Expansion Lease is payable in 132 monthly payments of base rent equal to approximately $2,500, commencing May 2013, subject to annual increases. Marcus Lemonis, our Chairman and Chief Executive Officer has personally guaranteed both leases. During the six months ended June 30, 2017, we made payments of approximately $352,000 and $17,000 in connection with the Original Lease and the Expansion Lease, respectively, which includes approximately $158,000 for common area maintenance charges on the Original Lease. During the year ended December 31, 2016, we made payments of approximately $675,000 and $33,000 in connection with the Original Lease and the Expansion Lease, respectively, which includes approximately $289,000 for common area maintenance charges on the Original Lease.

          Until December 31, 2015, CWGS, LLC had use of an aircraft owned by Adams Office, LLC, an entity owned by AGI Holding Corp., an entity controlled by Stephen Adams, in which he has a 100% economic interest, for the purpose of operating flights incidental to our business. We incurred expenses for use of the airplane in the amount of $1.0 million for each of the years ended December 31, 2015 and 2014.

          In September 2014, Marcus Lemonis, individually and as trustee of the Marcus Lemonis Revocable Trust ("MLRT"), entered into a revolving loan with The Privatebank and Trust Company ("Privatebank"). In connection with the revolving loan, Mr. Lemonis and MLRT entered into a profits unit pledge agreement (the "Pledge Agreement") with Privatebank under which Mr. Lemonis pledged 4,667 profit units in CWGS, LLC to secure the revolving loan. CWGS, LLC also entered into a purchase, sale and put agreement (the "Put Agreement") with Privatebank that granted Privatebank the right to put the loan to CWGS, LLC upon the occurrence of an event of default pursuant to the Pledge Agreement. Prior to exercising any rights under the Put Agreement, Privatebank was required to provide notice to CWGS, LLC and CWGS, LLC had the right to purchase the pledged profit units for an amount equal to the lesser of (a) $12.0 million or (b) the outstanding principal amount of the revolving loan. On April 4, 2016, the Put Agreement and the Pledge Agreement were terminated.

          On April 4, 2016, CWGS, LLC's board of directors approved a profits units redemption by Mr. Lemonis in the amount of 1,763 profits units for $17.0 million. CWGS, LLC remitted the proceeds to Mr. Lemonis through a cash distribution in the amount of $13.0 million and a $4.0 million note. The note bore interest at 3.00% per annum and had scheduled principal amortization of (i) $1.5 million, plus all accrued and unpaid interest on May 1, 2016, (ii) $1.5 million, plus all accrued and unpaid interest on June 1, 2016 and (iii) all outstanding principal, plus all accrued and unpaid interest on July 1, 2016. The largest aggregate amount of principal outstanding since the note was issued on April 4, 2016 was $4.0 million and we paid $6,250 of interest on the note prior to its repayment in full in April 2016.

          On June 13, 2016, the board of directors of CWGS, LLC declared a $42.7 million distribution comprising of (i) the assignment of its equity interest in AutoMatch USA, LLC ("AutoMatch"), an indirect wholly-owned subsidiary of CWGS, LLC, to CWGS Holding, LLC and CVRV Acquisition LLC,

90


Table of Contents

each a member of CWGS, LLC, in the form of a $38.8 million non-cash distribution, and (ii) a $3.8 million cash distribution to the holders of the profit units of which $3.6 million was paid on June 17, 2016 and $0.2 million was paid on September 7, 2016. In connection with the AutoMatch distribution, AutoMatch and FreedomRoads, LLC, an indirect wholly-owned subsidiary of CWGS, LLC, entered into a Transition Services Agreement (the "Transition Services Agreement") whereby, for a period of up to one hundred twenty days following the distribution of AutoMatch, FreedomRoads, LLC agreed to continue to provide administrative, employee and operational support to AutoMatch in the same manner as provided prior to such distribution and AutoMatch was operated and managed by employees of FreedomRoads, LLC, in exchange for reimbursement by AutoMatch of all expenses incurred by FreedomRoads, LLC in connection therewith. On September 7, 2016, the board of directors of CWGS, LLC declared a $1.6 million distribution, representing the final net settlement amount under the Transition Services Agreement, which was paid on the same day.

          On September 22, 2017, W82, LLC, an indirect, wholly owned subsidiary of CWGS, LLC, acquired substantially all of the assets (the "Acquisition") of Eighteen0Three LLC, dba W82 (the "Seller") for $2.1 million, plus the assumption of certain payables. ML Fashion, LLC, a company in which Marcus Lemonis, our Chairman and Chief Executive Officer, has a 100% economic interest, was the holder of a secured convertible promissory note (the "Note") issued by the Seller. Approximately $1.1 million of the proceeds from the Acquisition were used to redeem the Note. The Acquisition was approved by our audit committee in accordance with our related person transaction policy and procedures.

Other Transactions

          Cumulus Media Inc. ("Cumulus Media") has provided radio advertising for CWGS, LLC through Cumulus Media's subsidiary, Westwood One, Inc. Crestview Partners II GP, L.P. is the beneficial owner of approximately 30% of Cumulus Media's Class A common stock, according to Crestview Partners II GP, L.P.'s most recently filed Schedule 13D amendment with respect to the company. For the years ended December 31, 2015 and 2014, we paid Cumulus Media $0.6 million and $1.3 million, respectively, for the aforementioned advertising services. We did not use the advertising services in 2016. For the six months ended June 30, 2017, we paid Cumulus Media $0.4 million for the aforementioned advertising services.

          On July 1, 2010, Camping World, Inc., an indirect wholly-owned subsidiary of CWGS, LLC ("CWI"), and Adams Outdoor Advertising Marketing Company ("Adams Outdoor"), an entity controlled by Stephen Adams, in which he has a 61.6% economic interest, entered into an agreement pursuant to which CWI has the right to use Adams Outdoor's outdoor advertising space at cost on billboards that become available because the billboards would otherwise be vacant. CWI made a deposit of $1.0 million with Adams Outdoor in an account controlled by Adams Outdoor on July 1, 2010 and as vacant billboards are utilized by CWI, the usage cost is applied against the deposit. No vacant billboard space has been used by CWI to date. In December 2015, the agreement was assigned to AGI Holding Corp., an entity controlled by Stephen Adams, in which he has a 100% economic interest, and CWGS, LLC distributed the $1.0 million deposit to CWGS Holding in the form of a non-cash distribution.

          We do business with certain companies in which Mr. Lemonis has a direct or indirect material interest. From time to time we have arranged for temporary staffing and consulting services from eNet IT Group, LLC ("eNet IT Group"). Mr. Lemonis no longer has an economic interest in eNet IT Group. We paid eNet IT Group approximately $0.1 million, $0.6 million and $0.3 million for the years ended December 31, 2016, 2015 and 2014, respectively, primarily for third-party temporary staffing arranged by eNet IT Group. eNet IT Group, in turn, paid the third-party temporary staffing directly. We did not use the aforementioned services during the six months ended June 30, 2017.

91


Table of Contents

Additionally, we purchase fixtures for interior store sets at our retail locations from Precise Graphix, LLC ("Precise Graphix"). Mr. Lemonis has a 33% economic interest in Precise Graphix and we paid Precise Graphix approximately $0.9 million, $3.3 million and $1.7 million for the six months ended June 30, 2017 and the years ended December 31, 2016 and 2015, respectively.

The Reorganization Transactions

          In connection with the Reorganization Transactions, we have engaged, and will continue to engage, in certain transactions with certain of our directors, executive officers and other persons and entities which are holders of 5% or more of our voting securities. These transactions are described in "Basis of Presentation — Public Offerings and Reorganization Transactions."

Tax Receivable Agreement

          We may obtain an increase in our share of the tax basis of the assets of CWGS, LLC in connection with the purchase of common units from Crestview Partners II GP, L.P. in exchange for Class A common stock in connection with the IPO, the purchase of common units from certain of the Continuing Equity Owners in exchange for Class A common stock in connection with the consummation of this offering and when (as described below under "— CWGS LLC Agreement — Common unit redemption right") a Continuing Equity Owner receives Class A common stock or cash, as applicable, from us in connection with an exercise of such Continuing Equity Owner's right to have common units in CWGS, LLC held by such Continuing Equity Owner redeemed by CWGS, LLC or, at our election, exchanged (which we intend to treat as our direct purchase of common units from such Continuing Equity Owner for U.S. federal income and other applicable tax purposes, regardless of whether such common units are surrendered by a Continuing Equity Owner to CWGS, LLC for redemption or sold to us upon the exercise of our election to acquire such common units directly) (such basis increases, collectively, the "Basis Adjustments"). Any Basis Adjustment will have the effect of reducing the amounts that we would otherwise pay in the future to various tax authorities. The Basis Adjustments may also decrease gains (or increase losses) on future dispositions of certain capital assets to the extent tax basis is allocated to those capital assets.

          In connection with our IPO, we entered into a Tax Receivable Agreement with CWGS, LLC, each of the Continuing Equity Owners and Crestview Partners II GP, L.P. that provides for the payment by Camping World Holdings, Inc. to such persons of 85% of the amount of tax benefits, if any, that Camping World Holdings, Inc. actually realizes, or in some circumstances is deemed to realize, as a result of the transactions described above, including the Basis Adjustments and certain other tax benefits attributable to payments made under the Tax Receivable Agreement. CWGS, LLC intends to have in effect an election under Section 754 of the Internal Revenue Code effective for each taxable year in which a redemption or exchange (including deemed exchange) of CWGS, LLC common units for cash or stock occurs. These tax benefit payments are not conditioned upon one or more of the Continuing Equity Owners or Crestview Partners II GP, L.P. maintaining a continued ownership interest in CWGS, LLC. In general, the Continuing Equity Owner's and Crestview Partners II GP, L.P.'s rights under the Tax Receivable Agreement are assignable, including to transferees of its common units in CWGS, LLC (other than Camping World Holdings, Inc. as transferee pursuant to a redemption or exchange of common units in CWGS, LLC). We expect to benefit from the remaining 15% of the tax benefits, if any, that we may actually realize.

92


Table of Contents

          The actual Basis Adjustments, as well as any amounts paid to the Continuing Equity Owners and Crestview Partners II GP, L.P. under the Tax Receivable Agreement will vary depending on a number of factors, including:

          For purposes of the Tax Receivable Agreement, cash savings in income tax will be computed by comparing our actual income tax liability to the amount of such taxes that we would have been required to pay had there been no Basis Adjustments, had the Tax Receivable Agreement not been entered into and had there been no tax benefits to us as a result of any payments made under the Tax Receivable Agreement; provided that, for purposes of determining cash savings with respect to state and local income taxes we will use an assumed tax rate. The Tax Receivable Agreement will generally apply to each of our taxable years, beginning with our first taxable year ending after the date of Camping World Holdings, Inc.'s initial public offering. There is no maximum term for the Tax Receivable Agreement; however, the Tax Receivable Agreement may be terminated by us pursuant to an early termination procedure that requires us to pay the Continuing Equity Owners and Crestview Partners II GP, L.P. an agreed-upon amount equal to the estimated present value of the remaining payments to be made under the agreement (calculated with certain assumptions).

          The payment obligations under the Tax Receivable Agreement are obligations of Camping World Holdings, Inc. and not of CWGS, LLC. Although the actual timing and amount of any payments that may be made under the Tax Receivable Agreement will vary, we expect that the payments that we may be required to make to the Continuing Equity Owners and Crestview Partners II GP, L.P. could be substantial. Any payments made by us to the Continuing Equity Owners and Crestview Partners II GP, L.P. under the Tax Receivable Agreement will generally reduce the amount of overall cash flow that might have otherwise been available to us or to CWGS, LLC and, to the extent that we are unable to make payments under the Tax Receivable Agreement for any reason, the unpaid amounts will be deferred and will accrue interest until paid by us; provided, however, that nonpayment for a specified period may constitute a material breach of a material obligation under the Tax Receivable Agreement and therefore may accelerate payments due under

93


Table of Contents

the Tax Receivable Agreement. We anticipate funding ordinary course payments under the Tax Receivable Agreement from cash flow from operations of our subsidiaries, available cash and/or available borrowings under our Senior Secured Credit Facilities or any future credit facilities. See "Unaudited Pro Forma Consolidated Financial Information." Decisions made by us in the course of running our business, such as with respect to mergers, asset sales, other forms of business combinations or other changes in control, may influence the timing and amount of payments that are received by a redeeming Continuing Equity Owner and Crestview Partners II GP, L.P. under the Tax Receivable Agreement. For example, the earlier disposition of assets following an exchange or acquisition transaction will generally accelerate payments under the Tax Receivable Agreement and increase the present value of such payments.

          The Tax Receivable Agreement provides that if certain mergers, asset sales, other forms of business combination, or other changes of control were to occur, if we materially breach any of our material obligations under the Tax Receivable Agreement or if, at any time, we elect an early termination of the Tax Receivable Agreement, then the Tax Receivable Agreement will terminate and our obligations, or our successor's obligations, under the Tax Receivable Agreement would accelerate and become due and payable, based on certain assumptions, including an assumption that we would have sufficient taxable income to fully utilize all potential future tax benefits that are subject to the Tax Receivable Agreement. We may elect to completely terminate the Tax Receivable Agreement early only with the written approval of each of (i) a majority of Camping World Holdings, Inc.'s "independent directors" (within the meaning of Rule 10A-3 promulgated under the Exchange Act and the corresponding rules of the NYSE), (ii) Crestview and (iii) ML Acquisition.

          As a result of the foregoing, (i) we could be required to make cash payments to the Continuing Equity Owners (including the Selling Stockholders) and Crestview Partners II GP, L.P. that are greater than the specified percentage of the actual benefits we ultimately realize in respect of the tax benefits that are subject to the Tax Receivable Agreement, and (ii) we would be required to make an immediate cash payment equal to the present value of the anticipated future tax benefits that are the subject of the Tax Receivable Agreement, which payment may be made significantly in advance of the actual realization, if any, of such future tax benefits. In these situations, our obligations under the Tax Receivable Agreement could have a material adverse effect on our liquidity and could have the effect of delaying, deferring or preventing certain mergers, asset sales, other forms of business combination, or other changes of control. There can be no assurance that we will be able to finance our obligations under the Tax Receivable Agreement.

          Payments under the Tax Receivable Agreement will be based on the tax reporting positions that we determine. We will not be reimbursed for any cash payments previously made to the Continuing Equity Owners and Crestview Partners II GP, L.P. pursuant to the Tax Receivable Agreement if any tax benefits initially claimed by us are subsequently challenged by a taxing authority and ultimately disallowed. Instead, any excess cash payments made by us to a Continuing Equity Owner and Crestview Partners II GP, L.P. will be netted against any future cash payments that we might otherwise be required to make under the terms of the Tax Receivable Agreement. However, a challenge to any tax benefits initially claimed by us may not arise for a number of years following the initial time of such payment or, even if challenged early, such excess cash payment may be greater than the amount of future cash payments that we might otherwise be required to make under the terms of the Tax Receivable Agreement and, as a result, there might not be future cash payments from which to net against. The applicable U.S. federal income tax rules are complex and factual in nature, and there can be no assurance that the IRS or a court will not disagree with our tax reporting positions. As a result, it is possible that we could make cash payments under the Tax Receivable Agreement that are substantially greater than our actual cash tax savings.

          If we receive a formal notice or assessment from a taxing authority with respect to any cash savings covered by the Tax Receivable Agreement, we will place any subsequent tax benefit

94


Table of Contents

payments that would otherwise be made to the Continuing Equity Owners and Crestview Partners II GP, L.P. into an interest-bearing escrow account until there is a final determination. We will have full responsibility for, and sole discretion over, all Camping World Holdings, Inc. tax matters, including the filing and amendment of all tax returns and claims for refund and defense of all tax contests, subject to certain participation and approval rights held by the Continuing Equity Owners and Crestview Partners II GP, L.P.

          Under the Tax Receivable Agreement, we are required to provide the Continuing Equity Owners and Crestview Partners II GP, L.P. with a schedule showing the calculation of payments that are due under the Tax Receivable Agreement with respect to each taxable year with respect to which a payment obligation arises within 90 days after filing our U.S. federal income tax return for such taxable year. This calculation will be based upon the advice of our tax advisors. Payments under the Tax Receivable Agreement will generally be made to the Continuing Equity Owners and Crestview Partners II GP, L.P., as applicable, within three business days after this schedule becomes final pursuant to the procedures set forth in the Tax Receivable Agreement, although interest on such payments will begin to accrue at a rate of LIBOR plus 100 basis points from the due date (without extensions) of such tax return. Any late payments that may be made under the Tax Receivable Agreement will continue to accrue interest at a rate equal to the sum of the highest rate applicable at the time under the Senior Secured Credit Facilities (or any replacement thereof), plus 200 basis points, until such payments are made, generally including any late payments that we may subsequently make because we did not have enough available cash to satisfy our payment obligations at the time at which they originally arose.

          If all of the Continuing Equity Owners were to have their common units redeemed (after giving effect to this offering and assuming the underwriters do not exercise their option to purchase additional shares of Class A common stock), we would recognize a deferred tax asset of approximately $1.5 billion and a liability of approximately $1.4 billion, representing 85% of the tax benefits due to the Continuing Equity Owners (of which approximately 61%, 35% and 4% of the tax benefits would be attributable to ML Acquisition, funds controlled by Crestview Partners II GP, L.P. and the Former Profit Unit Holders, respectively), assuming (i) all exchanges occurred on June 30, 2017; (ii) a price of $42.74 per share (the average of the volume weighted average prices for our Class A common stock for the five full trading days prior to October 19, 2017); (iii) a constant corporate tax rate of 38.5%; (iv) we will have sufficient taxable income to fully utilize the tax benefits; and (v) no material changes in tax law. For each 5% increase (decrease) in the amount of common units exchanged by the Continuing Equity Owners, our deferred tax asset would increase (decrease) by approximately $6.3 million and the related liability would increase (decrease) by approximately $4.9 million, assuming that the price per share and the corporate tax rate remains the same. For each $1.00 increase (decrease) in the assumed value of the exchanged common units in CWGS, LLC of $42.74 per share (the average of the volume weighted average prices for our Class A common stock for the five full trading days prior to October 19, 2017), our deferred tax asset would increase (decrease) by approximately $3.0 million and the related liability would increase (decrease) by approximately $2.5 million, assuming that the number of common units exchanged by the Continuing Equity Owners and the corporate tax rate remains the same. These amounts are estimates and have been prepared for informational purposes only. As discussed above, the actual amount of deferred tax assets and related liabilities that we will recognize will differ based on, among other things, the timing of the exchanges, the price of our shares of Class A common stock at the time of the exchange, and the tax rates then in effect.

95


Table of Contents

CWGS LLC Agreement

          In connection with the consummation of our IPO, we and the Continuing Equity Owners entered into CWGS, LLC's Amended and Restated Limited Liability Company Agreement, which we refer to as the "CWGS LLC Agreement."

          Appointment as manager.    Under the CWGS LLC Agreement, we became a member and the sole manager of CWGS, LLC. As the sole manager, we control all of the day-to-day business affairs and decision-making of CWGS, LLC without the approval of any other member. As such, we, through our officers and directors, are responsible for all operational and administrative decisions of CWGS, LLC and the day-to-day management of CWGS, LLC's business. Pursuant to the terms of the CWGS LLC Agreement, we cannot, under any circumstances, be removed or replaced as the sole manager of CWGS, LLC except by our resignation, which may be given at any time by written notice to the members.

          Compensation: Fees and Expenses.    We are not entitled to compensation for our services as manager. We are entitled to reimbursement by CWGS, LLC for reasonable fees and expenses incurred on behalf of CWGS, LLC, including all expenses associated with this offering and any subsequent offering of our Class A common stock.

          Loans to CWGS, LLC.    Subject to board approval and restrictions imposed by our Senior Secured Credit Facilities and our Floor Plan Facility, the CWGS LLC Agreement permits, among other things, us to make loans to CWGS, LLC upon reasonable terms.

          Distributions.    The CWGS LLC Agreement requires "tax distributions" to be made by CWGS, LLC to its members, as that term is used in the agreement, except to the extent such distributions would render CWGS, LLC insolvent or are otherwise prohibited by law or our Senior Secured Credit Facilities, our Floor Plan Facility or any of our future debt agreements. Tax distributions are made on a quarterly basis, to each member of CWGS, LLC, including us, based on such member's allocable share of the taxable income of CWGS, LLC and an assumed tax rate that will be determined by us, as described below. For this purpose, the taxable income of CWGS, LLC, and Camping World Holdings, Inc.'s allocable share of such taxable income, shall be determined without regard to any Basis Adjustments (as described above under — Tax Receivable Agreement"). The assumed tax rate for purposes of determining tax distributions from CWGS, LLC to its members will be the highest combined federal, state, and local tax rate that may potentially apply to any one of CWGS, LLC's members (currently 52.62% of taxable income), regardless of the actual final tax liability of any such member. The CWGS LLC Agreement also allows for cash distributions to be made by CWGS, LLC (subject to our sole discretion as the sole manager of CWGS, LLC) to its members on a pro rata basis and as necessary to enable us to cover our operating expenses and other obligations, including our tax liability and obligations under the Tax Receivable Agreement, except to the extent such distributions would render CWGS, LLC insolvent or are otherwise prohibited by law or our Senior Secured Credit Facilities, our Floor Plan Facility or any of our future debt agreements. CWGS, LLC paid cash tax distributions to its members during the six months ended June 30, 2017 and 2016 and the years ended December 31, 2016, 2015 and 2014 aggregating $88.9 million, $52.8 million, $106.2 million, $83.1 million and $58.0 million, respectively.

          Transfer restrictions.    The CWGS LLC Agreement generally does not permit transfers of common units by members, except for transfers to permitted transferees, pursuant to a drag-along right (as defined below), transfers approved in writing by us, as manager, and other limited exceptions. In the event of a permitted transfer under the CWGS LLC Agreement, such member (other than a Former Profit Unit Holder) will be required to simultaneously transfer shares of Class B

96


Table of Contents

common stock to such transferee equal to the number of common units that were transferred to such transferee in such permitted transfer.

          The CWGS LLC Agreement provides that, in the event that our board of directors and our stockholders approve a Qualified Transaction (as defined below), each member of CWGS, LLC agrees to sell all of its common units to the acquirer or its designee in such Qualified Transaction for an amount of consideration per common unit equal to the amount of consideration to be received per share of Class A common stock in such Qualified Transaction, and otherwise on the same terms and conditions that apply to the Class A common stock in such Qualified Transaction (such right, a "drag-along right"). A "Qualified Transaction" means a bona fide negotiated transaction pursuant to which we consolidate with or merge into any other entity or any other entity merges into us, or any tender offer or share issuance or similar business combination transaction unless (i) ML Acquisition and ML RV Group will continue to be entitled to the number of votes necessary such that each of ML Acquisition and ML RV Group cast no less than 47% and 5%, respectively, of the total votes eligible to be cast by all of our stockholders on all matters presented to a vote of our stockholders generally after the consummation of such Qualified Transaction or (ii) if clause (i) no longer applies, at the time such Qualified Transaction is approved, stockholders of the company immediately before such Qualified Transaction beneficially own, directly or indirectly immediately following the consummation of such Qualified Transaction, at least a majority of the combined voting power of the outstanding voting securities of the entity resulting from such Qualified Transaction in substantially the same proportion as their ownership of the outstanding securities entitled to vote generally in elections of directors of the company immediately before such Qualified Transaction.

          Except for certain exceptions, any transferee of common units must assume, by operation of law or executing a joinder to the CWGS LLC Agreement, all of the obligations of a transferring member with respect to the transferred units, and such transferee shall be bound by any limitations and obligations under the CWGS LLC Agreement even if the transferee is not admitted as a member of CWGS, LLC. A member shall remain as a member with all rights and obligations until the transferee is accepted as substitute member in accordance with the CWGS LLC Agreement.

          Recapitalization.    The CWGS LLC Agreement recapitalized the units formerly held by the Original Equity Owners of CWGS,  LLC into a new single class of common units of CWGS, LLC. The CWGS LLC Agreement also reflects a split of common units such that one common unit could have been acquired with the net proceeds received in our IPO from the sale of one share of our Class A common stock, after the deduction of underwriting discounts and commissions. Each common unit generally entitles the holder to a pro rata share of the net profits and net losses and distributions of CWGS, LLC.

          Maintenance of one-to-one ratio between shares of Class A common stock and common units owned by the Company and one-to-one ratio between shares of Class B common stock and common units owned by the Continuing Equity Owners (other than the Former Profit Unit Holders).    The CWGS LLC Agreement requires CWGS, LLC to take all actions with respect to its common units, including reclassifications, distributions, divisions or recapitalizations, such that (i) we at all times maintain a ratio of one common unit owned by us for each share of Class A common stock issued by us (subject to certain exceptions for treasury shares and shares underlying certain convertible or exchangeable securities), and (ii) CWGS, LLC at all times maintain (x) a one-to-one ratio between the number of shares of Class A common stock issued by us and the number of common units owned by us and (y) a one-to-one ratio between the number of shares of Class B commons stock owned by the Continuing Equity Owners (other than the Former Profit Unit Holders) and the number of common units owned by the Continuing Equity Owners (other than the Former Profit Unit Holders). This ratio requirement disregards (i) shares of our Class A common stock under unvested options issued by us, (ii) treasury stock and (iii) preferred stock or other debt or

97


Table of Contents

equity securities (including warrants, options or rights) issued by us that are convertible into or exercisable or exchangeable for shares of Class A common stock, except to the extent we have contributed the net proceeds from such other securities, including any exercise or purchase price payable upon conversion, exercise or exchange thereof, to the equity capital of CWGS, LLC. In addition, the Class A common stock ratio requirement disregards all common units at any time held by any other person, including the Continuing Equity Owners and the holders of options over common units. If we issue, transfer or deliver from treasury stock or repurchase shares of Class A common stock in a transaction not contemplated by the CWGS LLC Agreement, we as manager have the authority to take all actions such that, after giving effect to all such issuances, transfers, deliveries or repurchases, the number of outstanding common units we own equals, on a one-for-one basis, the number of outstanding shares of Class A common stock. If we issue, transfer or deliver from treasury stock or repurchase or redeem any of our preferred stock in a transaction not contemplated by the CWGS LLC Agreement, we as manager have the authority to take all actions such that, after giving effect to all such issuances, transfers, deliveries repurchases or redemptions, we hold (in the case of any issuance, transfer or delivery) or cease to hold (in the case of any repurchase or redemption) equity interests in CWGS, LLC which (in our good faith determination) are in the aggregate substantially equivalent to our preferred stock so issued, transferred, delivered, repurchased or redeemed. CWGS, LLC is prohibited from undertaking any subdivision (by any split of units, distribution of units, reclassification, recapitalization or similar event) or combination (by reverse split of units, reclassification, recapitalization or similar event) of the common units that is not accompanied by an identical subdivision or combination of (i) our Class A common stock to maintain at all times a one-to-one ratio between the number of common units owned by us and the number of outstanding shares of our Class A common stock, or (ii) our Class B common stock to maintain at all times a one-to-one ratio between the number of common units owned by the Continuing Equity Owners (other than the Former Profit Unit Holders) and the number of outstanding shares of our Class B common stock, as applicable, in each case, subject to exceptions.

          Issuance of common units upon exercise of options or issuance of other equity compensation.    Upon the exercise of options issued by us (as opposed to options issued by CWGS, LLC), or the issuance of other types of equity compensation by us (such as the issuance of restricted or non-restricted stock, payment of bonuses in stock or settlement of stock appreciation rights in stock), we will have the right to acquire from CWGS, LLC a number of common units equal to the number of our shares of Class A common stock being issued in connection with the exercise of such options or issuance of other types of equity compensation multiplied by a fraction, the numerator of which is the number of common units then outstanding and the denominator of which is the number of shares of Class A common stock which would be outstanding if all common units had been converted to shares of Class A common stock. When we issue shares of Class A common stock in settlement of stock options granted to persons that are not officers or employees of CWGS, LLC or its subsidiaries, we will make, or be deemed to make, a capital contribution in CWGS, LLC equal to the aggregate value of such shares of Class A common stock and CWGS, LLC will issue to us a number of common units equal to the number of shares we issued. When we issue shares of Class A common stock in settlement of stock options granted to persons that are officers or employees of CWGS, LLC or its subsidiaries, then we will be deemed to have sold directly to the person exercising such award a portion of the value of each share of Class A common stock equal to the exercise price per share, and we will be deemed to have sold directly to CWGS, LLC (or the applicable subsidiary of CWGS, LLC) the difference between the exercise price and market price per share for each such share of Class A common stock. In cases where we grant other types of equity compensation to employees of CWGS, LLC or its subsidiaries, on each applicable vesting date we will be deemed to have sold to CWGS, LLC (or such subsidiary) the number of vested shares at a price equal to the market price per share, CWGS, LLC (or such

98


Table of Contents

subsidiary) will deliver the shares to the applicable person, and we will be deemed to have made a capital contribution in CWGS, LLC equal to the purchase price for such shares in exchange for an equal number of common units of CWGS, LLC.

          Dissolution.    The CWGS LLC Agreement provides that our consent as the managing member of CWGS, LLC and members holding a majority of the voting units will be required to voluntarily dissolve CWGS, LLC. In addition to a voluntary dissolution, CWGS, LLC will be dissolved upon the entry of a decree of judicial dissolution or other circumstances in accordance with Delaware law. Upon a dissolution event, the proceeds of a liquidation will be distributed in the following order: (i) first, to pay the expenses of winding up CWGS, LLC; (ii) second, to pay debts and liabilities owed to creditors of CWGS, LLC, other than members; and (iii) third, to the members pro-rata in accordance with their respective percentage ownership interests in CWGS, LLC (as determined based on the number of common units held by a member relative to the aggregate number of all outstanding common units).

          Confidentiality.    We, as manager, and each member agree to maintain the confidentiality of CWGS, LLC's confidential information. This obligation excludes information independently obtained or developed by the members, information that is in the public domain or otherwise disclosed to a member, in either such case not in violation of a confidentiality obligation of the CWGS LLC Agreement or is approved for release by written authorization of the Chief Executive Officer, Chief Operating and Legal Officer or Chief Financial Officer of either Camping World Holdings, Inc. or CWGS, LLC.

          Indemnification.    The CWGS LLC Agreement provides for indemnification of the manager, members and officers of CWGS,  LLC and their respective subsidiaries or affiliates.

          Common unit redemption right.    The CWGS LLC Agreement provides a redemption right to the Continuing Equity Owners, which entitles them to have their common units redeemed from time to time at their election for, at our election (determined solely by our independent directors (within the meaning of the rules of the NYSE) who are disinterested), newly-issued shares of our Class A common stock on a one-for-one basis or a cash payment equal to a volume weighted average market price of one share of Class A common stock for each common unit redeemed, in each case in accordance with the terms of the CWGS LLC Agreement; provided that, at our election (determined solely by our independent directors (within the meaning of the rules of the NYSE) who are disinterested), we may effect a direct exchange of such Class A common stock or such cash, as applicable, for such common units. The Continuing Equity Owners may exercise such redemption right for as long as their common units remain outstanding. In connection with the exercise of the redemption or exchange of common units (i) the Continuing Equity Owners (other than the Former Profit Unit Holders) will be required to surrender a number of shares of our Class B common stock registered in the name of such redeeming or exchanging Continuing Equity Owner (other than Former Profit Unit Holders), which we will cancel for no consideration on a one-for-one basis with the number of common units so redeemed or exchanged and (ii) all redeeming members will surrender common units to CWGS, LLC for cancellation. In response to redemption notices received from certain of the Selling Stockholders in connection with this offering, the Company has irrevocably elected to consummate the exchange through a direct exchange of such Selling Stockholder's common units for Class A common stock on a one-for-one basis, subject only to the Selling Stockholders entering into an underwriting agreement with the underwriters in connection with the offering, but not contingent on any specific purchase price. The Company expects that the exchange of common units for Class A common stock will occur after the pricing of the offering, but prior to the closing of this offering, and such Selling Stockholder's shares of Class B common stock will be cancelled on a one-for-one basis upon such issuance.

99


Table of Contents

          Each Continuing Equity Owner's redemption rights is subject to certain customary limitations, including the expiration of any contractual lock-up period relating to the shares of Class A common stock of the Company that may be applicable to such Continuing Equity Owner at such time and the absence of any liens or encumbrances on such common units redeemed. Additionally, in the case we elect a cash settlement, such Continuing Equity Owner may rescind its redemption request within a specified period of time. Moreover, in the case of a settlement in Class A common stock, such redemption may be conditioned on the closing of an underwritten distribution of the shares of Class A common stock that may be issued in connection with such proposed redemption. In the case of a settlement in Class A common stock, such Continuing Equity Owner may also revoke or delay its redemption request if the following conditions exist: (i) any registration statement pursuant to which the resale of the Class A common stock to be registered for such Continuing Equity Owner at or immediately following the consummation of the redemption shall have ceased to be effective pursuant to any action or inaction by the SEC or no such resale registration statement has yet become effective; (ii) we failed to cause any related prospectus to be supplemented by any required prospectus supplement necessary to effect such redemption; (iii) we exercised our right to defer, delay or suspend the filing or effectiveness of a registration statement and such deferral, delay or suspension shall affect the ability of such Continuing Equity Owner to have its Class A common stock registered at or immediately following the consummation of the redemption; (iv) such Continuing Equity Owner is in possession of any material non-public information concerning us, the receipt of which results in such Continuing Equity Owner being prohibited or restricted from selling Class A common stock at or immediately following the redemption without disclosure of such information (and we do not permit disclosure); (v) any stop order relating to the registration statement pursuant to which the Class A common stock was to be registered by such Continuing Equity Owner at or immediately following the redemption shall have been issued by the SEC; (vi) there shall have occurred a material disruption in the securities markets generally or in the market or markets in which the Class A common stock is then traded; (vii) there shall be in effect an injunction, a restraining order or a decree of any nature of any governmental entity that restrains or prohibits the redemption; (viii) we shall have failed to comply in all material respects with our obligations under the Registration Rights Agreement, and such failure shall have affected the ability of such Continuing Equity Owner to consummate the resale of the Class A common stock to be received upon such redemption pursuant to an effective registration statement; or (ix) the redemption date would occur three business days or less prior to, or during, a black-out period.

          The CWGS LLC Agreement requires that we contribute cash or shares of our Class A common stock, as applicable, to CWGS, LLC in exchange for an amount of newly-issued common units in CWGS, LLC that will be issued to us equal to the number of common units redeemed from the Continuing Equity Owner. CWGS, LLC will then distribute the cash or shares of our Class A common stock, as applicable, to such Continuing Equity Owner to complete the redemption. In the event of such election by a Continuing Equity Owner, we may, at our option, effect a direct exchange of cash or our Class A common stock, as applicable, for such common units in lieu of such a redemption. Whether by redemption or exchange, we are obligated to ensure that at all times the number of common units that we own equals the number of our outstanding shares of Class A common stock (subject to certain exceptions for treasury shares and shares underlying certain convertible or exchangeable securities).

Voting Agreement

          Pursuant to the Voting Agreement, Crestview has the right to designate four Crestview Directors (unless Marcus Lemonis is no longer our Chief Executive Officer, in which case, Crestview will have the right to designate three Crestview Directors) for as long as Crestview Partners II GP, L.P., directly or indirectly, beneficially owns, in the aggregate, 32.5% or more of our Class A common stock, three Crestview Directors for so long as Crestview Partners II GP, L.P., directly or

100


Table of Contents

indirectly, beneficially owns, in the aggregate, less than 32.5% but 25% or more of our Class A common stock, two Crestview Directors for as long as Crestview Partners II GP, L.P., directly or indirectly, beneficially owns, in the aggregate, less than 25% but 15% or more of our Class A common stock and one Crestview Director for as long as Crestview Partners II GP, L.P., directly or indirectly, beneficially owns, in the aggregate, less than 15% but 7.5% or more of our Class A common stock (assuming in each such case that all outstanding common units in CWGS, LLC are redeemed for newly issued shares of our Class A common stock on a one-for-one basis). After the consummation of this offering, Crestview will beneficially own, in the aggregate, 23.4% of our Class A common stock (or 22.3% of our Class A common stock, if the underwriters exercise in full their option to purchase additional shares of Class A common stock), assuming in each such case that all outstanding common units in CWGS, LLC are redeemed for newly issued shares of our Class A common stock on a one-for-one basis. Accordingly, after the consummation of this offering, Crestview will only have the right to designate two Crestview Directors. Each of ML Acquisition and ML RV Group has agreed to vote, or cause to vote, all of their outstanding shares of our Class A common stock, Class B common stock and Class C common stock at any annual or special meeting of stockholders in which directors are elected, so as to cause the election of the Crestview Directors. In addition, the ML Related Parties also have the right to designate four ML Acquisition Directors for as long as the ML Related Parties, directly or indirectly, beneficially own in the aggregate 27.5% or more of our Class A common stock, three ML Acquisition Directors for as long as the ML Related Parties, directly or indirectly, beneficially own, in the aggregate, less than 27.5% but 25% or more of our Class A common stock, two ML Acquisition Directors for as long as the ML Related Parties, directly or indirectly, beneficially own, in the aggregate, less than 25% but 15% or more of our Class A common stock and one ML Acquisition Director for as long as the ML Related Parties, directly or indirectly, beneficially own, in the aggregate, less than 15% but 7.5% or more of our Class A common stock (assuming in each such case that all outstanding common units in CWGS, LLC are redeemed for newly issued shares of our Class A common stock on a one-for-one basis). After the consummation of this offering, the ML Related Parties will beneficially own, in the aggregate, 39.9% of our Class A common stock (or 39.8% of our Class A common stock, if the underwriters exercise in full their option to purchase additional shares of Class A common stock), assuming in each such case that all outstanding common units in CWGS, LLC are redeemed for newly issued shares of our Class A common stock on a one-for-one basis. Accordingly, after the consummation of this offering. the ML Related Parties will continue to have the right to designate four ML Acquisition Directors. Moreover, ML RV Group has the right to designate one director for as long as it holds our one share of Class C common stock. Funds controlled by Crestview Partners II GP, L.P. have agreed to vote, or cause to vote, all of their outstanding shares of our Class A common stock and Class B common stock at any annual or special meeting of stockholders in which directors are elected, so as to cause the election of the ML Acquisition Directors and the ML RV Director. Additionally, pursuant to the Voting Agreement, we shall take commercially reasonable action to cause (i) the board of directors to be comprised at least of nine directors; (ii) the individuals designated in accordance with the terms of the Voting Agreement to be included in the slate of nominees to be elected to the board of directors at the next annual or special meeting of stockholders of the Company at which directors are to be elected and at each annual meeting of stockholders of the Company thereafter at which a director's term expires; (iii) the individuals designated in accordance with the terms of the Voting Agreement to fill the applicable vacancies on the board of directors; and (iv) a ML Acquisition Director or the ML RV Director to be the chairperson of the board of directors (as defined in our amended and restated bylaws). The Voting Agreement allows for the board of directors to reject the nomination, appointment or election of a particular director if such nomination, appointment or election would constitute a breach of the board of directors' fiduciary duties to the Company's stockholders or does not otherwise comply with any requirements of our amended and restated certificate of incorporation or our amended and restated bylaws or the charter for, or related guidelines of, the

101


Table of Contents

board of directors' nominating and corporate governance committee. See the section entitled "Corporate Governance" in our 2016 Proxy Statement, which is incorporated by reference herein.

          The Voting Agreement further provides that, for so long as Crestview Partners II GP, L.P., directly or indirectly, beneficially owns, in the aggregate, 22.5% or more of our Class A common stock, or the ML Related Parties, directly or indirectly, beneficially own, in the aggregate, 22.5% or more of our Class A common stock (assuming in each such case that all outstanding common units in CWGS, LLC are redeemed for newly issued shares of our Class A common stock on a one-for-one basis), the approval of Crestview Partners II GP, L.P. and the ML Related Parties, as applicable, will be required for certain corporate actions. These actions include: (1) a change of control; (2) acquisitions or dispositions of assets above $100 million; (3) the issuance of securities of Camping World Holdings, Inc. or any of its subsidiaries (other than under equity incentive plans that have received the prior approval of our board of directors); (4) material amendments to our amended and restated certificate of incorporation or bylaws; and (5) any change in the size of the board of directors. The Voting Agreement also provides that, for so long as either Crestview Partners II GP, L.P., directly or indirectly, beneficially owns, in the aggregate, 28% or more of our Class A common stock, or the ML Related Parties, directly or indirectly, beneficially own, in the aggregate, 28% or more of our Class A common stock (assuming in each such case that all outstanding common units of CWGS, LLC are redeemed for newly issued shares of our Class A common stock, on a one-for-one basis), the approval of Crestview Partners II GP, L.P. and the ML Related Parties, as applicable, will be required for the hiring and termination of our Chief Executive Officer; provided, however, that the approval of Crestview Partners II GP, L.P., and the ML Related Parties, as applicable, shall only be required at such time as Marcus Lemonis no longer serves as our Chief Executive Officer.

          The Voting Agreement will terminate upon the earliest to occur of (a) each of the ML Related Parties, Crestview and the ML RV Group no longer have any right to designate a director as set forth therein, and (b) the unanimous written consent of the parties to the Voting Agreement.

Registration Rights Agreement

          We entered into a Registration Rights Agreement with the Original Equity Owners in connection with our IPO. The Registration Rights Agreement provides ML Acquisition and Crestview Partners II GP, L.P. certain registration rights whereby, at any time the expiration of the lock-up period related to our IPO, they can require us to register under the Securities Act of 1933, as amended, (the "Securities Act"), shares of Class A common stock issuable to them, at our election (determined solely by our independent directors (within the meaning of the rules of the NYSE) who are disinterested), upon redemption or exchange of their common units in CWGS, LLC. The Registration Rights Agreement also provides for piggyback registration rights for all Original Equity Owners that are parties to the agreement. Under the Registration Rights Agreement, we are required to bear all fees and expenses incurred in connection with such registrations and public offerings, excluding any applicable underwriters' discounts and commissions, including in connection this offering.

Employment Agreements

          We entered into an employment agreement with each of our named executive officers in connection with our IPO. See the section entitled "Executive Compensation" in our 2016 Proxy Statement, which is incorporated by reference herein.

102


Table of Contents

Director and Officer Indemnification and Insurance

          We have entered into indemnification agreements with certain of our directors and executive officers, and purchased directors' and officers' liability insurance. See "Description of Capital Stock — Limitations on Liability and Indemnification of Officers and Directors."

Our Policy Regarding Related Party Transactions

          Our board of directors has adopted a written Related Person Transaction Policy and Procedures, setting forth the policies and procedures for the review and approval or ratification of related person transactions. This policy covers, with certain exceptions set forth in Item 404 of Regulation S-K, any transaction, arrangement or relationship, or any series of similar transactions, arrangements or relationships, in which we (including any of our subsidiaries) are, were or will be a participant, where the amount involved exceeds $120,000 in any fiscal year and a related person has, had or will have a direct or indirect material interest.

          Under the policy, management is responsible for implementing procedures to obtain information with respect to potential related person transactions, and then determining whether such transactions constitute related person transactions subject to the policy. Management then is required to present to the audit committee each proposed related person transaction. In reviewing and approving any such transactions, our audit committee is tasked to consider all relevant facts and circumstances, including, but not limited to, whether the transaction is on terms comparable to those that could be obtained in an arm's length transaction and the extent of the related person's interest in the transaction. If advance audit committee approval of a related person transaction is not feasible, then the transaction may be preliminarily entered into by management upon prior approval by the chairperson of the audit committee, subject to ratification of the transaction by the audit committee at the audit committee's next regularly scheduled meeting. Management is responsible for updating the audit committee as to any material changes to any approved or ratified related person transaction and for providing a status report at least annually of all current related person transactions at a regularly scheduled meeting of the audit committee. No director may participate in approval of a related person transaction for which he or she is a related person. All of the transactions, agreements or relationships described in this section occurred prior to the adoption of this policy.

103


Table of Contents


PRINCIPAL AND SELLING STOCKHOLDERS

          The following table sets forth information with respect to the beneficial ownership of our Class A common stock, Class B common stock and Class C common stock, as of October 18, 2017, (i) immediately prior to this offering and (ii) as adjusted to give effect to this offering, for:

          As described in "Certain Relationships and Related Person Transactions," each common unit (other than common units held by us) is redeemable from time to time at each holder's option for, at our election (determined solely by our independent directors (within the meaning of the rules of the NYSE) who are disinterested), newly-issued shares of our Class A common stock on a one-for-one basis or a cash payment equal to a volume weighted average market price of one share of Class A common stock for each common unit redeemed, in each case in accordance with the terms of the CWGS LLC Agreement; provided that, at our election (determined solely by our independent directors (within the meaning of the rules of the NYSE) who are disinterested), we may effect a direct exchange of such Class A common stock or such cash, as applicable, for such common units. The Continuing Equity Owners may exercise such redemption right for as long as their common units remain outstanding. See "Certain Relationships and Related Person Transactions — CWGS LLC Agreement." In connection with our IPO, we issued to each Continuing Equity Owner (other than the Former Profit Unit Holders) for nominal consideration one share of Class B common stock for each common unit of CWGS, LLC it owned. As a result, the number of shares of Class B common stock listed in the table below correlates to the number of common units of CWGS, LLC each such Continuing Equity Owner (other than the Former Profit Unit Holders) owns. In addition, in connection with our IPO, we issued to ML RV Group for nominal consideration one share of Class C common stock.

          The number of shares of Class A common stock and Class B common stock outstanding and percentage of beneficial ownership before this offering set forth below is computed on the basis of 30,326,264 shares of our Class A common stock outstanding as of October 18, 2017, 57,031,184 shares of our Class B common stock outstanding as of October 18, 2017 and one share of Class C common stock outstanding as of October 18, 2017.

          The number of shares beneficially owned by each stockholder as described in this prospectus is determined under rules issued by the SEC and includes voting or investment power with respect to securities. Under these rules, beneficial ownership includes any shares as to which the individual or entity has sole or shared voting power or investment power. In computing the number of shares beneficially owned by an individual or entity and the percentage ownership of that person, shares of common stock subject to options, or other rights, including the redemption right described above with respect to each common unit, held by such person that are currently exercisable or will become exercisable within 60 days of the date of this prospectus, are considered outstanding, although these shares are not considered outstanding for purposes of computing the percentage ownership of any other person. Unless otherwise indicated, the address of all listed stockholders is 250 Parkway Drive, Suite 270, Lincolnshire, IL 60069. Each of the stockholders listed has sole voting and investment power with respect to the shares beneficially owned by the stockholder unless noted otherwise, subject to community property laws where applicable

104


Table of Contents

          Any selling stockholder may be deemed to be an "underwriter" within the meaning of the Securities Act. Based upon the applicable facts and circumstances, including when and how each Selling Stockholder's respective shares of Class A common stock were acquired, none of the Selling Stockholders believes that it should be considered an "underwriter" within the meaning of such term under the Securities Act.

105


Table of Contents

    Class A Common Stock Beneficially Owned(1)     Class B Common Stock Beneficially Owned     Class C Common Stock Beneficially Owned     Combined Voting Power(2)
 

    Prior to this
Offering
    After Giving
Effect to the this
Offering (No
Exercise of
Option)
    After Giving
Effect to this
Offering (With
Full Exercise of
Option)
    Prior to this
Offering
    After Giving
Effect to this
Offering (No
Exercise of
Option)
    After Giving
Effect to this
Offering (With
Full Exercise of
Option)
    Prior to this
Offering
    After Giving
Effect to this
Offering (No
Exercise of
Option)
    After Giving
Effect to this
Offering (With
Full Exercise
of Option)
    Prior
to this
    After Giving
Effect to this
Offering (No
Exercise
    After Giving
Effect to this
Offering
(With Full
Exercise
 

Name of Beneficial Owner

    Number     %     Number     %     Number     %     Number     %     Number     %     Number     %     Number     %     Number     %     Number     %     Offering     of Option)     of Option)
 

5% Stockholders:

                                                                                                                               

ML Acquisition Company, LLC(3)

    36,056,094     54.3 %   35,356,094     49.7 %   35,251,094     49.1 %   36,056,094     63.2 %   35,356,094     68.5 %   35,251,094     69.4 %                           47.0 %   47.0 %   47.0 %

ML RV Group, LLC(4)

                                                    1     100 %   1     100 %   1     100 %   5.0 %   5.0 %   5.0 %

Crestview Partners II GP, L.P.(5)

    26,688,533     52.0 %   20,688,533     39.8 %   19,788,533     38.0 %   20,975,090     36.8 %   16,259,561     31.5 %   15,552,232     30.6 %                           25.0 %   19.1 %   18.2 %

BlackRock, Inc.(6)

    779,410     2.6 %   779,410     2.2 %   779,410     2.1 %                                                   *     *     *  

BAMCO, Inc.(7)

    1,000,000     3.3 %   1,000,000     2.8 %   1,000,000     2.7 %                                                   *     *     *  

Wanger Asset Management, LLC(8)

    959,205     3.2 %   959,205     2.7 %   959,205     2.6 %                                                   *     *     *  

Named Executive Officers and Directors:

                                                                                                                               

Marcus A. Lemonis(3)(4)

    36,056,094     54.3 %   35,356,094     49.7 %   35,251,094     49.1 %   36,056,094     63.2 %   35,356,094     68.5 %   35,251,094     69.4 %   1     100 %   1     100 %   1     100 %   52.0 %   52.0 %   52.0 %

Thomas F. Wolfe(9)

    25,000     *     25,000     *     25,000     *                                                              

Brent L. Moody(9)

    200,000     *     200,000     *     200,000     *                                                              

Roger Nuttall(9)

    90,000     *     90,000     *     90,000     *                                                              

Mark J. Boggess(9)

    149,143     *     149,143     *     149,143     *                                                              

Stephen Adams(10)

    1,591     *     1,591     *     1,591     *                                                              

Andris A. Baltins(9)(11)

    309,592     1.0 %   309,592     *     309,592     *                                                              

Brian P. Cassidy

                                                                                     

Mary J. George

                                                                                     

Daniel G. Kilpatrick

                                                                                     

Howard A. Kosick

                                                                                     

Jeffrey A. Marcus

                                                                                     

K. Dillon Schickli(9)(12)

    85,225     *     85,225     *     85,225     *                                                              

All executive officers and directors as a group (13 individuals)

    36,916,645     54.9 %   36,216,645     50.3 %   36,111,645     49.7 %   36,056,094     63.2 %   35,356,094     68.5 %   35,251,094     69.4 %   1     100 %   1     100 %   1     100 %   52.0 %   52.0 %   52.0 %

*   Represents beneficial ownership of less than 1%.

(1)

 

Each common unit (other than common units held by us) is redeemable from time to time at each holder's option for, at our election (determined solely by our independent directors (within the meaning of the rules of the NYSE) who are disinterested), newly-issued shares of our Class A common stock on a one-for-one basis or a cash payment equal to a volume weighted average market price of one share of Class A common stock for each common unit redeemed, in each case in accordance with the terms of the CWGS LLC Agreement; provided that, at our election (determined solely by our independent directors (within the meaning of the rules of the NYSE) who are disinterested), we may effect a direct exchange of such Class A common stock or such cash, as applicable, for such common units. The Continuing Equity Owners may exercise such redemption right for as long as their common units remain outstanding. See "Certain Relationships and Related Person Transactions — CWGS LLC Agreement." In these tables, beneficial ownership of common units has been reflected as beneficial ownership of shares of our Class A common stock for which such common units may be exchanged. When a common unit is exchanged by a Continuing Equity Owner who holds shares of our Class B common stock, a corresponding share of Class B common stock will be cancelled.

106


Table of Contents

(2)   Represents the percentage of voting power of our Class A common stock, Class B common stock and Class C common stock voting as a single class. Each share of Class A common stock and each share of Class B common stock entitles the registered holder thereof to one vote per share on all matters presented to stockholders for a vote generally, including the election of directors; provided that, for as long as the ML Related Parties, directly or indirectly, beneficially own in the aggregate 27.5% or more of all of the outstanding common units of CWGS, LLC, the shares of our Class B common stock held by the ML Related Parties entitle the ML Related Parties to the number of votes necessary such that the ML Related Parties, in the aggregate, cast 47% of the total votes eligible to be cast by all of our stockholders on all matters presented to a vote of our stockholders generally. In addition, the one share of our Class C common stock entitles its holder, ML RV Group, to the number of votes necessary such that the holder casts 5% of the total votes eligible to be cast by all of our stockholders on all matters presented to our stockholders generally for as long as there is no Class C Change of Control. For the definition of "Class C Change of Control," please see "Description of Capital Stock." The Class A common stock, Class B common stock and Class C common stock will vote as a single class on all matters except as required by law or the certificate.

(3)

 

Prior to giving effect to this offering, represents 36,056,094 common units, which may be redeemed for shares of Class A Common Stock on a one-for-one basis, and 36,056,094 shares of Class B Common Stock held by CWGS Holding, LLC, a wholly-owned subsidiary of ML Acquisition Company, LLC. Marcus Lemonis is the sole director of ML Acquisition Company, LLC. As a result, each of ML Acquisition Company, LLC and Mr. Lemonis may be deemed to share beneficial ownership of the securities held by CWGS Holding, LLC.

(4)

 

Represents one share of Class C common stock held by ML RV Group, LLC. Mr. Lemonis, as sole member, Chairman and Chief Executive Officer of ML RV Group, LLC, may be deemed to be the beneficial owner of this share.

(5)

 

Prior to giving effect to this offering, Crestview Partners II GP, L.P. may be deemed to be the beneficial owner of (i) 5,710,261 shares of Class A common stock owned directly by CVRV Acquisition II LLC, (ii) 3,182 shares of Class A common stock owned directly by Crestview Advisors, L.L.C., (iii) 19,153 shares of Class A common stock underlying awards of restricted stock units previously granted to Jeffrey A. Marcus, Brian P. Cassidy and Daniel G. Kilpatrick (each of whom having assigned all rights, title and interest in such shares to Crestview Advisors, L.L.C.) and (iv) 20,975,090 common units of CWGS, LLC and 20,975,090 shares of Class B common stock, in each case as determined under rules issued by the SEC, with such common units and shares of Class B common stock owned directly by CVRV Acquisition LLC. Crestview Partners II, L.P. and Crestview Partners II (FF), L.P. are members of CVRV Acquisition LLC, and Crestview Partners II (TE), L.P., Crestview Offshore Holdings II (Cayman), L.P., Crestview Offshore Holdings II (FF Cayman), L.P. and Crestview Offshore Holdings II (892 Cayman), L.P. are members of CVRV Acquisition II LLC. Crestview Partners II GP, L.P. is the general partner of each of Crestview Partners II, L.P., Crestview Partners II (FF), L.P., Crestview Partners II (TE), L.P., Crestview Offshore Holdings II (Cayman), L.P., Crestview Offshore Holdings II (FF Cayman), L.P. and Crestview Offshore Holdings II (892 Cayman), L.P. (collectively, the "Crestview Funds"). Crestview Advisors, L.L.C. provides investment advisory and management services to the Crestview Funds. Crestview Partners II GP, L.P. and the Crestview Funds may be deemed to be beneficial owners of the units and shares owned directly by CVRV Acquisition LLC and CVRV Acquisition II LLC. Crestview Partners II GP, L.P. has voting and investment control over such units and shares. Decisions by Crestview Partners II GP, L.P. to vote or dispose of such units or shares require the approval of a majority of the ten members of its investment committee, which is composed of the following individuals: Barry S. Volpert, Thomas S. Murphy, Jr., Jeffrey A. Marcus, Robert J. Hurst, Richard M. DeMartini, Robert V. Delaney, Jr., Brian P. Cassidy, Quentin Chu, Alexander M. Rose and Adam J. Klein. None of the foregoing persons has the power individually to vote or dispose of any of such units or shares. Each of the foregoing individuals disclaims beneficial ownership of all such units and shares. The address of each of the foregoing is c/o Crestview, 667 Madison Avenue, 10th Floor, New York, New York 10065.

(6)

 

Based on information obtained from a Schedule 13G filed with the SEC on May 9, 2017 by BlackRock, Inc. ("Blackrock") on behalf of itself and its wholly owned subsidiaries, BlackRock (Luxembourg)  S.A., BlackRock Advisors, LLC, BlackRock Financial Management, Inc., BlackRock Fund Advisors, BlackRock Fund Managers Ltd, BlackRock Institutional Trust Company, N.A. and BlackRock Investment Management, LLC. BlackRock reported that as of April 30, 2017, it had sole voting power with respect to 742,100 shares of our Class A common stock and sole dispositive power with respect to 779,410 shares of our Class A common stock, and that the shares are beneficially owned by BlackRock and its wholly owned subsidiaries identified above. The address of each of the foregoing is 55 East 52nd Street, New York, NY 10055.

(7)

 

Based on information obtained from a Schedule 13G jointly filed with the SEC on February 10, 2017 by Baron Small Cap Fund ("BSC"), BAMCO, Inc. ("BAMCO"), Baron Capital Group, Inc. ("BCG") and Ronald Baron (collectively, the "BCG Filers"). According to the Schedule 13G, BSC is an advisory client of BAMCO, BAMCO is a subsidiary of BCG, and Ronald Baron owns a controlling interest in BAMCO. BCG Filers reported that as of December 31, 2016, they had shared voting and dispositive power with respect to 1,000,000 shares of our Class A common stock, and that the shares are beneficially owned by each of the BCG Filers. The address of each of the foregoing is 767 Fifth Avenue, 49th Floor, New York, NY 10153.

(8)

 

Based on information obtained from a Schedule 13G jointly filed with the SEC on February 10, 2017 by Columbia Wanger Asset Management, LLC ("CWAM"). CWAM reported that as of December 31, 2016, it had sole voting power with respect to 818,109 shares of our Class A common stock and sole dispositive power with respect to 959,205 shares of our Class A common stock. According to the Schedule 13G, CWAM directly hold any of the shares reported above, and as the investment adviser of various unregistered and registered investment companies and managed accounts, it may be deemed to beneficially own the shares reported above. CWAM disclaims beneficial ownership of any shares reported above. The address of CWAM is 227 West Monroe Street, Suite 3000, Chicago, IL 60606.

(9)

 

All shares of Class A common stock shown as beneficially owned by such individual represent shares of Class A common stock that may be acquired upon the exchange of common units of CWGS, LLC for Class A common stock on a one-for-one basis.

(10)

 

Includes 1,591 shares issuable upon exercise of underlying RSUs that have vested.

(11)

 

Includes 1,591 shares issuable upon exercise of underlying RSUs that have vested but the delivery of which is deferred until the earlier of an occurrence of a "change in control" event of the Company (within the meaning of Section 409A of the Internal Revenue Code of 1986, as amended) or the date Mr. Baltins ceases to be a director of the Company.

(12)

 

Includes 1,591 shares issuable upon exercise of underlying RSUs that have vested but the delivery of which is deferred until the earlier of an occurrence of a "change in control" event of the Company (within the meaning of Section 409A of the Internal Revenue Code of 1986, as amended) or the date Mr. Schickli ceases to be a director of the Company.

107


Table of Contents

DESCRIPTION OF CAPITAL STOCK

General

          The following summary describes the material provisions of our capital stock. We urge you to read our amended and restated certificate of incorporation (our "certificate") and our amended and restated bylaws (our "bylaws"), which are included as exhibits to the registration statement of which this prospectus forms a part.

          Our certificate authorizes capital stock consisting of:

          As of June 30, 2017, there were 29,061,420 shares of Class A common stock outstanding, 57,031,184 shares of Class B common stock outstanding and one share of Class C common stock outstanding and after giving effect to this offering (assuming the underwriters do not exercise their option to purchase additional shares of Class A common stock), there will be 35,741,793 shares of Class A common stock outstanding, 51,615,655 shares of Class B common stock outstanding and one share of Class C common stock outstanding.

          Certain provisions of our certificate and our bylaws summarized below may be deemed to have an anti-takeover effect and may delay or prevent a tender offer or takeover attempt that a stockholder might consider in its best interest, including those attempts that might result in a premium over the market price for the shares of common stock.

Class A Common Stock

          Holders of shares of our Class A common stock are entitled to one vote for each share held of record on all matters submitted to a vote of stockholders. The holders of our Class A common stock do not have cumulative voting rights in the election of directors.

          Holders of shares of our Class A common stock are entitled to receive dividends when and if declared by our board of directors out of funds legally available therefor, subject to any statutory or contractual restrictions on the payment of dividends and to any restrictions on the payment of dividends imposed by the terms of any outstanding preferred stock.

          Upon our dissolution or liquidation, after payment in full of all amounts required to be paid to creditors and to the holders of preferred stock having liquidation preferences, if any, the holders of shares of our Class A common stock will be entitled to receive pro rata our remaining assets available for distribution.

          Holders of shares of our Class A common stock do not have preemptive, subscription, redemption or conversion rights. There will be no redemption or sinking fund provisions applicable to the Class A common stock.

Class B Common Stock

          Each share of our Class B common stock entitles its holders to one vote per share on all matters presented to our stockholders generally; provided that, for as long as the ML Related Parties, directly or indirectly, beneficially own in the aggregate 27.5% or more of all of the outstanding common units of CWGS, LLC, the shares of our Class B common stock held by the ML Related Parties entitle the ML Related Parties to the number of votes necessary such that the ML

108


Table of Contents

Related Parties, in the aggregate, cast 47% of the total votes eligible to be cast by all of our stockholders on all matters presented to a vote of our stockholders generally. The holders of shares of our Class B common stock do not have cumulative voting rights in the election of directors.

          Shares of Class B common stock will be issued in the future only to the extent necessary to maintain a one-to-one ratio between the number of common units of CWGS, LLC held by the Continuing Equity Owners (other than the Former Profit Unit Holders) and the number of shares of Class B common stock issued to the Continuing Equity Owners (other than the Former Profit Unit Holders). Shares of Class B common stock are transferable only together with an equal number of common units of CWGS, LLC. Only permitted transferees of common units held by the Continuing Equity Owners (other than the Former Profit Unit Holders) will be permitted transferees of Class B common stock. See "Certain Relationships and Related Person Transactions — CWGS LLC Agreement."

          Holders of shares of our Class B common stock vote together with holders of our Class A common stock and Class C common stock as a single class on all matters presented to our stockholders for their vote or approval, except for certain amendments to our certificate described below or as otherwise required by applicable law or the certificate.

          Holders of our Class B common stock do not have any right to receive dividends or to receive a distribution upon dissolution or liquidation. Additionally, holders of shares of our Class B common stock do not have preemptive, subscription, redemption or conversion rights. There are no redemption or sinking fund provisions applicable to the Class B common stock. Any amendment of our certificate that gives holders of our Class B common stock (i) any rights to receive dividends or any other kind of distribution, (ii) any right to convert into or be exchanged for Class A common stock or (iii) any other economic rights will require, in addition to stockholder approval, the affirmative vote of holders of our Class A common stock voting separately as a class.

          Upon the consummation of this offering, assuming the underwriters do not exercise their option to purchase additional shares of Class A common stock, (i) ML Acquisition will beneficially own 35,356,094 shares of our Class B common stock entitling it to the number of votes necessary such that the ML Related Parties, in the aggregate, cast 47% of the total votes eligible to be cast by all of our stockholders on all matters presented to a vote of our stockholders generally and (ii) certain funds controlled by Crestview Partners II GP, L.P. will beneficially own 16,259,561 shares of our Class B common stock.

Class C Common Stock

          The one share of our Class C common stock entitles its holder, ML RV Group, to the number of votes necessary such that the holder casts 5% of the total votes eligible to be cast by all of our stockholders on all matters presented to our stockholders generally for as long as there is no Class C Change of Control. Upon a Class C Change of Control, our Class C common stock shall no longer have any voting rights, such share of our Class C common stock will be cancelled for no consideration and will be retired, and we will not reissue such share of Class C common stock.

          For purposes of our Class C common stock, "Class C Change of Control" means the occurrence of any of the following events: (1) any "person" or "group" (within the meaning of Sections 13(d) and 14(d) of the Exchange Act (excluding the ML Related Parties and Crestview Partners II GP, L.P.)) becomes the beneficial owner of securities of Camping World Holdings, Inc. representing more than fifty percent (50%) of the combined voting power of Camping World Holdings, Inc.'s then outstanding voting securities; (2) the stockholders of Camping World Holdings, Inc. approve a plan of complete liquidation or dissolution of Camping World Holdings, Inc.; (3) the merger or consolidation of Camping World Holdings, Inc. with any other person, other than a merger or consolidation which would result in the voting securities of Camping

109


Table of Contents

World Holdings, Inc. outstanding immediately prior thereto continuing to represent (either by remaining outstanding or by being converted into voting securities of the surviving entity) more than fifty percent (50%) of the combined voting power of the voting securities of Camping World Holdings, Inc. or such surviving entity outstanding immediately after such merger or consolidation; (4) Camping World Holdings, Inc. ceases to be the sole managing member of CWGS, LLC; or (5) the ML Related Parties directly or indirectly, beneficially own in the aggregate, less than 27.5% of all of the outstanding common units of CWGS, LLC. Notwithstanding the foregoing, a "Class C Change of Control" shall not be deemed to have occurred by virtue of the consummation of any transaction or series of integrated transactions immediately following which the record holders of the Class A common stock, Class B common stock and Class C common stock immediately prior to such transaction or series of transactions continue to have substantially the same proportionate ownership in and voting control over, and own substantially all of the shares of, an entity which owns all or substantially all of the assets of Camping World Holdings, Inc. immediately following such transaction or series of transactions.

          The holder of the one share of our Class C common stock does not have cumulative voting rights in the election of directors. The one share of our Class C common stock is not transferable.

          The holder of the one share of our Class C common stock votes together with holders of our Class A common stock and Class B common stock as a single class on all matters presented to our stockholders for their vote or approval, except for certain amendments to our certificate described below or as otherwise required by applicable law or the certificate.

          The holder of the one share of our Class C common stock does not have any right to receive dividends or to receive a distribution upon dissolution or liquidation. Additionally, the holder of the one share of our Class C common stock does not have preemptive, subscription, redemption or conversion rights. There are not any redemption or sinking fund provisions applicable to the Class C common stock. Any amendment of our certificate that gives the holder of our Class C common stock (i) any rights to receive dividends or any other kind of distribution, (ii) any right to convert into or be exchanged for Class A common stock or (iii) any other economic rights will require, in addition to stockholder approval, the affirmative vote of holders of our Class A common stock voting separately as a class.

          ML RV Group owns one share of our Class C common stock entitling it to the number of votes necessary such that the holder casts 5% of the total votes eligible to be cast by all of our stockholders on all matters presented to a vote of our stockholders generally.

Preferred Stock

          The total of our authorized shares of preferred stock is 20,000,000 shares. We have no shares of preferred stock outstanding.

          Under the terms of our certificate, our board of directors is authorized to direct us to issue shares of preferred stock in one or more series without stockholder approval. Our board of directors has the discretion to determine the rights, preferences, privileges and restrictions, including voting rights, dividend rights, conversion rights, redemption privileges and liquidation preferences, of each series of preferred stock.

          The purpose of authorizing our board of directors to issue preferred stock and determine its rights and preferences is to eliminate delays associated with a stockholder vote on specific issuances. The issuance of preferred stock, while providing flexibility in connection with possible acquisitions, future financings and other corporate purposes, could have the effect of making it more difficult for a third-party to acquire, or could discourage a third-party from seeking to acquire, a majority of our outstanding voting stock. Additionally, the issuance of preferred stock may

110


Table of Contents

adversely affect the holders of our Class A common stock by restricting dividends on the Class A common stock, diluting the voting power of the Class A common stock or subordinating the liquidation rights of the Class A common stock. As a result of these or other factors, the issuance of preferred stock could have an adverse impact on the market price of our Class A common stock.

Forum Selection

          Our certificate provides that unless we consent in writing to the selection of an alternative forum, the Court of Chancery of the State of Delaware will, to the fullest extent permitted by applicable law, be the sole and exclusive forum for (i) any derivative action or proceeding brought on our behalf; (ii) any action asserting a claim of breach of a fiduciary duty owed by any of our directors, officers or other employees to us or our stockholders; (iii) any action asserting a claim arising pursuant to any provision of the DGCL, as to which the DGCL confers jurisdiction on the Court of Chancery; or (iv) any action asserting a claim against us, any director or our officers or employees that is governed by the internal affairs doctrine.

Dividends

          The DGCL permits a corporation to declare and pay dividends out of "surplus" or, if there is no "surplus," out of its net profits for the fiscal year in which the dividend is declared and/or the preceding fiscal year. "Surplus" is defined as the excess of the net assets of the corporation over the amount determined to be the capital of the corporation by the board of directors. The capital of the corporation is typically calculated to be (and cannot be less than) the aggregate par value of all issued shares of capital stock. Net assets equals the fair value of the total assets minus total liabilities. The DGCL also provides that dividends may not be paid out of net profits if, after the payment of the dividend, capital is less than the capital represented by the outstanding stock of all classes having a preference upon the distribution of assets.

          Declaration and payment of any dividend will be subject to the discretion of our board of directors. The time and amount of dividends will be dependent upon our financial condition, operations, cash requirements and availability, debt repayment obligations, capital expenditure needs and restrictions in our debt instruments, industry trends, the provisions of Delaware law affecting the payment of distributions to stockholders and any other factors our board of directors may consider relevant.

Anti-Takeover Provisions

          Our certificate and bylaws contain provisions that may delay, defer or discourage another party from acquiring control of us. We expect that these provisions, which are summarized below, will discourage coercive takeover practices or inadequate takeover bids. These provisions are also designed to encourage persons seeking to acquire control of us to first negotiate with our board of directors, which we believe may result in an improvement of the terms of any such acquisition in favor of our stockholders. However, they also give our board of directors the power to discourage acquisitions that some stockholders may favor.

          Authorized but unissued shares.    The authorized but unissued shares of our common stock and our preferred stock are available for future issuance without stockholder approval, subject to any limitations imposed by the listing standards of the NYSE. These additional shares may be used for a variety of corporate finance transactions, acquisitions and employee benefit plans and, as described under "Certain Relationships and Related Person Transactions — CWGS LLC Agreement — Common unit redemption right," funding of redemptions of common units. The existence of authorized but unissued and unreserved common stock and preferred stock could

111


Table of Contents

make more difficult or discourage an attempt to obtain control of us by means of a proxy contest, tender offer, merger or otherwise.

          Classified board of directors.    Our certificate provides that our board of directors is divided into three classes, with the classes as nearly equal in number as possible and each class serving three-year staggered terms. Pursuant to the terms of the Voting Agreement, directors designated by ML Acquisition, ML RV Group or Crestview may only be removed with or without cause by the request of the party entitled to designate such director. In all other cases and at any other time, directors may only be removed from our board of directors for cause by the affirmative vote of the holders of a majority of the voting power of all of the outstanding shares of stock of the Company which are present in person or by proxy and entitled to vote thereon. See the section entitled "Corporate Governance" in our 2016 Proxy Statement, which is incorporated by reference herein. These provisions may have the effect of deferring, delaying or discouraging hostile takeovers, or changes in control of us or our management.

          Stockholder action by written consent.    Our certificate provides that any action required or permitted to be taken by our stockholders at an annual meeting or special meeting of stockholders may be taken without a meeting, without prior notice and without a vote, if a written consent is signed by the holders of our outstanding shares of common stock representing not less than the minimum number of votes that would be necessary to authorize such action at a meeting at which all outstanding shares of common stock entitled to vote thereon, and at such time as the ML Related Parties, directly or indirectly, beneficially own in the aggregate, less than 27.5% of all of the outstanding common units of CWGS, LLC, our certificate and our bylaws provide that, any action required or permitted to be taken by our stockholders at an annual meeting or special meeting of stockholders may not be taken by written consent in lieu of a meeting.

          Special meetings of stockholders.    Our bylaws provide that a majority of our stockholders or a majority of our board of directors may call special meetings of our stockholders, and at such time as the ML Related Parties, directly or indirectly, beneficially own in the aggregate, less than 27.5% of all of the outstanding common units of CWGS, LLC, our bylaws provide that, except as otherwise required by law, only a majority of our board of directors may call special meetings of our stockholders.

          Advance notice requirements for stockholder proposals and director nominations.    In addition, our bylaws provide for an advance notice procedure for stockholder proposals to be brought before an annual meeting of stockholders, including proposed nominations of candidates for election to our board of directors. In order for any matter to be "properly brought" before a meeting, a stockholder will have to comply with advance notice and duration of ownership requirements and provide us with certain information. Stockholders at an annual meeting may only consider proposals or nominations specified in the notice of meeting or brought before the meeting by or at the direction of our board of directors or by a qualified stockholder of record on the record date for the meeting, who is entitled to vote at the meeting and who has delivered timely written notice in proper form to our secretary of the stockholder's intention to bring such business before the meeting. These provisions could have the effect of delaying stockholder actions that are favored by the holders of a majority of our outstanding voting securities until the next stockholder meeting.

          Amendment of certificate of incorporation or bylaws.    The DGCL provides generally that the affirmative vote of a majority of the shares entitled to vote on any matter is required to amend a corporation's certificate of incorporation or bylaws, unless a corporation's certificate of incorporation or bylaws, as the case may be, requires a greater percentage. Our bylaws may be amended or repealed by a majority vote of our board of directors or by the affirmative vote of a majority of the votes which all our stockholders would be eligible to cast in an election of directors. At such time as the ML Related Parties, directly or indirectly, beneficially own in the aggregate, less than 27.5%

112


Table of Contents

of all of the outstanding common units of CWGS, LLC, our bylaws may be amended or repealed by a majority vote of our board of directors or by the affirmative vote of the holders of at least 662/3% of the votes which all our stockholders would be entitled to cast in any annual election of directors. In addition, the affirmative vote of a majority of the votes which all our stockholders would be eligible to cast in an election of directors will be required to amend or repeal or to adopt any provisions inconsistent with any of the provisions of our certificate, and any amendment of our certificate that gives holders of our Class B common stock or the holder of our Class C common stock (i) any rights to receive dividends or any other kind of distribution, (ii) any right to convert into or be exchanged for Class A common stock or (iii) any other economic rights will require, in addition to stockholder approval, the affirmative vote of holders of our Class A common stock voting separately as a class. At such time as the ML Related Parties, directly or indirectly, own in the aggregate, less than 27.5% of all of the outstanding common units of CWGS, LLC, the affirmative vote of the holders of at least 662/3% of the votes which all our stockholders would be entitled to cast in any election of directors will be required to amend or repeal or to adopt any provisions contained in our certificate described above.

          Section 203 of the DGCL.    We have opted out of Section 203 of the DGCL. However, our certificate contains provisions that are similar to Section 203. Specifically, our certificate provides that, subject to certain exceptions, we will not be able to engage in a "business combination" with any "interested stockholder" for three years following the date that the person became an interested stockholder, unless the interested stockholder attained such status with the approval of our board of directors or unless the business combination is approved in a prescribed manner. A "business combination" includes, among other things, a merger or consolidation involving us and the "interested stockholder" and the sale of more than 10% of our assets. In general, an "interested stockholder" is any entity or person beneficially owning 15% or more of our outstanding voting stock and any entity or person affiliated with or controlling or controlled by such entity or person. However, in our case, ML Acquisition and Crestview and any of their respective affiliates and any of their respective direct or indirect transferees receiving 15% or more of our outstanding voting stock will not be deemed to be interested stockholders regardless of the percentage of our outstanding voting stock owned by them, and accordingly will not be subject to such restrictions.

Limitations on Liability and Indemnification of Officers and Directors

          Our certificate and bylaws provide indemnification for our directors and officers to the fullest extent permitted by the DGCL. We have entered into indemnification agreements with each of our directors and certain of our officers that may, in some cases, be broader than the specific indemnification provisions contained under Delaware law. In addition, as permitted by Delaware law, our certificate includes provisions that eliminate the personal liability of our directors for monetary damages resulting from breaches of certain fiduciary duties as a director. The effect of this provision is to restrict our rights and the rights of our stockholders in derivative suits to recover monetary damages against a director for breach of fiduciary duties as a director.

          These provisions may be held not to be enforceable for violations of the federal securities laws of the United States.

Corporate Opportunity Doctrine

          Delaware law permits corporations to adopt provisions renouncing any interest or expectancy in certain opportunities that are presented to the corporation or its officers, directors or stockholders. Our certificate, to the maximum extent permitted from time to time by Delaware law, renounces any interest or expectancy that we have in, or right to be offered an opportunity to participate in, specified business opportunities that are from time to time presented to certain of our officers, directors or stockholders or their respective affiliates, other than those officers, directors,

113


Table of Contents

stockholders or affiliates acting in their capacity as our employee or director. Our certificate provides that, to the fullest extent permitted by law, any director or stockholder who is not employed by us or our affiliates will not have any duty to refrain from (1) engaging in a corporate opportunity in the same or similar lines of business in which we or our affiliates now engage or propose to engage or (2) otherwise competing with us or our affiliates. In addition, to the fullest extent permitted by law, in the event that any director or stockholder, other than director or stockholder who is not employed by us or our affiliates acting in their capacity as our director or stockholder who is not employed by us or our affiliates, acquires knowledge of a potential transaction or other business opportunity which may be a corporate opportunity for itself or himself or its or his affiliates or for us or our affiliates, such person will have no duty to communicate or offer such transaction or business opportunity to us or any of our affiliates and they may take any such opportunity for themselves or offer it to another person or entity. To the fullest extent permitted by Delaware law, no potential transaction or business opportunity may be deemed to be a corporate opportunity of the corporation or its subsidiaries unless (a) we or our subsidiaries would be permitted to undertake such transaction or opportunity in accordance with our certificate, (b) we or our subsidiaries, at such time have sufficient financial resources to undertake such transaction or opportunity, (c) we have an interest or expectancy in such transaction or opportunity and (d) such transaction or opportunity would be in the same or similar line of our or our subsidiaries' business in which we or our subsidiaries are engaged or a line of business that is reasonably related to, or a reasonable extension of, such line of business. Our certificate does not renounce our interest in any business opportunity that is expressly offered to an employee director or employee in his or her capacity as a director or employee of Camping World Holdings, Inc. To the fullest extent permitted by law, no business opportunity will be deemed to be a potential corporate opportunity for us unless we would be permitted to undertake the opportunity under our certificate, we have sufficient financial resources to undertake the opportunity and the opportunity would be in line with our business.

Dissenters' Rights of Appraisal and Payment

          Under the DGCL, with certain exceptions, our stockholders have appraisal rights in connection with a merger or consolidation of Camping World Holdings, Inc. Pursuant to the DGCL, stockholders who properly request and perfect appraisal rights in connection with such merger or consolidation will have the right to receive payment of the fair value of their shares as determined by the Delaware Court of Chancery.

Stockholders' Derivative Actions

          Under the DGCL, any of our stockholders may bring an action in our name to procure a judgment in our favor, also known as a derivative action, provided that the stockholder bringing the action is a holder of our shares at the time of the transaction to which the action relates or such stockholder's stock thereafter devolved by operation of law.

Transfer Agent and Registrar

          The transfer agent and registrar for our Class A common stock is American Stock Transfer & Trust Company, LLC.

Trading Symbol and Market

          Our Class A common stock is listed on the NYSE under the symbol "CWH."

114


Table of Contents

DESCRIPTION OF CERTAIN INDEBTEDNESS

Previous Senior Secured Credit Facilities

          On November 20, 2013, CWGS Group, LLC, a wholly-owned subsidiary of CWGS, LLC (the "Borrower"), and CWGS, LLC (as parent guarantor) entered into a $545.0 million senior secured credit facility with Goldman Sachs Bank USA, as administrative agent, and the other lenders party thereto (the "Previous Senior Secured Credit Facilities"). The Previous Senior Secured Credit Facilities originally consisted of a $525.0 million term loan facility (the "Previous Term Loan Facility") at an original issue discount of $5.25 million or 1.00%, and a $20.0 million revolving credit facility (including a $10.0 million letter of credit sublimit) (the "Previous Revolving Credit Facility"). The Previous Senior Secured Credit Facilities also included a $5.0 million swingline commitment.

          On December 1, 2014, we amended the credit agreement governing our Previous Senior Secured Credit Facilities (as amended, the "2014 First Amendment") to, among other things, provide for an increase in term loan borrowings to $628.1 million, allow the contribution of the net cash proceeds of the 2014 First Amendment to FreedomRoads, LLC ("FreedomRoads"), a subsidiary of the Borrower, finance its acquisition of RV dealerships, increase the size of the incremental cap and make certain other changes to the pricing terms, incremental borrowings provision and certain covenants.

          On June 2, 2015, we amended the 2014 First Amendment (as amended, the "2015 Second Amendment") to, among other things, provide for an increase in term loan borrowings to $705.8 million, allow a special distribution of the net cash proceeds of the 2015 Second Amendment from the Borrower to CWGS, LLC for a distribution to its members in the amount of $95.0 million, reduce the applicable rate with respect to term loans, increase the initial restricted payment amount, increase the size of the incremental cap and make certain other changes to the pricing terms, incremental borrowings provision and certain covenants.

          On December 17, 2015, we amended the 2015 Second Amendment (as amended, the "Third Amendment") to, among other things, provide for an increase in term loan borrowings to $736.5 million, allow the contribution of the net cash proceeds of the Third Amendment to FreedomRoads, finance its acquisition of RV dealerships, increase the applicable rate with respect to term loans, increase the size of the incremental cap and make certain other changes to the pricing terms, incremental borrowings provision and certain covenants.

          On September 21, 2016, we amended the Third Amendment (as amended, the "Fourth Amendment") to, among other things, permit the IPO, provide for an increase in term loan borrowings to $816.3 million, increase the capacity for payments by the Borrower to CWGS, LLC for payment of regular quarterly distributions to its common unit holders, including us, permit a $100.0 million special distribution of a portion of borrowings under the Fourth Amendment from the Borrower to CWGS, LLC for a distribution to its members, which was also made on September 21, 2016, and allow a contribution to FreedomRoads to finance the acquisition of RV dealerships.

          On November 8, 2016, the Previous Senior Secured Credit Facilities were fully repaid and terminated with the borrowings on the Senior Secured Credit Facilities.

Senior Secured Credit Facilities

General

          On November 8, 2016, CWGS Group, LLC, a wholly-owned subsidiary of CWGS, LLC (the "Borrower") and CWGS, LLC (as parent guarantor) entered into a credit agreement (the "Credit Agreement") for the $680.0 million senior secured credit facilities with Goldman Sachs Bank USA, as administrative agent, and the other lenders party thereto, and used the proceeds to repay the

115


Table of Contents

Previous Senior Secured Credit Facilities. On March 17, 2017, we amended the Credit Agreement (the "First Amendment") to, among other things, incur an additional $95.0 million in aggregate principal amount of additional term loans under our senior secured credit facilities. No other terms of the Credit Agreement were amended in connection with the First Amendment. On October 6, 2017, we amended the Credit Agreement (the "Second Amendment") to, among other things, incur an additional $205.0 million in aggregate principal amount of additional term loans under our senior secured credit facilities (as amended, the "Senior Secured Credit Facilities") and amend the applicable margin to 2.00% from 2.75% per annum, in the case of base rate loans, and to 3.00% from 3.75% per annum, in the case of LIBOR loans. The Senior Secured Credit Facilities consist of a seven-year term loan facility (as amended, the "Term Loan Facility") and a five-year $35.0 million revolving credit facility, including a $15.0 million letter of credit sublimit (the "Revolving Credit Facility"). The Senior Secured Credit Facilities also include a $5.0 million swingline commitment.

          The Senior Secured Credit Facilities provide that the Borrower has the right at any time to request additional loans and commitments. The lenders under these facilities are not under any obligation to provide any such additional term loans or commitments or revolving loans and commitments, and any additional term loans, increase in commitments or additional revolving loans or commitments are subject to several conditions precedent and limitations, including pro forma compliance with a total leverage ratio (consolidated net debt to consolidated EBITDA) being no greater than 3.00 to 1 (stepping down to 2.75 to 1 on March 31, 2020). The maturity dates applicable to any revolving commitment increase or any term commitment increase shall be the same as any revolving borrowings and term loans then outstanding, as applicable. In the event that the interest rate margins for any incremental term loans are higher than the interest rate margins for the term loans then outstanding by more than 50 basis points, then the interest rate margins for the term loans then outstanding will be increased to the extent necessary such that the interest rate margins thereunder are equal to the interest rate margins for the incremental term loans, minus 50 basis points, subject to certain qualifications and limitations.

          As of June 30, 2017, as adjusted for the Second Amendment, we had $919.6 million of term loans outstanding, net of $6.5 million of unamortized original issue discount and $15.2 million of finance costs, and $0.0 million of revolving borrowings outstanding under the Senior Secured Credit Facilities. As of June 30, 2017, we had letters of credit in the aggregate amount of $3.2 million outstanding under the Revolving Credit Facility.

Interest rates and fees

          Term loan borrowings under the Senior Secured Credit Facilities bear interest at a rate per annum equal to, at our option, either: (a) the London Interbank Offered Rate ("LIBOR") multiplied by the statutory reserve rate (such product, the "Adjusted LIBOR Rate"), subject to a 0.75% floor, plus an applicable margin of 3.00%, in the case of Eurocurrency loans or (b) an alternate base rate (determined by reference to the greatest of: (i) the prime rate published by The Wall Street Journal (the "WSJ Prime Rate"), (ii) the federal funds effective rate plus 0.50% and (iii) the one-month Adjusted LIBOR Rate plus 1.00%), subject to a 1.75% floor, plus an applicable margin of 2.00%, in the case of alternate base rate loans.

          Revolving borrowings under the Senior Secured Credit Facilities bear interest at a rate per annum equal to, at our option, either: (a) the Adjusted LIBOR Rate plus an applicable margin based on the total leverage ratio, as set forth in the table below, in the case of Eurocurrency borrowings or (b) an alternate base rate (determined by reference to the greatest of: (i) the WSJ Prime Rate, (ii) the federal funds effective rate plus 0.50% and (iii) the one-month Adjusted LIBOR Rate plus

116


Table of Contents

1.00%), plus an applicable margin based on the total leverage ratio, as set forth in the table below, in the case of alternate base rate borrowings.

Pricing Level

  Total
Leverage
Ratio
    Eurocurrency     Alternate
Base Rate
 

1

  £ 1.75 : 1.00     3.25 %   2.25 %

2

  > 1.75 : 1.00     3.50 %   2.50 %

          In addition to paying interest on outstanding principal under the Senior Secured Credit Facilities, we are required to pay a commitment fee to the lenders under the Revolving Credit Facility in respect of the unutilized commitments thereunder at a rate of 0.50% per annum. We also pay customary letter of credit and agency fees.

Mandatory prepayments

          The Second Amendment requires the Borrower to prepay outstanding term loans, subject to certain exceptions, with: (1) 100% of the net cash proceeds of any incurrence of indebtedness by the Borrower or its subsidiaries, other than certain indebtedness permitted under the Senior Secured Credit Facilities, and (2) 100% of the net cash proceeds of non-ordinary course asset sales or other dispositions of assets (including casualty events) by the Borrower or its subsidiaries, subject to reinvestment rights and certain other exceptions.

          In general, the mandatory prepayments described above will be applied to reduce the subsequent scheduled and outstanding repayments of the term loan borrowings to be made pursuant to the amortization provisions of the Second Amendment, or, except as otherwise provided in any amendment, pursuant to the corresponding section of such amendment, ratably in accordance with the amounts thereof.

          In addition, following the end of each fiscal year, commencing with the year ending December 31, 2017, the Borrower is required to prepay the term loan borrowings in an aggregate amount equal to 50% of excess cash flow for such fiscal year if the total leverage ratio is greater than 2.00 to 1.00. The required percentage of excess cash flow prepayment is reduced to 25% if the total leverage ratio is 1.50 to 1.00 or greater, but less than 2.00 to 1.00, and 0% if the total leverage ratio is less than 1.50 to 1.00.

          In the event that the aggregate revolving exposures of the lenders' exceed the aggregate revolving commitments, we must prepay revolving borrowings or swingline loans (or, if no such borrowings are outstanding, deposit cash collateral in an account with the administrative agent) in an aggregate amount necessary to eliminate such excess.

Voluntary repayments

          We may voluntarily reduce the unutilized portion of the commitment amount or repay outstanding term loans under the Senior Secured Credit Facilities without premium or penalty other than customary "breakage" costs with respect to LIBOR borrowings.

Amortization and final maturity

          The Term Loan Facility includes mandatory amortization at 1% per annum in equal quarterly installments. After giving effect to the Second Amendment, quarterly payments of $2.4 million will be due under the Term Loan Facility on the last day of each fiscal quarter. The remaining unpaid principal balance of the Term Loan Facility, along with all accrued and unpaid interest, is due and

117


Table of Contents

payable on November 8, 2023. The principal amount outstanding of the loans under the Revolving Credit Facility becomes due and payable on November 8, 2021.

Guarantees and security

          The Senior Secured Credit Facilities are guaranteed by the Borrower, CWGS, LLC and the Borrower's direct and indirect wholly owned domestic subsidiaries, with the exception of FreedomRoads Intermediate Holdco, LLC and its subsidiaries, and is required to be guaranteed by certain of the Borrower's future domestic wholly owned subsidiaries. The security of all obligations under the Senior Secured Credit Facilities and the guarantees of those obligations, subject to certain exceptions, are secured by, among other things: (i) substantially all of the assets of the Borrower and the subsidiary guarantors, including a first-priority pledge of 100% of certain of the capital stock or equity interests held by the Borrower or any subsidiary guarantor (which pledge, in the case of the stock of any foreign subsidiary (each such entity, a "Pledged Foreign Sub") (with certain agreed-upon exceptions), is limited to 65% of the stock or equity interests of such Pledged Foreign Sub), in each case excluding any interests in non-wholly owned subsidiaries (including joint ventures) to the extent such a pledge would violate the governing documents thereof and certain other exceptions; and (ii) a first-priority security interest in substantially all other tangible and intangible assets of the Borrower and each subsidiary guarantor.

Covenants and other matters

          The Senior Secured Credit Facilities contain a number of covenants that, among other things and subject to certain exceptions, restrict the ability of the Borrower and its subsidiaries to:

          The Senior Secured Credit Facilities restrict the ability of the Borrower and its subsidiaries to pay distributions or make other restricted payments. The Borrower is generally permitted to pay distributions (1) in an amount not to exceed a specified available amount (as defined in the Second Amendment), and calculated as the sum of, among other things, $40.0 million, plus net proceeds received by the Borrower in connection with the issuance of, or contribution of cash in respect of, certain existing equity interests, plus, if the total leverage ratio is not greater than 2.50 to 1, cumulative excess cash flow not otherwise applied, minus distributions, prepayments of debt and investments made in reliance of the available amount) as long as (A) after giving pro forma effect to the contemplated distribution, the Borrower would be in compliance with the maximum total leverage ratio covenant (as described below) and (B) no default or event of default has occurred or would result from the contemplated distribution; and (2) in an amount up to $30.0 million during

118


Table of Contents

any calendar year, with unused amounts in any calendar year carried over to the succeeding calendar year, to provide funds that are used by CWGS, LLC to pay regular quarterly distributions to its common unit holders, including us.

          The Senior Secured Credit Facilities also contain a covenant that, among other things and subject to certain exceptions, restricts the ability of CWGS, LLC to conduct any business other than certain standard activities in connection with being a holding company.

          In addition, the Second Amendment requires the Borrower and its subsidiaries to comply on a quarterly basis with a maximum total leverage ratio, which covenant is only for the benefit of the Revolving Credit Facility, during certain periods in which the aggregate amount of borrowings under the Revolving Credit Facility (including swingline loans), letters of credit and unreimbursed letter of credit disbursements outstanding at such time (minus the lesser of (a) $5.0 million and (b) letters of credit outstanding) is greater than $10.0 million. The maximum total leverage ratio is 3.00 to 1 stepping down to 2.75 to 1 on March 31, 2020. As of June 30, 2017, the Borrower, CWGS, LLC and the subsidiary guarantors were in compliance with our Senior Secured Credit Facilities. To the extent that we are unable to comply with the maximum total leverage ratio in the future, we would be unable to borrow under the Revolving Credit Facility and may need to seek alternative sources of financing in order to operate and finance our business as we deem appropriate. There is no guarantee that we would be able to incur additional indebtedness on acceptable terms or at all. See "Risk Factors — Risks Related to our Business — Our Senior Secured Credit Facilities and our Floor Plan Facility contain restrictive covenants that may impair our ability to access sufficient capital and operate our business."

          The Second Amendment contains certain customary affirmative covenants and events of default.

          This summary describes the material provisions of the Senior Secured Credit Facilities, but may not contain all information that is important to you. We urge you to read the provisions of the Second Amendment, which has been filed as an exhibit to the registration statement of which this prospectus forms a part. See "Information Incorporated by Reference" and "Where You Can Find More Information."

Floor Plan Facility

          On August 12, 2015, FreedomRoads, LLC (the "Floor Plan Borrower"), Bank of America, N.A., as administrative agent and letter of credit issuer, and the other lenders party thereto, entered into a sixth amended and restated credit agreement, which governs our floor plan facility (the "Floor Plan Facility"), modifying a floor plan facility originally entered into with Bank of America, N.A., as administrative agent, and other lenders party thereto, as amended from time to time, since 2005 to finance substantially all of our new and certain of our used RV inventory. We are required to make monthly interest payments on the amount financed. We can use this facility to finance (i) up to 100% of our new RV inventory and (ii) various percentages of our used RV inventory, as determined by reference to the most recently published National Automobile Dealers Association RV Industry Appraisal Guide. On July 1, 2016, we entered into an amendment to the Floor Plan Facility to, among other things, increase the available amount under a floor plan facility from $865.0 million to $1.165 billion, amend the applicable margin and extend the maturity date. Our Floor Plan Facility allows the Floor Plan Borrower to borrow up to $1.165 billion under a floor plan facility and up to $15.0 million under a letter of credit facility. The Floor Plan Facility matures on June 30, 2019. As of June 30, 2017, $780.9 million in floor plan notes payable and $8.0 million of letters of credit were outstanding under the Floor Plan Facility. As of June 30, 2017, approximately 88.0% of the invoice cost of new RV inventory and no used RV inventory was financed under the Floor Plan Facility.

119


Table of Contents

          Floor plan notes payable under our Floor Plan Facility bear interest at a rate per annum equal to, at our option, either: (a) a floating rate tied to the London Interbank Offered Rate ("LIBOR" and, together with the floating rate, the "Floating LIBOR Rate"), plus an applicable margin as set forth in the table below, in the case of Floating LIBOR Rate loans or (b) a base rate determined by reference to the greatest of: (i) the federal funds rate plus 0.50%, (ii) the prime rate published by Bank of America, N.A. (the "BofA Prime Rate"), in the case of Floating LIBOR Rate borrowings and (iii) the Floating LIBOR Rate plus 1.75%, plus an applicable margin as set forth in the table below, in the case of base rate loans.

Pricing Level

  Consolidated Current Ratio     Floating LIBOR
Rate Loans
    Base
Rate Loans
 

I

  > 1.250 : 1.000     2.05 %   0.55 %

II

  > 1.220 : 1.000 but £ 1.250 : 1.000     2.15 %   0.65 %

III

  > 1.200 : 1.000 but £ 1.220 : 1.000     2.35 %   0.85 %

IV

  £ 1.200 : 1.000     2.50 %   1.00 %

          Borrowings under our Floor Plan Facility for letters of credit bear interest at a rate per annum equal to, at our option, either: (a) the Floating LIBOR Rate, plus 1.50%, in the case of Floating LIBOR Rate loans or (b) a base rate determined by reference to the greatest of: (i) the federal funds rate plus 0.50%, (ii) the BofA Prime Rate and (iii) the Floating LIBOR Rate plus 1.75%, plus 1.50%, in the case of base rate loans.

          The Floor Plan Borrower and its subsidiary guarantors are required to pay commitment fees equal to: (i) 0.200% per annum times the actual daily amount by which the letter of credit facility exceeds the sum of the letter of credit obligations and (ii) 0.200% per annum times the actual daily amount by which the Floor Plan Facility exceeds the sum of the outstanding amount of all floor plan loans. Letter of credit fees for each of letter of credit are equal to the higher of: (a) 2.25% times the daily amount available to be drawn under such letter of credit; and (b) $2,000 per annum.

          In addition to other customary covenants, the credit agreement governing our Floor Plan Facility requires the Floor Plan Borrower and the subsidiary guarantors to comply on a monthly basis with a minimum consolidated current ratio of 1.180 to 1.000 and a minimum fixed charge coverage ratio of 1.250 to 1.000. As of June 30, 2017, the Floor Plan Borrower and the subsidiary guarantors were in compliance with each of these covenants.

          Borrowings under the Floor Plan Facility are guaranteed by FreedomRoads Intermediate Holdco, LLC (the direct parent of the Floor Plan Borrower) and certain subsidiary guarantors (collectively, the "Guarantors"). These floor plan arrangements grant the administrative agent a first priority security interest in all of the property of the Floor Plan Borrower and the Guarantors, the financed RVs and the related sales proceeds.

          This summary describes the material provisions of the Floor Plan Facility, but may not contain all information that is important to you. We urge you to read the provisions of the credit agreement governing the Floor Plan Facility, which has been filed as an exhibit to the registration statement of which this prospectus forms a part. See "Information Incorporated by Reference" and "Where You Can Find More Information."

120


Table of Contents

SHARES ELIGIBLE FOR FUTURE SALE

          Future sales of substantial amounts of Class A common stock in the public market (including shares of Class A common stock issuable upon redemption or exchange of common units of our Continuing Equity Owners), or the perception that such sales may occur, could adversely affect the market price of our Class A common stock.

          Upon the closing of this offering, we will have outstanding an aggregate of 35,741,793 shares of Class A common stock, including the 6,700,000 shares of Class A common stock offered in this offering. All shares sold in the IPO and our previous public offering are, and in this offering will be, freely tradable without restriction or further registration under the Securities Act, except for any shares purchased by our "affiliates," as that term is defined in Rule 144 under the Securities Act, whose sales would be subject to the Rule 144 resale restrictions described below, other than the holding period requirement.

          The remaining 4,428,972 shares of Class A common stock will continue to be "restricted securities," as that term is defined in Rule 144 under the Securities Act. These restricted securities are eligible for public sale only if they are registered under the Securities Act or if they qualify for an exemption from registration under Rules 144 or 701 under the Securities Act, which are summarized below.

          In addition, each common unit held by our Continuing Equity Owners will be redeemable, at the election of each Continuing Equity Owner, for, at our election (determined solely by our independent directors (within the meaning of the rules of the NYSE) who are disinterested), newly-issued shares of our Class A common stock on a one-for-one basis or a cash payment equal to a volume weighted average market price of one share of Class A common stock for each common unit redeemed, in each case in accordance with the terms of the CWGS LLC Agreement; provided that, at our election (determined solely by our independent directors (within the meaning of the rules of the NYSE) who are disinterested), we may effect a direct exchange of such Class A common stock or such cash, as applicable, for such common units. The Continuing Equity Owners may exercise such redemption right for as long as their common units remain outstanding. See "Certain Relationships and Related Person Transactions — CWGS LLC Agreement." Upon consummation of this offering, the Continuing Equity Owners will hold 52,846,021 common units (or 52,033,692 common units, if the underwriters exercise in full their option to purchase additional shares of Class A common stock), all of which will be exchangeable for shares of our Class A common stock. The shares of Class A common stock we issue upon such exchanges would be "restricted securities" as defined in Rule 144 unless we register such issuances. However, in connection with our IPO, we entered into a Registration Rights Agreement with the Original Equity Owners that requires us to register under the Securities Act these shares of Class A common stock. See "Certain Relationships and Related Person Transactions — Registration Rights Agreement."

Lock-Up Agreements

          We, the Selling Stockholders and our officers and directors, subject to certain exceptions, will agree that, without the prior written consent of Goldman Sachs & Co. LLC, on behalf of the underwriters, we and they will not, during the period ending 60 days after the date of this prospectus:

121


Table of Contents

whether any transaction described above is to be settled by delivery of our Class A common stock or such other securities, in cash or otherwise.

          Upon the expiration of the applicable lock-up periods, substantially all of the shares subject to such lock-up restrictions will become eligible for sale, subject to the limitations discussed above and below.

Rule 144

Affiliate Resales of Restricted Securities

          A person who is an affiliate of ours, or who was an affiliate at any time during the 90 days before a sale, who has beneficially owned shares of our Class A common stock for at least 180 days would be entitled to sell in "broker's transactions" or certain "riskless principal transactions" or to market makers, a number of shares within any three-month period that does not exceed the greater of:

          Affiliate resales under Rule 144 are also subject to the availability of current public information about us. In addition, if the number of shares being sold under Rule 144 by an affiliate during any three-month period exceeds 5,000 shares or has an aggregate sale price in excess of $50,000, the seller must file a notice on Form 144 with the SEC and the NYSE concurrently with either the placing of a sale order with the broker or the execution directly with a market maker.

Non-Affiliate Resales of Restricted Securities

          Under Rule 144, a person who is not an affiliate of ours at the time of sale, and has not been an affiliate at any time during the 90 days preceding a sale, and who has beneficially owned shares of our Class A common stock for at least six months but less than a year, is entitled to sell such shares subject only to the availability of current public information about us. If such person has held our shares for at least one year, such person can resell without regard to any Rule 144 restrictions, including the 90-day public company requirement and the current public information requirement.

          Non-affiliate resales are not subject to the manner of sale, volume limitation or notice filing provisions of Rule 144.

Rule 701

          In general, under Rule 701, any of our employees, directors, officers, consultants or advisors who purchased shares from us in connection with a compensatory stock or option plan or other written agreement may be entitled to sell such shares in reliance on Rule 144. Rule 701 permits

122


Table of Contents

affiliates to sell their Rule 701 shares under Rule 144 without complying with the holding period requirement, and non-affiliates of the issuer can resell shares in reliance on Rule 144 without complying with the current public information and holding period requirements.

          The SEC has indicated that Rule 701 will apply to typical stock options granted by an issuer before it becomes subject to the reporting requirements of the Exchange Act, along with the shares acquired upon exercise of such options, including exercises after an issuer becomes subject to the reporting requirements of the Exchange Act.

Equity Plans

          We have filed a registration statement on Form S-8 under the Securities Act to register all shares of Class A common stock subject to outstanding stock options and Class A common stock issued or issuable under our stock plans. This registration statement covers shares offered pursuant to our stock plans, permitting the resale of such shares by non-affiliates in the public market without restriction under the Securities Act and the sale by affiliates in the public market subject to compliance with the resale provisions of Rule 144.

Registration Rights

          See "Certain Relationships and Related Person Transactions — Registration Rights Agreement."

123


Table of Contents


MATERIAL U.S. FEDERAL INCOME TAX CONSIDERATIONS FOR NON-U.S. HOLDERS OF
CLASS A COMMON STOCK

          The following discussion is a summary of the material U.S. federal income tax consequences to Non-U.S. Holders (as defined below) of the purchase, ownership and disposition of our Class A common stock issued pursuant to this offering, but does not purport to be a complete analysis of all potential tax effects. The effects of other U.S. federal tax laws, such as estate and gift tax laws, and any applicable state, local or non-U.S. tax laws are not discussed. This discussion is based on the U.S. Internal Revenue Code of 1986, as amended (the "Code"), Treasury Regulations promulgated thereunder, judicial decisions, and published rulings and administrative pronouncements of the U.S. Internal Revenue Service (the "IRS"), in each case in effect as of the date hereof. These authorities may change or be subject to differing interpretations. Any such change or differing interpretation may be applied retroactively in a manner that could adversely affect a Non-U.S. Holder of our Class A common stock. We have not sought and will not seek any rulings from the IRS regarding the matters discussed below. There can be no assurance the IRS or a court will not take a contrary position to that discussed below regarding the tax consequences of the purchase, ownership and disposition of our Class A common stock.

          This discussion is limited to Non-U.S. Holders that hold our Class A common stock as a "capital asset" within the meaning of Section 1221 of the Code (generally, property held for investment). This discussion does not address all U.S. federal income tax consequences relevant to a Non-U.S. Holder's particular circumstances, including the impact of the Medicare contribution tax on net investment income. In addition, it does not address consequences relevant to Non-U.S. Holders subject to special rules, including, without limitation:

          If an entity treated as a partnership for U.S. federal income tax purposes holds our Class A common stock, the tax treatment of a partner in the partnership will depend on the status of the partner, the activities of the partnership and certain determinations made at the partner level. Accordingly, partnerships holding our Class A common stock and the partners in such partnerships should consult their tax advisors regarding the U.S. federal income tax consequences to them.

124


Table of Contents

          THIS DISCUSSION IS FOR INFORMATIONAL PURPOSES ONLY AND IS NOT TAX ADVICE. INVESTORS SHOULD CONSULT THEIR TAX ADVISORS WITH RESPECT TO THE APPLICATION OF THE U.S. FEDERAL INCOME TAX LAWS TO THEIR PARTICULAR SITUATIONS AS WELL AS ANY TAX CONSEQUENCES OF THE PURCHASE, OWNERSHIP AND DISPOSITION OF OUR CLASS A COMMON STOCK ARISING UNDER THE U.S. FEDERAL ESTATE OR GIFT TAX LAWS OR UNDER THE LAWS OF ANY STATE, LOCAL OR NON-U.S. TAXING JURISDICTION OR UNDER ANY APPLICABLE INCOME TAX TREATY.

Definition of a Non-U.S. Holder

          For purposes of this discussion, a "Non-U.S. Holder" is any beneficial owner of our Class A common stock that is neither a "U.S. person" nor an entity treated as a partnership for U.S. federal income tax purposes. A U.S. person is any person that, for U.S. federal income tax purposes, is or is treated as any of the following:

Distributions

          Distributions of cash or property on our Class A common stock will constitute dividends for U.S. federal income tax purposes to the extent paid from our current or accumulated earnings and profits, as determined under U.S. federal income tax principles. Amounts not treated as dividends for U.S. federal income tax purposes will constitute a return of capital and first be applied against and reduce a Non-U.S. Holder's adjusted tax basis in its Class A common stock, but not below zero. Any excess will be treated as capital gain and will be treated as described below under "— Sale or Other Taxable Disposition."

          Subject to the discussion below on effectively connected income, dividends paid to a Non-U.S. Holder of our Class A common stock will be subject to U.S. federal withholding tax at a rate of 30% of the gross amount of the dividends (or such lower rate specified by an applicable income tax treaty, provided the Non-U.S. Holder furnishes a valid IRS Form W-8BEN or W-8BEN-E (or other applicable documentation) certifying qualification for the lower treaty rate). A Non-U.S. Holder that does not timely furnish the required documentation, but that qualifies for a reduced treaty rate, may obtain a refund of any excess amounts withheld by timely filing an appropriate claim for refund with the IRS. Non-U.S. Holders should consult their tax advisors regarding their entitlement to benefits under any applicable income tax treaty.

          If dividends paid to a Non-U.S. Holder are effectively connected with the Non-U.S. Holder's conduct of a trade or business within the United States (and, if required by an applicable income tax treaty, the Non-U.S. Holder maintains a permanent establishment in the United States to which such dividends are attributable), the Non-U.S. Holder will be exempt from the U.S. federal withholding tax described above. To claim the exemption, the Non-U.S. Holder must furnish to the applicable withholding agent a valid IRS Form W-8ECI, certifying that the dividends are effectively connected with the Non-U.S. Holder's conduct of a trade or business within the United States.

125


Table of Contents

          Any such effectively connected dividends will be subject to U.S. federal income tax on a net income basis at the regular graduated rates. A Non-U.S. Holder that is a corporation also may be subject to a branch profits tax at a rate of 30% (or such lower rate specified by an applicable income tax treaty) on such effectively connected dividends, as adjusted for certain items. Non-U.S. Holders should consult their tax advisors regarding any applicable tax treaties that may provide for different rules.

Sale or Other Taxable Disposition

          A Non-U.S. Holder will not be subject to U.S. federal income tax on any gain realized upon the sale or other taxable disposition of our Class A common stock unless:

          Gain described in the first bullet point above generally will be subject to U.S. federal income tax on a net income basis at the regular graduated rates. A Non-U.S. Holder that is a corporation also may be subject to a branch profits tax at a rate of 30% (or such lower rate specified by an applicable income tax treaty) on such effectively connected gain, as adjusted for certain items.

          Gain described in the second bullet point above will be subject to U.S. federal income tax at a rate of 30% (or such lower rate specified by an applicable income tax treaty), which may be offset by U.S. source capital losses of the Non-U.S. Holder (even though the individual is not considered a resident of the United States), provided the Non-U.S. Holder has timely filed U.S. federal income tax returns with respect to such losses.

          With respect to the third bullet point above, we believe we currently are not, and do not anticipate becoming, a USRPHC. Because the determination of whether we are a USRPHC depends, however, on the fair market value of our USRPIs relative to the fair market value of our non-U.S. real property interests and our other business assets, there can be no assurance we currently are not a USRPHC or will not become one in the future. Even if we are or were to become a USRPHC, gain arising from the sale or other taxable disposition by a Non-U.S. Holder of our Class A common stock will not be subject to U.S. federal income tax if our Class A common stock is "regularly traded," as defined by applicable Treasury Regulations, on an established securities market, and such Non-U.S. Holder owned, actually and constructively, 5% or less of our Class A common stock throughout the shorter of the five-year period ending on the date of the sale or other taxable disposition or the Non-U.S. Holder's holding period.

          Non-U.S. Holders should consult their tax advisors regarding potentially applicable income tax treaties that may provide for different rules.

Information Reporting and Backup Withholding

          Payments of dividends on our Class A common stock will not be subject to backup withholding, provided the applicable withholding agent does not have actual knowledge or reason

126


Table of Contents

to know the holder is a United States person and the holder either certifies its non-U.S. status, such as by furnishing a valid IRS Form W-8BEN, W-8BEN-E or W-8ECI, or otherwise establishes an exemption. However, information returns are required to be filed with the IRS in connection with any dividends on our Class A common stock paid to the Non-U.S. Holder, regardless of whether any tax was actually withheld. In addition, proceeds of the sale or other taxable disposition of our Class A common stock within the United States or conducted through certain U.S.-related brokers generally will not be subject to backup withholding or information reporting, if the applicable withholding agent receives the certification described above and does not have actual knowledge or reason to know that such holder is a United States person, or the holder otherwise establishes an exemption. Proceeds of a disposition of our Class A common stock conducted through a non-U.S. office of a non-U.S. broker generally will not be subject to backup withholding or information reporting.

          Copies of information returns that are filed with the IRS may also be made available under the provisions of an applicable treaty or agreement to the tax authorities of the country in which the Non-U.S. Holder resides or is established.

          Backup withholding is not an additional tax. Any amounts withheld under the backup withholding rules may be allowed as a refund or a credit against a Non-U.S. Holder's U.S. federal income tax liability, provided the required information is timely furnished to the IRS.

Additional Withholding Tax on Payments Made to Foreign Accounts

          Withholding taxes may be imposed under Sections 1471 to 1474 of the Code (such Sections commonly referred to as the Foreign Account Tax Compliance Act, or "FATCA") on certain types of payments made to non-U.S. financial institutions and certain other non-U.S. entities. Specifically, a 30% withholding tax may be imposed on dividends on, or gross proceeds from the sale or other disposition of, our Class A common stock paid to a "foreign financial institution" or a "non-financial foreign entity" (each as defined in the Code), unless (1) the foreign financial institution undertakes certain diligence and reporting obligations, (2) the non-financial foreign entity either certifies it does not have any "substantial United States owners" (as defined in the Code) or furnishes identifying information regarding each substantial United States owner, or (3) the foreign financial institution or non-financial foreign entity otherwise qualifies for an exemption from these rules. Such certification or exemption must typically be evidenced by a Non-U.S. Holder's delivery of a properly executed IRS Form W-8BEN-E. If the payee is a foreign financial institution and is subject to the diligence and reporting requirements in (1) above, it must enter into an agreement with the U.S. Department of the Treasury requiring, among other things, that it undertake to identify accounts held by certain "specified United States persons" or "United States-owned foreign entities" (each as defined in the Code), annually report certain information about such accounts, and withhold 30% on certain payments to non-compliant foreign financial institutions and certain other account holders. Foreign financial institutions located in jurisdictions that have an intergovernmental agreement with the United States governing FATCA may be subject to different rules.

          Under the applicable Treasury Regulations and administrative guidance, withholding under FATCA generally applies to payments of dividends on our Class A common stock, and will apply to payments of gross proceeds from the sale or other disposition of such stock on or after January 1, 2019.

          Prospective investors should consult their tax advisors regarding the potential application of withholding under FATCA to their investment in our Class A common stock.

127


Table of Contents

UNDERWRITING

          The Company, the Selling Stockholders and the underwriters named below have entered into an underwriting agreement with respect to the shares being offered. Subject to certain conditions, each underwriter has severally agreed to purchase the number of shares indicated in the following table. Goldman Sachs & Co. LLC and J.P. Morgan Securities LLC are the representatives of the underwriters.

Underwriters

    Number of
Shares
 

Goldman Sachs & Co. LLC

       

J.P. Morgan Securities LLC

       

Merrill Lynch, Pierce, Fenner & Smith
                     Incorporated

       

Credit Suisse Securities (USA) LLC

       

Robert W. Baird & Co. Incorporated

       

BMO Capital Markets Corp. 

       

KeyBanc Capital Markets Inc. 

       

Stephens Inc. 

       

Wells Fargo Securities, LLC

       

Total

    6,700,000  

          The underwriters are committed to take and pay for all of the shares being offered, if any are taken, other than the shares covered by the option described below unless and until this option is exercised.

          The underwriters have an option to buy up to an additional 1,005,000 shares from the Selling Stockholders to cover sales by the underwriters of a greater number of shares than the total number set forth in the table above. They may exercise that option for 30 days. If any shares are purchased pursuant to this option, the underwriters will severally purchase shares in approximately the same proportion as set forth in the table above.

          The following table shows the per share and total underwriting discounts and commissions to be paid to the underwriters by the Selling Stockholders. Such amounts are shown assuming both no exercise and full exercise of the underwriters' option to purchase 1,005,000 additional shares.

Paid by the Selling Stockholders

    No Exercise     Full Exercise
 

Per Share

  $                 $                

Total

  $                 $                

          Shares sold by the underwriters to the public will initially be offered at the public offering price set forth on the cover of this prospectus. Any shares sold by the underwriters to securities dealers may be sold at a discount of up to $             per share from the public offering price. After the offering of the shares, the representatives may change the offering price and the other selling terms. The offering of the shares by the underwriters is subject to receipt and acceptance and subject to the underwriters' right to reject any order in whole or in part.

          The company and its officers, directors, and the Selling Stockholders have agreed with the underwriters, subject to certain exceptions, not to dispose of or hedge any of their Class A common stock or securities convertible into or exchangeable for shares of Class A common stock during the period from the date of this prospectus continuing through the date 60 days after the date of this prospectus, except with the prior written consent of Goldman, Sachs & Co. LLC. This agreement

128


Table of Contents

does not apply to any existing employee benefit plans. See "Shares Eligible for Future Sale" for a discussion of certain transfer restrictions.

          Our Class A common stock is listed on the NYSE under the symbol "CWH."

          In connection with the offering, the underwriters may purchase and sell shares of Class A common stock in the open market. These transactions may include short sales, stabilizing transactions and purchases to cover positions created by short sales. Short sales involve the sale by the underwriters of a greater number of shares than they are required to purchase in the offering, and a short position represents the amount of such sales that have not been covered by subsequent purchases. A "covered short position" is a short position that is not greater than the amount of additional shares for which the underwriters' option described above may be exercised. The underwriters may cover any covered short position by either exercising their option to purchase additional shares or purchasing shares in the open market. In determining the source of shares to cover the covered short position, the underwriters will consider, among other things, the price of shares available for purchase in the open market as compared to the price at which they may purchase additional shares pursuant to the option described above. "Naked" short sales are any short sales that create a short position greater than the amount of additional shares for which the option described above may be exercised. The underwriters must cover any such naked short position by purchasing shares in the open market. A naked short position is more likely to be created if the underwriters are concerned that there may be downward pressure on the price of the Class A common stock in the open market after pricing that could adversely affect investors who purchase in the offering. Stabilizing transactions consist of various bids for or purchases of Class A common stock made by the underwriters in the open market prior to the completion of the offering.

          The underwriters may also impose a penalty bid. This occurs when a particular underwriter repays to the underwriters a portion of the underwriting discount received by it because the representatives have repurchased shares sold by or for the account of such underwriter in stabilizing or short covering transactions.

          Purchases to cover a short position and stabilizing transactions, as well as other purchases by the underwriters for their own accounts, may have the effect of preventing or retarding a decline in the market price of the company's stock, and together with the imposition of the penalty bid, may stabilize, maintain or otherwise affect the market price of the Class A common stock. As a result, the price of the Class A common stock may be higher than the price that otherwise might exist in the open market. The underwriters are not required to engage in these activities and may end any of these activities at any time. These transactions may be effected on the NYSE, in the over-the-counter market or otherwise.

          The company estimates that its share of the total expenses of the offering will be approximately $1.0 million.

          The company and the Selling Stockholders have agreed to indemnify the several underwriters against certain liabilities, including liabilities under the Securities Act of 1933, as amended.

          The underwriters and their respective affiliates are full service financial institutions engaged in various activities, which may include sales and trading, commercial and investment banking, advisory, investment management, investment research, principal investment, hedging, market making, brokerage and other financial and non-financial activities and services. Certain of the underwriters and their respective affiliates have provided, and may in the future provide, a variety of these services to the issuer and to persons and entities with relationships with the issuer, for which they received or will receive customary fees and expenses.

          An affiliate of Goldman Sachs & Co. LLC acted as the administrative agent and lender under our Senior Secured Credit Facilities. Further, an affiliate of J.P. Morgan Securities LLC acted as the

129


Table of Contents

documentation agent and lender under our Floor Plan Facility, an affiliate of Merrill Lynch, Pierce, Fenner & Smith Incorporated acted as the administrative agent, letter of credit issuer and as a lender under our Floor Plan Facility and affiliates of KeyBanc Capital Markets Inc. and Wells Fargo Securities, LLC acted as lenders under our Floor Plan Facility.

          In the ordinary course of their various business activities, the underwriters and their respective affiliates, officers, directors and employees may purchase, sell or hold a broad array of investments and actively trade securities, derivatives, loans, commodities, currencies, credit default swaps and other financial instruments for their own account and for the accounts of their customers, and such investment and trading activities may involve or relate to assets, securities and/or instruments of the issuer (directly, as collateral securing other obligations or otherwise) and/or persons and entities with relationships with the issuer. The underwriters and their respective affiliates may also communicate independent investment recommendations, market color or trading ideas and/or publish or express independent research views in respect of such assets, securities or instruments and may at any time hold, or recommend to clients that they should acquire, long and/or short positions in such assets, securities and instruments.

European Economic Area

          In relation to each Member State of the European Economic Area which has implemented the Prospectus Directive (each, a "Relevant Member State") an offer to the public of our common shares may not be made in that Relevant Member State, except that an offer to the public in that Relevant Member State of our common shares may be made at any time under the following exemptions under the Prospectus Directive:

provided that no such offer of shares of our common stock shall result in a requirement for the publication by us or any underwriter of a prospectus pursuant to Article 3 of the Prospectus Directive.

          For the purposes of this provision, the expression an "offer to the public" in relation to our common shares in any Relevant Member State means the communication in any form and by any means of sufficient information on the terms of the offer and our common shares to be offered so as to enable an investor to decide to purchase our common shares, as the same may be varied in that Member State by any measure implementing the Prospectus Directive in that Member State, the expression "Prospectus Directive" means Directive 2003/71/EC (as amended), including by Directive 2010/73/EU, and includes any relevant implementing measure in the Relevant Member State.

          This European Economic Area selling restriction is in addition to any other selling restrictions set out below.

United Kingdom

          Each underwriter has represented and agreed that:

130


Table of Contents

Hong Kong

          The shares may not be offered or sold by means of any document other than (i) in circumstances which do not constitute an offer to the public within the meaning of the Companies Ordinance (Cap.32, Laws of Hong Kong), or (ii) to "professional investors" within the meaning of the Securities and Futures Ordinance (Cap.571, Laws of Hong Kong) and any rules made thereunder, or (iii) in other circumstances which do not result in the document being a "prospectus" within the meaning of the Companies Ordinance (Cap.32, Laws of Hong Kong), and no advertisement, invitation or document relating to the shares may be issued or may be in the possession of any person for the purpose of issue (in each case whether in Hong Kong or elsewhere), which is directed at, or the contents of which are likely to be accessed or read by, the public in Hong Kong (except if permitted to do so under the laws of Hong Kong) other than with respect to shares which are or are intended to be disposed of only to persons outside Hong Kong or only to "professional investors" within the meaning of the Securities and Futures Ordinance (Cap. 571, Laws of Hong Kong) and any rules made thereunder.

Singapore

          This prospectus has not been registered as a prospectus with the Monetary Authority of Singapore. Accordingly, this prospectus and any other document or material in connection with the offer or sale, or invitation for subscription or purchase, of the shares may not be circulated or distributed, nor may the shares be offered or sold, or be made the subject of an invitation for subscription or purchase, whether directly or indirectly, to persons in Singapore other than (i) to an institutional investor under Section 274 of the Securities and Futures Act, Chapter 289 of Singapore (the "SFA"), (ii) to a relevant person, or any person pursuant to Section 275(1A), and in accordance with the conditions, specified in Section 275 of the SFA or (iii) otherwise pursuant to, and in accordance with the conditions of, any other applicable provision of the SFA.

          Where the shares are subscribed or purchased under Section 275 by a relevant person which is: (a) a corporation (which is not an accredited investor) the sole business of which is to hold investments and the entire share capital of which is owned by one or more individuals, each of whom is an accredited investor; or (b) a trust (where the trustee is not an accredited investor) whose sole purpose is to hold investments and each beneficiary is an accredited investor, shares, debentures and units of shares and debentures of that corporation or the beneficiaries' rights and interest in that trust shall not be transferable for 6 months after that corporation or that trust has acquired the shares under Section 275 except: (1) to an institutional investor under Section 274 of the SFA or to a relevant person, or any person pursuant to Section 275(1A), and in accordance with the conditions, specified in Section 275 of the SFA; (2) where no consideration is given for the transfer; or (3) by operation of law.

Japan

          The securities have not been and will not be registered under the Financial Instruments and Exchange Law of Japan (the Financial Instruments and Exchange Law) and each underwriter has agreed that it will not offer or sell any securities, directly or indirectly, in Japan or to, or for the benefit of, any resident of Japan (which term as used herein means any person resident in Japan,

131


Table of Contents

including any corporation or other entity organized under the laws of Japan), or to others for re-offering or resale, directly or indirectly, in Japan or to a resident of Japan, except pursuant to an exemption from the registration requirements of, and otherwise in compliance with, the Financial Instruments and Exchange Law and any other applicable laws, regulations and ministerial guidelines of Japan.

Canada

          The securities may be sold in Canada only to purchasers purchasing, or deemed to be purchasing, as principal that are accredited investors, as defined in National Instrument 45-106 Prospectus Exemptions or subsection 73.3(1) of the Securities Act (Ontario), and are permitted clients, as defined in National Instrument 31-103 Registration Requirements, Exemptions, and Ongoing Registrant Obligations. Any resale of the securities must be made in accordance with an exemption form, or in a transaction not subject to, the prospectus requirements of applicable securities laws.

          Securities legislation in certain provinces or territories of Canada may provide a purchaser with remedies for rescission or damages if this prospectus (including any amendment thereto) contains a misrepresentation, provided that the remedies for rescission or damages are exercised by the purchaser within the time limit prescribed by the securities legislation of the purchaser's province or territory. The purchaser should refer to any applicable provisions of the securities legislation of the purchaser's province or territory of these rights or consult with a legal advisor.

          Pursuant to section 3A.3 of National Instrument 33-105 Underwriting Conflicts (NI 33-105), the underwriters are not required to comply with the disclosure requirements of NI 33-105 regarding underwriter conflicts of interest in connection with this offering.

132


Table of Contents


LEGAL MATTERS

          The validity of the shares of Class A common stock offered hereby will be passed upon for us by Latham & Watkins LLP, New York, New York. Weil, Gotshal & Manges LLP, New York, New York, has acted as counsel for the underwriters in connection with certain legal matters related to this offering.


EXPERTS

          The consolidated financial statements of Camping World Holdings, Inc. appearing in Camping World Holdings, Inc.'s Annual Report (Form 10-K) for the year ended December 31, 2016 (including schedules appearing therein) have been audited by Ernst & Young LLP, independent registered public accounting firm, as set forth in their report thereon, included therein, and incorporated herein by reference. Such consolidated financial statements are incorporated herein by reference in reliance upon such report given on the authority of such firm as experts in accounting and auditing.


INFORMATION INCORPORATED BY REFERENCE

          We "incorporate by reference" certain documents we have filed with the SEC, except for information "furnished" under Items 2.02, 7.01 or 9.01 on Form 8-K or other information "furnished" to the SEC which is not deemed filed and not incorporated in this prospectus. This means that we are disclosing important information to you by referring you to those documents. The information incorporated by reference is an important part of this prospectus, and any information contained in this prospectus or in any document incorporated by reference in this prospectus will be deemed to be modified or superseded to the extent that a statement contained in this prospectus or free writing prospectus provided to you in connection with this offering modifies or supersedes the original statement. Any statement so modified or superseded will not be deemed, except as so modified or superseded, to be a part of this prospectus. The following documents are hereby incorporated by reference in this prospectus:

133


Table of Contents

          We hereby undertake to provide without charge to each person, including any beneficial owner, to whom a copy of this prospectus is delivered, upon written or oral request of any such person, a copy of any and all of the information that has been incorporated by reference in this prospectus, other than exhibits to such documents, unless such exhibits have been specifically incorporated by reference thereto. Requests for such copies should be directed to our Investor Relations department, at the following address:

Camping World Holdings, Inc.
250 Parkway Drive, Suite 270
Lincolnshire, IL 60069


WHERE YOU CAN FIND MORE INFORMATION

          We have filed with the SEC a registration statement on Form S-1 under the Securities Act with respect to the shares of Class A common stock offered hereby. This prospectus, which constitutes a part of the registration statement, does not contain all of the information set forth in the registration statement or the exhibits and schedules filed therewith. For further information about us and the Class A common stock offered hereby, we refer you to the registration statement and the exhibits and schedules filed thereto. Statements contained in this prospectus regarding the contents of any contract or any other document that is filed as an exhibit to the registration statement are not necessarily complete, and each such statement is qualified in all respects by reference to the full text of such contract or other document filed as an exhibit to the registration statement. We are required to file periodic reports, proxy statements, and other information with the SEC pursuant to the Exchange Act. Such reports and other information filed by us with the SEC are available free of charge on our website at www.campingworld.com when such reports are made available on the SEC's website. The public may read and copy any materials filed by us with the SEC at the Public Reference Room of the SEC, 100 F Street, N.E., Room 1580, Washington, D.C. 20549. You may obtain information on the operation of the public reference rooms by calling the SEC at 1-800-SEC-0330. The SEC also maintains an Internet website that contains reports, proxy statements and other information about registrants, like us, that file electronically with the SEC. The address of that site is www.sec.gov.

134


GRAPHIC


Table of Contents

 

6,700,000 Shares

Camping World Holdings, Inc.

Class A Common Stock



LOGO



Goldman Sachs & Co. LLC

J.P. Morgan

BofA Merrill Lynch

Credit Suisse

Baird

BMO Capital Markets

KeyBanc Capital Markets

Stephens Inc.

Wells Fargo Securities

          Through and including                    , 2017 (the 25th day after the date of this prospectus), all dealers effecting transactions in these securities, whether or not participating in this offering, may be required to deliver a prospectus. This is in addition to a dealer's obligation to deliver a prospectus when acting as an underwriter and with respect to an unsold allotment or subscription.

   


Table of Contents

PART II
INFORMATION NOT REQUIRED IN THE PROSPECTUS

Item 13.    Other expenses of issuance and distribution.

          The following table indicates the expenses to be incurred in connection with the offering described in this registration statement, other than underwriting discounts and commissions, all of which will be paid by us. All amounts are estimated except the Securities and Exchange Commission ("SEC") registration fee and the Financial Industry Regulatory Authority, Inc. ("FINRA") filing fee.

  Amount to
be paid
 
 

SEC registration fee

  $ 41,469  

FINRA filing fee

    50,463  

Accounting fees and expenses

    150,000  

Legal fees and expenses

    400,000  

Printing expenses

    150,000  

Transfer agent and registrar fees

    10,000  

Blue sky fees and expenses

    15,000  

Miscellaneous expenses

    133,500  

Total

  $ 950,432  

Item 14.    Indemnification of directors and officers.

          Section 102 of the General Corporation Law of the State of Delaware permits a corporation to eliminate the personal liability of directors of a corporation to the corporation or its stockholders for monetary damages for a breach of fiduciary duty as a director, except where the director breached his duty of loyalty, failed to act in good faith, engaged in intentional misconduct or knowingly violated a law, authorized the payment of a dividend or approved a stock repurchase in violation of Delaware corporate law or obtained an improper personal benefit. Our amended and restated certificate of incorporation provides that no director of Camping World Holdings, Inc. shall be personally liable to it or its stockholders for monetary damages for any breach of fiduciary duty as a director, notwithstanding any provision of law imposing such liability, except to the extent that the General Corporation Law of the State of Delaware prohibits the elimination or limitation of liability of directors for breaches of fiduciary duty.

          Section 145 of the General Corporation Law of the State of Delaware provides that a corporation has the power to indemnify a director, officer, employee, or agent of the corporation, or a person serving at the request of the corporation for another corporation, partnership, joint venture, trust or other enterprise in related capacities against expenses (including attorneys' fees), judgments, fines and amounts paid in settlement actually and reasonably incurred by the person in connection with an action, suit or proceeding to which he was or is a party or is threatened to be made a party to any threatened, ending or completed action, suit or proceeding by reason of such position, if such person acted in good faith and in a manner he reasonably believed to be in or not opposed to the best interests of the corporation, and, in any criminal action or proceeding, had no reasonable cause to believe his conduct was unlawful, except that, in the case of actions brought by or in the right of the corporation, no indemnification shall be made with respect to any claim, issue or matter as to which such person shall have been adjudged to be liable to the corporation unless and only to the extent that the Court of Chancery or other adjudicating court determines that, despite the adjudication of liability but in view of all of the circumstances of the case, such

II-1


Table of Contents

person is fairly and reasonably entitled to indemnity for such expenses which the Court of Chancery or such other court shall deem proper.

          Our amended and restated certificate of incorporation and bylaws provide indemnification for our directors and officers to the fullest extent permitted by the General Corporation Law of the State of Delaware. We will indemnify each person who was or is a party or threatened to be made a party to any threatened, pending or completed action, suit or proceeding (other than an action by or in the right of us) by reason of the fact that he or she is or was, or has agreed to become, a director or officer, or is or was serving, or has agreed to serve, at our request as a director, officer, partner, employee or trustee of, or in a similar capacity with, another corporation, partnership, joint venture, trust or other enterprise (all such persons being referred to as an "Indemnitee"), or by reason of any action alleged to have been taken or omitted in such capacity, against all expenses (including attorneys' fees), judgments, fines and amounts paid in settlement actually and reasonably incurred in connection with such action, suit or proceeding and any appeal therefrom, if such Indemnitee acted in good faith and in a manner he or she reasonably believed to be in, or not opposed to, our best interests, and, with respect to any criminal action or proceeding, he or she had no reasonable cause to believe his or her conduct was unlawful. Our amended and restated certificate of incorporation and bylaws provide that we will indemnify any Indemnitee who was or is a party to an action or suit by or in the right of us to procure a judgment in our favor by reason of the fact that the Indemnitee is or was, or has agreed to become, a director or officer, or is or was serving, or has agreed to serve, at our request as a director, officer, partner, employee or trustee of, or in a similar capacity with, another corporation, partnership, joint venture, trust or other enterprise, or by reason of any action alleged to have been taken or omitted in such capacity, against all expenses (including attorneys' fees) and, to the extent permitted by law, amounts paid in settlement actually and reasonably incurred in connection with such action, suit or proceeding, and any appeal therefrom, if the Indemnitee acted in good faith and in a manner he or she reasonably believed to be in, or not opposed to, our best interests, except that no indemnification shall be made with respect to any claim, issue or matter as to which such person shall have been adjudged to be liable to us, unless a court determines that, despite such adjudication but in view of all of the circumstances, he or she is entitled to indemnification of such expenses. Notwithstanding the foregoing, to the extent that any Indemnitee has been successful, on the merits or otherwise, he or she will be indemnified by us against all expenses (including attorneys' fees) actually and reasonably incurred in connection therewith. Expenses must be advanced to an Indemnitee under certain circumstances.

          We have entered into separate indemnification agreements with each of our directors and certain officers. Each indemnification agreement provides, among other things, for indemnification to the fullest extent permitted by law and our amended and restated certificate of incorporation and bylaws against any and all expenses, judgments, fines, penalties and amounts paid in settlement of any claim. The indemnification agreements provide for the advancement or payment of all expenses to the indemnitee and for the reimbursement to us if it is found that such indemnitee is not entitled to such indemnification under applicable law and our amended and restated certificate of incorporation and bylaws.

          We maintain a general liability insurance policy that covers certain liabilities of directors and officers of our corporation arising out of claims based on acts or omissions in their capacities as directors or officers.

          The underwriting agreement to be entered into among us, the Selling Stockholders and the underwriters will contain indemnification and contribution provisions.

II-2


Table of Contents

Item 15.    Recent sales of unregistered securities.

          On March 8, 2016, Camping World Holdings, Inc. agreed to issue 100 shares of common stock, par value $0.01 per share, which was redeemed upon the consummation of our initial public offering, to an officer of Camping World Holdings, Inc. in exchange for $100.00. The issuance was exempt from registration under Section 4(a)(2) of the Securities Act of 1933, as amended (the "Securities Act"), as a transaction by an issuer not involving any public offering.

          On October 6, 2016, in connection with the reorganization transactions described in the accompanying prospectus and our initial public offering, Camping World Holdings, Inc. issued (i) 7,063,716 shares of Class A common stock to funds controlled by Crestview Partners II GP, L.P. in exchange for their direct or indirect ownership interests in common units of CWGS Enterprises, LLC on a one-to-one basis with no additional consideration, (ii) 69,066,445 shares of Class B common stock to funds controlled by Crestview Partners II GP, L.P. and CWGS Holding, LLC, a wholly owned subsidiary of ML Acquisition Company, LLC (of which 7,063,716 shares of Class B common stock were subsequently canceled for no consideration) for nominal consideration and (iii) one share of Class C common stock to ML RV Group, LLC for nominal consideration. The issuances of shares of Class A common stock, Class B common stock and Class C common stock described above were made in reliance on the exemption contained in Section 4(a)(2) of the Securities Act and Rule 506 promulgated thereunder, on the basis that the transaction did not involve a public offering. No underwriters were involved in the transaction.

          On May 31, 2017, certain selling stockholders completed a secondary offering of 6,500,000 shares of our Class A common stock. Additionally, on June 9, 2017, certain selling stockholders sold an additional 825,000 shares of our Class A common stock pursuant to the underwriters' exercise of their option, in part, to purchase additional shares of our Class A common stock. In connection with the secondary offering, the continuing equity owners that participated in the offering as selling stockholders redeemed 4,971,545 common units for 4,971,545 newly-issued shares of our Class A common stock, including common units redeemed in connection with the underwriters' exercise of their option, in part, to purchase additional shares of our Class A common stock. The issuance of Class A common stock described in this paragraph was made in reliance on the exemption contained in Section 4(a)(2) of the Securities Act and Rule 506 promulgated thereunder, on the basis that the transaction did not involve a public offering. Simultaneously, we cancelled 4,971,545 shares of Class B common stock surrendered by the continuing equity owners that participated in the offering as selling stockholders in connection with the exchange of their common units.

          On July 26, 2017, Camping World Holdings, Inc. issued 164,277 shares of its Class A common stock to InnerHealth Corporation in connection with the acquisition of TheHouse.com. The issuance was exempt from registration under Section 4(a)(2) of the Securities Act, as a transaction by an issuer not involving any public offering.

Item 16.    Exhibits and financial statements.

          (a)     Exhibits

          The exhibit index attached hereto is incorporated herein by reference.

          (b)     Financial Statement Schedules

          All schedules have been omitted because the information required to be set forth in the schedules is either not applicable or is shown in the financial statements or notes thereto incorporated by reference herein.

II-3


Table of Contents

Item 17.    Undertakings.

          (a)     Insofar as indemnification for liabilities arising under the Securities Act may be permitted to directors, officers and controlling persons of Camping World Holdings, Inc. pursuant to the foregoing provisions, or otherwise, Camping World Holdings, Inc. has been advised that in the opinion of the SEC such indemnification is against public policy as expressed in the Securities Act and is, therefore, unenforceable. In the event that a claim for indemnification against such liabilities (other than the payment by Camping World Holdings, Inc. of expenses incurred or paid by a director, officer or controlling person of Camping World Holdings, Inc. in the successful defense of any action, suit or proceeding) is asserted by such director, officer or controlling person in connection with the securities being registered, Camping World Holdings, Inc. will, unless in the opinion of its counsel the matter has been settled by controlling precedent, submit to a court of appropriate jurisdiction, the question whether such indemnification by it is against public policy as expressed in the Securities Act and will be governed by the final adjudication of such issue.

          (b)     The undersigned hereby further undertakes that:

II-4


Table of Contents

INDEX TO EXHIBITS

 
   
  Incorporated by Reference    
Exhibit
Number
  Exhibit Description   Form   Exhibit   Filing
Date
  Filed
Herewith
  1.1   Form of Underwriting Agreement.               #
                       
  3.1 ** Amended and Restated Certificate of Incorporation of Camping World Holdings, Inc., effective October 6, 2016.   10-Q   3.1   11/10/16    
                       
  3.2 ** Amended and Restated Bylaws of Camping World Holdings, Inc., dated October 6, 2016.   10-Q   3.2   11/10/16    
                       
  4.1 ** Form of Class A Common Stock Certificate.   S-1/A   4.1   9/13/16    
                       
  5.1   Opinion of Latham & Watkins LLP.               #
                       
  10.1 ** Tax Receivable Agreement, dated October 6, 2016, by and among Camping World Holdings, Inc., CWGS Enterprises, LLC, each of the Members from time to time party thereto and Crestview Partners II GP, L.P.   10-K   10.1   3/13/17    
                       
  10.2 ** Voting Agreement, dated October 6, 2016, by and among Camping World Holdings, Inc., CWGS Holding, LLC, ML RV Group, LLC, CVRV Acquisition II LLC, CVRV Acquisition LLC and Crestview Advisors L.L.C.   10-K   10.2   3/13/17    
                       
  10.3 ** Amended and Restated Limited Liability Company Agreement of CWGS Enterprises, LLC, dated October 6, 2016, by and among CWGS Enterprises, LLC and its Members.   10-K   10.3   3/13/17    
                       
  10.4 ** Registration Rights Agreement, dated October 6, 2016, by and among Camping World Holdings,  Inc. and each other person identified on the schedule of investors attached thereto.   10-K   10.4   3/13/17    
                       
  10.5 ** Sixth Amended and Restated Credit Agreement, dated August 12, 2015, by and among FreedomRoads, LLC, as the borrower, certain of FreedomRoads, LLC's subsidiaries from time to time, the lenders party thereto and Bank of America, N.A., as administrative agent and letter of credit issuer.   S-1/A   10.9   6/13/16    
                       

II-5


Table of Contents

 
   
  Incorporated by Reference    
Exhibit
Number
  Exhibit Description   Form   Exhibit   Filing
Date
  Filed
Herewith
  10.6 ** Amendment No. 1 to Sixth Amended and Restated Credit Agreement, dated July 1, 2016, by and among FreedomRoads, LLC, as the borrower, certain of FreedomRoads, LLC's subsidiaries from time to time, the lenders party thereto and Bank of America, N.A., as administrative agent and letter of credit issuer.   S-1/A   10.10   8/29/16    
                       
  10.7 †** Amended and Restated Employment Agreement, dated November 2011, by and between CWGS Enterprises, LLC, FreedomRoads, LLC and Marcus Lemonis.   S-1/A   10.11   9/20/16    
                       
  10.8 †** Employment Agreement, dated June 10, 2016, by and between CWGS Enterprises, LLC, Camping World Holdings, Inc. and Marcus A. Lemonis.   S-1/A   10.12   9/20/16    
                       
  10.9 †** Employment Agreement, dated January 1, 2013, by and between Good Sam Enterprises, LLC and Thomas F. Wolfe.   S-1/A   10.13   9/20/16    
                       
  10.10 †** First Amendment to Employment Agreement, dated February 16, 2015, by and between Good Sam Enterprises,  LLC and Thomas F. Wolfe.   S-1/A   10.14   9/20/16    
                       
  10.11 †** Employment Agreement, dated June 10, 2016, by and between CWGS Enterprises, LLC, Camping World Holdings, Inc. and Thomas F. Wolfe.   S-1/A   10.15   9/20/16    
                       
  10.12 †** Employment Agreement, dated December 1, 2012, by and between FreedomRoads, LLC and Roger Nuttall.   S-1/A   10.16   9/20/16    
                       
  10.13 †** Employment Agreement, dated June 10, 2016, by and between CWGS Enterprises, LLC, Camping World Holdings, Inc. and Roger Nuttall.   S-1/A   10.17   9/20/16    
                       
  10.14 †** Employment Agreement, dated January 1, 2010, by and between FreedomRoads, LLC, CWI, Inc. and Brent Moody.   S-1/A   10.18   9/20/16    
                       

II-6


Table of Contents

 
   
  Incorporated by Reference    
Exhibit
Number
  Exhibit Description   Form   Exhibit   Filing
Date
  Filed
Herewith
  10.15 †** First Amendment to Employment Agreement, dated January 1, 2011, by and between FreedomRoads, LLC, CWI, Inc. and Brent Moody.   S-1/A   10.19   9/20/16    
                       
  10.16 †** Employment Agreement, dated June 10, 2016, by and between CWGS Enterprises, LLC, Camping World Holdings, Inc. and Brent Moody.   S-1/A   10.20   9/20/16    
                       
  10.17 †** Employment Agreement, dated December 1, 2012, by and between Good Sam Enterprises, LLC and Mark Boggess.   S-1/A   10.21   9/20/16    
                       
  10.18 †** Camping World Holdings, Inc. 2016 Incentive Award Plan.   S-8   4.4   10/11/16    
                       
  10.19 †** Camping World Holdings, Inc. 2016 Senior Executive Bonus Plan.   10-K   10.19   3/13/17    
                       
  10.20 †** Camping World Holdings, Inc. Non-Employee Director Compensation Policy.   S-1/A   10.25   9/20/16    
                       
  10.21 †** Camping World Holdings, Inc. Director Stock Ownership Guidelines.   10-K   10.21   3/13/17    
                       
  10.22 †** Camping World Holdings, Inc. Executive Stock Ownership Guidelines.   10-K   10.22   3/13/17    
                       
  10.23 †** Form of Employee Stock Option Agreement.   S-1/A   10.28   9/20/16    
                       
  10.24 †** New Form of Employee Restricted Stock Unit Agreement.   10-Q   10.2   8/10/17    
                       
  10.25 †** New Form of Director Restricted Stock Unit Agreement.   10-Q   10.3   8/10/17    
                       
  10.26 †** Form of Indemnification Agreement.   S-1/A   10.31   9/26/16    
                       
  10.27 ** Fourth Amendment to Credit Agreement, dated September 21, 2016, by and among CWGS Enterprises,  LLC, as holdings, CWGS Group, LLC, as borrower, certain of CWGS Enterprises, LLC's existing and future domestic subsidiaries as subsidiary guarantors, the lenders party thereto and Goldman Sachs Bank USA, as administrative agent.   S-1/A   10.32   9/26/16    
                       

II-7


Table of Contents

 
   
  Incorporated by Reference    
Exhibit
Number
  Exhibit Description   Form   Exhibit   Filing
Date
  Filed
Herewith
  10.28 ** Credit Agreement, dated November 8, 2016, by and among CWGS Enterprises, LLC, as holdings, CWGS Group, LLC, as borrower, certain of CWGS Enterprises, LLC's existing and future domestic subsidiaries as subsidiary guarantors, the lenders party thereto and Goldman Sachs Bank USA, as administrative agent.   10-Q   10.3   11/10/16    
                       
  10.29 ** First Amendment to Credit Agreement, dated March 17, 2017, by and among CWGS Enterprises, LLC, as holdings, CWGS Group, LLC, as borrower, certain of CWGS Enterprises, LLC's existing and future domestic subsidiaries as subsidiary guarantors, the lenders party thereto and Goldman Sachs Bank USA, as administrative agent.   8-K   10.1   3/17/17    
                       
  10.30 ** Second Amendment to Credit Agreement, dated October 6, 2017, by and among CWGS Enterprises, LLC, as holdings, CWGS Group, LLC, as borrower, certain of CWGS Enterprises, LLC's existing and future domestic subsidiaries as subsidiary guarantors, the lenders party thereto and Goldman Sachs Bank USA, as administrative agent.   8-K   10.1   10/10/17    
                       
  10.31 ** Asset Purchase Agreement, dated as of May 4, 2017, by and among CWI, Inc., Gander Mountain Company and the other parties signatory thereto.   8-K   10.1   5/8/17    
                       
  21.1   List of Subsidiaries of Camping World Holdings, Inc.               #
                       
  23.1   Consent of Independent Registered Public Accounting Firm.               #
                       
  23.3   Consent of Latham & Watkins LLP (included in Exhibit 5.1).               #
                       
  24.1   Power of Attorney (included in the signature page).               #

**
Previously filed.

Indicates a management contract or compensatory plan or arrangement.

II-8


Table of Contents

SIGNATURES

          Pursuant to the requirements of the Securities Act of 1933, as amended, Camping World Holdings, Inc. has duly caused this registration statement to be signed on its behalf by the undersigned, thereunto duly authorized, in Lincolnshire, Illinois on October 23, 2017.

    Camping World Holdings, Inc.

 

 

By:

 

/s/ MARCUS A. LEMONIS

Marcus A. Lemonis
Chairman and Chief Executive Officer


Power of Attorney

          Each of the undersigned officers and directors of Camping World Holdings, Inc. hereby constitutes and appoints Marcus A. Lemonis and Thomas F. Wolfe, and each of them any of whom may act without joinder of the other, the individual's true and lawful attorneys-in-fact and agents, each with full power of substitution and resubstitution, for the person and in his or her name, place and stead, in any and all capacities, to sign this registration statement of Camping World Holdings, Inc. on Form S-1, and any other registration statement relating to the same offering (including any registration statement, or amendment thereto, that is to become effective upon filing pursuant to Rule 462(b) under the Securities Act of 1933, as amended), and any and all amendments thereto (including post-effective amendments to the registration statement), and to file the same, with all exhibits thereto, and all other documents in connection therewith, with the Securities and Exchange Commission, granting unto said attorneys-in-fact and agents, and each of them, full power and authority to do and perform each and every act and thing requisite and necessary to be done in connection therewith, as fully to all intents and purposes as he or she might or could do in person, hereby ratifying and confirming all that said attorneys-in-fact and agents or any of them, or their substitute or substitutes, may lawfully do or cause to be done by virtue hereof.

          Pursuant to the requirements of the Securities Act of 1933, as amended, this registration statement on Form S-1 has been signed by the following persons in the capacities set forth opposite their names and on the date indicated above.

Signature
 
Title
 
Date

 

 

 

 

 
/s/ MARCUS A. LEMONIS

Marcus A. Lemonis
  Chairman, Chief Executive Officer and Director (Principal Executive Officer)   October 23, 2017

/s/ THOMAS F. WOLFE

Thomas F. Wolfe

 

Chief Financial Officer and Secretary (Principal Financial Officer and Principal Accounting Officer)

 

October 23, 2017

/s/ STEPHEN ADAMS

Stephen Adams

 

Director

 

October 23 2017

II-9


Table of Contents

Signature
 
Title
 
Date

 

 

 

 

 
/s/ ANDRIS A. BALTINS

Andris A. Baltins
  Director   October 23, 2017

/s/ BRIAN P. CASSIDY

Brian P. Cassidy

 

Director

 

October 23, 2017

/s/ MARY J. GEORGE

Mary J. George

 

Director

 

October 23, 2017

/s/ DANIEL G. KILPATRICK

Daniel G. Kilpatrick

 

Director

 

October 23 2017

/s/ HOWARD A. KOSICK

Howard A. Kosick

 

Director

 

October 23, 2017

/s/ JEFFREY A. MARCUS

Jeffrey A. Marcus

 

Director

 

October 23, 2017

/s/ K. DILLON SCHICKLI

K. Dillon Schickli

 

Director

 

October 23, 2017

II-10