UNITED STATES
SECURITIES AND EXCHANGE COMMISSION
Washington, D.C. 20549
Form
(Mark One)
OR
For the fiscal year ended
OR
For the transition period from to
OR
Date of event requiring this shell company report
For the transition period from to
Commission file number
(Exact name of Registrant as specified in its charter)
N/A
(Translation of Registrant’s name into English)
(Jurisdiction of incorporation or organization)
(Address of principal executive offices)
Phone: (
Email:
(Name, Telephone, Email and/or Facsimile number and Address of Company Contact Person)
Securities registered or to be registered pursuant to Section 12(b) of the Act:
Title of each class |
| Trading Symbol(s) |
| Name of Each Exchange on Which Registered |
2057 | The Stock Exchange of Hong Kong Limited |
Securities registered or to be registered pursuant to Section 12(g) of the Act
None
(Title of Class)
Securities for which there is a reporting obligation pursuant to Section 15(d) of the Act:
None
(Title of Class)
Indicate the number of outstanding shares of each of the Issuer’s classes of capital or common stock as of the close of the period covered by the annual report.
As of December 31, 2021, there were
Indicate by check mark if the registrant is a well-known seasoned issuer, as defined in Rule 405 of the Securities Act.
☒
If this report is an annual or transition report, indicate by check mark if the registrant is not required to file reports pursuant to Section 13 or 15(d) of the Securities Exchange Act of 1934.
☐ Yes ☒
Indicate by check mark whether the registrant (1) has filed all reports required to be filed by Section 13 or 15(d) of the Securities Exchange Act of 1934 during the preceding 12 months (or for such shorter period that the registrant was required to file such reports), and (2) has been subject to such filing requirements for the past 90 days.
☒
Indicate by check mark whether the registrant has submitted electronically every Interactive Data File required to be submitted pursuant to Rule 405 of Regulation S-T (§232.405 of this chapter) during the preceding 12 months (or for such shorter period that the registrant was required to submit such files).
☒
Indicate by check mark whether the registrant is a large accelerated filer, an accelerated filer, a non-accelerated filer or an emerging growth company. See definition of “large accelerated filer,” “accelerated filer,” and “emerging growth company” in Rule 12b-2 of the Exchange Act. (Check one):
Accelerated filer ☐ | Non-accelerated filer ☐ | Emerging growth company |
If an emerging growth company that prepares its financial statements in accordance with U.S. GAAP, indicate by check mark if the registrant has elected not to use the extended transition period for complying with any new or revised financial accounting standards† provided pursuant to Section 13(a) of the Exchange Act. ☐
† The term “new or revised financial accounting standard” refers to any update issued by the Financial Accounting Standards Board to its Accounting Standards Codification after April 5, 2012.
Indicate by check mark whether the registrant has filed a report on and attestation to its management's assessment of the effectiveness of its internal control over financial reporting under Section 404(b) of the Sarbanes-Oxley Act (15 U.S.C. 7262(b)) by the registered public accounting firm that prepared or issued its audit report.
Indicate by check mark which basis of accounting the registrant has used to prepare the financial statements included in this filing:
International Financial Reporting Standards as issued | Other ☐ |
If “Other” has been checked in response to the previous question, indicate by check mark which financial statement item the registrant has elected to follow.
☐ Item 17 ☐ Item 18
If this is an annual report, indicate by check mark whether the registrant is a shell company (as defined in Rule 12b-2 of the Exchange Act).
(APPLICABLE ONLY TO ISSUERS INVOLVED IN BANKRUPTCY PROCEEDINGS DURING THE PAST FIVE YEARS)
Indicate by check mark whether the registrant has filed all documents and reports required to be filed by Sections 12, 13 or 15(d) of the Securities Exchange Act of 1934 subsequent to the distribution of securities under a plan confirmed by a court.
☐ Yes ☐ No
TABLE OF CONTENTS
1 | ||
4 | ||
5 | ||
5 | ||
11 | ||
11 | ||
11 | ||
69 | ||
108 | ||
108 | ||
126 | ||
144 | ||
147 | ||
149 | ||
150 | ||
166 | ||
167 | ||
170 | ||
170 | ||
MATERIAL MODIFICATIONS TO THE RIGHTS OF SECURITY HOLDERS AND USE OF PROCEEDS | 170 | |
170 | ||
171 | ||
171 | ||
171 | ||
171 | ||
PURCHASES OF EQUITY SECURITIES BY THE ISSUER AND AFFILIATED PURCHASERS | 171 | |
172 | ||
172 | ||
172 | ||
DISCLOSURE REGARDING FOREIGN JURISDICTIONS THAT PREVENT INSPECTIONS | 172 | |
173 | ||
173 | ||
173 | ||
173 | ||
i
INTRODUCTION
ZTO Express (Cayman) Inc. is not a Chinese operating company but rather a Cayman Islands holding company with operations primarily conducted by its subsidiaries in China and through contractual arrangements with ZTO Express based in China. PRC laws and regulations restrict and impose conditions on foreign direct investment in companies involved in the provision of domestic mail delivery services. Therefore, we operate such business in China through ZTO Express and its subsidiaries, and rely on contractual arrangements among Shanghai Zhongtongji Network, ZTO Express and its shareholders to consolidate its financial results with ours under U.S. GAAP. These contractual arrangements enable us to exercise effective control over ZTO Express, receive the economic benefits that could potentially be significant to ZTO Express in consideration for the services provided by Shanghai Zhongtongji Network, and hold an exclusive option to purchase all or part of the equity interests in ZTO Express when and to the extent permitted by PRC law. Because of these contractual arrangements, we are the primary beneficiary of ZTO Express and hence consolidate its financial results with ours under U.S. GAAP. Revenues contributed by ZTO Express accounted for 97.1%, 94.1% and 97.7% of our total revenues for the fiscal years 2019, 2020 and 2021, respectively. As used in this annual report, “ZTO” refers to ZTO Express (Cayman) Inc., and “we,” “us,” “our company” or “our” refers to ZTO Express (Cayman) Inc., its subsidiaries, and, in the context of describing our operations and consolidated financial information, ZTO Express and its subsidiaries in China. Investors in our ADSs and/or Class A ordinary shares thus are not purchasing equity interest in ZTO Express but instead are purchasing equity interest in ZTO Express (Cayman) Inc., a Cayman Islands holding company.
Our corporate structure is subject to risks associated with our contractual arrangements with ZTO Express. The contractual arrangement is perceived as replicating foreign investment in China-based companies where PRC regulations prohibit direct foreign investment in the operating companies. ZTO and its investors may never have a direct ownership interest in ZTO Express or in the businesses that are conducted by ZTO Express or its subsidiaries. Uncertainties in the PRC legal system could limit our ability to enforce these contractual arrangements, and these contractual arrangements have not been tested in a court of law. If the PRC government finds that the agreements that establish the structure for operating our business do not comply with PRC laws and regulations, or if these regulations or their interpretations change in the future, we could be subject to severe penalties or be forced to relinquish our interests in those operations. This may result in ZTO Express being deconsolidated, which would materially and adversely affect our operations, and our ADSs and/or Class A ordinary shares may decline significantly in value or become worthless. ZTO, our PRC subsidiaries, ZTO Express, and investors of ZTO face uncertainty about potential future actions by the PRC government that could affect the enforceability of the contractual arrangements with ZTO Express and, consequently, significantly affect the financial performance of ZTO Express and our company as a whole. The PRC regulatory authorities could disallow the contractual arrangement, which would likely result in a material adverse change in our operations, and our Class A ordinary shares or our ADSs may decline significantly in value or become worthless. For a detailed description of the risks associated with our corporate structure, please refer to risks disclosed under “Item 3. Key Information—D. Risk Factors—Risks Related to Our Corporate Structure.”
We face various legal and operational risks and uncertainties associated with being based in or having the majority of our operations in China and the complex and evolving PRC laws and regulations. For example, we face risks associated with regulatory approvals on offerings conducted overseas by and foreign investment in China-based issuers, the use of VIEs, anti-monopoly regulatory actions, and oversight on cybersecurity and data privacy, as well as the lack of PCAOB inspection on our auditors, which may impact our ability to conduct certain businesses, accept foreign investments, or list on a United States or other foreign exchange. These risks could result in a material adverse change in our operations and the value of our ADSs, significantly limit or completely hinder our ability to continue to offer securities to investors, or cause the value of such securities to significantly decline. For a detailed description of risks related to doing business in China, see “Item 3. Key Information—D. Risk Factors—Risks Related to Doing Business in China.”
1
Our ADSs may be delisted and our ADSs and shares prohibited from trading in the over-the-counter market under the Holding Foreign Companies Accountable Act, or the HFCAA, given the PCAOB is unable to inspect or fully investigate auditors located in China. On December 16, 2021, PCAOB issued the HFCAA Determination Report, according to which our auditor is subject to the determinations that the PCAOB is unable to inspect or investigate completely. Under the current law, delisting and prohibition from over-the-counter trading in the U.S. could take place in 2024. On June 22, 2021, the U.S. Senate passed a bill known as the Accelerating Holding Foreign Companies Accountable Act, which, if enacted, would decrease the number of non-inspection years from three years to two years, and thus, our ADS could be delisted from the exchange and prohibited from over-the-counter trading in the U.S. in 2023. If this happens, there is no certainty that we will be able to maintain our listing status on another non-U.S. exchange, such as Hong Kong Stock Exchange, and the impact on the market for our shares outside of the U.S. is uncertain. The delisting of our ADSs, or the threat of their being delisted, may materially and adversely affect the value of your investment. For more details, see “Item 3. Key Information—D. Risk Factors—Risks Related to Doing Business in China.”
ZTO Express (Cayman) Inc., our Cayman Islands holding company, or the Parent, may transfer cash to our wholly-owned Hong Kong subsidiaries (through intermediate holding companies in the British Virgin Islands), by making capital contributions or providing loans, and our Hong Kong subsidiaries may transfer cash to our PRC subsidiaries by making capital contributions or providing loans to them. Because the Parent and its subsidiaries control ZTO Express through contractual arrangements, they are not able to make direct capital contribution to ZTO Express. However, they may transfer cash to ZTO Express by loans or by making payment to ZTO Express for inter-group transactions. As of December 31, 2021, the Parent had made cumulative capital contribution of RMB15,080.5 million. In 2019, 2020 and 2021, no shareholder loan was provided by the Parent to our PRC subsidiaries. For the years ended December 31, 2019, 2020 and 2021, no dividends or distributions were made to the Parent by our subsidiaries. For the years ended December 31, 2019, 2020 and 2021, dividends of US$189.1 million, US$233.5 million and US$208.4 million were paid to shareholders of the Parent of record as of designated record dates. Historically, ZTO Express (Cayman) Inc. paid dividends to its shareholders primarily using proceeds from offshore financing activities. As ZTO Express (Cayman) Inc. is a Cayman Islands holding company with no material operations of its own, its ability to pay dividends may depend upon dividends paid by our PRC subsidiaries in the future. For more detailed discussion of how cash is transferred between ZTO, our subsidiaries and ZTO Express, see “Cash Transfers and Dividend Distribution” at the outset of Part I.
Unless otherwise indicated and except where the context otherwise requires, references in this annual report on Form 20-F to:
| ● | “ADSs” are to our American depositary shares, each of which represents one Class A ordinary share; |
| ● | “ADRs” are to the American depositary receipts that evidence our ADSs; |
| ● | “China” or the “PRC” are to the People’s Republic of China, excluding, for the purposes of this annual report only, Hong Kong, Macau and Taiwan; |
| ● | “delivery service fees” are to service fees directly charged by network partners from parcel senders in connection with express delivery services rendered. The full delivery service fees collected by pickup outlets upfront from the senders typically comprise of (i) the pickup service fees; (ii) the network transit fees payable to the Company; and (iii) the last-mile delivery fees payable to the delivery outlets operated by other network partners; |
| ● | “Hong Kong” or “HK” or “Hong Kong S.A.R.” are to the Hong Kong Special Administrative Region of the PRC; |
| ● | “Hong Kong Listing Rules” are to the Rules Governing the Listing of Securities on The Stock Exchange of Hong Kong Limited, as amended or supplemented from time to time; |
| ● | “Hong Kong Stock Exchange” are to The Stock Exchange of Hong Kong Limited; |
2
| ● | our “network partners” are to business partners that own and operate pickup and delivery outlets in our network and operate express delivery services under our “Zhongtong” or “ZTO” brand; |
| ● | “network transit fees” are to fees payable by our network partners to us in connection with the services we provide to them, which mainly include parcel sorting and parcel line-haul transportation; |
| ● | “New Retail” are to the continued integration of online and offline retail channels by large e-commerce platforms and various retail merchants to reduce customer acquisition costs and enhance customers' shopping experience; |
| ● | “ordinary shares” are to our Class A and Class B ordinary shares, par value US$0.0001 per share; |
| ● | our “parcel volume” in any given period are to the number of parcels collected by our network partners using our waybills in that period; |
| ● | “RMB” or “Renminbi” are to the legal currency of China; |
| ● | “SFO” are to the Securities and Futures Ordinance (Chapter 571 of the Laws of Hong Kong), as amended or supplemented from time to time; |
| ● | “unit cost per parcel” are to the sum of cost of revenues and total operating expenses of the applicable period divided by our total parcel volume during the same period; |
| ● | “US$,” “U.S. dollars,” “$,” or “dollars” are to the legal currency of the United States; |
| ● | “ZTO” are to ZTO Express (Cayman) Inc.; |
| ● | “ZTO Express” are to ZTO Express Co. Ltd. or, depending on the context, ZTO Express Co. Ltd. and its subsidiaries; and |
| ● | “we,” “us,” “our company” or “our” are to ZTO Express (Cayman) Inc. and its subsidiaries, and, in the context of describing our operations and the consolidated financial information, its consolidated variable interest entity and the subsidiaries of the consolidated variable interest entity in China, including, but not limited to, ZTO Express. Depending on the context, references to “we” and “our” may also include the network partners within our network. |
3
FORWARD-LOOKING STATEMENTS
This annual report on Form 20-F contains forward-looking statements that relate to our current expectations and views of future events. These statements involve known and unknown risks, uncertainties and other factors that may cause our actual results, performance or achievements to be materially different from those expressed or implied by the forward-looking statements. These statements are made under the “safe harbor” provisions of the U.S. Private Securities Litigations Reform Act of 1995.
You can identify some of these forward-looking statements by words or phrases such as “may,” “will,” “expect,” “anticipate,” “aim,” “estimate,” “intend,” “plan,” “believe,” “is/are likely to,” “potential,” “continue” or other similar expressions. We have based these forward-looking statements largely on our current expectations and projections about future events that we believe may affect our financial condition, results of operations, business strategy and financial needs. These forward-looking statements include statements relating to:
| ● | our goals and strategies; |
| ● | our future business development, financial conditions and results of operations; |
| ● | the expected growth of the express delivery industry in China; |
| ● | our expectations regarding demand for and market acceptance of our services; |
| ● | our expectations regarding our relationships with network partners, direct and end customers, suppliers and our other stakeholders; |
| ● | competition in our industry; and |
| ● | relevant government policies and regulations relating to our industry. |
You should read this annual report and the documents that we refer to in this annual report and have filed as exhibits to this annual report completely and with the understanding that our actual future results may be materially different from what we expect. Other Sections of this annual report discuss factors which could adversely impact our business and financial performance. Moreover, we operate in an evolving environment. New risk factors emerge from time to time and it is not possible for our management to predict all risk factors, nor can we assess the impact of all factors on our business or the extent to which any factor, or combination of factors, may cause actual results to differ materially from those contained in any forward-looking statements. We qualify all of our forward-looking statements by these cautionary statements.
You should not rely upon forward-looking statements as predictions of future events. The forward-looking statements made in this annual report relate only to events or information as of the date on which the statements are made in this annual report. Except as required by law, we undertake no obligation to update or revise publicly any forward-looking statements, whether as a result of new information, future events or otherwise, after the date on which the statements are made or to reflect the occurrence of unanticipated events.
Our reporting currency is the Renminbi, or RMB. This annual report contains translations of RMB and Hong Kong dollar amounts into U.S. dollars at specific rates solely for the convenience of the reader. Unless otherwise stated, all translations of RMB and Hong Kong dollars into U.S. dollars and from U.S. dollars into RMB in this annual report were made at a rate of RMB6.3726 to US$1.00 and HK$7.7996 to US$1.00, the respective exchange rates on December 30, 2021 set forth in the H.10 statistical release of the Federal Reserve Board. We make no representation that any RMB, Hong Kong dollar or U.S. dollar amounts referred to in this annual report could have been, or could be, converted into U.S. dollars, RMB or Hong Kong dollars, as the case may be, at any particular rate or at all.
4
PART I
EXPLANATORY NOTE
ZTO is a Cayman Islands holding company with no equity ownership in ZTO Express, its consolidated affiliated entity. We conduct our operations in China through (i) our PRC subsidiaries and (ii) ZTO Express, with which we have maintained contractual arrangements. Investors in our ADSs thus are not purchasing equity interest in ZTO Express in China but instead are purchasing equity interest in a Cayman Islands holding company. If the PRC government finds that the agreements that establish the structure for operating certain of our businesses do not comply with PRC laws and regulations, or if these regulations or their interpretations change in the future, we could be subject to severe penalties or be forced to relinquish our interests in those operations. ZTO, our PRC subsidiaries, ZTO Express, and investors of ZTO face uncertainty about potential future actions by the PRC government that could affect the enforceability of the contractual arrangements with ZTO Express and, consequently, significantly affect the financial performance of ZTO Express and our company as a whole. The PRC regulatory authorities could disallow the VIE structure, which would likely result in a material adverse change in our operations, and our Class A ordinary shares or our ADSs may decline significantly in value.
PRC government’s authority in regulating our operations and its oversight and control over offerings conducted overseas by, and foreign investment in, China-based issuers could significantly limit or completely hinder our ability to offer or continue to offer securities to investors. Implementation of industry-wide regulations in this nature may cause the value of such securities to significantly decline. For more details, see “Item 3. Key Information—D. Risk Factors—Risks Related to Doing Business in China—The PRC government’s significant oversight and discretion over our business operation could result in a material adverse change in our operations and the value of our ADSs and ordinary shares.”
Risks and uncertainties arising from the legal system in China, including risks and uncertainties regarding the enforcement of laws and quickly evolving rules and regulations in China, could result in a material adverse change in our operations and the value of our Class A ordinary shares or ADSs. For more details, see “Item 3. Key Information—D. Risk Factors—Risks Related to Doing Business in China—Uncertainties with respect to the PRC legal system could adversely affect us.”
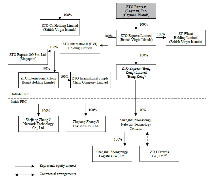
Our Holding Company Structure and Contractual Arrangements
ZTO Express (Cayman) Inc. is a holding company with no material operations of its own. We conduct our operations primarily through our PRC subsidiaries and ZTO Express, our consolidated affiliated entity, and its subsidiaries. Our domestic mail delivery services in China have been conducted through ZTO Express in order to comply with the PRC laws and regulations, which prohibit or restrict control of companies involved in the provision of domestic mail delivery services. Revenues contributed by ZTO Express accounted for 97.1%, 94.1% and 97.7% of our total revenues for the fiscal years 2019, 2020 and 2021, respectively. Investors in our ADSs and/or Class A ordinary shares are not purchasing equity interest in ZTO Express in China but instead are purchasing equity interest in a holding company incorporated in the Cayman Islands.
5
The following chart illustrates our company’s organizational structure, including our principal subsidiaries and consolidated affiliated entities as of March 31, 2022:

(1) | To the knowledge of our company, Meisong Lai, Jianfa Lai, Jilei Wang. Xiangliang Hu, Shunchang Zhang, Jianying Teng, Xuebing Shang, Baixi Lan and Jianchang Lai are beneficial owners of the shares of our company and hold 34.35%, 12.00%, 10.00%, 7.05%, 6.00%, 5.02%, 4.40%, 1.40% and 1.06% equity interests in ZTO Express Co., Ltd., respectively. Among them, Meisong Lai, Jianfa Lai, Jilei Wang are also directors of our company. The remaining 18.72% equity interest in ZTO Express Co., Ltd. are held by 34 other shareholders. None of these 34 shareholders hold more than 4.00% of the equity interest in ZTO Express Co., Ltd. |
6
A series of contractual agreements, including voting rights proxy agreement, equity pledge agreement, exclusive call option agreement, powers of attorney, spouse consent letters and exclusive consulting and services agreement and its supplemental agreement, have been entered into by and among Shanghai Zhongtongji Network, our wholly owned subsidiary, ZTO Express, our consolidated affiliated entity, and the shareholders of ZTO Express. The following is a summary of the currently effective contractual arrangements:
(i) voting rights proxy agreement, pursuant to which each of the shareholders of ZTO Express irrevocably appointed Meisong Lai, Shanghai Zhongtongji Network’s designated person, as their attorney-in-fact to exercise all applicable shareholder rights, including, but not limited to: (i) calling for and attending shareholders meetings as the proxy of the shareholders; (ii) exercising voting rights and all other shareholder’s rights provided under PRC laws and the articles of association of ZTO Express, including but not limited to, selling, transferring, pledging or disposing all or a portion of the shares held by such shareholder or the assets of ZTO Express; (iii) voting on all matters submitted to shareholders meetings, including but not limited to, the election of directors and senior management officers who shall be appointed by shareholders; and (iv)exercising other voting rights granted to the shareholders by the articles of association of ZTO Express, as may be amended from time to time;
(ii) equity pledge agreement, pursuant to which each of the shareholders of ZTO Express pledged all of their equity interests in ZTO Express to guarantee their and ZTO Express’s performance of their obligations under the contractual arrangements, including the exclusive consulting and services agreement, its related agreements and the equity pledge agreement;
(iii) exclusive call option agreement, pursuant to which each of the shareholders of ZTO Express irrevocably granted Shanghai Zhongtongji Network an exclusive option to purchase, or have its designated entity or person to purchase, at its discretion, to the extent permitted under PRC law, all or part of the shareholders’ equity interests in ZTO Express;”
(iv) powers of attorney, pursuant to which the shareholders of ZTO Express each irrevocably appointed Shanghai Zhongtongji Network’s designated person, Meisong Lai, as the attorney-in-fact to exercise all of applicable shareholder’s voting and related rights with respect to such shareholder’s equity interests in ZTO Express;
(v) consent letter, pursuant to which each of the spouses of six key shareholders of ZTO Express unconditionally and irrevocably agreed that the spouse is aware of the abovementioned exclusive call option agreement, voting right proxy agreement, irrevocable powers of attorney, equity pledge agreement and the exclusive consulting and services agreement, and has read and understood the contractual arrangements; and
(vi) exclusive consulting and services agreement and its supplemental agreement, pursuant to which Shanghai Zhongtongji Network has the exclusive right to provide ZTO Express with the technical support and consulting services required by ZTO Express’s business. Shanghai Zhongtongji Network owns the exclusive intellectual property rights created as a result of the performance of this agreement. ZTO Express agrees to pay Shanghai Zhongtongji Network an annual service fee, at an amount equal to 100% of the net income of ZTO Express and its affiliates.
For more details of these contractual arrangements, see “Item 4. Information on the Company—C. Organizational Structure—Agreements that provide us effective control over ZTO Express” and “—Agreement that allows us to receive economic benefits from ZTO Express.”
7
However, the contractual arrangements may not be as effective as direct ownership in providing us with control over ZTO Express, and we may incur substantial costs to enforce the terms of the arrangements. See “Item 3. Key Information—D. Risk Factors—Risks Related to Our Corporate Structure—We rely on contractual arrangements with our variable interest entity and its shareholders for a substantial portion of our business operations, which may not be as effective as direct ownership in providing operational control” and “Item 3. Key Information—D. Risk Factors—Risks Related to Our Corporate Structure—The shareholders of our variable interest entity may have potential conflicts of interest with us, which may materially and adversely affect our business and financial condition.”
There are also substantial uncertainties regarding the interpretation and application of current and future PRC laws, regulations and rules regarding the status of the rights of ZTO with respect to its contractual arrangements with ZTO Express and its shareholders. The Circular on Seeking Public Comments on the Administrative Measures for the Filing of Overseas Securities Offering and Listing by Domestic Enterprises (Draft for Comment), or the Draft Overseas Securities Offering and Listing Measures, and the Circular on Seeking Public Comments on the Administrative Regulations of the State Council on the Overseas Issuance and Listing of Securities by Domestic Enterprises (Draft for Comment), or the Draft Overseas Securities Offering and Listing Regulations, were issued for public comments on December 24, 2021. However, it is uncertain whether the Draft Overseas Securities Offering and Listing Measures, the Draft Overseas Securities Offering and Listing Regulations or any new PRC laws or regulations relating to variable interest entity structures will be adopted or if adopted, what they would provide. If we or ZTO Express are/is found to be in violation of any existing or future PRC laws or regulations, or fail to obtain or maintain any of the required permits or approvals, the relevant PRC regulatory authorities would have broad discretion to take action in dealing with such violations or failures. See “Item 3. Key Information—D. Risk Factors—Risks Related to Our Corporate Structure—If the PRC government finds that the agreements that establish the structure for operating certain of our operations in China do not comply with PRC regulations relating to the relevant industries, or if these regulations or the interpretation of existing regulations change in the future, we could be subject to severe penalties or be forced to relinquish our interests in those operations,” “Item 3. Key Information—D. Risk Factors— Risks Related to Our Corporate Structure— Our current corporate structure and business operations may be affected by the PRC Foreign Investment Law,” “Item 3. Key Information—D. Risk Factors—Risks Related to Doing Business in China—Uncertainties with respect to the PRC legal system could adversely affect us;” and “Item 3. Key Information—D. Risk Factors——Risks Related to Doing Business in China—The PRC government’s significant oversight and discretion over our business operation could result in a material adverse change in our operations and the value of our ADSs and ordinary shares.”
Permissions Required from the PRC Authorities for Our Operations
We conduct our business primarily through our PRC subsidiaries, ZTO Express and its subsidiaries in China. Our operations in China are governed by PRC laws and regulations. As of the date of this annual report, our PRC subsidiaries, ZTO Express and its subsidiaries have obtained the requisite licenses and permits from the PRC government authorities that are material for the business operations of our holding company, ZTO Express and its subsidiaries in the PRC, including, among others, the Courier Service Operation Permit and Road Transportation Operation Permit. Given the uncertainties of interpretation and implementation of relevant laws and regulations and the enforcement practice by relevant government authorities, we may be required to obtain additional licenses, permits, filings or approvals for the functions and services of our platform in the future. For more detailed information, see “Item 3. Key Information—D. Risk Factors—Risks Related to Our Business—Any lack of requisite approvals, licenses or permits applicable to the business operation of us or our network partners may have a material and adverse impact on our business, financial condition and results of operations.”
8
Furthermore, in connection with issuance of securities to foreign investors, the PRC government has recently indicated an intent to exert more oversight and control over offerings that are conducted overseas and/or foreign investment in China-based issuers. On July 6, 2021, the relevant PRC government authorities made public the Opinions on Strictly Scrutinizing Illegal Securities Activities in Accordance with the Law. These opinions emphasized the need to strengthen the administration over illegal securities activities and the supervision on overseas listings by China-based companies and proposed to take effective measures, such as promoting the construction of relevant regulatory systems to deal with the risks and incidents faced by China-based overseas-listed companies. On December 24, 2021, the China Securities Regulatory Commission, or the CSRC published the Draft Overseas Securities Offering and Listing Measures and the Draft Overseas Securities Offering and Listing Regulations for public comments. Pursuant to the Draft Overseas Securities Offering and Listing Measures and the Draft Overseas Securities Offering and Listing Regulations, PRC domestic companies that directly or indirectly seek to offer or list their securities in an overseas stock exchange, including a PRC company limited by shares and an offshore company whose main business operations are in China and intends to offer securities or be listed in an overseas stock exchange based on its onshore equities, assets, earnings or other similar interests, are required to file with the CSRC within three business days after submitting their application documents to the regulator in the place of intended listing or offering. Failure to complete the filing under the Draft Overseas Securities Offering and Listing Measures and the Draft Overseas Securities Offering and Listing Regulations may subject the domestic company to a warning or a fine of one to ten million RMB. Under serious circumstances, the domestic company may be ordered to suspend its business or suspend its business pending rectification, or its permits or businesses licenses may be revoked. As of the date of this annual report, there is no schedule for the adoptions of such drafts, and it remains unclear whether the versions adopted will have any further material changes. There remain substantial uncertainties about how these drafts will be enacted, interpreted or implemented and how they will affect our operations and future overseas offerings.
As of the date of this annual report, we, our PRC subsidiaries and ZTO Express are not required to obtain any necessary approval or permission from the CSRC, the Cyberspace Administration of China, or the CAC or any other entity that is required to approve ZTO Express’ operations or required for us to offer securities to foreign investors under any currently effective PRC laws, regulations, and regulatory rules. However, if we had inadvertently concluded that such approvals were not required, or if applicable laws, regulations or interpretations change in a way that requires us to obtain such approval in the future, we may be unable to obtain such approvals in a timely manner, or at all, and such approvals may be rescinded even if obtained. Any such circumstance could subject us to penalties, including fines, suspension of business and revocation of required licenses, significantly limit or completely hinder our ability to continue to offer securities to investors and cause the value of such securities to significantly decline or be worthless. See “Item 3. Key Information—D. Risk Factors—Risks Related to Doing Business in China— The PRC government’s significant oversight and discretion over our business operation could result in a material adverse change in our operations and the value of our ADSs and ordinary shares.”
The Holding Foreign Companies Accountable Act
The Holding Foreign Companies Accountable Act, or the HFCAA, was enacted on December 18, 2020. The HFCAA states if the SEC determines that we have filed audit reports issued by a registered public accounting firm that has not been subject to inspection by the Public Company Accounting Oversight Board (United States), or the PCAOB, for three consecutive years beginning in 2021, the SEC shall prohibit our shares or ADSs from being traded on a national securities exchange. Since our auditor is located in China, a jurisdiction where the PCAOB has been unable to conduct inspections without the approval of the Chinese authorities, our auditor is not currently inspected by the PCAOB, which may impact our ability to remain listed on a United States or other foreign exchange. The related risks and uncertainties could cause the value of our ADSs to significantly decline. For more details, see “Item 3. Key Information—D. Risk Factors—Risks Related to Doing Business in China— The PCAOB is currently unable to inspect our auditor in relation to their audit work performed for our financial statements and the inability of the PCAOB to conduct inspections over our auditor deprives our investors with the benefits of such inspections” and “Item 3. Key Information—D. Risk Factors—Risks Related to Doing Business in China—Our ADSs will be prohibited from trading in the United States under the Holding Foreign Companies Accountable Act, or the HFCAA, in 2024 if the PCAOB is unable to inspect or fully investigate auditors located in China, or in 2023 if proposed changes to the law are enacted. The delisting of our ADSs, or the threat of their being delisted, may materially and adversely affect the value of your investment.”
9
Cash Transfers and Dividend Distribution
ZTO Express (Cayman) Inc., our Cayman Islands holding company, or the Parent, may transfer cash to our wholly-owned Hong Kong subsidiaries (through intermediate holding companies in the British Virgin Islands), by making capital contributions or providing loans, and our Hong Kong subsidiaries may transfer cash to our PRC subsidiaries by making capital contributions or providing loans to them.
Because the Parent and its subsidiaries control ZTO Express through contractual arrangements, they are not able to make direct capital contribution to ZTO Express. However, they may transfer cash to ZTO Express by loans or by making payment to ZTO Express for inter-group transactions.
The following table sets forth the amount of the transfers for the periods presented.
Year Ended December 31, | ||||||
| 2019 |
| 2020 |
| 2021 | |
(RMB in millions) | ||||||
Capital contributions and loans from parent to Cayman, BVI, and Hong Kong subsidiaries |
| 1,901 |
| 10,011 |
| 1,250 |
Capital contributions from Hong Kong subsidiaries to PRC subsidiaries |
| 1,819 |
| 6,041 |
| 3,671 |
Amounts received by subsidiaries from ZTO Express* |
| 9,249 |
| 11,646 |
| 15,974 |
Note:
(1) | * The cash flows between the subsidiaries and ZTO Express included the following: transportation fees, service fees and rental expenses. |
As of December 31, 2021, the Parent had made cumulative capital contribution of RMB15,080.5 million. In 2019, 2020 and 2021, no shareholder loan was provided by the Parent to our PRC subsidiaries.
For the years ended December 31, 2019, 2020 and 2021, no dividends or distributions were made to the Parent by our subsidiaries. For the years ended December 31, 2019, 2020 and 2021, dividends of US$189.1 million, US$233.5 million and US$208.4 million were paid to shareholders of the Parent of record as of designated record dates.
10
Historically, ZTO Express (Cayman) Inc. paid dividends to its shareholders primarily using proceeds from offshore financing activities. As ZTO Express (Cayman) Inc. is a Cayman Islands holding company with no material operations of its own, its ability to pay dividends may depend upon dividends paid by our PRC subsidiaries in the future. Our PRC subsidiaries in turn generate income from their own operations, and in addition enjoy all economic benefit and receive service fees from ZTO Express pursuant to the exclusive business cooperation agreement with ZTO Express. Under PRC law, each of our subsidiaries and ZTO Express in China is required to set aside at least 10% of its after-tax profits each year, if any, to fund certain statutory reserve funds until such reserve funds reach 50% of its registered capital. In addition, each of our subsidiaries and ZTO Express in China may allocate a portion of its after-tax profits based on PRC accounting standards to a surplus fund at its discretion. The statutory reserve funds and the discretionary funds are not distributable as cash dividends. Remittance of dividends by a wholly foreign-owned company out of China is subject to examination by the banks designated by SAFE and declaration and payment of withholding tax. Additionally, if our PRC subsidiaries and ZTO Express incur debt on their own behalf in the future, the instruments governing their debt may restrict their ability to pay dividends or make other distributions to us. Our PRC subsidiaries have not paid dividends and will not be able to pay dividends until it generates accumulated profits and meets the requirements for statutory reserve funds. For more details, see “Item 3. Key Information—D. Risk Factors—Risks Related to Doing Business in China—PRC regulation of loans to and direct investment in PRC entities by offshore holding companies and governmental control of currency conversion may delay or prevent us from loaning to or making additional capital contributions to our PRC subsidiaries, which could materially and adversely affect our liquidity and our ability to fund and expand our business” and “Item 3. Key Information—D. Risk Factors—Risks Related to Doing Business in China—Governmental control of currency conversion may limit our ability to utilize our revenues effectively and affect the value of your investment.” Except these regulatory requirements, there are not any other statutory restrictions and limitations on our ability to distribute earnings from our PRC subsidiaries to the parent company and U.S. investors or the ability of ZTO Express to settle amounts owned under the VIE agreements.
ITEM 1. IDENTITY OF DIRECTORS, SENIOR MANAGEMENT AND ADVISERS
Not applicable.
ITEM 2. OFFER STATISTICS AND EXPECTED TIMETABLE
Not applicable.
ITEM 3. KEY INFORMATION
A. Our Selected Consolidated Financial Data
The following summary consolidated statements of comprehensive income data for the years ended December 31, 2019, 2020 and 2021, summary consolidated balance sheet data as of December 31, 2020 and 2021 and summary consolidated cash flow data for the years ended December 31, 2019, 2020 and 2021 have been derived from our audited consolidated financial statements included elsewhere in this annual report. The summary consolidated statements of comprehensive income data for the years ended December 31, 2017 and 2018, the summary consolidated balance sheet data as of December 31, 2017, 2018 and 2019 and the summary consolidated cash flow data for the years ended December 31, 2017 and 2018 have been derived from our audited consolidated financial statements that are not included in this annual report. Our consolidated financial statements are prepared and presented in accordance with accounting principles generally accepted in the United States of America, or U.S. GAAP.
11
You should read the summary consolidated financial information in conjunction with our consolidated financial statements and related notes and “Item 5. Operating and Financial Review and Prospects” included elsewhere in this annual report. Our historical results are not necessarily indicative of our results expected for future periods.
Years Ended December 31, | ||||||||||||
2017 | 2018 | 2019 | 2020 | 2021 | ||||||||
| RMB |
| RMB |
| RMB |
| RMB |
| RMB |
| US$ | |
(in thousands, except for share and per share data) | ||||||||||||
Selected Consolidated Comprehensive Income Data: |
|
|
|
|
|
|
|
|
|
|
|
|
Revenues |
| 13,060,073 |
| 17,604,451 |
| 22,109,946 |
| 25,214,290 |
| 30,405,839 |
| 4,771,340 |
Cost of revenues |
| (8,714,489) |
| (12,239,568) |
| (15,488,778) |
| (19,377,184) |
| (23,816,462) |
| (3,737,323) |
Gross profit |
| 4,345,584 |
| 5,364,883 |
| 6,621,168 |
| 5,837,106 |
| 6,589,377 |
| 1,034,017 |
Operating income (expenses): |
|
|
|
|
|
|
|
|
| |||
Selling, general and Administrative |
| (780,517) |
| (1,210,717) |
| (1,546,227) |
| (1,663,712) |
| (1,875,869) |
| (294,365) |
Other operating income, net |
| 183,368 |
| 178,057 |
| 387,890 |
| 580,973 |
| 789,503 |
| 123,890 |
Total operating expenses |
| (597,149) |
| (1,032,660) |
| (1,158,337) |
| (1,082,739) |
| (1,086,366) |
| (170,475) |
Income from operations |
| 3,748,435 |
| 4,332,223 |
| 5,462,831 |
| 4,754,367 |
| 5,503,011 |
| 863,542 |
Other income (expenses): |
|
|
|
|
|
|
|
|
| |||
Interest income |
| 166,325 |
| 401,162 |
| 585,404 |
| 442,697 |
| 363,890 |
| 57,102 |
Interest expense |
| (15,668) |
| (780) |
| — |
| (35,307) |
| (126,503) |
| (19,851) |
Loss from fair value changes of financial instruments | — | — | — | (877) | 52,909 | 8,303 | ||||||
Gain on deemed disposal of equity method investments |
| — |
| — |
| — |
| — |
| — |
| — |
Gain/(loss) on disposal of equity investees and subsidiary |
| — |
| 562,637 |
| (2,860) |
| 1,086 |
| 2,357 |
| 370 |
Impairment of investment in equity investee |
| (30,000) |
| — |
| (56,026) |
| — |
| — |
| — |
Unrealized gain from investment in equity investee | — | — | 754,468 | — | — | — | ||||||
Foreign currency exchange gain (loss) |
| (48,149) |
| 41,189 |
| 13,301 |
| (127,180) |
| (56,467) |
| (8,861) |
Income before income tax and share of loss in equity method investments |
| 3,820,943 |
| 5,336,431 |
| 6,757,118 |
| 5,034,786 |
| 5,739,197 |
| 900,605 |
Income tax expense |
| (646,361) |
| (929,133) |
| (1,078,295) |
| (689,833) |
| (1,005,451) |
| (157,777) |
Share of loss in equity method investments |
| (15,682) |
| (19,386) |
| (7,556) |
| (18,507) |
| (32,419) |
| (5,087) |
Net Income |
| 3,158,900 |
| 4,387,912 |
| 5,671,267 |
| 4,326,446 |
| 4,701,327 |
| 737,741 |
Net loss/(income) attributable to noncontrolling interests |
| 763 |
| (4,887) |
| 2,878 |
| (14,233) |
| 53,500 |
| 8,395 |
Net income attributable to ZTO Express (Cayman) Inc. |
| 3,159,663 |
| 4,383,025 |
| 5,674,145 |
| 4,312,213 |
| 4,754,827 |
| 746,136 |
Net income attributable to ordinary shareholders |
| 3,159,663 |
| 4,383,025 |
| 5,674,145 |
| 4,312,213 |
| 4,754,827 |
| 746,136 |
Net earnings per share/ADS attributable to ordinary shareholders |
|
|
|
|
|
|
|
|
| |||
Basic |
| 4.41 |
| 5.83 |
| 7.24 |
| 5.42 |
| 5.80 |
| 0.91 |
Diluted |
| 4.40 |
| 5.82 |
| 7.23 |
| 5.42 |
| 5.80 |
| 0.91 |
Weighted average shares used in calculating net earnings per ordinary share/ADS |
|
|
|
|
|
|
|
|
| |||
Basic |
| 717,138,526 |
| 751,814,077 |
| 784,007,583 |
| 796,097,532 |
| 819,961,265 |
| 819,961,265 |
Diluted |
| 717,599,562 |
| 752,672,956 |
| 784,331,120 |
| 796,147,504 |
| 819,961,265 |
| 819,961,265 |
Other comprehensive income (loss), net of tax of nil: |
|
|
|
|
|
|
|
|
| |||
Foreign currency translation adjustment |
| (590,545) |
| 867,612 |
| 104,004 |
| (771,291) |
| (146,533) |
| (22,994) |
Comprehensive income attributable to ZTO Express (Cayman) Inc. |
| 2,569,118 |
| 5,250,637 |
| 5,778,149 |
| 3,540,922 |
| 4,608,294 | 723,142 | |
12
As of December 31, | ||||||||||||
2017 | 2018 | 2019 | 2020 | 2021 | ||||||||
| RMB |
| RMB |
| RMB |
| RMB |
| RMB |
| US$ | |
(in thousands) | ||||||||||||
Selected Consolidated Balance Sheet Data: |
|
|
|
|
|
|
|
|
|
|
|
|
Current assets: |
|
|
|
|
|
|
|
|
|
|
|
|
Cash and cash equivalents |
| 5,425,024 |
| 4,622,554 |
| 5,270,204 |
| 14,212,778 |
| 9,721,225 |
| 1,525,472 |
Short-term investment |
| 5,224,559 |
| 13,599,852 |
| 11,113,217 |
| 3,690,402 |
| 2,845,319 |
| 446,493 |
Advances to suppliers |
| 263,574 |
| 337,874 |
| 438,272 |
| 589,042 |
| 667,855 |
| 104,801 |
Prepayments and other current assets |
| 719,983 |
| 1,507,996 |
| 1,964,506 |
| 2,334,688 |
| 3,142,368 |
| 493,106 |
Non-current assets: |
|
|
|
|
|
|
|
|
| |||
Property and equipment, net |
| 6,473,010 |
| 9,035,704 |
| 12,470,632 |
| 18,565,161 |
| 24,929,897 |
| 3,912,045 |
Goodwill |
| 4,241,541 |
| 4,241,541 |
| 4,241,541 |
| 4,241,541 |
| 4,241,541 |
| 665,590 |
Total assets |
| 25,827,638 |
| 39,682,857 |
| 45,890,502 |
| 59,204,750 |
| 62,772,343 |
| 9,850,350 |
Liabilities and equity |
|
|
|
|
|
|
|
| ||||
Current liabilities: |
|
|
|
|
|
|
|
| ||||
Short-term bank borrowings |
| 250,000 |
| — |
| — |
| 1,432,929 |
| 3,458,717 |
| 542,748 |
Other current liabilities |
| 2,281,067 |
| 2,833,769 |
| 3,552,288 |
| 4,487,084 |
| 5,794,380 |
| 909,263 |
Total liabilities |
| 4,386,321 |
| 5,413,308 |
| 7,487,105 |
| 10,105,052 |
| 13,844,762 |
| 2,172,544 |
Total liabilities and equity |
| 25,827,638 |
| 39,682,857 |
| 45,890,502 |
| 59,204,750 |
| 62,772,343 |
| 9,850,350 |
Years Ended December 31, | ||||||||||||
2017 | 2018 | 2019 | 2020 | 2021 | ||||||||
| RMB |
| RMB |
| RMB |
| RMB |
| RMB |
| US$ | |
(in thousands) | ||||||||||||
Selected Consolidated Cash Flow Data: |
|
|
|
|
|
|
|
|
|
|
|
|
Net cash provided by operating activities |
| 3,630,684 |
| 4,404,051 |
| 6,304,186 |
| 4,950,749 |
| 7,220,217 |
| 1,133,010 |
Net cash used in investing activities |
| (8,294,547) |
| (12,872,633) |
| (3,664,213) |
| (3,549,341) |
| (8,756,533) |
| (1,374,091) |
Net cash provided by/(used in) financing activities |
| (1,061,558) |
| 7,042,122 |
| (1,982,306) |
| 8,337,407 |
| (2,903,985) |
| (455,699) |
Effect of exchange rate changes on cash, cash equivalents and restricted cash |
| (424,000) |
| 275,680 |
| (3,207) |
| (656,137) |
| (150,430) |
| (23,606) |
Net increase/(decrease) in cash, cash equivalents and restricted cash |
| (6,149,421) |
| (1,150,780) |
| 654,460 |
| 9,082,678 |
| (4,590,731) |
| (720,386) |
Cash, cash equivalents and restricted cash at beginning of year |
| 11,923,155 |
| 5,773,734 |
| 4,622,954 |
| 5,277,414 |
| 14,360,092 |
| 2,253,412 |
Cash, cash equivalents and restricted cash at end of year |
| 5,773,734 |
| 4,622,954 |
| 5,277,414 |
| 14,360,092 |
| 9,769,361 |
| 1,533,026 |
13
Financial Information Related to ZTO Express
The following table presents the condensed consolidating balance sheet data for ZTO Express and other entities as of the dates presented.
As of December 31, 2021 | ||||||||||
Consolidated | ||||||||||
| The Company |
| Subsidiaries |
| ZTO Express |
| Elimination |
| Total | |
RMB | ||||||||||
(in thousands) | ||||||||||
Assets | ||||||||||
Current assets: | ||||||||||
Cash and cash equivalents |
| 621,034 |
| 8,169,249 |
| 930,942 |
| — |
| 9,721,225 |
Restricted cash |
| — |
| 27,736 |
| — |
| — |
| 27,736 |
Accounts receivable, net |
| — |
| 262,167 |
| 671,277 |
| — |
| 933,444 |
Financing receivables, net |
| — |
| 133,541 |
| 977,920 |
| — |
| 1,111,461 |
Short-term investment |
| 196,462 |
| 2,328,857 |
| 320,000 |
| — |
| 2,845,319 |
Inventories |
| — |
| 52,747 |
| 30,214 |
| — |
| 82,961 |
Advances to suppliers |
| — |
| 612,842 |
| 55,013 |
| — |
| 667,855 |
Prepayments and other current assets |
| — |
| 1,218,172 |
| 1,924,196 |
| — |
| 3,142,368 |
Amounts due from related parties |
| 2,692,898 |
| 96,288 |
| 440,190 |
| (3,095,386) |
| 133,990 |
Total current assets |
| 3,510,394 |
| 12,901,599 |
| 5,349,752 |
| (3,095,386) |
| 18,666,359 |
Investments in equity investees |
| 45,807,179 |
| 2,402,827 |
| 300,380 |
| (44,779,938) |
| 3,730,448 |
Property and equipment, net |
| — |
| 19,063,363 |
| 5,866,534 |
| — |
| 24,929,897 |
Land use rights, net |
| — |
| 4,141,241 |
| 1,194,308 |
| — |
| 5,335,549 |
Intangible assets, net |
| — |
| 35,634 |
| — |
| — |
| 35,634 |
Operating lease right-of-use assets |
| — |
| 26,407 |
| 870,831 |
| — |
| 897,238 |
Goodwill |
| — |
| 84,430 |
| 4,157,111 |
| — |
| 4,241,541 |
Deferred tax assets |
| — |
| 284,139 |
| 650,709 |
| — |
| 934,848 |
Long-term investment |
| — |
| 1,214,500 |
| — |
| — |
| 1,214,500 |
Long-term financing receivables, net |
| — |
| 295,953 |
| 1,117,003 |
| — |
| 1,412,956 |
Other non-current assets |
| — |
| 377,643 |
| 384,630 |
| — |
| 762,273 |
Amounts due from related parties-non current |
| — |
| 611,100 |
| — |
| — |
| 611,100 |
TOTAL ASSETS |
| 49,317,573 |
| 41,438,836 |
| 19,891,258 |
| (47,875,324) |
| 62,772,343 |
Liabilities |
|
|
|
|
|
| ||||
Current liabilities |
|
|
|
|
|
| ||||
Short-term bank borrowings |
| 637,260 |
| — |
| 2,821,457 |
| — |
| 3,458,717 |
Accounts payable |
| — |
| 400,880 |
| 1,556,649 |
| — |
| 1,957,529 |
Notes payable |
| — |
| 45,000 |
| 129,920 |
| — |
| 174,920 |
Advances from customers |
| — |
| 12,752 |
| 1,213,797 |
| — |
| 1,226,549 |
Income tax payable |
| — |
| 86,789 |
| — |
| — |
| 86,789 |
Amounts due to related parties |
| — |
| 3,103,738 |
| 14,434 |
| (3,095,386) |
| 22,786 |
Operating lease liabilities, current |
| — |
| 12,022 |
| 238,973 |
| — |
| 250,995 |
Acquisition consideration payables |
| — |
| 22,942 |
| — |
| — |
| 22,942 |
Dividends payable |
| 708 |
| — |
| — |
| — |
| 708 |
Other current liabilities |
| 42,358 |
| 3,196,742 |
| 2,555,280 |
| — |
| 5,794,380 |
Total current liabilities |
| 680,326 |
| 6,880,865 |
| 8,530,510 |
| (3,095,386) |
| 12,996,315 |
Non-current operating lease liabilities |
| — |
| 22,351 |
| 533,740 |
| — |
| 556,091 |
Deferred tax liabilities |
| — |
| 179,813 |
| 112,543 |
| — |
| 292,356 |
TOTAL LIABILITIES |
| 680,326 |
| 7,083,029 |
| 9,176,793 |
| (3,095,386) |
| 13,844,762 |
14
As of December 31, 2020 | ||||||||||
Consolidated | ||||||||||
| The Company |
| Subsidiaries |
| ZTO Express |
| Elimination |
| Total | |
RMB | ||||||||||
(in thousands) | ||||||||||
Assets | ||||||||||
Current assets: |
|
|
|
|
|
|
|
|
|
|
Cash and cash equivalents |
| 3,443,624 |
| 9,992,429 |
| 776,725 |
| — |
| 14,212,778 |
Restricted cash |
| — |
| 133,196 |
| — |
| — |
| 133,196 |
Accounts receivable, net |
| — |
| 231,347 |
| 514,666 |
| — |
| 746,013 |
Financing receivables, net |
| — |
| 150,673 |
| 341,486 |
| — |
| 492,159 |
Short-term investment |
| 2,509,137 |
| 1,181,265 |
| — |
| — |
| 3,690,402 |
Inventories |
| — |
| 10,295 |
| 42,775 |
| — |
| 53,070 |
Advances to suppliers |
| — |
| 543,421 |
| 45,621 |
| — |
| 589,042 |
Prepayments and other current assets |
| 13,013 |
| 1,168,598 |
| 1,153,077 |
| — |
| 2,334,688 |
Amounts due from related parties |
| 4,993,853 |
| 643,079 |
| 34,034 |
| (5,597,688) |
| 73,278 |
Total current assets |
| 10,959,627 |
| 14,054,303 |
| 2,908,384 |
| (5,597,688) |
| 22,324,626 |
Investments in equity investees |
| 37,391,446 |
| 2,062,086 |
| 110,570 |
| (36,339,639) |
| 3,224,463 |
Property and equipment, net |
| — |
| 12,540,008 |
| 6,025,153 |
| — |
| 18,565,161 |
Land use rights, net |
| — |
| 3,221,824 |
| 1,138,849 |
| — |
| 4,360,673 |
Intangible assets, net |
| — |
| 41,832 |
| — |
| — |
| 41,832 |
Operating lease right-of-use assets |
| — |
| 41,275 |
| 834,984 |
| — |
| 876,259 |
Goodwill |
| — |
| 84,430 |
| 4,157,111 |
| — |
| 4,241,541 |
Deferred tax assets |
| — |
| 206,029 |
| 514,532 |
| — |
| 720,561 |
Long-term investment |
| 652,500 |
| 1,189,500 |
| — |
| — |
| 1,842,000 |
Long-term financing receivables, net |
| — |
| 185,350 |
| 1,784,990 |
| — |
| 1,970,340 |
Other non-current assets |
| — |
| 437,838 |
| 99,456 |
| — |
| 537,294 |
Amounts due from related parties-non current |
| — |
| 500,000 |
| — |
| — |
| 500,000 |
TOTAL ASSETS |
| 49,003,573 |
| 34,564,475 |
| 17,574,029 |
| (41,937,327) |
| 59,204,750 |
Liabilities |
|
|
|
|
|
|
|
|
|
|
Current liabilities |
|
|
|
|
|
|
|
|
|
|
Short-term bank borrowings |
| — |
| — |
| 1,432,929 |
| — |
| 1,432,929 |
Accounts payable |
| — |
| 480,819 |
| 1,155,069 |
| — |
| 1,635,888 |
Notes payable |
| — |
| 168,062 |
| 158,138 |
| — |
| 326,200 |
Advances from customers |
| — |
| 50,739 |
| 1,068,927 |
| — |
| 1,119,666 |
Income tax payable |
| — |
| (202,098) |
| 250,726 |
| — |
| 48,628 |
Amounts due to related parties |
| — |
| 4,993,853 |
| 620,490 |
| (5,597,688) |
| 16,655 |
Operating lease liabilities, current |
| — |
| 12,323 |
| 234,071 |
| — |
| 246,394 |
Acquisition consideration payables |
| — |
| 22,942 |
| — |
| — |
| 22,942 |
Dividends payable |
| 11,198 |
| — |
| — |
| — |
| 11,198 |
Other current liabilities |
| 13,562 |
| 1,878,721 |
| 2,594,801 |
| — |
| 4,487,084 |
Total current liabilities |
| 24,760 |
| 7,405,361 |
| 7,515,151 |
| (5,597,688) |
| 9,347,584 |
Non-current operating lease liabilities |
| — |
| 34,354 |
| 468,127 |
| — |
| 502,481 |
Deferred tax liabilities |
| — |
| 127,171 |
| 127,816 |
| — |
| 254,987 |
TOTAL LIABILITIES |
| 24,760 |
| 7,566,886 |
| 8,111,094 |
| (5,597,688) |
| 10,105,052 |
The following table presents the condensed consolidating statements of operations for ZTO Express and other entities for the periods presented.
For the Year Ended December 31, 2021 | ||||||||||
Consolidated | ||||||||||
| The Company |
| Subsidiaries |
| ZTO Express |
| Elimination |
| Total | |
RMB | ||||||||||
(in thousands) | ||||||||||
Revenue |
| — |
| 15,651,997 |
| 29,721,135 |
| (14,967,293) |
| 30,405,839 |
Net income |
| 4,754,827 |
| 3,653,565 |
| 1,237,524 |
| (4,944,589) |
| 4,701,327 |
15
| For the Year Ended December 31, 2020 | |||||||||
Consolidated | ||||||||||
| The Company |
| Subsidiaries |
| ZTO Express |
| Elimination |
| Total | |
RMB | ||||||||||
(in thousands) | ||||||||||
Revenue | — |
| 12,999,401 |
| 23,734,103 |
| (11,519,214) |
| 25,214,290 | |
Net income | 4,312,213 |
| 3,852,147 |
| 478,168 |
| (4,316,082) |
| 4,326,446 | |
| For the Year Ended December 31, 2019 | |||||||||
Consolidated | ||||||||||
| The Company |
| Subsidiaries |
| ZTO Express |
| Elimination |
| Total | |
RMB | ||||||||||
(in thousands) | ||||||||||
Revenue | — |
| 10,064,443 |
| 21,465,515 |
| (9,420,012) |
| 22,109,946 | |
Net income | 5,674,145 |
| 3,406,555 |
| 841,707 |
| (5,595,961) |
| 4,326,446 | |
The following table presents condensed consolidating cash flow data for ZTO Express and other entities for the years ended presented.
| For the Year Ended December 31, 2021 | |||||||||
Consolidated | ||||||||||
| The Company |
| Subsidiaries |
| ZTO Express |
| Elimination |
| Total | |
RMB | ||||||||||
(in thousands) | ||||||||||
Net cash provided by operating activities | 88,876 | 6,155,051 | 976,290 | — | 7,220,217 | |||||
Net cash provided by/(used in) investing activities | 1,679,330 |
| (10,808,233) |
| (877,285) |
| 1,249,655 |
| (8,756,533) | |
Net cash (used in)/provided by financing activities | (4,518,056) |
| 2,808,514 |
| 55,212 |
| (1,249,655) |
| (2,903,985) | |
| For the Year Ended December 31, 2020 | |||||||||
Consolidated | ||||||||||
| The Company |
| Subsidiaries |
| ZTO Express |
| Elimination |
| Total | |
RMB | ||||||||||
(in thousands) | ||||||||||
Net cash provided by/(used in) operating activities | 303,164 |
| 5,185,341 |
| (537,756) |
| — |
| 4,950,749 | |
Net cash (used in)/provided by investing activities | (3,808,613) |
| (9,104,151) |
| (647,170) |
| 10,010,593 |
| (3,549,341) | |
Net cash provided by/(used in) financing activities | 6,894,133 |
| 10,020,938 |
| 1,432,929 |
| (10,010,593) |
| 8,337,407 | |
| For the Year Ended December 31, 2019 | |||||||||
Consolidated | ||||||||||
| The Company |
| Subsidiaries |
| ZTO Express |
| Elimination |
| Total | |
RMB | ||||||||||
(in thousands) | ||||||||||
Net cash provided by operating activities | 433,172 |
| 4,087,296 |
| 1,783,718 |
| — |
| 6,304,186 | |
Net cash provided by/(used in) investing activities | 1,223,284 |
| (4,957,929) |
| (1,831,001) |
| 1,901,433 |
| (3,664,213) | |
Net cash (used in)/provided by financing activities | (2,033,666) |
| 1,952,793 |
| — |
| (1,901,433) |
| (1,982,306) | |
B. Capitalization and Indebtedness
Not applicable.
C. Reasons for the Offer and Use of Proceeds
Not applicable.
16
D. Risk Factors
SUMMARY OF RISK FACTORS
Investing in our Class A ordinary shares and/or ADSs involves significant risks. You should carefully consider all of the information in this annual report before making an investment in our Class A ordinary shares and/or ADSs. The following list summarizes some, but not all, of these risks.
Risks Related to Our Business and Industry
| ● | Our business and growth are highly dependent on the development of the e-commerce industry and the emergence of New Retail in China. |
| ● | Our business operations have relied on, and are likely to continue to be significantly influenced by, certain third-party e-commerce platforms. |
| ● | We face risks associated with our network partners and their employees and personnel. |
| ● | We face intense competition, which could adversely affect our results of operations and market share. |
| ● | Any service disruptions experienced by our sorting hubs or the outlets operated by our network partners may adversely affect our business operations. |
| ● | Our technology systems are critical to our business operations and growth prospects, and failure to continue to improve, and effectively utilize, our technology systems or develop new technologies could harm our business operations, reputation and growth prospects. |
| ● | We operate in a labor-intensive industry and an overall contraction in the availability of workers in the labor market or any labor unrest may negatively affect our business. |
| ● | We engage outsourcing firms to provide personnel for our operations. We have limited control over these personnel and may be liable for violations of applicable PRC labor laws and regulations accordingly. |
| ● | We face risks associated with parcels handled and transported through our network and risks associated with transportation. |
| ● | Our past growth rates may not be indicative of our future growth, and if we are unable to manage our growth or execute our strategies effectively, our business and prospects may be materially and adversely affected. |
17
Risks Related to Our Corporate Structure
| ● | ZTO is a Cayman Islands holding company with no equity ownership in our variable interest entities and we conduct our operations in China primarily through (i) our PRC subsidiaries and (ii) our variable interest entities, with which we have maintained contractual arrangements. Investors in our ADSs and/or Class A ordinary shares thus are not purchasing equity interest in our operating entities in China but instead are purchasing equity interest in a Cayman Islands holding company. If the PRC government finds that the agreements that establish the structure for operating our business do not comply with the PRC laws and regulations, or if these regulations or their interpretations change in the future, we could be subject to severe penalties or be forced to relinquish our interests in those operations. Our holding company, our PRC subsidiaries, our variable interest entities, and investors of ZTO face uncertainty about potential future actions by the PRC government that could affect the enforceability of the contractual arrangements with our variable interest entities and, consequently, significantly affect the financial performance of our variable interest entities and our company as a whole. |
Risks Related to Doing Business in China
| ● | Changes in China’s economic, political or social conditions or government policies could have a material adverse effect on our business and operations. |
| ● | PRC government’s significant authority in regulating our operations and its oversight and control over securities offerings conducted overseas by, and foreign investment in, China-based issuers could significantly limit or completely hinder our ability to offer or continue to offer securities to investors. Implementation of industry-wide regulations in this nature may cause the value of such securities to significantly decline. |
| ● | Risks and uncertainties arising from the legal system in China, including risks and uncertainties regarding the enforcement of laws and quickly evolving rules and regulations in China, could result in a material adverse change in our operations and the value of our ADSs. |
| ● | We may rely on dividends and other distributions on equity paid by our PRC subsidiaries to fund any cash and financing requirements we may have, and any limitation on the ability of our PRC subsidiaries to make payments to us could have a material and adverse effect on our ability to conduct our business. |
| ● | The PCAOB is currently unable to inspect our auditor in relation to their audit work performed for our financial statements and the inability of the PCAOB to conduct inspections over our auditor deprives our investors with the benefits of such inspections. |
| ● | Our ADSs will be prohibited from trading in the United States under the Holding Foreign Companies Accountable Act, or the HFCAA, in 2024 if the PCAOB is unable to inspect or fully investigate auditors located in China, or in 2023 if proposed changes to the law are enacted. The delisting of our ADSs, or the threat of their being delisted, may materially and adversely affect the value of your investment. |
18
Risks Related to Our Shares and ADSs
| ● | We adopt different practices as to certain matters as compared with many other companies listed on the Hong Kong Stock Exchange. |
| ● | The trading prices of our ADSs and Class A ordinary shares have been and are likely to continue to be volatile, which could result in substantial losses to holders of our Class A ordinary shares and/or ADSs. |
| ● | Our dual-class share structure with different voting rights will limit your ability to influence corporate matters and could discourage others from pursuing any change of control transactions that holders of our Class A ordinary shares and ADSs may view as beneficial. |
RISKS RELATED TO OUR BUSINESS AND INDUSTRY
Our business and growth are highly dependent on the development of the e-commerce industry and the emergence of New Retail in China.
We generate a significant portion of our parcel volume by serving end customers that conduct business on various e-commerce platforms in China, and our end customers rely on our services to fulfill orders placed by consumers on such platforms. In December 2021, more than 90% of our total parcel volume was attributable to e-commerce platforms. Our business and growth are therefore highly dependent on the viability and prospects of the e-commerce industry in China.
Any uncertainties relating to the growth, profitability and regulatory regime of the e-commerce industry in China could have a significant impact on us. The development of the e-commerce industry in China is affected by a number of factors, most of which are beyond our control. These factors include:
| ● | the growth of broadband and mobile internet penetration and usage in China; |
| ● | the consumption power and disposable income of e-commerce consumers in China, as well as changes in demographics and consumer tastes and preferences; |
| ● | the availability, reliability and security of e-commerce platforms; |
| ● | the selection, price and popularity of products offered on e-commerce platforms; |
| ● | the potential impact of the COVID-19 to our business operations and the economy in China and elsewhere generally; |
| ● | the emergence of alternative channels or business models that better suit the needs of consumers in China; |
| ● | the development of fulfillment, payment and other ancillary services associated with e-commerce; |
| ● | the continued integration of online and offline retail channels by large e-commerce platforms and various retail merchants to reduce customer acquisition costs and enhance customers’ shopping experience (“New Retail”); and |
| ● | changes in laws and regulations, as well as government policies, that govern the e-commerce industry in China. |
19
The e-commerce industry is highly sensitive to changes in macroeconomic conditions, and e-commerce spending tends to decline during recessionary periods. Many factors beyond our control, including inflation and deflation, fluctuations in currency exchange rates, volatility of stock and property markets, interest rates, tax rates and other government policies and changes in unemployment rates can adversely affect consumer confidence and spending behavior on e-commerce platforms, which could in turn materially and adversely affect our growth and profitability. In addition, unfavorable changes in domestic and international politics, including military conflicts, political turmoil and social instability, may also adversely affect consumer confidence and spending, which could in turn negatively impact our growth and profitability.
Our business operations have relied on, and are likely to continue to be significantly influenced by, certain third-party e-commerce platforms.
Our business operations have relied on certain third-party e-commerce platforms, such as the Alibaba ecosystem, and we still expect to be significantly influenced by those third-party e-commerce platforms in the foreseeable future.
Although such third-party e-commerce platforms are not our direct customers, they have significant influence over how transactions take place on their e-commerce platforms, including how purchase orders are fulfilled by indicating to consumers the preferred express delivery companies for orders placed. For example, in order to maintain and foster our cooperation with Alibaba, we may have to accommodate the demands and requirements from various players in the Alibaba ecosystem, such as the adoption of digital waybills initiated by Cainiao Network, a central logistics information system and solutions provider affiliated with Alibaba. Such demands and requirements may increase the cost of our business or weaken our connection with our end customers.
Furthermore, in May 2018, Alibaba and Cainiao Network entered into a strategic transaction with us. Pursuant to the transaction terms, certain investors led by Alibaba and Cainiao Network invested US$1.38 billion in our company in exchange for approximately 10% of our equity interest at that time and obtained certain shareholder rights in our company. The transaction was completed in June 2018. Alibaba has also invested, and may invest in the future, in our competitors. Alibaba may encourage merchants on its platforms to choose certain other investees’ services over ours for business reasons. Alibaba may also build an in-house delivery network to serve its e-commerce platforms in the future. If either or both of these situations were to materialize, our business may be negatively impacted, and our results of operations may be materially and adversely affected.
We face risks associated with our network partners and their employees and personnel.
As of December 31, 2021, we had over 30,400 pickup/delivery outlets and over 5,700 direct network partners under our ZTO brand. We rely on these network partners to directly interact with and serve end customers. However, the interests of a network partner may not be entirely aligned with ours or with those of our other network partners at all times. We manage our business relationships with direct network partners through contractual agreements, which provide for performance incentives along with periodic evaluations. Our direct network partners may sub-contract part of their business to their cooperation partners, which we refer to as our indirect network partners. The sub-contracting to indirect network partners is subject to our consent. However, we may not be able to manage the network partners as effectively as if we had full ownership of them or operated their business directly. In particular, we do not enter into agreements with our indirect network partners and are therefore unable to exert a significant degree of influence over them.
20
Our network partners and their employees have a significant number of direct interactions with our end customers, and their performance is directly associated with our brand. We do not directly supervise the employees of our network partners in providing services to end customers. Our existing network-wide service standards and periodic training to the personnel of our network partners may not be sufficient for us to effectively monitor, maintain and improve their service quality or their general conduct towards end-customers. In the event of any unsatisfactory performance or unlawful behavior by our network partners and/or their employees towards end-customers, we may experience service disruptions and our reputation may be materially and adversely affected. We may voluntarily, or upon the request of applicable authorities, conduct investigations on such event and adopt remediation/preventive measures. Such efforts may not be limited to the relevant parties, but applicable throughout our network, which could cause temporary diversion from the ordinary course of our and our network partners’ business. Furthermore, our network partners may fail to implement sufficient control over the pickup and delivery personnel who work at the outlets in connection with their conduct, such as proper collection and handling of parcels and delivery service fees, adherence to customer privacy standards and timely delivery of parcels. As a result, we or our network partners may suffer financial losses, incur liabilities and suffer reputational damage in the event of theft or late delivery of parcels, embezzlement of delivery service fees, mishandling of customer privacy, misconduct or unlawful behavior towards end-customers, or any other behavior that reflects adversely on our business and reputation.
Suspension or termination of a network partner’s services in a particular geographic area may result in a significant interruption or failure to provide services in the corresponding geographic area. A network partner may suspend or terminate its services voluntarily or involuntarily due to various reasons, including a disagreement or dispute with us, failure to make a profit, failure to obtain requisite approvals, failure to maintain licenses or permits or to comply with other governmental regulations, and events beyond our or its control, such as inclement weather, natural disasters, transportation interruptions or labor unrest or shortage. Due to the intense competition in China’s express delivery industry, our existing network partners may also choose to discontinue their cooperation with us and work with our competitors instead. We may not be able to promptly replace these network partners or find alternative ways to provide services in a timely, reliable and cost-effective manner, or at all. As a result of any service disruptions associated with our network partners, our customer satisfaction, reputation, operations and financial performance may be materially and adversely affected.
We face intense competition, which could adversely affect our results of operations and market share.
We operate in a highly competitive and consolidating industry. We compete primarily with leading domestic express delivery companies, including YTO Express, STO Express, Yunda Express, J&T Express, SF Express and the express delivery services provided by China Post such as EMS. We compete with them based on a number of factors, including network stability, business model, operational capabilities, infrastructure capacity, cost control and service quality. We have historically experienced a decline in the delivery service market prices and we may continue to face downward pricing pressure. If we and our network partners cannot effectively control our costs to remain competitive, our market share and revenue may decline. Additionally, if we have to subsidize our network partners to increase our network partners’ competitiveness, our gross margin may decline. Our competitors may attempt to gain market share by lowering their rates, especially during economic slowdowns or in key regional markets. Such rate reductions may limit our ability to maintain or increase our rates and operating margins and inhibit our ability to grow our business.
In addition, major e-commerce platforms, such as Alibaba, Pinduoduo and JD.com, may choose to build or further develop their respective in-house delivery capabilities to serve their logistics needs and compete with us, which may significantly affect our market share and total parcel volume. Furthermore, as we diversify our service offering and further expand our customer base, we may face competition from existing or new players in new sectors we choose to enter. In particular, we or our network partners may face competition from existing or new last-mile delivery service providers which may expand their service offerings to include express delivery or adopt a business model disruptive to our business and compete with our network partners for delivery personnel. Similarly, existing players in an adjacent or sub-market may choose to leverage their existing infrastructure and expand their services to serve our customers. If these players succeed in doing so, our market share may suffer and our business and financial performance may be significantly and adversely affected.
21
Certain of our current and potential competitors, as well as international logistics operators with a presence in China, may have significantly greater resources, longer operating histories, larger customer bases and greater brand recognition than us. Other current and potential competitors may be acquired by, receive investment from, or enter into strategic relationships with, established and well-financed companies or investors which would help enhance their competitiveness. Moreover, competitors may adopt more aggressive pricing policies or devote greater resources to marketing and promotional campaigns than us. We may not be able to compete successfully against current or future competitors, and competitive pressures may have a material and adverse effect on our business, financial condition and results of operations.
Any service disruptions experienced by our sorting hubs or the outlets operated by our network partners may adversely affect our business operations.
Our daily operations rely heavily on the orderly performance of our sorting hubs and the pickup and delivery outlets operated by our network partners. Any service disruption at our sorting hubs or the pickup and delivery outlets as a result of a failure or disruption of the automated facilities, under-capacity during peak parcel volume periods, force majeure, third-party sabotage, disputes, employee delinquency or strike, government inspections or regulatory orders mandating service halt or temporary or permanent shutdown would adversely impact our business operations. For example, any ad hoc regulatory inspection by local authorities, such as environmental safety and security checks, on any of our facilities or our network partners’ service outlets may cause business disruptions and delay the processing and delivery of parcels. The outbreak of an epidemic, such as the recent outbreak of COVID-19, may also cause a significant disruption to our business. For instance, certain emergency measures implemented by the Chinese government in early 2020, mandated the temporary closure of our facilities, sorting hubs and service outlets. The severe flood in Henan province in July 2021 also caused temporary closure of our facilities, sorting hubs and service outlets in Henan province. If we are required by governmental authorities to implement changes to our facilities or relocate any of our facilities or our network partners’ service outlets, our and our network partners’ operating costs may increase as a result. In the event of service disruptions at our sorting hubs or outlets, parcel sorting or parcel pickup and delivery may be delayed, suspended or stopped. Such parcels would need to be redirected to other nearby sorting hubs or outlets, and such rerouting of parcels will likely increase risks of delay and delivery errors. At the same time, increased parcel sorting or pickup and delivery pressure on nearby sorting hubs or outlets may negatively impact their performance and result in adverse effects to our entire network. Any of the foregoing events may result in significant operational interruptions and slowdowns, customer complaints and reputational damage.
Our technology systems are critical to our business operations and growth prospects, and failure to continue to improve, and effectively utilize, our technology systems or develop new technologies could harm our business operations, reputation and growth prospects.
The satisfactory performance, reliability and availability of our technology systems is critical to our ability to deliver high-quality customer services. We rely on the Zhongtian system, our self-developed and centralized technology systems, which consists of our operational management system, our network management system, our settlement system, our finance system and other systems and mobile apps connecting our network partners to efficiently operate our network. These integrated systems support the smooth performance of certain key functions of our business, such as order tracking, fleet dispatch and management, route planning, and fee settlement. In addition, the maintenance and processing of various operating and financial data is essential to the day-to-day operation of our business and formulation of our strategies. Therefore, our business operations and growth prospects depend, in part, on our ability to maintain and make timely and cost-effective enhancements and upgrade to our technology systems and to introduce innovative additions to meet changing operational needs. Continued investment in information technology and equipment to enhance operational efficiency and reliability is part of our growth strategy. While we have significantly increased our spending on technology, such investment may not be sufficient to fully support our expanding business needs. Failure to maintain sufficient spending on technology systems could cause economic losses and put us at a disadvantage to our competitors. We can provide no assurance that we will be able to keep up with technological improvements or that technologies developed by others (including our competitors) will not render our services less competitive or attractive. Any issues impairing the functionality and effectiveness of our systems could result in unanticipated system disruptions, slower response time and impaired user experiences, as well as delays or inaccuracies in reporting operating and financial information.
22
Any interruptions caused by telecommunications failures, computer viruses, hacking, or other attempts to harm our technology infrastructure could result in the unavailability or slowdown of our centralized system and significantly impact workflows throughout our entire network. We can provide no assurance that our current security mechanisms will be sufficient to protect our technology systems from any third-party intrusions, viruses or hacker attacks, information or data theft or other similar activities. Any such occurrences could disrupt our services, damage our reputation and harm our results of operations.
We operate in a labor-intensive industry and an overall contraction in the availability of workers in the labor market or any labor unrest may negatively affect our business.
Our business is labor-intensive. As of December 31, 2021, we had a total of 23,865 employees and over 57,000 outsourced personnel. A failure by us or our network partners to maintain a stable and dedicated workforce may result in disruption or delays in the services provided to end customers. We and our network partners often need to hire additional or temporary workers to handle the significant increase in parcel volume following special promotional events such as promotional campaigns on June 18, November 11 and December 12 of each year or during other peak seasons throughout the year. During these periods we have observed an increasingly competitive and tight labor market. In general, this has resulted in, and we expect will continue to result in, increased labor costs driven by higher salaries, social benefits and employee headcounts.
Further, we and our network partners compete with other companies in our industry as well as other labor-intensive industries for labor, and such competition may affect the overall stability of our workforce and the performance of our network. For example, emerging disruptive business models like intra-city delivery, which enables senders and recipients within the same city to achieve rapid point-to-point delivery; or omni-channel delivery, which fulfills the logistics demands for omni-channel retailers and consumers, are likely to compete for pickup and delivery personnel with our network partners and service outlets. Some of our network partners or outlets may be pressured to increase compensation and social welfare benefits for their employees, which may result in lower profitability and insufficient cashflow for our network partners or service outlets. If our network partners or service outlets are unable to offer competitive salaries and benefits, or pay their employees on time or in full, they may lose their personnel, resulting in insufficient delivery resources, disgruntled employees, and lower delivery service quality in certain parts of our network.
We and our network partners have been involved in labor disputes in the past, none of which either individually or in the aggregate, had a material adverse impact on us. We and our network partners expect to continue to be involved in labor disputes from time to time, including involvement in various legal or administrative proceedings related to such disputes. Any labor unrest directed against us or our network partners could directly or indirectly prevent or hinder our normal business operations, and, if not resolved in a timely manner, lead to delays in fulfilling our customer orders and decreases in our revenue. Historically, we have experienced an incident where an employee strike of one of our network partners caused a prolonged service suspension in a southern city of China, and we cannot assure you that similar incidents would not happen in the future. We and our network partners cannot predict or control any labor unrest, especially those involving labor not directly employed by us. Further, labor unrest may have a negative effect on general labor market conditions or result in changes to labor laws, which in turn could materially and adversely affect our business, financial condition and results of operations.
We engage outsourcing firms to provide personnel for our operations. We have limited control over these personnel and may be liable for violations of applicable PRC labor laws and regulations accordingly.
We engage outsourcing firms to provide a large number of personnel to work at our network facilities. As of December 31, 2021, over 57,000 outsourced personnel were active in our operations. We enter into agreements with outsourcing firms and do not have any direct contractual relationship with outsourced personnel, resulting in limited control over them. If any outsourced personnel fail to operate in accordance with instructions, policies and business guidelines set forth by outsourcing firms based on our requirements, our market reputation, brand image and results of operations could be materially and adversely affected.
23
Our agreements with the outsourcing firms may provide that we are not liable to the outsourced personnel. However, if the outsourcing firms violate any relevant PRC labor laws, regulations or their employment agreements with the personnel, such personnel may file a claim against us as they provide their services at our network facilities. As a result, we may incur legal liability, and our market reputation, brand image as well as our business, financial condition and results of operations could be materially and adversely affected.
We face risks associated with parcels handled and transported through our network and risks associated with transportation.
We handle a large volume of parcels across our network, and face challenges with respect to the protection and inspection of these parcels. Parcels in our network may be stolen, damaged or lost for various reasons, and we and/or our network partners may face actual or alleged liability for such incidents. In addition, we may fail to detect unsafe or prohibited/restricted items. There have been incidents in the past where our network partners failed to strictly implement parcel screening procedures and allowed controlled items to be mailed through our network. Further, unsafe items processed and transported by us, such as flammables and explosives, toxic or corrosive items and radioactive materials, may damage other parcels in our network, injure their recipients, harm our personnel and result in property damage. Failure to prevent prohibited or restricted items from entering our network may result in administrative or criminal penalties as well as civil liability for personal injury and property damage.
The transportation of parcels involves inherent risks. We have a large number of vehicles and personnel involved in our transportation operations at all times, who are subject to risks associated with transportation safety, including transportation related injuries and losses. For example, our vehicles and personnel may be involved in traffic accidents from time to time, resulting in personal injury and loss or damage to parcels carried by them. In addition, frictions or disputes may occasionally arise from the direct interaction of our personnel with parcel senders and recipients, which may result in personal injury or property damage if such incidents escalate. The insurance policies carried by us may not fully cover the damages caused by transportation related injuries or losses.
Any of the foregoing could disrupt our services, cause us to incur substantial expenses and divert the time and attention of our management. We and our network partners may face claims and incur significant liabilities if found liable or partially liable for any injuries, damages or losses. Claims against us may exceed the amount of our insurance coverage or may not be covered by insurance at all. Government authorities may also impose significant fines on us or require us to adopt costly preventive measures. Furthermore, if our services are perceived to be unsafe by our end customers, e-commerce platforms and consumers, our business volume may be significantly reduced, and our business, financial condition and results of operations may be materially and adversely affected.
Our past growth rates may not be indicative of our future growth, and if we are unable to manage our growth or execute our strategies effectively, our business and prospects may be materially and adversely affected.
Our business has grown substantially in recent years, but our past growth rates may not be indicative of our future growth. Our revenue growth in recent years was partly attributable to business acquisition, such as the acquisition of China Oriental Express Co., Ltd. The acquired business of China Oriental Express Co., Ltd. provides freight forwarding services, and our revenue generated from such services amounted to RMB1,236.0 million, RMB1,862.7 million and RMB1,529.6 million (US$240.0 million) in 2019, 2020 and 2021, respectively, accounting for 5.6% ,7.4% and 5.0% of our total revenues during the same periods, respectively. We plan to further expand our network in response to increasing customer and consumer needs, but we may not succeed in doing so. Even if we are able to expand our network as planned, we may not be able to continue to integrate and optimize a larger network. In addition, as customer and consumer needs at both the national and regional levels are continuously changing, we may not be able to successfully anticipate or respond to such changes. For example, we may experience shortages in our delivery capacity if our expansion fails to accurately and timely match increased customer and consumer demand. Furthermore, our anticipated future growth will likely place significant demands on our management and operations. Our success in managing our growth will depend, to a significant degree, on the ability of our executive officers and other members of our senior management to carry out our strategies effectively, our ability to balance the interests between us and our network partners as well as among our network partners, and our ability to adapt, improve and develop our financial and management information systems, controls and procedures. In addition, we will likely have to successfully recruit, train and manage more employees and improve and expand our sales and marketing capabilities. If we are not able to manage our growth or execute our strategies effectively due to any of the foregoing reasons, our expansion may not be successful, and our business and prospects may be materially and adversely affected.
24
Our long-term growth and competitiveness are highly dependent on our ability to control costs and maintain or raise prices.
To maintain competitive pricing and enhance our profit margins, we must continually control our costs. Effective cost-control measures have a direct impact on our financial condition and results of operations. We have adopted various cost control measures and will continue to add new ones as necessary and appropriate. For example, transportation costs can be reduced through the choice of appropriate vehicles and optimization of transportation routes, and labor costs can be reduced through automation. However, the measures we have adopted or will adopt in the future may not be as effective as expected in improving our financial condition and results of operations. We do not intend to compete with our competitors by introducing aggressive pricing policies, which we consider detrimental to our long-term growth. Delivery services fees charged by our network partners to parcel senders have declined over time, partially as a result of market competition. Our gross profit per parcel is also affected by a variety of other factors, such as a decline in the average weight of parcels handled by us, an increase in the adoption of digital waybills, which have a lower charge rate than traditional paper waybills, an increase in delivery services directly provided to certain enterprise customers, and changes in our operating model. For example, the direct shipping model, whereby some parcels are directly shipped by certain volume-qualified network partners to our destination sorting hubs without going through our origination sorting hubs, reduces overall delivery time and operating costs and also lowers our revenues. If we are not able to effectively control our cost and adjust the level of network transit fees based on operating costs and market conditions, our profitability and cash flow may be adversely affected.
We face challenges in diversifying our service offerings and expanding our customer base.
We intend to further diversify our service offerings and expand our customer base to increase the number of revenue sources in the future. New services or new types of customers may involve risks and challenges that we do not currently face. Such new initiatives may require us to devote significant financial and managerial resources and may not perform as well as expected. We may not be able to successfully address customer demand and preferences and our existing network and facilities may not be adaptable enough to accommodate new services or customers. For example, different service offerings will likely require different equipment specifications and service standards, which may require significant time and costs to implement. We may also be inexperienced with operating models and cost structures associated with new types of customers we may choose to pursue. In addition, we may not be able to provide services of sufficient quality, which may result in complaints or liability claims against us, all of which would harm our overall reputation and financial performance. We may also selectively invest in emerging business opportunities in adjacent logistics markets, such as less-than-truckload shipping, or leverage our existing network and infrastructure to directly engage in related businesses. We cannot assure you that such endeavors will be profitable or that we will be able to recoup our investments with respect to any new services or new types of customers in time or at all.
Damage to our brand image and corporate reputation could materially and adversely impact our business.
We believe our brand image and corporate reputation will play an increasingly important role in enhancing our competitiveness and maintaining our growth. Many factors, some of which are beyond our control, may negatively impact our brand image and corporate reputation if not properly managed. These factors include our ability to provide superior services to our end customers, successfully conduct marketing and promotional activities, manage relationships with and among network partners, manage complaints and negative publicity, and maintain a positive perception of our company, our peers and the express delivery industry in general. For instance, one of our business outlets in Chengdu, Sichuan province, was found to have transported puppies and kittens in inhumane way as part of pet blind box sales on e-commerce sites in May 2021, which caused damage to our brand image. Any actual or perceived deterioration of our service quality, which is based on an array of factors including customer satisfaction, number of complaints as well as number of accidents, may subject us to damages, including the loss of important customers. Any negative publicity against us or our peers may harm our corporate reputation and may result in changes to government policies and the regulatory environment. If we are unable to promote our brand image and protect our corporate reputation, we may not be able to maintain and grow our customer base and our business and our growth prospects may be adversely affected.
25
Our business and the business of our network partners are subject to a broad range of PRC laws and regulations. If we or our network partners are deemed to be not in compliance with any of these laws and regulations, our business, reputation, financial condition and results of operations may be materially and adversely impacted.
Our business is subject to governmental supervision and regulation by the relevant PRC governmental authorities, including but not limited to the State Post Bureau and the Ministry of Transportation. Together, these governmental authorities promulgate and enforce regulations that cover many aspects of our day-to-day operations. See also “Item 4. Information on the Company—B. Business Overview—Regulation.” For example, the PRC Postal Law indicates that express delivery companies cannot engage in “posting and mail delivery business exclusively operated by postal enterprises.” However, PRC law does not provide a definition for “posting and mail delivery business exclusively operated by postal enterprises.” If the authorities define such term in the future and if the parcels that we deliver fall into the defined category, we may be considered in violation of such regulation. Further, certain of our network partners may commence express delivery services while still in the process of obtaining Courier Service Operation Permits, and since they use our brand in their businesses, we may be subject to fines or receive order of rectification as a result. Incidents like the foregoing ones may materially and adversely impact our business, reputation, financial condition and results of operations.
According to the Interim Regulations on Express Delivery, which were promulgated by the State Council on March 2, 2018, took effect on May 1, 2018 and were amended on March 2, 2019, we are subject to a revised set of requirements in operating our express delivery business, including but not limit to: (i) we are required to timely file records with the local postal administrations for opening express delivery terminal outlets; (ii) in case we intend to suspend operating express delivery services, we shall make public announcement in advance, submit a written notice to the postal administrative departments, return the Courier Service Operation Permit and make proper arrangement on undelivered express parcels; (iii) we shall not sell, reveal or illegally provide any client information and we shall take remedial measures and report to the local postal administrations in case any client information is revealed or may be revealed; (iv) we shall verify the identity of senders and register their identity information when receiving express parcels and shall not receive their express parcels where senders refuse to furnish identity information or furnish false identity information; (v) we shall refuse to accept the prohibited parcels and shall cease to sorting, transporting and delivering parcels which are suspected of containing prohibited items and shall promptly submit a report to governmental authorities and assist in investigations; (vi) we shall formulate our emergency plans, carry out emergency drills and exercises regularly and report emergencies to the local postal administrations; (vii) clients may claim compensation from us for any delay, missing, damage or shortage of express parcels handled by our network partners, since they use our trademark, corporate name and express waybill. See “Item 4. Information on the Company—B. Business Overview—Regulation—Regulations Relating to Express Delivery Services.” The operation of our express delivery service is subject to this regulation. Failure to comply with these regulations result in requirement to rectify, fines, suspension of business for remediation or revocation of Courier Service Operation Permit.
26
Pursuant to the Administrative Provisions concerning the Running of Cargo Vehicles with Out-of-Gauge Goods, which were promulgated by the PRC Ministry of Transport on August 19, 2016, took effect on September 21, 2016 and amended on August 11, 2021, cargo vehicles running on public roads shall not carry cargo weighing more than the limits prescribed by this regulation and their dimensions shall not exceed those as set forth by the same regulation. The operation of our truck fleet is subject to this regulation.
We have not been required to modify or replace any of our trucks. While we expect to gradually reduce the number of non-complying trucks, the non-complying trucks may be banned and we may be required to modify noncomplying trucks or purchase new ones to replace them. Otherwise, we may be subject to additional penalties under this regulation if we continue to operate trucks that exceed the limits set forth in the regulation.
Pursuant to the PRC E-commerce Law, or the E-commerce Law, which was promulgated by Standing Committee of the National People’s Congress on August 31, 2018, took effect on January 1, 2019, we are subject to certain requirements in e-commerce business, including but not limit to, (i) in providing express logistics services for e-commerce activities, the providers thereof shall abide by laws and administrative regulations, and comply with the service standards and time limits they have promised; (ii) while handing over commodities to consignees, express logistics service providers shall remind consignees to examine the commodities immediately on the spot; in the event that the commodities are received by others for consignees, such express logistics service providers shall obtain the consent of consignees; and while senders handing over commodities to express logistics service providers, such express logistics service provider shall, in accordance with relevant laws and regulations, examine whether the postal articles are prohibited or restricted from express delivery in the presence of senders; and (iii) express logistics service providers are required to use environmental-friendly packaging materials in accordance with the relevant provisions in an effort to reduce the consumption of packaging materials and implement the recycling measures. While offering express logistics services, the providers thereof may agree to be entrusted by e-commerce operators to collect payments for goods on a commission basis. See “Item 4. Information on the Company—B. Business Overview—Regulation—Regulations Relating to Express Delivery Services.” The operation of our express delivery service is subject to this law. If we are found to be not compliant with the requirements, and we may be required to rectify. In order to adapt to the evolving e-commerce industry, which could have a significant impact on us, we may need to develop or upgrade existing business model. If our efforts to comply with laws and regulations concerning e-commerce business are unsuccessful, our business, financial condition and results of operation may be materially and adversely affected.
In addition, our network partners have full discretion over their daily operations and make localized decisions with respect to their facilities, vehicles and hiring and pricing decisions. Their operations are regulated by various PRC laws and regulations, including local administrative rulings, orders and policies that are pertinent to their localized express delivery business. For example, local regulations may specify the models or types of vehicles to be used in parcel pickup and delivery services or require the network partners to implement heightened parcel safety screening procedures, which could materially drive up the operating costs and delivery efficiency of the pickup and delivery outlets.
Existing and new laws and regulations may be enforced from time to time and substantial uncertainties exist regarding the interpretation and implementation of current and any future PRC laws and regulations applicable to us and/or our network partners. If the PRC government requires additional approvals or licenses, imposes additional restrictions on our or our network partners’ operations, or tightens enforcements of existing or new laws or regulations, it has the authority, among other things, to levy fines, confiscate income, revoke business licenses, and require us or our network partners to discontinue relevant business operations. Since our network partners use our brand in their businesses, if they are found to be noncompliant with PRC laws and regulations, our business, reputation, financial condition and results of operations may be materially and adversely impacted.
Any lack of requisite approvals, licenses or permits applicable to the business operation of us or our network partners may have a material and adverse impact on our business, financial condition and results of operations.
We and our network partners are required to hold a number of licenses and permits in connection with our business operation, including, but not limited to, the Courier Service Operation Permit and Road Transportation Operation Permit.
27
Under PRC laws, an enterprise that operates and provides express delivery services must obtain a Courier Service Operation Permit listing out all the regions it and its branches are allowed to operate in. Such enterprise needs to make a filing with the relevant postal authority to update or renew its Courier Service Operation Permit to include any additional regions it plans to expand into. Our consolidated affiliated entities engaging in the express delivery services need to obtain the Courier Service Operation Permits, which based on our geographical coverage would cover the majority part of China. Our consolidated affiliated entities are required to timely make all required filings with the relevant postal authorities including to update or renew their Courier Service Operation Permits with respect to the regions they operate in.
Failure to make such filings may result in a correction order or fines. In addition, an enterprise engaging in road freight transportation is required to obtain a Road Transportation Operation Permit from the relevant county-level road transportation administrative bureau. Similarly, our network partners also need to obtain necessary licenses and permits to operate express delivery and transportation business. Failure to obtain such licenses and permits may result in suspension of operation, fines or other penalties by government authorities. In addition, companies that apply for the Courier Service Operation Permit are subject to certain service capability requirements. If any of our consolidated affiliated entities are found to obtain the Courier Service Operation Permits by improper means such as fraud or bribery, such entities may be subject to a fine ranging from RMB10,000 to RMB30,000, their Courier Service Operation Permits may be revoked by the postal administration department and they cannot re-apply to obtain the permit for a period of three years.
After obtaining the Courier Service Operation Permit, an enterprise is further required to maintain its express delivery service operations during the validity of such permit. Where the permit-holder does not operate any express delivery services for a period of time over six months without due grounds after obtaining the Courier Service Operation Permit, or suspends its business for more than six months without authorization, the postal administrative departments may cancel the Courier Service Operation Permit of such holder.
We are currently not aware of any such cancellation or notice of cancellation. If we become subject to such cancellation, our business, results of operations, financial condition and prospects could be adversely affected.
However, we cannot assure you that the relevant governmental authorities would not require us to obtain the approvals or take any other actions retrospectively in the future. If the relevant governmental authorities require us to obtain the approvals, we cannot assure you that we will be able to do so in a timely manner or at all. Additionally, we may not be able to renew Road Transportation Operation Permit of the relevant subsidiaries due to the lack of such prior approval.
28
New laws and regulations may be enforced from time to time to require additional licenses and permits other than those we currently have. For instance, the E-commerce Law establishes additional standards in the express delivery industry. The PRC Foreign Investment Law, or the FIL which was promulgated on March 15, 2019 and came into force on January 1, 2020, replaced the trio of existing laws regulating foreign investment in China, together with their implementation rules and ancillary regulations. Further, the State Council also promulgated the Interim Regulations on Express Delivery on March 2, 2018. The Interim Regulations on Express Delivery, which took effect on May 1, 2018 and were amended on March 2, 2019, stipulate additional requirements and filing procedures for courier service operators in operating new express delivery terminal outlets. See “Item 4. Information on the Company—B. Business Overview—Regulation—Regulations Relating to Express Delivery Services.” As a result, substantial uncertainties exist regarding the interpretation and implementation of current and any future PRC laws and regulations applicable to our businesses. If the PRC government considers that we or our network partners were operating without the proper approvals, licenses or permits or promulgates new laws and regulations that require additional approvals or licenses or imposes additional restrictions on the operation of any part of our business, it has the authority, among other things, to levy fines, confiscate our income, revoke our business licenses, and require us to discontinue our relevant business or impose restrictions on the affected portion of our business. Any of these actions by the PRC government may have a material and adverse effect on our results of operations.
Any deficiencies in China’s telecommunication and Internet infrastructure could impair the functioning of our technology system and the operation of our business.
Our business depends on the performance and reliability of the telecommunication and internet infrastructure in China. The availability and reliability of our website, mobile applications, customer service hotline and technology systems depend on telecommunication carriers and other third-party providers for digital data transmission and storage capacity, including bandwidth and server storage, among other things. If we are unable to enter into and renew agreements with these providers on acceptable terms, or if any of our existing agreements with such providers are terminated as a result of our breach or otherwise, our ability to provide our services to our customers could be adversely affected. We have experienced service interruptions in the past due to service interruptions at the underlying external telecommunications service providers, such as Internet data centers and broadband carriers. Frequent service interruptions could frustrate customers and discourage them from using our services, which could cause us to lose customers and harm our operating results.
We may not be able to maintain our corporate culture, which has been a key to our success.
Since our inception, our corporate culture has been defined by our mission, vision and values, and we believe that our culture has been critical to our success. In particular, our corporate culture has helped us serve our customers, attract, retain and motivate employees and network partners, and create value for our shareholders. We face a number of challenges that may affect our ability to maintain our corporate culture, including:
| ● | failure to identify and promote people to leadership positions in our organization who share our culture, values and mission; |
| ● | the increasing number and geographic diversity of our network partners; |
| ● | competitive pressure to move in directions that may divert us from our mission and values; |
| ● | the continued challenges resulting from a constantly evolving business environment; |
| ● | potential pressure from public markets to focus on short-term results instead of long-term value creation; and |
| ● | the increasing need to develop expertise in new areas of business that affect us. |
If we are not able to maintain our corporate culture or if our culture fails to deliver the long-term results we expect to achieve, our business, financial condition, results of operations and prospects may be materially and adversely affected.
29
Our business and results of operations may be materially and adversely affected if we are unable to provide high quality services to network partners and our end customers.
The success of our business largely depends on our ability to maintain and further enhance our service quality. We provide our network partners — our direct customers — with access to our line-haul transportation and sorting network. Together with our network partners, we provide complete door-to-door express delivery services to our end customers, which consist mainly of e-commerce merchants and other express delivery service users. If we or our network partners are unable to provide express delivery services in a timely, reliable, safe and secure manner, our reputation and customer loyalty could be negatively affected. If our customer service personnel fail to satisfy individual customer needs and respond effectively to customer complaints, we may lose potential or existing end customers and experience a decrease in customer orders, which could have a material adverse effect on our business, financial condition and results of operations.
We face risks associated with the financial services we provide to network partners.
We provide financial services to qualified network partners. A qualified network partner shall meet certain criteria set by us, such as having a legal and stable income or source of income and engaging in operation activities that are legal and meet the national industrial policies and requirements. Under PRC laws, an enterprise must obtain business licenses with corresponding business scope and/or approvals or filings from relevant governmental authorities related to operating and providing financial services, and the Company is compliant with the relevant laws and regulations in the PRC in all material aspects during the 2019, 2020 and 2021 with regard to the provision of such financial services. In connection with the financial services we provide to qualified network partners, we have obtained requisite business licenses and/or approvals under relevant PRC laws and regulations through various PRC subsidiaries. We entered into agreements with such qualified network partners and have committed and will continue to commit our own capital, which has had, and may continue to have, a negative impact on our cash flow. However, we cannot assure you that our consolidated affiliated entities have timely made all required filings with the relevant governmental authorities including to update or renew their business licenses, approvals or filings, and the failure may subject us to a correction order or fines.
The risk of payment defaults and other credit risks are inherent to our financial services business. We cannot assure you that our monitoring of credit risk issues is or will be sufficient to result in lower delinquencies. Furthermore, our ability to manage the quality of these loans and the associated credit risks will also impact the results of operations of our financial services business. A deterioration in the overall quality of our loan portfolio and the increasing exposure to credit risks may occur due to a variety of reasons, including factors beyond our control, such as a slowdown in the growth of the global or Chinese economy or a liquidity or credit crisis in the global or Chinese finance sector, which may materially and adversely affect our businesses, operations or liquidity of our network partners, or their ability to repay or roll over their debt. Any significant deterioration in the asset quality of our financial services business and significant increase in associated credit risks may materially and adversely affect our business, financial condition and results of operations.
Customer demand is difficult to forecast accurately, and we may fail to make accurate planning and spending decisions to match actual customer demand.
We make planning and spending decisions, including capacity expansion, procurement commitments, personnel hiring and other resource requirements based on our estimates of customer demand. The parcel volume we generate from end customers can vary significantly and unexpectedly, reducing our ability to accurately estimate future customer demand. In particular, we may potentially experience capacity and resource shortages in fulfilling customer orders following special promotional events such as promotional campaigns on June 18, November 11 and December 12 of each year or during other peak seasons throughout the year. Failure to meet customer demand in a timely fashion or at all may adversely affect our financial condition and results of operations.
30
Our business depends on the continuing efforts of our management. If we lose their services, our business may be severely disrupted.
Our business operations depend on the continuing efforts of our management team, particularly members of our senior management named in this annual report. If one or several members of our management team were unable or unwilling to continue their employment with us, we may not be able to replace them in a timely manner, or at all. We may incur additional expenses to recruit and retain qualified replacements. In addition, our management may join a competitor or form a competing company. We can provide no assurance that we will be able to successfully enforce our contractual rights included in employment agreements with our management team, in particular in China, where almost all of these individuals reside. As a result, our business may be negatively affected due to the loss of one or more members of our management, and our financial condition and results of operations may be materially and adversely affected.
If we are unable to attract, train and retain qualified personnel, our business may be materially and adversely affected.
We intend to hire and retain additional qualified employees to support our business operations and planned expansion. Our future success depends to a significant extent on our ability to attract, train and retain qualified personnel, particularly management and operational personnel with expertise in the express delivery industry, the e-commerce industry or other areas we may choose to expand into. Our experienced mid-level managers are instrumental in executing our business plans, implementing our business strategies and supporting our business operations and growth, and we cannot assure you that we will be able to attract or retain these qualified personnel.
We have made, and may need to continue to make, substantial capital expenditures, and we will face risks that are inherent to such investments.
In order to implement our strategies and expansion plan, we made significant capital expenditures on the acquisition of land use rights, construction of facilities and upgrading of delivery infrastructure in connection with the growth of our business. We paid an aggregate of approximately RMB5.2 billion, RMB9.2 billion and RMB9.3 billion (US$1.5 billion) in 2019, 2020 and 2021, respectively, for the purchases of property and equipment and purchases of land use rights.
To facilitate our future expansion, including the entry into new sectors such as less-than-truckload business, we may need to continue to make substantial capital expenditures.
Significant capital expenditures are associated with certain inherent risks. We may not have the resources to fund such investment. Even if we have sufficient funding, assets that best suit our needs may not be available at reasonable prices or at all. For example, land resources may be scarce in an area that best fits our network expansion plan due to local zoning plans or other regulatory controls. In addition, we are likely to incur capital expenditures earlier than all of the anticipated benefits, and the return on these investments may be lower, or may be realized more slowly, than we expected. In addition, the carrying value of the related assets may be subject to impairment, which may adversely affect our financial condition and operating results.
Our results of operations are subject to seasonal fluctuations.
We experience seasonality in our business, mainly correlating to the seasonality patterns associated with e-commerce in China. For example, our customers generally record fewer purchase orders during national holidays in China, particularly during the Chinese New Year holiday season in the first quarter of each year. Furthermore, when e-commerce platforms hold special promotional campaigns, for example, on November 11 and December 12 of each year, we typically observe peaks of parcel volume immediately following these campaigns. Our financial condition and results of operations for future periods may continue to fluctuate. As a result, our results of operations and the trading price of our Class A ordinary shares and/or ADSs may fluctuate from time to time due to seasonality.
31
Fluctuations in the price or availability of fuel and uncertainty in third-party transportation capacity may adversely affect our line-haul transportation costs and operational results.
Fuel costs and transportation expenses incurred in relation to the use of third-party transportation services represent 26%, 9% and 13% of our line-haul transportation costs in 2019, 2020 and 2021, respectively. The availability and price of fuel and third-party transportation capacity are subject to political, economic, and market factors that are outside of our control. In 2021, we continued to increase the use of self-owned and operated, cost-efficient high capacity trucks to replace third-party outsourced trucks, to further enhance transportation efficiency. In the event of a significant increase in fuel prices and third-party transportation service charges, our transportation expenses may rise, and our gross profit may decrease if we are unable to adopt effective cost control-measures or pass on incremental costs to our customers. As a result, our operating margin and the market price of our Class A ordinary shares and/or ADSs may be adversely affected.
We may not be able to obtain additional capital when desired, on favorable terms or at all.
We need to make continued investments in equipment, land, facilities and technological systems to remain competitive. Due to the unpredictable nature of the capital markets and our industry, we cannot assure you that we will be able to raise additional capital on terms favorable to us, or at all, if and when required, especially if we experience disappointing operating results. If adequate capital is not available to us as required, our ability to fund our operations, take advantage of unanticipated opportunities, develop or enhance our infrastructure or respond to competitive pressures could be significantly limited. If we cannot raise required capital when needed, we may be unable to meet the demands of existing and prospective customers, which would adversely affect our business, financial condition and results of operations. If we do raise additional funds through the issuance of equity or convertible debt securities, the ownership interests of our shareholders could be significantly diluted. These newly issued securities may have rights, preferences or privileges senior to those of existing shareholders.
Our income from equity investments is generally case based and non-recurring in nature, which could affect our financial results.
In 2019, we had unrealized gain from investment in equity investee of RMB754.5 million, which resulted from an observable price change in a follow-on offering by Cainiao Network in the fourth quarter of 2019. Gain on disposal of equity investees and unrealized gain from investment in equity investee are on a case by case basis and are generally non-recurring in nature. There is no guarantee that we will realize gains from our equity investments in the future, and there is no assurance that our investments will generate positive returns. Our financial results would be adversely affected if we fail to generate income from our equity investments or incur loss from such investments.
Our business and results of operations may be adversely affected if we are unable to integrate the businesses and assets we have acquired.
We may not be able to successfully integrate the businesses and assets we have acquired or to timely and effectively train and integrate the employees of the acquired network partners into our operations. As a result, our business and results of operations may be adversely affected.
32
A severe or prolonged downturn in the Chinese or global economy could materially and adversely affect our business and our financial condition.
COVID-19 continues to have a severe and prolonged negative impact on the Chinese and the global economy. Even before the outbreak of COVID-19, the global macroeconomic environment faced numerous challenges. The growth rate of the Chinese economy has decreased since 2010. There is considerable uncertainty over the long-term effects of the expansionary monetary and fiscal policies which have been adopted by the central banks and financial authorities of some of the world’s leading economies, including the United States and China, even before 2021. Unrest, terrorist threats and the potential for war in the Middle East and elsewhere may increase market volatility across the globe. There have also been concerns about the relationship between China and other countries, including the surrounding Asian countries, which may potentially have negative economic effects. In particular, there is significant uncertainty about the future relationship between the United States and China with respect to trade policies, treaties, government regulations and tariffs. Economic conditions in China are sensitive to global economic conditions, as well as changes in domestic economic and political policies and the expected or perceived overall economic growth rate in China. Any severe or prolonged slowdown in the global or Chinese economy may materially and adversely affect our business, results of operations and financial condition.
We have limited insurance coverage which could expose us to significant costs and business disruption.
We have limited insurance coverage. For example, we are not legally required to maintain insurance for parcel shipments. We do not maintain business interruption insurance or general third-party liability insurance, nor do we maintain key-man life insurance. We cannot assure you that our insurance coverage is sufficient to prevent us from any loss or that we will be able to successfully claim our losses under our current insurance policies on a timely basis, or at all. If we incur any loss that is not covered by our insurance policies, or the compensated amount is significantly less than our actual loss, our business, financial condition and results of operations could be materially and adversely affected.
We rely on certain key operating metrics to evaluate the performance of our business, and real or perceived inaccuracies in such metrics may harm our reputation and negatively affect our business.
We rely on certain key operating metrics, such as parcel volume and unit cost per parcel, to evaluate the performance of our business. Our operating metrics may differ from estimates published by third parties or from similarly titled metrics used by our competitors due to differences in methodology and assumptions. We calculate these operating metrics using internal company data that has not been independently verified. For example, our parcel volume data is derived based on the number of parcels collected by our network partners using our waybills. If we discover material inaccuracies in the operating metrics we use, or if they are perceived to be inaccurate, our reputation may be harmed, and our evaluation methods and results may be impaired, which could negatively affect our business. If investors make investment decisions based on operating metrics we disclose that are inaccurate, we may also face potential lawsuits or disputes.
Our business is also subject to complex and evolving laws and regulations regarding cybersecurity, privacy, data protection and information security in China. Failure to protect confidential information of our end customers or consumers could damage our reputation and substantially harm our business and results of operations.
We have access to a large amount of confidential information in our day-to-day operations. Each waybill contains the names, addresses, phone numbers and other contact information of the sender and recipient of a parcel. The content of the parcel may also constitute or reveal confidential information. The proper use and protection of confidential information is essential to maintaining customer trust in us and our services.
33
Our technology systems also process and store a significant amount of confidential information and data for the proper functioning of our network. Security breaches and hacker attacks on our system might result in a compromise to the technology that we use to protect confidential information. We may not be able to prevent third parties, especially hackers or other individuals or entities engaging in similar activities, from illegally obtaining confidential information in our possession. Such individuals or entities may engage in various other illegal activities using such information. Further, as parcels move through our network from pickup to delivery, a large number of personnel handle the flow of parcels and have access to significant amounts of confidential information. Some of these personnel may misappropriate the confidential information despite the security policies and measures we have implemented. In addition, most of the delivery and pickup personnel are not our employees, which makes it more difficult for us to implement sufficient and effective control over them.
Practices regarding the collection, use, storage, transmission and security of personal information have recently come under increased public scrutiny. On June 10, 2021, the Standing Committee of the National People’s Congress promulgated the PRC Data Security Law, or the Data Security Law, which took effect on September 1, 2021. The Data Security Law, among other things, provides for a security review procedure for the data activities that may affect national security. Furthermore, Measures for Cybersecurity Review, which was promulgated on April 13, 2020 and became effective on June 1, 2020, or the 2020 Measures, set forth the cybersecurity review mechanism for critical information infrastructure operators, and provided that critical information infrastructure operators who procure internet products and services that affect or may affect national security shall be subject to a cybersecurity review. On December 28, 2021, the Measures for Cybersecurity Review was promulgated, or the 2021 Measures, which took effect on February 15, 2022, and has replaced the 2020 Measures and further restated and expanded the applicable scope of the cybersecurity review. Pursuant to the 2021 Measures, critical information infrastructure operators that procure internet products and services, and network platform operators engaging in data processing activities, must be subject to the cybersecurity review under the 2021 Measures if their activities affect or may affect national security. The 2021 Measures further stipulate that the network platform operators holding over one million users’ personal information shall apply with the Cybersecurity Review Office for a cybersecurity review before any public offering at a foreign stock exchange. On August 17, 2021, the state council promulgated the Regulations on the Security Protection of Critical Information Infrastructure, which became effective on September 1, 2021. Pursuant to the Regulations on the Security Protection of Critical Information Infrastructure, critical information infrastructure shall mean any important network facilities or information systems of the important industry or field such as public communication and information service, energy, transportation, water conservancy, finance, public services, e-government affairs and national defense science, technology and industry, as well as other important network facilities and information systems which, in case of destruction, loss of function or leak of data, may result in serious damage to national security, the national economy and the people's livelihood and public interests. In addition, relevant administration departments of each critical industry and sector, or Protection Departments, shall be responsible to formulate eligibility criteria and determine the critical information infrastructure operator in the respective industry or sector. The operators shall be informed about the final determination as to whether they are categorized as critical information infrastructure operators. As of the date of this annual report, no detailed rules or implementation has been issued by any Protection Departments. Furthermore, the exact scope of “critical information infrastructure operators” under the current regulatory regime remains unclear, and the PRC governmental authorities may have wide discretion in the interpretation and enforcement of these laws. Therefore, it is uncertain whether we would ultimately be deemed as a critical information infrastructure operator under PRC law. It also remains uncertain whether the future regulatory changes would impose additional restrictions on companies like us. If we are (i) mandated clearance of cybersecurity review and other specific actions to be completed by the 2021 Measures or (ii) deemed as a critical information infrastructure operator, we face uncertainties as to whether such clearance can be timely obtained or any other specific actions can be timely completed, or at all. If we are not able to comply with the cybersecurity, data privacy and critical information infrastructure requirements in a timely manner, or at all, we may be subject to government enforcement actions and investigations, fines, penalties, suspension of our non-compliant operations, or removal of our app from the relevant application stores, among other sanctions, which could materially and adversely affect our business and results of operations. As of the date of this annual report, we have not received any official letter or document issued by the competent governmental authorities identifying us as a critical information infrastructure operator under the Regulations on the Security Protection of Critical Information Infrastructure, we have not been involved in any investigations on cybersecurity review made by the CAC on such basis, and we have not received any inquiry, notice, warning, or sanctions in such respect.
34
In August 2021, the Standing Committee of the NPC promulgated the PRC Personal Information Protection Law, which integrates the scattered rules with respect to personal information rights and privacy protection and took effect on November 1, 2021. We update our privacy policies from time to time to meet the latest regulatory requirements of PRC government authorities and adopt technical measures to protect data and ensure cybersecurity in a systematic way. Nonetheless, the PRC Personal Information Protection Law elevates the protection requirements for personal information processing, and many specific requirements of this law remain to be clarified by the CAC, other regulatory authorities, and courts in practice. We may be required to make further adjustments to our business practices to comply with the personal information protection laws and regulations.
In general, compliance with the existing PRC laws and regulations, as well as additional laws and regulations that PRC regulatory bodies may enact in the future, related to data security and personal information protection, may be costly and result in additional expenses to us, and subject us to negative publicity, which could harm our reputation and business operations. There are also uncertainties with respect to how such laws and regulations will be implemented and interpreted in practice.
Any failure or perceived failure by us to prevent information security breaches or to comply with privacy policies or privacy-related legal obligations could cause our customers to lose trust in us and our services. Any perception that the privacy of information is unsafe or vulnerable when using our services, could damage our reputation and substantially harm our business.
We may fail to successfully enter necessary or desirable strategic alliances or make acquisitions or investments, and we may not be able to achieve the anticipated benefits from these alliances, acquisitions or investments we make.
We may selectively pursue strategic alliances and potential strategic acquisitions that are complementary to our business and operations, including opportunities that can help us further expand our service offering and improve our technology systems.
Strategic alliances with third parties could subject us to a number of risks, including risks associated with sharing proprietary information, non-performance or default by counterparties, and increased expenses in establishing these new alliances, any of which may materially and adversely affect our business. We may have limited ability to control or monitor the actions of our strategic partners. To the extent a strategic partner suffers any negative publicity as a result of its business operations, our reputation may be negatively affected by virtue of our association with such party.
To consolidate and optimize our delivery capacity in key geographic areas in China, we conducted certain asset and equity acquisitions from 2014 to 2016. In 2017, we acquired the core business of China Oriental Express Co., Ltd. and its subsidiaries. In June 2018, we made a strategic investment of approximately US$168 million to acquire approximately 15% of equity stake in Cainiao Post, Cainiao Network’s network of last-mile delivery stations. We have recorded goodwill as a result of certain acquisitions. If these companies do not subsequently generate the anticipated financial performance or if any goodwill impairment test triggering event occurs, we may need to revalue or write down the value of goodwill and other intangible assets in connection with such acquisitions, which would harm our results of operations. No impairment charge for the goodwill was recognized for the years ended December 31, 2019, 2020 and 2021. Furthermore, we continually review our equity method investments in equity investees to determine whether a decline in fair value below the carrying value is “other-than-temporary” and impairment loss needs to be recognized. The primary factors that we consider include the duration and severity of the decline in fair value, the financial condition, operating performance and the prospects of the equity investee and other company specific information such as recent rounds of financing. We recognized impairment losses of RMB56.0 million, nil and nil related to equity investments for the years ended December 31, 2019, 2020 and 2021, respectively. If the condition or performance of the equity investees has changed in the future, we may have to record additional impairment charges in future accounting periods. If we need to recognize significant impairment losses on equity investments, our results of operations will be materially and adversely affected.
35
In addition, we may consider strategically acquiring other companies, businesses, assets or technologies that are complementary to our business and operations as part of our growth strategy. The strategic acquisition and subsequent integration of new businesses is likely to require significant managerial and financial resources and could result in a diversion of resources from our existing business, which in turn could have an adverse effect on our growth and business operations. Acquired businesses or assets may not generate the financial results we expect and may be loss making over time. The cost and duration of integrating newly acquired businesses could also materially exceed our expectations. Any such negative developments could have a material adverse effect on our business, financial condition and results of operations.
Our business is subject to the risks associated with international expansion initiatives.
Our current operations are almost exclusively in China, but we also offer express delivery services in certain key overseas markets. We intend to continue to explore and enter into other international expansion initiatives in the future. These initiatives are likely to involve countries where we have limited operational experience and subject us to various risks, including changes in local economic and political conditions, changes in international laws and regulations, changes in tariffs, trade restrictions, trade agreements and taxation, and difficulties in managing or overseeing operations outside China. The occurrence or consequences of any of these risks may restrict our ability to operate in the affected country and/or decrease our profitability of our operations in that country. We will also be exposed to increased risk of loss from foreign currency fluctuations and exchange controls, as well as longer accounts receivable payment cycles. We may also fail to alter or adjust our business practices in time to avoid or reduce adverse effects from any of the foregoing risks.
We may not be able to prevent others from unauthorized use of our intellectual property, which could harm our business and competitive position.
We regard our trademarks, domain names, trade secrets, proprietary technologies and other intellectual property as critical to our business. We rely on a combination of intellectual property laws and contractual arrangements to protect our proprietary rights. It is often difficult to register, maintain and enforce intellectual property rights in China. Statutory laws and regulations are subject to judicial interpretation and enforcement and may not be applied consistently due to a lack of clear guidance on statutory interpretation. Confidentiality agreements and license agreements may be breached by counterparties, and there may not be adequate remedies available to us for any such breach. Accordingly, we may not be able to effectively protect our intellectual property rights or to enforce our contractual rights in China. Policing any unauthorized use of our intellectual property is difficult and costly and the steps we have taken may be inadequate to prevent the misappropriation of our intellectual property. In the event that we resort to litigation to enforce our intellectual property rights, such litigation could result in substantial costs and a diversion of our managerial and financial resources. We cannot provide any assurance that we will prevail in such litigation. In addition, our trade secrets may be leaked or otherwise become available to, or be independently discovered by, our competitors. Any failure in protecting or enforcing our intellectual property rights could have a material adverse effect on our business, financial condition and results of operations.
36
Our business and reputation may be harmed by unethical or anticompetitive business conduct within or in connection with our network.
There has been and may continue to be unethical or anticompetitive conduct, misconduct or unlawful behavior by our employees within, or in connection with, our network, such as with respect to the procurement of resources and the pricing of delivery service charges. The existing protocols and disciplinary measures governing the business conduct of our employees and our customers may not be sufficient to prevent them or their personnel from acting unethically or anticompetitively. Such conduct may include the mishandling of funds or accepting unlawful kick-backs during our raw material or equipment procurement. We are also aware of certain e-commerce merchants placing fabricated orders, such as parcels with valueless content, to themselves or to their designated parties with the intent to generate inflated sales records and consumer reviews and create perceived popularity among online consumers. These fabricated orders do not directly impact our revenues as our network partners are generally able to collect service charges from these merchants. It is extremely difficult for us and our network partners to distinguish these orders from genuine orders through the ordinary parcel screening procedures. We may be subject to heightened compliance costs or loss of business due to reduced e-commerce business volume if the PRC government cracks down on these unethical practices. We also have little control over third parties involved in unethical or anticompetitive business conduct targeted at or in connection with our network, such as non-compliance with laws, third-party sabotage or allegations intended to harm us or our network partners. We may incur substantial monetary losses and our reputation may suffer as a result to such conduct. We may also incur significant liabilities and penalties arising from such unethical conduct and may be required to allocate significant resources and incur material expenses to prevent such unethical or anticompetitive conduct in the future.
We are regularly subject to claims, lawsuits and other proceedings that may adversely affect our reputation, business and results of operations.
We are regularly subject to claims, lawsuits, arbitration proceedings, government investigations and other legal and regulatory proceedings in the ordinary course of business, including those involving personal injury, property damage, labor and employment, commercial disputes, user complaints, intellectual property disputes, compliance with regulatory requirements and other matters. We may become subject to additional types of claims, lawsuits, government investigations and legal or regulatory proceedings as our business grows and as we deploy new business offerings. We are also regularly subject to claims, lawsuits, arbitration proceedings, government investigations and other legal and regulatory proceedings seeking to hold us liable for the actions of retailers, merchants and riders on our platforms. The results of any such claims, lawsuits, arbitration proceedings, government investigations or other legal or regulatory proceedings cannot be predicted with certainty. Any claims against us, whether meritorious or not, could be time-consuming, result in costly litigation, be harmful to our reputation, require significant management attention and divert significant resources. It is possible that a resolution of one or more such proceedings could result in substantial damages, settlement costs, fines and penalties that could adversely affect our reputation and brand, business, financial condition and results of operations. In addition, a determination in, or settlement of, any legal proceeding, whether we are party to such legal proceeding or not, that involves our industry, could also harm our business, financial condition and results of operations.
The title defects with respect to or encumbrances on certain land and buildings or failure to obtain requisite approvals, licenses or permits in carrying out our property construction may cause interruptions to our business operations.
As of December 31, 2021, we have not obtained land use rights certificates with respect to an aggregate gross land area of approximately 134,000 square meters of self-operated sorting hubs and property ownership certificates with respect to an aggregate gross floor area of approximately 2,739,000 square meters of buildings. We are in the process of applying for the registration of the land use right and property ownership certificates pursuant to the applicable contracts for assignment of state-owned construction land use right, but we are unable to estimate the time required to complete such registration and obtain such certificates. We have also used some new buildings before we finish filing of as-built inspection on such buildings. Furthermore, although it is customary for express delivery services providers to construct buildings on industrial land as their offices, delivery and sorting hubs or outlets, depending on the attitude and supervision of relevant government authority, we could be asked to use the building in line with the approved usage specified on certain licenses of such buildings.
37
In connection with the construction of structures on our property, we are required to obtain requisite licenses, permits, certificates and approvals, including but not limited to, land use rights certificates/real estate certificates, construction land planning permits, construction works planning permits, construction work commencement permits and completion certificates from relevant government authorities in China. If we fail to obtain or renew such certificates, permits, registrations, filings, approvals and licenses in a timely manner, we may be subject to penalties and sanctions, including fines, rectification orders, construction suspension orders and demolition orders, all of which may adversely affect our construction efforts. We have not been in full compliance with certain construction and land use requirements under PRC laws and regulations. For example, we have commenced certain construction projects prior to obtaining requisite permits and put completed buildings into use before passing the requisite inspection and acceptance tests. Our non-compliance with these requirements has resulted in penalties imposed by the relevant government authorities.
Any of the foregoing risks could result in significant disruption to our operations and result in additional costs, which could adversely affect our business, financial condition and results of operations.
Our use of certain leased properties could be challenged by third parties or governmental authorities, which may cause interruptions to our business operations.
As of December 31, 2021, for a small portion of our leased sorting hubs and offices, we have not been provided by the lessors with the applicable certificates, approvals or any other documentation proving their right to lease those properties to us. If our lessors are not the owners of the properties and they have not obtained consents from the owners or their lessors or permits from the relevant governmental authorities, our leases could be invalidated. If this occurs, we may have to renegotiate the leases with the owners or other parties who have the right to lease the properties, and the terms of the new leases may be less favorable to us. To our knowledge, some of the lessors of the leased delivery and pickup outlets have not provided our network partners with their property title certificates, approvals or other documentation proving their right to lease those properties. If our network partners were to find replacement premises for their outlets due to any lease deficiencies, the daily operations of such outlets may be negatively affected. In addition, a substantial portion of our leasehold interests in leased properties have not been registered with the relevant PRC governmental authorities as required by relevant PRC laws. The failure to register leasehold interests may expose us to potential fines.
Furthermore, some of our leased properties do not have title certificates or approvals and, the owner or lessor of such property may not have the right to lease such property to us. For example, certain properties we lease in Beijing for our sorting hub and office do not have a title certificate due to lack of appropriate approval during its construction, and the owner of such property had received notice from government authorities indicating that the construction was illegal. Although relevant authorities have not mandated the owner to dismantle the property, our use of the leased property may be affected in the future. In the event that our use of properties is successfully challenged, we may be subject to fines and forced to relocate. In addition, we may become involved in disputes with the property owners or third parties who otherwise have rights to or interests in our leased properties. We are currently using our best efforts to find an alternative location in Beijing, including purchasing a new piece of land, to mitigate the risk arising from such title deficiency. However, we can provide no assurance that we will be able to find suitable replacement sites on terms acceptable to us on a timely basis, or at all, or that we will not be subject to material liability resulting from third parties’ challenges on our use of such properties. As a result, our business, financial condition and results of operations may be materially and adversely affected.
Failure to renew our current leases or locate desirable alternatives for our facilities could materially and adversely affect our business.
We lease properties to operate some of our offices and sorting hubs and some of our network partners lease properties to operate their pickup and delivery outlets. We and our network partners may not be able to successfully extend or renew such leases upon expiration, on commercially reasonable terms or at all, and may be forced to relocate the affected operations. Such relocation may disrupt our operations and result in significant relocation expenses, which could adversely affect our business, financial condition and results of operations. We may not be able to locate desirable alternative sites for our facilities as our business continues to grow and failure in relocating our operations when required could adversely affect our business and operations. In addition, we compete with other businesses for premises at certain locations or of desirable sizes. Even if we or our network partners are able to extend or renew the respective leases, rental payments may significantly increase as a result of the high demand for the leased properties.
38
Our failure to comply with regulations on commercial franchising may result in penalties to us.
Pursuant to the Administrative Regulations on Commercial Franchising Operations promulgated by the State Council on February 6, 2007, which took effect on May 1, 2007, and Administrative Measures on the Record Filing of Commercial Franchises issued by the PRC Ministry of Commerce, or the MOFCOM on December 12, 2011, which took effect on February 1, 2012, collectively the Regulations and Provisions on Commercial Franchising, commercial franchising refers to the business activities where an enterprise that possesses the registered trademarks, enterprise logos, patents, proprietary technology or any other business resources allows such business resources to be used by another business operator through contract and the franchisee follows the uniform business model to conduct business operation and pay franchising fees according to the contract. We and our network partners are therefore subject to regulations on commercial franchising. Under the relevant regulations, we may be required to file our cooperation arrangements with network partners with the MOFCOM or its local counterparts. As of December 31, 2021, we have not received any order from any governmental authorities to make such filing.
If relevant authorities determine that we have failed to report franchising activities in accordance with the regulations, we may be subject to report within a specified time limit and fines ranging from RMB 10,000 to RMB50,000 and if we fail to comply within the rectification period determined by the competent governmental authority, we may be subject to an additional fine ranging from RMB50,000 to RMB 100,000 and the relevant authority may issue a public reprimand.
39
We are uncertain about the recoverability of our input value added tax, which may affect our financial positions in the future.
As of December 31, 2019, 2020 and 2021, our input value added tax, or VAT, amounted to RMB1,386.0 million, RMB1,698.5 million and RMB2,290.9 million (US$359.5 million), respectively. Input VAT can be deducted from output VAT payable. The VAT recoverable is mainly the net difference between output and input VAT. We did not encounter any disputes with the relevant taxation authorities on the amounts of VAT recoverable during 2019, 2020 and 2021. However, we cannot guarantee the recoverability of input VAT in the future because the rules, regulations and policies governing VAT may change in the future, which may have an impact on VAT recoverable. If we fail to recover our input VAT, our financial positions would be adversely affected.
Economic sanctions and anti-corruption laws imposed by the United States and other jurisdictions may expose us to potential compliance risks.
Sanctions laws prohibit us from doing business in or with certain countries or governments, and with certain persons or entities that have been sanctioned by the United States or other governments and international or regional organizations, such as the United Nations Security Council. Although our primary market is China, we intend to expand our international business in the future, which may increase our exposure to international sanctions. For example, we have limited control over the activities of our international business partners and investees, which may provide delivery services into jurisdictions that are subject to sanctions. Any U.S. affiliate and any U.S. person employees will be subject to compliance with all U.S. economic sanctions requirements. We have implemented internal controls to monitor our compliance with applicable economic sanctions, but there can be no assurance that we are able to prevent or detect inadvertent business dealings with sanctioned parties or the delivery of parcels to higher-risk or prohibited end-uses. We also cannot predict with certainty the interpretation or implementation of any sanction laws or policies. While we do not believe that we are in violation of any applicable sanctions or that any of our activities are currently sanctionable under applicable laws, some of our activities or the activities of our affiliates could be exposed to penalties under these laws. Any alleged sanctions violations may adversely affect our reputation, business, results of operations and financial condition. In addition, we and our employees are subject to relevant anti-corruption laws in the PRC and the Foreign Corrupt Practices Act, as well as other anti-corruption laws globally. Our activities in China create the risk of unauthorized payments or offers of payments by employees, consultants, agents or other business partners of our company and its affiliates. Any actual or alleged violation of relevant anti-corruption laws by our employees may adversely affect our reputation, whether or not the actual or alleged violation is related to our business activities. We may also be held liable under successor liability for violations committed by companies in which we invest or that we acquire.
40
We face risks related to severe weather conditions and other natural disasters, health epidemics and other outbreaks, such as the outbreak of COVID-19, which could significantly disrupt our operations and adversely affect our business, financial condition or results of operations.
Our business could be adversely affected by severe weather conditions and natural disasters, such as snowstorms, earthquakes, fire, typhoons or floods, or the outbreak of avian influenza, severe acute respiratory syndrome, influenza A (H1N1), H7N9 or another epidemic. Any of these occurrences could cause severe disruptions to our daily operations and may warrant a temporary closure of our facilities. Such closures may disrupt our business operations and adversely affect our results of operations. Our operation could also be disrupted if our suppliers, customers or business partners were affected by such natural disasters or health epidemics. The outbreak of the COVID- 19 epidemic in China and internationally has resulted in significant disruptions and distortions in the global economy. The Chinese government has taken certain emergency measures to combat the spread of the virus, including extension of the Lunar New Year holidays, implementation of travel bans, blockade of certain roads and closure of factories and businesses, and may continue to take further measures to keep this epidemic outbreak in check. We have temporarily closed our branch offices, sorting hubs and service outlets from late January to mid-to late February 2020 due to the COVID-19 outbreak, which resulted in a decline of parcel volume in January and February 2020, as compared with the same period in 2019. We have also experienced a temporary labor shortage in January and February 2020 which has caused delays in our delivery services. We have taken measures to reduce the impact of the COVID-19 outbreak, including strictly implementing self-quarantine and disinfection measures at our headquarters, sorting hubs and service outlets in accordance with government issued protocols. While most of the restrictions on movement within China have been relaxed as of the date of this annual report, there is great uncertainty as to the future development of the outbreak. Relaxation of restrictions on economic and social life may lead to new cases which may lead to the re-imposition of restrictions. Consequently, the COVID-19 pandemic may materially adversely affect our business, financial condition and results of operations. The extent to which this pandemic impacts our results of operations will depend on future developments which are highly uncertain and unpredictable. Recently, there has been an increasing number of COVID-19 cases, including the COVID-19 Delta and Omicron variant cases, in multiple cities in China. The Chinese local authorities have reinstated certain measures to keep COVID-19 in check, including travel restrictions and stay-at-home orders, and we may have to adjust various aspects of our operations. In addition, the highly-transmissible Delta and Omicron variants of COVID-19 have caused authorities in various countries to reimpose restrictions such as mask mandates, curfews and prohibitions on large gatherings. There remain significant uncertainties surrounding COVID-19, including the existing and new variants of COVID-19, and its further development as a global pandemic, including the effectiveness of vaccine programs against existing and any new variants of COVID-19. The extent of any business disruption and the related impact on our financial results and outlook cannot be reasonably estimated at this time. In addition, our results of operations could be adversely affected to the extent that the outbreak harms the Chinese economy in general.
41
RISKS RELATED TO OUR CORPORATE STRUCTURE
If the PRC government finds that the agreements that establish the structure for operating certain of our operations in China do not comply with PRC regulations relating to the relevant industries, or if these regulations or the interpretation of existing regulations change in the future, we could be subject to severe penalties or be forced to relinquish our interests in those operations.
Under current PRC laws and regulations, foreign enterprises or individuals may not invest in or operate domestic mail delivery services. According to the Negative List, foreign investment is prohibited in the establishment of any postal enterprise and in the establishment of any domestic mail delivery services. Postal enterprises refer to the China Post Group and its wholly owned enterprises or controlled enterprises providing postal services, as well as other services including but not limited to mail delivery, postal remittances, savings and issuance of stamps and production and sale of philatelic products.
We are a Cayman Islands company and our PRC subsidiaries are considered foreign-invested enterprises. Accordingly, none of our PRC subsidiaries is eligible to operate domestic mail delivery services in China. It is also practically and economically not possible to separate the delivery of mail from the delivery of non-mail items in our day-to-day services. To ensure strict compliance with the PRC laws and regulations, we conduct such business activities through ZTO Express, our consolidated affiliated entity, and its subsidiaries. Shanghai Zhongtongji Network, our wholly owned subsidiary in China, has entered into a series of contractual arrangements with ZTO Express and its 43 shareholders, which allows us to (i) exercise effective control over ZTO Express, (ii) receive substantially all of the economic benefits of ZTO Express, and (iii) have an exclusive option to purchase all or part of the equity interests and assets in ZTO Express when and to the extent permitted by PRC law. Because of these contractual arrangements, we have control over and are the primary beneficiary of ZTO Express and hence consolidate its financial results as our variable interest entity under U.S. GAAP.
ZTO is a Cayman Islands holding company with no equity ownership in ZTO Express. We conduct our operations in China primarily through our PRC subsidiaries and ZTO Express with which we have maintained contractual arrangements. Investors in our Class A ordinary shares or the ADSs thus are not purchasing equity interest in ZTO Express in China but instead are purchasing equity interest in a Cayman Islands holding company. If the PRC government deems that our contractual arrangements with ZTO Express do not comply with PRC regulatory restrictions on foreign investment in the relevant industries, or if these regulations or the interpretation of existing regulations change or are interpreted differently in the future, we could be subject to severe penalties or be forced to relinquish our interests in those operations. We may not be able to repay our indebtedness, and our shares may decline in value or become worthless, if we are unable to assert our contractual control rights over the assets of ZTO Express which contribute to 97.7% of our revenues in 2021. Our holding company in the Cayman Islands, ZTO Express and investors of ZTO face uncertainty about potential future actions by the PRC government that could affect the enforceability of the contractual arrangements with ZTO Express and, consequently, significantly affect the financial performance of ZTO Express and our company as a group.
If the PRC government finds that our contractual arrangements do not comply with its restrictions on foreign investment in domestic express delivery services of mail, or if the PRC government otherwise finds that we, ZTO Express, or any of its subsidiaries are in violation of PRC laws or regulations or lack the necessary permits or licenses to operate our business, the relevant PRC regulatory authorities, would have broad discretion in dealing with such violations or failures, including, without limitation:
| ● | revoking the business licenses and/or operating licenses of such entities; |
| ● | discontinuing or placing restrictions or onerous conditions on our operation through any transactions between our PRC subsidiaries and consolidated affiliated entities; |
| ● | imposing fines, confiscating the income from our PRC subsidiaries or consolidated affiliated entities, or imposing other requirements with which such entities may not be able to comply; |
42
| ● | requiring us to restructure our ownership structure or operations, including terminating the contractual arrangements with our variable interest entity and deregistering the equity pledges of our variable interest entity, which in turn would affect our ability to consolidate, derive economic interests from, or exert effective control over our variable interest entity; or |
| ● | restricting or prohibiting our use of the proceeds of any of our financing outside China to fund our business and operations in China. |
Any of these actions could cause significant disruption to our business operations and severely damage our reputation, which in turn could materially and adversely affect our business, financial condition and results of operations. If any of these occurrences results in our inability to direct the activities of our variable interest entity that most significantly impact its economic performance, and/or our failure to receive the economic benefits from our variable interest entity, we may not be able to consolidate the entity in our consolidated financial statements in accordance with U.S. GAAP.
We rely on contractual arrangements with our variable interest entity and its shareholders for a substantial portion of our business operations, which may not be as effective as direct ownership in providing operational control.
We have relied and expect to continue to rely on contractual arrangements with ZTO Express and its shareholders to operate domestic express delivery services, including delivery of mail. For a description of these contractual arrangements, see “Item 4. Information on the Company—C. Organizational Structure.” These contractual arrangements may not be as effective as direct ownership in providing us with control over our variable interest entity. For example, our variable interest entity and its shareholders could breach their contractual arrangements with us by, among other things, failing to conduct its operations in an acceptable manner or taking other actions that are detrimental to our interests.
If we had direct ownership of ZTO Express, we would be able to exercise our rights as a shareholder to effect changes in the board of directors of ZTO Express, which in turn could implement changes, subject to any applicable fiduciary obligations, at the management and operational level. However, under the current contractual arrangements, we rely on our variable interest entity and its shareholders to perform of their obligations under the contracts to exercise control over our variable interest entity. The shareholders of our consolidated variable interest entity may not act in the best interests of our company or may not perform their obligations under these contracts. Such risks exist throughout the period in which we intend to operate certain portion of our business through the contractual arrangements with our variable interest entity. If any dispute relating to these contracts remains unresolved, we will have to enforce our rights under these contracts through the operations of PRC law and arbitration, litigation and other legal proceedings and therefore may be subject to the uncertainties in the PRC legal system. Therefore, our contractual arrangements with our variable interest entity may not be as effective in ensuring our control over the relevant portion of our business operations as compared to if we had direct ownership over our variable interest entity.
43
Any failure by our variable interest entity or its shareholders to perform their obligations under our contractual arrangements with them would have a material and adverse effect on our business.
If our variable interest entity or its shareholders fail to perform their respective obligations under the contractual arrangements, we may incur substantial costs and expend additional resources to enforce such arrangements. We may also have to rely on legal remedies under PRC law, including seeking specific performance or injunctive relief, and claiming damages, which we cannot assure you will be effective under PRC law. For example, if the shareholders of ZTO Express refuse to transfer their equity interest in ZTO Express to us or our designee if we exercise the purchase option pursuant to these contractual arrangements, or if they otherwise act in bad faith toward us, then we may have to take legal actions to compel them to perform their contractual obligations. Due to the significant number of shareholders in ZTO Express, we may not be able to obtain consent and cooperation from all the shareholders in further actions with respect to ZTO Express, such as the transferring the shareholders’ respective equity interests in ZTO Express to our designee. In addition, if any third parties claim any interest in such shareholders’ equity interests in ZTO Express, our ability to exercise shareholders’ rights or foreclose the share pledge according to the contractual arrangements may be impaired. For example, even though we have obtained spousal consents from spouses of our six key shareholders of ZTO Express, who collectively hold 73.8% of the equity interests in ZTO Express, we have not required spousal consents to be entered into by the rest of the shareholders of our variable interest entity. With respect to those shareholders, we cannot assure you that our WFOE will be able to exercise or enforce its rights in full under our contractual arrangements in the event of a dispute between the shareholder and his or her spouse. If these or other disputes between the shareholders of our variable interest entity and third parties were to impair our control over ZTO Express, our ability to consolidate the financial results of our variable interest entity would be affected, which would in turn result in a material adverse effect on our business, operations and financial condition. All the agreements under our contractual arrangements are governed by PRC law and provide for the resolution of disputes through arbitration in China. Accordingly, these contracts would be interpreted in accordance with PRC law and any disputes would be resolved in accordance with PRC legal procedures. The legal system in the PRC is not as developed as in some other jurisdictions, such as the United States. As a result, uncertainties in the PRC legal system could limit our ability to enforce these contractual arrangements. Meanwhile, there are very few precedents and little formal guidance as to how contractual arrangements in the context of a variable interest entity should be interpreted or enforced under PRC law. There remain significant uncertainties regarding the ultimate outcome of such arbitration should legal action become necessary. In addition, under PRC law, rulings by arbitrators are final, parties cannot appeal the arbitration results in courts, and if the losing parties fail to carry out the arbitration awards within a prescribed time limit, the prevailing parties may only enforce the arbitration awards in PRC courts through arbitration award recognition proceedings, which would require additional expenses and delay. In the event we are unable to enforce these contractual arrangements, or if we suffer significant delay or other obstacles in the process of enforcing these contractual arrangements, we may not be able to exert effective control over our variable interest entity, and our ability to conduct our business may be negatively affected.
The shareholders of our variable interest entity may have potential conflicts of interest with us, which may materially and adversely affect our business and financial condition.
The shareholders of ZTO Express may have potential conflicts of interest with us. These shareholders may breach, or cause our variable interest entity to breach, or refuse to renew, the existing contractual arrangements we have with them and our variable interest entity, which would have a material and adverse effect on our ability to effectively control our variable interest entity and receive economic benefits from it. For example, the shareholders may be able to cause our agreements with ZTO Express to be performed in a manner adverse to us by, among other things, failing to remit payments due under the contractual arrangements to us on a timely basis. We cannot assure you that when conflicts of interest arise, any or all of these shareholders will act in the best interests of our company or such conflicts will be resolved in our favor. If we cannot resolve any conflict of interest or dispute between us and these shareholders, we would have to rely on legal proceedings, which could result in disruption of our business and subject us to substantial uncertainty as to the outcome of any such legal proceedings.
44
Our current corporate structure and business operations may be affected by the PRC Foreign Investment Law.
The FIL replaced the existing laws regulating foreign investment in China, namely, the PRC Equity Joint Venture Law, the PRC Cooperative Joint Venture Law and the PRC Wholly Foreign-owned Enterprise Law, together with their implementation rules and ancillary regulations. The FIL stipulates four forms of foreign investment, including (i) a foreign investor, individually or collectively with other investors, establishes a foreign-invested enterprise within China; (ii) a foreign investor acquires stock shares, equity, property shares, or other like rights and interests of an enterprise within China; (iii) a foreign investor, individually or collectively with other investors, invests in a new project within China; and (iv) a foreign investor invests through means stipulated in laws or administrative regulations or other methods prescribed by the State Council. Though it does not explicitly classify contractual arrangements as a form of foreign investment, there is no assurance that foreign investment via contractual arrangement would not be interpreted as a type of indirect foreign investment activities under the definition in the future. In addition, the definition contains a catch-all provision that includes investments made by foreign investors through means stipulated in laws or administrative regulations or other methods prescribed by the State Council. Therefore, it still leaves leeway for future laws, administrative regulations or provisions promulgated by the State Council to provide for contractual arrangements as a form of foreign investment. In any of these cases, it will be uncertain whether our contractual arrangements will be deemed to be in violation of the market access requirements for foreign investment under the PRC laws and regulations. Furthermore, if future laws, administrative regulations or provisions prescribed by the State Council mandate further actions to be taken by companies with respect to existing contractual arrangements, we may face substantial uncertainties as to whether we can complete such actions in a timely manner, or at all. Failure to take timely and appropriate measures to cope with any of these or similar regulatory compliance challenges could materially and adversely affect our current corporate structure, corporate governance and business operations.
Contractual arrangements in relation to our variable interest entity may be subject to scrutiny by the PRC tax authorities and they may determine that we or our PRC variable interest entity owe additional taxes, which could negatively affect our financial condition and the value of your investment.
Under applicable PRC laws and regulations, arrangements and transactions among related parties may be subject to audit or challenge by the PRC tax authorities within ten years after the taxable year when the transactions are conducted. We could face material and adverse tax consequences if the PRC tax authorities determine that the VIE contractual arrangements were not entered into on an arm’s length basis in such a way as to result in an impermissible reduction in taxes under applicable PRC laws, rules and regulations, and adjust income of ZTO Express in the form of a transfer pricing adjustment. A transfer pricing adjustment could, among other things, result in a reduction of expense deductions recorded by ZTO Express for PRC tax purposes, which could in turn increase its tax liabilities without reducing our PRC subsidiaries’ tax expenses. In addition, the PRC tax authorities may impose late payment fees and other penalties on ZTO Express for the adjusted but unpaid taxes according to the applicable regulations. Our financial position could be materially and adversely affected if our variable interest entity’s tax liabilities increase or if it is required to pay late payment fees and other penalties.
We may lose the ability to use and benefit from assets held by our consolidated affiliated entities that are material to the operation of a certain portion of our business if the entity goes bankrupt or becomes subject to a dissolution or liquidation proceeding.
As part of our contractual arrangements with ZTO Express, our consolidated affiliated entities hold certain assets that are material to the operation of a certain portion of our business, including sorting hub premises and sorting equipment. If ZTO Express goes bankrupt and all or part of their assets become subject to liens or the rights of third-party creditors, we may be unable to continue some or all of our business activities, which could materially and adversely affect our business, financial condition and results of operations. Under the contractual arrangements, ZTO Express may not, in any manner, sell, transfer, mortgage or dispose of their assets or legal or beneficial interests in the business without our prior consent. If ZTO Express undergoes a voluntary or involuntary liquidation proceeding, the independent third-party creditors may claim rights to some or all of these assets, thereby hindering our ability to operate our business, which could materially and adversely affect our business, financial condition and results of operations.
45
RISKS RELATED TO DOING BUSINESS IN CHINA
Changes in China’s economic, political or social conditions or government policies could have a material adverse effect on our business and operations.
Substantially all of our assets and operations are located in China. Accordingly, our business, financial condition, results of operations and prospects may be influenced to a significant degree by political, economic and social conditions in China generally. The Chinese economy differs from the economies of most developed countries in many respects, including the level of government involvement, level of development, growth rate, control of foreign exchange and allocation of resources. Although the Chinese government has implemented measures emphasizing the utilization of market forces for economic reform, the reduction of state ownership of productive assets, and the establishment of improved corporate governance in business enterprises, a substantial portion of productive assets in China is still owned by the government. In addition, the Chinese government continues to play a significant role in regulating industry development by imposing industrial policies. The Chinese government also exercises significant control over China’s economic growth through allocating resources, controlling payment of foreign currency-denominated obligations, setting monetary policy, and providing preferential treatment to particular industries or companies.
While the Chinese economy has experienced significant growth over the past decades, growth has been uneven, both geographically and among various sectors of the economy, and the rate of growth has been slowing since 2012. Furthermore, China's GDP growth turned negative in the first quarter of 2020. Any adverse changes in economic conditions in China, in the policies of the Chinese government or in the laws and regulations in China could have a material adverse effect on the overall economic growth of China. Such developments could adversely affect our business and operating results, lead to a reduction in demand for our services and adversely affect our competitive position. The Chinese government has implemented various measures to encourage economic growth and guide the allocation of resources. Some of these measures may benefit the overall Chinese economy but may have a negative effect on us. For example, our financial condition and results of operations may be adversely affected by government control over capital investments or changes in tax regulations. In addition, in the past the Chinese government has implemented certain measures, including interest rate adjustment, to control the pace of economic growth. These measures may cause decreased economic activity in China, which may adversely affect our business and operating results.
The PRC government's significant oversight and discretion over our business operation could result in a material adverse change in our operations and the value of our ADSs and ordinary shares.
We conduct our business primarily in China. Our operations in China are governed by PRC laws and regulations. The PRC government has significant oversight and discretion over the conduct of our business, and may intervene or influence our operations as the government deems appropriate to advance regulatory and societal goals and policy positions. The PRC government has recently published new policies that significantly affected certain industries and we cannot rule out the possibility that it will in the future release regulations or policies that directly or indirectly affect our industry or require us to seek additional permission to continue our operations, which could result in a material adverse change in our operation and/or the value of our ADSs and ordinary shares. Therefore, investors of ZTO and our business face potential uncertainty from actions taken by the PRC government affecting our business.
Uncertainties with respect to the PRC legal system could adversely affect us.
The PRC legal system is a civil law system based on written statutes. Unlike the common law system, prior court decisions under the civil law system may be cited for reference but have limited precedential value.
46
In 1979, the PRC government began to promulgate a comprehensive system of laws and regulations governing economic matters in general. The overall effect of legislation over the past four decades has significantly enhanced the protections afforded to various forms of foreign investments in China. However, China has not developed a fully integrated legal system, and recently enacted laws and regulations may not sufficiently cover all aspects of economic activities in China. In particular, the interpretation and enforcement of these laws and regulations involve uncertainties. Since PRC administrative and court authorities have significant discretion in interpreting and implementing statutory provisions and contractual terms, it may be difficult to evaluate the outcome of administrative and court proceedings and the level of legal protection we enjoy. These uncertainties may affect our judgment on the relevance of legal requirements and our ability to enforce our contractual rights or tort claims. In addition, the regulatory uncertainties may be exploited through unmerited or frivolous legal actions or threats in attempts to extract payments or benefits from us.
Furthermore, the PRC legal system is based in part on government policies and internal rules, some of which are not published on a timely basis or at all and may have retroactive effect. As a result, we may not be aware of our violation of any of these policies and rules until sometime after the violation. In addition, any administrative and court proceedings in China may be protracted, resulting in substantial costs and diversion of resources and management attention. In recent years, regulatory and administrative measures over various areas such as environmental protection and fire safety have tightened and enhanced in China. While such development is beneficial to the operation of business in China over the long run, PRC-based companies may experience temporary business disruption and incur increased compliance costs in the short run.
The approval of or filing to the CSRC or other PRC government authorities may be required in connection with our offshore offerings under PRC law, and, if required, we cannot predict whether or for how long we will be able to obtain such approval.
The Regulations on Mergers and Acquisitions of Domestic Enterprises by Foreign Investors, or the M&A Rules, adopted by six PRC regulatory agencies in 2006 and amended in 2009, requires an overseas special purpose vehicle formed for listing purposes through acquisitions of PRC domestic companies and controlled by PRC persons or entities to obtain the approval of the CSRC prior to the listing and trading of such special purpose vehicle's securities on an overseas stock exchange. The interpretation and application of the regulations remain unclear, and our offshore offerings may ultimately require approval of the CSRC. If the CSRC approval is required, it is uncertain whether we can or how long it will take us to obtain the approval and, even if we obtain such CSRC approval, the approval could be rescinded. Any failure to obtain or delay in obtaining the CSRC approval for any of our offshore offerings, or a rescission of such approval if obtained by us, would subject us to sanctions imposed by the CSRC or other PRC regulatory authorities, which could include fines and penalties on our operations in China, restrictions or limitations on our ability to pay dividends outside of China, and other forms of sanctions that may materially and adversely affect our business, financial condition, and results of operations.
47
On July 6, 2021, the relevant PRC government authorities issued Opinions on Strictly Cracking Down Illegal Securities Activities in Accordance with the Law. These opinions emphasized the need to strengthen the administration over illegal securities activities and the supervision on overseas listings by China-based companies and proposed to take effective measures, such as promoting the construction of relevant regulatory systems to deal with the risks and incidents faced by China-based overseas-listed companies. As these opinions are recently issued, official guidance and related implementation rules have not been issued yet and the interpretation of these opinions remains unclear at this stage. We cannot assure you that any new rules or regulations promulgated in the future will not impose additional requirements on us. On December 24, 2021, the CSRC issued the Draft Overseas Securities Offering and Listing Measures and the Draft Overseas Securities Offering and Listing Regulations, requiring domestic companies that directly or indirectly offer and list securities in an overseas market to fulfil the due filing and reporting obligations. The Draft Overseas Securities Offering and Listing Measures and the Draft Overseas Securities Offering and Listing Regulations are still drafts for comments and has not been officially adopted. We cannot assure you that whether the Draft Overseas Securities Offering and Listing Measures and the Draft Overseas Securities Offering and Listing Regulations will be adopted or if adopted, what they would provide. If it is determined in the future that approval from or filing to the CSRC or other regulatory authorities or other procedures, including the cybersecurity review under the enacted version of the revised Measures for Cybersecurity Review, are required for our offshore offerings, it is uncertain whether we can or how long it will take us to obtain such approval or complete such procedures and any such approval could be rescinded. Any failure to obtain or delay in obtaining such approval or completing such procedures for our offshore offerings, or a rescission of any such approval if obtained by us, would subject us to sanctions by the CSRC or other PRC regulatory authorities for failure to seek CSRC approval or other government authorization for our offshore offerings. These regulatory authorities may impose fines and penalties on our operations in China, limit our ability to pay dividends outside of China, limit our operating privileges in China, delay or restrict the repatriation of the proceeds from our offshore offerings into China or take other actions that could materially and adversely affect our business, financial condition, results of operations, and prospects, as well as the trading price of our shares. The CSRC or other PRC regulatory authorities also may take actions requiring us, or making it advisable for us, to halt our offshore offerings before settlement and delivery of the shares offered. Consequently, if investors engage in market trading or other activities in anticipation of and prior to settlement and delivery, they do so at the risk that settlement and delivery may not occur. In addition, if the CSRC or other regulatory authorities later promulgate new rules or explanations requiring that we obtain their approvals or accomplish the required filing or other regulatory procedures for our prior offshore offerings, we may be unable to obtain a waiver of such approval requirements, if and when procedures are established to obtain such a waiver. Any uncertainties or negative publicity regarding such approval requirement could materially and adversely affect our business, prospects, financial condition, reputation, and the trading price of the shares.
We may rely on dividends and other distributions on equity paid by our PRC subsidiaries to fund any cash and financing requirements we may have, and any limitation on the ability of our PRC subsidiaries to make payments to us could have a material and adverse effect on our ability to conduct our business.
ZTO is a Cayman Islands holding company and may rely principally on dividends and other distributions on equity from its PRC subsidiaries for cash requirements, including for services of any debt it may incur. Our subsidiaries’ ability to distribute dividends is based upon their distributable earnings. Current PRC regulations permit our PRC subsidiaries to pay dividends to their respective shareholders only out of their accumulated profits, if any, determined in accordance with PRC accounting standards and regulations. In addition, each of our variable interest entity is required to set aside at least 10% of its after-tax profits each year, if any, to fund a statutory reserve until such reserve reaches 50% of its registered capital. These reserves are not distributable as cash dividends. If our PRC subsidiaries incur debt on their own behalf in the future, the instruments governing the debt may restrict their ability to pay dividends or make other payments to us. Any limitation on the ability of our PRC subsidiaries to distribute dividends or other payments to their respective shareholders could materially and adversely limit our ability to grow, make investments or acquisitions that could be beneficial to our businesses, pay dividends or otherwise fund and conduct our business.
48
PRC regulation of loans to and direct investment in PRC entities by offshore holding companies and governmental control of currency conversion may delay or prevent us from loaning to or making additional capital contributions to our PRC subsidiaries, which could materially and adversely affect our liquidity and our ability to fund and expand our business.
Any funds we transfer to our PRC subsidiaries, either as a shareholder loan or as an increase in registered capital, are subject to approval by or registration, filing and/or reporting (as applicable) with relevant governmental authorities in China. According to the relevant PRC regulations on Foreign Investment Enterprises, or the FIEs, in China, capital contributions to our PRC subsidiaries shall go through registration, filing and/or reporting procedures (as applicable) at competent governmental authorities in China. In addition, (a) any foreign loan procured by our PRC subsidiaries is required to be registered with the State Administration of Foreign Exchange, or SAFE, or its local branches, and (b) each of our PRC subsidiaries may not procure loans which exceed (i) the difference between its registered capital and its total investment amount as approved by the MOFCOM or its local branches, or (ii) the specified upper limited calculated by using a risk-weight approach. Any medium- or long-term loan to be provided by us to our variable interest entity must be approved by and/or registered with the National Development and Reform Commission, or the NDRC, and/or SAFE or its local branches (as applicable). We may not obtain such government approvals or complete such registration, filing and/or reporting (as applicable) on a timely basis, if at all, with respect to future capital contributions or foreign loans by us to our PRC subsidiaries. If we fail to receive such approvals or complete such registration, filing and/or reporting (as applicable), our ability to capitalize our PRC operations may be negatively affected, which could adversely affect our liquidity and our ability to fund and expand our business.
The Circular on Reforming the Management Approach Regarding the Foreign Exchange Capital Settlement of Foreign-Invested Enterprises, or SAFE Circular 19, took effect as of June 1, 2015 and partially modified or repealed on June 9, 2016 and December 30, 2019. SAFE Circular 19 launched a nationwide reform of the administration of the settlement of the foreign exchange capitals of FIEs and allows FIEs to settle their foreign exchange capital at their discretion but continues to prohibit FIEs from using the Renminbi fund converted from their foreign exchange capitals for expenditure beyond their business scopes. On June 9, 2016, SAFE promulgated the Notice of the State Administration of Foreign Exchange on Reforming and Standardizing the Foreign Exchange Settlement Management Policy of Capital Account thereafter, or SAFE Circular 16. SAFE Circular 16 reiterates some of the rules set forth in SAFE Circular 19 and removed certain restrictions previously provided under several SAFE circulars, including removal of restriction on conversion by a foreign-invested enterprise of foreign currency registered capital into RMB and use of such RMB capital. However, SAFE Circular 16 continues to prohibit foreign-invested enterprises from, among other things, using RMB funds converted from their foreign exchange capitals for expenditure beyond their business scope, and providing loans to non-affiliated enterprises except as permitted in the business scope. On October 23, 2019, SAFE issued the Notice of the State Administration of Foreign Exchange on Further Facilitating Cross-border Trade and Investment, which, among other things, expanded the use of foreign exchange capital to domestic equity investment area. SAFE Circular 19, SAFE Circular 16 and other relevant rules and regulations may significantly limit our ability to transfer to and use in China any foreign currency, which may adversely affect our business, financial condition and results of operations.
49
PRC regulation of loans in foreign currencies by offshore holding companies to PRC entities may limit our ability to fund the operations of our consolidated variable interest entity.
Due to restrictions imposed on loans in foreign currencies extended to PRC domestic companies, we are unlikely to have our Cayman Islands holding company or other offshore entities to extend loans to our variable interest entity, a PRC domestic company. Meanwhile, we are not likely to finance the activities of our variable interest entity by means of capital contributions due to regulatory restrictions relating to foreign investment in PRC domestic enterprises engaged in domestic express delivery services of mail. In addition, due to the restrictions on a foreign-invested enterprise’s use of Renminbi converted from foreign-currency registered capital under PRC regulations, including but not limited to SAFE Circular 19, as described under the foregoing risk factor, our PRC subsidiaries may be unable to use the Renminbi converted from their registered capital to provide loans to our variable interest entity. Additionally, our PRC subsidiaries are not prohibited under PRC laws and regulations from using their capital generated from their operating activities to provide entrusted loans through financial institutions to our variable interest entity. We will assess the working capital requirements of our variable interest entity on an ongoing basis and, if needed, may have our PRC subsidiaries to use their capital from operating activities to provide financial support to our variable interest entity.
Fluctuations in exchange rates could have a material and adverse effect on our results of operations and the value of your investment.
The conversion of Renminbi into foreign currencies, including U.S. dollars, is based on rates set by the People’s Bank of China. The Renminbi has fluctuated against the U.S. dollar, at times significantly and unpredictably. The value of the Renminbi against the U.S. dollar and other currencies is affected by changes in China’s political and economic conditions and by China’s foreign exchange policies, among other things. We cannot assure you that the Renminbi will not appreciate or depreciate significantly in value against the U.S. dollar in the future. It is difficult to predict how market forces or PRC or U.S. government policy will impact the exchange rate between the Renminbi and the U.S. dollar in the future.
Any significant appreciation or depreciation of the Renminbi may materially and adversely affect our revenues, earnings and financial position, and the value of, and any dividends payable on, our Class A ordinary shares and/or ADSs. For example, to the extent that we need to convert U.S. dollars we receive into Renminbi to fund our operations, appreciation of the Renminbi against the U.S. dollar would have an adverse effect on the Renminbi amount we would receive from the conversion. Conversely, a significant depreciation of the Renminbi against the U.S. dollar may significantly reduce the U.S. dollar equivalent of our earnings, which in turn could adversely affect the valuation of our Class A ordinary shares and/or ADSs.
Very limited hedging options are available in China to reduce our exposure to exchange rate fluctuations. To date, we have entered into some hedging transactions, such as foreign currency deposits, foreign currency forward contract and options, in an effort to reduce our exposure to foreign currency exchange risk. While we may decide to enter into more hedging transactions in the future, the availability and effectiveness of these hedges may be limited, and we may not be able to adequately hedge our exposure or at all. In addition, our currency exchange losses may be magnified by PRC exchange control regulations that restrict our ability to convert Renminbi into foreign currency. As a result, fluctuations in exchange rates may have a material adverse effect on your investment.
50
Governmental control of currency conversion may limit our ability to utilize our revenues effectively and affect the value of your investment.
The PRC government imposes controls on the convertibility of the Renminbi into foreign currencies and, in certain cases, the remittance of currency out of China. We receive substantially all of our revenues in Renminbi. Under our current corporate structure, our Cayman Islands holding company primarily relies on dividend payments from our PRC subsidiaries to fund any cash and financing requirements we may have. Under existing PRC foreign exchange regulations, payments of current account items, including profit distributions, interest payments and trade and service-related foreign exchange transactions, can be made in foreign currencies without prior approval of SAFE by complying with certain procedural requirements. Specifically, under the existing exchange restrictions, without prior approval of SAFE, cash generated from the operations of our PRC subsidiaries in China may be used to pay dividends to our company. However, approval from or registration with appropriate governmental authorities is required where Renminbi is to be converted into foreign currency and remitted out of China to pay capital expenses such as the repayment of loans denominated in foreign currencies. As a result, we need to obtain SAFE approval to use cash generated from the operations of our PRC subsidiaries and variable interest entity to pay off their respective debt in a currency other than Renminbi owed to entities outside China, or to make other capital expenditure payments outside China in a currency other than Renminbi. For example, People’s Bank of China announced that from November 28, 2016, buying, paying or making capital expenditure of more than US$5 million or its equivalent must be reported as large-amount transaction to SAFE. Once reported to SAFE, such large-amount transactions are subject to examination of authenticity and compliance by the MOFCOM, the NDRC, SAFE, People’s Bank of China or other competent authorities. Although SAFE issued a statement stating that amounts from legitimate business transactions and capital reduction would not be affected, the PRC government may at its discretion restrict access to foreign currencies for current account transactions in the future. If the foreign exchange control system prevents us from obtaining sufficient foreign currencies to satisfy our foreign currency demands, we may not be able to pay dividends in foreign currencies to our shareholders, including holders of our ADSs.
Certain PRC regulations may make it more difficult for us to pursue growth through acquisitions.
Among other things, on August 8, 2006, the MOFCOM issued the M&A Rules, which took effect on September 8, 2006 and were amended on June 22, 2009, established additional procedures and requirements that could make merger and acquisition activities by foreign investors more time-consuming and complex. Such regulation requires, among other things, that the MOFCOM be notified in advance of any change-of-control transaction in which a foreign investor acquires control of a PRC domestic enterprise or a foreign company with substantial PRC operations, if (i) any important industry is concerned, (ii) such transaction involves factors that have or may have impact on the national economic security; (iii) such transaction will lead to a change in control of a domestic enterprise which holds famous trademarks or PRC time-honored brands; or (iv) certain thresholds under the Provisions on Thresholds for Prior Notification of Concentrations of Undertakings, issued by the State Council on August 3, 2008 with latest amendment released on September 18, 2018, were triggered. In addition, the Interim Provisions on the Examination of Concentration of Business Operators promulgated by the SAMR, which became effective on December 1, 2020, further stipulates the detailed rules of declaration and examination of concentration of business operators. Moreover, the Anti-Monopoly Law promulgated by the Standing Committee of the National People’s Congress, which became effective on August 1, 2008 requires that transactions which are deemed concentrations and involve parties with specified turnover thresholds must be cleared by the MOFCOM before they can be completed. In addition, the Notice of the General Office of the State Council on the Establishment of the Security Review System for Mergers and Acquisitions of Domestic Enterprises by Foreign Investors promulgated on February 3, 2011 and became effective after 30 days of promulgation, require acquisitions by foreign investors of PRC companies engaged in military related or certain other industries that are crucial to national security be subject to security review before consummation of any such acquisition. We may pursue potential strategic acquisitions that are complementary to our business and operations. Complying with the requirements of these regulations to complete such transactions could be time-consuming, and any required approval processes, including obtaining approval or clearance from the MOFCOM, may delay or inhibit our ability to complete such transactions, which could affect our ability to expand our business or maintain our market share. If we fail to comply with the Anti-Monopoly Law and other relevant rules and provisions related to mergers and acquisitions in PRC, we may be subject to penalties and sanctions, including fines and termination of the mergers and acquisitions. Historically, certain subsidiary commenced an merger and acquisition transaction prior to filing a declaration, which may subject such subsidiary and us to investigations, penalties and sanctions by the relevant government authorities.
51
PRC regulations relating to the establishment of offshore special purpose companies by PRC residents may subject our PRC resident beneficial owners or our PRC subsidiaries to liability or penalties, limit our ability to inject capital into our PRC subsidiaries, limit our PRC subsidiaries’ ability to increase their registered capital or distribute profits to us, or may otherwise adversely affect us.
On July 4, 2014, SAFE has promulgated the Circular on Relevant Issues Concerning Foreign Exchange Control on Domestic Residents’ Offshore Investment and Financing and Roundtrip Investment Through Special Purpose Vehicles, or SAFE Circular 37, to replace the Notice on Relevant Issues Concerning Foreign Exchange Administration for Domestic Residents’ Financing and Roundtrip Investment Through Offshore Special Purpose Vehicles, or SAFE Circular 75, which ceased to be effective upon the promulgation of SAFE Circular 37. SAFE Circular 37 requires PRC residents (including PRC individuals and PRC corporate entities) to register with local branches of SAFE in connection with their direct or indirect offshore investment activities. SAFE Circular 37 is applicable to our shareholders who are PRC residents and may be applicable to any offshore acquisitions that we make in the future.
Under SAFE Circular 37, PRC residents who make, or have prior to the implementation of SAFE Circular 37 made, direct or indirect investments in offshore special purpose vehicles, or SPVs, will be required to register such investments with local branches of SAFE. In addition, any PRC resident who is a direct or indirect shareholder of an SPV, is required to update its filed registration with the local branch of SAFE with respect to that SPV, to reflect any material change. Moreover, any subsidiary of such SPV in China is required to urge the PRC resident shareholders to update their registration with the local branch of SAFE. If any PRC shareholder of such SPV fails to make the required registration or to update the previously filed registration, the subsidiary of such SPV in China may be prohibited from distributing its profits or the proceeds from any capital reduction, share transfer or liquidation to the SPV, and the SPV may also be prohibited from making additional capital contribution into its subsidiary in China. The Notice on Further Simplifying and Improving Foreign Exchange Administration Policy on Direct Investment, or SAFE Notice 13, became effective on June 1, 2015. Under SAFE Notice 13, applications for foreign exchange registration of inbound foreign direct investment and outbound overseas direct investment, including those required under SAFE Circular 37, will be filed with qualified banks instead of SAFE. The qualified banks will directly examine the applications and accept registrations under the supervision of SAFE.
All of our shareholders that we are aware of being subject to SAFE regulations have completed all necessary initial registrations with the local SAFE branch or qualified banks as required by SAFE Circular 37. We cannot assure you, however, that all of these individuals may thereafter continue to make required filings or updates on a timely manner, or at all. We can provide no assurance that we are or will in the future continue to be informed of the identities of PRC residents holding a direct or indirect interest in our company. Any failure or inability by such individuals to comply with SAFE regulations may subject us to fines or legal sanctions, such as restrictions on our cross-border investment activities or our PRC subsidiaries’ ability to distribute dividends to, or obtain foreign exchange-denominated loans from, our company or prevent us from making distributions or paying dividends. As a result, our business operations and our ability to make distributions to you could be materially and adversely affected.
Furthermore, as these foreign exchange regulations are still relatively new, and their interpretation and implementation has been constantly evolving, it is unclear how these regulations, and any future regulation concerning offshore or cross-border transactions, will be interpreted, amended and implemented by the relevant governmental authorities. For example, we may be subject to a more stringent review and approval process with respect to our foreign exchange activities, such as remittance of dividends and foreign-currency-denominated borrowings, which may adversely affect our financial condition and results of operations. In addition, if we decide to acquire a PRC domestic company, we cannot assure you that we or the owners of such company, as the case may be, will be able to obtain the necessary approvals or complete the necessary filings and registrations required by the foreign exchange regulations. This may restrict our ability to implement our acquisition strategy and could adversely affect our business and prospects.
52
Any failure to comply with PRC regulations regarding the registration requirements for employee stock incentive plans of overseas publicly listed companies may subject the PRC plan participants or us to fines and other legal or administrative sanctions.
Pursuant to SAFE Circular 37, PRC residents who participate in share incentive plans in overseas non-publicly listed companies may submit applications to local branches of SAFE for the foreign exchange registration with respect to offshore special purpose companies. In the meantime, our directors, executive officers and other employees who are PRC citizens or who are non-PRC residents residing in the PRC for a continuous period of not less than one year, subject to limited exceptions, and who have been granted incentive share awards by us, may follow the Notices on Issues Concerning the Foreign Exchange Administration for Domestic Individuals Participating in Stock Incentive Plan of Overseas Publicly-Listed Company, promulgated by SAFE on February 15, 2012, or the 2012 SAFE Notices. Pursuant to the 2012 SAFE Notices, PRC citizens and applicable non-PRC citizens who reside in China for a continuous period of not less than one year who participate in any stock incentive plan of an overseas publicly listed company, subject to a few exceptions, are required to register with SAFE through a domestic qualified agent, which could be the PRC subsidiaries of such overseas listed company, and complete certain other procedures. In addition, an overseas entrusted institution must be retained to handle matters in connection with the exercise or sale of stock options and the purchase or sale of shares and interests. We and our executive officers and other employees who are PRC citizens or who reside in the PRC for a continuous period of not less than one year and who have been granted options are subject to these regulations as our company became an overseas listed company upon the completion of our initial public offering. Failure to complete SAFE registrations may subject them to fines of up to RMB300,000 for entities and up to RMB50,000 for individuals, and legal sanctions and may also limit our ability to contribute additional capital into our PRC subsidiaries and limit our PRC subsidiaries’ ability to distribute dividends to us. We also face regulatory uncertainties that could restrict our ability to adopt additional incentive plans for our directors, executive officers and employees under PRC law. See “Item 4. Information on the Company—B. Business Overview—Regulation — Regulations Relating to Employee Stock Incentive Plan of Overseas Publicly Listed Company.”
The State Taxation Administration, or the STA, has issued certain circulars concerning employee share options and restricted shares. Under these circulars, our employees working in China who exercise share options or are granted restricted shares will be subject to PRC individual income tax. Our PRC subsidiaries have obligations to file documents related to employee share options or restricted shares with relevant tax authorities and to withhold individual income taxes of those employees who exercise their share options. If our employees fail to pay or we fail to withhold their income taxes according to relevant laws and regulations, we may face sanctions imposed by the tax authorities or other PRC governmental authorities. See “Item 4. Information on the Company—B. Business Overview—Regulation—Regulations Relating to Employee Stock Incentive Plan of Overseas Publicly Listed Company.”
It may be difficult for overseas securities regulators to conduct investigations or collect evidence within China.
Shareholder claims or regulatory investigations that are common in the United States (including securities law class actions and fraud claims) generally are difficult to pursue as a matter of law or practicality in China. For example, in China, there are significant legal and other obstacles to providing information needed for regulatory investigations or litigation initiated outside China. Although the authorities in China may establish a regulatory cooperation mechanism with the securities regulatory authorities of another country or region to implement cross-border supervision and administration, such cooperation with the securities regulatory authorities in the Unities States may not be efficient in the absence of a mutual and practical cooperation mechanism. Furthermore, according to Article 177 of the PRC Securities Law, or Article 177, which became effective on March 1, 2020, no overseas securities regulator may directly conduct investigations or collect evidence and no entities or individuals may provide documents or materials in connection with securities activities without proper authorization as stipulated under Article 177. While detailed interpretation of or implementation rules under Article 177 have yet to be promulgated, the inability of an overseas securities regulator to directly conduct investigations or collect evidence within China may further increase difficulties faced by you in protecting your interests.
53
If we are classified as a PRC resident enterprise for PRC income tax purposes, such classification could result in unfavorable tax consequences to us and our non-PRC shareholders or ADS holders.
Under the PRC Enterprise Income Tax Law and its implementation rules, an enterprise established outside of the PRC with its “de facto management body” within the PRC is considered a “resident enterprise” and will be subject to the enterprise income tax on its global income at the rate of 25%. The implementation rules define the term “de facto management body” as the body that exercises full and substantial control and overall management over the business, productions, personnel, accounts and properties of an enterprise. On April 22, 2009, the STA issued a circular, known as STA Circular 82, which provides certain specific criteria for determining whether the “de facto management body” of a PRC-controlled enterprise that is incorporated offshore is located in China. Although this circular only applies to offshore enterprises controlled by PRC enterprises or PRC enterprise groups, not those controlled by PRC individuals or foreigners, the criteria set forth in the circular may reflect the STA’s general position on how the “de facto management body” text should be applied in determining the tax resident status of all offshore enterprises. According to STA Circular 82, an offshore incorporated enterprise controlled by a PRC enterprise or a PRC enterprise group will be regarded as a PRC tax resident by virtue of having its “de facto management body” in China and will be subject to PRC enterprise income tax on its global income only if all of the following conditions are met: (i) the primary location of the day-to-day operational senior management and senior management department’s performance of their duties is in the PRC; (ii) decisions relating to the enterprise’s financial and human resource matters are made or are subject to approval by organizations or personnel in the PRC; (iii) the enterprise’s primary assets, accounting books and records, company seals, and board and shareholder resolutions, are located or maintained in the PRC; and (iv) at least 50% of voting board members or senior executives habitually reside in the PRC.
We believe that ZTO Express (Cayman) Inc. is not a PRC resident enterprise for PRC tax purposes. See “Item 4. Information on the Company—B. Business Overview—Regulation—Regulations Relating to Tax — Enterprise Income Tax.” However, the tax resident status of an enterprise is subject to determination by the PRC tax authorities and uncertainties remain with respect to the interpretation of the term “de facto management body.” If the PRC tax authorities determine that ZTO Express (Cayman) Inc. is a PRC resident enterprise for enterprise income tax purposes, we may be required to withhold a 10% withholding tax from dividends we pay to our shareholders that are non-resident enterprises, including the holders of our ADSs. In addition, non-resident enterprise shareholders (including our ADS holders) may be subject to PRC tax on gains realized on the sale or other disposition of ADSs or ordinary shares, if such income is treated as sourced from within the PRC. Furthermore, if we are deemed a PRC resident enterprise, dividends payable to our non-PRC individual shareholders (including our ADS holders) and any gain realized on the transfer of ADSs or ordinary shares by such shareholders may be subject to PRC tax at a rate of 20% unless a reduced rate is available under an applicable tax treaty. It is unclear whether non-PRC shareholders of ZTO Express (Cayman) Inc. would be able to claim the benefits of any tax treaties between their country of tax residence and the PRC in the event that ZTO Express (Cayman) Inc. is treated as a PRC resident enterprise.
54
We face uncertainty with respect to indirect transfers of equity interests in PRC resident enterprises by their non-PRC holding companies.
On February 3, 2015, the STA issued a Public Notice Regarding Certain Corporate Income Tax Matters on Indirect Transfer of Properties by Non-Tax Resident Enterprises, or STA Public Notice 7, which was recently amended on December 29, 2017. According to STA Public Notice 7, where a non-resident enterprise indirectly transfers equities and other properties of a PRC resident enterprise to evade its obligation of paying enterprise income tax by implementing arrangements that are not for bona fide commercial purpose, such indirect transfer shall be re-identified and recognized as a direct transfer of equities and other properties of the PRC resident enterprise. STA Public Notice 7 provides clearer criteria than STA Circular 698 for assessment of reasonable commercial purposes and has introduced safe harbors for internal group restructurings and the purchase and sale of equity through a public securities market. STA Public Notice 7 also brings challenges to both foreign transferor and transferee (or other person who is obligated to pay for the transfer) of taxable assets. PRC taxable assets include assets attributed to an establishment or place of business in China, real properties located in China, and equity investments in PRC resident enterprises, with respect of which gains from their transfer by a direct holder, being a non-PRC resident enterprise, would be subject to PRC enterprise income taxes. Where a non-resident enterprise transfers taxable assets indirectly by disposing of the equity interests of an overseas holding company, which is an indirect transfer, the non-resident enterprise as either the transferor or the transferee, or the PRC entity that directly owns the taxable assets, may report such indirect transfer to the relevant tax authority. Using a “substance over form” principle, the PRC tax authority may disregard the existence of the overseas holding company if it lacks a reasonable commercial purpose and was clearly established for the purpose of reducing, avoiding or deferring PRC tax. As a result, gains derived from such indirect transfer may be subject to PRC enterprise income tax, and the transferee or other person who is obligated to pay for the transfer is obligated to withhold the applicable taxes, currently at a rate of 10% for the transfer of equity interests in a PRC resident enterprise. Both the transferor and the transferee may be subject to penalties under PRC tax laws if the transferee fails to withhold the taxes and the transferor fails to pay the taxes. According to the Announcement of the State Taxation Administration on Matters Concerning Withholding of Income Tax of Non-resident Enterprises at Source, or STA Announcement 37, which became effective on December 1, 2017 and amended on June 15, 2018, the withholding party shall, within seven days of the day on which the withholding obligation occurs, declare and remit the withholding tax to the competent tax authority at its locality. Where the withholding party fails to withhold and remit the income tax payable or is unable to perform its obligation in this regard, the non-resident enterprise that earns the income shall, declare and pay the tax that has not been withheld to the competent tax authority at the place where the income occurs, and complete the Withholding Statement of the People’s Republic of China for Enterprise Income Tax.
We face uncertainties as to the reporting and other implications of certain past and future transactions where PRC taxable assets are involved, such as offshore restructuring, sale of the shares in our offshore subsidiaries or investments. Our company may be subject to filing obligations or taxed if our company is the transferor in such transactions and may be subject to withholding obligations if our company is the transferee in such transactions, under STA Public Notice 7 and STA Announcement 37. For transfer of shares in our company by investors that are non-PRC resident enterprises, our PRC subsidiaries may be requested to assist in the filing under STA Public Notice 7. As a result, we may be required to expend valuable resources to comply with STA Public Notice 7 and STA Announcement 37 or to request the relevant transferors from whom we purchase taxable assets to comply with these circulars, or to establish that our company should not be taxed under these circulars, which may have a material adverse effect on our financial condition and results of operations.
55
Discontinuation of any of the preferential tax treatments or imposition of any additional taxes could adversely affect our financial condition and results of operations.
The PRC Enterprise Income Tax Law and its implementation rules permit certain “high and new technology enterprises strongly supported by the state,” or HNTE, which hold independent ownership of core intellectual property to enjoy a preferential enterprise income tax rate of 15% subject to certain qualification criteria. Shanghai Zhongtongji Network Technology Co. Ltd., or Shanghai Zhongtongji Network, our wholly owned subsidiary, was recognized by relevant PRC government authorities as an HNTE, on November 12, 2020 and therefore became eligible for the preferential 15% enterprise income tax rate from January 1, 2020 to December 31, 2022 upon its filing with the relevant tax authority. In addition, Shanghai Shuangcaiji Intellect Technology Co., Ltd., or Shanghai Shuangcaiji Intellect, was recognized by relevant PRC government authorities as an HNTE, on November 12, 2020 and therefore became eligible for the preferential enterprise income tax rate of 15% from January 1, 2020 to December 31, 2022 upon its filing with the relevant tax authority. We cannot assure you that Shanghai Zhongtongji Network or Shanghai Shuangcaiji Intellect will continue to qualify as an HNTE when it is subject to review in the future. Should Shanghai Zhongtongji Network or Shanghai Shuangcaiji Intellect lose this qualification for any reason, it will no longer enjoy the 15% preferential tax rate, and its applicable enterprise income tax rate may increase to 25%. If Shanghai Zhongtongji Network, or Shanghai Shuangcaiji Intellect, does not maintain its status as an HNTE, our financial condition and results of operation could be materially and adversely affected. In addition, four of our subsidiaries were qualified enterprises under the Catalog of Encouraged Industries in the Western Region, or Catalog of Encouraged Industries, to enjoy the 15% preferential income tax rate for the years ended December 31, 2019 and 2020, and four of our subsidiaries were qualified enterprises under the Catalog of Encouraged Industries to enjoy the 15% preferential income tax rate for the year ended December 31, 2021. The preferential income tax rate will expire in December 2030. Furthermore, Shanghai Zhongtongji Network applied for the Key Software Enterprise status in earlier 2020 and obtained the status from relevant PRC government authorities in September 2020. With this status, Shanghai Zhongtongji Network was entitled to a preferential tax rate of 10% for the fiscal year of 2019, which contributed to the decrease of income tax expense of RMB200.7 million for 2019 and was recognized in 2020. It remains uncertain whether Shanghai Zhongtongji Network will be eligible for the qualification in the future.
We may be required to register our operating offices outside of our residence addresses as branch offices under PRC law.
Under PRC law, a company setting up premises for business operations outside its residence address shall register and obtain business licenses for branch offices at the competent local administration for market regulation. We may expand our delivery network in the future to additional locations in China, and we may not be able to register branch offices which operate outside our company’s residence address in a timely manner due to complex procedural requirements and relocation of branch offices from time to time. If the PRC regulatory authorities determine that we are in violation of the relevant laws and regulations, we may be subject to penalties, including fines, confiscation of income and suspension of operation. If we become subject to these penalties, our business, results of operations, financial condition and prospects could be adversely affected.
56
Our failure to fully comply with PRC labor-related laws may expose us to potential penalties.
Companies operating in China are required to participate in various government sponsored employee benefit plans, including certain social insurance, housing funds and other welfare-oriented payment obligations, and contribute to the plans in amounts equal to certain percentages of salaries, including bonuses and allowances, of our employees up to a maximum amount specified by the local government from time to time at locations where we operate our businesses. The requirement of employee benefit plans has not been implemented consistently by the local governments in China given the different levels of economic development in different locations. We did not pay, or were not able to pay, certain past social security and housing fund contributions in strict compliance with the relevant PRC regulations for and on behalf of our employees due to differences in local regulations and inconsistent implementation or interpretation by local authorities in the PRC and varying levels of acceptance of the housing fund system by our employees. Although we have recorded accruals for estimated underpaid amounts in our financial statements, we may be subject to fines and penalties for our failure to make payments in accordance with the applicable PRC laws and regulations. We may be required to make up the contributions for these plans as well as to pay late fees and fines. We have not made any accruals for the interest on underpayments and penalties that may be imposed by the relevant PRC government authorities in the financial statements. If we are subject to late fees or fines in relation to the underpaid employee benefits, our financial condition and results of operations may be adversely affected.
The PCAOB is currently unable to inspect our auditor in relation to their audit work performed for our financial statements and the inability of the PCAOB to conduct inspections over our auditor deprives our investors with the benefits of such inspections.
Our auditor, the independent registered public accounting firm that issues the audit report included elsewhere in this annual report, as an auditor of companies that are traded publicly in the United States and a firm registered with the Public Company Accounting Oversight Board (United States), or the PCAOB, is subject to laws in the United States pursuant to which the PCAOB conducts regular inspections to assess its compliance with the applicable professional standards. Since our auditor is located in China, a jurisdiction where the PCAOB has been unable to conduct inspections without the approval of the Chinese authorities, our auditor is not currently inspected by the PCAOB.
As a result, we and investors in our ADSs are deprived of the benefits of such PCAOB inspections. The inability of the PCAOB to conduct inspections of auditors in China makes it more difficult to evaluate the effectiveness of our independent registered public accounting firm’s audit procedures or quality control procedures as compared to auditors outside of China that are subject to the PCAOB inspections, which could cause investors and potential investors in our ADSs to lose confidence in our audit procedures and reported financial information and the quality of our financial statements.
Our ADSs will be prohibited from trading in the United States under the Holding Foreign Companies Accountable Act, or the HFCAA, in 2024 if the PCAOB is unable to inspect or fully investigate auditors located in China, or in 2023 if proposed changes to the law are enacted. The delisting of our ADSs, or the threat of their being delisted, may materially and adversely affect the value of your investment.
The Holding Foreign Companies Accountable Act, or the HFCAA, was signed into law on December 18, 2020. The HFCAA states if the SEC determines that we have filed audit reports issued by a registered public accounting firm that has not been subject to inspection for the PCAOB for three consecutive years beginning in 2021, the SEC shall prohibit our shares or ADSs from being traded on a national securities exchange or in the over-the-counter trading market in the United States. On December 2, 2021, the SEC adopted final amendments implementing the disclosure and submission requirements of the HFCAA, pursuant to which the SEC will identify an issuer as a “Commission Identified Issuer” if the issuer has filed an annual report containing an audit report issued by a registered public accounting firm that the PCAOB has determined it is unable to inspect or investigate completely, and will then impose a trading prohibition on an issuer after it is identified as a Commission-Identified Issuer for three consecutive years. On December 16, 2021, the PCAOB issued a report to notify the SEC of its determination that the PCAOB is unable to inspect or investigate completely registered public accounting firms headquartered in mainland China and Hong Kong. The PCAOB identified our auditor as one of the registered public accounting firms that the PCAOB is unable to inspect or investigate completely. Therefore, we expect to be identified as a “Commission Identified Issuer” shortly after the filing of this annual report on Form 20-F.
57
Whether the PCAOB will be able to conduct inspections of our auditor before the issuance of our financial statements on Form 20-F for the year ending December 31, 2023 which is due by April 30, 2024, or at all, is subject to substantial uncertainty and depends on a number of factors out of our, and our auditor’s, control. If our shares and ADSs are prohibited from trading in the United States, there is no certainty that we will be able to list on a another non-U.S. exchange and the impact on the market for our shares outside of the United States is uncertain. Such a prohibition would substantially impair your ability to sell or purchase our ADSs when you wish to do so, and the risk and uncertainty associated with delisting would have a negative impact on the price of our ADSs. Also, such a prohibition would significantly affect our ability to raise capital on terms acceptable to us, or at all, which would have a material adverse impact on our business, financial condition, and prospects.
On June 22, 2021, the U.S. Senate passed a bill which would reduce the number of consecutive non-inspection years required for triggering the prohibitions under the HFCAA from three years to two. On February 4, 2022, the U.S. House of Representatives passed a bill which contained, among other things, an identical provision. If this provision is enacted into law and the number of consecutive non-inspection years required for triggering the prohibitions under the HFCAA is reduced from three years to two, then our shares and ADSs could be prohibited from trading in the United States in 2023.
The potential enactment of the Accelerating Holding Foreign Companies Accountable Act would decrease the number of non-inspection years from three years to two, thus reducing the time period before our ADSs may be prohibited from over-the-counter trading or delisted. If this bill were enacted, our ADS could be delisted from the exchange and prohibited from over-the-counter trading in the U.S. in 2023.
On June 22, 2021, the U.S. Senate passed a bill known as the Accelerating Holding Foreign Companies Accountable Act, to amend Section 104(i) of the Sarbanes-Oxley Act of 2002 (15 U.S.C. 7214(i)) to prohibit securities of any registrant from being listed on any of the U.S. securities exchanges or traded over-the-counter if the auditor of the registrant’s financial statements is not subject to PCAOB inspection for two consecutive years, instead of three consecutive years as currently enacted in the HFCAA.
On February 4, 2022, the U.S. House of Representatives passed the America Competes Act of 2022 which includes the exact same amendments as the bill passed by the Senate. The America Competes Act however includes a broader range of legislation not related to the HFCAA in response to the U.S. Innovation and Competition Act passed by the Senate in 2021. The U.S. House of Representatives and U.S. Senate will need to agree on amendments to these respective bills to align the legislation and pass their amended bills before the President can sign into law. It is unclear when the U.S. Senate and U.S. House of Representatives will resolve the differences in the U.S. Innovation and Competition Act and the America Competes Act of 2022 bills currently passed, or when the U.S. President will sign on the bill to make the amendment into law, or at all.
In the case that the bill becomes the law, it will reduce the time period before our ADSs could be delisted from the exchange and prohibited from over-the-counter trading in the U.S. from 2024 to 2023.
58
RISKS RELATED TO OUR SHARES AND OUR ADSs
We adopt different practices as to certain matters as compared with many other companies listed on the Hong Kong Stock Exchange.
We completed our public offering in Hong Kong in September 2020 and the trading of our Class A ordinary shares on the Hong Kong Stock Exchange commenced on September 29, 2020 under the stock code “2057.” As a company listed on the Hong Kong Stock Exchange pursuant to Chapter 19C of the Hong Kong Listing Rules, we are not subject to certain provisions of the Hong Kong Listing Rules pursuant to Rule 19C.11, including, among others, rules on notifiable transactions, connected transactions, share option schemes, content of financial statements as well as certain other continuing obligations. In addition, in connection with the listing of our Class A ordinary shares on the Hong Kong Stock Exchange, we obtained a number of waivers and/or exemptions from strict compliance with the Hong Kong Listing Rules, the Companies (Winding Up and Miscellaneous Provisions) Ordinance, the Takeovers Codes and the SFO. As a result, we will adopt different practices as to those matters as compared with other companies listed on the Hong Kong Stock Exchange that do not enjoy those exemptions or waivers.
Our articles of association are specific to us and include certain provisions that may be different from the requirements under the Hong Kong Listing Rules and common practices in Hong Kong. For example, Rule 19C.07(7) of the Hong Kong Listing Rules provides that the minimum stake required to convene an extraordinary general meeting and add resolutions to a meeting agenda must not be higher than 10% of the voting rights, on a one vote per share basis, in the share capital of a qualifying issuer (the “10% Requisition Right”), but our articles of association provide that at least one-third of the aggregate voting power of our company is required to convene an extraordinary general meeting. In June 2021, we revised our articles of association to comply with Rule 19C.07(7) of the Hong Kong Listing Rules, including adding the 10% Requisition Right in our articles of association.
Furthermore, if 55% or more of the total worldwide trading volume, by dollar value, of our Class A ordinary shares and ADSs over our most recent fiscal year takes place on the Hong Kong Stock Exchange, the Hong Kong Stock Exchange will regard us as having a dual primary listing in Hong Kong and we will no longer enjoy certain exemptions or waivers from strict compliance with the requirements under the Hong Kong Listing Rules, the Companies (Winding Up and Miscellaneous Provisions) Ordinance, the Takeovers Codes and the SFO, which could result in us having to amend our corporate structure and articles of association and our incurring of incremental compliance costs.
The trading prices of our ADSs and Class A ordinary shares have been and are likely to continue to be volatile, which could result in substantial losses to holders of our Class A ordinary shares and/or ADSs.
The trading prices of our ADSs and Class A ordinary shares have been and are likely to continue to be volatile and could fluctuate widely in response to a variety of factors, many of which are beyond our control. For example, the high and low closing prices of our ADSs on NYSE in 2021 were US$21.72 and US$38.64, respectively. Likewise, the high and low closing prices of our Class A ordinary shares on the Hong Kong Stock Exchange in 2021 were HK$193.20 and HK$297.60, respectively.
Fluctuation in the trading prices of our listed securities may occur due to broad market and industry factors, including the performance and fluctuation of the market prices of other companies with business operations located mainly in China that have listed their securities in Hong Kong and/or the United States. Furthermore, stock markets in general have experienced extreme price and volume fluctuations that have often been unrelated or disproportionate to the operating performance of companies like us. Volatility or a lack of positive performance in the trading price of our listed securities may also adversely affect our ability to retain key employees, most of whom have been granted options or other equity incentives. In addition to market and industry factors, the price and trading volume for our listed securities may be highly volatile for factors specific to our own operations, including the following:
| ● | variations in our revenues, earnings and cash flow; |
| ● | announcements of new investments, acquisitions, strategic partnerships or joint ventures by us or our competitors; |
59
| ● | announcements of new offerings, solutions and expansions by us or our competitors; |
| ● | changes in financial estimates by securities analysts; |
| ● | detrimental adverse publicity about us, our services or our industry; |
| ● | additions or departures of key personnel; |
| ● | release of lock-up or other transfer restrictions on our outstanding equity securities or sales of additional equity securities; and |
| ● | potential litigation or regulatory investigations. |
Any of these factors may result in large and sudden changes in the volume and price at which our ADSs or Class A ordinary shares will trade.
Our dual-class share structure with different voting rights will limit your ability to influence corporate matters and could discourage others from pursuing any change of control transactions that holders of our Class A ordinary shares and ADSs may view as beneficial.
We have a dual-class share structure such that our ordinary shares consist of Class A ordinary shares and Class B ordinary shares. In respect of matters requiring the votes of shareholders, holders of Class A ordinary shares are entitled to one vote per share, while holders of Class B ordinary shares are entitled to ten votes per share based on our dual-class share structure. Our ADSs represent underlying Class A ordinary shares. Each Class B ordinary share is convertible into one Class A ordinary share at any time by the holder thereof, while Class A ordinary shares are not convertible into Class B ordinary shares under any circumstances. Upon any sale, transfer, assignment or disposition of any Class B ordinary shares by a holder thereof to any person or entity which is not an affiliate of such holder or upon a change of ultimate beneficial ownership of any Class B ordinary shares to any person who is not an affiliate of the holder of such Class B ordinary shares, such Class B ordinary shares shall be automatically and immediately converted into the equal number of Class A ordinary shares.
As of the date of this annual report, Zto Lms Holding Limited, a British Virgin Islands company wholly beneficially owned by The LMS Family Trust, with Mr. Meisong Lai as the settlor and Mr. Meisong Lai and his family members as beneficiaries, holds 206,100,000 Class B ordinary shares. Due to the disparate voting powers associated with our dual-class share structure, Mr. Meisong Lai holds 77.7% of the aggregate voting power of our company as of March 31, 2022. As a result of the dual-class share structure and the concentration of ownership, Mr. Meisong Lai has considerable influence over matters such as decisions regarding mergers, consolidations and the sale of all or substantially all of our assets, election of directors and other significant corporate actions. He may take actions that are not in the best interest of us or our other shareholders. This concentration of ownership may discourage, delay or prevent a change in control of our company, which could have the effect of depriving our other shareholders of the opportunity to receive a premium for their shares as part of a sale of our company and may reduce the price of our listed securities. This concentrated control will limit your ability to influence corporate matters and could discourage others from pursuing any potential merger, takeover or other change of control transactions that holders of Class A ordinary shares and/or ADSs may view as beneficial.
As we are listed as a Grandfathered Greater China Issuer pursuant to Chapter 19C of the Hong Kong Listing Rules (Secondary Listings of Qualifying Issuers) with a WVR structure, certain shareholder protection measures and governance safeguards under Chapter 8A of the Hong Kong Listing Rules (Weighted Voting Rights) do not apply to us pursuant to Rule 19C.12 and our memorandum and articles of association differ from Chapter 8A in a number of ways. As a result, our memorandum and articles of association provide less shareholder protection and have fewer governance safeguards than if our company were subject to Chapter 8A in its entirety.
60
Techniques employed by short sellers may drive down the market price of our ADSs.
Short selling is the practice of selling securities that the seller does not own but rather has borrowed from a third party with the intention of buying identical securities back at a later date to return to the lender. The short seller hopes to profit from a decline in the value of the securities between the sale of the borrowed securities and the purchase of the replacement shares, as the short seller expects to pay less in that purchase than it received in the sale. As it is in the short seller’s interest for the price of the security to decline, many short sellers publish, or arrange for the publication of, negative opinions regarding the relevant issuer and its business prospects in order to create negative market momentum and generate profits for themselves after selling a security short. These short attacks have, in the past, led to selling of shares in the market.
Public companies listed in the United States that have substantially all of their operations in China have been the subject of short selling. Much of the scrutiny and negative publicity has centered on allegations of a lack of effective internal control over financial reporting resulting in financial and accounting irregularities and mistakes, inadequate corporate governance policies or a lack of adherence thereto and, in many cases, allegations of fraud. As a result, many of these companies are now conducting internal and external investigations into the allegations and, in the interim, are subject to shareholder lawsuits and/or SEC enforcement actions.
It is not clear what effect such negative publicity could have on us. If we were to become the subject of any unfavorable allegations, whether such allegations are proven to be true or untrue, we could have to expend a significant amount of resources to investigate such allegations and/or defend ourselves. While we would strongly defend against any such short seller attacks, we may be constrained in the manner in which we can proceed against the relevant short seller by principles of freedom of speech, applicable state law or issues of commercial confidentiality. Such a situation could be costly and time-consuming and could distract our management from growing our business. Even if such allegations are ultimately proven to be groundless, allegations against us could severely impact our business operations and stockholder’s equity, and any investment in our ADSs could be greatly reduced or rendered worthless.
Certain existing shareholders have substantial influence over our company and their interests may not be aligned with the interests of our other shareholders.
As of March 31, 2022, our directors and officers collectively own an aggregate of 82.2% of the total voting power of our outstanding ordinary shares. As a result, they have substantial influence over our business, including significant corporate actions such as mergers, consolidations, sales of all or substantially all of our assets, election of directors and other significant corporate actions. They may take actions that are not in the best interest of us or our other shareholders. This concentration of ownership may discourage, delay or prevent a change in control of our company, which could deprive our shareholders of an opportunity to receive a premium for their shares as part of a sale of our company and may reduce the price of our Class A ordinary shares and ADSs. These actions may be taken even if they are opposed by our other shareholders, including our ADS holders. In addition, the significant concentration of share ownership may adversely affect the trading price of our Class A ordinary shares and/or ADSs due to investors’ perception that conflicts of interest may exist or arise.
61
We have granted, and may continue to grant, share incentives, which may result in increased share-based compensation expenses.
In 2016, we adopted the 2016 Share Incentive Plan for the purpose of granting share-based compensation awards to employees, directors and consultants to incentivize their performance and align their interests with ours. We account for compensation costs for all share options using a fair value-based method and recognize expenses in our consolidated statements of comprehensive income in accordance with U.S. GAAP. In June 2016, we also established an employee shareholding platform to allow our employees in the PRC to receive share incentives. We account for shared-based compensation for these share incentive awards using a fair value-based method and recognize expenses in our consolidated statements of comprehensive income in accordance with U.S. GAAP. We will incur additional share-based compensation expenses in the future as we continue to grant share incentives using the ordinary shares reserved for this platform. See “Item 6. Directors, Senior Management and Employees—B. Compensation of Directors and Executive Officers—2016 Share Incentive Plan” and “Item 6. Directors, Senior Management and Employees—B. Compensation of Directors and Executive Officers—Employee Share Holding Platform.” We believe the granting of share-based compensation is of significant importance to our ability to attract and retain key personnel and employees, and we will continue to grant share-based compensation to employees in the future. As a result, our expenses associated with share-based compensation may increase, which may have an adverse effect on our results of operations.
If securities or industry analysts do not publish research or reports about our business, or if they adversely change their recommendations regarding our Class A ordinary shares and/or ADSs, the market price for our Class A ordinary shares and/or ADSs and trading volume could decline.
The trading market for our Class A ordinary shares and/or ADSs will be influenced by research or reports that industry or securities analysts publish about our business. If one or more analysts who cover us downgrade our Class A ordinary shares and/or ADSs, the market price for our Class A ordinary shares and/or ADSs would likely decline. If one or more of these analysts cease to cover us or fail to regularly publish reports on us, we could lose visibility in the financial markets, which in turn could cause the market price of or trading volume for our Class A ordinary shares and/or ADSs to decline.
The sale or availability for sale of substantial amounts of our listed securities could adversely affect their respective market price.
Sales of substantial amounts of our Class A ordinary shares and/or ADSs in the public market, or the perception that these sales could occur, could adversely affect the market price of such securities and could materially impair our ability to raise capital through equity offerings in the future. We cannot predict what effect, if any, market sales of securities held by our significant shareholders or any other shareholder or the availability of these securities for future sale will have on the market price of our Class A ordinary shares and/or ADSs.
Negative publicity may harm our brand and reputation and have a material adverse effect on our business.
Negative publicity about us, including our services, management, business model and practices, compliance with applicable rules, regulations and policies, or our network partners may materially and adversely harm our brand and reputation and have a material adverse effect on our business. We cannot assure you that we will be able to defuse any such negative publicity within a reasonable period of time, or at all. Additionally, allegations, directly or indirectly against us, may be posted on the internet by anyone on a named or anonymous basis, and can be quickly and widely disseminated. Information posted may be inaccurate, misleading and adverse to us, and it may harm our reputation, business or prospects. The harm may be immediate without affording us an opportunity for redress or correction. Our reputation may be negatively affected as a result of the public dissemination of negative and potentially inaccurate or misleading information about our business and operations, which in turn may materially adversely affect our relationships with our customers, employees or business partners, and adversely affect the price of our Class A ordinary shares and/or ADSs.
62
Because we do not expect to pay regular dividends in the foreseeable future, investors must mainly rely on price appreciation of our Class A ordinary shares and/or ADSs for return on their investments.
We intend to retain most of our available funds and any future earnings to fund the development and growth of our business. On March 15, 2022, our board of directors approved a special dividend of US$0.25 per ADS or share for 2021, and will be paid to shareholders of record as of the close of business on April 8, 2022 in April 2022. Investors should not rely on an investment in our Class A ordinary shares and/or ADSs as a source for any future dividend income.
Our board of directors has discretion as to whether to distribute dividends. In addition, our shareholders may by ordinary resolution declare dividends, but no dividend may exceed the amount recommended by our directors. Even if our board of directors decides to declare and pay dividends, the timing, amount and form of future dividends, if any, will depend on our future results of operations and cash flow, our capital requirements and surplus, the amount of distributions, if any, received by us from our subsidiaries, our financial condition, contractual restrictions and other factors deemed relevant by our board of directors. Accordingly, the return on investments in our Class A ordinary shares and/or ADSs will likely depend entirely upon any future price appreciation of such securities. There is no guarantee that our listed securities will appreciate in value or even maintain the price at which investors purchased the securities. Investors may not realize a return on investment in our Class A ordinary shares and/or ADSs and may even lose the entire investment.
Our memorandum and articles of association contain anti-takeover provisions that could have a material adverse effect on the rights of holders of our Class A ordinary shares and ADSs.
Our memorandum and articles of association contain provisions to limit the ability of others to acquire control of our company or cause us to engage in change-of-control transactions. For example, such provisions include a dual-class share structure that gives greater voting power to the Class B ordinary shares beneficially owned by our founder. These provisions could have the effect of depriving our shareholders of an opportunity to sell their shares at a premium over prevailing market prices by discouraging third parties from seeking to obtain control of our company in a tender offer or similar transaction. Our board of directors has the authority, without further action by our shareholders, to issue preferred shares in one or more series and to fix their designations, powers, preferences, privileges, and relative participating, optional or special rights and the qualifications, limitations or restrictions, including dividend rights, conversion rights, voting rights, terms of redemption and liquidation preferences, any or all of which may be greater than the rights associated with our ordinary shares, in the form of ADS or otherwise. Preferred shares could be issued quickly with terms calculated to delay or prevent a change in control of our company or make removal of management more difficult. If our board of directors decides to issue preferred shares, the price of our Class A ordinary shares and/or ADSs may fall and the voting and other rights of the holders of our ordinary shares and/or ADSs may be materially and adversely affected.
You may face difficulties in protecting your interests, and your ability to protect your rights through Hong Kong or U.S. courts may be limited, because we are incorporated under Cayman Islands law.
We are an exempted company incorporated under the laws of the Cayman Islands. Our corporate affairs are governed by our memorandum and articles of association, the Companies Act (As Revised) of the Cayman Islands and the common law of the Cayman Islands. The rights of shareholders to take actions against the directors, actions by minority shareholders and the fiduciary duties of our directors to us under Cayman Islands law are to a large extent governed by the common law of the Cayman Islands. The common law of the Cayman Islands is derived in part from comparatively limited judicial precedent in the Cayman Islands as well as from the common law of England, the decisions of whose courts are of persuasive authority, but are not binding, on a court in the Cayman Islands. The rights of our shareholders and the fiduciary duties of our directors under Cayman Islands law are not as clearly established as they would be under statutes or judicial precedent in some jurisdictions in the United States or in Hong Kong. In particular, the Cayman Islands has a less developed body of securities laws than the United States or Hong Kong. For example, some U.S. states, such as Delaware, have more fully developed and judicially interpreted bodies of corporate law than the Cayman Islands. In addition, Cayman Islands companies may not have standing to initiate a shareholder derivative action in a federal court of the United States or a Hong Kong court.
63
Shareholders of Cayman Islands exempted companies like us have no general rights under Cayman Islands law to inspect corporate records (other than copies of our memorandum and articles of association, our register of mortgages and charges and any special resolution passed by our shareholders) or to obtain copies of lists of shareholders of these companies. Our directors have discretion under our memorandum and articles of association to determine whether or not, and under what conditions, our corporate records may be inspected by our shareholders, but are not obliged to make them available to our shareholders. This may make it more difficult for you to obtain the information needed to establish any facts necessary for a shareholder motion or to solicit proxies from other shareholders in connection with a proxy contest.
Certain corporate governance practices in the Cayman Islands, which is our home country, differ significantly from requirements for companies incorporated in other jurisdictions such as the United States and Hong Kong. To the extent we choose to follow home country practice with respect to corporate governance matters, our shareholders may be afforded less protection than they otherwise would under rules and regulations applicable to U.S. domestic issuers or companies incorporated in Hong Kong.
Furthermore, our memorandum and articles of association are specific to us and include certain provisions that may be different from common practices in Hong Kong, such as the absence of the requirement that the appointment, removal and remuneration of auditors must be approved by a majority of our shareholders.
As a result of all of the above, our public shareholders may have more difficulty in protecting their interests in the face of actions taken by our management, members of the board of directors or controlling shareholders than they would as public shareholders of a company incorporated in the United States or Hong Kong.
64
Certain judgments obtained against us by our shareholders may not be enforceable.
We are a Cayman Islands exempted company. We conduct our operations in China and substantially all of our assets are located in China. In addition, many of our directors and senior management named in this annual report reside outside the United States or Hong Kong, and most of the assets of these persons are located outside the United States or Hong Kong. As a result, it may be difficult or impossible for shareholders to bring an action against us or against these individuals in the United States or Hong Kong in the event that shareholders believe that their rights have been infringed under the U.S. federal securities laws, Hong Kong securities laws or otherwise. Even if shareholders are successful in bringing an action of this kind, the laws of the Cayman Islands and of China may render them unable to enforce a judgment against our assets or the assets of our directors and officers.
Holders of our ADSs may have fewer rights than holders of our ordinary shares and must act through the depositary to exercise those rights.
Holders of ADSs do not have the same rights as our shareholders and may only exercise the voting rights with respect to the underlying Class A ordinary shares represented by the ADSs in accordance with the provisions of the deposit agreement. Holders of ADSs may not call a shareholders’ meeting, and do not have any direct right to attend general meetings of our shareholders or to cast any votes at such meetings. Under our memorandum and articles of association, the minimum notice period required to convene a general meeting is 14 days for as long as our Class A ordinary shares remain listed on the Hong Kong Stock Exchange, or otherwise at least ten days. Under the deposit agreement, ADS holders must vote by giving voting instructions to the depositary. If we ask for ADS holders’ instructions, then upon receipt of such voting instructions, the depositary will try to vote the underlying Class A ordinary shares in accordance with these instructions. If we do not instruct the depositary to ask for ADS holders’ instructions, the depositary may still vote in accordance with instructions given by ADS holders, but it is not required to do so. ADS holders will not be able to directly exercise their rights to vote with respect to the underlying Class A ordinary shares represented by the ADSs unless they withdraw the Class A ordinary shares and become the registered holders of such Class A ordinary shares prior to the record date for the general meeting.
When a general meeting is convened, holders of ADSs may not receive sufficient notice of a shareholders’ meeting to permit withdrawal of the underlying Class A ordinary shares represented by their ADSs to allow them to cast their votes with respect to any specific matter. If we ask for ADS holders’ instructions, the depositary will notify ADS holders of the upcoming vote and will arrange to deliver our voting materials to the ADS holders. We have agreed to give the depositary at least 30 days’ prior notice of our shareholder meetings. Nevertheless, the depositary and its agents may not be able to send voting instructions to holders of ADSs or carry out their voting instructions in a timely manner. We will make all reasonable efforts to cause the depositary to extend voting rights to holders of ADSs in a timely manner, but we cannot assure that holders of ADSs will receive the voting materials in time to ensure that they can instruct the depositary to vote their ADSs. Furthermore, the depositary and its agents will not be responsible for any failure to carry out any instructions to vote, for the manner in which any vote is cast or for the effect of any such vote. As a result, holders of ADSs may not be able to exercise their right to vote and may lack recourse if the underlying ordinary shares represented by their ADSs are not voted as they requested.
65
Holders of our ADSs may be subject to limitations on transfer of their ADSs.
Our ADSs are transferable on the books of the depositary. However, the depositary may close its books at any time or from time to time when it deems expedient in connection with the performance of its duties. The depositary may close its books from time to time for a number of reasons, including in connection with corporate events such as an offering of rights, during which time the depositary needs to maintain an exact number of ADS holders on its books for a specified period. The depositary may also close its books in emergencies, and on weekends and public holidays. The depositary may refuse to deliver, transfer or register transfers of our ADSs generally when our share register or the books of the depositary are closed, or at any time if we or the depositary thinks it is advisable to do so because of any requirement of law or of any government or governmental body, or under any provision of the deposit agreement, or for any other reason.
We are a foreign private issuer within the meaning of the rules under the Exchange Act, and as such we are exempt from certain provisions applicable to United States domestic public companies.
Because we are a foreign private issuer under the Exchange Act, we are exempt from certain provisions of the securities rules and regulations in the United States that are applicable to U.S. domestic issuers, including: (i) the rules under the Exchange Act requiring the filing of quarterly reports on Form 10-Q or current reports on Form 8-K with the SEC; (ii) the sections of the Exchange Act regulating the solicitation of proxies, consents, or authorizations in respect of a security registered under the Exchange Act; (iii) the sections of the Exchange Act requiring insiders to file public reports of their stock ownership and trading activities and liability for insiders who profit from trades made in a short period of time; and (iv) the selective disclosure rules by issuers of material nonpublic information under Regulation FD.
We are required to file with the SEC an annual report on Form 20-F within four months of the end of each fiscal year. In addition, we intend to publish our results on a quarterly basis through press releases, distributed pursuant to the rules and regulations of the New York Stock Exchange. Press releases relating to financial results and material events will also be furnished to the SEC on Form 6-K. However, the information that we are required to file with or furnish to the SEC will be less extensive and less timely compared to that required to be filed with the SEC by U.S. domestic issuers. As a result, investors may not be afforded the same protections or information, which would be made available to investors, were they investing in a U.S. domestic issuer.
We incur increased costs as a result of being a public company, particularly after we have ceased to qualify as an “emerging growth company.”
As a public company, we incur significant legal, accounting and other expenses that we did not incur as a private company. The Sarbanes-Oxley Act of 2002, as well as rules subsequently implemented by the SEC and the New York Stock Exchange, impose various requirements on the corporate governance practices of public companies. We expect these rules and regulations to increase our legal and financial compliance costs and to make some corporate activities more time-consuming and costlier. As we are no longer an “emerging growth company,” we expect to incur significant expenses and devote substantial management effort toward ensuring compliance with the requirements of Section 404 of the Sarbanes-Oxley Act of 2002 and the other rules and regulations of the SEC. For example, as a result of becoming a public company, we need to increase the number of independent directors and adopt policies regarding internal controls and disclosure controls and procedures. We also expect that operating as a public company will make it more difficult and more expensive for us to obtain director and officer liability insurance, and we may be required to accept reduced policy limits and coverage or incur substantially higher costs to obtain the same or similar coverage. In addition, we incur additional costs associated with our public company reporting requirements. It may also be more difficult for us to find qualified persons to serve on our board of directors or as executive officers. We will also incur additional costs as a result of the Listing on the Hong Kong Stock Exchange. We are currently evaluating and monitoring developments with respect to these rules and regulations, and we cannot predict or estimate with any degree of certainty the amount of additional costs we may incur or the timing of such costs.
66
We are named as a defendant in a putative shareholder class action lawsuit in the United States, and we may be involved in more class action lawsuits in the future. See “Item 8. Financial Information—A. Consolidated Statements and Other Financial Information—Legal Proceedings.” Such lawsuits could divert a significant amount of our management’s attention and other resources from our business and operations, which could harm our results of operations and require us to incur significant expenses to defend the lawsuits. Any such class action suit, whether or not successful, could harm our reputation and restrict our ability to raise capital in the future. In addition, if a claim is successfully made against us, we may be required to pay significant damages, which could have a material adverse effect on our financial condition and results of operations.
There can be no assurance that we will not be a passive foreign investment company, or PFIC, for U.S. federal income tax purposes for any taxable year, which could result in adverse U.S. federal income tax consequences to U.S. Holders of our ADSs or Class A ordinary shares.
We will be considered a passive foreign investment company, or PFIC, for any taxable year if either (i) 75% or more of its gross income for such year consists of certain types of “passive” income (the “income test”); or (ii) 50% or more of the value of its assets (generally determined on the basis of a quarterly average) during such year is attributable to assets that produce or are held for the production of passive income (the “asset test”).
Although the law in this regard is unclear, we treat our consolidated VIE and its subsidiaries as being owned by us for United States federal income tax purposes because we control their management decisions and we are entitled to substantially all of the economic benefits, and, as a result, we consolidate their results of operations in our U.S. GAAP financial statements and treat them as being owned by us for United States federal income tax purposes. If it were determined, however, that we are not the owner of our consolidated VIE and its subsidiaries for U.S. federal income tax purposes, we may be treated as a PFIC for the current taxable year and in future taxable years.
Assuming that we are the owner of the VIE for U.S. federal income tax purposes, and based upon our income and assets, and the market price of our ADSs, we do not believe we were a PFIC for the taxable year ended December 31, 2021 and we do not anticipate becoming a PFIC in the current taxable year or in the foreseeable future. While we do not anticipate being or becoming a PFIC in the current or foreseeable taxable years, no assurance can be given in this regard because the determination of whether we will be or become a PFIC is a factual determination made annually that will depend, in part, upon the composition of our income and assets. Fluctuations in the market price of our Class A ordinary shares and/or ADSs may cause us to become a PFIC for the current or future taxable years because the value of our assets for purposes of the asset test, including the value of our goodwill and other unbooked intangibles, may be determined by reference to the market price of our Class A ordinary shares and/or ADSs from time to time (which may be volatile). If our market capitalization subsequently declines, we may be or become classified as a PFIC for the current taxable year or future taxable years.
If we are a PFIC in any taxable year, a U.S. Holder (as defined in “Taxation—United States Federal Income Tax Considerations”) may incur significantly increased United States income tax on gain recognized on the sale or other disposition of the ADSs or ordinary shares and on the receipt of distributions on the ADSs or ordinary shares to the extent such distribution is treated as an “excess distribution” under the United States federal income tax rules, and such U.S. Holder may be subject to burdensome reporting requirements. Further, if we are a PFIC for any year during which a U.S. Holder holds our ADSs or ordinary shares, we will generally continue to be treated as a PFIC for all succeeding years during which such U.S. Holder holds our ADSs or ordinary shares. For more information, see Item 10. Additional Information—E. Taxation—United States Federal Income Tax Considerations—United States Federal Income Tax Rules.
67
The different characteristics of the capital markets in Hong Kong and the U.S. may negatively affect the trading prices of our Class A ordinary shares and/or ADSs.
As dual-listed company, we are subject to Hong Kong and NYSE listing and regulatory requirements concurrently. The Hong Kong Stock Exchange and NYSE have different trading hours, trading characteristics (including trading volume and liquidity), trading and listing rules, and investor bases (including different levels of retail and institutional participation). As a result of these differences, the trading prices of our Class A ordinary shares and our ADSs may not be the same, even allowing for currency differences. Fluctuations in the price of our ADSs due to circumstances peculiar to the U.S. capital markets could materially and adversely affect the price of our Class A ordinary shares, or vice versa. Certain events having significant negative impact specifically on the U.S. capital markets may result in a decline in the trading price of our Class A ordinary shares notwithstanding that such event may not impact the trading prices of securities listed in Hong Kong generally or to the same extent, or vice versa.
Exchange between our Class A ordinary shares and our ADSs may adversely affect the liquidity and/or trading price of each other.
Our ADSs are currently traded on the NYSE. Subject to compliance with U.S. securities law and the terms of the deposit agreement, holders of our Class A ordinary shares may deposit Class A ordinary shares with the depositary in exchange for the issuance of our ADSs. Any holder of ADSs may also withdraw the underlying Class A ordinary shares represented by the ADSs pursuant to the terms of the deposit agreement for trading on the Hong Kong Stock Exchange. In the event that a substantial number of Class A ordinary shares are deposited with the depositary in exchange for ADSs or vice versa, the liquidity and trading price of our Class A ordinary shares on the Hong Kong Stock Exchange and our ADSs on the NYSE may be adversely affected.
The time required for the exchange between Class A ordinary shares and ADSs might be longer than expected and investors might not be able to settle or effect any sale of their securities during this period, and the exchange of Class A ordinary shares into ADSs involves costs.
There is no direct trading or settlement between the NYSE and the Hong Kong Stock Exchange on which our ADSs and our Class A ordinary shares are respectively traded. In addition, the time differences between Hong Kong and New York, unforeseen market circumstances or other factors may delay the deposit of Class A ordinary shares in exchange of ADSs or the withdrawal of Class A ordinary shares underlying the ADSs. Investors will be prevented from settling or effecting the sale of their securities during such periods of delay. In addition, there is no assurance that any exchange of Class A ordinary shares into ADSs (and vice versa) will be completed in accordance with the timelines that investors may anticipate.
Furthermore, the depositary for the ADSs is entitled to charge holders fees for various services including for the issuance of ADSs upon deposit of Class A ordinary shares, cancelation of ADSs, distributions of cash dividends or other cash distributions, distributions of ADSs pursuant to share dividends or other free share distributions, distributions of securities other than ADSs and annual service fees. As a result, shareholders who exchange Class A ordinary shares into ADSs, and vice versa, may not achieve the level of economic return the shareholders may anticipate.
An active trading market for our Class A ordinary shares on the Hong Kong Stock Exchange might not be sustained and trading prices of our Class A ordinary shares might fluctuate significantly.
We cannot assure you that an active trading market for our ordinary shares on the Hong Kong Stock Exchange will be sustained. The trading price or liquidity for our ADSs on the NYSE might not be indicative of those of our Class A ordinary shares on the Hong Kong Stock Exchange. If an active trading market of our Class A ordinary shares on the Hong Kong Stock Exchange is not sustained, the market price and liquidity of our Class A ordinary shares could be materially and adversely affected.
68
In 2014, the Hong Kong, Shanghai and Shenzhen Stock Exchanges collaborated to create an inter-exchange trading mechanism called Stock Connect that allows international and mainland Chinese investors to trade eligible equity securities listed in each other’s markets through the trading and clearing facilities of their home exchange. Stock Connect currently covers over 2,000 equity securities trading in the Hong Kong, Shanghai and Shenzhen markets. Stock Connect allows mainland Chinese investors to trade directly in eligible equity securities listed on the Hong Kong Stock Exchange, known as Southbound Trading; without Stock Connect, mainland Chinese investors would not otherwise have a direct and established means of engaging in Southbound Trading. In October 2019, the Shanghai and Shenzhen Stock Exchanges separately announced their amended implementation rules in connection with Southbound Trading to include shares of WVR companies to be traded through Stock Connect. However, since these rules are relatively new, there remains uncertainty as to the implementation details, especially with respect to shares of those companies with a secondary listing on the Hong Kong Stock Exchange. It is unclear whether and when the Class A ordinary shares of our company, a WVR company with a secondary listing in Hong Kong, will be eligible to be traded through Stock Connect, if at all. The ineligibility or any delay of our Class A ordinary shares for trading through Stock Connect will affect mainland Chinese investors’ ability to trade our Class A ordinary shares and therefore may limit the liquidity of the trading of our Class A ordinary shares on the Hong Kong Stock Exchange.
There is uncertainty as to whether Hong Kong stamp duty will apply to the trading or conversion of our ADSs.
In connection with our initial public offering of Class A ordinary shares in Hong Kong, or the Hong Kong IPO, we have established a branch register of members in Hong Kong, or the Hong Kong share register. Our Class A ordinary shares that are traded on the Hong Kong Stock Exchange, including those issued in the Hong Kong IPO and those that may be converted from ADSs, are registered on the Hong Kong share register, and the trading of these Class A ordinary shares on the Hong Kong Stock Exchange will be subject to the Hong Kong stamp duty. To facilitate ADS-ordinary share conversion and trading between NYSE and the Hong Kong Stock Exchange, we also moved a portion of our issued Class A ordinary shares from our register of members maintained in the Cayman Islands to our Hong Kong share register.
Under the Hong Kong Stamp Duty Ordinance, any person who effects any sale or purchase of Hong Kong stock, defined as stock the transfer of which is required to be registered in Hong Kong, is required to pay Hong Kong stamp duty. The stamp duty is currently set at a total rate of 0.2% of the greater of the consideration for, or the value of, shares transferred, with 0.1% payable by each of the buyer and the seller.
To the best of our knowledge, Hong Kong stamp duty has not been levied in practice on the trading or conversion of ADSs of companies that are listed in both the United States and Hong Kong and that have maintained all or a portion of their ordinary shares, including ordinary shares underlying ADSs, in their Hong Kong share registers. However, it is unclear whether, as a matter of Hong Kong law, the trading or conversion of ADSs of these dual-listed companies constitutes a sale or purchase of the underlying Hong Kong-registered ordinary shares that is subject to Hong Kong stamp duty. We advise investors to consult their own tax advisors on this matter. If Hong Kong stamp duty is determined by the competent authority to apply to the trading or conversion of our ADSs, the trading price and the value of your investment in our Class A ordinary shares and/or ADSs may be affected.
ITEM 4. INFORMATION ON THE COMPANY
A. History and Development of the Company
We commenced our express delivery service business through Shanghai Zhongtongji Express Service Co., Ltd., or Shanghai Zhongtongji, in Shanghai, China in January 2009. Prior to 2014, we operated express delivery services in Shanghai, Anhui Province, Jiangsu Province and Zhejiang Province through Shanghai Zhongtongji, which authorized and cooperated with third-party business partners to operate ZTO-branded express delivery services elsewhere in China.
In January 2013, the shareholders who separately owned Shanghai Zhongtongji and 15 network partners located in the cities and provinces mentioned above, established ZTO Express, as the holding company to hold the businesses of Shanghai Zhongtongji and the 15 network partners.
69
In January 2014, ZTO Express acquired businesses and assets of Shanghai Zhongtongji and eight network partners that were wholly owned by some of the shareholders who formed ZTO Express.
In October 2015, ZTO Express and its wholly owned subsidiaries acquired express delivery businesses from 16 network partners and their respective shareholders in exchange for equity interest in ZTO Express (Cayman) Inc. and cash.
In April 2015, ZTO Express (Cayman) Inc. was incorporated under the laws of the Cayman Islands as our offshore holding company to facilitate financing and offshore listing. Upon its incorporation, ZTO Express (Cayman) Inc. issued 600,000,000 ordinary shares to the British Virgin Islands holding vehicles of the then shareholders of ZTO Express, in proportion to these shareholders’ then respective share percentage in ZTO Express. ZTO Express (Cayman) Inc. established ZTO Express Limited in British Virgin Islands as its wholly-owned subsidiary in April 2015. ZTO Express Limited subsequently established ZTO Express (Hong Kong) Limited as its wholly owned subsidiary in May 2015.
In July 2015, ZTO Express (Hong Kong) Limited established a wholly owned PRC subsidiary, Shanghai Zhongtongji Network. Due to the PRC legal restrictions on foreign ownership in companies that provide mail delivery services in China, we carry out our express delivery business through ZTO Express, a domestic PRC company, equity interests in which are held by PRC citizens and companies established in Shanghai China.
Zhongtongji Network entered into a series of contractual arrangements, including an exclusive call option agreement, an equity pledge agreement, a voting rights proxy agreement, as described in more detail below, irrevocable powers of attorney and an exclusive consulting and services agreement and its supplemental agreement, with ZTO Express and its shareholders, and obtained spousal consent letters by the spouses of six key shareholders of ZTO Express. These shareholders are Messrs. Meisong Lai, Jianfa Lai, Jilei Wang, Xiangliang Hu, Shunchang Zhang and Xuebing Shang, collectively holding 73.8% of equity interest in ZTO Express.
As a result of these contractual arrangements, we have effective control over, and are the primary beneficiary of, ZTO Express. ZTO Express is therefore our consolidated variable interest entity, or consolidated VIE, which generally refers to an entity in which we do not have any equity interests but whose financial results are consolidated into our consolidated financial statements in accordance with U.S. GAAP because we have effective financial control over, and are the primary beneficiary of, that entity. We treat ZTO Express and its subsidiaries as our consolidated affiliated entities under U.S. GAAP and have consolidated their financial results in our consolidated financial statements in accordance with U.S. GAAP. However, those contractual arrangements may not be as effective in providing operational control as direct ownership.
On October 27, 2016, our ADSs commenced trading on the NYSE under the symbol “ZTO.” We raised from our initial public offering approximately $1.4 billion in net proceeds after deducting underwriting commissions and the offering expenses payable by us.
In May 2017, we announced a US$300 million share repurchase program and repurchased an aggregate of 9,759,888 ADSs at an average purchase price of US$14.12, including repurchase commissions, under this program as of May 21, 2018.
In May 2018, Alibaba and Cainiao Network entered into a strategic transaction with us. Pursuant to the transaction terms, investors led by Alibaba and Cainiao Network invested US$1.38 billion in our company in exchange for approximately 10% of our equity interest at that time and obtained certain shareholder rights in our company. The transaction was completed in June 2018.
In June 2018, we made a strategic investment of approximately US$168 million to acquire approximately 15% of equity stake in Cainiao Post, Cainiao Network’s network of last-mile delivery stations. Our strategic investment in Cainiao Post was done in conjunction with four other leading express delivery companies in China, including YTO Express, STO Express, Yunda Express, and Best Inc., in the aggregate amount of approximately US$495 million.
70
In November 2018, we announced a new share repurchase program whereby we were authorized to repurchase our own Class A ordinary shares, in the form of ADSs, with an aggregate value of up to US$500 million during an 18-month period thereafter. The term of the share repurchase plan was extended to June 30, 2021 as approved by our board in March 2020. In March 2021, the board of directors approved changes to the share repurchase program, increasing the aggregate value of shares that may be repurchased from US$500 million to US$1 billion and extending the effective time by two years through June 30, 2023. As of March 31, 2022, we have purchased an aggregate of 36,074,242 ADSs at a weighted average purchase price of US$25.21 per ADS, including repurchase commissions.
On September 29, 2020, our Class A ordinary shares commenced trading on the Main Board of the Hong Kong Stock Exchange under the stock code “2057.” We raised from our listing in Hong Kong approximately HK$11.1 billion (US$1.4 billion) in net proceeds after deducting underwriting commissions and the offering expenses payable by us.
Our principal executive offices are located at Building One, No.1685 Huazhi Road, Qingpu District, Shanghai, 201708, People’s Republic of China. Our telephone number at this address is +86 21 5980-4508. Our registered office in the Cayman Islands is located at the offices of Maples Corporate Services Limited, PO Box 309, Ugland House, Grand Cayman, KY1-1104, Cayman Islands. SEC maintains an Internet site that contains reports, proxy and information statements, and other information regarding issuers that file electronically with the SEC on www.sec.gov. You can also find information on our website http://ir.zto.com. The information contained on our website is not a part of this annual report.
B. Business Overview
We are a leading express delivery company in China. Through our network and together with our network partners, we provide domestic and international express delivery services supplemented by other value-added services.
We have developed an extensive and reliable delivery network in China. As of December 31, 2021, our network infrastructure consists of 99 sorting hubs with 385 automation lines, approximately 3,700 line-haul routes serviced by approximately 10,900 self-owned line-haul vehicles, and over 5,700 direct network partners operating over 30,400 pickup/delivery outlets and over 70,000 last-mile posts. Our network covers over 99.8% of cities and counties in China.
Service Offerings by US and Our Network Partners
We mainly provide express deliveries in China of parcels weighing under 50 kilograms with expected delivery time ranging from 24 to 72 hours. Our delivery time has improved over time.
71
The following chart sets out the services provided by us and our network partners.
Key Category |
| Service Offerings | ||
Domestic Express | Express Delivery | ● Intra-city Delivery | ||
● Inter-city Delivery | ||||
Enterprise Customer Services | ● Customized one-stop express delivery solution for key accounts | |||
Ancillary Services(1) | ● Cash-on-Delivery Service | |||
● Alternative Address Pick-up & Delivery | ||||
● Proof-of-delivery Collection | ||||
● Parcel Interception Service | ||||
● Reverse Logistics | ||||
● Others | ||||
Regional | ● Hong Kong/Taiwan Door-to-Door Express Service | |||
International Express | Cross-border | ● International express services to key overseas markets in cooperation with business partners |
| (1) | Alternative Address Pick-up & Delivery service enables the sender to change the pick-up and destination address. Proof-of-delivery Collection service is a kind of service where we collect the receipt signed by the recipient upon successfully delivering a parcel and send it to the sender. Parcel Interception Service allows senders to intercept and redirect a parcel before it is scheduled for delivery or delivered to its destination. As to Reverse Logistics service, the senders, such as the merchants on e-commerce platforms, may entrust us to pick up goods from the designated addresses, such as consumer's home and retail stores, and deliver the goods to the designated addresses, such as factories and warehouses. |
72
Express delivery service process
The following diagram illustrates the process for the completion of a typical domestic delivery order in our network.

The full delivery fees collected by pickup outlets upfront from the senders typically comprise of (i) the pickup service fees, (ii) the network transit fees payable to our company; and (iii) the last-mile delivery fees payable to network partners who operate the delivery outlets, and individual couriers. After collection, pickup outlets would keep the pickup service fees, and pay the network transit fees and the last-mile delivery fees to our company. We would then pass the last-mile delivery fees on to the applicable network partners who in turn would settle with individual couriers accordingly. Since the third quarter of 2020, we have started to credit a portion of the last-mile delivery fees directly into the corresponding individual couriers’ electronic accounts maintained in our settlement system. The specific proportion is determined by the network partners, subject to the dollar amount per delivery set by us.
Step 1: Parcel Pickup. A pickup outlet operated by our network partner arranges for a courier to collect the parcel from the sender (such as a merchant on e-commerce platform or an enterprise customer) once the pickup outlet has received a delivery order. Unless the sender chooses pay-at-arrival service, the pickup outlet collects the full delivery service fee upfront from the sender at the time of pickup. All collected parcels are then forwarded to our regional sorting hub once or twice per day depending on parcel volume. Typically, parcels that are picked up before 6 p.m. will be shipped to our sorting hub on the same day. Each parcel is assigned a waybill with a unique tracking number and barcode which, together with our automated systems, allows us to track the status of each individual parcel throughout the entire pickup, sorting and delivery process.
Step 2: Parcel Sorting and Line-Haul Transportation. Upon the receipt of parcels shipped from various pickup outlets from locations in their respective coverage area, the sorting hub sorts, further packs and dispatches parcels to the destination sorting hub. We provide line-haul transportation services between sorting hubs. Barcodes on each waybill attached to the parcels are scanned as they go through each sorting and transportation gateway, allowing us to keep track of the delivery service status of each parcel.
73
Step 3: Parcel Delivery. Our destination sorting hub unloads and sorts the parcels, which are then delivered to the recipients by the delivery outlets operated by our network partners. Once the recipient signs the waybill to confirm receipt, a full-service cycle is completed, and settlement of the delivery service fee promptly ensues in our network payment settlement system.
Express delivery service pricing
The network transit fees that we charge our network partners for the express delivery services we provide to them primarily consist of (i) a fixed amount for a waybill attached to each parcel and (ii) a variable amount per parcel for sorting and line-haul transportation based on parcel weight and route distance. We evaluate our pricing and make adjustments from time to time based on our operating costs, market conditions and competitions as well as our service quality. For our direct network partners at the provincial level, we provide fee discounts to those who significantly outperform the performance targets that we set.
Our service pricing is also be affected by the pricing adopted by our network partners, who have full discretion over the pricing of their services; such pricing is reflected in the amount of full delivery service fees they collect upfront from senders. Our network partners determine their pricing mainly based on their total costs, which primarily consists of the network transit fees we charge, the last-mile delivery fees payable to the delivery network partners, as well as the outlet operating costs. We provide guidelines to set the last-mile delivery fees together with network partners operating delivery outlets, where the guidelines are based on a variety of factors including the economic environment, market conditions and business conditions of the outlets. We are able to monitor the “fee sharing” mechanism between pickup and delivery outlets as the guidelines are implemented and the fees are payable through our system. Our network partners also consider other factors including market conditions and competition as well as their service quality. We do not set any explicit limitations on pricing and allow pricing latitude to our network partners so that they can effectively respond to the competitive dynamics in their local markets with tailor-made pricing based on the business volume and long-term prospect of each sender. Historically, the delivery service fees our network partners are able to charge have declined over time, partially as a result of competitive pressure.
Other logistics services
Building on our core express delivery business, we strive to become an integrated logistics service provider. We are expanding our service offerings with a goal to build an ecosystem featuring express delivery, less-than-truckload, cross-border, warehousing, aviation, commerce and more. For example, we provide less-than-truckload (LTL) logistics services with a focus on heavy cargo and international express delivery services in Southeast Asia, Africa and other countries; we also provide customers with integrated logistics solutions for warehousing, distribution and transportation. Furthermore, we provide freight forwarding services through the acquired business of China Oriental Express Co., Ltd. and its subsidiaries, which is a major freight forwarding and international logistics services provider in Hong Kong and Shenzhen. Furthermore, we are also expanding into air cargo business.
Our Network and Infrastructure
Our network consists of (i) our directly operated core sorting hubs and line-haul transportation network and (ii) network partner-operated outlets, as well as last-mile posts, across China.
Sorting hubs
Our sorting hubs are connected by the line-haul transportation network we operate. Each sorting hub collects parcels from outlets within its coverage area, sorts parcels according to their destination and dispatches them to the appropriate destination sorting hub. As of December 31, 2021, we operated 88 sorting hubs and our business partners operated 11 sorting hubs.
The sorting hubs operated by our business partners are located in remote areas in China and we work closely with independent third-party owners to effectively operate those hubs. In addition to the sorting hubs, our network partners also operate sorting facilities in certain remote areas in China.
74
70 of the sorting hubs operated by us are located on premises we own, for 42 of which we also lease additional areas, and 29 of the sorting hubs operated by us are located on leased premises. We plan to make long-term investments in land and facilities on self-owned premises to support the stability of our operations. From time to time, we also provide temporary warehousing services to certain key account customers to store their products close to their target demographics.
We have continuously adopted new technology solutions in automation hardware and software to enhance the efficiency of our operations. For example, we adopted telescopic conveyor belts for loading and unloading trucks in 2015, as well as fully integrated dynamic-weighing machines capable of measuring the dimensions and weight of parcels simultaneously at a high speed without having to stop the flow of packages. In addition, we work with technology companies and academic institutions to customize and upgrade existing design concepts. For example, we successfully collaborated with the Chinese Academy of Sciences in the Academy’s development of several variations of automated sorting equipment since 2015. We have also developed and continuously re-engineered sophisticated software (including data-enabled algorithm, real-time analytics and recalibration) to support high-speed sorting in order to ensure fast and reliable package data capturing and dispatch, and to reduce sorting errors and costs of re-work. In particular, we utilize an image-based learning algorithm in our safety inspection of packages to recognize prohibited illegal items during our inspection process and to reduce human error. The number and capacity of our automated sorting lines increased substantially from eight in 2016 (all of which were for small parcels) to 385 in 2021 (139 of which were for large parcels and the remaining 246 were for small parcels).
Line-haul transportation network
We connect our sorting hubs with approximately 3,700 well-planned line-haul routes. Our line-haul transportation network is serviced primarily by (i) our own fleet, and (ii) certain independent third-party vehicles. We control the route planning and vehicle dispatch of our entire line-haul transportation network.
As of December 31, 2021, our own fleet consisted of approximately 10,900 trucks, of which over 9,000 are high capacity 15 to 17-meter-long trailer models. We also contract other independent third-party transportation companies to fulfil additional capacity needs, most of which are single trip transportation when we foresee a low return trip truckload. We carefully review the operating history, fleet condition, reliability and other comprehensive criteria of the bidders to select only suitable providers.
In order to further improve our operating efficiencies as volume increases, we have systematically increased the proportion of high capacity 15- to 17-meter-long trailer models within our fleet from 39% in 2016 to 72% in 2019 and further to 83% in 2021 to optimize unit output and reduce cost. Moreover, we have established a systematic data and technology driven program to optimize trailer designs to reduce costs as well as enable digital tracking for real-time analytics of our vehicles. Further, we also helped develop improved vehicle parts and patented trailer designs. For example, our proprietary patented design of curved aluminum trailer is not only lighter but also more aerodynamic compared with traditional square-shaped steel containers. The higher capacity of these trailers (145m3 rather than 127m3) and lighter weight (6,700kg/ea rather than 9,000kg/ea) contributes to the increased fuel economy of our trailers and further contributes to the reduction in transportation cost. In addition, we have made RFID chip embedded Michelin tires a standard issue for line-haul vehicles. This allows us to better manage our moving assets by assessing real-time operating conditions such as vehicle speed and estimated fuel consumption and estimating normal wear and tear in order to schedule proper maintenance intervals.
75
We assess incoming volume (including maximum stress level) and simulated route planning (including road conditions) to inform our choice between deploying our own line-haul resources or supplementing capacity with third-party transportation services. We combine the programming interface of third-party map applications with our big data of parcel traffic and volume to feed our intelligent service routing algorithm to model the rate and direction of parcel flow, dynamically predict future capacity demands, and make adjustments in allocation of personnel and transport resources. Hence we are able to reduce inefficiency in parcel handling, increase fleet load rates and achieve optimal transportation time and costs.
Pickup and delivery outlets and last-mile posts
The pickup and delivery outlets are all operated by our network partners and are not owned by us. Our network partners primarily provide pickup and last-mile delivery services through the outlets managed by them, although certain larger outlets also have regional sorting and dispatching capabilities. Each outlet has its own designated geographical scope of operation and can generally only take orders originating within that area. Our network partners also generally arrange the transportation between pickup/delivery outlets and our sorting hubs. As of December 31, 2021, our network had over 30,400 pickup and delivery outlets nationwide, covering 99.8% of China’s cities and counties.
We have encouraged our network partners to invest early and secure physical presence with last-mile capabilities and consumer access by establishing last-mile posts. We currently have over 70,000 last mile posts across China. A last mile post is on average a 35-60 square meter space located near residential areas or office buildings or on university campuses where the couriers can leave delivery packages for recipients to pick up instead of delivering in person. A last mile post can be multifunctional and serve different purposes including receiving outgoing packages, collecting fees from couriers who leave packages for pickup (including processing packages left by competitors’ couriers) and realizing retail profit, thereby achieving greater overall labor and facility costs efficiencies.
Our Network Partner Model
Our network partners own and operate the pickup and delivery outlets under our brand and form an important part of our network system. The diagram below illustrates our network partner model.
76

As of December 31, 2021, we had over 5,700 network partners with whom we have directly entered into agreements prescribing the terms and conditions of their operations of pickup and delivery outlets under our brand. We refer to such network partners as our direct network partners. These agreements with direct network partners are generally for a term of three years and each direct network partner may elect to negotiate with us for renewal of the agreement upon expiration if it wishes to remain in our network. Our network partners pay us network transit fees for the express delivery services we provide to them. The network transit fees that we charge our network partners for the express delivery services we provide to them primarily consist of (i) a fixed amount for a waybill attached to each parcel and (ii) a variable amount per parcel for sorting and line-haul transportation based on parcel weight and route distance. We have the right to impose monetary penalties on our direct network partners for failure to adhere to the terms of the agreements. A direct network partner is also required to place a deposit with us as a performance guarantee. We have authorized our direct network partners to conduct their express delivery business exclusively under our “Zhongtong” or “ZTO” brand and mandate the unified application of our logos on outlets, personnel uniforms, transportation vehicles and packaging materials.
Each of our direct network partners is authorized by us to operate within a designated area, the size of which ranges from a township to an entire province. Depending on the size of, and the business volume in, their respective authorized areas, many of our direct network partners subcontract a portion of their business to third parties with our consent. We do not directly enter into agreements with those third parties and refer to them as our indirect network partners. Indirect network partners are also authorized to operate ZTO-branded express delivery business.
77
Our Zhongtian system provides the technological infrastructure for the management of our network partners. The Zhongtian system consists of our operational management system, network management system, settlement system, finance system and other integrated systems and mobile apps connecting our network partners. In particular, our Zhongtian system tracks each delivery order and calculates the network transit fees payable to us, and the last-mile delivery fees payable to our direct network partners and, where applicable, our indirect network partners. Starting from May 2018, we use Alipay to handle the settlement of payments from our network partners to us and among our direct network partners. All of our direct network partners have an Alipay account on our Zhongtian system, and we require them to make a prepayment from their respective account to our ZTO Alipay account through our Zhongtian system. The prepaid amount is used to settle network transit fees from our network partners to us and settle last-mile delivery fee from us to direct network partners.
All of our direct network partners and most of our indirect network partners work with us exclusively. A small number of our indirect network partners may process packages for other express delivery companies. This is typically limited to situations where an outlet is located in a remote or isolated area or newly established markets. Such exceptions to our exclusivity requirement are necessary in order to support the outlet’s start-up volume.
We control the qualification of new network partners and we provide extensive ongoing training to our network partners. We also periodically review the performance of our network partners on parcel volume, local market share, service quality and parcel safety/security scores. We consider the conditions and forecast of the local market to set guidance for those indicators. We also set guidance and review the performance of certain pickup and delivery outlets with large parcel volume. For our direct network partners at the provincial level, we provide fee discounts to those who significantly outperform the performance targets that we set.
If a direct network partner continuously fails to meet applicable performance targets set by us, we may unilaterally terminate our agreement with such direct network partner, which has only occurred in isolated cases historically. In those cases, we would introduce qualified buyers vetted by us or, in the cases where the exiting direct network partner has already identified a buyer itself, we would review the buyer’s credentials and decide whether to accept or reject it. In the case of voluntary departure by a direct network partner, it may choose to sell the outlet operating business to a buyer, where the foregoing review process would also apply. Moreover, under the agreement with us, the network partner may provide a three-month notice of termination and the agreement would be terminated upon mutual agreement between the parties. A network partner who discontinues cooperation with us may join a third party express delivery network.
Under the agreement with us, the network partner also has the right to unilaterally terminate the agreement within seven days from the date of execution of the agreement with notice to us; provided that, if the network partner has started to use our network resources, has begun to provide services to customers, or has exercised other major rights under the agreement, the network partner shall not terminate the agreement accordingly. The network partner’s major rights under the agreement are entitlements to the following products or services provided by us: (1) electronic documents or software in relation to enterprise management system; (2) guidance on the use of express delivery networks, business operation model and employee training; (3) sufficient, continuous and quality-guaranteed material supply; (4) advertising support; and (5) network transit service.
We provide our network partners latitude in their pricing decisions. The network partners have full discretion over their daily operations and can make localized decisions with respect to facilities, vehicles and recruitment to meet their operational needs.
We also provide financial services to qualified network partners. We select qualified network partners based on certain criteria set by us, such as having legal and stable income or source of income and engaging in operation activities that are legal and meet the national industrial policies and requirements. To provide such financial services, we enter into relevant agreements with qualified network partners under which the material terms (e.g. loan amount, maturity date, guarantee or pledge and event of default (as applicable)) of such financial services are stipulated. We have obtained the requisite business licenses and/or approvals under relevant PRC laws and regulations in order to provide such financial services to qualified network partners.
78
We had a financing receivables balance of RMB1,060.9 million, RMB2,462.5 million and RMB2,524.4 million (US$396.1 million) as of December 31, 2019, 2020 and 2021. No material default occurred as of December 31, 2021.
Our Customers
The following chart illustrates parcel and fund flows to and from our direct and end customers.

Our direct customers are our direct network partners, who, along with our indirect partners, own and operate pickup and delivery outlets. We provide our direct network partners with access to our line-haul transportation and sorting network, which form the infrastructure of their and our indirect partners’ express delivery services. In addition, we also directly serve some enterprise customers, including vertical e-commerce and traditional merchants, in connection with the delivery of their products to consumers.
Together with our network partners, we mainly serve e-commerce merchants and other express service users as our end customers. A significant portion of our end customers are merchants on China’s e-commerce platforms. Our enterprise customers are typically larger, nationwide brands with customized requirements for express delivery services. For certain enterprise customers, we provide direct pickup services without going through the pickup outlets of our network partners. We collect the full amount of delivery service fees from our enterprise customers and pay a portion of these fees to the delivery outlets of our network partners for last-mile delivery services provided by them. Depending on the availability and capacity of our personnel at the relevant locations, orders from some enterprise customers may also be picked up through our network partners.
79
Customer Service
We believe our high-quality customer service enhances our customer loyalty and brand image. Our network partners directly interact with our end customers, and we provide ongoing training and conduct regular performance reviews to ensure they provide quality customer services.
We also operate a call center network providing real-time assistance during business hours, seven days a week. Our automated system continues to respond to inquiries outside of business hours and forwards complicated inquiries to our live call center representatives for further handling during business hours. Our call center network is localized with branch offices in over 31 provinces in China with mostly local hires to leverage their local knowledge. All branches can be reached via a unified number and use a centralized call system and database. Our call system automatically directs incoming calls to the local branch near the caller’s location for localized handling. We have over 700 call center representatives who adhere to the same customer service standards nationwide and their local knowledge adds to our customer service effectiveness. We provide regular trainings to our representatives and periodically review callers’ level of satisfaction with the service they received from us. At the end of each call, each caller is asked to grade the quality of our customer service and a designated call-back team follows up on all incidences of dissatisfaction.
Information Technology and Intellectual Property
We have built our proprietary technology systems with open-source and mainstream technologies and have refined and tailored those technologies to suit our operational needs. We design and utilize our technology systems to enhance the efficiency and scalability of our network and these systems play an important role in the success of our business. The principal components of our technology system include:
Zhongtian System—Our self-developed and centralized Zhongtian system serves as the technology backbone for our express delivery management and network operation. The Zhongtian system has hundreds of modules with numerous functionalities and features covering all scenarios of our business and operations, consisting of our operational management system, network management system, settlement system, finance system and other integrated systems and mobile apps connecting our network partners:
| ● | Parcel sorting, transportation and tracking management. Our parcels are sorted and dispatched based on routing logic through the Zhongtian system. With this system, that is compatible with the digital waybill technology, we can track each parcel processed through the vast network based on a unique waybill barcode assigned to each parcel. As the parcel moves through each gateway, its barcode is scanned, and its route and other delivery information are captured in the Zhongtian system. We also monitor the capacity of our sorting hubs on the Zhongtian system and monitor the real-time movement of each on-duty truck with GPS and GIS technology that is synchronized with the Zhongtian system. |
| ● | Settlement payment calculation. The Zhongtian System tracks each delivery order and, according to pre-set formulae, calculates the network transit fees payable to us as well as last-mile delivery fees payable to the network partners. |
| ● | Platform integration. Our Zhongtian system is connected to the order systems of major e-commerce platforms and vertical e-commerce websites in China. Merchants can therefore seamlessly place delivery orders to the outlets via our Zhongtian system. |
| ● | Mobile application. The Zhongtian system also supports our mobile application so that pickup and delivery personnel are able to handle functions such as digital waybill printing, order pickup, parcel tracking, receipt signing on mobile devices. The mobile solutions are user centric and comprehensive in meeting the varied needs of different personnel. |
80
| ● | Customer service support. Our call center representatives have access to the Zhongtian system’s database to provide better and more effective customer service. The automated customer service functions on our website and our WeChat official account allow end customers to track parcels and search outlet locations with the data support from the Zhongtian system. |
| ● | Management of sale of accessories. Our network partners make online purchases of accessories, such as (i) portable bar code readers, (ii) thermal paper used for digital waybill printing, and (iii) ZTO-branded packing materials and uniforms, from us utilizing the accessories management module available on the Zhongtian system. Our network partners can log on to our system and place orders for waybills, packing materials, portable barcode scanners and other accessories. We then send out the accessories to our network partners once we have processed the orders received. |
| ● | Data analytics and decision support. The Zhongtian system collects and provides valuable operational data such as parcel volume, hub utilization and parcel delivery speed to analyze and enhance our and our network partners’ performance. It provides a dashboard available to our core management team with various data and analytical tools. By utilizing the dashboard, our management can monitor and evaluate our business in real-time. |
We have leased a high-grade data center in Zhejiang province to support our core operational systems, such as Zhongtian, and our transportation management system. Our server center in Shanghai mainly provides the network infrastructure for our managerial, data backup and other non-core functions. We have adopted security policies and measures, including encryption technology, to protect our software, proprietary data and customer information. Our system is configured with multiple layers of security to prevent unauthorized access to our software and databases, and we implement security protocols for communication among applications. We utilize a system of firewalls to prevent unauthorized access to our internal systems. Exchange of critical data on our website and public and private interfaces use the Secure Sockets Layer networking protocol, a standard security technology for establishing encrypted network communications. We regularly back up our databases, including customer data, with both on-site and off-site storage. Encryption is used to secure sensitive information when it is in transit or being stored.
Since 2016, we have established a digital product innovation system with eight major digital product lines, covering end-to-end online and offline processes for customer engagement, customer care, franchisee enablement, sorting hub operations, transportation, finance, smart mobility equipment and e-collaboration. This system enables around 200 applications throughout our information technology platform.
We have been developing a suite of technologies focusing on applying new features to enable fast digital product iteration, such as micro-service architecture, deep learning and AI, big data, private and hybrid cloud, DevOps, among others. We have also developed proprietary algorithms for order dispatchment and forecasting, as well as capabilities for real-time monitoring of information systems, automatic failure detection and recovery and high-throughput processing of 100-million orders in a single day.
We regard our trademarks, copyrights, patents, domain names, know-how, proprietary technologies, and similar intellectual property as critical to our success. As of December 31, 2021, we owned over 200 computer software copyrights in China for various aspects of our operations, maintained close to 500 trademark registrations and over 100 patents inside China. As of December 31, 2021, we had registered nine domain names, including zto.cn, among others.
In addition, we demonstrate the wide use of our technology resources, including Application Programming Interfaces (APIs), in various digital services, such as the ZTO Open Platform at zop.zto.com, an express delivery service technology docking platform which shares ZTO’s various service interfaces, and ZTO Security Response Center at sec.zto.com, an online platform for persons inside and outside the ZTO network to report security vulnerabilities to better protect customer information and enhance network security. We share with the public our achievements in improving digitization and intelligization in our operations through our annual ZTO Tech Open Day.
81
Competition
The express delivery industry in China is fragmented and we compete primarily with leading domestic express delivery companies including YTO Express, STO Express, Yunda Express, J&T Express, SF Express and the express delivery services provided by China Post such as EMS. We also face competition from emerging players in our industry or existing players in adjacent markets who may choose to leverage their existing infrastructure and expand their services into express delivery. We believe that our core value framework, superior scale, distinct partner network, best-in-class operational capabilities and cost efficiencies provide us with a competitive advantage. Entry into the express delivery industry requires significant initial investment into network construction and partner attraction. However, certain more established e-commerce companies may establish or further improve their proprietary delivery infrastructure and compete with us. Furthermore, as we look to offer additional products and services and expand our customer base, we may face competition from established players in new sectors we may choose to enter.
Procurement
We have adopted centralized procurement for selecting, bidding and purchasing land use rights, certain sorting equipment, line-haul transportation vehicles and consumables such as waybills, barcode scanners and uniforms. We hold bidding processes where possible to select products and services with the best value. We provide favorable payment terms in exchange for discounts and to promote long-term stable relationships with reliable suppliers. We work with manufacturers and research institutions to design and modify equipment to best fit our needs. Compared with off-the-shelf products available in the market, our tailor-made equipment generally has lower procurement and maintenance costs and higher operational efficiency.
We also leverage the scale of our network and assist our network partners to negotiate better procurement terms with their suppliers.
Security and Safety
We have established parcel security screening protocols to inspect parcels before we accept them for sorting and delivery. We have categorized prohibited items for land and air transport into a few classes, such as flammables and explosives, gunpowder, gasoline, opium and poultry. All senders are required to identify the content of their parcels. We require the pickup team to visually inspect items sent by end customers. We also have other measures such as X-ray screening of parcels for safety hazards or prohibited items. We have penalty measures in place for sorting hubs that handle pickup or delivery of prohibited items.
Workplace safety and transportation safety are important to our business. We have implemented safety protocols for our sorting hubs and ground transportation fleet to ensure safety and minimize accidents. We provide periodic training to our employees to recognize hazards, mitigate risk and avoid injury of themselves and others at work.
We have introduced and localized driver safety programs from overseas with the support of our vehicle insurance company China Pacific Insurance. In 2017, we equipped our line-haul vehicles with AI enabled smart devices that can decipher images, recognize unsafe gestures, and communicate with our home office data processing center that would automatically send escalating alarms to rectify unsafe driving behaviors.
82
Branding and Marketing
We strive to enhance our brand awareness through the provision of high quality services and marketing initiatives. We were awarded as one of National Civilized Units in Transportation Industry by the PRC Ministry of Transportation for the year of 2020. We were awarded as one of the Top 50 Chinese Logistics Companies in 2020 by China Association of Logistics and Networks and one of China's Top 500 Private Enterprises (ranked 210) in 2021 by National Federation of Industry and Commerce. We were also awarded as Advanced Group in Express Delivery Industry to Fight the COVID-19 Epidemic and 2020 Express Industry Special Donation Contribution Award for Poverty Alleviation by China Express Association. We were awarded as one of 2019-2020 Municipal Civilized Units by the Shanghai Municipal People's Government. We won the China Express Golden Parcels Contribution Award for Ten Years in 2020, the 2019 China Express Volume and Quality Double Upgrade Award and 2019 China Express Social Responsibility Award. We won the Data Service Award at the 9th China Big Data Application Golden Bell Award in 2019 for our intelligent customer service products and systems. Mr. Meisong Lai, our chairman, was awarded the Ram Charan Management Practice Award in 2019 by the Chinese edition of Harvard Business Review, recognizing excellent management practices. We were awarded as one of the 2019 Shanghai Top 100 Enterprises (ranked 61). Shanghai Zhongtongji Network won the Third Prize of Science and Technology Progress Award of China Federation of Logistics and Purchasing in 2020 and was awarded as one of Shanghai’s Top 100 Enterprises in the Software and Information Technology Service Industry in 2019. In 2018, we were awarded as one of the National Advanced Logistics Enterprises and China’s Top 100 Logistics Enterprises’ at the Commendation Congress of Advanced Logistics Enterprises. We were awarded as one of AAAAA logistics companies by China Federation of Logistics & Purchasing in August 2017.
We employ a variety of programs and marketing activities to promote our brand and our services. We regularly attend trade fairs, such as the China Beijing International Fair for Trade in Services, and speak at industry forums. We also operate a news feed channel and leverage various mobile social network applications, such as WeChat, to distribute business updates and corporate news. Our offline marketing activities include traditional media such as billboard and public relations activities. In addition, we require our network partners to apply our logos on personnel uniforms, transportation vehicles and packaging materials in a consistent and unified manner in order to further enhance our brand recognition during interactions with our end customers.
We train and guide our network partners to market their products to our end customers and maintain customer relationships. Our designated team maintains enterprise customer relationships directly through regular dialogue. In general, we and our network partners strive to continuously improve our service qualities to elevate our brand and attract and retain more customers.
Corporate Social Responsibility
We are committed to leveraging our technology and logistics infrastructure to benefit society. Since our founding, we have been highly committed to environmental, social and corporate responsibility matters, including environmental sustainability, employee care, poverty alleviation and more.
Environmental Sustainability. We have established a dedicated team to lead the formulation, implementation and supervision of environmental protection measures throughout our network. To reduce the negative impact of packaging consumables on the environment, we continue to promote the use of green and recyclable packaging and biodegradable packaging. We also take the initiatives to recycle packaging materials, and guide end consumers to reuse packaging cartons. Moreover, we have been committed to reducing the harmful impact of transportation on environment. Each of our line-haul vehicles is equipped with positioning equipment to monitor if there’s any abnormality in the transportation process together with GIS (Geographic Information System) to help plan proper transportation routes. We have also used high capacity trailers in order to improve energy efficiency and reduce pollutant emissions. Meanwhile, we encourage our network partners to use eco-friendly transportation vehicles such as new-energy vehicles and battery-powered cars for pickup and delivery. Furthermore, we vigorously promote the use of energy-saving and environmental friendly equipment in our operation, including sorting, transportation and delivery.
83
Employee care. We strive to provide employees with welfare benefits and a broad range of career development opportunities. We have established a sound talent cultivation mechanism and created an online-offline combined training platform. We have also organized and carried out vocational skills competitions and other activities for employees to improve professional skills. We have set up a management trainee program which aims to cultivate future leaders of the company through a three-year training plan. We also strive to help our employees balance their work and life. We have organized various recreational and sports activities to enrich the cultural life of employees.
Poverty alleviation. We have actively explored the rural market, and implemented an initiative of “bringing express delivery services into villages” by improving the last-mile logistics infrastructure and promoting the coverage of logistics services in rural areas. We have promoted a two-way circulation channel for agricultural products to the city and industrial products to the countryside, which aims to help stimulate consumption in rural areas and increase the income of rural residents.
COVID-19 outbreak relief. Since the COVID-19 outbreak, we have done our utmost to help people in heavily affected regions in China. At the beginning of the outbreak, we immediately set up an emergency response leading group and a frontline command and control group to fully coordinate land and air transportation resources and provide support for epidemic prevention and control across the country. By the end of March 2020, we had delivered more than 700 tons of medical and rescue supplies to Hubei Province, including masks, protective clothing, disinfectants, medical gloves, livelihood support materials, etc. Meanwhile, we take the health and safety of our employees as our top priority. We provided all of our frontline employees with masks and other protective equipment immediately after the outbreak. We also set up a dedicated fund of RMB100 million for COVID- 19 epidemic prevention and control to help frontline workers after resumption of business.
Environmental protection. We have published our annual ESG report since 2019, detailing our key initiatives and development in areas pertaining to environmental, social and corporate governance issues. The ESG reports are available at http://zto.investorroom.com/.
We are subject to a number of regulations on environmental protection in China. For example, pursuant to the PRC Law on Environment Impact Assessment, our construction project is required to undergo an environmental impact assessment, and an environmental impact assessment report must be submitted to the relevant governmental authorities in charge of ecological environment for approval before the commencement of construction, as applicable. In accordance with the Administrative Regulations on the Environmental Protection of Construction Projects and the Interim Measures on the Administration of Acceptance Inspection of Construction Project Environmental Protection, after the completion of a construction project, we are required to obtain a completion acceptance on environmental protection for the project from the competent department of environmental protection or carry out the acceptance inspection by ourselves, as the case may be.
Insurance
We maintain various insurance policies to safeguard against risks and unexpected events. We have purchased compulsory motor vehicle liability insurance and commercial insurance such as automobile third-party liability insurance, vehicle loss insurance and driver/passenger liability insurance. We also provide social security insurance including pension insurance, unemployment insurance, work-related injury insurance and medical insurance to our employees.
We do not purchase insurance for items delivered by us. Instead, our end customers may choose to pay an additional fee to purchase our priority handling services for valuable items, under which we will compensate those customers based on the value declared in the case of item loss or damage attributable to us. We do not maintain business interruption insurance; nor do we maintain product liability insurance or key-man insurance. We consider that the coverage from the insurance policies maintained by us is adequate for our present operations and is in line with the industry norm. Our management evaluates the adequacy of our insurance coverage from time to time and purchase additional insurance policies as needed.
84
Regulation
This Section sets forth a summary of the most significant rules and regulations that affect our business activities in China or our shareholders’ rights to receive dividends and other distributions from us.
Regulations Relating To Foreign Investment
Industry Catalogue Relating to Foreign Investment.
The MOFCOM and the NDRC jointly promulgated the Negative List for Foreign Investment Access, or the Negative List, on December 27, 2021, which became effective on January 1, 2022, and the Catalogue of Industries for Encouraging Foreign Investment (2020 Edition), or the Catalogue, on December 27, 2020, which became effective on January 27, 2021. The Catalogue and the Negative List set forth the industries in which foreign investments are encouraged, restricted, or prohibited. Industries that are not listed in any of the above three categories are generally open to foreign investment unless specifically restricted by other PRC regulations. Establishment of wholly foreign-owned enterprises is generally allowed in encouraged and permitted industries. Foreign investors are not allowed to invest in industries in the prohibited category.
We are mainly engaged in express delivery services, which may involve domestic express delivery services of mail. According to the Negative List, foreign investments in domestic express delivery services of mail are prohibited. Therefore, we provide domestic express delivery services of mail through our consolidated affiliated entities in China.
Our PRC subsidiaries also operate in certain industries which fall into the encouraged category, such as road transportation and technical support and consulting services. Our subsidiary Shanghai Zhongtongji Network is registered in accordance with PRC law and mainly engages in technical support and consulting services, which are encouraged under the Catalogue.
The PRC Foreign Investment Law and Regulations.
Pursuant to the FIL, adopted by the PRC National People’s Congress and came into effect on January 1, 2020, China will grant national treatment to foreign-invested entities, except for those foreign-invested entities that operate in “restricted” or “prohibited” industries prescribed in the Negative List.
According to the FIL, “foreign investment” refers to investment activities directly or indirectly conducted by one or more natural persons, business entities, or other organizations of a foreign country (collectively referred to as “foreign investors”) within China. Although the FIL does not explicitly classify contractual arrangements as a form of foreign investment, there is no assurance that foreign investment via contractual arrangement would not be interpreted as a type of indirect foreign investment activities under the definition in the future. In addition, the definition contains a catch-all provision that includes investments made by foreign investors through means stipulated in laws or administrative regulations or other methods prescribed by the State Council. Therefore, it still leaves leeway for future laws, administrative regulations or provisions promulgated by the State Council to provide for contractual arrangements as a form of foreign investment. See “Item 3. Key Information—D. Risk Factors—Risks Related to Our Corporate Structure—Our current corporate structure and business operations may be affected by the PRC Foreign Investment Law.”
The FIL also provides that the State establishes a foreign investment information report system. Foreign investors or the foreign investment enterprise shall submit investment information to the competent commerce department through the enterprise registration system and the enterprise credit information publicity system and the foreign investors or the foreign investment enterprise could be imposed a fine ranging from RMB100,000 to RMB500,000 by the competent commerce department for failing to report investment information as required to the foreign investment information report system.
85
Pursuant to the Measures for Information Reporting on Foreign Investment, promulgated by the MOFCOM and the State Administration for Market Regulation, or the SAMR, and became effective on January 1, 2020, where a foreign investor carries out investment activities in China directly or indirectly, the foreign investor or the foreign investment enterprise shall submit the investment information to the competent commerce department. The Implementation Regulation for the FIL, promulgated by the PRC State Council and became effective on January 1, 2020, provides that foreign investment enterprises established in accordance with the PRC Equity Joint Venture Law, the PRC Wholly Foreign-owned Enterprise Law, and the PRC Cooperative Joint Venture Law prior to implementation of the FIL shall, within the five-year period following the implementation of the FIL, adjust their organization form, organization structure pursuant to the provisions of the PRC Company Law, the PRC Partnership Enterprise Law and related laws, and complete change registration in accordance with the law. With effect from January 1, 2025, where an existing foreign investment enterprise has not adjusted its organization form or organization structure and complete the change registration in accordance with the law, the market regulatory authorities shall not process the application(s) for any other registration matter(s) of the said foreign investment enterprise, and shall publicly announce the relevant information.
Regulations Relating To Express Delivery Services
The PRC Postal Law, which was most recently amended on April 24, 2015, sets out the fundamental rules on the establishment and operation of an express delivery company. Pursuant to the Postal Law, an enterprise that operates and provides express delivery services must run its express delivery business by obtaining a Courier Service Operation Permit. In order to apply for a business permit for express delivery services, a company must meet all the requirements as a corporate legal person and satisfy certain prerequisites with respect to its service capacity and management system, and its registered capital must be no less than RMB500,000 to operate within a province, autonomous region, or municipality directly under the central government, no less than RMB1,000,000 in the case of cross-provincial operation, and no less than RMB2,000,000 to operate international express delivery services.
Filing with the postal administrative department is required where an express delivery company sets up branches. The requirements for the establishment of a branch of express delivery company are specified in the Administrative Measures for Courier Service Market, or the Courier Market Measures, which was announced by the Ministry of Transport on January 11, 2013. The Courier Market Measures stipulate that where any express delivery company establishes its branches or business departments, it must register with the local industrial and commercial administration where such branches or business departments are located by submitting its express delivery services operation permit and a list of its branches and, such branches or business departments must, within 20 days after they obtain their relevant business licenses, file with the local postal administrative department. The Postal Law stipulates that if an express delivery company fails to complete such required registration and/or filing with the relevant governmental authority, it may be ordered to rectify and to pay general fines of no more than RMB10,000. If the non-compliance situations are severe, a fine ranging from RMB10,000 to RMB50,000 can be imposed, and the offender may face suspension of its business operation before completing the rectification.
Pursuant to (i) the Postal Law, (ii) the Courier Market Measures, (iii) the Administrative Measures on Courier Service Operation Permits, which was most recently amended on November 28, 2019, and (iv) the Interim Regulations on Express Delivery, which was mostly recently amended on March 2, 2019, any entity engaging in express delivery services must obtain a Courier Service Operation Permit from the State Post Bureau or its local counterpart and is subject to their supervision and regulation. If an entity operates express delivery services without obtaining a Courier Service Operation Permit in accordance with the above measures and regulations, it may be compelled to make corrections, subject to the confiscation of its earnings generated from its unlicensed operating express delivery services, imposed a fine ranging from RMB50,000 to RMB100,000 or where the circumstances are severe, ranging from RMB100,000 to RMB200,000, and/or ordered to suspend its business operation for rectification or even cancellation of its Courier Service Operation Permit. If a permit-holder who ceases its business operation for over six months within the effective period of the Courier Service Operation Permit, it will be ordered by the postal administration departments to return the Courier Service Operation Permit, and if it refuses or fails to do so on time, the postal administration departments shall publicly announce the annulment of the Courier Service Operation Permit.
86
Enterprises engaged in express delivery services other than Postal Bureau Agencies may not engage in post and mail delivery business which are exclusively operated by Postal Bureau Agencies, and may not deliver any official documents of state-owned organizations. The express delivery business must operate within the permitted scope and under the valid terms of the Courier Service Operation Permit. The Courier Service Operation Permit is valid for 5 years upon its issuance and comes with an annual reporting obligation. The Circular on Implementing the Administrative Measures for the Courier Market and Strengthening the Administration of Courier Service Operations, which was issued by the State Post Bureau on February 7, 2013, further clarifies that the postal administrative department must examine whether an entity operates express delivery service within the permitted business scope and geographic scope of its Courier Service Operation Permit, and the geographic examination must be carried out down to the district-level within cities. Pursuant to the Courier Market Measures, failure to conduct express delivery services within the permitted operation scopes would subject the express delivery company to a correction order by the postal administrative department and a fine from RMB5,000 to RMB30,000. Moreover, in accordance with the Administrative Measures on Courier Service Operation Permits, an enterprise engaged in express delivery services must submit an annual reporting on its business licensing of courier services with the postal administrative authority which issued its Courier Service Operation Permit prior to 30 April each year. Where an express delivery service company fails to submit its annual report to the relevant postal administrative authority in a timely manner, it may be ordered by the postal administrative authorities to make correction, and may be subject to a fine of up to RMB10,000. Where an express delivery service company conceals any facts or commits fraud in its annual report, such express delivery service company may be ordered by the postal administrative authorities to make correction and imposed a fine ranging from RMB10,000 to RMB30,000.
In accordance with the Decision of the State Council on Issues concerning Cancelling and Adjusting a Batch of Administrative Examination and Approval Items on February 24, 2015, a company operating express delivery services must apply for and obtain the Courier Service Operation Permit prior to the application of its business license, and the competent industrial and commercial administration will examine whether such company has obtained a Courier Service Operation Permit.
In accordance with the Courier Market Measures, if any express delivery service is carried out through franchise, both the franchisees and franchisors must obtain the Courier Service Operation Permit and any franchisee must run its franchise business within its licensed scopes; and the franchisees and franchisors must enter into written agreements providing the rights and obligations of both parties and the liabilities of both parties in case of any violation of the legal rights and interests of the users of express delivery services. Any franchisee or franchisor failing to obtain the Courier Service Operation Permit or any franchisee failing to run its franchise business within its licensed scopes would be subject to a correction order by the relevant postal administrative authority and a fine ranging from RMB5,000 to RMB30,000.
Companies engaging in express delivery service must establish and implement a system for the examination of parcels or articles received for delivery. Pursuant to the PRC Postal Law and Measures for the Supervision and Administration of Postal Security in the Postal Industry issued by the Ministry of Transport on January 2, 2020, which became effective on February 15, 2020, express delivery companies must examine the postal articles so as to inspect whether the postal articles are prohibited or restricted from express delivery. Express delivery companies must also examine whether the names, nature and quantity of the postal articles have been properly disclosed on delivery form. Any failure to establish or implement such inspection system, or any unlawful acceptance or delivery of prohibited or restricted parcels/articles may result in the sanctions to the in-charge persons bearing direct responsibility and other persons subject to direct liability of the express delivery companies and the suspension of the company’s business operation for rectification or even cancellation of its Courier Service Operation Permit, being compelled to make corrections and being imposed a fine up to RMB5,000.
87
According to the Interim Regulations on Express Delivery, express delivery operators shall obtain the Courier Service Operation Permit for express delivery. Express delivery operators and their branches may open express delivery terminal outlets which are required to file with the local postal administrations in the places where they are located for record within 20 days from the date of opening their express delivery terminal outlets. The delivery terminal outlets are not required to obtain a business license. Where an express delivery service operator fails to file with the local postal administrations for opening their express delivery terminal outlets, such express delivery service company may be compelled to make corrections, imposed a fine ranging up to RMB50,000 and/or ordered to suspend business for rectification. In case an express delivery service company intends to suspend operating express delivery services, it shall (i) make public announcement ten days in advance, (ii) submit a written notice to the postal administrative departments, (iii) return the Courier Service Operation Permit and (iv) make proper arrangement on undelivered express parcels. Failure to comply with such requirement may be compelled to make corrections, imposed a fine ranging up to RMB50,000 and/or ordered to suspend business for rectification. According to the Interim Regulations on Express Delivery, express delivery operators shall also verify the identity of senders and register their identity information when receiving express parcels. Where senders refuse to furnish their identity information or furnish false identity information, express delivery operators shall not receive their express parcels. According to the Interim Regulations on Express Delivery, the Postal Law and the Anti-Terrorism Law, if any express delivery operator fails to verify the identity of senders yet registers their identity information, or identifies that the senders provide false identity information, but still receives the express parcels, such express delivery operator may be subject to a fine ranging from RMB 100,000 to RMB 500,000 or ordered to suspend business operation until cancellation of its express delivery services certificate, and the personnel directly in charge and other persons directly liable may be subject to a fine ranging up to RMB100,000. The Interim Regulations on Express Delivery also indicates that two or more express delivery operator may use a unified trademark, corporate name or express waybill to conduct the express delivery business. The express delivery operators shall enter into a written agreement to define their respective rights and obligations, carry out unified management of service quality, safety guarantee and business process, and provide unified express mail tracking, inquiry and complaint handling services for clients. Where the legitimate rights and interests of any client have been jeopardized due to the delay, missing, damage or shortage of express parcels, the client may request the express delivery operator to which the trademark, corporate name or express waybill belongs to offer compensation, or request the actual express delivery provider to pay compensation. ZTO Express and 65 of its subsidiaries have obtained the Courier Service Operation Permits to operate express delivery services. See “Item 3. Key Information—D. Risk Factors—Risks Related to Our Business and Industry—Any lack of requisite approvals, licenses or permits applicable to the business operation of us or our network partners may have a material and adverse impact on our business, financial condition and results of operations.”
Pursuant to the E-commerce Law, we are subject to certain requirements in e-commerce business, including but not limit to the following: while handing over commodities, express logistics service providers shall remind consignees to examine the commodities immediately on the spot; where the commodities are received by others for consignees, such providers shall obtain the consent of consignees. Express logistics service providers shall use environmental-friendly packaging materials in accordance with the relevant provisions in an effort to reduce the consumption of packaging materials and implement the recycling measures. While offering express logistics services, the providers thereof may agree to be entrusted by e-commerce operators to collect payments for goods on a commission basis. The operation of our business is subject to the E-commerce Law. If our express delivery services are not in compliance with the law, we may be required to rectify. See “Item 3. Key Information—D. Risk Factors—Risks Related to Our Business and Industry—Our business and the business of our network partners are subject to a broad range of PRC laws and regulations. If we or our network partners are deemed to be not in compliance with any of these laws and regulations, our business, reputation, financial condition and results of operations may be materially and adversely impacted.”
88
Regulations Relating To Road Transportation Operation Permit
Pursuant to the Regulations on Road Transportation promulgated by the State Council on April 30, 2004 and most recently amended on March 2, 2019, and the Provisions on Administration of Road Freight Transportation and Stations (Sites) issued by the Ministry of Transport on June 16, 2005 and most recently amended on June 20. 2019, or the Road Freight Provisions, the business operations of road freight transportation refer to commercial road freight transportation activities that provide public services. The road freight transportation includes general road freight transportation, special road freight transportation, road transportation of large articles, and road transportation of hazardous cargos. Special road freight transportation refers to freight transportation using special vehicles with containers, refrigeration equipment, or tank containers, etc. The Road Freight Provisions set forth detailed requirements with respect to vehicles and drivers.
Under the Road Freight Provisions, anyone engaging in the business of operating road freight transportation or stations (sites) must obtain a Road Transportation Operation Permit from the local county-level road transportation administrative bureau, and each vehicle used for road freight transportation must have a Road Transportation Certificate from the same authority. The incorporation of a subsidiary of road freight transportation operator that intends to engage in road transportation business is subject to the same approval procedure. If it intends to establish a branch, it should file with the local road transportation administrative bureau where the branch is to be established.
Although the Road Transportation Operation Permits have no limitation with respect to geographical scope, several provincial governments in China, including Shanghai and Beijing, promulgated local rules on administration of road transportation, stipulating that permitted operators of road freight transportation registered in other provinces should also make record-filing with the local road transportation administrative bureau where it carries out its business.
In 2021, ZTO Express and eight of its subsidiaries have obtained Road Transportation Operation Permits to operate general road freight transportation or station (sites). Shanghai Zhongtongji Logistics Co., Ltd. and 23 of its subsidiaries have obtained Road Transportation Operation Permits to operate general road freight transportation or station (sites). See “Item 3. Key Information—D. Risk Factors—Risks Related to Our Business and Industry—Any lack of requisite approvals, licenses or permits applicable to the business operation of us or our network partners may have a material and adverse impact on our business, financial condition and results of operations.”
Regulations Relating To Cargo Vehicles
Pursuant to the Administrative Provisions concerning the Running of Cargo Vehicles with Out-of-Gauge Goods promulgated on August 19, 2016, took effect on September 21, 2016 and amended on August 11, 2021, cargo vehicles running on public roads shall not carry cargo weighing more than the limits prescribed by this regulation and their dimensions shall not exceed those as set forth by the same regulation. Vehicle operators who violate this regulation may be subject to a fine of up to RMB30,000 for each violation. In the event of more than three violations in any year, the regulatory authority may suspend the operating license of the vehicle operator and/or revoke the business operation registration of the relevant vehicle. In the event more than 10% of the total vehicles of any road transportation enterprise are not in compliance with this regulation in any year, such road transportation enterprise shall suspend its business for rectification and its road transportation license may be revoked.
The operation of our truck fleet is subject to this regulation. If our trucks are not in compliance with this regulation, we may be required to modify such trucks to reduce their length or purchase new ones to replace them. Otherwise, we may be subject to penalties under this regulation if we continue to operate those trucks that exceed the limits set forth in the regulation. See “Item 3. Key Information—D. Risk Factors—Risks Related to Our Business and Industry—Our business and the business of our network partners are subject to a broad range of PRC laws and regulations. If we or our network partners are deemed to be not in compliance with any of these laws and regulations, our business, reputation, financial condition and results of operations may be materially and adversely impacted.”
89
Regulations Relating To International Freight Forwarding Business
Administrative Provisions on International Freight Forwarders promulgated on June 29, 1995 and its detailed rules regulate the business of international freight forwarding. According to the provisions and its detailed rules, the minimum amount of registered capital must be RMB5 million for an international freight forwarder by sea, RMB3 million for an international freight forwarder by air and RMB2 million for an international freight forwarder by land or for an entity operating international express delivery services. An international freight forwarder must, when each time applying for setting up a branch, increase its registered capital (or the excess amount over its minimum registered capital) by RMB500,000. Under the Measures on Filing of International Freight Forwarders (Interim) announced on March 2, 2005 and amended on August 18, 2016, all international freight forwarders and their branches registered with the state industrial and commercial administration must be filed with the MOFCOM or its authorized organs.
Regulations Relating To Use Of Unmanned Aerial Vehicles For Commercial Flight Activities
On March 21, 2018, Civil Aviation Administration promulgated the Administrative Measures for Commercial Flight Activities of Civil Unmanned Aerial Vehicles (Interim), pursuant to which a Civil Unmanned Aerial Vehicle Business License shall be obtained for the use of unmanned aerial vehicles for commercial flight activities, and no commercial flight activities shall be conducted without an Unmanned Aerial Vehicle Operation Permit. Three subsidiaries of ZTO Express, have obtained the Unmanned Aerial Vehicle Operation Permit.
On August 26, 2020, Ministry of Transport promulgated the Provisions on the Administration of Business Licensing for General Aviation which became effective on January 1, 2021, which provides that General Aviation Business License shall be obtained for the use of general aviation aircraft, including civil unmanned aerial vehicle, for commercial flight activities. General aviation enterprise shall submit the annual report of the previous year to the regional civil aviation administration of their domicile through the general aviation management system before March 31 of each year, in the event failing to submit the annual report of the previous year within the specified time, or the content of the annual report does not meet the requirements, such general aviation enterprise may be ordered to rectify within a specified time and be imposed a fine up to RMB30,000 if such general aviation enterprises refuse to rectify. According to the General Aviation Business Licensing Work Guide (Second Edition), enterprise that has obtained the Civil Unmanned Aerial Vehicle Business License on or before December 31, 2020 does not need to apply for a new version of the General Aviation Business License and the Civil Unmanned Aerial Vehicle Business License continue to be valid until the new version of the electronic license of the General Aviation Business License is launched.
Regulations Relating To Commercial Franchising
Pursuant to the Regulations and Provisions on Commercial Franchising, commercial franchising refers to the business activities where an enterprise that possesses the registered trademarks, enterprise logos, patents, proprietary technology or any other business resources allows such business resources to be used by another business operator through contract and the franchisee follows the uniform business model to conduct business operations and pay franchising fees to the franchisor according to the contract. We and our network partners are therefore subject to regulations on commercial franchising. Under the Regulations and Provisions on Commercial Franchising, within 15 days of the first conclusion of franchising contract, the franchisor must carry out record-filing with the MOFCOM or its local counterparts and must report the status of its franchising contracts in the previous year in the first quarter of each year after record-filing. The MOFCOM announces the names of franchisors who have completed filing on the government website and makes prompt updates. If the franchisor fails to comply with these Regulations and Provisions on Commercial Franchising, the MOFCOM or its local counterparts have the discretion to take administrative measures against the franchisor, including fines and public announcements. The Regulations and Provisions on Commercial Franchising also set forth requirements on the contents of franchising contracts. ZTO Express has signed cooperation contracts with its direct network partners. If we are deemed as a franchisor who fails to comply with the stipulations of filing with the competent commerce authority, we may be imposed a fine ranging from RMB10,000 to RMB100,000. As of December 31, 2021, we have not made any filings with local counterparts of the MOFCOM or received any governmental order to make such filings. See “Item 3. Key Information—D. Risk Factors—Risks Related to Our Business and Industry — Our failure to comply with regulations on commercial franchising may result in penalties to us.”
90
Regulations Relating To Personal Information Security And Consumer Protection
On August 20, 2021, the Standing Committee of the National People’s Congress promulgated the Personal Information Protection Law, or the PIPL, which took effect on November 1, 2021. Pursuant to the PIPL, “personal information” refers to any kind of information related to an identified or identifiable individual as electronically or otherwise recorded but excluding the anonymized information. The processing of personal information includes the collection, storage, use, processing, transmission, provision, disclosure and deletion of personal information. The PIPL applies to the processing of personal information of individuals within the territory of the PRC, as well as personal information processing activities outside the territory of PRC, for the purpose of providing products or services to natural persons located within China, for analyzing or evaluating the behaviors of natural persons located within China, or for other circumstances as prescribed by laws and administrative regulations. A personal information processor may process the personal information of this individual only under the following circumstances: (i) where consent is obtained from the individual; (ii) where it is necessary for the execution or performance of a contract to which the individual is a party, or where it is necessary for carrying out human resource management pursuant to employment rules legally adopted or a collective contract legally concluded; (iii) where it is necessary for performing a statutory responsibility or statutory obligation; (iv) where it is necessary in response to a public health emergency, or for protecting the life, health or property safety of a natural person in the case of an emergency; (v) where the personal information is processed within a reasonable scope to carry out any news reporting, supervision by public opinions or any other activity for public interest purposes; (vi) where the personal information, which has already been disclosed by an individual or otherwise legally disclosed, is processed within a reasonable scope; or (vii) any other circumstance as provided by laws or administrative regulations. In principle, the consent of an individual must be obtained for the processing of his or her personal information, except under the circumstances of the aforementioned items (ii) to (vii). Where personal information is to be processed based on the consent of an individual, such consent shall be a voluntary and explicit indication of intent given by such individual on a fully informed basis. If laws or administrative regulations provide that the processing of personal information shall be subject to the separate consent or written consent of the individual concerned, such provisions shall prevail. In addition, the processing of the personal information of a minor under 14 years old must obtain the consent by a parent or a guardian of such minor and the personal information processors must adopt special rules for processing personal information of minors under 14 years old.
91
The Administrative Provisions on the Security of Personal Information of Express Service Users, promulgated by State Post Bureau on March 26, 2014, provide for the protection of the personal information of users of express or express delivery services, and the supervision on the express operations of postal enterprises and express delivery companies. In accordance with these provisions, the state postal administrative department and its local counterparts are the supervising and administering authority responsible for the security of the personal information of users of express or express delivery services, and postal enterprises and express delivery companies must establish and refine systems and measures for the security of such information. Specifically, express delivery companies must enter into confidentiality agreements with its employees regarding the information of its clients or users to specify confidentiality obligations and liabilities for violation thereof. Where express delivery companies are entrusted by operators engaging in online shopping, TV shopping, mail-order and other businesses to provide express delivery services, such express delivery companies must enter into agreements with the said principals agreeing upon provisions safeguarding the security of information of users of express delivery services. Courier companies operating through franchise are further required to formulate provisions on the security of information of users of express delivery services in franchising contracts and clarify the security responsibilities between franchisor and franchisee. A courier company and its employees causing damages to the users of express delivery services by divulging the users' information is expected to bear compensation liabilities. If a courier company is found to unlawfully furnish the information of users of express delivery services, the company and its employees are subject to administrative liabilities or even criminal penalties. A user of express delivery services may further seek remedies by following the Measures on Settling the Complaints of the Postal Users issued by State Post Bureau, which took effect on September 1, 2014. The Postal Users Complaints Settling Center implements the regime of mediation to handle the complaints from users on the quality of the express delivery services. According to the Interim Regulations on Express Delivery, an express delivery service company shall not sell, reveal or illegally provide any information of client that has been exposed during the provision of express services. In case the information of client is revealed or may be revealed, the express delivery service company shall take remedial measures immediately and report to the local postal administrations. Failure to comply with such requirement may be subject to penalties including a fine ranging from RMB10,000 to RMB100,000, suspension of business for rectification or revoke of its Courier Service Operation Permit. We are subject to the above provisions or measures with regard to the security of personal information and believe that we are currently in compliance with the law in all material aspects.
Regulations Relating To Cybersecurity, Privacy, Data Protection And Information Security
On December 28, 2012, the Standing Committee of the National People’s Congress promulgated the Decision of the Standing Committee of the National People's Congress on Strengthening Network Information Protection, or the Network Information Protection Decision, to enhance the legal protection of information security and privacy on the internet. The Network Information Protection Decision also requires network service providers to take measures to ensure confidentiality of information of users. On July 16, 2013, the Ministry of Industry and Information Technology, or the MIIT, promulgated the Provisions on Protection of Personal Information of Telecommunication and Internet Users to regulate the collection and use of users’ personal information in the provision of telecommunication service and internet information service in China. On August 29, 2015, the Standing Committee of the National People’s Congress promulgated the Ninth Amendment to the PRC Criminal Law, which became effective on November 1, 2015 and amended the standards of crime of infringing citizens’ personal information and reinforced the criminal culpability of unlawful collection, transaction, and provision of personal information. It further provides that any network service provider that fails to fulfill the obligations related to internet information security administration as required by applicable laws and refuses to rectify upon orders will be subject to criminal liability. On November 7, 2016, the Standing Committee of the National People’s Congress promulgated the PRC Cybersecurity Law, which requires, among others, that network operators take security measures to protect the network from interference, damage and unauthorized access and prevent data from being divulged, stolen or tampered with. Network operators are also required to collect and use personal information incompliance with the principles of legitimacy, properness and necessity, and strictly within the scope of authorization by the subject of personal information unless otherwise prescribed by laws or regulations. The PRC Civil Code, or the Civil Code, promulgated on May 28, 2020 and became effective on January 1, 2021, also provides specific provisions regarding the protection of personal information.
92
On June 10, 2021, the Standing Committee of the National People’s Congress promulgated the PRC Data Security Law, or the Data Security Law, which took effect on September 1, 2021. The Data Security Law, among other things, provides for a security review procedure for the data activities that may affect national security. Furthermore, the 2020 Measures, set forth the cybersecurity review mechanism for critical information infrastructure operators, and provided that critical information infrastructure operators who procure internet products and services that affect or may affect national security shall be subject to a cybersecurity review.
The 2021 Measures, took effect on February 15, 2022, and has replaced the 2020 Measures and further restated and expanded the applicable scope of the cybersecurity review. Pursuant to the 2021 Measures, critical information infrastructure operators that procure internet products and services, and network platform operators engaging in data processing activities, must be subject to the cybersecurity review under 2021 Measures if their activities affect or may affect national security. The 2021 Measures further stipulate that network platform operators holding over one million users’ personal information shall apply with the Cybersecurity Review Office for a cybersecurity review before any public offering at a foreign stock exchange. On August 17, 2021, the state council promulgated the Regulations on the Security Protection of Critical Information Infrastructure, which became effective on September 1, 2021. Pursuant to the Regulations on the Security Protection of Critical Information Infrastructure, critical information infrastructure shall mean any important network facilities or information systems of the important industry or field such as public communication and information service, energy, transportation, water conservancy, finance, public services, e-government affairs and national defense science, technology and industry, as well as other important network facilities and information systems which, in case of destruction, loss of function or leak of data, may result in serious damage to national security, the national economy and the people's livelihood and public interests.
On July 6, 2021, the relevant PRC government authorities made public the Opinions on Strictly Cracking Down Illegal Securities Activities in Accordance with the Law. These opinions emphasized the need to strengthen the administration over illegal securities activities and the supervision on overseas listings by China-based companies and proposed to take effective measures, such as promoting the construction of relevant regulatory systems to deal with the risks and incidents faced by China-based overseas-listed companies. On November 14, 2021, the CAC released the Regulations on the Network Data Security Management, or the Draft Regulations, for public comments, which stipulates, among others, that a prior cybersecurity review is required for listing abroad of data processors which process over one million users’ personal information, and the listing of data processors in Hong Kong which affects or may affect national security. On December 24, 2021, the CSRC issued the Draft Overseas Securities Offering and Listing Measures and the Draft Overseas Securities Offering and Listing Regulations, requiring domestic companies that directly or indirectly offer and list securities in an overseas market to fulfil the due filing and reporting obligations. The 2021 Measures required that, among others, network platform operators holding over one million users’ personal information shall apply with the Cybersecurity Review Office for a cybersecurity review before any public offering at a foreign stock exchange. See “Item 3. Key Information—D. Risk Factors—Risks Related to Doing Business in China—The PRC government’s significant oversight and discretion over our business operation could result in a material adverse change in our operations and the value of our ADSs and ordinary shares.” and “Item 3. Key Information—D. Risk Factors—Risks Related to Doing Business in China—The approval of or filing to the CSRC or other PRC government authorities may be required in connection with our offshore offerings under PRC law, and, if required, we cannot predict whether or for how long we will be able to obtain such approval.”
Regulations Relating To Financial Services
Pursuant to the Guiding Opinions of the China Banking Regulatory Commission and the People’s Bank of China on the Pilot Operation of Microcredit Loan Enterprises promulgated by the China Banking Regulatory Commission and the People’s Bank of China on May 4, 2008, to apply for the establishment of a microcredit loan enterprise, the applicant shall submit a formal application to the competent administrative departments at the provincial level, and upon the approval, the applicant shall register with the local branch of the industrial and commercial administration to obtain the business license.
93
Pursuant to the Notice of the China Banking and Insurance Regulatory Commission on Issuing the Interim Measures for the Supervision and Administration of Financial Leasing Enterprises promulgated by the China Banking and Insurance Regulatory Commission on May 26, 2020, provincial-level local financial regulatory authority shall establish a mechanism for consultation with administrations for market regulation to strictly control the registration of financial leasing enterprises and their branches.
Pursuant to the Notice of the General Office of the China Banking and Insurance Regulatory Commission on Strengthening the Supervision and Administration of Commercial Factoring Enterprises promulgated by the China Banking and Insurance Regulatory Commission on October 18, 2019 with the amendment on June 21, 2021, each financial regulatory authority shall coordinate with administrations for market regulation in strictly controlling the registration of commercial factoring enterprises before promulgation of the administrative measures for market access of commercial factoring enterprises. If the newly establishment of a commercial factoring enterprise is necessary, the financial regulatory authority shall set up a consultation mechanism with administrations for market regulation.
Regulations Relating To Pricing
In China, the prices of a few numbers of products and services are set by the government. According to the Pricing Law promulgated on December 29, 1997, which became effective on May 1, 1998, operators must, as required by the government departments in charge of pricing, mark the prices explicitly and indicate the service items, pricing structures and other related standards clearly. Operators may not charge any fees that are not explicitly indicated. Operators must not commit unlawful pricing activities, such as colluding with others to manipulate the market price, using false or misleading prices to deceive consumers, or conducting price discrimination against other business operators. Failure to comply with the Pricing Law may subject business operators to administrative sanctions such as warning, ceasing unlawful activities, requiring compensation, confiscating illegal gains, fines. The business operators may be ordered to suspend business for rectification or having their business licenses revoked if the violations are severe. We are subject to the Pricing Law as a service provider and believe that our pricing activities are currently in compliance with the laws in all material aspects.
Regulations Relating To Leasing
We lease properties for our offices, sorting hubs, pickup and delivery outlets and other facilities. Pursuant to the Law on Administration of Urban Real Estate which took effect on January 1, 1995 with the latest amendment on August 26, 2019, which became effective on January 1, 2020, lessors and lessees are required to enter into a written lease contract, containing such provisions as the term of the lease, the use of the premises, rental price, liability for repair, and other rights and obligations of both parties. Both lessor and lessee are also required to file for registration and record the lease contract with the real estate administration department. Pursuant to implementing rules stipulated by certain provinces or cities, if the lessor and lessee fail to go through the registration procedures, both lessor and lessee may be subject to fines.
The Civil Code, superseded the PRC Contract Law and became effective on January 1, 2021. According to the foregoing regulations, the lessee may sublease the leased premises to a third party, subject to the consent of the lessor. Where the lessee subleases the premises, the lease contract between the lessee and the lessor remains valid. The lessor is entitled to terminate the lease contract if the lessee subleases the premises without the consent of the lessor. In addition, if the lessor transfers the premises, the lease contract between the lessee and the lessor will still remain valid.
The Civil Code superseded the PRC Property Law and became effective on January 1, 2021. Pursuant to the foregoing regulations, if the mortgaged property is leased before the mortgage contract is executed, the previously established tenancy will not be affected by the subsequent mortgage, but where the mortgaged property is leased after the creation and registration of the mortgage interest, the tenancy cannot challenge the registered mortgage.
94
Regulations Relating To Land Use Right And Construction
Certain of our offices, sorting hubs and other facilities, together with the land use rights attached, are obtained or built by us or bought from third parties. Pursuant to the PRC Land Administration Law promulgated on June 25, 1986 with the latest amendment on August 26, 2019, which became effective on January 1, 2020, and the PRC Property Law which has been superseded by the Civil Code since January 1, 2021, any entity that needs land for the purposes of construction must obtain land use right and must register with local counterparts of Ministry of Natural Resources. Land use right is established at the time of registration. We have not obtained title certificates of land use rights to certain pieces of land currently used by us. See “Item 3. Key Information—D. Risk Factors—Risks Related to Our Business and Industry—The title defects with respect to or encumbrances on certain land and buildings or failure to obtain requisite approvals, licenses or permits in carrying out our property construction may cause interruptions to our business operations.”
According to the Measures for Control and Administration of Grant and Assignment of Right to Use Urban State-owned Land promulgated by the Ministry of Housing and Urban-Rural Development on December 4, 1992 with the amendment on January 26, 2011, and the PRC Law on Urban and Rural Planning promulgated by the National People’s Congress on October 28, 2007 and became effective on January 1, 2008 with the latest amendment on April 23, 2019, the Measures for Administration of Permission for Commencement of Construction Works promulgated by the Ministry of Housing Construction and Urban-Rural Development with the latest amendment on March 30, 2020, the Administrative Measures for Archival Filing on Inspection Upon Completion of Buildings and Municipal Infrastructure promulgated by the Ministry of Housing and Urban-Rural Development with the latest amendment on October 19, 2009, and the Regulations on the Quality Management of Construction Engineering promulgated by the State Council on January 30, 2000 and most recently amended on April 23, 2019, after obtaining land use right, the owner of land use right must obtain construction land planning permit, construction works planning permit from the relevant municipal planning authority, and a construction permit from relevant construction authority in order to commence construction. After a building is completed, an examination of completion by the relevant governmental authorities and experts must be organized. We have not been fully in compliance with certain construction requirements under PRC laws and regulations, such as commencing construction projects before obtaining the requisite permits and putting the constructions into use before passing the requisite inspection and acceptance. See “Item 3. Key Information—D. Risk Factors—Risks Related to Our Business and Industry—The title defects with respect to or encumbrances on certain land and buildings or failure to obtain requisite approvals, licenses or permits in carrying out our property construction may cause interruptions to our business operations.”
95
Regulations Relating To Environmental Protection
Pursuant to the PRC Law on Environment Impact Assessment promulgated on October 28, 2002 and most recently amended on December 29, 2018, and the Administrative Regulations on the Environmental Protection of Construction Projects promulgated on November 29, 1998 with the latest amendment on July 16, 2017, each construction project is required to undergo an environmental impact assessment, and an environmental impact assessment report must be submitted to the relevant governmental authorities in charge of ecological environment for approval before the commencement of construction. In the event that there is a material change in respect of the location, scale, nature of the construction project, the production techniques employed or the measures adopted for preventing pollution and preventing ecological damage of a given project, a new environmental impact assessment report must be submitted for approval. Moreover, in accordance with the Administrative Regulations on the Environmental Protection of Construction Projects, after the construction of a construction project for which an environmental impact report or environmental impact statement is required, the construction unit shall make an acceptance check of the matching environmental protection facilities and prepare an acceptance report according to the standards and procedures stipulated by the competent administrative department of environmental protection under the State Council. Subject to the Administrative Regulations on the Environmental Protection of Construction Projects, and the Interim Measures on the Administration of Acceptance Inspection of Construction Project Environmental Protection which became effective on November 20, 2017, except those construction projects requiring water, noise and solid waste pollution prevention facilities, which are still subject to acceptance by the environmental authorities, the constructing entities may organize the acceptance inspection upon the completion by themselves for other construction projects. Failure to comply with the above-mentioned regulations may subject an enterprise to fines, suspension of the construction and other administrative liabilities.
Regulations Relating To Intellectual Property Rights
The PRC government has adopted comprehensive governing laws for intellectual property rights, including copyrights, patents, trademarks and domain names.
Copyright. Copyright in China, including copyrighted software, is principally protected under the Copyright Law and its implementation rules and Regulations on the Protection of Computer Software. Under the Regulations on the Protection of Computer Software, the term of protection for copyrighted software is 50 years.
Patent. Patents in China are principally protected under the Patent Law and its implementation rules. The Patent Law provides for patentable inventions, utility models and designs. Patentable inventions and utility models must meet three conditions: novelty, inventiveness and practical applicability. The National Intellectual Property Administration is responsible for examining and approving patent applications. The duration of a patent right is either 10 years or 20 years from the date of application, depending on the type of patent right.
Trademark. The Trademark Law and its implementation rules protect registered trademarks. The PRC Trademark Office of the National Intellectual Property Administration is responsible for the registration and administration of trademarks throughout China. The Trademark Law has adopted a “first-to-file” principle with respect to trademark registration. Where registration application for a trademark that is identical or similar to another trademark which has already registered or given preliminary examination, the application for such trademark may be rejected. Trademark registration is effective for a renewable ten-year period, unless otherwise revoked.
Domain Name. Domain names are protected under the Administrative Measures on the Internet Domain Names promulgated by the MIIT, in August 24, 2017. The MIIT is the major regulatory authority responsible for the administration of the PRC internet domain names, under supervision of which the China Internet Network Information Center, or the CNNIC, is responsible for the daily administration of CN domain names and Chinese domain names. Our domain name registration is handled through domain name service agencies established under the relevant regulations, and we become domain name holders upon successful registration.
96
Regulations Relating To Employment
Pursuant to the PRC Labor Law, promulgated by National People’s Congress and most recently amended on December 29, 2018, and the PRC Labor Contract Law, promulgated by Standing Committee of the National People’s Congress on June 29, 2007 and amended on December 28, 2012, employers must execute written labor contracts with full-time employees. All employers must comply with local minimum wage standards. Violation of the PRC Labor Law and the PRC Labor Contract Law may result in the imposition of fines and other administrative and criminal liability in the case of serious violation.
Enterprises in China are required by PRC laws and regulations to participate in certain employee benefit plans, including social insurance funds, namely a pension plan, a medical insurance plan, an unemployment insurance plan, a work-related injury insurance plan and a maternity insurance plan, and a housing provident fund, and contribute to such plans or funds in amounts equal to certain percentages of salaries, including bonuses and allowances, of the employees as specified by the local government from time to time at locations where they operate their businesses or where they are located. According to the PRC Social Insurance Law, promulgated by National People’s Congress on October 28, 2010 and most recently amended on December 29, 2018, and Interim Regulations on Levying Social Insurance Premiums, promulgated by National People’s Congress on January 22, 1999 and most recently amended on March 24, 2019, an employer that fails to make social insurance contributions may be ordered to rectify the non-compliance and pay the required contributions within a stipulated deadline and be subject to a late fee of up to 0.05% per day. If the employer still fails to rectify the failure to make social insurance contributions within the stipulated deadline, it may be subject to a fine ranging from one to three times of the amount overdue and/or subject to a late fee of 0.2% per day. According to the Regulations on Management of Housing Fund, promulgated by National People’s Congress on April 3, 1999 and most recently amended on March 24, 2019, an enterprise that fails to make housing fund contributions may be ordered to rectify the noncompliance and pay the required contributions within a stipulated deadline; otherwise, an application may be made to a local court for compulsory enforcement. In the event of failure to pay certain past social security and housing fund contributions in accordance with the applicable PRC laws and regulations for and on behalf of our employees, we may be subject to fines and penalties and may be required to make up the contributions for the social security and housing fund contributions as well as to pay late fees. See “Item 3. Key Information—D. Risk Factors—Risks Related to Doing Business in China—Our failure to fully comply with PRC labor-related laws may expose us to potential penalties.”
Regulations Relating To Foreign Exchange
The principal regulations governing foreign currency exchange in China are the Foreign Exchange Administration Regulations, most recently amended on August 5, 2008. Payments of current account items, such as profit distributions and trade and service-related foreign exchange transactions, can usually be made in foreign currencies without prior approval from SAFE, by complying with certain procedural requirements. By contrast, approval from or registration with appropriate governmental authorities is required where Renminbi is to be converted into foreign currency and remitted out of China to pay capital expenses such as the repayment of foreign currency-denominated loans.
The SAFE Circular 19, took effect as of June 1, 2015 and partially modified or repealed on June 9, 2016 and December 30, 2019. Pursuant to SAFE Circular 19, the foreign exchange capital of foreign-invested enterprises is subject to the discretional foreign exchange settlement, which means the foreign exchange capital in the capital account of foreign-invested enterprises upon the confirmation of rights and interests of monetary contribution by the local foreign exchange bureau (or the book-entry registration of monetary contribution by the banks) may be settled at the banks based on the actual operation needs of the enterprises. The proportion of discretionary settlement of foreign exchange capital of foreign-invested enterprises is temporarily 100%. SAFE can adjust such proportion in due time based on the circumstances of international balance of payments.
97
On June 9, 2016, SAFE promulgated the SAFE Circular 16. SAFE Circular 16 reiterates some of the rules set forth in SAFE Circular 19 and removed certain restrictions previously provided under several SAFE circulars, including removal of restriction on conversion by a foreign-invested enterprise of foreign currency registered capital into RMB and use of such RMB capital. However, SAFE Circular 16 continues to prohibit foreign-invested enterprises from, among other things, using RMB funds converted from their foreign exchange capitals for expenditure beyond their business scope, and providing loans to non-affiliated enterprises except as permitted in the business scope.
On January 26, 2017, SAFE issued the Notice of State Administration of Foreign Exchange on Improving the Review of Authenticity and Compliance to Further Promoting the Reform of Foreign Exchange Administration, or SAFE Circular 3, which stipulates several capital control measures with respect to the outbound remittance of profit from domestic entities to offshore entities. Moreover, pursuant to SAFE Circular 3, domestic entities shall make detailed explanations of the sources of capital and utilization arrangements, and provide board resolutions, contracts and other proof when completing the registration procedures in connection with an outbound investment. On October 23, 2019, SAFE issued the Notice of the State Administration of Foreign Exchange on Further Facilitating Cross-border Trade and Investment, which, among other things, expanded the use of foreign exchange capital to domestic equity investment area.
98
Regulations Relating To PRC Mergers & Acquisitions
On August 8, 2006, the MOFCOM issued the M&A Rules, which took effect on September 8, 2006 and were amended on June 22, 2009, provided that the scenarios qualify as an acquisition of a domestic enterprise by a foreign investor. The M&A Rules requires an overseas special purpose vehicle formed for listing purposes through acquisitions of PRC domestic companies and controlled by PRC persons or entities to obtain the approval of the CSRC prior to the listing and trading of such special purpose vehicle’s securities on an overseas stock exchange. According to the Measures for Reporting of Information on Foreign Investment, which was issued by the MOFCOM and the SAMR and took effect on January 1, 2020, to acquire the equity of a non-foreign-invested enterprise within the territory of China, a foreign investor shall submit the initial report through the enterprise registration system when it applies for the registration of changes to the acquired enterprise. The Anti-Monopoly Law promulgated by the Standing Committee of the National People’s Congress, which became effective on August 1, 2008 requires that transactions which are deemed concentrations and involve parties with specified turnover thresholds must be cleared by the MOFCOM before they can be completed. According to the Provisions on Thresholds for Prior Notification of Concentrations of Undertakings, issued by the State Council on August 3, 2008 with latest amendment released on September 18, 2018, where the concentration of business operators satisfies any of the following threshold, the business operators shall file a declaration to the anti-monopoly enforcement authority of the State Council in advance, otherwise, no concentration shall be carried out: (i) the total amount of the global turnover realized by all business operators participating in the concentration during the last fiscal year exceeds RMB10 billion with at least two business operators each achieving a turnover of more than RMB 400 million within China during the last fiscal year; (ii) the total amount of the turnover within China achieved by all business operators participating in the concentration during the last fiscal year exceeds RMB 2 billion with at least two business operators each achieving a turnover of more than RMB400 million within China during the last fiscal year. The Interim Provisions on the Examination of Concentration of Business Operators promulgated by the SAMR, which became effective on December 1, 2020, further stipulates the detailed rules of declaration and examination of concentration of business operators. In addition, the Notice of the General Office of the State Council on the Establishment of the Security Review System for Mergers and Acquisitions of Domestic Enterprises by Foreign Investors promulgated on February 3, 2011 and became effective after 30 days of promulgation, require acquisitions by foreign investors of PRC companies engaged in military related or certain other industries that are crucial to national security be subject to security review before consummation of any such acquisition. See “Item 3. Key Information—D. Risk Factors—Risks Related to Doing Business in China—Certain PRC regulations may make it more difficult for us to pursue growth through acquisitions.” Currently, there remains uncertainty as to how the M&A Rules will be interpreted or implemented in the context of an overseas offering. See “Item 3. Key Information—D. Risk Factors—Risks Related to Doing Business in China—PRC regulations relating to the establishment of offshore special purpose companies by PRC residents may subject our PRC resident beneficial owners or our PRC subsidiaries to liability or penalties, limit our ability to inject capital into our PRC subsidiaries, limit our PRC subsidiaries’ ability to increase their registered capital or distribute profits to us, or may otherwise adversely affect us.”
Regulations Relating To Dividend Distribution
According to the FIL, foreign investment enterprises in China may pay dividends freely in RMB or any other foreign currency according to law. In addition, according to the PRC Company Law, foreign investment enterprises, same as domestic enterprises, are required to set aside at least 10% of their after-tax profits (if any) each year to the company’s statutory reserves, until the accumulative amount of such fund reaches 50% of its registered capital. Although the statutory reserves can be used, among other ways, to increase the registered capital and eliminate future losses in excess of retained earnings of the respective companies, the reserve funds are not distributable as cash dividends except in the event of liquidation. Further, the foreign investment enterprises may allocate a portion of their after-tax profits based on PRC accounting standards as discretionary reserve funds. These reserve funds are not distributable as cash dividends.
99
Regulations Relating To Offshore Financing
SAFE Circular 37 requires PRC residents to register with local branches of SAFE in connection with their direct establishment or indirect control of an offshore entity, for the purpose of overseas investment and financing, with such PRC residents’ legally owned assets or equity interests in domestic enterprises or offshore assets or interests, referred to in SAFE Circular 37 as a “special purpose vehicle.” SAFE Circular 37 further requires amendment to the registration in the event of any significant changes with respect to the special purpose vehicle, such as increase or decrease of capital contributed by PRC individuals, share transfer or exchange, merger, division or other material event. In the event that a PRC shareholder holding interests in a special purpose vehicle fails to fulfill the required SAFE registration, the PRC subsidiaries of that special purpose vehicle may be prohibited from making profit distributions to the offshore parent and from carrying out subsequent cross-border foreign exchange activities, and the special purpose vehicle may be restricted in its ability to contribute additional capital into its PRC subsidiary. Furthermore, failure to comply with the various SAFE registration requirements described above could result in liability under PRC law for evasion of foreign exchange controls. All of our shareholders that we are aware of being subject to SAFE regulations have completed all necessary initial registrations with the local SAFE branch or qualified banks as required by SAFE Circular 37.
On February 13, 2015, SAFE released Circular of the State Administration of Foreign Exchange on Further Simplifying and Improving the Direct Investment-related Foreign Exchange Administration Policies, which was partially abolished on December 30, 2019, under which local banks will examine and handle foreign exchange registration for overseas direct investment, including the initial foreign exchange registration and amendment registration, starting from June 1, 2015.
On March 11, 2020, the People’s Bank of China and SAFE jointly released the Notice on Adjusting Macro-Prudential Adjustment Parameters of Full-Caliber Cross-Border Financing, which raised the macro prudential adjustment parameter from 1 to 1.25. On January 7, 2021, the People’s Bank of China and SAFE jointly released the Notice on Adjusting Macro-Prudential Adjustment Parameters of Cross-Border Financing, which debased the macro prudential adjustment parameter from 1.25 to 1.
Regulations Relating To Employee Stock Incentive Plan Of Overseas Publicly-Listed Company
Pursuant to the 2012 SAFE Notices, which was promulgated by SAFE on February 15, 2012, individuals participating in any stock incentive plan of any overseas publicly listed company who are PRC citizens or non-PRC citizens who reside in China for a continuous period of not less than one year, subject to a few exceptions, are required to register with SAFE through a domestic qualified agent, which could be a PRC subsidiary of such overseas listed company, and complete certain other procedures. In addition, an overseas entrusted institution must be retained to handle matters in connection with the exercise or sale of stock options and the purchase or sale of shares and interests. We and our executive officers and other employees, who are PRC citizens or non-PRC citizens who reside in China for a continuous period of not less than one year with the exception of diplomatic agents of foreign countries in China and the representatives of any international organization in China and have been granted options, are subject to these regulations as our company became an overseas listed company upon the completion of our initial public offering. Failure by such individuals to complete their SAFE registrations may subject them to fines and other legal sanctions. See “Item 3. Key Information—D. Risk Factors—Risks Related to Doing Business in China—Any failure to comply with PRC regulations regarding the registration requirements for employee stock incentive plans of overseas publicly listed companies may subject the PRC plan participants or us to fines and other legal or administrative sanctions.”
The STA has issued certain circulars concerning employee share options or restricted shares. Under these circulars, our employees working in China who exercise share options or are granted restricted shares will be subject to PRC individual income tax. Our PRC subsidiaries have obligations to file documents related to employee share options or restricted shares with relevant tax authorities and to withhold individual income taxes of those employees who exercise their share options. If our employees fail to pay or we fail to withhold their income taxes according to relevant laws and regulations, we may face sanctions imposed by the tax authorities or other PRC governmental authorities.
100
Regulations Relating To Tax
Dividend Withholding Tax
Pursuant to the PRC Enterprise Income Tax Law, or the EIT Law, which was recently amended on December 29, 2018, and its implementation rules, which became effective on January 1, 2008 and was amended on April 23, 2019, if a non-resident enterprise has not set up an organization or establishment in China, or has set up an organization or establishment but the income derived has no actual connection with such organization or establishment, it will be subject to a withholding tax on its PRC-sourced income at a rate of 10%. Pursuant to the Arrangement between Mainland China and the Hong Kong Special Administrative Region for the Avoidance of Double Taxation and Tax Evasion on Income, the withholding tax rate in respect to the payment of dividends by a PRC enterprise to a Hong Kong enterprise is reduced to 5% from a standard rate of 10% if the Hong Kong enterprise directly holds at least 25% of the PRC enterprise. The Notice of the STA on the Issues concerning the Application of the Dividend Clauses of Tax Agreements, or STA Circular 81 sets forth the requirements for a Hong Kong resident enterprise to enjoy the reduced withholding tax. Furthermore, the Administrative Measures for Convention Treatment for Non-resident Taxpayers, which became effective on January 1, 2020, require that non-resident taxpayers claiming treaty benefits shall be handled in accordance with the principles of “self-assessment, claiming benefits, retention of the relevant materials for future inspection.” Where a non-resident taxpayer self-assesses and concludes that it satisfies the criteria for claiming treaty benefits, it may enjoy treaty benefits at the time of tax declaration or at the time of withholding through a withholding agent, simultaneously gather and retain the relevant materials pursuant to the provisions of these Measures for future inspection, and subject to subsequent administration by tax authorities. Accordingly, ZTO Express (Hong Kong) Limited may be able to enjoy the 5% withholding tax rate for the dividends they receive from ZTO Express, if they satisfy the conditions prescribed under STA Circular 81 and other relevant tax rules and regulations. However, according to STA Circular 81, if the relevant tax authorities consider the transactions or arrangements we have are for the primary purpose of enjoying a favorable tax treatment, the relevant tax authorities may adjust the favorable withholding tax in the future.
Enterprise Income Tax
Under the EIT Law, enterprises are classified as resident enterprises and nonresident enterprises. PRC resident enterprises typically pay an enterprise income tax at the rate of 25%. Uncertainties exist with respect to how the EIT Law applies to the tax residence status of ZTO Express (Cayman) Inc. and our offshore subsidiaries.
Under the EIT Law, an enterprise established outside China with its “de facto management bodies” located within China is considered a “resident enterprise,” meaning that it is treated in a manner similar to a PRC domestic enterprise for enterprise income tax purposes. The implementing rules of the EIT Law define de facto management body as a managing body that in practice exercises “substantial and overall management and control over the production and operations, personnel, accounting, and properties” of the enterprise.
According to the Circular of the STA on Issues Concerning the Identification of Chinese-Controlled Overseas Registered Enterprises as Resident Enterprises in Accordance with the Actual Standards of Organizational Management, or STA Circular 82, a Chinese-controlled offshore incorporated enterprise will be regarded as a PRC tax resident by virtue of having a “de facto management body” in China and will be subject to PRC enterprise income tax on its worldwide income only if all of the criteria specified in STA Circular 82 are met. In addition, the STA issued the Bulletin of the STA on Printing and Distributing the Administrative Measures for Income Tax on Chinese-controlled Resident Enterprises Incorporated Overseas (Trial Implementation) on July 27, 2011 and amended on June 15, 2018 by the Announcement of the STA on Revising Certain Taxation Normative Documents, providing more guidance on the implementation of STA Circular 82. According to the Bulletin of the STA on Issues concerning the Determination of Resident Enterprises Based on the Standards of Actual Management Institutions, or STA Bulletin 9, issued by the STA on January 29, 2014, a Chinese-controlled offshore incorporated enterprise that satisfies the conditions prescribed under the STA Circular 82 for being recognized as a PRC tax resident must apply for being recognized as a PRC tax resident to the competent tax authority at the place of registration of its main investor within the territory of China.
101
We do not believe that we meet all of the conditions outlined in the immediately preceding paragraph. We believe that ZTO Express (Cayman) Inc. and our offshore subsidiaries should not be treated as a “resident enterprise” for PRC tax purposes if the criteria for “de facto management body” as set forth in STA Circular 82 were deemed applicable to us. However, as the tax residency status of an enterprise is subject to determination by the PRC tax authorities and uncertainties remain with respect to the interpretation of the term “de facto management body” as applicable to our offshore entities, we may be treated as a resident enterprise for PRC tax purposes under the EIT Law, and we may therefore be subject to PRC income tax on our global income. We are actively monitoring the possibility of “resident enterprise” treatment for the applicable tax years and are evaluating appropriate organizational changes to avoid this treatment, to the extent possible.
In the event that ZTO Express (Cayman) Inc. or any of our offshore subsidiaries is considered to be a PRC resident enterprise: ZTO Express (Cayman) Inc. or our offshore subsidiaries, as the case may be, may be subject to the PRC enterprise income tax at the rate of 25% on our worldwide taxable income; dividend income that ZTO Express (Cayman) Inc. or our offshore subsidiaries, as the case may be, received from our PRC subsidiaries may be exempt from the PRC withholding tax; and dividends or interest paid to our overseas shareholders or ADS holders who are non-PRC resident individuals/enterprises as well as gains realized by such shareholders or ADS holders from the transfer of our shares or ADSs may be regarded as PRC-sourced income and as a result be subject to PRC withholding tax at a rate of 20% to individuals or up to 10% to enterprises, subject to any reduction or exemption set forth in relevant tax treaties. See “Item 3. Key Information—D. Risk Factors—Risks Related to Doing Business in China—If we are classified as a PRC resident enterprise for PRC income tax purposes, such classification could result in unfavorable tax consequences to us and our non-PRC shareholders or ADS holders.”
Under STA Public Notice 7, issued by the STA on February 3, 2015, and was recently amended on December 29, 2017, an “indirect transfer” of assets, including equity interests in a PRC resident enterprise, by non-PRC resident enterprises may be re-characterized and treated as a direct transfer of PRC taxable assets, if such arrangement does not have a reasonable commercial purpose and was established for the purpose of avoiding payment of PRC enterprise income tax. As a result, gains derived from such indirect transfer may be subject to PRC enterprise income tax. In respect of an indirect offshore transfer of assets of a PRC establishment, the relevant gain is to be regarded as effectively connected with the PRC establishment and would consequently be subject to PRC enterprise income tax at a rate of 25%. Where the underlying transfer relates to the immoveable properties in China or to equity investments in a PRC resident enterprise, which is not effectively connected to a PRC establishment of a non-resident enterprise, a PRC enterprise income tax at 10% would apply, subject to available preferential tax treatment under applicable tax treaties or similar arrangements, and the party who is obligated to make the transfer payments has the withholding obligation. According to the STA Announcement 37, the withholding party shall, within seven days of the day on which the withholding obligation occurs, declare and remit the withholding tax to the competent tax authority at its locality. Where the withholding party fails to withhold and remit the income tax payable or is unable to perform its obligation in this regard, the non-resident enterprise that earns the income shall, declare and pay the tax that has not been withheld to the competent tax authority at the place where the income occurs, and complete the Withholding Statement of the PRC for Enterprise Income Tax. There is uncertainty as to the implementation details of STA Public Notice 7 and STA Announcement 37. If STA Public Notice 7 or STA Announcement 37 was determined to be applicable to some of our transactions involving PRC taxable assets, our offshore subsidiaries conducting the relevant transactions might be required to spend valuable resources to comply with STA Public Notice 7 and STA Announcement 37 or to establish that the relevant transactions should not be taxed under STA Public Notice 7 or STA Announcement 37. See “Item 3. Key Information—D. Risk Factors—Risks Related to Doing Business in China — We face uncertainty with respect to indirect transfers of equity interests in PRC resident enterprises by their non-PRC holding companies.”
Where the payers fail to withhold any or sufficient tax, the non-PRC residents, as the transferors, are required to declare and pay such taxes to the tax authorities on their own within the statutory time limit. Failure to comply with the tax payment obligations by the non-PRC residents will result in penalties, including full payment of taxes owed, fines ranging from fifty percent to five times the amount of unpaid or underpaid tax and default interest on those taxes.
102
Under the EIT Law and its implementation rules, certain “high and new technology enterprises strongly supported by the state” that independently own core intellectual property and meet statutory criteria are permitted to enjoy a reduced 15% enterprise income tax rate. The Administrative Measures for the Certification of High and New Technology Enterprises, issued by the STA, the Ministry of Science and Technology and the Ministry of Finance, or the MOF on January 29, 2016, specifies the criteria and procedures for the qualification and certification of the High and New Technology Enterprises.
Under the Circular on Issues Concerning Tax Policies for In-depth Implementation of Western Development Strategies, or the Circular 58 and the Bulletin of the STA on Issues of Enterprise Income Tax Concerning In-depth Implementation of Western Region Development Strategy promulgated on April 6, 2012, or the Circular 12, from January 1, 2011 to December 31, 2020, the primary business of the enterprise is listed in one of the industry items provided in the Catalogue of Encouraged Industries in Western Regions and annual primary business revenue of which accounts for more than 70% of the total enterprise revenue, may pay enterprise income tax at the reduced tax rate of 15% subject to the examination and confirmation of the competent tax authority. The STA promulgated the Announcement of the State Taxation Administration on Enterprise Income Tax Issues concerning the Implementation of the Catalog of Encouraged Industries in the Western Region thereafter, and from October 1, 2014, the payment of enterprise income tax at the reduced tax rate of 15% shall cease to apply to enterprises that have enjoyed policies for preferential treatment of enterprise income tax under the Circular 12 if their primary businesses no longer fall within the “encouraged” category of Catalog of Encouraged Industries in the Western Region. Afterwards, the STA abolished the examination and confirmation procedures of the competent tax authority for the preferential treatment under the Circular 12. The MOF, the STA and the NDRC promulgated the Announcement on Continuation of the Enterprise Income Tax Policy for the Western Region Development, or the Circular 23, from January 1, 2021 to December 31, 2030, the primary business of the enterprise is listed in the one of industry items provided in the Catalogue of Encouraged Industries in Western Regions and primary business revenue of which accounts for more than 60% of the total enterprise revenue, may pay enterprise income tax at the reduced tax rate of 15% subject to the examination and confirmation of the competent tax authority. The Circular 23 came into force as from January 1, 2021 and the policy on enterprise income tax in the Circular 58 shall cease to be implemented with effect from the same day.
In order to encourage the development of the enterprises in software industry, the STA, the MOF, the NDRC and the Ministry of Industry and Information Technology issued the Circular on Issues Concerning Preferential Policies on Enterprise Income Tax for Software and Integrated Circuit Industries on May 4, 2016 and the Announcement on Enterprise Income Tax Policies for Promoting High Quality Development of Integrated Circuit Industry and Software Industry on December 11, 2020, which specifies the criteria and procedures for the qualification and certification of the Key Software Enterprise. The Key Software Enterprises encouraged by the State are entitled to be exempted from enterprise income tax from the first to the fifth year from the profit-making year and be subject to enterprise income tax at a reduced tax rate of 10% for subsequent years.
PRC Value-Added Tax
Pursuant to the PRC Interim Value-Added Tax Regulations promulgated by the State Council and its implementation rules promulgated by the MOF, subject to applicable exceptions, tax payers selling goods, providing labor services of processing, repairs or maintenance, or selling services, intangible assets or real property in China, or importing goods to China shall pay VAT. A taxpayer is allowed to offset the qualified input VAT paid on taxable purchases against the output VAT chargeable on the revenue from services provided.
103
Pursuant to the Pilot Proposals for the Collection of Value-Added Tax in Lieu of Business Tax, starting from January 1, 2012, the PRC government has been gradually implementing a pilot program in certain provinces and municipalities, levying a 11% VAT on revenue generated from transportation services in lieu of the business tax. Pursuant to the Circular on Comprehensively Promoting the Pilot Program of the Collection of Value-added Tax in Lieu of Business Tax issued afterwards, or the Circular 36, business tax shall be completely replaced by the VAT from May 1, 2016 and the VAT rate applicable to VAT taxpayers ranges from 6% to 17% (which has been reduced to 13% after April 1, 2019 pursuant to Circular 39). Pursuant to Circular of Taxation on Adjusting Value-added Tax Rates, or the Circular 32, issued by the MOF and STA, for VAT taxable sales or importation of goods originally subject to value-added tax rates of 17% and 11%, such tax rates were adjusted to 16% and 10%, respectively. Further, pursuant to the Announcement on Policies for Deepening the VAT Reform issued by the MOF, or the Circular 39, the STA and the General Administration of Customs on March 20, 2019, which came into force on April 1, 2019, for general VAT payers’ sales activities or imports that are subject to VAT at an existing applicable rate of 16% or 10%, the applicable VAT rate is adjusted to 13% or 9%, respectively. Under Circular 39, during the period from April 2019 to December 2021, certain qualified service industry taxpayers can enjoy an extra 10% for deduction of the tax payable, which is calculated based on the input VAT filed with the tax bureau. In addition, under Circular 39, qualifying tax payers who meet certain requirements are eligible for the newly increased unutilized input VAT refund. The refund of newly increased unutilized input VAT for the current period shall be calculated as per the following formula: refundable amount of newly increased unutilized input VAT for the current period = newly increased unutilized input VAT × the input component ratio × 60%.
Pursuant to the Announcement on the Taxation Policy related to the support of prevention of COVID-19 issued by the MOF and the STA on February 6, 2020, the tax payers of express delivery industry are permitted to enjoy the VAT exemption on the taxable income from providing express delivery service for the residents in 2020. The VAT exemption was extended to March 31, 2021, according to the Announcement on Continuously Implementing Some Tax Preferential Policies in Response to COVID-19.
C. Organizational Structure
For the chart illustrating our company’s organizational structure, see the outset of “Item 3. Key Information.”
The following is a summary of the currently effective contractual arrangements by and among Shanghai Zhongtongji Network, our wholly owned subsidiary, ZTO Express, our consolidated affiliated entity, and the shareholders of ZTO Express.
104
Agreements that provide us effective control over ZTO Express
Voting Rights Proxy Agreement. On August 18, 2015, ZTO Express and the shareholders of ZTO Express entered into a voting rights proxy agreement with Shanghai Zhongtongji Network. Pursuant to the voting rights proxy agreement, each of the shareholders of ZTO Express irrevocably appointed Meisong Lai, Shanghai Zhongtongji Network’s designated person, as their attorney-in-fact to exercise all applicable shareholder rights, including, but not limited to: (i) calling for and attending shareholders meetings as the proxy of the shareholders; (ii) exercising voting rights and all other shareholder’s rights provided under PRC laws and the articles of association of ZTO Express, including but not limited to, selling, transferring, pledging or disposing all or a portion of the shares held by such shareholder or the assets of ZTO Express; (iii) voting on all matters submitted to shareholders meetings, including but not limited to, the election of directors and senior management officers who shall be appointed by shareholders; and (iv)exercising other voting rights granted to the shareholders by the articles of association of ZTO Express, as may be amended from time to time. Shanghai Zhongtongji Network and Meisong Lai both have the right to execute documents in connection with and perform other obligations under the equity pledge agreement and exclusive call option agreement. Any conduct of Shanghai Zhongtongji Network or Meisong Lai in connection with ZTO Express will be deemed as conduct of the shareholders of ZTO Express. Any documents executed by Shanghai Zhongtongji Network or Meisong Lai in connection with ZTO Express will be deemed to be executed by the shareholders of ZTO Express. Each of the shareholders of ZTO Express agreed to acknowledge, accept and approve such conduct of or execution by Shanghai Zhongtongji Network and Meisong Lai. The voting rights proxy agreement will remain in force for an unlimited term, unless all the parties to the agreement mutually agree to terminate the agreement in writing. The authorization and appointment above are premised on Shanghai Zhongtongji Network’s designated person being a PRC citizen and Shanghai Zhongtongji Network’s consent of such authorization and appointment. If and only if Shanghai Zhongtongji Network sends a written notice to the shareholders of ZTO Express to replace its designated person, the shareholders of ZTO Express shall promptly appoint the replaced designated person as their new attorney-in-fact under their power of attorney. Otherwise, the voting rights proxy agreement shall be binding on the legal assignees or heirs of all parties, and the authorization and appointment by the shareholders of ZTO Express’s shall not be revoked.
Equity Pledge Agreement. On August 18, 2015, Shanghai Zhongtongji Network, ZTO Express and the shareholders of ZTO Express entered into an equity pledge agreement and this agreement shall be binding on the legal assignees or heirs of all parties. Pursuant to the equity pledge agreement, each of the shareholders of ZTO Express pledged all of their equity interests in ZTO Express to guarantee their and ZTO Express’s performance of their obligations under the contractual arrangements, including the exclusive consulting and services agreement, its related agreements and the equity pledge agreement. If ZTO Express or its shareholders breach their contractual obligations under this agreement, Shanghai Zhongtongji Network, as pledgee, will have the right to dispose of the pledged equity interests in ZTO Express and priority in receiving the proceeds from such disposal. The shareholders of ZTO Express also agreed that, during the term of the equity pledge agreement, they will not dispose of the pledged equity interests or create or allow any encumbrance on the pledged equity interests. During the term of the equity pledge agreement, subject to specified exceptions therein, Shanghai Zhongtongji Network has the right to receive all of the dividends and profits distributed on the pledged equity interests. The equity pledges became effective in September 2015, which was when the pledge of equity interests contemplated in the equity pledge agreement were registered with the relevant administration for market regulation in accordance with the PRC Property Rights Law in force at that time, and will remain effective until ZTO Express and its shareholders have completed all of their obligations under the contractual arrangements or discharged all of their obligations under the contractual arrangements.
105
Exclusive Call Option Agreement. On August 18, 2015, Shanghai Zhongtongji Network, ZTO Express and the shareholders of ZTO Express entered into an exclusive call option agreement. Pursuant to the exclusive call option agreement, each of the shareholders of ZTO Express irrevocably granted Shanghai Zhongtongji Network an exclusive option to purchase, or have its designated entity or person to purchase, at its discretion, to the extent permitted under PRC law, all or part of the shareholders’ equity interests in ZTO Express. The purchase price shall be the lower of (i)the amount that the shareholders contributed to ZTO Express as registered capital for the equity interests to be purchased, or (ii)the lowest price permitted by applicable PRC law. In addition, ZTO Express granted Shanghai Zhongtongji Network an exclusive option to purchase, or have its designated entity or person to purchase, at its discretion, to the extent permitted under PRC law, all or part of ZTO Express’s assets at the lowest price permitted by applicable PRC law. Without the prior written consent of Shanghai Zhongtongji Network, among other applicable issues, the shareholders of ZTO Express may not increase or decrease the registered capital, dispose or cause the management of ZTO Express to dispose of its material assets (other than those disposal during ordinary operation), terminate or cause the management of ZTO Express to terminate any material contract or enter into any contract that is in conflict with its existing material contracts, appoint or remove any directors, supervisors or other relevant management members, cause ZTO Express to distribute or announce to distribute dividends to the shareholders, amend its articles of association, provide any loans or guarantees to any third parties or acquire any loans or guarantees from any third parties, and shall guarantee the continuance of ZTO Express. The exclusive call option agreement will remain effective until all equity interests in ZTO Express held by its shareholders and all assets of ZTO Express are transferred or assigned to Shanghai Zhongtongji Network or its designated entity or person. The exclusive call option agreement shall be binding on the legal assignees or heirs of all parties.
Irrevocable Powers of Attorney. Pursuant to the powers of attorney dated August 18, 2015, the shareholders of ZTO Express each irrevocably appointed Shanghai Zhongtongji Network’s designated person, Meisong Lai, as the attorney-in-fact to exercise all of applicable shareholder’s voting and related rights with respect to such shareholder’s equity interests in ZTO Express, including but not limited to: (i) calling for and attending shareholders meetings as the proxy of the shareholders; (ii) exercising voting rights and all other shareholder’s rights provided under PRC laws and the articles of association of ZTO Express, including but not limited to, selling, transferring, pledging or disposing all or a portion of the shares held by such shareholder or the assets of ZTO Express; (iii) voting on all matters submitted to shareholders meetings, including but not limited to, the election of directors and senior management officers that shall be appointed by shareholders; and (iv) exercising other voting rights granted to the shareholders by the articles of association of ZTO Express, as may be amended from time to time. Shanghai Zhongtongji Network and Meisong Lai both have the right to execute documents in connection with and perform other obligations under the equity pledge agreement and exclusive purchase option agreement. Any conduct of Shanghai Zhongtongji Network or Meisong Lai in connection with ZTO Express will be deemed as conduct of the shareholders of ZTO Express. Any documents executed by Shanghai Zhongtongji Network or Meisong Lai in connection with ZTO Express will be deemed to be executed by the shareholders of ZTO Express. Each of the shareholders of ZTO Express agreed to acknowledge, accept and approve such conduct of or execution by Shanghai Zhongtongji Network and Meisong Lai. Each power of attorney will remain in force until the voting rights proxy agreement expires or is terminated.
Spousal Consents. Each of the spouses of six key shareholders of ZTO Express, namely Meisong Lai, Jianfa Lai, Jilei Wang, Xiangliang Hu, Shunchang Zhang and Xuebing Shang, signed a spousal consent letter. These six key shareholders collectively hold 73.8% equity interest in ZTO Express. Under the spousal consent letters, each signing spouse unconditionally and irrevocably agreed that the spouse is aware of the abovementioned exclusive call option agreement, voting right proxy agreement, irrevocable powers of attorney, equity pledge agreement and the exclusive consulting and services agreement, and has read and understood the contractual arrangements. Each signing spouse has committed not to impose any adverse assertions upon the validity and existence of such contractual arrangement based on the existence or termination of the marital relationship with the relevant VIE shareholder, or exert any impediment or adverse influence over the relevant VIE shareholder’s performance of any contractual arrangement.
106
Agreement that allows us to receive economic benefits from ZTO Express
Exclusive Consulting and Services Agreement. Under the exclusive consulting and services agreement and its supplemental agreement between Shanghai Zhongtongji Network and ZTO Express, dated August 18, 2015 and August 10, 2020, respectively, Shanghai Zhongtongji Network has the exclusive right to provide ZTO Express with the technical support and consulting services required by ZTO Express’s business. Shanghai Zhongtongji Network owns the exclusive intellectual property rights created as a result of the performance of this agreement. ZTO Express agrees to pay Shanghai Zhongtongji Network an annual service fee, at an amount equal to 100% of the net income of ZTO Express and its affiliates. Notwithstanding the forgoing, ZTO Express and Shanghai Zhongtongji Network agree and confirm that the amount of the service fees shall be determined by Shanghai Zhongtongji Network and subject to any adjustment at the discretion of Shanghai Zhongtongji Network without the consent of ZTO Express. This agreement will remain effective for an unlimited term, unless Shanghai Zhongtongji Network and ZTO Express mutually agree to terminate the agreement in writing, or the agreement is required to be terminated by applicable PRC law. ZTO Express is not permitted to unilaterally terminate the agreement in any event unless required by applicable law.
In the opinion of our PRC legal counsel:
| ● | the current ownership structure of ZTO Express and Shanghai Zhongtongji Network is not in violation of applicable PRC laws and regulations currently in effect; and |
| ● | the contractual arrangements among Shanghai Zhongtongji Network, ZTO Express and its shareholders governed by PRC law are validly executed and binding in accordance with their terms, and do not result in violation of any applicable PRC laws and regulations currently in effect. |
However, there are substantial uncertainties regarding the interpretation and application of current and future PRC laws, regulations and rules. Accordingly, the PRC regulatory authorities or courts may take a view that is contrary to or otherwise different from the above opinion of our PRC legal counsel. It is uncertain whether any new PRC laws or regulations relating to variable interest entity structures will be adopted or if adopted, what they would provide. If the PRC government finds that the agreements that establish the structure for operating our express delivery business do not comply with PRC government restrictions on foreign investment in our businesses, we could be subject to severe penalties including being prohibited from continuing operations. See “Item 3. Key Information—D. Risk Factors—Risks Related to Our Corporate Structure—If the PRC government finds that the agreements that establish the structure for operating certain of our operations in China do not comply with PRC regulations relating to the relevant industries, or if these regulations or the interpretation of existing regulations change in the future, we could be subject to severe penalties or be forced to relinquish our interests in those operations” and “Item 3. Key Information—D. Risk Factors—Risks Related to Doing Business in China—Uncertainties with respect to the PRC legal system could adversely affect us.”
D. Property, Plant and Equipment
As of December 31, 2021, we had an aggregate gross floor area of approximately 7,534,453 square meters of self-operated sorting hubs, among which, approximately 5,724,700 square meters were used for sorting purposes. The lease terms of the buildings we leased from third parties ranged from one to 15 years. We had not obtained the title certificates of land use rights from the relevant authorities with respect to an aggregate gross land area of approximately 234,000 square meters of self-operated sorting hubs, and the title certificates with respect to 136 buildings.
The areas of properties are based on figures specified in the relevant land use right certificates or lease agreements, where available, or our operational records. We lease properties from third parties on an as is basis.
We are also planning to acquire land use rights in appropriate locations to establish new sorting hubs and expand existing ones in the coming years. We believe that we will be able to obtain adequate facilities through acquisition or lease to accommodate our future expansion plans.
107
ITEM 4A. UNRESOLVED STAFF COMMENTS
None.
ITEM 5. OPERATING AND FINANCIAL REVIEW AND PROSPECTS
You should read the following discussion and analysis of our financial condition and results of operations in conjunction with our consolidated financial statements and the related notes included elsewhere in this annual report on Form 20-F. This discussion may contain forward-looking statements based upon current expectations that involve risks and uncertainties. Our actual results may differ materially from those anticipated in these forward-looking statements as a result of various factors, including those set forth under “Item 3. Key Information—D. Risk Factors” or in other parts of this annual report on Form 20-F.
A. Operating Results
General Factors Affecting Our Results of Operations
Demand from China’s e-commerce industry for express delivery services
We have benefited from the rapid growth of China’s e-commerce industry and its demand for more express delivery services, and our business and growth depend on and contribute to the viability and prospects of the e-commerce industry in China. We anticipate that the demand for express delivery services will continue to grow.
Market conditions and our market position
The market conditions, competitive landscape and our market position in the express delivery industry will affect the pricing of our services and in turn, our revenue and operating income.
Operating leverage of our network partner model
Our business model is highly scalable and flexible. It enables us to expand our business operation efficiently by leveraging the resources and operating capabilities of our network partners with minimum capital requirements and operating expenditures. In addition, we can proactively adjust our network capacity to address peak demands and respond to seasonality. For instance, we have the ability to allocate sorting capacity among adjacent sorting hubs, and our network partners have flexibility to add temporary workers. The scalability of our business model has helped us expand geographic coverage and capture incremental growth in parcel volume, as well as improve operating efficiencies.
Our continued investment in infrastructure, technology and people
We continue to invest in our sorting hubs and line-haul fleets, as well as technology infrastructure and people, particularly talent in overall management, business operation and information technology. We expect our continued investments to further improve our parcel handling capacity, increase market penetration, and enhance customer services and operational efficiency.
Our ability to broaden service offerings and diversify customer base
Our results of operations are also affected by our ability to introduce new service offerings and expand and further penetrate our customer base. We are exploring new service offerings to capture existing and new market growth opportunities, including cross-border e-commerce, less-than-truckload logistics and backhaul trucking logistics of agricultural products. We also plan to expand our customer base across different segments and industries.
108
IMPACT OF COVID-19 ON OUR OPERATIONS AND FINANCIAL PERFORMANCE
Substantially all of our revenues and workforce are concentrated in China. In connection with the intensifying efforts to contain the spread of COVID-19, the Chinese government has taken certain emergency measures, including extension of the Lunar New Year holidays, implementation of travel bans, blockade of certain roads and closure of factories and businesses, and may continue to take further measures to keep this epidemic outbreak in check. We temporarily closed our branch offices, sorting hubs and service outlets from late January to mid-to late February 2020 due to the COVID-19 outbreak, which resulted in a decline of parcel volume in January and February 2020, as compared with the same period in 2019. The measures and timelines for business resumption varied across different localities in the PRC, and our branch offices, sorting hubs and service outlets closed and opened in accordance with measures adopted by their respective local government authorities. We also experienced a temporary labor shortage in January and February 2020 which has caused delays in our delivery services. We have taken measures to reduce the impact of the COVID-19 outbreak, including strictly implementing self-quarantine and disinfection measures at our headquarters, sorting hubs and service outlets in accordance with government issued protocols. Our parcel volume was 714 million in January 2020 and 438 million in February 2020, representing a decrease of 9.1% and 14.2% year on year. Our revenues, cost of revenues and net income were RMB3,915.9 million, RMB3,097.2 million and RMB371.0 million in the first quarter of 2020, respectively, representing a decrease of 14.4%, 6.6% and 45.6% as compared to the same period of 2019, respectively. We gradually resumed our operations since March 2020. Despite the temporary negative impact in the first quarter of 2020, our revenues, cost of revenues and net income were RMB25,214.3 million, RMB19,377.2 million and RMB4,326.4 million in 2020, respectively, representing an increase of 14.0%, 25.1% and a decrease of 23.7% as compared to 2019, respectively.
While most of the restrictions on movement within China have been relaxed as of the date of this annual report, there is great uncertainty as to the future development of the outbreak. Relaxation of restrictions on economic and social life may lead to new cases which may lead to the re-imposition of restrictions. Recently, there has been an increasing number of COVID-19 cases, including the COVID-19 Delta and Omicron variant cases, in multiple cities in China. The Chinese local authorities have reinstated certain measures to keep COVID-19 in check, including travel restrictions and stay-at-home orders, and we may have to adjust various aspects of our operations. In addition, the highly-transmissible Delta and Omicron variants of COVID-19 have caused authorities in various countries to reimpose restrictions such as mask mandates, curfews and prohibitions on large gatherings. There remain significant uncertainties surrounding COVID-19, including the existing and new variants of COVID-19, and its further development as a global pandemic, including the effectiveness of vaccine programs against existing and any new variants of COVID-19. Consequently, the COVID-19 pandemic may materially adversely affect our business, financial condition and results of operations. The extent to which this pandemic impacts our results of operations will depend on future developments which are highly uncertain and unpredictable.
As of December 31, 2021, we had cash and cash equivalents of RMB9,721.2 million (US$1,525.5 million) and short-term investments of RMB2,845.3 million (US$446.5 million). Our short-term investments consist primarily of dual currency notes and deposits, investments in fixed deposits with maturities between three months and one year and wealth management products which we have the intent and the ability to hold to maturity within one year. We believe this level of liquidity is sufficient to successfully navigate an extended period of uncertainty. See also “Item 3. Key Information—D. Risk Factors—Risks Related to Our Business and Industry—We face risks related to severe weather conditions and other natural disasters, health epidemics and other outbreaks, such as the outbreak of COVID-19, which could significantly disrupt our operations and adversely affect our business, financial condition or results of operations.”
109
Key Line Items and Specific Factors Affecting Our Results of Operations Revenues
Revenues
Year Ended December 31, | ||||||||||||||
2019 | 2020 | 2021 | ||||||||||||
| RMB |
| % |
| RMB |
| % |
| RMB |
| US$ |
| % | |
(in thousands) | ||||||||||||||
Express delivery services |
| 19,606,214 |
| 88.7 |
| 21,900,201 |
| 86.9 |
| 27,450,922 |
| 4,307,649 |
| 90.3 |
Freight forwarding services |
| 1,235,961 |
| 5.6 |
| 1,862,689 |
| 7.4 |
| 1,529,601 |
| 240,028 |
| 5.0 |
Sale of accessories |
| 1,089,977 |
| 4.9 |
| 1,133,712 |
| 4.5 |
| 1,231,283 |
| 193,215 |
| 4.0 |
Others |
| 177,794 |
| 0.8 |
| 317,688 |
| 1.2 |
| 194,033 |
| 30,448 |
| 0.7 |
Total revenues |
| 22,109,946 |
| 100.0 |
| 25,214,290 |
| 100.0 |
| 30,405,839 |
| 4,771,340 |
| 100.0 |
We derive a substantial part of our revenues from express delivery services that we provide to our network partners, which mainly include parcel sorting and line-haul transportation. We charge our network partners a network transit fee for each parcel that is processed through our network. Such fees represented 86.4%, 83.7% and 83.2% of our total express delivery services revenues in 2019, 2020 and 2021, respectively. In addition, we also directly provide express delivery services to certain enterprise customers, including vertical e-commerce and traditional merchants, in connection with the delivery of their products to end consumers. Revenues from our express delivery services to such enterprise customers accounted for 13.6%, 16.3% and 16.8% of our total express delivery services revenues in 2019, 2020 and 2021, respectively. We also generate revenues from the sale of ancillary materials, such as portable barcode readers, thermal paper and ZTO-branded packing materials and uniforms, to our network partners.
Our revenues are primarily driven by our parcel volume and the network transit fee we charge our network partners for each parcel going through our network.
In general, our parcel volume is affected by the various factors driving the growth of China’s e-commerce industry, as we generate the majority of our parcel volume by having our network partners serving end customers that carry out business on various e-commerce platforms in China. Our parcel volume is also affected by our ability to scale our network to meet increases in demand and the ability of our network partners and us to provide high-quality services to our end customers at a competitive price. Our annual parcel volume increased from 17,003 million in 2020 to 22,289 million in 2021.
We determine the level of pricing of our network transit fee based on the operating costs of our business while also considering other factors, including market conditions and competition as well as our service quality. The network transit fees we charge our network partners are primarily measured by (i) a fixed amount for a waybill attached to each parcel and (ii) a variable amount per parcel for sorting and line-haul transportation based on the parcel weight and route distance. The delivery service fees we charge the enterprise customers are also based on parcel weight and route distance.
Our network partners generally charge each parcel sender a delivery services fee directly. They have full discretion over the pricing of their services after taking into consideration certain of their costs, including the network transit fees we charge them and other factors, including market conditions and competition as well as their service quality. There has historically been decline in the delivery services fees charged by our network partners to parcel senders partially due to decreasing unit operational costs and market competition. We have been able to adjust the level of network transit fees based on market conditions and our operating costs.
We recognize revenues from express delivery services over time as we perform the services. We act as the principal rather than the agent for express delivery service provided to enterprise customers based on analysis of our revenue arrangements using a control model. In the majority of our arrangements, we consider the pickup outlets operated by our network partners to be our customers. Our revenues recorded for those arrangements do not include the last-mile delivery fee because we act as an agent for last-mile delivery services and we are only arranging for services to be provided by the last-mile network partner.
110
We also provide freight forwarding services through the acquired business of China Oriental Express Co., Ltd. and its subsidiaries, which we refer to as the COE Business, a freight forwarding and international logistics services provider in Hong Kong and Shenzhen. Revenue from freight forwarding services is recognized over time when services are rendered. Our freight forwarding revenue is primarily driven by our freight volume. We determine and periodically review and adjust our fee levels based on the prevailing market conditions, operating costs and service level.
Cost of Revenues
In addition to the level of network transit fees we charge our network partners, our profitability also depends on our ability to control our costs as we expand. Our cost of revenues mainly consists of (i) line-haul transportation cost, (ii) sorting hub cost, (iii) freight forwarding cost, (iv) cost of accessories sold, and (v) other costs. The following table sets forth the components of our cost of revenues, in absolute amounts and as percentages of our revenues for the periods indicated:
Year Ended December 31, | ||||||||||||||
2019 | 2020 | 2021 | ||||||||||||
| RMB |
| % |
| RMB |
| % |
| RMB |
| US$ |
| % | |
(in thousands) | ||||||||||||||
Line-haul transportation cost |
| 7,466,043 |
| 33.8 |
| 8,697,081 |
| 34.5 |
| 11,487,810 |
| 1,802,688 |
| 37.8 |
Sorting hub cost |
| 4,109,338 |
| 18.6 |
| 5,224,544 |
| 20.7 |
| 6,774,595 |
| 1,063,081 |
| 22.3 |
Freight forwarding cost |
| 1,209,523 |
| 5.5 |
| 1,712,592 |
| 6.8 |
| 1,326,557 |
| 208,166 |
| 4.4 |
Cost of accessories sold |
| 544,166 |
| 2.5 |
| 391,253 |
| 1.6 |
| 349,647 |
| 54,867 |
| 1.1 |
Other costs |
| 2,159,708 |
| 9.7 |
| 3,351,714 |
| 13.3 |
| 3,877,853 |
| 608,521 |
| 12.7 |
Total cost of revenues |
| 15,488,778 |
| 70.1 |
| 19,377,184 |
| 76.9 |
| 23,816,462 |
| 3,737,323 |
| 78.3 |
Line-haul transportation cost primarily includes (i) payment for services by outsourced fleets, (ii) truck fuel costs and tolls incurred by self-owned fleet, (iii) employee compensation and other benefits for drivers of self-owned fleet, (iv) air transportation cost and (v) depreciation and maintenance costs of self-owned fleet. Total line-haul transportation cost accounted for 33.8%, 34.5% and 37.8% of our revenues in 2019, 2020 and 2021, respectively. Since 2019, we increased usage of self-owned fleet with an increasing number of higher-capacity trailer trucks, especially during the peak season, resulting in improved transportation cost efficiencies.
Sorting hub cost includes (i) labor costs, (ii) land lease costs, (iii) depreciation of property and equipment and amortization of land use rights and (iv) other operating costs. Total sorting hub cost accounted for 18.6%, 20.7% and 22.3% of our revenues 2019, 2020 and 2021, respectively.
Freight forwarding costs relate to the freight forwarding services provided by the COE Business we acquired on October 1, 2017.
Cost of accessories sold, which mainly includes cost of accessories that we sell to our network partners, such as (i) portable bar code readers, (ii) thermal paper used for digital waybill printing, and (iii) ZTO-branded packing materials and uniforms, accounted for 2.5%, 1.6% and 1.1% of our revenues in 2019, 2020 and 2021, respectively. Cost of accessories sold as a percentage of our revenues from sale of accessories was 49.9%, 34.5% and 28.4% in 2019, 2020 and 2021, respectively. The decrease was mainly due to the increased use of lower-cost single-sheet thermal waybill paper starting in the second half of 2019. The cost of accessories sold grew slower than the sale of accessories.
Other costs, which mainly include (i) information technology related cost, (ii) dispatching costs paid to network partners associated with serving enterprise customers, and (iii) business tax surcharges, accounted for 9.7% and 13.3% and 12.7% of our revenues in 2019, 2020 and 2021, respectively.
To maintain competitive pricing and enhance profit per parcel, we must continue to control our costs and improve our operating efficiency. We have adopted various cost-control measures. For example, fuel cost can be reduced through the use of more fuel-efficient vehicles, and unit transportation cost can be reduced by adding cost efficient, high capacity line-haul trucks to our self-owned fleet and a gradual shift to a direct shipping model by selected network partners, and labor costs can be contained through wider implementation of automated sorting equipment.
111
Selling, General and Administrative Expenses
Our selling, general and administrative expenses, which consist primarily of (i) salaries and other benefits for management and employees, (ii) depreciation and rental costs for office facilities, and (iii) legal, finance, and other corporate overhead costs, accounted for 7.0%, 6.6% and 6.2% of our revenues in 2019, 2020 and 2021, respectively, respectively. Our selling, general and administrative expenses also included share-based compensation expenses of RMB316.7 million, RMB264.2 million and RMB248.0 million (US$38.9 million) in 2019, 2020 and 2021, respectively, which accounted for 1.4%, 1.0% and 0.8% of our revenues in the corresponding periods. We expect that our selling, general and administrative expenses will continue to increase as we hire additional personnel and incur additional costs in connection with the expansion of our business operations, enhancement of management capabilities and grant of share incentives.
Results of Operations
The following table sets forth a summary of our consolidated results of operations for the periods indicated, both in absolute amounts and as percentages of our total revenues. This information should be read together with our consolidated financial statements and related notes included elsewhere in this annual report. The operating results in any period are not necessarily indicative of the results that may be expected for any future period.
Year Ended December 31, | ||||||||||||||
2019 | 2020 | 2021 | ||||||||||||
| RMB |
| % |
| RMB |
| % |
| RMB |
| US$ |
| % | |
(in thousands except percentages) | ||||||||||||||
Revenues | 22,109,946 | 100.0 | 25,214,290 | 100.0 | 30,405,839 | 4,771,340 | 100.0 | |||||||
Cost of revenues | (15,488,778) | (70.1) | (19,377,184) | (76.9) | (23,816,462) | (3,737,323) | (78.3) | |||||||
Gross profit | 6,621,168 | 29.9 | 5,837,106 | 23.1 | 6,589,377 | 1,034,017 | 21.7 | |||||||
Operating income (expenses)(1) | ||||||||||||||
Selling, general and administrative | (1,546,227) | (7.0) | (1,663,712) | (6.6) | (1,875,869) | (294,365) | (6.2) | |||||||
Other operating income, net | 387,890 | 1.8 | 580,973 | 2.3 | 789,503 | 123,890 | 2.6 | |||||||
Total operating expenses | (1,158,337) | (5.2) | (1,082,739) | (4.3) | (1,086,366) | (170,475) | (3.6) | |||||||
Income from operations | 5,462,831 | 24.7 | 4,754,367 | 18.8 | 5,503,011 | 863,542 | 18.1 | |||||||
Other income (expenses) | ||||||||||||||
Interest income | 585,404 | 2.6 | 442,697 | 1.8 | 363,890 | 57,102 | 1.2 | |||||||
Interest expense | — | — | (35,307) | (0.1) | (126,503) | (19,851) | (0.4) | |||||||
Fair value change at derivatives | — | — | (877) | — | 52,909 | 8,303 | 0.2 | |||||||
Gain/(loss) on disposal of equity investees and subsidiary | (2,860) | — | 1,086 | — | 2,357 | 370 | — | |||||||
Impairment of investment in equity investee | (56,026) | (0.3) | — | — | — | — | — | |||||||
Unrealized gain from investment in equity investee | 754,468 | 3.4 | — | — | — | — | — | |||||||
Foreign currency exchange gain/(loss), before tax | 13,301 | 0.1 | (127,180) | (0.5) | (56,467) | (8,861) | (0.2) | |||||||
Income before income tax, and share of loss in equity method investments | 6,757,118 | 30.6 | 5,034,786 | 20.0 | 5,739,197 | 900,605 | 18.9 | |||||||
Income tax expense | (1,078,295) | (4.9) | (689,833) | (2.7) | (1,005,451) | (157,777) | (3.3) | |||||||
Share of loss in equity method investments | (7,556) | — | (18,507) | (0.1) | (32,419) | (5,087) | (0.1) | |||||||
Net Income | 5,671,267 | 25.7 | 4,326,446 | 17.2 | 4,701,327 | 737,741 | 15.5 | |||||||
Net loss/(income) attributable to noncontrolling interests | 2,878 | 0.0 | (14,233) | (0.1) | 53,500 | 8,395 | 0.2 | |||||||
Net income attributable to ZTO Express (Cayman) Inc. | 5,674,145 | 25.7 | 4,312,213 | 17.1 | 4,754,827 | 746,136 | 15.6 | |||||||
(1) | Our operating income (expenses) in 2019, 2020 and 2021 includes RMB316.7 million, RMB264.2 and RMB248.0 (US$38.9 million), respectively, of share-based compensation expenses, accounting for 1.4%, 1.0% and 0.8% of our total revenues in the same periods, respectively. |
112
Year Ended December 31, 2021 Compared to Year Ended December 31, 2020
Revenues
Our revenues increased by 20.6% to RMB30.4 billion (US$4.8 billion) in 2021 from RMB25.2 billion in 2020. The increase was mainly driven by growth in parcel volume to 22,289 million in 2021 from 17,003 million in 2020 as a result of growth in China’s e-commerce market and an increase in our market share. It is also largely offset by a 5.7% decrease in unit price per parcel mainly resulting from per parcel weight decline and volume incentives. Revenue from freight forwarding services decreased by 17.9% compared to 2020, mainly due to cross border e-commerce demand and pricing gradually returned to normal as countries recovered from the COVID-19 pandemic. Revenue from sales of accessories, largely consisting of the sales of thermal paper used for digital waybills printing, increased by merely 8.6% due to increased usage of lower-priced single-sheet digital waybill in 2021.
Cost of Revenues
Our total cost of revenues increased by 22.9% to RMB23.8 billion (US$3.7 billion) in 2021 from RMB19.4 billion in 2020. This increase primarily resulted from increases in line-haul transportation cost by RMB2,790.7 million (US$437.9 million), sorting hub operating cost by RMB1,550.1 million (US$243.2 million) and other costs by RMB526.1 million (US$82.6 million).
Line-haul transportation cost. Our line-haul transportation cost was RMB11.5 billion (US$1.8 billion) in 2021, an increase of 32.1% from RMB8.7 billion in 2020. The line-haul transportation cost per parcel increased 0.8% to RMB0.52. The increase was primarily due to (i) reduced toll road fee charges by a nationwide waiver policy which took effect in mid-February and lasted through early May in 2020 to provide relief and support economic recovery from COVID-19 pandemic, (ii) increase of diesel price.
Sorting hub cost. Our sorting hub cost increased by 29.7% to RMB6.8 billion (US$1.1 million) in 2021 from RMB5.2 billion in 2020. The increase was mainly due to (i) increased labor costs of RMB1,109.6 million (US$174.1 million) as a result of wage increases and sorting hub headcount increase which were relatively low against volume growth, and (ii) an increase of RMB269.8 million (US$42.3 million) in depreciation expenses driven by the expansion of sorting hubs and installation of more automated sorting equipment. As of December 31, 2021, 385 sets of automated sorting equipment had been installed and put into operation. The sorting hub cost per parcel decreased by 1.1% to RMB0.30 mainly driven by higher utilization of automation equipment and improved economies of scale.
Cost of accessories sold. Our cost of accessories sold decreased by 10.6% to RMB349.6 million (US$54.9 million) in 2021 from RMB391.3 million in 2020. The decrease was mainly driven by increased usage of lower-cost single-sheet digital waybill in 2021.
Other costs. Other costs increased to RMB3.9 billion (US$608.5 million) in 2021 from RMB3.4 billion in 2020, primarily due to (i) an increase in costs associated with serving enterprise customers of RMB269.6 million (US$42.3 million), and (ii) an increase of RMB188.3 million (US$29.5 million) in tax surcharge as a result of the expiration of tax relief policies during COVID-19 pandemic.
113
Gross Profit
Our gross profit increased by 12.9% to RMB6.6 billion (US$1,034.0 million) in 2021 from RMB5.8 billion in 2020. Our gross profit margin decreased to 21.7% in 2021 from 23.1% in 2020 and was primarily attributable to combined effects of 31.1% parcel volume growth and 6.2% unit cost productivity gain partially offsetting overall unit price per parcel decline of 5.7% due to competition and per parcel weight decline. The parcel volume growth resulted from growth in China’s e-commerce market and an increase in our market share. Our cost productivity improved during the period primarily because of the continued adoption of cost efficient and innovative measures in transportation and sorting, such as the use of high-capacity trucks and automated sorting equipment. On the other hand, unit price per parcel declined as a result of both competition and per parcel weight decline, which had a stronger impact than the foregoing cost productivity gain, resulting in a decline in gross profit margin.
Operating Expenses
Our total operating expenses increased by 0.3% to RMB1,086.4 million (US$170.5 million) in 2021 from RMB1,082.7 million in 2020.
Selling, general and administrative expenses. Our selling, general and administrative expenses increased by 12.8% to RMB1,875.9 million (US$294.4 million) in 2021 from RMB1,663.7 million in 2020. The increase was primarily due to (i) an increase of RMB124.6 million (US$19.5 million) in wages and social welfare expenses; (ii) an increase of RMB62.9 million (US$9.9 million) in office expenses; and (iii) an increase of RMB22.2 million (US$3.5 million) in depreciation and amortization expenses.
Other operating income, net. We had a net other operating income of RMB789.5 million (US$123.9 million) in 2021, compared to RMB581.0 million of net other operating income in 2020. The increase is mainly comprised of (i) the RMB250.3 million (US$39.3 million) of VAT super deduction, and (ii) an increase in government subsidies and tax rebate of RMB23.4 million (US$3.7 million), and offset by RMB91.5 million (US$14.4 million) ADR fee rebate.
Other Income and Expenses
Interest income. Interest income decreased to RMB363.9 million (US$57.1 million) in 2021 from RMB442.7 million in 2020, primarily due to the decreased average daily balance of cash and interest-earning bank deposits.
Interest expense. Our interest expense increased to RMB126.5 million (US$19.9 million) in 2021 from RMB35.3 million in 2020, primarily due to increased short-term bank borrowings during 2021.
Foreign currency exchange (loss). Our foreign currency exchange loss decreased from RMB127.2 million in 2020 to RMB56.5 million (US$8.9 million) in 2021 mainly due to the depreciation of the onshore U.S. dollar-denominated bank deposits against the Chinese Renminbi in the period.
Income Tax Expense
Our income tax expense was RMB1,005.5 million (US$157.8 million) in 2021, representing an increase of 45.8% from RMB689.8 million in 2020, mainly due to the increase of profit before tax and an income tax refund of RMB200.7 million (US$31.5 million) received by Shanghai Zhongtongji Network, a wholly-owned subsidiary, for being recognized as a “Key Software Enterprise” that was qualified for a preferential tax rate of 10% for tax year 2020. Our effective tax rate in 2021 was 17.5%, compared to 13.7% in 2020.
Net Income
Our net income increased to RMB4.7 billion (US$737.7 million) in 2021 from RMB4.3 billion in 2020 primarily as a result of the foregoing.
114
Year Ended December 31, 2020 Compared to Year Ended December 31, 2019
Revenues
Our revenues increased by 14.0% to RMB25.2 billion in 2020 from RMB22.1 billion in 2019. The increase was mainly driven by growth in parcel volume to 17,003 million in 2020 from 12,121 million in 2019 as a result of growth in China’s e-commerce market and an increase in our market share. It is also largely offset by a 20.2% decrease in unit price per parcel mainly from incremental volume incentives to provide extra support to the network partners in order to maintain competitiveness and to cope with the negative impact of the COVID-19 outbreak. Revenue from freight forwarding services increased by 50.7% compared to 2019, mainly due to increased cross border e-commerce demand during the COVID-19 outbreak. Revenue from sales of accessories, largely consisting of the sales of thermal paper used for digital waybills printing, increased by merely 4.0% due to increased usage of lower-priced single-sheet digital waybill in 2020.
Cost of Revenues
Our total cost of revenues increased by 25.1% to RMB19.4 billion in 2020 from RMB15.5 billion in 2019. This increase primarily resulted from increases in line-haul transportation cost by RMB1,231.0 million, sorting hub operating cost by RMB1,115.2 million and other costs by RMB1,192 million.
Line-haul transportation cost. Our line-haul transportation cost was RMB8.7 billion in 2020, an increase of 16.5% from RMB7.5 billion in 2019. The line-haul transportation cost per parcel declined 17.0% to RMB0.51. The decrease was primarily due to (i) increased usage of self-owned vehicles with a greater number of higher-capacity trailer trucks, (ii) reduced toll road fee charges based on a government waiver policy which took effect in mid-February and lasted through early May to provide relief and support economic recovery after the COVID-19 outbreak, and (iii) declined diesel price.
Sorting hub cost. Our sorting hub cost increased by 27.1% to RMB5.2 billion in 2020 from RMB4.1 billion in 2019. The increase was mainly due to (i) increased labor costs of RMB759.6 million as a result of wage increases and sorting hub headcount increase which were relatively low against volume growth, and (ii) an increase of RMB273.8 million in depreciation expenses driven by the expansion of sorting hubs and installation of more automated sorting equipment. As of December 31, 2020, 339 sets of automated sorting equipment had been installed and put into operation. The sorting hub cost per parcel decreased by 9.4% to RMB0.31 mainly as a result of higher utilization of automation and improved economies of scale, partially offset by the declined parcel volume in the first two months of 2020 where sorting hubs were forced to temporarily close down due to the COVID-19 outbreak until they gradually returned to operations in mid-to-late February.
Cost of accessories sold. Our cost of accessories sold decreased by 28.1% to RMB391.3 million in 2020 from RMB544.2 million in 2019. The decrease was mainly driven by the increased use of lower-cost single-sheet digital waybills since the second half of 2019.
Other costs. Other costs increased to RMB3.4 billion in 2020 from RMB2.2 billion in 2019, primarily due to (i) an increase in costs associated with serving enterprise customers of RMB921.6 million, and (ii) an increase of RMB246.1 million in information technology related cost.
115
Gross Profit
Our gross profit decreased by 11.8% to RMB5.8 billion in 2020 from RMB6.6 billion in 2019. Our gross profit margin decreased to 23.1% in 2020 from 29.9% in 2019 and was primarily attributable to combined effects of 40.3% parcel volume growth and 10.8% unit cost productivity gain partially offsetting overall unit price per parcel decline of 20.2% due to competition and the COVID-19 outbreak. The parcel volume growth resulted from growth in China’s e-commerce market and an increase in our market share, although this overall growth was partially offset by a temporary decline in the first two months of 2020 due to the COVID-19 outbreak. Our cost productivity improved during the period primarily because of the continued adoption of cost efficient and innovative measures in transportation and sorting, such as the use of high-capacity trucks and automated sorting equipment. On the other hand, unit price per parcel declined as a result of both competition and the COVID-19 outbreak, which had a stronger impact than the foregoing two factors, resulting in a decline in gross profit margin.
Operating Expenses
Our total operating expenses decreased by 6.5% to RMB1,082.7 million in 2020 from RMB1,158.3 million in 2019.
Selling, general and administrative expenses. Our selling, general and administrative expenses increased by 7.6% to RMB1,663.7 million in 2020 from RMB1,546.2 million in 2019. The increase was primarily due to (i) an increase of RMB107.1 million in wages and social welfare expenses; (ii) an increase of RMB25.1 million in office expenses; and (iii) an increase of RMB21.0 million in depreciation and amortization expenses, partially offset by a decrease in share-based compensation expenses as the restricted share units we granted in 2017 under the 2016 Share Incentive Plan was fully amortized in the first quarter of 2020.
Other operating income, net. We had a net other operating income of RMB581.0 million in 2020, compared to RMB387.9 million of net other operating income in 2019. The increase is mainly comprised of (i) RMB93.2 million ADR fee rebate, (ii) the RMB50.5 million of VAT super deduction, and (ii) an increase in government subsidies and tax rebate of RMB42.0 million.
Other Income and Expenses
Interest income. Interest income decreased to RMB442.7 million in 2020 from RMB585.4 million in 2019, primarily due to the decreased average daily balance of cash and interest-earning bank deposits.
Interest expense. Our interest expense increased to RMB35.3 million in 2020 from nil in 2019, primarily due to increased short-term bank borrowings during 2020.
Foreign currency exchange gain/(loss). Our foreign currency exchange decreased from a gain of RMB13.3 million in 2019 to a loss of RMB127.2 million in 2020 mainly due to the depreciation of the onshore U.S. dollar-denominated bank deposits against the Chinese Renminbi in the period.
Income Tax Expense
Our income tax expense was RMB689.8 million in 2020, representing a decrease of 36.0% from RMB1,078.3 million in 2019, mainly due to the decrease of profit before tax and an income tax refund of RMB200.7 million received by Shanghai Zhongtongji Network, a wholly-owned subsidiary, for being recognized as a “Key Software Enterprise” that was qualified for a preferential tax rate of 10% for tax year 2019. Our effective tax rate in 2020 was 13.7%, compared to 16.0% in 2019.
116
Net Income
Our net income decreased to RMB4.3 billion in 2020 from RMB5.7 billion in 2019 primarily as a result of the foregoing. In addition, we had a 754.5 million unrealized one-time valuation gain on equity investment in Cainiao Smart Logistics Network Limited in 2019.
Business Combination
In October 2017, we acquired the COE Business for a consideration of HK$180.0 million (approximately RMB152.9 million). The COE Business is a major freight forwarding and international logistics services provider in Hong Kong and Shenzhen. We adopted the acquisition method to account for the acquisition. Under the acquisition method, we consolidated the operating results of the COE Business for the three months ended December 31, 2017, and the relevant net assets acquired in the consolidated financial statements as of December 31, 2017. As a result of the acquisition, we recognized RMB17,123 thousand of fixed assets, RMB61,973 thousand of intangible assets, representing the fair value of the customer relationships of the COE Business, and a goodwill of RMB84,430 thousand, representing the excess of acquisition cost over the fair market value of net tangible assets and customer relationship acquired. The cash consideration in relation to the acquisition of the COE Business of RMB22.9 million was not fully paid as of December 31, 2021 and has been recorded in acquisition consideration payable.
According to the provisions of ASC 805, the identifiable assets acquired, liabilities assumed and any non-controlling interest in the acquiree must be recognized and measured at fair value as of the acquisition date. We engaged a third-party valuation firm to assist us with the valuation of the COE Business as well as property, plant and equipment and intangible assets. The discounted cash flow method was used to determine the fair value of equity interests.
Taxation
We generate the majority of our operating income from our PRC operations. Income tax liability is calculated based on a separate return basis as if we had filed separate tax returns for all the periods presented.
The Cayman Islands and the British Virgin Islands
Under the current laws of the Cayman Islands and the British Virgin Islands, we are not subject to tax on our income or capital gains. In addition, the Cayman Islands and the British Virgin Islands do not impose withholding tax on dividend payments.
Hong Kong
Under the current Hong Kong Inland Revenue Ordinance, our subsidiaries domiciled in Hong Kong have introduced a two-tiered profits tax rate regime which is applicable to any year of assessment commencing on or after April 1, 2018. The profits tax rate for the first HK$2 million of profits of corporations will be lowered to 8.25%, while profits above that amount will continue to be subject to the tax rate of 16.5%. Under the Hong Kong tax laws, we are exempted from the Hong Kong income tax on our foreign-derived income. In addition, payments of dividends from our Hong Kong subsidiary to us are not subject to any Hong Kong withholding tax.
117
PRC
Under the EIT Law, our PRC subsidiaries and consolidated affiliated entities are in principle subject to enterprise income tax at a statutory rate of 25%. Such 25% EIT rate applies to most of our subsidiaries and consolidated affiliated Chinese entities established in China. In 2021, some of our PRC subsidiaries, Shanghai Zhongtongji Network Technology Co., Ltd., Shanghai Shuangcaiji Intellect Technology Co., Ltd. and four of our consolidated affiliated Chinese entities, located in the municipalities or provinces of Chongqing, Sichuan, Yunnan and Shaanxi, benefit from preferential tax rates by either qualifying as HNTEs or qualifying under the Western Regions Catalogue or qualifying as Key Software Enterprise under the EIT Law as follows.
| ● | In 2017, Shanghai Zhongtongji Network Technology Co., Ltd. applied for the qualification as HNTE, which were approved by the relevant government authority. Thus, it was entitled to a preferential EIT rate of 15% from 2017 to 2019. The renewed qualification of Shanghai Zhongtongji Network as an HNTE has been obtained on November 12, 2020, and Shanghai Zhongtongji Network continues to enjoy the preferential tax treatment for HNTE from January 1, 2020 to December 31, 2022. In addition, Shanghai Shuangcaiji Intellect was recognized by relevant PRC government authorities as an HNTE, on November 12, 2020 and therefore became eligible for the preferential 15% enterprise income tax rate from January 1, 2020 to December 31, 2022 upon its filing with the relevant tax authority. |
| ● | Pursuant to Circular 58, Circular 12 and Circular 23 promulgated for the implementation of preferential tax policy in China’s western regions, companies located in applicable jurisdictions covered by the Western Regions Catalogue are eligible for a preferential income tax rate of 15% if their primary businesses fall within the “encouraged” category of the policy and the annual revenue from their primary business from January 1, 2011 to December 31, 2020 accounts for more than 70% or the revenue from their primary business from January 1, 2021 to December 31, 2030 accounts for more than 60% of the total enterprise revenue. See “Item 4. Information on the Company—B. Business Overview—Regulation—Regulations Relating to Tax—Enterprise Income Tax.” In 2021, four of our consolidated affiliated Chinese entities, located in the municipalities or provinces of Chongqing, Sichuan, Yunnan and Shaanxi, have the 15% preferential income tax rate as qualified enterprises within the Catalog of Encouraged Industries in the Western Region. The preferential income tax rate will expire as of December 31, 2030. |
| ● | Shanghai Zhongtongji Network applied for the Key Software Enterprise status in earlier 2020. With this status, Shanghai Zhongtongji Network was entitled to a preferential tax rate of 10% for 2019. The approval was obtained in September 2020 from the in-charge authority. This factored the decrease of income tax expense of RMB200.7 million for the fiscal year 2019. This impact is recognized in the true up in 2020. It is uncertain that whether Shanghai Zhongtongji Network is still eligible for the qualification for 2021. Therefore, Shanghai Zhongtongji Network will not be entitled to a preferential tax rate of 10% for 2021 until Key Software Enterprise status is obtained in 2022. The impact will be recognized in the true up in 2022. |
In accordance with the EIT Law, dividends, which arise from profits of foreign invested enterprises, or FIEs, earned after January 1, 2008, are subject to a 10% withholding income tax. In addition, under the tax treaty between the PRC and Hong Kong, if the foreign investor is incorporated in Hong Kong and qualifies as the beneficial owner, the applicable withholding tax rate is reduced to 5%, if the investor directly holds at least 25% in the FIE, or 10%, if not.
118
Under Circular 36, our PRC subsidiaries and consolidated affiliated entities are subject to VAT, at a rate of 6% to 17% (which has been reduced to 13% after April 1, 2019 pursuant to Circular 39) on proceeds received from customers and are entitled to a refund for VAT already paid or borne on the goods or services purchased by it and utilized in the production of goods or provisions of services that have generated the gross sales proceeds. Under Circular 32, which came into effect on May 1, 2018, for VAT taxable sales or importation of goods originally subject to value-added tax rates of 17% and 11%, such tax rates shall be adjusted to 16% and 10%, respectively. Furthermore, pursuant to Circular 39, for general VAT payers’ sales activities or imports that are subject to VAT at an existing applicable rate of 16% or 10%, the applicable VAT rate is adjusted to 13% or 9%, respectively. Under Circular 39, during the period from April 2019 to December 2021, certain qualified service industry taxpayers can enjoy an extra 10% for deduction of the tax payable, which is calculated based on the input VAT filed with the tax bureau. In addition, under Circular 39, qualifying tax payers who meet certain requirements are eligible for the newly increased unutilized input VAT refund. The refund of newly increased unutilized input VAT for the current period shall be calculated as per the following formula: refundable amount of newly increased unutilized input VAT for the current period = newly increased unutilized input VAT × the input component ratio × 60%.
Pursuant to the Announcement on the Taxation Policy related to the support of prevention of COVID-19 issued by the MOF and the STA on February 6, 2020, the tax payers of express delivery industry are permitted to enjoy the VAT exemption on the taxable income from providing express delivery service for the residents in 2020. The VAT exemption was extended to March 31, 2021, according to the Announcement on Continuously Implementing Some Tax Preferential Policies in Response to COVID-19.
Critical Accounting Estimates
We prepare our consolidated financial statements in conformity with U.S. GAAP, which requires us to make judgments, estimates and assumptions that affect our reported amounts of assets and liabilities and disclosure of contingent assets and liabilities at the end of each fiscal period and our reported amounts of revenue and expenses during each fiscal period. We continually evaluate these judgments and estimates based on our own historical experience, knowledge and assessment of current business and other conditions, our expectations regarding the future based on available information and assumptions that we believe to be reasonable, which together form our basis for making judgments about matters that are not readily apparent from other sources. Since the use of estimates is an integral component of the financial reporting process, our actual results could differ from those estimates. Some of our accounting policies require a higher degree of judgment than others in their application.
The selection of critical accounting policies, the judgments and other uncertainties affecting application of those policies and the sensitivity of reported results to changes in conditions and assumptions are factors that should be considered when reviewing our financial statements. We believe the following accounting policies involve the most significant judgments and estimates used in the preparation of our financial statements.
Income Taxes
We are subject to income taxes in PRC and other jurisdictions. We exercise significant judgment and record a provision for income taxes for the anticipated tax consequences of the reported results of operations using the asset and liability method.
We record a valuation allowance to reduce our deferred tax assets to the net amount that we believe is more likely than not to be realized. We consider all available evidence, both positive and negative, including historical levels of income, expectations and risks associated with estimates of future taxable income, and ongoing tax planning strategies in assessing the need for a valuation allowance.
119
Financing Receivables, Net of Allowance
Financing receivables are primarily generated from the financial services we provided to qualified network partners. Financing receivables are recorded at the principal net of allowance for credit losses and include accrued interest receivable as of the balance sheet date. The financing periods granted by us to the borrowers generally range from 1 to 60 months.
Allowance for credit losses relating to financing receivables represents our best estimate of the losses inherent in the outstanding portfolio of loans. Judgment is required to determine the allowance amounts and whether such amounts are adequate to cover potential credit losses, and periodic reviews are performed to ensure such amounts continue to reflect the best estimate of the losses inherent in the outstanding portfolio of loans. We consider many factors in assessing the collectability of the financing receivables, including but not limited to, the age of the amounts due, payment history, creditworthiness and financial condition of the borrower, and the fair value of the collaterals.
After the adoption of ASU 2016-13, Financial Instruments - Credit Losses (Topic 326): Measurement of Credit Losses on Financial Instruments, on January 1, 2020 using the modified retrospective transition method, we have developed a forward looking CECL model based on the conditions of collaterals and guarantees for financing receivables, historical experiences, credit quality of the borrowers, current economic conditions and the borrowers' operating results, reasonable and supportable forecasts of future economic conditions, and other factors that may affect its ability to collect from the borrowers. The cumulative effect from the adoption as of January 1, 2020 was immaterial to the condensed consolidated financial statements.
We had a financing receivables balance of RMB1,060.9 million, RMB2,462.5 million and RMB2,524.4 million (US$396.1 million) as of December 31, 2019, 2020 and 2021. No material default occurred in 2019, 2020 and 2021.
The table below sets forth the maturity profiles of our financing receivables before provision of credit losses as of December 31, 2021.
| December |
| Within |
| One to |
| Two to |
| Over three |
| |
31, 2021 | one year | two years | three years | years | |||||||
Total Balance (RMB in thousands) |
| 2,588,010 |
| 1,137,638 |
| 626,526 |
| 733,208 |
| 90,638 | |
Percentage of Total Balance |
| 100 | % | 44 | % | 24 | % | 28 | % | 4 | % |
Impairment Assessment on Long-Lived Assets and Goodwill
We evaluate the recoverability of long-lived assets with determinable useful lives whenever events or changes in circumstances indicate that an asset’s carrying amount may not be recoverable. We measure the carrying amount of a long-lived asset against the estimated undiscounted future cash flows associated with it. Impairment exists when the sum of the expected future net cash flows is less than the carrying value of the asset being evaluated. Impairment loss is calculated as the amount by which the carrying value of the asset exceeds its fair value. Fair value is estimated based on various valuation techniques, and significant assumptions such as future cash flows over the life of the asset being evaluated and discount rate. These assumptions require significant judgment and may be different from actual results. No impairment charge was recognized for the years ended December 31, 2019, 2020 and 2021.
Goodwill is recognized for the excess of the purchase price over the fair value of tangible and identifiable intangible net assets of business acquired. Several factors give rise to goodwill in our acquisitions, such as the expected benefit from synergies of the combination and the existing workforce of the acquired businesses. Unless circumstances otherwise indicate, goodwill is reviewed annually at December 31 for impairment. In our evaluation of goodwill impairment, we perform a qualitative assessment to determine if it is more likely than not that the fair value of a reporting unit is less than its carrying amount. Based on the qualitative assessment, if it is more likely than not that the fair value of a reporting unit is less than the carrying amount, we compare the fair value of the reporting unit with its carrying amount, including goodwill. If the carrying amount of a reporting unit exceeds its fair value, an impairment loss shall be recognized in an amount equal to that excess.
120
We had two reporting units for purposes of allocating, and testing goodwill for the years ended December 31, 2019, 2020 and 2021. We conducted qualitative assessment to determine whether it is necessary to perform a quantitative goodwill impairment test. In assessing the qualitative factors, we considered the impact of key factors such as changes in the general economic conditions including the impact of COVID-19, changes in industry and competitive environment, stock price and actual revenue performance compared to previous years. Based on the results of the qualitative assessment completed as of December 31, 2019, 2020 and 2021, there were no indicators of impairment. Therefore, no impairment charge was recognized for the years ended December 31, 2019, 2020 and 2021.
Impairment Assessment on Investments in Equity Investees
We continually review our equity method investments in equity investees to determine whether a decline in fair value below the carrying value is “other-than-temporary.” The primary factors that we consider include:
| ● | the duration and severity of the decline in fair value; |
| ● | the financial condition, operating performance and the prospects of the equity investee; and |
| ● | other company specific information such as recent rounds of financing. |
We measure our equity investments without readily determinable fair value at its cost minus impairment, if any, plus or minus changes resulting from observable price changes in orderly transactions for the identical or a similar investment of the same issuer. As part of our assessment for impairment indicators, we consider significant deterioration in the earnings performance and overall business prospects of the investee as well as significant adverse changes in the external environment these investments operate. If our qualitative assessment indicates the investments are impaired, the fair value of these equity securities would be estimated, which would involve a significant degree of judgement and subjectivity. We recognized an unrealized gain of RMB754.5 million resulting from an investee’s observable price change event for the year ended December 31, 2019. We recognized impairment losses of RMB56.0 million, nil and nil related to equity investments for the years ended December 31, 2019, 2020 and 2021, respectively.
Recently Issued Accounting Pronouncement
In November 2021, the FASB issued ASU 2021-10, Government Assistance (Topic 832) — Disclosures by Business Entities about Government Assistance. The amendments in this ASU require disclosures about transactions with a government that have been accounted for by analogizing to a grant or contribution accounting model to increase transparency about (1) the types of transactions, (2) the accounting for the transactions, and (3) the effect of the transactions on an entity’s financial statements. The amendments in this ASU are effective for all entities within their scope for financial statements issued for annual periods beginning after December 15, 2021. Early application of the amendments is permitted. The Company does not expect this ASU would have a material impact on the consolidated financial statements.
121
B. Liquidity and Capital Resources
The following table sets forth the movements of our cash, cash equivalents and restricted cash for the periods presented:
Year Ended December 31, | ||||||||
2019 | 2020 | 2021 | ||||||
| RMB |
| RMB |
| RMB |
| US$ | |
(in thousands) | ||||||||
Summary Consolidated Cash Flow Data: |
|
|
|
|
|
|
|
|
Net cash provided by operating activities |
| 6,304,186 |
| 4,950,749 |
| 7,220,217 |
| 1,133,010 |
Net cash used in investing activities |
| (3,664,213) |
| (3,549,341) |
| (8,756,533) |
| (1,374,091) |
Net cash provided by/(used in) financing activities |
| (1,982,306) |
| 8,337,407 |
| (2,903,985) |
| (455,699) |
Effect of exchange rate changes on cash, cash equivalents and restricted cash |
| (3,207) |
| (656,137) |
| (150,430) |
| (23,606) |
Net increase/ (decrease) in cash, cash equivalents and restricted cash |
| 654,460 |
| 9,082,678 |
| (4,590,731) |
| (720,386) |
Cash, cash equivalents and restricted cash at beginning of year |
| 4,622,954 |
| 5,277,414 |
| 14,360,092 |
| 2,253,412 |
Cash, cash equivalents and restricted cash at end of year |
| 5,277,414 |
| 14,360,092 |
| 9,769,361 |
| 1,533,026 |
Our principal sources of liquidity have been proceeds from cash flows from operating activities and financing activities. As of December 31, 2019, 2020 and 2021, our cash and cash equivalents, restricted cash and short-term investments were RMB16.4 billion, RMB18.0 billion and RMB12.6 billion (US$2.0 billion), respectively. Our cash and cash equivalents primarily consist of cash on hand and highly liquid investments, which are unrestricted as to withdrawal or use or have maturities of three months or less when purchased. Restricted cash represents secured deposits held in designated bank accounts for issuance of bank acceptance notes, settlement of derivatives and commencement of construction. Short-term investments consist primarily of dual currency notes and deposits, investments in fixed deposits with maturities between three months and one year and wealth management products which we have the intent and the ability to hold to maturity within one year. As of December 31, 2021, approximately 83.6% of our cash and cash equivalents, restricted cash and short-term investments were held by subsidiaries and affiliated entities incorporated in China, and approximately 64.6% of our cash and cash equivalents, restricted cash and short-term investments were denominated in Renminbi.
We believe that our existing cash and cash equivalents and anticipated cash flow from operations are sufficient to fund our operating activities, capital expenditures and other obligations for at least the next 12 months. However, we may decide to enhance our liquidity position or increase our cash reserve for future expansions and acquisitions through additional financing activities. The issuance and sale of additional equity would result in further dilution to our existing shareholders. The incurrence of indebtedness would result in increased fixed obligations and could result in operating covenants that may restrict our operations and ability to make distributions. However, financing may not be available in amounts or on terms acceptable to us, if at all.
Although we consolidate the results of our consolidated affiliated entities, we only have access to the assets or earnings of our consolidated affiliated entities through our contractual arrangements with ZTO Express. See “Item 4. Information on the Company—C. Organizational Structure.” For restrictions and limitations on our liquidity and capital resources as a result of our corporate structure, see “Item 5. Operating and Financial Review and Prospects—B. Liquidity and Capital Resources—Holding Company Structure.” In addition, we would need to accrue and pay withholding taxes currently at the rate of 10% if we were to distribute funds from our subsidiaries and consolidated affiliated entities in China to our offshore subsidiaries. We do not intend to repatriate such funds in the foreseeable future, as we plan to use existing cash balances in China for general corporate purposes and reinvestment to support our business growth.
122
In utilizing the proceeds we receive from the public offering of Class A ordinary shares in relation to our listing on the Main Board of the Hong Kong Stock Exchange and other cash received from subsequent transactions that we hold offshore, we may make additional capital contributions to our PRC subsidiaries, establish new PRC operating entities, make loans to our PRC operating entities, or acquire offshore entities with business operations in China in offshore transactions. Most of these uses are subject to PRC regulations and approvals.
Operating Activities
Net cash provided by operating activities in 2021 was RMB7.2 billion (US$1.1 billion), which was mainly attributable to the following factors: (i) our express delivery services and other revenue streams generated net cash inflow of RMB30.0 billion (US$4.7 billion), while the aggregate cash outflow for transportation cost, sorting hubs operation cost, cost of accessories sold and other costs amounted to RMB13.8 billion (US$2.2 billion); (ii) cash flow in interest income of RMB321.1 million (US$50.4 million); (iii) cash in subsidy of RMB683.2 million (US$107.2 million); (iv) RMB8.4 billion (US$1.3 billion) paid for labor related costs, including salaries, social insurances and other benefits; (v) income tax of RMB1.1 billion (US$178.9 million); and (vi) RMB487.0 million (US$76.4 million) as other administrative costs.
Net cash provided by operating activities in 2020 was RMB5.0 billion, which was mainly attributable to the following factors: (i) our express delivery services and other revenue streams generated net cash inflow of RMB23.5 billion, while the aggregate cash outflow for transportation cost, sorting hubs operation cost, cost of accessories sold and other costs amounted to RMB11.8 billion; (ii) cash flow in interest income of RMB521.0 million; (iii) cash in subsidy of RMB409.4 million; (iv) RMB6.3 billion paid for labor related costs, including salaries, social insurances and other benefits; (v) income tax of RMB1.0 billion; and (vi) RMB410.8 million as other administrative costs.
Net cash provided by operating activities in 2019 was RMB6.3 billion, which was mainly attributable to the following factors: (i) our express delivery services and other revenue streams generated net cash inflow of RMB22.1 billion, while the aggregate cash outflow for transportation cost, sorting hubs operation cost, cost of accessories sold and other costs amounted to RMB 10.3 billion; (ii) cash flow in interest income of RMB620.8 million; (iii) cash in subsidy of RMB316.9 million; (iv) RMB4.6 billion paid for labor related costs, including salaries, social insurances and other benefits; (v) income tax of RMB1.4 billion; and (vi) RMB381.0 million as other administrative costs.
Investing Activities
Net cash used in investing activities in 2021 was RMB8.8 billion (US$1.4 billion), primarily due to (i) purchase of short-term investment products of RMB13.2 billion (US$2.1 billion), while maturity of short-term investment products amounted to RMB14.1 billion (US$2.2 billion); (ii) purchase of property and equipment of RMB8.4 billion (US$1.3 billion), including the purchase of sorting hub facilities, office furnishing and furniture, trucks and sorting equipment; (iii) purchase of land use rights in an amount of RMB967.3 million (US$151.8 million); and (iv) payment for investments in equity investees of RMB569.8 million (US$89.4 million), while disposal of equity investees and subsidiaries amounted to RMB100.5 million (US$15.8 million).
Net cash used in investing activities in 2020 was RMB3.5 billion, primarily due to (i) purchase of short-term investment products of RMB9.7 billion, while maturity of short-term investment products amounted to RMB17.0 billion; (ii) purchase of property and equipment of RMB7.2 billion, including the purchase of sorting hub facilities, office furnishing and furniture, trucks and sorting equipment; (iii) purchase of land use rights in an amount of RMB2.0 billion; and (iv) payment for investments in equity investees of RMB238.4 million, while disposal of equity investees amounted to RMB6.3 million.
Net cash used in investing activities in 2019 was RMB3.7 billion, primarily due to (i) purchase of short-term investment products of RMB 14.1 billion, while maturity of short-term investment products amounted to RMB 16.7 billion; (ii) purchase of property and equipment of RMB4.6 billion, including the purchase of sorting hub facilities, office furnishing and furniture, trucks and sorting equipment; (iii) purchase of land use rights in an amount of RMB590.7 million; and (iv) payment for equity method investments of RMB218.3 million, while disposal of equity investees amounted to RMB1.4 million.
123
Financing Activities
Net cash provided by financing activities in 2021 was RMB2.9 billion (US$455.7 million), which was mainly attributable to the following factors: (i) payment of dividends of RMB1.4 billion (US$212.5 million); (ii) share repurchase of RMB3.8 billion (US$598.0 million); and (iii) proceeds from short-term borrowings in an amount of RMB6.9 billion (US$1.2 billion) billion, partially offset by the repayment of short-term borrowings of RMB4.9 billion (US$771.9 million).
Net cash provided by financing activities in 2020 was RMB8.3 billion, which was mainly attributable to the following factors: (i) proceeds of RMB9.8 billion from issuance of ordinary shares in connection with our secondary listing in Hong Kong; (ii) payment of dividends of RMB1.6 billion; (iii) share repurchase of RMB1.2 billion; and (iv) proceeds from short-term borrowings in an amount of RMB2.3 billion, partially offset by the repayment of short-term borrowings of RMB870.0 million.
Net cash used in financing activities in 2019 was RMB2.0 billion, which was mainly attributable to the following factors: (i) payment of dividends of RMB1,270.8 million; and (ii) share repurchase of RMB762.9 million.
Material cash requirements
Our material cash requirements as of December 31, 2021 and any subsequent interim period primarily include our capital expenditures, capital commitments, operating lease commitments, investment commitments, short-term debt obligations and dividend payment.
In connection with the purchases of property and equipment, purchases of land use rights and the expansion of our self-owned truck fleet and upgrade of our equipment and facilities, we incurred capital expenditures of an aggregate of approximately RMB5.2 billion, RMB9.2 billion and RMB9.3 billion (US$1.5 billion) in 2019, 2020 and 2021, respectively. We intend to fund our future capital expenditures with our existing cash balance, proceeds from our public offering of Class A ordinary shares in relation to our listing on the Main Board of the Hong Kong Stock Exchange and other financing alternatives. We will continue to make capital expenditures to support the growth of our business. Our capital commitments primarily relate to commitments on construction of office building, sorting hubs and warehouse facilities. Our capital commitments as of December 31, 2021 amounted to RMB5,813.8 million (US$912.3 million). All of these capital commitments will be fulfilled based on the construction progress.
Our operating lease commitments consist of the commitments under the lease agreements for our office space, sorting hubs and warehouse facilities. We lease office space, sorting hubs and warehouse facilities under non-cancellable operating lease agreements that expire at various dates through December 2034. Our operating lease commitments as of December 31, 2021 amounted to RMB898.6 million (US$141.0 million).
Our investment commitments primarily consist of our commitment to make capital contributions to certain equity investees. We were obligated to pay RMB124.4 million (US$19.5 million) for certain investment in equity investees as of December 31, 2021 with payment due within three years.
As of December 31, 2021, we had outstanding principal amount of short-term bank borrowings of RMB3.5 billion (US$542.7 million), among which RMB2.5 billion (US$387.3 million) were unsecured and unguaranteed. In 2021, we entered into bank loan contracts and discounted notes arrangements with several banks with an aggregate amount of RMB6.9 billion (US$1.1 billion). The weighted average interest rate of borrowings drawn was 2.71% in 2021. There are some financial covenants including asset-liability ratio being less than 65% and current ratio being not less than 0.8 related to one of the loan contracts and we were in compliance of those financial covenants as of December 31, 2021.
As of December 31, 2021, we also had operating lease liabilities amounting to RMB807.1 million (US$126.6 million), certain of which were secured by the rental deposits and all of which were unguaranteed.
On March 15, 2022, our board of directors approved a special dividend of US$0.25 per ADS or share for 2021, and will be paid to shareholders of record as of the close of business on April 8, 2022 with a total payment amount of US$202.4 million.
124
We intend to fund our existing and future material cash requirements with our existing cash balance and other financing alternatives. We will continue to make cash commitments, including capital expenditures, to support the growth of our business.
We have not entered into any financial guarantees or other commitments to guarantee the payment obligations of any third parties. We do not have retained or contingent interests in assets transferred. We have not entered into contractual arrangements that support the credit, liquidity or market risk for transferred assets. We do not have obligations that arise or could arise from variable interests held in an unconsolidated entity, or obligations related to derivative instruments that are both indexed to and classified in our own equity, or not reflected in the statement of financial position.
Other than as discussed above, we did not have any significant capital and other commitments, long-term obligations or guarantees as of December 31, 2021.
Holding Company Structure
ZTO Express (Cayman) Inc. is a holding company with no material operations of its own. We conduct our operations primarily through our wholly owned subsidiaries and consolidated affiliated entities in China. As a result, our ability to pay dividends may depend upon dividends paid by our wholly owned subsidiaries in the future. If our wholly owned subsidiaries or any newly formed subsidiaries incur debt on their own behalf in the future, the instruments governing their debt may restrict their ability to pay dividends to us. In addition, our wholly owned subsidiaries are permitted to pay dividends to us only out of their retained earnings, if any, as determined in accordance with PRC accounting standards and regulations. Under PRC law, each of our wholly owned PRC subsidiaries and consolidated affiliated entities is required to set aside at least 10% of its after-tax profits each year, if any, to fund a statutory reserve until such reserve reaches 50% of its registered capital. Although the statutory reserves can be used, among other ways, to increase the registered capital and eliminate future losses in excess of retained earnings of the respective companies, the reserve funds are not distributable as cash dividends except in the event of liquidation. Remittance of dividends by a wholly foreign-owned company out of China is subject to examination by the banks designated by SAFE. We currently plan to reinvest all earnings from our PRC subsidiaries to their business development and do not plan to request dividend distributions from them.
C. Research and Development, Patents and Licenses, Etc.
See “Item 4. Information on the Company—B. Business Overview—Information Technology and Intellectual Property.”
D. Trend Information
Other than as disclosed elsewhere in this annual report, we are not aware of any trends, uncertainties, demands, commitments or events since January 1, 2021 that are reasonably likely to have a material adverse effect on our net revenues, income, profitability, liquidity or capital resources, or that caused the disclosed financial information to be not necessarily indicative of future operating results or financial conditions.
E. Critical Accounting Estimates
For our critical accounting estimates, see “Item 5. Operating And Financial Review And Prospects—Critical Accounting Estimates.”
F. Safe Harbor
See “Forward-Looking Statements” on page 2 of this annual report.
125
ITEM 6. DIRECTORS, SENIOR MANAGEMENT AND EMPLOYEES
| A. | Directors and Senior Management |
The following table sets forth information regarding our directors and executive officers as of the date of this annual report.
Directors and Executive |
| Age |
| Position/Title |
Meisong Lai | 51 | Founder, Chairman of the Board of Directors and Chief Executive Officer | ||
Jianfa Lai | 53 | Director and Vice President of Operations | ||
Jilei Wang | 56 | Director and Vice President of Infrastructure Management | ||
Zheng Liu* | 43 | Director | ||
Xing Liu | 51 | Director | ||
Frank Zhen Wei | 50 | Director | ||
Qin Charles Huang | 52 | Director | ||
Herman Cheg-Chun Yu | 51 | Director | ||
Tsun-Ming (Daniel) Kao | 56 | Director | ||
Fang Xie | 57 | Director | ||
Hongqun Hu | 53 | Chief Operating Officer | ||
Huiping Yan | 55 | Chief Financial Officer | ||
Jianchang Lai | 51 | Vice President of Overseas Operations | ||
Jingxi Zhu | 41 | Vice President of Information Technology | ||
Jianfeng Zhang | 39 | Vice President of Public Relations |
| * | Pursuant to the investment agreement we entered into with Alibaba and Cainiao Network, Mr. Zheng Liu was appointed as our director. |
Mr. Meisong Lai is our founder and has served as chairman of our board of directors since May 2013 and chief executive officer since our inception. Mr. Lai is the deputy chairman of the China Express Delivery Association. Mr. Lai is a prominent figure in China’s express delivery industry and has been deeply involved in the industry for over 15 years. Mr. Lai has attended the “Lakeside University” in China, a senior executive training program founded by Jack Ma, founder and chairman of Alibaba. Mr. Meisong Lai is a brother-in-law to Mr. Jianchang Lai, who is a cousin to Mr. Jianfa Lai.
Mr. Jianfa Lai has served as our director since May 2013, executive vice president in charge of our overall daily management from our inception to August 2016 and vice-president of operations since May 2018. From October 2016 to April 2018, Mr. Jianfa Lai served as the executive director and manager of ZTO Supply Chain Management Co. Ltd., an equity investee of us which is engaged in the provision of less-than-truckload transportation services in China. From April 2018 to June 2018, Mr. Jianfa Lai served as chairman and manager of ZTO Supply Chain Management Co. Ltd. and has since June 2018 served as chairman of ZTO Supply Chain Management Co. Ltd. Mr. Jianfa Lai is attending the executive MBA program at Fudan University in China. Mr. Jianfa Lai is a cousin to Mr. Jianchang Lai, who is a brother-in-law to Mr. Meisong Lai.
Mr. Jilei Wang has been our director since May 2013 and has served as our vice president of infrastructure management since October 2012. From October 2009 to March 2012, Mr. Wang served as a deputy general manager of Beijing ZTO Daying Logistics Co., Ltd., our then network partner in Beijing.
126
Mr. Zheng Liu has been our director since March 2021. Mr. Zheng Liu has been the Chief Financial Officer of Cainiao Network since February 2016. From June 2010 to February 2016, Mr. Liu served as Senior Finance Director with Alibaba Group and was responsible for financial operations of TMall, Taobao and Alibaba.com. From January 2005 to May 2010, Mr. Liu held senior positions in corporate finance management in Vimicro, Sky Flying Media and Hurray Holding. From July 2001 to December 2004, Mr. Liu worked at PwC’s audit division. Mr. Liu has been a non-executive director of Alibaba Pictures Group Limited (SEHK: 1060) since October 2021 and a non-executive director of AGTech Holdings Limited (SEHK: 8279) since December 2021. Mr. Liu received his bachelor’s degree in Business English from Beijing Foreign Studies University in July 2001. Mr. Liu is a member of the American Institute of Certified Public Accountants (AICPA) and a Certified Internal Auditor (CIA).
Mr. Xing Liu has served as our director since May 2013. Mr. Liu is currently a partner of Sequoia Capital China, which he joined in May 2007. Mr. Liu has served as an independent director of Vipshop Holdings Limited (NYSE: VIPS) (“Vipshop”) since January 2011 and as a non-executive director of China Renaissance Holdings Limited (HKEX: 1911) since June 2020. Mr. Liu served as an independent non-executive director of China Online Education Group (NYSE: COE) from July 2014 to April 2019. Mr. Liu received a MBA degree from The Wharton School of the University of Pennsylvania in May 2004, a master’s degree in computer engineering from Syracuse University in December 1995, and graduated from Fudan University in July 1992 with a major in management information systems.
Mr. Zhen Wei, also known as Mr. Frank Zhen Wei has been our director since August 2015. Mr. Wei joined Warburg Pincus Asia LLC in November 2002, and has been serving as a managing director since January 2010 and co-head of China since January 2016, and now leads investments in the consumer, healthcare and financial services sectors in China. Mr. Wei worked as an investment banking analyst of Morgan Stanley in Hong Kong from 1997 to 1999 and as a business analyst at McKinsey & Company in Shanghai from 1995 to 1997. Mr. Wei is currently a director of Hwabao WP Fund Management Co., Ltd. Mr. Wei was a non-executive director of AAG Energy Holdings Limited (HKEX: 2686) from January 2015 to August 2018 and a non-executive director of CAR Inc. (HKEX: 699) from January 2016 to October 2019. Mr. Wei received a master’s degree in business administration from Harvard Business School in June 2002 and a bachelor’s degree in science from the University of Texas at Austin in May 1995.
Mr. Qin Charles Huang became our director in October 2016. Mr. Huang is the chairman and chief executive officer of CEG (Asia) Limited (also known as China Education Group), an education services provider for students, executives and professionals in Greater China and has been a director since its inception in 1999. Mr. Huang has served on the board of directors of Sohu.com Inc. (NASDAQ: SOHU) since 2001. Mr. Huang previously held positions at Deutsche Bank, New York and Hong Kong, including as head of Asian securitisation, and has also served as senior vice president of Prudential Securities Inc., New York. He received a master of science degree in electrical engineering and computer science from the Massachusetts Institute of Technology in September 1990. Mr. Huang is also a Chartered Financial Analyst.
Mr. Herman Cheng-Chun Yu became our director in October 2016. Mr. Yu has served as chief strategy officer of Baidu, Inc., a leading AI company with a strong Internet foundation (NASDAQ: BIDU, HKEX: 9888) since August 2021. From September 2017 to November 2021, Mr. Yu served as Baidu’s chief financial officer, overseeing its finance and purchasing functions. Prior to joining Baidu, Mr. Yu served as the chief financial officer of Weibo Corporation, a social media company (NASDAQ: WB) from 2015 to 2017. Prior to Weibo, Mr. Yu worked at SINA Corporation, a portal from 2004 to 2015, beginning as a Vice President, Finance, and in 2006 became the chief financial officer. Mr. Yu currently serves on the board of directors of iQIYI (NASDAQ: IQ). Mr. Yu, a California Certified Public Accountant, received his bachelor’s degree in economics from the University of California, Santa Cruz in June 1992, and master in accountancy (MAcc) from the University of Southern California in May 1993.
127
Mr. Tsun-Ming Kao, also known as Mr. Tsun-Ming (Daniel) Kao has been our director since October 2017. Mr. Kao has long-standing industry experience in leading e-Commerce and Internet companies in the U.S. and China. Mr. Kao served as the chief technology officer at Vipshop (NYSE: VIPS) since April 2019 to July 2021. Prior to that, Mr. Kao served as the chief technology officer at Shanghai Noah Information Technology Co., Ltd. (an affiliate of Noah Holdings Limited (NYSE: NOAH)) from January 2018 to April 2019. Mr. Kao served as the chief technology officer at Vipshop (NYSE: VIPS) from June 2012 to October 2016. Before joining Vipshop, Mr. Kao was an employee of eBay Inc. (NASDAQ: EBAY) (“eBay”) and was assigned to work at eBay e-Commerce Technology Operations (Shanghai) Co., Ltd. as general manager and board director of China Operations Center from January 2010 to April 2012. Earlier in his career, he worked at eBay as a principal software engineer and software development manager for seven years. Mr. Kao received a bachelor’s degree in computer science from Iowa State University in August 1995.
Ms. Fang Xie, also known as Heather Xie, has been our director since November 2021. Ms. Xie has been a director and portfolio investment manager at Seres Capital since May 2021. Ms. Xie provided management consulting and leadership coaching services to startup companies and investment management companies from July 2018. Ms. Xie joined Prologis in March 2008, which later span off its China and Japan businesses and formed Global Logistic Properties (“GLP”). Ms. Xie took GLP public in Singapore Stock Exchange and served as Chief Financial Officer of GLP from May 2010 to January 2018. Prior to GLP, Ms. Xie worked in General Electric Companies in the US and Asia from 1994 with increasing responsibilities, including as head of Treasury of GE Asia Pacific, Controller of GE Asia Pacific, Chief Financial Officer of GE infrastructure Asia and GE Toshiba Silicones China. Ms. Xie received a master degree in economics from Cornell University in 1994 and a bachelor and a master degree in industrial economy from Renmin University of China in 1986 and 1989, respectively.
Mr. Hongqun Hu has served as our chief operating officer since June 2017. Mr. Hu has thirty years of experience in the financial services industry. Prior to joining us, Mr. Hu served as the chairman of Zhejiang Tonglu Rural Commercial Bank from March 2016 to May 2017, and the governor and chairman of Zhejiang Tonglu Rural Cooperation Bank from March 2008 to March 2016, respectively. Mr. Hu graduated from the advanced class in modern executive business administration from Zhejiang University in China in January 2006 and graduated from Ningbo University in China with a major in finance in July 2003.
Ms. Huiping Yan has served as our chief financial officer since May 2018 and was our vice president of finance from January 2018 to May 2018. Before joining ZTO, Ms. Yan spent approximately seven years serving as the Chief Financial Officer of a number of Chinese TMT and hospitality companies including two years at Cainiao Network, the logistics arm of Alibaba, (NYSE: BABA, HKEX: 9988), and over four years at Home Inns, a leading economy hotel chain in China. Prior to that, Ms. Yan spent 11 years at General Electric Company (GE) in both the U.S. and Asia, serving in various key roles in corporate and operational financial management. Prior to that, Ms. Yan spent over six years at Deloitte & Touche in the U.S. in tax services. Ms. Yan is also an independent non-executive director appointee of TUHU Car Inc., a leading integrated online and offline platform for automotive service in China and submitted an application for listing on the Hong Kong Stock Exchange in January 2022. Ms. Yan studied at Shanghai International Studies University, where she majored in English literature and linguistics and received a bachelor’s degree in business administration with an accounting major from Hawaii Pacific University in August 1991. Ms. Yan graduated from the GE experienced financial leadership program in September 2003 and is a U.S.-certified public accountant with a CGMA designation (AICPA).
Mr. Jianchang Lai has been our vice president of overseas operations since September 2016. Mr. Lai was our director from January 2014 to September 2016 and our head of network partner management since our inception to September 2016. Mr. Jianchang Lai is a brother-in-law to Mr. Meisong Lai, and a cousin to Mr. Jianfa Lai.
Mr. Jingxi Zhu has been our head of information technology since July 2003 and has served as a vice president of information technology since September 2016. From January 2014 to September 2016, Mr. Zhu was also our director. Mr. Zhu graduated from Nanjing Army Command College in China with a major in economics and management in June 2014 (partially through long distance learning) and from Yancheng Teachers University in China with a major in electrified education in June 2003.
128
Mr. Jianfeng Zhang has served as our vice president of public relations since February 2016. Mr. Zhang served as Assistant Director of the News & Information Center of Xinhua News Agency Shanghai Bureau from June 2012 to February 2016 and Deputy Director of the Image Center of Xinhua News Agency Shanghai Bureau from August 2010 to February 2016. Mr. Zhang received a master’s degree in business administration from Arizona State University in December 2017, a master’s degree in arts from Renmin University in China in June 2012 and a bachelor’s degree in law from Shanghai International Studies University in China in July 2006.
Employment Agreements and Indemnification Agreements
We have entered into employment agreements with each of our executive officers. Under these agreements, each of our executive officers is employed for a specified time period. We may terminate employment for cause for certain acts of the executive officer, such as conviction or plea of guilty to a felony or any crime involving moral turpitude, negligent or dishonest acts to our detriment, or misconduct or a failure to perform agreed duties. We may also terminate an executive officer’s employment without cause upon 60-day advance written notice. In such case of termination by us, we will provide severance payments to the executive officer as agreed by us and the executive officer. The executive officer may resign at any time with a 60-day advance written notice.
Each executive officer has agreed to hold, both during and after the termination or expiry of his or her employment agreement, in strict confidence and not to use, except as required in the performance of his or her duties in connection with the employment or pursuant to applicable law, any of our confidential information or trade secrets, any confidential information or trade secrets of our clients or prospective clients, or the confidential or proprietary information of any third party received by us and for which we have confidential obligations. The executive officers have also agreed to disclose in confidence to us all inventions, designs and trade secrets which they conceive, develop or reduce to practice during the executive officer’s employment with us and to assign all right, title and interest in them to us, and assist us in obtaining and enforcing patents, copyrights and other legal rights for these inventions, designs and trade secrets.
In addition, each executive officer has agreed to be bound by non-competition and non-solicitation restrictions during the term of his or her employment and typically for one year following the last date of employment. Specifically, each executive officer has agreed not to (i)approach our suppliers, clients, customers or contacts or other persons or entities introduced to the executive officer in his or her capacity as a representative of us for the purpose of doing business with such persons or entities that will harm our business relationships with these persons or entities; (ii)assume employment with or provide services to any of our competitors, or engage, whether as principal, partner, licensor or otherwise, any of our competitors, without our express consent; or (iii)seek directly or indirectly, to solicit the services of, or hire or engage, any person who is known to be employed or engaged by us; or (iv)otherwise interfere with our business or accounts.
We have also entered into indemnification agreements with each of our directors and executive officers. Under these agreements, we agree to indemnify our directors and executive officers against certain liabilities and expenses incurred by such persons in connection with claims made by reason of their being a director or officer of our company.
129
B. Compensation of Directors and Executive Officers
For the year ended December 31, 2021, we paid an aggregate of approximately RMB9.9 million (US$1.6 million) in cash to our executive officers, and we paid cash compensation to our non-executive directors of RMB318,630 (US$50,000). We have not set aside or accrued any amount to provide pension, retirement or other similar benefits to our executive officers and directors. Our PRC subsidiaries and variable interest entity are required by law to make contributions equal to certain percentages of each employee’s salary for his or her pension insurance, medical insurance, unemployment insurance and other statutory benefits and a housing provident fund.
2016 Share Incentive Plan
Under our 2016 Share Incentive Plan (as amended and restated), or the 2016 Plan, the maximum aggregate number of shares which may be issued pursuant to all awards under the 2016 Plan is initially 3,000,000, plus an annual increase on the first day of each of our fiscal year during the term of the 2016 Plan commencing with the fiscal year beginning January 1, 2017, by an amount equal to the least of (i) 0.5% of the total number of shares issued and outstanding on the last day of the immediately preceding fiscal year; (ii) 3,000,000 shares; or (iii) such number of shares as may be determined by our board of directors. Following the annual increases in from 2017 to 2022, the award pool under the 2016 Plan is 21,000,000 shares as of the date of this annual report.
The following paragraphs describe the principal terms of the 2016 Plan.
Types of Awards. The 2016 Plan permits the awards of options, restricted shares or any other type of awards that the committee decides.
Plan Administration. Our board of directors or a committee of one or more members of the board of directors will administer the 2016 Plan. The committee or the full board of directors, as applicable, will determine the participants to receive awards, the type and number of awards to be granted to each participant, and the terms and conditions of each award grant.
Award Agreement. Awards granted under the 2016 Plan are evidenced by an award agreement that sets forth terms, conditions and limitations for each award, which may include the term of the award, the provisions applicable in the event of the grantee’s employment or service terminates, and our authority to unilaterally or bilaterally amend, modify, suspend, cancel or rescind the award.
Eligibility. We may grant awards to our employees, directors and consultants of our company. However, we may grant options that are intended to qualify as incentive share options only to our employees and employees of our parent companies and subsidiaries.
Vesting Schedule. In general, the plan administrator determines the vesting schedule, which is specified in the relevant award agreement.
Exercise of Options. The plan administrator determines the exercise price for each award, which is stated in the award agreement. The vested portion of option will expire if not exercised prior to the time as the plan administrator determines at the time of its grant. However, the maximum exercisable term is ten years from the date of a grant.
Transfer Restrictions. Awards may not be transferred in any manner by the recipient other than by will or the laws of descent and distribution, except as otherwise provided by the plan administrator.
Termination and amendment of the 2016 Plan. Unless terminated earlier, the 2016 Plan has a term of ten years. Our board of directors has the authority to amend or terminate the plan. However, no such action may adversely affect in any material way any awards previously granted unless agreed by the recipient.
130
As of March 31, 2022, restricted share units representing a total of 4,313,179 Class A ordinary shares have been granted and outstanding, excluding awards that were forfeited or cancelled after the relevant grant dates.
The following table summarizes, as of March 31, 2022, the outstanding restricted share units we granted to our directors and executive officers under our 2016 Plan to our executive officer, excluding awards that were forfeited or cancelled after the relevant grant dates. Other individuals as a group were granted outstanding restricted share units representing a total of 1,068,663 Class A ordinary shares as of March 31, 2022.
131
| Ordinary Shares |
| ||
Underlying Restricted | ||||
Name | Share Units Awarded | Date of Grant | ||
Meisong Lai | * | March 28, 2017 | ||
March 7, 2018 | ||||
March 11, 2019 | ||||
| March 13, 2020 | |||
March 16, 2021 | ||||
March 15, 2022 | ||||
Jianfa Lai | * | March 28, 2017 | ||
March 7, 2018 | ||||
| March 11, 2019 | |||
March 13, 2020 | ||||
March 16, 2021 | ||||
March 15, 2022 | ||||
Jilei Wang | * | March 28, 2017 | ||
| March 7, 2018 | |||
March 11, 2019 | ||||
March 13, 2020 | ||||
March 16, 2021 | ||||
March 15, 2022 | ||||
Jianchang Lai |
| * | March 28, 2017 | |
| March 7, 2018 | |||
March 11, 2019 | ||||
| March 13, 2020 | |||
March 16, 2021 | ||||
March 15, 2022 | ||||
Huiping Yan | * | March 11, 2019 | ||
| March 13, 2020 | |||
March 16, 2021 | ||||
March 15, 2022 | ||||
Herman Cheng-Chun Yu | * | March 7, 2018 | ||
| March 11, 2019 | |||
March 13, 2020 | ||||
March 16, 2021 | ||||
March 15, 2022 | ||||
Xing Liu |
| * | March 7, 2018 | |
March 11, 2019 | ||||
March 13, 2020 | ||||
March 16, 2021 | ||||
March 15, 2022 | ||||
Frank Zhen Wei | * | March 7, 2018 | ||
March 11, 2019 | ||||
March 13, 2020 | ||||
March 16, 2021 | ||||
March 15, 2022 | ||||
Qin Charles Huang | * | March 7, 2018 | ||
March 11, 2019 | ||||
March 13, 2020 | ||||
March 16, 2021 | ||||
March 15, 2022 | ||||
Tsun-Ming (Daniel) Kao | * | March 7, 2018 | ||
March 11, 2019 | ||||
March 13, 2020 | ||||
March 16, 2021 |
132
March 15, 2022 | ||||
Total |
| 3,244,516 |
|
| * | Less than 1% of our total outstanding shares. |
Employee Shareholding Platform
In June 2016, we issued 16,000,000 ordinary shares to Zto Es Holding Limited, or ZTO ES, to establish an onshore employee shareholding platform to allow our employees in China to receive share incentives. The consideration for those shares was US12.0 million. All ordinary shares issued for purpose of this employee shareholding platform were re-designated as Class A ordinary shares of our company upon the completion of our initial public offering.
ZTO ES is held by Mr. Lai and four limited partnerships formed in China. An entity controlled by Mr. Meisong Lai, our chairman and chief executive officer, is the general partner of each of those limited partnerships and Ms. Yufeng Lai, wife of Mr. Lai, was the sole limited partner of each of those limited partnerships upon their formation. Concurrently with the issuance of those shares, ZTO ES executed a deed of waiver to waive all shareholder rights attached to those shares.
Our board of directors has delegated the authority to Mr. Lai to periodically review the performance of our employees, and reward selected employees by directing Ms. Lai to transfer limited partnership interests in those partnerships to them. Once an employee receives the partnership interest, ZTO ES may amend its deed of waiver to reduce the amount of shares subject to the waiver by such number that is proportional to the employee’s indirect ownership of ZTO ES. Each recipient of such partnership interest is entitled to rights associated with the number of our ordinary shares held by ZTO ES that corresponds to the recipient’s proportional indirect ownership of ZTO ES to (i)receive dividends, if and when declared, on those shares and (ii)request the sale of those shares by ZTO ES and receive the sale proceeds. ZTO ES remains the record holder of, and retains the voting rights with respect to, the granted shares and it does not have shareholders’ rights with respect to the remainder of the shares it holds.
133
As of March 31, 2022, we have awarded certain rights associated with 9,375,325 Class A ordinary shares through the platform as share incentives. The following table summarizes, as of March 31, 2022, the number of our ordinary shares held by ZTO ES over which our directors and officers had been awarded such rights.
| Class A |
| ||
Name | Ordinary Shares | Date of Grant | ||
Meisong Lai |
| * | June 28, 2016 | |
March 11, 2019 | ||||
| March 13, 2020 | |||
Jianfa Lai |
| * | June 28, 2016 | |
| March 13, 2020 | |||
Jilei Wang | * | June 28, 2016 | ||
Jianchang Lai | * | June 28, 2016 | ||
Jingxi Zhu | * | June 28, 2016, | ||
| March 28, 2017 | |||
March 7, 2018 | ||||
| March 11, 2019 | |||
March 13, 2020 | ||||
March 16, 2021 | ||||
March 15, 2022 | ||||
Hongqun Hu | * | March 7, 2018 | ||
March 11, 2019 | ||||
March 13, 2020 | ||||
March 16, 2021 | ||||
March 15, 2022 | ||||
Jianfeng Zhang | * | March 28, 2017 | ||
March 7, 2018 | ||||
March 11, 2019 | ||||
March 13, 2020 | ||||
March 16, 2021 | ||||
March 15, 2022 | ||||
Total |
| 2,049,294 |
|
* | Less than 1% of our total outstanding shares. |
As of March 31, 2022, other employees as a group were granted the same rights associated with 7,326,031 Class A ordinary shares held by ZTO ES through our employee shareholding platform.
134
Certain of our employees paid subscription consideration of RMB58.4 million in February 2015 relating to the issuance of 584,000 redeemable and contingently convertible share units. These share units were converted to partnership interests of the employee shareholding platform in June 2016, which correspond to the rights associated with 3,504,000 Class A ordinary shares of our company held by ZTO ES without additional subscription consideration.
We granted rights associated with 308,100 Class A ordinary shares of our company held by ZTO ES with a subscription consideration of RMB10 million and granted rights associated with the remaining 746,064 Class A ordinary shares held by ZTO ES with nil subscription consideration.
We also granted such rights associated with 600,000 of the Class A ordinary shares held by ZTO ES to a network partner in Suzhou as part of the acquisition consideration of the remaining minority equity interest in that network partner. We do not plan to make grants to persons other than our directors, officers or employees in the future.
The number of shares subject to the waiver of shareholder rights was reduced by 9,975,325 as a result of these grants and the remaining 6,024,675 Class A ordinary shares are still subject to the same waiver of shareholder rights.
On March 28, 2017, we agreed to award rights associated with 148,000 Class A ordinary shares and 641,150 Class A ordinary shares through the platform as share incentives to our directors and officers and other employees, respectively. Those awards vest in three equal batches on January 1, 2018, 2019 and 2020, respectively, and are conditioned upon such individuals’ continued service with our company. Awards with respect to 252,632 Class A ordinary shares, 252,632 Class A ordinary shares and 252,636 Class A ordinary shares vested on January 1, 2018, January 1, 2019 and January 1, 2020, respectively.
On March 7, 2018, we agreed to award rights associated with 906,949 Class A ordinary shares through the platform as share incentives to certain executive officers and employees. These share awards vested immediately upon grant.
On March 11, 2019, we agreed to award rights associated with 944,577 Class A ordinary shares through the platform as share incentives to certain executive officers and employees. These share awards vested immediately upon grant.
On March 13, 2020, we agreed to award rights associated with 785,097 Class A ordinary shares through the platform as share incentives to certain executive officers and employees. These share awards vested immediately upon grant.
On March 16, 2021, we agreed to award rights associated with 635,767 Class A ordinary shares through the platform as share incentives to certain executive officers and employees. These share awards vested immediately upon grant.
On March 15, 2022, we agreed to award rights associated with 786,871 Class A ordinary shares through the platform as share incentives to certain executive officers and employees. These share awards vested immediately upon grant.
135
C. Board Practices
Our board of directors consists of ten directors. A director is not required to hold any shares in our company by way of qualification. Subject to the New York Stock Exchange rules and disqualification by the chairman of the relevant board meeting, a director may vote in respect of any contract or transaction or proposed contract or transaction notwithstanding that he may be interested therein and if he does so his vote shall be counted and he may be counted in the quorum at any meeting of the directors at which any such contract or transaction or proposed contract or transaction is considered. A director who is in any way, whether directly or indirectly, interested in a contract or transaction or proposed contract or transaction with our company is required to declare the nature of his interest at a meeting of our directors. Our directors may from time to time at their discretion exercise all the powers of our company to raise or borrow money and to mortgage or charge its undertaking, property and assets (present and future) and uncalled capital or any part thereof, to issue debentures, debenture stock, bonds and other securities, whether outright or as collateral security for any debt, liability or obligation of our company or of any third party.
Committees of the Board of Directors
We have established three committees under the board of directors: an audit committee, a compensation committee and a nominating and corporate governance committee. We have adopted a charter for each of the three committees. Each committee’s members and functions are described below.
Audit Committee. Our audit committee consists of Herman Cheng-Chun Yu, Qin Charles Huang and Xing Liu. Mr. Yu is the chairman of our audit committee. We have determined that Herman Cheng-Chun Yu, Qin Charles Huang and Xing Liu each satisfies the “independence” requirements of Section 303A of the Corporate Governance Rules of the New York Stock Exchange and meets the independence standards under Rule 10A-3 under the Exchange Act. We have determined that Herman Cheng-Chun Yu qualifies as an “audit committee financial expert.” The audit committee oversees our accounting and financial reporting processes and the audits of the financial statements of our company. The audit committee is responsible for, among other things:
| ● | appointing the independent auditors and pre-approving all auditing and non-auditing services permitted to be performed by the independent auditors; |
| ● | reviewing with the independent auditors any audit problems or difficulties and management’s response; |
| ● | discussing the annual audited financial statements with management and the independent auditors; |
| ● | reviewing the adequacy and effectiveness of our accounting and internal control policies and procedures and any steps taken to monitor and control major financial risk exposures; |
| ● | reviewing and approving all proposed related party transactions; |
| ● | meeting separately and periodically with management and the independent auditors; and |
| ● | monitoring compliance with our code of business conduct and ethics, including reviewing the adequacy and effectiveness of our procedures to ensure proper compliance. |
136
Compensation Committee. Our compensation committee consists of Xing Liu, Frank Zhen Wei and Qin Charles Huang. Mr. Liu is the chairman of our compensation committee. We have determined that Xing Liu, Frank Zhen Wei and Qin Charles Huang each satisfies the “independence” requirements of Section 303A of the Corporate Governance Rules of the New York Stock Exchange. The compensation committee assists the board in reviewing and approving the compensation structure, including all forms of compensation, relating to our directors and executive officers. Our chief executive officer may not be present at any committee meeting during which his compensation is deliberated. The compensation committee is responsible for, among other things:
| ● | reviewing and approving, or recommending to the board for its approval, the compensation for our chief executive officer and other executive officers; |
| ● | reviewing and recommending to the board for determination with respect to the compensation of our non-employee directors; |
| ● | reviewing periodically and approving any incentive compensation or equity plans, programs or similar arrangements; and |
| ● | selecting compensation consultant, legal counsel or other adviser only after taking into consideration all factors relevant to that person’s independence from management. |
Nominating and Corporate Governance Committee. Our nominating and corporate governance committee consists of Frank Zhen Wei, Qin Charles Huang and Tsun-Ming (Daniel) Kao. Mr. Wei is the chairman of our nominating and corporate governance committee. We have determined that Frank Zhen Wei, Qin Charles Huang and Tsun-Ming (Daniel) Kao each satisfies the “independence” requirements of Section 303A of the Corporate Governance Rules of the New York Stock Exchange. The nominating and corporate governance committee assists the board of directors in selecting individuals qualified to become our directors and in determining the composition of the board and its committees. The nominating and corporate governance committee is responsible for, among other things:
| ● | selecting and recommending to the board nominees for election by the shareholders or appointment by the board; |
| ● | reviewing annually with the board the current composition of the board with regards to characteristics such as independence, knowledge, skills, experience and diversity; |
| ● | making recommendations on the frequency and structure of board meetings and monitoring the functioning of the committees of the board; and |
| ● | advising the board periodically with regards to significant developments in the law and practice of corporate governance as well as our compliance with applicable laws and regulations, and making recommendations to the board on all matters of corporate governance and on any remedial action to be taken. |
Duties of Directors
Under Cayman Islands law, our directors owe fiduciary duties to our company including a duty of loyalty, a duty to act honestly, and a duty to act in what they consider in good faith to be in our best interests. Our directors also have a duty to exercise the care and diligence that a reasonably prudent person would exercise in comparable circumstances and a duty to exercise the skill they actually possess. In fulfilling their duty of care to us, our directors must ensure compliance with our memorandum and articles of association and the class rights vested thereunder in the holders of the shares. Our company has the right to seek damages if a duty owed by our directors is breached. In limited exceptional circumstances, a shareholder may have the right to seek damages in our name if a duty owed by our directors is breached.
137
Our board of directors has all the powers necessary for managing, and for directing and supervising, our business affairs. The functions and powers of our board of directors include, among others:
| ● | convening shareholders’ annual general meetings and reporting its work to shareholders at such meetings; |
| ● | declaring dividends and distributions; |
| ● | appointing officers and determining the term of office of the officers; |
| ● | exercising the borrowing powers of our company and mortgaging the property of our company; and |
| ● | approving the transfer of shares in our company, including the registration of such shares in our share register. |
Terms of Directors and Officers
Our directors are appointed by ordinary resolution of our shareholder. The directors may, by the affirmative vote of a simple majority of the remaining directors present and voting at a board meeting, appoint any person as a director, to fill a casual vacancy on the board or as an addition to the existing board. Our officers are elected by and serve at the discretion of the board of directors. Our directors are not subject to a term of office and hold office until such time as they are removed from office by ordinary resolution of the shareholders. The office of a director shall be vacated if the director (i) becomes bankrupt or makes any arrangement or composition with his creditors; (ii) dies or is found to be or becomes of unsound mind; (iii) resigns his office by notice in writing to us; (iv) without special leave of absence from the board of directors, is absent from meetings of the board of directors for three consecutive meetings and the board of directors resolves that his office be vacated; or (v) is removed from office pursuant to our memorandum and articles of association.
Enforceability of Civil Liabilities
Most of our operations are conducted in China, and substantially all of our assets are located in China. A majority of our directors and executive officers are nationals or residents of jurisdictions other than the United States and most of their assets are located outside the United States. As a result, it may be difficult for a shareholder to effect service of process within the United States upon these individuals, to bring an action against us or these individuals in the United States, or to enforce against us or them judgments obtained in United States courts, including judgments predicated upon the civil liability provisions of the securities laws of the United States or any state in the United States.
We have appointed Cogency Global Inc., located at 122 East 42nd Street, 18th Floor, New York, NY 10168, as our agent upon whom process may be served in any action brought against us under the securities laws of the United States.
We have been informed by our Cayman Islands legal counsel that the United States and the Cayman Islands do not have a treaty providing for reciprocal recognition and enforcement of judgments of U.S. courts in civil and commercial matters and that there is uncertainty as to whether the courts of the Cayman Islands would (i) recognize or enforce judgments of U.S. courts obtained against us or our directors or officers, predicated upon the civil liability provisions of the securities laws of the United States or any state in the United States, or (ii) entertain original actions brought in the Cayman Islands against us or our directors or officers, predicated upon the securities laws of the United States or any state in the United States. We have also been advised by our Cayman Islands legal counsel that a judgment obtained in any federal or state court in the United States will be recognized and enforced in the courts of the Cayman Islands at common law, without any re-examination of the merits of the underlying dispute, by an action commenced on the foreign judgment debt in the Grand Court of the Cayman Islands, provided such judgment (i) is given by a foreign court of competent jurisdiction, (ii) imposes on the judgment debtor a liability to pay a liquidated sum for which the judgment has been given, (iii) is final, (iv) is not in respect of taxes, a fine or a penalty, and (v) was not obtained in a manner and is not of a kind the enforcement of which is contrary to natural justice or the public policy of the Cayman Islands.
However, the Cayman Islands courts are unlikely to enforce a judgment obtained from the United States courts under the civil liability provisions of the securities laws if such judgment is determined by the courts of the Cayman Islands
138
to give rise to obligations to make payments that are penal or punitive in nature. Because the courts of the Cayman Islands have yet to rule on whether such judgments are penal or punitive in nature, it is uncertain whether such civil liability judgments from U.S. courts would be enforceable in the Cayman Islands.
Our PRC legal counsel has advised us that there is uncertainty as to whether the courts of China would:
| ● | recognize or enforce judgments of United States courts obtained against us or our directors or officers predicated upon the civil liability provisions of the securities laws of the United States or any state in the United States; or |
| ● | entertain original actions brought in each respective jurisdiction against us or our directors or officers predicated upon the securities laws of the United States or any state in the United States. |
Our PRC legal counsel has further advised us that the recognition and enforcement of foreign judgments are provided for under the PRC Civil Procedures Law. PRC courts may recognize and enforce foreign judgments in accordance with the requirements of the PRC Civil Procedures Law and other applicable laws and regulations based either on treaties between China and the country where the judgment is made or on principles of reciprocity between jurisdictions. China does not have any treaties or other form of reciprocity with the United States or the Cayman Islands that provide for the reciprocal recognition and enforcement of foreign judgments. In addition, according to the PRC Civil Procedures Law, courts in the PRC will not enforce a foreign judgment against us or our directors and officers if they decide that the judgment violates the basic principles of PRC law or national sovereignty, security or public interest. As a result, it is uncertain whether and on what basis a PRC court would enforce a judgment rendered by a court in the United States or in the Cayman Islands. Under the PRC Civil Procedures Law, foreign shareholders may originate actions based on PRC law against a company in China for disputes if they can establish sufficient nexus to the PRC for a PRC court to have jurisdiction, and meet other procedural requirements. It will be, however, difficult for U.S. shareholders to originate actions against us in the PRC in accordance with PRC laws because we are incorporated under the laws of the Cayman Islands and it will be difficult for U.S. shareholders, by virtue only of holding the ADSs or Class A ordinary shares, to establish a connection to the PRC for a PRC court to have jurisdiction as required under the PRC Civil Procedures Law.”
D. Employees
As of December 31, 2019, 2020 and 2021, we had a total of 19,009, 22,536 and 23,865 employees, respectively. The following table sets forth the breakdown of our own employees as of December 31, 2021 by function:
Functional Area |
| Number of Employees |
| % of Total |
Sorting |
| 8,197 |
| 34.3 |
Transportation |
| 4,246 |
| 17.8 |
Management and Administration |
| 3,816 |
| 16.0 |
Customer Service |
| 2,054 |
| 8.6 |
Operation Support |
| 3,053 |
| 12.8 |
Technology and Engineering |
| 2,113 |
| 8.9 |
Sales and Marketing |
| 386 |
| 1.6 |
Total |
| 23,865 |
| 100.0 |
In addition to our own employees, our workforce also includes over 57,000 outsourced workers, as of December 31, 2021. Our network partners hire their own employees according to their operational needs.
We believe we offer our employees competitive compensation packages and a merit-based work environment that encourages initiative, and as a result, we have generally been able to attract and retain qualified personnel and maintain a stable core management team.
139
As required by PRC regulations, we participate in various government statutory employee benefit plans, including social insurance funds, namely a pension contribution plan, a medical insurance plan, an unemployment insurance plan, a work-related injury insurance plan and a maternity insurance plan, and a housing provident fund. We are required under PRC law to make contributions to employee benefit plans at specified percentages of the salaries, bonuses and certain allowances of our employees, up to a maximum amount specified by the local government from time to time. We have not made adequate employee benefit payments. We may be required to make up the contributions for these plans as well as to pay late fees and fines but have made adequate provisions. See “Item 3. Key Information—D. Risk Factors—Risks Related to Doing Business in China—Our failure to fully comply with PRC labor-related laws may expose us to potential penalties.”
We enter into standard labor agreements with our employees and, in addition, enter into confidentiality and non-compete agreements with our key employees. The non-compete restricted period typically expires two years after the termination of employment, and we agree to compensate the key employee with a certain percentage of his or her pre-departure salary during the restricted period.
We believe that we maintain a good working relationship with our employees, and we have not experienced any major labor disputes.
E. Share Ownership
The following table sets forth information with respect to the beneficial ownership of our ordinary shares as of March 31, 2022 by:
| ● | each of our directors and executive officers; and |
| ● | each person known to us to own beneficially more than 5% of our total outstanding shares. |
The calculations in the table below are based on 603,633,116 Class A ordinary shares and 206,100,000 Class B ordinary shares outstanding as of March 31, 2022, excluding (i) 6,024,675 Class A ordinary shares issued and reserved for the purpose of our employee shareholding platform, the holder of which has waived all shareholder rights attached to those shares, and (ii) the company’s repurchase of 11,185,518 Class A ordinary shares in the form of ADSs.
140
Beneficial ownership is determined in accordance with the rules and regulations of the SEC. In computing the number of shares beneficially owned by a person and the percentage ownership of that person, we have included shares that the person has the right to acquire within 60 days, including through the exercise of any option, warrant or other right or the conversion of any other security. These shares, however, are not included in the computation of the percentage ownership of any other person.
| Ordinary Shares Beneficially Owned | |||||||||
Percentage | Percentage | |||||||||
| Class A |
| Class B |
| Total |
| of total |
| of | |
ordinary | ordinary | ordinary | ordinary | aggregate | ||||||
shares | shares | shares | shares | voting power | ||||||
Directors and Executive Officers:** |
|
|
|
|
| |||||
Meisong Lai(1) | 8,431,230 | 206,100,000 | 214,531,230 | 26.5 | 77.7 | |||||
Jianfa Lai(2) | 66,219,290 |
| — |
| 66,219,290 |
| 8.2 |
| 2.5 | |
Jilei Wang(3) | 49,255,063 |
| — |
| 49,255,063 |
| 6.1 |
| 1.8 | |
Zheng Liu | — |
| — |
| — |
| — |
| — | |
Xing Liu | * |
| — |
| * |
| * |
| * | |
Frank Zhen Wei | * |
| — |
| * |
| * |
| * | |
Qin Charles Huang | * |
| — |
| * |
| * |
| * | |
Herman Cheng-Chun Yu | * |
| — |
| * |
| * |
| * | |
Tsun-Ming (Daniel) Kao | * |
| — |
| * |
| * |
| * | |
Fang Xie | — | — | — | — | — | |||||
Hongqun Hu | * |
| — |
| * |
| * |
| * | |
Jianchang Lai | * |
| — |
| * |
| * |
| * | |
Jingxi Zhu | * |
| — |
| * |
| * |
| * | |
Jianfeng Zhang | * |
| — |
| * |
| * |
| * | |
Huiping Yan | * |
| — |
| * |
| * |
| * | |
All Directors and Executive Officers as a Group | 128,245,715 | 206,100,000 | 334,345,715 | 41.3 | 82.2 | |||||
Principal Shareholders: |
|
|
|
| ||||||
Zto Lms Holding Limited (4) | 3,664,147 |
| 206,100,000 |
| 209,764,147 |
| 25.9 |
| 77.5 | |
Alibaba Group Holding Limited (5) | 71,941,287 | — | 71,941,287 | 8.9 | 2.7 | |||||
Zto Ljf Holding Limited (6) | 66,185,692 |
| — |
| 66,185,692 |
| 8.2 |
| 2.5 | |
Zto Wjl Holding Limited (7) | 49,135,063 |
| — |
| 49,135,063 |
| 6.1 |
| 1.8 | |
† | For each person and group included in this column, percentage of voting power is calculated by dividing the voting power beneficially owned by such person or group by the voting power of all of our Class A and Class B ordinary shares as a single class. Each holder of Class A ordinary shares is entitled to one vote per share and each holder of our Class B ordinary shares is entitled to ten votes per share on all matters submitted to them for a vote. Our Class A ordinary shares and Class B ordinary shares vote together as a single class on all matters submitted to a vote of our shareholders, except as may otherwise be required by law. Our Class B ordinary shares are convertible at any time by the holder thereof into Class A ordinary shares on a one-for-one basis. |
* | Less than 1% of our total outstanding ordinary shares. |
** | Except for Messrs. Xing Liu, Frank Zhen Wei, Qin Charles Huang, Herman Cheng-Chun Yu and Zheng Liu, the business address of our directors and executive officers is c/o No.1685 Huazhi Road, Qingpu District, Shanghai, 201708, People’s Republic of China. The business address of Mr. Xing Liu is Suite 3613, 36/F, Two Pacific Place, 88 Queensway, Hong Kong. The business address of Mr. Frank Zhen Wei is Suite 6703, Two IFC, 8 Finance Street, Hong Kong. The business address of Mr. Qin Charles Huang is Suite 1804, Tower 1, Admiralty Centre, Hong Kong. The business address of Mr. Herman Cheng-Chun Yu is Baidu Campus, No. 10 Shangdi 10th Street, Haidian District, Beijing 100085, China. The business address of Mr. Zheng Liu is Block B1, Xixi Center, 588 West Wenyi Road, Xihu District, Hangzhou 310000, China. |
141
(1) | Represents (i) 206,100,000 Class B ordinary shares directly held by Zto Lms Holding Limited, (ii) 4,767,083 Class A Ordinary Shares held by ZTO ES for purpose of our employee shareholding platform and (iii) 3,664,147 ADSs (representing the same number of Class A Ordinary Shares) held by Zto Lms Holding Limited, 1,987,393 of which were vested from restricted share units held by Mr. Meisong Lai. Zto Lms Holding Limited is a British Virgin islands company wholly owned by LMS Holding Limited, which in turn is beneficially owned by The LMS Family Trust, a trust established under the laws of Singapore and managed by Standard Chartered Trust (Singapore) Limited as trustee. Mr. Meisong Lai is the settlor of The LMS Family Trust and the beneficiaries of the trust are Mr. Meisong Lai and his family members. Mr. Meisong Lai is the sole director of Zto Lms Holding Limited. The registered address of Zto Lms Holding Limited is Sea Meadow House, P.O. Box 116, Road Town, Tortola, British Virgin Islands. |
We granted rights to receive dividends on, and to receive sale proceeds of, the 4,767,083 Class A Ordinary Shares held by ZTO ES to certain of our employees, of which 964,765 Class A Ordinary Shares were granted to Mr. Meisong Lai. ZTO ES remains the record holder of the 4,767,083 Class A Ordinary Shares and retains the voting rights with respect to these shares. Mr. Meisong Lai is the sole director of ZTO ES. Mr. Meisong Lai has the power to direct the disposition of the 964,765 Class A Ordinary Shares.
(2) | Represents (i) 55,000,000 Class A Ordinary Shares held by Zto Ljf Holding Limited, among which, 48,250,000 Class A Ordinary Shares are recorded on our Cayman share register, and the remaining 6,750,000 Class A Ordinary Shares are recorded under the name of HKSCC Nominees Limited on our Hong Kong share register and are deposited into the Central Clearing and Settlement System established and operated by Hong Kong Securities Clearing Company Limited, (ii) 6,000,000 restricted ADSs held by JPMorgan Chase Bank, N.A., as depositary bank, underlying 6,000,000 Class A Ordinary Shares held by Zto Ljf Holding Limited pledged to Citibank, N.A., Singapore, as lender under a loan agreement dated December 6, 2019, to secure Zto Ljf Holding Limited’s obligations under the loan agreement, (iii) 5,000,000 restricted ADSs held by JPMorgan Chase Bank, N.A., as depositary bank, underlying 5,000,000 Class A Ordinary Shares held by Zto Ljf Holding Limited pledged to Goldman Sachs International Bank, as lender under a loan agreement dated December 30, 2021, to secure Zto Ljf Holding Limited’s obligations under the loan agreement (Zto Ljf Holding Limited and Goldman Sachs International Bank entered into Deed of Release on March 31, 2022, and the underlying 5,000,000 Class A Ordinary Shares were transferred back to Zto Ljf Holding Limited’s account on April 4, 2022), (iv) 185,692 Class A Ordinary Shares, in the form of ADSs, held by Zto Ljf Holding Limited and vested from restricted share units held by Mr. Jianfa Lai, and (v) 33,598 Class A ordinary shares held by ZTO ES. Mr. Jianfa Lai is the sole director of Zto Ljf Holding Limited. Mr. Jianfa Lai has the power to direct the sale of those 33,598 Class A ordinary shares held by ZTO ES. Zto Ljf Holding Limited is a British Virgin Islands company wholly owned by LJFA Holding Limited, which in turn is beneficially owned by The LJF Family Trust, a trust established under the laws of Singapore and managed by Standard Chartered Trust (Singapore) Limited as trustee. Mr. Jianfa Lai is the settlor of the LJF Family Trust and the beneficiaries of the trust are Mr. Jianfa Lai and his family members. The registered address of Zto Ljf Holding Limited is Sea Meadow House, P.O. Box 116, Road Town, Tortola, British Virgin Islands. |
(3) | Represents (i) 42,120,000 Class A Ordinary Shares held by Zto Wjl Holding Limited, (ii) 5,200,000 restricted ADSs held by JPMorgan Chase Bank, N.A., as depositary bank, underlying 5,200,000 Class A Ordinary Shares held by Zto Wjl Holding Limited pledged to Morgan Stanley Bank Asia Limited, as lender under a loan agreement dated December 19, 2019, to secure Zto Wjl Holding Limited’s obligations under the loan agreement, (iii) 1,815,063 Class A Ordinary Shares, in the form of ADSs, held by Zto Wjl Holding Limited, 228,433 of which were vested from restricted share units held by Mr. Jilei Wang, and (iv) 120,000 Class A Ordinary Shares held by ZTO ES. Mr. Jilei Wang is the sole director of Zto Wjl Holding Limited. Mr. Jilei Wang has the power to direct the disposition of those 120,000 Class A Ordinary Shares held by ZTO ES. Zto Wjl Holding Limited is a British Virgin Islands company wholly owned by WJL Holding Limited, which in turn is beneficially owned by The WJL Family Trust, a trust established under the laws of Singapore and managed by Standard Chartered Trust (Singapore) Limited as trustee. Mr. Jilei Wang is the settlor of The WJL Family Trust and the beneficiaries of the trust are Mr. Jilei Wang and his family members. The registered address of Zto Wjl Holding Limited is Sea Meadow House, P.O. Box 116, Road Town, Tortola, British Virgin Islands. |
142
(4) | Represents (i) 206,100,000 Class B ordinary shares directly held by Zto Lms Holding Limited, a British Virgin Islands company wholly owned by Mr. Meisong Lai, (ii) 3,664,147 ADSs (representing the same number of Class A Ordinary Shares) held by Zto Lms Holding Limited, 1,987,393 of which were vested from restricted share units held by Mr. Meisong Lai. |
(5) | Represents 71,941,287 Class A ordinary shares beneficially owned by Alibaba Group Holding Limited, an exempted company incorporated under the laws of the Cayman Islands (“Alibaba”), which consist of (i) 57,870,370 Class A ordinary shares directly held by Alibaba ZT Investment Limited (“Ali ZT”), a company incorporated under the laws of Hong Kong, (ii) 5,787,037 Class A ordinary shares directly held by Cainiao Smart Logistics Investment Limited (“Cainiao Smart”), a company organized under the laws of the British Virgin Islands, (iii) 4,629,630 Class A ordinary shares directly held by New Retail Strategic Opportunities Investments 2 Limited (“NRF”), a company organized under the laws of the Cayman Islands, (iv) 3,322,050 Class A ordinary shares directly held by Taobao China Holding Limited (“Taobao”), a company incorporated under the laws of Hong Kong, and (v) 332,200 Class A ordinary shares directly held by Cainiao Smart Logistics Network (Hong Kong) Limited (“Cainiao HK”), a company incorporated under the laws of Hong Kong. Alibaba is a holding company which, through its subsidiaries and variable interest entities, operates leading online and mobile marketplaces in retail and wholesale trade, as well as provides cloud computing and other services. Ali ZT is an indirect wholly-owned special purpose subsidiary of Alibaba. Cainiao Smart is a majority owned indirect subsidiary of Alibaba. New Retail Strategic Opportunities Fund, L.P., a Cayman Islands exempted limited partnership (“NRSF”), owns 100% of NRF. New Retail Strategic Opportunities Fund GP, L.P., a Cayman Islands exempted limited partnership (“NRSF GP”), is the general partner of NRSF. New Retail Strategic Opportunities GP Limited, a company organized under the laws of the Cayman Islands and an indirect wholly owned subsidiary of Alibaba, is the general partner of NRSF GP. Taobao is an indirect wholly owned subsidiary of Alibaba. Cainiao HK is a majority owned indirect subsidiary of Alibaba. Alibaba is deemed to be the beneficial owner of the 71,941,287 Class A ordinary shares held by Ali ZT, Cainiao Smart, NRF, Taobao and Cainiao HK. The business address of Alibaba, Ali ZT, NRF, Cainiao HK and Taobao is 26/F, Tower One, Times Square, 1 Matheson Street, Causeway Bay, Hong Kong. The business address of Cainiao Smart is c/o Zhejiang Cainiao Supply Chain Management Limited, 588 West Wenyi Road, Xihu District, Hangzhou 310000, China. |
(6) | Represents (i) 55,000,000 Class A Ordinary Shares held by Zto Ljf Holding Limited, among which, 48,250,000 Class A Ordinary Shares are recorded on our Cayman share register, and the remaining 6,750,000 Class A Ordinary Shares are recorded under the name of HKSCC Nominees Limited on our Hong Kong share register and are deposited into the Central Clearing and Settlement System established and operated by Hong Kong Securities Clearing Company Limited, (ii) 6,000,000 restricted ADSs held by JPMorgan Chase Bank, N.A., as depositary bank, underlying 6,000,000 Class A Ordinary Shares held by Zto Ljf Holding Limited pledged to Citibank, N.A., Singapore, as lender under a loan agreement dated December 6, 2019, to secure Zto Ljf Holding Limited’s obligations under the loan agreement, (iii) 5,000,000 restricted ADSs held by JPMorgan Chase Bank, N.A., as depositary bank, underlying 5,000,000 Class A Ordinary Shares held by Zto Ljf Holding Limited pledged to Goldman Sachs International Bank, as lender under a loan agreement dated December 30, 2021, to secure Zto Ljf Holding Limited’s obligations under the loan agreement (Zto Ljf Holding Limited and Goldman Sachs International Bank entered into Deed of Release on March 31, 2022, and the underlying 5,000,000 Class A Ordinary Shares were transferred back to Zto Ljf Holding Limited’s account on April 4, 2022), and (iv) 185,692 Class A Ordinary Shares, in the form of ADSs, held by Zto Ljf Holding Limited and vested from restricted share units held by Mr. Jianfa Lai. |
(7) | Represents (i) 42,120,000 Class A Ordinary Shares held by Zto Wjl Holding Limited, (ii) 5,200,000 restricted ADSs held by JPMorgan Chase Bank, N.A., as depositary bank, underlying 5,200,000 Class A Ordinary Shares held by Zto Wjl Holding Limited pledged to Morgan Stanley Bank Asia Limited, as lender under a loan agreement dated December 19, 2019, to secure Zto Wjl Holding Limited’s obligations under the loan agreement, and (iii) 1,815,063 Class A Ordinary Shares, in the form of ADSs, held by Zto Wjl Holding Limited, 228,433 of which were vested from restricted share units held by Mr. Jilei Wang. |
143
To our knowledge, as of March 31, 2022, 130,166,591 (16.1%) of our ordinary shares in the form of ADSs (including 11,185,518 Class A ordinary shares in the form of ADSs repurchased by us) were held by one record holder in the United States, which was JPMorgan Chase Bank, N.A., the depositary of our ADS program. The number of beneficial owners of our ADSs in the United States is likely to be much larger than the number of record holders of our ordinary shares in the United States.
ITEM 7. MAJOR SHAREHOLDERS AND RELATED PARTY TRANSACTIONS
A. Major Shareholders
Please refer to “Item 6. Directors, Senior Management and Employees—E. Share Ownership.”
B. Related Party Transactions
Contractual Arrangements with our Variable Interest Entity and its Shareholders
See “Item 4. Information on the Company—C. Organizational Structure.”
Shareholders Agreement
We entered into our shareholders agreement on August 18, 2015 with our then shareholders. Pursuant to this shareholders agreement, we have granted certain registration rights to our shareholders. Set forth below is a description of the registration rights granted under the agreement.
Demand Registration Rights. At any time after the earlier of (i)180 days after the effective date of the registration statement for a public offering or (ii)the expiration of the period during which the managing underwriters for such public offering shall prohibit us from effecting any other public sale or distribution of registrable securities, holders of series A preferred shares, Max Alpha Limited and Max Beyond Limited, and Zto Wlm Holding Limited have the right to demand that we file a registration statement covering the registration of any registrable securities of such holders. We have the right to defer filing of a registration statement for a period of not more than 90 days after the receipt of the request of the initiating holders under certain conditions, but we cannot exercise the deferral right more than once in any six-month period. We are not obligated to effect more than two demand registrations, other than demand registration to be effected pursuant to registration statement on Form F-3, for which an unlimited number of demand registrations shall be permitted.
Piggyback Registration Rights. If we propose to file a registration statement for a public offering of our securities, we must offer holders of our registrable securities an opportunity to include in the registration the number of registrable securities of the same class or series as those proposed to be registered If the mana in number of registrable securities of the same class or series as those proposed to be registered. If the managing underwriters of any underwritten offering determine in its view the number of registrable securities exceeds the maximum offering size, the registrable securities shall allocate first to us, second to each of holders requesting for the inclusion of their registrable securities pursuant to the piggyback registration, and third to any other party with such priorities among them as we shall determine.
Form F-3 Registration Rights. Holders of series A preferred shares, Max Alpha Limited and Max Beyond Limited, and Zto Wlm Holding Limited, may request us in writing to file an unlimited number of registration statements on Form F-3. Within 90 days of receiving such request, we shall effect the registration of the securities on Form F-3.
Expenses of Registration. We will bear all registration expenses, other than underwriting discounts and selling commissions, incurred in connection with any demand, piggyback or F-3 registration.
144
Investor Rights Agreement with Ali ZT and Cainiao Smart
In connection with the investment by Alibaba and Cainiao Network, we entered into an investor rights agreement, dated as of June 12, 2018, with Alibaba ZT Investment Limited, or Ali ZT, an indirect wholly-owned special purpose subsidiary of Alibaba, Cainiao Smart Logistics Investment Limited, or Cainiao Smart, a wholly-owned subsidiary of Cainiao Network, and certain founding shareholders named therein. Among other things, the investor rights agreement contains the following rights of Alibaba and Cainiao Network, as applicable:
Right of First Offer. At any time Mr. Meisong Lai (the “Founder”), proposes to transfer securities of our company which constitutes a Change of Control (as defined in the investor rights agreement), the Founder shall first make an offer of such securities to Ali ZT and Cainiao Smart (the “Right of First Offer”). Ali ZT and Cainiao Smart may elect to exercise their Right of First Offer rights to purchase the securities, or exercise their tagalong rights to sell their securities, at the price and on the terms offered by the Founder.
Preemptive Rights. If the company proposes to issue any of its securities, Ali ZT, Cainiao Smart and certain existing shareholders of the company shall have the right to acquire a portion of such securities equal to the quotient obtained by dividing (i) the number of shares of all securities owned by such shareholder by (ii) the total number of shares of all securities issued and outstanding, or such other percentage as may be mutually agreed among such shareholders following discussions with the company.
Restriction on Transfers of Company Securities. Each of Ali ZT and Cainiao Smart is prohibited from transferring its Class A ordinary shares prior to the second anniversary of the date of the investor rights agreement, other than transfers to its affiliates, transfers to the company, transfers required by law or transfers approved by the board of directors. In addition, certain existing shareholders of the company are not permitted to transfer any securities of the company to a competitor of Alibaba without the prior written consent of Ali ZT and the Founder is not permitted to transfer any Class B ordinary shares beneficially owned by him without the prior written consent of Ali ZT prior to the second anniversary of the date of the investor rights agreement.
Additional Agreements. The company agrees to take all Necessary Action (as defined in the investor rights agreement), and the Founding Shareholders (as defined in the investor rights agreement) agree to take all Necessary Action to cause the company, to ensure that (i) one (1) incumbent member of the Board shall resign his or her directorship, and (ii) the vacancy so caused by such resignation shall be filled by the appointment of one (1) director who shall be designated by Ali ZT (the “Investor Director”). Ali ZT may, at its election, appoint a designated representative to serve as a non-voting observer to the Board (the “Investor Observer”) and appoint the Investor Director or Investor Observer to any committee of the board of directors, subject to compliance with independence requirements under applicable laws and listing rules.
Registration Rights Agreement with Ali ZT and Cainiao Smart
In connection with the investment by Alibaba and Cainiao Network, we entered into a registration rights agreement, dated as of June 12, 2018, with Ali ZT and Cainiao Smart. The registration rights agreement provides that the company shall file a registration statement prior to the second anniversary of the date of the registration rights agreement covering the resale of the Class A ordinary shares owned by Ali ZT and Cainiao Smart. The company will bear the registration expenses related to the preparation and filing of the registration statement. A prospectus supplement covering such resale was filed on December 30, 2020. The registration rights agreement contains customary indemnification provisions.
145
Registration Rights Agreement with NRF
In connection with the investment by Alibaba and Cainiao Network, we entered into a registration rights agreement, dated as of June 28, 2018, with NRF. NRSF owns 100% of NRF. NRSF GP is the general partner of NRSF. New Retail Strategic Opportunities GP Limited, an indirect wholly owned subsidiary of Alibaba, is the general partner of NRSF GP. The registration rights agreement provides that the company shall file a registration statement prior to the first anniversary of the date of the registration rights agreement covering the resale of the Class A ordinary shares owned by NRF. NRF will bear the registration expenses related to the preparation and filing of the registration statement. The registration rights agreement contains customary indemnification provisions.
Employment Agreements and Indemnification Agreements
See “Item 6. Directors, Senior Management and Employees — A. Directors and Senior Management—Employment Agreements and Indemnification Agreements.”
Share Incentive Plan
See “Item 6. Directors, Senior Management and Employees — B. Compensation of Directors and Executive Officers — 2016 Share Incentive Plan.”
Employee Shareholding Platform
See “Item 6. Directors, Senior Management and Employees — B. Compensation of Directors and Executive Officers—Employee Shareholding Platform.”
Other Transactions with Related Parties
Tonglu Tongze. As at December 31, 2021, certain of our employees beneficially owned a majority of equity interest in Tonglu Tongze. We treat transaction with Tonglu Tongze as our related party transaction. We incurred approximately RMB331.3 million and approximately RMB52.3 million (US$8.2 million) of transportation service fees to Tonglu Tongze and its subsidiaries in 2020 and 2021, respectively, and purchased trucks from Tonglu Tongze at an aggregate price of RMB53.9 million (US$8.5 million) in 2021. As of December 31, 2021, we had approximately RMB22.3 million (US$3.5 million) prepayment to Tonglu Tongze and its subsidiaries for transportation service and purchase of trucks.
Shanghai Mingyu. Shanghai Mingyu Barcode Technology Ltd. is controlled by our chairman’s brother. We incurred approximately RMB197.3 million and approximately RMB235.8 million (US$37.0 million) for purchases of supplies from this company in 2020 and 2021, respectively. As of December 31, 2021, we had approximately RMB3.0 million (US$0.5 million) due to this company.
ZTO LTL. In November 2016, we invested RMB54.0 million in ZTO Supply Chain Management Co., Ltd., or ZTO LTL, for 18% equity interest. ZTO LTL is engaged in provision of less-than-truckload transportation services in China. The principal shareholders of ZTO LTL are also the principal shareholders of our company. In September 2017, we increased investment in ZTO LTL by RMB36.0 million to maintain our equity interest in ZTO LTL at 18%. In July 2018, we made an additional investment in ZTO LTL of RMB 130.2 million (US$19.0 million) in cash, jointly with other investors, and our equity interest in ZTO LTL decreased to 17.7%. In May 2020, we contributed additional investment in ZTO LTL of RMB90.2 million (US$12.7 million) in cash, jointly with other investors, and our equity interest in ZTO LTL further decreased to 17.3%. In December 2021, we invested US$52,102 (approximate to RMB331,807) in cash to maintain our equity interest in ZTO LTL at 17.3%. We incurred approximately RMB47.5 million and approximately RMB56.6 million (US$8.9 million) of transportation service fees to ZTO LTL and derived approximately RMB28.7 million and approximately RMB29.7 million (US$4.7 million) of rental income from ZTO LTL in 2020 and 2021, respectively. As of December 31, 2021, we had approximately RMB10.0 million (US$1.6 million) of accounts due to ZTO LTL for rental income.
146
Zhongkuai Future City. Zhongkuai (Tonglu) Future City Industrial Development Co., Ltd, or Zhongkuai Future City, is controlled by our chairman. In 2020, we extend a three-year loan with a principal amount of RMB500.0 million with a 7.2% annualized interest rate to Zhongkuai Future City. As of December 31, 2021, we had amounts due from Zhongkuai Future City of RMB539.0 million (US$84.6 million).
Transaction with an executive officer. Mr. Jianchang Lai is a vice president of our company. In 2021, we acquired 20.77% equity interests each in two subsidiaries from Mr. Lai at a total cash consideration of RMB103.7 million.
ZTO Yun Leng. In 2021, we invested RMB80.0 million in ZTO Yun Leng Network Technology (Zhejiang) Co., Ltd., or ZTO Yunleng, for 18% equity interests in it. In December 2021, we sold our 100% equity interests in Zhejiang Xinglian Air Cargo Co., Ltd. to Zhongtong Yunleng at a cash consideration of RMB177.3 million.
C. Interests of Experts and Counsel
Not applicable.
ITEM 8. FINANCIAL INFORMATION
A. Consolidated Statements and Other Financial Information
We have appended consolidated financial statements filed as part of this annual report.
Legal Proceedings
We may from time to time be subject to various legal or administrative claims and proceedings arising in the ordinary course of our business. Litigation or any other legal or administrative proceeding, regardless of outcome, may result in substantial cost and diversion of our resources, including our management’s time and attention.
Starting in May 2017, our company and certain of our directors and officers, and the underwriters of our company’s initial public offering in October 2016 (the “Underwriter Defendants”) have been named as defendants in the following putative securities class actions:
| ● | City of Birmingham Retirement and Relief System v. ZTO Express (Cayman) Inc., et al., 01-CV-2017-902004.00 (Cir. Ct. Jefferson County Ala., filed on May 16, 2017) (the “Alabama Action”); |
| ● | Guo v. ZTO Express (Cayman) Inc., et al., 17 Civ. 03676 (Sup. Ct. Mateo County Ca., filed on August 11, 2017) (the “Guo Case”); |
| ● | Nurlybayev v. ZTO Express (Cayman) Inc., et al., 1:17-cv-06130 (S.D.N.Y., filed on August 14, 2017) (the “New York Action”); |
| ● | McGrath v. ZTO Express (Cayman) Inc., et al., 17 Civ. 03805 (Sup. Ct. Mateo County Ca., filed on August 21, 2017) (the “McGrath Case”); and |
| ● | The Ronald & Maxine Linde Foundation v. ZTO Express (Cayman) Inc., et al., 18 Civ. 00264 (Sup. Ct. Mateo County Ca., filed on January 17, 2018) (the “Linde Foundation Case”). |
These actions allege that the defendants made misstatements and omissions in our Registration Statement and Prospectus in connection with our initial public offering in October 2016 in violation of the Securities Act of 1933.
147
The Alabama Action: On June 28, 2017, our company removed the Alabama Action to the federal District Court for the Northern District of Alabama and the Underwriter Defendants joined in the removal. On July 14, 2017, City of Birmingham Retirement and Relief System filed a Motion to Remand the Alabama Action back to state court. On August 4, 2017, our company and the Underwriter Defendants submitted a joint Motion to Change Venue, requesting the court to transfer the Alabama Action to the federal District Court for the Southern District of New York. On August 29, 2017, the court issued an order staying the proceedings of the Alabama Action pending the United States Supreme Court’s decision in Cyan, Inc. v. Beaver Cty. Employees Ret. Fund, and denying without prejudice City of Birmingham Retirement and Relief System’s Motion to Remand and our company and the Underwriter Defendants’ Motion to Change Venue. On April 17, 2018, City of Birmingham Retirement and Relief System filed a motion to lift the stay and remand the Alabama Action back to state court, which motion was granted by the court on April 18, 2018. On May 9, 2018, the plaintiff and defendants filed a joint motion to stay the Alabama Action in favor of the New York Action. The court granted that motion on August 9, 2018, and stayed the case. On June 2, 2021, the action was voluntarily dismissed without prejudice.
The California Actions: On September 15, 2017, our company removed the Guo Case and McGrath Case to the federal District Court for the Northern District of California and the Underwriter Defendants consented to the removal. Also, on September 15, 2017, our company and the Underwriter Defendants filed a joint motion to transfer in the Guo Case and McGrath Case, requesting the court to transfer the two cases to the federal District Court for the Southern District of New York. On September 26, 2017, the plaintiffs filed motions to remand these two cases back to state court. On December 22, 2017, the court granted the plaintiffs’ motions to remand and denied our and the Underwriter Defendants’ joint motion to transfer. On February 15, 2018, our company and the Underwriter Defendants filed a joint motion to stay the Guo Case and the McGrath Case in state court. On April 24, 2018, the court granted our company and the Underwriter Defendants’ motion, and the stayed the case. On March 19, 2018, the Linde Foundation Case was voluntarily dismissed. On July 27, 2021, the consolidated California action was voluntarily dismissed without prejudice.
The New York Action: On October 16, 2017, three sets of purported shareholders filed motions to appoint themselves as lead plaintiffs of the purported plaintiff class and appoint their designated counsel as lead counsel. On November 13, 2017, the court appointed a lead plaintiff and approved the lead plaintiff’s selection of lead counsel. On January 8, 2018, the lead plaintiff filed an amended complaint. On February 20, 2018, our company and the Underwriter Defendants filed a joint motion to dismiss the amended complaint. On July 17, 2019, the court granted the defendants’ joint motion to dismiss. On September 10, 2019, the plaintiffs moved for leave to file a second amended complaint, which our company and the Underwriter Defendants opposed. On March 31, 2021, the Court denied Plaintiffs’ motion for leave to amend. On April 1, 2021, the Court rendered judgement in favor of Defendants.
For risks and uncertainties relating to legal proceedings, please see “Item 3. Key Information—D. Risk Factors—Risks Related to Our Business and Industry—We are regularly subject to claims, lawsuits and other proceedings that may adversely affect our reputation, business and results of operations.”
Dividend Policy
Our board of directors has complete discretion on whether to distribute dividends, subject to certain restrictions under Cayman Islands law. In addition, our shareholders may by ordinary resolution declare a dividend, but no dividend may exceed the amount recommended by our directors. Under Cayman Islands law, a Cayman Islands company may pay a dividend out of either profit or share premium account, provided that in no circumstances may a dividend be paid if this would result in the company being unable to pay its debts as they fall due in the ordinary course of business. Even if our board of directors decides to pay dividends, the form, frequency and amount will depend upon our future operations and earnings, capital requirements and surplus, general financial condition, contractual restrictions and other factors that the board of directors may deem relevant.
On March 15, 2022, the board of directors approved a special dividend of US$0.25 per ADS or share for 2021, to be paid to shareholders of record as of the close of business on April 8, 2022.
Unless otherwise disclosed in this annual report, we do not have any present plan to pay any cash dividends on our ordinary shares in the foreseeable future. We intend to retain most of our available funds and any future earnings to operate and expand our business.
148
We are a holding company incorporated in the Cayman Islands. We may rely on dividends from our subsidiaries in China for our cash requirements, including any payment of dividends to our shareholders. PRC regulations may restrict the ability of our PRC subsidiaries to pay dividends to us. See “Item 4. Information on the Company—B. Business Overview—Regulation—Regulations on Dividend Distribution.”
If we pay any dividends, on our ordinary shares, we will pay those dividends which are payable in respect of the ordinary shares underlying our ADSs to the depositary, as the registered holder of such ordinary shares, and the depositary then will pay such amounts to our ADS holders in proportion to the ordinary shares underlying the ADSs held by such ADS holders, subject to the terms of the deposit agreement, including the fees and expenses payable thereunder. Cash dividends on our ordinary shares, if any, will be paid in U.S. dollars.
B. Significant Changes
We have not experienced any significant changes since the date of our audited consolidated financial statements included in this annual report.
ITEM 9. THE OFFER AND LISTING
A. Offering and Listing Details
Our ADSs, each representing one Class A ordinary share of ours, have been listed on the NYSE since October 27, 2016 under the symbol “ZTO.”
Our Class A ordinary shares have been listed on the Hong Kong Stock Exchange since September 29, 2020 under the stock code "2057."
B. Plan of Distribution
Not applicable.
C. Markets
Our ADSs, each representing one Class A ordinary share of ours, have been listed on the NYSE since October 27, 2016 under the symbol “ZTO.”
Our Class A ordinary shares have been listed on the Hong Kong Stock Exchange since September 29, 2020 under the stock code "2057."
D. Selling Shareholders
Not applicable.
E. Dilution
Not applicable.
F. Expenses of the Issue
Not applicable.
149
ITEM 10. ADDITIONAL INFORMATION
A. Share Capital
Not applicable.
B. Memorandum and Articles of Association
The following are summaries of material provisions of our third amended and restated memorandum and articles of association, as well as the Companies Act (As Revised) insofar as they relate to the material terms of our ordinary shares.
Registered Office and Objects. Our registered office in the Cayman Islands is located at the offices of Maples Corporate Services Limited, PO Box 309, Ugland House, Grand Cayman, KY1-1104, Cayman Islands. Our agent for service of process in the United States is Law Debenture Corporate Services Inc., located at 4th Floor, 400 Madison Avenue, New York, New York 10017.Under our third amended and restated memorandum and articles of association, the objects of our company are unrestricted, and we have the full power and authority to carry out any object not prohibited by the law of the Cayman Islands.
Board of Directors
See "Item 6.C. Directors, Senior Management and Employees-Board Practices-Board of Directors.”
Ordinary Shares
General.Our ordinary shares are divided into Class A ordinary shares and Class B ordinary shares. Holders of our Class A ordinary shares and Class B ordinary shares will have the same rights except for voting and conversion rights. Our ordinary shares are issued in registered form and are issued when registered in our register of members. Our shareholders who are non-residents of the Cayman Islands may freely hold and vote their shares.
Conversion. Each Class B ordinary share is convertible into one Class A ordinary share at any time by the holder thereof. Class A ordinary shares are not convertible into Class B ordinary shares under any circumstances. Upon any sale of Class B ordinary shares by a holder thereof to any person or entity that is not an Affiliate (as defined in our third amended and restated articles of association) of such holder or upon a change of ultimate beneficial ownership of any Class B ordinary shares to any person who is not an affiliate of the holder of such Class B ordinary shares, such Class B ordinary shares will be automatically and immediately converted into an equal number of Class A ordinary shares. In addition, if at any time, Mr. Meisong Lai and his affiliates collectively own less than 10% of the issued and outstanding share capital of our company, each issued and outstanding Class B ordinary share will be automatically and immediately converted into one Class A ordinary share, and we will not issue any Class B ordinary shares thereafter.
Dividends. The holders of our ordinary shares are entitled to such dividends as may be declared by our board of directors. In addition, our shareholders may by ordinary resolution declare a dividend, but no dividend may exceed the amount recommended by our directors. Our third amended and restated articles of association provide that dividends may be declared and paid out of our profits, realized or unrealized, or from any reserve set aside from profits which our board of directors determine is no longer needed. Dividends may also be declared and paid out of share premium account or any other fund or account which can be authorized for this purpose in accordance with the Companies Act, provided that in no circumstances may we pay a dividend if this would result in our company being unable to pay its debts as they fall due in the ordinary course of business.
150
Voting Rights. On a show of hands each shareholder is entitled to one vote for each ordinary shares registered in his name on the register of members or, on a poll, each shareholder is entitled to one vote for each Class A ordinary share registered in his name on the register of members and ten votes for each Class B ordinary share registered in his name on the register of members, voting together as a single class, on all matters that require a shareholder’s vote. Voting at any shareholders’ meeting is by show of hands unless a poll is demanded. A poll may be demanded by the chairman of such meeting or any shareholders present in person or by proxy.
We shall, for as long as our Class A ordinary shares remain listed on the Hong Kong Stock Exchange, in each calendar year hold a general meeting as our annual general meeting and shall specify the meeting as such in the notices calling it. A quorum required for a meeting of shareholders consists of one or more shareholders present and holding not less than 10%, for as long as the Class A ordinary shares remain listed on the Hong Kong Stock Exchange, or otherwise not less than one-third of the votes attaching to all issued and outstanding shares in our company. Shareholders may be present in person or by proxy or, if the shareholder is a legal entity, by its duly authorized representative. Shareholders’ meetings may be convened by the chairman of the board of directors or our board of directors on its own initiative or upon a request to the directors by shareholders holding not less than 10%, on a one vote per share basis, for as long as the Class A Ordinary Shares remain listed on the Hong Kong Stock Exchange, or otherwise no less than one-third of all votes attaching to our issued and outstanding shares. Advance notice of at least 14 days, for as long as the Class A Ordinary Shares remain listed on the Hong Kong Stock Exchange, or otherwise at least ten calendar days is required for the convening of our annual general shareholders’ meeting and any other general shareholders’ meeting.
An ordinary resolution to be passed at a meeting by the shareholders requires the affirmative vote of a simple majority of the votes attaching to the ordinary shares cast by those shareholders entitled to vote who are present in person or by proxy at a meeting, while a special resolution requires the affirmative vote of no less than two-thirds of the votes attaching to the ordinary shares case by those shareholders entitled to vote who are present in person or by proxy at a meeting. A special resolution will be required for important matters such as a change of name or making changes to our third amended and restated memorandum and articles of association. Holders of the ordinary shares may, among other things, divide or combine their shares by ordinary resolution.
Transfer of Ordinary Shares. Subject to the restrictions set out below and the provisions above in respect of the transfer of Class B ordinary shares, any of our shareholders may transfer all or any of his or her ordinary shares by an instrument of transfer in the usual or common form or any other form approved by our board of directors.
Our board of directors may, in its absolute discretion, decline to register any transfer of any ordinary share which is not fully paid up or on which we have a lien. Our board of directors may also decline to register any transfer of any ordinary share unless:
| ● | the instrument of transfer is lodged with us, accompanied by the certificate for the ordinary shares to which it relates and such other evidence as our board of directors may reasonably require to show the right of the transferor to make the transfer; |
| ● | the instrument of transfer is in respect of only one class of ordinary shares; |
| ● | the instrument of transfer is properly stamped, if required; |
| ● | in the case of a transfer to joint holders, the number of joint holders to whom the ordinary share is to be transferred does not exceed four; and |
| ● | a fee of such maximum sum as the New York Stock Exchange may determine to be payable or such lesser sum as our directors may from time to time require is paid to us in respect thereof. |
If our directors refuse to register a transfer they shall, within three months after the date on which the instrument of transfer was lodged, send to each of the transferor and the transferee notice of such refusal.
151
The registration of transfers may, after compliance with any notice required of the New York Stock Exchange, be suspended and the register closed at such times and for such periods as our board of directors may from time to time determine, provided, however, that the registration of transfers shall not be suspended nor the register closed for more than 30 days in any year as our board may determine.
Liquidation. On a return of capital on winding up or otherwise (other than on conversion, redemption or purchase of shares), assets available for distribution among the holders of ordinary shares shall be distributed among the holders of our shares on a pro rata basis. If our assets available for distribution are insufficient to repay all of the paid-up capital, the assets will be distributed so that the losses are borne by our shareholders proportionately.
Calls on Shares and Forfeiture of Shares. Our board of directors may from time to time make calls upon shareholders for any amounts unpaid on their shares in a notice served to such shareholders at least 14 days prior to the specified time and place of payment. The shares that have been called upon and remain unpaid are subject to forfeiture.
Redemption, Repurchase and Surrender of Shares. We may issue shares on terms that such shares may be redeemed, at our option or at the option of the holders thereof, in such manner and on such terms as may be determined, before the issue of such shares, by either our board of directors or by a special resolution of our shareholders. Our company may also repurchase any of our shares in such manner and on such terms as have been approved by our board of directors or by ordinary resolution of our shareholders, or are otherwise authorized by our memorandum and articles of association. Under the Companies Act, the redemption or repurchase of any share may be paid out of our company’s profits or out of the proceeds of a fresh issue of shares made for the purpose of such redemption or repurchase, or out of capital (including share premium account and capital redemption reserve) if our company can, immediately following such payment, pay its debts as they fall due in the ordinary course of business. In addition, under the Companies Act no such share may be redeemed or repurchased (a)unless it is fully paid up, (b)if such redemption or repurchase would result in there being no shares outstanding, or (c)if the company has commenced liquidation. In addition, our company may accept the surrender of any fully paid share for no consideration.
Variations of Rights of Shares. Whenever the capital of our company is divided into different classes, the rights attached to any such class may, subject to any rights or restrictions for the time being attached to any class, only be materially adversely varied with the consent in writing of the holders of two-thirds of the issued shares of that class or with the sanction of a special resolution passed at a separate meeting of the holders of the shares of that class. The rights conferred upon the holders of the shares of any class issued with preferred or other rights shall not, subject to any rights or restrictions for the time being attached to the shares of that class, be deemed to be materially adversely varied by, inter alia, the creation, allotment or issue of further shares ranking pari passu with or subsequent to them or the redemption or purchase of any shares of any class by our company. The rights of the holders of shares shall not be deemed to be materially adversely varied by the creation or issue of shares with preferred or other rights including, without limitation, the creation of shares with enhanced or weighted voting rights.
Issuance of Additional Shares. Our third amended and restated memorandum of association authorizes our board of directors to issue additional ordinary shares from time to time as our board of directors shall determine, to the extent of available authorized but unissued shares.
Our third amended and restated memorandum of association also authorizes our board of directors to establish from time to time one or more series of preference shares and to determine, with respect to any series of preference shares, the terms and rights of that series, including:
| ● | the designation of the series; |
| ● | the number of shares of the series; |
| ● | the dividend rights, dividend rates, conversion rights, voting rights; and |
| ● | the rights and terms of redemption and liquidation preferences. |
152
Our board of directors may issue preference shares without action by our shareholders to the extent authorized but unissued. Issuance of these shares may dilute the voting power of holders of ordinary shares.
Inspection of Books and Records. Holders of our ordinary shares will have no general right under Cayman Islands law to inspect or obtain copies of our list of shareholders or our corporate records (other than copies of our memorandum and articles of association, our register of mortgages and charges and any special resolutions passed by our shareholders). However, we will provide our shareholders with annual audited financial statements.
Anti-Takeover Provisions. Some provisions of our third amended and restated memorandum and articles of association may discourage, delay or prevent a change of control of our company or management that shareholders may consider favorable, including provisions that:
| ● | authorize our board of directors to issue preference shares in one or more series and to designate the price, rights, preferences, privileges and restrictions of such preference shares without any further vote or action by our shareholders; and |
| ● | limit the ability of shareholders to requisition and convene general meetings of shareholders. |
However, under Cayman Islands law, our directors may only exercise the rights and powers granted to them under our third amended and restated memorandum and articles of association for a proper purpose and for what they believe in good faith to be in the best interests of our company.
Exempted Company. We are an exempted company with limited liability under the Companies Act. The Companies Act distinguishes between ordinary resident companies and exempted companies. Any company that is registered in the Cayman Islands but conducts business mainly outside of the Cayman Islands may apply to be registered as an exempted company. The requirements for an exempted company are essentially the same as for an ordinary company except that an exempted company:
| ● | does not have to file an annual return of its shareholders with the Registrar of Companies; |
| ● | is not required to open its register of members for inspection; |
| ● | does not have to hold an annual general meeting; |
| ● | may issue negotiable or bearer shares or shares with no par value; |
| ● | may obtain an undertaking against the imposition of any future taxation (such undertakings are usually given for 20 years in the first instance); |
| ● | may register by way of continuation in another jurisdiction and be deregistered in the Cayman Islands; |
| ● | may register as a limited duration company; and |
| ● | may register as a segregated portfolio company. |
“Limited liability” means that the liability of each shareholder is limited to the amount unpaid by the shareholder on the shares of the company.
Changes in Capital. The company may from time to time by ordinary resolution increase the share capital by such sum, to be divided into shares of such classes and amount, as the resolution shall prescribe. The company may by ordinary resolution:
| ● | increase its share capital by new shares of such amount as it thinks expedient; |
153
| ● | consolidate and divide all or any of its share capital into shares of a larger amount than its existing shares; |
| ● | subdivide its shares, or any of them, into shares of an amount smaller than that fixed by the Memorandum and Articles of Association, provided that in the subdivision the proportion between the amount paid and the amount, if any, unpaid on each reduced share shall be the same as it was in case of the Share from which the reduced share is derived; and |
| ● | cancel any shares that, at the date of the passing of the resolution, have not been taken or agreed to be taken by any person and diminish the amount of its share capital by the amount of the shares so cancelled. |
The company may by special resolution reduce its share capital and any capital redemption reserve in any manner authorized by law.
Differences in Corporate Law
The Companies Act is derived, to a large extent, from the older Companies Acts of England but does not follow recent United Kingdom statutory enactments, and accordingly there are significant differences between the Companies Act and the current Companies Act of England. In addition, the Companies Act differs from laws applicable to United States corporations and their shareholders. Set forth below is a summary of certain significant differences between the provisions of the Companies Act applicable to us and the laws applicable to companies incorporated in the United States and their shareholders.
Mergers and Similar Arrangements. The Companies Act permits mergers and consolidations between Cayman Islands companies and between Cayman Islands companies and non-Cayman Islands companies. For these purposes, (a) “merger” means the merging of two or more constituent companies and the vesting of their undertaking, property and liabilities in one of such companies as the surviving company and (b) a “consolidation” means the combination of two or more constituent companies into a combined company and the vesting of the undertaking, property and liabilities of such companies to the consolidated company. In order to effect such a merger or consolidation, the directors of each constituent company must approve a written plan of merger or consolidation, which must then be authorized by (a) a special resolution of the shareholders of each constituent company, and (b) such other authorization, if any, as may be specified in such constituent company’s articles of association. The written plan of merger or consolidation must be filed with the Registrar of Companies of the Cayman Islands together with a declaration as to the solvency of the consolidated or surviving company, a list of the assets and liabilities of each constituent company and an undertaking that a copy of the certificate of merger or consolidation will be given to the members and creditors of each constituent company and that notification of the merger or consolidation will be published in the Cayman Islands Gazette. Court approval is not required for a merger or consolidation which is effected in compliance with these statutory procedures.
A merger between a Cayman parent company and its Cayman subsidiary or subsidiaries does not require authorization by a resolution of shareholders. For this purpose, a subsidiary is a company of which at least 90% of the issued shares entitled to vote are owned by the parent company.
The consent of each holder of a fixed or floating security interest of a constituent company is required unless this requirement is waived by a court in the Cayman Islands.
Except in certain limited circumstances, a shareholder of a Cayman Islands constituent company who dissents from the merger or consolidation is entitled to payment of the fair value of his or her shares (which, if not agreed between the parties, will be determined by the Cayman Islands court) upon dissenting from a merger or consolidation, provided the dissenting shareholder complies strictly with the procedures set out in the Companies Act. The exercise of such dissenter rights will preclude the exercise by the dissenting shareholder of any other rights to which he or she might otherwise be entitled by virtue of holding shares, except for the right to seek relief on the grounds that the merger or consolidation is void or unlawful.
154
Separate from the statutory provisions relating to mergers and consolidations, the Companies Act also contains statutory provisions that facilitate the reconstruction and amalgamation of companies by way of schemes of arrangement, provided that the arrangement is approved by a majority in number of each class of shareholders or creditors with whom the arrangement is to be made and who must, in addition, represent three-fourths in value of each such class of shareholders or creditors, as the case may be, that are present and voting either in person or by proxy at a meeting, or meetings, convened for that purpose. The convening of the meetings and subsequently the arrangement must be sanctioned by the Grand Court of the Cayman Islands. While a dissenting shareholder has the right to express to the court the view that the transaction ought not to be approved, the court can be expected to approve the arrangement if it determines that:
| ● | the statutory provisions as to the required majority vote have been met; |
| ● | the shareholders have been fairly represented at the meeting in question and the statutory majority are acting bona fide without coercion of the minority to promote interests adverse to those of the class; |
| ● | the arrangement is such that may be reasonably approved by an intelligent and honest man of that class acting in respect of his interest; and |
| ● | the arrangement is not one that would more properly be sanctioned under some other provision of the Companies Act. |
The Companies Act also contains a statutory power of compulsory acquisition which may facilitate the "squeeze out" of dissentient minority shareholders upon a tender offer. When a tender offer is made and accepted by holders of 90% of the shares affected within four months, the offeror may, within a two-month period commencing on the expiration of such four month period, require the holders of the remaining shares to transfer such shares to the offeror on the terms of the offer. An objection can be made to the Grand Court of the Cayman Islands, but this is unlikely to succeed in the case of an offer which has been so approved unless there is evidence of fraud, bad faith or collusion.
If an arrangement and reconstruction by way of scheme of arrangement is thus approved and sanctioned, or if a tender offer is made and accepted, in accordance with the foregoing statutory procedures, a dissenting shareholder would have no rights comparable to appraisal rights, which would otherwise ordinarily be available to dissenting shareholders of Delaware corporations, providing rights to receive payment in cash for the judicially determined value of the shares.
Shareholders’ Suits. In principle, we will normally be the proper plaintiff to sue for a wrong done to us as a company, and as a general rule a derivative action may not be brought by a minority shareholder. However, based on English authorities, which would in all likelihood be of persuasive authority in the Cayman Islands, the Cayman Islands court can be expected to apply and follow the common law principles (namely the rule in Foss v. Harbottle and the exceptions thereto) which permit a minority shareholder to commence a class action against, or derivative actions in the name of, a company to challenge the following:
| ● | an act which is illegal or ultra vires; |
| ● | an act which, although not ultra vires, could only be effected duly if authorized by a special or qualified majority vote that has not been obtained; and |
| ● | an act which constitutes a fraud on the minority where the wrongdoers are themselves in control of the company. |
155
Indemnification of Directors and Executive Officers and Limitation of Liability. Cayman Islands law does not limit the extent to which a company’s memorandum and articles of association may provide for indemnification of officers and directors, except to the extent any such provision may be held by the Cayman Islands courts to be contrary to public policy, such as to provide indemnification against civil fraud or the consequences of committing a crime. Our Memorandum and Articles of Association provide that we shall indemnify our directors and officers against all losses, damages, costs, expenses, actions, proceedings, charges or liabilities incurred in their capacities as such unless such losses or damages arise from dishonesty, willful default or fraud of such directors or officers in or about the conduct of our company’s business or affairs (including as a result of any mistake of judgment) or in the execution or discharge of his duties, powers, authorities or discretions, including without prejudice to the generality of the foregoing, any costs, expenses, losses or liabilities incurred by such director or officer in defending (whether successfully or otherwise) any civil proceedings concerning our company or our affairs in any court whether in the Cayman Islands or elsewhere. This standard of conduct is generally the same as permitted under the Delaware General Corporation Law for a Delaware corporation.
In addition, we have entered into indemnification agreements with our directors and executive officers that provide such persons with additional indemnification beyond that provided in our Memorandum and Articles of Association.
Insofar as indemnification for liabilities arising under the Securities Act may be permitted to our directors, officers or persons controlling us under the foregoing provisions, we have been informed that in the opinion of the SEC, such indemnification is against public policy as expressed in the Securities Act and is therefore unenforceable.
Directors’ Fiduciary Duties. Under Delaware corporate law, a director of a Delaware corporation has a fiduciary duty to the corporation and its shareholders. This duty has two components: the duty of care and the duty of loyalty. The duty of care requires that a director act in good faith, with the care that an ordinarily prudent person would exercise under similar circumstances. Under this duty, a director must inform himself of, and disclose to shareholders, all material information reasonably available regarding a significant transaction. The duty of loyalty requires that a director acts in a manner he reasonably believes to be in the best interests of the corporation. He must not use his corporate position for personal gain or advantage. This duty prohibits self-dealing by a director and mandates that the best interest of the corporation and its shareholders take precedence over any interest possessed by a director, officer or controlling shareholder and not shared by the shareholders generally. In general, actions of a director are presumed to have been made on an informed basis, in good faith and in the honest belief that the action taken was in the best interests of the corporation. However, this presumption may be rebutted by evidence of a breach of one of the fiduciary duties. Should such evidence be presented concerning a transaction by a director, the director must prove the procedural fairness of the transaction, and that the transaction was of fair value to the corporation.
As a matter of Cayman Islands law, a director of a Cayman Islands company is in the position of a fiduciary with respect to the company and therefore it is considered that he owes the following duties to the company—a duty to act bona fide in the best interests of the company, a duty not to make a profit based on his position as director (unless the company permits him to do so) and a duty not to put himself in a position where the interests of the company conflict with his personal interest or his duty to a third party. A director of a Cayman Islands company owes to the company a duty to act with skill and care. It was previously considered that a director need not exhibit in the performance of his duties a greater degree of skill than may reasonably be expected from a person of his knowledge and experience. However, English and Commonwealth courts have moved towards an objective standard with regard to the required skill and care and these authorities are likely to be followed in the Cayman Islands.
Shareholder Action by Written Consent. Under the Delaware General Corporation Law, a corporation may eliminate the right of shareholders to act by written consent by amendment to its certificate of incorporation. Cayman Islands law and our Memorandum and Articles of Association provide that shareholders may approve corporate matters by way of a unanimous written resolution signed by or on behalf of each shareholder who would have been entitled to vote on such matter at a general meeting without a meeting being held.
156
Shareholder Proposals. Under the Delaware General Corporation Law, a shareholder has the right to put any proposal before the annual meeting of shareholders, provided it complies with the notice provisions in the governing documents. A special meeting may be called by the board of directors or any other person authorized to do so in the governing documents, but shareholders may be precluded from calling special meetings.
Cayman Islands law does not provide shareholders any right to put proposal before a meeting and provides limited rights for shareholders to requisition a general meeting. However, these rights may be provided in articles of association. Our Memorandum and Articles of Association allow our shareholders holding not less than 10%, on a one vote per share basis, for as long as our Class A ordinary shares remain listed on the Hong Kong Stock Exchange, or otherwise no less than one-third of all votes attaching to our issued and outstanding shares capital to requisition a shareholder’s meeting. Other than this right to requisition a shareholders’ meeting, our Memorandum and Articles of Association do not provide our shareholders other right to put proposal before a meeting. As an exempted Cayman Islands company, we are not obliged by law to call shareholders’ annual general meetings.
Cumulative Voting. Under the Delaware General Corporation Law, cumulative voting for elections of directors is not permitted unless the corporation’s certificate of incorporation specifically provides for it. Cumulative voting potentially facilitates the representation of minority shareholders on a board of directors since it permits the minority shareholder to cast all the votes to which the shareholder is entitled on a single director, which increases the shareholder’s voting power with respect to electing such director. There are no prohibitions in relation to cumulative voting under the laws of the Cayman Islands, but our Memorandum and Articles of Association do not provide for cumulative voting. As a result, our shareholders are not afforded any less protections or rights on this issue than shareholders of a Delaware corporation.
Removal of Directors. Under the Delaware General Corporation Law, a director of a corporation with a classified board may be removed only for cause with the approval of a majority of the outstanding shares entitled to vote, unless the certificate of incorporation provides otherwise. Under our Memorandum and Articles of Association, directors may be removed with or without cause, by an ordinary resolution of our shareholders.
Transactions with Interested Shareholders. The Delaware General Corporation Law contains a business combination statute applicable to Delaware corporations whereby, unless the corporation has specifically elected not to be governed by such statute by amendment to its certificate of incorporation, it is prohibited from engaging in certain business combinations with an “interested shareholder” for three years following the date that such person becomes an interested shareholder. An interested shareholder generally is a person or a group who or which owns or owned 15% or more of the target’s outstanding voting share within the past three years. This has the effect of limiting the ability of a potential acquirer to make a two-tiered bid for the target in which all shareholders would not be treated equally. The statute does not apply if, among other things, prior to the date on which such shareholder becomes an interested shareholder, the board of directors approves either the business combination or the transaction which resulted in the person becoming an interested shareholder. This encourages any potential acquirer of a Delaware corporation to negotiate the terms of any acquisition transaction with the target’s board of directors.
Cayman Islands law has no comparable statute. As a result we cannot avail ourselves of the types of Cayman Islands law has no comparable statute. As a result, we cannot avail ourselves of the types of protections afforded by the Delaware business combination statute. However, although Cayman Islands law does not regulate transactions between a company and its significant shareholders, it does provide that such transactions must be entered into bona fide in the best interests of the company and not with the effect of constituting a fraud on the minority shareholders.
157
Dissolution; Winding Up. Under the Delaware General Corporation Law, unless the board of directors approves the proposal to dissolve, dissolution must be approved by shareholders holding 100% of the total voting power of the corporation. Only if the dissolution is initiated by the board of directors may it be approved by a simple majority of the corporation’s outstanding shares. Delaware law allows a Delaware corporation to include in its certificate of incorporation a supermajority voting requirement in connection with dissolutions initiated by the board.
Under Cayman Islands law, a company may be wound up by either an order of the courts of the Cayman Islands or by a special resolution of its members or, if the company is unable to pay its debts as they fall due, by an ordinary resolution of its members. The court has authority to order winding up in a number of specified circumstances including where it is, in the opinion of the court, just and equitable to do so. Under the Companies Act and our Memorandum and Articles of Association, our company may be dissolved, liquidated or wound up by a special resolution of our shareholders.
Variation of Rights of Shares. Under the Delaware General Corporation Law, a corporation may vary the rights of a class of shares with the approval of a majority of the outstanding shares of such class, unless the certificate of incorporation provides otherwise. Under Cayman Islands law and our Memorandum and Articles of Association, if our share capital is divided into more than one class of shares, we may vary the rights attached to any class with the written consent of the holders of two-thirds of the issued shares of that class or with the sanction of a special resolution passed at a general meeting of the holders of the shares of that class.
Amendment of Governing Documents. Under the Delaware General Corporation Law, a corporation’s governing documents may be amended with the approval of a majority of the outstanding shares entitled to vote, unless the certificate of incorporation provides otherwise. As permitted by Cayman Islands law, our Memorandum and Articles of Association may only be amended with a special resolution of our shareholders.
Rights of Non-Resident or Foreign Shareholders. There are no limitations imposed by our Memorandum and Articles of Association on the rights of non-resident or foreign shareholders to hold or exercise voting rights on our shares.
C. Material Contracts
We have not entered into any material contracts other than in the ordinary course of business and other than those described in “Item 4. Information on the Company,” “Item 7. Major Shareholders and Related Party Transactions—B. Related Party Transactions,” in this “Item 10. Additional Information—C. Material Contracts” or elsewhere in this annual report on Form 20-F.
D. Exchange Controls
See “Item 4. Information on the Company—B. Business Overview—Regulation—Regulations Relating to Foreign Exchange.”
158
E. Taxation
The following summary of the material Cayman Islands, PRC and U.S. federal income tax consequences of an investment in our ADSs or ordinary shares is based upon laws and relevant interpretations thereof in effect as of the date of this annual report, all of which are subject to change. This summary does not deal with all possible tax consequences relating to an investment in our ADSs or ordinary shares, such as the tax consequences under U.S. state and local tax laws or under the tax laws of jurisdictions other than the Cayman Islands, the People’s Republic of China and the United States.
Cayman Islands Taxation
The Cayman Islands currently levies no taxes on individuals or corporations based upon profits, income, gains or appreciation and there is no taxation in the nature of inheritance tax or estate duty. There are no other taxes likely to be material to us levied by the government of the Cayman Islands except for stamp duties which may be applicable on instruments executed in, or after execution, brought within the jurisdiction of the Cayman Islands. The Cayman Islands is not party to any double tax treaties that are applicable to any payments made to or by our company. There are no exchange control regulations or currency restrictions in the Cayman Islands.
People’s Republic of China Taxation
Under the PRC Enterprise Income Tax Law and its implementation rules, an enterprise established outside of the PRC with “de facto management body” within the PRC is considered a resident enterprise. The implementation rules define the term “de facto management body” as the body that exercises full and substantial control and overall management over the business, productions, personnel, accounts and properties, etc. of an enterprise. On April 22, 2009, the STA issued a circular, as amended on November 8, 2013 and December 29, 2017 and partially invalid, known as Circular 82, which provides certain specific criteria for determining whether the “de facto management body” of a PRC-controlled enterprise that is incorporated offshore is located in China. Although this circular only applies to offshore enterprises controlled by PRC enterprises or PRC enterprise groups, not those controlled by PRC individuals or foreigners, the criteria set forth in the circular may reflect the STA’s general position on how the “de facto management body” text should be applied in determining the tax resident status of all offshore enterprises. According to Circular 82, an offshore incorporated enterprise controlled by a PRC enterprise or a PRC enterprise group will be regarded as a PRC tax resident by virtue of having its “de facto management body” in China only if all of the following conditions are met: (i) the primary location of the day-to-day operational management is in the PRC; (ii) decisions relating to the enterprise’s financial and human resource matters are made or are subject to approval by organizations or personnel in the PRC; (iii) the enterprise’s primary assets, accounting books and records, company seals, and board and shareholder resolutions, are located or maintained in the PRC; and (iv) at least 50% of voting board members or senior executives habitually reside in the PRC.
159
We believe that ZTO Express (Cayman) Inc. is not a PRC resident enterprise for PRC tax purposes. ZTO Express (Cayman) Inc. is not controlled by a PRC enterprise or PRC enterprise group and we do not believe that ZTO Express (Cayman) Inc. meets all of the conditions above. ZTO Express (Cayman) Inc. is a company incorporated outside the PRC. As a holding company, its key assets are its ownership interests in its subsidiaries, and its key assets are located, and its records (including the resolutions of its board of directors and the resolutions of its shareholders) are maintained, outside the PRC. However, the tax resident status of an enterprise is subject to determination by the PRC tax authorities and uncertainties remain with respect to the interpretation of the term “de facto management body.”
If the PRC tax authorities determine that ZTO Express (Cayman) Inc. is a PRC resident enterprise for enterprise income tax purposes, we may be required to withhold a 10% withholding tax from dividends we pay to our shareholders that are non-resident enterprises, including the holders of our ADSs. In addition, non-resident enterprise shareholders (including our ADS holders) may be subject to a 10% PRC tax on gains realized on the sale or other disposition of ADSs or ordinary shares, if such income is treated as sourced from within the PRC. Furthermore, if we are deemed a PRC resident enterprise, dividends payable to our non-PRC individual shareholders (including our ADS holders) and any gain realized on the transfer of ADSs or ordinary shares by such shareholders may be subject to PRC tax at a rate of 20% unless a reduced rate is available under an applicable tax treaty. It is also unclear whether non-PRC shareholders of ZTO Express (Cayman) Inc. would be able to claim the benefits of any tax treaties between their country of tax residence and the PRC in the event that ZTO Express (Cayman) Inc. is treated as a PRC resident enterprise.
The STA issued an STA Circular 59 together with the MOF on April 30, 2009 and a STA Public Notice 7 on February 3, 2015. By promulgating and implementing these two circulars, the PRC tax authorities have enhanced their scrutiny over the direct or indirect transfer of equity interests in a PRC resident enterprise by a non-resident enterprise. Under STA Public Notice 7, an “indirect transfer” of assets, including equity interests in a PRC resident enterprise, by non-PRC resident enterprises may be re-characterized and treated as a direct transfer of PRC taxable assets, if such arrangement does not have a reasonable commercial purpose and was established for the purpose of avoiding payment of PRC enterprise income tax. As a result, gains derived from such indirect transfer may be subject to PRC enterprise income tax. STA Public Notice 7 provides clear criteria for assessment of reasonable commercial purposes and has introduced safe harbors for internal group restructurings and the purchase and sale of equity through a public securities market. STA Public Notice 7 also brings challenges to both foreign transferor and transferee (or other person who is obligated to pay for the transfer) of taxable assets. Where a non-resident enterprise transfers taxable assets indirectly by disposing of the equity interests of an overseas holding company, which is an Indirect Transfer, the non-resident enterprise as either transferor or transferee, or the PRC entity that directly owns the taxable assets, may report such Indirect Transfer to the relevant tax authority. Using a “substance over form” principle, the PRC tax authority may disregard the existence of the overseas holding company if it lacks a reasonable commercial purpose and was established for the purpose of reducing, avoiding or deferring PRC tax. As a result, gains derived from such Indirect Transfer may be subject to PRC enterprise income tax, and the transferee or other person who is obligated to pay for the transfer is obligated to withhold the applicable taxes, currently at a rate of 10% for the transfer of equity interests in a PRC resident enterprise. Both the transferor and the transferee may be subject to penalties under PRC tax laws if the transferee fails to withhold the taxes and the transferor fails to pay the taxes. According to the Announcement of the State Taxation Administration on Matters Concerning Withholding of Income Tax of Non-resident Enterprises at Source, or STA Announcement 37, promulgated on October 17, 2017 and came into effect on December 1, 2017, the withholding party shall, within seven days of the day on which the withholding obligation occurs, declare and remit the withholding tax to the competent tax authority at its locality. Where the withholding party fails to withhold and remit the income tax payable or is unable to perform its obligation in this regard, the non-resident enterprise that earns the income shall, declare and pay the tax that has not been withheld to the competent tax authority at the place where the income occurs, and complete the Withholding Statement of the People’s Republic of China for Enterprise Income Tax. Our company may be subject to filing obligations or taxed if our company is the transferor in such transactions, and may be subject to withholding obligations if our company is the transferee in such transactions, under STA Announcement 37 and STA Public Notice 7. For transfer of shares in our company by investors that are non-PRC resident enterprises, our PRC subsidiaries may be requested to assist in the filing under STA Public Notice 7. As a result, we may be required to expend valuable resources to comply with STA Announcement 37 and STA Public Notice 7 or to request the relevant transferors from whom we purchase taxable assets to comply with these circulars, or to establish that our company should not be taxed under these circulars, which may have a material adverse effect on our financial condition and results of operations.
160
Under the EIT Law and its implementation rules, certain “high and new technology enterprises strongly supported by the state” that independently own core intellectual property and meet statutory criteria are permitted to enjoy a reduced 15% enterprise income tax rate. On January 29, 2016 the STA, the Ministry of Science and Technology and the MOF jointly issued the Administrative Rules for the Certification of High and New Technology Enterprises specifying the criteria and procedures for the qualification and certification of the High and New Technology Enterprises.
Under the Circular 58 and the Circular 12, from January 1, 2011 to December 31, 2020, the primary business of the enterprise is listed in the one of industry items provided in the Catalogue of Encouraged Industries in Western Regions and annual primary business revenue of which accounts for more than 70% of the total enterprise revenue, may pay enterprise income tax at the reduced tax rate of 15% subject to the examination and confirmation of the competent tax authority. The STA promulgated the Announcement of the State Taxation Administration on Enterprise Income Tax Issues concerning the Implementation of the Catalog of Encouraged Industries in the Western Region thereafter, and from October 1, 2014, the payment of enterprise income tax at the reduced tax rate of 15% shall cease to apply to enterprises that have enjoyed policies for preferential treatment of enterprise income tax under the Circular 12 if their primary businesses no longer fall within the “encouraged” category of Catalog of Encouraged Industries in the Western Region. Afterwards, the STA abolished the examination and confirmation procedures of the competent tax authority for the preferential treatment under the Circular 12. The MOF, the STA and the NDRC promulgated the Circular 23, from January 1, 2021 to December 31, 2030, the primary business of the enterprise is listed in the one of industry items provided in the Catalogue of Encouraged Industries in Western Regions and primary business revenue of which accounts for more than 60% of the total enterprise revenue, may pay enterprise income tax at the reduced tax rate of 15% subject to the examination and confirmation of the competent tax authority. The Circular 23 came into force from January 1, 2021 and the Circular 58 shall cease to be implemented with effect from the same day.
In order to encourage the development of the enterprises in software industry, the STA, the MOF, the NDRC and the Ministry of Industry and Information Technology issued the Circular on Issues Concerning Preferential Policies on Enterprise Income Tax for Software and Integrated Circuit Industries on May 4, 2016 and the Announcement on Enterprise Income Tax Policies for Promoting High Quality Development of Integrated Circuit Industry and Software Industry on December 11, 2020, which specifies the criteria and procedures for the qualification and certification of the Key Software Enterprise. The Key Software Enterprises encouraged by the State are entitled to be exempted from enterprise income tax from the first to the fifth year from the profit-making year and be subject to enterprise income tax at a reduced tax rate of 10% for subsequent years.
United States Federal Income Tax Considerations
The following discussion is a summary of U.S. federal income tax considerations generally applicable to the ownership and disposition of our ADSs or Class A ordinary shares by a U.S. Holder (as defined below) and holds our ADSs as “capital assets” (generally, property held for investment) under the U.S. Internal Revenue Code of 1986, as amended, or the Code. This discussion is based upon existing U.S. federal tax law, which is subject to differing interpretations or change, possibly with retroactive effect. There can be no assurance that the Internal Revenue Service, the IRS, or a court will not take a contrary position. This discussion, moreover, does not address the U.S. federal estate, gift, Medicare tax on certain net investment income, and alternative minimum tax considerations, or any state, local and non-U.S. tax considerations, relating to the ownership or disposition of our ADSs or Class A ordinary shares. The following summary does not address all aspects of U.S. federal income taxation that may be important to particular investors in light of their individual circumstances or to persons in special tax situations such as:
| ● | banks and other financial institutions; |
| ● | insurance companies; |
| ● | pension plans; |
| ● | cooperatives; |
| ● | regulated investment companies; |
161
| ● | real estate investment trusts; |
| ● | broker-dealers; |
| ● | traders in securities that elect to use a mark-to-market method of accounting; |
| ● | certain former U.S. citizens or long-term residents; |
| ● | tax-exempt entities (including private foundations); |
| ● | persons liable for alternative minimum tax; |
| ● | holders who acquire their ADSs or Class A ordinary shares pursuant to any employee share option or otherwise as compensation; |
| ● | investors that will hold their ADSs or Class A ordinary shares as part of a straddle, hedge, conversion, constructive sale or other integrated transaction for U.S. federal income tax purposes; |
| ● | investors that have a functional currency other than the U.S. dollar; |
| ● | persons that actually or constructively own 10% or more of our stock (by vote or value); or |
| ● | partnerships or other entities taxable as partnerships for U.S. federal income tax purposes, or persons holding common stock through such entities. |
all of whom may be subject to tax rules that differ significantly from those discussed below.
Each U.S. Holder is urged to consult its tax advisor regarding the application of U.S. federal tax law to its particular circumstances, and the state, local, non-U.S. and other tax considerations of the ownership and disposition of our ADSs or Class A ordinary shares.
General
For purposes of this discussion, a “U.S. Holder” is a beneficial owner of our ADSs or Class A ordinary shares that is, for U.S. federal income tax purposes:
| ● | an individual who is a citizen or resident of the United States; |
| ● | a corporation (or other entity treated as a corporation for U.S. federal income tax purposes) created in, or organized under the law of the United States or any state thereof or the District of Columbia; |
| ● | an estate the income of which is includible in gross income for U.S. federal income tax purposes regardless of its source; or |
| ● | a trust (A) the administration of which is subject to the primary supervision of a U.S. court and which has one or more U.S. persons who have the authority to control all substantial decisions of the trust or (B) that has otherwise validly elected to be treated as a U.S. person under the Code. |
162
If a partnership (or other entity treated as a partnership for U.S. federal income tax purposes) is a beneficial owner of our ADSs or Class A ordinary shares, the tax treatment of a partner in the partnership will generally depend upon the status of the partner and the activities of the partnership. Partnerships holding our ADSs or Class A ordinary shares and their partners are urged to consult their tax advisors regarding an investment in our ADSs or Class A ordinary shares.
For U.S. federal income tax purposes, it is generally expected that a U.S. Holder of ADSs will be treated as the beneficial owner of the underlying shares represented by the ADSs. The remainder of this discussion assumes that a U.S. Holder of our ADSs will be treated in this manner. Accordingly, deposits or withdrawals of Class A ordinary shares for ADSs will generally not be subject to U.S. federal income tax.
Passive Foreign Investment Company Considerations
A non-U.S. corporation, such as our company, will be classified as a PFIC, for U.S. federal income tax purposes for any taxable year, if either (i) 75% or more of its gross income for such year consists of certain types of “passive” income or (ii) 50% or more of the value of its assets (generally determined on the basis of a quarterly average) during such year is attributable to assets that produce or are held for the production of passive income. For this purpose, cash and assets readily convertible into cash are categorized as a passive asset and the company’s goodwill and other unbooked intangibles are taken into account. Passive income generally includes, among other things, dividends, interest, rents, royalties, and gains from the disposition of passive assets. We will be treated as owning a proportionate share of the assets and earning a proportionate share of the income of any other corporation in which we own, directly or indirectly, 25% or more (by value) of the stock.
Although the law in this regard is unclear, we treat our consolidated VIE and its subsidiaries as being owned by us for U.S. federal income tax purposes because we control their management decisions and are entitled to substantially all of the economic benefits associated with these entities. As a result, we consolidate their results of operations in our consolidated U.S. GAAP financial statements. If it were determined, however, that we are not the owner of the consolidated VIE and its subsidiaries for U.S. federal income tax purposes, we would likely be treated as a PFIC for the current taxable year and any subsequent taxable year.
Assuming that we are the owner of the VIE for U.S. federal income tax purposes, and based upon our income and assets, and the market value of our ADSs, we do not believe we were a PFIC for the taxable year ended December 31, 2021 and do not anticipate becoming a PFIC in the current taxable year or in the foreseeable future. While we do not anticipate being or becoming a PFIC in the current or foreseeable taxable years, no assurance can be given in this regard because the determination of whether we will be or become a PFIC is a factual determination made annually that will depend, in part, upon the composition of our income and assets. Fluctuations in the market price of our Class A ordinary shares and/or ADSs may cause us to be classified as a PFIC for the current or future taxable years because the value of our assets for purposes of the asset test, including the value of our goodwill and other unbooked intangibles, may be determined by reference to the market price of our Class A ordinary shares and/or ADSs from time to time (which may be volatile). If our market capitalization subsequently declines, we may be or become classified as a PFIC for the current taxable year or future taxable years. Furthermore, the composition of our income and assets may also be affected by how, and how quickly, we use our liquid assets. Under circumstances where our revenue from activities that produce passive income significantly increase relative to our revenue from activities that produce non-passive income, or where we determine not to deploy significant amounts of cash for active purposes, our risk of becoming classified as a PFIC may substantially increase.
If we are classified as a PFIC for any year during which a U.S. Holder holds our ADSs or Class A ordinary shares, the PFIC rules discussed below under “Passive Foreign Investment Company Rules” will generally apply to such U.S. Holder for such taxable year, and unless the U.S. Holder makes certain elections, will apply in future years even if we cease to be a PFIC.
The discussion below under “Dividends” and “Sale or Other Disposition” is written on the basis that we will not be or become classified as a PFIC for U.S. federal income tax purposes. The U.S. federal income tax rules that apply generally if we are treated as a PFIC are discussed below under “Passive Foreign Investment Company Rules.”
163
Dividends
Any cash distributions (including the amount of any PRC tax withheld) paid on our ADSs or Class A ordinary shares out of our current or accumulated earnings and profits, as determined under U.S. federal income tax principles, will generally be includible in the gross income of a U.S. Holder as dividend income on the day actually or constructively received by the U.S. Holder, in the case of Class A ordinary shares, or by the depositary, in the case of ADSs. Because we do not intend to determine our earnings and profits on the basis of U.S. federal income tax principles, any distribution we pay will generally be treated as a “dividend” for U.S. federal income tax purposes. Dividends received on our ADSs or Class A ordinary shares will not be eligible for the dividends received deduction allowed to corporations. A non-corporate U.S. Holder will be subject to tax at the lower capital gain tax rate applicable to “qualified dividend income,” provided that certain conditions are satisfied, including that (1) our ADSs are readily tradeable on an established securities market in the United States, or, in the event that we are deemed to be a PRC resident enterprise under the PRC tax law, we are eligible for the benefit of the United States-PRC income tax treaty, (2) we are neither a PFIC nor treated as such with respect to a U.S. Holder (as discussed below) for the taxable year in which the dividend was paid and the preceding taxable year, and (3) certain holding period requirements are met. Our ADSs (but not our ordinary share) are readily tradeable on an established securities market in the United States. There can be no assurance, however, that our ADSs will be considered readily tradeable on an established securities market in later years.
In the event that we are deemed to be a PRC resident enterprise under the PRC Enterprise Income Tax Law (see “—People’s Republic of China Taxation”), a U.S. Holder may be subject to PRC withholding taxes on dividends paid on our ADSs or Class A ordinary shares. We may, however, be eligible for the benefits of the United States-PRC income tax treaty. If we are eligible for such benefits, dividends we pay on our Class A ordinary shares, regardless of whether such shares are represented by the ADSs, would be eligible for the reduced rates of taxation described in the preceding paragraph.
Dividends will generally be treated as income from foreign sources for U.S. foreign tax credit purposes and will generally constitute passive category income. Depending on the U.S. Holder’s individual facts and circumstances, a U.S. Holder may be eligible, subject to a number of complex limitations, to claim a foreign tax credit in respect of any foreign withholding taxes imposed on dividends received on our ADSs or Class A ordinary shares. A U.S. Holder who does not elect to claim a foreign tax credit for foreign tax withheld may instead claim a deduction, for U.S. federal income tax purposes, in respect of such withholding, but only for a year in which such holder elects to do so for all creditable foreign income taxes. The rules governing the foreign tax credit are complex and their outcome depends in large part on the U.S. Holder’s individual facts and circumstances. Accordingly, U.S. Holders are urged to consult their tax advisors regarding the availability of the foreign tax credit under their particular circumstances.
Sale or Other Disposition
A U.S. Holder will generally recognize capital gain or loss upon the sale or other disposition of ADSs or Class A ordinary shares in an amount equal to the difference between the amount realized upon the disposition and the holder’s adjusted tax basis in such ADSs or Class A ordinary shares. Any capital gain or loss will be long-term if the ADSs or Class A ordinary shares have been held for more than one year and will generally be U.S.-source gain or loss for U.S. foreign tax credit purposes. In the event that gain from the disposition of the ADSs or Class A ordinary shares is subject to tax in the PRC, such gain may be treated as PRC source gain under the United States-PRC income tax treaty. The deductibility of a capital loss may be subject to limitations. U.S. Holders are urged to consult their tax advisors regarding the tax consequences if a foreign tax is imposed on a disposition of our ADSs or Class A ordinary shares, including the availability of the foreign tax credit under their particular circumstances.
164
Passive Foreign Investment Company Rules
If we are classified as a PFIC for any taxable year during which a U.S. Holder holds our ADSs or Class A ordinary shares, and unless the U.S. Holder makes a mark-to-market election (as described below), the U.S. Holder will generally be subject to special tax rules on (i) any excess distribution that we make to the U.S. Holder (which generally means any distribution paid during a taxable year to a U.S. Holder that is greater than 125 percent of the average annual distributions paid in the three preceding taxable years or, if shorter, the U.S. Holder’s holding period for the ADSs or Class A ordinary shares), and (ii) any gain realized on the sale or other disposition of ADSs or Class A ordinary shares. Under the PFIC rules:
| ● | the excess distribution or gain will be allocated ratably over the U.S. Holder’s holding period for the ADSs or Class A ordinary shares; |
| ● | the amount allocated to the current taxable year and any taxable years in the U.S. Holder’s holding period prior to the first taxable year in which we are classified as a PFIC (each, a “pre-PFIC year”), will be taxable as ordinary income; |
| ● | the amount allocated to each prior taxable year, other than a pre-PFIC year, will be subject to tax at the highest tax rate in effect for individuals or corporations, as appropriate, for that year; and |
| ● | the interest charge generally applicable to underpayments of tax will be imposed on the tax attributable to each prior taxable year, other than a pre-PFIC year. |
If we are a PFIC for any taxable year during which a U.S. Holder holds our ADSs or Class A ordinary shares and any of our subsidiaries is also a PFIC, such U.S. Holder would be treated as owning a proportionate amount (by value) of the shares of the lower-tier PFIC for purposes of the application of these rules. U.S. Holders are urged to consult their tax advisors regarding the application of the PFIC rules to any of our subsidiaries.
As an alternative to the foregoing rules, a U.S. Holder of “marketable stock” in a PFIC may make a mark-to-market election with respect to such stock, provided that such stock is regularly traded on a national securities exchange that is registered with the SEC or on a foreign exchange or market that the IRS determines is a qualified exchange that has rules sufficient to ensure that the market price represents a legitimate and sound fair market value. For those purposes, our ADSs, but not our Class A ordinary shares, are listed on the NYSE, which is an established securities exchange in the United States. Our Class A ordinary shares are listed on the Hong Kong Stock Exchange, which is expected to meet the requirements of a qualified exchange or market for these purposes. We anticipate that our ADSs and Class A ordinary shares should qualify as being regularly traded, but no assurances may be given in this regard. If a U.S. Holder makes this election, the holder will generally (i) include as ordinary income for each taxable year that we are a PFIC the excess, if any, of the fair market value of ADSs or Class A ordinary shares held at the end of the taxable year over the adjusted tax basis of such ADSs or Class A ordinary shares and (ii) deduct as an ordinary loss the excess, if any, of the adjusted tax basis of the ADSs or Class A ordinary shares over the fair market value of such ADSs or Class A ordinary shares held at the end of the taxable year, but such deduction will only be allowed to the extent of the amount previously included in income as a result of the mark-to-market election. The U.S. Holder’s adjusted tax basis in the ADSs or Class A ordinary shares would be adjusted to reflect any income or loss resulting from the mark-to-market election. If a U.S. Holder makes a mark-to-market election in respect of a corporation classified as a PFIC and such corporation ceases to be classified as a PFIC, the holder will not be required to take into account the gain or loss described above during any period that such corporation is not classified as a PFIC. If a U.S. Holder makes a mark-to-market election, any gain such U.S. Holder recognizes upon the sale or other disposition of our ADSs or Class A ordinary shares in a year when we are a PFIC will be treated as ordinary income and any loss will be treated as ordinary loss, but such loss will only be treated as ordinary loss to the extent of the net amount previously included in income as a result of the mark-to-market election.
Because a mark-to-market election technically cannot be made for any lower-tier PFICs that we may own, a U.S. Holder may continue to be subject to the PFIC rules with respect to such U.S. Holder’s indirect interest in any investments held by us that are treated as an equity interest in a PFIC for U.S. federal income tax purposes.
165
We do not intend to provide information necessary for U.S. Holders to make qualified electing fund elections which, if available, would result in tax treatment different from the general tax treatment for PFICs described above.
If a U.S. Holder owns our ADSs or Class A ordinary shares during any taxable year that we are a PFIC, the holder must generally file an annual IRS Form 8621. You should consult your tax advisors regarding the U.S. federal income tax consequences of owning and disposing of our ADSs or Class A ordinary shares if we are or become a PFIC.
F. Dividends and Paying Agents
Not applicable.
G. Statement by Experts
Not applicable.
H. Documents on Display
We are subject to the periodic reporting and other informational requirements of the Exchange Act. Under the Exchange Act, we are required to file reports and other information with the SEC. Specifically, we are required to file annually a Form 20-F no later than four months after the close of each fiscal year. Copies of reports and other information, when so filed, may be inspected without charge and may be obtained at prescribed rates at the public reference facilities maintained by the SEC at 100 F Street, N.E., Room 1580, Washington, D.C. 20549. The public may obtain information regarding the Washington, D.C. Public Reference Room by calling the SEC at 1-800-SEC-0330. The SEC also maintains a web site at www.sec.gov that contains reports, proxy and information statements, and other information regarding registrants that make electronic filings with the SEC using its EDGAR system. As a foreign private issuer, we are exempt from the rules under the Exchange Act prescribing the furnishing and content of quarterly reports and proxy statements, and officers, directors and principal shareholders are exempt from the reporting and short-swing profit recovery provisions contained in Section 16 of the Exchange Act.
We will furnish JPMorgan Chase Bank, N.A., the depositary of our ADSs, with our annual reports, which will include a review of operations and annual audited consolidated financial statements prepared in conformity with U.S. GAAP, and all notices of shareholders’ meetings and other reports and communications that are made generally available to our shareholders. The depositary will make such notices, reports and communications available to holders of ADSs and, upon our request, will mail to all record holders of ADSs the information contained in any notice of a shareholders’ meeting received by the depositary from us.
I. Subsidiary Information
Not applicable.
ITEM 11. QUANTITATIVE AND QUALITATIVE DISCLOSURES ABOUT MARKET RISK
Market Risks
Foreign Exchange Risk
Our revenues, expenses and assets and liabilities are mainly denominated in Renminbi. We do not believe that we currently have any significant direct foreign exchange risk. To date, we have entered into some hedging transactions, such as foreign currency deposits, foreign currency forward contract and options, to hedge exposure to such risk. Although our exposure to foreign exchange risks should be limited in general, the value of your investment in our ADSs will be affected by the exchange rate between U.S. dollar and Renminbi because the value of our business is effectively denominated in RMB, while our ADSs will be traded in U.S. dollars.
166
The conversion of Renminbi into foreign currencies, including U.S. dollars, is based on rates set by the People’s Bank of China. The Renminbi has fluctuated against the U.S. dollar, at times significantly and unpredictably. It is difficult to predict how market forces or PRC or U.S. government policy may impact the exchange rate between Renminbi and the U.S. dollar in the future.
To the extent that we need to convert U.S. dollars into Renminbi for our operations, appreciation of the Renminbi against the U.S. dollar would have an adverse effect on the RMB amount we receive from the conversion. Conversely, if we decide to convert Renminbi into U.S. dollars for the purpose of making payments for dividends on our ordinary shares or ADSs or for other business purposes, appreciation of the U.S. dollar against the Renminbi would have a negative effect on the U.S. dollar amounts available to us.
As of December 31, 2021, we had RMB3.4 billion of cash and cash equivalent, restricted cash and short-term investment that were denominated in U.S. dollars. If Renminbi had appreciated by 10% against the U.S. dollar, it would result in a decrease of RMB404.9 million in our cash and cash equivalents, restricted cash and short-term investment.
Interest Rate Risk
Our exposure to interest rate risk primarily relates to the interest income generated by excess cash, which is mostly held in interest-bearing bank deposits. Interest-earning instruments carry a degree of interest rate risk. We have not been exposed to material risks due to changes in interest rates, and we have not used any derivative financial instruments to manage our interest risk exposure. However, our future interest income may fall short of expectations due to changes in market interest rates.
Commodity Price Risk
Our exposure to commodity price risk primarily relates to fuel prices in connection with our line-haul transportation. The price and availability of fuel are subject to fluctuations due to changes in the level of global oil production, seasonality, weather, global politics and other factors. Historically, we have not experienced significant pricing pressure in connection with fuel price fluctuation. In the event of significant fuel price rise, our transportation expenses may rise and our gross profits may decrease if we are unable to adopt any effective cost control-measures or pass on the incremental costs to our customers in the form of service surcharges.
ITEM 12. DESCRIPTION OF SECURITIES OTHER THAN EQUITY SECURITIES
A. Debt Securities
Not applicable.
B. Warrants and Rights
Not applicable.
C. Other Securities
Not applicable.
167
D. American Depositary Shares
Charges Our ADS Holders May Have to Pay
The depositary may charge each person to whom ADSs are issued, including, without limitation, issuances against deposits of shares, issuances in respect of share distributions, rights and other distributions, issuances pursuant to a stock dividend or stock split declared by us or issuances pursuant to a merger, exchange of securities or any other transaction or event affecting the ADSs or deposited securities, and each person surrendering ADSs for withdrawal of deposited securities or whose ADRs are cancelled or reduced for any other reason, US$5.00 for each 100 ADSs (or any portion thereof) issued, delivered, reduced, cancelled or surrendered, as the case may be. The depositary may sell (by public or private sale) sufficient securities and property received in respect of a share distribution, rights and/or other distribution prior to such deposit to pay such charge.
The following additional charges shall be incurred by the ADR holders, by any party depositing or withdrawing shares or by any party surrendering ADSs and/or to whom ADSs are issued (including, without limitation, issuance pursuant to a stock dividend or stock split declared by us or an exchange of stock regarding the ADSs or the deposited securities or a distribution of ADSs), whichever is applicable:
| ● | a fee of US$1.50 per ADR or ADRs for transfers of certificated or direct registration ADRs; |
| ● | a fee of up to US$0.05 per ADS for any cash distribution made pursuant to the deposit agreement; |
| ● | a fee of up to US$0.05 per ADS per calendar year (or portion thereof) for services performed by the depositary in administering the ADRs (which fee may be charged on a periodic basis during each calendar year and shall be assessed against holders of ADRs as of the record date or record dates set by the depositary during each calendar year and shall be payable in the manner described in the next succeeding provision); |
| ● | a fee for the reimbursement of such fees, charges and expenses as are incurred by the depositary and/or any of its agents (including, without limitation, the custodian and expenses incurred on behalf of holders in connection with compliance with foreign exchange control regulations or any law or regulation relating to foreign investment) in connection with the servicing of the shares or other deposited securities, the sale of securities (including, without limitation, deposited securities), the delivery of deposited securities or otherwise in connection with the depositary’s or its custodian’s compliance with applicable law, rule or regulation (which fees and charges shall be assessed on a proportionate basis against holders as of the record date or dates set by the depositary and shall be payable at the sole discretion of the depositary by billing such holders or by deducting such charge from one or more cash dividends or other cash distributions); |
| ● | a fee for the distribution of securities (or the sale of securities in connection with a distribution), such fee being in an amount equal to the US$0.05 per ADS issuance fee for the execution and delivery of ADSs which would have been charged as a result of the deposit of such securities (treating all such securities as if they were shares) but which securities or the net cash proceeds from the sale thereof are instead distributed by the depositary to those holders entitled thereto; |
| ● | stock transfer or other taxes and other governmental charges; |
| ● | cable, telex and facsimile transmission and delivery charges incurred at your request in connection with the deposit or delivery of shares, ADRs or deposited securities; |
| ● | transfer or registration fees for the registration of transfer of deposited securities on any applicable register in connection with the deposit or withdrawal of deposited securities; |
168
| ● | in connection with the conversion of foreign currency into U.S. dollars, JPMorgan Chase Bank, N.A. shall deduct out of such foreign currency the fees, expenses and other charges charged by it and/or its agent (which may be a division, branch or affiliate) so appointed in connection with such conversion; and |
| ● | fees of any division, branch or affiliate of the depositary utilized by the depositary to direct, manage and/or execute any public and/or private sale of securities under the deposit agreement. |
JPMorgan Chase Bank, N.A. and/or its agent may act as principal for such conversion of foreign currency.
We will pay all other charges and expenses of the depositary and any agent of the depositary (except the custodian) pursuant to agreements from time to time between us and the depositary. The charges described above may be amended from time to time by agreement between us and the depositary.
Fees and Other Payments Made by the Depositary to Us
Our depositary anticipates to reimburse us for certain expenses we incur that are related to establishment and maintenance of the ADR program upon such terms and conditions as we and the depositary may agree from time to time. The depositary may make available to us a set amount or a portion of the depositary fees charged in respect of the ADR program or otherwise upon such terms and conditions as we and the depositary may agree from time to time. For the year ended December 31, 2021, we received a reimbursement of US$54.6 million, after deduction of applicable U.S. taxes, from the depositary.
169
PART II
ITEM 13. DEFAULTS, DIVIDEND ARREARAGES AND DELINQUENCIES
None.
ITEM 14. MATERIAL MODIFICATIONS TO THE RIGHTS OF SECURITY HOLDERS AND USE OF PROCEEDS
Material Modifications to the Rights of Security Holders
See “Item 10. Additional Information—B. Memorandum and Articles of Association—Ordinary Shares” for a description of the rights of securities holders, which remain unchanged.
Use of Proceeds
None.
ITEM 15. CONTROLS AND PROCEDURES
Evaluation of Disclosure Controls and Procedures
Under the supervision and with the participation of our management, including our chief executive officer and our chief financial officer, we carried out an evaluation of the effectiveness of our disclosure controls and procedures, which is defined in Rules 13a-15(e)of the Exchange Act, as of December 31, 2021. Based upon that evaluation, our management, with the participation of our chief executive officer and chief financial officer, has concluded that, as of December 31, 2021, our disclosure controls and procedures were effective in ensuring that the information required to be disclosed by us in the reports that we file or submit under the Exchange Act is recorded, processed, summarized and reported, within the time periods specified in the SEC’s rules and forms, and that the information required to be disclosed by us in the reports that we file or submit under the Exchange Act is accumulated and communicated to our management, including our chief executive officer and chief financial officer, as appropriate, to allow timely decisions regarding required disclosure.
Management’s Report on Internal Control over Financial Reporting
Our management is responsible for establishing and maintaining adequate internal control over financial reporting, as such term is defined in Rules 13a-15(f) and 15d-15(f) under the Exchange Act of 1934. Our internal control over financial reporting is a process designed to provide reasonable assurance regarding the reliability of financial reporting and the preparation of consolidated financial statements in accordance with U.S. GAAP. Because of its inherent limitations, internal control over financial reporting may not prevent or detect misstatements. Projections of any evaluation of effectiveness to future periods are subject to the risk that controls may become inadequate because of changes in conditions, or that the degree of compliance with the policies and procedures may deteriorate.
Our management conducted an assessment of the effectiveness of our internal control over financial reporting as of December 31, 2021. In making this assessment, it used the criteria established within the Internal Control—Integrated Framework issued by the Committee of Sponsoring Organizations of the Treadway Commission (COSO) (2013 framework). Based on this assessment, our management has concluded that, as of December 31, 2021, our internal control over financial reporting was effective.
Deloitte Touche Tohmatsu Certified Public Accountants LLP, an independent registered public accounting firm, who audited our consolidated financial statements for the year ended December 31, 2021, has also audited the effectiveness of internal control over financial reporting as of December 31, 2021.
170
Attestation Report of the Registered Public Accounting Firm
The effectiveness of our internal control over financial reporting as of December 31, 2021 has been audited by Deloitte Touche Tohmatsu Certified Public Accountants LLP, an independent registered public accounting firm. The attestation report issued by Deloitte Touche Tohmatsu Certified Public Accountants LLP can be found on page F-4 of this annual report on Form 20-F.
Changes in Internal Control over Financial Reporting
There were no changes in our internal control over financial reporting that occurred during the period covered by this annual report on Form 20-F that have materially affected, or are reasonably likely to materially affect, our internal control over financial reporting.
ITEM 16A. AUDIT COMMITTEE FINANCIAL EXPERT
Our board of directors has determined that Herman Cheng-Chun Yu, a member of our audit committee and independent director (under the standards set forth in Section 303A of the Corporate Governance Rules of the NYSE and Rule 10A-3 under the Securities Exchange Act of 1934), is an audit committee financial expert.
ITEM 16B. CODE OF ETHICS
Our board of directors adopted a code of business conduct and ethics that applies to our directors, officers and employees in October 2016. We have posted a copy of our code of business conduct and ethics on our website at http://ir.zto.com.
ITEM 16C. PRINCIPAL ACCOUNTANT FEES AND SERVICES
The following table sets forth the aggregate fees by categories specified below in connection with certain professional services rendered by Deloitte Touche Tohmatsu Certified Public Accountants LLP, our principal external auditors, for the periods indicated. We did not pay any other fees to our auditors during the periods indicated below.
For the Year Ended December 31, | ||||
| 2020 |
| 2021 | |
(in thousands of RMB) | ||||
Audit fees(1) |
| 19,360 |
| 16,012 |
| (1) | “Audit fees” means the aggregate fees billed for professional services rendered by our principal auditors for the audit of our annual financial statements and the review of our comparative interim financial statements. |
The policy of our audit committee is to pre-approve all audit and other service provided by Deloitte Touche Tohmatsu Certified Public Accountants LLP as described above, other than those for de minimis services which are approved by the Audit Committee prior to the completion of the audit.
ITEM 16D. EXEMPTIONS FROM THE LISTING STANDARDS FOR AUDIT COMMITTEES
None.
ITEM 16E. PURCHASES OF EQUITY SECURITIES BY THE ISSUER AND AFFILIATED PURCHASERS
On May 21, 2017, we announced a share repurchase program, pursuant to which we were authorized to repurchase our own Class A ordinary shares, in the form of ADSs, with an aggregate value of up to US$300 million during the 12-month period thereafter. We had purchased an aggregate of 15,625,375 ADSs for US$225.4 million on the open market under this program, at a weighted average price of US$14.42 per ADS, including repurchase commissions.
171
On November 14, 2018, we announced a new share repurchase program, pursuant to which we were authorized to repurchase our own Class A ordinary shares, in the form of ADSs, with an aggregate value of up to US$500 million during an 18-month period thereafter. In March 2020, our board of directors approved the extension of this share repurchase program to June 30, 2021. On March 31, 2021, the board of directors has approved changes to the share repurchase program, increasing the aggregate value of shares that may be repurchased from US$500 million to US$1 billion and extending the effective time by two years through June 30, 2023. As of December 31, 2021, we had purchased an aggregate of 36,074,242 ADSs for US$908,634,968 million on the open market under this program, at a weighted average price of US$25.19 per ADS, including repurchase commissions. The following table sets forth some information about our repurchases during the periods presented.
(c) Total Number | (d) Maximum Dollar | |||||||
of ADSs Purchased | Value of ADSs that | |||||||
(a) Total | (b) Average | as Part of Publicly | May Yet be | |||||
Number of ADSs | Price Paid per | Announced Plans | Purchased Under the | |||||
Period |
| Purchased |
| ADS (US$) |
| or Programs |
| Plans or Programs(1) |
November 2018 |
| — |
| — |
| — |
| 1,000,000,000 |
December 2018 |
| 1,700,000 |
| 15.85 |
| 1,700,000 |
| 973,060,261 |
January 2019 |
| 43,563 |
| 15.91 |
| 43,563 |
| 972,366,967 |
May 2019 |
| 1,668,069 |
| 17.94 |
| 1,668,069 |
| 942,433,803 |
June 2019 |
| 4,137,791 |
| 17.69 |
| 4,137,791 |
| 869,235,842 |
August 2019 |
| 167,013 |
| 17.88 |
| 167,013 |
| 866,250,322 |
December 2020 | 6,774,761 | 27.74 | 6,774,761 | 678,309,348 | ||||
January 2021 | 386,692 | 27.99 | 386,692 | 667,485,947 | ||||
March 2021 | 2,409,970 | 27.81 | 2,409,970 | 600,468,413 | ||||
April 2021 | 231,724 | 27.98 | 231,724 | 593,985,512 | ||||
July 2021 | 2,670,424 | 27.05 | 2,670,424 | 521,738,988 | ||||
August 2021 | 15,884,235 | 27.14 | 15,884,235 | 90,643,546 | ||||
Total |
| 51,699,617 |
| N/A |
| 51,699,617 |
| N/A |
| (1) | Calculated based on the updated share repurchase program as approved by the board of directors on March 31, 2021. |
ITEM 16F. CHANGE IN REGISTRANT’S CERTIFYING ACCOUNTANT
Not applicable.
ITEM 16G. CORPORATE GOVERNANCE
As a Cayman Islands company listed on the NYSE, we are subject to the NYSE corporate governance listing standards. However, NYSE rules permit a foreign private issuer like us to follow the corporate governance practices of its home country. Certain corporate governance practices in the Cayman Islands, which is our home country, may differ significantly from the NYSE corporate governance listing standards. Currently, we do not plan to rely on home country exemption for corporate governance matters. However, if we choose to follow home country practice in the future, our shareholders may be afforded less protection than they otherwise would under the NYSE corporate governance listing standards applicable to U.S. domestic issuers. See “Item 3. Key Information — D. Risk Factors — Risks Related to Our American Depositary Shares — We are a foreign private issuer within the meaning of the rules under the Exchange Act, and as such we are exempt from certain provisions applicable to United States domestic public companies.”
ITEM 16H. MINE SAFETY DISCLOSURE
Not applicable.
ITEM 16I. DISCLOSURE REGARDING FOREIGN JURISDICTIONS THAT PREVENT INSPECTIONS
Not applicable.
172
PART III
ITEM 17. FINANCIAL STATEMENTS
We have elected to provide financial statements pursuant to Item 18.
ITEM 18. FINANCIAL STATEMENTS
The consolidated financial statements of ZTO Express (Cayman) Inc. are included at the end of this annual report.
ITEM 19. EXHIBITS
Exhibit |
| Description of Document |
1.1 | ||
2.1 | ||
2.2 | ||
2.3 | ||
2.4 | ||
2.5* | ||
4.1 | ||
4.2 | ||
4.3 | ||
4.4 | ||
4.5 | ||
4.6 | ||
4.7 | ||
4.8 | ||
4.9 |
173
4.10 | ||
4.11 | ||
4.12 | ||
4.13 | ||
4.14 | ||
4.15 | ||
4.16 | ||
4.17 | ||
4.18 | ||
8.1* | Significant subsidiaries and consolidated affiliated entities of the Registrant | |
11.1 | ||
12.1* | CEO Certification Pursuant to Section 302 of the Sarbanes-Oxley Act of 2002 | |
12.2* | CFO Certification Pursuant to Section 302 of the Sarbanes-Oxley Act of 2002 | |
13.1** | CEO Certification Pursuant to Section 906 of the Sarbanes-Oxley Act of 2002 | |
13.2** | CFO Certification Pursuant to Section 906 of the Sarbanes-Oxley Act of 2002 | |
15.1* | ||
101.INS* | Inline XBRL Instance Document — the instance document does not appear in the Interactive Data File because its XBRL tags are embedded within the Inline XBRL document | |
101.SCH* | Inline XBRL Taxonomy Extension Scheme Document | |
101.CAL* | Inline XBRL Taxonomy Extension Calculation Linkbase Document | |
101.DEF* | Inline XBRL Taxonomy Extension Definition Linkbase Document | |
101.LAB* | Inline XBRL Taxonomy Extension Label Linkbase Document | |
101.PRE* | Inline XBRL Taxonomy Extension Presentation Linkbase Document | |
104* | Cover Page Interactive Data File — the cover page XBRL tags are embedded within the Exhibit 101 Inline XBRL document set |
* | Filed with this Annual Report on Form 20-F. |
** | Furnished with this Annual Report on Form 20-F. |
174
SIGNATURES
The registrant hereby certifies that it meets all of the requirements for filing on Form 20-F and that it has duly caused and authorized the undersigned to sign this annual report on its behalf.
ZTO Express (Cayman) Inc. | |||
By: | /s/ Meisong Lai | ||
Name: | Meisong Lai | ||
Title: | Chairman of the Board of Directors and Chief Executive Officer | ||
Date: April 28, 2022 | |||
175
ZTO EXPRESS (CAYMAN) INC.
INDEX TO FINANCIAL STATEMENTS
F-1
REPORT OF INDEPENDENT REGISTERED PUBLIC ACCOUNTING FIRM
To the Board of Directors and Shareholders of ZTO Express (Cayman) Inc.
Opinion on the Financial Statements
We have audited the accompanying consolidated balance sheets of ZTO Express (Cayman) Inc. and subsidiaries (the “Company”) as of December 31, 2021 and 2020, the related consolidated statements of comprehensive income, changes in shareholders’ equity, and cash flows for each of the three years in the period ended December 31, 2021 and the related notes and the related financial statement schedule included in Schedule I (collectively referred to as the “financial statements”). In our opinion, the financial statements present fairly, in all material respects, the financial position of the Company as of December 31, 2021 and 2020, and the results of its operations and its cash flows for each of the three years in the period ended December 31, 2021, in conformity with accounting principles generally accepted in the United States of America.
We have also audited, in accordance with the standards of the Public Company Accounting Oversight Board (United States) (PCAOB), the Company’s internal control over financial reporting as of December 31, 2021, based on criteria established in Internal Control — Integrated Framework (2013) issued by the Committee of Sponsoring Organizations of the Treadway Commission and our report dated April 28, 2022 expressed an unqualified opinion on the Company’s internal control over financial reporting.
Convenience Translation
Our audits also comprehended the translation of Renminbi amounts into United States dollar amounts and, in our opinion, such translation has been made in conformity with the basis stated in Note 2. Such United States dollar amounts are presented solely for the convenience of readers outside the People's Republic of China.
Basis for Opinion
These financial statements are the responsibility of the Company’s management. Our responsibility is to express an opinion on the Company’s financial statements based on our audits. We are a public accounting firm registered with the PCAOB and are required to be independent with respect to the Company in accordance with the U.S. federal securities laws and the applicable rules and regulations of the Securities and Exchange Commission and the PCAOB.
We conducted our audits in accordance with the standards of the PCAOB. Those standards require that we plan and perform the audit to obtain reasonable assurance about whether the financial statements are free of material misstatement, whether due to error or fraud. Our audits included performing procedures to assess the risks of material misstatement of the financial statements, whether due to error or fraud, and performing procedures that respond to those risks. Such procedures included examining, on a test basis, evidence regarding the amounts and disclosures in the financial statements. Our audits also included evaluating the accounting principles used and significant estimates made by management, as well as evaluating the overall presentation of the financial statements. We believe that our audits provide a reasonable basis for our opinion.
F-2
REPORT OF INDEPENDENT REGISTERED PUBLIC ACCOUNTING FIRM
Critical Audit Matter
The critical audit matter communicated below is a matter arising from the current-period audit of the financial statements that was communicated or required to be communicated to the audit committee and that (1) relates to accounts or disclosures that are material to the financial statements and (2) involved our especially challenging, subjective, or complex judgments. The communication of the critical audit matter does not alter in any way our opinion on the financial statements, taken as a whole, and we are not, by communicating the critical audit matter below, providing a separate opinion on the critical audit matter or on the accounts or disclosures to which it relates.
Revenue Recognition — Refer to Note 2(t) to the financial statements
Critical Audit Matter Description
The Company generated 90.3% of its revenues from express delivery services in 2021. The revenues from express delivery services are primarily driven by parcel volume and the network transit fee the Company charges network partners for each parcel going through the Company’s network. The Company recognizes revenues from express delivery services over the delivery time and uses automated systems to process and record its revenue transactions.
We identified accuracy of express delivery services revenue as a critical audit matter because there is an inherent industry risk around the accuracy of revenue recorded by the Company's systems given the complexity of the systems and the significant volume of data processed by the systems.
How the Critical Audit Matter Was Addressed in the Audit
Our audit procedures related to revenue recognition comprised the following control testing and analytical procedure, among others:
| • | With the assistance of our IT specialists and data specialists: |
| • | We tested the IT environment in which the revenue pricing and settlement module resides, including interface controls between different IT applications. |
| • | We tested the key controls over the authorization of the rate changes and the input of such rates to the operation systems. |
| • | We tested the key controls over the authorization of the weight and route changes and the input of such data to the operation systems. |
| • | We tested the key controls over automated calculation of delivery service fee. |
| • | We reconciled the revenue data recorded in operation systems to the general ledger. |
| • | We reconciled the revenue data recorded in general ledger with cash received from network partners. |
| • | We performed analytical procedure over the revenue generated from waybill sales by developing expected amount with parcel volume and average price per parcel. |
/s/ Deloitte Touche Tohmatsu Certified Public Accountants LLP
Shanghai, China
April 28, 2022
We have served as the Company's auditor since 2015.
F-3
REPORT OF INDEPENDENT REGISTERED PUBLIC ACCOUNTING FIRM
To the shareholders and the Board of Directors of ZTO Express (Cayman) Inc.
Opinion on Internal Control over Financial Reporting
We have audited the internal control over financial reporting of ZTO Express (Cayman) Inc. and subsidiaries (the “Company”) as of December 31, 2021, based on criteria established in Internal Control — Integrated Framework (2013) issued by the Committee of Sponsoring Organizations of the Treadway Commission (COSO). In our opinion, the Company maintained, in all material respects, effective internal control over financial reporting as of December 31, 2021, based on criteria established in Internal Control — Integrated Framework (2013) issued by COSO.
We have also audited, in accordance with the standards of the Public Company Accounting Oversight Board (United States) (PCAOB), the consolidated financial statements as of and for the year ended December 31, 2021, of the Company and our report dated April 28, 2022 expressed an unqualified opinion on those financial statements and included explanatory paragraphs regarding the translation of Renminbi amounts into United States dollar amounts for the convenience of readers outside the People's Republic of China.
Basis for Opinion
The Company’s management is responsible for maintaining effective internal control over financial reporting and for its assessment of the effectiveness of internal control over financial reporting, included in the accompanying Management’s Annual Report on Internal Control over Financial Reporting. Our responsibility is to express an opinion on the Company’s internal control over financial reporting based on our audit. We are a public accounting firm registered with the PCAOB and are required to be independent with respect to the Company in accordance with the U.S. federal securities laws and the applicable rules and regulations of the Securities and Exchange Commission and the PCAOB.
We conducted our audit in accordance with the standards of the PCAOB. Those standards require that we plan and perform the audit to obtain reasonable assurance about whether effective internal control over financial reporting was maintained in all material respects. Our audit included obtaining an understanding of internal control over financial reporting, assessing the risk that a material weakness exists, testing and evaluating the design and operating effectiveness of internal control based on the assessed risk, and performing such other procedures as we considered necessary in the circumstances. We believe that our audit provides a reasonable basis for our opinion.
F-4
REPORT OF INDEPENDENT REGISTERED PUBLIC ACCOUNTING FIRM
Definition and Limitations of Internal Control over Financial Reporting
A company’s internal control over financial reporting is a process designed to provide reasonable assurance regarding the reliability of financial reporting and the preparation of financial statements for external purposes in accordance with generally accepted accounting principles. A company’s internal control over financial reporting includes those policies and procedures that (1) pertain to the maintenance of records that, in reasonable detail, accurately and fairly reflect the transactions and dispositions of the assets of the company; (2) provide reasonable assurance that transactions are recorded as necessary to permit preparation of financial statements in accordance with generally accepted accounting principles, and that receipts and expenditures of the company are being made only in accordance with authorizations of management and directors of the company; and (3) provide reasonable assurance regarding prevention or timely detection of unauthorized acquisition, use, or disposition of the company’s assets that could have a material effect on the financial statements.
Because of its inherent limitations, internal control over financial reporting may not prevent or detect misstatements. Also, projections of any evaluation of effectiveness to future periods are subject to the risk that controls may become inadequate because of changes in conditions, or that the degree of compliance with the policies or procedures may deteriorate.
/s/
April 28, 2022
F-5
ZTO EXPRESS (CAYMAN) INC.
CONSOLIDATED BALANCE SHEETS
(Amounts in thousands, except for share and per share data)
As of December 31, | ||||||||
Notes | 2020 | 2021 | ||||||
|
| RMB |
| RMB |
| US$ | ||
(Note 2) | ||||||||
ASSETS | ||||||||
Current assets | ||||||||
Cash and cash equivalents |
| |
| |
| | ||
Restricted cash |
| |
| |
| | ||
Accounts receivable, net |
| |
| |
| | ||
Financing receivables, net | | | | |||||
Short-term investment | | | | |||||
Inventories |
| |
| |
| | ||
Advances to suppliers |
| |
| |
| | ||
Prepayments and other current assets | 3 |
| |
| |
| | |
Amounts due from related parties |
| 16 |
| |
| |
| |
Total current assets |
|
| |
| |
| | |
Investments in equity investees |
| 8 |
| |
| |
| |
Property and equipment, net |
| 4 |
| |
| |
| |
Land use rights, net |
| 5 |
| |
| |
| |
Intangible assets, net | 9 | | | | ||||
Operating lease right-of-use assets | 6 | | | | ||||
Goodwill |
| 7 |
| |
| |
| |
Deferred tax assets |
| 12 |
| |
| |
| |
Long-term investment | | | | |||||
Long-term financing receivables, net | | | | |||||
Other non-current assets |
| |
| |
| | ||
Amounts due from related parties-non current | 16 | | | | ||||
TOTAL ASSETS |
| |
| |
| | ||
LIABILITIES AND EQUITY | ||||||||
Current liabilities (including amounts of the consolidated VIE without recourse to ZTO Express (Cayman) Inc. See Note 2(b)) | ||||||||
Short-term bank borrowings |
| 11 |
| |
| |
| |
Accounts payable |
| |
| |
| | ||
Notes payable | | | | |||||
Advances from customers |
| |
| |
| | ||
Income tax payable |
| |
| |
| | ||
Amounts due to related parties |
| 16 |
| |
| |
| |
Operating lease liabilities, current | 6 | | | | ||||
Acquisition consideration payable |
|
| |
| |
| | |
Dividends payable |
| | | | ||||
Other current liabilities |
| 10 |
| |
| |
| |
Total current liabilities |
|
| |
| |
| | |
Non-current operating lease liabilities | 6 | | | | ||||
Deferred tax liabilities |
| 12 |
| |
| |
| |
TOTAL LIABILITIES |
| |
| |
| | ||
Commitments and contingencies (Note 17) | ||||||||
Shareholders' equity | ||||||||
Ordinary shares ( US$ | 14 |
| |
| |
| | |
Additional paid-in capital |
| |
| |
| | ||
Treasury shares, at cost ( | ( | ( | ( | |||||
Retained earnings |
| |
| |
| | ||
Accumulated other comprehensive loss |
| ( |
| ( |
| ( | ||
ZTO Express (Cayman) Inc. shareholders' equity |
| |
| |
| | ||
Non-controlling interests |
| |
| |
| | ||
Total Equity |
| |
| |
| | ||
TOTAL LIABILITIES AND EQUITY |
| |
| |
| | ||
The accompanying notes are an integral part of these consolidated financial statements.
F-6
ZTO EXPRESS (CAYMAN) INC.
CONSOLIDATED STATEMENTS OF COMPREHENSIVE INCOME
(Amounts in thousands, except for share and per share data)
Year ended December 31, | ||||||||||
Notes | 2019 | 2020 | 2021 | |||||||
|
| RMB |
| RMB |
| RMB |
| US$ | ||
(Note 2) | ||||||||||
Revenues (including related party revenue of RMB |
| | |
| |
| | |||
Cost of revenues (including related party cost of revenues of RMB |
| ( | ( |
| ( |
| ( | |||
Gross profit |
| | |
| |
| | |||
Operating (expenses)/income | ||||||||||
Selling, general and administrative |
| ( | ( |
| ( |
| ( | |||
Other operating income, net |
| | |
| |
| | |||
Total operating expenses |
| ( | ( |
| ( |
| ( | |||
Income from operations |
| | |
| |
| | |||
Other income/(expenses) | ||||||||||
Interest income |
| | |
| |
| | |||
Interest expense |
| — | ( |
| ( |
| ( | |||
(Loss)/gain from fair value changes of financial instruments | — | ( | | | ||||||
(Loss)/gain on disposal of equity investees and subsidiary | ( | | | | ||||||
Impairment of investment in equity investees | ( | — | — | — | ||||||
Unrealized gain from investment in equity investee | | — | — | — | ||||||
Foreign currency exchange gain/(loss) | | ( | ( | ( | ||||||
Income before income tax and share of loss in equity method investments |
| | |
| |
| | |||
Income tax expense |
| 12 |
| ( | ( |
| ( |
| ( | |
Share of loss in equity method investments |
| ( | ( |
| ( |
| ( | |||
Net income |
| | |
| |
| | |||
Net loss/(income) attributable to non-controlling interests |
| | ( |
| |
| | |||
Net income attributable to ZTO Express (Cayman) Inc. |
| | |
| |
| | |||
Net income attributable to ordinary shareholders |
| | |
| |
| | |||
Net earnings per share attributable to ordinary shareholders |
| 15 | ||||||||
Basic |
| | |
| |
| | |||
Diluted |
| | |
| |
| | |||
Weighted average shares used in calculating net earnings per ordinary share | ||||||||||
Basic |
| | |
| |
| | |||
Diluted |
| | |
| |
| | |||
Net income |
| | |
| |
| | |||
Other comprehensive income/(loss), net of tax of | ||||||||||
Foreign currency translation adjustment |
| | ( |
| ( | ( | ||||
Comprehensive income |
| | |
| | | ||||
Comprehensive loss/(income) attributable to non-controlling interests |
| | ( |
| | | ||||
Comprehensive income attributable to ZTO Express (Cayman) Inc. |
| | |
| | | ||||
The accompanying notes are an integral part of these consolidated financial statements.
F-7
ZTO EXPRESS (CAYMAN) INC.
CONSOLIDATED STATEMENTS OF CHANGES IN SHAREHOLDERS' EQUITY
(Amounts in thousands, except for share and per share data)
ZTO Express (Cayman) Inc. Shareholders' Equity | ||||||||||||||||||
Accumulated | ||||||||||||||||||
Additional | Treasury | other | ||||||||||||||||
paid-in | shares, at | Retained | comprehensive | Non-controlling | ||||||||||||||
Ordinary shares | capital | cost | earnings | income | Total | interests | Total Equity | |||||||||||
Number | ||||||||||||||||||
of outstanding | ||||||||||||||||||
| shares |
| RMB |
| RMB |
| RMB |
| RMB |
| RMB |
| RMB |
| RMB |
| RMB | |
Balance at January 1 2019 |
| | |
| |
| ( | |
| |
| |
| |
| | ||
Net income |
| — | — |
| — |
| — | |
| — |
| |
| ( |
| | ||
Foreign currency translation adjustments |
| — | — |
| — |
| — | — |
| |
| |
| — |
| | ||
Share-based compensation and ordinary shares issued for share-based compensation |
| | — |
| |
| | — |
| — |
| |
| — |
| | ||
Repurchase of ordinary shares |
| ( | — |
| — |
| ( | — |
| — |
| ( |
| — |
| ( | ||
Capital contribution from non-controlling interest shareholder |
| — | — |
| — |
| — | — |
| — |
| — |
| |
| | ||
Distribution of dividends | — | — | ( | — | — | — | ( | — | ( | |||||||||
Cancellation of ordinary shares |
| — | ( |
| ( |
| | — |
| — |
| — |
| — |
| — | ||
Balance at December 31, 2019 |
| | |
| |
| ( | |
| |
| |
| |
| | ||
The accompanying notes are an integral part of these consolidated financial statements.
F-8
ZTO EXPRESS (CAYMAN) INC.
CONSOLIDATED STATEMENTS OF CHANGES IN SHAREHOLDERS’ EQUITY
(Amounts in thousands, except for share and per share data)
ZTO Express (Cayman) Inc. Shareholders’ Equity | ||||||||||||||||||
Accumulated | ||||||||||||||||||
Additional | Treasury | other | ||||||||||||||||
paid-in | shares, at | Retained | comprehensive | Noncontrolling | ||||||||||||||
Ordinary shares | capital | cost | earnings | income/(loss) | Total | interests | Total Equity | |||||||||||
Number | ||||||||||||||||||
of outstanding | ||||||||||||||||||
| shares |
| RMB |
| RMB |
| RMB |
| RMB |
| RMB |
| RMB |
| RMB |
| RMB | |
Balance at December 31, 2019 |
| |
| |
| |
| ( | |
| |
| |
| |
| | |
Net income |
| — |
| — |
| — |
| — | |
| — |
| |
| |
| | |
Foreign currency translation adjustments |
| — |
| — |
| — |
| — | — |
| ( |
| ( |
| — |
| ( | |
Acquisition of non-controlling interests of subsidiaries |
| — |
| — |
| ( |
| — | — |
| — |
| ( |
| ( |
| ( | |
Share-based compensation and ordinary shares issued for share-based compensation |
| |
| — |
| |
| | — |
| — |
| |
| — |
| | |
Repurchase of ordinary shares |
| ( |
| — |
| — |
| ( | — |
| — |
| ( |
| — |
| ( | |
Capital contribution from non-controlling interest shareholder |
| — |
| — |
| |
| — | — |
| — |
| |
| |
| | |
Distribution of dividends | — | — | ( | — | — | — | ( | — | ( | |||||||||
Issuance of ordinary shares |
| | | | — | — | — | | — | | ||||||||
Balance at December 31, 2020 |
| |
| |
| |
| ( | |
| ( |
| |
| |
| | |
The accompanying notes are an integral part of these consolidated financial statements.
F-9
ZTO EXPRESS (CAYMAN) INC.
CONSOLIDATED STATEMENTS OF CHANGES IN SHAREHOLDERS’ EQUITY
(Amounts in thousands, except for share and per share data)
ZTO Express (Cayman) Inc. Shareholders’ Equity | ||||||||||||||||||
Accumulated | ||||||||||||||||||
Additional | Treasury | other | ||||||||||||||||
paid-in | shares, at | Retained | comprehensive | Noncontrolling | ||||||||||||||
Ordinary shares | capital | cost | earnings | loss | Total | interests | Total Equity | |||||||||||
Number | ||||||||||||||||||
of outstanding | ||||||||||||||||||
| shares |
| RMB |
| RMB |
| RMB |
| RMB |
| RMB |
| RMB |
| RMB |
| RMB | |
Balance at December 31, 2020 | |
| |
| |
| ( | |
| ( |
| |
| |
| | ||
Net income |
| — |
| — |
| — |
| — | |
| — |
| |
| ( |
| | |
Foreign currency translation adjustments |
| — |
| — |
| — |
| — | — |
| ( |
| ( |
| — |
| ( | |
Acquisition of non-controlling interests of subsidiaries | — | — | ( | — | — | — | ( | ( | ( | |||||||||
Share-based compensation and ordinary shares issued for share-based compensation |
| |
| — |
| |
| | ( |
| — |
| |
| — |
| | |
Repurchase of ordinary shares |
| ( |
| — |
| — |
| ( | — |
| — |
| ( |
| — |
| ( | |
Non-controlling interest recognized from partial disposal |
| — |
| — |
| |
| — | — |
| — |
| |
| |
| | |
Capital contribution from non-controlling interest holders |
| — |
| — |
| — |
| — | — |
| — |
| — |
| |
| | |
Distribution of dividends | — | — | ( | — | — | — | ( | — | ( | |||||||||
Decrease of non-controlling interests from disposal of subsidiaries | — | — | — | — | — | — | — | ( | ( | |||||||||
Cancellation of ordinary shares | — | ( | ( | | ( | — | — | — | — | |||||||||
Balance at December 31, 2021 |
| |
| |
| |
| ( | |
| ( |
| |
| |
| | |
The accompanying notes are an integral part of these consolidated financial statements.
F-10
ZTO EXPRESS (CAYMAN) INC.
CONSOLIDATED STATEMENTS OF CASH FLOWS
(Amounts in thousands, except for share and per share data)
Year ended December 31, | ||||||||
2019 | 2020 | 2021 | ||||||
| RMB |
| RMB |
| RMB |
| US$ | |
(Note 2) | ||||||||
Operating activities | ||||||||
Net income |
| | | | | |||
Adjustments to reconcile net income to net cash provided by operating activities: | ||||||||
Share-based compensation |
| | | | | |||
Depreciation and amortization |
| | | | | |||
Loss on disposal of property and equipment |
| | | | | |||
Allowance for doubtful accounts |
| | | | | |||
Deferred income tax |
| ( | ( | ( | ( | |||
Loss/(gain) on disposal of equity investees and subsidiary | | ( | ( | ( | ||||
Unrealized gain from investment in equity investee | ( | — | — | — | ||||
Impairment of equity investees | | — | — | — | ||||
Share of loss in equity method investments |
| | | | | |||
Loss/(gain) of fair value changes of financial instruments | — | | ( | ( | ||||
Foreign currency exchange loss | — | | | | ||||
Changes in operating assets and liabilities: | ||||||||
Accounts receivable |
| ( | ( | ( | ( | |||
Financing receivables | | | ( | ( | ||||
Inventories |
| ( | ( | ( | ( | |||
Advances to suppliers |
| ( | ( | ( | ( | |||
Prepayments and other current assets |
| ( | ( | ( | ( | |||
Amounts due from related parties |
| ( | ( | ( | ( | |||
Operating lease right-of-use assets | ( | | ( | ( | ||||
Long-term financing receivables | ( | ( | | | ||||
Other non-current assets |
| ( | | ( | ( | |||
Accounts payable |
| | | | | |||
Advances from customers |
| | ( | | | |||
Amounts due to related parties |
| ( | ( | | | |||
Income tax payable |
| ( | ( | | | |||
Operating lease liabilities | | ( | | | ||||
Other current liabilities |
| | | | | |||
Other non-current liabilities | ( | ( | — | — | ||||
Net cash provided by operating activities |
| | | | | |||
Cash flows from investing activities | ||||||||
Purchases of property and equipment |
| ( | ( | ( | ( | |||
Purchases of land use rights |
| ( | ( | ( | ( | |||
Cash paid for business acquisitions, net of cash received |
| ( | — | — | — | |||
Investments in equity investees |
| ( | ( | ( | ( | |||
Purchases of short-term investment | ( | ( | ( | ( | ||||
Maturity of short-term investment | | | | | ||||
Purchases of long-term investment | ( | ( | ( | ( | ||||
Maturity of long-term investment | — | — | | | ||||
Net cash received from disposal of equity investees | | | | | ||||
Net cash out in relation to disposal of a subsidiary | — | — | ( | ( | ||||
Loan to related parties | — | ( | ( | ( | ||||
Loan to employees | — | ( | ( | ( | ||||
Repayments of loan to employees | — | — | | | ||||
Proceeds from disposal of property and equipment |
| | | | | |||
Net cash used in investing activities |
| ( | ( | ( | ( | |||
Cash flows from financing activities | ||||||||
Proceeds from issuance of ordinary shares, net of issuance cost paid of RMB | — | | — | — | ||||
Payment of issuance cost | — | — | ( | ( | ||||
Proceeds from non-controlling interest recognized from partial disposal |
| — | | | | |||
Proceeds from capital contribution from non-controlling interest shareholder |
| | | | | |||
Proceeds from short-term borrowings |
| — | | | | |||
Repayment of short-term borrowings |
| — | ( | ( | ( | |||
Repurchase of ordinary shares | ( | ( | ( | ( | ||||
Payment of dividends |
| ( | ( | ( | ( | |||
Acquisition of non-controlling interests of subsidiaries | — | ( | ( | ( | ||||
Net cash (used in)/ provided by financing activities |
| ( | | ( | ( | |||
Effect of exchange rate changes on cash, cash equivalents and restricted cash |
| ( | ( | ( | ( | |||
Net change in cash, cash equivalents and restricted cash |
| | | ( | ( | |||
Cash, cash equivalents and restricted cash at beginning of year |
| | | | | |||
Cash, cash equivalents and restricted cash at end of year |
| | | | | |||
F-11
ZTO EXPRESS (CAYMAN) INC.
CONSOLIDATED STATEMENTS OF CASH FLOWS (Continued)
(Amounts in thousands, except for share and per share data)
The following table provides a reconciliation of cash, cash equivalents, and restricted cash reported within the statement of financial position that sum to the total of the same such amounts shown in the statement of cash flows.
As of December 31, | ||||||||
2019 |
| 2020 | 2021 | |||||
US$ | ||||||||
| RMB |
| RMB |
| RMB |
| (Note 2) | |
Cash and cash equivalents |
| | |
| | |||
Restricted cash |
| | |
| | |||
Restricted cash, non-current (1) | — | | | |||||
Total cash, cash equivalents, and restricted cash shown in the statement of cash flows |
| | |
| | |||
Note (1): The non-current restricted cash is included in other non-current assets on the consolidated balance sheets.
Year ended December 31, | ||||||||
| 2019 |
| 2020 |
| 2021 | |||
RMB | RMB | RMB |
| US$ | ||||
(Note 2) | ||||||||
Supplemental disclosure of cash flow information |
|
|
|
|
|
|
|
|
Income taxes paid |
| |
| |
| | | |
Interest expense paid |
| — |
| |
| | | |
Supplemental disclosure on non-cash information | ||||||||
Cash dividends declared in payables | ||||||||
Purchase of property and equipment included in payables | | | | | ||||
Purchase of property and equipment using prepayments recorded in other non-current assets | | | | | ||||
Purchase of land use rights using prepayments recorded in other non-current assets | | | | | ||||
The accompanying notes are an integral part of these consolidated financial statements.
F-12
ZTO EXPRESS (CAYMAN) INC.
NOTES TO CONSOLIDATED FINANCIAL STATEMENTS
FOR THE YEARS ENDED DECEMBER 31, 2019, 2020 and 2021
(Amounts in thousands, except for share and per share data, unless otherwise stated)
1. Organization and Principal Activities
ZTO Express (Cayman) Inc. (“ZTO”) was incorporated under the laws of Cayman Islands on April 8, 2015. ZTO, its subsidiaries and its variable interest entity and subsidiaries of variable interest entity (“VIE”) (collectively also referred to as the “Company”) are principally engaged in express delivery services in the People's Republic of China (“the PRC”) through a nationwide network partner model.
2. Summary of Significant Accounting Policies
(a) Basis of presentation
The consolidated financial statements have been prepared in accordance with accounting principles generally accepted in the United States of America (“U.S. GAAP”).
(b) Principles of consolidation
The consolidated financial statements include the financial statements of the Company, its subsidiaries and VIE. All intercompany transactions and balances have been eliminated on consolidation.
The Company evaluates the need to consolidate its VIE of which the Company is the primary beneficiary. In determining whether the Company is the primary beneficiary, the Company considers if the Company (1) has power to direct the activities that most significantly affects the economic performance of the VIE, and (2) The obligation to absorb losses of the VIE that could potentially be significant to the VIE or the right to receive benefits from the VIE that could potentially be significant to the VIE. If deemed the primary beneficiary, the Company consolidates the VIE.
Consolidation of Variable Interest Entity
Applicable PRC laws and regulations currently limit foreign ownership of companies that provide delivery services in the PRC. The Company is deemed a foreign legal person under PRC laws and accordingly subsidiaries owned by the Company are ineligible to engage in provisions of delivery services. To provide the Company effective control over its variable interest entity, ZTO Express Co., Ltd. (“ZTO Express”) and receive substantially all of the economic benefits of ZTO Express, the Company’s wholly owned subsidiary, Shanghai Zhongtongji Network Technology Ltd. (“WFOE”) entered into a series of contractual arrangements, described below, with ZTO Express and its individual shareholders.
Agreements that provide the Company effective control over the VIE include:
Voting Rights Proxy Agreements & Irrevocable Powers of Attorney
Under which each shareholder of ZTO Express has executed a power of attorney to grant WFOE the power of attorney to act on his or her behalf on all matters pertaining ZTO Express and to exercise all of his or her rights as a shareholder of ZTO Express, including but not limited to convening, attending and voting at shareholders’ meetings, designating and appointing directors and senior management members. The proxy agreements will remain in effect unless WFOE terminates the agreements by giving a prior written notice or giving its consent to the termination by ZTO Express.
F-13
ZTO EXPRESS (CAYMAN) INC.
NOTES TO CONSOLIDATED FINANCIAL STATEMENTS
FOR THE YEARS ENDED DECEMBER 31, 2019, 2020 and 2021
(Amounts in thousands, except for share and per share data, unless otherwise stated)
2. Summary of Significant Accounting Policies (Continued)
(b) Principles of consolidation (continued)
Consolidation of Variable Interest Entity (Continued)
Exclusive Call Option Agreements
Under which the shareholders of ZTO Express granted WFOE or its designated representative(s) an irrevocable and exclusive option to purchase their equity interests in ZTO Express when and to the extent permitted by PRC law. WFOE or its designated representative(s) has sole discretion as to when to exercise such options, either in part or in full. Without WFOE’s written consent, the shareholders of ZTO Express shall not transfer, donate, pledge, or otherwise dispose any equity interests of ZTO Express in any way. The acquisition price for the shares or assets will be the minimum amount of consideration permitted under the PRC law at the time when the option is exercised. The agreements can be early terminated by WFOE, but not by ZTO Express or its shareholders.
Equity Pledge Agreements
Under which the shareholders of ZTO Express pledged all of their equity interests in ZTO Express to WFOE as collateral to secure their obligations under the VIE contractual arrangements. If the shareholders of ZTO Express or ZTO Express breach their respective contractual obligations, WFOE, as pledgee, will be entitled to certain rights, including the right to dispose the pledged equity interests. Pursuant to the agreements, the shareholders of ZTO Express shall not transfer, assign or otherwise create any new encumbrance on their respective equity interest in ZTO Express without prior written consent of WFOE. The equity pledge agreements will remain effective until ZTO Express and its shareholders have completed all of their obligations under the VIE contractual arrangements or discharged all of their obligations under the contractual arrangements.
The agreement that transfer economic benefits to the Company is:
Exclusive Consulting and Services Agreement
Under which ZTO Express engages WFOE as its exclusive technical and operational consultant and under which WFOE agrees to assist in business development and related services necessary to conduct ZTO Express's operational activities. ZTO Express shall not seek or accept similar services from other providers without the prior written approval of WFOE. ZTO Express agrees to pay WFOE an annual service fee, at an amount equal to 100% of the net income of ZTO Express. The agreements will be effective as long as ZTO Express exists. WFOE may terminate this agreement at any time by giving a prior written notice to ZTO Express.
Under the above agreements, the shareholders of ZTO Express irrevocably granted WFOE the power to exercise all voting rights to which they were entitled. In addition, WFOE has the option to acquire all of the equity interests in ZTO Express, to the extent permitted by the then-effective PRC laws and regulations, for nominal consideration. Finally, WFOE is entitled to receive service fees for services provided to ZTO Express.
F-14
ZTO EXPRESS (CAYMAN) INC.
NOTES TO CONSOLIDATED FINANCIAL STATEMENTS
FOR THE YEARS ENDED DECEMBER 31, 2019, 2020 and 2021
(Amounts in thousands, except for share and per share data, unless otherwise stated)
2. Summary of Significant Accounting Policies (Continued)
(b) Principles of consolidation (continued)
Consolidation of Variable Interest Entity (Continued)
The Call Option Agreements and Voting Rights Proxy Agreements provide the Company with effective control over the VIE, while the Equity Interest Pledge Agreements secure the obligations of the shareholders of ZTO Express under the relevant agreements. Because the Company, through WFOE, has (i) the power to direct the activities of ZTO Express that most significantly affect the entity’s economic performance and (ii) the right to receive substantially all of the benefits from ZTO Express, the Company is deemed the primary beneficiary of ZTO Express. Accordingly, the Company consolidates the ZTO Express’s financial results of operations, assets and liabilities in the Company’s consolidated financial statements.
The Company believes that the contractual arrangements with the VIE are in compliance with the PRC law and are legally enforceable. However, the contractual arrangements are subject to risks and uncertainties, including:
| ● | revoking the business licenses and/or operating licenses of such entities; |
| ● | discontinuing or placing restrictions or onerous conditions on the Company’s operation through any transactions between the Company’s PRC subsidiaries and consolidated affiliated entities; |
| ● | imposing fines, confiscating the income from PRC subsidiaries or consolidated affiliated entities, or imposing other requirements with which such entities may not be able to comply; |
| ● | requiring the Company to restructure its ownership structure or operations, including terminating the contractual arrangements with its variable interest entity and deregistering the equity pledges of its variable interest entity, which in turn would affect the Company’s ability to consolidate, derive economic interests from, or exert effective control over its variable interest entity, or |
| ● | restricting or prohibiting the Company’s use of the proceeds from its securities offerings to finance its business and operations in China. |
F-15
ZTO EXPRESS (CAYMAN) INC.
NOTES TO CONSOLIDATED FINANCIAL STATEMENTS
FOR THE YEARS ENDED DECEMBER 31, 2019, 2020 and 2021
(Amounts in thousands, except for share and per share data, unless otherwise stated)
2. Summary of Significant Accounting Policies (Continued)
(b) Principles of consolidation (continued)
Consolidation of Variable Interest Entity (Continued)
The amounts and balances of ZTO Express and its subsidiaries (the “VIE”) after the elimination of intercompany balances and transactions within the VIE are presented in the following table:
As of December 31, | ||||
| 2020 |
| 2021 | |
RMB | RMB | |||
Assets | ||||
Current assets: | ||||
Cash and cash equivalents |
| |
| |
Accounts receivable, net |
| |
| |
Financing receivables, net | | | ||
Short-term investment | — | | ||
Inventories |
| |
| |
Advances to suppliers |
| |
| |
Prepayments and other current assets |
| |
| |
Amounts due from related parties (1) |
| |
| |
Total current assets |
| |
| |
Investments in equity investees |
| |
| |
Property and equipment, net |
| |
| |
Land use rights, net |
| |
| |
Operating lease right-of-use assets | | | ||
Goodwill |
| |
| |
Deferred tax assets |
| |
| |
Long-term financing receivables, net | | | ||
Other non-current assets |
| |
| |
TOTAL ASSETS |
| |
| |
Liabilities | ||||
Current liabilities: | ||||
Short-term bank borrowings |
| |
| |
Accounts payable |
| |
| |
Notes payable | | | ||
Advances from customers |
| |
| |
Income tax payable |
| |
| - |
Amounts due to related parties (2) |
| |
| |
Operating lease liabilities, current | | | ||
Other current liabilities |
| |
| |
Total current liabilities |
| |
| |
Non-current operating lease liabilities | | | ||
Deferred tax liabilities |
| |
| |
TOTAL LIABILITIES |
| |
| |
(1) | Included amounts due from other consolidated subsidiaries of |
(2) | Included amounts due to other consolidated subsidiaries of RMB |
F-16
ZTO EXPRESS (CAYMAN) INC.
NOTES TO CONSOLIDATED FINANCIAL STATEMENTS
FOR THE YEARS ENDED DECEMBER 31, 2019, 2020 and 2021
(Amounts in thousands, except for share and per share data, unless otherwise stated)
2. Summary of Significant Accounting Policies (Continued)
(b) Principles of consolidation (continued)
Consolidation of Variable Interest Entity (Continued)
Year ended December 31, | ||||||
| 2019 |
| 2020 |
| 2021 | |
RMB | RMB | RMB | ||||
Total revenue |
| | | | ||
Net income (1) |
| | | | ||
Net cash provided by (used in) operating activities (2) |
| | ( | | ||
Net cash used in investing activities |
| ( | ( | ( | ||
Net cash provided by (used in) financing activities |
| — | | | ||
Net (decrease) increase in cash and cash equivalents |
| ( | | | ||
Cash and cash equivalents and restricted cash at beginning of year |
| | | | ||
Cash and cash equivalents and restricted cash at end of year |
| | | | ||
| (1) | Included inter-company transportation fees, service fees and rental fees charged by other consolidated subsidiaries of RMB |
(2) | Included inter-company operating cash outflow of RMB |
The WFOE is entitled to receive substantially all of the net income and transfer a majority of the economic benefits in the form of service fees from the VIEs. These inter-company transactions and balances were eliminated in the consolidated financial statements.
After all intercompany transactions eliminations, the VIE contributed
There are no terms in any arrangements, considering both explicit arrangements and implicit variable interests that require the Company to provide financial support to the VIE. However, if the VIE was ever to need financial support, the Company may, at its option and subject to statutory limits and restrictions, provide financial support to its VIE through loans to the shareholders of the VIE or entrustment loans to the VIE.
The Company believes that there are
Relevant PRC laws and regulations restrict the VIE from transferring a portion of their net assets, equivalent to the balance of its paid-in capital, additional paid-in capital and statutory reserves, to the Company in the form of loans and advances or cash dividends. Please refer to Note 21 for disclosure of restricted net assets.
F-17
ZTO EXPRESS (CAYMAN) INC.
NOTES TO CONSOLIDATED FINANCIAL STATEMENTS
FOR THE YEARS ENDED DECEMBER 31, 2019, 2020 and 2021
(Amounts in thousands, except for share and per share data, unless otherwise stated)
2. Summary of Significant Accounting Policies (Continued)
(b) Principles of consolidation (continued)
Non-consolidated Variable Interest Entity
Tonglu Tongze Logistics Ltd. and its subsidiaries (“Tonglu”), established in 2013, are transportation service companies providing line-haul transportation services to the Company. Tonglu is majority owned by the employees of the Company who are considered as related parties to the Company. The variable interests in Tonglu held by the Company are in the form of a waiver of management fees. The Company has concluded that it is not the primary beneficiary of Tonglu as it does not have the obligation to absorb losses of Tonglu that could potentially be significant to Tonglu or the right to receive benefits from Tonglu that could potentially be significant to Tonglu.
The Company had amounts due from Tonglu as of December 31, 2020 and 2021 for transportation service to be provided by Tonglu, pursuant to the contractual terms that are considered commensurate with market. Transactions and balances relating to the transportation services are disclosed in Note 16 (a) and (b). The Company is gradually reducing its purchase of Tonglu’s services as it increases the use of self-owned trucks to enhance transportation efficiency.
(c) Use of estimates
The preparation of financial statements in conformity with U.S. GAAP requires management to make estimates and assumptions that affect the reported amounts of assets and liabilities at the date of the financial statements and reported amounts of revenues and expenses during the reporting period. Actual results may differ from these estimates. The Company bases its estimates on historical experience and other relevant factors. Actual results may differ from those estimates.
F-18
ZTO EXPRESS (CAYMAN) INC.
NOTES TO CONSOLIDATED FINANCIAL STATEMENTS
FOR THE YEARS ENDED DECEMBER 31, 2019, 2020 and 2021
(Amounts in thousands, except for share and per share data, unless otherwise stated)
2. Summary of Significant Accounting Policies (Continued)
(d) Foreign currency translation
The Company's reporting currency is Renminbi (“RMB”). The functional currency of the Company and subsidiaries incorporated outside the mainland China is the United States dollar (“US dollar” or “US$”) or Hong Kong dollar (“HKD”). The functional currency of all the other subsidiaries and the VIE is RMB. The determination of the respective functional currency is based on the criteria of ASC 830, Foreign Currency Matters.
Transactions denominated in currencies other than functional currency are translated into functional currency at the exchange rates quoted by authoritative banks prevailing at the dates of the transactions. Foreign currency denominated financial assets and liabilities are re-measured at the balance sheet date exchange rate. Exchange gains and losses resulting from those foreign currency transactions denominated in a currency other than the functional currency are recorded in the Consolidated Statements of Operations and Comprehensive Income. The financial statements of the Company are translated from the functional currency into RMB. Assets and liabilities denominated in foreign currencies are translated into RMB using the applicable exchange rates at the balance sheet date. Equity accounts other than earnings generated in current period are translated into RMB at the appropriate historical rates. Revenues, expenses, gains and losses are translated into RMB at the average rates of exchange for the year. The resulting foreign currency translation adjustments are recorded in accumulated other comprehensive income as a component of shareholders’ equity.
(e) Convenience translation
The Company’s business is primarily conducted in the PRC and almost all of the Company’s revenues are denominated in RMB. However, periodic reports made to shareholders will include current period amounts translated into US dollars using the then current exchange rates, solely for the convenience of the readers outside the PRC. Translations of balances in the consolidated balance sheets, consolidated statements of comprehensive income and consolidated statements of cash flows from RMB into US dollars as of and for the year ended December 31, 2021 were calculated at the rate of US$1.00=RMB
(f) Cash and cash equivalents
Cash and cash equivalents consist of cash on hand and highly liquid investments which are unrestricted as to withdrawal or use, and which have maturities of three months or less when purchased.
(g) Restricted cash
Restricted cash represents secured deposits held in designated bank accounts for issuance of bank acceptance notes, settlement of derivatives and commencement of construction.
F-19
ZTO EXPRESS (CAYMAN) INC.
NOTES TO CONSOLIDATED FINANCIAL STATEMENTS
FOR THE YEARS ENDED DECEMBER 31, 2019, 2020 and 2021
(Amounts in thousands, except for share and per share data, unless otherwise stated)
2. Summary of Significant Accounting Policies (Continued)
(h) Accounts receivable, net
Accounts receivable mainly consists of amount due from the Company's customers, which is recorded net of allowance for credit losses.
Starting from January 1, 2020, the Company adopted Accounting Standards Update No. 2016-13, Financial Instruments — Credit Losses (Topic 326): Measurement of Credit Losses on Financial Instruments ("ASC 326") using the modified retrospective transition method. ASC 326 replaces the incurred loss impairment model with a forward-looking current expected credit loss ("CECL") methodology, which results in more timely recognition of credit losses. The Company has developed a CECL model based on historical experience, the age of the accounts receivable balances, credit quality of its customers, forecasts of future economic conditions, and other factors that may affect its ability to collect from customers.
(i) Short-term and long-term investment
Short-term investment primarily comprises of dual currency notes/deposits ("DCN/DCD"), time deposits with maturities between three months and one year, and investments in wealth management products with variable interest rates that the Company expects to receive all the principles. Long-term investment comprises of time deposits and investments in wealth management products with maturities more than one year. The Company has the intent and the ability to hold such time deposits and wealth management products to maturity.
DCN/DCD purchased by the Company in 2020 and 2021 is a structured product offered by financial institutions which have original maturities less than one year and a written foreign exchange option embedded. The Company’s intention for holding DCN/DCD is to earn interest and manage foreign currency risks. The Company elects to adopt the fair value option in accordance with ASC 815 Financial Instruments to record the entire hybrid instruments at fair value in short-term investments in the consolidated balance sheets. The fair values of DCN/DCD are measured based on market-based redemption prices which are level 2 inputs provided by the selling bank. Changes in fair value of the investments are recorded as gain or loss from fair value changes of financial instruments in the consolidated statements of comprehensive income.
The Company classifies its investments in wealth management products as held-to-maturity securities stated at amortized cost. RMB
F-20
ZTO EXPRESS (CAYMAN) INC.
NOTES TO CONSOLIDATED FINANCIAL STATEMENTS
FOR THE YEARS ENDED DECEMBER 31, 2019, 2020 and 2021
(Amounts in thousands, except for share and per share data, unless otherwise stated)
2. Summary of Significant Accounting Policies (Continued)
(i) Short-term and long-term investment (Continued)
Upon adoption of ASC 326 from January 1, 2020, the Company changed its impairment analysis to utilize a forward-looking CECL model for financial instruments measured at amortized cost, including the short-term investment in wealth management products. Based upon the Company's assessment of various factors, including historical experience, credit quality of the related financial institutions, and other factors that may affect its ability to collect the short-term investment, the Company determined there were no credit losses for the years ended December 31, 2020 and 2021.
The Company recorded interest income of RMB
(j) Foreign exchange options and forward contracts
The Company entered into certain foreign exchange options and forward contracts in 2020 and 2021 to protect against volatility of future cash flows caused by the changes in foreign exchange rates. The foreign exchange options and forward contracts are accounted for as derivatives and measured at fair value at each period end. The fair values of foreign exchange options and forward contracts are measured based on market-based redemption prices which are level 2 inputs provided by the bank that sells such foreign exchange options and forward contracts. The changes in fair value are recognized as gain or loss in the consolidated statements of comprehensive income.
Depending on the terms of the specific derivative instruments and market conditions, the Company’s derivative instruments may be reflected as assets or liabilities at any particular point in time and recorded within prepayments and other current assets or other current liabilities on the consolidated balance sheets.
The Company recorded a net gain from fair value changes of RMB
(k) Fair value
Fair value is considered to be the price that would be received from selling an asset or paid to transfer a liability in an orderly transaction between market participants at the measurement date. When determining the fair value measurements for assets and liabilities required or permitted to be recorded at fair value, the Company considers the principal or most advantageous market in which it would transact and considers assumptions that market participants would use when pricing the asset or liability.
Authoritative literature provides a fair value hierarchy, which prioritizes the inputs to valuation techniques used to measure fair value into three broad levels. The level in the hierarchy within which the fair value measurement in its entirety falls is based upon the lowest level of input that is significant to the fair value measurement as follows:
Level 1 applies to assets or liabilities for which there are quoted prices in active markets for identical assets or liabilities.
F-21
ZTO EXPRESS (CAYMAN) INC.
NOTES TO CONSOLIDATED FINANCIAL STATEMENTS
FOR THE YEARS ENDED DECEMBER 31, 2019, 2020 and 2021
(Amounts in thousands, except for share and per share data, unless otherwise stated)
2. Summary of Significant Accounting Policies (Continued)
(k) Fair value (Continued)
Level 2 applies to assets or liabilities for which there are inputs other than quoted prices included within Level 1 that are observable for the asset or liability such as quoted prices for similar assets or liabilities in active markets; quoted prices for identical assets or liabilities in markets with insufficient volume or infrequent transactions (less active markets); or model-derived valuations in which significant inputs are observable or can be derived principally from, or corroborated by, observable market data.
Level 3 applies to assets or liabilities for which there are unobservable inputs to the valuation methodology that are significant to the measurement of the fair value of the assets or liabilities.
The short-term financial instruments, which consist of cash and cash equivalents, restricted cash, accounts receivable, financing receivable, time deposits and wealth management products recorded in short-term investments, amounts due from related parties, other current assets, accounts payable, amounts due to related parties, short-term bank borrowings, notes payable and other current liabilities, except for the derivative instruments measured at fair value and presented in the following table, are recorded at costs less credit loss allowance when applicable, which approximate their fair values due to the short-term nature of these financial instruments. The carrying values of non-current restricted cash, long-term financing receivables and long-term investment approximate their fair values as their interest rates are comparable to the prevailing interest rates in the market.
The Company measures at fair value its financial assets and liabilities by using a fair value hierarchy that prioritizes the inputs to valuation techniques used to measure fair value.
As of December 31, 2020 and 2021, DCN/DCD and derivative instruments are measured and recorded at fair value initially and on a recurring basis in periods subsequent to their initial recognition and are as follows:
Significant Other | Fair Value Measurement As of | ||||
Observable Inputs (Level 2) | December 31, | ||||
2020 | 2021 | ||||
| RMB |
| RMB |
| |
Short-term investments | |||||
DCN/DCD |
| |
| |
|
Derivative assets recorded within prepayments and other current assets |
|
|
| ||
Foreign exchange forward contracts |
| |
| |
|
Derivative liabilities recorded within other current liabilities |
|
|
| ||
Foreign exchange option contracts |
| |
| — |
|
F-22
ZTO EXPRESS (CAYMAN) INC.
NOTES TO CONSOLIDATED FINANCIAL STATEMENTS
FOR THE YEARS ENDED DECEMBER 31, 2019, 2020 and 2021
(Amounts in thousands, except for share and per share data, unless otherwise stated)
2. Summary of Significant Accounting Policies (Continued)
(k) Fair value (Continued)
The Company measures an equity method investment at fair value on a nonrecurring basis when it is deemed to be impaired. The fair value of the investment is determined based on valuation techniques using the best information available, which may include future performance projections, discount rate and other assumptions that are significant to the measurements of fair value. An impairment charge to the investment is recorded when the carrying amount of the investment exceeds its fair value and this condition is determined to be other-than-temporary. During the years ended December 31, 2019, 2020 and 2021,
The carrying values of the Company's equity investments without readily determinable fair values are measured at cost, less any impairment, plus and minus changes resulting from observable price changes in orderly transactions for identical or similar investments. The Company recognized an unrealized gain of RMB
Certain non-financial assets are measured at fair value on a nonrecurring basis, including property, plant, and equipment, right-of-use assets, goodwill and intangible assets and they are recorded at fair value only when impairment is recognized by applying unobservable inputs such as forecasted financial performance, discount rate, and other significant assumptions to the discounted cash flow valuation methodology.
F-23
ZTO EXPRESS (CAYMAN) INC.
NOTES TO CONSOLIDATED FINANCIAL STATEMENTS
FOR THE YEARS ENDED DECEMBER 31, 2019, 2020 and 2021
(Amounts in thousands, except for share and per share data, unless otherwise stated)
2. Summary of Significant Accounting Policies (Continued)
(l) Financing receivables, net
The Company provides financial services to its network partners with credit terms generally ranging from
(m) Property and equipment, net
Property and equipment are stated at cost less accumulated depreciation. Depreciation is calculated on a straight-line basis over the following estimated useful lives:
Leasehold improvements |
| Lesser of lease term or estimated useful life of |
Furniture, office and electric equipment | ||
Machinery and equipment | ||
Vehicles | ||
Buildings |
(n) Intangible assets
Intangible assets include customer relationship acquired in a business combination which are recognized initially at fair value at the date of acquisition and are carried at cost less accumulated amortization. Amortization of customer relationship is computed using the straight-line method over
F-24
ZTO EXPRESS (CAYMAN) INC.
NOTES TO CONSOLIDATED FINANCIAL STATEMENTS
FOR THE YEARS ENDED DECEMBER 31, 2019, 2020 and 2021
(Amounts in thousands, except for share and per share data, unless otherwise stated)
2. Summary of Significant Accounting Policies (Continued)
(o) Investments in equity investees
Investments in equity investees of the Company are comprised of investments in privately-held companies. The Company uses the equity method to account for an equity investment over which it has significant influence but does not own a majority equity interest or otherwise control. The Company records equity method adjustments in share of profits and losses. Equity method adjustments include the Company’s proportionate share of investee income or loss, impairments, and other adjustments required by the equity method. Dividends received are recorded as a reduction of carrying amount of the investment. Cumulative distributions that do not exceed the Company’s cumulative equity in earnings of the investee are considered as a return on investment and classified as cash inflows from operating activities. Cumulative distributions in excess of the Company’s cumulative equity in the investee's earnings are considered as a return of investment and classified as cash inflows from investing activities. The Company continually reviews equity method investments to determine whether a decline in fair value to below the carrying value is other-than-temporary. The primary factors the Company considers in determination are the duration and severity of the decline in fair value; the financial condition, operating performance and the prospects of the equity investee; and other company specific information such as recent rounds of financing. If the decline in fair value is deemed to be other-than-temporary, the carrying value of the equity investment is written down to fair value.
The Company's equity investments without readily determinable fair values, which do not qualify for net asset value (“NAV”) practical expedient and over which the Company does not have the ability to exercise significant influence through the investments in common stock or in substance common stock, are accounted for under the measurement alternative in accordance with Accounting Standards Update ("ASU") 2016-01 "Recognition and Measurement of Financial Assets and Liabilities" (the "Measurement Alternative"). Under the Measurement Alternative, the carrying value is measured at cost, less any impairment, plus and minus changes resulting from observable price changes in orderly transactions for identical or similar investments.
(p) Impairment of long-lived assets
The Company evaluates the recoverability of long-lived assets with determinable useful lives whenever events or changes in circumstances indicate that an asset's carrying amount may not be recoverable. Impairment exists when the sum of the expected future net cash flows is less than the carrying value of the asset being evaluated. Impairment loss is calculated as the amount by which the carrying value of the asset exceeds its fair value. Fair value is estimated based on various valuation techniques and significant assumptions such as future cash flows over the life of the asset being evaluated. These assumptions require significant judgment and may differ from actual results.
F-25
ZTO EXPRESS (CAYMAN) INC.
NOTES TO CONSOLIDATED FINANCIAL STATEMENTS
FOR THE YEARS ENDED DECEMBER 31, 2019, 2020 and 2021
(Amounts in thousands, except for share and per share data, unless otherwise stated)
2. Summary of Significant Accounting Policies (Continued)
(q) Goodwill
Goodwill is recognized for the excess of the purchase price over the fair value of net assets of business acquired. Several factors give rise to goodwill in the Company’s acquisitions, such as the expected benefit from synergies of the combination and the existing workforce of the acquired businesses. Unless circumstances otherwise indicate, goodwill is reviewed annually at December 31 for impairment. In evaluation of goodwill impairment, the Company performs a qualitative assessment to determine if it is more likely than not that the fair value of a reporting unit is less than its carrying amount. Prior to January 1, 2020, based on the qualitative assessment, if it is more likely than not that the fair value of each reporting unit is less than the carrying amount, the Company performed a two-step test to determine the amount of goodwill impairment. In Step 1, the Company compares the fair value of the reporting unit with its carrying amount, including goodwill. If the carrying amount of the reporting unit exceeds its fair value, the Company performs Step 2 and compares the implied fair value of goodwill with the carrying amount of that goodwill for that reporting unit. An impairment charge equal to the amount by which the carrying amount of goodwill for the reporting unit exceeds the implied fair value of that goodwill is recorded, limited to the amount of goodwill allocated to that reporting unit. Starting from January 1, 2020, the Company adopted ASU 2017-04, which simplifies the accounting for goodwill impairment by eliminating Step 2 from the goodwill impairment test. If the carrying amount of a reporting unit exceeds its fair value, an impairment loss shall be recognized in an amount equal to that excess, versus determining an implied fair value in Step 2 to measure the impairment loss. The impairment test is performed as of year-end or if an event occurs or circumstances change that would more likely than not reduce the fair value of a reporting unit below its carrying amount by comparing the fair value of a reporting unit with its carrying value.
The Company had two reporting units, the express delivery business and the freight forwarding business, for purposes of allocating and testing goodwill for the year ended December 31, 2019, 2020 and 2021. The Company conducted qualitative assessment to determine whether it is necessary to perform a quantitative goodwill impairment test. In assessing the qualitative factors, the Company considered the impact of key factors such as changes in the general economic conditions including the impact of COVID-19, changes in industry and competitive environment, stock price, actual revenue performance compared to previous years, and cash flow projection. Based on the results of the qualitative assessment completed as of December 31, 2019, 2020 and 2021, there were no indicators of impairment. Therefore,
(r) Share-based compensation
The Company grants share options, ordinary share units and restricted share units to eligible employees, management and directors and accounts for these share-based awards in accordance with ASC 718 Compensation—Stock Compensation.
Employees’ share-based awards are measured at the grant date fair value of the awards and recognized as expenses a) immediately at grant date if no vesting conditions are required; or b) over the requisite service period, which is the vesting period, net of forfeitures. The Company elects to recognize forfeitures when they occur. When there is a modification of the terms and conditions of an award, the Company measures the pre-modification and post-modification fair value of the share-based awards as of the modification date and recognizes the incremental value and the remaining unrecognized compensation expenses as compensation cost over the remaining service period. In determining the fair value of share options, ordinary share units and restricted share units, the closing market price of the underlying shares on the grant date is applied.
F-26
ZTO EXPRESS (CAYMAN) INC.
NOTES TO CONSOLIDATED FINANCIAL STATEMENTS
FOR THE YEARS ENDED DECEMBER 31, 2019, 2020 and 2021
(Amounts in thousands, except for share and per share data, unless otherwise stated)
2. Summary of Significant Accounting Policies (Continued)
(s) Treasury shares
Treasury shares represent ordinary shares repurchased by the Company that are no longer outstanding and are held by the Company. The repurchase of ordinary shares is accounted for under the cost method whereby the entire cost of the acquired stock is recorded as treasury stock. When treasury stock is retired, treasury stock is reduced by the cost of such stock on the first-in, first-out basis and an excess of repurchase price over par or stated value is allocated between additional paid-in capital and retained earnings.
(t) Revenue recognition
The Company derives a substantial part of its revenues from express delivery services provided to its network partners, mainly including parcel sorting and line-haul transportation. In addition, the Company directly provides express delivery services to certain enterprise customers, including vertical e-commerce and traditional merchants, in connection with the delivery of their products to end consumers. The Company also provides freight forwarding services to its customers. Revenues generated from express delivery services and freight forwarding services are recognized over time as the Company performs the services.
Revenues also include sales of accessories, such as portable barcode readers and ZTO-branded packing supplies and apparels. Revenues are recognized when control of the product is transferred to the customer and in an amount the Company expects to earn in exchange for the product.
Disaggregation of revenue
Year Ended December 31, | ||||||||||||||
2019 | 2020 | 2021 | ||||||||||||
| RMB |
| % |
| RMB |
| % |
| RMB |
| US$ |
| % | |
Express delivery services | | | | | | | | |||||||
Freight forwarding services |
| |
| |
| |
| |
| | | | ||
Sale of accessories |
| |
| |
| |
| |
| | | | ||
Others |
| |
| |
| |
| |
| | | | ||
Total revenues |
| |
| |
| |
| |
| | | | ||
Performance obligations
A performance obligation is a promise in a contract to transfer a distinct good or service to the customer, and is the basis of revenue recognition in accordance with U.S. GAAP. The customer generally contracts with the Company for distinct services. Substantially all of the Company's service contracts include only one performance obligation, the express delivery or freight forwarding services.
Satisfaction of performance obligations
The Company generally recognizes revenue over time as the Company performs the services stipulated in the contract because of the continuous transfer of control to the customer. The customers receive the benefit of the services as the goods are transported from one location to another. That is, if the Company was unable to complete the delivery, the service that was already performed by the Company would not need to be reperformed. As such, revenue is recognized based on the extent of progress towards completion of the performance obligation. It normally takes one to seven days for the Company to complete the performance obligation.
F-27
ZTO EXPRESS (CAYMAN) INC.
NOTES TO CONSOLIDATED FINANCIAL STATEMENTS
FOR THE YEARS ENDED DECEMBER 31, 2019, 2020 and 2021
(Amounts in thousands, except for share and per share data, unless otherwise stated)
2. Summary of Significant Accounting Policies (Continued)
(t) Revenue recognition (continued)
Variable consideration
The Company provides customers with certain volume-based incentives in relation to express delivery services, which represent variable considerations and are recorded as reductions to the related revenue. The Company estimates the variable considerations in the most likely amounts it expects to earn. As the incentives are generally determined on a monthly basis, the uncertainty in estimating the variable considerations to be recorded is very limited.
Principal vs. agent considerations
In its express delivery services provided to pickup outlets, the Company utilizes delivery outlets operated by its network partners to perform the dispatching services. The Company only fulfills parcel sorting and line-haul transportation services. U.S. GAAP requires the Company to use a control-model approach to evaluate whether the Company performs services directly to the customers (as a principal) or arranges for services to be provided by another party (as an agent). Based on an evaluation of the control model, the Company has determined that it acts as a principal in providing sorting and line haul transportation services to the pickup outlets as the Company is primarily responsible for the delivery of parcels between sorting hubs and has the ability to control the related services. The Company acts as an agent for dispatching services as it arranges for such services to be provided by the delivery outlets. Therefore, the revenue is recorded net of the dispatching fees paid to the delivery outlets.
The Company also provides express delivery services to certain enterprise customers. According to the contracts with the enterprise customers, the Company is primarily responsible for and has control over the entire delivery process including the dispatching services. Therefore, the Company has determined that it acts as a principal for all the express delivery services provided to enterprise customers and accordingly, the revenue is recorded on a gross basis, including the dispatching fees paid to the delivery outlets.
Contract assets and liabilities
Contract assets include billed and unbilled receivables resulting from in-transit parcels, which were recorded in accounts receivable and not material as of December 31, 2020 and 2021.
Contract liabilities consist of advance payments, which were recorded in advances from customers and not material as of December 31, 2020 and 2021.
Practical expedients and exemptions
The Company elects not to disclose the value of unsatisfied performance obligations for (i) contracts with an original expected length of one year or less (ii) contracts for which the Company recognizes revenues at the amount which it has the right to invoice for services performed and (iii) contracts with variable consideration related to wholly unsatisfied performance obligations.
(u) Cost of revenues
Cost of revenues mainly consists of the following:
| ● | line-haul transportation costs, including payments to outsourced transportation companies, as well as costs associated with the Company’s own transportation infrastructure, including labor costs of truck drivers, depreciation of self-owned trucks, airfare cost, fuel cost, and road toll, |
| ● | operating costs for the ZTO delivery IT platform, |
| ● | cost of hub operations, such as operators' labor costs and depreciation and lease costs, |
| ● | cost of accessories including portable barcode readers, thermal papers and packaging materials, and |
F-28
ZTO EXPRESS (CAYMAN) INC.
NOTES TO CONSOLIDATED FINANCIAL STATEMENTS
FOR THE YEARS ENDED DECEMBER 31, 2019, 2020 and 2021
(Amounts in thousands, except for share and per share data, unless otherwise stated)
2. Summary of Significant Accounting Policies (Continued)
(u) Cost of revenues (continued)
| ● | cost of freight forwarding services, including cost of line-haul transportation and cargo handling costs. |
(v) Income taxes
As part of the process of preparing financial statements, the Company is required to estimate its income taxes in each of the jurisdictions in which it operates. The Company accounts for income taxes using the asset and liability method. Under this method, deferred income taxes are recognized for temporary differences between the tax basis of assets and liabilities and their reported amounts in the financial statements. Net operating losses are carried forward by applying enacted statutory tax rates applicable to future years when the reported amounts of the asset or liability are expected to be recovered or settled. Deferred tax assets are reduced by a valuation allowance when, based upon the weight of available evidence, it is more likely than not that some portion or all of the deferred tax assets will not be realized. The Company recognizes the tax benefit from an uncertain tax position only if it is more likely than not that the tax position will be sustained upon examination by the taxing authorities, based on the technical merits of the position.
(w) Comprehensive income
Comprehensive income is defined to include all changes in equity from transactions and other events and circumstances excluding transactions resulting from investments by shareholders and distributions to shareholders. For the years presented, the Company’s comprehensive income includes net income and foreign currency translation adjustments and is presented in the consolidated statements of comprehensive income.
(x) Leased assets
As a lessee
The Company leases office space, sorting hubs and warehouse facilities in different cities in the PRC under operating leases.
Under ASU No. 2016-02 "Leases" (ASC 842), the Company determines whether an arrangement constitutes a lease and records lease liabilities and right-of-use (“ROU”) assets on its consolidated balance sheets at the lease commencement. The Company measures the operating lease liabilities at the commencement date based on the present value of remaining lease payments over the lease term, which was computed using the Company's incremental borrowing rate, an estimated rate the Company would be required to pay for a collateralized borrowing equal to the total lease payments over the lease term. The Company measures the operating lease ROU assets based on the corresponding lease liability adjusted for payments made to the lessor at or before the commencement date, and initial direct costs it incurs under the lease. The Company begins recognizing operating lease expense based on lease payments on a straight-line basis over the lease term when the lessor makes the underlying asset available to the Company. Some of the Company's lease contracts include options to extend the leases for an additional period which has to be agreed with the lessors based on mutual negotiation. After considering the factors that create an economic incentive, the Company does not include renewal option periods in the lease term for which it is not reasonably certain to exercise. The carrying amount of lease liabilities is remeasured if there is a modification, e.g. a change in the lease term or a change in the in-substance fixed lease payments.
The Company determines its land use right agreements contain operating leases of land under ASC 842. However, this determination does not result in any changes to the accounting for land use rights as the cost for land use rights are fully prepaid and no liabilities would be recorded.
F-29
ZTO EXPRESS (CAYMAN) INC.
NOTES TO CONSOLIDATED FINANCIAL STATEMENTS
FOR THE YEARS ENDED DECEMBER 31, 2019, 2020 and 2021
(Amounts in thousands, except for share and per share data, unless otherwise stated)
2. Summary of Significant Accounting Policies (Continued)
(x) Leased assets (continued)
As a lessor
The Company's lessor arrangements include operating leases of land and buildings to its network partners. Under ASC 842, lessors account for operating leases in a manner similar to how they account for operating leases under ASC 840. The Company continues to recognize the underlying assets and records the lease payments as income over the lease term on a straight-line basis.
(y) Concentration of credit risk
Financial instruments that potentially expose the Company to concentrations of credit risk consist primarily of cash and cash equivalents, accounts receivable, financing receivables, short-term investment, advances to suppliers, long-term investment and long-term financing receivables. The Company places its cash and cash equivalents, short-term investment and long-term investment with financial institutions with high-credit ratings and quality. Accounts receivable primarily comprise amounts receivable from enterprise customers. Financing receivables primarily comprise financing receivables from network partners. The Company performs on-going credit evaluations of the financial condition of its counter parties and establishes an allowance for credit losses estimated based on factors surrounding the credit risk of specific entities and other relevant information. The allowance amounts were immaterial for all the periods presented.
(z) Earnings per share
Basic earnings per share are computed by dividing income attributable to holders of ordinary shares by the weighted average number of ordinary shares outstanding during the years.
Diluted earnings per ordinary share reflects the potential dilution that could occur if securities or other contracts to issue ordinary shares were exercised or converted into ordinary shares. Ordinary share equivalents are excluded from the computation of diluted earnings per ordinary share if their effects would be anti-dilutive.
On October 27, 2016, the Company's shareholders voted in favor of a proposal to adopt a dual-class share structure, pursuant to which the Company's authorized share capital were reclassified and redesigned into Class A ordinary shares and Class B ordinary shares. Both Class A ordinary shares and Class B ordinary shares are entitled to the same dividend right, as such, this dual class share structure has no impacts to the earnings per share calculation. Basic earnings per share and diluted earnings per share are the same for each Class A ordinary shares and Class B ordinary shares.
(aa) Recently Issued Accounting Pronouncement
In November 2021, the FASB issued ASU 2021-10, Government Assistance (Topic 832) — Disclosures by Business Entities about Government Assistance. The amendments in this ASU require disclosures about transactions with a government that have been accounted for by analogizing to a grant or contribution accounting model to increase transparency about (1) the types of transactions, (2) the accounting for the transactions, and (3) the effect of the transactions on an entity’s financial statements. The amendments in this ASU are effective for annual periods beginning after December 15, 2021. Early application of the amendments is permitted. The Company does not expect the adoption of this ASU will have a material impact on the consolidated financial statements.
F-30
ZTO EXPRESS (CAYMAN) INC.
NOTES TO CONSOLIDATED FINANCIAL STATEMENTS
FOR THE YEARS ENDED DECEMBER 31, 2019, 2020 and 2021
(Amounts in thousands, except for share and per share data, unless otherwise stated)
3. Prepayments and Other Current Assets
Prepayments and other current assets consist of the following:
As of December 31, | ||||
| 2020 |
| 2021 | |
RMB | RMB | |||
Input value added tax ("VAT") |
| | | |
Prepaid expenses |
| | | |
Accrued interest income |
| | | |
Deposits |
| | | |
Others |
| | | |
Total |
| | | |
F-31
ZTO EXPRESS (CAYMAN) INC.
NOTES TO CONSOLIDATED FINANCIAL STATEMENTS
FOR THE YEARS ENDED DECEMBER 31, 2019, 2020 and 2021
(Amounts in thousands, except for share and per share data, unless otherwise stated)
4. Property and Equipment, Net
Property and equipment, net consist of the following:
As of December 31, | ||||
| 2020 |
| 2021 | |
RMB | RMB | |||
Buildings |
| | | |
Machinery and equipment |
| | | |
Leasehold improvements |
| | | |
Vehicles |
| | | |
Furniture, office and electric equipment |
| | | |
Construction in progress |
| | | |
Total |
| | | |
Accumulated depreciation |
| ( | ( | |
Property and equipment, net |
| | | |
Depreciation expenses were RMB
As at December 31, 2020 and 2021, the title certificates for certain buildings of the Company with an aggregate net book value of approximately RMB
5. Land Use Rights, Net
There is no private land ownership in China. Companies or individuals are authorized to possess and use the land only through land use rights granted by the PRC government. Land use rights are amortized using the straight-line method over the lease term of around
As of December 31, | ||||
| 2020 |
| 2021 | |
RMB | RMB | |||
Cost |
| | | |
Less: Accumulated amortization |
| ( | ( | |
Land use rights, net |
| | | |
Amortization expenses for land use rights were RMB
As at December 31, 2020 and 2021, the title certificates for certain land use rights of the Company with carrying value of approximately RMB
F-32
ZTO EXPRESS (CAYMAN) INC.
NOTES TO CONSOLIDATED FINANCIAL STATEMENTS
FOR THE YEARS ENDED DECEMBER 31, 2019, 2020 and 2021
(Amounts in thousands, except for share and per share data, unless otherwise stated)
6. Operating Leases
1) | Lease as lessee |
The Company leases office space, sorting hubs and warehouse facilities under non-cancellable operating lease agreements that expire at various dates through December 2034. During the three years ended December 31, 2019, 2020 and 2021, the Company incurred rental expenses related to fixed operating lease costs amounting to RMB
Supplemental information related to leases within the consolidated balance sheets are as follows:
| As of December 31, | As of December 31, |
| ||
2020 | 2021 |
| |||
| RMB |
| RMB |
| |
Operating lease right-of-use assets |
| | | ||
Current operating lease liabilities |
| | | ||
Non-current operating lease liabilities |
| | | ||
Total operating lease liabilities |
| | | ||
Weighted average remaining lease term (in years) |
| ||||
Weighted average discount rate |
| | % | | % |
Supplemental cash flow information related to leases for the years ended December 31, 2020 and 2021 are as follows:
Year ended | Year ended | |||
December 31, | December 31, | |||
2020 | 2021 | |||
| RMB |
| RMB | |
Cash paid for amounts included in measurement of liabilities: |
|
| ||
Operating cash flows from operating leases |
| |||
Right-of-use assets obtained in exchange for lease liabilities: | ||||
Operating leases |
| |||
Right-of-use assets decreased (increased) due to lease modifications: |
| |||
Operating leases |
| ( |
F-33
ZTO EXPRESS (CAYMAN) INC.
NOTES TO CONSOLIDATED FINANCIAL STATEMENTS
FOR THE YEARS ENDED DECEMBER 31, 2019, 2020 and 2021
(Amounts in thousands, except for share and per share data, unless otherwise stated)
6. Operating Leases (Continued)
1)Lease as lessee (Continued)
The following is a maturity analysis of the annual undiscounted cash flows as of December 31, 2020 and December 31, 2021:
| As of | As of | ||
December 31, 2020 | December 31, 2021 | |||
RMB | RMB | |||
Within one year |
| | | |
Within a period of more than one year but not more than two years |
| | | |
Within a period of more than two years but not more than three years |
| | | |
Within a period of more than three years but not more than four years |
| | | |
Within a period of more than four years but not more than five years |
| | | |
More than five years | | | ||
Total lease commitment | | | ||
Less: Imputed interest | | | ||
Total operating lease liabilities | | | ||
Less: Current operating lease liabilities | | | ||
Long-term operating lease liabilities |
| | |
Under ASC 842, land use rights agreements are also considered as operating lease contracts. See Note 5 for separate disclosures related to land use right.
2)Lease as lessor
The Company rents land and buildings to network partners under non-cancellable operating lease agreements that expire at various dates through December 2037. All of the Company’s leasing arrangements as lessor are classified as operating leases. Rental income is recognized on a straight-line basis over the rental period. During the years ended December 31, 2019, 2020 and 2021, the Company recorded rental income amounting to RMB
7. Goodwill
The carrying amount of goodwill by reporting units as of December 31, 2020 and 2021 are as follows:
Express | Freight | Total | ||||
| Delivery |
| Forwarding |
| Amount | |
RMB | RMB | RMB | ||||
Balance at December 31, 2020 and 2021 | |
F-34
ZTO EXPRESS (CAYMAN) INC.
NOTES TO CONSOLIDATED FINANCIAL STATEMENTS
FOR THE YEARS ENDED DECEMBER 31, 2019, 2020 and 2021
(Amounts in thousands, except for share and per share data, unless otherwise stated)
8. Investments in equity investees
The Company's investments in equity investees comprise the following:
As of December 31, | ||||
| 2020 |
| 2021 | |
RMB | RMB | |||
Investments accounted for under equity method: | ||||
ZTO Supply Chain Management Co., Ltd. (“ZTO LTL”) (1) |
| | | |
ZTO Yun Leng Network Technology (Zhejiang) Co., Ltd. ("ZTO YL") (2) |
| | | |
Others(3) |
| |
| |
Total investments accounted for under the equity method |
| |
| |
Investments accounted for as equity investments without readily determinable fair values: | ||||
Cai Niao Smart Logistics Network Limited ("Cai Niao") (4) |
| | | |
Zhejiang Yizhan Network Technology Co., Ltd. (“Cainiao Post”) (4) | | | ||
Zhijiang New Industries Limited (“ZJ New Industries”) (4) | | | ||
ZTO Supply Chain Management Co., Ltd. (“ZTO LTL”) (1) | | | ||
Others |
| | | |
Total investments accounted for equity investments without readily determinable fair values |
| | | |
Total investments in equity investees |
| | | |
| (1) | ZTO LTL |
On August 22, 2016, the Company entered into an investment agreement with ZTO LTL and Mr. Jianfa Lai to invest cash of RMB
In May 2018, May 2020 and December 2021, the Company invested US$
F-35
ZTO EXPRESS (CAYMAN) INC.
NOTES TO CONSOLIDATED FINANCIAL STATEMENTS
FOR THE YEARS ENDED DECEMBER 31, 2019, 2020 and 2021
(Amounts in thousands, except for share and per share data, unless otherwise stated)
8. Investments in equity investees (Continued)
| (2) | ZTO YL |
The Company invested RMB
| (3) | Other investments accounted for under equity method |
The Company invested in some other companies that are mainly in the logistic industry. The Company has ability to exercise significant influence over operating activities of these investees but doesn’t have controlling financial interest in these investees. Therefore, the investments are accounted for using the equity method.
| (4) | Investments accounted for as equity investments without readily determinable fair values |
In May 2013, the Company obtained
In May 2018, the Company entered into a subscription and contribution agreement with four other leading express delivery companies in the PRC, to obtain
In October 2018, the Company entered into an investment agreement with several investment corporations to establish a new investment company, named ZJ New Industries and obtain
The Company recognized impairment losses totaling RMB
F-36
ZTO EXPRESS (CAYMAN) INC.
NOTES TO CONSOLIDATED FINANCIAL STATEMENTS
FOR THE YEARS ENDED DECEMBER 31, 2019, 2020 and 2021
(Amounts in thousands, except for share and per share data, unless otherwise stated)
9. Intangible Assets, Net
As of December 31, | ||||
2020 | 2021 | |||
| RMB |
| RMB | |
Customer relationships |
| |
| |
Less: accumulated amortization |
| ( |
| ( |
Customer relationships, net |
| |
| |
Amortization expenses for customer relationships acquired through the business combination of COE Business were RMB
The estimated amortization expenses for each of the five succeeding fiscal years and thereafter are as follows:
| Years ended | |
December 31, | ||
RMB | ||
2022 |
| |
2023 |
| |
2024 |
| |
2025 |
| |
2026 | | |
2027 and after | | |
Total |
| |
10. Other Current Liabilities
Other current liabilities consist of the following:
As of December 31, | ||||
| 2020 |
| 2021 | |
RMB | RMB | |||
Payables related to property and equipment |
| | | |
Deposits from network partners(1) |
| | | |
Salary and welfare payable |
| | | |
Payables to individual couriers(2) |
| | | |
Construction deposits | | | ||
Payables to network partners(3) | | | ||
Accrued expenses | | | ||
VAT and surcharge payable | ||||
Others |
| | | |
Total |
| | | |
| (1) | Deposits from network partners represent the waybill deposits collected from the pickup outlets operated by network partners. The deposits will be refunded when the parcels are delivered to the recipients. |
| (2) | Payables to individual couriers represent the amount to be paid by the Company to individual couriers on behalf of its network partners for their last mile dispatch. |
| (3) | Payables to network partners represent the amount collected by the Company on behalf of its network partners in the provision of express delivery services. |
F-37
ZTO EXPRESS (CAYMAN) INC.
NOTES TO CONSOLIDATED FINANCIAL STATEMENTS
FOR THE YEARS ENDED DECEMBER 31, 2019, 2020 and 2021
(Amounts in thousands, except for share and per share data, unless otherwise stated)
11. Short-term Bank Borrowings
Short-term bank borrowings consist of the following:
| 2020 |
| 2021 | |
RMB | RMB | |||
The PRC domestic commercial banks | | | ||
Oversea commercial banks | — | | ||
Total |
| |
| |
The weighted average interest rates of the short-term bank borrowings were
12. Income Tax
Under the current laws of the Cayman Islands, the Company is incorporated in the Cayman Islands and not subject to tax on income or capital gain. Additionally, the Cayman Islands does not impose a withholding tax on payments of dividends to shareholders.
Under the current laws of the British Virgin Islands, the Company’s subsidiary incorporated in British Virgin Island is not subject to tax.
Under the current Hong Kong Inland Revenue Ordinance, the Company’s subsidiaries domiciled in Hong Kong have applied a two-tiered profits tax rate regime. The profits tax rate for the first HK$
Under the Law of the People's Republic of China on Enterprise Income Tax ("EIT Law"), the Company’s subsidiaries domiciled in the PRC are subject to statutory rate of
WFOE and Shanghai Shuangcaiji Intellect Technology Co., Ltd. are qualified for HNTE status and therefore eligible for a preferential income tax rate of
According to Caishui (2021) No.30, Shenzhen Dayu International Logistics Co., Ltd established in Qianhai Shenzhen-Hong Kong Modern Service Industry Cooperation Zone, which meets certain requirements on business nature and revenue, is entitled to a preferential tax rate of
F-38
ZTO EXPRESS (CAYMAN) INC.
NOTES TO CONSOLIDATED FINANCIAL STATEMENTS
FOR THE YEARS ENDED DECEMBER 31, 2019, 2020 and 2021
(Amounts in thousands, except for share and per share data, unless otherwise stated)
12. Income Tax (Continued)
The current and deferred portion of income tax expenses included in the consolidated statements of comprehensive income, which were substantially attributable to the Company’s subsidiaries are as follows:
Year ended December 31, | ||||||
| 2019 |
| 2020 |
| 2021 | |
RMB | RMB | RMB | ||||
Current tax expenses |
| | | | ||
Deferred tax |
| ( | ( | ( | ||
Total |
| | | | ||
Reconciliations of the differences between the PRC statutory income tax rate and the Company’s effective income tax rate for the years ended December 31, 2019, 2020 and 2021 are as follows:
Year ended December 31, |
| ||||||
| 2019 |
| 2020 |
| 2021 |
| |
RMB | RMB | RMB | |||||
Statutory income tax rate |
| | % | | % | | % |
Preferential tax rates |
| ( | % | ( | % | ( | % |
Research & development super deduction |
| ( | % | ( | % | ( | % |
Non-deductible expenses |
| | % | | % | | % |
Non-taxable income |
| — | ( | % | | % | |
Different tax rates of operations in other jurisdictions | ( | % | ( | % | ( | % | |
Valuation allowance on deferred tax assets | — | | % | | % | ||
True up (1) | | % | ( | % | | % | |
| | % | | % | | % | |
Note (1): WFOE applied for the Key Software Enterprise status in early 2020. After the approval by the relevant tax authority in September 2020, WFOE was entitled to a preferential tax rate of
F-39
ZTO EXPRESS (CAYMAN) INC.
NOTES TO CONSOLIDATED FINANCIAL STATEMENTS
FOR THE YEARS ENDED DECEMBER 31, 2019, 2020 and 2021
(Amounts in thousands, except for share and per share data, unless otherwise stated)
12. Income Tax (Continued)
The effect of the tax holiday on the income per share is as follows:
As of December 31, | ||||||
2019 | 2020 | 2021 | ||||
| RMB |
| RMB |
| RMB | |
Tax saving amount due to preferential tax rates |
| | | | ||
Income per share effect- basic |
| | | | ||
Income per share effect- diluted |
| | | | ||
The principal components of the Company’s deferred income tax assets and liabilities as of December 31, 2020 and 2021 are as follows:
As of December 31, | ||||
| 2020 |
| 2021 | |
RMB | RMB | |||
Deferred tax assets: | ||||
Accrued payroll and expense |
| | | |
Net loss carryforward | | | ||
Financial subsidy | | | ||
Depreciation for property and equipment | | | ||
Unrealized gain from intragroup transactions |
| | | |
Provision for allowance for credit losses |
| | | |
Deferred tax assets in subtotal | | | ||
Valuation allowance on deferred tax assets | ( | ( | ||
Total deferred tax assets |
| | | |
| ||||
Deferred tax liabilities: | ||||
Difference in basis of land use rights |
| ( | ( | |
Difference in basis of property and equipment | ( | ( | ||
Difference in basis of intangible assets | ( | ( | ||
Unrealized investment gain | ( | ( | ||
Total deferred tax liabilities |
| ( | ( | |
The Company considers positive and negative evidence to determine whether some portion or all of the deferred tax assets will more likely than not be realized. This assessment considers, among other matters, the nature, frequency and severity of recent losses, forecasts of future profitability, the duration of statutory carryforward periods, the history of operating loss or tax credit carryforwards expiring unused. For the years ended December 31, 2020 and 2021, valuation allowance of RMB
As of December 31, 2021, the Company had tax loss carryforward in subsidiaries of RMB
F-40
ZTO EXPRESS (CAYMAN) INC.
NOTES TO CONSOLIDATED FINANCIAL STATEMENTS
FOR THE YEARS ENDED DECEMBER 31, 2019, 2020 and 2021
(Amounts in thousands, except for share and per share data, unless otherwise stated)
12. Income Tax (Continued)
Uncertainties exist with respect to how the current income tax law in the PRC applies to the Company’s overall operations, and more specifically, with regard to tax residency status. The EIT Law includes a provision specifying that legal entities organized outside of the PRC will be considered residents for Chinese Income tax purposes if the place of effective management or control is within the PRC. The implementation rules to the EIT Law provide that nonresident legal entities will be considered the PRC residents if substantial and overall management and control over the manufacturing and business operations, personnel, accounting and properties, occurs within the PRC. Despite the present uncertainties resulting from the limited PRC tax guidance on the issue, the Company does not believe that the legal entities organized outside of the PRC within the Company should be treated as residents for EIT law purposes. If the PRC tax authorities subsequently determine that the Company and its subsidiaries registered outside the PRC should be deemed resident enterprises, the Company and its subsidiaries registered outside the PRC will be subject to the PRC income taxes, at a statutory income tax rate of
According to the PRC Tax Administration and Collection Law, the statute of limitations is
Aggregate undistributed earnings of the Company’s PRC subsidiaries and VIE that are available for distribution were RMB
In accordance with the EIT Law, dividends, which arise from profits of foreign invested enterprises ("FIEs") earned after January 1, 2008, are subject to a
Under applicable accounting principles, a deferred tax liability should be recorded for taxable temporary differences attributable to the excess of financial reporting basis over tax basis in a domestic entity. However, recognition is not required in situations where the tax law provides a means by which the reported amount of that investment can be recovered tax-free and the enterprise expects that it will ultimately use that means. The Company completed its feasibility analysis on a method, which the Company will ultimately execute if necessary to repatriate the undistributed earnings of the VIE without significant tax costs. As such, the Company does not accrue deferred tax liabilities on the earnings of the VIE given that the Company will ultimately use the means.
F-41
ZTO EXPRESS (CAYMAN) INC.
NOTES TO CONSOLIDATED FINANCIAL STATEMENTS
FOR THE YEARS ENDED DECEMBER 31, 2019, 2020 and 2021
(Amounts in thousands, except for share and per share data, unless otherwise stated)
13. Share-Based Compensation
Employee Share Holding Platform
In June 2016, the Company established an employee share holding platform (the “Share Holding Platform”). The purpose of the Share Holding Platform is to allow employees of the Company in the PRC to receive equity share incentives. ZTO ES Holding Limited (“ZTO ES”), a British Virgin Islands company was established as a holding vehicle for the Company’s Share Holding Platform.
On June 28, 2016, the Company issued
Pursuant to a board of director resolution, on March 28, 2017,
In March 2019,2020 and 2021,
F-42
ZTO EXPRESS (CAYMAN) INC.
NOTES TO CONSOLIDATED FINANCIAL STATEMENTS
FOR THE YEARS ENDED DECEMBER 31, 2019, 2020 and 2021
(Amounts in thousands, except for share and per share data, unless otherwise stated)
13. Share-Based Compensation (Continued)
2016 Share Incentive Plan
On June 20, 2016, the Board also approved a 2016 share incentive plan (the "2016 Share Incentive Plan") in order to provide incentives to directors, executive officers and other employees of the Company, pursuant to which the maximum number of shares of the Company available for issuance pursuant to all awards under the 2016 Share Incentive Plan shall be
In September 2016, the Board approved 2016 Share Incentive Plan (as amended and restated), the maximum aggregate number of shares which may be issued pursuant to all awards under the 2016 Plan is initially
Restricted share units
On March 28, 2017, the Company granted
In March of 2019, 2020 and 2021, the Company granted
F-43
ZTO EXPRESS (CAYMAN) INC.
NOTES TO CONSOLIDATED FINANCIAL STATEMENTS
FOR THE YEARS ENDED DECEMBER 31, 2019, 2020 and 2021
(Amounts in thousands, except for share and per share data, unless otherwise stated)
14. Ordinary Shares
As disclosed in Note 13, on June 28, 2016,
On September 29, 2020, the Company successfully listed on the Main Board of the Hong Kong Stock Exchange with a global offering of
F-44
ZTO EXPRESS (CAYMAN) INC.
NOTES TO CONSOLIDATED FINANCIAL STATEMENTS
FOR THE YEARS ENDED DECEMBER 31, 2019, 2020 and 2021
(Amounts in thousands, except for share and per share data, unless otherwise stated)
15. Earnings Per Share
Basic and diluted earnings per share for each of the years presented are calculated as follows:
Year ended December 31, | ||||||
| 2019 |
| 2020 |
| 2021 | |
RMB | RMB | RMB | ||||
Numerator: |
|
|
|
| ||
Net income attributable to ordinary shareholders in computing basic and diluted earnings per share | | | | |||
Shares (Denominator): | ||||||
Weight average ordinary shares outstanding—basic | | | | |||
Plus: | ||||||
Incremental weighted-average ordinary shares from assumed exercise of ordinary share units and restricted share units using the treasury stock method | | | — | |||
Weight average ordinary shares outstanding—diluted | | | | |||
Earnings per share—basic | | | | |||
Earnings per share—diluted | |
| | | ||
16. Related Party Transactions
The table below sets forth the major related parties and their relationships with the Company:
Name of related parties |
| Relationship with the Company |
Tonglu Tongze Logistics Ltd. and its subsidiaries | Majority equity interests held by the employees of the Company | |
Shanghai Mingyu Barcode Technology Ltd. | Controlled by brother of chairman of the Company | |
Shanghai Kuaibao Network Technology Ltd. | The Company’s equity investee | |
ZTO Supply Chain Management Co., Ltd. and its subsidiaries | The Company’s equity investee | |
ZTO Cloud Warehouse Technology Co., Ltd. and its subsidiaries | The Company’s equity investee | |
ZTO Yun Leng Network Technology (Zhejiang) Co., Ltd. and its subsidiaries | The Company’s equity investee | |
Zhejiang Tongyu Intelligent Industry Development Co., Ltd. | The Company’s equity investee | |
Zhongkuai (Tonglu) Future City Industrial Development Co., Ltd | Controlled by chairman of the Company | |
Youmi Technology (Zhejiang) Co., Ltd. | The Company’s equity investee | |
Mr. Jianchang Lai | Vice President of the Company |
F-45
ZTO EXPRESS (CAYMAN) INC.
NOTES TO CONSOLIDATED FINANCIAL STATEMENTS
FOR THE YEARS ENDED DECEMBER 31, 2019, 2020 and 2021
(Amounts in thousands, except for share and per share data, unless otherwise stated)
16. Related Party Transactions (Continued)
(a) The Company entered into the following transactions with its related parties:
Transactions | Year ended December 31, | |||||
| 2019 |
| 2020 |
| 2021 | |
RMB | RMB | RMB | ||||
Revenues: | ||||||
Transportation revenue from ZTO Cloud Warehouse Technology Co., Ltd. and its subsidiaries | | | | |||
Others | | | | |||
| | | ||||
Cost of revenues: | ||||||
Transportation service fees paid to Tonglu Tongze Logistics Ltd. and its subsidiaries | | | | |||
Transportation service fees paid to ZTO Supply Chain Management Co., Ltd. and its subsidiaries | | | | |||
Purchases of supplies from Shanghai Mingyu Barcode Technology Ltd. | | | | |||
Others | — | — | | |||
| | | ||||
Other operating income: | ||||||
Rental income from ZTO Supply Chain Management Co., Ltd. and its subsidiaries | | | | |||
Rental income from ZTO Cloud Warehouse Technology Co., Ltd. and its subsidiaries | | | | |||
Others | — | | | |||
| | | ||||
Other income: | ||||||
Interest income related to loan receivables from Zhongkuai (Tonglu) Future City Industrial Development Co., Ltd | — | — | | |||
Others | | | | |||
| | | ||||
In October and December 2021, the Company acquired
In December 2021, the Company sold its
In 2021, the Company purchased trucks from Tonglu Tongze Logistics Ltd. and its subsidiaries at an aggregate price of RMB
F-46
ZTO EXPRESS (CAYMAN) INC.
NOTES TO CONSOLIDATED FINANCIAL STATEMENTS
FOR THE YEARS ENDED DECEMBER 31, 2019, 2020 and 2021
(Amounts in thousands, except for share and per share data, unless otherwise stated)
16. Related Party Transactions (Continued)
(b) The Company had the following balances with its related parties:
As of December 31, | ||||
| 2020 |
| 2021 | |
RMB | RMB | |||
Amounts due to related parties |
|
|
|
|
Shanghai Mingyu Barcode Technology Ltd. | | | ||
ZTO Supply Chain Management Co., Ltd. and its subsidiaries | — | | ||
Others | | | ||
Total |
| | | |
Amounts due to related parties consisted of accounts payable to related parties for transportation, waybill material and deposits as of December 31, 2020 and 2021, respectively.
As of December 31, | ||||
| 2020 |
| 2021 | |
RMB | RMB | |||
Amounts due from related parties |
|
| ||
ZTO Cloud Warehouse Technology Co., Ltd. and its subsidiaries (1) | | | ||
Tonglu Tongze Logistics Ltd. and its subsidiaries | | | ||
ZTO Supply Chain Management Co., Ltd. | | — | ||
Youmi Technology (Zhejiang) Co., Ltd. (5) | | | ||
Zhongtong Yunleng Network Technology (Zhejiang) Co., Ltd. and its subsidiaries (2) | — | | ||
Shanghai Kuaibao Network Technology Ltd. (3) | | | ||
Others | | | ||
Total |
| |
| |
Amounts due from related parties-non current | ||||
Zhongkuai (Tonglu) Future City Industrial Development Co., Ltd. (4) | | | ||
Zhejiang Tongyu Intelligent Industry Development Co., Ltd. (4) | — | | ||
Total | | | ||
Notes:
| (1) | The amount comprised loan to related parties with no interest bearing and accounts receivable generated from the transportation service provided by the Company. |
| (2) | The amount comprised other receivable generated from disposal of subsidiaries and net off account payable generated from the transportation service that the subsidiaries provided to the Company. |
| (3) | Amounts due from related parties were loans to related parties with no interest bearing. |
| (4) | The amount comprised a three-year loan to this related party with |
| (5) | The amount comprised a one-year loan to this related party with |
F-47
ZTO EXPRESS (CAYMAN) INC.
NOTES TO CONSOLIDATED FINANCIAL STATEMENTS
FOR THE YEARS ENDED DECEMBER 31, 2019, 2020 and 2021
(Amounts in thousands, except for share and per share data, unless otherwise stated)
17. Commitments and Contingencies
Capital commitments
The Company’s capital commitments primarily relate to commitments on construction of office building, sorting hubs and warehouse facilities. Total capital commitments contracted but not yet reflected in the consolidated financial statements amounted to RMB
Investment commitments
The Company is committed to make further capital injection into certain investments in equity investees. Such investment commitment amounted to approximately RMB
Contingencies
The Company is subject to periodic legal or administrative proceedings in the ordinary course of business. The Company does not believe that any currently pending legal or administrative proceeding to which the Company is a party will have a material effect on its business or financial condition.
The Company has not made adequate contributions to employee benefit plans, as required by applicable PRC laws and regulations, but the Company has recorded accruals for the estimated underpaid amounts in the consolidated financial statements. However, the Company has not made any accruals for the interest on underpayments and penalties that may be imposed by the relevant PRC government authorities in the consolidated financial statements as the Company believes it would be unlikely that the relevant PRC government authorities will impose any significant interests or penalties.
Starting in May 2017, the Company, certain directors and officers of the Company, and the underwriters of the Company's initial public offering in October 2016 have been named as defendants in
18. Repurchase of Ordinary Shares
On November 14, 2018, the Company announced a new share repurchase program whereby ZTO is authorized to repurchase its own Class A ordinary shares in the form of ADSs with an aggregate value of up to US$
On March 13, 2020, the board of directors of the Company approved the extension of the current share repurchase program to June 30, 2021. The Company expects to fund the repurchase out of its existing cash balance. As of December 31, 2020, the Company has purchased an aggregate of
On March 31, 2021, the board of directors has approved changes to the share repurchase program, increasing the aggregate value of shares that may be repurchased from US$
F-48
ZTO EXPRESS (CAYMAN) INC.
NOTES TO CONSOLIDATED FINANCIAL STATEMENTS
FOR THE YEARS ENDED DECEMBER 31, 2019, 2020 and 2021
(Amounts in thousands, except for share and per share data, unless otherwise stated)
19. Employee Benefit Plans
The Company’s PRC subsidiaries are required by law to contribute a certain percentages of applicable salaries for retirement benefits, medical insurance benefits, housing funds, unemployment and other statutory benefits for full time employees. The Company contributed RMB
20. Segment Information
The Company has only
The Company’s chief operating decision maker, who has been identified as the Chief Executive Officer, reviews the consolidated results when making decisions about allocating resources and assessing performance of the Company as a whole. The Company does not distinguish among markets or segments for the purpose of internal reports.
The majority of the Company's revenues for the years ended December 31, 2019, 2020 and 2021 were generated from the PRC. As of December 31, 2020 and 2021, the majority of the long-lived assets of the Company are located in the PRC, and therefore no geographical segments are presented.
21. Restricted Net Assets
Pursuant to the laws applicable to the PRC’s Foreign Investment Enterprises and local enterprises, the Company’s entities in the PRC must make appropriation from after-tax profit to non-distributable reserve funds as determined by the Board of Directors of the Company.
The PRC laws and regulations permit payments of dividends by the Company’s subsidiaries and VIE incorporated in the PRC only out of their retained earnings, if any, as determined in accordance with the PRC accounting standards and regulations. In addition, the Company’s subsidiaries and VIE incorporated in the PRC are required to annually appropriate
The appropriation to these statutory reserves by the Company’s PRC entities were RMB
As a result of these PRC laws and regulations and the requirement that distributions by the PRC entities can only be paid out of distributable profits computed in accordance with PRC GAAP, the PRC entities are restricted from transferring a portion of their net assets to the Company. Amounts restricted include paid-in capital, additional paid-in capital and the statutory reserves of the Company’s PRC subsidiaries and VIE. As of December 31, 2021, the aggregate amount of capital and statutory reserves restricted which represented the amount of net assets of the relevant subsidiaries and VIE in the Company not available for distribution was RMB
F-49
ZTO EXPRESS (CAYMAN) INC.
NOTES TO CONSOLIDATED FINANCIAL STATEMENTS
FOR THE YEARS ENDED DECEMBER 31, 2019, 2020 and 2021
(Amounts in thousands, except for share and per share data, unless otherwise stated)
22. Subsequent Events
On March 15, 2022, the Company granted
On March 15, 2022, the board of directors approved a special dividend of US$
F-50
FINANCIAL STATEMENTS SCHEDULE I
ZTO EXPRESS (CAYMAN) INC.
FINANCIAL INFORMATION OF PARENT COMPANY
CONDENSED BALANCE SHEETS
(Amounts in thousands, except for share and per share data)
| As of December 31, | |||||
| 2020 | 2021 | ||||
|
| RMB |
| RMB |
| US$ |
| (Note 4) | |||||
ASSETS |
|
|
|
|
| |
Current assets: |
|
|
|
|
| |
Cash and cash equivalents | | | | |||
Short-term investment | | | | |||
Prepayments and other current assets | | — | — | |||
Amounts due from subsidiaries | | | | |||
Total current assets | | | | |||
Long-term investment | | — | — | |||
Investments in equity investees including subsidiaries, consolidated VIE, VIE's subsidiaries | | | | |||
TOTAL ASSETS | | | | |||
LIABILITIES AND EQUITY | ||||||
Dividends payable | | | | |||
Other current liability | | | | |||
Short-term bank borrowing | — | | | |||
Total liabilities | | | | |||
Shareholders' equity: | ||||||
Ordinary shares (US$ | | | | |||
Additional paid-in capital | | | | |||
Treasury shares, at cost ( | ( | ( | ( | |||
Retained earnings | | | | |||
Accumulated other comprehensive loss | ( | ( | ( | |||
Total shareholders' equity | | | | |||
TOTAL LIABILITIES AND EQUITY | | | | |||
F-51
FINANCIAL STATEMENTS SCHEDULE I
ZTO EXPRESS (CAYMAN) INC.
FINANCIAL INFORMATION OF PARENT COMPANY
CONDENSED STATEMENTS OF COMPREHENSIVE INCOME
(Amounts in thousands, except for share and per share data)
Year ended December 31, | ||||||||
| 2019 | 2020 | 2021 | |||||
|
| RMB |
| RMB |
| RMB |
| US$ |
| (Note 4) | |||||||
Operating expenses: | ||||||||
General and administrative | ( | ( | ( | ( | ||||
Other operating income, net | | | | | ||||
Total operating expenses | ( | ( | ( | ( | ||||
Interest income | | | | | ||||
Interest expense | — | — | ( | ( | ||||
Income/(loss) from operations | | | ( | ( | ||||
Income tax expense | ( | ( | ( | ( | ||||
Loss from fair value change at financial instruments | — | ( | ( | ( | ||||
Share of profit in subsidiaries, consolidated VIE, VIE's subsidiaries | | | | | ||||
Net income attributable to ZTO Express (Cayman) Inc. | | | | | ||||
Net income attributable to ordinary shareholders | | | | | ||||
Other comprehensive income/(loss), net of tax of |
|
|
| |||||
Foreign currency translation adjustment | | ( | ( | ( | ||||
Comprehensive income | | | | | ||||
F-52
FINANCIAL STATEMENTS SCHEDULE I
ZTO EXPRESS (CAYMAN) INC.
FINANCIAL INFORMATION OF PARENT COMPANY
CONDENSED STATEMENTS OF CASH FLOWS
(Amounts in thousands, except for share and per share data)
Year ended December 31, | ||||||||
2019 | 2020 | 2021 | ||||||
| RMB |
| RMB |
| RMB |
| US$ | |
(Note 4) | ||||||||
Cash flows from operating activities: |
|
|
|
|
|
| ||
Net income | | | | | ||||
Adjustments to reconcile net income to net cash used by operating activities | ||||||||
Share-based compensation | | | | | ||||
Share of profit in subsidiaries and VIE | ( | ( | ( | ( | ||||
Changes in operating assets and liabilities: | ||||||||
Prepayments and other current assets | | | | | ||||
Deferred income tax | ( | | — | — | ||||
Other current liabilities | — | — | ||||||
Other non-current liabilities | ( | ( | — | — | ||||
Net cash provided by operating activities | | | | | ||||
Cash flows from investing activities: |
|
| ||||||
Loans to and investments in subsidiaries, consolidated VIE, VIE's subsidiaries and equity investees | ( | ( | ( | ( | ||||
Purchases of short-term investment | ( | ( | ( | ( | ||||
Maturity of short-term investment | | | | | ||||
Purchase of long-term investment | ( | — | — | — | ||||
Maturity of long-term investment | — | — | | | ||||
Net cash provided by /(used in) investing activities | | ( | | | ||||
Cash flows from financing activities: |
|
|
|
| ||||
Proceeds from issuance of ordinary shares, net of issuance cost and commission paid of RMB | — | | — | — | ||||
Payment of issuance cost | — |
| — |
| ( | ( | ||
Proceeds from short-term borrowings | — |
| — |
| | | ||
Payment of dividends | ( | ( | ( | ( | ||||
Repurchase of ordinary shares | ( |
| ( |
| ( | ( | ||
Net cash (used in)/provided by financing activities | ( | | ( | ( | ||||
Effect of exchange rate changes on cash, cash equivalents | ( | ( | ( | ( | ||||
Net change in cash, cash equivalents | ( | | ( | ( | ||||
Cash, cash equivalents, beginning of year | | | | | ||||
Cash, cash equivalents, end of year | | | | | ||||
Year ended December 31, | ||||||||
| 2019 |
| 2020 |
| 2021 | |||
RMB | RMB | RMB | US$ | |||||
(Note 4) | ||||||||
Supplemental disclosure on non-cash information | ||||||||
Cash dividends declared in payables |
| |
| |
| | | |
F-53
FINANCIAL STATEMENTS SCHEDULE I
ZTO EXPRESS (CAYMAN) INC.
FINANCIAL INFORMATION OF PARENT COMPANY
NOTES TO SCHEDULE I
1) Schedule 1 has been provided pursuant to the requirements of Rule 12-04(a) and 5-04(c) of Regulation S-X, which require condensed financial information as to the financial position, changes in financial position and results of operations of a parent company as of the same dates and for the same periods for which audited consolidated financial statements have been presented when the restricted net assets of consolidated subsidiaries exceed 25 percent of consolidated net assets as of the end of the most recently completed fiscal year. The Company does not include condensed financial information as to the changes in equity as such financial information is the same as the consolidated statements of changes in shareholders’ equity.
2) The condensed financial information has been prepared using the same accounting policies as set out in the consolidated financial statements except that the equity method has been used to account for investments in its subsidiaries and VIE. For the parent company, the Company records its investments in subsidiaries and VIE under the equity method of accounting as prescribed in ASC 323, Investments—Equity Method and Joint Ventures. Such investments are presented on the Condensed Balance Sheets as “Investment in subsidiaries and VIE” and the subsidiaries and VIE’s profit or loss as “Equity in profit/loss of subsidiaries and VIE” on the Condensed Statements of Operations and Comprehensive Income.
3) As of December 31, 2020 and 2021, there were no material contingencies, significant provisions of long-term obligations, mandatory dividend or guarantees of the Company.
4) Translations of balances in the additional financial information of Parent Company- Financial Statements Schedule I from RMB into US$ as of and for the year ended December 31, 2021 are solely for the convenience of the readers and were calculated at the rate of
F-54