UNITED STATES
SECURITIES AND EXCHANGE COMMISSION
WASHINGTON, D.C. 20549
FORM
(Mark One)
OR
For the fiscal year ended
OR
OR
Date of event requiring this shell company report
For the transition period from to
Commission file number
BeyondSpring Inc.
(Exact name of Registrant as specified in its charter)
N/A
(Translation of Registrant’s name into English)
(Jurisdiction of incorporation or organization)
BeyondSpring Inc.
(Address of principal executive offices)
Telephone: +1 (
Facsimile: +1 (646) 882-4228
BeyondSpring Inc.
(Name, Telephone, E-mail and/or Facsimile number and Address of Company Contact Person)
Securities registered or to be registered pursuant to Section 12(b) of the Act.
| Title of each class | Trading Symbol | Name of each exchange on which registered | ||
| | | |
Securities registered or to be registered pursuant to Section 12(g) of the Act: None
Securities for which there is a reporting obligation pursuant to Section 15(d) of the Act: None
Indicate the number of outstanding shares of each of the issuer’s classes of capital or common stock as of the close of the period covered by the annual report:
Indicate by check mark if the registrant is a well-known seasoned issuer, as defined in Rule 405 of the Securities Act. Yes ☐
If this report is an annual or transition report, indicate by check mark if the registrant is not required to file reports pursuant to Section 13 or 15(d) of the Securities Exchange Act of 1934. Yes ☐
Note—Checking the box above will not relieve any registrant required to file reports pursuant to Section 13 or 15(d) of the Securities Exchange Act of 1934 from their obligations under those sections.
Indicate by check mark whether the registrant (1) has filed all reports required to be filed by Section 13 or 15(d) of the Securities Exchange Act of 1934 during the preceding 12 months (or for such shorter period that the registrant was required to file such reports), and (2) has been subject to such filing requirements for the past 90 days.
Indicate by check mark whether the registrant has submitted electronically every Interactive Data File required to be submitted pursuant to Rule 405 of Regulation S-T (§232.405 of this chapter) during the preceding 12 months (or for such shorter period that the registrant was required to submit such files).
Indicate by check mark whether the registrant is a large accelerated filer, an accelerated filer, a non-accelerated filer, or an emerging growth company. See definition of “large accelerated filer,” “accelerated filer,” and “emerging growth company” in Rule 12b-2 of the Exchange Act.
| Large accelerated filer | ☐ | | ☒ |
| Non-accelerated filer | ☐ | Emerging growth company | |
If an emerging growth company that prepares its financial statements in accordance with U.S. GAAP, indicate by check mark if the registrant has elected not to use the extended transition period for complying with any new or revised financial accounting standards† provided pursuant to Section 13(a) of the Exchange Act.
† The term “new or revised financial accounting standard” refers to any update issued by the Financial Accounting Standards Board to its Accounting Standards Codification after April 5, 2012.
Indicate by check mark whether the registrant has filed a report on and attestation to its management's assessment of the effectiveness of its internal control over financial reporting under Section 404(b) of the Sarbanes-Oxley Act (15 U.S.C. 7262(b)) by the registered public accounting firm that prepared or issued its audit report.
Indicate by check mark which basis of accounting the registrant has used to prepare the financial statements included in this filing:
| |
International Financial Reporting Standards as issued by the International Accounting Standards Board ☐ Other ☐
If “Other” has been checked in response to the previous question, indicate by check mark which financial statement item the registrant has elected to follow. Item 17 ☐ Item 18 ☐
If this is an annual report, indicate by check mark whether the registrant is a shell company (as defined in Rule 12b-2 of the Exchange Act). Yes
(APPLICABLE ONLY TO ISSUERS INVOLVED IN BANKRUPTCY PROCEEDINGS DURING THE PAST FIVE YEARS)
Indicate by checkmark whether the registrant has filed all documents and reports required to be filed by Sections 12, 13 or 15(d) of the Securities Exchange Act of 1934 subsequent to the distribution of securities under a plan confirmed by a court. Yes ☐ No ☐
TABLE OF CONTENTS
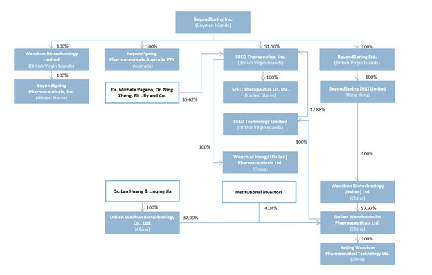
BeyondSpring Inc. was incorporated as an exempted company under the laws of the Cayman Islands in 2014. Except as the context otherwise may require, all references to “us,” “our,” “BeyondSpring,” “we,” the “Company” and similar designations refer to Dalian Wanchun Biotechnology Co., Ltd., or Wanchun Biotech, the former holding company of our U.S. subsidiary, and its consolidated subsidiaries, as a whole, prior to the completion of our internal corporate reorganization, and BeyondSpring Inc. and its consolidated subsidiaries, after the completion of our internal corporate reorganization on July 20, 2015. All references in this annual report on Form 20-F to “$,” “U.S. dollars” and “dollars” mean U.S. dollars, all references to “RMB” mean Renminbi, the legal currency of China, unless otherwise noted. All references to “PRC” or “China” in this annual report on Form 20-F refer to the People’s Republic of China.
This annual report on Form 20-F contains forward-looking statements that are based on our management’s belief and assumptions and on information currently available to our management. Although we believe that the expectations reflected in these forward-looking statements are reasonable, these statements relate to future events or our future financial performance, and involve known and unknown risks, uncertainties and other factors that may cause our actual results, levels of activity, performance or achievements to be materially different from any future results, levels of activity, performance or achievements stated in or implied by these forward-looking statements.
All statements other than statements of historical facts are forward-looking statements. These forward-looking statements are made under the “safe harbor” provision under Section 27A of the Securities Act of 1933, as amended, or the Securities Act, and Section 21E of the Securities Exchange Act of 1934, as amended, or the Exchange Act, and as defined in the Private Securities Litigation Reform Act of 1995. In some cases, you can identify forward-looking statements by terminology such as “may,” “will,” “should,” “expects,” “intends,” “plans,” “anticipates,” “believes,” “estimates,” “predicts,” “potential,” “continue” or the negative of these terms or other comparable terminology. These statements are only predictions. You should not place undue reliance on forward-looking statements because they involve known and unknown risks, uncertainties and other factors, which are, in some cases, beyond our control and which could materially affect results. You should refer to “Item 3. Key Information—D. Risk Factors” and elsewhere in this annual report on Form 20-F for specific risks that could cause actual results to be significantly different from those stated in or implied by these forward-looking statements. If one or more of these risks or uncertainties occur, or if our underlying assumptions prove to be incorrect, actual events or results may vary significantly from those implied or projected by the forward-looking statements. No forward-looking statement is a guarantee of future performance. You should read this annual report on Form 20-F and the documents that we reference in this annual report on Form 20-F completely and with the understanding that our actual future results may be materially different from any future results stated in or implied by these forward-looking statements.
Forward-looking statements in this annual report on Form 20-F include, but are not limited to, statements about:
| ● |
the initiation, timing, progress and results of our studies in animals and clinical trials, and our research and development programs; |
| ● |
our ability to advance our product candidates into, and successfully complete, clinical trials; |
| ● |
our reliance on the success of our clinical-stage product candidates; |
| ● |
the timing or likelihood of regulatory filings and approvals; |
| ● |
our ability to address the concerns identified in the Complete Response Letter issued by the Food and Drug Administration, or FDA, in November 2021 regarding the New Drug Application, or NDA, seeking approval of Plinabulin in combination with granulocyte colony-stimulating factor, or G-CSF, for the prevention of chemotherapy-induced neutropenia, or CIN; |
| ● |
the commercialization of our product candidates, if approved; |
| ● |
our ability to develop sales and marketing capabilities; |
| ● |
the pricing and reimbursement of our product candidates, if approved; |
| ● |
the implementation of our business model, strategic plans for our business and technology; |
| ● |
the scope of protection we are able to establish and maintain for intellectual property rights covering our product candidates and technology; |
| ● |
our ability to operate our business without infringing the intellectual property rights and proprietary technology of third parties; |
| ● |
costs associated with defending intellectual property infringement, product liability and other claims; |
| ● |
regulatory development in the United States, China and other jurisdictions; |
| ● |
estimates of our expenses, future revenues, capital requirements and our needs for additional financing; |
| ● |
the potential benefits of strategic collaboration agreements and our ability to enter into strategic arrangements; |
| ● |
our ability to maintain and establish collaborations or obtain additional grant funding; |
| ● |
the rate and degree of market acceptance of our product candidates; |
| ● |
developments relating to our competitors and our industry, including competing therapies; |
| ● |
our ability to effectively manage our anticipated growth; |
| ● |
our ability to attract and retain qualified employees and key personnel; |
| ● |
our expectations regarding the period during which we qualify as an emerging growth company under the U.S. Jumpstart Our Business Startups Act, or the JOBS Act; |
| ● |
statements regarding future revenue, hiring plans, expenses, capital expenditures, capital requirements and share performance; |
| ● |
the future trading price of our ordinary shares and impact of securities analysts’ reports on these prices; |
| ● |
the impact of widespread health developments, including the global coronavirus (COVID-19) pandemic, and the responses thereto, which could materially and adversely affect, among other things, enrollment of patients in our clinical trials, timing and completion of regulatory or other required inspections, our expected timeline for data readouts of our clinical trials and certain regulatory filings for our product candidates, and the review and approval timeline of regulatory authorities; and |
| ● |
other risks and uncertainties, including those listed under “Item 3. Key Information—D. Risk Factors.” |
The items in “Item 3. Key Information—D. Risk Factors” of this annual report on Form 20-F reference the principal contingencies and uncertainties to which we believe we are subject, which should be considered in evaluating any forward-looking statements contained in this annual report on Form 20-F.
The forward-looking statements in this annual report on Form 20-F speak only to our views as of the date of this annual report on Form 20-F and we undertake no obligation to publicly update or revise any forward-looking statements, whether as a result of new information, future events or otherwise. We anticipate that subsequent events and developments will cause our views to change. However, while we may elect to update these forward-looking statements at some point in the future, we have no current intention of doing so except to the extent required by applicable law. You should therefore not rely on these forward-looking statements as representing our views as of any date subsequent to the date of this annual report on Form 20-F.
This annual report on Form 20-F contains market data and industry forecasts that were obtained from industry publications. These data involve a number of assumptions and limitations, and you are cautioned not to give undue weight to such estimates. While we believe the market position, market opportunity and market size information included in this annual report on Form 20-F is generally reliable, such information is inherently imprecise.
| Identity of Directors, Senior Management and Advisors |
Not applicable.
| Offer Statistics and Expected Timetable |
Not applicable.
| Key Information |
| A. |
[Reserved] |
| B. |
Capitalization and Indebtedness |
Not applicable.
| C. |
Reasons for the Offer and Use of Proceeds |
Not applicable.
| D. |
Risk Factors |
Risk Factors Summary
Risks Related to Our Financial Position and Need for Additional Capital
| ● |
We have a limited operating history, which may make it difficult to evaluate our current business and predict our future performance. |
| ● |
We have incurred net losses in each period since our inception and anticipate that we will continue to incur net losses for the foreseeable future. |
| ● |
We will need to obtain additional financing to fund our future operations. If we are unable to obtain such financing, we may be unable to complete the development and commercialization of our current or future product candidates. |
Risks Related to Clinical Development of Our Product Candidates
| ● |
We depend substantially on the success of Plinabulin, which is being developed for multiple indications. Clinical trials of Plinabulin or any other product candidates we develop may not be successful. If we are unable to commercialize Plinabulin or any of our other product candidates, or experience significant delays in doing so, our business will be materially harmed. |
| ● |
If the FDA does not approve our NDA for Plinabulin in combination with G-CSF for the prevention of CIN, or the FDA’s review or approval of our NDA for Plinabulin in such indication is significantly delayed or prolonged, or the continued development of Plinabulin in such indication is significantly delayed or terminated, our business and results of operations could be significantly adversely affected. |
| ● |
All of our current clinical trials involve Plinabulin for multiple indications and we may not be successful in our efforts to identify or discover additional product candidates. Due to our limited resources and access to capital, we must, and have in the past decided to, prioritize the development of Plinabulin for multiple indications. If our current Plinabulin-based product candidates fail to become viable products, or fail to become viable products in a timely manner, our business will be adversely affected. |
| ● |
If we encounter difficulties enrolling patients in our clinical trials, our clinical development activities could be delayed or otherwise adversely affected. |
Risks Related to Obtaining Regulatory Approval for Our Product Candidates
| ● |
The regulatory approval processes of the FDA, the National Medical Products Administration, or NMPA, which is the successor to the China Food and Drug Administration, or CFDA, the European Medicines Agency, or EMA, and other comparable regulatory authorities are lengthy, time consuming and inherently unpredictable, and if we are ultimately unable to obtain regulatory approval for our current product candidates or any future product candidates we may develop, our business will be substantially harmed. |
| ● |
Regulatory approval may be substantially delayed or may not be obtained for one or all of our product candidates or target indications if regulatory authorities require additional time or studies to assess the safety or efficacy of our product candidates. |
| ● |
The results from our Phase 2/3 trials in CIN (PROTECTIVE-1 and PROTECTIVE-2) and our Phase 3 trial in advanced non-small cell lung cancer, or NSCLC (DUBLIN-3) may not be sufficiently robust to support the submission or approval of marketing applications for our product candidates. The FDA, NMPA, EMA or other regulatory authorities may require us to provide additional clinical data to support the current clinical trials (PROTECTIVE-1, PROTECTIVE-2 and DUBLIN-3) or comply with conditions placed on the regulatory approval of our product candidates. |
Risks Related to Commercialization of Our Product Candidates
| ● |
If we are not able to obtain, or experience delays in obtaining, required regulatory approvals, we will not be able to commercialize our product candidates, and our ability to generate revenue will be materially impaired. |
| ● |
Even if any of our product candidates receives regulatory approval, they may fail to achieve the degree of market acceptance by physicians, patients, third-party payors and others in the medical community necessary for commercial success. |
| ● |
Any commercialization efforts by us will require us to develop sales, marketing and distribution capabilities through arrangements with third parties or internally. If we are unable to or enter into agreements with third parties to market and sell our product candidates or to establish marketing and sales capabilities, we may not be able to generate product sales revenue. |
Risks Related to Our Intellectual Property
| ● |
A portion of our intellectual property portfolio currently comprises pending patent applications that have not yet been issued as granted patents and if our pending patent applications fail to issue our business will be adversely affected. If we are unable to obtain and maintain patent protection for our technology and drugs, our competitors could develop and commercialize technology and drugs similar or identical to ours, and our ability to successfully commercialize our technology and drugs may be adversely affected. |
| ● |
We may not be able to protect our intellectual property rights throughout the world. |
| ● |
We may become involved in lawsuits to protect or enforce our intellectual property rights, which could be expensive, time consuming and unsuccessful. Our patent rights relating to our product candidates could be found invalid or unenforceable if challenged in court or before the U.S. Patent and Trademark Office, or USPTO, or comparable non-U.S. authority. |
Risks Related to Our Reliance on Third Parties
| ● |
We rely on third parties to conduct our studies in animals and clinical trials. If these third parties do not successfully carry out their contractual duties or meet expected deadlines, we may not be able to obtain regulatory approval for or commercialize our product candidates and our business could be substantially harmed. |
| ● |
We expect to rely on third parties to manufacture our product candidate supplies, and we intend to rely on third parties for the manufacturing process of our product candidates, if approved. Our business could be harmed if those third parties fail to provide us with sufficient quantities of product or fail to do so at acceptable quality levels or prices. |
| ● |
We have formed, and may form or seek collaborations, strategic alliances or acquisitions or enter into licensing arrangements in the future, and we may not realize the benefits of these arrangements. |
Risks Related to Our Industry, Business and Operation
| ● |
We may be limited in the promotional claims we can make and may not be able to use information about competing therapies to promote or market Plinabulin, if approved, without incurring significant regulatory or enforcement risks. |
| ● |
We have limited rights to Plinabulin inside China. |
| ● |
Our future success depends on our ability to retain our Chief Executive Officer and other key executives and to attract, retain and motivate qualified personnel. |
Risks Related to Our Doing Business in China
| ● |
The current tensions in international economic relations may negatively affect the process of our clinical trials, the cost of our operations and the growth of our business. |
| ● |
It may be difficult for overseas regulators to conduct investigation or collect evidence within China. |
| ● |
The pharmaceutical industry in China is highly regulated and such regulations are subject to change which may affect approval and commercialization of our drugs. |
| ● |
Changes in the political and economic policies of the Chinese government or in relations between China and the United States may materially and adversely affect our business, financial condition, results of operations and the market price of our ordinary shares. |
| ● |
Changes in U.S. and Chinese regulations may adversely impact our business, our operating results, our ability to raise capital and the market price of our ordinary shares. |
Risks Related to Our Ordinary Shares
| ● |
The trading prices of our ordinary shares are likely to be volatile, which could result in substantial losses to you. |
| ● |
Sales or the availability for sales of substantial amounts of our ordinary shares in the public market could cause the price of our ordinary shares to decline significantly. |
| ● |
Because we do not expect to pay dividends in the foreseeable future, you must rely on price appreciation of the ordinary shares for return on your investment. |
Risks Related to Our Financial Position and Need for Additional Capital
We have a limited operating history, which may make it difficult to evaluate our current business and predict our future performance.
Wanchun Biotech, the former holding company of our U.S. subsidiary, was formed in 2010. Our operations to date have focused on organizing and staffing our company, business planning, raising capital, establishing our intellectual property portfolio, including protecting the rights to Plinabulin, and conducting studies in animals and clinical trials of Plinabulin. Our current pipeline consists of Plinabulin for multiple indications, including the prevention of CIN as a direct anticancer agent in NSCLC, when combined with docetaxel and a pipeline of clinical and preclinical immuno-oncology product candidates. We have not yet demonstrated the ability to successfully complete large-scale, pivotal clinical trials, obtain regulatory approvals, manufacture a commercial scale drug, or arrange for a third party to do so on our behalf, or conduct sales and marketing activities necessary for successful commercialization. We have not yet obtained regulatory approval for, or demonstrated an ability to commercialize, any of our product candidates. We have no products approved for commercial sale and have not generated any revenue from product sales. Consequently, it is difficult to evaluate our business and prospects for future performance.
We are focused on developing innovative cancer therapies to improve clinical outcomes for patients who have high unmet medical needs. Our limited operating history, particularly in light of the rapidly evolving cancer treatment field, may make it difficult to evaluate our current business and prospects for future performance. Our short history makes any assessment of our future performance or viability subject to significant uncertainty. We will encounter risks and difficulties frequently experienced by early-stage companies in rapidly evolving fields as we seek to transition to a company capable of supporting commercial activities. In addition, as a new business, we may be more likely to encounter unforeseen expenses, difficulties, complications and delays due to limited experience. If we do not address these risks and difficulties successfully, our business will suffer.
We have incurred net losses in each period since our inception and anticipate that we will continue to incur net losses for the foreseeable future.
Pharmaceutical product development is highly speculative because it entails substantial upfront capital expenditures and significant risk that a product candidate will fail to gain regulatory approval or achieve commercial viability and acceptance by patients, doctors and payors. We have devoted most of our financial resources to research and development, including our studies in animals and clinical trials. We have not generated any revenue from product sales to date, and we continue to incur significant development and other expenses related to our ongoing operations. As a result, we are not profitable and have incurred losses in each period since our inception in 2010. For the years ended December 31, 2019, 2020 and 2021, we reported a net loss of $40.3 million, $63.8 million and $68.2 million, respectively, and had an accumulated deficit of $277.8 million and $342.0 million as of December 31, 2020 and 2021, respectively. Substantially all of our operating losses have resulted from costs incurred in connection with our research and development programs and from general and administrative costs associated with our operations. We expect to continue to incur losses for the foreseeable future, and we expect these losses to increase as we continue our development of, and seek regulatory approvals for, our product candidates, and begin to commercialize approved drugs, if any. Typically, it takes many years to develop one new drug from the time it is discovered to when it is available for treating patients. We may encounter unforeseen expenses, difficulties, complications, delays and other unknown factors that may increase our expenses and adversely affect our ability to generate revenue. The size of our future net losses will depend, in part, on our ability to manage these aspects of our business. If any of our product candidates fail in clinical trials or do not gain regulatory approval, or if approved, fail to achieve market acceptance, we may never become profitable. For example, in November 2021, we received a Complete Response Letter from the FDA for the NDA seeking approval of Plinabulin in combination with G-CSF for the prevention of CIN. Although we expect to work closely with the FDA to consider the possible future clinical and regulatory pathway for the CIN prevention indication, we may not be successful in obtaining approval from the FDA and as a result may incur substantial losses. Even if we achieve profitability in the future, we may not be able to sustain profitability in subsequent periods. Our prior losses and expected future losses have had, and will continue to have, an adverse effect on our shareholders’ equity and working capital.
We expect our research and development expenses to continue to be significant in connection with our continued investment in our ongoing and planned clinical trials for our current product candidates and any future product candidates we may develop. After we have determined the regulatory pathway for our product candidates in the U.S., we will evaluate whether to seek a commercialization partner or to build in-house commercialization capabilities. As a result, we expect to continue to incur significant and increasing operating losses and negative cash flows for the foreseeable future. These losses have had and will continue to have a material adverse effect on our shareholders’ equity, financial position, cash flows and working capital.
We will need to obtain additional financing to fund our future operations. If we are unable to obtain such financing, we may be unable to complete the development and commercialization of our current or future product candidates.
We have financed our operations with a combination of equity offerings, shareholder and third-party loans, including bank loans, and collaboration arrangements. We have financed the operations of our subsidiary, SEED Therapeutics Inc., or SEED, through the issuance of ordinary and preferred shares and through collaboration payments from Eli Lilly and Company, or Lilly. Through December 31, 2021, we have raised approximately $296.0 million in equity financing, $10.2 million of issuance of noncontrolling interests, $5.3 million of issuance of preferred shares of SEED, $2.1 million from bank loans, of which $0.6 million has been forgiven in July 2021 and $1.5 million has been repaid in March 2022, $2.5 million in third party loans, of which $1.0 million has since been converted into an equity investment and $1.5 million has been repaid, and $14.4 million in shareholder loans, of which $6.0 million has been repaid and $8.4 million was assumed by Wanchun Biotech, the former holding company of our U.S. subsidiary, on July 20, 2015 pursuant to our internal restructuring, $10.0 million upfront payment to SEED from Lilly, and approximately $31.0 million upfront payment to our partially owned subsidiary, Dalian Wanchunbulin Pharmaceuticals Ltd., or Wanchunbulin, from Jiangsu Hengrui Pharmaceuticals Co., Ltd., or Hengrui. Our product candidates will require the completion of regulatory review, significant marketing efforts and substantial investment before they can provide us with any product sales revenue.
Our operations have consumed substantial amounts of cash since inception. The net cash used for our operating activities was $48.2 million, $43.7 million and $47.2 million for the years ended December 31, 2019, 2020 and 2021, respectively. We expect to continue to spend substantial amounts on discovering new product candidates and advancing the clinical development of our product candidates. We have partnered with Hengrui for the commercialization of Plinabulin in Greater China. After we have determined the regulatory pathway for our product candidates in the U.S., we will evaluate whether to seek a commercialization partner or to build in-house commercialization capabilities for the U.S. and rest of the world.
We will need to obtain additional financing to fund our future operations. We will need to raise additional financing to conduct additional clinical trials that may be required by the FDA to support the NDA approval for prevention of CIN and to meet any regulatory requirements for additional clinical trials to support a potential NDA filing for NSCLC. We will also need to obtain additional financing to complete the development and commercialization of our future product candidates. Moreover, our operating expenses and other contractual commitments are substantial and are expected to increase in the future.
Our future funding requirements will depend on many factors, including, but not limited to:
| ● |
the costs of our current, planned and potential future clinical trials; |
| ● |
the outcome, timing and cost of regulatory approvals by the FDA, NMPA, EMA, and comparable regulatory authorities, including any additional studies we may be required to perform; |
| ● |
the cost of commercialization of our product candidates; |
| ● |
the cost and timing of completion of commercial-scale outsourced manufacturing activities; |
| ● |
the amount of profit we earn from product candidates that we succeed in commercializing, if any; |
| ● |
the cost of filing, prosecuting, defending and enforcing any patent claims and other intellectual property rights; |
| ● |
the expenses associated with any potential future collaborations, licensing or other arrangements that we may establish; |
| ● |
cash requirements of any future acquisitions; |
| ● |
the costs of operating as a public company; |
| ● |
the time and cost necessary to respond to technological and market developments; and |
| ● |
the number and characteristics of product candidates that we may develop and expenses associated with that development. |
We may finance future cash needs through equity and debt financing, potential licensing and partnership arrangements, and sale of products after obtaining regulatory approvals. The issuances of additional equity securities by us may result in dilution in the equity interests of our current shareholders. Obtaining commercial loans, assuming those loans will be available, will increase our liabilities and future cash commitments. General market conditions and the Complete Response Letter received from the FDA may make it very difficult for us to seek financing from the capital markets. We may not be able to complete financing on reasonable terms or at all. If we are unable to obtain financing in the amounts and on terms deemed acceptable, the business and future success will be materially and adversely affected. If we are unable to raise capital when needed or on attractive terms, we would be forced to delay, reduce or eliminate our research and development programs or future commercialization efforts. Our inability to obtain additional funding when we need it could seriously harm our business.
Raising additional capital may cause dilution to our shareholders, restrict our operations or require us to relinquish rights to our technologies or product candidates.
We may seek additional funding through a combination of equity and debt financing, potential licensing and partnership arrangements, and sale of products after obtaining regulatory approvals. Any issuance of equity or equity-linked securities could result in significant dilution to our shareholders. The incurrence of additional indebtedness or the issuance of certain equity securities could result in increased fixed payment obligations and could also result in certain additional restrictive covenants, such as limitations on our ability to incur additional debt or issue additional equity, limitations on our ability to acquire or license intellectual property rights and other operating restrictions that could adversely impact our ability to conduct our business. In addition, issuance of additional equity securities, or the possibility of such issuance, may cause the market price of our ordinary shares to decline. In the event that we enter into collaborations or licensing arrangements to raise capital, we may be required to accept unfavorable terms, including relinquishing or licensing to a third party on unfavorable terms our rights to technologies or product candidates that we otherwise would seek to develop or commercialize ourselves or potentially reserve for future potential arrangements when we might be able to achieve more favorable terms.
We currently do not generate revenue from product sales and may never become profitable.
Our ability to generate revenue and become profitable depends upon our ability to successfully complete the development of, and obtain the necessary regulatory approvals for, our product candidates and any future product candidates we may develop, as we do not currently have any drugs that are available for commercial sale. We expect to continue to incur substantial and increasing losses through the commercialization of our product candidates and any future product candidates. None of our product candidates has been approved for marketing in China, the U.S., the European Union or any other jurisdiction and our product candidates may never receive such approval. Our ability to generate revenue and achieve profitability is dependent on our ability to complete the development of our product candidates and any future product candidates we develop, obtain necessary regulatory approvals, and have our drugs manufactured and successfully marketed.
Even if we receive regulatory approval and marketing authorization for one or more of our product candidates or one or more of any future product candidates for commercial sale, a potential product may not generate revenue at all unless we are successful in:
| ● |
developing a sustainable and scalable manufacturing process for our product candidates and any approved products, including establishing and maintaining commercially viable supply relationships with third parties; |
| ● |
launching and commercializing product candidates for which we obtain regulatory approvals and marketing authorizations, either directly or with a collaborator or distributor; |
| ● |
obtaining market acceptance of our product candidates as viable treatment options; and |
| ● |
addressing any competing technological and market developments. |
In addition, our ability to achieve and maintain profitability depends on timing and amount of expenses we incur. Our expenses could increase materially if we are required by the FDA, the NMPA, the EMA or other comparable regulatory authorities to perform studies in addition to those that we currently anticipate. Even if our product candidates are approved for commercial sale, we anticipate incurring significant costs associated with the commercial launch of these drugs.
Even if we are able to generate revenues from the sale of any products we may develop, we may not become profitable on a sustainable basis or at all. Our failure to become and remain profitable would decrease the value of our company and adversely affect the market price of our ordinary shares which could impair our ability to raise capital, expand our business or continue our operations and cause you to lose all or part of your investment.
Risks Related to Clinical Development of Our Product Candidates
We depend substantially on the success of Plinabulin, which is being developed for multiple indications. Clinical trials of Plinabulin or any other product candidates we develop may not be successful. If we are unable to commercialize Plinabulin or any of our other product candidates, or experience significant delays in doing so, our business will be materially harmed.
Our business and the ability to generate revenue related to product sales, if ever, will depend on the successful development, regulatory approval and commercialization of Plinabulin and any other product candidates we may develop. We have invested a significant portion of our efforts and financial resources in the development of our current product candidates and expect to invest in other product candidates. The success of Plinabulin and any other potential product candidates will depend on many factors, including:
| ● |
successful enrollment in, and completion of, studies in animals and clinical trials; |
| ● |
third parties’ ability in conducting our clinical trials safely, efficiently and according to the agreed protocol; |
| ● |
timely receipt of regulatory approvals from the FDA, NMPA, EMA and other comparable regulatory authorities for our product candidates; |
| ● |
our ability to obtain regulatory approvals for the target indications; |
| ● |
establishing commercial manufacturing capabilities by making arrangements with third-party manufacturers; |
| ● |
launching commercial sales of our product candidates, if and when approved; |
| ● |
ensuring we do not infringe, misappropriate or otherwise violate the patent, trade secret or other intellectual property rights of third parties; |
| ● |
obtaining acceptance of our product candidates by doctors and patients; |
| ● |
obtaining reimbursement from third-party payors for our product candidates, if and when approved; |
| ● |
our ability to compete against other product candidates and drugs; |
| ● |
maintaining an acceptable safety profile for our product candidates following regulatory approval, if and when received; and |
| ● |
obtaining and maintaining patent, trade secret and other intellectual property protection and regulatory exclusivity. |
We may not achieve regulatory approval and commercialization in a timely manner or at all. Significant delays in our ability to obtain approval for and/or to successfully commercialize our product candidates would materially harm our business and we may not be able to generate sufficient revenues and cash flows to continue our operations.
If the FDA does not approve our NDA for Plinabulin in combination with G-CSF for the prevention of CIN, or the FDA’s review or approval of our NDA for Plinabulin in such indication is significantly delayed or prolonged, or the continued development of Plinabulin in such indication is significantly delayed or terminated, our business and results of operations could be significantly adversely affected.
In November 2021, we received a Complete Response Letter from the FDA for Plinabulin in combination with G-CSF for the prevention of CIN. The FDA issues a complete response letter to indicate that the review cycle for an application is complete but the application cannot be approved in its current form. In the Complete Response Letter, the FDA indicated the results of the single registrational trial (PROTECTIVE-2 Phase 3) were not sufficiently robust to demonstrate benefit and that a second well-controlled trial would be required to satisfy the substantial evidence requirement to support the CIN indication. We expect to work closely with the FDA to consider the possible future clinical and regulatory pathway for the CIN prevention indication. If the FDA does not approve our NDA for Plinabulin in combination with G-CSF for the prevention of CIN, or the FDA’s review or approval of our NDA for Plinabulin in such indication is significantly delayed or prolonged, or the continued development of Plinabulin is significantly delayed or terminated, it would have a material adverse effect on our business, financial condition and results of operations.
All of our current clinical trials involve Plinabulin for multiple indications and we may not be successful in our efforts to identify or discover additional product candidates. Due to our limited resources and access to capital, we must, and have in the past decided to, prioritize the development of Plinabulin for multiple indications. If our current Plinabulin-based product candidates fail to become viable products, our business will be adversely affected.
Although in the future we intend to explore other therapeutic opportunities in addition to Plinabulin, which we acquired from NPBSIPO Liquidating Trust, or Nereus, and did not develop on our own, currently we have only identified three product candidates and one drug development platform that do not include Plinabulin and clinical trials on those candidates have not begun. Development of product candidates requires substantial technical, financial and human resources whether or not we ultimately are successful. Our research programs and those of our collaborators may initially show promise in identifying potential indications and/or product candidates, yet fail to yield results for clinical development for a number of reasons, including:
| ● |
the research methodology used may not be successful in identifying potential indications and/or product candidates; |
| ● |
potential product candidates may, after further study, be shown to have harmful adverse effects or other characteristics that indicate they are unlikely to be effective drugs; or |
| ● |
it may take greater human and financial resources to identify additional therapeutic opportunities for our product candidates or to develop suitable potential product candidates through internal research programs than we will possess, thereby limiting our ability to diversify and expand our drug portfolio. |
Because we have limited financial and managerial resources, we focus on research programs and product candidates for specific indications. We may focus our efforts and resources on potential product candidates or other potential programs that ultimately prove to be unsuccessful. We also may forego or delay pursuit of opportunities with other product candidates or for other indications that later prove to have greater commercial potential or a greater likelihood of success. Our resource allocation decisions may cause us to fail to capitalize on viable commercial products or profitable market opportunities.
Accordingly, we may never be able to identify additional therapeutic opportunities for our product candidates or to develop suitable potential product candidates through either internal research programs, which could materially adversely affect our future growth and prospects, or our collaborations.
If we encounter difficulties enrolling patients in our clinical trials, our clinical development activities could be delayed or otherwise adversely affected.
The timely completion of clinical trials in accordance with their protocols depends, among other things, on our ability to enroll a sufficient number of patients who meet the trial criteria and remain in the trial until its conclusion. We may experience difficulties enrolling and retaining appropriate patients in our clinical trials for a variety of reasons, including:
| ● |
emergence of a pandemic or other widespread health emergencies or concerns over the possibility of such an emergency, including the COVID-19 pandemic, which, in particular, affected our enrollment of patients in Ukraine and China, and enrollment was shifted to other clinical sites. We experienced minor delays in enrollment of patients in our clinical trials in general, as well as minor delays in processing the clinical trial data. The COVID-19 pandemic also affected required regulatory clinical site inspections, which could delay or otherwise impede regulatory review and approvals; |
| ● |
the size, nature and geographical composition of the patient population; |
| ● |
the patient eligibility criteria defined in the clinical protocol; |
| ● |
the size of the study population required for statistical analysis of the trial’s primary endpoints; |
| ● |
the proximity of patients to trial sites; |
| ● |
the design of the trial and changes to the design of the trial; |
| ● |
our ability to recruit clinical trial investigators with the appropriate competencies and experience; |
| ● |
competing clinical trials for similar therapies or other new therapeutics exist and will reduce the number and types of patients available to us; |
| ● |
clinicians’ and patients’ perceptions as to the potential advantages and side effects of the product candidate being studied in relation to other available therapies, including any new drugs or treatments that may be approved for the indications we are investigating; |
| ● |
our ability to obtain and maintain patient consents; |
| ● |
patients enrolled in clinical trials may not complete a clinical trial; and |
| ● |
the availability of approved therapies that are similar to our product candidates. |
Even if we are able to enroll a sufficient number of patients in our clinical trials, delays in patient enrollment may result in increased costs or may affect the timing or outcome of the planned clinical trials, which could prevent completion of these trials and adversely affect our ability to advance the development of our product candidates.
The recent hostilities between Russia and Ukraine and ancillary developments may have an adverse effect on our business.
A portion of our CIN clinical trials (PROTECTIVE-1 and PROTECTIVE-2) were conducted in Russia and the Ukraine. Although we currently are not conducting any clinical trials in Russia or Ukraine, the recent hostilities between these two countries may require us to avoid conducting any future clinical trials in such jurisdictions due to difficulties in enrolling patients and supply chain disruptions, which could increase our costs and disrupt future planned clinical development activities. In addition, the recent hostilities between Russia and Ukraine have had significant ramifications on global financial markets, which may adversely impact our ability to raise capital on favorable terms or at all.
Clinical drug development involves a lengthy and expensive process and can fail at any stage of the process. We have limited experience in conducting clinical trials and results of earlier studies and trials may not be reproduced in future clinical trials.
Clinical testing is expensive and can take many years to complete, and failure can occur at any time during the clinical trial process. The results of studies in animals and early clinical trials of our product candidates may not predict the results of later-stage clinical trials. We have conducted Phase 2/3 clinical trials in CIN prevention (PROTECTIVE-1 and PROTECTIVE-2) and Phase 3 trial in advanced NSCLC (DUBLIN-3), investigator-initiated Phase 1 and Phase 2 clinical trial with a triple combination therapy for the treatment of small cell lung cancer, or SCLC, and a basket Phase 1 study in a number of cancer indications; however, we did not conduct the Phase 1/2 clinical trial pertaining to the combination of Plinabulin and docetaxel, or Study 101. Study 101 was conducted by Nereus and we acquired Plinabulin from Nereus after such Phase 1/2 clinical trial had been substantially completed. Product candidates in later stages of clinical trials may fail to show the desired safety and efficacy traits despite having progressed through studies in animals and initial clinical trials. In some instances, there can be significant variability in safety and/or efficacy results between different trials of the same product candidate due to numerous factors, including changes in trial procedures set forth in protocols, differences in the size and type of the patient populations (including genetic differences), patient adherence to the dosing regimen and the patient dropout rate. Results in later trials may also differ from earlier trials due to a larger number of clinical trial sites and additional countries and languages involved in such trials. In addition, the design of a clinical trial can determine whether its results will support approval of a product, and flaws in the design of a clinical trial may not become apparent until the clinical trial is well advanced and significant expense has been incurred.
A number of companies in the pharmaceutical and biotechnology industries have suffered significant setbacks in advanced clinical trials due to lack of demonstrated efficacy or adverse safety profiles, notwithstanding promising results in earlier trials. Clinical trials of potential products often reveal that it is not practical or feasible to continue development efforts. For example, the improvement in survival for all patients enrolled in the Plinabulin plus docetaxel arm of the Phase 2 portion of Study 101 was not statistically significant. We decided to proceed with a Phase 3 clinical trial of Plinabulin in combination with docetaxel for advanced NSCLC (DUBLIN-3 (previously referred to as Study 103)) based on a post hoc analysis of a certain subset of patients as amended based upon our discussions with the FDA. Based on this previous subset analysis, in DUBLIN-3, we enrolled advanced or metastatic NSCLC patients into this trial who failed at least one previous platinum-based chemotherapy and had measurable lesions. Designing the Phase 3 trial in this manner may increase the risk that the results of the trial may not be what we expect. While the results of DUBLIN-3 of Plinabulin in combination with docetaxel for advanced NSCLC demonstrated statistically significant efficacy, there is no assurance that we will be able to obtain approval of Plinabulin for such indication due to a variety of potential reasons, such as the applicability of the study for the U.S. patient population. In addition, our Phase 3 or any additional trial for the prevention of CIN caused by high-risk chemotherapy (PROTECTIVE-2 (previously referred to as Study 106)) or other trials we conduct might not support NMPA or FDA approval of Plinabulin in one or either of these indications. If this occurs, we would need to replace any of the failed trials with a new trial or trials, which would require significant additional expense, cause substantial delays in commercialization and materially adversely affect our business, financial condition, cash flows and results of operations.
If clinical trials of our product candidates fail to demonstrate safety and efficacy to the satisfaction of the FDA, NMPA, EMA or other comparable regulatory authorities or do not otherwise produce positive results, we may incur additional costs or experience delays in completing, or ultimately be unable to complete, the development and commercialization of our product candidates.
Before applying for and obtaining regulatory approval for the sale of any of our product candidates, we must conduct extensive clinical trials to demonstrate the safety and efficacy of our product candidates in humans. Clinical testing is expensive, difficult to design and implement, can take many years to complete and may fail. A failure of one or more of our clinical trials can occur at any stage of testing and successful interim results of a clinical trial do not necessarily predict successful final results. In the past, patients developed certain undesirable adverse events caused by Plinabulin, including nausea, vomiting, fatigue, fever, tumor pain and transient blood pressure elevation, and in the future patients may develop similar or different undesirable adverse events, that could delay or prevent regulatory approval. We and our Contract Research Organizations, or CROs, are required to comply with Good Clinical Practice requirements, or GCPs, which are regulations and guidelines enforced by the FDA, NMPA, EMA and other comparable regulatory authorities for all drugs in clinical development. Regulatory authorities enforce these GCPs through periodic inspections of trial sponsors, principal investigators and trial sites. Compliance with GCPs can be costly and if we or any of our CROs fail to comply with applicable GCPs, the clinical data generated in our clinical trials may be deemed unreliable and the FDA, NMPA, EMA or comparable regulatory authorities may require us to perform additional clinical trials before approving our marketing applications.
We may experience numerous unexpected events during, or as a result of, clinical trials that could delay or prevent our ability to receive regulatory approval or commercialize our product candidates, including:
| ● |
regulators, institutional review boards, or IRBs, or ethics committees may not authorize us or our investigators to commence a clinical trial or conduct a clinical trial at a prospective trial site; |
| ● |
clinical trials of our product candidates may produce negative or inconclusive results, and we may decide, or regulators may require us, to conduct additional clinical trials or abandon drug development programs; |
| ● |
the number of patients required for clinical trials of our product candidates may be larger than we anticipate, enrollment may be insufficient or slower than we anticipate or patients may drop out at a higher rate than we anticipate; |
| ● |
our third-party contractors and investigators may fail to comply with regulatory requirements or meet their contractual obligations to us in a timely manner, or at all; |
| ● |
we might have to suspend or terminate clinical trials of our product candidates for various reasons, including a lack of clinical response or a determination that participants are being exposed to unacceptable health risks; |
| ● |
regulators, IRBs or ethics committees may require that we or our investigators suspend or terminate clinical research for various reasons, including noncompliance with regulatory requirements; |
| ● |
the cost of clinical trials of our product candidates may be greater than we anticipate; |
| ● |
the supply or quality of our product candidates or other materials necessary to conduct clinical trials of our product candidates may be insufficient or inadequate; and |
| ● |
our product candidates may cause adverse events or have undesirable side effects or other unexpected characteristics, causing us, our investigators, or regulators to suspend or terminate the trials. |
If we are required to conduct additional clinical trials or other testing of our product candidates beyond those that we currently contemplate, if we are unable to successfully complete clinical trials of our product candidates or other testing, if the results of these trials or tests are not positive or are only modestly positive or if they raise safety concerns, we may:
| ● |
be delayed in obtaining regulatory approval for our product candidates; |
| ● |
not obtain regulatory approval at all; |
| ● |
obtain approval for indications that are not as broad as intended; |
| ● |
have a drug removed from the market after obtaining regulatory approval; |
| ● |
be subject to additional post-marketing testing requirements; |
| ● |
be subject to restrictions on how a drug is distributed or used; or |
| ● |
be unable to obtain reimbursement for use of a drug. |
Delays in testing or approvals may result in increases in our drug development costs. We do not know whether any clinical trials will begin as planned, will need to be restructured or will be completed on schedule, or at all. Clinical trials may produce negative or inconclusive results. Moreover, these trials may be delayed or proceed less quickly than intended. Delays in completing our clinical trials will increase our costs, slow down our product candidate development and approval process, and jeopardize our ability to commence product sales and generate revenues and we may not have sufficient funding to complete the testing and approval process. Any of these events may significantly harm our business, financial condition and prospects, lead to the denial of regulatory approval of our product candidates or allow our competitors to bring drugs to market before we do, impairing our ability to commercialize our drugs if and when approved.
Risks Related to Obtaining Regulatory Approval for Our Product Candidates
The regulatory approval processes of the FDA, NMPA, EMA and other comparable regulatory authorities are lengthy, time consuming and inherently unpredictable, and if we are ultimately unable to obtain regulatory approval for our current product candidates or any future product candidates we may develop, our business will be substantially harmed.
We cannot commercialize product candidates without first obtaining regulatory approval to market each drug from the FDA, NMPA, EMA or comparable regulatory authorities in the applicable jurisdictions. Before obtaining regulatory approvals for the commercial sale of any product candidate for a target indication in a particular jurisdiction, we must demonstrate in studies in animals and well-controlled clinical trials, and, to the satisfaction of the FDA with respect to approval in the U.S., that the product candidate is safe and effective for use for that target indication and that the manufacturing facilities, processes and controls are adequate.
The time required to obtain approval by the FDA, NMPA, EMA and other comparable regulatory authorities is unpredictable but typically takes many years following the commencement of studies in animals and clinical trials and depends upon numerous factors, including the substantial discretion of the regulatory authorities. In addition, approval policies, regulations or the type and amount of clinical data necessary to gain approval can differ among regulatory authorities and may change during the course of a product candidate’s clinical development. We have not obtained regulatory approval for any product candidate. In November 2021, we received a Complete Response Letter from the FDA for the NDA seeking approval of Plinabulin in combination with G-CSF for the prevention of CIN. It is possible that neither our existing product candidates nor any product candidates we may discover or acquire for development in the future will ever obtain regulatory approval. Even if we obtain regulatory approval in one jurisdiction, we may not obtain it in other jurisdictions or we may not obtain it for the same indications or under the same conditions.
Our product candidates could fail to receive regulatory approval from any of the FDA, NMPA, EMA or a comparable regulatory authority for many reasons, including:
| ● |
disagreement with regulators regarding the design or implementation of our clinical trials; |
| ● |
failure to demonstrate that a product candidate is safe and effective or safe, pure and potent for its proposed indication; |
| ● |
failure of clinical trial results to meet the level of statistical significance required for approval. For example, the results of Study 101 were not statistically significant; |
| ● |
failure to demonstrate that a product candidate’s clinical and other benefits outweigh its safety risks; |
| ● |
disagreement with regulators regarding our interpretation of data from studies in animals or clinical trials; |
| ● |
insufficiency of data collected from clinical trials of our product candidates to support the submission and filing of an NDA, or other submission or to obtain regulatory approval; |
| ● |
the FDA, NMPA, EMA or a comparable regulatory authority’s finding of deficiencies related to the manufacturing processes or facilities of third-party manufacturers with whom we contract for clinical and commercial supplies; and |
| ● |
changes in approval policies or regulations that render our preclinical studies and clinical data insufficient for approval. |
In addition, conducting our late stage clinical trials for the prevention of CIN and treatment of NSCLC for Plinabulin that include a majority of patients in China may create regulatory risks for our NDA filings in the U.S. Our NSCLC clinical trial (DUBLIN-3) was conducted in 559 patients with approximately 87% of the patients in China and 13% of the patients in the U.S. and Australia. Our CIN clinical trials (PROTECTIVE-1 and PROTECTIVE-2) were conducted in approximately 500 patients with approximately 50% of the patients in China and 50% of the patients in the U.S., Russia and the Ukraine. If no benefit is shown in the U.S. population, if the results of our studies do not support the assessment that the Phase 3 study data may be pooled, or if the patient population enrolled does not reflect the U.S. standard of care, among other potential objections, the findings of the trials might not be considered to be applicable to U.S. patients and the FDA might not approve our NDA.
The FDA has expressed disapproval about the use of single country foreign data to support a U.S. marketing application. Recently, the FDA declined to approve a marketing application for an immunotherapy product that had been studied through a clinical trial conducted exclusively in China. A briefing document for the FDA advisory committee meeting convened to assess the product’s marketing application noted that the current trend of marketing applications submitted to the FDA based on foreign data from single country trials was a departure from the preferred method of multiregional clinical trials, and it stated that the data from the single country clinical trial in question was not applicable to the U.S. population and U.S. medical practice. If the FDA determines that our clinical trials are affected by similar concerns, it could require additional clinical trials, which would be costly and lead to delays in receiving FDA marketing approval for Plinabulin, or it could decline to approve our NDA for Plinabulin, which would have a material adverse effect on our business, financial condition and results of operations.
Any of the FDA, NMPA, EMA or a comparable regulatory authority may require more information, including additional preclinical studies or clinical data, to support approval for a target indication, which may delay or prevent approval and our commercialization plans, or we may decide to abandon the development program. For example, in the Complete Response Letter we received in November 2021, the FDA indicated that the results of the single registrational trial (PROTECTIVE-2 Phase 3) were not sufficiently robust to demonstrate benefit and that a second well-controlled trial would be required to satisfy the substantial evidence requirement to support the CIN indication. If we were to obtain approval, regulatory authorities may approve any of our product candidates for fewer or more limited indications than we request. For example, because the FDA views squamous and non-squamous NSCLC as distinct diseases, depending on the results of our Phase 3 trial in NSCLC, we may only be able to obtain approval in one of those diseases. Regulatory authorities also may grant approval contingent on the performance of costly post-marketing clinical trials or other post-marketing requirements, or may approve a product candidate with a label that presents obstacles to the successful commercialization of that product candidate. In addition, if our product candidate produces undesirable side effects or involves safety issues, the FDA may require the establishment of a Risk Evaluation Mitigation Strategy, or REMS, or the NMPA, EMA or a comparable regulatory authority may require the establishment of a similar strategy. Such a strategy may, for instance, restrict distribution of our product candidate, require patient or physician education or impose other burdensome implementation requirements on us.
Any of the foregoing or similar scenarios could materially harm the commercial prospects of our product candidates.
Regulatory approval may be substantially delayed or may not be obtained for one or all of our product candidates or target indications if regulatory authorities require additional time or studies to assess the safety or efficacy of our product candidates.
We may be unable to complete development of our product candidates, or initiate or complete development of any future product candidates we may develop, on schedule, if at all. We will need to raise additional financing to conduct any additional clinical trials required by the FDA to support the NDA approval for prevention of CIN, to complete the Phase 3 clinical trial of Plinabulin in combination with docetaxel for the treatment of NSCLC (DUBLIN-3) and to meet any regulatory requirements for additional clinical trials to support a potential NDA filing for NSCLC. We may not have or in the future be able to obtain adequate funding to complete the necessary steps for approval for our product candidates or any future product candidate.
Studies in animals and clinical trials required to demonstrate the safety and efficacy of our product candidates are time consuming and expensive and take several years or more to complete. Delays in clinical trials, regulatory approvals or rejections of applications for regulatory approval in the U.S., China, Europe or other markets may result from many factors, including:
| ● |
our inability to obtain sufficient funds required to conduct or continue a clinical trial, including lack of funding due to unforeseen costs or business decisions; |
| ● |
failure to reach agreement with, or inability to comply with conditions imposed by, the FDA, NMPA, EMA or other regulators regarding the scope or design of our clinical trials or other aspects of the regulatory approval process; |
| ● |
clinical holds, other regulatory objections or conditions to commencing or continuing a clinical trial or the inability to obtain regulatory approval to commence a clinical trial in countries that require such approvals; |
| ● |
our inability to reach agreements on acceptable terms with prospective CROs with the requisite experience and expertise, and trial sites, the terms of which can be subject to extensive negotiation and may vary significantly among different CROs and trial sites; |
| ● |
our inability to obtain approval from IRBs or ethics committees to conduct clinical trials at their respective sites; |
| ● |
our inability to enroll in a clinical trial a sufficient number of patients who meet the applicable inclusion and exclusion criteria in a clinical trial; |
| ● |
our inability to retain a sufficient number of patients in a clinical trial; |
| ● |
our inability to conduct a clinical trial in accordance with regulatory requirements or our clinical protocols; |
| ● |
clinical sites and investigators deviating from trial protocol, failing to conduct the trial in accordance with regulatory requirements, withdrawing from or dropping out of a trial, or becoming ineligible to participate in a trial; |
| ● |
inability to identify and maintain a sufficient number of trial sites, many of which may already be engaged in other clinical trial programs, including some that may be for the same indication; |
| ● |
delay or failure in adding new clinical trial sites; |
| ● |
failure of our CROs or third-party clinical trial managers to satisfy their contractual duties or meet expected deadlines; |
| ● |
manufacturing issues, including delays or other problems with manufacturing, quality issues or timely obtaining from third parties sufficient quantities of a product candidate for use in a clinical trial; |
| ● |
difficulty in maintaining contact with patients after treatment, resulting in incomplete data; |
| ● |
ambiguous or negative interim or final results, or results that are inconsistent with earlier results; |
| ● |
unfavorable or inconclusive results of clinical trials or supportive studies in animals; |
| ● |
regulatory requests for additional analyses, reports, data, or studies in animals or clinical trials, or regulatory questions regarding the interpretation of data; |
| ● |
feedback from the FDA, NMPA, EMA, an IRB, data safety monitoring boards, or comparable entities, or results from earlier stage or concurrent studies in animals or clinical trials, regarding our product candidates or other drug products, including which might require modification of a trial protocol or suspension or termination of a clinical trial; |
| ● |
unacceptable benefit-risk profile or unforeseen safety issues or adverse side effects in our product candidates or other drug products; |
| ● |
a decision by the FDA, NMPA, EMA, an IRB, comparable entities, or us, or recommendation by a data safety monitoring board or comparable regulatory entity, to suspend or terminate clinical trials at any time for safety issues or for any other reason; and |
| ● |
failure to demonstrate a benefit from using a drug. |
Changes in regulatory requirements and guidance may also occur at any time, including after commencement of a clinical trial or subsequent to submitting an application for regulatory approval, and we may need to amend clinical trial protocols or other materials submitted to applicable regulatory authorities to reflect these changes. Amendments may require us to resubmit clinical trial protocols to IRBs or ethics committees for re-examination, which may increase the costs or time required to complete a clinical trial.
The results from our Phase 2/3 trials in CIN (PROTECTIVE-1 and PROTECTIVE-2) and our Phase 3 trial in advanced NSCLC (DUBLIN-3) may not be sufficiently robust to support the submission or approval of marketing applications for our product candidates. The FDA, NMPA, EMA or other regulatory authorities may require us to enroll additional subjects or conduct additional clinical trials.
In November 2021, we received a Complete Response Letter from the FDA for Plinabulin in combination with G-CSF for the prevention of CIN. In the Complete Response Letter, the FDA indicated the results of the single registrational trial (PROTECTIVE-2 Phase 3) were not sufficiently robust to demonstrate benefit and that a second well-controlled trial would be required to satisfy the substantial evidence requirement to support the CIN indication. Our NDA for Plinabulin in combination with G-CSF for the prevention of CIN is currently under review by the NMPA. It is possible that the NMPA, EMA or other regulatory authorities may not consider the results of our two Phase 2/3 trials in CIN to be sufficient for approval of such indication, similar to the FDA. It is also possible that the FDA, NMPA, EMA or other regulatory authorities may not consider the results of our one Phase 3 trial for NSCLC to be sufficient for approval of such indication. In particular, the FDA generally requires two pivotal clinical trials to approve a drug. In the area of oncology, however, the FDA has in some instances only required one Phase 3 clinical trial for approval of a drug in cases of severe unmet medical need. The FDA typically does not consider a single clinical trial to be adequate to serve as a pivotal trial unless, among other things, it is well-controlled and demonstrates a clinically meaningful effect on mortality, irreversible morbidity, or prevention of a disease with potentially serious outcome, and a confirmatory study would be practically or ethically impossible. While we have been informed by the FDA that one Phase 2/3 trial with (i) results that are highly statistically significant, (ii) a clinically meaningful effect on survival that is consistent among relevant subgroups and (iii) an acceptable benefit-risk profile may be sufficient for approval of Plinabulin as an anticancer agent in advanced metastatic NSCLC, because the FDA generally requires two pivotal clinical trials, it may require that we conduct larger or additional clinical trials for NSCLC prior to the NDA submission or as a requirement for approval for such indication. It is also possible that, even if we achieve favorable results in the Phase 3 NSCLC trial, the FDA may require us to enroll additional subjects or conduct additional clinical trials, possibly involving a larger sample size or a different clinical study design, particularly if the FDA does not find the results from the Phase 3 NSCLC trial to be sufficiently persuasive to support the NDA submission.
If the FDA, NMPA, EMA, or other regulatory authorities require additional studies, we would incur increased costs and delays in the marketing approval process, which may require us to expend more resources than we have available. In addition, it is possible that the FDA, NMPA, EMA, or other regulatory authorities may have divergent opinions on the elements necessary for a successful NDA or similar marketing application, which may cause us to alter our development, regulatory or commercialization strategies.
In October 2017, the General Office of the Central Committee of the Communist Party of China and the Chinese State Council, or the State Council, issued the Opinions on Deepening the Reform of the Review and Approval System and Inspiring Innovation of Drugs and Medical Devices. This opinion provides, among other things, that the review and approval process should be accelerated for drugs or medical devices that are urgently in need for clinical practice. For drugs or medical devices that are (i) for treatment of severe and life-threatening diseases that cannot be cured in an effective manner, or (ii) urgently in need for public health, if early and mid-term indicators in clinical trials for these drugs or medical devices show efficacy and potential clinical value, the marketing of these drugs and medical devices may be approved conditionally, and companies who desire to market such drugs or medical devices shall develop risk control plans and conduct research according to applicable requirements. On November 19, 2020, the Announcement on the Technical Guidance Principles for Conditional Approval of Drugs (Trial) was issued by the Center for Drug Evaluation, or CDE, and came into effect on the same day. This Announcement stipulates the definition of severe and life-threatening diseases and drugs in need in public health and requires applicants to discuss and reach consensus with the CDE on the research and other contents promised to be completed after the marketing, including without limitation, submitting post-marketing clinical research plans, the anticipated completion date thereof, the submission date of the clinical research report and the post-marketing risk control plans, etc. Furthermore, on December 1, 2019, the newly revised Drug Administration Law of the People’s Republic of China, or the PRC Drug Administration Law, came into effect. The PRC Drug Administration Law reiterates that drugs (i) for treatment of severe and life-threatening diseases that cannot be cured in an effective manner or (ii) urgently in need for public health, may be approved conditionally, provided that indicators in clinical trials for these drugs show efficacy and potential clinical value. With regard to a drug that has been approved conditionally, the market authorization holder of the drug shall take corresponding risk management measures and complete the relevant research as required within the prescribed time limit. If the research fails to be completed as required within the prescribed time limit or fails to prove that the benefits outweigh the risks, then, at the worst, the drug marketing license may be revoked. The aforementioned conditional approval mechanism was further adopted by the newly revised Provisions for Drug Registration, which were issued by the State Administration for Market Regulation on January 22, 2020 and came into effect on July 1, 2020. The newly revised Provisions for Drug Registration reiterate the duties owed by the market authorization holder as stipulated in the PRC Drug Administration Law and further provide that the drug approved conditionally shall be declared in the form of a supplementary application after the relevant post-marketing clinical research is accomplished. Based on positive results in our two clinical trials, PROTECTIVE-1 and PROTECTIVE-2, we submitted an NDA for approval in China for the use of Plinabulin in combination with G-CSF for the prevention of CIN in March 2021.
Our product candidates may cause adverse events or have other properties that could delay or prevent their regulatory approval, limit the commercial profile of an approved label, or result in significant negative consequences following any regulatory approval.
Adverse events caused by our product candidates or any future product candidates we may develop could cause us or regulatory authorities to interrupt, delay or halt clinical trials and could result in a more limited indication, restrictive label or the delay or denial of regulatory approval by the FDA, NMPA, EMA or other comparable regulatory authority. Undesirable adverse events caused by Plinabulin may include, but are not limited to, nausea, vomiting, fatigue, fever, tumor pain and transient blood pressure elevation. Results of our trials at any stage of development could reveal a high and unacceptable severity or prevalence of adverse events. If that occurs, our trials could be suspended or terminated and the FDA, NMPA, EMA or other comparable regulatory authorities could order us to cease further development of, or deny approval of, our product candidates for any or all targeted indications. Plinabulin is the active ingredient in all three of our current clinical product candidates and impacts all of our current clinical trials. As a result, any severe effect produced by Plinabulin will result in negative consequences for each of our current product candidates. Drug-related adverse events could also affect patient recruitment or the ability of enrolled subjects to complete the trial, could result in potential product liability claims and may harm our reputation, business, financial condition and business prospects significantly.
Additionally, if one or more of our current or future product candidates receives regulatory approval, and we or others later identify undesirable side effects caused by such drugs, a number of potentially significant negative consequences could result, including:
| ● |
we may limit or suspend marketing of the drug; |
| ● |
regulatory authorities may withdraw approvals of the drug; |
| ● |
regulatory authorities may require additional warnings on the label; |
| ● |
we may be required to develop a REMS for the drug or, if a REMS is already in place, to incorporate additional requirements under the REMS, or to develop a similar strategy as required by a comparable regulatory authority; |
| ● |
we may be required to conduct post-market studies; |
| ● |
we could be sued and held liable for harm caused to subjects or patients; and |
| ● |
our reputation may suffer. |
Any of these events could prevent us from achieving or maintaining market acceptance of the particular product candidate, if approved, and could significantly harm our business, results of operations and prospects.
Further, combination therapy, such as our clinical trials of Plinabulin in combination with docetaxel and other chemotherapeutic agents, involves unique adverse events that could be exacerbated compared to adverse events from monotherapies. These types of adverse events could be caused by our product candidates and could also cause us or regulatory authorities to interrupt, delay or halt clinical trials and could result in a more limited indication or restrictive label or the delay or denial of regulatory approval by the FDA, NMPA, EMA or other comparable regulatory authority. Results of our trials could reveal a high and unacceptable severity or prevalence of adverse events.
Even if we receive regulatory approval for our product candidates, we will be subject to ongoing regulatory obligations and continued regulatory review, which may result in significant additional expense and we may be subject to penalties if we fail to comply with regulatory requirements or experience unanticipated problems with our product candidates.
If our product candidates or any future product candidates we develop are approved, they will be subject to ongoing regulatory requirements, including for manufacturing, labeling, packaging, storage, advertising, promotion, sampling, record-keeping, conduct of post-marketing studies, and submission of safety, efficacy, and other post-market information, including both federal and state requirements in the U.S. and requirements of comparable regulatory authorities in other jurisdictions.
Drug manufacturers and manufacturers’ facilities are required to comply with extensive FDA, NMPA, EMA and comparable regulatory authority requirements, including, in the U.S., ensuring that quality control and manufacturing procedures conform to current Good Manufacturing Practices, or cGMP, regulations. As such, our contract manufacturers will be subject to continual review and inspections to assess compliance with cGMP and adherence to commitments including those made in any NDA, other marketing applications, and previous responses to inspection observations. Accordingly, we and others with whom we work must continue to expend time, money and effort in all areas of regulatory compliance, including manufacturing, production and quality control.
Any regulatory approvals that we receive for our product candidates may be subject to limitations on the approved indicated uses for which the drug may be marketed or to the conditions of approval, or contain requirements for potentially costly post-marketing testing or other post-marketing requirements, including Phase 4 clinical trials and surveillance to monitor the safety and efficacy of the product candidate. The FDA may also require a REMS program as a condition of approval of our product candidates or if new safety information emerges following approval of our product candidates, which could entail requirements for long-term patient follow-up, a medication guide, physician communication plans or additional elements to ensure safe use, such as restricted distribution methods, patient registries and other risk minimization tools. In addition, if the FDA, NMPA, EMA or a comparable regulatory authority approves our product candidates, we will have to comply with requirements including, for example, submissions of safety and other post-marketing information and reports, registration, as well as continued compliance with GCPs and cGMPs, for any clinical trials that we conduct post-approval.
The FDA may impose consent decrees or withdraw approval if compliance with regulatory requirements and standards is not maintained or if problems occur after a drug reaches the market. Post-approval discovery of previously unknown problems with our product candidates, including adverse events of unanticipated severity or frequency, or with our third-party manufacturers or manufacturing processes, or failure to comply with regulatory requirements, may result in consequences such as revisions to the approved labeling to add new safety information; imposition of post-market studies or clinical studies to assess new safety risks; or imposition of distribution restrictions or other restrictions under a REMS program. Other potential consequences include, among other things:
| ● |
restrictions on the marketing or manufacturing of our drugs, withdrawal of the product from the market, or voluntary or mandatory product recalls; |
| ● |
fines, untitled or warning letters, or holds on clinical trials; |
| ● |
refusal by the FDA to approve pending applications or supplements to approved applications filed by us or suspension or revocation of license approvals; |
| ● |
product seizure or detention, or refusal to permit the import or export of our product candidates; and |
| ● |
injunctions or the imposition of civil or criminal penalties. |
The FDA strictly regulates marketing, labeling, advertising and promotion of products that are placed on the market. Drugs may be promoted only for the approved indications and in accordance with the provisions of the approved label. The FDA, NMPA, EMA and other regulatory authorities actively enforce the laws and regulations prohibiting the promotion of off-label uses, and a company that is found to have improperly promoted off-label uses may be subject to significant liability.
The policies of the FDA, NMPA, EMA and of other regulatory authorities may change and we cannot predict the likelihood, nature or extent of government regulation that may arise from future legislation or administrative action, either in the U.S. or abroad. If we are slow or unable to adapt to changes in existing requirements or the adoption of new requirements or policies, or if we are not able to maintain regulatory compliance, we may lose any regulatory approval that we may have obtained, and we may not achieve or sustain profitability.
Risks Related to Commercialization of Our Product Candidates
If we are not able to obtain, or experience delays in obtaining, required regulatory approvals, we will not be able to commercialize our product candidates, and our ability to generate revenue will be materially impaired.
We currently do not have any product candidates that have gained regulatory approval for sale in China, the U.S., the European Union or any other country, and we may never have marketable drugs. Our business is substantially dependent on our ability to complete the development of, obtain regulatory approval for and successfully commercialize product candidates in a timely manner. We cannot commercialize product candidates without first obtaining regulatory approval to market each drug from the FDA, NMPA, EMA and comparable regulatory authorities. Plinabulin is currently being studied in two clinical developmental programs. One is as an anti-cancer therapy, with top-line final data reported in August 2021 and presented at the European Society for Medical Oncology, or ESMO, in September 2021 from a Phase 3 trial in NSCLC (DUBLIN-3), for which we expect to submit an NDA filing in the second half of 2022 in China, and have begun discussions with the FDA regarding the future clinical and regulatory pathway. The other is for the prevention of CIN, for which we have submitted an NDA filing in the U.S. and China in March 2021, which received priority review status from both FDA and NMPA. We received a Complete Response Letter for the prevention of CIN from the FDA in November 2021, and the NDA is still under review of the NMPA. In addition, Plinabulin has been studied in preclinical models and in a number of investigator-initiated studies (Phase 1/2 trials) to investigate its therapeutic potential in combination with immuno-oncology agents. These trials and future trials may not be successful, and regulators may not agree with our conclusions regarding the studies in animals and clinical trials we have conducted to date.
Before obtaining regulatory approvals for the commercial sale of any product candidate for a target indication, we must demonstrate in studies in animals and well-controlled clinical trials, and to the satisfaction of the FDA with respect to approval in the U.S., that the product candidate is safe and effective for use for that target indication and that the manufacturing facilities, processes and controls are adequate. For U.S. approval, an NDA must include extensive preclinical studies and clinical data and supporting information to establish the product candidate’s safety and effectiveness for each target indication. The NDA must also include significant information regarding the chemistry, manufacturing and controls for the drug. Obtaining approval of an NDA is a lengthy, expensive and uncertain process, and approval may not be obtained. The FDA also may decide not to accept our submission for filing.
Regulatory authorities outside of the U.S., such as the EMA or regulatory authorities in emerging markets, such as in China, also have requirements for approval of drugs for commercial sale with which we must comply prior to marketing in those areas. Regulatory requirements can vary widely from country to country and could delay or prevent the introduction of our product candidates. Clinical trials conducted in one country may not be accepted by regulatory authorities in other countries, and obtaining regulatory approval in one country does not mean that regulatory approval will be obtained in any other country. Approval processes vary among countries and can involve additional product testing and validation and additional administrative review periods. Seeking non-U.S. regulatory approval could require additional studies in animals or clinical trials, which could be costly and time consuming. Non-U.S. regulatory approval processes may include risks similar to those associated with obtaining FDA approval as well as risks specific to the applicable jurisdiction. For all of these reasons, we may not obtain non-U.S. regulatory approvals on a timely basis or for each target indication, if at all.
Specifically, in China, the NMPA categorizes applications for innovative chemical drugs that have not been marketed in China or abroad as Category 1 and drug applications for drugs that have marketed abroad as Category 5. To date, most of local companies’ domestically-manufactured drug applications are filed in Category 1 if the drug has not already been approved overseas. Most multinational pharmaceutical companies’ drug registration applications are filed in what is now Category 5 according to the Reform Plan for Registration Category of Chemical Medicine, or the Reform Plan, issued by CFDA in March 2016. NMPA issued the Circular on Chemical Drug Registration Classification and Requirements on Application Materials in June 2020 (effective in July 2020), which reaffirmed the principles of the classification of chemical drugs set forth by the Reform Plan, and made minor adjustments to the subclassifications of Category 5. These two categories have distinct approval pathways. We believe the local drug registration pathway, Category 1, is a faster and more efficient path to approval in the Chinese market than Category 5. Companies are required to obtain clinical trial application approval before conducting clinical trials in China. This registration pathway has fast-tracked review and approval mechanisms if the product candidate meets certain criteria. Imported drug registration pathway, Category 5, is usually more complex and is evolving. China Category 5 registration applications may only be submitted after a drug has obtained an NDA approval and received the Certificate of Pharmaceutical Product, or CPP, granted by a major drug regulatory authority, such as the FDA or EMA. We believe our lead asset Plinabulin will be considered a Category 1 drug in China according to the Reform Plan, the Provisions for Drug Registration amended in 2020 and the Circular on Chemical Drug Registration Classification and Requirements on Application Materials, because Plinabulin has never been marketed in China or abroad. As of the date of this annual report on Form 20-F, our NDA for Plinabulin in the CIN prevention indication to the NMPA has been accepted with Category 1 designation. However, a Category 1 designation by the NMPA may not be granted for all of our product candidates, may be revoked, or may not lead to faster development or regulatory review or approval process. A Category 1 designation also does not increase the likelihood that our product candidates will receive regulatory approval.
In August 2015, the State Council issued a statement, Opinions on Reforming the Review and Approval Process for Drugs and Medical Devices, that contained several potential policy changes that could benefit the pharmaceutical industry:
| ● |
A plan to accelerate innovative drug approval with a special review and approval process, with a focus on areas of high unmet medical needs, including innovative drugs for HIV, malignant tumors, serious infectious diseases and orphan diseases; drugs sponsored by national science and technology major projects and national major research and development plans; innovative drugs to be manufactured locally in China; children’s drugs; drugs using advanced formulation technology, using innovative treatment methods, or having distinctive clinical benefits. |
| ● |
A plan to adopt a policy which would allow companies to act as the marketing authorization holder and to hire contract manufacturing organizations to produce drug products. |
| ● |
A plan to improve the review and approval of clinical trials, and to allow companies to conduct clinical trials at the same time as they are being conducted in other countries and encourage domestic clinical trial institutions to participate in international multi-center clinical trials. |
In November 2015, the Standing Committee of the National People’s Congress issued the Decision on Authorizing the State Council to Conduct the Pilot Program of the System of the Marketing Authorization Holder in Several Regions and the Relevant Issues, which authorized the State Council to conduct the pilot program of the system of the marketing authorization holder in Beijing, Tianjin, Hebei, Shanghai, Jiangsu, Zhejiang, Fujian, Shandong, Guangdong and Sichuan, and authorized the State Council to conduct reforms of registration category for drugs. In October 2018, the Standing Committee of the National People’s Congress issued the Decisions on Extending the Term of the Pilot Program for the Drug Marketing Authorization Holder System in Several Regions, which postponed the expiration date of the pilot program from November 4, 2018 to November 4, 2019.
In November 2015, the CFDA released the Circular concerning Several Policies on Drug Registration Review and Approval, which further clarified the following policies potentially simplifying and accelerating the approval process of clinical trials:
| ● |
A one-time umbrella approval procedure allowing approval of all phases of a new drug’s clinical trials at once, rather than the current phase-by-phase approval procedure, will be adopted for new drugs’ clinical trial applications. |
| ● |
A fast track drug registration or clinical trial approval pathway will be available for the following applications: (1) registration of innovative new drugs treating and preventing HIV, malignant tumors, serious infectious diseases and orphan diseases, etc.; (2) registration of pediatric drugs; (3) registration of geriatric drugs and drugs treating China-prevalent diseases in elders; (4) registration of drugs sponsored by national science and technology major projects and national major research and development plans; (5) registration for drugs with urgent clinical need using advanced technology, using innovative treatment methods, or having distinctive clinical benefits; (6) registration of foreign innovative drugs to be manufactured locally in China; (7) concurrent applications for new drug clinical trials which are already approved in the U.S. or European Union or concurrent drug registration applications for drugs which have applied for marketing authorization and passed onsite inspections in the U.S. or European Union and are manufactured with the same production line in China; and (8) clinical trial applications for drugs with urgent clinical need and patent expiry within three years, and marketing authorization applications for drugs with urgent clinical need and patent expiry within one year. |
In December 2017, the CFDA released the Opinions on Encouraging Drug Innovations and Implying the Prioritized Review and Approval System, which further clarified the following policies potentially accelerating the approval process of certain clinical trials or drug registrations which may benefit us:
| ● |
A fast-track drug registration or clinical trial approval pathway is available for the following drug registration applications with distinctive clinical benefits: (1) registration of innovative drugs not sold within or outside China; (2) registration of innovative drug transferred to be manufactured in China; (3) registration of drugs using advanced technology, using innovative treatment methods, or having distinctive clinical treatment advantages; (4) clinical trial applications for drugs with patent expiry within three years, and marketing authorization applications for drugs with patent expiry within one year; (5) concurrent applications for new drug clinical trials which are already approved in the U.S. or European Union, or concurrent drug registration applications for drugs which have applied for marketing authorization and passed onsite inspections in the U.S. or European Union and are manufactured using the same production line in China; (6) traditional Chinese medicines (including ethnic medicines) with clear position in prevention and treatment of serious diseases; and (7) registration of new drugs sponsored by national science and technology major projects, national major research and development plans and registration for drugs with clinical trials conducted by national clinical medical research centers and recognized by the administration department of the such centers. |
| ● |
A fast-track drug registration approval pathway is available for the drug registration applications with distinctive clinical benefits for the prevention and treatment of the following diseases: HIV, pulmonary tuberculosis, viral hepatitis, orphan diseases, malignant tumors, pediatric diseases, and geriatric diseases. |
In March 2016, the former CFDA released the Reform Plan, as mentioned above, outlining the re-classifications of chemical medicine applications. Under the new categorization, innovative drugs that have not been approved either in or outside China and are to be manufactured in China remain Category 1, while drugs approved outside China seeking marketing approval in China are now Category 5. NMPA issued the Circular on Chemical Drug Registration Classification and Requirements on Application Materials in June 2020 (effective in July 2020), which reaffirmed the principles of the classification of chemical drugs set forth by the Reform Plan, and made minor adjustments to the subclassifications of Category 5. According to such rule, Category 5.1 are innovative chemical drugs and improved new chemical drugs while Category 5.2 are generic chemical drugs, all of which shall have been already marketed abroad but not yet approved in China.
In May 2016, the General Office of the State Council issued Circular on the Pilot Program for the Drug Marketing Authorization Holder System, or Circular 41, which signals that the drug marketing authorization holder system is finally put into implementation. Circular 41 allows institutions of drugs research and development and research specialist staff in Beijing, Tianjin, Hebei, Shanghai, Jiangsu, Zhejiang, Fujian, Shandong, Guangdong and Sichuan, to act as the applicant of drugs registration and to submit applications for drug clinical trials and drug marketing. For those drugs newly registered after the effective date of Circular 41, applicants are allowed to submit applications for becoming a drug marketing authorization holder at the same time as they submit applications for drug clinical trials or drug marketing. In July 2016, the CFDA issued Circular on Conducting Works Regarding the Pilot Program for the Drug Marketing Authorization Holder System, which provides further details on the application procedures stipulated in Circular 41. In August 2017, the CFDA issued the Circular on the Matters Relating to Promotion of the Pilot Program for the Drug Marketing Authorization Holder System. This notice is issued, among other things, to advance implementation of a system pilot program for holders of drug marketing authorization, to delineate the rights and obligations of such holders, to enhance the quality control system for the drug manufacturing process and to improve the responsibility system over drug manufacturing and marketing supply chains. In October 2018, the Standing Committee of the National People’s Congress issued the Decisions on Extending the Term of the Pilot Program from the Drug Marketing Authorization Holder System in Several Regions, which extended the expiration date of the pilot program from November 4, 2018 to November 4, 2019.
On December 1, 2019, the newly revised PRC Drug Administration Law came into effect, which formally adopts and signals the nationwide implementation of the drug marketing authorization holder system. In accordance with the PRC Drug Administration Law, an enterprise or a drug research and development institution is permitted to act as the marketing authorization holder and to engage pharmaceutical manufacturers to produce drug products. Moreover, it provides that the drug marketing authorization holder shall establish a drug quality assurance system and shall be responsible for the non-clinical research, the clinical trials, the drug production and operation, the post-marketing research and the adverse reaction monitoring, reporting and handling of the drugs, etc.
Furthermore, the PRC Drug Administration Law provides that priority in the drug registration approval process shall be given to urgently needed clinical drugs and new drugs developed for the prevention and treatment of major infectious diseases, orphan diseases and other diseases.
On January 22, 2020, the revised Provisions for Drug Registration were issued by the State Administration for Market Regulation, which came into effect on July 1, 2020. Pursuant to the newly revised Provisions for Drug Registration, the following drugs with significant clinical value may enjoy a priority procedure for drug marketing authorization: (1) urgently needed clinical drugs and innovative drugs and improved new drugs developed for prevention and treatment of major infectious and orphan diseases; (2) new varieties, dosage forms and specifications of children’s medicines that conform to the physiological characteristics of children; (3) urgently needed vaccines and innovative vaccines for disease prevention and control; (4) pharmaceuticals under breakthrough therapeutic drug procedures; (5) drugs meeting the requirements of conditional approvals; and (6) other circumstances as further specified by the NMPA. The drug registration applicant may submit an application for priority review and approval for their drug applications simultaneously with filing the drug marketing application upon confirmation with the CDE beforehand. The drug marketing review time limit is stipulated as 130 working days for the drug applications, which enjoy a priority procedure for drug marketing authorization. On July 7, 2020, the NMPA issued Protocol for Prioritized Review and Approval of Drugs Marketing Certificates (Trial), which stipulated procedures and detailed conditions of the priority review and approval, while replacing the Opinions on Encouraging Drug Innovations and Implying the Prioritized Review and Approval System by the CFDA.
The NMPA may further issue detailed policies regarding fast-track clinical trial approval and drug registration pathway to facilitate the implementation of the PRC Drug Administration Law and the Provisions for Drug Registration, and we expect that the NMPA review and approval process will improve over time. Moreover, how this approval process will be implemented is still subject to further practice of the NMPA and is currently uncertain. It is not clear, therefore, whether Plinabulin will qualify for these programs and, if it does, what benefits they could ultimately offer.
The process to develop, obtain regulatory approval for and commercialize product candidates is long, complex and costly both inside and outside the U.S. and China, and approval may not be granted. Even if our product candidates were to successfully obtain approval from the regulatory authorities, any approval might significantly limit the approved indications for use, or require that precautions, contraindications or warnings be included on the product labeling, or require expensive and time-consuming post-approval clinical studies, surveillance or other measures as conditions of approval. Following any approval for commercial sale of our product candidates, certain changes to the drug, such as changes in manufacturing processes, labeling or product claims, may be subject to additional review and approval by the FDA, NMPA and EMA and comparable regulatory authorities. Also, regulatory approval for any of our product candidates may be withdrawn. If we are unable to obtain regulatory approval for our product candidates in one or more jurisdictions, or if any approval contains significant limitations or conditions, our target market will be reduced and our ability to realize the full market potential of our product candidates will be harmed. Furthermore, we may not be able to obtain sufficient funding or generate sufficient revenue and cash flows to continue the development of our product candidates or any future product candidates we may develop.
Even if any of our product candidates receives regulatory approval, they may fail to achieve the degree of market acceptance by physicians, patients, third-party payors and others in the medical community necessary for commercial success.
If any of our product candidates or any future product candidate we develop receives regulatory approval, it may nonetheless fail to gain sufficient market acceptance by physicians, patients, third-party payors and others in the medical community. For example, current cancer treatments like chemotherapy and radiation therapy and current neutropenia treatments are well established in the medical community, and doctors may continue to rely on these treatments to the exclusion of our product candidates. In addition, physicians, patients and third-party payors may prefer other novel products to ours. If our product candidates do not achieve an adequate level of acceptance, we may not generate significant product sales revenues and we may not become profitable. The degree of market acceptance of our product candidates, if approved for commercial sale, will depend on a number of factors, including:
| ● |
the clinical indications for which our product candidates are approved; |
| ● |
physicians, hospitals, cancer treatment centers and patients considering our product candidates as a safe and effective treatment; |
| ● |
the potential and perceived advantages of our product candidates over alternative treatments; |
| ● |
the prevalence and severity of any side effects; |
| ● |
product labeling or product insert requirements of the FDA, NMPA, EMA or other comparable regulatory authorities; |
| ● |
limitations or warnings contained in the labeling approved by the FDA, NMPA, EMA or other comparable regulatory authorities; |
| ● |
the timing of market introduction of our product candidates as well as competitive drugs; |
| ● |
the cost of treatment, including in relation to alternative treatments and their relative benefits; |
| ● |
the amount of upfront costs or training required for physicians to administer our product candidates; |
| ● |
the availability of adequate coverage, reimbursement and pricing by third-party payors and government authorities; |
| ● |
the willingness of patients to pay out-of-pocket in the absence of coverage and reimbursement by third-party payors and government authorities; |
| ● |
relative convenience and ease of administration, including as compared to alternative treatments and competitive therapies; and |
| ● |
the effectiveness of our sales and marketing efforts. |
If our product candidates are approved but fail to achieve market acceptance among physicians, patients, hospitals, cancer treatment centers or others in the medical community, we will not be able to generate significant revenue. Even if our drugs achieve market acceptance, we may not be able to maintain that market acceptance over time if new products or technologies are introduced that are more favorably received than our drugs, receive more favorable reimbursement, are more cost effective or render our drugs obsolete.
Any commercialization efforts by us will require us to develop sales, marketing and distribution capabilities through arrangements with third parties or internally. If we are unable to enter into agreements with third parties to market and sell our product candidates or to establish marketing and sales capabilities, we may not be able to generate product sales revenue.
We currently do not have internal sales, marketing and distribution capabilities.
In China, we have entered into an exclusive commercialization and co-development agreement in Greater China with Hengrui to commercialize Plinabulin for the prevention of CIN and the treatment of NSCLC and any additional indications, if approved for sale. See “Item 4. Information on the Company—B. Business Overview—Commercialization.” Plinabulin has been granted Breakthrough Therapy Designation by the NMPA. Additionally, Plinabulin has achieved status as a 2017 National Science and Technology Major Project in China, or the 2017 Grant. As a result of the 2017 Grant, Plinabulin has been included in the National Drug Priority Review List in China. According to the Outline of the Thirteenth Five-Year Plan of the National Economy and Social Development of the People’s Republic of China, or the Thirteenth Five-Year Plan, the government encourages the research, development and production of new drugs, the new drugs with approval to be marketed shall enjoy priority to be included in the National Insurance System. Pending drug approval and successful pricing negotiations with the Chinese government, we believe that this status could help position Plinabulin for inclusion in the National Insurance System, which would allow for faster access to patients and reimbursement. According to the Outline of the Fourteenth Five-Year Plan of the National Economy and Social Development of the People’s Republic of China, or the Fourteenth Five-Year Plan, the government will improve the accelerated review and approval mechanism for innovative drugs, vaccines and medical devices, enhance the review and approval of drugs and medical devices for the treatment of orphan diseases and diseases with urgent clinical needs, and promote the domestic marketing of new drugs and medical devices marketed abroad with urgent clinical needs. However, even if Plinabulin is approved for sale in China, we may not be successful in transitioning to full commercialization or obtaining reimbursement under the National Insurance System. We have no experience negotiating pricing arrangements and may be unable to reach agreement on pricing.
In the U.S. and rest of the world, after we have determined the regulatory pathway for our product candidates in the U.S., we will evaluate whether to seek a commercialization partner or to build in-house commercialization capabilities to commercialize Plinabulin for the prevention of CIN and the treatment of NSCLC.
We may not be able to establish or maintain collaborative arrangements with other pharmaceutical companies, and even if we are able to do so, such pharmaceutical companies may not have effective marketing capabilities or other capabilities which our business may require. Any revenue we receive will depend upon the efforts of such third parties, which may not be successful. In addition, depending on the nature of arrangements we are able to obtain with other pharmaceutical companies, we may have little or no control over their marketing and sales efforts, and our revenue from product sales may be lower than if we had commercialized our product candidates ourselves. We also face competition in our search for third parties to assist us with the sales and marketing efforts of our product candidates.
Building our own commercial organization for marketing Plinabulin will require significant capital expenditures, management resources and time. We will have to compete with other pharmaceutical and biotechnology companies to recruit, hire, train and retain marketing and sales personnel.
If we are not able to establish or maintain relationships with a third-party pharmaceutical company to successfully commercialize any product, or to develop in-house sales and commercial distribution capabilities, we may not be able to generate product sales revenue.
We face substantial competition, which may result in others discovering, developing or commercializing competing drugs before or more successfully than we do.
The development and commercialization of new drugs is highly competitive. We face competition with respect to our current product candidates, and will face competition with respect to any product candidates that we may seek to develop or commercialize in the future, from major pharmaceutical companies and specialty pharmaceutical and biotechnology companies worldwide. There are a number of large pharmaceutical and biotechnology companies that currently market and sell drugs or are pursuing the development of drugs for the treatment of cancer for which we are developing our product candidates. See “Item 4. Information on the Company—B. Business Overview—Competition.” Some of these competitive drugs and therapies are based on scientific approaches that are the same as or similar to our approach, and others are based on entirely different approaches. Potential competitors also include academic institutions, government agencies and other public and private research organizations that conduct research, seek patent protection and establish collaborative arrangements for research, development, manufacturing and commercialization. In addition, while we are investigating an alternative approach to cancer treatment by using molecular glue technology to tag oncogene proteins with ubiquitin ligase and destroy such proteins, there are a number of companies who are also working on using such technology to target and destroy oncogene proteins. See “Item 4. Information on the Company—B. Business Overview—Other Programs.”
Our commercial opportunity could be reduced or eliminated if our competitors develop and commercialize drugs that are, or are perceived to be, safer, more effective, have fewer or less severe side effects, are more convenient or are less expensive than any drugs that we may develop. Our competitors also may obtain approval from the FDA, NMPA, EMA or other comparable regulatory authorities for their drugs more rapidly than we may obtain approval for ours, which could result in our competitors establishing a strong market position before we are able to enter the market or slow our regulatory approval.
Many of the companies against which we are competing or against which we may compete in the future have significantly greater financial resources and expertise in research and development, manufacturing, animal testing, conducting clinical trials, obtaining regulatory approvals and marketing approved drugs than we do. Mergers and acquisitions in the pharmaceutical and biotechnology industries may result in even more resources being concentrated among a smaller number of our competitors. Smaller and other early-stage companies may also prove to be significant competitors, particularly through collaborative arrangements with large and established companies. These third parties compete with us in recruiting and retaining qualified scientific and management personnel, establishing clinical trial sites and recruiting patients for clinical trials, as well as in acquiring technologies complementary to, or necessary for, our programs.
Our product candidates for which we intend to seek approval as drug products may face competition sooner than expected.
Drug products approved under an NDA (including those in China), such as our product candidates, if they were to be approved, could face generic competition earlier than expected. The enactment of the Generic Drug User Fee Amendments of 2012 and the Food and Drug Administration Safety and Innovation Act of 2012 established a user fee program that will generate hundreds of millions of dollars in funding for the FDA’s generic drug review program. Funding from the user fee program, along with performance goals that the FDA negotiated with the generic drug industry, could significantly decrease the timeframe for FDA review and approval of generic drug applications.
In addition, legislative and regulatory proposals emerge from time to time in various jurisdiction to further encourage the early and rapid approval of generic drugs. For example, in 2017 the FDA announced the Drug Competition Action Plan, which consists of a series of proposals intended to increase completion in the prescription drug market and facilitate the entry of lower-cost generic alternatives. Any such proposal that is enacted into law or implemented through government regulations or other regulatory actions could increase competition for our product candidates in the event any of them gains approval. For example, the FDA has issued a series of guidance documents in connection with the Drug Competition Action Plan.
We must receive adequate reimbursement coverage for our product to successfully commercialize our product candidates or any future product candidate we may develop.
Should we receive the approvals necessary to market our product candidates or any future product candidate we may develop, we will still need to apply to government and other third-party payors for them to reimburse physicians and patients to administer and use our product. Newly-approved healthcare drugs face significant uncertainty regarding both whether they will be covered and their levels of reimbursement. Government and other healthcare payors, including Medicare, are increasingly attempting to contain healthcare costs by limiting both coverage and reimbursement levels. Even if our product candidates or future product candidates we may develop are approved by regulators, government or other third-party payors may decline to cover them or may offer reimbursement rates that are insufficient to cover our cost to supply the drugs or that otherwise fail to provide the revenue we expect to receive for the drugs. They may also set reimbursement rates for physicians who administer the drug that are insufficient to cover the physicians’ costs or otherwise provide them with a disincentive to prescribe them. A decision by one third-party payor to provide reimbursement does not guarantee that other third-party payors will also provide reimbursement or provide reimbursement at the same levels. Further, once coverage and reimbursement rates are established, they may be changed or withdrawn in the future. The failure of government and other healthcare payors to cover or provide adequate reimbursement levels for our product candidates or any future product candidate we may develop, could reduce their market acceptance, limit our growth and cause our revenue and results of operations to suffer. Further, delays in establishing coverage and reimbursement would delay the commercialization of our product candidates, which would adversely affect our growth, operating results and financial position.
Prices in many countries, including China and many in Europe, are subject to local regulation. In these jurisdictions, pricing negotiations with governmental authorities can take considerable time after the receipt of marketing approval for a product. As a result, we might obtain regulatory approval for a drug in a particular country, but be subject to price regulations that delay or prevent our commercial launch of the drug and negatively impact the revenue, if any, we are able to generate from the sale of the drug in that country. The existence of direct and indirect price controls and pressures over our product candidates could materially adversely affect our financial prospects and performance.
Recently enacted and future legislation may increase the difficulty and cost for us to obtain regulatory approval of and commercialize our product candidates and affect the prices we may obtain.
In China, the U.S., the European Union and some other jurisdictions, there have been a number of legislative and regulatory changes and proposed changes regarding the healthcare system that could prevent or delay regulatory approval of our product candidates, restrict or regulate post-approval activities and affect our ability to profitably sell any product candidates for which we obtain regulatory approval.
In March 2010, former President Obama signed into law the Patient Protection and Affordable Care Act, and the Health Care and Education Reconciliation Act of 2010, or the Affordable Care Act, a sweeping law intended to broaden access to health insurance, reduce or constrain the growth of healthcare spending, enhance remedies against fraud and abuse, add new transparency requirements for the healthcare and health insurance industries, impose new taxes and fees on the health industry and impose additional health policy reforms.
Among the provisions of the Affordable Care Act of importance to our potential product candidates are the following:
| ● |
an annual, nondeductible fee on any entity that manufactures or imports specified branded prescription drugs; |
| ● |
an increase in the statutory minimum rebates a manufacturer must pay under the Medicaid Drug Rebate Program; |
| ● |
expansion of healthcare fraud and abuse laws, including the False Claims Act and the Anti-Kickback Statute, new government investigative powers, and enhanced penalties for noncompliance; |
| ● |
a Medicare Part D coverage gap discount program, in which manufacturers must agree to offer 50% point-of-sale discounts off negotiated prices; |
| ● |
extension of manufacturers’ Medicaid rebate liability; |
| ● |
expansion of eligibility criteria for Medicaid programs; |
| ● |
expansion of the entities eligible for discounts under the Public Health Service Act pharmaceutical pricing program; |
| ● |
requirements to report financial arrangements with physicians and teaching hospitals; |
| ● |
a requirement to annually report drug samples that manufacturers and distributors provide to physicians; and |
| ● |
a Patient-Centered Outcomes Research Institute to oversee, identify priorities in, and conduct comparative clinical effectiveness research, along with funding for such research. |
In addition, other legislative changes have been proposed and adopted in the U.S. since the Affordable Care Act was enacted. For example, the Bipartisan Budget Act of 2018, among other things, amended the Affordable Care Act, effective January 1, 2019, to close the coverage gap in most Medicare drug plans, and also increase beginning in 2019 the percentage that a drug manufacturer must discount the cost of the prescription drugs from 50% under current law to 70%.
We expect that the Affordable Care Act, as well as other healthcare reform measures that may be adopted in the future, may result in more rigorous coverage criteria and in additional downward pressure on the price that we receive for any approved drug. The implementation of cost containment measures or other healthcare reforms may prevent us from being able to generate revenue, attain profitability, or commercialize our drugs. Any reduction in reimbursement from Medicare or other government programs may result in a similar reduction in payments from private payors. Some of the provisions of the Affordable Care Act have yet to be fully implemented, while certain provisions have been subject to judicial and Congressional challenges. For example, the U.S. Congress, as well as the administration of former President Trump, have made numerous efforts to repeal or amend the Affordable Care Act in whole or in part. In May 2017, the U.S. House of Representatives voted to pass the American Health Care Act of 2017, or the AHCA, which would repeal many provisions of the Affordable Care Act. The Senate considered but failed to pass the AHCA or a comparable measure, but Congress may consider further legislation to repeal or replace elements of the Affordable Care Act. In addition, the tax reform act, or the Tax Cuts and Jobs Act, which former President Trump signed into law in December 2017, repeals the Affordable Care Act’s individual health insurance mandate, which is considered a key component of the Affordable Care Act. Thus, the full impact of the Affordable Care Act, or any law repealing, modifying or replacing elements of it, on our business remains unclear. Legislative and regulatory proposals have been made to expand post-approval requirements and restrict sales and promotional activities for pharmaceutical products. We cannot be sure whether additional legislative changes will be enacted, whether President Biden will propose other initiatives, or whether FDA regulations, guidance or interpretations will be changed, or what the impact of such changes on the regulatory approvals of our product candidates, if any, may be. In addition, increased scrutiny by the U.S. Congress of the FDA’s approval process may significantly delay or prevent regulatory approval, as well as subject us to more stringent product labeling and post-marketing testing and other requirements. In the U.S., there also is increased public and governmental scrutiny of the cost of drugs and drug pricing strategies, including by the U.S. Senate and federal and state prosecutors. The U.S. Congress and numerous state legislatures are considering legislation that may impact the prices that drug manufacturers are permitted to charge for their products or require increased transparency around drug pricing practices. In addition, in May 2018, former President Trump released The Trump Administration Blueprint to Lower Drug Prices and Reduce Out-of-Pocket Costs, or the Blueprint. Although a number of these and other proposed measures will require authorization through additional legislation to become effective, Congress and the Biden administration have each indicated that they will continue to seek new legislative and/or administrative measures to control drug costs. For example, the Biden Administration’s Prescription Drug Pricing Plan as part of the House-passed Build Back Better Act seeks to reduce prescription drug costs by, among other provisions, allowing Medicare to negotiate prices for certain high-cost prescription drugs in Medicare Parts B and D, imposing an excise tax on pharmaceutical manufacturers that refuse to negotiate pricing with Medicare, requiring inflation rebates to limit annual drug price increases in Medicare and private insurance, and redesigning the Medicare Part D formula. Certain proposals in the Blueprint, and related drug pricing measures proposed since the Blueprint, could cause significant operational and reimbursement changes for the pharmaceutical industry. We cannot know whether any of these or other changes will be enacted and, if so, whether they would impact the prices we would be able to charge for our product candidates, if they gain approval in the U.S.
We may be subject, directly or indirectly, to applicable U.S. federal and state anti-kickback, false claims laws, physician payment transparency laws, fraud and abuse laws or similar healthcare and security laws and regulations, which could expose us to criminal sanctions, civil penalties, contractual damages, reputational harm and diminished profits and future earnings.
Healthcare providers, physicians and others will play a primary role in the recommendation and prescription of any products for which we obtain regulatory approval. If we obtain FDA approval for any of our product candidates and begin commercializing those drugs in the U.S., our operations may be subject to various federal and state fraud and abuse laws, including, without limitation, the federal Anti-Kickback Statute, the federal False Claims Act, and physician payment sunshine and other disclosure laws and regulations. These laws may impact, among other things, our potential sales, marketing, patient assistance and education programs. In addition, we may be subject to data privacy and security regulation by both the federal government and the states in which we conduct our business. The laws that may affect our ability to operate include:
| ● |
the federal Anti-Kickback Statute, which prohibits, among other things, knowingly and willfully soliciting, receiving, offering or paying any remuneration (including any kickback, bribe, or rebate), directly or indirectly, overtly or covertly, in cash or in kind, to induce, or in return for, either the referral of an individual, or the purchase, lease, order or recommendation of any good, facility, item or service for which payment may be made, in whole or in part, under a federal healthcare program, such as the Medicare and Medicaid programs; |
| ● |
federal civil and criminal false claims laws and civil monetary penalty laws, including the False Claims Act, which may be pursued through civil whistleblower or qui tam actions, impose criminal and civil penalties against individuals or entities for knowingly presenting, or causing to be presented, to the federal government, false or fraudulent claims for payment or approval from Medicare, Medicaid or other third-party payors or making a false statement to avoid, decrease or conceal an obligation to pay money to the federal government; |
| ● |
federal criminal statutes created through the Health Insurance Portability and Accountability Act of 1996, or HIPAA, which prohibit knowingly and willfully executing, or attempting to execute, a scheme to defraud any healthcare benefit program or obtain, by means of false or fraudulent pretenses, representations, or promises, any of the money or property owned by, or under the custody or control of, any healthcare benefit program, regardless of the payor (e.g., public or private) and knowingly and willfully falsifying, concealing or covering up by any trick or device a material fact or making any materially false statements in connection with the delivery of, or payment for, healthcare benefits, items or services relating to healthcare matters; |
| ● |
HIPAA, as amended by the Health Information Technology for Economic and Clinical Health Act of 2009 and their respective implementing regulations, which impose requirements on certain covered healthcare providers, health plans, and healthcare clearinghouses as well as their respective business associates that perform services for them that involve the use, or disclosure of, individually identifiable health information, relating to the privacy, security and transmission of individually identifiable health information; |
| ● |
federal transparency requirements, including the Affordable Care Act provision commonly referred to as the Physician Payments Sunshine Act, which requires manufacturers of drugs, biologics, devices and medical supplies for which payment is available under Medicare, Medicaid or the Children’s Health Insurance Program to report annually to the U.S. Department of Health and Human Services information related to payments and other transfers of value made to physicians and teaching hospitals, as well as ownership and investment interests held by physicians and their immediate family members; and |
| ● |
federal consumer protection and unfair competition laws, which broadly regulate marketplace activities and activities that potentially harm consumers. |
These and similar laws may be subject to amendment or reinterpretation, and implementing regulations may be revised or reinterpreted, in ways that may significantly affect our business. For example, the former Trump administration issued final rules in late 2020 that, among other things, made changes to certain Anti-Kickback Statute safe harbors; however, implementation of these rules has been and may continue to be affected by a regulatory freeze announced by the current administration in January 2021 and litigation challenging these rules. Additionally, we may be subject to state and non-U.S. equivalents of each of the healthcare laws described above, among others, some of which may be broader or different in scope and may apply regardless of the payor. Many U.S. states have adopted laws similar to the federal Anti-Kickback Statute, some of which apply to the referral of patients for healthcare services reimbursed by any source, not just governmental payors, including private insurers. In addition, some states have passed laws that require pharmaceutical companies to comply with the April 2003 Office of Inspector General Compliance Program Guidance for Pharmaceutical Manufacturers and/or the Pharmaceutical Research and Manufacturers of America’s Code on Interactions with Healthcare Professionals. Several states also impose other marketing restrictions or require pharmaceutical companies to make marketing or price disclosures to the state, and some states have passed their own data privacy and security measures. There are ambiguities as to what is required to comply with these state requirements and if we fail to comply with an applicable state law requirement we could be subject to penalties or other consequences.
Because of the breadth of these laws and the narrowness of the statutory exceptions and safe harbors available, it is possible that some of our future business activities could be subject to challenge under one or more of such laws. In addition, recent health care reform legislation has strengthened these laws. For example, the Affordable Care Act, among other things, amends the intent requirement of the federal Anti-Kickback Statute and criminal healthcare fraud statutes. As a result of such amendment, a person or entity no longer needs to have actual knowledge of these statutes or specific intent to violate them in order to have committed a violation. Moreover, the Affordable Care Act provides that a claim including items or services resulting from a violation of the federal Anti-Kickback Statute constitutes a false or fraudulent claim for purposes of the False Claims Act.
Violations of fraud and abuse laws may be punishable by criminal or civil sanctions, including penalties, fines or exclusion or suspension from federal and state healthcare programs such as Medicare and Medicaid and debarment from contracting with the U.S. government. In addition, private individuals have the ability to bring actions on behalf of the U.S. government under the federal False Claims Act as well as under the false claims laws of several states.
Efforts to ensure that our business arrangements with third parties will comply with applicable healthcare laws and regulations will involve substantial costs. It is possible that governmental authorities will conclude that our business practices do not comply with current or future statutes, regulations or case law involving applicable fraud and abuse or other healthcare laws and regulations. If any such actions are instituted against us, and we are not successful in defending ourselves or asserting our rights, those actions could have a significant impact on our business, including the imposition of civil, criminal and administrative penalties, damages, disgorgement, monetary fines, possible exclusion from participation in Medicare, Medicaid and other federal healthcare programs, contractual damages, reputational harm, diminished profits and future earnings, and curtailment of our operations, any of which could adversely affect our ability to operate our business and our results of operations. In addition, the approval and commercialization of any of our product candidates outside the U.S. will also likely subject us to non-U.S. equivalents of the healthcare laws mentioned above, among other non-U.S. laws.
If any of the physicians or other providers or entities with whom we expect to do business with are found to be not in compliance with applicable laws, they may be subject to criminal, civil or administrative sanctions, including exclusions from government funded healthcare programs. This could adversely affect our ability to operate our business and our results of operations.
Risks Related to Our Intellectual Property
A portion of our intellectual property portfolio currently comprises pending patent applications that have not yet been issued as granted patents and if our pending patent applications fail to issue, our business will be adversely affected. If we are unable to obtain and maintain patent protection for our technology and drugs, our competitors could develop and commercialize technology and drugs similar or identical to ours, and our ability to successfully commercialize our technology and drugs may be adversely affected.
Our success depends in large part on our ability to obtain and maintain patent protection in the U.S., China and other countries with respect to our proprietary technology and product candidates. As of March 21, 2022, we owned 19 issued U.S. patents directed to Plinabulin and Plinabulin analogs, their synthesis and their use in the treatment of various disorders including lung cancer. In addition, we had counterpart granted patents in 39 foreign jurisdictions, including Japan, South Korea, China, Europe and other countries. The U.S. patents are scheduled to expire between 2023 and 2037, excluding any patent term restorations. We had 14 families of pending patent applications directed to use of Plinabulin in neutropenia reduction, use of Plinabulin for treating RAS mutant tumors and brain tumors, polymorphic forms of Plinabulin, use of Plinabulin in combination with checkpoint inhibitors, use of Plinabulin in reduction of immunotherapy related adverse events, the therapeutic use of tubulin binding compounds, Plinabulin dosage regimens, use of Plinabulin in the treatment of thrombocytopenia, use of Plinabulin in combination with G-CSF therapy, use of Plinabulin for treating epidermal growth factor receptor, or EGFR, mutant tumors, and use of Plinabulin in stimulating immune response. If these applications were to issue, they would nominally expire between 2033 and 2039. We had three pending Patent Cooperation Treaties, or PCTs, patent applications directed to the use of Plinabulin for treating iron disorders, use of Plinabulin in combination with an immune checkpoint inhibitor and a farnesyl pyrophosphate synthase, or FPPS, inhibitor for treating cancer, and use of Plinabulin in combination with an anti-CD47 agent for treating cancer. If applications claiming priority to these PCT applications were to issue, they would nominally expire between 2040 and 2041.
With respect to issued patents in certain jurisdictions, for example, the U.S. and Europe, we may be entitled to obtain a patent term extension to extend the patent expiration date provided we meet the applicable requirements for obtaining such patent term extensions. We have sought to protect our proprietary position by filing patent applications in the U.S. and through the PCT related to novel technologies and product candidates that we consider to be important to our business. This process is time-consuming, and we may not be able to file and prosecute all necessary or desirable patent applications in a timely manner. It is also possible that we will fail to identify patentable aspects of our research and development output before it is too late to obtain patent protection.
Our pending patent applications may not result in issued patents in the U.S. or non-U.S. jurisdictions in which such applications are pending. Even if patents do issue on any of these applications, a third party nevertheless may challenge their validity. Moreover, we may not obtain sufficient claim scope in those patents to prevent a third party from competing successfully with our product candidates. Even if our patent applications issue as patents, they may not issue in a form that will provide us with any meaningful protection, prevent competitors from competing with us or otherwise provide us with any competitive advantage. Our competitors may be able to circumvent our patents by developing similar or alternative technologies or product candidates in a non-infringing manner. The issuance of a patent is not conclusive as to its scope, validity or enforceability, and our patents may be challenged in the courts or patent offices in the U.S. and abroad. Such challenges may result in patent claims being narrowed, invalidated or held unenforceable, which could limit our ability to stop or prevent us from stopping others from using or commercializing similar or identical technology and product candidates, or limit the duration of the patent protection of our technology and product candidates. Given the amount of time required for the development, testing and regulatory review of new product candidates, patents protecting such candidates might expire before or shortly after such candidates are commercialized. As a result, our patent portfolio may not provide us with sufficient rights to exclude others from commercializing product candidates similar or identical to ours.
We may not be able to protect our intellectual property rights throughout the world.
Filing, prosecuting, maintaining and defending patents on product candidates in all countries throughout the world could be prohibitively expensive for us, and our intellectual property rights in some non-U.S. countries can have a different scope and strength than do those in the U.S. In addition, the laws of certain non-U.S. countries do not protect intellectual property rights to the same extent as U.S. federal and state laws do. Consequently, we may not be able to prevent third parties from practicing our inventions in all countries outside the U.S., or from selling or importing drugs made using our inventions in and into the U.S. or non-U.S. jurisdictions. Competitors may use our technologies in jurisdictions where we have not obtained patent protection to develop their own drugs and further, may export otherwise infringing drugs to non-U.S. jurisdictions where we have patent protection, but where enforcement rights are not as strong as those in the U.S. These drugs may compete with our product candidates and our patent rights or other intellectual property rights may not be effective or adequate to prevent them from competing.
Many companies have encountered significant problems in protecting and defending intellectual property rights in certain jurisdictions. The legal systems of some countries do not favor the enforcement of patents, trade secrets and other intellectual property, which could make it difficult in those jurisdictions for us to stop the infringement or misappropriation of our patents or other intellectual property rights, or the marketing of competing drugs in violation of our proprietary rights. Proceedings to enforce our patent and other intellectual property rights in non-U.S. jurisdictions could result in substantial costs and divert our efforts and attention from other aspects of our business.
Furthermore, such proceedings could put our patents at risk of being invalidated, held unenforceable, or interpreted narrowly, could put our patent applications at risk of not issuing, and could provoke third parties to assert claims of infringement or misappropriation against us. We may not prevail in any lawsuits that we initiate and the damages or other remedies awarded, if any, may not be commercially meaningful. Accordingly, our efforts to enforce our intellectual property rights around the world may be inadequate to obtain a significant commercial advantage from the intellectual property that we develop.
We may become involved in lawsuits to protect or enforce our intellectual property rights, which could be expensive, time consuming and unsuccessful. Our patent rights relating to our product candidates could be found invalid or unenforceable if challenged in court or before USPTO or comparable non-U.S. authority.
Competitors may infringe our patent rights or misappropriate or otherwise violate our intellectual property rights. To counter infringement or unauthorized use, litigation may be necessary in the future to enforce or defend our intellectual property rights, to protect our trade secrets or to determine the validity and scope of our own intellectual property rights or the proprietary rights of others. This can be expensive and time consuming. Any claims that we assert against perceived infringers could also provoke these parties to assert counterclaims against us alleging that we infringe their intellectual property rights. Many of our current and potential competitors have the ability to dedicate substantially greater resources to enforce and/or defend their intellectual property rights than we can. Accordingly, despite our efforts, we may not be able to prevent third parties from infringing upon or misappropriating our intellectual property. Litigation could result in substantial costs and diversion of management resources, which could harm our business and financial results. In addition, in an infringement proceeding, a court may decide that patent rights or other intellectual property rights owned by us are invalid or unenforceable, or may refuse to stop the other party from using the technology at issue on the grounds that our patent rights or other intellectual property rights do not cover the technology in question. An adverse result in any litigation proceeding could put our patent, as well as any patents that may issue in the future from our pending patent applications, at risk of being invalidated, held unenforceable or interpreted narrowly. Furthermore, because of the substantial amount of discovery required in connection with intellectual property litigation, some of our confidential information could be compromised by disclosure during this type of litigation.
If we initiate legal proceedings against a third party to enforce our patents, or any patents that may issue in the future from our patent applications, that relate to one of our product candidates, the defendant could counterclaim that such patent rights are invalid or unenforceable. In patent litigation in the U.S., defendant counterclaims alleging invalidity or unenforceability are commonplace, and there are numerous grounds upon which a third party can assert invalidity or unenforceability of a patent. Third parties may also raise similar claims before administrative bodies in the U.S. or abroad, even outside the context of litigation. Such mechanisms include ex parte re-examination, inter partes review, post-grant review, derivation and equivalent proceedings in non-U.S. jurisdictions, such as opposition proceedings. Such proceedings could result in revocation or amendment to our patents in such a way that they no longer cover and protect our product candidates. With respect to the validity of our patents, for example, there may be invalidating prior art of which we, our patent counsel, and the patent examiner were unaware during prosecution. If a defendant were to prevail on a legal assertion of invalidity and/or unenforceability, we would lose at least part, and perhaps all, of the patent protection on our product candidates. Such a loss of patent protection could have a material adverse impact on our business.
We may not be able to prevent misappropriation of our trade secrets or confidential information, particularly in countries where the laws may not protect those rights as fully as in the U.S. Furthermore, because of the substantial amount of discovery required in connection with intellectual property litigation, some of our confidential information could be compromised by disclosure during this type of litigation.
We may be subject to claims challenging the inventorship of our patents and other intellectual property.
Although we are not currently experiencing any claims challenging the inventorship of our patents or ownership of our intellectual property, we may in the future be subject to claims that former employees, collaborators or other third parties have an interest in our patents or other intellectual property as inventors or co-inventors. For example, we may have inventorship disputes arise from conflicting obligations of consultants or others who are involved in developing our product candidates. Litigation may be necessary to defend against these and other claims challenging inventorship. If we fail in defending any such claims, in addition to paying monetary damages, we may lose rights such as exclusive ownership of, or right to use, our patent rights or other intellectual property. Such an outcome could have a material adverse effect on our business. Even if we are successful in defending against such claims, litigation could result in substantial costs and be a distraction to management and other employees.
If we are sued for infringing intellectual property rights of third parties, such litigation could be costly and time consuming and could prevent or delay us from developing or commercializing our product candidates.
Our commercial success depends in part on our avoiding infringement of the patents and other intellectual property rights of third parties. There is a substantial amount of litigation involving patent and other intellectual property rights in the biotechnology and pharmaceutical industries. Numerous issued patents and pending patent applications, which are owned by third parties, exist in the fields in which we are developing product candidates. As the biotechnology and pharmaceutical industries expand and more patents are issued, the risk increases that our product candidates may give rise to claims of infringement of the patent rights of others.
Third parties may assert that we are employing their proprietary technology without authorization. There may be third-party patents of which we are currently unaware with claims to materials, formulations, methods of manufacture or methods for treatment related to the use or manufacture of our product candidates. Because patent applications can take many years to issue, there may be currently pending patent applications which may later result in issued patents that our product candidates may infringe. In addition, third parties may obtain patents in the future and claim that use of our technologies infringes upon these patents. If any third-party patents were held by a court of competent jurisdiction to cover the manufacturing process of any of our product candidates, any molecules formed during the manufacturing process or any final drug itself, the holders of any such patents may be able to prevent us from commercializing such product candidate unless we obtain a license under the applicable patents, or until such patents expire or they are finally determined to be held invalid or unenforceable. Similarly, if any third-party patent were held by a court of competent jurisdiction to cover aspects of our formulations, processes for manufacture or methods of use, including combination therapy or patient selection methods, the holders of any such patent may be able to block our ability to develop and commercialize the applicable product candidate unless we obtain a license, limit our uses, or until such patent expires or is finally determined to be held invalid or unenforceable. In any of these cases, such a license may not be available on commercially reasonable terms or at all.
Third parties who bring successful claims against us for infringement of their intellectual property rights may obtain injunctive or other equitable relief, which could prevent us from developing and commercializing one or more of our product candidates. Defense of these claims, regardless of their merit, would involve substantial litigation expense and would be a substantial diversion of employee resources from our business. In the event of a successful claim of infringement or misappropriation against us, we may have to pay substantial damages, including treble damages and attorneys’ fees in the case of willful infringement, obtain one or more licenses from third parties, pay royalties or redesign our infringing product candidates, which may be impossible or require substantial time and monetary expenditure. In the event of an adverse result in any such litigation, or even in the absence of litigation, we may need to obtain licenses from third parties to advance our research or allow commercialization of our product candidates. Any required license may not be available at all or may not be available on commercially reasonable terms. In the event that we are unable to obtain such a license, we would be unable to further develop and commercialize one or more of our product candidates, which could harm our business significantly. We may also elect to enter into license agreements in order to settle patent infringement claims or to resolve disputes prior to litigation, and any such license agreements may require us to pay royalties and other fees that could significantly harm our business.
Even if resolved in our favor, litigation or other legal proceedings relating to intellectual property claims may cause us to incur significant expenses, and could distract our technical personnel, management personnel, or both from their normal responsibilities. In addition, there could be public announcements of the results of hearings, motions or other interim proceedings or developments and if securities analysts or investors perceive these results to be negative, it could have a substantial adverse effect on the market price of our ordinary shares. Such litigation or proceedings could substantially increase our operating losses and reduce the resources available for development activities or any future sales, marketing or distribution activities. We may not have sufficient financial or other resources to adequately conduct such litigation or proceedings. Some of our competitors may be able to sustain the costs of such litigation or proceedings more effectively than we can because of their greater financial resources. Uncertainties resulting from the initiation and continuation of patent litigation or other proceedings could have a material adverse effect on our ability to compete in the marketplace.
Obtaining and maintaining our patent protection depends on compliance with various procedural, document submission, fee payment, and other requirements imposed by governmental patent agencies, and our patent protection could be reduced or eliminated for noncompliance with these requirements.
Periodic maintenance fees on any issued patent are due to be paid to the USPTO and other patent agencies in several stages over the lifetime of the patent. The USPTO and various non-U.S. governmental patent agencies require compliance with a number of procedural, documentary, fee payment, and other similar provisions during the patent application process. Although an inadvertent lapse can in many cases be cured by payment of a late fee or by other means in accordance with the applicable rules, there are situations in which noncompliance can result in abandonment or lapse of the patent or patent application, resulting in partial or complete loss of patent rights in the relevant jurisdiction. Noncompliance events that could result in abandonment or lapse of a patent or patent application include failure to respond to official actions within prescribed time limits, non-payment of fees, and failure to properly legalize and submit formal documents. In any such event, our competitors might be able to enter the market, which would have a material adverse effect on our business.
The terms of our patents may not be sufficient to effectively protect our product candidates and business.
In most countries in which we file, including the U.S., the term of an issued patent is generally 20 years from the earliest claimed filing date of a non-provisional patent application in the applicable country. Although various extensions may be available, the life of a patent and the protection it affords is limited. Even if patents covering our product candidates are obtained, we may be open to competition from other companies as well as generic medications once the patent life has expired for a drug. The granted U.S. patents directed to the Plinabulin composition of matter, its synthesis and use are scheduled to expire between 2023 and 2037, excluding any potential patent term restoration. Upon the expiration of our issued patents or patents that may issue from our pending patent applications, we will not be able to assert such patent rights against potential competitors and our business and results of operations may be adversely affected.
If we do not obtain additional protection under the Hatch-Waxman Amendments and similar legislation in other countries extending the terms of our patents, if issued, relating to our product candidates, our business may be materially harmed.
Depending upon the timing, duration and specifics of FDA regulatory approval for our product candidates, one or more of our U.S. patents, if issued, may be eligible for limited patent term restoration under the Drug Price Competition and Patent Term Restoration Act of 1984, referred to as the Hatch-Waxman Amendments. The Hatch-Waxman Amendments permit a patent term extension of up to five years as compensation for patent term lost during drug development and the FDA regulatory review process. Patent term extensions, however, cannot extend the remaining term of a patent beyond a total of 14 years from the date of drug approval by the FDA, and only one patent can be extended for a particular drug.
The application for patent term extension is subject to approval by the USPTO, in conjunction with the FDA. We may not be granted an extension because of, for example, failing to apply within applicable deadlines, failing to apply prior to expiration of relevant patents or otherwise failing to satisfy applicable requirements. Moreover, the applicable time period or the scope of patent protection afforded could be less than we request. If we are unable to obtain a patent term extension for a given patent or the term of any such extension is less than we request, the period during which we will have the right to exclusively market our drug will be shortened and our competitors may obtain earlier approval of competing drugs, and our ability to generate revenues could be materially adversely affected.
Changes in patent law could diminish the value of patents in general, thereby impairing our ability to protect our product candidates.
Our success is heavily dependent on intellectual property, particularly patent rights. Obtaining and enforcing patents involves both technological and legal complexity, and is therefore costly, time-consuming and inherently uncertain. In addition, the U.S. has recently enacted and is currently implementing wide-ranging patent reform legislation. Recent U.S. Supreme Court rulings have narrowed the scope of patent protection available in certain circumstances and weakened the rights of patent owners in certain situations. In addition to increasing uncertainty with regard to our ability to obtain patents in the future, this combination of events has created uncertainty with respect to the value of patents once obtained, if any. Depending on decisions by the U.S. Congress, the federal courts and the USPTO, the laws and regulations governing patents could change in unpredictable ways that would weaken our ability to obtain new patents or to enforce our existing patents and patents that we might obtain in the future. For example, in the case, Assoc. for Molecular Pathology v. Myriad Genetics, Inc., the U.S. Supreme Court held that certain claims to naturally-occurring substances are not patentable. Although we do not believe that our currently-issued patents directed to our product candidates and any patents that may issue from our pending patent applications if issued in their currently pending forms will be found invalid based on this decision, future decisions by the courts, the U.S. Congress or the USPTO may impact the value of our patent rights. There could be similar changes in the laws of foreign jurisdictions that may impact the value of our patent rights or our other intellectual property rights.
If we are unable to protect the confidentiality of our trade secrets, our business and competitive position would be harmed.
In addition to our issued patent and pending patent applications, we rely on trade secrets, including unpatented know-how, technology and other proprietary information, to maintain our competitive position and to protect our product candidates. We seek to protect these trade secrets, in part, by entering into non-disclosure and confidentiality agreements with parties that have access to them, such as our employees, corporate collaborators, outside scientific collaborators, sponsored researchers, contract manufacturers, consultants, advisors and other third parties. We also enter into confidentiality and invention or patent assignment agreements with our employees and consultants. However, any of these parties may breach such agreements and disclose our proprietary information, and we may not be able to obtain adequate remedies for such breaches. Enforcing a claim that a party illegally disclosed or misappropriated a trade secret can be difficult, expensive and time-consuming, and the outcome is unpredictable. If any of our trade secrets were to be lawfully obtained or independently developed by a competitor, we would have no right to prevent them from using that technology or information to compete with us and our competitive position would be harmed.
We may be subject to claims that our employees have wrongfully used or disclosed alleged trade secrets of their former employers.
Although we try to ensure that our employees do not use the proprietary information or know-how of others in their work for us, we may be subject to claims that we or these employees have used or disclosed intellectual property, including trade secrets or other proprietary information, of any such employee’s former employer. We are not aware of any threatened or pending claims related to these matters or concerning the agreements with our senior management, but in the future litigation may be necessary to defend against such claims. If we fail in defending any such claims, in addition to paying monetary damages, we may lose valuable intellectual property rights or personnel. Even if we are successful in defending against such claims, litigation could result in substantial costs and be a distraction to management.
In addition, while we typically require our employees, consultants and contractors who may be involved in the development of intellectual property to execute agreements assigning such intellectual property to us, we may be unsuccessful in executing such an agreement with each party who in fact develops intellectual property that we regard as our own, which may result in claims by or against us related to the ownership of such intellectual property. If we fail in prosecuting or defending any such claims, in addition to paying monetary damages, we may lose valuable intellectual property rights. Even if we are successful in prosecuting or defending against such claims, litigation could result in substantial costs and be a distraction to our management and scientific personnel.
We may not be successful in obtaining or maintaining necessary rights for our development pipeline through acquisitions and in-licenses.
Because our programs may subsequently include additional product candidates that require the use of proprietary rights held by third parties, the growth of our business may depend in part on our ability to acquire and maintain licenses or other rights to use these proprietary rights. We may be unable to acquire or in-license any compositions, methods of use, or other third-party intellectual property rights from third parties that we identify. The licensing and acquisition of third-party intellectual property rights is a competitive area, and more established companies may pursue strategies to license or acquire third-party intellectual property rights that we may consider attractive. These established companies may have a competitive advantage over us due to their size, cash resources and greater clinical development and commercialization capabilities.
In addition, companies that perceive us to be a competitor may be unwilling to assign or license rights to us. We also may be unable to license or acquire third-party intellectual property rights on terms that would allow us to make an appropriate return on our investment. If we are unable to successfully obtain rights to required third-party intellectual property rights, our business, financial condition and prospects for growth could suffer.
Risks Related to Our Reliance on Third Parties
We rely on third parties to conduct our studies in animals and clinical trials. If these third parties do not successfully carry out their contractual duties or meet expected deadlines, we may not be able to obtain regulatory approval for or commercialize our product candidates and our business could be substantially harmed.
We have relied upon and plan to continue to rely upon third-party CROs to monitor and manage data for our ongoing preclinical studies and clinical programs. We rely on these parties for execution of our studies in animals and clinical trials, and control only certain aspects of their activities. Nevertheless, we are responsible for ensuring that each of our studies is conducted in accordance with the applicable protocol, legal, and regulatory requirements and scientific standards, and our reliance on the CROs does not relieve us of our regulatory responsibilities. We and third parties, such as our CROs, are subject to numerous environmental, health and safety laws and regulations, including those governing laboratory procedures and the handling, use, storage, treatment and disposal of hazardous materials and waste.
The manufacturing of Plinabulin drug substance or drug products involve the use of hazardous materials. We and our contract manufacturing partners contract with third parties for the disposal of these materials and waste. We cannot eliminate the risk of contamination or injury from these materials. In the event of contamination or injury resulting from our use of hazardous materials, we could be held liable for any resulting damages, and any liability could exceed our insurance coverage. We also could incur significant costs associated with civil or criminal fines and penalties. Although we maintain workers’ compensation insurance to cover us for costs and expenses that we may incur due to injuries to our employees resulting from the use of or exposure to hazardous materials, this insurance may not provide adequate coverage against potential liabilities. We do not maintain insurance for environmental liability or toxic tort claims that may be asserted against us in connection with our storage, use or disposal of biological or hazardous materials.
Furthermore, we and third parties are subject to numerous international, national, municipal and local environmental, health and safety laws and regulations relating to, among other matters, safe working conditions, product stewardship and environmental protection. However, environmental and social laws and regulations have tended to become increasingly stringent. There has been increased global focus on environmental and social issues and it is possible that China may potentially adopt more stringent standards or new regulations in these areas. The extent regulatory changes occur in the future, they could result in, among other things, increased costs to us. In addition, we may incur substantial costs in order to comply with current or future environmental, health and safety laws and regulations. These current or future laws and regulations may impair our research, development or production efforts. Our failure to comply with these laws and regulations may result in substantial fines, penalties or other sanctions and also may materially adversely affect our business, financial condition, results of operations and future growth prospects.
We, our clinical investigators and our CROs are required to comply with GCPs, which are regulations and guidelines enforced by the FDA, NMPA, EMA and other comparable regulatory authorities for all of our drugs in clinical development. Regulatory authorities enforce these GCPs through periodic inspections of trial sponsors, principal investigators and trial sites. If we, our clinical investigators or any of our CROs fail to comply with applicable GCPs, the clinical data generated in our clinical trials may be deemed unreliable and the FDA, NMPA, EMA or comparable regulatory authorities may require us to perform additional clinical trials before approving our marketing applications. Upon inspection by a given regulatory authority, such regulatory authority may determine that one or more of our clinical trials do not comply with GCP regulations. In addition, our clinical trials must be conducted with drugs produced under cGMP regulations. Our failure to comply with these regulations may require us to repeat clinical trials, which would delay the regulatory approval process.
Our CROs have the right to terminate their agreements with us in certain circumstances. If any of our relationships with these third-party CROs terminate, we may not be able to enter into arrangements with alternative CROs or to do so on commercially reasonable terms. In addition, our CROs are not our employees, and we are limited to remedies available to us under our agreements with such CROs, if they fail to devote sufficient time and resources to our ongoing clinical and preclinical studies. If CROs or clinical investigators do not successfully carry out their contractual duties or obligations or meet expected deadlines, if they need to be replaced or if the quality or accuracy of the clinical data they obtain is compromised due to the failure to adhere to our clinical protocols, regulatory requirements or for other reasons, our clinical trials may be extended, delayed or terminated and we may not be able to obtain regulatory approval for or successfully commercialize our product candidates. As a result, our results of operations and the commercial prospects for our product candidates would be harmed, our costs could increase and our ability to generate revenues could be delayed.
Switching or adding additional CROs involves additional cost and requires management time and focus. In addition, there is a natural transition period when a new CRO commences work. As a result, delays occur, which can materially influence our ability to meet our desired clinical development timelines. Though we carefully manage our relationships with our CROs, we may nevertheless encounter similar challenges or delays in the future and these delays or challenges may have a material adverse effect on our business, financial condition and prospects.
We expect to rely on third parties to manufacture our product candidate supplies, and we intend to rely on third parties for the manufacturing process of our product candidates, if approved. Our business could be harmed if those third parties fail to provide us with sufficient quantities of product or fail to do so at acceptable quality levels or prices.
The manufacture of drug products is complex and requires significant expertise and capital investment, including the development of advanced manufacturing techniques and process controls. We intend to rely on outside vendors to manufacture supplies and process our product candidates. We have not yet caused our product candidates to be manufactured or processed on a commercial scale and may not be able to do so for any of our product candidates.
Our anticipated reliance on third-party manufacturers exposes us to the following risks:
| ● |
we may be unable to identify manufacturers on acceptable terms or at all because the number of potential manufacturers is limited and the FDA, NMPA, EMA or other comparable regulatory authorities must evaluate any manufacturers. This assessment requires new testing and cGMP-compliance inspections by the FDA, NMPA, EMA or other comparable regulatory authorities, which may be delayed or otherwise impeded by the COVID-19 pandemic or other factors. In addition, a new manufacturer would have to be educated in, or develop substantially equivalent processes for, production of our drugs; |
| ● |
our manufacturers may have little or no experience with manufacturing our product candidates, and therefore may require a significant amount of support from us to implement and maintain the infrastructure and processes required to manufacture our product candidates; |
| ● |
our third-party manufacturers might be unable to timely manufacture our product candidates or produce the quantity and quality required to meet our clinical and commercial needs, if any; |
| ● |
our contract manufacturers may not be able to execute our manufacturing procedures and other logistical support requirements appropriately; |
| ● |
our contract manufacturers may not perform as agreed, may not devote sufficient resources to our product candidates, or may not remain in the contract manufacturing business for the time required to supply our clinical trials or to successfully produce, store and distribute our drugs; |
| ● |
any potential third-party manufacturer may be unable to initially pass federal, state or international regulatory inspections in a timely or cost-effective manner; |
| ● |
manufacturers are subject to ongoing periodic unannounced inspection by the FDA and corresponding state agencies in the U.S. and other regulatory authorities to ensure strict compliance with cGMPs and other government regulations and corresponding non-U.S. requirements and our third-party manufacturers may fail to comply with these regulations and requirements; |
| ● |
we may not own, or may have to share, the intellectual property rights to any improvements made by our third-party manufacturers in the manufacturing process for our product candidates; |
| ● |
our third-party manufacturers could breach or terminate their agreements with us; |
| ● |
our contract manufacturers and critical reagent suppliers may be subject to inclement weather, as well as natural or man-made disasters; |
| ● |
our contract manufacturers may have unacceptable or inconsistent product quality success rates and yields; and |
| ● |
we may not be able to obtain raw materials and components used in the manufacturing process that are suitable or acceptable for use, particularly where we have no other source or supplier for the raw materials or components. |
Each of these risks could delay or prevent the completion of our clinical trials or the approval of any of our product candidates by the FDA, NMPA, EMA or other comparable regulatory authorities, result in higher costs or adversely impact commercialization of our product candidates.
In addition to relying on third-party manufacturers and vendors to manufacture our product candidates, we will rely on third parties to perform certain specification tests on our product candidates prior to delivery to patients. If these tests are not appropriately done and test data are not reliable, patients could be put at risk of serious harm and the FDA, NMPA, EMA or other comparable regulatory authorities could place significant restrictions on our company until deficiencies are remedied.
Currently, raw materials for our manufacturing activities are supplied by multiple source suppliers. We have agreements for the supply of drug materials with manufacturers or suppliers that we believe have sufficient capacity to meet our demands. In addition, we believe that adequate alternative sources for such supplies exist. However, if supplies are interrupted, it would materially harm our business.
We rely on BASF SE as the sole supplier of the stabilizing agent, Kolliphor HS15, used in Plinabulin’s current formulation. If BASF SE becomes unable or unwilling to supply Kolliphor HS15, we will not be able to replace BASF SE and we would be required to reformulate Plinabulin. We will seek to find another formulation while continuing to use Kolliphor HS15, in accordance with our discussions with the FDA. Reformulation of our product candidates will cause delays for a number of reasons including, but not limited to, the fact that the supplier of any replacement agent would have to be evaluated by or qualified with the relevant regulatory authorities, which is an expensive and time-consuming process during which we may experience a supply interruption. Such reformulation would result in significant delays and is expected to reduce the overall activity of one or more of our product candidates. We may also be unsuccessful in negotiating favorable terms with such a supplier. As a result, our financial position and results of operations may be adversely affected.
Manufacturers of drug products often encounter difficulties in production, particularly in scaling up or out, validating the production process, and assuring high reliability of the manufacturing process (including the absence of contamination). These problems include logistics and shipping, difficulties with production costs and yields, quality control, including stability of the product, product testing, operator error, availability of qualified personnel, as well as compliance with strictly enforced federal, state and non-U.S. regulations. Furthermore, if contaminants are discovered in our supply of our product candidates or in the manufacturing facilities, such manufacturing facilities may need to be closed for an extended period of time to investigate and remedy the contamination. It is possible that stability failures or other issues relating to the manufacture of our product candidates may occur in the future. Additionally, our manufacturers may experience manufacturing difficulties due to resource constraints or as a result of labor disputes or unstable political environments. If our manufacturers were to encounter any of these difficulties, or otherwise fail to comply with their contractual obligations, our ability to provide our product candidate to patients in clinical trials would be jeopardized. For example, BASF SE may not be able to produce sufficient quantities of stabilizing agent in a timely manner. Any delay or interruption in the supply of clinical trial supplies could delay the completion of clinical trials, increase the costs associated with maintaining clinical trial programs and, depending upon the period of delay, require us to begin new clinical trials at additional expense or terminate clinical trials completely.
We have formed, and may form or seek collaborations, strategic alliances or acquisitions or enter into licensing arrangements in the future, and we may not realize the benefits of these arrangements.
We have formed, and may form or seek strategic alliances, create joint ventures or collaborations in the future. We may also acquire complimentary products, intellectual property rights, technologies or businesses or enter into additional licensing arrangements with third parties that we believe will complement or augment our development and commercialization efforts with respect to our product candidates and any future product candidates that we may develop. Any of these relationships may require us to incur non-recurring and other charges, increase our near and long-term expenditures, issue securities that dilute our shareholders, or disrupt our management and business. In addition, we face significant competition in seeking appropriate strategic partners and the negotiation process is time-consuming and complex. Moreover, we may not be successful in our efforts to establish a strategic partnership or other alternative arrangements for our product candidates because they may be deemed to be at too early a stage of development for collaborative effort and third parties may not view our product candidates as having the requisite potential to demonstrate safety and efficacy. If and when we collaborate with a third party for development and commercialization of a product candidate, we can expect to relinquish some or all of the control over the future success of that product candidate to the third party.
Further, collaborations involving our product candidates are subject to numerous risks, which may include the following:
| ● |
collaborators have significant discretion in determining the efforts and resources that they will apply to a collaboration; |
| ● |
collaborators may not pursue development and commercialization of our product candidates or may elect not to continue or renew development or commercialization programs based on clinical trial results, changes in their strategic focus due to the acquisition of competitive drugs, availability of funding, or other external factors, such as a business combination that diverts resources or creates competing priorities; |
| ● |
collaborators may delay clinical trials, provide insufficient funding for a clinical trial, stop a clinical trial, abandon a product candidate, repeat or conduct new clinical trials, or require a new formulation of a product candidate for clinical testing; |
| ● |
collaborators could independently develop, or develop with third parties, drugs that compete directly or indirectly with our drugs or product candidates; |
| ● |
a collaborator with marketing and distribution rights to one or more drugs may not commit sufficient resources to their marketing and distribution; |
| ● |
collaborators may not properly maintain or defend our intellectual property rights or may use our intellectual property or proprietary information in a way that gives rise to actual or threatened litigation that could jeopardize or invalidate our intellectual property or proprietary information or expose us to potential liability; |
| ● |
disputes may arise between us and a collaborator that cause the delay or termination of the research, development or commercialization of our product candidates, or that result in costly litigation or arbitration that diverts management attention and resources; |
| ● |
collaborations may be terminated and, if terminated, may result in a need for additional capital to pursue further development or commercialization of the applicable product candidates; |
| ● |
collaborators may own or co-own intellectual property covering our drugs that results from our collaborating with them, and in such cases, we would not have the exclusive right to commercialize such intellectual property; |
| ● |
the collaboration may result in increased operating expenses or the assumption of indebtedness or contingent liabilities; and |
| ● |
the collaboration arrangement may result in the loss of key personnel and uncertainties in our ability to maintain key business relationships. |
As a result, if we enter into collaboration agreements and strategic partnerships or license our drugs, we may not be able to realize the benefit of such transactions if we are unable to successfully integrate them with our existing operations and company culture, which could delay our timelines or otherwise adversely affect our business. Following a strategic transaction or license, we may not achieve the revenue or specific net income that justifies such transaction. If we are unable to reach agreements with suitable collaborators on a timely basis, on acceptable terms, or at all, we may have to curtail the development of a product candidate, reduce or delay its development program or one or more of our other development programs, delay its potential commercialization or reduce the scope of any sales or marketing activities, or increase our expenditures and undertake development or commercialization activities at our own expense. If we elect to fund and undertake development or commercialization activities on our own, we may need to obtain additional expertise and additional capital, which may not be available to us on acceptable terms or at all. If we fail to enter into collaborations and do not have sufficient funds or expertise to undertake the necessary development and commercialization activities, we may not be able to further develop our product candidates or bring them to market and generate product sales revenue, which would harm our business prospects, financial condition and results of operations.
We have entered into an investigator-initiated clinical trial agreement with the University of California San Diego, or UCSD, and Dr. Lyudmila Bazhenova, an employee of UCSD and the principal investigator, and a clinical study agreement with the University of Washington, in connection with the investigator-initiated Phase 1/2 studies of Plinabulin in combination with Bristol-Myers Squibb’s PD-1 antibody, nivolumab in patients with metastatic NSCLC. The University of Washington study achieved the dose regimen endpoint and therefore the study site has been closed. We have also entered into an investigator-initiated research agreement with Hoosier Cancer Research Network, Inc. and the Rutgers University, in connection with the investigator-initiated Phase 1 and Phase 2 clinical trials with a triple combination therapy, consisting of Plinabulin, nivolumab, and CTLA-4 antibody, ipilimumab, for the treatment of SCLC. In addition, we have entered into a sponsored research agreement with The University of Texas MD Anderson Cancer Center, or MD Anderson, in connection with research to evaluate the benefits of adding Plinabulin to radiation therapy plus immune checkpoint antibodies. We have entered into a sponsored clinical study agreement with MD Anderson in connection with the investigator-initiated Phase 1/2 study of Plinabulin in combination with radiation/immunotherapy in patients with select advanced malignancies after progression on PD-1 or PD-L1 targeted antibodies. See “Item 4. Information on the Company—B. Business Overview—Plinabulin, Our Lead Drug Candidate—Plinabulin in Combination with Immuno-oncology Agents in Anti-cancer Indications—Investigator Initiated Studies in Plinabulin in immune-oncology.” Each of these agreements provides that we will provide the financial support and access to Plinabulin for use in the studies, and they do not require that any intellectual property rights will be developed in connection with these studies. Our subsidiary SEED has also entered into a research collaboration and license agreement with Lilly, to discover and develop new chemical entities that could produce therapeutic benefit through targeted protein degradation, or TPD. Additionally, our subsidiary Wanchunbulin has entered into an exclusive commercialization and co-development agreement with Hengrui to develop additional indications for Plinabulin.
Risks Related to Our Industry, Business and Operation
We may be limited in the promotional claims we can make and may not be able to use information about competing therapies to promote or market Plinabulin, if approved, without incurring significant regulatory or enforcement risks.
Various U.S. governmental agencies, including the FDA and the Federal Trade Commission, or the FTC, regulate the promotion and advertising of FDA approved medical products. Promotional materials and statements must not be false or misleading. Among other things, the FDA requires that promotional claims be supported by “substantial evidence,” which requires adequate, well-controlled clinical trials. Promotional claims must also reflect “fair balance” between the risks and benefits of a medical product. The FDA has found comparative claims to be “false and misleading” when they are not supported by adequate, well-controlled, head-to-head comparison trials.
Disclaimers that the comparative claims are not based on head-to-head trials may not be sufficient to insulate the responsible party from an FDA or FTC enforcement action. False and misleading advertising and promotion is a violation of the Federal Food, Drug, and Cosmetic Act, or the FDCA, and subjects the responsible party to sanctions including, but not limited to, warning letters, injunctions, civil penalties and criminal prosecution. Additionally, a product is misbranded under the regulations if, in an effort to promote the product, a responsible party makes a false or misleading representation with respect to a competing drug, device or biologic.
We have limited rights to Plinabulin inside China.
Wanchunbulin, a partially owned subsidiary, holds the intellectual property rights to Plinabulin in China. We currently indirectly own 57.97% of the equity interest of Wanchunbulin. 37.99% of the equity interest of Wanchunbulin is held by Wanchun Biotech, a Chinese limited liability company owned by Lan Huang, our Chief Executive Officer, and Linqing Jia, our major shareholder, and the remaining 4.04% is held by certain other investors. As a result, any distributions resulting from Wanchunbulin on account of its equity ownership will not be fully received by us as the parent company, and any payment from us to Wanchunbulin will indirectly benefit Dr. Huang, Mr. Jia and said investors. In addition, under Chinese laws, rules and regulations, our subsidiaries incorporated in China are restricted in their ability to transfer a portion of their respective net assets to their shareholders as dividends. Registered share capital and capital reserve accounts are also restricted from withdrawal in China. As of December 31, 2021, these restricted net assets were nil.
Our future success depends on our ability to retain our Chief Executive Officer and other key executives and to attract, retain and motivate qualified personnel.
We are highly dependent on Lan Huang, Ph.D., our Founder, Chairperson of our Board of Directors and Chief Executive Officer and the other principal members of our management and scientific teams. Although we have formal employment agreements with most of our executive officers, these agreements do not prevent our executives from terminating their employment with us at any time. We do not maintain “key person” insurance for any of our executives or other employees. The loss of the services of any of these persons could impede the achievement of our research, development and commercialization objectives.
To induce valuable employees to remain at our company, in addition to salary and cash incentives, we provide share incentive grants that vest over time and based on achieving certain performance objectives. The value to employees of these equity grants that vest over time may be significantly affected by movements in our ordinary share price that are beyond our control, and may at any time be insufficient to counteract more lucrative offers from other companies. Although we have employment agreements with our key employees, any of our employees could leave at any time, with or without notice.
Recruiting and retaining qualified scientific, clinical, sales and marketing personnel or consultants will also be critical to our success. In addition, we rely on consultants and advisors, including scientific and clinical advisors, to assist us in formulating our discovery and preclinical studies development and commercialization strategy. The loss of the services of our executive officers or other key employees and consultants could impede the achievement of our research, development and commercialization objectives and seriously harm our ability to successfully implement our business strategy.
Furthermore, replacing executive officers and key employees or consultants may be difficult and may take an extended period of time because of the limited number of individuals in our industry with the breadth of skills and experience required to successfully develop, gain regulatory approval of and commercialize product candidates. Competition to hire from this limited pool is intense, and we may be unable to hire, train, retain or motivate these key personnel or consultants on acceptable terms given the competition among numerous pharmaceutical and biotechnology companies for similar personnel.
We also experience competition for the hiring of scientific and clinical personnel from universities and research institutions. Our consultants and advisors may be employed by employers other than us and may have commitments under consulting or advisory contracts with other entities that may limit their availability to us. If we are unable to continue to attract and retain high quality personnel, our ability to pursue our growth strategy will be limited.
In January 2022, we announced an organizational streamlining initiative to re-focus certain of our resources on extending our cash runway and preserving long-term sustainability in light of the recent Complete Response Letter from the FDA for the NDA seeking approval of Plinabulin in combination with G-CSF for the prevention of CIN. This streamlining initiative includes a reduction in force program impacting a number of employees. This organizational streamlining could lead to increased attrition among those employees who were not directly affected by the reduction in force program.
To meet our long-term growth strategy, we will need to increase the size and capabilities of our organization, and we may experience difficulties in managing our growth.
As of March 21, 2022, we had 76 full-time employees. Of these, 45 were engaged in full-time research and development and laboratory operations and 31 were engaged in full-time general and administrative functions. As of March 21, 2022, 32 of our employees were located in China and 44 were located in the U.S. We have also engaged and may continue to engage independent contractors who are not full-time employees, to assist us with our operations. As our development and commercialization plans and strategies develop, we will need to establish and maintain effective disclosure and financial controls and make changes in our corporate governance practices. Future growth will impose significant added responsibilities on members of management, including:
| ● |
identifying, recruiting, integrating, maintaining and motivating additional employees; |
| ● |
managing our internal development efforts effectively, including the clinical and FDA or other comparable regulatory authority review process for our product candidates, while complying with our contractual obligations to contractors and other third parties; and |
| ● |
improving our operational, financial and management controls, reporting systems and procedures. |
Our future financial performance and our ability to commercialize our product candidates will depend, in part, on our ability to effectively manage our future growth, and our management may also have to divert a disproportionate amount of its attention away from day-to-day activities in order to devote a substantial amount of time to managing these growth activities.
We currently rely, and for the foreseeable future will continue to rely, in substantial part on certain independent organizations, advisors and consultants to provide certain services. These independent organizations, advisors and consultants may not continue to be available to us on a timely basis when needed, and in such case, we may not have the ability to find qualified replacements. In addition, if we are unable to effectively manage our outsourced activities or if the quality or accuracy of the services provided by consultants is compromised for any reason, our clinical trials may be extended, delayed or terminated, and we may not be able to obtain regulatory approval of our product candidates or otherwise advance our business. Furthermore, we may not be able to manage our existing consultants or find other competent outside contractors and consultants on economically reasonable terms, if at all.
If we are not able to effectively maintain our organization by retaining certain current employees, attracting potential new employees in the future and utilizing our groups of consultants and contractors, we may not be able to successfully implement the tasks necessary to further develop and commercialize our product candidates and, accordingly, may not achieve our research, development and commercialization goals.
Our employees, independent contractors, consultants, commercial partners and vendors may engage in misconduct or other improper activities, including noncompliance with regulatory standards and requirements.
We are exposed to the risk of fraud, misconduct or other illegal activity by our employees, independent contractors, consultants, commercial partners and vendors. Misconduct by these parties could include intentional, reckless and negligent conduct that fails to: comply with the laws of the FDA and other similar non-U.S. regulatory authorities; provide true, complete and accurate information to the FDA and other similar non-U.S. regulatory authorities; comply with manufacturing standards we have established; comply with healthcare fraud and abuse laws in the U.S. and similar non-U.S. fraudulent misconduct laws; or report financial information or data accurately or to disclose unauthorized activities to us. If we obtain FDA approval of any of our product candidates and begin commercializing those drugs in the U.S., our potential exposure under U.S. laws will increase significantly and our costs associated with compliance with such laws are also likely to increase. These laws may impact, among other things, our current activities with principal investigators and research patients and our use of information obtained in the course of patient recruitment for clinical trials, as well as proposed and future sales, marketing and education programs. In particular, the promotion, sales and marketing of healthcare items and services, as well as certain business arrangements in the healthcare industry, are subject to extensive laws designed to prevent fraud, kickbacks, self-dealing and other abusive practices. These laws and regulations may restrict or prohibit a wide range of pricing, discounting, marketing and promotion, structuring and commission(s), certain customer incentive programs and other business arrangements generally.
It is not always possible to identify and deter misconduct by employees and other parties, and the precautions we take to detect and prevent this activity may not be effective in controlling unknown or unmanaged risks or losses or in protecting us from governmental investigations or other actions or lawsuits stemming from a failure to comply with these laws or regulations. If any such actions are instituted against us, and we are not successful in defending ourselves or asserting our rights, those actions could have a significant impact on our business, including the imposition of significant fines or other sanctions.
If we fail to maintain an effective system of internal controls, we may not be able to accurately or timely report our financial condition or results of operations, which may adversely affect investor confidence in us and, as a result, the value of our ordinary shares.
As a public company, we are required to maintain internal control over financial reporting and to report any material weaknesses in such internal controls. Section 404 of the Sarbanes-Oxley Act of 2002, or the Sarbanes-Oxley Act, requires that we evaluate and determine the effectiveness of our internal control over financial reporting and provide a management report on internal control over financial reporting. The Sarbanes-Oxley Act also requires that our management report on internal control over financial reporting be attested to by our independent registered public accounting firm, to the extent we are no longer an “emerging growth company,” as defined in the Jumpstart Our Business Startups Act, or JOBS Act, and that we are deemed to be a large accelerated filer or an accelerated filer. We do not expect our independent registered public accounting firm to attest to our management report on internal control over financial reporting for so long as we are an emerging growth company.
Our management evaluated, with the participation of our Chief Executive Officer and Chief Financial Officer, the effectiveness of our disclosure controls and procedures (as defined in Rule 13a-15(e) under the Exchange Act) as of the end of the period covered by this report and has concluded that our disclosure controls and procedures were effective as of December 31, 2021. We have identified a material weakness in our internal control over financial reporting in the past and may identify additional material weaknesses or significant deficiencies in our internal control over financial reporting in the future. More generally, if we are unable to comply with the requirements of Section 404 of the Sarbanes-Oxley Act, if we are unable to assert that our internal control over financial reporting is effective, or when required in the future, if our independent registered public accounting firm is unable to express an opinion as to the effectiveness of our internal control over financial reporting, investors may lose confidence in the accuracy and completeness of our financial reports and the market price of our ordinary shares could be adversely affected, and we could become subject to investigations by the stock exchange on which our securities are listed, the SEC, or other regulatory authorities, which could require additional financial and management resources.
We are subject to the risk of doing business internationally.
We operate and expect to operate in various countries, and we may not be able to market our products in, or develop new products successfully for, these markets. We may also encounter other risks of doing business internationally including:
| ● |
unexpected changes in, or impositions of, legislative or regulatory requirements; |
| ● |
the occurrence of economic weakness, including inflation or political instability; |
| ● |
the effects of applicable non-U.S. tax structures and potentially adverse tax consequences; |
| ● |
differences in protection of our intellectual property rights including third party patent rights; |
| ● |
the burden of complying with a variety of foreign laws including difficulties in effective enforcement of contractual provisions; |
| ● |
delays resulting from difficulty in obtaining export licenses, tariffs and other barriers and restrictions, potentially longer payment cycles, greater difficulty in accounts receivable collection and potentially adverse tax treatment; and |
| ● |
production shortages resulting from any events affecting raw material supply or manufacturing capabilities abroad. |
In addition, we are subject to general geopolitical risks in foreign countries where we operate, such as political and economic instability, international hostilities and changes in diplomatic and trade relationships, which could affect, among other things, customers’ inventory levels and consumer purchasing, which could cause our results to fluctuate and our net sales to decline. The occurrence of any one or more of these risks of doing business internationally, individually or in the aggregate, could materially affect our business and results of operations adversely.
If we fail to comply with the U.S. Foreign Corrupt Practices Act, or FCPA, or other anti-bribery laws, our reputation may be harmed and we could be subject to penalties and significant expenses that have a material adverse effect on our business, financial condition and results of operations.
We are subject to the FCPA, which generally prohibits us from making improper payments to non-U.S. officials for the purpose of obtaining or retaining business. We are also subject to the anti-bribery laws of other jurisdictions, particularly China. As our business expands, the applicability of the FCPA and other anti-bribery laws to our operations will increase. Our procedures and controls to monitor anti-bribery compliance may fail to protect us from reckless or criminal acts committed by our employees or agents. If we, due to either our own deliberate or inadvertent acts or those of others, fail to comply with applicable anti-bribery laws, our reputation could be harmed and we could incur criminal or civil penalties, other sanctions and/or significant expenses, which could have a material adverse effect on our business, including our financial condition, results of operations, cash flows and prospects.
Business disruptions could seriously harm our future revenue and financial condition and increase our costs and expenses.
Our operations, and those of our third-party research institution collaborators, CROs, suppliers and other contractors and consultants, could be subject to earthquakes, power shortages, telecommunications failures, damage from computer viruses, material computer system failures, water shortages, floods, hurricanes, typhoons, fires, extreme weather conditions, medical epidemics, international hostilities and other natural or man-made disasters or business interruptions for which we are predominantly self-insured. In addition, we partially rely on our third-party research institution collaborators for conducting research and development of our product candidates, and they may be affected by government shutdowns or withdrawn funding. The occurrence of any of these business disruptions could seriously harm our operations and financial condition and increase our costs and expenses. We rely on third-party manufacturers to produce and process our product candidates. Our ability to obtain clinical supplies of our product candidates could be disrupted if the operations of these suppliers are affected by a man-made or natural disaster or other business interruption. A large portion of our contract manufacturer’s operations is located in a single facility. Damage or extended periods of interruption to our corporate or our contract manufacturer’s development or research facilities due to fire, natural disaster, power loss, communications failure, unauthorized entry or other events could cause us to cease or delay development of some or all of our product candidates.
We face risks related to health epidemics, pandemics and other outbreaks, which could significantly disrupt our operations.
The outbreak of COVID-19 has resulted in the implementation of significant governmental measures globally, including closures of businesses and offices, quarantines of individuals, and travel bans. The effects of the spread of COVID-19 and the duration of the business disruption and related financial impact cannot be reasonably estimated at this time and our business could be adversely impacted by the effects. For example, enrollment of patients in our clinical trials in Ukraine was severely affected by the COVID-19 outbreak in 2020, and enrollment was shifted to other clinical sites. We also experienced minor delays in enrollment of patients in our clinical trials in general, which did not affect our ability to finish enrollment of patients in PROTECTIVE-2 and DUBLIN-3 studies globally. In addition, we rely on third-party CROs to monitor and manage data for our ongoing preclinical and clinical programs, and the pandemic may affect their ability to devote sufficient time and resources to our programs. Our ability to obtain clinical supplies of our product candidates could also be disrupted if the operations of these suppliers are affected by COVID-19. Moreover, as a result of COVID-19, there is a general unease of conducting unnecessary activities in medical centers. As a result, the expected timeline for data readouts of our clinical trials and certain regulatory filings may be negatively impacted. For example, we have experienced minor delays in processing the clinical trials data due to COVID-19. In addition, restrictions or other circumstances related to COVID-19 have caused and may further cause delays in pre-approval inspections of our clinical or manufacturing facilities, thereby delaying the regulatory review and approval timeline of our product candidates.
Our headquarters is located in New York, United States, and we have operations in Beijing and Dalian, China, with some of our employees located in Shanghai. We also conduct our clinical trials in United States, China, Australia, Russia and Ukraine. Consequently, we are susceptible to factors adversely affecting any one or more of these locations. As the situation remains fluid and continues to evolve, it is not currently possible to ascertain the overall long-term impact of COVID-19 on our business. While vaccines for COVID-19 are being, and have been developed, such vaccines may not be durable and effective and we expect it will take significant time before the vaccines are available and accepted on a meaningful scale. If the measures put in place to curb its spread and to stabilize the economy are not effective, there could be a material adverse impact on our business, results of operations, and financial condition.
Our internal computer systems, or those used by our CROs or other contractors or consultants, may fail or suffer security breaches.
Despite the implementation of security measures, our internal computer systems and those of our CROs and other contractors and consultants are vulnerable to damage from computer viruses and unauthorized access. Although, to our knowledge, we have not experienced any such material system failure or security breach to date, if such an event were to occur and cause interruptions in our operations, it could result in a material disruption of our development programs and our business operations. For example, the loss of clinical trial data from completed or future clinical trials could result in delays in our regulatory approval efforts and significantly increase our costs to recover or reproduce the data. Likewise, we partially rely on our third-party research institution collaborators for research and development of our product candidates and on other third parties for the manufacture of our product candidates and to conduct clinical trials, and similar events relating to their computer systems could also have a material adverse effect on our business. To the extent that any disruption or security breach were to result in a loss of, or damage to, our data or applications, or inappropriate disclosure of confidential or proprietary information, we could incur liability and the further development and commercialization of our product candidates could be delayed.
If product liability lawsuits are brought against us, we may incur substantial liabilities and may be required to limit commercialization of our product candidates.
We face an inherent risk of product liability as a result of the clinical testing of our product candidates and will face an even greater risk if we commercialize any drugs. For example, we may be sued if our product candidates cause or are perceived to cause injury or are found to be otherwise unsuitable during clinical testing, manufacturing, marketing or sale. Any such product liability claims may include allegations of defects in manufacturing, defects in design, a failure to warn of dangers inherent in the drug, negligence, strict liability or a breach of warranties. Claims could also be asserted under state consumer protection acts. If we cannot successfully defend ourselves against product liability claims, we may incur substantial liabilities or be required to limit commercialization of our product candidates. Even successful defense would require significant financial and management resources. Regardless of the merits or eventual outcome, liability claims may result in:
| ● |
decreased demand for our drugs; |
| ● |
injury to our reputation; |
| ● |
withdrawal of clinical trial participants and inability to continue clinical trials; |
| ● |
initiation of investigations by regulators; |
| ● |
costs to defend the related litigation; |
| ● |
a diversion of management’s time and our resources; |
| ● |
substantial monetary awards to trial participants or patients; |
| ● |
product recalls, withdrawals or labeling, marketing or promotional restrictions; |
| ● |
loss of revenue; |
| ● |
exhaustion of any available insurance and our capital resources; |
| ● |
the inability to commercialize any product candidate; and |
| ● |
a decline in our ordinary share price. |
Our inability to obtain sufficient product liability insurance at an acceptable cost to protect against potential product liability claims could prevent or inhibit the commercialization of drugs we develop, alone or with collaborators. Although we currently carry an aggregate maximum coverage amount of approximately $6.8 million of product liability insurance, the amount of such insurance coverage may not be adequate, we may be unable to maintain such insurance, or we may not be able to obtain additional or replacement insurance at a reasonable cost, if at all. Our insurance policies may also have various exclusions, and we may be subject to a product liability claim for which we have no coverage. We may have to pay any amounts awarded by a court or negotiated in a settlement that exceed our coverage limitations or that are not covered by our insurance, and we may not have, or be able to obtain, sufficient capital to pay such amounts. Even if our agreements with any future corporate collaborators entitle us to indemnification against losses, such indemnification may not be available or adequate should any claim arise.
We have limited insurance coverage, and any claims beyond our insurance coverage may result in our incurring substantial costs and a diversion of resources.
We maintain property insurance policies covering physical damage to, or loss of, our buildings and their improvements, equipment, office furniture and inventory. We hold employer’s liability insurance generally covering death or work-related injury of employees. We also hold public liability insurance covering certain incidents involving third parties that occur on or in our premises, and directors and officers’ liability insurance covering losses or advancement of defense costs resulting from certain legal actions brought against our directors and officers. We do not maintain “key-person” life insurance on any of our senior management or key personnel, or business interruption insurance. Our insurance coverage may be insufficient to cover any claim for damage to our fixed assets or employee injuries. Any liability or damage to, or caused by, our facilities or our personnel beyond our insurance coverage may result in our incurring substantial costs and a diversion of resources.
Fluctuations in exchange rates could result in foreign currency exchange losses and could materially reduce the value of your investment.
We incur portions of our expenses, and may in the future derive revenues, in currencies other than the U.S. dollars, in particular, the RMB. As a result, we are exposed to foreign currency exchange risk as our results of operations and cash flows are subject to fluctuations in foreign currency exchange rates. For example, a significant portion of our clinical trial activities are conducted outside of the U.S., and associated costs are incurred in the local currency of the country in which the trial is being conducted, which costs could be subject to fluctuations in currency exchange rates. We currently do not engage in hedging transactions to protect against uncertainty in future exchange rates between particular foreign currencies and the U.S. dollar. A decline in the value of the U.S. dollar against currencies in countries in which we conduct clinical trials could have a negative impact on our research and development costs. Foreign currency fluctuations are unpredictable and may adversely affect our financial condition, results of operations and cash flows.
The value of the RMB against the U.S. dollar and other currencies may fluctuate and is affected by, among other things, changes in political and economic conditions and the foreign exchange policy adopted by the Chinese and other non-U.S. governments. China, U.S. or other government policies may impact the exchange rate between the RMB, U.S. dollar and other currencies in the future in ways that adversely affect our business. There remains significant international pressure on the Chinese government to adopt a more flexible currency policy, which could result in greater fluctuation of the RMB against the U.S. dollar. Our costs are denominated in U.S. dollars, RMB, Australian dollars and Euros, and a large portion of our financial assets are in U.S. dollars. To the extent that we need to convert U.S. dollars into RMB for our operations, appreciation of the RMB against the U.S. dollar would have an adverse effect on the RMB amount we would receive. Conversely, if we decide to convert our RMB into U.S. dollars for our operations or other business purposes, appreciation of the U.S. dollar against the RMB would have a negative effect on the U.S. dollar amount we would receive.
Our investments are subject to risks that could result in losses.
We had cash of $41.6 million and $109.5 million at December 31, 2021 and 2020, respectively. We may invest our cash in a variety of financial instruments, principally short-term investment grade, interest-bearing instruments. We had short-term investments of $30.7 million and nil at December 31, 2021 and 2020, respectively. All of these investments are subject to credit, liquidity, market and interest rate risk. Such risks, including the failure or severe financial distress of the financial institutions that hold our cash, cash equivalents and investments, may result in a loss of liquidity, impairment to our investments, realization of substantial future losses, or a complete loss of the investments in the long-term, which may have a material adverse effect on our business, results of operations, liquidity and financial condition. Our exposure to interest rate risk arises through movements in regard to interest income we earn on our deposits and the imputed interest expense from a shareholder loan. To manage the risk, our cash is held at financial institutions that we believe to be of high credit quality. While we believe our cash position does not expose us to excessive risk, future investments may be subject to adverse changes in market value.
Our disclosure controls and procedures may not prevent or detect all errors or acts of fraud.
We are currently subject to the reporting requirements of the Exchange Act. Our disclosure controls and procedures are designed to reasonably assure that information required to be disclosed by us in reports we file or submit under the Exchange Act is accumulated and communicated to management, and recorded, processed, summarized and reported within the time periods specified in the rules and forms of the SEC. We believe that any disclosure controls and procedures or internal controls and procedures, no matter how well conceived and operated, can provide only reasonable, not absolute, assurance that the objectives of the control system are met.
These inherent limitations include the realities that judgments in decision-making can be faulty, and that breakdowns can occur because of simple error or mistake. Additionally, controls can be circumvented by the individual acts of some persons, by collusion of two or more people or by an unauthorized override of the controls. Accordingly, because of the inherent limitations in our control system, misstatements due to error or fraud may occur and not be detected.
Risks Related to Our Doing Business in China
The current tensions in international economic relations may negatively affect the process of our clinical trials, the cost of our operations and the growth of our business.
Recently there have been heightened tensions in international economic relations, such as between the U.S. and China. Since July 2018, the U.S. government has imposed, and has proposed to impose additional, new or higher tariffs on certain products imported from China, including certain medical equipment, to penalize China for what it characterizes as unfair trade practices. China has responded by imposing, and proposing to impose additional, new or higher tariffs on certain products, including certain medical equipment, imported from the U.S. In May 2019, the U.S. government announced an increase to tariffs of 25% on $200 billion worth of Chinese imports and China responded by imposing tariffs on certain U.S. goods on a smaller scale, and proposed to impose additional tariffs on U.S. goods. On June 1, 2019, the tariffs announced by China in May 2019 came into effect on $60 billion worth of U.S. goods exported to China. On July 9, 2019, the U.S. government announced that it would exempt 110 categories of Chinese products, including some medical equipment for cancer, from the 25% tariffs added on July 6, 2018. The exemption is valid for a year starting on July 9, 2019. In August 2019, the U.S. government proposed to implement tariffs on an aggregate amount of $300 billion worth of Chinese imports, part of which was scheduled to be implemented in September 2019. On September 1, 2019, as announced, the U.S. government implemented tariffs on more than $125 billion worth of Chinese imports. China, in turn, imposed additional tariffs on $75 billion worth of U.S. goods exported to China. On September 2, 2019, China lodged a complaint against the U.S. over import tariffs to the World Trade Organization. On September 11, 2019, China announced its first batch of tariff exemptions for 16 categories of U.S. products, including some anti-cancer drugs. On October 11, 2019, the U.S. government announced that the two countries had reached a “Phase 1” agreement, which was signed on January 15, 2020. Nevertheless, it remains unclear how much economic relief from the trade war the agreement will offer.
In light of existing and future measures, our clinical trials may be affected or delayed. The cost for conducting the clinical trials may also be increased. Similarly, our supply chain for supporting the clinical trials and other research may be negatively affected as well. Moreover, we may face much more uncertainty in receiving regulatory approval or commercializing our product candidates due to the trade war. Escalations of tensions may further affect trade relations and lead to slower growth in the global economy generally. Therefore, our business, financial condition and results of operations, might also be negatively affected, and Sino-U.S. economic relations may continue to deteriorate.
It may be difficult for overseas regulators to conduct investigation or collect evidence within China.
Shareholder claims or regulatory investigations that are common in the United States are generally difficult to pursue as a matter of law or practicality in China. For example, in China, there are significant legal and other obstacles to providing information needed for regulatory investigations or litigation initiated outside of China. Although the authorities in China may establish a regulatory cooperation mechanism with the securities regulatory authorities of another country or region to implement cross-border supervision and administration, such cooperation with the securities regulatory authorities in the Unities States may not be efficient in the absence of a mutual and practical cooperation mechanism. Furthermore, according to Article 177 of the PRC Securities Law, or Article 177, which became effective in March 2020, no overseas securities regulator is allowed to directly conduct investigation or evidence collection activities within the territory of the PRC. While detailed interpretation of or implementation rules under Article 177 have yet to be promulgated, the inability for an overseas securities regulator to directly conduct investigation or evidence collection activities within China may further increase difficulties faced by you in protecting your interests.
The pharmaceutical industry in China is highly regulated and such regulations are subject to change which may affect approval and commercialization of our drugs.
The pharmaceutical industry in China is subject to comprehensive government regulation and supervision, encompassing the approval, registration, manufacturing, packaging, licensing and marketing of new drugs. See “Item 4. Information on the Company—B. Business Overview—Government Regulation—Chinese Regulation” for a discussion of regulatory requirements that are applicable to our current and planned business activities in China. In recent years, the regulatory framework in China regarding the pharmaceutical industry has undergone significant changes, and we expect that it will continue to undergo significant changes. Any such changes or amendments may result in increased compliance costs on our business or cause delays in or prevent the successful development or commercialization of our product candidates in China and reduce the current benefits we believe are available to us from developing and manufacturing drugs in China. Chinese authorities have become increasingly vigilant in enforcing laws in the pharmaceutical industry and any failure by us or our partners to maintain compliance with applicable laws and regulations or obtain and maintain required licenses and permits may result in the suspension or termination of our business activities in China. We believe our strategy and approach is aligned with the Chinese government’s policies, but we cannot ensure that our strategy and approach will continue to be aligned.
Changes in the political and economic policies of the Chinese government or in relations between China and the United States may materially and adversely affect our business, financial condition, results of operations and the market price of our ordinary shares.
Due to our extensive operations in China, our business, results of operations, financial condition and prospects may be influenced to a significant degree by economic, political, legal and social conditions in China or changes in government relations between China and the United States or other governments. There is significant uncertainty about the future relationship between the United States and China with respect to trade policies, treaties, government regulations and tariffs. China’s economy differs from the economies of developed countries in many respects, including with respect to the amount of government involvement, level of development, growth rate, control of foreign exchange and allocation of resources.
While China’s economy has experienced significant growth over the past four decades, growth has been uneven across different regions and among various economic sectors. The Chinese government has implemented various measures to encourage economic development and guide the allocation of resources. Some of these measures may benefit the overall Chinese economy, but may have a negative effect on us. For example, our financial condition and results of operations may be adversely affected by government control over capital investments or changes in tax regulations that are currently applicable to us. In addition, in the past the Chinese government implemented certain measures, including interest rate increases, to control the pace of economic growth. These measures may cause decreased economic activity in China, which may adversely affect our business and results of operations.
Additionally, the Chinese government has published new policies that significantly affect certain industries such as the education and internet industries, and we cannot rule out the possibility that it will in the future release regulations or policies regarding our industry that could require us to obtain additional permission from Chinese authorities to continue to operate our business in China, which may adversely affect our business, financial condition and results of operations.
Furthermore, recent statements made by the Chinese government have indicated an intent to increase the government’s oversight and control over offerings of companies with significant operations in China that are to be conducted in foreign markets. For example, in July 2021, the Chinese government provided new guidance on China-based companies raising capital outside of China, including through arrangements called variable interest entities, or VIEs. On December 24, 2021, the China Securities Regulatory Commission, or CSRC, released the Provisions of the State Council on the Administration of Overseas Securities Offering and Listing by Domestic Companies (Draft for Comments), and the Administrative Measures for the Filing of Overseas Securities Offering and Listing by Domestic Companies (Draft for comments), for public comments until January 23, 2022. The SEC also has imposed enhanced disclosure requirements on China-based companies seeking to register securities with the SEC. Although we do not have a VIE structure, due to our extensive operations in China, any future Chinese, U.S. or other rules and regulations that place restrictions on capital raising or other activities by companies with extensive operations in China could adversely affect our business and results of operations. If the business environment in China deteriorates from the perspective of domestic or international investment, or if relations between China and the United States or other governments deteriorate, the Chinese government may intervene with our operations and our business in China and United States, as well as the market price of our ordinary shares, may also be adversely affected.
Changes in U.S. and Chinese regulations may adversely impact our business, our operating results, our ability to raise capital and the market price of our ordinary shares.
The U.S. government, including the SEC, has made statements and taken certain actions that led to changes to United States and international relations, and will impact companies with connections to the United States or China, including imposing several rounds of tariffs affecting certain products manufactured in China, imposing certain sanctions and restrictions in relation to China and issuing statements indicating enhanced review of companies with significant China-based operations. It is unknown whether and to what extent new legislation, executive orders, tariffs, laws or regulations will be adopted, or the effect that any such actions would have on companies with significant connections to the United States or to China, our industry or on us. We conduct clinical activities and have business operations both in the United States and China. Any unfavorable government policies on cross-border relations and/or international trade, including increased scrutiny on companies with significant China-based operations, capital controls or tariffs, may affect the hiring of scientists and other research and development personnel, the import or export of raw materials in relation to drug development, our ability to raise capital, or the market price of our ordinary shares. Furthermore, the SEC has issued statements primarily focused on companies with significant China-based operations. For example, on July 30, 2021, Gary Gensler, Chairman of the SEC, issued a Statement on Investor Protection Related to Recent Developments in China, pursuant to which Chairman Gensler stated that he has asked the SEC staff to engage in targeted additional reviews of filings for companies with significant China-based operations. The statement also addressed risks inherent in companies with VIE structures. We do not have a VIE structure and are not in an industry that is subject to foreign ownership limitations by China. However, it is possible that the Company’s periodic reports and other filings with the SEC may be subject to enhanced review by the SEC and this additional scrutiny could affect our ability to effectively raise capital in the United States.
In response to the SEC’s July 30, 2021 statement, the CSRC announced on August 1, 2021, that “it is our belief that Chinese and U.S. regulators shall continue to enhance communication with the principle of mutual respect and cooperation, and properly address the issues related to the supervision of China-based companies listed in the U.S. so as to form stable policy expectations and create benign rules framework for the market.” While the CSRC will continue to collaborate “closely with different stakeholders including investors, companies, and relevant authorities to further promote transparency and certainty of policies and implementing measures,” it emphasized that it “has always been open to companies’ choices to list their securities on international or domestic markets in compliance with relevant laws and regulations.”
If any new legislation, executive orders, tariffs, laws and/or regulations are implemented, if existing trade agreements are renegotiated, if the U.S. or Chinese governments take retaliatory actions due to the recent U.S.-China tension or if the Chinese government exerts more oversight and control over securities offerings that are conducted in the United States, such changes could have an adverse effect on our business, financial condition and results of operations, our ability to raise capital and the market price of our ordinary shares.
There are uncertainties regarding the interpretation and enforcement of Chinese laws, rules and regulations.
A portion of our operations are conducted in China through our Chinese subsidiaries, and are governed by Chinese laws, rules and regulations. Our Chinese subsidiaries are subject to laws, rules and regulations applicable to foreign investment in China. The Chinese legal system is a civil law system based on written statutes.
In 1979, the Chinese government began to promulgate a comprehensive system of laws, rules and regulations governing economic matters in general. The overall effect of legislation over the past four decades has significantly enhanced the protections afforded to various forms of foreign investment in China. However, China has not developed a fully integrated legal system, and recently enacted laws, rules and regulations may not sufficiently cover all aspects of economic activities in China or may be subject to significant degrees of interpretation by Chinese regulatory agencies. In particular, because these laws, rules and regulations are relatively new, and because of the limited number of published decisions and the nonbinding nature of such decisions, and because the laws, rules and regulations often give the relevant regulator significant discretion in how to enforce them, the interpretation and enforcement of these laws, rules and regulations involve uncertainties and can be inconsistent and unpredictable. In addition, the Chinese legal system is based in part on government policies and internal rules, some of which are not published on a timely basis or at all, and which may have a retroactive effect. As a result, we may not be aware of our violation of these policies and rules until after the occurrence of the violation.
Any administrative and court proceedings in China may be protracted, resulting in substantial costs and diversion of resources and management attention. Since Chinese administrative and court authorities have significant discretion in interpreting and implementing statutory and contractual terms, it may be more difficult to evaluate the outcome of administrative and court proceedings and the level of legal protection we enjoy than in more developed legal systems. These uncertainties may impede our ability to enforce the contracts we have entered into and could materially and adversely affect our business, financial condition and results of operations.
Chinese regulations relating to investments in offshore companies by Chinese residents may subject our future Chinese resident beneficial owners or our Chinese subsidiaries to liability or penalties, limit our ability to inject capital into our Chinese subsidiaries or limit our Chinese subsidiaries’ ability to increase their registered capital or distribute profits.
The State Administration of Foreign Exchange, or SAFE, promulgated the Circular on Relevant Issues concerning Foreign Exchange Control on Domestic Residents’ Offshore Investment and Financing and Roundtrip Investment through Special Purpose Vehicles, or SAFE Circular 37, on July 4, 2014. SAFE Circular 37 requires Chinese residents to register with local branches of SAFE in connection with their direct establishment or indirect control of an offshore entity, for the purpose of overseas investment and financing, with such Chinese residents’ legally owned assets or equity interests in domestic enterprises or offshore assets or interests, referred to in SAFE Circular 37 as a “special purpose vehicle.” SAFE Circular 37 further requires an amendment to the registration in the event of any significant changes with respect to the special purpose vehicle, such as an increase or decrease of capital contributed by Chinese individuals, share transfer or exchange, merger, division or other material event. In the event that a Chinese shareholder holding interests in a special purpose vehicle fails to fulfill the required SAFE registration, the Chinese subsidiaries of that special purpose vehicle may be prohibited from making profit distributions to the offshore parent and from carrying out subsequent cross-border foreign exchange activities, and the special purpose vehicle may be restricted in its ability to contribute additional capital into its Chinese subsidiary. Moreover, failure to comply with the various SAFE registration requirements described above could result in liability under Chinese law for evasion of foreign exchange controls.
We believe Dr. Lan Huang and Messrs. Linqing Jia and Dong Liang, each of whom are our shareholders, are Chinese residents under SAFE Circular 37. Although Dr. Lan Huang and Messrs. Linqing Jia and Dong Liang have completed the foreign exchange registration under SAFE Circular 37, we do not have control over these three shareholders and our other beneficial owners, and our Chinese resident beneficial owners may not have complied with, and may not in the future comply with, SAFE Circular 37 and subsequent implementation rules. The failure of Chinese resident beneficial owners to register or amend their SAFE registrations in a timely manner pursuant to SAFE Circular 37 and subsequent implementation rules, or the failure of future Chinese resident beneficial owners of our company to comply with the registration procedures set forth in SAFE Circular 37 and subsequent implementation rules, may subject such beneficial owners or our Chinese subsidiaries to fines and legal sanctions. Furthermore, SAFE Circular 37 is unclear how this regulation, and any future regulation concerning offshore or cross-border transactions, will be interpreted, amended and implemented by the relevant Chinese government authorities, and we cannot predict how these regulations will affect our business operations or future strategy. Failure to register or comply with relevant requirements may also limit our ability to contribute additional capital to our Chinese subsidiaries and limit our Chinese subsidiaries’ ability to distribute dividends to us. These risks could in the future have a material adverse effect on our business, financial condition and results of operations.
Any failure to comply with Chinese regulations regarding our employee equity incentive plans may subject the PRC plan participants or us to fines and other legal sanctions.
We and our directors, executive officers and other employees who are Chinese citizens or who have resided in China for a continuous period of not less than one year and who will be granted restricted shares or options are subject to the Notice on Issues concerning the Foreign Exchange Administration for Domestic Individuals Participating in Stock Incentive Plan of Overseas Publicly Listed Company, issued by SAFE in February 2012, according to which, employees, directors, supervisors and other management members participating in any share incentive plan of an overseas publicly listed company who are Chinese citizens or who are non-Chinese citizens residing in China for a continuous period of not less than one year, subject to limited exceptions, are required to register with SAFE through a domestic qualified agent, which could be a PRC subsidiary of such overseas listed company, and complete certain other procedures. In addition, an overseas entrusted institution must be retained to handle matters in connection with the exercise or sale of stock options and the purchase or sale of shares and interests. Failure to complete the SAFE registrations may subject them to fines and legal sanctions and may also limit our ability to make payments under our equity incentive plans or receive dividends or sales proceeds related thereto, or our ability to contribute additional capital into our foreign-invested enterprises in China and limit our foreign-invested enterprises’ ability to distribute dividends to us. We also face regulatory uncertainties that could restrict our ability to adopt additional equity incentive plans for our directors and employees under Chinese law.
In addition, the State Administration of Taxation, or the SAT, has issued circulars concerning employee share options or restricted shares. Under these circulars, employees working in China who exercise share options, or whose restricted shares vest, will be subject to Chinese individual income tax. The Chinese subsidiaries of an overseas listed company have obligations to file documents related to employee share options or restricted shares with relevant tax authorities and to withhold individual income taxes of those employees related to their share options or restricted shares. If the employees fail to pay, or the Chinese subsidiaries fail to withhold applicable income taxes, the Chinese subsidiaries may face sanctions imposed by the tax authorities or other Chinese government authorities.
In the future, we may rely to some extent on dividends and other distributions on equity from our principal operating subsidiaries to fund offshore cash and financing requirements.
We are a holding company, incorporated in the Cayman Islands, and may in the future rely to some extent on dividends and other distributions on equity from our principal operating subsidiaries for our offshore cash and financing requirements, including the funds necessary to pay dividends and other cash distributions to our shareholders, fund inter-company loans, service any debt we may incur outside China and pay our expenses. The laws, rules and regulations applicable to our Chinese subsidiaries and certain other subsidiaries permit payments of dividends only out of their retained earnings, if any, determined in accordance with applicable accounting standards and regulations.
Under Chinese laws, rules and regulations, each of our subsidiaries incorporated in China is required to set aside 10% of its after-tax profits each year to fund certain statutory common reserve funds, until the aggregate amount of such funds reaches 50% of its registered capital. If the statutory common reserve funds are not sufficient to make up its losses in previous years (if any), such subsidiary shall use the profits of the current year to make up the losses before accruing the statutory common reserve funds. At the discretion of the shareholders, it may, after accruing the statutory common reserve funds, allocate a portion of its after-tax profits, based on PRC accounting standards, to discretionary common reserve funds. These statutory common reserve funds and discretionary common reserve funds, together with the registered equity, are not distributable as cash dividends. As a result of these laws, rules and regulations, our subsidiaries incorporated in China are restricted in their ability to transfer a portion of their respective net assets to their shareholders as dividends. In addition, registered share capital and capital reserve accounts are also restricted from withdrawal in China. As of December 31, 2021, these restricted net assets were nil.
The Enterprise Income Tax Law of the PRC, or the EIT Law, and its implementation rules, both of which became effective on January 1, 2008 and have been amended certain times thereafter, provide that China-sourced income of foreign enterprises, such as dividends paid by a Chinese subsidiary to its equity holders that are non-Chinese resident enterprises, will normally be subject to Chinese withholding tax at a rate of 10%, unless any such foreign investor’s jurisdiction of incorporation has a tax treaty with China that provides for a different withholding arrangement. As a result, dividends paid to us by our Chinese subsidiaries are expected to be subject to Chinese withholding tax at a rate of 10%.
Pursuant to the Arrangement between Mainland China and Hong Kong Special Administrative Region for the Avoidance of Double Taxation and Prevention of Fiscal Evasion with respect to Taxes on Income, or Hong Kong Tax Treaty, BeyondSpring (HK) Limited, or BeyondSpring HK, the shareholder of our Chinese subsidiaries, may be subject to a withholding tax at a rate of 5% on dividends received from our Chinese operating subsidiaries as a Hong Kong tax resident. Pursuant to the Hong Kong Tax Treaty, subject to certain conditions, this reduced withholding tax rate will be available for dividends from Chinese entities provided that the recipient can demonstrate it is a Hong Kong tax resident and it is the beneficial owner of the dividends. BeyondSpring HK currently does not hold a Hong Kong tax resident certificate from the Inland Revenue Department of Hong Kong and the reduced withholding tax rate may not be available.
Furthermore, if our subsidiaries in China incur debt on their own behalf in the future, the instruments governing the debt may restrict their ability to pay dividends or make other payments to us as the parent company. Any limitation on the ability of our subsidiaries to distribute dividends or other payments to us as the parent company in the future could materially and adversely limit our ability to make investments or acquisitions that could be beneficial to our businesses, pay dividends or otherwise fund and conduct our business.
We may be treated as a resident enterprise for Chinese tax purposes under the EIT Law and be subject to Chinese tax on our worldwide taxable income at a rate of 25%.
Under the EIT Law, an enterprise established outside China with “de facto management bodies” within China is considered a “resident enterprise,” meaning that it is treated in a manner similar to a Chinese enterprise for EIT purposes. The implementing rules of the EIT Law define “de facto management bodies” as “management bodies that exercise substantial and overall management and control over the production and operations, personnel, accounting, and properties” of the enterprise. In addition, the Notice regarding the Determination of Chinese-Controlled Offshore Incorporated Enterprises as PRC Tax Resident Enterprises on the Basis of De Facto Management Bodies, or Circular 82, specifies that certain Chinese-controlled offshore incorporated enterprises, defined as enterprises incorporated under the laws of foreign countries or territories and that have Chinese enterprises or enterprise groups as their primary controlling shareholders, will be classified as resident enterprises if all of the following are located or resident in China: senior management personnel and departments that are responsible for daily production, operation and management; financial and personnel decision-making bodies; key properties, accounting books, company seal and minutes of board meetings and shareholders’ meetings; and half or more of senior management or directors having voting rights. On July 27, 2011, the SAT issued Administrative Measures of Enterprise Income Tax of Chinese-Controlled Offshore Incorporated Resident Enterprises (Trial), or Bulletin 45, which became effective on September 1, 2011, as amended on June 15, 2018, to provide further guidance on the implementation of Circular 82. Bulletin 45 clarifies certain issues related to determining Chinese resident enterprise status, including which competent tax authorities are responsible for determining offshore incorporated Chinese resident enterprise status, as well as post-determination administration. In 2014, the SAT, released the Announcement of the SAT on Issues concerning the Recognition of Chinese-Controlled Enterprises Incorporated Overseas as Resident Enterprises on the Basis of Their Actual Management Bodies and supplemented some provisions related to the administrative procedures for the recognition of resident enterprise, while the standards used to classify resident enterprises in Circular 82 remain unchanged.
We are not aware of any offshore holding company with a corporate structure similar to ours that has been deemed a Chinese “resident enterprise” by the Chinese tax authorities. Accordingly, we do not believe our company or any of our overseas subsidiaries should be treated as a Chinese resident enterprise.
If the Chinese tax authorities determine that our Cayman Islands holding company is a resident enterprise for EIT purposes, a number of unfavorable Chinese tax consequences could follow and we may be subject to EIT at a rate of 25% on our worldwide taxable income, as well as to EIT reporting obligations. In that case, it is possible that dividends paid to us as the parent company by our Chinese subsidiaries will not be subject to Chinese withholding tax.
Dividends payable to our foreign investors may be subject to Chinese withholding tax and gains on the sale of our ordinary shares by our foreign investors may be subject to Chinese tax.
If we are deemed a Chinese resident enterprise as described under “—We may be treated as a resident enterprise for Chinese tax purposes under the EIT Law and be subject to Chinese tax on our worldwide taxable income at a rate of 25%,” dividends paid on our ordinary shares, and any gain realized from the transfer of our ordinary shares, may be treated as income derived from sources within China. As a result, dividends paid to non-Chinese resident enterprise ordinary shareholders may be subject to Chinese withholding tax at a rate of 10% (or 20% in the case of non-Chinese individual ordinary shareholders) and gains realized by non-Chinese resident enterprises ordinary shareholders from the transfer of our ordinary shares may be subject to Chinese tax at a rate of 10% (or 20% in the case of non-Chinese individual ordinary shareholders). It is unclear whether if we or any of our subsidiaries established outside China are considered a Chinese resident enterprise, holders of our ordinary shares would be able to claim the benefit of income tax treaties or agreements entered into between China and other countries or areas. If dividends payable to our non-Chinese investors, or gains from the transfer of our ordinary shares by such investors are subject to Chinese tax, the value of your investment in the ordinary shares may decline significantly.
We and our shareholders face uncertainties with respect to indirect transfers of equity interests in Chinese resident enterprises or other assets attributed to a Chinese establishment of a non-Chinese company, or other assets attributable to a Chinese establishment of a non-Chinese company.
On February 3, 2015, the SAT issued the Bulletin on Issues of Enterprise Income Tax regarding Indirect Transfers of Assets by Non-PRC Resident Enterprises, or Bulletin 7. Pursuant to this Bulletin, an “indirect transfer” of “PRC taxable assets,” including equity interests in a Chinese resident enterprise, by non-Chinese resident enterprises may be recharacterized and treated as a direct transfer of PRC taxable assets, if such arrangement does not have a reasonable commercial purpose and was established for the purpose of avoiding payment of Chinese enterprise income tax. As a result, gains derived from such indirect transfer may be subject to Chinese enterprise income tax. When determining whether there is a “reasonable commercial purpose” of the transaction arrangement, factors to be taken into consideration include: whether the main value of the equity interests of the relevant offshore enterprise derives from PRC taxable assets; whether the assets of the relevant offshore enterprise mainly consist of direct or indirect investment in China or if its income mainly derives from China; whether the offshore enterprise and its subsidiaries directly or indirectly holding PRC taxable assets have real commercial nature which is evidenced by their actual function and risk exposure; the duration of existence of the business model and organizational structure; the replicability of the transaction by direct transfer of PRC taxable assets; and the tax situation of such indirect transfer and applicable tax treaties or similar arrangements. On October 17, 2017, the SAT issued the Announcement of the State Administration of Taxation on Issues concerning the Withholding of Non-resident Enterprise Income Tax at Source, or Bulletin 37, which came into effect on December 1, 2017. Bulletin 37 further clarifies the practice and procedure of the withholding of non-resident enterprise income tax.
Late payment of applicable tax will subject the transferor to default interest. Gains derived from the sale of shares by investors are not subject to the Chinese enterprise income tax pursuant to Bulletin 7 where such shares were acquired in a transaction through a public stock exchange. However, the sale of our ordinary shares by a non-Chinese resident enterprise outside a public stock exchange may be subject to Chinese enterprise income tax under Bulletin 7.
There are uncertainties as to the application of Bulletin 7. Bulletin 7 may be determined by the tax authorities to be applicable to sale of the shares of our offshore subsidiaries or investments where PRC taxable assets are involved. The transferors and transferees may be subject to the tax filing and withholding or tax payment obligation, while our Chinese subsidiaries may be requested to assist in the filing. Furthermore, we, our non-resident enterprises and Chinese subsidiaries may be required to spend valuable resources to comply with Bulletin 7 or to establish that we and our non-resident enterprises should not be taxed under Bulletin 7, for our previous and future restructuring or disposal of shares of our offshore subsidiaries, which may have a material adverse effect on our financial condition and results of operations.
The Chinese tax authorities have the discretion under Bulletin 7 to make adjustments to the taxable capital gains based on the difference between the fair value of the taxable assets transferred and the cost of investment. If the Chinese tax authorities make adjustments to the taxable income of the transactions under Bulletin 7 / Bulletin 37, our income tax costs associated with such potential acquisitions or disposals will increase, which may have an adverse effect on our financial condition and results of operations.
Restrictions on currency exchange may limit our ability to utilize our revenue effectively.
The Chinese government imposes controls on the convertibility of RMB into foreign currencies and, in certain cases, the remittance of currency out of China. A portion of our revenue may in the future be denominated in RMB. Shortages in availability of foreign currency may then restrict the ability of our Chinese subsidiaries to remit sufficient foreign currency to our offshore entities for our offshore entities to pay dividends or make other payments or otherwise to satisfy our foreign currency denominated obligations. The RMB is currently convertible under the “current account,” which includes trade and service-related foreign exchange transactions, but not under the “capital account,” which includes foreign direct investment and loans, including loans we may secure from our onshore subsidiaries. Currently, our Chinese subsidiaries, which are foreign-invested enterprises, may purchase foreign currency for settlement of “current account transactions,” without the approval of SAFE, by complying with certain procedural requirements. However, the relevant Chinese governmental authorities may limit or eliminate our ability to purchase foreign currencies in the future for current account transactions. Since a portion of our future revenue may be denominated in RMB, any existing and future restrictions on currency exchange may limit our ability to utilize revenue generated in RMB to fund our business activities outside of China or pay dividends in foreign currencies to our shareholders, including holders of our ordinary shares. Foreign exchange transactions under the capital account remain subject to limitations and require approvals from, or registration with, SAFE and other relevant Chinese governmental authorities. This could affect our ability to obtain foreign currency through debt or equity financing for our subsidiaries.
Recent litigation and negative publicity surrounding China-based companies listed in the U.S. may result in increased regulatory scrutiny of us and negatively impact the trading price of our ordinary shares and could have a material adverse effect upon our business, including its results of operations, financial condition, cash flows and prospects.
We believe that litigation and negative publicity surrounding companies with operations in China that are listed in the U.S. have negatively impacted stock prices for such companies. Various equity-based research organizations have published reports on China-based companies after examining, among other things, their corporate governance practices, related party transactions, sales practices and financial statements that have led to special investigations and stock suspensions on national exchanges. Any similar scrutiny of us, regardless of its lack of merit, could result in a diversion of management resources and energy, potential costs to defend ourselves against rumors, decreases and volatility in our ordinary share trading price, and increased directors and officers’ insurance premiums and could have a material adverse effect upon our business, including its results of operations, financial condition, cash flows and prospects.
Our ordinary shares may be delisted or prohibited from being traded in the United States under the Holding Foreign Companies Accountable Act. The delisting or the cessation of trading in the United States of our ordinary shares, or the threat of their being delisted or prohibited, may materially and adversely affect the value and/or liquidity of your investment. Additionally, the inability of the PCAOB to conduct full inspections or investigations of our auditor deprives our investors of the benefits of such inspections or investigations.
The Holding Foreign Companies Accountable Act, or the HFCAA, was enacted on December 18, 2020. The HFCAA states that if the SEC determines that an issuer has filed audit reports issued by a registered public accounting firm that has not been subject to inspection by the PCAOB for three consecutive years, the SEC shall prohibit the securities of the issuer from being traded on a national securities exchange or in the over the counter trading market in the United States.
Our auditor, the independent registered public accounting firm that issues the audit report included elsewhere in this annual report on Form 20-F, as an auditor of companies that are traded publicly in the United States and a firm registered with the PCAOB, is subject to laws in the United States pursuant to which the PCAOB conducts regular inspections to assess its compliance with the applicable professional standards. Since our auditor is located in mainland China, it is included on a list of audit firms the PCAOB determined it is unable to inspect or investigate completely because of a position taken by one or more authorities in mainland China, and is therefore subject to the PCAOB’s determination and currently not inspected by the PCAOB.
In May 2021, the PCAOB issued a proposed rule 6100, Board Determinations Under the HFCAA, for public comment. The proposed rule is related to the PCAOB’s responsibilities under the HFCAA, which would establish a framework for the PCAOB to use when determining whether the PCAOB is unable to inspect or investigate completely registered public accounting firms located in a foreign jurisdiction because of a position taken by one or more authorities in that jurisdiction. The proposed rule was adopted by the PCAOB on September 22, 2021 and approved by the SEC on November 5, 2021. On December 2, 2021, the SEC adopted final amendments implementing the disclosure and submission requirements under the HFCAA, pursuant to which the SEC will identify a “Commission-Identified Issuer” if an issuer has filed an annual report containing an audit report issued by a registered public accounting firm that the PCAOB has determined it is unable to inspect or investigate completely because of a position taken by an authority in the foreign jurisdiction, and will then impose a trading prohibition on an issuer after it is identified as a Commission-Identified Issuer for three consecutive years. If we are identified as a Commission-Identified Issuer and as having a “non-inspection” year, there is no assurance that we will be able to take remedial measures in a timely manner. On December 16, 2021, the PCAOB issued a report on its determinations that it is unable to inspect or investigate completely PCAOB-registered public accounting firms headquartered in mainland China and in Hong Kong, because of positions taken by PRC authorities in such jurisdictions.
On June 22, 2021, the U.S. Senate passed the Accelerating Holding Foreign Companies Accountable Act, which, if passed by the U.S. House of Representatives and signed into law, would amend the HFCAA and reduce the number of consecutive non-inspection years required for triggering the listing and trading prohibitions under the HFCAA from three years to two years.
The SEC may propose additional rules or guidance that could impact us if our auditor is not subject to PCAOB inspection. For example, on August 6, 2020, the President’s Working Group on Financial Markets, or the PWG, issued the Report on Protecting United States Investors from Significant Risks from Chinese Companies to the then President of the United States. This report recommended that the SEC implement five recommendations to address companies from jurisdictions that do not provide the PCAOB with sufficient access to fulfil its statutory mandate. Some of the concepts of these recommendations were implemented with the enactment of the HFCAA. However, some of the recommendations were more stringent than the HFCAA. For example, if a company was not subject to PCAOB inspection, the report recommended that the transition period before a company would be delisted would end on January 1, 2022.
The SEC has announced that the SEC staff is preparing a consolidated proposal for the rules regarding the implementation of the HFCAA and to address the recommendations in the PWG report. It is unclear when the SEC will complete its rulemaking and when such rules will become effective and what, if any, of the PWG recommendations will be adopted. The SEC has also announced amendments to various annual report forms to accommodate the certification and disclosure requirements of the HFCAA. There could be additional regulatory or legislative requirements or guidance that could impact us if our auditor is not subject to PCAOB inspection. The implications of this possible regulation or guidance in addition to the requirements of the HFCAA are uncertain, and such uncertainty could cause the market price of our ordinary shares to be materially and adversely affected.
Since the PCAOB is unable to conduct inspections or full investigations of our auditor, we could be delisted and our ordinary shares could be prohibited from being traded in the United States if we are identified as a Commission-Identified Issuer for three consecutive years. Such a delisting would substantially impair your ability to sell or purchase our ordinary shares when you wish to do so, and the risk and uncertainty associated with a potential delisting could have a negative impact on the price of our ordinary shares. Also, such a delisting could significantly affect our ability to raise capital on acceptable terms, or at all, which would have a material adverse effect on our business, financial condition and prospects.
Inspections of other audit firms that the PCAOB has conducted outside the PRC have identified deficiencies in those firms’ audit procedures and quality control procedures, which may be addressed as part of the inspection process to improve future audit quality. If the PCAOB were unable to conduct inspections or full investigations of our auditor, we and investors in our ordinary shares would be deprived of the benefits of such PCAOB inspections. In addition, the inability of the PCAOB to conduct inspections or full investigations of auditors would make it more difficult to evaluate the effectiveness of our independent registered public accounting firm’s audit procedures or quality control procedures as compared to auditors that are subject to the PCAOB inspections, which could cause investors and potential investors to lose confidence in the audit procedures and reported financial information and the quality of our financial statements.
If additional remedial measures are imposed on the “big four” PRC-based accounting firms, including our independent registered public accounting firm, in administrative proceedings brought by the SEC alleging such firms’ failure to meet specific criteria set by the SEC with respect to requests for the production of documents, we could fail to timely file future financial statements in compliance with the requirements of the Exchange Act.
In December 2012, the SEC brought administrative proceedings against five accounting firms in China, including our independent registered public accounting firm, alleging that they had refused to produce audit work papers and other documents related to certain other China-based companies under investigation by the SEC. On January 22, 2014, an initial administrative law decision was issued, censuring these accounting firms and suspending four of these firms from practicing before the SEC for a period of six months. The decision is neither final nor legally effective unless and until reviewed and approved by the SEC. On February 12, 2014, four of these China-based accounting firms appealed to the SEC against this decision. In February 2015, each of the four China-based accounting firms, including our independent registered public accounting firm, agreed to a censure and to pay a fine to the SEC to settle the dispute and avoid suspension of their ability to practice before the SEC. These firms’ ability to continue to serve all their respective clients is not affected by the settlement. The settlement requires these firms to follow detailed procedures to seek to provide the SEC with access to Chinese firms’ audit documents via the CSRC. Under the terms of the settlement, the underlying proceeding against the four China-based accounting firms was deemed dismissed with prejudice four years after entry of the settlement. The four-year mark occurred on February 6, 2019.
While we cannot predict if the SEC will further challenge the four China-based accounting firms’ compliance with U.S. law in connection with U.S. regulatory requests for audit work papers or if the results of such a challenge would result in the SEC imposing penalties such as suspensions, if the accounting firms are subject to additional remedial measures, our ability to file our financial statements in compliance with SEC requirements could be impacted. In the event that the SEC restarts the administrative proceedings, depending upon the final outcome, listed companies in the U.S. with major Chinese operations may find it difficult or impossible to retain auditors with respect to their operations in China, which could result in financial statements being determined not to be in compliance with the requirements of the Exchange Act, including possible delisting. Moreover, any negative news about the proceedings against these audit firms may cause investor uncertainty regarding China-based, U.S.-listed companies and the market price of our ordinary shares may be adversely affected.
If our independent registered public accounting firm was denied, even temporarily, the ability to practice before the SEC and we were unable to timely find another registered public accounting firm to audit and issue an opinion on our financial statements, our financial statements could be determined not to be in compliance with the requirements of the Exchange Act. Such a determination could ultimately lead to delisting of our ordinary shares from the Nasdaq Capital Market or deregistration from the SEC, or both, which would substantially reduce or effectively terminate the trading of our ordinary shares in the U.S. All these would materially and adversely affect the market price of our ordinary shares and substantially reduce or effectively terminate the trading of our ordinary shares in the U.S.
Our failure to comply with data protection laws and regulations could lead to government enforcement actions and significant penalties against us, and adversely impact our operating results.
The regulatory framework for the collection, use, safeguarding, sharing, transfer and other processing of personal information worldwide is rapidly evolving and is likely to remain uncertain for the foreseeable future. Regulatory authorities in virtually every jurisdiction in which we operate in Greater China and other Asian markets have implemented and are considering a number of legislative and regulatory proposals concerning personal data protection.
Regulatory authorities in China have implemented and are considering a number of legislative and regulatory proposals concerning data protection. For example, the Cyber Security Law of the PRC, or the Cyber Security Law, which became effective in June 2017, created China’s first national-level data protection regime for “network operators,” which may include all organizations in China that provide services over the internet or another information network.
We do not maintain, nor do we intend to maintain in the future, personally identifiable health information of patients in China. We do, however, collect and maintain de-identified or pseudonymized health data for clinical trials in compliance with local regulations. These data could be deemed as personal data or important data. With China’s growing emphasis of its sovereignty over data derived from China, the outbound transmission of de-identified or pseudonymized health data for clinical trials may be subject to the new national security legal regime, including the Cyber Security Law, the Data Security Law (as defined below), the Personal Information Protection Law (as defined below), and various implementing regulations and standards.
Under the Cyber Security Law and the Measures on Standard, Safety and Service of the National Medical Care Big Data (Tentative), or the Measures on Health and Medical Big Data, the transmission of certain personal information, important data and health and medical care big data outside of China is only permitted upon the completion of a security assessment conducted by or as determined by the Chinese government. Certain draft regulations, including the Measures for Security Assessment for Cross-border Transfer of Personal Information and Important Data (Draft for Comment), published in 2017, and the Measures for Security Assessment for Cross-border Transfer of Personal Information (Draft for Comment), published in 2019, have been proposed by the Chinese government that specify the procedures and stipulate more detailed compliance requirements relating to such assessment, and in certain circumstances, government approval, prior to the transmission of such information and data outside of China.
In addition, the Standing Committee of the National People’s Congress of the PRC, or the SCNPC, promulgated the Data Security Law of the People’s Republic of China, or the Data Security Law, on June 10, 2021, which became effective on September 1, 2021. The Data Security Law imposes data security and privacy obligations on entities and individuals carrying out data processing activities, and introduces a data classification and hierarchical protection system. The classification of data is based on its importance in economic and social development, as well as the degree of harm expected to be caused to national security, public interests, or legitimate rights and interests of individuals or organizations if such data is tampered with, destroyed, leaked, or illegally acquired or used. The security assessment mechanism was also included in the Personal Information Protection Law, or the Personal Information Protection Law, which was promulgated in August 2021 and became effective on November 1, 2021, for the Chinese government to supervise certain cross-border transfers of personal information.
The Personal Information Protection Law provides a comprehensive set of data privacy and protection requirements that apply to the processing of personal information and expands data protection compliance obligations to cover the processing of personal information of persons by organizations and individuals in China, and the processing of personal information of persons in China outside of China if such processing is for purposes of providing products and services to, or analyzing and evaluating the behavior of, persons in China. The Personal Information Protection Law also provides that critical information infrastructure operators and personal information processing entities who process personal information meeting a volume threshold to be set by Chinese cyberspace regulators are also required to store in China personal information generated or collected in China, and to pass a security assessment administered by Chinese cyberspace regulators for any export of such personal information. Lastly, the Personal Information Protection Law contains proposals for significant fines for serious violations of up to RMB 50 million or 5% of annual revenues from the prior year and may also be ordered to suspend any related activity by competent authorities. We do not maintain, nor do we intend to maintain in the future, personally identifiable health information of patients in China. We do, however, collect and maintain de-identified or pseudonymized health data for clinical trials in compliance with local regulations.
Under the Cyber Security Law and Data Security Law, we are required to establish and maintain a comprehensive data and network security management system that will enable us to monitor and respond appropriately to data security and network security risks. We will need to classify and take appropriate measures to address risks created by our data processing activities and use of networks. We will be obligated to notify affected individuals and appropriate Chinese regulators of and respond to any data security and network security incidents. Establishing and maintaining such systems takes substantial time, effort and cost, and we may not be able to establish and maintain such systems fully as needed to ensure compliance with our legal obligations. Despite our investment, such systems may not fully guard us or enable us to appropriately respond to or mitigate all data security and network security risks or incidents we face. Furthermore, under the Data Security Law, data categorized as “important data,” which will be determined by governmental authorities in the form of catalogs, is to be processed and handled with a higher level of protection. The notion of important data is not clearly defined by the Cyber Security Law or the Data Security Law. In order to comply with the statutory requirements, we will need to determine whether we possess important data, monitor the important data catalogs that are expected to be published by local governments and departments, perform risk assessments and ensure we are complying with reporting obligations to applicable regulators. We may also be required to disclose to regulators business-sensitive or network security-sensitive details regarding our processing of important data, and may need to pass the government security review or obtain government approval in order to share important data with offshore recipients, which can include foreign licensors, or share data stored in China with judicial and law enforcement authorities outside of China. If judicial and law enforcement authorities outside China require us to provide data stored in China, and we are not able to pass any required government security review or obtain any required government approval to do so, we may not be able to meet the foreign authorities’ requirements. The potential conflicts in legal obligations could have adverse impact on our operations in and outside of China.
Recently, the Cyberspace Administration of China has taken action against several Chinese internet companies in connection with their initial public offerings on U.S. securities exchanges, for alleged national security risks and improper collection and use of the personal information of Chinese data subjects. According to the official announcement, the action was initiated based on the National Security Law, the Cyber Security Law and the Cybersecurity Review Measures, which are aimed at “preventing national data security risks, maintaining national security and safeguarding public interests.” In addition, on December 28, 2021, the Cyberspace Administration of China and several other PRC government authorities jointly issued the newly revised Cybersecurity Review Measures, according to which, among others, if an internet platform operator has personal information of over one million users and intends to be listed on a foreign stock exchange, it must be subject to the cybersecurity review. The newly revised Cybersecurity Review Measures became effective on February 15, 2022. On November 14, 2021, the Cyberspace Administration of China published the Draft Data Security Measures for public comments, according to which, among others, listing in a foreign country of data processors processing over one million users’ personal information and listing in Hong Kong of data processors which affects or may affect national security must apply for cybersecurity review. As the Draft Data Security Measures have not been adopted and it remains unclear whether the formal version adopted in the future will have any further material changes, it is uncertain how these draft measures will be enacted, interpreted or implemented and how they will affect us. It is unclear at the present time how widespread the cybersecurity review requirement and the enforcement action will be and what effect they will have on the life sciences sector generally and the Company in particular. China’s regulators may impose penalties for non-compliance ranging from fines or suspension of operations, and this could lead to us delisting from the U.S. stock market.
The national security legal regime imposes stricter data localization requirements on personal information and human health-related data and requires us to undergo cybersecurity or other security review, obtain government approval or certification, or put in place certain contractual protections before transferring personal information and human health-related data out of China. As a result, personal information, important data and health and medical data that we or our customers, vendors, clinical trial sites, pharmaceutical partners and other third parties collect, generate or process in China may be subject to such data localization requirements and heightened regulatory oversight and controls. To comply with these requirements, maintaining local data centers in China, conducting security assessments or obtaining the requisite approvals from the Chinese government for the transmission outside of China of such controlled information and data could significantly increase our operating costs or cause delays or disruptions in our business operations in and outside China. We expect that the evolving regulatory interpretation and enforcement of the national security legal regime will lead to increased operational and compliance costs and will require us to continually monitor and, where necessary, make changes to our operations, policies, and procedures. If our operations, or the operations of our CROs, licensees or partners, are found to be in violation of these requirements, we may suffer loss or use of data, suffer a delay in obtaining regulatory approval for our products, be unable to transfer data out of Mainland China, be unable to comply with our contractual requirements, suffer reputational harm or be subject to penalties, including administrative, civil and criminal penalties, damages, fines and the curtailment or restructuring of our operations. If any of these were to occur, it could adversely affect our ability to operate our business and our financial results.
The General Office of the State Council passed the Scientific Data Administrative Measures in March 2018, which provides a regulatory framework for the collection, submission, retention, exploitation, confidentiality and security of scientific data. Scientific data is defined as data generated from basic research, applied research, experiments and developments in the fields of natural sciences, engineering and technology. It also includes the original and derived data by means of surveillance, monitoring, field studies, examination and testing that are used in scientific research activities. All scientific data generated by research entities, including research institutions, higher education institutions and enterprises that is created or managed with government funds, or funded by any source that concerns state secrets, national security, or social and public interests, must be submitted to data centers designated by the Chinese government for consolidation. Disclosure of scientific data will be subject to regulatory scrutiny.
The definition of scientific data is quite broad, but the Chinese government has not issued further guidance to clarify if clinical study data would fall within the definition of scientific data. To our understanding, the Chinese government has not required life sciences companies to upload clinical study data to any government-designated data centers, or prevented the cross-border transmission and sharing of clinical study data. While we do not currently plan to utilize government funds when conducting our research and development activities, we may pursue some forms of government funding or support in the future. We plan to closely monitor legal and regulatory developments in this area to see how scientific data is interpreted, and we may be required to comply with additional regulatory requirements for sharing clinical study data with our licensors or foreign regulatory authorities, although the scope of such requirements, if any, is currently unknown.
In addition, certain industry-specific laws and regulations affect the collection and transfer of personal data in China. For example, the Regulation on the Administration of Human Genetic Resources, or the HGR Regulation, promulgated by the State Council, which became effective on July 1, 2019, applies to activities that involve collection; biobanking; use of HGR, which includes the genetic materials with respect to organs, tissues, cells and other materials that contain the human genome, genes and other genetic substances, or the China Biospecimens; and derived data, in China (together with the China Biospecimens, the “China-Sourced HGR”), and provision of such items to foreign parties. The HGR Regulation prohibits both onshore and offshore entities established or actually controlled by foreign entities and individuals from collecting or biobanking any China-Sourced HGR in China, as well as providing such China-Sourced HGR out of China. Chinese parties are required to seek an advance approval for the collection of certain HGR and biobanking of all HGR. Approval for any export or cross-border transfer of China Biospecimens is required, and transfer of derived data by Chinese parties to foreign parties or entities established or actually controlled by them also requires the Chinese parties to file, before the transfer, a copy of the data with the China Human Genetic Resources Administrative Office, or HGRAO, for record and obtain a notification filing number in order to transfer. The HGR Regulation also requires that foreign parties ensure the full participation of Chinese parties in international collaborations and share all records and data with the Chinese parties.
If the Chinese parties fail to comply with data protection laws, regulations and practice standards, and our research data is obtained by unauthorized persons, used or disclosed inappropriately or destroyed, we may lose our confidential information and be subject to litigation and government enforcement actions. It is possible that these laws may be interpreted and applied in a manner that is inconsistent with our or our collaborators’ practices, potentially resulting in suspension of relevant ongoing clinical trials or delays in the initiation of new trials, confiscation of China-Sourced HGR, administrative fines, disgorgement of illegal gains or temporary or permanent debarment of our or our collaborators’ entities and responsible persons from further clinical trials and, consequently, a de-facto ban on the debarred entities from initiating new clinical trials in China. So far, the HGRAO has disclosed a number of HGR violation cases. In one case, the sanctioned party was the Chinese subsidiary of a multinational pharmaceutical company that was found to have illegally transferred certain biospecimens to CROs for conducting certain unapproved research. In addition to a written warning and confiscation of relevant HGR materials, the Chinese subsidiary of the multinational pharmaceutical company was requested by the HGRAO to take rectification measures and was also banned by the HGRAO from submitting any clinical trial applications until the HGRAO was satisfied with the rectification results, which rendered it unable to initiate new clinical trials in China until the ban was lifted. In another case, the CRO engaged by the Chinese subsidiary of a multi-national pharmaceutical company was found to have forged an ethics committee approval in order to accelerate the HGRAO approval. Both the Chinese subsidiary of the multi-national pharmaceutical company and the CRO were debarred from initiating new applications for a period of six to 12 months, respectively.
To further tighten the control of China HGR, the SCNPC issued the Eleventh Amendment to the Criminal Law of the People’s Republic of China on December 26, 2020, which became effective on March 1, 2021, criminalizing the illegal collection of China-Sourced HGR, the illegal transfer of China-sourced biospecimens outside of China, and the transfer of China-sourced derived data to foreign parties or entities established or actually controlled by them without going through security review and assessment. An individual who is convicted of any of these violations may be subject to public surveillance, criminal detention, a fixed-term imprisonment of up to seven years and/or a criminal fine. In October 2020, the SCNPC adopted the Biosecurity of the People’s Republic of China, or the PRC Biosecurity Law, which became effective on April 15, 2021. The PRC Biosecurity Law will establish an integrated system to regulate biosecurity-related activities in China, including, among others, the security regulation of HGR and biological resources. The PRC Biosecurity Law for the first time expressly declares that China has sovereignty over its HGR, and further endorsed the HGR Regulation by recognizing the fundamental regulatory principles and systems established by it over the utilization of China-Sourced HGR by foreign entities in China. Though the PRC Biosecurity Law does not provide any specific new regulatory requirements on HGR, as it is a law adopted by China’s highest legislative authority, it gives China’s major regulator of HGR, the Ministry of Science and Technology, or the MOST, significantly more power and discretion to regulate HGR and it is expected that the overall regulatory landscape for China-Sourced HGR will evolve and become even more rigorous and sophisticated. In addition, the interpretation and application of data protection laws in China and elsewhere are often uncertain and in flux.
In addition, in the United States, at both the federal and state levels, and in territories outside of Mainland China where we have rights to and plan to develop and commercialize our in-licensed product candidates, including Hong Kong, Macau, Singapore, South Korea, Taiwan and Thailand, we are subject to laws and regulations that address privacy, personal information protection and data security. Numerous laws and regulations, including security breach notification laws, health information privacy laws and consumer protection laws, govern the collection, use, disclosure and protection of health-related and other personal information. Given the variability and evolving state of these laws, we face uncertainty as to the exact interpretation of the new requirements, and we may be unsuccessful in implementing all measures required by regulators or courts in their interpretation.
We expect that these data protection and transfer laws and regulations will receive greater attention and focus from regulators going forward, and we will continue to face uncertainty as to whether our efforts to comply with evolving obligations under data protection, privacy and security laws in China, the United States and other countries where we plan or conduct business will be sufficient.
Any failure or perceived failure by us to comply with applicable laws and regulations could result in reputational damage or proceedings or actions against us by governmental entities, individuals or others. These proceedings or actions could subject us to significant civil or criminal penalties and negative publicity, result in the delayed or halted transfer or confiscation of certain personal information, result in the suspension of ongoing clinical trials or ban on initiation of new trials, require us to change our business practices, increase our costs and materially harm our business, prospects, financial condition and results of operations. In addition, our current and future relationships with customers, vendors, pharmaceutical partners and other third parties could be negatively affected by any proceedings or actions against us or current or future data protection obligations imposed on them under applicable law, including the European Union General Data Protection Regulation, Cyber Security Law and HGR Regulation. In addition, a data breach affecting personal information, including health information, or a failure to comply with applicable requirements could result in significant management resources, legal and financial exposure and reputational damage that could potentially have a material adverse effect on our business and results of operations. Moreover, the legal uncertainty created by the Data Security Law and the recent Chinese government actions could materially adversely affect our ability, on favorable terms, to raise capital, including engaging in follow-on offerings of our securities in the U.S. market. Even if our practices are not subject to legal challenge, the perception of privacy concerns, whether or not valid, may harm our reputation and brand and adversely affect our business, financial condition and results of operations.
Risks Related to Our Ordinary Shares
The trading prices of our ordinary shares are likely to be volatile, which could result in substantial losses to you.
The trading price of our ordinary shares is likely to be volatile and could fluctuate widely in response to a variety of factors, many of which are beyond our control. In addition, the performance and fluctuation of the market prices of other companies with business operations located mainly in China that have listed their securities in the U.S. may affect the volatility in the price of and trading volumes for our ordinary shares. Some of these companies have experienced significant volatility. The trading performances of these Chinese companies’ securities at the time of or after their offerings may affect the overall investor sentiment towards other Chinese companies listed in the U.S. and consequently may impact the trading performance of our ordinary shares.
In addition to market and industry factors, the price and trading volume for our ordinary shares may be highly volatile for specific business reasons, including:
| ● |
announcements of regulatory approval or a complete response letter, or specific label indications or patient populations for the use of our product candidates, or changes or delays in the regulatory review process; |
| ● |
announcements of therapeutic innovations or new products by us or our competitors; |
| ● |
adverse actions taken by regulatory agencies with respect to our clinical trials, manufacturing supply chain or sales and marketing activities; |
| ● |
any adverse changes to our relationship with manufacturers or suppliers; |
| ● |
the results of our testing and clinical trials; |
| ● |
the results of our efforts to acquire or license additional product candidates; |
| ● |
variations in the level of expenses related to our existing product candidates or preclinical studies and clinical trials; |
| ● |
any intellectual property infringement actions in which we may become involved; |
| ● |
announcements concerning our competitors or the pharmaceutical industry in general; |
| ● |
achievement of expected product sales and profitability; |
| ● |
manufacturing, supply or distribution shortages; |
| ● |
variations in our results of operations; |
| ● |
announcements about our earnings that are not in line with analyst expectations; |
| ● |
publication of operating or industry metrics by third parties, including government statistical agencies, that differ from expectations of industry or financial analysts; |
| ● |
research reports and changes in financial estimates by securities research analysts; |
| ● |
announcements made by us or our competitors of new product and service offerings, acquisitions, strategic relationships, joint ventures or capital commitments; |
| ● |
press reports, whether or not true, about our business; |
| ● |
additions to, or departures of, our management; |
| ● |
fluctuations of exchange rates between the RMB and the U.S. dollar; |
| ● |
release or expiry of lock-up or other transfer restrictions on our outstanding ordinary shares; |
| ● |
sales or perceived potential sales of additional ordinary shares; |
| ● |
sales of our ordinary shares by us, our executive officers and directors or our shareholders in the future; |
| ● |
general economic and market conditions and overall fluctuations in the U.S. equity markets; |
| ● |
changes in accounting principles; and |
| ● |
changes or developments in the Chinese or global regulatory environment. |
Any of these factors may result in large and sudden changes in the volume and trading price of our ordinary shares. In the past, following periods of volatility in the market price of a company’s securities, shareholders have often instituted securities class action litigation against that company. If we are involved in a class action suit, it could divert the attention of management, and, if adversely determined, have a material adverse effect on our financial condition and results of operations.
In addition, the stock market, in general, and small pharmaceutical and biotechnology companies have experienced extreme price and volume fluctuations that have often been unrelated or disproportionate to the operating performance of these companies. Broad market and industry factors may negatively affect the market price of our ordinary shares, regardless of our actual operating performance. Further, factors related to financial markets beyond our control may cause our ordinary shares price to decline rapidly and unexpectedly.
Sales or the availability for sales of substantial amounts of our ordinary shares in the public market could cause the price of our ordinary shares to decline significantly.
Sales of our ordinary shares or other equity securities in the public market, or the perception that these sales could occur, could cause the market price of our ordinary shares to decline significantly. As of March 1, 2022, we had 38,928,922 ordinary shares outstanding. Among these shares, 17,232,397 ordinary shares have been registered under the Securities Act and are freely transferable by persons other than our “affiliates” without restriction or registration; the remaining shares outstanding have not been registered under the Securities Act and may be offered or sold only pursuant to an effective registration statement or pursuant to an available exemption from the registration requirements. If these shares are sold, or if it is perceived that they will be sold, in the public market, the trading price of our ordinary shares could decline.
Because we do not expect to pay dividends in the foreseeable future, you must rely on price appreciation of the ordinary shares for return on your investment.
We intend to retain most, if not all, of our available funds and earnings to fund the development and growth of our business. As a result, we do not expect to pay any cash dividends in the foreseeable future. Therefore, you should not rely on an investment in our ordinary shares as a source for any future dividend income.
Our board of directors has significant discretion as to whether to distribute dividends. Our shareholders may, by ordinary resolution, declare dividends, but no dividend shall exceed the amount recommended by our board of directors. Even if our board of directors decides to declare and pay dividends, the timing, amount and form of future dividends, if any, will depend on, among other things, our future results of operations and cash flow, our capital requirements and surplus, the amount of distributions, if any, received by us from our subsidiaries, our financial condition, contractual restrictions and other factors deemed relevant by our board of directors. Accordingly, the return on your investment in our ordinary shares will likely depend entirely upon any future price appreciation of the ordinary shares. Our ordinary shares may not appreciate in value or even maintain the price at which you purchased the ordinary shares. You may not realize a return on your investment in the ordinary shares, and you may even lose your entire investment in the ordinary shares.
We are a Cayman Islands exempted company. Because judicial precedent regarding the rights of shareholders is more limited under Cayman Islands law than under U.S. law, shareholders may have fewer shareholder rights than they would have under U.S. law.
Our corporate affairs are governed by our amended and restated memorandum and articles of association (as may be amended from time to time), the Companies Act (As Revised) of the Cayman Islands and the common law of the Cayman Islands, or the Companies Act. The rights of shareholders to take action against the directors, actions by minority shareholders and the fiduciary responsibilities of our directors are to a large extent governed by the common law of the Cayman Islands. The common law of the Cayman Islands is derived in part from comparatively limited judicial precedent in the Cayman Islands as well as from English common law, the decisions of those courts are persuasive, but not binding, on a court in the Cayman Islands. The rights of our shareholders and the fiduciary responsibilities of our directors under Cayman Islands law are not as clearly established as they would be under statutes or judicial precedent in some jurisdictions in the U.S. In particular, the Cayman Islands has a less developed body of securities law than the U.S. Some states in the U.S., such as Delaware, have more fully developed and judicially interpreted bodies of corporate law than the Cayman Islands. In addition, Cayman Islands companies may not have standing to initiate a shareholder derivative action in a federal court of the United States.
In addition, as shareholders of a Cayman Islands exempted company, our shareholders have no general rights under Cayman Islands law to inspect corporate records (other than the memorandum and articles of association, our register of mortgages and charges and special resolutions of our shareholders), or to obtain a copy of our register of members. Our directors have discretion under our amended and restated articles of association to determine whether or not, and under what conditions, our corporate records may be inspected by our shareholders, but are not obliged to make them available to our shareholders. This may make it more difficult for you to obtain the information needed to establish any facts necessary for a shareholder motion or to solicit proxies from other shareholders in connection with a proxy contest. As a Cayman Islands exempted company, we may not have standing to initiate a derivative action in a federal court of the U.S. As a result, you may be limited in your ability to protect your interests if you are harmed in a manner that would otherwise enable you to sue in a U.S. federal court. In addition, shareholders of Cayman Islands companies may not have standing to initiate a shareholder derivative action in U.S. federal courts.
As a result of all of the above, public shareholders may have more difficulty in protecting their interests in the face of actions taken by management, members of the board of directors or controlling shareholders than they would as public shareholders of a U.S. company.
You may face difficulties in protecting your interests, and your ability to protect your rights through the U.S. federal courts may be limited because we are incorporated under Cayman Islands law, and some of our directors reside outside the U.S.
We are incorporated as an exempted company in the Cayman Islands. Some of our directors reside outside the U.S. and a substantial portion of their assets are located outside of the U.S. As a result, it may be difficult or impossible for you to bring an action against us or against these individuals in the Cayman Islands or in China in the event that you believe that your rights have been infringed under the securities laws of the U.S. or otherwise. Even if you are successful in bringing an action of this kind, the laws of the Cayman Islands and China may render you unable to enforce a judgment against our assets or the assets of our directors and officers. There is no statutory recognition in the Cayman Islands of judgments obtained in the U.S. or China, although the courts of the Cayman Islands will generally recognize and enforce a foreign money judgment of a foreign court of competent jurisdiction without reexamination of the merits of the underlying disputes provided that such judgment (i) imposes on the judgment debtor a liability to pay a liquidated sum for which the judgment has been given; (ii) is final; (iii) is not in respect of taxes, a fine or penalty; and (iv) was not obtained in a manner and is not of a kind the enforcement of which is contrary to natural justice or the public policy of the Cayman Islands.
Our corporate actions are substantially controlled by our directors, executive officers and other principal shareholders, who can exert significant influence over important corporate matters, which may reduce the price of our ordinary shares and deprive you of an opportunity to receive a premium for your ordinary shares.
Our directors, executive officers and shareholders holding more than 10% of our ordinary shares beneficially owned approximately 42.05% of our ordinary shares as of March 1, 2022. Lan Huang, our chief Executive Officer, and Mr. Linqing Jia, our major shareholder, also beneficially own a 37.99% equity interest of Wanchunbulin through Wanchun Biotech. These shareholders, if acting together, could exert substantial influence over matters such as electing directors and approving material mergers, acquisitions or other business combination transactions. This concentration of ownership may also discourage, delay or prevent a change in control of our company, which could have the dual effect of depriving our shareholders of an opportunity to receive a premium for their shares as part of a sale of our company and reducing the price of our ordinary shares. These actions may be taken even if they are opposed by our other shareholders, including the holders of our ordinary shares. In addition, these persons could divert business opportunities away from us to themselves or others.
We incur increased costs as a result of operating as a public company, and our management is required to devote substantial time to new compliance initiatives and corporate governance practices.
As a public company, we incur significant legal, accounting and other expenses. The Sarbanes-Oxley Act, the Dodd-Frank Wall Street Reform and Consumer Protection Act, the listing requirements of the Nasdaq Capital Market and other applicable securities rules and regulations impose various requirements on public companies, including establishment and maintenance of effective disclosure and financial controls and corporate governance practices. Our management and other personnel devote a substantial amount of time to these compliance initiatives.
Under Section 404 of the Sarbanes-Oxley Act, we are required to furnish a report by our management on our internal control over financial reporting in connection with this annual report on Form 20-F. However, while we remain an emerging growth company, we will not be required to include an attestation report on internal control over financial reporting issued by our independent registered public accounting firm. To achieve compliance with Section 404 of the Sarbanes-Oxley Act, we have engaged in a process to document and evaluate our internal control over financial reporting, which is both costly and challenging. In this regard, we continue to dedicate internal resources, potentially engage outside consultants and adopt a detailed work plan to assess and document the adequacy of internal control over financial reporting, continue steps to improve control processes as appropriate, validate through testing that controls are functioning as documented and implement a continuous reporting and improvement process for internal control over financial reporting. Despite our efforts, we may not be able to conclude, within the prescribed timeframe or at all, that our internal control over financial reporting is effective as required by Section 404 of the Sarbanes-Oxley Act. If we identify one or more material weaknesses, it could result in an adverse reaction in the financial markets due to a loss of confidence in the reliability of our financial statements.
We are an “emerging growth company” and are availing ourselves of reduced disclosure requirements applicable to emerging growth companies, which could make our ordinary shares less attractive to investors.
We are an “emerging growth company,” as defined in the JOBS Act, and we intend to take advantage of certain exemptions from various reporting requirements that are applicable to other public companies that are not “emerging growth companies” including not being required to comply with the auditor attestation requirements of Section 404(b) of the Sarbanes-Oxley Act, and exemptions from the requirements of holding a nonbinding advisory vote on executive compensation and shareholder approval of any golden parachute payments not previously approved. We cannot predict if investors will find our ordinary shares less attractive because we may rely on these exemptions. If some investors find our ordinary shares less attractive as a result, there may be a less active trading market for our ordinary shares and the price of our ordinary shares may be more volatile. We may take advantage of these reporting exemptions until we are no longer an emerging growth company. We will remain an emerging growth company until December 31, 2022, which is the last day of our fiscal year following the fifth anniversary of March 14, 2017.
As a foreign private issuer, we are exempt from a number of rules under the U.S. securities laws and are permitted to file less information with the SEC than a U.S. company. This may limit the information available to holders of our ordinary shares.
We are a “foreign private issuer,” as defined in the SEC’s rules and regulations and, consequently, we are not subject to all of the disclosure requirements applicable to public companies organized within the U.S. For example, we are exempt from certain rules under the Exchange Act, that regulate disclosure obligations and procedural requirements related to the solicitation of proxies, consents or authorizations applicable to a security registered under the Exchange Act, including the U.S. proxy rules under Section 14 of the Exchange Act. In addition, our officers and directors are exempt from the reporting and “short-swing” profit recovery provisions of Section 16 of the Exchange Act and related rules with respect to their purchases and sales of our securities. Moreover, we are not required to file periodic reports and financial statements with the SEC as frequently or as promptly as U.S. domestic issuers and will not be required to file quarterly reports on Form 10-Q or current reports on Form 8-K under the Exchange Act. Accordingly, there is less publicly available information concerning our company than there would be if we were not a foreign private issuer.
As a foreign private issuer, we are permitted to adopt certain home country practices in relation to corporate governance matters that differ significantly from the Nasdaq Capital Market corporate governance listing standards. These practices may afford less protection to shareholders than they would enjoy if we complied fully with corporate governance listing standards.
As a foreign private issuer listed on the Nasdaq Capital Market, we are subject to corporate governance listing standards. However, rules permit a foreign private issuer like us to follow the corporate governance practices of its home country. Certain corporate governance practices in the Cayman Islands, which is our home country, may differ significantly from corporate governance listing standards. For example, under Cayman Islands law, we are not required to hold annual shareholders meetings every year, and we generally follow home country practice with respect to annual meetings and did not hold an annual meeting of shareholders in 2021. We held an Extraordinary General Meeting on March 15, 2021, to request shareholder approval of the 2017 Omnibus Incentive Plan (as defined below). We expect to hold annual shareholders meetings in the future only if there are matters that require shareholders’ approval.
Currently, we fully comply and intend to continue to fully comply with the Nasdaq Capital Market corporate governance listing standards. In addition, other than the annual meeting practice described above, there are no significant differences between our corporate governance practices and those followed by U.S. domestic companies under Nasdaq Stock Market Rules. However, we may in the future choose to follow certain home country practice. Therefore, our shareholders may be afforded less protection than they otherwise would have under corporate governance listing standards applicable to U.S. domestic issuers.
We may lose our foreign private issuer status in the future, which could result in significant additional costs and expenses.
While we currently qualify as a foreign private issuer, the determination of foreign private issuer status is made annually on the last business day of an issuer’s most recently completed second fiscal quarter and, accordingly, the next determination will be made with respect to us on June 30, 2022.
In the future, we would lose our foreign private issuer status if we fail to meet the requirements necessary to maintain our foreign private issuer status as of the relevant determination date. For example, if more than 50% of our securities are held by U.S. residents and more than 50% of the members of our management or members of our board of directors are residents or citizens of the U.S., we could lose our foreign private issuer status.
The regulatory and compliance costs to us under U.S. securities laws as a U.S. domestic issuer may be significantly more than the costs we incur as a foreign private issuer. If we are not a foreign private issuer, we will be required to file periodic reports and registration statements on U.S. domestic issuer forms with the SEC, which are more detailed and extensive in certain respects than the forms available to a foreign private issuer. We would be required to modify certain of our policies to comply with corporate governance practices associated with U.S. domestic issuers. In addition, we may lose our ability to rely upon exemptions from certain corporate governance requirements on U.S. stock exchanges that are available to foreign private issuers, such as exemptions from procedural requirements related to the solicitation of proxies.
We may be at an increased risk of securities class action litigation.
Historically, securities class action litigation has often been brought against a company following a decline in the market price of its securities. This risk is especially relevant for us because biotechnology and biopharmaceutical companies have experienced significant share price volatility in recent years. If we were to be sued, it could result in substantial costs and a diversion of management’s attention and resources, which could harm our business.
We may be a passive foreign investment company, or PFIC, for U.S. federal income tax purposes, which could result in adverse U.S. federal income tax consequences for our U.S. shareholders.
A non-U.S. corporation will be a PFIC for U.S. federal income tax purposes for any taxable year in which either: (i) at least 75% of its gross income is “passive income” for purposes of the PFIC rules or (ii) at least 50% of the value of its assets (generally determined on the basis of a quarterly average) is attributable to assets that produce or are held for the production of passive income. Whether we are a PFIC is a factual determination that is made on an annual basis after the close of each taxable year. This determination will depend on, among other things, the composition of our income and assets, as well as the value of our assets (which generally will be determined by reference to the public price of our ordinary shares, which may fluctuate significantly), from time to time.
Although we believe that it is likely that we were not classified as a PFIC for the taxable year that ended December 31, 2021, we have been classified as a PFIC in prior years and may again be classified as a PFIC in the future, which could result in adverse U.S. federal income tax consequences to U.S. shareholders. Our PFIC status for the current taxable year ending December 31, 2022, will not be determinable until after the close of the taxable year. There can be no assurance that we will not be a PFIC for the current or any future taxable year.
If we are a PFIC for any taxable year during which U.S. shareholders hold our ordinary shares, such U.S. shareholders could be subject to adverse U.S. federal income tax consequences, including having gains realized on the sale of our ordinary shares treated as ordinary income, rather than capital gains, in the case of U.S. shareholders who are individuals, losing the preferential rate applicable to dividends received on our ordinary shares , and having interest charges apply to distributions by us and the proceeds of sales of our ordinary shares. Additionally. If we are a PFIC for any taxable year during which U.S. shareholders hold our ordinary shares, we would generally continue to be treated as a PFIC with respect to such U.S. shareholders even if we do not satisfy either the above tests to be classified as a PFIC in a subsequent year. See “Item 10. Additional Information—E. Taxation—U.S. Federal Income Tax Considerations.”
The Internal Revenue Service, or IRS, may not agree with the conclusion that we should not be treated as a U.S. corporation for U.S. federal income tax purposes.
Under current U.S. federal income tax law, a corporation is generally considered a tax resident in the jurisdiction of its organization or incorporation. Thus, as a corporation incorporated under the laws of the Cayman Islands, we should generally be classified as a non-U.S. corporation (and therefore as a non-U.S. tax resident) for U.S. federal income tax purposes. In certain circumstances, however, under section 7874 of the U.S. Internal Revenue Code of 1986, as amended, or the Code, a corporation organized outside the United States will be treated as a U.S. corporation (and, therefore, as a U.S. tax resident).
In July of 2015, we completed our internal restructuring. Based on the rules in effect at the time of the internal restructuring, we expect that the internal restructuring did not result in us being treated as a U.S. corporation for U.S. federal income tax purposes by virtue of section 7874 of the Code. Nevertheless, because the section 7874 rules and exceptions are complex and subject to factual and legal uncertainties, there can be no assurance that we will not be treated as a U.S. corporation for U.S. federal income tax purposes. See “Item 10. Additional Information—E. Taxation—U.S. Federal Income Tax Considerations—Tax Residence of BeyondSpring Inc. for U.S. Federal Income Tax Purposes.”
| Information on the Company |
| A. |
History and Development of the Company |
BeyondSpring Inc. was incorporated as an exempted company under the laws of the Cayman Islands on November 21, 2014. In July 2015, we completed our internal restructuring.
Our principal executive offices are located at 28 Liberty Street, 39th Floor, New York, NY 10005 and our telephone number is +1 (646) 305-6387. Our registered office in the Cayman Islands is located at the offices of Harneys Fiduciary (Cayman) Limited, 4th Floor, Harbour Place, 103 South Church Street, P.O. Box 10240, Grand Cayman KY1-1002, Cayman Islands. Our agent for service of process in the U.S. is CT Corporation System located at 28 Liberty Street, 42nd Floor, New York, New York 10005. Our website is www.beyondspringpharma.com. The information contained on, or that can be accessed through, our website does not constitute part of this annual report on Form 20-F and is not incorporated by reference herein.
Initial Public Offering, Concurrent Private Placement, Subsequent Financing and Business Development
In March 2017, we completed our initial public offering and the concurrent private placement, in which we received gross proceeds of $54.3 million, before deducting underwriting discounts and commissions and other offering expenses, from selling 174,286 ordinary shares in the initial public offering and selling 2,541,048 ordinary shares in the current private placement, after deducting underwriting discounts and commissions, fees and expenses. Our ordinary shares are listed on the Nasdaq Capital Market under the symbol “BYSI.”
In May 2018, we entered into various agreements with certain third-party investors to issue 739,095 ordinary shares with a par value $0.0001 per share for an aggregate cash consideration of $20.0 million or $27.06 per ordinary share. To date, we have received $14.0 million from the financing and 221,729 ordinary shares issued in connection with such investment for which we did not receive the cash consideration were surrendered by one investor to us in October 2021.
On May 21, 2019, we entered into an Open Market Sale AgreementSM with Jefferies LLC as sales agent, or the Agent, which was amended on February 7, 2020, or, as amended, the Sales Agreement, in connection with our “at-the-market offering” program, or the ATM Program. Pursuant to the Sales Agreement, we may offer and sell up to 2,202,080 ordinary shares in the aggregate from time to time through the Agent. As of the date of this annual report on Form 20-F, we have sold 630,228 ordinary shares having aggregate gross proceeds of $13.2 million under the ATM Program.
In June and July 2019, Wanchunbulin, our partially owned Chinese subsidiary, and Wanchun Biotech entered into definitive agreements for the sale of its equity interests, or the Equity Purchase Agreements, to certain investors led by Efung Capital. Under the Equity Purchase Agreements, Wanchunbulin sold 3.38% of the equity interest of Wanchunbulin for aggregate cash consideration of RMB 70 million, or approximately $10.1 million, before deducting offering expenses.
In July 2019, we completed an underwritten offering, in which we received gross proceeds of $35.0 million, before deducting underwriting discounts and commissions and other offering expenses, from selling 2,058,825 ordinary shares.
In October and November 2019, we completed an underwritten offering, in which we received gross proceeds of $25.8 million (including the exercise of the underwriters’ option to purchase additional shares), before deducting underwriting discounts and commissions and other offering expenses, from selling 1,908,996 ordinary shares.
In June 2020, we completed an underwritten offering and a concurrent private placement, in which we received gross proceeds of $33.9 million (including the exercise of the underwriters’ option to purchase additional shares), before deducting underwriting discounts and commissions and other offering expenses, from selling 2,604,115 ordinary shares.
In November 2020, we completed an underwritten offering, in which we received gross proceeds of $86.3 million (including the exercise of the underwriters’ option to purchase additional shares), before deducting underwriting discounts and commissions and other offering expenses, from selling 8,625,000 ordinary shares.
In November 2020, our subsidiary SEED entered into a research collaboration and license agreement with Lilly to discover and develop new chemical entities that could produce therapeutic benefit through TPD, where SEED received a $15 million upfront cash payment and initial equity investment. SEED would also be eligible to receive up to approximately $780 million in potential pre-clinical and clinical development, regulatory and commercial milestones, as well as tiered royalties on net sales of products that result from the collaboration. See “Item 4. Information on the Company—B. Business Overview—Other Programs— SEED’s Targeted Protein Degradation (TPD) platform.”
In August 2021, Wanchunbulin, our partially owned Chinese subsidiary, entered into an exclusive commercialization and co-development agreement with Hengrui to further develop and commercialize Plinabulin in Greater China. Under the terms of the agreement, Wanchunbulin granted Hengrui exclusive rights to commercialize and co-develop Plinabulin in the Greater China markets, including mainland China, Hong Kong, Macau and Taiwan. Wanchunbulin retains the manufacturing rights of Plinabulin in the Greater China markets and will receive all Plinabulin net sales proceeds in such markets. Hengrui will receive a pre-determined percentage of the net sales in each quarter. Wanchunbulin received an upfront payment of RMB 200 million (approximately $31 million), and will receive regulatory and sales milestones of up to RMB 1.1 billion (approximately $171 million). Hengrui will be responsible for all costs associated with commercialization of Plinabulin in the Greater China markets. Pursuant to the terms of the agreement, Wanchunbulin will be responsible for 100% of the clinical and regulatory costs for the first two indications for Plinabulin: prevention of CIN and second/third- line treatment of NSCLC (EGFR wild type). Hengrui will fund 50% of the clinical development costs for additional indications for Plinabulin in the Greater China markets, with a Joint Steering Committee overseeing the clinical strategy and priorities. See “Item 4. Information on the Company—B. Business Overview—Commercialization.”
| B. |
Business Overview |
Summary
We are a clinical stage global biopharmaceutical company focused on developing innovative cancer therapies to improve clinical outcomes for patients who have high unmet medical needs. Our lead asset, Plinabulin, a first-in-class, Selective Immunomodulating Microtubule-Binding Agent (SIMBA), is being developed as a “pipeline in a drug” in a number of cancer indications. We are also developing three small molecule immune agents, currently in preclinical stages. In addition, our subsidiary SEED is utilizing a unique Targeted Protein Degradation (TPD) platform, or “molecular glue” technology, to develop innovative therapeutic agents from internal research and development efforts and from collaboration. SEED is collaborating with Lilly to discover and develop new chemical entities through this unique TPD platform that could produce therapeutic benefit.
First, we are studying Plinabulin alone or in combination with G-CSF, including pegfilgrastim, for its potential benefit in the prevention of CIN. In September 2020, the combination received Breakthrough Therapy Designation from both the FDA and the NMPA. Based on the PROTECTIVE-2 Phase 3 registration study results, we filed an NDA with the FDA and the NMPA for the use of Plinabulin in combination with G-CSF for the prevention of CIN in March 2021. The NDA application was accepted by the FDA and the NMPA with priority review status. In November 2021, the FDA issued a Complete Response Letter for Plinabulin in combination with G-CSF for the prevention of CIN. The NDA for the CIN prevention indication is under review by the NMPA.
Second, Plinabulin is being studied as an anti-cancer agent in combination with docetaxel for second- and third- line treatment of NSCLC, EGFR wild type (DUBLIN-3 Phase 3 registration study). The DUBLIN-3 study has completed global enrollment of 559 patients and final positive topline results from the study were reported in August 2021 and at ESMO in September 2021, with a potential NDA filing in the second half of 2022 in China.
Finally, Plinabulin is being studied in investigator-initiated trials for its therapeutic potential in combination with various immuno-oncology agents, including 1) in combination with nivolumab, a PD-1 antibody, for the treatment of NSCLC at UCSD and the University of Washington; 2) in combination with nivolumab and ipilimumab, a CTLA-4 antibody, for the treatment of SCLC at the Rutgers University and other U.S. clinical centers; and 3) in combination with PD-1 or PD-L1 antibodies and radiation for the treatment of various cancers at MD Anderson Cancer Center.
Our principal executive offices are located in New York, and we also have offices in New Jersey, Pennsylvania, Beijing and Dalian, China. We are incorporated in the Cayman Islands. Our management team has deep experience and capabilities in biology, chemistry, drug discovery, clinical development, regulatory and capital markets.
Plinabulin, Our Lead Drug Candidate
Plinabulin is a first-in-class, novel small molecule derived from a natural compound found in marine microorganisms. It is a Selective Immunomodulating Microtubule-Binding Agent (SIMBA), which may provide multiple therapeutic opportunities. As a low molecular weight small molecule, Plinabulin is relatively simple to manufacture. An advantage of natural products and their derivatives, such as Plinabulin, is that it may be difficult for others to discover structurally distinct molecules possessing a similar array of activities.
Plinabulin triggers the release of the immune defense protein, GEF-H1, which leads to two distinct effects: 1) a durable anti-cancer benefit due to the maturation of dendritic cells resulting in activation of tumor antigen-specific T-cells to target cancer cells and 2) early-onset action in CIN prevention after chemotherapy by boosting the number of hematopoietic stem/progenitor cells, or HSPCs. Effects on HSPCs could explain the potential for Plinabulin not only to prevent CIN but also to increase circulating CD34+ cells in patients. As a potential “pipeline in a drug,” Plinabulin is being broadly studied in combination with various immuno-oncology agents that could boost the effects of the PD-1 / PD-L1 antibodies. The elucidation of this mechanism was a multi-year collaborative effort among us, University of Basel, Massachusetts General Hospital, and MD Anderson.
In aggregate, as of the date of this annual report on Form 20-F, Plinabulin has been administered to over 700 patients with advanced cancer and thus far is generally well-tolerated. We believe the data from completed and ongoing clinical trials suggest there is a path forward for Plinabulin in the treatment of advanced NSCLC and the prevention of CIN.
Plinabulin in Prevention of CIN
CIN overview
Neutropenia is an abnormally low blood concentration of neutrophils, a type of white blood cell, which may result from an abnormal rate of destruction or a low rate of synthesis of white blood cells in bone marrow. Neutropenia is graded according to its severity, which generally depends on neutrophil count. An absolute neutrophil count below 500 cells/mm3 (0.5 x 10^9 /L) is categorized as grade 4 neutropenia and a neutrophil count between 500 and 1,000 cells/mm3 (0.5-1.0 x 10^9 /L) is categorized as grade 3 neutropenia. Patients with low neutrophil counts are more susceptible to bacterial infections and sepsis, which are a significant cause of morbidity and mortality in cancer patients. According to the Centers for Cancer Prevention and Control, more than 60,000 patients are hospitalized each year in the U.S. for neutropenia associated with fever, which represents a growth opportunity for products that can deliver improved outcomes in the CIN space. The mortality rate of these patients is between 9% and 18%.
Neutropenia represents a key limitation associated with most chemotherapies. The current standard of care for neutropenia is biologic drugs based on G-CSF, a human growth factor that stimulates the proliferation, differentiation and maturation of neutrophils. Treatment or prevention of CIN with G-CSF has been the standard of care since Neupogen (filgrastim) was approved in 1991. G-CSF includes filgrastim and pegfilgrastim, which is long-lasting filgrastim. While monotherapy G-CSF reduces duration of severe neutropenia, or DSN, over 80% of patients still experience grade 4 neutropenia, which is the most common reason for reducing relative dose intensity of chemotherapy, downgrading the chemotherapy regimen, delaying chemotherapy schedule and discontinuing chemotherapy, all of which will negatively impact patients’ long-term survival outcome. Furthermore, G-CSF cannot be given on the same day as chemotherapy and the expansion of bone marrow generated by monotherapy G-CSF causes bone pain. According to post-marketing patient surveys, between 59% and 71% of patients report having experienced bone pain and, of those patients, about one-quarter describe the pain as severe.
The number of first cycle chemotherapy treatments was expected to grow by 53% between 2018 and 2040. Industry reports from IQVIA (NPS Data January-December 2020) show that the current U.S. CIN market is approximately $4 billion and growing in unit volume. With the change in the National Comprehensive Cancer Network, or NCCN, guidelines to include intermediate-risk chemotherapy patients for prophylaxis of CIN, the addressable market has increased by over 100% and we expect the market to continue to grow as oncologists continue to be more aggressive in their prophylaxis of these intermediate-risk patients, who comprise approximately 37% of the CIN population. Under the updated NCCN guidelines, more than 70% of all chemotherapy patients qualify for prophylaxis for CIN in the U.S. According to IQVIA MIDAS and TF Securities reports, G-CSF sales in China had annual revenue increase of approximately 30% a year, with total sales of RMB 5 billion (approximately $780 million) in 2019 and RMB 8 billion (approximately $1.2 billion) in 2020. Only four long-lasting G-CSF were approved in China, with total sales at RMB 3 billion (approximately $470 million) in 2019 and RMB 5.2 billion (approximately $820 million) in 2020. Hengrui’s long-lasting G-CSF is among the top-three best sellers in China.
The main benefit of G-CSF treatment, however, is in week 2 after chemotherapy. Week 1 after chemotherapy is considered the “Neutropenia Vulnerability Gap” where over 75% of CIN-related clinical complications occur, including febrile neutropenia, infection, hospitalization and death. Plinabulin has the potential to fill this “Neutropenia Vulnerability Gap” by working in week 1 to prevent the onset and progression of CIN. Therefore, we believe combining Plinabulin with G-CSF may maximize the protection of patients for the full cycle of chemotherapy, as demonstrated in the PROTECTIVE-2 Phase 3 registration study.
PROTECTIVE-2 Phase 3 study is the registration study to support the NDA submission for the use of Plinabulin in combination with G-CSF for the prevention of CIN. The NDA submission was based on positive data from this study, which shows that Plinabulin in combination with pegfilgrastim demonstrated superior CIN prevention benefit, compared to pegfilgrastim alone. The study met the primary endpoint, with a statistically significant improvement in the rate of prevention of grade 4 neutropenia (improved from 13.6% to 31.5%, p=0.0015) and met all key secondary endpoints, including DSN and absolute neutrophil count, or ANC nadir. In addition, the combination reduced clinical complications such as incidence and severity of febrile neutropenia, and incidence and duration of hospitalization for febrile neutropenia patients. The combination is well-tolerated, with over 20% reduction of grade 4 Treatment Emergent Adverse Events in the combination compared to that of pegfilgrastim. The NDA submissions included five supportive trials that show consistent CIN prevention in various chemotherapy regimens and cancers in over 1,200 patients.
Plinabulin’s effect in preventing CIN has been demonstrated in six clinical trials so far, namely Study 101, DUBLIN-3, PROTECTIVE-1 (Phase 2 and Phase 3), and PROTECTIVE-2 (Phase 2 and Phase 3), with consistent data for CIN prevention early onset benefit in week 1 after chemotherapy.
| ● |
In the Phase 2 portion of Study 101, the addition of Plinabulin to a standard regimen of docetaxel resulted in a statistically significant reduction (p=0.002) in the incidence of grade 3 and 4 neutropenia adverse events from 26% of patients in the docetaxel monotherapy arm to 7% in the Plinabulin plus docetaxel arm based upon a retrospective analysis of the data. |
| ● |
In DUBLIN-3, a Phase 3 study for NSCLC, we evaluated 559 patients on a secondary endpoint of grade 4 neutropenia reduction in cycle 1 Day 8 and demonstrated Plinabulin’s ability to reduce docetaxel induced grade 4 neutropenia in NSCLC patients (p<0.0001). |
| ● |
In our registration program for CIN, Plinabulin has been studied in two Phase 2/3 clinical trials, the first in Plinabulin monotherapy compared to pegfilgrastim for the prevention of CIN caused by intermediate-risk chemotherapy with high risk factors, composed solely of Taxotere (docetaxel), in various cancer including NSCLC, breast cancer and prostate cancer patients (PROTECTIVE-1), and the second in the Plinabulin and pegfilgrastim combination compared to pegfilgrastim alone for the prevention of CIN caused by high-risk chemotherapy, a myelosuppressive chemotherapeutic regimen composed of three agents, Taxotere (docetaxel), Adriamycin (doxorubicin) and Cytoxan (cyclophosphamide), in breast cancer patients (PROTECTIVE-2). TAC is an example of high febrile neutropenia risk chemotherapy and is the regimen used in all G-CSF biosimilar registration studies. |
PROTECTIVE-1 (Plinabulin monotherapy vs. Pegfilgrastim monotherapy)
Based on the clinical profile observed in Study 101 and the results of the discussions between us and the FDA, we refined our design of our two Phase 2/3 trials in CIN. The first trial, PROTECTIVE-1, is a Phase 2/3 trial of Plinabulin monotherapy compared to pegfilgrastim monotherapy in 160 patients in both Phase 2 and Phase 3 studies in various cancers, including advanced breast cancer, hormone refractory prostate cancer and advanced NSCLC patients, treated with docetaxel (intermediate febrile neutropenia risk chemotherapy with high risk factors) in the U.S., China, Russia and the Ukraine.
The primary endpoint of this trial is non-inferiority in DSN in the first cycle of chemotherapy, compared to the standard of care, Neulasta (one type of pegfilgrastim, a long-lasting G-CSF). DSN represents the days the patient has grade 4 neutropenia. A clinically meaningful DSN is less than one day.
In the Phase 2 portion of PROTECTIVE-1, published at JAMA Oncology in September 2020, 55 NSCLC patients treated with one dose of Plinabulin at 20 mg/m2 on Day 1 (same day as chemotherapy) had the same incidence or rate of severe neutropenia (grade 4) as patients treated with one dose of Neulasta (6 mg) in the first 21-day cycle. Grade 4 neutropenia occurred in 14% of patients treated with either Plinabulin or Neulasta. This result established the recommended dose of 40 mg (equivalent to 20 mg/m2) for the Phase 3 portion of the trial based on a clear dose response in grade 4 neutropenia incidence and the DSN seen in the Phase 2 portion. Additionally, in the Phase 2 portion of PROTECTIVE-1, Plinabulin was shown to reduce thrombocytopenia and demonstrated a superior immune profile compared to Neulasta based on promyelocytes and immature neutrophil data.
One of the secondary endpoints evaluated in PROTECTIVE-1 was the reduction of bone pain. Bone pain is a significant issue for this patient population and results in many patients discontinuing therapy. In the Phase 2 portion of PROTECTIVE-1, bone pain occurred in fewer patients treated with Plinabulin at 20 mg/m2 (11%, or 0% from Day 3) compared to patients treated with Neulasta (35%).
In the Phase 2 portion of PROTECTIVE-1, nearly half (45%) of patients who received Neulasta experienced thrombocytopenia (any grade) in cycle 1, compared to 0% of patients who received 20 mg/m2 of Plinabulin. Plinabulin’s platelet-protective effect also carried through all four cycles in a statistically significant manner. Clinically significant thrombocytopenia, which is defined as a decrease in platelet counts of more than 30%, occurred less frequently in patients who received docetaxel with Plinabulin, compared to patients who received docetaxel and Neulasta over all four cycles (p=0.019).
In addition, our data further demonstrated that Plinabulin mobilizes CD34+ progenitor cells into the peripheral blood through a mechanism of action different from G-CSF or Plerixafor, potentially presenting a new option for hematopoietic cell transplantation. We evaluated CD34+ cell counts in the blood by measuring CD34+ levels pre-dose and at multiple time points through Day 8 of treatment with docetaxel, both with and without Plinabulin. CD34+ measurements were obtained in at least nine patients on both Day 0 and Day 8 for each Plinabulin dose. Patients treated with Plinabulin had statistically significant increases in CD34+ levels at Day 8 in a dose-dependent manner (p<0.0004).
In the Phase 3 portion of PROTECTIVE-1 (double-blind, active-controlled), 105 NSCLC, breast cancer and prostate cancer patients were enrolled to compare Plinabulin with Neulasta in CIN prevention benefit, with DSN in cycle 1 as the primary endpoint. The Phase 3 portion of PROTECTIVE-1 has met its primary endpoint of non-inferiority versus Neulasta for DSN in the first cycle, with statistical significance in a pre-specified interim analysis at 105-patient enrollment in December 2018. This conclusion was confirmed at the Data and Safety Monitoring Board meeting in January 2019, chaired by Dr. Crawford, founding member and former Chairman of the NCCN guidelines for Neutropenia Management in the U.S.
PROTECTIVE-2 (Plinabulin + Pegfilgrastim combination vs. Pegfilgrastim monotherapy)
The second trial, PROTECTIVE-2, is a Phase 2/3 trial of Plinabulin in combination with a myelosuppressive chemotherapeutic regimen composed of three agents, Taxotere (docetaxel), Adriamycin (doxorubicin) and Cytoxan (cyclophosphamide) in 336 patients with solid tumors (breast cancer) in China and the Ukraine. This trial compares Plinabulin in combination with Neulasta (6 mg) (the Plinabulin/Neulasta Combo) to measure superiority in efficacy as compared to Neulasta monotherapy, with rate of prevention of grade 4 neutropenia as the primary endpoint per protocol.
We enrolled 115 patients in the Phase 2 portion of PROTECTIVE-2. In October 2018, we announced Phase 2 data that demonstrated that the Plinabulin/Neulasta Combo led to a clinically meaningful reduction of the duration of grade 3 and 4 neutropenia, a statistically significant increase in the percentage of patients with no severe neutropenia (grade 3 and 4 neutropenia) in the first cycle of chemotherapy, a statistically significant reduction of bone pain, and less immune suppression compared with Neulasta monotherapy in the first cycle. Additionally, the Plinabulin/Neulasta Combo presented good tolerability and no cardio-safety issues. Our data suggested that combining Plinabulin with Neulasta reverses the immune-suppressive profile of Neulasta by lowering the percentage of patients with a neutrophil-to-lymphocyte ratio of less than 5 (p<0.007) or with a lymphocyte-to-monocyte ratio of greater than 3.2 (p<0.07) versus Neulasta alone. The data further suggested that Plinabulin can also activate the body’s innate immune response by increasing plasma levels of both neutrophil count and the immune-modulatory protein haptoglobin.
In the Phase 3 portion of PROTECTIVE-2 (double-blind, active-controlled, registration superiority study), 221 patients were enrolled to evaluate the CIN prevention effect of the Plinabulin and pegfilgrastim combination compared with pegfilgrastim alone. It was designed as a superiority study to compare the safety and efficacy of Plinabulin (40 mg, Day 1 dose) in combination with pegfilgrastim (6 mg, Day 2 dose) versus a single dose of pegfilgrastim (6 mg, Day 2 dose) in patients with breast cancer, treated with TAC. The primary endpoint was the rate of prevention of grade 4 neutropenia, which correlates with high rates of infection, bacteremia, infection, fever and mortality. According to literature, patients treated with TAC and pegfilgrastim still have an incidence of grade 4 neutropenia of approximately 83-93%, or 7-17% of patients with rate of prevention of grade 4 neutropenia. Secondary endpoints include DSN cycle 1, which is the legacy primary endpoints for all biosimilar G-CSF approval studies. In addition, the incidence and duration of profound neutropenia were evaluated. According to literature, profound neutropenia leads to 80% patient death in first week of infection, 48% febrile neutropenia, and 50% infection.
PROTECTIVE-2 Phase 3 registration study demonstrated CIN prevention superiority in the Plinabulin and pegfilgrastim combination compared to pegfilgrastim alone, which met all primary and key secondary endpoints. Results of comparison of CIN prevention benefit between combo arm (Plinabulin+pegfilgrastim, n=111) and peg arm (pegfilgrastim alone, n=110) are detailed below.
| ● |
Primary endpoint (rate of prevention of grade 4 neutropenia): 31.5% (combo) vs. 13.6% (peg), 95% CI 17.90 (7.13, 28.66), p=0.0015; |
| ● |
Key secondary endpoints in hierarchical testing order: |
| ● |
DSN Cycle 1 Day 1-8 (ANC < 0.5 x 109 cells/L): lower DSN in combo vs. peg, p=0.0065; |
| ● |
Mean ANC nadir Cycle 1 (x 109 cells/L): 0.538 (combo) vs. 0.308 (peg), p=0.0002; |
| ● |
Percentage of patients without grade 3 and 4 neutropenia: 20.7% (combo) vs. 4.6% (peg), p=0.0003; |
| ● |
DSN Cycle 1: lower DSN in combo vs. peg, p=0.0324; |
| ● |
Exploratory endpoints: |
| ● |
Incidence of profound neutropenia Cycle 1 (ANC < 0.1 x 109 cells/L): 21.6% (combo) vs. 46.4% (peg), p=0.0001; |
| ● |
Duration of profound neutropenia Cycle 1: 0.34 day (combo) vs. 0.63 day (peg), p=0.0004; |
| ● |
Febrile neutropenia rate for patients with profound neutropenia: 4.2% (combo) vs. 13.7% (peg); |
| ● |
Hospitalization rate for patients with profound neutropenia: 8.3% (combo) vs. 11.8% (peg). |
The NDA submission based on positive results in our PROTECTIVE-2 study, and supported by five additional clinical studies as described above, for the use of Plinabulin in combination with G-CSF for the prevention of CIN was accepted by both the FDA and the NMPA. The indication we are seeking is a broad label in “concurrent administration with myelosuppressive chemotherapeutic regimens in patients with non-myeloid malignancies for the prevention of CIN,” which is the indication for which we received Breakthrough Therapy Designation from both the FDA and the NMPA. In November 2021, the FDA issued a Complete Response Letter for Plinabulin in combination with G-CSF for the prevention of CIN. The NDA for the CIN prevention indication is under review by the NMPA.
Plinabulin for the Treatment of Advanced NSCLC
NSCLC disease overview
According to the National Cancer Institute, approximately 230,000 patients are diagnosed with lung cancer in the U.S. per year. The prognosis for patients with lung cancer is poor with five-year survival rate of only 18.6%. Lung cancer is the leading cause of cancer death in the U.S. and a global health problem with approximately 1.8 million cases diagnosed per year. Approximately one-third of lung cancer patients worldwide are in China, with approximately 700,000 cases of lung cancer diagnosed in China in 2015. These lung cancers are typically divided into two groups based upon the histologic appearance of the tumor cells—SCLC and NSCLC, which are treated with distinct chemotherapeutic approaches. NSCLC accounts for approximately 87% of lung cancer cases. The global NSCLC market is increasing at a rate of 10% per year, with estimated sales of $26.7 billion and $44.6 billion in 2021 and 2026, respectively. In China, between 2015 and 2019, the number of new cases of NSCLC increased from 669,000 to 761,000, and the number of new cases is expected to reach over 1 million by 2030. According to Frost & Sullivan, in China, NSCLC targeted drug sales reached RMB 12.7 billion (approximately $2.0 billion) in 2018, RMB 20.8 billion (approximately $3.3 billion) in 2019, and RMB 29.1 billion (approximately $4.6 billion) in 2020.
Lung cancer is typically diagnosed relatively late in its clinical course after it has metastasized to other tissues in the body. In these advanced cases, treatment is not curative, and patients are generally treated with systemic therapies. Initial therapy is often based on broad chemotherapy drugs such as cisplatin. Most patients, however, do not obtain a long-term benefit with the overall increase in survival associated with the use of these drugs being only two months. Additional treatments fall into several general categories:
| ● |
other chemotherapy agents, such as docetaxel or pemetrexed; |
| ● |
inhibitors of intracellular enzymes that have specific mutations in genes, including EGFR kinases; |
| ● |
agents that disrupt blood vessel formation in tumors, such as ramucirumab; and |
| ● |
checkpoint inhibitors, such as nivolumab. |
Tyrosine Kinase inhibitors are only effective on EGFR mutant patients. EGFR wild type patients account for approximately 70% of Asian NSCLC population, and approximately 85% of Western NSCLC population. Only four therapies have been approved for second and third-line NSCLC patients with EGFR wild type. These four therapies include PD-1/PD-L1 antibodies, pemetrexed, docetaxel, and ramucirumab plus docetaxel, all of which have limited efficacy benefit with median overall survival, or OS, of around 6 to 12 months.
While each of these therapies may provide significant benefit, they are also associated with specific limitations. Docetaxel, for example, leads to neutropenia in up to 40% of patients. Pemetrexed has limited survival benefit compared to docetaxel (hazard ratio for OS of at 0.99). Ramucirumab, which is an antiangiogenic agent that prevents or slows the formation of new blood vessels, leads to a modest increase in OS (1.4 months, hazard ratio for OS at 0.86) when used in combination with docetaxel, and the combination has 49% of severe neutropenia. Second and third-line NSCLC patients are advance stage cancer patients and quite weak, thus high severe neutropenia rate negatively impacts these patients’ quality of life. Finally, checkpoint inhibitors such as nivolumab have demonstrated remarkable activity in NSCLC but that activity is limited to less than 20% of patients. Thus, despite the availability of multiple drugs to treat NSCLC, we believe there is still a need for novel therapies in NSCLC.
In addition, with the current change of treatment landscape, PD-1 antibody and pemetrexed (Keytruda + platinum + pemetrexed) have been approved in the first-line treatment for NSCLC, so when patients fail from this treatment (around 50%), they cannot use PD-1 or PD-L1 antibodies or pemetrexed in the second- and third-line. This results in narrowing the treatment option for these patients to only two docetaxel-based therapies: docetaxel and ramucirumab plus docetaxel. Both therapies have limited survival benefit and very high severe neutropenia rate (>40%), both of which the Plinabulin and docetaxel combination is aimed to improve.
Plinabulin in advanced NSCLC
Plinabulin is a Selective Immunomodulating Microtubule-Binding Agent (SIMBA), which activates immune defense protein GEF-H1, and leads to dendritic cell maturation and T-cell activation (La Sala 2019; Kashyap 2019) for anti-cancer benefit. High GEF-H1 immune signature patients in anti-cancer studies live much longer than the ones who have lower GEF-H1 immune signature (Kashyap 2019).
Phase 1/2 in advanced and metastatic NSCLC (Study 101)
The primary purpose of the Phase 2 portion of the Phase 1/2 trial was to evaluate the potential anti-cancer effect of Plinabulin in combination with docetaxel compared to docetaxel monotherapy in advanced second- and third-line NSCLC patients. The trial enrolled 163 advanced NSCLC patients in the U.S., Australia, Argentina, Chile, Brazil and India. Patients enrolled in the trial had unresectable, locally advanced or metastatic cancers, meaning that in some patients the disease had spread to adjacent lymph nodes if not throughout the body. In such patients there may not be measurable lesions in the lungs.
For intent to treat, or ITT, population with no targeted patient selection, the trial did not meet the primary endpoint of a statistically significant improvement in overall survival for Plinabulin in combination with docetaxel compared to docetaxel monotherapy, with only modest 1.2 months survival benefit in the combination vs. docetaxel alone. However, we identified a subset of patients with measurable lung lesions (Plinabulin mechanism targeted patients) in which the addition of Plinabulin to docetaxel may increase anti-tumor activity compared to docetaxel monotherapy with survival benefit of 4.6 months. In this mechanism-based subset analysis, patients in the Plinabulin plus docetaxel arm had a median OS of 11.3 months, while those treated with docetaxel alone had a median OS of 6.7 months. Additionally, the Plinabulin plus docetaxel cohort had an objective response rate, or ORR, of 18.4% compared to 10.5% for the docetaxel monotherapy arm. This subset included only 38 patients from each arm and did not reach statistical significance on the OS (p=0.29). The patients who received Plinabulin plus docetaxel also had a duration of response, the time of initial response until documented tumor progression, of 12.7 months compared to only one month for the patients who received docetaxel monotherapy (p=0.049). This subset analysis was presented as an oral presentation at 2017 American Society of Clinical Oncology—Society for Immunotherapy of Cancer, or ASCO-SITC, conference and was selected as one of five highlights of the meeting.
Phase 3 in advanced and Metastatic NSCLC (Study 103 or DUBLIN-3)
In June 2016, we initiated a Phase 3 trial (DUBLIN-3), a randomized, active-controlled, single blind to patients, global trial that enrolled 559 patients in second- and third-line NSCLC, EGFR wild type, with a measurable lung lesion. Patients were treated on a 21-day cycle with infusion of docetaxel (D, 75 mg/m2 on Day 1) and Plinabulin (P, 30 mg/m2 on days 1 and 8) or with docetaxel alone (D, 75 mg/m2 on Day 1). The study was conducted in the U.S., China and Australia.
The primary endpoint is overall survival in patients given a combination of Plinabulin and docetaxel compared to patients given docetaxel alone. Secondary endpoints include the frequency of grade 4 neutropenia, ORR, progression free survival, or PFS, percentage of patients at or longer than two years of survival and at or longer than three years of survival, duration of response, cycles of chemo treatment, and quality of life. We enrolled 559 patients for this study.
Final topline results of the trial at a death event of approximately 439 patients were reported in August 2021 and at ESMO in September 2021. The primary endpoint of OS was met in the ITT population (Combination (DP): n = 278; docetaxel (D): n = 281). The following summarizes the topline results:
Primary endpoint (OS, ITT population):
| ● |
Mean OS (SE) months(M): DP 15.08 M (0.848) vs. D 12.77 M (0.676); p = 0.0332 |
| ● |
Median OS (95% CI): DP 10.5 M (9.3, 11.9) vs. D 9.4 M (8.4, 10.7) |
| ● |
Log-rank p = 0.0399; HR = 0.82 |
Key secondary endpoints (ITT population):
| ● |
ORR (based on investigator review: DP: 12.2% vs. D: 6.7%; p = 0.0275) |
| ● |
PFS (based on investigator review): |
| o |
Mean (SE): DP 6.0 M (0.4) vs. D 4.4 M (0.3); p = 0.006 |
| o |
Median (95% CI): DP 3.6 M (3.0, 4.4) vs. D 3.0 M (2.8, 3.7) |
| o |
Log-rank p = 0.008; HR = 0.76 |
| ● |
Incidence of Grade 4 neutropenia, cycle 1 Day 8 (DP: 5.3% vs. D: 27.8%; p ‹ 0.0001) |
| ● |
24 Month OS rate: DP: 22.1% vs. D: 12.5%; p = 0.0072 |
| ● |
36 Month OS rate: DP: 11.7% vs. D: 5.3%; p = 0.0393 |
| ● |
48 Month OS rate: DP: 10.6% vs. D: 0%; p = not calculable |
| ● |
Q-TWIST (Quality-adjusted Time Without Symptoms of Disease and Toxicity): DP: 12.4 M vs. D: 10.47 M; 18.43% relative gain in Q-TWIST, p = 0.0393 |
Plinabulin in Combination with Immuno-oncology Agents in Anti-Cancer Indications
Preclinical studies have identified some novel and intriguing activities of Plinabulin associated with stimulation of the immune system, consistent with Plinabulin’s ability to enhance the activity of other immuno-oncology agents. We have observed in these studies that Plinabulin works at multiple early steps in the process of immune activation against cancer, in particular, to activate and mobilize tumor antigen-specific T-cells to the tumor. The potential role of Plinabulin in stimulating the activity of other immuno-oncology agents has been explored in several investigator-initiated Phase 1/2 trials described below.
Overview of immuno-oncology
The immune system is capable of recognizing and eliminating tumor cells; however, tumors are sometimes able to evade the immune response through alteration of regulatory checkpoint pathways. One of these pathways is driven by PD-1, a receptor that is expressed on immune T-cells. Between 35% and 100% of some tumors such as melanoma, hepatocellular carcinoma, colorectal cancer and NSCLC overexpress PD-L1, a compound naturally bound by PD-1. Binding of PD-L1 to PD-1 suppresses immune activation, allowing the tumor to evade destruction by the immune system. Immune checkpoint cancer therapies that target PD-1 such as nivolumab (Opdivo) have been approved for the treatment of melanoma, NSCLC, renal cell carcinoma, classic Hodgkin’s lymphoma, head and neck squamous cell carcinoma, urothelial carcinoma, colorectal carcinoma and hepatocellular carcinoma. While nivolumab is highly effective in a subset of tumors, there are multiple pathways that tumors rely upon to evade the immune system allowing many tumors to continue to proliferate.
As with the treatment of most cancers, combination treatments are often required to increase efficacy. In 2020, the combination of nivolumab, a PD-1 antibody, and ipilimumab, a CTLA-4 antibody, was approved in melanoma based on increased efficacy. However, this combination resulted in increases in grades 3 and 4 adverse events, which occurred in 55% of the combination patients compared to 16.3% in patients treated with nivolumab alone and 27.3% of patients treated with ipilimumab alone. We believe that the addition of Plinabulin to an immune checkpoint inhibitor such as nivolumab has the potential to increase activity without increasing the rate of serious adverse events, or potentially decrease immune-related side effects.
Preclinical study data supporting Plinabulin in immuno-oncology
Checkpoint inhibitors such as nivolumab alleviate immune system blocks at a relatively late stage in the overall immune process—at the point when T-cells recognize cancer cells. In contrast, preclinical studies indicate that Plinabulin activates the immune system multiple steps earlier in the process of immune activation, and thus has the potential to complement the activity of checkpoint inhibitors. Both published and unpublished preclinical study data have suggested that Plinabulin can stimulate an immune response to cancer cells by increasing the presentation of cancer antigens by dendritic cells, stimulating dendritic cell proliferation, increasing levels of helper T-cells and by decreasing the levels of immunosuppressive regulatory T-cells. While it is unclear which of the many activities or which combination of activities is important for Plinabulin’s immune stimulatory activity, its activity in animal models is comparable to other immuno-oncology agents such as nivolumab, an approved immuno-oncology agent that targets the PD-1 checkpoint.
One example of this is in a colon cancer model (MC38) in immune competent mice. The combination of Plinabulin and a PD-1 antibody resulted in tumors that were approximately 25% smaller than those from control animals, similar to the levels seen with the combination of a PD-1 antibody and a CTLA-4 antibody. The triple combination of Plinabulin, a PD-1 antibody and a CTLA-4 antibody resulted in tumors that were smaller than those in animals treated with any of the other studied agents or the studied combinations thereof and approximately 40% smaller than the vehicle control.
Another example is in a PD-1 non-responsive tumor model which was conducted at Dr. Steven Lin’s lab at MD Anderson. The results of this preclinical study was highlighted in a poster presentation titled “Plinabulin, a microtubule destabilizing agent, improves tumor control by enhancing dendritic cell maturation and CD8 T-cell infiltration in combination with immuno-radiotherapy,” at American Association for Cancer Research Virtual Annual Meeting in June 2020. Data highlights include:
| ● |
Preclinical effectiveness: |
| ● |
Sequential benefit: |
| ● |
Abscopal effect: |
| ● |
Dendritic cell major histocompatibility complex class II, or MHC-II, up-regulation and T-cell tumor infiltration: |
| ● |
Immuno-oncology mechanism: |
We believe that the activation of dendritic cells is a key to unlocking the next boost to the efficacy of immuno-oncology agents. Activated dendritic cells present foreign tumor antigens to T-cells to induce cancer-directed immune attacks. Thus, adding this critical step of dendritic cell activation in the immune cascade to the established effects of immune checkpoint inhibition therapies is expected to increase overall anti-cancer efficacy in the clinic. Our anti-cancer strategy was to activate dendritic cells and T-cells, in combination with checkpoint inhibition and to add onto the benefits of neoantigen generation and immune activation from radiotherapy, as Plinabulin serves as the key to reverse the tumor non-response to PD-1/PD-L1 antibodies. We believe the data strongly indicates that this triple combination has potential to help patients who failed or have progressed on anti-PD-1/PD-L1 targeted therapy, which represents a severely unmet medical need.
Investigator Initiated Studies in Plinabulin in Immuno-Oncology
We have explored and plan to continue to explore the role of Plinabulin in stimulating the activity of other immuno-oncology agents in clinical programs:
| ● |
Plinabulin+PD-1 antibody in NSCLC |
In September 2016, UCSD enrolled the first patient in an investigator-initiated Phase 1/2 trial of Plinabulin in combination with nivolumab in patients with metastatic NSCLC. As of April 1, 2022, UCSD has enrolled 18 patients. In addition, the Fred Hutch, together with the University of Washington, launched an investigator-initiated Phase 1/2 trial of Plinabulin in combination with nivolumab in patients with advanced NSCLC who have failed up to two previous therapies. The University of Washington study achieved the dose regimen endpoint and therefore the study site has been closed. Preliminary safety data from these two trials were presented at the ASCO-SITC meeting in January 2018. In the 10 patients evaluated, the combination therapy was well-tolerated, with no immune related serious adverse events. Only two patients presented with immune related adverse events, one with a grade 1 event and the other with a grade 2 event.
| ● |
Plinabulin + PD-1 + CTLA-4 antibodies in SCLC |
In October 2018, we announced the opening of an investigator-initiated Phase 1 clinical trial with a triple combination therapy, consisting of Plinabulin, nivolumab (one type of PD-1 antibody), and ipilimumab (one type of CTLA-4 antibody), for the treatment of second- and third-line SCLC. The trial, conducted through the Big Ten Cancer Research Consortium, enrolled 16 patients at Rutgers Cancer Institute of New Jersey and other clinical centers in the U.S. in the Phase 1 portion of this Phase 1/2 combined study. This study investigates whether the addition of Plinabulin results in a reduction of immune-related side effects of PD-1 and CTLA-4 antibodies and if it provides efficacy synergy. In ASCO meeting in June 2021, we presented positive Phase 1 data from this study on 13 evaluable patients with PD-1/PD-L1 naïve or resistant tumors in second-line and beyond in SCLC, Plinabulin in combination with nivolumab and ipilimumab showed a 46% ORR. Additionally, the data demonstrated the Plinabulin combination was able to re-sensitize tumors to immune-oncology therapy, that had previously progressed on prior PD-1/PD-L1 inhibitors, with a 43% ORR.
In October 2021, we enrolled the first patient in the Phase 2 portion of this investigator-initiated study. Up to 26 patients with histological or cytological confirmed extensive-stage SCLC who progressed after at least one platinum-based chemotherapy regimen and checkpoint inhibitors will receive the triple combination of Plinabulin + nivolumab + ipilimumab. Patients in the Phase 2 study will continue treatment until disease progression, development of unacceptable toxicity, or one of the protocol-defined reasons for treatment discontinuation occurs.
| ● |
Plinabulin + PD-1/PD-L1 antibody + Radiation in seven different cancers in PD-1/PD-L1 failed patients |
In July 2018, we entered into a sponsored research agreement with MD Anderson to evaluate the benefits of adding Plinabulin to radiation therapy plus immune checkpoint antibodies. The pre-clinical study has demonstrated that the triple combination approach (Plinabulin+radiation+PD-1 antibody) has dramatic benefits in tumor reduction (100% tumor shrinkage), increasing tumor dendritic cell maturation and increasing tumor T-cell infiltration in animal models.
In June 2021, we dosed the first patient in this Phase 1/2 study at MD Anderson, for the treatment of patients after progression on PD-1 or PD-L1 antibody therapies in seven different cancer types with Plinabulin+PD-1/PD-L1 antibodies and radiation. The cancer types include bladder cancer, melanoma, Merkle cell cancer, microsatellite instability-high cancers (of any histology), NSCLC, renal cell cancer, and SCLC. The protocol was recently updated to include patients that have any tumor type with checkpoint inhibitor approval that may or may not have progressed on previous anti-PD-1/PD-L1 mAb treatment +/- chemotherapy or anti-CTLA4 requiring further treatment in Phase 1. We believe that radiation with Plinabulin could help reverse immune checkpoint inhibitor resistance in immune checkpoint inhibitor-refractory tumors and generate responses that are greater than radiation with immune checkpoint inhibitor alone.
Other Programs
In addition to exploring Plinabulin’s therapeutic potential in combination with immuno-oncology agents, we have a pipeline of preclinical immuno-oncology product candidates and have utilized our research collaborators to advance these programs.
BPI-002 program
Our BPI-002 program is based on an oral small molecule agent that increases T-cell co-stimulation. Due to its short pharmacokinetics half-life, it has the potential of managing immune-related adverse events better than biological long half-life agents like CTLA-4 inhibitors in combination with PD-1/PD-L1 inhibitors. In preclinical cancer models, BPI-002 has significant anti-cancer effects as a monotherapy and in combination with checkpoint inhibitors. Investigational New Drug, or IND, enabling studies and efforts related to manufacturing and safety testing have been initiated.
BPI-003 program
Our IKK program, BPI-003, is based on a novel small molecule inhibitor of IKK, a protein kinase. IKK is involved in survival of some tumor cells as well as in the production of a number of cytokines and growth factors that serve as survival factors for various tumors. Our IKK inhibitor has shown promising activity in multiple animal models of pancreatic cancer.
BPI-004 program
Our BPI-004 program is focused on a small molecule that induces the production of neo-antigens by tumor cells, allowing tumors containing no immune cells to be infiltrated by the immune system. A large proportion of human cancers do not produce antigens that are recognized by the immune system. As a result, these tumors do not respond to treatments that work through interaction with the patient’s immune response. For example, these tumors will not respond to treatment with PD-1 inhibitors. A treatment that induces the tumor cells to produce antigens has the potential to make these cancers responsive to PD-1 inhibitors.
SEED’s Targeted Protein Degradation (TPD) platform
We are also investigating an alternative approach to disease treatment in which disease-causing proteins are marked for early degradation. This approach uses a protein called a ubiquitin E3 ligase to target and promote the destruction of disease-causing proteins. To trigger degradation, the target protein is labeled with poly-ubiquitin by a specific ubiquitin ligase enzyme. Poly-ubiquitin acts as an indicating tag to cellular proteasome machinery that the target protein should be destroyed. One approach to tagging the target protein is using our unique “molecular glue” technology to bind the ubiquitin ligase to the target protein.
We have formed a subsidiary, SEED, to explore this unique TPD technology platform on harnessing and engineering “molecular glue” to attack previously believed undruggable targets. Backed by a comprehensive intellectual property portfolio, SEED’s mission is to positively impact human health by creating novel protein degradation therapeutics to treat various severe diseases that currently have limited options for patients and their families. Through ongoing collaborations with world-leading academic experts in the field, SEED is establishing a growing pipeline of novel drug candidates on a path to potential clinical and commercial success.
In November 2020, SEED entered into a research collaboration and license agreement, or the Collaboration Agreement, with Lilly, to discover and develop new chemical entities that could produce therapeutic benefit through TPD.
Under the terms of the Collaboration Agreement, SEED received a $15 million upfront cash payment and initial equity investment. SEED will also be eligible to receive up to approximately $780 million in potential pre-clinical and clinical development, regulatory and commercial milestones, as well as tiered royalties on net sales of products that result from the collaboration.
In connection with this collaboration, we and certain of our subsidiaries transferred certain contracts and intellectual property related to certain platform technology for the Ubiquitin Platform Technology to SEED, and we granted SEED an exclusive sublicense with respect to certain rights to intellectual property and other materials related to the Ubiquitin Platform Technology.
We and Lilly also entered into share purchase agreements with SEED to purchase preferred shares of SEED. SEED agreed to sell an aggregate of 1,194,030 shares of its Series A-1 Preferred Shares to us and SEED Technology Limited, or SEED Technology, a British Virgin Islands company and our majority-owned indirect subsidiary (collectively, the BYSI Entities) and 1,990,000 shares of its Series A-2 Preferred Shares to Lilly, each at a cash purchase price of $2.5125 per share. Following the initial closing, and after taking into account shares already held by the BYSI Entities, the BYSI Entities retain an overall 64.4% equity interest in SEED, calculated on an as-converted basis. In addition, upon the achievement of certain milestones as described in the Collaboration Agreement, and subject to the satisfaction and/or waiver of certain conditions, the BYSI Entities will collectively purchase an additional 1,194,028 Series A-1 Preferred Shares and Lilly will purchase an additional 1,990,000 Series A-2 Preferred Shares, each at a cash purchase price of $2.5125 per share. Following the closing of these transactions, the BYSI Entities will hold approximately 60.1% of the outstanding equity interest in SEED, calculated on an as-converted basis (excluding any shares that may be reserved under an employee stock ownership plan, or similar arrangement).
Our Pipeline
The following table summarizes the current status of our product development pipeline.

Our Strategy
| ● |
Maximize the value of partnering with Hengrui, a leading oncology R&D and commercialization company in China. In August 2021, Wanchunbulin, our partially owned Chinese subsidiary, entered into an exclusive commercialization and co-development agreement with Hengrui to further develop and commercialize Plinabulin in Greater China. See “—Commercialization.” With receipt of the 2017 Grant, Plinabulin has been included in the National Drug Priority Review List. According to the Thirteenth Five-Year Plan, the government encourages the research, development and production of new drugs, the new drugs with approval to be marketed shall enjoy priority to be included in the National Insurance System. We believe that, pending drug approval and successful pricing negotiations with the Chinese government, the 2017 Grant could help position Plinabulin for inclusion in the National Insurance System, which would allow for faster access to patients and reimbursement. |
| ● |
Partner with one or more global pharmaceutical companies or build our own sales force to commercialize Plinabulin in the U.S. and the rest of world. We believe Plinabulin, if approved, could have significant commercial potential in the U.S. and globally in combination with G-CSF in the prevention of CIN, or in combination with chemotherapy as an anti-cancer agent, in combination therapy as an immune-oncology agent. Our clinical data demonstrates that Plinabulin can provide added value to anti-tumor therapy when used with chemotherapy. Additionally, our early clinical results in immune-oncology indicate that Plinabulin may play an important role in triple combination immunotherapy to improve or expand effectiveness of current immune-oncology therapeutic regimens. After we have determined the regulatory pathway for our product candidates in the U.S., we will evaluate whether to seek a commercialization partner or to build in-house commercialization capabilities. |
| ● |
Develop Plinabulin as a “pipeline in a drug” in multiple cancer indications. We are exploring the potential of Plinabulin in combination with immuno-oncology agents and continue to develop a pipeline of other immuno-oncology agents through the utilization of our scientific collaborators. Plinabulin is a novel dendritic cell maturation small molecule agent in Phase 3 development. We believe that its unique mechanism supports the improved anti-cancer efficacy potential in combination with checkpoint inhibitors and tumor antigen generators, including chemotherapy or radiation. We are utilizing our research collaborators to advance Plinabulin in clinical trials to investigate its therapeutic potential as an immuno-oncology agent. We have begun a study to evaluate Plinabulin’s anti-cancer effect in seven additional tumor types with MD Anderson. |
| ● |
Advance Plinabulin through global clinical trials and obtain regulatory approvals in both U.S. and China. We have completed two Phase 2/3 trials for CIN and have submitted NDAs in the U.S. and China. We have completed our Phase 3 trial for NSCLC and have reported positive clinical data, with a potential NDA filing in the second half of 2022 in China, and have begun discussions with the FDA regarding the future clinical and regulatory pathway. All of our clinical trials have been conducted globally by working with leading global CROs, such as ICON and Covance to assure the quality of the data. We believe that our global development strategy has provided and will continue to provide significant advantages, including the ability to conduct trials in China with quicker enrollment and lower costs. In addition, as China is the second largest pharmaceutical market in the world, we believe obtaining potential approvals in China could lead to significant commercial opportunity for Plinabulin. |
| ● |
Optimize the value of SEED’s targeted protein degradation (TPD) technology platform. Through our subsidiary SEED, we are conducting internal research and collaborating with Lilly to discover and develop new chemical entities that could produce therapeutic benefit through TPD in various diseases. We will seek to form additional partnerships to expand our TPD platform into several therapeutic areas. |
Commercialization
In August 2021, Wanchunbulin, our partially owned Chinese subsidiary, entered into an exclusive commercialization and co-development agreement with Hengrui to further develop and commercialize Plinabulin in Greater China. Under the terms of the agreement, Wanchunbulin granted Hengrui exclusive rights to commercialize and co-develop Plinabulin in the Greater China markets, including mainland China, Hong Kong, Macau and Taiwan. Wanchunbulin retains the manufacturing rights of Plinabulin in the Greater China markets and will receive all Plinabulin net sales proceeds in such markets. Hengrui will receive a pre-determined percentage of the net sales in each quarter. Wanchunbulin received an upfront payment of RMB 200 million (approximately $31 million), and will receive regulatory and sales milestones of up to RMB 1.1 billion (approximately $171 million). Hengrui will be responsible for all costs associated with commercialization of Plinabulin in the Greater China markets. Pursuant to the terms of the agreement, Wanchunbulin will be responsible for 100% of the clinical and regulatory costs for the first two indications for Plinabulin: prevention of CIN and second/third- line treatment of NSCLC (EGFR wild type). Hengrui will fund 50% of the clinical development costs for additional indications for Plinabulin in the Greater China markets, with a Joint Steering Committee overseeing the clinical strategy and priorities.
In the U.S. and for the rest of world, after we have determined the regulatory pathway for our product candidates in the U.S., we will evaluate whether to seek a commercialization partner or to build in-house commercialization capabilities.
Intellectual Property
The proprietary nature of, and protection for, our product candidates and their methods of use are an important part of our strategy to develop and commercialize novel medicines, as described in more detail below. We have obtained U.S. patents and filed patent applications in the U.S. and other countries relating to certain of our product candidates, and are pursuing additional patent protection for them and for other of our product candidates and technologies.
Our success will depend significantly on our ability to obtain and maintain patent and other proprietary protection for our product candidates and other commercially important products, technologies, inventions and know-how, as well as on our ability to defend and enforce our patents including any patent that we have or may issue from our patent applications, preserve the confidentiality of our trade secrets and operate without infringing the valid and enforceable patents and proprietary rights of other parties.
As of March 21, 2022, we owned or co-owned 122 patents, in 40 jurisdictions, including 21 issued U.S. patents. We also owned 14 pending U.S. non-provisional patent applications as well as corresponding patent applications pending in other jurisdictions and five pending U.S. provisional patent applications. In addition, we owned three pending international patent applications related to Plinabulin and Plinabulin analogs filed under the PCT, which we plan to file nationally in the U.S. and in other jurisdictions directed to use of Plinabulin for treating iron disorders, use of Plinabulin in combination with an immune checkpoint inhibitor and an FPPS inhibitor for treating cancer, and use of Plinabulin in combination with an anti-CD47 agent for treating cancer. We also owned a pending international patent application related to BPI-002, which we plan to file nationally in the U.S. and in other jurisdictions.
Our patent portfolio as of March 21, 2022 included 19 issued U.S. patents directed to Plinabulin and Plinabulin analogs, their synthesis and their use in the treatment of various disorders. In particular, we owned 15 issued U.S. patents directed to the Plinabulin composition of matter, methods of synthesizing Plinabulin, polymorphic forms of Plinabulin, and methods of treating various disorders with Plinabulin including docetaxel-induced neutropenia and certain other CIN, various cancers such as lung cancer, NSCLC, breast cancer, skin cancer, prostate cancer, myeloma, RAS mutant tumors, and brain tumors, and fungal infections, and methods of using Plinabulin for inhibiting cell proliferation, promotion of microtubule depolymerization, and inducement of vascular collapse in a tumor. These U.S. patents were scheduled to expire between 2023 and 2037, excluding any potential patent term restorations. The patent portfolio also contained counterpart patents granted in 39 foreign jurisdictions including Japan, South Korea, China, Europe and other countries.
The term of individual patents may vary based on the countries in which they are obtained. In most countries in which we file including the U.S., the term of an issued patent is generally 20 years from the earliest claimed filing date of a non-provisional patent application in the applicable country. In the U.S., the term of a patent may be lengthened in some cases by a patent term adjustment, which extends the term of a patent to account for administrative delays by the USPTO, in excess of a patent applicant’s own delays during the prosecution process, or may be shortened if a patent is terminally disclaimed over a commonly owned patent having an earlier expiration date. In addition, in certain instances, the term of one patent for a given drug product can be restored (extended) to recapture a portion of the term effectively lost as a result of the FDA regulatory review period. However, the restoration period cannot be longer than five years and the total patent term including the restoration period must not exceed 14 years following FDA approval. We plan to seek such an extension of one of our U.S. patents directed to Plinabulin or its use when appropriate.
In certain foreign jurisdictions similar extensions as compensation for regulatory delays are also available. The actual protection afforded by a patent varies on a claim by claim and country by country basis and depends upon many factors, including the type of patent, the scope of its coverage, the availability of any patent term extensions or adjustments, the availability of legal remedies in a particular country and the validity and enforceability of the patent. In particular, up to a five-year extension may be available in the EU and Japan. We plan to seek such extensions as appropriate.
Furthermore, the patent positions of biotechnology and pharmaceutical products and processes like those we intend to develop and commercialize are generally uncertain and involve complex legal and factual questions. No consistent policy regarding the breadth of claims allowed in such patents has emerged to date in the U.S. The scope of patent protection outside the U.S. is even more uncertain. Changes in the patent laws or in interpretations of patent laws in the U.S. and other countries have diminished, and may further diminish, our ability to protect our inventions and enforce our intellectual property rights and, more generally, could affect the value of intellectual property.
Additionally, while we have already secured a number of issued patents directed to our product candidates, we cannot predict the breadth of claims that may issue from our pending patent applications or may have or may be issued from patents and patent applications owned by others. Substantial scientific and commercial research has been conducted for many years in the areas in which we have focused our development efforts, which has resulted in other parties having a number of issued patents and pending patent applications relating to such areas. Patent applications in the U.S. and elsewhere are generally published only after 18 months from the priority date, and the publication of discoveries in the scientific or patent literature frequently occurs substantially later than the date on which the underlying discoveries were made. Therefore, patents and patent applications relating to drugs similar to our current product candidates and any future drugs, discoveries or technologies we might develop may have already been issued or filed, which could prohibit us from commercializing our product candidates.
The biotechnology and pharmaceutical industries are characterized by extensive litigation regarding patents and other intellectual property rights. Our ability to maintain and solidify our proprietary position for our product candidates and technology will depend on our success in obtaining effective claims and enforcing those claims once granted. We do not know whether any of the pending patent applications that we currently own, may file or license from others will result in the issuance of any patents. The issued patents that we own or may receive in the future, may be challenged, invalidated or circumvented, and the rights granted under any issued patents may not provide us with proprietary protection or competitive advantages against competitors with similar technology. Furthermore, our competitors may be able to independently develop and commercialize similar drugs or duplicate our technology, business model or strategy without infringing our patents. Because of the extensive time required for clinical development and regulatory review of a drug we may develop, it is possible that, before any of our product candidates can be commercialized, any related patent may expire or remain in force for only a short period following commercialization, thereby reducing any advantage of any such patent.
We may rely, in some limited circumstances, on trade secrets and unpatented know-how to protect aspects of our technology. However, trade secrets can be difficult to protect. We seek to protect our proprietary technology and processes, in part, by entering into confidentiality agreements with consultants, scientific advisors and contractors and invention assignment agreements with our employees. We also seek to preserve the integrity and confidentiality of our data and trade secrets by maintaining physical security of our premises and physical and electronic security of our information technology systems. While we have confidence in these individuals, organizations and systems, agreements or security measures may be breached, and we may not have adequate remedies for any breach. In addition, our trade secrets may otherwise become known or be independently discovered by competitors. To the extent that our consultants, contractors or collaborators use intellectual property owned by others in their work for us, disputes may arise as to the rights in related or resulting know-how and inventions.
Our commercial success will also depend in part on not infringing the proprietary rights of other parties. The existence of any patent by others with claims covering or related to aspects of our product candidates would require us to alter our development of commercial strategies, redesign our product candidates or processes, obtain licenses or cease certain activities. Such licenses may not be available on reasonable commercial terms or at all, which could require us to cease development or commercialization of our product candidates. In addition, our breach of any license agreements or failure to obtain a license to proprietary rights that we may require to develop or commercialize our product candidates would have a material adverse impact on us. If others have prepared and filed patent applications in the U.S. that also claim technology to which we have filed patent applications or otherwise wish to challenge our patents, we may have to participate in interferences, post-grant reviews, inter parties reviews, derivation or other proceedings in the USPTO and other patent offices to determine issues such as priority of claimed invention or validity of such patent applications as well as our own patent applications and issued patents.
For more information on these and other risks related to intellectual property, see “Item 3. Key Information—D. Risk Factors—Risks Related to Our Intellectual Property.”
Competition
Our industry is highly competitive and subject to rapid and significant change. While we believe that our development and commercialization experience, commercial strategy, Breakthrough Therapy Designation status, scientific knowledge and industry relationships provide us with competitive advantages, we face competition from pharmaceutical and biotechnology companies, including specialty pharmaceutical companies, and generic drug companies, academic institutions, government agencies and research institutions.
There are a number of large pharmaceutical and biotechnology companies that currently market and sell drugs or are pursuing the development of drugs for the treatment of cancer for which we are developing our product candidates. For treatment of NSCLC with EGFR wild type, with PD-1 and pemetrexed have moved into first-line therapy, only the ramucirumab/docetaxel combination and docetaxel are effectively approved for treatment of second/third-line NSCLC. Bristol-Myers Squibb Company and Merck & Co., Inc. currently market and sell Opdivo (nivolumab) and Keytruda (pembrolizumab), respectively, both of which are PD-1 inhibitors. Lilly currently markets and sells Cyramza (ramucirumab). Moreover, a number of additional drugs are currently in ongoing Phase 3 clinical trials as second- and third-line treatments of NSCLC, and may become competitors if and when they receive regulatory approval.
Our strategy in developing Plinabulin as an anti-cancer agent is in its unique mechanism as a potent dendritic cell maturation agent, which leads to tumor antigen specific T-cell activation. Plinabulin effectively activates GEF-H1, an immune defense protein, which is shown to prolong patient survival in a number of cancers. The immune mechanism of Plinabulin can effectively add more T-cells, or “hit the gas” to kill cancer cells, while PD-1/PD-L1 antibodies are known to let T-cells “see” cancer cells, or “release the break.” Thus, combining Plinabulin and PD-1/PD-L1 antibodies have the potential to elevate the anti-cancer benefit.
Neutropenia can be prevented or treated by G-CSF, a protein that promotes the survival, proliferation and differentiation of neutrophils. Recombinant G-CSF therapies, such as filgrastim (Neupogen), a short-acting drug, and pegfilgrastim (Neulasta), a long-acting drug, are commonly used to prevent and treat CIN. The major manufacturer of these competing therapies is Amgen. Other approved long-acting G-CSFs include Coherus’ Udenyca, Mylan’s Fulphila, Sandoz’s Ziextenzo, and Pfizer’s Nyvepria, all of which are Neulasta’s biosimilars. In addition, G1 Therapeutics, Inc.’s COSELA (trilaciclib) has been approved to treat CIN in SCLC.
We believe Plinabulin in combination with G-CSFs should face minimal competition with established manufacturers of G-CSFs due to its indication of being given in combination with G-CSF. The combination of Plinabulin and G-CSF has the potential to be the first therapy to elevate the standard of care in the prevention of CIN in approximately 30 years.
While we are investigating an alternative approach to disease treatment by using molecular glue technology to tag dysfunctional proteins with ubiquitin ligase and destroy such proteins, there are a number of companies who are also working on using such technology to target and destroy dysfunctional proteins.
Many of our competitors have longer operating histories, better name recognition, stronger management capabilities, better supplier relationships, a larger technical staff and sales force and greater financial, technical or marketing resources than we do. Mergers and acquisitions in the pharmaceutical and biotechnology industries may result in even more resources being concentrated among a smaller number of our competitors. Our commercial opportunity could be reduced or eliminated if our competitors develop or market products or other novel therapies that are more effective, safer or less costly than our current product candidates, or any future product candidates we may develop, or obtain regulatory approval for their products more rapidly than we may obtain approval for our current product candidates or any such future product candidates. Our success will be based in part on our ability to identify, develop and manage a portfolio of product candidates that are safer and more effective than competing products.
Government Regulation
Government authorities in the U.S. at the federal, state and local level and in other countries extensively regulate, among other things, the research and clinical development, testing, manufacture, quality control, approval, labeling, packaging, storage, record-keeping, promotion, advertising, distribution, post-approval monitoring and reporting, marketing, pricing, export and import of drug products, such as those we are developing. Generally, before a new drug can be marketed, considerable data demonstrating its quality, safety and efficacy must be obtained, organized to address the requirements of and in the format specific to each regulatory authority, submitted for review and approved by the regulatory authority. This process is very lengthy and expensive, and success is uncertain.
Drugs are also subject to other federal, state and local statutes and regulations. The process of obtaining regulatory approvals and the subsequent compliance with appropriate federal, state, local and foreign statutes and regulations require the expenditure of substantial time and financial resources. Failure to comply with the applicable regulatory requirements at any time during the product development process, approval process or after approval, may subject an applicant to administrative or judicial sanctions. These sanctions could include, among other actions, the regulatory authority’s refusal to approve pending applications, withdrawal of an approval, clinical holds, untitled or warning letters, voluntary product recalls or withdrawals from the market, product seizures, total or partial suspension of production or distribution, injunctions, disbarment, fines, refusals of government contracts, restitution, disgorgement, or civil or criminal penalties. Any such administrative or judicial enforcement action could have a material adverse effect on us.
U.S. Regulation
U.S. Government Regulation and Product Approval
Government authorities in the U.S. at the federal, state and local level extensively regulate, among other things, the research, development, testing, manufacture, quality control, approval, labeling, packaging, storage, record-keeping, promotion, advertising, distribution, post-approval monitoring and reporting, marketing, export and import of drug products such as those we are developing. In the U.S., the FDA regulates drugs under the FDCA and its implementing regulations and biologics under the FDCA and the Public Health Service Act and its implementing regulations.
From time to time, legislation is drafted, introduced and passed in Congress that could significantly change the statutory provisions governing the approval, manufacturing and marketing of products regulated by the FDA. In addition to new legislation, FDA regulations and policies are often revised or reinterpreted by the agency in ways that may significantly affect our business and our product candidates or any future product candidates we may develop. It is impossible to predict whether further legislative or FDA regulation or policy changes will be enacted or implemented and what the impact of such changes, if any, may be.
U.S. Drug Development Process
The process of obtaining regulatory approvals and maintaining compliance with appropriate federal, state and local statutes and regulations requires the expenditure of substantial time and financial resources. Failure to comply with the applicable U.S. requirements at any time during the product development process, approval process, or after approval, may subject an applicant to administrative or judicial sanctions or lead to voluntary product recalls. Administrative or judicial sanctions could include the FDA’s refusal to approve pending applications, withdrawal of an approval, a clinical hold, untitled or warning letters, product seizures, total or partial suspension of production or distribution, injunctions, fines, refusals of government contracts, restitution, disgorgement or civil or criminal penalties. The process required by the FDA before a drug may be marketed in the U.S. generally involves the following:
| ● |
completion of nonclinical laboratory tests, preclinical studies and formulation studies according to Good Laboratory Practices, or GLP, regulations; |
| ● |
submission to the FDA of an IND, which must become effective before human clinical trials may begin; |
| ● |
approval by an independent IRB, at each clinical site before each trial may be initiated; |
| ● |
performance of adequate and well-controlled human clinical trials according to GCPs, to establish the safety and efficacy of the proposed product for its intended use; |
| ● |
preparation and submission to the FDA of an NDA, for a drug; |
| ● |
satisfactory completion of an FDA advisory committee review, if applicable; |
| ● |
satisfactory completion of an FDA inspection of the manufacturing facility or facilities at which the product, or components thereof, are produced to assess compliance with cGMP; and |
| ● |
payment of user fees and FDA review and approval of the NDA. |
The testing and approval process requires substantial time, effort and financial resources and we cannot be certain that any approvals for our product candidates, or any future product candidates we may develop, will be granted on a timely basis, if at all.
Once a drug product candidate is identified for development, it enters the nonclinical testing stage. Nonclinical tests include laboratory evaluations of product chemistry, toxicity, formulation and stability, as well as preclinical studies. IND sponsor must submit the results of the nonclinical tests, together with manufacturing information, analytical data and any available clinical data or literature, to the FDA as part of the IND prior to commencing any testing in humans. An IND sponsor must also include a protocol detailing, among other things, the objectives of the clinical trial, dosing procedures, subject selection and exclusion criteria, the parameters to be used in monitoring safety, and the effectiveness criteria to be evaluated if the initial clinical trial lends itself to an efficacy evaluation. Some nonclinical testing may continue even after the IND is submitted. The IND automatically becomes effective 30 days after receipt by the FDA, unless the FDA raises concerns or questions related to a proposed clinical trial and places the trial on a clinical hold within that 30-day time period. In such a case, the IND sponsor and the FDA must resolve any outstanding concerns before the clinical trial can begin. Clinical holds also may be imposed by the FDA at any time before or during clinical trials due to safety concerns or noncompliance, and may be imposed on all products within a certain class of products. The FDA also can impose partial clinical holds, for example, prohibiting the initiation of clinical trials of a certain duration or for a certain dose.
We are conducting our current clinical trials under two INDs. Our investigators in connection with investigator-led clinical trials are being conducted under separate INDs
All clinical trials must be conducted under the supervision of one or more qualified investigators in accordance with GCP regulations. These regulations include the requirement that all research subjects provide informed consent in writing before their participation in any clinical trial. Further, an IRB representing each institution participating in a clinical trial must review and approve the plan for any clinical trial before it commences at that institution, and the IRB must conduct continuing review and reapprove the study at least annually. An IRB is responsible for protecting the rights of clinical trial subjects and considers, among other things, whether the risks to individuals participating in the clinical trial are minimized and are reasonable in relation to anticipated benefits. The IRB also approves the information regarding the clinical trial and the consent form that must be provided to each clinical trial subject or his or her legal representative and must monitor the clinical trial until completed. Each new clinical protocol and any amendments to the protocol must be submitted for FDA review, and to the IRBs for approval.
Human clinical trials are typically conducted in three sequential phases that may overlap or be combined:
| ● |
Phase 1. The product is initially introduced into a small number of healthy human subjects or patients and tested for safety, dosage tolerance, absorption, metabolism, distribution and excretion and, if possible, to gain early evidence on effectiveness. In the case of some products for severe or life-threatening diseases, especially when the product is suspected or known to be unavoidably toxic, the initial human testing may be conducted in patients. |
| ● |
Phase 2. The drug is administered to a limited patient population to identify possible adverse effects and safety risks, to preliminarily evaluate the efficacy of the product for specific targeted diseases and to determine dosage tolerance and optimal dosage and schedule. |
| ● |
Phase 3. The drug is administered to an expanded patient population, generally at geographically dispersed clinical trial sites, in well-controlled clinical trials to generate data to evaluate the efficacy and safety of the product for approval, to establish the overall benefit-risk profile of the product, and to provide adequate information for the labeling of the product. |
Progress reports detailing the results of the clinical trials must be submitted at least annually to the FDA and safety reports must be submitted to the FDA and clinical investigators within 15 calendar days for serious and unexpected suspected adverse events, any clinically important increase in the rate of a serious suspected adverse reaction over that listed in the protocol or investigator’s brochure, or any findings from other studies or animal or in vitro testing that suggest a significant risk in humans exposed to the drug candidate. Additionally, a sponsor must notify FDA of any unexpected fatal or life-threatening suspected adverse reaction no later than 7 calendar days after the sponsor’s receipt of the information. Phase 1, Phase 2 and Phase 3 testing may not be completed successfully within any specified period, if at all. The FDA or the sponsor may suspend or terminate a clinical trial at any time on various grounds, including a finding that the research subjects or patients are being exposed to an unacceptable health risk. Similarly, an IRB can suspend or terminate approval of a clinical trial at its institution if the clinical trial is not being conducted in accordance with the IRB’s requirements or if the product has been associated with unexpected serious harm to subjects.
Concurrent with clinical trials, companies usually complete additional preclinical studies and must also develop additional information about the chemistry and physical characteristics of the product and finalize a process for manufacturing the product in commercial quantities in accordance with cGMP requirements. The manufacturing process must be capable of consistently producing quality batches of the product drug and, among other things, the manufacturer must develop methods for testing the identity, strength, quality and purity of the final product. Additionally, appropriate packaging must be selected and tested and stability studies must be conducted to demonstrate that the product drug does not undergo unacceptable deterioration over its shelf life.
U.S. Review and Approval Processes
The results of product development, nonclinical studies and clinical trials, together with other detailed information regarding the manufacturing process, analytical tests conducted on the product, proposed labeling and other relevant information, are submitted to the FDA as part of an NDA requesting approval to market the new drug. Under the Prescription Drug User Fee Act, as amended, applicants are required to pay fees to the FDA for reviewing an NDA. These user fees, as well as the annual fees required for commercial manufacturing establishments and for approved products, can be substantial. The NDA review fee alone can currently exceed $2.9 million, and is likely to increase over time. The user fee requirement is subject to certain limited deferrals, waivers and reductions.
The FDA reviews all NDAs submitted within 60 days of submission to ensure that they are sufficiently complete for substantive review before it accepts them for filing. The FDA may request additional information rather than accept an NDA for filing. In this event, the NDA must be re-submitted with the additional information. The re-submitted application also is subject to review before the FDA accepts it for filing.
Once the submission is accepted for filing, the FDA begins an in-depth substantive review. The FDA’s established goal is to review 90% of NDA applications given “Priority” status – where there is evidence that the proposed product would be a significant improvement in the safety or effectiveness in the treatment, diagnosis, or prevention of a serious condition – within 6 months, and 90% of applications given “Standard” status within 10 months, whereupon a review decision is to be made. The FDA, however, may not approve a drug within these established goals, and its review goals are subject to change from time to time. The FDA reviews an NDA to determine, among other things, whether a product is safe and effective for its intended use. The FDA also evaluates whether the product’s manufacturing is cGMP-compliant to assure the product’s identity, strength, quality and purity. Before approving an NDA, the FDA typically will inspect the facility or facilities where the product is or will be manufactured. The FDA will not approve an application unless it determines that the manufacturing processes and facilities are in compliance with cGMP requirements and adequate to assure consistent production of the product within required specifications. The FDA also may refer the NDA to an advisory committee for review, evaluation and recommendation as to whether the application should be approved and under what conditions. An advisory committee is a panel of experts, including clinicians and other scientific experts, who provide advice and recommendations when requested by the FDA. The FDA is not bound by the recommendation of an advisory committee, but it considers such recommendations when making decisions.
The approval process is lengthy and difficult and the FDA may refuse to approve an NDA if the applicable regulatory criteria are not satisfied or may require additional clinical data or other data and information. Even if such data and information are submitted, the FDA may ultimately decide that the NDA does not satisfy the criteria for approval. Data obtained from clinical trials are not always conclusive, and the FDA may interpret data differently than we interpret the same data. The FDA will issue a complete response letter if the agency decides not to approve the NDA in its present form. The complete response letter usually describes all of the specific deficiencies that the FDA identified in the NDA that must be satisfactorily addressed before it can be approved. The deficiencies identified may be minor, for example, requiring labeling changes, or major, for example, requiring additional clinical trials. Additionally, the complete response letter may include recommended actions that the applicant might take to place the application in a condition for approval. If a complete response letter is issued, the applicant may either resubmit the NDA, addressing all of the deficiencies identified in the letter, or withdraw the application or request an opportunity for a hearing.
If a product receives regulatory approval, the approval may be significantly limited to specific diseases and dosages or the indications for use may otherwise be limited, which could restrict the commercial value of the product. Further, the FDA may require that certain contraindications, warnings or precautions be included in the product labeling. In addition, the FDA may require post-approval studies, including Phase 4 clinical trials, to further assess a product’s safety and effectiveness after NDA approval and may require testing and surveillance programs to monitor the safety of approved products that have been commercialized. The FDA also may conclude that an NDA may only be approved with a REMS designed to mitigate risks through, for example, a medication guide, physician communication plan, or other elements to assure safe use, such as restricted distribution methods, patient registries and other risk minimization tools.
Post-Approval Requirements
Any products for which we receive FDA approval would be subject to continuing regulation by the FDA, including, among other things, record-keeping requirements, reporting of adverse experiences with the product, providing the FDA with updated safety and efficacy information, product sampling and distribution requirements, complying with certain electronic records and signature requirements and complying with FDA promotion and advertising requirements. The FDA strictly regulates labeling, advertising, promotion and other types of information on products that are placed on the market. Products may be promoted only for the approved indications and in accordance with the provisions of the approved label. Further, manufacturers must continue to comply with cGMP requirements, which are extensive and require considerable time, resources and ongoing investment to ensure compliance. In addition, changes to the manufacturing process generally require prior FDA approval before being implemented and other types of changes to the approved product, such as adding new indications and additional labeling claims, are also subject to further FDA review and approval.
Manufacturers and other entities involved in the manufacturing and distribution of approved products are required to register their establishments with the FDA and certain state agencies, and are subject to periodic unannounced inspections by the FDA and certain state agencies for compliance with cGMP and other laws. The cGMP requirements apply to all stages of the manufacturing process, including the production, processing, sterilization, packaging, labeling, storage and shipment of the product. Manufacturers must establish validated systems to ensure that products meet specifications and regulatory requirements, and test each product batch or lot prior to its release. We rely, and expect to continue to rely, on third parties for the production of clinical quantities of our product candidates and any future product candidates we may develop. Future FDA and state inspections may identify compliance issues at the facilities of our contract manufacturers that may disrupt production or distribution or may require substantial resources to correct.
The FDA may withdraw a product approval if compliance with regulatory requirements is not maintained or if problems occur after the product reaches the market. Later discovery of previously unknown problems with a product may result in restrictions on the product’s marketing or even complete withdrawal of the product from the market. Further, the failure to maintain compliance with regulatory requirements may result in administrative or judicial actions, such as fines, untitled or warning letters, holds on clinical trials, product seizures, product detention or refusal to permit the import or export of products, refusal to approve pending applications or supplements, restrictions on marketing or manufacturing, injunctions or consent decrees, or civil or criminal penalties, or may lead to voluntary product recalls.
Patent Term Restoration and Marketing Exclusivity
Depending upon the timing, duration and specifics of FDA approval of the use of our product candidates, or any future product candidates we may develop, some of our U.S. patents may be eligible for limited patent term extension under the Drug Price Competition and Patent Term Restoration Act of 1984, commonly referred to as the Hatch-Waxman Act. The Hatch-Waxman Act permits a patent restoration term of up to five years as compensation for patent term lost during product development and the FDA regulatory review process. However, patent term restoration cannot extend the remaining term of a patent beyond a total of 14 years from the product’s approval date. The patent term restoration period is generally one-half the time between the effective date of an IND and the submission date of an NDA plus the time between the submission date of an NDA and the approval of that application, except that this review period is reduced by any time during which the applicant failed to exercise due diligence. Only one patent applicable to an approved product is eligible for the extension and the application for the extension must be submitted prior to the expiration of the patent. The USPTO, in consultation with the FDA, reviews and approves the application for any patent term extension or restoration. In the future, if available, we intend to apply for restorations of patent term for some of our currently owned patents beyond their current expiration dates, depending on the expected length of the clinical trials and other factors involved in the filing of the relevant NDA; however, any such extension may not be granted to us.
Market exclusivity provisions under the FDCA can also delay the submission or the approval of certain applications. The FDCA provides a five-year period of non-patent marketing exclusivity within the U.S. to the first applicant to gain approval of an NDA for a new chemical entity. A drug is a new chemical entity if the FDA has not previously approved any other new drug containing the same active moiety, which is the molecule or ion responsible for the action of the drug substance. During the exclusivity period, the FDA may not accept for review an abbreviated new drug application, or ANDA, or a 505(b)(2) NDA submitted by another company for another version of such drug where the applicant does not own or have a legal right of reference to all the data required for approval. However, an application may be submitted after four years if it contains a certification of patent invalidity or non-infringement. The FDCA also provides three years of marketing exclusivity for an NDA, 505(b)(2) NDA or supplement to an existing NDA if new clinical investigations, other than bioavailability studies, that were conducted or sponsored by the applicant are deemed by the FDA to be essential to the approval of the application, for example, new indications, dosages or strengths of an existing drug. This three-year exclusivity covers only the conditions of use associated with the new clinical investigations and does not prohibit the FDA from approving ANDAs for drugs containing the original active agent. Five-year and three-year exclusivity will not delay the submission or approval of a full NDA. However, an applicant submitting a full NDA would be required to conduct or obtain a right of reference to all of the nonclinical studies and adequate and well-controlled clinical trials necessary to demonstrate safety and effectiveness.
Disclosure of Clinical Trial Information
Sponsors of clinical trials of FDA-regulated products, including drugs are required to register and disclose certain clinical trial information, which is publicly available at www.clinicaltrials.gov. Information related to the product, patient population, phase of investigation, study sites and investigators, and other aspects of the clinical trial is then made public as part of the registration. Sponsors are also obligated to disclose the results of their clinical trials after completion. Disclosure of the results of these trials can be delayed until the new product or new indication being studied has been approved. Competitors may use this publicly available information to gain knowledge regarding the progress of development programs.
Pharmaceutical Coverage, Pricing and Reimbursement
Significant uncertainty exists as to the coverage and reimbursement status of any products for which we may obtain regulatory approval. In the U.S., sales of any products for which we may receive regulatory approval for commercial sale will depend in part on the availability of coverage and reimbursement from third-party payors. Third-party payors include government authorities, managed care providers, private health insurers and other organizations. The process for determining whether a payor will provide coverage for a product may be separate from the process for setting the reimbursement rate that the payor will pay for the product. Third-party payors may limit coverage to specific products on an approved list, or formulary, which might not include all of the FDA-approved products for a particular indication. Moreover, a payor’s decision to provide coverage for a product does not imply that an adequate reimbursement rate will be approved. Adequate third-party reimbursement may not be available to enable us to maintain price levels sufficient to realize an appropriate return on our investment in product development.
Third-party payors are increasingly challenging the price and examining the medical necessity and cost- effectiveness of medical products and services, in addition to their safety and efficacy. In order to obtain coverage and reimbursement for any product that might be approved for sale, we may need to conduct expensive pharmacoeconomic studies in order to demonstrate the medical necessity and cost-effectiveness of any products, in addition to the costs required to obtain regulatory approvals. Our product candidates, or any future product candidates we may develop, may not be considered medically necessary or cost-effective. If third-party payors do not consider a product to be cost-effective compared to other available therapies, they may not cover the product after approval as a benefit under their plans or, if they do, the level of payment may not be sufficient to allow a company to sell its products at a profit.
The U.S. government and state legislatures have shown significant interest in implementing cost containment programs to limit the growth of government-paid health care costs, including price controls, restrictions on reimbursement, requirements for substitution of generic products for branded prescription drugs, and increased transparency around drug pricing practices. For example, the Affordable Care Act contains provisions that may reduce the profitability of drug products, including, for example, increased rebates for drugs reimbursed by Medicaid programs, extension of Medicaid rebates to Medicaid managed care plans, mandatory discounts for certain Medicare Part D beneficiaries and annual fees based on pharmaceutical companies’ share of sales to federal health care programs. There also has been increased public and governmental scrutiny of the cost of drugs and drug pricing strategies, including by the U.S. Senate and federal and state prosecutors. In May 2018, former President Trump released the Blueprint which, along with related drug pricing measures proposed since the Blueprint, could cause significant operational and reimbursement changes for the pharmaceutical industry. Although a number of these and other proposed measures will require authorization through additional legislation to become effective, Congress and the Biden administration have each indicated that they will continue to seek new legislative and/or administrative measures to control drug costs. For example, the Biden Administration’s Prescription Drug Pricing Plan as part of the House-passed Build Back Better Act seeks to reduce prescription drug costs by, among other provisions, allowing Medicare to negotiate prices for certain high-cost prescription drugs in Medicare Parts B and D, imposing an excise tax on pharmaceutical manufacturers that refuse to negotiate pricing with Medicare, requiring inflation rebates to limit annual drug price increases in Medicare and private insurance, and redesigning the Medicare Part D formula. Adoption of government controls and measures, and tightening of restrictive policies in jurisdictions with existing controls and measures, could limit payments for pharmaceuticals including our product candidates, if any achieve approval.
The marketability of any products for which we receive regulatory approval for commercial sale may suffer if the government and third-party payors fail to provide adequate coverage and reimbursement. In addition, the emphasis on cost containment measures in the U.S. has increased and we expect will continue to increase the pressure on pharmaceutical pricing. Coverage policies and third-party reimbursement rates also may change at any time. Even if favorable coverage and reimbursement status is attained for one or more products for which we receive regulatory approval, less favorable coverage policies and reimbursement rates may be implemented in the future.
Other Healthcare Laws and Compliance Requirements
If we obtain regulatory approval of our products, we may be subject to various federal and state laws targeting fraud and abuse in the healthcare industry. These laws may impact, among other things, our proposed sales, marketing and education programs. In addition, we may be subject to patient privacy regulation by both the federal government and the states in which we conduct our business. The laws that may affect our ability to operate include:
| ● |
the federal Anti-Kickback Statute, which prohibits, among other things, persons from knowingly and willfully soliciting, receiving, offering or paying remuneration, directly or indirectly, in cash or in kind, to induce or reward, or in return for, either the referral of an individual for, or the purchase, order, or recommendation of, an item or service reimbursable under a federal healthcare program, such as the Medicare and Medicaid programs; |
| ● |
federal civil and criminal false claims laws, false statement laws, and civil monetary penalty laws, which prohibit, among other things, individuals or entities from knowingly presenting, or causing to be presented, claims for payment from Medicare, Medicaid, or other third-party payors that are false or fraudulent, or making a false statement or record material to payment of a false claim or avoiding, decreasing, or concealing an obligation to pay money to the federal government; |
| ● |
HIPAA, which imposes federal criminal and civil liability for executing a scheme to defraud any healthcare benefit program and making false statements relating to healthcare matters; |
| ● |
the federal transparency laws, including the federal Physician Payments Sunshine Act, which is part of the Affordable Care Act, that requires applicable manufacturers of covered drugs to disclose payments and other transfers of value provided to physicians and teaching hospitals and physician ownership and investment interests; |
| ● |
HIPAA, as amended by the Health Information Technology for Economic and Clinical Health Act and its implementing regulations, also imposes certain requirements relating to the privacy, security and transmission of individually identifiable health information; and |
| ● |
state law equivalents of each of the above federal laws, such as anti-kickback and false claims laws which may apply to items or services reimbursed by any third-party payor, including commercial insurers, state laws that require pharmaceutical companies to comply with the pharmaceutical industry’s voluntary compliance guidelines, and state laws governing the privacy and security of health information in certain circumstances, many of which differ from each other in significant ways and are not preempted by HIPAA, thus complicating compliance efforts. |
The Affordable Care Act broadened the reach of the fraud and abuse laws by, among other things, amending the intent requirement of the federal Anti-Kickback Statute and the applicable criminal healthcare fraud statutes contained within 42 U.S.C. § 1320a-7b. Pursuant to the statutory amendment, a person or entity no longer needs to have actual knowledge of this statute or specific intent to violate it in order to have committed a violation. In addition, the Affordable Care Act provides that a claim including items or services resulting from a violation of the federal Anti-Kickback Statute constitutes a false or fraudulent claim for purposes of the False Claims Act or the civil monetary penalties statute. These and similar laws may be subject to further amendment or reinterpretation, and implementing regulations may be revised or reinterpreted, in ways that may significantly affect our business. For example, in November 2020 the U.S. Department of Health and Human Services issued rules that amended the regulations to the federal Anti-Kickback Statute; however, implementation of these rules has been and may continue to be affected by a regulatory freeze announced by the current administration in January 2021 and litigation challenging these rules. Many states have adopted laws similar to the federal Anti-Kickback Statute, some of which apply to the referral of patients for healthcare items or services reimbursed by any source, not only the Medicare and Medicaid programs.
Although we would not submit claims directly to payors, manufacturers can be held liable under the federal False Claims Act and other healthcare laws if they are deemed to “cause” the submission of false or fraudulent claims by, for example, providing inaccurate billing or coding information to customers or promoting a product off-label. In addition, our future activities relating to the reporting of wholesaler or estimated retail prices for our products, the reporting of prices used to calculate Medicaid rebate information and other information affecting federal, state, and third-party reimbursement for our products, and the sale and marketing of our products, will be subject to scrutiny under the False Claims Act. Penalties for a False Claims Act violation include three times the actual damages sustained by the government, plus mandatory civil penalties, and the potential for exclusion from participation in federal healthcare programs. The applicable civil penalties are subject to an annual increase based on inflation; effective December 13, 2021, the penalties are between $11,803 and $23,607 for each separate false claim. In addition, although the federal False Claims Act is a civil statute, conduct that results in a False Claims Act violation may also implicate various federal criminal statutes. Further, private individuals have the ability to bring actions under the federal False Claims Act and certain states have enacted laws modeled after the federal False Claims Act.
Patient Protection and the Affordable Care Act
The Affordable Care Act, enacted in March 2010, includes measures that have or will significantly change the way health care is financed in the U.S. by both governmental and private insurers. Among the provisions of the Affordable Care Act of greatest importance to the pharmaceutical industry are the following:
| ● |
The Medicaid Drug Rebate Program requires pharmaceutical manufacturers to enter into and have in effect a national rebate agreement with the Secretary of the Department of Health and Human Services as a condition for states to receive federal matching funds for the manufacturer’s outpatient drugs furnished to Medicaid patients. The Affordable Care Act increased pharmaceutical manufacturers’ rebate liability on most branded prescription drugs from 15.1% of the average manufacturer price to 23.1% of the average manufacturer price, added a new rebate calculation for line extensions of solid oral dosage forms of branded products, and modified the statutory definition of average manufacturer price. The Affordable Care Act also expanded the universe of Medicaid utilization subject to drug rebates by requiring pharmaceutical manufacturers to pay rebates on Medicaid managed care utilization and expanding the population potentially eligible for Medicaid drug benefits. |
| ● |
In order for a pharmaceutical product to receive federal reimbursement under the Medicare Part B and Medicaid programs or to be sold directly to U.S. government agencies, the manufacturer must extend discounts to entities eligible to participate in the 340B drug pricing program. The Affordable Care Act expanded the types of entities eligible to receive discounted 340B pricing. |
| ● |
The Affordable Care Act imposed a requirement on manufacturers of branded drugs to provide a 50% discount off the negotiated price of branded drugs dispensed to Medicare Part D patients in the coverage gap (i.e., the “donut hole”). |
| ● |
The Affordable Care Act imposed an annual, nondeductible fee on any entity that manufactures or imports certain branded prescription drugs, apportioned among these entities according to their market share in certain government healthcare programs, although this fee does not apply to sales of certain products approved exclusively for orphan indications. |
In addition to these provisions, the Affordable Care Act established a number of bodies whose work may have a future impact on the market for certain pharmaceutical products. These include the Patient-Centered Outcomes Research Institute, established to oversee, identify priorities in, and conduct comparative clinical effectiveness research and the Center for Medicare and Medicaid Innovation within the Centers for Medicare and Medicaid Services, to test innovative payment and service delivery models to lower Medicare and Medicaid spending.
The Affordable Care Act has been subject to challenges and numerous ongoing efforts to repeal or amend the Act in whole or in part. Since the November 2016 U.S. election, the U.S. Congress, as well as the administration of former President Trump, have made numerous efforts to repeal or amend the Affordable Care Act in whole or in part. For example, the Tax Cuts and Jobs Act, which former President Trump signed into law in December 2017, repealed the Affordable Care Act’s individual health insurance mandate, which is considered a key component of the Affordable Care Act. In addition, in December 2018, the U.S. District Court for the Northern District of Texas ruled (i) that the individual mandate was unconstitutional as a result of the associated tax penalty being repealed by Congress as part of the Tax Act; and (ii) the individual mandate is not severable from the rest of the Affordable Care Act, as a result the entire Affordable Care Act is invalid. In December 2019, the U.S. Court of Appeals for the Fifth Circuit upheld the lower court decision, which was then appealed to the U.S. Supreme Court. On June 17, 2021, the U.S. Supreme Court held that state and individual plaintiffs did not have standing to challenge the individual mandate provision of the ACA; in so holding, the Supreme Court did not consider larger constitutional questions about the validity of this provision or the validity of the ACA in its entirety. Thus, the full impact of the Affordable Care Act, or any law replacing elements of it, on our business remains unclear. These and other laws may result in additional reductions in healthcare funding, which could have a material adverse effect on customers for our product candidates, if we gain approval for any of them. Although we cannot predict the full effect on our business of the implementation of existing legislation or the enactment of additional legislation pursuant to healthcare and other legislative reform, we believe that legislation or regulations that would reduce reimbursement for, or restrict coverage of, our products could adversely affect how much or under what circumstances healthcare providers will prescribe or administer our product candidates if we gain approval for any of them.
Chinese Regulation
In China, we operate in an increasingly complex legal and regulatory environment. We are subject to a variety of Chinese laws, rules and regulations affecting many aspects of our business. This section summarizes the principal Chinese laws, rules and regulations relevant to our business and operations.
General Regulations on China Food and Drug Administration
In China, the NMPA monitors and supervises the administration of pharmaceutical products, as well as medical devices and equipment. The NMPA’s primary responsibility includes evaluating, registering and approving new drugs, generic drugs, imported drugs and traditional Chinese medicines; approving and issuing permits for the manufacture, export and import of pharmaceutical products and medical appliances; approving the establishment of enterprises for pharmaceutical manufacture and distribution; formulating administrative rules and policies concerning the supervision and administration of cosmetics, pharmaceuticals and medical equipment; and handling significant accidents involving these products. The local provincial drug administrative authorities are responsible for supervision and administration of drugs within their respective administrative regions.
The PRC Drug Administration Law, promulgated by the Standing Committee of the National People’s Congress in 1984, as amended in 2001, 2013, 2015 and 2019, respectively, and the Implementing Measures of the PRC Drug Administration Law promulgated by the State Council in 2002, as amended in 2016 and 2019, respectively, set forth the legal framework for the administration of pharmaceutical products, including the research, development and manufacturing of drugs.
The PRC Drug Administration Law was revised in February 2001, December 2013, April 2015 and August 2019. The purpose of the revisions was to strengthen the supervision and administration of pharmaceutical products and to ensure the quality and safety of those products for human use. The revised PRC Drug Administration Law applies to the development, production, trade, application, supervision and administration activities of pharmaceutical products. It regulates and prescribes a framework for the administration of pharmaceutical preparations of medical institutions and for the development, research, manufacturing, distribution, packaging, pricing and advertisement of pharmaceutical products. The most recently revised PRC Drug Administration Law incorporates the drug marketing authorization holder system, reiterates that several kinds of drugs may be approved conditionally or enjoy priority to the drug marketing examination and approval procedures, applies a so-called implied license system for clinical trial approval and cancels several certification requirements. The revised Implementing Measures of the PRC Drug Administration Law, promulgated by the State Council, took effect in September 2002, as amended in 2016 and 2019, respectively, providing detailed implementing regulations for the revised PRC Drug Administration Law.
Under these regulations, we need to follow related regulations for nonclinical research, clinical trials and production of new drugs.
Good Laboratories Practice Certification for Nonclinical Research
To improve the quality of animal research, the CFDA promulgated the Administrative Measures for Good Laboratories Practice of Nonclinical Laboratory in 2003, which was amended in July, 2017, and began to conduct the certification program of the GLP. In April 2007, the CFDA issued the Circular on Measures for Certification of Good Laboratory Practice, or CFDA Circular 214, providing that the NMPA is responsible for certification of nonclinical research institutions. Under CFDA Circular 214, the NMPA decides whether an institution is qualified for undertaking pharmaceutical nonclinical research upon the evaluation of the institution’s organizational administration, its research personnel, its equipment and facilities and its operation and management of nonclinical pharmaceutical projects. If all requirements are met, a GLP Certification will be issued by the NMPA and the result will be published on the NMPA’s website.
Currently for all our ongoing projects, we cooperated with NMPA certified GLP laboratories operated by Joinn Laboratories to conduct the studies following GLP based on NMPA requirements.
Approval for Clinical Trials and Production of New Drugs
According to the Provisions for Drug Registration promulgated by the State Administration for Market Regulation in 2020, Circular on the Chemical Drug Registration Classification and Requirements on Application Materials by the NMPA in June 2020, Drug Administration Law promulgated and amended by the Standing Committee of the National People’s Congress in 2019, Circular on Regulations for Special Approval on New Drug Registration issued by the CFDA in 2009, and Circular on Information Publish Platform for Pharmaceutical Clinical Trials issued by the CFDA in 2013, we must comply with the following procedures and obtain several approvals for clinical trials and production of new drugs.
Good Clinical Trial Practice
To improve the quality of clinical trials, the CFDA promulgated the Administration Rules of Quality of Drug Clinical Practice in August 2003. According to the Administration Rules of Quality of Drug Clinical Practice, clinical trial means systematical investigation of drugs conducted on human subjects (patients or healthy volunteers) to prove or reveal the function, adverse reactions and/or absorption, distribution, metabolism and excretion of the drug being investigated. The purpose of a clinical trial is to determine the therapeutic efficacy and safety of the drug.
In April 2020, the NMPA and the National Health Commission promulgated the revised Administration Rules of Quality of Drug Clinical Practice, which became effective in July 2020, in order to further ensure the quality of clinical trials and the safety of human subjects. The revised Administration Rules of Quality of Drug Clinical Practice provides comprehensive and substantive requirements on the design and conduct of clinical trials in China. In particular, the revised Administration Rules of Quality of Drug Clinical Practice enhances the protection for study subjects and tightens the control over bio-samples collected under clinical trials.
The revised Administration Rules of Quality of Drug Clinical Practice also set out the qualifications and requirements for the investigators and centers participating in clinical trial, including: (i) professional certification at a clinical trial center, professional knowledge, training experience and capability of clinical trial, and being able to provide the latest resume and relevant qualification documents per request; (ii) being familiar with the trial protocol, investigator’s brochure and relevant information of the trial drug provided by the applicant; (iii) being familiar with and complying with the revised Administration Rules of Quality of Drug Clinical Practice and relevant laws and regulations relating to clinical trials; (iv) keeping a copy of the authorization form on work allocation signed by investigators; (v) investigators and clinical trial centers shall accept supervision and inspection organized by the applicant and inspection by the drug regulatory authorities; and (vi) in the case of investigators and clinical trial centers authorizing other individual or institution to undertake certain responsibilities and functions relating to clinical trial, they shall ensure such individual or institution are qualified and establish complete procedures to ensure the responsibilities and functions are fully performed and generate reliable data.
Clinical Trial Application
Upon completion of its nonclinical research, a research institution must apply for approval of a clinical trial application before conducting clinical trials.
On July 24, 2018, the NMPA issued the Announcement on Adjusting the Approval Process for Drug Clinical Trials, which provides that clinical trials shall be deemed to have been approved if the application is filed with the CDE and there is no negative or questionable comment received from the CDE in 60 working days from the date that the application is accepted and the application fee is paid.
On December 1, 2019, the newly revised PRC Drug Administration Law came into effect, which adopted the above-mentioned implied license system into state legislative level. It provides that the medical products administrative department under the State Council shall, within 60 working days from the date of acceptance of the application for clinical trial, decide whether to approve the application and notify the clinical trial applicant of the decision; if it fails to notify the clinical trial applicant within the aforesaid time limit, it shall be deemed that the application is approved.
On January 22, 2020, the revised Provisions for Drug Registration were issued by the State Administration for Market Regulation, or SAMR, which came into effect on July 1, 2020. The provisions provide that the CDE shall decide whether to approve an application for clinical trial within 60 working days upon acceptance. If the applicant is not notified within such time limit, it shall be deemed that the application is approved.
Special Examination and Approval for Domestic Category 1 Pharmaceutical Products
Domestic Category 1 New Drugs are Eligible for Preferred Procedures
According to Provisions for Drug Registration promulgated by the SAMR in 2020, drugs fall into one of three categories, namely chemical drugs, biological product or traditional Chinese medicine. And according to the Circular on the Chemical Drug Registration Classification and Requirements on Application Materials, which was promulgated by the NMPA on June 29, 2020 and came into effect on July 1, 2020, chemical drugs are classified into 5 categories. A Category 1 drug is a new drug that has never been marketed in any country. As of the date of this annual report on Form 20-F, our NDA for Plinabulin in the CIN prevention indication submitted to the NMPA has been accepted with Category 1 designation.
Pursuant to the revised Provisions for Drug Registration, during the clinical trial for new drugs used for severe life-threatening diseases or diseases which seriously impact the quality of life and for which there is no other effective treatment approach or there is adequate evidence to prove that said new drugs have obvious clinical advantages over existing treatment approach(es), the applicant may request for application of breakthrough therapeutic drug procedure. The clinical trials under the breakthrough therapeutic drug procedure may enjoy the following priority: (i) the applicant may submit an application for communication to the CDE during the key phase of the clinical trial of drugs, and the CDE shall arrange for review officers to communicate with the applicant; (ii) the applicant may submit research materials in phases to the CDE; and (iii) the CDE shall, based on the available research materials, give opinions or recommendations pertaining to the next step of the research scheme and feedback to the applicant. On December 10, 2020, the NMPA issued the revised Administration Measures for the Communication of Drug Development and Technical Review which stipulated detailed procedural rules of the communication.
Pursuant to the revised Provisions for Drug Registration, the following drugs with significant clinical value may enjoy a priority procedure for drug marketing authorization: (i) urgently needed clinical drugs and innovative drugs and improved new drugs developed for prevention and treatment of major infectious and orphan diseases; (ii) new varieties, dosage forms and specifications of children’s medicines that conform to the physiological characteristics of children; (iii) urgently needed vaccines and innovative vaccines for disease prevention and control; (iv) pharmaceuticals under breakthrough therapeutic drug procedures; (v) drugs meeting the requirements of conditional approvals; and (vi) other circumstances as further specified by the NMPA. The drug registration applicant may submit an application for priority review and approval for their drug applications simultaneously with filing the drug marketing application upon confirmation with the CDE beforehand. The drug marketing review time limit is stipulated as 130 working days for the drug applications, which enjoy a priority procedure for drug marketing authorization. On July 7, 2020, the NMPA issued Protocol for the Review of Breakthrough Therapeutic Drugs (Trial), Protocol for Review and Approval of Conditional Approval of Drugs Marketing Applications (Trial) as well as Protocol for Prioritized Review and Approval of Drugs Marketing Certificates (Trial), which stipulated detailed procedural rules for the breakthrough therapeutic drug procedure and priority procedure, procedural rules for drugs that meet the conditions for conditional approval for marketing, and procedures and detailed conditions of the priority review and approval, respectively.
Plinabulin has been granted Breakthrough Therapy Designation by the NMPA, may enable us to pursue a more expedited path to approval in China and bring therapies to patients more quickly.
The Advantages of Category 1 New Drugs over Category 5 Drugs
Prior to the enactment of Reform Plan, Category 3 drugs are drugs which have already been marketed abroad by multinational companies, but are not yet approved in China, and Category 3 drugs now are reclassified as Category 5 according to the Reform Plan. NMPA issued the Circular on Chemical Drug Registration Classification and Requirements on Application Materials in June 2020 (effective in July 2020), which reaffirmed the principles of the classification of chemical drugs set forth by the Reform Plan, and made minor adjustments to the subclassifications of Category 5. According to such rule, Category 5.1 are innovative chemical drugs and improved new chemical drugs while Category 5.2 are generic chemical drugs, all of which shall have been already marketed abroad but not yet approved in China. Compared with the application for Category 5 drugs, the application for Category 1 domestic new drugs has a more straight-forward registration pathway. According to Provisions for Drug Registration and the Administrative Measures for the Communication of Drug Development and Technical Review issued by NMPA on December 10, 2020, where breakthrough therapeutic drug procedure and priority procedure is granted, the application for clinical trial and marketing will be handled with priority and with enhanced communication with the CDE.
In comparison, according to Provisions for Drug Registration promulgated by the SAMR in 2020, the registration pathway for Category 5 drugs is complicated and evolving. Category 5 drug applications may only be submitted after a company obtains an NDA approval and receives the CPP granted by a major regulatory authority, such as the FDA or the EMA. Multinational companies may need to apply for conducting multi-regional clinical trials, which means that companies do not have the flexibility to design the clinical trials to fit the Chinese patients and standard-of-care. Moreover, a requirement to further conduct local clinical trials can potentially delay market access by several years from its international NDA approval. Further, according to Opinions on Reforming the Review and Approval Process for Drugs and Medical Devices issued by the State Council in August 2015, which is a guideline for future legislation and NMPA examination, the drugs which have already been marketed abroad may no longer be categorized as new drugs under Chinese law in the future, and therefore may not be able to enjoy any preferential treatment for new drugs. In order to implement this guideline, in March 2016, the former CFDA issued the Reform Plan, which changed the registration category of chemical medicine stipulated in Provisions for Drug Registration. According to the Interpretation of Reform Plan issued by former CFDA, a new drug refers to a drug that has never been marketed in China or abroad. And according to Provisions for Drug Registration promulgated by the SAMR in 2020 and the Circular on the Chemical Drug Registration Classification and Requirements on Application Materials which was promulgated by the NMPA on June 29, 2020 and came into effect on July 1, 2020, the interpretation on new drugs was also accepted.
Our product candidates are all new therapeutic agents and we expect that all of our current product candidates fall under the Category 1 application process. Although the regulatory framework previously required approval of separate clinical trial applications prior to initiating each phase of clinical development, in December 2015, the CFDA approved our clinical trial application including all phases of clinical trials for Plinabulin as a direct anti-cancer agent in NSCLC when combined with docetaxel and for the prevention of CIN.
Changes to the Review and Approval Process
In August 2015, the State Council issued Opinions on Reforming the Review and Approval Process for Drugs and Medical Devices, providing several potential policy changes that could benefit the pharmaceutical industry:
| ● |
A plan to accelerate innovative drug approval with a special review and approval process, with a focus on areas of high unmet medical needs, including innovative drugs for HIV, malignant tumors, serious infectious diseases, orphan diseases; drugs sponsored by national science and technology major projects and national major research and development plans; innovative drugs to be manufactured locally in China; children’s drugs; drugs using advanced formulation technology, using innovative treatment methods, or having distinctive clinical benefits; |
| ● |
A plan to adopt a policy which would allow companies to act as the marketing authorization holder and to hire contract manufacturing organizations to produce drug products; |
| ● |
A plan to improve the review and approval of clinical trials, and to allow companies to conduct clinical trials in China at the same time as they are doing so in other countries and encourage domestic clinical trial institutions to participate in international multi-center clinical trials. |
| ● |
In November 2015, the Standing Committee of the National People’s Congress issued the Decision on Authorizing the State Council to Conduct the Pilot Program of the System of the Holders of Drug Marketing Licenses in Certain Areas and the Relevant Issues, which authorized the State Council to conduct the pilot program of the system of the holders of drug marketing licenses in Beijing, Tianjin, Hebei, Shanghai, Jiangsu, Zhejiang, Fujian, Shandong, Guangdong and Sichuan, and authorized the State Council to conduct reforms of registration category for drugs. In October 2018, the Standing Committee of the National People’s Congress issued the Decisions on Extending the Term of the Pilot Program for the Drug Marketing Authorization Holder System in Several Regions, which postponed the expiration date of the pilot program from November 4, 2018 to November 4, 2019. |
| ● |
In November 2015, the CFDA released the Circular concerning Several Policies on Drug Registration Review and Approval, which further clarified the following policies potentially simplifying and accelerating the approval process of clinical trials: |
| ● |
A one-time umbrella approval procedure allowing approval of all phases of a new drug’s clinical trials at once, rather than the current phase-by-phase approval procedure, will be adopted for new drugs’ clinical trial applications; |
| ● |
A fast-track drug registration or clinical trial approval pathway will be available for the following applications: (1) registration of innovative new drugs treating and preventing HIV, malignant tumors, serious infectious diseases and orphan diseases, etc.; (2) registration of pediatric drugs; (3) registration of geriatric drugs that treat China-prevalent geriatric diseases; (4) registration of drugs sponsored by national science and technology major projects and national major research and development plans ; (5) registration for drugs with urgent clinical need using advanced technology, using innovative treatment methods, or having distinctive clinical benefits; (6) registration of foreign innovative drugs to be manufactured locally in China; (7) concurrent applications for new drug clinical trials which are already approved in the U.S. or European Union, or concurrent drug registration applications for drugs which have applied for marketing authorization and passed onsite inspections in the U.S. or European Union and are manufactured with the same production line in China; and (8) clinical trial applications for drugs with urgent clinical need and patent expiry within three years, and marketing authorization applications for drugs with urgent clinical need and patent expiry within one year. |
In December 2017, the CFDA released the Opinions on Encouraging Drug Innovations and Implying the Prioritized Review and Approval System, which further stipulated the scope of priority review and approval. The following drugs will be entitled to priority review and approval:
| ● |
Drugs with obvious clinical benefits if any of the following circumstances applies: (1) registration applications for innovative drugs that are not marketed in China or abroad; (2) registration applications for innovative drugs to be manufactured locally in China; (3) registration applications for drugs using advanced formulation technology, using innovative treatment methods, or having distinctive clinical benefits; (4) clinical trial applications for patented drugs with patent to be expired in three years and manufacturing applications for drugs with patent to be expired in one year; (5) concurrent applications for new drug clinical trials which are already approved in the U.S. or European Union, or concurrent drug registration applications for drugs which have applied for marketing authorization and passed onsite inspections in the U.S. or European Union and are manufactured using the same production line in China; (6) registration applications for traditional Chinese drugs (including ethnic drugs) with clear clinical directions in the prevention and treatment of severe diseases; (7) registration applications for new drugs sponsored by national science and technology major projects, national major research and development plans and of which clinical trials were conducted by national clinical medical research centers and recognized by the administration department of such centers. |
| ● |
Drugs with obvious clinical benefits in the prevention and treatment of following diseases: (1) HIV; (2) pulmonary tuberculosis; (3) viral hepatitis; (4) orphan diseases; (5) malignant tumor; (6) pediatric drugs; (7) geriatric diseases. |
On July 7, 2020, the NMPA issued Protocol for the Review of Breakthrough Therapeutic Drugs (Trial), Protocol for Review and Approval of Conditional Approval of Drugs Marketing Applications (Trial) as well as Protocol for Prioritized Review and Approval of Drugs Marketing Certificates (Trial), which replaced the Opinions on Encouraging Drug Innovations and Implying the Prioritized Review and Approval System.
In May 2016, the General Office of the State Council issued Circular 41, which signals that the drug marketing authorization holder system is finally put into implementation. Circular 41 allows institutions of drugs research and development and research specialist staff in Beijing, Tianjin, Hebei, Shanghai, Jiangsu, Zhejiang, Fujian, Shandong, Guangdong and Sichuan, to act as the applicant of drugs registration and to submit applications for drug clinical trials and drug marketing. For those drugs newly registered after the effective date of Circular 41, applicants are allowed to submit applications for becoming a drug marketing authorization holder at the same time as they submit applications for drug clinical trials or drug marketing. In July 2016, the CFDA issued Circular on Conducting Works regarding the Pilot Program for the Drug Marketing Authorization Holder System, which provides further details on the application procedures stipulated in Circular 41. In August 2017, the CFDA issued the Circular on the Matters relating to Promotion of the Pilot Program for the Drug Marketing Authorization Holder System. This notice was issued, among other things, to advance implementation of a system pilot program for holders of drug marketing authorization, to delineate the rights and obligations of such holders, to enhance the quality control system for the drug manufacturing process and to improve the responsibility system over drug manufacturing and marketing supply chains. In October 2018, the Standing Committee of the National People’s Congress issued the Decisions on Extending the Term of the Pilot Program from the Drug Marketing Authorization Holder System in Several Regions, which extended the expiration date of the pilot program from November 4, 2018 to November 4, 2019.
On December 1, 2019, the newly revised PRC Drug Administration Law came into effect, which formally adopts and signals the nationwide implementation of the drug marketing authorization holder system. In accordance with the PRC Drug Administration Law, an enterprise or a drug research and development institution is permitted to act as the marketing authorization holder and to engage pharmaceutical manufacturers to produce drug products. Moreover, it provides that the drug marketing authorization holder shall establish a drug quality assurance system and shall be responsible for the non-clinical research, the clinical trials, the drug production and operation, the post-marketing research and the adverse reaction monitoring of the drugs, etc.
Furthermore, the PRC Drug Administration Law provides that priority in the drug registration approval process shall be given to drugs in short clinical supply and new drugs developed for the prevention and treatment of major infectious diseases, orphan diseases and other diseases.
On January 22, 2020, the revised Provisions for Drug Registration were issued by the SAMR, which came into effect on July 1, 2020. Pursuant to the revised Provisions for Drug Registration, the following drugs with significant clinical value may enjoy a priority procedure for drug marketing authorization: (1) urgently needed clinical drugs and innovative drugs and improved new drugs developed for prevention and treatment of major infectious and orphan diseases; (2) new varieties, dosage forms and specifications of children’s medicines that conform to the physiological characteristics of children; (3) urgently needed vaccines and innovative vaccines for disease prevention and control; (4) pharmaceuticals under breakthrough therapeutic drug procedures; (5) drugs meeting the requirements of conditional approvals; and (6) other circumstances as further specified by the NMPA. The drug registration applicant may submit an application for priority review and approval for their drug applications simultaneously with filing the drug marketing application upon confirmation with the CDE beforehand. The drug marketing review time limit is stipulated as 130 working days for the drug applications, which enjoy a priority procedure for drug marketing authorization. On July 7, 2020, the NMPA issued Protocol for Prioritized Review and Approval of Drugs Marketing Certificates (Trial), which stipulated procedures and detailed conditions of the priority review and approval, while replacing the Opinions on Encouraging Drug Innovations and Implying the Prioritized Review and Approval System by the CFDA.
On March 11, 2021, the National People’s Congress released the Fourteenth Five-Year Plan, which provides that the government will improve the accelerated review and approval mechanism for innovative drugs, vaccines and medical devices, enhance the review and approval of drugs and medical devices for the treatment of orphan diseases and diseases with urgent clinical needs, and promote the domestic marketing of new drugs and medical devices marketed abroad with urgent clinical needs.
On April 27, 2021, the General Office of the State Council issued the Implementing Opinions on Comprehensively Strengthening the Building of Drug Regulation Capability. It provides that the ability of the authorities on technical review shall be improved. Focusing on the strategic needs of coordinated regional development, existing regulatory resources shall be integrated, the establishment of inspection institutions for traditional Chinese medicine and biological products (vaccines) shall be optimized, and professional and technical abilities shall be strengthened. The coordinated working mechanism between research and review of drugs and medical devices which are innovative or with urgent clinical needs shall be improved and the application of new technologies and research and development of new products shall be encouraged. The authority shall give full play to the role of expert advisory committees in reviewing and making decisions, and disclose expert opinions, evaluation results and evaluation reports in accordance with the laws. Communication methods and channels shall be enhanced, communication frequency of innovative medicine and medical device conferences shall be increased, and technical guidance and services for applicants shall be strengthened. The system for importing overseas marketed drugs with urgent clinical needs shall also be improved.
Non-Inferiority Standard
In China, a drug may receive regulatory approval without showing superiority in its primary endpoint. Rather, a drug may be approved for use if it shows non-inferiority in its primary endpoint and superiority in one of its secondary endpoints.
Accelerated or Conditional Approval
In October 2017, the General Office of the Central Committee of the Communist Party of China and the State Council issued the Opinions on Deepening the Reform of the Review and Approval System and Inspiring Innovation of Drugs and Medical Devices. This opinion provides that, among other things:
| ● |
the review and approval process should be accelerated for drugs or medical devices that are urgently in need for clinical practice; |
| ● |
for drugs or medical devices that are (i) for treatment of severe and life threatening diseases that cannot be cured in an effective manner, or (ii) urgently in need for public health, if early and mid-term indicators in clinical trials for the aforementioned drugs or medical devices show efficacy and potential clinical value, the marketing of these drugs and medical devices may be approved conditionally, and companies who desire to market such drugs or medical devices shall develop risk control plans and conduct research according to applicable requirements; |
| ● |
extend the protection term for patents related to certain new drugs in trials, given that clinical trials and the review and approval process may cause delay in bringing new drugs to the market; and |
| ● |
clinical trial data obtained from international multi-centers may be used to register drugs and medical devices in China if such data meet applicable requirements for the registration of drugs and medical devices in China. |
In December 2017, the CFDA issued an exposure draft for public comment of the Technical Guidance for Conditional Approval of Drugs with Unmet Medical Needs, which was further amended and was renamed the Technical Guideline for Conditional Approval of Drugs with Unmet Medical Needs and republished by the CDE for further public comment in November 2019. On November 19, 2019, the Announcement on the Technical Guidance Principles for Conditional Approval of Drugs (Trial) was issued by the CDE and came into effect on the same day. This Announcement stipulates the definition of severe and life-threatening diseases and drugs in need in public health and requires applicants to discuss and reach consensus with the CDE on the research and other contents promised to be completed after the marketing, including without limitation, submitting post-marketing clinical research plans, the anticipated completion date thereof, the submission date of the clinical research report and the post-marketing risk control plans, etc.
On December 1, 2019, the newly revised PRC Drug Administration Law came into effect, which reiterates that drugs (i) for treatment of severe and life-threatening diseases that cannot be cured in an effective manner or (ii) urgently in need to improve public health, may be approved conditionally, provided that indicators in clinical trials for these drugs show efficacy and potential clinical value. With regard to a drug that has been approved conditionally, the market authorization holder of the drug shall take corresponding risk management measures and complete the relevant research as required within the prescribed time limit. If the research fails to be completed as required within the prescribed time limit or fails to prove that the benefits outweigh the risks, then, at the worst, the drug marketing license may be revoked.
On January 22, 2020, the revised Provisions for Drug Registration were issued by the SAMR, which came into effect on July 1, 2020. Such revised Provisions of Drug Registration adopt the aforesaid conditional approval mechanism and further provide that, in addition to the aforementioned two categories of drugs, vaccines urgently needed in response to major public health emergencies or other vaccines urgently needed as determined by the National Health Commission of the PRC, of which the benefits outweigh the risks upon assessment, may also be approved conditionally. After a drug has been approved conditionally, the market authorization holder shall take corresponding risk management measures, complete the clinical trial and other relevant studies as required within the prescribed time limit, and apply for the registration for the drug in the form of a supplementary application.
On October 17, 2020, the revised Patent Law of the PRC was issued by the Standing Committee of the National People’s Congress, which came into effect on June 1, 2021. Such revised Patent Law of the PRC stipulates that in order to compensate for the time consumed in the examination and approval of new drugs for marketing, the patent administration department shall, at the request of the patentee, grant compensation for the term of the patent right for invention patents related to new drugs that have been approved for marketing in China.
On July 7, 2020, the NMPA issued Protocol for Review and Approval of Conditional Approval of Drugs Marketing Applications (Trial) which stipulated procedures and detailed conditions of the conditional approval.
On March 12, 2021, the National People’s Congress issued the Fourteenth Five-Year Plan, which provides that the accelerated evaluation and approval mechanism shall be improved for innovative drugs, vaccines, medical devices. The evaluation and approval of drugs and medical devices with urgent clinical needs or for orphan diseases shall be advanced. The import of overseas on market new drugs and medical devices with urgent clinical needs shall also be facilitated.
Four Phases of Clinical Trials
A clinical trial consists of Phases 1, 2, 3 and 4. Phase 1 refers to the initial clinical pharmacology and safety evaluation studies in humans. Phase 2 refers to the preliminary evaluation of a drug candidate’s therapeutic effectiveness and safety for particular indication(s) in patients, which provides evidence and support for the design of Phase 3 clinical trial and settles the administrative dose regimen. Phase 3 refers to clinical trials undertaken to confirm the therapeutic effectiveness of a drug. Phase 3 is used to further verify the drug’s therapeutic effectiveness and safety on patients with target indication(s), to evaluate overall benefit-risk relationships of the drug, and ultimately to provide sufficient evidence for the review of drug registration application. Phase 4 refers to a new drug’s post-marketing study to assess therapeutic effectiveness and adverse reactions when the drug is widely used, to evaluate overall benefit-risk relationships of the drug when used among general population or specific groups, and to adjust the administration dose, etc. On July 1, 2020, the revised Provisions for Drug Registration came into effect, which in the latest version removed the definitions of the four Phases.
Drug Clinical Practice Certification
To improve the quality of clinical trial, the CFDA promulgated the Administration of Quality of Drug Clinical Practice in August 2003, which was further revised by the NMPA and the National Health Commission of the PRC, formerly known as the Ministry of Health or the National Health and Family Planning Commission, on April 23, 2020. The revised Administration of Quality of Drug Clinical Practice came into effect on July 1, 2020.
In February 2004, the CFDA issued the Circular on Measures for Certification of Drug Clinical Practice Institutions (trial), providing that the NMPA is responsible for certification of clinical trial institutions, and that the National Health Commission of the PRC is responsible for relevant things in respect of certification of clinical trial institutions within its duties. Under the Circular on Measures for Certification of Drug Clinical Practice Institutions (trial), the NMPA and the National Health Commission of the PRC decide whether an institution is qualified for undertaking pharmaceutical clinical trial upon the evaluation of the institution’s organizational administration, its research personnel, its equipment and facilities, its management system and its standard operational rules. If all requirements are met, a GCP Certification will be issued by the NMPA and the result will be published on the NMPA’s website.
On December 1, 2019, the newly revised PRC Drug Administration Law came into effect, which provides that instead of the aforesaid certification, the drug clinical trial institutions are now subject to a record-filing system. In accordance therewith, the NMPA and the National Health Commission of the PRC jointly issued the Announcement on the Release of Regulations for Drug Clinical Trial Institutions on November 29, 2019, which changes the GCP certification system for drug clinical trial institutions to a filing system and overrides the Circular on Measures for Certification of Drug Clinical Practice Institutions (trial). A clinical trial institution shall, by itself or appoint third parties, to evaluate whether the institution is qualified for undertaking pharmaceutical clinical trial. If such evaluation determines that the institution is qualified then a filing is required to the newly established filing system run by the NMPA.
New Drug Application
When Phase 1, 2 and 3 of the clinical trials have been completed, the applicant must apply to the NMPA for approval of an NDA. The NMPA then determines whether to approve the application according to the comprehensive evaluation opinion provided by the CDE of the NMPA. We have obtained approval of our clinical trial application for Plinabulin as a direct anti-cancer agent in NSCLC when combined with docetaxel in China, and we initiated clinical trials in June 2016. We must obtain approval of an NDA before our drugs can be manufactured and sold in the Chinese market.
Good Manufacturing Practice
All facilities and techniques used in the manufacture of products for clinical use or for sale in China must be operated in conformity with cGMP guidelines as established by the NMPA. Failure to comply with applicable requirements could result in the termination of manufacturing and significant fines. The NMPA issued the Good Manufacturing Practice for Drugs Used in Clinical Trial (Exposure Draft for Public Comment) on July 2018, which provides the requirements on quality management, personnel, facilities and equipment, packaging and certain other issues relating to drugs used in clinical trials. Such exposure draft has yet to take effect.
Animal Test Permits
According to Regulations for the Administration of Affairs concerning Experimental Animals approved by the State Council and promulgated by the State Science and Technology Commission in November 1988 and amended in January 2011, July 2013 and March 2017, and Administrative Measures on the Certificate for Animal Experimentation (Trial) promulgated by the MOST and other regulatory authorities in December 2001, performing experiments on animals requires a Certificate for Use of Laboratory Animals. Applicants must satisfy the following conditions:
| ● |
Laboratory animals must be qualified and sourced from institutions that have Certificates for Production of Laboratory Animals; |
| ● |
The environment and facilities for the animals’ living and propagating must meet state requirements; |
| ● |
The animals’ feed and water must meet state requirements; |
| ● |
The animals’ feeding and experimentation must be conducted by professionals, specialized and skilled workers, or other trained personnel; |
| ● |
The management systems must be effective and efficient; and |
| ● |
The applicable entity must follow other requirements as stipulated by Chinese laws and regulations. |
International Multi-Center Clinical Trials Regulations
On January 30, 2015, the CFDA promulgated Notice on Issuing the International Multi-Center Clinical Trial Guidelines (Trial), or the Multi-Center Clinical Trial Guidelines, which took effect as of March 1, 2015, aiming to provide guidance for the regulation of application, implementation and administration of international multi-center clinical trials in China. Pursuant to the Multi-Center Clinical Trial Guidelines, international multi-center clinical trial applicants may simultaneously perform clinical trials in different centers using the same clinical trial protocol. Where the applicant plans to make use of the data derived from the international multi-center clinical trials for application to NMPA for approval of an NDA, such international multi-center clinical trials shall satisfy, in addition to the requirements set forth in the PRC Drug Administration Law and its implementation regulations, Provisions for Drug Registration and relevant laws and regulations, the following requirements:
| ● |
The applicant shall first conduct an overall evaluation on the global clinical trial data and further make trend analysis of the Asian and Chinese clinical trial data. In the analysis of Chinese clinical trial data, the applicant shall consider the representativeness of the research subjects, i.e., the participating patients; |
| ● |
The applicant shall analyze whether the amount of Chinese research subjects is sufficient to assess and adjudicate the safety and effectiveness of the drug under clinical trial, and satisfy the statistical and relevant legal requirements; and |
| ● |
The onshore and offshore international multi-centers clinical trial research centers shall be subject to on-site inspections of competent PRC governmental agencies. |
International multi-center clinical trials shall follow international prevailing GCP principles and ethics requirements. Applications shall ensure the truthfulness, reliability and trustworthiness of clinical trials results; the researchers shall have the qualification and capability to perform relevant clinical trials; ethics committee shall continuously review the trials and protect the subjects’ interests, benefits and safety. Before the performance of the international multi-center clinical trial applicants shall obtain clinical trial approvals or complete filings pursuant to requirements under the local regulations where clinical trials are conducted, and register and disclose the information of all major researcher, clinical trial organizations on the NMPA drug clinical trial information platform.
When using international multi-center clinical trial data to support NDAs in China, applicants shall submit the completed global clinical trial report, statistical analysis report and database, along with relevant supporting data in accordance with ICH-CTD (International Conference on Harmonization-Common Technical Document) content and format requirements; subgroup research results summary and comparative analysis shall also be conducted concurrently.
In April 2020, the NMPA and the National Health Commission promulgated the revised Administration Rules of Quality of Drug Clinical Practice, which came into effect in July 2020. The revised Administration Rules of Quality of Drug Clinical Practice summarizes the requirements for initiating a multi-center clinical trial, that is, before initiating a multi-center clinical trial: (i) the applicant shall ensure that all the centers participating in the clinical trial comply with the trial protocol; (ii) the applicant shall provide each center with the same trial protocol, and each center shall comply with the same unified evaluation criterion for clinical trial and laboratory data and the same guidance for case report form; (iii) each center shall use the same case report form to record the data of each human subject obtained during the trial; (iv) before initiating a clinical trial, a written document is required to specify the responsibilities of the investigators of each center; and (v) the applicant shall ensure the communication among the investigators of each center.
Leveraging the clinical trial data derived from international multi-center clinical trials, we may avoid unnecessary repetitive clinical trials and thus further accelerate the NDA process in China.
Collecting and Using Patients’ Human Genetic Resources and Derived Data
In June 1998, the MOST and the former Ministry of Health jointly established the Interim Measures for the Administration of Human Genetic Resources in China. In July 2015, the MOST issued the Service Guide for the Examination and Approval of Sampling, Collecting, Trading, Exporting Human Genetic Resources, which provides that foreign entities that collect and use patients’ human genetic resources in clinical trials shall be required to file for an advance approval with the HGRAO through its online system.
In October 2017, the MOST issued the Circular on Optimizing the Administrative Examination and Approval of Human Genetic Resources, which simplified the approval process for collecting and using human genetic resources for the purpose of seeking marketing authorization of drugs in China.
In May 2019, the State Council issued the HGR Regulation, which stipulates the approval requirements pertinent to research collaborations between Chinese and foreign-owned entities. Pursuant to this new rule, a new filing system (as opposed to the advance approval approach originally in place) is put in place for international clinical trials using Chinese patients’ biospecimens at clinical study sites without involving the export of such biospecimens outside of China. A notification filing that specifies the type, quantity and usage of the biospecimens, among others, with the HGRAO is required before conducting such clinical trials. The collection, use, and outbound transfer of Chinese patients’ biospecimens in international collaboration for basic scientific research involving export are still subject to the advance approval of the HGRAO.
In October 2020, the SCNPC promulgated the China Biosecurity Law, which became effective on April 15, 2021. The China Biosecurity Law reaffirms the regulatory requirements stipulated by the HGR Regulation while potentially increasing the administrative fines significantly in cases in which foreign entities are alleged to have collected, preserved or exported Chinese human genetic resources.
Data Privacy and Data Protection
China continues to strengthen its regulation of network security, data protection, and personal information (including personal health information). For example, the PRC Civil Code, which was promulgated by the National People’s Congress in May 2020 and became effective in January 2021, provides that the personal information of a natural person shall be protected by the law. Any organization or individual that needs to obtain personal information of others shall obtain such information legally and ensure the safety of such information, and shall not illegally collect, use, process or transmit personal information of others, or illegally purchase or sell, provide or make public personal information of others.
In November 2016, the SCNPC promulgated the Cyber Security Law, which became effective in June 2017. The Cyber Security Law requires network operators to perform certain functions related to cybersecurity protection and strengthen the network information management. For instance, under the Cyber Security Law, network operators of key information infrastructure generally shall, during their operations in the PRC, store the personal information and important data collected and produced within the territory of the PRC. When collecting and using personal information, in accordance with the Cyber Security Law, network operators shall abide by the “lawful, justifiable and necessary” principles. The network operator shall collect and use personal information by announcing rules for collection and use, expressly notify the purpose, methods and scope of such collection and use, and obtain the consent of the person whose personal information is to be collected. The network operator shall neither collect the personal information unrelated to the services they provide, nor collect or use personal information in violation of the provisions of laws and administrative regulations or the agreements with such persons, and shall process the personal information they store in accordance with the provisions of laws and administrative regulations and agreements reached with such persons. The network operator shall not disclose, tamper with or destroy personal information that it has collected, or disclose such information to others without prior consent of the person whose personal information has been collected, unless such information has been processed to prevent a specific person from being identified and such information from being restored. Each individual is entitled to require a network operator to delete his or her personal information if he or she finds that collection and use of such information by such operator violate the laws, administrative regulations or the agreement by and between such operator and such individual, and is entitled to require any network operator to make corrections if he or she finds errors in such information collected and stored by such operator. Such operator shall take measures to delete the information or correct the error. Any individual or organization may neither acquire personal information by stealing or through other illegal ways, nor illegally sell or provide personal information to others.
In July 2018, the National Health Commission promulgated the Measures on Health and Medical Big Data, which set out the guidelines and principles for standards management, security management and services management of health and medical big data. Pursuant to the Measures on Health and Medical Big Data, the healthcare data produced by the PRC citizens in the PRC can be managed and used by the state for the purposes of the state strategic safety and the benefits of the life and health of the PRC citizens, provided that the state guarantees the PRC citizens their respective right of information, usage and personal privacy.
On December 28, 2021, the Cyberspace Administration of China, National Development and Reform Commission and several other administrations jointly promulgated the Cybersecurity Review Measures, which took effect on February 15, 2022 and replace the Measures for Cybersecurity Review promulgated in April 2020 and effective in June 2020. According to the Cybersecurity Review Measures, critical information infrastructure operators that intend to purchase internet products and services and internet platform operators engaging in data processing activities that affect or may affect national security must be subject to the cybersecurity review, and an internet platform operator possessing personal information of over one million users and intending to be listed on a foreign stock exchange must be subject to the cybersecurity review.
In June 2021, the SCNPC promulgated the Data Security Law, which became effective on September 1, 2021. The Data Security Law establishes a tiered system for data protection in terms of their importance. Data categorized as “important data”, which will be determined by governmental authorities in the form of catalogs, shall be treated with higher levels of protection. Specifically, the Data Security Law provides that processors of important data shall appoint a “data security officer” and a “management department” to take charge of data security. In addition, such processor shall evaluate the risk of its data activities periodically and file assessment reports with relevant regulatory authorities. Since the Data Security Law is relatively new, uncertainties still exist in relation to its interpretation and implementation.
Additional regulations, guidelines, and measures relating to data privacy and data protection are expected to be adopted, including the Measures for Security Assessment for Cross-border Transfer of Personal Information and Important Data (Draft for Comment), published in 2017, the Measures for Security Assessment for Cross-border Transfer of Personal Information (Draft for Comment), published in 2019, the Personal Information Protection Law promulgated in August 2021 which became effective on November 1, 2021, and the Measures on Security Review for Cross-border Transfer of Data (Draft for Comment), published in October 2021, each of which indicates a trend of more stringent compliance requirements, and, if adopted or effective, would require security assessment and review before transferring personal health information out of China.
Since our subsidiaries are located in China, we are required to comply with the requirements of China’s network and data protection regime. In addition, in the ordinary course of our business, we collect and store personal information, including personal information about our clinical trial subjects, customers, and employees in China. We may need to share such personal information with our subsidiaries, licensors, partners, or contractors located outside China. China’s network and data protection regime is constantly evolving, and we continue to face uncertainties as to whether our efforts to comply with these requirements will be sufficient. Although we develop and maintain compliance protocols and controls designed to maintain compliance with these requirements, development and maintenance of these protocols and controls is costly. In addition, our CROs, licensees, and partners are also required to comply with these laws, and our agreements with them require them to comply with these requirements, but there is always a risk that they may not fully comply with them.
PRC Enterprise Income Tax Law and Its Implementation
The EIT Law and its implementation rules permit certain high and new technologies enterprises, or HNTEs, to enjoy a preferential enterprise income tax rate subject to these HNTEs meeting certain qualification criteria. One of our Chinese subsidiaries enjoys such preferential tax treatment.
On March 23, 2016, the Ministry of Finance and the SAT issued the Circular on Comprehensively Promoting the Pilot Program of the Collection of Value-added Tax in Lieu of Business Tax. Effective from May 1, 2016, the PRC tax authorities collect VAT in lieu of business tax in all regions and industries. VAT is applicable at a rate of 6% in lieu of business taxes for certain services and 17%, as adjusted to 16% between May 1, 2018 and March 31, 2019 and as adjusted to 13% starting from April 1, 2019, for the sale of goods and provision of tangible property lease services not listed in Article 2 Sub-article 2 of the Provisional Regulations on Value Added Tax of the PRC promulgated by the State Council in November, 2008 and further amended in 2016 and 2017, respectively. VAT payable on goods sold or taxable services provided by a general VAT taxpayer for a taxable period is the net balance of the output VAT for the period after crediting the input VAT for the period.
Regulations Relating to Intellectual Property Rights
Patent
General
Pursuant to the Patent Law of the PRC, most recently amended in October 2020, and its implementation rules, most recently amended in January 2010, patents in China fall into three categories, namely invention patent, utility model and design patent. Invention patent refers to a new technical solution proposed in respect of a product, method or its improvement; utility model refers to a new technical solution that is practicable for application and proposed in respect of the shape, structure or a combination of both of a product; and design patent refers to the new design of the whole or part of a certain product in shape, pattern or a combination of both and in color, shape and pattern combinations aesthetically suitable for industrial application. Under the Patent Law of the PRC, the term of patent protection starts from the date the patent was filed. Patents relating to utility-models and designs are effective for ten years from the initial date the patent application was filed, patents relating to designs are effective for fifteen years from the initial date the patent application was filed, and patents relating to invention are effective for twenty years from the initial date the patent application was filed. The Patent Law of the PRC adopts the principle of “first to file,” which means where more than one person files a patent application for the same invention, a patent will be granted to the person who first filed the application.
Moreover, in order to compensate for the time consumed in the examination and approval of new drugs for marketing, the patent administration department shall, at the request of the patent holder, grant compensation for the term of the patent right for invention patents related to new drugs that have been approved for marketing in China. The compensation period shall not exceed five years, and the total validity term of patent rights since the new drug approved to be marketed shall not exceed 14 years.
Compared with the Patent Law of the PRC revised in 2008, changes in the 2020 revised Patent Law mainly include: (i) clarifying the incentive mechanism for inventor or designer relating to service inventions; (ii) extending the duration of design patent; (iii) establishing a new system of “open licensing”; (iv) strengthening the joint liability of internet service providers for network patent infringement; (v) improving the distribution of burden of proof in patent infringement cases; (vi) increasing the compensation for patent infringement; and (vii) patent term adjustment to compensate delays of the China National Intellectual Property Administration, or CNIPA, or the CNIPA in the review of patent applications.
Existing patents can become invalid or unenforceable due to a number of factors, including lack of novelty, and/or lack of inventive step in technology, and deficiencies in patent application. In China, a patent must have novelty, inventive step and practical applicability. Under the Patent Law of the PRC, novelty means that before a patent application is filed, no identical invention or utility model has been publicly disclosed in any publication in China or abroad or has been publicly used or made known to the public by any other means, whether in or outside of China, nor has any other person filed with the patent authority an application that describes an identical invention or utility model and is recorded in patent application documents or patent documents published after the filing date. Inventive step means, compared with existing technology, an invention has prominent substantial features and represents notable progress, and a utility model has substantial features and represents any progress; practical applicability means an invention or utility model can be manufactured or used and may produce positive results. Patents in China are filed with the CNIPA. Normally, the CNIPA publishes an annoucement for the invention patent 18 months after the application is filed, which may be shortened upon request by the applicant. The applicant must apply to the CNIPA for a substantive examination within three years from the date the application is filed.
Article 19 of the Patent Law of the PRC provides that, for an invention or utility model completed in China, any applicant (not just Chinese companies and individuals), before filing a patent application outside of China, must first submit it to the CNIPA for a confidential examination. Failure to comply with this requirement will result in the denial of any Chinese patent for the subject invention or utility model. This added requirement of confidential examination by the CNIPA has raised concerns by foreign companies who conduct research and development activities in China or outsource research and development activities to service providers in China. Currently we have 15 invention patents granted by CNIPA and 22 invention patents under the application process.
Patent Enforcement
Unauthorized use of patents without consent from owners of patents, forgery of the patents belonging to other persons, or engagement in other infringement acts against patent rights, will subject the infringers to tortious liabilities. Serious offences of forgery of the patents belonging to other persons may be subject to criminal penalties.
When a dispute arises as a result of infringement of the patent owner’s patent right, Chinese law requires that the parties first attempt to settle the dispute through consultation between them. However, if the dispute cannot be settled through consultation, the patent owner, or an interested party who believes the patent is being infringed, may either file a civil legal suit or file an administrative complaint with the relevant patent administration authority. A Chinese court may issue a preliminary injunction upon the patent owner’s or an interested party’s request before instituting any legal proceedings or during the proceedings. Damages for infringement are calculated as the loss suffered by the patent holder arising from the infringement or the benefit gained by the infringer from the infringement. If it is difficult to ascertain damages in this manner, damages may be determined by using a reasonable multiple of the license fee under a contractual license. For intentional infringement of patent rights, in certain cases, the compensation amount shall be one to five times the amount determined pursuant to the aforesaid method. Where it is difficult to ascertain the losses of the patent holder, the benefits gained by the infringer and the license fee of the patent, the people’s court may, in light of such factors as patent right type as well as infringement nature and circumstances, determine a compensation amount ranging from RMB 30,000 to RMB 5,000,000. As in other jurisdictions, with one notable exception, the patent owner in China has the burden of proving that the patent is being infringed. However, if the owner of an invention patent for manufacturing process of a new product alleges infringement of its patent, the alleged infringer has the burden of proving that it has not infringed. To our knowledge, there are no disputes as to our infringement of any third party’s patent.
Medical Patent Compulsory License
According to the Patent Law of the PRC, for the purpose of public health, the CNIPA may grant a compulsory license for manufacturing patented drugs and exporting them to countries or regions covered under relevant international treaties to which the PRC has acceded.
Exemptions for Unlicensed Manufacture, Use, Sell or Import of Patented Drugs
The Patent Law of the PRC provides five exceptions for unlicensed manufacture, use, sell or import of patented drugs. None of following circumstances are deemed an infringement of the patent rights, and any person may manufacture, use, sell or import patented drugs without authorization granted by patent owner as follows:
| ● |
Any person who uses, promises to sell, sells or imports any patented product or product directly obtained in accordance with the patented methods after such product is sold by the patent owner or by its licensed entity or individual; |
| ● |
Any person who has manufactured an identical product, has used an identical method or has made necessary preparations for manufacture or use prior to the date of patent application continues to manufacture such product or use such method only within the original scope; |
| ● |
Any foreign transportation facility that temporarily passes through the territory, territorial waters or territorial airspace of China uses the relevant patents in its devices and installations for its own needs in accordance with any agreement concluded between China and that country to which the foreign transportation facility belongs, or any international treaty to which both countries are party, or on the basis of the principle of reciprocity; |
| ● |
Any person who uses the relevant patents solely for the purposes of scientific research and experimentation; or |
| ● |
Any person who manufactures, uses or imports patented drugs or patented medical equipment for the purpose of providing information required for administrative approval, or manufactures, uses or imports patented drugs or patented medical equipment for the abovementioned person. |
However, even if patented drugs are utilized on the ground of exemptions for unlicensed manufacture, use, sell or import of patented drugs prescribed in Patent Law of the PRC, such patented drugs cannot be manufactured, used, sold or imported for any commercial purposes without authorization granted by the patent owner.
Trademarks
Trademarks are protected by the Trademark Law of the People’s Republic of China, or the PRC Trademark Law, adopted on August 23, 1982 and subsequently amended on February 22, 1993, October 27, 2001, August 30, 2013 and April 23, 2019, respectively, as well as the Implementation Regulation of the PRC Trademark Law adopted by the State Council on August 3, 2002 and amended on April 29, 2014. The Trademark Office of the CNIPA handles trademark registrations and grants a term of ten years to registered trademarks and another ten years if requested upon expiry of the first or any renewed ten-year term. The PRC Trademark Law has adopted a “first-to-file” principle with respect to trademark registration.
Trade Secrets
According to the Law Against Unfair Competition of the PRC promulgated in September 1993 and amended in November 2017 and April 23, 2019, respectively, the term “trade secrets” refers to technical information, business operation information and other commercial information that are not known to the public and have commercial value and for which corresponding confidentiality measures have been taken by their rights holders.
Under this law, business persons are prohibited from employing the following methods to infringe trade secrets: (1) obtaining the trade secrets from the legal owners or holders by any unfair methods such as stealing, solicitation, coercion or electronic intrusion; (2) disclosing, using or permitting others to use the trade secrets obtained illegally under item (1) above; (3) disclosing, using or permitting others to use the trade secrets, in violation of any confidentiality obligations or any requirements of the legal owners or holders to keep such trade secrets in confidence; or (4) instigating, inducing or helping others to obtain, disclose, use or allow others to use the trade secrets of the rights holders in violation of any confidentiality obligations or any requirements of the legal owners or holders to keep such trade secrets in confidence. Natural persons, legal persons and other unincorporated organizations other than business persons, if violating the aforementioned provisions, shall be deemed to have infringed upon trade secrets. If a third party knows or should have known of the above-mentioned illegal conduct but nevertheless obtains, uses or discloses trade secrets of others, the third party may be deemed to have committed a misappropriation of the others’ trade secrets. The parties whose trade secrets are being misappropriated may petition for administrative corrections, and regulatory authorities may stop any illegal activities and fine infringing parties in the amount of RMB100,000 to RMB1,000,000, and where the infringement is material, the fine shall range from RMB500,000 to RMB5,000,000. Alternatively, persons whose trade secrets are being misappropriated may file lawsuits in a Chinese court for loss and damages caused by the misappropriation.
The measures to protect trade secrets include oral or written agreements or other reasonable measures to require the employees of, or persons in business contact with, legal owners or holders to keep trade secrets confidential. Once the legal owners or holders have asked others to keep trade secrets confidential and have adopted reasonable protection measures, the requested persons bear the responsibility for keeping the trade secrets confidential.
Regulations Relating to Foreign Exchange and Dividend Distribution
Foreign Exchange Regulation
The Foreign Exchange Administration Regulations, most recently amended in August 2008, are the principal regulations governing foreign currency exchange in China. Under Chinese foreign exchange regulations, payments of current account items, such as trade and service-related foreign exchange transactions, may be made in foreign currencies without prior approval from SAFE, by complying with certain procedural requirements. In contrast, approval from or registration with appropriate government authorities is required when RMB is to be converted into a foreign currency and remitted out of China to pay capital expenses such as the repayment of foreign currency-denominated loans.
In November 2012, SAFE promulgated the Circular of Further Improving and Adjusting Foreign Exchange Administration Policies on Foreign Direct Investment, which substantially amends and simplifies the current foreign exchange procedure. Pursuant to this circular, the opening of various special purpose foreign exchange accounts, such as pre-establishment expenses accounts, foreign exchange capital accounts and guarantee accounts, the reinvestment of RMB proceeds by foreign investors in China, and remittance of foreign exchange profits and dividends by a Foreign Investment Enterprise, or FIE, to its foreign shareholders no longer require the approval or verification of SAFE, and multiple capital accounts for the same entity may be opened in different provinces, which was not previously possible. In addition, SAFE promulgated the Circular on Printing and Distributing the Provisions on Foreign Exchange Administration over Domestic Direct Investment by Foreign Investors and the Supporting Documents in May 2013, which specifies that the administration by SAFE or its local branches over direct investment by foreign investors in China will be conducted by way of registration, and banks must process foreign exchange business relating to the direct investment in China based on the registration information provided by SAFE and its branches.
Under the Circular of the SAFE on Further Improving and Adjusting the Policies for Foreign Exchange Administration under Capital Accounts promulgated by SAFE on January 10, 2014 and effective from February 10, 2014, administration over the outflow of the profits by domestic institutions has been further simplified. In principle, a bank is no longer required to examine transaction documents when handling the outflow of profits of no more than the equivalent of US$50,000 by a domestic institution. When handling the outflow of profits exceeding the equivalent of US$50,000, the bank, in principle, is no longer required to examine the financial audit report and capital verification report of the domestic institution, provided that it must examine, according to the principle of transaction authenticity, the profit distribution resolution of the board of directors (or the profit distribution resolution of the partners) relating to this profit outflow and the original copy of its tax record-filing form. After each profit outflow, the bank must affix its seal to and endorsements on the original copy of the relevant tax record-filing form to indicate the actual amount of the profit outflow and the date of the outflow.
On March 30, 2015, SAFE promulgated the Circular on Reforming the Management Approach regarding the Settlement of Foreign Exchange Capital of Foreign-invested Enterprises, or SAFE Circular 19, which became effective on June 1, 2015. According to SAFE Circular 19, the foreign exchange capital of foreign-invested enterprises may be settled on a discretionary basis, meaning that the foreign exchange capital in the capital account of an FIE for which the rights and interests of monetary contribution has been confirmed by the local foreign exchange bureau (or the book-entry registration of monetary contribution by the banks) can be settled at the banks based on the actual operational needs of the FIE. The proportion of such discretionary settlement is temporarily determined as 100%. The RMB converted from the foreign exchange capital will be kept in a designated account, and if an FIE needs to make further payment from such account, it still must provide supporting documents and go through the review process with the banks.
Furthermore, SAFE Circular 19 stipulates that the use of capital by FIEs must adhere to the principles of authenticity and self-use within the business scope of enterprises. The capital of an FIE and capital in RMB obtained by the FIE from foreign exchange settlement must not be used for the following purposes:
| ● |
directly or indirectly used for the payment beyond the business scope of the enterprises or the payment prohibited by relevant laws and regulations; |
| ● |
directly or indirectly used for investment in securities, unless otherwise provided by relevant laws and regulations; |
| ● |
directly or indirectly used for granting the entrusted loans in RMB, unless permitted by the scope of business, repaying the inter-enterprise borrowing (including advances by the third party), or repaying the bank loans in RMB that have been sub-lent to the third party; and/or |
| ● |
paying the expenses related to the purchase of real estate that is not for self-use, except for the foreign-invested real estate enterprises. |
On June 9, 2016, SAFE promulgated the Circular on Reforming and Regulation of Administrative Policy on Settlement of Foreign Exchange of Capital Account, or SAFE Circular 16, which became effective on the same date. According to SAFE Circular 16, the foreign exchange capital of FIEs, foreign debt and funds raised through offshore listing may be settled on a discretionary basis, and can be settled at the banks. The proportion of such discretionary settlement is temporarily determined as 100%. The RMB converted from relevant foreign exchange will be kept in a designated account, and if a domestic enterprise needs to make further payment from such account, it still must provide supporting documents and go through the review process with the banks.
Furthermore, SAFE Circular 16 reiterates that the use of capital by domestic enterprises must adhere to the principles of authenticity and self-use within the business scope of enterprises. The foreign exchange income of capital account and RMB obtained by domestic enterprise from foreign exchange settlement must not be used for the following purposes:
| ● |
directly or indirectly used for the payment beyond the business scope of the enterprises or the payment prohibited by relevant laws and regulations; |
| ● |
directly or indirectly used for investment in securities and investment in wealth management products except for principal-guaranteed bank wealth management products, unless otherwise provided by relevant laws and regulations; |
| ● |
directly or indirectly used for extending the entrusted loans to non-affiliate enterprises, unless permitted by the scope of business; and/or |
| ● |
used for construction or purchase of real estate that is not for self-use, except for the foreign-invested real estate enterprises. |
On January 26, 2017, SAFE issued the Notice on Improving the Examination of Authenticity and Compliance to Further Promote Foreign Exchange Administration, or the SAFE Circular 3, which stipulates several capital control measures with respect to the outbound remittance of profit from domestic entities to offshore entities, including (i) under the principle of genuine transaction, banks shall check board resolutions regarding profit distribution, the original version of tax filing records and audited financial statements; and (ii) domestic entities shall hold income to account for previous years’ losses before remitting the profits. Moreover, pursuant to SAFE Circular 3, domestic entities shall make detailed explanations of the sources of capital and utilization arrangements, and provide board resolutions, contracts and other proof when completing the registration procedures in connection with an outbound remittance.
On October 23, 2019, SAFE promulgated the Circular on Further Promoting the Facilitation of Cross-border Trade and Investment, or SAFE Circular 28. On the basis of continuing to allow investment FIEs (including foreign investment companies, foreign-funded venture capital enterprises and foreign-funded equity investment enterprises) to use the registered capital for domestic equity investment in accordance with the laws and regulations, SAFE Circular 28 cancelled the restriction on the non-investment FIEs and allows the non-investment FIEs to use the registered capital for domestic equity investment under the premise of not violating the existing “negative list” and the authenticity and compliance of the domestic equity investment. SAFE Circular 28 further clarifies the two ways of using the foreign currency registered capital of non-investment FIEs for domestic equity investment, i.e., by way of transfer of the foreign currency registered capital in its original currency and by way of foreign exchange settlement of the foreign currency registered capital. On October 23, 2019, SAFE promulgated the Circular on Reducing Foreign Exchange Accounts, or SAFE Circular 29, which became effective on March 2, 2020. The Appendix B of SAFE Circular 29 provides operational guidance for SAFE Circular 28. SAFE Circular 29 further specifies that the domestic equity investment set forth in Circular 28 is not limited to direct investment in a domestic enterprise but also includes equity investment conducted in the form of “equity transfer.”
Our Chinese subsidiaries’ distributions to the offshore parent and carrying out cross-border foreign exchange activities shall comply with the various SAFE registration requirements described above.
Share Option Rules
Under the Administration Measures on Individual Foreign Exchange Control issued by the People’s Bank of China on December 25, 2006, all foreign exchange matters involved in employee share ownership plans and share option plans in which Chinese citizens participate require approval from SAFE or its authorized branch. In addition, under the Notices on Issues concerning the Foreign Exchange Administration for Domestic Individuals Participating in Share Incentive Plans of Overseas Publicly-Listed Companies, or Share Option Rules, issued by the SAFE on February 15, 2012, Chinese residents who are granted shares or share options by companies listed on overseas stock exchanges under share incentive plans are required to (1) register with the SAFE or its local branches; (2) retain a qualified Chinese agent, which may be a Chinese subsidiary of the overseas listed company or another qualified institution selected by the Chinese subsidiary, to conduct the SAFE registration and other procedures with respect to the share incentive plans on behalf of the participants; and (3) retain an overseas institution to handle matters in connection with their exercise of share options, purchase and sale of shares or interests and funds transfers.
SAFE Regulations on Offshore Special Purpose Companies Held by Chinese Residents or Citizens
SAFE promulgated SAFE Circular 37 on July 4, 2014. SAFE Circular 37 regulates foreign exchange matters in relation to the use of special purpose vehicles, or SPVs, by Chinese residents to seek overseas investment and financing and conduct round trip investment in China. Under SAFE Circular 37, an SPV refers to an offshore entity established or controlled, directly or indirectly, by Chinese residents or entities for the purpose of overseas investment and financing, with Chinese residents’ legally owned assets or equity interests in domestic enterprises or offshore assets or interests, while “round trip investment” refers to the direct investment in China by Chinese residents through SPVs, namely, establishing FIEs to obtain the ownership, control rights and management rights. Pursuant to SAFE Circular 37, before making contribution into an SPV, Chinese residents are required to complete foreign exchange registration with SAFE or its local branch. SAFE Circular 37 further requires amendment to the registration in the event of any significant changes with respect to the special purpose vehicle, such as increase or decrease of capital contributed by PRC individuals, share transfer or exchange, merger, division or other material event. Failure to comply with the registration procedures set forth in SAFE Circular 37, or making misrepresentation on or failure to disclose controllers of an FIE that is established through round-trip investment, may result in restrictions on the foreign exchange activities of the relevant FIE, including payment of dividends and other distributions, such as proceeds from any reduction in capital, share transfer or liquidation, to its offshore parent or affiliate, and the capital inflow from the offshore parent, and may also subject relevant Chinese residents to penalties under PRC foreign exchange administration regulations.
Pursuant to SAFE Circular 37, PRC residents who participate in share incentive plans in overseas non-publicly-listed companies may submit applications to SAFE or its local branches for the foreign exchange registration with respect to offshore SPV. For more information on compliance with SAFE Circular 37, please see “Item 3. Key Information—D. Risk Factors—Risks Related to Our Doing Business in China—Chinese regulations relating to investments in offshore companies by Chinese residents may subject our future Chinese resident beneficial owners or our Chinese subsidiaries to liability or penalties, limit our ability to inject capital into our Chinese subsidiaries or limit our Chinese subsidiaries’ ability to increase their registered capital or distribute profits.”
We have completed the foreign exchange registration of PRC resident shareholders of Dr. Lan Huang, Mr. Linqing Jia and Mr. Dong Liang.
Regulation of Dividend Distribution
The principal laws, rules and regulations governing dividend distribution by FIEs in China are the Company Law of the PRC, most recently amended in October 2018, the Foreign Investment Law, which took effect on January 1, 2020, and its implementation regulations, which took effect on January 1, 2020. Under these laws and regulations, FIEs may pay dividends only out of their accumulated profit, if any, as determined in accordance with Chinese accounting standards and regulations. Both Chinese domestic companies and foreign-invested Chinese enterprises are required to allocate 10% of their respective accumulated after-tax profits each year, if any, to fund certain statutory common reserve funds until the aggregate amount of these reserve funds has reached 50% of the registered capital of the enterprises. At the discretion of the shareholders of an FIE, it may, after accruing the statutory common reserve funds, allocate a portion of its after-tax profits, based on PRC accounting standards, to discretionary common reserve funds. A Chinese company is not permitted to distribute any profits until any losses from prior fiscal years have been offset. Profits retained from prior fiscal years may be distributed together with distributable profits from the current fiscal year but the statutory common reserve funds and the discretionary common reserve funds are not allowed to be distributed as cash dividend.
Labor Laws and Social Insurance
Pursuant to the PRC Labor Law promulgated in July 1994 and amended in August 2009 and December 2018, and the PRC Labor Contract Law promulgated in June 2007 and amended in December 2012, employers must execute written labor contracts with full-time employees. All employers must comply with local minimum wage standards. Violations of the PRC Labor Contract Law and the PRC Labor Law may result in the imposition of fines and other administrative and criminal liability in the case of serious violations.
In addition, according to the PRC Social Insurance Law promulgated in October 2010, and amended on December 29, 2018, and Administrative Regulations on the Housing Provident Fund promulgated in April 1999 and amended in March 2002 and March 2019, respectively, employers like our Chinese subsidiaries in China must provide employees with welfare schemes covering pension insurance, unemployment insurance, maternity insurance, work-related injury insurance, medical insurance, and housing provident fund.
Foreign Investment Law
On March 15, 2019, the National People’s Congress approved the Foreign Investment Law, which took effect on January 1, 2020 and replaced the trio of existing laws regulating foreign investment in China, namely, the Sino-foreign Equity Joint Venture Enterprise Law, the Sino-foreign Cooperative Joint Venture Enterprise Law and the Wholly Foreign-invested Enterprise Law, together with their implementation rules and ancillary regulations. On December 26, 2019, the State Council of the PRC passed the Regulation for Implementing the Foreign Investment Law of the PRC, which took effect on January 1, 2020. The Foreign Investment Law and its implementing regulations embody an expected PRC regulatory trend to rationalize its foreign investment regulatory regime in line with prevailing international practice and the legislative efforts to unify the corporate legal requirements for both foreign and domestic investments. According to the Foreign Investment Law, “foreign investment” refers to investment activities directly or indirectly conducted by one or more natural persons, business entities or other organizations of a foreign country in China.
On December 27, 2021, according to the Foreign Investment Law, the Ministry of Commerce of PRC and National Development and Reform Commission published the Special Administrative Measures (Negative List) for Foreign Investment Access (Edition 2021), or the “Negative List”, which came into effect on January 1, 2022. The Negative List provides the scope of “restricted” or “prohibited” industries that have certain restrictions on foreign investment such as market entry clearance. Foreign investment in industries not included in the “negative list” are granted national treatment.
Rest of the World Regulation
For other countries outside of the U.S. and China, the requirements governing the conduct of clinical trials, drug licensing, pricing and reimbursement vary from country to country. In all cases the clinical trials must be conducted in accordance with GCP requirements and the applicable regulatory requirements and the ethical principles having their origin in the Declaration of Helsinki.
If we fail to comply with applicable foreign regulatory requirements, we may be subject to, among other things, fines, suspension or withdrawal of regulatory approvals, product recalls, seizure of products, operating restrictions and criminal prosecution.
Manufacturing and Supply
We outsource the production of the active pharmaceutical ingredient of Plinabulin to external service providers, Johnson Matthey Pharma Services (JMPS) and Asymchem Laboratories (Asymchem), and the production of the final drug formulation to Pharmaceutics International Inc. (Pii) and for contingency planning purposes, we have also established relationships with other contract manufacturing organizations. We expect to continue our outsourcing relationships with contract manufacturers to meet the ongoing requirements for the development of Plinabulin. We have framework agreements with these external service providers, under which they provide services to us on a short-term, project-by-project basis. We also have a long-term Commercial Supply Agreement in place with Pii to prepare for the commercial supply if approved.
Currently, our contract manufacturers obtain materials for the manufacturing activities they perform for us from multiple suppliers who we believe have sufficient capacity to meet our demands. In addition, we believe that adequate alternative sources for such supplies exist. However, a risk exists that an interruption supplies would materially harm our business. We typically order materials and services on a purchase order basis and do not enter into long-term dedicated capacity or minimum supply arrangements.
We rely on BASF SE as the sole supplier of the stabilizing agent, Kolliphor HS15, used in Plinabulin’s current formulation. If BASF SE becomes unable or unwilling to supply Kolliphor HS15, we will not be able to replace BASF SE and we would be required to reformulate Plinabulin. We will seek to find another formulation while continuing to use Kolliphor HS15, in accordance with our discussions with the FDA.
Manufacturing of pharmaceuticals is subject to extensive regulations that impose various procedural and documentation requirements governing record keeping, manufacturing processes and controls, personnel, quality control and quality assurance, among others. The contract manufacturing organizations we plan to use to manufacture our current product candidates, or any future product candidates we may develop, will be required to operate under cGMP conditions. These cGMP conditions are regulatory requirements for the production of pharmaceuticals that will be used in humans.
Legal Proceedings
From time to time we may become involved in legal proceedings or be subject to claims arising in the ordinary course of our business. We are not presently a party to any legal proceedings that, if determined adversely to us, would individually or taken together have a material adverse effect on our business, results of operations, financial condition or cash flows. Regardless of the outcome, litigation can have an adverse impact on us because of defense and settlement costs, diversion of management resources and other factors.
| C. |
Organizational Structure |
The diagram below depicts our current organizational structure that resulted from an internal restructuring consummated in July 2015.

| D. |
Property, Plants and Equipment |
We currently lease office space in New York, with total space of 7,238 rentable square feet. The lease expires in December 2023. Our current rent is $35,888 per month, which will increase by $302 in February 2023. Payments under the lease are expensed on a straight-line basis over the periods of the lease, and the terms of the leases do not contain contingent rent, renewal or purchase options.
Since September 2021, we have leased office space in New Jersey, with total space of 9,727 square feet. The lease expires in February 2027. Our current rent is $24,723 per month. Starting in 2023, our annual rent will increase by $0.50 per square foot leased. We additionally pay for the cost of utilities, as well as our share of building real estate taxes and building operating expenses. Payments under the lease are expensed on a straight-line basis over the period of the lease.
We currently lease office space of 860.12 square meters in Dalian, China at approximately $2,874 per month. The lease expires on August 31, 2022.
We currently lease office space of 222.68 square meters in Beijing, China at approximately $12,000 per month. The lease expires on April 21, 2022.
Our subsidiary, SEED, is building out a wet lab to support research and development efforts for the Ubiquitin Platform Technology. Since September 2021, SEED has leased temporary space and permanent office space and lab space in Pennsylvania. The temporary space, which is leased pending the completion of construction of permanent space, covers approximately 2,043 rentable square feet at a fixed rental of $7,661 per month for a term ending upon completion of construction of the permanent space. The permanent space covers approximately 10,086 rentable square feet at a starting fixed rental of $37,823 per month, with rent payments commencing six months after the substantial completion of construction of the permanent space, which is anticipated to occur in May 2022. Starting in 2023, our annual rent will increase by 3%. SEED additionally pays for the cost of its utilities, as well as its proportionate share of building real estate taxes, and building operating expenses, and will pay approximately $0.8 million for improvements to the leased property on behalf of the lessor. Payments under the lease are expensed on a straight-line basis over the period of the lease. Additionally, SEED has also purchased lab equipment of approximately $2.4 million as of December 31, 2021.
| Unresolved Staff Comments |
Not applicable.
| Operating and Financial Review and Prospects |
The following discussion and analysis of our financial condition and results of operations should be read in conjunction with our audited consolidated financial statements and the related notes included elsewhere in this annual report on Form 20-F. This discussion contains forward-looking statements based upon current expectations that involve risks and uncertainties. Our actual results may differ materially from those anticipated in these forward-looking statements as a result of various factors, including those discussed in the section titled “Item 3. Key Information—D. Risk Factors” and in other parts of this annual report on Form 20-F. Our consolidated financial statements have been prepared in accordance with accounting principles generally accepted in the United States of America, or U.S. GAAP. The functional currency of BeyondSpring Inc. is the U.S. dollar.
| A. |
Operating Results |
Overview
We are a clinical stage, global biopharmaceutical company focused on developing innovative cancer therapies to improve clinical outcomes for patients who have high unmet medical needs. Our lead asset, Plinabulin, a first-in-class, Selective Immunomodulating Microtubule-Binding Agent (SIMBA), is being developed as a “pipeline in a drug” in a number of cancer indications. We own global rights to Plinabulin in all countries except China. We own a 57.97% interest in our Chinese subsidiary, which owns 100% of the rights to Plinabulin in China. We are also developing three small molecule immune agents, currently in preclinical stages. Our subsidiary SEED is utilizing a unique TPD platform, or “molecular glue” technology, to develop innovative therapeutic agents from internal research and development efforts and from collaboration. SEED is collaborating with Lilly to discover and develop new chemical entities through our unique TPD platform that could produce therapeutic benefit. Additionally, our subsidiary Wanchunbulin has entered into an exclusive commercialization and co-development agreement with Hengrui to develop additional indications for Plinabulin.
First, we are studying Plinabulin alone or in combination with G-CSF, including pegfilgrastim, for its potential benefit in the prevention of CIN. In September 2020, the combination received Breakthrough Therapy Designation from both the FDA and the NMPA. Based on the PROTECTIVE-2 Phase 3 registration study results, we filed an NDA with the FDA and the NMPA for the use of Plinabulin in combination with G-CSF for the prevention of CIN in March 2021. The NDA application was accepted by the FDA and the NMPA with priority review status. In November 2021, the FDA issued a Complete Response Letter for Plinabulin in combination with G-CSF for the prevention of CIN. The NDA for the CIN prevention indication is under review by the NMPA.
Second, Plinabulin is being studied as an anti-cancer agent in combination with docetaxel in second- and third-line NSCLC, EGFR wild type (DUBLIN-3 Phase 3 registration study). The DUBLIN-3 study has completed global enrollment of 559 patients and final positive topline results from the study were reported in August 2021 and at ESMO in September 2021, with a potential NDA filing in the second half of 2022 in China.
Finally, Plinabulin is currently also being studied in investigator-initiated trials for its therapeutic potential in combination with various immuno-oncology agents, including 1) in combination with nivolumab, a PD-1 antibody, for the treatment of NSCLC at UCSD, and the University of Washington; 2) in combination with nivolumab and ipilimumab, a CTLA-4 antibody, for the treatment of SCLC at the Rutgers University and other U.S. clinical centers; and 3) in combination with PD-1 or PD-L1 antibodies and radiation for the treatment of various cancers at MD Anderson Cancer Center.
Our strategy is to develop a pipeline of product candidates that apply Plinabulin to multiple indications and other product candidates with the potential for Plinabulin to be an important component of the multiple-agent combination with immune checkpoint inhibitor regimes to elevate the anti-cancer benefit for cancer patients, supported by Plinabulin’s potent dendritic cell maturation mechanism. To implement our strategy, we use a novel, highly efficient business model that integrates clinical resources in the U.S. and China. We work with global CRO companies, such as ICON and Covance, to ensure data quality with studies conducted under U.S. GCP. Our drug development capabilities are facilitated by strong interest from clinical investigators in the U.S. as well as by our understanding of the pharmaceutical industry, clinical resources and regulatory system in China. This model has been underscored by the receipt of Breakthrough Therapy Designation for Plinabulin in the CIN prevention indication from both the FDA and the NMPA. In addition, this model represents significant commercial opportunity for Plinabulin, as the U.S. and China are the two largest pharmaceutical markets in the world.
In addition to the clinical development programs in NSCLC and CIN for Plinabulin, we are utilizing our research collaborations to advance Plinabulin in clinical trials to investigate its therapeutic potential as an immuno-oncology agent. We provide financial support for these various investigator-initiated clinical trials as well as the drug supply of Plinabulin. In addition to exploring Plinabulin’s therapeutic potential in combination with immuno-oncology agents, we have a pipeline of preclinical immuno-oncology product candidates and de novo drug discovery with our unique “molecular glue” TPD platform in our subsidiary SEED. We believe the collaboration with Lilly serves to validate this TPD platform and the future potential. We have utilized our research collaborations effectively and efficiently to advance these programs.
We have partnered with Hengrui to commercialize Plinabulin, if approved, in China through our subsidiary, Wanchunbulin. China recognized Plinabulin as a National Science and Technology Major Project for “essential new drug research and development.” Also, with receipt of the 2017 Grant, Plinabulin has been included in the National Drug Priority Review List. We believe that, pending drug approval and successful pricing negotiations with the Chinese government, the 2017 Grant could help position Plinabulin for inclusion in the National Insurance System, which would allow for faster access to patients and reimbursement. In the U.S. and for the rest of world, after we have determined the regulatory pathway for our product candidates in the U.S., we will evaluate whether to seek a commercialization partner or to build in-house commercialization capabilities.
Since the inception of Wanchun Biotech, the former holding company of our U.S. subsidiary, in 2010, our operations have focused on organizing and staffing our company, business planning, raising capital, establishing our intellectual property portfolio, including protecting the rights to Plinabulin, and conducting studies in animals and clinical trials of Plinabulin. We do not have any product candidates approved for sale and have not generated any revenue from product sales. We have financed our operations with a combination of equity financings, shareholder and third-party loans, including bank loans, and collaboration arrangements.
Through December 31, 2021, we have raised approximately $296.0 million in equity financings, $10.2 million of issuance of non-controlling interests, $5.3 million of issuance of preferred shares of SEED, $2.1 million from bank loans, of which $0.6 million has been forgiven in July 2021 and $1.5 million has been repaid in March 2022, $2.5 million in third party loans, of which $1.0 million has since been converted into an equity investment and $1.5 million has been repaid, and $14.4 million in shareholder loans, of which $6.0 million has been repaid and $8.4 million was assumed by Wanchun Biotech, the former holding company of our U.S. subsidiary, on July 20, 2015 pursuant to our internal restructuring, $10.0 million upfront payment to SEED from Lilly, and approximately $31.0 million upfront payment to Wanchunbulin from Hengrui. As of December 31, 2021, we had cash and cash equivalents of $41.6 million.
Since inception we have incurred operating losses. Our net losses were $40.3 million, $63.8 million and $68.2 million for the years ended December 31, 2019, 2020 and 2021, respectively. As of December 31, 2020 and 2021, we had an accumulated deficit of $277.8 million and $342.0 million, respectively. Substantially all of our losses have resulted from funding our clinical trials, manufacturing our drug product, our research and development programs and from general and administrative costs associated with our operations. We expect to continue to incur significant expenses and operating losses for the foreseeable future. We anticipate that our expenses may increase in connection with our ongoing activities, as we:
| ● |
continue preclinical studies and clinical development of our programs including in connection with the clinical development programs for Plinabulin in NSCLC, CIN and combination studies with immune agents; |
| ● |
hire additional personnel; |
| ● |
maintain, expand and protect our intellectual property portfolio; |
| ● |
launch and commercialize Plinabulin in the U.S., if we do not have a partnership; |
| ● |
fund the discovery and development of new product candidates; and |
| ● |
incur additional costs associated with operating as a public company. |
We will need substantial additional funding to support our operating activities as we advance our product candidates through clinical development, seek regulatory approval and prepare for and, if any of our product candidates are approved, proceed to commercialization. Adequate funding may not be available to us on acceptable terms, or at all. In particular, the COVID-19 pandemic and the recent hostilities between Russia and Ukraine have caused, and is expected to continue to cause, market volatility, and under such market conditions, we may not be able to complete financing on reasonable terms or at all. The COVID-19 pandemic has affected our business and may continue to negatively affect certain of our business activities and results. See “Item 3. Key Information—D. Risk Factors— Risks Related to Our Industry, Business and Operation — We face risks related to health epidemics, pandemics and other outbreaks, which could significantly disrupt our operations” and “ — Risks Related to Clinical Development of Our Product Candidates— The recent hostilities between Russia and Ukraine and ancillary developments may have an adverse effect on our business” for details. As the COVID-19 pandemic and the hostilities between Russia and Ukraine remain fluid and continue to evolve, the ultimate impact of such events on our business, financial condition and results of operations cannot be reasonably estimated at this time.
In January 2022, we announced an organizational streamlining initiative to re-focus certain of our resources on extending our cash runway and preserving long-term sustainability in light of the recent Complete Response Letter from the FDA for the NDA seeking approval of Plinabulin in combination with G-CSF for the prevention of CIN. This streamlining initiative included a reduction in force program impacting a number of employees. We reduced our U.S. workforce by approximately 35% to preserve cash resources. All employees affected by the workforce reduction were eligible to receive severance payments based on the applicable employee’s years of service with us and had the ability to elect, at their own cost, continuation of group health insurance coverage for 18 months post-termination. Each affected employee’s eligibility for the severance benefits was contingent upon such employee’s execution of a separation agreement, which included a general release of claims against us. We anticipate the one-time severance-related charge, which represents the cash expenditures we expect to incur, associated with the workforce reduction to be approximately $1.0 million, with the majority having been paid by the first quarter of 2022. The severance-related charge is subject to a number of assumptions, and actual results may differ materially. We may also incur other charges or cash expenditures not currently contemplated due to events that may occur as a result of, or associated with, the workforce reduction.
Components of Results of Operations
Revenue
To date, we have not generated any revenue from product sales and do not expect to generate any revenue from the sale of products in the foreseeable future. In 2021, we generated $1.4 million of revenue through SEED’s research collaboration and license agreement with Lilly and nil of revenue through Wanchunbulin’s exclusive commercialization and co-development agreement with Hengrui. The RMB 200 million upfront payment received by Wanchunbulin from Hengrui is recorded as deferred revenue and will be recognized as revenue over time after product approval using unit of delivery measure of progress. In the future, we may generate revenue from a combination of product sales, reimbursements, upfront payments, milestone payments and royalties in connection with existing and future collaborations. If we fail to complete the development of our product candidates in a timely manner or fail to obtain their regulatory approval, we will not generate revenue in the future.
Expenses
Research and Development Expenses
The largest component of our total operating expenses has historically been our investment in research and development activities. Research and development expenses consist of costs associated with our research and development activities, including the purchase of the Plinabulin global rights from Nereus, conducting preclinical studies and clinical trials of Plinabulin and development of our pipeline of immuno-oncology product candidates and de novo drug discovery using our ubiquitin-mediated degradation platform. Research and development expenses also include activities related to:
| ● |
employee-related expenses, including salaries, benefits, share-based compensation and travel expense for research and development personnel; |
| ● |
expenses incurred under agreements with CROs, contract manufacturing organizations, and consultants that conduct and support clinical trials and preclinical studies; |
| ● |
costs associated with preclinical studies and development activities; |
| ● |
costs associated with regulatory operations; |
| ● |
costs associated with protecting intellectual property; |
| ● |
share-based compensation to employees, directors and non-employee consultants; and |
| ● |
other expenses, which include direct and allocated expenses for rent, insurance and other supplies used in research and development activities. |
Research and development activities are central to our business model. Product candidates in later stages of clinical development generally have higher development costs than those in earlier stages of clinical development, primarily due to the increased size and duration of later-stage clinical trials. We expect our research and development expenses to continue to be significant over the next several years as we continue to develop our product pipeline through additional preclinical studies and clinical trials, and incur costs for the commercial manufacturing batches of Plinabulin to build up inventories before approval.
We expense research and development costs when we incur them. We record costs for some development activities, such as clinical trials, based on an evaluation of the progress to completion of specific tasks using data such as subject enrollment, clinical site activations or information our vendors provide to us.
There are numerous factors that will impact research and development costs, including future clinical trials and various regulatory requirements, many of which cannot be determined with accuracy at this time based on our stage of development. Additionally, future commercial requirements and regulatory factors beyond our control will impact our clinical development programs and plans. The successful development of our product candidates is highly uncertain. Due to the inherently unpredictable nature of preclinical studies and clinical development and commercialization of product candidates, we cannot reasonably estimate or know the nature, timing and costs of the efforts that will be necessary to complete the remainder of the development of, or when, if ever, material net cash inflows may commence from, any of our other product candidates. This unpredictability is due to the numerous risks and uncertainties associated with the duration and cost of clinical trials and commercialization of product candidates, which vary significantly over the life of a project as a result of many factors, including:
| ● |
the number of clinical sites included in the trials; |
| ● |
the design of the trial and changes to the design of the trial; |
| ● |
establishing an appropriate safety profile; |
| ● |
the length of time required to enroll suitable patients; |
| ● |
the number of patients that ultimately participate in the trials; |
| ● |
the number of doses patients receive; |
| ● |
the duration of patient follow-up; |
| ● |
the results of our clinical trials; |
| ● |
making arrangements with third-party manufacturers; |
| ● |
receipt of marketing approvals from applicable regulatory authorities; |
| ● |
commercializing the product candidates, if and when approved, whether alone or in collaboration with others; |
| ● |
obtaining and maintaining patent and trade secret protection and regulatory exclusivity for our product candidates; |
| ● |
continued acceptable safety profiles of the products following approval; and |
| ● |
retention of key research and development personnel. |
A change in the outcome of any of these variables with respect to the development of any of our product candidates would significantly change the costs, timing and viability associated with the development of that product candidate.
General and Administrative Expenses
General and administrative expenses consist primarily of personnel costs, including executive, finance and human resource functions, and information technology, and share-based compensation costs. Other general and administrative expenses include professional fees for legal, consulting, auditing and tax services as well as other direct expenses for rent, insurance and supplies used in general and administrative activities. In January 2022, we announced an organizational streamlining initiative which includes a reduction-in-force program impacting a number of employees in an effort to reduce compensation costs, and a reduction in other operating costs. We currently don’t expect to incur significant pre-commercialization costs in the near future. After we have determined the regulatory pathway for our product candidates in the U.S., we will evaluate whether to seek a commercialization partner or to build in-house commercialization capabilities. We also incur legal, compliance, accounting, directors and officers insurance, and investor and public relations expenses associated with being a public company.
Other Income (Expenses)
Other income consists primarily of interest income earned on our cash, foreign exchange gains, gain on loan forgiveness and gains on short-term investments.
Other expenses consist primarily of interest expenses.
Results of Operations
Comparison of Years Ended December 31, 2021 and 2020
The following table summarizes the results of our operations for the years ended December 31, 2021 and 2020, respectively, together with the percentage changes in those items:
| Years Ended December 31, |
||||||||||||
| 2021 |
2020 |
Change |
||||||||||
| (in thousands of U.S. Dollars (“$”)) |
% |
|||||||||||
| Revenue |
1,351 | 180 | 651 | % | ||||||||
| Operating expenses |
||||||||||||
| Research and development |
(36,888 | ) | (41,793 | ) | -12 | % | ||||||
| General and administrative |
(30,703 | ) | (22,598 | ) | 36 | % | ||||||
| Loss from operations |
(66,240 | ) | (64,211 | ) | 3 | % | ||||||
| Other (expense) income |
||||||||||||
| Foreign exchange gain, net |
231 | 355 | -35 | % | ||||||||
| Interest expenses |
(87 | ) | (85 | ) | 2 | % | ||||||
| Interest income |
98 | 116 | -16 | % | ||||||||
| Other income, net |
1,360 | 4 | 33900 | % | ||||||||
| Total other income |
1,602 | 390 | 311 | % | ||||||||
| Net loss before income tax |
(64,638 | ) | (63,821 | ) | 1 | % | ||||||
| Income tax expenses |
(3,570 | ) | — | — | ||||||||
| Net loss |
(68,208 | ) | (63,821 | ) | 7 | % | ||||||
Research and Development
Research and development (R&D) expenses were $36.9 million for the year ended December 31, 2021 compared to $41.8 million for the year ended December 31, 2020. The $4.9 million decrease was primarily due to lower clinical development expense and non-cash share-based compensation expense, partially offset by higher personnel expenses, pre-clinical and professional services expenses, as well as the $2.9 million NDA application fee paid to the FDA, which is expected to be refunded during the first half of 2022.
| R&D activities(1) |
Year Ended December 31, |
|||||||||||
| 2021 |
2020 |
Change |
||||||||||
| (in thousands of U.S. Dollars (“$”)) |
% |
|||||||||||
| DUBLIN-3 |
3,987 | 6,800 | -41 | % | ||||||||
| PROTECTIVE-1 |
1,953 | 2,968 | -34 | % | ||||||||
| PROTECTIVE-2 |
1,969 | 9,955 | -80 | % | ||||||||
| Preclinical |
3,517 | 1,014 | 247 | % | ||||||||
| Other clinical trials |
826 | 905 | -9 | % | ||||||||
| Employee-related expenses |
8,287 | 5,978 | 39 | % | ||||||||
| Share-based compensation |
901 | 4,124 | -78 | % | ||||||||
| Consultant and other |
15,448 | 10,049 | 54 | % | ||||||||
| Total research and development |
36,888 | 41,793 | -12 | % | ||||||||
| (1) |
Due to the inherently unpredictable nature of preclinical and clinical development, we do not track all of our internal research and development expenses on a program-by-program basis as they primarily relate to personnel, early research, manufacturing and development, which are deployed across multiple projects under development. These costs are therefore shown separately. |
General and Administrative Expense
General and administrative (G&A) expenses were $30.7 million for the year ended December 31, 2021, compared to $22.6 million for the year ended December 31, 2020. The majority of the $8.1 million increase was due to higher pre-commercialization expenses for Plinabulin. We do not expect to continue to incur pre-commercialization expenses during the next year. There were also increases in personnel costs, D&O insurance, travel and other expenses, which were partially offset by lower non-cash share-based compensation expense.
Other (Expenses) Income
Other income for the year ended December 31, 2021 consisted primarily of $0.6 million of gain on loan forgiveness, $0.4 million of unrealized gain on change in fair value in forward contract, $0.2 million of foreign exchange gain, $0.1 million of unrealized gain on short-term investments, $0.1 million of investment income and $0.1 million of interest income. Other income for the year ended December 31, 2020 consisted primarily of $0.4 million of foreign exchange gain and $0.1 million of interest income.
Comparison of the Years Ended December 31, 2020 and 2019
The following table summarizes the results of our operations for the years ended December 31, 2020 and 2019, respectively, together with the percentage changes in those items:
| Years Ended December 31, |
||||||||||||
| 2020 |
2019 |
Change |
||||||||||
| (in thousands of U.S. Dollars (“$”)) |
% |
|||||||||||
| Revenue |
180 | — | — | |||||||||
| Operating expenses |
||||||||||||
| Research and development |
(41,793 | ) | (31,342 | ) | 33 | % | ||||||
| General and administrative |
(22,598 | ) | (8,965 | ) | 152 | % | ||||||
| Loss from operations |
(64,211 | ) | (40,307 | ) | 59 | % | ||||||
| Other (expense) income |
||||||||||||
| Foreign exchange gain (loss), net |
355 | (4 | ) | -8,975 | % | |||||||
| Interest expense |
(85 | ) | (206 | ) | -59 | % | ||||||
| Interest income |
116 | 184 | -37 | % | ||||||||
| Other income |
4 | — | — | |||||||||
| Total other (expenses) income |
390 | (26 | ) | -1,600 | % | |||||||
| Net loss before income tax |
(63,821 | ) | (40,333 | ) | 58 | % | ||||||
| Income tax benefit |
— | — | — | |||||||||
| Net loss |
(63,821 | ) | (40,333 | ) | 58 | % | ||||||
Research and Development
Research and development (R&D) expenses were $41.8 million for the year ended December 31, 2020 compared to $31.3 million for the year ended December 31, 2019. The $10.5 million increase was largely due to an increase of $3.8 million in clinical trial expenses, an increase of $3.5 million in non-cash share-based compensation and an increase of $2.7 million mainly due to amounts paid to consultants and others to support the NDA filing.
| R&D activities(1) |
Years Ended December 31, |
|||||||||||
| 2020 |
2019 |
Change |
||||||||||
| (in thousands of U.S. Dollars (“$”)) |
% |
|||||||||||
| DUBLIN-3 |
6,800 | 7,516 | -10 | % | ||||||||
| PROTECTIVE-1 |
2,968 | 2,250 | 32 | % | ||||||||
| PROTECTIVE-2 |
9,955 | 6,144 | 62 | % | ||||||||
| Preclinical |
1,014 | 1,206 | -16 | % | ||||||||
| Other clinical trials |
905 | 1,298 | -30 | % | ||||||||
| Employee-related expenses |
5,978 | 4,953 | 21 | % | ||||||||
| Share-based compensation |
4,124 | 630 | 555 | % | ||||||||
| Consultant and other |
10,049 | 7,345 | 37 | % | ||||||||
| Total research and development |
41,793 | 31,342 | 33 | % | ||||||||
| (1) |
Due to the inherently unpredictable nature of preclinical and clinical development, we do not track all of our internal research and development expenses on a program-by-program basis as they primarily relate to personnel, early research, manufacturing and development, which are deployed across multiple projects under development. These costs are therefore shown separately. |
General and Administrative Expense
General and administrative (G&A) expenses were $22.6 million for the year ended December 31, 2020, compared to $9.0 million for the year ended December 31, 2019. The $13.6 million increase was primarily due to an increase of $5.6 million related to pre-commercialization costs, an increase of $4.5 million in salaries and benefits for commercial and executive personnel, including certain one-time incentive payments, an increase of $2.6 million in non-cash share-based compensation expense, and an increase of $0.9 million in professional services and other expenses.
Other (Expense) Income
Other income for the year ended December 31, 2020 consisted primarily of $0.4 million foreign exchange gain and $0.1 million of interest income. Other expenses for the year ended December 31, 2019 consisted primarily of $0.2 million of interest expense and $0.2 million of interest income.
JOBS Act
Under Section 107(b) of the JOBS Act, an “emerging growth company” can delay the adoption of new or revised accounting standards until such time as those standards would apply to private companies. We have irrevocably elected not to avail ourselves of this exemption and, as a result, we will adopt new or revised accounting standards at the same time as other public companies that are not emerging growth companies. There are other exemptions and reduced reporting requirements provided by the JOBS Act that we are currently evaluating. For example, as an emerging growth company, we are exempt from Sections 14A(a) and (b) of the Exchange Act which would otherwise require us to (1) submit certain executive compensation matters to shareholder advisory votes, such as “say-on-pay,” “say-on-frequency” and “golden parachutes”; and (2) disclose certain executive compensation related items such as the correlation between executive compensation and performance and comparisons of our chief executive officer’s compensation to our median employee compensation. We intend to rely on an exemption from the rule requiring us to provide an auditor’s attestation report on our internal controls over financial reporting pursuant to Section 404(b) of the Sarbanes-Oxley Act and the rule requiring us to comply with any requirement that may be adopted by the PCAOB regarding mandatory audit firm rotation or a supplement to the auditor’s report providing additional information about the audit and the financial statements, known as the auditor discussion and analysis. We will remain an “emerging growth company” until December 31, 2022, which is the last day of the fiscal year following the fifth anniversary of March 14, 2017.
We comply with the reporting requirements under the Exchange Act as a non-U.S. company with foreign private issuer status. Even after we no longer qualify as an emerging growth company, as long as we qualify as a foreign private issuer under the Exchange Act we are exempt from certain provisions of the Exchange Act that are applicable to U.S. domestic public companies, including:
| ● |
the sections of the Exchange Act regulating the solicitation of proxies, consents or authorizations in respect of a security registered under the Exchange Act; |
| ● |
the sections of the Exchange Act requiring insiders to file public reports of their stock ownership and trading activities and liability for insiders who profit from trades made in a short period of time; |
| ● |
the rules under the Exchange Act requiring the filing with the SEC of quarterly reports on Form 10-Q containing unaudited financial and other specified information, or current reports on Form 8-K, upon the occurrence of specified significant events; and |
| ● |
Regulation FD, which regulates selective disclosures of material information by issuers. |
| B. |
Liquidity and Capital Resources |
Since inception, we have incurred net losses and negative cash flows from our operations. Substantially all of our negative cash flows have resulted from funding our research and development programs and general and administrative costs associated with our operations. We incurred consolidated net losses of $68.2 million, $63.8 million and $40.3 million for the years ended December 31, 2021, 2020 and 2019, respectively. As of December 31, 2021 and 2020, we had an accumulated deficit of $342.0 million and $277.8 million, respectively. Our primary use of cash is to fund research and development costs and for general and administrative costs. Our operating activities used $47.2 million, $43.7 million and $48.2 million of cash during the years ended December 2021, 2020 and 2019, respectively. We have financed our operations with a combination of equity offerings, shareholder and third-party loans, including bank loans, and collaboration arrangements. For the year ended December 31, 2021, we have received aggregate net cash proceeds of nil from sales of our equity securities.
Our liquidity is affected by financing activities, our clinical trials, and research and development and general and administrative expenses. We will need, among other things, additional capital resources. We are evaluating various financing alternatives to fund our operations, including equity and debt financings, potential licensing and partnership arrangements, and sales of products after obtaining regulatory approvals. There can be no assurance that capital will be available as necessary to meet our working capital requirements or, if the capital is available, that it will be on terms acceptable to us. The issuances of additional equity securities by us may result in dilution in the equity interests of our current shareholders. Obtaining commercial loans, assuming those loans will be available, will increase our liabilities and future cash commitments and may include financial covenants and restrictions. If we are unable to obtain financing in the amounts and on terms deemed acceptable, our business and future success will be materially and adversely affected.
We anticipate that our current financial resources will allow us to meet our operational expenses and capital expenditures through the second quarter of 2023.
Cash Flows
The following table provides information regarding our cash flows for the years ended December 31, 2021, 2020 and 2019:
| Year Ended December 31, |
||||||||||||
| 2021 |
2020 |
2019 |
||||||||||
| (in thousands of U.S. Dollars (“$”)) |
||||||||||||
| Net cash used in operating activities |
(47,242 | ) | (43,745 | ) | (48,162 | ) | ||||||
| Net cash used in investing activities |
(20,413 | ) | (52 | ) | (4 | ) | ||||||
| Net cash provided by financing activities |
1 | 117,835 | 80,171 | |||||||||
| Net effect of foreign exchange rate changes |
(258 | ) | (434 | ) | 39 | |||||||
| Net (decrease)/increase in cash and cash equivalents |
(67,912 | ) | 73,604 | 32,044 | ||||||||
Net Cash Used in Operating Activities
The cash used in operating activities for the years ended December 31, 2021, 2020 and 2019 resulted primarily from our net losses of $68.2 million, $63.8 million and $40.3 million, respectively, adjusted for non-cash charges and changes in components of working capital. During 2021, these non-cash charges mainly consisted of $3.2 million of non-cash share-based compensation. Net cash used in operating activities was $47.2 million for the year ended December 31, 2021, compared to $43.7 million for the year ended December 31, 2020. The $3.5 million increase was primarily due to an increase of operating cash expenditures during the year, partially offset by an upfront payment of $31.0 million received from Hengrui under the exclusive commercialization and co-development agreement. Net cash used in operating activities was $43.7 million for the year ended December 31, 2020, compared to $48.2 million for the year ended December 31, 2019. The $4.5 million decrease was primarily due to a higher operating loss offset by working capital favorability and an increase in non-cash charges, and the receipt of a $10.0 million upfront payment from Lilly under the Collaboration Agreement.
The primary use of our cash in the periods presented was to fund the development of our research and development, regulatory and other clinical trial costs, pre-commercialization costs and related administrative costs. Our advances to suppliers and other current assets, accounts payable and accrued expense balances in all periods presented were affected by the timing of vendor invoicing and payments.
Net Cash Used in Investing Activities
Net cash used in investing activities for the year ended December 31, 2021 was $20.4 million, net cash used in investing activities for the year ended December 31, 2020 was $52.0 thousand, and net cash used by investing activities for the year ended December 31, 2019 was $4.0 thousand. During 2021, net cash was primarily used for purchasing short-term investments and acquiring long-lived assets, including equipment and leasehold improvements. During 2020 and 2019, net cash was primarily used for acquiring long-lived assets.
Net Cash Provided by Financing Activities
Net cash provided by financing activities decreased to nil in the year ended December 31, 2021, from $117.8 million in the year ended December 31, 2020. Net cash provided by financing activities for the year ended December 31, 2020 increased by $37.6 million to $117.8 million, from $80.2 million for the year ended December 31, 2019. The increase was primarily attributable to the net proceeds of $111.6 million we received from public offerings and a private placement and the gross proceeds of $5.3 million from the issuance of redeemable noncontrolling interests.
Liquidity and Material Cash Requirements
We do not expect to generate significant revenue unless and until we obtain regulatory approval of and commercialize any of our current product candidates. We anticipate that we will continue to generate losses for the foreseeable future, and we expect the losses to increase as we continue the development of, and seek regulatory approvals for, our current product candidates. After we have determined the regulatory pathway for our product candidates in the U.S., we will evaluate whether to seek a commercialization partner or to build in-house commercialization capabilities. Accordingly, we anticipate that we will need additional funding in connection with our future operations.
Our liquidity is affected by financing activities, our clinical trials, research and development, pre-commercialization and general and administrative expenses. There can be no assurance that capital will be available as necessary to meet our working capital requirements or, if the capital is available, that it will be on terms acceptable to us. The issuances of additional equity securities by us may result in dilution in the equity interests of its current shareholders. Obtaining commercial loans, assuming those loans will be available, will increase our liabilities and future cash commitments and may include financial covenants and restrictions. If we are unable to obtain financing in the amounts and on terms deemed acceptable, our business and future success will be materially and adversely affected. Thus, we need to raise additional capital in order to continue our business activities. We have based our estimates on assumptions that may prove to be wrong, and we may use our available capital resources sooner than we currently expect. Because of the numerous risks and uncertainties associated with the development and commercialization of our product candidates, we are unable to estimate the amounts of increased capital outlays and operating expenditures necessary to complete the development and commercialization of our product candidates.
Our future capital requirements will depend on many factors, including:
| ● |
the costs, timing and outcome of regulatory reviews and approvals; |
| ● |
the ability of our product candidates to progress through clinical development successfully; |
| ● |
the initiation, progress, timings, costs and results of studies in animals and clinical trials for our other programs and potential product candidates; |
| ● |
the number and characteristics of the product candidates we pursue; |
| ● |
the costs of preparing, filing and prosecuting patent applications, maintaining and enforcing our intellectual property rights and defending intellectual property-related claims; |
| ● |
the extent to which we acquire or in-license other products and technologies; |
| ● |
our ability to establish and maintain arrangements partnership with other pharmaceutical companies for the development, licensing and commercialization of our assets; and |
| ● |
our ability to maintain and establish collaboration arrangements on favorable terms, if at all. |
Until such time, if ever, as we can generate substantial product revenue, we expect to finance our cash needs through a combination of equity and debt financing, potential licensing and partnership arrangements, and sale of products after obtaining regulatory approvals. To the extent that we raise additional capital through the sale of equity or convertible debt securities, the ownership interest of our shareholders will be diluted, and the terms of these securities may include liquidation or other preferences that adversely affect the rights of our shareholders. Debt financing, if available, may involve agreements that include covenants limiting or restricting our ability to take specific actions, such as incurring additional debt, making capital expenditures or declaring dividends and may require the issuance of warrants, which could potentially dilute the ownership interest of our shareholders. If we raise additional funds through collaborations, strategic alliances, marketing or distribution arrangements or licensing arrangements with third parties, we may have to relinquish valuable rights to our technologies, future revenue streams or research programs or to grant licenses on terms that may not be favorable to us. If we are unable to raise additional funds through equity or debt financings when needed, we may be required to delay, limit, reduce or terminate our product development or future commercialization efforts or grant rights to develop and market products or product candidates that we would otherwise prefer to develop and market ourselves.
Contractual Obligations and Commitments
Lease commitments
Our principal commitments consist of obligations under our operating leases for office space and lab space.
We lease all of our facilities and believe our current facilities are sufficient to meet our needs. Our principal executive offices are located in New York, and we also have offices in New Jersey, Pennsylvania, Beijing and Dalian, China.
We currently lease office space in New York, with total space of 7,238 rentable square feet. The lease expires in December 2023. Our current rent is $35,888 per month, which will increase by $302 in February 2023. Payments under the lease are expensed on a straight-line basis over the periods of the lease, and the terms of the lease do not contain contingent rent, renewal or purchase options.
Since September 2021, we have leased office space in New Jersey, with total space of 9,727 square feet. The lease expires in February 2027. Our current rent is $24,723 per month. Starting in 2023, our annual rent will increase by $0.50 per square foot leased. We additionally pay for the cost of utilities, as well as our share of building real estate taxes and building operating expenses. Payments under the lease are expensed on a straight-line basis over the period of the lease.
We currently lease office space of 860.12 square meters in Dalian, China at approximately $2,874 per month. The lease expires on August 31, 2022.
We currently lease office space of 222.68 square meters in Beijing, China at approximately $12,000 per month. The lease expires on April 21, 2022.
Our subsidiary, SEED, is building out a wet lab to support research and development efforts for the Ubiquitin Platform Technology. Since September 2021, SEED has leased temporary space and permanent office space and lab space in Pennsylvania. The temporary space, which is leased pending the completion of construction of permanent space, covers approximately 2,043 rentable square feet at a fixed rental of $7,661.25 per month for a term ending upon completion of construction of the permanent space. The permanent space covers approximately 10,086 rentable square feet at a starting fixed rental of $37,823 per month, with rent payments commencing six months after the substantial completion of construction of the permanent space, which is anticipated to occur in May 2022. Starting in 2023, our annual rent will increase by 3%. SEED additionally pays for the cost of its utilities, as well as its proportionate share of building real estate taxes, and building operating expenses, and will pay approximately $0.8 million for improvements to the leased property on behalf of the lessor. Payments under the lease are expensed on a straight-line basis over the period of the lease.
Loan agreements
In March 2019, our subsidiary Wanchun Biotechnology (Dalian) Ltd. (formerly known as Wanchun Biotechnology (Shenzhen) Ltd.) entered into a three-year RMB 10.0 million ($1.5 million) loan agreement with China Construction Bank which bore floating interest rate benchmarking RMB loan interest rate of financial institution in the PRC. The loan interest rate was 5.25% as of December 31, 2021. The loan was guaranteed by our shareholders, Shenzhen Sangel Capital Management Limited Company and Mulong Liu. The loan was repaid in March 2022.
On May 3, 2020, our subsidiary BeyondSpring Pharmaceuticals, Inc. obtained a two-year term loan with a principal amount of $0.6 million from Citibank, North America under a Paycheck Protection Program initiated by U.S. Small Business Administration. The loan bore an annual interest rate of 1%. Under the Paycheck Protection Program, we applied for forgiveness of the loan in an amount equal to the sum of certain qualified costs in May 2021, and the loan was forgiven in July 2021.
Other contractual obligations
We enter into agreements in the normal course of business with CROs and institutions to license intellectual property. These contracts are cancelable at any time by us with prior written notice.
| C. |
Research and Development, Patents and Licenses, etc. |
Research and Development
Our research and development expenses primarily are comprised of costs incurred in performing research and development activities, including related personnel and consultant’s salaries, benefits and related costs, raw materials and supplies to develop product candidates, patent-related costs incurred in connection with filing patent applications and external costs of outside vendors engaged to conduct clinical development activities and trials. See “—A. Operating Results—Components of Results of Operations—Expenses—Research and Development Expenses.”
Intellectual Property
As of March 21, 2022, we owned or co-owned 122 patents, in 40 jurisdictions, including 21 issued U.S. patents. We also owned 14 pending U.S. non-provisional patent applications as well as corresponding patent applications pending in other jurisdictions and five pending U.S. provisional patent applications. In addition, we owned three pending international patent applications related to Plinabulin and Plinabulin analogs filed under the PCT, which we plan to file nationally in the U.S. and in other jurisdictions directed to use of Plinabulin for treating iron disorders, use of Plinabulin in combination with an immune checkpoint inhibitor and a farnesyl pyrophosphate synthase inhibitor for treating cancer, and use of Plinabulin in combination with an anti-CD47 agent for treating cancer. We also owned a pending international patent application related to BPI-002, which we plan to file nationally in the U.S. and in other jurisdictions. See “Item 4. Information on the Company—B. Business Overview—Intellectual Property.”
| D. |
Trend Information |
We are a clinical stage company and cannot predict with any degree of accuracy the outcome of our research and development efforts. As such, we cannot predict with any degree of accuracy any significant trends, uncertainties or events that are reasonably likely to have a material effect on our net loss, liquidity or capital resources, or cause financial information to not be indicative of future operating results or financial condition. However, to the extent possible, certain trends, uncertainties, demands, commitments and events are described in this “Item 5. Operating and Financial Review and Prospects.”
| E. |
Critical Accounting Estimates |
Our discussion and analysis of our financial condition and results of operations is based on our financial statements, which have been prepared in accordance with U.S. GAAP. The preparation of these financial statements requires us to make estimates, assumptions and judgments that affect the reported amounts of assets, liabilities, revenues, costs and expenses. We evaluate our estimates and judgments on an ongoing basis, and our actual results may differ from these estimates. We base our estimates on historical experience, known trends and events, contractual milestones and other various factors that are believed to be reasonable under the circumstances, the results of which form the basis for making judgments about the carrying values of assets and liabilities that are not readily apparent from other sources.
Certain of these estimates are considered critical as they involve a significant level of estimation uncertainty and have had or are reasonably likely to have a material impact on our consolidated financial statements. Our critical accounting estimates are summarized below. See Note 2 to our consolidated financial statements included in this Annual Report for a description of our significant accounting policies.
Research Contract Costs and Accruals
We have entered into various research and development contracts with research institutions and other companies in China, the U.S., Europe and Australia. Related payments are recorded as research and development expenses as incurred. We record accruals for estimated ongoing research costs. When evaluating the adequacy of the accrued liabilities, we analyze progress of the studies, including the phase or completion of events, invoices received and contracted costs. Significant judgments and estimates are made in determining the accrued balances at the end of any reporting period. Actual results could differ from our estimates. Our historical accrual estimates have not been materially different from the actual costs.
Income Taxes
Deferred tax assets represent amounts available to reduce income taxes payable on taxable income in future years. Such assets arise because of temporary differences between the financial reporting and tax basis of assets and liabilities, as well as from net operating losses and tax credit carryforwards. We evaluate the recoverability of these future tax deductions and credits by assessing the adequacy of future expected taxable income from all sources, including reversal of temporary differences, forecasted operating earnings and available tax planning strategies. These sources of income rely heavily on estimates that are based on a number of factors, including historical experience and short-range and long-range business forecasts. A valuation allowance is provided when it is more likely than not that some portion or all of a deferred tax asset will not be realized.
Recent Accounting Pronouncements
See Note 2 to our consolidated financial statements included in this Annual Report for recent accounting pronouncements.
| Directors, Senior Management and Employees |
| A. |
Directors and Senior Management |
Below is a list of the names and ages of our co-founder, directors and executive officers (including officers of BeyondSpring Pharmaceuticals, Inc., or BeyondSpring U.S.) as of March 1, 2022, and a brief account of the business experience of each of them. The business address for our directors and officers and the officers of BeyondSpring U.S. is c/o BeyondSpring Inc., 28 Liberty Street, 39th Floor, New York, NY 10005.
| Name |
Age |
Position(s) |
||
| Executive Officers |
||||
| Lan Huang, Ph.D. |
51 |
Co-Founder, Chairperson and Chief Executive Officer |
||
| Elizabeth Czerepak, MBA |
66 |
Chief Financial Officer |
||
| Ramon W. Mohanlal, M.D., Ph.D. |
63 |
Chief Medical Officer, Executive Vice President of Research and Development and Director |
||
| G. Kenneth Lloyd, Ph.D. |
78 |
Chief Scientific Officer |
||
| Gordon L. Schooley, Ph.D. |
75 |
Chief Regulatory Officer |
||
| Non-Employee Directors |
||||
| Brendan Delaney, MBA |
47 |
Director |
||
| Patrick Fabbio, MBA |
54 |
Director |
||
| Matthew Kirkby, M.A. |
53 |
Director |
||
| Mark Santos, RPh |
61 |
Director |
||
| Jeffrey Vacirca, M.D., F.A.C.P. |
53 |
Director |
||
| Yanbin Xie, M.D. |
63 |
Director |
||
| Christine Ying Zhao, MBA |
49 |
Director |
||
| Daniel L. Zabrowski, Ph.D. |
62 |
Director |
Executive Officers
Lan Huang, Ph.D. is our co-founder, Chairperson and Chief Executive Officer and has been a member of our board of directors since November 2014. Dr. Huang brings over fifteen years of entrepreneurial experience in the Chinese and U.S. biotechnology industries. In 2010, Dr. Huang co-founded Wanchun Biotech, the former holding company of our U.S. subsidiary. In 2007, Dr. Huang co-founded Wuxi MTLH Biotechnology Co. Ltd, where she served as Chief Executive Officer in 2010 and continues to hold a directorship. The rights related to the development and marketing of the peptide drug in China, which drug Dr. Huang designed while at Wuxi MTLH Biotechnology Co. Ltd, were sold to Shanghai Pharmaceutical Group in 2010. Additionally, in 2008, Dr. Huang co-founded Paramax International Inc., a CRO that conducts clinical trials for global biopharmaceutical and medical device companies. Paramax International Inc. was acquired by ReSearch Pharmaceutical Services, Inc. in 2009. Dr. Huang was trained at Memorial Sloan Kettering Cancer Center from 1998 to 2002, where she solved the first E2-E3 ubiquitin ligase, which is an important discovery in cancer signaling pathways involving P53 degradation. This paper was published in Science. Her translational research in cancer signaling pathways involving RAS was published in two Nature papers. She has invented and holds patents for a number of biotech products for oncology and dermatology indications. Dr. Huang received her B.A., magna cum laude and Phi Beta Kappa, from Lawrence University, where she served as a trustee from 2012 to 2015. She received her Ph.D. in chemistry from the University of California at Berkeley, where she won the international-level Women’s Opportunity Award given by Soroptimist International. She also studied at Fudan University in Shanghai, China.
Elizabeth Czerepak, MBA has served as our Chief Financial Officer since September, 2020. Ms. Czerepak has over 30 years of experience in big pharma, biotechnology and venture capital. From 1982 to 2000, at Merck & Co. Inc., Hoffmann-La Roche, Inc., or Roche, and BASF Pharma / Knoll Pharmaceutical Co., or BASF, she held leadership positions in finance and business development, including playing a key role in Roche’s $5.4 billion acquisition of Syntex Corporation and the $6.9 billion sale of BASF Pharma to Abbott Laboratories Inc. Later, from 2000 to 2008, Ms. Czerepak was a Managing Director at JPMorgan Chase & Co. and Bear Stearns Inc., while serving as a General Partner of the Bear Stearns Health Innoventures venture fund, or BSHI. At BSHI, she led investments in 13 biotech companies and served on six boards. Ms. Czerepak and her partners helped raise hundreds of millions of dollars for the portfolio and achieved most exits through initial public offering or acquisition. Most recently, Ms. Czerepak served as Chief Financial Officer of four biotech companies, including two start-ups, Isarna Therapeutics GmbH and Genevant Sciences, Inc., and two which she took public, Cancer Genetics, Inc. and Altimmune, Inc. Ms. Czerepak currently serves on the board of directors of DelCath Systems Inc. and Sorrento Therapeutics, Inc., and previously served on the board of directors of Spectrum Pharmaceuticals, Inc. until December 2020. Ms. Czerepak holds an MBA from Rutgers University and a B.A. magna cum laude from Marshall University. She was a Financial Industry Regulatory Authority, or FINRA (previously National Association of Securities Dealers, Inc. or NASD), Series 7 and Series 63 Registered Representative from 2001 to 2008. Ms. Czerepak recently earned a Corporate Director Certificate from Harvard Business School in 2020.
Ramon W. Mohanlal, M.D., Ph.D. has served as our Chief Medical Officer since October 2015 and has been a member of our board of directors since January, 2020. Dr. Mohanlal also serves as Executive Vice President of Research and Development. From July 2015 to October 2015, Dr. Mohanlal served as a consultant for AstraZeneca plc on its immuno-oncology programs to help support and manage several Phase 1/2 and 2/3 studies. Prior to that, from January 2012 to July 2015, Dr. Mohanlal served as the Clinical Head of Established Products Oncology for Novartis AG, a global healthcare company. From 2009 to 2012, Dr. Mohanlal was a consultant for Syntium Inc., a biopharmaceutical company, where he was responsible for partnering, deal-making and creating business plans around drug development assets. From 2007 to 2009, Dr. Mohanlal served as Chief Executive Officer and Chief Medical Officer for BioPremiere, Inc., a biopharmaceutical company focused on developing biologics for serious diseases, where he was responsible for fundraising and partnering activities. From 2005 to 2007, Dr. Mohanlal managed drug development and diagnostic development as Chief Medical Officer of Interleukin Genetics, Inc., a personalized health company that develops genetic tests for use in the personalized health market. Dr. Mohanlal received his MBA from the American Intercontinental University in Illinois and earned both his M.D. and Ph.D. in experimental CV pharmacology from the University of Leiden, The Netherlands.
G. Kenneth Lloyd, Ph.D. resumed serving as our Chief Scientific Officer in March 2021, following Dr. Tonra’s resignation. Dr. Lloyd served as our Chief Scientific Officer Emeritus and Senior Advisor from January 2020 to March 2021. Dr. Lloyd was our Chief Scientific Officer from June 2015 to December 2019. Dr. Lloyd also served as the Chief Scientific Officer of Wanchun Biotech, the former holding company of our U.S. subsidiary, from 2013 to 2014. From 2012 to 2015, Dr. Lloyd served as a scientific consultant for Triphase Accelerator Corporation, a company focused on clinically enabling and out-licensing oncology assets. From 2000 to 2012, Dr. Lloyd served as the Chief Scientific Officer of Nereus, where he oversaw the company’s research and development and drug discovery programs, including the company’s development of Plinabulin. In addition to serving as a director of GKOL Inc., a consulting firm he co-founded, Dr. Lloyd also holds a directorship at Verne Mendel Medical Corporation, a company focused on developing pharmaceutical product candidates to treat mitochondrial degenerative diseases. He is widely published in journals that include Science, Nature and the New England Journal of Medicine. Dr. Lloyd received his undergraduate education and M.S. in biochemistry at McGill University and earned his Ph.D. in pharmacology and toxicology from the University of Toronto. He completed a post-doctoral fellowship at Roche.
Gordon L. Schooley, Ph.D. has served as our Chief Regulatory Officer since September 2016. Dr. Schooley also served as our Senior Vice President of Regulatory Affairs from 2013 to September 2016. Dr. Schooley served as President of Advanced Analytics and Informatics LLC from June 2008 to June 2016. From 2008 to 2009 Dr. Schooley served as a director of Progen Pharmaceuticals, and from 2005 to 2009, he served as Regulatory and Biostatistical Consultant. Dr. Schooley served as Chief Science Officer and Senior Vice President of Clinical and Regulatory Affairs at both SkyePharma PLC and Pacira Pharmaceuticals, Inc. from January 1999 to June 2008, and Vice President of Clinical and Regulatory Affairs at Alliance Pharmaceuticals Inc. from January 1989 to January 1999. Dr. Schooley received his undergraduate training and M.S. at Brigham Young University, and his Ph.D. in biostatistics and medical care organization and administration at the University of Michigan School of Public Health.
Non-Employee Directors
Brendan Delaney, MBA has served on our board since July 2021. Mr. Delaney brings more than 25 years of global product strategy and launch experience to his role leading commercial organizations. He currently serves as the Chief Operating Officer of Aadi Bioscience. Prior to joining Aadi Bioscience, he served as the Chief Commercial Officer of Constellation Pharmaceuticals before it was acquired by MorphoSys for $1.4B in June 2021. Prior to joining Constellation, Mr. Delaney was the Chief Commercial Officer at Immunomedics, where he led the buildout of the marketing, sales, market access and commercial operations teams. He was instrumental in successfully launching Trodelvy, the first TROP-2 directed antibody-drug conjugate for the treatment of triple-negative breast cancer. Immunomedics was acquired by Gilead Sciences for $21B in September 2020. Previously, he served as Vice President of U.S. Hematology-Oncology at Celgene Corporation. Prior to joining Celgene, he held various commercial roles at both Novartis Oncology and Genentech, where he led several successful product launches for blockbuster brands. Mr. Delaney also serves on the Board of Directors of MJH Life Sciences, one of the leading medical-media companies in the United States. He received an MBA from the Stern School of Business at the New York University and a B.A. in biology from Rutgers University.
Patrick Fabbio, MBA has served on our board since January 2018. Mr. Fabbio is currently the Chief Financial Officer of Rafael Holdings, Inc. Mr. Fabbio has more than 25 years of financial, operational and transactional leadership experience in both publicly-traded and privately-held life science and pharmaceutical companies. Prior to joining Rafael Holdings, Mr. Fabbio was Chief Financial Officer of WindMIL Therapeutics Inc. Previously he served as the Chief Financial Officer of Progenics Pharmaceuticals, Inc., electroCore Medical, LLC; Vice President of Finance at NPS Pharmaceuticals, Inc.; Vice President of Finance, Innovation and Growth at Catalent Pharma Solutions Inc.; and Chief Financial Officer at Ikano Therapeutics. His other prior financial positions include roles at Sanofi, UniPath Diagnostics, BioMatrix and Coopers & Lybrand. He received his B.B.A. in accounting at Pace University and MBA from the Stern School of Business at New York University.
Matthew Kirkby, M.A. has served on our board since October, 2016. Mr. Kirkby brings over 20 years of banking experience to our board. He has held senior management positions in London, Hong Kong and Singapore. From 2015 to 2016 Mr. Kirkby served as Head of Corporate Banking Asia Pacific for HSBC in Hong Kong. From 2012 to 2015, Mr. Kirkby was the Chief Executive Officer North Asia and Co-Head of Investment Banking for CIMB in Hong Kong. He served as Managing Director, Global Head of ECM and Corporate Finance from 2008 to 2010 and Managing Director, Head of Global Banking Asia Pacific from 2010 to 2012 at the Royal Bank of Scotland. Between 1999 and 2007 Mr. Kirkby held various positions at ABN AMRO. He is currently a director or adviser to a number of privately-held companies. He received his M.A. in jurisprudence at Pembroke College, University of Oxford in the United Kingdom.
Mark Santos, RPh has served on our board since October 2021. Mr. Santos is currently Senior Vice President, Pharma Strategy and Contracting with OneOncology. He is an accomplished president, business and thought leader with more than 30 years of executive experience across the pharmaceutical and healthcare industries. Mr. Santos serves on the Board of American Cancer Society, Houston Chapter and Leukemia Texas, Houston Chapter. Mr. Santos possesses extensive knowledge within the fields of oncology, rheumatology, ophthalmology, nephrology and gastroenterology. His passion and career in healthcare started with Owen Healthcare in 1983 as a clinical pharmacist. He has held positions as a chemotherapy pharmacist, community practice leader, and led ION’s GPO as President during a period of rapid growth and market leadership. Mr. Santos is a certified Pharmacist in the states of Alabama and Louisiana and received his B.S in Pharmacy from Xavier University in New Orleans.
Jeffrey Vacirca, M.D., F.A.C.P. has served on our board since December 2020. Dr. Vacirca is a board-certified hematologist and oncologist and serves as Chief Executive Officer and Chairman of the Board of New York Cancer & Blood Specialists. He serves on the executive board of Community Oncology Alliance (COA) and is a medical director of the International Oncology Network (ION), Oncology Network Development at Mt. Sinai Health Network, and Long Island Aids Care (LIAC). Dr. Vacirca serves on the boards of directors of Spectrum Pharmaceuticals, OneOncology, and the American Red Cross of Greater New York. Dr. Vacirca is the founder and chairman of the New York Cancer Foundation, which provides financial assistance to patients undergoing cancer treatment. Dr. Vacirca is the co-founder and president of the National Translational Research group. Dr. Vacirca has received numerous awards and accolades for his efforts in providing outstanding patient care, including Humanitarian of the Year by the American Red Cross, the Theodore Roosevelt Award for outstanding dedication to patient care, and being named in Newsday’s Top Doctors. Additionally, he was honored for his role in enabling LIAC staff to bring state of the art HIV testing to New York. Dr. Vacirca received his undergraduate degree from the University at Albany and his medical degree from St. George’s University School of Medicine.
Yanbin Xie, M.D. has served on our board since May, 2016. Dr. Xie has had a long career in drug development research. Dr. Xie has been the co-Chief Executive Officer for Ascentawits Pharmaceuticals, Ltd. since January 2018. From 2011 to January 1, 2018, Dr. Xie was the General Manager of ICON Clinical Research (Beijing No. 2) Co., Limited, formerly BeijingWits Medical Consulting Ltd., a provider of outsourced development services to the biotechnology, pharmaceutical and medical device industries. At ICON, Dr. Xie was responsible for coordinating strategic goals and development, training management teams and overseeing regulatory compliance. Dr. Xie founded BeijingWits, the first Chinese joint venture CRO, in 1997 with the goal of bringing international standards for clinical trials to China. Dr. Xie continues to hold a directorship at Beijing Wits Science & Technology Co. Ltd., which he has held since 1995. Dr. Xie received his M.D. from Shanxi Medical University, in Taiyuan, China, specializing in clinical medicine.
Christine Ying Zhao, MBA has served on our board since October 2016. Ms. Zhao currently serves as Chief Financial Officer of Tiedmann Advisors, an independent investment management and wealth advisory company for high-net-worth individuals, family offices, trusts and endowments. She is also Chief Financial Officer and director of Edoc Acquisition Corp. (Nasdaq: ADOC), a healthcare-focused special purpose acquisition corporation, director and Audit Committee Chair of D&Z Media Acquisition Corp. (NYSE: DNZ), director and Audit Committee member of Jaguar Global Growth I (Nasdaq: JGGCU), and director of Urban FT Group, Inc., a private Fintech company. She has also been a Venture Partner of Yuanming Capital, a healthcare-focused VC/PE fund, since 2016. Previously, Ms. Zhao served as the Chief Financial Officer of BEST Inc. (now NYSE: BEST). Prior to this, Ms. Zhao served as a Managing Director at Bank of America Corporation and as an Executive Director at JP Morgan, where she held senior positions (including regional CFO and COO) in global corporate and investment banking units. Ms. Zhao has worked for a number of corporations in various roles including strategy and corporate venture investing at American Express in New York, London and Singapore, investment banking at Goldman Sachs in Hong Kong and corporate development at FedEx Corporation in the U.S. She brings to the board unique management experience as she has managed teams across four continents. Ms. Zhao also serves on several non-profit boards including the Chinese Finance Association (TCFA, a non-profit organization with over 7,000 members worldwide) and Asian Pacific American Advocates (OCA) Westchester & Hudson Valley Chapter. A Chartered Financial Analyst, or CFA, Ms. Zhao holds an MBA from Harvard Business School and a B.S. in Economics with distinction from Fudan University in Shanghai, China.
Daniel L. Zabrowski, Ph.D. has served on our board since January 2020. Dr. Zabrowski is currently a Venture Partner at Decheng Capital and has been with the firm since July 2016. Dr. Zabrowski is also the founder of M2SC Consulting LLC. Dr. Zabrowski currently serves as the independent director of Endogena Therapeutics, Inc., the Executive Chairman of Nimble Therapeutics, Inc. and the independent director of Actuate Therapeutics, Inc. Prior to joining Decheng, Dr. Zabrowski worked over 20 years for Roche in a number of key global leadership positions, including Global Head of Regulatory Affairs, Global Head of Development Operations, Global Head of Roche Pharma Partnering, President of Ventana Medical Systems and President of the Roche Sequencing Unit. During his tenure in Business Development and Diagnostics, Dr. Zabrowski and his teams delivered over 300 acquisition and partnership deals. In addition, he was board member of Chugai Pharmaceuticals. Prior to joining Roche, Dr. Zabrowski worked at Syntex, Fujisawa (now Astellas) and G.D. Searle in their pharmaceutical R&D organizations and served as Adjunct Assistant Professor at the School of Pharmacy, University of Illinois, Chicago. Dr. Zabrowski received his Ph.D. in Organic Chemistry from Indiana University, Bloomington and his B.A. degree in Chemistry from Saint Louis University.
Board Diversity
The table below provides certain information regarding the diversity of our board of directors as of the date of this annual report.
| Board Diversity Matrix |
||||
| Country of Principle Executive Offices: |
U.S. |
|||
| Foreign Private Issuer |
Yes |
|||
| Disclosure Prohibited under Home Country Law |
No |
|||
| Total Number of Directors |
10 |
|||
| Female |
Male |
Non-Binary |
Did Not Disclose Gender |
|
| Part I: Gender Identity |
||||
| Directors |
3 |
7 |
0 |
0 |
| Part II: Demographic Background |
||||
| Underrepresented Individual in Home Country Jurisdiction |
5 |
|||
| LGBTQ+ |
0 |
|||
| Did Not Disclose Demographic Background |
0 |
|||
| B. |
Compensation |
Compensation of Executive Officers and Directors in 2021
With respect to the year ended December 31, 2021, the aggregate cash compensation, including benefits in kind, accrued or paid by us and our subsidiaries to our directors and executive officers who served during the year ended December 31, 2021, was $4.1 million, and the aggregate equity compensation by us and our subsidiaries to our directors and executive officers was $0.5 million (including stock options exercised and restricted shares vested), as described in “—2017 Omnibus Incentive Plan” below). This amount does not include business travel, relocation, professional and business association dues and expenses reimbursed to such persons, and other benefits commonly reimbursed or paid by companies in our industry. In respect of the year ended December 31, 2021, this amount includes approximately $23 thousand set aside or accrued to provide pension, severance, retirement or similar benefits or expenses in the form of matching employer contributions to a U.S. 401(k) retirement plan. Executive officers, as applicable participate in the 401 (k) retirement plan on the same basis as other full-time employees generally.
Director Compensation
Director Agreements
We have entered into a director agreement, or the Director Agreement, with each of our non-employee directors. Under the terms of each Director Agreement (as amended effective July 1, 2020), the compensation payable to our non-employee directors consists of:
| ● |
an annual cash retainer fee equal to $40,000 (pro-rated for any partial year of service); |
| ● |
an additional cash retainer fee (pro-rated for any partial year of service) for service on a committee, as follows: Compensation Committee: $6,000 ($12,000 if chair); the Nominating and Corporate Governance Committee, $4,000 ($8,000 if chair); and the Audit Committee, $8,000 ($16,000 if chair); |
| ● |
an initial grant of a non-qualified stock option to purchase 20,000 ordinary shares in respect of the director’s first 12 months’ of service; and |
| ● |
an annual grant of a non-qualified stock option to purchase 10,000 ordinary shares at the start of each fiscal year. |
Such options are granted under the BeyondSpring Inc. 2017 Omnibus Incentive Plan as amended and restated as of September 18, 2020, or the 2017 Omnibus Incentive Plan, with a per share exercise price equal to the fair market value per share as of the date of grant. The initial option grant for a new director (made in respect of the director’s first 12 months of service) is issued on or around the date of commencement of service, and vests in three equal installments on the first three anniversaries of the grant date, subject to the director’s continued service as our director through the applicable vesting date. The annual director grants are made on a fiscal year basis at the start of the applicable fiscal year (with the annual grant made in respect of the first full fiscal year beginning during the director’s term to be pro-rated for the length of service from the first anniversary of the director’s start date through the end of such fiscal year), and vest on the first anniversary of the grant date, subject to the director’s continued service as our director through the vesting date. All director option grants are subject to the terms and conditions of the 2017 Omnibus Incentive Plan and the applicable option award agreement memorializing such grant.
Jeffrey Vacirca Consulting Agreement
In addition to his director agreement as described above, Dr. Vacirca is also party to a consulting agreement, entered into with us on January 26, 2021. Under his consulting agreement, Dr. Vacirca provides general consulting services of a clinical, regulatory or commercial nature with respect to Plinabulin and other pipeline programs. As a consulting fee, Dr. Vacirca receives an annual grant of options with a Black Scholes value of $120,000 as of January 1 of the relevant year of grant, which vests in four equal installments quarterly on the first day of each quarter, subject to Dr. Vacirca’s continued service through such vesting date. Dr. Vacirca’s options in respect of 2022 were granted on January 1, 2022, consisting of 35,190 options with a per share exercise price of $4.53.
Brendan Delaney Consulting Agreement
In addition to his director agreement as described above, Mr. Delaney is also party to a consulting agreement, entered into with us on November 6, 2021. Under his consulting agreement, Mr. Delaney provides general consulting services of commercial nature on Plinabulin and other pipeline programs. He receives an annual consulting fee of $120,000, which he may elect (no later than December 31 of the prior year) to receive in cash or in the form of nonqualified stock options, valued using Black-Scholes option pricing model. Mr. Delaney has elected to receive payment of his pro-rated 2021 consulting fee in options and his 2022 consulting fee in the form of cash. Mr. Delaney’s nonqualified stock options in respect of 2021 were granted on November 6, 2021, consisting of 2,673 options with a per share exercise price of $15.18.
Outstanding Director Equity Awards
We made the following grants of options to our non-employee directors during 2021:
| ● |
On January 1, 2021, we made the following grants of nonqualified stock options to our non-employee directors in respect of their annual option grant entitlements for fiscal year 2021 under their Director Agreements (subject to the one-year vesting as described above): Mr. Fabbio, 10,000 options; Mr. Kirkby, 10,000 options; Dr. Majeti, 4,166 options (reflecting pro-ration based on August 2020 start date); Dr. Song, 10,000 options; Dr. Vacirca, 833 options (reflecting pro-ration based on December 2020 start date); Dr. Xie, 10,000 options; Ms. Zhao, 10,000 options; and Dr. Zabrowski, 10,000 options. Grants to Dr. Song and Dr. Majeti were forfeited in connection with their separation from service in July 2021 and December 2021, respectively. |
| ● |
On July 7, 2021, we made an initial option grant of 20,000 nonqualified stock options to Mr. Delaney, pursuant to his Director Agreement (subject to the three-year vesting as described above). |
| ● |
On October 14, 2021, we made an initial option grant of 20,000 nonqualified stock options to Mr. Santos, pursuant to his Director Agreement (subject to the three-year vesting as described above). |
In addition, on January 1, 2022, we made the following grants of options to our non-employee directors in respect of their annual option grant entitlements for fiscal year 2022 under their Director Agreements (subject to the one-year vesting as described above): Mr. Delaney, 5,000 (reflecting pro-ration based on July 2021 start date); Mr. Fabbio, 10,000 options; Mr. Kirkby, 10,000 options; Mr. Santos (reflecting pro-ration based on October 2021 start date); Dr. Vacirca, 10,000 options ; Dr. Xie, 10,000 options; Ms. Zhao, 10,000 options; and Dr. Zabrowski, 10,000 options.
As of March 1, 2022, our non-employee directors held the following number of options and restricted shares:
| Options |
Unvested Restricted Shares |
|||||||||||||||||||
| Non-Employee |
Vested |
Unvested |
Exercise Price |
Expiration |
|
|||||||||||||||
| Brendan Delaney |
— | 20,000 | $ | 9.62 | 07/07/2031 |
— | ||||||||||||||
| 2,673 | — | $ | 15.18 | 11/06/2031 |
— | |||||||||||||||
| — | 5,000 | $ | 4.53 | 01/01/2032 |
— | |||||||||||||||
| Patrick Fabbio |
— | — | — | — | 1,759 | |||||||||||||||
| 5,000 | — | $ | 11.03 | 08/01/2030 |
— | |||||||||||||||
| 10,000 | — | $ | 12.20 | 01/01/2031 |
— | |||||||||||||||
| — | 10,000 | $ | 4.53 | 01/01/2032 |
— | |||||||||||||||
| Matthew Kirkby |
— | — | — | — | 1,759 | |||||||||||||||
| 5,000 | — | $ | 11.03 | 08/01/2030 |
— | |||||||||||||||
| 10,000 | — | $ | 12.20 | 01/01/2031 |
— | |||||||||||||||
| — | 10,000 | $ | 4.53 | 01/01/2032 |
— | |||||||||||||||
| Mark Santos |
— | 20,000 | $ | 16.71 | 10/14/2031 |
— | ||||||||||||||
| — | 2,500 | $ | 4.53 | 01/01/2032 |
— | |||||||||||||||
| Jeffrey Vacirca |
6,666 | 13,334 | $ | 11.30 | 12/15/2030 |
— | ||||||||||||||
| 833 | — | $ | 12.20 | 01/01/2031 |
— | |||||||||||||||
| 15,209 | — | $ | 13.45 | 01/26/2031 |
— | |||||||||||||||
| — | 10,000 | $ | 4.53 | 01/01/2032 |
— | |||||||||||||||
| — | 35,190 | $ | 4.53 | 01/01/2032 |
— | |||||||||||||||
| Yanbin Xie |
— | — | — | — | 1,564 | |||||||||||||||
| 5,000 | — | $ | 11.03 | 08/01/2030 |
— | |||||||||||||||
| 10,000 | — | $ | 12.20 | 01/01/2031 |
— | |||||||||||||||
| — | 10,000 | $ | 4.53 | 01/01/2032 |
— | |||||||||||||||
| Christine Ying Zhao |
— | — | — | — | 1,759 | |||||||||||||||
| 5,000 | — | $ | 11.03 | 08/01/2030 |
— | |||||||||||||||
| 10,000 | — | $ | 12.20 | 01/01/2031 |
— | |||||||||||||||
| — | 10,000 | $ | 4.53 | 01/01/2032 |
— | |||||||||||||||
| Daniel Zabrowski |
— | — | — | — | 907 | |||||||||||||||
| 5,000 | — | $ | 11.03 | 08/01/2030 |
— | |||||||||||||||
| 10,000 | — | $ | 12.20 | 01/01/2031 |
— | |||||||||||||||
| — | 10,000 | $ | 4.53 | 01/01/2032 |
— | |||||||||||||||
For additional information regarding equity-based grants under our 2017 Omnibus Incentive Plan, see “—2017 Omnibus Incentive Plan.”
Employment Agreements (Fiscal Year 2021 Executive Officers)
Lan Huang, Chief Executive Officer
Dr. Lan Huang, our Co-founder, Chairperson and Chief Executive Officer, is party to an amended and restated employment agreement with BeyondSpring U.S. dated as of November 10, 2016, as amended by those letter amendments effective January 1, 2020, January 19, 2021, and January 11, 2022. Beginning in fiscal year 2020, Dr. Huang’s employment agreement provides for an annual base salary of $520,000, which is subject to review and adjustment in accordance with company policy (which remained unchanged for 2021, other than subject to reduction for the amount of base salary Dr. Huang receives from SEED, as described below). Beginning in fiscal year 2022, Dr. Huang’s annual base salary increased to $540,800 representing a 4% cost of living adjustment or COLA. Dr. Huang is eligible to participate in any bonus program, on a basis consistent with that applicable to other employees at her level, in accordance with company policy (target annual merit bonus of 50% of base salary for fiscal year 2021). The 2021 bonus award of $130,000 (paid in early 2022) represented 50% of target. Dr. Huang is also eligible to receive payment for the full cost of her medical insurance. Dr. Huang’s employment is at will, and can be terminated by us at any time or by Dr. Huang upon three months’ notice. Dr. Huang’s employment agreement contains a two year non-solicit of employees, a confidentiality provision and an assignment of intellectual property provision. Pursuant to the employment agreement. Effective with the January 11, 2022 amendment, in the event that Dr. Huang’s employment is terminated by the Company without “cause” or by Dr. Huang with “good reason” (as each such term is defined in the employment agreement), Dr. Huang would become entitled (subject to her execution and nonrevocation of a release of claims) to the payment of (i) her then base salary for the nine (9) month period commencing on the date of termination, or the Severance Period, payable over the Severance Period in regular installments in accordance with the Company’s normal payroll practices and (ii) a pro-rated portion of any bonus earned for the year in which the date of termination occurs, based on actual performance results, and paid at the same time as other senior executives.
Dr. Huang is also party to a separate employment agreement with a subsidiary of SEED, pursuant to which Dr. Huang is assigned to SEED on a part-time basis (approximately 12% of her work time prior to July 1, 2021 and 20% of her work time effective as of July 1, 2021) and receives a base salary from SEED of $104,000, which reduces her base salary from us. Prior to July 1, 2021, Dr. Huang’s base salary from SEED was set at $62,400. If Dr. Huang’s employment with SEED terminates other than for cause, Dr. Huang will resume full time employment with us and her base salary from us will be restored. Effective as of January 12, 2022, Dr. Huang’s work time commitment to SEED was increased to 35% from 20%. In connection with this increase in time commitment, Dr. Huang’s base salary from SEED was increased to $189,280.
Elizabeth Czerepak, Chief Financial Officer
Ms. Elizabeth Czerepak became our Chief Financial Officer effective September 21, 2020. Ms. Czerepak’s employment agreement, dated September 11, 2020, as amended, provides for an annual base salary of $430,000, which is subject to review and adjustment in accordance with company policy (which remained unchanged for 2021). Beginning in fiscal year 2022, Ms. Czerepak’s annual base salary was increased to $447,200 representing a 4% cost of living adjustment or COLA. Ms. Czerepak is eligible for an annual merit bonus in accordance with company policy (target annual bonus of 45% of base salary for each of fiscal year 2021). The 2021 bonus award of $96,750 (paid in early 2022) represented 50% of target.
Ms. Czerepak’s employment is at will, and can be terminated by us at any time and by Ms. Czerepak upon three months’ notice. If we terminate Ms. Czerepak’s employment other than for Cause (as defined in her employment agreement) or due to death or disability, or if Ms. Czerepak terminates her employment for Good Reason (as defined in her employment agreement) or upon a Change in Control (as defined in the 2017 Omnibus Incentive Plan), then Ms. Czerepak is entitled (subject to her execution and nonrevocation of a release of claims) to: (i) 9 months of salary continuation; and (ii) a pro-rated portion of any bonus earned for the year in which her termination occurs, based on actual performance results, paid at the same time as other senior executives. Ms. Czerepak’s employment agreement contains a two year non-solicit of employees, a confidentiality provision and an assignment of intellectual property provision.
Ramon Mohanlal, M.D., Chief Medical Officer, EVP, R&D
Dr. Ramon Mohanlal, our Chief Medical Officer, is party to an amended and restated employment agreement with BeyondSpring U.S., dated as of November 10, 2016, as amended by that letter amendment effective July 1, 2019 and that letter agreement dated January 11, 2022. Dr. Mohanlal’s employment agreement provides for an annual base salary of $430,000, which is subject to review and adjustment in accordance with company policy (which remains unchanged for 2021). Beginning in fiscal year 2022, Dr. Mohanlal’s annual base salary was increased to $447,200 representing a 4% cost of living adjustment or COLA. Dr. Mohanlal is eligible for an annual merit bonus in accordance with company policy (target annual bonus of 45% for fiscal year 2021). The 2021 bonus award of $96,750 (paid in early 2022) represented 50% of target. Dr. Mohanlal is also eligible to receive payment for the cost of his medical insurance up to a maximum of $500 per month. Pursuant to the employment agreement, effective with the January 11, 2022 amendment, in the event that Dr. Mohanlal’s employment is terminated by the Company without “cause” or by Dr. Mohanlal with “good reason” (as each such term is defined in the employment agreement), Dr. Mohanlal would become entitled (subject to his execution and nonrevocation of a release of claims) to the payment of (i) his then base salary for the Severance Period, payable over the Severance Period in regular installments in accordance with the Company’s normal payroll practices and (ii) a pro-rated portion of any bonus earned for the year in which the date of termination occurs, based on actual performance results, and paid at the same time as other senior executives. Dr. Mohanlal is required to use his best efforts to remain in our employment through November 10, 2021, but his employment is at will, and can be terminated by us at any time and by Dr. Mohanlal upon three months’ notice. Dr. Mohanlal’s employment agreement contains a two year non-solicit of employees, a confidentiality provision and an assignment of intellectual property provision.
Gordon L. Schooley, Chief Regulatory Officer
Dr. Gordon Schooley, our Chief Regulatory Officer, is party to an amended and restated employment agreement with BeyondSpring U.S., dated as of November 10, 2016, as amended by that letter amendment effective January 1, 2020 and that letter agreement dated January 11, 2022. Dr. Schooley’s employment agreement provides for an annual base salary of $300,000, which is subject to review and adjustment in accordance with company policy (which remained unchanged for 2021). Beginning in fiscal year 2022, Dr. Schooley’s annual base salary was increased to $312,000 representing a 4% cost of living adjustment or COLA. Dr. Schooley is eligible for an annual merit bonus in accordance with company policy (target annual bonus of 35% of base salary for fiscal year 2021). The 2021 bonus award of $52,500 (paid in early 2022) represented 50% of target. Dr. Schooley is also eligible to receive payment for the cost of medical insurance for him and his wife. Pursuant to the employment agreement, effective with the January 11, 2022 amendment, in the event that Dr. Schooley’s employment is terminated by the Company without “cause” or by Dr. Schooley with “good reason” (as each such term is defined in the employment agreement), Dr. Mohanlal would become entitled (subject to his execution and nonrevocation of a release of claims) to the payment of (i) his then base salary for the Severance Period, payable over the Severance Period in regular installments in accordance with the Company’s normal payroll practices and (ii) a pro-rated portion of any bonus earned for the year in which the date of termination occurs, based on actual performance results, and paid at the same time as other senior executives. Dr. Schooley’s employment is at will, and can be terminated by us at any time and by Dr. Schooley upon three months’ notice. Dr. Schooley’s employment agreement contains a two year non-solicit of employees, a confidentiality provision and an assignment of intellectual property provision.
Richard J. Daly, Chief Operating Officer
During the year ended December 31, 2021, Mr. Richard Daly, our Chief Operating Officer, was party to an employment agreement with BeyondSpring U.S. dated as of June 8, 2018, as amended by those certain amendments dated as of September 24, 2019, December 20, 2019, January 19, 2021 and October 12, 2021. Mr. Daly’s employment agreement provided for an annual base salary of $430,000 (which remained unchanged for 2021, other than subject to reduction for the amount of base salary Mr. Daly receives from SEED, as described below). Mr. Daly was eligible for an annual merit bonus in accordance with company policy (target annual bonus of 45% of base salary for fiscal year 2021. In addition, Mr. Daly was eligible for certain performance-based incentive bonuses, based on attainment of various milestones relating to business development and global sales. If earned, 25% of any such amounts would be paid in fully vested ordinary shares and the remaining 75% would be paid in either cash or fully vested ordinary shares, at Mr. Daly’s election. Mr. Daly was an employee affected by our workforce reduction on January 11, 2022. As a result, none of the aforementioned performance-based incentives were earned.
In connection with the termination of Mr. Daly’s employment, Mr. Daly became entitled to (subject to his execution of the separation and release agreement dated January 27, 2022) 9 months of salary continuation payable in accordance with the Company’s payroll practices. Mr. Daly remained subject to a two year non-solicitation covenant, a confidentiality provision and an assignment of intellectual property provision provided the separation and release agreement. Prior to his separation, Mr. Daly was also party to a separate employment agreement with a subsidiary of SEED, pursuant to which Mr. Daly is assigned to SEED on a part-time basis (approximately 14% of his work time prior to July 1, 2021 and approximately 20% of his work time as of July 1, 2021) and received a base salary from SEED of $86,000 ($60,200 prior to July 1, 2021), which reduced his base salary from us.
Retention Arrangements
On January 13, 2022, we entered into retention agreements with each of Dr. Huang, Ms. Czerepak, Dr. Mohanlal and Dr. Schooley, pursuant to which the executive officer may earn the following retention payments subject to satisfactory performance, with 50% vesting based on continued employment through December 31, 2022 and 50% vesting based on continued employment through December 31, 2023: Dr. Huang, $520,000; Ms. Czerepak, $387,000; Dr. Mohanlal, $387,000; and Dr. Schooley, $210,000. To the extent earned, the retention payments are payable 40% in cash and 60% in options in the case of Dr. Huang, Ms. Czerepak, and Dr. Schooley, and 100% in the form of options in the case of Dr. Mohanlal.
Consulting Arrangements
G. Kenneth Lloyd, Ph.D.
Dr. G. Kenneth Lloyd, our Chief Scientific Officer, has provided consulting services to BeyondSpring U.S., and prior to the formation of BeyondSpring U.S., to our subsidiary Wanchun Pharma, since December 16, 2012. Dr. Lloyd served as our Chief Scientific Officer through December 31, 2019, and resumed the position effective March 15, 2021. Based on the consulting service contracts entered into with Dr. Lloyd, as amended from time to time, the consulting service fees for his services provided during the year ended December 31, 2021 were $323,750. For service as Chief Scientific Officer during 2022, Dr. Lloyd’s annual consulting fee will be $180,000, along with a bonus opportunity of 30% of earned base salary. As part of his consulting agreement, Dr. Lloyd is also reimbursed for the cost of health insurance for him and his wife as well as certain consulting expenses.
2017 Omnibus Incentive Plan
In connection with our initial public offering, we adopted the 2017 Omnibus Incentive Plan to provide additional incentives to selected directors, officers, employees and consultants, and to enable our company to obtain and retain the services of these individuals. The 2017 Omnibus Incentive Plan as amended from time to time enables us to grant restricted shares, nonqualified stock options, incentive stock options and other awards to our directors, employees and consultants. Up to 5,277,197 ordinary shares are authorized to be granted pursuant to awards under the 2017 Omnibus Incentive Plan, with 783,529 ordinary shares remaining available for grant of awards as of March 1, 2022. Awards are made pursuant to award agreements and may be subject to vesting and other restrictions as determined by the board of directors. As of March 1, 2022, there were 840,257 restricted shares outstanding and 2,947,472 options outstanding, in addition to the other share-based awards described in “—Other Share-Based Awards” below.
Restricted Share Awards
We have granted restricted share awards under the 2017 Omnibus Incentive Plan to our directors (please see “—Director Agreements” above) and certain of our employees and consultants, including certain of our executive officers. Under the terms of the restricted share award agreements, if an executive officer is terminated without “cause” within 12 months of a “change in control” (each as defined in the 2017 Omnibus Incentive Plan), then any unvested time-based restricted shares will become fully vested on the termination date. If the executive officer’s employment or engagement terminates due to death or disability, the next tranche of time-based restricted shares that would have vested had the executive officer remained in service with us through the applicable vesting date will become fully vested on the termination date, and any remaining unvested time-based restricted shares as of the termination date will be forfeited. Upon any other termination of employment or engagement, all unvested time-based restricted shares as of the termination date will be forfeited. Upon any termination of service for any reason, all unvested performance-based restricted shares as of the termination date will be forfeited.
We did not grant any restricted share awards to our executive officers in fiscal year 2021.
For the total number of restricted shares held by our executive officers as of March 1, 2022, please see “—Outstanding Restricted Shares and Options” below.
Option Awards
We have granted both ISOs and non-qualified stock options to purchase our ordinary shares under the 2017 Omnibus Incentive Plan, or “options,” to certain of our employees, including certain of our executive officers. The options granted to our executive officers are subject to a combination of individualized time-based vesting and performance-based vesting (as provided for in the applicable option award agreement), subject to the executive officer’s continued service with us through the applicable vesting date. The options have an exercise price per share of no less than the fair market value of one ordinary share of us as of the date of grant, and expire on the tenth anniversary of the date of grant (if not earlier exercised or forfeited).
Under the terms of the 2017 Omnibus Incentive Plan and option agreements, (i) if the options are assumed or substituted for in the change in control, if the executive officer is terminated without cause within 12 months of such change in control, then any unvested options will become vested and will remain exercisable for the 90-day period following the termination date, and (ii) if the options are not assumed or substituted for in the change of control, then any unvested options will become vested upon such change of control and otherwise be treated as determined by the plan administrator.
If the executive officer’s employment or engagement terminates due to death or disability, the next tranche of time-based options that would have vested had the executive officer remained employed or engaged through the applicable vesting date will become fully vested on the termination date (and will remain exercisable for one year following such termination), and any remaining unvested time-based options will be forfeited. On a termination by us for cause, all vested and unvested options are forfeited. On a termination for any other reason, vested options remain exercisable for three months following such termination date. Upon any termination of employment, any unvested performance-based options as of the termination date will be forfeited.
We granted the following options to our executive officers in fiscal year 2021:
| ● |
Dr. Mohanlal: 300,000 incentive stock options, granted on May 21, 2021, at an exercise price of $10.18 per share. |
| ● |
Dr. Lloyd: 115,000 non-qualified stock options, granted on May 21, 2021, at an exercise price of $10.18 per share. |
| ● |
Dr. Schooley: 135,000 incentive stock options, granted on May 21, 2021, at an exercise price of $10.18 per share. |
| ● |
Ms. Czerepak: 130,000 incentive stock options, granted on May 21, 2021, at an exercise price of $10.18 per share. |
For the total number of options held by our executive officers as of March 1, 2022, please see “—Outstanding Restricted Shares and Options” below.
Outstanding Restricted Shares and Options
The following table sets forth the number of restricted shares and options held by our executive officers as of March 1, 2022:
| Options |
Unvested Restricted Shares | |||||||||||||||||||||||
| Executive |
Vested |
Unvested |
Exercised |
Exercise Price |
Expiration |
|
||||||||||||||||||
| Lan Huang |
224,000 | 496,000 | — | $ | 11.03 | 08/01/2030 |
— | |||||||||||||||||
| — | 102,844 | — | $ | 4.69 | 01/11/2032 |
— | ||||||||||||||||||
| Elizabeth Czerepak |
80,156 | 144,844 | — | $ | 15.23 | 09/21/2030 |
— | |||||||||||||||||
| — | 130,000 | — | $ | 10.18 | 05/21/2031 |
— | ||||||||||||||||||
| — | 76,539 | — | $ | 4.26 | 01/11/2032 |
— | ||||||||||||||||||
| Ramon Mohanlal |
— | — | — | — | — | 75,000 | ||||||||||||||||||
| 180,000 | — | — | $ | 17.94 | 01/14/2030 |
— | ||||||||||||||||||
| 80,000 | 220,000 | — | $ | 10.18 | 05/21/2031 |
— | ||||||||||||||||||
| — | 118,377 | — | $ | 4.26 | 01/11/2032 |
— | ||||||||||||||||||
| Gordon Schooley |
95,000 | — | — | $ | 17.94 | 01/14/2030 |
— | |||||||||||||||||
| 20,000 | 115,000 | — | $ | 10.18 | 05/21/2031 |
— | ||||||||||||||||||
| — | 41,533 | — | $ | 4.26 | 01/11/2032 |
— | ||||||||||||||||||
| G. Kenneth Lloyd |
— | — | 74,000 | $ | 17.94 | 01/14/2030 |
— | |||||||||||||||||
| — | 105,000 | 10,000 | $ | 10.18 | 05/21/2031 |
— | ||||||||||||||||||
| (1) |
Mr. Daly was terminated as a result of a workforce reduction on January 11, 2022, at which time his unvested options were forfeited. His 60,000 vested options remain outstanding and exercisable through April 11, 2022, at which point they will be forfeited if not exercised. |
Cash Long-Term Incentive Awards (“Cash LTI”)
We have granted cash long-term incentive awards under the 2017 Omnibus Incentive Plan to certain of our executives. The Cash LTIs granted to our executive officers are subject to the attainment of various component milestones in the research, development, testing and realization in CIN and NSCLC indication drug programs (as provided for in the applicable cash long-term incentive award agreements), subject to the executive officer’s continued service with us through the applicable attainment date.
Under the terms of the cash long-term incentive award agreements, if an executive officer is terminated for any reason, then the award agreement shall terminate as of the date of such termination and shall no longer be of any force and effect. Any and all rights to any milestone payments for which the applicable milestone has not been attained shall be forfeited, and any unpaid milestone payment for which the applicable milestone has been attained shall be paid as of the date of such termination.
We granted the following Cash LTIs to our executive officers in fiscal year 2021:
| ● |
Dr. Huang: a maximum of $2,725,000 |
| ● |
Dr. Mohanlal: a maximum of $1,500,000 |
| ● |
Dr. Lloyd: a maximum of $950,000 |
| ● |
Dr. Schooley: a maximum of $1,175,000 |
| ● |
Ms. Czerepak: a maximum of $1,200,000 |
Under Dr. Huang’s agreement, 25% of any earned milestone payments shall be paid in fully vested ordinary shares and the remaining 75% shall be paid in either cash or fully vested ordinary shares, at Dr. Huang’s election. Under others’ agreements, all of the earned milestone payments shall be paid in cash. Based on the achievement of applicable milestones, the executives earned the following amounts with respect to the Cash LTIs in 2021: $150,000 by Dr. Huang, $150,000 by Dr. Mohanlal, $50,000 by Dr. Lloyd, $50,000 by Dr. Schooley and nil by Ms. Czerepak.
Other Share-Based Awards
We have granted others share-based awards under the 2017 Omnibus Incentive Plan to certain of our employees and consultants, including Dr. Huang and Dr. Mohanlal. Share-based awards may be denominated in a number of shares or in a dollar amount, and are earned and paid in ordinary shares upon reaching certain service-based and/or performance-based milestones. Dr. Mohanlal’s share-based award is described below.
On April 11, 2017, we granted a stock bonus award opportunity to Dr. Mohanlal under the 2017 Omnibus Incentive Plan. Dr. Mohanlal will be eligible to receive up to a maximum of 300,000 ordinary shares payable in installments upon our recognition of specified amounts of cumulative net income in connection with the attainment of various component milestones in the research, development, testing and realization of the drug BPI-002, subject to his continued employment through the attainment of each applicable milestone. Dr. Mohanlal will also be eligible to receive up to a maximum of 300,000 additional ordinary shares payable in installments upon our recognition of specified amounts of cumulative net income in connection with the attainment of various component milestones in the research, development, testing and realization of the drug BPI-004, subject to his continued employment through the attainment of each applicable milestone.
Under the terms of the applicable stock bonus award agreements, if Dr. Mohanlal’s employment terminates for any reason (other than in connection with a change in control, as described below), any bonus payment for which the applicable milestone has not been attained as of the termination date will be forfeited, provided, that if we terminate Dr. Mohanlal’s employment without cause and within six months following such termination any milestone is attained, then he will be eligible to receive the number of ordinary shares that he would have received upon the attainment of such milestone had he still been employed on such date. If we terminate Dr. Mohanlal’s employment without cause within 12 months of a change in control (as defined in the 2017 Omnibus Incentive Plan) following which the stock bonus award agreement is assumed by the successor entity, then the next bonus tranche that would have become payable upon attainment of the next milestone will become fully vested on the termination date. If the stock bonus award agreement is not assumed by the successor entity in the change in control, then the next bonus tranche that would have become payable upon attainment of the next milestone will become fully vested on the date of the change in control.
| C. |
Board Practices |
Board of Directors
Our board of directors currently consists of ten members, all of whom were elected pursuant to our current articles of association. Our nominating and governance committee and board of directors consider a broad range of factors relating to the qualifications and background of nominees, which may include diversity and is not limited to race, gender or national origin. We have no formal policy regarding board diversity. Our nominating and governance committee’s and board of directors’ priority in selecting board members is identification of persons who will further the interests of our shareholders through his or her established record of professional accomplishment, the ability to contribute positively to the collaborative culture among board members, knowledge of our business, understanding of the competitive landscape and professional and personal experiences and expertise relevant to our growth strategy.
There is no Cayman Islands law requirement that a director must hold office for a certain term and stand for re-election unless the resolutions appointing the director impose a term on the appointment. Our amended and restated articles of association provide that our directors shall hold office until the expiration of his or her term and until his or her successor shall have been elected and qualified.
A director may be elected by ordinary resolution either to fill a casual vacancy on the board of directors or as an addition to the existing board of directors. In addition, the directors by the affirmative vote of a simple majority of the remaining directors present and voting at a board meeting shall have the power from time to time and at any time to appoint any person as a director to fill a casual vacancy on the board of directors or as an addition to the existing board of directors, subject to our compliance with director nomination procedures required under applicable corporate governance rules of the Nasdaq Capital Market, as long as our company’s securities are traded on the Nasdaq Capital Market. A director may be removed from office by ordinary resolution at any time before the expiration of his or her term. The Director Agreement does not provide for any benefits upon termination of service to our directors.
Director Independence
Our board of directors has determined that Brendan Delaney, Patrick Fabbio, Matthew Kirkby, Mark Santos, Jeffrey Vacirca, Yanbin Xie, Christine Ying Zhao and Daniel Zabrowski are independent, as determined in accordance with the rules of the Nasdaq Capital Market. In making such independence determination, our board of directors considered the relationships that each such non-employee director has with us and all other facts and circumstances that the board of directors deemed relevant in determining their independence, including the beneficial ownership of our share capital by each non-employee director and the transactions involving them described in “Item 7. Major Shareholders and Related Party Transactions—B. Related Party Transactions.” The composition and functioning of our board of directors and each of our committees comply with all applicable requirements of the Nasdaq Capital Market and the rules and regulations of the SEC. There are no family relationships among any of our directors or executive officers.
Board Committees
Our board of directors has established an audit committee, a compensation committee and a nominating and corporate governance committee, each of which operates pursuant to a separate charter adopted by our board of directors. The composition and functioning of all of our committees comply with all applicable requirements of the Sarbanes-Oxley Act, the Dodd-Frank Wall Street Reform and Consumer Protection Act, the Nasdaq Capital Market and SEC rules and regulations.
Audit Committee
Patrick Fabbio, Matthew Kirkby and Brendan Delaney currently serve on the audit committee, which is chaired by Mr. Fabbio. Our board of directors has determined that each member of the audit committee is “independent” for audit committee purposes as that term is defined in the rules of the SEC and the applicable rules of the Nasdaq Capital Market. The audit committee’s responsibilities include:
| ● |
selecting and appointing our independent registered public accounting firm, and approving the audit and permitted non-audit services to be provided by our independent registered public accounting firm; |
| ● |
evaluating the performance and independence of our independent registered public accounting firm; |
| ● |
monitoring the integrity of our financial statements and our compliance with legal and regulatory requirements as they relate to our financial statements or accounting matters; |
| ● |
reviewing the adequacy and effectiveness of our accounting and internal control policies and procedures; |
| ● |
establishing procedures for the receipt, retention and treatment of accounting-related complaints and concerns; |
| ● |
reviewing and discussing with the independent registered public accounting firm the results of our year-end audit, and recommending to our board of directors, based upon such review and discussions, whether our financial statements shall be included in our annual report on Form 20-F; |
| ● |
reviewing all related party transactions for potential conflict of interest situations and approving all such transactions; and |
| ● |
reviewing the type and presentation of information to be included in our earnings press releases, as well as financial information and earnings guidance provided by us to analysts and rating agencies. |
Compensation Committee
Matthew Kirkby, Yanbin Xie, Christine Ying Zhao and Daniel Zabrowski currently serve on the compensation committee, which is chaired by Mr. Kirkby. Our board of directors has determined that each member of the compensation committee is “independent” as that term is defined in the applicable rules of the Nasdaq Capital Market. The compensation committee’s responsibilities include:
| ● |
reviewing the goals and objectives of our executive compensation plans, as well as our executive compensation plans in light of such goals and objectives; |
| ● |
evaluating the performance of our executive officers in light of the goals and objectives of our executive compensation plans and recommending to our board of directors with respect to the compensation of our executive officers; |
| ● |
reviewing the goals and objectives of our general compensation plans and other employee benefit plans, as well as our general compensation plans and other employee benefit plans in light of such goals and objectives; |
| ● |
retaining and approving the compensation of any compensation advisors; |
| ● |
reviewing all equity-compensation plans to be submitted for shareholder approval under the Nasdaq listing rules, and reviewing and approving all equity-compensation plans that are exempt from such shareholder approval requirement; |
| ● |
evaluating the appropriate level of compensation for board and board committee service by non-employee directors; and |
| ● |
reviewing and approving description of executive compensation included in our annual report on Form 20-F. |
Nominating and Corporate Governance Committee
Matthew Kirkby, Yanbin Xie and Christine Ying Zhao currently serve on the nominating and corporate governance committee, which is chaired by Ms. Zhao. Our board of directors has determined that each member of the nominating and corporate governance committee is “independent” as that term is defined in the applicable rules of the Nasdaq Capital Market. The nominating and corporate governance committee’s responsibilities include:
| ● |
assisting our board of directors in identifying prospective director nominees and recommending nominees for election by the shareholders or appointment by our board of directors; |
| ● |
advising the board of directors periodically with respect to significant developments in the law and practice of corporate governance as well as our compliance with applicable laws and regulations, and making recommendations to our board of directors on all matters of corporate governance and on any corrective action to be taken; |
| ● |
overseeing the evaluation of our board of directors; and |
| ● |
recommending members for each board committee of our board of directors. |
Our board of directors may establish other committees from time to time.
| D. |
Employees |
As of December 31, 2021, we had 103 full-time employees. Of these, 58 were engaged in full-time research and development and laboratory operations and 45 were engaged in full-time general and administrative functions, including employees dedicated to pre-commercialization efforts. As of December 31, 2021, 36 of our employees were located in China and 67 were located in the U.S. We have also engaged and may continue to engage independent contractors who are not full-time employees, to assist us with our operations. None of our employees are represented by a labor union or covered by a collective bargaining agreement. We have never experienced any employment related work stoppages, and we consider our relations with our employees to be good. The following table sets out our total number of employees by function for the last three years.
| 2019 |
2020 |
2021 |
||||||||||
| Research and Development and Laboratory Operations |
37 | 49 | 58 | |||||||||
| General and Administrative Functions |
24 | 42 | 45 | |||||||||
Human Capital Resources
We are a research and development-focused biotechnology organization that is planning for the potential launch of its first product through collaboration with third parties. Our research and development employees perform diverse responsibilities including managing clinical research studies, analyzing clinical trial data, preparing regulatory documents, and scaling up manufacturing processes. Our other employees focus on support functions such as finance, accounting and HR.
We place a premium on hiring employees with experience in both large, established pharmaceutical organizations and smaller emerging biotech companies. We offer employees a breadth of responsibilities and upper-level management positions that would not usually be afforded to them in larger organizations. We encourage a participatory culture built around our passion for working on breakthrough therapies in an agile, team-based organization. Our compensation and benefits offerings are designed to attract and retain top talent through the use of short-term (i.e., competitive base salaries and bonuses) and long-term incentives (i.e., stock-based compensation).
We offer employees fully paid premium healthcare benefits and a 6% match for our 401(k) savings plan. We offer employees company paid major holidays as well as paid personal and sick time. We also have a mentorship program where employees may benefit from career guidance.
| E. |
Share Ownership |
For information regarding the share ownership of our directors and executive officers, see “Item 7. Major Shareholders and Related Party Transactions—A. Major Shareholders.” For information regarding equity-based grants to our directors, executive officers and other employees, see “Item 6. Directors, Senior Management and Employees—B. Compensation—Director Compensation—Director Agreements” and “Item 6. Directors, Senior Management and Employees—B. Compensation—2017 Omnibus Incentive Plan.”
| Major Shareholders and Related Party Transactions |
| A. |
Major Shareholders |
The following table sets forth information with respect to the beneficial ownership of our ordinary shares as of March 1, 2022 by:
| ● |
each person or group of affiliated persons known by us to own beneficially 5% or more of our outstanding ordinary shares; |
| ● |
each of our directors and executive officers individually; and |
| ● |
all of our executive officers and directors as a group. |
The beneficial ownership of our ordinary shares is determined in accordance with the rules of the SEC and generally includes any shares over which a person exercises sole or shared voting or investment power, and includes the ordinary shares issuable pursuant to stock options that are exercisable within 60 days of March 1, 2022. Ordinary shares issuable pursuant to stock options are deemed outstanding for computing the percentage of the person holding such options but are not outstanding for computing the percentage of any other person. As of March 1, 2022, there were 804,162 ordinary shares issuable pursuant to stock options exercisable within 60 days thereof.
The calculation of percentage of ordinary shares beneficially owned in the table below is based on 38,928,922 ordinary shares outstanding as of March 1, 2022. Except where otherwise indicated, we believe, based on information furnished to us by such owners, that the beneficial owners of the ordinary shares listed below have sole investment and voting power with respect to such shares.
Unless otherwise noted below, each shareholder’s address is c/o BeyondSpring Inc., 28 Liberty Street, 39th Floor, New York, NY 10005.
| Name of Beneficial Owner |
Number of |
% |
||||||
| 5% Shareholders |
||||||||
| Entities affiliated with Decheng Capital(1) |
4,958,142 | 12.74 | ||||||
| Fairy Eagle Investment Limited(2) |
4,620,000 | 11.87 | ||||||
| Ever Regal Group Limited(2) |
3,660,000 | 9.40 | ||||||
| Executive Officers and Directors** |
||||||||
| Lan Huang(2) |
10,594,523 | 27.06 | ||||||
| Elizabeth Czerepak(3) |
87,187 | * | ||||||
| Ramon W. Mohanlal(4) |
486,098 | 1.24 | ||||||
| G. Kenneth Lloyd(5) |
40,641 | * | ||||||
| Gordon L. Schooley(6) |
120,137 | * | ||||||
| Brendan Delaney(7) |
2,673 | * | ||||||
| Patrick Fabbio(8) |
25,451 | * | ||||||
| Matthew Kirkby(9) |
21,297 | * | ||||||
| Mark Santos(10) |
— | * | ||||||
| Jeffrey Vacirca(11) |
40,302 | * | ||||||
| Yanbin Xie(12) |
20,581 | * | ||||||
| Christine Ying Zhao(13) |
23,447 | * | ||||||
| Daniel L. Zabrowski(14) |
16,360 | * | ||||||
| All Directors and Executive Officers as a group (13 people) |
11,478,697 | 29.31 | ||||||
* Amounts represent less than 1% of outstanding ordinary shares.
** Effective January 11, 2022, Mr. Richard Daly was terminated as our Chief Operational Officer.
| (1) |
Consisting of 4,958,142 ordinary shares owned by Decheng Capital Management III (Cayman), LLC. |
| (2) |
Dr. Lan Huang, our Co-founder, Chairperson and Chief Executive Officer, is the sole owner of Ever Regal Group Limited. Mr. Linqing Jia, Dr. Huang’s spouse, is the sole owner of Fairy Eagle Investments Limited and Rosy Time Holdings Limited. Dr. Huang and Mr. Jia collectively also own 100% of the equity interest in Wanchun Biotech. Dr. Huang and Mr. Jia may be deemed to have shared voting and dispositive power over the shares held by each of Ever Regal Group Limited, Fairy Eagle Investments Limited, Rosy Time Holdings Limited and Wanchun Biotech, and the 137,037 restricted shares, all of which have been vested, held of record by Mr. Jia. The amount also includes 171,686 ordinary shares owned directly by the Lan Huang 2020 Grantor Retained Annuity Trust and 428,314 ordinary shares owned directly by the Lan Huang 2021 Grantor Retained Annuity Trust, over which Dr. Huang as the trustee has the sole voting and dispositive power. |
| (3) |
Consisting of (i) vested options to purchase 80,156 ordinary shares granted under the 2017 Omnibus Incentive Plan and (ii) options to purchase 7,031 ordinary shares granted under the 2017 Omnibus Incentive Plan that will vest within 60 days of March 1, 2022. |
| (4) |
Consisting of (i) 220,098 restricted shares, 145,098 of which have been vested, held of record by Dr. Ramon W. Mohanlal, granted under the 2017 Omnibus Incentive Plan, (ii) vested options to purchase 260,000 ordinary shares granted under the 2017 Omnibus Incentive Plan, and (iii) 6,000 ordinary shares purchased by Dr. Ramon W. Mohanlal from the public market in connection with our initial public offering. |
| (5) |
Consisting of (i) 20,000 restricted shares, all of which have been vested, held of record by Dr. G. Kenneth Lloyd, granted under the 2017 Omnibus Incentive Plan and (ii) 20,641 ordinary shares issued to Dr. G. Kenneth Lloyd as a result of the exercise of vested options to purchase 84,000 ordinary shares granted under the 2017 Omnibus Incentive Plan. |
| (6) |
Consisting of (i) 137 restricted shares, all of which have been vested, held of record by Dr. Gordon Schooley granted under the 2017 Omnibus Incentive Plan, (ii) vested options to purchase 115,000 ordinary shares granted under the 2017 Omnibus Incentive Plan, and (iii) 5,000 ordinary shares purchased by Dr. Gordon Schooley from the public market during the open window. |
| (7) |
Consisting of vested options to purchase 2,673 ordinary shares granted under the 2017 Omnibus Incentive Plan. Mr. Brendan Delaney received these options in his capacity as a consultant to us. |
| (8) |
Consisting of (i) 5,451 restricted shares, 1,875 of which have been vested, held of record by Mr. Patrick Fabbio, granted under the 2017 Omnibus Incentive Plan, (ii) vested options to purchase 15,000 ordinary shares granted under the 2017 Omnibus Incentive Plan and (iii) 5,000 ordinary shares purchased by Mr. Patrick Fabbio from the public market during the open window. |
| (9) |
Consisting of (i) 6,297 restricted shares, 2,721 of which have been vested, held of record by Mr. Matthew Kirkby, granted under the 2017 Omnibus Incentive Plan and (ii) vested options to purchase 15,000 ordinary shares granted under the 2017 Omnibus Incentive Plan |
| (10) |
Mr. Mark Santos does not hold any ordinary shares, vested options, or options that will vest within 60 days of March 1, 2022. |
| (11) |
Consisting of (i) vested options to purchase 31,505 ordinary shares granted under the 2017 Omnibus Incentive Plan and (ii) options to purchase 8,797 ordinary shares granted under the 2017 Omnibus Incentive Plan that will vest within 60 days of March 1, 2022. Among these, options to purchase 32,803 ordinary shares were granted to Dr. Jeffrey Vacirca in his capacity as a consultant to us. |
| (12) |
Consisting of (i) 5,581 restricted shares, 2,402 of which have been vested, held of record by Dr. Yanbin Xie, granted under the 2017 Omnibus Incentive Plan and (ii) vested options to purchase 15,000 ordinary shares granted under the 2017 Omnibus Incentive Plan. |
| (13) |
Consisting of (i) 6,297 restricted shares, 2,721 of which have been vested, held of record by Ms. Christine Ying Zhao, granted under the 2017 Omnibus Incentive Plan, (ii) vested options to purchase 15,000 ordinary shares granted under the 2017 Omnibus Incentive Plan and (iii) 2,150 ordinary shares purchased by Ms. Christine Ying Zhao’s spouse from the public market during the open window. |
| (14) |
Consisting of 1,360 restricted shares, 453 of which have been vested, held of record by Mr. Daniel L. Zabrowski, granted under the 2017 Omnibus Incentive Plan and (ii) vested options to purchase 15,000 ordinary shares granted under the 2017 Omnibus Incentive Plan. |
We have one class of ordinary shares, and each holder of our ordinary shares is entitled to one vote per share. None of our shareholders has different voting rights from other shareholders.
As of March 1, 2022, approximately 26,593,729 of our outstanding ordinary shares were held by 56 record holders in the U.S.
We are not aware of any arrangement that may, at a subsequent date, result in a change of control of our company.
| B. |
Related Party Transactions |
Since January 1, 2021, there has not been, nor is there currently proposed, any material transaction or series of similar material transactions to which we were or are a party to and in which any of the members of our board of directors or senior management, holders of more than 10% of ordinary shares, or any member of the immediate family of any of the foregoing persons, had or will have a direct or indirect material interest, other than the transactions we describe below.
Employment Agreements
See “Item 6. Directors, Senior Management and Employees—B. Compensation—Employment Agreements (Fiscal Year 2021 Executive Officers).”
Consulting Arrangements
See “Item 6. Directors, Senior Management and Employees—B. Compensation—Consulting Arrangements.”
Director Agreement
See “Item 6. Directors, Senior Management and Employees—B. Compensation—Director Compensation—Director Agreements.”
2017 Omnibus Incentive Plan
See “Item 6. Directors, Senior Management and Employees—B. Compensation—2017 Omnibus Incentive Plan.”
Indemnification Agreements
Cayman Islands law does not limit the extent to which a company’s memorandum and articles of association may provide for indemnification of officers and directors, except to the extent any such provision may be held by the Cayman Islands courts to be contrary to public policy, such as to provide indemnification against civil fraud or the consequences of committing a crime. Our amended and restated memorandum and articles of association require us to indemnify every director, alternate director, secretary, assistant secretary, or other officer for the time being and from time to time of our company (but not including our auditors) and the personal representatives of the same against all actions, proceedings, costs, charges, expenses, losses, damages or liabilities incurred or sustained by such indemnified person, other than by reason of such indemnified person’s own dishonesty, willful default or fraud, in or about the conduct of our company’s business or affairs (including as a result of any mistake of judgment) or in the execution or discharge of his duties, powers, authorities or discretions, including without prejudice to the generality of the foregoing, any costs, expenses, losses or liabilities incurred by such indemnified person in defending (whether successfully or otherwise) any civil proceedings concerning us or our affairs in any court whether in the Cayman Islands or elsewhere. This standard of conduct is generally the same as permitted under the Delaware General Corporation Law for a Delaware corporation.
In addition, we have entered into indemnification agreements with each of our directors and executive officers that provide such persons with additional indemnification beyond that provided in our amended and restated memorandum and articles of association.
Insofar as indemnification for liabilities arising under the Securities Act may be permitted to our directors, officers or persons controlling us under the foregoing provisions, we have been informed that in the opinion of the SEC, such indemnification is against public policy as expressed in the Securities Act and is therefore unenforceable.
| C. |
Interests of Experts and Counsel |
Not applicable.
| Financial Information |
| A. |
Consolidated Financial Statements and Other Financial Information |
See “Item 18. Financial Statements.”
Legal Proceedings
See “Item 4. Information on the Company—B. Business Overview—Legal Proceedings.”
Dividend Policy
We have never declared or paid cash dividends to our shareholders, and we do not intend to pay cash dividends in the foreseeable future. We intend to reinvest any earnings in developing and expanding our business. Any future determination relating to our dividend policy will be at the discretion of our board of directors and will depend on a number of factors, including future earnings, our financial condition, operating results, contractual restrictions, capital requirements, business prospects, our strategic goals and plans to expand our business, applicable law and other factors that our board of directors may deem relevant.
See “Item 3. Key Information—D. Risk Factors—Risks Related to Our Ordinary Shares—Because we do not expect to pay dividends in the foreseeable future, you must rely on price appreciation of the ordinary shares for return on your investment” and “Item 10. Additional Information—B. Memorandum and Articles of Association—Dividends.”
We are a holding company incorporated in the Cayman Islands. We will rely to some extent on dividends from our U.S., Australia and PRC subsidiaries for payment of any dividends to our shareholders. PRC regulations may restrict the ability of our PRC subsidiaries to make such dividend payments to us. See “Item 3. Key Information—D. Risk Factors—Risks Related to Our Doing Business in China—In the future, we may rely to some extent on dividends and other distributions on equity from our principal operating subsidiaries to fund offshore cash and financing requirements” and “Item 4. Information on the Company—B. Business Overview—Government Regulation—Chinese Regulation—Regulations Relating to Foreign Exchange and Dividend Distribution—Regulation of Dividend Distribution.”
| B. |
Significant Changes |
Except as disclosed elsewhere in this annual report on Form 20-F, we have not experienced any significant changes since the date of our audited consolidated financial statements included in this annual report on Form 20-F.
| Offer and Listing |
| A. |
Offer and Listing Details |
Our ordinary shares have been listed on the Nasdaq Capital Market since March 9, 2017 under the symbol “BYSI.”
| B. |
Plan of Distribution |
Not applicable.
| C. |
Markets |
Our ordinary shares have been listed on the Nasdaq Capital Market since March 9, 2017 under the symbol “BYSI.”
| D. |
Selling Shareholders |
Not applicable.
| E. |
Dilution |
Not applicable.
| F. |
Expenses of the Issue |
Not applicable.
| Additional Information |
| A. |
Share Capital |
Not applicable.
| B. |
Memorandum and Articles of Association |
We are a Cayman Islands exempted company with limited liability and our affairs are governed by our memorandum and articles of association, as amended and restated from time to time, and the Companies Act (As Revised) of the Cayman Islands, which is referred to as the Companies Act below, and the common law of the Cayman Islands.
The following are summaries of material provisions of our current amended and restated memorandum and articles of association that became effective immediately prior to the completion of our initial public offering in March 2017, insofar as they relate to the material terms of our ordinary shares.
Objects of Our Company
Under our amended and restated memorandum and articles of association, the objects of our company are unrestricted and we have the full power and authority to carry out any object not prohibited by the law of the Cayman Islands.
Board of Directors
See “Item 6. Directors, Senior Management and Employees—C. Board Practices.”
Ordinary Shares
Our ordinary shares are issued in registered form and are issued when registered in our register of members. Our shareholders who are non-residents of the Cayman Islands may freely hold and vote their shares.
Dividends
The holders of our ordinary shares are entitled to such dividends as may be declared by our board of directors. In addition, our shareholders may by ordinary resolution declare a dividend, but no dividend may exceed the amount recommended by our directors. Under Cayman Islands law, dividends may be declared and paid only out of funds legally available therefor, namely out of either profit or our share premium account, provided that in no circumstances may a dividend be paid if this would result in our company being unable to pay its debts as they fall due in the ordinary course of business.
Voting Rights
Voting at any shareholders’ meeting is by show of hands unless a poll is demanded. A poll may be demanded by the chairman of such meeting or any one or more shareholders who together hold not less than 10% of the voting share capital of our company present in person or by proxy.
A quorum required for a meeting of shareholders consists of one or more shareholders present and holding not less than a majority of all voting share capital of our company in issue. Shareholders may be present in person or by proxy or, if the shareholder is a legal entity, by its duly authorized representative. Shareholders’ meetings may be convened by our board of directors on its own initiative or upon a request to the directors by shareholders holding at the date of deposit of the requisition not less than 10% of our voting share capital in issue. Advance notice of at least seven calendar days is required for the convening of our annual general shareholders’ meeting and any other general shareholders’ meeting.
An ordinary resolution to be passed at a meeting by the shareholders requires the affirmative vote of a simple majority of the votes attaching to the ordinary shares cast at a meeting, while a special resolution requires the affirmative vote of no less than two-thirds of the votes attaching to the ordinary shares cast at a meeting. Both ordinary resolutions and special resolutions may also be passed by a unanimous written resolution signed by all the shareholders of our company, as permitted by the Companies Act and our amended and restated memorandum and articles of association. A special resolution will be required for important matters such as a change of name or making changes to our amended and restated memorandum and articles of association. Holders of the ordinary shares may, among other things, divide or combine their shares by ordinary resolution.
Transfer of Ordinary Shares
Subject to the restrictions set out below, any of our shareholders may transfer all or any of his or her ordinary shares by an instrument of transfer in the usual or common form or any other form approved by our board of directors.
Our board of directors may, in its absolute discretion, decline to register any transfer of any ordinary share which is not fully paid up or on which we have a lien. Our board of directors may also decline to register any transfer of any ordinary share unless:
| ● |
the instrument of transfer is lodged with us, accompanied by the certificate for the ordinary shares to which it relates and such other evidence as our board of directors may reasonably require to show the right of the transferor to make the transfer; |
| ● |
the instrument of transfer is in respect of only one class of shares; |
| ● |
the instrument of transfer is properly stamped, if required; |
| ● |
in the case of a transfer to joint holders, the number of joint holders to whom the ordinary share is to be transferred does not exceed four; and |
| ● |
a fee of such maximum sum as the Nasdaq Capital Market may determine to be payable or such lesser sum as our directors may from time to time require is paid to us in respect thereof. |
If our directors refuse to register a transfer they shall, within two months after the date on which the instrument of transfer was lodged, send to each of the transferor and the transferee notice of such refusal.
The registration of transfers may, after compliance with any notice required of the Nasdaq Capital Market, be suspended and the register closed at such times and for such periods as our board of directors may from time to time determine, provided, however, that the registration of transfers shall not be suspended nor the register closed for more than 30 days in any year as our board may determine.
Liquidation
On a return of capital on winding up or otherwise (other than on conversion, redemption or purchase of shares), assets available for distribution among the holders of ordinary shares shall be distributed among the holders of our ordinary shares on a pro rata basis. If our assets available for distribution are insufficient to repay all of the paid-up capital, the assets will be distributed so that the losses are borne by our shareholders proportionately.
Calls on Shares and Forfeiture of Shares
Our board of directors may from time to time make calls upon shareholders for any amounts unpaid on their shares in a notice served to such shareholders at least 14 calendar days prior to the specified time or times of payment. The shares that have been called upon and remain unpaid are subject to forfeiture.
Redemption, Repurchase and Surrender of Ordinary Shares
We may issue shares on terms that such shares are subject to redemption, at our option or at the option of the holders thereof, on such terms and in such manner as may be determined, before the issue of such shares, by our board of directors. Our company may also repurchase any of our shares (including any redeemable shares) provided that the manner and terms of such purchase have been approved by our board of directors or by ordinary resolution of our shareholders, or are otherwise authorized by our amended and restated memorandum and articles of association. Under the Companies Act, the redemption or repurchase of any share may be paid out of our company’s profits or out of the proceeds of a fresh issue of shares made for the purpose of such redemption or repurchase, or out of capital (including share premium account and capital redemption reserve) if the company can, immediately following such payment, pay its debts as they fall due in the ordinary course of business. In addition, under the Companies Act no such share may be redeemed or repurchased (a) unless it is fully paid up, (b) if such redemption or repurchase would result in there being no shares outstanding, or (c) if the company has commenced liquidation. In addition, our company may accept the surrender of any fully paid share for no consideration.
Variations of Rights of Shares
The rights attached to any class or series of shares (unless otherwise provided by the terms of issue of the shares of that class or series) may, subject to our amended and restated memorandum and articles of association, be varied with the consent in writing of the holders of not less than two-thirds of the issued shares of that class or series or with the sanction of a special resolution passed at a general meeting of the holders of the shares of that class or series. The rights conferred upon the holders of the shares of any class issued shall not, unless otherwise expressly provided by the terms of issue of the shares of that class, be deemed to be varied by the creation or issue of further shares ranking pari passu with such existing class of shares.
Issuance of Additional Shares
Our amended and restated memorandum and articles of association authorize our board of directors to issue additional ordinary shares from time to time as our board of directors shall determine, to the extent of available authorized but unissued shares.
Our amended and restated memorandum and articles of association also authorize our board of directors to establish from time to time one or more series of preferred shares and to determine, with respect to any series of preferred shares, the terms and rights of that series, including:
| ● |
the designation of the series; |
| ● |
the number of shares of the series; |
| ● |
the dividend rights, dividend rates, conversion rights, voting rights; and |
| ● |
the rights and terms of redemption and liquidation preferences. |
Our board of directors may issue preferred shares without action by our shareholders to the extent authorized but unissued. Issuance of these shares may dilute the voting power of holders of ordinary shares.
Inspection of Books and Records
Holders of our ordinary shares will have no general right under Cayman Islands law to inspect or obtain copies of our list of shareholders or our corporate records (save for our memorandum and articles of association, our register of mortgages and charges and special resolutions of our shareholders). However, we will provide our shareholders with annual audited financial statements. See “—H. Documents on Display.”
Anti-Takeover Provisions
Some provisions of our amended and restated memorandum and articles of association may discourage, delay or prevent a change of control of our company or management that shareholders may consider favorable, including provisions that:
| ● |
authorize our board of directors to issue preferred shares in one or more series and to designate the price, rights, preferences, privileges and restrictions of such preferred shares without any further vote or action by our shareholders; and |
| ● |
limit the ability of shareholders to requisition and convene general meetings of shareholders. |
However, under Cayman Islands law, our directors may only exercise the rights and powers granted to them under our memorandum and articles of association for a proper purpose and for what they believe in good faith to be in the best interests of our company.
General Meetings of Shareholders and Shareholder Proposals
Our shareholders’ general meetings may be held in such place within or outside the Cayman Islands as our board of directors considers appropriate.
As a Cayman Islands exempted company, we are not obliged by the Companies Act to call shareholders’ annual general meetings. Our amended and restated memorandum and articles of association provide that we may (but are not obliged to) hold a general meeting in each year as our annual general meeting.
Shareholders’ annual general meetings and any other general meetings of our shareholders may be convened by a majority of our board of directors. Our board of directors shall give not less than seven calendar days’ written notice of a shareholders’ meeting to those persons whose names appear as members in our register of members on the date the notice is given (or on any other date determined by our directors to be the record date for such meeting) and who are entitled to vote at the meeting.
Cayman Islands law provides shareholders with only limited rights to requisition a general meeting, and does not provide shareholders with any right to put any proposal before a general meeting. However, these rights may be provided in a company’s articles of association. Our amended and restated memorandum and articles of association allow our shareholders holding shares representing in aggregate not less than 10% of our voting share capital in issue, to requisition an extraordinary general meeting of our shareholders, in which case our directors are obliged to call such meeting and to put the resolutions so requisitioned to a vote at such meeting; however, our amended and restated memorandum and articles of association do not provide our shareholders with any right to put any proposals before annual general meetings or extraordinary general meetings not called by such shareholders.
Exempted Company
We are an exempted company with limited liability under the Companies Act. The Companies Act distinguishes between ordinary resident companies and exempted companies. Any company that is registered in the Cayman Islands but conducts business mainly outside of the Cayman Islands may apply to be registered as an exempted company. The requirements for an exempted company are essentially the same as for an ordinary company except that an exempted company:
| ● |
does not have to file an annual return of its shareholders with the Registrar of Companies; |
| ● |
is not required to open its register of members for inspection; |
| ● |
does not have to hold an annual general meeting; |
| ● |
may issue negotiable or bearer shares or shares with no par value; |
| ● |
may obtain an undertaking against the imposition of any future taxation (such undertakings are usually given for 20 years in the first instance); |
| ● |
may register by way of continuation in another jurisdiction and be deregistered in the Cayman Islands; |
| ● |
may register as a limited duration company; and |
| ● |
may register as a segregated portfolio company. |
“Limited liability” means that the liability of each shareholder is limited to the amount unpaid by the shareholder on the shares of the company (except in exceptional circumstances, such as involving fraud, the establishment of an agency relationship or an illegal or improper purpose or other circumstances in which a court may be prepared to pierce or lift the corporate veil).
Register of Members
Under Cayman Islands law, we must keep a register of members and there should be entered therein:
| ● |
the names and addresses of the members, together with a statement of the shares held by each member and such statement shall confirm (i) the amount paid, or agreed to be considered as paid, on the shares of each member, (ii) the number and category of shares held by each member and (iii) whether each relevant category of shares held by a member carries voting rights under the articles of association of the company, and if so, whether such voting rights are conditional; |
| ● |
the date on which the name of any person was entered on the register as a member; and |
| ● |
the date on which any person ceased to be a member. |
Under Cayman Islands law, the register of members of our company is prima facie evidence of the matters set out therein (i.e. the register of members will raise a presumption of fact on the matters referred to above unless rebutted) and a member registered in the register of members should be deemed as a matter of Cayman Islands law to have legal title to the shares as set against its name in the register of members. Once our register of members has been updated, the shareholders recorded in the register of members should be deemed to have legal title to the shares set against their name.
If the name of any person is incorrectly entered in, or omitted from, our register of members, or if there is any default or unnecessary delay in entering on the register the fact of any person having ceased to be a member of our company, the person or member aggrieved (or any member of our company or our company itself) may apply to the Cayman Islands Grand Court for an order that the register be rectified, and the Court may either refuse such application or it may, if satisfied of the justice of the case, make an order for the rectification of the register.
| C. |
Material Contracts |
On June 18, 2020, we entered into an underwriting agreement with Jefferies LLC and William Blair & Company, L.L.C., as representatives of the underwriters named therein, relating to an offering of an aggregate of 2,219,500 of our ordinary shares, including the exercise in full of the underwriters’ option to purchase an additional 289,500 of our ordinary shares, at the public offering price of $13.00 per share. On June 18, 2020, we also entered into a share subscription agreement with entities affiliated with Decheng Capital, relating to the sale of an aggregate of 384,615 ordinary shares at the public offering price of $13.00 per share, in a separate private placement transaction. The gross proceeds from the public offering and the private placement were $33.9 million, before deducting underwriting discounts and commissions and other offering expenses.
On November 12, 2020, our subsidiary, SEED, entered into a Collaboration Agreement with Lilly to discover and develop new chemical entities that could produce therapeutic benefit through TPD. Under the terms of the Collaboration Agreement, SEED received a $15 million upfront cash payment and initial equity investment. SEED will also be eligible to receive up to approximately $780 million in potential pre-clinical and clinical development, regulatory and commercial milestones, as well as tiered royalties on net sales of products that result from the collaboration. We and Lilly also entered into share purchase agreements with SEED to purchase preferred shares of SEED. SEED agreed to sell (i) an aggregate of 1,194,030 shares of its Series A-1 Preferred Shares to us and SEED Technology Limited, or SEED Technology, a majority-owned indirect subsidiary of BeyondSpring, and (ii) 1,990,000 shares of its Series A-2 Preferred Shares to Lilly, each at a cash purchase price of $2.5125 per share. Following the initial closing, and after taking into account shares already held by us and SEED Technology, we and SEED Technology retain an overall 64.38% equity interest in SEED, calculated on an as-converted basis. In addition, upon the achievement of certain milestones as described in the Collaboration Agreement, and subject to the satisfaction and/or waiver of certain conditions, we and SEED Technology will collectively purchase an additional 1,194,028 Series A-1 Preferred Shares and Lilly will purchase an additional 1,990,000 Series A-2 Preferred Shares, each at a cash purchase price of $2.5125 per share. Following the closing of these transactions, it is anticipated that we and SEED Technology will hold approximately 60.1% of the outstanding equity interest in SEED, calculated on an as-converted basis (excluding any shares that may be reserved under an employee stock ownership plan, or similar arrangement).
On November 18, 2020, we entered into an underwriting agreement with BofA Securities, Inc., Jefferies LLC and Evercore Group L.L.C., as representatives of the underwriters named therein, relating to an offering of an aggregate of 8,625,000 of our ordinary shares, including the exercise in full of the underwriters’ option to purchase an additional 1,125,000 of our ordinary shares, at the public offering price of $10.00 per share. The gross proceeds from the public offering were approximately $86.3 million, before deducting underwriting discounts and commissions and other offering expenses.
On August 25, 2021, Wanchunbulin, our partially owned Chinese subsidiary, entered into an exclusive commercialization and co-development agreement with Hengrui to further develop and commercialize Plinabulin in Greater China. Under the terms of the agreement, Wanchunbulin granted Hengrui exclusive rights to commercialize and co-develop Plinabulin in the Greater China markets, including mainland China, Hong Kong, Macau and Taiwan. Wanchunbulin retains the manufacturing rights of Plinabulin in the Greater China markets and will receive all Plinabulin net sales proceeds in such markets. Hengrui will receive a pre-determined percentage of the net sales in each quarter. Wanchunbulin received an upfront payment of RMB 200 million (approximately $31 million), and will receive regulatory and sales milestones of up to RMB 1.1 billion (approximately $171 million). Hengrui will be responsible for all costs associated with commercialization of Plinabulin in the Greater China markets. Pursuant to the terms of the agreement, Wanchunbulin will be responsible for 100% of the clinical and regulatory costs for the first two indications for Plinabulin: prevention of CIN and second/third- line treatment of NSCLC (EGFR wild type). Hengrui will fund 50% of the clinical development costs for additional indications for Plinabulin in the Greater China markets, with a Joint Steering Committee overseeing the clinical strategy and priorities. See “Item 4. Information on the Company—B. Business Overview—Commercialization.”
| D. |
Exchange Controls |
See “Item 4. Information on the Company—B. Business Overview—Chinese Regulation—Regulations Relating to Foreign Exchange and Dividend Distribution.”
| E. |
Taxation |
The following is a summary of the Cayman Islands, Chinese and U.S. federal income tax considerations relevant to the ownership and disposition of our ordinary shares. This summary is not intended to be, nor should it be construed as, legal or tax advice to any particular prospective investor. This summary is based on laws and relevant interpretations thereof as of the date of this Form 20-F, all of which are subject to change or different interpretations, possibly with retroactive effect. This summary does not address all possible tax considerations relating to an investment in our ordinary shares, such as the considerations under U.S. state or local tax laws, or tax laws of jurisdictions other than the Cayman Islands, China and the United States. Potential investors should consult their tax advisors with respect to the considerations relevant to the ownership and disposition of our ordinary shares. To the extent that the discussion relates to matters of Cayman Islands tax law, it represents the opinion of Maples and Calder (Hong Kong) LLP, our special Cayman Islands counsel; to the extent the discussion relates to PRC tax law, it is the opinion of Han Kun Law Offices, our special PRC counsel.
Cayman Islands Taxation
The Cayman Islands currently levies no taxes on individuals or corporations based upon profits, income, gains or appreciation, and there is no taxation in the nature of inheritance tax or estate duty. There are no other taxes likely to be material to us levied by the government of the Cayman Islands except for stamp duties which may be applicable on instruments executed in, or after execution brought within, the jurisdiction of the Cayman Islands. The Cayman Islands is not party to any double tax treaties that are applicable to any payments made to or by our company. There are no exchange control regulations or currency restrictions in the Cayman Islands.
Payments of dividends and capital in respect of the ordinary shares will not be subject to taxation in the Cayman Islands and no withholding will be required on the payment of a dividend or capital to any holder of the ordinary shares, as the case may be, nor will gains derived from the disposal of the ordinary shares be subject to Cayman Islands income or corporation tax.
People’s Republic of China Taxation
Under the EIT Law, an enterprise established outside of China with a “de facto management body” within China is considered a “resident enterprise,” which means that it is treated in a manner similar to a Chinese enterprise for enterprise income tax purposes and is generally subject to a uniform 25% enterprise income tax rate on its worldwide income. Although the implementation rules of the EIT Law define “de facto management body” as a managing body that exercises substantive and overall management and control over the production and business, personnel, accounting books and assets of an enterprise, the only official guidance for this definition currently available is set forth in Circular 82, issued by the SAT, which provides guidance on the determination of the tax residence status of a Chinese-controlled offshore incorporated enterprise, defined as an enterprise that is incorporated under the laws of a foreign country or territory and that has a Chinese enterprise or enterprise group as its primary controlling shareholder. Although BeyondSpring Inc. does not have a Chinese enterprise or enterprise group as our primary controlling shareholder and is therefore not a Chinese-controlled offshore incorporated enterprise within the meaning of Circular 82, in the absence of guidance specifically applicable to us, we have applied the guidance set forth in Circular 82 to evaluate the tax residence status of BeyondSpring Inc. and its subsidiaries organized outside China.
According to Circular 82, a Chinese-controlled offshore incorporated enterprise will be regarded as a PRC tax resident by virtue of having a “de facto management body” in China and will be subject to Chinese enterprise income tax on its worldwide income only if all of the following criteria are met:
| ● |
the primary location of the enterprise’s senior executives of the day-to-day operational management and senior management departments performing their duties is in China; |
| ● |
decisions relating to the enterprise’s financial and human resource matters are made or are subject to approval by organizations or personnel in China; |
| ● |
the enterprise’s primary assets, accounting books and records, company seals, and board and shareholder meeting minutes are located or maintained in China; and |
| ● |
50% or more of voting board members or senior executives habitually reside in China. |
Currently, some of the members of our management team are located in China. However, we do not believe that we meet all of the conditions outlined in the immediately preceding paragraph. BeyondSpring Inc. and its offshore subsidiaries are incorporated outside China. As a holding company, our key assets and records, including the resolutions and meeting minutes of our board of directors and the resolutions and meeting minutes of our shareholders, are located and maintained outside China. Moreover, we are not aware of any offshore holding companies with a corporate structure similar to ours that has been deemed a Chinese “resident enterprise” by the Chinese tax authorities. Accordingly, we believe that BeyondSpring Inc. and its offshore subsidiaries should not be treated as a “resident enterprise” for Chinese tax purposes if the criteria for “de facto management body” as set forth in Circular 82 were deemed applicable to us. However, as the tax residency status of an enterprise is subject to determination by the PRC tax authorities and uncertainties remain with respect to the interpretation of the term “de facto management body” as applicable to our offshore entities, we will continue to monitor our tax status.
The implementation rules of the EIT Law provide that, (1) if the enterprise that distributes dividends is domiciled in China or (2) if gains are realized from transferring equity interests of enterprises domiciled in China, then such dividends or capital gains are treated as China-sourced income. It is not clear how “domicile” may be interpreted under the EIT Law, and it may be interpreted as the jurisdiction where the enterprise is a tax resident. Therefore, if we are considered as a Chinese tax resident enterprise for Chinese tax purposes, any dividends we pay to our overseas shareholders as well as gains realized by such shareholders from the transfer of our shares may be regarded as China-sourced income. If we are considered a “non-resident enterprise” by the PRC tax authorities, the dividends paid to us by our PRC subsidiaries will be subject to a 10% withholding tax. The EIT Law also imposes a withholding income tax of 10% on dividends distributed by an foreign-invested enterprise to its immediate holding company outside of China, if such immediate holding company is considered as a non-resident enterprise without any establishment or place within China or if the received dividends have no connection with the establishment or place of such immediate holding company within China, unless such immediate holding company’s jurisdiction of incorporation has a tax treaty with China that provides for a different withholding arrangement. The Cayman Islands, where we are incorporated does not have such tax treaty with China. Under the Hong Kong Tax Treaty, the dividend withholding tax rate may be reduced to 5%, if a Hong Kong resident enterprise that receives a dividend is considered a non-PRC tax resident enterprise and directly holds at least 25% of the equity interests in the PRC enterprise distributing the dividends as the beneficial owner, subject to approval of the PRC local tax authority. However, if the Hong Kong resident enterprise is not considered to be the beneficial owner of such dividends under applicable PRC tax regulations, such dividends may remain subject to withholding tax at a rate of 10%. In February, 2018, the SAT promulgated the Announcement on Issues relating to “Beneficial Owner” in Tax Agreements, which provides the criteria of determination of “Beneficial Owner.” For determination of “Beneficial Owner”, actual conditions of the specific case shall be taken into account to conduct a comprehensive analysis. Accordingly, BeyondSpring HK may be able to enjoy the 5% withholding tax rate for the dividends it receives from its PRC subsidiaries if it satisfies the relevant conditions under tax rules and regulations and obtains the approvals as required.
U.S. Federal Income Tax Considerations
The following is a summary of U.S. federal income tax considerations generally applicable to the ownership and disposition of our ordinary shares. Unless otherwise noted, this summary addresses only U.S. Holders (as defined below) that hold our ordinary shares as “capital assets” (generally, property held for investment) for U.S. federal income tax purposes. This summary is based on the Code, U.S. Treasury regulations promulgated thereunder, or the Regulations, judicial decisions, administrative pronouncements, the income tax treaty between the United States and China, or the Treaty and other relevant authorities, all as in effect as of the date hereof and all of which are subject to differing interpretations and change, possibly with retroactive effect.
This summary does not address U.S. federal estate, gift or other non-income tax considerations, the alternative minimum tax, the Medicare tax on certain net investment income, or any state, local or non-U.S. tax considerations, relating to the ownership or disposition of our ordinary shares, nor does it address all aspects of U.S. federal income taxation that may be relevant to a particular U.S. Holder in light of that U.S. Holder’s particular circumstances or that may be relevant to certain types of U.S. Holders subject to special treatment under U.S. federal income tax law, such as:
| ● |
banks and other financial institutions; |
| ● |
insurance companies; |
| ● |
pension plans; |
| ● |
cooperatives; |
| ● |
regulated investment companies; |
| ● |
real estate investment trusts; |
| ● |
dealers in securities or currencies; |
| ● |
traders that elect to use a mark-to-market method of accounting; |
| ● |
certain former U.S. citizens or long-term residents; |
| ● |
tax-exempt entities (including private foundations); |
| ● |
persons who acquire their ordinary shares pursuant to any employee share option or otherwise as compensation; |
| ● |
persons who will hold our ordinary shares as part of a straddle, hedge, conversion, constructive sale or other integrated transaction for U.S. federal income tax purposes; |
| ● |
persons who have a functional currency other than the U.S. Dollar; |
| ● |
persons who actually or constructively own 10% or more of our stock (by vote or value); and |
| ● |
partnerships or other entities arrangements subject to tax as partnerships for U.S. federal income tax purposes, or persons holding ordinary shares through such entities. |
Each prospective investor should consult its tax advisor with respect to the U.S. federal, state, local and non-U.S. income and other tax considerations relevant to the ownership and disposition of our ordinary shares in light of its particular circumstances.
For purposes of this discussion, a “U.S. Holder” is a beneficial owner of our ordinary shares that is, for U.S. federal income tax purposes:
| ● |
an individual who is a citizen or resident of the United States; |
| ● |
a corporation (or other entity treated as a corporation for U.S. federal income tax purposes) created or organized in or under the laws of the United States, any state thereof or the District of Columbia; |
| ● |
an estate the income of which is includible in gross income for U.S. federal income tax purposes regardless of its source; or |
| ● |
a trust (i) that is subject to the primary supervision of a court within the United States and the control of one or more United States persons for all substantial decisions, or (ii) that has validly elected to be treated as a United States person under the applicable Regulations. |
If a partnership (or other entity or arrangement treated as a partnership for U.S. federal income tax purposes) owns our ordinary shares, the U.S. federal income tax treatment of a partner in the partnership will generally depend upon the status of the partner and the activities of the partnership. Partnerships holding our ordinary shares and their partners should consult their tax advisors regarding an investment in the ordinary shares.
Tax Residence of BeyondSpring Inc. for U.S. Federal Income Tax Purposes
Under current U.S. federal income tax law, a corporation is generally considered a tax resident in the jurisdiction of its organization or incorporation. Thus, as a corporation incorporated under the laws of the Cayman Islands, we should generally be classified as a non-U.S. corporation (and therefore as a non-U.S. tax resident) for U.S. federal income tax purposes. In certain circumstances, however, under section 7874 of the Code a corporation organized outside the United States will be treated as a U.S. corporation (and, therefore, as a U.S. tax resident).
In July of 2015, we completed our internal restructuring. Based on the rules in effect at the time of the internal restructuring, we expect that the internal restructuring did not result in us being treated as a U.S. corporation for U.S. federal income tax purposes by virtue of section 7874 of the Code. Nevertheless, because the section 7874 rules and exceptions are complex and subject to factual and legal uncertainties, there can be no assurance that we will not be treated as a U.S. corporation for U.S. federal income tax purposes.
The remainder of this discussion assumes that we are not treated as a U.S. corporation for U.S. federal income tax purposes.
Distributions
The gross amount of any distributions received by a U.S. Holder on our ordinary shares (including any amounts withheld in respect of PRC withholding taxes) will generally be subject to tax as dividends to the extent paid out of our current or accumulated earnings and profits, as determined under U.S. federal income tax principles, and will be includible in the gross income of a U.S. Holder on the day actually or constructively received. Such dividends will not be eligible for the dividends received deduction generally allowed to U.S. corporations under the Code. The following discussion assumes that any dividends will be paid in U.S. dollars. Distributions in excess of our current and accumulated earnings and profits will be treated as a non-taxable return of capital to the extent of the U.S. Holder’s adjusted tax basis in our ordinary shares and thereafter generally as capital gain. Because we do not intend to determine our earnings and profits in accordance with U.S. federal income tax principles, the full amount of any distribution we pay is generally expected to be treated as a dividend for U.S. federal income tax purposes.
An individual or other non-corporate U.S. Holder of ordinary shares may be eligible for reduced rates of taxation on dividends: (i) received from a qualified foreign corporation if such qualified foreign corporation is neither a PFIC (as defined below) nor treated as such with respect to such U.S. Holder for the taxable year in which the dividend is paid or for the preceding taxable year, and (ii) if certain holding period and other requirements are met. A foreign corporation is generally treated as a qualified foreign corporation with respect to dividends paid on ordinary shares if such ordinary shares are readily tradable on an established securities market in the United States. Our ordinary shares are listed on the Nasdaq Capital Market, however, our ordinary shares may not be considered readily tradable on an established securities market in the current year or subsequent years. As discussed below under “—Passive Foreign Investment Company,” although there can be no assurances regarding our PFIC status for any taxable year, we believe that we were not a PFIC for our 2021 taxable year. Thus, dividends paid on our ordinary shares to individuals and other non-corporate U.S. Holders may constitute “qualified dividend income” eligible for reduced rates of taxation if we are not a PFIC with respect to such U.S. Holders for the taxable year in which the dividend is paid or in the preceding taxable year.
For U.S. foreign tax credit purposes, dividends received on our ordinary shares will generally be treated as income from foreign sources and will generally constitute passive category income. If we are deemed to be a PRC resident enterprise under the PRC EIT Law (see “―People’s Republic of China Taxation”), a U.S. Holder may be subject to PRC withholding taxes on such dividends. Subject to certain conditions and limitations, a Treaty-eligible U.S. Holder may be entitled to claim a foreign tax credit in respect of any PRC income taxes paid or withheld with respect to dividends on our ordinary shares to the extent such taxes are nonrefundable under the Treaty. Alternatively, a U.S. Holder may elect to deduct such taxes in computing its taxable income for U.S. federal income tax purposes. A U.S. Holder’s election to deduct foreign taxes instead of claiming foreign tax credits applies to all creditable foreign income taxes paid or accrued in the relevant taxable year. The rules regarding foreign tax credits and the deductibility of foreign taxes are complex. All U.S. Holders, whether or not they are Treaty-eligible, should consult their tax advisors regarding the availability of foreign tax credits and the deductibility of foreign taxes in light of their particular circumstances.
Sale or Other Disposition of Ordinary Shares
A U.S. Holder will generally recognize gain or loss on the sale or other disposition of our ordinary shares in an amount equal to the difference between the amount realized on the disposition and the U.S. Holder’s adjusted tax basis in our ordinary shares. Any such gain or loss will generally be long-term capital gain or loss if the U.S. Holder’s holding period in the ordinary shares exceeds one year at the time of disposition. Long-term capital gains of individuals and certain other non-corporate U.S. Holders are generally eligible for a reduced rate of taxation. The deductibility of capital losses may be subject to limitations.
As described in “—People’s Republic of China Taxation,” if we are deemed to be a PRC resident enterprise under the PRC EIT Law, gains from the sale or other disposition of our ordinary shares may be subject to PRC income tax and will generally be U.S. source gains, which may limit a U.S. Holder’s ability to claim a foreign tax credit for any such PRC income tax imposed on such gain. U.S. Holders that are eligible for the benefits of the Treaty may apply the Treaty to treat such gain as PRC source, however. Notwithstanding, pursuant to recently issued Regulations, it is possible that Treaty-eligible U.S. Holders that do not apply the Treaty and U.S. Holder’s that are not eligible for benefits under the Treaty may not be able to claim a foreign tax credit for any PRC tax imposed on a sale or other disposition of our ordinary shares. The rules regarding foreign tax credits and the deductibility of foreign taxes are complex. U.S. Holders should consult their tax advisors regarding the availability of a foreign tax credit or a deduction in lieu thereof in light of their particular circumstances, as well as with respect to their eligibility for benefits under the Treaty and the potential impact of the recently issued Regulations.
U.S. Holders should consult their tax advisors regarding the tax consequences if a foreign tax is imposed on a disposition of our ordinary shares, including the availability of the foreign tax credit in light of their particular circumstances.
Passive Foreign Investment Company
A non-U.S. corporation, such as our company, will be classified as a PFIC for U.S. federal income tax purposes for any taxable year in which either (i) 75% or more of its gross income for such year consists of certain types of “passive” income or (ii) 50% or more of the value of its assets (determined on the basis of a quarterly average) during such year is attributable to assets that produce or are held for the production of passive income.
Passive income generally includes dividends, interest, royalties, rents, annuities, net gains from the sale or exchange of property producing such income and net foreign currency gains. Passive assets are those which give rise to passive income and include assets held for investment, as well as cash, assets readily convertible into cash, and (subject to certain exceptions) working capital. Our company’s goodwill and other unbooked intangibles are taken into account and may be classified as active or passive depending on the income such assets generate or are held to generate. We will be treated as owning a proportionate share of the assets and earning a proportionate share of the income of any other corporation in which we own, directly, indirectly or constructively, 25% or more (by value) of its stock.
Based on an analysis of our income and the value of our assets, we believe that we were not a PFIC for the taxable year ended December 31, 2021, although no assurance can be given due to the highly factual nature of such analysis. Our PFIC status for the current taxable year ending December 31, 2022, will not be determinable until after the close of the year, and it is possible that we may be classified as a PFIC for the current taxable year and for future taxable years. We believe we were a PFIC for each of the 2016-2020 taxable years, and we may have been a PFIC in prior taxable years as well. No assurance can be given with respect to our PFIC status for the current taxable year or any future taxable year, however. The determination of whether we are or will become a PFIC is uncertain, because it is a fact-intensive inquiry made on an annual basis that depends, in part, on the composition of our income and assets. Fluctuations in the market price of our ordinary shares may influence whether we are classified as a PFIC for the current or subsequent taxable years because the value of our assets for the purpose of the asset test may be determined by reference to the market price of our ordinary shares from time to time (which may be volatile for biopharmaceutical companies, such as ours, that have not yet achieved commercialization with respect to any of their products). The composition of our income and assets may also be affected by how, and how quickly, we use our liquid assets. Under circumstances where our revenue from activities that produce passive income increases relative to our revenue from activities that produce non-passive income, or where we determine not to deploy cash for active purposes, our risk of being classified as a PFIC will substantially increase. Furthermore, prior to the commercialization of any of our drug candidates, interest and other passive income could constitute more than 75% of our gross income for any taxable year.
If we are a PFIC for any taxable year during which a U.S. Holder holds our ordinary shares, the U.S. Holder will be subject to special tax rules with respect to any “excess distribution” that the holder receives on our ordinary shares and any gain the U.S. Holder recognizes from a sale or other disposition (including a pledge) of our ordinary shares, unless the U.S. Holder makes a “mark-to-market” election as discussed below. Distributions received by a U.S. Holder on our ordinary shares in a taxable year that are greater than 125% of the average annual distributions the U.S. Holder received in the three preceding taxable years or, if shorter, such U.S. Holder’s holding period for our ordinary shares will be treated as an excess distribution, Under these special tax rules:
| ● |
the excess distribution or gain will be allocated pro rata over the U.S. Holder’s holding period for our ordinary shares; |
| ● |
amounts allocated to the taxable year of the excess distribution or of the sale or other disposition and to any taxable years in the U.S. Holder’s holding period prior to the first taxable year in which we are classified as a PFIC (a “pre-PFIC year”) will be taxable as ordinary income; and |
| ● |
amounts allocated to each prior taxable year, other than the current taxable year or a pre-PFIC year, will be subject to tax at the highest tax rate in effect applicable to the U.S. Holder for that year, and such amounts will be increased by an additional tax equal to interest on the resulting tax deemed deferred with respect to such years. |
If we are a PFIC for any taxable year during which a U.S. Holder holds our ordinary shares, we will continue to be treated as a PFIC with respect to such U.S. Holder’s ordinary shares in future taxable years unless (i) we cease to be a PFIC and (ii) the U.S. Holder has made a “deemed sale” election under the PFIC rules. If a U.S. Holder makes a deemed sale election, the U.S. Holder will be deemed to have sold our ordinary shares at their fair market value as of the last day of the last year for which we were a PFIC. Any gain from such deemed sale would be treated as an excess distribution subject to the excess distribution rules described above.
Alternatively, a U.S. Holder of “marketable stock” (as defined below) in a PFIC may make a mark-to-market election for such stock of a PFIC to elect out of the tax treatment discussed in the second preceding paragraph. If a U.S. Holder makes a valid mark-to-market election for our ordinary shares, the U.S. Holder will include in income each year an amount equal to the excess, if any, of the fair market value of our ordinary shares as of the close of such U.S. Holder’s taxable year over such U.S. Holder’s adjusted basis in such ordinary shares. The U.S. Holder is allowed a deduction for the excess, if any, of such U.S. Holder’s adjusted basis in our ordinary shares over their fair market value as of the close of the taxable year. Deductions are allowable however, only to the extent of any net mark-to-market gains on our ordinary shares included in the U.S. Holder’s income for prior taxable years. Amounts included in the U.S. Holder’s income under a mark-to-market election, as well as gain on the actual sale or other disposition of our ordinary shares, are treated as ordinary income. Ordinary loss treatment also applies to the deductible portion of any mark-to-market loss on our ordinary shares, as well as to any loss realized on the actual sale or disposition of our ordinary shares, to the extent that the amount of such loss does not exceed the net mark-to-market gains previously included in income with respect to such ordinary shares. The U.S. Holder’s basis in our ordinary shares will be adjusted to reflect any such income or loss amounts. If a U.S. Holder makes such a mark-to-market election, tax rules that apply to distributions by corporations which are not PFICs would apply to distributions by us (except that the lower applicable capital gains rate for qualified dividend income would not apply). If a U.S. Holder makes a valid mark-to-market election, and we subsequently cease to be classified as a PFIC, such U.S. Holder will not be required to take into account the mark-to-market income or loss described above during any period that we are not classified as a PFIC.
The mark-to-market election is available only for “marketable stock” which is stock that is traded in other than de minimis quantities on at least 15 days during each calendar quarter(“regularly traded”) on a qualified exchange or other market, as defined in applicable Regulations. We expect that our ordinary shares will continue to be listed on the Nasdaq Capital Market, which is a qualified exchange for these purposes, and, consequently, assuming that our ordinary shares are regularly traded, if a U.S. Holder holds our ordinary shares, it is expected that the mark-to-market election would be available to such U.S. Holder were we to be or become a PFIC.
In addition, because, as a technical matter, a mark-to-market election cannot be made for any lower-tier PFICs that we may own, a U.S. Holder may continue to be subject to the PFIC rules with respect to such U.S. Holder’s indirect interest in any investments held by us that are treated as an equity interest in a PFIC for U.S. federal income tax purposes.
We do not intend to provide the information necessary for U.S. Holders to make qualified electing fund elections, which, if available, would result in tax treatment different from the general tax treatment for PFICs described above.
If we are a PFIC for any taxable year that a U.S. Holder holds our ordinary shares, we will continue to be treated as a PFIC with respect to such U.S. Holder’s ordinary shares unless (i) we cease to be a PFIC and (ii) such U.S. Holder has made a “deemed sales” election under the PFIC rules.
A U.S. Holder that owns our ordinary shares during any taxable year that we are a PFIC must generally file an annual report with the IRS regarding their ownership pf such shares. U.S. Holders should consult their tax advisors concerning the U.S. federal income tax considerations with respect to holding and disposing of our ordinary shares if we are or become a PFIC, including the availability and possibility of making a mark-to-market election.
THE PRECEDING SUMMARY OF U.S. FEDERAL INCOME TAX CONSIDERATIONS IS INTENDED FOR GENERAL INFORMATION ONLY AND DOES NOT CONSTITUTE TAX ADVICE. U.S. HOLDERS SHOULD CONSULT THEIR TAX ADVISORS AS TO THE U.S. FEDERAL, STATE, LOCAL, AND NON-U.S. TAX CONSIDERATIONS GENERALLY APPLICABLE TO THE OWNERSHIP AND DISPOSITION OF OUR ORDINARY SHARES IN LIGHT OF THEIR PARTICULAR CIRCUMSTANCES.
| F. |
Dividends and Paying Agents |
Not applicable.
| G. |
Statement by Experts |
Not applicable.
| H. |
Documents on Display |
We have previously filed with the SEC a registration statement on Form F-1 (File No. 333-214610), as amended, with respect to our ordinary shares. As allowed by the SEC, in Item 19 of this annual report on Form 20-F, we incorporate by reference certain information we previously filed with the SEC. This means that we can disclose important information to you by referring you to another document filed separately with the SEC. The information incorporated by reference is considered to be part of this annual report on Form 20-F.
We are subject to the periodic reporting and other informational requirements of the Exchange Act. Under the Exchange Act, we are required to file reports and other information with the SEC. The SEC maintains a website at www.sec.gov that contains reports and other information regarding registrants that file electronically with the SEC. Our annual report on Form 20-F and other information submitted by us to the SEC may be accessed through this website.
As a foreign private issuer, we are exempt from the rules under the Exchange Act related to the furnishing and content of proxy statements, and our officers, directors and principal shareholders will be exempt from the reporting and short-swing profit recovery provisions contained in Section 16 of the Exchange Act. In addition, we will not be required under the Exchange Act to file annual, quarterly and current reports and financial statements with the SEC as frequently or as promptly as U.S. companies whose securities are registered under the Exchange Act. However, we are required to file with the SEC, within four months after the end of each fiscal year, or such applicable time as required by the SEC, an annual report on Form 20-F containing financial statements audited by an independent registered public accounting firm, and to submit to the SEC, on Form 6-K, unaudited quarterly financial information for the first three quarters of each fiscal year.
We maintain a corporate website at www.beyondspringpharma.com. In accordance with Nasdaq Stock Market Rule 5250(d), we will post this annual report on Form 20-F on our website. Information contained on our website is not incorporated by reference into this annual report on Form 20-F. In addition, we will provide hardcopies of our annual report on Form 20-F free of charge to shareholders upon request.
| I. |
Subsidiary Information |
Not applicable.
| Qualitative and Quantitative Disclosures About Market Risk |
Interest and Credit Risk
We are not exposed to typical interest rate risk, which is the impact of interest rates on the cost of servicing and repaying debt. Our exposure to interest rate risk arises through movements in regard to interest income we earn on our deposits. We had cash in the amount of $41.6 million and $109.5 million at December 31, 2021 and December 31, 2020, respectively. We had short-term investments in the amount of $30.7 million and nil at December 31, 2021 and 2020, respectively. Our cash and short-term investments were held at financial institutions that we believe to be of high credit quality. We have not used derivative financial instruments in our investment portfolio. Interest-earning instruments carry a degree of interest rate risk. We have not been exposed nor do we anticipate being exposed to material risks due to changes in market interest rates. However, our future interest income may fall short of expectations due to changes in market interest rates.
Foreign Currency Exchange Rate Risk
We are exposed to foreign exchange risk arising from various currency exposures. Our functional currency is primarily U.S. dollars, but a portion of our operating transactions and assets and liabilities are in other currencies, such as RMB and AUD. We do not believe that we currently have any significant direct foreign exchange risk and have not used any derivative financial instruments to hedge exposure to such risk.
RMB is not freely convertible into foreign currencies for capital account transactions. The value of RMB against the U.S. dollar and other currencies is affected by, among other things, changes in China’s political and economic conditions and China’s foreign exchange prices. To the extent that we need to convert U.S. dollars into RMB for our operations, appreciation of the RMB against the U.S. dollar would have an adverse effect on the RMB amount we receive from the conversion. Conversely, if we decide to convert RMB into U.S. dollars for the purpose of making payments for dividends on our ordinary shares or for other business purposes, appreciation of the U.S. dollar against the RMB would have a negative effect on the U.S. dollar amounts available to us.
| Description of Securities Other than Equity Securities |
| A. |
Debt Securities |
Not applicable.
| B. |
Warrants and Rights |
Not applicable.
| C. |
Other Securities |
Not applicable.
| D. |
American Depositary Shares |
Not applicable.
| Defaults, Dividend Arrearages and Delinquencies |
None.
| Material Modifications to the Rights of Security Holders and Use of Proceeds |
See “Item 10. Additional Information—B. Memorandum and Articles of Association” for a description of the rights of holders of our ordinary shares, which remain unchanged.
| Controls and Procedures |
| (a) |
Disclosure Controls and Procedures |
Our management has evaluated, with the participation of our Chief Executive Officer and Chief Financial Officer, the effectiveness of our disclosure controls and procedures (as defined in Rule 13a-15(e) under the Exchange Act) as of the end of the period covered by this report, and has concluded that our disclosure controls and procedures were effective as of December 31, 2021.
| (b) |
Management’s Annual Report on Internal Control Over Financial Reporting |
Our management is responsible for establishing and maintaining adequate internal control over financial reporting as defined in Rules 13a-15(f) and 15d-15(f) under the Exchange Act. Our internal control over financial reporting is a process designed to provide reasonable assurance regarding the reliability of our financial reporting and the preparation of financial statements for external purposes in accordance with the U.S. GAAP and includes those policies and procedures that (1) pertain to the maintenance of records that, in reasonable detail, accurately and fairly reflect the transactions and dispositions of the assets of our company; (2) provide reasonable assurance that transactions are recorded as necessary to permit preparation of consolidated financial statements in accordance with U.S. GAAP, and that receipts and expenditures of our company are being made only in accordance with authorizations of our management and directors; and (3) provide reasonable assurance regarding prevention or timely detection of the unauthorized acquisition, use or disposition of our company’s assets that could have a material effect on the consolidated financial statements.
Because of its inherent limitations, internal control over financial reporting may not prevent or detect misstatements. Also, projections of any evaluation of effectiveness to future periods are subject to the risks that controls may become inadequate because of changes in conditions, or that the degree of compliance with the policies or procedures may deteriorate.
As required by Section 404 of the Sarbanes-Oxley Act and related rules as promulgated by the SEC, our management including our Chief Executive Officer and Chief Financial Officer assessed the effectiveness of internal control over financial reporting as of December 31, 2021 using the criteria set forth in the report “Internal Control—Integrated Framework (2013)” published by the Committee of Sponsoring Organizations of the Treadway Commission. Based on this evaluation, management concluded that our internal control over financial reporting was effective as of December 31, 2021.
Our independent registered public accounting firm, Ernst & Young Hua Ming LLP, was not required to perform an evaluation of our internal control over financial reporting as of December 31, 2021.
| (c) |
Attestation Report of the Registered Public Accounting Firm |
See statement in Section (b) above. As an “emerging growth company,” as defined in the JOBS Act, we may take advantage of certain temporary exemptions from various reporting requirements, including, but not limited to, not being required to comply with the auditor attestation requirements of Section 404 of the Sarbanes-Oxley Act (and the SEC rules and regulations thereunder). When these exemptions cease to apply, we expect to incur additional expenses and devote increased management effort toward ensuring compliance with them.
| (d) |
Changes in Internal Control Over Financial Reporting |
There were no changes in our internal control over financial reporting during the period covered by this annual report on Form 20-F that have materially affected, or are reasonably likely to materially affect, our internal control over financial reporting.
| [Reserved] |
| Audit Committee Financial Expert |
Patrick Fabbio, an independent director and a member of our audit committee, is an audit committee financial expert.
| Code of Ethics |
In connection with our initial public offering, we have adopted a written code of ethics that applies to all of our directors, executive officers and employees. The code of ethics is available in the investors section of our website (www.beyondspringpharma.com/corporate-governance).
| Principal Accountant Fees and Services |
The following table sets forth the aggregate fees by categories specified below in connection with certain professional services rendered by Ernst & Young Hua Ming LLP, our principal external auditors, for the periods indicated.
| Year Ended December 31, |
||||||||
| 2020 |
2021 |
|||||||
| (in thousands of U.S. Dollars (“$”)) |
||||||||
| Audit Fees(1) |
$ | 513 | $ | 800 | ||||
| Audit-Related Fees(2) |
150 | 8 | ||||||
| Tax Fees(3) |
- | - | ||||||
| All Other Fees(4) |
- | - | ||||||
| Total |
$ | 663 | $ | 808 | ||||
| (1) |
“Audit Fees” represents the aggregate fees for the interim reviews and annual audit of our financial statements for 2021 as well as other assurance service. |
| (2) |
“Audit-Related Fees” represents the aggregate fees billed for each of the fiscal years listed for the assurance and related services rendered by our principal auditors that are reasonably related to the performance of the audit or review of our financial statements and not reported under “Audit Fees.” |
| (3) |
“Tax Fees” represents the aggregate fees billed for each of the fiscal years listed for the professional tax services rendered by our principal auditors. |
| (4) |
“All Other Fees” represents the aggregate fees for services rendered by our principal auditors other than services reported under “Audit Fees,” “Audit-related Fees” and “Tax Fees.” |
Audit Committee Pre-Approval Policies and Procedures
Our Audit Committee has adopted a policy pursuant to which we will not engage our auditors to perform any non-audit services unless the audit committee pre-approves the service.
| Exemptions from the Listing Standards for Audit Committees |
Not applicable.
| Purchases of Equity Securities by the Issuer and Affiliated Purchasers |
Not applicable.
| Change in Registrant’s Certifying Accountant |
Not applicable.
| Corporate Governance |
As a Cayman Islands exempted company listed on the Nasdaq Capital Market, we are subject to the Nasdaq corporate governance listing standards. However, the Nasdaq rules permit a foreign private issuer like us to follow the corporate governance practices of its home country. Certain corporate governance practices in the Cayman Islands, which is our home country, may differ significantly from the Nasdaq corporate governance listing standards. Maples and Calder (Hong Kong) LLP, our Cayman Islands counsel, has provided a letter to the Nasdaq Stock Market certifying that under Cayman Islands law, we are not required to hold annual shareholders meetings every year. We generally follow home country practice with respect to annual meetings and did not hold an annual meeting of shareholders in 2021. We held an Extraordinary General Meeting on March 15, 2021, to request shareholder approval of the 2017 Omnibus Incentive Plan. We expect to hold annual shareholders meetings in the future only if there are matters that require shareholders’ approval. In addition, we may elect in the future not to comply with the Nasdaq requirement that we obtain shareholder approval for material amendments of equity compensation plans (including amendments relating to a material change to permit a repricing of outstanding stock options).
Other than the annual meeting practice described above, there are no significant differences between our corporate governance practices and those followed by U.S. domestic companies under Nasdaq Stock Market Rules.
However, if we choose to follow other home country practice in the future, our shareholders may be afforded less protection than they otherwise would under the Nasdaq corporate governance listing standards applicable to U.S. domestic issuers. See “Item 3. Key Information—D. Risk Factors—Risks Related to Our Ordinary Shares—As a foreign private issuer, we are permitted to adopt certain home country practices in relation to corporate governance matters that differ significantly from the Nasdaq Capital Market corporate governance listing standards. These practices may afford less protection to shareholders than they would enjoy if we complied fully with corporate governance listing standards.”
| Mine Safety Disclosure |
| Disclosure Regarding Foreign Jurisdictions that Prevent Inspections |
Not applicable.
| Financial Statements |
We have elected to provide financial statements pursuant to Item 18.
| Financial Statements |
The consolidated financial statements of BeyondSpring Inc. are included at the end of this annual report on Form 20-F.
| Exhibits |
| (1) |
Previously filed with the Registration Statement on Form F-1 (File No. 333-214610), as amended, initially filed on November 15, 2016, and incorporated herein by reference. |
| (2) |
Filed with this annual report on Form 20-F. |
| (3) |
Furnished with this annual report on Form 20-F. |
| (4) |
Incorporated by reference to the 2016 annual report on Form 20-F of BeyondSpring Inc. filed with the SEC on April 28, 2017. |
| (5) |
Incorporated by reference to the 2018 annual report on Form 20-F of BeyondSpring Inc. filed with the SEC on April 30, 2019. |
| (6) |
Previously filed with Form 6-K of BeyondSpring Inc., filed with the SEC on May 22, 2019, and incorporated by reference herein. |
| (7) |
Previously filed with Form 6-K of BeyondSpring Inc., filed with the SEC on February 7, 2020, and incorporated by reference herein. |
| (8) |
Previously filed with Form 6-K of BeyondSpring Inc., filed with the SEC on July 10, 2019, and incorporated by reference herein. |
| (9) |
Incorporated by reference to the 2019 annual report on Form 20-F of BeyondSpring Inc. filed with the SEC on April 30, 2020. |
| (10) |
Previously filed with Form 6-K of BeyondSpring Inc., filed with the SEC on July 24, 2020, and incorporated by reference herein. |
| (11) |
Incorporated by reference to the 2020 annual report on Form 20-F of BeyondSpring Inc. filed with the SEC on April 30, 2021. |
In reviewing the agreements included as exhibits to this annual report on Form 20-F, please remember they are included to provide you with information regarding their terms and are not intended to provide any other factual or disclosure information about us or the other parties to the agreements.
The agreements may contain representations and warranties by each of the parties to the applicable agreement. These representations and warranties have been made solely for the benefit of the other parties to the applicable agreement and:
| ● |
should not in all instances be treated as categorical statements of fact, but rather as a way of allocating the risk to one of the parties if those statements prove to be inaccurate; |
| ● |
have been qualified by disclosures that were made to the other party in connection with the negotiation of the applicable agreement, which disclosures are not necessarily reflected in the agreement; |
| ● |
may apply standards of materiality in a way that is different from what may be viewed as material to you or other investors; and |
| ● |
were made only as of the date of the applicable agreement or such other date or dates as may be specified in the agreement and are subject to more recent developments. |
Accordingly, these representations and warranties may not describe the actual state of affairs as of the date they were made or at any other time.
SIGNATURES
BeyondSpring Inc. hereby certifies that it meets all of the requirements for filing on Form 20-F and that it has duly caused and authorized the undersigned to sign this annual report on Form 20-F on its behalf.
| BeyondSpring Inc. | |||
| By: | /s/ Lan Huang | ||
| Name: | Lan Huang | ||
| Title: | Chief Executive Officer | ||
Date: April 14, 2022
INDEX TO CONSOLIDATED FINANCIAL STATEMENTS
Report of Independent Registered Public Accounting Firm
To the Shareholders and the Board of Directors of BeyondSpring Inc.
Opinion on the Financial Statements
We have audited the accompanying consolidated balance sheets of BeyondSpring Inc. (the Company) as of December 31, 2021 and 2020, the related consolidated statements of comprehensive loss, shareholders’ equity (deficit) and cash flows for each of the three years in the period ended December 31, 2021, and the related notes (collectively referred to as the “consolidated financial statements”). In our opinion, the consolidated financial statements present fairly, in all material respects, the financial position of the Company at December 31, 2021 and 2020, and the results of its operations and its cash flows for each of the three years in the period ended December 31, 2021, in conformity with U.S. generally accepted accounting principles.
Basis for Opinion
These financial statements are the responsibility of the Company’s management. Our responsibility is to express an opinion on the Company’s financial statements based on our audits. We are a public accounting firm registered with the Public Company Accounting Oversight Board (United States) (PCAOB) and are required to be independent with respect to the Company in accordance with the U.S. federal securities laws and the applicable rules and regulations of the Securities and Exchange Commission and the PCAOB.
We conducted our audits in accordance with the standards of the PCAOB. Those standards require that we plan and perform the audit to obtain reasonable assurance about whether the financial statements are free of material misstatement, whether due to error or fraud. The Company is not required to have, nor were we engaged to perform, an audit of its internal control over financial reporting. As part of our audits we are required to obtain an understanding of internal control over financial reporting but not for the purpose of expressing an opinion on the effectiveness of the Company’s internal control over financial reporting. Accordingly, we express no such opinion.
Our audits included performing procedures to assess the risks of material misstatement of the financial statements, whether due to error or fraud, and performing procedures that respond to those risks. Such procedures included examining, on a test basis, evidence regarding the amounts and disclosures in the financial statements. Our audits also included evaluating the accounting principles used and significant estimates made by management, as well as evaluating the overall presentation of the financial statements. We believe that our audits provide a reasonable basis for our opinion.
/s/
We have served as the Company’s auditor since 2015.
April 14, 2022
CONSOLIDATED BALANCE SHEETS
(Amounts in thousands of U.S. Dollars (“$”), except for number of shares and per share data)
| As of December 31, | ||||||||||||
| Note | 2020 | 2021 | ||||||||||
| $ | $ | |||||||||||
| Assets | ||||||||||||
| Current assets: | ||||||||||||
| Cash and cash equivalents | ||||||||||||
| Short-term investments | 3 | |||||||||||
| Advances to suppliers | ||||||||||||
| Prepaid expenses and other current assets | ||||||||||||
| Total current assets | ||||||||||||
| Noncurrent assets: | ||||||||||||
| Property and equipment, net | 5 | |||||||||||
| Operating lease right-of-use assets | ||||||||||||
| Other noncurrent assets | 14 | |||||||||||
| Total noncurrent assets | ||||||||||||
| Total assets | ||||||||||||
| Liabilities and equity | ||||||||||||
| Current liabilities: | ||||||||||||
| Accounts payable | ||||||||||||
| Accrued expenses | ||||||||||||
| Current portion of operating lease liabilities | 13 | |||||||||||
| Deferred revenue | 4 | |||||||||||
| Long-term loans, current portion | 6 | |||||||||||
| Other current liabilities | 14 | |||||||||||
| Total current liabilities | ||||||||||||
| Noncurrent liabilities: | ||||||||||||
| Long-term loans | 6 | |||||||||||
| Operating lease liabilities | 13 | |||||||||||
| Deferred revenue | 4 | |||||||||||
| Other noncurrent liabilities | ||||||||||||
| Total noncurrent liabilities | ||||||||||||
| Total liabilities | ||||||||||||
| Commitments and contingencies | 18 | |||||||||||
BEYONDSPRING INC.
CONSOLIDATED BALANCE SHEETS (Continued)
(Amounts in thousands of U.S. Dollars (“$”), except for number of shares and per share data)
| As of December 31, | ||||||||||||
| Note | 2020 | 2021 | ||||||||||
| $ | $ | |||||||||||
| Mezzanine equity | ||||||||||||
| Contingently redeemable noncontrolling interests | 15 | |||||||||||
| Equity | ||||||||||||
| Ordinary shares ( par value; shares authorized; and shares issued and outstanding as of December 31, 2020 and 2021, respectively) | ||||||||||||
| Additional paid-in capital | ||||||||||||
| Accumulated deficit | ( | ) | ( | ) | ||||||||
| Accumulated other comprehensive loss | 17 | ( | ) | ( | ) | |||||||
| Total BeyondSpring Inc.’s shareholders’ equity | ||||||||||||
| Noncontrolling interests | ( | ) | ( | ) | ||||||||
| Total equity | ||||||||||||
| Total liabilities, mezzanine equity and equity | ||||||||||||
The accompanying notes are an integral part of these consolidated financial statements.
CONSOLIDATED STATEMENTS OF COMPREHENSIVE LOSS
(Amounts in thousands of U.S. Dollars (“$”), except for number of shares and per share data)
| Year ended December 31, | ||||||||||||||||
| Note | 2019 | 2020 | 2021 | |||||||||||||
| $ | $ | $ | ||||||||||||||
| Revenue | 4 | |||||||||||||||
| Operating expenses | ||||||||||||||||
| Research and development | ( | ) | ( | ) | ( | ) | ||||||||||
| General and administrative | ( | ) | ( | ) | ( | ) | ||||||||||
| Loss from operations | ( | ) | ( | ) | ( | ) | ||||||||||
| Foreign exchange (loss) gain, net | ( | ) | ||||||||||||||
| Interest expenses | ( | ) | ( | ) | ( | ) | ||||||||||
| Interest income | ||||||||||||||||
| Other income, net | ||||||||||||||||
| Loss before income tax | ( | ) | ( | ) | ( | ) | ||||||||||
| Income tax expenses | 8 | ( | ) | |||||||||||||
| Net loss | ( | ) | ( | ) | ( | ) | ||||||||||
| Less: Net loss attributable to noncontrolling interests | ( | ) | ( | ) | ( | ) | ||||||||||
| Net loss attributable to BeyondSpring Inc. | ( | ) | ( | ) | ( | ) | ||||||||||
| Net loss per share | ||||||||||||||||
| Basic and diluted | 9 | ( | ) | ( | ) | ( | ) | |||||||||
| Weighted average shares outstanding | ||||||||||||||||
| Basic and diluted | 9 | |||||||||||||||
| Other comprehensive loss, net of tax of nil: | ||||||||||||||||
| Foreign currency translation adjustment gain (loss) | 17 | ( | ) | ( | ) | |||||||||||
| Unrealized holding gain | 17 | |||||||||||||||
| Comprehensive loss | ( | ) | ( | ) | ( | ) | ||||||||||
| Less: Comprehensive loss attributable to noncontrolling interests | ( | ) | ( | ) | ( | ) | ||||||||||
| Comprehensive loss attributable to BeyondSpring Inc. | ( | ) | ( | ) | ( | ) | ||||||||||
The accompanying notes are an integral part of these consolidated financial statements.
CONSOLIDATED STATEMENTS OF SHAREHOLDERS’ EQUITY (DEFICIT)
(Amounts in thousands of U.S. Dollars (“$”), except for number of shares and per share data)
| BeyondSpring Inc.’s shareholders | ||||||||||||||||||||||||||||||||
| Accumulated | ||||||||||||||||||||||||||||||||
| Additional | other | Non | ||||||||||||||||||||||||||||||
| Ordinary share | paid-in | Accumulated | comprehensive | controlling | Total | |||||||||||||||||||||||||||
| Shares | Amount | capital | deficit | (loss) gain | Subtotal | interests | equity | |||||||||||||||||||||||||
| $ | $ | $ | $ | $ | $ | $ | ||||||||||||||||||||||||||
| Balances at January 1, 2019 | ( | ) | ( | ) | ( | ) | ( | ) | ||||||||||||||||||||||||
| Issuance of ordinary shares | ||||||||||||||||||||||||||||||||
| Capital contribution from noncontrolling interests | - | |||||||||||||||||||||||||||||||
| Share-based compensation (Note 10) | ||||||||||||||||||||||||||||||||
| Capital contribution shared by noncontrolling interests | - | ( | ) | ( | ) | |||||||||||||||||||||||||||
| Other comprehensive income (loss) | - | ( | ) | |||||||||||||||||||||||||||||
| Net loss | - | ( | ) | ( | ) | ( | ) | ( | ) | |||||||||||||||||||||||
| Balances at December 31, 2019 | ( | ) | ||||||||||||||||||||||||||||||
| Issuance of ordinary shares | ||||||||||||||||||||||||||||||||
| Capital contribution from noncontrolling interests | - | |||||||||||||||||||||||||||||||
| Share-based compensation (Note 10) | ||||||||||||||||||||||||||||||||
| Capital contribution shared by noncontrolling interests | - | ( | ) | ( | ) | |||||||||||||||||||||||||||
| Other comprehensive loss | - | ( | ) | ( | ) | ( | ) | ( | ) | |||||||||||||||||||||||
| Net loss | - | ( | ) | ( | ) | ( | ) | ( | ) | |||||||||||||||||||||||
| Balances at December 31, 2020 | ( | ) | ( | ) | ( | ) | ||||||||||||||||||||||||||
| Share-based compensation (Note 10) | ||||||||||||||||||||||||||||||||
| Forfeited restricted shares and cancellation of ordinary shares | ( | ) | ( | ) | ( | ) | ( | ) | ||||||||||||||||||||||||
| Exercise of share options | ||||||||||||||||||||||||||||||||
| Accretion of contingently redeemable noncontrolling interest | - | ( | ) | ( | ) | ( | ) | |||||||||||||||||||||||||
| Other comprehensive loss | - | ( | ) | ( | ) | ( | ) | ( | ) | |||||||||||||||||||||||
| Net loss | - | ( | ) | ( | ) | ( | ) | ( | ) | |||||||||||||||||||||||
| Balances at December 31, 2021 | ( | ) | ( | ) | ( | ) | ||||||||||||||||||||||||||
The accompanying notes are an integral part of these consolidated financial statements.
CONSOLIDATED STATEMENTS OF CASH FLOWS
(Amounts in thousands of U.S. Dollars (“$”), except for number of shares and per share data)
| Year ended December 31, | ||||||||||||||||
| Note | 2019 | 2020 | 2021 | |||||||||||||
| $ | $ | $ | ||||||||||||||
| Cash flows from operating activities: | ||||||||||||||||
| Net loss | ( | ) | ( | ) | ( | ) | ||||||||||
| Adjustments to reconcile net loss to cash used in operating activities: | ||||||||||||||||
| Depreciation expenses | 5 | |||||||||||||||
| Share-based compensation | 10 | |||||||||||||||
| Non-cash operating lease expenses | ||||||||||||||||
| Loss on derecognition of right-of-use assets | ||||||||||||||||
| Paycheck Protection Program Loan Forgiveness | 6 | ( | ) | |||||||||||||
| Unrealized gain on short-term investments | 3 | ( | ) | |||||||||||||
| Change in fair value in forward contract | 16 | ( | ) | |||||||||||||
| Changes in assets and liabilities: | ||||||||||||||||
| Short-term investments | ( | ) | ||||||||||||||
| Advances to suppliers | ( | ) | ||||||||||||||
| Due from related parties | 7 | |||||||||||||||
| Prepaid expenses and other current assets | ( | ) | ( | ) | ||||||||||||
| Other noncurrent assets | ( | ) | ( | ) | ( | ) | ||||||||||
| Accounts payable | ( | ) | ( | ) | ( | ) | ||||||||||
| Accrued expenses | ( | ) | ( | ) | ||||||||||||
| Operating lease liabilities | ( | ) | ( | ) | ( | ) | ||||||||||
| Other current liabilities | ( | ) | ||||||||||||||
| Deferred revenue | ||||||||||||||||
| Other noncurrent liabilities | ||||||||||||||||
| Net cash used in operating activities | ( | ) | ( | ) | ( | ) | ||||||||||
| Cash flows from investing activities: | ||||||||||||||||
| Acquisitions of property and equipment | ( | ) | ( | ) | ( | ) | ||||||||||
| Purchase of short-term investments | ( | ) | ||||||||||||||
| Sale of short-term investments | ||||||||||||||||
| Proceed from maturity of short-term investments | ||||||||||||||||
| Net cash used in investing activities | ( | ) | ( | ) | ( | ) | ||||||||||
| Cash flows from financing activities: | ||||||||||||||||
| Proceeds from issuance of ordinary shares, net of underwriting discounts and commissions | ||||||||||||||||
| Proceeds from issuance of contingently redeemable noncontrolling interests, net of issuance cost | ||||||||||||||||
| Capital contribution from noncontrolling interests | ||||||||||||||||
| Proceeds from issuance of forward contract | 16 | |||||||||||||||
| Proceeds from exercise of share options | ||||||||||||||||
| Payments of offering costs | ( | ) | ( | ) | ( | ) | ||||||||||
| Payments of issuance costs of contingently redeemable noncontrolling interests | ( | ) | ||||||||||||||
| Proceeds from loans | 6 | |||||||||||||||
| Proceeds from related party borrowings | 7 | |||||||||||||||
| Repayments of loans | 6 | ( | ) | |||||||||||||
| Repayment of related party borrowings | 7 | ( | ) | ( | ) | |||||||||||
| Net cash provided by financing activities | ||||||||||||||||
| Effect of foreign exchange rate changes | ( | ) | ( | ) | ||||||||||||
| Net increase (decrease) in cash and cash equivalents | ( | ) | ||||||||||||||
| Cash and cash equivalents at beginning of year | ||||||||||||||||
| Cash and cash equivalents at end of year | ||||||||||||||||
| Supplemental disclosures of cash flow information | ||||||||||||||||
| Interest paid | ||||||||||||||||
| Interest received | ||||||||||||||||
| Non-cash activities: | ||||||||||||||||
| Operating lease right-of-use assets obtained in exchange for operating lease liabilities | ||||||||||||||||
| Operating lease right-of-use assets released in exchange for operating lease liabilities | ( | ) | ||||||||||||||
The accompanying notes are an integral part of these consolidated financial statements.
NOTES TO CONSOLIDATED FINANCIAL STATEMENTS
FOR THE YEARS ENDED DECEMBER 31, 2021, 2020 AND 2019
(Amounts in thousands of U.S. Dollars (“$”) and Renminbi (“RMB”),
except for number of shares and per share data)
| 1. | Nature of the business |
BeyondSpring Inc. (the “Company”) was incorporated in the Cayman Islands on November 21, 2014. The Company and its subsidiaries (collectively, the “Group”) are principally engaged in clinical stage biopharmaceutical activities focused on the development of innovative cancer therapies. The Company is under the control of Mr. Linqing Jia and Dr. Lan Huang as a couple (collectively, the “Founders”) since its incorporation.
On March 14, 2017, the Company completed its initial public offering (“IPO”) on the NASDAQ Capital Market.
On May 21, 2019, the Company entered into a sales agreement with Jefferies LLC (“Jefferies”) to act as an agent in selling the Company’s ordinary shares in an at-the-market (“ATM”) offering program. As of December 31, 2021, the Company received aggregate gross proceeds of $
On June 14, 2019 and July 3, 2019, certain investors led by Shenzhen Efung 9th Venture Investment Center (Limited Partnership) (“Efung Capital”) entered into investment agreements with Dalian Wanchunbulin Pharmaceuticals Ltd. (“Wanchunbulin”), a subsidiary of the Company, to invest $
On June 25, 2019, SEED Therapeutics Inc. (“SEED”) was incorporated in the British Virgin Islands (“BVI”) as a subsidiary of the Company.
In July 2019, the Company completed a public offering of the issuance of
In October and November 2019, the Company completed a public offering of the issuance of
On December 9, 2019, SEED Technology Limited (“SEED Technology”) was incorporated in the BVI as a wholly owned subsidiary of Wanchunbulin.
In June 2020, the Company completed a public offering of the issuance of
On June 18, 2020, the Company entered into a share subscription agreement for the sale of an aggregate of
BEYONDSPRING INC.
NOTES TO CONSOLIDATED FINANCIAL STATEMENTS (Continued)
FOR THE YEARS ENDED DECEMBER 31, 2021, 2020 AND 2019
(Amounts in thousands of U.S. Dollars (“$”) and Renminbi (“RMB”),
except for number of shares and per share data)
| 1. | Nature of the business (continued) |
In November 2020, the Company completed a public offering of the issuance of
On November 25, 2020, SEED Therapeutics US, Inc. (“SEED US”) was incorporated in the United States (the U.S.) as a wholly owned subsidiary of SEED.
As of December 31, 2021, the subsidiaries of the Company are as follows:
| Name of company | Place of incorporation | Date of incorporation | Percentage of ownership by the Company | Principal activities |
| BeyondSpring Pharmaceuticals Inc. (“BeyondSpring US”) | Delaware, U.S. | June 18, 2013 | | Clinical trial activities |
| BeyondSpring Ltd. | BVI | December 3, 2014 | | Holding company |
| BeyondSpring (HK) Limited (“BeyondSpring HK”) | Hong Kong | January 13, 2015 | | Holding company |
| Wanchun Biotechnology Limited (“BVI Biotech”) | BVI | April 1, 2015 | | Holding company |
| Wanchun Biotechnology (Shenzhen) Ltd. (“Wanchun Shenzhen”) | PRC | April 23, 2015 | | Holding company |
| Dalian Wanchunbulin Pharmaceuticals Ltd. (“Wanchunbulin”) | PRC | May 6, 2015 | | Clinical trial activities |
| BeyondSpring Pharmaceuticals Australia PTY Ltd. (“BeyondSpring Australia”) | Australia | March 3, 2016 | | Clinical trial activities |
| Beijing Wanchun Pharmaceutical Technology Ltd. (“Beijing Wanchun”) | PRC | May 21, 2018 | | Holding company |
BEYONDSPRING INC.
NOTES TO CONSOLIDATED FINANCIAL STATEMENTS (Continued)
FOR THE YEARS ENDED DECEMBER 31, 2021, 2020 AND 2019
(Amounts in thousands of U.S. Dollars (“$”) and Renminbi (“RMB”),
except for number of shares and per share data)
| 1. | Nature of the business (continued) |
|
| Name of company | Place of incorporation | Date of incorporation | Percentage of ownership by the Company | Principal activities |
| SEED Therapeutics Inc. (“SEED”) | BVI | June 25, 2019 | | Pre-clinical development activities |
|
| ||||
| SEED Technology Limited (“SEED Technology”) | BVI | December 9, 2019 | | Holding company |
|
|
| |||
| SEED Therapeutics US, Inc. (“SEED US”) | Delaware, U.S. | November 25, 2020 | | Pre-clinical development activities |
| 2. | Summary of significant accounting policies |
Basis of presentation
The consolidated financial statements of the Company have been prepared in accordance with U.S. generally accepted accounting principles (“GAAP”).
Going concern
According to Accounting Standards Codification (“ASC”) 205-40, Presentation of Financial Statements - Going Concern (“ASC 205-40”), management must evaluate whether there are conditions or events, considered in the aggregate, that raise substantial doubt about the Company’s ability to continue as a going concern within one year after the date that the financial statements are issued. This evaluation initially does not take into consideration the potential mitigating effect of management’s plans that have not been fully implemented as of the date the financial statements are issued. When substantial doubt exists under this methodology, management evaluates whether the mitigating effect of its plans sufficiently alleviates substantial doubt about the Company’s ability to continue as a going concern. The mitigating effect of management’s plans, however, is only considered if both (1) it is probable that the plans will be effectively implemented within one year after the date that the financial statements are issued, and (2) it is probable that the plans, when implemented, will mitigate the relevant conditions or events that raise substantial doubt about the entity’s ability to continue as a going concern within one year after the date that the financial statements are issued.
The Company has incurred operating losses and negative cash flows from operations since inception. To date, the Company has no product revenue and management expects operating losses to continue for the foreseeable future and has primarily funded these losses through equity financings. The Company incurred a net loss of $
Based on the Company’s cash and cash equivalents and short-term investments on hand on December 31, 2021, management does not believe that there is substantial doubt about the Company’s ability to continue as a going concern within one year after the date these financial statements are issued. These financial statements have been prepared on a going concern basis.
Basis of consolidation
The consolidated financial statements include the financial statements of the Company and its subsidiaries. All intercompany transactions and balances between the Company and its subsidiaries are eliminated upon consolidation.
BEYONDSPRING INC.
NOTES TO CONSOLIDATED FINANCIAL STATEMENTS (Continued)
FOR THE YEARS ENDED DECEMBER 31, 2021, 2020 AND 2019
(Amounts in thousands of U.S. Dollars (“$”) and Renminbi (“RMB”),
except for number of shares and per share data)
| 2. | Summary of significant accounting policies (continued) |
Use of estimates
The preparation of the consolidated financial statements in conformity with GAAP requires management to make estimates and assumptions that affect the reported amounts of assets and liabilities, the disclosure of contingent assets and liabilities at the date of the financial statements and the reported amounts of expenses during the period. Areas where management uses subjective judgment include, but are not limited to, share-based compensation, clinical trial accruals, valuation allowance for deferred tax assets, estimating uncertain tax positions, measurement of right-of-use assets and lease liabilities, fair value of financial instruments, estimating the allowance for credit losses, impairment of long-lived assets and estimating of useful life for property and equipment. Management bases the estimates on historical experience, known trends and various other assumptions that are believed to be reasonable, the results of which form the basis for making judgments about the carrying values of assets and liabilities. Actual results could differ from these estimates.
Research and development (“R&D”) costs
The Company accounts for R&D costs in accordance with ASC 730, Research and Development. R&D costs primarily are comprised of costs incurred in performing research and development activities, including related personnel and consultant’s salaries, benefits and related costs, raw materials and supplies to develop product candidates, patent-related costs incurred in connection with filing patent applications, costs incurred related to clinical approval, and external costs of outside vendors engaged to conduct clinical development activities and trials. The Company expenses R&D costs as they are incurred.
Costs incurred related to nonrefundable advance payments for goods or services that will be used in future research and development activities are deferred and capitalized. The capitalized amounts are expensed as R&D costs when the related goods are delivered or the services are performed, or when the Company does not expect it will need the goods to be delivered or the services to be rendered.
Research contract costs and accruals
The Company has entered into various research and development contracts with research institutions and other companies primarily in the PRC, the U.S., Ukraine and Australia. Related payments are recorded as research and development expenses and are expensed as incurred. The Company records accruals for estimated ongoing research costs. When evaluating the adequacy of the accrued liabilities, the Company analyzes progress of the studies, including the phase or completion of events, invoices received and contracted costs. Significant judgments and estimates are made in determining the accrued balances at the end of any reporting period. Actual results could differ from the Company’s estimates. The Company’s historical accrual estimates have not been materially different from the actual costs.
Foreign currency translation and transactions
Functional currency
The Company currently uses the U.S. dollar as the functional currency for all its entities, except for entities in the PRC, which adopt the RMB as their functional currency, and BeyondSpring Australia, which adopts the Australian dollar as the functional currency. The determination of the respective functional currency is based on the criteria of ASC 830, Foreign Currency Matters. The Company uses the U.S. dollar as its reporting currency.
BEYONDSPRING INC.
NOTES TO CONSOLIDATED FINANCIAL STATEMENTS (Continued)
FOR THE YEARS ENDED DECEMBER 31, 2021, 2020 AND 2019
(Amounts in thousands of U.S. Dollars (“$”) and Renminbi (“RMB”),
except for number of shares and per share data)
| 2. | Summary of significant accounting policies (continued) |
Foreign currency translation and transactions (continued)
Functional currency translation
For subsidiaries whose functional currencies are not the U.S. dollar, the Company uses the average exchange rate for the year and the exchange rate at the balance sheet date, to translate the operating results and financial position to U.S. dollar, the reporting currency, respectively. Translation differences are recorded in accumulated other comprehensive loss, a component of shareholders’ equity. Transactions denominated in currencies other than the functional currency are translated into the functional currency at the exchange rates prevailing on the transaction dates. Foreign currency denominated financial assets and liabilities are remeasured at the exchange rates prevailing at the balance sheet date. Exchange gains and losses are included in the consolidated statements of comprehensive loss.
Cash and cash equivalents
Cash and cash equivalents consist of cash on hand and bank deposits, and highly liquid investments with an original maturity date of three months or less at the date of purchase and are stated at cost which approximates their fair value. All cash and cash equivalents are unrestricted as to withdrawal and use.
Short-term investments
Investments such as time deposits with original maturities of greater than three months, but less than twelve months, and financial products issued by commercial banks expected to be realized in cash during the next twelve months are included in short-term investments.
The Company accounts for its investments in debt securities in accordance with ASC 320-10, Investments – Debt Securities: Overall (“ASC 320-10”). The Company classifies the investments in debt securities as “held-to-maturity”, “trading” or “available-for-sale”, whose classification determines the respective accounting methods stipulated by ASC 320-10. Interest income of all categorifies of investments in securities are included in earnings. Any realized gains or losses from the sale of short-term investments are determined on a specific identification method, and such gains and losses are reflected in earnings during the period in which gain or losses are realized.
Debt securities that the Company has positive intent and ability to hold to maturity are classified as held-to-maturity securities and stated at amortized cost less allowance for credit losses.
Debt securities that are bought and held primarily for the purpose of selling in the near term are classified as trading securities. Trading securities are recorded at fair value. Changes in unrealized gains and losses are recorded through earnings each period as part of other income or expenses. Trading debt securities include financial products issued by commercial banks.
Debt securities not classified as trading or as held-to-maturity are classified as available-for-sale securities. Available-for-sale debt securities are stated at fair value, with the unrealized gains and losses, net of tax, reported in accumulated other comprehensive loss. Available-for-sale debt securities include time deposits and financial products issued by commercial banks.
The Company regularly evaluates its investments in debt securities for impairment. The Company recognizes an allowance on available-for-sale debt securities when a portion of the unrealized loss is attributable to a credit loss and a corresponding credit loss in net loss. The Company did record any impairment losses or allowance for credit losses on short-term investments for all periods presented.
BEYONDSPRING INC.
NOTES TO CONSOLIDATED FINANCIAL STATEMENTS (Continued)
FOR THE YEARS ENDED DECEMBER 31, 2021, 20120 AND 2019
(Amounts in thousands of U.S. Dollars (“$”) and Renminbi (“RMB”),
except for number of shares and per share data)
| 2. | Summary of significant accounting policies (continued) |
Advances to suppliers
Advances to suppliers consist of cash to contractors and vendors for services and materials that have not been provided or received. Advances to suppliers are reviewed periodically to determine whether their carrying values have become impaired. The Company considers the assets to be impaired if it is doubtful that the services and materials will be or can be provided by the suppliers. As of December 31, 2020, and 2021, there were
Leases
Effective January 1, 2019, the Company adopted ASC 842, Leases (“ASC842”) using the modified retrospective transition approach and did not restate comparative periods. The Company determines if an arrangement is a lease at inception. The Company has lease agreements with lease and non-lease components, which are accounted for as a single lease component based on the Company’s policy election to combine lease and non-lease components for its leases. Leases are classified as operating or finance leases in accordance with the recognition criteria in ASC 842, Leases (“ASC842”). The Company’s lease portfolio consists entirely of operating leases as of December 31, 2020 and 2021. The Company’s leases do not contain any material residual value guarantees or material restrictive covenants.
At the commencement date of a lease, the Company determines the classification of the lease based on the relevant factors present and records right-of-use (“ROU”) assets and lease liabilities. ROU assets represent the right to use an underlying asset for the lease term and lease liabilities represent the obligation to make lease payments arising from the lease. ROU assets and lease liabilities are calculated as the present value of the lease payments not yet paid. Variable lease payments not dependent on an index or rate are excluded from the ROU asset and lease liability calculations and are recognized in expense in the period which the obligation for those payments is incurred. As the rate implicit in the Company’s leases is not typically readily available, the Company uses an incremental borrowing rate based on the information available at the lease commencement date in determining the present value of lease payments. This incremental borrowing rate reflects the fixed rate at which the Company could borrow on a collateralized basis the amount of the lease payments in the same currency, for a similar term, in a similar economic environment. ROU assets include any lease prepayments and are reduced by lease incentives. Operating lease expense for lease payments is recognized on a straight-line basis over the lease term. Lease terms are based on the non-cancelable term of the lease and may contain options to extend the lease when it is reasonably certain that the Company will exercise that option.
The Company reassesses whether a contract is or contains a lease whenever a substantive change is made to the terms and conditions of the contract. Such changes are not limited to those that meet the definition of a lease modification, which is a specific type of modification characterized by a change in the scope of or consideration for a lease. When a modification does not meet the definition of a lease modification, the Company reassesses whether the contract is or contains a lease but would not apply the lease modification framework if the conclusion regarding whether the contract is or contains a lease is unchanged. If there is a lease modification, the Company considers whether the lease modification results in a separate contract. If so, the Company accounts for the separate contract the same manner as any other new lease, in addition to the original unmodified contract. Otherwise, the Company remeasures and reallocates the remaining consideration in the contract, reassesses the classification of the lease at the effective date of the modification and accounts for any initial direct costs, lease incentives and other payments made to or by the lessee. If the modification fully or partially terminates the existing lease, the Company remeasures the lease liability and decreases the carrying amount of the ROU assets in proportion to the full or partial termination of the existing lease and recognize in profit or loss any difference between the reduction in the lease liability and the reduction in the ROU assets.
BEYONDSPRING INC.
NOTES TO CONSOLIDATED FINANCIAL STATEMENTS (Continued)
FOR THE YEARS ENDED DECEMBER 31, 2021, 2020 AND 2019
(Amounts in thousands of U.S. Dollars (“$”) and Renminbi (“RMB”),
except for number of shares and per share data)
| 2. | Summary of significant accounting policies (continued) |
Leases (continued)
Operating leases are included in operating lease right-of-use assets and lease liabilities on the consolidated balance sheets. Lease liabilities that become due within one year of the balance sheet date are classified as current liabilities.
Leases with an initial lease term of 12 months or less are not recorded on the consolidated balance sheets. Lease expense for these leases is recognized on a straight-line basis over the lease term.
Government grants
Government grants relating to assets are recognized in the consolidated balance sheets upon receipt and amortized as other income over the weighted average useful life of the related assets. Government grants relating to income that involves no conditions or continuing performance obligations of the Company are recognized as other income upon receipt.
Property and equipment
Property and equipment are stated at cost, less accumulated depreciation and amortization. Depreciation is computed using the straight-line method over the estimated useful lives of the respective assets as follows:
| Category | Estimated useful life |
| Office equipment |
|
| Laboratory equipment |
|
| Motor vehicles |
|
| Leasehold improvements |
|
Repair and maintenance costs are charged to expense as incurred, whereas the cost of renewals and betterment that extends the useful lives of plant and equipment are capitalized as additions to the related assets. Retirements, sales and disposals of assets are recorded by removing the cost and accumulated depreciation from the assets and accumulated depreciation accounts with any resulting gain or loss reflected in the consolidated statements of comprehensive loss.
BEYONDSPRING INC.
NOTES TO CONSOLIDATED FINANCIAL STATEMENTS (Continued)
FOR THE YEARS ENDED DECEMBER 31, 2021, 2020 AND 2019
(Amounts in thousands of U.S. Dollars (“$”) and Renminbi (“RMB”),
except for number of shares and per share data)
| 2. | Summary of significant accounting policies (continued) |
Impairment of long-lived assets
Long-lived assets are reviewed for impairment in accordance with authoritative guidance for impairment or disposal of long-lived assets. Long-lived assets are reviewed for events or changes in circumstances, which indicate that their carrying value may not be recoverable. Long-lived assets are reported at the lower of carrying amount or fair value less cost to sell. For the years ended December 31, 2019, 2020 and 2021, the Company did record any impairment losses on its long-lived assets.
Fair value measurements
The Company applies ASC 820, Fair Value Measurements and Disclosures (“ASC 820”), in measuring fair value. ASC 820 defines fair value, establishes a framework for measuring fair value and requires disclosures to be provided on fair value measurement.
ASC 820 establishes a three-tier fair value hierarchy, which prioritizes the inputs used in measuring fair value as follows:
| • | Level 1—Observable inputs that reflect quoted prices (unadjusted) for identical assets or liabilities in active markets. |
| • | Level 2—Other inputs that are directly or indirectly observable in the marketplace. |
| • | Level 3—Unobservable inputs which are supported by little or no market activity. |
ASC 820 describes three main approaches to measuring the fair value of assets and liabilities: (1) market approach; (2) income approach and (3) cost approach. The market approach uses prices and other relevant information generated from market transactions involving identical or comparable assets or liabilities. The income approach uses valuation techniques to convert future amounts to a single present value amount. The measurement is based on the value indicated by current market expectations about those future amounts. The cost approach is based on the amount that would currently be required to replace an asset.
Financial instruments of the Company primarily include cash and cash equivalents, short-term investments, due to related parties, accounts payable, redeemable noncontrolling interests, forward contract and long-term loans. The redeemable noncontrolling interests were initially recorded at issuance price net of issuance costs. The Company recognizes changes in the redemption value immediately as they occur and adjusts the carrying value of the redeemable noncontrolling interests to equal the redemption value at the end of each reporting period. The Company measures its financial products issued by commercial banks at fair value on a recurring basis based on quoted subscription/redemption price published by the relevant banks. The fair value of the forward contract is determined on recurring basis with the assistance of an independent third-party valuation firm. The carrying values of cash and cash equivalents, accounts payable, due to related parties, time deposits and current portion of long-term loans approximated their fair values due to their short-term nature.
As of December 31, 2020, the total carrying amount of non-current portion of long-term loans was $
BEYONDSPRING INC.
NOTES TO CONSOLIDATED FINANCIAL STATEMENTS (Continued)
FOR THE YEARS ENDED DECEMBER 31, 2021, 2020 AND 2019
(Amounts in thousands of U.S. Dollars (“$”) and Renminbi (“RMB”),
except for number of shares and per share data)
| 2. | Summary of significant accounting policies (continued) |
Fair value measurements (continued)
Assets and liabilities measured at fair value on a recurring basis as of December 31, 2020 and 2021 are summarized below:
| Fair value measurement | ||||||||||||||||
| Recurring fair value measurement | Total fair value | Quoted prices in active markets for identical (Level 1) | Significant other (Level 2) | Significant (Level 3) | ||||||||||||
| $ | $ | $ | $ | |||||||||||||
| As of December 31, 2020 | ||||||||||||||||
| Liabilities: | ||||||||||||||||
| Forward contract (Note 16) | ||||||||||||||||
| As of December 31, 2021 | ||||||||||||||||
| Assets: | ||||||||||||||||
| Available-for-sale debt securities | ||||||||||||||||
| Financial products issued by commercial banks | ||||||||||||||||
| Trading debt securities | ||||||||||||||||
| Financial products issued by commercial banks | ||||||||||||||||
| Forward contract (Note 16) | ||||||||||||||||
| Total assets measured at fair value | ||||||||||||||||
The fair value of the forward contract is estimated using a formulaic valuation approach which combines the discounted cash flow to first estimate the fair value of the entity’s share price and probability-based valuation approach to estimate the fair value of the forward contract. Significant unobservable inputs include the probability of achieving a contingent target, discount for lack of marketability, volatility and weighted average cost of capital at the end of each reporting period at December 31, 2020 and 2021.
The following table represents the significant unobservable inputs used to estimate the fair value of the forward contract at December 31, 2020 and 2021:
| Range | |||||||||||
| Valuation technique | Unobservable inputs | as of December 31, | |||||||||
| 2020 | 2021 | ||||||||||
| Forward contract | Discounted cash flow | Discount for lack of marketability | % | % | |||||||
| Volatility | % | % | |||||||||
| Weighted average cost of capital | % | % | |||||||||
| Probability-based valuation approach | Probability of achieving contingent target | % | % | ||||||||
BEYONDSPRING INC.
NOTES TO CONSOLIDATED FINANCIAL STATEMENTS (Continued)
FOR THE YEARS ENDED DECEMBER 31, 2021, 2020 AND 2019
(Amounts in thousands of U.S. Dollars (“$”) and Renminbi (“RMB”),
except for number of shares and per share data)
| 2. | Summary of significant accounting policies (continued) |
Fair value measurements (continued)
The following table presents a reconciliation of the forward contract measured at fair value on a recurring basis using significant unobservable inputs (Level 3) for the years presented.
| Forward contract | ||||
| $ | ||||
| Balance as of December 31, 2019 | ||||
| Recognized during the year | ( | ) | ||
| Gains or losses from changes in fair value | ||||
| Balance as of December 31, 2020 (liability) | ( | ) | ||
| Gains from changes in fair value | ||||
| Balance as of December 31, 2021 (asset) | ||||
Segment and geographical information
The Company’s chief operating decision maker, the Chief Executive Officer, reviews the consolidated results when making decisions about allocating resources and assessing performance of the Company as a whole and hence in accordance with ASC 280, Segment Reporting, the Company has only one operating and reportable segment. The Company does not distinguish between markets or segments for the purpose of internal reporting.
For the years ended December 31, 2019, 2020 and 2021, the Company recognized revenue of $
| December 31, | ||||||||
| 2020 | 2021 | |||||||
| Property and equipment, net: | $ | $ | ||||||
| PRC | ||||||||
| U.S. | ||||||||
| Total | ||||||||
BEYONDSPRING INC.
NOTES TO CONSOLIDATED FINANCIAL STATEMENTS (Continued)
FOR THE YEARS ENDED DECEMBER 31, 2021, 2020 AND 2019
(Amounts in thousands of U.S. Dollars (“$”) and Renminbi (“RMB”),
except for number of shares and per share data)
| 2. | Summary of significant accounting policies (continued) |
Revenue recognition
Under ASC 606, Revenue from Contracts with Customers (“ASC 606”), an entity recognizes revenue when its customer obtains control of promised goods or services, in an amount that reflects the consideration that the entity expects to receive in exchange for those goods or services. To determine revenue recognition for arrangements that an entity determines are within the scope of ASC 606, the entity performs the following five steps: (i) identify the contract(s) with a customer; (ii) identify the performance obligations in the contract; (iii) determine the transaction price, including variable consideration, if any; (iv) allocate the transaction price to the performance obligations in the contract; and (v) recognize revenue when (or as) the entity satisfies a performance obligation. The Company only applies the five-step model to contracts when it is probable that the entity will collect the consideration to which it is entitled in exchange for the goods or services it transfers to the customer.
Once a contract is determined to be within the scope of ASC 606 at contract inception, the Company reviews the contract to determine which performance obligations it must deliver and which of these performance obligations are distinct. The Company recognizes as revenue the amount of the transaction price that is allocated to each performance obligation when that performance obligation is satisfied or as it is satisfied.
The Company recognizes a contract asset or a contract liability in the consolidated balance sheets, depending on the relationship between the entity’s performance and the customer’s payment. Contract liabilities represent the excess of payments received as compared to the consideration earned, and is recorded as deferred revenue in the consolidated balance sheets. The Company had no contract assets for the periods presented.
Collaboration revenue
At contract inception, the Company analyzes its collaboration arrangements to assess whether they are within the scope of ASC 808, Collaborative Arrangements (“ASC 808”) to determine whether such arrangements involve joint operating activities performed by parties that are both active participants in the activities and exposed to significant risks and rewards dependent on the commercial success of such activities. For collaboration arrangements within the scope of ASC 808 that contain multiple elements, the Company first determines which elements of the collaboration are deemed to be within the scope of ASC 808 and those that are more reflective of a vendor-customer relationship and therefore within the scope of ASC 606. For elements of collaboration arrangements that are accounted for pursuant to ASC 808, an appropriate recognition method is determined and applied consistently.
In determining the appropriate amount of revenue to be recognized as the Company fulfills its obligations under each of the agreements, the Company performs the five-step model under ASC 606 noted above.
The collaborative arrangements may contain more than one unit of account, or performance obligation, including grants of licenses to intellectual property rights, agreement to provide research and development services and other deliverables. The transaction price is generally comprised of an upfront payment due at contract inception and variable consideration in the form of payments for the Company’s services and materials and milestone payments due upon the achievement of specified events. In general, the consideration allocated to the performance obligation is recognized when the obligation is satisfied either by delivering a good or providing a service, limited to the consideration that is not constrained. Non-refundable payments received before all of the relevant criteria for revenue recognition are satisfied are recorded as deferred revenue.
Licenses of Intellectual Property: Upfront non-refundable payments allocated to the licensing of the Company’s intellectual property are evaluated to determine if the license is distinct from the other performance obligations identified in the arrangement. For licenses determined to be distinct, the Company recognizes revenues from non-refundable up-front fees allocated to the license at a point in time, when the license is transferred to the licensee and the licensee is able to use and benefit from the license. For licenses determined to be not distinct from other promised goods or services, the Company accounts for the promise to grant a license and other promised goods or services together as a single performance obligation, and the Company considers the nature of the combined goods or services in determining whether the performance obligation is satisfied over time or at a point in time.
BEYONDSPRING INC.
NOTES TO CONSOLIDATED FINANCIAL STATEMENTS (Continued)
FOR THE YEARS ENDED DECEMBER 31, 2021, 2020 AND 2019
(Amounts in thousands of U.S. Dollars (“$”) and Renminbi (“RMB”),
except for number of shares and per share data)
| 2. | Summary of significant accounting policies (continued) |
Revenue recognition (continued)
Collaboration revenue (continued)
Research and Development Service: Upfront non-refundable payment allocated to research and development services performance obligations is deferred and recognized as collaboration revenue overtime.
Milestone Payments: At the inception of each arrangement that includes milestone payments, the Company evaluates whether the milestones are considered probable of being reached and estimates the amount to be included in the transaction price using the most likely amount method. If it is probable that a significant revenue reversal would not occur, the associated milestone value is included in the transaction price. Due to the uncertainty involved in meeting these discovery or development-based targets, they are generally fully constrained at contract inception. The Company will assess whether the variable consideration is fully constrained each reporting period based on the facts and circumstances surrounding the discovery and clinical trials. Upon changes to constraint associated with the discovery or developmental milestones, variable consideration will be included in the transaction price when a significant reversal of revenue recognized is not expected to occur.
Royalties: For arrangements that include sales-based royalties, including milestone payments based on the level of sales, and the license is deemed to be the predominant item to which the royalties relate, the Company recognizes revenue at the later of (i) when the related sales occur, or (ii) when the performance obligation to which some or all of the royalty has been allocated has been satisfied (or partially satisfied).
Comprehensive loss
Comprehensive loss is defined as the changes in equity of the Company during a period from transactions and other events and circumstances excluding transactions resulting from investments by owners and distributions to owners. For each of the periods presented, the Company’s comprehensive loss includes net loss, foreign currency translation adjustments and unrealized holding gains associated with available-for-sale debt securities, and is presented in the consolidated statements of comprehensive loss.
Income taxes
The Company uses the liability method of accounting for income taxes. Under this method, deferred tax assets and liabilities are determined based on the differences between the financial reporting and the tax bases of assets and liabilities and are measured using enacted tax rates that will be in effect when the differences are expected to reverse. A valuation allowance is provided when it is more likely than not that some portion or all of a deferred tax asset will not be realized. All deferred income tax assets and liabilities are classified as non-current on the consolidated balance sheets.
The Company evaluates its uncertain tax positions using the provisions of ASC 740, Income Taxes, which prescribes a recognition threshold that a tax position is required to meet before being recognized in the financial statements. The Company recognizes in the financial statements the benefit of a tax position which is “more likely than not” to be sustained under examination based solely on the technical merits of the position assuming a review by tax authorities having all relevant information. Tax positions that meet the recognition threshold are measured using a cumulative probability approach, at the largest amount of tax benefit that has a greater than fifty percent likelihood of being realized upon settlement. It is the Company’s policy to recognize interest and penalties related to unrecognized tax benefits, if any, as a component of income tax expense.
BEYONDSPRING INC.
NOTES TO CONSOLIDATED FINANCIAL STATEMENTS (Continued)
FOR THE YEARS ENDED DECEMBER 31, 2021, 2020 AND 2019
(Amounts in thousands of U.S. Dollars (“$”) and Renminbi (“RMB”),
except for number of shares and per share data)
| 2. | Summary of significant accounting policies (continued) |
Share-based compensation
The Company applies ASC 718, Compensation—Stock Compensation (“ASC 718”), to account for its share-based payments for both employees and non-employees. In accordance with ASC 718, the Company determines whether an award should be classified and accounted for as a liability award or equity award. Equity classified share-based awards are recognized in the financial statements based on their grant date fair values. Liability classified awards are measured at the fair value of the award on the grant date and remeasured at each reporting period at fair value until the award is settled. The Company has elected to recognize compensation expense on a straight-line basis over the requisite service period for each separately vesting portion of the award as if the award was, in-substance, multiple awards for all employee equity awards granted with graded vesting based on service condition. The Company uses the accelerated method for all awards granted with performance and/or market conditions. Compensation expense is recognized for awards containing performance conditions only to the extent that it is probable that those performance conditions will be met. The Company elected to account for forfeitures in the period they occur as a reduction to expense.
Modification, replacements or cancellation of awards
A change in the terms or conditions of the awards is accounted for as a modification of the award. Incremental compensation cost is measured as the excess, if any, of the fair value of the modified award over the fair value of the original award immediately before its terms are modified, measured based on the fair value of the awards and other pertinent factors at the modification date. For vested awards, the Company recognizes incremental compensation cost in the period the modification occurs. For unvested awards, the Company recognizes over the remaining requisite service period, the sum of the incremental compensation cost and the remaining unrecognized compensation cost for the original award on the modification date. If the fair value of the modified award is lower than the fair value of the original award immediately before modification, the minimum compensation cost the Company recognizes is the cost of the original award. Cancellation of an award accompanied by the concurrent grant of (or offer to grant) a replacement award or other valuable consideration shall be accounted for as a modification of the terms of the cancelled award. Cancellation of an award without the concurrent grant or offer of a replacement award is treated as a settlement for no consideration.
BEYONDSPRING INC.
NOTES TO CONSOLIDATED FINANCIAL STATEMENTS (Continued)
FOR THE YEARS ENDED DECEMBER 31, 2021, 2020 AND 2019
(Amounts in thousands of U.S. Dollars (“$”) and Renminbi (“RMB”),
except for number of shares and per share data)
| 2. | Summary of significant accounting policies (continued) |
Loss per share
Loss per share is calculated in accordance with ASC 260, Earnings per Share. Basic loss per ordinary share is computed by dividing net loss attributable to ordinary shareholders by the weighted average number of ordinary shares outstanding during the period.
Diluted loss per share is calculated by dividing net loss attributable to ordinary shareholders as adjusted for the effect of dilutive ordinary equivalent shares, if any, by the weighted average number of ordinary and dilutive ordinary equivalent shares outstanding during the period. Ordinary equivalent shares consist of the ordinary shares issuable upon the conversion of the share options and the vesting of restricted shares, using the treasury stock method. Ordinary share equivalents are excluded from the computation of diluted loss per share if their effects would be anti-dilutive. Basic and diluted loss per ordinary share is presented in the Company’s consolidated statements of comprehensive loss.
Concentration of risks
Concentration of credit risk
Financial instruments that potentially expose the Company to concentrations of credit risk consist primarily of cash and cash equivalents and short-term investments. The Company’s cash and cash equivalents and short-term investments are held at financial institutions that management believes to be of high credit quality. As of December 31, 2020, the majority of the cash and cash equivalents were held by financial institutions located in U.S. As of December 31, 2021, the majority of the cash and cash equivalents were held by financial institutions located in U.S. and short-term investments were held by financial institutions located in U.S. and China. The Company has not experienced any losses on cash and cash equivalents and short-term investments to date. The Company does not believe that it is subject to unusual credit risk beyond the normal credit risk associated with commercial banking relationships.
Business, customer, political, social and economic risks
The Company participates in a dynamic high technology industry and believes that changes in any of the following areas could have a material adverse effect on the Company’s future financial position, results of operations or cash flows: changes in the overall demand for services and products; competitive pressures due to new entrants; advances and new trends in new technologies and industry standards; changes in clinical research organizations; changes in certain strategic relationships or customer relationships; regulatory considerations; copyright regulations; and risks associated with the Company’s ability to attract and retain employees necessary to support its growth. The Company’s operations could be also adversely affected by significant political, economic and social uncertainties in the PRC and in the relations between the PRC and United States.
Business risk
The Company relies on third parties to support clinical development activities, trials and the manufacturing process for product candidates. If these third parties do not successfully carry out their contractual duties or meet expected deadlines, the Company may not be able to obtain regulatory approval for the Company’s drug candidates and the Company’s business could be substantially impacted. The Company’s main activities are in U.S. and PRC.
BEYONDSPRING INC.
NOTES TO CONSOLIDATED FINANCIAL STATEMENTS (Continued)
FOR THE YEARS ENDED DECEMBER 31, 2021, 2020 AND 2019
(Amounts in thousands of U.S. Dollars (“$”) and Renminbi (“RMB”),
except for number of shares and per share data)
| 2. | Summary of significant accounting policies (continued) |
Concentration of risks (continued)
Currency convertibility risk
The Company incurs portions of expenses in currencies other than the U.S. dollars, in particular, the RMB. On January 1, 1994, the PRC government abolished the dual rate system and introduced a single rate of exchange as quoted daily by the People’s Bank of China (the “PBOC”). However, the unification of the exchange rates does not imply that the RMB may be readily convertible into U.S. dollars or other foreign currencies. All foreign exchange transactions continue to take place either through the PBOC or other banks authorized to buy and sell foreign currencies at the exchange rates quoted by the PBOC. Approvals of foreign currency payments by the PBOC or other institutions require submitting a payment application form together with suppliers’ invoices, shipping documents and signed contracts.
Additionally, the value of the RMB is subject to changes in central government policies and international economic and political developments affecting supply and demand in the PRC foreign exchange trading system market.
Foreign currency exchange rate risk
From July 21, 2005, the RMB is permitted to fluctuate within a narrow and managed band against a basket of certain foreign currencies. The depreciation of RMB against the U.S. dollar was approximately
To the extent that the Company needs to convert U.S. dollars into RMB for capital expenditures and working capital and other business purposes, appreciation of the RMB against the U.S. dollar would have an adverse effect on the RMB amount the Company would receive from the conversion. Conversely, if the Company decides to convert RMB into U.S. dollars for the purpose of making payments for dividends on ordinary shares, strategic acquisitions or investments or other business purposes, appreciation of the U.S. dollar against the RMB would have a negative effect on the U.S. dollar amount available to the Company. In addition, a significant depreciation of the RMB against the U.S. dollar may significantly reduce the U.S. dollar equivalent of the Company’s earnings or losses.
BEYONDSPRING INC.
NOTES TO CONSOLIDATED FINANCIAL STATEMENTS (Continued)
FOR THE YEARS ENDED DECEMBER 31, 2021, 2020 AND 2019
(Amounts in thousands of U.S. Dollars (“$”) and Renminbi (“RMB”),
except for number of shares and per share data)
| 2. | Summary of significant accounting policies (continued) |
Recent accounting pronouncements
New accounting standards which have been adopted
In December 2019, the FASB issued ASU 2019-12, Income Taxes (Topic 740): Simplifying the Accounting for Income Taxes. This update simplifies the accounting for income taxes as part of the FASB’s overall initiative to reduce complexity in accounting standards. The amendments include removal of certain exceptions to the general principles of ASC 740, Income taxes, and simplification in several other areas such as accounting for a franchise tax (or similar tax) that is partially based on income. Certain amendments in this update should be applied retrospectively or modified retrospectively, and all other amendments should be applied prospectively. The Company adopted this standard on January 1, 2021. There was no material impact to the Company’s financial position or results of operations upon adoption.
New accounting standards have not yet been adopted
In November 2021, the FASB issued ASU 2021-10, Government Assistance (Topic 832): Disclosures by Business Entities about Government Assistance. This update requires certain annual disclosures about transactions with a government that are accounted for by applying a grant or contribution accounting model by analogy. This update is effective for annual periods beginning after December 15, 2021, and early application is permitted. This guidance should be applied either prospectively to all transactions that are reflected in financial statements at the date of initial application and new transactions that are entered into after the date of initial application or retrospectively to those transactions. The Company does not expect any material impact on Company’s consolidated financial statements as a result of adopting the new standard.
| 3. | Short-term investments |
Short-term investments as of December 31, 2021 consisted of the following:
| Amortized cost | Gross unrealized gains | Gross unrealized losses | Fair value (Net carrying amount) | |||||||||||||
| $ | $ | $ | $ | |||||||||||||
| Trading debt securities | ||||||||||||||||
| Financial products issued by commercial banks | ||||||||||||||||
| Available-for-sale debt securities | ||||||||||||||||
| Time deposits | ||||||||||||||||
| Financial products issued by commercial banks | ||||||||||||||||
| Total | ||||||||||||||||
BEYONDSPRING INC.
NOTES TO CONSOLIDATED FINANCIAL STATEMENTS (Continued)
FOR THE YEARS ENDED DECEMBER 31, 2021, 2020 AND 2019
(Amounts in thousands of U.S. Dollars (“$”) and Renminbi (“RMB”),
except for number of shares and per share data)
| 4. | Collaboration revenue |
Eli Lilly and Company
On November 12, 2020, the Company’s subsidiary, SEED, entered into a research collaboration and license agreement (the “Lilly Collaboration Agreement”) with Eli Lilly and Company (“Lilly”). Under the Lilly Collaboration Agreement, SEED controls certain rights to an intellectual property and other materials related to a platform technology for ubiquitin ligase agonist screening (the “Ub Platform Technology”), and Lilly and SEED shall use commercially reasonable efforts to conduct a research and development program to generate, identify and/or optimize active compounds (“Lilly Compounds”) that directed against no more than three targets selected by Lilly (“Lilly Targets”), using the Ub Platform Technology in accordance with the applicable research plans for each of the Lilly Targets.
Under the Lilly Collaboration Agreement, Lilly paid SEED an upfront non-refundable fee of $
Under ASC 606, the Company determined the license under the Ub Platform Technology is not distinct within the context of the contract because it is used as inputs to produce and deliver the combined outputs, i.e. the identification of Lilly Compounds. The Company determined that it has a single performance obligation which is the stand ready obligation to provide the research and development services to Lilly throughout the shorter of the period up to the completion of research and development activities under the research plans for three Lilly Targets or the contract period of 7 years. Transaction price allocated to the research and development services is recognized as revenue over time on a straight-line basis because the customer simultaneously receives and consumes the benefits as the Company performs throughout a fixed term. The preclinical discovery, clinical and regulatory development milestone payments were fully constrained at contract inception, and are not included in the transaction price.
In connection with the Lilly Collaboration Agreement, the Company and SEED Technology (collectively, the “BYSI Entities”) transferred certain contracts, know-how, materials and equipment, and documents related to a proprietary technology platform to SEED for
BEYONDSPRING INC.
NOTES TO CONSOLIDATED FINANCIAL STATEMENTS (Continued)
FOR THE YEARS ENDED DECEMBER 31, 2021, 2020 AND 2019
(Amounts in thousands of U.S. Dollars (“$”) and Renminbi (“RMB”),
except for number of shares and per share data)
| 4. | Collaboration revenue (continued) |
The total cash proceeds of $
| December 31, 2020 | ||||
| $ | ||||
| Collaboration arrangement | ||||
| Fair value of Series A-2 Preferred Shares (Note 15) | ||||
| Fair value of the Forward (Note 16) | ||||
| Total cash proceeds | ||||
The Company recognized collaboration revenue of $
Jiangsu Hengrui Pharmaceuticals Co., Ltd.
On August 25, 2021, the Company’s subsidiary, Wanchunbulin, entered into an exclusive commercialization and co-development agreement (“Hengrui Collaboration Agreement”) with Jiangsu Hengrui Pharmaceuticals Co., Ltd (“Hengrui”), pursuant to which Wanchunbulin granted Hengrui exclusive rights to commercialize Plinabulin in all indications (the “Plinabulin Products”) in mainland China, Hong Kong, Macau and Taiwan (the “Greater China”). Under the terms of Hengrui Collaboration Agreement, Hengrui assumed all commercialization responsibilities for the Plinabulin Products effective September 22, 2021, including sales and marketing, and Wanchunbulin agreed to provide services to Hengrui, including manufacture and supply of the Plinabulin Products. Wanchunbulin and Hengrui may further participate in the research and development of the Plinabulin Products for additional indications other than prevention of chemotherapy-induced neutropenia (“CIN”) and 2nd/3rd line treatment of non-small cell lung cancer (“NSCLC”), and each will share 50% of the research and development costs. The Hengrui Collaboration Agreement will remain effective until the patent protection period of all Plinabulin Products related intellectual properties expires.
Under the Hengrui Collaboration Agreement, Hengrui paid Wanchunbulin an upfront non-refundable fee of $
The Hengrui Collaboration Agreement is within the scope of ASC 808 as both parties are active participants and are exposed to the risks and rewards dependent on the commercial success of the activities performed under the agreement. The Company identified the following material components under the agreement: (1) license of exclusive commercialization rights of the Plinabulin Products (the “License”), (2) the manufacturing and supply of the Plinabulin Products (the “Manufacturing and Supply Services”); and (3) research and development of the Plinabulin Products for additional indications. The Company further determined the license of exclusive commercialization rights of the Plinabulin Products and the manufacturing and supply of the Plinabulin Products are reflective of a vendor-customer relationship and therefore within the scope of ASC 606, and research and development of the Plinabulin Products for additional indications is not a promise to a customer within the scope of ASC 606.
BEYONDSPRING INC.
NOTES TO CONSOLIDATED FINANCIAL STATEMENTS (Continued)
FOR THE YEARS ENDED DECEMBER 31, 2021, 2020 AND 2019
(Amounts in thousands of U.S. Dollars (“$”) and Renminbi (“RMB”),
except for number of shares and per share data)
| 4. | Collaboration revenue (continued) |
Jiangsu Hengrui Pharmaceuticals Co., Ltd. (continued)
The Company determined that the License and the Manufacturing and Supply Services are not distinct from each other and represent a single performance obligation. The transaction price of the arrangement was the upfront payment of $
| 5. | Property and equipment, net |
Property and equipment consisted of the following:
| December 31, | ||||||||
| 2020 | 2021 | |||||||
| $ | $ | |||||||
| Office equipment | ||||||||
| Laboratory equipment | ||||||||
| Motor vehicles | ||||||||
| Leasehold improvements | ||||||||
| Less: accumulated depreciation | ( | ) | ( | ) | ||||
| Property and equipment, net | ||||||||
Depreciation expenses for the years ended December 31, 2019, 2020 and 2021 were $
BEYONDSPRING INC.
NOTES TO CONSOLIDATED FINANCIAL STATEMENTS (Continued)
FOR THE YEARS ENDED DECEMBER 31, 2021, 2020 AND 2019
(Amounts in thousands of U.S. Dollars (“$”) and Renminbi (“RMB”),
except for number of shares and per share data)
| 6. | Long-term loans |
On March 28, 2019, the Company borrowed a -year term loan with a principal amount of $
On May 3, 2020, the Company obtained a -year term loan with a principal amount of $
| 7. | Related party transactions |
The related party transactions for the years presented were as follows:
Loan to a related party
In December 2018, the Company provided an interest-free loan amounting to $
Loans from related parties
In March 2019, the Company borrowed interest-free loans totaling $
In April 2019, the Company entered into an agreement with Shenzhen Sangel Zhichuang Investment Co., Ltd., to borrow $
In July 2019, the Company entered into an agreement with the noncontrolling shareholder of the Company, Dalian Wanchun Biotechnology Co., Ltd. (“Wanchun Biotech”), to borrow a one-year interest-free loan of $
BEYONDSPRING INC.
NOTES TO CONSOLIDATED FINANCIAL STATEMENTS (Continued)
FOR THE YEARS ENDED DECEMBER 31, 2021, 2020 AND 2019
(Amounts in thousands of U.S. Dollars (“$”) and Renminbi (“RMB”),
except for number of shares and per share data)
| 7. | Related party transactions (continued) |
Loans from a related party (continued)
In October 2019, the Company borrowed a three-month interest-free loan of $
In October and December 2019, the Company borrowed 60-day interest-free loans totaling of $
In February, April and June 2020, the Company borrowed 60-day interest-free loans in an aggregate amount of $
| 8. | Income taxes |
Cayman Islands
The Company is incorporated in the Cayman Islands, and is not subject to income tax under the current laws of the Cayman Islands.
BVI
BeyondSpring Ltd., BVI Biotech, SEED and SEED Technology are all incorporated in the BVI and are not subject to income tax under the current laws of the BVI.
U.S.
BeyondSpring US and SEED US are incorporated in Delaware, the U.S. They are subject to statutory U.S. Federal corporate income tax at a rate of
Australia
BeyondSpring Australia is incorporated in Australia, and is subject to corporate income tax at a rate of
Hong Kong
BeyondSpring HK is incorporated in Hong Kong. Companies registered in Hong Kong are subject to Hong Kong Profits Tax on the taxable income as reported in their respective statutory financial statements adjusted in accordance with relevant Hong Kong tax laws. The applicable tax rate is
BEYONDSPRING INC.
NOTES TO CONSOLIDATED FINANCIAL STATEMENTS (Continued)
FOR THE YEARS ENDED DECEMBER 31, 2021, 2020 AND 2019
(Amounts in thousands of U.S. Dollars (“$”) and Renminbi (“RMB”),
except for number of shares and per share data)
| 8. | Income taxes (continued) |
PRC
Wanchun Shenzhen, Wanchunbulin and Beijing Wanchun are subject to the statutory tax rate of
The components of loss (income) before income tax are as follows:
| Year Ended December 31, | ||||||||||||
| 2019 | 2020 | 2021 | ||||||||||
| $ | $ | $ | ||||||||||
| Cayman Islands | ||||||||||||
| U.S. | ||||||||||||
| PRC | ||||||||||||
| BVI | ||||||||||||
| Australia | ( | ) | ( | ) | ||||||||
| Loss before income tax | ||||||||||||
The provision for current income taxes in 2021 was $
| Year Ended December 31, | ||||||||||||
| 2019 | 2020 | 2021 | ||||||||||
| $ | $ | $ | ||||||||||
| Current income tax | ||||||||||||
| Deferred income tax | ||||||||||||
| Income tax expenses | ||||||||||||
BEYONDSPRING INC.
NOTES TO CONSOLIDATED FINANCIAL STATEMENTS (Continued)
FOR THE YEARS ENDED DECEMBER 31, 2021, 2020 AND 2019
(Amounts in thousands of U.S. Dollars (“$”) and Renminbi (“RMB”),
except for number of shares and per share data)
| 8. | Income taxes (continued) |
A reconciliation of the differences between income tax expenses and the amount computed by applying the U.S. Federal corporate income tax rate of 21% for the years of 2019, 2020 and 2021 are as follows:
| Year Ended December 31, | ||||||||||||
| 2019 | 2020 | 2021 | ||||||||||
| $ | $ | $ | ||||||||||
| Loss before income tax | ||||||||||||
| Expected income tax benefit | ||||||||||||
| Tax rate difference | ( | ) | ( | ) | ( | ) | ||||||
| Non-deductible expenses | ( | ) | ( | ) | ( | ) | ||||||
| Research tax credits | ||||||||||||
| Non-taxable income | ||||||||||||
| Tax preference | ||||||||||||
| Others | ( | ) | ( | ) | ||||||||
| Change in valuation allowance | ( | ) | ( | ) | ( | ) | ||||||
| Total income tax expenses | ( | ) | ||||||||||
Net deferred tax assets as of December 31, 2020 and 2021 consisted of the following:
| December 31, | ||||||||
| 2020 | 2021 | |||||||
| $ | $ | |||||||
| Deferred tax assets: | ||||||||
| Net operating loss carryforward | ||||||||
| Deferral of tax deduction of R&D expenses | ||||||||
| Share-based compensation | ||||||||
| Deferred revenue | ||||||||
| Research tax credits | ||||||||
| Operating lease liabilities | ||||||||
| Accruals and reserves | ||||||||
| Total deferred tax assets | ||||||||
| Deferred tax liabilities: | ||||||||
| Unrealized gain | ( | ) | ||||||
| Depreciation | ( | ) | ||||||
| Operating lease right-of-use assets | ( | ) | ( | ) | ||||
| Total deferred tax liabilities | ( | ) | ( | ) | ||||
| Total gross deferred tax assets | ||||||||
| Less: valuation allowance | ( | ) | ( | ) | ||||
| Net deferred tax assets | ||||||||
BEYONDSPRING INC.
NOTES TO CONSOLIDATED FINANCIAL STATEMENTS (Continued)
FOR THE YEARS ENDED DECEMBER 31, 2021, 2020 AND 2019
(Amounts in thousands of U.S. Dollars (“$”) and Renminbi (“RMB”),
except for number of shares and per share data)
| 8. | Income taxes (continued) |
The Company operates through several subsidiaries and valuation allowances are considered for each of the subsidiaries on an individual basis. The Company recorded a valuation allowance against deferred tax assets of those subsidiaries that are individually in a three-year cumulative loss, or in a cumulative loss and not forecasting profits in the foreseeable future as of December 31, 2020 and 2021. As of December 31, 2021, the Company continues to assert indefinite reinvestment on the excess of the financial reporting bases over tax bases in the Company’s investments in foreign subsidiaries. A deferred tax liability of $
As of December 31, 2021, the Company had U.S. and PRC tax loss carryforwards of approximately $
As of December 31, 2020 and 2021, the Company had unrecognized tax benefits of $
| Year Ended December 31, | ||||||||||||
| 2019 | 2020 | 2021 | ||||||||||
| $ | $ | $ | ||||||||||
| Beginning balance, as of January 1 | ||||||||||||
| Additions based on tax positions related to prior tax years | ||||||||||||
| Reductions based on tax positions related to prior tax years | ( | ) | ||||||||||
| Additions based on tax positions related to current tax year | ||||||||||||
| Ending balance, as of December 31 | ||||||||||||
The Company recognizes interest and penalties accrued related to unrecognized tax benefits in income tax expenses. For the years ended December 31, 2019, 2020 and 2021, the Company did recognize interest and penalties accrued related to unrecognized tax benefits in income tax expenses. The Company had approximately $
The Company does not anticipate that the amount of existing unrecognized tax benefits will significantly change within the next 12 months. The Company’s subsidiaries in the U.S., Australia and PRC filed income tax returns in the U.S., Australia and PRC, respectively. For the entities in the U.S., the tax returns are subject to U.S. federal and state income tax examination by tax authorities for tax years beginning in For the entity in Australia, the tax returns are open to examination by Australian Taxation Office for tax years beginning in For entities in the PRC, the tax returns for tax years after are open to examination by the PRC tax authorities.
BEYONDSPRING INC.
NOTES TO CONSOLIDATED FINANCIAL STATEMENTS (Continued)
FOR THE YEARS ENDED DECEMBER 31, 2021, 2020 AND 2019
(Amounts in thousands of U.S. Dollars (“$”) and Renminbi (“RMB”),
except for number of shares and per share data)
| 9. |
Net loss per share |
Basic and diluted net loss per share attributable to ordinary shareholders was calculated as follows:
| Year Ended December 31, |
||||||||||||
| 2019 |
2020 |
2021 |
||||||||||
| Numerator: |
||||||||||||
| Net loss attributable to BeyondSpring Inc.—basic and diluted |
$ | ( |
) |
$ | ( |
) |
$ | ( |
) |
|||
| Denominator: |
||||||||||||
| Weighted average number of ordinary shares outstanding—basic and diluted |
||||||||||||
| Net loss per share —basic and diluted |
$ | ( |
) |
$ | ( |
) |
$ | ( |
) |
|||
The effects of all share options and unvested restricted shares were excluded from the calculation of diluted loss per share as their effect would have been anti-dilutive during the years ended December 31, 2019, 2020 and 2021.
| 10. | Share-based compensation |
General
On February 24, 2017, in connection with the IPO, the Company’s board of directors and shareholders approved an equity compensation plan, the 2017 Omnibus Incentive Plan (the “2017 Plan”), which became effective on March 9, 2017, to provide an additional incentive to selected officers, employees, non-employee directors, independent contractors and consultants of the Company (the “Participants”) under certain conditions. Under the 2017 Plan, the maximum number of the Company’s ordinary shares reserved for issuance is
BEYONDSPRING INC.
NOTES TO CONSOLIDATED FINANCIAL STATEMENTS (Continued)
FOR THE YEARS ENDED DECEMBER 31, 2021, 2020 AND 2019
(Amounts in thousands of U.S. Dollars (“$”) and Renminbi (“RMB”),
except for number of shares and per share data)
| 10. | Share-based compensation (continued) |
Restricted shares
The following table summarizes the Company’s employee restricted share activities under the 2017 Plan:
| Number | Weighted average | |||||||
| $ | ||||||||
| Outstanding at December 31, 2018 | ||||||||
| Granted | ||||||||
| Vested | ( | ) | ||||||
| Forfeited | ||||||||
| Outstanding at December 31, 2019 | ||||||||
| Granted | ||||||||
| Vested | ( | ) | ||||||
| Forfeited | ||||||||
| Outstanding at December 31, 2020 | ||||||||
| Granted | ||||||||
| Vested | ( | ) | ||||||
| Forfeited | ( | ) | ||||||
| Outstanding at December 31, 2021 | ||||||||
| Expected to vest at December 31, 2021 | ||||||||
As of December 31, 2021, there was $
The total fair value of restricted shares vested during the years ended December 31, 2019, 2020 and 2021 was $
BEYONDSPRING INC.
NOTES TO CONSOLIDATED FINANCIAL STATEMENTS (Continued)
FOR THE YEARS ENDED DECEMBER 31, 2021, 2020 AND 2019
(Amounts in thousands of U.S. Dollars (“$”) and Renminbi (“RMB”),
except for number of shares and per share data)
| 10. | Share-based compensation (continued) |
Share options
The following table summarizes the Company’s share option activities under the 2017 Plan:
| Number | Weighted | Weighted | Weighted | Aggregate | ||||||||||||||||
| $ | $ | Years | $ | |||||||||||||||||
| Outstanding at December 31, 2018 |
| |||||||||||||||||||
| Granted | ||||||||||||||||||||
| Canceled | ( | ) | ||||||||||||||||||
| Outstanding at December 31, 2019 | ||||||||||||||||||||
| Granted | ||||||||||||||||||||
| Forfeited | ( | ) | ||||||||||||||||||
| Outstanding at December 31, 2020 | ||||||||||||||||||||
| Granted | ||||||||||||||||||||
| Exercised | ( | ) | ||||||||||||||||||
| Forfeited | ( | ) | ||||||||||||||||||
| Outstanding at December 31, 2021 | ||||||||||||||||||||
| Exercisable as of December 31,2021 | ||||||||||||||||||||
| Vested and expected to vest at December 31, 2021 | ||||||||||||||||||||
As of December 31, 2021, there was $
The total fair value of share options vested during the years ended December 31, 2019, 2020 and 2021 was $
BEYONDSPRING INC.
NOTES TO CONSOLIDATED FINANCIAL STATEMENTS (Continued)
FOR THE YEARS ENDED DECEMBER 31, 2021, 2020 AND 2019
(Amounts in thousands of U.S. Dollars (“$”) and Renminbi (“RMB”),
except for number of shares and per share data)
| 10. | Share-based compensation (continued) |
Fair value of options
The Black-Scholes-Merton formula was applied in determining the estimated fair value of the share options granted without market conditions. The model requires the input of highly subjective assumptions including the estimated expected share price volatility and the expected terms of awards. These estimates involve inherent risk and uncertainties and the application of management’s judgment. The Company historically has limited available historical data to demonstrate consistent early exercise behavior. To determine the expected term of the awards, the Company applied a simplified method considering factors including the timing of achieving various performance conditions and their respective probabilities as well as the contractual life of the options. The risk-free interest rates for the periods within the expected term of the option are based on the U.S. Treasury rate. The volatility assumption was estimated based on historical volatility of the Company’s share price. The Company’s management was ultimately responsible for the determination of the estimated fair value of its share options.
The following table presents the assumptions used in Black-Scholes-Merton formula to estimate the fair values of the share options granted in the years presented:
| December 31, | |||||||||||||||
| 2019 | 2020 | 2021 | |||||||||||||
| Fair value of ordinary share | | ~ | | ~ | |||||||||||
| Risk-free interest rate | | ~ | | ~ | | ~ | |||||||||
| Expected term (years) | | ~ | | ~ | | ~ | |||||||||
| Expected volatility | | ~ | | ~ | |||||||||||
| Expected dividend yield | |||||||||||||||
| Contractual life (years) |
|
|
| ||||||||||||
Monte Carlo Simulation model was applied in determining the estimated fair value of share options that are subject to market conditions. This model incorporates six minimum considerations: 1) the exercise price of the option, 2) the contractual term of the option, 3) the current fair value of the underlying equity, 4) the expected volatility of the value of the underlying share for the contractual term of the option which is estimated based on historical volatility of the Company’s share price, 5) the expected dividends on the underlying share for the expected term of the option and 6) the risk-free interest rates for the contractual term of the option, which are based on the U.S. Treasury rate.
A total of
| December 31, 2021 | ||||
| Exercise price | ||||
| Fair value of ordinary share | ||||
| Risk-free interest rate | % | |||
| Contractual term (years) | ||||
| Expected volatility | % | |||
| Expected dividend yield | % | |||
BEYONDSPRING INC.
NOTES TO CONSOLIDATED FINANCIAL STATEMENTS (Continued)
FOR THE YEARS ENDED DECEMBER 31, 2021, 2020 AND 2019
(Amounts in thousands of U.S. Dollars (“$”) and Renminbi (“RMB”),
except for number of shares and per share data)
| 10. | Share-based compensation (continued) |
Long-term incentives
During 2021, the Company issued long-term incentive awards (with an aggregate value of $
The long-term incentive awards are classified as liability awards. For the year ended December 31, 2021, the Company recognized $
The following table summarizes total share-based compensation expense recognized for the years ended December 31, 2019, 2020 and 2021:
| Year Ended December 31, | ||||||||||||
| 2019 | 2020 | 2021 | ||||||||||
| $ | $ | $ | ||||||||||
| Research and development | ||||||||||||
| General and administrative | ||||||||||||
| Total | ||||||||||||
BEYONDSPRING INC.
NOTES TO CONSOLIDATED FINANCIAL STATEMENTS (Continued)
FOR THE YEARS ENDED DECEMBER 31, 2021, 2020 AND 2019
(Amounts in thousands of U.S. Dollars (“$”) and Renminbi (“RMB”),
except for number of shares and per share data)
| 11. | Employee defined contribution plan |
Full time employees of the Company in the PRC participate in a government mandated defined contribution plan, pursuant to which certain pension benefits, medical care, employee housing funds and other welfare benefits are provided to employees. Chinese labor regulations require that the Company’s PRC subsidiaries make contributions to the government for these benefits based on certain percentages of the employees’ salaries. The Company has no legal obligation for the benefits beyond the contributions made. The total amounts for such employee benefits, which were expensed as incurred, were $
| 12. | Restricted net assets |
The Company’s ability to pay dividends may depend on the Company receiving distributions of funds from its PRC subsidiaries. Relevant PRC statutory laws and regulations permit payments of dividends by the Company’s PRC subsidiaries only out of its retained earnings, if any, as determined in accordance with PRC accounting standards and regulations. The results of operations reflected in the consolidated financial statements prepared in accordance with U.S. GAAP differ from those reflected in the statutory financial statements of the Company’s PRC subsidiaries.
In accordance with the PRC Regulations on Enterprises with Foreign Investment and their articles of association, a foreign invested enterprise established in the PRC is required to provide certain statutory reserves, which are appropriated from net profit as reported in the enterprise’s PRC statutory accounts. A foreign invested enterprise is required to allocate at least 10% of its annual after-tax profit to the general reserve until such reserve has reached 50% of its respective registered capital based on the enterprise’s PRC statutory accounts. Appropriations to other funds are at the discretion of the board of directors for all foreign invested enterprises. The aforementioned reserves can only be used for specific purposes and are not distributable as cash dividends. Wanchun Shenzhen was established as a foreign invested enterprise and therefore is subject to the above mandated restrictions on distributable profits.
Additionally, in accordance with the Company Law of the PRC, a domestic enterprise is required to provide a statutory common reserve of at least 10% of its annual after-tax profit until such reserve has reached 50% of its respective registered capital based on the enterprise’s PRC statutory accounts. A domestic enterprise is also required to provide discretionary surplus reserve, at the discretion of the board of directors, from the profits determined in accordance with the enterprise’s PRC statutory accounts. The aforementioned reserves can only be used for specific purposes and are not distributable as dividends. Wanchunbulin and Beijing Wanchun were established as domestic invested enterprises and therefore are subject to the above mandated restrictions on distributable profits.
Foreign exchange and other regulations in the PRC further restrict the Company’s PRC subsidiaries from transferring funds to the Company in the form of loans, advances or cash dividends. As of December 31, 2020 and 2021, restricted net assets of the Company’s PRC subsidiaries were and respectively.
BEYONDSPRING INC.
NOTES TO CONSOLIDATED FINANCIAL STATEMENTS (Continued)
FOR THE YEARS ENDED DECEMBER 31, 2021, 2020 AND 2019
(Amounts in thousands of U.S. Dollars (“$”) and Renminbi (“RMB”),
except for number of shares and per share data)
| 13. | Lease |
The Company has operating leases for offices in the U.S. and China with remaining lease terms of approximately
Maturities of operating lease liabilities as of December 31, 2021 are as follows:
| $ | ||||
| Year ending December 31, 2022 | ||||
| Year ending December 31, 2023 | ||||
| Year ending December 31, 2024 | ||||
| Year ending December 31, 2025 | ||||
| Year ending December 31, 2026 | ||||
| Total lease payments | ||||
| Less: imputed interest | ( | ) | ||
| Present value of lease liabilities |
Other supplemental information related to leases is summarized below:
| Year ended December 31, | ||||||||
| 2020 | 2021 | |||||||
| $ | $ | |||||||
| Operating cash flows used in operating lease | ||||||||
| As of December 31, | ||||||||
| 2020 | 2021 | |||||||
| Weighted average remaining lease term (years) | ||||||||
| Weighted average discount rate | % | % | ||||||
BEYONDSPRING INC.
NOTES TO CONSOLIDATED FINANCIAL STATEMENTS (Continued)
FOR THE YEARS ENDED DECEMBER 31, 2021, 2020 AND 2019
(Amounts in thousands of U.S. Dollars (“$”) and Renminbi (“RMB”),
except for number of shares and per share data)
| 14. | Supplemental balance sheet information |
Other noncurrent assets consist of the following:
| December 31, | ||||||||
| 2020 | 2021 | |||||||
| $ | $ | |||||||
| Prepayment of property and equipment | ||||||||
| Deductible input value-added tax | ||||||||
| Others | ||||||||
| Total | ||||||||
Other current liabilities consist of the following:
| December 31, | ||||||||
| 2020 | 2021 | |||||||
| $ | $ | |||||||
| Compensation related | ||||||||
| Professional services | ||||||||
| Income tax payable | ||||||||
| Other taxes payable | ||||||||
| Forward liability | ||||||||
| Others | ||||||||
| Total | ||||||||
BEYONDSPRING INC.
NOTES TO CONSOLIDATED FINANCIAL STATEMENTS (Continued)
FOR THE YEARS ENDED DECEMBER 31, 2021, 2020 AND 2019
(Amounts in thousands of U.S. Dollars (“$”) and Renminbi (“RMB”),
except for number of shares and per share data)
| 15. | Contingently redeemable noncontrolling interests |
The main rights, preferences and privileges of Preferred Shares issued by SEED are as follows:
Liquidation preferences
In the event of any voluntary or involuntary liquidation, dissolution or winding up of SEED, or in a deemed liquidation event, the assets of SEED shall be distributed in the following order:
| (1) | before any payment shall be made to the holders of Series A-1 Preferred Shares or ordinary shares by reason of their ownership thereof, an amount per share equal to the greater of (i) the applicable original issue price, plus any dividends declared but unpaid thereon, or (ii) such amount per share as would have been payable had all Series A-2 Preferred Shares been converted into ordinary shares immediately prior to such liquidation, dissolution, winding up or deemed liquidation event. |
| (2) | after the payment in full of the amount distributable or payable on the Series A-2 Preferred Shares, the holders of Series A-1 Preferred Shares then outstanding shall be entitled to be paid out of the assets of SEED available for distribution to its Shareholders, and in the event of a deemed liquidation event, the holders of Series A-1 Preferred Shares then outstanding shall be entitled to be paid out of the consideration not payable to the holders of Series A-2 Preferred Shares or the remaining available proceeds, as applicable, before any payment shall be made to the holders of ordinary shares by reason of their ownership thereof, an amount per share equal to the greater of (i) the applicable original issue price, plus any dividends declared but unpaid thereon, or (ii) such amount per share as would have been payable had all Series A-1 Preferred Shares been converted into ordinary shares immediately prior to such liquidation, dissolution, winding up or deemed liquidation event. |
| (3) | after the payment in full of the amount distributable or payable on the Preferred Shares, the remaining assets of SEED available for distribution to the shareholders or, in the case of a deemed liquidation event, the consideration not payable to the holders of Preferred Shares or the remaining available proceeds, as the case may be, shall be distributed among the holders of ordinary shares, pro rata based on the number of ordinary shares held by each such holder. |
Redemption rights
The Series A-2 Preferred Shares shall be redeemed by SEED at a price equal to the applicable original issue price per share plus an annual return of
Conversion rights
Each Preferred Share shall be convertible, at the option of the holder thereof, at any time and from time to time, and without the payment of additional consideration by the holder thereof, into such number of fully paid and non-assessable ordinary shares as at an initial conversion ratio of 1:1 adjusted for share splits, share dividends, recapitalizations and similar transactions.
Each Preferred Shares shall automatically be converted into ordinary shares based on a one-for-one basis upon either (a) in the event of a firm commitment underwritten public offering pursuant to an effective registration statement under the Securities Act of 1933, as amended, in the Nasdaq Stock Market’s National Market, the New York Stock Exchange or another exchange or marketplace approved by SEED’s Board of Directors , at a price per share of at least $
BEYONDSPRING INC.
NOTES TO CONSOLIDATED FINANCIAL STATEMENTS (Continued)
FOR THE YEARS ENDED DECEMBER 31, 2021, 2020 AND 2019
(Amounts in thousands of U.S. Dollars (“$”) and Renminbi (“RMB”),
except for number of shares and per share data)
| 15. | Contingently redeemable noncontrolling interests (continued) |
Voting rights
Each holder of outstanding Preferred Shares shall be entitled to cast the number of votes equal to the number of whole ordinary shares into which the Preferred Shares held by such holder are convertible as of the record date for determining shareholders entitled to vote on such matter.
Accounting for the Series A-2 Preferred Shares
The Company determined that Series A-2 Preferred Shares issued by SEED are contingently redeemable noncontrolling interest classified as mezzanine equity as they may be redeemed at the option of the holders on or after an agreed upon date outside the sole control of the SEED. The Company concluded that the Series A-2 Preferred Shares of SEED are redeemable currently, but it is probable that they will become redeemable. The Company chose to recognize changes in the redemption value as they occur and adjust the carrying amount of the redeemable noncontrolling interests to equal the redemption value at the end of each reporting period.
The holder of the Series A-2 Preferred Shares of SEED has the ability to convert the instrument into the SEED’s ordinary shares. The Company uses the whole instrument approach to determine whether the nature of the host contract in a hybrid instrument is more akin to debt or to equity. The Company evaluated the embedded conversion option in the Series A-2 Preferred Shares of SEED to determine if there were any embedded derivatives requiring bifurcation and to determine if there were any beneficial conversion features (“BCF”). The conversion option of the Series A-2 Preferred Shares of SEED does not qualify for bifurcation accounting because the conversion option is clearly and closely related to the host instrument and the underlying ordinary shares are not publicly traded nor readily convertible into cash. The contingent redemption of the Series A-2 Preferred Shares of SEED does not qualify for bifurcation accounting because the underlying ordinary shares of SEED are not publicly traded nor readily convertible into cash. There are no other embedded derivatives that are required to be bifurcated.
No BCF was recognized for the Series A-2 Preferred Shares of SEED because the fair values per ordinary share of SEED of $
Since the fair value of the Series A-2 Preferred Shares was higher than the redemption amount as of December 31, 2020,
The contingently redeemable noncontrolling interests for the years ended December 31, 2020 and 2021 is summarized below:
| Contingently redeemable noncontrolling interests | ||||
| $ | ||||
| Balance as of December 31, 2019 | ||||
| Issuance | ||||
| Balance as of December 31, 2020 | ||||
| Accretion to redemption value | ||||
| Balance as of December 31, 2021 | ||||
BEYONDSPRING INC.
NOTES TO CONSOLIDATED FINANCIAL STATEMENTS (Continued)
FOR THE YEARS ENDED DECEMBER 31, 2021, 2020 AND 2019
(Amounts in thousands of U.S. Dollars (“$”) and Renminbi (“RMB”),
except for number of shares and per share data)
| 16. | Forward contract |
In connection with the issuance of Series A-2 Preferred Shares on November 12, 2020, SEED agrees to sell and issue to Lilly an additional
The Forward is a freestanding instrument that represents a contingent obligation of SEED to sell Series A-2 Preferred Shares to Lilly. The Forward is classified as a liability or asset in accordance with ASC 480, Distinguishing Liabilities from Equity, because the redemption feature of the underlying Series A-2 Preferred Shares potentially requires SEED to repurchase its shares by transferring assets. The Company also evaluated the conversion feature and determined that there was no beneficial conversion feature. There are no other embedded derivatives that are required to be bifurcated. The Forward was initially recognized as a liability at a fair value of $
| 17. | Accumulated other comprehensive income (loss) |
The movement of accumulated other comprehensive income (loss) was as follows:
| Foreign currency translation adjustments | Unrealized gain on available-for-sale securities | Total | ||||||||||
| $ | $ | $ | ||||||||||
| December 31, 2019 | ||||||||||||
| Current period other comprehensive loss | ( | ) | ( | ) | ||||||||
| December 31, 2020 | ( | ) | ( | ) | ||||||||
| Current period other comprehensive (loss) income | ( | ) | ( | ) | ||||||||
| December 31, 2021 | ( | ) | ( | ) | ||||||||
| 18. | Commitments and contingencies |
Legal proceedings
From time to time, we may become involved in legal proceedings or be subject to claims arising in the ordinary course of our business. We are not presently a party to any legal proceedings that, if determined adversely to us, would individually or taken together have a material adverse effect on our business, results of operation, financial condition or cash flows.
BEYONDSPRING INC.
NOTES TO CONSOLIDATED FINANCIAL STATEMENTS (Continued)
FOR THE YEARS ENDED DECEMBER 31, 2021, 2020 AND 2019
(Amounts in thousands of U.S. Dollars (“$”) and Renminbi (“RMB”),
except for number of shares and per share data)
| 18. | Commitments and contingencies (continued) |
Other lease commitments
In September 2021, the Company entered into a lease agreement for office and laboratory, and the lease is expected to commence in 2022. In addition, the Company is committed to pay $
The following table summarizes the future minimum payments under the operating leases as of December 31, 2021:
| $ | ||||
| Year ending December 31, 2022 | ||||
| Year ending December 31, 2023 | ||||
| Year ending December 31, 2024 | ||||
| Year ending December 31, 2025 | ||||
| Year ending December 31, 2026 | ||||
| Year ending December 31, 2027 and thereafter | ||||
| Total payments |
| 19. | Subsequent event |
On January 11, 2022, the Company announced an organizational streamlining initiative focusing on prioritizing the Company’s highest value business activities, and reduced its U.S. workforce by